1
A projectreporton“whyMutualFundistheBetter Investment
Plan”
A Summer Internship Project Submitted to Utkal University in Partial
Fulfilment of the Master of Finance and Control Degree
Submitted By: Sandeep Kumar Mahasuar
Under the able guidance of:
Shri C Vasudevan Prof Jayanta Parida
Senior General Manager P.G.Dept. of Commerce
IPF - Secretariat Utkal University
BSE Limited Bhubaneswar
2
DECLARATION
I do hereby declare that the project entitled “Why Mutual
Fund is the better Investment plan” submitted in partial
fulfillment of the requirement of the degree of Master of
Finance and Control, Utkal University in the course
curriculum for the third semester is an original piece of work
done by me under the guidance and supervision of Mr. C
Vasudevan (Senior General Manager, IPF – Secretariat,
Bombay Stock Exchange limited) and Prof Jayanta Parida
(Faculty, P.G. Dept. of Commerce, UtkalUniversity,
Bhubaneswar) . This has not been submitted for the award of
any degree elsewhere in part or in full. This project report is
not an exhaustive study of the topic undertaken.
Date:
3
Place: Signature
Acknowledgement
I do hereby acknowledge that this Summer Internship Project is a
genuine work undertaken and successfully completed by me. I would
also like to acknowledge the fact that I would not have been able to
complete my project without the due permission of the SGM Shri C
Vasudevan Sir for allowing me to work here as a Summer Intern, the
AGM Shri Nilkanth P. Pandya Sir, for paying his due attention and
imparting some valuable knowledge on the topic.
It would have been impossible for me to complete the project without
the constant counseling and guidance of my mentor, Dr. V. Aditya
Srinivas Sir. I would also like to acknowledge my thankfulness to Mr.
Shashank Chaturvedi Sir for divulging some precious time out of their
hectic work schedule to guide me in my project.
I would also like to express my gratitude towards my faculties, family
and friends who have directly or indirectly helped me in the successful
completion of my project
4
Date:
Place: Signature
Content
Chapter 1: INTRODUCTION
1.1 Mutual Fund
1.2 History of Mutual Fund
1.3 Emerging Issues and Present Position
1.4 Investment Strategies
1.5 Advantages and dis-advantages
1.6 Classification of Mutual Fund
Chapter 2: COMPANY PROFILE
2.1 History
2.2 Prominent Position
2.3 A Pioneer
2.4 Awards
2.5 BSE SWOT
Chapter 3: THEORETICAL CONCEPT
3.1 Concept and working of Mutual Fund
3.2 Mutual Fund Risk
3.3 Measuring and evaluating mutual fund performance
Chapter 4: OBJECTIVES AND SCOPE OF STUDY
Chapter 5: RESEARCH METHODOLOGY
5
5.1 Research design
5.2 Sample design
Chapter 6: DATA ANALYSIS AND INTERPRETATION
Chapter 7: FINDINGS AND CONCLUSION
Chapter 8: RECOMMENDATION AND SUGGESTION
Bibliography
CHAPTER 1
INTRODUCTION
6
INTRODUCTION TO MUTUAL FUNDS AND ITS VARIOUS
ASPECTS
1.1 MUTUAL FUNDS
Mutual fund is a trust that pools the savings of a number of investors who share a
common financial goal. This pool of money is invested in accordance with a stated
objective. The joint ownership of the fund is thus “Mutual”, i.e. the fund belongs to
all investors. The money thus collected is then invested in capital market
instruments such as shares, debentures and other securities. The income earned
through these investments and the capital appreciations realized are shared by its
unit holders in proportion the number of units owned by them. Thus a Mutual Fund
is the most suitable investment for the common man as it offers an opportunity to
invest in a diversified, professionally managed basket of securities at a relatively
low cost. A Mutual Fund is an investment tool that allows small investors access to
a well-diversified portfolio of equities, bonds and other securities. Each
shareholder participates in the gain or loss of the fund. Units are issued and can be
redeemed as needed. The fund’s Net Asset value (NAV) is determined each day.
Investments in securities are spread across a wide cross-section of industries and
sectors and thus the risk is reduced. Diversification reduces the risk because all
7
stocks may not move in the same direction in the same proportion at the same time.
Mutual fund issues units to the investors in accordance with quantum of money
invested by them. Investors of mutual funds are known as unit holders.
Mutual funds are considered as one of the best available investments as compare to
others they are very cost efficient and also easy to invest in, thus by pooling money
together in a mutual fund, investors can purchase stocks or bonds with much lower
trading costs than if they tried to do it on their own. But the biggest advantage to
mutual funds is diversification, by minimizing risk & maximizing returns.
1.2 HISTORY OF MUTUAL FUNDS
In 1774, a Dutch merchant invited subscriptions from investors to set up an
investment trust by the name of Eendragt Maakt Magt (translated into English, it
means, Unity Creates Strength‘), with the objective of providing diversification at
low cost to small investors. Its success caught on, and more investment trust was
launched, with verbose and quirky names that when translated read profitable and
prudent or small maters grow by consent. The foreign and colonial Govt. trust
formed in London in 1868, promised start the investor of modest means the same
advantages as the large capitalist by spreading the investment over a number of
stocks.
When three Boston securities executives pooled their money together in 1924 to
create the first mutual fund, they had no idea how popular mutual funds would
become. The idea of pooling money together for investing purposes started in
Europe in the mid-1800s. The first pooled fund in the U.S. was created in 1893 for
the faculty and staff of Harvard University. On March 21st, 1924 the first official
mutual fund was born. It was called the Massachusetts Investors Trust.
After one year, the Massachusetts Investors Trust grew from $50,000 in assets in
1924 to $392,000 in assets (with around 200 shareholders). In contrast, there are
over 10,000 mutual funds in the U.S. today totaling around $7 trillion (with
approximately 83 million individual investors) according to the Investment
Company Institute.
THE EVOLUTION
8
The formation of Unit Trust of India marked the evolution of the Indian mutual
fund industry in the year 1963. The primary objective at that time was to attract the
small investors and it was made possible through the collective efforts of the
Government of India and the Reserve Bank of India. The history of mutual fund
industry in India can be better understood divided into following phases:
Phase I. Establishment and Growth of Unit Trust of India (1964-87)
Unit Trust of India enjoyed complete monopoly when it was established in the year
1963 by an act of Parliament. UTI was set up by the Reserve Bank of India and it
continued to operate under the regulatory control of the RBI until the two were de-
linked in 1978 and the entire control was transferred in the hands of Industrial
Development Bank of India (IDBI). UTI launched its first scheme in 1964, named
as Unit Scheme 1964 (US-64), which attracted the largest number of investors in
any single investment scheme over the years. UTI launched more innovative
schemes in 1970s and 80s to suit the needs of different investors. It launched ULIP
in 1971, six more schemes between 1981-84, Children's Gift
Growth Fund and India Fund (India's first offshore fund) in 1986, Mastershare
(India’s first equity diversified scheme) in 1987 and Monthly Income Schemes
(offering assured returns) during 1990s. By the end of 1987, UTI's assets under
management grew ten times to Rs 6700 crores.
Phase II. Entry of Public Sector Funds (1987-1993):
The Indian mutual fund industry witnessed a number of public sector players
entering the market in the year 1987. In November 1987, SBI Mutual Fund from
the State Bank of India became the first non-UTI mutual fund in India. SBI
Mutual Fund was later followed by Can bank Mutual fund, LIC Mutual Fund,
Indian Bank Mutual Fund, Bank of India Mutual Fund, GIC Mutual Fund and
PNB Mutual Fund. By 1993, the assets under management of the industry
increased seven times to Rs. 47,004 crores. However, UTI remained to be the
leader with about 80% market share.
9
Phase III. Emergence of Private Sector Funds (1993-96):
The permission given to private sector funds including foreign fund management
companies (most of them entering through joint ventures with Indian promoters) to
enter the mutual fund industry in 1993, provided a wide range of choice to
investors and more competition in the industry. Private funds introduced
innovative products, investment techniques and investor-servicing technology. By
1994-95, about 11 private sector funds had launched their schemes.
Phase IV. Growth and SEBI Regulation (1996-2004):
The mutual fund industry witnessed robust growth and stricter regulation from the
SEBI after the year 1996. The mobilization of funds and the number of players
operating in the industry reached new heights as investors started showing more
interest in mutual funds. Investors' interests were safeguarded by SEBI and the
Government offered tax benefits to the investors in order to encourage them. SEBI
(Mutual Funds) Regulations, 1996 was introduced by SEBI that set uniform
standards for all mutual funds in India. The Union Budget in 1999 exempted all
dividend incomes in the hands of investors from income tax. Various Investor
Mobilization
1992- Amount
Assets as % of
Under Gross
93 Mobilized Management Domestic
Savings
UTI 11,057 38,247 5.2%
Public
1,964 8,757 0.9%
Sector
Total 13,021 47,004 6.1%
10
Awareness Programmes were launched during this phase, both by SEBI and
AMFI, with an objective to educate investors and make them informed about the
mutual fund industry.
In February 2003, the UTI Act was repealed and UTI was stripped of its Special
legal status as a trust formed by an Act of Parliament. The primary objective
behind this was to bring all mutual fund players on the same level.
UTI was re-organized into two parts:
1.The Specified Undertaking,
2. The UTI Mutual Fund
Presently Unit Trust of India operates under the name of UTI Mutual Fund and its
past schemes (like US-64, Assured Return Schemes) are being gradually wound
up. However, UTI Mutual Fund is still the largest player in the industry. In 1999,
there was a significant
Phase V. Growth and Consolidation - 2004 Onwards:
The industry has also witnessed several mergers and acquisitions recently,
examples of which are acquisition of schemes of Alliance Mutual Fund by Birla
Sun Life, Sun F&C Mutual Fund and PNB Mutual Fund by Principal Mutual Fund.
Simultaneously, more international mutual fund players have entered India like
Fidelity, Franklin Templeton Mutual Fund etc. There were 29 funds as at the end
of March 2006. This is a continuing phase of growth of the industry through
consolidation and entry of new international and private sector players
11
1.3 Emerging Issues of the Mutual Fund Industry in India:
 By end of 2012, Indian mutual fund industry reached more than Rs. 8
trillion which is a very smart turnover.
 100% growth in last 8 years
 Number of foreign AMC's are in the queue to enter the Indian markets
 Our saving rate is over 34%, highest in the world. Only channelizing
these savings in mutual funds sectoris required.
 We have approximately 45 mutual funds which are much less than US
having more than 800. There is a big scope for expansion
 'B' and 'C' class cities are growing rapidly. Today most of the mutual
funds are concentrating on the 'A' class cities. Soon they will find scope
in the growing cities.
 Mutual fund can penetrate rural like the Indian insurance industry with
simple and limited products.
 SEBI allowing the MF's to launch commodity mutual funds.
 Emphasis on better corporate governance.
 Trying to curb the late trading practices.
PRESENT POSITION
Mutual funds play vital role in resource mobilization and their efficient
allocation in a transitional economy like India. Economic transition is usually
marked by changes in the financial mechanism, institutional integration, market
regulation, re-allocation of savings and investments, and changes in the inter-
sector relationships. These changes often imply negativity which shakes
investor‘s confidence in the capital market. Mutual funds perform a crucial task
as efficient alligators of resources in such a transitional period.
Throughout the world, mutual funds have worked as reliable instruments of
change in financial intermediation, development of the capital market, and
growth of the corporate sector. The active involvement of mutual funds in
promoting economic development can also be seen in their dominant presence
in the money and capital markets. Mutual funds make a significant contribution
in vibrating both the markets.
12
The spread of equity cult has further increased reliance of the corporate sector
on equity financing. The role of mutual funds in the financing of corporate has
substantially increased after the SEBI allowed the corporate sector to reserve
20% of their public issues for Indian mutual funds.
The percentage share of corporate equity and debentures in the household
investors, together with UTI units, have increased from 3.7% in 1980-81 to
17.2% in 1992-93, while the share of less liquid assets like LIC, PF, and
pension have shown a marginal increase from 25.1% to 27.2% during the same
period. Mutual funds have been the fastest growing institution during this period
in the household savings sector. Growing market complications and investment
risk in the stock market with high inflation have pushed households further
towards mutual funds.
INVESTMENT STRATEGIES
Systematic Investment Plan: under this a fixed sum is invested each month
on a fixed date of a month. Payment is made through post dated cheques or
direct debit facilities. The investor gets fewer units when the NAV is high and
more units when the NAV is low. This is called as the benefit of Rupee Cost
Averaging (RCA)
Systematic Transfer Plan: under this an investor invest in debt oriented fund
and give instructions to transfer a fixed sum, at a fixed interval, to an equity
scheme of the same mutual fund.
Systematic Withdrawal Plan: if someone wishes to withdraw from a mutual
fund then he can withdraw a fixed amount each month.
13
1.4 Advantages of Investing Mutual Funds:
1.Professional Management - The basic advantage of funds is that, they are
professional managed, by well qualified professional. Investors purchase funds
because they do not have the time or the expertise to manage their own
portfolio. A mutual fund is considered to be relatively less expensive way to
make and monitor their investments.
2.Diversification - Purchasing units in a mutual fund instead of buying
individual stocks or bonds, the investors risk is spread out and minimized up to
certain extent. The idea behind diversification is to invest in a large number of
assets so that a loss in any particular investment is minimized by gains in others.
3.Economies of Scale - Mutual fund buy and sell large amounts of securities at
a time, thus help to reducing transaction costs, and help to bring down the
average cost of the unit for their investors.
4.Liquidity - Just like an individual stock, mutual fund also allows
investors to liquidate their holdings as and when they want.
5. Simplicity - Investments in mutual fund is considered to be easy, compare
to other available instruments in the market, and the minimum investment is
small. Most AMC also have automatic purchase plans whereby as little as Rs.
2000, where SIP start with just Rs.50 per month basis.
14
1.5 Disadvantages of Investing Mutual Funds:
1.Professional Management - Some funds doesn’t performs in neither the
market, as their management is not dynamic enough to explore the available
opportunity in the market, thus many investors debate over whether or not the
so-called professionals are any better than mutual fund or investor himself,
for picking up stocks.
2.Costs - The biggest source of AMC income is generally from the entry &
exit load which they charge from investors, at the time of purchase. The mutual
fund industries are thus charging extra cost under layers of jargon.
3.Dilution - Because funds have small holdings across different companies,
high returns from a few investments often don't make much difference on the
overall return. Dilution is also the result of a successful fund getting too big.
When money pours into funds that have had strong success, the manager often
has trouble finding a good investment for all the new money.
4.Taxes - when making decisions about your money, fund managers don't
consider your personal tax situation. For example, when a fund manager sells a
security, a capital-gain tax is triggered, which affects how profitable the
individual is from the sale. It might have been more advantageous for the
individual to defer the capital gains liability.
15
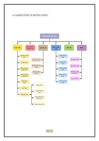
1.6 CLASSIFICATION OF MUTUAL FUNDS
16
OPEN-ENDEDFUNDS
 Investor Enter or Exit at Anytime.
 Existing Investors buy additional Units or new investors buy new units,
which is referred as purchase transaction. It happens at NAV.
 Return of any units to the scheme and getting back their equivalent values
is called a Re-purchase transaction. Repurchase price is also linked to
NAV.
 Some unit-holders may exit from the scheme, wholly or partly, the
scheme continues operation with remaining investors.
 The scheme does not have a definite time-frame.
 The on-going entry and exit of investor implies that the unit capital in an
Open-Ended fund would keep changing on a regular basis.
CLOSE-ENDED FUNDS
 Investor can buy units from funds only during its NFO.
 Units are traded, post-NFO in a stock exchange. This is done through
listing of the scheme in a stock exchange, such listing is compulsory for
Close-Ended funds.
 Since post-NFO, sale and purchase of units happen to or from a counter
party in stock exchange and not to or the mutual fund, the unit capital of
the scheme remains stable.
INTERVAL FUNDS
 Combine features of both the Open-Ended and Close-Ended schemes.
They are largely Close-Ended, but become Open-Ended at pre-specified
intervals.
 Interval funds can be bought/sold to the mutual fund (not completely
dependent on stock exchanges).
 Compulsorily listed on stock exchanges.
 Minimum duration of interval – 15 days.
17
 No Redemption/Repurchase of units is allowed except during specified
transaction period. The specified transaction period will be minimum 2
days.
AGGRESSIVELY/ACTIVELY MANAGED FUNDS
 Fund manager has flexibility to choose the investment portfolio, within
the broader parameters of the objective of the scheme.
 Increase role of the fund manager, increase in running cost of the fund.
 Investors expect actively managed funds to perform better than the
market.
PASSIVE FUNDS
 Tracks specified index. Mirrors the concerned index.
 Not designed to perform better than the market.
 Also called as “INDEX SCHEMES”.
 Fund managers have a little role to play, so running cost of the fund is
also low.
EQUITY FUNDS
 Largely invest in equity shares and equity related investments like
convertible debentures.
 Objective of the fund is growth.
 High risk profile.
DEBT FUNDS
 Mostly invest in debt securities like bonds, debentures, T Bills,
government securities.
 Aims at regular income.
 Low risk profile.
HYBRID FUNDS
 Invest in both equity as well as debt securities.
 Also invest in gold along with either equity or debt or both.
18
 Mostly aims at a balanced portfolio. Income as well as capital
appreciation.
GILT FUNDS
 Invest only on T bills and Government securities.
 Mostly suits T risk – adverse investors as the risk profile is very low here.
DIVERSIFIED DEBT FUNDS
 Invests both in Government and Non-Government securities.
JUNK BOND SCHEMES
 High yield bond scheme.
 Invest in company that are having a poor credit quality.
 High risk – High return.
FIXED MATURITY PLANS
 Investment portfolio is closely aligned to maturity of the scheme.
 AMC structures the scheme around Pre-specified investment.
 Close-Ended schemes, do not accept money post-NFO.
FLOATING RATE FUNDS
 Invests largely in floating rate debt securities.
 The NAVs fluctuate lesser than debt funds that invest more in debt
securities offering a mixed rate of interest.
LIQUID SCHEMES
 Invests only in debt securities where the money will be repaid within 61
days.
 Also called as MONEY MARKET SCHEMES.
 Lowest risk.
SECTORAL FUNDS
 Invests only in specific sectors.
 Example: Banking sector funds invest only in banking companies. Gold
sectoral companies will invest only in gold related funds.
19
DIVERSIFIED EQUITY FUNDS
 Invest in a mix of securities that cut across sectors.
 Low risk, as a mix of compensate the others loss.
 Example : Investment in gold, equity shares, debt, e.g.
EQUITY LINKED SAVING SCHEMES (ELSS)
 Offers tax benefits.
 A lock in period of 3 years.
EQUITY INCOME/DIVIDEND YIELD SCHEMES
 Invests in shares whose price fluctuate less and dividend represents a
larger proportion of returns on those shares.
 NAV fluctuates less.
ARBITRAGE FUNDS
 Take contrary positions in different markets/securities, such that the risk
is neutralized, but a return is earned.
 Most arbitrage funds take contrary positions between the equity market
and the futures and options market.
 Expected returns are in line with liquid funds.
THEMATIC FUNDS
 Invests in line with an investment theme.
 Example: Infrastructure thematic fund invest in shares of companies that
are into infrastructure toll collection, cement, steel, telecom, power e.g.
 Investment is thus more broad based than the sector fund; but narrower
than a diversified equity fund.
GOLD FUNDS
 Invests in gold and gold related securities.
 Gold – ETFs:
o An index that invests in gold
o NAV moves in line with gold prices in market.
 Gold – Sector Funds:
20
o Invests in companies engaged in gold mining and processing.
o Though gold prices influence these shares, the price of this shares
are more closely linked to profitability and gold reserves of the
companies.
o NAV do not closely mirror gold prices.
MONTHLY INCOME PLANS
 Declare a dividend every month.
 Invests largely in debt securities; a small percentage is invested in equity
shares to improve the scheme’s yield.
BALANCED FUND
 Type of hybrid fund.
 Provides exposure to both equity and debt simultaneously in one
portfolio.
 Objective is to provide both growth and stability.
CAPITAL PROTECTED SCHEMES
 Close-Ended schemes.
 Structured to ensure that investors get their principal back irrespective of
what happens in market.
 Achieves objective by investing in Zero Coupon Government securities
whose maturity is aligned to scheme’s maturity.
CAPITAL PROTECTION ORIENTED SCHEMES
 Invests in good quality debt securities issued by companies, rather than
government securities.
 Some of these funds are also launched as asset allocation funds.
REAL ESTATE FUNDS
 Exposure to Real Estate.
 Helps small investors to take exposure to real estate as asset class.
 Although permitted by law, Real Estate mutual funds are yet to hit the
market in India.
21
COMMODITY FUNDS
 Exposure in commodities.
 Investment objective would specify the commodity which proposes to
invest in.
 Such funds can be structured as commodity ETFs or commodity sector
funds.
INTERNATIONAL FUNDS
 Invest outside the country.
 One way for the fund to manage investment is to hire the requisite
people, since their salaries would add to fixed costs, a large corpus is
needed.
 The alternative route would be to tie up with a foreign fund (called as
HOST FUND).
o Domestic fund – Feeder fund.
o International fund – Host fund.
o By feeder fund money is collected and invested in host fund.
FUND OF FUNDS
 Fund invested in various other funds.
 Pre-specify the mutual funds whose schemes the fund will invest.
 Designed to help investor to get over the trouble of choosing between
multiple schemes and their varieties in the market.
EXCHANGE TRADED FUNDS
 Open-Ended funds, whose units are traded in a stock exchange,
 Mirrors – An index/equity/debt/commodity/gold.
 Market makers are appointed.
22
CHAPTER 2
COMPANY PROFILE
23
2.1 COMPANY PROFILE
Bombay Stock Exchange Limited is the oldest stock exchange of Asia and
one of the oldest in World with a rich heritage. As the first stock exchange
in India, the Bombay Stock Exchange Limited is considered to have played a
very important role in the development of county’s capital market. The BSE is
the largest stock exchange of 24 exchanges in India, with over 6000 listed
companies. It is also the fifth largest exchange in the world with a market
capitalization of $466 billion.
The Bombay Stock Exchange Limited uses BSE SENSEX, an index of 30
large, developed BSE stocks. This index gives a measure of overall
performance of BSE and is tracked worldwide.
In addition to individual stocks the Bombay Stock Exchange Limited also a
market for derivatives, which was first introduced in India. Listed derivatives
on the exchange include stock futures and options, Index futures and options
and weekly options. The Bombay Stock exchange is also actively involved
with the development of retail debt market.
The Exchange has a nationwide reach with its presence in 417 cities and
towns of India. The systems and processes of the exchange are designed to
safeguard market integrity and enhance transparency in the operations. The
24
Exchange provides an efficient and transparent market for trading in equity,
debt and derivative instruments. The BSE provides online trading with the
BSE’s Online trading System (BOLT), which is a proprietary system of the
exchange and is BS 7799-2-2002 certified. The Surveillance and Clearing
Settlement function of the Exchange are ISO 9001:2000 certified.
VISION
“Emerge as the premier Indian stock exchange by establishing global
benchmark”
2.2 HISTORY
One of the oldest stock exchanges of the world and the first in the country to be
granted permanent recognition under the Securities Contract (Regulation)
Act, 1956, Bombay Stock Exchange Limited has had an interesting rise to
prominence over the past 133 years.
The Bombay Stock Exchange Limited traces its history to the 1850s, when
four Gujarati and one Parsi stock broker would gather under the banyan tree
in front of the Town Hall, where the Horniman Circle is now situated. A
decade later, the brokers moved their venue to another set of foliage, this
time under banyan trees at the junction of Meadows Street and Mahatma
Gandhi Road. As the number of brokers increased, they had to shift from
place to place and wherever they went, through sheer habit, they overflowed
to the streets. At last, in 1874, found a permanent place. The new place was,
aptly, called Dalal Street.
This group of brokers in 1875 formed an official organization known as
“The Native Share and Stock Brokers Association”. In 1956, BSE became
the first stock exchange to be recognized by the Indian Government under
the Securities Contract (Regulation) Act, 1956. In 1979, BSE introduced its
Index SENSEX and from that time it achieved many milestones in the
capital market. In 2002, the name “The Exchange, Mumbai” was changed
to Bombay Stock Exchange. Subsequently on August 5, 2005, the
25
exchange turned into a corporate entity from an Association of Persons
(AOP), under the provision of Companies Act, 1956, pursuant To BSE
(Corporatization and Demutualization) Scheme, 2005 notified by
Securities and Exchange Board of India (SEBI). Then it is renamed as the
“Bombay Stock Exchange Limited”.
2.3 PROMINENT POSITION
The journey of BSE is as eventful and interesting as the history of securities
markets of India. India’s biggest bourse, in terms of listed companies and
market capitalization, BSE has played a pioneering role in Indian securities
market. Much before the actual legislations were enacted, BSE had formulated
comprehensive set of rules and regulations for Indian capital markets. It also
laid down best practices adopted by Indian capital market after India gained
its independence. Perhaps, there would not be any leading corporate in India,
which has not sourced BSE’s services in resource mobilization.
2.4 A PIONEER
BSE as brand is synonymous with the capital markets in India. The BSE
SENSEX is the benchmark equity index that reflects the robustness of the
economy and finance. At par with international standards, BSE has been a
pioneer in several areas. It has a several firsts to its credit,
 First in India to introduce Equity Derivatives.
 First in India to launch a Free Float Index.
 First in India to launch US$ version of BSE SENSEX.
 First in India to launch Exchange Enable Internet Trading Platform.
 First in India to obtain ISO certification for Surveillance, Clearing and
Settlement.
 First to have exclusive facility for financial training.
 “BSE On-Line Trading System” (BOLT) has awarded with the global
recognized Information Security Management System Standard BS7799-
2-2002.
 Moved from Open Outcry to Electronic Trading within just 50 days.
26
An equal important accomplishment of BSE is the launch of a nationwide
investor awareness campaign – Safe Investing in the Stock Market – under
which nationwide awareness campaigns and dissemination of information
through print and electronic medium was undertaken. BSE also actively
promoted the securities market awareness campaign of the Securities and
Exchange Board of India (SEBI).
2.5 AWARDS
Bombay Stock Exchange Limited has many awards to its name for
its excellence in several fields, these are
 The World Council of Corporate Governance has awarded the Golden
Peacock Global CSR Award for BSE’s initiatives in Corporate Social
Responsibility (CSR).
 The Annual Reports and Accounts of BSE for the year ended March
31, 2006 and March 31, 2007 have been awarded the ICAI Awards for
excellence in financial reporting.
 The Human Resource Management at BSE has won the Asia –
Pacific HRM Award for its efforts in employer branding through talent
management at work, health management at work and excellence in HR
through technology.
2.6 BSE SWOT
STRENG THS:
 BSE has inherent advantages: its history, larger scrip base and a stronger
27
brand.
 The SENSEX (BSE’s 30-share sensitive index) is one of the most
recognized indexes and tracked worldwide.
 Apart from lager base of listed companies, BSE also has a historical
perspective.
 Its online trending system (BOLT) has awarded with the global recognized
Information Security Management System Standard BS7799-2-2002.
 It got the ISO certification for its surveillance and clearing and settlement.
WEAKNESS
 The BSE SENSEX, which delivers inferior hedging effectiveness
and higher impact cost.
 At present BSE has fewer than 12% share across the cash and
derivative market of equity markets.
OPPORTUNITIES
 Corporatization will improve internal management
systems and investor relations, and benefit companies that are
listed on BSE.
 Derivatives market is growing at exponential rate and BSE with
its large infrastructure and long presence in the capital market
has the capability to expand its market share in this segment.
 If large a private sector bank picks up a strategic stake in BSE, it
could give the exchange access to a large distribution network and
promote new products like derivatives. The strategic investor could
also be a market maker (providing buy and sell quotes at any given
time).
 30 to 40 percent of the income of exchange like NASDAQ and
NYSE is from vending data. For BSE, it’s measly 4 percent. The
28
potential for growth then, is immense.
THREATS
 Aggressive competitor like NSE poses major threat to BSE’s future.
NSE’s top 100 stocks alone account for nearly 80 percent of its cash
segment’s turnover, indicating that NSE is clearly the preferred
destination for trading in the top stocks.
CHAPTER 3
29
THEORETICAL
CONCEPT
3.1 WORKING OF MUTUAL FUND
A Mutual Fund is a collectionof stocks,bonds, or other securities ownedby
a group of Investors and managed by a professional investment company.
For an individual investor to have a diversified portfolio is difficult. But he can
approach to such company and can invest into shares. Mutual funds have
become very popular since they make individual investors to invest in equity
and debt securities easy. When investors invest a particular amount in mutual
funds, he becomes the unit holder of corresponding units. In turn, mutual funds
invest unit holder’s money in stocks, bonds or other securities that earn interest
or dividend. This money is distributed to unit holders. If the fund gets money by
selling some stocks at higher price the unit holders also are liable to get capital
gain.
30
31
MUTUAL FUND OPERATION FLOWCHART
32
When an investor subscribes for the units of a mutual fund, he becomes part
owner of the assets of the fund in the same proportionas his contribution
amount put up with the corpus (the total amount of the fund). Mutual Fund
investor is also known as a mutual fund shareholder or a unit holder.
Any change in the value of the investments made into capital market
instruments (such as shares, debentures etc) is reflected in the Net Asset Value
(NAV) of the scheme. NAV is defined as the market value of the Mutual Fund
scheme's assets net of its liabilities.
NAV of a scheme is calculated by dividing the market value of scheme's assets
by the total number of units issued to the investors.
3.2 HOW RISKY YOUR MUTUAL FUND IS
Investors always judge a fund by the return it gives, never by the risk it took. In
any historical analysis of a mutual fund, the return is remembered but the risk is
quickly forgotten. So a fund manager may have used very high-risk strategies
(that are bound to fail disastrously in the long run), hoping that his wins will be
remembered (as they often are), but the risk he took will soon be forgotten.
WHAT IS RISK?
Risk can be defined as the potential for harm. But when anyone analyzing
mutual funds uses this term, what is actually being talked about is volatility.
Volatility is nothing but the fluctuation of the Net Asset Value (price of a unit
of a fund). The higher the volatility, the greater the fluctuations of the NAV.
33
Generally, past volatility is taken as an indicator of future risk and for the task
of evaluating mutual fund; this is an adequate (even if not ideal) approximation.
Defining Mutual fund risk:
Mutual funds face risks based on the investments they hold. For example, a
bond fund faces interest rate risk and income risk. Bond values are inversely
related to interest rates. If interest rates go up, bond values will go down and
vice versa. Bond income is also affected by the change in interest rates. Bond
yields are directly related to interest rates falling as interest rates fall and rising
as interest rise. Income risk is greater for a short-term bond fund than for a long-
term bond fund.
Similarly, a sector stock fund (which invests in a single industry, such as
telecommunications) is at risk that its price will decline due to developments in
its industry. A stock fund that invests across many industries is more sheltered
from this risk defined as industry risk.
Following is a glossary of some risks to consider when investing in
mutual funds:
CALL RISK:-
The possibility that falling interest rates will cause a bond issuer to redeem or
call its high-yielding bond before the bond's maturity date.
COUNTRY RISK:-
The possibility that political events (a war, national elections), financial
problems (rising inflation, government default), or natural disasters (an
earthquake, a poor harvest) will weaken a country's economy and cause
investments in that country to decline.
34
CREDIT RISK:-
The possibility that a bond issuer will fail to repay interest and principal in a
timely manner. Also called default risk.
CURRENCY RISK:-
The possibility that returns could be reduced for Americans investing in foreign
securities because of a rise in the value of the U.S. dollar against foreign
currencies. Also called exchange-rate risk.
INCOME RISK:-
The possibility that a fixed-income fund's dividends will decline as a result of
falling overall interest rates.
INDUSTRY RISK:-
The possibility that a group of stocks in a single industry will decline in price
due to developments in that industry.
INFLATION RISK:-
The possibility that increases in the cost of living will reduce or eliminate a
fund's real inflation-adjusted returns.
INTEREST RATE RISK:-
The possibility that a bond fund will decline in value because of an increase in
interest rates.
MANAGER RISK:-
The possibility that an actively managed mutual fund's investment adviser will
fail to execute the fund's investment strategy effectively resulting in the failure
of stated objectives.
MARKET RISK:-
The possibility that stock fund or bond fund prices overall will decline over
short or even extended periods. Stock and bond markets tend to move in cycles,
with periods when prices rise and other periods when prices fall.
PRINCIPAL RISK:-
35
The possibility that an investment will go down in value, or "lose money," from
the original or invested amount.
HOW RISK IS MEASURED:-
There are two ways in which you can determine how risky a fund is.
STANDARD DEVIATION:-
Standard Deviation is a measure of how much the actual performance of a fund
over a period of time deviates from the average performance. “Since Standard
Deviation is a measure of risk, a low Standard Deviation is good.”
SHARPE RATIO:-
This ratio looks at both, returns and risk, and delivers a single measure that is
proportional to the risk adjusted returns. “Since Sharpe Ratio is a measure of
risk-adjusted returns, a high Sharpe ratio is good.”
HOW TO CHECK THE FUND’S RISK
So how would you figure out how risky a mutual fund is?
Value Research a mutual fund research outfit, carries out a rating every month
which is also carried on rediff.com. If you would like to take a look at the latest
ratings, click on the relevant month viz March, April, May.
In this rating, each fund is given a star. The funds with a 5-star rating
are the best. Those with a 1-star ( ) rating are the worst.
This star rating is based on risk-adjusted return. In a very simple way, it gives
investors an understanding of whether a fund is taking an acceptable amount of
risk in generating the kind of returns it is doing.
36
3.3 Distribution channels:
Mutual funds posses a very strong distribution channel so that the ultimate
customers doesn’t face any difficulty in the final procurement. The various
parties involved in distribution of mutual funds are:
1. Direct marketing by the AMCs: the forms could be obtained from the AMCs
directly. The investors can approachto the AMCs for the forms. some of the top
AMCs of India are; Reliance ,Birla Sunlife, Tata, SBI magnum, Kotak
Mahindra, HDFC, Sundaram, ICICI, Mirae Assets, Canara Robeco, Lotus India,
LIC, UTI etc. whereas foreign AMCs include: Standard Chartered, Franklin
Templeton, Fidelity, JP Morgan, HSBC, DSP Merill Lynch, etc.
2. Broker/ sub broker arrangements: the AMCs can simultaneously go for
broker/sub-broker to popularize their funds. AMCs can enjoy the advantage of
large network of these brokers and sub brokers.eg: SBI being the top financial
intermediary of India has the greatest network. So the AMCs dealing through
SBI has access to most of the investors.
3. Individual agents, Banks, NBFC: investors can procure the funds through
individual agents, independent brokers, banks and several non- banking
financial corporations’ too, whichever he finds convenient for him.
3.4 Costs associated:
Expenses:
AMCs charge an annual fee, or expense ratio that covers administrative
expenses, salaries, advertising expenses, brokerage fee, etc. A 1.5% expense
ratio means the AMC charges Rs1.50 for every Rs100 in assets under
management. A fund's expense ratio is typically to the size of the funds under
management and not to the returns earned. Normally, the costs of running a
fund grow slower than the growth in the fund size - so, the more assets in the
fund, the lower should be its expense ratio
Loads:
Entry Load/Front-End Load (0-2.25%) - It’s the commission charged at the
time of buying the fund to cover the cost of selling, processing etc.
37
Exit Load/Back- End Load (0.25-2.25%) - It is the commission or charged
paid when an investor exits from a mutual fund; it is imposed to discourage
withdrawals. It may reduce to zero with increase in holding period.
3.5 Measuring and evaluating mutual funds performance:
Every investor investing in the mutual funds is driven by the motto of either
wealth creation or wealth increment or both. Therefore it’s very necessary to
continuously evaluate the fund’s performance with the help of factsheets and
newsletters, websites, newspapers and professional advisors like SBI mutual
fund services. If the investors ignore the evaluation of fund’s performance then
he can lose hold of it any time. In this ever-changing industry, he can face any
of the following problems:
1. Variation in the funds’ performance due to change in its management/
objective.
2. The fund’s performance can slip in comparison to similar funds.
3. There may be an increase in the various costs associated with the fund
4. Beta, a technical measure of the risk associated may also surge.
5. The fund’s ratings may go down in the various lists published by
independent rating agencies.
6. Can merge into another fund or could be acquired by another fund house.
Performance measures:
Equity funds: the performance of equity funds can be measured on the basis of:
NAV Growth, Total Return; Total Return with Reinvestment at NAV,
Annualized Returns and Distributions, Computing Total Return (Per Share
Income and Expenses, Per Share Capital Changes, Ratios, Shares Outstanding),
the Expense Ratio, Portfolio Turnover Rate, Fund Size, Transaction Costs, Cash
Flow, Leverage.
Debt fund: likewise the performance of debt funds can be measured on the
basis of: Peer Group Comparisons, The Income Ratio, Industry Exposures and
Concentrations, NPAs, besides NAV Growth, Total Return and Expense Ratio.
Liquid funds: the performance of the highly volatile liquid funds can be
measured on the basis of: Fund Yield, besides NAV Growth, Total Return and
38
Expense Ratio.
Concept of benchmarking for performance evaluation:
Every fund sets its benchmark according to its investment objective. The fund’s
performance is measured in comparison with the benchmark. If the fund
generates a greater return than the benchmark then it is said that the fund has
outperformed benchmark , if it is equal to benchmark then the correlation
between them is exactly 1. And if in case the return is lower than the benchmark
then the fund is said to be underperformed.
Some of the benchmarks are :
1. Equity funds: market indices such as BSE100, BSE200, BSE-PSU,
BSE 500 index, BSE bankex, and other sectoral indices.
2. Debt funds: Interest Rates on Alternative Investments as Benchmarks, I-
Bex Total Return Index, JPM T-Bill Index Post-Tax Returns on Bank
Deposits versus Debt Funds.
3. Liquid funds: Short Term Government Instruments’ Interest Rates as
Benchmarks, JPM T-Bill India.
To measure the fund’s performance, the comparisons are usually done
with:
i) With a market index.
ii) Funds from the same peer group.
iii) Other similar products in which investors invest their funds.
Financial planning for investors (ref. to mutual funds):
Investors are required to go for financial planning before making investments in
any mutual fund. The objective of financial planning is to ensure that the right
amount of money is available at the right time to the investor to be able to meet
his financial goals. It is more than mere tax planning. Steps in financial
planning are:
39
 A
sset
allo
cati
on.
 S
elec
tion
of
fun
d.
 S
tud
yin
g
the features of a scheme.
In case of mutual funds, financial planning is concerned only with broad asset
allocation, leaving the actual allocation of securities and their management to
fund managers. A fund manager has to closely follow the objectives stated in
the offer document, because financial plans of users are chosen using these
objectives.
3.6 Why has it become one of the largest financial instruments?
If we take a look at the recent scenario in the Indian financial market then we
can find the market flooded with a variety of investment options which includes
mutual funds, equities, fixed income bonds, corporate debentures, company
fixed deposits, bank deposits, PPF, life insurance, gold, real estate etc. all these
investment options could be judged on the basis of various parameters such as-
return, safety convenience, volatility and liquidity. Measuring these investment
options on the basis of the mentioned parameters, we get this in a tabular form.
Return Safety Volatility Liquidity Convenienc
e
Equity High Low High High Moderate
40
We can very well see that mutual funds outperform every other investment
option. On three parameters it scores high whereas it’s moderate at one.
comparing it with the other options, we find that equities gives us high returns
with high liquidity but its volatility too is high with low safety which doesn’t
makes it favourite among persons who have low risk- appetite. Even the
convenience involved with investing in equities is just moderate.
Bonds Moderate High Moderate Moderate High
Co. Moderate Moderate Moderate Low Low
Debentures
Co. FDs Moderate Low Low Low Moderate
Bank Low High Low High High
Deposits
PPF Moderate High Low Moderate High
Life Low High Low Low Moderate
Insurance
Gold Moderate High Moderate Moderate Gold
Real Estate High Moderate High Low Low
Mutual High High Moderate High High
Funds
41
CHAPTER 4
OBJECTIVES AND SCOPE
OF THE STUDY
42
4.1 OBJECTIVES OF THE STUDY
 To find out the preferences of the investors for Asset Management
Company.
 To know the preferences for the portfolios.
 To know the awareness of investors about BSE StAR MF.
 To find out the most preferred channel.
 To find out why investors mostly prefer to invest in mutual fund rather in
equity derivative.
 To identify the consumer perception about mutual funds.
 To find out what should do to boost Mutual Fund Industry.
4.2 SCOPE OF THE STUDY
A big boom has been witnessed in Mutual Fund Industry in recent times. A
large number of new players have entered the market and trying to gain market
share in this rapidly improving market.
The research was carried on in Mumbai. I had been sent to Bombay Stock
Exchange, Mumbai where I completed my Project work. I surveyed on my
Project Topic “A study on why mutual fund is the better investment plan” by
taking help of the investors and brokers working over there.
The study will help to know the preferences of the customers, which company,
portfolio, mode of investment, and option for getting return, and mainly why
investors prefer to invest in mutual fund rather in equity derivatives and so on
they prefer. This project report may help the company to make further planning
and strategy.
43
CHAPTER 5
RESEARCH
METHODOLOGY
44
5.1 RESEARCH METHODOLOGY
INTRODUCTION
This report is based on primary as well secondary data, however primary data
collection was given more importance since it is overhearing factor in attitude
studies. One of the most important users of research methodology is that it helps
in identifying the problem, collecting, analyzing the required information data
and providing an alternative solution to the problem .It also helps in collecting
the vital information that is required by the top management to assist them for
the better decision making both day to day decision and critical ones.
Research is divided into two parts
 Research design
o Type of research
o Research method
o Collection of data
 Sample design
TYPE OF RESEARCH
It is a descriptive type of research, as the descriptive of the conditions exist
presently. It includes survey and fact-finding enquiries of different kinds.
RESEARCH METHOD
Research methods are understood as all those methods and techniques that are
used for conduction of research. Research methods or techniques refer to
methods the researchers use in performing research operation. In other words,
all those methods which are used by the researchers during the course of
45
studying his research problems are termed as research methods. Since the object
of research, particularly the applied research, is to arrive at a solution for a
given problem, the available data and the unknown aspects of the problem have
to be related to each other to make a solution possible. Keeping this in view I
took the following two methods:
 Analysis of documents
 Interview
COLLECTION OF DATA
 Primary data - This method was adopted because it helps to procuring
data and detail information from the respondents. Here I collected data by
filling questionnaires, directly talking to the respondents.
 Secondary data - I have also used the secondary data which include
various written documents and other related information about the mutual
fund industry in India.
DURATION OF THE STUDY
The study was carried out for a period of two months, from 9th May to 9th July
2013.
5.2 SAMPLING
SAMPLING PROCEDURE
The sample was selected out of some of the investors and brokers in BSE and
nearby that area, irrespective of them being investors or not or availing the
services or not. It was also collected through personal visits to persons, by
formal and informal talks and through filling up the questionnaire prepared. The
data has been analyzed by using mathematical/Statistical tool.
SAMPLE SIZE
46
The sample size of my project is limited to 200 people only. Out of which only
120 people had invested in Mutual Fund. Other 80 people did not have invested
in Mutual Fund.
SAMPLE DESIGN
Data has been presented with the help of bar graph, pie charts, line graphs etc.
5.3 LIMITATIONS
 Some of the persons were not so responsive.
 Possibility of error in data collection because many of investors may have
not given actual answers of my questionnaire.
 Sample size is limited to 200 numbers of investors & brokers, out of
which 120 had invested in mutual fund. The sample size may not
adequately represent the whole market.
 Some respondents were reluctant to divulge personal information which
can affect the validity of all responses
 The research is confined to a certain part of Dalal Street or BSE.
47
CHAPTER 6
DATA ANALYSIS
AND
INTERPRETATION
48
ANALYSIS AND INTERPRETATION OF DATA
After a thorough study and analysis of the questionnaires of my consumer
survey I have come across some important and useful findings. These findings
have helped me in a great way to come to the conclusion part of my project
work.
The following are the findings of my consumer survey at Bombay
Stock Exchange:
AGE BRACKET
Age Group <= 30 31-35 36-40 41-45 46-50 >50
No. of 12 18 30 24 20 16
Investors
49
Interpretation:
According to this chart out of 120 Mutual Fund investors the most are in the
age group of 36-40 yrs. i.e. 25%, the second most investors are in the age group
of 41-45yrs i.e. 20% and the least investors are in the age group of below 30
yrs.
EDUCATIONAL QUALIFICATION OF INVESTORS
Educational
qualification
Number of investors
Graduate/PG 88
Under Graduate 25
others 7
Total 120
0
5
10
15
20
25
30
35
<=30 31-35 36-40 41-45 46-50 >50
Number of investors
Number of investors
50
INTERPRETATION
Out of 120 Mutual Fund investors 71% of the investors are Graduate/Post
Graduate, 23% are Under Graduate and 6% are others (under HSC).
OCCUPATION OF INVESTORS
Number of investors
Graduate/PG
Under Graduate
Others
Businessman Serviceman Professional Others
27 53 28 12
51
MONTHLY FAMILY INCOME OF INVESTORS
Income Group Number of Investors
Upto Rs. 10000 5
Rs. 10001 to 20000 12
Rs. 20001 to 30000 28
Rs. 30001 to 50000 43
Rs. 50001 and above 32
Number of investors
Businessman
Serviceman
Professional
Others
52
INTERPRETATION
In the income group, out of 120 investors, 36% investors that is the maximum
investors are in the monthly income group Rs. 30001 to 50000, Second one i.e.
27% investors are in the monthly income group of more than Rs. 50,000 and the
minimum investors i.e. 4% are in the monthly income group of below Rs.
10,000.
% of savings – Average savings of all investors is 35% to 40%
Investor invested in different kinds of Investments
Kind of Investments Number of Investors
Saving Account 195
Fixed Deposits 148
Insurance 152
Mutual Fund 120
Post Office - NSC 45
Shares/Debentures 130
Gold/Silver 30
Real Estate 52
Others 18
0
5
10
15
20
25
30
35
40
45
50
upto rs.
10000
Rs. 10001
to 20000
Rs. 20001
to 30000
Rs. 30001
to 50000
RS. 50001
and above
Number of Investors
Number of Investors
53
INTERPRETATION
From the above graph it can be inferred that out of 200 people, 97.5% people
have invested in Saving A/c, 76% in Insurance, 74% in Fixed Deposits, 60% in
Mutual Fund, 22.5% in Post Office, 65% in Shares or Debentures, 15% in
Gold/Silver and 26% in Real Estate, and 9% in others financial securities.
PREFERENCE OF FACTORS WHILE INVESTING
0
20
40
60
80
100
120
140
160
180
200
Number of Investors
Number of Investors
0
10
20
30
40
50
60
70
80
Liquidity Low Risk High
return
Safety of
Capital
Tax
Benefits
Number of Respondents
Number of Respondents
54
INTERPRETATION
Out of 200 people, 38% People prefer to invest where there is High Return,
22% prefer to invest where there is Tax Benefits, 15% prefer Low risk and
Safety of capital and 10% investor prefer easy Liquidity.
Awareness about Mutual Fund & its operations
Response YES NO
No of respondents 182 18
INTERPRETATION
From the above chart it is inferred that 91% People are aware of Mutual Fund
and its operations and only 9% are not aware of Mutual Fund and its operations.
Source of knowing Mutual Fund
Source of information No of respondent
Advertisement 24
Friends & Relatives 34
Banks 40
Financial advisors 84
Number of respondents
Yes
No
55
INTERPRETATION
From the above chart it can be inferred that the Financial Advisor is the most
important source of information about Mutual Fund. Out of 182 Respondents,
46% know about Mutual fund Through Financial Advisor, 22% through Bank,
19% through Peer Group and 13% through Advertisement.
Investors invested in Mutual Fund
Response No of Respondent
Yes 120
No 80
Total 200
0
10
20
30
40
50
60
70
80
90
Number Of Respondents
Number Of Respondents
Number of Respondents
Yes
NO
56
Reason for not invested in Mutual Fund
Reason No of Respondents
Not aware 18
High risk 28
Not any specific reason 34
Channel Preferred by the Investors for Mutual Fund Investment
Channel Financial Advisor Banks AMCs
No of Respondents 58 20 42
0
10
20
30
40
50
60
70
Financial
Advisor
Banks AMCs
Number of Respondents
Number of Respondents
57
Awareness of BSE StAR MF
If yes, then are you aware of the benefits of BSE StAR MF
85
90
95
100
105
110
Yes No
Number of Respondents
Number of Respondents
0
10
20
30
40
50
60
70
Yes NO
Number of Respondents
Number of Respondents
58
Mode of Investment Preferred by the Investors
Mode of Investment One Time Investment Systematic Investment
Plan (SIP)
No of Respondents 68 52
Preferred Portfolios by the Investors
Portfolio Number of Investors
Only Equity 56
Only Debt 20
Balanced 44
0
10
20
30
40
50
60
70
80
One Time Investment Systematic Investment
Plan (SIP)
Number of Respondents
Number of Respondents
59
INTERPRETATION
From the above graph, Out of the 120 Investors, 46% preferred Only Equity
Portfolio, 37% preferred Balanced Portfolio of Equity and Debt, and 17%
preferred Only Debt portfolio.
Option for getting Return Preferred by the Investors
Option Dividend Payout Dividend Re-
investment
Growth in NAV
No of Respondents 25 10 85
Number of Investors
Only Equity
Only Debt
Balanced
0
10
20
30
40
50
60
70
80
90
Dividend Payout Dividend Re-
investment
Growth in NAV
Number of Respondents
Number of Respondents
60
Comparison of NAV of different Schemes of Mutual Fund
Balanced Fund
Equity Fund
0
10
20
30
40
50
60
70
80
90
HDFC Reliance UTI ICICI Baroda
Pioneer
NAVs
NAVs
0
50
100
150
200
250
300
HDFC Reliance Axis ICICI Baroda
Pioneer
NAVs
NAVs
61
Gilt Fund
Gold ETF
0
5
10
15
20
25
30
HDFC Edelweiss Sahara IDBI Baroda
Pioneer
NAVs
NAVs
2450
2500
2550
2600
2650
2700
2750
2800
Axis Kotak Reliance ICICI Birla Sun Life
NAVs
NAVs
62
Gold Fund
Income Fund
0
2
4
6
8
10
12
14
SBI Kotak Axis HDFC IDBI
NAVs
NAVs
0
5
10
15
20
25
30
35
40
Sahara HDFC Axis ING JM
NAVS
NAVS
63
Chapter 7
FINDINGS
AND
CONCLUSION
64
FINDINGS
 In my survey, out of 200 respondents those 120 mutual fund investors
were more in numbers in the age bracket of (36-40 yrs), the second most
Investors were in the age bracket of (41-45 yrs) and the least were in the
age group of below 30 years.
 Out of total 200 respondents, 39% belong to the upper-lower and lower-
upper social class. 43% belong to upper- middle social class and there
were only 8.33% of the respondents who belong to upper social class.
 In my survey most of the Investors were Graduate or Post Graduate i.e.
71% , 23% are under graduate, and below HSC there were very few in
numbers i.e. 6%
 Most of the surveyed respondents are service men. 44% of the total
respondents belong to service class. 23.33% of the respondents are
professionals, 22.5% of the respondents belong to business class and 10%
of the respondents belong to the other category. This other category
includes—unemployed, housewives, students.
 In family monthly income group, most of the mutual fund investors are in
the group of Rs.30000 to 50000 i.e. 36%, Second one i.e. 27% investors
are in the monthly income group of more than Rs. 50,000 and the
minimum investors i.e. 4% are in the monthly income group of below Rs.
10,000.
 Average savings of the people varies between 35& to 40%. This no doubt
a good figure to take into account.
 out of 200 respondents, 97.5% people have invested in Saving A/c, 76%
in Insurance, 74% in Fixed Deposits, 60% in Mutual Fund, 22.5% in Post
Office, 65% in Shares or Debentures, 15% in Gold/Silver and 26% in
Real Estate, and 9% in others financial securities.
Most of the respondents consider bank deposit as investment vehicle.
They don‘t have clear cut idea about the difference between the savings
and investment.
65
 38% of Investor prefer to invest where there is High Return, 22% prefer
to invest where there is Tax Benefits, 15% prefer Low risk and Safety of
capital and 10% investor prefer easy Liquidity.
 As question comes to awareness, literacy of mutual fund percentage is
91% which is very good but this data will vary as the sample collected
from the persons, investors and brokers in BSE.
 In 46% cases people came to know about Mutual fund Through Financial
Advisor, 22% through Bank, 19% through Peer Group and 13% through
Advertisement. So, Financial Advisor is the most important source of
information about Mutual Fund.
 Out of 200 respondents, 60% are invested in mutual funds, those who are
not invested the main reason is that they don’t have any specific reason &
high risk and 9% are not even aware of mutual fund.
36% of the respondents want to invest in mutual funds. But they don‘t
have enough knowledge where and when to invest in mutual funds. This
means customer education is urgently required here.
 As when they are asked for BSE StAR MF & its benefits, 53.5% people
are aware about that platform of trading mutual fund units, among that
53.5% people, 40% are aware of all its activities and benefits and rest
60% are only heard about it.
 60% Investors preferred to Invest through Financial Advisors, 25%
through AMC (means Direct Investment) and 15% through Bank.
 56.67% preferred One Time Investment and 43.33% preferred SIP out of
both type of mode of investment.
 Out of the 120 Investors, 46% preferred Only Equity Portfolio, 37%
preferred Balanced Portfolio of Equity and Debt, and 17% preferred Only
Debt portfolio.
 Maximum Number of Investors Preferred Growth in NAV Option for
returns i.e. 70.83%, the second most preferred Dividend Payout and then
Dividend Reinvestment.
 HDFC ranked 1st both in gilt fund and Equity fund in NAV, and in Gold
ETF Birla sun life has the highest NAV, in Balanced fund UTI & in Gold
fund kotak has the highest NAV.
66
CONCLUSION
We can infer from the analysis that the concept of mutual fund in Indian
financial market is still in its growing phase. With the growing importance of
mutual fund in other areas in the country, this place (indicating the people at
BSE or nearby) is witnessing the same rate of growth in mutual funds. Apart
from these facts the following are some other important facts which can easily
be inferred from the paper:
 Huge opportunities of Mutual funds exist in Indian market. In short the
market in this city is a growing market.
 As because many companies exist in this market, competition is cut to
throat.
 Mindsets of the investors are not towards mutual funds. They still think
of investing in traditional investment alternatives. Customers are not
properly educated about the mutual funds.
 Specialized agents of mutual funds are rarely seen. Financial advisors are
not seen there who can educate the investors.
 Posters, banners or other promotional activities are rarely seen in this
market.
 Mutual fund companies do not have aggressive strategies.
 Distribution channels are also important for the investment in mutual
fund; Financial Advisors are the most preferred channel for the
investment in mutual fund. They can change investors’ mind from one
investment option to others. Many of investors directly invest their
money through AMC because they do not have to pay entry load. Only
those people invest directly who know well about mutual fund and its
operations and those have time
 Insurance products are and can be the main competitors of mutual funds
 Mutual fund investors are confined to the upper-middle and upper social
67
class in this market. Upper-lower class and lower-upper class people are
still untouched.
 More than half of the respondents have wrong perception about the
mutual funds. They feel mutual funds are very risky investment
alternative.
 Most of the respondents are satisfied with their current return from their
investment. Most of the respondents do not want to take risk in investing
their money in mutual funds.
 Now-a-days Gold ETF has a great demand as compared to other funds
like Equity fund, Balanced fund, Income fund, e.t.c.
AMC like Birla Sun Life & ICICI has a very good NAV in Gold ETF,
and Kotak and many other AMCs are also performing very well like
Reliance & Axis. These all conclusion is made out of only the Asset
Under Management (AUM) & NAV.
68
CHAPTER 8
RECOMMENDATIONS
AND
SUGGESTIONS
69
RECOMMENDATIONS AND SUGGESTIONS
After a thorough study and analysis of the data and information, the following
are the few recommendations and suggestions, if adopted, would definitely
benefit the financial market, which is in its booming stage, in the short run and
in the long run as well. Recommendations and suggestions are normally given
when there are some problems or difficulties lying in the market. Here in this
research report my recommendations and suggestions are totally based on the
facts, reactions, attitudes, perceptions, and many other things of the respondents
which I have received from them during my research work. The
recommendation part of this research work has three parts only, which I feel can
push the mutual fund market into a higher level.
The three parts are
1. Market Development.
2. Marketing techniques.
3. Marketing plans.
Market development:
My Investors survey has revealed the fact that the market for mutual fund is still
in its expansion stage. Hence the companies have to do a lot of things and
activities to develop the market for mutual fund in this capital city. Market
development means doing anything and everything for the growth of the mutual
fund industry. Hence in the following ways the market of mutual fund can be
developed more significantly:
 Awareness
70
Awareness of mutual fund products must be increased in this city. The
awareness can be enhanced in the following ways:
 Conference or seminars on mutual funds can be conducted on
regular basis. This will no doubt increase the awareness of mutual
fund in the minds of the investors.
 All the AMCs must join hands and work together for this.
 Customer education
As the awareness of mutual funds is still improving in this market,
companies should give focus on customer education. For this purpose
again the conference and seminars can be the best way towards educating
the customers. Again free training programme to the agents can be
fruitful.
 Government intermediation
Government must also work together with the mutual fund companies &
take necessary steps in promoting the concept of mutual fund i.e. tax
benefits, less volatility, low risk, e.t.c
 Confidence building activities
People in this city are not confident in investing their money in mutual
funds. Hence there is a need to do something which will build the
confidence in the minds of the investors. Hence the confidence building
activities must be carried out the mutual fund companies. Because most
of the people think that investing in mutual funds is a very risky affair. In
the following ways the confidence can be increased in the minds of the
people:
 As the common person has blind faith in all the government
institutions, hence they have to come forward and convey the
message that investing in mutual fund is not that risky.
 The present performance of the mutual funds is very good indeed.
And the companies should cash in on this opportunity. The
performance of the mutual funds can be published in the local and
other newspapers and magazines, journals. This will no doubt
induce the investors towards investing in mutual funds.
71
 Case study of the investors who have been benefited in investing in
mutual funds can be published in the newspapers, magazines and
journals.
Marketing techniques
While the Mutual in India has seen dramatic improvements in quantity as well
as quality of product and service offerings over the past decade. One of the
primary reasons for this slow growth is the fact that mutual funds are a new
concept in India, which needs to be still understood by large sections of Indian
investors. In this scenario, the mutual fund companies have the onerous
responsibility of not just selling mutual fund products, but marketing them
properly.
Marketing plans
Booklets on mutual funds can be distributed at free of cost to the common
people with the newspapers, magazines, journals. This will help in attitude
formation of the investors.
Companies must focus on tailored made mutual fund schemes rather than on the
traditional products/ schemes.
Unlike the case of insurance where there is a restriction on certain age of the
investors to invest on insurance, there is no such restriction on investing in
mutual fund. An investor of any age bracket can invest in any scheme of mutual
fund. Hence the strong and efficient CRM can prove to be very fruitful.
Selling of mutual funds only through agents and the branch will not serve the
purpose. Distribution network should be increased. Here aggressive strategy
must be taken by a company in selling mutual funds. This will only be possible
when the investors are well familiar with the concept of mutual funds and its
advantages and benefits. The following are some of the incentives:
 Mutual fund companies must tie up with other financial institute like
72
banks, post office for reaching to the mass people. Because these
financial institutes have tremendous reach to the mass people in our
country. As a result mutual fund companies can have easy access to the
common people. The companies must go in for this kind of strategic
alliance with other companies as well. Because strategic alliance not only
benefit the companies but help in developing the market also.
 For opening of new savings bank account, the account holder should be
given advice and knowledge of mutual fund and its schemes and how
investment distinguish from saving.
 On buying of one or some life insurance policies, again certain units of
mutual fund can be given at free of cost to the policy holders. These will
ultimate lead to the mutual fund buying habit of the common people.
73
BIBLIOGRAPHY
BOOKS:
 Dr. Prasanna Chandra : Portfolio Management
 C.R. Kothari : Research Methodology
NEWSPAPERS:
 Times of India
 The Economic Times
REFERENCES
 AMFI study material
 Outlook Money - the layman’s guide to mutual funds
 Brand reporter- Mutual Fund
WEBSITES
 www.bseindia.com
 www.amfi.com
 www.mutualfundindia.com
 www.moneycontrol.com
 www.bloomberg.com

A project report on

  • 1.
    1 A projectreporton“whyMutualFundistheBetter Investment Plan” ASummer Internship Project Submitted to Utkal University in Partial Fulfilment of the Master of Finance and Control Degree Submitted By: Sandeep Kumar Mahasuar Under the able guidance of: Shri C Vasudevan Prof Jayanta Parida Senior General Manager P.G.Dept. of Commerce IPF - Secretariat Utkal University BSE Limited Bhubaneswar
  • 2.
    2 DECLARATION I do herebydeclare that the project entitled “Why Mutual Fund is the better Investment plan” submitted in partial fulfillment of the requirement of the degree of Master of Finance and Control, Utkal University in the course curriculum for the third semester is an original piece of work done by me under the guidance and supervision of Mr. C Vasudevan (Senior General Manager, IPF – Secretariat, Bombay Stock Exchange limited) and Prof Jayanta Parida (Faculty, P.G. Dept. of Commerce, UtkalUniversity, Bhubaneswar) . This has not been submitted for the award of any degree elsewhere in part or in full. This project report is not an exhaustive study of the topic undertaken. Date:
  • 3.
    3 Place: Signature Acknowledgement I dohereby acknowledge that this Summer Internship Project is a genuine work undertaken and successfully completed by me. I would also like to acknowledge the fact that I would not have been able to complete my project without the due permission of the SGM Shri C Vasudevan Sir for allowing me to work here as a Summer Intern, the AGM Shri Nilkanth P. Pandya Sir, for paying his due attention and imparting some valuable knowledge on the topic. It would have been impossible for me to complete the project without the constant counseling and guidance of my mentor, Dr. V. Aditya Srinivas Sir. I would also like to acknowledge my thankfulness to Mr. Shashank Chaturvedi Sir for divulging some precious time out of their hectic work schedule to guide me in my project. I would also like to express my gratitude towards my faculties, family and friends who have directly or indirectly helped me in the successful completion of my project
  • 4.
    4 Date: Place: Signature Content Chapter 1:INTRODUCTION 1.1 Mutual Fund 1.2 History of Mutual Fund 1.3 Emerging Issues and Present Position 1.4 Investment Strategies 1.5 Advantages and dis-advantages 1.6 Classification of Mutual Fund Chapter 2: COMPANY PROFILE 2.1 History 2.2 Prominent Position 2.3 A Pioneer 2.4 Awards 2.5 BSE SWOT Chapter 3: THEORETICAL CONCEPT 3.1 Concept and working of Mutual Fund 3.2 Mutual Fund Risk 3.3 Measuring and evaluating mutual fund performance Chapter 4: OBJECTIVES AND SCOPE OF STUDY Chapter 5: RESEARCH METHODOLOGY
  • 5.
    5 5.1 Research design 5.2Sample design Chapter 6: DATA ANALYSIS AND INTERPRETATION Chapter 7: FINDINGS AND CONCLUSION Chapter 8: RECOMMENDATION AND SUGGESTION Bibliography CHAPTER 1 INTRODUCTION
  • 6.
    6 INTRODUCTION TO MUTUALFUNDS AND ITS VARIOUS ASPECTS 1.1 MUTUAL FUNDS Mutual fund is a trust that pools the savings of a number of investors who share a common financial goal. This pool of money is invested in accordance with a stated objective. The joint ownership of the fund is thus “Mutual”, i.e. the fund belongs to all investors. The money thus collected is then invested in capital market instruments such as shares, debentures and other securities. The income earned through these investments and the capital appreciations realized are shared by its unit holders in proportion the number of units owned by them. Thus a Mutual Fund is the most suitable investment for the common man as it offers an opportunity to invest in a diversified, professionally managed basket of securities at a relatively low cost. A Mutual Fund is an investment tool that allows small investors access to a well-diversified portfolio of equities, bonds and other securities. Each shareholder participates in the gain or loss of the fund. Units are issued and can be redeemed as needed. The fund’s Net Asset value (NAV) is determined each day. Investments in securities are spread across a wide cross-section of industries and sectors and thus the risk is reduced. Diversification reduces the risk because all
  • 7.
    7 stocks may notmove in the same direction in the same proportion at the same time. Mutual fund issues units to the investors in accordance with quantum of money invested by them. Investors of mutual funds are known as unit holders. Mutual funds are considered as one of the best available investments as compare to others they are very cost efficient and also easy to invest in, thus by pooling money together in a mutual fund, investors can purchase stocks or bonds with much lower trading costs than if they tried to do it on their own. But the biggest advantage to mutual funds is diversification, by minimizing risk & maximizing returns. 1.2 HISTORY OF MUTUAL FUNDS In 1774, a Dutch merchant invited subscriptions from investors to set up an investment trust by the name of Eendragt Maakt Magt (translated into English, it means, Unity Creates Strength‘), with the objective of providing diversification at low cost to small investors. Its success caught on, and more investment trust was launched, with verbose and quirky names that when translated read profitable and prudent or small maters grow by consent. The foreign and colonial Govt. trust formed in London in 1868, promised start the investor of modest means the same advantages as the large capitalist by spreading the investment over a number of stocks. When three Boston securities executives pooled their money together in 1924 to create the first mutual fund, they had no idea how popular mutual funds would become. The idea of pooling money together for investing purposes started in Europe in the mid-1800s. The first pooled fund in the U.S. was created in 1893 for the faculty and staff of Harvard University. On March 21st, 1924 the first official mutual fund was born. It was called the Massachusetts Investors Trust. After one year, the Massachusetts Investors Trust grew from $50,000 in assets in 1924 to $392,000 in assets (with around 200 shareholders). In contrast, there are over 10,000 mutual funds in the U.S. today totaling around $7 trillion (with approximately 83 million individual investors) according to the Investment Company Institute. THE EVOLUTION
  • 8.
    8 The formation ofUnit Trust of India marked the evolution of the Indian mutual fund industry in the year 1963. The primary objective at that time was to attract the small investors and it was made possible through the collective efforts of the Government of India and the Reserve Bank of India. The history of mutual fund industry in India can be better understood divided into following phases: Phase I. Establishment and Growth of Unit Trust of India (1964-87) Unit Trust of India enjoyed complete monopoly when it was established in the year 1963 by an act of Parliament. UTI was set up by the Reserve Bank of India and it continued to operate under the regulatory control of the RBI until the two were de- linked in 1978 and the entire control was transferred in the hands of Industrial Development Bank of India (IDBI). UTI launched its first scheme in 1964, named as Unit Scheme 1964 (US-64), which attracted the largest number of investors in any single investment scheme over the years. UTI launched more innovative schemes in 1970s and 80s to suit the needs of different investors. It launched ULIP in 1971, six more schemes between 1981-84, Children's Gift Growth Fund and India Fund (India's first offshore fund) in 1986, Mastershare (India’s first equity diversified scheme) in 1987 and Monthly Income Schemes (offering assured returns) during 1990s. By the end of 1987, UTI's assets under management grew ten times to Rs 6700 crores. Phase II. Entry of Public Sector Funds (1987-1993): The Indian mutual fund industry witnessed a number of public sector players entering the market in the year 1987. In November 1987, SBI Mutual Fund from the State Bank of India became the first non-UTI mutual fund in India. SBI Mutual Fund was later followed by Can bank Mutual fund, LIC Mutual Fund, Indian Bank Mutual Fund, Bank of India Mutual Fund, GIC Mutual Fund and PNB Mutual Fund. By 1993, the assets under management of the industry increased seven times to Rs. 47,004 crores. However, UTI remained to be the leader with about 80% market share.
  • 9.
    9 Phase III. Emergenceof Private Sector Funds (1993-96): The permission given to private sector funds including foreign fund management companies (most of them entering through joint ventures with Indian promoters) to enter the mutual fund industry in 1993, provided a wide range of choice to investors and more competition in the industry. Private funds introduced innovative products, investment techniques and investor-servicing technology. By 1994-95, about 11 private sector funds had launched their schemes. Phase IV. Growth and SEBI Regulation (1996-2004): The mutual fund industry witnessed robust growth and stricter regulation from the SEBI after the year 1996. The mobilization of funds and the number of players operating in the industry reached new heights as investors started showing more interest in mutual funds. Investors' interests were safeguarded by SEBI and the Government offered tax benefits to the investors in order to encourage them. SEBI (Mutual Funds) Regulations, 1996 was introduced by SEBI that set uniform standards for all mutual funds in India. The Union Budget in 1999 exempted all dividend incomes in the hands of investors from income tax. Various Investor Mobilization 1992- Amount Assets as % of Under Gross 93 Mobilized Management Domestic Savings UTI 11,057 38,247 5.2% Public 1,964 8,757 0.9% Sector Total 13,021 47,004 6.1%
  • 10.
    10 Awareness Programmes werelaunched during this phase, both by SEBI and AMFI, with an objective to educate investors and make them informed about the mutual fund industry. In February 2003, the UTI Act was repealed and UTI was stripped of its Special legal status as a trust formed by an Act of Parliament. The primary objective behind this was to bring all mutual fund players on the same level. UTI was re-organized into two parts: 1.The Specified Undertaking, 2. The UTI Mutual Fund Presently Unit Trust of India operates under the name of UTI Mutual Fund and its past schemes (like US-64, Assured Return Schemes) are being gradually wound up. However, UTI Mutual Fund is still the largest player in the industry. In 1999, there was a significant Phase V. Growth and Consolidation - 2004 Onwards: The industry has also witnessed several mergers and acquisitions recently, examples of which are acquisition of schemes of Alliance Mutual Fund by Birla Sun Life, Sun F&C Mutual Fund and PNB Mutual Fund by Principal Mutual Fund. Simultaneously, more international mutual fund players have entered India like Fidelity, Franklin Templeton Mutual Fund etc. There were 29 funds as at the end of March 2006. This is a continuing phase of growth of the industry through consolidation and entry of new international and private sector players
  • 11.
    11 1.3 Emerging Issuesof the Mutual Fund Industry in India:  By end of 2012, Indian mutual fund industry reached more than Rs. 8 trillion which is a very smart turnover.  100% growth in last 8 years  Number of foreign AMC's are in the queue to enter the Indian markets  Our saving rate is over 34%, highest in the world. Only channelizing these savings in mutual funds sectoris required.  We have approximately 45 mutual funds which are much less than US having more than 800. There is a big scope for expansion  'B' and 'C' class cities are growing rapidly. Today most of the mutual funds are concentrating on the 'A' class cities. Soon they will find scope in the growing cities.  Mutual fund can penetrate rural like the Indian insurance industry with simple and limited products.  SEBI allowing the MF's to launch commodity mutual funds.  Emphasis on better corporate governance.  Trying to curb the late trading practices. PRESENT POSITION Mutual funds play vital role in resource mobilization and their efficient allocation in a transitional economy like India. Economic transition is usually marked by changes in the financial mechanism, institutional integration, market regulation, re-allocation of savings and investments, and changes in the inter- sector relationships. These changes often imply negativity which shakes investor‘s confidence in the capital market. Mutual funds perform a crucial task as efficient alligators of resources in such a transitional period. Throughout the world, mutual funds have worked as reliable instruments of change in financial intermediation, development of the capital market, and growth of the corporate sector. The active involvement of mutual funds in promoting economic development can also be seen in their dominant presence in the money and capital markets. Mutual funds make a significant contribution in vibrating both the markets.
  • 12.
    12 The spread ofequity cult has further increased reliance of the corporate sector on equity financing. The role of mutual funds in the financing of corporate has substantially increased after the SEBI allowed the corporate sector to reserve 20% of their public issues for Indian mutual funds. The percentage share of corporate equity and debentures in the household investors, together with UTI units, have increased from 3.7% in 1980-81 to 17.2% in 1992-93, while the share of less liquid assets like LIC, PF, and pension have shown a marginal increase from 25.1% to 27.2% during the same period. Mutual funds have been the fastest growing institution during this period in the household savings sector. Growing market complications and investment risk in the stock market with high inflation have pushed households further towards mutual funds. INVESTMENT STRATEGIES Systematic Investment Plan: under this a fixed sum is invested each month on a fixed date of a month. Payment is made through post dated cheques or direct debit facilities. The investor gets fewer units when the NAV is high and more units when the NAV is low. This is called as the benefit of Rupee Cost Averaging (RCA) Systematic Transfer Plan: under this an investor invest in debt oriented fund and give instructions to transfer a fixed sum, at a fixed interval, to an equity scheme of the same mutual fund. Systematic Withdrawal Plan: if someone wishes to withdraw from a mutual fund then he can withdraw a fixed amount each month.
  • 13.
    13 1.4 Advantages ofInvesting Mutual Funds: 1.Professional Management - The basic advantage of funds is that, they are professional managed, by well qualified professional. Investors purchase funds because they do not have the time or the expertise to manage their own portfolio. A mutual fund is considered to be relatively less expensive way to make and monitor their investments. 2.Diversification - Purchasing units in a mutual fund instead of buying individual stocks or bonds, the investors risk is spread out and minimized up to certain extent. The idea behind diversification is to invest in a large number of assets so that a loss in any particular investment is minimized by gains in others. 3.Economies of Scale - Mutual fund buy and sell large amounts of securities at a time, thus help to reducing transaction costs, and help to bring down the average cost of the unit for their investors. 4.Liquidity - Just like an individual stock, mutual fund also allows investors to liquidate their holdings as and when they want. 5. Simplicity - Investments in mutual fund is considered to be easy, compare to other available instruments in the market, and the minimum investment is small. Most AMC also have automatic purchase plans whereby as little as Rs. 2000, where SIP start with just Rs.50 per month basis.
  • 14.
    14 1.5 Disadvantages ofInvesting Mutual Funds: 1.Professional Management - Some funds doesn’t performs in neither the market, as their management is not dynamic enough to explore the available opportunity in the market, thus many investors debate over whether or not the so-called professionals are any better than mutual fund or investor himself, for picking up stocks. 2.Costs - The biggest source of AMC income is generally from the entry & exit load which they charge from investors, at the time of purchase. The mutual fund industries are thus charging extra cost under layers of jargon. 3.Dilution - Because funds have small holdings across different companies, high returns from a few investments often don't make much difference on the overall return. Dilution is also the result of a successful fund getting too big. When money pours into funds that have had strong success, the manager often has trouble finding a good investment for all the new money. 4.Taxes - when making decisions about your money, fund managers don't consider your personal tax situation. For example, when a fund manager sells a security, a capital-gain tax is triggered, which affects how profitable the individual is from the sale. It might have been more advantageous for the individual to defer the capital gains liability.
  • 15.
  • 16.
    16 OPEN-ENDEDFUNDS  Investor Enteror Exit at Anytime.  Existing Investors buy additional Units or new investors buy new units, which is referred as purchase transaction. It happens at NAV.  Return of any units to the scheme and getting back their equivalent values is called a Re-purchase transaction. Repurchase price is also linked to NAV.  Some unit-holders may exit from the scheme, wholly or partly, the scheme continues operation with remaining investors.  The scheme does not have a definite time-frame.  The on-going entry and exit of investor implies that the unit capital in an Open-Ended fund would keep changing on a regular basis. CLOSE-ENDED FUNDS  Investor can buy units from funds only during its NFO.  Units are traded, post-NFO in a stock exchange. This is done through listing of the scheme in a stock exchange, such listing is compulsory for Close-Ended funds.  Since post-NFO, sale and purchase of units happen to or from a counter party in stock exchange and not to or the mutual fund, the unit capital of the scheme remains stable. INTERVAL FUNDS  Combine features of both the Open-Ended and Close-Ended schemes. They are largely Close-Ended, but become Open-Ended at pre-specified intervals.  Interval funds can be bought/sold to the mutual fund (not completely dependent on stock exchanges).  Compulsorily listed on stock exchanges.  Minimum duration of interval – 15 days.
  • 17.
    17  No Redemption/Repurchaseof units is allowed except during specified transaction period. The specified transaction period will be minimum 2 days. AGGRESSIVELY/ACTIVELY MANAGED FUNDS  Fund manager has flexibility to choose the investment portfolio, within the broader parameters of the objective of the scheme.  Increase role of the fund manager, increase in running cost of the fund.  Investors expect actively managed funds to perform better than the market. PASSIVE FUNDS  Tracks specified index. Mirrors the concerned index.  Not designed to perform better than the market.  Also called as “INDEX SCHEMES”.  Fund managers have a little role to play, so running cost of the fund is also low. EQUITY FUNDS  Largely invest in equity shares and equity related investments like convertible debentures.  Objective of the fund is growth.  High risk profile. DEBT FUNDS  Mostly invest in debt securities like bonds, debentures, T Bills, government securities.  Aims at regular income.  Low risk profile. HYBRID FUNDS  Invest in both equity as well as debt securities.  Also invest in gold along with either equity or debt or both.
  • 18.
    18  Mostly aimsat a balanced portfolio. Income as well as capital appreciation. GILT FUNDS  Invest only on T bills and Government securities.  Mostly suits T risk – adverse investors as the risk profile is very low here. DIVERSIFIED DEBT FUNDS  Invests both in Government and Non-Government securities. JUNK BOND SCHEMES  High yield bond scheme.  Invest in company that are having a poor credit quality.  High risk – High return. FIXED MATURITY PLANS  Investment portfolio is closely aligned to maturity of the scheme.  AMC structures the scheme around Pre-specified investment.  Close-Ended schemes, do not accept money post-NFO. FLOATING RATE FUNDS  Invests largely in floating rate debt securities.  The NAVs fluctuate lesser than debt funds that invest more in debt securities offering a mixed rate of interest. LIQUID SCHEMES  Invests only in debt securities where the money will be repaid within 61 days.  Also called as MONEY MARKET SCHEMES.  Lowest risk. SECTORAL FUNDS  Invests only in specific sectors.  Example: Banking sector funds invest only in banking companies. Gold sectoral companies will invest only in gold related funds.
  • 19.
    19 DIVERSIFIED EQUITY FUNDS Invest in a mix of securities that cut across sectors.  Low risk, as a mix of compensate the others loss.  Example : Investment in gold, equity shares, debt, e.g. EQUITY LINKED SAVING SCHEMES (ELSS)  Offers tax benefits.  A lock in period of 3 years. EQUITY INCOME/DIVIDEND YIELD SCHEMES  Invests in shares whose price fluctuate less and dividend represents a larger proportion of returns on those shares.  NAV fluctuates less. ARBITRAGE FUNDS  Take contrary positions in different markets/securities, such that the risk is neutralized, but a return is earned.  Most arbitrage funds take contrary positions between the equity market and the futures and options market.  Expected returns are in line with liquid funds. THEMATIC FUNDS  Invests in line with an investment theme.  Example: Infrastructure thematic fund invest in shares of companies that are into infrastructure toll collection, cement, steel, telecom, power e.g.  Investment is thus more broad based than the sector fund; but narrower than a diversified equity fund. GOLD FUNDS  Invests in gold and gold related securities.  Gold – ETFs: o An index that invests in gold o NAV moves in line with gold prices in market.  Gold – Sector Funds:
  • 20.
    20 o Invests incompanies engaged in gold mining and processing. o Though gold prices influence these shares, the price of this shares are more closely linked to profitability and gold reserves of the companies. o NAV do not closely mirror gold prices. MONTHLY INCOME PLANS  Declare a dividend every month.  Invests largely in debt securities; a small percentage is invested in equity shares to improve the scheme’s yield. BALANCED FUND  Type of hybrid fund.  Provides exposure to both equity and debt simultaneously in one portfolio.  Objective is to provide both growth and stability. CAPITAL PROTECTED SCHEMES  Close-Ended schemes.  Structured to ensure that investors get their principal back irrespective of what happens in market.  Achieves objective by investing in Zero Coupon Government securities whose maturity is aligned to scheme’s maturity. CAPITAL PROTECTION ORIENTED SCHEMES  Invests in good quality debt securities issued by companies, rather than government securities.  Some of these funds are also launched as asset allocation funds. REAL ESTATE FUNDS  Exposure to Real Estate.  Helps small investors to take exposure to real estate as asset class.  Although permitted by law, Real Estate mutual funds are yet to hit the market in India.
  • 21.
    21 COMMODITY FUNDS  Exposurein commodities.  Investment objective would specify the commodity which proposes to invest in.  Such funds can be structured as commodity ETFs or commodity sector funds. INTERNATIONAL FUNDS  Invest outside the country.  One way for the fund to manage investment is to hire the requisite people, since their salaries would add to fixed costs, a large corpus is needed.  The alternative route would be to tie up with a foreign fund (called as HOST FUND). o Domestic fund – Feeder fund. o International fund – Host fund. o By feeder fund money is collected and invested in host fund. FUND OF FUNDS  Fund invested in various other funds.  Pre-specify the mutual funds whose schemes the fund will invest.  Designed to help investor to get over the trouble of choosing between multiple schemes and their varieties in the market. EXCHANGE TRADED FUNDS  Open-Ended funds, whose units are traded in a stock exchange,  Mirrors – An index/equity/debt/commodity/gold.  Market makers are appointed.
  • 22.
  • 23.
    23 2.1 COMPANY PROFILE BombayStock Exchange Limited is the oldest stock exchange of Asia and one of the oldest in World with a rich heritage. As the first stock exchange in India, the Bombay Stock Exchange Limited is considered to have played a very important role in the development of county’s capital market. The BSE is the largest stock exchange of 24 exchanges in India, with over 6000 listed companies. It is also the fifth largest exchange in the world with a market capitalization of $466 billion. The Bombay Stock Exchange Limited uses BSE SENSEX, an index of 30 large, developed BSE stocks. This index gives a measure of overall performance of BSE and is tracked worldwide. In addition to individual stocks the Bombay Stock Exchange Limited also a market for derivatives, which was first introduced in India. Listed derivatives on the exchange include stock futures and options, Index futures and options and weekly options. The Bombay Stock exchange is also actively involved with the development of retail debt market. The Exchange has a nationwide reach with its presence in 417 cities and towns of India. The systems and processes of the exchange are designed to safeguard market integrity and enhance transparency in the operations. The
  • 24.
    24 Exchange provides anefficient and transparent market for trading in equity, debt and derivative instruments. The BSE provides online trading with the BSE’s Online trading System (BOLT), which is a proprietary system of the exchange and is BS 7799-2-2002 certified. The Surveillance and Clearing Settlement function of the Exchange are ISO 9001:2000 certified. VISION “Emerge as the premier Indian stock exchange by establishing global benchmark” 2.2 HISTORY One of the oldest stock exchanges of the world and the first in the country to be granted permanent recognition under the Securities Contract (Regulation) Act, 1956, Bombay Stock Exchange Limited has had an interesting rise to prominence over the past 133 years. The Bombay Stock Exchange Limited traces its history to the 1850s, when four Gujarati and one Parsi stock broker would gather under the banyan tree in front of the Town Hall, where the Horniman Circle is now situated. A decade later, the brokers moved their venue to another set of foliage, this time under banyan trees at the junction of Meadows Street and Mahatma Gandhi Road. As the number of brokers increased, they had to shift from place to place and wherever they went, through sheer habit, they overflowed to the streets. At last, in 1874, found a permanent place. The new place was, aptly, called Dalal Street. This group of brokers in 1875 formed an official organization known as “The Native Share and Stock Brokers Association”. In 1956, BSE became the first stock exchange to be recognized by the Indian Government under the Securities Contract (Regulation) Act, 1956. In 1979, BSE introduced its Index SENSEX and from that time it achieved many milestones in the capital market. In 2002, the name “The Exchange, Mumbai” was changed to Bombay Stock Exchange. Subsequently on August 5, 2005, the
  • 25.
    25 exchange turned intoa corporate entity from an Association of Persons (AOP), under the provision of Companies Act, 1956, pursuant To BSE (Corporatization and Demutualization) Scheme, 2005 notified by Securities and Exchange Board of India (SEBI). Then it is renamed as the “Bombay Stock Exchange Limited”. 2.3 PROMINENT POSITION The journey of BSE is as eventful and interesting as the history of securities markets of India. India’s biggest bourse, in terms of listed companies and market capitalization, BSE has played a pioneering role in Indian securities market. Much before the actual legislations were enacted, BSE had formulated comprehensive set of rules and regulations for Indian capital markets. It also laid down best practices adopted by Indian capital market after India gained its independence. Perhaps, there would not be any leading corporate in India, which has not sourced BSE’s services in resource mobilization. 2.4 A PIONEER BSE as brand is synonymous with the capital markets in India. The BSE SENSEX is the benchmark equity index that reflects the robustness of the economy and finance. At par with international standards, BSE has been a pioneer in several areas. It has a several firsts to its credit,  First in India to introduce Equity Derivatives.  First in India to launch a Free Float Index.  First in India to launch US$ version of BSE SENSEX.  First in India to launch Exchange Enable Internet Trading Platform.  First in India to obtain ISO certification for Surveillance, Clearing and Settlement.  First to have exclusive facility for financial training.  “BSE On-Line Trading System” (BOLT) has awarded with the global recognized Information Security Management System Standard BS7799- 2-2002.  Moved from Open Outcry to Electronic Trading within just 50 days.
  • 26.
    26 An equal importantaccomplishment of BSE is the launch of a nationwide investor awareness campaign – Safe Investing in the Stock Market – under which nationwide awareness campaigns and dissemination of information through print and electronic medium was undertaken. BSE also actively promoted the securities market awareness campaign of the Securities and Exchange Board of India (SEBI). 2.5 AWARDS Bombay Stock Exchange Limited has many awards to its name for its excellence in several fields, these are  The World Council of Corporate Governance has awarded the Golden Peacock Global CSR Award for BSE’s initiatives in Corporate Social Responsibility (CSR).  The Annual Reports and Accounts of BSE for the year ended March 31, 2006 and March 31, 2007 have been awarded the ICAI Awards for excellence in financial reporting.  The Human Resource Management at BSE has won the Asia – Pacific HRM Award for its efforts in employer branding through talent management at work, health management at work and excellence in HR through technology. 2.6 BSE SWOT STRENG THS:  BSE has inherent advantages: its history, larger scrip base and a stronger
  • 27.
    27 brand.  The SENSEX(BSE’s 30-share sensitive index) is one of the most recognized indexes and tracked worldwide.  Apart from lager base of listed companies, BSE also has a historical perspective.  Its online trending system (BOLT) has awarded with the global recognized Information Security Management System Standard BS7799-2-2002.  It got the ISO certification for its surveillance and clearing and settlement. WEAKNESS  The BSE SENSEX, which delivers inferior hedging effectiveness and higher impact cost.  At present BSE has fewer than 12% share across the cash and derivative market of equity markets. OPPORTUNITIES  Corporatization will improve internal management systems and investor relations, and benefit companies that are listed on BSE.  Derivatives market is growing at exponential rate and BSE with its large infrastructure and long presence in the capital market has the capability to expand its market share in this segment.  If large a private sector bank picks up a strategic stake in BSE, it could give the exchange access to a large distribution network and promote new products like derivatives. The strategic investor could also be a market maker (providing buy and sell quotes at any given time).  30 to 40 percent of the income of exchange like NASDAQ and NYSE is from vending data. For BSE, it’s measly 4 percent. The
  • 28.
    28 potential for growththen, is immense. THREATS  Aggressive competitor like NSE poses major threat to BSE’s future. NSE’s top 100 stocks alone account for nearly 80 percent of its cash segment’s turnover, indicating that NSE is clearly the preferred destination for trading in the top stocks. CHAPTER 3
  • 29.
    29 THEORETICAL CONCEPT 3.1 WORKING OFMUTUAL FUND A Mutual Fund is a collectionof stocks,bonds, or other securities ownedby a group of Investors and managed by a professional investment company. For an individual investor to have a diversified portfolio is difficult. But he can approach to such company and can invest into shares. Mutual funds have become very popular since they make individual investors to invest in equity and debt securities easy. When investors invest a particular amount in mutual funds, he becomes the unit holder of corresponding units. In turn, mutual funds invest unit holder’s money in stocks, bonds or other securities that earn interest or dividend. This money is distributed to unit holders. If the fund gets money by selling some stocks at higher price the unit holders also are liable to get capital gain.
  • 30.
  • 31.
  • 32.
    32 When an investorsubscribes for the units of a mutual fund, he becomes part owner of the assets of the fund in the same proportionas his contribution amount put up with the corpus (the total amount of the fund). Mutual Fund investor is also known as a mutual fund shareholder or a unit holder. Any change in the value of the investments made into capital market instruments (such as shares, debentures etc) is reflected in the Net Asset Value (NAV) of the scheme. NAV is defined as the market value of the Mutual Fund scheme's assets net of its liabilities. NAV of a scheme is calculated by dividing the market value of scheme's assets by the total number of units issued to the investors. 3.2 HOW RISKY YOUR MUTUAL FUND IS Investors always judge a fund by the return it gives, never by the risk it took. In any historical analysis of a mutual fund, the return is remembered but the risk is quickly forgotten. So a fund manager may have used very high-risk strategies (that are bound to fail disastrously in the long run), hoping that his wins will be remembered (as they often are), but the risk he took will soon be forgotten. WHAT IS RISK? Risk can be defined as the potential for harm. But when anyone analyzing mutual funds uses this term, what is actually being talked about is volatility. Volatility is nothing but the fluctuation of the Net Asset Value (price of a unit of a fund). The higher the volatility, the greater the fluctuations of the NAV.
  • 33.
    33 Generally, past volatilityis taken as an indicator of future risk and for the task of evaluating mutual fund; this is an adequate (even if not ideal) approximation. Defining Mutual fund risk: Mutual funds face risks based on the investments they hold. For example, a bond fund faces interest rate risk and income risk. Bond values are inversely related to interest rates. If interest rates go up, bond values will go down and vice versa. Bond income is also affected by the change in interest rates. Bond yields are directly related to interest rates falling as interest rates fall and rising as interest rise. Income risk is greater for a short-term bond fund than for a long- term bond fund. Similarly, a sector stock fund (which invests in a single industry, such as telecommunications) is at risk that its price will decline due to developments in its industry. A stock fund that invests across many industries is more sheltered from this risk defined as industry risk. Following is a glossary of some risks to consider when investing in mutual funds: CALL RISK:- The possibility that falling interest rates will cause a bond issuer to redeem or call its high-yielding bond before the bond's maturity date. COUNTRY RISK:- The possibility that political events (a war, national elections), financial problems (rising inflation, government default), or natural disasters (an earthquake, a poor harvest) will weaken a country's economy and cause investments in that country to decline.
  • 34.
    34 CREDIT RISK:- The possibilitythat a bond issuer will fail to repay interest and principal in a timely manner. Also called default risk. CURRENCY RISK:- The possibility that returns could be reduced for Americans investing in foreign securities because of a rise in the value of the U.S. dollar against foreign currencies. Also called exchange-rate risk. INCOME RISK:- The possibility that a fixed-income fund's dividends will decline as a result of falling overall interest rates. INDUSTRY RISK:- The possibility that a group of stocks in a single industry will decline in price due to developments in that industry. INFLATION RISK:- The possibility that increases in the cost of living will reduce or eliminate a fund's real inflation-adjusted returns. INTEREST RATE RISK:- The possibility that a bond fund will decline in value because of an increase in interest rates. MANAGER RISK:- The possibility that an actively managed mutual fund's investment adviser will fail to execute the fund's investment strategy effectively resulting in the failure of stated objectives. MARKET RISK:- The possibility that stock fund or bond fund prices overall will decline over short or even extended periods. Stock and bond markets tend to move in cycles, with periods when prices rise and other periods when prices fall. PRINCIPAL RISK:-
  • 35.
    35 The possibility thatan investment will go down in value, or "lose money," from the original or invested amount. HOW RISK IS MEASURED:- There are two ways in which you can determine how risky a fund is. STANDARD DEVIATION:- Standard Deviation is a measure of how much the actual performance of a fund over a period of time deviates from the average performance. “Since Standard Deviation is a measure of risk, a low Standard Deviation is good.” SHARPE RATIO:- This ratio looks at both, returns and risk, and delivers a single measure that is proportional to the risk adjusted returns. “Since Sharpe Ratio is a measure of risk-adjusted returns, a high Sharpe ratio is good.” HOW TO CHECK THE FUND’S RISK So how would you figure out how risky a mutual fund is? Value Research a mutual fund research outfit, carries out a rating every month which is also carried on rediff.com. If you would like to take a look at the latest ratings, click on the relevant month viz March, April, May. In this rating, each fund is given a star. The funds with a 5-star rating are the best. Those with a 1-star ( ) rating are the worst. This star rating is based on risk-adjusted return. In a very simple way, it gives investors an understanding of whether a fund is taking an acceptable amount of risk in generating the kind of returns it is doing.
  • 36.
    36 3.3 Distribution channels: Mutualfunds posses a very strong distribution channel so that the ultimate customers doesn’t face any difficulty in the final procurement. The various parties involved in distribution of mutual funds are: 1. Direct marketing by the AMCs: the forms could be obtained from the AMCs directly. The investors can approachto the AMCs for the forms. some of the top AMCs of India are; Reliance ,Birla Sunlife, Tata, SBI magnum, Kotak Mahindra, HDFC, Sundaram, ICICI, Mirae Assets, Canara Robeco, Lotus India, LIC, UTI etc. whereas foreign AMCs include: Standard Chartered, Franklin Templeton, Fidelity, JP Morgan, HSBC, DSP Merill Lynch, etc. 2. Broker/ sub broker arrangements: the AMCs can simultaneously go for broker/sub-broker to popularize their funds. AMCs can enjoy the advantage of large network of these brokers and sub brokers.eg: SBI being the top financial intermediary of India has the greatest network. So the AMCs dealing through SBI has access to most of the investors. 3. Individual agents, Banks, NBFC: investors can procure the funds through individual agents, independent brokers, banks and several non- banking financial corporations’ too, whichever he finds convenient for him. 3.4 Costs associated: Expenses: AMCs charge an annual fee, or expense ratio that covers administrative expenses, salaries, advertising expenses, brokerage fee, etc. A 1.5% expense ratio means the AMC charges Rs1.50 for every Rs100 in assets under management. A fund's expense ratio is typically to the size of the funds under management and not to the returns earned. Normally, the costs of running a fund grow slower than the growth in the fund size - so, the more assets in the fund, the lower should be its expense ratio Loads: Entry Load/Front-End Load (0-2.25%) - It’s the commission charged at the time of buying the fund to cover the cost of selling, processing etc.
  • 37.
    37 Exit Load/Back- EndLoad (0.25-2.25%) - It is the commission or charged paid when an investor exits from a mutual fund; it is imposed to discourage withdrawals. It may reduce to zero with increase in holding period. 3.5 Measuring and evaluating mutual funds performance: Every investor investing in the mutual funds is driven by the motto of either wealth creation or wealth increment or both. Therefore it’s very necessary to continuously evaluate the fund’s performance with the help of factsheets and newsletters, websites, newspapers and professional advisors like SBI mutual fund services. If the investors ignore the evaluation of fund’s performance then he can lose hold of it any time. In this ever-changing industry, he can face any of the following problems: 1. Variation in the funds’ performance due to change in its management/ objective. 2. The fund’s performance can slip in comparison to similar funds. 3. There may be an increase in the various costs associated with the fund 4. Beta, a technical measure of the risk associated may also surge. 5. The fund’s ratings may go down in the various lists published by independent rating agencies. 6. Can merge into another fund or could be acquired by another fund house. Performance measures: Equity funds: the performance of equity funds can be measured on the basis of: NAV Growth, Total Return; Total Return with Reinvestment at NAV, Annualized Returns and Distributions, Computing Total Return (Per Share Income and Expenses, Per Share Capital Changes, Ratios, Shares Outstanding), the Expense Ratio, Portfolio Turnover Rate, Fund Size, Transaction Costs, Cash Flow, Leverage. Debt fund: likewise the performance of debt funds can be measured on the basis of: Peer Group Comparisons, The Income Ratio, Industry Exposures and Concentrations, NPAs, besides NAV Growth, Total Return and Expense Ratio. Liquid funds: the performance of the highly volatile liquid funds can be measured on the basis of: Fund Yield, besides NAV Growth, Total Return and
  • 38.
    38 Expense Ratio. Concept ofbenchmarking for performance evaluation: Every fund sets its benchmark according to its investment objective. The fund’s performance is measured in comparison with the benchmark. If the fund generates a greater return than the benchmark then it is said that the fund has outperformed benchmark , if it is equal to benchmark then the correlation between them is exactly 1. And if in case the return is lower than the benchmark then the fund is said to be underperformed. Some of the benchmarks are : 1. Equity funds: market indices such as BSE100, BSE200, BSE-PSU, BSE 500 index, BSE bankex, and other sectoral indices. 2. Debt funds: Interest Rates on Alternative Investments as Benchmarks, I- Bex Total Return Index, JPM T-Bill Index Post-Tax Returns on Bank Deposits versus Debt Funds. 3. Liquid funds: Short Term Government Instruments’ Interest Rates as Benchmarks, JPM T-Bill India. To measure the fund’s performance, the comparisons are usually done with: i) With a market index. ii) Funds from the same peer group. iii) Other similar products in which investors invest their funds. Financial planning for investors (ref. to mutual funds): Investors are required to go for financial planning before making investments in any mutual fund. The objective of financial planning is to ensure that the right amount of money is available at the right time to the investor to be able to meet his financial goals. It is more than mere tax planning. Steps in financial planning are:
  • 39.
    39  A sset allo cati on.  S elec tion of fun d. S tud yin g the features of a scheme. In case of mutual funds, financial planning is concerned only with broad asset allocation, leaving the actual allocation of securities and their management to fund managers. A fund manager has to closely follow the objectives stated in the offer document, because financial plans of users are chosen using these objectives. 3.6 Why has it become one of the largest financial instruments? If we take a look at the recent scenario in the Indian financial market then we can find the market flooded with a variety of investment options which includes mutual funds, equities, fixed income bonds, corporate debentures, company fixed deposits, bank deposits, PPF, life insurance, gold, real estate etc. all these investment options could be judged on the basis of various parameters such as- return, safety convenience, volatility and liquidity. Measuring these investment options on the basis of the mentioned parameters, we get this in a tabular form. Return Safety Volatility Liquidity Convenienc e Equity High Low High High Moderate
  • 40.
    40 We can verywell see that mutual funds outperform every other investment option. On three parameters it scores high whereas it’s moderate at one. comparing it with the other options, we find that equities gives us high returns with high liquidity but its volatility too is high with low safety which doesn’t makes it favourite among persons who have low risk- appetite. Even the convenience involved with investing in equities is just moderate. Bonds Moderate High Moderate Moderate High Co. Moderate Moderate Moderate Low Low Debentures Co. FDs Moderate Low Low Low Moderate Bank Low High Low High High Deposits PPF Moderate High Low Moderate High Life Low High Low Low Moderate Insurance Gold Moderate High Moderate Moderate Gold Real Estate High Moderate High Low Low Mutual High High Moderate High High Funds
  • 41.
    41 CHAPTER 4 OBJECTIVES ANDSCOPE OF THE STUDY
  • 42.
    42 4.1 OBJECTIVES OFTHE STUDY  To find out the preferences of the investors for Asset Management Company.  To know the preferences for the portfolios.  To know the awareness of investors about BSE StAR MF.  To find out the most preferred channel.  To find out why investors mostly prefer to invest in mutual fund rather in equity derivative.  To identify the consumer perception about mutual funds.  To find out what should do to boost Mutual Fund Industry. 4.2 SCOPE OF THE STUDY A big boom has been witnessed in Mutual Fund Industry in recent times. A large number of new players have entered the market and trying to gain market share in this rapidly improving market. The research was carried on in Mumbai. I had been sent to Bombay Stock Exchange, Mumbai where I completed my Project work. I surveyed on my Project Topic “A study on why mutual fund is the better investment plan” by taking help of the investors and brokers working over there. The study will help to know the preferences of the customers, which company, portfolio, mode of investment, and option for getting return, and mainly why investors prefer to invest in mutual fund rather in equity derivatives and so on they prefer. This project report may help the company to make further planning and strategy.
  • 43.
  • 44.
    44 5.1 RESEARCH METHODOLOGY INTRODUCTION Thisreport is based on primary as well secondary data, however primary data collection was given more importance since it is overhearing factor in attitude studies. One of the most important users of research methodology is that it helps in identifying the problem, collecting, analyzing the required information data and providing an alternative solution to the problem .It also helps in collecting the vital information that is required by the top management to assist them for the better decision making both day to day decision and critical ones. Research is divided into two parts  Research design o Type of research o Research method o Collection of data  Sample design TYPE OF RESEARCH It is a descriptive type of research, as the descriptive of the conditions exist presently. It includes survey and fact-finding enquiries of different kinds. RESEARCH METHOD Research methods are understood as all those methods and techniques that are used for conduction of research. Research methods or techniques refer to methods the researchers use in performing research operation. In other words, all those methods which are used by the researchers during the course of
  • 45.
    45 studying his researchproblems are termed as research methods. Since the object of research, particularly the applied research, is to arrive at a solution for a given problem, the available data and the unknown aspects of the problem have to be related to each other to make a solution possible. Keeping this in view I took the following two methods:  Analysis of documents  Interview COLLECTION OF DATA  Primary data - This method was adopted because it helps to procuring data and detail information from the respondents. Here I collected data by filling questionnaires, directly talking to the respondents.  Secondary data - I have also used the secondary data which include various written documents and other related information about the mutual fund industry in India. DURATION OF THE STUDY The study was carried out for a period of two months, from 9th May to 9th July 2013. 5.2 SAMPLING SAMPLING PROCEDURE The sample was selected out of some of the investors and brokers in BSE and nearby that area, irrespective of them being investors or not or availing the services or not. It was also collected through personal visits to persons, by formal and informal talks and through filling up the questionnaire prepared. The data has been analyzed by using mathematical/Statistical tool. SAMPLE SIZE
  • 46.
    46 The sample sizeof my project is limited to 200 people only. Out of which only 120 people had invested in Mutual Fund. Other 80 people did not have invested in Mutual Fund. SAMPLE DESIGN Data has been presented with the help of bar graph, pie charts, line graphs etc. 5.3 LIMITATIONS  Some of the persons were not so responsive.  Possibility of error in data collection because many of investors may have not given actual answers of my questionnaire.  Sample size is limited to 200 numbers of investors & brokers, out of which 120 had invested in mutual fund. The sample size may not adequately represent the whole market.  Some respondents were reluctant to divulge personal information which can affect the validity of all responses  The research is confined to a certain part of Dalal Street or BSE.
  • 47.
  • 48.
    48 ANALYSIS AND INTERPRETATIONOF DATA After a thorough study and analysis of the questionnaires of my consumer survey I have come across some important and useful findings. These findings have helped me in a great way to come to the conclusion part of my project work. The following are the findings of my consumer survey at Bombay Stock Exchange: AGE BRACKET Age Group <= 30 31-35 36-40 41-45 46-50 >50 No. of 12 18 30 24 20 16 Investors
  • 49.
    49 Interpretation: According to thischart out of 120 Mutual Fund investors the most are in the age group of 36-40 yrs. i.e. 25%, the second most investors are in the age group of 41-45yrs i.e. 20% and the least investors are in the age group of below 30 yrs. EDUCATIONAL QUALIFICATION OF INVESTORS Educational qualification Number of investors Graduate/PG 88 Under Graduate 25 others 7 Total 120 0 5 10 15 20 25 30 35 <=30 31-35 36-40 41-45 46-50 >50 Number of investors Number of investors
  • 50.
    50 INTERPRETATION Out of 120Mutual Fund investors 71% of the investors are Graduate/Post Graduate, 23% are Under Graduate and 6% are others (under HSC). OCCUPATION OF INVESTORS Number of investors Graduate/PG Under Graduate Others Businessman Serviceman Professional Others 27 53 28 12
  • 51.
    51 MONTHLY FAMILY INCOMEOF INVESTORS Income Group Number of Investors Upto Rs. 10000 5 Rs. 10001 to 20000 12 Rs. 20001 to 30000 28 Rs. 30001 to 50000 43 Rs. 50001 and above 32 Number of investors Businessman Serviceman Professional Others
  • 52.
    52 INTERPRETATION In the incomegroup, out of 120 investors, 36% investors that is the maximum investors are in the monthly income group Rs. 30001 to 50000, Second one i.e. 27% investors are in the monthly income group of more than Rs. 50,000 and the minimum investors i.e. 4% are in the monthly income group of below Rs. 10,000. % of savings – Average savings of all investors is 35% to 40% Investor invested in different kinds of Investments Kind of Investments Number of Investors Saving Account 195 Fixed Deposits 148 Insurance 152 Mutual Fund 120 Post Office - NSC 45 Shares/Debentures 130 Gold/Silver 30 Real Estate 52 Others 18 0 5 10 15 20 25 30 35 40 45 50 upto rs. 10000 Rs. 10001 to 20000 Rs. 20001 to 30000 Rs. 30001 to 50000 RS. 50001 and above Number of Investors Number of Investors
  • 53.
    53 INTERPRETATION From the abovegraph it can be inferred that out of 200 people, 97.5% people have invested in Saving A/c, 76% in Insurance, 74% in Fixed Deposits, 60% in Mutual Fund, 22.5% in Post Office, 65% in Shares or Debentures, 15% in Gold/Silver and 26% in Real Estate, and 9% in others financial securities. PREFERENCE OF FACTORS WHILE INVESTING 0 20 40 60 80 100 120 140 160 180 200 Number of Investors Number of Investors 0 10 20 30 40 50 60 70 80 Liquidity Low Risk High return Safety of Capital Tax Benefits Number of Respondents Number of Respondents
  • 54.
    54 INTERPRETATION Out of 200people, 38% People prefer to invest where there is High Return, 22% prefer to invest where there is Tax Benefits, 15% prefer Low risk and Safety of capital and 10% investor prefer easy Liquidity. Awareness about Mutual Fund & its operations Response YES NO No of respondents 182 18 INTERPRETATION From the above chart it is inferred that 91% People are aware of Mutual Fund and its operations and only 9% are not aware of Mutual Fund and its operations. Source of knowing Mutual Fund Source of information No of respondent Advertisement 24 Friends & Relatives 34 Banks 40 Financial advisors 84 Number of respondents Yes No
  • 55.
    55 INTERPRETATION From the abovechart it can be inferred that the Financial Advisor is the most important source of information about Mutual Fund. Out of 182 Respondents, 46% know about Mutual fund Through Financial Advisor, 22% through Bank, 19% through Peer Group and 13% through Advertisement. Investors invested in Mutual Fund Response No of Respondent Yes 120 No 80 Total 200 0 10 20 30 40 50 60 70 80 90 Number Of Respondents Number Of Respondents Number of Respondents Yes NO
  • 56.
    56 Reason for notinvested in Mutual Fund Reason No of Respondents Not aware 18 High risk 28 Not any specific reason 34 Channel Preferred by the Investors for Mutual Fund Investment Channel Financial Advisor Banks AMCs No of Respondents 58 20 42 0 10 20 30 40 50 60 70 Financial Advisor Banks AMCs Number of Respondents Number of Respondents
  • 57.
    57 Awareness of BSEStAR MF If yes, then are you aware of the benefits of BSE StAR MF 85 90 95 100 105 110 Yes No Number of Respondents Number of Respondents 0 10 20 30 40 50 60 70 Yes NO Number of Respondents Number of Respondents
  • 58.
    58 Mode of InvestmentPreferred by the Investors Mode of Investment One Time Investment Systematic Investment Plan (SIP) No of Respondents 68 52 Preferred Portfolios by the Investors Portfolio Number of Investors Only Equity 56 Only Debt 20 Balanced 44 0 10 20 30 40 50 60 70 80 One Time Investment Systematic Investment Plan (SIP) Number of Respondents Number of Respondents
  • 59.
    59 INTERPRETATION From the abovegraph, Out of the 120 Investors, 46% preferred Only Equity Portfolio, 37% preferred Balanced Portfolio of Equity and Debt, and 17% preferred Only Debt portfolio. Option for getting Return Preferred by the Investors Option Dividend Payout Dividend Re- investment Growth in NAV No of Respondents 25 10 85 Number of Investors Only Equity Only Debt Balanced 0 10 20 30 40 50 60 70 80 90 Dividend Payout Dividend Re- investment Growth in NAV Number of Respondents Number of Respondents
  • 60.
    60 Comparison of NAVof different Schemes of Mutual Fund Balanced Fund Equity Fund 0 10 20 30 40 50 60 70 80 90 HDFC Reliance UTI ICICI Baroda Pioneer NAVs NAVs 0 50 100 150 200 250 300 HDFC Reliance Axis ICICI Baroda Pioneer NAVs NAVs
  • 61.
    61 Gilt Fund Gold ETF 0 5 10 15 20 25 30 HDFCEdelweiss Sahara IDBI Baroda Pioneer NAVs NAVs 2450 2500 2550 2600 2650 2700 2750 2800 Axis Kotak Reliance ICICI Birla Sun Life NAVs NAVs
  • 62.
    62 Gold Fund Income Fund 0 2 4 6 8 10 12 14 SBIKotak Axis HDFC IDBI NAVs NAVs 0 5 10 15 20 25 30 35 40 Sahara HDFC Axis ING JM NAVS NAVS
  • 63.
  • 64.
    64 FINDINGS  In mysurvey, out of 200 respondents those 120 mutual fund investors were more in numbers in the age bracket of (36-40 yrs), the second most Investors were in the age bracket of (41-45 yrs) and the least were in the age group of below 30 years.  Out of total 200 respondents, 39% belong to the upper-lower and lower- upper social class. 43% belong to upper- middle social class and there were only 8.33% of the respondents who belong to upper social class.  In my survey most of the Investors were Graduate or Post Graduate i.e. 71% , 23% are under graduate, and below HSC there were very few in numbers i.e. 6%  Most of the surveyed respondents are service men. 44% of the total respondents belong to service class. 23.33% of the respondents are professionals, 22.5% of the respondents belong to business class and 10% of the respondents belong to the other category. This other category includes—unemployed, housewives, students.  In family monthly income group, most of the mutual fund investors are in the group of Rs.30000 to 50000 i.e. 36%, Second one i.e. 27% investors are in the monthly income group of more than Rs. 50,000 and the minimum investors i.e. 4% are in the monthly income group of below Rs. 10,000.  Average savings of the people varies between 35& to 40%. This no doubt a good figure to take into account.  out of 200 respondents, 97.5% people have invested in Saving A/c, 76% in Insurance, 74% in Fixed Deposits, 60% in Mutual Fund, 22.5% in Post Office, 65% in Shares or Debentures, 15% in Gold/Silver and 26% in Real Estate, and 9% in others financial securities. Most of the respondents consider bank deposit as investment vehicle. They don‘t have clear cut idea about the difference between the savings and investment.
  • 65.
    65  38% ofInvestor prefer to invest where there is High Return, 22% prefer to invest where there is Tax Benefits, 15% prefer Low risk and Safety of capital and 10% investor prefer easy Liquidity.  As question comes to awareness, literacy of mutual fund percentage is 91% which is very good but this data will vary as the sample collected from the persons, investors and brokers in BSE.  In 46% cases people came to know about Mutual fund Through Financial Advisor, 22% through Bank, 19% through Peer Group and 13% through Advertisement. So, Financial Advisor is the most important source of information about Mutual Fund.  Out of 200 respondents, 60% are invested in mutual funds, those who are not invested the main reason is that they don’t have any specific reason & high risk and 9% are not even aware of mutual fund. 36% of the respondents want to invest in mutual funds. But they don‘t have enough knowledge where and when to invest in mutual funds. This means customer education is urgently required here.  As when they are asked for BSE StAR MF & its benefits, 53.5% people are aware about that platform of trading mutual fund units, among that 53.5% people, 40% are aware of all its activities and benefits and rest 60% are only heard about it.  60% Investors preferred to Invest through Financial Advisors, 25% through AMC (means Direct Investment) and 15% through Bank.  56.67% preferred One Time Investment and 43.33% preferred SIP out of both type of mode of investment.  Out of the 120 Investors, 46% preferred Only Equity Portfolio, 37% preferred Balanced Portfolio of Equity and Debt, and 17% preferred Only Debt portfolio.  Maximum Number of Investors Preferred Growth in NAV Option for returns i.e. 70.83%, the second most preferred Dividend Payout and then Dividend Reinvestment.  HDFC ranked 1st both in gilt fund and Equity fund in NAV, and in Gold ETF Birla sun life has the highest NAV, in Balanced fund UTI & in Gold fund kotak has the highest NAV.
  • 66.
    66 CONCLUSION We can inferfrom the analysis that the concept of mutual fund in Indian financial market is still in its growing phase. With the growing importance of mutual fund in other areas in the country, this place (indicating the people at BSE or nearby) is witnessing the same rate of growth in mutual funds. Apart from these facts the following are some other important facts which can easily be inferred from the paper:  Huge opportunities of Mutual funds exist in Indian market. In short the market in this city is a growing market.  As because many companies exist in this market, competition is cut to throat.  Mindsets of the investors are not towards mutual funds. They still think of investing in traditional investment alternatives. Customers are not properly educated about the mutual funds.  Specialized agents of mutual funds are rarely seen. Financial advisors are not seen there who can educate the investors.  Posters, banners or other promotional activities are rarely seen in this market.  Mutual fund companies do not have aggressive strategies.  Distribution channels are also important for the investment in mutual fund; Financial Advisors are the most preferred channel for the investment in mutual fund. They can change investors’ mind from one investment option to others. Many of investors directly invest their money through AMC because they do not have to pay entry load. Only those people invest directly who know well about mutual fund and its operations and those have time  Insurance products are and can be the main competitors of mutual funds  Mutual fund investors are confined to the upper-middle and upper social
  • 67.
    67 class in thismarket. Upper-lower class and lower-upper class people are still untouched.  More than half of the respondents have wrong perception about the mutual funds. They feel mutual funds are very risky investment alternative.  Most of the respondents are satisfied with their current return from their investment. Most of the respondents do not want to take risk in investing their money in mutual funds.  Now-a-days Gold ETF has a great demand as compared to other funds like Equity fund, Balanced fund, Income fund, e.t.c. AMC like Birla Sun Life & ICICI has a very good NAV in Gold ETF, and Kotak and many other AMCs are also performing very well like Reliance & Axis. These all conclusion is made out of only the Asset Under Management (AUM) & NAV.
  • 68.
  • 69.
    69 RECOMMENDATIONS AND SUGGESTIONS Aftera thorough study and analysis of the data and information, the following are the few recommendations and suggestions, if adopted, would definitely benefit the financial market, which is in its booming stage, in the short run and in the long run as well. Recommendations and suggestions are normally given when there are some problems or difficulties lying in the market. Here in this research report my recommendations and suggestions are totally based on the facts, reactions, attitudes, perceptions, and many other things of the respondents which I have received from them during my research work. The recommendation part of this research work has three parts only, which I feel can push the mutual fund market into a higher level. The three parts are 1. Market Development. 2. Marketing techniques. 3. Marketing plans. Market development: My Investors survey has revealed the fact that the market for mutual fund is still in its expansion stage. Hence the companies have to do a lot of things and activities to develop the market for mutual fund in this capital city. Market development means doing anything and everything for the growth of the mutual fund industry. Hence in the following ways the market of mutual fund can be developed more significantly:  Awareness
  • 70.
    70 Awareness of mutualfund products must be increased in this city. The awareness can be enhanced in the following ways:  Conference or seminars on mutual funds can be conducted on regular basis. This will no doubt increase the awareness of mutual fund in the minds of the investors.  All the AMCs must join hands and work together for this.  Customer education As the awareness of mutual funds is still improving in this market, companies should give focus on customer education. For this purpose again the conference and seminars can be the best way towards educating the customers. Again free training programme to the agents can be fruitful.  Government intermediation Government must also work together with the mutual fund companies & take necessary steps in promoting the concept of mutual fund i.e. tax benefits, less volatility, low risk, e.t.c  Confidence building activities People in this city are not confident in investing their money in mutual funds. Hence there is a need to do something which will build the confidence in the minds of the investors. Hence the confidence building activities must be carried out the mutual fund companies. Because most of the people think that investing in mutual funds is a very risky affair. In the following ways the confidence can be increased in the minds of the people:  As the common person has blind faith in all the government institutions, hence they have to come forward and convey the message that investing in mutual fund is not that risky.  The present performance of the mutual funds is very good indeed. And the companies should cash in on this opportunity. The performance of the mutual funds can be published in the local and other newspapers and magazines, journals. This will no doubt induce the investors towards investing in mutual funds.
  • 71.
    71  Case studyof the investors who have been benefited in investing in mutual funds can be published in the newspapers, magazines and journals. Marketing techniques While the Mutual in India has seen dramatic improvements in quantity as well as quality of product and service offerings over the past decade. One of the primary reasons for this slow growth is the fact that mutual funds are a new concept in India, which needs to be still understood by large sections of Indian investors. In this scenario, the mutual fund companies have the onerous responsibility of not just selling mutual fund products, but marketing them properly. Marketing plans Booklets on mutual funds can be distributed at free of cost to the common people with the newspapers, magazines, journals. This will help in attitude formation of the investors. Companies must focus on tailored made mutual fund schemes rather than on the traditional products/ schemes. Unlike the case of insurance where there is a restriction on certain age of the investors to invest on insurance, there is no such restriction on investing in mutual fund. An investor of any age bracket can invest in any scheme of mutual fund. Hence the strong and efficient CRM can prove to be very fruitful. Selling of mutual funds only through agents and the branch will not serve the purpose. Distribution network should be increased. Here aggressive strategy must be taken by a company in selling mutual funds. This will only be possible when the investors are well familiar with the concept of mutual funds and its advantages and benefits. The following are some of the incentives:  Mutual fund companies must tie up with other financial institute like
  • 72.
    72 banks, post officefor reaching to the mass people. Because these financial institutes have tremendous reach to the mass people in our country. As a result mutual fund companies can have easy access to the common people. The companies must go in for this kind of strategic alliance with other companies as well. Because strategic alliance not only benefit the companies but help in developing the market also.  For opening of new savings bank account, the account holder should be given advice and knowledge of mutual fund and its schemes and how investment distinguish from saving.  On buying of one or some life insurance policies, again certain units of mutual fund can be given at free of cost to the policy holders. These will ultimate lead to the mutual fund buying habit of the common people.
  • 73.
    73 BIBLIOGRAPHY BOOKS:  Dr. PrasannaChandra : Portfolio Management  C.R. Kothari : Research Methodology NEWSPAPERS:  Times of India  The Economic Times REFERENCES  AMFI study material  Outlook Money - the layman’s guide to mutual funds  Brand reporter- Mutual Fund WEBSITES  www.bseindia.com  www.amfi.com  www.mutualfundindia.com  www.moneycontrol.com  www.bloomberg.com