CHẤN THƯƠNG
THẬN
CẬP NHẬT
Ths NGUYỄN NGỌC THÁI
Ths. Đỗ Anh Toàn
NỘI DUNG
 Cập nhật hướng dẫn điều trị
 Xét vai trò của Thuyên Tắc Mạch
TỶ LỆ
Viet Nam
◦ Tại bệnh viện Chợ Rẫy chiếm tỉ lệ 50%, thường đi kèm với chấn thương
các tạng khác trong ổ bụng như: gan, lách…trong bệnh cảnh đa chấn thương
Theo AUA (2014)
◦ => 5% các loại chấn thương
◦ 24% chấn thương bụng
Theo EAU (2015):
◦ 1-5 % các loại chấn thương
◦ Nam: Nữ / 3:1
TỶ LỆ CẮT THẬN KHI CAN THIỆP
NGOẠI KHOA
Việt Nam
◦ Chu Văn Nhuận (2000) ghi nhận là 34, 69%,
◦ Vũ Nguyễn Khải Ca và cộng sự (2000) (Ca et al., 2000) ghi nhận
68%
Nước ngoài
◦ Theo Schmidlin và cộng sự (1997), tỉ lệ phải cắt thận chiếm 62-64%
(Schmidlin F.R, 1997)
◦ Benchekroun và cộng sự (1997), có 06 trường hợp phải cắt thận
trong 22 trường hợp phẫu thuật vì chấn thương thận, chiếm tỉ lệ
20%
HƯỚNG DẪN ĐIỀU
TRỊ
PHÂN ĐỘ CHẤN THƯƠNG THẬN
Phân độ tổn thương thận theo Chatelain (1981) (Schmidlin F.R, 1997)
Phân độ Mô tả Tỉ lệ (%)
I
Nhu mô thận bị vỡ, vỏ bao thận còn nguyên vẹn
(vỡ thận dưới bao)
70 – 75
II
Nhu mô thận vỡ cùng với rách bao thận, có khối
máu tụ quanh thận.
15 – 20
III
Vỡ phức tạp nhu mô thận, thận bị vỡ thành nhiều
mảnh, khối máu tụ quanh thận lớn.
7 – 10
IV
Tổn thương ở cuống thận:
Mạch máu thận: bị đứt hay tắc.
Tổn thương bể thận hay niệu quản.
3 – 5
AAST( HỘI NIỆU KHOA HOA KỲ)
Phân độ tổn thương thận theo AAST
Phân độ Loại thương tổn Mô tả
I
Đụng dập
Chủ mô thận bị dập nhưng chưa
vỡ, thận còn nguyên vẹn. (không
lan ra ngoài vỏ bao)
Khối máu tụ Tụ máu dưới vỏ bao thận.
II
Khối máu tụ
Tụ máu quanh thận, không lan
rộng.
Nhu mô thận Vỡ chủ mô vùng vỏ thận < 1cm.
III Nhu mô thận
Vỡ chủ mô vùng vỏ thận > 1cm,
không thông với hệ thống đài bể
thận.
IV
Nhu mô thận
Vỡ nhu mô lan rộng từ vỏ thận,
tủy thận vào đến hệ thống đài
bể thận.
Mạch máu Tổn thương mạch máu thùy
thận
V
Nhu mô thận Thận vỡ nhiều mảnh.
Mạch máu Đứt cuống thận.
ĐIỀU TRỊ
Khuyến cáo
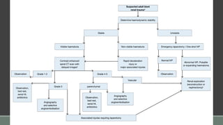
Huyết động ổn định => điều trị bảo tồn, theo dão sát sinh hiệu B
Chấn thương độ 1-3 và vết thương đạn vận tốc thấp ở bệnh nhân có huyết học ổn
định, điều trị bảo tồn B
Chỉ định phẫu thuật thám sát:
• Huyết động không ổn định
• Thám sát tổn thương liên quan
• khối máu tụ quanh thận tăng được xác định khi mở bụng;
• Độ 5 có tổn thương mạch máu.
B
Thuyên tắc mạch được chỉ định trong trường hợp chấn thương thận đang chảy máu,
không có chỉ định mở bụng thám sát
B
Trong lúc phẫu thuật, khi cầm được máu, nên khâu lại chủ mô thận nếu có thể. B
CHẤN THƯƠNG THẬN ( ĐA CHẤN
THƯƠNG)
Khuyến cáo
Đa chấn thương với nhiều tổn thương
liên quan cần đánh giá rõ ràng mọi
thương tổn.
C
Trong trường hợp cần can thiệp, tất cả
tổn thương trong ổ bụng cần phải thám
sát điều trị
C
Khi quyết định điều trị bảo tồn, tất cả
thương tổn cần xem xét độc lập.
C
ĐIỀU TRỊ CHẤN THƯƠNG DO THỦ
THUẬT
Khuyến cáo
Bệnh nhân có tổn thương nhỏ có thể
điều trị nội.
B
Tổn thương nặng và dai dẳn 
thuyên tắc mạch .
B
Sinh hiệu ổn, thuyên tắc mạch lần 2
có thể được chỉ định khi thất bại lần 1
C
VAI TRÒ THUYÊN
TẮC MẠCH
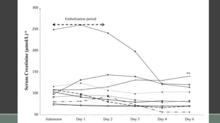
 Mục đích của nghiên cứu này là đánh giá về chức năng thận Trong điều trị bảo
tồn bằng phương pháp Thuyên tắc mạch
 120 mL, A nonionic water soluble contrast agent (chất cảng quang hòa tan
không ion) (Xenetic1 350, iobitridol, Guebert, Roissy, France)
 2005-2012: 52/101 TH điều trị nội khoa, 10 TH được thuyên tắc mạch
Xin chân thành cảm
ơn!!!

CHẤN THƯƠNG THẬN

  • 1.
    CHẤN THƯƠNG THẬN CẬP NHẬT ThsNGUYỄN NGỌC THÁI Ths. Đỗ Anh Toàn
  • 2.
    NỘI DUNG  Cậpnhật hướng dẫn điều trị  Xét vai trò của Thuyên Tắc Mạch
  • 3.
    TỶ LỆ Viet Nam ◦Tại bệnh viện Chợ Rẫy chiếm tỉ lệ 50%, thường đi kèm với chấn thương các tạng khác trong ổ bụng như: gan, lách…trong bệnh cảnh đa chấn thương Theo AUA (2014) ◦ => 5% các loại chấn thương ◦ 24% chấn thương bụng Theo EAU (2015): ◦ 1-5 % các loại chấn thương ◦ Nam: Nữ / 3:1
  • 4.
    TỶ LỆ CẮTTHẬN KHI CAN THIỆP NGOẠI KHOA Việt Nam ◦ Chu Văn Nhuận (2000) ghi nhận là 34, 69%, ◦ Vũ Nguyễn Khải Ca và cộng sự (2000) (Ca et al., 2000) ghi nhận 68% Nước ngoài ◦ Theo Schmidlin và cộng sự (1997), tỉ lệ phải cắt thận chiếm 62-64% (Schmidlin F.R, 1997) ◦ Benchekroun và cộng sự (1997), có 06 trường hợp phải cắt thận trong 22 trường hợp phẫu thuật vì chấn thương thận, chiếm tỉ lệ 20%
  • 5.
  • 6.
    PHÂN ĐỘ CHẤNTHƯƠNG THẬN Phân độ tổn thương thận theo Chatelain (1981) (Schmidlin F.R, 1997) Phân độ Mô tả Tỉ lệ (%) I Nhu mô thận bị vỡ, vỏ bao thận còn nguyên vẹn (vỡ thận dưới bao) 70 – 75 II Nhu mô thận vỡ cùng với rách bao thận, có khối máu tụ quanh thận. 15 – 20 III Vỡ phức tạp nhu mô thận, thận bị vỡ thành nhiều mảnh, khối máu tụ quanh thận lớn. 7 – 10 IV Tổn thương ở cuống thận: Mạch máu thận: bị đứt hay tắc. Tổn thương bể thận hay niệu quản. 3 – 5
  • 7.
    AAST( HỘI NIỆUKHOA HOA KỲ) Phân độ tổn thương thận theo AAST Phân độ Loại thương tổn Mô tả I Đụng dập Chủ mô thận bị dập nhưng chưa vỡ, thận còn nguyên vẹn. (không lan ra ngoài vỏ bao) Khối máu tụ Tụ máu dưới vỏ bao thận. II Khối máu tụ Tụ máu quanh thận, không lan rộng. Nhu mô thận Vỡ chủ mô vùng vỏ thận < 1cm. III Nhu mô thận Vỡ chủ mô vùng vỏ thận > 1cm, không thông với hệ thống đài bể thận. IV Nhu mô thận Vỡ nhu mô lan rộng từ vỏ thận, tủy thận vào đến hệ thống đài bể thận. Mạch máu Tổn thương mạch máu thùy thận V Nhu mô thận Thận vỡ nhiều mảnh. Mạch máu Đứt cuống thận.
  • 8.
    ĐIỀU TRỊ Khuyến cáo Huyếtđộng ổn định => điều trị bảo tồn, theo dão sát sinh hiệu B Chấn thương độ 1-3 và vết thương đạn vận tốc thấp ở bệnh nhân có huyết học ổn định, điều trị bảo tồn B Chỉ định phẫu thuật thám sát: • Huyết động không ổn định • Thám sát tổn thương liên quan • khối máu tụ quanh thận tăng được xác định khi mở bụng; • Độ 5 có tổn thương mạch máu. B Thuyên tắc mạch được chỉ định trong trường hợp chấn thương thận đang chảy máu, không có chỉ định mở bụng thám sát B Trong lúc phẫu thuật, khi cầm được máu, nên khâu lại chủ mô thận nếu có thể. B
  • 9.
    CHẤN THƯƠNG THẬN( ĐA CHẤN THƯƠNG) Khuyến cáo Đa chấn thương với nhiều tổn thương liên quan cần đánh giá rõ ràng mọi thương tổn. C Trong trường hợp cần can thiệp, tất cả tổn thương trong ổ bụng cần phải thám sát điều trị C Khi quyết định điều trị bảo tồn, tất cả thương tổn cần xem xét độc lập. C
  • 11.
    ĐIỀU TRỊ CHẤNTHƯƠNG DO THỦ THUẬT Khuyến cáo Bệnh nhân có tổn thương nhỏ có thể điều trị nội. B Tổn thương nặng và dai dẳn  thuyên tắc mạch . B Sinh hiệu ổn, thuyên tắc mạch lần 2 có thể được chỉ định khi thất bại lần 1 C
  • 14.
  • 20.
     Mục đíchcủa nghiên cứu này là đánh giá về chức năng thận Trong điều trị bảo tồn bằng phương pháp Thuyên tắc mạch  120 mL, A nonionic water soluble contrast agent (chất cảng quang hòa tan không ion) (Xenetic1 350, iobitridol, Guebert, Roissy, France)  2005-2012: 52/101 TH điều trị nội khoa, 10 TH được thuyên tắc mạch
  • 24.
    Xin chân thànhcảm ơn!!!