Isolation of Proteins
and
Detection of Proteins
1
Sources of Proteins can be:
Tissues, cells, clinical isolates, blood and
other samples.
2
Samples should be lysed/crashed, Sonication
Lyses buffer,,,
Components of Lysis Buffer-washing
• Buffer (Tris or Hepes buffer with pH 7-8)
• Salt (usually NaCl 150mM (low) to
500mM(high)
• Chelating agent (EDTA)
• Detergent
• Protease inhibitor
• Phosphatase inhibitor (optional)
3
Step1: Lysing Cells
• Treat cells with appropriate conditions depending on the
experiment
• Pellet cells (centrifugation) and lyse them in the appropriate
lysis buffer.
• Most important ingredient in lysis buffer is detergent.
– Most stringent to weakest
• SDS
• NP-40
• Triton X-100
• Tween 20
• Digitonin
• CHAPS
• Brig
4
Step1: Lysing Cells
• Second most important ingredient in lysis buffer is
protease inhibitors.
– Once proteins are denatured by detergents, they are
susceptible to degradation by proteases.
– Need more than one inhibitor since there are lots of
proteases.
– Protease inhibitors
• Aprotinin
• Leupeptin
• PMSF (phenylmethylsulfonyl fluoride)
–Add immediately before lysis since PMSF activity
decreases over time in aqueous solutions.
» About 15-30 minutes of activity.
5
Phosphatase inhibitors
• Need to add to lysis buffer if using
phopshospecific antibodies or suspect protein
of interest is phosphorylated
• Inhibitors
– ZnCl2
– NaF
– Na-Vanadate (tyrosine phosphatase
inhibitor, add prior to lysis since only
active in pH 7 for minutes)
6
Further denature proteins
• Add lysate either a known concentration of proteins or
cell number equivalent to SDS loading buffer
• SDS Loading Buffer
– Buffer (Tris-Cl pH 6.0)
– 2% SDS
– 0.1% bromophenol blue (BPB)
– 10% glycerol (allows sol’n to sink to bottom of gel
wells)
 b-mercaptoethanol ( reducing agent)
• SDS loading gel mixed with lysate is boiled to further
denature proteins.
• 1:10 ratio loading buffer to lysate
7
Measuring protein with ELISA plate reader
8
Making equal concentration in all samples
Sample 100ug/ml Sample 200ug/ml Sample300ug/ml Sample 400ug/ml
Western blotting
• Detects proteins and estimates their
molecular weight.
• Detects changes in phosphorylation and
lipid modifications.
• Used to detect pattern in protein
expression.
9
SDS-Polyacrylamide Gel Electrophoresis of proteins
• This gel ensures that proteins are dissociated into
their polypeptide subunits and minimizes
aggregation.
• Proteins migrate on gel according to their molecular
weight therefore if proteins of know amounts are
added to the gel the approximate molecular weight
of your protein of interest can be found.
10
SDS-PAGE of proteins
• Protein lysate is now loaded onto a SDS-PAGE apparatus.
• This apparatus contains a gel that separates protein out
according to their molecular weight: Separation gel
followed by running gel
• GEL
– 15% 12-43kDa
– 10% 16-68kDa
– 7.5% 36-94kDa
– 5.0% 57-212kDa
11
Types of electrophoresis apparatus
• Large
– gels can be made with 10 or 15 wells
– Hold up to 200ml of sample
– Runs for 4 hours or overnight
• Small
– Gels can be made with 10 or 15 wells
– Hold up to 50ml of sample
– Runs for 2 hours
12
Ingredients in Gel
• Sodium dodecyl sulfate (SDS)
• Tris buffer (either glycine or tricine)
• Acrylamide and NN-bis-acrylamide
– Forms gel matrix
• TEMED
– Catalyst for polymerization (produces free
radials from APS)
• Ammonium persulfate (APS)
– Source of free radials for polymerization
• Could purchase pre-cast gels , very expensive
13
Pouring gel
• Pour running gel first. Contains Tris buffer at
pH 8.0.
• The percent of acrylamide may be adjusted for
better resolution of proteins (5-15%)
–Pour ethanol or distilled water on top of gel
for even polymerization.
–Leave enough room to pour stacking gel,
about one forth of total gel.
14
Pouring gel
• After the running gel has polymerized, the gel is
washed with distilled water to remove any debris
on the gel to give a good interface between stacking
and running gels.
• The stacking gel is pour. It contains Tris buffer at
pH 6.8.
– 5% acrylamide for maximum porosity
– Deposits proteins on stacking and running gel
interface which concentrates the proteins and
provides better resolution.
– Insert comb to form wells at an angle to prevent
air bubbles. 15
Pouring gel
16
Pouring gel
17
Loading your samples
• Remove comb and wash wells out with running
buffer.
• Best to use loading tips (Hamilton syringes also
work) to load samples.
• Start at the bottom of well and work your way up the
well.
• Glycerol in the loading buffer will keep sample in
well.
• Optional- Running buffer left in wells or wells
empty.
18
Running Gel
• After loading samples, add running buffer to upper reservoir
and lower reservoir. Hint. Add upper reservoir first to detect
leaks.
• Running buffer provides the ions to conduction the current
through the gel.
• SDS makes proteins negatively charged that attaches the
proteins to the anode.
• Therefore in electrophoresis, the current must run from
cathode (negatively charged, black) to the anode (positive
charged, red).
19
After the gel has run
• Remove gel from the glass plate holders
• Place the gel on filter paper and add nitrocellulose on top of
the gel.
• Optional-
– submerged in transfer buffer
– Soaked in transfer buffer
• Transfer buffer contains Tris, glycine and methanol but no
ions. Ions will coat the electrodes and destroy the transfer
apparatus.
• Gel:nitrocellulose must have no air bubbles between them
(proteins will escape into the bubble not into the
nitrocellulose.)
20
Transfer apparatus
• Two major types
– Semi-dry apparatus
• No transfer buffer chamber
• Only has plates (runs for hours)
– Submerge transfer apparatu
• Wet blot
• Contains a chamber filled with transfer buffer
• Electrodes
–Plate electrodes (runs for hours)
–Wire electrodes (runs overnight) 21
Running a transfer
• Similar to running a gel
– Negatively charged proteins run towards the anode end of the
transfer apparatus
– Always have nitrocellulose on the anode side to capture proteins.
22
After transfer
• Membrane is washed in a Tris, borate, saline solution.
– Options
• Add detergent Tween 20 to reduced background in
western blotting.
• Block membrane in non-fat dried milk solution. Usually
5% w/v.
• Prevents binding of antibodies to membrane.
– Safeway brand or Carnation brand are the best
– Alternatively, use bovine serum albium (BSA) but its
more expensive
23
Antibodies
• Proteins that bind to specific epitopes on specific
proteins.
• Two main types used in western blotting
– Monoclonal
– Polyclonal
• Monoclonal are generally produced from mice and
polyclonal are produced from rabbit or goat but
other animals also produced polyclonals.
24
What antibodies are best for western blotting?
• Both types work for western blotting but generally
polyclonals are better
– Monoclonals are to one epitope while polyclonals are
to many epitopes on the protein of interest. If epitope
changes upon denaturing of the protein it will not
recognize the protein
– No best Ab! Each antibody has its own characteristics
so it is hard to predict what antibodies work well in a
western and which are bad.
25
Primary Antibodies
• After blocking membrane, add antibodies in
concentrations recommended by manufacture or in
dilution series if unknown to blocking solution (ie
5% milk).
• Most antibodies are added as a dilution such as
1:1000.
• Incubate overnight at 4oC or 2 hours at room
temperature (only if it’s a good antibody).
• Wash in TBS with detergent Tween 20 (TBST)
26
Secondary Antibodies
• Wash at least three times with TBST for 5-10
minutes each
• Added antibodies against the animal that the primary
antibodies were made in.
• These antibodies are also conjugated with enzymes
such as horse radish peroxidase
• The antibodies are added to blocking buffer and
incubated at room temperature for one hour.
27
Detection of your protein
• After secondary antibody incubation wash
with TBST as before.
• Add enhance chemiluminance reagents
(commercially available) that have substrates
for HRP that gives a product that gives off
light energy.
• Place on autorad film and bands appear.
28
Normal
HEK
293
1 2 3 4 5 6 Patients
Mcl-1
b-actin
WESTEN BLOT FOR MCL-1 PROTEIN AND
REPROBED FOR ACTIN
29
Analysis of results
• Many antibodies bind to nonspecific bands.
• Use recombinant proteins to verify specificity of
your antibody.
• If changes occur upon treatment in the molecular
weight of your protein, its an indication of
specificity of the antibody.
• Use another antibody to a protein to confirm equal
loading of protein.
• Alternatively, stain membrane with Ponceau S that
detects proteins.
30
Analysis continued
• If protein band is fussy or diffuse, it
might indicate lipid modification.
• If protein has multiple bands, it might
indicate phosphorylation or alternate
spliced isoforms.
31
What could go wrong?
• Western is blank
– Decrease blocking solution concentration
– Increase protein loaded on gel
– Change antibodies
• Western background very high
– Solution is to increase Tween 20 in TBST and/or
use another blocking solution.
– Increase secondary antibody dilution
– Increase protein concentration loaded on gel
– Use another antibody
– Use enhance chemifluorescence (ECF) instead of
ECL
32
Is the membrane usable after
western blotting?
• Yes
– Can reprobe membrane with another antibody
• Strip the membrane of any attached antibodies from the first
western (striping buffer contains SDS, and b-mercaptoethanol)
• Wash membrane thoroughly to remove any striping buffer
• Reblock the membrane and repeat the western with a new
primary antibody.
• Remember that 20% of proteins on the membrane are lost by
striping the blot so only can do this once or twice.
33
Experimental Design Hints
• Always have a untreated or normal protein
control.
• Always check for equal protein loading
• Load either equal amount of protein or
equal cell equivalence.
• Money saving tip
– Can reuse the primary antibody in blocking
solution up to three times.
34
DNA sequencing
35
36
Uses of sequencing
to determine the Nr and sequence of
nucleotides in individual genes
larger genetic regions (i.e. clusters of genes
or operons
full chromosomes or entire genomes
It is also useful for:
Molecular biology - studying the genome
itself
Evolutionary biology - studying how different
organisms are related and how they evolved
How many base pairs (bp) are there in a human genome?
How much did it cost to sequence the first human genome?
How long did it take to sequence the first human genome?
When was the first human genome sequence complete?
Whose genome was it?
~3 billion (haploid)
~$2.7 billion
~13 years
2000
Several people’s, but actually mostly a dude from Buffalo
(Relevant) Trivia
Determining the Sequence of DNA
• Methods:
1. Chain termination or dideoxy method
– F. Sanger
2. Maxam-Gilbert Sequencing
3. Shotgun sequence method
4. 2nd generation sequence methods
– Pyrosequencing
– Hybridization sequencing
1.
Sanger Sequencing Reactions
For given template DNA, it’s like PCR except:
Uses only a single primer and polymerase to make new
ssDNA pieces.
Includes regular nucleotides (A, C, G, T) for extension,
but also includes dideoxy nucleotides.
A
A
A
A
A A
A
G
A
T
C
C
C
C
C
C
C
T
T
T
T
T
G
G
G
G
G
G
Regular Nucleotides
Dideoxy Nucleotides
A
A
A
A
A
T
C
C
C
T
T
T
T
G
G
G
G
G
What are the materials needed?
46
• single-stranded DNA template, DNA primer DNA polymerase,
• normal deoxynucleosidetriphosphates (dNTPs),
• modified nucleotides (dideoxyNTPs) that terminate DNA strand
elongation.
These chain-terminating nucleotides lack a 3'-OH group required
for the formation of phosphodiester bond between two
nucleotides
ocausing DNA polymerase to cease extension of DNA when a
ddNTP is incorporated.
o The ddNTPs may be radioactively or flourescently labelled
for detection in automated sequencing machines.
Steps in Sanger sequencing
,
49
• 4 Steps:
1. Denaturation
2. Primer attachment and extension of
bases
3. Termination
4. Gel electrophoresis
Steps in Sanger sequencing
,
50
How does Sanger chain termination workng?
51
•The DNA sample is divided into four separate sequencing
reactions
 containing all four of the standard dideoxynucleotides
(dATP, dGTP, dCTP and dTTP) and the DNA
polymerase.
After rounds of template DNA extension from the
bound primer,
the resulting DNA fragments are heat denatured
and
 separated by size using gel electrophoresis.
Visualiyation by by authoradiography, UV
Dideoxy Method
• Run four separate
reactions each with
different ddNTPs
• Run on a gel in four
separate lanes
• Read the gel from
the bottom up
Automated Version of the Dideoxy Method
How does Dye-terminator sequencing sequencing?
54
Thermal cycling, purification, capilary electrophoresis
Capillary electrophoresis
How does Sanger chain termination sequencing?
55
How does Dye-terminator sequencing sequencing?
56
Dye-terminator sequencing utilizes labelling of the
chain terminator ddNTPs
permits sequencing in a single reaction
each of the four dideoxynucleotide chain
terminators is labelled with fluorescent dyes
each of which emit light at different
wavelengths
How does Dye-terminator sequencing sequencing?
57
Automated DNA-sequencing instruments (DNA sequencers)
• up to 384 DNA samples in a single batch (run) in up to 24 runs a day.
•
•DNA sequencers carry out
 capillary electrophoresis for size separation
 detection and recording of dye fluorescence
 and data output as fluorescent peak trace chromatograms.
 Sequencing reactions by thermocycling, cleanup and re-suspension in a
buffer solution before loading onto the sequencer are performed
separately.
Sanger Sequencing
5’
T G C G C G G C C C A
Prime
r
A C G C G C C G G G T ? ? ? ? ? ? ? ? ? ? ? ? ? ? ?
5’
3’
Sanger Sequencing
A C G C G C C G G G T C A G A A C C C G A T C G C G
5’
3’
5’
T G C G C G G C C C A
Prime
r
G T C T T G G G C T
Sanger Sequencing
G T C T T G G G C T A G C G C
A C G C G C C G G G T C A G A A C C C G A T C G C G
5’
3’
5’
T G C G C G G C C C A
Prime
r
G T C T T G G G C T
5’
T G C G C G G C C C A 21 bp
Sanger Sequencing
A C G C G C C G G G T C A G A A C C C G A T C G C G
5’
3’
G T C T T G G G C T A G C G C
5’
T G C G C G G C C C A
G T C T T G G G C T
5’
T G C G C G G C C C A 21 bp
26 bp
5’
T G C G C G G C C C A
Prime
r
G T C T T G G G C T A
Sanger Sequencing
A C G C G C C G G G T C A G A A C C C G A T C G C G
5’
3’
G T C T T G G G C T A G C G C
5’
T G C G C G G C C C A
G T C T T G G G C T
5’
T G C G C G G C C C A 21 bp
26 bp
5’
T G C G C G G C C C A G T C T T G G G C T A 22 bp
5’
T G C G C G G C C C A
Prime
r
G
Sanger Sequencing
A C G C G C C G G G T C A G A A C C C G A T C G C G
5’
3’
G T C T T G G G C T A G C G C
5’
T G C G C G G C C C A
G T C T T G G G C T
5’
T G C G C G G C C C A 21 bp
26 bp
5’
T G C G C G G C C C A G T C T T G G G C T A 22 bp
5’
T G C G C G G C C C A G 12 bp
5’
T G C G C G G C C C A
Prime
r
G T C T T G G G C
Sanger Sequencing
A C G C G C C G G G T C A G A A C C C G A T C G C G
5’
3’
G T C T T G G G C T A G C G C
5’
T G C G C G G C C C A
G T C T T G G G C T
5’
T G C G C G G C C C A 21 bp
26 bp
5’
T G C G C G G C C C A G T C T T G G G C T A 22 bp
5’
T G C G C G G C C C A G 12 bp
5’
T G C G C G G C C C A G T C T T G G G C 20 bp
5’
T G C G C G G C C C A
Prime
r
G T C T T
Sanger Sequencing
A C G C G C C G G G T C A G A A C C C G A T C G C G
5’
3’
G T C T T G G G C T A G C G C
5’
T G C G C G G C C C A
G T C T T G G G C T
5’
T G C G C G G C C C A 21 bp
26 bp
5’
T G C G C G G C C C A G T C T T G G G C T A 22 bp
5’
T G C G C G G C C C A G 12 bp
5’
T G C G C G G C C C A G T C T T G G G C 20 bp
5’
T G C G C G G C C C A G T C T T 16 bp
Sanger Sequencing
A C G C G C C G G G T ? ? ? ? ? ? ? ? ? ? ? ? ? ? ?
5’
3’
? ? ? ? ? ? ? ? ? ? ? ? ? ? C
5’
T G C G C G G C C C A
? ? ? ? ? ? ? ? ? T
5’
T G C G C G G C C C A 21 bp
26 bp
5’
T G C G C G G C C C A ? ? ? ? ? ? ? ? ? ? A 22 bp
5’
T G C G C G G C C C A G 12 bp
5’
T G C G C G G C C C A ? ? ? ? ? ? ? ? C 20 bp
5’
T G C G C G G C C C A ? ? ? ? T 16 bp
5’
T G C G C G G C C C A G T C T T G G G 19 bp
5’
T G C G C G G C C C A G T C T T G G G C T A 22 bp
Sanger Sequencing
G T C T T G G G C T
5’
T G C G C G G C C C A 21 bp
5’
T G C G C G G C C C A G T C T T G G G C 20 bp
5’
T G C G C G G C C C A G 12 bp
5’
T G C G C G G C C C A G T 13 bp
5’
T G C G C G G C C C A G T C T T 16 bp
5’
T G C G C G G C C C A G T C 14 bp
5’
T G C G C G G C C C A G T C T 15 bp
5’
T G C G C G G C C C A G T C T T G 17 bp
5’
T G C G C G G C C C A G T C T T G G 18 bp
Laser
Reader
Drwabacks?
 The dideoxy method is good only for
500-750bp reactions
 Expensive
 Takes a while
 Whole genome shotgun
sequencing
 Sequence human genome
 Fragments larger DNA strand
to manageable chunks
2.
Maxam-Gilbert sequencing is performed by chain
breakage at specific nucleotides.
DMS
G
G
G
G
FA
G
A
G
G
A
G
A
A
H
C
T
T
C
T
C
C
T
H+S
C
C
C
C
2. Maxam-Gilbert Sequencing
70
Allan Maxam and Walter Gilbert (1977)
Sequencing gels are read from bottom to top (5′ to 3′).
G G+A T+C C
3′
A
A
G
C
A
A
C
G
T
G
C
A
G
5′
Longer fragments
Shortest fragments
G
A
Maxam-Gilbert Sequencing
71
based on chemical modification of DNA and subsequent cleavage
at specific bases
allowed purified samples of double-stranded DNA to be
used without further cloning
Maxam-Gilbert Sequencing
use of radioactive labeling and its technical complexity
requires radioactive labeling at one 5' end of the DNA and purification
of the DNA fragment to be sequenced
Chemical treatment then generates breaks at a small proportion of one
or two of the four nucleotide bases in each of four reactions (G, A+G, C,
C+T)
fragments in the four reactions are electrophoresed side by side in
denaturing acrylamide gels for size separation.
To visualize the fragments, the gel is exposed to X-ray film for
autoradiography
The “next generation” is here.
…
…
3. Next-generation methods
high-throughput sequencing (or next-generation
sequencing)
 parallelize the sequencing process, producing
thousands or millions of sequences concurrently
High-throughput sequencing technologies are
intended to lower the cost of DNA sequencing with
standard dye-terminator methods.
In ultra-high-throughput sequencing as many as
500,000 sequencing-by-synthesis operations may
be run in parallel.
44 um
PicoTiterPlate
(a fancy microtiter plate with >400,000
wells)
~400 wells per
sq. millimeter
Load Enzyme
Beads
Load DNA
beads
One bead per well
dNTP’s are added one at a time to the reaction. Incorporation of one (or more) nucleotide(s)
that are complementary to the template results in a chemiluminescent signal, which is
recorded by a camera and reflected as a peak in a ‘pyrogram.’
Pyrosequencing - Sequence by synthesis, not electrophoresis.
~500 MB on one plate, in just a few hours.
= pyrophosphate
=pyrophosphate
Peaks in pyrogram reflect nucleotide sequence
Whole genome shotgun sequencing
Sequence human genome
Fragments larger DNA strand to
manageable chunks
4. Shotgun
Sequencing
• Used to sequence
whole genomes
• Steps:
– DNA is broken up
randomly into
smaller fragments
– Dideoxy method
produces reads
– Look for overlap of
reads
Strand Sequence
First Shotgun Sequence
AGCATGCTGCAGTCATGCT-------
-------------------TAGGCTA
Second Shotgun Sequence
AGCATG--------------------
------CTGCAGTCATGCTTAGGCTA
Reconstruction AGCATGCTGCAGTCATGCTTAGGCTA
86
Sequencing amino acids
Covalent Structures of Proteins
87
The structural hierarchy in proteins
Non-covalent interactions
or disulfide bonds
88
Sequence Determination
Frederick Sanger was the first (in 1953),
he sequenced the two chains of insulin
• Sanger's results established that all of the
molecules of a given protein have the same
sequence.
• Proteins can be sequenced in two ways:
- real amino acid sequencing
- sequencing the corresponding DNA in
the gene
89
Insulin consists of two polypeptide chains, A and B,
held together by two disulfide bonds.
The A chain has 21 residues and the B chain has 30
residues.
The primary structure of bovine insulin
90
Determining the Sequence
1. If there is more than one polypeptide chain, separate them
2. Cleave (reduce) any disulfide bridges
3. Determine amino acid composition of each chain
4. Determine N- and C-terminal residues
5. Cleave each chain into smaller fragments and determine the
sequence of each chain
6. Repeat step 5, using a different cleavage procedure to
generate a different set of fragments
7. Reconstruct the sequence of the protein from the sequences
of overlapping fragments
8. Determine the positions of the disulfide cross-links
91
Breaking disulfide bonds in proteins
92
Step 3: Determine Amino Acid
Composition
Complete hydrolysis in 6 N HCl
followed by quantitative analysis
Figure 7-6. Amino acid analysis.
Reverse-phase HPLC separation of
amino acids derivatized with a
fluorescent reagent.
93
Determining the Sequence
An Eight Step Strategy
1. If more than one polypeptide chain, separate
2. Cleave (reduce) any disulfide bridges
3. Determine amino acid composition of each chain
4. Determine N- and C-terminal residues
5. Cleave each chain into smaller fragments and determine the
sequence of each chain
6. Repeat step 5, using a different cleavage procedure to
generate a different set of fragments
7. Reconstruct the sequence of the protein from the sequences
of overlapping fragments
8. Determine the positions of the disulfide cross-links
94
Step 4: Identify N- and C-terminal residues of polypeptide chains
N-terminal analysis:
– Dansyl chloride method
– Edman's reagent
(phenylisothiocyanate)
If more than 1 end group
is discovered, this means
there is more than 1
polypeptide chain
95
The Edman degradation
Detect the N-terminal amino acid
by HPLC or GC-MS
left intact
By subjecting the polypeptide
chain through repeated cycles
of Edman degradation, we can
determine the AA sequence of
the entire polypeptide
Releases N-terminal
AA as
Edman's reagent
96
• C-terminal analysis
Enzymatic analysis (carboxypeptidase) is common
– Carboxypeptidase A cleaves any residue except Pro, Arg,
and Lys
– Carboxypeptidase B (hog pancreas) only works on Arg and
Lys
Carboxypeptidases cleave
AAs from the C-terminal end
in a successive fashion
Exhibit selectivity
towards side chains
97
Determining the Sequence
An Eight Step Strategy
1. If more than one polypeptide chain, separate
2. Cleave (reduce) any disulfide bridges
3. Determine amino acid composition of each chain
4. Determine N- and C-terminal residues
5. Cleave each chain into smaller fragments and determine the
sequence of each chain
6. Repeat step 5, using a different cleavage procedure to
generate a different set of fragments
7. Reconstruct the sequence of the protein from the sequences
of overlapping fragments
8. Determine the positions of the disulfide cross-links
98
Steps 5 and 6:
Fragmentation of the chains
1. Enzymatic fragmentation
– trypsin, chymotrypsin,
clostripain, staphylococcal
protease
2. Chemical fragmentation
– cyanogen bromide
– Trypsin: * Most important
* Cleaves peptide bond after
positively harged AAs
From Lehninger
Principles of Biochemistry
99
Step 1: Separation of chains
Subunit interactions depend on weak forces
Separation is achieved with:
- extreme pH
- 8 M urea
- 6 M guanidine HCl
- high salt concentration (usually ammonium sulfate)
Step 2: Cleavage of Disulfide bridges
1) Performic acid oxidation
2) Sulfhydryl reducing agents
- mercaptoethanol
- dithiothreitol or dithioerythritol (Cleland's reagent)
- to prevent recombination, follow with an alkylating agent like
iodoacetate
100
Step 7: Reconstructing the Sequence
• Use two or more fragmentation agents in
separate fragmentation experiments
• Sequence all the peptides produced (usually by
Edman degradation)
• Compare and align overlapping peptide
sequences to learn the sequence of the original
polypeptide chain
101
The amino acid sequence of a polypeptide chain is
determined by comparing the sequences of 2 sets of
mutually overlapping peptide fragments
1
2
3
4
By joining together 1, 2, 3, & 4 you can get the sequence
102
Reconstructing the Sequence
Compare cleavage by trypsin and staphylococcal protease on a
typical peptide:
• Trypsin cleavage:
A-E-F-S-G-I-T-P-K L-V-G-K
• Staphylococcal protease:
F-S-G-I-T-P-K L-V-G-K-A-E
• The correct overlap of fragments:
L-V-G-K A-E-F-S-G-I-T-P-K
L-V-G-K-A-E F-S-G-I-T-P-K
• Correct sequence:
L-V-G-K-A-E-F-S-G-I-T-P-K
103
Step 8: Assignment of disulfide bond positions
• Cleave the native protein with its disulfide
bonds intact so as to contain 2 peptide
fragments linked through Cys residues
104
Peptide sequencing by mass spectrometry
Electrospray mass spectrometry
105
Nature of Protein Sequences
• Sequences and composition reflect the function of proteins
• Membrane proteins have more hydrophobic residues, whereas
fibrous proteins may have atypical sequences
• Homologous proteins from different organisms have homologous
sequences
• For example, cytochrome c is highly conserved
106
107
108
DNA Microarray
109
What is DNA Microarray?
• Scientists used to be able to perform genetic analyses of a few genes
at once. DNA microarray allows us to analyze thousands of genes in
one experiment!
110
Purposes Of DNA microarray
• So why do we use DNA microarray?
– To measure changes in gene expression levels – two samples’
gene expression can be compared from different samples, such as
from cells of different stages of mitosis.
– To observe genomic gains and losses. Microarray Comparative
Genomic Hybridization (CGH)
– To observe mutations in DNA.
111
The Plate DNA microarray
• Usually made commercially.
• Made of glass, silicon, or nylon.
• Each plate contains thousands of spots, and each spot contains a
probe for a different gene.
• A probe can be a cDNA fragment or a synthetic oligonucleotide, such
as BAC (bacterial artificial chromosome set).
• Probes can either be attached by robotic means, where a needle
applies the cDNA to the plate, or by a method similar to making
silicon chips for computers. The latter is called a Gene Chip.
112
Steps to perform a microarray!
1) Collect Samples.
2) Isolate mRNA.
3) Create Labelled DNA.
4) Hybridization.
5) Microarray Scanner.
6) Analyze Data.
113
DNA Microarray experiment
114
DNA Microarray experiment
115
STEP 1: Collect Samples.
116
 This can be from a variety of organisms. We’ll use two
samples – cancerous human skin tissue & healthy human
skin tissue
STEP 2: Isolate mRNA.
• Extract the RNA from the samples. Using either a column, or a solvent
such as phenol-chloroform.
• After isolating the RNA, we need to isolate the mRNA from the rRNA and
tRNA. mRNA has a poly-A tail, so we can use a column containing beads
with poly-T tails to bind the mRNA.
• Rinse with buffer to release the mRNA from the beads. The buffer
disrupts the pH, disrupting the hybrid bonds.
117
STEP 3: Create Labelled DNA.
 Add a labelling mix to the
RNA. The labelling mix
contains poly-T (oligo dT)
primers, reverse transcriptase
(to make cDNA), and
fluorescently dyed
nucleotides.
 We will add cyanine 3
(fluoresces green) to the
healthy cells and cyanine 5
(fluoresces red) to the
cancerous cells.
 The primer and RT bind to the
mRNA first, then add the
fluorescently dyed
nucleotides, creating a
complementary strand of DNA
118
STEP 4: Hybridization.
• Apply the cDNA we have just
created to a microarray plate.
• When comparing two
samples, apply both samples
to the same plate.
• The ssDNA will bind to the
cDNA already present on the
plate.
119
STEP 5: Microarray Scanner.
 The scanner has a laser, a computer,
and a camera.
 The laser causes the hybrid bonds to
fluoresce.
 The camera records the images
produced when the laser scans the
plate.
 The computer allows us to
immediately view our results and it
also stores our data.
120
STEP 6: Analyze the Data.
 GREEN – the healthy sample hybridized more
than the diseased sample.
 RED – the diseased/cancerous sample
hybridized more than the nondiseased sample.
 YELLOW - both samples hybridized equally to
the target DNA.
 BLACK - areas where neither sample
hybridized to the target DNA.
 By comparing the differences in gene
expression between the two samples, we can
understand more about the genomics of a
disease.
121
Benefits.
• about $60,000 for an arrayer and scanner setup.
• The plates are convenient to work with because they are small.
• Fast - Thousands of genes can be analyzed at once.
122
Problems.
• Oligonucleotide libraries – redundancy and
contamination.
• DNA Microarray only detects whether a gene is
turned on or off.
• Massive amounts of data.
123
http://www.stuffintheair.com/very-big-problem.html
DNA Microarray applications
124
DNA Microarray applications
125
The Future of DNA Microarray.
• Gene discovery.
• Disease diagnosis: classify the types of cancer on the basis of the patterns
of gene activity in the tumor cells.
• Pharmacogenomics = is the study of correlations between therapeutic
responses to drugs and the genetic profiles of the patients.
• Toxicogenomics – microarray technology allows us to research the impact
of toxins on cells. Some toxins can change the genetic profiles of cells,
which can be passed on to cell progeny.
126
Directed Mutagenesis
and
Protein Engineering
127
Mutagenesis
Mutagenesis -> change in DNA sequence
-> Point mutations or large modifications
Point mutations (directed mutagenesis):
- Substitution: change of one nucleotide (i.e. A-> C)
- Insertion: gaining one additional nucleotide
- Deletion: loss of one nucleotide
128
Consequences of point mutations within a coding
sequence (gene) for the protein
129
Silent mutations:
-> change in nucleotide sequence
with no consequences for protein
sequence
-> Change of amino acid
-> truncation of protein
-> change of c-terminal part of protein
-> change of c-terminal part of protein
130
Applications of directed mutagenesis
-> site-directed mutagenesis
-> point mutations in
particular known area
result mutated DNA
(site-specific)
General strategy for
directed mutagenesis
131
Requirements:
- DNA of interest (gene or promoter) must be
cloned
- Expression system must be available -> for
testing phenotypic change
Protein Engineering
-> Mutagenesis used for modifying proteins
Replacements on protein level -> mutations on DNA level
Assumption : Natural sequence can be modified to
improve a certain function of protein
This implies:
• Protein is NOT at an optimum for that function
• Sequence changes without disruption of the structure
• (otherwise it would not fold)
• New sequence is not TOO different from the native sequence
(otherwise loss in function of protein)
132
Objective: Obtain a protein with improved or new
properties
Rational Protein Design
133
 Site –directed mutagenesis !!!
Requirements:
-> Knowledge of sequence and preferable Structure
(active site,….)
-> Understanding of mechanism
(knowledge about structure – function relationship)
-> Identification of cofactors……..
Site-directed mutagenesis methods
134
Site-directed mutagenesis methods –
Oligonucleotide - directed method
135
Site-directed mutagenesis methods – PCR based
136
137
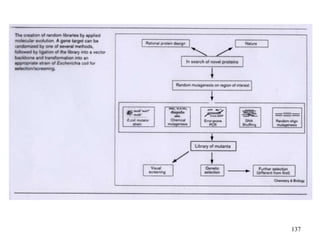
Screening: Basis for all screening & selection methods
Expression Libraries
->link gene with encoded product which is responsible for enzymatic
activity
Low-medium throughput screens
-> Detection of enzymatic activity of
colonies on agar plates or ”crude cell
lysates” -> production of fluorophor
or chromophor or halos
-> Screen up to 104 colonies
-> effective for isolation of enzymes
with improved properties
-> not so effective for isolation of
variants with dramatic changes of
phenotype
Lipase: variants on Olive oil plates
With pH indicator (brilliant green)
Protein Engineering - Applications
140
Site-directed mutagenesis -> used to alter a single property
Problem : changing one property -> disrupts another
characteristics
Directed Evolution (Molecular breeding) -> alteration of
multiple properties
Protein Engineering - Applications
141
Tools in BIOTECHNOLOGY
• One of the basic tools of modern biotechnology is
gene splicing.
• This is the process of removing a functional DNA
fragment ( a gene) from one organism and
combining it with the DNA of another organism to
study how the gene works.
• The desired result is to have the new organisms
carry out the expression of the gene that has been
inserted.
142
What are the Applications of Genetic Engineering?
Transgenic Organisms, GMO (Genetically Modified Organisms)
143
Genetic engineering is a technique that makes it possible to transfer DNA
sequences from one organism to another
1. What is genetic engineering?
2. What are transgenic organisms?
Organisms that contain genes from other species
Examples of Transgenic organisms
Transgenic
microorganisms
Transgenic
plants
Transgenic
animals
144
They reproduce rapidly and are easy to grow
3. Why to use transgenic bacteria?
Production of insulin, growth hormone, and clotting factor
4. How do humans benefit from transgenic microorganisms?
Transgenic microorganisms
Production of
•Substances to fight cancer
•Plastics
•Synthetic fibers
•Food production
5. What do we expect to achieve in the future?
145
How to Transform Bacteria?
146
4. The recombinant
plasmid replicates and
a large number of
identical bacteria are
cloned. They produce
human insulin.
2. Remove a plasmid from a
bacterium and treated with
3. Bind the plasmid with
the human gene to
form a recombinant
plasmid. Then the
recombinant plasmid
is re-inserted back into
the bacterium
1. Remove the DNA from a human body cell,
then isolate the human gene of insulin using
restriction enzymes.
7. How do humans benefit from transgenic plants?
• Increase crop productivity
• Corps able to resist weed-killing chemicals
•Crops that produce a natural insecticide, not need to spray pesticides
6. What are transgenic plants?
Plants that contain genes from other species
147
Transgenic Plants
Transgenic Corn
• Golden rice is a variety of rice produce through genetic
engineering to include vitamin in the edible parts of rice.
• Golden rice was developed as a fortified food to be used in areas
where there is a shortage of dietary vitamin A.
• No variety is currently available for human consumption.
Although golden rice was developed as a humanitarian tool, it has
met with significant opposition from environmental and anti-
Genetically Modified Organism (GMO)
Golden Rice
148
8. What are transgenic animals?
Animals that contain genes from other species
9. How do humans benefit?
• Increase meat productivity
•Livestock with extra copies of growth hormone
genes to grow faster and produce leaner meat
• Transgenic chickens resistant to bacterial
infections
149
Transgenic Animals
10. What do we expect to achieve in the future from
transgenic animals?
Genetic Engineering or Bioengineering
• Genetic engineering refers to the purposeful
manipulation of genetic material to alter the
characteristics of an organism in a desired way.
• There are five techniques of genetic
engineering:
genetic fusion,
protoplast fusion,
gene amplification,
recombinant DNA technology, and
Application of GE
Tools or basic elements of GE
• The tools of genetic engineering include:
specialized enzymes, e.g. RE
gel electrophoresis,
DNA sequencing machines,
RNA primers and
gene probes
Recombinant DNA Technology and Genomics
What Can You Do with a Cloned Gene? Applications of
Recombinant DNA Technology
Genomics and Bioinformatics:
Hot New Areas of Biotechnology
• Genomics – cloning, sequencing, and
analyzing entire genomes
– Shotgun sequencing or shotgun cloning
• The entire genome is cloned and sequenced
• Produces thousands of fragments to be
sequenced
• Individual genes are sorted out later through
bioinformatics
–Computer programs are used to align the
sequenced fragments based on overlapping
sequence pieces
Genomics and Bioinformatics:
Hot New Areas of Biotechnology
• Bioinformatics
– An interdisciplinary field that applies
computer science and information
technology to promote an understanding of
biological processes
• Application of Bioinformatics
– Databases to store, share, and obtain the
maximum amount of information from
protein and DNA sequences
– GenBank
The Human Genome Project
• Determining the human DNA sequence
• Understanding the function of the human genetic code
• Identifying all of the genes
• Determining their functions
• Understanding how and when genes are turned on and off
throughout the lifetime of an individual
Original idea was:
The Human Genome Project
Project goals were to:
Identify all the approximately 20,000-25,000 genes in
human DNA,
Determine the sequences of the 3 billion chemical base pairs
that make up human DNA,
Store this information in databases,
Improve tools for data analysis,
Transfer related technologies to the private sector, and
Address the ethical, legal, and social issues (ELSI) that may
arise from the project.
Genomics and Bioinformatics:
Hot New Areas of Biotechnology
• The Human Genome Project
–April 14, 2003, map of the human
genome was completed
–Consists of 20,000 to 25,000 protein-
coding genes
The Human Genome Project
Completed in 2003, the Human
Genome Project (HGP) was a 13-year
project coordinated by the U.S.
Department of Energy and the National
Institutes of Health. During the early
years of the HGP, the Wellcome Trust
(U.K.) became a major partner;
additional contributions came from
Japan, France, Germany, China, and
others.
APPLICATIONS
One type of gene therapy procedure
Using the Ti plasmid as a vector for
genetic engineering in plants
Farming With Borrowed Genes
The Era of “omics”
• The Human Genome Project
– Started an “omics” revolution
– The ability to obtain the entire genetic sequences
of organisms has spawned(coined) new terms that
refer to the “total picture” of some aspect of a cell
or organism.
• Proteomics
• Metabolomics
• Glycomics
• Interatomics
• Transcriptomics
omics…
 genomics: The systematic study of an
organism’s genes and their functions.
Proteomics: The study of an organism’s
complement of proteins (its “proteome”) and
functions mediated by the proteins.
 metagenomics (also called “community
genomics”) :The study of all the genomes in a
particular ecological niche, as opposed to
individual genomes from single species.
-’Omics’…
• metabolomics : The study of the complete
complement of small chemicals present in a
cell at any given time. Provides a snapshot of
the physiological state of the cell and the end
products of its metabolism.
Comparative Genomics
– Mapping and sequencing genomes from a number
of model organisms
– Allows researchers to study gene structure and
function in these organisms in ways designed to
understand gene structure and function in other
species including humans
• Stone Age Genomics (paleogenomics)
– Analyzing “ancient” DNA

5,6,7. Protein detection Western_blotting DNA sequencing.ppt

  • 1.
  • 2.
    Sources of Proteinscan be: Tissues, cells, clinical isolates, blood and other samples. 2 Samples should be lysed/crashed, Sonication Lyses buffer,,,
  • 3.
    Components of LysisBuffer-washing • Buffer (Tris or Hepes buffer with pH 7-8) • Salt (usually NaCl 150mM (low) to 500mM(high) • Chelating agent (EDTA) • Detergent • Protease inhibitor • Phosphatase inhibitor (optional) 3
  • 4.
    Step1: Lysing Cells •Treat cells with appropriate conditions depending on the experiment • Pellet cells (centrifugation) and lyse them in the appropriate lysis buffer. • Most important ingredient in lysis buffer is detergent. – Most stringent to weakest • SDS • NP-40 • Triton X-100 • Tween 20 • Digitonin • CHAPS • Brig 4
  • 5.
    Step1: Lysing Cells •Second most important ingredient in lysis buffer is protease inhibitors. – Once proteins are denatured by detergents, they are susceptible to degradation by proteases. – Need more than one inhibitor since there are lots of proteases. – Protease inhibitors • Aprotinin • Leupeptin • PMSF (phenylmethylsulfonyl fluoride) –Add immediately before lysis since PMSF activity decreases over time in aqueous solutions. » About 15-30 minutes of activity. 5
  • 6.
    Phosphatase inhibitors • Needto add to lysis buffer if using phopshospecific antibodies or suspect protein of interest is phosphorylated • Inhibitors – ZnCl2 – NaF – Na-Vanadate (tyrosine phosphatase inhibitor, add prior to lysis since only active in pH 7 for minutes) 6
  • 7.
    Further denature proteins •Add lysate either a known concentration of proteins or cell number equivalent to SDS loading buffer • SDS Loading Buffer – Buffer (Tris-Cl pH 6.0) – 2% SDS – 0.1% bromophenol blue (BPB) – 10% glycerol (allows sol’n to sink to bottom of gel wells)  b-mercaptoethanol ( reducing agent) • SDS loading gel mixed with lysate is boiled to further denature proteins. • 1:10 ratio loading buffer to lysate 7
  • 8.
    Measuring protein withELISA plate reader 8 Making equal concentration in all samples Sample 100ug/ml Sample 200ug/ml Sample300ug/ml Sample 400ug/ml
  • 9.
    Western blotting • Detectsproteins and estimates their molecular weight. • Detects changes in phosphorylation and lipid modifications. • Used to detect pattern in protein expression. 9
  • 10.
    SDS-Polyacrylamide Gel Electrophoresisof proteins • This gel ensures that proteins are dissociated into their polypeptide subunits and minimizes aggregation. • Proteins migrate on gel according to their molecular weight therefore if proteins of know amounts are added to the gel the approximate molecular weight of your protein of interest can be found. 10
  • 11.
    SDS-PAGE of proteins •Protein lysate is now loaded onto a SDS-PAGE apparatus. • This apparatus contains a gel that separates protein out according to their molecular weight: Separation gel followed by running gel • GEL – 15% 12-43kDa – 10% 16-68kDa – 7.5% 36-94kDa – 5.0% 57-212kDa 11
  • 12.
    Types of electrophoresisapparatus • Large – gels can be made with 10 or 15 wells – Hold up to 200ml of sample – Runs for 4 hours or overnight • Small – Gels can be made with 10 or 15 wells – Hold up to 50ml of sample – Runs for 2 hours 12
  • 13.
    Ingredients in Gel •Sodium dodecyl sulfate (SDS) • Tris buffer (either glycine or tricine) • Acrylamide and NN-bis-acrylamide – Forms gel matrix • TEMED – Catalyst for polymerization (produces free radials from APS) • Ammonium persulfate (APS) – Source of free radials for polymerization • Could purchase pre-cast gels , very expensive 13
  • 14.
    Pouring gel • Pourrunning gel first. Contains Tris buffer at pH 8.0. • The percent of acrylamide may be adjusted for better resolution of proteins (5-15%) –Pour ethanol or distilled water on top of gel for even polymerization. –Leave enough room to pour stacking gel, about one forth of total gel. 14
  • 15.
    Pouring gel • Afterthe running gel has polymerized, the gel is washed with distilled water to remove any debris on the gel to give a good interface between stacking and running gels. • The stacking gel is pour. It contains Tris buffer at pH 6.8. – 5% acrylamide for maximum porosity – Deposits proteins on stacking and running gel interface which concentrates the proteins and provides better resolution. – Insert comb to form wells at an angle to prevent air bubbles. 15
  • 16.
  • 17.
  • 18.
    Loading your samples •Remove comb and wash wells out with running buffer. • Best to use loading tips (Hamilton syringes also work) to load samples. • Start at the bottom of well and work your way up the well. • Glycerol in the loading buffer will keep sample in well. • Optional- Running buffer left in wells or wells empty. 18
  • 19.
    Running Gel • Afterloading samples, add running buffer to upper reservoir and lower reservoir. Hint. Add upper reservoir first to detect leaks. • Running buffer provides the ions to conduction the current through the gel. • SDS makes proteins negatively charged that attaches the proteins to the anode. • Therefore in electrophoresis, the current must run from cathode (negatively charged, black) to the anode (positive charged, red). 19
  • 20.
    After the gelhas run • Remove gel from the glass plate holders • Place the gel on filter paper and add nitrocellulose on top of the gel. • Optional- – submerged in transfer buffer – Soaked in transfer buffer • Transfer buffer contains Tris, glycine and methanol but no ions. Ions will coat the electrodes and destroy the transfer apparatus. • Gel:nitrocellulose must have no air bubbles between them (proteins will escape into the bubble not into the nitrocellulose.) 20
  • 21.
    Transfer apparatus • Twomajor types – Semi-dry apparatus • No transfer buffer chamber • Only has plates (runs for hours) – Submerge transfer apparatu • Wet blot • Contains a chamber filled with transfer buffer • Electrodes –Plate electrodes (runs for hours) –Wire electrodes (runs overnight) 21
  • 22.
    Running a transfer •Similar to running a gel – Negatively charged proteins run towards the anode end of the transfer apparatus – Always have nitrocellulose on the anode side to capture proteins. 22
  • 23.
    After transfer • Membraneis washed in a Tris, borate, saline solution. – Options • Add detergent Tween 20 to reduced background in western blotting. • Block membrane in non-fat dried milk solution. Usually 5% w/v. • Prevents binding of antibodies to membrane. – Safeway brand or Carnation brand are the best – Alternatively, use bovine serum albium (BSA) but its more expensive 23
  • 24.
    Antibodies • Proteins thatbind to specific epitopes on specific proteins. • Two main types used in western blotting – Monoclonal – Polyclonal • Monoclonal are generally produced from mice and polyclonal are produced from rabbit or goat but other animals also produced polyclonals. 24
  • 25.
    What antibodies arebest for western blotting? • Both types work for western blotting but generally polyclonals are better – Monoclonals are to one epitope while polyclonals are to many epitopes on the protein of interest. If epitope changes upon denaturing of the protein it will not recognize the protein – No best Ab! Each antibody has its own characteristics so it is hard to predict what antibodies work well in a western and which are bad. 25
  • 26.
    Primary Antibodies • Afterblocking membrane, add antibodies in concentrations recommended by manufacture or in dilution series if unknown to blocking solution (ie 5% milk). • Most antibodies are added as a dilution such as 1:1000. • Incubate overnight at 4oC or 2 hours at room temperature (only if it’s a good antibody). • Wash in TBS with detergent Tween 20 (TBST) 26
  • 27.
    Secondary Antibodies • Washat least three times with TBST for 5-10 minutes each • Added antibodies against the animal that the primary antibodies were made in. • These antibodies are also conjugated with enzymes such as horse radish peroxidase • The antibodies are added to blocking buffer and incubated at room temperature for one hour. 27
  • 28.
    Detection of yourprotein • After secondary antibody incubation wash with TBST as before. • Add enhance chemiluminance reagents (commercially available) that have substrates for HRP that gives a product that gives off light energy. • Place on autorad film and bands appear. 28
  • 29.
    Normal HEK 293 1 2 34 5 6 Patients Mcl-1 b-actin WESTEN BLOT FOR MCL-1 PROTEIN AND REPROBED FOR ACTIN 29
  • 30.
    Analysis of results •Many antibodies bind to nonspecific bands. • Use recombinant proteins to verify specificity of your antibody. • If changes occur upon treatment in the molecular weight of your protein, its an indication of specificity of the antibody. • Use another antibody to a protein to confirm equal loading of protein. • Alternatively, stain membrane with Ponceau S that detects proteins. 30
  • 31.
    Analysis continued • Ifprotein band is fussy or diffuse, it might indicate lipid modification. • If protein has multiple bands, it might indicate phosphorylation or alternate spliced isoforms. 31
  • 32.
    What could gowrong? • Western is blank – Decrease blocking solution concentration – Increase protein loaded on gel – Change antibodies • Western background very high – Solution is to increase Tween 20 in TBST and/or use another blocking solution. – Increase secondary antibody dilution – Increase protein concentration loaded on gel – Use another antibody – Use enhance chemifluorescence (ECF) instead of ECL 32
  • 33.
    Is the membraneusable after western blotting? • Yes – Can reprobe membrane with another antibody • Strip the membrane of any attached antibodies from the first western (striping buffer contains SDS, and b-mercaptoethanol) • Wash membrane thoroughly to remove any striping buffer • Reblock the membrane and repeat the western with a new primary antibody. • Remember that 20% of proteins on the membrane are lost by striping the blot so only can do this once or twice. 33
  • 34.
    Experimental Design Hints •Always have a untreated or normal protein control. • Always check for equal protein loading • Load either equal amount of protein or equal cell equivalence. • Money saving tip – Can reuse the primary antibody in blocking solution up to three times. 34
  • 35.
  • 36.
    36 Uses of sequencing todetermine the Nr and sequence of nucleotides in individual genes larger genetic regions (i.e. clusters of genes or operons full chromosomes or entire genomes It is also useful for: Molecular biology - studying the genome itself Evolutionary biology - studying how different organisms are related and how they evolved
  • 37.
    How many basepairs (bp) are there in a human genome? How much did it cost to sequence the first human genome? How long did it take to sequence the first human genome? When was the first human genome sequence complete? Whose genome was it? ~3 billion (haploid) ~$2.7 billion ~13 years 2000 Several people’s, but actually mostly a dude from Buffalo (Relevant) Trivia
  • 38.
    Determining the Sequenceof DNA • Methods: 1. Chain termination or dideoxy method – F. Sanger 2. Maxam-Gilbert Sequencing 3. Shotgun sequence method 4. 2nd generation sequence methods – Pyrosequencing – Hybridization sequencing
  • 39.
  • 42.
    Sanger Sequencing Reactions Forgiven template DNA, it’s like PCR except: Uses only a single primer and polymerase to make new ssDNA pieces. Includes regular nucleotides (A, C, G, T) for extension, but also includes dideoxy nucleotides. A A A A A A A G A T C C C C C C C T T T T T G G G G G G Regular Nucleotides Dideoxy Nucleotides A A A A A T C C C T T T T G G G G G
  • 46.
    What are thematerials needed? 46 • single-stranded DNA template, DNA primer DNA polymerase, • normal deoxynucleosidetriphosphates (dNTPs), • modified nucleotides (dideoxyNTPs) that terminate DNA strand elongation. These chain-terminating nucleotides lack a 3'-OH group required for the formation of phosphodiester bond between two nucleotides ocausing DNA polymerase to cease extension of DNA when a ddNTP is incorporated. o The ddNTPs may be radioactively or flourescently labelled for detection in automated sequencing machines.
  • 49.
    Steps in Sangersequencing , 49 • 4 Steps: 1. Denaturation 2. Primer attachment and extension of bases 3. Termination 4. Gel electrophoresis
  • 50.
    Steps in Sangersequencing , 50
  • 51.
    How does Sangerchain termination workng? 51 •The DNA sample is divided into four separate sequencing reactions  containing all four of the standard dideoxynucleotides (dATP, dGTP, dCTP and dTTP) and the DNA polymerase. After rounds of template DNA extension from the bound primer, the resulting DNA fragments are heat denatured and  separated by size using gel electrophoresis. Visualiyation by by authoradiography, UV
  • 52.
    Dideoxy Method • Runfour separate reactions each with different ddNTPs • Run on a gel in four separate lanes • Read the gel from the bottom up
  • 53.
    Automated Version ofthe Dideoxy Method
  • 54.
    How does Dye-terminatorsequencing sequencing? 54 Thermal cycling, purification, capilary electrophoresis Capillary electrophoresis
  • 55.
    How does Sangerchain termination sequencing? 55
  • 56.
    How does Dye-terminatorsequencing sequencing? 56 Dye-terminator sequencing utilizes labelling of the chain terminator ddNTPs permits sequencing in a single reaction each of the four dideoxynucleotide chain terminators is labelled with fluorescent dyes each of which emit light at different wavelengths
  • 57.
    How does Dye-terminatorsequencing sequencing? 57 Automated DNA-sequencing instruments (DNA sequencers) • up to 384 DNA samples in a single batch (run) in up to 24 runs a day. • •DNA sequencers carry out  capillary electrophoresis for size separation  detection and recording of dye fluorescence  and data output as fluorescent peak trace chromatograms.  Sequencing reactions by thermocycling, cleanup and re-suspension in a buffer solution before loading onto the sequencer are performed separately.
  • 58.
    Sanger Sequencing 5’ T GC G C G G C C C A Prime r A C G C G C C G G G T ? ? ? ? ? ? ? ? ? ? ? ? ? ? ? 5’ 3’
  • 59.
    Sanger Sequencing A CG C G C C G G G T C A G A A C C C G A T C G C G 5’ 3’ 5’ T G C G C G G C C C A Prime r G T C T T G G G C T
  • 60.
    Sanger Sequencing G TC T T G G G C T A G C G C A C G C G C C G G G T C A G A A C C C G A T C G C G 5’ 3’ 5’ T G C G C G G C C C A Prime r G T C T T G G G C T 5’ T G C G C G G C C C A 21 bp
  • 61.
    Sanger Sequencing A CG C G C C G G G T C A G A A C C C G A T C G C G 5’ 3’ G T C T T G G G C T A G C G C 5’ T G C G C G G C C C A G T C T T G G G C T 5’ T G C G C G G C C C A 21 bp 26 bp 5’ T G C G C G G C C C A Prime r G T C T T G G G C T A
  • 62.
    Sanger Sequencing A CG C G C C G G G T C A G A A C C C G A T C G C G 5’ 3’ G T C T T G G G C T A G C G C 5’ T G C G C G G C C C A G T C T T G G G C T 5’ T G C G C G G C C C A 21 bp 26 bp 5’ T G C G C G G C C C A G T C T T G G G C T A 22 bp 5’ T G C G C G G C C C A Prime r G
  • 63.
    Sanger Sequencing A CG C G C C G G G T C A G A A C C C G A T C G C G 5’ 3’ G T C T T G G G C T A G C G C 5’ T G C G C G G C C C A G T C T T G G G C T 5’ T G C G C G G C C C A 21 bp 26 bp 5’ T G C G C G G C C C A G T C T T G G G C T A 22 bp 5’ T G C G C G G C C C A G 12 bp 5’ T G C G C G G C C C A Prime r G T C T T G G G C
  • 64.
    Sanger Sequencing A CG C G C C G G G T C A G A A C C C G A T C G C G 5’ 3’ G T C T T G G G C T A G C G C 5’ T G C G C G G C C C A G T C T T G G G C T 5’ T G C G C G G C C C A 21 bp 26 bp 5’ T G C G C G G C C C A G T C T T G G G C T A 22 bp 5’ T G C G C G G C C C A G 12 bp 5’ T G C G C G G C C C A G T C T T G G G C 20 bp 5’ T G C G C G G C C C A Prime r G T C T T
  • 65.
    Sanger Sequencing A CG C G C C G G G T C A G A A C C C G A T C G C G 5’ 3’ G T C T T G G G C T A G C G C 5’ T G C G C G G C C C A G T C T T G G G C T 5’ T G C G C G G C C C A 21 bp 26 bp 5’ T G C G C G G C C C A G T C T T G G G C T A 22 bp 5’ T G C G C G G C C C A G 12 bp 5’ T G C G C G G C C C A G T C T T G G G C 20 bp 5’ T G C G C G G C C C A G T C T T 16 bp
  • 66.
    Sanger Sequencing A CG C G C C G G G T ? ? ? ? ? ? ? ? ? ? ? ? ? ? ? 5’ 3’ ? ? ? ? ? ? ? ? ? ? ? ? ? ? C 5’ T G C G C G G C C C A ? ? ? ? ? ? ? ? ? T 5’ T G C G C G G C C C A 21 bp 26 bp 5’ T G C G C G G C C C A ? ? ? ? ? ? ? ? ? ? A 22 bp 5’ T G C G C G G C C C A G 12 bp 5’ T G C G C G G C C C A ? ? ? ? ? ? ? ? C 20 bp 5’ T G C G C G G C C C A ? ? ? ? T 16 bp
  • 67.
    5’ T G CG C G G C C C A G T C T T G G G 19 bp 5’ T G C G C G G C C C A G T C T T G G G C T A 22 bp Sanger Sequencing G T C T T G G G C T 5’ T G C G C G G C C C A 21 bp 5’ T G C G C G G C C C A G T C T T G G G C 20 bp 5’ T G C G C G G C C C A G 12 bp 5’ T G C G C G G C C C A G T 13 bp 5’ T G C G C G G C C C A G T C T T 16 bp 5’ T G C G C G G C C C A G T C 14 bp 5’ T G C G C G G C C C A G T C T 15 bp 5’ T G C G C G G C C C A G T C T T G 17 bp 5’ T G C G C G G C C C A G T C T T G G 18 bp Laser Reader
  • 68.
    Drwabacks?  The dideoxymethod is good only for 500-750bp reactions  Expensive  Takes a while  Whole genome shotgun sequencing  Sequence human genome  Fragments larger DNA strand to manageable chunks
  • 69.
  • 70.
    Maxam-Gilbert sequencing isperformed by chain breakage at specific nucleotides. DMS G G G G FA G A G G A G A A H C T T C T C C T H+S C C C C 2. Maxam-Gilbert Sequencing 70 Allan Maxam and Walter Gilbert (1977)
  • 71.
    Sequencing gels areread from bottom to top (5′ to 3′). G G+A T+C C 3′ A A G C A A C G T G C A G 5′ Longer fragments Shortest fragments G A Maxam-Gilbert Sequencing 71 based on chemical modification of DNA and subsequent cleavage at specific bases allowed purified samples of double-stranded DNA to be used without further cloning
  • 72.
    Maxam-Gilbert Sequencing use ofradioactive labeling and its technical complexity requires radioactive labeling at one 5' end of the DNA and purification of the DNA fragment to be sequenced Chemical treatment then generates breaks at a small proportion of one or two of the four nucleotide bases in each of four reactions (G, A+G, C, C+T) fragments in the four reactions are electrophoresed side by side in denaturing acrylamide gels for size separation. To visualize the fragments, the gel is exposed to X-ray film for autoradiography
  • 74.
  • 75.
    … … 3. Next-generation methods high-throughputsequencing (or next-generation sequencing)  parallelize the sequencing process, producing thousands or millions of sequences concurrently High-throughput sequencing technologies are intended to lower the cost of DNA sequencing with standard dye-terminator methods. In ultra-high-throughput sequencing as many as 500,000 sequencing-by-synthesis operations may be run in parallel.
  • 80.
    44 um PicoTiterPlate (a fancymicrotiter plate with >400,000 wells) ~400 wells per sq. millimeter Load Enzyme Beads Load DNA beads One bead per well
  • 81.
    dNTP’s are addedone at a time to the reaction. Incorporation of one (or more) nucleotide(s) that are complementary to the template results in a chemiluminescent signal, which is recorded by a camera and reflected as a peak in a ‘pyrogram.’ Pyrosequencing - Sequence by synthesis, not electrophoresis. ~500 MB on one plate, in just a few hours. = pyrophosphate =pyrophosphate Peaks in pyrogram reflect nucleotide sequence
  • 84.
    Whole genome shotgunsequencing Sequence human genome Fragments larger DNA strand to manageable chunks
  • 85.
    4. Shotgun Sequencing • Usedto sequence whole genomes • Steps: – DNA is broken up randomly into smaller fragments – Dideoxy method produces reads – Look for overlap of reads Strand Sequence First Shotgun Sequence AGCATGCTGCAGTCATGCT------- -------------------TAGGCTA Second Shotgun Sequence AGCATG-------------------- ------CTGCAGTCATGCTTAGGCTA Reconstruction AGCATGCTGCAGTCATGCTTAGGCTA
  • 86.
  • 87.
  • 88.
    The structural hierarchyin proteins Non-covalent interactions or disulfide bonds 88
  • 89.
    Sequence Determination Frederick Sangerwas the first (in 1953), he sequenced the two chains of insulin • Sanger's results established that all of the molecules of a given protein have the same sequence. • Proteins can be sequenced in two ways: - real amino acid sequencing - sequencing the corresponding DNA in the gene 89
  • 90.
    Insulin consists oftwo polypeptide chains, A and B, held together by two disulfide bonds. The A chain has 21 residues and the B chain has 30 residues. The primary structure of bovine insulin 90
  • 91.
    Determining the Sequence 1.If there is more than one polypeptide chain, separate them 2. Cleave (reduce) any disulfide bridges 3. Determine amino acid composition of each chain 4. Determine N- and C-terminal residues 5. Cleave each chain into smaller fragments and determine the sequence of each chain 6. Repeat step 5, using a different cleavage procedure to generate a different set of fragments 7. Reconstruct the sequence of the protein from the sequences of overlapping fragments 8. Determine the positions of the disulfide cross-links 91
  • 92.
  • 93.
    Step 3: DetermineAmino Acid Composition Complete hydrolysis in 6 N HCl followed by quantitative analysis Figure 7-6. Amino acid analysis. Reverse-phase HPLC separation of amino acids derivatized with a fluorescent reagent. 93
  • 94.
    Determining the Sequence AnEight Step Strategy 1. If more than one polypeptide chain, separate 2. Cleave (reduce) any disulfide bridges 3. Determine amino acid composition of each chain 4. Determine N- and C-terminal residues 5. Cleave each chain into smaller fragments and determine the sequence of each chain 6. Repeat step 5, using a different cleavage procedure to generate a different set of fragments 7. Reconstruct the sequence of the protein from the sequences of overlapping fragments 8. Determine the positions of the disulfide cross-links 94
  • 95.
    Step 4: IdentifyN- and C-terminal residues of polypeptide chains N-terminal analysis: – Dansyl chloride method – Edman's reagent (phenylisothiocyanate) If more than 1 end group is discovered, this means there is more than 1 polypeptide chain 95
  • 96.
    The Edman degradation Detectthe N-terminal amino acid by HPLC or GC-MS left intact By subjecting the polypeptide chain through repeated cycles of Edman degradation, we can determine the AA sequence of the entire polypeptide Releases N-terminal AA as Edman's reagent 96
  • 97.
    • C-terminal analysis Enzymaticanalysis (carboxypeptidase) is common – Carboxypeptidase A cleaves any residue except Pro, Arg, and Lys – Carboxypeptidase B (hog pancreas) only works on Arg and Lys Carboxypeptidases cleave AAs from the C-terminal end in a successive fashion Exhibit selectivity towards side chains 97
  • 98.
    Determining the Sequence AnEight Step Strategy 1. If more than one polypeptide chain, separate 2. Cleave (reduce) any disulfide bridges 3. Determine amino acid composition of each chain 4. Determine N- and C-terminal residues 5. Cleave each chain into smaller fragments and determine the sequence of each chain 6. Repeat step 5, using a different cleavage procedure to generate a different set of fragments 7. Reconstruct the sequence of the protein from the sequences of overlapping fragments 8. Determine the positions of the disulfide cross-links 98
  • 99.
    Steps 5 and6: Fragmentation of the chains 1. Enzymatic fragmentation – trypsin, chymotrypsin, clostripain, staphylococcal protease 2. Chemical fragmentation – cyanogen bromide – Trypsin: * Most important * Cleaves peptide bond after positively harged AAs From Lehninger Principles of Biochemistry 99
  • 100.
    Step 1: Separationof chains Subunit interactions depend on weak forces Separation is achieved with: - extreme pH - 8 M urea - 6 M guanidine HCl - high salt concentration (usually ammonium sulfate) Step 2: Cleavage of Disulfide bridges 1) Performic acid oxidation 2) Sulfhydryl reducing agents - mercaptoethanol - dithiothreitol or dithioerythritol (Cleland's reagent) - to prevent recombination, follow with an alkylating agent like iodoacetate 100
  • 101.
    Step 7: Reconstructingthe Sequence • Use two or more fragmentation agents in separate fragmentation experiments • Sequence all the peptides produced (usually by Edman degradation) • Compare and align overlapping peptide sequences to learn the sequence of the original polypeptide chain 101
  • 102.
    The amino acidsequence of a polypeptide chain is determined by comparing the sequences of 2 sets of mutually overlapping peptide fragments 1 2 3 4 By joining together 1, 2, 3, & 4 you can get the sequence 102
  • 103.
    Reconstructing the Sequence Comparecleavage by trypsin and staphylococcal protease on a typical peptide: • Trypsin cleavage: A-E-F-S-G-I-T-P-K L-V-G-K • Staphylococcal protease: F-S-G-I-T-P-K L-V-G-K-A-E • The correct overlap of fragments: L-V-G-K A-E-F-S-G-I-T-P-K L-V-G-K-A-E F-S-G-I-T-P-K • Correct sequence: L-V-G-K-A-E-F-S-G-I-T-P-K 103
  • 104.
    Step 8: Assignmentof disulfide bond positions • Cleave the native protein with its disulfide bonds intact so as to contain 2 peptide fragments linked through Cys residues 104
  • 105.
    Peptide sequencing bymass spectrometry Electrospray mass spectrometry 105
  • 106.
    Nature of ProteinSequences • Sequences and composition reflect the function of proteins • Membrane proteins have more hydrophobic residues, whereas fibrous proteins may have atypical sequences • Homologous proteins from different organisms have homologous sequences • For example, cytochrome c is highly conserved 106
  • 107.
  • 108.
  • 109.
  • 110.
    What is DNAMicroarray? • Scientists used to be able to perform genetic analyses of a few genes at once. DNA microarray allows us to analyze thousands of genes in one experiment! 110
  • 111.
    Purposes Of DNAmicroarray • So why do we use DNA microarray? – To measure changes in gene expression levels – two samples’ gene expression can be compared from different samples, such as from cells of different stages of mitosis. – To observe genomic gains and losses. Microarray Comparative Genomic Hybridization (CGH) – To observe mutations in DNA. 111
  • 112.
    The Plate DNAmicroarray • Usually made commercially. • Made of glass, silicon, or nylon. • Each plate contains thousands of spots, and each spot contains a probe for a different gene. • A probe can be a cDNA fragment or a synthetic oligonucleotide, such as BAC (bacterial artificial chromosome set). • Probes can either be attached by robotic means, where a needle applies the cDNA to the plate, or by a method similar to making silicon chips for computers. The latter is called a Gene Chip. 112
  • 113.
    Steps to performa microarray! 1) Collect Samples. 2) Isolate mRNA. 3) Create Labelled DNA. 4) Hybridization. 5) Microarray Scanner. 6) Analyze Data. 113
  • 114.
  • 115.
  • 116.
    STEP 1: CollectSamples. 116  This can be from a variety of organisms. We’ll use two samples – cancerous human skin tissue & healthy human skin tissue
  • 117.
    STEP 2: IsolatemRNA. • Extract the RNA from the samples. Using either a column, or a solvent such as phenol-chloroform. • After isolating the RNA, we need to isolate the mRNA from the rRNA and tRNA. mRNA has a poly-A tail, so we can use a column containing beads with poly-T tails to bind the mRNA. • Rinse with buffer to release the mRNA from the beads. The buffer disrupts the pH, disrupting the hybrid bonds. 117
  • 118.
    STEP 3: CreateLabelled DNA.  Add a labelling mix to the RNA. The labelling mix contains poly-T (oligo dT) primers, reverse transcriptase (to make cDNA), and fluorescently dyed nucleotides.  We will add cyanine 3 (fluoresces green) to the healthy cells and cyanine 5 (fluoresces red) to the cancerous cells.  The primer and RT bind to the mRNA first, then add the fluorescently dyed nucleotides, creating a complementary strand of DNA 118
  • 119.
    STEP 4: Hybridization. •Apply the cDNA we have just created to a microarray plate. • When comparing two samples, apply both samples to the same plate. • The ssDNA will bind to the cDNA already present on the plate. 119
  • 120.
    STEP 5: MicroarrayScanner.  The scanner has a laser, a computer, and a camera.  The laser causes the hybrid bonds to fluoresce.  The camera records the images produced when the laser scans the plate.  The computer allows us to immediately view our results and it also stores our data. 120
  • 121.
    STEP 6: Analyzethe Data.  GREEN – the healthy sample hybridized more than the diseased sample.  RED – the diseased/cancerous sample hybridized more than the nondiseased sample.  YELLOW - both samples hybridized equally to the target DNA.  BLACK - areas where neither sample hybridized to the target DNA.  By comparing the differences in gene expression between the two samples, we can understand more about the genomics of a disease. 121
  • 122.
    Benefits. • about $60,000for an arrayer and scanner setup. • The plates are convenient to work with because they are small. • Fast - Thousands of genes can be analyzed at once. 122
  • 123.
    Problems. • Oligonucleotide libraries– redundancy and contamination. • DNA Microarray only detects whether a gene is turned on or off. • Massive amounts of data. 123 http://www.stuffintheair.com/very-big-problem.html
  • 124.
  • 125.
  • 126.
    The Future ofDNA Microarray. • Gene discovery. • Disease diagnosis: classify the types of cancer on the basis of the patterns of gene activity in the tumor cells. • Pharmacogenomics = is the study of correlations between therapeutic responses to drugs and the genetic profiles of the patients. • Toxicogenomics – microarray technology allows us to research the impact of toxins on cells. Some toxins can change the genetic profiles of cells, which can be passed on to cell progeny. 126
  • 127.
  • 128.
    Mutagenesis Mutagenesis -> changein DNA sequence -> Point mutations or large modifications Point mutations (directed mutagenesis): - Substitution: change of one nucleotide (i.e. A-> C) - Insertion: gaining one additional nucleotide - Deletion: loss of one nucleotide 128
  • 129.
    Consequences of pointmutations within a coding sequence (gene) for the protein 129 Silent mutations: -> change in nucleotide sequence with no consequences for protein sequence -> Change of amino acid -> truncation of protein -> change of c-terminal part of protein -> change of c-terminal part of protein
  • 130.
    130 Applications of directedmutagenesis -> site-directed mutagenesis -> point mutations in particular known area result mutated DNA (site-specific)
  • 131.
    General strategy for directedmutagenesis 131 Requirements: - DNA of interest (gene or promoter) must be cloned - Expression system must be available -> for testing phenotypic change
  • 132.
    Protein Engineering -> Mutagenesisused for modifying proteins Replacements on protein level -> mutations on DNA level Assumption : Natural sequence can be modified to improve a certain function of protein This implies: • Protein is NOT at an optimum for that function • Sequence changes without disruption of the structure • (otherwise it would not fold) • New sequence is not TOO different from the native sequence (otherwise loss in function of protein) 132 Objective: Obtain a protein with improved or new properties
  • 133.
    Rational Protein Design 133 Site –directed mutagenesis !!! Requirements: -> Knowledge of sequence and preferable Structure (active site,….) -> Understanding of mechanism (knowledge about structure – function relationship) -> Identification of cofactors……..
  • 134.
  • 135.
    Site-directed mutagenesis methods– Oligonucleotide - directed method 135
  • 136.
  • 137.
  • 138.
    Screening: Basis forall screening & selection methods Expression Libraries ->link gene with encoded product which is responsible for enzymatic activity
  • 139.
    Low-medium throughput screens ->Detection of enzymatic activity of colonies on agar plates or ”crude cell lysates” -> production of fluorophor or chromophor or halos -> Screen up to 104 colonies -> effective for isolation of enzymes with improved properties -> not so effective for isolation of variants with dramatic changes of phenotype Lipase: variants on Olive oil plates With pH indicator (brilliant green)
  • 140.
    Protein Engineering -Applications 140 Site-directed mutagenesis -> used to alter a single property Problem : changing one property -> disrupts another characteristics Directed Evolution (Molecular breeding) -> alteration of multiple properties
  • 141.
    Protein Engineering -Applications 141
  • 142.
    Tools in BIOTECHNOLOGY •One of the basic tools of modern biotechnology is gene splicing. • This is the process of removing a functional DNA fragment ( a gene) from one organism and combining it with the DNA of another organism to study how the gene works. • The desired result is to have the new organisms carry out the expression of the gene that has been inserted. 142
  • 143.
    What are theApplications of Genetic Engineering? Transgenic Organisms, GMO (Genetically Modified Organisms) 143
  • 144.
    Genetic engineering isa technique that makes it possible to transfer DNA sequences from one organism to another 1. What is genetic engineering? 2. What are transgenic organisms? Organisms that contain genes from other species Examples of Transgenic organisms Transgenic microorganisms Transgenic plants Transgenic animals 144
  • 145.
    They reproduce rapidlyand are easy to grow 3. Why to use transgenic bacteria? Production of insulin, growth hormone, and clotting factor 4. How do humans benefit from transgenic microorganisms? Transgenic microorganisms Production of •Substances to fight cancer •Plastics •Synthetic fibers •Food production 5. What do we expect to achieve in the future? 145
  • 146.
    How to TransformBacteria? 146 4. The recombinant plasmid replicates and a large number of identical bacteria are cloned. They produce human insulin. 2. Remove a plasmid from a bacterium and treated with 3. Bind the plasmid with the human gene to form a recombinant plasmid. Then the recombinant plasmid is re-inserted back into the bacterium 1. Remove the DNA from a human body cell, then isolate the human gene of insulin using restriction enzymes.
  • 147.
    7. How dohumans benefit from transgenic plants? • Increase crop productivity • Corps able to resist weed-killing chemicals •Crops that produce a natural insecticide, not need to spray pesticides 6. What are transgenic plants? Plants that contain genes from other species 147 Transgenic Plants Transgenic Corn
  • 148.
    • Golden riceis a variety of rice produce through genetic engineering to include vitamin in the edible parts of rice. • Golden rice was developed as a fortified food to be used in areas where there is a shortage of dietary vitamin A. • No variety is currently available for human consumption. Although golden rice was developed as a humanitarian tool, it has met with significant opposition from environmental and anti- Genetically Modified Organism (GMO) Golden Rice 148
  • 149.
    8. What aretransgenic animals? Animals that contain genes from other species 9. How do humans benefit? • Increase meat productivity •Livestock with extra copies of growth hormone genes to grow faster and produce leaner meat • Transgenic chickens resistant to bacterial infections 149 Transgenic Animals 10. What do we expect to achieve in the future from transgenic animals?
  • 150.
    Genetic Engineering orBioengineering • Genetic engineering refers to the purposeful manipulation of genetic material to alter the characteristics of an organism in a desired way. • There are five techniques of genetic engineering: genetic fusion, protoplast fusion, gene amplification, recombinant DNA technology, and
  • 151.
  • 153.
    Tools or basicelements of GE • The tools of genetic engineering include: specialized enzymes, e.g. RE gel electrophoresis, DNA sequencing machines, RNA primers and gene probes Recombinant DNA Technology and Genomics
  • 154.
    What Can YouDo with a Cloned Gene? Applications of Recombinant DNA Technology
  • 155.
    Genomics and Bioinformatics: HotNew Areas of Biotechnology • Genomics – cloning, sequencing, and analyzing entire genomes – Shotgun sequencing or shotgun cloning • The entire genome is cloned and sequenced • Produces thousands of fragments to be sequenced • Individual genes are sorted out later through bioinformatics –Computer programs are used to align the sequenced fragments based on overlapping sequence pieces
  • 156.
    Genomics and Bioinformatics: HotNew Areas of Biotechnology • Bioinformatics – An interdisciplinary field that applies computer science and information technology to promote an understanding of biological processes • Application of Bioinformatics – Databases to store, share, and obtain the maximum amount of information from protein and DNA sequences – GenBank
  • 157.
    The Human GenomeProject • Determining the human DNA sequence • Understanding the function of the human genetic code • Identifying all of the genes • Determining their functions • Understanding how and when genes are turned on and off throughout the lifetime of an individual Original idea was:
  • 158.
    The Human GenomeProject Project goals were to: Identify all the approximately 20,000-25,000 genes in human DNA, Determine the sequences of the 3 billion chemical base pairs that make up human DNA, Store this information in databases, Improve tools for data analysis, Transfer related technologies to the private sector, and Address the ethical, legal, and social issues (ELSI) that may arise from the project.
  • 159.
    Genomics and Bioinformatics: HotNew Areas of Biotechnology • The Human Genome Project –April 14, 2003, map of the human genome was completed –Consists of 20,000 to 25,000 protein- coding genes
  • 160.
    The Human GenomeProject Completed in 2003, the Human Genome Project (HGP) was a 13-year project coordinated by the U.S. Department of Energy and the National Institutes of Health. During the early years of the HGP, the Wellcome Trust (U.K.) became a major partner; additional contributions came from Japan, France, Germany, China, and others.
  • 161.
    APPLICATIONS One type ofgene therapy procedure
  • 162.
    Using the Tiplasmid as a vector for genetic engineering in plants
  • 163.
  • 164.
    The Era of“omics” • The Human Genome Project – Started an “omics” revolution – The ability to obtain the entire genetic sequences of organisms has spawned(coined) new terms that refer to the “total picture” of some aspect of a cell or organism. • Proteomics • Metabolomics • Glycomics • Interatomics • Transcriptomics
  • 165.
    omics…  genomics: Thesystematic study of an organism’s genes and their functions. Proteomics: The study of an organism’s complement of proteins (its “proteome”) and functions mediated by the proteins.  metagenomics (also called “community genomics”) :The study of all the genomes in a particular ecological niche, as opposed to individual genomes from single species.
  • 166.
    -’Omics’… • metabolomics :The study of the complete complement of small chemicals present in a cell at any given time. Provides a snapshot of the physiological state of the cell and the end products of its metabolism.
  • 168.
    Comparative Genomics – Mappingand sequencing genomes from a number of model organisms – Allows researchers to study gene structure and function in these organisms in ways designed to understand gene structure and function in other species including humans • Stone Age Genomics (paleogenomics) – Analyzing “ancient” DNA