НОВОСИБИРСК 2007
СИБИРСКИЙ ГОСУДАРСТВЕННЫЙ
УНИВЕРСИТЕТ ПУТЕЙ СООБЩЕНИЯ
69
Н76
РАБОЧАЯ ПЛОЩАДКА
ПРОИЗВОДСТВЕННОГО ЗДАНИЯ
Методические указания к выполнению курсовой работы
А.А. НОВОСЕЛОВ
УДК 624.072.2
Н76
Н о в о с е л о в А.А. Рабочая площадка производствен-
ного здания: Метод. указ. к выполнению курсовой работы.—
Новосибирск: Изд-во СГУПСа, 2007. — 67 с.
В методических указаниях содержатся рекомендации по расчету и
конструированию элементов металлических конструкций рабочей площад-
ки. Расчет и конструирование центрально-сжатой колонны, составных и
прокатных балок, а также узлов их сопряжения.
Предназначены для студентов специальности «Промышленное и граж-
данское строительство», изучающих дисциплину «Металлические конст-
рукции, включая сварку».
Рассмотрены и рекомендованы к печати на заседании
кафедры «Строительные конструкции и здания на
железнодорожном транспорте».
О т в е т с т в е н н ы й р е д а к т о р
д-р техн. наук, проф. В.С. Казарновский
Р е ц е н з е н т
начальник Новосибирского отделения ЦНИИПСК
М.Ю. Холяблин
 Новоселов А.А., 2007
 Сибирский государственный университет
путей сообщения, 2007
3
1. ВЫБОР МАТЕРИАЛА ДЛЯ СТРОИТЕЛЬНЫХ КОНСТРУКЦИЙ
В строительных металлических конструкциях применяет-
ся два вида сталей — малоуглеродистые по ГОСТ 380–94 [1]
и низколегированные по ГОСТ 19281–89* [2]. По степени
раскисления стали могут быть кипящими, полуспокойными
и спокойными. Кипящие стали, имея достаточно хорошие
прочностные характеристики y
, u
и высокую пластичность,
плохо сопротивляются хрупкому разрушению и старению. В
связи с этим они имеют ограниченное применение, но зато
являются самыми дешевыми. Низколегированные стали об-
ладают повышенной прочностью (в зависимости от химсоста-
ва), но зато дороже.
Основным стандартом, регламентирующим характеристи-
ки сталей для строительных металлических конструкций,
является ГОСТ 27772–88* [3].
В этом стандарте сталь классифицируется по прочностным
показателям, кроме того, приведены данные по химсоставу и
показателям ударной вязкости.
Малоуглеродистая сталь по ГОСТ 27772–88* имеет обозна-
чение С235…С285. Цифры обозначают предел текучести y
в
мегапаскалях, МПа. По механическим характеристикам эти
стали относятся к сталям обычной прочности. Благодаря
невысокой стоимости и хорошим технологическим свойствам
стали обычной прочности широко применяют в практике
строительства. Потребление их составляют свыше 50 % от
общего объема.
Кроме малоуглеродистых сталей обычного качества в стро-
ительных конструкциях используют низколегированные ста-
ли повышенной прочности: С345…С590. Комбинируя в раз-
ных пропорциях легирующие элементы, получают стали с
требуемыми механическими свойствами. Низколегирован-
4
ные стали дороже обычных малоуглеродистых, поэтому при-
менение их должно обосновываться экономической целесо-
образностью.
Выбор стали для конструктивных элементов производят
на основе вариантного проектирования и технико-экономи-
ческого анализа с учетом требований норм [4, 5].
Для этой цели все строительные конструкции разбиты на
четыре группы с учетом степени ответственности сооруже-
ния, условий эксплуатации и характера нагружения.
2. ОСНОВЫ РАСЧЕТАМЕТАЛЛИЧЕСКИХ КОНСТРУКЦИЙ
Задачей проектирования металлических конструкций яв-
ляется недопущение предельного состояния, т. е. состояния,
при котором конструктивные элементы перестают удовлетво-
рять предъявленным к ним эксплуатационным требованиям.
В соответствии с методикой расчета по расчетным предель-
ным состояниям эти требования имеют вид:
N  Ф; f  fu
, (1)
где N — максимальное из возможных за все время эксплуа-
тации конструкции усилие в рассчитываемом элементе; Ф —
предельная (минимально возможная) несущая способность
элемента; f — прогиб конструкции или ее элемента от
максимальных нагрузок нормальной эксплуатации; fu
—
предельный прогиб (перемещение), допустимое по условиям
нормальной эксплуатации.
Условия (1) соответствуют первой и второй группам
предельных состояний.
В развернутом виде это уравнение имеет вид:
для первой группы предельных состояний
;)/( cmynnfnini RAFN  (2)
для второй группы предельных состояний
,unnii fFf  (3)
где Ni
, fi
— усилие и перемещение от единичной нагрузки
Fni
= 1; Fni
— нормативная i-я нагрузка; А — геометрическая
характеристика сечения (площадь, момент сопротивления и
т.д.);  — коэффициент сочетания нагрузок; n
— коэффици-
5
ент надежности по ответственности; c
— коэффициент
условий работы; m
— коэффициент надежности по матери-
алу; f
— коэффициент надежности по нагрузке.
Коэффициент надежности по ответственности зданий и
сооружений n
определяется в соответствии с ГОСТ 27751–88*
[6]. Все здания и сооружения в соответствии с этим стандар-
том делятся на три уровня в зависимости от экономических,
социальных и экологических последствий отказов: I — повы-
шенный, II — нормальный, III — пониженный.
Повышенный уровень ответственности следует принимать
для зданий и сооружений, отказы которых могут привести к
тяжелым экономическим, социальным и экологическим по-
следствиям — резервуары для нефтепродуктов емкостью
10 000 м3
и более, магистральные трубопроводы, производ-
ственные здания с пролетами 100 м и более, а также уникаль-
ные здания и сооружения.
Нормальный уровень ответственности следует принимать
для зданий и сооружений массового строительства (жилые,
общественные, производственные, сельскохозяйственные зда-
ния и сооружения).
Пониженный уровень ответственности следует принимать
для сооружений сезонного или вспомогательного назначения
(парники, теплицы, летние павильоны, небольшие склады и
подобные сооружения).
Коэффициент надежности и ответственности n
следует
принимать равным: для I уровня ответственности — более
0,95, но не более 1,2; для II уровня — 0,95; для III уровня —
менее 0,95, но не менее 0,8.
Отнесение объекта к конкретному уровню ответственности
и выбор значений коэффициента n
производится генераль-
ным проектировщиком по согласованию с заказчиком.
Рассматриваемые в курсовом проекте одноэтажные произ-
водственные здания (L = 15…42 м) и рабочие площадки
относятся ко II группе ответственности, коэффициент n
принимается для них равным 0,95.
Коэффициент условий работы c
учитывает степень идеа-
лизации расчетной модели, а также факторы, не учтенные
другими параметрами (коэффициентами). Это, прежде всего,
6
случайные эксцентриситеты нагрузки и отклонения от прямо-
линейности осей сжатых стержней, наличие концентрации
напряжений, динамический характер нагрузки, развитие чрез-
мерных пластических деформаций в отдельных локальных
зонах, соотношение постоянных и временных нагрузок. Ко-
эффициент условия работы имеет статистическую природу,
однако в большинстве случаев его величина установлена на
основе опыта эксплуатации. Значение коэффициента c
наи-
более распространенных для стальных конструкций случаев
приведены в табл. 6* [4], а также в табл. А2 настоящих
методических указаний.
Коэффициент надежности по нагрузке f
связывает между
собой нормативное Fn
и расчетное F воздействия. Норматив-
ные воздействия — это нагрузка нормального режима эксп-
луатации. Определяется она по СНиП 2.01.07–85* [7], основ-
ные коэффициенты надежности по нагрузке f
приведены в
табл. А1, по паспортным данным на технологическое обору-
дование, по справочным данным или технологическому зада-
нию на проектирование. Расчетная нагрузка, F = Fn
f
, опреде-
ляется путем статистической обработки результатов длитель-
ных натурных наблюдений за изменчивостью реальной на-
грузки. Нормативные и расчетные нагрузки имеют разную
обеспеченность. По нормативным нагрузкам осуществляют
проверки конструкций по второй группе предельных состоя-
ний, по расчетным — по первой группе предельных состоя-
ний.
Коэффициент надежности по нагрузке f
определяется по
нормам [7], см. также прил. А.
Коэффициент надежности по материалу m
связывает нор-
мативное сопротивление материала Rn
с расчетным сопротив-
лением R = Rn
/m
. Нормативные и расчетные характеристики
также имеют разную обеспеченность. В соответствии со
статистической обработкой опытных данных обеспеченность
нормативных сопротивлений для большинства строительных
сталей составляет 0,95 и более. Обеспеченность расчетных
сопротивлений должна быть не ниже 0,999. Коэффициент
надежности по материалу для всех сталей, кроме сталей с
7
пределом текучести выше т
> 590 МПа, принимается равным
m
= 1,025.
3. КУРСОВАЯ РАСЧЕТНО-ГРАФИЧЕСКАЯ РАБОТА
«РАБОЧАЯ ПЛОЩАДКАПРОМЗДАНИЙ»
3.1. Несущие конструкции рабочей площадки
Конструкция рабочей площадки состоит из балочной клет-
ки (перекрытия) и поддерживающих ее колонн, которые
опираются на отдельно стоящие фундаменты. Пространствен-
ная жесткость конструкции рабочей площадки обеспечивает-
ся вертикальными связями по колоннам.
Балочная клетка представляет собой систему несущих
балок, расположенных по взаимно перпендикулярным на-
правлениям. В балочной клетке преимущественно применя-
ются разрезные балки.
Помимо рабочих площадок промзданий балочные клетки
могут применяться в проезжей части мостов, в перекрытиях
и покрытиях зданий, гидротехнических сооружениях (затво-
рах) и др.
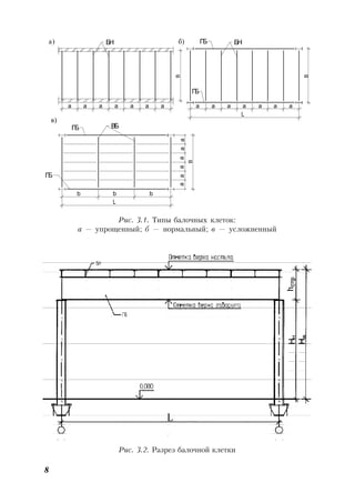
В общем случае балочная клетка состоит из настила, балок
настила (БН), вспомогательных балок (ВБ) и главных балок
(ГБ) (рис. 3.1).
Рабочий настил в балочных клетках может быть устроен из
стальных листов и железобетонных из сборных панелей или
монолитной плиты. Строительная высота балочной клетки
hстр
= Hв
– Hн
(рис. 3.2) определяется отметками верха Hв
и
низа конструкции Hн
перекрытия рабочей площадки (верха
габарита).
Балочные клетки подразделяют на три основных типа:
упрощенный, нормальный и усложненный.
У п р о щ е н н ы й т и п балочной клетки состоит из БН,
уложенных с шагом а в одном направлении, обычно вдоль
меньшего размера покрытия (см. рис. 3.1, а). Нагрузка через
настил передается на БН и через них на стены или другие
несущие конструкции.
Н о р м а л ь н ы й т и п балочной клетки (см. рис. 3.1, б)
компонуется из балок двух направлений — ГБ, перекрываю-
8
Рис. 3.1. Типы балочных клеток:
а — упрощенный; б — нормальный; в — усложненный
L
L
b b b
а а а а а а а а а а а а а а
аааааа
B
B
B
ГББН БН
ГБ
ГБ
ВБГБ
в)
а) б)
Рис. 3.2. Разрез балочной клетки
9
щих основной, как правило максимальный, пролет, и опира-
ющихся на них БН с шагом а. Первые опираются на колонны
или стены и обычно проектируются составными, вторые —
прокатными, на которые укладывается настил.
У с л о ж н е н н ы й т и п (см. рис. 3.1, в) имеет дополни-
тельные ВБ, служащие для уменьшения пролета БН и
расположенные с шагом b.
Основным документом для проектирования рабочей пло-
щадки является проектное задание, которое определяет ис-
ходные данные для проектирования:
— объемно-планировочные технологические требования,
шаг колонн, схемы и габариты перекрытия, отметка верха
рабочей площадки Нв
и габариты под перекрытием Нн
;
— технологические нормативные нагрузки qn
на 1 м2
пло-
щадки (нагрузка имеет статический характер);
— рекомендуемая конструкция настила;
— предельный относительный прогиб настила [fu
/l].
В соответствии с заданием необходимо разработать наибо-
лее экономичный вариант рабочей площадки и запроектиро-
вать настил, БН, ВБ (при необходимости), ГБ и колонны.
Для выбора экономического решения балочной клетки
составляются два-три варианта нормального типа балочной
клетки и один-два варианта усложненного типа. По каждому
варианту определяется расход металла на единицу площади,
без рассмотрения ГБ, и выбирается наиболее экономичный,
преимущественно по расходу металла. Учитывается число
монтажных единиц и другие показатели. Варианты балочной
клетки составляются для отдельной ячейки.
Перед составлением вариантов балочной клетки необходи-
мо определиться с классом стали для конструктивных элемен-
тов рабочей площадки. При этом необходимо принять во
внимание, что последняя сооружается в отапливаемым про-
изводственном здании. При выборе класса стали необходимо
руководствоваться прил. 1 табл. 50* [4].
3.2. Компоновка балочной клетки
При компоновке балочной клетки назначается шаг ГБ, а
также ВБ и БН. Шаг БН при стальном плоском настиле
10
колеблется примерно от 0,6 до 1,8 м, при железобетонном —
от 1,5 до 3,5 м. Шаг ВБ усложенного типа балочной клетки
назначается в пределах от 2 до 5 м. При этом шаг БН при
нормальном типе балочной клетки и шаг ВБ в случае услож-
ненной балочной клетки должен быть кратен пролету ГБ.
Оптимальная компоновка балочной клетки при стальном
настиле определяется оптимальной толщиной настила tн
и
соответственно оптимальным шагом а БН. Опыт проектиро-
вания балочных клеток позволяет рекомендовать использо-
вать листы толщиной 6…8 мм при распределенной поверхно-
стной нагрузке q  10 кН/м2
; 8…10 мм при 11  q  20 кН/м2
;
10…12 мм при 21  q  30 кН/м2
; 12…14 мм при q > 30 кН/м2
.
Рис. 3.3. Компоновка балочной клетки по вертикали
При компоновке балочной клетки по вертикали использу-
ют этажное сопряжение балок (рис. 3.3, а), сопряжение в
одном уровне (рис. 3.3, б) или пониженное сопряжение
(рис. 3.3, в). Конструктивное решение сопряжения балок
определяется строительной высотой балочной клетки hстр
,
равной разности отметок верха настила и верха габарита.
Этажное сопряжение является наиболее простым по конст-
руктивному оформлению. Применять его следует во всех
случаях, когда позволяет строительная высота. Сопряжение
в одном уровне рекомендуется применять в случае ограничен-
ной строительной высоты. Пониженное сопряжение приме-
няется только в усложненном типе балочной клетки.
а) б) в)
11
3.3. Проектирование настила рабочей площадки
3.3.1. Расчет стального настила
В курсовой работе рассматривается плоский стальной
настил, который получил наибольшее применение в практике
проектирования.
Полезная нагрузка на настил задается, как указано в
задании, равномерно распределенной поверхностной интен-
сивностью до 40 кН/м2
, предельный относительный прогиб
принимается не более [fu
/l] 1/150.
Стальной настил в балочных клетках производственных
зданий проектируется разрезным с привязкой по торцам к
балкам настила и с соотношением 50  lн
/tн
 300. Такие
настилы работают как нить на растяжение от распора H и как
балка пролетом lн
на поперечный изгиб (рис. 3.4).
Рис. 3.4. Расчетная схема стального настила
>5t
l t
a
q
H XH
Y fmax
н
н
н
При изложенных условиях нагружения и предельном
относительном прогибе не более 1/150 прочность шарнирно-
закрепленного по краям стального настила всегда обеспечена.
Настил необходимо проверять только на жесткость. Считает-
ся, что настил изгибается по цилиндрической поверхности
вдоль короткой стороны.
Отношение (lн
/tн
) можно определить по графикам
(рис. 3.5), полученным С.Д. Лейтесом на основе работ
С.П. Тимошенко.
На первоначальном этапе расчетную длину настила lн
можно принять равной шагу а БН.
12
Имея предельное значение соотношения lн
/tн
, принимаем
толщину настила по рекомендациям, изложенным выше, и
назначаем шаг БН.
Таким образом, составляют 2–3 варианта балочной клетки
нормального типа.
Для принятого шага балок настила вычисляют цепное
(растягивающее) усилие H (на 1 см ширины настила), на
действие которого проверяют сварные швы, прикрепляющие
настил к балкам.
.]/)[4/( н1
2
н
2
tElfH f  (4)
Катет сварного шва прикрепления настила к балкам опре-
деляется из условия прочности углового шва единичной
длины:
;)( cwfwfff RkH  (5)
Рис. 3.5. График предельной нагрузки стального настила по условию
прогиба
13
,)( cwzwzfz RkH  (6)
где f
, z
— коэффициенты глубины проплавления по мате-
риалу сварного шва и по границе сплавления, принимаются
от вида сварки и положения шва; Rwf
, Rwz
— расчетное
сопротивление сварного шва по материалу шва и по границе
сплавления; wf
и wz
— коэффициенты условий работы шва;
с
— для сварных угловых соединений принимают равным 1,0
для всех классов сталей.
3.3.2.Железобетонныйнастил
Наряду со стальными настилами применяют также желе-
зобетонные из сборных крупноразмерных ребристых плит
длиной 6 м и шириной 1,0…1,5 м, а также настил в виде
монолитной железобетонной плиты. Сборные железобетон-
ные плиты опираются непосредственно на главные стальные
или железобетонные балки либо на второстепенные.
Монолитные железобетонные плиты опираются на верх-
ние пояса балок настила аналогично стальному настилу. В
случае применения железобетонного настила шаг балок на-
стила рекомендуется принимать ai
= 1,5…2,5 м (описание
расчета железобетонного настила рассматривается в курсе
«Железобетонные конструкции»). В курсовом проекте тол-
щина железобетонной плиты может быть принята в зависи-
мости от нагрузки и шага балок ai
согласно табл. 3.1.
Таблица 3.1
Подбор толщины плоской железобетонной плиты
Нормативная
нагрузка qn,
кН/м2
Толщина плоской железобетонной плиты при шаге балок настила ai
, см
150 175 200 225 250
10– 14 70 70– 80 80– 90 90– 100 100– 110
15– 19 70– 80 80– 90 90– 100 100– 110 —
20– 24 80– 90 90– 100 100– 110 110– 120 —
25– 29 90– 100 100– 110 110– 120 — —
30– 35 90– 100 100– 110 120 — —
3.4. Балки настила и вспомогательные балки
БН и ВБ, как правило, проектируются из прокатных
двутавров. Обычно применяются нормальные двутавры по
14
ГОСТ 26020–83 [8] типа Б, изредка широкополочные двутав-
ры типа Ш. Прокатные двутавры применяются при пролетах
до 8–9 м. В случае необходимости перекрытия пролетов более
9 м возможно применение перфорированных балок, балок с
перфорированной стенкой. Эти балки образуются путем
разрезки стенки прокатного двутавра по зигзагообразной
линии с последующей раздвижкой и сваркой встык частей
двутавров по выступам стенки. Несущая способность сквоз-
ных двутавров в 1,3–1,5 раза выше несущей способности
исходного двутавра. Чаще всего БН и ВБ применяют разрез-
ные.
3.4.1. Расчет балок настила
Расчетная схема БН при нормальном типе балочной клетки
и вспомогательных при усложненном представлены на рис. 3.6.
Рабочие площадки в производственных зданиях предназ-
начены для размещения стационарного, технологического
оборудования, трубопроводов, различных материалов и т.п.
На балку действует равномерно распределенная нагрузка,
собираемая с шага а БН, м.
Рис. 3.6. Расчетная схема и эпюры моментов М и поперечных сил Q для
расчета БН и ВБ
15
Погонная распределенная нагрузка на балку равна:
aggPq bnnnn )(,1  — нормативное значение;
aggPq gfbngfnpfn )( ,,,1  — расчетное значение,
где gn
— равномерно распределенная поверхностная нагрузка
от веса настила при толщине настила tн
, gn
= 78,5 кН/м3
∙tн
м;
[кН/м2
] — для стального настила и gn
= 25 кН/м3
·tн
м; [кН/м2
]
— для железобетонного настила; gbn
— равномерно распреде-
ленная поверхностная нагрузка от собственного веса БН,
первоначально можно принять равной 0,2…0,3 кН/м2
; f,p
=
1,2 — коэффициент надежности по нагрузке при Pn
 2,0 кН/м2
[7, п. 3.7]; f,g
— коэффициент надежности по нагрузке для
собственного веса [7, п. 3.7]; а — шаг балок настила.
Расчетный изгибающий момент, кН∙м, и требуемый мо-
мент сопротивления, см3
, соответственного равны:
,
8
2
11
max
lq
M  ,
]1,0[
]10[ 2
max
тр
cyR
M
W


где Ry
— расчетное сопротивление стали, МПа.
На первоначальном этапе расчетную длину БН можно
принять равной B (b — для усложненного типа балочной
клетки).
По требуемому моменту сопротивления из сортамента
подбирают ближайший больший номер двутавра. Пред-
почтительно применять нормальные двутавры типа Б по
ГОСТ 26020–83 или СТО АСЧМ 20–93. Подобранное сече-
ние проверяется на прочность от действия поперечной силы
по формуле
,max
cs
w
R
Jt
SQ
 (7)
где Qmax
— максимальная поперечная сила ;
2
11
max
lq
Q  S —
статический момент полусечения двутавра относительно цен-
тральной оси; J — момент инерции сечения; tw
— толщина
стенки двутавра; Rs
— расчетное сопротивление стали на
сдвиг.
16
Проверку касательных напряжений в прокатных балках
при отсутствии ослабления сечений, как правило, не произ-
водят из-за относительно большой толщины стенок прокат-
ных балок.
Местная устойчивость стенки и сжатой полки прокатных
балок также обеспечена по условию изготовления прокатных
балок.
Общая устойчивость балок может не проверяться, так как
БН раскреплены сплошным настилом, непрерывно опираю-
щимся на сжатый пояс. Кроме того, настил надежно с ним
связан.
Проверка второго предельного состояния прокатных балок
(проверка жесткости) проводится путем сравнения относи-
тельного прогиба от нормативной нагрузки f/l с допустимым
по СНиП 2.01.07–85* Нагрузки и воздействия [7]:
f/l  [fu
/l]. (8)
Для балки на двух опорах с равномерно распределенной
нагрузкой относительный прогиб равен:
.]/[
384
5
/
3
,1
lf
EJ
lq
lf u
n
 (9)
При пролете l = 3 м допустимый прогиб равен l/150, при
l = 6 м, l/200, при l = 24 м, l/250, для промежуточных
значений допустимый прогиб определяется линейной интер-
поляцией [7].
Если условие жесткости не выполняется, то необходимо
увеличить сечение балки.
3.4.2. Расчет вспомогательных балок
ВБ в усложненном типе балочной клетки загружаются
сосредоточенными силами (рис. 3.7), но при числе БН более
четырех сосредоточенные силы допускается заменять равно-
мерно распределенной нагрузкой.
Погонная нагрузка на вспомогательную балку равна:
bgggPq bnnnn )( 1,1  — нормативное значение;
bgggPq gfbnnpfn ))(( ,1,1  — расчетное значение,
где gn
, gbn
и g1
— нормативное значение собственного веса
настила, БН и ВБ соответственно, кН/м3
; b — шаг ВБ.
17
Первоначально нагрузку от собственного веса ВБ можно при-
нять равной 0,3…0,4 кН/м2
, а расчетную длину ВБ l2
—
равной В.
Дальнейший расчет аналогичен расчету БН. Однако, в
отличие от последних, ВБ требуется проверять на общую
устойчивость (устойчивость плоской формы изгиба), так как
БН опираются на вспомогательные с определенным шагом и,
соответственно, препятствуют поперечным смещениям сжа-
того пояса на участке расчетной длины lef
, равной величине
а (см. рис. 3.7).
Расчет на общую устойчивость двутавровых балок при
изгибе в плоскости стенки выполняют по формуле
,cy
cxb
x
R
W
M

 (10)
где b
— коэффициент устойчивости при изгибе; Wcx
—
момент сопротивления относительного сжатого пояса; с
= 0,95
Рис. 3.7. Расчетная схема ВБ
l
l
В
a
q
Qmax
Qmax
Mmax
BБ
БН
ГБ
ГБ
2
2
эп. М
эп. Q
2
18
— коэффициент условий работы при проверке общей устой-
чивости балок.
Для балок двутаврового сечения с двумя осями симметрии
коэффициент b
принимают равным:
при 1
 0,85 b
= 1
;
при 1
> 0,85 b
= 0,68 + 0,211
 1.
Значение 1
вычисляется по формуле
,
2
1
yefx
y
R
E
l
h
J
J








 (11)
где  = 2,25 + 0,07 при 0,1    40;  = 3,6 + 0,04 –
– 3,5∙10–5
2
при 40 <   400,
,54,1
2







h
l
J
J ef
y
t
где Jt
— момент инерции сечения на кручение; Jy
— момент
инерции относительно оси Y—Y; h — полная высота сечения.
3.5. Сравнение вариантов покрытия рабочей площадки
После подбора сечений настила, БН и ВБ, результаты
расчета необходимо свести в табл. 3.2. В таблицу сводятся
данные о расходе стали на квадратный метр площадки, а для
железобетонного настила — объем бетона на квадратный
метр площадки. Выбор варианта осуществляется по мини-
мальному расходу стали, который является важнейшим пока-
зателем экономичности (стоимости).
Таблица 3.2
Таблица сравнения вариантов настила балочной клетки
Показатель Вариант
1-й 2-й 3-й 4-й
Стальной настил, кг/м2
БН, кг/ м2
ВБ, кг/ м2
Итого стали, кг/м2
Железобетонный настил, м3
/ м2
Kол-во монтажных элементов на одну ячейку
19
При одинаковом расходе стали, предпочтение следует
отдавать варианту с меньшим числом монтажных единиц.
Последние определяют трудоемкость изготовления и монтажа.
В результате сравнения вариантов по согласованию с
преподавателем выбирается один из вариантов для дальней-
шего проектирования рабочей площадки.
3.6. Проектирование главной балки
ГБ рабочих площадок имеют пролеты, как правило, в
пределах 10…20 м. Прокатные профили при таких пролетах
и достаточно большой нагрузке не применяются из-за ограни-
чения сортамента. Наибольшее применение для ГБ получили
сварные составные балки двутаврового сечения из трех лис-
тов. Чаще всего они имеют симметричное сечение и выполня-
ются из одной марки стали (моностальные). В некоторых
случаях пояса выполняются из более прочной стали —
бистальные. Весьма перспективны составные сечения с по-
ясами из прокатных тавров, которые получают роспуском
прокатных двутавров.
ГБ в некоторых случаях могут быть запроектированы из
перфорированных балок, конструируемых из прокатных про-
филей. В отдельных случаях малой величине нагрузки,
поэтажного опирания балок настила возможно применение
тонкостенных гофрированных балок.
При отсутствии дополнительных условий в задании на
курсовую работу в качестве ГБ рекомендуется использовать
сварные составные балки из трех листов.
3.6.1. Подбор сечения сварных составных балок из трех листов
Проектирование ГБ начинается с определения расчетной
схемы и нагрузок, действующих на главную балку. Расчетная
схема ГБ принимается как разрезная шарнирно опертая балка
(рис. 3.8).
Для определения распределенной поверхностной нагруз-
ки, действующей на ГБ, лучше всего выполнить сбор нагрузок
в табличной форме (табл. 3.3).
20
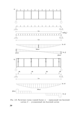
Рис. 3.8. Расчетные схемы главной балки: а — нормальный тип балочной
клетки; б — усложненный тип балочной клетки
Lo
Lo
Lo
q (q )n
б)
Мmax
P1 P1
а)
P1 P1
Эп. М
Эп. Q
Qmax
Мmax
Эп. Q
Эп. М
Qmax
Qmax
21
Таблица 3.3
Сбор распределенной поверхностной нагрузки на главную балку
Наименование нагрузки Нормативная
нагрузка, кПа
f
Расчетная
нагрузка, кПа
Нагрузка от собственного веса настила 1,05*
Нагрузка от собственного веса балок настила 1,05
Нагрузка от собственного веса второстепенных
балок**
1,05
Нагрузка от собственного веса главных балок 0,3…0,4***
1,05
Итого постоянная
Полезная нагрузка 1,2
Итого полная qn
q
Примечания: *
— в случае применения железобетонного настила f
= 1,1.
**
— определяется в случае применения усложненного типа рабочей
площадки.
***
— значение собственного веса ГБ первоначально условно назначается
равным 0,3–0,4.
Далее необходимо определить значение максимальных
моментов (Mmax
, Mn,max
) и поперечных сил Qmax
, действующих
в ГБ, в зависимости от типа ба-
лочной клетки.
Размеры сечения сварной со-
ставной балки (рис. 3.9) назнача-
ется из условия обеспечения тре-
буемой прочности и жесткости.
При этом размеры сечения долж-
ны обеспечить минимальный рас-
ход стали.
Подбор сечения осуществляет-
ся в следующем порядке:
1. По определенному значению
максимального момента в глав-
ной балке Mmax
, определяется тре-
буемый момент сопротивления
сечения, см3
:
.
]1,0[
]10[ 2
max
cyR
M
W

треб
2. Обеспечивающая минималь-
ный расход стали оптимальная
Рис. 3.9. Сечение составной
главной балки
tht
h
t
b
b
y
ef
w
ff
f
y
x x
22
высота балки h вычисляется по формуле (12) или (13):
,/ wopt tWkh тр (12)
где k = 1,2–1,15 — для сварных балок.
,
2
33
wopt Wh  тр (13)
где w
= hw
/tw
— гибкость стенки.
На основе практики проектирования рекомендуется соот-
ношение высоты балки и толщины стенки принимать в
соответствии с данными табл. 3.4. Грубую оценку можно
получить, принимая отношение высоты балки к ее пролету
равными: 1
/10
…1
/13
— для разрезных балок; 1
/14
…1
/20
— для
неразрезных; 1
/5
…1
/7
— для консольных балок. Толщину
стенки рекомендуется принимать tw
= 8–12 мм.
Таблица 3.4
Рекомендуемое соотношение высоты балки и толщины стенки
t, м 1 1,5 2 3 4
tw
, мм 8…10 10…12 12…14 16…18 20…22
w
= h/tw
100…125 125…145 145…165 165…185 185…200
Следует иметь в виду, что при w
< 160 или
y
w
R
E
5
местная устойчивость стенки обеспечивается без постановки
продольных ребер жесткости.
3. Наряду с оптимальной высотой балки необходимо
определить hmin
— минимальную высоту, которая обеспечива-
ет требуемую жесткость балки (или допустимый прогиб fu
).
В курсовой работе допустимый прогиб главной балки опреде-
ляется по требованиям норм [7] или задается преподавателем.
Для равномерно распределенной нагрузки величина hmin
определяется выражением
.
24
5 00
min 






u
ny
f
L
EM
MLR
h (14)
Высоту балки следует принимать в пределах hmin
 h  hopt
,
если hmin
> hopt
, то h = hmin
, или заменить сталь на допустимую
менее прочную. Во всех случаях высота балки должна быть
меньше строительной высоты покрытия рабочей площадки
hстр
, определяемой заданием.
23
Кроме того, высота балки должна быть увязана с шириной
прокатываемых листов. При высоте стенки до одного метра
включительно целесообразно применять универсальный ли-
стовой прокат, прокатываемый по всем четырем граням. При
большой высоте применяется горячекатаный листовой про-
кат, ширина которого должна быть принята равной номиналь-
ной ширине за вычетом 10 мм на острожку продольных
граней. Сортамент листового проката приведен в прил. Б.
4. Следующим параметром, необходимым для подбора
элементов сечения, является толщина стенки. Минимальную
толщину стенки устанавливают исходя из условия прочности
на срез (сдвиг), предельной гибкости стенки и сортамента
листового проката. Из формулы Н.Г. Журавского следует:
,max
csx
w
RJ
SQ
t

 (15)
где S — статический момент полусечения относительно
центральной оси; Jх
— момент инерции сечения.
В балке оптимального сечения с площадью поясов, равной
площади стенки, плечо внутренней пары J/S = 0,85h.
При работе на срез только стенки .
3
2
wh
S
J

Таким образом, толщина стенки из условия прочности
должна быть принята равной:
.
)5,12,1( max
cy
w
hR
Q
t


 (16)
Для обеспечения местной устойчивости стенки без допол-
нительного укрепления ее продольным ребром в балках
высотой до 2 м должно быть выполнено условие
./)6/( ERht yww  (17)
Откуда получаем:
160
w
w
h
t  — для малоуглеродистой стали;
130
w
w
h
t  — для низколегированной стали.
24
Толщина стенки должна быть согласована с прокатом
листовой стали. Обычно минимальную толщину принимают
не менее 8 мм (реже 6 мм) и назначают при толщине до 12 мм
кратной 1 мм, а более 12 мм — кратной 2 мм.
5. Подбор сечения поясов осуществляется в следующем
порядке: считаем, что hw
 h и момент инерции стенки равен:
.
12
3
ht
J w
w 
Требуемый момент инерции полок (пренебрегая собствен-
ными моментами инерции) равен:
Jf
= Jтр
– Jw
, (18)
где .
2
h
WJ тртр 
С другой стороны, момент инерции полок равен: Jf
=
= 2Af
(h/2)2
= Af
h2
/2. Приравнивая это выражение со значе-
нием, полученным по формуле (18), имеем
.
6
ht
h
W
A w
f 
тр
(19)
Имея требуемую площадь полок, подбираем поясные ли-
сты. Толщина поясного листа обычно не превышает 2–3
толщины стенки tw
из условия сварки. Ширину пояса прини-
мают равной bf
= (1
/3
– 1
/5
)h, но не менее 180 мм. При
bf
/h > 1
/3
будет существенно проявляться неравномерность
распределения нормальных напряжений x
по ширине пояса,
при bf
/h < 1
/5
мала боковая жесткость пояса, а при bf
< 180 мм
трудно осуществить опирание на главную балку ВБ и БН.
Из условия обеспечения местной устойчивости сжатого
пояса отношение ширины свеса bef
к толщине пояса tf
не
должно превышать
.5,0
yf
ef
R
E
t
b
 (20)
Толщину полки желательно назначать в пределах
tw
 tf
 3tw
, при большем соотношении будут велики остаточ-
ные сварочные напряжения. Кроме того, листовая малоугле-
родистая сталь не выпускается толщиной более 40 мм, а
низколегированная — более 32 мм.
25
6. В подобранном сечении для дальнейших расчетов необ-
ходимо определить фактические геометрические характерис-
тики сечения (Jx
, Jy
, Wx
, Wy
).
7. Далее необходимо проверить прочность подобранного
сечения:
.cy
x
х R
W
М
 (21)
В соответствии с требованием норм [4] недонапряжение не
должно превышать 5 %, в курсовом проекте недонапряжение
допускается до 15 %.
3.6.2. Изменение сечения главной балки по длине
В ГБ для уменьшения расхода металла сечения поясов
рекомендуется принимать не одинаковыми по длине пролета,
а в соответствии с изменением эпюры изгибающих моментов.
В основном применяется изменение ширины поясов (рис. 3.10).
При равномерной нагрузке наивыгоднейшее по расходу
стали место изменения сечения поясов однопролетной свар-
ной балки находится на расстоянии от опоры примерно
0
6
1
LX  пролета балки. Действующий в этом сечении изги-
бающий момент в случае условной равномерно-распределен-
ной нагрузки может быть найден по формуле
.
2
)()(
)(1
xlxqP
xM

 (22)
X
bf2
bf1
1: 5
Рис. 3.10. Схема изменения сечения главной балки по длине
26
По моменту М1
(х) определяют необходимый момент со-
противления сечения балки исходя из упругой работы мате-
риала и подбирают новое сечение поясов.
.
)(1
2,
cyR
xM
W

тр (23)
Требуемый момент инерции поясов и площадь сечения
поясов равны:
;
122
3
2,
2
ww
f
hthW
J 
тр
(24)
,
2
2
0
2
,2
h
J
A
f
f тр (25)
где hw
, tw
— соответственно высота и толщина стенки балки,
h0
— расстояние между центрами поясов.
Толщину пояса обычно не меняют, и поэтому требуемая
ширина сечения поясов определяется по формуле
.
,2
,2
f
f
f
t
A
b
тр
тр  (26)
Подобранная ширина поясов при этом должна отвечать
следующим условиям: bf2
 h/10; bf2
 180, а также сортаменту
проката универсальной листовой стали.
В подобранном сечении для дальнейших расчетов необхо-
димо определить фактические геометрические характеристи-
ки сечения (Jx2
, Jy2
, Wx2
, Wy2
, A2
, Sx2
).
Для нового подобранного сечения также необходимо про-
верить прочность.
.
)(
2
1
cy
x
x R
W
xM
 (27)
3.6.3. Проверка главной балки по 1-й и 2-й группам
предельныхсостояний
Далее необходимо выполнить все оставшиеся необходи-
мые проверки по первой и второй группе предельных состо-
яний.
Проверки прочности по нормальным сечениям были уже
выполнены при подборе сечения балок.
27
Проверку касательных напряжений производят по нейт-
ральной оси для опорного сечения (т. е. уменьшенного):
.1
2
2max

cswx
x
RtJ
SQ
(28)
Проверку местных напряжений проводят для стенки в
точке приложения сосредоточенной нагрузки к верхнему
поясу, в случае поэтажного ГБ балки и БН:
,1
cyeff Rlt
F
(29)
где lef
= b + 2tf
.
Схема загружения местной нагрузкой представлена на
рис. 3.11.
Рис. 3.11. Схема загружения местной нагрузкой
Проверку приведенных напряжений необходимо выпол-
нить в месте изменения сечения. Проверка выполняется для
зоны стенки у пояса.
При наличии местной нагрузки от сосредоточенных сил
должно соблюдаться условие
.15,1
)(
3
)()(
2
2
21
2
2
1
2
2
1
cy
wx
x
effweffw
R
tJ
SxQ
lt
F
W
xM
lt
F
W
xM



































(30)
При отсутствии местной нагрузки от сосредоточенных сил
.15,1
)(
3
)(
2
2
21
2
2
1
cy
wx
x
w
R
tJ
SxQ
W
xM












(31)
28
Проверка общей устойчивости балки. Согласно требова-
ниям норм [4] общую устойчивость ГБ не требуется проверять
при отношении расчетной длины балки lef
к ширине сжатого
пояса b, не превышающем значений, определяемых по фор-
мулам табл. 3.5. В противном случае расчет выполняется по
формуле (11) методических указаний.
Таблица 3.5
Предельные значения lef
/b
Место приложения нагрузки Наибольшие значения lef
/b, при которых не
требуется расчет на устойчивость прокатных и
сварных балок
(при 1  h/b < 6 и 15  b/t  35)
Верхний пояс
Независимо от уровня приложения
нагрузки при расчете участка
балки между связями или при
чистом изгибе
Примечание. Обозначения, принятые в табл. 3.5: b и t — соответственно
ширина и толщина сжатого пояса; h — расстояние (высота) между осями
поясных листов.
Проверка местной устойчивости верхнего пояса. Провер-
ку местной устойчивости верхнего пояса выполняют в сере-
дине пролета, в месте максимальных нормальных напряже-
ний в нем.
Устойчивость сжатого верхнего пояса считается обеспечен-
ной, если выполняется условие
,5,0
yf
ef
R
E
t
b
 (32)
где bef
— свес верхнего пояса, .
2
wf
ef
tb
b


Проверка местной устойчивости стенки. Стенка главной
балки представляет собой длинную тонкую пластину, испы-
тывающую действие касательных и нормальных напряжений,
которые могут вызвать потерю ее устойчивости. Наиболее
эффективным способом повышения устойчивости стенки
является укрепление ее ребрами жесткости. Ребра жесткости
делят стенку на отсеки, которые могут потерять устойчивость
независимо один от другого.
y
ef
R
E
h
b
t
b
t
b
b
l












 02,076,00032,035,0
y
ef
R
E
h
b
t
b
t
b
b
l












 016,073,00032,041,0
29
Устойчивость стенок ГБ не требуется проверять, если
условная гибкость стенки
E
R
t
h yef
w  , не превышает следу-
ющих значений: 3,5 — при отсутствии местного напряжения
в балках с двусторонними поясными швами; 2,5 — при
наличии местного напряжения в балках с двусторонними
поясными швами.
Если значения условной гибкости стенки балки ,2,3w
стенки балок следует укреплять поперечными ребрами жес-
ткости.
Расстояние между основными поперечными ребрами не
должно превышать 2hef
при 2,3w
и 2,5hef
при 2,3w
.
Кроме того, ребра жесткости желательно устанавливать в
местах приложения сосредоточенной нагрузки (под балками
настила). В случае соединения второстепенных балок с
главными в одном уровне ребра жесткости устанавливаются
под каждую второстепенную балку или балку настила.
Размеры сечения ребер жесткости определяются по формулам
мм;40
30

ef
h
h
b .2
E
R
bt
y
hs 
Ребра жесткости сварных балок прикрепляют швами высо-
той 4…6 мм. В местах примыкания ребер жесткости к поясам
углы ребер должны иметь скосы с размерами по высоте 60 и
ширине 40 мм для пропуска поясных швов (рис. 3.12).
В соответствии с требованиями [4] расчет на устойчивость
стенок балок симметричного сечения, укрепленных только
основными поперечными ребрами жесткости, при отсутствии
местного напряжения (loc
= 0) следует выполнять по формуле
(74) [4], при наличии местного напряжения (loc
= 0) по
формуле (79) [4].
При этом проверка местной устойчивости выполняется
обычно для середины первого и среднего отсека (рис. 3.13).
Кроме того, если в стенке балки существуют местные напря-
жения, то проверка местной устойчивости осуществляется
именно в месте приложения сосредоточенной силы.
30
b t t
a
h
60
40
h
ef
s s
Рис. 3.12. Ребра жесткости в главной балке
t
а/2 а/2
t t
а/2 а/2
tt
h
а a а a а а
s s sss
Эп. М
ef
1 2
1 2
Q2
М1
Q1
Эп. Q
М2
Рис. 3.13. Сечения для проверки местной устойчивости стенки балки
Проверка балки по второй группе предельных состояний
(по деформациям) включает в себя определение прогиба,
который не должен превышать допустимое значение. Для
шарнирно опертой по концам ГБ при равномерно распреде-
ленной нагрузке и изменении сечения на расстоянии 1
/6
от
опоры формула приобретает следующий вид (для нормально-
го типа рабочей площадки):
31
.
25713
20736
)(
2
4
max u
xx
f
EJEJ
lqP
f 







 (33)
Для рабочих площадок усложненного типа максимальный
прогиб в ГБ можно определить по приближенной формуле
.
10
2
max,
max
x
n
EJ
lM
f  (34)
3.6.4. Расчет прочности сварного соединения пояса и стенки
главной балки
Поясные швы выполняются непрерывными, с одинаковым
катетом по всей длине балки, автоматической или полуавто-
матической сваркой.
Условия прочности на срез сварных швов:
;1
2
1

 cwfwfff Rk
T
(35)
,1
2
1

 cwzwzfz Rk
T
(36)
где Т1
— сдвигающее пояс усилие на единицу длины.
,
22
2
max
1 






 







ef
f
x l
F
J
SQ
T в случае отсутствия местных на-
пряжений значение Т1
будет равно:
.
2
max
1
xJ
SQ
T 
3.6.5. Расчет опорного ребра главной балки
Сопряжение балок со стальной колонной осуществляется
путем их опирания сверху. Такое соединение является шар-
нирным, передающим опорную реакцию балки на колонну.
Пример опирания балки на колонну приведен на рис. 3.14.
Балки опираются на опору с помощью опорного ребра,
считая, что вся опорная реакция передается с балки на опору
через это опорное ребро. Опорные ребра жесткости прикреп-
ляют к стенке балки сварными швами, а торец ребра строгают
для непосредственной передачи опорного давления на колонну.
32
Рис. 3.14. Опирание главной балки на колонну
Размер опорных ребер жесткости определяют обычно из
расчета на смятие торца ребра при условии а  1,5tr
(рис. 3.15):
,
cp
b
rs
R
F
A

 (37)
где Fb
— опорная реакция главной балки.
По конструктивным соображениям tr
 16 мм, br
 180 мм.
Очень часто ширина опорного ребра равняется ширине пояс-
ных листов на опоре.
Опорную часть балки проверяют на устойчивость, как
условную центрально-сжатую стойку.
,1
 cyc
b
RA
F
(38)
где Ac
= br
tr
+ ctw
, .65,0
y
w
R
E
tc 
33
tr c
a
br
tr c
1-1
1
X
1
Y
Fb
Рис. 3.15. Расчетное сечение условной стойки опорного ребра
Кроме того, необходимо проверить прочность сварных
швов, соединяющих опорное ребро и стенку главной балки,
по формулам:
;1
852 22

 cwfwfff
b
Rk
F
(39)
.1
852 22

 cwzwzfz
b
Rk
F
(40)
3.6.6. Стыки главной балки по длине
Для составных главных балок очень часто предусматрива-
ются монтажные стыки балок. Размещение и количество
монтажных стыков определяется исходя из размеров и массы
отправочных элементов, а также длины проката листов.
Расположение стыков должно предусматривать членение
балки на отдельные отправочные элементы, по возможности
одинаковые по длине. Стык балок нежелательно располагать
в местах примыкания ВБ (БН) и, кроме того, не допускается
стык балки в местах расположения ребер жесткости.
В курсовом проекте необходимо предусмотреть и рассчи-
тать один из предложенных вариантов стыка главной балки
(рис. 3.16). Кроме того, возможно применение фланцевого
стыка на высокопрочных болтах. При проектировании мон-
тажного стыка предпочтение следует отдавать стыку на высо-
копрочных болтах. Такие стыки требуют меньшей трудоемко-
Fb
34
сти на строительной площадке, имеют высокое качество
выполнения специалистами, характеризуются простотой за-
мены при реконструкции.
Рис. 3.16. Монтажные стыки ГБ: а — на высокопрочных болтах; б —
сварной встык; в — сварной на накладках
3.6.7. Сопряжения второстепенных(балок настила) и главных
балок
В современной практике строительства применяют три
основных типа сопряжений: поэтажное (рис. 3.17, а); в одном
уровне (рис. 3.17, б, в); пониженное (рис. 3.17, г, д). При
поэтажном расположении БН опираются на верхний пояс
главных (вспомогательных) балок. Этот тип сопряжений
наиболее прост и удобен в монтаже. Крепление балок на
опоре осуществляется на болтах обычной точности или
приваркой к верхнему поясу нижерасположенной балки.
Сопряжение балок в одном уровне имеет меньшую строи-
тельную высоту, но более сложное устройство. Опорное
давление передается через болты обычной точности на ребра
жесткости ГБ. В связи с неравномерностью вовлечения
болтов в работу для повышения надежности в практических
расчетах параметры болтовых соединений (количество и
диаметр болтов) определяют по усилию на 20–25 % выше
опорной реакции балки. Сечение соединительных элементов
следует проверять на срез с учетом ослабления отверстиями
под болты, т. е. по площади нетто.
а) б) в)
35
Пониженное сопряжение применяют в балочных клетках
усложненного типа с целью уменьшения строительной высо-
ты перекрытия. Крепление вспомогательных балок к главным
может быть осуществлено на болтах к ребру главной балки
или с помощью сварки посредством установки на опорные
столики.
а) б) в)
hстр
hстр
hстр
hстр
hстр
д)г)
Рис. 3.17. Узлы сопряжения главных и второстепенных балок:
а — поэтажное соединение; б — в одном уровне (вариант 1-й);
в — в одном уровне (вариант 2-й); г — пониженное (вариант 1-й);
д — пониженное (вариант 2-й)
В курсовом проекте необходимо запроектировать узел
сопряжения ГБ и БН (ВБ) принятого к разработке варианта.
3.7. Расчет и конструирование колонны рабочей площадки
По конструктивному решению колонна рабочей площадки
является центрально-сжатой колонной. Колонна передает
нагрузку от ГБ на фундамент и состоит из трех основных
частей, определяемых их назначением:
г) д)
36
• оголовок — конструкция, являющаяся опорой для ГБ и
передающая усилие на стержень колонны;
• стержень колонны — основной конструктивный эле-
мент, передающий нагрузку от оголовка к базе;
• база колонны — конструктивный элемент, передающий
усилие от стержня на фундамент.
Конструктивно стержень колонны может быть двух ти-
пов — сплошного и сквозного сечения. При этом стержень
сплошной колонны может быть выполнен из прокатного
профиля или из сварного составного. Основные типы сече-
ний колонн приведены на рисунке 3.18.
а) б )
в) г)
Рис. 3.18. Типы поперечного сечения центрально-сжатых колонн:
а — сплошные прокатные; б — замкнутые сварные; в — сплошные
сварные; г — сквозные
При выборе типа сечения необходимо получить наиболее
экономичное сечение, удобное при изготовлении и эксплуа-
тации. Тип сечения колонны выбирается самостоятельно,
если это не указано в задании.
В курсовой работе предлагается запроектировать колонны
либо сварного сплошного сечения, либо сквозные колонны.
В зависимости от узла сопряжения колонны с фундаментом
возможно два варианта расчетной схемы колонны (рис. 3.19).
37
а) б)
Loy
LoxLox
LoxLox
LoyLoy
NN NN N
Рис. 3.19. Расчетные схемы загружения колонн: а — жесткая схема
колонны; б — шарнирная схема колонны
3.7.1. Расчет стержня колонны сварного сплошного двутаврого
сечения из трех листов
Подбор и проверка сечения сплошных колонн из трех
листов. Сечение колонны представлено на рис. 3.20.
b
t h t
h
tw
f
wf f
Y
Y
X X
Рис. 3.20. Сечение колонны
а) б)
38
Последовательность подбора сечения:
1. Определяется действующая внешняя продольная сила в
колонне N, при свободном (шарнирном) опирании ГБ на
колонны, как сумма опорных реакций главной балки
(N = 2Qmax
).
2. Определяется расчетная длина стержня колонны в
зависимости от принятой схемы закрепления колонны в
фундаменте (см. рис. 3.19), как:
l0x
= x
Hк
; l0y
= y
Hк
, (41)
где x
, y
— коэффициенты расчетной длины по осям x и y
соответственно; Нк
— высота колонны.
3. Задавшись гибкостью колонны , определяется коэффи-
циент продольного изгиба  по прил. В. При расчетном
усилии до 1500–2500 кН и высотой 5–6 м можно задаться
гибкостью  = 100–70, для более мощных колонн с расчетным
усилием 2500–4000 кН гибкость можно принять равной
 = 70–50.
4. Определяется требуемая площадь сечения стержня ко-
лонны по формуле
.
cyR
N
A

тр (42)
Марка стали для колонны определяется самостоятельно
согласно требованиям СНиП II-23–81* [4].
5. Определяется требуемый радиус инерции сечения
.;
00




y
y
x
x
l
i
l
i (43)
6. Для колонны из трех листов приближенные значения
ширины и высоты сечения колонн можно определить как:
.
43,0
;
24,0
xy
f
i
h
i
b  (44)
7. Конструктивно назначаются габаритные размеры сече-
ния колонны h и bf
, обычно габаритные размеры принимают
приблизительно одинаковыми по большему из двух.
8. Определяется толщина стенки колонны, мм, из условия
потери местной устойчивости:
39
,
)35,02,1(
y
w
R
E
h
t


(45)
где .
E
Ry

Кроме того, существует приближенная формула:
.
1000
3
7
h
tw  (46)
Величина h принимается в миллиметрах.
В любом случае рекомендуется толщину стенки сплошных
колонн назначать не менее 8 мм.
9. Определяется толщина полок сечения колонны
.
2 f
w
f
b
htA
t


тр
(47)
10. Полученные размеры сечения колонны корректируют-
ся с учетом сортамента листовой стали (прил. Б).
11. Определяются геометрические характеристики сечения
колонны A, Jx
, Jy
, ix
, iy
.
12) Уточняются значения гибкости стержня колонны
.;
00
y
y
y
x
x
x
i
l
i
l
 (48)
По данным прил. В определяется минимальное значение
коэффициента продольного изгиба .
13. Выполняется проверка прочности сечения колонны
.cyR
A
N


 (49)
Определяется процент недонапряжения сечения
%.100
)(
y
y
R
R
P

 (50)
Полученное значение не должно превышать 5–10 %. Если
данное условие не выполняется, сечение следует уменьшить
и повторить пункты 11, 12, 13, добившись наиболее экономи-
чески выгодного сечения по расходу стали.
40
Проверка местной устойчивости полок и стенки сплош-
ной колонны. При проектировании сварных колонн из трех
листов расчетная ширина свеса полки bef
(расстояние от грани
стенки до края полки) должна быть связана с толщиной полки
условием (табл. 29* СНиП II-23–81*):
,)10,036,0(
yf
ef
R
E
t
b
 (51)
где  — условная гибкость колонны .
E
Ry

Если условие (51) не выполняется, необходимо увеличить
толщину полок двутавра.
Отношение расчетной высоты стенки (прямого участка
постоянного сечения) двутавровой колонны к ее толщине
следует принимать по формулам (п. 7.14* [4]):
yw
ef
R
E
t
h
)15,030,1( 2
 при ;0,2 (52)
,)35,02,1(
yw
ef
R
E
t
h
 но не более 2,3 при .0,2 (53)
Если условия (52) или (53) не выполняются, то необходи-
мо либо поставить продольное ребро жесткости, либо увели-
чить толщину стенки или исключить часть стенки, потеряв-
шую устойчивость, из работы колонны. В составе рабочего
сечения стенки можно оставить только непосредственно
примыкающие к полкам участки шириной .65,0
y
w
R
E
tc 
После чего пересчитать геометрические характеристики сече-
ния колонны и проверить ее прочность и общую устойчивость
с учетом ослабления сечения.
Согласно требованиям п. 7.21* [4] стенки сплошных
колонн при
yw
ef
R
E
t
h
3,2 следует укреплять поперечными
ребрами жесткости, расположенными на расстоянии
41
(2,5–3)hef
одно от другого, на каждом отправочном элементе
должно быть не менее двух ребер.
Минимальные размеры ребер необходимо определять по
формулам:
.2;40
30 E
R
bt
h
b
y
hs
ef
h  мм (54)
3.7.2. Подбор и проверка сечения сквозной колонны
Исходными данными для расчета колонны является вели-
чина расчетного усилия N и расчетного сопротивления стали
Ry
. Расчетное сопротивление стали определяется в зависимости
от выбранной марки стали согласно табл. 50* СНиП II-23–81*
[4]. Рекомендуемые сечения колонн приведены на рис. 3.21.
b
h
B
b
h
100
B
100
а) б)
Y
Y1 Y1
X X
YY1 Y1
Y
YY1 Y1
Y1 Y1
X X
Рис. 3.21. Сечения сквозных колонн: а —из швеллеров, б — из двутавров
Благодаря более рациональному распределению материала
в сечении сквозных колонн расчетная гибкость у них бывает
несколько меньше, чем у сплошных (при равных условиях).
Для сквозных колонн с расчетным усилием до 1500 кН,
длиной 5–7 м можно задаться гибкостью  = 90–60, для более
мощных колонн с расчетным усилием 2500–3000 кН гибкость
можно принять равной  = 60–40. В качестве основных
элементов стержня колонны можно применять швеллеры
либо двутавры.
 
42
1. Задавшись гибкостью  и определив по ней коэффициент
продольного изгиба , можно определить требуемую площадь
сечения колонны
.
cyR
N
A

тр (55)
По полученной требуемой площади сечения колонны по
сортаменту подбираем два швеллера (двутавра) и определяем
его гибкость относительно материальной оси Х—Х:
.0
x
x
x
i
l
 (56)
2. Из условия равнопрочности сечения колонны необходи-
мо определить расстояние между ветвями колонн:
а) определяется гибкость колонны
,2
1
2
Yxy  (57)
где Y1
— гибкость ветви, первоначально назначается в
пределах 25–40;
б) определяется требуемый радиус инерции
;
0
y
y
y
l
i

 (58)
в) определяется расстояние между элементами В по фор-
мулам в зависимости от элементов сечения согласно табл. 3.6;
Таблица 3.6
Приблизительные значения радиуса инерции сквозных колонн
Сечение
iy 0,44В 0,52В
г) определяется расстояние между осями ветвей из условия
очистки и окраски их внутренней поверхности по приведен-
ным ниже формулам (необходимо учитывать, что зазор
между ветвями должен быть не менее 100 мм):
B
Y
X X
YY1 Y1
B
Y
Y
X X
43
,
44,0
yi
B  или .
52,0
yi
B 
3. Определяются геометрические характеристики полу-
ченного сечения А, Jx
, Jy
, ix
, iy
, x
, y
.
4. В курсовой работе предполагаются сквозные колонны с
безраскосной решеткой. Ветви колонны соединяются планка-
ми. Для определения гибкости ветви первоначально необхо-
димо назначить расстояние между планками (рис. 3.22) из
условия
lY1
= Y1,пер
iy1
, (59)
где Y1,пер
— первоначально назначенная гибкость ветви (25–40);
iy1
– радиус инерции отдельной ветви (швеллера, двутавра).
Полученное расстояние уточняется по условию кратности
разбивки по высоте колонны и определяется уточненное
значение гибкости ветви:
.
1
1
1
y
y
Y
i
l
 (60)
5. Определяется приведенная гибкость сечения с большой
долей вероятности, ее можно определять по приблизитель-
ной формуле
.2
1
2
Yyef  (61)
6. По гибкостям сечения x
и ef
и расчетному сопротивле-
нию стали колонны Ry
определяются коэффициенты про-
дольного изгиба сечения .
7. В зависимости от минимального из полученных коэффи-
циентов продольного изгиба min
определяют напряженное
состояние принятого сечения.
.
min
cyR
A
N


 (62)
Перенапряжение в колонне не должно превышать 10 %.
Расчет соединительных планок. Размеры планки на ста-
дии компоновки принимают равными:
hp
= (0,5…0,75)b, толщину планки tp
назначают в пределах
6…10 мм.
44
l
hplhp
20-30
b
b
b
l
hplhp
Qfic
Q
Q
T
T
4
fic
4
fic
4
Q fic
4
Y1
01
Y1
01
Рис. 3.22. Расчетная схема ветвей колонны и планок
Расчет планок состоит в проверке их сечения и расчете
прикрепления их к ветвям. Планки работают на изгиб от
действия перерезывающий условной силы Qfic
, определяемой
по формуле
,)2330(1015,7 6

  N
R
E
Q
y
fic (63)
где  — коэффициент продольного изгиба, определяемый в
зависимости от гибкости y
.
Усилия, действующие в планке:
.
4
;
2
0101 lQ
M
b
lQ
T
ficfic
 (64)
Проверки прочности планки:
;
6
2 cy
pp
R
ht
M
 .cy
pp
R
th
T
 (65)
В случае большого значения перенапряжения размеры
планки необходимо уменьшить.
Планки прикрепляют к ветвям колонны на сварке. Проч-
ность углового сварного шва определяют от совместного
действия момента и поперечной силы. Для первичного рас-
45
чета назначают катет шва kf
, при этом он не может быть меньше
4 мм по конструктивным требованиям. Соединение планок с
колонной выполняют полуавтоматической или ручной свар-
кой. Расчет сварных швов, соединяющих планки с ветвями
колонны, выполняется по формулам:
;2
,
2
, cwfwffwfwef R  (66)
,2
,
2
, cwzwzzwzwef R  (67)
где .;;
6
;
6
,,2,2,
wzf
zw
wzf
fw
wzf
zw
wff
fw
lk
T
lk
T
lk
M
lk
M








3.7.3. Проектирование оголовка колонны
В курсовой работе в конструкции рабочей площадки пред-
полагается свободное опирание ГБ на колонну. При свобод-
ном сопряжении ГБ устанавливаются на колонну сверху, что
обеспечивает простоту монтажа.
В этом случае оголовок колонны состоит из плиты и ребер,
поддерживающих плиту и передающих нагрузку на стержень
колонны (рис. 3.23).
Если нагрузка передается на колонну через фрезерованные
торцы опорных ребер балок, расположенных близко к центру
колонны, то плита оголовка поддерживается снизу ребрами,
идущими под опорными ребрами балок. Чтобы придать
жесткость ребрам в местах передачи больших сосредоточен-
ных нагрузок, вертикальные ребра обрамляют снизу горизон-
тальными ребрами.
Толщина опорной плиты принимается конструктивно в
пределах 16–25 мм, свесы плиты принимаются 15–20 мм в
каждую сторону.
Для фиксации положения балок на колонне служат мон-
тажные болты. Обычно диаметр монтажных болтов принима-
ется 20 мм, диаметр отверстия под них 23 мм. Расположение
отверстий под болты в оголовке должны соответствовать
отверстиям на опорных частях ГБ.
Высоту ребра оголовка hr
определяют требуемой длиной
швов, передающих нагрузку на стержень колонны (длина
швов не должна быть больше 85f
kf
):
46
мм;10
4



cwfwfff
r
Rk
N
h (68)
мм.10
4



cwzwzzf
r
Rk
N
h (69)
Высоту ребра назначают кратной 10 мм.
Рис. 3.23. Оголовки колонны: а — сплошной; б — сквозной
При проектировании сварных швов желательно применять
ручную сварку либо полуавтоматическую в среде углекислого
газа.
а) б)
47
Толщину ребра оголовка tr
определяют из условия сопро-
тивления на смятие под полным опорным давлением:
,
cpp
r
Rl
N
t

 (70)
где lp
= 2br
+ 2tp
— длина сминаемой поверхности.
При этом толщина ребра должна быть в пределах
tr
= 14…20 мм, но не менее .5,0
y
rr
R
E
bt 
Назначив толщину ребра, следует проверить его на срез по
формуле
.
2
cs
rr
R
ht
N
 (71)
При малых толщинах стенок швеллеров (двутавров) сквоз-
ной колонны и стенки сплошной колонны их надо также
проверить на срез в месте прикрепления к ним ребер. В случае
невыполнения условия в пределах высоты оголовка стенку
можно сделать более толстой.
Для сквозных колонн толщину дополнительного ребра trp
назначают не менее толщины основного ребра trp
.
Толщину горизонтальных ребер обычно назначают
tgr
= 8…12 мм.
3.7.4. Проектирование базы колонны
База является опорной частью колонны и служит для
передачи усилий от колонны на фундамент. Конструктивное
решение базы зависит от типа и высоты сечения колонны,
способа сопряжения с фундаментом, принятого метода монтажа.
В зависимости от решения конструкции базы могут быть с
траверсой, с фрезерованным торцом и с шарнирным устрой-
ством в виде центрирующей плиты. Для нагрузок, предусмот-
ренных в курсовой работе, наиболее рациональным является
база с траверсой. Траверса служит для передачи усилия от
стержня колонны на опорную плиту.
В соответствии с заданием в курсовой работе предлагается
запроектировать базу колонны с траверсой при жестком или
шарнирном сопряжении с фундаментом (рис. 3.24, а и б
соответственно).
48
Расчет опорной плиты. В центрально-сжатых колоннах
размеры плиты в плане определяется из условия прочности
фундамента
N  Rb,loc
Ap
, (72)
где N — расчетное усилие в колонне; Ар
— площадь опорной
плиты;  — коэффициент, принимаемый при равномерном
распределении напряжений под плитой равным единице;
Rb,loc
— расчетное сопротивление бетона смятию, определяе-
мое по формуле, 3
p
f
b
A
A
 (здесь Af
— площадь верхнего
обреза фундамента).
Размеры обреза фундамента обычно ненамного отличаются
от размера опорной плиты, на 150–300 мм.
Для определения размеров опорной плиты необходимо
выполнить следующие действия.
1. Определяется требуемая площадь сечения опорной
плиты из формулы
.
)25,1...15,1(
,
b
p
R
N
A тр
Бетон для фундамента обычно принимают в пределах от
В10 до В20.
2. Назначается ширина опорного листа базы колонны по
формуле
Bp
= b + 2(ttr
+ c), (73)
где ttr
— толщина траверсы, назначается конструктивно в
пределах 8…14 мм, с — вылет консольной части плиты,
первоначально принимают от 50 до 100 мм.
3. Определяется длина плиты из условия ,
,
p
p
p
B
A
L
тр
 после
чего уточняют длину плиты по конструктивным требованиям
из условия размещения колонны.
4. Назначаются размеры обреза фундамента, и определяет-
ся площадь обреза фундамента.
5. Определяется значение коэффициента 3
p
f
b
A
A
 и рас-
четное сопротивление бетона смятию Rb,loc
= b
Rb
.
49
а)
б)
Рис.3.24.Базыколонн
50
6. Проверяется напряженное состояние в уровне обреза
фундамента
.,locb
p
f R
A
N
 (74)
В случае невыполнения условия необходимо увеличить
размеры опорной плиты.
После определения размеров плиты в плане устанавлива-
ют толщину опорной плиты tp
. Толщина опорной плиты
обусловлена ее работой на изгиб как пластинки, опертой на
торец колонны, траверсы и ребра.
Требуемую толщину плиты можно найти из условия
,
6 max
cy
p
R
M
t

 при этом толщину плиты обычно назначают в
пределах 20–40 мм.
В соответствии с конструкцией базы плита может иметь
участки, опертые на четыре канта, три канта либо два канта.
При опирании плиты на четыре канта, изгибающий момент
в центре пластины, вычисленный для полосы шириной 1 см
в направлении короткой стороны а, будет равен: M = f
a2
,
где  — коэффициент, принимаемый по табл. 3.7.
Таблица 3.7
Значение коэффициента 
b/a 1,0 1,1 1,2 1,3 1,4 1,5 1,6 1,7 1,8 1,9 2 2
 0,048 0,055 0,063 0,069 0,075 0,081 0,086 0,091 0,094 0,098 0,100 0,125
В пластине, опертой на три канта,
M = f
a2
, (75)
где  — коэффициент, определяемый по табл. 3.8.
Таблица 3.8
Значение коэффициента 
b/a 0,5 0,6 0,7 0,8 0,9 1,0 1,2 1,4 2,0 2
 0,060 0,074 0,088 0,097 0,107 0,112 0,120 0,126 0,132 0,133
При опирании плиты на два канта, сходящихся под углом
(рис. 3.25), можно воспользоваться формулой (75). Для этой
цели следует принимать размер а по диагонали между канта-
ми, размер b равным расстоянию от вершины угла до диагонали.
51
Изгибающий момент на консольном участке плиты опре-
деляется по формуле
.
2
2
c
M
f
 (76)
По наибольшему из найденных моментов определяется
толщина плиты.
Иногда для уменьшения толщины опорной пластины при-
меняют дополнительные ребра жесткости.
Расчет листов траверсы. Высоту листов траверсы htr
назначают из условия полной передачи усилия от ветвей на
опорную плиту через сварные швы и определяют по формулам:
;10
4
мм


cwfwfff
tr
Rk
N
h (77)
мм.10
4



cwzwzzf
tr
Rk
N
h (78)
Высоту траверсы назначают кратно 10 мм.
Так как колонна является центрально-сжатой, то в анкер-
ных болтах не возникают усилия и их назначают конструктив-
но, обычно 20–30 мм.
Расчет траверс, ребер жесткости и диафрагм производят на
реактивный отпор фундамента, приходящегося на их долю.
Грузовые площади для расчета траверс выделены на рис. 3.26.
Листы траверсы рассчитываются как однопролетные балки
с консолями.
а
b
Участки опертые
на 2 канта
Рис. 3.25. Опирание пластины на два канта
52
Назначенное сечение листов траверсы необходимо прове-
рить по прочности на изгиб и срез по формулам:
;
6
2
max
cy
trtr
R
ht
M
 (79)
.max
cs
trtr
R
ht
Q
 (80)
В случае применения дополнительных ребер жесткости
(рис. 3.27) их необходимо рассчитать на прочность при изгибе
и на срез, а также рассчитать сварные швы, прикрепляющие
ребра к колонне.
Размеры поперечного сечения дополнительных ребер же-
сткости (tp
, hp
) приближают к размерам листов траверсы.
Назначенное поперечное сечение дополнительных ребер
листов траверсы необходимо проверить по прочности на
изгиб и срез по формулам:
;
6
2
max
cy
pp
R
ht
M
 (81)
.max
cs
pp
R
ht
Q
 (82)
Проверка прочности сварных швов, прикрепляющих до-
полнительные ребра жесткости, производится по формулам:
сtbtс
сtbtс
Bp
Lp
Bp
Lp
Bp
Lp
сtbtс
q1 q1
q2
q1 q1trtr
а)
эп. Мэп. М
trtr
эп. М
trtr
в) г)а) б) в)
Рис. 3.26. К расчету листов траверс центрально-сжатых колонн:
а — сплошное сечение колонны; б — сквозное сечение колонны из
швеллеров; в — сквозное сечение колонны из двутавров
53
;
6
22
2 cwfwf
wffwff
f R
lk
Q
lk
M




















 (83)
.
6
22
2 cwzwz
wfzwfz
z R
lk
Q
lk
M




















 (84)
th
Lp
q 1 q1
Дополнительные
ребра жесткости
э п . Мэ п . М
tr
p
Рис. 3.27. К расчету дополнительных ребер жесткости
3.7.5. Расчет связей
Основное назначение связей в рабочих площадках: созда-
ние продольной и поперечной жесткости, необходимой для
нормальной эксплуатации; обеспечение устойчивости ко-
лонн из плоскости поперечных рам и, кроме того, обеспече-
ние неизменяемости конструкции при монтаже. В рабочей
площадке необходимо устанавливать связи между колонна-
ми. Связи необходимо устанавливать как вдоль здания, так и
поперек. Связи устанавливают обычно в середине конструк-
54
ции. Конструктивная схема связей зависит от шага и высоты
колонн. Различные варианты связей приведены на рис. 3.28.
Наиболее распространенная крестовая схема связей, так
как она обеспечивает наиболее простую и жесткую завязку
колонн. При необходимости использования пространства
между колоннами используется портальная или полупор-
тальная схема связей. Рациональный угол наклона связей —
35–55°, оптимальный — 45°. Хотя допустимым является 30°.
При конструировании связей допускается расцентровка в
пределах 200…300 мм. Основные типы сечения связей при-
ведены на рис. 3.29.
а) б) в) г)
Рис. 3.28. Варианты связей по колоннам: а, в — крестовая схема связей;
б — полупортальная схема; г — портальная схема
а) б) в)
г) д) е) ж)
Рис. 3.29. Типы сечения элементов связей: а — из одиночного уголка; б, в
— из парных уголков; г — из горячекатаного швеллера; д — из
гнутосварного швеллера; е — из круглой трубы; ж — из квадратной трубы
В связи с отсутствием горизонтальных усилий, связи
рабочей площадки рассчитывают по предельно допустимой
гибкости, назначая сечение с минимальной площадью по
требуемому радиусу инерции. Предельная гибкость для рас-
тянутых элементов 400, для сжатых 200.
;,
пред
тр

 x
x
l
i .,
пред
тр


y
y
l
i
55
4. ОСНОВНЫЕ ТРЕБОВАНИЯ К ОФОРМЛЕНИЮ
КУРСОВОЙ РАБОТЫ
Курсовая работа состоит из пояснительной записки объе-
мом 30–50 л. формата А4 и графической части — 4 л. формата
А3.
Расчетно-пояснительная записка оформляется в соответ-
ствии с требованиями СТО СГУПСа С01.02–2006. Материа-
лы расчетно-пояснительной записки должны быть изложены
грамотно, четко, сжато. Расчеты иллюстрируются эскизами,
схемами, эпюрами, графиками с обязательным применением
чертежных инструментов. Формулы выносятся в отдельную
строку. Формулы, на которые делаются ссылки в тексте,
нумеруются цифрами в круглых скобках, размещаемых справа
от формулы.
Расчетно-пояснительная записка должна быть сшита, иметь
обложку и титульный лист, оформленные в соответствии с
требованиями СТО СГУПСа С01.02–2006.
Все чертежи выполняются на ватмане в карандаше чертеж-
ными приборами или на ПЭВМ в соответствии с требовани-
ями действующих государственных стандартов. Пример вы-
полнения чертежей приведен в прил. Г, там же приведены
размеры необходимых ведомостей.
Библиографический список
1. ГОСТ 380–94. Сталь углеродистая обыкновенного качества. Марки.
М., 1994.
2. ГОСТ 19281–89*. Прокат из стали повышенной прочности. Общие
технические условия. М., 1989.
3. ГОСТ 27772–88*. Прокат для строительных стальных конструкций.
Общие технические условия. М., 1988.
4. СНиП II-23–81*. Строительные нормы и правила. Стальные конструк-
ции. М., 1991.
5. СП 53-102–2004. Свод правил по проектированию и строительству.
Общие правила проектирования стальных конструкций. М., 2005.
6. ГОСТ 27751–88*. Надежность строительных конструкций и основа-
ний. Основные положения по расчету. М., 1988.
7. СНиП 2.01.07–85*. Строительные нормы и правила. Нагрузки и
воздействия. М., 1996.
8. ГОСТ 26020–83. Двутавры стальные горячекатаные с параллельными
гранями полок. М., 1983.
56
ПРИЛОЖЕНИЯ
Приложение А
Таблица А1
Коэффициенты надежности по нагрузке
Kонструкции сооружений Kоэф. надежности
по нагрузке f
От веса конструкций:
1) металлических 1,05
2) бетонных (со средней плотностью свыше 1600 кг/м3
),
железобетонных, каменных, армокаменных, деревянных 1,10
3) бетонных (со средней плотностью 1600 кг/м3
и менее),
изоляционных, выравнивающих и отделочных слоев (плит,
материалов в рулонах, засыпок, стяжек и т.п.), выполняемых:
—в заводских условиях
—на строительной площадке
1,20
1,30
От временных нагрузок:
1) равномерно распределенных на плиты перекрытий, лестницы и
полы
—при полном нормативном значении менее 2,0 кПа (200 кгс/м2
)
—при полном нормативном значении 2,0 кПа (200 кгс/м2
) и более
1,30
1,20
2) сосредоточенных вертикальных на несущие конструкции
перекрытий, покрытий, лестниц и балконов (лоджий) 1,20
3) сосредоточенных горизонтальных на поручни перил
обслуживающих площадок, мостиков, ограждений крыш,
предназначенных для непродолжительного пребывания людей 1,20
Таблица А2
Коэффициенты условий работы
Наименование конструкции Kоэф. условий
работы c
1. Сплошные балки и сжатые элементы ферм перекрытий под залами
театров, клубов, кинотеатров, под трибунами, под помещениями
магазинов, книгохранилищ и архивов и т.п. при весе перекрытий,
равном или большем временной нагрузки 0,9
2. Kолонны общественных зданий и опор водонапорных башен 0,95
3. Сжатые основные элементы (кроме опорных) решетки составного
таврового сечения из уголков сварных ферм покрытий и перекрытий
(например, стропильных и аналогичных им ферм) при гибкости
больше шестидесяти 0,8
4. Сплошные балки при расчетах на общую устойчивость при c
< 1,0 0,95
5. Затяжки, тяги, оттяжки, подвески, выполненные из прокатной
стали 0,9
6. Элементы стержневых конструкций покрытий и перекрытий:
— сжатые (за исключением замкнутых трубчатых сечений) при
расчетах на устойчивость
— растянутые в сварных конструкциях
0,95
0,95
57
Окончание табл. А2
Наименование конструкции Kоэф. условий
работы c
— растянутые, сжатые, а также стыковые накладки в болтовых
конструкциях, несущих статическую нагрузку (кроме конструкций на
высокопрочных болтах) из стали с пределом текучести до 440 МПа
(4500 кгс/см2
) при расчетах на прочность 1,05
7. Сплошные составные балки, колонны, а также стыковые накладки
из стали с пределом текучести до 440 МПа (4500 кгс/ см2
), несущие
статическую нагрузку и выполненные с помощью болтовых
соединений (кроме соединений на высокопрочных болтах), при
расчетах на прочность 1,1
8. Сечения прокатных и сварных элементов, а также накладок из
стали с пределом текучести до 440 МПа (4500 кгс/см2
) в местах
стыков, выполненных на болтах (кроме стыков на высокопрочных
болтах), несущих статическую нагрузку, при расчетах на прочность:
— сплошных балок и колонн
— стержневых конструкций покрытий и перекрытий
1,1
1,05
9. Сжатые элементы решетки пространственных решетчатых
конструкций из одиночных равнополочных или неравнополочных
(прикрепляемых большей полкой) уголков:
— прикрепляемые непосредственно к поясам одной полкой
сварными швами либо двумя болтами и более, поставленными вдоль
уголка
раскосы перекрестных решеток совмещенными в смежных гранях
узлами 0,9
распорки треугольных решеток раскосных или со шпренгелями 0,9
раскосы полураскосных и перекрестных решеток с
несовмещенными в смежных гранях узлами 0,8
— прикрепляемые непосредственно к поясам одной полкой, одним
болтом (кроме указанных в поз. 9 настоящей таблицы), а также
прикрепляемые через фасонку независимо от вида соединения 0,75
— при сложной перекрестной решетке с несовмещенными в смежных
гранях узлами с одноболтовыми соединениями 0,7
10. Сжатые элементы из одиночных уголков, прикрепляемые одной
полкой (для неравнополочных уголков только меньшей полкой), за
исключением элементов конструкций, указанных в поз. 9 настоящей
таблицы, раскосов треугольной решетки с распорками,
прикрепляемых непосредственно к поясам сварными швами либо
двумя болтами и более, поставленными вдоль уголка, и плоских
ферм из одиночных уголков 0,75
11. Опорные плиты из стали с пределом текучести до 285 МПа
(2900 кгс/см2
), несущие статическую нагрузку, толщиной:
до 40 мм 1,2
св. 40 мм до 60 мм 1,15
св. 60 мм до 80 мм 1,1
12. В остальных случаях 1,0
58
Приложение Б
Сортамент горячекатаного листового проката приведен по
ГОСТ 19903–74*.
Т о л щ и н а л и с т о в , м м: 0,4; 0,45; 0,5; 0,55; 0,6; 0,63; 0,65; 0,7; 0,75;
0,8; 0,9; 1; 1,2; 1,3; 1,4; 1,5; 1,6; 1,8; 2; 2,2; 2,5; 2,8; 3,0; 3,2; 3,5; 3,8; 3,9; 4,0;
4,5; 5,0; 5,6; 6; 6,5; 7; 7,5; 8,0; 8,5; 9; 9,5; 10; 10,5; 11; 11,5; 12; 12,5; 13; 13,5;
14; 14,5; 15; 15,5; 16; 16,5; 17; 17,5; 18; 18,5; 19; 19,5; 20; 20,5; 21; 21,5; 22; 22,5;
23; 23,5; 24; 24,5; 25; 25,5; 26; 27; 28; 29; 30; 31; 32; 34; 36; 38; 40; 42; 45; 48;
50; 52; 55; 58; 60; 62; 65; 68; 70; 72; 75; 78; 80; 82; 85; 87; 90; 92; 95; 100; 105;
110; 115; 120; 125; 130; 135; 140; 145; 150; 155; 160.
Ш и р и н а л и с т о в , м м: 500; 510; 600; 650; 670; 700; 710; 750; 800; 850;
900; 950; 1000; 1100; 1250; 1400; 1420; 1500; 1600; 1700; 1800; 1900; 2000; 2100;
2200; 2300; 2400; 2500; 2600; 2700; 2800; 2900; 3000; 3200; 3400; 3600; 3800.
Таблица Б1
Размеры полос по ГОСТ 19903–74*
Толщина листа, мм 0,4– 0,6 0,63– 0,75 0,8– 0,9 1 1,2– 1,4 1,5– 2,8 3– 5,6
Ширина листа, мм 500– 750;
1000
500– 750;
1000;
1250
500– 800;
1000;
1250
600– 1000;
1250
600–
1250
600–
1500
600–
1800
Окончание табл. Б1
Толщина листа, мм 6– 7,5 8– 10,5 11– 12,5 13– 25,5 26– 40 42– 160
Ширина листа, мм 700– 2000 700– 2500 1000– 2500 1000– 2800 1250–
3600
1250–
3800
Таблица Б2
Размеры листа горячекатаного широкополосного универсального
по ГОСТ 82–70*
Толщина
проката, мм
6, 7, 8, 9, 10, 11, 12, 14, 16, 18, 20, 22, 25, 28, 30, 32, 36, 40, 45, 50, 60
Ш ирина
проката, мм
200, 210, 220, 240, 250, 260, 280, 300, 320, 340, 360, 380, 400, 420, 450,
460, 480, 500, 520, 530, 560, 600, 630, 650, 670, 700, 750, 800, 850, 900,
950, 1000, 1050
Таблица Б3
Лист горячекатаный по ГОСТ 103–76*
Толщина
полос, мм
4, 5, 6, 7, 8, 9, 10, 11, 12, 14, 16, 18, 20, 22, 25, 28, 30, 32, 36, 40, 45, 50, 60
Ширина
полос, мм
11, 12, 14, 16, 18, 20, 22, 25, 28, 30, 32, 36, 40, 45, 50, 60, 63, 65, 70, 75, 80,
85, 90, 95, 100, 105, 110, 120, 125, 130, 140, 150, 160, 170, 180, 190, 200
Таблица Б4
Размеры полос листа горячекатаного по ГОСТ 103–76*
Толщина полос,
мм
4,6– 8 5 9, 10, 12 11, 14, 16 18 20 22 25
Ширина полос,
мм
12– 200 11 16– 200 20– 200 22– 200 25– 200 28– 200 32– 200
59
Окончание табл. Б4
Толщина полос, мм 28– 32 36 40 45 50 56 60
Ш ирина полос, мм 40– 200 45– 200 50– 200 60– 200 63, 65, 80– 200 80– 200 85– 200
Приложение В
Таблица В1
Коэффициенты продольного изгиба  центрально-сжатых
элементов при расчетном сопротивлении стали Ry
= 220 МПа
Гибкость 0 1 2 3 4 5 6 7 8 9
30 0,935 0,932 0,928 0,925 0,921 0,918 0,914 0,911 0,907 0,903
40 0,900 0,896 0,892 0,888 0,884 0,880 0,876 0,872 0,868 0,864
50 0,860 0,856 0,851 0,847 0,843 0,838 0,834 0,829 0,825 0,820
60 0,816 0,811 0,806 0,802 0,797 0,792 0,787 0,783 0,778 0,773
70 0,768 0,763 0,758 0,753 0,748 0,743 0,737 0,732 0,727 0,722
80 0,710 0,703 0,695 0,688 0,680 0,673 0,666 0,659 0,652 0,645
90 0,637 0,630 0,624 0,617 0,610 0,603 0,596 0,589 0,583 0,576
100 0,570 0,563 0,557 0,550 0,544 0,537 0,531 0,525 0,519 0,512
110 0,506 0,500 0,494 0,488 0,482 0,476 0,471 0,465 0,459 0,453
120 0,448 0,442 0,436 0,431 0,425 0,420 0,415 0,409 0,404 0,399
130 0,394 0,388 0,383 0,378 0,373 0,368 0,363 0,358 0,354 0,349
140 0,342 0,337 0,333 0,328 0,324 0,320 0,315 0,311 0,307 0,304
150 0,300 0,296 0,292 0,289 0,285 0,282 0,278 0,275 0,272 0,268
Таблица В2
Коэффициенты продольного изгиба  центрально-сжатых
элементов при расчетном сопротивлении стали Ry
= 240 МПа
Гибкость 0 1 2 3 4 5 6 7 8 9
30 0,931 0,928 0,924 0,920 0,917 0,913 0,909 0,906 0,902 0,898
40 0,894 0,890 0,886 0,882 0,878 0,873 0,869 0,865 0,860 0,856
50 0,852 0,847 0,843 0,838 0,833 0,829 0,824 0,819 0,815 0,810
60 0,805 0,800 0,795 0,790 0,785 0,780 0,775 0,770 0,765 0,759
70 0,754 0,749 0,744 0,738 0,733 0,727 0,722 0,716 0,711 0,705
80 0,686 0,678 0,670 0,663 0,655 0,648 0,641 0,633 0,626 0,619
90 0,612 0,604 0,597 0,590 0,583 0,576 0,569 0,563 0,556 0,549
100 0,542 0,536 0,529 0,523 0,516 0,510 0,503 0,497 0,491 0,484
110 0,478 0,472 0,466 0,460 0,454 0,448 0,442 0,436 0,430 0,425
120 0,419 0,413 0,408 0,402 0,396 0,391 0,386 0,380 0,375 0,370
130 0,364 0,359 0,354 0,349 0,344 0,339 0,334 0,329 0,324 0,320
140 0,315 0,310 0,306 0,302 0,298 0,294 0,291 0,287 0,283 0,280
150 0,276 0,273 0,269 0,266 0,263 0,259 0,256 0,253 0,250 0,247
60
Таблица В3
Коэффициенты продольного изгиба  центрально-сжатых
элементов при расчетномсопротивлении стали Ry
= 260 МПа
Гибкость 0 1 2 3 4 5 6 7 8 9
30 0,927 0,924 0,920 0,916 0,912 0,908 0,905 0,901 0,896 0,892
40 0,888 0,884 0,880 0,875 0,871 0,867 0,862 0,858 0,853 0,848
50 0,844 0,839 0,834 0,829 0,825 0,820 0,815 0,810 0,805 0,800
60 0,795 0,789 0,784 0,779 0,774 0,768 0,763 0,758 0,752 0,747
70 0,741 0,736 0,730 0,724 0,719 0,713 0,707 0,701 0,695 0,690
80 0,663 0,655 0,647 0,640 0,632 0,624 0,617 0,609 0,602 0,595
90 0,587 0,580 0,573 0,566 0,559 0,551 0,544 0,538 0,531 0,524
100 0,517 0,510 0,504 0,497 0,490 0,484 0,477 0,471 0,464 0,458
110 0,452 0,446 0,439 0,433 0,427 0,421 0,415 0,409 0,403 0,398
120 0,392 0,386 0,380 0,375 0,369 0,364 0,358 0,353 0,348 0,342
130 0,337 0,332 0,327 0,322 0,317 0,312 0,307 0,302 0,297 0,292
140 0,292 0,288 0,284 0,280 0,276 0,273 0,269 0,266 0,263 0,259
150 0,256 0,253 0,250 0,247 0,244 0,241 0,238 0,235 0,232 0,229
Таблица В4
Коэффициенты продольного изгиба  центрально-сжатых
элементов при расчетном сопротивлении стали Ry
= 280 МПа
Гибкость 0 1 2 3 4 5 6 7 8 9
30 0,924 0,920 0,916 0,912 0,908 0,904 0,900 0,896 0,891 0,887
40 0,883 0,878 0,874 0,869 0,865 0,860 0,855 0,851 0,846 0,841
50 0,836 0,831 0,826 0,821 0,816 0,811 0,806 0,801 0,795 0,790
60 0,785 0,779 0,774 0,768 0,763 0,757 0,751 0,746 0,740 0,734
70 0,729 0,723 0,717 0,711 0,705 0,699 0,693 0,687 0,681 0,675
80 0,641 0,633 0,626 0,618 0,610 0,602 0,595 0,587 0,579 0,572
90 0,564 0,557 0,550 0,542 0,535 0,528 0,521 0,514 0,507 0,500
100 0,493 0,486 0,479 0,473 0,466 0,459 0,453 0,446 0,440 0,433
110 0,427 0,421 0,414 0,408 0,402 0,396 0,390 0,384 0,378 0,372
120 0,366 0,361 0,355 0,349 0,344 0,338 0,333 0,327 0,322 0,316
130 0,311 0,306 0,301 0,296 0,291 0,286 0,281 0,276 0,271 0,266
140 0,272 0,268 0,265 0,261 0,258 0,254 0,251 0,248 0,245 0,242
150 0,239 0,236 0,233 0,230 0,227 0,225 0,222 0,219 0,217 0,214
61
Таблица В5
Коэффициенты продольного изгиба  центрально-сжатых
элементов при расчетном сопротивлении стали Ry
= 320 МПа
Гибкость 0 1 2 3 4 5 6 7 8 9
30 0,917 0,913 0,909 0,904 0,900 0,896 0,891 0,887 0,882 0,877
40 0,873 0,868 0,863 0,858 0,853 0,848 0,843 0,838 0,832 0,827
50 0,822 0,816 0,811 0,806 0,800 0,794 0,789 0,783 0,777 0,772
60 0,766 0,760 0,754 0,748 0,742 0,736 0,730 0,724 0,717 0,711
70 0,705 0,698 0,692 0,686 0,679 0,673 0,666 0,659 0,653 0,646
80 0,602 0,594 0,585 0,577 0,569 0,561 0,553 0,545 0,538 0,530
90 0,522 0,515 0,507 0,499 0,492 0,485 0,477 0,470 0,463 0,456
100 0,448 0,441 0,434 0,427 0,421 0,414 0,407 0,400 0,394 0,387
110 0,381 0,374 0,368 0,361 0,355 0,349 0,343 0,337 0,331 0,325
120 0,319 0,313 0,307 0,301 0,296 0,290 0,284 0,279 0,273 0,268
130 0,263 0,257 0,252 0,247 0,242 0,237 0,232 0,227 0,222 0,217
140 0,240 0,237 0,233 0,230 0,227 0,224 0,222 0,219 0,216 0,213
150 0,211 0,208 0,206 0,203 0,201 0,198 0,196 0,193 0,191 0,189
Оглавление
1. Выбор материала для строительных конструкций ....................................... 3
2. Основы расчета металлических конструкций ............................................... 4
3. Курсовая расчетно-графическая работа «Рабочая площадка промзданий» ..... 7
3.1. Несущие конструкции рабочей площадки............................................. 7
3.2. Компоновка балочной клетки ............................................................. 9
3.3. Проектирование настила рабочей площадки........................................11
3.4. Балки настила и вспомогательныебалки.............................................13
3.5. Сравнениевариантов покрытия рабочей площадки..............................18
3.6. Проектирование главной балки..........................................................19
3.7. Расчет и конструированиеколонны рабочей площадки.........................35
4. Основныетребования к оформлениюкурсовой работы...............................55
Библиографический список ...........................................................................55
Приложение А .............................................................................................56
Приложение Б .............................................................................................58
Приложение В .............................................................................................59
ПриложениеГ (вклейка)
Редактор М.А. Турбина
Компьютерная верстка Ю.В. Борцова
Учебное издание
Новоселов Алексей Анатольевич
РА БОЧ АЯ ПЛ ОЩА ДК А П РОИ ЗВ ОДС ТВЕ НН ОГО ЗД АН ИЯ
Методические указания к выполнению курсовой работы
Изд. лиц. ЛР № 021277 от 06.04.98.
Подписано в печать 15.09.07.
4,5 печ. л.3,0 уч.-изд. л. Тираж 120 экз. Заказ 1797
Издательство Сибирского государственного университета путей сообщения
630049 Новосибирск, ул. Д. Ковальчук, 191
Тел./факс. (383) 328-03-81. Е-mail: press@stu.ru

525

  • 1.
    НОВОСИБИРСК 2007 СИБИРСКИЙ ГОСУДАРСТВЕННЫЙ УНИВЕРСИТЕТПУТЕЙ СООБЩЕНИЯ 69 Н76 РАБОЧАЯ ПЛОЩАДКА ПРОИЗВОДСТВЕННОГО ЗДАНИЯ Методические указания к выполнению курсовой работы А.А. НОВОСЕЛОВ
  • 2.
    УДК 624.072.2 Н76 Н ов о с е л о в А.А. Рабочая площадка производствен- ного здания: Метод. указ. к выполнению курсовой работы.— Новосибирск: Изд-во СГУПСа, 2007. — 67 с. В методических указаниях содержатся рекомендации по расчету и конструированию элементов металлических конструкций рабочей площад- ки. Расчет и конструирование центрально-сжатой колонны, составных и прокатных балок, а также узлов их сопряжения. Предназначены для студентов специальности «Промышленное и граж- данское строительство», изучающих дисциплину «Металлические конст- рукции, включая сварку». Рассмотрены и рекомендованы к печати на заседании кафедры «Строительные конструкции и здания на железнодорожном транспорте». О т в е т с т в е н н ы й р е д а к т о р д-р техн. наук, проф. В.С. Казарновский Р е ц е н з е н т начальник Новосибирского отделения ЦНИИПСК М.Ю. Холяблин  Новоселов А.А., 2007  Сибирский государственный университет путей сообщения, 2007
  • 3.
    3 1. ВЫБОР МАТЕРИАЛАДЛЯ СТРОИТЕЛЬНЫХ КОНСТРУКЦИЙ В строительных металлических конструкциях применяет- ся два вида сталей — малоуглеродистые по ГОСТ 380–94 [1] и низколегированные по ГОСТ 19281–89* [2]. По степени раскисления стали могут быть кипящими, полуспокойными и спокойными. Кипящие стали, имея достаточно хорошие прочностные характеристики y , u и высокую пластичность, плохо сопротивляются хрупкому разрушению и старению. В связи с этим они имеют ограниченное применение, но зато являются самыми дешевыми. Низколегированные стали об- ладают повышенной прочностью (в зависимости от химсоста- ва), но зато дороже. Основным стандартом, регламентирующим характеристи- ки сталей для строительных металлических конструкций, является ГОСТ 27772–88* [3]. В этом стандарте сталь классифицируется по прочностным показателям, кроме того, приведены данные по химсоставу и показателям ударной вязкости. Малоуглеродистая сталь по ГОСТ 27772–88* имеет обозна- чение С235…С285. Цифры обозначают предел текучести y в мегапаскалях, МПа. По механическим характеристикам эти стали относятся к сталям обычной прочности. Благодаря невысокой стоимости и хорошим технологическим свойствам стали обычной прочности широко применяют в практике строительства. Потребление их составляют свыше 50 % от общего объема. Кроме малоуглеродистых сталей обычного качества в стро- ительных конструкциях используют низколегированные ста- ли повышенной прочности: С345…С590. Комбинируя в раз- ных пропорциях легирующие элементы, получают стали с требуемыми механическими свойствами. Низколегирован-
  • 4.
    4 ные стали дорожеобычных малоуглеродистых, поэтому при- менение их должно обосновываться экономической целесо- образностью. Выбор стали для конструктивных элементов производят на основе вариантного проектирования и технико-экономи- ческого анализа с учетом требований норм [4, 5]. Для этой цели все строительные конструкции разбиты на четыре группы с учетом степени ответственности сооруже- ния, условий эксплуатации и характера нагружения. 2. ОСНОВЫ РАСЧЕТАМЕТАЛЛИЧЕСКИХ КОНСТРУКЦИЙ Задачей проектирования металлических конструкций яв- ляется недопущение предельного состояния, т. е. состояния, при котором конструктивные элементы перестают удовлетво- рять предъявленным к ним эксплуатационным требованиям. В соответствии с методикой расчета по расчетным предель- ным состояниям эти требования имеют вид: N  Ф; f  fu , (1) где N — максимальное из возможных за все время эксплуа- тации конструкции усилие в рассчитываемом элементе; Ф — предельная (минимально возможная) несущая способность элемента; f — прогиб конструкции или ее элемента от максимальных нагрузок нормальной эксплуатации; fu — предельный прогиб (перемещение), допустимое по условиям нормальной эксплуатации. Условия (1) соответствуют первой и второй группам предельных состояний. В развернутом виде это уравнение имеет вид: для первой группы предельных состояний ;)/( cmynnfnini RAFN  (2) для второй группы предельных состояний ,unnii fFf  (3) где Ni , fi — усилие и перемещение от единичной нагрузки Fni = 1; Fni — нормативная i-я нагрузка; А — геометрическая характеристика сечения (площадь, момент сопротивления и т.д.);  — коэффициент сочетания нагрузок; n — коэффици-
  • 5.
    5 ент надежности поответственности; c — коэффициент условий работы; m — коэффициент надежности по матери- алу; f — коэффициент надежности по нагрузке. Коэффициент надежности по ответственности зданий и сооружений n определяется в соответствии с ГОСТ 27751–88* [6]. Все здания и сооружения в соответствии с этим стандар- том делятся на три уровня в зависимости от экономических, социальных и экологических последствий отказов: I — повы- шенный, II — нормальный, III — пониженный. Повышенный уровень ответственности следует принимать для зданий и сооружений, отказы которых могут привести к тяжелым экономическим, социальным и экологическим по- следствиям — резервуары для нефтепродуктов емкостью 10 000 м3 и более, магистральные трубопроводы, производ- ственные здания с пролетами 100 м и более, а также уникаль- ные здания и сооружения. Нормальный уровень ответственности следует принимать для зданий и сооружений массового строительства (жилые, общественные, производственные, сельскохозяйственные зда- ния и сооружения). Пониженный уровень ответственности следует принимать для сооружений сезонного или вспомогательного назначения (парники, теплицы, летние павильоны, небольшие склады и подобные сооружения). Коэффициент надежности и ответственности n следует принимать равным: для I уровня ответственности — более 0,95, но не более 1,2; для II уровня — 0,95; для III уровня — менее 0,95, но не менее 0,8. Отнесение объекта к конкретному уровню ответственности и выбор значений коэффициента n производится генераль- ным проектировщиком по согласованию с заказчиком. Рассматриваемые в курсовом проекте одноэтажные произ- водственные здания (L = 15…42 м) и рабочие площадки относятся ко II группе ответственности, коэффициент n принимается для них равным 0,95. Коэффициент условий работы c учитывает степень идеа- лизации расчетной модели, а также факторы, не учтенные другими параметрами (коэффициентами). Это, прежде всего,
  • 6.
    6 случайные эксцентриситеты нагрузкии отклонения от прямо- линейности осей сжатых стержней, наличие концентрации напряжений, динамический характер нагрузки, развитие чрез- мерных пластических деформаций в отдельных локальных зонах, соотношение постоянных и временных нагрузок. Ко- эффициент условия работы имеет статистическую природу, однако в большинстве случаев его величина установлена на основе опыта эксплуатации. Значение коэффициента c наи- более распространенных для стальных конструкций случаев приведены в табл. 6* [4], а также в табл. А2 настоящих методических указаний. Коэффициент надежности по нагрузке f связывает между собой нормативное Fn и расчетное F воздействия. Норматив- ные воздействия — это нагрузка нормального режима эксп- луатации. Определяется она по СНиП 2.01.07–85* [7], основ- ные коэффициенты надежности по нагрузке f приведены в табл. А1, по паспортным данным на технологическое обору- дование, по справочным данным или технологическому зада- нию на проектирование. Расчетная нагрузка, F = Fn f , опреде- ляется путем статистической обработки результатов длитель- ных натурных наблюдений за изменчивостью реальной на- грузки. Нормативные и расчетные нагрузки имеют разную обеспеченность. По нормативным нагрузкам осуществляют проверки конструкций по второй группе предельных состоя- ний, по расчетным — по первой группе предельных состоя- ний. Коэффициент надежности по нагрузке f определяется по нормам [7], см. также прил. А. Коэффициент надежности по материалу m связывает нор- мативное сопротивление материала Rn с расчетным сопротив- лением R = Rn /m . Нормативные и расчетные характеристики также имеют разную обеспеченность. В соответствии со статистической обработкой опытных данных обеспеченность нормативных сопротивлений для большинства строительных сталей составляет 0,95 и более. Обеспеченность расчетных сопротивлений должна быть не ниже 0,999. Коэффициент надежности по материалу для всех сталей, кроме сталей с
  • 7.
    7 пределом текучести вышет > 590 МПа, принимается равным m = 1,025. 3. КУРСОВАЯ РАСЧЕТНО-ГРАФИЧЕСКАЯ РАБОТА «РАБОЧАЯ ПЛОЩАДКАПРОМЗДАНИЙ» 3.1. Несущие конструкции рабочей площадки Конструкция рабочей площадки состоит из балочной клет- ки (перекрытия) и поддерживающих ее колонн, которые опираются на отдельно стоящие фундаменты. Пространствен- ная жесткость конструкции рабочей площадки обеспечивает- ся вертикальными связями по колоннам. Балочная клетка представляет собой систему несущих балок, расположенных по взаимно перпендикулярным на- правлениям. В балочной клетке преимущественно применя- ются разрезные балки. Помимо рабочих площадок промзданий балочные клетки могут применяться в проезжей части мостов, в перекрытиях и покрытиях зданий, гидротехнических сооружениях (затво- рах) и др. В общем случае балочная клетка состоит из настила, балок настила (БН), вспомогательных балок (ВБ) и главных балок (ГБ) (рис. 3.1). Рабочий настил в балочных клетках может быть устроен из стальных листов и железобетонных из сборных панелей или монолитной плиты. Строительная высота балочной клетки hстр = Hв – Hн (рис. 3.2) определяется отметками верха Hв и низа конструкции Hн перекрытия рабочей площадки (верха габарита). Балочные клетки подразделяют на три основных типа: упрощенный, нормальный и усложненный. У п р о щ е н н ы й т и п балочной клетки состоит из БН, уложенных с шагом а в одном направлении, обычно вдоль меньшего размера покрытия (см. рис. 3.1, а). Нагрузка через настил передается на БН и через них на стены или другие несущие конструкции. Н о р м а л ь н ы й т и п балочной клетки (см. рис. 3.1, б) компонуется из балок двух направлений — ГБ, перекрываю-
  • 8.
    8 Рис. 3.1. Типыбалочных клеток: а — упрощенный; б — нормальный; в — усложненный L L b b b а а а а а а а а а а а а а а аааааа B B B ГББН БН ГБ ГБ ВБГБ в) а) б) Рис. 3.2. Разрез балочной клетки
  • 9.
    9 щих основной, какправило максимальный, пролет, и опира- ющихся на них БН с шагом а. Первые опираются на колонны или стены и обычно проектируются составными, вторые — прокатными, на которые укладывается настил. У с л о ж н е н н ы й т и п (см. рис. 3.1, в) имеет дополни- тельные ВБ, служащие для уменьшения пролета БН и расположенные с шагом b. Основным документом для проектирования рабочей пло- щадки является проектное задание, которое определяет ис- ходные данные для проектирования: — объемно-планировочные технологические требования, шаг колонн, схемы и габариты перекрытия, отметка верха рабочей площадки Нв и габариты под перекрытием Нн ; — технологические нормативные нагрузки qn на 1 м2 пло- щадки (нагрузка имеет статический характер); — рекомендуемая конструкция настила; — предельный относительный прогиб настила [fu /l]. В соответствии с заданием необходимо разработать наибо- лее экономичный вариант рабочей площадки и запроектиро- вать настил, БН, ВБ (при необходимости), ГБ и колонны. Для выбора экономического решения балочной клетки составляются два-три варианта нормального типа балочной клетки и один-два варианта усложненного типа. По каждому варианту определяется расход металла на единицу площади, без рассмотрения ГБ, и выбирается наиболее экономичный, преимущественно по расходу металла. Учитывается число монтажных единиц и другие показатели. Варианты балочной клетки составляются для отдельной ячейки. Перед составлением вариантов балочной клетки необходи- мо определиться с классом стали для конструктивных элемен- тов рабочей площадки. При этом необходимо принять во внимание, что последняя сооружается в отапливаемым про- изводственном здании. При выборе класса стали необходимо руководствоваться прил. 1 табл. 50* [4]. 3.2. Компоновка балочной клетки При компоновке балочной клетки назначается шаг ГБ, а также ВБ и БН. Шаг БН при стальном плоском настиле
  • 10.
    10 колеблется примерно от0,6 до 1,8 м, при железобетонном — от 1,5 до 3,5 м. Шаг ВБ усложенного типа балочной клетки назначается в пределах от 2 до 5 м. При этом шаг БН при нормальном типе балочной клетки и шаг ВБ в случае услож- ненной балочной клетки должен быть кратен пролету ГБ. Оптимальная компоновка балочной клетки при стальном настиле определяется оптимальной толщиной настила tн и соответственно оптимальным шагом а БН. Опыт проектиро- вания балочных клеток позволяет рекомендовать использо- вать листы толщиной 6…8 мм при распределенной поверхно- стной нагрузке q  10 кН/м2 ; 8…10 мм при 11  q  20 кН/м2 ; 10…12 мм при 21  q  30 кН/м2 ; 12…14 мм при q > 30 кН/м2 . Рис. 3.3. Компоновка балочной клетки по вертикали При компоновке балочной клетки по вертикали использу- ют этажное сопряжение балок (рис. 3.3, а), сопряжение в одном уровне (рис. 3.3, б) или пониженное сопряжение (рис. 3.3, в). Конструктивное решение сопряжения балок определяется строительной высотой балочной клетки hстр , равной разности отметок верха настила и верха габарита. Этажное сопряжение является наиболее простым по конст- руктивному оформлению. Применять его следует во всех случаях, когда позволяет строительная высота. Сопряжение в одном уровне рекомендуется применять в случае ограничен- ной строительной высоты. Пониженное сопряжение приме- няется только в усложненном типе балочной клетки. а) б) в)
  • 11.
    11 3.3. Проектирование настиларабочей площадки 3.3.1. Расчет стального настила В курсовой работе рассматривается плоский стальной настил, который получил наибольшее применение в практике проектирования. Полезная нагрузка на настил задается, как указано в задании, равномерно распределенной поверхностной интен- сивностью до 40 кН/м2 , предельный относительный прогиб принимается не более [fu /l] 1/150. Стальной настил в балочных клетках производственных зданий проектируется разрезным с привязкой по торцам к балкам настила и с соотношением 50  lн /tн  300. Такие настилы работают как нить на растяжение от распора H и как балка пролетом lн на поперечный изгиб (рис. 3.4). Рис. 3.4. Расчетная схема стального настила >5t l t a q H XH Y fmax н н н При изложенных условиях нагружения и предельном относительном прогибе не более 1/150 прочность шарнирно- закрепленного по краям стального настила всегда обеспечена. Настил необходимо проверять только на жесткость. Считает- ся, что настил изгибается по цилиндрической поверхности вдоль короткой стороны. Отношение (lн /tн ) можно определить по графикам (рис. 3.5), полученным С.Д. Лейтесом на основе работ С.П. Тимошенко. На первоначальном этапе расчетную длину настила lн можно принять равной шагу а БН.
  • 12.
    12 Имея предельное значениесоотношения lн /tн , принимаем толщину настила по рекомендациям, изложенным выше, и назначаем шаг БН. Таким образом, составляют 2–3 варианта балочной клетки нормального типа. Для принятого шага балок настила вычисляют цепное (растягивающее) усилие H (на 1 см ширины настила), на действие которого проверяют сварные швы, прикрепляющие настил к балкам. .]/)[4/( н1 2 н 2 tElfH f  (4) Катет сварного шва прикрепления настила к балкам опре- деляется из условия прочности углового шва единичной длины: ;)( cwfwfff RkH  (5) Рис. 3.5. График предельной нагрузки стального настила по условию прогиба
  • 13.
    13 ,)( cwzwzfz RkH (6) где f , z — коэффициенты глубины проплавления по мате- риалу сварного шва и по границе сплавления, принимаются от вида сварки и положения шва; Rwf , Rwz — расчетное сопротивление сварного шва по материалу шва и по границе сплавления; wf и wz — коэффициенты условий работы шва; с — для сварных угловых соединений принимают равным 1,0 для всех классов сталей. 3.3.2.Железобетонныйнастил Наряду со стальными настилами применяют также желе- зобетонные из сборных крупноразмерных ребристых плит длиной 6 м и шириной 1,0…1,5 м, а также настил в виде монолитной железобетонной плиты. Сборные железобетон- ные плиты опираются непосредственно на главные стальные или железобетонные балки либо на второстепенные. Монолитные железобетонные плиты опираются на верх- ние пояса балок настила аналогично стальному настилу. В случае применения железобетонного настила шаг балок на- стила рекомендуется принимать ai = 1,5…2,5 м (описание расчета железобетонного настила рассматривается в курсе «Железобетонные конструкции»). В курсовом проекте тол- щина железобетонной плиты может быть принята в зависи- мости от нагрузки и шага балок ai согласно табл. 3.1. Таблица 3.1 Подбор толщины плоской железобетонной плиты Нормативная нагрузка qn, кН/м2 Толщина плоской железобетонной плиты при шаге балок настила ai , см 150 175 200 225 250 10– 14 70 70– 80 80– 90 90– 100 100– 110 15– 19 70– 80 80– 90 90– 100 100– 110 — 20– 24 80– 90 90– 100 100– 110 110– 120 — 25– 29 90– 100 100– 110 110– 120 — — 30– 35 90– 100 100– 110 120 — — 3.4. Балки настила и вспомогательные балки БН и ВБ, как правило, проектируются из прокатных двутавров. Обычно применяются нормальные двутавры по
  • 14.
    14 ГОСТ 26020–83 [8]типа Б, изредка широкополочные двутав- ры типа Ш. Прокатные двутавры применяются при пролетах до 8–9 м. В случае необходимости перекрытия пролетов более 9 м возможно применение перфорированных балок, балок с перфорированной стенкой. Эти балки образуются путем разрезки стенки прокатного двутавра по зигзагообразной линии с последующей раздвижкой и сваркой встык частей двутавров по выступам стенки. Несущая способность сквоз- ных двутавров в 1,3–1,5 раза выше несущей способности исходного двутавра. Чаще всего БН и ВБ применяют разрез- ные. 3.4.1. Расчет балок настила Расчетная схема БН при нормальном типе балочной клетки и вспомогательных при усложненном представлены на рис. 3.6. Рабочие площадки в производственных зданиях предназ- начены для размещения стационарного, технологического оборудования, трубопроводов, различных материалов и т.п. На балку действует равномерно распределенная нагрузка, собираемая с шага а БН, м. Рис. 3.6. Расчетная схема и эпюры моментов М и поперечных сил Q для расчета БН и ВБ
  • 15.
    15 Погонная распределенная нагрузкана балку равна: aggPq bnnnn )(,1  — нормативное значение; aggPq gfbngfnpfn )( ,,,1  — расчетное значение, где gn — равномерно распределенная поверхностная нагрузка от веса настила при толщине настила tн , gn = 78,5 кН/м3 ∙tн м; [кН/м2 ] — для стального настила и gn = 25 кН/м3 ·tн м; [кН/м2 ] — для железобетонного настила; gbn — равномерно распреде- ленная поверхностная нагрузка от собственного веса БН, первоначально можно принять равной 0,2…0,3 кН/м2 ; f,p = 1,2 — коэффициент надежности по нагрузке при Pn  2,0 кН/м2 [7, п. 3.7]; f,g — коэффициент надежности по нагрузке для собственного веса [7, п. 3.7]; а — шаг балок настила. Расчетный изгибающий момент, кН∙м, и требуемый мо- мент сопротивления, см3 , соответственного равны: , 8 2 11 max lq M  , ]1,0[ ]10[ 2 max тр cyR M W   где Ry — расчетное сопротивление стали, МПа. На первоначальном этапе расчетную длину БН можно принять равной B (b — для усложненного типа балочной клетки). По требуемому моменту сопротивления из сортамента подбирают ближайший больший номер двутавра. Пред- почтительно применять нормальные двутавры типа Б по ГОСТ 26020–83 или СТО АСЧМ 20–93. Подобранное сече- ние проверяется на прочность от действия поперечной силы по формуле ,max cs w R Jt SQ  (7) где Qmax — максимальная поперечная сила ; 2 11 max lq Q  S — статический момент полусечения двутавра относительно цен- тральной оси; J — момент инерции сечения; tw — толщина стенки двутавра; Rs — расчетное сопротивление стали на сдвиг.
  • 16.
    16 Проверку касательных напряженийв прокатных балках при отсутствии ослабления сечений, как правило, не произ- водят из-за относительно большой толщины стенок прокат- ных балок. Местная устойчивость стенки и сжатой полки прокатных балок также обеспечена по условию изготовления прокатных балок. Общая устойчивость балок может не проверяться, так как БН раскреплены сплошным настилом, непрерывно опираю- щимся на сжатый пояс. Кроме того, настил надежно с ним связан. Проверка второго предельного состояния прокатных балок (проверка жесткости) проводится путем сравнения относи- тельного прогиба от нормативной нагрузки f/l с допустимым по СНиП 2.01.07–85* Нагрузки и воздействия [7]: f/l  [fu /l]. (8) Для балки на двух опорах с равномерно распределенной нагрузкой относительный прогиб равен: .]/[ 384 5 / 3 ,1 lf EJ lq lf u n  (9) При пролете l = 3 м допустимый прогиб равен l/150, при l = 6 м, l/200, при l = 24 м, l/250, для промежуточных значений допустимый прогиб определяется линейной интер- поляцией [7]. Если условие жесткости не выполняется, то необходимо увеличить сечение балки. 3.4.2. Расчет вспомогательных балок ВБ в усложненном типе балочной клетки загружаются сосредоточенными силами (рис. 3.7), но при числе БН более четырех сосредоточенные силы допускается заменять равно- мерно распределенной нагрузкой. Погонная нагрузка на вспомогательную балку равна: bgggPq bnnnn )( 1,1  — нормативное значение; bgggPq gfbnnpfn ))(( ,1,1  — расчетное значение, где gn , gbn и g1 — нормативное значение собственного веса настила, БН и ВБ соответственно, кН/м3 ; b — шаг ВБ.
  • 17.
    17 Первоначально нагрузку отсобственного веса ВБ можно при- нять равной 0,3…0,4 кН/м2 , а расчетную длину ВБ l2 — равной В. Дальнейший расчет аналогичен расчету БН. Однако, в отличие от последних, ВБ требуется проверять на общую устойчивость (устойчивость плоской формы изгиба), так как БН опираются на вспомогательные с определенным шагом и, соответственно, препятствуют поперечным смещениям сжа- того пояса на участке расчетной длины lef , равной величине а (см. рис. 3.7). Расчет на общую устойчивость двутавровых балок при изгибе в плоскости стенки выполняют по формуле ,cy cxb x R W M   (10) где b — коэффициент устойчивости при изгибе; Wcx — момент сопротивления относительного сжатого пояса; с = 0,95 Рис. 3.7. Расчетная схема ВБ l l В a q Qmax Qmax Mmax BБ БН ГБ ГБ 2 2 эп. М эп. Q 2
  • 18.
    18 — коэффициент условийработы при проверке общей устой- чивости балок. Для балок двутаврового сечения с двумя осями симметрии коэффициент b принимают равным: при 1  0,85 b = 1 ; при 1 > 0,85 b = 0,68 + 0,211  1. Значение 1 вычисляется по формуле , 2 1 yefx y R E l h J J          (11) где  = 2,25 + 0,07 при 0,1    40;  = 3,6 + 0,04 – – 3,5∙10–5 2 при 40 <   400, ,54,1 2        h l J J ef y t где Jt — момент инерции сечения на кручение; Jy — момент инерции относительно оси Y—Y; h — полная высота сечения. 3.5. Сравнение вариантов покрытия рабочей площадки После подбора сечений настила, БН и ВБ, результаты расчета необходимо свести в табл. 3.2. В таблицу сводятся данные о расходе стали на квадратный метр площадки, а для железобетонного настила — объем бетона на квадратный метр площадки. Выбор варианта осуществляется по мини- мальному расходу стали, который является важнейшим пока- зателем экономичности (стоимости). Таблица 3.2 Таблица сравнения вариантов настила балочной клетки Показатель Вариант 1-й 2-й 3-й 4-й Стальной настил, кг/м2 БН, кг/ м2 ВБ, кг/ м2 Итого стали, кг/м2 Железобетонный настил, м3 / м2 Kол-во монтажных элементов на одну ячейку
  • 19.
    19 При одинаковом расходестали, предпочтение следует отдавать варианту с меньшим числом монтажных единиц. Последние определяют трудоемкость изготовления и монтажа. В результате сравнения вариантов по согласованию с преподавателем выбирается один из вариантов для дальней- шего проектирования рабочей площадки. 3.6. Проектирование главной балки ГБ рабочих площадок имеют пролеты, как правило, в пределах 10…20 м. Прокатные профили при таких пролетах и достаточно большой нагрузке не применяются из-за ограни- чения сортамента. Наибольшее применение для ГБ получили сварные составные балки двутаврового сечения из трех лис- тов. Чаще всего они имеют симметричное сечение и выполня- ются из одной марки стали (моностальные). В некоторых случаях пояса выполняются из более прочной стали — бистальные. Весьма перспективны составные сечения с по- ясами из прокатных тавров, которые получают роспуском прокатных двутавров. ГБ в некоторых случаях могут быть запроектированы из перфорированных балок, конструируемых из прокатных про- филей. В отдельных случаях малой величине нагрузки, поэтажного опирания балок настила возможно применение тонкостенных гофрированных балок. При отсутствии дополнительных условий в задании на курсовую работу в качестве ГБ рекомендуется использовать сварные составные балки из трех листов. 3.6.1. Подбор сечения сварных составных балок из трех листов Проектирование ГБ начинается с определения расчетной схемы и нагрузок, действующих на главную балку. Расчетная схема ГБ принимается как разрезная шарнирно опертая балка (рис. 3.8). Для определения распределенной поверхностной нагруз- ки, действующей на ГБ, лучше всего выполнить сбор нагрузок в табличной форме (табл. 3.3).
  • 20.
    20 Рис. 3.8. Расчетныесхемы главной балки: а — нормальный тип балочной клетки; б — усложненный тип балочной клетки Lo Lo Lo q (q )n б) Мmax P1 P1 а) P1 P1 Эп. М Эп. Q Qmax Мmax Эп. Q Эп. М Qmax Qmax
  • 21.
    21 Таблица 3.3 Сбор распределеннойповерхностной нагрузки на главную балку Наименование нагрузки Нормативная нагрузка, кПа f Расчетная нагрузка, кПа Нагрузка от собственного веса настила 1,05* Нагрузка от собственного веса балок настила 1,05 Нагрузка от собственного веса второстепенных балок** 1,05 Нагрузка от собственного веса главных балок 0,3…0,4*** 1,05 Итого постоянная Полезная нагрузка 1,2 Итого полная qn q Примечания: * — в случае применения железобетонного настила f = 1,1. ** — определяется в случае применения усложненного типа рабочей площадки. *** — значение собственного веса ГБ первоначально условно назначается равным 0,3–0,4. Далее необходимо определить значение максимальных моментов (Mmax , Mn,max ) и поперечных сил Qmax , действующих в ГБ, в зависимости от типа ба- лочной клетки. Размеры сечения сварной со- ставной балки (рис. 3.9) назнача- ется из условия обеспечения тре- буемой прочности и жесткости. При этом размеры сечения долж- ны обеспечить минимальный рас- ход стали. Подбор сечения осуществляет- ся в следующем порядке: 1. По определенному значению максимального момента в глав- ной балке Mmax , определяется тре- буемый момент сопротивления сечения, см3 : . ]1,0[ ]10[ 2 max cyR M W  треб 2. Обеспечивающая минималь- ный расход стали оптимальная Рис. 3.9. Сечение составной главной балки tht h t b b y ef w ff f y x x
  • 22.
    22 высота балки hвычисляется по формуле (12) или (13): ,/ wopt tWkh тр (12) где k = 1,2–1,15 — для сварных балок. , 2 33 wopt Wh  тр (13) где w = hw /tw — гибкость стенки. На основе практики проектирования рекомендуется соот- ношение высоты балки и толщины стенки принимать в соответствии с данными табл. 3.4. Грубую оценку можно получить, принимая отношение высоты балки к ее пролету равными: 1 /10 …1 /13 — для разрезных балок; 1 /14 …1 /20 — для неразрезных; 1 /5 …1 /7 — для консольных балок. Толщину стенки рекомендуется принимать tw = 8–12 мм. Таблица 3.4 Рекомендуемое соотношение высоты балки и толщины стенки t, м 1 1,5 2 3 4 tw , мм 8…10 10…12 12…14 16…18 20…22 w = h/tw 100…125 125…145 145…165 165…185 185…200 Следует иметь в виду, что при w < 160 или y w R E 5 местная устойчивость стенки обеспечивается без постановки продольных ребер жесткости. 3. Наряду с оптимальной высотой балки необходимо определить hmin — минимальную высоту, которая обеспечива- ет требуемую жесткость балки (или допустимый прогиб fu ). В курсовой работе допустимый прогиб главной балки опреде- ляется по требованиям норм [7] или задается преподавателем. Для равномерно распределенной нагрузки величина hmin определяется выражением . 24 5 00 min        u ny f L EM MLR h (14) Высоту балки следует принимать в пределах hmin  h  hopt , если hmin > hopt , то h = hmin , или заменить сталь на допустимую менее прочную. Во всех случаях высота балки должна быть меньше строительной высоты покрытия рабочей площадки hстр , определяемой заданием.
  • 23.
    23 Кроме того, высотабалки должна быть увязана с шириной прокатываемых листов. При высоте стенки до одного метра включительно целесообразно применять универсальный ли- стовой прокат, прокатываемый по всем четырем граням. При большой высоте применяется горячекатаный листовой про- кат, ширина которого должна быть принята равной номиналь- ной ширине за вычетом 10 мм на острожку продольных граней. Сортамент листового проката приведен в прил. Б. 4. Следующим параметром, необходимым для подбора элементов сечения, является толщина стенки. Минимальную толщину стенки устанавливают исходя из условия прочности на срез (сдвиг), предельной гибкости стенки и сортамента листового проката. Из формулы Н.Г. Журавского следует: ,max csx w RJ SQ t   (15) где S — статический момент полусечения относительно центральной оси; Jх — момент инерции сечения. В балке оптимального сечения с площадью поясов, равной площади стенки, плечо внутренней пары J/S = 0,85h. При работе на срез только стенки . 3 2 wh S J  Таким образом, толщина стенки из условия прочности должна быть принята равной: . )5,12,1( max cy w hR Q t    (16) Для обеспечения местной устойчивости стенки без допол- нительного укрепления ее продольным ребром в балках высотой до 2 м должно быть выполнено условие ./)6/( ERht yww  (17) Откуда получаем: 160 w w h t  — для малоуглеродистой стали; 130 w w h t  — для низколегированной стали.
  • 24.
    24 Толщина стенки должнабыть согласована с прокатом листовой стали. Обычно минимальную толщину принимают не менее 8 мм (реже 6 мм) и назначают при толщине до 12 мм кратной 1 мм, а более 12 мм — кратной 2 мм. 5. Подбор сечения поясов осуществляется в следующем порядке: считаем, что hw  h и момент инерции стенки равен: . 12 3 ht J w w  Требуемый момент инерции полок (пренебрегая собствен- ными моментами инерции) равен: Jf = Jтр – Jw , (18) где . 2 h WJ тртр  С другой стороны, момент инерции полок равен: Jf = = 2Af (h/2)2 = Af h2 /2. Приравнивая это выражение со значе- нием, полученным по формуле (18), имеем . 6 ht h W A w f  тр (19) Имея требуемую площадь полок, подбираем поясные ли- сты. Толщина поясного листа обычно не превышает 2–3 толщины стенки tw из условия сварки. Ширину пояса прини- мают равной bf = (1 /3 – 1 /5 )h, но не менее 180 мм. При bf /h > 1 /3 будет существенно проявляться неравномерность распределения нормальных напряжений x по ширине пояса, при bf /h < 1 /5 мала боковая жесткость пояса, а при bf < 180 мм трудно осуществить опирание на главную балку ВБ и БН. Из условия обеспечения местной устойчивости сжатого пояса отношение ширины свеса bef к толщине пояса tf не должно превышать .5,0 yf ef R E t b  (20) Толщину полки желательно назначать в пределах tw  tf  3tw , при большем соотношении будут велики остаточ- ные сварочные напряжения. Кроме того, листовая малоугле- родистая сталь не выпускается толщиной более 40 мм, а низколегированная — более 32 мм.
  • 25.
    25 6. В подобранномсечении для дальнейших расчетов необ- ходимо определить фактические геометрические характерис- тики сечения (Jx , Jy , Wx , Wy ). 7. Далее необходимо проверить прочность подобранного сечения: .cy x х R W М  (21) В соответствии с требованием норм [4] недонапряжение не должно превышать 5 %, в курсовом проекте недонапряжение допускается до 15 %. 3.6.2. Изменение сечения главной балки по длине В ГБ для уменьшения расхода металла сечения поясов рекомендуется принимать не одинаковыми по длине пролета, а в соответствии с изменением эпюры изгибающих моментов. В основном применяется изменение ширины поясов (рис. 3.10). При равномерной нагрузке наивыгоднейшее по расходу стали место изменения сечения поясов однопролетной свар- ной балки находится на расстоянии от опоры примерно 0 6 1 LX  пролета балки. Действующий в этом сечении изги- бающий момент в случае условной равномерно-распределен- ной нагрузки может быть найден по формуле . 2 )()( )(1 xlxqP xM   (22) X bf2 bf1 1: 5 Рис. 3.10. Схема изменения сечения главной балки по длине
  • 26.
    26 По моменту М1 (х)определяют необходимый момент со- противления сечения балки исходя из упругой работы мате- риала и подбирают новое сечение поясов. . )(1 2, cyR xM W  тр (23) Требуемый момент инерции поясов и площадь сечения поясов равны: ; 122 3 2, 2 ww f hthW J  тр (24) , 2 2 0 2 ,2 h J A f f тр (25) где hw , tw — соответственно высота и толщина стенки балки, h0 — расстояние между центрами поясов. Толщину пояса обычно не меняют, и поэтому требуемая ширина сечения поясов определяется по формуле . ,2 ,2 f f f t A b тр тр  (26) Подобранная ширина поясов при этом должна отвечать следующим условиям: bf2  h/10; bf2  180, а также сортаменту проката универсальной листовой стали. В подобранном сечении для дальнейших расчетов необхо- димо определить фактические геометрические характеристи- ки сечения (Jx2 , Jy2 , Wx2 , Wy2 , A2 , Sx2 ). Для нового подобранного сечения также необходимо про- верить прочность. . )( 2 1 cy x x R W xM  (27) 3.6.3. Проверка главной балки по 1-й и 2-й группам предельныхсостояний Далее необходимо выполнить все оставшиеся необходи- мые проверки по первой и второй группе предельных состо- яний. Проверки прочности по нормальным сечениям были уже выполнены при подборе сечения балок.
  • 27.
    27 Проверку касательных напряженийпроизводят по нейт- ральной оси для опорного сечения (т. е. уменьшенного): .1 2 2max  cswx x RtJ SQ (28) Проверку местных напряжений проводят для стенки в точке приложения сосредоточенной нагрузки к верхнему поясу, в случае поэтажного ГБ балки и БН: ,1 cyeff Rlt F (29) где lef = b + 2tf . Схема загружения местной нагрузкой представлена на рис. 3.11. Рис. 3.11. Схема загружения местной нагрузкой Проверку приведенных напряжений необходимо выпол- нить в месте изменения сечения. Проверка выполняется для зоны стенки у пояса. При наличии местной нагрузки от сосредоточенных сил должно соблюдаться условие .15,1 )( 3 )()( 2 2 21 2 2 1 2 2 1 cy wx x effweffw R tJ SxQ lt F W xM lt F W xM                                    (30) При отсутствии местной нагрузки от сосредоточенных сил .15,1 )( 3 )( 2 2 21 2 2 1 cy wx x w R tJ SxQ W xM             (31)
  • 28.
    28 Проверка общей устойчивостибалки. Согласно требова- ниям норм [4] общую устойчивость ГБ не требуется проверять при отношении расчетной длины балки lef к ширине сжатого пояса b, не превышающем значений, определяемых по фор- мулам табл. 3.5. В противном случае расчет выполняется по формуле (11) методических указаний. Таблица 3.5 Предельные значения lef /b Место приложения нагрузки Наибольшие значения lef /b, при которых не требуется расчет на устойчивость прокатных и сварных балок (при 1  h/b < 6 и 15  b/t  35) Верхний пояс Независимо от уровня приложения нагрузки при расчете участка балки между связями или при чистом изгибе Примечание. Обозначения, принятые в табл. 3.5: b и t — соответственно ширина и толщина сжатого пояса; h — расстояние (высота) между осями поясных листов. Проверка местной устойчивости верхнего пояса. Провер- ку местной устойчивости верхнего пояса выполняют в сере- дине пролета, в месте максимальных нормальных напряже- ний в нем. Устойчивость сжатого верхнего пояса считается обеспечен- ной, если выполняется условие ,5,0 yf ef R E t b  (32) где bef — свес верхнего пояса, . 2 wf ef tb b   Проверка местной устойчивости стенки. Стенка главной балки представляет собой длинную тонкую пластину, испы- тывающую действие касательных и нормальных напряжений, которые могут вызвать потерю ее устойчивости. Наиболее эффективным способом повышения устойчивости стенки является укрепление ее ребрами жесткости. Ребра жесткости делят стенку на отсеки, которые могут потерять устойчивость независимо один от другого. y ef R E h b t b t b b l              02,076,00032,035,0 y ef R E h b t b t b b l              016,073,00032,041,0
  • 29.
    29 Устойчивость стенок ГБне требуется проверять, если условная гибкость стенки E R t h yef w  , не превышает следу- ющих значений: 3,5 — при отсутствии местного напряжения в балках с двусторонними поясными швами; 2,5 — при наличии местного напряжения в балках с двусторонними поясными швами. Если значения условной гибкости стенки балки ,2,3w стенки балок следует укреплять поперечными ребрами жес- ткости. Расстояние между основными поперечными ребрами не должно превышать 2hef при 2,3w и 2,5hef при 2,3w . Кроме того, ребра жесткости желательно устанавливать в местах приложения сосредоточенной нагрузки (под балками настила). В случае соединения второстепенных балок с главными в одном уровне ребра жесткости устанавливаются под каждую второстепенную балку или балку настила. Размеры сечения ребер жесткости определяются по формулам мм;40 30  ef h h b .2 E R bt y hs  Ребра жесткости сварных балок прикрепляют швами высо- той 4…6 мм. В местах примыкания ребер жесткости к поясам углы ребер должны иметь скосы с размерами по высоте 60 и ширине 40 мм для пропуска поясных швов (рис. 3.12). В соответствии с требованиями [4] расчет на устойчивость стенок балок симметричного сечения, укрепленных только основными поперечными ребрами жесткости, при отсутствии местного напряжения (loc = 0) следует выполнять по формуле (74) [4], при наличии местного напряжения (loc = 0) по формуле (79) [4]. При этом проверка местной устойчивости выполняется обычно для середины первого и среднего отсека (рис. 3.13). Кроме того, если в стенке балки существуют местные напря- жения, то проверка местной устойчивости осуществляется именно в месте приложения сосредоточенной силы.
  • 30.
    30 b t t a h 60 40 h ef ss Рис. 3.12. Ребра жесткости в главной балке t а/2 а/2 t t а/2 а/2 tt h а a а a а а s s sss Эп. М ef 1 2 1 2 Q2 М1 Q1 Эп. Q М2 Рис. 3.13. Сечения для проверки местной устойчивости стенки балки Проверка балки по второй группе предельных состояний (по деформациям) включает в себя определение прогиба, который не должен превышать допустимое значение. Для шарнирно опертой по концам ГБ при равномерно распреде- ленной нагрузке и изменении сечения на расстоянии 1 /6 от опоры формула приобретает следующий вид (для нормально- го типа рабочей площадки):
  • 31.
    31 . 25713 20736 )( 2 4 max u xx f EJEJ lqP f         (33) Для рабочих площадок усложненного типа максимальный прогиб в ГБ можно определить по приближенной формуле . 10 2 max, max x n EJ lM f  (34) 3.6.4. Расчет прочности сварного соединения пояса и стенки главной балки Поясные швы выполняются непрерывными, с одинаковым катетом по всей длине балки, автоматической или полуавто- матической сваркой. Условия прочности на срез сварных швов: ;1 2 1   cwfwfff Rk T (35) ,1 2 1   cwzwzfz Rk T (36) где Т1 — сдвигающее пояс усилие на единицу длины. , 22 2 max 1                 ef f x l F J SQ T в случае отсутствия местных на- пряжений значение Т1 будет равно: . 2 max 1 xJ SQ T  3.6.5. Расчет опорного ребра главной балки Сопряжение балок со стальной колонной осуществляется путем их опирания сверху. Такое соединение является шар- нирным, передающим опорную реакцию балки на колонну. Пример опирания балки на колонну приведен на рис. 3.14. Балки опираются на опору с помощью опорного ребра, считая, что вся опорная реакция передается с балки на опору через это опорное ребро. Опорные ребра жесткости прикреп- ляют к стенке балки сварными швами, а торец ребра строгают для непосредственной передачи опорного давления на колонну.
  • 32.
    32 Рис. 3.14. Опираниеглавной балки на колонну Размер опорных ребер жесткости определяют обычно из расчета на смятие торца ребра при условии а  1,5tr (рис. 3.15): , cp b rs R F A   (37) где Fb — опорная реакция главной балки. По конструктивным соображениям tr  16 мм, br  180 мм. Очень часто ширина опорного ребра равняется ширине пояс- ных листов на опоре. Опорную часть балки проверяют на устойчивость, как условную центрально-сжатую стойку. ,1  cyc b RA F (38) где Ac = br tr + ctw , .65,0 y w R E tc 
  • 33.
    33 tr c a br tr c 1-1 1 X 1 Y Fb Рис.3.15. Расчетное сечение условной стойки опорного ребра Кроме того, необходимо проверить прочность сварных швов, соединяющих опорное ребро и стенку главной балки, по формулам: ;1 852 22   cwfwfff b Rk F (39) .1 852 22   cwzwzfz b Rk F (40) 3.6.6. Стыки главной балки по длине Для составных главных балок очень часто предусматрива- ются монтажные стыки балок. Размещение и количество монтажных стыков определяется исходя из размеров и массы отправочных элементов, а также длины проката листов. Расположение стыков должно предусматривать членение балки на отдельные отправочные элементы, по возможности одинаковые по длине. Стык балок нежелательно располагать в местах примыкания ВБ (БН) и, кроме того, не допускается стык балки в местах расположения ребер жесткости. В курсовом проекте необходимо предусмотреть и рассчи- тать один из предложенных вариантов стыка главной балки (рис. 3.16). Кроме того, возможно применение фланцевого стыка на высокопрочных болтах. При проектировании мон- тажного стыка предпочтение следует отдавать стыку на высо- копрочных болтах. Такие стыки требуют меньшей трудоемко- Fb
  • 34.
    34 сти на строительнойплощадке, имеют высокое качество выполнения специалистами, характеризуются простотой за- мены при реконструкции. Рис. 3.16. Монтажные стыки ГБ: а — на высокопрочных болтах; б — сварной встык; в — сварной на накладках 3.6.7. Сопряжения второстепенных(балок настила) и главных балок В современной практике строительства применяют три основных типа сопряжений: поэтажное (рис. 3.17, а); в одном уровне (рис. 3.17, б, в); пониженное (рис. 3.17, г, д). При поэтажном расположении БН опираются на верхний пояс главных (вспомогательных) балок. Этот тип сопряжений наиболее прост и удобен в монтаже. Крепление балок на опоре осуществляется на болтах обычной точности или приваркой к верхнему поясу нижерасположенной балки. Сопряжение балок в одном уровне имеет меньшую строи- тельную высоту, но более сложное устройство. Опорное давление передается через болты обычной точности на ребра жесткости ГБ. В связи с неравномерностью вовлечения болтов в работу для повышения надежности в практических расчетах параметры болтовых соединений (количество и диаметр болтов) определяют по усилию на 20–25 % выше опорной реакции балки. Сечение соединительных элементов следует проверять на срез с учетом ослабления отверстиями под болты, т. е. по площади нетто. а) б) в)
  • 35.
    35 Пониженное сопряжение применяютв балочных клетках усложненного типа с целью уменьшения строительной высо- ты перекрытия. Крепление вспомогательных балок к главным может быть осуществлено на болтах к ребру главной балки или с помощью сварки посредством установки на опорные столики. а) б) в) hстр hстр hстр hстр hстр д)г) Рис. 3.17. Узлы сопряжения главных и второстепенных балок: а — поэтажное соединение; б — в одном уровне (вариант 1-й); в — в одном уровне (вариант 2-й); г — пониженное (вариант 1-й); д — пониженное (вариант 2-й) В курсовом проекте необходимо запроектировать узел сопряжения ГБ и БН (ВБ) принятого к разработке варианта. 3.7. Расчет и конструирование колонны рабочей площадки По конструктивному решению колонна рабочей площадки является центрально-сжатой колонной. Колонна передает нагрузку от ГБ на фундамент и состоит из трех основных частей, определяемых их назначением: г) д)
  • 36.
    36 • оголовок —конструкция, являющаяся опорой для ГБ и передающая усилие на стержень колонны; • стержень колонны — основной конструктивный эле- мент, передающий нагрузку от оголовка к базе; • база колонны — конструктивный элемент, передающий усилие от стержня на фундамент. Конструктивно стержень колонны может быть двух ти- пов — сплошного и сквозного сечения. При этом стержень сплошной колонны может быть выполнен из прокатного профиля или из сварного составного. Основные типы сече- ний колонн приведены на рисунке 3.18. а) б ) в) г) Рис. 3.18. Типы поперечного сечения центрально-сжатых колонн: а — сплошные прокатные; б — замкнутые сварные; в — сплошные сварные; г — сквозные При выборе типа сечения необходимо получить наиболее экономичное сечение, удобное при изготовлении и эксплуа- тации. Тип сечения колонны выбирается самостоятельно, если это не указано в задании. В курсовой работе предлагается запроектировать колонны либо сварного сплошного сечения, либо сквозные колонны. В зависимости от узла сопряжения колонны с фундаментом возможно два варианта расчетной схемы колонны (рис. 3.19).
  • 37.
    37 а) б) Loy LoxLox LoxLox LoyLoy NN NNN Рис. 3.19. Расчетные схемы загружения колонн: а — жесткая схема колонны; б — шарнирная схема колонны 3.7.1. Расчет стержня колонны сварного сплошного двутаврого сечения из трех листов Подбор и проверка сечения сплошных колонн из трех листов. Сечение колонны представлено на рис. 3.20. b t h t h tw f wf f Y Y X X Рис. 3.20. Сечение колонны а) б)
  • 38.
    38 Последовательность подбора сечения: 1.Определяется действующая внешняя продольная сила в колонне N, при свободном (шарнирном) опирании ГБ на колонны, как сумма опорных реакций главной балки (N = 2Qmax ). 2. Определяется расчетная длина стержня колонны в зависимости от принятой схемы закрепления колонны в фундаменте (см. рис. 3.19), как: l0x = x Hк ; l0y = y Hк , (41) где x , y — коэффициенты расчетной длины по осям x и y соответственно; Нк — высота колонны. 3. Задавшись гибкостью колонны , определяется коэффи- циент продольного изгиба  по прил. В. При расчетном усилии до 1500–2500 кН и высотой 5–6 м можно задаться гибкостью  = 100–70, для более мощных колонн с расчетным усилием 2500–4000 кН гибкость можно принять равной  = 70–50. 4. Определяется требуемая площадь сечения стержня ко- лонны по формуле . cyR N A  тр (42) Марка стали для колонны определяется самостоятельно согласно требованиям СНиП II-23–81* [4]. 5. Определяется требуемый радиус инерции сечения .; 00     y y x x l i l i (43) 6. Для колонны из трех листов приближенные значения ширины и высоты сечения колонн можно определить как: . 43,0 ; 24,0 xy f i h i b  (44) 7. Конструктивно назначаются габаритные размеры сече- ния колонны h и bf , обычно габаритные размеры принимают приблизительно одинаковыми по большему из двух. 8. Определяется толщина стенки колонны, мм, из условия потери местной устойчивости:
  • 39.
    39 , )35,02,1( y w R E h t   (45) где . E Ry  Кроме того,существует приближенная формула: . 1000 3 7 h tw  (46) Величина h принимается в миллиметрах. В любом случае рекомендуется толщину стенки сплошных колонн назначать не менее 8 мм. 9. Определяется толщина полок сечения колонны . 2 f w f b htA t   тр (47) 10. Полученные размеры сечения колонны корректируют- ся с учетом сортамента листовой стали (прил. Б). 11. Определяются геометрические характеристики сечения колонны A, Jx , Jy , ix , iy . 12) Уточняются значения гибкости стержня колонны .; 00 y y y x x x i l i l  (48) По данным прил. В определяется минимальное значение коэффициента продольного изгиба . 13. Выполняется проверка прочности сечения колонны .cyR A N    (49) Определяется процент недонапряжения сечения %.100 )( y y R R P   (50) Полученное значение не должно превышать 5–10 %. Если данное условие не выполняется, сечение следует уменьшить и повторить пункты 11, 12, 13, добившись наиболее экономи- чески выгодного сечения по расходу стали.
  • 40.
    40 Проверка местной устойчивостиполок и стенки сплош- ной колонны. При проектировании сварных колонн из трех листов расчетная ширина свеса полки bef (расстояние от грани стенки до края полки) должна быть связана с толщиной полки условием (табл. 29* СНиП II-23–81*): ,)10,036,0( yf ef R E t b  (51) где  — условная гибкость колонны . E Ry  Если условие (51) не выполняется, необходимо увеличить толщину полок двутавра. Отношение расчетной высоты стенки (прямого участка постоянного сечения) двутавровой колонны к ее толщине следует принимать по формулам (п. 7.14* [4]): yw ef R E t h )15,030,1( 2  при ;0,2 (52) ,)35,02,1( yw ef R E t h  но не более 2,3 при .0,2 (53) Если условия (52) или (53) не выполняются, то необходи- мо либо поставить продольное ребро жесткости, либо увели- чить толщину стенки или исключить часть стенки, потеряв- шую устойчивость, из работы колонны. В составе рабочего сечения стенки можно оставить только непосредственно примыкающие к полкам участки шириной .65,0 y w R E tc  После чего пересчитать геометрические характеристики сече- ния колонны и проверить ее прочность и общую устойчивость с учетом ослабления сечения. Согласно требованиям п. 7.21* [4] стенки сплошных колонн при yw ef R E t h 3,2 следует укреплять поперечными ребрами жесткости, расположенными на расстоянии
  • 41.
    41 (2,5–3)hef одно от другого,на каждом отправочном элементе должно быть не менее двух ребер. Минимальные размеры ребер необходимо определять по формулам: .2;40 30 E R bt h b y hs ef h  мм (54) 3.7.2. Подбор и проверка сечения сквозной колонны Исходными данными для расчета колонны является вели- чина расчетного усилия N и расчетного сопротивления стали Ry . Расчетное сопротивление стали определяется в зависимости от выбранной марки стали согласно табл. 50* СНиП II-23–81* [4]. Рекомендуемые сечения колонн приведены на рис. 3.21. b h B b h 100 B 100 а) б) Y Y1 Y1 X X YY1 Y1 Y YY1 Y1 Y1 Y1 X X Рис. 3.21. Сечения сквозных колонн: а —из швеллеров, б — из двутавров Благодаря более рациональному распределению материала в сечении сквозных колонн расчетная гибкость у них бывает несколько меньше, чем у сплошных (при равных условиях). Для сквозных колонн с расчетным усилием до 1500 кН, длиной 5–7 м можно задаться гибкостью  = 90–60, для более мощных колонн с расчетным усилием 2500–3000 кН гибкость можно принять равной  = 60–40. В качестве основных элементов стержня колонны можно применять швеллеры либо двутавры.  
  • 42.
    42 1. Задавшись гибкостью и определив по ней коэффициент продольного изгиба , можно определить требуемую площадь сечения колонны . cyR N A  тр (55) По полученной требуемой площади сечения колонны по сортаменту подбираем два швеллера (двутавра) и определяем его гибкость относительно материальной оси Х—Х: .0 x x x i l  (56) 2. Из условия равнопрочности сечения колонны необходи- мо определить расстояние между ветвями колонн: а) определяется гибкость колонны ,2 1 2 Yxy  (57) где Y1 — гибкость ветви, первоначально назначается в пределах 25–40; б) определяется требуемый радиус инерции ; 0 y y y l i   (58) в) определяется расстояние между элементами В по фор- мулам в зависимости от элементов сечения согласно табл. 3.6; Таблица 3.6 Приблизительные значения радиуса инерции сквозных колонн Сечение iy 0,44В 0,52В г) определяется расстояние между осями ветвей из условия очистки и окраски их внутренней поверхности по приведен- ным ниже формулам (необходимо учитывать, что зазор между ветвями должен быть не менее 100 мм): B Y X X YY1 Y1 B Y Y X X
  • 43.
    43 , 44,0 yi B  или. 52,0 yi B  3. Определяются геометрические характеристики полу- ченного сечения А, Jx , Jy , ix , iy , x , y . 4. В курсовой работе предполагаются сквозные колонны с безраскосной решеткой. Ветви колонны соединяются планка- ми. Для определения гибкости ветви первоначально необхо- димо назначить расстояние между планками (рис. 3.22) из условия lY1 = Y1,пер iy1 , (59) где Y1,пер — первоначально назначенная гибкость ветви (25–40); iy1 – радиус инерции отдельной ветви (швеллера, двутавра). Полученное расстояние уточняется по условию кратности разбивки по высоте колонны и определяется уточненное значение гибкости ветви: . 1 1 1 y y Y i l  (60) 5. Определяется приведенная гибкость сечения с большой долей вероятности, ее можно определять по приблизитель- ной формуле .2 1 2 Yyef  (61) 6. По гибкостям сечения x и ef и расчетному сопротивле- нию стали колонны Ry определяются коэффициенты про- дольного изгиба сечения . 7. В зависимости от минимального из полученных коэффи- циентов продольного изгиба min определяют напряженное состояние принятого сечения. . min cyR A N    (62) Перенапряжение в колонне не должно превышать 10 %. Расчет соединительных планок. Размеры планки на ста- дии компоновки принимают равными: hp = (0,5…0,75)b, толщину планки tp назначают в пределах 6…10 мм.
  • 44.
    44 l hplhp 20-30 b b b l hplhp Qfic Q Q T T 4 fic 4 fic 4 Q fic 4 Y1 01 Y1 01 Рис. 3.22.Расчетная схема ветвей колонны и планок Расчет планок состоит в проверке их сечения и расчете прикрепления их к ветвям. Планки работают на изгиб от действия перерезывающий условной силы Qfic , определяемой по формуле ,)2330(1015,7 6    N R E Q y fic (63) где  — коэффициент продольного изгиба, определяемый в зависимости от гибкости y . Усилия, действующие в планке: . 4 ; 2 0101 lQ M b lQ T ficfic  (64) Проверки прочности планки: ; 6 2 cy pp R ht M  .cy pp R th T  (65) В случае большого значения перенапряжения размеры планки необходимо уменьшить. Планки прикрепляют к ветвям колонны на сварке. Проч- ность углового сварного шва определяют от совместного действия момента и поперечной силы. Для первичного рас-
  • 45.
    45 чета назначают катетшва kf , при этом он не может быть меньше 4 мм по конструктивным требованиям. Соединение планок с колонной выполняют полуавтоматической или ручной свар- кой. Расчет сварных швов, соединяющих планки с ветвями колонны, выполняется по формулам: ;2 , 2 , cwfwffwfwef R  (66) ,2 , 2 , cwzwzzwzwef R  (67) где .;; 6 ; 6 ,,2,2, wzf zw wzf fw wzf zw wff fw lk T lk T lk M lk M         3.7.3. Проектирование оголовка колонны В курсовой работе в конструкции рабочей площадки пред- полагается свободное опирание ГБ на колонну. При свобод- ном сопряжении ГБ устанавливаются на колонну сверху, что обеспечивает простоту монтажа. В этом случае оголовок колонны состоит из плиты и ребер, поддерживающих плиту и передающих нагрузку на стержень колонны (рис. 3.23). Если нагрузка передается на колонну через фрезерованные торцы опорных ребер балок, расположенных близко к центру колонны, то плита оголовка поддерживается снизу ребрами, идущими под опорными ребрами балок. Чтобы придать жесткость ребрам в местах передачи больших сосредоточен- ных нагрузок, вертикальные ребра обрамляют снизу горизон- тальными ребрами. Толщина опорной плиты принимается конструктивно в пределах 16–25 мм, свесы плиты принимаются 15–20 мм в каждую сторону. Для фиксации положения балок на колонне служат мон- тажные болты. Обычно диаметр монтажных болтов принима- ется 20 мм, диаметр отверстия под них 23 мм. Расположение отверстий под болты в оголовке должны соответствовать отверстиям на опорных частях ГБ. Высоту ребра оголовка hr определяют требуемой длиной швов, передающих нагрузку на стержень колонны (длина швов не должна быть больше 85f kf ):
  • 46.
    46 мм;10 4    cwfwfff r Rk N h (68) мм.10 4    cwzwzzf r Rk N h (69) Высотуребра назначают кратной 10 мм. Рис. 3.23. Оголовки колонны: а — сплошной; б — сквозной При проектировании сварных швов желательно применять ручную сварку либо полуавтоматическую в среде углекислого газа. а) б)
  • 47.
    47 Толщину ребра оголовкаtr определяют из условия сопро- тивления на смятие под полным опорным давлением: , cpp r Rl N t   (70) где lp = 2br + 2tp — длина сминаемой поверхности. При этом толщина ребра должна быть в пределах tr = 14…20 мм, но не менее .5,0 y rr R E bt  Назначив толщину ребра, следует проверить его на срез по формуле . 2 cs rr R ht N  (71) При малых толщинах стенок швеллеров (двутавров) сквоз- ной колонны и стенки сплошной колонны их надо также проверить на срез в месте прикрепления к ним ребер. В случае невыполнения условия в пределах высоты оголовка стенку можно сделать более толстой. Для сквозных колонн толщину дополнительного ребра trp назначают не менее толщины основного ребра trp . Толщину горизонтальных ребер обычно назначают tgr = 8…12 мм. 3.7.4. Проектирование базы колонны База является опорной частью колонны и служит для передачи усилий от колонны на фундамент. Конструктивное решение базы зависит от типа и высоты сечения колонны, способа сопряжения с фундаментом, принятого метода монтажа. В зависимости от решения конструкции базы могут быть с траверсой, с фрезерованным торцом и с шарнирным устрой- ством в виде центрирующей плиты. Для нагрузок, предусмот- ренных в курсовой работе, наиболее рациональным является база с траверсой. Траверса служит для передачи усилия от стержня колонны на опорную плиту. В соответствии с заданием в курсовой работе предлагается запроектировать базу колонны с траверсой при жестком или шарнирном сопряжении с фундаментом (рис. 3.24, а и б соответственно).
  • 48.
    48 Расчет опорной плиты.В центрально-сжатых колоннах размеры плиты в плане определяется из условия прочности фундамента N  Rb,loc Ap , (72) где N — расчетное усилие в колонне; Ар — площадь опорной плиты;  — коэффициент, принимаемый при равномерном распределении напряжений под плитой равным единице; Rb,loc — расчетное сопротивление бетона смятию, определяе- мое по формуле, 3 p f b A A  (здесь Af — площадь верхнего обреза фундамента). Размеры обреза фундамента обычно ненамного отличаются от размера опорной плиты, на 150–300 мм. Для определения размеров опорной плиты необходимо выполнить следующие действия. 1. Определяется требуемая площадь сечения опорной плиты из формулы . )25,1...15,1( , b p R N A тр Бетон для фундамента обычно принимают в пределах от В10 до В20. 2. Назначается ширина опорного листа базы колонны по формуле Bp = b + 2(ttr + c), (73) где ttr — толщина траверсы, назначается конструктивно в пределах 8…14 мм, с — вылет консольной части плиты, первоначально принимают от 50 до 100 мм. 3. Определяется длина плиты из условия , , p p p B A L тр  после чего уточняют длину плиты по конструктивным требованиям из условия размещения колонны. 4. Назначаются размеры обреза фундамента, и определяет- ся площадь обреза фундамента. 5. Определяется значение коэффициента 3 p f b A A  и рас- четное сопротивление бетона смятию Rb,loc = b Rb .
  • 49.
  • 50.
    50 6. Проверяется напряженноесостояние в уровне обреза фундамента .,locb p f R A N  (74) В случае невыполнения условия необходимо увеличить размеры опорной плиты. После определения размеров плиты в плане устанавлива- ют толщину опорной плиты tp . Толщина опорной плиты обусловлена ее работой на изгиб как пластинки, опертой на торец колонны, траверсы и ребра. Требуемую толщину плиты можно найти из условия , 6 max cy p R M t   при этом толщину плиты обычно назначают в пределах 20–40 мм. В соответствии с конструкцией базы плита может иметь участки, опертые на четыре канта, три канта либо два канта. При опирании плиты на четыре канта, изгибающий момент в центре пластины, вычисленный для полосы шириной 1 см в направлении короткой стороны а, будет равен: M = f a2 , где  — коэффициент, принимаемый по табл. 3.7. Таблица 3.7 Значение коэффициента  b/a 1,0 1,1 1,2 1,3 1,4 1,5 1,6 1,7 1,8 1,9 2 2  0,048 0,055 0,063 0,069 0,075 0,081 0,086 0,091 0,094 0,098 0,100 0,125 В пластине, опертой на три канта, M = f a2 , (75) где  — коэффициент, определяемый по табл. 3.8. Таблица 3.8 Значение коэффициента  b/a 0,5 0,6 0,7 0,8 0,9 1,0 1,2 1,4 2,0 2  0,060 0,074 0,088 0,097 0,107 0,112 0,120 0,126 0,132 0,133 При опирании плиты на два канта, сходящихся под углом (рис. 3.25), можно воспользоваться формулой (75). Для этой цели следует принимать размер а по диагонали между канта- ми, размер b равным расстоянию от вершины угла до диагонали.
  • 51.
    51 Изгибающий момент наконсольном участке плиты опре- деляется по формуле . 2 2 c M f  (76) По наибольшему из найденных моментов определяется толщина плиты. Иногда для уменьшения толщины опорной пластины при- меняют дополнительные ребра жесткости. Расчет листов траверсы. Высоту листов траверсы htr назначают из условия полной передачи усилия от ветвей на опорную плиту через сварные швы и определяют по формулам: ;10 4 мм   cwfwfff tr Rk N h (77) мм.10 4    cwzwzzf tr Rk N h (78) Высоту траверсы назначают кратно 10 мм. Так как колонна является центрально-сжатой, то в анкер- ных болтах не возникают усилия и их назначают конструктив- но, обычно 20–30 мм. Расчет траверс, ребер жесткости и диафрагм производят на реактивный отпор фундамента, приходящегося на их долю. Грузовые площади для расчета траверс выделены на рис. 3.26. Листы траверсы рассчитываются как однопролетные балки с консолями. а b Участки опертые на 2 канта Рис. 3.25. Опирание пластины на два канта
  • 52.
    52 Назначенное сечение листовтраверсы необходимо прове- рить по прочности на изгиб и срез по формулам: ; 6 2 max cy trtr R ht M  (79) .max cs trtr R ht Q  (80) В случае применения дополнительных ребер жесткости (рис. 3.27) их необходимо рассчитать на прочность при изгибе и на срез, а также рассчитать сварные швы, прикрепляющие ребра к колонне. Размеры поперечного сечения дополнительных ребер же- сткости (tp , hp ) приближают к размерам листов траверсы. Назначенное поперечное сечение дополнительных ребер листов траверсы необходимо проверить по прочности на изгиб и срез по формулам: ; 6 2 max cy pp R ht M  (81) .max cs pp R ht Q  (82) Проверка прочности сварных швов, прикрепляющих до- полнительные ребра жесткости, производится по формулам: сtbtс сtbtс Bp Lp Bp Lp Bp Lp сtbtс q1 q1 q2 q1 q1trtr а) эп. Мэп. М trtr эп. М trtr в) г)а) б) в) Рис. 3.26. К расчету листов траверс центрально-сжатых колонн: а — сплошное сечение колонны; б — сквозное сечение колонны из швеллеров; в — сквозное сечение колонны из двутавров
  • 53.
    53 ; 6 22 2 cwfwf wffwff f R lk Q lk M                     (83) . 6 22 2 cwzwz wfzwfz z R lk Q lk M                      (84) th Lp q 1 q1 Дополнительные ребра жесткости э п . Мэ п . М tr p Рис. 3.27. К расчету дополнительных ребер жесткости 3.7.5. Расчет связей Основное назначение связей в рабочих площадках: созда- ние продольной и поперечной жесткости, необходимой для нормальной эксплуатации; обеспечение устойчивости ко- лонн из плоскости поперечных рам и, кроме того, обеспече- ние неизменяемости конструкции при монтаже. В рабочей площадке необходимо устанавливать связи между колонна- ми. Связи необходимо устанавливать как вдоль здания, так и поперек. Связи устанавливают обычно в середине конструк-
  • 54.
    54 ции. Конструктивная схемасвязей зависит от шага и высоты колонн. Различные варианты связей приведены на рис. 3.28. Наиболее распространенная крестовая схема связей, так как она обеспечивает наиболее простую и жесткую завязку колонн. При необходимости использования пространства между колоннами используется портальная или полупор- тальная схема связей. Рациональный угол наклона связей — 35–55°, оптимальный — 45°. Хотя допустимым является 30°. При конструировании связей допускается расцентровка в пределах 200…300 мм. Основные типы сечения связей при- ведены на рис. 3.29. а) б) в) г) Рис. 3.28. Варианты связей по колоннам: а, в — крестовая схема связей; б — полупортальная схема; г — портальная схема а) б) в) г) д) е) ж) Рис. 3.29. Типы сечения элементов связей: а — из одиночного уголка; б, в — из парных уголков; г — из горячекатаного швеллера; д — из гнутосварного швеллера; е — из круглой трубы; ж — из квадратной трубы В связи с отсутствием горизонтальных усилий, связи рабочей площадки рассчитывают по предельно допустимой гибкости, назначая сечение с минимальной площадью по требуемому радиусу инерции. Предельная гибкость для рас- тянутых элементов 400, для сжатых 200. ;, пред тр   x x l i ., пред тр   y y l i
  • 55.
    55 4. ОСНОВНЫЕ ТРЕБОВАНИЯК ОФОРМЛЕНИЮ КУРСОВОЙ РАБОТЫ Курсовая работа состоит из пояснительной записки объе- мом 30–50 л. формата А4 и графической части — 4 л. формата А3. Расчетно-пояснительная записка оформляется в соответ- ствии с требованиями СТО СГУПСа С01.02–2006. Материа- лы расчетно-пояснительной записки должны быть изложены грамотно, четко, сжато. Расчеты иллюстрируются эскизами, схемами, эпюрами, графиками с обязательным применением чертежных инструментов. Формулы выносятся в отдельную строку. Формулы, на которые делаются ссылки в тексте, нумеруются цифрами в круглых скобках, размещаемых справа от формулы. Расчетно-пояснительная записка должна быть сшита, иметь обложку и титульный лист, оформленные в соответствии с требованиями СТО СГУПСа С01.02–2006. Все чертежи выполняются на ватмане в карандаше чертеж- ными приборами или на ПЭВМ в соответствии с требовани- ями действующих государственных стандартов. Пример вы- полнения чертежей приведен в прил. Г, там же приведены размеры необходимых ведомостей. Библиографический список 1. ГОСТ 380–94. Сталь углеродистая обыкновенного качества. Марки. М., 1994. 2. ГОСТ 19281–89*. Прокат из стали повышенной прочности. Общие технические условия. М., 1989. 3. ГОСТ 27772–88*. Прокат для строительных стальных конструкций. Общие технические условия. М., 1988. 4. СНиП II-23–81*. Строительные нормы и правила. Стальные конструк- ции. М., 1991. 5. СП 53-102–2004. Свод правил по проектированию и строительству. Общие правила проектирования стальных конструкций. М., 2005. 6. ГОСТ 27751–88*. Надежность строительных конструкций и основа- ний. Основные положения по расчету. М., 1988. 7. СНиП 2.01.07–85*. Строительные нормы и правила. Нагрузки и воздействия. М., 1996. 8. ГОСТ 26020–83. Двутавры стальные горячекатаные с параллельными гранями полок. М., 1983.
  • 56.
    56 ПРИЛОЖЕНИЯ Приложение А Таблица А1 Коэффициентынадежности по нагрузке Kонструкции сооружений Kоэф. надежности по нагрузке f От веса конструкций: 1) металлических 1,05 2) бетонных (со средней плотностью свыше 1600 кг/м3 ), железобетонных, каменных, армокаменных, деревянных 1,10 3) бетонных (со средней плотностью 1600 кг/м3 и менее), изоляционных, выравнивающих и отделочных слоев (плит, материалов в рулонах, засыпок, стяжек и т.п.), выполняемых: —в заводских условиях —на строительной площадке 1,20 1,30 От временных нагрузок: 1) равномерно распределенных на плиты перекрытий, лестницы и полы —при полном нормативном значении менее 2,0 кПа (200 кгс/м2 ) —при полном нормативном значении 2,0 кПа (200 кгс/м2 ) и более 1,30 1,20 2) сосредоточенных вертикальных на несущие конструкции перекрытий, покрытий, лестниц и балконов (лоджий) 1,20 3) сосредоточенных горизонтальных на поручни перил обслуживающих площадок, мостиков, ограждений крыш, предназначенных для непродолжительного пребывания людей 1,20 Таблица А2 Коэффициенты условий работы Наименование конструкции Kоэф. условий работы c 1. Сплошные балки и сжатые элементы ферм перекрытий под залами театров, клубов, кинотеатров, под трибунами, под помещениями магазинов, книгохранилищ и архивов и т.п. при весе перекрытий, равном или большем временной нагрузки 0,9 2. Kолонны общественных зданий и опор водонапорных башен 0,95 3. Сжатые основные элементы (кроме опорных) решетки составного таврового сечения из уголков сварных ферм покрытий и перекрытий (например, стропильных и аналогичных им ферм) при гибкости больше шестидесяти 0,8 4. Сплошные балки при расчетах на общую устойчивость при c < 1,0 0,95 5. Затяжки, тяги, оттяжки, подвески, выполненные из прокатной стали 0,9 6. Элементы стержневых конструкций покрытий и перекрытий: — сжатые (за исключением замкнутых трубчатых сечений) при расчетах на устойчивость — растянутые в сварных конструкциях 0,95 0,95
  • 57.
    57 Окончание табл. А2 Наименованиеконструкции Kоэф. условий работы c — растянутые, сжатые, а также стыковые накладки в болтовых конструкциях, несущих статическую нагрузку (кроме конструкций на высокопрочных болтах) из стали с пределом текучести до 440 МПа (4500 кгс/см2 ) при расчетах на прочность 1,05 7. Сплошные составные балки, колонны, а также стыковые накладки из стали с пределом текучести до 440 МПа (4500 кгс/ см2 ), несущие статическую нагрузку и выполненные с помощью болтовых соединений (кроме соединений на высокопрочных болтах), при расчетах на прочность 1,1 8. Сечения прокатных и сварных элементов, а также накладок из стали с пределом текучести до 440 МПа (4500 кгс/см2 ) в местах стыков, выполненных на болтах (кроме стыков на высокопрочных болтах), несущих статическую нагрузку, при расчетах на прочность: — сплошных балок и колонн — стержневых конструкций покрытий и перекрытий 1,1 1,05 9. Сжатые элементы решетки пространственных решетчатых конструкций из одиночных равнополочных или неравнополочных (прикрепляемых большей полкой) уголков: — прикрепляемые непосредственно к поясам одной полкой сварными швами либо двумя болтами и более, поставленными вдоль уголка раскосы перекрестных решеток совмещенными в смежных гранях узлами 0,9 распорки треугольных решеток раскосных или со шпренгелями 0,9 раскосы полураскосных и перекрестных решеток с несовмещенными в смежных гранях узлами 0,8 — прикрепляемые непосредственно к поясам одной полкой, одним болтом (кроме указанных в поз. 9 настоящей таблицы), а также прикрепляемые через фасонку независимо от вида соединения 0,75 — при сложной перекрестной решетке с несовмещенными в смежных гранях узлами с одноболтовыми соединениями 0,7 10. Сжатые элементы из одиночных уголков, прикрепляемые одной полкой (для неравнополочных уголков только меньшей полкой), за исключением элементов конструкций, указанных в поз. 9 настоящей таблицы, раскосов треугольной решетки с распорками, прикрепляемых непосредственно к поясам сварными швами либо двумя болтами и более, поставленными вдоль уголка, и плоских ферм из одиночных уголков 0,75 11. Опорные плиты из стали с пределом текучести до 285 МПа (2900 кгс/см2 ), несущие статическую нагрузку, толщиной: до 40 мм 1,2 св. 40 мм до 60 мм 1,15 св. 60 мм до 80 мм 1,1 12. В остальных случаях 1,0
  • 58.
    58 Приложение Б Сортамент горячекатаноголистового проката приведен по ГОСТ 19903–74*. Т о л щ и н а л и с т о в , м м: 0,4; 0,45; 0,5; 0,55; 0,6; 0,63; 0,65; 0,7; 0,75; 0,8; 0,9; 1; 1,2; 1,3; 1,4; 1,5; 1,6; 1,8; 2; 2,2; 2,5; 2,8; 3,0; 3,2; 3,5; 3,8; 3,9; 4,0; 4,5; 5,0; 5,6; 6; 6,5; 7; 7,5; 8,0; 8,5; 9; 9,5; 10; 10,5; 11; 11,5; 12; 12,5; 13; 13,5; 14; 14,5; 15; 15,5; 16; 16,5; 17; 17,5; 18; 18,5; 19; 19,5; 20; 20,5; 21; 21,5; 22; 22,5; 23; 23,5; 24; 24,5; 25; 25,5; 26; 27; 28; 29; 30; 31; 32; 34; 36; 38; 40; 42; 45; 48; 50; 52; 55; 58; 60; 62; 65; 68; 70; 72; 75; 78; 80; 82; 85; 87; 90; 92; 95; 100; 105; 110; 115; 120; 125; 130; 135; 140; 145; 150; 155; 160. Ш и р и н а л и с т о в , м м: 500; 510; 600; 650; 670; 700; 710; 750; 800; 850; 900; 950; 1000; 1100; 1250; 1400; 1420; 1500; 1600; 1700; 1800; 1900; 2000; 2100; 2200; 2300; 2400; 2500; 2600; 2700; 2800; 2900; 3000; 3200; 3400; 3600; 3800. Таблица Б1 Размеры полос по ГОСТ 19903–74* Толщина листа, мм 0,4– 0,6 0,63– 0,75 0,8– 0,9 1 1,2– 1,4 1,5– 2,8 3– 5,6 Ширина листа, мм 500– 750; 1000 500– 750; 1000; 1250 500– 800; 1000; 1250 600– 1000; 1250 600– 1250 600– 1500 600– 1800 Окончание табл. Б1 Толщина листа, мм 6– 7,5 8– 10,5 11– 12,5 13– 25,5 26– 40 42– 160 Ширина листа, мм 700– 2000 700– 2500 1000– 2500 1000– 2800 1250– 3600 1250– 3800 Таблица Б2 Размеры листа горячекатаного широкополосного универсального по ГОСТ 82–70* Толщина проката, мм 6, 7, 8, 9, 10, 11, 12, 14, 16, 18, 20, 22, 25, 28, 30, 32, 36, 40, 45, 50, 60 Ш ирина проката, мм 200, 210, 220, 240, 250, 260, 280, 300, 320, 340, 360, 380, 400, 420, 450, 460, 480, 500, 520, 530, 560, 600, 630, 650, 670, 700, 750, 800, 850, 900, 950, 1000, 1050 Таблица Б3 Лист горячекатаный по ГОСТ 103–76* Толщина полос, мм 4, 5, 6, 7, 8, 9, 10, 11, 12, 14, 16, 18, 20, 22, 25, 28, 30, 32, 36, 40, 45, 50, 60 Ширина полос, мм 11, 12, 14, 16, 18, 20, 22, 25, 28, 30, 32, 36, 40, 45, 50, 60, 63, 65, 70, 75, 80, 85, 90, 95, 100, 105, 110, 120, 125, 130, 140, 150, 160, 170, 180, 190, 200 Таблица Б4 Размеры полос листа горячекатаного по ГОСТ 103–76* Толщина полос, мм 4,6– 8 5 9, 10, 12 11, 14, 16 18 20 22 25 Ширина полос, мм 12– 200 11 16– 200 20– 200 22– 200 25– 200 28– 200 32– 200
  • 59.
    59 Окончание табл. Б4 Толщинаполос, мм 28– 32 36 40 45 50 56 60 Ш ирина полос, мм 40– 200 45– 200 50– 200 60– 200 63, 65, 80– 200 80– 200 85– 200 Приложение В Таблица В1 Коэффициенты продольного изгиба  центрально-сжатых элементов при расчетном сопротивлении стали Ry = 220 МПа Гибкость 0 1 2 3 4 5 6 7 8 9 30 0,935 0,932 0,928 0,925 0,921 0,918 0,914 0,911 0,907 0,903 40 0,900 0,896 0,892 0,888 0,884 0,880 0,876 0,872 0,868 0,864 50 0,860 0,856 0,851 0,847 0,843 0,838 0,834 0,829 0,825 0,820 60 0,816 0,811 0,806 0,802 0,797 0,792 0,787 0,783 0,778 0,773 70 0,768 0,763 0,758 0,753 0,748 0,743 0,737 0,732 0,727 0,722 80 0,710 0,703 0,695 0,688 0,680 0,673 0,666 0,659 0,652 0,645 90 0,637 0,630 0,624 0,617 0,610 0,603 0,596 0,589 0,583 0,576 100 0,570 0,563 0,557 0,550 0,544 0,537 0,531 0,525 0,519 0,512 110 0,506 0,500 0,494 0,488 0,482 0,476 0,471 0,465 0,459 0,453 120 0,448 0,442 0,436 0,431 0,425 0,420 0,415 0,409 0,404 0,399 130 0,394 0,388 0,383 0,378 0,373 0,368 0,363 0,358 0,354 0,349 140 0,342 0,337 0,333 0,328 0,324 0,320 0,315 0,311 0,307 0,304 150 0,300 0,296 0,292 0,289 0,285 0,282 0,278 0,275 0,272 0,268 Таблица В2 Коэффициенты продольного изгиба  центрально-сжатых элементов при расчетном сопротивлении стали Ry = 240 МПа Гибкость 0 1 2 3 4 5 6 7 8 9 30 0,931 0,928 0,924 0,920 0,917 0,913 0,909 0,906 0,902 0,898 40 0,894 0,890 0,886 0,882 0,878 0,873 0,869 0,865 0,860 0,856 50 0,852 0,847 0,843 0,838 0,833 0,829 0,824 0,819 0,815 0,810 60 0,805 0,800 0,795 0,790 0,785 0,780 0,775 0,770 0,765 0,759 70 0,754 0,749 0,744 0,738 0,733 0,727 0,722 0,716 0,711 0,705 80 0,686 0,678 0,670 0,663 0,655 0,648 0,641 0,633 0,626 0,619 90 0,612 0,604 0,597 0,590 0,583 0,576 0,569 0,563 0,556 0,549 100 0,542 0,536 0,529 0,523 0,516 0,510 0,503 0,497 0,491 0,484 110 0,478 0,472 0,466 0,460 0,454 0,448 0,442 0,436 0,430 0,425 120 0,419 0,413 0,408 0,402 0,396 0,391 0,386 0,380 0,375 0,370 130 0,364 0,359 0,354 0,349 0,344 0,339 0,334 0,329 0,324 0,320 140 0,315 0,310 0,306 0,302 0,298 0,294 0,291 0,287 0,283 0,280 150 0,276 0,273 0,269 0,266 0,263 0,259 0,256 0,253 0,250 0,247
  • 60.
    60 Таблица В3 Коэффициенты продольногоизгиба  центрально-сжатых элементов при расчетномсопротивлении стали Ry = 260 МПа Гибкость 0 1 2 3 4 5 6 7 8 9 30 0,927 0,924 0,920 0,916 0,912 0,908 0,905 0,901 0,896 0,892 40 0,888 0,884 0,880 0,875 0,871 0,867 0,862 0,858 0,853 0,848 50 0,844 0,839 0,834 0,829 0,825 0,820 0,815 0,810 0,805 0,800 60 0,795 0,789 0,784 0,779 0,774 0,768 0,763 0,758 0,752 0,747 70 0,741 0,736 0,730 0,724 0,719 0,713 0,707 0,701 0,695 0,690 80 0,663 0,655 0,647 0,640 0,632 0,624 0,617 0,609 0,602 0,595 90 0,587 0,580 0,573 0,566 0,559 0,551 0,544 0,538 0,531 0,524 100 0,517 0,510 0,504 0,497 0,490 0,484 0,477 0,471 0,464 0,458 110 0,452 0,446 0,439 0,433 0,427 0,421 0,415 0,409 0,403 0,398 120 0,392 0,386 0,380 0,375 0,369 0,364 0,358 0,353 0,348 0,342 130 0,337 0,332 0,327 0,322 0,317 0,312 0,307 0,302 0,297 0,292 140 0,292 0,288 0,284 0,280 0,276 0,273 0,269 0,266 0,263 0,259 150 0,256 0,253 0,250 0,247 0,244 0,241 0,238 0,235 0,232 0,229 Таблица В4 Коэффициенты продольного изгиба  центрально-сжатых элементов при расчетном сопротивлении стали Ry = 280 МПа Гибкость 0 1 2 3 4 5 6 7 8 9 30 0,924 0,920 0,916 0,912 0,908 0,904 0,900 0,896 0,891 0,887 40 0,883 0,878 0,874 0,869 0,865 0,860 0,855 0,851 0,846 0,841 50 0,836 0,831 0,826 0,821 0,816 0,811 0,806 0,801 0,795 0,790 60 0,785 0,779 0,774 0,768 0,763 0,757 0,751 0,746 0,740 0,734 70 0,729 0,723 0,717 0,711 0,705 0,699 0,693 0,687 0,681 0,675 80 0,641 0,633 0,626 0,618 0,610 0,602 0,595 0,587 0,579 0,572 90 0,564 0,557 0,550 0,542 0,535 0,528 0,521 0,514 0,507 0,500 100 0,493 0,486 0,479 0,473 0,466 0,459 0,453 0,446 0,440 0,433 110 0,427 0,421 0,414 0,408 0,402 0,396 0,390 0,384 0,378 0,372 120 0,366 0,361 0,355 0,349 0,344 0,338 0,333 0,327 0,322 0,316 130 0,311 0,306 0,301 0,296 0,291 0,286 0,281 0,276 0,271 0,266 140 0,272 0,268 0,265 0,261 0,258 0,254 0,251 0,248 0,245 0,242 150 0,239 0,236 0,233 0,230 0,227 0,225 0,222 0,219 0,217 0,214
  • 61.
    61 Таблица В5 Коэффициенты продольногоизгиба  центрально-сжатых элементов при расчетном сопротивлении стали Ry = 320 МПа Гибкость 0 1 2 3 4 5 6 7 8 9 30 0,917 0,913 0,909 0,904 0,900 0,896 0,891 0,887 0,882 0,877 40 0,873 0,868 0,863 0,858 0,853 0,848 0,843 0,838 0,832 0,827 50 0,822 0,816 0,811 0,806 0,800 0,794 0,789 0,783 0,777 0,772 60 0,766 0,760 0,754 0,748 0,742 0,736 0,730 0,724 0,717 0,711 70 0,705 0,698 0,692 0,686 0,679 0,673 0,666 0,659 0,653 0,646 80 0,602 0,594 0,585 0,577 0,569 0,561 0,553 0,545 0,538 0,530 90 0,522 0,515 0,507 0,499 0,492 0,485 0,477 0,470 0,463 0,456 100 0,448 0,441 0,434 0,427 0,421 0,414 0,407 0,400 0,394 0,387 110 0,381 0,374 0,368 0,361 0,355 0,349 0,343 0,337 0,331 0,325 120 0,319 0,313 0,307 0,301 0,296 0,290 0,284 0,279 0,273 0,268 130 0,263 0,257 0,252 0,247 0,242 0,237 0,232 0,227 0,222 0,217 140 0,240 0,237 0,233 0,230 0,227 0,224 0,222 0,219 0,216 0,213 150 0,211 0,208 0,206 0,203 0,201 0,198 0,196 0,193 0,191 0,189
  • 62.
    Оглавление 1. Выбор материаладля строительных конструкций ....................................... 3 2. Основы расчета металлических конструкций ............................................... 4 3. Курсовая расчетно-графическая работа «Рабочая площадка промзданий» ..... 7 3.1. Несущие конструкции рабочей площадки............................................. 7 3.2. Компоновка балочной клетки ............................................................. 9 3.3. Проектирование настила рабочей площадки........................................11 3.4. Балки настила и вспомогательныебалки.............................................13 3.5. Сравнениевариантов покрытия рабочей площадки..............................18 3.6. Проектирование главной балки..........................................................19 3.7. Расчет и конструированиеколонны рабочей площадки.........................35 4. Основныетребования к оформлениюкурсовой работы...............................55 Библиографический список ...........................................................................55 Приложение А .............................................................................................56 Приложение Б .............................................................................................58 Приложение В .............................................................................................59 ПриложениеГ (вклейка)
  • 63.
    Редактор М.А. Турбина Компьютернаяверстка Ю.В. Борцова Учебное издание Новоселов Алексей Анатольевич РА БОЧ АЯ ПЛ ОЩА ДК А П РОИ ЗВ ОДС ТВЕ НН ОГО ЗД АН ИЯ Методические указания к выполнению курсовой работы Изд. лиц. ЛР № 021277 от 06.04.98. Подписано в печать 15.09.07. 4,5 печ. л.3,0 уч.-изд. л. Тираж 120 экз. Заказ 1797 Издательство Сибирского государственного университета путей сообщения 630049 Новосибирск, ул. Д. Ковальчук, 191 Тел./факс. (383) 328-03-81. Е-mail: press@stu.ru