1
SUMMER TRAINING REPORT
Submitted by
K.SIVA
REGISTER No: 720715631048
In partial fulfillment for the award of the degree
Of
MASTER OF BUSINESS ADMINISTRATION
IN
DEPARTMENT OF MANAGEMENT SCIENCES
HINDUSTHAN COLLEGE OF ENGINEERING AND TECHNOLOGY
(APPROVED BY AICTE)
(ACCREDITED WITH “A” GRADE BY NAAC)
COIMBATORE - 641032
ANNA UNIVERSITY, CHENNAI
AUGUST 2016
+
SUMMER TRAINING IN
ROYAL ENFIELD (OXINA MOTORS)
TRICHY
2
HINDUSTHAN COLLEGE OF ENGINEERING AND
TECHNOLOGY
COIMBATORE-641 032
DEPARTMENT OF MANAGEMENT SCIENCES
SUMMER TRAINING REPORT
AUGUST 2016
This is to certify that the report entitled
SUMMER TRAINING IN
ROYAL ENFIELD (OXINA MOTORS)
TRICHY
Is the bonafide record of report work done by
K.SIVA
Register No: 720715631048
Of II MBA (Master of Business Administration) during the year 2015- 2017.
Guide Head of the Department
3
DECLARATION
I affirm that the summer training report submitted in partial fulfillment for the award of
MASTER OF BUSINESS ADMINISTRATION is the original work carried out by me. It has not
formed the part of any other summer training report submitted for award of any degree or diploma,
either in this or any other university.
K.SIVA
( 720715631048)
I certify that the declaration made above by the candidate is true.
Dr.K.NITHYAVATHI
Assistant Professor
Department of Management Sciences
4
ACKNOWLEDGEMENT
I first and foremost thank the almighty for having bestowed his blessings on me to complete
the project.
I am indebted to our beloved Principal Dr.T.Kannadasan M.E., Ph.D., Hindusthan College
of Engineering & Technology, Coimbatore for his support and encouragement.
I take this opportunity to thank Dr.K.Samuvel M.Com., MBA.,M.S.c., MPhil., Ph.D.,
HOD, Department of Management Sciences, Hindusthan College of Engineering and Technology,
Coimbatore for supporting me for completion of this training.
I thank my project guide Dr.K.Nithyavathi, MBA.,M.Com.,PGDCA.,
PGDIB.,PGDPMIR., Ph.D., Associate Professor, Department of Management Sciences,
Hindusthan College of Engineering and Technology, Coimbatore for his timely advice and
guidelines which assisted me in completing the training successfully.
Also I wish to thank Mr.M.Prince – Assistant manager of HR for providing me an
opportunity to undertake my summer training in their esteemed organization.
I like to express my gratitude to all the faculty members of Department of Management
Studies, Hindusthan College of Engineering & Technology, Coimbatore under whose valuable
guidance the training was done.
My special thanks to my Parents, Friends and Well-wishers for their moral support
throughout the training period.
( K.SIVA )
5
ABSTRACT
This report explains about of SUMMER TRAINING REPORT IN ROYAL ENFIELD
(OXINA MOTORS),Trichy,Tamilnadu. The effective performance of an organization depends not
just on the available resources, but its quality and competence as required by the organization from
time to time. The difference between two nations largely depends on the level of quality of human
resources. Moreover, the efficiency of production process and various are of management depending
to a great extent of the level of human resource development in the growing area where availability
of abundant high quality raw material is assured.
Purchase department are the important department which deals with the raw materials that are
essential to engage proper flow in the process. The decisions regarding the purchase of raw materials
are held responsible in the hands of purchase manager
Production/operation function is concerned with design and control system responsible for
the productive use of raw materials human resources equipment and facilities in the development of
a product or service. The words production and operations are used synonymously.
Human resource department refers to the knowledge, skills, creative abilities, talents,
aptitude, values and beliefs of the organization‟s workforce. The more important aspects of human
resources are aptitude, values, attitudes and belief..
Accounting department is concerned with day to day activities of the organization. And
activities of accounting department is payroll, Accounts payable and receivable, Inventory.
Sales department is the act of selling a product or service in return for money or other
compensation. It is an act of completion of a commercial activity.
Marketing department is the science of meeting the needs of a customer by providing
valuable products to customers by utilizing the expertise of the organization, at same time, to achieve
organizational goals.
6
TABLE OF CONTENTS
CHAPTER TITLES
PAGE
NO.
1 INTRODUCTION 9
2 INDUSTRY PROFILE 10
3 COMPANY PROFILE 14
ORGANISATION CHART 16
4 FUNCTIONAL DEPARTMENT 17
1.PURCHASE DEPARTMENT 17
2.PRODUCTION DEPARTMENT 18
3.HUMAN RESOURCE DEPARTMENT 21
4.FINANCE DEPARTMENT 22
5.SALES DEPARTMENT 25
6. MARKETING DEPARTMENT 29
5 SWOT ANALYSIS 40
6 CONCLUSION 41
7 BIBLIOGRAPHY 42
7
CHAPTER I
INTRODUCTION TO ROYAL ENFEILD
Royal Enfield was the brand name under which the Enfield Cycle Company (founded
1893) manufactured motorcycles, bicycles, lawnmowers and stationary engines. The first Royal
Enfield motorcycle was built in 1901; the original British concern was defunct by 1970. The Enfield
Cycle Company is responsible for the design and original production of the Royal Enfield Bullet, the
longest-lived motorcycle design in history.
Like other motorcycle manufacturers such as BSA, the Enfield Cycle Company began
business as a weapons manufacturer, most famous for the Enfield rifle. This legacy is reflected in the
company logo a cannon, and their motto, "Made Like A Gun".
In 1955, Enfield Cycle Company partnered with Madras Motors in India in forming Enfield
of India, based in Chennai, and started assembling the 350cc Royal Enfield Bullet motorcycle in
Madras. The first machines were assembled from components imported from England. Starting in
1957, Enfield of India acquired the machines necessary to build components in India, and by 1962 all
components were made in India.
Royal Enfield produced bicycles at its Redditch factory until it closed in early 1967. The
company's last new bicycle was the 'Revelation' small wheeler, which was release Production of
motorcycles ceased in 1970 and the original Redditch, Worcestershire-based company was dissolved
in 1971. Enfield of India continued producing the 'Bullet', and began branding its motorcycles 'Royal
Enfield' in 1999. A lawsuit over the use of 'Royal', brought by trademark owner David Holder, was
judged in favour of Enfield of India, who now produce motorcycles under the Royal Enfield name.
In 1893, the Enfield Manufacturing Company Ltd was registered to manufacture bicycles,
adopting the branding Royal Enfield.
By 1899, Royal Enfield were producing a quadricycle – a bicycle modified by adding a wrap-around
four-wheeled frame, retaining a rear rider-saddle with handlebars – having a front-mounted
passenger seat, driven by a rear-mounted De Dion engine.
After experimenting with a heavy bicycle frame fitted with a Minerva engine clamped to the
front downtube, Enfield built their firstmotorcycle in 1901 with a 239 cc engine.
8
1913 Enfield 425cc
CHAPTER II
INDUSTRY PROFILE
In 1907, Enfield merged with the Alldays & Onions Pneumatic Engineering Co. of
Birmingham, and began manufacturing the Enfield-Allday automobile.
By 1910, Royal Enfield was using 344 cc Swiss Motosacoche V-Twin engines, or large-
displacement JAP and Vickers-Wolseley engines.
In 1912, the Royal Enfield Model 180 sidecar combination was introduced with a 770 cc V-twin JAP
engine which was raced successfully in the Isle of Man TT and at Brooklands.
First World War (1911–1921)
In 1914 Enfield supplied large numbers of motorcycles to the British War Department and
also won a motorcycle contract for the Imperial Russian Government. Enfield used its own
225 cc two-stroke single and 425 cc V-twin engines.[6]
They also produced an 8 hp motorcycle
sidecar model fitted with a Vickers machine gun.
Inter-war years (1921–1939)
9
Royal Enfield 250 cc, type 11F
In 1921, Enfield developed a new 976 cc twin, and in 1924 launched the first Enfield four-
stroke 350 cc single using a Prestwich Industries engine. In 1928, Royal Enfield began using the
bulbous 'saddle' tanks and centre-spring girder front forks, one of the first companies to do so. Even
though it was trading at a loss in the depression years of the 1930s, the company was able to rely on
reserves to keep going. In 1931, Albert Eddie, one of the founders of the company, died and his
partner R.W. Smith died soon afterwards in 1933.
Second World War (1939–1945)
During World War II, The Enfield Cycle Company was called upon by the British authorities
to develop and manufacture military motorcycles. The models produced for the military were the
WD/C 350 cc sidevalve, WD/CO 350 cc OHV, WD/D 250 cc SV, WD/G 350 cc OHV and WD/L
570 cc SV. One of the most well-known Enfields was the Royal Enfield WD/RE, known as
the Flying Flea, a lightweight 125 cc motorcycle designed to be dropped by parachute with airborne
troops.
1923 Royal Enfield 225cc
10
Royal Enfield in Madrid, Spain
In order to establish a facility not vulnerable to the wartime bombing of the Midlands, an
underground factory was set up, starting in 1942, in a disused "Bath Stone" quarry at Westwood,
near Bradford-on-Avon, Wiltshire. Many staff were transferred from Redditch and an estate of
"prefabs" was built in Westwood to house them.
As well as motorcycle manufacture, it built other equipment for the war effort such as
mechanical "predictors" for anti-aircraft gunnery: the manufacture of such high precision equipment
was helped by the constant temperature underground. After the war the factory continued,
concentrating on engine manufacture and high precision machining. After production of Royal
Enfield motorcycles ceased, the precision engineering activities continued until the final demise of
the company.
Postwar Model G and Model J and ex-military C and CO (1946–1954)
Postwar, Royal Enfield resumed production of the single cylinder ohv 350cc model G and 500cc
Model J, with rigid rear frame and telescopic front forks. These were ride-to-work basic models, in a
world hungry for transport. A large number of factory reconditioned ex-military sv Model C and ohv
Model CO singles were also offered for sale, as they were sold off as surplus by various military
services.[7]
Springframe Bullets 350cc 1949-1970
In 1948, a groundbreaking development in the form of rear suspension springing was developed,
initially for competition model "trials" models (modern enduro type machines), but this was soon
offered on the roadgoing Model Bullet 350cc, a single cylinder OHV. This was a very popular seller,
offering a comfortable ride. A 500cc version appeared shortly after. A later 1950s version of the
11
Bullet manufacturing rights and jigs, dies and tools was sold to India for manufacture there, and
where developed versions continue to this day.[7]
500 Twins, Meteors, Super Meteors and Constellations 1949-1963
In 1949, Royal Enfields version of the now popular selling parallel twins appeared. This 500cc
version was the forerunner of a range of Royal Enfield Meteors, 700cc Super Meteors and 700cc
Constellations. Offering good performance at modest cost, these sold widely, if somewhat quietly in
reputation. The 700cc Royal Enfield Constellation Twin has been described as the first Superbike.
12
CHAPTER III
COMPANY PROFILE
Royal Enfield
The article is about the defunct British motorcycle and bicycle manufacturer. For the Indian
motorcycle manufacturer, Royal Enfield(India).
Industry Motorcycle, Bicycles,Lawnmowners
Successor Royal Enfield (India)
Founded 1893,as Enfield manufacturing Co.Ltd.
Headquarters Chennai, India
Key people Albert Eaide & Robert Walker Smith
Products Royal Enfield Clipper
Crusader
Bullet
Interceptor
WD/RE
Super Metor.
FOUNDER OF ROYAL ENFIELD
13
LOGO OF THE COMPANY
Key Members:
1. R.L. Ravichandran, CEO.
2. Rudratej singh, President.
3. Rodney J.Copes, Head of North American Business.
COMPETITORS:
1. Bajaj Auto Limited
2. Hero Motor Corp (Hero Honda)
3. TVS
4. Suzuki
5. Harley Davidson
6. Yamaha
7. Ducati Superbike
14
VISION
 To become Customers‟ first choice, by focusing organizational energy on understanding
 delivering on their need for state-of-the-art technology , cost and quality benchmarks, and
overall relationship,
 which they expect from a world class supplier.
MISSION
 Achieving Customer Delight
 Excellence in technology and engineering
 Continuous Improvement and Learning
 Teamwork, training, transparency, people - based management and internal customer
satisfaction
Protection of working environment that promotes safety and health of our employees
VALUES
 Simplicity
 Integrity
 Frugality
 Understanding
 Excellence
 Creativity
 Initiative
 Valuing Employees
 Unity and Responsibility
15

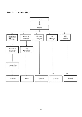
CEO
Sales
Manager
HR
Manager
Purchase
Manager
Financial
Manager
Production
Manager
Director
Production
Engineer
Chief
Accountant
Workers Clerk Workers Workers Workers
ORGANIZATIONAL CHART
Supervisors
16
CHAPTER IV
FUNCTIONAL DEPARTMENTS
PURCHASE DEPARTMENT
Introduction
Purchase department are the important department which deals with the raw materials that are
essential to engage proper flow in the process. The decisions regarding the purchase of raw materials
are held responsible in the hands of purchase manager
Learning objective
 The main objective is to identify the procedure prevailing in the purchase department.
 To know the roles and responsibilities of purchase manager.
 Gather details regarding the various steps to be followed in placing orders,receipt of materials
and invoice.
Placing order for the purchase of raw materials
After the requisition note is received, it will be checked carefully and orders will be placed
to purchase. Those orders should be signed both by the Assistant Manager and the General Manager.
When there is a need to purchase raw materials from the outside suppliers, the quotations
would be received first and orders will be given to the suppliers who can supply the materials on
most favourable terms.
Receipt of materials and invoice
The next day of the purchasing, the department has to receive the materials supplied by the
supplier. All the materials so received will be checked and verified by an inspection committee and a
report will be given. The invoice will be received from the suppliers and it will be sent for the
approval of the finance department. A copy must also be filled in the purchase department.
17
PRODUCTION DEPARTMENT
Introduction
Production department deals with the process that converts the raw materials into finished
product. Raw materials are the input for every production process.
Learning objective
 The main objective is to learn various processes that take place in the production
departments.
 To know the details regarding the various raw materials used in production.
Materials used in production
The primary raw materials used in the manufacture of the body of motorcycle are metal,
plastic and rubber. The motorcycle frame is composed almost completely of metal, as are the wheels.
The frame may be overlaid with plastic. The tires are composed of rubber . The seat is made from
synthetic substance, such as polyurethane.
The power system consists of a four-stroke engine ,a carburetor to transform incoming fuel
into vapor, a choke to control the air-fuel ratio, transmission system contains a clutch, consisting of
steel ball flyweights and metal chains, and a sprocket.
The electrical system contains a battery, ignition wires and coils, diodes, spark plus, head-
lamps and tail lights , turn signals and horn.
A cylindrical piston, made of aluminum alloy, is an essential component of the engine. It is
fitted with piston rings made of cast iron. The crankshaft and crankcase are made of aluminum. The
engine also contains a cylinder barrel, typically made of cast iron or light alloy.
18
Quality Control
Quality control inspectors also fool the motorcycles with gloved hands to detect any bumps
or defects in the finish. Each motorcycles is tested once dynamomotors. Inspectors accures to the
motorcycle from 0-60 mph. During the accoloration, the “dyno” test for accoloration and braking,
shifting, wheel alignment, headlight and tail light alignment and function horn function, and exhaust
emissions. The finished products must meet internationals standards for performance and
safety.After the dynamo test, a final inspection is made of the completed motorcycle. The
motorcycles are boxed in crates and shipped to customers across North America and around the
world.
19
The Future
Motorcycles remo in popular and the collecting and riding of antique models is just as
popular as riding the new versions. While sleek, new versions will continue to be produces,it is
anticipated that the value of older models will continue to rise.
20
HUMAN RESOURCE MANAGEMENT
Introduction
Human Resource Management is sometimes referred to as a “soft”
Management skill,effective practice within an organization requires a strategic focus to ensure that
people resources can facilitate the achievement of organizational goals. It also contains an element of
risk management for an organization which, as a minimum, ensures legislative compliance.
Learning objective
 To know the details of workers employed in the mill.
 To gather the details regarding the selection process followed in the mill.
Recruitment process
 Selection committees shall be established to shortlist applications and to interview and
recommend applicants for employment.
 Selection shall be based on merit, which is determined through an assessment of an
Applicant‟s qualifications, experiences, standard of work performance and personal qualities
relevant to the selection criteria for the position and relative to the credentials and attributes
of other applicants
 Applicants shall not be questioned in relation to age, gender, martial status, pregnancy,
family responsibilities, racial or ethnic origin, religious or political affiliation, disability,
sexual preference or transgender status, expect where the position is an identified position.
21
FINANCE DEPARTMENT
Introduction
Finance department is the important section in the mill because it is said to be brain of every
business organization. Their major roles are:
 Ensure that there are adequate funds available to acquire the resources needed to help the
organization achieve its objective.
 Ensures costs are controlled.
 Ensure adequate cash flow.
 Establish and control profitability levels.
Bank Statements
A bank statement is a printed document showing all the money paid into and taken out of a
bank account. Bank statements are usually send by bank to the customer at regular intervals.
 Biker Loans(Motorcycle loans Finance) was established in 2002 and is a financial services
company arranging finance and loans to customers. We have since helped hundreds of
motorbikes enthusiasts obtain a loaner finance for a bike.
 Our motorcycles loans help you to invest in the motorbikes of your choice whilst providing
you with an opportunity to strong then or re-establish your credit rating through making
regular monthly repayments.
* HDFC BANK
*INDUSIND BANK
The above bank provides the bank loan for two wheeler purchase.
22
ELIGIBILITY
Two-Wheeler Loan Eligibility
Salaried customers
 Age limit - Minimum 21 years at the time of applying the loan and Maximum of 60 years at
the time of loan maturity.
 Income limit – Minimum Gross income of Rs.10,000/- per month.
 Work Experience – A minimum of 1 year of total experience, and must have completed
minimum of 6 months service in current employment at time of applying for loan.
Self-Employed
 Age limit- Minimum 21 years at the time of applying the loan and Maximum of 65 years at
the time of loan maturity.
 Income limit- A minimum net profit of Rs.1,00,000/- per annum
 Business Experience- A minimum of 3 years in business and 1 year in the same business
DOCUMENTATION
For Salaried Customer
 Borrower Identity- 1 passport size photo
 Proof of Identity- photocopy of any one of Driving license/passport/voter ID/Aadhaar
card/PAN card/Id card issue by state/ central govt.
 Proof of Residence- photocopy of any one of Driving license/passport/voter ID/Aadhaar
card/ Telephone bill/Bank Account statement/Ration card/EB bill.
 Bank Statement for last 3 months.
 Income proof- Salary slip of the previous month with regular salary credits seen in Bank
Statement provided.
23
For Self-Employed
 Borrower Identity- 1 passport size photo
 Proof of Identity- photocopy of any one of Driving license/passport/voter ID/Aadhaar
card/PAN card/Id card issue by state/ central govt.
 Proof of Residence- photocopy of any one of Driving license/passport/voter ID/Aadhaar
card/ Telephone bill/Bank Account statement/Ration card/EB bill.
 Bank Statement for last 3 months.
 Income Tax returns of the immediate preceding financial year along with computation of
income for the assessment year.
24
SALES DEPARTMENT
Introduction
A sale is the act of selling a product or service in return for money or other compensation. It
is an act of completion of a commercial activity.
The Primary role of sales department is to sell the textile to the customer at various levels.
Learning objective
 To gather and observe the various details regarding the activities that takes place in the sales
department.
Sales procedure
Primarily the purchase order is obtained from the customer. After receiving the purchase
orders, acknowledgement is send to the customer from the sales department. Now the customer, send
the schedule to the sales department which contacts the production planning and control department.
The sales department usually prepare two types of form, They are,
 Invoice form
 Sales tax form
25
26
27
28
MARKETING DEPARTMENT
DEFENITION:
Marketing is the science of meeting the needs of a customer by providing valuable products
to customers by utilizing the expertise of the organization, at same time, to achieve organizational
goals. According to The American Marketing Association:
Marketing is the activity, set of institutions, and processes for creating, communicating,
delivering, and exchanging offerings that have value for customers, clients, partners, and society at
large.
With this definition, it is important to realize that the customer can be an individual user, a
company, or several people who contribute to the purchasing decision. The product can be a hard
good, a service, or even an idea – anything that would provide some value to the person who
provides an exchange. An exchange is most often thought of as money, but could also be a donation
of time or effort, or even a specific action. A producer is often a company, but could be an individual
or non-profit organization.
Classical marketing is often described in terms of the four “P‟s, which are:
 Product – what goods or services are offered to customers
 Promotion – how the producer communicates the value of its products
 Price – the value of the exchange between the customer and producer
 Placement – how the product is delivered to the customer.
A complete analysis of these categories is often called the Marketing Mix. More detail on these
categories can be found in the later entry on the Marketing Plan.
Marketing has both inbound and outbound activities. Inbound activities largely center on discovering
the needs and wants of the potential customers. The collective group of all potential customers is
called a market. Categorizing these needs into groups is called segmentation. Organizing markets
into segments allows a producer to more logically decide how to best provide value to that group of
potential customers. The analysis of market segment needs; analysis of existing sales and
profitability; the descriptions, design and introduction of new products; and the analysis of
competitor offerings are also inbound activities that are important but not often seen by the
public.Outbound activities include all aspects of informing the market that a product is available,
delivering that product, and encouraging the purchase decision. The activities include advertising,
promotion, supply chain.
29
SCOPE OF MARKETING MANAGEMENT:
The scope of marketing deals with the question, „what is marketed?‟ According to Kotler,
marketing people are involved with ten types of entities.
1. Goods:
Physical goods constitute the major part of a country‟s production and marketing effort.
Companies market billions of food products, and millions of cars, refrigerators, television and
machines.
2. Services:
As economies advance, a large proportion of their activities is focused on the production of
services. Services include the work of airlines, hotels, car rental firms, beauticians, software
programmers, management consultants, and so on. Many market offerings consist of a mix of goods
and services. For example, a restaurant offers both goods and services.
3. Events:
Marketers promote events. Events can be trade shows, company anniversaries, entertainment
award shows, local festivals, health camps, and so on. For example, global sporting events such as
the Olympics or Common Wealth Games are promoted aggressively to both companies and fans.
4. Experiences:
Marketers create experiences by offering a mix of both goods and services. A product is
promoted not only by communicating features but also by giving unique and interesting experiences
to customers. For example, Maruti Sx4 comes with Bluetooth technology to ensure connectivity
while driving, similarly residential townships offer landscaped gardens and gaming zones.
5. Persons:
Due to a rise in testimonial advertising, celebrity marketing has become a business. All
popular personalities such as film stars, TV artists, and sportspersons have agents and personal
managers. They also tie up with PR agencies for better marketing of oneself
6. Places:
Cities, states, regions, and countries compete to attract tourists. Today, states and countries
are also marketing places to factories, companies, new residents, real estate agents, banks and
business associations. Place marketers are largely real estate agents and builders. They are using
mega events and exhibitions to market places. The tourism ministry is also aggressively promoting
tourist spots locally and globally.
30
7. Properties:
Properties can be categorized as real properties or financial properties. Real property is the
ownership of real estates, whereas financial property relates to stocks and bonds. Properties are
bought and sold through marketing.
Marketing enhances the need of ownership and creates possession utility. With improving
income levels in the economy, people are seeking better ways of saving money. Financial and real
property marketing need to build trust and confidence at higher levels.
8. Organizations:
Organizations actively work to build image in the minds of their target public. The PR
department plays an active role in marketing an organization‟s image. Marketers of the services need
to build the corporate image, as exchange of services does not result in the ownership of anything.
The organization‟s goodwill promotes trust and reliability. The organization‟s image also helps the
companies in the smooth introduction of new products.
9. Information:
Information can be produced and marketed as a product. Educational institutions,
encyclopedias, non-fiction books, specialized magazines and newspapers market information. The
production, packaging, and distribution of information is a major industry. Media revolution and
increased literacy levels have widened the scope of information marketing.
10. Idea:
Every market offering includes a basic idea. Products and services are used as platforms for
delivering some idea or benefit. Social marketers widely promote
1. Gathering and Analysing Market Information:
Gathering and analyzing market information is an important function of marketing. Under it,
an effort is made to understand the consumer thoroughly in the following ways:
(a) What do the consumers want?
(b) In what quantity?
(c) At what price?
(d) When do they want (it)?
(e) What kind of advertisement do they like?
(f) Where do they want (it)?
31
What kind of distribution system do they like? All the relevant information about the
consumer is collected and analysed. On the basis of this analysis an effort is made to find out as to
which product has the best opportunities in the market.
2. Marketing Planning:
In order to achieve the objectives of an organisation with regard to its marketing, the
marketeer chalks out his marketing plan. For example, a company has a 25% market share of a
particular product.
The company wants to raise it to 40%. In order to achieve this objective the marketer has to
prepare a plan in respect of the level of production and promotion efforts. It will also be decided as to
who will do what, when and how. To do this is known as marketing planning.
3. Product Designing and Development:
Product designing plays an important role in product selling. The company whose product is
better and attractively designed sells more than the product of a company whose design happens to
be weak and unattractive.
In this way, it can be said that the possession of a special design affords a company to a
competitive advantage. It is important to remember that it is not sufficient to prepare a design in
respect of a product, but it is more important to develop it continuously.
4. Standardisation and Grading:
Standardisation refers to determining of standard regarding size, quality, design, weight,
colour, raw material to be used, etc., in respect of a particular product. By doing so, it is ascertained
that the given product will have some peculiarities.
This way, sale is made possible on the basis of samples. Mostly, it is the practice that the
traders look at the samples and place purchase order for a large quantity of the product concerned.
The basis of it is that goods supplied conform to the same standard as shown in the sample.
Products having the same characteristics (or standard) are placed in a given category or
grade. This placing is called grading. For example, a company produces commodity – X, having
three grades, namely A‟. „B‟ and „C‟, representing three levels of quality; best, medium and ordinary
respectively.
Customers who want best quality will be shown „A‟ grade product. This way, the customer
will have no doubt in his mind that a low grade product has been palmed off to him. Grading,
therefore, makes sale-purchase easy. Grading process is mostly used in case of agricultural products
like food grains, cotton, tobacco, apples, mangoes, etc.
32
5. Packaging and Labelling:
Packaging aims at avoiding breakage, damage, destruction, etc., of the goods during transit
and storage. Packaging facilitates handling, lifting, conveying of the goods. Many a time, customers
demand goods in different quantities. It necessitates special packaging. Packing material includes
bottles, canister, plastic bags, tin or wooden boxes, jute bags etc.
Label is a slip which is found on the product itself or on the package providing all the information
regarding the product and its producer. This can either be in the form of a cover or a seal.
For example, the name of the medicine on its bottle along with the manufacturer‟s name, the formula
used for making the medicine, date of manufacturing, expiry date, batch no., price etc., are printed on
the slip thereby giving all the information regarding the medicine to the consumer. The slip carrying
all these is details called Label and the process of preparing it as Labelling.
6. Branding:
Every producer/seller wants that his product should have special identity in the market. In
order to realise his wish he has to give a name to his product which has to be distinct from other
competitors.
Giving of distinct name to one‟s product is called branding. Thus, the objective of branding is
to show that the products of a given company are different from that of the competitors, so that it has
its own identity.
For instance, if a company wants to popularise its commodity – X under the name of “777”
(triple seven) then its brand will be called “777”. It is possible that another company is selling a
similar commodity under AAA (Triple „A‟) brand name.
Under these circumstances, both the companies will succeed in establishing a distinct identity of
their products in the market. When a brand is not registered under the trade Mark Act, 1999, it
becomes a Trade Mark.
7. Customer Support Service:
Customer is the king of market. Therefore, it is one of the chief functions of marketer to offer
every possible help to the customers. A marketer offers primarily the following services to the
customers:
(i) After-sales-services
(ii) Handling customers‟ complaints
(iii) Technical services
(iv) Credit facilities
(v) Maintenance services
33
Helping the customer in this way offers him satisfaction and in today‟s competitive age
customer‟s satisfaction happens to be the top-most priority. This encourages a customer‟s attachment
to a particular product and he starts buying that product time and again.
8. Pricing of Products:
It is the most important function of a marketing manager to fix price of a product. The price
of a product is affected by its cost, rate of profit, price of competing product, policy of the
government, etc. The price of a product should be fixed in a manner that it should not appear to be
too high and at the same time it should earn enough profit for the organisation.
9. Promotion:
Promotion means informing the consumers about the products of the company and
encouraging them to buy these products. There are four methods of promotion: (i) Advertising, (ii)
Personal selling, (iii) Sales promotion and (iv) Publicity. Every decision taken by the marketer in this
respect affects the sales. These decisions are taken keeping in view the budget of the company.
10. Physical Distribution:
Under this function of marketing the decision about carrying things from the place of
production to the place of consumption is taken into account. To accomplish this task, decision about
four factors are taken. They are: (i) Transportation, (ii) Inventory, (iii) Warehousing and (iv) Order
Processing. Physical distribution, by taking things, at the right place and at the right time creates time
and place utility.
11. Transportation:
Production, sale and consumption-all the three activities need not be at one place. Had it been
so, transportation of goods for physical distribution would have become irrelevant. But generally it is
not possible. Production is carried out at one place, sale at another place and consumption at yet
another place.
Transport facility is needed for the produced goods to reach the hands of consumers. So the
enterprise must have an easy access to means of transportation.
Mostly we see on the road side‟s private vehicles belonging to Pepsi, Coca Cola, LML, Britannia,
etc. These private carriers are the living examples of transportation function of marketing. Place
utility is thus created by transportation activity.
12. Storage or Warehousing:
There is a time-lag between the purchase or production of goods and their sale. It is very
essential to store the goods at a safe place during this time-interval. Godowns are used for this
purpose. Keeping of goods in godowns till the same are sold is called storage.
34
USP:
Make bike like their motto” Made like a gun, goes like a bullet”.
STP:
Segment
Middle-class people who want a bike that is stylish and powerful.
Target Group:
Middle-class youth from the age brackets of 25-35.
Positioning:
A powerful motorcycle for bike adventures.
INTERNSHIP LEARNING AND TRAINING
 It was a great experience in doing internship in OXINA MOTORS (Royal Enfield) which
helped me to develop myself in multiple aspects.
 I learnt how to make interpersonal relationship.
 Handling the customers gave me opportunity to develop communication skill.
 Self-confidence, responsibility and initiating qualities have improved.
 Working with new people gave me contacts which would be helpful for my career.
 Learnt customer and employee relation.
 Learnt Punctuality and time management in all aspects.
 Adopted new skills and techniques.
35
Record of work done (16-06-2016 to 09-06-2016)
My internship training in OXINA MOTORS(Royal Enfield) was very exciting experience
which guided and directed me to be good and perfect in all aspects of work.
This internship period taught me to be hardworking, sincere, loyal and discipline.
 Customer handling
 Follow up of customer
 Remainder call for the insurance
 Issuing insurance to the customer
 Getting suggestions from the customers.
 Took more than 20 vehicles for Registration to RTO office.
 Taking vehicle for test drive to the location where the customer is.
 Helped the employees working in the service sector.
 Made booking for the vehicles coming for service.
 Collected customer details who come for the booking.
36
CHAPTER V
SWOT ANALYSIS:
Strengths:
 Size and scale of parent company.
 Effective Advertising capability.
 High Emphasis on R and D.
 Established brand name in the crusier market.
 Established market distribution channel.
 Exports motorcycles to 31 countries like the USA, Japan, UAE, Korea, Bahrain, UK, France,
Germany,Argentina and many other countries.
Weakness:
 Weight of the motor cycle can be an issue for few customers.
 Mileage of high cc bikes is an issue.
Opportunities:
 Two-wheeler segment is one of the most growing industries.
 Export of bikes is limited i.e. untapped international markets
Threats:
 Strong competition from Indian as well as internationals brands.
 Dependence on government policies and rising fuel prices.
 Better public transport will affect two-wheeler sales.
37
CHAPTER VI
CONCLUSION
I learnt a lot during my internship programme. The working environment was really good
and the person who guided also taught the work to me in a friendly manner. I had good experience, it
was very useful to me and I learnt how to behave in a working environment. This is a golden
opportunity given to me and all students.
Organization to be dynamic should possess dynamic human resources. Human resources to
be dynamic acquire capabilities continuously; adopt the values and beliefs when employees use their
initiative, take risks, experiment, innovate and make things, happen, the organization may said to
have an enabling culture. Thus, the organization can develop, change and excel, only if it possess
developed human resources
38
CHAPTER VII
BIBILIOGRAPHY
www.royalenfield.com
www.google.com
www.indusinbank.com
www.en.m.wikipedia.org

3 royal Enfield .docx

  • 1.
    1 SUMMER TRAINING REPORT Submittedby K.SIVA REGISTER No: 720715631048 In partial fulfillment for the award of the degree Of MASTER OF BUSINESS ADMINISTRATION IN DEPARTMENT OF MANAGEMENT SCIENCES HINDUSTHAN COLLEGE OF ENGINEERING AND TECHNOLOGY (APPROVED BY AICTE) (ACCREDITED WITH “A” GRADE BY NAAC) COIMBATORE - 641032 ANNA UNIVERSITY, CHENNAI AUGUST 2016 + SUMMER TRAINING IN ROYAL ENFIELD (OXINA MOTORS) TRICHY
  • 2.
    2 HINDUSTHAN COLLEGE OFENGINEERING AND TECHNOLOGY COIMBATORE-641 032 DEPARTMENT OF MANAGEMENT SCIENCES SUMMER TRAINING REPORT AUGUST 2016 This is to certify that the report entitled SUMMER TRAINING IN ROYAL ENFIELD (OXINA MOTORS) TRICHY Is the bonafide record of report work done by K.SIVA Register No: 720715631048 Of II MBA (Master of Business Administration) during the year 2015- 2017. Guide Head of the Department
  • 3.
    3 DECLARATION I affirm thatthe summer training report submitted in partial fulfillment for the award of MASTER OF BUSINESS ADMINISTRATION is the original work carried out by me. It has not formed the part of any other summer training report submitted for award of any degree or diploma, either in this or any other university. K.SIVA ( 720715631048) I certify that the declaration made above by the candidate is true. Dr.K.NITHYAVATHI Assistant Professor Department of Management Sciences
  • 4.
    4 ACKNOWLEDGEMENT I first andforemost thank the almighty for having bestowed his blessings on me to complete the project. I am indebted to our beloved Principal Dr.T.Kannadasan M.E., Ph.D., Hindusthan College of Engineering & Technology, Coimbatore for his support and encouragement. I take this opportunity to thank Dr.K.Samuvel M.Com., MBA.,M.S.c., MPhil., Ph.D., HOD, Department of Management Sciences, Hindusthan College of Engineering and Technology, Coimbatore for supporting me for completion of this training. I thank my project guide Dr.K.Nithyavathi, MBA.,M.Com.,PGDCA., PGDIB.,PGDPMIR., Ph.D., Associate Professor, Department of Management Sciences, Hindusthan College of Engineering and Technology, Coimbatore for his timely advice and guidelines which assisted me in completing the training successfully. Also I wish to thank Mr.M.Prince – Assistant manager of HR for providing me an opportunity to undertake my summer training in their esteemed organization. I like to express my gratitude to all the faculty members of Department of Management Studies, Hindusthan College of Engineering & Technology, Coimbatore under whose valuable guidance the training was done. My special thanks to my Parents, Friends and Well-wishers for their moral support throughout the training period. ( K.SIVA )
  • 5.
    5 ABSTRACT This report explainsabout of SUMMER TRAINING REPORT IN ROYAL ENFIELD (OXINA MOTORS),Trichy,Tamilnadu. The effective performance of an organization depends not just on the available resources, but its quality and competence as required by the organization from time to time. The difference between two nations largely depends on the level of quality of human resources. Moreover, the efficiency of production process and various are of management depending to a great extent of the level of human resource development in the growing area where availability of abundant high quality raw material is assured. Purchase department are the important department which deals with the raw materials that are essential to engage proper flow in the process. The decisions regarding the purchase of raw materials are held responsible in the hands of purchase manager Production/operation function is concerned with design and control system responsible for the productive use of raw materials human resources equipment and facilities in the development of a product or service. The words production and operations are used synonymously. Human resource department refers to the knowledge, skills, creative abilities, talents, aptitude, values and beliefs of the organization‟s workforce. The more important aspects of human resources are aptitude, values, attitudes and belief.. Accounting department is concerned with day to day activities of the organization. And activities of accounting department is payroll, Accounts payable and receivable, Inventory. Sales department is the act of selling a product or service in return for money or other compensation. It is an act of completion of a commercial activity. Marketing department is the science of meeting the needs of a customer by providing valuable products to customers by utilizing the expertise of the organization, at same time, to achieve organizational goals.
  • 6.
    6 TABLE OF CONTENTS CHAPTERTITLES PAGE NO. 1 INTRODUCTION 9 2 INDUSTRY PROFILE 10 3 COMPANY PROFILE 14 ORGANISATION CHART 16 4 FUNCTIONAL DEPARTMENT 17 1.PURCHASE DEPARTMENT 17 2.PRODUCTION DEPARTMENT 18 3.HUMAN RESOURCE DEPARTMENT 21 4.FINANCE DEPARTMENT 22 5.SALES DEPARTMENT 25 6. MARKETING DEPARTMENT 29 5 SWOT ANALYSIS 40 6 CONCLUSION 41 7 BIBLIOGRAPHY 42
  • 7.
    7 CHAPTER I INTRODUCTION TOROYAL ENFEILD Royal Enfield was the brand name under which the Enfield Cycle Company (founded 1893) manufactured motorcycles, bicycles, lawnmowers and stationary engines. The first Royal Enfield motorcycle was built in 1901; the original British concern was defunct by 1970. The Enfield Cycle Company is responsible for the design and original production of the Royal Enfield Bullet, the longest-lived motorcycle design in history. Like other motorcycle manufacturers such as BSA, the Enfield Cycle Company began business as a weapons manufacturer, most famous for the Enfield rifle. This legacy is reflected in the company logo a cannon, and their motto, "Made Like A Gun". In 1955, Enfield Cycle Company partnered with Madras Motors in India in forming Enfield of India, based in Chennai, and started assembling the 350cc Royal Enfield Bullet motorcycle in Madras. The first machines were assembled from components imported from England. Starting in 1957, Enfield of India acquired the machines necessary to build components in India, and by 1962 all components were made in India. Royal Enfield produced bicycles at its Redditch factory until it closed in early 1967. The company's last new bicycle was the 'Revelation' small wheeler, which was release Production of motorcycles ceased in 1970 and the original Redditch, Worcestershire-based company was dissolved in 1971. Enfield of India continued producing the 'Bullet', and began branding its motorcycles 'Royal Enfield' in 1999. A lawsuit over the use of 'Royal', brought by trademark owner David Holder, was judged in favour of Enfield of India, who now produce motorcycles under the Royal Enfield name. In 1893, the Enfield Manufacturing Company Ltd was registered to manufacture bicycles, adopting the branding Royal Enfield. By 1899, Royal Enfield were producing a quadricycle – a bicycle modified by adding a wrap-around four-wheeled frame, retaining a rear rider-saddle with handlebars – having a front-mounted passenger seat, driven by a rear-mounted De Dion engine. After experimenting with a heavy bicycle frame fitted with a Minerva engine clamped to the front downtube, Enfield built their firstmotorcycle in 1901 with a 239 cc engine.
  • 8.
    8 1913 Enfield 425cc CHAPTERII INDUSTRY PROFILE In 1907, Enfield merged with the Alldays & Onions Pneumatic Engineering Co. of Birmingham, and began manufacturing the Enfield-Allday automobile. By 1910, Royal Enfield was using 344 cc Swiss Motosacoche V-Twin engines, or large- displacement JAP and Vickers-Wolseley engines. In 1912, the Royal Enfield Model 180 sidecar combination was introduced with a 770 cc V-twin JAP engine which was raced successfully in the Isle of Man TT and at Brooklands. First World War (1911–1921) In 1914 Enfield supplied large numbers of motorcycles to the British War Department and also won a motorcycle contract for the Imperial Russian Government. Enfield used its own 225 cc two-stroke single and 425 cc V-twin engines.[6] They also produced an 8 hp motorcycle sidecar model fitted with a Vickers machine gun. Inter-war years (1921–1939)
  • 9.
    9 Royal Enfield 250cc, type 11F In 1921, Enfield developed a new 976 cc twin, and in 1924 launched the first Enfield four- stroke 350 cc single using a Prestwich Industries engine. In 1928, Royal Enfield began using the bulbous 'saddle' tanks and centre-spring girder front forks, one of the first companies to do so. Even though it was trading at a loss in the depression years of the 1930s, the company was able to rely on reserves to keep going. In 1931, Albert Eddie, one of the founders of the company, died and his partner R.W. Smith died soon afterwards in 1933. Second World War (1939–1945) During World War II, The Enfield Cycle Company was called upon by the British authorities to develop and manufacture military motorcycles. The models produced for the military were the WD/C 350 cc sidevalve, WD/CO 350 cc OHV, WD/D 250 cc SV, WD/G 350 cc OHV and WD/L 570 cc SV. One of the most well-known Enfields was the Royal Enfield WD/RE, known as the Flying Flea, a lightweight 125 cc motorcycle designed to be dropped by parachute with airborne troops. 1923 Royal Enfield 225cc
  • 10.
    10 Royal Enfield inMadrid, Spain In order to establish a facility not vulnerable to the wartime bombing of the Midlands, an underground factory was set up, starting in 1942, in a disused "Bath Stone" quarry at Westwood, near Bradford-on-Avon, Wiltshire. Many staff were transferred from Redditch and an estate of "prefabs" was built in Westwood to house them. As well as motorcycle manufacture, it built other equipment for the war effort such as mechanical "predictors" for anti-aircraft gunnery: the manufacture of such high precision equipment was helped by the constant temperature underground. After the war the factory continued, concentrating on engine manufacture and high precision machining. After production of Royal Enfield motorcycles ceased, the precision engineering activities continued until the final demise of the company. Postwar Model G and Model J and ex-military C and CO (1946–1954) Postwar, Royal Enfield resumed production of the single cylinder ohv 350cc model G and 500cc Model J, with rigid rear frame and telescopic front forks. These were ride-to-work basic models, in a world hungry for transport. A large number of factory reconditioned ex-military sv Model C and ohv Model CO singles were also offered for sale, as they were sold off as surplus by various military services.[7] Springframe Bullets 350cc 1949-1970 In 1948, a groundbreaking development in the form of rear suspension springing was developed, initially for competition model "trials" models (modern enduro type machines), but this was soon offered on the roadgoing Model Bullet 350cc, a single cylinder OHV. This was a very popular seller, offering a comfortable ride. A 500cc version appeared shortly after. A later 1950s version of the
  • 11.
    11 Bullet manufacturing rightsand jigs, dies and tools was sold to India for manufacture there, and where developed versions continue to this day.[7] 500 Twins, Meteors, Super Meteors and Constellations 1949-1963 In 1949, Royal Enfields version of the now popular selling parallel twins appeared. This 500cc version was the forerunner of a range of Royal Enfield Meteors, 700cc Super Meteors and 700cc Constellations. Offering good performance at modest cost, these sold widely, if somewhat quietly in reputation. The 700cc Royal Enfield Constellation Twin has been described as the first Superbike.
  • 12.
    12 CHAPTER III COMPANY PROFILE RoyalEnfield The article is about the defunct British motorcycle and bicycle manufacturer. For the Indian motorcycle manufacturer, Royal Enfield(India). Industry Motorcycle, Bicycles,Lawnmowners Successor Royal Enfield (India) Founded 1893,as Enfield manufacturing Co.Ltd. Headquarters Chennai, India Key people Albert Eaide & Robert Walker Smith Products Royal Enfield Clipper Crusader Bullet Interceptor WD/RE Super Metor. FOUNDER OF ROYAL ENFIELD
  • 13.
    13 LOGO OF THECOMPANY Key Members: 1. R.L. Ravichandran, CEO. 2. Rudratej singh, President. 3. Rodney J.Copes, Head of North American Business. COMPETITORS: 1. Bajaj Auto Limited 2. Hero Motor Corp (Hero Honda) 3. TVS 4. Suzuki 5. Harley Davidson 6. Yamaha 7. Ducati Superbike
  • 14.
    14 VISION  To becomeCustomers‟ first choice, by focusing organizational energy on understanding  delivering on their need for state-of-the-art technology , cost and quality benchmarks, and overall relationship,  which they expect from a world class supplier. MISSION  Achieving Customer Delight  Excellence in technology and engineering  Continuous Improvement and Learning  Teamwork, training, transparency, people - based management and internal customer satisfaction Protection of working environment that promotes safety and health of our employees VALUES  Simplicity  Integrity  Frugality  Understanding  Excellence  Creativity  Initiative  Valuing Employees  Unity and Responsibility
  • 15.
  • 16.
    16 CHAPTER IV FUNCTIONAL DEPARTMENTS PURCHASEDEPARTMENT Introduction Purchase department are the important department which deals with the raw materials that are essential to engage proper flow in the process. The decisions regarding the purchase of raw materials are held responsible in the hands of purchase manager Learning objective  The main objective is to identify the procedure prevailing in the purchase department.  To know the roles and responsibilities of purchase manager.  Gather details regarding the various steps to be followed in placing orders,receipt of materials and invoice. Placing order for the purchase of raw materials After the requisition note is received, it will be checked carefully and orders will be placed to purchase. Those orders should be signed both by the Assistant Manager and the General Manager. When there is a need to purchase raw materials from the outside suppliers, the quotations would be received first and orders will be given to the suppliers who can supply the materials on most favourable terms. Receipt of materials and invoice The next day of the purchasing, the department has to receive the materials supplied by the supplier. All the materials so received will be checked and verified by an inspection committee and a report will be given. The invoice will be received from the suppliers and it will be sent for the approval of the finance department. A copy must also be filled in the purchase department.
  • 17.
    17 PRODUCTION DEPARTMENT Introduction Production departmentdeals with the process that converts the raw materials into finished product. Raw materials are the input for every production process. Learning objective  The main objective is to learn various processes that take place in the production departments.  To know the details regarding the various raw materials used in production. Materials used in production The primary raw materials used in the manufacture of the body of motorcycle are metal, plastic and rubber. The motorcycle frame is composed almost completely of metal, as are the wheels. The frame may be overlaid with plastic. The tires are composed of rubber . The seat is made from synthetic substance, such as polyurethane. The power system consists of a four-stroke engine ,a carburetor to transform incoming fuel into vapor, a choke to control the air-fuel ratio, transmission system contains a clutch, consisting of steel ball flyweights and metal chains, and a sprocket. The electrical system contains a battery, ignition wires and coils, diodes, spark plus, head- lamps and tail lights , turn signals and horn. A cylindrical piston, made of aluminum alloy, is an essential component of the engine. It is fitted with piston rings made of cast iron. The crankshaft and crankcase are made of aluminum. The engine also contains a cylinder barrel, typically made of cast iron or light alloy.
  • 18.
    18 Quality Control Quality controlinspectors also fool the motorcycles with gloved hands to detect any bumps or defects in the finish. Each motorcycles is tested once dynamomotors. Inspectors accures to the motorcycle from 0-60 mph. During the accoloration, the “dyno” test for accoloration and braking, shifting, wheel alignment, headlight and tail light alignment and function horn function, and exhaust emissions. The finished products must meet internationals standards for performance and safety.After the dynamo test, a final inspection is made of the completed motorcycle. The motorcycles are boxed in crates and shipped to customers across North America and around the world.
  • 19.
    19 The Future Motorcycles remoin popular and the collecting and riding of antique models is just as popular as riding the new versions. While sleek, new versions will continue to be produces,it is anticipated that the value of older models will continue to rise.
  • 20.
    20 HUMAN RESOURCE MANAGEMENT Introduction HumanResource Management is sometimes referred to as a “soft” Management skill,effective practice within an organization requires a strategic focus to ensure that people resources can facilitate the achievement of organizational goals. It also contains an element of risk management for an organization which, as a minimum, ensures legislative compliance. Learning objective  To know the details of workers employed in the mill.  To gather the details regarding the selection process followed in the mill. Recruitment process  Selection committees shall be established to shortlist applications and to interview and recommend applicants for employment.  Selection shall be based on merit, which is determined through an assessment of an Applicant‟s qualifications, experiences, standard of work performance and personal qualities relevant to the selection criteria for the position and relative to the credentials and attributes of other applicants  Applicants shall not be questioned in relation to age, gender, martial status, pregnancy, family responsibilities, racial or ethnic origin, religious or political affiliation, disability, sexual preference or transgender status, expect where the position is an identified position.
  • 21.
    21 FINANCE DEPARTMENT Introduction Finance departmentis the important section in the mill because it is said to be brain of every business organization. Their major roles are:  Ensure that there are adequate funds available to acquire the resources needed to help the organization achieve its objective.  Ensures costs are controlled.  Ensure adequate cash flow.  Establish and control profitability levels. Bank Statements A bank statement is a printed document showing all the money paid into and taken out of a bank account. Bank statements are usually send by bank to the customer at regular intervals.  Biker Loans(Motorcycle loans Finance) was established in 2002 and is a financial services company arranging finance and loans to customers. We have since helped hundreds of motorbikes enthusiasts obtain a loaner finance for a bike.  Our motorcycles loans help you to invest in the motorbikes of your choice whilst providing you with an opportunity to strong then or re-establish your credit rating through making regular monthly repayments. * HDFC BANK *INDUSIND BANK The above bank provides the bank loan for two wheeler purchase.
  • 22.
    22 ELIGIBILITY Two-Wheeler Loan Eligibility Salariedcustomers  Age limit - Minimum 21 years at the time of applying the loan and Maximum of 60 years at the time of loan maturity.  Income limit – Minimum Gross income of Rs.10,000/- per month.  Work Experience – A minimum of 1 year of total experience, and must have completed minimum of 6 months service in current employment at time of applying for loan. Self-Employed  Age limit- Minimum 21 years at the time of applying the loan and Maximum of 65 years at the time of loan maturity.  Income limit- A minimum net profit of Rs.1,00,000/- per annum  Business Experience- A minimum of 3 years in business and 1 year in the same business DOCUMENTATION For Salaried Customer  Borrower Identity- 1 passport size photo  Proof of Identity- photocopy of any one of Driving license/passport/voter ID/Aadhaar card/PAN card/Id card issue by state/ central govt.  Proof of Residence- photocopy of any one of Driving license/passport/voter ID/Aadhaar card/ Telephone bill/Bank Account statement/Ration card/EB bill.  Bank Statement for last 3 months.  Income proof- Salary slip of the previous month with regular salary credits seen in Bank Statement provided.
  • 23.
    23 For Self-Employed  BorrowerIdentity- 1 passport size photo  Proof of Identity- photocopy of any one of Driving license/passport/voter ID/Aadhaar card/PAN card/Id card issue by state/ central govt.  Proof of Residence- photocopy of any one of Driving license/passport/voter ID/Aadhaar card/ Telephone bill/Bank Account statement/Ration card/EB bill.  Bank Statement for last 3 months.  Income Tax returns of the immediate preceding financial year along with computation of income for the assessment year.
  • 24.
    24 SALES DEPARTMENT Introduction A saleis the act of selling a product or service in return for money or other compensation. It is an act of completion of a commercial activity. The Primary role of sales department is to sell the textile to the customer at various levels. Learning objective  To gather and observe the various details regarding the activities that takes place in the sales department. Sales procedure Primarily the purchase order is obtained from the customer. After receiving the purchase orders, acknowledgement is send to the customer from the sales department. Now the customer, send the schedule to the sales department which contacts the production planning and control department. The sales department usually prepare two types of form, They are,  Invoice form  Sales tax form
  • 25.
  • 26.
  • 27.
  • 28.
    28 MARKETING DEPARTMENT DEFENITION: Marketing isthe science of meeting the needs of a customer by providing valuable products to customers by utilizing the expertise of the organization, at same time, to achieve organizational goals. According to The American Marketing Association: Marketing is the activity, set of institutions, and processes for creating, communicating, delivering, and exchanging offerings that have value for customers, clients, partners, and society at large. With this definition, it is important to realize that the customer can be an individual user, a company, or several people who contribute to the purchasing decision. The product can be a hard good, a service, or even an idea – anything that would provide some value to the person who provides an exchange. An exchange is most often thought of as money, but could also be a donation of time or effort, or even a specific action. A producer is often a company, but could be an individual or non-profit organization. Classical marketing is often described in terms of the four “P‟s, which are:  Product – what goods or services are offered to customers  Promotion – how the producer communicates the value of its products  Price – the value of the exchange between the customer and producer  Placement – how the product is delivered to the customer. A complete analysis of these categories is often called the Marketing Mix. More detail on these categories can be found in the later entry on the Marketing Plan. Marketing has both inbound and outbound activities. Inbound activities largely center on discovering the needs and wants of the potential customers. The collective group of all potential customers is called a market. Categorizing these needs into groups is called segmentation. Organizing markets into segments allows a producer to more logically decide how to best provide value to that group of potential customers. The analysis of market segment needs; analysis of existing sales and profitability; the descriptions, design and introduction of new products; and the analysis of competitor offerings are also inbound activities that are important but not often seen by the public.Outbound activities include all aspects of informing the market that a product is available, delivering that product, and encouraging the purchase decision. The activities include advertising, promotion, supply chain.
  • 29.
    29 SCOPE OF MARKETINGMANAGEMENT: The scope of marketing deals with the question, „what is marketed?‟ According to Kotler, marketing people are involved with ten types of entities. 1. Goods: Physical goods constitute the major part of a country‟s production and marketing effort. Companies market billions of food products, and millions of cars, refrigerators, television and machines. 2. Services: As economies advance, a large proportion of their activities is focused on the production of services. Services include the work of airlines, hotels, car rental firms, beauticians, software programmers, management consultants, and so on. Many market offerings consist of a mix of goods and services. For example, a restaurant offers both goods and services. 3. Events: Marketers promote events. Events can be trade shows, company anniversaries, entertainment award shows, local festivals, health camps, and so on. For example, global sporting events such as the Olympics or Common Wealth Games are promoted aggressively to both companies and fans. 4. Experiences: Marketers create experiences by offering a mix of both goods and services. A product is promoted not only by communicating features but also by giving unique and interesting experiences to customers. For example, Maruti Sx4 comes with Bluetooth technology to ensure connectivity while driving, similarly residential townships offer landscaped gardens and gaming zones. 5. Persons: Due to a rise in testimonial advertising, celebrity marketing has become a business. All popular personalities such as film stars, TV artists, and sportspersons have agents and personal managers. They also tie up with PR agencies for better marketing of oneself 6. Places: Cities, states, regions, and countries compete to attract tourists. Today, states and countries are also marketing places to factories, companies, new residents, real estate agents, banks and business associations. Place marketers are largely real estate agents and builders. They are using mega events and exhibitions to market places. The tourism ministry is also aggressively promoting tourist spots locally and globally.
  • 30.
    30 7. Properties: Properties canbe categorized as real properties or financial properties. Real property is the ownership of real estates, whereas financial property relates to stocks and bonds. Properties are bought and sold through marketing. Marketing enhances the need of ownership and creates possession utility. With improving income levels in the economy, people are seeking better ways of saving money. Financial and real property marketing need to build trust and confidence at higher levels. 8. Organizations: Organizations actively work to build image in the minds of their target public. The PR department plays an active role in marketing an organization‟s image. Marketers of the services need to build the corporate image, as exchange of services does not result in the ownership of anything. The organization‟s goodwill promotes trust and reliability. The organization‟s image also helps the companies in the smooth introduction of new products. 9. Information: Information can be produced and marketed as a product. Educational institutions, encyclopedias, non-fiction books, specialized magazines and newspapers market information. The production, packaging, and distribution of information is a major industry. Media revolution and increased literacy levels have widened the scope of information marketing. 10. Idea: Every market offering includes a basic idea. Products and services are used as platforms for delivering some idea or benefit. Social marketers widely promote 1. Gathering and Analysing Market Information: Gathering and analyzing market information is an important function of marketing. Under it, an effort is made to understand the consumer thoroughly in the following ways: (a) What do the consumers want? (b) In what quantity? (c) At what price? (d) When do they want (it)? (e) What kind of advertisement do they like? (f) Where do they want (it)?
  • 31.
    31 What kind ofdistribution system do they like? All the relevant information about the consumer is collected and analysed. On the basis of this analysis an effort is made to find out as to which product has the best opportunities in the market. 2. Marketing Planning: In order to achieve the objectives of an organisation with regard to its marketing, the marketeer chalks out his marketing plan. For example, a company has a 25% market share of a particular product. The company wants to raise it to 40%. In order to achieve this objective the marketer has to prepare a plan in respect of the level of production and promotion efforts. It will also be decided as to who will do what, when and how. To do this is known as marketing planning. 3. Product Designing and Development: Product designing plays an important role in product selling. The company whose product is better and attractively designed sells more than the product of a company whose design happens to be weak and unattractive. In this way, it can be said that the possession of a special design affords a company to a competitive advantage. It is important to remember that it is not sufficient to prepare a design in respect of a product, but it is more important to develop it continuously. 4. Standardisation and Grading: Standardisation refers to determining of standard regarding size, quality, design, weight, colour, raw material to be used, etc., in respect of a particular product. By doing so, it is ascertained that the given product will have some peculiarities. This way, sale is made possible on the basis of samples. Mostly, it is the practice that the traders look at the samples and place purchase order for a large quantity of the product concerned. The basis of it is that goods supplied conform to the same standard as shown in the sample. Products having the same characteristics (or standard) are placed in a given category or grade. This placing is called grading. For example, a company produces commodity – X, having three grades, namely A‟. „B‟ and „C‟, representing three levels of quality; best, medium and ordinary respectively. Customers who want best quality will be shown „A‟ grade product. This way, the customer will have no doubt in his mind that a low grade product has been palmed off to him. Grading, therefore, makes sale-purchase easy. Grading process is mostly used in case of agricultural products like food grains, cotton, tobacco, apples, mangoes, etc.
  • 32.
    32 5. Packaging andLabelling: Packaging aims at avoiding breakage, damage, destruction, etc., of the goods during transit and storage. Packaging facilitates handling, lifting, conveying of the goods. Many a time, customers demand goods in different quantities. It necessitates special packaging. Packing material includes bottles, canister, plastic bags, tin or wooden boxes, jute bags etc. Label is a slip which is found on the product itself or on the package providing all the information regarding the product and its producer. This can either be in the form of a cover or a seal. For example, the name of the medicine on its bottle along with the manufacturer‟s name, the formula used for making the medicine, date of manufacturing, expiry date, batch no., price etc., are printed on the slip thereby giving all the information regarding the medicine to the consumer. The slip carrying all these is details called Label and the process of preparing it as Labelling. 6. Branding: Every producer/seller wants that his product should have special identity in the market. In order to realise his wish he has to give a name to his product which has to be distinct from other competitors. Giving of distinct name to one‟s product is called branding. Thus, the objective of branding is to show that the products of a given company are different from that of the competitors, so that it has its own identity. For instance, if a company wants to popularise its commodity – X under the name of “777” (triple seven) then its brand will be called “777”. It is possible that another company is selling a similar commodity under AAA (Triple „A‟) brand name. Under these circumstances, both the companies will succeed in establishing a distinct identity of their products in the market. When a brand is not registered under the trade Mark Act, 1999, it becomes a Trade Mark. 7. Customer Support Service: Customer is the king of market. Therefore, it is one of the chief functions of marketer to offer every possible help to the customers. A marketer offers primarily the following services to the customers: (i) After-sales-services (ii) Handling customers‟ complaints (iii) Technical services (iv) Credit facilities (v) Maintenance services
  • 33.
    33 Helping the customerin this way offers him satisfaction and in today‟s competitive age customer‟s satisfaction happens to be the top-most priority. This encourages a customer‟s attachment to a particular product and he starts buying that product time and again. 8. Pricing of Products: It is the most important function of a marketing manager to fix price of a product. The price of a product is affected by its cost, rate of profit, price of competing product, policy of the government, etc. The price of a product should be fixed in a manner that it should not appear to be too high and at the same time it should earn enough profit for the organisation. 9. Promotion: Promotion means informing the consumers about the products of the company and encouraging them to buy these products. There are four methods of promotion: (i) Advertising, (ii) Personal selling, (iii) Sales promotion and (iv) Publicity. Every decision taken by the marketer in this respect affects the sales. These decisions are taken keeping in view the budget of the company. 10. Physical Distribution: Under this function of marketing the decision about carrying things from the place of production to the place of consumption is taken into account. To accomplish this task, decision about four factors are taken. They are: (i) Transportation, (ii) Inventory, (iii) Warehousing and (iv) Order Processing. Physical distribution, by taking things, at the right place and at the right time creates time and place utility. 11. Transportation: Production, sale and consumption-all the three activities need not be at one place. Had it been so, transportation of goods for physical distribution would have become irrelevant. But generally it is not possible. Production is carried out at one place, sale at another place and consumption at yet another place. Transport facility is needed for the produced goods to reach the hands of consumers. So the enterprise must have an easy access to means of transportation. Mostly we see on the road side‟s private vehicles belonging to Pepsi, Coca Cola, LML, Britannia, etc. These private carriers are the living examples of transportation function of marketing. Place utility is thus created by transportation activity. 12. Storage or Warehousing: There is a time-lag between the purchase or production of goods and their sale. It is very essential to store the goods at a safe place during this time-interval. Godowns are used for this purpose. Keeping of goods in godowns till the same are sold is called storage.
  • 34.
    34 USP: Make bike liketheir motto” Made like a gun, goes like a bullet”. STP: Segment Middle-class people who want a bike that is stylish and powerful. Target Group: Middle-class youth from the age brackets of 25-35. Positioning: A powerful motorcycle for bike adventures. INTERNSHIP LEARNING AND TRAINING  It was a great experience in doing internship in OXINA MOTORS (Royal Enfield) which helped me to develop myself in multiple aspects.  I learnt how to make interpersonal relationship.  Handling the customers gave me opportunity to develop communication skill.  Self-confidence, responsibility and initiating qualities have improved.  Working with new people gave me contacts which would be helpful for my career.  Learnt customer and employee relation.  Learnt Punctuality and time management in all aspects.  Adopted new skills and techniques.
  • 35.
    35 Record of workdone (16-06-2016 to 09-06-2016) My internship training in OXINA MOTORS(Royal Enfield) was very exciting experience which guided and directed me to be good and perfect in all aspects of work. This internship period taught me to be hardworking, sincere, loyal and discipline.  Customer handling  Follow up of customer  Remainder call for the insurance  Issuing insurance to the customer  Getting suggestions from the customers.  Took more than 20 vehicles for Registration to RTO office.  Taking vehicle for test drive to the location where the customer is.  Helped the employees working in the service sector.  Made booking for the vehicles coming for service.  Collected customer details who come for the booking.
  • 36.
    36 CHAPTER V SWOT ANALYSIS: Strengths: Size and scale of parent company.  Effective Advertising capability.  High Emphasis on R and D.  Established brand name in the crusier market.  Established market distribution channel.  Exports motorcycles to 31 countries like the USA, Japan, UAE, Korea, Bahrain, UK, France, Germany,Argentina and many other countries. Weakness:  Weight of the motor cycle can be an issue for few customers.  Mileage of high cc bikes is an issue. Opportunities:  Two-wheeler segment is one of the most growing industries.  Export of bikes is limited i.e. untapped international markets Threats:  Strong competition from Indian as well as internationals brands.  Dependence on government policies and rising fuel prices.  Better public transport will affect two-wheeler sales.
  • 37.
    37 CHAPTER VI CONCLUSION I learnta lot during my internship programme. The working environment was really good and the person who guided also taught the work to me in a friendly manner. I had good experience, it was very useful to me and I learnt how to behave in a working environment. This is a golden opportunity given to me and all students. Organization to be dynamic should possess dynamic human resources. Human resources to be dynamic acquire capabilities continuously; adopt the values and beliefs when employees use their initiative, take risks, experiment, innovate and make things, happen, the organization may said to have an enabling culture. Thus, the organization can develop, change and excel, only if it possess developed human resources
  • 38.