Thursday, 19 July 2012 Page 1 of 17
CONFIDENTIAL © ALL RIGHTS RESERVED. Timothy Charles Holborn
MOBILE: 0450 157 734 timothy.holborn@gmail.com
An Innovative Authentication and Card Services Platform.
Business Opportunity - Overview
Prepared by: Timothy Holborn
Date: 19th
July 2012
Address: 2027 Long Lane, Barwite. Vic. 3722. Australia
Phone: 0450157734
Email: timothy.holborn@gmail.com
The contents of this document are the property of MediaProphet and cannot be copied, released or used for any
purpose unless authorised by MediaProphet All intellectual and property rights remain with the property holder.
Thursday, 19 July 2012 Page 2 of 17
CONFIDENTIAL © ALL RIGHTS RESERVED. Timothy Charles Holborn
MOBILE: 0450 157 734 timothy.holborn@gmail.com
Table of Contents
EXECUTIVE SUMMARY ......................................................................................................................................................3
Market Dynamics Analysis ............................................................................................................................................3
The Growth of E-Commerce .....................................................................................................................................3
INTERNET SECURITY..................................................................................................................................................5
POLICING AND LAW ENFORCEMENT ........................................................................................................................6
EMAIL ........................................................................................................................................................................6
INTELLECTUAL PROPERTY OWNERSHIP ....................................................................................................................7
Loyalty Programs...........................................................................................................................................................7
How does it work? ........................................................................................................................................................8
Customer Sign-Up .....................................................................................................................................................8
RETAIL .......................................................................................................................................................................8
RETAILER MANAGEMENT PLATFORM.......................................................................................................................8
MODULES..................................................................................................................................................................9
END-CUSTOMER (LocPoi Members) .........................................................................................................................9
CREATING NEW MERCHANTS RELATIONSHIPS.......................................................................................................10
DIAGRAM OF INTERFACES AND MANAGEMENT PLATFORM .....................................................................................11
Go to Market...............................................................................................................................................................12
Medical Industry .....................................................................................................................................................12
Community Loyalty Rewards ..................................................................................................................................12
Staff or promoter loyalty and relationship networking..........................................................................................13
DEVELOPMENT STRATEGY..........................................................................................................................................13
IQGecko...................................................................................................................................................................13
Proximiant...............................................................................................................................................................14
Digital Receipts........................................................................................................................................................14
The Proximiant Transceiver ....................................................................................................................................14
Right Deals at the Right Time..................................................................................................................................15
Commonwealth Bank..................................................................................................................................................15
Summary.....................................................................................................................................................................15
PROPOSED TEAM (To be confirmed) ..........................................................................................................................16
Merchant Protect....................................................................................................................................................16
Edgelab Ventures....................................................................................................... Error! Bookmark not defined.
Twist Resources.......................................................................................................................................................16
Stroke......................................................................................................................................................................16
Next Steps ...................................................................................................................................................................17
Thursday, 19 July 2012 Page 3 of 17
CONFIDENTIAL © ALL RIGHTS RESERVED. Timothy Charles Holborn
MOBILE: 0450 157 734 timothy.holborn@gmail.com
EXECUTIVE SUMMARY
The Platform is being termed “LocPoc” at the current time. This name is to change, once a better one has
been identified. Project LocPoi is an Information Banking Solution designed to provide a ubiquitous, secure
authentication method between individuals and their retail and online relationships.
The Commercial Release of this platform is facilitated through the development of a secure online
footprint, which is distributed / enabled, via the commercialisation of a “loyalty card program”, designed
to provide a card-service orientated solution, to consumers and retailers. The delivery uses two main
physical items;
- Point of Sale “Access Point”
- Customer Cards
The linguistics are suggested to term these points “access points” rather than POS. The AP, will integrate
with the POS. Access points can be Digital software interfaces, for use by e-retailers or Physical “Point of
Sale” Devices for physical locations. The purpose of these access points is not to duplicate the Point of Sale
device used for transactions; but rather, to enable more advanced functionality, focused upon the
information associated to transactions between a natural person and other entities.
The Card-Services Platform uses a single access card, for use in a multitude of “access points”.
Retailers are required to have a physical Access Point, capable of NFC functionality in addition to Smart-
Card / Pin based authentication.
The Online Interface uses SSL Certificates to authenticate interactions, and extend these authenticated
interactions to other applications used online.
This platform is specifically designed to provide a business systems solution that can solve a number of
critical issues. Although designed with simplicity in-mind, the solution is actually quite elegant in the way it
become capable of resolves security related issues, people
experience with information management.
In some areas; the solution provides an entirely new opportunity;
whilst in others, it seeks to improve usability for problems that are
difficult to manage with existing services available in the market.
Market Dynamics Analysis
The Growth of E-Commerce
The Reserve Bank of Australia Released a statement on monetary
policy in Feb 2011, surrounding Online Spending by Households1
.
Some key points of this report are provided below.
 There are, however, no official data on the total value of online
purchases, although a range of industry estimates suggest that
1
http://www.rba.gov.au/publications/smp/2011/feb/html/box-b.html
Key performance indicators of the e-commerce,
marketing and advertising markets – 2011
Category 2011
Online sales (million) $1,050
Online sales growth 30%
Online shoppers (million) 9.5
Online advertising revenue (million) $2,400
Online advertising growth 17%
Mobile advertising revenue (million) $37
(Source: BuddeComm, based on various industry
figures and estimates)
Thursday, 19 July 2012 Page 4 of 17
CONFIDENTIAL © ALL RIGHTS RESERVED. Timothy Charles Holborn
MOBILE: 0450 157 734 timothy.holborn@gmail.com
these purchases are equivalent to around 3 per cent of household consumption.
 The data on domestic spending show rapid growth in online purchases over recent years. Since 2005, the
value of online spending on debit and credit cards has grown at an average annual rate of more than 15 per
cent, although over the past year there has been little change in this type of spending. In contrast, traditional
card spending has increased at a slower average rate of around 9 per cent since 2005. It is important to note
that despite the stronger growth in online spending, online payments account for only around 10 per cent of
total domestic payments on credit and debit cards.
 The data on payments made on Australian cards at overseas merchants include payments made when
Australians travel overseas, as well as payments made by Australians for online purchases from overseas
merchants. In total, the value of international electronic purchases has grown at an average rate of 15½ per
cent since 2005, which is faster than the growth in electronic domestic purchases of 10 per cent.
 Although it is not possible to specifically identify online offshore purchases, the data suggest that the share of
this type of purchase in total spending remains relatively low. In aggregate, total spending at foreign
merchants – including spending by Australians travelling abroad – is less than 4 per cent of total payments.
 Another source of information that points to growth in online purchases from overseas is the number of
inbound postal items delivered through the Australia Post network. Since 2005, the total number of items
delivered has increased at an average annual rate of around 10 per cent, in contrast to an average annual
decline of 1 per cent in the total number of domestic and outbound postage flows. There has also been a
steady increase over a number of years in the number of Google searches for ‘Amazon’ and ‘eBay US’, with
the number of such searches increasing significantly in the second half of 2010 as the Australian dollar
appreciated against the US dollar.
In Summary; Online Spending habits are growing, and whilst the RBA does not have figures on the
payments made online to overseas merchants, it is acknowledge that the growth of online spending is
partially related to the ability of householders to purchase similar items internationally, at a lower price
than is available locally.
Alternative indicators can be assessed by way of statistics provided by PayPal, an independent internet
payments provider. The PayPal report “Secure Insight, Changing the Way We Pay2
” presents a range of
innovative applications appearing in the market, where the line between e-commerce and retail continues
to blur.
2
https://www.paypal-media.com/assets/pdf/fact_sheet/secure_insight_changin_the_way_we_pay.pdf
Thursday, 19 July 2012 Page 5 of 17
CONFIDENTIAL © ALL RIGHTS RESERVED. Timothy Charles Holborn
MOBILE: 0450 157 734 timothy.holborn@gmail.com
An extract of this report is as follows:
When considering the online sophistocation of existing retail
Businesses, in addition to other SOHO / SME businesses, questions
surrounding the online sophistocation start to emerge as a potential
risk-factor for many businesses. Whereas, the proximinity of many
shops pre-internet was a determining factor for use of that store or
business, by a customer; And, where the customer relationship was more broadly forged upon
geographical proximity, and specialisation of retail businesses,
The Current market continues to offer new, innovative methods to supply a vast array of products from a
multitude of locations, in many cases regardless of whether these merchants have any form of physical
presence in the state let alone the country for which they’re supplying products or services.
Are existing retailers suitably resourced to compete with this emerging market of competitors?
INTERNET SECURITY
Internet Security is a significant challenge of our time. In order to approach the underlying market
opportunity or which this initiative is more specifically geared towards approaching, the underpinning
aspects of the security flaws and more importantly, the implications of these flaws are further discussed;
Over the next two years, there is positive growth projected in all categories of
online spending in Australia. Travel remains the leading category in Australian
online retail, accounting for $7.4 billion in 2011, made up predominantly of high
value purchases such as plane tickets. Travel is very closely followed by the
groceries – including pantry, household items, alcohol and other consumable
goods such as pet supplies – at $5.5 billion.”
Although groceries and travel combine to make up almost half of Australian
online retail, the strongest growth in Australian online spending year on year
can be seen in fashion – apparel, accessories and footwear – with a recorded
growth of 20% for 2011 [see Figure 2]. This is driven predominantly by the
launch of new online fashion stores, both domestically and internationally.
Fashion is followed by music and video purchases at 17% growth [see Figure 2].
Advances in payment innovations such as micropayments and mobile payments
will help to further propel growth in online music and video, as well as other
sectors such as online news, with the rise of paid and subscription content.
Technological innovation is also driving the growth of the consumer electronics
and computer-related product categories [see Figure 2]. As technology products
such as laptops and cameras are increasingly viewed as commodity items,
Australian consumers are tending to purchase them online.
Combined with the high level of competition in the market driving prices down,
the consumer electronics and computer-related categories have seen healthy
growth in the online space.
Source: Paypal, Secure Insight Changing The Way We Pay. Oct. 2011
2
Thursday, 19 July 2012 Page 6 of 17
CONFIDENTIAL © ALL RIGHTS RESERVED. Timothy Charles Holborn
MOBILE: 0450 157 734 timothy.holborn@gmail.com
Vint Cerf3
Inventor of the internet, or TCP-IP is quoted as saying that the protocol, IPv4, that the internet
grew-upon, was never designed for use in the “production version”. That the more advanced IPv6 was the
version recommended for use by the world, but “it just got out”…
The Internet is now an intrinsic part of local, regional, national and global economy. The Security
implication affects a multitude of interactions, causing catastrophic implications on the development of
economic security and sociological sustainability.
The lack of default digital security affects all users of digitally networked devices, and content services.
To illustrate the implications;
POLICING AND LAW ENFORCEMENT
Law Enforcement Agencies continue to find it difficult to enforce Common-law when offences are alleged
to have happened via an online location. Some of the simplest examples are that of harassment, threats
or other torts within social networks; however, more broadly other examples are more serious in nature,
exhibiting similar issues overall.
State Police are said to have great difficulty in obtaining sufficient information from these information
systems, as required to investigate any such matters.
EMAIL
Email Services continue to struggle against the difficulties of SPAM and insecurity. The June 2012 Report by
Symantec Intelligence4
states that SPAM accounts for 66.8% of email traffic. Within these items, a
multitude of attack methods are initiated, including Phishing, Malware, Malicious Websites and Viruses, all
intended to corrupt the target machine for monitory exploitation in connection to the initiators of the
email treats.
In a poignant moment of Australian Politics, Mr Malcolm Turnbull was found to have been misled by a
“fake email5
”. Mr Turnbull, a highly intelligent man and founder of OzEmail6
, once a significant player in
the ISP market7
as the second largest internet provider at one stage.
An international example is that of WikiLeaks8
and perhaps as a specified example, the “CableGate”
situation.
In simple terms, the ability to secure communications in an effective-manner; as was traditionally available
by placing important documents into a filing cabinet; is yet to materialise, for computer network based
communications.
A fundamental aspect to this is the difficulties involved in generating a secure email. It is extremely
difficult to generate an email, where only a specified recipient is provided the communicated item and it is
3
http://www.linkedin.com/pub/vint-cerf/0/66/473
4
http://www.symantec.com/content/en/us/enterprise/other_resources/b-intelligence_report_06_2012.en-us.pdf
5
http://www.theage.com.au/national/fake-email-trips-turnbull-20090622-ctzi.html
6
http://www.theage.com.au/technology/technology-news/how-malcolm-turnbull-made-his-fortune-in-the-heady-dotcom-boom-days-20110505-1e9kr.html
7
http://www.arnnet.com.au/article/88525/accc_considers_telstra_ozemail_monopoly_threat/#closeme
8
http://en.wikipedia.org/wiki/WikiLeaks
Thursday, 19 July 2012 Page 7 of 17
CONFIDENTIAL © ALL RIGHTS RESERVED. Timothy Charles Holborn
MOBILE: 0450 157 734 timothy.holborn@gmail.com
even more difficult to close the opportunity loop for email exploitation; and near impossible to undertake
these tasks, in a manner that provide “user simplicity” for the average citizen.
Letters, or as digitally know email, is a foundation to our society’s communication infrastructure. Perhaps
the breaches relating to WikiLeaks is less about email specifically, and more about security of digital
communications overall; in either case, The Mandate to innovate and produce secure mail services is
amongst some of the most important digital initiatives.
INTELLECTUAL PROPERTY OWNERSHIP
Perhaps one of the broadest examples of deficiencies overall, Intellectual Property and Copyright law is in a
state that is best described to be “in-crisis”.
There are several tiers of Intellectual Property, and the plethora of implications such virtual assets have
upon the lives of our society continues to develop, in-line with sociological changes from the former era of
industrialisation, to the nascent age of information economies.
In raw-terms, the ownership of “information catalogues” is becoming increasingly important to legal
entities, whether they be companies or natural persons. Terms of Trade, depends upon the enforceability
of contracts relating, in many cases, to the trade of information assets either generated or dispersed.
Beyond the capability of tracking the asset’s use itself, is the ability to identify the source, origin and
relationship data associated to all such transactions.
The internet in its current form is not designed to undertake this task. In a multitude of cases, this is a
significant benefit – making information available freely, or on the basis of implied terms or use.
However with the integration of economics, the internet alone does not provide sufficient protections for
the people.
Internet based Product and Service Companies have leveraged this capability to create agreements with
end-users that diminish the material value of the asset distributed. In the case of content sharing sites
such as youtube or facebook, irrevocable licenses for perpetuity are intrinsic to participation with the
platform, and the supply of any information upon those platforms.
These information stores, are not the property of local entities and indeed difficult to obtain any
information about, even by law-enforcement.
QUESTION: should this information should be owned by the service operator, and if a natural person
should retain Intellectual Property Rights in association to any of their contributions / works – what options
are available for said persons to extend these rights in an enforceable manner.
Loyalty Programs
Almost Every Business has a Loyalty Program of some sort. From a consumer perspective, this makes it
very difficult. As the documents relating to “signing-up” to these programs, is often lost or forgotten about.
We, as consumers end-up receiving a great-deal of unwanted communications, where business have spent
good-money, pushing their message out-there without a better means to target the individuals actually
interested in engaging those business with profitable transactions.
Thursday, 19 July 2012 Page 8 of 17
CONFIDENTIAL © ALL RIGHTS RESERVED. Timothy Charles Holborn
MOBILE: 0450 157 734 timothy.holborn@gmail.com
How does it work?
Customer Sign-Up
If a customer hasn’t signed-up to the program as yet, they’re able to purchase a starter-kit, and sign-up
immediately.
The New Account needs to be set-up online. Prior to account set-up (and verification) the user is able to
swipe card via NFC Functionality, to participate with any loyalty programs potentially contributing to the
purchasing decision. Once the account has been set-up and verified online, the user will then be able to
access and administer the more advanced functions of the program.
RETAIL
The Retailer is provided with a specified Point of Sale Transactional Device which is integrated with the POS
System.
The terminal provides a Secure, Card-Enabled, bi-directional communications system for sales Information
(Receipts and Product Information) over a secure internet link.
Each-terminal incorporates a smart-card chip for the retailer, identifying the specific terminal; a connection
to the point of sale system, and a Network Connection.
Smaller systems can connect directly to the internet, whilst larger systems (multiple POS) can connect to
an On-Site Server, prior to providing the information to the Website.
The LocPoi POS Terminal is capable of providing full transactional details; include but not exclusive to, The
Amount (itemised), Products / Services, Warrantee information, Location, and the Sales Staff Member.
The Card is capable of providing the retailer, the Identity of the customer, Credit Information (including;
Points Information, Store Credit, Attached Bank Account Information (available Credit)) and any Other
Information set-up with that retailer. (Custom Data Feeds) The POS provides a Real-Time Transaction via
the Internet, where the information about the transaction is stored.
A Future release of the software may include Financial Transactions. (The Financial transaction interface will allow a customer to set-up credit-
card or paypal accounts, with their LocPoi account, and make deductions from these accounts via the locPoi Card at the point of Sale. This is to
be further investigated overtime. It is not the focus of this initiative)
RETAILER MANAGEMENT PLATFORM
The Retailer Management Platform is a web-based interface, for managing their LocPoi Merchant Account.
Within this portal the merchant is able to manage all forms of Marketing and advertising with their LocPoi
enabled Customer base, View Reports, Create advertising campaigns, create offers, manage warrantee
information, create and manage a web-store (optionally integrated to their existing online site), view their
transaction logs, look at demographics of their customer base, obtain customer Feedback, Seek
Testimonials, Undertake relationship marketing, Create a Loyalty Points scheme, Create In-Store Credit
Vouchers (used by way of the LocPoi Card) Create Affiliate Marketing Campaigns, deliver Electronic
Brochures, acquire mailing and SMS lists for opt-in Direct-Marketing, and manage other features of their
LocPoi Merchant Service Account.
Thursday, 19 July 2012 Page 9 of 17
CONFIDENTIAL © ALL RIGHTS RESERVED. Timothy Charles Holborn
MOBILE: 0450 157 734 timothy.holborn@gmail.com
MODULES
A variety of Web-Service API’s are available to provide integration with other leading platforms, or the
development of new custom modules for customised websites.
The LocPoi Account has two major preferences, being “anonymous” and “opt-in”. Information about
anonymous users is still available, however not any information that would identify those users specifically.
They may still receive offers, and digital marketing information via the locpoi system; however the retailer
will not obtain any specific information about these users.
The Retailer can create rules around what types of offers they make available, based on whether the user
allows the retailer to know who they are.
For Customers who “opt-in”, full customer information including delivery address and phone numbers are
made available to that retailer.
For Customers who link other online sites with their locpoi account, provide additional ways for locpoi
merchants to target customers.
For example; a coffee shop might create a campaign to target all friends of existing users who have
facebook; living in a 5km vicinity to the coffee shop, by offering a free coffee exclusively to those potential
customers and/or, for the referral (the existing customer who’s friendship relationship is being leveraged
for the purpose of relationship marketing) also receive a free coffee, for every 2 new friends who buy a
coffee, or similar things to that nature.
The Management System has an advanced, easy to use rules engine. This rules engine makes it simple to
create campaigns, and enhance customer relationships and marketing capabilities.
Each Retailer is provided a microsite, where information about their store is made available. Within this
environment, they can also manage subscriptions (for example, with a video library); and,
A news-thread is provided to the main-site, where important information updated by companies
associated to each card-user, is created for review by the customer when they log-into their LoiPoi portal,
or on another event based trigger. (eg: if mobile enabled, when they walk into a specified area).
END-CUSTOMER (LocPoi Members)
The Customer needs to sign-up for a card. This card, is their gateway to the LocPoi system.
The Card allows the customer to create an account, and start accruing memberships.
The Customer is required to provide adequate information, as necessary to manage the relationship
between the customer and participating locpoi retailers, Including Address Details and Phone Numbers.
The customer is encouraged to provide as much information as possible. Incentives are used via trade-
marketing.
Once the customer has made an account, their able to add new devices, such as a key-ring NFC CHIP, or
NFC Enabled Mobile Phone.
Thursday, 19 July 2012 Page 10 of 17
CONFIDENTIAL © ALL RIGHTS RESERVED. Timothy Charles Holborn
MOBILE: 0450 157 734 timothy.holborn@gmail.com
Computers can also be authorised, and there are a range of settings available to the customer assisting
them to secure access to their client environment.
CREATING NEW MERCHANTS RELATIONSHIPS
A list of merchants is presented to the customer. For a Customer to form a relationship with a Merchant,
all they need to do is swipe an NFC Enabled device (associated to their account) at the store.
A Log-In Module is available for web-sites, providing the same functionality for e-tailers, and integration of
online and offline sales for larger organisations, using both platforms.
Merchants
Once this relationship has been created at one of the merchant LoiPoi Access Points, the user is presented
with a new portal environment, within the LocPoi Account, enabling the user to manage all aspects of their
interactions with that Merchant.
Tabs include;
 Store details and Location: This area tells the customer where the shops (or shops) are and how to
contact them.
 Privacy Control (Opt-in): This area has a check-box function, which helps a customer refine the details
in how they wish to communicate with this merchant.
 Current Offers: Is a marketing area, where special offers can be listed to entice customers
 Loyalty Program: LocPoi offers a range of Loyalty Program options, from in-store through to
participation in LocPoi Network points and merchant based subscriptions. This area, assists a customer
in managing these aspects of the loyalty programs specifically associated to this retailer.
 LocPoi Features: LocPoi offer a range of features to best serve the LocPoi Merchant participants.
Whether your organisation is looking for new ways to manage whether they send physical surface mail,
or electronic brochures, or integration with Facebook, or social-network marketing, or warrantee or
layby management, a rewards program perhaps for frequent visitors or some of the whole variety of
other possible functions out there.
The LocPoi portal presents these functions to the customer in two ways.
1. A list of the “locpoi features” that the merchant specifically supports
2. Tabs for each of these features, and full-integration for management by both parties.
 History: The History Tab provides a history of the customer’s interactions with the merchant.
Thursday, 19 July 2012 Page 11 of 17
CONFIDENTIAL © ALL RIGHTS RESERVED. Timothy Charles Holborn
MOBILE: 0450 157 734 timothy.holborn@gmail.com
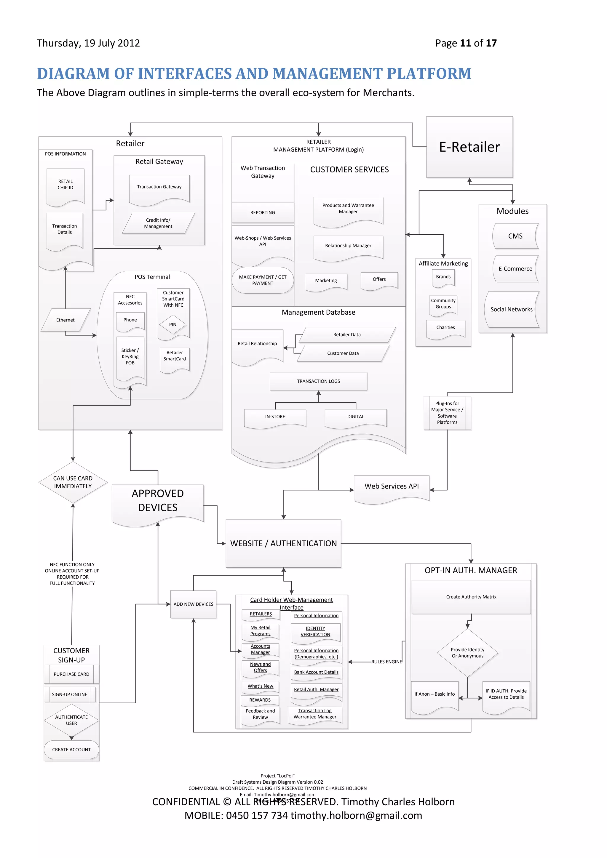
DIAGRAM OF INTERFACES AND MANAGEMENT PLATFORM
The Above Diagram outlines in simple-terms the overall eco-system for Merchants.
Web Services API
Modules
CMS
E-Commerce
Social Networks
Retailer
Retail Gateway
Credit Info/
Management
POS Terminal
Customer
SmartCard
With NFC
PIN
NFC
Accsesories
Phone
Sticker /
KeyRing
FOB
Retailer
SmartCard
Ethernet
POS INFORMATION
RETAIL
CHIP ID
Transaction
Details
Transaction Gateway
Plug-Ins for
Major Service /
Software
Platforms
E-Retailer
RETAILER
MANAGEMENT PLATFORM (Login)
CUSTOMER SERVICES
Web Transaction
Gateway
Web-Shops / Web Services
API
Products and Warrantee
Manager
Marketing Offers
Relationship Manager
Management Database
Retailer Data
Customer Data
Retail Relationship
MAKE PAYMENT / GET
PAYMENT
REPORTING
TRANSACTION LOGS
IN-STORE DIGITAL
Card Holder Web-Management
Interface
Personal Information
RETAILERS
IDENTITY
VERIFICATION
Bank Account Details
Personal Information
(Demographics, etc.)
Retail Auth. Manager
My Retail
Programs
Accounts
Manager
News and
Offers
What’s New
Transaction Log
Warrantee Manager
REWARDS
Feedback and
Review
RULES ENGINE
APPROVED
DEVICES
WEBSITE / AUTHENTICATION
Project “LocPoi”
Draft Systems Design Diagram Version 0.02
COMMERCIAL IN CONFIDENCE. ALL RIGHTS RESERVED TIMOTHY CHARLES HOLBORN
Email: Timothy.holborn@gmail.com
Phone: 0450157734
CAN USE CARD
IMMEDIATELY
NFC FUNCTION ONLY
ONLINE ACCOUNT SET-UP
REQUIRED FOR
FULL FUNCTIONALITY
ADD NEW DEVICES
CUSTOMER
SIGN-UP
PURCHASE CARD
SIGN-UP ONLINE
AUTHENTICATE
USER
CREATE ACCOUNT
OPT-IN AUTH. MANAGER
Provide Identity
Or Anonymous
If Anon – Basic Info
IF ID AUTH. Provide
Access to Details
Create Authority Matrix
Affiliate Marketing
Brands
Community
Groups
Charities
Thursday, 19 July 2012 Page 12 of 17
CONFIDENTIAL © ALL RIGHTS RESERVED. Timothy Charles Holborn
MOBILE: 0450 157 734 timothy.holborn@gmail.com
Go to Market
The Go to market strategy is based upon customer demand. The interfaces provided by the platform are
relatively generic, and principally the development costs will be in providing universal interfaces and
modules, that have the broadest application to the market.
The Project has been initiated through a mixture of internal R&D, seeking to define a solution that will
appease perceived market demands; in addition to customer centric requests for solutions in the following
specified areas;
Medical Industry
Pharmacies have been slowly working towards digitisation of prescriptions9
, in-line with federal
government e-health initiatives.
The Governments e-health initiative, amongst other things, is attempting to provide a digital patient record
for each individual, in addition to the delivery of new digital standards for e-prescriptions (the distribution
and dispensary, of prescriptions digitally).
Pharmacies also feel that they’re business is at risk of being incorporated into supermarkets, making an
already difficult business impossible. The Pharmacy Guild continues to seek new ways in which to deliver
innovative services in pharmacies and the pharmacist trade.
Some of the ideas include;
 Developing Pharmacies as a “drop-in” retail health-care provider
 Pharmacists being re-trained to be capable of prescribing10
 Extending the health-care capabilities of Pharmacies and pharmacists, with other alternative or
complimentary health-care providers.
Critically, many pharmacies know little about their customers. They have a vast array of products, many
sensitive in nature, but find it difficult to market to customers due to the lack of knowledge about the
customer’s specific needs or interests.
This platform seeks to innovate a solution for pharmacies that can solve this problem, and enhance
customer relationships both via online, and offline interactions.
Community Loyalty Rewards
Small regional communities, especially those with a high tourist influx, have difficulty keeping the local
township vibrant, with shops open selling goods to tourists and locals alike.
The economic position of Locals is often significantly different to that of a tourist, perhaps visiting their
holiday home or local attractions.
9
http://medview.com.au/
10
http://www.guild.org.au/iwov-
resources/documents/The_Guild/PDFs/News%20and%20Events/Publications/The%20Roadmap/D6%20Pharmacist%20Prescribi
ng_AD%20Jan%202012.pdf
Thursday, 19 July 2012 Page 13 of 17
CONFIDENTIAL © ALL RIGHTS RESERVED. Timothy Charles Holborn
MOBILE: 0450 157 734 timothy.holborn@gmail.com
In townships such as Mansfield, Victoria. Local businesses have joined together, under a program called
the “Mansfield small business association”, aiming to stimulate local purchases from locals; and marketing
and advertising for the region more broadly, to assist with economic growth.
Binding this case with the proposed solutions; members of the local business association, could “connect”
online, and create loyalty programs specific to those members; in addition to any further loyalty programs
they may have locally.
Staff or promoter loyalty and relationship networking
The Card would be capable of allowing a business operator to identify staff, and provide differentiated
pricing accordingly.
Beyond this basic function; the ability for that staff-member to associate their social networks with their
account, and provide this information directly, or indirectly back to the retailer; is made possible by the
manifestation of the single access point functionality.
This is especially useful in areas of entertainment and events, where relationship marketing plays a
significant role in how a business is able to attract patrons and the management of profitability therein.
DEVELOPMENT STRATEGY
There are a range of existing solutions in the market that provide most of the functionality required.
The development is therefore more about customisation and integration, rather than building something
from scratch.
Examples of companies providing these types of solutions include;
IQGecko
http://www.iqgecko.com.au
IQ Gecko is a Sydney based organization providing a cloud-based loyalty platform entitled “Stickyfeet”.
The Firm has partnered with SunCorp Bank, offering an integrated service with their point of sale
terminals. The organisation claims to be the “Largest Loyalty Card Platform, in over 90 Countries and
dozens of Languages”.
The Company has been contacted, and has advised that they provide “white label” solutions, meaning
they’re business is capable of delivering their existing technology systems into a customised solution as
specifically required by this product group.
Further to the development opportunities, they advised that their business holds the local rights for
Australia and NZ, and if the opportunity were deemed appropriate, can extend the footprint
internationally throughout the other organisations affiliated with their platform.
Through Twist Resources (below) it is hoped that the same functionality can be cost-effectively provided
and more broadly resourced. The underlying technology vendors of IQGecko were not identified; however,
the ability to acquire for appropriate licensing to be provided was confirmed.
Thursday, 19 July 2012 Page 14 of 17
CONFIDENTIAL © ALL RIGHTS RESERVED. Timothy Charles Holborn
MOBILE: 0450 157 734 timothy.holborn@gmail.com
Proximiant
Proximiant11
is a Silicon Valley Start-up12
Focused on Digital Receipt
Functionality. Proximiant has currently only integrated the system with a
dozen Bay Area retailers as a test run, although they expect to be in multiple
metropolitan areas (SF, USA) by spring of 2012.
Keywords;
 Loyalty programs
 Store coupons (redeemed right from your phone)
 Privacy
 Security
 Organization (no more lost receipts!)
 Refunds and exchanges
 Record keeping
 Deal reminders based on time or location
 Social networking
 Tax solutions
 A greener planet
The Following information has been gained (and summarised) from their website.
Digital Receipts
Proximiant™ lets you digitally capture a receipt from a store point-of-sale transaction directly into your
phone using your phone’s built in Near Field Communication (“NFC”) capability or via a NFC Enabled Card
or FOB. The system acquires a digital copy of receipts at point-of-sale via a Proximiant transceiver at the
store checkout counter. Proximiant then provides a Digital Receipts app, which presents a digital copy the
receipt on the phone, and via a website. The system is managed via a website,
where the user information is stored, along with the POS Information. Making is
needless to provide personal information with the store, at POS.
The system uses some form of Text Recognition providing automatic information
extraction from the receipt, so that receipts can later be searched by the data on
the receipt, such as store name, dates or product keywords. And built-in labelling,
sharing and reward inbox features provide additional features, built upon the
digital receipt function.
The Proximiant Transceiver
The Proximiant transceiver is a phone sized device that sits at the checkout counter (see
photos on the right). When a store cashier prints a receipt, the Proximiant transceiver
gets the receipt data and displays “Tap Below for your receipt”.
If you have an NFC-enabled mobile phone the receipt will be available for immediate
11
http://www.proximiant.com/
12
http://pointofsale.com/20120201906/Mobile-POS-News/digital-receipts-with-nfc-technology.html
Thursday, 19 July 2012 Page 15 of 17
CONFIDENTIAL © ALL RIGHTS RESERVED. Timothy Charles Holborn
MOBILE: 0450 157 734 timothy.holborn@gmail.com
viewing in the Proximiant app on the phone. NFC Tags also work, enabling the customer to log-onto the
Proximiant website for viewing / managing receipts.
Right Deals at the Right Time
Proximiant leverages their digital receipt function / customer base, by offering retail marketing via the
proximiant application. The application generates a profile, and is social network enabled (referrals, etc.).
Functionality includes;
 Coupons can be saved to your personal inbox
within the Proximiant app
 Redeem coupons directly from your phone by
displaying the bar code
 Share deals with friends via e-mail, SMS, and
social networks
 Set up a reminder based on time or location, so
you never miss a deal
Commonwealth Bank
Commonwealth bank have just announced a new Point Of Sale Device13
. This device appears to have all the
correct connections, and software foot-print, necessary to
interact with the proposed system. Based on Android, this
POS Device is capable of making transactions inclusive of data
acquired from local area networks. The device is also
proposed to have an API, where application developers can
integrate approved applications onto the device.
Summary
Due to the nature of this online platform, the ability to modify the solutions to adapt, and facilitate a range
of innovative, secure and relevant services for consumers in relation to their purchasing decisions is
extended beyond anything available in the market today.
The “Secret”, pertains more holistically to the establishment of information banking as a core business
system; and, the development and provision of services that acknowledge the value of this market and the
trade of information as an economic asset. The reality is that this concept is not very well understood and
the technology still has a long-way to go, which can be managed throughout an innovation cycle,
connected to this start-up. In simple-terms, this is a loyalty Card, for use offline, and online with advanced
features to manage customer relationships.
13
http://www.theage.com.au/business/cba-goes-all-out-to-put-itself-in-technology-lead-20120717-228mo.html
Thursday, 19 July 2012 Page 16 of 17
CONFIDENTIAL © ALL RIGHTS RESERVED. Timothy Charles Holborn
MOBILE: 0450 157 734 timothy.holborn@gmail.com
PROPOSED TEAM (To be confirmed)
Merchant Protect
Merchant Protect14
is an Australian Organisation established by John Karantzis15
. John Karantzis has a
sophisticated background including significant experience in communications, engineering, law and
corporate governance. Having difficulties with online fraud, John set-out to solve the problem, with now
patented technology he is commercialising via Merchant Protect.
Ongoing discussions are held with John, in-relation to this project with Licensing Considerations and
partnership terms, being assessed throughout said discussions.
Twist Resources
Twist Resources16
is a web-development company with a great-deal of experience, and significant
development resources throughout Asia.
John Underwood17
, chairman of twist resources, is a early child of the Internet stretching back to his days
at Sun Microsystems as CEO in Australia in 1984.
His back ground in Rapid Application (software) Development was grounded during his days with Pacific
Partners where he partnered with James Martin and Dupont's Information Engineering and founded and
grew the company from Australia to reach across Asia delivering mission critical systems to such corporate
icons, as BHP, Dow Chemicals, Dupont, Alcan, ANZ Bank, Singapore Government, Hong Kong Jockey Club
and many, many more.
As the Internet emerged in the mid-nineties JU partnered up with the New York City Investment Fund and
enjoyed the support of David Rockefeller, Henry Kravis, Jerry Chasen, Henry (Hank) Poulson as well as Al
Waxman and other notable New York icons.
With eight global web patents, attributed to his imagination and conceptual design, extensive experience
in RAD (the precursor to Agile), the Internet, UX, mobile communications and a love for commercializing
innovation, JU is ideally suited to guiding Twist Innovations business ambitions to deliver innovation and
competitive solutions to serious people doing serious business.
Stroke
Stroke18
is the graphic design business of Brett Kiteley. Brett is an extraordinary creative, capable of
visualising concepts and adapting user-work-flows, branding, artwork and a host of other graphically
enabled functions.
14
http://www.merchantprotect.com.au/
15
http://www.linkedin.com/in/njkarantzis
16
http://www.twistresources.com/
17
http://ph.linkedin.com/in/underwun
18
http://stroke.com.au/
Thursday, 19 July 2012 Page 17 of 17
CONFIDENTIAL © ALL RIGHTS RESERVED. Timothy Charles Holborn
MOBILE: 0450 157 734 timothy.holborn@gmail.com
Next Steps
The System needs to be prototyped, and developed for immediate delivery as a phase 1 project.
The Project aims to initiate customer sales, based upon an MOU for purchasing the solution developed in
Phase 1, which in-turn will assist in defining the priorities of the development scope.
It is proposed that the end-solution will be provided to retailers freely, with a small charge to customers
seeking to participate by purchasing a “Starter-pack”, incorporating a card and access details for the portal.
Sophisticated Investors are invited to participate in this start-up.
Suppliers are also asked to provide basic quotation information in response to this outline. These
quotations will be used to form the financial forecasts in connection to the development and
commercialisation of the phase 1 project.
The framework for participation in this new venture can be discussed with Timothy Holborn who is
contactable on: 0450 157 734 or via email: timothy.holborn@gmail.com
DEVELOPMENT - FINANCIAL STRUCTURE

19 July 2012 - Loc-poi overview v2

  • 1.
    Thursday, 19 July2012 Page 1 of 17 CONFIDENTIAL © ALL RIGHTS RESERVED. Timothy Charles Holborn MOBILE: 0450 157 734 timothy.holborn@gmail.com An Innovative Authentication and Card Services Platform. Business Opportunity - Overview Prepared by: Timothy Holborn Date: 19th July 2012 Address: 2027 Long Lane, Barwite. Vic. 3722. Australia Phone: 0450157734 Email: timothy.holborn@gmail.com The contents of this document are the property of MediaProphet and cannot be copied, released or used for any purpose unless authorised by MediaProphet All intellectual and property rights remain with the property holder.
  • 2.
    Thursday, 19 July2012 Page 2 of 17 CONFIDENTIAL © ALL RIGHTS RESERVED. Timothy Charles Holborn MOBILE: 0450 157 734 timothy.holborn@gmail.com Table of Contents EXECUTIVE SUMMARY ......................................................................................................................................................3 Market Dynamics Analysis ............................................................................................................................................3 The Growth of E-Commerce .....................................................................................................................................3 INTERNET SECURITY..................................................................................................................................................5 POLICING AND LAW ENFORCEMENT ........................................................................................................................6 EMAIL ........................................................................................................................................................................6 INTELLECTUAL PROPERTY OWNERSHIP ....................................................................................................................7 Loyalty Programs...........................................................................................................................................................7 How does it work? ........................................................................................................................................................8 Customer Sign-Up .....................................................................................................................................................8 RETAIL .......................................................................................................................................................................8 RETAILER MANAGEMENT PLATFORM.......................................................................................................................8 MODULES..................................................................................................................................................................9 END-CUSTOMER (LocPoi Members) .........................................................................................................................9 CREATING NEW MERCHANTS RELATIONSHIPS.......................................................................................................10 DIAGRAM OF INTERFACES AND MANAGEMENT PLATFORM .....................................................................................11 Go to Market...............................................................................................................................................................12 Medical Industry .....................................................................................................................................................12 Community Loyalty Rewards ..................................................................................................................................12 Staff or promoter loyalty and relationship networking..........................................................................................13 DEVELOPMENT STRATEGY..........................................................................................................................................13 IQGecko...................................................................................................................................................................13 Proximiant...............................................................................................................................................................14 Digital Receipts........................................................................................................................................................14 The Proximiant Transceiver ....................................................................................................................................14 Right Deals at the Right Time..................................................................................................................................15 Commonwealth Bank..................................................................................................................................................15 Summary.....................................................................................................................................................................15 PROPOSED TEAM (To be confirmed) ..........................................................................................................................16 Merchant Protect....................................................................................................................................................16 Edgelab Ventures....................................................................................................... Error! Bookmark not defined. Twist Resources.......................................................................................................................................................16 Stroke......................................................................................................................................................................16 Next Steps ...................................................................................................................................................................17
  • 3.
    Thursday, 19 July2012 Page 3 of 17 CONFIDENTIAL © ALL RIGHTS RESERVED. Timothy Charles Holborn MOBILE: 0450 157 734 timothy.holborn@gmail.com EXECUTIVE SUMMARY The Platform is being termed “LocPoc” at the current time. This name is to change, once a better one has been identified. Project LocPoi is an Information Banking Solution designed to provide a ubiquitous, secure authentication method between individuals and their retail and online relationships. The Commercial Release of this platform is facilitated through the development of a secure online footprint, which is distributed / enabled, via the commercialisation of a “loyalty card program”, designed to provide a card-service orientated solution, to consumers and retailers. The delivery uses two main physical items; - Point of Sale “Access Point” - Customer Cards The linguistics are suggested to term these points “access points” rather than POS. The AP, will integrate with the POS. Access points can be Digital software interfaces, for use by e-retailers or Physical “Point of Sale” Devices for physical locations. The purpose of these access points is not to duplicate the Point of Sale device used for transactions; but rather, to enable more advanced functionality, focused upon the information associated to transactions between a natural person and other entities. The Card-Services Platform uses a single access card, for use in a multitude of “access points”. Retailers are required to have a physical Access Point, capable of NFC functionality in addition to Smart- Card / Pin based authentication. The Online Interface uses SSL Certificates to authenticate interactions, and extend these authenticated interactions to other applications used online. This platform is specifically designed to provide a business systems solution that can solve a number of critical issues. Although designed with simplicity in-mind, the solution is actually quite elegant in the way it become capable of resolves security related issues, people experience with information management. In some areas; the solution provides an entirely new opportunity; whilst in others, it seeks to improve usability for problems that are difficult to manage with existing services available in the market. Market Dynamics Analysis The Growth of E-Commerce The Reserve Bank of Australia Released a statement on monetary policy in Feb 2011, surrounding Online Spending by Households1 . Some key points of this report are provided below.  There are, however, no official data on the total value of online purchases, although a range of industry estimates suggest that 1 http://www.rba.gov.au/publications/smp/2011/feb/html/box-b.html Key performance indicators of the e-commerce, marketing and advertising markets – 2011 Category 2011 Online sales (million) $1,050 Online sales growth 30% Online shoppers (million) 9.5 Online advertising revenue (million) $2,400 Online advertising growth 17% Mobile advertising revenue (million) $37 (Source: BuddeComm, based on various industry figures and estimates)
  • 4.
    Thursday, 19 July2012 Page 4 of 17 CONFIDENTIAL © ALL RIGHTS RESERVED. Timothy Charles Holborn MOBILE: 0450 157 734 timothy.holborn@gmail.com these purchases are equivalent to around 3 per cent of household consumption.  The data on domestic spending show rapid growth in online purchases over recent years. Since 2005, the value of online spending on debit and credit cards has grown at an average annual rate of more than 15 per cent, although over the past year there has been little change in this type of spending. In contrast, traditional card spending has increased at a slower average rate of around 9 per cent since 2005. It is important to note that despite the stronger growth in online spending, online payments account for only around 10 per cent of total domestic payments on credit and debit cards.  The data on payments made on Australian cards at overseas merchants include payments made when Australians travel overseas, as well as payments made by Australians for online purchases from overseas merchants. In total, the value of international electronic purchases has grown at an average rate of 15½ per cent since 2005, which is faster than the growth in electronic domestic purchases of 10 per cent.  Although it is not possible to specifically identify online offshore purchases, the data suggest that the share of this type of purchase in total spending remains relatively low. In aggregate, total spending at foreign merchants – including spending by Australians travelling abroad – is less than 4 per cent of total payments.  Another source of information that points to growth in online purchases from overseas is the number of inbound postal items delivered through the Australia Post network. Since 2005, the total number of items delivered has increased at an average annual rate of around 10 per cent, in contrast to an average annual decline of 1 per cent in the total number of domestic and outbound postage flows. There has also been a steady increase over a number of years in the number of Google searches for ‘Amazon’ and ‘eBay US’, with the number of such searches increasing significantly in the second half of 2010 as the Australian dollar appreciated against the US dollar. In Summary; Online Spending habits are growing, and whilst the RBA does not have figures on the payments made online to overseas merchants, it is acknowledge that the growth of online spending is partially related to the ability of householders to purchase similar items internationally, at a lower price than is available locally. Alternative indicators can be assessed by way of statistics provided by PayPal, an independent internet payments provider. The PayPal report “Secure Insight, Changing the Way We Pay2 ” presents a range of innovative applications appearing in the market, where the line between e-commerce and retail continues to blur. 2 https://www.paypal-media.com/assets/pdf/fact_sheet/secure_insight_changin_the_way_we_pay.pdf
  • 5.
    Thursday, 19 July2012 Page 5 of 17 CONFIDENTIAL © ALL RIGHTS RESERVED. Timothy Charles Holborn MOBILE: 0450 157 734 timothy.holborn@gmail.com An extract of this report is as follows: When considering the online sophistocation of existing retail Businesses, in addition to other SOHO / SME businesses, questions surrounding the online sophistocation start to emerge as a potential risk-factor for many businesses. Whereas, the proximinity of many shops pre-internet was a determining factor for use of that store or business, by a customer; And, where the customer relationship was more broadly forged upon geographical proximity, and specialisation of retail businesses, The Current market continues to offer new, innovative methods to supply a vast array of products from a multitude of locations, in many cases regardless of whether these merchants have any form of physical presence in the state let alone the country for which they’re supplying products or services. Are existing retailers suitably resourced to compete with this emerging market of competitors? INTERNET SECURITY Internet Security is a significant challenge of our time. In order to approach the underlying market opportunity or which this initiative is more specifically geared towards approaching, the underpinning aspects of the security flaws and more importantly, the implications of these flaws are further discussed; Over the next two years, there is positive growth projected in all categories of online spending in Australia. Travel remains the leading category in Australian online retail, accounting for $7.4 billion in 2011, made up predominantly of high value purchases such as plane tickets. Travel is very closely followed by the groceries – including pantry, household items, alcohol and other consumable goods such as pet supplies – at $5.5 billion.” Although groceries and travel combine to make up almost half of Australian online retail, the strongest growth in Australian online spending year on year can be seen in fashion – apparel, accessories and footwear – with a recorded growth of 20% for 2011 [see Figure 2]. This is driven predominantly by the launch of new online fashion stores, both domestically and internationally. Fashion is followed by music and video purchases at 17% growth [see Figure 2]. Advances in payment innovations such as micropayments and mobile payments will help to further propel growth in online music and video, as well as other sectors such as online news, with the rise of paid and subscription content. Technological innovation is also driving the growth of the consumer electronics and computer-related product categories [see Figure 2]. As technology products such as laptops and cameras are increasingly viewed as commodity items, Australian consumers are tending to purchase them online. Combined with the high level of competition in the market driving prices down, the consumer electronics and computer-related categories have seen healthy growth in the online space. Source: Paypal, Secure Insight Changing The Way We Pay. Oct. 2011 2
  • 6.
    Thursday, 19 July2012 Page 6 of 17 CONFIDENTIAL © ALL RIGHTS RESERVED. Timothy Charles Holborn MOBILE: 0450 157 734 timothy.holborn@gmail.com Vint Cerf3 Inventor of the internet, or TCP-IP is quoted as saying that the protocol, IPv4, that the internet grew-upon, was never designed for use in the “production version”. That the more advanced IPv6 was the version recommended for use by the world, but “it just got out”… The Internet is now an intrinsic part of local, regional, national and global economy. The Security implication affects a multitude of interactions, causing catastrophic implications on the development of economic security and sociological sustainability. The lack of default digital security affects all users of digitally networked devices, and content services. To illustrate the implications; POLICING AND LAW ENFORCEMENT Law Enforcement Agencies continue to find it difficult to enforce Common-law when offences are alleged to have happened via an online location. Some of the simplest examples are that of harassment, threats or other torts within social networks; however, more broadly other examples are more serious in nature, exhibiting similar issues overall. State Police are said to have great difficulty in obtaining sufficient information from these information systems, as required to investigate any such matters. EMAIL Email Services continue to struggle against the difficulties of SPAM and insecurity. The June 2012 Report by Symantec Intelligence4 states that SPAM accounts for 66.8% of email traffic. Within these items, a multitude of attack methods are initiated, including Phishing, Malware, Malicious Websites and Viruses, all intended to corrupt the target machine for monitory exploitation in connection to the initiators of the email treats. In a poignant moment of Australian Politics, Mr Malcolm Turnbull was found to have been misled by a “fake email5 ”. Mr Turnbull, a highly intelligent man and founder of OzEmail6 , once a significant player in the ISP market7 as the second largest internet provider at one stage. An international example is that of WikiLeaks8 and perhaps as a specified example, the “CableGate” situation. In simple terms, the ability to secure communications in an effective-manner; as was traditionally available by placing important documents into a filing cabinet; is yet to materialise, for computer network based communications. A fundamental aspect to this is the difficulties involved in generating a secure email. It is extremely difficult to generate an email, where only a specified recipient is provided the communicated item and it is 3 http://www.linkedin.com/pub/vint-cerf/0/66/473 4 http://www.symantec.com/content/en/us/enterprise/other_resources/b-intelligence_report_06_2012.en-us.pdf 5 http://www.theage.com.au/national/fake-email-trips-turnbull-20090622-ctzi.html 6 http://www.theage.com.au/technology/technology-news/how-malcolm-turnbull-made-his-fortune-in-the-heady-dotcom-boom-days-20110505-1e9kr.html 7 http://www.arnnet.com.au/article/88525/accc_considers_telstra_ozemail_monopoly_threat/#closeme 8 http://en.wikipedia.org/wiki/WikiLeaks
  • 7.
    Thursday, 19 July2012 Page 7 of 17 CONFIDENTIAL © ALL RIGHTS RESERVED. Timothy Charles Holborn MOBILE: 0450 157 734 timothy.holborn@gmail.com even more difficult to close the opportunity loop for email exploitation; and near impossible to undertake these tasks, in a manner that provide “user simplicity” for the average citizen. Letters, or as digitally know email, is a foundation to our society’s communication infrastructure. Perhaps the breaches relating to WikiLeaks is less about email specifically, and more about security of digital communications overall; in either case, The Mandate to innovate and produce secure mail services is amongst some of the most important digital initiatives. INTELLECTUAL PROPERTY OWNERSHIP Perhaps one of the broadest examples of deficiencies overall, Intellectual Property and Copyright law is in a state that is best described to be “in-crisis”. There are several tiers of Intellectual Property, and the plethora of implications such virtual assets have upon the lives of our society continues to develop, in-line with sociological changes from the former era of industrialisation, to the nascent age of information economies. In raw-terms, the ownership of “information catalogues” is becoming increasingly important to legal entities, whether they be companies or natural persons. Terms of Trade, depends upon the enforceability of contracts relating, in many cases, to the trade of information assets either generated or dispersed. Beyond the capability of tracking the asset’s use itself, is the ability to identify the source, origin and relationship data associated to all such transactions. The internet in its current form is not designed to undertake this task. In a multitude of cases, this is a significant benefit – making information available freely, or on the basis of implied terms or use. However with the integration of economics, the internet alone does not provide sufficient protections for the people. Internet based Product and Service Companies have leveraged this capability to create agreements with end-users that diminish the material value of the asset distributed. In the case of content sharing sites such as youtube or facebook, irrevocable licenses for perpetuity are intrinsic to participation with the platform, and the supply of any information upon those platforms. These information stores, are not the property of local entities and indeed difficult to obtain any information about, even by law-enforcement. QUESTION: should this information should be owned by the service operator, and if a natural person should retain Intellectual Property Rights in association to any of their contributions / works – what options are available for said persons to extend these rights in an enforceable manner. Loyalty Programs Almost Every Business has a Loyalty Program of some sort. From a consumer perspective, this makes it very difficult. As the documents relating to “signing-up” to these programs, is often lost or forgotten about. We, as consumers end-up receiving a great-deal of unwanted communications, where business have spent good-money, pushing their message out-there without a better means to target the individuals actually interested in engaging those business with profitable transactions.
  • 8.
    Thursday, 19 July2012 Page 8 of 17 CONFIDENTIAL © ALL RIGHTS RESERVED. Timothy Charles Holborn MOBILE: 0450 157 734 timothy.holborn@gmail.com How does it work? Customer Sign-Up If a customer hasn’t signed-up to the program as yet, they’re able to purchase a starter-kit, and sign-up immediately. The New Account needs to be set-up online. Prior to account set-up (and verification) the user is able to swipe card via NFC Functionality, to participate with any loyalty programs potentially contributing to the purchasing decision. Once the account has been set-up and verified online, the user will then be able to access and administer the more advanced functions of the program. RETAIL The Retailer is provided with a specified Point of Sale Transactional Device which is integrated with the POS System. The terminal provides a Secure, Card-Enabled, bi-directional communications system for sales Information (Receipts and Product Information) over a secure internet link. Each-terminal incorporates a smart-card chip for the retailer, identifying the specific terminal; a connection to the point of sale system, and a Network Connection. Smaller systems can connect directly to the internet, whilst larger systems (multiple POS) can connect to an On-Site Server, prior to providing the information to the Website. The LocPoi POS Terminal is capable of providing full transactional details; include but not exclusive to, The Amount (itemised), Products / Services, Warrantee information, Location, and the Sales Staff Member. The Card is capable of providing the retailer, the Identity of the customer, Credit Information (including; Points Information, Store Credit, Attached Bank Account Information (available Credit)) and any Other Information set-up with that retailer. (Custom Data Feeds) The POS provides a Real-Time Transaction via the Internet, where the information about the transaction is stored. A Future release of the software may include Financial Transactions. (The Financial transaction interface will allow a customer to set-up credit- card or paypal accounts, with their LocPoi account, and make deductions from these accounts via the locPoi Card at the point of Sale. This is to be further investigated overtime. It is not the focus of this initiative) RETAILER MANAGEMENT PLATFORM The Retailer Management Platform is a web-based interface, for managing their LocPoi Merchant Account. Within this portal the merchant is able to manage all forms of Marketing and advertising with their LocPoi enabled Customer base, View Reports, Create advertising campaigns, create offers, manage warrantee information, create and manage a web-store (optionally integrated to their existing online site), view their transaction logs, look at demographics of their customer base, obtain customer Feedback, Seek Testimonials, Undertake relationship marketing, Create a Loyalty Points scheme, Create In-Store Credit Vouchers (used by way of the LocPoi Card) Create Affiliate Marketing Campaigns, deliver Electronic Brochures, acquire mailing and SMS lists for opt-in Direct-Marketing, and manage other features of their LocPoi Merchant Service Account.
  • 9.
    Thursday, 19 July2012 Page 9 of 17 CONFIDENTIAL © ALL RIGHTS RESERVED. Timothy Charles Holborn MOBILE: 0450 157 734 timothy.holborn@gmail.com MODULES A variety of Web-Service API’s are available to provide integration with other leading platforms, or the development of new custom modules for customised websites. The LocPoi Account has two major preferences, being “anonymous” and “opt-in”. Information about anonymous users is still available, however not any information that would identify those users specifically. They may still receive offers, and digital marketing information via the locpoi system; however the retailer will not obtain any specific information about these users. The Retailer can create rules around what types of offers they make available, based on whether the user allows the retailer to know who they are. For Customers who “opt-in”, full customer information including delivery address and phone numbers are made available to that retailer. For Customers who link other online sites with their locpoi account, provide additional ways for locpoi merchants to target customers. For example; a coffee shop might create a campaign to target all friends of existing users who have facebook; living in a 5km vicinity to the coffee shop, by offering a free coffee exclusively to those potential customers and/or, for the referral (the existing customer who’s friendship relationship is being leveraged for the purpose of relationship marketing) also receive a free coffee, for every 2 new friends who buy a coffee, or similar things to that nature. The Management System has an advanced, easy to use rules engine. This rules engine makes it simple to create campaigns, and enhance customer relationships and marketing capabilities. Each Retailer is provided a microsite, where information about their store is made available. Within this environment, they can also manage subscriptions (for example, with a video library); and, A news-thread is provided to the main-site, where important information updated by companies associated to each card-user, is created for review by the customer when they log-into their LoiPoi portal, or on another event based trigger. (eg: if mobile enabled, when they walk into a specified area). END-CUSTOMER (LocPoi Members) The Customer needs to sign-up for a card. This card, is their gateway to the LocPoi system. The Card allows the customer to create an account, and start accruing memberships. The Customer is required to provide adequate information, as necessary to manage the relationship between the customer and participating locpoi retailers, Including Address Details and Phone Numbers. The customer is encouraged to provide as much information as possible. Incentives are used via trade- marketing. Once the customer has made an account, their able to add new devices, such as a key-ring NFC CHIP, or NFC Enabled Mobile Phone.
  • 10.
    Thursday, 19 July2012 Page 10 of 17 CONFIDENTIAL © ALL RIGHTS RESERVED. Timothy Charles Holborn MOBILE: 0450 157 734 timothy.holborn@gmail.com Computers can also be authorised, and there are a range of settings available to the customer assisting them to secure access to their client environment. CREATING NEW MERCHANTS RELATIONSHIPS A list of merchants is presented to the customer. For a Customer to form a relationship with a Merchant, all they need to do is swipe an NFC Enabled device (associated to their account) at the store. A Log-In Module is available for web-sites, providing the same functionality for e-tailers, and integration of online and offline sales for larger organisations, using both platforms. Merchants Once this relationship has been created at one of the merchant LoiPoi Access Points, the user is presented with a new portal environment, within the LocPoi Account, enabling the user to manage all aspects of their interactions with that Merchant. Tabs include;  Store details and Location: This area tells the customer where the shops (or shops) are and how to contact them.  Privacy Control (Opt-in): This area has a check-box function, which helps a customer refine the details in how they wish to communicate with this merchant.  Current Offers: Is a marketing area, where special offers can be listed to entice customers  Loyalty Program: LocPoi offers a range of Loyalty Program options, from in-store through to participation in LocPoi Network points and merchant based subscriptions. This area, assists a customer in managing these aspects of the loyalty programs specifically associated to this retailer.  LocPoi Features: LocPoi offer a range of features to best serve the LocPoi Merchant participants. Whether your organisation is looking for new ways to manage whether they send physical surface mail, or electronic brochures, or integration with Facebook, or social-network marketing, or warrantee or layby management, a rewards program perhaps for frequent visitors or some of the whole variety of other possible functions out there. The LocPoi portal presents these functions to the customer in two ways. 1. A list of the “locpoi features” that the merchant specifically supports 2. Tabs for each of these features, and full-integration for management by both parties.  History: The History Tab provides a history of the customer’s interactions with the merchant.
  • 11.
    Thursday, 19 July2012 Page 11 of 17 CONFIDENTIAL © ALL RIGHTS RESERVED. Timothy Charles Holborn MOBILE: 0450 157 734 timothy.holborn@gmail.com DIAGRAM OF INTERFACES AND MANAGEMENT PLATFORM The Above Diagram outlines in simple-terms the overall eco-system for Merchants. Web Services API Modules CMS E-Commerce Social Networks Retailer Retail Gateway Credit Info/ Management POS Terminal Customer SmartCard With NFC PIN NFC Accsesories Phone Sticker / KeyRing FOB Retailer SmartCard Ethernet POS INFORMATION RETAIL CHIP ID Transaction Details Transaction Gateway Plug-Ins for Major Service / Software Platforms E-Retailer RETAILER MANAGEMENT PLATFORM (Login) CUSTOMER SERVICES Web Transaction Gateway Web-Shops / Web Services API Products and Warrantee Manager Marketing Offers Relationship Manager Management Database Retailer Data Customer Data Retail Relationship MAKE PAYMENT / GET PAYMENT REPORTING TRANSACTION LOGS IN-STORE DIGITAL Card Holder Web-Management Interface Personal Information RETAILERS IDENTITY VERIFICATION Bank Account Details Personal Information (Demographics, etc.) Retail Auth. Manager My Retail Programs Accounts Manager News and Offers What’s New Transaction Log Warrantee Manager REWARDS Feedback and Review RULES ENGINE APPROVED DEVICES WEBSITE / AUTHENTICATION Project “LocPoi” Draft Systems Design Diagram Version 0.02 COMMERCIAL IN CONFIDENCE. ALL RIGHTS RESERVED TIMOTHY CHARLES HOLBORN Email: Timothy.holborn@gmail.com Phone: 0450157734 CAN USE CARD IMMEDIATELY NFC FUNCTION ONLY ONLINE ACCOUNT SET-UP REQUIRED FOR FULL FUNCTIONALITY ADD NEW DEVICES CUSTOMER SIGN-UP PURCHASE CARD SIGN-UP ONLINE AUTHENTICATE USER CREATE ACCOUNT OPT-IN AUTH. MANAGER Provide Identity Or Anonymous If Anon – Basic Info IF ID AUTH. Provide Access to Details Create Authority Matrix Affiliate Marketing Brands Community Groups Charities
  • 12.
    Thursday, 19 July2012 Page 12 of 17 CONFIDENTIAL © ALL RIGHTS RESERVED. Timothy Charles Holborn MOBILE: 0450 157 734 timothy.holborn@gmail.com Go to Market The Go to market strategy is based upon customer demand. The interfaces provided by the platform are relatively generic, and principally the development costs will be in providing universal interfaces and modules, that have the broadest application to the market. The Project has been initiated through a mixture of internal R&D, seeking to define a solution that will appease perceived market demands; in addition to customer centric requests for solutions in the following specified areas; Medical Industry Pharmacies have been slowly working towards digitisation of prescriptions9 , in-line with federal government e-health initiatives. The Governments e-health initiative, amongst other things, is attempting to provide a digital patient record for each individual, in addition to the delivery of new digital standards for e-prescriptions (the distribution and dispensary, of prescriptions digitally). Pharmacies also feel that they’re business is at risk of being incorporated into supermarkets, making an already difficult business impossible. The Pharmacy Guild continues to seek new ways in which to deliver innovative services in pharmacies and the pharmacist trade. Some of the ideas include;  Developing Pharmacies as a “drop-in” retail health-care provider  Pharmacists being re-trained to be capable of prescribing10  Extending the health-care capabilities of Pharmacies and pharmacists, with other alternative or complimentary health-care providers. Critically, many pharmacies know little about their customers. They have a vast array of products, many sensitive in nature, but find it difficult to market to customers due to the lack of knowledge about the customer’s specific needs or interests. This platform seeks to innovate a solution for pharmacies that can solve this problem, and enhance customer relationships both via online, and offline interactions. Community Loyalty Rewards Small regional communities, especially those with a high tourist influx, have difficulty keeping the local township vibrant, with shops open selling goods to tourists and locals alike. The economic position of Locals is often significantly different to that of a tourist, perhaps visiting their holiday home or local attractions. 9 http://medview.com.au/ 10 http://www.guild.org.au/iwov- resources/documents/The_Guild/PDFs/News%20and%20Events/Publications/The%20Roadmap/D6%20Pharmacist%20Prescribi ng_AD%20Jan%202012.pdf
  • 13.
    Thursday, 19 July2012 Page 13 of 17 CONFIDENTIAL © ALL RIGHTS RESERVED. Timothy Charles Holborn MOBILE: 0450 157 734 timothy.holborn@gmail.com In townships such as Mansfield, Victoria. Local businesses have joined together, under a program called the “Mansfield small business association”, aiming to stimulate local purchases from locals; and marketing and advertising for the region more broadly, to assist with economic growth. Binding this case with the proposed solutions; members of the local business association, could “connect” online, and create loyalty programs specific to those members; in addition to any further loyalty programs they may have locally. Staff or promoter loyalty and relationship networking The Card would be capable of allowing a business operator to identify staff, and provide differentiated pricing accordingly. Beyond this basic function; the ability for that staff-member to associate their social networks with their account, and provide this information directly, or indirectly back to the retailer; is made possible by the manifestation of the single access point functionality. This is especially useful in areas of entertainment and events, where relationship marketing plays a significant role in how a business is able to attract patrons and the management of profitability therein. DEVELOPMENT STRATEGY There are a range of existing solutions in the market that provide most of the functionality required. The development is therefore more about customisation and integration, rather than building something from scratch. Examples of companies providing these types of solutions include; IQGecko http://www.iqgecko.com.au IQ Gecko is a Sydney based organization providing a cloud-based loyalty platform entitled “Stickyfeet”. The Firm has partnered with SunCorp Bank, offering an integrated service with their point of sale terminals. The organisation claims to be the “Largest Loyalty Card Platform, in over 90 Countries and dozens of Languages”. The Company has been contacted, and has advised that they provide “white label” solutions, meaning they’re business is capable of delivering their existing technology systems into a customised solution as specifically required by this product group. Further to the development opportunities, they advised that their business holds the local rights for Australia and NZ, and if the opportunity were deemed appropriate, can extend the footprint internationally throughout the other organisations affiliated with their platform. Through Twist Resources (below) it is hoped that the same functionality can be cost-effectively provided and more broadly resourced. The underlying technology vendors of IQGecko were not identified; however, the ability to acquire for appropriate licensing to be provided was confirmed.
  • 14.
    Thursday, 19 July2012 Page 14 of 17 CONFIDENTIAL © ALL RIGHTS RESERVED. Timothy Charles Holborn MOBILE: 0450 157 734 timothy.holborn@gmail.com Proximiant Proximiant11 is a Silicon Valley Start-up12 Focused on Digital Receipt Functionality. Proximiant has currently only integrated the system with a dozen Bay Area retailers as a test run, although they expect to be in multiple metropolitan areas (SF, USA) by spring of 2012. Keywords;  Loyalty programs  Store coupons (redeemed right from your phone)  Privacy  Security  Organization (no more lost receipts!)  Refunds and exchanges  Record keeping  Deal reminders based on time or location  Social networking  Tax solutions  A greener planet The Following information has been gained (and summarised) from their website. Digital Receipts Proximiant™ lets you digitally capture a receipt from a store point-of-sale transaction directly into your phone using your phone’s built in Near Field Communication (“NFC”) capability or via a NFC Enabled Card or FOB. The system acquires a digital copy of receipts at point-of-sale via a Proximiant transceiver at the store checkout counter. Proximiant then provides a Digital Receipts app, which presents a digital copy the receipt on the phone, and via a website. The system is managed via a website, where the user information is stored, along with the POS Information. Making is needless to provide personal information with the store, at POS. The system uses some form of Text Recognition providing automatic information extraction from the receipt, so that receipts can later be searched by the data on the receipt, such as store name, dates or product keywords. And built-in labelling, sharing and reward inbox features provide additional features, built upon the digital receipt function. The Proximiant Transceiver The Proximiant transceiver is a phone sized device that sits at the checkout counter (see photos on the right). When a store cashier prints a receipt, the Proximiant transceiver gets the receipt data and displays “Tap Below for your receipt”. If you have an NFC-enabled mobile phone the receipt will be available for immediate 11 http://www.proximiant.com/ 12 http://pointofsale.com/20120201906/Mobile-POS-News/digital-receipts-with-nfc-technology.html
  • 15.
    Thursday, 19 July2012 Page 15 of 17 CONFIDENTIAL © ALL RIGHTS RESERVED. Timothy Charles Holborn MOBILE: 0450 157 734 timothy.holborn@gmail.com viewing in the Proximiant app on the phone. NFC Tags also work, enabling the customer to log-onto the Proximiant website for viewing / managing receipts. Right Deals at the Right Time Proximiant leverages their digital receipt function / customer base, by offering retail marketing via the proximiant application. The application generates a profile, and is social network enabled (referrals, etc.). Functionality includes;  Coupons can be saved to your personal inbox within the Proximiant app  Redeem coupons directly from your phone by displaying the bar code  Share deals with friends via e-mail, SMS, and social networks  Set up a reminder based on time or location, so you never miss a deal Commonwealth Bank Commonwealth bank have just announced a new Point Of Sale Device13 . This device appears to have all the correct connections, and software foot-print, necessary to interact with the proposed system. Based on Android, this POS Device is capable of making transactions inclusive of data acquired from local area networks. The device is also proposed to have an API, where application developers can integrate approved applications onto the device. Summary Due to the nature of this online platform, the ability to modify the solutions to adapt, and facilitate a range of innovative, secure and relevant services for consumers in relation to their purchasing decisions is extended beyond anything available in the market today. The “Secret”, pertains more holistically to the establishment of information banking as a core business system; and, the development and provision of services that acknowledge the value of this market and the trade of information as an economic asset. The reality is that this concept is not very well understood and the technology still has a long-way to go, which can be managed throughout an innovation cycle, connected to this start-up. In simple-terms, this is a loyalty Card, for use offline, and online with advanced features to manage customer relationships. 13 http://www.theage.com.au/business/cba-goes-all-out-to-put-itself-in-technology-lead-20120717-228mo.html
  • 16.
    Thursday, 19 July2012 Page 16 of 17 CONFIDENTIAL © ALL RIGHTS RESERVED. Timothy Charles Holborn MOBILE: 0450 157 734 timothy.holborn@gmail.com PROPOSED TEAM (To be confirmed) Merchant Protect Merchant Protect14 is an Australian Organisation established by John Karantzis15 . John Karantzis has a sophisticated background including significant experience in communications, engineering, law and corporate governance. Having difficulties with online fraud, John set-out to solve the problem, with now patented technology he is commercialising via Merchant Protect. Ongoing discussions are held with John, in-relation to this project with Licensing Considerations and partnership terms, being assessed throughout said discussions. Twist Resources Twist Resources16 is a web-development company with a great-deal of experience, and significant development resources throughout Asia. John Underwood17 , chairman of twist resources, is a early child of the Internet stretching back to his days at Sun Microsystems as CEO in Australia in 1984. His back ground in Rapid Application (software) Development was grounded during his days with Pacific Partners where he partnered with James Martin and Dupont's Information Engineering and founded and grew the company from Australia to reach across Asia delivering mission critical systems to such corporate icons, as BHP, Dow Chemicals, Dupont, Alcan, ANZ Bank, Singapore Government, Hong Kong Jockey Club and many, many more. As the Internet emerged in the mid-nineties JU partnered up with the New York City Investment Fund and enjoyed the support of David Rockefeller, Henry Kravis, Jerry Chasen, Henry (Hank) Poulson as well as Al Waxman and other notable New York icons. With eight global web patents, attributed to his imagination and conceptual design, extensive experience in RAD (the precursor to Agile), the Internet, UX, mobile communications and a love for commercializing innovation, JU is ideally suited to guiding Twist Innovations business ambitions to deliver innovation and competitive solutions to serious people doing serious business. Stroke Stroke18 is the graphic design business of Brett Kiteley. Brett is an extraordinary creative, capable of visualising concepts and adapting user-work-flows, branding, artwork and a host of other graphically enabled functions. 14 http://www.merchantprotect.com.au/ 15 http://www.linkedin.com/in/njkarantzis 16 http://www.twistresources.com/ 17 http://ph.linkedin.com/in/underwun 18 http://stroke.com.au/
  • 17.
    Thursday, 19 July2012 Page 17 of 17 CONFIDENTIAL © ALL RIGHTS RESERVED. Timothy Charles Holborn MOBILE: 0450 157 734 timothy.holborn@gmail.com Next Steps The System needs to be prototyped, and developed for immediate delivery as a phase 1 project. The Project aims to initiate customer sales, based upon an MOU for purchasing the solution developed in Phase 1, which in-turn will assist in defining the priorities of the development scope. It is proposed that the end-solution will be provided to retailers freely, with a small charge to customers seeking to participate by purchasing a “Starter-pack”, incorporating a card and access details for the portal. Sophisticated Investors are invited to participate in this start-up. Suppliers are also asked to provide basic quotation information in response to this outline. These quotations will be used to form the financial forecasts in connection to the development and commercialisation of the phase 1 project. The framework for participation in this new venture can be discussed with Timothy Holborn who is contactable on: 0450 157 734 or via email: timothy.holborn@gmail.com DEVELOPMENT - FINANCIAL STRUCTURE