國立政治大學 茅雅媛
臺北市立大同高級中學 國文科
教育實習學生楷模獎
目錄
教育實習楷模事蹟 1
教育實習計畫 4
課程設計 / 教學理念與實踐 9
教學創新作法 / 活化教學,學習生趣 14
校園人際互動 / 如樹葉相生地與人共處 23
教學實習記錄 / 教與學的合唱光亮 26
導師實習記錄 / 與 214 同享的榕城歲月 37
行政實習記錄 / 不只是做,更要做好 43
研習活動記錄 / 如枝枒抽拔地積極求知 47
教育生涯的期許與發展 51
實習總心得 52
教育實習摘要 53
1
教育實習楷模事蹟
一、創新思維——突破教材框架,設計多元課程
重新審視教科書的選文,我時常思考「為何而選」,
若僅按表操課將選文教完,對學生而言就足夠了嗎?這
樣的思考讓我跳脫課本框架,由「希望學生從中學到什
麼」的角度來設計課程,便像是打開教室的窗,讓課堂的
氣氛頓時新鮮、活絡起來!例如課本「唐詩選」幾乎是千
中選一,若單純講述課文,恐怕侷限了學生對「唐詩」的
瞭解,我因此設計了「唐詩大亂鬥:第八課唐詩選評比指
數表」,供學生由五大指標評比課本詩選,使學生能從較
宏觀的角度去讀詩,也提供學生提出自我詮釋的機會。
【請參閱 P.9-11「課程設計」與 P.14-18「教學創新作法」】
二、翻轉教學——善用引導提問、給予學生發表舞台
透過融入大量的引導問答,可激勵學生動腦思考,也更深刻地理解文意,而在能讓學生發
揮創意又兼顧學習效果之處,多給學生討論的空間與發表的舞台,促使學生將所學內化為自己
的思考,增加學生自主表達的機會,深化創新與溝通的能力。例如〈諫太宗十思疏〉一課,請
同學思考君王治國無法善始克終的原因與改變方法,是否也通用於學習及人際關係,能兼顧文
本理解與生活反思,讓學習更深刻;又如教到現代詩選時,設計學習單讓學生自由創作圖像詩,
看見他們投入討論與創作的樣子,很令人感動,學生也回饋表示這項活動令他們印象深刻。【請
參閱 P.11「課程設計」與 P.14-18「教學創新作法」】
三、融入多媒體——引起學習動機、增進互動與理解
因應不同課程,將不同的教學媒材融入,善用影音、PPT 簡報,以及教室內的電子白板,
都能使教學內容更具體、更生動,亦能轉換教學的節奏、提升學生的注意力。例如現代詩選課
中,尋得詩人杜潘芳格親自以客語朗讀詩作的影音,讓學生感受客語詩的音韻。而以 PPT 呈現
表格清楚易懂,亦能運用動畫功能設計與學生問答的互動。此外,搭配電子白板的功能,可以
直接於畫面劃記或添加註解說明,猶如在課本上做筆記,對學生來說更直覺、更明白。【請參閱
P.19-22「教學創新作法」】
2
四、打造班級分享園地,與學生雙向溝通
因為喜於分享,也樂於聆聽,所以我在導師班上佈
置了一個小佈告欄與留言本,張貼我所看到的時事、科
學新知、藝文資訊、名言佳句或與課文能夠連結的各種
圖文,實踐我自身的教學理念:「分享即是學習」,也讓
學生可以在留言本與我交流,創造雙向的溝通管道,時
而深入討論,時而輕鬆聊天,每次有學生的回應都令我
相當感動!【請參閱 P.37-39「導師實習記錄」】
五、積極參與班級活動,用心陪伴與傾聽
無論是什麼樣的班級活動,作為導師最重要的便是陪伴和參與,在學生有需要時給予建議
或協助,在學生大放異彩時給予鼓勵。我總是積極參與班及的各個活動,不管是平時的朝會、
午休與打掃時間,或是學生為了校慶的嘉年華表演勤加練習,在運動會及校慶時全班協力,以
及學生自主發起「小天使與小主人」的活動,我都與導師一同參與,也為學生攝影記錄,讓這
些活動,都成為美好的班級記憶!除此之外,我曾與學生分享介紹各個領域系所的雜誌,鼓勵
學生提早了解未來的發展方向。政大舉辦系所博覽會時,我也與學生相約同遊,替他們介紹、
解惑。平時在學校,我則會與學生共進午餐,聊聊學習近況與對將來的想像,以我的經驗與瞭
解提供學生不一樣的視野。【請參閱 P.40-42「導師實習記錄」與 P.24「校園人際互動」】
六、廣納回饋、虛心學習、教學相長
無論是班級經營或教學技巧,我最在意的總是學生的感受,因此實習期間我都不只一次針
對教學與導師班兩方面設計回饋單,以瞭解學生的想法,做為自我調整的參考依據,甚至可以
更進一步將不同班級的回饋加以量化統計,便可配合各班的特性微調教學的步調。此外,我也
向老師們學習,包括教學觀摩、議課,或與老師討論各方面的做法,都是讓自己精益求精的方
法。【請參閱 P.12-13「課程設計」與 P.26「教學實習記錄】
七、協助指導學生參加國語文競賽
教學輔導教師指導學生參加國語文競賽中的「演說」與「朗讀」比賽時,我一道陪同練習,
從中學習比賽的要點,包含審題、內容至語調,以及音量、手勢、笑容與服裝儀容等等,每個
細節都有值得斟酌之處,而因為我也運用合唱的經驗,與學生分享掌握聲音的技巧,學生都有
持續進步,亦有榮獲佳績者,真是與有榮焉!【請參閱 P. 36「教學實習記錄」】
3
八、擔任實習學生班長,建立實習老師社群
同期在市立大同高中實習的實習夥伴共有十五位,來自不同學校與科系,多元的背景讓實
習夥伴之間有更多值得分享的事情,學習的面向也更廣泛。擔任實習學生班長的我,成為教務
主任、教學組長和實習老師們之間的橋樑,除了建立實習老師的網路社群相互交流,還會定期
邀請夥伴參加小型聚會或自組會議,以及相互支援行政工作與教學演示,而能一同成長,也創
造了美好的情誼。【請參閱 P.25「校園人際互動」】
九、盡責完成行政工作,協辦高一二特色課程選課
行政工作是學校運作中不可或缺的一環,為了讓學生有更好的學習環境、機會與展望而存
在,總抱持著「不只是做,更要做好」的心態去完成。實習期間,我協助秘書室與教務處兩大
行政核心,在經常性的業務之外,最主要的工作是特色課程的相關事宜,包含與開課老師連繫、
彙整開課說明、製作課程手冊與選填表、依學生的志願序完成各課程的學生名單,藉此了解許
多學校課程的安排與細節,實是難能可貴。【請參閱 P. 42-44「行政實習記錄」】
十、協助學校與國文科的大型活動
在學校舉辦大型活動時,實習老師往往都是全員出動,例如暑期備課研習、新生報到、學
校日等等,另有幾項較為特別的大型活動,包含日本狛江高中與新加坡德明政府中學來訪、榕
數盃高中數學競賽及校慶。我也曾協助高中國文科的教師專業社群成果審查委員訪視及國光劇
團校園推廣講座,負責接待與記錄,付出之餘也有許多收獲。【請參閱 P. 44-45「行政實習記錄」】
4
教育實習計畫
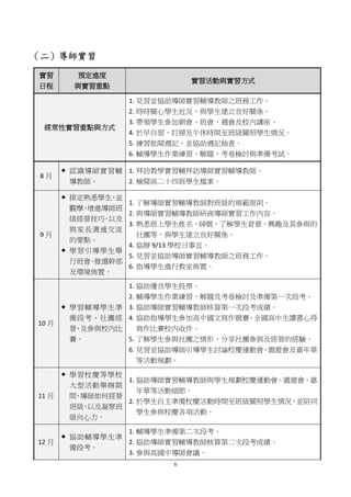
一、實習重點
教學實習
1. 具備足夠國語文領域相關知識,每次上課前充分備課與演練。
2. 觀摩學習輔導教師及其他教師的教學方式、班級經營、教材編排、評
量方式及整體課程規劃等。
3. 能使用媒體及課外素材輔助教學,並運用班級經營,提升學生學習興
趣,提高學習效果。
4. 每次上台教學後,與輔導教師討論,詳細紀錄並檢討。
導師實習
1. 熟記班上學生姓名,了解學生個體狀況,時時關心學生近況,常與學
生溝通,促進良好的班級氣氛。
2. 見習並協助輔導教師的班務工作,學習班級經營。
3. 適時處理、輔導學生任何特殊狀況與問題等,並與訓輔單位配合。
4. 與家長溝通時,能適當表達導師的立場及建議。
行政實習
1. 行政實習處室:教務處(8/1-8/14 及 11/17-1/31)、秘書室(8/15-11/14)。
2. 參與會議、主動發問、觀察周遭人事物,了解學校實際行政運作。
3. 了解行政工作內容,並完成指派的工作。
4. 與行政單位職員及老師們有禮問好,並做良好的溝通。
研習活動
1. 9/15、10/13、11/17、12/15 參加母校返校座談。
2. 踴躍參加教師研習進修機構辦理之研習活動。
省思計畫
1. 定期與指導教授、導師實習輔導教師以及教學實習輔導教師晤談。
2. 與實習教師夥伴相互交流、分享、學習。
3. 撰寫實習省思。
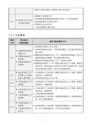
二、實習活動、方式與進度
(一)教學實習
實習
日程
預定進度
與實習重點
實習活動與實習方式
經常性實習重點與方式
1. 觀摩學習教學實習輔導教師及校內其他國文科教師的教學
方法、教學技巧、教材編輯、班級經營、作業實施、評量方
式與整體課程規劃。
2. 研讀高二國文課本及教師手冊,熟悉實習教學單元,撰寫教
案,與教學實習輔導教師討論,並於課後實際演練。
3. 上台教學,並與教學實習輔導教師研討教學方法、規劃與教
5
學現場之應變等技巧與想法。
4. 協助領先計畫國文科課程「城市文學」之相關事宜,了解領
先計畫之課程教材選材與指導學生之方式。
5. 輔導學生作業練習、解題及考卷檢討。
6. 增進板書架構能力。
8 月
 認識教學實習輔
導教師。
 初步了解課程內
容。
1. 拜訪教學實習輔導教師,與老師討論開學前的課程準備。
2. 閱讀高二國文課本及教師手冊,初步構想實習教學單元及課
程規劃。
3. 參加暑假教師專業知能研習暨備課日(含期初教學研究會)。
9 月
 排定試教事宜。
 研讀課文、發想教
學內容。
 了解領先計畫之
課程規劃、設計。
1. 與教學實習輔導教師研商試教事宜。
2. 情商校內其他國文科教師給予教學觀摩機會。
3. 研讀高二國文課本及教師手冊,發想教學單元之課程規劃。
4. 觀摩學習教學實習輔導教師及校內其他國文科教師教學。
5. 上台教學 1-2 次,並與教學實習輔導教師研討教學情形。
10 月
 了解段考命題與
檢討方式。
 了解寫作競賽之
進行並協助之。
 研讀課文、撰寫教
案,準備教學演
練。
1. 協助教學實習輔導教師第一次段考及高中國文寫作競賽相
關事宜。
2. 研讀高二國文課本及教師手冊,熟悉實習教學單元,撰寫教
案,與教學實習輔導教師討論,並於課後實際演練。
3. 觀摩學習教學實習輔導教師及校內其他國文科教師教學。
4. 上台教學 2-3 次,並與教學實習輔導教師研討教學情形。
11 月
 熟悉指導學生參
加國語文競賽之
方式。
 準備及進行教學
演示。
1. 協助教學實習輔導教師指導學生參加國語文競賽相關事宜。
2. 於課後演練教學演示內容,與教學實習輔導教師討論以精
進,並實際進行教學演示。
3. 觀摩學習教學實習輔導教師及校內其他國文科教師教學。
4. 上台教學 3-4 次,並與教學實習輔導教師研討教學情形。
12 月
 了解段考命題與
檢討方式。
 了解語文競賽之
進行並協助之。
1. 協助教學實習輔導教師第二次段考相關事宜。
2. 協助教學實習輔導教師指導學生參加國語文競賽相關事宜。
3. 觀摩學習教學實習輔導教師及校內其他國文科教師教學。
4. 上台教學 4-5 次,並與教學實習輔導教師研討教學情形。
1 月
 學習如何檢核學
生學期成績及輔
導學生。
1. 協助教學實習輔導教師檢核學生學期成績。
2. 觀摩學習教學實習輔導教師及校內其他國文科教師教學。
3. 與教學實習輔導教師研討教學方法、規劃與教學現場之應變
等技巧與想法。
4. 輔導學生作業練習、解題及考卷檢討。
6
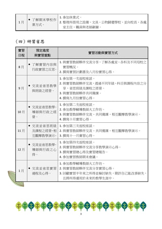
(二)導師實習
實習
日程
預定進度
與實習重點
實習活動與實習方式
經常性實習重點與方式
1. 見習並協助導師實習輔導教師之班務工作。
2. 時時關心學生近況,與學生建立良好關係。
3. 帶領學生參加朝會、班會、週會及校內講座。
4. 於早自習、打掃及午休時間至班級關照學生情況。
5. 練習批閱週記,並協助週記抽查。
6. 輔導學生作業練習、解題、考卷檢討與準備考試。
8 月
 認識導師實習輔
導教師。
1. 拜訪教學實習輔拜訪導師實習輔導教師。
2. 檢閱高二十四班學生檔案。
9 月
 排定熟悉學生,並
觀摩、增進導師班
級經營技巧,以及
與家長溝通交流
的要點。
 學習引導學生舉
行班會、推選幹部
及環境佈置。
1. 了解導師實習輔導教師對班級的規範原則。
2. 與導師實習輔導教師研商導師實習工作內容。
3. 熟悉班上學生姓名、綽號,了解學生背景、興趣及其參與的
社團等,與學生建立良好關係。
4. 協辦 9/13 學校日事宜。
5. 見習並協助導師實習輔導教師之班務工作。
6. 指導學生進行教室佈置。
10 月
 學習輔導學生準
備段考、社團經
營,及參與校內比
賽。
1. 協助優良學生投票。
2. 輔導學生作業練習、解題及考卷檢討及準備第一次段考。
3. 協助導師實習輔導教師核算第一次段考成績。
4. 協助指導學生參加高中國文寫作競賽、全國高中生讀書心得
寫作比賽校內收件。
5. 了解學生參與社團之情形,分享社團參與及經營的經驗。
6. 見習並協助導師引導學生討論校慶運動會、園遊會及嘉年華
等活動規劃。
11 月
 學習校慶等學校
大型活動舉辦期
間,導師如何經營
班級,以及凝聚班
級向心力。
1. 協助導師實習輔導教師與學生規劃校慶運動會、園遊會、嘉
年華等活動細節。
2. 於學生自主準備校慶活動時間至班級關照學生情況,並陪同
學生參與校慶各項活動。
12 月
 協助輔導學生準
備段考。
1. 輔導學生準備第二次段考。
2. 協助導師實習輔導教師核算第二次段考成績。
3. 參與高國中導師會議。
7
4. 輔導了解參加歌喉之狼歌唱比賽之學生情況。
1 月
 學習如何評定學
生的操行成績。
1. 輔導學生準備期末考。
2. 協助導師實習輔導教師核算學生德行、綜合表現成績。
3. 協助導師整理各項學生資料。
4. 帶領學生參加休業式。
5. 了解及輔導學生轉社情況。
(三)行政實習
實習
日程
預定進度
與實習重點
實習活動與實習方式
8 月
 認識學校開學前
準備工作。
 認識教務處的行
政業務。
 認識秘書處的行
政業務。
1. 認識學校各處室主任及老師。
2. 參與新進教師座談會,了解各處室職掌,及各處室與教師相
關之業務。
3. 觀摩協助教務處教學組之工作:協助辦理教師甄試、領先計
畫選修課程說明彙整、學生選課志願序排定。
4. 觀摩協助教務處註冊組之工作:協助新生報到。
5. 觀摩協助秘書室之工作:彙整各處室排定之行事曆、彙整校
務進度表、整理並統計各處室與各科辦公室職員名單、依編
班結果整理學生檔案、修訂新生訓練新聞稿。
9 月
 協助秘書室之行
政業務,並了解家
長會之運作概況。
1. 支援秘書室之行政業務:彙整各處室排定之行事曆、彙整校
務進度表、會議準備。
2. 參與協助班級家長代表大會。
10 月
 支援秘書室之行
政業務。
1. 支援秘書室之行政業務:彙整各處室排定之行事曆、彙整校
務進度表、會議準備。
11 月
 支援秘書室之行
政業務。
 支援教務處之行
政業務。
1. 支援秘書室之行政業務:彙整各處室排定之行事曆、彙整校
務進度表、會議準備。
2. 支援校慶聚辦相關業務。
3. 協助教務處之行政業務:選修課程相關事宜、會議準備與紀
錄、校內比賽相關事宜。
12 月
 支援教務處之行
政業務。
 了解期末學校作
業方式。
1. 協助教務處之行政業務:選修課程相關事宜、會議準備與紀
錄、校內比賽相關事宜、段考考卷收發整理。
8
1 月
 了解期末學校作
業方式。
1. 參加休業式。
2. 整理所借用之設備、文具、公物歸還學校,並向校長、各處
室主任、職員與老師辭謝。
(四)研習省思
實習
日程
預定進度
與實習重點
實習活動與實習方式
8 月
 了解實習內容與
行政實習之反思。
1. 與實習教師夥伴交流分享,了解各處室、各科及不同母校之
實習概況。
2. 撰寫實習計劃書及八月份實習心得。
9 月
 交流並省思教學
與班級之經營。
1. 參加第一次返校座談。
2. 與實習教師夥伴交流,透過不同年級、科目與課程內容之分
享,省思班級及課程之經營。
3. 與實習教師夥伴共同備課。
4. 撰寫九月份實習心得。
10 月
 交流並省思教學、
導師與行政之經
營。
1. 參加第二次返校座談。
2. 參加教學輔導教師大工作坊。
3. 與實習教師夥伴交流、共同備課、相互觀摩教學演示。
4. 撰寫十月實習心得。
11 月
 交流並省思班級
及課程之經營,相
互觀摩教學演示。
1. 參加第三次返校座談。
2. 與實習教師夥伴交流、共同備課、相互觀摩教學演示。
3. 撰寫十一月實習心得。
12 月
 交流並省思教學、
導師與行政之心
得。
1. 參加第四次返校座談。
2. 與實習教師夥伴交流分享教學演示心得。
3. 撰寫實習總心得及實習總報告。
4. 參加實習教師期末會議。
1 月
 交流並省思實習
過程及心得。
1. 參加教學輔導教師大工作坊。
2. 與實習教師夥伴交流分享實習心得。
3. 回顧實習半年來之所得並檢討缺失,期許自己能改善缺失,
且將所得運用於未來的教學生涯中。
9
課程設計 / 教學理念與實踐
1. 重新省思課文意義,課前充分準備
面對每一課課文,我給自己的首要工作即是重新閱讀文本,以生發想法與創意,也找
到自己在專業上的不足之處,再進一步蒐羅各方資料與教材教法,充分準備,避免過度依
靠教師備課用書,而將自己的思考融入教學之中。
▲ 為貼近學習者,用和學生一樣的課本備課,也一道設計黑板書寫架構。▼
10
▼ 除了於課本加註講課筆記,亦將自己對於課程的想法及資料進一步撰寫成教案,以檢視課
程設計的脈絡是否通順合理,且能更完整地呈現教學內容、提問與舉例的安排。再透過反
覆修正,讓實際教學更流暢。(節選第六課蘇軾〈赤壁賦〉教案為例)
11
2. 以學生為主體,設想學生的學習情形
透過教學實習輔導教師,瞭解學生的先備知識與學習情形,進而設想如何清楚表達、連
結已知與未知,以及如何提問或舉例,使教學內容有明確的脈絡及詳略之別,期望能讓學生
更易掌握學習重點。例如講述〈廉恥〉作者顧炎武時,初次未能順暢地將各方重點一脈連
貫,經反覆修正,才能將顧炎武的理念、所作所為與歷史地位,更完整且有層次地呈現。
另外,藉由連結學生已學過的課文,例如〈黃州快哉亭記〉所言「人有遇不遇之變」與
〈赤壁賦〉之「變與不變」可相應和,其中「楚王之所以為樂,與庶人之所以為憂」又能與
〈岳陽樓記〉之「先天下之憂而憂,後天下之樂而樂」一同思考。
而透過融入大量問答與生活化的例證,可激勵學生動腦思考,增強學習連結與趣味。例
如以台灣攝影師姚瑞中拍攝全臺「蚊子館」的故事,呼應顧炎武實地踏查所寫的《天下郡國
利病書》;以日本漫畫時常化用的「鐮鼬」傳說,呼應岑參〈走馬川行〉中描寫「風頭如刀
面如割」。又如〈諫太宗十思疏〉一課,請同學思考魏徵所言自古君王治國無法善始克終的
原因與改變方法,是否也通用於學習及人際關係,期望藉此讓學生更深刻地理解文意。【相
關內容請參閱「教學創新作法」】
3. 給學生自由發揮的空間,讓學習變有趣
在可讓學生發揮創意又兼顧學習效果之處,多給學生舞台,設計較為多元、有趣的學習
單,從不同角度切入學習重點,促使學生將所學內化為自己的思考,增加學生自主表達的機
會,深化創新與溝通的能力,過程中適時引導與鼓勵,期望藉此讓學生更有自信、更樂於學
習。【相關內容請參閱「教學創新作法」之綜合活動設計】
4. 廣納回饋,反覆檢討修正
課程設計往往帶有幾分實驗精神,總得經過實際操作,才會更清楚其中利弊,及應修
正之方向,因此,在每次授課之前與老師反覆討論之外,課後更是應廣納老師與學生的回
饋,進而檢討修正。基於精益求精的態度,我盡可能於每堂課後記錄課堂情形、老師建議
與自我檢討。另也曾請三個教學班的同學填寫回饋單,從中除了找到可再精進之處,更是
能夠進一步了解學生的學習取向與情況。而在教學演示後,能收到不同老師的回饋更是令
12
人珍惜,因每位老師的專長與習慣不同,便能檢視到許多面向與細節。這些珍貴的收穫都
讓我的課程設計一次比一次完整,一次比一次進步。
▼
▼ 設計回饋單給學生填寫後,進一步統計分析,可比對不同班級的差異,從而調整。
13
▼ 藉由回饋單,亦能瞭解自身的長處與短處,學生的讚美、建議與鼓勵都是珍貴的收獲。
14
教學創新作法 / 活化教學,學習生趣
1. 綜合活動設計——給學生盡興思考與發揮的空間
基於教學理念中期望能給學生自由發揮的空間,特別搭配課程設計綜合活動,讓學生
在討論、發想及研究的過程中,產生更深刻的心得。實際操作如下列兩項:
 「現代詩的形式遊樂」——圖象詩創作(搭配第四課「現代詩選(三)」)
為了讓學生感受到現代詩豐富精采而充滿趣味的各種面向,配合龍騰第三冊「現代
詩選(三)」中林亨泰的〈風景 No.2〉,尋找了幾首運用不同文句形式變化的詩作,供學
生作為圖象詩創作的參考。而為了讓學生的創作更不受限制,但仍有所依據,在學習單
上設計了格線背景,讓學生在創作時,容易對齊排列或變化大小,創造出有趣的詩作。
最令人感動的,是學生非常投入於創作的時刻,且擁有無窮的創意,透過引導,都能創
作出與生活有關的作品,成果可說是相當精彩,亦從學生的回饋中得知,這段創作旅程
令他們印象深刻。
▼
▼學生的創意無限,作品精彩有趣,別出心裁。
15
▼設計自由度高,又易於排列文字的格線學習單,讓學生有很大的發揮空間。
 「唐詩大亂鬥」——唐詩選詩作評選(搭配第八課「唐詩選」)
重新審視「唐詩選」時,見在千篇詩作中,被收入課本、納入考試範圍的僅有四首,
深覺若單純講述此四首詩作,是侷限了學生對「唐詩」的瞭解,因此在與教學輔導老師
及實習夥伴討論後,設計了「唐詩大亂鬥:第八課唐詩選評比指數表」,供學生由五大指
標——「意象」、「格律」、「架構」、「情意」及「文學史地位」——去檢視課本詩選,透過
對五大指標的說明與引導,使學生能從較宏觀的角度去讀詩,讓「唐詩」不那麼支離破
碎。在學習單的設計上,為貼近學生,以遊戲名稱命名之外,評分是以雷達圖呈現,而
最後有排行榜,讓學生為詩作排名。
▲講述完詩作,讓學生依組別討論、評分,並引導學生上台發表為何如此評分。
16
▼ 設計學習單供學生發揮,也讓學生發表評選心得。同學多表示這樣的評比令人感到新奇,
且不再限於單方面的詮釋,讓他們有自主表達的機會,更提升了討論的興致。
 〈諫太宗十思疏〉實例列舉(搭配第十三課〈諫太宗十思疏〉)
魏徵在〈諫太宗十思疏〉中說明國君須「積德義」,進而以史為鑑,提到民心向背會
有嚴重後果,後則提出具體的「十思」,針對這兩個部份,於課堂上請學生舉出實例說明,
17
無論古今中外皆可,在第二段,我請同學分組討論,在紙上回答「魏徵認為如何能夠善
始克終」,以及舉一「苟免而不懷仁,貌恭而心不服」的實例,而「十思」則由文鶯老師
將同學分成十組,一組為其中一思舉兩個例子,正例與反例皆可,這些都需要先理解文
意,同學討論時相當熱烈,也都很主動地問問題,最後亦讓同學上台發表,並藉機釐清
同學不清楚的地方。
▲開放學生使用手機搜尋資料,學生都很努力地尋找例證。最後各組輪流上台發表。
2. 課後活動設計——培養自主學習統整的能力
設計〈走馬川行〉的講義時,曾嘗試讓學生於課後自行繪製心智圖或架構圖,依照自己
的想法統整課文,亦可加入插畫,事後收到學生的作品,看到有些學生能夠運用手邊資源,
例如「國文好好讀」中的架構表,或有學生能夠將課堂上的講解、文鶯老師的講義與現有的
架構表結合成表格,是相當不錯的表現,除此之外,亦有學生自己佐以圖畫,便更生動了。
這些優秀的作品,都於評閱後影印張貼於班上供其他同學觀摩參考,期望學生慢慢培養有
效的課後複習方法。
▲學生的作品比想像中更令人驚艷,其中亦有段考成績不甚理想的同學所作,故也藉此鼓
勵同學,將這個方法運用在複習與準備考試都相當有效,希望學生更有自信,逐漸進步。
18
3. 考題設計——變化考試形式以檢核成果
與教學實習輔導老師討論第九課「劉姥姥進大觀園」時,因該課實著重於認識《紅樓
夢》,惟相關內容非常龐大,故老師以課前預習與分組報告製作進行,為了檢視學生是否落
實課前預習,老師交由我來設計「紅樓夢大會考」,考題雖以基礎認識為主,但經由巧思轉
化,亦能成為有趣又有效的考題,故結合了英文常使用的拼字遊戲形式,參照曾有老師設計
的成語拼字考卷,設計出「紅樓夢」版本的拼字遊戲。
▲學生若有仔細閱讀課文與講義,便能依照提示完成作答。
19
4. 多媒體融入教學——善用資訊與科技讓教學更生動
因應不同課程,將不同的教學媒材融入,其中善用網路尋得相關影音,製作 PPT 簡報,
以及應用教室內的電子白板,都能使教學內容更具體、更生動,亦能轉換教學的節奏、吸引
學生的注意。諸如下列實例:
 影音連結——拉近學生與課文的距離
▲現代詩選(三)收錄台灣鄉土女詩人杜潘
芳格的詩作〈笠娘〉,故尋得「客家本事」
節目中介紹杜潘芳格的片段,其中有她親
自以客語朗讀詩作的影音,恰好能藉此讓
學生感受客語詩的音韻。
▲介紹〈稻菜流年〉的作者阿盛時,以「人
間衛視」訪談阿盛的片段作為開場,讓學
生可略知阿盛的成長背景與經歷,亦能透
過看到、聽到阿盛,知其純樸親切的性格,
更拉近了學生與作者的距離。
▲講述岑參的邊塞詩〈走馬川行奉送封大夫
出師西征〉時,詩中多處描寫邊塞風景,
但學生較難體會,故尋得中國拍攝的「詩
詞之旅:不破樓蘭終不還」,剪輯其中切合
的邊塞風景,與談及岑參的片段,讓學生
讀詩時較易想像其景其情。
▲〈留侯論〉的主角張良是一位精彩的歷史
人物,為讓學生於課前即能大致了解張良
的相關故事及史實,老師們在雲端建置了
文本資料,而我提供了「張良遇圯上老人」
的故事動畫,希望讓學生在閱讀較嚴肅的
資料之餘,亦不乏輕鬆有趣的課前準備。
 PPT 簡報與電子白板——動態呈現更活潑緊湊
以 PPT 呈現表格清楚易懂,亦能運用 PPT 的動畫功能設計與學生問答的互動,在教學演
示中,更嘗試在 PPT 加入「倒數計時」的動畫,為討論時間限時,讓全班都能更加進入
積極討論的狀態。除此之外,搭配電子白板的功能,可以 PPT 呈現課文內容,直接於畫
面劃記或添加註解說明,猶如在課本上做筆記,對學生來說更直覺、更明白。
20
▼製作簡要而清楚的 PPT,可與學生互動問答,表格更能讓學生易於記憶與釐清脈絡。
▲增添圖片素材,能讓講述內容更具體有據,也較為輕鬆生動。
▼製作 PPT 時講求簡潔,故準備講述內容與補充時,我會另行列印 PPT 作筆記。
21
運用 PPT 製作倒數計時,讓討論氣氛更積極,也易於掌控時間;還可結合運用
教室內的電子白板,直接標記講述,更直覺、更有效率。
5. 相關文本補充——古典與現代的相互輝映
因期望學生能夠更輕鬆,同時也更深刻地理解文意,我喜於連結現代文本與文言文或
詩詞,提點其中相互呼應之處,或令學生自行參考對照,總能讀出趣味來。此處所言「文
本」為廣義而言,凡舉現代詩、歌詞,甚至是戲劇與繪畫,我認為都可以加強學生的理解。
例如:
▼ 杜甫〈旅夜書懷〉、李商隱〈夜雨寄北〉與洛夫《唐詩解構》的新詩改寫可相呼應。
22
▼ 學生較難體會蘇軾〈赤壁賦〉中「變與不變」的道理,我用 929 樂團的歌曲〈渺小〉為
學生詮釋。
▼ 恰巧「非常林奕華」劇團將演出〈紅樓夢〉,故於教到《紅樓夢》時與同學分享。
▼ 畫家戴敦邦依據李商隱〈夜雨寄北〉、岑參〈白雪歌〉與《紅樓夢》所畫之圖畫都相
當契合原作氛圍,頗適合增添入講述,或設計成教學活動。
23
校園人際互動 / 如樹葉相生地與人共處
1. 與學生——細心觀察、關心陪伴、寬心以待
由於教學實習輔導教師與導師實習輔導教師皆是國文科老師,我因而能接觸到更多學
生,除了導師班,還有三個教學班,此外,還有些因為社團而認識的學生,然而,這並未
造成我的困擾,反倒是實習生活中最快樂的事情。
一方面作為學姊,一方面作為老師,這樣貼近學生的身分,讓我很容易與學生有良好
的互動,也成為學生樂於問問題的對象,因此無論是在導師班或教學班,我皆能成為協助
老師了解學生情況的小幫手,惟以「細心、關心、寬心」的原則時時提醒自己如何與學生
相處。例如在面對整個班級時,不應只將目光停留在較為突出的學生身上,應觀照到每一
位同學,有時並非在台上上課,而是在觀課時,我亦會觀察每位同學;在平時進班或遇到
學生時,除了打招呼,也會多與學生聊兩句,藉機了解學生的作息、興趣、娛樂、交友與
不同科的上課情況,諸如學生埋首滑手機或振筆疾書的時候,我亦會去看看同學最近在玩
什麼遊戲,或者為了什麼功課而頭痛;在學校舉辦活動時,凡是認識的學生,我也都會特
別留意,無論是校慶園遊會時去各班光顧,或者詢問同學參加比賽的情形,往往都能令學
生得到備受關心的驚喜與溫暖。
然而,在實習期間,我學習最多的其實是「寬心」,因為「關心」與「細心」可以藉由
上述的那些用心與行動去做,「寬心」卻是心態上的轉換。最好的例子,即是面對一位反應
很快、很機靈,卻常口不遮攔的同學了,曾有幾次,他脫口而出非常不應該的話,事後找到
機會與他單獨會談,多鼓勵他的精明,惟仍語重心長地說明那些話語的嚴重性,學生雖然聽
明白了,但往往過幾天又舊態復燃,後來我漸漸明白,我所要做的事情並非去改變他,而是
包容他,並讓他有學習的機會與空間,生活的學習無法一蹴可成,避免將對於學生的期望變
成彼此的壓力,實是「寬心」的重要啊!
而與學生的互動中,最令人感動的總是學生的回饋與分享,如教師節時收到兩個班級
的卡片,甚至在廣播中聽到自己的名字;或學生前來問問題及提出疑惑,我總盡己所能,且
真誠地回應;或學生願意聊起自己的興趣時,那樣閃閃發光的樣子,看在眼裡是令人喜悅
的……我想,我真的很愛這些可愛的學生們。
政大舉辦「包種茶節」系所博覽會時,我與學生相約同遊,能替學生介紹、解惑,亦
能了解學生的志向。
24
▲教師節時看到導師班的學生將我與導師一起畫上,還收到學生的卡片,格外感動!
2. 與師長——多學用點心,多盡一份力
極為幸運的,能夠邀請教導我高中三年國文的黃文鶯老師,擔任我的教學實習輔導教
師,因著這份非凡的師生情誼,讓我在實習階段更加如魚得水,總能與文鶯老師自在地討
論教學或生活的大小事,老師也總是讓我參與許多教學或國文科的事務,使我獲益良多。
而擔任導師實習輔導教師的吳幼貞老師,無論是對待學生或同事都非常率真親切,讓我與
導師班的相處格外愉快,總能相互分享學生的種種表現。因為與兩位實習輔導教師相處能
亦師亦友,國文科辦公室就成為我時常拜訪的地方了,也因此,和國文科的老師們都能有
所接觸,更在文鶯老師的引薦之下,能至多位老師的課堂觀課,向老師們學習,而在任何
幫得上忙的地方,我都會主動協助。雖然平時辦公座位不在國文科辦公室,但上述種種都
讓國文科辦公室成為在教室之外,最令我感到溫暖的地方。
除了科內的老師們,我也時常拜訪曾教導我的老師們,又因協助行政工作認識了更多
校內師長,這使我不僅是能像科內老師學習,亦能藉由與其他師長的互動更加瞭解學校、
學生與教學方法。而日常總是於處室得到許多職員的幫助,讓我學到許多細節的處理方法,
也更樂於在校內各種繁忙之際時,多盡一份力。而最令人佩服的,大抵是工作無論如何繁
重,處室總能保有溫馨的氣氛,教職員們的高 EQ 與用心是最佳的學習模範啊!
25
▲參與教師會舉辦的教職員排球賽,與國文 ▲教務處的教職員們一齊拿著要給學生的可
科老師一同出賽,賽後歡喜合影。 愛獎品合照,可謂工作之餘的最佳紓壓!
3. 與實習夥伴——相互扶持,共同成長
市立大同高中特別的地方或許是實習老師有三分之二是校友吧!15 位實習夥伴,來自
不同大學,專長不同科目,不僅有國文、英文和數學三項主科,還有公民、體育、美術、資
訊、生活科技及特殊教育,這樣多元的背景讓實習夥伴之間有更多值得分享的事情,學習的
面向也更廣泛。平時雖然在不同處室,但定期會有小型聚會或自組會議,或當學校舉辦大型
活動,亦會相互支援,而各自展開教學演示時,無論是前期準備,或是演示當日,大家都會
互相協助、鼓勵,而能一同成長。另一方面,我因為擔任了實習老師的「班長」,成為教務
主任、教學組長和實習老師們之間的橋樑,更有機會與大家緊密聯繫,也創造了美好的情
誼。
▲召集實習老師們一起瞭解教學演示的注意 ▲實習老師們一起寫好教師節的祝福卡片,
事項,確認彼此需要協助的時間及項目。 送給各處室主任及校長。
26
教學實習記錄 / 教與學的合唱光亮
1. 教學觀摩
實習期間,因文鶯老師的引薦,得以觀摩不少老師的課,從中觀察到每位老師不同的
教學風格與班級經營,都有許多值得學習之處。
高中時接受文鶯老師教導三年,對老師的教學風格並不陌生,但經過這一學期的觀課
及討論,充分感受到老師不斷嘗試不同教學方法,以貼近學生、加強學習成效的用心,凡
舉使用 PPT、影音、分組專題報告或專家小組等方法,都增添了教學的色彩,然而在此之
中,我更領會到教學方法的變化全仰賴對於教學內容全面且深入的了解,這實是我認為自
己需要努力加強的方向。而文鶯老師對於班級經營的原則相當明確,從中我也學到許多把
持師生分際與掌控班級秩序的道理及方法。
相對來說,導師班的幼貞老師與學生之間的親切和自在特別明顯,在教學上,幼貞老
師採用較多小組討論的方式進行,與以往所見較為不同的是,老師讓學生在紙上作答,除
了抽籤或挑選小組口頭回應之外,也能在課後藉由學生作答的紙張進一步看到每一組的回
應,幼貞老師也說明,將答案寫下來能幫助學生口頭回應時有所依據,而避免慌亂或不知
所云。
又如吳邱銘老師擅長朗讀,以師生輪讀的方式朗讀課文,也藉由朗讀中的提點,使學
生感受文意的流動,而在一類組班級,邱銘老師則補充許多豐富的國學或文學背景資料,
讓學生的學習更扎實;莊嘉薰老師所設計的學習單與問答都很有層次,注重如何替學生搭
設學習鷹架,於選修課程「城市文學」的課堂中,則運用小白板讓各組回答問題,訓練學
生從文章中檢索、歸納出答案。
而在教學活動的設計上,較特別的是於校長觀課時黃品璇老師以「拼圖式專家分組」
來進行〈孔乙己〉的教學,讓學生分組討論不同段落與題目,而後再重新分組,讓新的組
別都有小專家來說明剛剛討論的結果;而林欣儀老師則是於新加坡德明政府中學參訪時進
行觀課,也讓新加坡的學生融入班上,參與將樂府詩改編新曲的活動,在十五分鐘左右的
討論時間中,學生相互激盪,最後各組上台唱歌發表,非常有趣。
27
▼ 「拼圖式專家分組」讓學生共同學習,並訓練表達,藉由將答案重新闡釋給其他同學,
而更深刻地學習到其中內涵。
▲
2. 教學演練
在文鶯老師的信任與支持下,我得以有不少次的上台機會,透過準備不同的文體與篇
章,嘗試了許多不同的教學方法,更能掌握教學中各個部份的要點。又因為有三個教學
班,而能不斷修正同樣的教學範圍,並盡可能隨著不同班級的特性做些微調,讓教學更順
利。實習期間我曾上台教學的課程及簡要心得記錄如下:
課程內容 簡要心得記錄
〈黃州快哉亭記〉
第三段
於開學第一週便上台授課,雖然只有一個小段落,在短時間內
集中火力備課,亦是可行之事,惟此時對於學生的反應與講述
內容的詳略取捨有些生疏,也因此了解到,學科的專業越豐富
深厚,應對學生或教學方法也就越能自由伸展。
現代詩選(三)作者
林亨泰、杜潘芳格
第二回上課,是以 PPT 進行,設計了完整的一整節教案,從幫
學生複習現代詩的流變,介紹笠詩社與兩位作者,補充相關詩
作,到最後讓學生創作圖象詩,相當緊湊,因此時間的掌握實
是要點,也因活動而學習到如何適時引導學生與掌控班級。
〈廉恥〉
作者顧炎武及題解
練習講述作者與題解實是一項挑戰,準備與授課的過程中,發
覺要讓自己與顧炎武變得「很熟」,還要有層次地敘述其生平、
著作、理念與地位等重點,真的必須靠認真地備課、反覆地練
28
習。這亦是我第一次用板書上一整節課,寫滿整個黑板,從而
練習調整板書架構,以及寫與講的協調。
〈赤壁賦〉第一段
蘇軾的〈赤壁賦〉可謂重點篇章中的重點,可以闡發詮釋的地
方非常豐富,準備雖然較為繁重,卻非常令人著迷而投入,在
準備與授課時都收穫很多,充分體會到經典文章的動人之處,
也試著將這樣的感受傳遞給學生。
〈走馬川行奉送封大
夫出師西征〉(演示)
教學演示所選的課文為「唐詩選」的其中一首,實是過往不曾
學過,新編入課本的邊塞詩,會選擇這首詩進行教學演示,主
因是我認為較不會受到既有資料或詮釋給限制住,參考資料少
會使準備較為吃力,卻也更自由自主,能將這首邊塞詩詮釋得
好,實是一項頗有成就感的事。
〈稻菜流年〉
作者阿盛
無論是講述那一篇文章的作者,先盡可能徹底熟悉「他」,讓作
者在學生面前重新成為一位有血有肉,真實而豐富的人,才能
夠令學生印象深刻,而阿盛是個幽默詼諧的作家,因此頗能讓
學生產生共鳴,講述起來非常愉快。
〈諫太宗十思疏〉
第二段
〈諫太宗十思疏〉是一篇份量頗重又偏難的文章,卻很能與現
代社會或歷史相互輝映,亦有諸多能夠與學生生活連結的思考
重點,因此準備此課時,決定讓學生擔任聯想實例的角色,也
藉此讓他們更了解文意。
▼ 每次演練都更進一步,也多方嘗試不同的教學媒材與方法,而凡是以板書上課,我必
定會事先練習多次。此外,每次的活動進行,都精進我引導討論與掌握秩序的能力。
29
3. 教學演示
 課前準備
在教學演示的那一節課到來之前,有漫長的準備,因為力求完美,所以及早開始
構思,教學內容與教學活動的設計實是最為核心的部分,故提早將教案完成,並藉由
在其他班級上課的機會進行修正。
而在與指導教授與實習輔導教師商討好於演示時使用電子白板後,除了製作 PPT 簡報,
更要利用教學班外堂課的時間進教室測試。此外,準備講義、學習單、邀請卡、歡迎海
報、觀摩評量表、座椅等等細節都是必須的,在這段準備過程中,也受到許多師長和實
習老師的幫助,演示的順利都基於完善的準備。▼
30
▼ 教學演示前準備〈走馬川行奉送封大夫出師西征〉的詳案與賞析。
31
▼
32
▼
【相關內容請參閱「教學創新作法】
 演示情況
教學演示當日提早到校準備,學生也都大力配合,將教室打掃乾淨,桌椅排列整齊,
營造良好的學習環境與氛圍。教學過程亦無所差錯,須感謝學生與我的默契,而我無須
擔憂接待或攝錄影等問題,則須感謝實習老師們的協助。整堂課程與學生互動熱絡,氣
氛甚佳,實是令人感覺非常美好的過程!文字無法完整陳述的,擇以幾張照片呈現:
33
 課程檢討
教學演示後與政大指導教授楊明璋老師、黃文鶯老師及教學組長林欣儀老師進行座
談,後亦收到國文科莊嘉薰老師與李美慧老師的回饋,受益良多,亦經自我檢核之後,
主要可再精進之處如下:
○1 闡述景物時,可更緊扣岑參所要表達的忠毅與送將軍之情,加深情意的闡發。
○2 賞析完詩作,再串連一次全詩文意與情意,會更完整。
○3 本詩聲韻為精華之處,入聲字可請同學以閩南語念,會更生動而深刻。
○4 講義的設計可更符合學生的學習脈絡,由簡而難,由詩句賞析再至歸納統整,
並讓學生練習統合文意。
▼
34
 演示心得
於我而言,教學演示最大的意義大概在於,那一節課,彷彿我成為了一位真正的老
師。在多方考慮與構想之後,完成一次完整的教學設計。而最大的成就感來自於這一節
課中,可以感受到學生的專注與熱切,而我也同樣完全地投注,那個交流碰撞出的聲響
是發著光芒的,就像是擔任合唱指揮,課文文本如同樂譜,作為老師如同作為指揮,必
須對歌曲有全面的掌握和理解,而後擁有屬於自己的詮釋與演繹手法,而學生便如同合
唱的歌者,每個人都有獨特的聲音,指揮需要經由了解歌者的聲音特質進行聲部、位置
與演繹上的調整,當所有歌者都能站在最好的位置,都能專注地看著指揮,聆聽指揮無
語的指示,全心感受指揮想呈現的歌是什麼樣子,並將其變成歌聲,就一定會有一刻,
出現完美的和聲,出現閃耀無比的聲音。在這次的教學演示中,我便感受到了那閃耀無
比的聲音,為此深發感動與感謝,為每一位學生,為幫助我的每位老師與夥伴。於我而
言,教學從來不是自己一個人的事情,我總是很難對空氣演練,唯有在面對人的時候,
我能夠確確實實地感受到「合」與「和」的非凡力量。教學就像合唱,在師生能夠相互
契合與理解的時候,就會出現最美好的光亮。
這一切的領悟與快樂,首要感謝文鶯老師,老師所給我的自由與引導,即是讓我能
夠如此享受教學演示的關鍵。也相當感謝指導教授楊明璋老師,讓我有個完全不會尷尬、
緊張、擔憂的教學演示,若不是有足夠熟識的師長,恐怕很難施展。還得感謝諸多師長
與實習夥伴,讓我深刻感受到,教學演示真的是值得好好把握、珍惜、投注的一件好事!
▲
35
4. 寫作評閱
我總認為寫作的評閱不僅僅是指導如何書寫表達,更是一種心靈的交流,因此能在實
習期間參與寫作評閱,即是一次次與學生交流、了解學生的機會。文鶯老師讓我參與了兩
次寫作評閱,第一次是期初針對學生的暑假作業——《青春第二課》的閱讀書寫,學生須
根據題目及自己的閱讀理解書寫八篇短文,評閱時除了文句上的指正,以及檢視切題與
否,我也會多鼓勵學生,給予較為明確的改進方向,同時因為《青春第二課》頗能貼近學
生,老師們設計的題目又能引發學生闡述自己的想法,所以見到學生寫出自己的疑惑或質
疑時,我也會進一步參考書中原文,並以較正向的話語回饋。
第二次則是期中針對第一次段考的命題作文測驗,文鶯老師透過設計評閱表讓評閱項目更
明確,也減少老師評閱大量作文的壓力。命題作文與大考作文相似,因此最重要的是告訴
學生可改進的地方,讓學生在未來面對大考作文時,能更得心應手。故這次的評閱較偏重
於學生是否能掌握題意,並以足夠有力的例證及流暢的文句闡發主旨,惟本次題目說明較
複雜,與文鶯老師討論過後,認為有些超出學生的理解範疇,故以較寬鬆的標準評分。
透過這兩次的寫作評閱,以及過程中參考老師的評閱與觀點,讓我又進一步學習到須
隨時根據學生的整體情形,調整評閱的標準與方式,並且在鼓勵之於,也必須針對學生的
不足之處精準地說明與建議。
36
5. 國語文競賽
九月時因文鶯老師指導學生參加國語文競賽中的「演說」比賽,我一道陪同練習,從
中學習「演說」比賽的要點,從審題、內容至語調,以及音量、手勢、笑容與服裝儀容,
每個細節都有值得斟酌之處,而因為我本身頗擅唱歌,也將練合唱時掌握聲音的一點技巧
告訴學生。後來學生在比賽中獲得佳績,分享了自己的準備心得,諸如名言佳句與各種事
例的累積,或學習其他參賽同學的優點,並拿出自信表現,其實也通用於作文與一些比賽
的訓練。
十二月時則是為了明年度的比賽,舉辦了各項國語文競賽的校內預賽,其中「朗讀」
比賽有 201 及 212 的學生報名,都很積極練習,有學生雖然是第一次參加,但也不斷請文
鶯老師或我協助指導,每次都有進步。經由朗讀的訓練,學生也根據篇目多做了一番功課,
從字音到文意,以及情意的理解,再經由文鶯老師的提點,都更深刻了,我想這就是「朗
讀」的精髓所在。
▲
37
導師實習記錄 / 與 214 同享的榕城歲月
市立大同高中三類組的 2 年 14 班是個可愛的班級,由親切、率真又細心的幼貞老師擔任導
師,班級氣氛總是相當溫馨和諧,我一直心懷感激,能夠遇到這樣的班級。
導師的工作完全建立在人與人的關係之上,相處需要時間逐漸磨合,最初於暑假返校時見
到學生,及剛開學時大家還頗為生澀,而經過了每天的相處,與課程或學校活動的凝聚,讓學
生們逐漸熱絡,有些較為安靜的學生,也與其他同學有了更多互動,看到這樣的景象,心裡總
是非常開心,只是因為導師班與教學班不同,因此較少機會於導師班授課,為了在有限的時間
內更了解學生的生活與學習情況,也將我所想分享的事物與學生交流,在幼貞老師的指導下,
我以不同的方式實現了一些我對班級經營的想像。同時,也透過與幼貞老師相互分享學生或家
長的近況,或批閱週記、參與班會、共進午餐,進而深入了解學生,並適時輔導。
以下大致分項呈現我在導師班上的實踐與學習。
1. 班級經營
 自製小佈告欄與留言本實踐分享——分享即是學習/
在掛上小佈告欄,並且帶來留言本的那一天,我和學生說:「每個人的長處與興趣
不盡相同,但透過互相分享、彼此激勵,一定能一同進步成長。將你喜歡或瞭解的事物
與他人分享,在這個過程中,往往會更加深你對那樣東西的喜愛與熟悉,也能透過其他
同學的回饋從不同角度檢視同樣一件事,而不侷限於你自己的所知所聞。而聆聽他人的
分享,能夠增廣我們的見聞,也能加強自己對不熟悉的事物的理解。我希望在我們班,
大家能夠實踐『分享即是學習』的道理,而非只抱持著互相競爭的想法,一起進步是最
美好的!」這一番話,確實也是我自身的教學理念,因為喜於分享,也樂於聆聽,所以
製作了小小的佈告欄,張貼我所看到的時事、科學新知、藝文資訊、名言佳句或與課文
能夠連結的各種圖文。另一方面,我帶了一本空白筆記本當作 214 的留言本,讓學生可
以在留言本與我交流。雙向的溝通管道,時而深入討論,時而輕鬆聊天,每次有學生的
回應都令我相當感動!
▲留言本中學生會分享一些心情,我也會給予回應,以字對談,輕鬆又溫馨。
38
▼ 我會不定期更換張貼在小佈告欄上的圖文,時事諸如馬拉拉獲諾貝爾和平獎、認識伊
波拉病毒、柏林圍牆倒塌 25 週年等等,有學生看過之後會在週記或留言本回應:我亦
曾搭配課文分享洛夫《唐詩解構》改寫的新詩〈旅夜書懷〉與〈夜雨寄北〉,以及「牠
們在島嶼寫作」的酷卡;此外,有時我也會分享一些輕鬆圖文,或是在校慶後,將期
間為學生拍的照片洗出來,張貼於佈告欄上,並且在段考前寫上一些鼓勵的話。
 週記批閱——聆聽學生的心內話
實習過程中,幼貞老師閱畢學生的週記後,都會讓我也拿去翻看,讀學生寫的內容
之外,也參考老師給學生的回應,而我多會另外在便條紙上寫下我的回應,貼上同學們
的週記本。幼貞老師也曾讓我直接批閱,我因為經驗與學生較為相近,多會以同理、正
向的方式回應,並分享我自己的經驗與想法,例如有些同學在週記抒發對於社團與課業
衝突的煩惱,或者受到家長壓力的難過,亦或對於考試不理想的反省,我都會從中找出
可以鼓勵學生之處,並提出可能的思考方向或解決方案供同學參考。
我想,週記可以說是學生與老師對話及分享的一個祕密基地,藉此聆聽學生的心內
話,並以回應讓學生感受到陪伴,或進一步省思,是非常有意義的!▼
39
 分享食物、共進午餐——創造愉快的相處時光
學生下午時常精神不濟,而我發現若此時能帶一些零食或水果至班上,頗有提振學
生的效果,因此我偶爾在有想要分享的食物時,會盡可能讓全班同學都能分享到,其實
學生們看到食物的神情,也是格外可愛啊!
除此之外,我開放學生自願與我共進午餐,無論是單獨一人,或是五六位同學一起,
我都運用學校裡的開放桌椅空間,在愉快的午餐時間與學生聊聊近況,有時學生會分享
在社團碰到的困難或趣事,有時則會提出讀書或考試上的問題,而在段考後,有學生因
成績而覺得沮喪,或對於某些課程有些想法,我都認真聆聽,同理學生感受,透過進一
步的提問以瞭解情形,並提供較為正向的建議。期中之後,我也會主動探問學生的學習
情形與興趣所在,提供我所知道的大學系所資訊,協助學生慢慢找到自己的方向與讀書
方法。會後,我亦會與導師討論,讓彼此都更了解學生現況。▼
40
2. 班級管理
雖然較少機會在 214 上課,但我幾乎每天的早
自習、午休與打掃時間都會進班,也不時在朝會時
去操場看看學生,除了察看班級情況,一方面也增
加與學生互動的機會。進班時,我學習幼貞老師仔
細地巡視教室,並提醒同學整理座位、窗檯與電腦
桌的週邊環境,早自習注意哪些同學遲到了,午休
時則會一一瞭解不在位子上的同學去了哪裡,而打
掃時間我會看看是不是每位同學都將負責的打掃
工作完成了。幼貞老師並不以懲罰或條規管理班級,
而是身體力行,並透過提醒與叮嚀,讓學生盡可能
養成自治的能力,也學習與同學溝通,因此班會課
時,老師與我往往是在一旁看學生輪流報告或進行
班級事務的討論,偶爾引導提點,這樣的方式雖然會讓事務的處理花比較多時間,同學之
間的默契也需要慢慢培養,但相信會漸漸地建立起屬於這個班級獨有的秩序與運作方式。
▲與學生一同參加朝會,也察看同學遲到的 ▲午休時進班安頓學生,巡視教室,瞭解缺
情況,也適時維持秩序,或與同學互動。 席同學的去向。
3. 班級活動
本學期班級活動中的重頭戲就是校慶了!包含高二各班的嘉年華表演、園遊會與運動
會,非常精彩,而這些活動也都需要不少準備時間,如學生會與老師討論借用一些課程時
間排練嘉年華舞蹈,都是為了在校慶當天有個好表現,這些過程都培養了學生待人處事、
團隊與分工合作的能力,更凝聚了班級,期間我時常關心學生的準備情形,不時去探班看
看練習狀況,並給予鼓勵,彩排與運動會時也全程陪伴學生。除此之外,大部分的班級活
動都由學生自主進行,例如教室佈置與聖誕節的「小天使與小主人」活動,後者更是為歲
末增添不少樂趣與溫暖,讓班級氣氛更加熱絡了。
無論是什麼樣的班級活動,作為導師最重要的便是陪伴和參與,在學生有需要時給予
建議或協助,在學生大放異彩時給予鼓勵,讓這些活動,都成為美好的班級記憶。
41
▼為了校慶的嘉年華表演,學生勤加練習,我時常去看他們練習,為他們拍照記錄。
校慶前一天有運動會,大隊接力時為學 ▲班上同學擔任管樂指揮與樂手,非常投
生加油,也提醒注意安全。 入,令人激賞。
校慶當天班上準備著園遊會的販售商品,我不時到班上關心情況,也為學生攝影記錄。
▲ 聖誕節班上自主發起「小天使與小主人」的活動,導師與我也一同參與,相當溫馨。
42
4. 班級情感
214 的孩子們性格溫和,待人和善,充滿真誠與歡笑,整個班級相處融洽,也讓我對他
們格外有感情,實習即將結束時,我在班上獻唱之外,自費準備了抽獎獎品,運用一節班
會課回答學生的問題,以我的經驗述說自我管理的方法、大學的面貌與當老師的初衷等等,
並且為班上每一位學生寫了小卡,給予讚美與鼓勵。在學期的最後一天,我在黑板寫下給
他們的一封信,也收到學生的禮物與卡片,並在全班溫馨的合照中與孩子們道別,我想這
樣的情感不驗自明吧!
▲ 寫給全班同學的小卡,每張都寫得滿滿的。
▲ 把最真心的話寫在黑板,成為一封別具意義的信。
▲ 214 全班大合照,多麼開心能夠成為 214 的一份子。
43
行政實習記錄 / 不只是做,更要做好
行政工作是學校運作中不可或缺的一環,是為了讓學生有更好的學習環境、學習機會與未
來展望而存在,因此行政工作再怎麼繁重又充滿細節,都得抱持著「不只是做,更要做好」的
心態去完成,藉此也能了解學校的運作,更是學習待人處事、兼顧質量的場域,因此,能協助
秘書室與教務處這兩大行政核心,實是難能可貴,另也透過協助學校的各種活動,多加學習。
以下即分項簡述實習期間所參與的行政工作事務。
1. 秘書室(8 月初至 11 月中)
秘書室可謂學校中「麻雀雖小,五臟俱全」之地,許多重要會議、貴賓或活動,都會
經過秘書的確認,作為各方與校長之間的橋梁,秘書的工作需要非常細心,而實習老師能
夠協助之處雖然不算多,但都非常需要謹慎的心態,諸如接待貴賓與學生,需臨機應變,
隨時關注來賓或校長及主任們的需求,尤其是校慶時,更是各方嘉賓蒞臨,須準備禮品,
過程中也必須嚴正以待;又如每週彙整各處室的「校務進度表」,不僅是內容需要再三確認
無誤,亦要注意格式的正確,所謂「魔鬼藏在細節裡」,完全在這項工作中得到印證。除此
之外,因校長每月都會贈送卡片與禮物給教職員中的壽星,我們會協助製作生日卡片,並
同行至各辦公室送禮、拍照,這就是一項頗為歡樂的工作了。
2. 教務處(11 月中至 1 月底)
教務處是學校行政的重鎮,有許多需要協助的事務,如在實習開始前,七月便曾至學
校協助代理教師的甄選,實際參與教師甄試的流程有很多收穫。而學期中教務處更是繁忙,
在教務處的四位實習老師都被分配到不同工作,在教學組的我,有時協助學校教師公開觀
課的舉行,亦曾協助國語文競賽校內預賽的辦理,以及作業抽查、段考與各項會議的紀錄,
除此之外,本學期最主要處理的工作是選修課程的相關事宜,包含與開課老師連繫、彙整
開課說明、製作課程手冊與選填表、依學生的志願序完成各課程的學生名單,而相關會議
也是我的負責範圍,透過協助教學組的業務,了解到許多學校課程的安排與細節,發現很
多教學成果也都仰賴教務處的協調與推廣,大部分業務的流程都相當繁瑣,卻也是每個環
節都很重要,因為一切都關係到學生的權益。
44
▲本學期最主要負責的工作,即是高一及高二選修課程的選課事宜,因為攸關學生修課權
益,每個環節都很重要,包含課程手冊我也都用心設計,好讓學生清楚明瞭。
▲校內老師進行公開觀課時,協助接待與攝影。
▲校內國語文競賽的演說初賽與複賽舉行時,協助計時按鈴與攝影。
▲協助作業抽查與段考考卷的收發。
45
▼於秘書室和教務處都曾協助製作祝賀海報、賀卡或競賽海報。
3. 學校大型活動
除了處室的行政業務,在學校舉辦大型活動時,實習老師往往都是全員出動,例如暑
期備課研習時須協助彙整文件資料、新生報到時須協助指引、學校日時須協助引導家長等
等。而本學期有幾項較為特別的大型活動,包含日本狛江高中來訪、榕數盃高中數學競賽、
七十九年校慶及新加坡德明政府中學來訪,這些不同國家或不同高中之間的交流以及校慶
時的熱鬧,都彰顯了市大同的活躍,更讓學生與師長都開了眼界,拓寬視野。
10 月 1 日日本狛江高中來訪,與本校學 ▲10 月 24 日舉辦榕數盃高中數學競賽,參
交流,協助引導之外,也拍攝紀錄。 賽隊伍超過一百組,過程中協助監考。
▲11 月 27 日與 28 日,新加坡德明政府中學來訪,分組至不同課程參與,實習老師們分別
陪同不同組別,帶領新加坡的學生進班,引導學生交流,也為學生們拍照留念。
46
4. 高中國文科
因文鶯老師為高中國文科的召集人,故有較多機會協助國文科相關的活動,在行政及
活動實際的辦理上盡一份力,而這學期最主要有下列兩項活動:
 教師專業社群成果審查委員訪視
高中國文科的老師們設計的選修課程「城市文學」進入比賽複審,而有相關委員於 9 月
25 日前來訪視,當日我協助接待兩位訪視委員,亦參與會議,協助拍攝紀錄。過程中聆
聽兩位校長與老師及學生們進行會談,並提出對於課程的建議,有很多收穫,特別是對
於課程的構想目標及實際操作後的落差,實是各種課程都可以檢視的部分。
 國光劇團擾動計畫校園推廣講座
10 月 24 日國光劇團蒞臨學校推廣京劇,為學生解說京劇,更現場演出,非常精彩。於此
活動,我協助設計海報,並協助準備場地與拍攝紀錄。
47
研習活動記錄 / 如枝枒抽拔地積極求知
1. 全校性教師研習
暑期的全校備課研習日有豐富的研習活動,包括台大哲學系的林火旺教授談「品德教
育與幸福人生」,台大電機系的葉丙成教授談「教師價值的提升」,還有特殊教育與環境教
育相關的講座,以及特色選修課程的成果發表。
其中林火旺教授對於品德教育說道:「風險越高,人活得越不安心,社會付出的成本也
越高。」「權威應建立在推理、公平與愛之上。」強調品德與言教的重要,說明要和學生「講
道理」才有用,如果不能說服學生,規則就沒有意義。
而葉丙成教授推廣「翻轉教室」,希望教會學生溝通能力、創新能力、面對未知的應變
能力,並且期望讓學生有自信,進而願意自主學習。教授也請老師們思考,當學生可以從
網路、從世界各地得到知識,老師還能教學生什麼?老師的價值和自身的教學理念是作為
老師,或想成為老師必須思考的問題。
台大電機系的葉丙成教授談「重尋教師新 ▲特殊教育研習談到自閉症的特點與應對
價值,推廣「翻轉教室」。 方法,是老師們應該了解的。
2. 國文科相關研習
高中國文科定期舉辦科內研習,主題配合科內的教學發展,多樣又豐富,其中又以下
列三項研習活動特別有份量,讓人收獲許多。
 政治大學陳芳明教授:「文學下的台北」
就讀政大中文時便認識的陳芳明教授,這次因應市大同高中國文科開設選修課程
「城市文學」而蒞臨,談「文學下的台北」,從歷史的脈絡切入,將台北文學重要的歷
史事件、人物、地點與思想一脈串連,亦從不同的文學類型列舉相關代表作家與書籍,
從日據時期的舊時代談到當今的新語言,其中特別有意思的是陳芳明教授提出報社文學
獎的重要性,儼然使台北不止是屬於台北人的文化城市,更是各方文學種子的實力爆發
地,兩大報培育出諸多作家,無論故鄉何在,台北都是不可或缺的發跡之地。
透過陳芳明教授的分享,又重新再認識了一次「台北」、「台北的文學」與「文學下
的台北」,也令我了解到自己還有很多可以深入閱讀與研究的文學作品。▼
48
 北一女中陳美桂老師:「人物光影與時間空間的敘事」
北一女中教學資歷豐厚的陳美桂老師亦因應「城市文學」課程談城市與文學的關係,
從探討「城市的範疇」開始,談各國城市的文學書寫,與其中的人物、時間和空間,最
後則談到展現城市的媒材運用,以及戶外教學的安排。令人印象深刻的是老師曾讓學生
自己設計戶外教學的行程,再一同陪伴實地踏查,讓學生實際走訪,也試著書寫,成為
城市文學的參與者。
 「他們在島嶼寫作」紀錄片欣賞
承蒙市大同國文科收到邀請,有幸前往在學校對面的國賓長春戲院,欣賞「他們在
島嶼寫作」之新作——瘂弦《如歌的行板》、洛夫《無岸之河》。首映會與特映會都頗為
盛大,許多重量級文人現身觀影,見到還真的是分外感動!
49
兩部電影相較之下,我覺得《如歌的行板》頗適合當作教材,能讓人感受到那個時
代的文學人們所經歷的歷史與感受,其中還有管管朗讀瘂弦的〈鹽〉,以及林亨泰和瘂
弦說怎麼念〈風景 NO.1〉等等,其餘很多部分都能彰顯《創世紀詩刊》在台灣文學上
的劃時代地位,還有不少洛夫、瘂弦和張默年少輕狂的趣事,我想學生看了應該也會別
有感受吧!而《無岸之河》拍得比較零散一些,不過洛夫的詩實在值得細細品嘗。藉由
觀影,也能對台灣現代詩的發展有更深一層的認識和趣味出來。
3. 圖書館研習
 小論文寫作指導研習——張嘉驊老師
現在每年台北市都有舉辦小論文寫作比賽,市大同圖書館曾邀請張嘉驊老師指導學
生,現希望將小論文寫作的教學推廣讓更多老師加入指導的行列。小論文從題目的選擇
到撰寫都有許多細節即指導要點需要注意,張嘉驊老師都一一以實例說明,從中也能看
到學生做研究的潛能與可能性。▼
 智慧教室研習
市大同全新建置完成的「智慧教室」,有大型電子白板、平板電腦與互動軟體的相
互搭配,既有趣又實用,圖書館舉辦研習邀請老師們瞭解智慧教室的使用方法,也讓老
師們實際操作各種功能,諸如即時回饋、分派作業、分組搶答、答案比較等等,豐富的
功能讓教學更活潑。
▲各科老師們一起參與研習,為這樣新穎又可活用的軟硬體設備驚嘆連連!
50
4. 政治大學返校座談
從九月開始,每個月回到政大一次,都有新的收穫。返校是一種放鬆的行程,也是學
習的過程,在楊明璋老師的帶領下,我們這一組在不同高中實習的實習老師們,每個月輪
流分享自己設計的課程,與大家一起討論,也分享實習生活中的點點滴滴,無論是遇到困
難,或是充滿感動,在這裡都能夠得到同理與回應。
藉此,在分組座談中不僅能學習不同的課程觀點與教
學方法,還能了解各個學校的特色、課程規劃與經營。
在分組座談之後,還有由師資培育中心舉辦的講
座,邀請校長或學長姐與我們分享實習、教師檢定與
教師甄試等各方面的注意事項及種種經驗,亦是收獲
不少。
楊明璋老師指導的實習老師們是最好的學習夥伴,明璋老師更是能夠針對我們每個人
不同的情況與課程提出精闢的建議。
51
教育生涯的期許與發展
1. 認識自我,時刻自省
教師是一個屬於「人」的志業,更是一個充滿「影響力」的職業,正因為孩子非常容易因
老師的一言一行而產生改變,作為老師就更需要時時警惕自己,藉由認識自己,才能瞭解自身
的侷限,而不至於將自我放大,或將自我認定的「好」成為想告訴學生的唯一「答案」。透過深
入地認識自己,發掘自身潛力,建立自己的教育哲學與原則,但勿忘時刻反省,調整自己的想
法與處事態度,成為一位能夠包容各種不同聲音與樣貌,並且不斷求進步的老師。
2. 用生命影響生命,做一位用心的陪伴者
大元國小蘇明進老師曾說:「教育存在的意義,絕不是只在於傳授多少的知識;而是在於改
變孩子們對生命的看法。」當老師並非單純「教書」,每天與孩子的互動中,其實每分每秒都是
在用生命影響生命。學生對於知識的渴望,有時更多在於對於如何詮釋世界的困惑之中,無論
是蘇格拉底或是至聖先師孔子,都是透過不斷與學生對話,思考著可能沒有答案的問題,然而,
這些交流,就是最能夠深刻留在學生心中的。因此,我期許自己做一位陪伴者,用心傾聽孩子
的心聲,用心了解孩子的想法,真誠地與學生相處,用正向、寬容、善意的話語及方式,讓他
們能夠擁有生活的自信與勇氣,而有能力走下去。
3. 積極學習,充實專業知能
「如果老師自己不追求新知,怎麼要求學生認真學習?」台大電機系葉丙成教授曾這麼提
問,老師其實就是學生學習的模範,讓學生有好的學習機會更是老師的必要責任,因此作為老
師,也必須積極學習,紮實專業科目的知能,也充實教學方法的運用,我更期許自己做個有廣
博知識的人,對專業領域外的知識或新知也保持興趣,更時時掌握時代脈動,藉此能與更多興
趣不同的學生產生交流,也能實踐「分享即是學習」的理念,讓自己的視野更廣闊,才能帶領
學生領會這個世界更多的面向。
4. 永懷熱忱與初衷,堅持信念
熱忱、初衷、信念,以及時時刻刻因學生而生發的感動,可能是每位老師堅持走下去的關
鍵。南投縣爽文國中王政忠老師曾說:「你如果願意,只要比人家多 0.1,即便只是多 0.01,只
要你堅持,它就會變成 2,會變成 4。只要改變開始發生,改變就會不斷發生,不斷發生的改變
都來自於那 0.01 的堅持。」每位堅持著的老師,都是因為教育其實是可以非常貼近人心,而且
改變人心的職業,我期許自己在教育的路上,謹記著初衷,把守此刻滿懷的、熱騰的希望,盡
力實踐,貫徹信念!
52
實習總心得
在母校實習是一件幸福的事。有著熟悉的環境、熟識的老師,與不斷勾起回憶的氛圍,有
些與過去不同的,大多也都代表著進步。一個學生的成長需要時間,一所學校更是如此,同時,
也需要許多人同心協力、相互合作,實習過程中,我所看見的風景並不只是我自己的教學,或
是學生而已,而是發覺校園裡的每個環節,都是緊緊相扣合的,因此,無論是做什麼,都能有
個共同的目標,即是希望學校中的每一個人,每一件事,都往好的方向發展。我是多麼幸運,
能夠看見自己成長的地方,也逐漸茁壯著,就像那些屹立不搖的榕樹,那麼具有生命力。
實習,是重新走進、貼近教育現場,在這裡頭,不會事事完美,而是能夠看到還有許多改
善的空間;相同的,實習也是重新思考「學習」與「教育」的機會,有些方法與思維需要翻轉,
更重要的是,我們需要誠實面對學生在學習過程中,表露的困惑,甚至憤怒,無論是針對什麼
事情,我都盡可能地去聆聽、去理解,也試著去分享、去化解,因為我認為老師於學生而言,
應該像是在學生面對社會之前,一位陪伴他們成長,引領他們走向未來生活的人吧。
再者,實習可說是累積教育感動的過程,因為在這段時間內,能夠實踐自己對於教學與班
級經營的想像,能夠感受到學生的回饋,每一次都讓人更想繼續待下去。實習,就是初衷與信
念的發酵期,經由實踐,一切都變得可能,而能夠更加堅定。
這一切省思、心得與感動,乃來自每一位在這段期間與我相遇的學生與師長,深深的感謝
就如榕城市大同的風景,紮根在我心中,我期許自己從此出發,將自己未來的教育之路走得越
加茂盛、果實纍纍。
53
教育實習摘要
壹、前言
選擇實習學校時,我毫不猶豫地選擇了最親愛的母校——臺北市立大同高中,這個曾經教
育、陪伴、激勵我成長的地方,一直以偌大的校園、天藍色的跑道和鬱鬱蒼蒼的榕樹,包容著
每位學子與師長適性發展、自在生活,如今有幸回來再當一回「學生」,學習做一位「教師」,
時時期許自己像榕樹一般,不斷向上生長,向下紮根,如枝枒抽拔地積極求知,如樹葉相生地
與人共處,如鬚根呼吸著,也支撐著自己,這樣地用心體會實習過程中的每時每刻,汲取珍貴
的養分。
貳、教育實習理念
「學然後知不足,教然後知困。知不足然後能自反也,知困然後能自強也。故曰教學相長
也。」學期中與學生分享《禮記.學記》的這段話,是我所秉持的主要理念,因此與導師及教
學實習輔導教師相處時,虛心求教,也將自己的想法與老師討論,往往能迸出更精彩的火花;
與學生面對面時,除了講述,更注重學生的應答與反應,並多設計些讓學生放手去做的空間,
總能激盪出令人驚艷的成果;與行政處室、各個師長及實習夥伴們合作時,抱持樂於協助的心
情,就能學得更多,結下更多善緣。實習過程雖短,但每個與人交流的機會,都可能產生長遠
影響,因此我相信著「分享」、「廣納」、「反省」不僅能使自己成長,還能創造更多讓每個緣份
都一起更好的可能!
參、教育實習規劃
 教學實習:觀摩多位老師的教學方式,積極準備每次教學,多與老師討論自己對於課程的想
法,並多方嘗試不同的教學設計,實踐於課堂中,從學生的回饋中更進一步地學習修正,累
積教學的經驗,期許師生共同成長。
 導師實習:以寬容、同理、共享的態度陪伴學生,積極參與學生的各項活動,透過日常互動
與週記批閱瞭解學生,並隨時觀察導師應對學生各種需求或問題的處理方式,共同創造良
好的學習環境與班級氣氛。
 行政實習:主動協助各項業務,瞭解行政業務的程序與內容,學習待人應對、危機處理、聯
繫溝通的道理。
 研習活動:積極參與校內外研習,增廣專業領域及教學相關知能。
 自我省思:時刻紀錄、反省及思考,多與師長及實習夥伴討論,廣納不同建議與想法,力求
「下次要更好」。
54
肆、教育實習過程
實習時間雖然不長,卻是每一天都非常充實。於我而言,準備課程、協助行政、與師長及
學生相處或與實習夥伴合作,都充滿了學習的樂趣!從一開始的陌生,到逐漸培養出默契;也
從一開始的青澀,變得越來越能獨當一面。這樣的過程,最是感謝輔導教師給予我極大的發揮
空間,任我施展,又能在關鍵處提出建議,令人受益良多;亦感謝行政處室的種種磨練,以及
每位行政同仁不時親切的關照;更要感謝親愛的學生們,每一次的互動與回饋,都成為我精益
求精的最大動力。這一切使實習過程滿是成長的欣喜,即使只有半年,也已成為生命中重要且
珍貴的階段。
伍、教育實習成果
在充實的實習生活中,成果是結實纍纍的。在教學上,藉由觀摩、實際演練與多次研討,
學習到如何詮釋課文、建構課程的脈絡、設計有助學習的教學活動與講義,以及適時掌控班級
秩序與回應學生,而每次教學後老師及學生給予的回饋,都令我更加成熟與自信;在導師班,
因循導師強調自主自治的帶班原則,有機會看到學生學習領導、合作、負責而不斷成長,是最
大的喜悅;而在參與行政時,養成「不只是做,還要做好」的習慣,待人處事更加用心、細心,
就會更有效率。而最大的成果,必然是與校內師生交流而生的諸多感動,因這將是使我永保教
學熱忱的初衷!
陸、教育實習省思
因為相信作為老師,得在準備時首先發覺樂趣和意義所在,才能讓學生有更深刻的感受,
所以設計課程時,我時常重新思考課本選文的意義,思索如何詮釋,如何連結學生的生活,以
及讓他們更確實地理解文意,也在每一次與老師討論時,省思如何在理想與現實間取得平衡,
以達到最大效益。此外,面對高中教育現場,在現行的考試制度的競爭氛圍下,經由反覆思量,
我與學生提出「分享即是學習」的道理,亦實踐在與導師班的互動中,希望讓學生藉由相互切
磋激盪,以長處互補,一起提升進步。
然而與學生及師長應對時,難免會有些許不盡人意,但我從輔導老師身上學到:在精益求
精的同時,不過度追求完美;在檢討自己的同時,不限縮一切可能性。我一直認為教學是專屬
於「人」的志業,而人的變化無窮,如何與他人及自己相處實是最重要的課題,抱持寬容與謙
和的心,才能創造師生同享的舞臺與不斷進步的動力,更是投入教育的長久之道,能在實習期
間有這點體悟,真是最珍貴的成長。

104年度教育部教育實習績優獎:實習學生楷模獎_茅雅媛