Embed presentation
Downloaded 506 times



























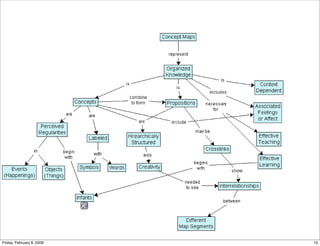
The document discusses mind-mapping and concept mapping as visual approaches to enhance teaching and learning, introducing different learning styles and their impact on information presentation. It outlines techniques for creating mind maps and concept maps, detailing stages from brainstorming to revision, with exercises aimed at applying these techniques in the classroom. Additionally, it emphasizes the usefulness of these tools in lectures, assessments, and as study aids to improve engagement and understanding of complex concepts.

























