Company Profile - Jubilant Bhartia Group
Jubilant Bhartia Group, valued at over USD 3 Billion is headquartered at Noida in India. It
has a strong presence in diverse sectors like Pharmaceuticals and Life Sciences, Food, Oil and
Gas, Agri & Performance Polymers and Retail and Consulting Services in Aerospace and
Oilfield industries. The group employs over 30,000 people globally with over 1500 in North
America and is steadfastly gaining global recognition in its various businesses.
Jubilant Bhartia Group has established successful partnerships to nurture innovative business
models targeted at delivering value to its stakeholders. It is today well recognized by many
global companies as a 'partner of choice' in an ever-changing environment that presents both
opportunities and challenges. The focus on servicing customers and building partnerships to
create value reflects the group's promise of Caring, Sharing and Growing.
The Group with a strong focus on Sustainability has been engaged in bringing to the fore the
importance of inclusive growth to build a strong and robust self-sustained nation. Through its
non-profit organisation Jubilant Bhartia Foundation it has been constantly engaged in
empowering communities through its initiatives focused on primary education, basic healthcare
and skill development for employability and self-sustenance.
The core segments of Jubilant Bhartia Group are:
1
2
Pharmaceuticals and Life Sciences
Jubilant Life Sciences, an integrated pharmaceutical and life sciences company, is the largest
Custom Research and Manufacturing Services (CRAMS) player and a leading Drug Discovery
and Development Solutions (DDDS) provider out of India. It has been ranked No. 6 amongst
the Top 10 global contract manufacturing & services outsourcing players of the pharmaceutical
industry (Source: UNCTAD).
The Company provides Products and Services across the pharmaceutical value chain, serving
its customers globally with its ground presence in India, North America, Europe and China. The
Company is well recognized as a ‘Partner of Choice’ by leading life sciences companies
worldwide.
The Company's success so far is an outcome of its strategic focus on the pharmaceuticals and
life sciences industry, moving up the value chain for products and services across geographies,
constantly investing in various growth platforms and promoting a culture of innovation.
Over the years, it has extended its footprint beyond India in the USA, Canada, Europe, and
other countries across the globe. It has expanded the business by building capabilities
internally, through strategic build outs and acquisitions, resulting in a network of 7 world class
manufacturing facilities in India and 3 in North America and a team of around 6300 people
across the globe with ~ 1500 in North America, with international sales in more than 90
countries.
PHARMACEUTICALS
Active Pharmaceutical Ingredients (APIs)
• Provider of bulk drugs to generic pharmaceutical companies
• Focus on therapeutic segments - CVS, CNS, Gastro-intestinal and Anti-infective
3
Generics
• Provider of high quality finished dosage forms (tablets and capsules)
Specialty Pharmaceuticals
• Radiopharmaceuticals - Development, manufacture and marketing of
radiopharmaceutical products for diagnostic and therapeutic use
• Allergy Therapy Products - Major therapeutic and diagnostic extracts for allergy derived
from pollens, animals and stinging insects venoms
Contract Manufacturing Outsourcing (CMO) – Sterile & Non-sterile Products
• CMO services for Lyophilized products, liquid fills, biologics, suspensions and WFI /
diluent and clinical trial quantities
• CMO services for ointment, cream and liquid
Drug Discovery & Development Solutions (DDDS)
• Providing integrated Drug Discovery and Development Solutions to global
pharmaceutical and biotech companies
• Discovery Research: Target to IND, functional services, medicinal chemistry and scale
up synthesis
• Clinical Research: Integrated from Phase I to Phase IV in US, Europe and India
• JV with Lilly for managing drug development from Pre-clinical to Phase II – proof of
concept
Healthcare
• Providing affordable high-quality healthcare services in West Bengal, India
LIFE SCIENCE INGREDIENTS
Proprietary Products & Exclusive Synthesis
• Custom manufacturer of advanced intermediates, innovator active ingredients &
preparatory products for global pharmaceutical and agrochemical companies
4
• Portfolio comprises Pyridines, Picolines, Amino Pyridines, Cyanopyridines, Chloro/
Bromo/ Fluoro Pyridines and many other derivatives
• Custom manufacturing of Intermediates and NCE’s on Exclusive Synthesis basis
• Service offerings include route design, process development & analytical method
development
• Agro Actives and Key Advanced Intermediates for the Agrochemical industry
Nutrition Ingredients
• Leading provider of nutritional ingredients for pharmaceuticals, human and animal
applications
• Niacin and Niacin amide (Vitamin B3)
• Choline Chloride (Vitamin B4) for Animal Nutrition; Specialty Premixes for poultry
Life Science Chemicals
• Manufactures a range of Life Sciences chemicals of Acetyl group
Our Global Leadership Positions
Pharmaceuticals
• APIs – Globally No. 1 in 4; ranked In Top 3 in 3
• Generics – No. 1 in US in 3; ranked in Top 3 in 5
• Radiopharmaceuticals – Ranked No. 1 in North America in 3
• Allergy Immunotherapy - Ranked in top 3 suppliers in North America
• CMO – Ranked in top 5 Contract Manufacturers in North America in sterile injectable.
Life Science Ingredients
• Globally No. 1 in Pyridines & 14 derivatives
• Globally No. 2 in Niacin amide
• Globally No. 7 in Ethyl Acetate and Acetic Anhydride
5
Some of the recent awards are:
• AIMA Managing India Awards 2013 for ‘Entrepreneurs of the Year’ to Shyam S
Bhartia, Chairman & Co-Founder, and Mr. Hari S Bhartia, Co-Chairman & Co-Founder,
Jubilant Bhartia Group
• Ernst & Young Entrepreneur of the Year 2010 Award for Life Sciences &
Consumer Products by Mr. Shyam S Bhartia and Mr. Hari S Bhartia, Jubilant Life
Sciences
• Jubilant’s Group CFO Mr. R. Sankaraiah, is chosen as the Best CFO in the pharma
and healthcare space in 2011 in All Asia Executive Team Survey by Institutional
Investor
• NDTV Profit Business Leadership Award 2012 for Corporate Social Responsibility
• Indian Chemical Council Award for Social Responsibility for the year 2010
• Frost & Sullivan Award Indian Contract Research Organization of the Year - 2011 ,
Jubilant Biosys
• Information Week EDGE Award 2011 (Enterprise Driving Growth & Excellence –
through IT) from UBM (United Business Media Group)
• DHL – CNBC TV 18 International Trade Awards 2010-11, powered by ICRA
• Amongst the companies with a Level 4 rating by The Karmayog Corporate Social
Responsibility (CSR) Study on CSR Ratings of India's Largest 500 companies :
2009-10
• International Quality & Productivity Centre (IQPC) Award (2011) for the Best
Innovative Continuous Improvement Project - Process Re-engineering implemented in
North American Subsidiaries
• National Quality Excellence Award for ‘Best in Class Manufacturing’ presented by
Stars of the Industry Group, to the Gajraula Plant, India
• DHL – CNBC TV 18 International Trade Awards 2010-11, powered by ICRA
• Economic Times – Frost & Sullivan India Manufacturing Excellence Gold Award
– Process Sector for 2012 - Second time in a row by the Gajraula Plant, India
• Winner of Golden Peacock Award 2012 for ‘Sustainability’, Gajraula Plant, India
6
• Winner of the Golden Peacock Environment Management Award 2012, the
Gajraula Pljuant, India
• Winner of Golden Peacock National Quality Award – 2011 in ‘Pharmaceutical
Sector under Large Enterprises category’, presented during the 22nd World Congress
on Total Quality, organized in association with ET Now to Gajraula Plant, India
Agri Products, Performance Polymers & Retail
Jubilant Bhartia Group's presence in Agri segment has gained it the reputation of a leading
producer of products for Crop Nutrition, Crop Growth and Crop Protection. Jubilant
Industries Limited, is a focused Agri and Performance Polymer Company that offers a wide
range of Performance Polymers products comprising application polymers like emulsion
polymers, food polymers and latex such as vinyl pyridine, SBR and NBR latex. Consumer
products like adhesives, wood finishes are offered by its wholly owned subsidiary company
Jubilant Agri and
Consumer Products Ltd (JACPL).
The Company enjoys leadership positions in many product categories, key ones being No. 1 in
India and amongst Top 2 manufactures in the world for Food Polymers, No. 1 in India and
globally No. 2 for Vinyl Pyridine Latex used for automobile tires. Amongst Top 3 brands in
India for Single Super Phosphate fertilizer and a significant agro nutrient player. Jivanjor is the
2nd largest consumer brand in India in consumer adhesives category and a significant player in
the Indian wood finishes market.
Retail
Jubilant Retail is a Bangalore-based retail chain running state-of-the-art hypermarkets and
malls. The Company has a significant presence in the Retail segment through 5 hypermarkets
and malls in Bangalore in India where it is the 2nd largest chain in the city offering value for
money to the customer. The hypermarkets branded as 'Total' are designed on the lines of
international shopping malls. The group's focus on innovation is also reflected in this segment
where its strategy of 'farm to fork' has led them closer to the farmer who gets a better price for
7
its produce through cash and carry system and also results in the company offering fresh - farm
good quality products at an affordable price to the customers.
Food
Jubilant Food Works Limited (JFL) was incorporated in 1995 and initiated operations in
1996. JFL is India's largest and fastest growing Multinational food service Company, with a
network of 576 stores in 123 cities (as of 31 March, 2013). JFL & its subsidiary operate
Domino's Pizza brand with the exclusive rights for India, Sri Lanka, Bangladesh and Nepal.
The Company is the market leader in the organized pizza market with a 62% market share and
70% share in the Pizza home delivery segment in India. The Company also strengthened its
portfolio by entering into an alliance with Dunkin' Donuts, for developing the Dunkin' Donuts
brand and operating restaurants in India. The Company has opened 10 stores in Delhi NCR.
Oil and Gas Exploration and Production
Jubilant Energy is one of the leading companies in private sector engaged in Oil & Gas
exploration and production (E&P) in India. It has collaborations with leading global companies
Services
Jubilant Enpro, through its alliances with international companies, provides business,
marketing and technical support related to Oil & Gas services, Power & Infrastructure services,
and Aviation related services (sales/maintenance of aircrafts & helicopters).
Auto
Jubilant Motor Works, is engaged in sales and servicing of Audi Cars through state of the art
showrooms in Bangalore and Chennai. Audi has been well recognized globally as a
manufacturer of high-quality and innovative luxury cars, it is one of the world's leading
premium brands which is among the most admired car brands across the world.
8
Conceptual Discussion
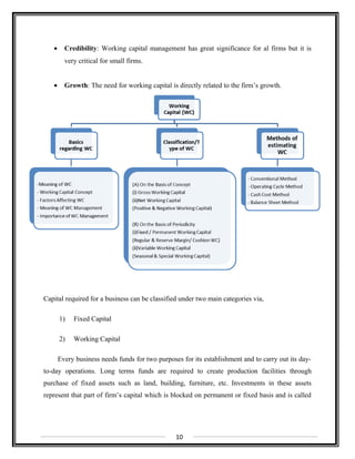
Working Capital is defined as:
 “Working capital is the amount of funds necessary to cover the cost of operating the
enterprise.”
- Shubin
 “Circulating capital means current assets of a company that are changed in the ordinary
course of business from one into another, as for example, from cash to inventories,
inventories to receivables and receivables into cash.”
- Gersenberg
Meaning
Working Capital Management involves managing the balance between firm’s short-term assets
and its short-term liabilities. The goal of working capital management is to ensure that the firm
is able to continue its operations and that it has sufficient cash flow to satisfy both maturing
short-term debt and upcoming operational expenses. The interaction between current assets and
current liabilities is, therefore, the main theme of the theory of working capital management.
There are many aspects of working capital management which makes it important function of
financial management.
• Time: Working capital management requires much of the finance manager’s time.
• Investment: Working capital represents a large portion of the total investment in assets.
9
• Credibility: Working capital management has great significance for al firms but it is
very critical for small firms.
• Growth: The need for working capital is directly related to the firm’s growth.
Capital required for a business can be classified under two main categories via,
1) Fixed Capital
2) Working Capital
Every business needs funds for two purposes for its establishment and to carry out its day-
to-day operations. Long terms funds are required to create production facilities through
purchase of fixed assets such as land, building, furniture, etc. Investments in these assets
represent that part of firm’s capital which is blocked on permanent or fixed basis and is called
10
fixed capital. Funds are also needed for short-term purposes for the purchase of raw material,
payment of wages and other day – to- day expenses etc.
The term ‘Working Capital’ stands for that part of the total capital of a company, which is
required for financial or current, needs of the company. Working capital is usually invested in
such assets as raw materials, stocks, accounts receivable, saleable securities and cash. All these
assets are constantly being converted into cash and hence it is known as ‘circulating capital’. As
the investment in the above assets is for a short period, it is also called as ‘short term capital’.
Working capital management is the management of all aspects of both current assets and
current liabilities, to minimize the risk of insolvency while maximizing the return on assets.
The main objective of working capital management is to get the balance of current assets and
current liabilities right.
These funds are known as working capital. In simple words, working capital refers to that part
of the firm’s capital which is required for financing short- term or current assets such as cash,
marketable securities, debtors & inventories. Funds, thus, invested in current assets keep
revolving fast and are being constantly converted in to cash and these cash flows out again in
exchange for other current assets. Hence, it is also known as revolving or circulating capital or
short term capital.
11
Concept
The concept of working capital can also be explained through two angles.
(a) Value:
From the value point of view, Working Capital can be defined as Gross Working Capital or
Net Working Capital.
• Gross working capital refers to the firm’s investment in current assets. Current assets
are those assets which can be converted into cash within an accounting year. Current
Assets include: Stocks of raw materials, Work-in-progress, Finished goods, Trade
debtors, Prepayments, Cash balances etc.
• Net working capital refers to the difference between current assets and current
liabilities. Current liabilities are those claims of outsiders which are expected to mature
12
for payment within an accounting year. Current Liabilities include: Trade creditors,
Accruals, Taxation payable, Bill s Payables, Outstanding expenses, and Dividends
payable, short term loans.
A positive working capital means that the company is able to pay off its short-term liabilities. A
negative working capital means that the company currently is unable to meet its short-term
liabilities.
(b) Time:
From the point of view of time, the term working capital can be divided into two categories
viz., Permanent and temporary.
• Permanent working capital refers to the hard core working capital. It is that minimum
level of investment in the current assets that is carried by the business at all times to
carry out minimum level of its activities.
• Temporary working capital refers to that part of total working capital, which is
required by a business over and above permanent working capital. It is also called
variable working capital. Since the volume of temporary working capital keeps on
fluctuating from time to time according to the business activities it may be financed
from short-term sources.
The following diagram shows Permanent and Temporary or Fluctuating or variable working
capital:
13
Permanent current assetsPermanent current assets
A
M
O
U
N
T
Temporary current assetsTemporary current assets
Permanent current assetsPermanent current assetsA
M
O
U
N
T
Both kinds of working capital i.e. permanent and fluctuating (temporary) are necessary to
facilitate production and sales through the operating cycle.
Operating or Working Capital Cycle
A useful tool for managing working capital is the operating cycle.
The operating cycle analyzes the accounts receivable, inventory and accounts payable cycles in
terms of number of days. For example:
• Accounts receivable are analyzed by the average number of days it takes to collect an
account.
• Inventory is analyzed by the average number of days it takes to turn over the sale of a
product (from the point it comes in the store to the point it is converted to cash or an
account receivable).
• Accounts payable are analyzed by the average number of days it takes to pay a supplier
invoice.
Definition
Working Capital cycle indicates the length of time between companies’ paying for materials,
entering into stock and receiving the cash from sales of finished goods. It can be determined by
adding the number of days required for each stage in the cycle. For example, a company holds
raw materials on an average for 60 days, it gets credit from the supplier for 15 days, production
process needs 15 days, finished goods are held for 30 days and 30 days credit is extended to
debtors. The total of all these, 120 days, i.e., 60 – 15 + 15 + 30 + 30 days is the total working
capital cycle.
14
TIME TIME
Most businesses cannot finance the operating cycle (accounts receivable days + inventory days)
with accounts payable financing alone. Consequently, working capital financing is needed. This
shortfall is typically covered by the net profits generated internally or by externally borrowed
funds or by a combination of the two.
The determination of operating capital cycle helps in the forecast, control and management of
working capital. The length of operating cycle is the indicator of performance of management.
The net operating cycle represents the time interval for which the firm has to negotiate for
Working Capital from its Bankers. It enables to determine accurately the amount of working
capital needed for the continuous operation of business activities.
The duration of working capital cycle may vary depending on the nature of the business.
In the form of an equation, the operating cycle process can be expressed as follows:
Operating Cycle = R + W + F + D – C
Where,
R = Raw material storage period F = Finished goods storage period
W = Work-in-progress holding period D = Debtors collection period.
C = Credit period availed.
The various components of operating cycle may be calculated as shown below:
(1) Raw material storage period = Average stock of raw material
Average cost of Raw material consumption per day
15
(2) Work -in-progress holding period = Average work - in – progress inventory
Average cost of production per day
(3) Finished goods storage period = Average stock of finished goods
Average cost of goods sold per day
(4) Debtors collection period = Average book debts
Average Credit Sales day per
(5) Credit period availed = Average trade creditors
Average credit purchases day per
The Balancing Act: Profitability vs. Liquidity
The two vital aspects of corporate business are liquidity and profitability. In the long run,
however liquidity and profitability are closely interlinked. That is why the working capital
management is as important as profit planning and is an integral part of planning in corporate
business.
The decision regarding the level of overall investment in working capital is a cost/benefit trade-
off - liquidity versus profitability. Unprofitable companies can survive if they have liquidity.
Profitable companies can fail if they run out of cash to pay their liabilities (wages, amounts due
to suppliers, overdraft interest, etc.).
Liquidity in the context of working capital management means having enough cash or ready
access to cash to meet all payment obligations when these fall due. The main sources of
liquidity are usually:
• Cash in the bank
• Short-term investments that can be cashed in easily and quickly.
Cash inflows from normal trading operations (cash sales and payments by receivables for credit
sales). An overdraft facility or other ready source of extra borrowing, Cash balances and flows
need to be monitored just as closely as trading profits
16
Constituents of Working Capital
1) Current Assets
A current asset is that asset which can be converted into cash within an accounting year
or an operating cycle. Current assets include the following:
 Inventory
17
The various forms in which a manufacturing concern may carry inventory are:
• Raw materials
These represent inputs purchased and stored to be converted into finished products
future by making certain manufacturing process on the same.
• Work in progress
These represent semi-manufactured products, which require further processing before
they can be treated as finished products.
• Finished goods
These represent the finished products ready for sale in the market.
 Debtors
Receivables or debtors are one of the most important parts of current assets, which are
created when the company sells the finished goods to the customers but does not receive
the cash for the same immediately.
 Cash and Bank Balances
These assets represent cash in hand and at bank, which are used for meeting operational
requirements. This kind of current assets is purely liquid but not productive.
 Prepaid Expenses
Prepaid expenses are those expenses, which have been paid for the goods and services
whose benefits are still to be received.
 Loans and Advances
Loans and advances represent loans and advances given by a firm to other firms for a
short period of time.
 Investments
18
These assets comprise of short-term surplus funds invested in government securities,
shares and short-term bonds.
2) Current Liabilities:
Current liabilities represent that part of obligations, which the firm has to clear to the
outside parties in a short period, generally within year. These liabilities comprise the
following:
 Creditors
Creditors are the liabilities that stem out of purchase of raw materials on credit terms
usually for a period of one or two months.
 Bank Overdrafts
Bank overdrafts include withdrawals in excess of credit balance standing in the firm’s
current accounts with the banks.
 Short Term Loans
Short-term borrowings by the firm, from the banks and others, form part of current liabilities
as short-term loans.
 Provisions
These include provisions for taxation, proposed dividends and contingencies.
Factors Determining the Working Capital Requirements
1. Nature of Business: The requirements of working is very limited in public utility
undertakings such as electricity, water supply and railways because they offer cash sale only
and supply services not products, and no funds are tied up in inventories and receivables. On
19
the other hand the trading and financial firms requires less investment in fixed assets but have
to invest large amt. of working capital along with fixed investments.
2. Size of the Business: Greater the size of the business, greater is the requirement of working
capital.
3. Production Policy: If the policy is to keep production steady by accumulating inventories it
will require higher working capital.
4. Length of Production Cycle: The longer the manufacturing time the raw material and other
supplies have to be carried for a longer in the process with progressive increment of labor and
service costs before the final product is obtained. So working capital is directly proportional to
the length of the manufacturing process.
5. Seasonal Variations: Generally, during the busy season, a firm requires larger working
capital than in slack season.
6. Working Capital Cycle: The speed with which the working cycle completes one cycle
determines the requirements of working capital. Longer the cycle larger is the requirement of
working capital.
7. Rate of Stock Turnover: There is an inverse co-relationship between the question of
working capital and the velocity or speed with which the sales are affected. A firm having a
high rate of stock turnover will needs lower amt. of working capital as compared to a firm
having a low rate of turnover.
20
8. Credit Policy: A concern that purchases its requirements on credit and sales its product /
services on cash requires lesser amt. of working capital and vice-versa.
9. Business Cycle: In period of boom, when the business is prosperous, there is need for larger
amt. of working capital due to rise in sales, rise in prices, optimistic expansion of business, etc.
On the contrary in time of depression, the business contracts, sales decline, difficulties are faced
in collection from debtor and the firm may have a large amt. of working capital.
10. Rate of Growth of Business: In faster growing concern, we shall require large amt. of
working capital.
11. Earning Capacity and Dividend Policy: Some firms have more earning capacity than
other due to quality of their products, monopoly conditions, etc. Such firms may generate cash
profits from operations and contribute to their working capital. The dividend policy also affects
the requirement of working capital. A firm maintaining a steady high rate of cash dividend
irrespective of its profit needs working capital more than the firm that retains larger part of its
profits and does not pay so high rate of cash dividend.
12. Price Level Changes: Changes in the price level also affect the working capital
requirements. Generally rise in prices leads to increase in working capital.
Others Factors:
• Operating efficiency.
• Management ability.
• Irregularities of supply.
• Import policy.
• Asset structure.
Management of Working Capital
Management of working capital is concerned with the problem that arises in attempting to
manage the current assets, current liabilities. The basic goal of working capital management is
21
to manage the current assets and current liabilities of a firm in such a way that a satisfactory
level of working capital is maintained, i.e. it is neither adequate nor excessive as both the
situations are bad for any firm. There should be no shortage of funds and also no working
capital should be ideal. Working Capital Management Polices of a firm has a great impact on its
probability, liquidity and structural health of the organization. So working capital management
is three dimensional in nature as -
1. It concerned with the formulation of policies with regard to profitability,
liquidity and risk.
2. It is concerned with the decision about the composition and level of current
assets.
3. It is concerned with the decision about the composition and level of current
liabilities.
22
The attitude of management to risk: aggressive, conservative and matching funding
policies
There is no ideal funding package, but three approaches may be identified.
• (Policy A) Aggressive- finance most current assets, including 'permanent' ones, with
short-term finance. Risky but profitable.
• (Policy B) Conservative- long-term finance is used for most current assets, including a
proportion of fluctuating current assets. Stable but
expensive.
• (Policy C) Matching - the duration of the finance is matched to the duration of the
investment.
A firm choosing to have a lower level of working capital than rivals is said to have an
'aggressive' approach, whereas a firm with a higher level of working capital has a 'conservative'
approach.
An aggressive approach will result in higher profitability and higher risk, while a conservative
approach will result in lower profitability and lower risk.
23
Aspects of Working Capital Management
 Management Of Cash
Cash is the most liquid type of current asset and as such it is the responsibility of the finance
function to see that the various functional areas of the business have sufficient cash whenever
they require the same. At the same time it has also to be ensured that the funds are not blocked
in the form of idle cash. The primary object of cash management in a firm is to strike tradeoff
between liquidity and profitability. This is possible only when the firms aim at optimizing the
use of funds in the working capital pool.
Keeping these two views in mind, the two main objectives of cash management are –
 To make cash payment and
 To maintain minimum cash reserve
Cash management assumes importance because it is the most significant asset that the
firm holds as it is used to pay the firms obligations. However, it is unproductive and as such;
24
the aim of cash management is to maintain adequate cash position to keep the firm sufficiently
liquid and to use excess cash in a profitable way.
The firm faces a balancing act between liquidity and profitability
Cash management models are aimed at minimizing the total costs associated with movements
between a company's current account (very liquid but not earning interest) and their short-term
investments (less liquid but earning interest).
• The Baumol Cash Management Model
Baumol noted that cash balances are very similar to inventory levels, and developed a model
based on the economic order quantity (EOQ).
Assumptions:
• cash use is steady and predictable
• cash inflows are known and regular
• day-to-day cash needs are funded from current account
• Buffer cash is held in short-term investments.
25
The formula calculates the amount of funds to inject into the current account or to transfer into
short-term investments at one time:
The model suggests that when interest rates are high, the cash balance held in non-interest-
bearing current accounts should be low. However its weakness is the unrealistic nature of the
assumptions on which it is based.
• The Miller-Orr Cash Management Model
The Miller-Orr model is used for setting the target cash balance for a company.
The diagram below shows how the model works over time.
• The model sets higher and lower control limits, H and L, respectively, and a target cash
balance, Z.
• When the cash balance reaches H, then (H-Z) dollars are transferred from cash to
marketable securities, i.e. the firm buys (H-Z) dollars of securities.
• Similarly when the cash balance hits L, then (Z-L) dollars are transferred from
marketable securities to cash.
26
Where:
CO = transaction costs (brokerage, commission, etc.)
D = demand for cash over the period
CH = cost of holding cash.
The lower limit, L is set by management depending upon how much risk of a cash shortfall the
firm is willing to accept, and this, in turn, depend both on access to borrowings and on the
consequences of cash shortfall.
The formulae for the Miller-Orr model are:
Return point = Lower limit + (1/3 × spread)
Spread = 3 [(3/4 × Transaction cost × Variance of cash flows) ÷ Interest rate] 1/3
Note: variance and interest rates should be expressed in daily terms. Variance = standard
deviation squared.
 Management of Receivables
Accounts receivable is a permanent investment and an ever rolling account. The finance
manager has to determine the level of this account suitable so that there will be an easy
flow of working capital. The management should see that debtors turn fast, if the debtors
turnover velocity is high then the firm can minimize borrowings for working capital. All this
i.e. maintenance of debtors at optimum level, the degree of credit sales to be made, making the
debtors turn fast, involves the “Accounts Receivables Management.”
27
The object of receivables management is to increase the sales to such an extent that the risk of
bad debts is reasonable and within control. The benefits arising out of receivables management
are in the form of profits from the sales made on credit basis. An effective receivables
management policy tries to increase credit sales to such an extent that the profits arising there
from are more than the costs attached to it.
Financing Receivables
Pledging of accounts receivables and Factoring have emerged as the important sources of
financing of accounts receivables now-a-days.
(i) Pledging: This refers to the use of a firm’s receivable to secure a short term loan. A firm’s
receivables can be termed as its most liquid assets and this serve as prime collateral for a
secured loan. The lender scrutinizes the quality of the accounts receivables, selects acceptable
accounts, creates a lien on the collateral and fixes the percentage of financing receivables which
ranges around 50 to 90%. The major advantage of pledging accounts receivables is the ease and
flexibility it provides to the borrower. Moreover, financing is done regularly. This, however,
suffers on account of high cost of financing.
(ii) Factoring: Factoring is a new concept in financing of accounts receivables. This refers to
outright sale of accounts receivables to a factor or a financial agency. A factor is a firm that
acquires the receivables of other firms. The factoring lays down the conditions of the sale in a
factoring agreement. The factoring agency bears the right of collection and services the
accounts for a fee.
GOODS
28
The factor pays an agreed-
upon percentage of the
accounts receivable to the
firm.
Customers send
payment to the
factor
Normally, factoring is the arrangement on a non-recourse basis where in the event of default the
loss is borne by this factor. However, in a factoring arrangement with recourse, in such
situation, the accounts receivables will be turned back to the firm by the factor for resolution.
There are a number of financial distributors providing factoring services in India. Some
commercial banks and other financial agencies provide this service. The biggest advantages of
factoring are the immediate conversion of receivables into cash and predicted pattern of cash
flows. Financing receivables with the help of factoring can help a company having liquidity
without creating a net liability on its financial condition. Besides, factoring is a flexible
financial tool providing timely funds, efficient record keepings and effective management of
the collection process. This is not considered to be as a loan. There is no debt repayment, no
compromise to balance sheet, any long term agreements or delays associated with other
methods of raising capital. Factoring allows the firm to use cash for the growth needs of
business.
Aspects of Management of Debtors
There are basically three aspects of management of sundry debtors:
1. Credit policy: The credit policy is to be determined. It involves a trade-off between the
profits on additional sales that arise due to credit being extended on the one hand and the cost of
carrying those debtors and bad debt losses on the other. This seeks to decide credit period, cash
discount and other relevant matters. The credit period is general y stated in terms of net days.
For example if the firm’s credit terms are “net 50”.
It is expected that customers will repay credit obligations not later than 50 days.
Further, the cash discount policy of the firm specifies:
(a) The rate of cash discount.
(b) The cash discount period; and
(c) The net credit period.
29
For example, the credit terms may be expressed as “3/15 net 60”. This means that a 3%
discount will be granted if the customer pays within 15 days; if he does not avail the offer he
must make payment within 60 days.
2. Credit Analysis: This requires the finance manager to determine as to how risky it is to
advance credit to a particular party.
3. Control of receivable: This requires finance manager to follow up debtors and decide about
a suitable credit collection policy. It involves both lying down of credit policies and execution
of such policies.
There is always cost of maintaining receivables which comprises of following costs:
(i) The company requires additional funds as resources are blocked in receivables
which involves a cost in the form of interest (loan funds) or opportunity cost (own
funds)
(ii) Administrative costs which include record keeping, investigation of credit
worthiness etc.
 Management of Inventory
Inventories constitute a major element of working capital. It is, therefore, important that
investment in inventory is properly controlled. Usually the company is faced with the following
conflicting objectives in the area of inventory management.
30
• To carry maximum inventory in order to facilitate efficient and smooth production and
sales operations.
• To minimize the investment in inventory and to maximize profitability.
Thus, the objective of inventory management is to avoid the situation of over-investment as
well as under-investment and the level of inventories should be maintained at the optimum
level.
To conclude it can be said that the objective of inventory management is to minimize the
investment in inventory without affecting the production or sales operations.
The balancing act between liquidity and profitability is the key to good inventory
management. This could also be considered to be a trade-off between holding costs and
stock out/re-order costs.
• Tracking Inventories - The ABC System
- Some inventory items (A items) require great deal of attention
- Very expensive
31
- Critical to firm’s processes or to those of customers
- Some inventory items do not require great deal of attention (C items)
- Commonplace, easy to obtain
- B items fall between items A & C
- ABC system segregates items by value and places tighter control on higher cost (value)
pieces
• Just In Time (JIT) Inventory System
- Inventory supplied
- At exactly the right time
- In exactly the right quantities
- Theoretically eliminates the need for factory inventory
- Shortens operating cycle
- Reduces costs
- Eliminate wasteful procedures
- But: late delivery can stop factory’s entire production line
- Works best with large manufacturers who are powerful with respect to supplier
- Supplier is willing to do almost anything to keep the manufacturer’s business
• Economic Order Quantity (EOQ) Model
- EOQ model recognizes trade-offs between carrying costs and ordering costs
- Carrying costs increase with amount of inventory held ( from larger orders)
- Ordering costs increase with the number of orders placed (from more orders)
- EOQ minimizes total of sum of ordering and carrying costs
EOQ model is:
1/2
Working Capital Analysis
As we know working capital is the life blood and the center of a business. Adequate amount of
working capital is very much essential for the smooth running of the business. And the most
32
[ ]c
2FD
Q =
Where,
Q= order size in units
D= annual quantity used in units
F= cost of placing one order
C= annual cost of carrying one unit in stock ½ denotes square root
important part is the efficient management of working capital in right time. The liquidity
position of the firm is totally effected by the management of working capital. So, a study of
changes in the uses and sources of working capital is necessary to evaluate the efficiency with
which the working capital is employed in a business. This involves the need of working capital
analysis.
The analysis of working capital can be conducted through a of devices i.e. -
Ratio Analysis
A ratio is a simple arithmetical expression one number to another. The technique of ratio
analysis can be employed for measuring short-term liquidity or working capital position of a
firm. The following ratios can be calculated for these purposes:
1. Current ratio.
2. Quick ratio
3. Absolute liquid ratio
4. Inventory turnover.
5. Receivables turnover.
6. Payable turnover ratio.
7. Working capital turnover ratio.
8. Working capital leverage
9. Ratio of current liabilities to tangible net worth.
Analysis of Short – Term Financial Position or Test of Liquidity
33
The short –term creditors of a company such as suppliers of goods of credit and commercial
banks short-term loans are primarily interested to know the ability of a firm to meet its
obligations in time. The short term obligations of a firm can be met in time only when it is
having sufficient liquid assets. So to with the confidence of investors, creditors, the smooth
functioning of the firm and the efficient use of fixed assets the liquid position of the firm must
be strong. But a very high degree of liquidity of the firm is being tied up in current assets.
Therefore, it is important proper balance in regard to the liquidity of the firm. Two types of
ratios can be calculated for measuring short-term financial position or short-term solvency
position of the firm.
A) Liquidity Ratios
Liquidity refers to the ability of a firm to meet its current obligations as and when these become
due. The short-term obligations are met by realizing amounts from current, floating or
circulating assts. The current assets should either be liquid or near about liquidity. These should
be convertible in cash for paying obligations of short-term nature. The sufficiency or
insufficiency of current assets should be assessed by comparing them with short-term liabilities.
If current assets can pay off the current liabilities then the liquidity position is satisfactory. On
the other hand, if the current liabilities cannot be met out of the current assets then the liquidity
position is bad. To measure the liquidity of a firm, the following ratios can be calculated:
1. Current Ratio
Current Ratio, also known as working capital ratio is a measure of general liquidity and its most
widely used to make the analysis of short-term financial position or liquidity of a firm. It is
defined as the relation between current assets and current liabilities. Thus,
Current Ratio = Current Assets
Current Liabilities
The two components of this ratio are current assets and current liabilities.
34
Current assets include cash, marketable securities, bill receivables, sundry debtors, inventories
and work-in-progresses. Current liabilities include outstanding expenses, bill payable; dividend
payable etc. A relatively high current ratio is an indication that the firm is liquid and has the
ability to pay its current obligations in time. On the hand a low current ratio represents that the
liquidity position of the firm is not good and the firm shall not be able to pay its current
liabilities in time. A ratio equal or near to the rule of thumb of 2:1 i.e. current assets double the
current liabilities is considered to be satisfactory.
2. Quick Ratio
Quick ratio is a more rigorous test of liquidity than current ratio. Quick ratio may be defined as
the relationship between quick/liquid assets and current or liquid liabilities. An asset is said to
be liquid if it can be converted into cash with a short period without loss of value. It measures
the firms’ capacity to pay off current obligations immediately.
Quick Ratio = Quick Assets
Current Liabilities
Where Quick Assets are:
• Marketable Securities
• Cash in hand and Cash at bank.
• Debtors.
A high ratio is an indication that the firm is liquid and has the ability to meet its current
liabilities in time and on the other hand a low quick ratio represents that the firms’ liquidity
position is not good.
As a rule of thumb ratio of 1:1 is considered satisfactory. It is generally thought that if quick
assets are equal to the current liabilities then the concern may be able to meet its short-term
obligations. However, a firm having high quick ratio may not have a satisfactory liquidity
35
position if it has slow paying debtors. On the other hand, a firm having a low liquidity position
if it has fast moving inventories.
B) Current Assets Movement Ratios
Funds are invested in various assets in business to make sales and earn profits. The efficiency
with which assets are managed directly affects the volume of sales. The better the management
of assets, large is the amount of sales and profits. Current assets movement ratios measure the
efficiency with which a firm manages its resources. These ratios are called turnover ratios
because they indicate the speed with which assets are converted or turned over into sales.
Depending upon the purpose, a number of turnover ratios can be calculated. These are:
1. Inventory Turnover Ratio
2. Debtors Turnover Ratio
3. Creditors Turnover Ratio
4. Working Capital Turnover Ratio
The current ratio and quick ratio give misleading results if current assets include high amount
of debtors due to slow credit collections and moreover if the assets include high amount of slow
moving inventories. As both the ratios ignore the movement of current assets, it is important to
calculate the turnover ratio.
1. Inventory Turnover or Stock Turnover Ratio
Every firm has to maintain a certain amount of inventory of finished goods so as to meet the
requirements of the business. But the level of inventory should neither be too high nor too low.
Because it is harmful to hold more inventory as some amount of capital is blocked in it and
some cost is involved in it. It will therefore be advisable to dispose the inventory as soon as
possible.
Inventory Turnover Ratio = Cost of Goods Sold
36
Average Inventory
Inventory turnover ratio measures the speed with which the stock is converted into sales.
Usually a high inventory ratio indicates an efficient management of inventory because more
frequently the stocks are sold; the lesser amount of money is required to finance the inventory.
Whereas a low inventory turnover ratio indicates the inefficient management of inventory. A
low inventory turnover implies over investment in inventories, dull business, poor quality of
goods, stock accumulations and slow moving goods and low profits as compared to total
investment.
Average Stock = Opening Stock + Closing Stock
2
2. Inventory Conversion Period
Inventory conversion period shows that how many days’ inventories take to convert -from raw
material to finished goods
Inventory Conversion Period = 365 (Net Working Days)
Inventory Turnover Ratio
3. Debtors Turnover Ratio
A concern may sell its goods on cash as well as on credit to increase its sales and a liberal credit
policy may result in tying up substantial funds of a firm in the form of trade debtors. Trade
debtors are expected to be converted into cash within a short period and are included in current
assets. So liquidity position of a concern also depends upon the quality of trade debtors. Two
types of ratio can be calculated to evaluate the quality of debtors - Debtors Turnover Ratio
&Average Collection Period
Debtors Turnover Ratio = Total Sales (Credit)
Average Debtors
37
Debtor’s velocity indicates the number of times the debtors are turned over during a year.
Generally higher the value of debtor’s turnover ratio the more efficient is the management of
debtors/sales or more liquid are the debtors. A low debtor’s turnover ratio indicates poor
management of debtors or sales. This ratio should be compared with ratios of other firms doing
the same business and a trend may be found to make a better interpretation of the ratio.
Average Debtors = Opening Debtor + Closing Debtor
2
4. Average Collection Period
Average Collection Period = No. of Working Days
Debtors Turnover Ratio
The average collection period ratio represents the average number of days for which a firm has
to wait before its receivables are converted into cash. It measures the quality of debtors.
Generally, shorter the average collection period the better is the quality of debtors as a short
collection period implies quick payment by debtors and vice-versa.
Average Collection Period = 365 (Net Working Days)
Debtors Turnover Ratio
5. Working Capital Turnover Ratio
Working capital turnover ratio indicates the velocity of utilization of net working capital. This
ratio indicates the number of times the working capital is turned over in the course of the year.
This ratio measures the efficiency with which the working capital is used by the firm. A higher
ratio indicates efficient utilization of working capital and a low ratio indicates otherwise. But a
very high working capital turnover is not a good situation for any firm.
Working Capital Turnover Ratio = Cost of Sales
Net Working Capital
38
Working Capital Turnover = Sales
Networking Capital
39
Sources of Regular Working Capital
Working Capital facilities are provided to finance the day-to-day business requirements.
Funding requirements are structured to finance procurement of raw materials/stores and
payment towards manufacturing costs and other overheads. Sales are financed against sundry
debtors/ receivables.
The Banks offers a combination of two types of facilities i.e. fund based and non-fund based.
These facilities are further discussed as follows:
Bank Credit
Bank credit is considered as a major source of meeting the working capital requirements of the
industry the banks have to consider the following factors before meeting their requirements.
 Amount of Assistance
On the basis of the estimates submitted by the company, the bank may decide the amount
of assistance, which may be extended, after considering the margin requirements. The
margin is to provide the cushion against the reduction in value of the security. The percentage
of margin money may depend upon the credit standing of the company, fluctuations in the price
of the security or the directives of Reserve Bank of India from time to time.
 Form of Assistance
The bank may provide assistance to the company for their working capital requirement by many
ways, some of them are as follows:-
 Loan
 Overdraft
 Cash Credit
 Bills Purchased/Discounted
 Working Capital Term Loans
40
 Packing Credit
-- Pre - Shipment
-- Post – Shipment
 Security for Assistance
The banks grant assistance to a firm only against some form of security. Some forms of
securities are listed below:
• Hypothecation
• Pledge
• Mortgage
• Lien
-- Particular Lien
-- General Lien
41
Research Methodology
Title
“Working Capital Management of 20 Pharmaceutical Companies”
Title Justification
The purpose of conducting the study is to study the effect of current assets, current liabilities
and net working capital on profitability and risk& Overall analysis of Working Capital
Management with the help of financial ratios. The study conducted shows how well the
organization is managing its working capital & the steps to improve the satisfactory.
The analysis of the data available through the financial statements of the company is been done
using financial ratios and trend analysis. Ratio analysis is a widely used tool of financial
analysis. A systematic use of ratio to interpret the financial statements helps to know the
strengths and weaknesses of a firm and its historic and current financial condition can be
determined.
The working capital trend analysis represents a picture of variations in current assets, current
liabilities and working capital of companies. Trend Analysis is a tool of financial analysis
where changes are compared to the base year.
Research Objective
The study is whether the working capital of the companies under the study is managed
efficiently. For this we firstly need to find out what working capital is, and the factors which
42
may affect working capital for any company. Components of the working capital also need to
be identified. The answer of all these questions would in state what is working capital all about,
Research Design
The research design was qualitative.
Data Collection
Data is collected using secondary sources of information. Data like the financial accounts of the
company were obtained through the published annual reports of the companies of relevant
years.
Data Sampling
The analysis was made for the following companies:
Companies listed in India Companies listed in UK & US
1. Biocon Ltd. 1. Johnson & Johnson
2. Cipla Ltd. 2. Pfizer
3. Dishman Pharmaceutical &Chemicals Ltd. 3. Abbott Labs.
4. Dr. Reddy Labs. Ltd. 4. Merck & Co.
5. Glenmark Pharmaceutical Ltd. 5. Eli Lilly and Company
6. Jubilant Life Sciences Ltd. 6. Bristol Myers Squibb
7. Lupin Labs. 7. Amgen
8. Piramal Life Sciences 8. Glaxo Smith Kline
9. Ranbaxy Labs. Ltd. 9. Astra Zeneca
10. Sun Pharmaceutical. Industries Ltd. 10. Shire
43
Data Analysis
Companies listed in US and UK (Based on Consolidated Financial Statements)
(Rs. in Crores)
Years Classification Biocon Ltd. Cipla Ltd.
Dishman
Pharma. &
Chemicals
Ltd.
Dr. Reddy
Labs. Ltd.
Glenmark
Pharma. Ltd.
Jubilant Life
Sciences Ltd.
Lupin Labs.
Piramal Life
Sciences
Ranbaxy
Labs. Ltd.
Sun Pharma.
Industries
Ltd.
Current Assets 823 3,398 222 3,363 547 1,200 2,633 522 6,003 2,951
Inventories 340 1,825 119 1,327 176 593 1,124 267 1,714 786
Debtors 445 1,519 96 1,944 359 404 1,491 242 1,436 837
Prepaid Expense 45 0 113 0 0 0 0 0 0 0
Current Liabilities 432 1,191 321 1,534 437 1,105 1,241 1,055 3,227 607
Sales 1,605 6,978 463 6,686 1,620 2,641 5,364 1,174 6,304 4,080
Current Assets 878 3,464 257 2,900 374 1,129 2,112 550 5,412 1,184
Inventories 275 1,883 124 1,063 157 405 841 230 1,655 618
Debtors 418 1,497 132 1,771 189 335 1,235 216 543
Prepaid Expense 28 0 0 0 0 0 0 0 0 0
Current Liabilities 359 1,151 216 1,565 242 787 901 943 5,158 449
Sales 1,365 6,319 353 5,189 1,214 2,205 4,487 1,620 7,869 1,986
Current Assets 706 3,126 172 2,006 484 1,151 1,667 574 2,805 1,150
Inventories 245 1,513 100 897 150 425 714 285 1,490 570
Debtors 384 1,553 70 1,061 330 307 917 273 1,293 553
Prepaid Expense 0 0 0 0 0 0 0 0 0 0
Current Liabilities 427 1,177 119 1,544 228 749 786 492 2,491 388
Sales 1,158 5,606 326 4,396 1,030 2,448 3,690 2,712 5,646 1,891
2011-12
2010-11
2009-10
Companies listed in US and UK (Based on Consolidated Financial Statements)
44
(Dollors in millions)
Years Classification
Johnson &
Johnson
Pfizer Abbott Labs. Merck & Co.
Eli Lilly and
Company
Bristol
Myers
Squibb
Amgen
Glaxo Smith
Kline
Astra Zeneca Shire
Current Assets 54,316 61,415 31,323 34,857 13,039 9,521 31,209 13,692 19,048 3,212
Inventories 6,285 7,063 3,792 6,535 2,644 1,657 2,744 3,969 2,067 437
Debtors 11,309 12,378 7,613 7,672 3,336 2,565 2,518 2,518 5,696 824
Prepaid Expenses 2,633 0 1,637 0 822 355 0 284 1,098 32
Current Liabilities 22,811 28,619 13,280 18,348 8,390 8,279 8,191 13,815 13,903 1,646
Sales 16,240 19,194 16,013 10,684 5,015 4,676 5,984 7,732 9,707 1,154
Current Assets 47,307 60,817 23,769 33,181 14,248 15,318 27,593 16,167 23,506 2,208
Inventories 5,378 6,610 3,284 6,254 2,300 1,384 2,484 3,837 1,852 340
Debtors 10,581 13,058 7,684 8,261 3,598 3,331 2,896 2,896 6,630 845
Prepaid Expenses 2,273 0 1,723 0 813 258 0 339 87 47
Current Liabilities 23,072 28,909 15,480 16,245 8,931 7,780 5,754 15,010 25,752 2,534
Sales 16,527 19,323 15,268 10,653 6,318 6,986 5,244 8,355 12,963 1,169
Current Assets 39,541 61,013 22,318 29,064 14,840 13,273 23,129 16,036 25,131 1,880
Inventories 5,180 8,275 3,189 5,868 2,518 1,204 2,022 3,837 1,682 2,600
Debtors 9,774 13,380 7,184 7,344 3,494 3,061 2,335 4,727 6,247 693
Prepaid Expenses 2,497 0 1,420 0 1,437 252 0 256 929 45
Current Liabilities 21,731 28,636 17,262 15,641 6,927 6,739 6,570 12,794 16,787 1,293
Sales 16,776 17,568 13,617 9,176 6,772 6,268 5,663 9,087 13,991 863
2011-12
2010-11
2009-10
Findings
Working Capital Requirements
1. GROSS WORKING CAPITAL
Pharma. Companies listed in India - (Rs. in Crores)
Years Biocon Ltd. Cipla Ltd.
Dishman
Pharma. &
Chemicals Ltd.
Dr. Reddy
Labs. Ltd.
Glenmark
Pharma. Ltd.
Jubilant Life
Sciences Ltd.
Lupin Ltd.
Piramal Life
Sciences
Ranbaxy
Labs. Ltd.
Sun Pharma.
Industries
Ltd.
2011-12 823 3,398 222 3,363 547 1,200 2,633 522 6,003 2,951
2010-11 878 3,464 257 2,900 374 1,129 2,112 550 5,412 1,814
2009-10 706 3,126 1,718 2,006 484 1,151 1,667 574 2,805 1,150
Pharma Companies listed in US & UK - (Dollors in millions)
Years
Johnson &
Johnson
Pfizer Abbott Labs.
Merck &
Co.
Eli Lilly and
Company
Bristol-
Myers Squibb
Amgen
Glaxo Smith
Kline
Astra Zeneca Shire
2011-12 54,316 61,415 31,323 34,857 13,039 9,521 31,209 13,692 19,048 3,212
2010-11 47,307 60,817 23,769 33,181 14,248 15,318 27,593 16,167 23,506 2,208
2009-10 39,541 61,013 22,318 29,064 14,840 13,273 23,129 16,036 25,131 1,880
45
0
1,000
2,000
3,000
4,000
5,000
6,000
7,000
Biocon Ltd. Cipla Ltd. Dishman
Pharma. &
Chemicals Ltd.
Dr. Reddy Labs.
Ltd.
Glenmark
Pharma. Ltd.
Jubilant Life
Sciences Ltd.
Lupin Ltd. Piramal Life
Sciences
Ranbaxy Labs.
Ltd.
Sun Pharma.
Industries Ltd.
2011-12
2010-11
2009-10
0
10,000
20,000
30,000
40,000
50,000
60,000
70,000
Johnson &
Johnson
Pfizer Abbott Labs. Merck & Co. Eli Lilly and
Company
Bristol-Myers
Squibb
Amgen Glaxo Smith
Kline
Astra Zeneca Shire
2011-12
2010-11
2009-10
Gross Working Capital (GWC) refers to the amount of funds invested in current assets that
are employed in the business process. Current assets are those assets which can be converted
into casher used to pay current liabilities within an accounting year. The gross working capital
focuses attention on two aspects:
 How to optimize investment in current assets?
 How should current assets be financed?
Intra Companies’ Comparison:
• During the course of three years, a significant increase in current assets of following
companies was observed:
- In Sun Pharmaceutical Industries Ltd, inventories have increased by Rs.48 Cr in
2010-11 as compared to 2009-10 and by Rs.168 Cr in 2011-12 as compared to 2010-11.
On the other hand debtors show a significant increase of Rs.294 Cr in FY 2011-12 from
2010-11.
46
- In Ranbaxy Laboratories Ltd, inventories have increased by Rs.165 Cr in 2010-11 as
compared to 2009-10 and by Rs.59 Cr in 2011-12 as compared to 2010-11. On the other
hand debtors show a significant increase of Rs.143 Cr in 2011-12 from 2009-10.
- Lupin Ltd has shown a very consistent growth in Gross Working Capital since 2010 as
there Sundry Debtors increased by Rs.318 Cr from 2009-10 to 2010-11 and then by
Rs.256 Cr in the next accounting year. While inventories increased by Rs.127Cr in the
year 2009-2010 to 2010-11 and then by Rs.283Cr in 2011-12.
- Dr. Reddy Laboratories Ltd’s Gross working capital increased gradually in the year
2010-11 due to a significant increase of Rs.650 Cr in Sundry Debtors followed by
Rs.233 Cr in the year 2011-12.
- Amgen also show growth as their inventories increased by $462 Million in the year
2009-10 to 2010-11 and then by $260 Million in the year 2011-12. While there debtors
increased by $561 Million during the year 2010-11 but later decreased by $378 Million
in the year 2011-12.
- In Merck & Co, inventories increased by $568 Million in the year 2010-11followed by
$281 Million in the next accounting year. While the Sundry Debtors increased in 2010-
11 by $917 Million but later decreased by $589 Millions in the year 2011-12.
- In Abbott Labs Gross working capital increased in 2009-10 but it increased
significantly in the year 2011-12 due to an increase in the inventories by $508 Million.
- In Johnson & Johnson inventories have increased by 198 $Million in 2010-11 as
compared to 2009-10 and by $907 Million in 2011-12 as compared to 2010-11. On the
other hand Sundry Debtors show a huge increase of $728 Million in 2011-12 from
2010-11.
47
• During the course of three years, a great decrease in current assets of following
companies was observed:
a) Dishman Pharmaceuticals. & Chemicals Ltd. show a great decrease in the current
assets from year 2010-2011, its current assets decreased from Rs.1718Cr to Rs.257
Cr and further to Rs.222 Cr in 2012.
b) Astra Zeneca shows a decrease of $1,625 Million from year 2010 -2011 and a
further decrease of $4,458 Million in 2011-12 as compared to 2010-11.
• Biocon Ltd, Cipla Ltd, Glenmark Pharmaceutical Ltd., Jubilant Life Sciences Ltd,
Piramal Life Sciences, Eli Lilly and Company, Pfizer, Bristol Myers Squibb, Glaxo
Smith Kline, and Shire have constant Gross Working Capital over the three years.
Inter Companies’ Comparison:
Inter firm comparison is made just to analyze which company compared to others has the
highest and the lowest gross working capital despite of the fact that different policies for
working capital management are adopted by the financial managers in different companies.
In the year 2009-10, Cipla Ltd. has highest Gross Working Capital of Rs.3126 Cr followed by
Ranbaxy laboratories ltd. having Gross Working Capital of Rs.2805 Cr.
Glenmark Pharmaceuticals ltd. has the lowest gross working capital of Rs.484 Cr.
Similarly, out of the companies listed in US & UK, Pfizer has highest Gross Working Capital of
$61013 Million followed by Johnson and Johnson having Gross Working Capital of
$39541Million.
Shire has the lowest gross working capital of $1880 Million.
48
In the year 2010-11, Ranbaxy laboratories ltd has highest Gross Working Capital of Rs.6003 Cr
followed by Cipla Ltd. having Gross Working Capital of Rs.3398 Cr.
Glenmark Pharmaceuticals ltd. has the lowest gross working capital of Rs.484 Cr.
Similarly, out of the companies listed in US & UK, Pfizer has highest Gross Working Capital of
$61415 Million followed by Johnson and Johnson having Gross Working Capital of $39541
Million.
Shire has the lowest gross working capital of $1880 Million.
In the year 2011-12, Ranbaxy laboratories ltd has highest Gross Working Capital of Rs.5412 Cr
followed by Cipla Ltd. having Gross Working Capital of Rs.3464 Cr.
Glenmark Pharmaceuticals ltd. has the lowest gross working capital of Rs.257 Cr.
Similarly, out of the companies listed in US & UK, Pfizer has highest Gross Working Capital of
$60,817 Million followed by Johnson and Johnson having Gross Working Capital of $47307
Million.
Shire has the lowest gross working capital of $2208 Million.
2. NET WORKING CAPITAL
Pharma. Companies listed in India - (Rs. in Crores)
Years Biocon Ltd. Cipla Ltd.
Dishman
Pharma. &
Chemicals Ltd.
Dr. Reddy
Labs. Ltd.
Glenmark
Pharma. Ltd.
Jubilant Life
Sciences Ltd.
Lupin Ltd.
Piramal Life
Sciences
Ranbaxy
Labs. Ltd.
Sun Pharma.
Industries
Ltd.
2011-12 391 2,207 -99 1,829 110 95 1,392 -532 2,775 2,344
2010-11 519 2,313 41 1,335 132 341 1,211 -392 254 735
2009-10 279 1,949 53 462 256 402 881 82 314 761
Pharma Companies listed in US & UK - (Dollors in millions)
Years
Johnson &
Johnson
Pfizer Abbott Labs.
Merck &
Co.
Eli Lilly and
Company
Bristol-
Myers Squibb
Amgen
Glaxo Smith
Kline
Astra Zeneca Shire
2011-12 31,505 32,796 18,042 16,509 4,649 1,242 23,018 -123 5,145 1,567
2010-11 24,235 31,908 8,289 16,936 5,317 7,538 21,839 1,157 -2,246 -326
2009-10 17,810 32,377 5,055 13,423 7,913 6,534 16,559 3,242 8,344 587
49
-1,000
-500
0
500
1,000
1,500
2,000
2,500
3,000
Biocon Ltd. Cipla Ltd. Dishman
Pharma. &
Chemicals Ltd.
Dr. Reddy Labs.
Ltd.
Glenmark
Pharma. Ltd.
Jubilant Life
Sciences Ltd.
Lupin Ltd. Piramal Life
Sciences
Ranbaxy Labs.
Ltd.
Sun Pharma.
Industries Ltd.
2011-12
2010-11
2009-10
-5,000
0
5,000
10,000
15,000
20,000
25,000
30,000
35,000
Johnson &
Johnson
Pfizer Abbott Labs. Merck & Co. Eli Lilly and
Company
Bristol-Myers
Squibb
Amgen Glaxo Smith
Kline
Astra Zeneca Shire
2011-12
2010-11
2009-10
Net working capital (NWC) refers to the difference between current assets and current
liabilities. If current assets are less than current liabilities, an entity has a working capital
deficiency or working capital deficit. A company can be endowed with assets and profitability
but short of liquidity if its assets cannot readily be converted into cash. Positive working capital
is required to ensure that a firm is able to continue its operations and that it has sufficient funds
to satisfy both maturing short-term debt and upcoming operational expenses.
Intra Companies’ Comparison:
• During the course of three years following companies has shown positive net working
capital –
- Sun Pharmaceutical Industries Ltd show a very significant increase in its net
working capital in year 2011-12 which was Rs.2344Cr as compared to Rs.735 Cr
in the year 2010-11.
50
- In Ranbaxy Labs Ltd the net working capital increased by Rs.3931 Cr in year
2011-12 as compared to 2009-10. The current liabilities had increased by
Rs.2667 Cr which resulted to a fall in NWC in year 2010-11. Later the current
liabilities reduced in year 2011-12 while increase in current assets increased.
- Johnson & Johnson show good increase in the NWC. The current liabilities
increased by $1341 Million in year 2010-11 as compared to 2009-10 but later
decreased by $1061 Million.
- Dr. Reddy Labs. Ltd show a similar trend with increasing NWC, the current
liabilities had increased in the year 2010-11 to Rs.1565 Cr from Rs.1544 Cr but
later decreased to Rs.1534 Cr in year 2011-12. The current assets have increased
over the course of three years.
- Lupin Labs show a proportionate increase in both current assets and current
liabilities over the years. This resulted NWC to increase.
- Abbott Labs show the perfect example of positive NWC. The current liabilities
decreased by $1782 Million in year 2010-11 and further decreased by 2200 in
2011-12. While the current assets increased first by $1451 Million and then by
$7554 Million in year 2011-12.
- In Amgen, the current assets have increased over the years but less increase in
the NWC was observed in FY 2011-12 due to an increase in the current
liabilities by $2436 Million from FY 2010-11.
• Dishman Pharmaceutical& Chemicals Ltd, Piramal Life Sciences, Glaxo Smith Kline,
Astra Zeneca show negative Net Working Capital. They cannot ensure stability to
satisfy short term debt and upcoming operational expenses.
51
Inter Companies’ Comparison:
In the year 2009-10, Cipla Ltd. has highest NWC of Rs.1949Cr followed by Lupin ltd.
having NWC of Rs.881Cr.
Dishman Pharmaceuticals ltd. has the lowest NWC of Rs.53Cr.
Similarly, out of the companies listed in US & UK, Pfizer has highest NWC of
$32377Million followed by Johnson and Johnson having NWC of $17810Million.
Shire has the lowest NWC of $587 Million.
In the year 2010-11, Cipla Ltd. has highest NWC of Rs.2313Cr followed by Dr. Reddy
Labs Ltd having NWC of Rs.1335Cr.
Piramal Life Sciences has the lowest negative NWC of Rs.392Cr.
52
Similarly, out of the companies listed in US & UK, Pfizer has highest NWC of
$631908Million followed by Johnson and Johnson having NWC of $24235Million.
Astra Zeneca has the highest negative NWC of $2246Million.
In the year 2011-12, Ranbaxy laboratories ltd has highest NWC of Rs.2775 Cr followed
by Sun Pharmaceuticals having NWC of Rs.2344 Cr.
Piramal Life Sciences ltd. has the highest negative NWC of Rs.257 Cr.
Similarly, out of the companies listed in US & UK, Pfizer has highest NWC of
$32796Million followed by Johnson and Johnson having NWC of $31505Million.
GSK has the highest negative NWC of $123Million.
Calculation of Ratios
1. CURRENT RATIOS
Pharma. Companies listed in India - (Rs. in Crores)
Years Biocon Ltd. Cipla Ltd.
Dishman
Pharma. &
Chemicals Ltd.
Dr. Reddy
Labs. Ltd.
Glenmark
Pharma. Ltd.
Jubilant Life
Sciences Ltd.
Lupin Ltd.
Piramal Life
Sciences
Ranbaxy
Labs. Ltd.
Sun Pharma.
Industries
Ltd.
2011-12 1.91 2.85 0.69 2.19 1.25 1.09 2.12 0.50 1.86 4.86
2010-11 2.45 3.01 1.19 1.85 1.55 1.43 2.34 0.58 1.05 2.64
2009-10 1.65 2.66 1.45 1.30 2.12 1.54 2.12 1.17 1.13 2.96
Pharma Companies listed in US & UK - (Dollors in millions)
Years
Johnson &
Johnson
Pfizer Abbott Labs.
Merck &
Co.
Eli Lilly and
Company
Bristol-
Myers Squibb
Amgen
Glaxo Smith
Kline
Astra Zeneca Shire
2011-12 2.38 2.15 2.36 1.90 1.55 1.15 3.81 0.99 1.37 1.95
2010-11 2.05 2.10 1.54 2.04 1.60 1.97 4.80 1.08 0.91 0.87
2009-10 1.82 2.13 1.29 1.86 2.14 1.97 3.52 1.25 1.50 1.45
53
0.00
1.00
2.00
3.00
4.00
5.00
6.00
Biocon Ltd. Cipla Ltd. Dishman Pharma. &
Chemicals Ltd.
Dr. Reddy Labs. Ltd. Glenmark Pharma.
Ltd.
Jubilant Life Sciences
Ltd.
Lupin Ltd. Piramal Life Sciences Ranbaxy Labs. Ltd. Sun Pharma.
Industries Ltd.
2011-12
2010-11
2009-10
0.00
1.00
2.00
3.00
4.00
5.00
6.00
Johnson & Johnson Pfizer Abbott Labs. Merck & Co. Eli Lilly and CompanyBristol-Myers Squibb Amgen Glaxo Smith Kline Astra Zeneca Shire
2011-12
2010-11
2009-10
A current ratio (CR) is a measure of liquidity of a company, which helps us to know whether
the company is in a position to cover its current liabilities with its current assets. In theory, the
higher the current ratio, the better.
Different businesses and industries interpret current ratio in different ways such as higher the
current ratio means the firm has high amount of cash in hand and it has problem in investing the
capital which is taken as a negative point of the company. On the other hand low current ratio
means that company is at high risk of liquidity and is unable to fulfill its financial obligation
which again is considered to be the negative point of the company. The ideal ratio is 2:1.
Intra Companies’ Comparison:
• An increase in the current ratio in following companies was observed-
- Dr. Reddy Labs. Ltd was operating below the ideal ratio i.e. 2:1 till 2011. The
company had a CR of 1.3 in year 2009-10 and 1.85 in year 2010-11. It later reached
a CR of 2.19 in year 2011-12.
54
- Ranbaxy Labs. Ltd has scope of reaching the ideal ratio. The CR has increased
from 1.05 to 1.86 in 2011-12.
- Johnson & Johnson – The CR increased from 1.82 to 2.05 in FY 2010-11 from
2009-10 and further increased to 2.38 in 2011-12.
- Abbott’s CR increased from 1.29 to 1.5405 in FY 2010-11 from 2009-10 and
further crossed the ideal position in year 2011-12
- Lupin’s CR fluctuates around the ideal position. It was 2.1 in year 2009-10 and
2011-12. It was 2.34 in 2010-11.
• Biocon Ltd, Dishman Pharmaceutical& Chemicals, Jubilant Life Sciences Ltd, Piramal
Life Sciences, Merck & Co., Eli Lilly and Company, Bristol Myers Squibb, Glaxo
Smith Kline, Astra Zeneca, Shire show a decline in CR over the years. The companies
are behind the ideal ratio and should try to increase it by increasing the current assets
and reducing its current liabilities as a lower ratio is an indicator of lack of liquidity and
shortage of working capital.
• Sun Pharmaceutical Industries, Cipla and Amgen are operating at CR quite above the
ideal position over the years. The companies are highly liquid which is taken as a
negative point for the company.
55
Inter Companies’ Comparison:
In the year 2009-10, Sun Pharmaceutical has highest CR of 4.86 followed by Cipla Ltd
having CR of 2.84.
Piramal Life Sciences has the lowest CR of 0.5.
Similarly, out of the companies listed in US & UK, Amgen has highest CR of 3.18
followed by Johnson and Johnson having CR of 2.38.
GSK has the lowest CR of 0.99.
In the year 2010-11, Cipla Ltd. has highest CR of 3.01 followed by Sun Pharmaceutical
NWC of 2.64.
Piramal Life Sciences has the lowest negative CR of 0.58.
Similarly, out of the companies listed in US & UK, Amgen has highest NWC of 4.80
followed by Johnson and Johnson having CR of 2.05.
Shire has the highest negative CR of 0.87.
56
In the year 2011-12, Sun Pharmaceutical has highest CR of 2.96 followed by Cipla Ltd.
having NWC of 2.66.
Piramal Life Sciences ltd. has the highest negative CR of Rs.1.17.
Similarly, out of the companies listed in US & UK, Amgen has highest NWC of 3.52
followed by Eli Lilly & Company having CR of 2.14.
GSK has the highest negative CR of 1.25.
2. QUICK RATIOS
Pharma. Companies listed in India - (Rs. in Crores)
Years Biocon Ltd. Cipla Ltd.
Dishman
Pharma. &
Chemicals Ltd.
Dr. Reddy
Labs. Ltd.
Glenmark
Pharma. Ltd.
Jubilant Life
Sciences Ltd.
Lupin Ltd.
Piramal Life
Sciences
Ranbaxy
Labs. Ltd.
Sun Pharma.
Industries
Ltd.
2011-12 1.01 1.32 -0.03 1.33 0.85 0.55 1.22 0.24 1.33 3.57
2010-11 1.60 1.37 0.61 1.17 0.90 0.92 1.41 0.34 0.73 1.26
2009-10 1.08 1.37 0.61 0.72 1.46 0.97 1.21 0.59 0.53 1.49
Pharma Companies listed in US & UK - (Dollors in millions)
Years
Johnson &
Johnson
Pfizer Abbott Labs.
Merck &
Co.
Eli Lilly and
Company
Bristol-
Myers Squibb
Amgen
Glaxo Smith
Kline
Astra Zeneca Shire
2011-12 2.80 2.83 1.62 2.65 1.91 1.61 4.76 1.22 1.64 2.38
2010-11 1.72 1.88 1.21 1.66 1.25 1.76 4.36 0.80 0.84 0.72
2009-10 1.47 1.84 1.03 1.48 1.57 1.75 3.21 0.93 1.34 -0.59
57
-0.50
0.00
0.50
1.00
1.50
2.00
2.50
3.00
3.50
4.00
Biocon Ltd. Cipla Ltd. Dishman Pharma. &
Chemicals Ltd.
Dr. Reddy Labs. Ltd. Glenmark Pharma.
Ltd.
Jubilant Life Sciences
Ltd.
Lupin Ltd. Piramal Life Sciences Ranbaxy Labs. Ltd. Sun Pharma.
Industries Ltd.
2011-12
2010-11
2009-10
-1.00
0.00
1.00
2.00
3.00
4.00
5.00
6.00
Johnson & Johnson Pfizer Abbott Labs. Merck & Co. Eli Lilly and CompanyBristol-Myers Squibb Amgen Glaxo Smith Kline Astra Zeneca Shire
2011-12
2010-11
2009-10
The Quick Ratio (QR) or Acid Test Ratio is calculated by deducting inventories from current
assets and dividing it by current liabilities. Quick ratio or liquid ratio measures the ability of a
company to use its near cash or quick assets to extinguish or retire its current liabilities
immediately. Quick assets include those current assets that presumably can be quickly
converted to cash at close to their book values. A company with a Quick Ratio of less than 1
cannot currently pay back its current liabilities. Generally 1: 1 quick ratio is considered
adequate.
Intra Companies’ Comparison:
• The quick ratio of the following companies is above 1:1 and are highly solvent –
- Sun Pharmaceutical Industries had at a QR of 1.49 in 2009-10 which
decreased to 1.26 in 2010-11. It then later increased to 3.57 in 2011-12. This
58
change was due to an increase in the current assets from Rs.1184 Cr in 2010-11
to Rs.2951 in 2011-12.
- Cipla’s QR was 1.37 in both the FY 2009-10 and 2010-11. It then decreased to
1.32 in 2011-12 due to an increase in the current liabilities and a decrease the
inventories.
- Lupin’s above the QR 1:1. Its QR declined from 1.41 to 1.22 due to an increase
in the current liabilities ofRs.901 Cr in 2010-11 to Rs.1241 Cr in 2011-12.
- Dr. Reddy’s QR has been increasing consistently and reached 1.33 in FY 2011-
12 due to a decrease in the current liabilities and a significant increase in the
current assets by Rs.463 Cr in the same financial year.
- Ranbaxy’s QR has also increased consistently and reached 1.33 in FY 2011-12
due to a significant decrease in the current liabilities by Rs.8395 Cr in the same
financial year.
- Johnson & Johnson, Pfizer, Abbott Labs., Merck & Co., and Amgen have QR
above 1:1. There ratio gives a picture of short term solvency.
• Companies like GSK, Dishman Pharmaceuticals& Chemicals Ltd., Glenmark
Pharmaceuticals Ltd, Piramal Life Sciences, Jubilant Life Sciences Ltd have a Quick
Ratio of less than 1, they cannot currently pay back their current liabilities.
59
Inter Companies’ Comparison:
In the year 2009-10, Sun Pharmaceutical has highest QR of 3.57 followed by Ranbaxy
and Dr. Reddy both with a QR of 1.33.
Dishman Pharmaceutical has the lowest QR of 0.03.
Similarly, out of the companies listed in US & UK, Amgen has highest QR of 4.76
followed by Pfizer having QR of 2.83.
GSK has the lowest QR of 1.22.
In the year 2010-11, Lupin Ltd. has highest QR of 1.41 followed by Cipla having a QR of
1.37.
60
Piramal Life Sciences has the lowest negative QR of 0.34.
Similarly, out of the companies listed in US & UK, Amgen has highest QR of 4.36
followed by Pfizer having QR of 1.88.
Shire has the highest negative QR of 0.72.
In the year 2011-12, Sun Pharmaceutical has highest QR of 2.96 followed by Glenmark
Pharmaceuticals Ltd having QR of 1.49.
Ranbaxy has the highest negative QR of Rs.0.53.
Similarly, out of the companies listed in US & UK, Amgen has highest QR of 3.21
followed by Pfizer having QR of 1.84.
Shire has the highest negative QR of 0.59.
3. PERCENTAGE OF CURRENT ASSETS TO SALES
Pharma. Companies listed in India - (Rs. in Crores)
Years Biocon Ltd. Cipla Ltd.
Dishman
Pharma. &
Chemicals Ltd.
Dr. Reddy
Labs. Ltd.
Glenmark
Pharma. Ltd.
Jubilant Life
Sciences Ltd.
Lupin Ltd.
Piramal Life
Sciences
Ranbaxy
Labs. Ltd.
Sun Pharma.
Industries
Ltd.
2011-12 51.28 48.69 47.92 50.30 33.74 45.45 49.08 44.50 95.22 72.32
2010-11 64.31 54.81 72.88 55.89 30.79 51.20 47.06 33.98 68.78 59.63
2009-10 60.91 55.76 52.77 45.63 47.02 47.00 45.17 21.17 49.68 60.78
Pharma Companies listed in US & UK - (Dollors in millions)
Years
Johnson &
Johnson
Pfizer Abbott Labs.
Merck &
Co.
Eli Lilly and
Company
Bristol-
Myers Squibb
Amgen
Glaxo Smith
Kline
Astra Zeneca Shire
2011-12 334.46 319.97 195.61 326.25 259.98 203.61 521.54 177.08 196.23 278.30
2010-11 286.24 314.74 155.68 311.47 225.52 219.27 526.18 193.50 181.33 188.86
2009-10 235.70 347.30 163.90 316.74 219.13 211.76 408.42 176.47 179.62 217.98
61
3. PERCENTAGE OF CURRENT ASSETS TO SALES
0.00
10.00
20.00
30.00
40.00
50.00
60.00
70.00
80.00
90.00
100.00
Biocon Ltd. Cipla Ltd. Dishman Pharma. &
Chemicals Ltd.
Dr. Reddy Labs. Ltd. Glenmark Pharma.
Ltd.
Jubilant Life
Sciences Ltd.
Lupin Ltd. Piramal Life Sciences Ranbaxy Labs. Ltd. Sun Pharma.
Industries Ltd.
2011-12
2010-11
2009-10
0.00
100.00
200.00
300.00
400.00
500.00
600.00
Johnson & Johnson Pfizer Abbott Labs. Merck & Co. Eli Lilly and
Company
Bristol-Myers Squibb Amgen Glaxo Smith Kline Astra Zeneca Shire
2011-12
2010-11
2009-10
Percentage of Current Asset to Sales: This ratio is calculated by dividing Current Assets to
Sales and then multiplying it by 100. The Current Assets to Sales ratio measures how well a
company is making use of its assets in generating sales. This ratio is most valid in industries
where companies hold the majority of their own inventories in-house, as opposed to having
their customers hold their inventory for them.
• Over the course of three years, an increase in the % of Current Assets to Sales for the
following have been observed
- In Ranbaxy, The % of CA to Sales has increased over the years. The reason for
a huge increase in FY 2011-12 is because of an increase in the CA followed by a
decline in the Sales by Rs.1565 Cr. The increase in CA is due to an increase in
the Sundry debtors.
- In Lupin, both CA and Sales have been observed to increase year by year.
62
- In Piramal Life Sciences, reason for an increase in the % of CA to Sales is a
significant decrease in Sales
- Johnson & Johnson is making good use of its assets in generating sales. Their
Current Assets have increased each year but with minor fluctuations in the Sales.
- Eli Lilly & Company shows an increase in the % of CA to Sales. The company
is able to reach such percentages even after a decline in both the CA and the
sales with each accounting year. The reason for such a decrease in the CA is due
to a decrease in the Inventories.
- Amgen shows a healthy trend of % of CA to Sales. The company’s % of CA to
Sales has increased each year due to a significant increase in CA but not so
significant increase in the Sales.
• Most Indian firms like Biocon, Cipla, Dishman Pharmaceutical and Chemicals,
Glenmark, Jubilant Life Sciences and Sun Pharmaceutical Ltd have decreasing % of CA
to Sales. A decreasing Current Assets to Sales ratio is generally a negative sign,
indicating the company may have slowed production, decreasing the amount of
Inventories and resultantly the Total Current Assets.
• Most of the firms of UK and US have fluctuating percentage of current assets to sales.
But there ratio remains above 200.
63
Inter Companies’ Comparison:
In the year 2009-10, Ranbaxy has highest % of CA to Sales of 95.22 followed by Sun
Pharmaceutical having % of CA to Sales of 72.32.
Glenmark has the lowest% of CA to Salesof33.74.
Similarly, out of the companies listed in US & UK, Amgen has highest % of CA to Sales of
521.54 followed by Johnson & Johnson having % of CA to Sales of 334.46.
GSK has the lowest% of CA to Salesof177.08.
In the year 2010-11, Dishman Pharmaceutical has highest% of CA to Sales of 72.88
followed by Ranbaxy with% of CA to Sales of 68.78.
Glenmark has lowest% of CA to Salesof30.79.
64
Similarly, out of the companies listed in US & UK, Amgen has highest % of CA to Sales of
526.18 followed by Pfizer having % of CA to Sales of 314.74.
Abbott Laboratories has the lowest% of CA to Sales of 155.68.
In the year 2011-12,Biocon has highest % of CA to Sales of 60.91 followed by Sun
Pharmaceutical having % of CA to Sales of 60.78.
Piramal Life Sciences has the lowest% of CA to Sales of QR of Rs.21.17.
Similarly, out of the companies listed in US & UK, Amgen has highest % of CA to Sales of
408.42 followed by Pfizer having % of CA to Sales of 347.30.
Abbott Laboratories has the lowest% of CA to Sales of 163.90.
Recommendations
Classification 2009-10 (I) 2010-11 (II)
% change
(from I to II)
2011-12 (III)
% change
(from II to III)
Jubilant Life Sciences
Current Assets ₹ 1,151 ₹1,129 -1.90 ₹1,200 6.33
Current Liabilities ₹749 ₹ 787 5.13 ₹1,105 40.32
Sales ₹ 2,448 ₹2,205 -9.94 ₹2,641 19.79
Net Working Capital ₹402 ₹ 341 -15.17 ₹95 -72.14
• The current assets of Jubilant decreased by Rs.22 Cr in Financial Year 2010-11 from
2009-10. Then an increase of Rs.71 Cr was observed in FY 2011-12 which is a sign of
improvement for the company. Just-In-Time (JIT) model can be used for management
of inventory. This system helps to avoid overbuying or paying to store large quantities
of items, also the time supplies and new products arrive right when needed. This will
65
help in improving the inventory and consequently, the current assets. Besides this, the
lead times in production should be lowered to reduce Work in Process (WIP) and
similarly, the Finished Goods should be kept on as low level as possible to avoid over
production.
• Net Working capital of the company decreases with each accounting year despite an
increase in the Current Assets. Reason being a very high increase in the Current
Liabilities. Company should try to decrease the Current Liabilities by paying off some
short-term creditors. A change in the total amount of current assets without a change of
the same amount in current liabilities will result in a change in the amount of Net
Working capital.
• Jubilant is behind the ideal current ratio. The current ratio indicates the capability of the
firm to meet its current obligations, but a low ratio indicates lack of liquidity and
shortage of working capital. Thus, management should take necessary steps to achieve
this ideal ratio i.e. 2:1. Current Ratio can be improved by the following – (1) Convert
long-term investments into cash (2) selling property & equipment, particularly if not
used regularly in the business (3) Renegotiating short-term debt to long-term financing
(4) Issue long-term bonds (5) Issue stock.
• Quick Ratio of Jubilant Life Sciences is less than 1, which means it cannot currently pay
back its current liabilities. Generally 1:1 quick ratio is considered adequate. The
company needs to either increase current assets or reduce current liabilities. They can
also increase their sales which will increase the cash or accounts receivable. Another
way is by making short-term liability payments which help to reduce the current liability
amount. Generating more cash flow is one of the best ways to improve the top part of
the quick ratio because cash is the most liquid current asset.
66
Limitations
• Time period was limited to study such a vast topic.
• The authenticity of the suggestions and recommendations depend upon the rationality of
the data provided.
• Information beyond a limit was not made available by the company.
• Data available was not sufficient enough for conducting the study.
67
• Data required for calculation of working capital from the operating cycle could not be
done as information like that of raw material, work-in-progress, finished goods, debtor
and creditors payment lag, wages and salaries lag etc. was could not be ascertained from
the source of information provided to me. In the absence of all these data needs, exact
requirement of working capital in the company could not be computed.
Conclusion
Every business needs some amounts of working capital. The need for working capital arises due
to the time gap between production and realization of cash from sales. There is an operating
cycle involved in sales and realization of cash. There are time gaps in purchase of raw material
and production; and realization of cash. Thus working capital is needed for the following
purposes:
• For the purpose of raw material, components and spares.
• To pay wages and salaries
• To incur day-to-day expenses and overload costs such as office expenses.
• To meet the selling costs as packing, advertising, etc.
68
• To provide credit facilities to the customer
• To maintain the inventories of the raw material, work-in-progress, stores and spares and
finished stock.
Thus, insufficient funds can lead to a breakage in the operating cycle of the company as the
above mentioned needs would not be fulfilled, which is not good for any business firm.
Bibliography
Websites
1. www.investopedia.com
2. http://wiki.answers.com
3. http://financial-dictionary.thefreedictionary.com
4. http://www.rushabhinfosoft.com/Webpages/BHTML/CH-36.HTM
5. www.moneycontrol.com/
6. www.money.msn.com/
7. http://www.slideshare.net/
69
8. http://www.scribd.com/
Books
1. R.P. Rustagi “Financial Management theory, concepts and problems”, Taxmann
Publishing Pvt Ltd, 2005
2. T.S Grewal “Analysis of Financial Statements” , Sultan Chand & Sons, 2006
3. I.M. Pandey, Financial management, Vikas Publication, 2011
4. Dr. J. B. Gupta, Financial Management, Taxmann Publication Pvt Ltd, 2004
5. Ravi M. Kishore, Financial Management, Taxmann Publishing Pvt Ltd, 2007
70

Working capital management of Jubilant Life Sciences (2)

  • 1.
    Company Profile -Jubilant Bhartia Group Jubilant Bhartia Group, valued at over USD 3 Billion is headquartered at Noida in India. It has a strong presence in diverse sectors like Pharmaceuticals and Life Sciences, Food, Oil and Gas, Agri & Performance Polymers and Retail and Consulting Services in Aerospace and Oilfield industries. The group employs over 30,000 people globally with over 1500 in North America and is steadfastly gaining global recognition in its various businesses. Jubilant Bhartia Group has established successful partnerships to nurture innovative business models targeted at delivering value to its stakeholders. It is today well recognized by many global companies as a 'partner of choice' in an ever-changing environment that presents both opportunities and challenges. The focus on servicing customers and building partnerships to create value reflects the group's promise of Caring, Sharing and Growing. The Group with a strong focus on Sustainability has been engaged in bringing to the fore the importance of inclusive growth to build a strong and robust self-sustained nation. Through its non-profit organisation Jubilant Bhartia Foundation it has been constantly engaged in empowering communities through its initiatives focused on primary education, basic healthcare and skill development for employability and self-sustenance. The core segments of Jubilant Bhartia Group are: 1
  • 2.
  • 3.
    Pharmaceuticals and LifeSciences Jubilant Life Sciences, an integrated pharmaceutical and life sciences company, is the largest Custom Research and Manufacturing Services (CRAMS) player and a leading Drug Discovery and Development Solutions (DDDS) provider out of India. It has been ranked No. 6 amongst the Top 10 global contract manufacturing & services outsourcing players of the pharmaceutical industry (Source: UNCTAD). The Company provides Products and Services across the pharmaceutical value chain, serving its customers globally with its ground presence in India, North America, Europe and China. The Company is well recognized as a ‘Partner of Choice’ by leading life sciences companies worldwide. The Company's success so far is an outcome of its strategic focus on the pharmaceuticals and life sciences industry, moving up the value chain for products and services across geographies, constantly investing in various growth platforms and promoting a culture of innovation. Over the years, it has extended its footprint beyond India in the USA, Canada, Europe, and other countries across the globe. It has expanded the business by building capabilities internally, through strategic build outs and acquisitions, resulting in a network of 7 world class manufacturing facilities in India and 3 in North America and a team of around 6300 people across the globe with ~ 1500 in North America, with international sales in more than 90 countries. PHARMACEUTICALS Active Pharmaceutical Ingredients (APIs) • Provider of bulk drugs to generic pharmaceutical companies • Focus on therapeutic segments - CVS, CNS, Gastro-intestinal and Anti-infective 3
  • 4.
    Generics • Provider ofhigh quality finished dosage forms (tablets and capsules) Specialty Pharmaceuticals • Radiopharmaceuticals - Development, manufacture and marketing of radiopharmaceutical products for diagnostic and therapeutic use • Allergy Therapy Products - Major therapeutic and diagnostic extracts for allergy derived from pollens, animals and stinging insects venoms Contract Manufacturing Outsourcing (CMO) – Sterile & Non-sterile Products • CMO services for Lyophilized products, liquid fills, biologics, suspensions and WFI / diluent and clinical trial quantities • CMO services for ointment, cream and liquid Drug Discovery & Development Solutions (DDDS) • Providing integrated Drug Discovery and Development Solutions to global pharmaceutical and biotech companies • Discovery Research: Target to IND, functional services, medicinal chemistry and scale up synthesis • Clinical Research: Integrated from Phase I to Phase IV in US, Europe and India • JV with Lilly for managing drug development from Pre-clinical to Phase II – proof of concept Healthcare • Providing affordable high-quality healthcare services in West Bengal, India LIFE SCIENCE INGREDIENTS Proprietary Products & Exclusive Synthesis • Custom manufacturer of advanced intermediates, innovator active ingredients & preparatory products for global pharmaceutical and agrochemical companies 4
  • 5.
    • Portfolio comprisesPyridines, Picolines, Amino Pyridines, Cyanopyridines, Chloro/ Bromo/ Fluoro Pyridines and many other derivatives • Custom manufacturing of Intermediates and NCE’s on Exclusive Synthesis basis • Service offerings include route design, process development & analytical method development • Agro Actives and Key Advanced Intermediates for the Agrochemical industry Nutrition Ingredients • Leading provider of nutritional ingredients for pharmaceuticals, human and animal applications • Niacin and Niacin amide (Vitamin B3) • Choline Chloride (Vitamin B4) for Animal Nutrition; Specialty Premixes for poultry Life Science Chemicals • Manufactures a range of Life Sciences chemicals of Acetyl group Our Global Leadership Positions Pharmaceuticals • APIs – Globally No. 1 in 4; ranked In Top 3 in 3 • Generics – No. 1 in US in 3; ranked in Top 3 in 5 • Radiopharmaceuticals – Ranked No. 1 in North America in 3 • Allergy Immunotherapy - Ranked in top 3 suppliers in North America • CMO – Ranked in top 5 Contract Manufacturers in North America in sterile injectable. Life Science Ingredients • Globally No. 1 in Pyridines & 14 derivatives • Globally No. 2 in Niacin amide • Globally No. 7 in Ethyl Acetate and Acetic Anhydride 5
  • 6.
    Some of therecent awards are: • AIMA Managing India Awards 2013 for ‘Entrepreneurs of the Year’ to Shyam S Bhartia, Chairman & Co-Founder, and Mr. Hari S Bhartia, Co-Chairman & Co-Founder, Jubilant Bhartia Group • Ernst & Young Entrepreneur of the Year 2010 Award for Life Sciences & Consumer Products by Mr. Shyam S Bhartia and Mr. Hari S Bhartia, Jubilant Life Sciences • Jubilant’s Group CFO Mr. R. Sankaraiah, is chosen as the Best CFO in the pharma and healthcare space in 2011 in All Asia Executive Team Survey by Institutional Investor • NDTV Profit Business Leadership Award 2012 for Corporate Social Responsibility • Indian Chemical Council Award for Social Responsibility for the year 2010 • Frost & Sullivan Award Indian Contract Research Organization of the Year - 2011 , Jubilant Biosys • Information Week EDGE Award 2011 (Enterprise Driving Growth & Excellence – through IT) from UBM (United Business Media Group) • DHL – CNBC TV 18 International Trade Awards 2010-11, powered by ICRA • Amongst the companies with a Level 4 rating by The Karmayog Corporate Social Responsibility (CSR) Study on CSR Ratings of India's Largest 500 companies : 2009-10 • International Quality & Productivity Centre (IQPC) Award (2011) for the Best Innovative Continuous Improvement Project - Process Re-engineering implemented in North American Subsidiaries • National Quality Excellence Award for ‘Best in Class Manufacturing’ presented by Stars of the Industry Group, to the Gajraula Plant, India • DHL – CNBC TV 18 International Trade Awards 2010-11, powered by ICRA • Economic Times – Frost & Sullivan India Manufacturing Excellence Gold Award – Process Sector for 2012 - Second time in a row by the Gajraula Plant, India • Winner of Golden Peacock Award 2012 for ‘Sustainability’, Gajraula Plant, India 6
  • 7.
    • Winner ofthe Golden Peacock Environment Management Award 2012, the Gajraula Pljuant, India • Winner of Golden Peacock National Quality Award – 2011 in ‘Pharmaceutical Sector under Large Enterprises category’, presented during the 22nd World Congress on Total Quality, organized in association with ET Now to Gajraula Plant, India Agri Products, Performance Polymers & Retail Jubilant Bhartia Group's presence in Agri segment has gained it the reputation of a leading producer of products for Crop Nutrition, Crop Growth and Crop Protection. Jubilant Industries Limited, is a focused Agri and Performance Polymer Company that offers a wide range of Performance Polymers products comprising application polymers like emulsion polymers, food polymers and latex such as vinyl pyridine, SBR and NBR latex. Consumer products like adhesives, wood finishes are offered by its wholly owned subsidiary company Jubilant Agri and Consumer Products Ltd (JACPL). The Company enjoys leadership positions in many product categories, key ones being No. 1 in India and amongst Top 2 manufactures in the world for Food Polymers, No. 1 in India and globally No. 2 for Vinyl Pyridine Latex used for automobile tires. Amongst Top 3 brands in India for Single Super Phosphate fertilizer and a significant agro nutrient player. Jivanjor is the 2nd largest consumer brand in India in consumer adhesives category and a significant player in the Indian wood finishes market. Retail Jubilant Retail is a Bangalore-based retail chain running state-of-the-art hypermarkets and malls. The Company has a significant presence in the Retail segment through 5 hypermarkets and malls in Bangalore in India where it is the 2nd largest chain in the city offering value for money to the customer. The hypermarkets branded as 'Total' are designed on the lines of international shopping malls. The group's focus on innovation is also reflected in this segment where its strategy of 'farm to fork' has led them closer to the farmer who gets a better price for 7
  • 8.
    its produce throughcash and carry system and also results in the company offering fresh - farm good quality products at an affordable price to the customers. Food Jubilant Food Works Limited (JFL) was incorporated in 1995 and initiated operations in 1996. JFL is India's largest and fastest growing Multinational food service Company, with a network of 576 stores in 123 cities (as of 31 March, 2013). JFL & its subsidiary operate Domino's Pizza brand with the exclusive rights for India, Sri Lanka, Bangladesh and Nepal. The Company is the market leader in the organized pizza market with a 62% market share and 70% share in the Pizza home delivery segment in India. The Company also strengthened its portfolio by entering into an alliance with Dunkin' Donuts, for developing the Dunkin' Donuts brand and operating restaurants in India. The Company has opened 10 stores in Delhi NCR. Oil and Gas Exploration and Production Jubilant Energy is one of the leading companies in private sector engaged in Oil & Gas exploration and production (E&P) in India. It has collaborations with leading global companies Services Jubilant Enpro, through its alliances with international companies, provides business, marketing and technical support related to Oil & Gas services, Power & Infrastructure services, and Aviation related services (sales/maintenance of aircrafts & helicopters). Auto Jubilant Motor Works, is engaged in sales and servicing of Audi Cars through state of the art showrooms in Bangalore and Chennai. Audi has been well recognized globally as a manufacturer of high-quality and innovative luxury cars, it is one of the world's leading premium brands which is among the most admired car brands across the world. 8
  • 9.
    Conceptual Discussion Working Capitalis defined as:  “Working capital is the amount of funds necessary to cover the cost of operating the enterprise.” - Shubin  “Circulating capital means current assets of a company that are changed in the ordinary course of business from one into another, as for example, from cash to inventories, inventories to receivables and receivables into cash.” - Gersenberg Meaning Working Capital Management involves managing the balance between firm’s short-term assets and its short-term liabilities. The goal of working capital management is to ensure that the firm is able to continue its operations and that it has sufficient cash flow to satisfy both maturing short-term debt and upcoming operational expenses. The interaction between current assets and current liabilities is, therefore, the main theme of the theory of working capital management. There are many aspects of working capital management which makes it important function of financial management. • Time: Working capital management requires much of the finance manager’s time. • Investment: Working capital represents a large portion of the total investment in assets. 9
  • 10.
    • Credibility: Workingcapital management has great significance for al firms but it is very critical for small firms. • Growth: The need for working capital is directly related to the firm’s growth. Capital required for a business can be classified under two main categories via, 1) Fixed Capital 2) Working Capital Every business needs funds for two purposes for its establishment and to carry out its day- to-day operations. Long terms funds are required to create production facilities through purchase of fixed assets such as land, building, furniture, etc. Investments in these assets represent that part of firm’s capital which is blocked on permanent or fixed basis and is called 10
  • 11.
    fixed capital. Fundsare also needed for short-term purposes for the purchase of raw material, payment of wages and other day – to- day expenses etc. The term ‘Working Capital’ stands for that part of the total capital of a company, which is required for financial or current, needs of the company. Working capital is usually invested in such assets as raw materials, stocks, accounts receivable, saleable securities and cash. All these assets are constantly being converted into cash and hence it is known as ‘circulating capital’. As the investment in the above assets is for a short period, it is also called as ‘short term capital’. Working capital management is the management of all aspects of both current assets and current liabilities, to minimize the risk of insolvency while maximizing the return on assets. The main objective of working capital management is to get the balance of current assets and current liabilities right. These funds are known as working capital. In simple words, working capital refers to that part of the firm’s capital which is required for financing short- term or current assets such as cash, marketable securities, debtors & inventories. Funds, thus, invested in current assets keep revolving fast and are being constantly converted in to cash and these cash flows out again in exchange for other current assets. Hence, it is also known as revolving or circulating capital or short term capital. 11
  • 12.
    Concept The concept ofworking capital can also be explained through two angles. (a) Value: From the value point of view, Working Capital can be defined as Gross Working Capital or Net Working Capital. • Gross working capital refers to the firm’s investment in current assets. Current assets are those assets which can be converted into cash within an accounting year. Current Assets include: Stocks of raw materials, Work-in-progress, Finished goods, Trade debtors, Prepayments, Cash balances etc. • Net working capital refers to the difference between current assets and current liabilities. Current liabilities are those claims of outsiders which are expected to mature 12
  • 13.
    for payment withinan accounting year. Current Liabilities include: Trade creditors, Accruals, Taxation payable, Bill s Payables, Outstanding expenses, and Dividends payable, short term loans. A positive working capital means that the company is able to pay off its short-term liabilities. A negative working capital means that the company currently is unable to meet its short-term liabilities. (b) Time: From the point of view of time, the term working capital can be divided into two categories viz., Permanent and temporary. • Permanent working capital refers to the hard core working capital. It is that minimum level of investment in the current assets that is carried by the business at all times to carry out minimum level of its activities. • Temporary working capital refers to that part of total working capital, which is required by a business over and above permanent working capital. It is also called variable working capital. Since the volume of temporary working capital keeps on fluctuating from time to time according to the business activities it may be financed from short-term sources. The following diagram shows Permanent and Temporary or Fluctuating or variable working capital: 13 Permanent current assetsPermanent current assets A M O U N T Temporary current assetsTemporary current assets Permanent current assetsPermanent current assetsA M O U N T
  • 14.
    Both kinds ofworking capital i.e. permanent and fluctuating (temporary) are necessary to facilitate production and sales through the operating cycle. Operating or Working Capital Cycle A useful tool for managing working capital is the operating cycle. The operating cycle analyzes the accounts receivable, inventory and accounts payable cycles in terms of number of days. For example: • Accounts receivable are analyzed by the average number of days it takes to collect an account. • Inventory is analyzed by the average number of days it takes to turn over the sale of a product (from the point it comes in the store to the point it is converted to cash or an account receivable). • Accounts payable are analyzed by the average number of days it takes to pay a supplier invoice. Definition Working Capital cycle indicates the length of time between companies’ paying for materials, entering into stock and receiving the cash from sales of finished goods. It can be determined by adding the number of days required for each stage in the cycle. For example, a company holds raw materials on an average for 60 days, it gets credit from the supplier for 15 days, production process needs 15 days, finished goods are held for 30 days and 30 days credit is extended to debtors. The total of all these, 120 days, i.e., 60 – 15 + 15 + 30 + 30 days is the total working capital cycle. 14 TIME TIME
  • 15.
    Most businesses cannotfinance the operating cycle (accounts receivable days + inventory days) with accounts payable financing alone. Consequently, working capital financing is needed. This shortfall is typically covered by the net profits generated internally or by externally borrowed funds or by a combination of the two. The determination of operating capital cycle helps in the forecast, control and management of working capital. The length of operating cycle is the indicator of performance of management. The net operating cycle represents the time interval for which the firm has to negotiate for Working Capital from its Bankers. It enables to determine accurately the amount of working capital needed for the continuous operation of business activities. The duration of working capital cycle may vary depending on the nature of the business. In the form of an equation, the operating cycle process can be expressed as follows: Operating Cycle = R + W + F + D – C Where, R = Raw material storage period F = Finished goods storage period W = Work-in-progress holding period D = Debtors collection period. C = Credit period availed. The various components of operating cycle may be calculated as shown below: (1) Raw material storage period = Average stock of raw material Average cost of Raw material consumption per day 15
  • 16.
    (2) Work -in-progressholding period = Average work - in – progress inventory Average cost of production per day (3) Finished goods storage period = Average stock of finished goods Average cost of goods sold per day (4) Debtors collection period = Average book debts Average Credit Sales day per (5) Credit period availed = Average trade creditors Average credit purchases day per The Balancing Act: Profitability vs. Liquidity The two vital aspects of corporate business are liquidity and profitability. In the long run, however liquidity and profitability are closely interlinked. That is why the working capital management is as important as profit planning and is an integral part of planning in corporate business. The decision regarding the level of overall investment in working capital is a cost/benefit trade- off - liquidity versus profitability. Unprofitable companies can survive if they have liquidity. Profitable companies can fail if they run out of cash to pay their liabilities (wages, amounts due to suppliers, overdraft interest, etc.). Liquidity in the context of working capital management means having enough cash or ready access to cash to meet all payment obligations when these fall due. The main sources of liquidity are usually: • Cash in the bank • Short-term investments that can be cashed in easily and quickly. Cash inflows from normal trading operations (cash sales and payments by receivables for credit sales). An overdraft facility or other ready source of extra borrowing, Cash balances and flows need to be monitored just as closely as trading profits 16
  • 17.
    Constituents of WorkingCapital 1) Current Assets A current asset is that asset which can be converted into cash within an accounting year or an operating cycle. Current assets include the following:  Inventory 17
  • 18.
    The various formsin which a manufacturing concern may carry inventory are: • Raw materials These represent inputs purchased and stored to be converted into finished products future by making certain manufacturing process on the same. • Work in progress These represent semi-manufactured products, which require further processing before they can be treated as finished products. • Finished goods These represent the finished products ready for sale in the market.  Debtors Receivables or debtors are one of the most important parts of current assets, which are created when the company sells the finished goods to the customers but does not receive the cash for the same immediately.  Cash and Bank Balances These assets represent cash in hand and at bank, which are used for meeting operational requirements. This kind of current assets is purely liquid but not productive.  Prepaid Expenses Prepaid expenses are those expenses, which have been paid for the goods and services whose benefits are still to be received.  Loans and Advances Loans and advances represent loans and advances given by a firm to other firms for a short period of time.  Investments 18
  • 19.
    These assets compriseof short-term surplus funds invested in government securities, shares and short-term bonds. 2) Current Liabilities: Current liabilities represent that part of obligations, which the firm has to clear to the outside parties in a short period, generally within year. These liabilities comprise the following:  Creditors Creditors are the liabilities that stem out of purchase of raw materials on credit terms usually for a period of one or two months.  Bank Overdrafts Bank overdrafts include withdrawals in excess of credit balance standing in the firm’s current accounts with the banks.  Short Term Loans Short-term borrowings by the firm, from the banks and others, form part of current liabilities as short-term loans.  Provisions These include provisions for taxation, proposed dividends and contingencies. Factors Determining the Working Capital Requirements 1. Nature of Business: The requirements of working is very limited in public utility undertakings such as electricity, water supply and railways because they offer cash sale only and supply services not products, and no funds are tied up in inventories and receivables. On 19
  • 20.
    the other handthe trading and financial firms requires less investment in fixed assets but have to invest large amt. of working capital along with fixed investments. 2. Size of the Business: Greater the size of the business, greater is the requirement of working capital. 3. Production Policy: If the policy is to keep production steady by accumulating inventories it will require higher working capital. 4. Length of Production Cycle: The longer the manufacturing time the raw material and other supplies have to be carried for a longer in the process with progressive increment of labor and service costs before the final product is obtained. So working capital is directly proportional to the length of the manufacturing process. 5. Seasonal Variations: Generally, during the busy season, a firm requires larger working capital than in slack season. 6. Working Capital Cycle: The speed with which the working cycle completes one cycle determines the requirements of working capital. Longer the cycle larger is the requirement of working capital. 7. Rate of Stock Turnover: There is an inverse co-relationship between the question of working capital and the velocity or speed with which the sales are affected. A firm having a high rate of stock turnover will needs lower amt. of working capital as compared to a firm having a low rate of turnover. 20
  • 21.
    8. Credit Policy:A concern that purchases its requirements on credit and sales its product / services on cash requires lesser amt. of working capital and vice-versa. 9. Business Cycle: In period of boom, when the business is prosperous, there is need for larger amt. of working capital due to rise in sales, rise in prices, optimistic expansion of business, etc. On the contrary in time of depression, the business contracts, sales decline, difficulties are faced in collection from debtor and the firm may have a large amt. of working capital. 10. Rate of Growth of Business: In faster growing concern, we shall require large amt. of working capital. 11. Earning Capacity and Dividend Policy: Some firms have more earning capacity than other due to quality of their products, monopoly conditions, etc. Such firms may generate cash profits from operations and contribute to their working capital. The dividend policy also affects the requirement of working capital. A firm maintaining a steady high rate of cash dividend irrespective of its profit needs working capital more than the firm that retains larger part of its profits and does not pay so high rate of cash dividend. 12. Price Level Changes: Changes in the price level also affect the working capital requirements. Generally rise in prices leads to increase in working capital. Others Factors: • Operating efficiency. • Management ability. • Irregularities of supply. • Import policy. • Asset structure. Management of Working Capital Management of working capital is concerned with the problem that arises in attempting to manage the current assets, current liabilities. The basic goal of working capital management is 21
  • 22.
    to manage thecurrent assets and current liabilities of a firm in such a way that a satisfactory level of working capital is maintained, i.e. it is neither adequate nor excessive as both the situations are bad for any firm. There should be no shortage of funds and also no working capital should be ideal. Working Capital Management Polices of a firm has a great impact on its probability, liquidity and structural health of the organization. So working capital management is three dimensional in nature as - 1. It concerned with the formulation of policies with regard to profitability, liquidity and risk. 2. It is concerned with the decision about the composition and level of current assets. 3. It is concerned with the decision about the composition and level of current liabilities. 22
  • 23.
    The attitude ofmanagement to risk: aggressive, conservative and matching funding policies There is no ideal funding package, but three approaches may be identified. • (Policy A) Aggressive- finance most current assets, including 'permanent' ones, with short-term finance. Risky but profitable. • (Policy B) Conservative- long-term finance is used for most current assets, including a proportion of fluctuating current assets. Stable but expensive. • (Policy C) Matching - the duration of the finance is matched to the duration of the investment. A firm choosing to have a lower level of working capital than rivals is said to have an 'aggressive' approach, whereas a firm with a higher level of working capital has a 'conservative' approach. An aggressive approach will result in higher profitability and higher risk, while a conservative approach will result in lower profitability and lower risk. 23
  • 24.
    Aspects of WorkingCapital Management  Management Of Cash Cash is the most liquid type of current asset and as such it is the responsibility of the finance function to see that the various functional areas of the business have sufficient cash whenever they require the same. At the same time it has also to be ensured that the funds are not blocked in the form of idle cash. The primary object of cash management in a firm is to strike tradeoff between liquidity and profitability. This is possible only when the firms aim at optimizing the use of funds in the working capital pool. Keeping these two views in mind, the two main objectives of cash management are –  To make cash payment and  To maintain minimum cash reserve Cash management assumes importance because it is the most significant asset that the firm holds as it is used to pay the firms obligations. However, it is unproductive and as such; 24
  • 25.
    the aim ofcash management is to maintain adequate cash position to keep the firm sufficiently liquid and to use excess cash in a profitable way. The firm faces a balancing act between liquidity and profitability Cash management models are aimed at minimizing the total costs associated with movements between a company's current account (very liquid but not earning interest) and their short-term investments (less liquid but earning interest). • The Baumol Cash Management Model Baumol noted that cash balances are very similar to inventory levels, and developed a model based on the economic order quantity (EOQ). Assumptions: • cash use is steady and predictable • cash inflows are known and regular • day-to-day cash needs are funded from current account • Buffer cash is held in short-term investments. 25
  • 26.
    The formula calculatesthe amount of funds to inject into the current account or to transfer into short-term investments at one time: The model suggests that when interest rates are high, the cash balance held in non-interest- bearing current accounts should be low. However its weakness is the unrealistic nature of the assumptions on which it is based. • The Miller-Orr Cash Management Model The Miller-Orr model is used for setting the target cash balance for a company. The diagram below shows how the model works over time. • The model sets higher and lower control limits, H and L, respectively, and a target cash balance, Z. • When the cash balance reaches H, then (H-Z) dollars are transferred from cash to marketable securities, i.e. the firm buys (H-Z) dollars of securities. • Similarly when the cash balance hits L, then (Z-L) dollars are transferred from marketable securities to cash. 26 Where: CO = transaction costs (brokerage, commission, etc.) D = demand for cash over the period CH = cost of holding cash.
  • 27.
    The lower limit,L is set by management depending upon how much risk of a cash shortfall the firm is willing to accept, and this, in turn, depend both on access to borrowings and on the consequences of cash shortfall. The formulae for the Miller-Orr model are: Return point = Lower limit + (1/3 × spread) Spread = 3 [(3/4 × Transaction cost × Variance of cash flows) ÷ Interest rate] 1/3 Note: variance and interest rates should be expressed in daily terms. Variance = standard deviation squared.  Management of Receivables Accounts receivable is a permanent investment and an ever rolling account. The finance manager has to determine the level of this account suitable so that there will be an easy flow of working capital. The management should see that debtors turn fast, if the debtors turnover velocity is high then the firm can minimize borrowings for working capital. All this i.e. maintenance of debtors at optimum level, the degree of credit sales to be made, making the debtors turn fast, involves the “Accounts Receivables Management.” 27
  • 28.
    The object ofreceivables management is to increase the sales to such an extent that the risk of bad debts is reasonable and within control. The benefits arising out of receivables management are in the form of profits from the sales made on credit basis. An effective receivables management policy tries to increase credit sales to such an extent that the profits arising there from are more than the costs attached to it. Financing Receivables Pledging of accounts receivables and Factoring have emerged as the important sources of financing of accounts receivables now-a-days. (i) Pledging: This refers to the use of a firm’s receivable to secure a short term loan. A firm’s receivables can be termed as its most liquid assets and this serve as prime collateral for a secured loan. The lender scrutinizes the quality of the accounts receivables, selects acceptable accounts, creates a lien on the collateral and fixes the percentage of financing receivables which ranges around 50 to 90%. The major advantage of pledging accounts receivables is the ease and flexibility it provides to the borrower. Moreover, financing is done regularly. This, however, suffers on account of high cost of financing. (ii) Factoring: Factoring is a new concept in financing of accounts receivables. This refers to outright sale of accounts receivables to a factor or a financial agency. A factor is a firm that acquires the receivables of other firms. The factoring lays down the conditions of the sale in a factoring agreement. The factoring agency bears the right of collection and services the accounts for a fee. GOODS 28 The factor pays an agreed- upon percentage of the accounts receivable to the firm. Customers send payment to the factor
  • 29.
    Normally, factoring isthe arrangement on a non-recourse basis where in the event of default the loss is borne by this factor. However, in a factoring arrangement with recourse, in such situation, the accounts receivables will be turned back to the firm by the factor for resolution. There are a number of financial distributors providing factoring services in India. Some commercial banks and other financial agencies provide this service. The biggest advantages of factoring are the immediate conversion of receivables into cash and predicted pattern of cash flows. Financing receivables with the help of factoring can help a company having liquidity without creating a net liability on its financial condition. Besides, factoring is a flexible financial tool providing timely funds, efficient record keepings and effective management of the collection process. This is not considered to be as a loan. There is no debt repayment, no compromise to balance sheet, any long term agreements or delays associated with other methods of raising capital. Factoring allows the firm to use cash for the growth needs of business. Aspects of Management of Debtors There are basically three aspects of management of sundry debtors: 1. Credit policy: The credit policy is to be determined. It involves a trade-off between the profits on additional sales that arise due to credit being extended on the one hand and the cost of carrying those debtors and bad debt losses on the other. This seeks to decide credit period, cash discount and other relevant matters. The credit period is general y stated in terms of net days. For example if the firm’s credit terms are “net 50”. It is expected that customers will repay credit obligations not later than 50 days. Further, the cash discount policy of the firm specifies: (a) The rate of cash discount. (b) The cash discount period; and (c) The net credit period. 29
  • 30.
    For example, thecredit terms may be expressed as “3/15 net 60”. This means that a 3% discount will be granted if the customer pays within 15 days; if he does not avail the offer he must make payment within 60 days. 2. Credit Analysis: This requires the finance manager to determine as to how risky it is to advance credit to a particular party. 3. Control of receivable: This requires finance manager to follow up debtors and decide about a suitable credit collection policy. It involves both lying down of credit policies and execution of such policies. There is always cost of maintaining receivables which comprises of following costs: (i) The company requires additional funds as resources are blocked in receivables which involves a cost in the form of interest (loan funds) or opportunity cost (own funds) (ii) Administrative costs which include record keeping, investigation of credit worthiness etc.  Management of Inventory Inventories constitute a major element of working capital. It is, therefore, important that investment in inventory is properly controlled. Usually the company is faced with the following conflicting objectives in the area of inventory management. 30
  • 31.
    • To carrymaximum inventory in order to facilitate efficient and smooth production and sales operations. • To minimize the investment in inventory and to maximize profitability. Thus, the objective of inventory management is to avoid the situation of over-investment as well as under-investment and the level of inventories should be maintained at the optimum level. To conclude it can be said that the objective of inventory management is to minimize the investment in inventory without affecting the production or sales operations. The balancing act between liquidity and profitability is the key to good inventory management. This could also be considered to be a trade-off between holding costs and stock out/re-order costs. • Tracking Inventories - The ABC System - Some inventory items (A items) require great deal of attention - Very expensive 31
  • 32.
    - Critical tofirm’s processes or to those of customers - Some inventory items do not require great deal of attention (C items) - Commonplace, easy to obtain - B items fall between items A & C - ABC system segregates items by value and places tighter control on higher cost (value) pieces • Just In Time (JIT) Inventory System - Inventory supplied - At exactly the right time - In exactly the right quantities - Theoretically eliminates the need for factory inventory - Shortens operating cycle - Reduces costs - Eliminate wasteful procedures - But: late delivery can stop factory’s entire production line - Works best with large manufacturers who are powerful with respect to supplier - Supplier is willing to do almost anything to keep the manufacturer’s business • Economic Order Quantity (EOQ) Model - EOQ model recognizes trade-offs between carrying costs and ordering costs - Carrying costs increase with amount of inventory held ( from larger orders) - Ordering costs increase with the number of orders placed (from more orders) - EOQ minimizes total of sum of ordering and carrying costs EOQ model is: 1/2 Working Capital Analysis As we know working capital is the life blood and the center of a business. Adequate amount of working capital is very much essential for the smooth running of the business. And the most 32 [ ]c 2FD Q = Where, Q= order size in units D= annual quantity used in units F= cost of placing one order C= annual cost of carrying one unit in stock ½ denotes square root
  • 33.
    important part isthe efficient management of working capital in right time. The liquidity position of the firm is totally effected by the management of working capital. So, a study of changes in the uses and sources of working capital is necessary to evaluate the efficiency with which the working capital is employed in a business. This involves the need of working capital analysis. The analysis of working capital can be conducted through a of devices i.e. - Ratio Analysis A ratio is a simple arithmetical expression one number to another. The technique of ratio analysis can be employed for measuring short-term liquidity or working capital position of a firm. The following ratios can be calculated for these purposes: 1. Current ratio. 2. Quick ratio 3. Absolute liquid ratio 4. Inventory turnover. 5. Receivables turnover. 6. Payable turnover ratio. 7. Working capital turnover ratio. 8. Working capital leverage 9. Ratio of current liabilities to tangible net worth. Analysis of Short – Term Financial Position or Test of Liquidity 33
  • 34.
    The short –termcreditors of a company such as suppliers of goods of credit and commercial banks short-term loans are primarily interested to know the ability of a firm to meet its obligations in time. The short term obligations of a firm can be met in time only when it is having sufficient liquid assets. So to with the confidence of investors, creditors, the smooth functioning of the firm and the efficient use of fixed assets the liquid position of the firm must be strong. But a very high degree of liquidity of the firm is being tied up in current assets. Therefore, it is important proper balance in regard to the liquidity of the firm. Two types of ratios can be calculated for measuring short-term financial position or short-term solvency position of the firm. A) Liquidity Ratios Liquidity refers to the ability of a firm to meet its current obligations as and when these become due. The short-term obligations are met by realizing amounts from current, floating or circulating assts. The current assets should either be liquid or near about liquidity. These should be convertible in cash for paying obligations of short-term nature. The sufficiency or insufficiency of current assets should be assessed by comparing them with short-term liabilities. If current assets can pay off the current liabilities then the liquidity position is satisfactory. On the other hand, if the current liabilities cannot be met out of the current assets then the liquidity position is bad. To measure the liquidity of a firm, the following ratios can be calculated: 1. Current Ratio Current Ratio, also known as working capital ratio is a measure of general liquidity and its most widely used to make the analysis of short-term financial position or liquidity of a firm. It is defined as the relation between current assets and current liabilities. Thus, Current Ratio = Current Assets Current Liabilities The two components of this ratio are current assets and current liabilities. 34
  • 35.
    Current assets includecash, marketable securities, bill receivables, sundry debtors, inventories and work-in-progresses. Current liabilities include outstanding expenses, bill payable; dividend payable etc. A relatively high current ratio is an indication that the firm is liquid and has the ability to pay its current obligations in time. On the hand a low current ratio represents that the liquidity position of the firm is not good and the firm shall not be able to pay its current liabilities in time. A ratio equal or near to the rule of thumb of 2:1 i.e. current assets double the current liabilities is considered to be satisfactory. 2. Quick Ratio Quick ratio is a more rigorous test of liquidity than current ratio. Quick ratio may be defined as the relationship between quick/liquid assets and current or liquid liabilities. An asset is said to be liquid if it can be converted into cash with a short period without loss of value. It measures the firms’ capacity to pay off current obligations immediately. Quick Ratio = Quick Assets Current Liabilities Where Quick Assets are: • Marketable Securities • Cash in hand and Cash at bank. • Debtors. A high ratio is an indication that the firm is liquid and has the ability to meet its current liabilities in time and on the other hand a low quick ratio represents that the firms’ liquidity position is not good. As a rule of thumb ratio of 1:1 is considered satisfactory. It is generally thought that if quick assets are equal to the current liabilities then the concern may be able to meet its short-term obligations. However, a firm having high quick ratio may not have a satisfactory liquidity 35
  • 36.
    position if ithas slow paying debtors. On the other hand, a firm having a low liquidity position if it has fast moving inventories. B) Current Assets Movement Ratios Funds are invested in various assets in business to make sales and earn profits. The efficiency with which assets are managed directly affects the volume of sales. The better the management of assets, large is the amount of sales and profits. Current assets movement ratios measure the efficiency with which a firm manages its resources. These ratios are called turnover ratios because they indicate the speed with which assets are converted or turned over into sales. Depending upon the purpose, a number of turnover ratios can be calculated. These are: 1. Inventory Turnover Ratio 2. Debtors Turnover Ratio 3. Creditors Turnover Ratio 4. Working Capital Turnover Ratio The current ratio and quick ratio give misleading results if current assets include high amount of debtors due to slow credit collections and moreover if the assets include high amount of slow moving inventories. As both the ratios ignore the movement of current assets, it is important to calculate the turnover ratio. 1. Inventory Turnover or Stock Turnover Ratio Every firm has to maintain a certain amount of inventory of finished goods so as to meet the requirements of the business. But the level of inventory should neither be too high nor too low. Because it is harmful to hold more inventory as some amount of capital is blocked in it and some cost is involved in it. It will therefore be advisable to dispose the inventory as soon as possible. Inventory Turnover Ratio = Cost of Goods Sold 36
  • 37.
    Average Inventory Inventory turnoverratio measures the speed with which the stock is converted into sales. Usually a high inventory ratio indicates an efficient management of inventory because more frequently the stocks are sold; the lesser amount of money is required to finance the inventory. Whereas a low inventory turnover ratio indicates the inefficient management of inventory. A low inventory turnover implies over investment in inventories, dull business, poor quality of goods, stock accumulations and slow moving goods and low profits as compared to total investment. Average Stock = Opening Stock + Closing Stock 2 2. Inventory Conversion Period Inventory conversion period shows that how many days’ inventories take to convert -from raw material to finished goods Inventory Conversion Period = 365 (Net Working Days) Inventory Turnover Ratio 3. Debtors Turnover Ratio A concern may sell its goods on cash as well as on credit to increase its sales and a liberal credit policy may result in tying up substantial funds of a firm in the form of trade debtors. Trade debtors are expected to be converted into cash within a short period and are included in current assets. So liquidity position of a concern also depends upon the quality of trade debtors. Two types of ratio can be calculated to evaluate the quality of debtors - Debtors Turnover Ratio &Average Collection Period Debtors Turnover Ratio = Total Sales (Credit) Average Debtors 37
  • 38.
    Debtor’s velocity indicatesthe number of times the debtors are turned over during a year. Generally higher the value of debtor’s turnover ratio the more efficient is the management of debtors/sales or more liquid are the debtors. A low debtor’s turnover ratio indicates poor management of debtors or sales. This ratio should be compared with ratios of other firms doing the same business and a trend may be found to make a better interpretation of the ratio. Average Debtors = Opening Debtor + Closing Debtor 2 4. Average Collection Period Average Collection Period = No. of Working Days Debtors Turnover Ratio The average collection period ratio represents the average number of days for which a firm has to wait before its receivables are converted into cash. It measures the quality of debtors. Generally, shorter the average collection period the better is the quality of debtors as a short collection period implies quick payment by debtors and vice-versa. Average Collection Period = 365 (Net Working Days) Debtors Turnover Ratio 5. Working Capital Turnover Ratio Working capital turnover ratio indicates the velocity of utilization of net working capital. This ratio indicates the number of times the working capital is turned over in the course of the year. This ratio measures the efficiency with which the working capital is used by the firm. A higher ratio indicates efficient utilization of working capital and a low ratio indicates otherwise. But a very high working capital turnover is not a good situation for any firm. Working Capital Turnover Ratio = Cost of Sales Net Working Capital 38
  • 39.
    Working Capital Turnover= Sales Networking Capital 39
  • 40.
    Sources of RegularWorking Capital Working Capital facilities are provided to finance the day-to-day business requirements. Funding requirements are structured to finance procurement of raw materials/stores and payment towards manufacturing costs and other overheads. Sales are financed against sundry debtors/ receivables. The Banks offers a combination of two types of facilities i.e. fund based and non-fund based. These facilities are further discussed as follows: Bank Credit Bank credit is considered as a major source of meeting the working capital requirements of the industry the banks have to consider the following factors before meeting their requirements.  Amount of Assistance On the basis of the estimates submitted by the company, the bank may decide the amount of assistance, which may be extended, after considering the margin requirements. The margin is to provide the cushion against the reduction in value of the security. The percentage of margin money may depend upon the credit standing of the company, fluctuations in the price of the security or the directives of Reserve Bank of India from time to time.  Form of Assistance The bank may provide assistance to the company for their working capital requirement by many ways, some of them are as follows:-  Loan  Overdraft  Cash Credit  Bills Purchased/Discounted  Working Capital Term Loans 40
  • 41.
     Packing Credit --Pre - Shipment -- Post – Shipment  Security for Assistance The banks grant assistance to a firm only against some form of security. Some forms of securities are listed below: • Hypothecation • Pledge • Mortgage • Lien -- Particular Lien -- General Lien 41
  • 42.
    Research Methodology Title “Working CapitalManagement of 20 Pharmaceutical Companies” Title Justification The purpose of conducting the study is to study the effect of current assets, current liabilities and net working capital on profitability and risk& Overall analysis of Working Capital Management with the help of financial ratios. The study conducted shows how well the organization is managing its working capital & the steps to improve the satisfactory. The analysis of the data available through the financial statements of the company is been done using financial ratios and trend analysis. Ratio analysis is a widely used tool of financial analysis. A systematic use of ratio to interpret the financial statements helps to know the strengths and weaknesses of a firm and its historic and current financial condition can be determined. The working capital trend analysis represents a picture of variations in current assets, current liabilities and working capital of companies. Trend Analysis is a tool of financial analysis where changes are compared to the base year. Research Objective The study is whether the working capital of the companies under the study is managed efficiently. For this we firstly need to find out what working capital is, and the factors which 42
  • 43.
    may affect workingcapital for any company. Components of the working capital also need to be identified. The answer of all these questions would in state what is working capital all about, Research Design The research design was qualitative. Data Collection Data is collected using secondary sources of information. Data like the financial accounts of the company were obtained through the published annual reports of the companies of relevant years. Data Sampling The analysis was made for the following companies: Companies listed in India Companies listed in UK & US 1. Biocon Ltd. 1. Johnson & Johnson 2. Cipla Ltd. 2. Pfizer 3. Dishman Pharmaceutical &Chemicals Ltd. 3. Abbott Labs. 4. Dr. Reddy Labs. Ltd. 4. Merck & Co. 5. Glenmark Pharmaceutical Ltd. 5. Eli Lilly and Company 6. Jubilant Life Sciences Ltd. 6. Bristol Myers Squibb 7. Lupin Labs. 7. Amgen 8. Piramal Life Sciences 8. Glaxo Smith Kline 9. Ranbaxy Labs. Ltd. 9. Astra Zeneca 10. Sun Pharmaceutical. Industries Ltd. 10. Shire 43
  • 44.
    Data Analysis Companies listedin US and UK (Based on Consolidated Financial Statements) (Rs. in Crores) Years Classification Biocon Ltd. Cipla Ltd. Dishman Pharma. & Chemicals Ltd. Dr. Reddy Labs. Ltd. Glenmark Pharma. Ltd. Jubilant Life Sciences Ltd. Lupin Labs. Piramal Life Sciences Ranbaxy Labs. Ltd. Sun Pharma. Industries Ltd. Current Assets 823 3,398 222 3,363 547 1,200 2,633 522 6,003 2,951 Inventories 340 1,825 119 1,327 176 593 1,124 267 1,714 786 Debtors 445 1,519 96 1,944 359 404 1,491 242 1,436 837 Prepaid Expense 45 0 113 0 0 0 0 0 0 0 Current Liabilities 432 1,191 321 1,534 437 1,105 1,241 1,055 3,227 607 Sales 1,605 6,978 463 6,686 1,620 2,641 5,364 1,174 6,304 4,080 Current Assets 878 3,464 257 2,900 374 1,129 2,112 550 5,412 1,184 Inventories 275 1,883 124 1,063 157 405 841 230 1,655 618 Debtors 418 1,497 132 1,771 189 335 1,235 216 543 Prepaid Expense 28 0 0 0 0 0 0 0 0 0 Current Liabilities 359 1,151 216 1,565 242 787 901 943 5,158 449 Sales 1,365 6,319 353 5,189 1,214 2,205 4,487 1,620 7,869 1,986 Current Assets 706 3,126 172 2,006 484 1,151 1,667 574 2,805 1,150 Inventories 245 1,513 100 897 150 425 714 285 1,490 570 Debtors 384 1,553 70 1,061 330 307 917 273 1,293 553 Prepaid Expense 0 0 0 0 0 0 0 0 0 0 Current Liabilities 427 1,177 119 1,544 228 749 786 492 2,491 388 Sales 1,158 5,606 326 4,396 1,030 2,448 3,690 2,712 5,646 1,891 2011-12 2010-11 2009-10 Companies listed in US and UK (Based on Consolidated Financial Statements) 44
  • 45.
    (Dollors in millions) YearsClassification Johnson & Johnson Pfizer Abbott Labs. Merck & Co. Eli Lilly and Company Bristol Myers Squibb Amgen Glaxo Smith Kline Astra Zeneca Shire Current Assets 54,316 61,415 31,323 34,857 13,039 9,521 31,209 13,692 19,048 3,212 Inventories 6,285 7,063 3,792 6,535 2,644 1,657 2,744 3,969 2,067 437 Debtors 11,309 12,378 7,613 7,672 3,336 2,565 2,518 2,518 5,696 824 Prepaid Expenses 2,633 0 1,637 0 822 355 0 284 1,098 32 Current Liabilities 22,811 28,619 13,280 18,348 8,390 8,279 8,191 13,815 13,903 1,646 Sales 16,240 19,194 16,013 10,684 5,015 4,676 5,984 7,732 9,707 1,154 Current Assets 47,307 60,817 23,769 33,181 14,248 15,318 27,593 16,167 23,506 2,208 Inventories 5,378 6,610 3,284 6,254 2,300 1,384 2,484 3,837 1,852 340 Debtors 10,581 13,058 7,684 8,261 3,598 3,331 2,896 2,896 6,630 845 Prepaid Expenses 2,273 0 1,723 0 813 258 0 339 87 47 Current Liabilities 23,072 28,909 15,480 16,245 8,931 7,780 5,754 15,010 25,752 2,534 Sales 16,527 19,323 15,268 10,653 6,318 6,986 5,244 8,355 12,963 1,169 Current Assets 39,541 61,013 22,318 29,064 14,840 13,273 23,129 16,036 25,131 1,880 Inventories 5,180 8,275 3,189 5,868 2,518 1,204 2,022 3,837 1,682 2,600 Debtors 9,774 13,380 7,184 7,344 3,494 3,061 2,335 4,727 6,247 693 Prepaid Expenses 2,497 0 1,420 0 1,437 252 0 256 929 45 Current Liabilities 21,731 28,636 17,262 15,641 6,927 6,739 6,570 12,794 16,787 1,293 Sales 16,776 17,568 13,617 9,176 6,772 6,268 5,663 9,087 13,991 863 2011-12 2010-11 2009-10 Findings Working Capital Requirements 1. GROSS WORKING CAPITAL Pharma. Companies listed in India - (Rs. in Crores) Years Biocon Ltd. Cipla Ltd. Dishman Pharma. & Chemicals Ltd. Dr. Reddy Labs. Ltd. Glenmark Pharma. Ltd. Jubilant Life Sciences Ltd. Lupin Ltd. Piramal Life Sciences Ranbaxy Labs. Ltd. Sun Pharma. Industries Ltd. 2011-12 823 3,398 222 3,363 547 1,200 2,633 522 6,003 2,951 2010-11 878 3,464 257 2,900 374 1,129 2,112 550 5,412 1,814 2009-10 706 3,126 1,718 2,006 484 1,151 1,667 574 2,805 1,150 Pharma Companies listed in US & UK - (Dollors in millions) Years Johnson & Johnson Pfizer Abbott Labs. Merck & Co. Eli Lilly and Company Bristol- Myers Squibb Amgen Glaxo Smith Kline Astra Zeneca Shire 2011-12 54,316 61,415 31,323 34,857 13,039 9,521 31,209 13,692 19,048 3,212 2010-11 47,307 60,817 23,769 33,181 14,248 15,318 27,593 16,167 23,506 2,208 2009-10 39,541 61,013 22,318 29,064 14,840 13,273 23,129 16,036 25,131 1,880 45
  • 46.
    0 1,000 2,000 3,000 4,000 5,000 6,000 7,000 Biocon Ltd. CiplaLtd. Dishman Pharma. & Chemicals Ltd. Dr. Reddy Labs. Ltd. Glenmark Pharma. Ltd. Jubilant Life Sciences Ltd. Lupin Ltd. Piramal Life Sciences Ranbaxy Labs. Ltd. Sun Pharma. Industries Ltd. 2011-12 2010-11 2009-10 0 10,000 20,000 30,000 40,000 50,000 60,000 70,000 Johnson & Johnson Pfizer Abbott Labs. Merck & Co. Eli Lilly and Company Bristol-Myers Squibb Amgen Glaxo Smith Kline Astra Zeneca Shire 2011-12 2010-11 2009-10 Gross Working Capital (GWC) refers to the amount of funds invested in current assets that are employed in the business process. Current assets are those assets which can be converted into casher used to pay current liabilities within an accounting year. The gross working capital focuses attention on two aspects:  How to optimize investment in current assets?  How should current assets be financed? Intra Companies’ Comparison: • During the course of three years, a significant increase in current assets of following companies was observed: - In Sun Pharmaceutical Industries Ltd, inventories have increased by Rs.48 Cr in 2010-11 as compared to 2009-10 and by Rs.168 Cr in 2011-12 as compared to 2010-11. On the other hand debtors show a significant increase of Rs.294 Cr in FY 2011-12 from 2010-11. 46
  • 47.
    - In RanbaxyLaboratories Ltd, inventories have increased by Rs.165 Cr in 2010-11 as compared to 2009-10 and by Rs.59 Cr in 2011-12 as compared to 2010-11. On the other hand debtors show a significant increase of Rs.143 Cr in 2011-12 from 2009-10. - Lupin Ltd has shown a very consistent growth in Gross Working Capital since 2010 as there Sundry Debtors increased by Rs.318 Cr from 2009-10 to 2010-11 and then by Rs.256 Cr in the next accounting year. While inventories increased by Rs.127Cr in the year 2009-2010 to 2010-11 and then by Rs.283Cr in 2011-12. - Dr. Reddy Laboratories Ltd’s Gross working capital increased gradually in the year 2010-11 due to a significant increase of Rs.650 Cr in Sundry Debtors followed by Rs.233 Cr in the year 2011-12. - Amgen also show growth as their inventories increased by $462 Million in the year 2009-10 to 2010-11 and then by $260 Million in the year 2011-12. While there debtors increased by $561 Million during the year 2010-11 but later decreased by $378 Million in the year 2011-12. - In Merck & Co, inventories increased by $568 Million in the year 2010-11followed by $281 Million in the next accounting year. While the Sundry Debtors increased in 2010- 11 by $917 Million but later decreased by $589 Millions in the year 2011-12. - In Abbott Labs Gross working capital increased in 2009-10 but it increased significantly in the year 2011-12 due to an increase in the inventories by $508 Million. - In Johnson & Johnson inventories have increased by 198 $Million in 2010-11 as compared to 2009-10 and by $907 Million in 2011-12 as compared to 2010-11. On the other hand Sundry Debtors show a huge increase of $728 Million in 2011-12 from 2010-11. 47
  • 48.
    • During thecourse of three years, a great decrease in current assets of following companies was observed: a) Dishman Pharmaceuticals. & Chemicals Ltd. show a great decrease in the current assets from year 2010-2011, its current assets decreased from Rs.1718Cr to Rs.257 Cr and further to Rs.222 Cr in 2012. b) Astra Zeneca shows a decrease of $1,625 Million from year 2010 -2011 and a further decrease of $4,458 Million in 2011-12 as compared to 2010-11. • Biocon Ltd, Cipla Ltd, Glenmark Pharmaceutical Ltd., Jubilant Life Sciences Ltd, Piramal Life Sciences, Eli Lilly and Company, Pfizer, Bristol Myers Squibb, Glaxo Smith Kline, and Shire have constant Gross Working Capital over the three years. Inter Companies’ Comparison: Inter firm comparison is made just to analyze which company compared to others has the highest and the lowest gross working capital despite of the fact that different policies for working capital management are adopted by the financial managers in different companies. In the year 2009-10, Cipla Ltd. has highest Gross Working Capital of Rs.3126 Cr followed by Ranbaxy laboratories ltd. having Gross Working Capital of Rs.2805 Cr. Glenmark Pharmaceuticals ltd. has the lowest gross working capital of Rs.484 Cr. Similarly, out of the companies listed in US & UK, Pfizer has highest Gross Working Capital of $61013 Million followed by Johnson and Johnson having Gross Working Capital of $39541Million. Shire has the lowest gross working capital of $1880 Million. 48
  • 49.
    In the year2010-11, Ranbaxy laboratories ltd has highest Gross Working Capital of Rs.6003 Cr followed by Cipla Ltd. having Gross Working Capital of Rs.3398 Cr. Glenmark Pharmaceuticals ltd. has the lowest gross working capital of Rs.484 Cr. Similarly, out of the companies listed in US & UK, Pfizer has highest Gross Working Capital of $61415 Million followed by Johnson and Johnson having Gross Working Capital of $39541 Million. Shire has the lowest gross working capital of $1880 Million. In the year 2011-12, Ranbaxy laboratories ltd has highest Gross Working Capital of Rs.5412 Cr followed by Cipla Ltd. having Gross Working Capital of Rs.3464 Cr. Glenmark Pharmaceuticals ltd. has the lowest gross working capital of Rs.257 Cr. Similarly, out of the companies listed in US & UK, Pfizer has highest Gross Working Capital of $60,817 Million followed by Johnson and Johnson having Gross Working Capital of $47307 Million. Shire has the lowest gross working capital of $2208 Million. 2. NET WORKING CAPITAL Pharma. Companies listed in India - (Rs. in Crores) Years Biocon Ltd. Cipla Ltd. Dishman Pharma. & Chemicals Ltd. Dr. Reddy Labs. Ltd. Glenmark Pharma. Ltd. Jubilant Life Sciences Ltd. Lupin Ltd. Piramal Life Sciences Ranbaxy Labs. Ltd. Sun Pharma. Industries Ltd. 2011-12 391 2,207 -99 1,829 110 95 1,392 -532 2,775 2,344 2010-11 519 2,313 41 1,335 132 341 1,211 -392 254 735 2009-10 279 1,949 53 462 256 402 881 82 314 761 Pharma Companies listed in US & UK - (Dollors in millions) Years Johnson & Johnson Pfizer Abbott Labs. Merck & Co. Eli Lilly and Company Bristol- Myers Squibb Amgen Glaxo Smith Kline Astra Zeneca Shire 2011-12 31,505 32,796 18,042 16,509 4,649 1,242 23,018 -123 5,145 1,567 2010-11 24,235 31,908 8,289 16,936 5,317 7,538 21,839 1,157 -2,246 -326 2009-10 17,810 32,377 5,055 13,423 7,913 6,534 16,559 3,242 8,344 587 49
  • 50.
    -1,000 -500 0 500 1,000 1,500 2,000 2,500 3,000 Biocon Ltd. CiplaLtd. Dishman Pharma. & Chemicals Ltd. Dr. Reddy Labs. Ltd. Glenmark Pharma. Ltd. Jubilant Life Sciences Ltd. Lupin Ltd. Piramal Life Sciences Ranbaxy Labs. Ltd. Sun Pharma. Industries Ltd. 2011-12 2010-11 2009-10 -5,000 0 5,000 10,000 15,000 20,000 25,000 30,000 35,000 Johnson & Johnson Pfizer Abbott Labs. Merck & Co. Eli Lilly and Company Bristol-Myers Squibb Amgen Glaxo Smith Kline Astra Zeneca Shire 2011-12 2010-11 2009-10 Net working capital (NWC) refers to the difference between current assets and current liabilities. If current assets are less than current liabilities, an entity has a working capital deficiency or working capital deficit. A company can be endowed with assets and profitability but short of liquidity if its assets cannot readily be converted into cash. Positive working capital is required to ensure that a firm is able to continue its operations and that it has sufficient funds to satisfy both maturing short-term debt and upcoming operational expenses. Intra Companies’ Comparison: • During the course of three years following companies has shown positive net working capital – - Sun Pharmaceutical Industries Ltd show a very significant increase in its net working capital in year 2011-12 which was Rs.2344Cr as compared to Rs.735 Cr in the year 2010-11. 50
  • 51.
    - In RanbaxyLabs Ltd the net working capital increased by Rs.3931 Cr in year 2011-12 as compared to 2009-10. The current liabilities had increased by Rs.2667 Cr which resulted to a fall in NWC in year 2010-11. Later the current liabilities reduced in year 2011-12 while increase in current assets increased. - Johnson & Johnson show good increase in the NWC. The current liabilities increased by $1341 Million in year 2010-11 as compared to 2009-10 but later decreased by $1061 Million. - Dr. Reddy Labs. Ltd show a similar trend with increasing NWC, the current liabilities had increased in the year 2010-11 to Rs.1565 Cr from Rs.1544 Cr but later decreased to Rs.1534 Cr in year 2011-12. The current assets have increased over the course of three years. - Lupin Labs show a proportionate increase in both current assets and current liabilities over the years. This resulted NWC to increase. - Abbott Labs show the perfect example of positive NWC. The current liabilities decreased by $1782 Million in year 2010-11 and further decreased by 2200 in 2011-12. While the current assets increased first by $1451 Million and then by $7554 Million in year 2011-12. - In Amgen, the current assets have increased over the years but less increase in the NWC was observed in FY 2011-12 due to an increase in the current liabilities by $2436 Million from FY 2010-11. • Dishman Pharmaceutical& Chemicals Ltd, Piramal Life Sciences, Glaxo Smith Kline, Astra Zeneca show negative Net Working Capital. They cannot ensure stability to satisfy short term debt and upcoming operational expenses. 51
  • 52.
    Inter Companies’ Comparison: Inthe year 2009-10, Cipla Ltd. has highest NWC of Rs.1949Cr followed by Lupin ltd. having NWC of Rs.881Cr. Dishman Pharmaceuticals ltd. has the lowest NWC of Rs.53Cr. Similarly, out of the companies listed in US & UK, Pfizer has highest NWC of $32377Million followed by Johnson and Johnson having NWC of $17810Million. Shire has the lowest NWC of $587 Million. In the year 2010-11, Cipla Ltd. has highest NWC of Rs.2313Cr followed by Dr. Reddy Labs Ltd having NWC of Rs.1335Cr. Piramal Life Sciences has the lowest negative NWC of Rs.392Cr. 52
  • 53.
    Similarly, out ofthe companies listed in US & UK, Pfizer has highest NWC of $631908Million followed by Johnson and Johnson having NWC of $24235Million. Astra Zeneca has the highest negative NWC of $2246Million. In the year 2011-12, Ranbaxy laboratories ltd has highest NWC of Rs.2775 Cr followed by Sun Pharmaceuticals having NWC of Rs.2344 Cr. Piramal Life Sciences ltd. has the highest negative NWC of Rs.257 Cr. Similarly, out of the companies listed in US & UK, Pfizer has highest NWC of $32796Million followed by Johnson and Johnson having NWC of $31505Million. GSK has the highest negative NWC of $123Million. Calculation of Ratios 1. CURRENT RATIOS Pharma. Companies listed in India - (Rs. in Crores) Years Biocon Ltd. Cipla Ltd. Dishman Pharma. & Chemicals Ltd. Dr. Reddy Labs. Ltd. Glenmark Pharma. Ltd. Jubilant Life Sciences Ltd. Lupin Ltd. Piramal Life Sciences Ranbaxy Labs. Ltd. Sun Pharma. Industries Ltd. 2011-12 1.91 2.85 0.69 2.19 1.25 1.09 2.12 0.50 1.86 4.86 2010-11 2.45 3.01 1.19 1.85 1.55 1.43 2.34 0.58 1.05 2.64 2009-10 1.65 2.66 1.45 1.30 2.12 1.54 2.12 1.17 1.13 2.96 Pharma Companies listed in US & UK - (Dollors in millions) Years Johnson & Johnson Pfizer Abbott Labs. Merck & Co. Eli Lilly and Company Bristol- Myers Squibb Amgen Glaxo Smith Kline Astra Zeneca Shire 2011-12 2.38 2.15 2.36 1.90 1.55 1.15 3.81 0.99 1.37 1.95 2010-11 2.05 2.10 1.54 2.04 1.60 1.97 4.80 1.08 0.91 0.87 2009-10 1.82 2.13 1.29 1.86 2.14 1.97 3.52 1.25 1.50 1.45 53
  • 54.
    0.00 1.00 2.00 3.00 4.00 5.00 6.00 Biocon Ltd. CiplaLtd. Dishman Pharma. & Chemicals Ltd. Dr. Reddy Labs. Ltd. Glenmark Pharma. Ltd. Jubilant Life Sciences Ltd. Lupin Ltd. Piramal Life Sciences Ranbaxy Labs. Ltd. Sun Pharma. Industries Ltd. 2011-12 2010-11 2009-10 0.00 1.00 2.00 3.00 4.00 5.00 6.00 Johnson & Johnson Pfizer Abbott Labs. Merck & Co. Eli Lilly and CompanyBristol-Myers Squibb Amgen Glaxo Smith Kline Astra Zeneca Shire 2011-12 2010-11 2009-10 A current ratio (CR) is a measure of liquidity of a company, which helps us to know whether the company is in a position to cover its current liabilities with its current assets. In theory, the higher the current ratio, the better. Different businesses and industries interpret current ratio in different ways such as higher the current ratio means the firm has high amount of cash in hand and it has problem in investing the capital which is taken as a negative point of the company. On the other hand low current ratio means that company is at high risk of liquidity and is unable to fulfill its financial obligation which again is considered to be the negative point of the company. The ideal ratio is 2:1. Intra Companies’ Comparison: • An increase in the current ratio in following companies was observed- - Dr. Reddy Labs. Ltd was operating below the ideal ratio i.e. 2:1 till 2011. The company had a CR of 1.3 in year 2009-10 and 1.85 in year 2010-11. It later reached a CR of 2.19 in year 2011-12. 54
  • 55.
    - Ranbaxy Labs.Ltd has scope of reaching the ideal ratio. The CR has increased from 1.05 to 1.86 in 2011-12. - Johnson & Johnson – The CR increased from 1.82 to 2.05 in FY 2010-11 from 2009-10 and further increased to 2.38 in 2011-12. - Abbott’s CR increased from 1.29 to 1.5405 in FY 2010-11 from 2009-10 and further crossed the ideal position in year 2011-12 - Lupin’s CR fluctuates around the ideal position. It was 2.1 in year 2009-10 and 2011-12. It was 2.34 in 2010-11. • Biocon Ltd, Dishman Pharmaceutical& Chemicals, Jubilant Life Sciences Ltd, Piramal Life Sciences, Merck & Co., Eli Lilly and Company, Bristol Myers Squibb, Glaxo Smith Kline, Astra Zeneca, Shire show a decline in CR over the years. The companies are behind the ideal ratio and should try to increase it by increasing the current assets and reducing its current liabilities as a lower ratio is an indicator of lack of liquidity and shortage of working capital. • Sun Pharmaceutical Industries, Cipla and Amgen are operating at CR quite above the ideal position over the years. The companies are highly liquid which is taken as a negative point for the company. 55
  • 56.
    Inter Companies’ Comparison: Inthe year 2009-10, Sun Pharmaceutical has highest CR of 4.86 followed by Cipla Ltd having CR of 2.84. Piramal Life Sciences has the lowest CR of 0.5. Similarly, out of the companies listed in US & UK, Amgen has highest CR of 3.18 followed by Johnson and Johnson having CR of 2.38. GSK has the lowest CR of 0.99. In the year 2010-11, Cipla Ltd. has highest CR of 3.01 followed by Sun Pharmaceutical NWC of 2.64. Piramal Life Sciences has the lowest negative CR of 0.58. Similarly, out of the companies listed in US & UK, Amgen has highest NWC of 4.80 followed by Johnson and Johnson having CR of 2.05. Shire has the highest negative CR of 0.87. 56
  • 57.
    In the year2011-12, Sun Pharmaceutical has highest CR of 2.96 followed by Cipla Ltd. having NWC of 2.66. Piramal Life Sciences ltd. has the highest negative CR of Rs.1.17. Similarly, out of the companies listed in US & UK, Amgen has highest NWC of 3.52 followed by Eli Lilly & Company having CR of 2.14. GSK has the highest negative CR of 1.25. 2. QUICK RATIOS Pharma. Companies listed in India - (Rs. in Crores) Years Biocon Ltd. Cipla Ltd. Dishman Pharma. & Chemicals Ltd. Dr. Reddy Labs. Ltd. Glenmark Pharma. Ltd. Jubilant Life Sciences Ltd. Lupin Ltd. Piramal Life Sciences Ranbaxy Labs. Ltd. Sun Pharma. Industries Ltd. 2011-12 1.01 1.32 -0.03 1.33 0.85 0.55 1.22 0.24 1.33 3.57 2010-11 1.60 1.37 0.61 1.17 0.90 0.92 1.41 0.34 0.73 1.26 2009-10 1.08 1.37 0.61 0.72 1.46 0.97 1.21 0.59 0.53 1.49 Pharma Companies listed in US & UK - (Dollors in millions) Years Johnson & Johnson Pfizer Abbott Labs. Merck & Co. Eli Lilly and Company Bristol- Myers Squibb Amgen Glaxo Smith Kline Astra Zeneca Shire 2011-12 2.80 2.83 1.62 2.65 1.91 1.61 4.76 1.22 1.64 2.38 2010-11 1.72 1.88 1.21 1.66 1.25 1.76 4.36 0.80 0.84 0.72 2009-10 1.47 1.84 1.03 1.48 1.57 1.75 3.21 0.93 1.34 -0.59 57
  • 58.
    -0.50 0.00 0.50 1.00 1.50 2.00 2.50 3.00 3.50 4.00 Biocon Ltd. CiplaLtd. Dishman Pharma. & Chemicals Ltd. Dr. Reddy Labs. Ltd. Glenmark Pharma. Ltd. Jubilant Life Sciences Ltd. Lupin Ltd. Piramal Life Sciences Ranbaxy Labs. Ltd. Sun Pharma. Industries Ltd. 2011-12 2010-11 2009-10 -1.00 0.00 1.00 2.00 3.00 4.00 5.00 6.00 Johnson & Johnson Pfizer Abbott Labs. Merck & Co. Eli Lilly and CompanyBristol-Myers Squibb Amgen Glaxo Smith Kline Astra Zeneca Shire 2011-12 2010-11 2009-10 The Quick Ratio (QR) or Acid Test Ratio is calculated by deducting inventories from current assets and dividing it by current liabilities. Quick ratio or liquid ratio measures the ability of a company to use its near cash or quick assets to extinguish or retire its current liabilities immediately. Quick assets include those current assets that presumably can be quickly converted to cash at close to their book values. A company with a Quick Ratio of less than 1 cannot currently pay back its current liabilities. Generally 1: 1 quick ratio is considered adequate. Intra Companies’ Comparison: • The quick ratio of the following companies is above 1:1 and are highly solvent – - Sun Pharmaceutical Industries had at a QR of 1.49 in 2009-10 which decreased to 1.26 in 2010-11. It then later increased to 3.57 in 2011-12. This 58
  • 59.
    change was dueto an increase in the current assets from Rs.1184 Cr in 2010-11 to Rs.2951 in 2011-12. - Cipla’s QR was 1.37 in both the FY 2009-10 and 2010-11. It then decreased to 1.32 in 2011-12 due to an increase in the current liabilities and a decrease the inventories. - Lupin’s above the QR 1:1. Its QR declined from 1.41 to 1.22 due to an increase in the current liabilities ofRs.901 Cr in 2010-11 to Rs.1241 Cr in 2011-12. - Dr. Reddy’s QR has been increasing consistently and reached 1.33 in FY 2011- 12 due to a decrease in the current liabilities and a significant increase in the current assets by Rs.463 Cr in the same financial year. - Ranbaxy’s QR has also increased consistently and reached 1.33 in FY 2011-12 due to a significant decrease in the current liabilities by Rs.8395 Cr in the same financial year. - Johnson & Johnson, Pfizer, Abbott Labs., Merck & Co., and Amgen have QR above 1:1. There ratio gives a picture of short term solvency. • Companies like GSK, Dishman Pharmaceuticals& Chemicals Ltd., Glenmark Pharmaceuticals Ltd, Piramal Life Sciences, Jubilant Life Sciences Ltd have a Quick Ratio of less than 1, they cannot currently pay back their current liabilities. 59
  • 60.
    Inter Companies’ Comparison: Inthe year 2009-10, Sun Pharmaceutical has highest QR of 3.57 followed by Ranbaxy and Dr. Reddy both with a QR of 1.33. Dishman Pharmaceutical has the lowest QR of 0.03. Similarly, out of the companies listed in US & UK, Amgen has highest QR of 4.76 followed by Pfizer having QR of 2.83. GSK has the lowest QR of 1.22. In the year 2010-11, Lupin Ltd. has highest QR of 1.41 followed by Cipla having a QR of 1.37. 60
  • 61.
    Piramal Life Scienceshas the lowest negative QR of 0.34. Similarly, out of the companies listed in US & UK, Amgen has highest QR of 4.36 followed by Pfizer having QR of 1.88. Shire has the highest negative QR of 0.72. In the year 2011-12, Sun Pharmaceutical has highest QR of 2.96 followed by Glenmark Pharmaceuticals Ltd having QR of 1.49. Ranbaxy has the highest negative QR of Rs.0.53. Similarly, out of the companies listed in US & UK, Amgen has highest QR of 3.21 followed by Pfizer having QR of 1.84. Shire has the highest negative QR of 0.59. 3. PERCENTAGE OF CURRENT ASSETS TO SALES Pharma. Companies listed in India - (Rs. in Crores) Years Biocon Ltd. Cipla Ltd. Dishman Pharma. & Chemicals Ltd. Dr. Reddy Labs. Ltd. Glenmark Pharma. Ltd. Jubilant Life Sciences Ltd. Lupin Ltd. Piramal Life Sciences Ranbaxy Labs. Ltd. Sun Pharma. Industries Ltd. 2011-12 51.28 48.69 47.92 50.30 33.74 45.45 49.08 44.50 95.22 72.32 2010-11 64.31 54.81 72.88 55.89 30.79 51.20 47.06 33.98 68.78 59.63 2009-10 60.91 55.76 52.77 45.63 47.02 47.00 45.17 21.17 49.68 60.78 Pharma Companies listed in US & UK - (Dollors in millions) Years Johnson & Johnson Pfizer Abbott Labs. Merck & Co. Eli Lilly and Company Bristol- Myers Squibb Amgen Glaxo Smith Kline Astra Zeneca Shire 2011-12 334.46 319.97 195.61 326.25 259.98 203.61 521.54 177.08 196.23 278.30 2010-11 286.24 314.74 155.68 311.47 225.52 219.27 526.18 193.50 181.33 188.86 2009-10 235.70 347.30 163.90 316.74 219.13 211.76 408.42 176.47 179.62 217.98 61
  • 62.
    3. PERCENTAGE OFCURRENT ASSETS TO SALES 0.00 10.00 20.00 30.00 40.00 50.00 60.00 70.00 80.00 90.00 100.00 Biocon Ltd. Cipla Ltd. Dishman Pharma. & Chemicals Ltd. Dr. Reddy Labs. Ltd. Glenmark Pharma. Ltd. Jubilant Life Sciences Ltd. Lupin Ltd. Piramal Life Sciences Ranbaxy Labs. Ltd. Sun Pharma. Industries Ltd. 2011-12 2010-11 2009-10 0.00 100.00 200.00 300.00 400.00 500.00 600.00 Johnson & Johnson Pfizer Abbott Labs. Merck & Co. Eli Lilly and Company Bristol-Myers Squibb Amgen Glaxo Smith Kline Astra Zeneca Shire 2011-12 2010-11 2009-10 Percentage of Current Asset to Sales: This ratio is calculated by dividing Current Assets to Sales and then multiplying it by 100. The Current Assets to Sales ratio measures how well a company is making use of its assets in generating sales. This ratio is most valid in industries where companies hold the majority of their own inventories in-house, as opposed to having their customers hold their inventory for them. • Over the course of three years, an increase in the % of Current Assets to Sales for the following have been observed - In Ranbaxy, The % of CA to Sales has increased over the years. The reason for a huge increase in FY 2011-12 is because of an increase in the CA followed by a decline in the Sales by Rs.1565 Cr. The increase in CA is due to an increase in the Sundry debtors. - In Lupin, both CA and Sales have been observed to increase year by year. 62
  • 63.
    - In PiramalLife Sciences, reason for an increase in the % of CA to Sales is a significant decrease in Sales - Johnson & Johnson is making good use of its assets in generating sales. Their Current Assets have increased each year but with minor fluctuations in the Sales. - Eli Lilly & Company shows an increase in the % of CA to Sales. The company is able to reach such percentages even after a decline in both the CA and the sales with each accounting year. The reason for such a decrease in the CA is due to a decrease in the Inventories. - Amgen shows a healthy trend of % of CA to Sales. The company’s % of CA to Sales has increased each year due to a significant increase in CA but not so significant increase in the Sales. • Most Indian firms like Biocon, Cipla, Dishman Pharmaceutical and Chemicals, Glenmark, Jubilant Life Sciences and Sun Pharmaceutical Ltd have decreasing % of CA to Sales. A decreasing Current Assets to Sales ratio is generally a negative sign, indicating the company may have slowed production, decreasing the amount of Inventories and resultantly the Total Current Assets. • Most of the firms of UK and US have fluctuating percentage of current assets to sales. But there ratio remains above 200. 63
  • 64.
    Inter Companies’ Comparison: Inthe year 2009-10, Ranbaxy has highest % of CA to Sales of 95.22 followed by Sun Pharmaceutical having % of CA to Sales of 72.32. Glenmark has the lowest% of CA to Salesof33.74. Similarly, out of the companies listed in US & UK, Amgen has highest % of CA to Sales of 521.54 followed by Johnson & Johnson having % of CA to Sales of 334.46. GSK has the lowest% of CA to Salesof177.08. In the year 2010-11, Dishman Pharmaceutical has highest% of CA to Sales of 72.88 followed by Ranbaxy with% of CA to Sales of 68.78. Glenmark has lowest% of CA to Salesof30.79. 64
  • 65.
    Similarly, out ofthe companies listed in US & UK, Amgen has highest % of CA to Sales of 526.18 followed by Pfizer having % of CA to Sales of 314.74. Abbott Laboratories has the lowest% of CA to Sales of 155.68. In the year 2011-12,Biocon has highest % of CA to Sales of 60.91 followed by Sun Pharmaceutical having % of CA to Sales of 60.78. Piramal Life Sciences has the lowest% of CA to Sales of QR of Rs.21.17. Similarly, out of the companies listed in US & UK, Amgen has highest % of CA to Sales of 408.42 followed by Pfizer having % of CA to Sales of 347.30. Abbott Laboratories has the lowest% of CA to Sales of 163.90. Recommendations Classification 2009-10 (I) 2010-11 (II) % change (from I to II) 2011-12 (III) % change (from II to III) Jubilant Life Sciences Current Assets ₹ 1,151 ₹1,129 -1.90 ₹1,200 6.33 Current Liabilities ₹749 ₹ 787 5.13 ₹1,105 40.32 Sales ₹ 2,448 ₹2,205 -9.94 ₹2,641 19.79 Net Working Capital ₹402 ₹ 341 -15.17 ₹95 -72.14 • The current assets of Jubilant decreased by Rs.22 Cr in Financial Year 2010-11 from 2009-10. Then an increase of Rs.71 Cr was observed in FY 2011-12 which is a sign of improvement for the company. Just-In-Time (JIT) model can be used for management of inventory. This system helps to avoid overbuying or paying to store large quantities of items, also the time supplies and new products arrive right when needed. This will 65
  • 66.
    help in improvingthe inventory and consequently, the current assets. Besides this, the lead times in production should be lowered to reduce Work in Process (WIP) and similarly, the Finished Goods should be kept on as low level as possible to avoid over production. • Net Working capital of the company decreases with each accounting year despite an increase in the Current Assets. Reason being a very high increase in the Current Liabilities. Company should try to decrease the Current Liabilities by paying off some short-term creditors. A change in the total amount of current assets without a change of the same amount in current liabilities will result in a change in the amount of Net Working capital. • Jubilant is behind the ideal current ratio. The current ratio indicates the capability of the firm to meet its current obligations, but a low ratio indicates lack of liquidity and shortage of working capital. Thus, management should take necessary steps to achieve this ideal ratio i.e. 2:1. Current Ratio can be improved by the following – (1) Convert long-term investments into cash (2) selling property & equipment, particularly if not used regularly in the business (3) Renegotiating short-term debt to long-term financing (4) Issue long-term bonds (5) Issue stock. • Quick Ratio of Jubilant Life Sciences is less than 1, which means it cannot currently pay back its current liabilities. Generally 1:1 quick ratio is considered adequate. The company needs to either increase current assets or reduce current liabilities. They can also increase their sales which will increase the cash or accounts receivable. Another way is by making short-term liability payments which help to reduce the current liability amount. Generating more cash flow is one of the best ways to improve the top part of the quick ratio because cash is the most liquid current asset. 66
  • 67.
    Limitations • Time periodwas limited to study such a vast topic. • The authenticity of the suggestions and recommendations depend upon the rationality of the data provided. • Information beyond a limit was not made available by the company. • Data available was not sufficient enough for conducting the study. 67
  • 68.
    • Data requiredfor calculation of working capital from the operating cycle could not be done as information like that of raw material, work-in-progress, finished goods, debtor and creditors payment lag, wages and salaries lag etc. was could not be ascertained from the source of information provided to me. In the absence of all these data needs, exact requirement of working capital in the company could not be computed. Conclusion Every business needs some amounts of working capital. The need for working capital arises due to the time gap between production and realization of cash from sales. There is an operating cycle involved in sales and realization of cash. There are time gaps in purchase of raw material and production; and realization of cash. Thus working capital is needed for the following purposes: • For the purpose of raw material, components and spares. • To pay wages and salaries • To incur day-to-day expenses and overload costs such as office expenses. • To meet the selling costs as packing, advertising, etc. 68
  • 69.
    • To providecredit facilities to the customer • To maintain the inventories of the raw material, work-in-progress, stores and spares and finished stock. Thus, insufficient funds can lead to a breakage in the operating cycle of the company as the above mentioned needs would not be fulfilled, which is not good for any business firm. Bibliography Websites 1. www.investopedia.com 2. http://wiki.answers.com 3. http://financial-dictionary.thefreedictionary.com 4. http://www.rushabhinfosoft.com/Webpages/BHTML/CH-36.HTM 5. www.moneycontrol.com/ 6. www.money.msn.com/ 7. http://www.slideshare.net/ 69
  • 70.
    8. http://www.scribd.com/ Books 1. R.P.Rustagi “Financial Management theory, concepts and problems”, Taxmann Publishing Pvt Ltd, 2005 2. T.S Grewal “Analysis of Financial Statements” , Sultan Chand & Sons, 2006 3. I.M. Pandey, Financial management, Vikas Publication, 2011 4. Dr. J. B. Gupta, Financial Management, Taxmann Publication Pvt Ltd, 2004 5. Ravi M. Kishore, Financial Management, Taxmann Publishing Pvt Ltd, 2007 70