Work Proposal of M.Tech
on
An Intellection of DFIG based WECS for Harmonics
Mitigation and using PI and ANFIS
Under the Supervision of
Prof. Varun Kumar Dr. A.S. Pandey
(Asst. Professor) (Professor)
Presented By
Raghvendra Kr. Yadav
M.Tech-V Sem. (Power Electronics and Drives)
Roll No.-179304
1
31 May 2018
Contents
1. Introduction
2. Objective
3. Literature Survey
4. Modeling of System
5. Simulation Results and Conclusion
2
31 May 2018
1-INTRODUCTION
3
31 May 2018
Introduction
Decrement in Hydrocarbon deposition.
Renewable Energy resources are eco-friendly and unlimited in availability.
According to the ‘Global Wind Statistic Report-2017-
 Total 54 GW of Wind turbine installed in 2017.
 Prognostication to achieve Zero Emission power System by 2050.
4
31 May 2018
Wind Energy Scenario in India
5
31 May 2018
Source-IWTMA Source- Global Wind Statistic 2017
Wind Energy Scenario Across World
6
31 May 2018
Source- Global Wind Statistic 2017
Wind Energy Conversion System Configuration
7
31 May 2018
WECS
Type-1 Fixed –Speed
(1%) WECS with
SCIG
Type-2 Semi
Variable speed
(10%) WECS
with WRIG
Type-3 Semi
Variable speed
(30%) WECS
with DFIG
Type-4 Full Variable
speed (0-100 %)
WECS with SCIG,
PMSG or WRSG
Type-5 Full
Variable speed (0-
100 %) WECS
with WRSG
 Simplicity, low
initial cost, reliable
operation
 Changes in wind
speed, additional
hardware require
 Conversion
efficiency, reduce
mechanical stress
 Rotor resistance loss,
soft starter, reactive
power compensation
 Enhanced dynamic
performance , high
energy conversion
 FRT limited,
require regular
maintenance
 Full speed operation,
FRT compliance without
any external hardware
 Full capacity converter,
size ,cost and
complexity
 Mechanical
converter instead
of electrical
converter
 Limited
knowledge of
converter
Why DFIG lead the wind market
Power converters are main feature for mostly use
of DFIG.
Operation
Less mechanical stress
8
31 May 2018
Basic Components of a DFIG based WECS
Wind Turbine
Gear Box
DFIG
Rotor Side Converter (RSC)
Grid Side Converter (GSC)
DC link Capacitor
9
31 May 2018
Wind
Turbine DFIG
Shaft
Grid
GSC
RSC
Gear
Box
DC link
Capacitor
Wind Power and Energy Conversion
P wind = 0.5ρAIR π R2V3
wind (1)
Pm = P wind X Cp (2)
𝐶𝑝 𝜆, 𝛽 = 𝐶1
𝐶2
𝜆𝑖
− 𝐶3𝛽 − 𝐶4 𝑒
−
𝐶5
𝜆𝑖 + 𝐶6 (3)
1
𝜆𝑖
=
1
𝜆+0.08𝛽
−
0.035
𝛽3+1
(4)
Where,C1=0.5176,C2=116,C3=0.4,C4=5,C5=21, C6=0.0068.
10
31 May 2018
Fig.2. Curve between Cp and 
Wind Turbine Power Profile
11
31 May 2018
Fig.3. Wind Turbine Power Profile
Cont…
MPPT with Turbine Power profile MPPT with optimal TSR MPPT with Torque control
12
31 May 2018
Other Advance MPPT Techniques
 Power Signal Feedback control
 Hill Climbing search control
 Genetic algorithm based MPPT
𝜔𝑡𝑢𝑟𝑏,𝑜𝑝𝑡 =
𝜆𝑜𝑝𝑡∗𝑉𝑤𝑖𝑛𝑑
𝑅
(5)
d-q model of Doubly Fed Induction Generator
13
31 May 2018
Voltage Equations
Flux Equations
Electromagnetic torque & motion Equations
(6)
(7)
(8)
Rotor Side Converter
Two Stage of Operation
(i)Active Power Control/MPPT Operation
(ii)Reactive Power Control
Stator Voltage Oriented Frame
Process of aligning the d axis of SRF with the stator
Voltage Vs is called the stator voltage orientation.
In SVOC Vqs=0; Vds=Vs.
𝜃𝑠𝑙 = 𝜃𝑠 − 𝜃𝑟
14
31 May 2018
Cont…
SVOC Cont…
For Steady state operation the change in flux is zero. So the voltage equation of stator would be
Considering losses negligible. The stator linkage Fluxes are as ,
Now the Stator current will be
Electromagnetic Torque expressed as
i.e. 𝑇𝑒𝑚 ∝ 𝐼𝑑𝑟
15
31 May 2018
(9)
(10)
(11)
(12)
Cont…
SVOC Cont…
Similarly, the d-q axes of rotor currents are estimated and written as
Where
This d-q axes currents are act as a reference quantity for RSC controlling Scheme.
16
31 May 2018
(13)
(14)
Cont…
SVOC Cont…
Rotor Fluxes are
,
Where
Now the Rotor Voltage Equations are
17
31 May 2018
(15)
(16)
(17)
Rotor Side Converter Control Outline
18
31 May 2018
Abc to dq and vice versa
Grid Side Converter
Maintain constant DC link voltage
Smooth Exchange of reactive power between the converter and grid
Steady state model
Steady State Equation
19
31 May 2018
d-q axes currents
GSC controlling Schematic
20
31 May 2018
DC Link Voltage Estimation
21
31 May 2018
DC link Voltage
𝑉𝑑𝑐 ≥ 𝑉𝑙−𝑙/(.612*m)
Consider 690 V line voltage then Vdc=1127.45
Selected as 1200 V
DC link Capacitor
𝐶𝑑𝑐 =
6 ∗ 𝑎 ∗ 𝐼 ∗ 𝑡 ∗ 𝑉
𝑝
𝑉𝑑𝑐2
− 𝑉𝑑𝑐12
Where I=Max. GSC current ,t=time to recover DC voltage
Calculated value is 73.2mF.
2-OBJECTIVE
22
31 May 2018
2.Objective
To design the LLCL-2 TRP filter for harmonics mitigation
To design the Adaptive Neural Fuzzy Controller for controlling the Active and reactive
power of DFIG, also compare with PI controller.
Mathematical modeling of rotor side and grid control (RSC and GSC) in Matlab
To study the effects of non-linear loads.
To study the effect of short circuit of dc link capacitor
To study the short circuit of cascaded capacitor system
23
31 May 2018
3-LITERATURE SURVEY
24
31 May 2018
3.Literature Survey
25
31 May 2018
Paper Name Authors
Year of
Publication
Citation Description
A review of
renewable
energy supply
and energy
efficiency
technologies
S.
Abolhossei
ni, A.
Heshmati,
and J.
Altmann
2014
IEEE, vol. 89,
no. 8, pp.
1216–1226
In this paper the focus emphasise
on renewable energy resources.
And have a glance on the other
resources like Geothermal , Tidal,
Solar .
Cont…
26
31 May 2018
Paper Name Authors
Year of
Publication
Citation Description
A review of
technical
issues on the
development
of wind farms
G.M.J.Her
bert, S.
Iniyan, and
D. Amutha
2014
Elsevier,
Renew.,
Sustain.,
Energy Rev.,
vol.32,
pp619-641
In this paper the focus on wind
energy related some technical
issues. This paper reviews the
factor such as environmental
factor, grid integration factor,
control strategies, feed in tarrif,
hybrid energy technology,
components, production cost
feasibility.
Cont…
27
31 May 2018
Paper
Name
Authors
Year of
Publication
Citation Description
Indian
Wind
Energy –
A Brief
Outlook
GWEC (Global
Wind Energy
council) and
ITMA (Indian
Turbine
Manufacturer
Associations)
2017
Available at
online:
https://mnre.
gov.in
OR
Search on
https://googl
e.com
This magazine completely have
preview on wind energy activity
in India. It has the all state
installed capacity data and at
100m Wind capacity data in
India.
Cont…
28
31 May 2018
Paper Name Authors
Year of
Publication
Citation Description
A comparative
study of fixed
speed and
variable speed
of wind energy
conversion
system feeding
the grid
S.S.Murth
y, Bhim
Singh,
P.K.Goel
and S.K.
Tiwari
2007
IEEE, pp.736-
743
In this paper the comparative
study is presented between fixed
speed and Variable speed. The
SCIG is operated for fixed speed
and by the use of power
electronic it operates on variable
speed of wind.
Cont…
29
31 May 2018
Paper Name Authors
Year of
Publicatio
n
Citation Description
DFIG using
back to back
PWM converter
and its
application to
variable speed
wind energy
conversion
R.Pena,
J.C.Clare,
and
J.M.Asher
1996
IEE Proc.-
Electr. Power
Appl., Vol.
143, No 3.
First introduce the back to back
converter. RSC is used for speed
control with vector control
strategy while GSC is used for
controlling the active and
reactive power.
Cont…
30
31 May 2018
Paper Name Authors
Year of
Publicatio
n
Citation Description
Active Filtering
Capability of
WECS with DFIG
for Grid Power
Quality
Improvement
A.Gaillard,
P. Poure,
and
S. Saadate
2008 IEEE
In this paper the author present the
modified RSC controlling approach for
control the active and reactive power
and also mitigate the harmonics by
injecting the harmonics in rotor
winding.
Full Capability of
Harmonic Current
Mitigation for a
Wind Energy
System
M.Boutoubat,
L.Mokrania
& M.
Machmoumb
2014
Electric Power
Components and
Systems,
42:1743–1753
In this article the only RSC is controlled
for reactive power compensation and
harmonic mitigation. Harmonic is
significantly mitigate by injecting the
harmonics in the rotor circuit.
Cont…
31
31 May 2018
Paper Name Authors
Year of
Publicat
ion
Citation Description
Wind energy
conversion systems as
active filters: design
and comparison of
three control methods
G.Todechini,
A.E.Emanuel
2010
IET Renewable
Power
Generation,2010,
Vol. 4, Iss. 4, pp.
341–353
In this article the author compare the
RSC,GSC and both; and get that RSC
and GSC both control techniques
mitigate the harmonics without injecting
the harmonics in circuit.
Design of LCL filter
for the back to back
converter in a doubly
fed induction
generator
P. Zhan, W.
Lin, J. Wen,
M. Yao, N. Li
2012
IEEE conf., PES
ISGT Asia-2012
The authors proposes the LCL filter
design procedure for B2B converter
inorder to mitigate the harmonics
produced by the PWM converter. Author
designed the filter for the GSC and RSC.
Cont…
32
31 May 2018
Paper Name Authors Year Citation Description
Reduced Cost of
reactive power in
DFIG wind turbine
system with optimised
grid filter
D.Zhou, F.
Blaabjerg, T.
Franke,
M.Tonnes and
M. Lau
2015
IEEE trans. on
power
electronics,
Vol.30 no.10,
pp.5581-5590.
Authors compares the L and LCL filter
reactive power support and loss and
concluded that the power supported
through GSC has the more loss in GSC
itself with LCL filter but the overall
system loss is less as compared to
reactive power support through RSC.
Step by step design of
high order power
filter for three phase
three wire grid
connected inverter in
renewable energy
system.
M. Huang, F.
Blaabjerg, Y.
Yang, W. Wu
2013
IEEE
International
Symposium on
on power
electronics for
distr. gen.
system (PEDG-
2013) , pp.1-8
Authors introduce the step by step design
procedure for LLCL filter and compare
the result of three types of filters LCL,
LLCL-single tune, LLCL-2TRP. LLCL-1
TRP, and LLCL -2TRP , total inductance
are reduced by 25-40% .
Cont…
So in this thesis the LLCL-2 TRP filter are Proposed for DFIG based WECS considering the
NON-Linear Load.
33
31 May 2018
Cont…
34
31 May 2018
Paper Name Authors
Year of
Publication
Citation Description
Artificial Intelligence
Based Fault Tolerant
Control Strategy in
Wind Turbine Systems
Amina
Bouzekri,
Tayeb Allaoui ,
Mouloud
Denai , Youcef
Mihoub
2017
International
Journal of
Renewable
Energy
Research a.
bouzekri et al.,
vol.7, no.2,
2017
This paper present the fuzzy logic based
fault tolerance control in switch faults in
power converters. In case of failure FTC
activates the redundant leg and restore the
operation. Current control is achieve with PI
through optimise by GA algorithm.
Transient stability
enhancement of a grid
connected wind farm
using an adaptive
neuro-fuzzy controlled
flywheel energy storage
System.
Talha Ahmed
Taj, Hany M.
Hasanien,
Abdulrahman
I. Alolah, Syed
M. Muyeen
2015
IET Renew.
Power Gener.,
2015, Vol. 9,
Iss. 7, pp. 792–
800
This paper investigates the transient stability
enhancement of grid connected DFIG by
using the cascade ANFC. This paper also
compare the response of conventional PI
controller with cascade ANFC.
Cont…
35
31 May 2018
Paper Name Authors
Year of
Publication
Citation Description
Performance
improvement of DFIG
fed wind energy
conversion system
using ANFIS controller
Amit Kumar
and D.Giribabu
2016
IEEE, Int. Conf.
on Adv. In Elec.
,Electr., Inf.
Comm. And
Bio-Inf.
(AEEICB16)
In this paper author uses the ANFIS
controller only in RSC control using the
technique DTC. And result were compared
with PI controller.
Performance of Doubly
fed induction generator
based wind turbine
using adaptive neuro
fuzzy inference system
A. A. Z. Diab,
S. A. A.
Maksoud,
B.E.Elnaghi,
and D.A.Kotin
2016
IEEE, IFOST-
2016: Mechatr.,
Ele.Engg. And
Power
Electronics
In this paper, ANFIS is used as controller for
analyse the performance of DFIG based
Wind Energy conversion system.
No load condition.
Cont…
36
31 May 2018
Paper Name Authors
Year of
Publication
Citation Description
DFIG control scheme
of wind power using
ANFIS Method in
Electrical Power Grid
System
R. Syahputra
and I.Soesanti
2016
International
journal of
applied engg.
Research vol.11
no.7 pp5256-
5262
In this paper ANFIS is applied only on RSC
control for controlling the active power and
examine the performance in different
abnormal condition.
Modelling and
Simulation of ANFIS
controlled doubly fed
induction generator
based wind energy
system for performance
enhancement
K. Rebecca
Angeline, T.
Piddikiti and S.
K. B. Yadlapati
2017
International
science press ,
IJCTA vol
10.no. 5 , pp.
61-73.
The author proposes the ANFIS based
controlling schemes for examine the
behaviour of DFIG under condition wind
speed, short grid fault, and system parameter
variation.
Compare the result with fuzzy controller.
No load consider.
Cont…
37
31 May 2018
Paper Name Authors
Year of
Publication
Citation Description
Investigation of DC
link capacitor failures
in DFIG based Wind
Energy conversion
system
A. M.
Eltamaly and
A.A. khan
2011
STM Journals,
Trends in
Electrical
Engineering,
2011,Vol. 1,
iss.1, pp. 12-
21
The author studied the behavior of
DFIG based wind turbine during the
faults DC-link capacitor open/short-
circuited.
Impact of DC link
fault on the dynamic
performance of DFIG
A. M. S.
Yunus, A. A.
Siada, and M.
A. S.
Masoum
2012 IEEE 2012
The DFIG fault ride through with grid
of countries like Denmark, Spain,
Sweden, and Nordic is also investigated
with the impact of DC-link capacitor
short/open faults
Cont…
38
31 May 2018
Paper Name Authors
Year of
Publication
Citation Description
Effect of short circuit
faults in the back to
back power electronic
converter and rotor
terminals on the
operational Behaviour
of the Doubly Fed
Induction generator
wind energy conversion
system
D.G.
Giaourakis and
A. N. Safacas
2015
Machines, 2015,
3, pp.2-26.
The author also investigates the effect of DC
link short circuit fault with an additional
fault in the switching gates (IGBTs) of
inverters and rectifiers.
39
31 May 2018
4.PROBLEM STATEMENT AND
METHODOLOGY
Problem Statement
Harmonics mitigation generated by the PWM
LCL designed for both converter and not consider the Non linear loads.
Non linear devices are complex to control.
Electrolytic capacitor failure
Harmonics produced by non linear loads
40
31 May 2018
Methodology
To get the good response of controller as compared to PI.
Adaptive Neural Fuzzy Inference System (ANFIS) controller to implement.
Stator voltage oriented scheme for RSC
MPPT-Tip Speed Ratio
41
31 May 2018
5-MODELLING OF SYSTEM AND SIMULATION RESULTS
42
31 May 2018
5(A)- DFIG based WECS with Double trap LLCL filter for harmonics Mitigation
5(B)- ANFIS based DFIG for WECS with LLCL-2TRP filter
5(C)- An Intellection of Artificial Intelligence based DFIG for WECS and effect of
hysteresis band on DC link Voltage
5(D)- Study of DC link capacitor failure in cascaded system configuration
5(A)-DFIG based WECS with Double trap LLCL filter
Block diagram of wind energy conversion system
43
31 May 2018
Cont…
LLCL Filter Design Constraints and Parameter Estimation
There are 5 constraints-
𝑍𝑏 = 0.7935 ; 𝐿𝑏 = 2.53𝑚𝐻; 𝐶𝑏 =4.01mF for 2MW,690V
Stator/Rotor=0.3
1-Total inductance (L1+L2)- the maximum limit for total inductance
is 10% in order to limit DC-link voltage ( 𝐿1 + 𝐿2 ≤ 0.253 𝑚𝐻).
2-𝑳𝟏 ≥
𝑉𝑑𝑐
8∗𝛼∗𝐼𝑟𝑒𝑓∗𝑓𝑠
, 𝛼=maximum ripple current ratio (here consider 28%);
𝐼𝑟𝑒𝑓 is the maximum peak current handled by the converter; and fs is the switching frequency (here 4 kHz). L1 is selected as 0.19mH
44
31 May 2018
Cont…
3-Filter capacitance Cf design- Capacitance design should be in such that the maximum power factor
variation at rated power is less than 5%.
𝐶𝑓 ≤ 5% 𝑜𝑓 𝐶𝐵; 𝐶𝑓 = 𝐶𝑓1 + 𝐶𝑓2 ≤ 0.2005 𝑚𝐹
Here, Cf =181 µF; Cf1=Cf2=90.5 µF
•From the value of 𝐶𝑓1 and 𝐶𝑓2, the resonant circuit values of inductor 𝐿𝑓1 and 𝐿𝑓2 estimated by the given relation.
𝜔𝑠𝑓 =
1
𝐿𝑓1∗𝐶𝑓1
; 𝜔𝑠𝑓2 =
1
𝐿𝑓2∗𝐶𝑓2
Where 𝜔𝑠 = Switching frequency; and 𝜔𝑠2=Double of Switching frequency
4-Resonance Frequency of Filter- the resonance frequency of filter ranges from 10 times of grid frequency to
one half of the switching frequency to avoid the major low harmonics. 𝝎𝒓𝒆𝒔 ≈
𝟏
(
𝑳𝟏𝑳𝟐
𝑳𝟏+𝑳𝟐
)(𝑪𝒇𝟏+𝑪𝒇𝟐)
45
31 May 2018
Cont…
Table of LLCL-2TRP Filter Parameter estimated
46
31 May 2018
L1 0.19 mH
Cf1 90.5 µF
Cf2 90.5 µF
Lf1 17.5 µH
Lf2 17.5 µH
L2 0.055 mH
Resonance frequency, fres 1813.79 Hz
Cont…
Matlab Model
47
31 May 2018
Machine Parameters
Cont…
Simulation Results
48
31 May 2018
Cont…
Simulation Results
49
31 May 2018
Cont…
Simulation Results
50
31 May 2018
5(B)-ANFIS based DFIG for WECS with LLCL-2 Filter
Neural Network require long time in training & convergence[17-18]
Fuzzy and Neural combined effect provide fast convergence and improved performance.
Advantage of ANFIS
Simple and Low cost hardware
Easy Implementation
Robustness
Tuning
51
31 May 2018
Cont…
ANFIS Structure
•Layer1-Consists of input variables.
•Layer2-Check the weights of each MF. Calculate the
weight corresponding to each fuzzy sets.
•Layer3-Normalize the weights.
•Layer-4 provide o/p as a consequence of inference rule
•Layer 5- Combine all the inputs from layer 4 and gives
the effective output.
52
31 May 2018
Cont…
ANFIS Controller Basic Block Diagram
Inputs,2
Error and Change in Error
Output,1
53
31 May 2018
Cont…
ANFIS Controller Design Steps
Type ‘anfisedit’ in command window
54
31 May 2018
Cont…
ANFIS Controller Design Steps
55
31 May 2018
Cont…
RSC controlling Scheme with ANFIS
56
31 May 2018
Cont…
Simulation Results
57
31 May 2018
Cont…
Simulation Results
58
31 May 2018
5(c) ANFIS based System and effect of Hysteresis band on DC link
Voltage
In [16] Author proposes the indirect current control for GSC .
59
31 May 2018
Cont…
Grid Side Converter Control Schematic
Grid current(d-component)
𝐼𝑔𝑟𝑖𝑑 = 𝐼𝑠𝑡𝑎𝑡𝑜𝑟 + 𝐼𝐺𝑆𝐶 − 𝐼𝑛𝑜𝑛𝑙𝑖𝑛𝑒𝑎𝑟𝑙𝑜𝑎𝑑
 Hysteresis current controller based on the
Equation,
(i)If 𝐼𝑎𝑐𝑡 > 𝐼𝑔𝑎𝑏𝑐
∗
+ ℎ𝑏,
then the Upper switch is ON and lower switch is OFF.
(ii)If 𝐼𝑎𝑐𝑡 < 𝐼𝑔𝑎𝑏𝑐
∗
− ℎ𝑏,
then the Lower switch is ON and the Upper switch is OFF.
60
31 May 2018
Cont…
Hysteresis band controller working Principle
𝑖∗ − 𝑖 > 𝐻𝐵; Upper switch ON
𝑖∗ − 𝑖 > −𝐻𝐵; Lower Switch ON
61
31 May 2018
Cont…
Hysteresis band controller Design in Matlab and Response
62
31 May 2018
Cont…
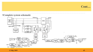
Complete system schematic
63
31 May 2018
7(A)-Simulated performance of DFIG with PI and ANFIS
64
31 May 2018
Cont…
65
31 May 2018
Cont…
ANFIS Based PI Based
66
31 May 2018
Cont…
ANFIS Based PI Based
67
31 May 2018
Cont…
68
31 May 2018
Effect of HB on Dc link Voltage
5 (d). Simulation result of DFIG under Short circuit of DC link Cap.
69
31 May 2018
Degradation of electrolytic capacitor can causes of dc link voltage failure.
Simulation result with the single capacitor and cascaded two capacitor system under the
short circuit fault are observe.
Simulation result at single dc link capacitor
70
31 May 2018
Cont…
71
31 May 2018
Cont…
72
31 May 2018
Simulation result at cascaded system under fault applied at single
capacitor
73
31 May 2018
Cascaded Capacitor configuration
C1=C2
Cont…
74
31 May 2018
Cont…
75
31 May 2018
Conclusion
LLCL filter significantly remove the harmonics
Result Shows the harmonic mitigation significantly.
ANFIS has Better Response than PI
Cascaded capacitor more reliable than single capacitor system.
76
31 May 2018
Future Scope
The design procedure to be develop for designing the LLCL filter for all range
frequencies should be easy in some manner.
Some other control techniques may be applied for controlling the system like MPC or
hybrid system.
There should investigates the DC link Capacitor in some other configuration.
Fault ride through compliances require.
77
31 May 2018
References
[1] S. Abolhessini, A.heshmati, and J.Altmann, “ A review of renewable energy supply and energy
efficiency technologies”, discussion paper no-8145 April-2014, Institute for the study of labor
(IZA)
[2] G.M.J.Herbert, S. Iniyan, and D. Amutha, “ A review of technical issues on the development of
wind farms”, Renew., Sustain., Energy Rev., vol.32, pp619-641,2014.
[3] I. Munteanu, A. I. Bratcu, N. A. Cutululis, and E.Ceang, “Optimal Control of Wind Energy
Systems Towards a Global Approach”, Springer-Verlag London Limited,2008.
[4] Global Wind Report 2016: Annual Market Update, ‘Global Wind Energy Council’, accessed on
August 2017, [Online].Available:https://www.gwec.net.
[5] T. Ackermann, ‘‘Wind Power in Power System”, Wiley,2005.
[6] T.Burton, D.Sharpe, N.Jenkins, and E. Bossanyi, Wind Energy Handbook, Wiley,2001.
[7] B. Wu, N. Zargari, S. Kouro, Y. Lang, “Power Conversion and Control of Wind Energy
Systems”, Wiley 2011.
[8]G.Abad, J.Lopez, M.A.Rodriguez, L. Marroyo, G.Iwanski, “Doubly Fed Induction machine-
Modeling and Control of Wind Energy Generation”, Wiley Publication-2011.
78
31 May 2018
Cont…
[9] G. O. Suvire and P. E. Mercado, “combined control of a distribution static synchronous
compensator/ flywheel energy storage system for wind energy applications,” IET Gen. Trans. &
Distr., vol.6, no.6, pp.483-492, June 2012.
[10] D.Somayajula and M.L.Crow, “ An Ultra Capacitor integrated power conditioner for
intermittency smoothing and improving power quality of distribution grid”, IEEE
Trans.Sust.Energy,vol.5,no.4,Oct 2014,pp.1145-1155.
[11] D.Zhi,L.Xu, and B.W.Williams, “Model-based predictive direct power control of doubly fed
induction generators”, IEEE Trans. Power Electron. Vol.25,no.2,pp341-351, Feb. 2010.
[12] L.Xu, D.Zhi, and B.W.Williams, “Predictive current control of doubly fed induction
generators”, IEEE Trans. Ind. Electron. Vol.56, no.10, pp.4143-4153, Oct.2009.
[13] A. Gaillard, P. Poure, and S. Saadate, “Active filtering capability of WECS With DFIG for
grid power quality improvement”, Proc. IEEE Int. Symp. Ind. Electron., June.30, 2008, pp.2365-
2370.
[14] M. Boutoubat, L. Mokrani, and M. Machmoum, “Control of a wind energy conversion system
equipped by a DFIG for active power generation and power quality improvement,” IEEE Renew.
Energy, vol. 50, pp. 378-386, Feb 2013.
79
31 May 2018
Cont…
[15] E. Tremblay, A Chandra and P. J. Lagace, “Grid-side converter control of DFIG wind turbines
to enhance power quality of distribution network,” 2006. IEEE PES General Meeting, pp. 6.
[16] N.K.S.Naidu, B.Singh, “Doubly Fed Induction Generator for Wind Energy Conversion
Systems with Integrated Active Filter Capabilities”, IEEE
Trans.Ind.Inform.,Vol.11,no.4,Aug2015,pp.923-933.
[17] A.Merabet, A. A. Tanvir, K. Beddek, “Speed control of sensorless induction generator by the
artificial neural network in wind energy conversion system”, IET Renew. Power Gener., 2016.
[18] S.H.Zak, “System and Control”, NewYork, Oxford University Press, 2003.
[19]N.Govindarajan, D.Raghavan, “Doubly Fed Induction Generator based wind turbine with
Adaptive Neuro Fuzzy Inference system controller”, Asian journal of scientific research, 2014,
vol.7, Iss.1,pp.45-55.
[20]Amit Kumar, D.Giribabu, “Performance improvement of DFIG fed wind energy conversion
system using ANFIS controller”, IEEE,2016, International conference on AEEICB16.
[21] Ahmed A.Zaki Diab, S.A.A.Maksoud, B.E.Elnagli, Denis.A.Kotin, “Performance of doubly
fed induction generator based wind turbine using adaptive neuro-fuzzy inference system”,
IEEE,2016, IFOST-2016, pp.145-149.
80
31 May 2018
Cont…
[22] V.Yaramasu, B.Wu, P.C.Sen, S.Kouro, and M.Narimani, “High power wind energy
conversion system: State-of-the-Art and Emerging technology”, IEEE, vol.103, issue 5, May 2015,
pp 740-788.
[23]Mohamed R. Amer, Osama A. Mahgoub, and Sherif A. Zaid, “A simple algorithm for SRF
theory with three-phase shunt Active Power Filter”, Journal of engineering and computer science”,
Qassim University,vol.6,no-1,pp.11-32,2013.
[24]D.Bystrov, J.Westin, “Practice Neuro-Fuzzy Logic System-Matlab GUI toolbox”, pdf file
accessed on www.google.com.
[25]Asit Mohanty, Meera Viswavandya, Prakash K. Ray, Sandipan Patra, “Stability analysis and
reactive power compensation issue in a microgrid with DFIG based WECS”, Elsevier,2014,
Electrical Power and Energy Systems 62,pp753-762.
[26]A. M. Eltamaly and A.A. khan, “Investigation of DC link capacitor failures in DFIG based
Wind Energy conversion system”, STM Journals, Trends in Electrical Engineering, 2011,Vol. 1,
iss.1, pp. 12-21.
81
31 May 2018
Cont…
[27] A. M. S. Yunus, A. A. Siada, and M. A. S. Masoum, “Impact of DC link fault on the dynamic
performance of DFIG”,IEEE 2012.
[28] H. A. Sher, K. E. Addoweesh and Y. Khan, “ Effect of short circuited DC link capacitor of an AC-
DC-AC inverter on the performance of induction motor” , Journal of King Saud University-Engineering
Sciences, 2014,28,pp. 199-206.
[29] D.G. Giaourakis and A. N. Safacas, “Effect of short circuit faults in the back to back power
electronic converter and rotor terminals on the operational Behaviour of the Doubly Fed Induction
generator wind energy conversion system”, Machines, 2015, 3, pp.2-26.
[30] P. Zhan, W. Lin, J. Wen, M. Yao, N. Li, “ Design of LCL filter for the back-to-back converter in a
doubly fed induction generator” , IEEE Conf., IEEE PES ISGT ASIA 2012, pp.1 -6.
[31] M. Huang, X.Wang, P.Chiang, F.Blaabjerg, “Design of LLCL filter for grid connected converter to
improve stability and robustness”, Proceed., IEEE Applied Power Electronics Conf. ,2015, pp. 2959-
2966.
[32] M. Huang, F.Blaabjerg, Y.Yongh, W.Weimin, “Step by step design of a high order power filter for
three phase three wire grid connected inverter in renewable energy system” , Proceed. 4th IEEE
Symposium on Power Electron. For DGS,PEDG 2013.
82
31 May 2018
Cont…
[33]
83
31 May 2018
THANK YOU
84
31 May 2018

work proposal presentation.pptx thesis new

  • 1.
    Work Proposal ofM.Tech on An Intellection of DFIG based WECS for Harmonics Mitigation and using PI and ANFIS Under the Supervision of Prof. Varun Kumar Dr. A.S. Pandey (Asst. Professor) (Professor) Presented By Raghvendra Kr. Yadav M.Tech-V Sem. (Power Electronics and Drives) Roll No.-179304 1 31 May 2018
  • 2.
    Contents 1. Introduction 2. Objective 3.Literature Survey 4. Modeling of System 5. Simulation Results and Conclusion 2 31 May 2018
  • 3.
  • 4.
    Introduction Decrement in Hydrocarbondeposition. Renewable Energy resources are eco-friendly and unlimited in availability. According to the ‘Global Wind Statistic Report-2017-  Total 54 GW of Wind turbine installed in 2017.  Prognostication to achieve Zero Emission power System by 2050. 4 31 May 2018
  • 5.
    Wind Energy Scenarioin India 5 31 May 2018 Source-IWTMA Source- Global Wind Statistic 2017
  • 6.
    Wind Energy ScenarioAcross World 6 31 May 2018 Source- Global Wind Statistic 2017
  • 7.
    Wind Energy ConversionSystem Configuration 7 31 May 2018 WECS Type-1 Fixed –Speed (1%) WECS with SCIG Type-2 Semi Variable speed (10%) WECS with WRIG Type-3 Semi Variable speed (30%) WECS with DFIG Type-4 Full Variable speed (0-100 %) WECS with SCIG, PMSG or WRSG Type-5 Full Variable speed (0- 100 %) WECS with WRSG  Simplicity, low initial cost, reliable operation  Changes in wind speed, additional hardware require  Conversion efficiency, reduce mechanical stress  Rotor resistance loss, soft starter, reactive power compensation  Enhanced dynamic performance , high energy conversion  FRT limited, require regular maintenance  Full speed operation, FRT compliance without any external hardware  Full capacity converter, size ,cost and complexity  Mechanical converter instead of electrical converter  Limited knowledge of converter
  • 8.
    Why DFIG leadthe wind market Power converters are main feature for mostly use of DFIG. Operation Less mechanical stress 8 31 May 2018
  • 9.
    Basic Components ofa DFIG based WECS Wind Turbine Gear Box DFIG Rotor Side Converter (RSC) Grid Side Converter (GSC) DC link Capacitor 9 31 May 2018 Wind Turbine DFIG Shaft Grid GSC RSC Gear Box DC link Capacitor
  • 10.
    Wind Power andEnergy Conversion P wind = 0.5ρAIR π R2V3 wind (1) Pm = P wind X Cp (2) 𝐶𝑝 𝜆, 𝛽 = 𝐶1 𝐶2 𝜆𝑖 − 𝐶3𝛽 − 𝐶4 𝑒 − 𝐶5 𝜆𝑖 + 𝐶6 (3) 1 𝜆𝑖 = 1 𝜆+0.08𝛽 − 0.035 𝛽3+1 (4) Where,C1=0.5176,C2=116,C3=0.4,C4=5,C5=21, C6=0.0068. 10 31 May 2018 Fig.2. Curve between Cp and 
  • 11.
    Wind Turbine PowerProfile 11 31 May 2018 Fig.3. Wind Turbine Power Profile
  • 12.
    Cont… MPPT with TurbinePower profile MPPT with optimal TSR MPPT with Torque control 12 31 May 2018 Other Advance MPPT Techniques  Power Signal Feedback control  Hill Climbing search control  Genetic algorithm based MPPT 𝜔𝑡𝑢𝑟𝑏,𝑜𝑝𝑡 = 𝜆𝑜𝑝𝑡∗𝑉𝑤𝑖𝑛𝑑 𝑅 (5)
  • 13.
    d-q model ofDoubly Fed Induction Generator 13 31 May 2018 Voltage Equations Flux Equations Electromagnetic torque & motion Equations (6) (7) (8)
  • 14.
    Rotor Side Converter TwoStage of Operation (i)Active Power Control/MPPT Operation (ii)Reactive Power Control Stator Voltage Oriented Frame Process of aligning the d axis of SRF with the stator Voltage Vs is called the stator voltage orientation. In SVOC Vqs=0; Vds=Vs. 𝜃𝑠𝑙 = 𝜃𝑠 − 𝜃𝑟 14 31 May 2018
  • 15.
    Cont… SVOC Cont… For Steadystate operation the change in flux is zero. So the voltage equation of stator would be Considering losses negligible. The stator linkage Fluxes are as , Now the Stator current will be Electromagnetic Torque expressed as i.e. 𝑇𝑒𝑚 ∝ 𝐼𝑑𝑟 15 31 May 2018 (9) (10) (11) (12)
  • 16.
    Cont… SVOC Cont… Similarly, thed-q axes of rotor currents are estimated and written as Where This d-q axes currents are act as a reference quantity for RSC controlling Scheme. 16 31 May 2018 (13) (14)
  • 17.
    Cont… SVOC Cont… Rotor Fluxesare , Where Now the Rotor Voltage Equations are 17 31 May 2018 (15) (16) (17)
  • 18.
    Rotor Side ConverterControl Outline 18 31 May 2018 Abc to dq and vice versa
  • 19.
    Grid Side Converter Maintainconstant DC link voltage Smooth Exchange of reactive power between the converter and grid Steady state model Steady State Equation 19 31 May 2018 d-q axes currents
  • 20.
  • 21.
    DC Link VoltageEstimation 21 31 May 2018 DC link Voltage 𝑉𝑑𝑐 ≥ 𝑉𝑙−𝑙/(.612*m) Consider 690 V line voltage then Vdc=1127.45 Selected as 1200 V DC link Capacitor 𝐶𝑑𝑐 = 6 ∗ 𝑎 ∗ 𝐼 ∗ 𝑡 ∗ 𝑉 𝑝 𝑉𝑑𝑐2 − 𝑉𝑑𝑐12 Where I=Max. GSC current ,t=time to recover DC voltage Calculated value is 73.2mF.
  • 22.
  • 23.
    2.Objective To design theLLCL-2 TRP filter for harmonics mitigation To design the Adaptive Neural Fuzzy Controller for controlling the Active and reactive power of DFIG, also compare with PI controller. Mathematical modeling of rotor side and grid control (RSC and GSC) in Matlab To study the effects of non-linear loads. To study the effect of short circuit of dc link capacitor To study the short circuit of cascaded capacitor system 23 31 May 2018
  • 24.
  • 25.
    3.Literature Survey 25 31 May2018 Paper Name Authors Year of Publication Citation Description A review of renewable energy supply and energy efficiency technologies S. Abolhossei ni, A. Heshmati, and J. Altmann 2014 IEEE, vol. 89, no. 8, pp. 1216–1226 In this paper the focus emphasise on renewable energy resources. And have a glance on the other resources like Geothermal , Tidal, Solar .
  • 26.
    Cont… 26 31 May 2018 PaperName Authors Year of Publication Citation Description A review of technical issues on the development of wind farms G.M.J.Her bert, S. Iniyan, and D. Amutha 2014 Elsevier, Renew., Sustain., Energy Rev., vol.32, pp619-641 In this paper the focus on wind energy related some technical issues. This paper reviews the factor such as environmental factor, grid integration factor, control strategies, feed in tarrif, hybrid energy technology, components, production cost feasibility.
  • 27.
    Cont… 27 31 May 2018 Paper Name Authors Yearof Publication Citation Description Indian Wind Energy – A Brief Outlook GWEC (Global Wind Energy council) and ITMA (Indian Turbine Manufacturer Associations) 2017 Available at online: https://mnre. gov.in OR Search on https://googl e.com This magazine completely have preview on wind energy activity in India. It has the all state installed capacity data and at 100m Wind capacity data in India.
  • 28.
    Cont… 28 31 May 2018 PaperName Authors Year of Publication Citation Description A comparative study of fixed speed and variable speed of wind energy conversion system feeding the grid S.S.Murth y, Bhim Singh, P.K.Goel and S.K. Tiwari 2007 IEEE, pp.736- 743 In this paper the comparative study is presented between fixed speed and Variable speed. The SCIG is operated for fixed speed and by the use of power electronic it operates on variable speed of wind.
  • 29.
    Cont… 29 31 May 2018 PaperName Authors Year of Publicatio n Citation Description DFIG using back to back PWM converter and its application to variable speed wind energy conversion R.Pena, J.C.Clare, and J.M.Asher 1996 IEE Proc.- Electr. Power Appl., Vol. 143, No 3. First introduce the back to back converter. RSC is used for speed control with vector control strategy while GSC is used for controlling the active and reactive power.
  • 30.
    Cont… 30 31 May 2018 PaperName Authors Year of Publicatio n Citation Description Active Filtering Capability of WECS with DFIG for Grid Power Quality Improvement A.Gaillard, P. Poure, and S. Saadate 2008 IEEE In this paper the author present the modified RSC controlling approach for control the active and reactive power and also mitigate the harmonics by injecting the harmonics in rotor winding. Full Capability of Harmonic Current Mitigation for a Wind Energy System M.Boutoubat, L.Mokrania & M. Machmoumb 2014 Electric Power Components and Systems, 42:1743–1753 In this article the only RSC is controlled for reactive power compensation and harmonic mitigation. Harmonic is significantly mitigate by injecting the harmonics in the rotor circuit.
  • 31.
    Cont… 31 31 May 2018 PaperName Authors Year of Publicat ion Citation Description Wind energy conversion systems as active filters: design and comparison of three control methods G.Todechini, A.E.Emanuel 2010 IET Renewable Power Generation,2010, Vol. 4, Iss. 4, pp. 341–353 In this article the author compare the RSC,GSC and both; and get that RSC and GSC both control techniques mitigate the harmonics without injecting the harmonics in circuit. Design of LCL filter for the back to back converter in a doubly fed induction generator P. Zhan, W. Lin, J. Wen, M. Yao, N. Li 2012 IEEE conf., PES ISGT Asia-2012 The authors proposes the LCL filter design procedure for B2B converter inorder to mitigate the harmonics produced by the PWM converter. Author designed the filter for the GSC and RSC.
  • 32.
    Cont… 32 31 May 2018 PaperName Authors Year Citation Description Reduced Cost of reactive power in DFIG wind turbine system with optimised grid filter D.Zhou, F. Blaabjerg, T. Franke, M.Tonnes and M. Lau 2015 IEEE trans. on power electronics, Vol.30 no.10, pp.5581-5590. Authors compares the L and LCL filter reactive power support and loss and concluded that the power supported through GSC has the more loss in GSC itself with LCL filter but the overall system loss is less as compared to reactive power support through RSC. Step by step design of high order power filter for three phase three wire grid connected inverter in renewable energy system. M. Huang, F. Blaabjerg, Y. Yang, W. Wu 2013 IEEE International Symposium on on power electronics for distr. gen. system (PEDG- 2013) , pp.1-8 Authors introduce the step by step design procedure for LLCL filter and compare the result of three types of filters LCL, LLCL-single tune, LLCL-2TRP. LLCL-1 TRP, and LLCL -2TRP , total inductance are reduced by 25-40% .
  • 33.
    Cont… So in thisthesis the LLCL-2 TRP filter are Proposed for DFIG based WECS considering the NON-Linear Load. 33 31 May 2018
  • 34.
    Cont… 34 31 May 2018 PaperName Authors Year of Publication Citation Description Artificial Intelligence Based Fault Tolerant Control Strategy in Wind Turbine Systems Amina Bouzekri, Tayeb Allaoui , Mouloud Denai , Youcef Mihoub 2017 International Journal of Renewable Energy Research a. bouzekri et al., vol.7, no.2, 2017 This paper present the fuzzy logic based fault tolerance control in switch faults in power converters. In case of failure FTC activates the redundant leg and restore the operation. Current control is achieve with PI through optimise by GA algorithm. Transient stability enhancement of a grid connected wind farm using an adaptive neuro-fuzzy controlled flywheel energy storage System. Talha Ahmed Taj, Hany M. Hasanien, Abdulrahman I. Alolah, Syed M. Muyeen 2015 IET Renew. Power Gener., 2015, Vol. 9, Iss. 7, pp. 792– 800 This paper investigates the transient stability enhancement of grid connected DFIG by using the cascade ANFC. This paper also compare the response of conventional PI controller with cascade ANFC.
  • 35.
    Cont… 35 31 May 2018 PaperName Authors Year of Publication Citation Description Performance improvement of DFIG fed wind energy conversion system using ANFIS controller Amit Kumar and D.Giribabu 2016 IEEE, Int. Conf. on Adv. In Elec. ,Electr., Inf. Comm. And Bio-Inf. (AEEICB16) In this paper author uses the ANFIS controller only in RSC control using the technique DTC. And result were compared with PI controller. Performance of Doubly fed induction generator based wind turbine using adaptive neuro fuzzy inference system A. A. Z. Diab, S. A. A. Maksoud, B.E.Elnaghi, and D.A.Kotin 2016 IEEE, IFOST- 2016: Mechatr., Ele.Engg. And Power Electronics In this paper, ANFIS is used as controller for analyse the performance of DFIG based Wind Energy conversion system. No load condition.
  • 36.
    Cont… 36 31 May 2018 PaperName Authors Year of Publication Citation Description DFIG control scheme of wind power using ANFIS Method in Electrical Power Grid System R. Syahputra and I.Soesanti 2016 International journal of applied engg. Research vol.11 no.7 pp5256- 5262 In this paper ANFIS is applied only on RSC control for controlling the active power and examine the performance in different abnormal condition. Modelling and Simulation of ANFIS controlled doubly fed induction generator based wind energy system for performance enhancement K. Rebecca Angeline, T. Piddikiti and S. K. B. Yadlapati 2017 International science press , IJCTA vol 10.no. 5 , pp. 61-73. The author proposes the ANFIS based controlling schemes for examine the behaviour of DFIG under condition wind speed, short grid fault, and system parameter variation. Compare the result with fuzzy controller. No load consider.
  • 37.
    Cont… 37 31 May 2018 PaperName Authors Year of Publication Citation Description Investigation of DC link capacitor failures in DFIG based Wind Energy conversion system A. M. Eltamaly and A.A. khan 2011 STM Journals, Trends in Electrical Engineering, 2011,Vol. 1, iss.1, pp. 12- 21 The author studied the behavior of DFIG based wind turbine during the faults DC-link capacitor open/short- circuited. Impact of DC link fault on the dynamic performance of DFIG A. M. S. Yunus, A. A. Siada, and M. A. S. Masoum 2012 IEEE 2012 The DFIG fault ride through with grid of countries like Denmark, Spain, Sweden, and Nordic is also investigated with the impact of DC-link capacitor short/open faults
  • 38.
    Cont… 38 31 May 2018 PaperName Authors Year of Publication Citation Description Effect of short circuit faults in the back to back power electronic converter and rotor terminals on the operational Behaviour of the Doubly Fed Induction generator wind energy conversion system D.G. Giaourakis and A. N. Safacas 2015 Machines, 2015, 3, pp.2-26. The author also investigates the effect of DC link short circuit fault with an additional fault in the switching gates (IGBTs) of inverters and rectifiers.
  • 39.
    39 31 May 2018 4.PROBLEMSTATEMENT AND METHODOLOGY
  • 40.
    Problem Statement Harmonics mitigationgenerated by the PWM LCL designed for both converter and not consider the Non linear loads. Non linear devices are complex to control. Electrolytic capacitor failure Harmonics produced by non linear loads 40 31 May 2018
  • 41.
    Methodology To get thegood response of controller as compared to PI. Adaptive Neural Fuzzy Inference System (ANFIS) controller to implement. Stator voltage oriented scheme for RSC MPPT-Tip Speed Ratio 41 31 May 2018
  • 42.
    5-MODELLING OF SYSTEMAND SIMULATION RESULTS 42 31 May 2018 5(A)- DFIG based WECS with Double trap LLCL filter for harmonics Mitigation 5(B)- ANFIS based DFIG for WECS with LLCL-2TRP filter 5(C)- An Intellection of Artificial Intelligence based DFIG for WECS and effect of hysteresis band on DC link Voltage 5(D)- Study of DC link capacitor failure in cascaded system configuration
  • 43.
    5(A)-DFIG based WECSwith Double trap LLCL filter Block diagram of wind energy conversion system 43 31 May 2018
  • 44.
    Cont… LLCL Filter DesignConstraints and Parameter Estimation There are 5 constraints- 𝑍𝑏 = 0.7935 ; 𝐿𝑏 = 2.53𝑚𝐻; 𝐶𝑏 =4.01mF for 2MW,690V Stator/Rotor=0.3 1-Total inductance (L1+L2)- the maximum limit for total inductance is 10% in order to limit DC-link voltage ( 𝐿1 + 𝐿2 ≤ 0.253 𝑚𝐻). 2-𝑳𝟏 ≥ 𝑉𝑑𝑐 8∗𝛼∗𝐼𝑟𝑒𝑓∗𝑓𝑠 , 𝛼=maximum ripple current ratio (here consider 28%); 𝐼𝑟𝑒𝑓 is the maximum peak current handled by the converter; and fs is the switching frequency (here 4 kHz). L1 is selected as 0.19mH 44 31 May 2018
  • 45.
    Cont… 3-Filter capacitance Cfdesign- Capacitance design should be in such that the maximum power factor variation at rated power is less than 5%. 𝐶𝑓 ≤ 5% 𝑜𝑓 𝐶𝐵; 𝐶𝑓 = 𝐶𝑓1 + 𝐶𝑓2 ≤ 0.2005 𝑚𝐹 Here, Cf =181 µF; Cf1=Cf2=90.5 µF •From the value of 𝐶𝑓1 and 𝐶𝑓2, the resonant circuit values of inductor 𝐿𝑓1 and 𝐿𝑓2 estimated by the given relation. 𝜔𝑠𝑓 = 1 𝐿𝑓1∗𝐶𝑓1 ; 𝜔𝑠𝑓2 = 1 𝐿𝑓2∗𝐶𝑓2 Where 𝜔𝑠 = Switching frequency; and 𝜔𝑠2=Double of Switching frequency 4-Resonance Frequency of Filter- the resonance frequency of filter ranges from 10 times of grid frequency to one half of the switching frequency to avoid the major low harmonics. 𝝎𝒓𝒆𝒔 ≈ 𝟏 ( 𝑳𝟏𝑳𝟐 𝑳𝟏+𝑳𝟐 )(𝑪𝒇𝟏+𝑪𝒇𝟐) 45 31 May 2018
  • 46.
    Cont… Table of LLCL-2TRPFilter Parameter estimated 46 31 May 2018 L1 0.19 mH Cf1 90.5 µF Cf2 90.5 µF Lf1 17.5 µH Lf2 17.5 µH L2 0.055 mH Resonance frequency, fres 1813.79 Hz
  • 47.
    Cont… Matlab Model 47 31 May2018 Machine Parameters
  • 48.
  • 49.
  • 50.
  • 51.
    5(B)-ANFIS based DFIGfor WECS with LLCL-2 Filter Neural Network require long time in training & convergence[17-18] Fuzzy and Neural combined effect provide fast convergence and improved performance. Advantage of ANFIS Simple and Low cost hardware Easy Implementation Robustness Tuning 51 31 May 2018
  • 52.
    Cont… ANFIS Structure •Layer1-Consists ofinput variables. •Layer2-Check the weights of each MF. Calculate the weight corresponding to each fuzzy sets. •Layer3-Normalize the weights. •Layer-4 provide o/p as a consequence of inference rule •Layer 5- Combine all the inputs from layer 4 and gives the effective output. 52 31 May 2018
  • 53.
    Cont… ANFIS Controller BasicBlock Diagram Inputs,2 Error and Change in Error Output,1 53 31 May 2018
  • 54.
    Cont… ANFIS Controller DesignSteps Type ‘anfisedit’ in command window 54 31 May 2018
  • 55.
  • 56.
    Cont… RSC controlling Schemewith ANFIS 56 31 May 2018
  • 57.
  • 58.
  • 59.
    5(c) ANFIS basedSystem and effect of Hysteresis band on DC link Voltage In [16] Author proposes the indirect current control for GSC . 59 31 May 2018
  • 60.
    Cont… Grid Side ConverterControl Schematic Grid current(d-component) 𝐼𝑔𝑟𝑖𝑑 = 𝐼𝑠𝑡𝑎𝑡𝑜𝑟 + 𝐼𝐺𝑆𝐶 − 𝐼𝑛𝑜𝑛𝑙𝑖𝑛𝑒𝑎𝑟𝑙𝑜𝑎𝑑  Hysteresis current controller based on the Equation, (i)If 𝐼𝑎𝑐𝑡 > 𝐼𝑔𝑎𝑏𝑐 ∗ + ℎ𝑏, then the Upper switch is ON and lower switch is OFF. (ii)If 𝐼𝑎𝑐𝑡 < 𝐼𝑔𝑎𝑏𝑐 ∗ − ℎ𝑏, then the Lower switch is ON and the Upper switch is OFF. 60 31 May 2018
  • 61.
    Cont… Hysteresis band controllerworking Principle 𝑖∗ − 𝑖 > 𝐻𝐵; Upper switch ON 𝑖∗ − 𝑖 > −𝐻𝐵; Lower Switch ON 61 31 May 2018
  • 62.
    Cont… Hysteresis band controllerDesign in Matlab and Response 62 31 May 2018
  • 63.
  • 64.
    7(A)-Simulated performance ofDFIG with PI and ANFIS 64 31 May 2018
  • 65.
  • 66.
    Cont… ANFIS Based PIBased 66 31 May 2018
  • 67.
    Cont… ANFIS Based PIBased 67 31 May 2018
  • 68.
    Cont… 68 31 May 2018 Effectof HB on Dc link Voltage
  • 69.
    5 (d). Simulationresult of DFIG under Short circuit of DC link Cap. 69 31 May 2018 Degradation of electrolytic capacitor can causes of dc link voltage failure. Simulation result with the single capacitor and cascaded two capacitor system under the short circuit fault are observe.
  • 70.
    Simulation result atsingle dc link capacitor 70 31 May 2018
  • 71.
  • 72.
  • 73.
    Simulation result atcascaded system under fault applied at single capacitor 73 31 May 2018 Cascaded Capacitor configuration C1=C2
  • 74.
  • 75.
  • 76.
    Conclusion LLCL filter significantlyremove the harmonics Result Shows the harmonic mitigation significantly. ANFIS has Better Response than PI Cascaded capacitor more reliable than single capacitor system. 76 31 May 2018
  • 77.
    Future Scope The designprocedure to be develop for designing the LLCL filter for all range frequencies should be easy in some manner. Some other control techniques may be applied for controlling the system like MPC or hybrid system. There should investigates the DC link Capacitor in some other configuration. Fault ride through compliances require. 77 31 May 2018
  • 78.
    References [1] S. Abolhessini,A.heshmati, and J.Altmann, “ A review of renewable energy supply and energy efficiency technologies”, discussion paper no-8145 April-2014, Institute for the study of labor (IZA) [2] G.M.J.Herbert, S. Iniyan, and D. Amutha, “ A review of technical issues on the development of wind farms”, Renew., Sustain., Energy Rev., vol.32, pp619-641,2014. [3] I. Munteanu, A. I. Bratcu, N. A. Cutululis, and E.Ceang, “Optimal Control of Wind Energy Systems Towards a Global Approach”, Springer-Verlag London Limited,2008. [4] Global Wind Report 2016: Annual Market Update, ‘Global Wind Energy Council’, accessed on August 2017, [Online].Available:https://www.gwec.net. [5] T. Ackermann, ‘‘Wind Power in Power System”, Wiley,2005. [6] T.Burton, D.Sharpe, N.Jenkins, and E. Bossanyi, Wind Energy Handbook, Wiley,2001. [7] B. Wu, N. Zargari, S. Kouro, Y. Lang, “Power Conversion and Control of Wind Energy Systems”, Wiley 2011. [8]G.Abad, J.Lopez, M.A.Rodriguez, L. Marroyo, G.Iwanski, “Doubly Fed Induction machine- Modeling and Control of Wind Energy Generation”, Wiley Publication-2011. 78 31 May 2018
  • 79.
    Cont… [9] G. O.Suvire and P. E. Mercado, “combined control of a distribution static synchronous compensator/ flywheel energy storage system for wind energy applications,” IET Gen. Trans. & Distr., vol.6, no.6, pp.483-492, June 2012. [10] D.Somayajula and M.L.Crow, “ An Ultra Capacitor integrated power conditioner for intermittency smoothing and improving power quality of distribution grid”, IEEE Trans.Sust.Energy,vol.5,no.4,Oct 2014,pp.1145-1155. [11] D.Zhi,L.Xu, and B.W.Williams, “Model-based predictive direct power control of doubly fed induction generators”, IEEE Trans. Power Electron. Vol.25,no.2,pp341-351, Feb. 2010. [12] L.Xu, D.Zhi, and B.W.Williams, “Predictive current control of doubly fed induction generators”, IEEE Trans. Ind. Electron. Vol.56, no.10, pp.4143-4153, Oct.2009. [13] A. Gaillard, P. Poure, and S. Saadate, “Active filtering capability of WECS With DFIG for grid power quality improvement”, Proc. IEEE Int. Symp. Ind. Electron., June.30, 2008, pp.2365- 2370. [14] M. Boutoubat, L. Mokrani, and M. Machmoum, “Control of a wind energy conversion system equipped by a DFIG for active power generation and power quality improvement,” IEEE Renew. Energy, vol. 50, pp. 378-386, Feb 2013. 79 31 May 2018
  • 80.
    Cont… [15] E. Tremblay,A Chandra and P. J. Lagace, “Grid-side converter control of DFIG wind turbines to enhance power quality of distribution network,” 2006. IEEE PES General Meeting, pp. 6. [16] N.K.S.Naidu, B.Singh, “Doubly Fed Induction Generator for Wind Energy Conversion Systems with Integrated Active Filter Capabilities”, IEEE Trans.Ind.Inform.,Vol.11,no.4,Aug2015,pp.923-933. [17] A.Merabet, A. A. Tanvir, K. Beddek, “Speed control of sensorless induction generator by the artificial neural network in wind energy conversion system”, IET Renew. Power Gener., 2016. [18] S.H.Zak, “System and Control”, NewYork, Oxford University Press, 2003. [19]N.Govindarajan, D.Raghavan, “Doubly Fed Induction Generator based wind turbine with Adaptive Neuro Fuzzy Inference system controller”, Asian journal of scientific research, 2014, vol.7, Iss.1,pp.45-55. [20]Amit Kumar, D.Giribabu, “Performance improvement of DFIG fed wind energy conversion system using ANFIS controller”, IEEE,2016, International conference on AEEICB16. [21] Ahmed A.Zaki Diab, S.A.A.Maksoud, B.E.Elnagli, Denis.A.Kotin, “Performance of doubly fed induction generator based wind turbine using adaptive neuro-fuzzy inference system”, IEEE,2016, IFOST-2016, pp.145-149. 80 31 May 2018
  • 81.
    Cont… [22] V.Yaramasu, B.Wu,P.C.Sen, S.Kouro, and M.Narimani, “High power wind energy conversion system: State-of-the-Art and Emerging technology”, IEEE, vol.103, issue 5, May 2015, pp 740-788. [23]Mohamed R. Amer, Osama A. Mahgoub, and Sherif A. Zaid, “A simple algorithm for SRF theory with three-phase shunt Active Power Filter”, Journal of engineering and computer science”, Qassim University,vol.6,no-1,pp.11-32,2013. [24]D.Bystrov, J.Westin, “Practice Neuro-Fuzzy Logic System-Matlab GUI toolbox”, pdf file accessed on www.google.com. [25]Asit Mohanty, Meera Viswavandya, Prakash K. Ray, Sandipan Patra, “Stability analysis and reactive power compensation issue in a microgrid with DFIG based WECS”, Elsevier,2014, Electrical Power and Energy Systems 62,pp753-762. [26]A. M. Eltamaly and A.A. khan, “Investigation of DC link capacitor failures in DFIG based Wind Energy conversion system”, STM Journals, Trends in Electrical Engineering, 2011,Vol. 1, iss.1, pp. 12-21. 81 31 May 2018
  • 82.
    Cont… [27] A. M.S. Yunus, A. A. Siada, and M. A. S. Masoum, “Impact of DC link fault on the dynamic performance of DFIG”,IEEE 2012. [28] H. A. Sher, K. E. Addoweesh and Y. Khan, “ Effect of short circuited DC link capacitor of an AC- DC-AC inverter on the performance of induction motor” , Journal of King Saud University-Engineering Sciences, 2014,28,pp. 199-206. [29] D.G. Giaourakis and A. N. Safacas, “Effect of short circuit faults in the back to back power electronic converter and rotor terminals on the operational Behaviour of the Doubly Fed Induction generator wind energy conversion system”, Machines, 2015, 3, pp.2-26. [30] P. Zhan, W. Lin, J. Wen, M. Yao, N. Li, “ Design of LCL filter for the back-to-back converter in a doubly fed induction generator” , IEEE Conf., IEEE PES ISGT ASIA 2012, pp.1 -6. [31] M. Huang, X.Wang, P.Chiang, F.Blaabjerg, “Design of LLCL filter for grid connected converter to improve stability and robustness”, Proceed., IEEE Applied Power Electronics Conf. ,2015, pp. 2959- 2966. [32] M. Huang, F.Blaabjerg, Y.Yongh, W.Weimin, “Step by step design of a high order power filter for three phase three wire grid connected inverter in renewable energy system” , Proceed. 4th IEEE Symposium on Power Electron. For DGS,PEDG 2013. 82 31 May 2018
  • 83.
  • 84.

Editor's Notes

  • #6 All data are in percentage
  • #7 All data are in percentage
  • #8 All data are in percentage