1
I. RAW MATERIAL AS A FACTOR INFLUENCING SPINNING
Fibers contribute to fabric performance and understanding fabric
performance begins with the fiber. Raw material represents about 50%
of the production cost of a short-staple yarn. This fact alone is
sufficient to indicate the significance of the raw material for the yarn
producer.
1. PHYSICAL STRUCTURE
The physical structure, or morphology, can be identified by observing
the fiber using a microscope.
1.1.Fibre Fineness
Fineness is one of the three most important fiber characteristics. The
fineness determines how many fibers are present in the cross-section
of a yarn of given thickness. Additional fibers in the cross-section
provide not only additional strength but also a better distribution in the
yarn. Thirty fibers are needed at the minimum in the yarn cross-
section, but there are usually over 100. One hundred is approximately
the lower limit for almost all new spinning processes. This indicates
that fineness will become still more important in the future. Fiber
fineness influences primarily:
Spinning limit; drape of the fabric product;
Yarn strength; lustre;
Yarn evenness; handle;
Yarn fullness; productivity.
Productivity is influenced via the end breakage rate, the number of
turns per unit length required in the yarn (twist), generally better
spinning conditions.
In production of blends it must be borne in mind that, at least in
conventional spinning processes, fine fibres accumulate to a greater
extent in the yarn core and coarser fibres at the periphery. Blending of
fine cotton fibres with coarse synthetic fibres would produce a yarn
with an externally synthetic fibre character.
1.1.2 Specification of fineness
With the exception of wool and hair fibres, fibre fineness cannot be
specified by reference to diameter as in the case of the steel wire,
because the section is seldom circular and is thus not easily
measureable. As in the case of yarns, fineness is usually specified by
the relation of mass (weight) to length:
2
tex = mass (g) /length (km) or
dtex= mass (g) /length (10 km)
While for synthetic fibres dtex is used almost exclusively, the
Micronaire value is used worldwide for cotton. The fineness scale is as
follows:
Mi-value Fineness
up to 3.1 very fine
3.1-3.9 fine
4.0-4.9 medium
5.0-5.9 slightly coarse
Above 6 coarse
Conversion factor: dtex = Mi x 0.394 ( heavily dependent on degree of
maturity).
It should be remembered, however, that the Micronaire value does
not always represent the actual fineness of the fibres. Owing to the use
of the air throughflow method, an average value is obtained where
there is a high proportion of unripe fibres, annd this does not
correspond to the true value for the spinnable fibres. Specification by
Titer tex is more accurate in such a case, but far harder to obtain.
There is a further difficulty. Cotton is a natural fibre. It grows in
various soils, in various climates and with annually changing cultivation
conditions. The fibres therefore cannot be homogeneous in their
characteristics, including their fineness. Schenek (1) indicates that the
Mi-value varied, in an extreme example, between 2.4 and 3.9 from
bale in a lot of 500 bales.
1.1.3 Fibre Maturity (In case of Cotton)
The cotton fibre consists of cell wall and lumen. The maturity index is
dependant upon the thickness of this cell wall. Schenek (1) suggests
that a fibre is to be considered as ripe when the cell wall of the
moisture-swollen fibre represents 50-80% of the round cross-section,
as unripe when it represents 30-45%, and as dead when it represents
less than 25%. Since some 5% unripe fibres are present even in a fully
ripened boll, cotton stock without unripe fibres is unimaginable: the
quantity is the issue.
Unripe fibres have neither adequate strength nor adequate
longitudinal stiffness. They therefore lead to:
Loss of yarn strength
3
Neppiness
High proportion of short fibres
Varying dyeability
Processing difficulties, mainly at the card.
1.2 Fibre Length
Fibers are sold by the fiber producer as staple, filament or filament
tow.
Staple fibers are short fibers measured in inches or centimeters. They
range in length from less than 2 to 46 cm (0.5 inch to 18 inches).
Except for silk, all the natural fibers are available only in staple form.
Filaments are long, continuous fiber strands of indefinite length,
measured in miles or kilometers. They may be either monofilement
(one filament) or multifilament (a number of tilements).
Filament tow, produced as a loose rope of severel thousand fibers, is
crimped or textured, and cut to staple length.
Fibre length is also one of the three most important fibre
characteristics. It influences:
Spinning limit
Yarn strength
Yarn evenness
Handle of the product
Lustre of the product
Yarn hairiness
Productivity.
Productivity is influenced via the end breakage rate, the quantity of
waste, the required turns of twist ( which affects the handle), general
spinning conditions.
It can assumed that fibres of under 4-5 mm will be lost in
processing (as waste and fly), fibres up to about 12-15 mm do not
contribute to strength but only to fullness of the yarn, and only those
fibres above these lengths produce the other positive characteristics in
the yarn.
4
It is not only the condition at purchase that is important in
assessment of fibre length; still more decisive is the length after
carding. Processing conditions at the card, and also the fibre
characteristics, must be such that the fibres survive carding without
noticeable shortening. Where there is a high proportion of unripe
fibres, this will not always be the case.
1.2.1 The Staple Diagram
The fibres in the boll do not exhibit extremely great length differences.
Noticeable shortening of many fibres arises before the spinning process
owing to mechanical working, for example ginning and cleaning. The
effect is such that fibre length exhibits the greatest irregularity of all
the fibre characteristics. In even the smallest tuft of cotton taken up in
the hand there will be all lengths from the absolute minimum (2 mm)
to the absolute maximum (between 30 and 60 mm depending on
origin). If the fibres of such a tuft are arranged next to each other with
their ends aligned and sorted according to length in a coordinate
system, then the staple diagram (Fig. 1) typical of cotton is obtained,
the so-called numerical diagram (‘Hauteur’).
If the diagram is derived abstractly from the masses of the length
groups, then the weight-biased diagram (‘Barbe’) is obtained (Fig. 2).
This has a notably higher curve compared with the numerical diagram,
because long fibres have more mass than short fibres and therefore a
greater effect. The weight-biased diagram corresponds to the
distribution of fibres in the yarn cross-section. This diagram should
therefore be referred to in considerations and calculations relating to
the yarn.
Figure 1. Typical staple diagram
1.2.2 Various diagram forms
Rectangular staple
This is achievable, and imaginable, only with synthetic fibers. Since the
fibers are all equally long, no length variations are present, material of
this type would seem ideal. Such an impression would be false,
however. For one thing, the length evenness cannot be maintained into
5
the yarn because fibers are shortened in the spinning mill, mainly at
the cards. For another, spinning machines are not suited to processing
of fibers having all the same length. In the drafting arrangement, for
example, such fibers are not moved individually, but in bunches,
thereby finally producing a high degree of unevenness.
Figure 2. Staple diagram, rectangular staple
Triangular staple
This permits better processing than the rectangular staple, but contains
too many short fibers. During movement of fibers, for example in the
drafting arrangement, the short fibers cannot be maintained under
control; they move freely and produce substantial unevenness. Also,
they cannot always be bound into the body of fibers, so that some of
them are lost, thereby producing waste and fly at the machines and
devices. If a short fiber is bound-in, however, one end often projects.
The yarn is hairy.
Figure 3. Staple diagram, triangular staple
6
Trapezoidal staple
This is the ideal staple for processing, and is all the more suitable the
flatter the curve. However, a flat curve often means a high price.
Figure 4. Staple diagram, trapezoidal staple
Stepped staple
If fibre materials of very different lengths are mixed in the wrong
proportions, then a stepped staple curve can arise. As with a
rectangular staple, the fibers can be moved only in groups, with the
same effects.
Figure 5. Staple diagram, stepped staple
Fibrogram
In addition to the staple diagram, the Fibrogram is available. Whereas
in the staple diagram the fibres are aligned at the one end, in the
Fibrogram they are arranged randomly by clamping on a line.
While the staple diagram represents an artificial picture, which does
not occur anywhere in practice, the Fibrogram corresponds to the
7
arrangement of fibers at the nip line of rollers. It gives a good
representation of the drafting operation and of the arrangement of the
fibers in the yarn. It is produced by the Digital-Fibrograph. The lengths
are stated as span-lengths, that is lengths which span a certain
distance.
Figure 6. Staple diagram, Fibrogram
1.2.3 The specification of length
From the staple diagram it is clear that various measures of length can
be derived, for example:
Maximum staple (maximum length)
Minimum staple (minimum length)
Average staple (average length).
The proportion of short fibers has an extremely great influence on the
spinnig parameters. A large proportion leads to strong fly
contamination (amongst other problems), and thus to strain on
personnel, on the machines, on the workroom and on the air-
conditioning, and also to extreme drafting difficulties.
1.3. Cross-Sectional Shape
The cross-sectional shape of a fiber affects luster, bulk, body, texture,
and hand. Cross-sectional shapes include round, dog-bone, triangular,
8
lobal, multisided, or hollow. Round fibers are common in natural fibers
and easy to produce for manufactured fibers.
The natural fibers derive their shape from
(1) the way the cellulose is built up during plant growth (cotton),
(2) the shape of the hair follicle and the formation of protein
substances in animals (wool), or
(3) the shape of the orifice through which the insect extrudes the fiber
(silk).
The shape of manufactured fibers is controlled by the shape of the
spinneret opening and the spinning method. The size, shape, luster,
length, and other properties of manufactured ftbers can be modified by
changes in the production process.
1.4. Surface Contour
Surface contour describes the outer surface of the fiber along its
length. Surface contour may be smooth, serrated, striated, or rough,
and it affects luster, hand, texture, and apparent soiling of the fabric.
Surface contour can make fabrics comfortable or prickly to touch and
easier or more difficult to clean. Many people prefer to wear cotton
next to the skin because its slightly irregular contour is more pleasing
to the skin. Coarser wool fibers feel prickly next to the skin because of
their size and smail scales along the outer edge of the fiber.
1.5. Crimp
Crimp may be found in textile materials as fiber crimp or fabric crimp.
Fiber crimp refers to the waves, bends, twists, coils, or curls along the
length of the fiber. Fiber crimp increases cohesiveness, resiliency,
resistance to abrasion, stretch, bulk, and warmth. Crlmp increases
absorbency and skin-contact comtart but reduces luster. Fibers with
lots of crimp like wool are warmer than fibers with little crimp like
cotton. Crimp helps trap air within the fabric and next to the skin,
making the fabric warmer. Inherent crimp occurs in wool. Inherent
crimp also exists in an undeveloped state in bicomponent manufactured
fibers in which it is developed in the fabric or the garment (such as a
sweater) with heat or moisture during finishing.
9
Figure 7. Fiber Cross-sectional shape and surface contour
2. DURABILITY PROPERTIES
2.1 Fibre Strength and Elongation
Strength is very often the dominating characteristic. This can be seen
from the fact that nature produces countless fibers, most of which are
not usable for textiles because of inadequate strength. The minimum
strength for a textile fiber is approximately 6 cN/tex (about 6 km
breaking length).
Strength is the ability to resist stress.
Tenacity, or tensile strength, is the ability of a textile to withstand a
pulling force. Breaking tenacity for a fiber is the force, in grams per
denier or tex, required to break the fiber.
Some significant breaking strengths of fibres:
Polyester 35-60 cN/tex
Cotton 15-40 cN/tex
Wool 12-18 cN/tex
Fibre Elongation
Three concepts must be clearly distinguished:
i. permanent elongation: that part of the extension through which
the fiber does not return on elongation
ii. elastic elongation: that part of the extension through which the
fiber returns.
iii. Breaking elongation: the maximum possible extension of the
fiber until it breaks. It is the sum of permanent and elastic
elongation.
10
Elongation is the change in length (final length-initial length).
Strain is elongation /initial length (dimensionless quantity).
Extension is specified as a percentage of the starting length (Strain x
100%).
The elastic elongation is of decisive importance since textile products
without elasticity would hardly be usable. They must be able to deform
(e.g. at knee or elbow) in order to withstand high loading (also during
processing) but they must also return to shape. The fibre elongation
should therefore be at least 1 - 2% (glass fibres). and preferably slightly
more.
For normal textile goods, higher elongations are neither necessary nor
desirable. They make processing in the spinning mill more difficult,
especially in drawing operations. Exceptions are sportswear, corsetry and.
recently. stretch products.
If a fibre is subjected to tensile loading, then demands are made on both
its strength and elongation. Strength and elongation are therefore
inseparably connected. This relationship is expressed in the so-called
stress/strain diagram (force/length change diagram). For each type of
fibre there is a typical curve. In blending, it should be ensured that the
curves of the fibres to be blended are similar in shape.
2.2. Abrasion resistance
Abrasion resistance is the ability of a textile to withstand the rubbing it
gets during use. Abrasion is measured by rubbing a textile against a
surface and measuring the change in strength or appearance. Abrasion
can occur when the textile is fairly flat, such as walking on a rug. Edge
abrasion can occur when the textile is folded, as when a pant hem rubs on
a sidewalk. Flex abrasion can occur when the textile is moving and
bending as in shoe laces that wear out where they are laced through the
shoe.
2.3. Flexibility,
Flexibility is the ability to bend repeatedly without breaking, is an
important property related to abrasion resistance. Some fibers like silk
and wool have superior flexibility, while others like glass break very
quickly after very few bends and are not used for apparel or other
consumer products because the broken bits of fiber are irritating to the
skin.
2.4. Pilling
Pilling is the formation of balls of fiber on the fabric surface. Pilling most
often occurs when fibers of differing abrasion resistance, such as cotton
and polyester, are combined in one fabric. With abrasion, short pieces of
11
the less resistant cotton breaks off and becomes entangled with the more
abrasion-resistant polyester, forming little balls of fiber on the surface.
These little pills are not only unatrractive, but can be uncomfortable, too.
Fibre stiffness plays a significant role mainly when rolling, revolving,
twisting movements are involved. A fibre which is too stiff has difficulty in
adapting to the movements. For example, it is not properly bound into the
yarn, produces hairiness or is even lost in processing. Fibres which are not
stiff enough have too little springiness. They do not return to shape after
deformation. Fiber stiffness is dependent upon the relationship between
fiber length and fiber fineness.
2.5 Cohesiveness
Cohesiveness is the ability of fibers to cling together during spinning.
Fibers with good cohesiveness tend to resist raveling or slipping during
use. Cotton and wool have good cohesiveness while silk and polyester
have poor cohesiveness.
3. AESTHETIC PROPERTIES
A textile product should be appropriate in appearance for its end use.
Aesthetic properties relate to the way senses such as touch and sight
contribute to the perception of the textile. In evaluating the aesthetics of
a textile product, the consumer usually determines whether the
appearance is appropriate for the end use.
3.1 Cover
Cover is the ability of a fiber to conceal or protect. Fibers that are opaque,
like cotton, can be used to produce relatively lightweight fabrics.
Translucence is the ability of a textile to allow light to pass through it.
Fibers that are transparent or translucent like nylon or polyester must be
altered by additives during production or by changing their cross sectbn to
provide good gover.
3.2. Luster
Luster results from the way light is reflected by a surface. Shiny or bright
fabrics reflect a great amount of light. Lustrous fabrics reflect a fair
amount of light and are used in formal apparel and interiors. Matte, or
dull, fabrics reflect little light and are used most frequently for less formal
looks in apparel and interiors. Silk fabrics are usually lustrous. Cotton and
wool fabrics are usually matte. The luster of manufactured fibers can be
varied during manufacturing. Fibers with high luster are referred to as
bright fibers. (Bright is used here to describe luster, not color intensity.)
Low-luster fibers are dull fibers. Medium-luster fibers are semibright or
semidull. Yarn and fabric structure, and finish may change fabric luster.
12
3.3. Drape
Drape is the way a fabric falls over a three-dimensional form like a body
or table. Fine fibers produce a softer drape than coarse fibers. Fibers
influence fabric drape to a degree, but yarns and fabric structure are
usually more important in determining drape. Chiffon is soft and free-
flowing, chintz falls in graceful tolds, and satin is stiff and heavy.
3.4.Texture
Describes the nature of the textile's surface. It is identified by both visual
and tactile senses. Textiles may have a smooth or rough texture. Natural
fibers tend to give a fabric more texture than manufactured fibers because
of the variations inherent in the structure of natural fibers. Yarns, finishes,
and fabric structure also greatly affect texture.
3.5.Hand
Is the way a textile feels to the skin. Hand is often described using
adjectives such as warm or cool, bulky or thin, and slick or soft. Hand may
be evaluated by feeling a fabric between the fingers and thumb. Both
human assessment and instrument measures are used to determine
suitability for an end use. Hand is important for designers and consumers.
4. COMFORT AND SAFETY PROPERTIES
A textile product should be comfortable when it is worn or used. This is
primarily a matter of personal preference and individual perception of
comfort under different environmental conditions and degrees of physical
activity. The complexities of comfort depend on characteristics such as
absorbency, heat retention, density, and elongation.
4.1. Absorbency
Is the ability of a fiber to take up moisture from the body or from the
environment. It is measured as regain where the moisture in the material
is expressed as a percentage of the weight of the moisture-free material.
Hydrophilic fibers absorb moisture readily. Hydrophobic fibers have
little or no absorbency. Hydrophobic fibers tend to be oleophilic, meaning
that they have a strong affinity or attraction for oil. Oleophilic fibers tend
to bond quickly and tightly with oil, making cleaning more of a problem.
Hygroscopic fibers absorb moisture without feeling wet. Absorbency is
related to static buildup; problems with static are more likely to develop in
hydrophobic fibers because they do not conduct electrons readily.
Absorbency is a measure of the increase in mass when a fiber is exposed
to humid air. Fibers that have good absorbency also tend to have good
dyeability, meaning that they are receptive to coloration by dyes. Fibers
that absorb water quickly dye well and have good dye affinity.
13
4.2. Electrical conductivity
Electrical conductivity is the ability to transfer electrical charges. Fibers
with good absorbency also tend to be good electrical conductors.
Absorbent fibers do not build up static charge readily and do not attract
lint or create problems with static cling.
4.3. Wicking
Is the ability of a fiber to transfer moisture along its surface. Fibers that
wick well are not very absorbent. Moisture is transported along the
surface rather than being absorbed into the fiber. Fibers with good wicking
characteristics can produce comfortable products because the moisture is
pulled away from the skin by wicking to the outer surface of the fabric
where evaporation can occur. Smart textile modifications of polyester and
olefin make use of this characteristic and are used in comfortable apparel
for athletic competitions.
4.4. Heat or thermal retention
Is the ability of a textile to hold heat Because people want to be
comfortable regardless of the weather, a low level of thermal retention is
favored in hot weather and a high level in cold weather. This property is
affected by fiber, yarn, and fabric structure and layering of fabrics. Bulky
fibers like wool or acrylic are often used for sweaters and winter hats and
scarves because they retain heat well. Heat conductivity is the opposite of
heat retention. Heat conductivity is the ability to transfer heat through a
fabric. Cotton is popular in summer apparel because it has good heat
conductivity and helps the body release heat quickly.
4.5. Heat sensitivity
Describes a fiber's reaction to heat. Since some fibers soften and melt and
others are heat resistant, these properties identify safe pressing
temperatures. Electrical line personnel seldom wear synthetics like nylon
or polyester since these heat- sensitiye fibers shrink and melt with heat, a
potential problem when working near high-voltage power lines.
4.6.Flammability
Describes how a fabric reacts to ignition sources and how it burns. Fabrics
that are highly flammable are banned from interstate commerce in the
United States and many other countries because of the safety risk they
pose.
4.7.Density or specific gravity
Is a measure of fiber weight per unit volume. Lower-density fibers can be
made into thick fabrics that are more comfortable than high-density fibers
that result in heavy fabrics. Fibers with the same diameter may not have
the same denier or tex value since fiber density affects weight. Take a 100
percent cotton and a 100 percent polyester fabric identical in fabric
structure, yarn structure and size, and number of yarns per inch. Since
14
cotton has a higher density than polyester, the all-cotton fabric will be
heavier.
4.8.Allergenic potential
Is the ability to cause physical reactions such as skin redness resulting
from exposure to the fiber. While many individuals claim an allergy to
wool, most are not allergic, but are very sensitiye to the prickle caused by
coarser wool fibers. Chemicals used in finishing and dyeing can cause
allergic reactions in some individuals.
5. APPEARANCE-RETENTION PROPERTIES
A textile product should retain its appearance during use, care, and
storage.
5.1.Resiliency
Is the ability of a textile to return to its original shape after bending,
twisting, or crushing. Resilient fibers usually produce resilient fabrics. An
easy test for resiliency is to crunch a fabric in your hand and watch how it
responds when you open your hand. Fabrics that do not wrinkle easily and
spring back after compression are resilient and wrinkle resistant. A fabric
that wrinkles easily stays crumpled in your hand. When it is flattened out,
wrinkles and creases are apparent. Because of the poor wrinkle resistance
of çotton, finishes have been developed to improve their resilience. In the
standard test for resiliency, a fabric is twisted and compressed for a set
length of time. The numer and sharpness of the wrinkles are evaluated to
assess resiliency.
5.2.Compressibility
Is resistance to crushing. Fibers, like cotton, that are easily compressible
tend to wrinkle easily but can produce heavy and compact fabrics, like
denim. Fibers, like wool, that do not compress easily, do not wrinkle easily
and produce bulky fabrics.
5.3.Loft or compression resiliency
Is the ability to spring back to the original thickness after being
compressed. Loft is important for pile fabrics, most knits, and carpets and
rugs.
5.4. Dimensional stability
Is the ability of a fabric to retain its original size and shape through use
and care, which is desirable. It includes the properties of shrinkage
resistance and elastic recovery. Fabrics are carefully measured, cleaned,
and measured again. Dimensional change is calculated based on the
difference between the original measurements and the after cleaning
15
measurements. Fabrics and products that are dimensionally stable
maintain their size and shape throughout their life.
5.5. Shrinkage resistance
Is the ability of a fabric to retain its original dimensions throughout care.
It is related to the fabric's reaction to moisture or heat. Items that shrink
may no longer be attractive or suitable for their original end use. Most
textile products exhibit their greatest shrinkage during the first cleaning
cycle, but some products continue to shrink each time theyare cleaned.
Residual shrinkage refers to additional shrinkage that may occur after the
first care cycle.
5.6.Elasticity or elastic recovery
Is the ability of a textile to return to its original dimension or shape after
elongation. It is measured as the percentage of return to original length.
Elastic recovery varies with the amount of elongation and with the length
of time the fabric is stretched. Fibers with poor elastic recovery, like
cotton and rayon, tend to produce fabrics that stretch out of shape. Fibers
with good elastic recovery, like nylon and polyester, tend to produce
fabrics that maintain their shape. Creep is a delayed or gradual recovery
from elongation. Creep may be seen in the difference in fit between denim
shorts at the end of one day of wearing and the fit at the beginning of the
next day of wearing. The shorts may have gotten loaser during the day as
they were worn and stretched. Because of the low and slow elastic
recovery of cotton (creep), the shorts will probably be a little tighter fitting
the next day.
5.7. Aging resistance
Aging resistance is resistance to deleterious changes over time. Some
fibers age more slowly than others Spandex and other elastic fibers have
poor aging characteristics. Over time, these fibers become stiff, rigid, and
britlle. When stretched, the spandex fiber breaks and the fabric remains
stretched out. Other fibers, such as cotton, can be stored for years
without suffering significant damage.
5.7. Mildew resistance
Is the resistance to the growth of mold, mildew, or fungus. Mildew
resistance and moth resistance can be especially important when textiles
are stored. If cotton and other planı fibers are stored in humid and warm
conditions, mildew, mold, or fungus growth can occur. While the odor can
be unpleasant, these microorganisms can also permanently damage
textiles.
5.8. Moth resistance
Is resistance to insect damage, including moths, beetles, crickets,
roaches, and spiders. Problems with insects are most often encountered
during storage of textile products.
16
6. RESISTANCE TO CHEMICALS
Different fibers react differently to chemicals. Some are quite resistant to
most chemicals; others are resistant to one group of chemical but easily
harmed by others. Resistance to chemicals and chemical reactivity
determines the appropriateness of care procedures and end uses for fibers
as well as selection of appropriate dyes and finishes for fabrics and
products. Acids are compounds that yield hydrogen ions to alkalis in
chemical reactions. Alkalis (bases) are compounds that remove hydrogen
ions from acids and combine with the acid in a chemical reaction. The
average consumer can come in contact with acids in the kitchen (fruit and
vegetable juice, vinegar, and salad dressings), the bathroom (some
medications, skin and hair treatmenis, and first aid supplies), outdoors
(grass stains), and garage (battery acid). Alkalis are alsa encountered by
consumers in the bathroom and laundry (soaps and detergents), kitchen
(baking soda or sodium bicarbon- ate) , and cleaning supplies (household
ammonia and borax). While the reaction of fibers to other chemicals like
organic so1vents (fingernail polish remover) and inorganic salts (deicing
salt) is important, these reactions are more important in terms of end use
and cleaning-issues that are addressed during productdevelopment.
7. RESISTANCE TO LIGHT
Light or sunlight resistance is the ability to withstand degradation from
natural or artificial light. Exposure to light may damage fibers. The energy
in light, especially in the ultraviolet re- gion of the spectrum, causes
irreversible damage to the chemical structure of the fiber. This damage
may appear as a yellowing or color change, a slight weakening of the
fabric, or, even- tually, the complete disintegration of the fabric. Fibers
with good light resistance are used where exposure to light, especially
sunlight, is high. For example, acrylic is often used in awnings because of
its high light resistance. Tenacity is measured before and after exposure
to light. A loss in strength indicates ultraviolet damage to the fiber.
8. FIBRE CLEANNESS
In addition to usable fibers, the fiber stock contains foreign matter of
various kinds. There might be vegetable matter, mineral material, other
foreign matter (Metal fragments, Cloth fragments, Packing material-
mostly polymers), fiber fragments among the fibers.
This foreign material can lead to extreme disturbances during processing:
Metal parts can cause fires or damage card clothing. Cloth fragments
and packing material can lead to foreign fibers in the yarn and thus to
its unsuitability for the intended application.
Vegetable matter can lead to drafting disturbances, yarn breaks, filling
up of card clothing, contaminated yarn, etc.
17
Mineral matter can cause deposits, high wear rates in machines
(grinding effect, especially apparent in rotor spinning),etc.
Neps
Neps are small entanglements or knots of fibers. In general, two types
of neps can be distinguished; fiber neps (small knots that consist only
of fibres) and seed-coat neps (small knots containing foreign particles
such as husk, seed or leaf fragments). In case of cotton fibers, there is
a relationship between maturity index and neppiness. Neppiness is also
dependant, exponentially, on the fiber fineness, because fine fibres
have less longitudinal stiffness than coarser fibres.
1.6.3 Dust
Dust consists of small and microscopic particles of various substances,
which are present as suspended particles in gases and sink only slowly,
so that they can be transported in air over substantial distances.
Problems created by dust can be listed as follows:
1) Additional stress on personnel
Dust is unpleasant ,e.g. for eyes and nose
It can induce allergies
It can induce respiratory disease (Byssinosis)
2) Environmental problems
Dust deposits
Dust accumulations which can fall into the machines
Loading of the air-conditioning equipment
3) Effects on the product
Quality deterioration directly, or
Indirectly through machine faults
4) Stressing of the machines
Dust accumulations lead to operational disturbances
Jamming and running out of true
Increased yarn unevenness
More end breaks
Rapid wear of machine components (e.g. rotors)
18
1.7 Chemical Deposits (Sticky Substances)
The sticky substances identified as:
1) Secretions: honeydew
2) Fungus and bacteria: decomposition products.
3) Vegetable substances: sugars from plant juices; leaf
nectar; overproduction of wax.
4) Fats,oils: seed oil from ginning.
Pathogens:
5) Synthetic substances: defoliants; insecticides;
fertilizers; oil from
harvesting machines.
19
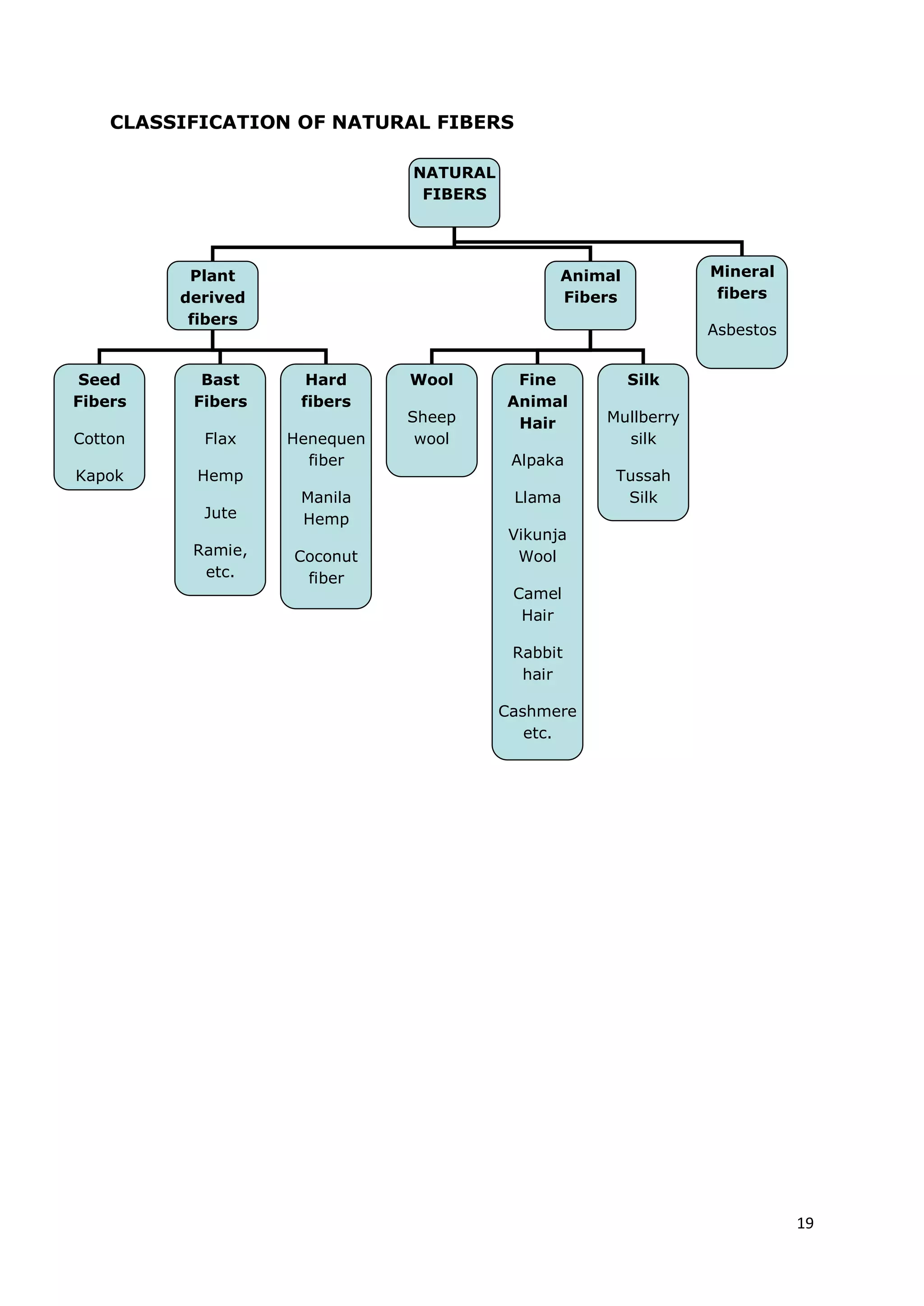
CLASSIFICATION OF NATURAL FIBERS
NATURAL
FIBERS
Plant
derived
fibers
Animal
Fibers
Mineral
fibers
Asbestos
Seed
Fibers
Cotton
Kapok
Bast
Fibers
Flax
Hemp
Jute
Ramie,
etc.
Hard
fibers
Henequen
fiber
Manila
Hemp
Coconut
fiber
Wool
Sheep
wool
Fine
Animal
Hair
Alpaka
Llama
Vikunja
Wool
Camel
Hair
Rabbit
hair
Cashmere
etc.
Silk
Mullberry
silk
Tussah
Silk
20
PROPERTIES COMMON TO ALL CELLULOSIC FIBERS
Good absorbency
Good conductor of heat
Ability to withstand high temperature
Low resiliency
Good compressibility
Good conductor of electricity
Heavy fibers (density of 1.5)
Harmed by mineral acids, mineral damage by organic acids
Attacked by mildew
Resistant to moths, but eaten by crickets and silverfish
Flammable
Moderate resistance to sunlight
PROPERTIES COMMON TO ALL PROTEIN FIBERS
Resiliency
Hygroscopic (comfortable, protects from humidity in cool, damp climate.)
Weaker when wet
Light fibers (fabrics feel lighter than cellulosics of the same thicknesss)
Harmed by alkali
Harmed by oxidizing agents
Harmed by dry heat
Flame resistant
21
CLASSIFICATION OF CHEMICAL FIBERS
Source:
1. Klein W., Textile Institute-The technology of Short staple spinning
pp1-9
2. Wynne A., Textiles, Macmillan Education LTD 1997
3. Kadolph S.J., Textiles, Person Education Inc., 2010
4. Wulfhorst B., Gries T., Veit D., Textile Technology, Hanser
Publications, 2006
CHEMICAL
FIBERS
From
natural
polymers
Viscose
Modal
Acetate
Triacetate
Zein
Casein
From
synthetic
polymers
Polyester
Polyamide
Polyethylene
Polyacrylnitrile
Modacrylic
elastomer
From
inorganic
materials
Glass
Metal
Carbon

Week1-1.pdf

  • 1.
    1 I. RAW MATERIALAS A FACTOR INFLUENCING SPINNING Fibers contribute to fabric performance and understanding fabric performance begins with the fiber. Raw material represents about 50% of the production cost of a short-staple yarn. This fact alone is sufficient to indicate the significance of the raw material for the yarn producer. 1. PHYSICAL STRUCTURE The physical structure, or morphology, can be identified by observing the fiber using a microscope. 1.1.Fibre Fineness Fineness is one of the three most important fiber characteristics. The fineness determines how many fibers are present in the cross-section of a yarn of given thickness. Additional fibers in the cross-section provide not only additional strength but also a better distribution in the yarn. Thirty fibers are needed at the minimum in the yarn cross- section, but there are usually over 100. One hundred is approximately the lower limit for almost all new spinning processes. This indicates that fineness will become still more important in the future. Fiber fineness influences primarily: Spinning limit; drape of the fabric product; Yarn strength; lustre; Yarn evenness; handle; Yarn fullness; productivity. Productivity is influenced via the end breakage rate, the number of turns per unit length required in the yarn (twist), generally better spinning conditions. In production of blends it must be borne in mind that, at least in conventional spinning processes, fine fibres accumulate to a greater extent in the yarn core and coarser fibres at the periphery. Blending of fine cotton fibres with coarse synthetic fibres would produce a yarn with an externally synthetic fibre character. 1.1.2 Specification of fineness With the exception of wool and hair fibres, fibre fineness cannot be specified by reference to diameter as in the case of the steel wire, because the section is seldom circular and is thus not easily measureable. As in the case of yarns, fineness is usually specified by the relation of mass (weight) to length:
  • 2.
    2 tex = mass(g) /length (km) or dtex= mass (g) /length (10 km) While for synthetic fibres dtex is used almost exclusively, the Micronaire value is used worldwide for cotton. The fineness scale is as follows: Mi-value Fineness up to 3.1 very fine 3.1-3.9 fine 4.0-4.9 medium 5.0-5.9 slightly coarse Above 6 coarse Conversion factor: dtex = Mi x 0.394 ( heavily dependent on degree of maturity). It should be remembered, however, that the Micronaire value does not always represent the actual fineness of the fibres. Owing to the use of the air throughflow method, an average value is obtained where there is a high proportion of unripe fibres, annd this does not correspond to the true value for the spinnable fibres. Specification by Titer tex is more accurate in such a case, but far harder to obtain. There is a further difficulty. Cotton is a natural fibre. It grows in various soils, in various climates and with annually changing cultivation conditions. The fibres therefore cannot be homogeneous in their characteristics, including their fineness. Schenek (1) indicates that the Mi-value varied, in an extreme example, between 2.4 and 3.9 from bale in a lot of 500 bales. 1.1.3 Fibre Maturity (In case of Cotton) The cotton fibre consists of cell wall and lumen. The maturity index is dependant upon the thickness of this cell wall. Schenek (1) suggests that a fibre is to be considered as ripe when the cell wall of the moisture-swollen fibre represents 50-80% of the round cross-section, as unripe when it represents 30-45%, and as dead when it represents less than 25%. Since some 5% unripe fibres are present even in a fully ripened boll, cotton stock without unripe fibres is unimaginable: the quantity is the issue. Unripe fibres have neither adequate strength nor adequate longitudinal stiffness. They therefore lead to: Loss of yarn strength
  • 3.
    3 Neppiness High proportion ofshort fibres Varying dyeability Processing difficulties, mainly at the card. 1.2 Fibre Length Fibers are sold by the fiber producer as staple, filament or filament tow. Staple fibers are short fibers measured in inches or centimeters. They range in length from less than 2 to 46 cm (0.5 inch to 18 inches). Except for silk, all the natural fibers are available only in staple form. Filaments are long, continuous fiber strands of indefinite length, measured in miles or kilometers. They may be either monofilement (one filament) or multifilament (a number of tilements). Filament tow, produced as a loose rope of severel thousand fibers, is crimped or textured, and cut to staple length. Fibre length is also one of the three most important fibre characteristics. It influences: Spinning limit Yarn strength Yarn evenness Handle of the product Lustre of the product Yarn hairiness Productivity. Productivity is influenced via the end breakage rate, the quantity of waste, the required turns of twist ( which affects the handle), general spinning conditions. It can assumed that fibres of under 4-5 mm will be lost in processing (as waste and fly), fibres up to about 12-15 mm do not contribute to strength but only to fullness of the yarn, and only those fibres above these lengths produce the other positive characteristics in the yarn.
  • 4.
    4 It is notonly the condition at purchase that is important in assessment of fibre length; still more decisive is the length after carding. Processing conditions at the card, and also the fibre characteristics, must be such that the fibres survive carding without noticeable shortening. Where there is a high proportion of unripe fibres, this will not always be the case. 1.2.1 The Staple Diagram The fibres in the boll do not exhibit extremely great length differences. Noticeable shortening of many fibres arises before the spinning process owing to mechanical working, for example ginning and cleaning. The effect is such that fibre length exhibits the greatest irregularity of all the fibre characteristics. In even the smallest tuft of cotton taken up in the hand there will be all lengths from the absolute minimum (2 mm) to the absolute maximum (between 30 and 60 mm depending on origin). If the fibres of such a tuft are arranged next to each other with their ends aligned and sorted according to length in a coordinate system, then the staple diagram (Fig. 1) typical of cotton is obtained, the so-called numerical diagram (‘Hauteur’). If the diagram is derived abstractly from the masses of the length groups, then the weight-biased diagram (‘Barbe’) is obtained (Fig. 2). This has a notably higher curve compared with the numerical diagram, because long fibres have more mass than short fibres and therefore a greater effect. The weight-biased diagram corresponds to the distribution of fibres in the yarn cross-section. This diagram should therefore be referred to in considerations and calculations relating to the yarn. Figure 1. Typical staple diagram 1.2.2 Various diagram forms Rectangular staple This is achievable, and imaginable, only with synthetic fibers. Since the fibers are all equally long, no length variations are present, material of this type would seem ideal. Such an impression would be false, however. For one thing, the length evenness cannot be maintained into
  • 5.
    5 the yarn becausefibers are shortened in the spinning mill, mainly at the cards. For another, spinning machines are not suited to processing of fibers having all the same length. In the drafting arrangement, for example, such fibers are not moved individually, but in bunches, thereby finally producing a high degree of unevenness. Figure 2. Staple diagram, rectangular staple Triangular staple This permits better processing than the rectangular staple, but contains too many short fibers. During movement of fibers, for example in the drafting arrangement, the short fibers cannot be maintained under control; they move freely and produce substantial unevenness. Also, they cannot always be bound into the body of fibers, so that some of them are lost, thereby producing waste and fly at the machines and devices. If a short fiber is bound-in, however, one end often projects. The yarn is hairy. Figure 3. Staple diagram, triangular staple
  • 6.
    6 Trapezoidal staple This isthe ideal staple for processing, and is all the more suitable the flatter the curve. However, a flat curve often means a high price. Figure 4. Staple diagram, trapezoidal staple Stepped staple If fibre materials of very different lengths are mixed in the wrong proportions, then a stepped staple curve can arise. As with a rectangular staple, the fibers can be moved only in groups, with the same effects. Figure 5. Staple diagram, stepped staple Fibrogram In addition to the staple diagram, the Fibrogram is available. Whereas in the staple diagram the fibres are aligned at the one end, in the Fibrogram they are arranged randomly by clamping on a line. While the staple diagram represents an artificial picture, which does not occur anywhere in practice, the Fibrogram corresponds to the
  • 7.
    7 arrangement of fibersat the nip line of rollers. It gives a good representation of the drafting operation and of the arrangement of the fibers in the yarn. It is produced by the Digital-Fibrograph. The lengths are stated as span-lengths, that is lengths which span a certain distance. Figure 6. Staple diagram, Fibrogram 1.2.3 The specification of length From the staple diagram it is clear that various measures of length can be derived, for example: Maximum staple (maximum length) Minimum staple (minimum length) Average staple (average length). The proportion of short fibers has an extremely great influence on the spinnig parameters. A large proportion leads to strong fly contamination (amongst other problems), and thus to strain on personnel, on the machines, on the workroom and on the air- conditioning, and also to extreme drafting difficulties. 1.3. Cross-Sectional Shape The cross-sectional shape of a fiber affects luster, bulk, body, texture, and hand. Cross-sectional shapes include round, dog-bone, triangular,
  • 8.
    8 lobal, multisided, orhollow. Round fibers are common in natural fibers and easy to produce for manufactured fibers. The natural fibers derive their shape from (1) the way the cellulose is built up during plant growth (cotton), (2) the shape of the hair follicle and the formation of protein substances in animals (wool), or (3) the shape of the orifice through which the insect extrudes the fiber (silk). The shape of manufactured fibers is controlled by the shape of the spinneret opening and the spinning method. The size, shape, luster, length, and other properties of manufactured ftbers can be modified by changes in the production process. 1.4. Surface Contour Surface contour describes the outer surface of the fiber along its length. Surface contour may be smooth, serrated, striated, or rough, and it affects luster, hand, texture, and apparent soiling of the fabric. Surface contour can make fabrics comfortable or prickly to touch and easier or more difficult to clean. Many people prefer to wear cotton next to the skin because its slightly irregular contour is more pleasing to the skin. Coarser wool fibers feel prickly next to the skin because of their size and smail scales along the outer edge of the fiber. 1.5. Crimp Crimp may be found in textile materials as fiber crimp or fabric crimp. Fiber crimp refers to the waves, bends, twists, coils, or curls along the length of the fiber. Fiber crimp increases cohesiveness, resiliency, resistance to abrasion, stretch, bulk, and warmth. Crlmp increases absorbency and skin-contact comtart but reduces luster. Fibers with lots of crimp like wool are warmer than fibers with little crimp like cotton. Crimp helps trap air within the fabric and next to the skin, making the fabric warmer. Inherent crimp occurs in wool. Inherent crimp also exists in an undeveloped state in bicomponent manufactured fibers in which it is developed in the fabric or the garment (such as a sweater) with heat or moisture during finishing.
  • 9.
    9 Figure 7. FiberCross-sectional shape and surface contour 2. DURABILITY PROPERTIES 2.1 Fibre Strength and Elongation Strength is very often the dominating characteristic. This can be seen from the fact that nature produces countless fibers, most of which are not usable for textiles because of inadequate strength. The minimum strength for a textile fiber is approximately 6 cN/tex (about 6 km breaking length). Strength is the ability to resist stress. Tenacity, or tensile strength, is the ability of a textile to withstand a pulling force. Breaking tenacity for a fiber is the force, in grams per denier or tex, required to break the fiber. Some significant breaking strengths of fibres: Polyester 35-60 cN/tex Cotton 15-40 cN/tex Wool 12-18 cN/tex Fibre Elongation Three concepts must be clearly distinguished: i. permanent elongation: that part of the extension through which the fiber does not return on elongation ii. elastic elongation: that part of the extension through which the fiber returns. iii. Breaking elongation: the maximum possible extension of the fiber until it breaks. It is the sum of permanent and elastic elongation.
  • 10.
    10 Elongation is thechange in length (final length-initial length). Strain is elongation /initial length (dimensionless quantity). Extension is specified as a percentage of the starting length (Strain x 100%). The elastic elongation is of decisive importance since textile products without elasticity would hardly be usable. They must be able to deform (e.g. at knee or elbow) in order to withstand high loading (also during processing) but they must also return to shape. The fibre elongation should therefore be at least 1 - 2% (glass fibres). and preferably slightly more. For normal textile goods, higher elongations are neither necessary nor desirable. They make processing in the spinning mill more difficult, especially in drawing operations. Exceptions are sportswear, corsetry and. recently. stretch products. If a fibre is subjected to tensile loading, then demands are made on both its strength and elongation. Strength and elongation are therefore inseparably connected. This relationship is expressed in the so-called stress/strain diagram (force/length change diagram). For each type of fibre there is a typical curve. In blending, it should be ensured that the curves of the fibres to be blended are similar in shape. 2.2. Abrasion resistance Abrasion resistance is the ability of a textile to withstand the rubbing it gets during use. Abrasion is measured by rubbing a textile against a surface and measuring the change in strength or appearance. Abrasion can occur when the textile is fairly flat, such as walking on a rug. Edge abrasion can occur when the textile is folded, as when a pant hem rubs on a sidewalk. Flex abrasion can occur when the textile is moving and bending as in shoe laces that wear out where they are laced through the shoe. 2.3. Flexibility, Flexibility is the ability to bend repeatedly without breaking, is an important property related to abrasion resistance. Some fibers like silk and wool have superior flexibility, while others like glass break very quickly after very few bends and are not used for apparel or other consumer products because the broken bits of fiber are irritating to the skin. 2.4. Pilling Pilling is the formation of balls of fiber on the fabric surface. Pilling most often occurs when fibers of differing abrasion resistance, such as cotton and polyester, are combined in one fabric. With abrasion, short pieces of
  • 11.
    11 the less resistantcotton breaks off and becomes entangled with the more abrasion-resistant polyester, forming little balls of fiber on the surface. These little pills are not only unatrractive, but can be uncomfortable, too. Fibre stiffness plays a significant role mainly when rolling, revolving, twisting movements are involved. A fibre which is too stiff has difficulty in adapting to the movements. For example, it is not properly bound into the yarn, produces hairiness or is even lost in processing. Fibres which are not stiff enough have too little springiness. They do not return to shape after deformation. Fiber stiffness is dependent upon the relationship between fiber length and fiber fineness. 2.5 Cohesiveness Cohesiveness is the ability of fibers to cling together during spinning. Fibers with good cohesiveness tend to resist raveling or slipping during use. Cotton and wool have good cohesiveness while silk and polyester have poor cohesiveness. 3. AESTHETIC PROPERTIES A textile product should be appropriate in appearance for its end use. Aesthetic properties relate to the way senses such as touch and sight contribute to the perception of the textile. In evaluating the aesthetics of a textile product, the consumer usually determines whether the appearance is appropriate for the end use. 3.1 Cover Cover is the ability of a fiber to conceal or protect. Fibers that are opaque, like cotton, can be used to produce relatively lightweight fabrics. Translucence is the ability of a textile to allow light to pass through it. Fibers that are transparent or translucent like nylon or polyester must be altered by additives during production or by changing their cross sectbn to provide good gover. 3.2. Luster Luster results from the way light is reflected by a surface. Shiny or bright fabrics reflect a great amount of light. Lustrous fabrics reflect a fair amount of light and are used in formal apparel and interiors. Matte, or dull, fabrics reflect little light and are used most frequently for less formal looks in apparel and interiors. Silk fabrics are usually lustrous. Cotton and wool fabrics are usually matte. The luster of manufactured fibers can be varied during manufacturing. Fibers with high luster are referred to as bright fibers. (Bright is used here to describe luster, not color intensity.) Low-luster fibers are dull fibers. Medium-luster fibers are semibright or semidull. Yarn and fabric structure, and finish may change fabric luster.
  • 12.
    12 3.3. Drape Drape isthe way a fabric falls over a three-dimensional form like a body or table. Fine fibers produce a softer drape than coarse fibers. Fibers influence fabric drape to a degree, but yarns and fabric structure are usually more important in determining drape. Chiffon is soft and free- flowing, chintz falls in graceful tolds, and satin is stiff and heavy. 3.4.Texture Describes the nature of the textile's surface. It is identified by both visual and tactile senses. Textiles may have a smooth or rough texture. Natural fibers tend to give a fabric more texture than manufactured fibers because of the variations inherent in the structure of natural fibers. Yarns, finishes, and fabric structure also greatly affect texture. 3.5.Hand Is the way a textile feels to the skin. Hand is often described using adjectives such as warm or cool, bulky or thin, and slick or soft. Hand may be evaluated by feeling a fabric between the fingers and thumb. Both human assessment and instrument measures are used to determine suitability for an end use. Hand is important for designers and consumers. 4. COMFORT AND SAFETY PROPERTIES A textile product should be comfortable when it is worn or used. This is primarily a matter of personal preference and individual perception of comfort under different environmental conditions and degrees of physical activity. The complexities of comfort depend on characteristics such as absorbency, heat retention, density, and elongation. 4.1. Absorbency Is the ability of a fiber to take up moisture from the body or from the environment. It is measured as regain where the moisture in the material is expressed as a percentage of the weight of the moisture-free material. Hydrophilic fibers absorb moisture readily. Hydrophobic fibers have little or no absorbency. Hydrophobic fibers tend to be oleophilic, meaning that they have a strong affinity or attraction for oil. Oleophilic fibers tend to bond quickly and tightly with oil, making cleaning more of a problem. Hygroscopic fibers absorb moisture without feeling wet. Absorbency is related to static buildup; problems with static are more likely to develop in hydrophobic fibers because they do not conduct electrons readily. Absorbency is a measure of the increase in mass when a fiber is exposed to humid air. Fibers that have good absorbency also tend to have good dyeability, meaning that they are receptive to coloration by dyes. Fibers that absorb water quickly dye well and have good dye affinity.
  • 13.
    13 4.2. Electrical conductivity Electricalconductivity is the ability to transfer electrical charges. Fibers with good absorbency also tend to be good electrical conductors. Absorbent fibers do not build up static charge readily and do not attract lint or create problems with static cling. 4.3. Wicking Is the ability of a fiber to transfer moisture along its surface. Fibers that wick well are not very absorbent. Moisture is transported along the surface rather than being absorbed into the fiber. Fibers with good wicking characteristics can produce comfortable products because the moisture is pulled away from the skin by wicking to the outer surface of the fabric where evaporation can occur. Smart textile modifications of polyester and olefin make use of this characteristic and are used in comfortable apparel for athletic competitions. 4.4. Heat or thermal retention Is the ability of a textile to hold heat Because people want to be comfortable regardless of the weather, a low level of thermal retention is favored in hot weather and a high level in cold weather. This property is affected by fiber, yarn, and fabric structure and layering of fabrics. Bulky fibers like wool or acrylic are often used for sweaters and winter hats and scarves because they retain heat well. Heat conductivity is the opposite of heat retention. Heat conductivity is the ability to transfer heat through a fabric. Cotton is popular in summer apparel because it has good heat conductivity and helps the body release heat quickly. 4.5. Heat sensitivity Describes a fiber's reaction to heat. Since some fibers soften and melt and others are heat resistant, these properties identify safe pressing temperatures. Electrical line personnel seldom wear synthetics like nylon or polyester since these heat- sensitiye fibers shrink and melt with heat, a potential problem when working near high-voltage power lines. 4.6.Flammability Describes how a fabric reacts to ignition sources and how it burns. Fabrics that are highly flammable are banned from interstate commerce in the United States and many other countries because of the safety risk they pose. 4.7.Density or specific gravity Is a measure of fiber weight per unit volume. Lower-density fibers can be made into thick fabrics that are more comfortable than high-density fibers that result in heavy fabrics. Fibers with the same diameter may not have the same denier or tex value since fiber density affects weight. Take a 100 percent cotton and a 100 percent polyester fabric identical in fabric structure, yarn structure and size, and number of yarns per inch. Since
  • 14.
    14 cotton has ahigher density than polyester, the all-cotton fabric will be heavier. 4.8.Allergenic potential Is the ability to cause physical reactions such as skin redness resulting from exposure to the fiber. While many individuals claim an allergy to wool, most are not allergic, but are very sensitiye to the prickle caused by coarser wool fibers. Chemicals used in finishing and dyeing can cause allergic reactions in some individuals. 5. APPEARANCE-RETENTION PROPERTIES A textile product should retain its appearance during use, care, and storage. 5.1.Resiliency Is the ability of a textile to return to its original shape after bending, twisting, or crushing. Resilient fibers usually produce resilient fabrics. An easy test for resiliency is to crunch a fabric in your hand and watch how it responds when you open your hand. Fabrics that do not wrinkle easily and spring back after compression are resilient and wrinkle resistant. A fabric that wrinkles easily stays crumpled in your hand. When it is flattened out, wrinkles and creases are apparent. Because of the poor wrinkle resistance of çotton, finishes have been developed to improve their resilience. In the standard test for resiliency, a fabric is twisted and compressed for a set length of time. The numer and sharpness of the wrinkles are evaluated to assess resiliency. 5.2.Compressibility Is resistance to crushing. Fibers, like cotton, that are easily compressible tend to wrinkle easily but can produce heavy and compact fabrics, like denim. Fibers, like wool, that do not compress easily, do not wrinkle easily and produce bulky fabrics. 5.3.Loft or compression resiliency Is the ability to spring back to the original thickness after being compressed. Loft is important for pile fabrics, most knits, and carpets and rugs. 5.4. Dimensional stability Is the ability of a fabric to retain its original size and shape through use and care, which is desirable. It includes the properties of shrinkage resistance and elastic recovery. Fabrics are carefully measured, cleaned, and measured again. Dimensional change is calculated based on the difference between the original measurements and the after cleaning
  • 15.
    15 measurements. Fabrics andproducts that are dimensionally stable maintain their size and shape throughout their life. 5.5. Shrinkage resistance Is the ability of a fabric to retain its original dimensions throughout care. It is related to the fabric's reaction to moisture or heat. Items that shrink may no longer be attractive or suitable for their original end use. Most textile products exhibit their greatest shrinkage during the first cleaning cycle, but some products continue to shrink each time theyare cleaned. Residual shrinkage refers to additional shrinkage that may occur after the first care cycle. 5.6.Elasticity or elastic recovery Is the ability of a textile to return to its original dimension or shape after elongation. It is measured as the percentage of return to original length. Elastic recovery varies with the amount of elongation and with the length of time the fabric is stretched. Fibers with poor elastic recovery, like cotton and rayon, tend to produce fabrics that stretch out of shape. Fibers with good elastic recovery, like nylon and polyester, tend to produce fabrics that maintain their shape. Creep is a delayed or gradual recovery from elongation. Creep may be seen in the difference in fit between denim shorts at the end of one day of wearing and the fit at the beginning of the next day of wearing. The shorts may have gotten loaser during the day as they were worn and stretched. Because of the low and slow elastic recovery of cotton (creep), the shorts will probably be a little tighter fitting the next day. 5.7. Aging resistance Aging resistance is resistance to deleterious changes over time. Some fibers age more slowly than others Spandex and other elastic fibers have poor aging characteristics. Over time, these fibers become stiff, rigid, and britlle. When stretched, the spandex fiber breaks and the fabric remains stretched out. Other fibers, such as cotton, can be stored for years without suffering significant damage. 5.7. Mildew resistance Is the resistance to the growth of mold, mildew, or fungus. Mildew resistance and moth resistance can be especially important when textiles are stored. If cotton and other planı fibers are stored in humid and warm conditions, mildew, mold, or fungus growth can occur. While the odor can be unpleasant, these microorganisms can also permanently damage textiles. 5.8. Moth resistance Is resistance to insect damage, including moths, beetles, crickets, roaches, and spiders. Problems with insects are most often encountered during storage of textile products.
  • 16.
    16 6. RESISTANCE TOCHEMICALS Different fibers react differently to chemicals. Some are quite resistant to most chemicals; others are resistant to one group of chemical but easily harmed by others. Resistance to chemicals and chemical reactivity determines the appropriateness of care procedures and end uses for fibers as well as selection of appropriate dyes and finishes for fabrics and products. Acids are compounds that yield hydrogen ions to alkalis in chemical reactions. Alkalis (bases) are compounds that remove hydrogen ions from acids and combine with the acid in a chemical reaction. The average consumer can come in contact with acids in the kitchen (fruit and vegetable juice, vinegar, and salad dressings), the bathroom (some medications, skin and hair treatmenis, and first aid supplies), outdoors (grass stains), and garage (battery acid). Alkalis are alsa encountered by consumers in the bathroom and laundry (soaps and detergents), kitchen (baking soda or sodium bicarbon- ate) , and cleaning supplies (household ammonia and borax). While the reaction of fibers to other chemicals like organic so1vents (fingernail polish remover) and inorganic salts (deicing salt) is important, these reactions are more important in terms of end use and cleaning-issues that are addressed during productdevelopment. 7. RESISTANCE TO LIGHT Light or sunlight resistance is the ability to withstand degradation from natural or artificial light. Exposure to light may damage fibers. The energy in light, especially in the ultraviolet re- gion of the spectrum, causes irreversible damage to the chemical structure of the fiber. This damage may appear as a yellowing or color change, a slight weakening of the fabric, or, even- tually, the complete disintegration of the fabric. Fibers with good light resistance are used where exposure to light, especially sunlight, is high. For example, acrylic is often used in awnings because of its high light resistance. Tenacity is measured before and after exposure to light. A loss in strength indicates ultraviolet damage to the fiber. 8. FIBRE CLEANNESS In addition to usable fibers, the fiber stock contains foreign matter of various kinds. There might be vegetable matter, mineral material, other foreign matter (Metal fragments, Cloth fragments, Packing material- mostly polymers), fiber fragments among the fibers. This foreign material can lead to extreme disturbances during processing: Metal parts can cause fires or damage card clothing. Cloth fragments and packing material can lead to foreign fibers in the yarn and thus to its unsuitability for the intended application. Vegetable matter can lead to drafting disturbances, yarn breaks, filling up of card clothing, contaminated yarn, etc.
  • 17.
    17 Mineral matter cancause deposits, high wear rates in machines (grinding effect, especially apparent in rotor spinning),etc. Neps Neps are small entanglements or knots of fibers. In general, two types of neps can be distinguished; fiber neps (small knots that consist only of fibres) and seed-coat neps (small knots containing foreign particles such as husk, seed or leaf fragments). In case of cotton fibers, there is a relationship between maturity index and neppiness. Neppiness is also dependant, exponentially, on the fiber fineness, because fine fibres have less longitudinal stiffness than coarser fibres. 1.6.3 Dust Dust consists of small and microscopic particles of various substances, which are present as suspended particles in gases and sink only slowly, so that they can be transported in air over substantial distances. Problems created by dust can be listed as follows: 1) Additional stress on personnel Dust is unpleasant ,e.g. for eyes and nose It can induce allergies It can induce respiratory disease (Byssinosis) 2) Environmental problems Dust deposits Dust accumulations which can fall into the machines Loading of the air-conditioning equipment 3) Effects on the product Quality deterioration directly, or Indirectly through machine faults 4) Stressing of the machines Dust accumulations lead to operational disturbances Jamming and running out of true Increased yarn unevenness More end breaks Rapid wear of machine components (e.g. rotors)
  • 18.
    18 1.7 Chemical Deposits(Sticky Substances) The sticky substances identified as: 1) Secretions: honeydew 2) Fungus and bacteria: decomposition products. 3) Vegetable substances: sugars from plant juices; leaf nectar; overproduction of wax. 4) Fats,oils: seed oil from ginning. Pathogens: 5) Synthetic substances: defoliants; insecticides; fertilizers; oil from harvesting machines.
  • 19.
    19 CLASSIFICATION OF NATURALFIBERS NATURAL FIBERS Plant derived fibers Animal Fibers Mineral fibers Asbestos Seed Fibers Cotton Kapok Bast Fibers Flax Hemp Jute Ramie, etc. Hard fibers Henequen fiber Manila Hemp Coconut fiber Wool Sheep wool Fine Animal Hair Alpaka Llama Vikunja Wool Camel Hair Rabbit hair Cashmere etc. Silk Mullberry silk Tussah Silk
  • 20.
    20 PROPERTIES COMMON TOALL CELLULOSIC FIBERS Good absorbency Good conductor of heat Ability to withstand high temperature Low resiliency Good compressibility Good conductor of electricity Heavy fibers (density of 1.5) Harmed by mineral acids, mineral damage by organic acids Attacked by mildew Resistant to moths, but eaten by crickets and silverfish Flammable Moderate resistance to sunlight PROPERTIES COMMON TO ALL PROTEIN FIBERS Resiliency Hygroscopic (comfortable, protects from humidity in cool, damp climate.) Weaker when wet Light fibers (fabrics feel lighter than cellulosics of the same thicknesss) Harmed by alkali Harmed by oxidizing agents Harmed by dry heat Flame resistant
  • 21.
    21 CLASSIFICATION OF CHEMICALFIBERS Source: 1. Klein W., Textile Institute-The technology of Short staple spinning pp1-9 2. Wynne A., Textiles, Macmillan Education LTD 1997 3. Kadolph S.J., Textiles, Person Education Inc., 2010 4. Wulfhorst B., Gries T., Veit D., Textile Technology, Hanser Publications, 2006 CHEMICAL FIBERS From natural polymers Viscose Modal Acetate Triacetate Zein Casein From synthetic polymers Polyester Polyamide Polyethylene Polyacrylnitrile Modacrylic elastomer From inorganic materials Glass Metal Carbon