BAHIR DAR INSTITUTE OF TECHNOLOGY
SCHOOL OF ELECTRICAL ENGINEERING
FINAL YEAR PROJECT PRESENTATION :
VOICE CONTROLLED WHEELCHAIR
Members:
Matebie Gashu (500/02)
Mengistu Baye (1307/03)
Mignot Ayana (1373/03)
Mubarek Kebede (14bb/03)
Supervisor :
Mr. : Enyachewu
PRESENTATION OUTLINE
 introduction mengistu
 Voice recognition Mubarek
 Speaker recognition
 control system Mignot
 Result and conclusion matebie
INTRODUCTION
 Controlling device with speech is used for many
application
 To recognize speech and speaker first the
feature of the speech must be extracted
 the best way to extract speech feature is
MFCC
o After feature extraction we classify the speech
and speaker using artificial neural net work
OBJECTIVE OF THE PROJECT
 General Objective
 Design control system of voice controlled
wheelchair.
 Specific Objectives
 To develop speech and speaker recognition
system
 To develop c code for Arduino which control
motor
 To interface Ultrasonic sensor to Arduino
.
Literature review
Study mathematical
modeling
Training with neural
network
Do speaker recognition
Voice data collection
Feature extraction
Is test
good?
predict
Do speech recognition
Voice recognition
 Voice recognition part of our project mainly done
in semester project
 what we did is improving efficiency
 Ways of efficacy improvement
 extracting additional feature
 short time energy
 Zero crossing point
 Adjusting good recording time
 And adjusting suppling frequency
Speaker recognition
 The speaker recognition part is used for change
the system from speaker independent to speaker
dependent
CAPTURE AND PREPROCESSING
 Get the audio signal.
 Make suitable for feature extraction
Capture
Silence
Removal
Pre-Emphasis
Framing
Windowing
FEATURE EXTRACTION
 Transform the input audio signal into a
sequence of acoustic feature vectors
 MFCC : Mel Filter Cepstral Coefficients
as Feature
 Perceptual approach
 Human Ear processes audio signal in Mel
scale
 Mel scale : linear up to 1KHz and
logarithmic after 1KHz
 MFCC gives distribution of energy in Mel
frequency band
 Calculated for each frame
Fourier Transform
Mel Filter
Log
IFT : DCT
Energy and Deltas
COMPOSITION OF FEATURE VECTOR
 20 MFCC Features
 20 Delta MFCC
LEARNING PHASE
Artifial neural network (ANN)
DESIGN CONSIDERATION OF ANN
Sigmoid activation function
Activation function
Number of input unit
Number of hidden
layer
Number of units per
layer
Number of out put
DESIGN CONSIDERATION OF ANN
 The number of input units are the
the size of the external tigers
 in our case the input units are
40 coeffecentes
Activation function
Number of input unit
Number of hidden
layer
Number of units per
layer
Number of out put
DESIGN CONSIDERATION
The number of hidden layer affect
learning acurecy
High number hidden layer lead
over fit
High mathematical cost
Small number of hidden layer may
unable to learn
Activation function
Number of input unit
Number of hidden
layer
Number of units per
layer
Number of out put
DESIGN CONSIDERATION
 Number of units per layer
 High number of unit per layer
 running cost increase
 It may lead over fit
o Small number of units per layer
 Leads under fit
Activation function
Number of input unit
Number of hidden
layer
Number of units per
layer
Number of out put
DESIGN CONSIDERATION
 number of out put unit
the number of the out put unit
in our case 2
default and
User
Activation function
Number of input unit
Number of hidden
layer
Number of units per
layer
Number of out put
MODEL
 Based on the above design criteria
We select our model
FEEDFORWARD
 feedforward are used to propagate the input
forward to the hypothesis
COST
 The root mean square error (RMSE) is
a frequently-used measure of the
differences between values predicted by a
model or an estimator and the values
actually observed from the thing being
modelled or estimated
BACK PROPAGATION AND GRADIENT
 Backpropagation is used for propagating the
error from out put to input
 Backpropagation performs a gradient descent
within the solution's vector space towards a
global minimum.
 The gradient from the backpropagation given to
the fimncg bulletin fanction
 Fmincg updating the weights according to the
cost and out put the optimized weights
ANN ALGORITHM
Hard ware control
design part
BLOCK DIAGRAM
MIC
VOICE
RECOGNITION
IC
Arduino
RIGHT
MOTOR
BATTERY
LEFT
MOTOR
H_bridge
Ultrasonic
Alarm and
lighting
PARTS OF THE SYSTEM
 In our real system we will use
HM2007 DSP KIT
 It has external interface circuit
 It is dual processing unit
 Good relatively in its speed
 Since can't found in local market
We use normal pc
VOICE RECOGNITION
IC
CONTROL UNIT
OBSTACLE
SENSOR
MOTOR
DIRECTION
CONTROL
MOTOR SPEED
CONTROL
 Control unit are the hart of all
control system
In our case we use Arduino uno
 It has 6 analog input and
14 digital i/o
 It has serial communication pin
from external device
VOICE RECOGNITION
IC
CONTROL UNIT
OBSTACLE
SENSOR
MOTOR
DIRECTION
CONTROL
MOTOR SPEED
CONTROL
 Obstacle sensor detect presence or
absence of obstacle
In our case we use ultrasonic sensor
VOICE RECOGNITION
IC
CONTROL UNIT
OBSTACLE
SENSOR
MOTOR
DIRECTION
CONTROL
MOTOR SPEED
CONTROL
 H-bridge used to control the
direction of the motor
VOICE RECOGNITION
IC
CONTROL UNIT
OBSTACLE
SENSOR
MOTOR
DIRECTION
CONTROL
MOTOR SPEED
CONTROL
Current
• One switch is closed in each leg of the "H"
• One switch is open in each leg of the "H"
Current
• One switch is closed in each leg of the "H"
• One switch is open in each leg of the "H”
turn in the Other Direction
 The speed of the dc motor can
be controlled using PWM from
Arduino
VOICE RECOGNITION
IC
CONTROL UNIT
OBSTACLE
SENSOR
MOTOR
DIRECTION
CONTROL
MOTOR SPEED
CONTROL
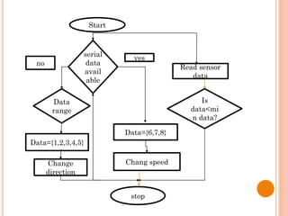
Start
serial
data
avail
able
Data
range
Is
data<mi
n data?
Read sensor
data
Data={1,2,3,4,5}
Data={6,7,8}
Change
direction
Chang speed
stop
no
yes
RESULT AND DESICCATION
 We develop speech and speaker recognition system
 In last we train our data set and gate good accuracy
 Voice recognition 97 for training 88% for test
 Speaker 99 % for training 94 for test
 And we design the control system
 Final we stimulate and we do well
PROBLEM FACED
 In this project time we face many problems
 there was no lab which for doing the project so
there was deficiency of computer
 Adviser even if their is there is no follow up
 bad view of the staff member towards as
 we will implement the hard ware
properly
It can improved its efficacy by using
vector machine learning
Additional value can be added like
RF transceiver to control remotely
CONCLUSION
 From this work we conclude that
 MFCC is fine for speech feature extraction
 Neural network is good for isolated word recognition
In general we conclude that our project is feasible for
control wheelchair movement control.
Thanks

VOICE CONTROLLED WHEELCHAIR using Amharic.pdf

  • 1.
    BAHIR DAR INSTITUTEOF TECHNOLOGY SCHOOL OF ELECTRICAL ENGINEERING FINAL YEAR PROJECT PRESENTATION : VOICE CONTROLLED WHEELCHAIR Members: Matebie Gashu (500/02) Mengistu Baye (1307/03) Mignot Ayana (1373/03) Mubarek Kebede (14bb/03) Supervisor : Mr. : Enyachewu
  • 2.
    PRESENTATION OUTLINE  introductionmengistu  Voice recognition Mubarek  Speaker recognition  control system Mignot  Result and conclusion matebie
  • 3.
    INTRODUCTION  Controlling devicewith speech is used for many application  To recognize speech and speaker first the feature of the speech must be extracted  the best way to extract speech feature is MFCC o After feature extraction we classify the speech and speaker using artificial neural net work
  • 4.
    OBJECTIVE OF THEPROJECT  General Objective  Design control system of voice controlled wheelchair.  Specific Objectives  To develop speech and speaker recognition system  To develop c code for Arduino which control motor  To interface Ultrasonic sensor to Arduino
  • 5.
    . Literature review Study mathematical modeling Trainingwith neural network Do speaker recognition Voice data collection Feature extraction Is test good? predict Do speech recognition
  • 6.
  • 7.
     Voice recognitionpart of our project mainly done in semester project  what we did is improving efficiency
  • 8.
     Ways ofefficacy improvement  extracting additional feature  short time energy  Zero crossing point  Adjusting good recording time  And adjusting suppling frequency
  • 9.
  • 10.
     The speakerrecognition part is used for change the system from speaker independent to speaker dependent
  • 11.
    CAPTURE AND PREPROCESSING Get the audio signal.  Make suitable for feature extraction Capture Silence Removal Pre-Emphasis Framing Windowing
  • 12.
    FEATURE EXTRACTION  Transformthe input audio signal into a sequence of acoustic feature vectors  MFCC : Mel Filter Cepstral Coefficients as Feature  Perceptual approach  Human Ear processes audio signal in Mel scale  Mel scale : linear up to 1KHz and logarithmic after 1KHz  MFCC gives distribution of energy in Mel frequency band  Calculated for each frame Fourier Transform Mel Filter Log IFT : DCT Energy and Deltas
  • 13.
    COMPOSITION OF FEATUREVECTOR  20 MFCC Features  20 Delta MFCC
  • 14.
  • 15.
    DESIGN CONSIDERATION OFANN Sigmoid activation function Activation function Number of input unit Number of hidden layer Number of units per layer Number of out put
  • 16.
    DESIGN CONSIDERATION OFANN  The number of input units are the the size of the external tigers  in our case the input units are 40 coeffecentes Activation function Number of input unit Number of hidden layer Number of units per layer Number of out put
  • 17.
    DESIGN CONSIDERATION The numberof hidden layer affect learning acurecy High number hidden layer lead over fit High mathematical cost Small number of hidden layer may unable to learn Activation function Number of input unit Number of hidden layer Number of units per layer Number of out put
  • 18.
    DESIGN CONSIDERATION  Numberof units per layer  High number of unit per layer  running cost increase  It may lead over fit o Small number of units per layer  Leads under fit Activation function Number of input unit Number of hidden layer Number of units per layer Number of out put
  • 19.
    DESIGN CONSIDERATION  numberof out put unit the number of the out put unit in our case 2 default and User Activation function Number of input unit Number of hidden layer Number of units per layer Number of out put
  • 20.
    MODEL  Based onthe above design criteria We select our model
  • 21.
    FEEDFORWARD  feedforward areused to propagate the input forward to the hypothesis
  • 22.
    COST  The rootmean square error (RMSE) is a frequently-used measure of the differences between values predicted by a model or an estimator and the values actually observed from the thing being modelled or estimated
  • 23.
    BACK PROPAGATION ANDGRADIENT  Backpropagation is used for propagating the error from out put to input  Backpropagation performs a gradient descent within the solution's vector space towards a global minimum.  The gradient from the backpropagation given to the fimncg bulletin fanction  Fmincg updating the weights according to the cost and out put the optimized weights
  • 24.
  • 25.
  • 26.
  • 27.
    PARTS OF THESYSTEM  In our real system we will use HM2007 DSP KIT  It has external interface circuit  It is dual processing unit  Good relatively in its speed  Since can't found in local market We use normal pc VOICE RECOGNITION IC CONTROL UNIT OBSTACLE SENSOR MOTOR DIRECTION CONTROL MOTOR SPEED CONTROL
  • 28.
     Control unitare the hart of all control system In our case we use Arduino uno  It has 6 analog input and 14 digital i/o  It has serial communication pin from external device VOICE RECOGNITION IC CONTROL UNIT OBSTACLE SENSOR MOTOR DIRECTION CONTROL MOTOR SPEED CONTROL
  • 29.
     Obstacle sensordetect presence or absence of obstacle In our case we use ultrasonic sensor VOICE RECOGNITION IC CONTROL UNIT OBSTACLE SENSOR MOTOR DIRECTION CONTROL MOTOR SPEED CONTROL
  • 30.
     H-bridge usedto control the direction of the motor VOICE RECOGNITION IC CONTROL UNIT OBSTACLE SENSOR MOTOR DIRECTION CONTROL MOTOR SPEED CONTROL
  • 31.
    Current • One switchis closed in each leg of the "H" • One switch is open in each leg of the "H"
  • 32.
    Current • One switchis closed in each leg of the "H" • One switch is open in each leg of the "H” turn in the Other Direction
  • 33.
     The speedof the dc motor can be controlled using PWM from Arduino VOICE RECOGNITION IC CONTROL UNIT OBSTACLE SENSOR MOTOR DIRECTION CONTROL MOTOR SPEED CONTROL
  • 34.
  • 35.
    RESULT AND DESICCATION We develop speech and speaker recognition system  In last we train our data set and gate good accuracy  Voice recognition 97 for training 88% for test  Speaker 99 % for training 94 for test  And we design the control system  Final we stimulate and we do well
  • 36.
    PROBLEM FACED  Inthis project time we face many problems  there was no lab which for doing the project so there was deficiency of computer  Adviser even if their is there is no follow up  bad view of the staff member towards as
  • 37.
     we willimplement the hard ware properly It can improved its efficacy by using vector machine learning Additional value can be added like RF transceiver to control remotely
  • 38.
    CONCLUSION  From thiswork we conclude that  MFCC is fine for speech feature extraction  Neural network is good for isolated word recognition In general we conclude that our project is feasible for control wheelchair movement control.
  • 39.