Context Diagrame

                                                ขอมูลสัตวใหม                               บัตรประจําตัวสัตวเลี้ยง
                                                รหัสสัตวเลี้ยง                             ขอมูลยาและเวชภัณฑใหม
เจาของสัตวเลี้ยง                                ชื่อสัตวเลี้ยง                                ชื่อยาและรหัสยา              แพทย
                                                 จายคารักษา                               รายการสั่งซื้อสินคาและยา




                                                                               0
                           ยาที่ใชรักษา                                                               รายงานการรักษา
                     บัตรประจําตัวสัตวเลี้ยง                                                             นัดหมาย
                           ผลการรักษา                                                              บัตรประจําตัวสัตวเลี้ยง
                          ใบเสร็จรับเงิน                            ระบบบริหารคลินิกสัตว           ผลการคนหาขอมูลยา
                             บัตรคิว
                       ขอมูลการนัดหมาย




                                                                    ลงบันทึกการนัดหมาย
                                                              จัดทํารายงานสรุปผลตางๆ

                                                                  ขอมูลยอดสินคาคงคลัง
                                                               ลงบันทึกรายรับ-รายจาย
                                                                รับรายการคารักษาและ
                                                                    รายการคาใชจาย
                                                                     ขอมูลการสั่งซื้อ
                                                                     ตรวจสอบคลัง




                                                                        พนักงาน
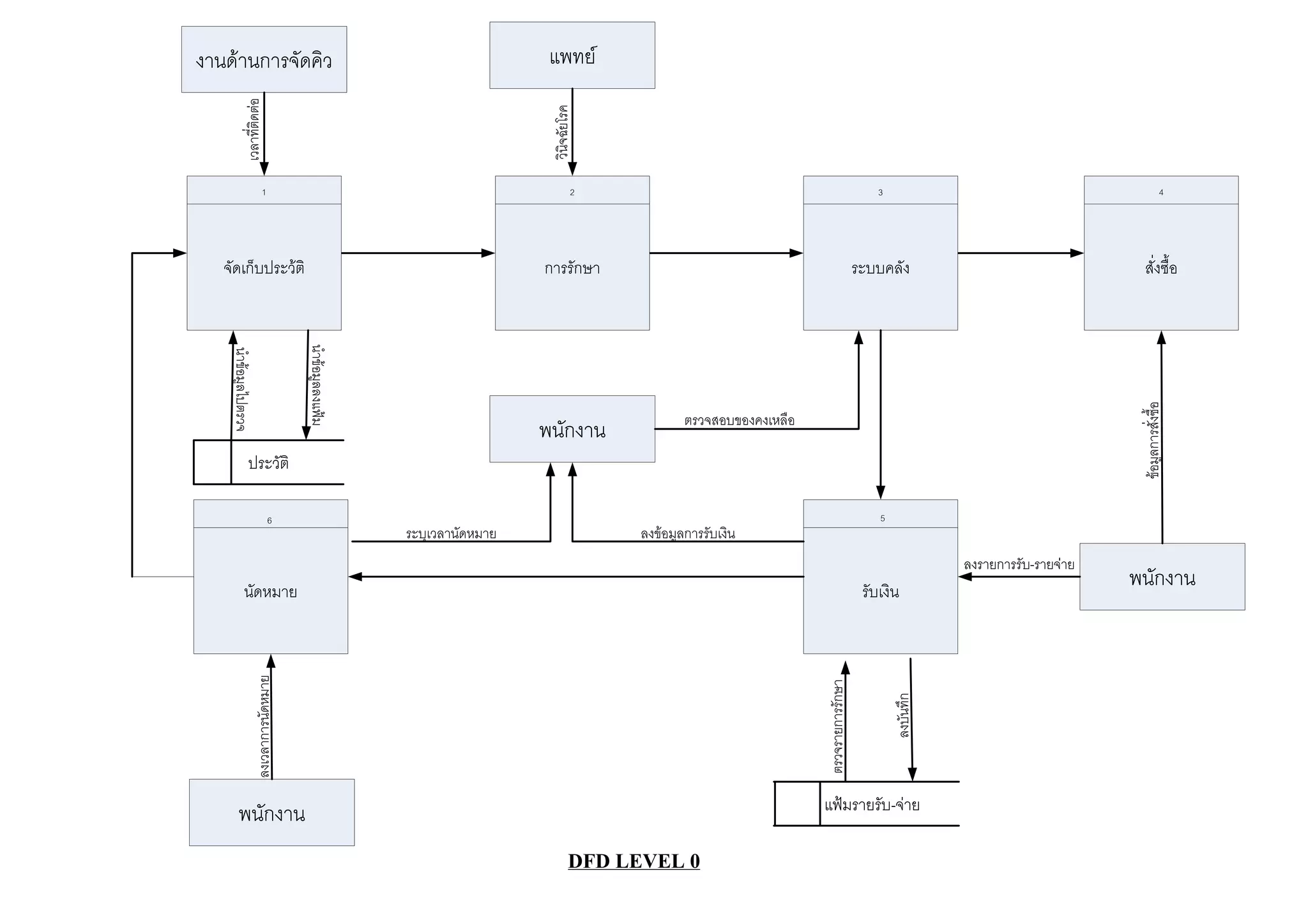
งานดานการจัดคิว                                                          แพทย




           เวลาที่ติดตอ




                                                                          วินิจฉัยโรค
                         1                                                          2                                                     3                                                  4




   จัดเก็บประวติ                                                        การรักษา                                                     ระบบคลัง                                    สั่งซื้อ
                                     นําขอมูลลงแฟม
    นําขอมูลไปตรวจ




                                                                                                                                                                                ขอมูลการสั่งซื้อ
                                                                                                ตรวจสอบของคงเหลือ
                                                                         พนักงาน
               ประวัติ

                             6                                                                                                            5
                                                       ระบุเวลานัดหมาย                  ลงขอมูลการรับเงิน
                                                                                                                                                         ลงรายการรับ-รายจาย
            นัดหมาย                                                                                                                    รับเงิน
                                                                                                                                                                               พนักงาน
                  ลงเวลาการนัดหมาย




                                                                                                                    ตรวจรายการรักษา


                                                                                                                                              ลงบันทึก
        พนักงาน                                                                                                     แฟมรายรับ-จาย

                                                                                  DFD LEVEL 0
1.1                            1.2                          1.3



รับบริการตามบัตรคิว                                                                           จัดเก็บประวัติ
                      ตรวจสอบประวัติ               สอบถามประวัติ         บันทึกประวัติ



                                  คนหาประวัติ




                                                                               บันทึกลงแฟม
                                                                     ตรวจสอบ
                                                       สัมภาษณ
                                                     พนักงาน




                                                  DFD LEVEL 1
                                                 การจัดเก็บประวัติ
2.1                                                2.2                 2.3


เขารับบริการตามคิว
                                                                   ตรวจสอบอาการใหมและ
                      สอบถามอาการ                                                            วินิจฉัยโรค
                                                                       ประวัติโรคเดิม




                                                                         ตรวจสอบ
                                                                       แฟมการักษา




                                                                         บันทึก
                                                                             2.5                 2.4




                                    นําใบสั่งและรายการไปประมวลผล       เขียนใบสั่งยา
                                                                     และรายการรักษา      รักษาตามการวินิจฉัย




                                                       DFD LEVEL2
                                                         การรักษา
แฟมสินคา




                        เรียกใชขอมูลมาตรวจสอบ




                                                                                อัพเดทรายดารสินคาลาสุด
                                        3.1                 3.2                                  3.3


รับใบสั่งซื้อสินคา                                                                                        สงยาไปแผนกการเงิน
                      ตรวจสอบคลัง                 จัดสินคาตามใบสั่งซื้อ   หักสินคาออกจากคลัง




                                                  DFD LEVEL3
                                                      คลัง
4.1                          4.2


ถึงจุดสั่งซื้อ
                          ตรวจสอบคลัง                  เขียนรายการ




                                         แฟมอุปกรณ
                 แฟมยา
                                          และวัสดุ


                               4.5                          4.4



บันทึกการรับ
                            รับสินคา                     สั่งซื้อ




                                        DFD LEVEL4
                                           สั่งซื้อ
แฟมยา                      แฟมการรักษา                     แฟมรายรับ




                       5.1                             5.2              5.3



รายการรักษา-ยา                                                                      บันทึกลงแฟม
                 ตรวจสอบคารักษา
                                                  จัดทําใบเสร็จ   บันทึกรายการรับ
                     -คายา




                                                  DFD LEVEL5
                                                     รับเงิน
แฟมประวัติ




                  ตรวจสอบ




                                                    บันทึกลงแฟม
                     1.2.1                                1.2.2          1.2.3


เปดดูประวัติ                                                                        สงไปบันทึก
                เปดดูประวัติ                     ตรวจรางกาย      เขียนรายละเอียด




                                              DFD LEVEL1.2
                                              สอบถามประวัติ
แฟมนัดหมาย




                    6.1                6.2               6.3



ตรวจสอบเวลา                                                         จัดคิวการเขาพบ
              ระบุเวลานัดหมาย   บันทึกการนัดหมาย   แจงการนัดหมาย




                                      DFD LEVEL6
                                        นัดหมาย
2.4.1                                        2.4.2       2.4.3


ตรวจอาการ
            ผลการวินิจฉัย                           สอบถามวิธีการรักษา   รักษา



                ดูประวัติการรักษา                    วิธีที่จะรักษา
                                    แฟมการรักษา



                                                              2.4.4



                                         จัดเก็บ
                                                       บันทึกการรักษา




                                            DFD LEVEL2.4
                                          รักษาตามการวินิจฉัย
แฟมยา




                                        บันทึกลงแฟม
                ตรวจสอบ


                   3.2.1                      3.2.2          3.2.3

รับรายละเอียด
                                                                         หักออกจากแฟม
   การสั่งยา
                คนหายา              จัดยาตามใบสั่ง    เขียนรายละเอียด




                                    DFD LEVEL3.2
                                        จัดยา
แฟมยา




                        ตรวจสอบ
                         4.4.1                                       4.4.2                     4.4.3

รับรายละเอียด
   การสั่งยา
                สงใบสั่งซื้อขออนุมัติ
                                                              สงใบสั่งซื้อ                  รับสินคา




                                                                              บันทึกลงแฟม
                                                  แฟมวัสดุอุปกรณ


                                                                     4.4.4



                                         บันทึก
                                                                จัดเก็บ




                                                              DFD LEVEL4.4
                                                                  สั่งซื้อ
แฟมวัสดุอุปกรณ




                   4.4.3.1        4.4.3.2          4.4.3.3


รับใบสั่งสินคา                                              จัดเก็บ
                  รับใบสง   ตรวจสอบจํานวน        จายเงิน




                                   แฟมยา




                             DFD LEVEL4.4.3
                                รับสินคา
แฟมยา                               รายรับ

               ตรวจสอบ



                    5.1.1           5.1.2              5.1.3

 รายการยา
                                                                บันทึก
และคารักษา
               ตรวจราคายา    พิมพใบเสร็จรับเงิน      รับเงิน
              และการรรักษา




                                DFD LEVEL5.1
                              ตรวจสอบคายา-คารักษา
แฟมนัดหมาย

                   ตรวจสอบ




                                                           บันทึก
                       6.2.1         6.2.2                   6.2.3

ขอมูลการรักษา
                                                                           บันทึก
    ตอเนื่อง
                 ตรวจสอบเวลา       นัดเวลา           บันทึกเปนการยืนยัน




                                   DFD LEVEL6.2
                                  บันทึกการนัดหมาย

Visio context

  • 1.
    Context Diagrame ขอมูลสัตวใหม บัตรประจําตัวสัตวเลี้ยง รหัสสัตวเลี้ยง ขอมูลยาและเวชภัณฑใหม เจาของสัตวเลี้ยง ชื่อสัตวเลี้ยง ชื่อยาและรหัสยา แพทย จายคารักษา รายการสั่งซื้อสินคาและยา 0 ยาที่ใชรักษา รายงานการรักษา บัตรประจําตัวสัตวเลี้ยง นัดหมาย ผลการรักษา บัตรประจําตัวสัตวเลี้ยง ใบเสร็จรับเงิน ระบบบริหารคลินิกสัตว ผลการคนหาขอมูลยา บัตรคิว ขอมูลการนัดหมาย ลงบันทึกการนัดหมาย จัดทํารายงานสรุปผลตางๆ ขอมูลยอดสินคาคงคลัง ลงบันทึกรายรับ-รายจาย รับรายการคารักษาและ รายการคาใชจาย ขอมูลการสั่งซื้อ ตรวจสอบคลัง พนักงาน
  • 2.
    งานดานการจัดคิว แพทย เวลาที่ติดตอ วินิจฉัยโรค 1 2 3 4 จัดเก็บประวติ การรักษา ระบบคลัง สั่งซื้อ นําขอมูลลงแฟม นําขอมูลไปตรวจ ขอมูลการสั่งซื้อ ตรวจสอบของคงเหลือ พนักงาน ประวัติ 6 5 ระบุเวลานัดหมาย ลงขอมูลการรับเงิน ลงรายการรับ-รายจาย นัดหมาย รับเงิน พนักงาน ลงเวลาการนัดหมาย ตรวจรายการรักษา ลงบันทึก พนักงาน แฟมรายรับ-จาย DFD LEVEL 0
  • 3.
    1.1 1.2 1.3 รับบริการตามบัตรคิว จัดเก็บประวัติ ตรวจสอบประวัติ สอบถามประวัติ บันทึกประวัติ คนหาประวัติ บันทึกลงแฟม ตรวจสอบ สัมภาษณ พนักงาน DFD LEVEL 1 การจัดเก็บประวัติ
  • 4.
    2.1 2.2 2.3 เขารับบริการตามคิว ตรวจสอบอาการใหมและ สอบถามอาการ วินิจฉัยโรค ประวัติโรคเดิม ตรวจสอบ แฟมการักษา บันทึก 2.5 2.4 นําใบสั่งและรายการไปประมวลผล เขียนใบสั่งยา และรายการรักษา รักษาตามการวินิจฉัย DFD LEVEL2 การรักษา
  • 5.
    แฟมสินคา เรียกใชขอมูลมาตรวจสอบ อัพเดทรายดารสินคาลาสุด 3.1 3.2 3.3 รับใบสั่งซื้อสินคา สงยาไปแผนกการเงิน ตรวจสอบคลัง จัดสินคาตามใบสั่งซื้อ หักสินคาออกจากคลัง DFD LEVEL3 คลัง
  • 6.
    4.1 4.2 ถึงจุดสั่งซื้อ ตรวจสอบคลัง เขียนรายการ แฟมอุปกรณ แฟมยา และวัสดุ 4.5 4.4 บันทึกการรับ รับสินคา สั่งซื้อ DFD LEVEL4 สั่งซื้อ
  • 7.
    แฟมยา แฟมการรักษา แฟมรายรับ 5.1 5.2 5.3 รายการรักษา-ยา บันทึกลงแฟม ตรวจสอบคารักษา จัดทําใบเสร็จ บันทึกรายการรับ -คายา DFD LEVEL5 รับเงิน
  • 8.
    แฟมประวัติ ตรวจสอบ บันทึกลงแฟม 1.2.1 1.2.2 1.2.3 เปดดูประวัติ สงไปบันทึก เปดดูประวัติ ตรวจรางกาย เขียนรายละเอียด DFD LEVEL1.2 สอบถามประวัติ
  • 9.
    แฟมนัดหมาย 6.1 6.2 6.3 ตรวจสอบเวลา จัดคิวการเขาพบ ระบุเวลานัดหมาย บันทึกการนัดหมาย แจงการนัดหมาย DFD LEVEL6 นัดหมาย
  • 10.
    2.4.1 2.4.2 2.4.3 ตรวจอาการ ผลการวินิจฉัย สอบถามวิธีการรักษา รักษา ดูประวัติการรักษา วิธีที่จะรักษา แฟมการรักษา 2.4.4 จัดเก็บ บันทึกการรักษา DFD LEVEL2.4 รักษาตามการวินิจฉัย
  • 11.
    แฟมยา บันทึกลงแฟม ตรวจสอบ 3.2.1 3.2.2 3.2.3 รับรายละเอียด หักออกจากแฟม การสั่งยา คนหายา จัดยาตามใบสั่ง เขียนรายละเอียด DFD LEVEL3.2 จัดยา
  • 12.
    แฟมยา ตรวจสอบ 4.4.1 4.4.2 4.4.3 รับรายละเอียด การสั่งยา สงใบสั่งซื้อขออนุมัติ สงใบสั่งซื้อ รับสินคา บันทึกลงแฟม แฟมวัสดุอุปกรณ 4.4.4 บันทึก จัดเก็บ DFD LEVEL4.4 สั่งซื้อ
  • 13.
    แฟมวัสดุอุปกรณ 4.4.3.1 4.4.3.2 4.4.3.3 รับใบสั่งสินคา จัดเก็บ รับใบสง ตรวจสอบจํานวน จายเงิน แฟมยา DFD LEVEL4.4.3 รับสินคา
  • 14.
    แฟมยา รายรับ ตรวจสอบ 5.1.1 5.1.2 5.1.3 รายการยา บันทึก และคารักษา ตรวจราคายา พิมพใบเสร็จรับเงิน รับเงิน และการรรักษา DFD LEVEL5.1 ตรวจสอบคายา-คารักษา
  • 15.
    แฟมนัดหมาย ตรวจสอบ บันทึก 6.2.1 6.2.2 6.2.3 ขอมูลการรักษา บันทึก ตอเนื่อง ตรวจสอบเวลา นัดเวลา บันทึกเปนการยืนยัน DFD LEVEL6.2 บันทึกการนัดหมาย