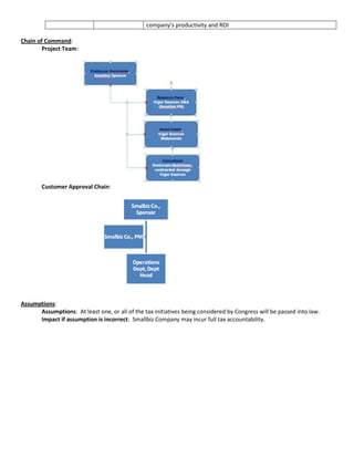
Project Proposal and SOW                                 Vigor Source Consulting, PLLC                   Last Revised:  04/18/2009<br />Vigor Source Consulting, PLLC Project Proposal<br />Project Manager:  Rebecca Paris, Vigor Source Contract Manager & DBA<br />Sponsor:  Professor R. Gucciardo<br />Prepared by:  Rebecca Paris <br />Revision History<br />Revision DateRevised ByApproved ByDescription of Change03/30/2009R ParisR GucciardoCorrections to scope and deliverables04/09/2009R ParisR GucciardoCorrections to labor; cost adjusted04/18/2009R ParisR GucciardoSpecifications of Consultants expected roles & responsibilities<br />Project Goal::  Opportunity to participate in contract bidding for an onsite Health and Wellness Management Program for the Operations division of Smalbiz Company.<br />Problem/Opportunity Definition: Increasing expenditures on ‘corrective’ health care; therefore, trending reduction in bottom line.  <br />Statistics:<br />*Organizations are experiencing approximately 10% annual healthcare cost increases since 2006<br />*Healthcare spending is growing faster than the GDP (gross domestic product) and is projected to <br />   account for 17.7% of the GDP by 2012 (up from 14.1% in 2001)<br />*According to the Surgeon General: what we eat, the kind of physical activity we maintain, & our <br />      lifestyle choices account for 70% of our health status.  These risks translate into employer costs per   <br />      employee annually of approximately:<br />*$401 for excess weight<br />*$370 for high cholesterol<br />*$343 for high blood pressure<br />*$130 for lack of exercise<br />*Health and wellness have reached epidemic levels for all of us:<br />*Time taken off work for cardiovascular disease & strokes costs employers $142.5 billion in lost <br />        productivity<br />*Obesity costs $56 billion in lost productivity<br />*Diabetes costs $54 billion in lost productivity<br />*These “chronic conditions” (…,obesity, poor nutrition,…) account for more than 60% of healthcare <br />     costs:<br />Proposed Solution: ‘Preventative’ health care alternatives; therefore, ultimately lower “costs” long-term (physically, <br />         financially)<br />*Alternatives:<br />*Nutrition/Wellbeing consultation<br />-meal planning, fitness planning<br />-nutritional value of Food (nutrient dense, empty calorie)<br />*Top 5 Wellness Programs employers are implementing in 2008<br />-promotion of exercise/physical activity (68%, up from 19% in 2007)<br />-disease mgmt prog (60%, up from 18% in 2007)<br />-health risk appraisals (48%, up from 14% in 2007)<br />-biometric screening (47%, up from 12% in 2007)<br />-telephonic health care coaching (46%, up from 14% in 2007)<br />*Incentives: for employee participation (completion of health risk appraisal/health risk prog),<br />*Nonmonetary – gift cards, merchandise, employee recognition<br />*Monetary – premium contribution reduction<br />*** For the purpose of this project, we are considering the scope of initiatives to be employer-employee <br />relations<br />Project Selection & Ranking Criteria:<br />Project benefit category:<br /> Compliance/Regulatory       Efficiency/Cost Reduction     Revenue Increase<br />Cost/Benefit Analysis:<br />Tangible Benefits:<br />Benefit:<br />-Reduced absenteeism<br />-Potentially effective recruitment tool<br />-Reduced disability costs<br />-Increased productivity<br />- Potential federal tax credit(s) that are currently being considered<br />-Healthy Workforce Act (H.R. 3717/S. 1753) – would provide a ten-year tax <br />credit of up to $200 per employee for the first 200 employees, and up to $100 per employee thereafter<br />-Wellness and Prevention Act of 2007 (H.R.853) – provide wellness tax credit of up to $200 per employee per year to employers that develop and implement a qualified wellness program; additionally, would provide a credit equal to $200 per year to qualified employees that participate in their employers’ program.<br />-Workforce Health Improvement Program (H.R 1748/S 1038) – would equalize tax <br />treatment of employer-subsidized off-site and on-site fitness facility fees, dues, and membership expenses for employee who use such facilities {promotion/incentives for employee use}<br />Value & Probability:<br />-Stanford University review of health promotion and disease management programs found a <br />significant ROI for these programs; benefit-to-cost ratios ranged from $1.49 to $4.91 (median of <br />$3.14) in benefits for every dollar spent on the program<br />*Motorolla::  $3.93 for every $1.00 invested<br />*Northeast Utilities::  reduced claims by $1.4million within 24months<br />*Caterpillar:: projects saving $700 million by 2015<br />*Johnson&Johnson:: average annual health care savings of $224.66 per employee<br />Assumptions Driving Value:<br />Intangible Benefits:<br />Benefit:<br />-Staff morale<br />-Staff general well being<br />Value & Probability:<br />Assumptions Driving Value:<br />Employers:<br />Lower health care costs<br />Increased productivity, increased business profits by decreasing sick days<br />Reduced injuries<br />Reduced absenteeism<br />Reduced long-term disability<br />Increased recruitment and decreased job turnover<br />Decrease disability frequency and costs<br />Decreased internal conflict<br />Increased image and public relations in community<br />Increased morale – better employee satisfaction and workplace culture, increased team building<br />Cost CategoriesAmount       Labor (MS Nutritionist, FT, has license and certification)$58,125       Labor (BS Fitness Trainer, FT, has license/certification)$36,875       Labor (BS Nutritionist, PT annual interning while pursuing MS)$28,125       Labor (Fitness Trainer, PT, licensed/certified)$22,500       Equipment HW (Computer, peripherals):: [4 units @ $500 ea]$2000       Equipment SW (MS Office-Professional)$549       Database design and development services rendered by Vigor Source DBA$3,000 (one time fee)       Database management (backup/restore) services rendered by Vigor Source DBA$500 (yearly)       Website membership & company profile fee for Vigor Source web services$500 (yearly)<br />Financial Return:<br />Currently the only solidly determinable financial return is return on investment (ROI).  Other financial metrics are still being studied and evaluated.  Given, research of current industry reporting, we are estimating a ROI of $3.00 for every $1.00 spent on wellness program.<br />Business Requirements:<br />1.  Consultants – fitness, nutritionists<br />2.  Database, MS Access<br />3.  Website, 24/7 communication<br />Scope: <br />Major Project Activities:<br />Determine the needs of the organization, what is important to organization<br />Ensure legal compliance<br />Ensure program meets requirements for state and federal tax initiatives<br />4.    Develop means for tracking participation, biometrics, and meeting goals<br />5.    Determine scheduling and staffing requirements<br />6.    Develop website:  24/7 communication and resource availability<br />7.    Develop incentives/motivation to participate/complete<br />Major Obstacles:<br />Employee resistance<br />Management resistance<br />Schedule Overview:<br />Estimated Project Completion Date:  04/27/2009<br />Major Milestones:<br />Determine Target Market03/23/2009<br />Determine Location & Employees03/23/2009<br />SOW03/30/2009<br />WBS                 03/30/2009<br />Establish Program Tracking Measures04/06/2009<br />Final Edit on database and website (company profile)04/18/2009<br />External Milestones Affecting the Project:<br />Contracting Consultants 04/20/2009<br />Impact of Late Delivery:<br />                            Negligible, minimal<br />Statement of Work                              Vigor Source Consulting, PLLC                Last Revised:  04/18/2009<br />Vigor Source Consulting, PLLC Statement of Work<br />Project Manager:  Rebecca Paris, Vigor Source Contract Manager & DBA<br />Sponsor:  Professor R. Gucciardo<br />Revision History<br />Revision DateRevised ByApproved ByDescription of Change03/30/2009R ParisR GucciardoCorrections to scope and deliverables04/09/2009R ParisR GucciardoCorrections to labor; cost adjusted04/18/2009R ParisR GucciardoSpecifications of Consultants expected roles & responsibilities<br />Purpose::  Opportunity to participate in contract bidding for an onsite Health and Wellness Management Program for the Operations division of Smalbiz Company.<br />Scope:  <br />Major Project Activities:<br />Determine the needs of the organization, what is important to organization<br />Ensure legal compliance<br />Ensure program meets requirements for state and federal tax initiatives<br />4.    Develop means for tracking participation, biometrics, and meeting goals<br />5.    Determine scheduling and staffing requirements<br />6.    Develop website:  24/7 communication and resource availability<br />7.    Develop incentives/motivation to participate/complete<br />Deliverables: <br />Database design and management to maintain record of compliance, initiatives, participation, and health metrics<br />Website:  access/membership <br />Consultants (Nutritionists, Fitness Trainers) contracted through Vigor Source providing onsite program staffing  <br />a.  Dispersible documentation (bulletin board, pamphlet, newsletter)<br />-healthy eating<br />-high blood cholesterol and heart disease<br />-diabetes<br />-high blood pressure<br />-weight management<br />-overweight/obesity<br />Nutrition education or counseling based on scientific facts – group and/or individual<br />Fitness plan development, individual plans for individual goals<br />Expertise to identify employee health risk assessment<br />Expertise to identify, evaluate, and coordinate health education to reduce health risks we can change<br />Employee engagement committee that ensures the wellness program remains tailored to the needs of the employee population<br />Employee data input/update into database<br />Cost Estimates:  <br />Cost CategoriesAmount       Labor (MS Nutritionist, FT, has license and certification)$58,125       Labor (BS Fitness Trainer, FT, has license/certification)$36,875       Labor (BS Nutritionist, PT annual interning while pursuing MS)$28,125       Labor (Fitness Trainer, PT, licensed/certified)$22,500       Equipment HW (Computer, peripherals):: [4 units @ $500 ea]$2000       Equipment SW (MS Office-Professional)$549       Database design and development services rendered by Vigor Source DBA$3,000 (one time fee)       Database management (backup/restore) services rendered by Vigor Source DBA$500 (yearly)       Website membership & company profile fee for Vigor Source web services$500 (yearly)<br />Schedule Overview:   <br />Estimated Project Completion Date:  04/27/2009<br />Major Milestones:<br />Determine Target Market03/23/2009<br />Determine Location & Employees03/23/2009<br />SOW03/30/2009<br />WBS                 03/30/2009<br />Establish Program Tracking Measures04/06/2009<br />Final Edit on database and website (company profile)04/18/2009<br />External Milestones Affecting the Project:<br />Contracting Consultants 04/20/2009<br />Impact of Late Delivery:<br />                            Negligible, minimal<br />Objectives:<br />Improved health/wellness, productivity<br />Guidance and direction on employee nutrition, health and worksite health promotion programming<br />Advocating to provide health and nutrition education at every level within the organization – top management, program development, and implementation<br />Direct accountability for ongoing evaluation of program effectiveness and appropriateness<br />Develop/establish metrics for tracking and benchmarking; measure ROI and impact on/changes in productivity<br />Stakeholder Analysis:<br />NameRoleMajor Responsibility/ContributionSmallbiz Co, Ops DeptCustomerProvide funding, approve expenditures, determine if money was spent effectivelyProfessor R. GucciardoSponsorProject Charter, assist in development of Responsibility Matrix, Review/approve SOW and project plan, assist PM in overcoming obstaclesRebecca ParisProject Team memeberWork tasks:  documentation for management – cost /benefit analysis, establish metrics for tracking ROI, Participation DatabaseMohd UddinProject Team memberWork tasks:  dispersible documentation for employees, web pageConsultantsOnsite program staffingDevelop and monitor nutritional, fitness plans on individual basis so that employees meet personal goals, monitor impact on/changes in company’s productivity and ROI<br />Chain of Command:   <br />Project Team:<br />Customer Approval Chain:<br />Assumptions:<br />Assumptions:  At least one, or all of the tax initiatives being considered by Congress will be passed into law.<br />Impact if assumption is incorrect:  Smallbiz Company may incur full tax accountability.<br />Work Breakdown Structure:  <br />Work Breakdown Structure       Vigor SourcePhase One::  Project Development      3/30/091Initial Consultation to determine Smallbiz's demands/requests/goals::       1.1Create Wellness Team  1.1.aOnsite consultant staffing  1.1.a.1credential requirements/staffing schedule to be available for employee assistance  1.1.a.2Consultant Roles and Responsibilities  1.2Data collection/recording  1.2.aEmployee Participation Tracking  1.2.bHealth Metric Tracking  1.2.cFinancial Metrics  1.2.c.1Productivity (anticipate trending increase)  1.2.c.2Sick days (anticipate trending decrease)  1.2.c.2Disability claims (anticipate trending decrease)  1.2.c.2Workmans' compensation claims (anticipate trending decrease)  1.2.eEvaluate Outcome  1.2.e.1Generate reports within MS Access  1.3Legal Compliance of Smallbiz's chosen wellness programs   1.4Potential tax initiatives for Smallbiz's chosen wellness programs    1.5Web-based communication  a.  Consultant team, onsite  b.  Select/Volunteer dept sponsor/liason  c.  Web site 2Research  2.1Legal Compliance of wellness programs chosen by Smallbiz   2.1.aHIPAA::  Health Insurance Portability and Accountability Act  2.1.bIRS::  Internal Revenue Service  2.1.cADA::  American Disabilities Act  2.1.dADE::  Age Discrimination Employment Act  2.1.eEEOC::  Equal Employment Opportunity Commission  2.1.fERISA::  Employee Retirement Income Security Act  2.2Potential tax initiatives for Smallbiz's chosen wellness programs::  (currently in congress)    2.2.aFederal initiatives  2.2.a.1Health Workforce:  HR3717_1753  2.2.a.2Wellness and Prevention:  HR853  2.2.a.3HeLP America:  HR2633_1342  2.2.bState initiatives  2.2.b.1Wellness Works  2.3Consultant  2.3.aNutritionist  2.3.a.1Credentials  2.3.a.2Salary  2.3.bFitness Trainers  2.3.b.1Credentials  2.3.b.2Salary  2.4ROI   2.4.aExperienced by current industry  2.4.a.1Marketing surveys    2.4.a.2Individual company declarations       Phase TWO::  Project Deliverables        3Database             3.1chose SW  3.2Design/Develop  3.2.aTables  3.2.a.1Employees w/n Operations Dept  3.2.a.2Health Metrics:: (1)  enrollment into program, (2) completion/disenrollment from program  3.2.a.3Legal Compliance::  (1) Nutrition, (2) Fitness, (3) Stress Management, (4) Smoking Cessation  3.2.a.4Participation::  (1) Nutrition, (2) Fitness, (3) Stress Management, (4) Smoking Cessation  3.2.a.5Initiatives per program  3.2.a.6Sick Days  3.2.a.7Tax Initiatives_Fed & State_EACH::  Benefits & Req's  3.2.a.8Claims_Disability-WorkersCompensation  3.2.bDetermine which tables need to be linked; define relationships   3.2.cQueries  3.2.dForms::  end-user/consultant use when inputting/updating information  3.3.eFuture developments (soft deliverables)  3.3.e.1Develop tables for recording/tracking financial metrics (currently, industries still pursuing this)  3.3.3.2Develop reporting functions within MS Access  (currently, no data being recorded/tracked by Smallbiz…nothing to report) 2.4Deploy 4Schedule Consultants  4.1Full-time  4.1.aNutritionist  4.1.bFitness Trainers  4.2Part-time  4.2.aNutritionist   4.2.bFitness Trainers         <br />Schedule:<br />Rebecca::<br />M23-Mar 23-Mar11 dayinitial consult w/ Smallbiz CoTu-F24-Mar27-Mar44 daysSOW Sa,M/Tu28-Mar31-Mar33 daysWBS W/Th1-Apr2-Apr22 daydevelop schedule to accomplish WBSF ---3-Apr18-Apr1414 daysdatabase, MS Access M-W20-Apr22-Apr33 dayspaper Th-Sa23-Apr 25-Apr32 daysPPT  <br />Mohd::<br />Resources:<br />Googled::  cost benefit of employer consulting nutritionist<br /> http://www.clements-health.com/questions_answers.html
http://www.worldcongress.com/events/NW665/
http://aon.mediaroom.com/index.php?s=43&item=1125
http://www.hewittassociates.com/_MetaBasicCMAssetCache_/Assets/Legislative%20Updates/2009/Hewitt_HELP_Testimony_031009.pdfGoogled:: surveys on employer consulting nutritionist<br />http://www.buckconsultants.com/buckconsultants/Portals/0/Documents/PUBLICATIONS/Press_Releases/2009/PR_Greening_of_HR_Survey_02_16_09.pdfGoogled:: tax incentives for employer wellness programs<br />http://www.managedcaremag.com/archives/0802/0802.wellness_taxbreaks.html
http://www.hewittassociates.com/_MetaBasicCMAssetCache_/Assets/Legislative%20Updates/2008/State_and_Federal_Wellness_Initiatives_0408.pdfgoogled:: risk wellness assessment<br />http://www.infinitehealthcoach.com/tools-for-wellness.htmlgoogled: rates<br />http://www.bls.gov/oes/2007/may/oes211091.htm
Vigor Source Paper
Vigor Source Paper
Vigor Source Paper
Vigor Source Paper

Vigor Source Paper

  • 1.
    Project Proposal andSOW Vigor Source Consulting, PLLC Last Revised: 04/18/2009<br />Vigor Source Consulting, PLLC Project Proposal<br />Project Manager: Rebecca Paris, Vigor Source Contract Manager & DBA<br />Sponsor: Professor R. Gucciardo<br />Prepared by: Rebecca Paris <br />Revision History<br />Revision DateRevised ByApproved ByDescription of Change03/30/2009R ParisR GucciardoCorrections to scope and deliverables04/09/2009R ParisR GucciardoCorrections to labor; cost adjusted04/18/2009R ParisR GucciardoSpecifications of Consultants expected roles & responsibilities<br />Project Goal:: Opportunity to participate in contract bidding for an onsite Health and Wellness Management Program for the Operations division of Smalbiz Company.<br />Problem/Opportunity Definition: Increasing expenditures on ‘corrective’ health care; therefore, trending reduction in bottom line. <br />Statistics:<br />*Organizations are experiencing approximately 10% annual healthcare cost increases since 2006<br />*Healthcare spending is growing faster than the GDP (gross domestic product) and is projected to <br /> account for 17.7% of the GDP by 2012 (up from 14.1% in 2001)<br />*According to the Surgeon General: what we eat, the kind of physical activity we maintain, & our <br /> lifestyle choices account for 70% of our health status. These risks translate into employer costs per <br /> employee annually of approximately:<br />*$401 for excess weight<br />*$370 for high cholesterol<br />*$343 for high blood pressure<br />*$130 for lack of exercise<br />*Health and wellness have reached epidemic levels for all of us:<br />*Time taken off work for cardiovascular disease & strokes costs employers $142.5 billion in lost <br /> productivity<br />*Obesity costs $56 billion in lost productivity<br />*Diabetes costs $54 billion in lost productivity<br />*These “chronic conditions” (…,obesity, poor nutrition,…) account for more than 60% of healthcare <br /> costs:<br />Proposed Solution: ‘Preventative’ health care alternatives; therefore, ultimately lower “costs” long-term (physically, <br /> financially)<br />*Alternatives:<br />*Nutrition/Wellbeing consultation<br />-meal planning, fitness planning<br />-nutritional value of Food (nutrient dense, empty calorie)<br />*Top 5 Wellness Programs employers are implementing in 2008<br />-promotion of exercise/physical activity (68%, up from 19% in 2007)<br />-disease mgmt prog (60%, up from 18% in 2007)<br />-health risk appraisals (48%, up from 14% in 2007)<br />-biometric screening (47%, up from 12% in 2007)<br />-telephonic health care coaching (46%, up from 14% in 2007)<br />*Incentives: for employee participation (completion of health risk appraisal/health risk prog),<br />*Nonmonetary – gift cards, merchandise, employee recognition<br />*Monetary – premium contribution reduction<br />*** For the purpose of this project, we are considering the scope of initiatives to be employer-employee <br />relations<br />Project Selection & Ranking Criteria:<br />Project benefit category:<br /> Compliance/Regulatory Efficiency/Cost Reduction Revenue Increase<br />Cost/Benefit Analysis:<br />Tangible Benefits:<br />Benefit:<br />-Reduced absenteeism<br />-Potentially effective recruitment tool<br />-Reduced disability costs<br />-Increased productivity<br />- Potential federal tax credit(s) that are currently being considered<br />-Healthy Workforce Act (H.R. 3717/S. 1753) – would provide a ten-year tax <br />credit of up to $200 per employee for the first 200 employees, and up to $100 per employee thereafter<br />-Wellness and Prevention Act of 2007 (H.R.853) – provide wellness tax credit of up to $200 per employee per year to employers that develop and implement a qualified wellness program; additionally, would provide a credit equal to $200 per year to qualified employees that participate in their employers’ program.<br />-Workforce Health Improvement Program (H.R 1748/S 1038) – would equalize tax <br />treatment of employer-subsidized off-site and on-site fitness facility fees, dues, and membership expenses for employee who use such facilities {promotion/incentives for employee use}<br />Value & Probability:<br />-Stanford University review of health promotion and disease management programs found a <br />significant ROI for these programs; benefit-to-cost ratios ranged from $1.49 to $4.91 (median of <br />$3.14) in benefits for every dollar spent on the program<br />*Motorolla:: $3.93 for every $1.00 invested<br />*Northeast Utilities:: reduced claims by $1.4million within 24months<br />*Caterpillar:: projects saving $700 million by 2015<br />*Johnson&Johnson:: average annual health care savings of $224.66 per employee<br />Assumptions Driving Value:<br />Intangible Benefits:<br />Benefit:<br />-Staff morale<br />-Staff general well being<br />Value & Probability:<br />Assumptions Driving Value:<br />Employers:<br />Lower health care costs<br />Increased productivity, increased business profits by decreasing sick days<br />Reduced injuries<br />Reduced absenteeism<br />Reduced long-term disability<br />Increased recruitment and decreased job turnover<br />Decrease disability frequency and costs<br />Decreased internal conflict<br />Increased image and public relations in community<br />Increased morale – better employee satisfaction and workplace culture, increased team building<br />Cost CategoriesAmount Labor (MS Nutritionist, FT, has license and certification)$58,125 Labor (BS Fitness Trainer, FT, has license/certification)$36,875 Labor (BS Nutritionist, PT annual interning while pursuing MS)$28,125 Labor (Fitness Trainer, PT, licensed/certified)$22,500 Equipment HW (Computer, peripherals):: [4 units @ $500 ea]$2000 Equipment SW (MS Office-Professional)$549 Database design and development services rendered by Vigor Source DBA$3,000 (one time fee) Database management (backup/restore) services rendered by Vigor Source DBA$500 (yearly) Website membership & company profile fee for Vigor Source web services$500 (yearly)<br />Financial Return:<br />Currently the only solidly determinable financial return is return on investment (ROI). Other financial metrics are still being studied and evaluated. Given, research of current industry reporting, we are estimating a ROI of $3.00 for every $1.00 spent on wellness program.<br />Business Requirements:<br />1. Consultants – fitness, nutritionists<br />2. Database, MS Access<br />3. Website, 24/7 communication<br />Scope: <br />Major Project Activities:<br />Determine the needs of the organization, what is important to organization<br />Ensure legal compliance<br />Ensure program meets requirements for state and federal tax initiatives<br />4. Develop means for tracking participation, biometrics, and meeting goals<br />5. Determine scheduling and staffing requirements<br />6. Develop website: 24/7 communication and resource availability<br />7. Develop incentives/motivation to participate/complete<br />Major Obstacles:<br />Employee resistance<br />Management resistance<br />Schedule Overview:<br />Estimated Project Completion Date: 04/27/2009<br />Major Milestones:<br />Determine Target Market03/23/2009<br />Determine Location & Employees03/23/2009<br />SOW03/30/2009<br />WBS 03/30/2009<br />Establish Program Tracking Measures04/06/2009<br />Final Edit on database and website (company profile)04/18/2009<br />External Milestones Affecting the Project:<br />Contracting Consultants 04/20/2009<br />Impact of Late Delivery:<br /> Negligible, minimal<br />Statement of Work Vigor Source Consulting, PLLC Last Revised: 04/18/2009<br />Vigor Source Consulting, PLLC Statement of Work<br />Project Manager: Rebecca Paris, Vigor Source Contract Manager & DBA<br />Sponsor: Professor R. Gucciardo<br />Revision History<br />Revision DateRevised ByApproved ByDescription of Change03/30/2009R ParisR GucciardoCorrections to scope and deliverables04/09/2009R ParisR GucciardoCorrections to labor; cost adjusted04/18/2009R ParisR GucciardoSpecifications of Consultants expected roles & responsibilities<br />Purpose:: Opportunity to participate in contract bidding for an onsite Health and Wellness Management Program for the Operations division of Smalbiz Company.<br />Scope: <br />Major Project Activities:<br />Determine the needs of the organization, what is important to organization<br />Ensure legal compliance<br />Ensure program meets requirements for state and federal tax initiatives<br />4. Develop means for tracking participation, biometrics, and meeting goals<br />5. Determine scheduling and staffing requirements<br />6. Develop website: 24/7 communication and resource availability<br />7. Develop incentives/motivation to participate/complete<br />Deliverables: <br />Database design and management to maintain record of compliance, initiatives, participation, and health metrics<br />Website: access/membership <br />Consultants (Nutritionists, Fitness Trainers) contracted through Vigor Source providing onsite program staffing <br />a. Dispersible documentation (bulletin board, pamphlet, newsletter)<br />-healthy eating<br />-high blood cholesterol and heart disease<br />-diabetes<br />-high blood pressure<br />-weight management<br />-overweight/obesity<br />Nutrition education or counseling based on scientific facts – group and/or individual<br />Fitness plan development, individual plans for individual goals<br />Expertise to identify employee health risk assessment<br />Expertise to identify, evaluate, and coordinate health education to reduce health risks we can change<br />Employee engagement committee that ensures the wellness program remains tailored to the needs of the employee population<br />Employee data input/update into database<br />Cost Estimates: <br />Cost CategoriesAmount Labor (MS Nutritionist, FT, has license and certification)$58,125 Labor (BS Fitness Trainer, FT, has license/certification)$36,875 Labor (BS Nutritionist, PT annual interning while pursuing MS)$28,125 Labor (Fitness Trainer, PT, licensed/certified)$22,500 Equipment HW (Computer, peripherals):: [4 units @ $500 ea]$2000 Equipment SW (MS Office-Professional)$549 Database design and development services rendered by Vigor Source DBA$3,000 (one time fee) Database management (backup/restore) services rendered by Vigor Source DBA$500 (yearly) Website membership & company profile fee for Vigor Source web services$500 (yearly)<br />Schedule Overview: <br />Estimated Project Completion Date: 04/27/2009<br />Major Milestones:<br />Determine Target Market03/23/2009<br />Determine Location & Employees03/23/2009<br />SOW03/30/2009<br />WBS 03/30/2009<br />Establish Program Tracking Measures04/06/2009<br />Final Edit on database and website (company profile)04/18/2009<br />External Milestones Affecting the Project:<br />Contracting Consultants 04/20/2009<br />Impact of Late Delivery:<br /> Negligible, minimal<br />Objectives:<br />Improved health/wellness, productivity<br />Guidance and direction on employee nutrition, health and worksite health promotion programming<br />Advocating to provide health and nutrition education at every level within the organization – top management, program development, and implementation<br />Direct accountability for ongoing evaluation of program effectiveness and appropriateness<br />Develop/establish metrics for tracking and benchmarking; measure ROI and impact on/changes in productivity<br />Stakeholder Analysis:<br />NameRoleMajor Responsibility/ContributionSmallbiz Co, Ops DeptCustomerProvide funding, approve expenditures, determine if money was spent effectivelyProfessor R. GucciardoSponsorProject Charter, assist in development of Responsibility Matrix, Review/approve SOW and project plan, assist PM in overcoming obstaclesRebecca ParisProject Team memeberWork tasks: documentation for management – cost /benefit analysis, establish metrics for tracking ROI, Participation DatabaseMohd UddinProject Team memberWork tasks: dispersible documentation for employees, web pageConsultantsOnsite program staffingDevelop and monitor nutritional, fitness plans on individual basis so that employees meet personal goals, monitor impact on/changes in company’s productivity and ROI<br />Chain of Command: <br />Project Team:<br />Customer Approval Chain:<br />Assumptions:<br />Assumptions: At least one, or all of the tax initiatives being considered by Congress will be passed into law.<br />Impact if assumption is incorrect: Smallbiz Company may incur full tax accountability.<br />Work Breakdown Structure: <br />Work Breakdown Structure       Vigor SourcePhase One:: Project Development      3/30/091Initial Consultation to determine Smallbiz's demands/requests/goals::       1.1Create Wellness Team  1.1.aOnsite consultant staffing  1.1.a.1credential requirements/staffing schedule to be available for employee assistance  1.1.a.2Consultant Roles and Responsibilities  1.2Data collection/recording  1.2.aEmployee Participation Tracking  1.2.bHealth Metric Tracking  1.2.cFinancial Metrics  1.2.c.1Productivity (anticipate trending increase)  1.2.c.2Sick days (anticipate trending decrease)  1.2.c.2Disability claims (anticipate trending decrease)  1.2.c.2Workmans' compensation claims (anticipate trending decrease)  1.2.eEvaluate Outcome  1.2.e.1Generate reports within MS Access  1.3Legal Compliance of Smallbiz's chosen wellness programs   1.4Potential tax initiatives for Smallbiz's chosen wellness programs   1.5Web-based communication  a. Consultant team, onsite  b. Select/Volunteer dept sponsor/liason  c. Web site 2Research  2.1Legal Compliance of wellness programs chosen by Smallbiz   2.1.aHIPAA:: Health Insurance Portability and Accountability Act  2.1.bIRS:: Internal Revenue Service  2.1.cADA:: American Disabilities Act  2.1.dADE:: Age Discrimination Employment Act  2.1.eEEOC:: Equal Employment Opportunity Commission  2.1.fERISA:: Employee Retirement Income Security Act  2.2Potential tax initiatives for Smallbiz's chosen wellness programs:: (currently in congress)   2.2.aFederal initiatives  2.2.a.1Health Workforce: HR3717_1753  2.2.a.2Wellness and Prevention: HR853  2.2.a.3HeLP America: HR2633_1342  2.2.bState initiatives  2.2.b.1Wellness Works  2.3Consultant  2.3.aNutritionist  2.3.a.1Credentials  2.3.a.2Salary  2.3.bFitness Trainers  2.3.b.1Credentials  2.3.b.2Salary  2.4ROI   2.4.aExperienced by current industry  2.4.a.1Marketing surveys    2.4.a.2Individual company declarations       Phase TWO:: Project Deliverables        3Database             3.1chose SW  3.2Design/Develop  3.2.aTables  3.2.a.1Employees w/n Operations Dept  3.2.a.2Health Metrics:: (1) enrollment into program, (2) completion/disenrollment from program  3.2.a.3Legal Compliance:: (1) Nutrition, (2) Fitness, (3) Stress Management, (4) Smoking Cessation  3.2.a.4Participation:: (1) Nutrition, (2) Fitness, (3) Stress Management, (4) Smoking Cessation  3.2.a.5Initiatives per program  3.2.a.6Sick Days  3.2.a.7Tax Initiatives_Fed & State_EACH:: Benefits & Req's  3.2.a.8Claims_Disability-WorkersCompensation  3.2.bDetermine which tables need to be linked; define relationships   3.2.cQueries  3.2.dForms:: end-user/consultant use when inputting/updating information  3.3.eFuture developments (soft deliverables)  3.3.e.1Develop tables for recording/tracking financial metrics (currently, industries still pursuing this)  3.3.3.2Develop reporting functions within MS Access (currently, no data being recorded/tracked by Smallbiz…nothing to report) 2.4Deploy 4Schedule Consultants  4.1Full-time  4.1.aNutritionist  4.1.bFitness Trainers  4.2Part-time  4.2.aNutritionist   4.2.bFitness Trainers         <br />Schedule:<br />Rebecca::<br />M23-Mar 23-Mar11 dayinitial consult w/ Smallbiz CoTu-F24-Mar27-Mar44 daysSOW Sa,M/Tu28-Mar31-Mar33 daysWBS W/Th1-Apr2-Apr22 daydevelop schedule to accomplish WBSF ---3-Apr18-Apr1414 daysdatabase, MS Access M-W20-Apr22-Apr33 dayspaper Th-Sa23-Apr 25-Apr32 daysPPT  <br />Mohd::<br />Resources:<br />Googled:: cost benefit of employer consulting nutritionist<br /> http://www.clements-health.com/questions_answers.html
  • 2.
  • 3.
  • 4.
    http://www.hewittassociates.com/_MetaBasicCMAssetCache_/Assets/Legislative%20Updates/2009/Hewitt_HELP_Testimony_031009.pdfGoogled:: surveys onemployer consulting nutritionist<br />http://www.buckconsultants.com/buckconsultants/Portals/0/Documents/PUBLICATIONS/Press_Releases/2009/PR_Greening_of_HR_Survey_02_16_09.pdfGoogled:: tax incentives for employer wellness programs<br />http://www.managedcaremag.com/archives/0802/0802.wellness_taxbreaks.html
  • 5.
    http://www.hewittassociates.com/_MetaBasicCMAssetCache_/Assets/Legislative%20Updates/2008/State_and_Federal_Wellness_Initiatives_0408.pdfgoogled:: risk wellnessassessment<br />http://www.infinitehealthcoach.com/tools-for-wellness.htmlgoogled: rates<br />http://www.bls.gov/oes/2007/may/oes211091.htm