Top i k                      Penghubungkaitan
        8
     HASIL PEMBELAJARAN
   Di akhir topik ini, anda seharusnya dapat:
   1. Mengenalpasti pengertian penghubungkaitan;
   2. Menyatakan kelebihan penghubungkaitan dalam pengajaran dan
      pembelajaran;
   3. Menjelaskan tujuan penghubungkaitan dan kaitannya dengan
      berbagai aspek pengajaran dan pembelajaran;
   4. Membincangkan peranan penghubungkaitan dalam pengajaran dan
      pembelajaran; dan
   5. Mengenalpasti peranan motivasi sebagai alat untuk pengajaran dan
      pembelajaran.



     PENGENALAN
Seni merupakan satu cabang yang berharga dan merupakan salah satu cara
untuk berkomunikasi yang amat tinggi nilainya. Penghubungkaitan dan pautan
di dalam mata pelajaran ini boleh disamakan dengan program-program antara
disiplin-disiplin yang terdapat di dalam mata pelajaran yang lain. Ia berperanan
sebagai satu strategi dan kaedah pendidikan untuk membantu melahirkan
pembelajaran dan persekitaran yang menyelitkan unsur-unsur sosial agar dapat
membentuk setiap insan yang terus dihormati. Ia juga menggalakkan sikap
kepimpinan yang terpuji, berinisiatif dalam menjalankan tugasan yang diberi
oleh guru dan bersikap inovasi dalam melaksanakan satu-satu aktiviti dan
kemahiran serta dapat merangsang setiap pelajar untuk mencapai
kecemerlangan dari segala sudut baik akademik mahupun kokurikulum. Ia
secara tidak langsung akan mengaitkan mata pelajaran seperti sejarah, sains dan
teknologi, kajian sosial, bahasa dan fizikal dan pembangunan sosial, meletakkan
keseluruhan kurikulum ke dalam konteks kehidupan yang sebenar. Setiap
TOPIK 8 PENGHUBUNGKAITAN        153



pelajar berhak memperolehi pengalaman berasaskan pendidikan yang pelbagai
bentuk, walaupun mereka datang dari pelbagai latar belakang dan taraf sosio
ekonomi yang berbeza dan mempunyai sebarang kekurangan. Untuk itu, seni
visual memainkan peranan yang penting dalam pendidikan keseluruhan dan
pembangunan minda pelajar.


8.1       PENGHUBUNGKAITAN
Setiap insan yang hidup, tidak boleh hidup bersendirian tanpa adanya rakan.
Dia akan sentiasa mencuba untuk berinteraksi atau mencari idea-idea baru untuk
menyelesaikan segala masalah yang dihadapinya. Kebiasaannya masalah itu
akan diselesaikan dengan pelbagai cara. Antara lain, seseorang itu akan mencuba
mengenal pasti masalah, langkah-langkah membaik pulih atau penambahbaikan
masalah yang dihadapi dan seterusnya akan membuat kesimpulan sama ada
masalah itu telah diselesaikan atau tidak.


8.1.1     Pengertian Penghubungkaitan Semua Benda
Penghubungkaitan bilik darjah boleh diibaratkan seperti tangan dengan jejarinya
yang dianggap sebagai para pelajar, manakala ibu jarinya sebagai guru. Semua
jejari pelajar ini dibolehkan bergerak dan berfungsi dengan bebas tanpa had
mahupun sekatan untuk meneroka seberapa banyak mungkin idea-idea yang
baru yang boleh didapati di persekitarannya. Sementara ibu jari pula berperanan
sebagai penyokong, pembimbing dan pembantu. Walaupun seseorang itu tidak
mempunyai ibu jari, tetapi ia masih lagi boleh bergerak. Akan tetapi
pergerakannya itu akan menghadapi masalah semasa menggenggam sesuatu
benda dengan erat. Pada masa inilah ibu jari (guru) ke hadapan untuk
membantu jari jemari menggenggam sesuatu objek atau dari satu sudut
pandangan, guru pelajar memberi pemahaman sesuatu idea atau konsep. Jari
jemari ini akan tetap bekerjasama untuk mencapai tugasan yang diberi. Oleh itu
prinsip perpaduan adalah penting. Ini adalah disebabkan penghubungkaitan
merupakan satu cara untuk menyelesaikan masalah dan ia sentiasa berkait rapat
antara satu sama lain tanpa ada yang menimbulkan masalah.


8.1.2     Kelebihan Penghubungkaitan
Apabila keperluan asas manusia untuk kesepaduan kepunyaan dan kepercayaan
dilengkapi, barulah dapat kita mulakan pengajaran dan pembelajaran. Sebagai
guru, kita perlulah membantu sekolah untuk mewujudkan pengalaman-
pengalaman umum yang akan melahirkan perasaan penghubungkaitan.
154      TOPIK 8 PENGHUBUNGKAITAN



Keberkesanan      pelaksanaan pengajaran  dan    pembelajaran     secara
penghubungkaitan ialah bergantung kepada tujuh kriteria asas yang boleh
dihuraikan seperti:

(a)   Mempunyai semangat saling bergantung             setiap pelajar perlulah
      mempercayai antara satu sama lain. Mereka perlu mempunyai semangat
      saling bergantung ke arah mencapai prestasi yang cemerlang, bukan sahaja
      bagi diri sendiri malahan bagi semua anggota dalam kumpulannya.

(b)   Kemahiran sosial yang penting untuk berkomunikasi. Pelajar perlu
      mempunyai kemahiran sosialisasi yang baik dengan tidak mengira agama,
      bangsa, jantina dan budaya. Berkongsi kemahiran kepimpinan, membina
      kepercayaan di antara satu sama lain dan menguruskan konflik.

(c)   Kesedaran akauntabiliti individu setiap anggota dalam kumpulan akan
      sedar tanggungjawabnya terhadap prestasi semua anggotanya.

(d)   Penilaian kumpulan dijalankan dari semasa ke semasa untuk memastikan
      kelancaran aktiviti.

(e)   Perkara-perkara kecil yang terpencil dan terasing tetapi penting dapat
      digabungkan dalam proses pembelajaran.

(f)   Dapat mewujudkan suasana yang dinamik dan interaktif dalam sesuatu
      proses pembelajaran pelajar.

(g)   Menyerapkan pengetahuan serta kemahiran dan aktiviti yang tidak dapat
      wujud sebagai satu mata pelajaran.


         AKTIVITI 8.1

      Apakah tujuan penghubungkaitan dalam proses pengajaran dan
      pembelajaran?
TOPIK 8 PENGHUBUNGKAITAN          155



8.1.3     Tujuan Penghubungkaitan dalam Berbagai
          Aspek Pengajaran dan Pembelajaran
Tujuan penghubungkaitan dalam pengajaran dan pembelajaran ialah seperti
berikut:

(a)   Penghubungkaitan Merupakan Satu Jaringan yang Saling Berkait antara
      Satu Sama Lain
      Demi meningkatkan tahap kefahaman sesuatu mata pelajaran, satu
      jaringan yang khusus perlu diadakan terutamanya dari segi
      penghubungkaitan kemahiran-kemahiran pada setiap mata pelajaran.
      Contohnya seperti pada Rajah 8.1.




                   Rajah 8.1: Penghubungkaitan antara mata pelajaran

(b)   Memudahkan Pelajar untuk Mengingat
      Dengan menggunakan konsep penghubungkaitkan ini, pelajar akan lebih
      mudah mengingati sesuatu mata pelajaran. Untuk itu, konsep yang
      terdapat di dalam kemahiran berfikir boleh diaplikasikan seperti
      penggunaan pengurusan grafik (lihat Rajah 8.2).




        Rajah 8.2: Contoh pengurusan grafik untuk memudahkan pelajar mengingat
156       TOPIK 8 PENGHUBUNGKAITAN



(c)   Melatih Minda Pelajar Supaya Sentiasa Kreatif dan Aktif
      Dengan adanya penghubungkaitan minda, pelajar akan digerakkan secara
      aktif dan akan bertindak dengan lebih kreatif.

(d)   Pembelajaran Berkesan
      Sesuatu pengajaran dan pembelajaran akan menjadi lebih berkesan apabila
      pendekatan penghubungkaitan dilaksanakan berdasarkan aspek-aspek berikut:
      •   Pengajaran lebih terancang apabila ianya disusun rapi dengan
          penetapan objektif, isi pelajaran, strategi, kaedah-kaedah yang jelas
          serta penggunaan bahan-bahan pembelajaran yang relevan.
      •   Kepelbagaian kaedah digunakan kerana pelajarnya terdiri daripada
          pelbagai individu yang berbeza antara satu dengan lain dari segi tahap
          mental, fizikal, emosi dan sebagainya.
      •   Aktiviti pengajaran dan pembelajaran yang berpusatkan pelajar adalah
          fokus utamanya.
      •   Aktiviti serta isi pelajaran adalah bersifat kontekstual iaitu ada hubung
          kait dengan kehidupan harian.
      •   Berlaku aktiviti pembelajaran yang menerapkan nilai-nilai secara
          merentasi kurikulum.


          SEMAK KENDIRI 8.1

          1. Apakah penghubungkaitan?
          2. Nyatakan faedah penghubungkaitan dengan pelbagai mata
             pelajaran.
          3. Jelaskan peranan        guru     untuk     mempertingkatkan
             penghubungkaitan.



 8.2        PENGHUBUNGKAITAN SENI VISUAL,
            MUZIK DAN PERGERAKAN DENGAN
            MATA PELAJARAN LAIN
Penghubungkaitan di antara mata pelajaran lain dengan mata pelajaran seni
visual, muzik dan pergerakan dapat dihuraikan seperti berikut di dalam Rajah 8.3.
TOPIK 8 PENGHUBUNGKAITAN          157




                                                            MSP: Muzik,
                                                            Seni,
                                                            Pergerakan


        Rajah 8.3: Penghubungkaitan antara seni visual, muzik dan pergerakan

Berdasarkan huraian di atas, dapat disimpulkan bahawa muzik, seni visual dan
pergerakan dapat dihubungkaitkan dengan mata pelajaran lain, iaitu dengan
berdasarkan kepada pelbagai disiplin ilmu yang terdapat di dalamnya.


8.2.1     Menghubung Kait Pengetahuan dalam
          Berbagai Mata Pelajaran
Proses penghubungkaitan pengetahuan dalam berbagai mata pelajaran adalah
berfokuskan kepada matlamat terakhirnya. Untuk itu, proses ini akan berbentuk
satu lingkaran atau bulatan dan antara setiap mata pelajaran itu saling berkait
untuk mencapai satu matlamat (rujuk Rajah 8.4).




       Rajah 8.4: Menghubung kait pengetahuan dalam berbagai mata pelajaran
158         TOPIK 8 PENGHUBUNGKAITAN




8.2.2        Menghubung Kait Kemahiran dalam Berbagai
             Mata Pelajaran
Dengan adanya penghubungkaitan kemahiran dalam berbagai mata pelajaran
akan dapat mengbungkaitkan sesuatu yang dipelajari dengan keadaan
kehidupan yang sebenar.


8.2.3        Hasil Pembelajaran
Hasil pembelajaran boleh diertikan sebagai matlamat pembelajaran atau objektif
yang perlu diperoleh secara eksplisit dan implisit. Hasil pembelajaran akibat
daripada penghubungkaitan itu membuatkan sesuatu pembelajaran itu akan
menjadi lebih efektif (Contoh seperti di Jadual 8.1).

          Jadual 8.1: Contoh Sedutan Ringkasan Mengajar Pendidikan Seni Visual

Tahun                          :   4 jingga
Bilangan pelajar               :   28 orang
Umur                           :   10 tahun
Tarikh/ Hari                   :   15/05/2006 (Isnin)
Masa                           :   11.00 12.00 tgh
Pelajaran                      :   Seni Visual
Perkara                        :   Membentuk dan membuat binaan.
Tajuk                          :   Binaan     berbagai-bagai bentuk dan penggunaan ruang.
Penggabung           jalinan   :   1.    Membuat bentuk-bentuk daripada kertas
kemahiran                          2.    Menyusun bentuk-bentuk
                                   3.    Menggunting
Pengetahuan sedia ada          :   Pelajar pernah melihat susunan bentuk-bentuk tiga matra
                                   sama ada melalui pameran atau televisyen
Objektif eksplisit             :   Pada akhir pelajaran pelajar akan dapat:
                                   1.    Menggunting dan melipat kertas untuk membuat
                                         bentuk- bentuk tiga matra
                                   2.    Menyusun bentuk-bentuk untuk mencipta satu
                                         binaan dengan kemas dan menarik
                                   3.    Menimbulkan sikap kerjasama untuk menghasilkan
                                         ciptaan antara rakan sedarjah
Objektif implisit              :   Menikmati hasil karya sebagai hiasan daripada bentuk-
                                   bentuk tiga matra.
TOPIK 8 PENGHUBUNGKAITAN        159



         AKTIVITI 8.2

       Nyatakan peranan guru dalam melaksanakan satu pengajaran yang
       berkesan.




 8.3        PERANAN GURU DALAM PENGAJARAN
            DAN PEMBELAJARAN
Sebagai seorang guru, peranan yang perlu dilaksanakan dalam pengajaran dan
pembelajaran adalah untuk merancang sesuatu pengajaran dan pembelajaran
menjadi lebih sistematik. Untuk itu beberapa persoalan perlulah dijawab
sebelum membuat sesuatu perancangan, di antaranya:
(i)    Mengapakah pelajar bosan?
(ii)   Mengapakan sesetengah bahan yang disampaikan tidak relevan kepada
       mereka?
(iii) Bagaimanakah saya sebagai guru dapat menyampaikan bahan-bahan yang
      memenuhi keperluan pelajar?
(iv) Apakah peranan saya dalam mengendalikan pengajaran berkesan?
(v)    Apakah strategi yang boleh mendorong dan menimbulkan minat pelajar
       untuk belajar?
(vi) Bagaimanakah saya dapat merancang pengajaran saya dengan baik?
(vii) Apakah aktiviti-aktiviti yang perlu diadakan agar pendekatan pengajaran
      pembelajaran saya berpusatkan pelajar?

Berdasarkan persoalan di atas didapati bahawa proses pengajaran adalah
sesuatu yang kompleks kerana ia merangkumi pelbagai perkara, fungsi dan
kemahiran yang saling berhubung kait dan hendaklah bertindak serentak agar
dapat memperoleh kejayaan. Untuk itu, satu pengajaran yang menarik serta
berkesan merupakan pengajaran yang boleh menghasilkan pembelajaran pelajar
sebagaimana yang dikehendaki oleh masyarakat.

Untuk mencapai matlamat ini, guru perlulah merancang topik, objektif, isi, cara
penyampaian dan penilaian yang bersesuaian dengan kebolehan sedia ada serta
minat pelajar. Berdasarkan model pendekatan sistematik pada Rajah 8.5 terdapat
penghubungkaitan pengajaran yang hendak dijalankan.
160          TOPIK 8 PENGHUBUNGKAITAN




                   Rajah 8.5: Pengajaran - model pendekatan sistematik


8.3.1         Motivasi, Fasilitasi, Penyampaian Pengukuhan,
              Pelanjutan, Penglibatan
Seterusnya, kita akan lihat pada aspek-aspek yang boleh membantu aktiviti
pengajaran dan pembelajaran di kelas.

(a)   Motivasi
      Motivasi bermakna seni praktik menggunakan insentif dan membangkitkan
      minat untuk tujuan membuatkan pelajar menunjukkan prestasi dalam cara
      yang diingini. Motivasi dapat dibahagikan kepada dua, iaitu;

      (i)     Motivasi ekstrinsik
              Penggunaan insentif yang dirangsangkan dari luar.

      (ii)    Motivasi intrinsik
              Didorong oleh keinginan yang terbit dari dalam diri individu itu
              sendiri yang selalunya tidak dipengaruhi sebarang insentif luaran.
              Motivasi ekstrinsik merupakan sebagai pendorong untuk
              menggerakkan individu-individu menuju kejayaan. Motivasi jenis ini
              terdapat dalam pelbagai bentuk. Kelemahan motivasi jenis ini ialah ia
TOPIK 8 PENGHUBUNGKAITAN       161



             mempunyai kecenderungan mempengaruhi tumpuan seseorang
             individu itu lebih kepada ganjaran daripada tumpuan kepada usaha
             mempelajari, melaksanakan dan memperbaiki prestasi atau tugas
             yang diberikan.
             Pelajar akan berasa terangsang apabila menyedari adanya sesuatu
             yang menarik yang bakal diperolehinya. Akibatnya, pelajar akan
             melakukan apa sahaja mengikut kehendak program itu.
             Dalam Seni dalam Pendidikan, motivasi boleh diklasifikasikan
             kepada tiga aspek motivasi:
             •   Motivasi dan hubungannya dengan minat;
             •   Motivasi dan hubungannya dengan keputusan; dan
             •   Motivasi dan hubungannya dengan pertandingan.

(b)   Fasilitasi
      Pelajar adalah digalakkan untuk melibatkan diri dengan sepenuhnya
      dalam segala aktiviti yang diadakan di sekolah tanpa ada sebarang
      pengecualian. Dengan melibatkan diri secara aktif, ianya secara tidak
      langsung dapat meningkatkan konsep kendiri iaitu dapat membuat
      penilaian, pandangan, tanggapan dan kepercayaan termasuk memahami
      kekuatan dan kelemahan diri sendiri.
      Kesemuanya ini terbentuk hasil daripada penglibatan secara total ibu bapa,
      guru di sekolah, rakan sebaya dan masyarakat serta pengalaman dan
      penyesuaian diri dengan persekitarannya.
      Oleh yang demikian, sekolah perlu disediakan dengan kemudahan-
      kemudahan yang membolehkan pelajar belajar dengan lebih selesa tanpa
      sebarang gangguan. Antara lain sekolah perlu mempunyai
      (i)    Bilik yang selesa;
      (ii)   Terdapat peredaran cahaya dan udara yang sesuai;
      (iii) Bahan dan peralatan yang mencukupi;
      (iv) Kakitangan pembantu yang terlatih; dan
      (v)    Bilik yang dapat merangsang minda pelajar.

(c)   Penyampaian Pengukuhan
      Pengukuhan merupakan satu cara guru untuk merangsang minda pelajar
      supaya akan menyebabkan pembelajaran pelajar meningkat maju atau
      terdapat peningkatan dalam tingkah laku yang positif.
162          TOPIK 8 PENGHUBUNGKAITAN



      Penyampaian pengukuhan ini juga dapat membentuk pelajar memperoleh
      pelbagai pengalaman serta pengetahuan berdasarkan aktiviti-aktiviti yang
      dirancangkan itu menarik dan mencabar mereka.
      Terdapat pelbagai teknik yang digunakan oleh guru untuk membantu
      pelajar supaya pengukuhan pada setiap mata pelajaran itu dapat
      dilaksanakan. Antaranya:

      (i)     Bahan pembelajaran yang menarik minat pelajar
              Bahan pembelajaran perlulah yang menarik minat pelajar serta mesra
              pengguna. Guru perlu membantu pelajar untuk menggunakan bahan-
              bahan yang diguna pakai. Guru juga perlu memastikan bahan-bahan
              pembelajaran adalah mencukupi.

      (ii)    Mempelbagaikan pendekatan dan strategi pengajaran
              Terdapat pelbagai pendekatan dan strategi pengajaran antaranya
              ialah:
              •   Perbincangan;
              •   Tunjuk cara;
              •   Penyelesaian masalah;
              •   Simulasi;
              •   Projek; dan
              •   Bermain.

      (iii) Penggunaan media (cetak dan elekronik)
            Media cetak seperti:
              •   Kertas edaran;
              •   Pamplet;
              •   Akhbar;
              •   Majalah;
              •   Risalah;
              •   Komik, dan sebagainya.

      (iv) Media elektronik pula adalah
              •   Radio;
              •   Video;
TOPIK 8 PENGHUBUNGKAITAN       163



             •   Televisyen; dan
             •   Bahan pelajaran dihasilkan oleh komputer.


8.3.2        Meta Kognisi, Refleksi, Pembelajaran Bestari
Meta kognisi, refleksi dan pembelajaran bestari akan dibincangkan seterusnya.

(a)   Meta Kognisi
      Merupakan aktiviti mental yang digunakan untuk memantau, mengawal
      dan merancang untuk penyelesaian masalah, kefahaman, ingatan dan
      proses kognitif yang lain. Borich dan Tombari pula menyatakan bahawa
      meta kognisi merupakan satu cara individu menggunakan strategi kognitif
      untuk mencari dan mengumpul maklumat dan tahu bila dan di mana
      untuk menggunakan strategi kognitif tersebut.

      Meta kognisi dikenali juga sebagai „berfikir tentang berfikir‰ bila mana
      apabila kita berfikir tentang berfikir, kita sebenarnya sedang menguruskan
      apa yang kita perlu fikirkan. Pengetahuan meta kognisi ini dapat
      dibahagikan kepada tiga jenis pengetahuan. Ketiga-tiga pengetahuan ini
      penting untuk menggalakkan pelajar membuat meta kognisi. Pengetahuan
      tersebut adalah seperti:
      (i)    Pengetahuan personal
             Pengetahuan tentang kekuatan dan kelemahan diri. Contohnya,
             individu tahu dia lebih suka membaca pelajaran pada waktu pagi
             daripada waktu malam.
      (ii)   Pengetahuan tugas
             Pengetahuan tentang variasi cara tersendiri dalam melaksanakan
             tugas. Contohnya cara menyelesaikan masalah matematik berlainan
             daripada cara membuat karangan.
      (iii) Pengetahuan strategi
            Pengetahuan tentang strategi tertentu yang lebih berkesan daripada
            strategi lain dalam menyelesaikan sesuatu masalah.

(b)   Refleksi
      Refleksi bermaksud sesuatu proses seseorang yang berusaha untuk
      mengingat dan merenung kembali aktiviti pendidikan yang telah difikirkan
      atau dialaminya, menganalisis dan menilai kesannya, termasuk juga
      memikirkan cara untuk memperbaiki dan merancang dengan membuat
      pengubahsuaian supaya dapat digunakan dengan lebih efektif.
164          TOPIK 8 PENGHUBUNGKAITAN



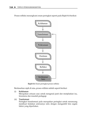
      Proses refleksi merangkumi enam peringkat seperti pada Rajah 8.6 berikut:




                       Rajah 8.6: Enam peringkat proses refleksi

      Berdasarkan rajah di atas, proses refleksi adalah seperti berikut:
      (i)     Kefahaman
              Merupakan cetusan asas untuk mengenal pasti dan menjelaskan isu,
              fenomena dan masalah pedagogi.
      (ii)    Tranformasi
              Peringkat transformasi pula merupakan peringkat untuk merancang
              membuat tindakan seterusnya iaitu dengan mengambil kira segala
              faktor yang diperlukan.
TOPIK 8 PENGHUBUNGKAITAN         165



      (iii) Pelaksanaan
            Pada peringkat ini, guru akan melaksanakan apa yang telah dirancang,
            menguji atau mengkaji segala aspek dengan menggunakan instrumen
            yang telah ditetapkan.
      (iv) Penilaian
           Pelaksanaan ini berterusan sehingga ke peringkat penilaian, iaitu
           akan menilai segala tindakan yang telah diambil.
      (v)    Refleksi
             Membuat segala refleksi iaitu mengingat dan merenung kembali
             segala aktiviti yang telah dialaminya, menganalisa dan menilai
             kesannya serta memikirkan cara untuk membaikinya untuk
             digunakan pada masa depan.
      (vi) Kefahaman baru
           Membuat satu perancangan pengubahsuaian, peningkatan atau
           membuat tindakan susulan dan menjadi cetusan idea yang asas untuk
           membuat satu transformasi yang baru dan tindakan-tindakan yang
           berikutnya hingga menjadi satu bentuk lingkaran secara terus
           menerus demi mempertingkatkan ilmu pengetahuan, pengalaman
           dan kemahiran pedagogi seseorang pendidik.

(c)   Pembelajaran Bestari
      Bestari bermaksud cerdas, pandai, berpendidikan, berpengetahuan dan berbudi
      pekerti yang baik. Oleh itu, pembelajaran bestari ialah pembelajaran yang
      membolehkan seseorang pelajar menjadi cerdas dan pandai, berpendidikan,
      berilmu pengetahuan yang tinggi dan mempunyai budi pekerti yang baik.
      Untuk melaksanakan pembelajaran bestari yang berjaya, beberapa pendekatan
      telah dilaksanakan oleh Kementerian Pelajaran. Antaranya:

      (i)    Sekolah Bestari
             Mewujudkan sekolah bestari supaya dapat membina pelajar menjadi
             seorang yang cerdas dan pandai menggunakan teknologi-teknologi terkini
             dalam     aktiviti  pembelajaran    mereka.    Manakala     matlamat
             pembentukannya ialah untuk menjadikan Malaysia sebagai sebuah pusat
             kecemerlangan pendidikan bertaraf dunia dan boleh melahirkan generasi
             yang mampu untuk menghadapi segala cabaran-cabaran Wawasan 2020.

      (ii)   Penggunaan Komputer
             Komputer memainkan alat pembelajaran yang penting, utama untuk
             memperolehi segala maklumat dan ilmu pengetahuan. Oleh yang
             demikian, komputer digunakan secara meluas di dalam segala aktiviti
             pembelajaran, pentadbiran dan membuat penilaian. Manakala buku teks
             hanya digunakan sebagai bahan rujukan sahaja.
166      TOPIK 8 PENGHUBUNGKAITAN



      (iii) Peranan Guru
            Peranan guru menjadi lebih luas iaitu bukan sahaja sebagai pengajar
            tetapi juga sebagai seorang pemudahcara, penasihat, fasilitator, model
            sesuatu bentuk pengajaran dan pembelajaran. Guru perlulah mahir
            menggunakan alat bantuan mengajar terkini terutamanya komputer
            dan pelbagai alat multimedia yang lain.

      (iv) Peranan Pentadbir
           •   Pentadbir perlu menyediakan makmal teknologi maklumat
               supaya memudahkan guru dan pelajar mencari bahan-bahan yang
               berkaitan dengan alat audio visual.
           •   Menyediakan makmal komputer supaya mudah bagi pelajar
               mengakses bahan-bahan pembelajaran melalui Internet, membuat
               e-mel dan lain-lain lagi.
           •   Bilik guru dilengkapi dengan prasarana pengurusan maklumat
               dan sumber, e-mel dan pangkalan data.
           •   Pejabat pentadbiran pula akan dilengkapi dengan pangkalan data
               untuk pengurusan guru, pelajar dan inventori, sumber serta
               pengedaran maklumat dan notis.
           •   Memudahkan pihak sekolah berinteraksi dan berkomunikasi
               dengan cepat dan pantas dengan Pejabat Pelajaran Daerah,
               Jabatan Pelajaran Negeri dan Kementerian Pelajaran melalui
               Jaringan (network).

Untuk merealisasikan matlamat pembelajaran bestari ini tercapai dengan
jayanya. Kementerian Pelajaran perlulah membuat tindakan segera dengan
menggalakkan guru supaya bersedia untuk memperlengkapkan diri mereka
dengan kemudahan-kemudahan teknologi maklumat terkini seperti penggunaan
komputer.

Tindakan yang perlu diambil oleh guru ialah:

(a)   Peka Terhadap Persekitaran Sekolah

(b)   Meningkatkan Pengetahuan Kerja/Tugas
      Guru perlu mempertingkatkan pengetahuan tentang tugas dan kerja yang
      telah diamanahkan kepadanya dengan menghadiri kursus-kursus dalam
      perkhidmatan, melanjutkan pelajaran serta menghadiri kursus-kursus
      jangka pendek.
TOPIK 8 PENGHUBUNGKAITAN       167



      Tugas utama guru adalah untuk memupuk budaya ilmu di kalangan
      pelajar. Nilai-nilai budaya ilmu yang hendak dipupuk dalam diri pelajar di
      sekolah ialah budaya membaca, budaya belajar, budaya berfikir, budaya
      berwacana, budaya menulis dan budaya berkarya.

(c)   Meningkatkan Hubungan Interpersonal
      Hubungan interpersonal dijalinkan melalui komunikasi. Tujuan
      berkomunikasi adalah untuk menyampaikan khabar, berita, mesej,
      pendapat atau maklumat kepada pendengar.
      Pelajar juga digalakkan untuk mempertingkatkan hubungan interpersonal
      dengan rakan, pelajar-pelajar, serta ibu bapa mereka.
      Ciri-ciri guru yang positif ialah:
      •   Mempunyai sifat yang positif dan mempunyai pandangan
      •   Berperibadi baik    tidak ego, sombong dan menunjuk-nunjuk
      •   Mempunyai kefahaman tentang pertumbuhan dan perkembangan
          pelajar
      •   Mempunyai keadaan fizikal, mental dan kerohanian yang sempurna
      •   Sabar, ramah, tidak mudah jemu, pandai menarik hati pelajar
      •   Sensitif terhadap sikap dan tindak tanduk orang lain
      •   Ada keyakinan diri sendiri terhadap tugas yang diberi
      •   Peka terhadap persekitaran
      •   Bertolak ansur dan bertimbang rasa
      •   Dapat menyimpan rahsia orang lain.

(d)   Membuat Refleksi Melalui Penyelidikan Tindakan
      Membuat refleksi melalui penyelidikan tindakan dapat membantu dan
      mempertingkatkan tahap pengajaran serta pembelajaran guru serta dapat
      membuat pengubahsuaian dan membaiki kaedah, teknik serta rancangan
      mengajar supaya pengajaran dan pembelajaran menjadi lebih berkesan.

(e)   Merebut Peluang Pendidikan Terbuka
      Guru perlu merebut peluang yang sedia ada untuk mempertingkatkan
      tahap akademiknya kerana pemerolehan ilmu tidak hanya terhad di
      sekolah sahaja malahan kini telah merentasi sempadan negara. Pendidikan
      bukan sahaja boleh didapati dengan mudah tetapi memerlukan
      pengorbanan tinggi daripada guru-guru.
168            TOPIK 8 PENGHUBUNGKAITAN



      Terdapat pelbagai bentuk jenis Pendidikan Terbuka yang dikelolakan oleh
      kerajaan, badan berkanun atau swasta antaranya ialah Pendidikan Jarak
      Jauh, Pendidikan Universiti Virtual dan Pendidikan Universiti Terbuka.
      Malaysia, menjelang tahun 2000 telah berjaya menubuhkan sebuah
      Universiti Terbuka (UNITEM/OUM) dan sebuah universiti virtual
      (UNITAR) yang menggunakan teknologi terkini seperti videoconferencing
      dan Internet untuk tujuan kuliah.


          SEMAK KENDIRI 8.2
          1.      Apakah itu refleksi?
          2.      Huraikan enam peringkat refleksi di dalam pengajaran dan
                  pembelajaran pelajar.




•   Topik ini menegaskan tentang kepentingan penghubungkaitan pada setiap
    mata pelajaran dalam pengajaran dan pembelajaran serta dapat memahami
    pengertian, tujuan dan peranan penghubungkaitan dalam aktiviti pengajaran
    dan pembelajaran di sekolah.

•   Diharapkan dengan menggunakan penghubungkaitan dapat membina atau
    membentuk sahsiah, emosi, jasmani dan fizikal pelajar supaya menjadi
    masyarakat yang berpekerti mulia.




Bestari                                   Pengukuhan
Meta kognisi                              Refleksi
Motivasi
TOPIK 8 PENGHUBUNGKAITAN          169




Amabile, T. M (1987). The motivation to be creative. In S.G. Isaksen (Ed.)
  Frontiers of Creativity Research, pp 223-254.
Ayob, S. (1992). Pergerakan kreatif dan pendidikan. Petaling Jaya: Flo Enterprise
   Sdn. Bhd.
Beetlestone, F. (1998). Creative children, imaginative teacher. Buckingham: Open
   University Press.
Choksy, L. (1991). Teaching music effectively In the elementary school. Prentice
   New Jersey: Hall Inc.
Choksy, L., Abramson, R. M., Gillespie A. E., & Woods, D. (1986). Teaching
   music in the 20th Century. Englewood Cliffs, U.S.A.
Gallahue, D. A. (1982). Developmental movement experiences for young
   children.
New York: Wiley.
Pautz, M. P. (1988). Creating the need for music inservices. Design for Arts in
   Education, 89 (3), 28-30.
Swanwick, K., & Tillman, J. (1986). The sequence of musical development: A study of
   childrenĂŠs composition. British Journal of Music Education, 3, 305-339.

Topik8penghubungkaitan 110913001728-phpapp01

  • 1.
    Top i k Penghubungkaitan 8 HASIL PEMBELAJARAN Di akhir topik ini, anda seharusnya dapat: 1. Mengenalpasti pengertian penghubungkaitan; 2. Menyatakan kelebihan penghubungkaitan dalam pengajaran dan pembelajaran; 3. Menjelaskan tujuan penghubungkaitan dan kaitannya dengan berbagai aspek pengajaran dan pembelajaran; 4. Membincangkan peranan penghubungkaitan dalam pengajaran dan pembelajaran; dan 5. Mengenalpasti peranan motivasi sebagai alat untuk pengajaran dan pembelajaran. PENGENALAN Seni merupakan satu cabang yang berharga dan merupakan salah satu cara untuk berkomunikasi yang amat tinggi nilainya. Penghubungkaitan dan pautan di dalam mata pelajaran ini boleh disamakan dengan program-program antara disiplin-disiplin yang terdapat di dalam mata pelajaran yang lain. Ia berperanan sebagai satu strategi dan kaedah pendidikan untuk membantu melahirkan pembelajaran dan persekitaran yang menyelitkan unsur-unsur sosial agar dapat membentuk setiap insan yang terus dihormati. Ia juga menggalakkan sikap kepimpinan yang terpuji, berinisiatif dalam menjalankan tugasan yang diberi oleh guru dan bersikap inovasi dalam melaksanakan satu-satu aktiviti dan kemahiran serta dapat merangsang setiap pelajar untuk mencapai kecemerlangan dari segala sudut baik akademik mahupun kokurikulum. Ia secara tidak langsung akan mengaitkan mata pelajaran seperti sejarah, sains dan teknologi, kajian sosial, bahasa dan fizikal dan pembangunan sosial, meletakkan keseluruhan kurikulum ke dalam konteks kehidupan yang sebenar. Setiap
  • 2.
    TOPIK 8 PENGHUBUNGKAITAN 153 pelajar berhak memperolehi pengalaman berasaskan pendidikan yang pelbagai bentuk, walaupun mereka datang dari pelbagai latar belakang dan taraf sosio ekonomi yang berbeza dan mempunyai sebarang kekurangan. Untuk itu, seni visual memainkan peranan yang penting dalam pendidikan keseluruhan dan pembangunan minda pelajar. 8.1 PENGHUBUNGKAITAN Setiap insan yang hidup, tidak boleh hidup bersendirian tanpa adanya rakan. Dia akan sentiasa mencuba untuk berinteraksi atau mencari idea-idea baru untuk menyelesaikan segala masalah yang dihadapinya. Kebiasaannya masalah itu akan diselesaikan dengan pelbagai cara. Antara lain, seseorang itu akan mencuba mengenal pasti masalah, langkah-langkah membaik pulih atau penambahbaikan masalah yang dihadapi dan seterusnya akan membuat kesimpulan sama ada masalah itu telah diselesaikan atau tidak. 8.1.1 Pengertian Penghubungkaitan Semua Benda Penghubungkaitan bilik darjah boleh diibaratkan seperti tangan dengan jejarinya yang dianggap sebagai para pelajar, manakala ibu jarinya sebagai guru. Semua jejari pelajar ini dibolehkan bergerak dan berfungsi dengan bebas tanpa had mahupun sekatan untuk meneroka seberapa banyak mungkin idea-idea yang baru yang boleh didapati di persekitarannya. Sementara ibu jari pula berperanan sebagai penyokong, pembimbing dan pembantu. Walaupun seseorang itu tidak mempunyai ibu jari, tetapi ia masih lagi boleh bergerak. Akan tetapi pergerakannya itu akan menghadapi masalah semasa menggenggam sesuatu benda dengan erat. Pada masa inilah ibu jari (guru) ke hadapan untuk membantu jari jemari menggenggam sesuatu objek atau dari satu sudut pandangan, guru pelajar memberi pemahaman sesuatu idea atau konsep. Jari jemari ini akan tetap bekerjasama untuk mencapai tugasan yang diberi. Oleh itu prinsip perpaduan adalah penting. Ini adalah disebabkan penghubungkaitan merupakan satu cara untuk menyelesaikan masalah dan ia sentiasa berkait rapat antara satu sama lain tanpa ada yang menimbulkan masalah. 8.1.2 Kelebihan Penghubungkaitan Apabila keperluan asas manusia untuk kesepaduan kepunyaan dan kepercayaan dilengkapi, barulah dapat kita mulakan pengajaran dan pembelajaran. Sebagai guru, kita perlulah membantu sekolah untuk mewujudkan pengalaman- pengalaman umum yang akan melahirkan perasaan penghubungkaitan.
  • 3.
    154 TOPIK 8 PENGHUBUNGKAITAN Keberkesanan pelaksanaan pengajaran dan pembelajaran secara penghubungkaitan ialah bergantung kepada tujuh kriteria asas yang boleh dihuraikan seperti: (a) Mempunyai semangat saling bergantung setiap pelajar perlulah mempercayai antara satu sama lain. Mereka perlu mempunyai semangat saling bergantung ke arah mencapai prestasi yang cemerlang, bukan sahaja bagi diri sendiri malahan bagi semua anggota dalam kumpulannya. (b) Kemahiran sosial yang penting untuk berkomunikasi. Pelajar perlu mempunyai kemahiran sosialisasi yang baik dengan tidak mengira agama, bangsa, jantina dan budaya. Berkongsi kemahiran kepimpinan, membina kepercayaan di antara satu sama lain dan menguruskan konflik. (c) Kesedaran akauntabiliti individu setiap anggota dalam kumpulan akan sedar tanggungjawabnya terhadap prestasi semua anggotanya. (d) Penilaian kumpulan dijalankan dari semasa ke semasa untuk memastikan kelancaran aktiviti. (e) Perkara-perkara kecil yang terpencil dan terasing tetapi penting dapat digabungkan dalam proses pembelajaran. (f) Dapat mewujudkan suasana yang dinamik dan interaktif dalam sesuatu proses pembelajaran pelajar. (g) Menyerapkan pengetahuan serta kemahiran dan aktiviti yang tidak dapat wujud sebagai satu mata pelajaran. AKTIVITI 8.1 Apakah tujuan penghubungkaitan dalam proses pengajaran dan pembelajaran?
  • 4.
    TOPIK 8 PENGHUBUNGKAITAN 155 8.1.3 Tujuan Penghubungkaitan dalam Berbagai Aspek Pengajaran dan Pembelajaran Tujuan penghubungkaitan dalam pengajaran dan pembelajaran ialah seperti berikut: (a) Penghubungkaitan Merupakan Satu Jaringan yang Saling Berkait antara Satu Sama Lain Demi meningkatkan tahap kefahaman sesuatu mata pelajaran, satu jaringan yang khusus perlu diadakan terutamanya dari segi penghubungkaitan kemahiran-kemahiran pada setiap mata pelajaran. Contohnya seperti pada Rajah 8.1. Rajah 8.1: Penghubungkaitan antara mata pelajaran (b) Memudahkan Pelajar untuk Mengingat Dengan menggunakan konsep penghubungkaitkan ini, pelajar akan lebih mudah mengingati sesuatu mata pelajaran. Untuk itu, konsep yang terdapat di dalam kemahiran berfikir boleh diaplikasikan seperti penggunaan pengurusan grafik (lihat Rajah 8.2). Rajah 8.2: Contoh pengurusan grafik untuk memudahkan pelajar mengingat
  • 5.
    156 TOPIK 8 PENGHUBUNGKAITAN (c) Melatih Minda Pelajar Supaya Sentiasa Kreatif dan Aktif Dengan adanya penghubungkaitan minda, pelajar akan digerakkan secara aktif dan akan bertindak dengan lebih kreatif. (d) Pembelajaran Berkesan Sesuatu pengajaran dan pembelajaran akan menjadi lebih berkesan apabila pendekatan penghubungkaitan dilaksanakan berdasarkan aspek-aspek berikut: • Pengajaran lebih terancang apabila ianya disusun rapi dengan penetapan objektif, isi pelajaran, strategi, kaedah-kaedah yang jelas serta penggunaan bahan-bahan pembelajaran yang relevan. • Kepelbagaian kaedah digunakan kerana pelajarnya terdiri daripada pelbagai individu yang berbeza antara satu dengan lain dari segi tahap mental, fizikal, emosi dan sebagainya. • Aktiviti pengajaran dan pembelajaran yang berpusatkan pelajar adalah fokus utamanya. • Aktiviti serta isi pelajaran adalah bersifat kontekstual iaitu ada hubung kait dengan kehidupan harian. • Berlaku aktiviti pembelajaran yang menerapkan nilai-nilai secara merentasi kurikulum. SEMAK KENDIRI 8.1 1. Apakah penghubungkaitan? 2. Nyatakan faedah penghubungkaitan dengan pelbagai mata pelajaran. 3. Jelaskan peranan guru untuk mempertingkatkan penghubungkaitan. 8.2 PENGHUBUNGKAITAN SENI VISUAL, MUZIK DAN PERGERAKAN DENGAN MATA PELAJARAN LAIN Penghubungkaitan di antara mata pelajaran lain dengan mata pelajaran seni visual, muzik dan pergerakan dapat dihuraikan seperti berikut di dalam Rajah 8.3.
  • 6.
    TOPIK 8 PENGHUBUNGKAITAN 157 MSP: Muzik, Seni, Pergerakan Rajah 8.3: Penghubungkaitan antara seni visual, muzik dan pergerakan Berdasarkan huraian di atas, dapat disimpulkan bahawa muzik, seni visual dan pergerakan dapat dihubungkaitkan dengan mata pelajaran lain, iaitu dengan berdasarkan kepada pelbagai disiplin ilmu yang terdapat di dalamnya. 8.2.1 Menghubung Kait Pengetahuan dalam Berbagai Mata Pelajaran Proses penghubungkaitan pengetahuan dalam berbagai mata pelajaran adalah berfokuskan kepada matlamat terakhirnya. Untuk itu, proses ini akan berbentuk satu lingkaran atau bulatan dan antara setiap mata pelajaran itu saling berkait untuk mencapai satu matlamat (rujuk Rajah 8.4). Rajah 8.4: Menghubung kait pengetahuan dalam berbagai mata pelajaran
  • 7.
    158 TOPIK 8 PENGHUBUNGKAITAN 8.2.2 Menghubung Kait Kemahiran dalam Berbagai Mata Pelajaran Dengan adanya penghubungkaitan kemahiran dalam berbagai mata pelajaran akan dapat mengbungkaitkan sesuatu yang dipelajari dengan keadaan kehidupan yang sebenar. 8.2.3 Hasil Pembelajaran Hasil pembelajaran boleh diertikan sebagai matlamat pembelajaran atau objektif yang perlu diperoleh secara eksplisit dan implisit. Hasil pembelajaran akibat daripada penghubungkaitan itu membuatkan sesuatu pembelajaran itu akan menjadi lebih efektif (Contoh seperti di Jadual 8.1). Jadual 8.1: Contoh Sedutan Ringkasan Mengajar Pendidikan Seni Visual Tahun : 4 jingga Bilangan pelajar : 28 orang Umur : 10 tahun Tarikh/ Hari : 15/05/2006 (Isnin) Masa : 11.00 12.00 tgh Pelajaran : Seni Visual Perkara : Membentuk dan membuat binaan. Tajuk : Binaan berbagai-bagai bentuk dan penggunaan ruang. Penggabung jalinan : 1. Membuat bentuk-bentuk daripada kertas kemahiran 2. Menyusun bentuk-bentuk 3. Menggunting Pengetahuan sedia ada : Pelajar pernah melihat susunan bentuk-bentuk tiga matra sama ada melalui pameran atau televisyen Objektif eksplisit : Pada akhir pelajaran pelajar akan dapat: 1. Menggunting dan melipat kertas untuk membuat bentuk- bentuk tiga matra 2. Menyusun bentuk-bentuk untuk mencipta satu binaan dengan kemas dan menarik 3. Menimbulkan sikap kerjasama untuk menghasilkan ciptaan antara rakan sedarjah Objektif implisit : Menikmati hasil karya sebagai hiasan daripada bentuk- bentuk tiga matra.
  • 8.
    TOPIK 8 PENGHUBUNGKAITAN 159 AKTIVITI 8.2 Nyatakan peranan guru dalam melaksanakan satu pengajaran yang berkesan. 8.3 PERANAN GURU DALAM PENGAJARAN DAN PEMBELAJARAN Sebagai seorang guru, peranan yang perlu dilaksanakan dalam pengajaran dan pembelajaran adalah untuk merancang sesuatu pengajaran dan pembelajaran menjadi lebih sistematik. Untuk itu beberapa persoalan perlulah dijawab sebelum membuat sesuatu perancangan, di antaranya: (i) Mengapakah pelajar bosan? (ii) Mengapakan sesetengah bahan yang disampaikan tidak relevan kepada mereka? (iii) Bagaimanakah saya sebagai guru dapat menyampaikan bahan-bahan yang memenuhi keperluan pelajar? (iv) Apakah peranan saya dalam mengendalikan pengajaran berkesan? (v) Apakah strategi yang boleh mendorong dan menimbulkan minat pelajar untuk belajar? (vi) Bagaimanakah saya dapat merancang pengajaran saya dengan baik? (vii) Apakah aktiviti-aktiviti yang perlu diadakan agar pendekatan pengajaran pembelajaran saya berpusatkan pelajar? Berdasarkan persoalan di atas didapati bahawa proses pengajaran adalah sesuatu yang kompleks kerana ia merangkumi pelbagai perkara, fungsi dan kemahiran yang saling berhubung kait dan hendaklah bertindak serentak agar dapat memperoleh kejayaan. Untuk itu, satu pengajaran yang menarik serta berkesan merupakan pengajaran yang boleh menghasilkan pembelajaran pelajar sebagaimana yang dikehendaki oleh masyarakat. Untuk mencapai matlamat ini, guru perlulah merancang topik, objektif, isi, cara penyampaian dan penilaian yang bersesuaian dengan kebolehan sedia ada serta minat pelajar. Berdasarkan model pendekatan sistematik pada Rajah 8.5 terdapat penghubungkaitan pengajaran yang hendak dijalankan.
  • 9.
    160 TOPIK 8 PENGHUBUNGKAITAN Rajah 8.5: Pengajaran - model pendekatan sistematik 8.3.1 Motivasi, Fasilitasi, Penyampaian Pengukuhan, Pelanjutan, Penglibatan Seterusnya, kita akan lihat pada aspek-aspek yang boleh membantu aktiviti pengajaran dan pembelajaran di kelas. (a) Motivasi Motivasi bermakna seni praktik menggunakan insentif dan membangkitkan minat untuk tujuan membuatkan pelajar menunjukkan prestasi dalam cara yang diingini. Motivasi dapat dibahagikan kepada dua, iaitu; (i) Motivasi ekstrinsik Penggunaan insentif yang dirangsangkan dari luar. (ii) Motivasi intrinsik Didorong oleh keinginan yang terbit dari dalam diri individu itu sendiri yang selalunya tidak dipengaruhi sebarang insentif luaran. Motivasi ekstrinsik merupakan sebagai pendorong untuk menggerakkan individu-individu menuju kejayaan. Motivasi jenis ini terdapat dalam pelbagai bentuk. Kelemahan motivasi jenis ini ialah ia
  • 10.
    TOPIK 8 PENGHUBUNGKAITAN 161 mempunyai kecenderungan mempengaruhi tumpuan seseorang individu itu lebih kepada ganjaran daripada tumpuan kepada usaha mempelajari, melaksanakan dan memperbaiki prestasi atau tugas yang diberikan. Pelajar akan berasa terangsang apabila menyedari adanya sesuatu yang menarik yang bakal diperolehinya. Akibatnya, pelajar akan melakukan apa sahaja mengikut kehendak program itu. Dalam Seni dalam Pendidikan, motivasi boleh diklasifikasikan kepada tiga aspek motivasi: • Motivasi dan hubungannya dengan minat; • Motivasi dan hubungannya dengan keputusan; dan • Motivasi dan hubungannya dengan pertandingan. (b) Fasilitasi Pelajar adalah digalakkan untuk melibatkan diri dengan sepenuhnya dalam segala aktiviti yang diadakan di sekolah tanpa ada sebarang pengecualian. Dengan melibatkan diri secara aktif, ianya secara tidak langsung dapat meningkatkan konsep kendiri iaitu dapat membuat penilaian, pandangan, tanggapan dan kepercayaan termasuk memahami kekuatan dan kelemahan diri sendiri. Kesemuanya ini terbentuk hasil daripada penglibatan secara total ibu bapa, guru di sekolah, rakan sebaya dan masyarakat serta pengalaman dan penyesuaian diri dengan persekitarannya. Oleh yang demikian, sekolah perlu disediakan dengan kemudahan- kemudahan yang membolehkan pelajar belajar dengan lebih selesa tanpa sebarang gangguan. Antara lain sekolah perlu mempunyai (i) Bilik yang selesa; (ii) Terdapat peredaran cahaya dan udara yang sesuai; (iii) Bahan dan peralatan yang mencukupi; (iv) Kakitangan pembantu yang terlatih; dan (v) Bilik yang dapat merangsang minda pelajar. (c) Penyampaian Pengukuhan Pengukuhan merupakan satu cara guru untuk merangsang minda pelajar supaya akan menyebabkan pembelajaran pelajar meningkat maju atau terdapat peningkatan dalam tingkah laku yang positif.
  • 11.
    162 TOPIK 8 PENGHUBUNGKAITAN Penyampaian pengukuhan ini juga dapat membentuk pelajar memperoleh pelbagai pengalaman serta pengetahuan berdasarkan aktiviti-aktiviti yang dirancangkan itu menarik dan mencabar mereka. Terdapat pelbagai teknik yang digunakan oleh guru untuk membantu pelajar supaya pengukuhan pada setiap mata pelajaran itu dapat dilaksanakan. Antaranya: (i) Bahan pembelajaran yang menarik minat pelajar Bahan pembelajaran perlulah yang menarik minat pelajar serta mesra pengguna. Guru perlu membantu pelajar untuk menggunakan bahan- bahan yang diguna pakai. Guru juga perlu memastikan bahan-bahan pembelajaran adalah mencukupi. (ii) Mempelbagaikan pendekatan dan strategi pengajaran Terdapat pelbagai pendekatan dan strategi pengajaran antaranya ialah: • Perbincangan; • Tunjuk cara; • Penyelesaian masalah; • Simulasi; • Projek; dan • Bermain. (iii) Penggunaan media (cetak dan elekronik) Media cetak seperti: • Kertas edaran; • Pamplet; • Akhbar; • Majalah; • Risalah; • Komik, dan sebagainya. (iv) Media elektronik pula adalah • Radio; • Video;
  • 12.
    TOPIK 8 PENGHUBUNGKAITAN 163 • Televisyen; dan • Bahan pelajaran dihasilkan oleh komputer. 8.3.2 Meta Kognisi, Refleksi, Pembelajaran Bestari Meta kognisi, refleksi dan pembelajaran bestari akan dibincangkan seterusnya. (a) Meta Kognisi Merupakan aktiviti mental yang digunakan untuk memantau, mengawal dan merancang untuk penyelesaian masalah, kefahaman, ingatan dan proses kognitif yang lain. Borich dan Tombari pula menyatakan bahawa meta kognisi merupakan satu cara individu menggunakan strategi kognitif untuk mencari dan mengumpul maklumat dan tahu bila dan di mana untuk menggunakan strategi kognitif tersebut. Meta kognisi dikenali juga sebagai „berfikir tentang berfikir‰ bila mana apabila kita berfikir tentang berfikir, kita sebenarnya sedang menguruskan apa yang kita perlu fikirkan. Pengetahuan meta kognisi ini dapat dibahagikan kepada tiga jenis pengetahuan. Ketiga-tiga pengetahuan ini penting untuk menggalakkan pelajar membuat meta kognisi. Pengetahuan tersebut adalah seperti: (i) Pengetahuan personal Pengetahuan tentang kekuatan dan kelemahan diri. Contohnya, individu tahu dia lebih suka membaca pelajaran pada waktu pagi daripada waktu malam. (ii) Pengetahuan tugas Pengetahuan tentang variasi cara tersendiri dalam melaksanakan tugas. Contohnya cara menyelesaikan masalah matematik berlainan daripada cara membuat karangan. (iii) Pengetahuan strategi Pengetahuan tentang strategi tertentu yang lebih berkesan daripada strategi lain dalam menyelesaikan sesuatu masalah. (b) Refleksi Refleksi bermaksud sesuatu proses seseorang yang berusaha untuk mengingat dan merenung kembali aktiviti pendidikan yang telah difikirkan atau dialaminya, menganalisis dan menilai kesannya, termasuk juga memikirkan cara untuk memperbaiki dan merancang dengan membuat pengubahsuaian supaya dapat digunakan dengan lebih efektif.
  • 13.
    164 TOPIK 8 PENGHUBUNGKAITAN Proses refleksi merangkumi enam peringkat seperti pada Rajah 8.6 berikut: Rajah 8.6: Enam peringkat proses refleksi Berdasarkan rajah di atas, proses refleksi adalah seperti berikut: (i) Kefahaman Merupakan cetusan asas untuk mengenal pasti dan menjelaskan isu, fenomena dan masalah pedagogi. (ii) Tranformasi Peringkat transformasi pula merupakan peringkat untuk merancang membuat tindakan seterusnya iaitu dengan mengambil kira segala faktor yang diperlukan.
  • 14.
    TOPIK 8 PENGHUBUNGKAITAN 165 (iii) Pelaksanaan Pada peringkat ini, guru akan melaksanakan apa yang telah dirancang, menguji atau mengkaji segala aspek dengan menggunakan instrumen yang telah ditetapkan. (iv) Penilaian Pelaksanaan ini berterusan sehingga ke peringkat penilaian, iaitu akan menilai segala tindakan yang telah diambil. (v) Refleksi Membuat segala refleksi iaitu mengingat dan merenung kembali segala aktiviti yang telah dialaminya, menganalisa dan menilai kesannya serta memikirkan cara untuk membaikinya untuk digunakan pada masa depan. (vi) Kefahaman baru Membuat satu perancangan pengubahsuaian, peningkatan atau membuat tindakan susulan dan menjadi cetusan idea yang asas untuk membuat satu transformasi yang baru dan tindakan-tindakan yang berikutnya hingga menjadi satu bentuk lingkaran secara terus menerus demi mempertingkatkan ilmu pengetahuan, pengalaman dan kemahiran pedagogi seseorang pendidik. (c) Pembelajaran Bestari Bestari bermaksud cerdas, pandai, berpendidikan, berpengetahuan dan berbudi pekerti yang baik. Oleh itu, pembelajaran bestari ialah pembelajaran yang membolehkan seseorang pelajar menjadi cerdas dan pandai, berpendidikan, berilmu pengetahuan yang tinggi dan mempunyai budi pekerti yang baik. Untuk melaksanakan pembelajaran bestari yang berjaya, beberapa pendekatan telah dilaksanakan oleh Kementerian Pelajaran. Antaranya: (i) Sekolah Bestari Mewujudkan sekolah bestari supaya dapat membina pelajar menjadi seorang yang cerdas dan pandai menggunakan teknologi-teknologi terkini dalam aktiviti pembelajaran mereka. Manakala matlamat pembentukannya ialah untuk menjadikan Malaysia sebagai sebuah pusat kecemerlangan pendidikan bertaraf dunia dan boleh melahirkan generasi yang mampu untuk menghadapi segala cabaran-cabaran Wawasan 2020. (ii) Penggunaan Komputer Komputer memainkan alat pembelajaran yang penting, utama untuk memperolehi segala maklumat dan ilmu pengetahuan. Oleh yang demikian, komputer digunakan secara meluas di dalam segala aktiviti pembelajaran, pentadbiran dan membuat penilaian. Manakala buku teks hanya digunakan sebagai bahan rujukan sahaja.
  • 15.
    166 TOPIK 8 PENGHUBUNGKAITAN (iii) Peranan Guru Peranan guru menjadi lebih luas iaitu bukan sahaja sebagai pengajar tetapi juga sebagai seorang pemudahcara, penasihat, fasilitator, model sesuatu bentuk pengajaran dan pembelajaran. Guru perlulah mahir menggunakan alat bantuan mengajar terkini terutamanya komputer dan pelbagai alat multimedia yang lain. (iv) Peranan Pentadbir • Pentadbir perlu menyediakan makmal teknologi maklumat supaya memudahkan guru dan pelajar mencari bahan-bahan yang berkaitan dengan alat audio visual. • Menyediakan makmal komputer supaya mudah bagi pelajar mengakses bahan-bahan pembelajaran melalui Internet, membuat e-mel dan lain-lain lagi. • Bilik guru dilengkapi dengan prasarana pengurusan maklumat dan sumber, e-mel dan pangkalan data. • Pejabat pentadbiran pula akan dilengkapi dengan pangkalan data untuk pengurusan guru, pelajar dan inventori, sumber serta pengedaran maklumat dan notis. • Memudahkan pihak sekolah berinteraksi dan berkomunikasi dengan cepat dan pantas dengan Pejabat Pelajaran Daerah, Jabatan Pelajaran Negeri dan Kementerian Pelajaran melalui Jaringan (network). Untuk merealisasikan matlamat pembelajaran bestari ini tercapai dengan jayanya. Kementerian Pelajaran perlulah membuat tindakan segera dengan menggalakkan guru supaya bersedia untuk memperlengkapkan diri mereka dengan kemudahan-kemudahan teknologi maklumat terkini seperti penggunaan komputer. Tindakan yang perlu diambil oleh guru ialah: (a) Peka Terhadap Persekitaran Sekolah (b) Meningkatkan Pengetahuan Kerja/Tugas Guru perlu mempertingkatkan pengetahuan tentang tugas dan kerja yang telah diamanahkan kepadanya dengan menghadiri kursus-kursus dalam perkhidmatan, melanjutkan pelajaran serta menghadiri kursus-kursus jangka pendek.
  • 16.
    TOPIK 8 PENGHUBUNGKAITAN 167 Tugas utama guru adalah untuk memupuk budaya ilmu di kalangan pelajar. Nilai-nilai budaya ilmu yang hendak dipupuk dalam diri pelajar di sekolah ialah budaya membaca, budaya belajar, budaya berfikir, budaya berwacana, budaya menulis dan budaya berkarya. (c) Meningkatkan Hubungan Interpersonal Hubungan interpersonal dijalinkan melalui komunikasi. Tujuan berkomunikasi adalah untuk menyampaikan khabar, berita, mesej, pendapat atau maklumat kepada pendengar. Pelajar juga digalakkan untuk mempertingkatkan hubungan interpersonal dengan rakan, pelajar-pelajar, serta ibu bapa mereka. Ciri-ciri guru yang positif ialah: • Mempunyai sifat yang positif dan mempunyai pandangan • Berperibadi baik tidak ego, sombong dan menunjuk-nunjuk • Mempunyai kefahaman tentang pertumbuhan dan perkembangan pelajar • Mempunyai keadaan fizikal, mental dan kerohanian yang sempurna • Sabar, ramah, tidak mudah jemu, pandai menarik hati pelajar • Sensitif terhadap sikap dan tindak tanduk orang lain • Ada keyakinan diri sendiri terhadap tugas yang diberi • Peka terhadap persekitaran • Bertolak ansur dan bertimbang rasa • Dapat menyimpan rahsia orang lain. (d) Membuat Refleksi Melalui Penyelidikan Tindakan Membuat refleksi melalui penyelidikan tindakan dapat membantu dan mempertingkatkan tahap pengajaran serta pembelajaran guru serta dapat membuat pengubahsuaian dan membaiki kaedah, teknik serta rancangan mengajar supaya pengajaran dan pembelajaran menjadi lebih berkesan. (e) Merebut Peluang Pendidikan Terbuka Guru perlu merebut peluang yang sedia ada untuk mempertingkatkan tahap akademiknya kerana pemerolehan ilmu tidak hanya terhad di sekolah sahaja malahan kini telah merentasi sempadan negara. Pendidikan bukan sahaja boleh didapati dengan mudah tetapi memerlukan pengorbanan tinggi daripada guru-guru.
  • 17.
    168 TOPIK 8 PENGHUBUNGKAITAN Terdapat pelbagai bentuk jenis Pendidikan Terbuka yang dikelolakan oleh kerajaan, badan berkanun atau swasta antaranya ialah Pendidikan Jarak Jauh, Pendidikan Universiti Virtual dan Pendidikan Universiti Terbuka. Malaysia, menjelang tahun 2000 telah berjaya menubuhkan sebuah Universiti Terbuka (UNITEM/OUM) dan sebuah universiti virtual (UNITAR) yang menggunakan teknologi terkini seperti videoconferencing dan Internet untuk tujuan kuliah. SEMAK KENDIRI 8.2 1. Apakah itu refleksi? 2. Huraikan enam peringkat refleksi di dalam pengajaran dan pembelajaran pelajar. • Topik ini menegaskan tentang kepentingan penghubungkaitan pada setiap mata pelajaran dalam pengajaran dan pembelajaran serta dapat memahami pengertian, tujuan dan peranan penghubungkaitan dalam aktiviti pengajaran dan pembelajaran di sekolah. • Diharapkan dengan menggunakan penghubungkaitan dapat membina atau membentuk sahsiah, emosi, jasmani dan fizikal pelajar supaya menjadi masyarakat yang berpekerti mulia. Bestari Pengukuhan Meta kognisi Refleksi Motivasi
  • 18.
    TOPIK 8 PENGHUBUNGKAITAN 169 Amabile, T. M (1987). The motivation to be creative. In S.G. Isaksen (Ed.) Frontiers of Creativity Research, pp 223-254. Ayob, S. (1992). Pergerakan kreatif dan pendidikan. Petaling Jaya: Flo Enterprise Sdn. Bhd. Beetlestone, F. (1998). Creative children, imaginative teacher. Buckingham: Open University Press. Choksy, L. (1991). Teaching music effectively In the elementary school. Prentice New Jersey: Hall Inc. Choksy, L., Abramson, R. M., Gillespie A. E., & Woods, D. (1986). Teaching music in the 20th Century. Englewood Cliffs, U.S.A. Gallahue, D. A. (1982). Developmental movement experiences for young children. New York: Wiley. Pautz, M. P. (1988). Creating the need for music inservices. Design for Arts in Education, 89 (3), 28-30. Swanwick, K., & Tillman, J. (1986). The sequence of musical development: A study of childrenĂŠs composition. British Journal of Music Education, 3, 305-339.