RAILWAY TRACK INSPECTION VEHICLE
ABHINNASUNDAR GUJARI1
, YASH PAWAR2
, MANOJ
GOUNDAR3
, RITESH CHAVAN4
.
1
(Electrical, Viva Institute of Technology/ Mumbai University, India)
2
(Electrical, Viva Institute of Technology/ Mumbai University, India)
3
(Electrical, Viva Institute of Technology/ Mumbai University, India)
4
(Electrical, Viva Institute of Technology/ Mumbai University, India)
Abstract: A train is the popular conveyor for the people next to buses. Railways are the lifelines of a country. The
automation of trains is essential as a mishap causes more damage to its travelers and the department. Our present model is
a minor attempt to find out how the aforesaid idea can be implemented. Though this model will not serve the purpose of
actual commercial use, it is sufficient to show the way through which we can proceed to make the train systems completely
automatic with the aid of electronics. The detection of cracks in rails is a challenging problem, and much research work
has been spent on the development of consistent, repeatable crack detection systems for use on in-service rails. While
crack detection in the rail head and shear web is consistently achieved by using ultrasonic and eddy current techniques,
neither technique is particularly operative for the detection of cracks in the rail foot. In our “Indian railway system”, all the
controlling purposes are done by manpower. Breaks in railway lines are lines and are still one of the biggest causes of train
derailment. The most common break is a crack in the crown of the rail that forms an estimated 70° angle with the horizon
line. This flaw, due to its peculiar shape, is known as the kidney defect. Breaks in rails may vary from a narrow crack to
the separation of a part of a rail. In some cases, the break occurs inside the rail at the time of the manufacturing process. In
our method we are making use of ultrasonic sensors for crack detection. We are making use of the NEO6M module for
sending GPS co-ordinates where the train has stopped using LoRa technology.
Keywords -Ultrasonic sensors, LORA, crack detection, railway track, GPS system, ESP32CAM.
I. INTRODUCTION
Railways encompass a large infrastructure and are an essential mode of transportation in many countries. Railways are the
lifelines of a country. The railways have become a new means of transportation owing to their ability, speed, and consistency,
being closely related with passenger and goods transportation; they have high risk associated with them in terms of passenger
lives and cost of belongings. The unreliable maintenance of the railways can lead to accidents. New technologies for railways
and improved safety methods are introduced from time to time. Accounts still arise. Thus, a proper plan is mandatory for
maintenance and inspection of tracks. Detection and maintenance of rail defects are the main issues for the rail community all
around the world. The defects mostly include weld problems, interior defects, worn out rails, head checks, squats, palling and
shelling, corrugations and rolling contact fatigue (RCF) introduced problems such as surface cracks. If these faults are not
handled and corrected, they can lead to rail breaks and accidents. There are several challenges to the rail organization and the
infrastructure maintenance people, such as performing operative inspections and financial maintenance decisions. If these
problems are taken care of accurately, inspection and maintenance decisions can decrease the potential risk of rail breaks and
derailment.
II. OBJECTIVE AND CONSTRUCTION
2.1 Objective
LoRa based Railway Track Monitoring System is proposed, which has the following features:
1. Crack detection using Ultrasonic Sensor.
2. Location tracking using the NEO-6M GPS Module.
3. Communication over LoRa.
4. Alerts on SMS.
To reduce rail accidents due to faulty tracks will thus contribute towards saving lives.
VIVA-Tech International Journal for Research and Innovation
ISSN(Online): 2581-7280
Volume 1, Issue 6 (2023)
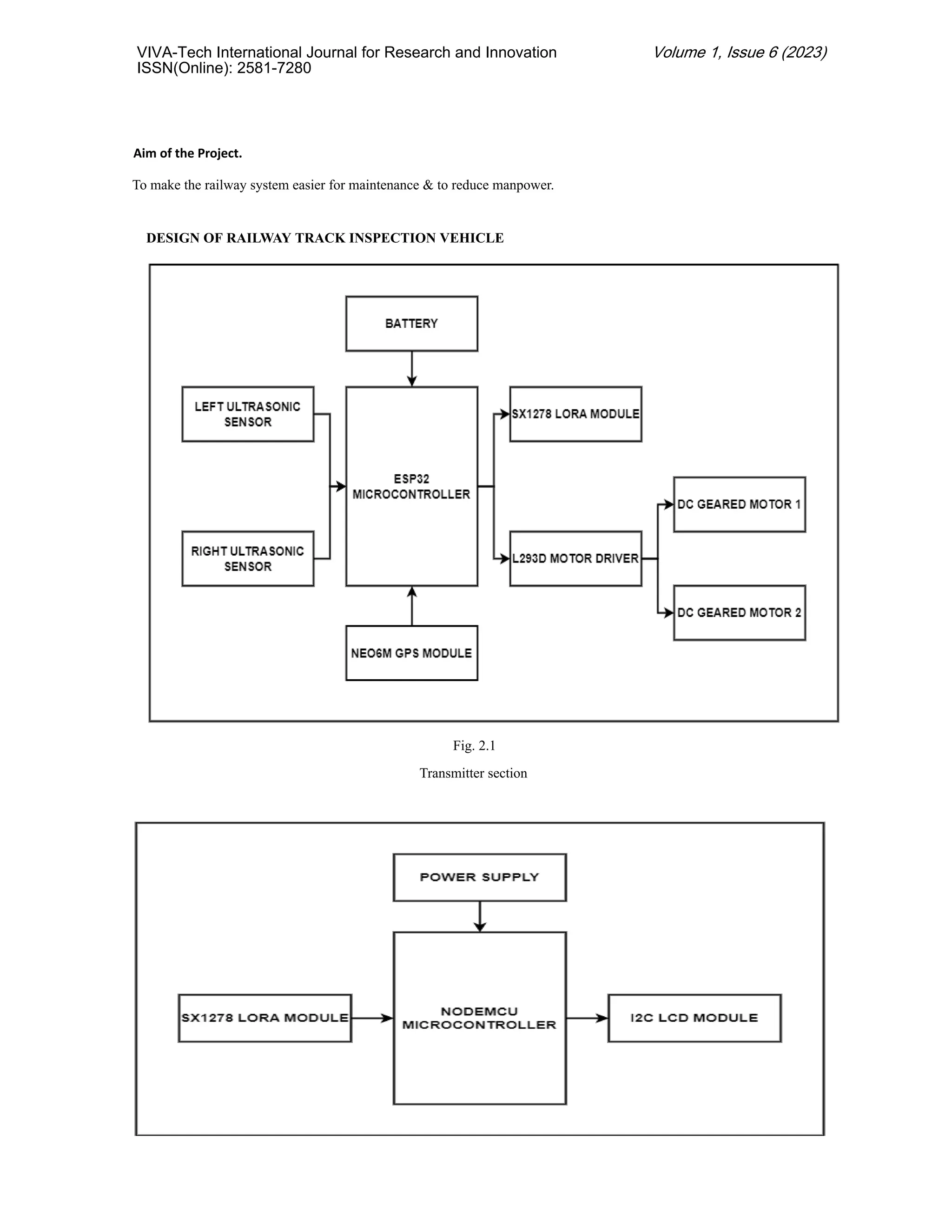
Aim of the Project.
To make the railway system easier for maintenance & to reduce manpower.
DESIGN OF RAILWAY TRACK INSPECTION VEHICLE
Fig. 2.1
Transmitter section
VIVA-Tech International Journal for Research and Innovation
ISSN(Online): 2581-7280
Volume 1, Issue 6 (2023)
Fig. 2.1.1 Receiver section
Fig. 2.2 Circuit Diagram
III. METHODOLOGY
⮚ The system uses ESP32 & NodeMCU as the microcontroller on the transmitter and receiver sections respectively.
⮚ The transmitter section is connected to the robot that determines cracks in railway tracks using two HC-SR04
Ultrasonic Sensors, one on each side.
⮚ Cracks when detected, trigger the GPS Module.
⮚ The GPS Module determines the location and sends it to the ESP32.
⮚ Transmitter LoRa sends all the data that is collected to the receiver LoRa over the air.
⮚ This data is then collected by receiver Lora and reported to receiver NodeMCU and then passed and displayed on I2C
LCD
⮚ Alerts are sent using an IFTTT-based SMS system.
Volume 1, Issue 6 (2023)
VIVA-Tech International Journal for Research and Innovation
ISSN(Online): 2581-7280
IV. CONCLUSION
Using this technology, we can detect cracks in railway tracks which would prevent the train from derailment. The
system will be implemented as proposed and will be operated in order to find out the results. The gap given between the
two tracks at the crossing to prevent the expansion of the track. In that case, the inspection vehicle will not stop or find
any crack.
Acknowledgements
We shall be failing in our duty, if we will not express our sincere gratitude to all those distinguished personalities
with the help of whom we have successfully completed our project. My deep gratitude to Dr. Arun Kumar, PRINCIPAL,
VIVA INSTITUTE OF TECHNOLOGY, who always been playing a great role in all round development of the student.
My deep gratitude to Prof. Bhushan Save, THE HEAD OF ELECTRICAL DEPARTMENT and our project coordinator
Prof. Rahul Abhyankar and our project guide Prof. Anojkumar Yadav and co-guide Prof. Ritesh Chavan for his
valuable guidance, advice and constant aspiration to our work, teaching and non-teaching staff for their kind support, help
and assistance, which they extended as and when required.
Last but not the least I wish to thank my friends for providing technical and moral support. I hope that this
project report would meet the high standards of all concerned people and for their continuous co-operation during the
whole period of period of project that helped us in enhancement of this project.
REFERENCES
JOURNAL PAPERS.
[1] Avini Nandanwar, Shreedarshan Nanotkar, Sakshi Bhure, Satish Kathane “Automatic railway track crack detection
robot car using IOT” International Research Journal of Modernization in Engineering Technology and Science (IRJMETS)
Volume: 04, Issue: 06, June-2022
[2] Soumya Cheedella, Jyothirmayee Manne, Karthik Vamsi B, Navya Yalamanchili “Railway Track Monitoring System
Using Arduino with LoRa” - International Journal of Scientific & Engineering Research Volume 11, Issue 6, June-2020
[3] Haritha P, Sharnya V “Automatic Railway Crack Detector System using LoRa Network” - International Journal of
Advanced Research in Computer and Communication Engineering Vol. 8, Issue 4, April 2019
[4] Anand S. Muley, Siddhant B. Patil, A. H. Shelar "Railway track crack detection based on GSM technique" International
Research Journal of Engineering and Technology (IRJET) Volume: 04 Issue: 01 2017
[5]. Er.Nisthul G, Lijo George, Nelson Varghese, Sebin Jose, Nithin John & Nandhumon K R., "Automatic Railway Track
Crack Detection System", Imperial Journal of Interdisciplinary Research (IJIR) Vol-3, Issue-4, 2017.
[6]. Muley, A. S., Patil, S. B., & Shelar, P. A. H., "Railway track crack detection based on GSM technique", International
Research Journal of Engineering and Technology(IRJET), 4(1), 1252–1254, 2017.
[7]. Rizvi Aliza Raza, Khan Pervez Rauf, Ahmad Shafeeq., "Crack Detection in Railway Track Using Image Processing",
International Journal of Advance Research, Ideas and Innovations in Technology, Volume-3, Issue-4, 489–496, 2017.
[8] Pranav Lad, Mansi Pawar “Evolution of Railway Track Crack Detection System” - 2nd IEEE International Symposium
on Robotics and Manufacturing Automation 2016
[9]. “Robust Railway Crack Detection Scheme (RRCDS) Using LED LDR Assembly, Selvamraju, Somalraju, Vigneshwar
Murali, GouravSaha,Dr. V. Vaidehi.
[10] Ch. MuneedraRao and B.R. BalaJaswanth, “Crack sensing scheme in rail tracking system”, Int. Journal of Engineering
Research andApplication, Vol. 4, Issue 1, January 2014, pp.13-18.
[11] “International Journal of Engineering Trends and Technology (IJETT)” - Volume4 Issue7- July 2013 Automatic
Volume 1, Issue 6 (2023)
VIVA-Tech International Journal for Research and Innovation
ISSN(Online): 2581-7280
Broken Track Detection Using LED-LDR Assembly
[12] Burak Akpinar and EnginGülal, “Multisensor Railway Track Geometry Surveying System” IEEE TransactionsOn
Instrumentation And Measurement, Vol. 61, No. 1,January 2012.
[13] K. Noori,K. Jenab, “Intelligent Traction Control Model forSpeed Sensor Vehicles in Computer-Based TransitSystem”
IEEE Transactions on Intelligent Transportations Systems, Vol. 13, NO. 2, JUNE 2012.
[14] D. Jayakody, M. Gunawardana, N. Wicrama, D. G.Jayasekara, C. Upen draRangana De Silva, “GPS/GSMbased train
tracking system – utilizing mobile networks tosupport public transportation”
[15] F. Maire, A. Bigdeli, “Obstacle-Free Range Determinationfor Rail Track Maintenance Vehicles” IEEE 2010 11th
Int.Conf. Control,automation, Robotics and Vision.
Volume 1, Issue 6 (2023)
VIVA-Tech International Journal for Research and Innovation
ISSN(Online): 2581-7280

TOPIC: RAILWAY TRACK INSPECTION VEHICLES

  • 1.
    RAILWAY TRACK INSPECTIONVEHICLE ABHINNASUNDAR GUJARI1 , YASH PAWAR2 , MANOJ GOUNDAR3 , RITESH CHAVAN4 . 1 (Electrical, Viva Institute of Technology/ Mumbai University, India) 2 (Electrical, Viva Institute of Technology/ Mumbai University, India) 3 (Electrical, Viva Institute of Technology/ Mumbai University, India) 4 (Electrical, Viva Institute of Technology/ Mumbai University, India) Abstract: A train is the popular conveyor for the people next to buses. Railways are the lifelines of a country. The automation of trains is essential as a mishap causes more damage to its travelers and the department. Our present model is a minor attempt to find out how the aforesaid idea can be implemented. Though this model will not serve the purpose of actual commercial use, it is sufficient to show the way through which we can proceed to make the train systems completely automatic with the aid of electronics. The detection of cracks in rails is a challenging problem, and much research work has been spent on the development of consistent, repeatable crack detection systems for use on in-service rails. While crack detection in the rail head and shear web is consistently achieved by using ultrasonic and eddy current techniques, neither technique is particularly operative for the detection of cracks in the rail foot. In our “Indian railway system”, all the controlling purposes are done by manpower. Breaks in railway lines are lines and are still one of the biggest causes of train derailment. The most common break is a crack in the crown of the rail that forms an estimated 70° angle with the horizon line. This flaw, due to its peculiar shape, is known as the kidney defect. Breaks in rails may vary from a narrow crack to the separation of a part of a rail. In some cases, the break occurs inside the rail at the time of the manufacturing process. In our method we are making use of ultrasonic sensors for crack detection. We are making use of the NEO6M module for sending GPS co-ordinates where the train has stopped using LoRa technology. Keywords -Ultrasonic sensors, LORA, crack detection, railway track, GPS system, ESP32CAM. I. INTRODUCTION Railways encompass a large infrastructure and are an essential mode of transportation in many countries. Railways are the lifelines of a country. The railways have become a new means of transportation owing to their ability, speed, and consistency, being closely related with passenger and goods transportation; they have high risk associated with them in terms of passenger lives and cost of belongings. The unreliable maintenance of the railways can lead to accidents. New technologies for railways and improved safety methods are introduced from time to time. Accounts still arise. Thus, a proper plan is mandatory for maintenance and inspection of tracks. Detection and maintenance of rail defects are the main issues for the rail community all around the world. The defects mostly include weld problems, interior defects, worn out rails, head checks, squats, palling and shelling, corrugations and rolling contact fatigue (RCF) introduced problems such as surface cracks. If these faults are not handled and corrected, they can lead to rail breaks and accidents. There are several challenges to the rail organization and the infrastructure maintenance people, such as performing operative inspections and financial maintenance decisions. If these problems are taken care of accurately, inspection and maintenance decisions can decrease the potential risk of rail breaks and derailment. II. OBJECTIVE AND CONSTRUCTION 2.1 Objective LoRa based Railway Track Monitoring System is proposed, which has the following features: 1. Crack detection using Ultrasonic Sensor. 2. Location tracking using the NEO-6M GPS Module. 3. Communication over LoRa. 4. Alerts on SMS. To reduce rail accidents due to faulty tracks will thus contribute towards saving lives. VIVA-Tech International Journal for Research and Innovation ISSN(Online): 2581-7280 Volume 1, Issue 6 (2023)
  • 2.
    Aim of theProject. To make the railway system easier for maintenance & to reduce manpower. DESIGN OF RAILWAY TRACK INSPECTION VEHICLE Fig. 2.1 Transmitter section VIVA-Tech International Journal for Research and Innovation ISSN(Online): 2581-7280 Volume 1, Issue 6 (2023)
  • 3.
    Fig. 2.1.1 Receiversection Fig. 2.2 Circuit Diagram III. METHODOLOGY ⮚ The system uses ESP32 & NodeMCU as the microcontroller on the transmitter and receiver sections respectively. ⮚ The transmitter section is connected to the robot that determines cracks in railway tracks using two HC-SR04 Ultrasonic Sensors, one on each side. ⮚ Cracks when detected, trigger the GPS Module. ⮚ The GPS Module determines the location and sends it to the ESP32. ⮚ Transmitter LoRa sends all the data that is collected to the receiver LoRa over the air. ⮚ This data is then collected by receiver Lora and reported to receiver NodeMCU and then passed and displayed on I2C LCD ⮚ Alerts are sent using an IFTTT-based SMS system. Volume 1, Issue 6 (2023) VIVA-Tech International Journal for Research and Innovation ISSN(Online): 2581-7280
  • 4.
    IV. CONCLUSION Using thistechnology, we can detect cracks in railway tracks which would prevent the train from derailment. The system will be implemented as proposed and will be operated in order to find out the results. The gap given between the two tracks at the crossing to prevent the expansion of the track. In that case, the inspection vehicle will not stop or find any crack. Acknowledgements We shall be failing in our duty, if we will not express our sincere gratitude to all those distinguished personalities with the help of whom we have successfully completed our project. My deep gratitude to Dr. Arun Kumar, PRINCIPAL, VIVA INSTITUTE OF TECHNOLOGY, who always been playing a great role in all round development of the student. My deep gratitude to Prof. Bhushan Save, THE HEAD OF ELECTRICAL DEPARTMENT and our project coordinator Prof. Rahul Abhyankar and our project guide Prof. Anojkumar Yadav and co-guide Prof. Ritesh Chavan for his valuable guidance, advice and constant aspiration to our work, teaching and non-teaching staff for their kind support, help and assistance, which they extended as and when required. Last but not the least I wish to thank my friends for providing technical and moral support. I hope that this project report would meet the high standards of all concerned people and for their continuous co-operation during the whole period of period of project that helped us in enhancement of this project. REFERENCES JOURNAL PAPERS. [1] Avini Nandanwar, Shreedarshan Nanotkar, Sakshi Bhure, Satish Kathane “Automatic railway track crack detection robot car using IOT” International Research Journal of Modernization in Engineering Technology and Science (IRJMETS) Volume: 04, Issue: 06, June-2022 [2] Soumya Cheedella, Jyothirmayee Manne, Karthik Vamsi B, Navya Yalamanchili “Railway Track Monitoring System Using Arduino with LoRa” - International Journal of Scientific & Engineering Research Volume 11, Issue 6, June-2020 [3] Haritha P, Sharnya V “Automatic Railway Crack Detector System using LoRa Network” - International Journal of Advanced Research in Computer and Communication Engineering Vol. 8, Issue 4, April 2019 [4] Anand S. Muley, Siddhant B. Patil, A. H. Shelar "Railway track crack detection based on GSM technique" International Research Journal of Engineering and Technology (IRJET) Volume: 04 Issue: 01 2017 [5]. Er.Nisthul G, Lijo George, Nelson Varghese, Sebin Jose, Nithin John & Nandhumon K R., "Automatic Railway Track Crack Detection System", Imperial Journal of Interdisciplinary Research (IJIR) Vol-3, Issue-4, 2017. [6]. Muley, A. S., Patil, S. B., & Shelar, P. A. H., "Railway track crack detection based on GSM technique", International Research Journal of Engineering and Technology(IRJET), 4(1), 1252–1254, 2017. [7]. Rizvi Aliza Raza, Khan Pervez Rauf, Ahmad Shafeeq., "Crack Detection in Railway Track Using Image Processing", International Journal of Advance Research, Ideas and Innovations in Technology, Volume-3, Issue-4, 489–496, 2017. [8] Pranav Lad, Mansi Pawar “Evolution of Railway Track Crack Detection System” - 2nd IEEE International Symposium on Robotics and Manufacturing Automation 2016 [9]. “Robust Railway Crack Detection Scheme (RRCDS) Using LED LDR Assembly, Selvamraju, Somalraju, Vigneshwar Murali, GouravSaha,Dr. V. Vaidehi. [10] Ch. MuneedraRao and B.R. BalaJaswanth, “Crack sensing scheme in rail tracking system”, Int. Journal of Engineering Research andApplication, Vol. 4, Issue 1, January 2014, pp.13-18. [11] “International Journal of Engineering Trends and Technology (IJETT)” - Volume4 Issue7- July 2013 Automatic Volume 1, Issue 6 (2023) VIVA-Tech International Journal for Research and Innovation ISSN(Online): 2581-7280
  • 5.
    Broken Track DetectionUsing LED-LDR Assembly [12] Burak Akpinar and EnginGülal, “Multisensor Railway Track Geometry Surveying System” IEEE TransactionsOn Instrumentation And Measurement, Vol. 61, No. 1,January 2012. [13] K. Noori,K. Jenab, “Intelligent Traction Control Model forSpeed Sensor Vehicles in Computer-Based TransitSystem” IEEE Transactions on Intelligent Transportations Systems, Vol. 13, NO. 2, JUNE 2012. [14] D. Jayakody, M. Gunawardana, N. Wicrama, D. G.Jayasekara, C. Upen draRangana De Silva, “GPS/GSMbased train tracking system – utilizing mobile networks tosupport public transportation” [15] F. Maire, A. Bigdeli, “Obstacle-Free Range Determinationfor Rail Track Maintenance Vehicles” IEEE 2010 11th Int.Conf. Control,automation, Robotics and Vision. Volume 1, Issue 6 (2023) VIVA-Tech International Journal for Research and Innovation ISSN(Online): 2581-7280