The Right To City:
Exploring The Struggles
Da Ros Flavio
24/04/14
(Wordpress, 2013)
“But,
if the city is the world which man created,
it is the world in which he is henceforth condemned to live.
Thus, indirectly, and without any clear sense of the nature of his task,
in making the city man has remade himself'.
(Robert Park, 1967 in Harvey, D., 2012, p.23)
The Right To City:
Exploring The Struggles
While the capitalistic adventure is acclaimed for the absolute goodness of everyone, the last few economic
crisis have spread some reluctancy in the air. Recent years have experienced the rise of diverse
manifestations, whether for unemployment, increased corruption or other basic human rights. “Unfairness”, it
is hither argued, may well reconcile all these struggles into one. The Right to City so does. It incorporates the
perceived injustices, striving to address these problems at, perhaps, their very roots. In crude divergence
against capitalistic values, it should be understood as a fundamental right. Firstly debriefing the reader of the
essence of capitalism, this neglected right is so introduced through the examination of the Brazilian City
Statute. Secondly, the commonalities with the neglected Right to Adequate Housing are analysed. Thirdly,
the genuine achievements of Curitiba are exhibited as to demonstrate its feasibility.
Here there is our world, under the much embellished capitalistic influence that rendered many
humans with no much humanity left. Coaxing individualistic icons, selfishness, greed and vast, limitless
opulence, as unlimited as its own very characteristic of perpetual and shortsighted growth (Harvey, 2012).
Powerful and much estimated, perhaps unfathomably, grand entrepreneurs, seize away whole cities from the
hands of everyone else. Shaped through the absorption of surplus capital and ironically at the manipulation
of low wage workers (the very commodity producers), cities are made to suit nobler scopes than their original
ones; the further enrichment of upper classes (ibid.).
Giving capitalism a quick sketch, one of its paramount attributes is the constant production of
surpluses. To achieve profit, surplus value must be generated which at its turn requires surplus products.
However the latter, being surplus, cannot obviously be exchanged for money value (sold) forever, yielding a
problem of over-accumulation (Harvey, 2012). Over-accumulation must be resolved somehow and one of the
principal ways to do this, is through urbanisation. Surpluses can thus profitably be swallowed through the
development of the city. Demolition emanates undeserved waste that contaminates the environment which is
additionally degraded thanks to the extraction of unnecessary minerals and toxic energy required for its
process. Terminated the reconstruction and expansionary projects however, the newly forged city is centre of
great profit, coming from speculative housing, filled up with commodities retrievable from the antecedent
over-accumulation, while epic shopping centres and other types of money-sucking business models are
erected within it, to present the new man with the perfect persuasion a revitalised capitalist society needs;
one of obsessed consumerism (ibid.).
While human rights have been built altogether, todays cities evidently display how social inequalities are
starkly affirmed, beautifully portraying the hard social realities that are deftly occulted away from everyday
political speeches (Amnesty International, 2013c). The poor is marginalised at the periphery. He is left with
no right other than the one to vote (Fernandes, 2007). To vote for a candidate who seldom, if ever, knows, or
will bother to know, what poverty is like, but who nonetheless will surely and genuinely be their
representative, struggling for their goods.
Brazil is the first state to advance and incorporate within its constitution the Right to City (RC),
through the Statute of The City 2001(SC). The current situation demonstrates the perceived emergency, with
over 80% of its population living in cities, 26 million people with no access to water supplies, 14 million
without rubbish collection schemes, 83 million without sewage systems and 7.9 million with no house;
although ironically enough, 5.5 million are actually vacant (Fernandes, 2007). The SC correctly encloses
either social, political and environmental rights, so making them effectively legal. To create a fairer society,
the lost democracy is recuperated through various programs which strive for equality. The collective
management (political) and equal share (social) to all the city's resources and their sustainable use
(environmental), indeed, stand at the very heart of what the RC means (Cities Alliance and Ministry of Cities,
2010).
Amongst the most relevant mechanisms, PEUC (Parcelamento, Edificacao ou Utilizacau
Compulsorios) rules that unused estates have to be compulsorily devoted to somebody as to achieve their
social functions, while IPTU (Imposto sobre a Propriedade predial e Territorial Urbana) grants local
authorities to gradually increase taxation, or even total expropriation, upon those properties whose owners
neglect PEUC in the wait for speculative practices (Friendly, 2013). Contemporaneously, PAR (Programa de
Arrendamento Residencial) established an initiative of house-leasing due which, newly built and cheaper
apartments than favelas are distributed to extra low-income people under a rental of 15-year period after
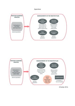
which ownership is obtained. It is of interest too that, for cities over 20.000 inhabitants Master Plans are
obligatory. Within these, the general instruments necessary for the democratic management of the city are
defined (ibid.). Of such instruments, the most widely recognised are COMPUR (Conselho Municipal de
Polıtica Urbana) by which community representatives are involved in the everyday political urban
administration; Solo Criado which concedes the investment of public money into impoverished areas; ZEIS
(Zonas Especiais de Interesse Social) which identifies exceptionally poor zones and prioritises their
enhancement through the use of social services, new infrastructures, water sanitation systems and higher
protection from illicit evictions; and Usucapião Urbano which recognises land titles for favela-dwellers – if
residence can be demonstrated for a period over 5 years at the absence of any lawful contention – (ibid.).
Of incontrovertibly commonality is how the eternal gap between theoretical (legal) and practical
(enforcement) appeasement is realised. In-fact, of most these admirable tools, few are actually effectively
finalised, while their real beneficial role towards underprivileged people is puzzling, to say the least. PEUC is
of little help to those people who can already barely afford daily aliments, since such properties are not
market-placed free of charge. Meanwhile, PAR is an efficient capitalistic stratagem to snatch the utmost out
of people's pockets (Harvey, 2012). As happened in England through the 1980/90s, when a missed rental
payment happens (may it be for any reason e.g. speculation, economic crisis, loss of job) interest rates then
come handy to the entrepreneur until eviction can lawfully be conquered, for the sake of wealth. As the city
enlarges under powerful investors, violence is unchained towards those – previously peripheral – slum
terrains which now find themselves being of hallucinogenic value, while ZEIS is deliberately made forgotten
(Amnesty International, 2013b; 2013b; Harvey, 2008; Tianhao, 2012). Luckily, there still are the much
corrupted – and co-optatively appointed – COMPUR's representatives who would never let all of this
materialise (Friendly, 2013). And if doubt is still prosperous within the lector, the visual power of such
wrongdoings should be accessed, perhaps with a particular touch onto the 2014 World Cup infrastructural
projects (BBC News, 2014; latterjsb, 2012).
As the SC is continuously disregarded, apart from minor exceptions, the same is valid for human
rights obligations. Brazil, having ratified the International Covenant on Economic, Social and Cultural Rights
(ICESCR), International Covenant on Civil and Political Rights (ICCPR), Convention on the Elimination of All
Forms of Discrimination against Women (CEDAW) and the Convention on the Rights of the Child (CRC) is
required to promote the Right to Adequate Housing (RAH) which each of them contains.
Placing exceptional care in regard to women (CEDAW Art. 14[2], 15[2]) and children (CRC Art. 16[1], 27[3])
the RAH demands immediate protection against discriminatory practices which can result to the
disadvantaged access to mainly public, but also private, resources (i.e. socio-spatial segregation may well
negatively impact the access to employment opportunities and enjoyment of public libraries) (OHCHR,
2009). Dolefully, the explicitly cited “adequate standard of living” (ICESCR Art. 7[2] and 11[1]) is for major
part a progressive right, meaning that its achievement does not set precise and instantaneous boundaries.
Implementing this right is thus not firmly established as a concrete duty (ibid.). In-fact, even though the RAH
must be interpreted widely, e.g. 1) the cost of a property must not threaten the enjoyment of other rights; 2)
presence of safe food storages, water and sanitation systems; 3) adequate space and physical security; its
implementation is not obligatory. No doubt that without minimum requirements which could have easily been
set through time deadlines (e.g. 2 years to reduce national homelessness of 5%; 1 year to establish a
permanent state's agency specifically designed to address housing problems, etc.), the RAH became
invisible, particularly to political concerns. It is although fair to utter that the SC in Brazil successfully gave
birth to – if nothing else for outward appearance – the Ministry of Cities (Valença and Bonates, 2010).
Despite this, the RAH remains prominent within the field of unlawful displacements and arbitrary
forced evictions. It is noteworthy how the family is understood as the “fundamental root of society” (ICESCR
Art. 10[1],[3]) placing it under special safeguard, while Art. 17 ICCPR states “everyone has the right to the
protection of the law against [such] interference or attacks”. What this means, is that everyone is equally
protected by the law, no matter what. Dolefully again, it does not represent reality. Satirically, most of the
characteristics laid down by the United Nations Committee on Economic, Social and Cultural Rights in its
general comment No. 7 (1997) on forced evictions, are broken as daily routines. Amnesty international
(2013c; 2013d) has long recorded the symbiotic relationship between states and corporations against those
marginalised communities (Al Jazeera English, 2012; HRBAProductions, 2012). To be clearer, let us
expound upon.
Notice must be provided within reasonable time, hence to leave the potential evictee with enough
time to access accurate and veracious consultation which should be freely provided at every step of the
eviction process (OHCHR, 2009). This way, legal contestation could be claimed or, at least, fair retribution/
remedy be negotiated (Amnesty International, 2014). But while any type of remedy is manipulatively avoided,
violence is preferred as to cut unnecessary time and costs. Not only deprived by these rights, the slum-
dwellers are practically stripped away of everything else. Bulldozers accompanied by the military, in-fact,
destroy whole neighbourhoods altogether with their contents (Amnesty International, 2013a). Whether the
demolishing process happens to be at night or in a rainy day, is not of much concern to the evictors who
systematically answer no question, the public may ask (OHCHR, 2009). So displaced, the additionally
impoverished people have no other choice than to find another peripheral area where to settle; another time
illegally, another time at the face of prosperous prostitution, drug addiction and violence – another time at the
marginal fringes, where society is abandoned –.
The Right to City is a right to change. A right to the democratic control over perpetual adaptation.
Born out of street manifestations, is the right to recapture the equality, solidarity once ripped away by the
forceful Private Property Rights of capitalistic nature (Harvey, 2012). And if Brazil, in general terms, may not
seem to mirror the best actualisation, perhaps Curitiba city has much to teach.
In Curitiba, Brazil, the RC has achieved great social changes. The expansion of the City has been
limited in order to better concentrate its resources and saving energy expenditures. Businesses have been
developed through 5 axes radiating out the centre of the city altogether with the transport system, meaning
that its citizens could benefit from more equal distribution of jobs, wealth and hence social integration
(Soltani and Sharifi, 2012). This, coupled with the restriction of inhabitants per areas and cheaper tickets,
has fostered the improved use of public transports, which is faster and more reliable, so diminishing toxic
emissions. Its positive influence to socialisation and community cohesion cannot be underestimated,
considering that 85% of the population now uses it. But there is more to it. The Faróis de Saber, or
Lighthouses of Knowledge, revealed the success of the city through the establishment of free social-
promoter installations throughout the city such as internet facilities, job help centres as well as other services
(ibid.). Prioritisation is directed at the poor; combining “poverty eradication” with “environmental
sustainability” projects has allowed the invention of smart solutions (ibid.).
While polluting corporations are refused and unique local environmental laws were designed,
recycling plants which employ homeless people reach a 70% of the total city waste. Areas which are not
covered by the trash collecting system, have made possible the triumph of the “Purchase of Garbage”
scheme (ibid.). Poor people became the new street cleaners, who can profitably swap garbage for bus and
show tickets, food, school tools, agricultural products and even children toys. It is true, without a doubt, that
environmental responsibility is not only enhanced but revolutionarily transformed into a great source for
radical change which springs out every single life of those poor people.
Overall, it has been demonstrated that the RAH is not implemented. The meagre population is not
only unprotected, but constantly and voluntarily deprived of any right through its marginalisation –
coordinated by capitalism –. While the RC owns similarities to the RAH, especially in regard to the Brazilian
implementation of the SC, the RC is much wider in its scope and in stark contrast to the (capitalistic) right of
private property. The democratisation of the perpetual management of and access to private and public
resources must be understood as a fundamental right. The place where such resources are concentrated is
the city; hence where the RC originates. Curitiba represents a practical example of its feasibility.
Word Count: 2214
Bibliography
Al Jazeera English. (2012). Brazil favela eviction turns violent [online]. Available from: https://
www.youtube.com/watch?v=Nf1cILLV4d4. Last accessed: 14th April 2014.
Amnesty International. (2008). The Arab Human Rights Committee: Elections of Members and Criteria of
Membership [online]. Available from: http://www.amnesty.org/en/library/info/IOR65/001/2008/en. Last
accessed: 11th December 2013.
AmnestyInternational. (2013a). Evict Them in Five Easy Steps [online]. Available from: https://
www.youtube.com/watch?v=ruIM8fpyySU. Last accessed: 14th April 2014.
Amnesty International. (2013b). Urgent Action: Families Left Homeless, Threatened by Gunmen [online].
Available from: http://www.amnestyusa.org/sites/default/files/uaa31213.pdf . Last accessed: 11th december
2013.
Amnesty International. (2013c). Slums and Informal Settlements – Calendar [online]. Available from: http://
www.amnesty.org/en/library/asset/ACT35/023/2013/en/ccb19945-f784-4d82-898e-89bea790e4a9/
act350232013en.pdf. Last accessed: 14th April 2014.
Amnesty International. (2013d). Amnesty International Report 2013: The State of The World's Human Rights
[online]. Available from: http://files.amnesty.org/air13/
AmnestyInternational_AnnualReport2013_complete_en.pdf. Last accessed: 14th April 2014.
Amnesty International. (2014). Injustice incorporated: Corporate abuses and the human right to remedy
[online]. Available from: http://www.amnesty.org/en/library/asset/POL30/001/2014/en/
33454c09-79af-4643-9e8e-1ee8c972e360/pol300012014en.pdf. Last accessed: 14th April 2014.
BBC News. (2014). Evictions stepped up in Brazil ahead of World Cup [online]. Available from: http://
www.bbc.co.uk/news/world-latin-america-25694340. Last accessed: 14th April 2014.
Bodach, S. and Hamhaber, J. (2010). Energy efficiency in social housing: Opportunities and barriers from a
case study in Brazil. Energy Policy. 38 (12), 7898–7910.
Brown, A. (2010). The ‘right to the city’: From Paris 1968 to Rio 2010 [online]. Paper presented at the 11th
Conference of the Network-Association of European Researchers on Urbanization in the
South (N-AERUS). Available from: https://www.youtube.com/watch?v=ZDwJuVDYzbU. Last accessed: 14th
April 2014.
Carolini, G.Y. (2013). Perverting Progress? The Challenges of Implementing both Fiscal and Social
Responsibility in São Paulo (1995–2010). Urban Studies. 50 (2), 356–371.
Chao, W. and Kang, W. (2010). A Study on Environmental Impact of High Speed Maglev Traffic Engineering
[online]. Available from: http://ieeexplore.ieee.org/xpl/login.jsp?tp=&arnumber=5576917&url=http%3A%2F
%2Fieeexplore.ieee.org%2Fxpls%2Fabs_all.jsp%3Farnumber%3D5576917. Last accessed: 14th April 2014.
Cities Alliance and Ministry of Cities. (2010). The City Statute of Brazil a Commentary [online]. Available
from: http://www.ifrc.org/docs/idrl/945EN.pdf . Last accessed: 11th december 2013.
Statute of The City. Brazil. 10 July 2001.
Cocron, P., Bühler, F., Franke, T., Neumann, I., Dielmann, B. and Krems, J.F. (2013). Energy recapture
through deceleration – regenerative braking in electric vehicles from a user perspective. Ergonomics. 56 (8),
1203-1215.
Convention on the Rights of the Child. New York. 20 November 1989.
Convention to Eliminate All Forms of Discrimination Against Women. New York. 18 December 1979.
Fernandes, E. (2007). Constructing the `Right To the City' in Brazil. Social & Legal Studies. 16 (2), 201–219.
Finley, L.L. (2013). Examining state and state-corporate crime surrounding major sporting events.
Contemporary Justice Review: Issues in Criminal, Social, and Restorative Justice. 16 (2), 228-250.
Friendly, A. (2013). The right to the city: theory and practice in Brazil. Planning Theory & Practice. 14 (2),
158-179.
Harvey, D. (2008). The Right to The City. New Left Review. 53 Sept/Oct, 23-40.
Harvey, D (2012). Rebel Cities - From the Right to the City to the Urban Revolution. London: Verso. 1-187.
Holston, J. (2011). Contesting privilege with right: the transformation of differentiated citizenship in Brazil.
Citizenship Studies. 15 (3/4), 335-352.
HRBAProductions. (2012). The Road to Rio - Brazil's Forced Removals [online]. Available from: https://
www.youtube.com/watch?v=ZDwJuVDYzbU. Last accessed: 14th April 2014.
Inside Housing. (2013). Building a new Brazil [online]. Available from: http://www.insidehousing.co.uk/home/
analysis/building-a-new-brazil/6529721.article. Last accessed: 14th April 2014.
Instituto Polis. (2003). The Statute of The City [online]. [online]. Available from: http://www.polis.org.br/
uploads/916/916.pdf. Last accessed: 14th April 2014.
International Alliance of Inhabitants. (2005). World Charter for the Right to the City [online]. Available from:
http://www.urbanreinventors.net/3/wsf.pdf. Last accessed: 14th April 2014.
International Covenant on Civil and Political Rights. New York. 16 December 1966.
International Covenant on Economic, Social and Cultural Rights. New York. 16 December 1966.
Laird, J. (2013) Sustainable city living - from the ground up [online]. Focus renewable energy. Available from:
http://www.renewableenergyfocus.com/view/33144/sustainable-city-living-from-the-ground-up/. Last
accessed: 14th April 2014.
latterjsb. (2012). The brutal reality in Brazil: Violence and evictions for the World Cup 2014 [online]. Available
from: https://www.youtube.com/watch?v=IOtylLqHkpA. Last accessed: 14th April 2014.
Office of the High Commissioner for Human Rights. (2009). The Right to Adequate Housing [online].
Available from: http://www.ohchr.org/Documents/Publications/FS21_rev_1_Housing_en.pdf . Last accessed:
11th december 2013.
Park, R. (1967). On Social Control and Collective Behavior. Chicago: Chicago University Press. Cited in
Harvey, D. (2008). The Right to The City. New Left Review. 53 Sept/Oct, 23-40.
Pickett, S.T.A., Boone, C.G., McGrath, B.P, Cadenasso, M.L., Childers, D.L., Ogden, L.A., McHale, M. and
Grove, J.M. (2013). Ecological science and transformation to the sustainable city. Cities. 32 (2), 10-20.
Soltani, A. and Sharifi, E. (2012). A case study of sustainable urban planning principles in Curitiba (Brazil)
and their applicability in Shiraz (Iran). International Journal of Development and Sustainability. 1 (2),
120-134.
Tianhao, H. (2012). Urban Brazil An Olympic Opportunity. Harvard International Review. 34 (2), 9-10.
United Nations Committee on Economic, Social and Cultural Rights. General comment 7. 1997.
Valença, M.M. and Bonates, M.F. (2010). The trajectory of social housing policy in Brazil: From the National
Housing Bank to the Ministry of the Cities. Habitat International. 34 (2), 165–173.
Vilajosana, I., Llosa, J., Martinez, B., Domingo-Prieto, M., Angles, A. and Vilajosana, X. (2013).
Bootstrapping smart cities through a self-sustainable model based on big data flows. IEEE Communications
Magazine. 51 (6), 128-134.
Watson, V. (2012). Planning and the ‘stubborn realities’ of global south-east cities: Some emerging ideas.
Planning Theory. 12 (1), 81– 100.
Wordpress. (2013). Unknown. [online]. Available from: https://
collapseofindustrialcivilization.files.wordpress.com/2013/05/tumblr_lnbvl8bgyj1qcr6iqo1_1280.jpg. Last
accessed: 14th April 2014.
Yuet Ho, C. (2013). Bargaining demolition in China: A practice of distrust. Critique of Anthropology. 33 (4),
412–428.
Appendices
(Friendly, 2013)

The Right to City - Exploring The Struggles

  • 1.
    The Right ToCity: Exploring The Struggles Da Ros Flavio 24/04/14 (Wordpress, 2013) “But, if the city is the world which man created, it is the world in which he is henceforth condemned to live. Thus, indirectly, and without any clear sense of the nature of his task, in making the city man has remade himself'. (Robert Park, 1967 in Harvey, D., 2012, p.23)
  • 2.
    The Right ToCity: Exploring The Struggles While the capitalistic adventure is acclaimed for the absolute goodness of everyone, the last few economic crisis have spread some reluctancy in the air. Recent years have experienced the rise of diverse manifestations, whether for unemployment, increased corruption or other basic human rights. “Unfairness”, it is hither argued, may well reconcile all these struggles into one. The Right to City so does. It incorporates the perceived injustices, striving to address these problems at, perhaps, their very roots. In crude divergence against capitalistic values, it should be understood as a fundamental right. Firstly debriefing the reader of the essence of capitalism, this neglected right is so introduced through the examination of the Brazilian City Statute. Secondly, the commonalities with the neglected Right to Adequate Housing are analysed. Thirdly, the genuine achievements of Curitiba are exhibited as to demonstrate its feasibility. Here there is our world, under the much embellished capitalistic influence that rendered many humans with no much humanity left. Coaxing individualistic icons, selfishness, greed and vast, limitless opulence, as unlimited as its own very characteristic of perpetual and shortsighted growth (Harvey, 2012). Powerful and much estimated, perhaps unfathomably, grand entrepreneurs, seize away whole cities from the hands of everyone else. Shaped through the absorption of surplus capital and ironically at the manipulation of low wage workers (the very commodity producers), cities are made to suit nobler scopes than their original ones; the further enrichment of upper classes (ibid.). Giving capitalism a quick sketch, one of its paramount attributes is the constant production of surpluses. To achieve profit, surplus value must be generated which at its turn requires surplus products. However the latter, being surplus, cannot obviously be exchanged for money value (sold) forever, yielding a problem of over-accumulation (Harvey, 2012). Over-accumulation must be resolved somehow and one of the principal ways to do this, is through urbanisation. Surpluses can thus profitably be swallowed through the development of the city. Demolition emanates undeserved waste that contaminates the environment which is additionally degraded thanks to the extraction of unnecessary minerals and toxic energy required for its process. Terminated the reconstruction and expansionary projects however, the newly forged city is centre of
  • 3.
    great profit, comingfrom speculative housing, filled up with commodities retrievable from the antecedent over-accumulation, while epic shopping centres and other types of money-sucking business models are erected within it, to present the new man with the perfect persuasion a revitalised capitalist society needs; one of obsessed consumerism (ibid.). While human rights have been built altogether, todays cities evidently display how social inequalities are starkly affirmed, beautifully portraying the hard social realities that are deftly occulted away from everyday political speeches (Amnesty International, 2013c). The poor is marginalised at the periphery. He is left with no right other than the one to vote (Fernandes, 2007). To vote for a candidate who seldom, if ever, knows, or will bother to know, what poverty is like, but who nonetheless will surely and genuinely be their representative, struggling for their goods. Brazil is the first state to advance and incorporate within its constitution the Right to City (RC), through the Statute of The City 2001(SC). The current situation demonstrates the perceived emergency, with over 80% of its population living in cities, 26 million people with no access to water supplies, 14 million without rubbish collection schemes, 83 million without sewage systems and 7.9 million with no house; although ironically enough, 5.5 million are actually vacant (Fernandes, 2007). The SC correctly encloses either social, political and environmental rights, so making them effectively legal. To create a fairer society, the lost democracy is recuperated through various programs which strive for equality. The collective management (political) and equal share (social) to all the city's resources and their sustainable use (environmental), indeed, stand at the very heart of what the RC means (Cities Alliance and Ministry of Cities, 2010). Amongst the most relevant mechanisms, PEUC (Parcelamento, Edificacao ou Utilizacau Compulsorios) rules that unused estates have to be compulsorily devoted to somebody as to achieve their social functions, while IPTU (Imposto sobre a Propriedade predial e Territorial Urbana) grants local authorities to gradually increase taxation, or even total expropriation, upon those properties whose owners neglect PEUC in the wait for speculative practices (Friendly, 2013). Contemporaneously, PAR (Programa de Arrendamento Residencial) established an initiative of house-leasing due which, newly built and cheaper apartments than favelas are distributed to extra low-income people under a rental of 15-year period after which ownership is obtained. It is of interest too that, for cities over 20.000 inhabitants Master Plans are obligatory. Within these, the general instruments necessary for the democratic management of the city are defined (ibid.). Of such instruments, the most widely recognised are COMPUR (Conselho Municipal de Polıtica Urbana) by which community representatives are involved in the everyday political urban administration; Solo Criado which concedes the investment of public money into impoverished areas; ZEIS (Zonas Especiais de Interesse Social) which identifies exceptionally poor zones and prioritises their enhancement through the use of social services, new infrastructures, water sanitation systems and higher
  • 4.
    protection from illicitevictions; and Usucapião Urbano which recognises land titles for favela-dwellers – if residence can be demonstrated for a period over 5 years at the absence of any lawful contention – (ibid.). Of incontrovertibly commonality is how the eternal gap between theoretical (legal) and practical (enforcement) appeasement is realised. In-fact, of most these admirable tools, few are actually effectively finalised, while their real beneficial role towards underprivileged people is puzzling, to say the least. PEUC is of little help to those people who can already barely afford daily aliments, since such properties are not market-placed free of charge. Meanwhile, PAR is an efficient capitalistic stratagem to snatch the utmost out of people's pockets (Harvey, 2012). As happened in England through the 1980/90s, when a missed rental payment happens (may it be for any reason e.g. speculation, economic crisis, loss of job) interest rates then come handy to the entrepreneur until eviction can lawfully be conquered, for the sake of wealth. As the city enlarges under powerful investors, violence is unchained towards those – previously peripheral – slum terrains which now find themselves being of hallucinogenic value, while ZEIS is deliberately made forgotten (Amnesty International, 2013b; 2013b; Harvey, 2008; Tianhao, 2012). Luckily, there still are the much corrupted – and co-optatively appointed – COMPUR's representatives who would never let all of this materialise (Friendly, 2013). And if doubt is still prosperous within the lector, the visual power of such wrongdoings should be accessed, perhaps with a particular touch onto the 2014 World Cup infrastructural projects (BBC News, 2014; latterjsb, 2012). As the SC is continuously disregarded, apart from minor exceptions, the same is valid for human rights obligations. Brazil, having ratified the International Covenant on Economic, Social and Cultural Rights (ICESCR), International Covenant on Civil and Political Rights (ICCPR), Convention on the Elimination of All Forms of Discrimination against Women (CEDAW) and the Convention on the Rights of the Child (CRC) is required to promote the Right to Adequate Housing (RAH) which each of them contains. Placing exceptional care in regard to women (CEDAW Art. 14[2], 15[2]) and children (CRC Art. 16[1], 27[3]) the RAH demands immediate protection against discriminatory practices which can result to the disadvantaged access to mainly public, but also private, resources (i.e. socio-spatial segregation may well negatively impact the access to employment opportunities and enjoyment of public libraries) (OHCHR, 2009). Dolefully, the explicitly cited “adequate standard of living” (ICESCR Art. 7[2] and 11[1]) is for major part a progressive right, meaning that its achievement does not set precise and instantaneous boundaries. Implementing this right is thus not firmly established as a concrete duty (ibid.). In-fact, even though the RAH must be interpreted widely, e.g. 1) the cost of a property must not threaten the enjoyment of other rights; 2) presence of safe food storages, water and sanitation systems; 3) adequate space and physical security; its implementation is not obligatory. No doubt that without minimum requirements which could have easily been set through time deadlines (e.g. 2 years to reduce national homelessness of 5%; 1 year to establish a permanent state's agency specifically designed to address housing problems, etc.), the RAH became
  • 5.
    invisible, particularly topolitical concerns. It is although fair to utter that the SC in Brazil successfully gave birth to – if nothing else for outward appearance – the Ministry of Cities (Valença and Bonates, 2010). Despite this, the RAH remains prominent within the field of unlawful displacements and arbitrary forced evictions. It is noteworthy how the family is understood as the “fundamental root of society” (ICESCR Art. 10[1],[3]) placing it under special safeguard, while Art. 17 ICCPR states “everyone has the right to the protection of the law against [such] interference or attacks”. What this means, is that everyone is equally protected by the law, no matter what. Dolefully again, it does not represent reality. Satirically, most of the characteristics laid down by the United Nations Committee on Economic, Social and Cultural Rights in its general comment No. 7 (1997) on forced evictions, are broken as daily routines. Amnesty international (2013c; 2013d) has long recorded the symbiotic relationship between states and corporations against those marginalised communities (Al Jazeera English, 2012; HRBAProductions, 2012). To be clearer, let us expound upon. Notice must be provided within reasonable time, hence to leave the potential evictee with enough time to access accurate and veracious consultation which should be freely provided at every step of the eviction process (OHCHR, 2009). This way, legal contestation could be claimed or, at least, fair retribution/ remedy be negotiated (Amnesty International, 2014). But while any type of remedy is manipulatively avoided, violence is preferred as to cut unnecessary time and costs. Not only deprived by these rights, the slum- dwellers are practically stripped away of everything else. Bulldozers accompanied by the military, in-fact, destroy whole neighbourhoods altogether with their contents (Amnesty International, 2013a). Whether the demolishing process happens to be at night or in a rainy day, is not of much concern to the evictors who systematically answer no question, the public may ask (OHCHR, 2009). So displaced, the additionally impoverished people have no other choice than to find another peripheral area where to settle; another time illegally, another time at the face of prosperous prostitution, drug addiction and violence – another time at the marginal fringes, where society is abandoned –. The Right to City is a right to change. A right to the democratic control over perpetual adaptation. Born out of street manifestations, is the right to recapture the equality, solidarity once ripped away by the forceful Private Property Rights of capitalistic nature (Harvey, 2012). And if Brazil, in general terms, may not seem to mirror the best actualisation, perhaps Curitiba city has much to teach. In Curitiba, Brazil, the RC has achieved great social changes. The expansion of the City has been limited in order to better concentrate its resources and saving energy expenditures. Businesses have been developed through 5 axes radiating out the centre of the city altogether with the transport system, meaning that its citizens could benefit from more equal distribution of jobs, wealth and hence social integration (Soltani and Sharifi, 2012). This, coupled with the restriction of inhabitants per areas and cheaper tickets, has fostered the improved use of public transports, which is faster and more reliable, so diminishing toxic
  • 6.
    emissions. Its positiveinfluence to socialisation and community cohesion cannot be underestimated, considering that 85% of the population now uses it. But there is more to it. The Faróis de Saber, or Lighthouses of Knowledge, revealed the success of the city through the establishment of free social- promoter installations throughout the city such as internet facilities, job help centres as well as other services (ibid.). Prioritisation is directed at the poor; combining “poverty eradication” with “environmental sustainability” projects has allowed the invention of smart solutions (ibid.). While polluting corporations are refused and unique local environmental laws were designed, recycling plants which employ homeless people reach a 70% of the total city waste. Areas which are not covered by the trash collecting system, have made possible the triumph of the “Purchase of Garbage” scheme (ibid.). Poor people became the new street cleaners, who can profitably swap garbage for bus and show tickets, food, school tools, agricultural products and even children toys. It is true, without a doubt, that environmental responsibility is not only enhanced but revolutionarily transformed into a great source for radical change which springs out every single life of those poor people. Overall, it has been demonstrated that the RAH is not implemented. The meagre population is not only unprotected, but constantly and voluntarily deprived of any right through its marginalisation – coordinated by capitalism –. While the RC owns similarities to the RAH, especially in regard to the Brazilian implementation of the SC, the RC is much wider in its scope and in stark contrast to the (capitalistic) right of private property. The democratisation of the perpetual management of and access to private and public resources must be understood as a fundamental right. The place where such resources are concentrated is the city; hence where the RC originates. Curitiba represents a practical example of its feasibility. Word Count: 2214
  • 7.
    Bibliography Al Jazeera English.(2012). Brazil favela eviction turns violent [online]. Available from: https:// www.youtube.com/watch?v=Nf1cILLV4d4. Last accessed: 14th April 2014. Amnesty International. (2008). The Arab Human Rights Committee: Elections of Members and Criteria of Membership [online]. Available from: http://www.amnesty.org/en/library/info/IOR65/001/2008/en. Last accessed: 11th December 2013. AmnestyInternational. (2013a). Evict Them in Five Easy Steps [online]. Available from: https:// www.youtube.com/watch?v=ruIM8fpyySU. Last accessed: 14th April 2014. Amnesty International. (2013b). Urgent Action: Families Left Homeless, Threatened by Gunmen [online]. Available from: http://www.amnestyusa.org/sites/default/files/uaa31213.pdf . Last accessed: 11th december 2013. Amnesty International. (2013c). Slums and Informal Settlements – Calendar [online]. Available from: http:// www.amnesty.org/en/library/asset/ACT35/023/2013/en/ccb19945-f784-4d82-898e-89bea790e4a9/ act350232013en.pdf. Last accessed: 14th April 2014. Amnesty International. (2013d). Amnesty International Report 2013: The State of The World's Human Rights [online]. Available from: http://files.amnesty.org/air13/ AmnestyInternational_AnnualReport2013_complete_en.pdf. Last accessed: 14th April 2014. Amnesty International. (2014). Injustice incorporated: Corporate abuses and the human right to remedy [online]. Available from: http://www.amnesty.org/en/library/asset/POL30/001/2014/en/ 33454c09-79af-4643-9e8e-1ee8c972e360/pol300012014en.pdf. Last accessed: 14th April 2014. BBC News. (2014). Evictions stepped up in Brazil ahead of World Cup [online]. Available from: http:// www.bbc.co.uk/news/world-latin-america-25694340. Last accessed: 14th April 2014. Bodach, S. and Hamhaber, J. (2010). Energy efficiency in social housing: Opportunities and barriers from a case study in Brazil. Energy Policy. 38 (12), 7898–7910. Brown, A. (2010). The ‘right to the city’: From Paris 1968 to Rio 2010 [online]. Paper presented at the 11th Conference of the Network-Association of European Researchers on Urbanization in the South (N-AERUS). Available from: https://www.youtube.com/watch?v=ZDwJuVDYzbU. Last accessed: 14th April 2014. Carolini, G.Y. (2013). Perverting Progress? The Challenges of Implementing both Fiscal and Social Responsibility in São Paulo (1995–2010). Urban Studies. 50 (2), 356–371. Chao, W. and Kang, W. (2010). A Study on Environmental Impact of High Speed Maglev Traffic Engineering [online]. Available from: http://ieeexplore.ieee.org/xpl/login.jsp?tp=&arnumber=5576917&url=http%3A%2F %2Fieeexplore.ieee.org%2Fxpls%2Fabs_all.jsp%3Farnumber%3D5576917. Last accessed: 14th April 2014. Cities Alliance and Ministry of Cities. (2010). The City Statute of Brazil a Commentary [online]. Available from: http://www.ifrc.org/docs/idrl/945EN.pdf . Last accessed: 11th december 2013. Statute of The City. Brazil. 10 July 2001. Cocron, P., Bühler, F., Franke, T., Neumann, I., Dielmann, B. and Krems, J.F. (2013). Energy recapture through deceleration – regenerative braking in electric vehicles from a user perspective. Ergonomics. 56 (8), 1203-1215. Convention on the Rights of the Child. New York. 20 November 1989. Convention to Eliminate All Forms of Discrimination Against Women. New York. 18 December 1979. Fernandes, E. (2007). Constructing the `Right To the City' in Brazil. Social & Legal Studies. 16 (2), 201–219.
  • 8.
    Finley, L.L. (2013).Examining state and state-corporate crime surrounding major sporting events. Contemporary Justice Review: Issues in Criminal, Social, and Restorative Justice. 16 (2), 228-250. Friendly, A. (2013). The right to the city: theory and practice in Brazil. Planning Theory & Practice. 14 (2), 158-179. Harvey, D. (2008). The Right to The City. New Left Review. 53 Sept/Oct, 23-40. Harvey, D (2012). Rebel Cities - From the Right to the City to the Urban Revolution. London: Verso. 1-187. Holston, J. (2011). Contesting privilege with right: the transformation of differentiated citizenship in Brazil. Citizenship Studies. 15 (3/4), 335-352. HRBAProductions. (2012). The Road to Rio - Brazil's Forced Removals [online]. Available from: https:// www.youtube.com/watch?v=ZDwJuVDYzbU. Last accessed: 14th April 2014. Inside Housing. (2013). Building a new Brazil [online]. Available from: http://www.insidehousing.co.uk/home/ analysis/building-a-new-brazil/6529721.article. Last accessed: 14th April 2014. Instituto Polis. (2003). The Statute of The City [online]. [online]. Available from: http://www.polis.org.br/ uploads/916/916.pdf. Last accessed: 14th April 2014. International Alliance of Inhabitants. (2005). World Charter for the Right to the City [online]. Available from: http://www.urbanreinventors.net/3/wsf.pdf. Last accessed: 14th April 2014. International Covenant on Civil and Political Rights. New York. 16 December 1966. International Covenant on Economic, Social and Cultural Rights. New York. 16 December 1966. Laird, J. (2013) Sustainable city living - from the ground up [online]. Focus renewable energy. Available from: http://www.renewableenergyfocus.com/view/33144/sustainable-city-living-from-the-ground-up/. Last accessed: 14th April 2014. latterjsb. (2012). The brutal reality in Brazil: Violence and evictions for the World Cup 2014 [online]. Available from: https://www.youtube.com/watch?v=IOtylLqHkpA. Last accessed: 14th April 2014. Office of the High Commissioner for Human Rights. (2009). The Right to Adequate Housing [online]. Available from: http://www.ohchr.org/Documents/Publications/FS21_rev_1_Housing_en.pdf . Last accessed: 11th december 2013. Park, R. (1967). On Social Control and Collective Behavior. Chicago: Chicago University Press. Cited in Harvey, D. (2008). The Right to The City. New Left Review. 53 Sept/Oct, 23-40. Pickett, S.T.A., Boone, C.G., McGrath, B.P, Cadenasso, M.L., Childers, D.L., Ogden, L.A., McHale, M. and Grove, J.M. (2013). Ecological science and transformation to the sustainable city. Cities. 32 (2), 10-20. Soltani, A. and Sharifi, E. (2012). A case study of sustainable urban planning principles in Curitiba (Brazil) and their applicability in Shiraz (Iran). International Journal of Development and Sustainability. 1 (2), 120-134. Tianhao, H. (2012). Urban Brazil An Olympic Opportunity. Harvard International Review. 34 (2), 9-10. United Nations Committee on Economic, Social and Cultural Rights. General comment 7. 1997. Valença, M.M. and Bonates, M.F. (2010). The trajectory of social housing policy in Brazil: From the National Housing Bank to the Ministry of the Cities. Habitat International. 34 (2), 165–173. Vilajosana, I., Llosa, J., Martinez, B., Domingo-Prieto, M., Angles, A. and Vilajosana, X. (2013). Bootstrapping smart cities through a self-sustainable model based on big data flows. IEEE Communications Magazine. 51 (6), 128-134. Watson, V. (2012). Planning and the ‘stubborn realities’ of global south-east cities: Some emerging ideas. Planning Theory. 12 (1), 81– 100.
  • 9.
    Wordpress. (2013). Unknown.[online]. Available from: https:// collapseofindustrialcivilization.files.wordpress.com/2013/05/tumblr_lnbvl8bgyj1qcr6iqo1_1280.jpg. Last accessed: 14th April 2014. Yuet Ho, C. (2013). Bargaining demolition in China: A practice of distrust. Critique of Anthropology. 33 (4), 412–428.
  • 10.