1 2 FA C T O R A P P
S O F T WA R E E N G I N E E R I N G PA T T E R N S
A B O U T M E
• Docker, 12 Factor Apps, Massive Cloud Scaling is a bit
new to me.
• Discovered this over the last 3 months through
researching new workflows with Docker.
• Know a thing or two but am no Linux guru.
1 2 FA C T O R A P P ?
C O N C E P T S
C L O U D S C A L A B I L I T Y
C L O U D S C A L A B I L I T Y =
H O R I Z O N TA L S C A L A B I L I T Y
… A A S M O D E L S
… A S A S E R V I C E M O D E L S
AS A SERVICE MODELS
AS A SERVICE MODELS
– 1 2 FA C T O R A P P M A N I F E S T O
http://12factor.net
W H AT A R E T H E 1 2 FA C T O R S ?
• They are guidelines for writing scalable SaaS apps
W H AT I S A 1 2 FA C T O R A P P ?
• Manifesto written around 2012
• by Adam Wiggins
• Heroku ( Early cloud PaaS )
http://12factor.net
W H Y S H O U L D I C A R E ?
W H Y S H O U L D I C A R E ?
• Many start up apps get written quickly
• Limited scalability
• Tangled dependencies
• Need a rewrite to scale easily
O H A N D …
If you use docker in production you probably
already have a 12 factor app!
I W I S H I K N E W T H I S B E F O R E
I S TA R T E D W I T H D O C K E R !
L E S S O N S L E A R N T
T H E FA C T O R S
T H E FA C T O R S
1. Codebase
2. Dependencies
3. Config
4. Backing Services
5. Build, Release Run
6. Processes
7. Port Binding
8. Concurrency
9. Disposability
10. Dev/Prod Parity
11. Logs
12. Admin Processes
T H E FA C T O R S
1. Codebase
2. Dependencies
3. Config
4. Backing Services
5. Build, Release Run
6. Processes
7. Port Binding
8. Concurrency
9. Disposability
10. Dev/Prod Parity
11. Logs
12. Admin Processes
T H E FA C T O R S
1. Codebase
2. Dependencies
3. Config
4. Backing Services
5. Build, Release Run
6. Processes
7. Port Binding
8. Concurrency
9. Disposability
10. Dev/Prod Parity
11. Logs
12. Admin Processes
T H E FA C T O R S
1. Codebase
2. Dependencies
3. Config
4. Backing Services
5. Build, Release Run
6. Processes
7. Port Binding
8. Concurrency
9. Disposability
10. Dev/Prod Parity
11. Logs
12. Admin Processes
T H E FA C T O R S
1. Codebase
2. Dependencies
3. Config
4. Backing Services
5. Build, Release Run
6. Processes
7. Port Binding
8. Concurrency
9. Disposability
10. Dev/Prod Parity
11. Logs
12. Admin Processes
T H E FA C T O R S
1. Codebase
2. Dependencies
3. Config
4. Backing Services
5. Build, Release Run
6. Processes
7. Port Binding
8. Concurrency
9. Disposability
10. Dev/Prod Parity
11. Logs
12. Admin Processes
T H E FA C T O R S
1. Codebase
2. Dependencies
3. Config
4. Backing Services
5. Build, Release Run
6. Processes
7. Port Binding
8. Concurrency
9. Disposability
10. Dev/Prod Parity
11. Logs
12. Admin Processes
T H E FA C T O R S
1. Codebase
2. Dependencies
3. Config
4. Backing Services
5. Build, Release Run
6. Processes
7. Port Binding
8. Concurrency
9. Disposability
10. Dev/Prod Parity
11. Logs
12. Admin Processes
T H E FA C T O R S
1. Codebase
2. Dependencies
3. Config
4. Backing Services
5. Build, Release Run
6. Processes
7. Port Binding
8. Concurrency
9. Disposability
10. Dev/Prod Parity
11. Logs
12. Admin Processes
T H E FA C T O R S
1. Codebase
2. Dependencies
3. Config
4. Backing Services
5. Build, Release Run
6. Processes
7. Port Binding
8. Concurrency
9. Disposability
10. Dev/Prod Parity
11. Logs
12. Admin Processes
T H E FA C T O R S
1. Codebase
2. Dependencies
3. Config
4. Backing Services
5. Build, Release Run
6. Processes
7. Port Binding
8. Concurrency
9. Disposability
10. Dev/Prod Parity
11. Logs
12. Admin Processes
T H E FA C T O R S
1. Codebase
2. Dependencies
3. Config
4. Backing Services
5. Build, Release Run
6. Processes
7. Port Binding
8. Concurrency
9. Disposability
10. Dev/Prod Parity
11. Logs
12. Admin Processes
T H E FA C T O R S
1. Codebase
2. Dependencies
3. Config
4. Backing Services
5. Build, Release Run
6. Processes
7. Port Binding
8. Concurrency
9. Disposability
10. Dev/Prod Parity
11. Logs
12. Admin Processes
1 . C O D E B A S E
O N E C O D E B A S E M A N Y D E P L O Y S
C O D E B A S E
• codebase = repo
• one repo - many deploys
• app != many repos
• many repos = distributed
system
2 . D E P E N D E N C I E S
E X P L I C I T LY D E C L A R E A N D I S O L A T E
D E P E N D E N C I E S
Explicitly declare and isolate dependencies
1. Declare dependencies in a manifest
2. Use isolation tools
3. Specific versions are important
4. Avoid shelling to unbundled system tools.
D E P E N D E N C I E S
Examples:
Dependency Manifest = Gemfile
Isolation tools = bundle exec
gem "redis-rails", "~> 3.2.3"
3 . C O N F I G
S T O R E I N T H E E N V I R O N M E N T
C O N F I G
• Config is the specific information required to host a
deployment of your codebase
• Does not include things like routes etc.
• Mainly database credentials, paths, resource urls etc.
C O N F I G
Store config in the environment.
• Keep your config outside the app
• No config in git
• Open source test
C O N F I G
Use environment vars
Can you make your repo open source
today?
ENV[‘DATABASE_URL’]
4 . B A C K I N G S E R V I C E S
A S A T TA C H E D R E S O U R C E S
4 . B A C K I N G S E R V I C E S
Treat backing services as attached resources
What’s a backing service?
• Datastore
• SMTP
• Caching systems
• Amazon S3
Make no distinction between local and third party
services
5 . B U I L D R E L E A S E R U N
S T R I C T LY S E PA R A T E B U I L D & R U N S TA G E S
B U I L D , R E L E A S E , R U N
BUILD = codebase + dependencies + assets
RELEASE = BUILD + config
RUN = run process against RELEASE
B U I L D ,
R E L E A S E , R U N
B U I L D R E L E A S E R U N
• Strict separation between stages
• Cannot change code at runtime
• Rollback = just use the last release instead.
• Release has unique release ID
6 . P R O C E S S E S
E X E C U T E T H E A P P A S O N E O R M O R E
S TA T E L E S S P R O C E S S E S
P R O C E S S E S
• Does the running of the release
• Is stateless
• Shares nothing with other processes
• Uses single transaction only caches
• Session db storage …over sticky sessions
• Asset pre-compilation …over runtime calculation
7 . P O R T B I N D I N G
E X P O R T S E R V I C E S V I A P O R T B I N D I N G
P O R T B I N D I N G
http://192.168.123.45 : 5555
The contract with the executive environment is
binding to a port to serve requests.
P O R T B I N D I N G
E-Commerce System:
http:// 192.168.123.45 : 5555
Booking System:
http:// 23.123.65.48 : 3306
8 . C O N C U R R E N C Y
S C A L E O U T V I A T H E P R O C E S S M O D E L
C O N C U R R E N C Y
• Scale out via the process model
• Processes are first class citizens.
• Assign work to a process type (web, db, worker etc.)
• Can then handle own multiplexing
• Processes don’t daemonize or write PID files.
• Instead, use system process manager
C O N C U R R E N C Y
Scale out by running multiple
processes of different types
9 . D I S P O S A B I L I T Y
M A X I M I S E R O B U S T N E S S W I T H FA S T S TA R T U P A N D
G R A C E F U L S H U T D O W N
D I S P O S A B I L I T Y
Processes are disposable
• Start quickly
• Shut down gracefully
• Be robust against sudden death
D I S P O S A B I L I T Y
Example: Worker Process
• Return the current job to the job queue
• All jobs are reentrant
• Or at least idempotent
1 0 . D E V P R O D PA R I T Y
K E E P D E V E L O P M E N T, S TA G I N G , A N D P R O D U C T I O N
A S S I M I L A R A S P O S S I B L E
D E V P R O D PA R I T Y
Gaps exist between development and production:
• Time (days to push)
• Personnel (dev vs ops)
• Tools
D E V P R O D PA R I T Y
Need to shorten the gaps!
• CI & deploy ASAP after writing code
• Get Developers involved in Operations
• Environments should be as similar as possible:
• Eg. Resist the urge to use different backing
services between development and production
1 1 . L O G S
T R E A T L O G S A S E V E N T S T R E A M S
L O G S
Within your app treat logs as event streams
• Don’t route or store logs in files
• Stream to stout instead and be captured and handled
by the environment
1 2 . A D M I N P R O C E S S E S
R U N A D M I N / M A N A G E M E N T TA S K S A S
O N E - O F F P R O C E S S E S
A D M I N P R O C E S S E S
One-off admin tasks include:
• Database migrations
• Console
• One-time scripts
A D M I N P R O C E S S E S
• Run as separate process
• Run against the same release
• Admin code ships with app code
T H E FA C T O R S
1. Codebase
2. Dependencies
3. Config
4. Backing Services
5. Build, Release Run
6. Processes
7. Port Binding
8. Concurrency
9. Disposability
10. Dev/Prod Parity
11. Logs
12. Admin Processes
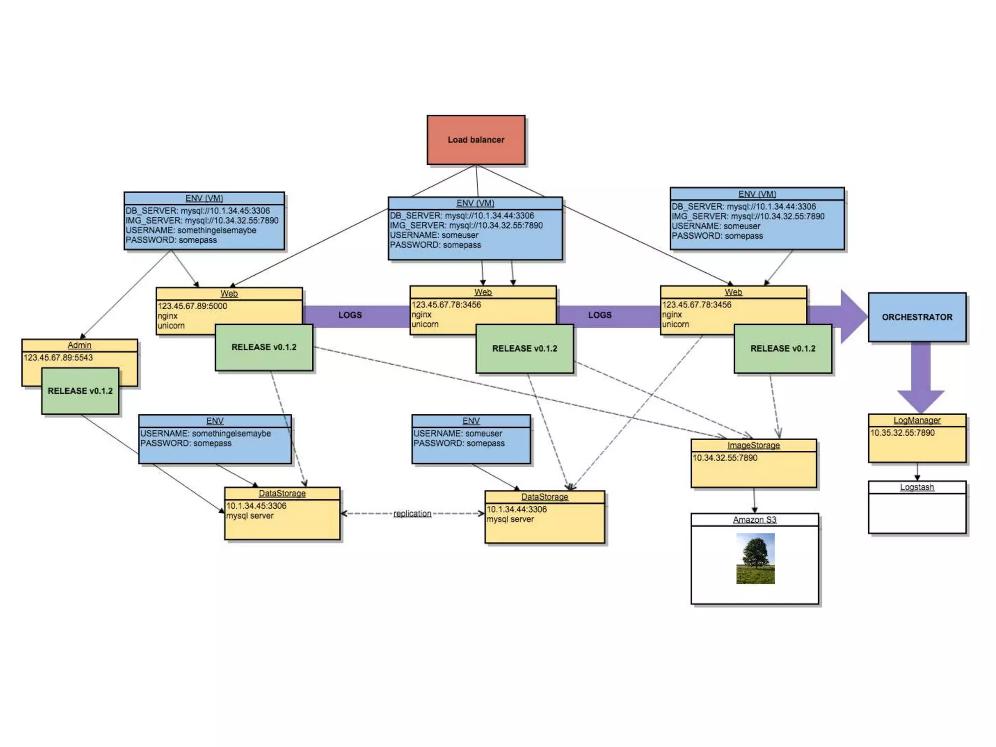
W H AT M I G H T T H I S A L L
L O O K L I K E ?
T H A N K Y O U
Q U E S T I O N S ?

The 12 Factor App

  • 1.
    1 2 FAC T O R A P P S O F T WA R E E N G I N E E R I N G PA T T E R N S
  • 2.
    A B OU T M E • Docker, 12 Factor Apps, Massive Cloud Scaling is a bit new to me. • Discovered this over the last 3 months through researching new workflows with Docker. • Know a thing or two but am no Linux guru.
  • 3.
    1 2 FAC T O R A P P ?
  • 4.
    C O NC E P T S
  • 5.
    C L OU D S C A L A B I L I T Y
  • 7.
    C L OU D S C A L A B I L I T Y = H O R I Z O N TA L S C A L A B I L I T Y
  • 8.
    … A AS M O D E L S … A S A S E R V I C E M O D E L S
  • 9.
  • 10.
  • 11.
    – 1 2FA C T O R A P P M A N I F E S T O http://12factor.net
  • 12.
    W H ATA R E T H E 1 2 FA C T O R S ? • They are guidelines for writing scalable SaaS apps
  • 13.
    W H ATI S A 1 2 FA C T O R A P P ? • Manifesto written around 2012 • by Adam Wiggins • Heroku ( Early cloud PaaS ) http://12factor.net
  • 14.
    W H YS H O U L D I C A R E ?
  • 15.
    W H YS H O U L D I C A R E ? • Many start up apps get written quickly • Limited scalability • Tangled dependencies • Need a rewrite to scale easily
  • 16.
    O H AN D …
  • 18.
    If you usedocker in production you probably already have a 12 factor app!
  • 19.
    I W IS H I K N E W T H I S B E F O R E I S TA R T E D W I T H D O C K E R ! L E S S O N S L E A R N T
  • 20.
    T H EFA C T O R S
  • 21.
    T H EFA C T O R S 1. Codebase 2. Dependencies 3. Config 4. Backing Services 5. Build, Release Run 6. Processes 7. Port Binding 8. Concurrency 9. Disposability 10. Dev/Prod Parity 11. Logs 12. Admin Processes
  • 22.
    T H EFA C T O R S 1. Codebase 2. Dependencies 3. Config 4. Backing Services 5. Build, Release Run 6. Processes 7. Port Binding 8. Concurrency 9. Disposability 10. Dev/Prod Parity 11. Logs 12. Admin Processes
  • 23.
    T H EFA C T O R S 1. Codebase 2. Dependencies 3. Config 4. Backing Services 5. Build, Release Run 6. Processes 7. Port Binding 8. Concurrency 9. Disposability 10. Dev/Prod Parity 11. Logs 12. Admin Processes
  • 24.
    T H EFA C T O R S 1. Codebase 2. Dependencies 3. Config 4. Backing Services 5. Build, Release Run 6. Processes 7. Port Binding 8. Concurrency 9. Disposability 10. Dev/Prod Parity 11. Logs 12. Admin Processes
  • 25.
    T H EFA C T O R S 1. Codebase 2. Dependencies 3. Config 4. Backing Services 5. Build, Release Run 6. Processes 7. Port Binding 8. Concurrency 9. Disposability 10. Dev/Prod Parity 11. Logs 12. Admin Processes
  • 26.
    T H EFA C T O R S 1. Codebase 2. Dependencies 3. Config 4. Backing Services 5. Build, Release Run 6. Processes 7. Port Binding 8. Concurrency 9. Disposability 10. Dev/Prod Parity 11. Logs 12. Admin Processes
  • 27.
    T H EFA C T O R S 1. Codebase 2. Dependencies 3. Config 4. Backing Services 5. Build, Release Run 6. Processes 7. Port Binding 8. Concurrency 9. Disposability 10. Dev/Prod Parity 11. Logs 12. Admin Processes
  • 28.
    T H EFA C T O R S 1. Codebase 2. Dependencies 3. Config 4. Backing Services 5. Build, Release Run 6. Processes 7. Port Binding 8. Concurrency 9. Disposability 10. Dev/Prod Parity 11. Logs 12. Admin Processes
  • 29.
    T H EFA C T O R S 1. Codebase 2. Dependencies 3. Config 4. Backing Services 5. Build, Release Run 6. Processes 7. Port Binding 8. Concurrency 9. Disposability 10. Dev/Prod Parity 11. Logs 12. Admin Processes
  • 30.
    T H EFA C T O R S 1. Codebase 2. Dependencies 3. Config 4. Backing Services 5. Build, Release Run 6. Processes 7. Port Binding 8. Concurrency 9. Disposability 10. Dev/Prod Parity 11. Logs 12. Admin Processes
  • 31.
    T H EFA C T O R S 1. Codebase 2. Dependencies 3. Config 4. Backing Services 5. Build, Release Run 6. Processes 7. Port Binding 8. Concurrency 9. Disposability 10. Dev/Prod Parity 11. Logs 12. Admin Processes
  • 32.
    T H EFA C T O R S 1. Codebase 2. Dependencies 3. Config 4. Backing Services 5. Build, Release Run 6. Processes 7. Port Binding 8. Concurrency 9. Disposability 10. Dev/Prod Parity 11. Logs 12. Admin Processes
  • 33.
    T H EFA C T O R S 1. Codebase 2. Dependencies 3. Config 4. Backing Services 5. Build, Release Run 6. Processes 7. Port Binding 8. Concurrency 9. Disposability 10. Dev/Prod Parity 11. Logs 12. Admin Processes
  • 34.
    1 . CO D E B A S E O N E C O D E B A S E M A N Y D E P L O Y S
  • 35.
    C O DE B A S E • codebase = repo • one repo - many deploys • app != many repos • many repos = distributed system
  • 36.
    2 . DE P E N D E N C I E S E X P L I C I T LY D E C L A R E A N D I S O L A T E
  • 37.
    D E PE N D E N C I E S Explicitly declare and isolate dependencies 1. Declare dependencies in a manifest 2. Use isolation tools 3. Specific versions are important 4. Avoid shelling to unbundled system tools.
  • 38.
    D E PE N D E N C I E S Examples: Dependency Manifest = Gemfile Isolation tools = bundle exec gem "redis-rails", "~> 3.2.3"
  • 39.
    3 . CO N F I G S T O R E I N T H E E N V I R O N M E N T
  • 40.
    C O NF I G • Config is the specific information required to host a deployment of your codebase • Does not include things like routes etc. • Mainly database credentials, paths, resource urls etc.
  • 41.
    C O NF I G Store config in the environment. • Keep your config outside the app • No config in git • Open source test
  • 42.
    C O NF I G Use environment vars Can you make your repo open source today? ENV[‘DATABASE_URL’]
  • 43.
    4 . BA C K I N G S E R V I C E S A S A T TA C H E D R E S O U R C E S
  • 44.
    4 . BA C K I N G S E R V I C E S Treat backing services as attached resources What’s a backing service? • Datastore • SMTP • Caching systems • Amazon S3 Make no distinction between local and third party services
  • 46.
    5 . BU I L D R E L E A S E R U N S T R I C T LY S E PA R A T E B U I L D & R U N S TA G E S
  • 47.
    B U IL D , R E L E A S E , R U N BUILD = codebase + dependencies + assets RELEASE = BUILD + config RUN = run process against RELEASE
  • 48.
    B U IL D , R E L E A S E , R U N
  • 49.
    B U IL D R E L E A S E R U N • Strict separation between stages • Cannot change code at runtime • Rollback = just use the last release instead. • Release has unique release ID
  • 50.
    6 . PR O C E S S E S E X E C U T E T H E A P P A S O N E O R M O R E S TA T E L E S S P R O C E S S E S
  • 51.
    P R OC E S S E S • Does the running of the release • Is stateless • Shares nothing with other processes • Uses single transaction only caches • Session db storage …over sticky sessions • Asset pre-compilation …over runtime calculation
  • 52.
    7 . PO R T B I N D I N G E X P O R T S E R V I C E S V I A P O R T B I N D I N G
  • 53.
    P O RT B I N D I N G http://192.168.123.45 : 5555 The contract with the executive environment is binding to a port to serve requests.
  • 54.
    P O RT B I N D I N G E-Commerce System: http:// 192.168.123.45 : 5555 Booking System: http:// 23.123.65.48 : 3306
  • 55.
    8 . CO N C U R R E N C Y S C A L E O U T V I A T H E P R O C E S S M O D E L
  • 56.
    C O NC U R R E N C Y • Scale out via the process model • Processes are first class citizens. • Assign work to a process type (web, db, worker etc.) • Can then handle own multiplexing • Processes don’t daemonize or write PID files. • Instead, use system process manager
  • 57.
    C O NC U R R E N C Y Scale out by running multiple processes of different types
  • 58.
    9 . DI S P O S A B I L I T Y M A X I M I S E R O B U S T N E S S W I T H FA S T S TA R T U P A N D G R A C E F U L S H U T D O W N
  • 59.
    D I SP O S A B I L I T Y Processes are disposable • Start quickly • Shut down gracefully • Be robust against sudden death
  • 60.
    D I SP O S A B I L I T Y Example: Worker Process • Return the current job to the job queue • All jobs are reentrant • Or at least idempotent
  • 61.
    1 0 .D E V P R O D PA R I T Y K E E P D E V E L O P M E N T, S TA G I N G , A N D P R O D U C T I O N A S S I M I L A R A S P O S S I B L E
  • 62.
    D E VP R O D PA R I T Y Gaps exist between development and production: • Time (days to push) • Personnel (dev vs ops) • Tools
  • 63.
    D E VP R O D PA R I T Y Need to shorten the gaps! • CI & deploy ASAP after writing code • Get Developers involved in Operations • Environments should be as similar as possible: • Eg. Resist the urge to use different backing services between development and production
  • 64.
    1 1 .L O G S T R E A T L O G S A S E V E N T S T R E A M S
  • 65.
    L O GS Within your app treat logs as event streams • Don’t route or store logs in files • Stream to stout instead and be captured and handled by the environment
  • 66.
    1 2 .A D M I N P R O C E S S E S R U N A D M I N / M A N A G E M E N T TA S K S A S O N E - O F F P R O C E S S E S
  • 67.
    A D MI N P R O C E S S E S One-off admin tasks include: • Database migrations • Console • One-time scripts
  • 68.
    A D MI N P R O C E S S E S • Run as separate process • Run against the same release • Admin code ships with app code
  • 69.
    T H EFA C T O R S 1. Codebase 2. Dependencies 3. Config 4. Backing Services 5. Build, Release Run 6. Processes 7. Port Binding 8. Concurrency 9. Disposability 10. Dev/Prod Parity 11. Logs 12. Admin Processes
  • 70.
    W H ATM I G H T T H I S A L L L O O K L I K E ?
  • 72.
    T H AN K Y O U Q U E S T I O N S ?