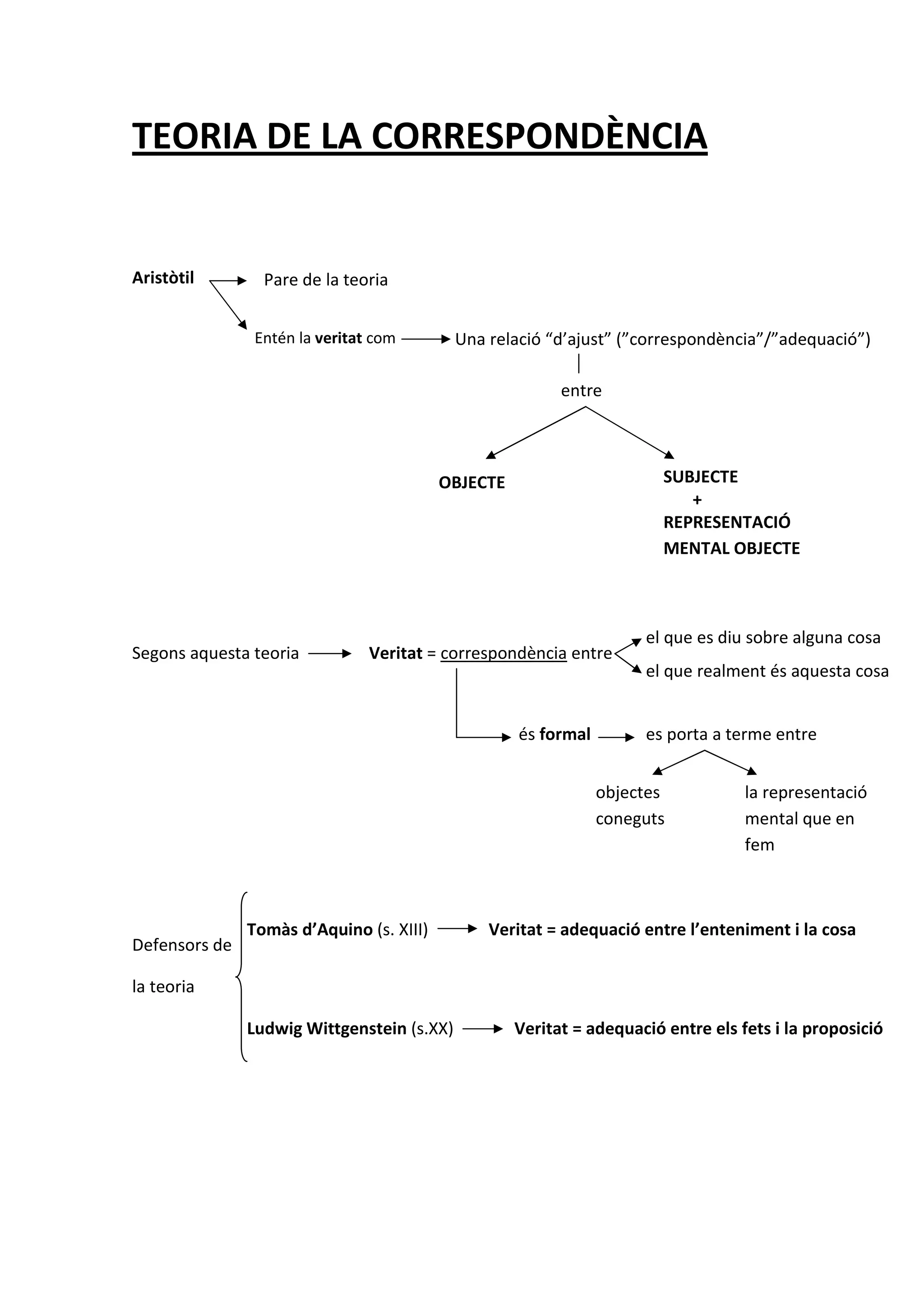
TEORIA DE LA CORRESPONDÈNCIA


Aristòtil        Pare de la teoria


                Entén la veritat com        Una relació “d’ajust” (”correspondència”/”adequació”)

                                                          entre



                                          OBJECTE                       SUBJECTE
                                                                           +
                                                                        REPRESENTACIÓ
                                                                        MENTAL OBJECTE



                                                                     el que es diu sobre alguna cosa
Segons aquesta teoria           Veritat = correspondència entre
                                                                     el que realment és aquesta cosa


                                                    és formal        es porta a terme entre


                                                                objectes           la representació
                                                                coneguts           mental que en
                                                                                   fem



               Tomàs d’Aquino (s. XIII)         Veritat = adequació entre l’enteniment i la cosa
Defensors de

la teoria

               Ludwig Wittgenstein (s.XX)           Veritat = adequació entre els fets i la proposició
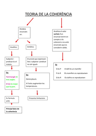
TEORIA DE LA COHERÈNCIA


                    Divideix
                    enunciats                                Analitza el valor
                    en:                                      veritat d’un
                                                             enunciat tenint en
                                                             compte si és
                                                             coherent o no amb
                                                             enunciats que es
      Analítics                 Sintètics                    considerin vàlids.




Subjecte i                      Enunciat que expressen
predicat és el                  fets i subjecte i predicat
mateix                          no són iguals                 Ex

                                                               O és P     El dofí és un mamífer
Ex:                                                            P és R    Els mamífers es reprodueixen
                           Ex:
Tot triangle té                                                O és R     Els dofins es reprodueixen
tres angles.               Demà plourà.

El tot és major            A l’estiu augmenten les
que la part.               temperatures.




Es formula                        Presenta limitacions
amb



Principi bàsic de
la coherència
TEORIA PRAGMÀTICA DE LA VERITAT


                        concepció dinàmica
                           de la veritat




                      PRAGMATISME

     prové de            es basa en utilitat       teoria fundada per




 "pragma"= situació
                             Charles S. Peirce         John Dewey          William James
      concreta

                               funcionals
                                                                            idees = eines
                                                 creences                     mentals
                                    relatives

                                                                             poden ser:


                                                                    adaptades =      inadaptades =
                                                                     veritables          falses
Teoria Consensual



Contemporània    Diàleg           Base                    Concepció dinàmica           Consens                Votació

     ↓             ↓               ↓                                 ↓                     ↓                    ↓

  -Pierce       Descobrir   Emunah hebrea                  Veritat adquirida               Base               No te en compte els

  -Apel            ↓                                                 ↓                     ↓                  efectes negatius que

  -Habermas      Veritat                                        Procés                 Cultura i política     poden haver per a

                                                                                       Democràtiques          una minoria



                                Sempre revisable                               Llibertat          Igualtat

                                         ↓                                                   ↓

                                       Criteri                                     Prendre decisions

                                         ↓                                                   ↓

                                   Intersubjectivitat                          Unificar diferents punts
                                                                               de vista i arribar a un acord unànime

Teories sobre la veritat

  • 1.
    TEORIA DE LACORRESPONDÈNCIA Aristòtil Pare de la teoria Entén la veritat com Una relació “d’ajust” (”correspondència”/”adequació”) entre OBJECTE SUBJECTE + REPRESENTACIÓ MENTAL OBJECTE el que es diu sobre alguna cosa Segons aquesta teoria Veritat = correspondència entre el que realment és aquesta cosa és formal es porta a terme entre objectes la representació coneguts mental que en fem Tomàs d’Aquino (s. XIII) Veritat = adequació entre l’enteniment i la cosa Defensors de la teoria Ludwig Wittgenstein (s.XX) Veritat = adequació entre els fets i la proposició
  • 2.
    TEORIA DE LACOHERÈNCIA Divideix enunciats Analitza el valor en: veritat d’un enunciat tenint en compte si és coherent o no amb enunciats que es Analítics Sintètics considerin vàlids. Subjecte i Enunciat que expressen predicat és el fets i subjecte i predicat mateix no són iguals Ex O és P El dofí és un mamífer Ex: P és R Els mamífers es reprodueixen Ex: Tot triangle té O és R Els dofins es reprodueixen tres angles. Demà plourà. El tot és major A l’estiu augmenten les que la part. temperatures. Es formula Presenta limitacions amb Principi bàsic de la coherència
  • 3.
    TEORIA PRAGMÀTICA DELA VERITAT concepció dinàmica de la veritat PRAGMATISME prové de es basa en utilitat teoria fundada per "pragma"= situació Charles S. Peirce John Dewey William James concreta funcionals idees = eines creences mentals relatives poden ser: adaptades = inadaptades = veritables falses
  • 4.
    Teoria Consensual Contemporània Diàleg Base Concepció dinàmica Consens Votació ↓ ↓ ↓ ↓ ↓ ↓ -Pierce Descobrir Emunah hebrea Veritat adquirida Base No te en compte els -Apel ↓ ↓ ↓ efectes negatius que -Habermas Veritat Procés Cultura i política poden haver per a Democràtiques una minoria Sempre revisable Llibertat Igualtat ↓ ↓ Criteri Prendre decisions ↓ ↓ Intersubjectivitat Unificar diferents punts de vista i arribar a un acord unànime