4t ESO – C. TEMA 1
SOCIALS
1. LA CONFEDERACIÓ CATALANOARAGONESA: EL REI ALFONS I
EL CAST

PERONELLA D’ARAGÓ

RAMON BERENGUER IV,
Comte de barcelona

ALFONS I, El cast
Rei d’Aragó i Comte de
Barcelona

Sistema Polític
Corona
Catalanoaragonesa
CATALUNYA
Confederació de
regnes
ARAGÓ

SIGNIFICA

COMPARTIR

REI
Polítiques
exteriors del Rei
Formar part de
l’Exèrcit Reial

PROPI

Conserven:
Corts o Parlaments
Organitzacióp adnminstració
Lleis
Moneda
Costums i llengua
4t ESO – C. TEMA 1
SOCIALS
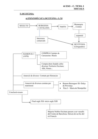
5. OCCITÀNIA:
a) EXPANSIÓ CAP A OCCITÀNIA - S. XI

BURGESIA
CATALANA

SEGLE XI

impulsa

Monarquia
_ Comtes

expansió
Interessos
comercials
OCCITÀNIA
(Llenguadoc)

RAMON B. I
(1070)

COMPRA Comtats de
Carcassona i Rasés

Compra drets feudals sobre
diversos Territoris Occitans:
Albi, Nimes...

Annexió de divesos Comtats per Herencies

Annexió de diversos comtats per
matrimoni

Ramon Berenguer III- Dolça
de Provença
Pere I – Maria de Montpeller

Conclusió-resum

Final segle XII- inicis segle XIII

Majoria Nobles Occitans passen a ser vassalls
del Comte de Barcelona. Deixen de ser-ho del
rei Francès

Tema1 1-confed+oocitània

  • 1.
    4t ESO –C. TEMA 1 SOCIALS 1. LA CONFEDERACIÓ CATALANOARAGONESA: EL REI ALFONS I EL CAST PERONELLA D’ARAGÓ RAMON BERENGUER IV, Comte de barcelona ALFONS I, El cast Rei d’Aragó i Comte de Barcelona Sistema Polític Corona Catalanoaragonesa CATALUNYA Confederació de regnes ARAGÓ SIGNIFICA COMPARTIR REI Polítiques exteriors del Rei Formar part de l’Exèrcit Reial PROPI Conserven: Corts o Parlaments Organitzacióp adnminstració Lleis Moneda Costums i llengua
  • 2.
    4t ESO –C. TEMA 1 SOCIALS 5. OCCITÀNIA: a) EXPANSIÓ CAP A OCCITÀNIA - S. XI BURGESIA CATALANA SEGLE XI impulsa Monarquia _ Comtes expansió Interessos comercials OCCITÀNIA (Llenguadoc) RAMON B. I (1070) COMPRA Comtats de Carcassona i Rasés Compra drets feudals sobre diversos Territoris Occitans: Albi, Nimes... Annexió de divesos Comtats per Herencies Annexió de diversos comtats per matrimoni Ramon Berenguer III- Dolça de Provença Pere I – Maria de Montpeller Conclusió-resum Final segle XII- inicis segle XIII Majoria Nobles Occitans passen a ser vassalls del Comte de Barcelona. Deixen de ser-ho del rei Francès