1134 Crisis regne
d'aragó i Navarra
Ramir II rei de
Aragó té una filla
Peronella
1137
Ramir II concreta
casament de la
seva filla Peronella
Ramon Berenguer
IV i Peronella
1137
INICI
CORONA
D'ARAGÓ
1162
Alfons I
el Cast
Primer rei de
la Corona
d'Aragó
1213 Batalla de
Muret
1229-
1232
Conquesta de
Mallorca
1232-
1245
Conquesta
de Valencia
1282 Conquesta
de Sicilia
1287
Conquesta
de
Menorca
1302-
1311
Expedició
almogàvers
1323 Conquesta de
Sardenya
1331 Fundació dels ducats
d'Atenes i Neopàtria
1348 Pesta negra
1410 Mort de Martí
L'Humà
1411 Inici Dinastia Trastàmara
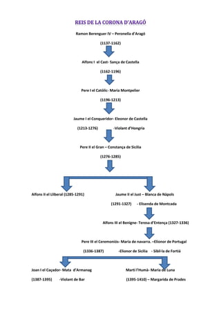
Ramon Berenguer IV – Peronella d’Aragó
(1137-1162)
Alfons I el Cast- Sança de Castella
(1162-1196)
Pere I el Catòlic- Maria Montpelier
(1196-1213)
Jaume I el Conqueridor- Eleonor de Castella
(1213-1276) -Violant d’Hongria
Pere II el Gran – Constança de Sicilia
(1276-1285)
Alfons II el Lliberal (1285-1291) Jaume II el Just – Blanca de Nàpols
(1291-1327) - Elisenda de Montcada
Alfons III el Benigne- Teresa d’Entença (1327-1336)
Pere III el Ceremoniós- Maria de navarra. –Elionor de Portugal
(1336-1387) -Elionor de Sicilia - Sibil·la de Fortiá
Joan I el Caçador- Mata d’Armanag Martí l’Humà- Maria de Luna
(1387-1395) -Violant de Bar (1395-1410) – Margarida de Prades

Corona d'aragó

  • 1.
    1134 Crisis regne d'aragói Navarra Ramir II rei de Aragó té una filla Peronella 1137 Ramir II concreta casament de la seva filla Peronella Ramon Berenguer IV i Peronella 1137 INICI CORONA D'ARAGÓ 1162 Alfons I el Cast Primer rei de la Corona d'Aragó 1213 Batalla de Muret 1229- 1232 Conquesta de Mallorca 1232- 1245 Conquesta de Valencia 1282 Conquesta de Sicilia 1287 Conquesta de Menorca 1302- 1311 Expedició almogàvers 1323 Conquesta de Sardenya 1331 Fundació dels ducats d'Atenes i Neopàtria 1348 Pesta negra 1410 Mort de Martí L'Humà 1411 Inici Dinastia Trastàmara
  • 2.
    Ramon Berenguer IV– Peronella d’Aragó (1137-1162) Alfons I el Cast- Sança de Castella (1162-1196) Pere I el Catòlic- Maria Montpelier (1196-1213) Jaume I el Conqueridor- Eleonor de Castella (1213-1276) -Violant d’Hongria Pere II el Gran – Constança de Sicilia (1276-1285) Alfons II el Lliberal (1285-1291) Jaume II el Just – Blanca de Nàpols (1291-1327) - Elisenda de Montcada Alfons III el Benigne- Teresa d’Entença (1327-1336) Pere III el Ceremoniós- Maria de navarra. –Elionor de Portugal (1336-1387) -Elionor de Sicilia - Sibil·la de Fortiá Joan I el Caçador- Mata d’Armanag Martí l’Humà- Maria de Luna (1387-1395) -Violant de Bar (1395-1410) – Margarida de Prades