i | K e p e r a w a t a n M u s k u l o s k e l e t a l 2
ASUHAN KEPERAWATAN MULTIPLE VEHICLE TRAUMA
(SYOK HIPOVOLEMIK DAN SYOK NEUROGENIK)
Disusun oleh :
KELOMPOK 5
Angkatan A 2009 / Kelas B
PROGRAM STUDI ILMU KEPERAWATAN
FAKULTAS KEPERAWATAN
UNIVERSITAS AIRLANGGA SURABAYA
2012
ii | K e p e r a w a t a n M u s k u l o s k e l e t a l 2
KATA PENGANTAR
Assalamu’alaikum Wr. Wb.
Alhamdulillah, puji syukur kehadirat Allah SWT karena atas Rahmat dan
Nikmat-Nya kami dapat menyelesaikan tugas makalah ini dengan lancar dan tepat
pada waktunya.
Makalah ini membahas tentang Asuhan Keperawatan pada Klien dengan
Syok Hipovolemik dan Syok Neurogenik. Jadi asuhan keperawatan merupakan
salah satu metode untuk membantu pasien dalam menyelesaiakan masalah yang
sedang dihadapi.
Dalam pembuatan makalah ini tidak lepas dari bantuan beberapa
pihak,diantaranya :
1. Bu Laily Hidayati S., Kep., Ns., M.Kep., selaku Fasilitator Kelompok 5
Keperawatan Muskuloskeletal 2.
2. Pihak-pihak yang ikut serta dalam proses pembuatan makalah ini
Oleh karena itu, pada kesempatan ini kami mengucapkan banyak terima
kasih atas bantuan dan kerjasamanya dalam menyelesaikan makalah ini.
Kami menyadari sebagai manusia kami banyak kekurangan. Oleh karena itu
dengan kerendahan hati, kami mohon pembaca berkenan memberikan kritik dan
saran demi penyempurnaan pembuatan makalah berikutnya. Semoga makalah ini
dapat bermanfaat bagi kita semua khususnya bagi kelompok kami.
Wassalamu’alaikum Wr. Wb.
Surabaya, November 2012
Penyusun
iii | K e p e r a w a t a n M u s k u l o s k e l e t a l 2
DAFTAR ISI
Halaman judul ............................................................................................ i
Kata Pengantar ........................................................................................... ii
Daftar Isi ..................................................................................................... iii
BAB 1 : PENDAHULUAN
1.1 Latar Belakang............................................................................. 1
1.2 Rumusan Masalah ....................................................................... 2
1.3 Tujuan .......................................................................................... 3
1.4 Manfaat ........................................................................................ 3
BAB 2 : TINJAUAN PUSTAKA
2.1 KONSEP MULTIPLE VEHICLE TRAUMA
2.1.1 Definisi ............................................................................. 5
2.1.2 Faktor yang Mempengaruhi ............................................. 5
2.1.3 Perlukaan dan Kematian dalam Kecelakaan Lalu Lintas . 7
2.2 SYOK HIPOVOLEMIK
2.2.1. Definisi Syok Hipovolemik ............................................. 10
2.2.2. Etiologi Syok Hipovolemik ............................................ 10
2.2.3. Manifestasi Klinis Syok Hipovolemik ............................ 11
2.2.4. Tahapan Syok Hipovolemik ............................................. 12
2.2.5. Patofisiologi Syok Hipovolemik ...................................... 13
2.2.6. WOC Syok Hipovolemik ................................................. 15
2.2.7. Pemeriksaan Penunjang Syok Hipovolemik .................... 17
2.2.8. Penatalaksanaan Syok Hipovolemik ................................ 18
2.2.9. Komplikasi Syok Hipovolemik ........................................ 28
2.2.10. Prognosis Syok Hipovolemik ........................................... 28
2.3 SYOK NEUROGENIK
2.3.1 Definisi Syok Neurogenik ................................................ 29
2.3.2 Etiologi Syok Neurogenik ................................................ 30
2.3.3 Manifestasi Syok Neurogenik .......................................... 30
iv | K e p e r a w a t a n M u s k u l o s k e l e t a l 2
2.3.4 Patofisiologi Syok Neurogenik ........................................ 31
2.3.5 WOC Syok Neurogenik ................................................... 36
2.3.6 Pemeriksaan Diagnostik Syok Neurogenik ...................... 38
2.3.7 Penatalaksanaan Syok Neurogenik .................................. 38
2.3.8 Komplikasi Syok Neurogenik .......................................... 41
2.3.9 Prognosis Syok Neurogenik ............................................. 41
BAB 3 : ASUHAN KEPERAWATAN
3.1 SYOK HIPOVOLEMIK
3.1.1 Pengkajian .......................................................................... 42
3.1.2 Analisa Data ....................................................................... 45
3.1.3 Diagnosa Keperawatan ....................................................... 47
3.1.4 Rencana Keperawatan ........................................................ 47
3.1.5 Evaluasi .............................................................................. 51
3.2 SYOK NEUROGENIK
3.2.1 Pengkajian .......................................................................... 51
3.2.2 Diagnosa Keperawatan ....................................................... 52
3.2.3 Rencana Keperawatan ........................................................ 53
3.2.4 Evaluasi .............................................................................. 57
BAB 4 : PENUTUP
4.1 Kesimpulan .................................................................................. 58
4.2 Saran ............................................................................................ 58
Daftar Pustaka ............................................................................................ 59
1 | K e p e r a w a t a n M u s k u l o s k e l e t a l 2
BAB 1
PENDAHULUAN
1.1 Latar Belakang
Kemajuan di berbagai bidang ilmu pengetahuan dan teknologi semakin
pesat yang diikuti dengan peningkatan kebutuhan hidup manusia sehingga
menuntut seseorang untuk beraktivitas dengan cepat guna memenuhi
kebutuhannya tanpa memikirkan resiko-resiko yang akan dihadapinya. Penyebab
trauma pada tulang belakang yang banyak terjadi salah satunya pada pekerja yaitu
di kalangan pekerja kasar yang tidak memperhatikan keselamatan kerja, prosedur
atau cara kerja yang salah, serta kelalaian dan kurangnya kewaspadaan terhadap
pekerjaan cedera sehingga menyebabkan jatuh dari ketinggian atau tertimpa
benda-benda keras pada tulang yang mengakibatkan susunan tulang belakang
mengalami kompresi dan menyebabkan fraktur.
Diseluruh dunia terdapat 6-20 juta kematian tiap tahun, meskipun
penyebab nya berbeda-beda tiap negara. Jumlah insiden syok semakin semakin
meningkat di Indonesia. Tidak jarang kita temui insiden seperti ini. Dinegara
maju penyebab terbanyak hipovolemik adalah perdarahan akibat trauma. Sebuah
studi menyebutkan bahwa prevalensi insiden trauma di Amerika diperkirakan
mencapai 700 hingga 900 kasus tiap satu juta penduduk (200.000 hingga 250.000
orang). Enam puluh persen yang cedera berusia antara 16 sampai 30 tahun dan
80% berusia antara 16 sampai 45 tahun. Laki-laki mengalami cedera empat kali
lebih banyak daripada perempuan. Faktor etiologi yang paling sering adalah
kecelakaan kendaraan bermotor (45%), terjatuh (21,5%), luka tembak atau
kekerasan (15,4%), dan kecelakaan olah raga, biasanya menyelam (13,4%). Lebih
kurang 53% dari cedera itu adalah kuadriplegi.
Syok didefinisikan sebagai suatu keadaan tidak adekuatnya perfusi
jaringan, Keadaan akut yang menyebar secara luas dimana terjadi penurunan
perfusi jaringan dan tidak adekuatnya sirkulasi volume darah intravaskuler yang
efektif. Syok merujuk kepada suatu keadaan di mana terjadi kehilangan cairan
2 | K e p e r a w a t a n M u s k u l o s k e l e t a l 2
tubuh dengan cepat sehingga terjadinya multiple organ failure akibat perfusi yang
tidak adekuat. Syok paling sering timbul setelah terjadi perdarahan hebat (syok
hemoragik). Perdarahan eksternal akut akibat trauma tembus dan perdarahan
hebat akibat kelianan gastrointestinal merupakan 2 penyebab syok hemoragik
yang paling sering ditemukan. Syok hemoragik juga bisa terjadi akibat perdarahan
internal akut ke dalam rongga toraks dan rongga abdomen. Penyebab utama
perdarahan internal adalah terjadinya trauma pada organ dan ruptur pada
aneurysme aortic abdomen. Syok bisa merupakan akibat dari kehilangan cairan
tubuh lain selain dari darah dalam jumlah yang banyak. Contoh syok hipovolemik
yang terjadi akibat kehilangan cairan lain ini adalah gastroenteritis refraktrer dan
luka bakar hebat. Objektif dari keseluruhan jurnal ini adalah terfokus kepada syok
hipovolemik yang terjadi akibat perdarahan dan pelbagai kontroversi yang timbul
seputar cara penanganannya.
Resusitasi cairan dan intervensi pembedahan awal merupakan langkah
terpenting untuk menyelamatkan pasien dengan trauma yang menimbulkan syok
hemoragik. Ini dan beberapa prinsip lain membantu dalam perkembangan garis
panduan untuk penanganan syok hemoragik akibat trauma. Akan tetapi, peneliti-
peneliti terbaru telah mempersoalkan garis panduan ini, dan hari ini telah timbul
pelbagai kontroversi tentang cara penanganan syok hemoragik yang paling
optimal. Kita sebagai mahasiswa keperawatan harus mampu mengenal tanda dan
gejala syok dan melaksanakan penatalaksanaan pada pasien syok. Sehingga ketika
menemukan kasus syok mahasiswa mampu memberikan pertolongan pertama
pada klien. Oleh karena itu, mahasiswa perlu mempelajari tentang syok dan
penatalaksaannya.
1.2 Rumusan Masalah
Bagaimanakah konsep dan Asuhan Keperawatan pada klien dengan
Multiple Vehicle Trauma (Syok Hipovolemik dan Syok Neurogenik) ?.
3 | K e p e r a w a t a n M u s k u l o s k e l e t a l 2
1.3 Tujuan
1.3.1 Tujuan Umum
Menjelaskan konsep dari Syok Hipovolemik dan Syok Neurogenik
dan asuhan keperawatan pada klien dengan Syok Hipovolemik dan Syok
Neurogenik
1.3.2 Tujuan Khusus
1. Menjelaskan konsep Multiple Vehicle Trauma
2. Menjelaskan definisi Syok Hipovolemik dan Syok Neurogenik
3. Menjelaskan etiologi Syok Hipovolemik dan Syok Neurogenik
4. Menjelaskan manifestasi klinis Syok Hipovolemik dan Syok
Neurogenik
5. Menjelaskan patofisiologi Syok Hipovolemik dan Syok Neurogenik
6. Menjelaskan WOC Syok Hipovolemik dan Syok Neurogenik
7. Menjelaskan pemeriksaan penunjang pada Syok Hipovolemik dan
Syok Neurogenik
8. Menjelaskan penatalaksanaan pasien dengan Syok Hipovolemik dan
Syok Neurogenik
9. Menjelaskan komplikasi Syok Hipovolemik dan Syok Neurogenik
10. Menjelaskan prognosis dari Syok Hipovolemik dan Syok Neurogenik
11. Menjelaskan asuhan keperawatan pasien dengan Syok Hipovolemik
dan Syok Neurogenik
1.4 Manfaat
1. Mengetahui dan memahami konsep Multiple Vehicle Trauma
2. Mengetahui dan memahami definisi Syok Hipovolemik dan Syok
Neurogenik
3. Mengetahui dan memahami etiologi Syok Hipovolemik dan Syok
Neurogenik
4. Mengetahui dan memahami manifestasi klinis dari Syok Hipovolemik dan
Syok Neurogenik
4 | K e p e r a w a t a n M u s k u l o s k e l e t a l 2
5. Mengetahui dan memahami patofisiologi Syok Hipovolemik dan Syok
Neurogenik
6. Mengetahui dan memahami WOC Syok Hipovolemik dan Syok
Neurogenik
7. Mengetahui dan memahami pemeriksaan penunjang pada Syok
Hipovolemik dan Syok Neurogenik
8. Mengetahui dan memahami penatalaksanaan klien dengan Syok
Hipovolemik dan Syok Neurogenik
9. Mengetahui dan memahami komplikasi dari Syok Hipovolemik dan Syok
Neurogenik
10. Mengetahui dan memahami prognosis dari Syok Hipovolemik dan Syok
Neurogenik
11. Mengetahui dan memahami asuhan keperawatan pasien dengan Syok
Hipovolemik dan Syok Neurogenik
5 | K e p e r a w a t a n M u s k u l o s k e l e t a l 2
BAB 2
TINJAUAN PUSTAKA
2.1 KONSEP MULTIPLE VEHICLE TRAUMA
2.1.1 Definisi
Kecelakaan adalah serangkaian peristiwa dari kejadian-kejadian yang
tidak terduga sebelumnya, dan selalu mengakibatkan kerusakan pada benda,
luka atau kematian. Kecelakaan lalu lintas dibagi atas a motor-vehicle traffic
accident dan non motor-vehicle traffic accident. A motor-vehicle traffic
accident adalah setiap kecelakaan kendaraan bermotor di jalan raya. Non
motor-vehicle traffic accident, adalah setiap kecelakaan yang terjadi di jalan
raya, yang melibatkan pemakai jalan untuk transportasi atau untuk mengadakan
perjalanan, dengan kendaraan yang bukan kendaraan bermotor (Idries AM,
1997).
Berdasarkan Peraturan Pelaksanaan Undang-Undang Lalu Lintas dan
Angkutan Jalan Tahun 1993 Bab XI :
1. Pasal 93 Ayat (1): kecelakaan lalu lintas adalah suatu peristiwa di jalan
yang tidak di sangka-sangka dan tidak disengaja melibatkan kendaraan
dengan atau pemakai jalan lainnya yang mengakibatkan korban manusia
atau kerugian harta benda.
2. Pasal 93 ayat (2): korban kecelakaan lalu lintas sebagaimana dimaksud
dalam ayat (1), dapat berupa korban mati, koban luka berat dan korban
luka ringan (Idries AM, 1997).
2.1.2 Faktor yang Mempengaruhi Terjadinya Kecelakaan Lalu Lintas
Ada empat faktor utama yang menyebabkan terjadinya kecelakaan lalu
lintas, antara lain:
1. Faktor manusia
Faktor manusia merupakan faktor yang paling dominan dalam
kecelakaan. Hampir semua kejadian kecelakaan didahului dengan
6 | K e p e r a w a t a n M u s k u l o s k e l e t a l 2
pelanggaran rambu-rambu lalu lintas. Pelanggaran dapat terjadi karena
sengaja melanggar, ketidaktahuan terhadap arti aturan yang berlaku
ataupun tidak melihat ketentuan yang diberlakukan atau pura-pura tidak
tahu.
2. Faktor kendaraan
Faktor kendaraan yang paling sering terjadi adalah ban pecah, rem
tidak berfungsi sebagaimana seharusnya, kelelahan logam yang
mengakibatkan bagian kendaraan patah, peralatan yang sudah aus tidak
diganti dan berbagai penyebab lainnya. Keseluruhan faktor kendaraan
sangat terkait dengan teknologi yang digunakan, perawatan yang
dilakukan terhadap kendaraan. Untuk mengurangi faktor kendaraan
perawatan dan perbaikan kendaraan diperlukan, di samping itu adanya
kewajiban untuk melakukan pengujian kendaraan bermotor secara teratur.
3. Faktor jalan
Faktor jalan terkait dengan perencanaan jalan, geometrik jalan,
pagar pengaman di daerah pegunungan, ada tidaknya median jalan, jarak
pandang dan kondisi permukaan jalan. Jalan yang bagus, rata lebih sering
terjadi kecelakaan lalu lintas dibandingkan jalan yang rusak/berlubang.
4. Faktor cuaca
Hari hujan juga mempengaruhi unjuk kerja kendaraan seperti jarak
pengereman menjadi lebih jauh, jalan menjadi lebih licin, jarak pandang
juga terpengaruh karena penghapus kaca tidak bisa bekerja secara
sempurna atau lebatnya hujan mengakibatkan jarak pandang menjadi
lebih pendek. Asap dan kabut juga bisa mengganggu jarak pandang,
terutama di daerah pegunungan (WHO, 2007).
Trauma pada pengendara sepeda motor atau sepeda juga khas.
Sekitar 60-70% korban menderita cedera pada daerah tibia karena bemper
mobil tingginya sama dengan tungkai bawah. Selain itu, korban akan
terlempar ke jalan atau ke atas dan kepala membentur bingkai atas kaca
mobil sehingga terjadi hiperekstensi kepala dengan cedera otak dan
7 | K e p e r a w a t a n M u s k u l o s k e l e t a l 2
cedera tulang leher. Harus juga diingat kemungkinan terjadinya cedera
perut pada pengemudi motor; dalam hal ini usus terjepit di antara setang
setir dan tulang belakang, namun pada pemeriksaan fisik hanya ada jejas
pada baju atau kulit perut. Pembonceng akan mengalami hal yang sama
kecuali cedera kemudi sepeda motor (Wim de Jong, 2005).
2.1.3 Perlukaan dan Kematian dalam Kecelakaan Lalu Lintas
Kematian dalam kecelakaan lalu lintas dapat terjadi sebagai akibat dari
tabrakan atau benturan dari kendaraan. Secara imajinatif semua model dari
sarana transportasi mempunyai kemampuan untuk menyebabkan kematian atau
kecacatan. Kematian karena kecelakaan lalu lintas dapat dibagi menjadi empat
kategori tergantung dari arah terjadinya benturan pada kendaraan, antara lain :
1. Arah depan
Ini adalah paling umum, yang kejadiannya kira-kira mencapai 80%
dari semua kecelakaan lalu lintas. Tabrakan dari arah depan terjadi bila dua
kendaraan/orang bertabrakan yang mana keduanya arah kepala, atau bagian
depan dari kendaraan menabrak benda yang tidak bergerak, seperti tembok,
ataupun tiang listrik. Sebagai akibat dari energi gerak, penumpang dari
kendaraan bermotor akan terus melaju (bila tidak memakai sabuk pengaman
pada pengguna mobil). Pola dan lokasi luka akan tergantung dari posisi saat
kecelakaan
2. Arah samping (lateral)
Biasanya terjadi di persimpangan ketika kendaraan lain menabrak dari
arah samping, ataupun mobil yang terpelintir dan sisinya menghantam benda
tidak bergerak. Dapat terlihat perlukaan yang sama dengan tabrakan dari
arah depan, bila benturan terjadi pada sisi kiri dari kendaraan, pengemudi
akan cenderung mengalami perlukaan pada sisi kiri, dan penumpang depan
akan mengalami perukaan yang lebih sedikit karena pengemudi bersifat
sebagai bantalan. Bila benturan terjadi pada sisi kanan, maka yang terjadi
adalah sebaliknya, demikian juga bila tidak ada penumpang.
8 | K e p e r a w a t a n M u s k u l o s k e l e t a l 2
3. Terguling
Keadaan ini lebih mematikan (lethal) dibandingkan tabrakan dari
samping, terutama bila tidak memakai pelindung kepala (helm), terguling di
jalan, sabuk pengaman dan penumpang terlempar keluar mobil. Beberapa
perlukaan dapat terbentuk pada saat korban mendarat pada permukaan yang
keras. Pada beberapa kasus, korban yang terlempar bisa ditemukan hancur
atau terperangkap di bawah kendaraan. Pada kasus seperti ini penyebab
kematian mungkin adalah traumatic asphyxia.
4. Arah belakang
Pada benturan dari arah belakang, benturan dikurangi atau terserap
oleh bagian bagasi dan kompartemen penumpang belakang (pada pengguna
mobil), yang dengan demikian memproteksi penumpang bagian depan dari
perlukaan yang parah dan mengancam jiwa (Fintan, 2006).
Lima jenis tabrakan yang mungkin terjadi
1. Benturan frontal
Merupakan benturan dengan benda didepan kendaraan, yang secara
tiba-tiba mengurangi kecepatannya. Benturan kedepan dari tubuh
terhadap tungkai dapat mengakibatkan fraktur dislokasi sendi ankle,
dislokasi lutut karena femur override terhadap tibia dan fibula, fraktur
femur, dislokasi posterior dari femoral head dari asetabulum karena
pelvis override femur. Bila roda depan sepeda motor bertabrakan dengan
suatu objek dan berhenti maka kendaraan akan berputar ke depan dengan
momentum mengarah ke sumbu depan. Pada saat gerakan ke depan ini
kepala, dada atau perut pengendara mungkin membentur stang kemudi.
Bila pengendara terlempar ke atas melewati stang kemudi, maka
tungkainya dapat terbentur dengan stang kemudi, dan dapat terjadi fraktur
femur bilateral.
9 | K e p e r a w a t a n M u s k u l o s k e l e t a l 2
2. Benturan lateral
Merupakan benturan pada bagian samping kendaraan yang
mengakselerasi penumpang menjauhi titik benturan. Pengemudi yang
ditabrak pada sisi pengemudi, mempunyai kemungkinan lebih besar
untuk trauma pada sisi kanan tubuhnya, termasuk fraktur iga kanan,
trauma paru kanan, trauma hati, dan fraktur skeletal sebelah kanan,
termasuk fraktur kompresi pelvis. Pada sepeda motor, benturan dari
samping dapat terjadi fraktur terbuka atau tertutup tungkai bawah.
3. Benturan dari belakang
Pada benturan ini, fraktur dari elemen posterior vertebra sevikalis
dapat terjadi, seperti fraktur laminar, fraktur pedikel, fraktur spinous
process, dan hal ini disebar ke seluruh vertebra servikal.
4. Benturan quater panel
Benturan quarter panel, dari depan maupun dari belakang,
menyebabkan terjadinya beberapa jenis trauma tabrakan, benturan lateral
maupun frontal atau benturan lateral dan benturan dari belakang.
5. Terbalik
Pada kendaraan yang terbalik, penumpangnya dapat
mengenai/terbentur pada semua bagian dari kompartemen penumpang.
6. Ejeksi
Trauma yang diderita penumpang dapat lebih berat waktu terjadi
ejeksi daripada waktu penderita membentur tanah. Kemungkinan trauma
meningkat 300% kalau penumpang diejeksi keluar dari kendaraan.
Laying the bike down merupakan usaha yang dilakukan untuk
menghindari terjepit antara kendaraan dan objek yang akan ditabraknya,
pengendara mungkin akan menjatuhkan kendaraanya ke samping, membiarkan
kendaraan bergeser dan ia sendiri bergeser dibelakangnya. Bila jatuh dengan
cara ini akan dapat terjadi trauma jaringan lunak yang parah (ATLS, 2004).
10 | K e p e r a w a t a n M u s k u l o s k e l e t a l 2
2.2 SYOK HIPOVOLEMIK
2.2.1 Definisi
Syok hipovolemik merujuk keada suatu keadaan di mana terjadi
kehilangan cairan tubuh dengan cepat sehingga terjadinya multiple organ
failure akibat perfusi yang tidak adekuat (Smeltzer, 2001)
Syok hipovolemik merupakan kondisi medis atau bedah dimana terjadi
kehilangan cairan dengan cepat yang berakhir pada kegagalan beberapa organ,
disebabkan oleh volume sirkulasi yang tidak adekuat dan berakibat pada perfusi
yang tidak adekuat.
2.2.2 Etiologi
Penyebab trauma dapat terjadi oleh karena trauma tembus atau trauma benda
tumpul. Trauma yang sering menyebabkan syok hemoragik adalah sebagai
berikut: laserasi dan ruptur miokard, laserasi pembuluh darah besar, dan
perlukaan organ padat abdomen, fraktur pelvis dan femur, dan laserasi pada
tengkorak.
Kelainan pada pembuluh darah yang mengakibatkan banyak kehilangan
darah antara lain aneurisma, diseksi, dan malformasi arteri-vena.
Kelainan pada gastrointestinal yang dapat menyebabkan syok hemoragik
antara lain: perdarahan varises oesofagus, perdarahan ulkus peptikum,
Mallory-Weiss tears, dan fistula aortointestinal.
Kelainan yang berhubungan dengan kehamilan, yaitu kehamilan ektopik
terganggu, plasenta previa, dan solutio plasenta. Syok hipovolemik akibat
kehamilan ektopik umum terjadi. Syok hipovolemik akibat kehamilan
ektopik pada pasien dengan tes kehamilan negatif jarang terjadi, tetapi
pernah dilaporkan.
11 | K e p e r a w a t a n M u s k u l o s k e l e t a l 2
Tabel 1. Kondisi Pasien Syok Hipovolemik
Kondisi-kondisi yang Menempatkan Pasien pada Risiko Syok Hipovolemik
kehilangan cairan eksternal
Perpindahan cairan internal
Trauma
Pembedahan
Muntah-muntah
Diare
Diuresis
Diabetes Insipidus
Hemoragi internal
Luka bakar
Asites
Peritonitis
Sumber : Smeltzer, 2001
2.2.3 Manifestasi Klinis
1. Agitasi
2. Akral dingin
3. Penurunan konsentrasi
4. Penurunan kesadaran
5. Penurunan atau tidak ada keluaran urine
6. Lemah
7. Warna kulit pucat
8. Napas cepat
9. Berkeringat
12 | K e p e r a w a t a n M u s k u l o s k e l e t a l 2
2.2.4 Tahapan Syok Hipovolemik
Perbeadaan antara kelas-kelas syok hemoragik mungkin tidak terlihat jelas
pada seorang penderita, dan penggantian volume harus diarahkan pada respon
terhadap terapi semula dan bukan dengan hanya mengandalkan klasifikasi
awal saja. System klasifikasi ini berguna untuk memastikan tanda-tanda dini
dan patofisiologi keadaan syok. (ATLS, 2001)
Klasifikasi Penemuan Klinis Pengelolaan
Kelas I : kehilangan
volume darah < 15 % EBV
Hanya takikardi minimal,
nadi < 100 kali/menit
Tidak perlu penggantian
volume cairan secara IVFD
Kelas II : kehilangan
volume darah 15 – 30 %
EBV
Takikardi (>120 kali/menit),
takipnea (30-40 kali/menit),
penurunan pulse pressure,
penurunan produksi urin
(20-30 cc/jam)
Pergantian volume darah
yang hilang dengan cairan
kristaloid (RL atau NaCl
0,9%) sejumlah 3 kali
volume darah yang hilang
Kelas III : kehilangan
volume darah 30 - 40 %
EBV
Takikardi (>120 kali/menit),
takipnea (30-40 kali/menit),
perubahan status mental
(confused), penurunan
produksi urin (5-15 cc/jam)
Pergantian volume darah
yang hilang dengan cairan
kristaloid (NaCl 0,9% atau
RL) dan darah
Kelas IV : kehilangan
volume darah > 40 % EBV
Takikardi (>140 kali/menit),
takipnea (35 kali/menit),
perubahan status mental
(confused dan lethargic),
Bila kehilangan volume
darah > 50 % : pasien tidak
sadar, tekanan sistolik sama
dengan diastolik, produksi
urin minimal atau tidak
keluar
Pergantian volume darah
yang hilang dengan cairan
kristaloid (NaCl 0,9% atau
RL) dan darah
13 | K e p e r a w a t a n M u s k u l o s k e l e t a l 2
Beberapa faktor akan sangat mengganggu penilaian respon hemodinamis terhadap
perdarahan, antara lain ;
a. Usia penderita
b. Parahnya cedera, dengan perhatian khusus bagi jenis dan lokasi
anatomis cederanya
c. Rentang waktu antar cedera dan permulaan terapi
d. Terapi cairan pra-rumah sakit dan penerapan pakaian anti syok
pneumatic (PSAG)
e. Obat-obat yang sebelumnya sudah diberikan karena ada penyakit
kronis
2.2.5 Patofisiologi Syok Hipovolemik
Saat sel-sel tubuh kekurangan pasokan darah dan oksigen, maka
kemampuan metabolisme enrgi pada sel-sel tersebut akan terganggu.
Metabolisme energi terjadi di dalam sel tempat nutrien secara kimiawi dipecah
dan disimpan dalam bentuk ATP (adenosin tripospat). Sel-sel menggunakan
simpanan energi ini untuk melakukan berbagai fungsi penting seperti traspor
aktif, kontraksi otot, sintesa biokimia, dan melaukan fungsi selular khusus
seperti konduksi impuls listrik. ATP dapat disintesa secara aerob (pada adanya
oksigen)atau secara anaerob (tanpa adanya oksigen). Meskipun begitu,
metabolisme aerob akan menghasilkan jumlah ATP yang jauh lebih besar per
mol glukosa dibanding metabolisme anaerob, dan karenanya adalah cara yang
lebih efisien dan lebih efektif dalam penghasil energi. Selain itu, metabolisme
anaerob mengakibatkan akumulasi produk akhir yang toksik, asam laktat, yang
harus dibuang dari sel dan ditranspor ke hepar untuk pengubahan menjadi
glukosa dan glikogen.
Pada keadaan syok, sel-sel tidak mendapat pasokan darah yang adekuat
dan kekurangan oksigen dan nutrien; karenanya, sel-sel harus menghasilkan
energi melalui metabolisme anaerob. Metabolisme ini menghasilkan tingkat
14 | K e p e r a w a t a n M u s k u l o s k e l e t a l 2
energi yang rendah dari sumber nutrien, dan lingkungan intraseluler, yang
bersifat asam. Karena perubahan ini, fungsi normal sel menurun. Sel
membengkak dan membrannya menjadi lebih permeabel, sehingga
memungkinkan elektrolit dan cairan untuk merembes dari dan ke dalam sel.
Pompa kalium-natrium menjadi terganggu. Struktur sel (mitokondria dan
lisosom) menjadi rusak dan terjadi kematian sel (Hardaway, 1988).
15 | K e p e r a w a t a n M u s k u l o s k e l e t a l 2
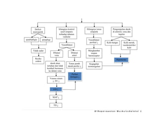
2.2.6 WOC
Kehilangan cairan eksternal :
Trauma (Multiple Vehicle Trauma)
Pembedahan
Muntah-muntah
Diare
Diuresis
Diabetes Insipidus
Perpindahan cairan internal :
Hemoragi internal
Luka bakar
Asites
Peritonitis
Tubuh kekurangan
oksigen dan darah
Metabolism anaerobhipovolemia
Menghasilkan energy
tingkat rendah
(bersifat asam)
Cardiac filling
Cardiac Output Nafas cepat
Hipoperfusi alveoli
Oksigen menurun dan
karbondioksida
meningkat
Pola nafas tidak
efektif
Defisit volume
cairan
16 | K e p e r a w a t a n M u s k u l o s k e l e t a l 2
TD
Tonus simpatik
Akral dingin
kulit
Vasokonstriksi
pembuluh darah
Renin
Angiotensin II
Angiotensin I
Peningkatan
nadi
Hipoksia
Pelepasan
aldosteron dari
korteks adrenal
Oliguri 20 ml/jam
Ginjal menahan air
lebih banyak
Pelepasan ADH oleh
kelenjar pituitari
Retensi Na + air
perubahan
perilaku
Gangguan
perfusi serebral
koma
letargi
Perubahan perfusi
jaringan
Gangguan
eliminasi urin
Sel membengkak
Membrane sel
lebih permeable
Kematian sel
Elektrolit dan cairan
mudah merembes
ulserasi akibat
stress lambung
Resiko tinggi infeksi
pelepasan
toksin
Resiko tinggi
nutrisi kurang
dari kebutuhan
Iskemia gastro
17 | K e p e r a w a t a n M u s k u l o s k e l e t a l 2
2.2.7 Pemeriksaan Penunjang
Pemeriksaan laboratorium awal yang sebaiknya dilakukan antara lain:
analisis Complete Blood Count (CBC), kadar elektrolit (Na, K, Cl, HCO3,
BUN, kreatinin, kadar glukosa), PT, APTT, AGD, urinalisis (pada pasien yang
mengalami trauma), dan tes kehamilan. Darah sebaiknya ditentukan tipenya dan
dilakukan pencocokan.
Pemeriksaan Penunjang lainnya:
Langkah diagnosis pasien dengan trauma, dan tanda serta gejala hipovolemia
langsung dapat ditemukan kehilangan darah pada sumber perdarahan.
Pasien trauma dengan syok hipovolemik membutuhkan pemeriksaan
ultrasonografi di unit gawat darurat jika dicurigai terjadi aneurisma aorta
abdominalis. Jika dicurigai terjadi perdarahan gastrointestinal, sebaiknya
dipasang selang nasogastrik, dan gastric lavage harus dilakukan. Foto polos
dada posisi tegak dilakukan jika dicurigai ulkus perforasi atau Sindrom
Boerhaave. Endoskopi dapat dilakukan (biasanya setelah pasien tertangani)
untuk selanjutnya mencari sumber perdarahan.
Tes kehamilan sebaiknya dilakukan pada semua pasien perempuan usia
subur. Jika pasien hamil dan sementara mengalami syok, konsultasi bedah
dan ultrasonografi pelvis harus segera dilakukan pada pelayanan kesehatan
yang memiliki fasilitas tersebut. Syok hipovolemik akibat kehamilan ektopik
sering terjadi. Syok hipovolemik akibat kehamilan ektopik pada pasien
dengan hasil tes kehamilan negatif jarang, namun pernah dilaporkan.
Jika dicurigai terjadi diseksi dada karena mekanisme dan penemuan dari foto
polos dada awal, dapat dilakukan transesofageal echocardiography,
aortografi, atau CT-scan dada.
Jika dicurigai terjadi cedera abdomen, dapat dilakukan pemeriksaan FAST
(Focused Abdominal Sonography for Trauma) yang bisa dilakukan pada
pasien yang stabil atau tidak stabil. CT-Scan umumnya dilakukan pada
pasien yang stabil.
18 | K e p e r a w a t a n M u s k u l o s k e l e t a l 2
2.2.8 Penatalaksanaan
Diagnosis dan terapi syok harusilakukan secara simultan. Untuk hampir
semua penderita trauma, penanganan dilakukan seolah-olah penderita menderita
syok hipovolemi, kecuali bila ada bukti jelas bahwa keadaan syok disebabkan
oleh suatu etiologi yang bukan hipovolemia. Prinsip pengelolaan dasar yang
harus dipegang ialah menghentikan perdarahan dan mengganti kehilangan
volume.
Primary Survey
Pemeriksaan jasmani diarahkan kepada diagnosis cedera yang
mengancam nyawa dan meliputi penilaian dari ABCDE. Mencatat tanda
vital awal (baseline recording) penting untuk memantau respon penderita
terhadap terapi. Yang harus diperiksa adalah tanda-tanda vital, produksi urin,
dan tingkat kesadaran. Pemeriksaan penderita yang lebih rinci akan
menyusul bila keadaan penderita mengijinkan.
A. Airway (+ lindungi tulang servikal)
B. Breathing (+ oksigen jika ada)
C. Circulation + kendalikan perdarahan
1. Posisi syok
Angkat kedua tungkai dengan menggunakan papan
setinggi ± 45o
. 300 – 500 cc darah dari kaki pindah ke sirkulasi
sentral.
Gambar 2. Posisi syok
2. Cari dan hentikan perdarahan
3. Ganti volume kehilangan darah
Menghentikan perdarahan (prioritas utama)
Tekan sumber perdarahan
19 | K e p e r a w a t a n M u s k u l o s k e l e t a l 2
Tekankan jari pada arteri proksimal dari luka
Bebat tekan pada seluruh ekstremitas yang luka
Pasang tampon sub fasia (gauza pack)
Hindari tourniquet (torniquet = usaha terakhir)
Perdarahan permukaan tubuh ekstremitas lakukan
penekanan, gunakan sarung tangan atau plastik sebagai
pelindung !
Gambar 3. Perdarahan dan cara menekan perdarahan
Perdarahan 20 cc/menit = 1200 cc / jam
4. Pemasangan infus dan pergantian volume darah dengan
cairan/darah.
5. Cari sumber perdarahan yang tersembunyi
Rongga perut (hati, limpa, arteri), rongga pleura, panggul
atau pelvis, tulang paha (femur), kulit kepala (anak)
6. Lokasi dan Estimasi perdarahan
Fraktur femur tertutup : 1,5-2 liter
Fraktur tibia tertutup : 0,5 liter
Fraktur pelvis : 3 liter
Hemothorak : 2 liter
Fraktur iga (tiap satu) : 150 cc
Luka sekepal tangan : 500 cc
Bekuan darah sekepal : 500 cc
20 | K e p e r a w a t a n M u s k u l o s k e l e t a l 2
Catatan :
1. Menilai respon pada penggantian volume adalah penting, bila
respon mnmal kemungkinan adanya sumber perdarahan aktif
yang harus dihentikan, segera lakukan pemeriksaan golongan
darah dan cross matched, konsultasi dengan ahli bedah,
hentikan perdarahan luar yang tampak (misalnya pada
ekstremitas)
2. Penggantian darah dapat digunakan darah lengkap (WBC) atau
komponen darah merah (PRC). Usahakan jangan memberikan
tranfusi yang dingin karena dapat menyebabkan hipotermi.
D. Disability – Pemeriksaan neurologi
Dilakukan pemeriksaan neurologi singkat untuk
menentukan tingkat kesadaran, pergerakan mata dan respon pupil,
fungsi motorik dan sensorik. Informasi ini bermanfaat dalam
menilai perfusi otak, mengikuti perkembangan kelainan neurologi
dan meramalkan pemulihan. Perubahan fungsi system syaraf sentral
tidak selalu disebabkan cedera intracranial tetapi mungkin
mencerminkan perfusi dan oksigenasi otak harus dicapai sebelum
penemuan tersebut dapat dianggap berasal dari cedera intracranial.
E. Exposure – Pemeriksaan lengkap
Setelah mengurus prioritas-prioritas untuk menyelamatkan
jiwanya, penderita harus ditelanjangi dan diperiksa dari ubun-ubun
sampai ke jari kaki sebagai bagian dari mencari cedera. Bila
menelanjangi penderita, sangat penting mencegah hypothermia.
F. Folley Catheter
Kateterisasi kandung kencing memudahkan penilaian urin
akan adanya hematuria dan evaluasi dari perfusi ginjal dengan
memantau produksi urin. Darah pada urethra atau prostat dengan
letaktinggi, mudah bergerak, atau tidak tersentuh pada laki-laki
21 | K e p e r a w a t a n M u s k u l o s k e l e t a l 2
merupakan kontraindikasi mutlak bagi pemasangan kateter urethra
sebelum ada konfirmasi radiografis tentang urethra yang utuh.
G. Gastric Cholic – Dekompresi
Dilatasi lambung seringkali terjadi pada penderita trauma,
khususnya pada anak-anak, dan dapat mengakibatkan hipotensi atau
disritmia jantung yang tak dapat diterangkan, biasanya berupa
bradikardi dari stimulasi syaraf vagus yang berlebihan. Distensi
lambung membuat terapi syok menjadi sulit. Pada penderita yang
tidak sadar, distensi lambung membesarkan resiko aspirasi isi
lambung, ini merupakan suatu komplikasi yang bias menjadi fatal.
Dekompresi lambung dilakukan dengan memasukkan selang/pipa
kadalam perut melalui hidung atau mulut dan memasangnya pada
penyedot untuk mengeluarkan isi lambung. Namun walau
penempatan pipa sudah baik, masih memungkinkan terjadi aspirasi.
Bidang Kegawatdaruratan
Tiga tujuan penanganan kegawatdaruratan pasien dengan syok
hipovolemik antara lain:
1. Memaksimalkan pengantaran oksigen-dilengkapi dengan
ventilasi yang adekuat, peningkatan saturasi oksigen darah, dan
memperbaiki aliran darah,
2. Mengontrol kehilangan darah lebih lanjut, dan
3. Resusitasi cairan.
1. Memaksimalkan penghantaran oksigen
Jalan napas pasien sebaiknya dibebaskan segera dan stabilisasi jika perlu.
Kedalaman dan frekuensi pernapasan, dan juga suara napas, harus
diperhatikan. Jika terjadi keadaan patologi (seperti pneumothoraks,
hemothoraks, dan flail chest) yang mengganggu pernapasan, harus segera
ditangani. Tambahan oksigen dalam jumlah besar dan bantuan ventilator
22 | K e p e r a w a t a n M u s k u l o s k e l e t a l 2
harus diberikan pada semua pasien. Ventilasi tekanan positif yang
berlebihan dapat berbahaya pada pasien yang mengalami syok
hipovolemik dan sebaiknya dihindari.
Sebaiknya dibuat dua jalur intravena berdiameter besar. Hukum
Poeseuille mengatakan bahwa aliran berbanding terbalik dengan panjang
kateter infus dan berhubungan langsung dengan diameter. Sehingga
kateter infus intravena yang ideal adalah pendek dan diameternya lebar;
diameter lebih penting daripada panjangnya. Jalur intravena dapat
ditempatkan pada vena antecubiti, vena sphena, atau vena tangan, atau
pada vena sentralis dengan menggunakan teknik Seldinger. Jika
digunakan jalur utama vena sentralis maka digunakan kateter infus
berdiameter lebar. Pada anak kurang dari 6 tahun dapat digunakan jalur
intraosseus. Faktor yang paling penting dalam melakukannya adalah skill
dan pengalaman
Pengadaan infus arteri perlu dipertimbangkan pada pasien dengan
perdarahan hebat. Untuk pasien ini, infus arteri akan memonitoring
tekanan darah secara berkala dan juga analisa gas darah.
Pada jalur intravena, cairan yang pertama digunakan untuk resusitasi
adalah kristaloid isotonik, seperti Ringer Laktat atau Saline Normal.
Bolus awal 1-2 liter pada orang dewasa (20 ml/kgBB pada pasien anak),
dan respon pasien dinilai.
Jika tanda vital sudah kembali normal, pasien diawasi agar tetap stabil
dan darah pasien perlu dikirim untuk dicocokkan. Jika tanda vital
membaik sementara, infus kristaloid dilanjutkan dan dipersiapkan darah
yang cocok. Jika perbaikan yang terjadi tidak bermakna atau tidak ada,
infus kristaloid harus dilanjutkan, dan darah O diberikan (darah tipe O
rhesus (-) harus diberikan kepada pasien wanita usia subur untuk
mencegah sensitasi dan komplikasi lanjut).
23 | K e p e r a w a t a n M u s k u l o s k e l e t a l 2
Jika pasien kritis dan hipotensi berat (syok derajat IV), diberikan cairan
kristaloid dan darah tipe O. Pedoman pemberian kristaloid dan darah
tidak diatur, terapi yang diberikan harus berdasarkan kondisi pasien.
Posisi pasien dapat digunakan untuk memperbaiki sirkulasi; salah satu
contohnya menaikkan kedua kaki pasien sementara cairan diberikan.
Contoh lain dari posisi yang bermanfaat adalah memiringkan pasien yang
sementara hamil dengan trauma kearah kirinya, dengan tujuan
memposisikan janin menjauhi vena cava inferior dan meningkatkan
sirkulasi. Posisi Trendelenburg tidak dianjurkan untuk pasien dengan
hipotensi karena dikhawatirkan terjadi aspirasi. Posisi Trendelenburg juga
tidak memperbaiki keadaan kardiopulmonal dan dapat mengganggu
pertukaran udara.
Autortransfusi mungkin dilakukan pada beberapa pasien trauma.
Beberapa alat diizinkan untuk koleksi steril, antikoagulasi, filtrasi, dan
retransfusi darah disediakan. Pada penanganan trauma. Darah yang
berasal dari hemothoraks dialirkan melalui selang thorakostomi.
2. Kontol perdarahan lanjut
Kontrol perdarahan tergantung sumber perdarahan dan sering
memerlukan intervensi bedah. Pada pasien dengan trauma, perdarahan
luar harus diatasi dengan menekan sumber perdarahan secara langsung,
perdarahan dalam membutuhkan intervensi bedah. Fraktur tulang panjang
ditangani dengan traksi untuk mengurangi kehilangan darah.
Pada pasien dengan nadi yang tidak teraba di unit gawat darurat atau awal
tibanya, dapat diindikasikan torakotomi emergensi dengan klem
menyilang pada aorta diindikasikan untuk menjaga suplai darah ke otak.
Tindakan ini hanya bersifat paliatif dan butuh segera dibawa di ruang
operasi.
Pada pasien dengan perdarahan gastrointestinal, vasopressin intravena
dan H2 bloker telah digunakan. Vasopressin umumnya dihubungkan
24 | K e p e r a w a t a n M u s k u l o s k e l e t a l 2
dengan reaksi negatif, seperti hipertensi, aritmia, gangren, dan iskemia
miokard atau splanikus. Oleh karena itu, harus dipertimbangkan untuk
penggunaanya secara tetap. H2 Bloker relatif aman, tetapi tidak terlalu
menguntungkan
Infus somatostatin dan ocreotide telah menunjukkan adanya pengurangan
perdarahan gastrointestinal yang bersumber dari varises dan ulkus
peptikum. Obat ini membantu kerja vasopressin tanpa efek samping yang
signifikan.
Pada pasien dengan perdarahan varises, penggunaan Sengstaken-
Blakemore tube dapat dipertimbangkan. Alat ini memiliki balon gaster
dan balon esofagus. Balon gaster pertama dikembangkan dan dilanjutkan
balon esofagus bila perdarahan berlanjut. Penggunaan selang ini dikaitkan
dengan akibat yang buruk, seperti ruptur esofagus, asfiksi, aspirasi, dan
ulserasi mukosa. Oleh karena alasan tersebut, penggunaan ini
dipertimbangkan hanya sebagai alat sementara pada keadaan yang
ekstrim.
Pada dasarnya penyebab perdarahan akut pada sistem reproduksi
(contohnya kehamilan ektopik, plasenta previa, solusio plasenta, ruptur
kista, keguguran) memerlukan intervensi bedah.
PASG dapat digunakan untuk mengendalikan perdarahan dari patah
tulang pelvis atau ekstremitas bagian bawah, namun tidak boleh
mengganggu resusitasi cairan cepat. Cukupnya perfusi jaringan
menentukan jumlah cairan resusitasi yang diperlukan. Mungkin
diperlukan operasi untuk dapat mengendalikan perdarahan internal
3. Resusitasi Cairan
Apakah kristaloid dan koloid merupakan resusitasi terbaik yang
dianjurkan masih menjadi masalah dalam diskusi dan penelitian. Banyak
cairan telah diteliti untuk digunakan pada resusitasi, yaitu: larutan natrium
25 | K e p e r a w a t a n M u s k u l o s k e l e t a l 2
klorida isotonis, larutan ringer laktat, saline hipertonis, albumin, fraksi
protein murni, fresh frozen plasma, hetastarch, pentastarch, dan dextran 70.
Pendukung resusitasi koloid membantah bahwa peningkatan tekanan
onkotik dengan menggunakan substansi ini akan menurunkan edema
pulmonal. Namun, pembuluh darah pulmonal memungkinkan aliran
zat seperti protein antara ruang intertisiel dan ruang intravaskuler.
Mempertahankan tekanan hidrostatik pulmoner (< 15 mmHg
tampaknya menjadi faktor yang lebih penting dalam mencegah edama
paru)
Pendapat lain adalah koloid dalam jumlah sedikit dibutuhkan untuk
meningkatkan volume intravaskuler. Penelitian telah menunjukkan
akan kebenaran hal ini. Namun, mereka belum menunjukkan
perbedaan hasil antara koloid dibandingkan dengan kristaloid.
Larutan koloid sintetik, seperti hetastarch, pentastarch, dan dextran 70
mempunyai beberapa keuntungan dibandingkan dengan koloid alami
seperti fraksi protein murni, fresh frozen plasma, dan albumin. Larutan
ini mempunyai zat dengan volume yang sama, tetapi karena
strukturnya dan berat molekul yang tinggi, maka kebanyakan tetap
berada pada intravaskuler, mengurangi edema intertisiel. Meskipum
secara teoritis menguntungkan, penelitian gagal menunjukkan
perbedaan pada parameter ventilasi, hasil tes fungsi paru, lama
penggunaan ventilator, lama perawatan, atau kelangsungan hidup.
Kombinasi salin hipertonis dan dextran juga telah dipelajari
sebelumnya karena fakta-fakta menunjukkan bahwa hal ini dapat
meningkatkan kontraktilitas dan sirkulasi jantung. Penelitian di
Amerika Serikat dan Jepang gagal menunjukkan perbedaan kombinasi
ini jika dibandingkan dengan larutan natrium klorida isotonik atau
ringer laktat. Selanjutnya, meski ada banyak cairan resusitasi yang
dapat digunakan, tetap dianjurkan untuk menggunakan Ringer Laktat
terlebihdahulu,dan pilihan keduayaitu Normal Saline 0,9%.
26 | K e p e r a w a t a n M u s k u l o s k e l e t a l 2
Area yang lain yang menarik tentang resusitasi adalah tujuan untuk
mengembalikan volume sirkulasi dan tekanan darah kepada keadaan
normal sebelum control perdarahan.
4. Medikasi Obat
Tujuan farmakoterapi adalah untuk mengurangi morbiditas dan mencegah
komplikasi
Obat Anti Sekretorik : Obat ini memiliki efek vasokonstriksi dan dapat
mengurangi aliran darah ke sistem porta.
a. Somatostatin (Zecnil)
Secara alami menyebabkan tetrapeptida diisolasi dari hipotalamus
dan pankreas dan sel epitel usus. Berkurangnya aliran darah ke sistem
portal akibat vasokonstriksi. Memiliki efek yang sama dengan
vasopressin, tetapi tidak menyebabkan vasokonstriksi arteri koroner.
Cepat hilang dalam sirkulasi, dengan waktu paruh 1-3 menit.
Dosis
Dewasa : bolus intravena 250 mcg, dilanjutkan dengan 250-500
mcg/jam, infus selanjutnya; maintenance 2-5 hari jika berhasil
Anak-anak Tidak dianjurkan
Interaksi
Epinefrin, demeclocycline, dan tambahan hormon tiroid dapat
mengurangi efek obat ini.
Kontraindikasi
- Hipersensitifitas
- Kehamilan
- Risiko yang fatal ditunjukkan pada binatang percobaan, tetapi
tidak diteliti pada manusia, dapat digunakan jika
keuntungannya lebih besar daripada risiko terhadap janin.
Perhatian
27 | K e p e r a w a t a n M u s k u l o s k e l e t a l 2
Dapat menyebabkan eksaserbasi atau penyakit kandung kemih;
mengubah keseimbangan pusat pengaturan hormon dan dapat
menyebabkan hipotiroidisme dan defek konduksi jantung.
b. Ocreotide (Sandostatin)
Oktapeptida sintetik, dibandingkan dengan somatostatin memiliki
efek farmakologi yang sama dengan potensi kuat dan masa kerja yang
lama.
Digunakan sebagai tambahan penanganan non operatif pada sekresi
fistula kutaneus dari abdomen, duodenum, usus halus (jejunum dan
ileum), atau pankreas.
Dosis
Dewasa: 25-50 mcg/jam intravena, kontinyu; dapat dilanjutkan
dengan bolus intravena 50 mcg; penanganan hingga 5 hari.
Anak-anak : 1-10 mcg/kgBB intravena q 12 jam; dilarutkan dalam
50-100 ml Saline Normal atau D5W.
Kontraindikasi
- Hipersensitivitas
- Kehamilan
- Risiko terhadap janin tidak diteliti pada manusia, tetapi telah
ditunjukkan pada beberapa penelitian pada binatang.
Perhatian
Efek samping yang utama berhubungan dengan perubahan motilitas
gastrointestinal, termasuk mual, nyeri abdomen, diare, dan
peningkatan batu empedu dan batu kandung kemih; hal ini karena
perubahan pada pusat pengaturan hormon (insulin, glukagon, dan
hormon pertumbuhan), dapat timbul hipoglikemia, bradikardi,
kelainan konduksi jantung, dan pernah dilaporkan terjadi aritmia,
karena penghambatan sekresi TSH dapat terjadi hipotiroidisme,
hati-hati pada pasien dengan gangguan ginjal, kolelithiasis dapat
terjadi.
28 | K e p e r a w a t a n M u s k u l o s k e l e t a l 2
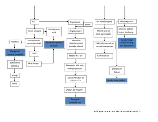
Algoritme penatalaksanaan Syok Hipovolemik
Penderita perdarahan
Pasang IV line jarum besar + catat tekanan darah, nadi,perfusi,
Ambil sample darah produksi urin,
Siap transfusi darah 500-1000 ml
Ringer Laktat atau NaCl 0,9%
1000-2000 ml dalam 30-60 menit,
Ulangi sampai 2-4 x lost volume
(kalau perlu 2 IV line)
Hemodinamik naik Hemodinamik buruk
Tekanan darah >100, nadi <100 teruskan cairan
Perfusihangat, kering 2-4 x lost volume
Urin >1/2 ml/kg/jam
Hemodinamik baik Hemodinamik buruk
Evaluasi Evaluasi Emergency
medikasi
2.2.9 Komplikasi Syok Hipovolemik
1. Kerusakan ginjal
2. Kerusakan otak
3. Gangren dari lengan atau kakikadang-kadang mengarah ke amputasi
4. Serangan jantung
2.2.10 Prognosis
Syok Hipovolemik selalu merupakan darurat medis. Namun, gejala-gejala
dan hasil dapat bervariasi tergantung pada:
29 | K e p e r a w a t a n M u s k u l o s k e l e t a l 2
1. Jumlah volume darah yang hilang
2. Tingkat kehilangan darah
3. Cedera yang menyebabkan kehilangan
4. Mendasari pengobatan kondisi kronis, seperti diabetes dan jantung, paru-
paru, dan penyakit ginjal
2.3 SYOK NEUROGENIK
2.3.1 Definisi
Hasil dari perubahan resistensi pembuluh darah sistemik ini diakibatkan
oleh cidera pada sistem saraf (seperti: trauma kepala, cidera spinal, atau
anestesi umum yang dalam). Syok neurogenik, merupakan tipe lain dari syok
distributif, yaitu akibat hilangnya tonus simpatik. Kekurangan hantaran toinus
simpatik menyebabkan penurunan perfusi jaringan dan inisiasi dari responsyok
umum (Linda D. Urden, 2008).
Syok neurogenik disebabkan oleh kerusakan alur simpatik di spinal cord.
Alur system saraf simpatik keluar dari torakal vertebrae pada daerah T6.
Kondisi pasien dengan syok neurogenik : Nadi normal, tekanan darah rendah
,keadaan kulit hangat, normal, lembab Kerusakan alur simpatik dapat
menyebabkan perubahan fungsi autonom normal (Elaine cole, 2009)
Syok neurogenik merupakan kegagalan pusat vasomotor sehingga terjadi
hipotensi dan penimbunan darah pada pembuluh tampung (capacitance vessels).
Syok neurogenik terjadi karena hilangnya tonus pembuluh darah secara
mendadak di seluruh tubuh (Corwin, 2000).
Syok neurogenik juga disebut sinkope. Syok neurogenik terjadi karena
reaksi vasovagal berlebihan yang mengakibatkan vasodilatasi menyeluruh di
regio splanknikus sehingga perdarahan otak berkurang. Reaksi vasovagal
umumnya terjadi pada suhu lingkungan yang panas, terkejut, takut atau nyeri
(Jong, 2004).
30 | K e p e r a w a t a n M u s k u l o s k e l e t a l 2
2.3.2 Etiologi
Neurogenik syok disebabkan oleh beberapa faktor yang menganggu SNS.
Masalah ini terjadi akibat transmisi impuls yang terhambat dan hambatan
hantaran simpatik dari pusat vasomotor pada otak. Dan penyebab utamanya
adalah SCI . Syok neurogenik keliru disebut juga dengan syok tulang belakang.
Kondisi berikutnya mengacu pada hilangnya aktivitas neurologis dibawah
tingkat cedera tulang belakang, tetapi tidak melibatkan perfusi jaringan tidak
efektif (Linda D. Urden, 2008).
Syok neurogenik merupakan kondisi syok yang terjadi karena hilangnya
kontrol saraf simpatis terhadap tahanan vaskular sehingga sebagai akibatnya,
muncul dilatasi arteriol dan vena di seluruh tubuh (Duane, 2008).
Penyebab lain antara lain :
1. Trauma medula spinalis dengan quadriplegia atau paraplegia (syok
spinal).
2. Rangsangan hebat yang kurang menyenangkan seperti rasa nyeri hebat
pada fraktur tulang.
3. Rangsangan pada medula spinalis seperti penggunaan obat anestesi
spinal/lumbal.
4. Trauma kepala (terdapat gangguan pada pusat otonom).
5. Suhu lingkungan yang panas, terkejut, takut.
6. Syok neurogenik bisa juga akibat letupan rangsangan parasimpatis ke
jantung yang memperlambat kecepatan denyut jantung dan menurunkan
rangsangan simpatis ke pembuluh darah. Misalnya pingsan mendadak
akibat gangguan emosional
2.3.3 Manifestasi Klinis
Syok distributif yang terjadi dalam bentuk syok neurogenik memiliki
manifestasi yang hampir sama dengan syok pada umumnya. Pada syok
neurogenik juga ditemukan hipotensi, hanya saja akibat dari berbagai disfungsi
saraf otonom (khususnya saraf simpatis) nadi tidaklah bertambah cepat
31 | K e p e r a w a t a n M u s k u l o s k e l e t a l 2
(takikardi), bahkan dapat lebih lambat (bradikardi). Kadang gejala ini disertai
dengan adanya defisit neurologis dalam bentuk quadriplegia atau paraplegia.
Sedangkan pada keadaan lanjut, sesudah pasien menjadi tidak sadar, barulah
nadi bertambah cepat. Karena terjadinya pengumpulan darah di dalam arteriol,
kapiler dan vena, maka kulit terasa agak hangat dan cepat berwarna kemerahan
(Duane, 2008).
Hampir sama dengan syok pada umumnya tetapi pada syok neurogenik
terdapat tanda tekanan darah turun, nadi tidak bertambah cepat, bahkan dapat
lebih lambat (bradikardi) kadang disertai dengan adanya defisit neurologis
berupa quadriplegia atau paraplegia . Sedangkan pada keadaan lanjut, sesudah
pasien menjadi tidak sadar, barulah nadi bertambah cepat. Karena terjadinya
pengumpulan darah di dalam arteriol, kapiler dan vena, maka kulit terasa agak
hangat dan cepat berwarna kemerahan. (Smeltzer, 2001)
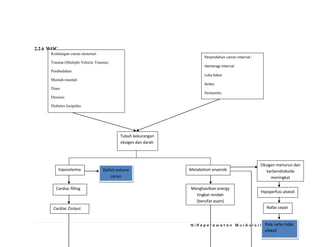
2.3.4 Patofisiologi
Syok neurogenik termasuk syok distributif dimana penurunan perfusi
jaringan dalam syok distributif merupakan hasil utama dari hipotensi arterial
karena penurunan resistensi pembuluh darah sistemik (systemic vascular
resistance). Sebagai tambahan, penurunan dalam efektifitas sirkulasi volume
plasma sering terjadi dari penurunan venous tone, pengumpulan darah di
pembuluh darah vena, kehilangan volume intravaskuler dan intersisial karena
peningkatan permeabilitas kapiler. Akhirnya, terjadi disfungsi miokard primer
yang bermanifestasi sebagai dilatasi ventrikel, penurunan fraksi ejeksi, dan
penurunan kurva fungsi ventrikel. Pada keadaan ini akan terdapat peningkatan
aliran vaskuler dengan akibat sekunder terjadi berkurangnya cairan dalam
sirkulasi. Syok neurogenik mengacu pada hilangnya tonus simpatik (cedera
spinal). Gambaran klasik pada syok neurogenik adalah hipotensi tanpa takikardi
atau vasokonstriksi kulit. Syok neurogenik terjadi karena reaksi vasovagal
berlebihan yang mengakibatkan vasodilatasi menyeluruh di regio splanknikus,
sehingga perfusi ke otak berkurang. Reaksi vasovagal umumnya disebabkan
32 | K e p e r a w a t a n M u s k u l o s k e l e t a l 2
oleh suhu lingkungan yang panas, terkejut, takut atau nyeri. Syok neurogenik
bisa juga akibat rangsangan parasimpatis ke jantung yang memperlambat
kecepatan denyut jantung dan menurunkan rangsangan simpatis ke pembuluh
darah. Misalnya pingsan mendadak akibat gangguan emosional. Pada
penggunaan anestesi spinal, obat anestesi melumpuhkan kendali neurogenik
sfingter prekapiler dan menekan tonus venomotor. Pasien dengan nyeri hebat,
stress, emosi dan ketakutan meningkatkan vasodilatasi karena mekanisme
reflek yang tidak jelas yang menimbulkan volume sirkulasi yang tidak efektif
dan terjadi sinkop, syok neurogenik disebabkan oleh gangguan persarafan
simpatis descendens ke pembuluh darah yang mendilatasi pembuluh darah dan
menyebabkan terjadinya hipotensi dan bradikardia. (Ristari, 2012)
Syok neurogenik disebabkan oleh hilangnya kontrol saraf simpatis
terhadap tahanan vaskular, sehingga sebagai hasilnya, terjadilah vasodilatasi
arteriol dan venula secara besar-besaran di seluruh tubuh (Cheatham dkk,
2003). Seperti yang telah dijelaskan sebelumnya, beberapa etiologi yang
mendasari terjadinya syok neurogenik antara lain adalah penggunaan zat
anesthesia maupun cidera pada medula spinalis yang mekanismenya kurang
lebih dapat dijelaskan melalui skema berikut ini.
Gambar 2.5. Patofisiologi Syok Neurogenik
(Duane, 2008)
33 | K e p e r a w a t a n M u s k u l o s k e l e t a l 2
Bagian terpenting sistem saraf otonom bagi pengaturan sirkulasi adalah
sistem saraf simpatis. Secara anatomis, serabut-serabut saraf vasomotor
simpatis meninggalkan medula spinalis melalui semua saraf spinal toraks dan
melalui satu atau dua saraf spinal lumbal pertama. Serabut-serabut ini segera
masuk ke dalam rantai simpatis yang berada di tiap sisi korpus vertebra,
kemudian menuju sistem sirkulasi melalui dua jalan utama :
- Melalui saraf simpatis spesifik yang terutama mempersarafi pembuluh
darah organ visera interna dan jantung
- Hampir segera memasuki nervus spinalis perifer yang mempersarafi
pembuluh darah perifer
Di sebagian besar jaringan, semua pembuluh darah kecuali kapiler,
sfingter prekapiler, dan sebagian besar metarteriol diinervasi oleh saraf
simpatis. Tentunya inervasi ini memiliki tujuan tersendiri. Sebagai contoh,
Inervasi arteri kecil dan arteriol menyebabkan rangsangan simpatis untuk
meningkatkan tahanan aliran darah dan dengan demikian menurunkan laju
aliran darah yang melalui jaringan. Inervasi pembuluh darah besar, terutama
vena, memungkinkan rangsangan simpatis untuk menurunkan volume
pembuluh darah ini. Keadaan tersebut dapat mendorong darah masuk ke
jantung dan dengan demikian berperan penting dalam pengaturan pompa
jantung.
Selain serabut saraf simpatis yang menyuplai pembuluh darah, serabut
simpatis juga pergi secara langsung menuju jantung. Perlu diingat kembali
bahwa rangsangan simpatis jelas meningkatkan aktivitas jantung, meningkatkan
frekuensi jantung, dan menambah kekuatan serta volume pompa jantung.
Hubungan antara saraf simpatis dan sistem sirkulasi yang baru saja
dijabarkan secara singkat, sebenarnya membawa serabut saraf vasokonstriktor
dalam jumlah yang banyak sekali dan hanya sedikit serabut vasodilator. Serabut
tersebut pada dasarnya didistribusikan ke seluruh segmen sirkulasi dan efek
vasokonstriktornya terutama sangat kuat di ginjal, usus, limpa dan kulit tetapi
kurang kuat di otot rangka dan otak.
34 | K e p e r a w a t a n M u s k u l o s k e l e t a l 2
Dalam keadaan normal, daerah vasokonstriktor di pusat vasomotor terus
menerus mengantarkan sinyal ke serabut saraf vasokonstriktor seluruh tubuh,
menyebabkan serabut ini mengalami cetusan yang lambat dan kontinu dengan
frekuensi sekitar satu setengah sampai dua impuls per detik. Impuls ini,
mempertahankan keadaan kontraksi parsial dalam pembuluh darah yang disebut
tonus vasomotor. Tonus inilah yang mempertahankan tekanan darah dalam
batas normal, sehingga fungsi sirkulasi tetap terjaga untuk kebutuhan jaringan.
Melemahnya tonus vasomotor, secara langsung menimbulkan manifestasi
klinis dari syok neurogenik. Sebagai contoh, trauma pada medula spinalis
segmen toraks bagian atas akan memutuskan perjalanan impuls vasokonstriktor
dari pusat vasomotor ke sistem sirkulasi. Akibatnya, tonus vasomotor di seluruh
tubuh pun menghilang.
Efeknya (vasodilatasi), paling jelas terlihat pada vena-vena juga arteri
kecil. Dalam vena kecil yang berdilatasi, darah akan tertahan dan tidak kembali
bermuara ke dalam vena besar. Karena faktor ini, aliran balik vena maupun
curah jantung akan menurun, dan dengan demikian tekanan darah secara
otomatis jatuh hingga nilai yang sangat rendah. Di momen yang bersamaan,
dilatasi arteriol menyebabkan lemahnya tahanan vaskular sistemik yang
seharusnya membantu memudahkan kerja jantung sebagai pompa yang
mengalirkan darah ke seluruh tubuh. Pada saat ini, didapatkanlah tanda-tanda
syok neurogenik yang jalur akhirnya tidak jauh berbeda dengan syok tipe lain.
Konsekuensi akhir dari gangguan perfusi dalam berbagai bentuk syok
distributif dapat berbeda pada tiap pasien, tergantung dari derajat dan durasi
hipoperfusi, jumlah sistem organ yang terkena, serta ada tidaknya disfungsi
organ utama. Harap ditekankan bahwa apapun tipenya, sekali syok terjadi,
cenderung memburuk secara progresif. Sekali syok sirkulasi mencapai suatu
keadaan berat yang kritis, tidak peduli apa penyebabnya, syok itu sendiri akan
menyebabkan syok menjadi lebih berat. Artinya, aliran darah yang tidak
adekuat menyebabkan jaringan tubuh mulai mengalami kerusakan, termasuk
35 | K e p e r a w a t a n M u s k u l o s k e l e t a l 2
jantung dan sistem sirkulasi itu sendiri, seperti dinding pembuluh darah, sistem
vasomotor, dan bagian-bagian sirkulasi lainnya (Guyton & Hall, 2008).
36 | K e p e r a w a t a n M u s k u l o s k e l e t a l 2
2.3.5 WOC
Nadi
Syok
neurogenik
Obat-obatan
anastesi
Nyeri hebat
Fraktur tulang Trauma kepala
refleks
Reaksi
vasovagal
Suhu lingkungan
panas, terkejut,
takut atau nyeri
Penekanan
venus
venomotor
Lumpuhnya
neurogenik
sfingter
perkapiler
Spinal Lumbal
Perdarahan
Sinkop
Volume
sirkulasi darah
tidak efektif
Vasokonstriksi
pembuluh
darah
Perfusi ke
otak
berkurang
SCI
Multiple Vehicle Trauma
37 | K e p e r a w a t a n M u s k u l o s k e l e t a l 2
Resiko
cedera
Hilangnya tonus
simpatik
Kegagalan
termoregulasi
Menghambat
respon
baroreseptor
Vasodilatasi
perifeal ↓
hilangnya kontrol
saraf simpatis
terhadap tahanan
vaskular
Dilatasi
vena
Vasodilatasi
Venous return
↓, SV ↓
Perfusi
Jaringan ↓
MAP ↓
CO ↓
Dilatasi
arteri
Tonus pemb.
darah perifer ↓
Pengumpulan darah
di arteriol, vena dan
kapiler
Kulit hangat
Hipertermi
Kulit merah,
vasokonstriksi
kulit
darah akan
tertahan dan tidak
kembali bermuara
ke dalam vena
TD ↓
Tidak sadar
paraplegi
a
quadriplegia
Deficit
neurogenik
38 | K e p e r a w a t a n M u s k u l o s k e l e t a l 2
2.3.6 Pemeriksaan Diagnostik
Diagnosis Banding
Tanda dan gejala serupa dengan syok hipovolemik tapi kelainan
neurologik seperti quadriplegia atau paraplegia harus ada.
Diagnosis bandingnya syok neurogenik adalah vasovagal.
Keduanya sama-sama menyebabkan hipotensi karena kegagalan pusat
pengaturan vasomotor tetapi pada sinkop vasovagal hal ini tidak sampai
menyebabkan iskemia jaringan menyeluruh dan menimbulkan gejala syok.
Pemeriksaan penunjang
Pemeriksaan laboratorium tidak membantu diagnosis. Rontgen
cervik, thorax, dan lumbosakral spinal merupakan sangat penting untuk
menentukan adanya patah tulang atau tidak. CT scan dan MRI akan
berguna untuk menentukan bagian medulla spinalis yang menyebabkan
kompresi medulla spinalis. (Duane, 2008)
2.3.7 Penatalaksanaan
a. Penatalaksanaan Medis
Pengobatan syok neurogenik termasuk memulihkan tonus simpatis
baik melalui penstabilan cedera medulla spinalis atau dalam kasus
anastesi spinal, dengan memposisikan pasien secara tepat. Pengobatan
syok neurogenik tergantung pada penyebabnya. (Smeltzer, 2001)
b. Penatalaksanaa Keperawatan
Syok neurogenik dapat dicegah pada pasien yang mendapatkan
anastesi spinal atau epidural dengan meninggikan bagian kepalatempat
tidur 15 sampai 20 derajat untuk mencegah penyebaran anastetikke
medulla spinalis.Pada kecurigaan cedera medulla spinalis, syok
neurogenik dapat dicegah melalui imobilisasi pasien dengan hati-hati
untuk mencegah kerusakan medulla spinalis lebih lanjut. (Smeltzer,
2001)
Pada pasien dengan syok neurogenik, intervensi keperawatan
diarahkan pada mendukung fungsi kardiovaskuler dan neurologis sampai
episode transien syok neurologic menghilang. Stoking elastic dan
39 | K e p e r a w a t a n M u s k u l o s k e l e t a l 2
meninggikan bagian kaki tempat tidur dapat meminimalkan
pengumpulan darah pada tungkai. (Smeltzer, 2001)
Pasien yang mengalami cedera medulla spinalis mungkin tidak
melaporkan nyeri yang disebabkan oleh cedera internal. Karenanya, pada
periode langsung pasca cedera, perawat harus memantau pasien dengan
ketat terhadap resiko tanda perdarahan internal yang dapat menyebabkan
syok hipovolemik. Selain itu posisi syok juga akan membantu
mengalirkan darah ke organ jantung (Smeltzer, 2001)
Pemberian heparin, pemasangan stoking kompresi, dan kompresi
pneumatic pada tungkai dapat mencegah pembentukan thrombus.
Rentang gerak pasif ekstremitas yang imobil juga meningkatkan
sirkulasi. (Smeltzer, 2001)
Konsep dasar untuk syok distributif adalah dengan pemberian
vasoaktif seperti fenilefrin dan efedrin, untuk mengurangi daerah vaskuler
dengan penyempitan sfingter prekapiler dan vena kapasitan untuk
mendorong keluar darah yang berkumpul ditempat tersebut.
1. Baringkan pasien dengan posisi kepala lebih rendah dari kaki (posisi
syok).
2. Pertahankan jalan nafas dengan memberikan oksigen, sebaiknya
dengan menggunakan masker. Pada pasien dengan distress respirasi
dan hipotensi yang berat, penggunaan endotracheal tube dan
ventilator mekanik sangat dianjurkan. Langkah ini untuk menghindari
pemasangan endotracheal yang darurat jika terjadi distres respirasi
yang berulang. Ventilator mekanik juga dapat menolong menstabilkan
hemodinamik dengan menurunkan penggunaan oksigen dari otot-otot
respirasi.
3. Untuk keseimbangan hemodinamik, sebaiknya ditunjang dengan
resusitasi cairan. Cairan kristaloid seperti NaCl 0,9% atau Ringer
Laktat sebaiknya diberikan per infus secara cepat 250-500 cc bolus
dengan pengawasan yang cermat terhadap perubahan tekanan darah,
40 | K e p e r a w a t a n M u s k u l o s k e l e t a l 2
akral, turgor kulit, dan urin output untuk menilai respon terhadap
terapi.
4. Bila tekanan darah dan perfusi perifer tidak segera pulih, berikan obat-
obat vasoaktif (adrenergik; agonis alfa yang indikasi kontra bila ada
perdarahan seperti ruptur lien) :
Dopamin
Merupakan obat pilihan pertama. Pada dosis > 10 mcg/kg/menit,
berefek serupa dengan norepinefrin. Jarang terjadi takikardi.
Norepinefrin
Efektif jika dopamin tidak adekuat dalam menaikkan tekanan
darah. Monitor terjadinya hipovolemi atau cardiac output yang
rendah jika norepinefrin gagal dalam menaikkan tekanan darah
secara adekuat. Pada pemberian subkutan, diserap tidak
sempurna jadi sebaiknya diberikan per infus. Obat ini
merupakan obat yang terbaik karena pengaruh vasokonstriksi
perifernya lebih besar dari pengaruh terhadap jantung
(palpitasi). Pemberian obat ini dihentikan bila tekanan darah
sudah normal kembali. Awasi pemberian obat ini pada wanita
hamil, karena dapat menimbulkan kontraksi otot-otot uterus.
Epinefrin
Pada pemberian subkutan atau im, diserap dengan sempurna dan
dimetabolisme cepat dalam badan. Efek vasokonstriksi perifer
sama kuat dengan pengaruhnya terhadap jantung Sebelum
pemberian obat ini harus diperhatikan dulu bahwa pasien tidak
mengalami syok hipovolemik. Perlu diingat obat yang dapat
menyebabkan vasodilatasi perifer tidak boleh diberikan pada
pasien syok neurogenik
Dobutamin
Berguna jika tekanan darah rendah yang diakibatkan oleh
menurunnya cardiac output. Dobutamin dapat menurunkan
tekanan darah melalui vasodilatasi perifer.
41 | K e p e r a w a t a n M u s k u l o s k e l e t a l 2
Pasien-pasien yang diketahui/diduga mengalami syok
neurogenik harus diterapi sebagai hipovolemia. Pemasangan
kateter untuk mengukur tekanan vena sentral akan sangat
membantu pada kasus-kasus syok yang meragukan
2.3.8 Komplikasi
1. Kegagalan multi organ akibat penurunan aliran darah dan hipoksia
jaringan yang berkepanjangan
2. Sindrome disstres pernafasan dewasa akibat destruksi pertemuan alveolus
kapiler karena hipoksia.
3. DIC (Koagulasi Intravaskuler Diseminasi) akibat hipoksia dan kematian
jaringan yang luas sehingga terjadi pengaktivan berlebihan jenjang
koagulasi
2.3.9 Prognosis
Prognosis syok neurogenik tergantung penyebab syok tersebut.
Berhasil tidaknya penanggulangan syok terghantung kemampuan mengenal
gejala-gejala syok, mengetahui, dan mengantisipasi penyebab syok serta
efektivitas dan efisiensi kerja kita pada saat-saat pertama pasien mengalami
syok.
42 | K e p e r a w a t a n M u s k u l o s k e l e t a l 2
BAB 3
ASUHAN KEPERAWATAN
3.1 SYOK HIPOVOLEMIK
Tn. N (48th) mengalami kecelakaan lalu lintas dan langsung di bawa
ke RS UA. Tn. N dalam keadaan pingsan. Tn N yang mengendarai motor
tertabrak mobil lalu terserempet pickup dan terpental ke pinggir jalan lalu
pasien tidak sadarkan diri. Tn. N mengalami fraktur terbuka femur kondiler
disertai perdarahan hebat. Dan Fraktur terbuka Cruris 1/3 proksimal. Dari
pemeriksaan TTV didapatkan nadi 126x/menit, RR 26x/menit, TD 90/70
mmHg, CRT > 2detik dan kulit terlihat pucat. Jumlah perdarahan kurang
lebih 1800 cc
3.1.1 Pengkajian
1. Data Demografi/ identitas
a. Nama : Tn. N
b. Umur : 48 Tahun
c. Alamat: Sutorejo Surabaya
2. Keluhan Utama
Tanda-tanda syok perdarahan.
3. Riwayat Penyakit Sekarang
Tn. N (48th) mengalami kecelakaan lalu lintas dan langsung di bawa ke
RS UA. Tn. N dalam keadaan pingsan. Tn N yang mengendarai motor
tertabrak mobil lalu terserempet pickup lalu terpental ke pinggir jalan lalu
pasien tidak sadarkan diri. Tn. N mengalami fraktur terbuka femur
kondiler disertai perdarahan hebat. Dan Fraktur terbuka Cruris 1/3
proksimal.
4. Riwayat Penyakit Keluarga
-
5. Keadaan Umum
a. Nadi : 126x/menit
b. Tekanan Darah: 90/70 mmHg
43 | K e p e r a w a t a n M u s k u l o s k e l e t a l 2
c. RR : 26x/menit
6. Pemeriksaan Fisik
Rumah Sakit
Pendidikan
Universitas
Airlangga
REKAMAN DATA PENGKAJIAN Unit Gawat Darurat
IDENTITAS
Nama lengkap : Tn N
Umur : 48 hn/bln/hari
No Reg : 28.64.53.36
Triase :
Tgl : 8/11/2012
Jam : 20.15
PENGKAJIAN
Keluhan utama
Tn. N (48th) mengalami kecelakaan lalu lintas dan langsung di bawa ke RS UA. Tn. N dalam
keadaan pingsan. Tn N yang mengendarai motor tertabrak mobil lalu terpental ke pinggir jalan
lalu pasien tidak sadarkan diri. Tn. N mengalami fraktur terbuka femur kondiler disertai
perdarahan hebat. Dan Fraktur terbuka Cruris 1/3 proksimal.
Data Biologis
Data Masalah Keperawatan
A. AIR WAY
Bersih
Sumbatan : darah/sputum/caiean asing (pada mulut &
hidung)
Mulut terkatub trismus/bismus
Batuk produktif/tidak produktif
……………………………………………………………
……………………………..
B. BREATHING
Pergerakan dada: simetris/asimetris
Pola nafas : dyspnoe/tachipnoe/hiperpnoe/orthopnoe
Suara nafas wheezing/ronchi/stridor/cracles : (Vesikuler)
Bersihan jalan nafas
tidak efektif
Pola nafas tidak
efektif
Gangguan pertukaran
gas
Kegagalan ventilasi
spontan
………………………
…………………..
44 | K e p e r a w a t a n M u s k u l o s k e l e t a l 2
Sesak : saat istirahat/beraktivitas (tak terkaji)
Penggunaan otot nafas tambahan :
PCH/Retraksi/suprasternal
Suara perkusi paru : (redup/sonor)
……………………………………………………………
……………………………………………………………
……
C. CIRCULATION
Akral : hangant/dingin
Nadi : regular/irregular/kuat/lemah/tidak teraba
CRT : > 3 detik/< 3 detik
Warna kulit : cyanosis/kemerahan
Turgor : cepat/lambat kembali
Kulit/membrane mukosa : kering/lembab
Peningkatan JVP
Edema : wajah/anasarka/ekstemitas atas/bawah
Perdarahan : 1800 cc
……………………………………………………………
………………………………………………………….
D. DISABILITY
Kesadaran: CM/somnolent/stupoor/
Reflek cahaya : ………../…………
GCS : ……….. (E: ……M: ……V: …...)
Kejang
AFGAR Score : 1’ :.... 5 ‘......
Hemiparese/plegia: (ekstremitas kiri/ka), tetraplegi
Nyeri skala 1.2.3.4.5.6.7.8.9.10 (tidak terkaji)
Luka
:……………………………………………………………
…………………………………………….…..
E. ELIMINASI & OBSTETRI GINEKOLOGI
ALVI :
Perubahan pola BAB ⃝ Distensi abdomen ⃝ Perkusi abd
dullness ⃝ Nyeri saat defekasi ⃝ Frekuensi BAB menurun ⃝
Tidak mampu mengeluarkan feses ⃝ Suara usus
hipo/hiperaktif
BAB > 3 kali ⃝ konsistensi cair (tidak terkaji)
URI :
Tidak dapat BAK ⃝ Nyeri saat akan BAK ⃝ Bladder penuh
Keluar urine tanpa disadari ⃝ Nokturia ⃝ Tidak mampu
Kekurangan volume
cairan
Volume cairan
berlebih
Penurunan cardiac
output
………………………
…………………..
Nyeri akut/kronis
Perfusi jaringan tidak
efektif (otak)
Kerusakan integritas
kulit/jaringan
………………………
…………………..
Konstipasi
Diare
Retensio urine
Inkontinensia
urin/risiko
45 | K e p e r a w a t a n M u s k u l o s k e l e t a l 2
menahan BAK ⃝ Frekuensi BAK sebih sering (tiap 2 jam)
(tidak terkaji)
Status Obstetri Ginekologi
⃝ G:....P:....A:.... ⃝ usia kehamilan:.....mgg ⃝ presentasi:
......................⃝ HPHT:......
⃝ TFU:.........cm ⃝ LP:.....cm ⃝ BJA :......x/mnt ⃝ ANC
(dokter/bidan)
F. FAHRENHEIT
Suhu:.0
C Tensi : 90/70 mmHg Nadi : 126 x/mnt Respirasi: 26
x/mnt
kulit kemerahan
badan panas
badan & akral dingin
G. GATROINTESTINAL
⃝ Membrane mucoa & konjunctiva pucat ⃝ luka/imflamasi daerah
mulut ⃝ mudah merasa kenyang ⃝ ketidakmampuan mengunyah
makanan ⃝ keengganan makan ⃝ Rambut rontok ⃝ BU hiperaktif
⃝ BB 20 % dibawah ideal ⃝ Turgor menurun
………………………
…………………..
Hipertermia
Hipotermia
Nausea
Ketidakseimbangan
nutrisi: kurang dari
kebutuhan tubuh
………………………
…………………..
Data Penunjang
EKG
Rontgen:
CtScan:
USG:
Laboratorium :
Darah :
Urine :
Feses :
3.1.2 Analisa Data
Data Etiologi Masalah Keperawatan
DS : -
DO :
- RR 26 x/menit
- Ada penarikan otot
Perdarahan massif
Tubuh kekurangan suplai
oksigen dan darah
Hipoperfusi alveoli
Pola nafas tidak efektif
46 | K e p e r a w a t a n M u s k u l o s k e l e t a l 2
bantu pernafasan
- CRT >2 detik
Tachipnea
Pola nafas tidak efektif
DS : -
DO :
- Pasien tidak sadarkan
diri (stupor)
Perdarahan massif
Hipovolemia
CO
TD
Vasokonstriksi pembuluh
darah
Hipoksia
Gangguan perfusi
serebral
Gangguan perfusi
serebral
DS : -
DO :
- Nadi 126x/menit
- TD 90/70 mmHg
- CRT >2 detik
- Akral dingin
Perdarahan massif
Hipovolemia
CO
TD
tonus simpatik meningkat
rapid HR
Gangguan perfusi
jaringan
DS : -
DO :
- Perdarahan massive ±
1.800 mL
- Akral dingin
- Turgor kulit jelek
Perdarahan massif
Tubuh kekurangan darah
dan cairan
Hipovolemia
Kekurangan volume
cairan
Defisit volume cairan
47 | K e p e r a w a t a n M u s k u l o s k e l e t a l 2
DS : -
DO :
- Perdarahan massif ±
1.800 mL
- Adanya luka terbuka
akibat fraktur cruris
Trauma langsung
fraktur terbuka cruris
adanya luka
resiko tinggi infeksi
Resiko tinggi infeksi
3.1.3 Diagnosa Keperawatan
1. Gangguan pola nafas tidak efektif berhubungan dengan penurunan
ekspansi paru, suplai oksigen.
2. Gangguan perfusi serebral berhubungan dengan kekurangan suplai
oksigen ke otak.
3. Perubahan perfusi jaringan berhubungan dengan penurunan suplay
darah ke jaringan, penurunan curah jantung
4. Defisit volume cairan berhubungan dengan perdarahan massive.
5. Resiko tinggi infeksi berhubungan dengan adanya luka port de entrée.
3.1.3 Rencana Keperawatan
DIAGNOSA NOC NIC
Gangguan pola nafas
tidak efektif
NOC:
Setelah dilakukan
tindakan keperawatan,
pasien menunjukkan
keefektifan pola nafas
NIC:
1. Posisikan pasien
untuk memaksimalkan
ventilasi (posisi syok
dan head up)
2. Oksigenasi
menggunakan
maksimal 10 lpm.
3. Auskultasi suara
nafas, catat adanya
suara tambahan
48 | K e p e r a w a t a n M u s k u l o s k e l e t a l 2
4. Atur intake cairan
untuk
mengoptimalkan
keseimbangan
5. Monitor respirasi dan
status O2
Gangguan Perfusi
serebral
NOC:
Setelah dilakukan asuhan
keperawatan,
ketidakefektifan perfusi
jaringan serebral teratasi.
NIC:
1. Tinggikan kepala 0-
45° tergantung pada
kondisi pasien dan
order medis
2. Monitor TTV
3. Monitor AGD,
ukuran pupil,
ketajaman,
kesimetrisan dan
reaksi
4. Monitor tekanan
intrakranial dan
respon neurologis
5. Catat perubahan
pasien dalam
merespon stimulus
6. Monitor status cairan
7. Pertahankan
parameter
hemodinamik
Perubahan perfusi
jaringan
Memperbaiki perfusi
jaringan dengan
mempertahankan curah
jantung
1. kaji dan pantau status
kardiovaskuler setiap
15 menit atau sesuai
indikasi ; warna kulit,
denyut nadi, TD,
49 | K e p e r a w a t a n M u s k u l o s k e l e t a l 2
parameter
hemodinamik, denyut
nadi perifer dan irama
jantung
2. Berikan cairan IV
sesuai instruksi
3. Berikan dopamine,
dobutamin atau
ephinephrin sesuai
instruksi untuk
mempertahankan TD
yang memadai ( > 90
mmHg sistolik)
4. Berikan Nipride sesuai
instruksi
5. Pantau Hb dan Ht
6. Pantau Asidosis
dengan AGd setiap
hari
Defisit volume cairan Pasien akan
normovolemik
1. Kaji status volume
cairan ( TD, FJ, FP,
suhu, bunyi jantung)
setiap 1 jam
2. Berikan cairan IV
sesuai instruksi
3. Kaji semua data
laboratorium
4. Monitor irama jantng
5. Berikan obat dan
elektrolit sesuai
instruksi
6. Berikan pengobatan β-
50 | K e p e r a w a t a n M u s k u l o s k e l e t a l 2
adrenerjik sesuai
instruksi
Resiko tinggi terhadap
infeksi
Cegah infeksi nosokomial
dan tangani
mikroorganisme yang
teridentifikas
1. Dapatkan biakan darah
sesuai instruksi
2. Dapatkan urin, sputum
dan drainase luka
untuk biakan sesuai
indikasi
3. Temani pasien pada
pemeriksaan radiologi
diagnostic
4. Pantau S, VS dan SDP
5. Berikan antibiotic
sesuai instruksi
6. Pantau kadar obat
antibiotic sesuai
instruksi
7. Berikan obat-obat lain
: Antihistamin,
NSAIDs, antibody
monoclonal, steroid
8. Gunakan teknik aseptic
yang ketat saat
menangani aliran
infasive, kateter,
selang-selang dsb
3.1.4 Evaluasi
Hasil yang diharapkan setelah pasien Syok Hipovolemik mendapatkan
intervensi adalah sebagai berikut.
1. Pola nafas tidak efektif
2. Tidak terjadi gangguan perfusi serebral
51 | K e p e r a w a t a n M u s k u l o s k e l e t a l 2
3. perfusi jaringan adekuat
4. Volume cairan adekuat.
5. Tidak terjadi infeksi
3.2 SYOK NEUROGENIK
3.2.1 Pengkajian
1. Identitas
Nama, umur, jenis kelamin, pekerjaan, suku bangsa, agama, status
perkawinan, alamat.
2. Keluhan utama
Menurut Nursalam (2008), keluhan utama adalah keluhan saat petama
kali mengkaji (data baru). Biasanya pada pasien Syok Neurogenik
mengalami defisit neurologis dalam bentuk quadriplegia atau paraplegia.
Sedangkan pada keadaan lanjut, sesudah pasien menjadi tidak sadar,
barulah nadi bertambah cepat. Karena terjadinya pengumpulan darah di
dalam arteriol, kapiler dan vena, maka kulit terasa agak hangat dan cepat
berwarna kemerahan.
3. Riwayat kesehatan saat ini
Menurut Nursalam (2008), riwayat penyakit saat ini adalah hal yang
menjadi penyebab utama klien atau alasan klien datang ke Rumah Sakit.
Biasanya penyebeb utama klien mengalami Syok Neurogenik adalah
karena SCI, nyeri hebat pada fraktur tulang, atau trauma kepala (terdapat
gangguan pada pusat otonom).
4. Riwayat penyakit dahulu
Beberapa hal penting yang perlu diketahui pada pasien baik dari keluarga
maupun teman dekatnya dalam pengkajian riwayat kesehatannya, antara
lain: Riwayat trauma, riwayat penyakit jantung, riwayat infeksi, riwayat
pemakaian anafilaktik.
5. Psikokultural
52 | K e p e r a w a t a n M u s k u l o s k e l e t a l 2
Mengkaji respon klien terhadap penyakit dan perannya dalam keluarga
dan masyarakat. Adanya kelemahan fisik, dan prognosis penyakit yang
berat akan memberikan dampak rasa cemas dan koping yang maladaptif
pada klien.
Pemeriksaan Fisik
B1 (breathing) : Takipnea, pernapasan cepat dan dangkal
B2 (blood) : Tekanan darah menurun atau hipotensi, nadi lemah,
bradikardi, vena perifer kolaps, CVP rendah
B3 (brain) : Gangguan status mental, deficit neurologis berupa
quadraplegi atau paraplegi, kesadaran menurun, sinkop
B4 (baldder) : Terjadi oliguri-anuria, haluaran urin berkurang.
B5 (bowel) : Mual dan muntah, serta anoreksia, membrane mukosa
kering
B6 (bone) : Letargi, Kulit kering, kulit terasa hangat dan berwarna
kemerahan, turgor buruk.
Pengkajian Penunjang
Pemeriksaan darah: Hb, Hmt, Leukosit, dan golongan darah
Kadar elektrolit, kadar ureum, kreatinin, dan glukosa darah
Analisa gas darah
EKG
Rontgen toraks
Kultur darah
3.2.2 Diagnosis keperawatan
1. Gangguan perfusi jaringan (serebral, kardiopulmonal, perifer)
berhubungan dengan menurunnya aliran darah karena vasokontriksi,
trauma jaringan/tulang.
2. Penurunan curah jantung berhubungan dengan faktor mekanis (preload,
afterload dan kontraktilitas miokard)
53 | K e p e r a w a t a n M u s k u l o s k e l e t a l 2
3. Hipertermia berhubungan dengan peningkatan metabolisme tubuh ditandai
dengan suhu tubuh meningkat, kulit teraba hangat, kulit kemerahan
3.2.3 Rencana keperawatan
1. Gangguan perfusi jaringan (serebral, kardiopulmonal, perifer) berhubungan
dengan menurunnya aliran darah karena vasokontriksi, trauma
jaringan/tulang.
Tujuan: gangguan perfusi jaringan dapat diatasi
Kriteria hasil:
a. Akral hangat
b. Tanda-tanda vital dalam batas normal
c. Capilary fill time < 2
d. Urin output 1 ml/kgBB/jam
e. Analisa gas darah normal
Intervensi Rasional
Pantau tanda-tanda vital pasien (
frekuensi jantung, tekanan darah, dan
tekanan vena sentral ( Central
Venous Pressure / CVP ) setiap jam
hingga stabil, kemudian setiap 2 jam.
Penurunan frekuensi jantung, CVP, dan
tekanan darah dapat mengindikasikan
perubahan arteriovenousa yang mengarah
pada penurunan perfusi jaringan.
Pantau warna dan suhu kulit pasien
setiap 2 jam dan kaji tanda-tanda
kerusakan kulit.
Kulit yang dingin, pucat, berbercak dan
sianosis dapat mengindikasikan
penurunan perfusi jaringan.
Pantau laju pernapasan dan suara
napas pasien. Catat setiap temuan.
peningkatan laju pernapasan dapat
mengindikasikan bahwa pasien sedang
bekompensasi terhadap hipoksia jaringan.
Pantau perubahan frekuensi dan
irama jantung pada EKG.
untuk mengetahui perubahan perfusi
54 | K e p e r a w a t a n M u s k u l o s k e l e t a l 2
jaringan yang mungkin mengancam jiwa.
Pertahankan terapi oksigen untuk
pasien, sesuai program
untuk memaksimalkan pertukaran
oksigen dalam alveoli dan pada tingkat
sel.
Dorong pasien untuk sering
beristirahat
untuk menghemat energy dan
memaksimalkan perfusi jaringan
Pantau kadar kreatinin kinase, laktat
dehidrogenase dan kadar gas darah
arteri.
temuan abnormal mungkin
mengindikasikan kerusakan jaringan atau
penurunan pertukaran oksigen dalam
paru pasien.
Kolaborasi:
1. Pemeriksaan laboratirum
lengkap
2. Pemberian cairan infus sesuai
indikasi
3. Pemberian obat-obatan sesuai
indikasi
2. Penurunan curah jantung berhubungan dengan faktor mekanis (preload,
afterload dan kontraktilitas miokard)
Tujuan: penurunan curah jantung dapat diatasi
Kriteria hasil:
a. Pasien mencapai stabilitas hemodinamik. Frekuensi nadi tidak kurang dari
80 kali/menit, dan tidak lebih dari 100x/menit. Tekanan darah tidak
kurang dari 120/70 mmHg, dan tidak lebih dari 120/80 mmHg.
b. Pasien tidak menunjukan aritmia.
c. Kulit tetap hangat dan kering.
d. Pasien tidak menunjukan adanya edema pada kaki.
55 | K e p e r a w a t a n M u s k u l o s k e l e t a l 2
e. Pasien mencapai aktivitas dengan denyut jantung dalam batas normal.
f. Penurunan beban kerja jantung
Intervensi Rasional
Pantau dan catat tingkat kesadaran
,denyut dan irama jantung, dan
tekanan darah sekurang-kurangnya
setiap 4 jam atau lebih sering bila
diperlukan.
untuk mendeteksi hipoksia serebral
akibat penurunan curah jantung
Lakukan auskultasi bunyi jantung
dan suara napas minimal setiap 4
jam. Laporkan suara napas yang
tidak normal sesegera mungkin.
bunyi jantung tambahan dapat
mengindikasikan dekompensasi jantung
awal ; sura napas tambahan dapat
mengindikasikan kongesti pulmonal dan
penurunan curah jantung.
Atasi aritmia secara tepat sesuai
instruksi
untuk mencegah krisis yang mengancam
hidup
Secara bertahap tingakatkan aktivitas
dengan denyut jantung dalam batas
normal
agar jantung dapat melakukan
penyesuaian terhadap peningkatan
kebutuhan oksigen.
Pantau kecepatan denyut nadi
sebelum dan setelah beraktivitas,
sesuai instruksi.
untuk membandingkan kecepatan dan
mengukur toleransi.
Rencanakan aktivitas pasien. untuk menghindari keletihan dan
peningkatan beban kerja miokardium.
Kolaborasi
1. Pemberian O2
2. Pemberian infus sesuai
56 | K e p e r a w a t a n M u s k u l o s k e l e t a l 2
indikasi
3. Pemberian obat-obatan sesuai
indikasi
4. Rekam EKG pemeriksaan
laboratorium darah
3. Hipertermia berhubungan dengan peningkatan metabolisme tubuh ditandai
dengan suhu tubuh meningkat, kulit teraba hangat, kulit kemerahan
Tujuan: suhu tubuh pasien dalam batas normal
Kriteria hasil:
a. Kulit pasien tidak kemerahan
b. Suhu tubuh dalam batas normal (36-37o
C)
c. Kulit pasien tidak teraba hangat
Intervensi Rasional
Pantau suhu pasien (derajat dan
pola); perhatikan menggigil
/diaphoresis
suhu 38,9o
– 41,1o
C menunjukkan proses
penyakit infeksius akut. Pola demam
dapat membantu dalam diagnosis; mis,
kurva demam lanjut berakhir lebih dari
24 jam menunjukkan demam remitten (
bervariasi hanya beberapa derajat pada
arah tertentu. Menggigil sering
mendahului puncak suhu.
Pantau suhu lingkungan,
batasi/tambahan linen tempat tidur,
sesuai indikasi
- suhu ruangan/ jumlah selimut harus
diubah untuk mempertahankan suhu
mendekati normal.
Berikan kompres mandi hangat pada
lipatan paha dan aksila, hindari
penggunaan alcohol
dapat membantu mengurangi demam.
Catatan : penggunaan air es/alcohol
mungkin menyebabkan kedinginan,
57 | K e p e r a w a t a n M u s k u l o s k e l e t a l 2
Peningkatan suhu secara actual. Selain itu
alcohol dapat mengeringkan kulit.
Tingkatkan intake cairan dan nutrisi Adanya peningkatan metabolisme
menyebabkan kehilangan banyak energi.
Untuk itu diperlukan peningkatan intake
cairan dan nutrisi
Kolaborasi dengan pemberian
antipiretik, misalnya ASA (aspirin),
asetaminofen(Tylenol)
digunakan untuk mengurangi demam
dengan aksi sentral nya pada
hipotalamus, meskipun demam mungkin
dapat berguna dalam membatasi
pertumbuhan organisme dan
meningkatkan autodestruksi dari sel-sel
yang terinfeksi.
3.2.4 Evaluasi
Hasil yang diharapkan setelah pasien Syok Neurogenik mendapatkan
intervensi adalah sebagai berikut.
1. Perfusi jaringan adekuat
2. Curah jantung normal
3. Hiperthermi teratasi
58 | K e p e r a w a t a n M u s k u l o s k e l e t a l 2
BAB 4
PENUTUP
4.1 Kesimpulan
Berhasil tidaknya penanggulangan syok tergantung dari kemampuan
mengenal gejala-gejala syok, mengetahui, dan mengantisipasi penyebab
syok serta efektivitas dan efisiensi kerja kita pada saat-saat/menit-menit
pertama pasien mengalami syok.
Syok adalah gangguan sistem sirkulasi dimana sistem kardiovaskuler
(jantung dan pembuluh darah) tidak mampu mengalirkan darah ke seluruh
tubuh dalam jumlah yang memadai yang menyebabkan tidak adekuatnya
perfusi dan oksigenasi jaringan. Syok terjadi akibat berbagai keadaan yang
menyebabkan berkurangnya aliran darah, termasuk kelainan jantung
(misalnya serangan jantung atau gagal jantung), volume darah yang rendah
(akibat perdarahan hebat atau dehidrasi) atau perubahan pada pembuluh
darah (misalnya karena reaksi alergi atau infeksi)
4.2 Saran
Dengan mempelajari materi ini mahasiswa keperawatan yang nantinya
menjadi seorang perawat professional agar dapat lebih peka terhadap tanda
dan gejala ketika menemukan pasien yang mengalami syock sehingga dapat
melakukan pertolongan segera. Mahasiswa dapat melakukan tindakan-
tindakan emergency untuk melakukan pertolongan segera kepada pasien
yang mengalami syock.
59 | K e p e r a w a t a n M u s k u l o s k e l e t a l 2
DAFTAR PUSTAKA
Hudak & Gallo, 1994, Keperwatan Kritis: Pendekatan Holistik, edk. 6, vol. 2,
trans. Sumarwati, M. dkk., EGC, Jakarta.
Cole, Elaine. 2009. Trauma Care. UK : Wiley-Blackwell
Huether. McCance & Brashers. Rote. Understanding Patophysiology. 2008.
Missouri: Mosby
Urden, linda D.dkk. 2008. Priorities in critical care nursing. Canada: Mosby
Elseveir
Zimmerman J L, Taylor R W, Dellinger R P, Farmer J C, Diagnosis and
Management of Shock, dalam buku: Fundamental Critical Support.
Society of Critical Care Medicine, 1997
Duane lynn, 2008. Types of Shock. Diakses dari www.mnhealthandmedical.com
Advance Trauma Life Support. 2001. Edisi keenam. American Collage of
Surgeons.
Smeltzer, Suzanne C. 2001. Buku Ajar Keperawatan Medikal Bedah Brunner &
Suddart. Jakarta : EGC.
Bewes, Petter. 2001. Bedah Primer : Trauma. Jakarta : EGC

Syok hipovolemik

  • 1.
    i | Ke p e r a w a t a n M u s k u l o s k e l e t a l 2 ASUHAN KEPERAWATAN MULTIPLE VEHICLE TRAUMA (SYOK HIPOVOLEMIK DAN SYOK NEUROGENIK) Disusun oleh : KELOMPOK 5 Angkatan A 2009 / Kelas B PROGRAM STUDI ILMU KEPERAWATAN FAKULTAS KEPERAWATAN UNIVERSITAS AIRLANGGA SURABAYA 2012
  • 2.
    ii | Ke p e r a w a t a n M u s k u l o s k e l e t a l 2 KATA PENGANTAR Assalamu’alaikum Wr. Wb. Alhamdulillah, puji syukur kehadirat Allah SWT karena atas Rahmat dan Nikmat-Nya kami dapat menyelesaikan tugas makalah ini dengan lancar dan tepat pada waktunya. Makalah ini membahas tentang Asuhan Keperawatan pada Klien dengan Syok Hipovolemik dan Syok Neurogenik. Jadi asuhan keperawatan merupakan salah satu metode untuk membantu pasien dalam menyelesaiakan masalah yang sedang dihadapi. Dalam pembuatan makalah ini tidak lepas dari bantuan beberapa pihak,diantaranya : 1. Bu Laily Hidayati S., Kep., Ns., M.Kep., selaku Fasilitator Kelompok 5 Keperawatan Muskuloskeletal 2. 2. Pihak-pihak yang ikut serta dalam proses pembuatan makalah ini Oleh karena itu, pada kesempatan ini kami mengucapkan banyak terima kasih atas bantuan dan kerjasamanya dalam menyelesaikan makalah ini. Kami menyadari sebagai manusia kami banyak kekurangan. Oleh karena itu dengan kerendahan hati, kami mohon pembaca berkenan memberikan kritik dan saran demi penyempurnaan pembuatan makalah berikutnya. Semoga makalah ini dapat bermanfaat bagi kita semua khususnya bagi kelompok kami. Wassalamu’alaikum Wr. Wb. Surabaya, November 2012 Penyusun
  • 3.
    iii | Ke p e r a w a t a n M u s k u l o s k e l e t a l 2 DAFTAR ISI Halaman judul ............................................................................................ i Kata Pengantar ........................................................................................... ii Daftar Isi ..................................................................................................... iii BAB 1 : PENDAHULUAN 1.1 Latar Belakang............................................................................. 1 1.2 Rumusan Masalah ....................................................................... 2 1.3 Tujuan .......................................................................................... 3 1.4 Manfaat ........................................................................................ 3 BAB 2 : TINJAUAN PUSTAKA 2.1 KONSEP MULTIPLE VEHICLE TRAUMA 2.1.1 Definisi ............................................................................. 5 2.1.2 Faktor yang Mempengaruhi ............................................. 5 2.1.3 Perlukaan dan Kematian dalam Kecelakaan Lalu Lintas . 7 2.2 SYOK HIPOVOLEMIK 2.2.1. Definisi Syok Hipovolemik ............................................. 10 2.2.2. Etiologi Syok Hipovolemik ............................................ 10 2.2.3. Manifestasi Klinis Syok Hipovolemik ............................ 11 2.2.4. Tahapan Syok Hipovolemik ............................................. 12 2.2.5. Patofisiologi Syok Hipovolemik ...................................... 13 2.2.6. WOC Syok Hipovolemik ................................................. 15 2.2.7. Pemeriksaan Penunjang Syok Hipovolemik .................... 17 2.2.8. Penatalaksanaan Syok Hipovolemik ................................ 18 2.2.9. Komplikasi Syok Hipovolemik ........................................ 28 2.2.10. Prognosis Syok Hipovolemik ........................................... 28 2.3 SYOK NEUROGENIK 2.3.1 Definisi Syok Neurogenik ................................................ 29 2.3.2 Etiologi Syok Neurogenik ................................................ 30 2.3.3 Manifestasi Syok Neurogenik .......................................... 30
  • 4.
    iv | Ke p e r a w a t a n M u s k u l o s k e l e t a l 2 2.3.4 Patofisiologi Syok Neurogenik ........................................ 31 2.3.5 WOC Syok Neurogenik ................................................... 36 2.3.6 Pemeriksaan Diagnostik Syok Neurogenik ...................... 38 2.3.7 Penatalaksanaan Syok Neurogenik .................................. 38 2.3.8 Komplikasi Syok Neurogenik .......................................... 41 2.3.9 Prognosis Syok Neurogenik ............................................. 41 BAB 3 : ASUHAN KEPERAWATAN 3.1 SYOK HIPOVOLEMIK 3.1.1 Pengkajian .......................................................................... 42 3.1.2 Analisa Data ....................................................................... 45 3.1.3 Diagnosa Keperawatan ....................................................... 47 3.1.4 Rencana Keperawatan ........................................................ 47 3.1.5 Evaluasi .............................................................................. 51 3.2 SYOK NEUROGENIK 3.2.1 Pengkajian .......................................................................... 51 3.2.2 Diagnosa Keperawatan ....................................................... 52 3.2.3 Rencana Keperawatan ........................................................ 53 3.2.4 Evaluasi .............................................................................. 57 BAB 4 : PENUTUP 4.1 Kesimpulan .................................................................................. 58 4.2 Saran ............................................................................................ 58 Daftar Pustaka ............................................................................................ 59
  • 5.
    1 | Ke p e r a w a t a n M u s k u l o s k e l e t a l 2 BAB 1 PENDAHULUAN 1.1 Latar Belakang Kemajuan di berbagai bidang ilmu pengetahuan dan teknologi semakin pesat yang diikuti dengan peningkatan kebutuhan hidup manusia sehingga menuntut seseorang untuk beraktivitas dengan cepat guna memenuhi kebutuhannya tanpa memikirkan resiko-resiko yang akan dihadapinya. Penyebab trauma pada tulang belakang yang banyak terjadi salah satunya pada pekerja yaitu di kalangan pekerja kasar yang tidak memperhatikan keselamatan kerja, prosedur atau cara kerja yang salah, serta kelalaian dan kurangnya kewaspadaan terhadap pekerjaan cedera sehingga menyebabkan jatuh dari ketinggian atau tertimpa benda-benda keras pada tulang yang mengakibatkan susunan tulang belakang mengalami kompresi dan menyebabkan fraktur. Diseluruh dunia terdapat 6-20 juta kematian tiap tahun, meskipun penyebab nya berbeda-beda tiap negara. Jumlah insiden syok semakin semakin meningkat di Indonesia. Tidak jarang kita temui insiden seperti ini. Dinegara maju penyebab terbanyak hipovolemik adalah perdarahan akibat trauma. Sebuah studi menyebutkan bahwa prevalensi insiden trauma di Amerika diperkirakan mencapai 700 hingga 900 kasus tiap satu juta penduduk (200.000 hingga 250.000 orang). Enam puluh persen yang cedera berusia antara 16 sampai 30 tahun dan 80% berusia antara 16 sampai 45 tahun. Laki-laki mengalami cedera empat kali lebih banyak daripada perempuan. Faktor etiologi yang paling sering adalah kecelakaan kendaraan bermotor (45%), terjatuh (21,5%), luka tembak atau kekerasan (15,4%), dan kecelakaan olah raga, biasanya menyelam (13,4%). Lebih kurang 53% dari cedera itu adalah kuadriplegi. Syok didefinisikan sebagai suatu keadaan tidak adekuatnya perfusi jaringan, Keadaan akut yang menyebar secara luas dimana terjadi penurunan perfusi jaringan dan tidak adekuatnya sirkulasi volume darah intravaskuler yang efektif. Syok merujuk kepada suatu keadaan di mana terjadi kehilangan cairan
  • 6.
    2 | Ke p e r a w a t a n M u s k u l o s k e l e t a l 2 tubuh dengan cepat sehingga terjadinya multiple organ failure akibat perfusi yang tidak adekuat. Syok paling sering timbul setelah terjadi perdarahan hebat (syok hemoragik). Perdarahan eksternal akut akibat trauma tembus dan perdarahan hebat akibat kelianan gastrointestinal merupakan 2 penyebab syok hemoragik yang paling sering ditemukan. Syok hemoragik juga bisa terjadi akibat perdarahan internal akut ke dalam rongga toraks dan rongga abdomen. Penyebab utama perdarahan internal adalah terjadinya trauma pada organ dan ruptur pada aneurysme aortic abdomen. Syok bisa merupakan akibat dari kehilangan cairan tubuh lain selain dari darah dalam jumlah yang banyak. Contoh syok hipovolemik yang terjadi akibat kehilangan cairan lain ini adalah gastroenteritis refraktrer dan luka bakar hebat. Objektif dari keseluruhan jurnal ini adalah terfokus kepada syok hipovolemik yang terjadi akibat perdarahan dan pelbagai kontroversi yang timbul seputar cara penanganannya. Resusitasi cairan dan intervensi pembedahan awal merupakan langkah terpenting untuk menyelamatkan pasien dengan trauma yang menimbulkan syok hemoragik. Ini dan beberapa prinsip lain membantu dalam perkembangan garis panduan untuk penanganan syok hemoragik akibat trauma. Akan tetapi, peneliti- peneliti terbaru telah mempersoalkan garis panduan ini, dan hari ini telah timbul pelbagai kontroversi tentang cara penanganan syok hemoragik yang paling optimal. Kita sebagai mahasiswa keperawatan harus mampu mengenal tanda dan gejala syok dan melaksanakan penatalaksanaan pada pasien syok. Sehingga ketika menemukan kasus syok mahasiswa mampu memberikan pertolongan pertama pada klien. Oleh karena itu, mahasiswa perlu mempelajari tentang syok dan penatalaksaannya. 1.2 Rumusan Masalah Bagaimanakah konsep dan Asuhan Keperawatan pada klien dengan Multiple Vehicle Trauma (Syok Hipovolemik dan Syok Neurogenik) ?.
  • 7.
    3 | Ke p e r a w a t a n M u s k u l o s k e l e t a l 2 1.3 Tujuan 1.3.1 Tujuan Umum Menjelaskan konsep dari Syok Hipovolemik dan Syok Neurogenik dan asuhan keperawatan pada klien dengan Syok Hipovolemik dan Syok Neurogenik 1.3.2 Tujuan Khusus 1. Menjelaskan konsep Multiple Vehicle Trauma 2. Menjelaskan definisi Syok Hipovolemik dan Syok Neurogenik 3. Menjelaskan etiologi Syok Hipovolemik dan Syok Neurogenik 4. Menjelaskan manifestasi klinis Syok Hipovolemik dan Syok Neurogenik 5. Menjelaskan patofisiologi Syok Hipovolemik dan Syok Neurogenik 6. Menjelaskan WOC Syok Hipovolemik dan Syok Neurogenik 7. Menjelaskan pemeriksaan penunjang pada Syok Hipovolemik dan Syok Neurogenik 8. Menjelaskan penatalaksanaan pasien dengan Syok Hipovolemik dan Syok Neurogenik 9. Menjelaskan komplikasi Syok Hipovolemik dan Syok Neurogenik 10. Menjelaskan prognosis dari Syok Hipovolemik dan Syok Neurogenik 11. Menjelaskan asuhan keperawatan pasien dengan Syok Hipovolemik dan Syok Neurogenik 1.4 Manfaat 1. Mengetahui dan memahami konsep Multiple Vehicle Trauma 2. Mengetahui dan memahami definisi Syok Hipovolemik dan Syok Neurogenik 3. Mengetahui dan memahami etiologi Syok Hipovolemik dan Syok Neurogenik 4. Mengetahui dan memahami manifestasi klinis dari Syok Hipovolemik dan Syok Neurogenik
  • 8.
    4 | Ke p e r a w a t a n M u s k u l o s k e l e t a l 2 5. Mengetahui dan memahami patofisiologi Syok Hipovolemik dan Syok Neurogenik 6. Mengetahui dan memahami WOC Syok Hipovolemik dan Syok Neurogenik 7. Mengetahui dan memahami pemeriksaan penunjang pada Syok Hipovolemik dan Syok Neurogenik 8. Mengetahui dan memahami penatalaksanaan klien dengan Syok Hipovolemik dan Syok Neurogenik 9. Mengetahui dan memahami komplikasi dari Syok Hipovolemik dan Syok Neurogenik 10. Mengetahui dan memahami prognosis dari Syok Hipovolemik dan Syok Neurogenik 11. Mengetahui dan memahami asuhan keperawatan pasien dengan Syok Hipovolemik dan Syok Neurogenik
  • 9.
    5 | Ke p e r a w a t a n M u s k u l o s k e l e t a l 2 BAB 2 TINJAUAN PUSTAKA 2.1 KONSEP MULTIPLE VEHICLE TRAUMA 2.1.1 Definisi Kecelakaan adalah serangkaian peristiwa dari kejadian-kejadian yang tidak terduga sebelumnya, dan selalu mengakibatkan kerusakan pada benda, luka atau kematian. Kecelakaan lalu lintas dibagi atas a motor-vehicle traffic accident dan non motor-vehicle traffic accident. A motor-vehicle traffic accident adalah setiap kecelakaan kendaraan bermotor di jalan raya. Non motor-vehicle traffic accident, adalah setiap kecelakaan yang terjadi di jalan raya, yang melibatkan pemakai jalan untuk transportasi atau untuk mengadakan perjalanan, dengan kendaraan yang bukan kendaraan bermotor (Idries AM, 1997). Berdasarkan Peraturan Pelaksanaan Undang-Undang Lalu Lintas dan Angkutan Jalan Tahun 1993 Bab XI : 1. Pasal 93 Ayat (1): kecelakaan lalu lintas adalah suatu peristiwa di jalan yang tidak di sangka-sangka dan tidak disengaja melibatkan kendaraan dengan atau pemakai jalan lainnya yang mengakibatkan korban manusia atau kerugian harta benda. 2. Pasal 93 ayat (2): korban kecelakaan lalu lintas sebagaimana dimaksud dalam ayat (1), dapat berupa korban mati, koban luka berat dan korban luka ringan (Idries AM, 1997). 2.1.2 Faktor yang Mempengaruhi Terjadinya Kecelakaan Lalu Lintas Ada empat faktor utama yang menyebabkan terjadinya kecelakaan lalu lintas, antara lain: 1. Faktor manusia Faktor manusia merupakan faktor yang paling dominan dalam kecelakaan. Hampir semua kejadian kecelakaan didahului dengan
  • 10.
    6 | Ke p e r a w a t a n M u s k u l o s k e l e t a l 2 pelanggaran rambu-rambu lalu lintas. Pelanggaran dapat terjadi karena sengaja melanggar, ketidaktahuan terhadap arti aturan yang berlaku ataupun tidak melihat ketentuan yang diberlakukan atau pura-pura tidak tahu. 2. Faktor kendaraan Faktor kendaraan yang paling sering terjadi adalah ban pecah, rem tidak berfungsi sebagaimana seharusnya, kelelahan logam yang mengakibatkan bagian kendaraan patah, peralatan yang sudah aus tidak diganti dan berbagai penyebab lainnya. Keseluruhan faktor kendaraan sangat terkait dengan teknologi yang digunakan, perawatan yang dilakukan terhadap kendaraan. Untuk mengurangi faktor kendaraan perawatan dan perbaikan kendaraan diperlukan, di samping itu adanya kewajiban untuk melakukan pengujian kendaraan bermotor secara teratur. 3. Faktor jalan Faktor jalan terkait dengan perencanaan jalan, geometrik jalan, pagar pengaman di daerah pegunungan, ada tidaknya median jalan, jarak pandang dan kondisi permukaan jalan. Jalan yang bagus, rata lebih sering terjadi kecelakaan lalu lintas dibandingkan jalan yang rusak/berlubang. 4. Faktor cuaca Hari hujan juga mempengaruhi unjuk kerja kendaraan seperti jarak pengereman menjadi lebih jauh, jalan menjadi lebih licin, jarak pandang juga terpengaruh karena penghapus kaca tidak bisa bekerja secara sempurna atau lebatnya hujan mengakibatkan jarak pandang menjadi lebih pendek. Asap dan kabut juga bisa mengganggu jarak pandang, terutama di daerah pegunungan (WHO, 2007). Trauma pada pengendara sepeda motor atau sepeda juga khas. Sekitar 60-70% korban menderita cedera pada daerah tibia karena bemper mobil tingginya sama dengan tungkai bawah. Selain itu, korban akan terlempar ke jalan atau ke atas dan kepala membentur bingkai atas kaca mobil sehingga terjadi hiperekstensi kepala dengan cedera otak dan
  • 11.
    7 | Ke p e r a w a t a n M u s k u l o s k e l e t a l 2 cedera tulang leher. Harus juga diingat kemungkinan terjadinya cedera perut pada pengemudi motor; dalam hal ini usus terjepit di antara setang setir dan tulang belakang, namun pada pemeriksaan fisik hanya ada jejas pada baju atau kulit perut. Pembonceng akan mengalami hal yang sama kecuali cedera kemudi sepeda motor (Wim de Jong, 2005). 2.1.3 Perlukaan dan Kematian dalam Kecelakaan Lalu Lintas Kematian dalam kecelakaan lalu lintas dapat terjadi sebagai akibat dari tabrakan atau benturan dari kendaraan. Secara imajinatif semua model dari sarana transportasi mempunyai kemampuan untuk menyebabkan kematian atau kecacatan. Kematian karena kecelakaan lalu lintas dapat dibagi menjadi empat kategori tergantung dari arah terjadinya benturan pada kendaraan, antara lain : 1. Arah depan Ini adalah paling umum, yang kejadiannya kira-kira mencapai 80% dari semua kecelakaan lalu lintas. Tabrakan dari arah depan terjadi bila dua kendaraan/orang bertabrakan yang mana keduanya arah kepala, atau bagian depan dari kendaraan menabrak benda yang tidak bergerak, seperti tembok, ataupun tiang listrik. Sebagai akibat dari energi gerak, penumpang dari kendaraan bermotor akan terus melaju (bila tidak memakai sabuk pengaman pada pengguna mobil). Pola dan lokasi luka akan tergantung dari posisi saat kecelakaan 2. Arah samping (lateral) Biasanya terjadi di persimpangan ketika kendaraan lain menabrak dari arah samping, ataupun mobil yang terpelintir dan sisinya menghantam benda tidak bergerak. Dapat terlihat perlukaan yang sama dengan tabrakan dari arah depan, bila benturan terjadi pada sisi kiri dari kendaraan, pengemudi akan cenderung mengalami perlukaan pada sisi kiri, dan penumpang depan akan mengalami perukaan yang lebih sedikit karena pengemudi bersifat sebagai bantalan. Bila benturan terjadi pada sisi kanan, maka yang terjadi adalah sebaliknya, demikian juga bila tidak ada penumpang.
  • 12.
    8 | Ke p e r a w a t a n M u s k u l o s k e l e t a l 2 3. Terguling Keadaan ini lebih mematikan (lethal) dibandingkan tabrakan dari samping, terutama bila tidak memakai pelindung kepala (helm), terguling di jalan, sabuk pengaman dan penumpang terlempar keluar mobil. Beberapa perlukaan dapat terbentuk pada saat korban mendarat pada permukaan yang keras. Pada beberapa kasus, korban yang terlempar bisa ditemukan hancur atau terperangkap di bawah kendaraan. Pada kasus seperti ini penyebab kematian mungkin adalah traumatic asphyxia. 4. Arah belakang Pada benturan dari arah belakang, benturan dikurangi atau terserap oleh bagian bagasi dan kompartemen penumpang belakang (pada pengguna mobil), yang dengan demikian memproteksi penumpang bagian depan dari perlukaan yang parah dan mengancam jiwa (Fintan, 2006). Lima jenis tabrakan yang mungkin terjadi 1. Benturan frontal Merupakan benturan dengan benda didepan kendaraan, yang secara tiba-tiba mengurangi kecepatannya. Benturan kedepan dari tubuh terhadap tungkai dapat mengakibatkan fraktur dislokasi sendi ankle, dislokasi lutut karena femur override terhadap tibia dan fibula, fraktur femur, dislokasi posterior dari femoral head dari asetabulum karena pelvis override femur. Bila roda depan sepeda motor bertabrakan dengan suatu objek dan berhenti maka kendaraan akan berputar ke depan dengan momentum mengarah ke sumbu depan. Pada saat gerakan ke depan ini kepala, dada atau perut pengendara mungkin membentur stang kemudi. Bila pengendara terlempar ke atas melewati stang kemudi, maka tungkainya dapat terbentur dengan stang kemudi, dan dapat terjadi fraktur femur bilateral.
  • 13.
    9 | Ke p e r a w a t a n M u s k u l o s k e l e t a l 2 2. Benturan lateral Merupakan benturan pada bagian samping kendaraan yang mengakselerasi penumpang menjauhi titik benturan. Pengemudi yang ditabrak pada sisi pengemudi, mempunyai kemungkinan lebih besar untuk trauma pada sisi kanan tubuhnya, termasuk fraktur iga kanan, trauma paru kanan, trauma hati, dan fraktur skeletal sebelah kanan, termasuk fraktur kompresi pelvis. Pada sepeda motor, benturan dari samping dapat terjadi fraktur terbuka atau tertutup tungkai bawah. 3. Benturan dari belakang Pada benturan ini, fraktur dari elemen posterior vertebra sevikalis dapat terjadi, seperti fraktur laminar, fraktur pedikel, fraktur spinous process, dan hal ini disebar ke seluruh vertebra servikal. 4. Benturan quater panel Benturan quarter panel, dari depan maupun dari belakang, menyebabkan terjadinya beberapa jenis trauma tabrakan, benturan lateral maupun frontal atau benturan lateral dan benturan dari belakang. 5. Terbalik Pada kendaraan yang terbalik, penumpangnya dapat mengenai/terbentur pada semua bagian dari kompartemen penumpang. 6. Ejeksi Trauma yang diderita penumpang dapat lebih berat waktu terjadi ejeksi daripada waktu penderita membentur tanah. Kemungkinan trauma meningkat 300% kalau penumpang diejeksi keluar dari kendaraan. Laying the bike down merupakan usaha yang dilakukan untuk menghindari terjepit antara kendaraan dan objek yang akan ditabraknya, pengendara mungkin akan menjatuhkan kendaraanya ke samping, membiarkan kendaraan bergeser dan ia sendiri bergeser dibelakangnya. Bila jatuh dengan cara ini akan dapat terjadi trauma jaringan lunak yang parah (ATLS, 2004).
  • 14.
    10 | Ke p e r a w a t a n M u s k u l o s k e l e t a l 2 2.2 SYOK HIPOVOLEMIK 2.2.1 Definisi Syok hipovolemik merujuk keada suatu keadaan di mana terjadi kehilangan cairan tubuh dengan cepat sehingga terjadinya multiple organ failure akibat perfusi yang tidak adekuat (Smeltzer, 2001) Syok hipovolemik merupakan kondisi medis atau bedah dimana terjadi kehilangan cairan dengan cepat yang berakhir pada kegagalan beberapa organ, disebabkan oleh volume sirkulasi yang tidak adekuat dan berakibat pada perfusi yang tidak adekuat. 2.2.2 Etiologi Penyebab trauma dapat terjadi oleh karena trauma tembus atau trauma benda tumpul. Trauma yang sering menyebabkan syok hemoragik adalah sebagai berikut: laserasi dan ruptur miokard, laserasi pembuluh darah besar, dan perlukaan organ padat abdomen, fraktur pelvis dan femur, dan laserasi pada tengkorak. Kelainan pada pembuluh darah yang mengakibatkan banyak kehilangan darah antara lain aneurisma, diseksi, dan malformasi arteri-vena. Kelainan pada gastrointestinal yang dapat menyebabkan syok hemoragik antara lain: perdarahan varises oesofagus, perdarahan ulkus peptikum, Mallory-Weiss tears, dan fistula aortointestinal. Kelainan yang berhubungan dengan kehamilan, yaitu kehamilan ektopik terganggu, plasenta previa, dan solutio plasenta. Syok hipovolemik akibat kehamilan ektopik umum terjadi. Syok hipovolemik akibat kehamilan ektopik pada pasien dengan tes kehamilan negatif jarang terjadi, tetapi pernah dilaporkan.
  • 15.
    11 | Ke p e r a w a t a n M u s k u l o s k e l e t a l 2 Tabel 1. Kondisi Pasien Syok Hipovolemik Kondisi-kondisi yang Menempatkan Pasien pada Risiko Syok Hipovolemik kehilangan cairan eksternal Perpindahan cairan internal Trauma Pembedahan Muntah-muntah Diare Diuresis Diabetes Insipidus Hemoragi internal Luka bakar Asites Peritonitis Sumber : Smeltzer, 2001 2.2.3 Manifestasi Klinis 1. Agitasi 2. Akral dingin 3. Penurunan konsentrasi 4. Penurunan kesadaran 5. Penurunan atau tidak ada keluaran urine 6. Lemah 7. Warna kulit pucat 8. Napas cepat 9. Berkeringat
  • 16.
    12 | Ke p e r a w a t a n M u s k u l o s k e l e t a l 2 2.2.4 Tahapan Syok Hipovolemik Perbeadaan antara kelas-kelas syok hemoragik mungkin tidak terlihat jelas pada seorang penderita, dan penggantian volume harus diarahkan pada respon terhadap terapi semula dan bukan dengan hanya mengandalkan klasifikasi awal saja. System klasifikasi ini berguna untuk memastikan tanda-tanda dini dan patofisiologi keadaan syok. (ATLS, 2001) Klasifikasi Penemuan Klinis Pengelolaan Kelas I : kehilangan volume darah < 15 % EBV Hanya takikardi minimal, nadi < 100 kali/menit Tidak perlu penggantian volume cairan secara IVFD Kelas II : kehilangan volume darah 15 – 30 % EBV Takikardi (>120 kali/menit), takipnea (30-40 kali/menit), penurunan pulse pressure, penurunan produksi urin (20-30 cc/jam) Pergantian volume darah yang hilang dengan cairan kristaloid (RL atau NaCl 0,9%) sejumlah 3 kali volume darah yang hilang Kelas III : kehilangan volume darah 30 - 40 % EBV Takikardi (>120 kali/menit), takipnea (30-40 kali/menit), perubahan status mental (confused), penurunan produksi urin (5-15 cc/jam) Pergantian volume darah yang hilang dengan cairan kristaloid (NaCl 0,9% atau RL) dan darah Kelas IV : kehilangan volume darah > 40 % EBV Takikardi (>140 kali/menit), takipnea (35 kali/menit), perubahan status mental (confused dan lethargic), Bila kehilangan volume darah > 50 % : pasien tidak sadar, tekanan sistolik sama dengan diastolik, produksi urin minimal atau tidak keluar Pergantian volume darah yang hilang dengan cairan kristaloid (NaCl 0,9% atau RL) dan darah
  • 17.
    13 | Ke p e r a w a t a n M u s k u l o s k e l e t a l 2 Beberapa faktor akan sangat mengganggu penilaian respon hemodinamis terhadap perdarahan, antara lain ; a. Usia penderita b. Parahnya cedera, dengan perhatian khusus bagi jenis dan lokasi anatomis cederanya c. Rentang waktu antar cedera dan permulaan terapi d. Terapi cairan pra-rumah sakit dan penerapan pakaian anti syok pneumatic (PSAG) e. Obat-obat yang sebelumnya sudah diberikan karena ada penyakit kronis 2.2.5 Patofisiologi Syok Hipovolemik Saat sel-sel tubuh kekurangan pasokan darah dan oksigen, maka kemampuan metabolisme enrgi pada sel-sel tersebut akan terganggu. Metabolisme energi terjadi di dalam sel tempat nutrien secara kimiawi dipecah dan disimpan dalam bentuk ATP (adenosin tripospat). Sel-sel menggunakan simpanan energi ini untuk melakukan berbagai fungsi penting seperti traspor aktif, kontraksi otot, sintesa biokimia, dan melaukan fungsi selular khusus seperti konduksi impuls listrik. ATP dapat disintesa secara aerob (pada adanya oksigen)atau secara anaerob (tanpa adanya oksigen). Meskipun begitu, metabolisme aerob akan menghasilkan jumlah ATP yang jauh lebih besar per mol glukosa dibanding metabolisme anaerob, dan karenanya adalah cara yang lebih efisien dan lebih efektif dalam penghasil energi. Selain itu, metabolisme anaerob mengakibatkan akumulasi produk akhir yang toksik, asam laktat, yang harus dibuang dari sel dan ditranspor ke hepar untuk pengubahan menjadi glukosa dan glikogen. Pada keadaan syok, sel-sel tidak mendapat pasokan darah yang adekuat dan kekurangan oksigen dan nutrien; karenanya, sel-sel harus menghasilkan energi melalui metabolisme anaerob. Metabolisme ini menghasilkan tingkat
  • 18.
    14 | Ke p e r a w a t a n M u s k u l o s k e l e t a l 2 energi yang rendah dari sumber nutrien, dan lingkungan intraseluler, yang bersifat asam. Karena perubahan ini, fungsi normal sel menurun. Sel membengkak dan membrannya menjadi lebih permeabel, sehingga memungkinkan elektrolit dan cairan untuk merembes dari dan ke dalam sel. Pompa kalium-natrium menjadi terganggu. Struktur sel (mitokondria dan lisosom) menjadi rusak dan terjadi kematian sel (Hardaway, 1988).
  • 19.
    15 | Ke p e r a w a t a n M u s k u l o s k e l e t a l 2 2.2.6 WOC Kehilangan cairan eksternal : Trauma (Multiple Vehicle Trauma) Pembedahan Muntah-muntah Diare Diuresis Diabetes Insipidus Perpindahan cairan internal : Hemoragi internal Luka bakar Asites Peritonitis Tubuh kekurangan oksigen dan darah Metabolism anaerobhipovolemia Menghasilkan energy tingkat rendah (bersifat asam) Cardiac filling Cardiac Output Nafas cepat Hipoperfusi alveoli Oksigen menurun dan karbondioksida meningkat Pola nafas tidak efektif Defisit volume cairan
  • 20.
    16 | Ke p e r a w a t a n M u s k u l o s k e l e t a l 2 TD Tonus simpatik Akral dingin kulit Vasokonstriksi pembuluh darah Renin Angiotensin II Angiotensin I Peningkatan nadi Hipoksia Pelepasan aldosteron dari korteks adrenal Oliguri 20 ml/jam Ginjal menahan air lebih banyak Pelepasan ADH oleh kelenjar pituitari Retensi Na + air perubahan perilaku Gangguan perfusi serebral koma letargi Perubahan perfusi jaringan Gangguan eliminasi urin Sel membengkak Membrane sel lebih permeable Kematian sel Elektrolit dan cairan mudah merembes ulserasi akibat stress lambung Resiko tinggi infeksi pelepasan toksin Resiko tinggi nutrisi kurang dari kebutuhan Iskemia gastro
  • 21.
    17 | Ke p e r a w a t a n M u s k u l o s k e l e t a l 2 2.2.7 Pemeriksaan Penunjang Pemeriksaan laboratorium awal yang sebaiknya dilakukan antara lain: analisis Complete Blood Count (CBC), kadar elektrolit (Na, K, Cl, HCO3, BUN, kreatinin, kadar glukosa), PT, APTT, AGD, urinalisis (pada pasien yang mengalami trauma), dan tes kehamilan. Darah sebaiknya ditentukan tipenya dan dilakukan pencocokan. Pemeriksaan Penunjang lainnya: Langkah diagnosis pasien dengan trauma, dan tanda serta gejala hipovolemia langsung dapat ditemukan kehilangan darah pada sumber perdarahan. Pasien trauma dengan syok hipovolemik membutuhkan pemeriksaan ultrasonografi di unit gawat darurat jika dicurigai terjadi aneurisma aorta abdominalis. Jika dicurigai terjadi perdarahan gastrointestinal, sebaiknya dipasang selang nasogastrik, dan gastric lavage harus dilakukan. Foto polos dada posisi tegak dilakukan jika dicurigai ulkus perforasi atau Sindrom Boerhaave. Endoskopi dapat dilakukan (biasanya setelah pasien tertangani) untuk selanjutnya mencari sumber perdarahan. Tes kehamilan sebaiknya dilakukan pada semua pasien perempuan usia subur. Jika pasien hamil dan sementara mengalami syok, konsultasi bedah dan ultrasonografi pelvis harus segera dilakukan pada pelayanan kesehatan yang memiliki fasilitas tersebut. Syok hipovolemik akibat kehamilan ektopik sering terjadi. Syok hipovolemik akibat kehamilan ektopik pada pasien dengan hasil tes kehamilan negatif jarang, namun pernah dilaporkan. Jika dicurigai terjadi diseksi dada karena mekanisme dan penemuan dari foto polos dada awal, dapat dilakukan transesofageal echocardiography, aortografi, atau CT-scan dada. Jika dicurigai terjadi cedera abdomen, dapat dilakukan pemeriksaan FAST (Focused Abdominal Sonography for Trauma) yang bisa dilakukan pada pasien yang stabil atau tidak stabil. CT-Scan umumnya dilakukan pada pasien yang stabil.
  • 22.
    18 | Ke p e r a w a t a n M u s k u l o s k e l e t a l 2 2.2.8 Penatalaksanaan Diagnosis dan terapi syok harusilakukan secara simultan. Untuk hampir semua penderita trauma, penanganan dilakukan seolah-olah penderita menderita syok hipovolemi, kecuali bila ada bukti jelas bahwa keadaan syok disebabkan oleh suatu etiologi yang bukan hipovolemia. Prinsip pengelolaan dasar yang harus dipegang ialah menghentikan perdarahan dan mengganti kehilangan volume. Primary Survey Pemeriksaan jasmani diarahkan kepada diagnosis cedera yang mengancam nyawa dan meliputi penilaian dari ABCDE. Mencatat tanda vital awal (baseline recording) penting untuk memantau respon penderita terhadap terapi. Yang harus diperiksa adalah tanda-tanda vital, produksi urin, dan tingkat kesadaran. Pemeriksaan penderita yang lebih rinci akan menyusul bila keadaan penderita mengijinkan. A. Airway (+ lindungi tulang servikal) B. Breathing (+ oksigen jika ada) C. Circulation + kendalikan perdarahan 1. Posisi syok Angkat kedua tungkai dengan menggunakan papan setinggi ± 45o . 300 – 500 cc darah dari kaki pindah ke sirkulasi sentral. Gambar 2. Posisi syok 2. Cari dan hentikan perdarahan 3. Ganti volume kehilangan darah Menghentikan perdarahan (prioritas utama) Tekan sumber perdarahan
  • 23.
    19 | Ke p e r a w a t a n M u s k u l o s k e l e t a l 2 Tekankan jari pada arteri proksimal dari luka Bebat tekan pada seluruh ekstremitas yang luka Pasang tampon sub fasia (gauza pack) Hindari tourniquet (torniquet = usaha terakhir) Perdarahan permukaan tubuh ekstremitas lakukan penekanan, gunakan sarung tangan atau plastik sebagai pelindung ! Gambar 3. Perdarahan dan cara menekan perdarahan Perdarahan 20 cc/menit = 1200 cc / jam 4. Pemasangan infus dan pergantian volume darah dengan cairan/darah. 5. Cari sumber perdarahan yang tersembunyi Rongga perut (hati, limpa, arteri), rongga pleura, panggul atau pelvis, tulang paha (femur), kulit kepala (anak) 6. Lokasi dan Estimasi perdarahan Fraktur femur tertutup : 1,5-2 liter Fraktur tibia tertutup : 0,5 liter Fraktur pelvis : 3 liter Hemothorak : 2 liter Fraktur iga (tiap satu) : 150 cc Luka sekepal tangan : 500 cc Bekuan darah sekepal : 500 cc
  • 24.
    20 | Ke p e r a w a t a n M u s k u l o s k e l e t a l 2 Catatan : 1. Menilai respon pada penggantian volume adalah penting, bila respon mnmal kemungkinan adanya sumber perdarahan aktif yang harus dihentikan, segera lakukan pemeriksaan golongan darah dan cross matched, konsultasi dengan ahli bedah, hentikan perdarahan luar yang tampak (misalnya pada ekstremitas) 2. Penggantian darah dapat digunakan darah lengkap (WBC) atau komponen darah merah (PRC). Usahakan jangan memberikan tranfusi yang dingin karena dapat menyebabkan hipotermi. D. Disability – Pemeriksaan neurologi Dilakukan pemeriksaan neurologi singkat untuk menentukan tingkat kesadaran, pergerakan mata dan respon pupil, fungsi motorik dan sensorik. Informasi ini bermanfaat dalam menilai perfusi otak, mengikuti perkembangan kelainan neurologi dan meramalkan pemulihan. Perubahan fungsi system syaraf sentral tidak selalu disebabkan cedera intracranial tetapi mungkin mencerminkan perfusi dan oksigenasi otak harus dicapai sebelum penemuan tersebut dapat dianggap berasal dari cedera intracranial. E. Exposure – Pemeriksaan lengkap Setelah mengurus prioritas-prioritas untuk menyelamatkan jiwanya, penderita harus ditelanjangi dan diperiksa dari ubun-ubun sampai ke jari kaki sebagai bagian dari mencari cedera. Bila menelanjangi penderita, sangat penting mencegah hypothermia. F. Folley Catheter Kateterisasi kandung kencing memudahkan penilaian urin akan adanya hematuria dan evaluasi dari perfusi ginjal dengan memantau produksi urin. Darah pada urethra atau prostat dengan letaktinggi, mudah bergerak, atau tidak tersentuh pada laki-laki
  • 25.
    21 | Ke p e r a w a t a n M u s k u l o s k e l e t a l 2 merupakan kontraindikasi mutlak bagi pemasangan kateter urethra sebelum ada konfirmasi radiografis tentang urethra yang utuh. G. Gastric Cholic – Dekompresi Dilatasi lambung seringkali terjadi pada penderita trauma, khususnya pada anak-anak, dan dapat mengakibatkan hipotensi atau disritmia jantung yang tak dapat diterangkan, biasanya berupa bradikardi dari stimulasi syaraf vagus yang berlebihan. Distensi lambung membuat terapi syok menjadi sulit. Pada penderita yang tidak sadar, distensi lambung membesarkan resiko aspirasi isi lambung, ini merupakan suatu komplikasi yang bias menjadi fatal. Dekompresi lambung dilakukan dengan memasukkan selang/pipa kadalam perut melalui hidung atau mulut dan memasangnya pada penyedot untuk mengeluarkan isi lambung. Namun walau penempatan pipa sudah baik, masih memungkinkan terjadi aspirasi. Bidang Kegawatdaruratan Tiga tujuan penanganan kegawatdaruratan pasien dengan syok hipovolemik antara lain: 1. Memaksimalkan pengantaran oksigen-dilengkapi dengan ventilasi yang adekuat, peningkatan saturasi oksigen darah, dan memperbaiki aliran darah, 2. Mengontrol kehilangan darah lebih lanjut, dan 3. Resusitasi cairan. 1. Memaksimalkan penghantaran oksigen Jalan napas pasien sebaiknya dibebaskan segera dan stabilisasi jika perlu. Kedalaman dan frekuensi pernapasan, dan juga suara napas, harus diperhatikan. Jika terjadi keadaan patologi (seperti pneumothoraks, hemothoraks, dan flail chest) yang mengganggu pernapasan, harus segera ditangani. Tambahan oksigen dalam jumlah besar dan bantuan ventilator
  • 26.
    22 | Ke p e r a w a t a n M u s k u l o s k e l e t a l 2 harus diberikan pada semua pasien. Ventilasi tekanan positif yang berlebihan dapat berbahaya pada pasien yang mengalami syok hipovolemik dan sebaiknya dihindari. Sebaiknya dibuat dua jalur intravena berdiameter besar. Hukum Poeseuille mengatakan bahwa aliran berbanding terbalik dengan panjang kateter infus dan berhubungan langsung dengan diameter. Sehingga kateter infus intravena yang ideal adalah pendek dan diameternya lebar; diameter lebih penting daripada panjangnya. Jalur intravena dapat ditempatkan pada vena antecubiti, vena sphena, atau vena tangan, atau pada vena sentralis dengan menggunakan teknik Seldinger. Jika digunakan jalur utama vena sentralis maka digunakan kateter infus berdiameter lebar. Pada anak kurang dari 6 tahun dapat digunakan jalur intraosseus. Faktor yang paling penting dalam melakukannya adalah skill dan pengalaman Pengadaan infus arteri perlu dipertimbangkan pada pasien dengan perdarahan hebat. Untuk pasien ini, infus arteri akan memonitoring tekanan darah secara berkala dan juga analisa gas darah. Pada jalur intravena, cairan yang pertama digunakan untuk resusitasi adalah kristaloid isotonik, seperti Ringer Laktat atau Saline Normal. Bolus awal 1-2 liter pada orang dewasa (20 ml/kgBB pada pasien anak), dan respon pasien dinilai. Jika tanda vital sudah kembali normal, pasien diawasi agar tetap stabil dan darah pasien perlu dikirim untuk dicocokkan. Jika tanda vital membaik sementara, infus kristaloid dilanjutkan dan dipersiapkan darah yang cocok. Jika perbaikan yang terjadi tidak bermakna atau tidak ada, infus kristaloid harus dilanjutkan, dan darah O diberikan (darah tipe O rhesus (-) harus diberikan kepada pasien wanita usia subur untuk mencegah sensitasi dan komplikasi lanjut).
  • 27.
    23 | Ke p e r a w a t a n M u s k u l o s k e l e t a l 2 Jika pasien kritis dan hipotensi berat (syok derajat IV), diberikan cairan kristaloid dan darah tipe O. Pedoman pemberian kristaloid dan darah tidak diatur, terapi yang diberikan harus berdasarkan kondisi pasien. Posisi pasien dapat digunakan untuk memperbaiki sirkulasi; salah satu contohnya menaikkan kedua kaki pasien sementara cairan diberikan. Contoh lain dari posisi yang bermanfaat adalah memiringkan pasien yang sementara hamil dengan trauma kearah kirinya, dengan tujuan memposisikan janin menjauhi vena cava inferior dan meningkatkan sirkulasi. Posisi Trendelenburg tidak dianjurkan untuk pasien dengan hipotensi karena dikhawatirkan terjadi aspirasi. Posisi Trendelenburg juga tidak memperbaiki keadaan kardiopulmonal dan dapat mengganggu pertukaran udara. Autortransfusi mungkin dilakukan pada beberapa pasien trauma. Beberapa alat diizinkan untuk koleksi steril, antikoagulasi, filtrasi, dan retransfusi darah disediakan. Pada penanganan trauma. Darah yang berasal dari hemothoraks dialirkan melalui selang thorakostomi. 2. Kontol perdarahan lanjut Kontrol perdarahan tergantung sumber perdarahan dan sering memerlukan intervensi bedah. Pada pasien dengan trauma, perdarahan luar harus diatasi dengan menekan sumber perdarahan secara langsung, perdarahan dalam membutuhkan intervensi bedah. Fraktur tulang panjang ditangani dengan traksi untuk mengurangi kehilangan darah. Pada pasien dengan nadi yang tidak teraba di unit gawat darurat atau awal tibanya, dapat diindikasikan torakotomi emergensi dengan klem menyilang pada aorta diindikasikan untuk menjaga suplai darah ke otak. Tindakan ini hanya bersifat paliatif dan butuh segera dibawa di ruang operasi. Pada pasien dengan perdarahan gastrointestinal, vasopressin intravena dan H2 bloker telah digunakan. Vasopressin umumnya dihubungkan
  • 28.
    24 | Ke p e r a w a t a n M u s k u l o s k e l e t a l 2 dengan reaksi negatif, seperti hipertensi, aritmia, gangren, dan iskemia miokard atau splanikus. Oleh karena itu, harus dipertimbangkan untuk penggunaanya secara tetap. H2 Bloker relatif aman, tetapi tidak terlalu menguntungkan Infus somatostatin dan ocreotide telah menunjukkan adanya pengurangan perdarahan gastrointestinal yang bersumber dari varises dan ulkus peptikum. Obat ini membantu kerja vasopressin tanpa efek samping yang signifikan. Pada pasien dengan perdarahan varises, penggunaan Sengstaken- Blakemore tube dapat dipertimbangkan. Alat ini memiliki balon gaster dan balon esofagus. Balon gaster pertama dikembangkan dan dilanjutkan balon esofagus bila perdarahan berlanjut. Penggunaan selang ini dikaitkan dengan akibat yang buruk, seperti ruptur esofagus, asfiksi, aspirasi, dan ulserasi mukosa. Oleh karena alasan tersebut, penggunaan ini dipertimbangkan hanya sebagai alat sementara pada keadaan yang ekstrim. Pada dasarnya penyebab perdarahan akut pada sistem reproduksi (contohnya kehamilan ektopik, plasenta previa, solusio plasenta, ruptur kista, keguguran) memerlukan intervensi bedah. PASG dapat digunakan untuk mengendalikan perdarahan dari patah tulang pelvis atau ekstremitas bagian bawah, namun tidak boleh mengganggu resusitasi cairan cepat. Cukupnya perfusi jaringan menentukan jumlah cairan resusitasi yang diperlukan. Mungkin diperlukan operasi untuk dapat mengendalikan perdarahan internal 3. Resusitasi Cairan Apakah kristaloid dan koloid merupakan resusitasi terbaik yang dianjurkan masih menjadi masalah dalam diskusi dan penelitian. Banyak cairan telah diteliti untuk digunakan pada resusitasi, yaitu: larutan natrium
  • 29.
    25 | Ke p e r a w a t a n M u s k u l o s k e l e t a l 2 klorida isotonis, larutan ringer laktat, saline hipertonis, albumin, fraksi protein murni, fresh frozen plasma, hetastarch, pentastarch, dan dextran 70. Pendukung resusitasi koloid membantah bahwa peningkatan tekanan onkotik dengan menggunakan substansi ini akan menurunkan edema pulmonal. Namun, pembuluh darah pulmonal memungkinkan aliran zat seperti protein antara ruang intertisiel dan ruang intravaskuler. Mempertahankan tekanan hidrostatik pulmoner (< 15 mmHg tampaknya menjadi faktor yang lebih penting dalam mencegah edama paru) Pendapat lain adalah koloid dalam jumlah sedikit dibutuhkan untuk meningkatkan volume intravaskuler. Penelitian telah menunjukkan akan kebenaran hal ini. Namun, mereka belum menunjukkan perbedaan hasil antara koloid dibandingkan dengan kristaloid. Larutan koloid sintetik, seperti hetastarch, pentastarch, dan dextran 70 mempunyai beberapa keuntungan dibandingkan dengan koloid alami seperti fraksi protein murni, fresh frozen plasma, dan albumin. Larutan ini mempunyai zat dengan volume yang sama, tetapi karena strukturnya dan berat molekul yang tinggi, maka kebanyakan tetap berada pada intravaskuler, mengurangi edema intertisiel. Meskipum secara teoritis menguntungkan, penelitian gagal menunjukkan perbedaan pada parameter ventilasi, hasil tes fungsi paru, lama penggunaan ventilator, lama perawatan, atau kelangsungan hidup. Kombinasi salin hipertonis dan dextran juga telah dipelajari sebelumnya karena fakta-fakta menunjukkan bahwa hal ini dapat meningkatkan kontraktilitas dan sirkulasi jantung. Penelitian di Amerika Serikat dan Jepang gagal menunjukkan perbedaan kombinasi ini jika dibandingkan dengan larutan natrium klorida isotonik atau ringer laktat. Selanjutnya, meski ada banyak cairan resusitasi yang dapat digunakan, tetap dianjurkan untuk menggunakan Ringer Laktat terlebihdahulu,dan pilihan keduayaitu Normal Saline 0,9%.
  • 30.
    26 | Ke p e r a w a t a n M u s k u l o s k e l e t a l 2 Area yang lain yang menarik tentang resusitasi adalah tujuan untuk mengembalikan volume sirkulasi dan tekanan darah kepada keadaan normal sebelum control perdarahan. 4. Medikasi Obat Tujuan farmakoterapi adalah untuk mengurangi morbiditas dan mencegah komplikasi Obat Anti Sekretorik : Obat ini memiliki efek vasokonstriksi dan dapat mengurangi aliran darah ke sistem porta. a. Somatostatin (Zecnil) Secara alami menyebabkan tetrapeptida diisolasi dari hipotalamus dan pankreas dan sel epitel usus. Berkurangnya aliran darah ke sistem portal akibat vasokonstriksi. Memiliki efek yang sama dengan vasopressin, tetapi tidak menyebabkan vasokonstriksi arteri koroner. Cepat hilang dalam sirkulasi, dengan waktu paruh 1-3 menit. Dosis Dewasa : bolus intravena 250 mcg, dilanjutkan dengan 250-500 mcg/jam, infus selanjutnya; maintenance 2-5 hari jika berhasil Anak-anak Tidak dianjurkan Interaksi Epinefrin, demeclocycline, dan tambahan hormon tiroid dapat mengurangi efek obat ini. Kontraindikasi - Hipersensitifitas - Kehamilan - Risiko yang fatal ditunjukkan pada binatang percobaan, tetapi tidak diteliti pada manusia, dapat digunakan jika keuntungannya lebih besar daripada risiko terhadap janin. Perhatian
  • 31.
    27 | Ke p e r a w a t a n M u s k u l o s k e l e t a l 2 Dapat menyebabkan eksaserbasi atau penyakit kandung kemih; mengubah keseimbangan pusat pengaturan hormon dan dapat menyebabkan hipotiroidisme dan defek konduksi jantung. b. Ocreotide (Sandostatin) Oktapeptida sintetik, dibandingkan dengan somatostatin memiliki efek farmakologi yang sama dengan potensi kuat dan masa kerja yang lama. Digunakan sebagai tambahan penanganan non operatif pada sekresi fistula kutaneus dari abdomen, duodenum, usus halus (jejunum dan ileum), atau pankreas. Dosis Dewasa: 25-50 mcg/jam intravena, kontinyu; dapat dilanjutkan dengan bolus intravena 50 mcg; penanganan hingga 5 hari. Anak-anak : 1-10 mcg/kgBB intravena q 12 jam; dilarutkan dalam 50-100 ml Saline Normal atau D5W. Kontraindikasi - Hipersensitivitas - Kehamilan - Risiko terhadap janin tidak diteliti pada manusia, tetapi telah ditunjukkan pada beberapa penelitian pada binatang. Perhatian Efek samping yang utama berhubungan dengan perubahan motilitas gastrointestinal, termasuk mual, nyeri abdomen, diare, dan peningkatan batu empedu dan batu kandung kemih; hal ini karena perubahan pada pusat pengaturan hormon (insulin, glukagon, dan hormon pertumbuhan), dapat timbul hipoglikemia, bradikardi, kelainan konduksi jantung, dan pernah dilaporkan terjadi aritmia, karena penghambatan sekresi TSH dapat terjadi hipotiroidisme, hati-hati pada pasien dengan gangguan ginjal, kolelithiasis dapat terjadi.
  • 32.
    28 | Ke p e r a w a t a n M u s k u l o s k e l e t a l 2 Algoritme penatalaksanaan Syok Hipovolemik Penderita perdarahan Pasang IV line jarum besar + catat tekanan darah, nadi,perfusi, Ambil sample darah produksi urin, Siap transfusi darah 500-1000 ml Ringer Laktat atau NaCl 0,9% 1000-2000 ml dalam 30-60 menit, Ulangi sampai 2-4 x lost volume (kalau perlu 2 IV line) Hemodinamik naik Hemodinamik buruk Tekanan darah >100, nadi <100 teruskan cairan Perfusihangat, kering 2-4 x lost volume Urin >1/2 ml/kg/jam Hemodinamik baik Hemodinamik buruk Evaluasi Evaluasi Emergency medikasi 2.2.9 Komplikasi Syok Hipovolemik 1. Kerusakan ginjal 2. Kerusakan otak 3. Gangren dari lengan atau kakikadang-kadang mengarah ke amputasi 4. Serangan jantung 2.2.10 Prognosis Syok Hipovolemik selalu merupakan darurat medis. Namun, gejala-gejala dan hasil dapat bervariasi tergantung pada:
  • 33.
    29 | Ke p e r a w a t a n M u s k u l o s k e l e t a l 2 1. Jumlah volume darah yang hilang 2. Tingkat kehilangan darah 3. Cedera yang menyebabkan kehilangan 4. Mendasari pengobatan kondisi kronis, seperti diabetes dan jantung, paru- paru, dan penyakit ginjal 2.3 SYOK NEUROGENIK 2.3.1 Definisi Hasil dari perubahan resistensi pembuluh darah sistemik ini diakibatkan oleh cidera pada sistem saraf (seperti: trauma kepala, cidera spinal, atau anestesi umum yang dalam). Syok neurogenik, merupakan tipe lain dari syok distributif, yaitu akibat hilangnya tonus simpatik. Kekurangan hantaran toinus simpatik menyebabkan penurunan perfusi jaringan dan inisiasi dari responsyok umum (Linda D. Urden, 2008). Syok neurogenik disebabkan oleh kerusakan alur simpatik di spinal cord. Alur system saraf simpatik keluar dari torakal vertebrae pada daerah T6. Kondisi pasien dengan syok neurogenik : Nadi normal, tekanan darah rendah ,keadaan kulit hangat, normal, lembab Kerusakan alur simpatik dapat menyebabkan perubahan fungsi autonom normal (Elaine cole, 2009) Syok neurogenik merupakan kegagalan pusat vasomotor sehingga terjadi hipotensi dan penimbunan darah pada pembuluh tampung (capacitance vessels). Syok neurogenik terjadi karena hilangnya tonus pembuluh darah secara mendadak di seluruh tubuh (Corwin, 2000). Syok neurogenik juga disebut sinkope. Syok neurogenik terjadi karena reaksi vasovagal berlebihan yang mengakibatkan vasodilatasi menyeluruh di regio splanknikus sehingga perdarahan otak berkurang. Reaksi vasovagal umumnya terjadi pada suhu lingkungan yang panas, terkejut, takut atau nyeri (Jong, 2004).
  • 34.
    30 | Ke p e r a w a t a n M u s k u l o s k e l e t a l 2 2.3.2 Etiologi Neurogenik syok disebabkan oleh beberapa faktor yang menganggu SNS. Masalah ini terjadi akibat transmisi impuls yang terhambat dan hambatan hantaran simpatik dari pusat vasomotor pada otak. Dan penyebab utamanya adalah SCI . Syok neurogenik keliru disebut juga dengan syok tulang belakang. Kondisi berikutnya mengacu pada hilangnya aktivitas neurologis dibawah tingkat cedera tulang belakang, tetapi tidak melibatkan perfusi jaringan tidak efektif (Linda D. Urden, 2008). Syok neurogenik merupakan kondisi syok yang terjadi karena hilangnya kontrol saraf simpatis terhadap tahanan vaskular sehingga sebagai akibatnya, muncul dilatasi arteriol dan vena di seluruh tubuh (Duane, 2008). Penyebab lain antara lain : 1. Trauma medula spinalis dengan quadriplegia atau paraplegia (syok spinal). 2. Rangsangan hebat yang kurang menyenangkan seperti rasa nyeri hebat pada fraktur tulang. 3. Rangsangan pada medula spinalis seperti penggunaan obat anestesi spinal/lumbal. 4. Trauma kepala (terdapat gangguan pada pusat otonom). 5. Suhu lingkungan yang panas, terkejut, takut. 6. Syok neurogenik bisa juga akibat letupan rangsangan parasimpatis ke jantung yang memperlambat kecepatan denyut jantung dan menurunkan rangsangan simpatis ke pembuluh darah. Misalnya pingsan mendadak akibat gangguan emosional 2.3.3 Manifestasi Klinis Syok distributif yang terjadi dalam bentuk syok neurogenik memiliki manifestasi yang hampir sama dengan syok pada umumnya. Pada syok neurogenik juga ditemukan hipotensi, hanya saja akibat dari berbagai disfungsi saraf otonom (khususnya saraf simpatis) nadi tidaklah bertambah cepat
  • 35.
    31 | Ke p e r a w a t a n M u s k u l o s k e l e t a l 2 (takikardi), bahkan dapat lebih lambat (bradikardi). Kadang gejala ini disertai dengan adanya defisit neurologis dalam bentuk quadriplegia atau paraplegia. Sedangkan pada keadaan lanjut, sesudah pasien menjadi tidak sadar, barulah nadi bertambah cepat. Karena terjadinya pengumpulan darah di dalam arteriol, kapiler dan vena, maka kulit terasa agak hangat dan cepat berwarna kemerahan (Duane, 2008). Hampir sama dengan syok pada umumnya tetapi pada syok neurogenik terdapat tanda tekanan darah turun, nadi tidak bertambah cepat, bahkan dapat lebih lambat (bradikardi) kadang disertai dengan adanya defisit neurologis berupa quadriplegia atau paraplegia . Sedangkan pada keadaan lanjut, sesudah pasien menjadi tidak sadar, barulah nadi bertambah cepat. Karena terjadinya pengumpulan darah di dalam arteriol, kapiler dan vena, maka kulit terasa agak hangat dan cepat berwarna kemerahan. (Smeltzer, 2001) 2.3.4 Patofisiologi Syok neurogenik termasuk syok distributif dimana penurunan perfusi jaringan dalam syok distributif merupakan hasil utama dari hipotensi arterial karena penurunan resistensi pembuluh darah sistemik (systemic vascular resistance). Sebagai tambahan, penurunan dalam efektifitas sirkulasi volume plasma sering terjadi dari penurunan venous tone, pengumpulan darah di pembuluh darah vena, kehilangan volume intravaskuler dan intersisial karena peningkatan permeabilitas kapiler. Akhirnya, terjadi disfungsi miokard primer yang bermanifestasi sebagai dilatasi ventrikel, penurunan fraksi ejeksi, dan penurunan kurva fungsi ventrikel. Pada keadaan ini akan terdapat peningkatan aliran vaskuler dengan akibat sekunder terjadi berkurangnya cairan dalam sirkulasi. Syok neurogenik mengacu pada hilangnya tonus simpatik (cedera spinal). Gambaran klasik pada syok neurogenik adalah hipotensi tanpa takikardi atau vasokonstriksi kulit. Syok neurogenik terjadi karena reaksi vasovagal berlebihan yang mengakibatkan vasodilatasi menyeluruh di regio splanknikus, sehingga perfusi ke otak berkurang. Reaksi vasovagal umumnya disebabkan
  • 36.
    32 | Ke p e r a w a t a n M u s k u l o s k e l e t a l 2 oleh suhu lingkungan yang panas, terkejut, takut atau nyeri. Syok neurogenik bisa juga akibat rangsangan parasimpatis ke jantung yang memperlambat kecepatan denyut jantung dan menurunkan rangsangan simpatis ke pembuluh darah. Misalnya pingsan mendadak akibat gangguan emosional. Pada penggunaan anestesi spinal, obat anestesi melumpuhkan kendali neurogenik sfingter prekapiler dan menekan tonus venomotor. Pasien dengan nyeri hebat, stress, emosi dan ketakutan meningkatkan vasodilatasi karena mekanisme reflek yang tidak jelas yang menimbulkan volume sirkulasi yang tidak efektif dan terjadi sinkop, syok neurogenik disebabkan oleh gangguan persarafan simpatis descendens ke pembuluh darah yang mendilatasi pembuluh darah dan menyebabkan terjadinya hipotensi dan bradikardia. (Ristari, 2012) Syok neurogenik disebabkan oleh hilangnya kontrol saraf simpatis terhadap tahanan vaskular, sehingga sebagai hasilnya, terjadilah vasodilatasi arteriol dan venula secara besar-besaran di seluruh tubuh (Cheatham dkk, 2003). Seperti yang telah dijelaskan sebelumnya, beberapa etiologi yang mendasari terjadinya syok neurogenik antara lain adalah penggunaan zat anesthesia maupun cidera pada medula spinalis yang mekanismenya kurang lebih dapat dijelaskan melalui skema berikut ini. Gambar 2.5. Patofisiologi Syok Neurogenik (Duane, 2008)
  • 37.
    33 | Ke p e r a w a t a n M u s k u l o s k e l e t a l 2 Bagian terpenting sistem saraf otonom bagi pengaturan sirkulasi adalah sistem saraf simpatis. Secara anatomis, serabut-serabut saraf vasomotor simpatis meninggalkan medula spinalis melalui semua saraf spinal toraks dan melalui satu atau dua saraf spinal lumbal pertama. Serabut-serabut ini segera masuk ke dalam rantai simpatis yang berada di tiap sisi korpus vertebra, kemudian menuju sistem sirkulasi melalui dua jalan utama : - Melalui saraf simpatis spesifik yang terutama mempersarafi pembuluh darah organ visera interna dan jantung - Hampir segera memasuki nervus spinalis perifer yang mempersarafi pembuluh darah perifer Di sebagian besar jaringan, semua pembuluh darah kecuali kapiler, sfingter prekapiler, dan sebagian besar metarteriol diinervasi oleh saraf simpatis. Tentunya inervasi ini memiliki tujuan tersendiri. Sebagai contoh, Inervasi arteri kecil dan arteriol menyebabkan rangsangan simpatis untuk meningkatkan tahanan aliran darah dan dengan demikian menurunkan laju aliran darah yang melalui jaringan. Inervasi pembuluh darah besar, terutama vena, memungkinkan rangsangan simpatis untuk menurunkan volume pembuluh darah ini. Keadaan tersebut dapat mendorong darah masuk ke jantung dan dengan demikian berperan penting dalam pengaturan pompa jantung. Selain serabut saraf simpatis yang menyuplai pembuluh darah, serabut simpatis juga pergi secara langsung menuju jantung. Perlu diingat kembali bahwa rangsangan simpatis jelas meningkatkan aktivitas jantung, meningkatkan frekuensi jantung, dan menambah kekuatan serta volume pompa jantung. Hubungan antara saraf simpatis dan sistem sirkulasi yang baru saja dijabarkan secara singkat, sebenarnya membawa serabut saraf vasokonstriktor dalam jumlah yang banyak sekali dan hanya sedikit serabut vasodilator. Serabut tersebut pada dasarnya didistribusikan ke seluruh segmen sirkulasi dan efek vasokonstriktornya terutama sangat kuat di ginjal, usus, limpa dan kulit tetapi kurang kuat di otot rangka dan otak.
  • 38.
    34 | Ke p e r a w a t a n M u s k u l o s k e l e t a l 2 Dalam keadaan normal, daerah vasokonstriktor di pusat vasomotor terus menerus mengantarkan sinyal ke serabut saraf vasokonstriktor seluruh tubuh, menyebabkan serabut ini mengalami cetusan yang lambat dan kontinu dengan frekuensi sekitar satu setengah sampai dua impuls per detik. Impuls ini, mempertahankan keadaan kontraksi parsial dalam pembuluh darah yang disebut tonus vasomotor. Tonus inilah yang mempertahankan tekanan darah dalam batas normal, sehingga fungsi sirkulasi tetap terjaga untuk kebutuhan jaringan. Melemahnya tonus vasomotor, secara langsung menimbulkan manifestasi klinis dari syok neurogenik. Sebagai contoh, trauma pada medula spinalis segmen toraks bagian atas akan memutuskan perjalanan impuls vasokonstriktor dari pusat vasomotor ke sistem sirkulasi. Akibatnya, tonus vasomotor di seluruh tubuh pun menghilang. Efeknya (vasodilatasi), paling jelas terlihat pada vena-vena juga arteri kecil. Dalam vena kecil yang berdilatasi, darah akan tertahan dan tidak kembali bermuara ke dalam vena besar. Karena faktor ini, aliran balik vena maupun curah jantung akan menurun, dan dengan demikian tekanan darah secara otomatis jatuh hingga nilai yang sangat rendah. Di momen yang bersamaan, dilatasi arteriol menyebabkan lemahnya tahanan vaskular sistemik yang seharusnya membantu memudahkan kerja jantung sebagai pompa yang mengalirkan darah ke seluruh tubuh. Pada saat ini, didapatkanlah tanda-tanda syok neurogenik yang jalur akhirnya tidak jauh berbeda dengan syok tipe lain. Konsekuensi akhir dari gangguan perfusi dalam berbagai bentuk syok distributif dapat berbeda pada tiap pasien, tergantung dari derajat dan durasi hipoperfusi, jumlah sistem organ yang terkena, serta ada tidaknya disfungsi organ utama. Harap ditekankan bahwa apapun tipenya, sekali syok terjadi, cenderung memburuk secara progresif. Sekali syok sirkulasi mencapai suatu keadaan berat yang kritis, tidak peduli apa penyebabnya, syok itu sendiri akan menyebabkan syok menjadi lebih berat. Artinya, aliran darah yang tidak adekuat menyebabkan jaringan tubuh mulai mengalami kerusakan, termasuk
  • 39.
    35 | Ke p e r a w a t a n M u s k u l o s k e l e t a l 2 jantung dan sistem sirkulasi itu sendiri, seperti dinding pembuluh darah, sistem vasomotor, dan bagian-bagian sirkulasi lainnya (Guyton & Hall, 2008).
  • 40.
    36 | Ke p e r a w a t a n M u s k u l o s k e l e t a l 2 2.3.5 WOC Nadi Syok neurogenik Obat-obatan anastesi Nyeri hebat Fraktur tulang Trauma kepala refleks Reaksi vasovagal Suhu lingkungan panas, terkejut, takut atau nyeri Penekanan venus venomotor Lumpuhnya neurogenik sfingter perkapiler Spinal Lumbal Perdarahan Sinkop Volume sirkulasi darah tidak efektif Vasokonstriksi pembuluh darah Perfusi ke otak berkurang SCI Multiple Vehicle Trauma
  • 41.
    37 | Ke p e r a w a t a n M u s k u l o s k e l e t a l 2 Resiko cedera Hilangnya tonus simpatik Kegagalan termoregulasi Menghambat respon baroreseptor Vasodilatasi perifeal ↓ hilangnya kontrol saraf simpatis terhadap tahanan vaskular Dilatasi vena Vasodilatasi Venous return ↓, SV ↓ Perfusi Jaringan ↓ MAP ↓ CO ↓ Dilatasi arteri Tonus pemb. darah perifer ↓ Pengumpulan darah di arteriol, vena dan kapiler Kulit hangat Hipertermi Kulit merah, vasokonstriksi kulit darah akan tertahan dan tidak kembali bermuara ke dalam vena TD ↓ Tidak sadar paraplegi a quadriplegia Deficit neurogenik
  • 42.
    38 | Ke p e r a w a t a n M u s k u l o s k e l e t a l 2 2.3.6 Pemeriksaan Diagnostik Diagnosis Banding Tanda dan gejala serupa dengan syok hipovolemik tapi kelainan neurologik seperti quadriplegia atau paraplegia harus ada. Diagnosis bandingnya syok neurogenik adalah vasovagal. Keduanya sama-sama menyebabkan hipotensi karena kegagalan pusat pengaturan vasomotor tetapi pada sinkop vasovagal hal ini tidak sampai menyebabkan iskemia jaringan menyeluruh dan menimbulkan gejala syok. Pemeriksaan penunjang Pemeriksaan laboratorium tidak membantu diagnosis. Rontgen cervik, thorax, dan lumbosakral spinal merupakan sangat penting untuk menentukan adanya patah tulang atau tidak. CT scan dan MRI akan berguna untuk menentukan bagian medulla spinalis yang menyebabkan kompresi medulla spinalis. (Duane, 2008) 2.3.7 Penatalaksanaan a. Penatalaksanaan Medis Pengobatan syok neurogenik termasuk memulihkan tonus simpatis baik melalui penstabilan cedera medulla spinalis atau dalam kasus anastesi spinal, dengan memposisikan pasien secara tepat. Pengobatan syok neurogenik tergantung pada penyebabnya. (Smeltzer, 2001) b. Penatalaksanaa Keperawatan Syok neurogenik dapat dicegah pada pasien yang mendapatkan anastesi spinal atau epidural dengan meninggikan bagian kepalatempat tidur 15 sampai 20 derajat untuk mencegah penyebaran anastetikke medulla spinalis.Pada kecurigaan cedera medulla spinalis, syok neurogenik dapat dicegah melalui imobilisasi pasien dengan hati-hati untuk mencegah kerusakan medulla spinalis lebih lanjut. (Smeltzer, 2001) Pada pasien dengan syok neurogenik, intervensi keperawatan diarahkan pada mendukung fungsi kardiovaskuler dan neurologis sampai episode transien syok neurologic menghilang. Stoking elastic dan
  • 43.
    39 | Ke p e r a w a t a n M u s k u l o s k e l e t a l 2 meninggikan bagian kaki tempat tidur dapat meminimalkan pengumpulan darah pada tungkai. (Smeltzer, 2001) Pasien yang mengalami cedera medulla spinalis mungkin tidak melaporkan nyeri yang disebabkan oleh cedera internal. Karenanya, pada periode langsung pasca cedera, perawat harus memantau pasien dengan ketat terhadap resiko tanda perdarahan internal yang dapat menyebabkan syok hipovolemik. Selain itu posisi syok juga akan membantu mengalirkan darah ke organ jantung (Smeltzer, 2001) Pemberian heparin, pemasangan stoking kompresi, dan kompresi pneumatic pada tungkai dapat mencegah pembentukan thrombus. Rentang gerak pasif ekstremitas yang imobil juga meningkatkan sirkulasi. (Smeltzer, 2001) Konsep dasar untuk syok distributif adalah dengan pemberian vasoaktif seperti fenilefrin dan efedrin, untuk mengurangi daerah vaskuler dengan penyempitan sfingter prekapiler dan vena kapasitan untuk mendorong keluar darah yang berkumpul ditempat tersebut. 1. Baringkan pasien dengan posisi kepala lebih rendah dari kaki (posisi syok). 2. Pertahankan jalan nafas dengan memberikan oksigen, sebaiknya dengan menggunakan masker. Pada pasien dengan distress respirasi dan hipotensi yang berat, penggunaan endotracheal tube dan ventilator mekanik sangat dianjurkan. Langkah ini untuk menghindari pemasangan endotracheal yang darurat jika terjadi distres respirasi yang berulang. Ventilator mekanik juga dapat menolong menstabilkan hemodinamik dengan menurunkan penggunaan oksigen dari otot-otot respirasi. 3. Untuk keseimbangan hemodinamik, sebaiknya ditunjang dengan resusitasi cairan. Cairan kristaloid seperti NaCl 0,9% atau Ringer Laktat sebaiknya diberikan per infus secara cepat 250-500 cc bolus dengan pengawasan yang cermat terhadap perubahan tekanan darah,
  • 44.
    40 | Ke p e r a w a t a n M u s k u l o s k e l e t a l 2 akral, turgor kulit, dan urin output untuk menilai respon terhadap terapi. 4. Bila tekanan darah dan perfusi perifer tidak segera pulih, berikan obat- obat vasoaktif (adrenergik; agonis alfa yang indikasi kontra bila ada perdarahan seperti ruptur lien) : Dopamin Merupakan obat pilihan pertama. Pada dosis > 10 mcg/kg/menit, berefek serupa dengan norepinefrin. Jarang terjadi takikardi. Norepinefrin Efektif jika dopamin tidak adekuat dalam menaikkan tekanan darah. Monitor terjadinya hipovolemi atau cardiac output yang rendah jika norepinefrin gagal dalam menaikkan tekanan darah secara adekuat. Pada pemberian subkutan, diserap tidak sempurna jadi sebaiknya diberikan per infus. Obat ini merupakan obat yang terbaik karena pengaruh vasokonstriksi perifernya lebih besar dari pengaruh terhadap jantung (palpitasi). Pemberian obat ini dihentikan bila tekanan darah sudah normal kembali. Awasi pemberian obat ini pada wanita hamil, karena dapat menimbulkan kontraksi otot-otot uterus. Epinefrin Pada pemberian subkutan atau im, diserap dengan sempurna dan dimetabolisme cepat dalam badan. Efek vasokonstriksi perifer sama kuat dengan pengaruhnya terhadap jantung Sebelum pemberian obat ini harus diperhatikan dulu bahwa pasien tidak mengalami syok hipovolemik. Perlu diingat obat yang dapat menyebabkan vasodilatasi perifer tidak boleh diberikan pada pasien syok neurogenik Dobutamin Berguna jika tekanan darah rendah yang diakibatkan oleh menurunnya cardiac output. Dobutamin dapat menurunkan tekanan darah melalui vasodilatasi perifer.
  • 45.
    41 | Ke p e r a w a t a n M u s k u l o s k e l e t a l 2 Pasien-pasien yang diketahui/diduga mengalami syok neurogenik harus diterapi sebagai hipovolemia. Pemasangan kateter untuk mengukur tekanan vena sentral akan sangat membantu pada kasus-kasus syok yang meragukan 2.3.8 Komplikasi 1. Kegagalan multi organ akibat penurunan aliran darah dan hipoksia jaringan yang berkepanjangan 2. Sindrome disstres pernafasan dewasa akibat destruksi pertemuan alveolus kapiler karena hipoksia. 3. DIC (Koagulasi Intravaskuler Diseminasi) akibat hipoksia dan kematian jaringan yang luas sehingga terjadi pengaktivan berlebihan jenjang koagulasi 2.3.9 Prognosis Prognosis syok neurogenik tergantung penyebab syok tersebut. Berhasil tidaknya penanggulangan syok terghantung kemampuan mengenal gejala-gejala syok, mengetahui, dan mengantisipasi penyebab syok serta efektivitas dan efisiensi kerja kita pada saat-saat pertama pasien mengalami syok.
  • 46.
    42 | Ke p e r a w a t a n M u s k u l o s k e l e t a l 2 BAB 3 ASUHAN KEPERAWATAN 3.1 SYOK HIPOVOLEMIK Tn. N (48th) mengalami kecelakaan lalu lintas dan langsung di bawa ke RS UA. Tn. N dalam keadaan pingsan. Tn N yang mengendarai motor tertabrak mobil lalu terserempet pickup dan terpental ke pinggir jalan lalu pasien tidak sadarkan diri. Tn. N mengalami fraktur terbuka femur kondiler disertai perdarahan hebat. Dan Fraktur terbuka Cruris 1/3 proksimal. Dari pemeriksaan TTV didapatkan nadi 126x/menit, RR 26x/menit, TD 90/70 mmHg, CRT > 2detik dan kulit terlihat pucat. Jumlah perdarahan kurang lebih 1800 cc 3.1.1 Pengkajian 1. Data Demografi/ identitas a. Nama : Tn. N b. Umur : 48 Tahun c. Alamat: Sutorejo Surabaya 2. Keluhan Utama Tanda-tanda syok perdarahan. 3. Riwayat Penyakit Sekarang Tn. N (48th) mengalami kecelakaan lalu lintas dan langsung di bawa ke RS UA. Tn. N dalam keadaan pingsan. Tn N yang mengendarai motor tertabrak mobil lalu terserempet pickup lalu terpental ke pinggir jalan lalu pasien tidak sadarkan diri. Tn. N mengalami fraktur terbuka femur kondiler disertai perdarahan hebat. Dan Fraktur terbuka Cruris 1/3 proksimal. 4. Riwayat Penyakit Keluarga - 5. Keadaan Umum a. Nadi : 126x/menit b. Tekanan Darah: 90/70 mmHg
  • 47.
    43 | Ke p e r a w a t a n M u s k u l o s k e l e t a l 2 c. RR : 26x/menit 6. Pemeriksaan Fisik Rumah Sakit Pendidikan Universitas Airlangga REKAMAN DATA PENGKAJIAN Unit Gawat Darurat IDENTITAS Nama lengkap : Tn N Umur : 48 hn/bln/hari No Reg : 28.64.53.36 Triase : Tgl : 8/11/2012 Jam : 20.15 PENGKAJIAN Keluhan utama Tn. N (48th) mengalami kecelakaan lalu lintas dan langsung di bawa ke RS UA. Tn. N dalam keadaan pingsan. Tn N yang mengendarai motor tertabrak mobil lalu terpental ke pinggir jalan lalu pasien tidak sadarkan diri. Tn. N mengalami fraktur terbuka femur kondiler disertai perdarahan hebat. Dan Fraktur terbuka Cruris 1/3 proksimal. Data Biologis Data Masalah Keperawatan A. AIR WAY Bersih Sumbatan : darah/sputum/caiean asing (pada mulut & hidung) Mulut terkatub trismus/bismus Batuk produktif/tidak produktif …………………………………………………………… …………………………….. B. BREATHING Pergerakan dada: simetris/asimetris Pola nafas : dyspnoe/tachipnoe/hiperpnoe/orthopnoe Suara nafas wheezing/ronchi/stridor/cracles : (Vesikuler) Bersihan jalan nafas tidak efektif Pola nafas tidak efektif Gangguan pertukaran gas Kegagalan ventilasi spontan ……………………… …………………..
  • 48.
    44 | Ke p e r a w a t a n M u s k u l o s k e l e t a l 2 Sesak : saat istirahat/beraktivitas (tak terkaji) Penggunaan otot nafas tambahan : PCH/Retraksi/suprasternal Suara perkusi paru : (redup/sonor) …………………………………………………………… …………………………………………………………… …… C. CIRCULATION Akral : hangant/dingin Nadi : regular/irregular/kuat/lemah/tidak teraba CRT : > 3 detik/< 3 detik Warna kulit : cyanosis/kemerahan Turgor : cepat/lambat kembali Kulit/membrane mukosa : kering/lembab Peningkatan JVP Edema : wajah/anasarka/ekstemitas atas/bawah Perdarahan : 1800 cc …………………………………………………………… …………………………………………………………. D. DISABILITY Kesadaran: CM/somnolent/stupoor/ Reflek cahaya : ………../………… GCS : ……….. (E: ……M: ……V: …...) Kejang AFGAR Score : 1’ :.... 5 ‘...... Hemiparese/plegia: (ekstremitas kiri/ka), tetraplegi Nyeri skala 1.2.3.4.5.6.7.8.9.10 (tidak terkaji) Luka :…………………………………………………………… …………………………………………….….. E. ELIMINASI & OBSTETRI GINEKOLOGI ALVI : Perubahan pola BAB ⃝ Distensi abdomen ⃝ Perkusi abd dullness ⃝ Nyeri saat defekasi ⃝ Frekuensi BAB menurun ⃝ Tidak mampu mengeluarkan feses ⃝ Suara usus hipo/hiperaktif BAB > 3 kali ⃝ konsistensi cair (tidak terkaji) URI : Tidak dapat BAK ⃝ Nyeri saat akan BAK ⃝ Bladder penuh Keluar urine tanpa disadari ⃝ Nokturia ⃝ Tidak mampu Kekurangan volume cairan Volume cairan berlebih Penurunan cardiac output ……………………… ………………….. Nyeri akut/kronis Perfusi jaringan tidak efektif (otak) Kerusakan integritas kulit/jaringan ……………………… ………………….. Konstipasi Diare Retensio urine Inkontinensia urin/risiko
  • 49.
    45 | Ke p e r a w a t a n M u s k u l o s k e l e t a l 2 menahan BAK ⃝ Frekuensi BAK sebih sering (tiap 2 jam) (tidak terkaji) Status Obstetri Ginekologi ⃝ G:....P:....A:.... ⃝ usia kehamilan:.....mgg ⃝ presentasi: ......................⃝ HPHT:...... ⃝ TFU:.........cm ⃝ LP:.....cm ⃝ BJA :......x/mnt ⃝ ANC (dokter/bidan) F. FAHRENHEIT Suhu:.0 C Tensi : 90/70 mmHg Nadi : 126 x/mnt Respirasi: 26 x/mnt kulit kemerahan badan panas badan & akral dingin G. GATROINTESTINAL ⃝ Membrane mucoa & konjunctiva pucat ⃝ luka/imflamasi daerah mulut ⃝ mudah merasa kenyang ⃝ ketidakmampuan mengunyah makanan ⃝ keengganan makan ⃝ Rambut rontok ⃝ BU hiperaktif ⃝ BB 20 % dibawah ideal ⃝ Turgor menurun ……………………… ………………….. Hipertermia Hipotermia Nausea Ketidakseimbangan nutrisi: kurang dari kebutuhan tubuh ……………………… ………………….. Data Penunjang EKG Rontgen: CtScan: USG: Laboratorium : Darah : Urine : Feses : 3.1.2 Analisa Data Data Etiologi Masalah Keperawatan DS : - DO : - RR 26 x/menit - Ada penarikan otot Perdarahan massif Tubuh kekurangan suplai oksigen dan darah Hipoperfusi alveoli Pola nafas tidak efektif
  • 50.
    46 | Ke p e r a w a t a n M u s k u l o s k e l e t a l 2 bantu pernafasan - CRT >2 detik Tachipnea Pola nafas tidak efektif DS : - DO : - Pasien tidak sadarkan diri (stupor) Perdarahan massif Hipovolemia CO TD Vasokonstriksi pembuluh darah Hipoksia Gangguan perfusi serebral Gangguan perfusi serebral DS : - DO : - Nadi 126x/menit - TD 90/70 mmHg - CRT >2 detik - Akral dingin Perdarahan massif Hipovolemia CO TD tonus simpatik meningkat rapid HR Gangguan perfusi jaringan DS : - DO : - Perdarahan massive ± 1.800 mL - Akral dingin - Turgor kulit jelek Perdarahan massif Tubuh kekurangan darah dan cairan Hipovolemia Kekurangan volume cairan Defisit volume cairan
  • 51.
    47 | Ke p e r a w a t a n M u s k u l o s k e l e t a l 2 DS : - DO : - Perdarahan massif ± 1.800 mL - Adanya luka terbuka akibat fraktur cruris Trauma langsung fraktur terbuka cruris adanya luka resiko tinggi infeksi Resiko tinggi infeksi 3.1.3 Diagnosa Keperawatan 1. Gangguan pola nafas tidak efektif berhubungan dengan penurunan ekspansi paru, suplai oksigen. 2. Gangguan perfusi serebral berhubungan dengan kekurangan suplai oksigen ke otak. 3. Perubahan perfusi jaringan berhubungan dengan penurunan suplay darah ke jaringan, penurunan curah jantung 4. Defisit volume cairan berhubungan dengan perdarahan massive. 5. Resiko tinggi infeksi berhubungan dengan adanya luka port de entrée. 3.1.3 Rencana Keperawatan DIAGNOSA NOC NIC Gangguan pola nafas tidak efektif NOC: Setelah dilakukan tindakan keperawatan, pasien menunjukkan keefektifan pola nafas NIC: 1. Posisikan pasien untuk memaksimalkan ventilasi (posisi syok dan head up) 2. Oksigenasi menggunakan maksimal 10 lpm. 3. Auskultasi suara nafas, catat adanya suara tambahan
  • 52.
    48 | Ke p e r a w a t a n M u s k u l o s k e l e t a l 2 4. Atur intake cairan untuk mengoptimalkan keseimbangan 5. Monitor respirasi dan status O2 Gangguan Perfusi serebral NOC: Setelah dilakukan asuhan keperawatan, ketidakefektifan perfusi jaringan serebral teratasi. NIC: 1. Tinggikan kepala 0- 45° tergantung pada kondisi pasien dan order medis 2. Monitor TTV 3. Monitor AGD, ukuran pupil, ketajaman, kesimetrisan dan reaksi 4. Monitor tekanan intrakranial dan respon neurologis 5. Catat perubahan pasien dalam merespon stimulus 6. Monitor status cairan 7. Pertahankan parameter hemodinamik Perubahan perfusi jaringan Memperbaiki perfusi jaringan dengan mempertahankan curah jantung 1. kaji dan pantau status kardiovaskuler setiap 15 menit atau sesuai indikasi ; warna kulit, denyut nadi, TD,
  • 53.
    49 | Ke p e r a w a t a n M u s k u l o s k e l e t a l 2 parameter hemodinamik, denyut nadi perifer dan irama jantung 2. Berikan cairan IV sesuai instruksi 3. Berikan dopamine, dobutamin atau ephinephrin sesuai instruksi untuk mempertahankan TD yang memadai ( > 90 mmHg sistolik) 4. Berikan Nipride sesuai instruksi 5. Pantau Hb dan Ht 6. Pantau Asidosis dengan AGd setiap hari Defisit volume cairan Pasien akan normovolemik 1. Kaji status volume cairan ( TD, FJ, FP, suhu, bunyi jantung) setiap 1 jam 2. Berikan cairan IV sesuai instruksi 3. Kaji semua data laboratorium 4. Monitor irama jantng 5. Berikan obat dan elektrolit sesuai instruksi 6. Berikan pengobatan β-
  • 54.
    50 | Ke p e r a w a t a n M u s k u l o s k e l e t a l 2 adrenerjik sesuai instruksi Resiko tinggi terhadap infeksi Cegah infeksi nosokomial dan tangani mikroorganisme yang teridentifikas 1. Dapatkan biakan darah sesuai instruksi 2. Dapatkan urin, sputum dan drainase luka untuk biakan sesuai indikasi 3. Temani pasien pada pemeriksaan radiologi diagnostic 4. Pantau S, VS dan SDP 5. Berikan antibiotic sesuai instruksi 6. Pantau kadar obat antibiotic sesuai instruksi 7. Berikan obat-obat lain : Antihistamin, NSAIDs, antibody monoclonal, steroid 8. Gunakan teknik aseptic yang ketat saat menangani aliran infasive, kateter, selang-selang dsb 3.1.4 Evaluasi Hasil yang diharapkan setelah pasien Syok Hipovolemik mendapatkan intervensi adalah sebagai berikut. 1. Pola nafas tidak efektif 2. Tidak terjadi gangguan perfusi serebral
  • 55.
    51 | Ke p e r a w a t a n M u s k u l o s k e l e t a l 2 3. perfusi jaringan adekuat 4. Volume cairan adekuat. 5. Tidak terjadi infeksi 3.2 SYOK NEUROGENIK 3.2.1 Pengkajian 1. Identitas Nama, umur, jenis kelamin, pekerjaan, suku bangsa, agama, status perkawinan, alamat. 2. Keluhan utama Menurut Nursalam (2008), keluhan utama adalah keluhan saat petama kali mengkaji (data baru). Biasanya pada pasien Syok Neurogenik mengalami defisit neurologis dalam bentuk quadriplegia atau paraplegia. Sedangkan pada keadaan lanjut, sesudah pasien menjadi tidak sadar, barulah nadi bertambah cepat. Karena terjadinya pengumpulan darah di dalam arteriol, kapiler dan vena, maka kulit terasa agak hangat dan cepat berwarna kemerahan. 3. Riwayat kesehatan saat ini Menurut Nursalam (2008), riwayat penyakit saat ini adalah hal yang menjadi penyebab utama klien atau alasan klien datang ke Rumah Sakit. Biasanya penyebeb utama klien mengalami Syok Neurogenik adalah karena SCI, nyeri hebat pada fraktur tulang, atau trauma kepala (terdapat gangguan pada pusat otonom). 4. Riwayat penyakit dahulu Beberapa hal penting yang perlu diketahui pada pasien baik dari keluarga maupun teman dekatnya dalam pengkajian riwayat kesehatannya, antara lain: Riwayat trauma, riwayat penyakit jantung, riwayat infeksi, riwayat pemakaian anafilaktik. 5. Psikokultural
  • 56.
    52 | Ke p e r a w a t a n M u s k u l o s k e l e t a l 2 Mengkaji respon klien terhadap penyakit dan perannya dalam keluarga dan masyarakat. Adanya kelemahan fisik, dan prognosis penyakit yang berat akan memberikan dampak rasa cemas dan koping yang maladaptif pada klien. Pemeriksaan Fisik B1 (breathing) : Takipnea, pernapasan cepat dan dangkal B2 (blood) : Tekanan darah menurun atau hipotensi, nadi lemah, bradikardi, vena perifer kolaps, CVP rendah B3 (brain) : Gangguan status mental, deficit neurologis berupa quadraplegi atau paraplegi, kesadaran menurun, sinkop B4 (baldder) : Terjadi oliguri-anuria, haluaran urin berkurang. B5 (bowel) : Mual dan muntah, serta anoreksia, membrane mukosa kering B6 (bone) : Letargi, Kulit kering, kulit terasa hangat dan berwarna kemerahan, turgor buruk. Pengkajian Penunjang Pemeriksaan darah: Hb, Hmt, Leukosit, dan golongan darah Kadar elektrolit, kadar ureum, kreatinin, dan glukosa darah Analisa gas darah EKG Rontgen toraks Kultur darah 3.2.2 Diagnosis keperawatan 1. Gangguan perfusi jaringan (serebral, kardiopulmonal, perifer) berhubungan dengan menurunnya aliran darah karena vasokontriksi, trauma jaringan/tulang. 2. Penurunan curah jantung berhubungan dengan faktor mekanis (preload, afterload dan kontraktilitas miokard)
  • 57.
    53 | Ke p e r a w a t a n M u s k u l o s k e l e t a l 2 3. Hipertermia berhubungan dengan peningkatan metabolisme tubuh ditandai dengan suhu tubuh meningkat, kulit teraba hangat, kulit kemerahan 3.2.3 Rencana keperawatan 1. Gangguan perfusi jaringan (serebral, kardiopulmonal, perifer) berhubungan dengan menurunnya aliran darah karena vasokontriksi, trauma jaringan/tulang. Tujuan: gangguan perfusi jaringan dapat diatasi Kriteria hasil: a. Akral hangat b. Tanda-tanda vital dalam batas normal c. Capilary fill time < 2 d. Urin output 1 ml/kgBB/jam e. Analisa gas darah normal Intervensi Rasional Pantau tanda-tanda vital pasien ( frekuensi jantung, tekanan darah, dan tekanan vena sentral ( Central Venous Pressure / CVP ) setiap jam hingga stabil, kemudian setiap 2 jam. Penurunan frekuensi jantung, CVP, dan tekanan darah dapat mengindikasikan perubahan arteriovenousa yang mengarah pada penurunan perfusi jaringan. Pantau warna dan suhu kulit pasien setiap 2 jam dan kaji tanda-tanda kerusakan kulit. Kulit yang dingin, pucat, berbercak dan sianosis dapat mengindikasikan penurunan perfusi jaringan. Pantau laju pernapasan dan suara napas pasien. Catat setiap temuan. peningkatan laju pernapasan dapat mengindikasikan bahwa pasien sedang bekompensasi terhadap hipoksia jaringan. Pantau perubahan frekuensi dan irama jantung pada EKG. untuk mengetahui perubahan perfusi
  • 58.
    54 | Ke p e r a w a t a n M u s k u l o s k e l e t a l 2 jaringan yang mungkin mengancam jiwa. Pertahankan terapi oksigen untuk pasien, sesuai program untuk memaksimalkan pertukaran oksigen dalam alveoli dan pada tingkat sel. Dorong pasien untuk sering beristirahat untuk menghemat energy dan memaksimalkan perfusi jaringan Pantau kadar kreatinin kinase, laktat dehidrogenase dan kadar gas darah arteri. temuan abnormal mungkin mengindikasikan kerusakan jaringan atau penurunan pertukaran oksigen dalam paru pasien. Kolaborasi: 1. Pemeriksaan laboratirum lengkap 2. Pemberian cairan infus sesuai indikasi 3. Pemberian obat-obatan sesuai indikasi 2. Penurunan curah jantung berhubungan dengan faktor mekanis (preload, afterload dan kontraktilitas miokard) Tujuan: penurunan curah jantung dapat diatasi Kriteria hasil: a. Pasien mencapai stabilitas hemodinamik. Frekuensi nadi tidak kurang dari 80 kali/menit, dan tidak lebih dari 100x/menit. Tekanan darah tidak kurang dari 120/70 mmHg, dan tidak lebih dari 120/80 mmHg. b. Pasien tidak menunjukan aritmia. c. Kulit tetap hangat dan kering. d. Pasien tidak menunjukan adanya edema pada kaki.
  • 59.
    55 | Ke p e r a w a t a n M u s k u l o s k e l e t a l 2 e. Pasien mencapai aktivitas dengan denyut jantung dalam batas normal. f. Penurunan beban kerja jantung Intervensi Rasional Pantau dan catat tingkat kesadaran ,denyut dan irama jantung, dan tekanan darah sekurang-kurangnya setiap 4 jam atau lebih sering bila diperlukan. untuk mendeteksi hipoksia serebral akibat penurunan curah jantung Lakukan auskultasi bunyi jantung dan suara napas minimal setiap 4 jam. Laporkan suara napas yang tidak normal sesegera mungkin. bunyi jantung tambahan dapat mengindikasikan dekompensasi jantung awal ; sura napas tambahan dapat mengindikasikan kongesti pulmonal dan penurunan curah jantung. Atasi aritmia secara tepat sesuai instruksi untuk mencegah krisis yang mengancam hidup Secara bertahap tingakatkan aktivitas dengan denyut jantung dalam batas normal agar jantung dapat melakukan penyesuaian terhadap peningkatan kebutuhan oksigen. Pantau kecepatan denyut nadi sebelum dan setelah beraktivitas, sesuai instruksi. untuk membandingkan kecepatan dan mengukur toleransi. Rencanakan aktivitas pasien. untuk menghindari keletihan dan peningkatan beban kerja miokardium. Kolaborasi 1. Pemberian O2 2. Pemberian infus sesuai
  • 60.
    56 | Ke p e r a w a t a n M u s k u l o s k e l e t a l 2 indikasi 3. Pemberian obat-obatan sesuai indikasi 4. Rekam EKG pemeriksaan laboratorium darah 3. Hipertermia berhubungan dengan peningkatan metabolisme tubuh ditandai dengan suhu tubuh meningkat, kulit teraba hangat, kulit kemerahan Tujuan: suhu tubuh pasien dalam batas normal Kriteria hasil: a. Kulit pasien tidak kemerahan b. Suhu tubuh dalam batas normal (36-37o C) c. Kulit pasien tidak teraba hangat Intervensi Rasional Pantau suhu pasien (derajat dan pola); perhatikan menggigil /diaphoresis suhu 38,9o – 41,1o C menunjukkan proses penyakit infeksius akut. Pola demam dapat membantu dalam diagnosis; mis, kurva demam lanjut berakhir lebih dari 24 jam menunjukkan demam remitten ( bervariasi hanya beberapa derajat pada arah tertentu. Menggigil sering mendahului puncak suhu. Pantau suhu lingkungan, batasi/tambahan linen tempat tidur, sesuai indikasi - suhu ruangan/ jumlah selimut harus diubah untuk mempertahankan suhu mendekati normal. Berikan kompres mandi hangat pada lipatan paha dan aksila, hindari penggunaan alcohol dapat membantu mengurangi demam. Catatan : penggunaan air es/alcohol mungkin menyebabkan kedinginan,
  • 61.
    57 | Ke p e r a w a t a n M u s k u l o s k e l e t a l 2 Peningkatan suhu secara actual. Selain itu alcohol dapat mengeringkan kulit. Tingkatkan intake cairan dan nutrisi Adanya peningkatan metabolisme menyebabkan kehilangan banyak energi. Untuk itu diperlukan peningkatan intake cairan dan nutrisi Kolaborasi dengan pemberian antipiretik, misalnya ASA (aspirin), asetaminofen(Tylenol) digunakan untuk mengurangi demam dengan aksi sentral nya pada hipotalamus, meskipun demam mungkin dapat berguna dalam membatasi pertumbuhan organisme dan meningkatkan autodestruksi dari sel-sel yang terinfeksi. 3.2.4 Evaluasi Hasil yang diharapkan setelah pasien Syok Neurogenik mendapatkan intervensi adalah sebagai berikut. 1. Perfusi jaringan adekuat 2. Curah jantung normal 3. Hiperthermi teratasi
  • 62.
    58 | Ke p e r a w a t a n M u s k u l o s k e l e t a l 2 BAB 4 PENUTUP 4.1 Kesimpulan Berhasil tidaknya penanggulangan syok tergantung dari kemampuan mengenal gejala-gejala syok, mengetahui, dan mengantisipasi penyebab syok serta efektivitas dan efisiensi kerja kita pada saat-saat/menit-menit pertama pasien mengalami syok. Syok adalah gangguan sistem sirkulasi dimana sistem kardiovaskuler (jantung dan pembuluh darah) tidak mampu mengalirkan darah ke seluruh tubuh dalam jumlah yang memadai yang menyebabkan tidak adekuatnya perfusi dan oksigenasi jaringan. Syok terjadi akibat berbagai keadaan yang menyebabkan berkurangnya aliran darah, termasuk kelainan jantung (misalnya serangan jantung atau gagal jantung), volume darah yang rendah (akibat perdarahan hebat atau dehidrasi) atau perubahan pada pembuluh darah (misalnya karena reaksi alergi atau infeksi) 4.2 Saran Dengan mempelajari materi ini mahasiswa keperawatan yang nantinya menjadi seorang perawat professional agar dapat lebih peka terhadap tanda dan gejala ketika menemukan pasien yang mengalami syock sehingga dapat melakukan pertolongan segera. Mahasiswa dapat melakukan tindakan- tindakan emergency untuk melakukan pertolongan segera kepada pasien yang mengalami syock.
  • 63.
    59 | Ke p e r a w a t a n M u s k u l o s k e l e t a l 2 DAFTAR PUSTAKA Hudak & Gallo, 1994, Keperwatan Kritis: Pendekatan Holistik, edk. 6, vol. 2, trans. Sumarwati, M. dkk., EGC, Jakarta. Cole, Elaine. 2009. Trauma Care. UK : Wiley-Blackwell Huether. McCance & Brashers. Rote. Understanding Patophysiology. 2008. Missouri: Mosby Urden, linda D.dkk. 2008. Priorities in critical care nursing. Canada: Mosby Elseveir Zimmerman J L, Taylor R W, Dellinger R P, Farmer J C, Diagnosis and Management of Shock, dalam buku: Fundamental Critical Support. Society of Critical Care Medicine, 1997 Duane lynn, 2008. Types of Shock. Diakses dari www.mnhealthandmedical.com Advance Trauma Life Support. 2001. Edisi keenam. American Collage of Surgeons. Smeltzer, Suzanne C. 2001. Buku Ajar Keperawatan Medikal Bedah Brunner & Suddart. Jakarta : EGC. Bewes, Petter. 2001. Bedah Primer : Trauma. Jakarta : EGC