Acknowledgment
I would like to express my deep and sincere gratitude to Lucknow Institute of Technology who gave me
full support and encouraged me to work for my training report. I am deeply grateful to Mrs. Arifa Khan,
HOD for his help and Support provided at every step of the project.
Last but not the least, I thank to all my colleagues for their support and co-operation.
Dimple Yadav
Roll No – 1836210902
Computer Science and Engineering
Lucknow Institute of Technology
Abstract
Since Software development is difficult and complex process, which require a deep thinking, Clear concept
and efficient logic to solve problem arises during development. So only a few persons really successes, for a
good software developer must have clear concept for situation and great commands on a language which is
used to make proposed software. It also required long time patient, better understanding and working
capability in groups.
About 15 years ago software development is very tedious task, because few languages(C, Assembly) are
available that is not so powerful and easier in use, thus software formulation takes long time and
consistency. Now these days a lot of powerful language and technologies (Java, VB.Net, ASP.Net, JSP.Net)
are came in existence which has special feature and have built in controls in graphical shapes that help me to
Rapid Application Development. In these days software cover all economical area in India but unfortunately
it is not spread out as well as foreign countries. This is my first to convert our Complex in digitized form
that’s done manually that is time consuming and high cost requirement process. The proposed system
development gradually by deep thinking, lot of discussion and followed by some important rules that are
used in software development. I am extremely thankful to Mrs. Arifa Khan, HOD (Project Manager,
Lucknow Institute of Technology) that has helped me in numerous ways, without whose active co-
operation this system could not have been completed.
Index
S.N. Topic name Page No.
1. Introduction 4
2. Design 5
3. Tools Use (Hardware and Software requirement) 9
4. E –R Diagram 10
5 Data Flow Diagram (DFD) 11
6. Use Case Diagram 12
7. Modules 13
8. Implementation 14
9. Conclusion 15
10. Reference 16
Introduction
Biometrics is the term given to the use of biological traits or behavioral characteristics to identify an
individual. The traits may be fingerprints, hand geometry, facial geometry, retina patterns, voice recognition,
and handwriting recognition.
BIOMETRIC BASED ONLINE VOTING SYSTEM" is an online voting technique. In this system people
who are citizens of India whose age is above 18 years can cast hisher vote online with his fingerprint
without going to any physical polling station.
In "BIOMETRIC BASED ONLINE VOTING SYSTEM” Using their fingerprint through fingerprint
scanner. HeShe has to be registered first for him/her to vote manually. Registration is mainly done by the
system administrator for security reasons. After registration, the voter is assigned a secret Login ID and
password with which he/she can use to log into the system and cast his/her vote by providing their
fingerprint.
Objective :--
The problem of the existing manual system of voting include among others the following especially in
context of INDIA --
1. Expensive and time consuming
2. Too much paper work
3. Error during data entry
4. Loss of registration forms
5. Short time provided to view the voter register
6. Low Voter turn-out
7. Federal form of government
Online voting is an electronic way of choosing leaders via a web driven application. The advantage of online
voting over the common “queue method” is that the voters have the choice of voting at their own free time
within the stipulated election voting period and there is no need to queue up. It also minimizes on errors of
vote counting. The individual votes are submitted into a database which can be queried to find out who of the
aspirants for a given post has the highest number of votes.
This project would leverage on the foundation built by a previous e-voting system that was developed and
makes use of fingerprint identification during the registration process. It seeks to add the ability to access the
voting application universally, that is, eligible voters are not 4 restricted by physical location as well as the
use of a time-limited One – Time Password generated after the voter initiates the voting process to increase
the security of the voting.
Design
Some of the overall design goals of the new Online Voting System are listed below:
1. Voter secrecy: No one should know what the voter voted
2. Voter authentication: Voters should be who they claim they are
3. Verifiability of votes: Internal tracking of votes, to assure all ballots are registered to a voter.
4. Accuracy of voter turnout. Each voter is tracked to completion, so voter data is available at any time.
5. Safe transfer of votes from user’s computer to the server
6. Safety of casted votes: Proper security process and user registration can guarantee ballot assurance.
7. Uniqueness of casting – A person can cast only one vote
8. Permitting the voter to vote for as many candidates for an office as the voter is lawfully entitled to vote for
without exceeding the limit
9. Empty ballot box at the start of voting
10. Voter should be able to verify the vote before it is cast
11. User manuals should be provided for voters several days before election
SUMMARY OF DESIGN :--
The main aim in designing this product is to provide the concept of the personal identity for each individual.
This is extended to a special case of electronic voting machine concept. The summary of the design can be
briefly explained diagrammatically as follows.
DESCRIPTION OF THE VOTING MACHINE
BLOCK DIAGRAM FOR THE WHOLE PROCESS IN VOTING SYSTEM :--
EXTRACTION OF THUMB IMPRESSION :--
The next step in the process is the extraction of the thumb impression from the memory. The features of the
finger print are stored in the form of pixels. This is further sent for pattern matching where the finger print is
then compared with the records in the database. If the pattern matches with any one of he records then the
vote is accepted. If the feature doesn’t match with any one of the finger prints stored in the data base then the
vote is rejected
BLOCK DIAGRAMS FOR VARIOUS PROCESSES VERIFICATION OF VOTERS :--
Here the identity of a person is checked whether heshe belongs to the particular constituency or not. The
machine which takes the finger print of the person checks it with the data base already stored in it. If the
finger print matches it will give access to the person to cast his vote and if it doesn’t match any of the finger
prints stored in the data base then it will reject the voter. Thus his method will enable the members of that
particular constituency only to vote. This can be taken as the first step to avoid rigging. To have a faster
performance the searching technique is implemented on the basis of GOOGLE SEARCH. The process in the
form of a flow chart is as given below.
PROCESSING AND COUNTING :--
After the person gets the PROCEED symbol from the voting machine, there appears a screen on which all the
parties names along with the symbols are present. The person should select any one of the party by giving the
number allotted to that particular party as input through the keypad. After the option is selected the voter is
prompted for a confirmation. In case the voter enters an invalid number, the screen reappears and heshe is
prompted to cast the vote again. Then according to the option selected, the vote count of the particular party
gets incremented by one. Finally, at the end of the day, the position of the parties in terms of the total votes
cast can be known. A very simple flow chart for the above process is as shown below:
REJECTION OF VOTER REPETITION :--
After we have emerged out with a solution to check voter’s identity in a constituency, our next task is to see
that a particular person cannot vote more than once i.e. to avoid multiple votes. This task can be accomplished
by simple software technique employed. It consists of two folders namely searched and unsearched. Initially
the searched folder consists of no images. The thumb impression images of all the voters of a constituency
will be present in the unsearched folder. As and when a vote is cast, the image of the particular voter gets
transferred to the searched folder. The searched folder is programmed such that an image cannot be present
more than once in this folder. So when a voter casts multiple votes the exception is generated and an alarm is
raised and even the police can be informed about the identity of the intruder indulging in this illegal activity.
This is shown in the block diagram given below
The scanned vote is first checked with the acceptability of the voter as explained in the first flow chart. If the
finger print is accessible then the data of the specified person is taken into account. The voter’s thumb
impression is verified with the previously cast votes. If there is no match then the vote is accepted and the
count is increased by one. If the vote matches with any of the previous votes then the vote is rejected and the
person’s identity is stored and it is given to the police for further enquiry. There is a flash ROM in which
these details can be stored.
Tools Use
Hardware requirement :--
 Processor:-- Corei3 or Higher.
 Hard Disk:-- 1 T.B.
 Ram : -- 2 G.B or Higher.
 Keyboard: -- Standard QWERTY keyboard for interface.
 Mouse : -- Standard mouse with 2 buttons.
 Fingerprint: fingerprint sensor Module JM-10
Software requirement :--
 O.S. : -- XP O.S, Windows 7, Windows 8.
 Development Language : (HTML ,CSS,JAVA SCRIPT)
 Database : (WAMP SERVER ,MYPHP ADMIN,JAVA SERVLET)
 SDK for fingerprint analysis , capturing and storing.
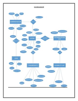
E-R DIAGRAM
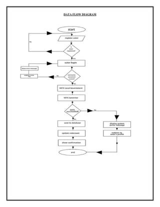
DATA FLOW DIAGRAM
USE CASE DIAGRAM
Modules / Methodology
Biometric Based Online Voting System has three modules:--
 Admin module
 Voters module
 Security module
1) Admin Module :--
In this module, admin takes over control of login session of the voters, by entering the
name, gender, age, address. Admin creates new candidate entry, and he only has the access to add, modify,
and delete the details of the voters.
Later to avoid duplication of votes he validates voter’s details and their finger prints. Admin has
authorized to check the result and he also enables the publish votes option after the completion of the
election.
2) Voters module :--
In this module, the voter needs to bring his or her aadhar or voter id to fetch there details
from the database. The voting process done after the successful verification. The voting screen carries all
the particular logos and concerned names of candidates who are all standing for the post in that particular
area, and the user just needs to press the vote button to cast vote to their favorite candidate. And his/her
vote will be added to the vote’s database for counting process.
3) Security module :--
In this module, Each and every user needs to follow the verification process before
voting. So that it also helps no unauthorized users can get passed through the login screen. The Auto-
logout feature takes care of the rest, after a vote has been placed and the main login screen is restored. So
that the duplicate vote can be avoided only one vote can be casted by a single user. So no need to waste
time in logout process it will automatically log’s out and another person can sign for his/her vote.
IMPLEMENTATION
This presents the implementation overview of the application: it starts with the program implementation
details of the system and then proceeds to give a more top –level view of the application and subsequently
wraps up with steps and requirements for deploying the application
CHOICE OF PROGRAMMING LANGUAGES
 JAVA was used to implement the desktop (Offline) sub-system of this application. JAVA has a
wealth of data structures and methods in its development kit or library such as the swing package
which the graphical user interface of this application leverages on; also, the language is highly
portable which means that it can run on any hardware architecture and it is robust as well as being
highly secured.
 PHP was used to implement the online sub-system of this application. PHP as a language is now
object – oriented thus it can serve the purpose of developing this application very well. Also, it is
cheaper to deploy online, with a vast array of technical support as well as the open-sourced nature of
the language.
CONCLUSION
In this, we've got planned an internet electoral system that is healthier and quicker than previous systems. The
new system prevents access to ill-gotten voters, provides simple use, transparency and maintains integrity of
the option method. The system conjointly prevents multiple votes by a similar person and checks eligibility of
the citizen. It conjointly permits someone to vote from anyplace given that the citizen is inside electoral
limits.
Covid-19 has challenged the prevailing electoral system especially in India which has 3 tier structures. Also
Election in India has always been an expensive affair. Coupling it with other problems such as low voter turn-
out, illegal practices, votes buying etc there is a massive need for new system which could be panacea to all
such problems.
Thus this new fingerprint based online voting system offers safe and secure way of election in any situation
which not only makes our democracy stronger but also could deal with unexpected situation such as COVID.
REFERENCES
F. Thompson, B. K. Alese, O. S. Adewale and O. S. Falaki – Proceedings of the International Conference on
Software Engineering and Intelligent Systems 2010, July 5th-9th, Ota, Nigeria. pp. 168, 2010
AkinyemiAminat E. – “Biometrics Based E-Voting System”, April 2014. A 2012/2013
Computer Science Department Final Year Project, University of Ibadan
Alaguvel R., Gnanavel G., Jagadhambal K. – "Biometrics using Electronic Voting Systemwith Embedded
Security", pp. 1065, 2013
Alina, K. – “Comparison of Various Biometric Methods”, Interactive Multimedia Systems,
Electronic and Computer Science, University of Southampton.pp 2, 2010
Altun A.A, Kocer H.E, Allah Verdi, – “Genetic algorithm based feature selection levelfusion using
fingerprint and iris biometrics”, International Journal Pattern Recognition
Artificial Intelligence. (IJPRAI), 22(3): 585-600, November 2008.
Bolle, R., Connell, J., et al. Guide to Biometrics, Springer. 2003
DavideBalzarotti, Greg Banks, Marco Cova, ViktoriaFelmetsger, Richard Kemmerer,
William Robertson, Fredrik Valeur, and Giovanni Vigna “An Experience in Testing theSecurity of Real-world
Electronic Voting Systems” pp. 5, 2010
Kashif H.M., Dileep Kumar and Syed Muhammad Usman, “Next Generation A Secure E-Voting System
Based On Biometric Fingerprint Method” 2011 International Conference on
Information and Intelligent Computing IPCSIT vol.18 (2011) pp .26-27
Krimmer, R., Triessnig, S. and Volkamer, M., “The Development of Remote E-Votingaround the World: A
Review of Roads and Directions”. Springer Lecture Notes in
Computer Science, Volume 4896/2007, pp. 1-15, 2007

synopsis report on BIOMETRIC ONLINE VOTING SYSTEM

  • 1.
    Acknowledgment I would liketo express my deep and sincere gratitude to Lucknow Institute of Technology who gave me full support and encouraged me to work for my training report. I am deeply grateful to Mrs. Arifa Khan, HOD for his help and Support provided at every step of the project. Last but not the least, I thank to all my colleagues for their support and co-operation. Dimple Yadav Roll No – 1836210902 Computer Science and Engineering Lucknow Institute of Technology
  • 2.
    Abstract Since Software developmentis difficult and complex process, which require a deep thinking, Clear concept and efficient logic to solve problem arises during development. So only a few persons really successes, for a good software developer must have clear concept for situation and great commands on a language which is used to make proposed software. It also required long time patient, better understanding and working capability in groups. About 15 years ago software development is very tedious task, because few languages(C, Assembly) are available that is not so powerful and easier in use, thus software formulation takes long time and consistency. Now these days a lot of powerful language and technologies (Java, VB.Net, ASP.Net, JSP.Net) are came in existence which has special feature and have built in controls in graphical shapes that help me to Rapid Application Development. In these days software cover all economical area in India but unfortunately it is not spread out as well as foreign countries. This is my first to convert our Complex in digitized form that’s done manually that is time consuming and high cost requirement process. The proposed system development gradually by deep thinking, lot of discussion and followed by some important rules that are used in software development. I am extremely thankful to Mrs. Arifa Khan, HOD (Project Manager, Lucknow Institute of Technology) that has helped me in numerous ways, without whose active co- operation this system could not have been completed.
  • 3.
    Index S.N. Topic namePage No. 1. Introduction 4 2. Design 5 3. Tools Use (Hardware and Software requirement) 9 4. E –R Diagram 10 5 Data Flow Diagram (DFD) 11 6. Use Case Diagram 12 7. Modules 13 8. Implementation 14 9. Conclusion 15 10. Reference 16
  • 4.
    Introduction Biometrics is theterm given to the use of biological traits or behavioral characteristics to identify an individual. The traits may be fingerprints, hand geometry, facial geometry, retina patterns, voice recognition, and handwriting recognition. BIOMETRIC BASED ONLINE VOTING SYSTEM" is an online voting technique. In this system people who are citizens of India whose age is above 18 years can cast hisher vote online with his fingerprint without going to any physical polling station. In "BIOMETRIC BASED ONLINE VOTING SYSTEM” Using their fingerprint through fingerprint scanner. HeShe has to be registered first for him/her to vote manually. Registration is mainly done by the system administrator for security reasons. After registration, the voter is assigned a secret Login ID and password with which he/she can use to log into the system and cast his/her vote by providing their fingerprint. Objective :-- The problem of the existing manual system of voting include among others the following especially in context of INDIA -- 1. Expensive and time consuming 2. Too much paper work 3. Error during data entry 4. Loss of registration forms 5. Short time provided to view the voter register 6. Low Voter turn-out 7. Federal form of government Online voting is an electronic way of choosing leaders via a web driven application. The advantage of online voting over the common “queue method” is that the voters have the choice of voting at their own free time within the stipulated election voting period and there is no need to queue up. It also minimizes on errors of vote counting. The individual votes are submitted into a database which can be queried to find out who of the aspirants for a given post has the highest number of votes. This project would leverage on the foundation built by a previous e-voting system that was developed and makes use of fingerprint identification during the registration process. It seeks to add the ability to access the voting application universally, that is, eligible voters are not 4 restricted by physical location as well as the use of a time-limited One – Time Password generated after the voter initiates the voting process to increase the security of the voting.
  • 5.
    Design Some of theoverall design goals of the new Online Voting System are listed below: 1. Voter secrecy: No one should know what the voter voted 2. Voter authentication: Voters should be who they claim they are 3. Verifiability of votes: Internal tracking of votes, to assure all ballots are registered to a voter. 4. Accuracy of voter turnout. Each voter is tracked to completion, so voter data is available at any time. 5. Safe transfer of votes from user’s computer to the server 6. Safety of casted votes: Proper security process and user registration can guarantee ballot assurance. 7. Uniqueness of casting – A person can cast only one vote 8. Permitting the voter to vote for as many candidates for an office as the voter is lawfully entitled to vote for without exceeding the limit 9. Empty ballot box at the start of voting 10. Voter should be able to verify the vote before it is cast 11. User manuals should be provided for voters several days before election SUMMARY OF DESIGN :-- The main aim in designing this product is to provide the concept of the personal identity for each individual. This is extended to a special case of electronic voting machine concept. The summary of the design can be briefly explained diagrammatically as follows. DESCRIPTION OF THE VOTING MACHINE
  • 6.
    BLOCK DIAGRAM FORTHE WHOLE PROCESS IN VOTING SYSTEM :--
  • 7.
    EXTRACTION OF THUMBIMPRESSION :-- The next step in the process is the extraction of the thumb impression from the memory. The features of the finger print are stored in the form of pixels. This is further sent for pattern matching where the finger print is then compared with the records in the database. If the pattern matches with any one of he records then the vote is accepted. If the feature doesn’t match with any one of the finger prints stored in the data base then the vote is rejected BLOCK DIAGRAMS FOR VARIOUS PROCESSES VERIFICATION OF VOTERS :-- Here the identity of a person is checked whether heshe belongs to the particular constituency or not. The machine which takes the finger print of the person checks it with the data base already stored in it. If the finger print matches it will give access to the person to cast his vote and if it doesn’t match any of the finger prints stored in the data base then it will reject the voter. Thus his method will enable the members of that particular constituency only to vote. This can be taken as the first step to avoid rigging. To have a faster performance the searching technique is implemented on the basis of GOOGLE SEARCH. The process in the form of a flow chart is as given below.
  • 8.
    PROCESSING AND COUNTING:-- After the person gets the PROCEED symbol from the voting machine, there appears a screen on which all the parties names along with the symbols are present. The person should select any one of the party by giving the number allotted to that particular party as input through the keypad. After the option is selected the voter is prompted for a confirmation. In case the voter enters an invalid number, the screen reappears and heshe is prompted to cast the vote again. Then according to the option selected, the vote count of the particular party gets incremented by one. Finally, at the end of the day, the position of the parties in terms of the total votes cast can be known. A very simple flow chart for the above process is as shown below: REJECTION OF VOTER REPETITION :-- After we have emerged out with a solution to check voter’s identity in a constituency, our next task is to see that a particular person cannot vote more than once i.e. to avoid multiple votes. This task can be accomplished by simple software technique employed. It consists of two folders namely searched and unsearched. Initially the searched folder consists of no images. The thumb impression images of all the voters of a constituency will be present in the unsearched folder. As and when a vote is cast, the image of the particular voter gets transferred to the searched folder. The searched folder is programmed such that an image cannot be present more than once in this folder. So when a voter casts multiple votes the exception is generated and an alarm is raised and even the police can be informed about the identity of the intruder indulging in this illegal activity. This is shown in the block diagram given below The scanned vote is first checked with the acceptability of the voter as explained in the first flow chart. If the finger print is accessible then the data of the specified person is taken into account. The voter’s thumb impression is verified with the previously cast votes. If there is no match then the vote is accepted and the count is increased by one. If the vote matches with any of the previous votes then the vote is rejected and the person’s identity is stored and it is given to the police for further enquiry. There is a flash ROM in which these details can be stored.
  • 9.
    Tools Use Hardware requirement:--  Processor:-- Corei3 or Higher.  Hard Disk:-- 1 T.B.  Ram : -- 2 G.B or Higher.  Keyboard: -- Standard QWERTY keyboard for interface.  Mouse : -- Standard mouse with 2 buttons.  Fingerprint: fingerprint sensor Module JM-10 Software requirement :--  O.S. : -- XP O.S, Windows 7, Windows 8.  Development Language : (HTML ,CSS,JAVA SCRIPT)  Database : (WAMP SERVER ,MYPHP ADMIN,JAVA SERVLET)  SDK for fingerprint analysis , capturing and storing.
  • 10.
  • 11.
  • 12.
  • 13.
    Modules / Methodology BiometricBased Online Voting System has three modules:--  Admin module  Voters module  Security module 1) Admin Module :-- In this module, admin takes over control of login session of the voters, by entering the name, gender, age, address. Admin creates new candidate entry, and he only has the access to add, modify, and delete the details of the voters. Later to avoid duplication of votes he validates voter’s details and their finger prints. Admin has authorized to check the result and he also enables the publish votes option after the completion of the election. 2) Voters module :-- In this module, the voter needs to bring his or her aadhar or voter id to fetch there details from the database. The voting process done after the successful verification. The voting screen carries all the particular logos and concerned names of candidates who are all standing for the post in that particular area, and the user just needs to press the vote button to cast vote to their favorite candidate. And his/her vote will be added to the vote’s database for counting process. 3) Security module :-- In this module, Each and every user needs to follow the verification process before voting. So that it also helps no unauthorized users can get passed through the login screen. The Auto- logout feature takes care of the rest, after a vote has been placed and the main login screen is restored. So that the duplicate vote can be avoided only one vote can be casted by a single user. So no need to waste time in logout process it will automatically log’s out and another person can sign for his/her vote.
  • 14.
    IMPLEMENTATION This presents theimplementation overview of the application: it starts with the program implementation details of the system and then proceeds to give a more top –level view of the application and subsequently wraps up with steps and requirements for deploying the application CHOICE OF PROGRAMMING LANGUAGES  JAVA was used to implement the desktop (Offline) sub-system of this application. JAVA has a wealth of data structures and methods in its development kit or library such as the swing package which the graphical user interface of this application leverages on; also, the language is highly portable which means that it can run on any hardware architecture and it is robust as well as being highly secured.  PHP was used to implement the online sub-system of this application. PHP as a language is now object – oriented thus it can serve the purpose of developing this application very well. Also, it is cheaper to deploy online, with a vast array of technical support as well as the open-sourced nature of the language.
  • 15.
    CONCLUSION In this, we'vegot planned an internet electoral system that is healthier and quicker than previous systems. The new system prevents access to ill-gotten voters, provides simple use, transparency and maintains integrity of the option method. The system conjointly prevents multiple votes by a similar person and checks eligibility of the citizen. It conjointly permits someone to vote from anyplace given that the citizen is inside electoral limits. Covid-19 has challenged the prevailing electoral system especially in India which has 3 tier structures. Also Election in India has always been an expensive affair. Coupling it with other problems such as low voter turn- out, illegal practices, votes buying etc there is a massive need for new system which could be panacea to all such problems. Thus this new fingerprint based online voting system offers safe and secure way of election in any situation which not only makes our democracy stronger but also could deal with unexpected situation such as COVID.
  • 16.
    REFERENCES F. Thompson, B.K. Alese, O. S. Adewale and O. S. Falaki – Proceedings of the International Conference on Software Engineering and Intelligent Systems 2010, July 5th-9th, Ota, Nigeria. pp. 168, 2010 AkinyemiAminat E. – “Biometrics Based E-Voting System”, April 2014. A 2012/2013 Computer Science Department Final Year Project, University of Ibadan Alaguvel R., Gnanavel G., Jagadhambal K. – "Biometrics using Electronic Voting Systemwith Embedded Security", pp. 1065, 2013 Alina, K. – “Comparison of Various Biometric Methods”, Interactive Multimedia Systems, Electronic and Computer Science, University of Southampton.pp 2, 2010 Altun A.A, Kocer H.E, Allah Verdi, – “Genetic algorithm based feature selection levelfusion using fingerprint and iris biometrics”, International Journal Pattern Recognition Artificial Intelligence. (IJPRAI), 22(3): 585-600, November 2008. Bolle, R., Connell, J., et al. Guide to Biometrics, Springer. 2003 DavideBalzarotti, Greg Banks, Marco Cova, ViktoriaFelmetsger, Richard Kemmerer, William Robertson, Fredrik Valeur, and Giovanni Vigna “An Experience in Testing theSecurity of Real-world Electronic Voting Systems” pp. 5, 2010 Kashif H.M., Dileep Kumar and Syed Muhammad Usman, “Next Generation A Secure E-Voting System Based On Biometric Fingerprint Method” 2011 International Conference on Information and Intelligent Computing IPCSIT vol.18 (2011) pp .26-27 Krimmer, R., Triessnig, S. and Volkamer, M., “The Development of Remote E-Votingaround the World: A Review of Roads and Directions”. Springer Lecture Notes in Computer Science, Volume 4896/2007, pp. 1-15, 2007