Software quality assurance days
19 Международная конференция
по вопросам качества ПО
sqadays.com
Санкт-Петербург. 20–21 мая 2016
Узенцова Наталия
Total Objects Ltd. Санкт-Петербург, Россия
Оптимизируем тест кейсы
Оптимизируем тест кейсы
2
О себе
c 2012 – current
Test Manager, Scrum Master
Активный участник
Оптимизируем тест кейсы
3
План
1. Что такое тест кейс?
2. Нужны ли тест кейсы? Зачем?
3. Форматы тест кейсов
4. Примеры
5. Каких тест кейсов стоит избегать
Оптимизируем тест кейсы
4
Тест кейс
ISTQB -> IEEE 610
Это набор:
‒ входных значений,
‒ предусловий,
‒ ожидаемых результатов,
‒ выходных значений,
который разрабатывается для определенной цели:
‒ выполнения определенного сценария
программы
или
‒ проверки на соответствие требованиям
Оптимизируем тест кейсы
5
Зачем нужны?
1. Чтобы не забыть, что и как было
протестировано
2. Чтобы отдать другим, пусть тестируют:
‒Для формирования регрессионного
тестирования
‒Для написания авто тестов
‒Для проверки клиентам
Оптимизируем тест кейсы
6
Форматы тест кейсов
1. Таблицы:
‒ С последовательностью шагов
‒ Таблицы решений
‒ Для записи результатов
2. Диаграммы:
‒ Кросс-функциональные (Cross-Functional
Flowchart)
‒ Последовательности действий (Sequence
diagram);
‒ Переходов состояний (State transactions)
Оптимизируем тест кейсы
7
Примеры
Оптимизируем тест кейсы
8
Сценарий
Типы транзакций:
Новая; Измененная; Отмененная
Транзакция:
Оформлена;
Отправлена на одобрение;
Одобрена; Отклонена; Отложена;
Исполнена;
Пользователи:
Привилегированный, обычный.
Оптимизируем тест кейсы
9
Диаграмма переходов состояний
State transactions
Оптимизируем тест кейсы
10
Оптимизируем тест кейсы
11
Оптимизируем тест кейсы
12
Таблица с последовательностью шагов
Доступность кнопки ‘Копировать’ на транзакции
типа ‘Измененная’ в статусе ‘Отложена’
Оптимизируем тест кейсы
13
Таблица решений
Видимость транзакций на различных
страницах для пользователей с разными
ролями
Оптимизируем тест кейсы
14
Таблица для записи результатов
Когда нужно оформить протестированную
область
Оптимизируем тест кейсы
15
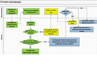
Кросс-функциональные диаграммы
Cross-Functional Flowchart
Оптимизируем тест кейсы
16
Оптимизируем тест кейсы
17
Последовательности действий
Sequence diagram
Оптимизируем тест кейсы
18
Оптимизируем тест кейсы
19
Советы
Каких тест кейсов избегать
1. Понятные только вам
2. Кейсы, которые повторяют друг друга
3. Больше формата А4
4. Маленькие кейсы
Оптимизируем тест кейсы
20
Литература
1. Software testing. An ISTQB-ISEB Foundation
Guide/ Brian Hambling
2. A Practitioner’s Guide to Software Test Design/
Lee Copeland
Оптимизируем тест кейсы
21
Контакты
uzentsovans@gmail.com
nataliya.uzentsova

Оптимизируем тест кейсы

Editor's Notes

  • #5 Описание желаемого поведения системы
  • #6 1. Чтобы не забыть, что и как было протестировано: Что: Если пропустили баг, то тест кейс покажет, когда было последнее тестирование, было ли это протестировано вообще. Чтобы вспомнить, как протестировать: В большом продукте много модулей, все они взаимодействуют между собой. Чтобы протестировать один модуль надо корректно создать пред условия. Со временем, сложные кейс стираются из памяти. 3. Чтобы отдать другим, пусть тестируют: Для формирования регрессионного тестирования. Для написания автотестов. Для проверки клиентам Детализация тест кейса
  • #13 Тип транзикции
  • #15 Уровень детализации тест кейсов должен зависеть от:  Дальнейшего применения  Продолжительности использования  Аудитории, для которой пишется тест кейс.
  • #16 Уровень детализации тест кейсов должен зависеть от:  Дальнейшего применения  Продолжительности использования  Аудитории, для которой пишется тест кейс.
  • #17 Уровень детализации тест кейсов должен зависеть от:  Дальнейшего применения  Продолжительности использования  Аудитории, для которой пишется тест кейс.
  • #18 Уровень детализации тест кейсов должен зависеть от:  Дальнейшего применения  Продолжительности использования  Аудитории, для которой пишется тест кейс.
  • #19 Уровень детализации тест кейсов должен зависеть от:  Дальнейшего применения  Продолжительности использования  Аудитории, для которой пишется тест кейс.
  • #20 На основе опыта, хотите пользуйтес Уровень детализации тест кейсов должен зависеть от:  Дальнейшего применения  Продолжительности использования  Аудитории, для которой пишется тест кейс.
  • #21 Уровень детализации тест кейсов должен зависеть от:  Дальнейшего применения  Продолжительности использования  Аудитории, для которой пишется тест кейс.
  • #22 Уровень детализации тест кейсов должен зависеть от:  Дальнейшего применения  Продолжительности использования  Аудитории, для которой пишется тест кейс.