兩岸服貿協議
重新談判的方針和建議
鄭秀玲教授
台灣大學經濟學系
2013/10/24
1
內 容大綱
一、以諾貝爾獎得主 (Joseph Stiglitz) 對自由
貿易協議的觀點檢視兩岸服務貿易協議
二、本團隊研究報告及座談會專家學者意見
三、服貿危害:產 業生存
四、服貿危害:國家安全
五、此協議開放條件不對等
六、結論: 6.1 爭端解決協議應先於服貿協議
6.2 重新談判的方針
6.3 重新談判的具體建議
2
一、以諾貝爾獎得主 (Joseph Stiglitz) 對自
由貿易協議的觀點檢視兩岸服務貿易協議
Stiglitz: 1. 任何貿易協議必須是對等的
兩岸協議條文不對等、經濟規模不對等、自由環境不對等
Stiglitz: 2. 國家利益應在商業利益之上
簽約官員怠忽職守,經濟、社會、國家安全亮起紅燈
Stiglitz: 3. 談判過程必須透明化
未與相關業者充分溝通,立法院長和委員們事前均不知情。
到底是那些政府高層急於簽此協議,令人費解 ?

需重新談判,爭取雙贏
3
二、本團隊研究報告及座談會專家學者意見
 2013 年 6 月 21 日,台灣與中國雙方依據『海峽兩岸經濟
合作架構協議』 (ECFA) 簽署『兩岸服務貿易協議』。
( 一 ) ECFA 文本中並未承諾簽署服貿協議的具體時程!
( 二 ) ECFA 文本中並未承諾先簽服貿,後簽貨品!
2010 年 6 月 29 日簽署
ECFA 合作架構協議

洽談中,預計 2013
年年底完成談判

時程未定 ( 待兩
會互設辦事處 )

ECFA

2012 年 8 月 9 日簽署
2013 年 6 月 21 日簽署

4
二、本團隊研究報告及座談會專家學者意見 ( 續 )
 網路上可用關鍵字 「服務貿易特定承諾表」搜尋到兩岸服務貿易協議的
《附件一》,也可以直接到 http://www.ecfa.org.tw//EcfaAttachment/ 附
件一、服務貿易特定承諾表 .pdf 中查看。
 觀察重點為開放項目和服務提供模式是否限制,故需特別留意承諾表中的
兩大欄,「項目─部門或次部門」和「服務提供模式─市場開放承諾」。

開
放
項
目
透過跨國企業內部調動人
員,中國員工來台初次可
停留三年,展延次數無限
制, 將變相長期居留台灣

服
務
提
供
模
式
5
二、本團隊研究報告及座談會專家學者意見 ( 續 )
 『鄭秀玲等學者服貿解密』的臉書粉絲專頁
https://www.facebook.com/renegotiation ,主要報告有
服貿自救寶典 ( 一 ) : 服貿協議將對誰有影響 ?
服貿自救寶典 ( 二 ) : 兩岸服貿協議對等嗎 ?
服貿自救寶典 ( 三 ) : 政府說真話了沒 ?
 自 8/23 ~ 10/4 為止,台大公共政策論壇 - 《如何簽定服
貿協議,共創兩岸雙贏 ?? 》共舉辦六場研討會,與各界專
家學者一同研議如何修改服貿協議。報告詳見
http://homepage.ntu.edu.tw/~ntuperc/Conference1.htm
 基於上述研究,以下將提出我們對此協議的具體修改建議
。

6
三、服貿危害:產 業生存

7
3.1 服貿協議的決策結構
總統
馬英九

20 萬國民黨員選票支
持的黨主席馬英九

海基會林中森、陸委會王郁
琦、經濟部張家祝、國貿局
長等揣摩上意,黑箱作業

希望國民黨立法委員們,
體察民意,不宜強行通過

不對等且傷害國家利益的
服貿協議

直接影響服務業 400 多萬勞工
間接影響製造業 200 多萬勞工
直接影響全台灣 2,300 多萬人民
8
3.2 兩岸經濟規模不對等
我國服務業約 93.5 萬家, 99.7% 是中小企業, 85%
是微型企業 ( 五人以下 ) ,規模遠小於中國企業。
此外,中國政府對我方的政治企圖,對業者的補貼優
惠政策,以及其整合其上、中、下游業者來台經營

的一條龍模式,加上兩岸語言文化相近,此協議衝
擊將遠大於與其他國家簽訂協議。

2013 年《財富》世界 500 強,中國企業上榜 89 家,台
灣企業僅 6 家
9
3.3 直接衝擊 : 幾乎全部服務業的生存問題
我政府宣稱台灣對中國只開放 64 大項服務業,但
實際上開放的服務高達上千種行業 ( 詳見本檔案
附件 ) ,食衣住行、生老病死全包,將影響 400
多萬服務業勞工。

商
業
金
融

通
訊
健
康
社
會

營
造
旅
遊

環
境
文
娛
運
輸

批發
配
銷
其
他

零售

經銷

類型 : 涵蓋雜貨店、小吃店
、麵包店、文具行、眼鏡行
、金飾店、服飾店、鞋店、
體育用品店、化妝品店、生
活用品、家電類等店家,以
及便利商店、超級市場、量
販店、專賣店、百貨公司、
購物中心、無實體店面等。
10
3.4 弱勢產 業如美容美髮業等將無法生存
項目

1. 餐飲業
2. 洗衣業
3. 美容美髮
業

此協議中台灣對中國的開放承諾

此協議中
中國對台灣
的開放承諾

(1) 跨境提供服務:餐飲業,沒有限制。
洗衣及美容美髮業,技術上不可行。
(2) 境外消費:沒有限制。

沒有開放

(3) 商業據點呈現:允許大陸服務提供者
在臺灣以獨資、合資、合夥及設立分公司
等形式設立商業據點,提供相關服務。

沒有開放

(4) 自然人呈現:透過跨國企業內部調動人
員,中國員工來台初次可停留三年,展延
次數無限制,將變相長期居留於台灣。

沒有開放

11
3.4 弱勢產 業如美容美髮業等將無法生存 ( 續 )
餐飲業、洗衣業及美容美髮業等經營概況
項目

年底企業
年底從業
單位數 ( 家 ) 員工數 ( 人 )

單位企業
從業數
(人/家)

員工平均
每月薪資
( 萬元 / 人 )

餐飲業

105,943

346,702

3.0

2.8

洗衣業

6,324

10,670

2.0

3.0

美容美髮業

34,407

59,726

2.0

2.6

資料來源: 100 年工商及服務業普查統計資料。

 餐飲業、洗衣業和美容美髮業等的平均每家企業員工只有 3
人和 2 人,如何去中國市場馳騁 ? 能去中國市場馳騁的,
如 85 度 C 等多屬財團。在沒有防備下開放中國業者來台競
爭,且沒有任何限制,將使我方微型企業遭受嚴重傷害,
甚至倒閉。
12
3.5 間接影響 : 製造業的生存問題
 對中國開放配銷、運輸倉儲海陸空等服務業,台灣通
路門戶大開,中國業者可先來台布局通路,待貨品貿
易協議簽署後,從貨源、批發到零售整合成一條龍,
只賣中國商品。中國的產品本來就比較便宜,又有了
通路,中國業者將一舉衝垮我國內需製造業 ( 影響 200
萬勞工 ) 和服務業 !
 學學文創董事長徐莉玲強調,許多中國人不遵守自由
貿易的規範。 仿冒、盜版、逃避監督,罔顧工人權益
,鑽法律漏洞、掠奪性訂價及傾銷等,都屢見不鮮,
台灣業者根本無法公平競爭。 當越來越多產業命脈掌
控在中國手上後,我經濟將失去自主性。
13
3.6 間接影響:全台 2300 萬人的薪資所得
 這次協議,我方對中國自然人移動的開放相當寬鬆。開
放中國員工,跨國企業內部調動人員來台,初次可停留
三年,展延次數無限制。有許多漏洞可鑽,加上總居留
期間無上限,將導致大量中國人長期居留在台灣,搶食
我就業機會。中國已出現輕鬆移民台灣的招攬廣告,香
港也已超過 70 萬中國人定居。
 我國的就業市場和薪資水準將會受到中
國人大舉來台影響。香港與中國簽署
CEPA 後,香港本地增加的是低薪、低
技術、低穩定性、高替代性、高流動性
的服務工作,中階經理與專業僱員的實
質薪資不是倒退,就是停滯不前。這種
慘況恐在台灣再度上演。

薪資下降

14
3.7 直接影響:全台 2300 萬人的就醫權利
 中國開放我國可到中國獨資設置醫療機構,此舉將吸
走大批我醫護人員,掏空我國醫療體系。因為光是現
在中國就頻頻大動作挖角台灣醫師及護理人員,遑論
服貿協議的開放,資金、技術和醫護人才將會加速外
流。
 我方允許中國來台合資設立醫院,資金比例沒有設限
,至少可取得 1/3 董事席次,且允許跨境提供服務。
中國將把台灣優秀的醫護人才和醫療管理服務等核心
技術,帶去發展其醫療產業。長此以往,
未來你我的醫生會在哪裡 ??
 服貿協議讓大量中國人士來台,
將拖垮我健保制度,影響我民眾
的就醫權利。
15
四、服貿危害:國家安全

16
4.1 重傷印刷出版業,危害言論自由
 台大新聞研究所教授張錦華表示 : 「中國印刷業是國家企業
、有政治目的。」讀冊生活&博客來網路書店創辦人張天
立也表示 : 「中國的出版業是完全言論管制,出版社也全部
都是國營企業。因此服貿協議對台灣出版業的影響就不僅
僅是純粹商業利益考量而已。」
 因為中國沒有出版言論自由,所以雙方互不開放出版業,
但卻開放了上游的印刷與下游的發行通路。台灣的出版業
未來將受到上游的中資印刷廠,以及下游的中資發行通路
夾擊,生存與言論自由都受到嚴重威脅。
 張天立說 : 「試想中資經營的書店內會有
任何批評中國政策的書籍嗎?或者如果
擁有五百萬會員的博客來變成中資單位,
每個消費者的購書資料全被大陸官方掌握
,您能放心買書嗎?」
17
4.1 重傷印刷出版業,危害言論自由 ( 續 )
部門

印
刷
業

此協議中
台灣對中國的開放承諾
允許大陸服務提供者在臺
灣設立合資企業,提供印
刷及其輔助服務。大陸服
務提供者限投資臺灣現有
事業。大陸服務提供者總
股權比例不超過 50% 。

此協議中
中國對台灣的開放承諾

1. 允許臺灣服務提供者在大陸設立合資、合
作企業,從事出版物和其他印刷品的印刷業
務,大陸方投資者應當控股或占主導地位。
2. 允許臺灣服務提供者在大陸設立合資、合
作或獨資企業,從事包裝裝潢印刷品的印刷
業務。
3. 臺灣服務提供者在大陸設立包裝裝潢印刷
品印刷企業的最低註冊資本要求,比照大陸
企業實行。
在中國印刷需要申請書刊準印證。

 我國業者多為中小企業,中國則多為大型國營企業。開放後我方將
立刻陷入極不平等的競爭。以公平交易法和業界實務來看,只要三
分之一以上的股權就具有主導權。政府卻自欺欺人以 50 %持股比率
為門檻。一旦我方被言論高度管制的中國企業壟斷,言論多元的自
由將被破壞怠盡。
18
4.2 無法保障個人網路、電信和金融隱私
 交通大學資工系教授林盈達表示,經濟部的官員
會說我們只開放較不重要的第二類電信,但對許
多人而言,上網通訊的重要性大於電話通訊,而
我們要開放的就是網路服務這塊。中國可藉由投
資我方業者取得董事席次與經營影響力,要求調
閱通訊資料,或以開放市場或申請執照的核准與
否,利誘威脅我業者,犧牲台灣用戶權益。
 兩岸協議監督聯盟賴中強律師也表
示,兩岸銀行各自在對岸設據點,
面對雙方金融監理機關的業務檢查
,客戶信用資料、財務資料在兩
岸主管機關間流傳,很難避免。
19
4.3 中國網路監控,危害我網路中立
 此協議中,我對 中國在 電腦 服務 上 開放資 料處理 服務 ( 入口 網站 經
營 ) 、資料庫服務 ( 網站代管 ) 等項目,中國業者會配合其政府,嚴密監
控我網路,提供使用者個人資料與傳輸內容給中國政府。「推動網路中
立性立法」發起人楊孝先先生認為服貿協議對網路的可能影響如下圖所
示。

20
4.4 交通運輸大規模開放,影響我國家安全
 中國對台灣具有政治企圖和軍事敵意,我方竟對
中國開放海運輔助性服務、航空貨物集散站經營
、公路貨物運輸、公路運輸支援服務、倉儲服務
、貨運承攬服務等。
 若中國政府以國家資金為後盾,支持中國業者來
台,我方業者規模不如中國,將被打趴。此外,
以「公路客運轉運調度站」為例,中資將可能完
整控制我主要轉運站、調度站及車站,還有公路
橋樑維修及隧道管理的權力。若中國業者藉故關
閉台北車站或雪山隧道,交通癱瘓帶來的國安衝
擊可想而知。
21
五、此協議開放條件不對等

22
5.1 雙方跨境提供服務模式明顯不對等
跨境提供服務
中國

我方大多沒有限制,
中國可跨境提供服務

台灣

中國大多不予承諾,我方
無法在台跨境提供服務

 中國對跨境提供服務的限
制,將使我業者大量西進
至中國設立據點,資金、
人才加速外流,形成顯著
的磁吸效應。此消彼長下
,中國將更形壯大,我國
服務業則漸趨空洞化。
23
5.1 雙方跨境提供服務模式明顯不對等 ( 續 )
 以電子商務業為例。我方未爭取到大陸撤銷對台灣
購物網站的屏蔽,大陸消費者無法直接連上台灣購
物網站,加上中國不允許跨境服務,電子商務業者
( 如 PChome) 將被迫到福建省設立商業據點。
 無法從台灣直接提供服務,不僅影響業者競爭力,
亦無法增加台灣就業機會。中國政府也未保證我國
業者可取得 ICP 許可證以及通過 ICP 年度檢查。年
度檢查等潛規則,將迫使我方業者自我設限與自我
檢查,危害言論自由及我方權益。

24
5.2 雙方商業據點呈現明顯不對等
商業據點呈現
中國

我方大多沒有限制,表示允許
中國以獨資、合資、合夥及設
立分公司等形式在各地設立

台灣

中國除了有種種條文規定外
,更大幅限縮台灣投資地點
,如僅限福建省、廣東省

 中國是大贏家,充滿規劃
及目的性。在其需要的服
務項目上,積極引進我方
專業技術人才;較不需要
、或我方具競爭力的項目
,就限縮投資地點,配合
其海西經濟發展計畫。
25
5.3 此協議中開放條件明顯不對等 : 配銷服務為例
配銷服務

批發、零
售、經銷

台灣對中國
的開放承諾

中國對台灣的開放承諾

(1) 跨境提供服務
:沒有限制。
(2) 商業據點呈現
:允許大陸服務提
供者在臺灣以獨資
、合資、合夥及設
立分公司等形式設
立商業據點,提供
相關服務。

(1) 跨境交付:批發服務不作承諾;
零售服務除郵購外,不作承諾。
(2) 商業存在: 2.1 對於同一臺灣服
務提供者在大陸累計開設店鋪超過
30 家的,臺灣服務提供者的出資比
例不得超過 65% 。 2.2 對臺灣服務
提供者在大陸設立的出版物分銷企
業的最低註冊資本要求,比照大陸
企業實行。
(3) 經銷:不開放。

 雙方在零售業的開放承諾上明顯不對等!中國在批發和零
售業 ( 除郵購外 ) 的跨境提供服務上,皆不開放。商業據
點也有持股、資本上限制。我方則完全沒有限制。
26
5.3 此協議中開放條件明顯不對等 : 社會服務為例
部門
社會
服務

此協議中
台灣對中國的開放承諾
允許大陸服務提供者在
臺灣以合夥形式設立小
型老人及身心障礙福利
機構。

此協議中
中國對台灣的開放承諾
允許臺灣服務提供者在福
建省、廣東省以獨資民辦
非企業單位形式舉辦養老
機構、殘疾人福利機構。

台灣規定社福機構不得以營利為目的,但卻開放中資來
台合夥營利,是否意味政府將放棄維繫社會平等的責任
,犧牲人民基本權利,將社福徹底走向營利與私有化 ?
反觀中國卻只對我們開放福建和廣東兩省,更限縮以「
獨資民辦非企業」形式從事非營利的社福機構,雙方的
開放極不對等 !
27
5.3 此協議中開放條件明顯不對等 : 殯葬業為例
部門

此協議中
台灣對中國的開放承諾

允許大陸服務提供者在
殯葬業 臺灣以獨資及合資形式
設立殯儀館及火化場。

此協議中
中國對台灣的開放承諾
允許臺灣殯葬業者在大
陸以獨資或合資等方式
投資經營除具有火化功
能的殯儀館以外的殯儀
和安葬設施。

中國不允許我方投資經營具火化功能的殯儀館,加上中
國殯葬法規老舊、規定不明,有太多的不確定性,加上
中國潛規則、人治問題嚴重,我國業者大多只能觀望。
服貿協議中諸多項目的服務提供模式皆極不對等。因篇
幅所限,僅列舉配銷服務、社會服務和殯葬業為例。
28
5.4 不對等且傷害國家利益的服貿協議
 中國對我假開放,限制我業者跨境提供服務,將使我方
資金、人才紛紛流向中國, 掏空台灣經濟。反觀我方
對中國大多沒有任何限制。不對等的協議內容嚴重傷害
我方權益。
 中國是此協議的大贏家 。不僅配合其十二五計畫,積
極引進我方專業人才;較不需要、或我國具競爭力的服
務,則限縮地點於福建省。
 我政府在開放項目上,無視中國對台的政治企圖,棄守
我弱勢產業、言論自由、個
人隱私和國家安全等相關服
務,開放美容美髮、批發零
售、電信、網路、印刷、重
要交通運輸以及基礎建設等。
29
5.5 中國在此協議中對我開放條件遠遜其他國家
 以電腦服務為例,中國對我方的開放承諾,遠遜其他國家,且不如中國
2001 年對 WTO 的入會開放承諾。中國當年加入 WTO 時還是落後國家,
承諾開放的項目很少且有嚴格的限制。若未納入服貿協議開放項目的產業
,要透過 WTO 比照外資標準進入大陸市場,將面臨許多潛規則和限制。
 原文網址 : 服貿協 服貿協 中國對 中國對東協、智利、 中國 2001 年
服貿公聽會 李淳嗆鄭秀玲「反對妳就是牛神鬼怪?」 | 政治
以電腦服務 NOWnews 今日新聞網
議台灣 議中國
巴基斯坦、新加坡、
新聞 |
香港
對 WTO 的入
為例
對中國 對台灣
紐西蘭、秘魯、哥斯
http://www.nownews.com/2013/10/24/301的開放
會開放承諾
2999419.htm#ixzz2icZ9do00
的開放 的開放
大黎加、瑞士的開放
a. 硬體諮詢







b. 軟體執行









c. 資料處理









d. 資料庫





e. 其他





30
5.5 中國對我開放條件遠遜於其他國家 ( 續 )
 以電腦服務為例,我國在服貿協議中開放所有項目,中國
卻僅對我方開放「軟體執行」一項。換句話說,我方開放
五項,只換到中國開放一項,明顯不對等。
 除電腦服務外,旅遊服務 ( 如下表所示 ) 也是類似的情形。
整體來看,在中國所有對外簽署 FTA 中,就開放項目與程
度進行比較,中國在服貿協議中對我國的開放,位處後段
班【第 8 名 / 共 10 名,請參閱服貿自救寶典 ( 三 ) 】。
以旅遊服務
為例
a. 觀光旅館
b. 餐飲服務
c. 旅行社

服貿協
議台灣
對中國
的開放





服貿協
議中國
對台灣
的開放



中國對
香港
的開放

中國對巴基斯坦、新
加坡、紐西蘭、秘魯
、哥斯大黎加、瑞士
的開放

中國 2001
年對 WTO
入會的開放
承諾













31
六、結論
6.1 爭端解決協議應先於服貿協議
6.2 重新談判的方針
6.3 重新談判的具體建議

32
六、結論 : 6.1 爭端解決協議應先於服貿協議
 依據 ECFA 第 10 條規定,在爭端解決協議生效前,任
何關於本協議解釋、實施和適用的爭端,應由雙方透過
協商解決。可知,目前爭端解決缺乏公正仲裁。
 只由雙方協商解決,則必然是實力決定一切。這個問題
在台灣與中國之間,尤其凸顯。兩岸去年簽署的投保協
議,就是因為沒有達成爭端解決協議,導致投保協議形
同虛設,台商在中國依舊毫無保障可言。因此,我們強
調:面對中國,爭端解決協議應先於服貿協議 !

33
六、結論 : 6.2 重新談判的方針
 現行「大陸地區人民來臺投資許可辦法」對中國開放
,我方仍擁有主控權,開放條件易修改;然而服貿協
議的開放不僅三年內不能更改開放承諾,且只能更改
為更開放,需格外慎重。
 此不對等的協議將嚴重危害我國人之生存、生計和生
活,強烈建議政府應立即中止此協議。就可能影響我
民主自由和國家安全、弱勢產業和全民福祉等項目予
以排除,待爭端解決協議簽署後,再循美韓談判經驗
,重新與中國展開談判,爭取逐步且對等的開放。
 服貿協議非藍綠之爭,是我人民生計和生活品質是否
確保的問題,請大家挺身捍衛自己的權益。
34
六、結論 : 6.2 重新談判的方針 ( 續 )
 中國與香港自從 2003 年簽署更緊密經貿關係安排
(CEPA) 後,透過歷年補充協議逐步開放,到 2013 年
8 月簽訂了補充協議十。我國政府實可借鏡香港經驗
,逐期開放,無需急於一次大舉開放,衝擊各行各業
及國家安全 !

35
六、結論 : 6.3 重新談判的具體建議 : 劃出紅線
應予以排除的項目
1) 電腦及其相關服務 ( 危害網路中立性 ): 資料處理
服務 ( 入口網站經營 ) 、資料庫服務 ( 網站代管 )
2) 其他商業服務 ( 影響國家安全 ): 廣告服務、市場
研究服務、附帶於礦業之服務、與科學技術有關
之顧問服務、印刷及其輔助服務、郵寄名單編輯
服務
3) 通訊服務 ( 影響國家安全 ): 快遞服務陸地運送部
分、第二類電信事業特殊業務
4) 營造及相關工程服務 ( 影響國家安全 ): 土木工程
一般工作

36
六、結論 : 6.3 重新談判的具體建議 : 劃出紅線 ( 續 )
應予以排除的項目
5) 配銷服務 ( 影響國家安全 ): 文具書籍、中藥等特
殊項目
6) 健康與社會服務 ( 危害全民福祉 ): 醫院服務、社
會服務
7) 運輸服務 ( 影響國家安全 ): 海運輔助性服務、航
空貨物集散站經營、公路貨物運輸、公路運輸支
援服務、倉儲服務、貨運承攬服務
8) 其他 ( 危害弱勢產業 ): 洗衣及染色服務、美髮和
其他美容服務
37
六、結論 : 6.3 重新談判的具體建議 : 爭取對等 ( 續 )
此協議中,台灣對中國的開放承諾

此協議中,中國對台灣的開放承諾

電腦及其相關服務業
與電腦硬體安裝有關之諮詢服務
資料處理服務 ( 入口網站經營 )
資料庫服務 ( 網站代管 )
其他

╳ ( 沒有列入 )

未附操作員之租賃服務業
航空器租賃 ( 涉及航空權者除外 )
自用小客車租賃
其它機器與設備租賃

╳

其他商業服務業
廣告服務業
管理顧問服務業
附帶於畜牧業之顧問服務業
附帶於礦業之服務業
與科學技術有關之顧問服務業
設備維修服務業
包裝服務業
郵寄名單編輯服務業

╳

38
六、結論 : 6.3 重新談判的具體建議 : 爭取對等 ( 續 )
此協議中,台灣對中國的開放承諾
通訊服務業
快遞服務陸地運送部分
第二類電信事業特殊業務
配銷服務業─經銷
觀光及旅遊服務業─旅館及餐廳
娛樂、文化及運動服務業
其他—遊樂園及主題樂園 ( 森林遊樂區
外)

此協議中,中國對台灣的開放承諾

╳
╳
╳
╳

運輸服務業
海運輔助性服務業
空運服務業—航空貨物集散站經營業
公路運輸服務業—旅客運輸、運輸設
備維修、支援服務業、空中纜車
各類運輸之輔助性服務業—倉儲服務

╳

其他
洗衣及染色服務業
美髮和其他美容服務業

╳
39
六、結論 : 6.3 重新談判的具體建議 : 爭取對等 ( 續 )
應爭取對等開放的項目
1) 商業服務 : 未附操作員之租賃服務 ( 航空器、自用
小客車、其他機器與設備租賃 )
2) 其他商業服務 : 管理顧問服務、技術檢測與分析服
務、附帶於畜牧業之顧問服務、設備維修、建築物
清理、攝影、包裝、展覽、複製和翻譯服務
3) 通訊服務 : 電子商務
4) 配銷服務 : 批發、零售服務
5) 觀光及旅遊服務 : 旅館、餐飲服務
6) 運輸服務 : 空運服務之銷售及行銷、公路旅客運輸
、公路運輸設備維修、空中纜車運輸服務
7) 其他 : 殯儀館及火化場

40
 改善台灣經濟,服貿協議不是唯一的解藥。中
研院社會所林宗弘教授的研究指出,隨著過去
三十年來我們與中國經貿往來擴大的結果,台
灣的實質工資更加停滯、失業率升高,貧富差
距更形惡化。
 台灣無論是生技醫藥產業或雲端科技
等領域,皆擁有許多專業技術
和人才,政府應透過制度和法
規革新、產學平台的建立,以
及與先進國家的合作,活絡經
濟發展,提供更多就業機會。
41
附件 : 台灣對中國的開放項目及其主要經濟活動 (1/9)
開放項目
電腦硬體諮詢
電腦及其
相關服務
 

商業服 未附操作
員之租賃
務業
 
服務
 

軟體執行
資料處理
資料庫
其他
航空器
自用小客車

其他機器與設備租賃

廣告(廣播電視除外)
其他商業
服務業

市場研究(限市場分
析)
管理顧問

主要經濟活動
系統整合、系統分析、系統規劃、系統設計、資訊技術顧
問、電腦設備管理、轉鑰系統服務
電腦軟體設計、網頁設計、軟體安裝服務、電腦災害復原
處理
入口網站經營、網路搜尋服務
資料處理登錄、電腦分時服務、圖檔掃描、網站代管、應
用系統服務
飛機出租
汽車出租
起重吊車、營造機械、木工機械包裝機械、金工機械、紡
織機械、食品機械、動力機械、農業機械、礦業機械、事
務機器、電腦、電腦週邊設備、影印機、辦公用家具自動
販賣機、冷凍設備、流動廁所、貨櫃、貨板(棧板)、測
量儀器設備、發電機、舞台音響燈光、醫療機械等設備出
租
公車站牌廣告、戶外廣告、車身廣告、店面櫥窗設計、招
牌廣告、報紙廣告、郵購廣告、網路廣告、廣告代理、廣
告設計、廣告樣品分送、廣告招攬服務、廣告傳單分送
市場研究、市場調查
ISO 認證企業顧問,人事管理顧問,公共關係,生產管理、
行銷管理、財務管理、組織管理、銷售管理顧問

註 : 以紅字標示的開放項目恐危及國家安全和民主自由。

42
附件 : 台灣對中國的開放項目及其主要經濟活動 (2/9)
開放項目
技術檢測與分析

主要經濟活動
環境檢驗測定、材料檢驗、汽車檢驗、非破壞性檢測、振
動檢測、商品檢驗服務、產品認證服務、運輸工具檢驗、
機械性能檢測、礦物成分及純度檢驗

畜牧業顧問

家畜剪毛、蛋類選洗包裝

礦業服務

 

設備維修

工業製程控制設備、工業用冷凍空調設備、化工機械設備
、化學製品專用儲存袋、木工機械設備、包裝機械、皮革
生產用機械設備、光學設備、印刷機械設備、成衣生產用
機械設備、自動販賣機、冶金機械、投幣式電玩設備、事
務機械設備、林用機械設備、金屬貯槽、金屬壓力容器、
金屬切削工具機、金屬加工用機械設備、保齡球道安裝、
度量衡儀器、流體傳動設備、泵、壓縮機、活栓及活閥、
軌道車輛、食品製作用機械設備、原動機、紡織生產用機
械設備、紙漿生產用機械設備、紙張製品生產用機械設備
、配電機械、動力手工具、採礦用機械設備、發電機械、
菸草製作用機械設備、飲料製作用機械設備、塑膠加工用
機械設備、農用機械設備、電子醫學設備、電子及半導體
生產用機械設備、漁網修補、製鞋機械設備、廠房之產業
用機械安裝、模具、導航設備、橡膠加工用機械設備、機
械設備拆除服務、機械傳動設備、機械式立體停車裝置、
輻射設備、輸電機械、輸送機械設備、營造用機械設備、
鍋爐等維修

展覽

展覽、會議籌辦

商業服
其他商業
務業
服務業
 

43
附件 : 台灣對中國的開放項目及其主要經濟活動 (3/9)
開放項目

主要經濟活動
科學技術顧問

建築物清理

商業服
其他商業
務業
服務業
 

礦業技術指導

大樓清洗、水塔清洗、白蟻防治、居家清潔、消毒、病媒
防治、除蟲、除鼠、電話清潔、辦公室清潔

攝影

代客錄影、相片沖洗、商業攝影、婚紗攝影、結婚攝影、
照相館

包裝

包裝設計

印刷及其輔助

皮革材印刷,名片、姓名貼紙印製,金屬材、紙材印刷,
喜帖印製,塑膠材、樹脂材、橡膠材印刷、木版製作、印
刷排版,書面上光、燙金,書冊裝訂,書面壓花,紙版製
作,照相排版,鉛版製作,電腦排版,電鑄版、電鍍版、
滾筒版、網版、聚脂版、銅版、銅鋅版、銘版、鋅版、鋁
版、樹脂版、橡皮版、鋼版製作

複製

影印、曬圖服務

翻譯及傳譯

手語服務,文字翻譯、同步翻譯

郵寄名單

郵件分類服務

44
附件 : 台灣對中國的開放項目及其主要經濟活動 (4/9)
開放項目

通訊
服務業

營造及
相關工程

快遞服務
( 陸地運
送)

主要經濟活動
 

宅配、陸上快遞服務

1. 存轉網路服務( Store & Forward Network )如傳真存轉、交易服務
、數據網路服務。 2. 存取網路服務( Store and Retrieve Network )如
第二類電信事 電話秘書、線上資訊接取、電子佈告欄( BBS )、電子資料交換、
電信服務
業特殊業務
統合訊息服務( Unified Message Service )、電子文件服務、語音訊息
、語音信箱服務。 3. 數據交換通信服務 如 X.25 分封交換、數據通
電影或錄影帶 信( Frame Relay )、寬頻數據交換通信 (ATM )。
視聽服務
電影片發行、代理,影片版權買賣,影片授權使用
行銷
工廠、加油站、寺廟、住宅及公寓、車站營建,房屋修繕,室內運
建築物一般
動場館、室內娛樂場所、倉庫、旅館、納骨塔、航空站、博物館、
 
工作
焚化廠、預鑄房屋、劇院、廢棄物處理廠、學校、機械式停車塔、
辦公廳室、營房、醫院及療養院營建,鐵皮屋搭建

土木工程一
 
般工作

公路開闢及營建、公路保養及修護、地下道、捷運軌道、排水箱涵
營建、路面舖設工程、道路標示工程、橋樑、隧道、鐵路、天然氣
總管及長程、市區管線、水庫、水井鑽鑿工程、地下管線工程、污
水處理廠、自來水淨水場、自來水總管及長程、市區管線、抽水站
、長程、市區下水道土木工程、長程、市區電力及電信線路工程、
渠道構建、發電廠、灌溉系統、水閘、防波堤、防洪堤、室外停車
場、室外運動場、室外網球場、高爾夫球場、淤泥疏濬工程、船塢
、堰壩、港道集礦站、煉油廠、運河、電力及電信傳送塔、碼頭、
燈塔
45
附件 : 台灣對中國的開放項目及其主要經濟活動 (5/9)
開放項目

主要經濟活動

 

公路號誌裝設、升降機、太陽能板安裝、水電、自動門裝
修、消防警報系統、電梯、電扶梯、電纜裝修、電話線路
裝修、電力線路裝修、監視系統裝修、機電設備維護、冷
凍系統裝修、空氣調節系統裝修、消防自動噴水系統裝修
、通風系統裝修、無塵室空調系統裝修、結構體內部各種
配管、接管、飲用水設備裝修、廚房管道裝修、衛浴管道
裝修、共同天線、家用衛星接收器、避雷針導線等工程

建築物竣工及
 
營造及
最後修整
相關工程

系統櫥櫃安裝、防水、房屋外部裝飾、油漆粉刷、門窗安
裝、室內壁紙張貼、室內裝修、室內地板安裝、室內壁飾
、室內地毯鋪設、室內裝潢、建築物隔音、建築物隔熱、
瓷磚黏貼、窗簾安裝

安裝和
組裝

其他

 

土方工程、石作工程、岩石開鑿工程、屋瓦舖設、建築物
拆除、建築鋼架組立、基礎工程、帷幕牆工程、煙囪營建
及修理、預拌混凝土工程、擋土支撐工程、鋼構工程、營
建鑽探工程、礦場非自辦準備作業、人造草皮設置、池沼
開鑿、步道營建、庭園、景觀工程、假山堆製、圍籬營建
、塑像安置、噴泉營建、工作平台架設工程、房屋遷移工
程、附操作員營造設備租賃、施工搭架吊裝工程、起重工
程、模板工程、臨時舞台架設、鷹架工程

46
附件 : 台灣對中國的開放項目及其主要經濟活動 (6/9)
開放項目
批發交易(農
產品除外)
配銷
服務
 

 

主要經濟活動
商品經紀、綜合商品、食品、飲料及菸草製品、布疋及服
飾品、家庭器具及用品、藥品、醫療用品及化粧品、文教
、育樂用品、建材、化學材料及其製品、燃料及相關產品
、機械器具、汽機車及其零配件、用品、其他專賣批發

零售(藥房藥
局除外)

 

綜合商品、食品、飲料及菸草製品、布疋及服飾品、家庭
器具及用品、文教、育樂用品、建材、燃料、資訊及通訊
設備、汽機車及其零配件、用品、其他專賣、零售攤販業
、其他無店面零售

經銷

 

商標、專營權、專利權、採礦權出租

 

下水道維護清理、下水道系統經營、工業廢水清理、化糞
池清理、水肥清除、水溝清理、水肥處理、污水清除、污
水處理、污水坑清理、污水處理設施經營、污水管道清潔
服務、流動廁所清潔服務、家庭污水收集清運、排水管維
護清理、游泳池廢水清理、廢水處理、廢水清除、廢水坑
清理

廢棄物處理

 

事業廢棄物清除、公共場所垃圾清除、建築廢棄物清除、
家庭垃圾清除、廢棄物轉運站之經營、資源回收物清除、
堆肥處理、廢棄物焚化、廢棄物處理、無害廢棄物掩埋、
有害廢棄物熱解熔融固化、有害廢棄物處理設備運作、核
廢料處理及存放

其他(廢氣噪
音土壤地下
水)

 

有毒物質危害減少、污染土地整治、污染地下水整治、污
染水面消毒及清理、油溢清理、海灘清理

汙水處理
環境
服務
 

47
附件 : 台灣對中國的開放項目及其主要經濟活動 (7/9)
開放項目

主要經濟活動

金融服務

另外規定
醫院

 

中醫醫院、兒童醫院、專科醫院、慢性醫院、精神科醫院
、綜合醫院

健康與社
會服務 其他

 

醫療設備租賃

社會服務

 

居住型精神復健機構、仁愛之家、安老院、老人之家、老
人中途之家、老人安養機構

旅館及餐聽

旅館(限觀光旅館) 觀光旅館

觀光及旅
遊服務   
 
 

提供食物、飲料

旅行社及旅遊
 
服務

小吃店、日本料理店、牛排館、自助火鍋店、快餐店、披
薩外帶店、便當外送店、食堂、速食店、飯館、餐廳、韓
國烤肉店、麵店、鐵板燒店、鐵路餐廳、 冰果店、冰淇
淋店、冷(熱)飲店、豆花店、咖啡館、茶藝館、飲酒店
、小吃攤、快餐車、麵攤、行動咖啡車、冷飲攤、月子餐
供應、伙食包作、空廚公司、員工餐廳、宴席承辦、團膳
供應、學生餐廳、餐飲承包
代訂住宿服務、代訂運動票務、代售代購交通客票、代訂
藝文展演票務、安排旅遊行程、旅遊諮詢、領隊、導遊
48
附件 : 台灣對中國的開放項目及其主要經濟活動 (8/9)
開放項目

主要經濟活動
娛樂服務
(演出場所  
經營)

娛樂、文 運動及其他
化及運動 娛樂(運動  
服務
場館)

音樂廳、音樂展演空間、劇場、劇院經營
田徑場、合氣道館、羽球場、足球場、空手道館、保齡
球館、柔道館、射擊場、拳擊館、桌球館、馬術場、高
爾夫球場及練習場、健身中心、健康俱樂部(含健身房
、 SPA 、水療按摩)、排球場、棒球場、游泳池、跆拳
道館、滑草場、溜冰場、運動館、運動場、漆彈場、網
球場、撞球室、賽車場、壘球場、攀岩場、籃球場

其他(遊樂
園、主題樂  
園)

遊樂園、主題樂園

海運

輔助性服務(港埠等)

航道管理、船塢管理、碼頭管理、燈塔管理、引水服務
、打撈業務經營、作業船經營、拖駁船經營、海難救助
服務、船舶理貨、船上貨物裝卸、運河管理及維護

銷售及行銷
航空貨物集散站經營

 
 

運輸服務 空運
 
 

倉儲
各類運輸之
輔助性服務
貨運承攬
 

倉庫經營、堆棧經營、棚棧經營
陸路貨運承攬、陸上行李包裹託運、鐵路貨運承攬、海
洋貨運承攬、航空貨運承攬
49
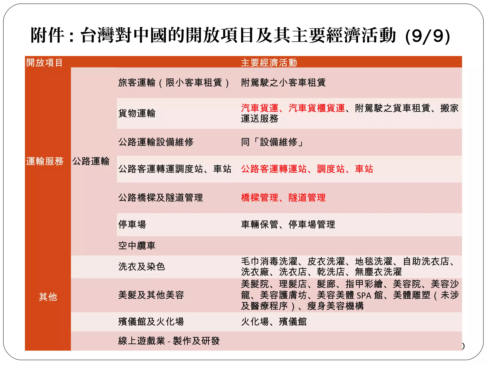
附件 : 台灣對中國的開放項目及其主要經濟活動 (9/9)
開放項目

主要經濟活動
旅客運輸(限小客車租賃) 附駕駛之小客車租賃
貨物運輸
公路運輸設備維修

運輸服務 公路運輸

汽車貨運、汽車貨櫃貨運、附駕駛之貨車租賃、搬家
運送服務
同「設備維修」

公路客運轉運調度站、車站 公路客運轉運站、調度站、車站
公路橋樑及隧道管理

橋樑管理、隧道管理

停車場

車輛保管、停車場管理

空中纜車

 

 

 

其他

洗衣及染色

 

美髮及其他美容

 

殯儀館及火化場

 

線上遊戲業 - 製作及研發

毛巾消毒洗濯、皮衣洗濯、地毯洗濯、自助洗衣店、
洗衣廠、洗衣店、乾洗店、無塵衣洗濯
美髮院、理髮店、髮廊、指甲彩繪、美容院、美容沙
龍、美容護膚坊、美容美體 SPA 館、美體雕塑(未涉
及醫療程序)、瘦身美容機構
火化場、殯儀館
50

兩岸服貿協議應如何重新談判

  • 1.
  • 2.
    內 容大綱 一、以諾貝爾獎得主 (JosephStiglitz) 對自由 貿易協議的觀點檢視兩岸服務貿易協議 二、本團隊研究報告及座談會專家學者意見 三、服貿危害:產 業生存 四、服貿危害:國家安全 五、此協議開放條件不對等 六、結論: 6.1 爭端解決協議應先於服貿協議 6.2 重新談判的方針 6.3 重新談判的具體建議 2
  • 3.
    一、以諾貝爾獎得主 (Joseph Stiglitz)對自 由貿易協議的觀點檢視兩岸服務貿易協議 Stiglitz: 1. 任何貿易協議必須是對等的 兩岸協議條文不對等、經濟規模不對等、自由環境不對等 Stiglitz: 2. 國家利益應在商業利益之上 簽約官員怠忽職守,經濟、社會、國家安全亮起紅燈 Stiglitz: 3. 談判過程必須透明化 未與相關業者充分溝通,立法院長和委員們事前均不知情。 到底是那些政府高層急於簽此協議,令人費解 ? 需重新談判,爭取雙贏 3
  • 4.
    二、本團隊研究報告及座談會專家學者意見  2013 年6 月 21 日,台灣與中國雙方依據『海峽兩岸經濟 合作架構協議』 (ECFA) 簽署『兩岸服務貿易協議』。 ( 一 ) ECFA 文本中並未承諾簽署服貿協議的具體時程! ( 二 ) ECFA 文本中並未承諾先簽服貿,後簽貨品! 2010 年 6 月 29 日簽署 ECFA 合作架構協議 洽談中,預計 2013 年年底完成談判 時程未定 ( 待兩 會互設辦事處 ) ECFA 2012 年 8 月 9 日簽署 2013 年 6 月 21 日簽署 4
  • 5.
    二、本團隊研究報告及座談會專家學者意見 ( 續)  網路上可用關鍵字 「服務貿易特定承諾表」搜尋到兩岸服務貿易協議的 《附件一》,也可以直接到 http://www.ecfa.org.tw//EcfaAttachment/ 附 件一、服務貿易特定承諾表 .pdf 中查看。  觀察重點為開放項目和服務提供模式是否限制,故需特別留意承諾表中的 兩大欄,「項目─部門或次部門」和「服務提供模式─市場開放承諾」。 開 放 項 目 透過跨國企業內部調動人 員,中國員工來台初次可 停留三年,展延次數無限 制, 將變相長期居留台灣 服 務 提 供 模 式 5
  • 6.
    二、本團隊研究報告及座談會專家學者意見 ( 續)  『鄭秀玲等學者服貿解密』的臉書粉絲專頁 https://www.facebook.com/renegotiation ,主要報告有 服貿自救寶典 ( 一 ) : 服貿協議將對誰有影響 ? 服貿自救寶典 ( 二 ) : 兩岸服貿協議對等嗎 ? 服貿自救寶典 ( 三 ) : 政府說真話了沒 ?  自 8/23 ~ 10/4 為止,台大公共政策論壇 - 《如何簽定服 貿協議,共創兩岸雙贏 ?? 》共舉辦六場研討會,與各界專 家學者一同研議如何修改服貿協議。報告詳見 http://homepage.ntu.edu.tw/~ntuperc/Conference1.htm  基於上述研究,以下將提出我們對此協議的具體修改建議 。 6
  • 7.
  • 8.
  • 9.
    3.2 兩岸經濟規模不對等 我國服務業約 93.5萬家, 99.7% 是中小企業, 85% 是微型企業 ( 五人以下 ) ,規模遠小於中國企業。 此外,中國政府對我方的政治企圖,對業者的補貼優 惠政策,以及其整合其上、中、下游業者來台經營 的一條龍模式,加上兩岸語言文化相近,此協議衝 擊將遠大於與其他國家簽訂協議。 2013 年《財富》世界 500 強,中國企業上榜 89 家,台 灣企業僅 6 家 9
  • 10.
    3.3 直接衝擊 :幾乎全部服務業的生存問題 我政府宣稱台灣對中國只開放 64 大項服務業,但 實際上開放的服務高達上千種行業 ( 詳見本檔案 附件 ) ,食衣住行、生老病死全包,將影響 400 多萬服務業勞工。 商 業 金 融 通 訊 健 康 社 會 營 造 旅 遊 環 境 文 娛 運 輸 批發 配 銷 其 他 零售 經銷 類型 : 涵蓋雜貨店、小吃店 、麵包店、文具行、眼鏡行 、金飾店、服飾店、鞋店、 體育用品店、化妝品店、生 活用品、家電類等店家,以 及便利商店、超級市場、量 販店、專賣店、百貨公司、 購物中心、無實體店面等。 10
  • 11.
    3.4 弱勢產 業如美容美髮業等將無法生存 項目 1.餐飲業 2. 洗衣業 3. 美容美髮 業 此協議中台灣對中國的開放承諾 此協議中 中國對台灣 的開放承諾 (1) 跨境提供服務:餐飲業,沒有限制。 洗衣及美容美髮業,技術上不可行。 (2) 境外消費:沒有限制。 沒有開放 (3) 商業據點呈現:允許大陸服務提供者 在臺灣以獨資、合資、合夥及設立分公司 等形式設立商業據點,提供相關服務。 沒有開放 (4) 自然人呈現:透過跨國企業內部調動人 員,中國員工來台初次可停留三年,展延 次數無限制,將變相長期居留於台灣。 沒有開放 11
  • 12.
    3.4 弱勢產 業如美容美髮業等將無法生存( 續 ) 餐飲業、洗衣業及美容美髮業等經營概況 項目 年底企業 年底從業 單位數 ( 家 ) 員工數 ( 人 ) 單位企業 從業數 (人/家) 員工平均 每月薪資 ( 萬元 / 人 ) 餐飲業 105,943 346,702 3.0 2.8 洗衣業 6,324 10,670 2.0 3.0 美容美髮業 34,407 59,726 2.0 2.6 資料來源: 100 年工商及服務業普查統計資料。  餐飲業、洗衣業和美容美髮業等的平均每家企業員工只有 3 人和 2 人,如何去中國市場馳騁 ? 能去中國市場馳騁的, 如 85 度 C 等多屬財團。在沒有防備下開放中國業者來台競 爭,且沒有任何限制,將使我方微型企業遭受嚴重傷害, 甚至倒閉。 12
  • 13.
    3.5 間接影響 :製造業的生存問題  對中國開放配銷、運輸倉儲海陸空等服務業,台灣通 路門戶大開,中國業者可先來台布局通路,待貨品貿 易協議簽署後,從貨源、批發到零售整合成一條龍, 只賣中國商品。中國的產品本來就比較便宜,又有了 通路,中國業者將一舉衝垮我國內需製造業 ( 影響 200 萬勞工 ) 和服務業 !  學學文創董事長徐莉玲強調,許多中國人不遵守自由 貿易的規範。 仿冒、盜版、逃避監督,罔顧工人權益 ,鑽法律漏洞、掠奪性訂價及傾銷等,都屢見不鮮, 台灣業者根本無法公平競爭。 當越來越多產業命脈掌 控在中國手上後,我經濟將失去自主性。 13
  • 14.
    3.6 間接影響:全台 2300萬人的薪資所得  這次協議,我方對中國自然人移動的開放相當寬鬆。開 放中國員工,跨國企業內部調動人員來台,初次可停留 三年,展延次數無限制。有許多漏洞可鑽,加上總居留 期間無上限,將導致大量中國人長期居留在台灣,搶食 我就業機會。中國已出現輕鬆移民台灣的招攬廣告,香 港也已超過 70 萬中國人定居。  我國的就業市場和薪資水準將會受到中 國人大舉來台影響。香港與中國簽署 CEPA 後,香港本地增加的是低薪、低 技術、低穩定性、高替代性、高流動性 的服務工作,中階經理與專業僱員的實 質薪資不是倒退,就是停滯不前。這種 慘況恐在台灣再度上演。 薪資下降 14
  • 15.
    3.7 直接影響:全台 2300萬人的就醫權利  中國開放我國可到中國獨資設置醫療機構,此舉將吸 走大批我醫護人員,掏空我國醫療體系。因為光是現 在中國就頻頻大動作挖角台灣醫師及護理人員,遑論 服貿協議的開放,資金、技術和醫護人才將會加速外 流。  我方允許中國來台合資設立醫院,資金比例沒有設限 ,至少可取得 1/3 董事席次,且允許跨境提供服務。 中國將把台灣優秀的醫護人才和醫療管理服務等核心 技術,帶去發展其醫療產業。長此以往, 未來你我的醫生會在哪裡 ??  服貿協議讓大量中國人士來台, 將拖垮我健保制度,影響我民眾 的就醫權利。 15
  • 16.
  • 17.
    4.1 重傷印刷出版業,危害言論自由  台大新聞研究所教授張錦華表示: 「中國印刷業是國家企業 、有政治目的。」讀冊生活&博客來網路書店創辦人張天 立也表示 : 「中國的出版業是完全言論管制,出版社也全部 都是國營企業。因此服貿協議對台灣出版業的影響就不僅 僅是純粹商業利益考量而已。」  因為中國沒有出版言論自由,所以雙方互不開放出版業, 但卻開放了上游的印刷與下游的發行通路。台灣的出版業 未來將受到上游的中資印刷廠,以及下游的中資發行通路 夾擊,生存與言論自由都受到嚴重威脅。  張天立說 : 「試想中資經營的書店內會有 任何批評中國政策的書籍嗎?或者如果 擁有五百萬會員的博客來變成中資單位, 每個消費者的購書資料全被大陸官方掌握 ,您能放心買書嗎?」 17
  • 18.
    4.1 重傷印刷出版業,危害言論自由 (續 ) 部門 印 刷 業 此協議中 台灣對中國的開放承諾 允許大陸服務提供者在臺 灣設立合資企業,提供印 刷及其輔助服務。大陸服 務提供者限投資臺灣現有 事業。大陸服務提供者總 股權比例不超過 50% 。 此協議中 中國對台灣的開放承諾 1. 允許臺灣服務提供者在大陸設立合資、合 作企業,從事出版物和其他印刷品的印刷業 務,大陸方投資者應當控股或占主導地位。 2. 允許臺灣服務提供者在大陸設立合資、合 作或獨資企業,從事包裝裝潢印刷品的印刷 業務。 3. 臺灣服務提供者在大陸設立包裝裝潢印刷 品印刷企業的最低註冊資本要求,比照大陸 企業實行。 在中國印刷需要申請書刊準印證。  我國業者多為中小企業,中國則多為大型國營企業。開放後我方將 立刻陷入極不平等的競爭。以公平交易法和業界實務來看,只要三 分之一以上的股權就具有主導權。政府卻自欺欺人以 50 %持股比率 為門檻。一旦我方被言論高度管制的中國企業壟斷,言論多元的自 由將被破壞怠盡。 18
  • 19.
  • 20.
    4.3 中國網路監控,危害我網路中立  此協議中,我對中國在 電腦 服務 上 開放資 料處理 服務 ( 入口 網站 經 營 ) 、資料庫服務 ( 網站代管 ) 等項目,中國業者會配合其政府,嚴密監 控我網路,提供使用者個人資料與傳輸內容給中國政府。「推動網路中 立性立法」發起人楊孝先先生認為服貿協議對網路的可能影響如下圖所 示。 20
  • 21.
    4.4 交通運輸大規模開放,影響我國家安全  中國對台灣具有政治企圖和軍事敵意,我方竟對 中國開放海運輔助性服務、航空貨物集散站經營 、公路貨物運輸、公路運輸支援服務、倉儲服務 、貨運承攬服務等。 若中國政府以國家資金為後盾,支持中國業者來 台,我方業者規模不如中國,將被打趴。此外, 以「公路客運轉運調度站」為例,中資將可能完 整控制我主要轉運站、調度站及車站,還有公路 橋樑維修及隧道管理的權力。若中國業者藉故關 閉台北車站或雪山隧道,交通癱瘓帶來的國安衝 擊可想而知。 21
  • 22.
  • 23.
  • 24.
    5.1 雙方跨境提供服務模式明顯不對等 (續 )  以電子商務業為例。我方未爭取到大陸撤銷對台灣 購物網站的屏蔽,大陸消費者無法直接連上台灣購 物網站,加上中國不允許跨境服務,電子商務業者 ( 如 PChome) 將被迫到福建省設立商業據點。  無法從台灣直接提供服務,不僅影響業者競爭力, 亦無法增加台灣就業機會。中國政府也未保證我國 業者可取得 ICP 許可證以及通過 ICP 年度檢查。年 度檢查等潛規則,將迫使我方業者自我設限與自我 檢查,危害言論自由及我方權益。 24
  • 25.
  • 26.
    5.3 此協議中開放條件明顯不對等 :配銷服務為例 配銷服務 批發、零 售、經銷 台灣對中國 的開放承諾 中國對台灣的開放承諾 (1) 跨境提供服務 :沒有限制。 (2) 商業據點呈現 :允許大陸服務提 供者在臺灣以獨資 、合資、合夥及設 立分公司等形式設 立商業據點,提供 相關服務。 (1) 跨境交付:批發服務不作承諾; 零售服務除郵購外,不作承諾。 (2) 商業存在: 2.1 對於同一臺灣服 務提供者在大陸累計開設店鋪超過 30 家的,臺灣服務提供者的出資比 例不得超過 65% 。 2.2 對臺灣服務 提供者在大陸設立的出版物分銷企 業的最低註冊資本要求,比照大陸 企業實行。 (3) 經銷:不開放。  雙方在零售業的開放承諾上明顯不對等!中國在批發和零 售業 ( 除郵購外 ) 的跨境提供服務上,皆不開放。商業據 點也有持股、資本上限制。我方則完全沒有限制。 26
  • 27.
    5.3 此協議中開放條件明顯不對等 :社會服務為例 部門 社會 服務 此協議中 台灣對中國的開放承諾 允許大陸服務提供者在 臺灣以合夥形式設立小 型老人及身心障礙福利 機構。 此協議中 中國對台灣的開放承諾 允許臺灣服務提供者在福 建省、廣東省以獨資民辦 非企業單位形式舉辦養老 機構、殘疾人福利機構。 台灣規定社福機構不得以營利為目的,但卻開放中資來 台合夥營利,是否意味政府將放棄維繫社會平等的責任 ,犧牲人民基本權利,將社福徹底走向營利與私有化 ? 反觀中國卻只對我們開放福建和廣東兩省,更限縮以「 獨資民辦非企業」形式從事非營利的社福機構,雙方的 開放極不對等 ! 27
  • 28.
    5.3 此協議中開放條件明顯不對等 :殯葬業為例 部門 此協議中 台灣對中國的開放承諾 允許大陸服務提供者在 殯葬業 臺灣以獨資及合資形式 設立殯儀館及火化場。 此協議中 中國對台灣的開放承諾 允許臺灣殯葬業者在大 陸以獨資或合資等方式 投資經營除具有火化功 能的殯儀館以外的殯儀 和安葬設施。 中國不允許我方投資經營具火化功能的殯儀館,加上中 國殯葬法規老舊、規定不明,有太多的不確定性,加上 中國潛規則、人治問題嚴重,我國業者大多只能觀望。 服貿協議中諸多項目的服務提供模式皆極不對等。因篇 幅所限,僅列舉配銷服務、社會服務和殯葬業為例。 28
  • 29.
    5.4 不對等且傷害國家利益的服貿協議  中國對我假開放,限制我業者跨境提供服務,將使我方 資金、人才紛紛流向中國,掏空台灣經濟。反觀我方 對中國大多沒有任何限制。不對等的協議內容嚴重傷害 我方權益。  中國是此協議的大贏家 。不僅配合其十二五計畫,積 極引進我方專業人才;較不需要、或我國具競爭力的服 務,則限縮地點於福建省。  我政府在開放項目上,無視中國對台的政治企圖,棄守 我弱勢產業、言論自由、個 人隱私和國家安全等相關服 務,開放美容美髮、批發零 售、電信、網路、印刷、重 要交通運輸以及基礎建設等。 29
  • 30.
    5.5 中國在此協議中對我開放條件遠遜其他國家  以電腦服務為例,中國對我方的開放承諾,遠遜其他國家,且不如中國 2001年對 WTO 的入會開放承諾。中國當年加入 WTO 時還是落後國家, 承諾開放的項目很少且有嚴格的限制。若未納入服貿協議開放項目的產業 ,要透過 WTO 比照外資標準進入大陸市場,將面臨許多潛規則和限制。  原文網址 : 服貿協 服貿協 中國對 中國對東協、智利、 中國 2001 年 服貿公聽會 李淳嗆鄭秀玲「反對妳就是牛神鬼怪?」 | 政治 以電腦服務 NOWnews 今日新聞網 議台灣 議中國 巴基斯坦、新加坡、 新聞 | 香港 對 WTO 的入 為例 對中國 對台灣 紐西蘭、秘魯、哥斯 http://www.nownews.com/2013/10/24/301的開放 會開放承諾 2999419.htm#ixzz2icZ9do00 的開放 的開放 大黎加、瑞士的開放 a. 硬體諮詢    b. 軟體執行     c. 資料處理     d. 資料庫   e. 其他   30
  • 31.
    5.5 中國對我開放條件遠遜於其他國家 (續 )  以電腦服務為例,我國在服貿協議中開放所有項目,中國 卻僅對我方開放「軟體執行」一項。換句話說,我方開放 五項,只換到中國開放一項,明顯不對等。  除電腦服務外,旅遊服務 ( 如下表所示 ) 也是類似的情形。 整體來看,在中國所有對外簽署 FTA 中,就開放項目與程 度進行比較,中國在服貿協議中對我國的開放,位處後段 班【第 8 名 / 共 10 名,請參閱服貿自救寶典 ( 三 ) 】。 以旅遊服務 為例 a. 觀光旅館 b. 餐飲服務 c. 旅行社 服貿協 議台灣 對中國 的開放    服貿協 議中國 對台灣 的開放  中國對 香港 的開放 中國對巴基斯坦、新 加坡、紐西蘭、秘魯 、哥斯大黎加、瑞士 的開放 中國 2001 年對 WTO 入會的開放 承諾          31
  • 32.
  • 33.
    六、結論 : 6.1爭端解決協議應先於服貿協議  依據 ECFA 第 10 條規定,在爭端解決協議生效前,任 何關於本協議解釋、實施和適用的爭端,應由雙方透過 協商解決。可知,目前爭端解決缺乏公正仲裁。  只由雙方協商解決,則必然是實力決定一切。這個問題 在台灣與中國之間,尤其凸顯。兩岸去年簽署的投保協 議,就是因為沒有達成爭端解決協議,導致投保協議形 同虛設,台商在中國依舊毫無保障可言。因此,我們強 調:面對中國,爭端解決協議應先於服貿協議 ! 33
  • 34.
    六、結論 : 6.2重新談判的方針  現行「大陸地區人民來臺投資許可辦法」對中國開放 ,我方仍擁有主控權,開放條件易修改;然而服貿協 議的開放不僅三年內不能更改開放承諾,且只能更改 為更開放,需格外慎重。  此不對等的協議將嚴重危害我國人之生存、生計和生 活,強烈建議政府應立即中止此協議。就可能影響我 民主自由和國家安全、弱勢產業和全民福祉等項目予 以排除,待爭端解決協議簽署後,再循美韓談判經驗 ,重新與中國展開談判,爭取逐步且對等的開放。  服貿協議非藍綠之爭,是我人民生計和生活品質是否 確保的問題,請大家挺身捍衛自己的權益。 34
  • 35.
    六、結論 : 6.2重新談判的方針 ( 續 )  中國與香港自從 2003 年簽署更緊密經貿關係安排 (CEPA) 後,透過歷年補充協議逐步開放,到 2013 年 8 月簽訂了補充協議十。我國政府實可借鏡香港經驗 ,逐期開放,無需急於一次大舉開放,衝擊各行各業 及國家安全 ! 35
  • 36.
    六、結論 : 6.3重新談判的具體建議 : 劃出紅線 應予以排除的項目 1) 電腦及其相關服務 ( 危害網路中立性 ): 資料處理 服務 ( 入口網站經營 ) 、資料庫服務 ( 網站代管 ) 2) 其他商業服務 ( 影響國家安全 ): 廣告服務、市場 研究服務、附帶於礦業之服務、與科學技術有關 之顧問服務、印刷及其輔助服務、郵寄名單編輯 服務 3) 通訊服務 ( 影響國家安全 ): 快遞服務陸地運送部 分、第二類電信事業特殊業務 4) 營造及相關工程服務 ( 影響國家安全 ): 土木工程 一般工作 36
  • 37.
    六、結論 : 6.3重新談判的具體建議 : 劃出紅線 ( 續 ) 應予以排除的項目 5) 配銷服務 ( 影響國家安全 ): 文具書籍、中藥等特 殊項目 6) 健康與社會服務 ( 危害全民福祉 ): 醫院服務、社 會服務 7) 運輸服務 ( 影響國家安全 ): 海運輔助性服務、航 空貨物集散站經營、公路貨物運輸、公路運輸支 援服務、倉儲服務、貨運承攬服務 8) 其他 ( 危害弱勢產業 ): 洗衣及染色服務、美髮和 其他美容服務 37
  • 38.
    六、結論 : 6.3重新談判的具體建議 : 爭取對等 ( 續 ) 此協議中,台灣對中國的開放承諾 此協議中,中國對台灣的開放承諾 電腦及其相關服務業 與電腦硬體安裝有關之諮詢服務 資料處理服務 ( 入口網站經營 ) 資料庫服務 ( 網站代管 ) 其他 ╳ ( 沒有列入 ) 未附操作員之租賃服務業 航空器租賃 ( 涉及航空權者除外 ) 自用小客車租賃 其它機器與設備租賃 ╳ 其他商業服務業 廣告服務業 管理顧問服務業 附帶於畜牧業之顧問服務業 附帶於礦業之服務業 與科學技術有關之顧問服務業 設備維修服務業 包裝服務業 郵寄名單編輯服務業 ╳ 38
  • 39.
    六、結論 : 6.3重新談判的具體建議 : 爭取對等 ( 續 ) 此協議中,台灣對中國的開放承諾 通訊服務業 快遞服務陸地運送部分 第二類電信事業特殊業務 配銷服務業─經銷 觀光及旅遊服務業─旅館及餐廳 娛樂、文化及運動服務業 其他—遊樂園及主題樂園 ( 森林遊樂區 外) 此協議中,中國對台灣的開放承諾 ╳ ╳ ╳ ╳ 運輸服務業 海運輔助性服務業 空運服務業—航空貨物集散站經營業 公路運輸服務業—旅客運輸、運輸設 備維修、支援服務業、空中纜車 各類運輸之輔助性服務業—倉儲服務 ╳ 其他 洗衣及染色服務業 美髮和其他美容服務業 ╳ 39
  • 40.
    六、結論 : 6.3重新談判的具體建議 : 爭取對等 ( 續 ) 應爭取對等開放的項目 1) 商業服務 : 未附操作員之租賃服務 ( 航空器、自用 小客車、其他機器與設備租賃 ) 2) 其他商業服務 : 管理顧問服務、技術檢測與分析服 務、附帶於畜牧業之顧問服務、設備維修、建築物 清理、攝影、包裝、展覽、複製和翻譯服務 3) 通訊服務 : 電子商務 4) 配銷服務 : 批發、零售服務 5) 觀光及旅遊服務 : 旅館、餐飲服務 6) 運輸服務 : 空運服務之銷售及行銷、公路旅客運輸 、公路運輸設備維修、空中纜車運輸服務 7) 其他 : 殯儀館及火化場 40
  • 41.
  • 42.
    附件 : 台灣對中國的開放項目及其主要經濟活動(1/9) 開放項目 電腦硬體諮詢 電腦及其 相關服務   商業服 未附操作 員之租賃 務業   服務   軟體執行 資料處理 資料庫 其他 航空器 自用小客車 其他機器與設備租賃 廣告(廣播電視除外) 其他商業 服務業 市場研究(限市場分 析) 管理顧問 主要經濟活動 系統整合、系統分析、系統規劃、系統設計、資訊技術顧 問、電腦設備管理、轉鑰系統服務 電腦軟體設計、網頁設計、軟體安裝服務、電腦災害復原 處理 入口網站經營、網路搜尋服務 資料處理登錄、電腦分時服務、圖檔掃描、網站代管、應 用系統服務 飛機出租 汽車出租 起重吊車、營造機械、木工機械包裝機械、金工機械、紡 織機械、食品機械、動力機械、農業機械、礦業機械、事 務機器、電腦、電腦週邊設備、影印機、辦公用家具自動 販賣機、冷凍設備、流動廁所、貨櫃、貨板(棧板)、測 量儀器設備、發電機、舞台音響燈光、醫療機械等設備出 租 公車站牌廣告、戶外廣告、車身廣告、店面櫥窗設計、招 牌廣告、報紙廣告、郵購廣告、網路廣告、廣告代理、廣 告設計、廣告樣品分送、廣告招攬服務、廣告傳單分送 市場研究、市場調查 ISO 認證企業顧問,人事管理顧問,公共關係,生產管理、 行銷管理、財務管理、組織管理、銷售管理顧問 註 : 以紅字標示的開放項目恐危及國家安全和民主自由。 42
  • 43.
    附件 : 台灣對中國的開放項目及其主要經濟活動(2/9) 開放項目 技術檢測與分析 主要經濟活動 環境檢驗測定、材料檢驗、汽車檢驗、非破壞性檢測、振 動檢測、商品檢驗服務、產品認證服務、運輸工具檢驗、 機械性能檢測、礦物成分及純度檢驗 畜牧業顧問 家畜剪毛、蛋類選洗包裝 礦業服務   設備維修 工業製程控制設備、工業用冷凍空調設備、化工機械設備 、化學製品專用儲存袋、木工機械設備、包裝機械、皮革 生產用機械設備、光學設備、印刷機械設備、成衣生產用 機械設備、自動販賣機、冶金機械、投幣式電玩設備、事 務機械設備、林用機械設備、金屬貯槽、金屬壓力容器、 金屬切削工具機、金屬加工用機械設備、保齡球道安裝、 度量衡儀器、流體傳動設備、泵、壓縮機、活栓及活閥、 軌道車輛、食品製作用機械設備、原動機、紡織生產用機 械設備、紙漿生產用機械設備、紙張製品生產用機械設備 、配電機械、動力手工具、採礦用機械設備、發電機械、 菸草製作用機械設備、飲料製作用機械設備、塑膠加工用 機械設備、農用機械設備、電子醫學設備、電子及半導體 生產用機械設備、漁網修補、製鞋機械設備、廠房之產業 用機械安裝、模具、導航設備、橡膠加工用機械設備、機 械設備拆除服務、機械傳動設備、機械式立體停車裝置、 輻射設備、輸電機械、輸送機械設備、營造用機械設備、 鍋爐等維修 展覽 展覽、會議籌辦 商業服 其他商業 務業 服務業   43
  • 44.
    附件 : 台灣對中國的開放項目及其主要經濟活動(3/9) 開放項目 主要經濟活動 科學技術顧問 建築物清理 商業服 其他商業 務業 服務業   礦業技術指導 大樓清洗、水塔清洗、白蟻防治、居家清潔、消毒、病媒 防治、除蟲、除鼠、電話清潔、辦公室清潔 攝影 代客錄影、相片沖洗、商業攝影、婚紗攝影、結婚攝影、 照相館 包裝 包裝設計 印刷及其輔助 皮革材印刷,名片、姓名貼紙印製,金屬材、紙材印刷, 喜帖印製,塑膠材、樹脂材、橡膠材印刷、木版製作、印 刷排版,書面上光、燙金,書冊裝訂,書面壓花,紙版製 作,照相排版,鉛版製作,電腦排版,電鑄版、電鍍版、 滾筒版、網版、聚脂版、銅版、銅鋅版、銘版、鋅版、鋁 版、樹脂版、橡皮版、鋼版製作 複製 影印、曬圖服務 翻譯及傳譯 手語服務,文字翻譯、同步翻譯 郵寄名單 郵件分類服務 44
  • 45.
    附件 : 台灣對中國的開放項目及其主要經濟活動(4/9) 開放項目 通訊 服務業 營造及 相關工程 快遞服務 ( 陸地運 送) 主要經濟活動   宅配、陸上快遞服務 1. 存轉網路服務( Store & Forward Network )如傳真存轉、交易服務 、數據網路服務。 2. 存取網路服務( Store and Retrieve Network )如 第二類電信事 電話秘書、線上資訊接取、電子佈告欄( BBS )、電子資料交換、 電信服務 業特殊業務 統合訊息服務( Unified Message Service )、電子文件服務、語音訊息 、語音信箱服務。 3. 數據交換通信服務 如 X.25 分封交換、數據通 電影或錄影帶 信( Frame Relay )、寬頻數據交換通信 (ATM )。 視聽服務 電影片發行、代理,影片版權買賣,影片授權使用 行銷 工廠、加油站、寺廟、住宅及公寓、車站營建,房屋修繕,室內運 建築物一般 動場館、室內娛樂場所、倉庫、旅館、納骨塔、航空站、博物館、   工作 焚化廠、預鑄房屋、劇院、廢棄物處理廠、學校、機械式停車塔、 辦公廳室、營房、醫院及療養院營建,鐵皮屋搭建 土木工程一   般工作 公路開闢及營建、公路保養及修護、地下道、捷運軌道、排水箱涵 營建、路面舖設工程、道路標示工程、橋樑、隧道、鐵路、天然氣 總管及長程、市區管線、水庫、水井鑽鑿工程、地下管線工程、污 水處理廠、自來水淨水場、自來水總管及長程、市區管線、抽水站 、長程、市區下水道土木工程、長程、市區電力及電信線路工程、 渠道構建、發電廠、灌溉系統、水閘、防波堤、防洪堤、室外停車 場、室外運動場、室外網球場、高爾夫球場、淤泥疏濬工程、船塢 、堰壩、港道集礦站、煉油廠、運河、電力及電信傳送塔、碼頭、 燈塔 45
  • 46.
    附件 : 台灣對中國的開放項目及其主要經濟活動(5/9) 開放項目 主要經濟活動   公路號誌裝設、升降機、太陽能板安裝、水電、自動門裝 修、消防警報系統、電梯、電扶梯、電纜裝修、電話線路 裝修、電力線路裝修、監視系統裝修、機電設備維護、冷 凍系統裝修、空氣調節系統裝修、消防自動噴水系統裝修 、通風系統裝修、無塵室空調系統裝修、結構體內部各種 配管、接管、飲用水設備裝修、廚房管道裝修、衛浴管道 裝修、共同天線、家用衛星接收器、避雷針導線等工程 建築物竣工及   營造及 最後修整 相關工程 系統櫥櫃安裝、防水、房屋外部裝飾、油漆粉刷、門窗安 裝、室內壁紙張貼、室內裝修、室內地板安裝、室內壁飾 、室內地毯鋪設、室內裝潢、建築物隔音、建築物隔熱、 瓷磚黏貼、窗簾安裝 安裝和 組裝 其他   土方工程、石作工程、岩石開鑿工程、屋瓦舖設、建築物 拆除、建築鋼架組立、基礎工程、帷幕牆工程、煙囪營建 及修理、預拌混凝土工程、擋土支撐工程、鋼構工程、營 建鑽探工程、礦場非自辦準備作業、人造草皮設置、池沼 開鑿、步道營建、庭園、景觀工程、假山堆製、圍籬營建 、塑像安置、噴泉營建、工作平台架設工程、房屋遷移工 程、附操作員營造設備租賃、施工搭架吊裝工程、起重工 程、模板工程、臨時舞台架設、鷹架工程 46
  • 47.
    附件 : 台灣對中國的開放項目及其主要經濟活動(6/9) 開放項目 批發交易(農 產品除外) 配銷 服務     主要經濟活動 商品經紀、綜合商品、食品、飲料及菸草製品、布疋及服 飾品、家庭器具及用品、藥品、醫療用品及化粧品、文教 、育樂用品、建材、化學材料及其製品、燃料及相關產品 、機械器具、汽機車及其零配件、用品、其他專賣批發 零售(藥房藥 局除外)   綜合商品、食品、飲料及菸草製品、布疋及服飾品、家庭 器具及用品、文教、育樂用品、建材、燃料、資訊及通訊 設備、汽機車及其零配件、用品、其他專賣、零售攤販業 、其他無店面零售 經銷   商標、專營權、專利權、採礦權出租   下水道維護清理、下水道系統經營、工業廢水清理、化糞 池清理、水肥清除、水溝清理、水肥處理、污水清除、污 水處理、污水坑清理、污水處理設施經營、污水管道清潔 服務、流動廁所清潔服務、家庭污水收集清運、排水管維 護清理、游泳池廢水清理、廢水處理、廢水清除、廢水坑 清理 廢棄物處理   事業廢棄物清除、公共場所垃圾清除、建築廢棄物清除、 家庭垃圾清除、廢棄物轉運站之經營、資源回收物清除、 堆肥處理、廢棄物焚化、廢棄物處理、無害廢棄物掩埋、 有害廢棄物熱解熔融固化、有害廢棄物處理設備運作、核 廢料處理及存放 其他(廢氣噪 音土壤地下 水)   有毒物質危害減少、污染土地整治、污染地下水整治、污 染水面消毒及清理、油溢清理、海灘清理 汙水處理 環境 服務   47
  • 48.
    附件 : 台灣對中國的開放項目及其主要經濟活動(7/9) 開放項目 主要經濟活動 金融服務 另外規定 醫院   中醫醫院、兒童醫院、專科醫院、慢性醫院、精神科醫院 、綜合醫院 健康與社 會服務 其他   醫療設備租賃 社會服務   居住型精神復健機構、仁愛之家、安老院、老人之家、老 人中途之家、老人安養機構 旅館及餐聽 旅館(限觀光旅館) 觀光旅館 觀光及旅 遊服務        提供食物、飲料 旅行社及旅遊   服務 小吃店、日本料理店、牛排館、自助火鍋店、快餐店、披 薩外帶店、便當外送店、食堂、速食店、飯館、餐廳、韓 國烤肉店、麵店、鐵板燒店、鐵路餐廳、 冰果店、冰淇 淋店、冷(熱)飲店、豆花店、咖啡館、茶藝館、飲酒店 、小吃攤、快餐車、麵攤、行動咖啡車、冷飲攤、月子餐 供應、伙食包作、空廚公司、員工餐廳、宴席承辦、團膳 供應、學生餐廳、餐飲承包 代訂住宿服務、代訂運動票務、代售代購交通客票、代訂 藝文展演票務、安排旅遊行程、旅遊諮詢、領隊、導遊 48
  • 49.
    附件 : 台灣對中國的開放項目及其主要經濟活動(8/9) 開放項目 主要經濟活動 娛樂服務 (演出場所   經營) 娛樂、文 運動及其他 化及運動 娛樂(運動   服務 場館) 音樂廳、音樂展演空間、劇場、劇院經營 田徑場、合氣道館、羽球場、足球場、空手道館、保齡 球館、柔道館、射擊場、拳擊館、桌球館、馬術場、高 爾夫球場及練習場、健身中心、健康俱樂部(含健身房 、 SPA 、水療按摩)、排球場、棒球場、游泳池、跆拳 道館、滑草場、溜冰場、運動館、運動場、漆彈場、網 球場、撞球室、賽車場、壘球場、攀岩場、籃球場 其他(遊樂 園、主題樂   園) 遊樂園、主題樂園 海運 輔助性服務(港埠等) 航道管理、船塢管理、碼頭管理、燈塔管理、引水服務 、打撈業務經營、作業船經營、拖駁船經營、海難救助 服務、船舶理貨、船上貨物裝卸、運河管理及維護 銷售及行銷 航空貨物集散站經營     運輸服務 空運     倉儲 各類運輸之 輔助性服務 貨運承攬   倉庫經營、堆棧經營、棚棧經營 陸路貨運承攬、陸上行李包裹託運、鐵路貨運承攬、海 洋貨運承攬、航空貨運承攬 49
  • 50.
    附件 : 台灣對中國的開放項目及其主要經濟活動(9/9) 開放項目 主要經濟活動 旅客運輸(限小客車租賃) 附駕駛之小客車租賃 貨物運輸 公路運輸設備維修 運輸服務 公路運輸 汽車貨運、汽車貨櫃貨運、附駕駛之貨車租賃、搬家 運送服務 同「設備維修」 公路客運轉運調度站、車站 公路客運轉運站、調度站、車站 公路橋樑及隧道管理 橋樑管理、隧道管理 停車場 車輛保管、停車場管理 空中纜車       其他 洗衣及染色   美髮及其他美容   殯儀館及火化場   線上遊戲業 - 製作及研發 毛巾消毒洗濯、皮衣洗濯、地毯洗濯、自助洗衣店、 洗衣廠、洗衣店、乾洗店、無塵衣洗濯 美髮院、理髮店、髮廊、指甲彩繪、美容院、美容沙 龍、美容護膚坊、美容美體 SPA 館、美體雕塑(未涉 及醫療程序)、瘦身美容機構 火化場、殯儀館 50