恐怖的食品添加物 安部 司  1951 年出生於日本福岡縣。畢業於山口大學化學系。曾任職於食品添加物公司,現為自然海鹽產品「最進之鹽」研究技術部長、有機農業 JAS 判定員、水質第一種公害防止管理者。對食品的內幕及食品添加物的真相知之甚詳,被稱為「 食品添加物之神 」。 Made BY Victor H. 日本食品添加物之神
改變作者人生的肉丸子事件 餐桌上擺滿太太準備的美食,其中有一盤肉丸子,插著可愛的米老鼠竹籤,我隨意拿了一個放進嘴裡,但是那一瞬間,我整個人都呆住了。 這不就是我開發的肉丸子嗎 ? 那一天是我大女兒的三歲生日,當時的我是拼命三郎型的上班族,很少在家吃飯。 正因為如此,為了做一些補償,我在女兒生日那天,趕緊結束工作回家。
改變作者人生的肉丸子事件 那個肉丸子,確實有我加入的化學調味劑、結著劑和乳化劑的味道。 「這是怎麼回事 ? 是買的嗎 ? 是 XX 的嗎 ? 袋子給我看。」 我急忙詢問,妻子則若無其事回答並把袋子拿出來。 如果是純粹的添加物,我幾乎可以用舌頭區分出每一種 ; 如果是混進食品裡的,我大概可以區分出一百種左右。也就是所謂的「添加物品嚐師」只不過,這跟品酒師不同,大概沒什麼人想當吧。例如,在吃便利商店的便當時,我也會不禁一一評分 ; 「這個火腿的「磷酸鹽」有點太強了。」「為什麼要用這麼多胺基乙酸呢 ? 」 這個肉丸子很便宜, YY( 小女的名字 ), 也很喜歡,所以我常買,每次只要端出這個孩子們都會搶著吃哦 ! 」 「對呀,是 XX 食品的肉丸子啊 ! 」 沒錯,那是我開發出來的商品。但是,因為有米老鼠的竹籤,加上妻子花了一點功夫淋上的醬汁,讓我一時疏忽,沒有吃出來。
改變作者人生的肉丸子事件 轉身一看,女兒和兒子確實都一副品嚐美味的模樣。大口吃著肉丸子。「等‥‥等:等一下,別吃別吃 ! 」我急忙用兩手掩住那盤肉丸子。面對爸爸慌張失措的樣子,孩子都愣住了。 那個肉丸子是我受某家廠商委託,特地開發出來的, 要做為超市的特賣商品。
黏爛的肉屑藉由三十種添加物而復活 事件起因是這樣,那家廠商大量採購了廉價的「 肉屑 」;所謂肉屑,就是從牛骨上刮下來、不能稱為肉的部分,一般都是拿來做成 寵物食品 。在原來的狀況下,肉屑既不能成為絞肉,也沒有味道。但是,無論如何,那確實是「牛肉」,而且很便宜。廠商來找我商量,看能不能用這個「肉屑」做出什麼來。 原本, 它是黏黏爛爛的,水水的,沒有味道,是不能吃的 ,要把這個做成能吃的東西。 那應該怎麼辦呢 ?  這就是想法的出發點。
黏爛的肉屑藉由三十種添加物而復活 首先,加進 廉價廢雞 ( 不會再下蛋的雞 ) 的碎肉 ,讓整個量增加。接著,要做出柔嫩感,則加入一種叫做「 組織狀大豆蛋白 」的東西,這也稱為「 人造肉 」,目前在便宜的漢堡肉裡,一定會使用這個。 這樣處理後,基礎總算是完成了。不過,這樣子還是沒有味道,因此,就大量使用「 牛肉精 」、化學調味劑等,來增添味道。而為了讓咀嚼感更加滑溜,另外還加入豬油及「 加工澱粉 」 。 因為要用機器大量生產,為了使作業更順利,還加入結著劑、乳化劑。為了讓顏色更好看,加入 著色劑 ;為了延長保存期,加入 防腐劑 、 PH 調整劑;為了防止褪色,也使用了 抗氧化劑 。 就這樣,肉丸子的形體完成了。
黏爛的肉屑藉由三十種添加物而復活 最後,用 醬汁 及 蕃茄醬 攪拌在一起,就大功告成了。附帶說一下,這裡所說的醬汁、蕃茄醬都不使用市售的商品,因為那麼做很不划算,無法壓低肉丸子的售價。為了降低成本,就利用添加物,做出「 類似的東西 」,方法如下: 首先,稀釋 冰醋酸 ,用 焦糖 讓顏色變黑,再加入化學調味劑,做出「 類醬汁 」。至於 蕃茄醬 ,就用「著色劑幫蕃茄糊上色,加入酸味劑,再利用「黏稠劑」製造黏稠感,做出「類番茄醬」。 將「類醬汁」、「類蕃茄醬」淋上肉丸子,放進真空袋,最後再加熱殺菌 「商品」就完成了。就添加物的種類來說,大概使用了二十到三十種吧,這幾乎可以說是「 添加物集合體 」了。 本來應該是產業廢棄物的「 垃圾肉 」,因為加入大量添加物,升級變成「 食品 」  就是這個肉丸子。
大量使用食品添加物的加工食品 餐桌上的調味料被假貨取代 看不見無從得知的食品添加物有這麼多 食品添加物逐漸破壞孩子的味覺
大量使用食品添加物的加工食品 明太子 醃漬食品 餡類食品、火腿香腸
低檔的鹹 鱈 魚子,瞬間變為閃亮的高檔檔貨  低檔的鹹鱈魚子黏黏爛爛、軟趴趴的,沒有顆粒。高級的鹹鱈魚子則是硬硬的,顏色很漂亮,但這些特徵總是有辦法用添加物做出來。  只要在添加液體裡泡上一晚,低檔的鹹鱈魚子就立即變透明,並且光滑如嬰兒肌膚般。整體也變得緊實,成為相當堅硬的鹹鱈魚子 明太子是用三十種以上的  [ 白色粉末 ]  製成。將磷酸鹽、亞硝酸、有機酸鹽等數種混合在一起,依照用途分為「著色用」、「緊實肉質用」、「品質改良用」等來販賣。 為了調味與保存。就要加入更多的添加物。就種類來說,大概用了二十種以上吧。 特別是「化學調味劑」的量,甚至可以說,沒有其他食品超過明太子。 如果將鹹鱈魚子再加工,製成明太子。為了調味與保存。就要加入更多的添加物。 食品魔術師
鹹 鱈 魚子加工製成明太子  許多人稱讚「好吃」而開心不已的鹹鱈魚子、明太子、魚板的味道,就是化學調味劑的味道。 大家就是這樣,誤把「 添加物的味道 」當成「 食品的滋味 」,還開心地說化學調味劑「 很好吃 」。
一次吃下三十種添加物,會怎麼樣呢 ?  衛生單位只是進行 單品測試 ,但同時攝取 A 、 B 、 C 添加物會怎麼樣 ?  關於這種「 複合攝取 」,還沒有確實的研究。 添加物的毒性及致癌性的測試,是用白老鼠等動物反覆進行,如何設定用量呢 ?  主要依據實驗結果來決定。  「給白老鼠吃一種叫做 A 的添加物一百公克,如果死掉了,那麼給人食用時,就以百分之一為基準,以一公克為上限吧。」大致來說,就是這樣決定的。 就算是國家訂的標準,也不能完全信賴。無論如何,同時 攝取多種添加物時,其危險性 ( 不論有無 ) 都由食用者的我們自己來承受。
「無色素明太子」真的安全嗎 ?  超市賣的明太子,有些會標示「 無色素 」。所謂「無色素明太子」給人的印象是 : 添加物很少,是經過健康考慮而製作的。 從二十種添加物裡拿掉兩三種「 合成色素 」。其他的維持不變,這樣卻大聲宣揚:「沒有使用合成色素」.廠商可以說這種誤導消費者的話嗎 ?  「這個沒有色素,對身體比較好。」欣喜於此而購買的人,正好上了廠商的當。
明太子的原料與添加物 鹹鱈魚子 自然海鹽 純米米霖 純米酒 大豆醬油 昆布高湯 柴魚高湯 麥芽糖 辣椒 製作鹹雪魚子 做成明太子 鹹鱈魚子 食鹽 米霖風味調味料 合成色素 多磷酸鈉 (Sodium Polyphoshate) 偏磷酸鈉 (Sodium Metaphosphate) 抗壞血酸鈉 (Sodium Ascorbate) 菸鹼醯胺 (Nicotinamide) 亞硝酸鈉 (Sodium Nitrite) 異抗壞血酸鈉 (Sodium Erythorbate) 山梨醇 (Sorbitol) 加工粉末 蘋果酸鈉 (Sodium Lactate) 明礬 (Alum) 乳酸鈣 (Calcium Lactate) 檸檬酸鈉 (Sodium Citrate) 醋酸鈉 (Sodium Acetate) GDL 麩酸鈉  (Monosodium Gultamate) 胺基乙酸 核糖核甘酸鈉 蛋白質水解物 胺基酸液 甘草素 (Glycyrrhizin) 甜菊糖 (Stevioside) 山梨醇 (Sorbitol) 甘草 辣椒 無添加物的明太子 一般的明太子 做成明太子 製作鹹雪魚子
「布丁火腿」的可疑處 ?   「媽媽,那邊有好多看起來好好吃的火腿喔,我想要吃。」在十歲長女的央求下,  A 子小姐 (42 歲 ) 拿起特賣火腿。  五百公克 498 日圓。「以火腿來說。相當便宜呢」, A 子小姐雖然初時覺得這樣的價格有點怪,但說了一句「嗯,好吧」,就放進購物籃裡。  「哇啊,今天的晚餐有火腿哦 ! 」孩子看起來也很開心。
一百公斤豬肉能做出一百三十公斤火腿 ?  食品業界有「布丁火腿」這個用語。乍聽覺得很可愛,但基本上就是指「 讓水在肉中凝固的火腿 」。例子來說,就是用一百公斤的豬肉塊,做成  120~130  公斤的火腿。那麼, 增加出來的 2 、 30  公斤是什麼 ?   為了增加火腿的份量,最便宜、最方便的法寶就是摻水。 但如果把水直接加進去,肉就會變得稀稀爛爛的,賣相不佳。因此,就要使用加熱就會凝固的「結著劑」。
一百公斤豬肉能做出一百三十公斤火腿 ?  方法是,用針筒把專門的「 肉用結著劑 」注射到豬肉裡。想想看,大約一百支針筒,同時將結著劑打入肉裡,那景象是非常嚇人的。只要看過一次。就下會忘記。  接下來,要仔細搓揉,讓注入的結著劑平均分佈在豬肉組織裡。依據豬肉的總量,要 相對注人 20%~30% 的結著劑。 在這個階段,肉會變得非常柔軟,但將這柔軟的肉加熱,結著劑就會因熱而凝固,最後就出現火腿的形狀。  這就是「布丁火腿」的製作方法。
布丁火腿製作方法 「肉用結著劑」的原料主要是大豆及蛋白,但也會使用乳蛋白及海藻抽取物等。總之,這是一個「只要能凝固,什麼都  OK 」的世界。  除了份量增加,還要加入其他添加物,使火腿的色澤漂亮,保持彈性。  所有東西都丟進去並凝固的肉,是廠商為了在「 廉價競爭 」中求生存的「增量作戰法」。這其中,毫無身為加工食品業者的驕傲。
布丁火腿製作方法 最近流行的「無添加物火腿」 ( 宣傳標語是:不使用保色劑及化學調味劑 ) ,大多只是將「亞硝酸鈉」及「化學調味劑」拿掉而已,其他的添加物還是照常使用。 「計謀」跟「無色素明太子」一樣。  在談毒性的問題以前,看到這麼多添加物,不論是誰都會感到不安吧。
火腿的原料與添加物 豬肉 粗鹽 紅糖 香辛料 豬肉 大豆蛋白 蛋白 乳蛋白 食鹽 亞硝酸鈉 抗壞血酸鈉 (Sodium Ascorbate) 多磷酸鈉 麩酸鈉 核糖核甘酸鈉 蛋白質水解物 豬肉精 加工澱粉 黏稠劑 胭酯蟲紅色素 (Cochineal) 無添加物火腿 一般的火腿
抱持「單純的懷疑」是一切的開始  關於添加物不需要勉強去學「名稱」及「危險度」。只要抱持「 單純的懷疑 」,看清商品「背面」的「原料標示」,在常識範圍內做判斷,這樣就足夠了。  火腿也是一樣,只要對照常識來思考,立刻就會得出結論。當 A 子小姐驚訝地想「為什麼會這麼便宜呢 ? 」。這時如果能翻到「背面」看標示,就明白了。  標籤上用細字寫著密密麻麻、莫名其妙的原料名稱。全都是你過去從末聽過、看過的東西。而明明是火腿,為什麼要使用「大豆蛋白」、「蛋白」、「乳蛋白」呢 ? 希望大家能抱持「單純的懷疑」,這是開始跟添加物交鋒的第一步。
「低鹽酸梅」比「高鹽酸梅」對身體更不好  過度攝取鹽分會導致高血壓的問題,十分受到重視。於是,我便趁勢盤算,看能不能利用低鹽來大撈一筆,於是立刻著手研究。  最初想到的是「低鹽酸梅」,製作酸梅用的鹽,通常占梅子重量的 10%~15% 。 鹽不只是調味而已,還具有保存 ( 防腐 ) 、防止褪色以及保有口感的功能,如果要低鹽,減少鹽量,就需要其他東西來補足這些功能。也就是說, 調味 要用「化學調味劑」, 保存 要用「己二烯酸」, 防止褪色 要用「抗氧化劑」, 酸味 要用「酸味劑」來填補。  但是,這麼一來,「鹹度」還是跟過去的一樣。因此,就加入甘草、甜菊、糖精等 甜味料 來抑制鹹度, 讓食用者的舌頭產生「鹽分減半」的錯覺。 就這樣,「低鹽酸梅」完成了。
醃漬食品的原料與添加物 ( 醃蘿蔔 ) 蘿蔔乾 米糠 食鹽 竹莢魚乾 昆布 砂糖 蘿蔔乾 食鹽 米糠 ,  麥糠 麩酸鈉 胺基乙酸 乳酸 (Lactic Acid) 多磷酸鈉 葡萄糖果糖糖液 糖精鈉 (Saccharin Sodium) 甘草 甜菊 瓜耳豆膠 明礬 己二烯酸鉀 黃色 4 號 黃色 5 號 紅色 3 號 無添加物醃蘿蔔 一般的醃蘿蔔
酸梅形狀的添加物  最近,看到別人給的酸梅,我不禁低聲哀嚎,因為包裝上寫著「鹽分 5% 」。 如前所述,以前我做的低鹽酸梅, 鹽分能降到 8% 或 10% 就很了不起 ,難道現在的技術已經進步到這種程度了 ?  說到鹽分 5%  因為梅子無法在常溫下保存,為了防止腐爛,就必須浸泡在酒精裡。因這些「低鹽酸梅」所用的梅子,可能是梅子酒裡的「 回收梅子 」,一點風味與甜味都沒有 因為這樣,就用麩酸鈉、甘草、甜菊、肢基乙酸了、山梨醇、柴魚精子、蛋白質水解、補足味道。「合成色素」也用了兩三種,藉此呈現出鮮豔的色澤。至於酸度,則是靠「酸味劑」帶出。  總之,這是用添加物製成的「 5% 的低鹽酸梅」,跟酸梅的單純味道 ( 鹽跟酸味取得平衡,梅子的香味會在嘴裡擴散開來的風味相差很遠。 )
低鹽的代價要由誰來付 ?  請將超市販賣的「低鹽醃漬食品」翻過來,看看原料標示。  酒精、調味劑 ( ㄢ基酸等 ) 、 PH 調整劑、甜菊、糖精、抗氧化劑、己二烯酸、著色劑、 酸味劑、磷酸鹽、黏稠劑、甘草 ‥‥。你會發現,裡面使用的添加物,多得今人咋舌。 「因為是低鹽,似乎對健康比較好。」本來是這麼想才買的,卻反而攝取了好幾種「有害」的添加物。 「低鹽」的代價就是添加物的大量攝取,而承受這個代價的,就是我們自己。
奶奶親手做的醃漬食品讓人生氣  「大嬸,這個醃漬食品其的跟你在家裡做的一樣嗎 ? 這裡面用了相當多的、各式各樣的「藥」,你在家裡也是這麼做的嗎 ? 」  有一次出席某縣的「村里活動」,我拿起攤販賣的醃漬食品,如此詢問顧攤的大嬸。  「不是啦,我在家裡做的只有用鹽巴而已。」對方如此回答我。  那個醃漬食品,是農會的婦人部製造的,包裝袋上寫著「奶奶真心的味道」、「遵循傳統古法。純手工製作」等吸引人的宣傳文句。
奶奶親手做的醃漬食品讓人生氣  「背面」的標示上,除了原料的蔬菜之外,還有 甘草、甜菊、酒精、色素、己二烯酸鉀 等一大堆添加物。跟超市陳列、使用 大量添加物的醃漬食品 比起來,根本沒兩樣。 試問奶奶在家裡做醃漬食品時,真的會使用 「甜菊」 及 「抗氧化劑」 嗎 ? 會為了 保存 而使用 「己二烯酸 ,為了 增色 而使用 「合成色素」 嗎 ?  「既然在家裡不會用,為什麼在工廠醃漬時,就使用 ( 白色粉末 ) 呢 ?  「雖然在家裡沒有用,但在工廠製作時,因為人家叫我用,所以我才加進去的。」
餐桌上的調味料被假貨取代 醬油 砂糖 鹽
特賣醬油為什麼便宜 ?  「啊啊,太好了,還沒有賣完。傍晚, M 子小姐 (37 歲 ) 略顯慌張地跑進超市,等拿到賣得剩不多的特賣醬油時,才鬆了一口氣。原來今天是醬油的特賣日。  「平常一公升要二五八日圓的醬油,在每月一次的特賣日,只要一三八日圓,我家每次都是在這個價格時買的哦。」 M 子小姐有點得意地微笑著,她似乎是個很會省錢的主婦。
傳統醬油 傳統醬油的原料是大豆、小麥、鹽、麴。由麴做成的酵素,會將大豆或小麥的蛋白質轉化為胺基酸,再將澱粉轉化為糖分,這才是醬油美味的來源。 這樣的「美味」是很多樣化的,既有甜味,也有酸味,還會散發出濃郁的香氣。總之,就是會釀造出無法用化學分析的複雜口感。  這樣的製作方法費時又費力。要一年以上, 這才是傳統的、真正的醬油。 醬油的顏色是由胺基酸與糖的一部份結合而成,這一切只需要藉由麴的力量,就可以製造出來
「醬油風調味料」的製作法  能不能更快、更不花成本製作呢 ?  這樣的想法,促使「醬油替代品」開始研發。  胺基酸是醬油美味的來源,但「醬油替代品」的胺基酸不用花時間發酵,只要用 鹽酸分解大豆等的蛋白質 ,就可以輕易製成。 至於大豆,只要用脫油剩下的 脫脂加工大豆 就可以。這樣製成的胺基酸液,就成為特賣醬油的基礎,而這裡面沒有任何醬油的味道、香氣跟顏色。 但是,如何做成醬油的樣子呢 ? 當然,依賴的正是添加物。  首先,用 麩酸鈉 ( 化學調味劑 ) 引出美味,再用「甜味料」增添甜味。 為了引出酸味, 也加入「 酸味劑 」,並加入數種「 黏稠劑 」,製造出濃稠感。 至於顏色,就用「 焦糖色素 」來著色,而為了增添香氣,要加入少許真正的醬油,由於不能保存很久,所以也要加入 防腐劑 。
醬油的原料與添加物 純大豆 小麥 食鹽 脫酯加工大豆 胺基酸液 葡萄糖果糖液糖 麩酸鈉 核糖核甘酸鈉 胺基乙酸 甘草 甜菊 糖精鈉 黏稠劑 焦糖色素 乳酸 琥珀酸 (succinic acid ) 苯甲酸丁酯  (Butyl p-Hydroxy) 純大豆醬油 新式釀造醬油
一公升 1000  圓與一公升 198 日圓的差別在哪裡 ?  「純大豆醬油」的原料只有「大豆、小麥、鹽」,沒有任何添加物。「新式釀造醬油」則有一堆添加物。譬如,假如晚餐的菜單有「自己做的紅燒肉」與「生魚片」, 本來應該沒有添加物,卻因為用了特賣醬油,結果攝取了七、八種之多。  傳統的「純大豆醬抽」一公升一千日圓,「新式釀造醬油」一公升一九八日圓,而如同 M 子小姐用一三八日圓買的一樣,如果是特賣,還會更便宜。
不要被鹽騙了  鹽大致可分為下列四種 :   精製鹽:利用電透析樹脂膜製鹽法,從海水裡取出氯化鈉而製成,氯化鈉的純度很高,其他的成分幾乎完全被去除, 過去一般所用的食鹽都是這種。   進口鹽 :  就是所謂的岩鹽、天日鹽,也有一部份海鹽,多為墨西哥、澳洲及中國製。  再加工鹽:從墨西哥、澳洲等國進口岩鹽、天日鹽等,再一次溶於海水中,加入氯化鎂等再加工而成。  自然海鹽:直接從海裡撈起,讓水分蒸發掉而成,用日本傳統的製鹽法,完全未調整成分,標示為「自然海鹽」。
鹽的美味來自海裡的礦物質  鹽的美味跟醬油一樣,來自各種複雜的味道,而這又決定於含有多少大海的礦物質。  含有充分礦物質的鹽,既甜又好吃。雖然人們經常說 : 「鹽會使血壓上升,不能吃」 99%  的鹽確實如此, 但這種含有礦物質的鹽,既不曾使血壓上升,反而會降低血壓,對身體也很好。 在四種鹽當中,礦物質最豐富的是 「自然海鹽」 ,含有 鈉、鉀、鈣、鎂、鐵、銅、鋅 等,是把海中複雜的礦物質直接凝聚在一起,亦即含有豐富的、被稱為 「微量元素」 的海中礦物質。
再加工鹽 「 再加工鹽 」也是以「具有豐富的大海礦物質」的形象來促銷,通常,會以「 100% 的鹽」等名稱販售。  這種鹽會先從墨西哥等國家買進便宜的岩鹽或自然結晶的天日鹽,在海水中溶化,再使其乾燥結晶,但不管是岩鹽或天日鹽,幾乎都不含有礦物質。因為如果讓鹽自然結晶,就會把礦物質釋出,而成為純度極高的鹽。  那怎麼辦呢 ? 這時就要添加「 氯化鎂 」或「 氯化鈣 」了。這麼一來,「含有海中礦物質的自然鹽」就完成了。而且,為了讓外表看起來相像,甚至以 鐵鏽(鐵銨鹽) 著色,看起來變成是褐色的。 著色的目的與玄米、紅糖相同,因為有人會說 「是褐色的,這是自然的顏色吧」心懷感激買下。
砂糖也有冒牌貨橫行  紅糖與白砂糖的營養價值,跟黑糖比起來微不足道。但自從有人說:「白砂糖對身體不好,紅糖對身體好」,紅糖就開始暢銷起來。  廠商是怎麼做的呢 ?  就是用「焦糖色素,去把白砂糖「染色」,當成「 紅糖 」販賣。粗粒砂糖也這樣染色。至於證據,由於只是將周圍染色,所以粗砂糖染色後,只要淋上水,就會溶解出褐色液體,成為透明的粗粒砂糖。當然,不是所有紅糖、粗粒砂糖都是染色的。 「真品」還是有,不要誤會了。其實,只要對照超市裡的商品「背面」標示,馬上就會知道。有染色的都會標示「 焦糖色素 」,請務必確認。
孩子們誤將 假貨 味道當成「真品」滋昧  在暢銷的主婦雜誌上,常會介紹便宜購買食品的小秘訣、小智慧。雜誌裡全都是教人如何便宜購物的報導。「 便宜購物=賢慧主婦 」就差沒這麼說而已。 但是,對於最關鍵的「 為什麼會這麼便宜 ? 」,卻一點也沒有提到。  有一千日圓的醬油,另一方面,卻也有一九八日圓的醬油,並且當成特賣商品推出,這到底是為什麼 ?  存在五倍價差的理由是什麼 ?  抱持這種「 單純的懷疑 」,真的非常重要。
隨意取用的咖啡奶油球 ? 前幾天,看到這樣的景象:在一家可外帶的咖啡館。一名年輕女性一邊拿著托盤,一邊講手機,拖盤上放了幾杯剛買的咖啡,「咖啡好了,需要幾個奶油球呢 ? 」 我想她大概是受同事或朋友之託來買咖啡的吧。「 00 小姐跟 XX 小姐不在座位上 ?  這樣啊,那好吧,我就拿差不多的數量回去好了。反正是免費的。」在她面前,可免費取用的奶油球堆積如山,她隨意抓了五、六個放入紙袋,然後大步邁出店門。 為什麼「咖啡奶油球」可以隨意取用呢 ?  你想過這個問題嗎 ?
咖啡奶油球的真面目是‥‥ ? 在植物油裡加入水,利用添加物使其呈現白濁狀態,製成「 牛奶風味 的東西」,這就是「咖啡奶油球」的真面目。 比起使用牛奶或鮮奶油,植物油可以大幅降低成本。所以,才能「隨意使用」。 只要看「包裝背面」 :  植物性脂肪、乳化劑、黏稠劑、 PH 調整劑、色素、香料。 至於「牛奶 ( 生乳 ) 」則隻字未提。
水、油與「白色粉末」製成咖啡奶油球 在普通狀態下,水、油是無法融合的。因此,添加物就登場了。 首先要使用「 乳化劑 」,乳化劑就是界面活性劑。只要加進去,油和水會在瞬間混合,乳化為牛奶一樣的白色。 但是,這樣還是沒有牛奶般的濃稠感。因此,就用 黏稠劑 「加工」製造。乳化劑跟黏稠劑都是「 合併標示 」,所以無法得知用了多少種類。 最後加工階段則用「 焦糖色素 」,藉著極淺的褐色,調整得非常像奶油色。 為了延長保存期限,加入「 抗氧化劑 」。最後,再加入有奶油香味的「香料」。 所以,你每次加入咖啡的「牛奶」  其實是用水、油與複數的添加物所製成的「 奶油風沙拉油 」。
看不見無從得知的食品添加物有這麼多
「合併標示」的「背後」,有什麼陰謀正在進行 ? 午後兩點左右的便利商店,上班族 Y 先生 (35 歲 ) 正在挑選午餐要吃的飯糰,他將飯糰一個個拿起,翻到背面,認真看著標示。 「最近不是有很多假牛肉事件嗎,所以,太太叫我一定要看清楚標示再買。可是,老實說,就算看標籤,還是不太懂。」一邊說著, Y 先生選擇了鮭魚飯團糰,看一下標示,上面有:「抗氧化劑」、「胺基乙酸」、「調味劑 ( 胺基酸等 ) 」 「三樣啊,還好,這樣應該算比較少吧?「 Y 先生拿著飯糰,走向收銀台。 但 Y 先生挑選的飯糰,添加物其實不只「三樣」而已。我估計最少有六種,多的話,甚至十種以上。 為什麼呢 ?  理由就在於「合併標示」,所謂的合併標示,就是將幾種添加物合併標示在一起。
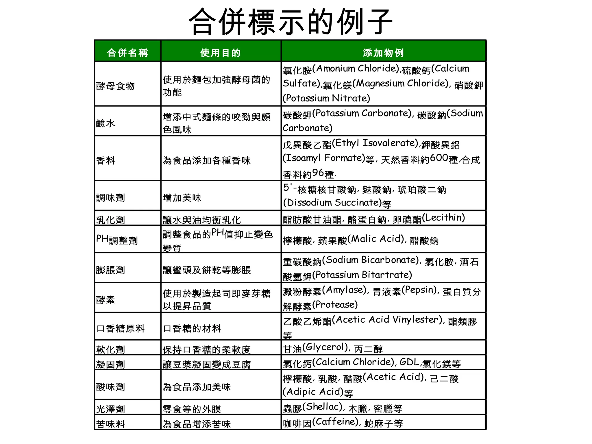
合併標示的例子
全都是合併標示,沒有比這更方便的法律了 因此,如果廠商想利用這一點來有些「 作為 」也沒什麼好奇怪。 首先,在一長串的添加物前,他們會先討論能不能合併標示。 「 這個 和 這個 就以「 乳化劑 」來合併標示吧。」 「這個可以放入「抗氧化劑」裡吧。」 像這樣,他們會思考如何「組合」或者,「這個再混合兩種添加物進去,然後標示為「酸味劑」吧。」 為了以「合併標示」來標示,而特地增加多餘的添加物。 這些行為,都是在消費者不知道的「背後」, 毫不在乎地進行著。
「免標示」的「背後」,有多少添加物橫行 ?   食品衛生法原本就有規定,加工食品必須將包含添加物的所有原料標示出來,但卻也認可「免標示」的例外狀況,下列五種狀況可以不必標示添加物: 原料的添加物 加工助劑 散裝零賣及在店內製造、販賣的東西 外包裝小的束西 營養補充劑
原料的添加物 --- 明明有添加,卻沒有標示 !? 例如,在製作烤肉的醬汁時,原料是使用醬油,至於這個醬油裡所含的添加物,則可以不需標示。 「醬油風調味料」裡含有多少添加物,但是,在最後完成的「烤肉醬」裡,則因為跟醬油裡添加物的效果無關,而不需要標示。因此,在標示上,只需寫「醬油」即可。 除此之外,例如酒的「酸味料」及「化學調味劑」、乳瑪琳裡的「乳化劑」及「抗氧化劑」等,原料的添加物超乎想像的多。 也就是說,雖然在標示上沒有寫出來,但其實還是使用了大量的添加物。那麼,消費者無法看清的添加物到底有多少呢 ? 如果法律改變,規定原料的添加物也必須全部標示,大概會成為一件大事吧。
加工助劑 --- 只要沒有殘留下來,使用什麼都可以 ? 製作加工食品時所用的添加物裡,只要在食品完成前去除或中和的東西,就被視為「加工助劑」,可以不用標示。也就是說, 「只要在最後沒有留下來即可」。 舉例來說,橘子罐頭是在果皮被剝掉的狀態下塞進去的,雖然這個果皮是 利用鹽酸 (Hydrochloric Acid) 與氫氧化鈉 (Sodium Hydroxide) 來溶化剝除,但因為鹽酸已經被氫氧化鈉中和了 ,沒有留在橘子上,因此並不需要標示:這也是消費者無法看見的添加物。 「我們家在做沙拉時,一定會買切好的蔬菜回來。」偶爾會有家庭主婦這樣說,理由聽說是不僅可以節省將菜切絲的功夫。菜的切口也不會乾枯,可以保存很久,就算不是這些理由,還是有許多上班族、粉領族會「為了健康」而買盒裝沙拉… 但是,請在這裡也要抱持「單純的懷疑」。
加工助劑 --- 只要沒有殘留下來,使用什麼都可以 ? 為什麼「切好的蔬菜」、「盒裝沙拉」可以保存那麼久呢 ? 它們能夠保存那麼久, 其實是因為用「殺菌劑」次氯酸鈉 (Soldium Hypochlorite) 來消毒。 即使用了「殺菌劑」,但只是在加工過程中使用,成為商品時並沒有留存下來,基於這樣的理由而不必標示。 但是, 說到消毒現場,那真是非常可怕的地方。 在「殺菌劑」池內,切好的蔬菜一個個拋入消毒;而且不是一次而已,還要改變濃度,放進池裡數次。有些廠商為了增加清脆口感,還會將蔬菜浸泡到「 PH 調整劑」池內。 只要看過那種景象,一般人絕對不會想再吃吧。 因為大家都是抱著「為了健康」的心態,才吃這種盒裝沙拉的。至於主婦喜歡切好的蔬菜,有沒有抱持「單純的懷疑」 --- 自己切的萵苣,切口一下子就變褐色,為什麼外面買的卻可以保持那麼漂亮 ? 難道大家真的以為,因為是專家切的,才可以一直保持新鮮嗎 ? 只要稍微想一想,就會覺得「好像怪怪的」吧 !
散裝零賣、在店內製售的東西 --- 不知道使用了什麼 散裝零賣 ( 沒有包裝的東西 ) 的加工食品,也不需要標示添加物。 例如沒有裝在袋子裡,依片數販賣的魚,以及「自助式」販賣的糖果零食皆屬此類。還有,麵包店的麵包等也是,自己把麵包夾到盤子上,然後結帳。像這種情況,也是不需要標示的。 另外,在店內製造、販賣的東西也不需要標示。例如外帶便當店所做的便當,就屬於這種,餐廳菜單上的東西也是。「由於是自己製作販賣的,因此不需要標示。」 雖然超市內製作的小菜也符合這個條件,但許多超市都會自動標示原料。 在這個散裝零賣的部分、也有很大的問題,答案就如各位所想的一樣,「不知道裡面用了什麼添加物」。 例如在做奶油麵包時,會使用「乳化劑」、「防腐劑」、「 PH 調整劑」等添加物。如果這些有經過包裝,就必須標示,但如果是散裝零賣,就不需要標示。 因此,到底在「背後」使用了什麼,我們就無從得知了…
小包裝的東西 ---- 如果全部標示,就看不見內容物了 糖果或一口大小的零食等,當包裝很小 ( 三十平方公分以下 ) ,就不需要標示原料。前面曾提過的咖啡奶油球,就屬於此類。 但是,如同前面所說 ;  這個咖啡奶油球裡,其實用了七到八種添加物,這也是消費者看不見的。如果將添加物一一標示出來,小標籤是不夠用的。 而像便當、三明治、零食等,如果將裡面含有的添加物全部標示,標籤應該會覆蓋住商品整體,而使內容物都看不見了。因此,商家只標示出主要的東西來敷衍了事。
祖傳的拉麵湯也是靠「白色粉末」調配 過去,我也曾開發過許多速食拉麵的湯,例如 豬骨湯 ,就是用下列方法製作的。 首先,準備 2.5 到 3.5 公克的鹽,使用便宜的炒製精鹽。在這裡面加入 化學調味劑 ,也要加入豬骨精、雞肉精等「 蛋白質水解物 」。接著,再調配微妙比例的白胡椒等「辛香料」加入。 芝麻及乾燥蔥也要加入。然後,為了讓人齒頰生香,想要多喝一口,要加入「 酸味料 」;為了增加黏稠感,再加入 黏稠劑 等。 這樣一來,豬骨湯就大功告成了,簡直就是「 工業產品 」。
美味的基礎全都一樣,粉末湯 = 零食 = 鮮味精 !? 如果想把豬骨口味換成醬油口味、就將豬骨精換成醬油粉末,如果想換成味增口味,就換成味增粉末就行了。另外,如果將「 粉末製豬骨湯 」裡的豬肉精、雞肉精用柴魚精來取代,就會變成「 粉末柴魚鮮味精 」。 同樣的要領,只要加入 蒜頭精 再塗滿,就變成零食了。在我看來, 零食 就像是在薯片、玉米片上, 塗滿拉麵粉末湯 一樣的東西。
美味的基礎全都一樣,粉末湯 = 零食 = 鮮味精 !? 「 鹽 」「 化學調味劑 」「 蛋白質水解物 」這三者就是美味的基礎。接下來,只要加入各種口味的提取物及香料,就可以千變萬化,創造出各種口味。在加工食品裡,這三者也足以稱為「 黃金三重奏 」 ( 一組三品 )   。 「一組三品」威力非常大,例如, 2% 的鹽水會非常鹹,無法入喉,但只要加入「化學調味劑」與「蛋白質水解物」,就會變得很好喝。 在這美味基礎的「黃金三重奏」裡,「鹽」是不需要再說明的,但其他兩種,亦即「化學調味劑」與「蛋白質水解物」,是有很大問題的。
蛋白質水解物 --- 以鹽酸分解大豆 !? 所謂「 蛋白質水解物 」就是將肉、大豆等的蛋白質分解出來,製成胺基酸。胺基酸是美味的根源,是很受歡迎的味道。但是,這個「蛋白質水解物」才真是有非常大的問題。 正確來說,「 蛋白質水解物 」並不是添加物,但它可以調整食品的味道。以這一個意義來說,是非常接近添加物的。即使如此,添加物書籍中很少提到「蛋白質水解物」,即使提出了,也沒有太深入的敘述。 但是,我覺得這是非常重要的問題, 「蛋白質水解物」有兩種製作法, 一種是使用酵素 ,使蛋白質分解; 另外一種是「鹽酸處理法」 ,利用鹽酸分解。後者可以快速、簡單完成…
蛋白質水解物 所使用的蛋白質裡,有植物性及動物性。植物性之中,最一般的東西是大豆及小麥。雖說是大豆,但因為只需要蛋白質,所以會使用 脫過油的殘渣 ( 脫脂加工大豆 ) 。接著,用 鹽酸 將水中的大豆分解 ( 稱為加水分解 ) ,加以中和,就會 製成複雜的胺基酸液 ,而這正是美味的根源。至於動物性蛋白質,則是使用 魚粉或動物 的膠質等。 這樣製成的就是「 蛋白質水解物 」,那是有著刺鼻怪味的美味成分, 那臭味啊,可能大家「聞」所未聞 ,不過吃起來沒有任何味道。 我常在演講時,在會場傳給大家看,每一個人都會說,「哇啊,好臭 ! 」「好奇怪的臭味 ! 」 但是,只要把「豬骨粉」或「柴魚情」加進去攪拌,那種臭味就消失不見。而只剩下美味。
蛋白質水解物是美味世界的明星 配合大家對味道的追求,使得「蛋白質水解物」的產量急速增加,連時代背景也成為幫手。 生的、或乾燥麵 ( 拉麵或烏龍麵等 ) 開始放入袋子販賣,也開始搭配湯汁整組銷售,使 拉麵湯 的味道更明顯進步。麵條業者開始對批發湯汁的加工食品業者要求更複雜、更高度的「味道」 「把雞肉的味道增強一些。」 「這個完至沒有味增的甜味,要再增強一些。」 「能不能製造更入喉餘味不絕、更濃稠的味道 ? 」
蛋白質水解物是美味世界的明星 把這些統整起來,讓任何東西都成為可能的「 味道基礎的魔法粉末 」就是「 蛋白質水解物 」。 以「黃金三重奏」為基礎,混入各種口味的提煉物。不論哪種味道,都可以像變魔術般製造出來。 例如牛肉口味,就如同宣傳所說的「 滑溜細膩的牛肉口味 」、「 以香氣為主的牛肉口味 」、「 油膩的牛肉口味 」等,可以配合廠商的需求,製作出來。
蛋白質水解物「安全」嗎 ? 第一個是安全問題。在製作「蛋白質水解物」,有用酵素與鹽酸這兩種方法。其中有問題的,是鹽酸分解法。 「蛋白質水解物」的想法起點是味增與醬油。醬油的美味從何而來,當然就是大豆蛋白質經紅麴分解出來的胺基酸。 既然這樣,那只要以酸來分解蛋白質就可以製作出美味的要素吧──「蛋白質水解物」就是以此想法製作出來的。
蛋白質水解物「安全」嗎 ? 但是,相對於醬油及味增的蛋白質,是用紅麴慢慢分解出來,「蛋白質水解物」就適用鹽酸來強行進行胺基酸分解。 在這裡,有問題的就是使用鹽酸這件事。不消說,鹽酸當然是烈性藥物,使用鹽酸會產生「氯化物」,這是製作「蛋白質水解物」時的副產物,被懷疑是具有致癌性的物質。 目前,廠商都對「蛋白質水解物」嚴格檢查,了解其中含有多少「氯化物」。這就是最佳證據,顯示廠商也看重這個安全問題。
蛋自質水解物會破壞小孩的味覺 ! 為什麼「蛋白質水解物」能被日本人廣為接受 ? 那是因為,從味增及醬油等胺基酸裡感受到美味,本來就是日本人的飲食文化。「蛋白質水解物」的味道非常濃厚、強烈,孩子的舌頭將這濃厚的味道記憶成「美味」。
蛋自質水解物會破壞小孩的味覺 ! 「化學調味劑」也是如此,但「蛋白質水解物」是孩子最喜歡的味道。 一旦嚐過這個味道,對於蔬菜、本來的天然高湯等「清淡口味」,就不會再覺得「很好吃」了,因為他們的味覺已經麻痺。如果不是「蛋白質水解物」,他們就不會覺得「很美味」,他們變得不懂天然的味道。 這是很可怕的,一旦孩子記住這個味道,原來的食物、媽媽所做的料理,就也再也不會覺得「好吃」。他們只能從大量使用「化學調味劑」、「蛋白質水解物」的加工食品裡感受到美味。
作者建議 便宜的食物 ,  真的便宜嗎 ? 注意背面標示添加物 . 儘量選購少添加物的食品 . 勿將「 添加物的味道 」當成「 食品的滋味 」,還 開心地 說化學調味劑「 很好吃 」。 希望大家能抱持「 單純的懷疑 」,這是開始跟添加物交鋒的第一步 。

恐怖的食品添加物

  • 1.
    恐怖的食品添加物 安部 司 1951 年出生於日本福岡縣。畢業於山口大學化學系。曾任職於食品添加物公司,現為自然海鹽產品「最進之鹽」研究技術部長、有機農業 JAS 判定員、水質第一種公害防止管理者。對食品的內幕及食品添加物的真相知之甚詳,被稱為「 食品添加物之神 」。 Made BY Victor H. 日本食品添加物之神
  • 2.
    改變作者人生的肉丸子事件 餐桌上擺滿太太準備的美食,其中有一盤肉丸子,插著可愛的米老鼠竹籤,我隨意拿了一個放進嘴裡,但是那一瞬間,我整個人都呆住了。 這不就是我開發的肉丸子嗎? 那一天是我大女兒的三歲生日,當時的我是拼命三郎型的上班族,很少在家吃飯。 正因為如此,為了做一些補償,我在女兒生日那天,趕緊結束工作回家。
  • 3.
    改變作者人生的肉丸子事件 那個肉丸子,確實有我加入的化學調味劑、結著劑和乳化劑的味道。 「這是怎麼回事? 是買的嗎 ? 是 XX 的嗎 ? 袋子給我看。」 我急忙詢問,妻子則若無其事回答並把袋子拿出來。 如果是純粹的添加物,我幾乎可以用舌頭區分出每一種 ; 如果是混進食品裡的,我大概可以區分出一百種左右。也就是所謂的「添加物品嚐師」只不過,這跟品酒師不同,大概沒什麼人想當吧。例如,在吃便利商店的便當時,我也會不禁一一評分 ; 「這個火腿的「磷酸鹽」有點太強了。」「為什麼要用這麼多胺基乙酸呢 ? 」 這個肉丸子很便宜, YY( 小女的名字 ), 也很喜歡,所以我常買,每次只要端出這個孩子們都會搶著吃哦 ! 」 「對呀,是 XX 食品的肉丸子啊 ! 」 沒錯,那是我開發出來的商品。但是,因為有米老鼠的竹籤,加上妻子花了一點功夫淋上的醬汁,讓我一時疏忽,沒有吃出來。
  • 4.
    改變作者人生的肉丸子事件 轉身一看,女兒和兒子確實都一副品嚐美味的模樣。大口吃著肉丸子。「等‥‥等:等一下,別吃別吃 !」我急忙用兩手掩住那盤肉丸子。面對爸爸慌張失措的樣子,孩子都愣住了。 那個肉丸子是我受某家廠商委託,特地開發出來的, 要做為超市的特賣商品。
  • 5.
    黏爛的肉屑藉由三十種添加物而復活 事件起因是這樣,那家廠商大量採購了廉價的「 肉屑」;所謂肉屑,就是從牛骨上刮下來、不能稱為肉的部分,一般都是拿來做成 寵物食品 。在原來的狀況下,肉屑既不能成為絞肉,也沒有味道。但是,無論如何,那確實是「牛肉」,而且很便宜。廠商來找我商量,看能不能用這個「肉屑」做出什麼來。 原本, 它是黏黏爛爛的,水水的,沒有味道,是不能吃的 ,要把這個做成能吃的東西。 那應該怎麼辦呢 ? 這就是想法的出發點。
  • 6.
    黏爛的肉屑藉由三十種添加物而復活 首先,加進 廉價廢雞( 不會再下蛋的雞 ) 的碎肉 ,讓整個量增加。接著,要做出柔嫩感,則加入一種叫做「 組織狀大豆蛋白 」的東西,這也稱為「 人造肉 」,目前在便宜的漢堡肉裡,一定會使用這個。 這樣處理後,基礎總算是完成了。不過,這樣子還是沒有味道,因此,就大量使用「 牛肉精 」、化學調味劑等,來增添味道。而為了讓咀嚼感更加滑溜,另外還加入豬油及「 加工澱粉 」 。 因為要用機器大量生產,為了使作業更順利,還加入結著劑、乳化劑。為了讓顏色更好看,加入 著色劑 ;為了延長保存期,加入 防腐劑 、 PH 調整劑;為了防止褪色,也使用了 抗氧化劑 。 就這樣,肉丸子的形體完成了。
  • 7.
    黏爛的肉屑藉由三十種添加物而復活 最後,用 醬汁及 蕃茄醬 攪拌在一起,就大功告成了。附帶說一下,這裡所說的醬汁、蕃茄醬都不使用市售的商品,因為那麼做很不划算,無法壓低肉丸子的售價。為了降低成本,就利用添加物,做出「 類似的東西 」,方法如下: 首先,稀釋 冰醋酸 ,用 焦糖 讓顏色變黑,再加入化學調味劑,做出「 類醬汁 」。至於 蕃茄醬 ,就用「著色劑幫蕃茄糊上色,加入酸味劑,再利用「黏稠劑」製造黏稠感,做出「類番茄醬」。 將「類醬汁」、「類蕃茄醬」淋上肉丸子,放進真空袋,最後再加熱殺菌 「商品」就完成了。就添加物的種類來說,大概使用了二十到三十種吧,這幾乎可以說是「 添加物集合體 」了。 本來應該是產業廢棄物的「 垃圾肉 」,因為加入大量添加物,升級變成「 食品 」 就是這個肉丸子。
  • 8.
  • 9.
  • 10.
    低檔的鹹 鱈 魚子,瞬間變為閃亮的高檔檔貨 低檔的鹹鱈魚子黏黏爛爛、軟趴趴的,沒有顆粒。高級的鹹鱈魚子則是硬硬的,顏色很漂亮,但這些特徵總是有辦法用添加物做出來。 只要在添加液體裡泡上一晚,低檔的鹹鱈魚子就立即變透明,並且光滑如嬰兒肌膚般。整體也變得緊實,成為相當堅硬的鹹鱈魚子 明太子是用三十種以上的 [ 白色粉末 ] 製成。將磷酸鹽、亞硝酸、有機酸鹽等數種混合在一起,依照用途分為「著色用」、「緊實肉質用」、「品質改良用」等來販賣。 為了調味與保存。就要加入更多的添加物。就種類來說,大概用了二十種以上吧。 特別是「化學調味劑」的量,甚至可以說,沒有其他食品超過明太子。 如果將鹹鱈魚子再加工,製成明太子。為了調味與保存。就要加入更多的添加物。 食品魔術師
  • 11.
    鹹 鱈 魚子加工製成明太子 許多人稱讚「好吃」而開心不已的鹹鱈魚子、明太子、魚板的味道,就是化學調味劑的味道。 大家就是這樣,誤把「 添加物的味道 」當成「 食品的滋味 」,還開心地說化學調味劑「 很好吃 」。
  • 12.
    一次吃下三十種添加物,會怎麼樣呢 ? 衛生單位只是進行 單品測試 ,但同時攝取 A 、 B 、 C 添加物會怎麼樣 ? 關於這種「 複合攝取 」,還沒有確實的研究。 添加物的毒性及致癌性的測試,是用白老鼠等動物反覆進行,如何設定用量呢 ? 主要依據實驗結果來決定。 「給白老鼠吃一種叫做 A 的添加物一百公克,如果死掉了,那麼給人食用時,就以百分之一為基準,以一公克為上限吧。」大致來說,就是這樣決定的。 就算是國家訂的標準,也不能完全信賴。無論如何,同時 攝取多種添加物時,其危險性 ( 不論有無 ) 都由食用者的我們自己來承受。
  • 13.
    「無色素明太子」真的安全嗎 ? 超市賣的明太子,有些會標示「 無色素 」。所謂「無色素明太子」給人的印象是 : 添加物很少,是經過健康考慮而製作的。 從二十種添加物裡拿掉兩三種「 合成色素 」。其他的維持不變,這樣卻大聲宣揚:「沒有使用合成色素」.廠商可以說這種誤導消費者的話嗎 ? 「這個沒有色素,對身體比較好。」欣喜於此而購買的人,正好上了廠商的當。
  • 14.
    明太子的原料與添加物 鹹鱈魚子 自然海鹽純米米霖 純米酒 大豆醬油 昆布高湯 柴魚高湯 麥芽糖 辣椒 製作鹹雪魚子 做成明太子 鹹鱈魚子 食鹽 米霖風味調味料 合成色素 多磷酸鈉 (Sodium Polyphoshate) 偏磷酸鈉 (Sodium Metaphosphate) 抗壞血酸鈉 (Sodium Ascorbate) 菸鹼醯胺 (Nicotinamide) 亞硝酸鈉 (Sodium Nitrite) 異抗壞血酸鈉 (Sodium Erythorbate) 山梨醇 (Sorbitol) 加工粉末 蘋果酸鈉 (Sodium Lactate) 明礬 (Alum) 乳酸鈣 (Calcium Lactate) 檸檬酸鈉 (Sodium Citrate) 醋酸鈉 (Sodium Acetate) GDL 麩酸鈉 (Monosodium Gultamate) 胺基乙酸 核糖核甘酸鈉 蛋白質水解物 胺基酸液 甘草素 (Glycyrrhizin) 甜菊糖 (Stevioside) 山梨醇 (Sorbitol) 甘草 辣椒 無添加物的明太子 一般的明太子 做成明太子 製作鹹雪魚子
  • 15.
    「布丁火腿」的可疑處 ? 「媽媽,那邊有好多看起來好好吃的火腿喔,我想要吃。」在十歲長女的央求下, A 子小姐 (42 歲 ) 拿起特賣火腿。 五百公克 498 日圓。「以火腿來說。相當便宜呢」, A 子小姐雖然初時覺得這樣的價格有點怪,但說了一句「嗯,好吧」,就放進購物籃裡。 「哇啊,今天的晚餐有火腿哦 ! 」孩子看起來也很開心。
  • 16.
    一百公斤豬肉能做出一百三十公斤火腿 ? 食品業界有「布丁火腿」這個用語。乍聽覺得很可愛,但基本上就是指「 讓水在肉中凝固的火腿 」。例子來說,就是用一百公斤的豬肉塊,做成 120~130 公斤的火腿。那麼, 增加出來的 2 、 30 公斤是什麼 ? 為了增加火腿的份量,最便宜、最方便的法寶就是摻水。 但如果把水直接加進去,肉就會變得稀稀爛爛的,賣相不佳。因此,就要使用加熱就會凝固的「結著劑」。
  • 17.
    一百公斤豬肉能做出一百三十公斤火腿 ? 方法是,用針筒把專門的「 肉用結著劑 」注射到豬肉裡。想想看,大約一百支針筒,同時將結著劑打入肉裡,那景象是非常嚇人的。只要看過一次。就下會忘記。 接下來,要仔細搓揉,讓注入的結著劑平均分佈在豬肉組織裡。依據豬肉的總量,要 相對注人 20%~30% 的結著劑。 在這個階段,肉會變得非常柔軟,但將這柔軟的肉加熱,結著劑就會因熱而凝固,最後就出現火腿的形狀。 這就是「布丁火腿」的製作方法。
  • 18.
    布丁火腿製作方法 「肉用結著劑」的原料主要是大豆及蛋白,但也會使用乳蛋白及海藻抽取物等。總之,這是一個「只要能凝固,什麼都 OK 」的世界。 除了份量增加,還要加入其他添加物,使火腿的色澤漂亮,保持彈性。 所有東西都丟進去並凝固的肉,是廠商為了在「 廉價競爭 」中求生存的「增量作戰法」。這其中,毫無身為加工食品業者的驕傲。
  • 19.
    布丁火腿製作方法 最近流行的「無添加物火腿」 (宣傳標語是:不使用保色劑及化學調味劑 ) ,大多只是將「亞硝酸鈉」及「化學調味劑」拿掉而已,其他的添加物還是照常使用。 「計謀」跟「無色素明太子」一樣。 在談毒性的問題以前,看到這麼多添加物,不論是誰都會感到不安吧。
  • 20.
    火腿的原料與添加物 豬肉 粗鹽紅糖 香辛料 豬肉 大豆蛋白 蛋白 乳蛋白 食鹽 亞硝酸鈉 抗壞血酸鈉 (Sodium Ascorbate) 多磷酸鈉 麩酸鈉 核糖核甘酸鈉 蛋白質水解物 豬肉精 加工澱粉 黏稠劑 胭酯蟲紅色素 (Cochineal) 無添加物火腿 一般的火腿
  • 21.
    抱持「單純的懷疑」是一切的開始 關於添加物不需要勉強去學「名稱」及「危險度」。只要抱持「單純的懷疑 」,看清商品「背面」的「原料標示」,在常識範圍內做判斷,這樣就足夠了。 火腿也是一樣,只要對照常識來思考,立刻就會得出結論。當 A 子小姐驚訝地想「為什麼會這麼便宜呢 ? 」。這時如果能翻到「背面」看標示,就明白了。 標籤上用細字寫著密密麻麻、莫名其妙的原料名稱。全都是你過去從末聽過、看過的東西。而明明是火腿,為什麼要使用「大豆蛋白」、「蛋白」、「乳蛋白」呢 ? 希望大家能抱持「單純的懷疑」,這是開始跟添加物交鋒的第一步。
  • 22.
    「低鹽酸梅」比「高鹽酸梅」對身體更不好 過度攝取鹽分會導致高血壓的問題,十分受到重視。於是,我便趁勢盤算,看能不能利用低鹽來大撈一筆,於是立刻著手研究。 最初想到的是「低鹽酸梅」,製作酸梅用的鹽,通常占梅子重量的 10%~15% 。 鹽不只是調味而已,還具有保存 ( 防腐 ) 、防止褪色以及保有口感的功能,如果要低鹽,減少鹽量,就需要其他東西來補足這些功能。也就是說, 調味 要用「化學調味劑」, 保存 要用「己二烯酸」, 防止褪色 要用「抗氧化劑」, 酸味 要用「酸味劑」來填補。 但是,這麼一來,「鹹度」還是跟過去的一樣。因此,就加入甘草、甜菊、糖精等 甜味料 來抑制鹹度, 讓食用者的舌頭產生「鹽分減半」的錯覺。 就這樣,「低鹽酸梅」完成了。
  • 23.
    醃漬食品的原料與添加物 ( 醃蘿蔔) 蘿蔔乾 米糠 食鹽 竹莢魚乾 昆布 砂糖 蘿蔔乾 食鹽 米糠 , 麥糠 麩酸鈉 胺基乙酸 乳酸 (Lactic Acid) 多磷酸鈉 葡萄糖果糖糖液 糖精鈉 (Saccharin Sodium) 甘草 甜菊 瓜耳豆膠 明礬 己二烯酸鉀 黃色 4 號 黃色 5 號 紅色 3 號 無添加物醃蘿蔔 一般的醃蘿蔔
  • 24.
    酸梅形狀的添加物 最近,看到別人給的酸梅,我不禁低聲哀嚎,因為包裝上寫著「鹽分5% 」。 如前所述,以前我做的低鹽酸梅, 鹽分能降到 8% 或 10% 就很了不起 ,難道現在的技術已經進步到這種程度了 ? 說到鹽分 5% 因為梅子無法在常溫下保存,為了防止腐爛,就必須浸泡在酒精裡。因這些「低鹽酸梅」所用的梅子,可能是梅子酒裡的「 回收梅子 」,一點風味與甜味都沒有 因為這樣,就用麩酸鈉、甘草、甜菊、肢基乙酸了、山梨醇、柴魚精子、蛋白質水解、補足味道。「合成色素」也用了兩三種,藉此呈現出鮮豔的色澤。至於酸度,則是靠「酸味劑」帶出。 總之,這是用添加物製成的「 5% 的低鹽酸梅」,跟酸梅的單純味道 ( 鹽跟酸味取得平衡,梅子的香味會在嘴裡擴散開來的風味相差很遠。 )
  • 25.
    低鹽的代價要由誰來付 ? 請將超市販賣的「低鹽醃漬食品」翻過來,看看原料標示。 酒精、調味劑 ( ㄢ基酸等 ) 、 PH 調整劑、甜菊、糖精、抗氧化劑、己二烯酸、著色劑、 酸味劑、磷酸鹽、黏稠劑、甘草 ‥‥。你會發現,裡面使用的添加物,多得今人咋舌。 「因為是低鹽,似乎對健康比較好。」本來是這麼想才買的,卻反而攝取了好幾種「有害」的添加物。 「低鹽」的代價就是添加物的大量攝取,而承受這個代價的,就是我們自己。
  • 26.
    奶奶親手做的醃漬食品讓人生氣 「大嬸,這個醃漬食品其的跟你在家裡做的一樣嗎? 這裡面用了相當多的、各式各樣的「藥」,你在家裡也是這麼做的嗎 ? 」 有一次出席某縣的「村里活動」,我拿起攤販賣的醃漬食品,如此詢問顧攤的大嬸。 「不是啦,我在家裡做的只有用鹽巴而已。」對方如此回答我。 那個醃漬食品,是農會的婦人部製造的,包裝袋上寫著「奶奶真心的味道」、「遵循傳統古法。純手工製作」等吸引人的宣傳文句。
  • 27.
    奶奶親手做的醃漬食品讓人生氣 「背面」的標示上,除了原料的蔬菜之外,還有甘草、甜菊、酒精、色素、己二烯酸鉀 等一大堆添加物。跟超市陳列、使用 大量添加物的醃漬食品 比起來,根本沒兩樣。 試問奶奶在家裡做醃漬食品時,真的會使用 「甜菊」 及 「抗氧化劑」 嗎 ? 會為了 保存 而使用 「己二烯酸 ,為了 增色 而使用 「合成色素」 嗎 ? 「既然在家裡不會用,為什麼在工廠醃漬時,就使用 ( 白色粉末 ) 呢 ? 「雖然在家裡沒有用,但在工廠製作時,因為人家叫我用,所以我才加進去的。」
  • 28.
  • 29.
    特賣醬油為什麼便宜 ? 「啊啊,太好了,還沒有賣完。傍晚, M 子小姐 (37 歲 ) 略顯慌張地跑進超市,等拿到賣得剩不多的特賣醬油時,才鬆了一口氣。原來今天是醬油的特賣日。 「平常一公升要二五八日圓的醬油,在每月一次的特賣日,只要一三八日圓,我家每次都是在這個價格時買的哦。」 M 子小姐有點得意地微笑著,她似乎是個很會省錢的主婦。
  • 30.
  • 31.
    「醬油風調味料」的製作法 能不能更快、更不花成本製作呢? 這樣的想法,促使「醬油替代品」開始研發。 胺基酸是醬油美味的來源,但「醬油替代品」的胺基酸不用花時間發酵,只要用 鹽酸分解大豆等的蛋白質 ,就可以輕易製成。 至於大豆,只要用脫油剩下的 脫脂加工大豆 就可以。這樣製成的胺基酸液,就成為特賣醬油的基礎,而這裡面沒有任何醬油的味道、香氣跟顏色。 但是,如何做成醬油的樣子呢 ? 當然,依賴的正是添加物。 首先,用 麩酸鈉 ( 化學調味劑 ) 引出美味,再用「甜味料」增添甜味。 為了引出酸味, 也加入「 酸味劑 」,並加入數種「 黏稠劑 」,製造出濃稠感。 至於顏色,就用「 焦糖色素 」來著色,而為了增添香氣,要加入少許真正的醬油,由於不能保存很久,所以也要加入 防腐劑 。
  • 32.
    醬油的原料與添加物 純大豆 小麥食鹽 脫酯加工大豆 胺基酸液 葡萄糖果糖液糖 麩酸鈉 核糖核甘酸鈉 胺基乙酸 甘草 甜菊 糖精鈉 黏稠劑 焦糖色素 乳酸 琥珀酸 (succinic acid ) 苯甲酸丁酯 (Butyl p-Hydroxy) 純大豆醬油 新式釀造醬油
  • 33.
    一公升 1000 圓與一公升 198 日圓的差別在哪裡 ? 「純大豆醬油」的原料只有「大豆、小麥、鹽」,沒有任何添加物。「新式釀造醬油」則有一堆添加物。譬如,假如晚餐的菜單有「自己做的紅燒肉」與「生魚片」, 本來應該沒有添加物,卻因為用了特賣醬油,結果攝取了七、八種之多。 傳統的「純大豆醬抽」一公升一千日圓,「新式釀造醬油」一公升一九八日圓,而如同 M 子小姐用一三八日圓買的一樣,如果是特賣,還會更便宜。
  • 34.
    不要被鹽騙了 鹽大致可分為下列四種: 精製鹽:利用電透析樹脂膜製鹽法,從海水裡取出氯化鈉而製成,氯化鈉的純度很高,其他的成分幾乎完全被去除, 過去一般所用的食鹽都是這種。 進口鹽 : 就是所謂的岩鹽、天日鹽,也有一部份海鹽,多為墨西哥、澳洲及中國製。 再加工鹽:從墨西哥、澳洲等國進口岩鹽、天日鹽等,再一次溶於海水中,加入氯化鎂等再加工而成。 自然海鹽:直接從海裡撈起,讓水分蒸發掉而成,用日本傳統的製鹽法,完全未調整成分,標示為「自然海鹽」。
  • 35.
    鹽的美味來自海裡的礦物質 鹽的美味跟醬油一樣,來自各種複雜的味道,而這又決定於含有多少大海的礦物質。 含有充分礦物質的鹽,既甜又好吃。雖然人們經常說 : 「鹽會使血壓上升,不能吃」 99% 的鹽確實如此, 但這種含有礦物質的鹽,既不曾使血壓上升,反而會降低血壓,對身體也很好。 在四種鹽當中,礦物質最豐富的是 「自然海鹽」 ,含有 鈉、鉀、鈣、鎂、鐵、銅、鋅 等,是把海中複雜的礦物質直接凝聚在一起,亦即含有豐富的、被稱為 「微量元素」 的海中礦物質。
  • 36.
    再加工鹽 「 再加工鹽」也是以「具有豐富的大海礦物質」的形象來促銷,通常,會以「 100% 的鹽」等名稱販售。 這種鹽會先從墨西哥等國家買進便宜的岩鹽或自然結晶的天日鹽,在海水中溶化,再使其乾燥結晶,但不管是岩鹽或天日鹽,幾乎都不含有礦物質。因為如果讓鹽自然結晶,就會把礦物質釋出,而成為純度極高的鹽。 那怎麼辦呢 ? 這時就要添加「 氯化鎂 」或「 氯化鈣 」了。這麼一來,「含有海中礦物質的自然鹽」就完成了。而且,為了讓外表看起來相像,甚至以 鐵鏽(鐵銨鹽) 著色,看起來變成是褐色的。 著色的目的與玄米、紅糖相同,因為有人會說 「是褐色的,這是自然的顏色吧」心懷感激買下。
  • 37.
    砂糖也有冒牌貨橫行 紅糖與白砂糖的營養價值,跟黑糖比起來微不足道。但自從有人說:「白砂糖對身體不好,紅糖對身體好」,紅糖就開始暢銷起來。 廠商是怎麼做的呢 ? 就是用「焦糖色素,去把白砂糖「染色」,當成「 紅糖 」販賣。粗粒砂糖也這樣染色。至於證據,由於只是將周圍染色,所以粗砂糖染色後,只要淋上水,就會溶解出褐色液體,成為透明的粗粒砂糖。當然,不是所有紅糖、粗粒砂糖都是染色的。 「真品」還是有,不要誤會了。其實,只要對照超市裡的商品「背面」標示,馬上就會知道。有染色的都會標示「 焦糖色素 」,請務必確認。
  • 38.
    孩子們誤將 假貨 味道當成「真品」滋昧 在暢銷的主婦雜誌上,常會介紹便宜購買食品的小秘訣、小智慧。雜誌裡全都是教人如何便宜購物的報導。「 便宜購物=賢慧主婦 」就差沒這麼說而已。 但是,對於最關鍵的「 為什麼會這麼便宜 ? 」,卻一點也沒有提到。 有一千日圓的醬油,另一方面,卻也有一九八日圓的醬油,並且當成特賣商品推出,這到底是為什麼 ? 存在五倍價差的理由是什麼 ? 抱持這種「 單純的懷疑 」,真的非常重要。
  • 39.
    隨意取用的咖啡奶油球 ? 前幾天,看到這樣的景象:在一家可外帶的咖啡館。一名年輕女性一邊拿著托盤,一邊講手機,拖盤上放了幾杯剛買的咖啡,「咖啡好了,需要幾個奶油球呢? 」 我想她大概是受同事或朋友之託來買咖啡的吧。「 00 小姐跟 XX 小姐不在座位上 ? 這樣啊,那好吧,我就拿差不多的數量回去好了。反正是免費的。」在她面前,可免費取用的奶油球堆積如山,她隨意抓了五、六個放入紙袋,然後大步邁出店門。 為什麼「咖啡奶油球」可以隨意取用呢 ? 你想過這個問題嗎 ?
  • 40.
    咖啡奶油球的真面目是‥‥ ? 在植物油裡加入水,利用添加物使其呈現白濁狀態,製成「牛奶風味 的東西」,這就是「咖啡奶油球」的真面目。 比起使用牛奶或鮮奶油,植物油可以大幅降低成本。所以,才能「隨意使用」。 只要看「包裝背面」 : 植物性脂肪、乳化劑、黏稠劑、 PH 調整劑、色素、香料。 至於「牛奶 ( 生乳 ) 」則隻字未提。
  • 41.
    水、油與「白色粉末」製成咖啡奶油球 在普通狀態下,水、油是無法融合的。因此,添加物就登場了。 首先要使用「乳化劑 」,乳化劑就是界面活性劑。只要加進去,油和水會在瞬間混合,乳化為牛奶一樣的白色。 但是,這樣還是沒有牛奶般的濃稠感。因此,就用 黏稠劑 「加工」製造。乳化劑跟黏稠劑都是「 合併標示 」,所以無法得知用了多少種類。 最後加工階段則用「 焦糖色素 」,藉著極淺的褐色,調整得非常像奶油色。 為了延長保存期限,加入「 抗氧化劑 」。最後,再加入有奶油香味的「香料」。 所以,你每次加入咖啡的「牛奶」 其實是用水、油與複數的添加物所製成的「 奶油風沙拉油 」。
  • 42.
  • 43.
    「合併標示」的「背後」,有什麼陰謀正在進行 ? 午後兩點左右的便利商店,上班族Y 先生 (35 歲 ) 正在挑選午餐要吃的飯糰,他將飯糰一個個拿起,翻到背面,認真看著標示。 「最近不是有很多假牛肉事件嗎,所以,太太叫我一定要看清楚標示再買。可是,老實說,就算看標籤,還是不太懂。」一邊說著, Y 先生選擇了鮭魚飯團糰,看一下標示,上面有:「抗氧化劑」、「胺基乙酸」、「調味劑 ( 胺基酸等 ) 」 「三樣啊,還好,這樣應該算比較少吧?「 Y 先生拿著飯糰,走向收銀台。 但 Y 先生挑選的飯糰,添加物其實不只「三樣」而已。我估計最少有六種,多的話,甚至十種以上。 為什麼呢 ? 理由就在於「合併標示」,所謂的合併標示,就是將幾種添加物合併標示在一起。
  • 44.
  • 45.
    全都是合併標示,沒有比這更方便的法律了 因此,如果廠商想利用這一點來有些「 作為」也沒什麼好奇怪。 首先,在一長串的添加物前,他們會先討論能不能合併標示。 「 這個 和 這個 就以「 乳化劑 」來合併標示吧。」 「這個可以放入「抗氧化劑」裡吧。」 像這樣,他們會思考如何「組合」或者,「這個再混合兩種添加物進去,然後標示為「酸味劑」吧。」 為了以「合併標示」來標示,而特地增加多餘的添加物。 這些行為,都是在消費者不知道的「背後」, 毫不在乎地進行著。
  • 46.
    「免標示」的「背後」,有多少添加物橫行 ? 食品衛生法原本就有規定,加工食品必須將包含添加物的所有原料標示出來,但卻也認可「免標示」的例外狀況,下列五種狀況可以不必標示添加物: 原料的添加物 加工助劑 散裝零賣及在店內製造、販賣的東西 外包裝小的束西 營養補充劑
  • 47.
    原料的添加物 --- 明明有添加,卻沒有標示!? 例如,在製作烤肉的醬汁時,原料是使用醬油,至於這個醬油裡所含的添加物,則可以不需標示。 「醬油風調味料」裡含有多少添加物,但是,在最後完成的「烤肉醬」裡,則因為跟醬油裡添加物的效果無關,而不需要標示。因此,在標示上,只需寫「醬油」即可。 除此之外,例如酒的「酸味料」及「化學調味劑」、乳瑪琳裡的「乳化劑」及「抗氧化劑」等,原料的添加物超乎想像的多。 也就是說,雖然在標示上沒有寫出來,但其實還是使用了大量的添加物。那麼,消費者無法看清的添加物到底有多少呢 ? 如果法律改變,規定原料的添加物也必須全部標示,大概會成為一件大事吧。
  • 48.
    加工助劑 --- 只要沒有殘留下來,使用什麼都可以? 製作加工食品時所用的添加物裡,只要在食品完成前去除或中和的東西,就被視為「加工助劑」,可以不用標示。也就是說, 「只要在最後沒有留下來即可」。 舉例來說,橘子罐頭是在果皮被剝掉的狀態下塞進去的,雖然這個果皮是 利用鹽酸 (Hydrochloric Acid) 與氫氧化鈉 (Sodium Hydroxide) 來溶化剝除,但因為鹽酸已經被氫氧化鈉中和了 ,沒有留在橘子上,因此並不需要標示:這也是消費者無法看見的添加物。 「我們家在做沙拉時,一定會買切好的蔬菜回來。」偶爾會有家庭主婦這樣說,理由聽說是不僅可以節省將菜切絲的功夫。菜的切口也不會乾枯,可以保存很久,就算不是這些理由,還是有許多上班族、粉領族會「為了健康」而買盒裝沙拉… 但是,請在這裡也要抱持「單純的懷疑」。
  • 49.
    加工助劑 --- 只要沒有殘留下來,使用什麼都可以? 為什麼「切好的蔬菜」、「盒裝沙拉」可以保存那麼久呢 ? 它們能夠保存那麼久, 其實是因為用「殺菌劑」次氯酸鈉 (Soldium Hypochlorite) 來消毒。 即使用了「殺菌劑」,但只是在加工過程中使用,成為商品時並沒有留存下來,基於這樣的理由而不必標示。 但是, 說到消毒現場,那真是非常可怕的地方。 在「殺菌劑」池內,切好的蔬菜一個個拋入消毒;而且不是一次而已,還要改變濃度,放進池裡數次。有些廠商為了增加清脆口感,還會將蔬菜浸泡到「 PH 調整劑」池內。 只要看過那種景象,一般人絕對不會想再吃吧。 因為大家都是抱著「為了健康」的心態,才吃這種盒裝沙拉的。至於主婦喜歡切好的蔬菜,有沒有抱持「單純的懷疑」 --- 自己切的萵苣,切口一下子就變褐色,為什麼外面買的卻可以保持那麼漂亮 ? 難道大家真的以為,因為是專家切的,才可以一直保持新鮮嗎 ? 只要稍微想一想,就會覺得「好像怪怪的」吧 !
  • 50.
    散裝零賣、在店內製售的東西 --- 不知道使用了什麼散裝零賣 ( 沒有包裝的東西 ) 的加工食品,也不需要標示添加物。 例如沒有裝在袋子裡,依片數販賣的魚,以及「自助式」販賣的糖果零食皆屬此類。還有,麵包店的麵包等也是,自己把麵包夾到盤子上,然後結帳。像這種情況,也是不需要標示的。 另外,在店內製造、販賣的東西也不需要標示。例如外帶便當店所做的便當,就屬於這種,餐廳菜單上的東西也是。「由於是自己製作販賣的,因此不需要標示。」 雖然超市內製作的小菜也符合這個條件,但許多超市都會自動標示原料。 在這個散裝零賣的部分、也有很大的問題,答案就如各位所想的一樣,「不知道裡面用了什麼添加物」。 例如在做奶油麵包時,會使用「乳化劑」、「防腐劑」、「 PH 調整劑」等添加物。如果這些有經過包裝,就必須標示,但如果是散裝零賣,就不需要標示。 因此,到底在「背後」使用了什麼,我們就無從得知了…
  • 51.
    小包裝的東西 ---- 如果全部標示,就看不見內容物了糖果或一口大小的零食等,當包裝很小 ( 三十平方公分以下 ) ,就不需要標示原料。前面曾提過的咖啡奶油球,就屬於此類。 但是,如同前面所說 ; 這個咖啡奶油球裡,其實用了七到八種添加物,這也是消費者看不見的。如果將添加物一一標示出來,小標籤是不夠用的。 而像便當、三明治、零食等,如果將裡面含有的添加物全部標示,標籤應該會覆蓋住商品整體,而使內容物都看不見了。因此,商家只標示出主要的東西來敷衍了事。
  • 52.
    祖傳的拉麵湯也是靠「白色粉末」調配 過去,我也曾開發過許多速食拉麵的湯,例如 豬骨湯,就是用下列方法製作的。 首先,準備 2.5 到 3.5 公克的鹽,使用便宜的炒製精鹽。在這裡面加入 化學調味劑 ,也要加入豬骨精、雞肉精等「 蛋白質水解物 」。接著,再調配微妙比例的白胡椒等「辛香料」加入。 芝麻及乾燥蔥也要加入。然後,為了讓人齒頰生香,想要多喝一口,要加入「 酸味料 」;為了增加黏稠感,再加入 黏稠劑 等。 這樣一來,豬骨湯就大功告成了,簡直就是「 工業產品 」。
  • 53.
    美味的基礎全都一樣,粉末湯 = 零食= 鮮味精 !? 如果想把豬骨口味換成醬油口味、就將豬骨精換成醬油粉末,如果想換成味增口味,就換成味增粉末就行了。另外,如果將「 粉末製豬骨湯 」裡的豬肉精、雞肉精用柴魚精來取代,就會變成「 粉末柴魚鮮味精 」。 同樣的要領,只要加入 蒜頭精 再塗滿,就變成零食了。在我看來, 零食 就像是在薯片、玉米片上, 塗滿拉麵粉末湯 一樣的東西。
  • 54.
    美味的基礎全都一樣,粉末湯 = 零食= 鮮味精 !? 「 鹽 」「 化學調味劑 」「 蛋白質水解物 」這三者就是美味的基礎。接下來,只要加入各種口味的提取物及香料,就可以千變萬化,創造出各種口味。在加工食品裡,這三者也足以稱為「 黃金三重奏 」 ( 一組三品 ) 。 「一組三品」威力非常大,例如, 2% 的鹽水會非常鹹,無法入喉,但只要加入「化學調味劑」與「蛋白質水解物」,就會變得很好喝。 在這美味基礎的「黃金三重奏」裡,「鹽」是不需要再說明的,但其他兩種,亦即「化學調味劑」與「蛋白質水解物」,是有很大問題的。
  • 55.
    蛋白質水解物 --- 以鹽酸分解大豆!? 所謂「 蛋白質水解物 」就是將肉、大豆等的蛋白質分解出來,製成胺基酸。胺基酸是美味的根源,是很受歡迎的味道。但是,這個「蛋白質水解物」才真是有非常大的問題。 正確來說,「 蛋白質水解物 」並不是添加物,但它可以調整食品的味道。以這一個意義來說,是非常接近添加物的。即使如此,添加物書籍中很少提到「蛋白質水解物」,即使提出了,也沒有太深入的敘述。 但是,我覺得這是非常重要的問題, 「蛋白質水解物」有兩種製作法, 一種是使用酵素 ,使蛋白質分解; 另外一種是「鹽酸處理法」 ,利用鹽酸分解。後者可以快速、簡單完成…
  • 56.
    蛋白質水解物 所使用的蛋白質裡,有植物性及動物性。植物性之中,最一般的東西是大豆及小麥。雖說是大豆,但因為只需要蛋白質,所以會使用 脫過油的殘渣( 脫脂加工大豆 ) 。接著,用 鹽酸 將水中的大豆分解 ( 稱為加水分解 ) ,加以中和,就會 製成複雜的胺基酸液 ,而這正是美味的根源。至於動物性蛋白質,則是使用 魚粉或動物 的膠質等。 這樣製成的就是「 蛋白質水解物 」,那是有著刺鼻怪味的美味成分, 那臭味啊,可能大家「聞」所未聞 ,不過吃起來沒有任何味道。 我常在演講時,在會場傳給大家看,每一個人都會說,「哇啊,好臭 ! 」「好奇怪的臭味 ! 」 但是,只要把「豬骨粉」或「柴魚情」加進去攪拌,那種臭味就消失不見。而只剩下美味。
  • 57.
    蛋白質水解物是美味世界的明星 配合大家對味道的追求,使得「蛋白質水解物」的產量急速增加,連時代背景也成為幫手。 生的、或乾燥麵( 拉麵或烏龍麵等 ) 開始放入袋子販賣,也開始搭配湯汁整組銷售,使 拉麵湯 的味道更明顯進步。麵條業者開始對批發湯汁的加工食品業者要求更複雜、更高度的「味道」 「把雞肉的味道增強一些。」 「這個完至沒有味增的甜味,要再增強一些。」 「能不能製造更入喉餘味不絕、更濃稠的味道 ? 」
  • 58.
    蛋白質水解物是美味世界的明星 把這些統整起來,讓任何東西都成為可能的「 味道基礎的魔法粉末」就是「 蛋白質水解物 」。 以「黃金三重奏」為基礎,混入各種口味的提煉物。不論哪種味道,都可以像變魔術般製造出來。 例如牛肉口味,就如同宣傳所說的「 滑溜細膩的牛肉口味 」、「 以香氣為主的牛肉口味 」、「 油膩的牛肉口味 」等,可以配合廠商的需求,製作出來。
  • 59.
    蛋白質水解物「安全」嗎 ? 第一個是安全問題。在製作「蛋白質水解物」,有用酵素與鹽酸這兩種方法。其中有問題的,是鹽酸分解法。「蛋白質水解物」的想法起點是味增與醬油。醬油的美味從何而來,當然就是大豆蛋白質經紅麴分解出來的胺基酸。 既然這樣,那只要以酸來分解蛋白質就可以製作出美味的要素吧──「蛋白質水解物」就是以此想法製作出來的。
  • 60.
    蛋白質水解物「安全」嗎 ? 但是,相對於醬油及味增的蛋白質,是用紅麴慢慢分解出來,「蛋白質水解物」就適用鹽酸來強行進行胺基酸分解。在這裡,有問題的就是使用鹽酸這件事。不消說,鹽酸當然是烈性藥物,使用鹽酸會產生「氯化物」,這是製作「蛋白質水解物」時的副產物,被懷疑是具有致癌性的物質。 目前,廠商都對「蛋白質水解物」嚴格檢查,了解其中含有多少「氯化物」。這就是最佳證據,顯示廠商也看重這個安全問題。
  • 61.
    蛋自質水解物會破壞小孩的味覺 ! 為什麼「蛋白質水解物」能被日本人廣為接受? 那是因為,從味增及醬油等胺基酸裡感受到美味,本來就是日本人的飲食文化。「蛋白質水解物」的味道非常濃厚、強烈,孩子的舌頭將這濃厚的味道記憶成「美味」。
  • 62.
    蛋自質水解物會破壞小孩的味覺 ! 「化學調味劑」也是如此,但「蛋白質水解物」是孩子最喜歡的味道。一旦嚐過這個味道,對於蔬菜、本來的天然高湯等「清淡口味」,就不會再覺得「很好吃」了,因為他們的味覺已經麻痺。如果不是「蛋白質水解物」,他們就不會覺得「很美味」,他們變得不懂天然的味道。 這是很可怕的,一旦孩子記住這個味道,原來的食物、媽媽所做的料理,就也再也不會覺得「好吃」。他們只能從大量使用「化學調味劑」、「蛋白質水解物」的加工食品裡感受到美味。
  • 63.
    作者建議 便宜的食物 , 真的便宜嗎 ? 注意背面標示添加物 . 儘量選購少添加物的食品 . 勿將「 添加物的味道 」當成「 食品的滋味 」,還 開心地 說化學調味劑「 很好吃 」。 希望大家能抱持「 單純的懷疑 」,這是開始跟添加物交鋒的第一步 。