1



                ระบบนักศึกษาฝึ กงานบนแอนดรอยด์
                   Internship System on Android




                               โดย
           1. นาย ฐปกรณ์ ศิริวฒนกูลชัย รหัส 51011842
                              ั




 โครงงานนี้เป็ นส่ วนหนึ่งของการศึกษาตามหลักสู ตรวิทยาศาสตรบัณฑิต
ภาควิชาเทคโนโลยีสารสนเทศและการสื่ อสาร คณะเทคโนโลยีสารสนเทศ
                       มหาวิทยาลัยศรี ปทุม
                            พ.ศ.2554
2



                                    มหาวิทยาลัยศรี ปทุม
                               คณะเทคโนโลยีสารสนเทศ


                                           โครงงาน
                                             ของ
                          ย     ร      ร            ย     รหัส 51011842




                                       เรื่ อง
                      ระบบนักศึกษาฝึ กงานบนแอนดรอยด์


ได้รับการตรวจสอบและอนุ มติให้เป็ นส่ วนหนึ่งของการศึกษาตามหลักสู ตรวิทยาศาสตรบัณฑิต
                        ั
                              สาขาวิชาเทคโนโลยีสารสนเทศ


                              เมื่อวันที่ 17 เมษายน พ.ศ.2555
ประธานกรรมการ                                    ______________________________
                                                    (                         )
กรรมการและอาจารย์ที่ปรึ กษา                      _______________________________
                                                   ( ดร. วสุ วรรธน์ พงศ์ขจร   )
กรรมการ                                          _______________________________
                                                   (                          )
กรรมการและเลขานุการ                              ________________________________
                                                   ( อ.พิภช ดวงคาสวัสดิ์
                                                            ั                 )
3



บทคัดย่อ          ระบบนักศึกษาฝึ กงานบนแอนดรอยด์
                  (Internship System on Android)
โดย                    ย ร ร                ย รหัส 51011842
อาจารย์ที่ปรึ กษา อาจารย์ ดร.วสุ วรรธน์ พงศ์ขจร

           ระบบนักศึกษาฝึ กงานบนแอนดรอยด์ จัดทาขึ้นเพื่ออานวยความสะดวกในการฝึ กงานของ
นักศึกษา อาจารย์ และสถานประกอบการที่นกศึกษาได้ไปฝึ กงาน วัตถุประสงค์เพื่อให้มีระบบ
                                              ั
นักศึกษาฝึ กงานบนแอนดรอยด์ให้มีความสะดวกมากยิงขึ้น โดยเฉพาะการรับส่ ง เอกสารในการ
                                                     ่
                     ุ่
ฝึ กงานซึ่ งทาให้ยงยากและเสี ยเวลามากในการทาเอกสาร ผูจดทาจึงเล็งเห็นเทคโนโลยีแอนดรอยด์
                                                         ้ั
ซึ่ งเป็ นที่ใช้กนอย่างมาก จึงเห็นว่าควรมีการนาเอกสารต่างๆที่เกี่ยวข้องกับการฝึ กงานของนักศึกษา
                 ั
มาใช้งานบนแอนดรอยด์ เพื่อความสะดวกของนักศึกษา อาจารย์ และสถานประกอบการ ได้ร่วมกัน
ใช้เทคโนโลยีอนนี้ อันจะเป็ นการอานวยความสะดวก การประหยัดเวลา ในการฝึ กงานอีกด้วย
                   ั
4




                                    กิตติกรรมประกาศ
         รายงานฉบับนี้สาเร็ จได้ดวยความอนุเคราะห์จาก ดร.วสุ วรรธน์ พงศ์ขจร หัวหน้าสาขา
                                     ้
เทคโนโลยีสารสนเทศ อาจารย์ที่ปรึ กษา ผศ.กิตติภูมิ มีประดิษฐ์ ผูอานวยการสานักวิชาศึกษาทัวไป
                                                              ้                       ่
ผศ.อานาจ วังจีน หัวหน้าหมวดวิชาคณิ ตศาสตร์ประยุกต์ ผศ.ธนภณ สมหวัง หัวหน้าหมวด
มนุษยศาสตร์ และสังคมศาสตร์ ผศ.มงคล หวังสุ ขใจ อาจารย์ประจาสานักวิชาศึกษาทัวไป และพีๆ
                                                                              ่         ่
เพื่อนๆ ร่ วมชั้นเรี ยนที่ให้กาลังใจ คาแนะนาที่ดีมาโดยตลอด
         จึงขอขอบพระคุณ ขอบคุณ ทุกท่านที่ได้ให้แนวคิด และกาลังใจกับผูทาเสมอมา อนึ่งคุณ
                                                                       ้
งามความดีอนเกิดแต่การศึกษา ค้นคว้าโครงงานนี้ ผูทาขอมอบให้แด่ มารดา บิดา ครู อาจารย์และผู ้
             ั                                       ้
มีพระคุณทุกท่าน
ผูทามีความซาบซึ้ งในกรุ ณาอันดียงมอบให้จากทุกท่านที่ได้เอ่ยนามมา และขอบกราบขอบพระคุณ
  ้                                    ิ่
มา ณ โอกาสนี้
5




                                             คานา
         ปัจจุบนเทคโนโลยีได้มีมากมายให้เลือกสรรใช้งาน หนึ่งในหลายๆเทคโนโลยีก็คือแอน
               ั
ดรอยด์ที่มีมากมายหลายรุ่ น ซึ่ งมีการใช้งานที่สะดวก ประหยัดเวลา และทันข่าวสารตลอด กอปร
กับนักศึกษาทุกคนที่จะเป็ นบัณฑิตที่สมบูรณ์ได้จะต้องมีการฝึ กงานเพื่อเตรี ยมตัวเข้าสู่ ตลาดแรงงาน
อย่างเท่าเทียม
          ด้วยเหตุดงกล่าว ผูจดทาจึงนาเทคโนโลยีแอนดรอยด์ผนวกกับการที่นกศึกษาไปฝึ กงาน
                   ั        ้ั                                        ั
จาเป็ นที่ตองใช้เอกสารในการยืนยัน และรับทราบข่าวตลอดช่วงเวลาที่ฝึกงาน ซึ่ งทาให้เสี ยเวลา
           ้
ผูจดทาจึงเล็งเห็นว่า ระบบนักศึกษาฝึ กงานบนระบบปฏิบติการแอนดรอยด์ที่จะทาให้นกศึกษา
  ้ั                                               ั                            ั
อาจารย์ และสถานประกอบการ มีประโยชน์ และตอบสนองกลุ่มเป้ าหมายได้ในระดับดี




                                                                 ย      ร      ร       ย
                                                                            มีนาคม 2555
6




                                          สารบัญ


หน้ า
หน้ าอนุมติ
         ั                                         ก

บทคัดย่อ                                           ข

กิตติกรรมประกาศ                                    ค

คานา                                               ง

สารบัญ                                             จ

สารบัญตาราง                                        ซ

บทที่ 1 บทนา

1.1 ความเป็ นมาและความสาคัญของปั ญหา               1

         1.2 วัตถุประสงค์                          1

         1.3 ขอบเขตการศึกษา                        1

         1.4 นิยามศัพท์เฉพาะ                       1

         1.5 ประโยชน์ที่คาดว่าจะได้ รับ            1

         1.6 ระยะเวลาการดาเนินโครงงาน              2

         1.7 เครื่ องมือที่คาดว่าจะใช้             2

บทที่ 2 แนวคิด ทฤษฎีและเอกสารที่เกี่ยวข้ อง

         2.1 แอนดรอยด์
3
         2.2 วงจรชีวิตของแอนดรอยด์                 3
7



           2.2.1 OnCreate                      4

          2.2.2 OnStart                        4
           2.2.3 OnResume                      4

          2.2.4 OnPause                        4
          2.2.5 OnStop                         5
          2.2.6 OnDestory                      5
       2.3 ภาษาจาวา
5
          2.3.1 J2ME                           5
          2.3.2 J2SE                           6
       2.4 Android SDK                         6
       2.5 Eclipse                             6



                               สารบัญ (ต่ อ)
       2.6 Android Emulator                        7
       2.7 ระบบฐานข้ อมูล
7
       2.8 SQLite
7
       2.9 ภาษาเอ็กซ์เอ็มแอล
8
บทที่ 3 ขันตอนการศึกษา
          ้

       3.1 การออกแบบระบบ                           9
8



       3.2 แผนการทางานของฟั งค์ชนเนื ้อหาและรายละเอียด
                                ั่
10
       3.3 แผนการทางานของฟั งค์ชนแบบทดสอบ
                                ั่
11
       3.4 พจนานุกรมข้ อมูล(Data Dictionry)              12

       3.5 การสร้ างตัวแบบ
13
บทที่ 4 การพัฒนาโปรแกรม

       4.1 อุปกรณ์และโปรแกรมที่ใช้                       20

           4.1.1 โปรแกรมที่ใช้                           21

           4.1.2 อุปกรณ์ที่เลือกใช้                      22

       4.2 สรุปกระบวนการทางานทังหมดของโปรแกรม
                               ้                         23

       4.3 ส่วนการออกแบบ                                 24

บทที่ 5 สรุปโครงงาน ปั ญหาและข้ อเสนอแนะ

       5.1 สรุปโครงงาน                                   27

       5.2 ปั ญหาที่เกิดขึ ้น                            27

       5.3 ข้ อเสนอแนะ                                   28

ภาคผนวก

       ภาคผนวก ก วิธีการติดตังโปรแกรม
                             ้                           55

ประวัตผ้ จดทาโครงงาน
      ิ ูั                                               56
9




                                          สารบัญรู ป
รู ปที่
หน้ า
          3.1 แผนภาพลาดับขันการทางาน
                           ้                              10

          3.2 แผนภาพแสดงการทางานของฟั งค์ชนแสดงเนื ้อหา
                                          ั่              11

          3.3 แผนภาพแสดงการทางานของฟั งค์ชนแบบทดสอบ
                                          ั่              12

          3.5 รูปแสดงหน้ าเลือกฟั งค์ชนไปหน้ าต่างๆ
                                      ั่                  14

          3.6 รูปแสดงหน้ าเลือกบทเรี ยน                   15

          3.7 รูปแสดงหน้ าแสดงรายละเอียด                  16

          3.8 รูปแสดงหน้ าเลือกแบบทดสอบ                   17

          3.9 รูปแสดงหน้ าทาแบบทดสอบ                      18

          3.10 รูปแสดงหน้ าทดสอบถ่ายภาพ                   19

          3.11 รูปแสดงหน้ าแต่งรูปภาพ                     20

          4.1 แสดงหน้าเมนูหลัก                            23

          4.2 แสดงหน้ าเลือกบทเรี ยน                      24

          4.3 แสดงรายละเอียดของบทเรี ยน
          24
10



4.4 เลือกแบบทดสอบ                                  25

4.5 แบบทดสอบ                                       25

4.6 ทดสอบการถ่ายภาพ                                26

4.7 ตกแต่งภาพถ่าย                                  26

ก.1 การดาวน์โหลดโปรแกรม Android SDK                31

ก.2 เลือกโปรแกรม eclipse                           31

ก.3 เลือกระบบปฏิบตการให้ ตรงกับที่ผ้ ใช้ ต้องการ
                 ัิ                  ู             32

ก.4 เริ่มการดาวน์โหลดโปรแกรม eclipse               32

ก.5 แสดงการแตกไฟล์โปรแกรม eclipse และ SDK          32

ก.6 เปิ ดโปรแกรม eclipse                           33

ก.7 แสดงการเข้ าติดตังADT Plugin
                     ้                             33

ก.8 แสดงรายการก่อนการติดตังADT Plugin
                          ้                        34

ก.9 แสดงรายละเอียดหลักก่อนการติดตังADT Plugin
                                  ้                35

ก.10 แสดงรายละเอียดในการติดตังADT Plugin
                             ้                     36

ก.11 เริ่มการติดตังADT Plugin
                  ้                                36
11




                                       สารบัญรู ป (ต่ อ)
รู ปที่
หน้ า
          ก.12 แสดงรายการก่อนการติดตังADT Plugin
                                     ้                     37

          ก.13 แสดงรายการก่อนการติดตังADT Plugin
                                     ้                     37

          ก.14 เริ่มการติดตังSDK Platfrom
                            ้                              38

          ก.15 แสดงรายการก่อนการติดตังADT Plugin
                                     ้                     38

          ก.16 แสดงรายการก่อนการติดตังADT Plugin
                                     ้                     39

          ก.17 สร้ างแบบจาลองแอนดรอยด์                     40

          ก.18 แสดงรายการแบบจาลอง                          41

          ก.19 ภาพจาลองอุปกรณ์แอนดรอย์                     41
12



                                  สารบัญตาราง
ตารางที่
หน้ า
       1.1 ตารางแสดงแผนการดาเนินงาน              2

       3.1 ตารางแสดงพจนานุกรมข้ อมูล            20
       4.1 ตารางโปรแกรม                         21

       4.1 ตารางอุปกรณ์                         21
13




                                           สารบัญ

                                                    หน้ า
หน้าอนุมติ
        ั                                           ก
บทคัดย่อ                                            ข
กิตติกรรมประกาศ                                     ค
คานา                                                ง
สารบัญ                                              จ
สารบัญรู ป                                          ฉ
สารบัญตาราง                                         ช
บทที่ 1 บทนา
         1.1 ภูมิหลังและความเป็ นมาของปัญหา         1
         1.2 วัตถุประสงค์ของโครงงาน                 2
         1.3 ขอบเขตการศึกษา                         3
         1.4 ผลที่คาดว่าจะได้รับ                    4
         1.5 แผนดาเนินงาน                           5
         1.6 อุปกรณ์และซอฟต์แวร์ ที่คาดว่าจะใช้     6
บทที่ 2 ทฤษฎีและเทคโนโลยีที่เกี่ยวข้อง
         2.1 ทฤษฎีที่เกี่ยวข้อง
         2.2 เทคโนโลยีที่เกี่ยวข้อง
บทที่ 3 การออกแบบระบบ
14



       3.1 แผนภาพบริ บท (Context Diagram)
       3.2 แผนภาพกระแสข้อมูล (Dataflow Diagram)
       3.3 แผนภาพความสัมพันธ์ระหว่างเอนทิต้ ี (E-R Diagram)
       3.4 การออกแบบแฟ้ มข้อมูล (Database Design)
       3.5 แผนผังโครงสร้างระบบ (Structure Chart)
       3.6 การออกแบบส่ วนเชื่ อมประสานกับผูใช้ (User Interface)
                                           ้
บทที่ 4 การพัฒนาระบบ
       4.1 ฮาร์ดแวร์และซอฟต์แวร์ ที่ใช้
       4.2 Scenario Component
       4.3 สรุ ปแฟ้ มโปรแกรม และสรุ ปโครงงาน
บทที่ 5 ปัญหาข้อเสนอแนะ และสรุ ปโครงงาน
       5.1 ปัญหาในการพัฒนาโครงงาน
       5.2 ข้อเสนอแนะในการพัฒนาโครงงาน
       5.3 สรุ ปโครงงาน
บรรณานุกรม
ภาคผนวก
       ภาคผนวก ก (การนาไปใช้)
       ภาคผนวก ข (ชื่อเรื่ องของภาคผนวก)
ประวัติผจดทาโครงการ
        ู้ ั
15




              สารบัญรู ป

รู ปที่                    หน้ า
          ร
          ร
16
1




                                           บทที่ 1

                                            บทนา

1.1 ความเป็ นมาและความสาคัญของปัญหา



        เนื่ องจากในปั นจุบนมหาวิทยาลัยศรี ปทุ มนั้นไม่มีระบบนักศึกษาฝึ กงานเป็ นของตัวเอง ที่
                           ั
ผ่านมานั้นใช้แค่ Web Site อื่นๆ เช่น Facebook , Blogspot เป็ นที่ดาเนินการติดต่อข่าวสารโครงงาน
                                   ่
นักศึกษาฝึ กงานมาโดยตลอด แต่วา Web Site เหล่านี้ ไม่สะดวกนักเพราะ Web Site เหล่านี้ ไม่ได้มี
ระบบมารองรับความต้องการ การใช้งานของ นักศึกษา , อาจารย์ , สถานประกอบการ ได้เหมาะสม
เท่าที่ควร
       เพราะเหตุ น้ ี จึงท าให้ทางผูจดทาได้คิดทาระบบนักศึ กษาฝึ กงานที่ มีระบบมารองรั บความ
                                    ้ั
ต้องการการใช้งานของ นักศึกษา , อาจารย์ , สถานประกอบการ ซึ่ งทาให้เกิดความสะดวกสบายใน
การส่ งเอกสาร การติดต่อสื่ อสาร การส่ งแบบประเมินนักศึกษาจากสถานประกอบการ นักศึกษาหา
                                                                               ุ่
สถานที่ฝึกงานได้จาก Mobile Application นี้โดยที่ไม่ตองไปค้นหา Web Site อื่นให้ยงยาก
                                                    ้
       ดังนั้น Mobile Application ที่ทางผูจดทาได้สร้างขึ้นนั้นสามารถนาไปใช้ได้จริ ง จึงเหมาะสม
                                          ้ั
ที่จะสร้างขึ้นมาเพื่อประโยชน์ของ นักศึกษา , อาจารย์ , สถานที่ฝึกงาน อย่างยิง
                                                                           ่




1.2 วัตถุประสงค์ การศึกษา
2



       1.2.1 เพื่อความสะดวกของนักศึกษาฝึ กงาน , อาจารย์ , สถานที่ฝึกงาน ในเรื่ องของการ
ติดต่อสื่ อสาร , การส่ งเอกสาร , รับรู ้ขอมูลต่างๆในระยะเวลาของการฝึ กงาน
                                         ้
      1.2.2 เพื่อให้ Mobile Application ที่สร้างขึ้นสามารถนาไปใช้ในมหาวิทยาลัยได้จริ ง
      1.2.3 เพื่อให้นกศึกษาค้นหาสถานที่ฝึกงานได้
                     ั

1.3 ขอบเขตการศึกษา
      1.3.1 นักศึกษา
            1.3.1.1 สามารถใช้งานกระดานข่าวได้
            1.3.1.2 สามารถสมัครสมาชิกได้
            1.3.1.3 สามารถกรอกข้อมูลเอกสารฝึ กงานผ่านระบบได้
            1.3.1.4 สามารถเข้าไปค้นหาข้อมูลสถานที่ฝึกงานได้
            1.3.1.4 จองสถานที่ฝึกงานในระบบได้
                                            ั
            1.3.1.5 สามารถให้ความคิดเห็นให้กบสถานที่ฝึกงานได้หลังจากจบการฝึ กงาน
      1.3.3 อาจารย์ผรับผิดชอบโครงงานนักศึกษาฝึ กงาน
                    ู้
            1.3.3.1 สร้างเอกสารเข้าระบบได้
            1.3.3.2 รับเอกสารจากระบบได้
            1.3.3.3 สามารถใช้งานกระดานข่าวได้
            1.3.3.4 สามารถแก้ไขงานในระบบได้
            1.3.3.5 สามารถอนุมติงานในระบบได้
                              ั




1.4 นิยามศัพท์เฉพาะ
3



      1.4.1 ฮาร์ดแวร์ (Hardware) คืออุปกรณ์ต่างๆของคอมพิวเตอร์ ที่มองเห็นได้ดวยตา และใช้มือ
                                                                             ้
สัมผัสได้ เช่น จอภาพ คียบอร์ด เป็ นต้น
                        ์
      1.4.2 Eclipse คือ โปรแกรมที่ใช้สาหรับพัฒนาภาษาจาวา เป็ นโปรแกรมหนึ่ งที่ใช้ในการ
พัฒนา Application Server ได้อย่างมีประสิ ทธิ ภาพและเนื่ องจาก Eclipse เป็ นซอฟต์แวร์ Open
Source


1.5 ประโยชน์ ทคาดว่าจะได้ รับ
              ี่
      1.4.1 Mobile Application สามารถนาไปใช้ประโยชน์ในโครงงานนักศึกษาฝึ กงานได้จริ ง
      1.4.2 Mobile Application ที่สร้างขึ้นสามารถนาไปใช้ในทุกคณะได้
      1.4.3 อาจารย์และนักศึกษา ติดต่อกันผ่านทางMobile Applicationได้




1.5 แผนการดาเนินงาน
4



        ระยะเวลาดาเนินงาน




                                                                เม.ย. 2555
                                                                             พ.ค. 2555




                                                                                                                  ส.ค. 2555
                                                   มี.ค. 2555




                                                                                                      ก.ค. 2555




                                                                                                                                          ต.ค. 2555
                                                                                         มิ.ย. 2555




                                                                                                                              ก.ย. 2555
                                        ก.พ.2555
                             ม.ค.2555
ขั้นตอนการดาเนินงาน

1. ศึกษาแนวคิดและเอกสาร

2. ศึกษาเทคโนโลยีที่ใช้

3. ระบุปัญหา

4. รวบรวมข้อมูลและจัดการ

5.วิเคราะห์ขอมูลและออกแบบ
            ้

6. สร้างตัวแบบและพัฒนา

7. ทดสอบติดตั้งระบบ

8. จัดทาเอกสาร


                            ตารางที่ 1.1 แผนภาพการดาเนินงาน
หมายเหตุ         แทนระยะเวลาดาเนินงาน
5



1.6.1 เครื่ องมือที่คาดว่าจะต้องใช้
             1.6.1.1 Eclipse
             1.6.1.2 Android SDK
             1.6.1.3 ADT Plugin
             1.6.1.4 Platform Version Android 4.1 Froyo
             1.6.1.5 Android Virtual Device
             1.6.1.6 JDK
             1.6.1.7 Adobe Dreamweaver
             1.6.1.8 MySQL
             1.6.1.9 Adobe Photoshop
             1.6.1.10 Notebook Computer 2 เครื่ อง




                                          บทที่ 2
                             แนวคิด ทฤษฎีและเทคโนโลยีทเี่ กี่ยวข้ อง

        พืนฐานทัวไปเทคโนโลยีสารสนเทศและการสื่ อสาร
          ้     ่
6



          เทคโนโลยีสารสนเทศและการสื่ อสาร(Information andCommunicationTechnology;
ICT)คือเทคโนโลยีสารสนเทศ หรื อ ไอที (อังกฤษ: Information technology หรื อ IT)หมายถึ ง
เทคโนโลยีสาหรับการประมวลผลสารสนเทศ ซึ่ งครอบคลุมถึงการรับ -ส่ ง การแปลง การจัดเก็บ
การประมวลผล และการค้น คื น สารสนเทศ ในการประยุ ก ต์ การบริ ก าร และพื้ น ฐานทาง
เทคโนโลยี สามารถแบ่งกลุ่มย่อยเป็ น 3 กลุ่ม ได้แก่ คอมพิวเตอร์ , การสื่ อสาร และข้อมูลแบบ
มัลติมีเดี ย ซึ่ งในแต่ละกลุ่มนี้ ยงแบ่งเป็ นกลุ่มย่อยๆ ได้อีกมากมาย องค์ประกอบทั้ง 3 ส่ วนนี้ ยัง
                                   ั
ต้องอาศัยการทางานร่ วมกัน ยกตัวอย่างเช่น เซิร์ฟเวอร์ (คอมพิวเตอร์) เป็ นองค์ประกอบสาคัญของ
ระบบเครื อข่าย(การสื่ อสาร)โดยมีการส่ งข้อมูลต่างๆไปยังเครื่ องลูก(ข้อมูลแบบมัลติมีเดีย)

ระบบสารสนเทศ
          ระบบสารสนเทศ (Information Systems) คือเป็ นระบบพื้นฐานของการทางานต่างๆ ใน
รู ปแบบของการเก็บ (input) การประมวลผล (processing) เผยแพร่ (output) และมีส่วนจัดเก็บข้อมูล
(storage)องค์ประกอบของระบบสารสนเทศคือ ฮาร์ ดแวร์ , ซอฟต์แวร์ , มนุษย์, กระบวนการ, ข้อมูล,
เครื อข่ายระบบสารสนเทศนั้นจะประกอบด้วย มีองค์ประกอบที่สาคัญ ๆ ดังนี้



        2.1Hardware
               - Notebook 2 เครื่ อง
               - Printer 1 เครื่ อง
               -Android Mobile 1 เครื่ อง




        2.2Software
            ภาษาโปรแกรมที่ใช้
              Java
                    - Java เป็ น technology ที่ใช้ในการพัฒนาโปรแกรมแบบต่าง ๆ ซึ่ งได้แก่
                       application, applet, web application (servlet & JSP), EJB, และ midlet
7



                    โดยโปรแกรมเหล่านี้ จะมีลกษณะพิเศษที่ต่างจากโปรแกรมที่เขียนขึ้น
                                              ั
                    ในภาษาอื่นอย่าง C หรื อ C++ คือสามารถทางานได้หลาย platform*
                    (อย่างเช่น Windows, Solaris, Linux)
(http://www.jhelp.net/article.aspx?id=10066)

         ตัวอย่าง CodeJava การส่งข้อมูลจากไฟล์ Java เข้าฐานข้อมูล Web Service
      สรุ ปJava ทาหน้าที่ในการรันโค้ด ที่มีหน้าที่เชื่ อมต่อฐานข้อมูลโดยจะจัดเก็บใน
ส่ วนของข้อมูลที่ตองเชื่ อมต่อ เช่น (“id”, iden trim()) , (“ password”, pass.trim()) ,
                  ้
("name", name.trim()),("tel", tele.trim()) .

XML

               - E
  try { httpclient = new DefaultHttpClient();
                    x
              httppost = new HttpPost("http://10.0.2.2/project/test/AddData.php");
                    t
                    e
              nameValuePairs = new ArrayList<NameValuePair>(8);
                    n
              nameValuePairs.add(new BasicNameValuePair("id", iden.trim()));
                    s
              nameValuePairs.add(new BasicNameValuePair("password", pass.trim()));
                    i
                    v
              nameValuePairs.add(new BasicNameValuePair("name", name.trim()));
                    e
              nameValuePairs.add(new BasicNameValuePair("surname", sur.trim()));

              nameValuePairs.add(new BasicNameValuePair("faculty", fac.trim()));
                     M
                     a
               nameValuePairs.add(new BasicNameValuePair("department", dep.trim()));
                     r
               nameValuePairs.add(new BasicNameValuePair("tel", tele.trim()));
                     k
               nameValuePairs.add(new BasicNameValuePair("email", ema.trim()));
                     u
            httppost.setEntity(new UrlEncodedFormEntity(nameValuePairs));
                     p
              response = httpclient.execute(httppost);
                    L
              inputStream = response.getEntity().getContent();
                    a
                    n
8



                            guage เป็ นฟอร์แมตที่อธิบายถึงรายละเอียดของโครงสร้างและแบบของ
                            ข้อมูลเป็ นภาษาหรื อชุ ดคาสั่งเกี่ยวกับข้อมูลบนเว็บที่ให้การพัฒนาและมี
                            ศักยภาพในส่ วนของโครงสร้างข้อมูลจากหลากหลายแอพพลิเคชันมา
                            นาเสนอบนเครื่ องเดสก์ทอปด้วย XML จะทาให้การจัดการข้อมูลหรื อ
                            เรี ยกใช้ขอมูลจากแอพพลิเคชันต่างๆ จะเข้าสู่ มาตรฐานเดียวกัน
                                      ้

          (http://www.thaixml.com/essentials/xml1.htm)

                ตัวอย่าง CodeXML ที่ใช้ในการแสดงผล




              <?xml version="1.0" encoding="UTF-8"?>

              <ImageView

                    android:id="@+id/head"

                    android:layout_width="wrap_content"
                    android:layout_height="wrap_content"
สรุ ป
                    android:layout_alignParentTop="true"
XML                 android:layout_centerHorizontal="true"
ทา                  android:layout_marginTop="21dp"

หน้าที่             android:contentDescription="@string/t1"

ใน                  android:src="@drawable/head" />

การ
9



จัดการข้อมูลหรื อเรี ยกใช้ขอมูลจากแอพพลิเคชันอื่น ให้เข้าสู่ รูปแบบเดียวกัน ซึ่ งในที่น้ ีจะแสดง
                           ้                ่
รู ปภาพในส่ วนที่เป็ นหน้าหลัก เช่น <ImageView

 android:id="@+id/head".




               MySQL
                       - เป็ นระบบจัด การฐานข้อ มู ล เชิ ง สั ม พัน ธ์     (Relational    Database
                           Management System) โดยใช้ภาษา SQL นิ ยมใช้งานร่ วมกับภาษา
                           โปรแกรม PHP


(http://th.wikipedia.org/wiki/%E0%B8%A1%E0%B8%B2%E0%B8%A2%E0%B9%80%E0%B8%A
D%E0%B8%AA%E0%B8%84%E0%B8%B4%E0%B8%A7%E0%B9%80%E0%B8%AD%E0%B8
%A5)
10



                                                                       ั ้
สรุ ป Mysql ทาหน้าที่ในการจัดเก็บฐานข้อมูลโดยเฉพาะ เพื่อแสดงผลลัพธ์ให้กบผูใช้งาน โดยใน
ที่น้ ีจะเก็บข้อมูลของ นักศึกษา อาจารย์ พี่เลี้ยงนักศึกษาฝึ กงาน เช่น
                        - นักศึกษา = “id”,“password”,“name”,“surname”,“faculty” เป็ นต้น




               PHP
                        - PHP เป็ นภาษาสคริ ปต์ที่ประมวลผลที่ ฝั่ง Server แล้วส่ งผลลัพธ์ ไ ป
                            แสดงผลที่ฝั่ง Client ผ่าน BrowserPHP นั้นเป็ นภาษาสาหรับใช้ในการ
                            เขียนโปรแกรมบน Website สามารถเชื่ อมต่อ Website กับฐานข้อมูล
                            (MySQL) ได้

(http://www.hellomyweb.com/index.php/main/content/135)

               ตัวอย่าง Code PHP ในการเชื่ อมต่อฐานข้อมูล (MySQL)




                <?php

                $host="127.0.0.1";

                $user="root";

                $password="root";

                $dbname="project";

                mysql_connect($host,$user,$password)or die("can't connect host");

                mysql_select_db($dbname)or die("can't connect Database");

                mysql_query("set NAMES tis620");
สรุ ป                                                                               PHP ทา
หน้าที่         mysql_close();                                                      เชื่อมต่อ


                ?>
11



ฐานข้อมูล เช่น mysql_connect($host,$user,$password)or die
("can't connect host");mysql_select_db($dbname)or die("can't connect Database");




                                            บทที่ 3

                                      การออกแบบระบบ

การออกแบบระบบเป็ นขั้นตอนสาคัญขั้นตอนหนึ่งของการพัฒนาระบบสารสนเทศหากทาการ
ออกแบบระบบได้ดีจะทาให้บรรลุถึงวัตถุประสงค์ของการพัฒนาระบบทาให้การพัฒนาระบบ
12



เป็ นไปอย่างมีประสิ ทธิ ภาพซึ่ งการออกแบบระบบจะคลอบคลุมถึงการออกแบบกระบวนการ
ทางานของระบบส่ วนสาคัญของเครื่ องมือที่ใช้คือแผนภาพโครงสร้างระบบเพื่อวิเคราะห์สิ่งที่นาเข้า
และสิ่ งที่นาออกจากระบบ

      การออกแบบระบบนักศึกษาฝึ กงานบนแอนดรอยด์

            3.1 แผนภาพบริ บท (Context Diagram)




                         รู ปที่ 3.1 แผนภาพบริ บท (Context Diagram)
            3.2 แผนภาพกระแสข้อมูล (Data Flow Diagram)
13




      รู ปภาพ 3.2 แผนภาพกระแสข้อมูล (Data Flow Diagram)
3.3 Flow Chart Diagram
14




รู ปที่ 3.3.1 ผังงานการเข้าสู่ ระบบ
15




รู ปที่ 3.3.2 ผังงานอาจารย์ผรับผิดชอบ
                            ู้
16




รู ปที่ 3.3.3 ผังงานพี่เลี้ยงนักศึกษาฝึ กงาน
17




                รู ปที่ 3.3.4 ผังงานนักศึกษาฝึ กงาน
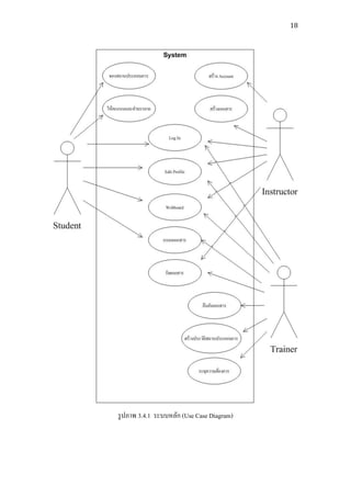
3.4 Use Case Diagram
18




รู ปภาพ 3.4.1 ระบบหลัก (Use Case Diagram)
19




รู ปภาพ 3.4.2 ระบบกรอกเอกสาร (Use Case Diagram)
20



                      




รู ปที่ 3.4.4 ระบบรับเอกสาร (Use Case Diagram)
21



            3.5 Entity-Relationship Diagram




                         รู ปภาพ 3.5.1 Entity-Relationship Diagram




ชื่อตาราง            อาจารย์
22



วัตถุประสงค์                  เก็บประวัติอาจารย์
แฟ้ มที่เกี่ยวข้อง            -
  ลาดับ          คุณสมบัติ          คาอธิบาย       ขนาด   ประเภท        ค่า     ตรวจสอบ        ประเภท
                                                                    เบื้องต้น    ความถูก         คีย ์
(Sequence)      (Attribute)       (Description) (Width)   (Type)
                                                                                  ต้อง
                                                                    (Default)                  (Key
                                                                                (Validation)   Type)

     1                I_id           ไอดี           20      Int         -        NotNull        PK
                                    อาจารย์

     2         I_password             รหัส          20    Varchar       -        NotNull

     3               I_name           ชื่อ          30    Varchar       -        NotNull

     4          I_surname          นามสกุล          30    Varchar       -        NotNull

     5           I_faculty           คณะ            30    Varchar       -        NotNull

     6        I_department           สาขา           30    Varchar       -        NotNull

     7          I_position          ตาแหน่ง         20    Varchar       -        NotNull

     8           I_email             เมลล์          30    Varchar       -        NotNull
23



ชื่อตาราง                    บริ ษท
                                  ั
วัตถุประสงค์                 เก็บประวัติบริ ษท
                                             ั
แฟ้ มที่เกี่ยวข้อง           -
  ลาดับ        คุณสมบัติ          คาอธิบาย       ขนาด      ประเภท        ค่า     ตรวจสอบ        ประเภท
                                                                     เบื้องต้น    ความถูก         คีย ์
(Sequence)     (Attribute)       (Description)   (Width)   (Type)
                                                                                   ต้อง
                                                                     (Default)                  (Key
                                                                                 (Validation)   Type)

     1               C_id        ไอดีบริ ษท
                                          ั        20        Int         -        NotNull        PK

     2          C_name                ชื่อ         20      Varchar       -        NotNull

     3        C_Address             ที่อยู่       100      Varchar       -        NotNull

     4           C_Tel            เบอร์โทร         20      Varchar       -        NotNull
24




ชื่อตาราง                     พี่เลี้ยง
วัตถุประสงค์                  เก็บประวัติพ่เี ลี้ยง
แฟ้ มที่เกี่ยวข้อง            บริ ษท
                                   ั
  ลาดับ         คุณสมบัติ            คาอธิบาย         ขนาด      ประเภท        ค่า     ตรวจสอบ        ประเภท
                                                                          เบื้องต้น    ความถูก         คีย ์
(Sequence)      (Attribute)        (Description)      (Width)   (Type)
                                                                                        ต้อง
                                                                          (Default)                  (Key
                                                                                      (Validation)   Type)

     1               T_id           ไอดีพี่เลี้ยง       20        Int         -        NotNull        PK

     2        T_password รหัสพี่เลี้ยง                  20      Varchar       -        NotNull

     3          T_name                     ชื่อ         30      Varchar       -        NotNull

     4         T_surname             นามสกุล            30      Varchar       -        NotNull

     5         T_position            ตาแหน่ง            30      Varchar       -        NotNull

     6               T_tel          เบอร์โทร            20      Varchar       -        NotNull

     7          T_email                   เมลล์         30      Varchar       -        NotNull

     8          T_gender                   เพศ          10      Varchar       -        NotNull

     9               C_id                 บริ ษท
                                               ั        20        Int         -        NotNull        FK
25




ชื่อตาราง                    ความต้องการนักศึกษาของสถานประกอบการ
วัตถุประสงค์                 เก็บรายละเอียดความต้องการ
แฟ้ มที่เกี่ยวข้อง           บริ ษท , พี่เลี้ยง
                                  ั
  ลาดับ        คุณสมบัติ          คาอธิบาย        ขนาด      ประเภท        ค่า     ตรวจสอบ        ประเภท
                                                                      เบื้องต้น    ความถูก         คีย ์
(Sequence)     (Attribute)      (Description)     (Width)   (Type)
                                                                                    ต้อง
                                                                      (Default)                  (Key
                                                                                  (Validation)   Type)

     1               P_id           ไอดี            20        Int         -        NotNull        PK

     2        P_position          ตาแหน่ง           30      Varchar       -        NotNull

     3         P_faculty            คณะ             30      Varchar       -        NotNull

     4         P_gender              เพศ            10      Varchar       -        NotNull

     5          P_detail        รายละเอียด         100      Varchar       -        NotNull

     6          P_grade             เกรด            10      Varchar       -        NotNull

     7               C_id       ไอดีบริ ษท
                                         ั          30        Int         -        NotNull        FK

     8               T_id       ไอดีพี่เลี้ยง       10        Int         -        NotNull        FK
26




ชื่อตาราง                    FM ฝง. 03
วัตถุประสงค์                 เก็บข้อมูลรายละเอียดสถานที่ฝึกงาน
แฟ้ มที่เกี่ยวข้อง           นักศึกษา , พี่เลี้ยง , บริ ษท
                                                         ั
  ลาดับ        คุณสมบัติ         คาอธิบาย         ขนาด       ประเภท       ค่า     ตรวจสอบ        ประเภท
                                                                      เบื้องต้น    ความถูก         คีย ์
(Sequence)     (Attribute)      (Description)    (Width)     (Type)
                                                                                    ต้อง
                                                                      (Default)                  (Key
                                                                                  (Validation)   Type)

     1           03_id              ไอดี           20         Int         -        NotNull        PK
                                  เอกสาร

     2               S_id          ไอดี            20         Int         -        NotNull        FK
                                 นักศึกษา

     3               T_id       ไอดีพี่เลี้ยง      20         Int         -        NotNull        FK

     4               C_id       ไอดีบริ ษท
                                         ั         20         Int         -        NotNull        FK
27




ชื่อตาราง                    FM ฝง. 04
วัตถุประสงค์                 เก็บข้อมูลแบบบันทึกเวลาการทางานของนักศึกษา
แฟ้ มที่เกี่ยวข้อง           นักศึกษา , พี่เลี้ยง
  ลาดับ        คุณสมบัติ          คาอธิบาย          ขนาด      ประเภท        ค่า     ตรวจสอบ        ประเภท
                                                                        เบื้องต้น    ความถูก         คีย ์
(Sequence)     (Attribute)      (Description)       (Width)   (Type)
                                                                                      ต้อง
                                                                        (Default)                  (Key
                                                                                    (Validation)   Type)

     1           04_id              ไอดี              20        Int         -        NotNull        PK
                                  เอกสาร

     2          04_day               วัน              20      Varchar       -        NotNull

     3         04_month            เดือน              20      Varchar       -        NotNull

     4          04_year              ปี               20      Varchar       -        NotNull
28



     5         04_accept           ยืนยัน             10      Varchar       -        NotNull

     6               T_id       ไอดีพี่เลี้ยง         20        Int         -        NotNull        FK

     7               S_id          ไอดี               20        Int         -        NotNull        FK
                                 นักศึกษา




ชื่อตาราง                    FM ฝง. 05
วัตถุประสงค์                 เก็บข้อมูลแบบบันทึกการปฎิบติงานประจาวันของนักศึกษา
                                                       ั
แฟ้ มที่เกี่ยวข้อง           นักศึกษา , พี่เลี้ยง
  ลาดับ        คุณสมบัติ          คาอธิบาย          ขนาด      ประเภท        ค่า     ตรวจสอบ        ประเภท
                                                                        เบื้องต้น    ความถูก         คีย ์
(Sequence)     (Attribute)      (Description)       (Width)   (Type)
                                                                                      ต้อง
                                                                        (Default)                  (Key
                                                                                    (Validation)   Type)

     1           05_id              ไอดี              20        Int         -        NotNull        PK
                                  เอกสาร

     2          05_day               วัน              20      Varchar       -        NotNull

     3         05_month            เดือน              20      Varchar       -        NotNull

     4          05_year              ปี               20      Varchar       -        NotNull

     5         05_detail รายละเอียด                  100      Varchar       -        NotNull

     6         05_accept           ยืนยัน             20      Varchar       -        NotNull

     7               T_id       ไอดีพี่เลี้ยง         20        Int         -        NotNull        FK

     8               S_id          ไอดี               20        Int         -        NotNull        FK
                                 นักศึกษา
29




ชื่อตาราง                    FM ฝง. 06
วัตถุประสงค์                 เก็บข้อมูลแบบประเมินผลการฝึ กงานของนักศึกษา
แฟ้ มที่เกี่ยวข้อง           นักศึกษา
  ลาดับ          คุณสมบัติ         คาอธิบาย      ขนาด     ประเภท        ค่า     ตรวจสอบ        ประเภท
                                                                    เบื้องต้น    ความถูก         คีย ์
(Sequence)       (Attribute)      (Description) (Width)   (Type)
                                                                                  ต้อง
                                                                    (Default)                  (Key
                                                                                (Validation)   Type)

     1               06_id           ไอดี         20        Int         -        NotNull        PK
                                   เอกสาร

     2        06_comment1 คาบรรยาย               200      Varchar       -        NotNull

     3        06_comment2 คาบรรยาย               200      Varchar       -        NotNull

     4        06_comment3 คาบรรยาย               200      Varchar       -        NotNull

     5               S_id            ไอดี         20        Int         -        NotNull        FK
                                   นักศึกษา
30




                                          บทที่ 4

                                      การพัฒนาระบบ
         การพัฒนาโปรแกรมจาเป็ นอย่างยิงที่จะต้องมีเครื่ องมือ และอุปกรณ์ท่ีใช้ในการพัฒนา
                                      ่
ระบบทั้งหมด ซึ่ งจะทาให้กระบวนการทางานนั้นมีประสิ ทธิ ภาพมากขึ้น เข้าใจกระบวนการทางาน
การประมวลผล และระบบทางานโดยรวม ซึ่ งในการกาหนดรารละเอียดของส่ วนต่างๆที่เป็ น
องค์ประกอบสาคัญ ในการพัฒนาและปรับปรุ งระบบงานให้มีประสิ ทธิ ภาพ เหมาะกับการทางาน
ร่ วมกับคอมพิวเตอร์ และระบบปฏิบติการแอนดรอยด์ ซึ่ งรายละเอียดการพัฒนามีดงนี้
                               ั                                               ั

1.อุปกรณ์ ทใช้
           ี่
        เครื่ องคอมพิวเตอร์ที่ใช้ในการพัฒนาโครงงานมีอุปกรณ์ภายในดังนี้

ตารางที่ 4.1 อุปกรณ์ที่ใช้ในการพัฒนาโครงงาน
 ชื่ออุปกรณ์                     นามาใช้เพื่อ                 เลือกเพราะ
 ซีพียู Intel Core2 Duo          ควบคุมการประมวลผลข้อมูล      สามารถรองรับการประมวลผล
 Processor T5900 (2.27 GHz, การอ่าน การคานวณต่างๆ             ได้ดีและมีประสิ ทธิภาพ
 2MB L3 Cache)
 แรม (RAM) DDR2 ขนาด             เก็บและพักข้อมูลที่รอการ     เป็ นอุปกรณ์ที่มีประสิ ทธิภาพ
 หน่วยความจา 2 GB                ประมวลผลหรื อที่ประมวลผล     เพียงพอสาหรับระบบ
                                 เสร็ จแล้ว
 ฮาร์ ดดิสก์ (Hard disk) ขนาด เก็บข้อมูลหลักภายใน             มีเนื้อที่มากพอที่จะใช้พฒนา
                                                                                      ั
 ความจุ 320 GB                   คอมพิวเตอร์ที่ใช             โครงงาน

 การ์ดจอ Nvidia GeForce GT     ส่ งสัญญาณภาพจากเครื่ อง       มีความละเอียดที่สามารถแสดง
 520M (1GB GDDR2)              คอมพิวเตอร์ สู่จอภาพ           ผลได้อย่างมีประสิ ทธิ ภาพ
31




2. โปรแกรมที่ใช้ ในการพัฒนา
        โปรแกรมที่เลือกใช้ในการพัฒนาโครงงานเพื่อให้สามารถพัฒนาเว็บไซต์ได้อย่างมี
ประสิ ทธิภาพจึงจาเป็ นต้องเลือกโปรแกรมที่มีความเหมาะสมเพื่อให้การทางานในโครงงานเป็ นไปได้
อย่างราบรื่ น โปรแกรมที่เลือก มีดงนี้
                                 ั

ตารางที่ 4.2 โปรแกรมที่ใช้ในการพัฒนาโครงงาน
 ชื่ออุปกรณ์                      นามาใช้เพื่อ                     เลือกเพราะ

 Eclipse                          พัฒนาระบบแอนดรอยด์               ใช้งานง่าย

 Android SDK                      จะได้โหลดไลบารี ฟรี ท่ีกเู กิล   เป็ นซอฟต์แวร์ฟรี
                                  แจก

 ADT Plugin                       เพื่อพัฒนาแอนดรอยด์              เป็ นตัวที่ช่วยให้eclipse
                                                                   ทางานได้ง่าย และสะดวก

 Platform Version Android 2.3.3 ให้แอนดรอยด์ใช้ได้ในเวอร์ ชน มีหลายฟังก์ชนให้เลือก
                                                           ั่             ั่
                                ล่าสุ ด                       ตามที่เราชอบ

 Android Virtual Device           จาลองการรันบนแอนดรอยด์โม เป็ นเครื่ องแอนดรอยด์
                                  บายบนเครื่ องคอมพิวเตอร์ จาลองที่มีฟังก์ชนเหมือน
                                                                            ั่
                                  (Note book)              แอนดรอยด์โมบาย

 JDK                              ชุดเครื่ องมือในการพัฒนาภาษา ช่วยให้การเขียนภาษาจาวา
                                  จาวา                         ให้ง่ายขึ้น

 Adobe Dreamweaver CS5            ใช้ในการพัฒนาและออกแบบ           เป็ นโปรแกรมที่สนับสนุน
                                                                   งานทางด้านการออกแบบ
                                                                   เว็บที่ง่ายและมีเครื่ องมือ
                                                                   หลากหลาย
32



 Microsoft word 2010                 ใช้ในการเขียนรู ปเล่มเอกสาร      ช่วยจัดทาเอกสาร
                                                                      โครงงานให้มี
                                                                      ประสิ ทธิ ภาพและง่ายต่อ
                                                                      การใช้งาน

 MicrosoftofficeVisio2010            ใช้ในการสร้างแผนภาพ              ช่วยให้การทาเอกสารที่
                                                                      เป็ นแผนภาพง่ายขึ้นเพราะ
                                                                      มีเครื่ องมือที่ง่ายต่อการ
                                                                      สร้าง

 Microsoft power point 2010          ใช้ในการสร้างการนาเสนอ           ช่วยจัดทารู ปแบบการนา
                                     ผลงาน                            เสอนผลงานที่สะดวกและ
                                                                      ง่ายต่อการใช้งาน

3. การทางานทั้งหมดของระบบนักศึกษาฝึ กงานบนแอนดรอยด์ มีกระบวนการดังนี้
ตารางที่ 4.3 แสดงกระบวนการทางานของการlogin เข้าสู่ ระบบ
 กระบวนการ 1.0 การlogin เข้าสู่ ระบบ

     ชื่อกระบวนการ                              คาอธิบายการทางาน                              หมายเหตุ

       เข้าสู่ ระบบ           เข้าสู่ ระบบโดยการใส่ ชื่อผูใช้งานและรหัสผ่าน
                                                          ้


ตารางที่ 4.4 แสดงกระบวนการทางานของการสมัครสมาชิก
กระบวน 2.0 สมัครสมาชิก

     ชื่อกระบวนการ                              คาอธิบายการทางาน                              หมายเหตุ

    การสมัครสมาชิก            เป็ นวิธีการที่ใช้สาหรับสมาชิ กใหม่และจัดเก็บลงใน
                              ฐานข้อมูล โดยมีการตรวจสอบชื่อผูใช้ระบบไม่ให้ซ้ ากัน
                                                                  ้


ตารางที่ 4.5 แสดงกระบวนการทางานของการสร้างเอกสาร
กระบวน 3.0 การสร้างเอกสาร
33



    ชื่อกระบวนการ                          คาอธิบายการทางาน                         หมายเหตุ

    การสร้างเอกสาร      เป็ นวิธีการที่ใช้สาหรับอาจารย์ที่จะทาการสร้างเอกสาร
                        ฝึ กงานเพื่ออัพโหลดเข้าระบบให้นกศึกษา
                                                            ั


ตารางที่ 4.6 แสดงกระบวนการทางานของการแก้ไขประวัติ
กระบวน 5.0 กระบวนการแก้ไขประวัติ

    ชื่อกระบวนการ                          คาอธิบายการทางาน                         หมายเหตุ

    การแก้ไขประวัติ     เป็ นวิธีการที่ใช้สาหรับสมาชิ กใหม่และจัดเก็บลงใน
                        ฐานข้อมูล โดยมีการตรวจสอบชื่อผูใช้ระบบไม่ให้ซ้ ากัน
                                                            ้


ตารางที่ 4.7 แสดงกระบวนการทางานของกระบวนการกรอกเอกสาร
กระบวน 6.0 กระบวนการกรอกเอกสาร

    ชื่อกระบวนการ                          คาอธิบายการทางาน                         หมายเหตุ

    การกรอกเอกสาร       เป็ นวิธีการที่ใช้สาหรับนักศึกษาและอาจารย์ในการกรอก
                        เอกสารเพื่อส่ งให้แต่ละฝ่ าย


ตารางที่ 4.8 แสดงกระบวนการทางานของ กระบวนการรับเอกสาร
กระบวน 7.0 รับเอกสาร

    ชื่อกระบวนการ                          คาอธิบายการทางาน                         หมายเหตุ

     การรับเอกสาร       เป็ นวิธีการที่ใช้สาหรับนักศึกษาและอาจารย์ที่เมื่อทั้งสอง
                        ฝ่ ายได้กรอกเอกสารแล้วจะส่ งให้ ซึ่ งกันและกัน


ตารางที่ 4.9 แสดงกระบวนการทางานของ กระบวนการแสดงความคิดเห็น
กระบวน 8.0 แสดงความคิดเห็น

    ชื่อกระบวนการ                          คาอธิบายการทางาน                         หมายเหตุ
34



  การแสดงความคิดเห็น    เป็ นวิธีการที่ใช้สาหรับนักศึกษาที่จะผ่านการฝึ กงานแล้วมี
                        การแสดงความคิดเห็นต่อสถานที่ฝึกงาน


ตารางที่ 4.10 แสดงกระบวนการทางานของกระบวนการจองที่ฝึกงาน
กระบวน 9.0 การจองที่ฝึกงาน

    ชื่อกระบวนการ                         คาอธิบายการทางาน                          หมายเหตุ

    การจองที่ฝึกงาน     เป็ นวิธีการที่ใช้สาหรับนักศึกษาที่ตองการจะจองที่ฝึกงาน
                                                            ้
                        ของระบบนักศึกษาฝึ กงาน


ตารางที่ 4.11 แสดงกระบวนการทางานของ กระบวนการใช้งานเว็บบอร์ด
กระบวน 10.0 การใช้งานเว็บบอร์ด

    ชื่อกระบวนการ                         คาอธิบายการทางาน                          หมายเหตุ

  การใช้งานเว็บบอร์ ด   เป็ นวิธีการที่ใช้สาหรับนักศึกษาและอาจารย์ที่ตองการ
                                                                      ้
                        พูดคุยแลกเปลี่ยนข้อมูลกัน


ตารางที่ 4.12 แสดงกระบวนการทางานของกระบวนการยืนยันเอกสาร
กระบวน 10.1 การยืนยันเอกสาร

    ชื่อกระบวนการ                         คาอธิบายการทางาน                          หมายเหตุ

   การยืนยันเอกสาร      เป็ นวิธีการที่ใช้สาหรับนักศึกษาและอาจารย์ที่เมื่อมีการ
                        ตรวจสอบเอกสารแล้วว่า มีความสมบูรณ์จะมีการยืนยัน
                        เอกสารที่จะส่ งให้กน ั
35




                                            บทที่ 5

                                         สรุ ปโครงการ


5.1 ปัญหาและอุปสรรคในการดาเนินงาน
  ปั ญหาและอุปสรรคที่ผจดทาโครงการนี้ คือ
                      ู้ ั
5.1.1 ปั ญหาในส่ วนของSoftware เนื่องจากเป็ น Open source สามารถ development ได้ทาให้มีการ
พัฒนาเวอร์ ชนไป เรื่ อย จนเวอร์ ชนล่าสุ ด android 4.1 ดังนั้นการที่จะทา simulate ให้รันบน
             ั่                  ั่
Notebook ในเวอร์ ชนล่าสุ ดจะต้องใช้ Notebook ที่มีสเปคเครื่ องสู งพอสมควรเพราะมี ใช้เวอร์ ชน
                   ั่                                                                      ั่
                                                                            ่
ใหม่ การทางานของโปรแกรมจะไปดึงMemory มาทาให้เครื่ องช้า ถึงรันไม่ผาน เพราะฉะนั้นการจะ
ทา Android นี้จะต้องมี resource ที่พอสมควรในระดับหนึ่ งที่เดียว นั้นหมายถึงจะต้องมีท้ ง Mobile
                                                                                        ั
Android และ Note book ไปด้วยกัน

5.1.2 ข้ อเสนอแนะเกียวกับโครงการ
                    ่
          เนื่องจากโครงการนี้ เป็ นโครงการที่ นักศึกษาทุกคนในคณะเทคโนโลยีสารสนเทศ ต้อง
ผ่าน หมายถึง ความทุ่มเท ทั้งแรงกาย แรงใจ แรงทรัพย์ของ นักศึกษา ซึ่งบางที นักศึกษามีที่ปรึ กษา
ไม่เชี่ยวชาญพอ ทาให้นกศึกษาต้องหาความรู ้ที่กว้างออกไป ไม่สามารถจับประเด็นได้ เป็ นสาเหตุ
                        ั
หนึ่งที่ทาให้ นักศึกษาเสี ยเวลาด้วย อนึ่งการปรับทัศนคติ ทั้งตัวอาจารย์ และนักศึกษาเอง ส่ วนระบบ
นักศึกษาฝึ กงานบนแอนดรอยด์น้ น จะต้องมีการอัพเดทเวอร์ ชนตามเรื่ อยๆ และจะเป็ นฟังก์ชน
                                   ั                          ั่                          ั่
เฉพาะของตัวระบบเอง

5.1.3 สรุ ปการทาโครงการ
36



         การทาระบบนักศึกษาฝึ กงานบนแอนดรอย์น้ ี ผูทาได้จดทาขึ้นเพราะเห็นว่ามีประโยชน์ต่อ
                                                          ้    ั
นักศึกษาทุกคน ที่เมื่อก้าวเข้าสู่ ปีที่สาม ก็จะมีการให้นกศึกษาไปฝึ กงานเพื่อนาสิ่ งที่เรี ยนไปปรับ
                                                        ั
ประยุกต์เข้ากับองค์กรนั้นๆ เช่น คณะเทคโนโลยีสารสนเทศ ก็จะไปฝึ กด้านไอที เป็ นต้น ซึ่ งระบบ
นี้จะช่วยให้ อาจารย์ นักศึกษา และสถานประกอบการ รวมทั้งพี่เลี้ยงที่ฝึกงานจะได้ สื่ อสารให้
ตรงกัน ในเรื่ องของวันเวลา ข้อมูลเอกสาร เกณฑ์การให้คะแนน เป็ นต้น
37




                                        บรรณานุกรม


ภาษาไทย
      ภาษิต เครื องเนียม ,หัดสร้างเว็บไซด์ดวย Dreamweaver
                                           ้                      ร
              อีซี่ทูโปร ,2549.
      พร้อมเลิศ หล่อวิจิตร ,คู่มือเรี ยน AJAX: กรุ งเทพฯ
              โปรวิชน ,2551.
                    ั่
      จิระสิ ทธิ์ อึ้งรัตนวงค์ , PHP + AJAX + jQuery : กรุ งเทพ
              โปรวิชน ,2554 .
                    ั่


ภาษาอังกฤษ
      www.codemobiles.com
38



        www.developer.android.com




                                         ภาคผนวก

                      รายละเอียดของเครื่องมือทีใช้ ในการพัฒนาโครงงาน
                                               ่
         ระบบนักศึกษาฝึ กงานบนแอนดรอยด์ ผูใช้งานสามารถดาวน์โหลดไปยังเครื่ องแอนดรอยด์
                                          ้
ได้ หรื อสามารถรันบนเครื่ องแอนดรอยด์จาลองบนเครื่ องคอมพิวเตอร์ได้ และจะต้องมีมือถือ
ระบบปฏิบติการแอนดรอรยด์
           ั
ก.1 คุณลักษณะของคอมพิวเตอร์ ทใช้ ในระบบ
                                     ่ี
    เครื่ องคอมพิวเตอร์ และโปรแกรมที่ใช้ในระบบการทางาน
          ก.1.1 คอมพิวเตอร์แบบพกพา ( Computer Notebook )
          ก.1.2 หน่วยประมวลผล(CPU) intel core2Duo 2.2(GHz)
          ก.1.3 หน่วยความจา(Ram) 2 กิกกะไบต์(GB)
          ก.1.4 ฮาร์ ดดิสก์(Hard disk) 320 กิกกะไบต์(GB)
          ก.1.5 Eclipse version 2.3.3 เป็ นต้น
          ก.1.6 อินเตอร์เน็ต (Internet)
ก.2 คุณลักษณะของซอฟต์ แวร์ ทใช้ ในระบบ
                                  ี่
          ก.2.1 ระบบปฏิบติการ Microsoft Windows 7 (64-bit)
                           ั
          ก.2.2 โปรแกรม Eclipse ใช้ในการพัฒนาแอนดรอยด์
          ก.2.3 โปรแกรม Adobe Dreamweaver CS6 ใช้ในการออกแบบโครงสร้างเว็บ
          ก.2.4 โปรแกรม Microsoft PowerPoint 2010 ใช้จดทาเอกสารโครงงาน
                                                       ั
          ก.2.5 โปรแกรม Microsoft word 2010 ใช้จดทาเอกสารโครงงาน
                                                 ั
          ก.2.6 โปรแกรม Microsoft Visio 2010 ใช้จดทา Flowchart, ER-Diagram, Context Diagram
                                                   ั
39



ก.3 วิธีการติดตั้งระบบ
         วิธีการติดตั้ง Eclipse
         ขั้นตอนการติดตั้ง เครื่ องมือพัฒนา แอปพลิเคชันบนระบบปฎิบติการ แอนดรอย์
                                                      ่          ั



ดาวน์โหลดโปรแกรม Andtroid SDK ที่ http://develop.android.com/std/index.html เลือก android-
sdk_r06-windows.zip




               รู ปที่ ก.1 การดาวน์โหลดโปรแกรม Android Sdk (ที่มาของภาพ
 http://www.mobiledevguru.com/Article/tabid/66/articleType/ArticleView/articleId/31/-Eclipse-
                                     SDK-Android.aspx)


ขั้นตอนที่2 ดาวโหลดโปรแกรม Eclipse ที่ http://www.eclipse.org/downloads/ เลือก Eclipse IDD
for Java Developers
40



                       รู ปที่ ก.2 เลือกโปรแกรม eclipse (ที่มาของภาพ
 http://www.mobiledevguru.com/Article/tabid/66/articleType/ArticleView/articleId/31/-Eclipse-
                                       SDK-Android.aspx)




             รู ปที่ ก.3 เลือกระบบปฏิบติการให้ตรงกับที่ผใช้ตองการ (ที่มาของภาพ
                                      ั                 ู้ ้
 http://www.mobiledevguru.com/Article/tabid/66/articleType/ArticleView/articleId/31/-Eclipse-
                                     SDK-Android.aspx)




                 รู ปที่ ก.4 เริ่ มการดาวน์โหลดโปรแกรม eclipse (ที่มาของภาพ
 http://www.mobiledevguru.com/Article/tabid/66/articleType/ArticleView/articleId/31/-Eclipse-
                                         SDK-Android.aspx)


ขันตอนที่ 3 ทาการแยกไฟล์ออกมาหลังจากที่ได้ ดาวน์โหลดเสร็จแล้ วในที่นี ้ให้ แตกไฟล์ .zipไปที่ไดร์
  ้
C
41




             รู ปที่ ก.5 แสดงการแตกไฟล์โปรแกรม eclipse และ sdk (ที่มาของภาพ
 http://www.mobiledevguru.com/Article/tabid/66/articleType/ArticleView/articleId/31/-Eclipse-
                                    SDK-Android.aspx)


                                  ั
ขั้นตอนที่4 ติดตั้งADT Plugin ให้กบ eclipse คลิกที่โปรแกรม eclipse เพื่อทาการเปิ ดใช้งาน




                       รูปที่ ก.6 เปิ ดโปรแกรม eclipse (ที่มาของภาพ
 http://www.mobiledevguru.com/Article/tabid/66/articleType/ArticleView/articleId/31/-Eclipse-
                                       SDK-Android.aspx)


หลังจากที่เข้ ามาที่หน้ าโปรแกรมแล้ วให้ มาที่คาว่า Help แล้ วเลือกคาว่า Install New Software
42




                   รูปที่ ก.7 แสดงการเข้ าติดตังADT Plugin (ที่มาของภาพ
                                               ้
 http://www.mobiledevguru.com/Article/tabid/66/articleType/ArticleView/articleId/31/-Eclipse-
                                    SDK-Android.aspx)


เมื่อเข้ ามาให้ ผ้ ใช้ ในช่อง Work with พิมพ์ https://dl-ssl.google.com/android/eclipse รอสักพักจะขึ ้น
                   ู
รายการในช่องเลือกรายการทังหมด และกด Next แล้ วรอสักพัก
                                  ้
43




             รูปที่ ก.8 แสดงรายการก่อนการติดตังADT Plugin (ที่มาของภาพ
                                                 ้
http://www.mobiledevguru.com/Article/tabid/66/articleType/ArticleView/articleId/31/-Eclipse-
                                  SDK-Android.aspx)
44



หลังจากนันให้ ผ้ ใช้ กด Next และเลือก คาว่า I accept the terms of license agreements แล้ วกดที่ปม
            ้ ู                                                                                 ุ่
Finish เพื่อยืนยันการติดตัง้




             รูปที่ ก.9 แสดงรายการหลักก่อนการติดตังADT Plugin (ที่มาของภาพ
                                                     ้
 http://www.mobiledevguru.com/Article/tabid/66/articleType/ArticleView/articleId/31/-Eclipse-
                                   SDK-Android.aspx)
45




           รูปที่ ก.10 แสดงรายละเอียดก่อนการติดตังADT Plugin (ที่มาของภาพ
                                                     ้
http://www.mobiledevguru.com/Article/tabid/66/articleType/ArticleView/articleId/31/-Eclipse-
                                  SDK-Android.aspx)




                                                                            n
                    รูปที่ ก.11 เริ่มการติดตังADT Plugin (ที่มาของภาพ
                                             ้
http://www.mobiledevguru.com/Article/tabid/66/articleType/ArticleView/articleId/31/-Eclipse-
                                      SDK-Android.aspx)
46




เมื่อติดตัง้ Plugin เรี ยบร้ อยแล้ วจะปรากฏ iconของแอนดรอย์ที่เมนูด้านบน




              รูปที่ ก.12 แสดงรายการก่อนการติดตังADT Plugin (ที่มาของภาพ
                                                   ้
 http://www.mobiledevguru.com/Article/tabid/66/articleType/ArticleView/articleId/31/-Eclipse-
                                   SDK-Android.aspx)


ในขันตอนนี ้จะเป็ นการติดตังPackageต่างๆให้ กบEmulatorโดยผูใช้ สามารถเลือกที่จะติดตังversion
    ้                      ้                 ั                                      ้
ต่างๆให้ กบEmulatorได้
          ั
47



             รูปที่ ก.13 แสดงรายการก่อนการติดตังADT Plugin (ที่มาของภาพ
                                                  ้
http://www.mobiledevguru.com/Article/tabid/66/articleType/ArticleView/articleId/31/-Eclipse-
                                  SDK-Android.aspx)




เมื่อเลือกรายการแล้ วให้ กดที่คาว่า Install Selected จะเริ่มทาการติดตัง้ SDK Platfromตามที่เลือก
                                                 ไว้




                   รูปที่ ก.14 เริ่มการติดตังSDK Platfrom (ที่มาของภาพ
                                            ้
http://www.mobiledevguru.com/Article/tabid/66/articleType/ArticleView/articleId/31/-Eclipse-
                                      SDK-Android.aspx)
48



เมื่อทาการติดตังเสร็จแล้ วให้ ทาการระบุตาแหน่งของ Android SDK ให้ กบ ADT โดยให้ ไปที่คาสัง
               ้                                                   ั                     ่
Window แล้ วเลือกคาว่า Preferences




              รูปที่ ก.15 แสดงรายการก่อนการติดตังADT Plugin (ที่มาของภาพ
                                                   ้
 http://www.mobiledevguru.com/Article/tabid/66/articleType/ArticleView/articleId/31/-Eclipse-
                                   SDK-Android.aspx)
เมื่อกดแล้ วจะเข้ าสูหน้ าคาสัง ให้ เลือกที่หวข้ อ Android จากนัน เลือกที่ Browse แล้ วเลือกโฟลเดอร์
                      ่          ่           ั                  ้
ที่เก็บ SDK (ในที่นี ้จะอยู่ที่C:Program FilesAndroid) แล้ วจะปรากฏรายการ Platfrom ที่ได้ ทาการ
ติดตัง้
49




             รูปที่ ก.16 แสดงรายการก่อนการติดตังADT Plugin (ที่มาของภาพ
                                                  ้
http://www.mobiledevguru.com/Article/tabid/66/articleType/ArticleView/articleId/31/-Eclipse-
                                  SDK-Android.aspx)
50



ทาการสร้ างแบบจะลอง โดยการตังชื่อ และระบุเวอร์ ชนแอนดรอนด์ จากนันทาการระบุขนาดของ
                                    ้                   ั่       ้
SD Card (อาจไม่ระบุก็ได้ ) เมื่อเสร็จแล้ วให้ กดที่ปม Create AVD
                                                    ุ่




                    รูปที่ ก.17 สร้ างแบบจาลองแอนดรอย์ (ที่มาของภาพ
 http://www.mobiledevguru.com/Article/tabid/66/articleType/ArticleView/articleId/31/-Eclipse-
                                       SDK-Android.aspx)
51




ในขันตอนนี ้หลังจากสร้ างแบบจาลองแล้ วจะปรากฏรายการ และในหน้ านี ้จะสามารถแก้ ไข
    ้
รายการแบบจาลองและลบ หรื อสร้ างใหม่ได้ หากต้ องการเริ่มให้ โปรแกรมทางาน ให้ ทาการเลือก
จากรายการ แล้ วกดที่ปม Start
                       ุ่




                             รูปที่ ก.18 แสดงรายการแบบจาลอง



เมื่อเลือกจากรายการแล้ วระบบจะจะทาการรัน แล้ วสร้ างแบบจาลองขึ ้นมาตามที่ได้ สร้ าง

ไว้ ในขันตอนแรก
        ้
52



                   รูปที่ ก.19 ภาพจาลองอุปกรณ์แอนดรอย์ (ที่มาของภาพ
 http://www.mobiledevguru.com/Article/tabid/66/articleType/ArticleView/articleId/31/-Eclipse-
                                    SDK-Android.aspx)




ก.6.2.1 หน้ าหลักในการLogin เข้ าสูระบบ
                                   ่




                                      รูปที่ ก. แสดงหน้ าlogin
53




ก.6.2.2 หน้ าสมัครสมาชิก




                                      รูปที่ ก. แสดงหน้ าสมัครสมาชิก
ก.6.2.2 หน้ าแสดงฟั งก์ชนการทางาน
                        ั่




                                    รูปที่ ก. แสดงหน้ าฟั งก์ชนการทางาน
                                                              ั่
54



ก.6.2.2 หน้ าเลือกการบันทึกรายการปฏิบติงานประจาวัน
                                     ั




                          รูปที่ ก. แสดงหน้ ารายการบันทึกรายการปฏิบติงานประจาวัน
                                                                   ั




ก.6.2.3 หน้ าการกรอกเวลาและรายละเอียดการทางานแต่ละวันในระบบ




                รูปที่ ก. แสดงหน้ าหน้ าการการกรอกเวลาและรายละเอียดการทางานแต่ละวันในระบบ
ก.6.2.3 หน้ าหลังจากกรอกเวลาและรายละเอียดการทางานแต่ละวันในระบบเสร็จแล้ ว
55




              รูปที่ ก. แสดงหน้ าผลลัพธ์การการกรอกเวลาและรายละเอียดการทางานแต่ละวันในระบบ




ก.6.2.3 หน้ าเลือกสถานทีฝึกงาน
                        ่




                                      รูปที่ ก. แสดงหน้ าสถานที่ฝึกงาน


ก.6.2.3 หน้ าแสดงรายละเอียดสถานที่ฝึกงาน
56




                                  รูปที่ ก. แสดงหน้ ารายละเอียดสถานที่ฝึกงาน




ก.6.2.3 หน้ าแสดงการจองสถานทีฝึกงาน
                             ่




                                    รูปที่ ก. แสดงหน้ าการจองสถานที่ฝึกงาน
ก.6.2.3 หน้ าแสดงเมื่อจองสถานที่ฝึกงาน
57




                                รูปที่ ก. แสดงหน้ าเมื่อจองสถานที่ฝึกงานเสร็จ




ก.6.2.3 หน้ าแสดงแบบประเมินผลการฝึ กงานของนักศึกษา




                          รูปที่ ก. แสดงหน้ าแบบประเมินผลการฝึ กงานของนักศึกษา


ก.6.2.3 หน้ าแสดงรายละเอียดแบบประเมินผลการฝึ กงานของนักศึกษา
58




                         รูปที่ ก. แสดงหน้ ารายแบบประเมินผลการฝึ กงานของนักศึกษา




ก.6.2.3 หน้ าแสดงการกรอกข้ อมูลรายละเอียดแบบประเมินผลการฝึ กงานของนักศึกษา




                             รูปที่ ก. แสดงหน้ าการกรอกข้ อมูลรายละเอียด



ก.6.2.3 หน้ าแสดงการอัพโหลดรูป
59




                                        รูปที่ ก. แสดงหน้ าการอัพโหลดรูป




ก.6.2.3 หน้ าแสดงเลือกรูปที่จะอัพโหลด




                                     รูปที่ ก. แสดงหน้ าการเลือกรูปที่จะอัพโหลด
ก.6.2.3 หน้ าแสดงรูปที่อพโหลดแล้ ว
                        ั
60




                                       รูปที่ ก. แสดงหน้ ารูปที่อพโหลดแล้ ว
                                                                 ั




ก.6.2.3 หน้ าแสดงหน้ าส่งเอกสารให้ อาจารย์




                                      รูปที่ ก. แสดงหน้ าส่งเอกสารให้ อาจารย์


ก.6.2.3 หน้ าแสดงหน้ าเลือกอาจารย์ที่จะส่งงาน
61




                                   รูปที่ ก. แสดงหน้ าเลือกอาจารย์ที่จะส่งงาน




ก.6.2.3 หน้ าแสดงหน้ ายืนยันการส่งเอกสาร




                                     รูปที่ ก. แสดงหน้ ายืนยันการส่งเอกสาร


ก.6.2.3 หน้ าแสดงการสร้ างPdf
62




                                         รูปที่ ก. แสดงหน้ าการสร้ างPdf



ก.6.2.3 หน้ าแสดงยืนยันการสร้ างPdf




                                      รูปที่ ก. แสดงหน้ ายืนยันการสร้ างPdf


ก.6.2.3 หน้ าแสดงเลือกเว็บบอร์ ด
63




                                       รูปที่ ก. แสดงหน้ าเลือกเว็บบอร์ ด




ก.6.2.3 หน้ าแสดงหน้ าหลักเว็บบอร์ด




                                      รูปที่ ก. แสดงหน้ าหน้ าหลักเว็บบอร์ ด
ก.6.2.3 หน้ าแสดงการตังกระทู้
                      ้
64




                                      รูปที่ ก. แสดงหน้ าการตังกระทู้
                                                              ้




ก.6.2.3 หน้ าแสดงการแสดงความคิดเห็น




                              รู ปที่ ก. แสดงหน้าการแสดงความคิดเห็น


ก.6.2.3 หน้าแสดง login อาจารย์
65




                               รู ปที่ ก. แสดงหน้า login อาจารย์




ก.6.2.3 หน้าแสดงหน้ารายชื่ อนักศึกษาที่ส่งเอกสาร




                        รู ปที่ ก. แสดงหน้ารายชื่อนักศึกษาที่ส่งเอกสาร




ก.6.2.3 หน้าแสดงการเข้าไปดูรายละเอียด
66




                       รู ปที่ ก. แสดงหน้าการเข้าไปดูรายละเอียด
6.2 แสดงหน้าการยืนยันเอกสาร




                         รู ปที่ ก. แสดงหน้าการยืนยันเอกสาร

6.2 แสดงหน้าการยืนยันเอกสาร
67




                       รู ปที่ ก. แสดงหน้าการยืนยันเอกสาร

6.2 แสดงหน้าเอกสาร




                     รู ปที่ ก. แสดงหน้าการแสดงเป็ นไฟล์.pdf
68



                           ประวัติผู้จัดทา
นาย ฐปกรณ์ ศิริวฒนกูลชัย เกิดเมื่อวันที่ 4 มกราคม 2531
                 ั
ที่จงหวัดอานาจเจริ ญ สาเร็ จการศึกษาชั้นมัธยมศึกษาตอนปลาย
    ั
สาย ศิลป์ – ภาษาอังกฤษ ที่โรงเรี ยนบาลีเตรี ยมอุดมศึกษา จังหวัด
กรุ งเทพมหานคร ในปี การศึกษา 2551แ ะ
      ร ย      ร                       ย ร          และการสื่ อสาร
หลักสู ตร ภ                ะ         ย ร          ม       ย ยร ม
มื่อ พ.ศ.                  ย ย เลขที่ 50 ซ.พหลโยธิน 49 แขวงอนุสาวรี ย ์
เขตบางเขน กรุ งเทพมหานคร

รูปเล่มวิชาโครงงาน

  • 1.
    1 ระบบนักศึกษาฝึ กงานบนแอนดรอยด์ Internship System on Android โดย 1. นาย ฐปกรณ์ ศิริวฒนกูลชัย รหัส 51011842 ั โครงงานนี้เป็ นส่ วนหนึ่งของการศึกษาตามหลักสู ตรวิทยาศาสตรบัณฑิต ภาควิชาเทคโนโลยีสารสนเทศและการสื่ อสาร คณะเทคโนโลยีสารสนเทศ มหาวิทยาลัยศรี ปทุม พ.ศ.2554
  • 2.
    2 มหาวิทยาลัยศรี ปทุม คณะเทคโนโลยีสารสนเทศ โครงงาน ของ ย ร ร ย รหัส 51011842 เรื่ อง ระบบนักศึกษาฝึ กงานบนแอนดรอยด์ ได้รับการตรวจสอบและอนุ มติให้เป็ นส่ วนหนึ่งของการศึกษาตามหลักสู ตรวิทยาศาสตรบัณฑิต ั สาขาวิชาเทคโนโลยีสารสนเทศ เมื่อวันที่ 17 เมษายน พ.ศ.2555 ประธานกรรมการ ______________________________ ( ) กรรมการและอาจารย์ที่ปรึ กษา _______________________________ ( ดร. วสุ วรรธน์ พงศ์ขจร ) กรรมการ _______________________________ ( ) กรรมการและเลขานุการ ________________________________ ( อ.พิภช ดวงคาสวัสดิ์ ั )
  • 3.
    3 บทคัดย่อ ระบบนักศึกษาฝึ กงานบนแอนดรอยด์ (Internship System on Android) โดย ย ร ร ย รหัส 51011842 อาจารย์ที่ปรึ กษา อาจารย์ ดร.วสุ วรรธน์ พงศ์ขจร ระบบนักศึกษาฝึ กงานบนแอนดรอยด์ จัดทาขึ้นเพื่ออานวยความสะดวกในการฝึ กงานของ นักศึกษา อาจารย์ และสถานประกอบการที่นกศึกษาได้ไปฝึ กงาน วัตถุประสงค์เพื่อให้มีระบบ ั นักศึกษาฝึ กงานบนแอนดรอยด์ให้มีความสะดวกมากยิงขึ้น โดยเฉพาะการรับส่ ง เอกสารในการ ่ ุ่ ฝึ กงานซึ่ งทาให้ยงยากและเสี ยเวลามากในการทาเอกสาร ผูจดทาจึงเล็งเห็นเทคโนโลยีแอนดรอยด์ ้ั ซึ่ งเป็ นที่ใช้กนอย่างมาก จึงเห็นว่าควรมีการนาเอกสารต่างๆที่เกี่ยวข้องกับการฝึ กงานของนักศึกษา ั มาใช้งานบนแอนดรอยด์ เพื่อความสะดวกของนักศึกษา อาจารย์ และสถานประกอบการ ได้ร่วมกัน ใช้เทคโนโลยีอนนี้ อันจะเป็ นการอานวยความสะดวก การประหยัดเวลา ในการฝึ กงานอีกด้วย ั
  • 4.
    4 กิตติกรรมประกาศ รายงานฉบับนี้สาเร็ จได้ดวยความอนุเคราะห์จาก ดร.วสุ วรรธน์ พงศ์ขจร หัวหน้าสาขา ้ เทคโนโลยีสารสนเทศ อาจารย์ที่ปรึ กษา ผศ.กิตติภูมิ มีประดิษฐ์ ผูอานวยการสานักวิชาศึกษาทัวไป ้ ่ ผศ.อานาจ วังจีน หัวหน้าหมวดวิชาคณิ ตศาสตร์ประยุกต์ ผศ.ธนภณ สมหวัง หัวหน้าหมวด มนุษยศาสตร์ และสังคมศาสตร์ ผศ.มงคล หวังสุ ขใจ อาจารย์ประจาสานักวิชาศึกษาทัวไป และพีๆ ่ ่ เพื่อนๆ ร่ วมชั้นเรี ยนที่ให้กาลังใจ คาแนะนาที่ดีมาโดยตลอด จึงขอขอบพระคุณ ขอบคุณ ทุกท่านที่ได้ให้แนวคิด และกาลังใจกับผูทาเสมอมา อนึ่งคุณ ้ งามความดีอนเกิดแต่การศึกษา ค้นคว้าโครงงานนี้ ผูทาขอมอบให้แด่ มารดา บิดา ครู อาจารย์และผู ้ ั ้ มีพระคุณทุกท่าน ผูทามีความซาบซึ้ งในกรุ ณาอันดียงมอบให้จากทุกท่านที่ได้เอ่ยนามมา และขอบกราบขอบพระคุณ ้ ิ่ มา ณ โอกาสนี้
  • 5.
    5 คานา ปัจจุบนเทคโนโลยีได้มีมากมายให้เลือกสรรใช้งาน หนึ่งในหลายๆเทคโนโลยีก็คือแอน ั ดรอยด์ที่มีมากมายหลายรุ่ น ซึ่ งมีการใช้งานที่สะดวก ประหยัดเวลา และทันข่าวสารตลอด กอปร กับนักศึกษาทุกคนที่จะเป็ นบัณฑิตที่สมบูรณ์ได้จะต้องมีการฝึ กงานเพื่อเตรี ยมตัวเข้าสู่ ตลาดแรงงาน อย่างเท่าเทียม ด้วยเหตุดงกล่าว ผูจดทาจึงนาเทคโนโลยีแอนดรอยด์ผนวกกับการที่นกศึกษาไปฝึ กงาน ั ้ั ั จาเป็ นที่ตองใช้เอกสารในการยืนยัน และรับทราบข่าวตลอดช่วงเวลาที่ฝึกงาน ซึ่ งทาให้เสี ยเวลา ้ ผูจดทาจึงเล็งเห็นว่า ระบบนักศึกษาฝึ กงานบนระบบปฏิบติการแอนดรอยด์ที่จะทาให้นกศึกษา ้ั ั ั อาจารย์ และสถานประกอบการ มีประโยชน์ และตอบสนองกลุ่มเป้ าหมายได้ในระดับดี ย ร ร ย มีนาคม 2555
  • 6.
    6 สารบัญ หน้ า หน้ าอนุมติ ั ก บทคัดย่อ ข กิตติกรรมประกาศ ค คานา ง สารบัญ จ สารบัญตาราง ซ บทที่ 1 บทนา 1.1 ความเป็ นมาและความสาคัญของปั ญหา 1 1.2 วัตถุประสงค์ 1 1.3 ขอบเขตการศึกษา 1 1.4 นิยามศัพท์เฉพาะ 1 1.5 ประโยชน์ที่คาดว่าจะได้ รับ 1 1.6 ระยะเวลาการดาเนินโครงงาน 2 1.7 เครื่ องมือที่คาดว่าจะใช้ 2 บทที่ 2 แนวคิด ทฤษฎีและเอกสารที่เกี่ยวข้ อง 2.1 แอนดรอยด์ 3 2.2 วงจรชีวิตของแอนดรอยด์ 3
  • 7.
    7 2.2.1 OnCreate 4 2.2.2 OnStart 4 2.2.3 OnResume 4 2.2.4 OnPause 4 2.2.5 OnStop 5 2.2.6 OnDestory 5 2.3 ภาษาจาวา 5 2.3.1 J2ME 5 2.3.2 J2SE 6 2.4 Android SDK 6 2.5 Eclipse 6 สารบัญ (ต่ อ) 2.6 Android Emulator 7 2.7 ระบบฐานข้ อมูล 7 2.8 SQLite 7 2.9 ภาษาเอ็กซ์เอ็มแอล 8 บทที่ 3 ขันตอนการศึกษา ้ 3.1 การออกแบบระบบ 9
  • 8.
    8 3.2 แผนการทางานของฟั งค์ชนเนื ้อหาและรายละเอียด ั่ 10 3.3 แผนการทางานของฟั งค์ชนแบบทดสอบ ั่ 11 3.4 พจนานุกรมข้ อมูล(Data Dictionry) 12 3.5 การสร้ างตัวแบบ 13 บทที่ 4 การพัฒนาโปรแกรม 4.1 อุปกรณ์และโปรแกรมที่ใช้ 20 4.1.1 โปรแกรมที่ใช้ 21 4.1.2 อุปกรณ์ที่เลือกใช้ 22 4.2 สรุปกระบวนการทางานทังหมดของโปรแกรม ้ 23 4.3 ส่วนการออกแบบ 24 บทที่ 5 สรุปโครงงาน ปั ญหาและข้ อเสนอแนะ 5.1 สรุปโครงงาน 27 5.2 ปั ญหาที่เกิดขึ ้น 27 5.3 ข้ อเสนอแนะ 28 ภาคผนวก ภาคผนวก ก วิธีการติดตังโปรแกรม ้ 55 ประวัตผ้ จดทาโครงงาน ิ ูั 56
  • 9.
    9 สารบัญรู ป รู ปที่ หน้ า 3.1 แผนภาพลาดับขันการทางาน ้ 10 3.2 แผนภาพแสดงการทางานของฟั งค์ชนแสดงเนื ้อหา ั่ 11 3.3 แผนภาพแสดงการทางานของฟั งค์ชนแบบทดสอบ ั่ 12 3.5 รูปแสดงหน้ าเลือกฟั งค์ชนไปหน้ าต่างๆ ั่ 14 3.6 รูปแสดงหน้ าเลือกบทเรี ยน 15 3.7 รูปแสดงหน้ าแสดงรายละเอียด 16 3.8 รูปแสดงหน้ าเลือกแบบทดสอบ 17 3.9 รูปแสดงหน้ าทาแบบทดสอบ 18 3.10 รูปแสดงหน้ าทดสอบถ่ายภาพ 19 3.11 รูปแสดงหน้ าแต่งรูปภาพ 20 4.1 แสดงหน้าเมนูหลัก 23 4.2 แสดงหน้ าเลือกบทเรี ยน 24 4.3 แสดงรายละเอียดของบทเรี ยน 24
  • 10.
    10 4.4 เลือกแบบทดสอบ 25 4.5 แบบทดสอบ 25 4.6 ทดสอบการถ่ายภาพ 26 4.7 ตกแต่งภาพถ่าย 26 ก.1 การดาวน์โหลดโปรแกรม Android SDK 31 ก.2 เลือกโปรแกรม eclipse 31 ก.3 เลือกระบบปฏิบตการให้ ตรงกับที่ผ้ ใช้ ต้องการ ัิ ู 32 ก.4 เริ่มการดาวน์โหลดโปรแกรม eclipse 32 ก.5 แสดงการแตกไฟล์โปรแกรม eclipse และ SDK 32 ก.6 เปิ ดโปรแกรม eclipse 33 ก.7 แสดงการเข้ าติดตังADT Plugin ้ 33 ก.8 แสดงรายการก่อนการติดตังADT Plugin ้ 34 ก.9 แสดงรายละเอียดหลักก่อนการติดตังADT Plugin ้ 35 ก.10 แสดงรายละเอียดในการติดตังADT Plugin ้ 36 ก.11 เริ่มการติดตังADT Plugin ้ 36
  • 11.
    11 สารบัญรู ป (ต่ อ) รู ปที่ หน้ า ก.12 แสดงรายการก่อนการติดตังADT Plugin ้ 37 ก.13 แสดงรายการก่อนการติดตังADT Plugin ้ 37 ก.14 เริ่มการติดตังSDK Platfrom ้ 38 ก.15 แสดงรายการก่อนการติดตังADT Plugin ้ 38 ก.16 แสดงรายการก่อนการติดตังADT Plugin ้ 39 ก.17 สร้ างแบบจาลองแอนดรอยด์ 40 ก.18 แสดงรายการแบบจาลอง 41 ก.19 ภาพจาลองอุปกรณ์แอนดรอย์ 41
  • 12.
    12 สารบัญตาราง ตารางที่ หน้ า 1.1 ตารางแสดงแผนการดาเนินงาน 2 3.1 ตารางแสดงพจนานุกรมข้ อมูล 20 4.1 ตารางโปรแกรม 21 4.1 ตารางอุปกรณ์ 21
  • 13.
    13 สารบัญ หน้ า หน้าอนุมติ ั ก บทคัดย่อ ข กิตติกรรมประกาศ ค คานา ง สารบัญ จ สารบัญรู ป ฉ สารบัญตาราง ช บทที่ 1 บทนา 1.1 ภูมิหลังและความเป็ นมาของปัญหา 1 1.2 วัตถุประสงค์ของโครงงาน 2 1.3 ขอบเขตการศึกษา 3 1.4 ผลที่คาดว่าจะได้รับ 4 1.5 แผนดาเนินงาน 5 1.6 อุปกรณ์และซอฟต์แวร์ ที่คาดว่าจะใช้ 6 บทที่ 2 ทฤษฎีและเทคโนโลยีที่เกี่ยวข้อง 2.1 ทฤษฎีที่เกี่ยวข้อง 2.2 เทคโนโลยีที่เกี่ยวข้อง บทที่ 3 การออกแบบระบบ
  • 14.
    14 3.1 แผนภาพบริ บท (Context Diagram) 3.2 แผนภาพกระแสข้อมูล (Dataflow Diagram) 3.3 แผนภาพความสัมพันธ์ระหว่างเอนทิต้ ี (E-R Diagram) 3.4 การออกแบบแฟ้ มข้อมูล (Database Design) 3.5 แผนผังโครงสร้างระบบ (Structure Chart) 3.6 การออกแบบส่ วนเชื่ อมประสานกับผูใช้ (User Interface) ้ บทที่ 4 การพัฒนาระบบ 4.1 ฮาร์ดแวร์และซอฟต์แวร์ ที่ใช้ 4.2 Scenario Component 4.3 สรุ ปแฟ้ มโปรแกรม และสรุ ปโครงงาน บทที่ 5 ปัญหาข้อเสนอแนะ และสรุ ปโครงงาน 5.1 ปัญหาในการพัฒนาโครงงาน 5.2 ข้อเสนอแนะในการพัฒนาโครงงาน 5.3 สรุ ปโครงงาน บรรณานุกรม ภาคผนวก ภาคผนวก ก (การนาไปใช้) ภาคผนวก ข (ชื่อเรื่ องของภาคผนวก) ประวัติผจดทาโครงการ ู้ ั
  • 15.
    15 สารบัญรู ป รู ปที่ หน้ า ร ร
  • 16.
  • 17.
    1 บทที่ 1 บทนา 1.1 ความเป็ นมาและความสาคัญของปัญหา เนื่ องจากในปั นจุบนมหาวิทยาลัยศรี ปทุ มนั้นไม่มีระบบนักศึกษาฝึ กงานเป็ นของตัวเอง ที่ ั ผ่านมานั้นใช้แค่ Web Site อื่นๆ เช่น Facebook , Blogspot เป็ นที่ดาเนินการติดต่อข่าวสารโครงงาน ่ นักศึกษาฝึ กงานมาโดยตลอด แต่วา Web Site เหล่านี้ ไม่สะดวกนักเพราะ Web Site เหล่านี้ ไม่ได้มี ระบบมารองรับความต้องการ การใช้งานของ นักศึกษา , อาจารย์ , สถานประกอบการ ได้เหมาะสม เท่าที่ควร เพราะเหตุ น้ ี จึงท าให้ทางผูจดทาได้คิดทาระบบนักศึ กษาฝึ กงานที่ มีระบบมารองรั บความ ้ั ต้องการการใช้งานของ นักศึกษา , อาจารย์ , สถานประกอบการ ซึ่ งทาให้เกิดความสะดวกสบายใน การส่ งเอกสาร การติดต่อสื่ อสาร การส่ งแบบประเมินนักศึกษาจากสถานประกอบการ นักศึกษาหา ุ่ สถานที่ฝึกงานได้จาก Mobile Application นี้โดยที่ไม่ตองไปค้นหา Web Site อื่นให้ยงยาก ้ ดังนั้น Mobile Application ที่ทางผูจดทาได้สร้างขึ้นนั้นสามารถนาไปใช้ได้จริ ง จึงเหมาะสม ้ั ที่จะสร้างขึ้นมาเพื่อประโยชน์ของ นักศึกษา , อาจารย์ , สถานที่ฝึกงาน อย่างยิง ่ 1.2 วัตถุประสงค์ การศึกษา
  • 18.
    2 1.2.1 เพื่อความสะดวกของนักศึกษาฝึ กงาน , อาจารย์ , สถานที่ฝึกงาน ในเรื่ องของการ ติดต่อสื่ อสาร , การส่ งเอกสาร , รับรู ้ขอมูลต่างๆในระยะเวลาของการฝึ กงาน ้ 1.2.2 เพื่อให้ Mobile Application ที่สร้างขึ้นสามารถนาไปใช้ในมหาวิทยาลัยได้จริ ง 1.2.3 เพื่อให้นกศึกษาค้นหาสถานที่ฝึกงานได้ ั 1.3 ขอบเขตการศึกษา 1.3.1 นักศึกษา 1.3.1.1 สามารถใช้งานกระดานข่าวได้ 1.3.1.2 สามารถสมัครสมาชิกได้ 1.3.1.3 สามารถกรอกข้อมูลเอกสารฝึ กงานผ่านระบบได้ 1.3.1.4 สามารถเข้าไปค้นหาข้อมูลสถานที่ฝึกงานได้ 1.3.1.4 จองสถานที่ฝึกงานในระบบได้ ั 1.3.1.5 สามารถให้ความคิดเห็นให้กบสถานที่ฝึกงานได้หลังจากจบการฝึ กงาน 1.3.3 อาจารย์ผรับผิดชอบโครงงานนักศึกษาฝึ กงาน ู้ 1.3.3.1 สร้างเอกสารเข้าระบบได้ 1.3.3.2 รับเอกสารจากระบบได้ 1.3.3.3 สามารถใช้งานกระดานข่าวได้ 1.3.3.4 สามารถแก้ไขงานในระบบได้ 1.3.3.5 สามารถอนุมติงานในระบบได้ ั 1.4 นิยามศัพท์เฉพาะ
  • 19.
    3 1.4.1 ฮาร์ดแวร์ (Hardware) คืออุปกรณ์ต่างๆของคอมพิวเตอร์ ที่มองเห็นได้ดวยตา และใช้มือ ้ สัมผัสได้ เช่น จอภาพ คียบอร์ด เป็ นต้น ์ 1.4.2 Eclipse คือ โปรแกรมที่ใช้สาหรับพัฒนาภาษาจาวา เป็ นโปรแกรมหนึ่ งที่ใช้ในการ พัฒนา Application Server ได้อย่างมีประสิ ทธิ ภาพและเนื่ องจาก Eclipse เป็ นซอฟต์แวร์ Open Source 1.5 ประโยชน์ ทคาดว่าจะได้ รับ ี่ 1.4.1 Mobile Application สามารถนาไปใช้ประโยชน์ในโครงงานนักศึกษาฝึ กงานได้จริ ง 1.4.2 Mobile Application ที่สร้างขึ้นสามารถนาไปใช้ในทุกคณะได้ 1.4.3 อาจารย์และนักศึกษา ติดต่อกันผ่านทางMobile Applicationได้ 1.5 แผนการดาเนินงาน
  • 20.
    4 ระยะเวลาดาเนินงาน เม.ย. 2555 พ.ค. 2555 ส.ค. 2555 มี.ค. 2555 ก.ค. 2555 ต.ค. 2555 มิ.ย. 2555 ก.ย. 2555 ก.พ.2555 ม.ค.2555 ขั้นตอนการดาเนินงาน 1. ศึกษาแนวคิดและเอกสาร 2. ศึกษาเทคโนโลยีที่ใช้ 3. ระบุปัญหา 4. รวบรวมข้อมูลและจัดการ 5.วิเคราะห์ขอมูลและออกแบบ ้ 6. สร้างตัวแบบและพัฒนา 7. ทดสอบติดตั้งระบบ 8. จัดทาเอกสาร ตารางที่ 1.1 แผนภาพการดาเนินงาน หมายเหตุ แทนระยะเวลาดาเนินงาน
  • 21.
    5 1.6.1 เครื่ องมือที่คาดว่าจะต้องใช้ 1.6.1.1 Eclipse 1.6.1.2 Android SDK 1.6.1.3 ADT Plugin 1.6.1.4 Platform Version Android 4.1 Froyo 1.6.1.5 Android Virtual Device 1.6.1.6 JDK 1.6.1.7 Adobe Dreamweaver 1.6.1.8 MySQL 1.6.1.9 Adobe Photoshop 1.6.1.10 Notebook Computer 2 เครื่ อง บทที่ 2 แนวคิด ทฤษฎีและเทคโนโลยีทเี่ กี่ยวข้ อง พืนฐานทัวไปเทคโนโลยีสารสนเทศและการสื่ อสาร ้ ่
  • 22.
    6 เทคโนโลยีสารสนเทศและการสื่ อสาร(Information andCommunicationTechnology; ICT)คือเทคโนโลยีสารสนเทศ หรื อ ไอที (อังกฤษ: Information technology หรื อ IT)หมายถึ ง เทคโนโลยีสาหรับการประมวลผลสารสนเทศ ซึ่ งครอบคลุมถึงการรับ -ส่ ง การแปลง การจัดเก็บ การประมวลผล และการค้น คื น สารสนเทศ ในการประยุ ก ต์ การบริ ก าร และพื้ น ฐานทาง เทคโนโลยี สามารถแบ่งกลุ่มย่อยเป็ น 3 กลุ่ม ได้แก่ คอมพิวเตอร์ , การสื่ อสาร และข้อมูลแบบ มัลติมีเดี ย ซึ่ งในแต่ละกลุ่มนี้ ยงแบ่งเป็ นกลุ่มย่อยๆ ได้อีกมากมาย องค์ประกอบทั้ง 3 ส่ วนนี้ ยัง ั ต้องอาศัยการทางานร่ วมกัน ยกตัวอย่างเช่น เซิร์ฟเวอร์ (คอมพิวเตอร์) เป็ นองค์ประกอบสาคัญของ ระบบเครื อข่าย(การสื่ อสาร)โดยมีการส่ งข้อมูลต่างๆไปยังเครื่ องลูก(ข้อมูลแบบมัลติมีเดีย) ระบบสารสนเทศ ระบบสารสนเทศ (Information Systems) คือเป็ นระบบพื้นฐานของการทางานต่างๆ ใน รู ปแบบของการเก็บ (input) การประมวลผล (processing) เผยแพร่ (output) และมีส่วนจัดเก็บข้อมูล (storage)องค์ประกอบของระบบสารสนเทศคือ ฮาร์ ดแวร์ , ซอฟต์แวร์ , มนุษย์, กระบวนการ, ข้อมูล, เครื อข่ายระบบสารสนเทศนั้นจะประกอบด้วย มีองค์ประกอบที่สาคัญ ๆ ดังนี้ 2.1Hardware - Notebook 2 เครื่ อง - Printer 1 เครื่ อง -Android Mobile 1 เครื่ อง 2.2Software ภาษาโปรแกรมที่ใช้ Java - Java เป็ น technology ที่ใช้ในการพัฒนาโปรแกรมแบบต่าง ๆ ซึ่ งได้แก่ application, applet, web application (servlet & JSP), EJB, และ midlet
  • 23.
    7 โดยโปรแกรมเหล่านี้ จะมีลกษณะพิเศษที่ต่างจากโปรแกรมที่เขียนขึ้น ั ในภาษาอื่นอย่าง C หรื อ C++ คือสามารถทางานได้หลาย platform* (อย่างเช่น Windows, Solaris, Linux) (http://www.jhelp.net/article.aspx?id=10066) ตัวอย่าง CodeJava การส่งข้อมูลจากไฟล์ Java เข้าฐานข้อมูล Web Service สรุ ปJava ทาหน้าที่ในการรันโค้ด ที่มีหน้าที่เชื่ อมต่อฐานข้อมูลโดยจะจัดเก็บใน ส่ วนของข้อมูลที่ตองเชื่ อมต่อ เช่น (“id”, iden trim()) , (“ password”, pass.trim()) , ้ ("name", name.trim()),("tel", tele.trim()) . XML - E try { httpclient = new DefaultHttpClient(); x httppost = new HttpPost("http://10.0.2.2/project/test/AddData.php"); t e nameValuePairs = new ArrayList<NameValuePair>(8); n nameValuePairs.add(new BasicNameValuePair("id", iden.trim())); s nameValuePairs.add(new BasicNameValuePair("password", pass.trim())); i v nameValuePairs.add(new BasicNameValuePair("name", name.trim())); e nameValuePairs.add(new BasicNameValuePair("surname", sur.trim())); nameValuePairs.add(new BasicNameValuePair("faculty", fac.trim())); M a nameValuePairs.add(new BasicNameValuePair("department", dep.trim())); r nameValuePairs.add(new BasicNameValuePair("tel", tele.trim())); k nameValuePairs.add(new BasicNameValuePair("email", ema.trim())); u httppost.setEntity(new UrlEncodedFormEntity(nameValuePairs)); p response = httpclient.execute(httppost); L inputStream = response.getEntity().getContent(); a n
  • 24.
    8 guage เป็ นฟอร์แมตที่อธิบายถึงรายละเอียดของโครงสร้างและแบบของ ข้อมูลเป็ นภาษาหรื อชุ ดคาสั่งเกี่ยวกับข้อมูลบนเว็บที่ให้การพัฒนาและมี ศักยภาพในส่ วนของโครงสร้างข้อมูลจากหลากหลายแอพพลิเคชันมา นาเสนอบนเครื่ องเดสก์ทอปด้วย XML จะทาให้การจัดการข้อมูลหรื อ เรี ยกใช้ขอมูลจากแอพพลิเคชันต่างๆ จะเข้าสู่ มาตรฐานเดียวกัน ้ (http://www.thaixml.com/essentials/xml1.htm) ตัวอย่าง CodeXML ที่ใช้ในการแสดงผล <?xml version="1.0" encoding="UTF-8"?> <ImageView android:id="@+id/head" android:layout_width="wrap_content" android:layout_height="wrap_content" สรุ ป android:layout_alignParentTop="true" XML android:layout_centerHorizontal="true" ทา android:layout_marginTop="21dp" หน้าที่ android:contentDescription="@string/t1" ใน android:src="@drawable/head" /> การ
  • 25.
    9 จัดการข้อมูลหรื อเรี ยกใช้ขอมูลจากแอพพลิเคชันอื่นให้เข้าสู่ รูปแบบเดียวกัน ซึ่ งในที่น้ ีจะแสดง ้ ่ รู ปภาพในส่ วนที่เป็ นหน้าหลัก เช่น <ImageView android:id="@+id/head". MySQL - เป็ นระบบจัด การฐานข้อ มู ล เชิ ง สั ม พัน ธ์ (Relational Database Management System) โดยใช้ภาษา SQL นิ ยมใช้งานร่ วมกับภาษา โปรแกรม PHP (http://th.wikipedia.org/wiki/%E0%B8%A1%E0%B8%B2%E0%B8%A2%E0%B9%80%E0%B8%A D%E0%B8%AA%E0%B8%84%E0%B8%B4%E0%B8%A7%E0%B9%80%E0%B8%AD%E0%B8 %A5)
  • 26.
    10 ั ้ สรุ ป Mysql ทาหน้าที่ในการจัดเก็บฐานข้อมูลโดยเฉพาะ เพื่อแสดงผลลัพธ์ให้กบผูใช้งาน โดยใน ที่น้ ีจะเก็บข้อมูลของ นักศึกษา อาจารย์ พี่เลี้ยงนักศึกษาฝึ กงาน เช่น - นักศึกษา = “id”,“password”,“name”,“surname”,“faculty” เป็ นต้น PHP - PHP เป็ นภาษาสคริ ปต์ที่ประมวลผลที่ ฝั่ง Server แล้วส่ งผลลัพธ์ ไ ป แสดงผลที่ฝั่ง Client ผ่าน BrowserPHP นั้นเป็ นภาษาสาหรับใช้ในการ เขียนโปรแกรมบน Website สามารถเชื่ อมต่อ Website กับฐานข้อมูล (MySQL) ได้ (http://www.hellomyweb.com/index.php/main/content/135) ตัวอย่าง Code PHP ในการเชื่ อมต่อฐานข้อมูล (MySQL) <?php $host="127.0.0.1"; $user="root"; $password="root"; $dbname="project"; mysql_connect($host,$user,$password)or die("can't connect host"); mysql_select_db($dbname)or die("can't connect Database"); mysql_query("set NAMES tis620"); สรุ ป PHP ทา หน้าที่ mysql_close(); เชื่อมต่อ ?>
  • 27.
    11 ฐานข้อมูล เช่น mysql_connect($host,$user,$password)ordie ("can't connect host");mysql_select_db($dbname)or die("can't connect Database"); บทที่ 3 การออกแบบระบบ การออกแบบระบบเป็ นขั้นตอนสาคัญขั้นตอนหนึ่งของการพัฒนาระบบสารสนเทศหากทาการ ออกแบบระบบได้ดีจะทาให้บรรลุถึงวัตถุประสงค์ของการพัฒนาระบบทาให้การพัฒนาระบบ
  • 28.
    12 เป็ นไปอย่างมีประสิ ทธิภาพซึ่ งการออกแบบระบบจะคลอบคลุมถึงการออกแบบกระบวนการ ทางานของระบบส่ วนสาคัญของเครื่ องมือที่ใช้คือแผนภาพโครงสร้างระบบเพื่อวิเคราะห์สิ่งที่นาเข้า และสิ่ งที่นาออกจากระบบ การออกแบบระบบนักศึกษาฝึ กงานบนแอนดรอยด์ 3.1 แผนภาพบริ บท (Context Diagram) รู ปที่ 3.1 แผนภาพบริ บท (Context Diagram) 3.2 แผนภาพกระแสข้อมูล (Data Flow Diagram)
  • 29.
    13 รู ปภาพ 3.2 แผนภาพกระแสข้อมูล (Data Flow Diagram) 3.3 Flow Chart Diagram
  • 30.
    14 รู ปที่ 3.3.1ผังงานการเข้าสู่ ระบบ
  • 31.
    15 รู ปที่ 3.3.2ผังงานอาจารย์ผรับผิดชอบ ู้
  • 32.
    16 รู ปที่ 3.3.3ผังงานพี่เลี้ยงนักศึกษาฝึ กงาน
  • 33.
    17 รู ปที่ 3.3.4 ผังงานนักศึกษาฝึ กงาน 3.4 Use Case Diagram
  • 34.
    18 รู ปภาพ 3.4.1ระบบหลัก (Use Case Diagram)
  • 35.
    19 รู ปภาพ 3.4.2ระบบกรอกเอกสาร (Use Case Diagram)
  • 36.
    20 รู ปที่ 3.4.4 ระบบรับเอกสาร (Use Case Diagram)
  • 37.
    21 3.5 Entity-Relationship Diagram รู ปภาพ 3.5.1 Entity-Relationship Diagram ชื่อตาราง อาจารย์
  • 38.
    22 วัตถุประสงค์ เก็บประวัติอาจารย์ แฟ้ มที่เกี่ยวข้อง - ลาดับ คุณสมบัติ คาอธิบาย ขนาด ประเภท ค่า ตรวจสอบ ประเภท เบื้องต้น ความถูก คีย ์ (Sequence) (Attribute) (Description) (Width) (Type) ต้อง (Default) (Key (Validation) Type) 1 I_id ไอดี 20 Int - NotNull PK อาจารย์ 2 I_password รหัส 20 Varchar - NotNull 3 I_name ชื่อ 30 Varchar - NotNull 4 I_surname นามสกุล 30 Varchar - NotNull 5 I_faculty คณะ 30 Varchar - NotNull 6 I_department สาขา 30 Varchar - NotNull 7 I_position ตาแหน่ง 20 Varchar - NotNull 8 I_email เมลล์ 30 Varchar - NotNull
  • 39.
    23 ชื่อตาราง บริ ษท ั วัตถุประสงค์ เก็บประวัติบริ ษท ั แฟ้ มที่เกี่ยวข้อง - ลาดับ คุณสมบัติ คาอธิบาย ขนาด ประเภท ค่า ตรวจสอบ ประเภท เบื้องต้น ความถูก คีย ์ (Sequence) (Attribute) (Description) (Width) (Type) ต้อง (Default) (Key (Validation) Type) 1 C_id ไอดีบริ ษท ั 20 Int - NotNull PK 2 C_name ชื่อ 20 Varchar - NotNull 3 C_Address ที่อยู่ 100 Varchar - NotNull 4 C_Tel เบอร์โทร 20 Varchar - NotNull
  • 40.
    24 ชื่อตาราง พี่เลี้ยง วัตถุประสงค์ เก็บประวัติพ่เี ลี้ยง แฟ้ มที่เกี่ยวข้อง บริ ษท ั ลาดับ คุณสมบัติ คาอธิบาย ขนาด ประเภท ค่า ตรวจสอบ ประเภท เบื้องต้น ความถูก คีย ์ (Sequence) (Attribute) (Description) (Width) (Type) ต้อง (Default) (Key (Validation) Type) 1 T_id ไอดีพี่เลี้ยง 20 Int - NotNull PK 2 T_password รหัสพี่เลี้ยง 20 Varchar - NotNull 3 T_name ชื่อ 30 Varchar - NotNull 4 T_surname นามสกุล 30 Varchar - NotNull 5 T_position ตาแหน่ง 30 Varchar - NotNull 6 T_tel เบอร์โทร 20 Varchar - NotNull 7 T_email เมลล์ 30 Varchar - NotNull 8 T_gender เพศ 10 Varchar - NotNull 9 C_id บริ ษท ั 20 Int - NotNull FK
  • 41.
    25 ชื่อตาราง ความต้องการนักศึกษาของสถานประกอบการ วัตถุประสงค์ เก็บรายละเอียดความต้องการ แฟ้ มที่เกี่ยวข้อง บริ ษท , พี่เลี้ยง ั ลาดับ คุณสมบัติ คาอธิบาย ขนาด ประเภท ค่า ตรวจสอบ ประเภท เบื้องต้น ความถูก คีย ์ (Sequence) (Attribute) (Description) (Width) (Type) ต้อง (Default) (Key (Validation) Type) 1 P_id ไอดี 20 Int - NotNull PK 2 P_position ตาแหน่ง 30 Varchar - NotNull 3 P_faculty คณะ 30 Varchar - NotNull 4 P_gender เพศ 10 Varchar - NotNull 5 P_detail รายละเอียด 100 Varchar - NotNull 6 P_grade เกรด 10 Varchar - NotNull 7 C_id ไอดีบริ ษท ั 30 Int - NotNull FK 8 T_id ไอดีพี่เลี้ยง 10 Int - NotNull FK
  • 42.
    26 ชื่อตาราง FM ฝง. 03 วัตถุประสงค์ เก็บข้อมูลรายละเอียดสถานที่ฝึกงาน แฟ้ มที่เกี่ยวข้อง นักศึกษา , พี่เลี้ยง , บริ ษท ั ลาดับ คุณสมบัติ คาอธิบาย ขนาด ประเภท ค่า ตรวจสอบ ประเภท เบื้องต้น ความถูก คีย ์ (Sequence) (Attribute) (Description) (Width) (Type) ต้อง (Default) (Key (Validation) Type) 1 03_id ไอดี 20 Int - NotNull PK เอกสาร 2 S_id ไอดี 20 Int - NotNull FK นักศึกษา 3 T_id ไอดีพี่เลี้ยง 20 Int - NotNull FK 4 C_id ไอดีบริ ษท ั 20 Int - NotNull FK
  • 43.
    27 ชื่อตาราง FM ฝง. 04 วัตถุประสงค์ เก็บข้อมูลแบบบันทึกเวลาการทางานของนักศึกษา แฟ้ มที่เกี่ยวข้อง นักศึกษา , พี่เลี้ยง ลาดับ คุณสมบัติ คาอธิบาย ขนาด ประเภท ค่า ตรวจสอบ ประเภท เบื้องต้น ความถูก คีย ์ (Sequence) (Attribute) (Description) (Width) (Type) ต้อง (Default) (Key (Validation) Type) 1 04_id ไอดี 20 Int - NotNull PK เอกสาร 2 04_day วัน 20 Varchar - NotNull 3 04_month เดือน 20 Varchar - NotNull 4 04_year ปี 20 Varchar - NotNull
  • 44.
    28 5 04_accept ยืนยัน 10 Varchar - NotNull 6 T_id ไอดีพี่เลี้ยง 20 Int - NotNull FK 7 S_id ไอดี 20 Int - NotNull FK นักศึกษา ชื่อตาราง FM ฝง. 05 วัตถุประสงค์ เก็บข้อมูลแบบบันทึกการปฎิบติงานประจาวันของนักศึกษา ั แฟ้ มที่เกี่ยวข้อง นักศึกษา , พี่เลี้ยง ลาดับ คุณสมบัติ คาอธิบาย ขนาด ประเภท ค่า ตรวจสอบ ประเภท เบื้องต้น ความถูก คีย ์ (Sequence) (Attribute) (Description) (Width) (Type) ต้อง (Default) (Key (Validation) Type) 1 05_id ไอดี 20 Int - NotNull PK เอกสาร 2 05_day วัน 20 Varchar - NotNull 3 05_month เดือน 20 Varchar - NotNull 4 05_year ปี 20 Varchar - NotNull 5 05_detail รายละเอียด 100 Varchar - NotNull 6 05_accept ยืนยัน 20 Varchar - NotNull 7 T_id ไอดีพี่เลี้ยง 20 Int - NotNull FK 8 S_id ไอดี 20 Int - NotNull FK นักศึกษา
  • 45.
    29 ชื่อตาราง FM ฝง. 06 วัตถุประสงค์ เก็บข้อมูลแบบประเมินผลการฝึ กงานของนักศึกษา แฟ้ มที่เกี่ยวข้อง นักศึกษา ลาดับ คุณสมบัติ คาอธิบาย ขนาด ประเภท ค่า ตรวจสอบ ประเภท เบื้องต้น ความถูก คีย ์ (Sequence) (Attribute) (Description) (Width) (Type) ต้อง (Default) (Key (Validation) Type) 1 06_id ไอดี 20 Int - NotNull PK เอกสาร 2 06_comment1 คาบรรยาย 200 Varchar - NotNull 3 06_comment2 คาบรรยาย 200 Varchar - NotNull 4 06_comment3 คาบรรยาย 200 Varchar - NotNull 5 S_id ไอดี 20 Int - NotNull FK นักศึกษา
  • 46.
    30 บทที่ 4 การพัฒนาระบบ การพัฒนาโปรแกรมจาเป็ นอย่างยิงที่จะต้องมีเครื่ องมือ และอุปกรณ์ท่ีใช้ในการพัฒนา ่ ระบบทั้งหมด ซึ่ งจะทาให้กระบวนการทางานนั้นมีประสิ ทธิ ภาพมากขึ้น เข้าใจกระบวนการทางาน การประมวลผล และระบบทางานโดยรวม ซึ่ งในการกาหนดรารละเอียดของส่ วนต่างๆที่เป็ น องค์ประกอบสาคัญ ในการพัฒนาและปรับปรุ งระบบงานให้มีประสิ ทธิ ภาพ เหมาะกับการทางาน ร่ วมกับคอมพิวเตอร์ และระบบปฏิบติการแอนดรอยด์ ซึ่ งรายละเอียดการพัฒนามีดงนี้ ั ั 1.อุปกรณ์ ทใช้ ี่ เครื่ องคอมพิวเตอร์ที่ใช้ในการพัฒนาโครงงานมีอุปกรณ์ภายในดังนี้ ตารางที่ 4.1 อุปกรณ์ที่ใช้ในการพัฒนาโครงงาน ชื่ออุปกรณ์ นามาใช้เพื่อ เลือกเพราะ ซีพียู Intel Core2 Duo ควบคุมการประมวลผลข้อมูล สามารถรองรับการประมวลผล Processor T5900 (2.27 GHz, การอ่าน การคานวณต่างๆ ได้ดีและมีประสิ ทธิภาพ 2MB L3 Cache) แรม (RAM) DDR2 ขนาด เก็บและพักข้อมูลที่รอการ เป็ นอุปกรณ์ที่มีประสิ ทธิภาพ หน่วยความจา 2 GB ประมวลผลหรื อที่ประมวลผล เพียงพอสาหรับระบบ เสร็ จแล้ว ฮาร์ ดดิสก์ (Hard disk) ขนาด เก็บข้อมูลหลักภายใน มีเนื้อที่มากพอที่จะใช้พฒนา ั ความจุ 320 GB คอมพิวเตอร์ที่ใช โครงงาน การ์ดจอ Nvidia GeForce GT ส่ งสัญญาณภาพจากเครื่ อง มีความละเอียดที่สามารถแสดง 520M (1GB GDDR2) คอมพิวเตอร์ สู่จอภาพ ผลได้อย่างมีประสิ ทธิ ภาพ
  • 47.
    31 2. โปรแกรมที่ใช้ ในการพัฒนา โปรแกรมที่เลือกใช้ในการพัฒนาโครงงานเพื่อให้สามารถพัฒนาเว็บไซต์ได้อย่างมี ประสิ ทธิภาพจึงจาเป็ นต้องเลือกโปรแกรมที่มีความเหมาะสมเพื่อให้การทางานในโครงงานเป็ นไปได้ อย่างราบรื่ น โปรแกรมที่เลือก มีดงนี้ ั ตารางที่ 4.2 โปรแกรมที่ใช้ในการพัฒนาโครงงาน ชื่ออุปกรณ์ นามาใช้เพื่อ เลือกเพราะ Eclipse พัฒนาระบบแอนดรอยด์ ใช้งานง่าย Android SDK จะได้โหลดไลบารี ฟรี ท่ีกเู กิล เป็ นซอฟต์แวร์ฟรี แจก ADT Plugin เพื่อพัฒนาแอนดรอยด์ เป็ นตัวที่ช่วยให้eclipse ทางานได้ง่าย และสะดวก Platform Version Android 2.3.3 ให้แอนดรอยด์ใช้ได้ในเวอร์ ชน มีหลายฟังก์ชนให้เลือก ั่ ั่ ล่าสุ ด ตามที่เราชอบ Android Virtual Device จาลองการรันบนแอนดรอยด์โม เป็ นเครื่ องแอนดรอยด์ บายบนเครื่ องคอมพิวเตอร์ จาลองที่มีฟังก์ชนเหมือน ั่ (Note book) แอนดรอยด์โมบาย JDK ชุดเครื่ องมือในการพัฒนาภาษา ช่วยให้การเขียนภาษาจาวา จาวา ให้ง่ายขึ้น Adobe Dreamweaver CS5 ใช้ในการพัฒนาและออกแบบ เป็ นโปรแกรมที่สนับสนุน งานทางด้านการออกแบบ เว็บที่ง่ายและมีเครื่ องมือ หลากหลาย
  • 48.
    32 Microsoft word2010 ใช้ในการเขียนรู ปเล่มเอกสาร ช่วยจัดทาเอกสาร โครงงานให้มี ประสิ ทธิ ภาพและง่ายต่อ การใช้งาน MicrosoftofficeVisio2010 ใช้ในการสร้างแผนภาพ ช่วยให้การทาเอกสารที่ เป็ นแผนภาพง่ายขึ้นเพราะ มีเครื่ องมือที่ง่ายต่อการ สร้าง Microsoft power point 2010 ใช้ในการสร้างการนาเสนอ ช่วยจัดทารู ปแบบการนา ผลงาน เสอนผลงานที่สะดวกและ ง่ายต่อการใช้งาน 3. การทางานทั้งหมดของระบบนักศึกษาฝึ กงานบนแอนดรอยด์ มีกระบวนการดังนี้ ตารางที่ 4.3 แสดงกระบวนการทางานของการlogin เข้าสู่ ระบบ กระบวนการ 1.0 การlogin เข้าสู่ ระบบ ชื่อกระบวนการ คาอธิบายการทางาน หมายเหตุ เข้าสู่ ระบบ เข้าสู่ ระบบโดยการใส่ ชื่อผูใช้งานและรหัสผ่าน ้ ตารางที่ 4.4 แสดงกระบวนการทางานของการสมัครสมาชิก กระบวน 2.0 สมัครสมาชิก ชื่อกระบวนการ คาอธิบายการทางาน หมายเหตุ การสมัครสมาชิก เป็ นวิธีการที่ใช้สาหรับสมาชิ กใหม่และจัดเก็บลงใน ฐานข้อมูล โดยมีการตรวจสอบชื่อผูใช้ระบบไม่ให้ซ้ ากัน ้ ตารางที่ 4.5 แสดงกระบวนการทางานของการสร้างเอกสาร กระบวน 3.0 การสร้างเอกสาร
  • 49.
    33 ชื่อกระบวนการ คาอธิบายการทางาน หมายเหตุ การสร้างเอกสาร เป็ นวิธีการที่ใช้สาหรับอาจารย์ที่จะทาการสร้างเอกสาร ฝึ กงานเพื่ออัพโหลดเข้าระบบให้นกศึกษา ั ตารางที่ 4.6 แสดงกระบวนการทางานของการแก้ไขประวัติ กระบวน 5.0 กระบวนการแก้ไขประวัติ ชื่อกระบวนการ คาอธิบายการทางาน หมายเหตุ การแก้ไขประวัติ เป็ นวิธีการที่ใช้สาหรับสมาชิ กใหม่และจัดเก็บลงใน ฐานข้อมูล โดยมีการตรวจสอบชื่อผูใช้ระบบไม่ให้ซ้ ากัน ้ ตารางที่ 4.7 แสดงกระบวนการทางานของกระบวนการกรอกเอกสาร กระบวน 6.0 กระบวนการกรอกเอกสาร ชื่อกระบวนการ คาอธิบายการทางาน หมายเหตุ การกรอกเอกสาร เป็ นวิธีการที่ใช้สาหรับนักศึกษาและอาจารย์ในการกรอก เอกสารเพื่อส่ งให้แต่ละฝ่ าย ตารางที่ 4.8 แสดงกระบวนการทางานของ กระบวนการรับเอกสาร กระบวน 7.0 รับเอกสาร ชื่อกระบวนการ คาอธิบายการทางาน หมายเหตุ การรับเอกสาร เป็ นวิธีการที่ใช้สาหรับนักศึกษาและอาจารย์ที่เมื่อทั้งสอง ฝ่ ายได้กรอกเอกสารแล้วจะส่ งให้ ซึ่ งกันและกัน ตารางที่ 4.9 แสดงกระบวนการทางานของ กระบวนการแสดงความคิดเห็น กระบวน 8.0 แสดงความคิดเห็น ชื่อกระบวนการ คาอธิบายการทางาน หมายเหตุ
  • 50.
    34 การแสดงความคิดเห็น เป็ นวิธีการที่ใช้สาหรับนักศึกษาที่จะผ่านการฝึ กงานแล้วมี การแสดงความคิดเห็นต่อสถานที่ฝึกงาน ตารางที่ 4.10 แสดงกระบวนการทางานของกระบวนการจองที่ฝึกงาน กระบวน 9.0 การจองที่ฝึกงาน ชื่อกระบวนการ คาอธิบายการทางาน หมายเหตุ การจองที่ฝึกงาน เป็ นวิธีการที่ใช้สาหรับนักศึกษาที่ตองการจะจองที่ฝึกงาน ้ ของระบบนักศึกษาฝึ กงาน ตารางที่ 4.11 แสดงกระบวนการทางานของ กระบวนการใช้งานเว็บบอร์ด กระบวน 10.0 การใช้งานเว็บบอร์ด ชื่อกระบวนการ คาอธิบายการทางาน หมายเหตุ การใช้งานเว็บบอร์ ด เป็ นวิธีการที่ใช้สาหรับนักศึกษาและอาจารย์ที่ตองการ ้ พูดคุยแลกเปลี่ยนข้อมูลกัน ตารางที่ 4.12 แสดงกระบวนการทางานของกระบวนการยืนยันเอกสาร กระบวน 10.1 การยืนยันเอกสาร ชื่อกระบวนการ คาอธิบายการทางาน หมายเหตุ การยืนยันเอกสาร เป็ นวิธีการที่ใช้สาหรับนักศึกษาและอาจารย์ที่เมื่อมีการ ตรวจสอบเอกสารแล้วว่า มีความสมบูรณ์จะมีการยืนยัน เอกสารที่จะส่ งให้กน ั
  • 51.
    35 บทที่ 5 สรุ ปโครงการ 5.1 ปัญหาและอุปสรรคในการดาเนินงาน ปั ญหาและอุปสรรคที่ผจดทาโครงการนี้ คือ ู้ ั 5.1.1 ปั ญหาในส่ วนของSoftware เนื่องจากเป็ น Open source สามารถ development ได้ทาให้มีการ พัฒนาเวอร์ ชนไป เรื่ อย จนเวอร์ ชนล่าสุ ด android 4.1 ดังนั้นการที่จะทา simulate ให้รันบน ั่ ั่ Notebook ในเวอร์ ชนล่าสุ ดจะต้องใช้ Notebook ที่มีสเปคเครื่ องสู งพอสมควรเพราะมี ใช้เวอร์ ชน ั่ ั่ ่ ใหม่ การทางานของโปรแกรมจะไปดึงMemory มาทาให้เครื่ องช้า ถึงรันไม่ผาน เพราะฉะนั้นการจะ ทา Android นี้จะต้องมี resource ที่พอสมควรในระดับหนึ่ งที่เดียว นั้นหมายถึงจะต้องมีท้ ง Mobile ั Android และ Note book ไปด้วยกัน 5.1.2 ข้ อเสนอแนะเกียวกับโครงการ ่ เนื่องจากโครงการนี้ เป็ นโครงการที่ นักศึกษาทุกคนในคณะเทคโนโลยีสารสนเทศ ต้อง ผ่าน หมายถึง ความทุ่มเท ทั้งแรงกาย แรงใจ แรงทรัพย์ของ นักศึกษา ซึ่งบางที นักศึกษามีที่ปรึ กษา ไม่เชี่ยวชาญพอ ทาให้นกศึกษาต้องหาความรู ้ที่กว้างออกไป ไม่สามารถจับประเด็นได้ เป็ นสาเหตุ ั หนึ่งที่ทาให้ นักศึกษาเสี ยเวลาด้วย อนึ่งการปรับทัศนคติ ทั้งตัวอาจารย์ และนักศึกษาเอง ส่ วนระบบ นักศึกษาฝึ กงานบนแอนดรอยด์น้ น จะต้องมีการอัพเดทเวอร์ ชนตามเรื่ อยๆ และจะเป็ นฟังก์ชน ั ั่ ั่ เฉพาะของตัวระบบเอง 5.1.3 สรุ ปการทาโครงการ
  • 52.
    36 การทาระบบนักศึกษาฝึ กงานบนแอนดรอย์น้ ี ผูทาได้จดทาขึ้นเพราะเห็นว่ามีประโยชน์ต่อ ้ ั นักศึกษาทุกคน ที่เมื่อก้าวเข้าสู่ ปีที่สาม ก็จะมีการให้นกศึกษาไปฝึ กงานเพื่อนาสิ่ งที่เรี ยนไปปรับ ั ประยุกต์เข้ากับองค์กรนั้นๆ เช่น คณะเทคโนโลยีสารสนเทศ ก็จะไปฝึ กด้านไอที เป็ นต้น ซึ่ งระบบ นี้จะช่วยให้ อาจารย์ นักศึกษา และสถานประกอบการ รวมทั้งพี่เลี้ยงที่ฝึกงานจะได้ สื่ อสารให้ ตรงกัน ในเรื่ องของวันเวลา ข้อมูลเอกสาร เกณฑ์การให้คะแนน เป็ นต้น
  • 53.
    37 บรรณานุกรม ภาษาไทย ภาษิต เครื องเนียม ,หัดสร้างเว็บไซด์ดวย Dreamweaver ้ ร อีซี่ทูโปร ,2549. พร้อมเลิศ หล่อวิจิตร ,คู่มือเรี ยน AJAX: กรุ งเทพฯ โปรวิชน ,2551. ั่ จิระสิ ทธิ์ อึ้งรัตนวงค์ , PHP + AJAX + jQuery : กรุ งเทพ โปรวิชน ,2554 . ั่ ภาษาอังกฤษ www.codemobiles.com
  • 54.
    38 www.developer.android.com ภาคผนวก รายละเอียดของเครื่องมือทีใช้ ในการพัฒนาโครงงาน ่ ระบบนักศึกษาฝึ กงานบนแอนดรอยด์ ผูใช้งานสามารถดาวน์โหลดไปยังเครื่ องแอนดรอยด์ ้ ได้ หรื อสามารถรันบนเครื่ องแอนดรอยด์จาลองบนเครื่ องคอมพิวเตอร์ได้ และจะต้องมีมือถือ ระบบปฏิบติการแอนดรอรยด์ ั ก.1 คุณลักษณะของคอมพิวเตอร์ ทใช้ ในระบบ ่ี เครื่ องคอมพิวเตอร์ และโปรแกรมที่ใช้ในระบบการทางาน ก.1.1 คอมพิวเตอร์แบบพกพา ( Computer Notebook ) ก.1.2 หน่วยประมวลผล(CPU) intel core2Duo 2.2(GHz) ก.1.3 หน่วยความจา(Ram) 2 กิกกะไบต์(GB) ก.1.4 ฮาร์ ดดิสก์(Hard disk) 320 กิกกะไบต์(GB) ก.1.5 Eclipse version 2.3.3 เป็ นต้น ก.1.6 อินเตอร์เน็ต (Internet) ก.2 คุณลักษณะของซอฟต์ แวร์ ทใช้ ในระบบ ี่ ก.2.1 ระบบปฏิบติการ Microsoft Windows 7 (64-bit) ั ก.2.2 โปรแกรม Eclipse ใช้ในการพัฒนาแอนดรอยด์ ก.2.3 โปรแกรม Adobe Dreamweaver CS6 ใช้ในการออกแบบโครงสร้างเว็บ ก.2.4 โปรแกรม Microsoft PowerPoint 2010 ใช้จดทาเอกสารโครงงาน ั ก.2.5 โปรแกรม Microsoft word 2010 ใช้จดทาเอกสารโครงงาน ั ก.2.6 โปรแกรม Microsoft Visio 2010 ใช้จดทา Flowchart, ER-Diagram, Context Diagram ั
  • 55.
    39 ก.3 วิธีการติดตั้งระบบ วิธีการติดตั้ง Eclipse ขั้นตอนการติดตั้ง เครื่ องมือพัฒนา แอปพลิเคชันบนระบบปฎิบติการ แอนดรอย์ ่ ั ดาวน์โหลดโปรแกรม Andtroid SDK ที่ http://develop.android.com/std/index.html เลือก android- sdk_r06-windows.zip รู ปที่ ก.1 การดาวน์โหลดโปรแกรม Android Sdk (ที่มาของภาพ http://www.mobiledevguru.com/Article/tabid/66/articleType/ArticleView/articleId/31/-Eclipse- SDK-Android.aspx) ขั้นตอนที่2 ดาวโหลดโปรแกรม Eclipse ที่ http://www.eclipse.org/downloads/ เลือก Eclipse IDD for Java Developers
  • 56.
    40 รู ปที่ ก.2 เลือกโปรแกรม eclipse (ที่มาของภาพ http://www.mobiledevguru.com/Article/tabid/66/articleType/ArticleView/articleId/31/-Eclipse- SDK-Android.aspx) รู ปที่ ก.3 เลือกระบบปฏิบติการให้ตรงกับที่ผใช้ตองการ (ที่มาของภาพ ั ู้ ้ http://www.mobiledevguru.com/Article/tabid/66/articleType/ArticleView/articleId/31/-Eclipse- SDK-Android.aspx) รู ปที่ ก.4 เริ่ มการดาวน์โหลดโปรแกรม eclipse (ที่มาของภาพ http://www.mobiledevguru.com/Article/tabid/66/articleType/ArticleView/articleId/31/-Eclipse- SDK-Android.aspx) ขันตอนที่ 3 ทาการแยกไฟล์ออกมาหลังจากที่ได้ ดาวน์โหลดเสร็จแล้ วในที่นี ้ให้ แตกไฟล์ .zipไปที่ไดร์ ้ C
  • 57.
    41 รู ปที่ ก.5 แสดงการแตกไฟล์โปรแกรม eclipse และ sdk (ที่มาของภาพ http://www.mobiledevguru.com/Article/tabid/66/articleType/ArticleView/articleId/31/-Eclipse- SDK-Android.aspx) ั ขั้นตอนที่4 ติดตั้งADT Plugin ให้กบ eclipse คลิกที่โปรแกรม eclipse เพื่อทาการเปิ ดใช้งาน รูปที่ ก.6 เปิ ดโปรแกรม eclipse (ที่มาของภาพ http://www.mobiledevguru.com/Article/tabid/66/articleType/ArticleView/articleId/31/-Eclipse- SDK-Android.aspx) หลังจากที่เข้ ามาที่หน้ าโปรแกรมแล้ วให้ มาที่คาว่า Help แล้ วเลือกคาว่า Install New Software
  • 58.
    42 รูปที่ ก.7 แสดงการเข้ าติดตังADT Plugin (ที่มาของภาพ ้ http://www.mobiledevguru.com/Article/tabid/66/articleType/ArticleView/articleId/31/-Eclipse- SDK-Android.aspx) เมื่อเข้ ามาให้ ผ้ ใช้ ในช่อง Work with พิมพ์ https://dl-ssl.google.com/android/eclipse รอสักพักจะขึ ้น ู รายการในช่องเลือกรายการทังหมด และกด Next แล้ วรอสักพัก ้
  • 59.
    43 รูปที่ ก.8 แสดงรายการก่อนการติดตังADT Plugin (ที่มาของภาพ ้ http://www.mobiledevguru.com/Article/tabid/66/articleType/ArticleView/articleId/31/-Eclipse- SDK-Android.aspx)
  • 60.
    44 หลังจากนันให้ ผ้ ใช้กด Next และเลือก คาว่า I accept the terms of license agreements แล้ วกดที่ปม ้ ู ุ่ Finish เพื่อยืนยันการติดตัง้ รูปที่ ก.9 แสดงรายการหลักก่อนการติดตังADT Plugin (ที่มาของภาพ ้ http://www.mobiledevguru.com/Article/tabid/66/articleType/ArticleView/articleId/31/-Eclipse- SDK-Android.aspx)
  • 61.
    45 รูปที่ ก.10 แสดงรายละเอียดก่อนการติดตังADT Plugin (ที่มาของภาพ ้ http://www.mobiledevguru.com/Article/tabid/66/articleType/ArticleView/articleId/31/-Eclipse- SDK-Android.aspx) n รูปที่ ก.11 เริ่มการติดตังADT Plugin (ที่มาของภาพ ้ http://www.mobiledevguru.com/Article/tabid/66/articleType/ArticleView/articleId/31/-Eclipse- SDK-Android.aspx)
  • 62.
    46 เมื่อติดตัง้ Plugin เรียบร้ อยแล้ วจะปรากฏ iconของแอนดรอย์ที่เมนูด้านบน รูปที่ ก.12 แสดงรายการก่อนการติดตังADT Plugin (ที่มาของภาพ ้ http://www.mobiledevguru.com/Article/tabid/66/articleType/ArticleView/articleId/31/-Eclipse- SDK-Android.aspx) ในขันตอนนี ้จะเป็ นการติดตังPackageต่างๆให้ กบEmulatorโดยผูใช้ สามารถเลือกที่จะติดตังversion ้ ้ ั ้ ต่างๆให้ กบEmulatorได้ ั
  • 63.
    47 รูปที่ ก.13 แสดงรายการก่อนการติดตังADT Plugin (ที่มาของภาพ ้ http://www.mobiledevguru.com/Article/tabid/66/articleType/ArticleView/articleId/31/-Eclipse- SDK-Android.aspx) เมื่อเลือกรายการแล้ วให้ กดที่คาว่า Install Selected จะเริ่มทาการติดตัง้ SDK Platfromตามที่เลือก ไว้ รูปที่ ก.14 เริ่มการติดตังSDK Platfrom (ที่มาของภาพ ้ http://www.mobiledevguru.com/Article/tabid/66/articleType/ArticleView/articleId/31/-Eclipse- SDK-Android.aspx)
  • 64.
    48 เมื่อทาการติดตังเสร็จแล้ วให้ ทาการระบุตาแหน่งของAndroid SDK ให้ กบ ADT โดยให้ ไปที่คาสัง ้ ั ่ Window แล้ วเลือกคาว่า Preferences รูปที่ ก.15 แสดงรายการก่อนการติดตังADT Plugin (ที่มาของภาพ ้ http://www.mobiledevguru.com/Article/tabid/66/articleType/ArticleView/articleId/31/-Eclipse- SDK-Android.aspx) เมื่อกดแล้ วจะเข้ าสูหน้ าคาสัง ให้ เลือกที่หวข้ อ Android จากนัน เลือกที่ Browse แล้ วเลือกโฟลเดอร์ ่ ่ ั ้ ที่เก็บ SDK (ในที่นี ้จะอยู่ที่C:Program FilesAndroid) แล้ วจะปรากฏรายการ Platfrom ที่ได้ ทาการ ติดตัง้
  • 65.
    49 รูปที่ ก.16 แสดงรายการก่อนการติดตังADT Plugin (ที่มาของภาพ ้ http://www.mobiledevguru.com/Article/tabid/66/articleType/ArticleView/articleId/31/-Eclipse- SDK-Android.aspx)
  • 66.
    50 ทาการสร้ างแบบจะลอง โดยการตังชื่อและระบุเวอร์ ชนแอนดรอนด์ จากนันทาการระบุขนาดของ ้ ั่ ้ SD Card (อาจไม่ระบุก็ได้ ) เมื่อเสร็จแล้ วให้ กดที่ปม Create AVD ุ่ รูปที่ ก.17 สร้ างแบบจาลองแอนดรอย์ (ที่มาของภาพ http://www.mobiledevguru.com/Article/tabid/66/articleType/ArticleView/articleId/31/-Eclipse- SDK-Android.aspx)
  • 67.
    51 ในขันตอนนี ้หลังจากสร้ างแบบจาลองแล้วจะปรากฏรายการ และในหน้ านี ้จะสามารถแก้ ไข ้ รายการแบบจาลองและลบ หรื อสร้ างใหม่ได้ หากต้ องการเริ่มให้ โปรแกรมทางาน ให้ ทาการเลือก จากรายการ แล้ วกดที่ปม Start ุ่ รูปที่ ก.18 แสดงรายการแบบจาลอง เมื่อเลือกจากรายการแล้ วระบบจะจะทาการรัน แล้ วสร้ างแบบจาลองขึ ้นมาตามที่ได้ สร้ าง ไว้ ในขันตอนแรก ้
  • 68.
    52 รูปที่ ก.19 ภาพจาลองอุปกรณ์แอนดรอย์ (ที่มาของภาพ http://www.mobiledevguru.com/Article/tabid/66/articleType/ArticleView/articleId/31/-Eclipse- SDK-Android.aspx) ก.6.2.1 หน้ าหลักในการLogin เข้ าสูระบบ ่ รูปที่ ก. แสดงหน้ าlogin
  • 69.
    53 ก.6.2.2 หน้ าสมัครสมาชิก รูปที่ ก. แสดงหน้ าสมัครสมาชิก ก.6.2.2 หน้ าแสดงฟั งก์ชนการทางาน ั่ รูปที่ ก. แสดงหน้ าฟั งก์ชนการทางาน ั่
  • 70.
    54 ก.6.2.2 หน้ าเลือกการบันทึกรายการปฏิบติงานประจาวัน ั รูปที่ ก. แสดงหน้ ารายการบันทึกรายการปฏิบติงานประจาวัน ั ก.6.2.3 หน้ าการกรอกเวลาและรายละเอียดการทางานแต่ละวันในระบบ รูปที่ ก. แสดงหน้ าหน้ าการการกรอกเวลาและรายละเอียดการทางานแต่ละวันในระบบ ก.6.2.3 หน้ าหลังจากกรอกเวลาและรายละเอียดการทางานแต่ละวันในระบบเสร็จแล้ ว
  • 71.
    55 รูปที่ ก. แสดงหน้ าผลลัพธ์การการกรอกเวลาและรายละเอียดการทางานแต่ละวันในระบบ ก.6.2.3 หน้ าเลือกสถานทีฝึกงาน ่ รูปที่ ก. แสดงหน้ าสถานที่ฝึกงาน ก.6.2.3 หน้ าแสดงรายละเอียดสถานที่ฝึกงาน
  • 72.
    56 รูปที่ ก. แสดงหน้ ารายละเอียดสถานที่ฝึกงาน ก.6.2.3 หน้ าแสดงการจองสถานทีฝึกงาน ่ รูปที่ ก. แสดงหน้ าการจองสถานที่ฝึกงาน ก.6.2.3 หน้ าแสดงเมื่อจองสถานที่ฝึกงาน
  • 73.
    57 รูปที่ ก. แสดงหน้ าเมื่อจองสถานที่ฝึกงานเสร็จ ก.6.2.3 หน้ าแสดงแบบประเมินผลการฝึ กงานของนักศึกษา รูปที่ ก. แสดงหน้ าแบบประเมินผลการฝึ กงานของนักศึกษา ก.6.2.3 หน้ าแสดงรายละเอียดแบบประเมินผลการฝึ กงานของนักศึกษา
  • 74.
    58 รูปที่ ก. แสดงหน้ ารายแบบประเมินผลการฝึ กงานของนักศึกษา ก.6.2.3 หน้ าแสดงการกรอกข้ อมูลรายละเอียดแบบประเมินผลการฝึ กงานของนักศึกษา รูปที่ ก. แสดงหน้ าการกรอกข้ อมูลรายละเอียด ก.6.2.3 หน้ าแสดงการอัพโหลดรูป
  • 75.
    59 รูปที่ ก. แสดงหน้ าการอัพโหลดรูป ก.6.2.3 หน้ าแสดงเลือกรูปที่จะอัพโหลด รูปที่ ก. แสดงหน้ าการเลือกรูปที่จะอัพโหลด ก.6.2.3 หน้ าแสดงรูปที่อพโหลดแล้ ว ั
  • 76.
    60 รูปที่ ก. แสดงหน้ ารูปที่อพโหลดแล้ ว ั ก.6.2.3 หน้ าแสดงหน้ าส่งเอกสารให้ อาจารย์ รูปที่ ก. แสดงหน้ าส่งเอกสารให้ อาจารย์ ก.6.2.3 หน้ าแสดงหน้ าเลือกอาจารย์ที่จะส่งงาน
  • 77.
    61 รูปที่ ก. แสดงหน้ าเลือกอาจารย์ที่จะส่งงาน ก.6.2.3 หน้ าแสดงหน้ ายืนยันการส่งเอกสาร รูปที่ ก. แสดงหน้ ายืนยันการส่งเอกสาร ก.6.2.3 หน้ าแสดงการสร้ างPdf
  • 78.
    62 รูปที่ ก. แสดงหน้ าการสร้ างPdf ก.6.2.3 หน้ าแสดงยืนยันการสร้ างPdf รูปที่ ก. แสดงหน้ ายืนยันการสร้ างPdf ก.6.2.3 หน้ าแสดงเลือกเว็บบอร์ ด
  • 79.
    63 รูปที่ ก. แสดงหน้ าเลือกเว็บบอร์ ด ก.6.2.3 หน้ าแสดงหน้ าหลักเว็บบอร์ด รูปที่ ก. แสดงหน้ าหน้ าหลักเว็บบอร์ ด ก.6.2.3 หน้ าแสดงการตังกระทู้ ้
  • 80.
    64 รูปที่ ก. แสดงหน้ าการตังกระทู้ ้ ก.6.2.3 หน้ าแสดงการแสดงความคิดเห็น รู ปที่ ก. แสดงหน้าการแสดงความคิดเห็น ก.6.2.3 หน้าแสดง login อาจารย์
  • 81.
    65 รู ปที่ ก. แสดงหน้า login อาจารย์ ก.6.2.3 หน้าแสดงหน้ารายชื่ อนักศึกษาที่ส่งเอกสาร รู ปที่ ก. แสดงหน้ารายชื่อนักศึกษาที่ส่งเอกสาร ก.6.2.3 หน้าแสดงการเข้าไปดูรายละเอียด
  • 82.
    66 รู ปที่ ก. แสดงหน้าการเข้าไปดูรายละเอียด 6.2 แสดงหน้าการยืนยันเอกสาร รู ปที่ ก. แสดงหน้าการยืนยันเอกสาร 6.2 แสดงหน้าการยืนยันเอกสาร
  • 83.
    67 รู ปที่ ก. แสดงหน้าการยืนยันเอกสาร 6.2 แสดงหน้าเอกสาร รู ปที่ ก. แสดงหน้าการแสดงเป็ นไฟล์.pdf
  • 84.
    68 ประวัติผู้จัดทา นาย ฐปกรณ์ ศิริวฒนกูลชัย เกิดเมื่อวันที่ 4 มกราคม 2531 ั ที่จงหวัดอานาจเจริ ญ สาเร็ จการศึกษาชั้นมัธยมศึกษาตอนปลาย ั สาย ศิลป์ – ภาษาอังกฤษ ที่โรงเรี ยนบาลีเตรี ยมอุดมศึกษา จังหวัด กรุ งเทพมหานคร ในปี การศึกษา 2551แ ะ ร ย ร ย ร และการสื่ อสาร หลักสู ตร ภ ะ ย ร ม ย ยร ม มื่อ พ.ศ. ย ย เลขที่ 50 ซ.พหลโยธิน 49 แขวงอนุสาวรี ย ์ เขตบางเขน กรุ งเทพมหานคร