School of Information Technology& Engineering
M.Tech Software Engineering
Subject – SWE2004 – Software Architecture & Design
Slot: D2
“E-POST”
Review – 1
Date: 4.1.2018
Reg.No : “16MIS0416” – Name : “ Ankith Kumar Darak ”
Faculty Incharge: Prof P Karthikeyan
2 | P a g e
Chapter No Contents Page. No
1. Project Description - Abstract 3
2 Block Diagram 4
3 Modules – with module descriptions 5
4 Identification of Quality Factors & justification 7
3 | P a g e
CHAPTER 1
ABSTRACT:
The e-Post Office is the postal service on the Internet and an additional
distribution channel. It sells Stamps, Postcards, and has services like courier,
registering for electricity vendors, selling mobile cards, track the product,
search for post office near to his/her place etc. Under this website many
products and services can be ordered, that are also available in a "normal"
branch. There is e –post facility which is easiest way to send post to the far
places within less time. The e-Post System delivers their requests at their
doorstep and that too, with the flashing speed of internet. The main purpose of
the system is to enable customers to browse and order from any part of the
world and to make the benefits of e-mail available to everyone and to bridge the
digital divide, Department of Posts has introduced e post service.
4 | P a g e
CHAPTER 2
Block Diagram
5 | P a g e
CHAPTER 3
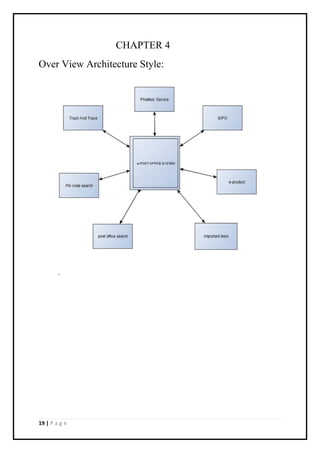
E-Post Office System Modules:
 Philately module
 Electronic Indian postal order module
 Pin code search module
 Track and trace module
 E-product
 Important links
Philately Module:
1)Philately is the Service which is used to buy various types of stamps.
2) There are many types of Stamps and they are categorized.
3) Cost is applied according to the no. of Stamps you ordered and according to
its category.
4) There is a limit to order Stamp. One can Order only 5 Stamps.
5) There is an e-product available under this service which is free of cost i.e.
Gangajal. One can order maximum of quantity two.
TO SEARCH PINCODE AND POSTOFFICE:
1)Online search facility to get post offices details by providing pin code and
post office name is given.
2)Users can enter the pin code or state name to get the post office name along
with the district corresponding to that pin code. Conversely users can enter a
post office name to get its pin code. One can also search for post offices by
district or state name to get list of all post offices situated in that particular state
or district.
Track and Trace:
Track your postal consignment and mail items online with the help of
consignment number as provided by the Indian Post. The tracking system is
updated periodically to provide you with the most current information available
about the location and status of your item. Services come under this facility are
speed post (domestic EMS), international EMS, electronic money order,
registered mail, express parcel, electronic value payable parcel etc.
6 | P a g e
Electronic Indian postal order module: E-post is the easiest way to send posts
to the far with in less time E-post has a certain procedure mentioned bellow as
steps
Step-1: Sender needs to write the post and submit it to the nearest post
office at his Town/place.
Step-2: The post mentor will send the Softcopy of the post to the Receiver’s
Post office
Step-3: The Post is Printed as Hardcopy at Receivers post office and then it
will give to the area Postman.
Step-4: The area postman will deliver the post to the Receiver at their
address Mentioned on Post. The above Mentioned procedure is for those who
wants to send the Hard copy to Someone. If Receiver has an account in e-post
then the Sender can easily Send the post directly through the website. Through
the E-post website, User can send the posts/Messages in PDF format, Text
Format and Scan Format (Nothing but Scanned paper containing text or
picture).
E-PRODUCT:
e-product is one of the important modules of E-post. It is one of the new
implementation in the system. In this user can order a product such as Ganga jal
from various places (Gangotri, Rishikesh).
They are also yet to provide sacred soil from the spiritual places like Kasi etc.
They provide different types of quantities and hence priced accordingly.
IMPORTANT LINKS:
E-post provide various links to access which will be helpful to the public view.
The links they provide are India post, postage stamps, National Address DBMS,
e-post, IMO, CEPT.
CEPT-centre for excellence in postal technology. It is published for the
information of employees of the department.
National address DBMS portal we can search for address, organisation, post
office ,Areas for pin code.
7 | P a g e
CHAPTER 4
1) Track and Trace
A) Reliability
. Accuracy
Based on precedence network methodology, the Track and Trace
should be reliable that it has to show the accurate results based on
user input
. Completeness
In order to sense the type of stamp purchase, and being able to
handle all type of stamps i.e. whether international or national
stamps. After successful purchase, the Track and Trace should be
able to hold all the measures from zero second to the user hand.
. Consistency
Irrespective of the type of browser, the behaviour is expected and
repeatable, regardless of the webpage loading at any time,
And the Consistency should be in such a way that each time it
shows the result based on previous result and updates so on
B) Efficiency
. Storage Optimization
The system should be able to hold the resources like memory, network access
when its loaded in the browser and store the data of the Track as like n-1 and n
precedence.
. CPU Optimization
The CPU should be optimized in such a way that the coding of the
E – POST OFFICE holds the sufficient resources
8 | P a g e
C) Maintainability:
It takes the details from user and personnel to identify the product. The
quality of being structured in Track and Trace search is that design of the
user interface should be important component.
D)usability:
For Track and Trace the basic fields are Track number and verification
code, once you type the track number and the number is saved as cookie
and for will searching for second time it is easy.
E) Testability:
It will check whether all the details are entered by the user or not. After
checking that all the details are filled it will access to use it and show the
status of the product.
2) To search pin code and post office:
A) Reliability
a) Accuracy
Must be able to show the data that is updated in the local database.
And hence the Accuracy must be defined for Pin-Code Search
b) Completeness
Must bear and cope up with the type of input that is given by the
user. And show the complete search based on user input
c) Consistency
It’s important to hold the previous results and display the results
having the aware in terms of Consistency
B) Efficiency
a) Storage Optimization
Since the Pin Codes are static they are stored in local database and
the Storage should be optimized to accommodate the CPU
Optimization
9 | P a g e
b) CPU Optimization
The CPU should be optimized in such a way that the coding of the
E – POST OFFICE holds the sufficient resources.
c)Maintainability:
It takes the details from the user show the location of the post office
it is related to repository architectural style
D)usability:
For Online search facility to get post offices details by providing pin code
and post office name is given. once you type the pin code and the number
is saved as cookie and for will searching for second time it is easy.
E) Testability:
It will check whether all the details are entered by the user or not. After
checking that all the details are filled it will access to use it and show the
location of post office.
3) Philately Service:
A) Reliability
a) Accuracy
The Accuracy here speaks about the Philately service where it
shows the Local National Stamps when clicked on it and follows
the same for International stamps
b) Completeness
In order to sense the type of stamp purchase, and being able to
handle all type of stamps i.e. whether international or national
stamps
c) Consistency
Irrespective of the type of browser, the behaviour is expected and
repeatable, regardless of the webpage loading at any time
10 | P a g e
B) Efficiency
a) Storage Optimization
The system should be able to hold the resources like memory,
network access when its loaded in the browser
b) CPU Optimization
The CPU should be optimized in such a way that the coding of the
E – POST OFFICE holds the sufficient resources.
C) Maintainability
The quality of being structured in Philately Service is that design of
the user interface should be important component. And should
follow the GOMS Model and WIMP Interface.
D)Usability:
For Philately service the basic fields are to collect stamps, Maximum
stamps allotted, and e-products. Ability to modify the type of
stamps type (National / International), Maximum no of Stamps,
type of e-product. The ability to change the requirements gives the
user customization.
E) Testability:
It will check the user name and password. If the access data is correct
then we can buy the stamps
11 | P a g e
School of Information Technology& Engineering
M.Tech Software Engineering
Subject – SWE2004 – Software Architecture & Design
Slot: D2
“E-POST”
Review – 2
Date: 1.3.2018
Reg.No : “16MIS0416” Name – Ankith Kumar Darak
Faculty Incharge: Prof P Karthikeyan
12 | P a g e
Chapter No Contents Page. No
1. Quality Attributes & Measurements 3
2. Data Dictionary 7
3. P-Spec 8
4. Architectural Styles 9
13 | P a g e
CHAPTER 1
QUALITY ATTRIBUTES & MEASUREMENTS
1) Track and Trace
A) Reliability
a) Accuracy
Based on precedence network methodology, the Track and Trace should be
reliable that it has to show the accurate results based on user input
b) Completeness
In order to sense the type of stamp purchase, and being able to handle all type
of stamps i.e. whether international or national stamps
After successful purchase, the Track and Trace should be able to hold all the
measures from 0 second to the user hand.
c) Consistency
Irrespective of the type of browser, the behaviour is expected and repeatable,
regardless of the webpage loading at any time,
And the Consistency should be in such a way that each time it shows the result
based on previous result and updates so on (As like n-1 and n depends on n-1
in network)
B) Efficiency
a) Storage Optimization
The system should be able to hold the resources like memory, network access
when its loaded in the browser and store the data of the Track as like n-1 and n
precedence.
b) CPU Optimization
The CPU should be optimized in such a way that the coding of the E – POST
OFFICE holds the sufficient resources.
C) Maintainability
a) Modularity
The Coupling and Cohesion should be considered each module like Philately
service, Pin-Code search are interconnected with Track and Trace
And to understand the modules that how they are connected
b) Structured ness
14 | P a g e
The quality of being structured in Track and Trace search is that design of the
user interface should be important component. And should follow the GOMS
Model and WIMP Interface
D) Testability
It will check whether all the details are entered by the user or not. After checking that
all the details are filled it will access to use it and show the status of the product.
To have a complete empirical hypothesis the developer must have an awareness about
Functional, Non-Functional and User Interface Testing.
2) To search pin code and post office:
A) Reliability
a) Accuracy
Must be able to show the data that is updated in the local database. And hence
the Accuracy must be defined for Pin-Code Search
b) Completeness
Must bear and cope up with the type of input that is given by the user. And
show the complete search based on user input
c) Consistency
It’s important to hold the previous results and display the results having the
aware in terms of Consistency
B) Efficiency
a) Storage Optimization
Since the Pin Codes are static they are stored in local database and the Storage
should be optimized to accommodate the CPU Optimization
b) CPU Optimization
The CPU should be optimized in such a way that the coding of the E – POST
OFFICE holds the sufficient resources.
C) Maintainability
a) Modularity
The Coupling and Cohesion should be considered each module like Philately
service, Pin-Code search are interconnected with Pin-Code Search.
And to understand the modules that how they are connected
15 | P a g e
b) Structured ness
The quality of being structured in Pin-Code search is that design of the user
interface should be important component. And should follow the GOMS
Model and WIMP Interface
D) Testability
It will check whether all the details are entered by the user or not. After checking that
all the details are filled it will access to use it and show the location of post office.
To have a complete empirical hypothesis the developer must have an awareness about
Functional, Non-Functional and User Interface Testing.
3) Philately Service
A) Reliability
a) Accuracy
The Accuracy here speaks about the Philately service where it shows the Local
National Stamps when clicked on it and follows the same for International
stamps
b) Completeness
In order to sense the type of stamp purchase, and being able to handle all type
of stamps i.e. whether international or national stamps
c) Consistency
Irrespective of the type of browser, the behaviour is expected and repeatable,
regardless of the webpage loading at any time
B) Efficiency
a) Storage Optimization
The system should be able to hold the resources like memory, network access
when its loaded in the browser
b) CPU Optimization
The CPU should be optimized in such a way that the coding of the E – POST
OFFICE holds the sufficient resources.
C) Maintainability
a) Modularity
The Coupling and Cohesion should be considered each module like Track and
Trace, Pin-Code search are interconnected with Philately service
And to understand the modules that how they are connected
16 | P a g e
b) Structured ness
The quality of being structured in Philately Service is that design of the user
interface should be important component. And should follow the GOMS
Model and WIMP Interface
D) Testability
It will check the user name and password. If the access data is correct
then we can buy the stamps. To have a complete empirical hypothesis the
developer must have an awareness about Functional, Non-Functional and User
Interface Testing
17 | P a g e
CHAPTER 2
DATA DICTIONARY
1)TRACK AND TRACE MODULE:
Track and Trace= [consignment | complaint] +number+ verification code+ track
now.
2)FIND PINCODE AND POST OFFICE:
Pin code Search =state+ [district | post office name] +verification code+ search
Post office search = state+ [district | pin code] + verification code+ search
3)philately service:
Philately= login+ [{collect stamps} |{e products}]+payment+ logout
18 | P a g e
CHAPTER 3
P-SPEC:
1)TRACK AND TRACE MODULE:
1.1 First choose the option consignment or complaint.
1.2 Type the consignment or complaint number
1.3Type the verification code
1.4Press the track now button
2)FIND PINCODE AND POST OFFICE:
2.1 pin code search
2.1.1 first select the state
2.1.2 Then type the district or post office name
2.1.3Then type the verification code
2.1.4Then select the search button
2.2 post office search
2.2.1 first select the state
2.2.2 Then type the district or pin code
2.2.3Then type the verification code
2.2.4Then select the search button
3)PHILATELY SERVICE:
3.1 first login the service by typing user name and password
3.2Then we can buy stamps or product
3.3logut
19 | P a g e
CHAPTER 4
Over View Architecture Style:
.
20 | P a g e
School of Information Technology& Engineering
M.Tech Software Engineering
Subject – SWE2004 – Software Architecture & Design
Slot : D2
“E-POST”
Review – 3
Date: 20.3.2018
Reg.No: “16MIS0416”
Faculty Incharge: Prof P Karthikeyan
21 | P a g e
Chapter
No
Contents Page. No
1. Data flow Diagram – 1,2,3 3
2 Structure Diagram 6
3 Design Rules 9
22 | P a g e
CHAPTER 1
DATA FLOW DIAGRAM – 1,2,3
LEVEL-1
23 | P a g e
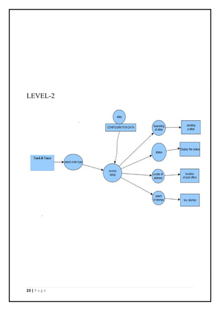
LEVEL-2
24 | P a g e
LEVEL-3:
25 | P a g e
CHAPTER 2
Structure Diagram
1)Track and Trace:
26 | P a g e
2)To Serach Pincode and Postoffice:
27 | P a g e
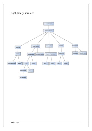
3)philately service:
28 | P a g e
CHAPTER 3
TRACK AND TRACE:
1) Event handling:
Tracking is an important role of this. Track your postal
consignment and mail items online with the help of consignment
number as provided by the Indian Post
2) user customization:
For Track and Trace the basic fields are Track number and
verification code, once you type the track number and the
number is saved as cookie and for will searching for second
time it is easy
3) User interface adaptability:
For Track and Trace the basic fields are Track number and
verification code, if you type wrong number or verification code
then a message will be displayed number is not valid, enter valid
number and try again.
4) Distributed system - Shared memory:
This concept can be supported by means of reckoning and
reporting of the position of parcels and containers with the
property of concern, stored, for example, in a real-time database.
5) Tool kit :
For Track and Trace the basic tools are consignment and
compliant.
6) Hybrid-communication:
For track and trace there are alternative ways, if you are not
able to track your product, you can fill a compliant form and can
know the status of your product.
7) Choice of notation:
It is respective to the devices OS (i.e. platform dependent where
it is installed)
29 | P a g e
8) Tool kit (Explicit and Implicit):
The tracking system is updated periodically to provide you with
the most current information available about the location and
status of your item
9) Create interaction Manager:
After gathering the feedback about post office service, adding
the other information provided is known. If it is required to add
the data field like land marks, it will be added as per the demand
instance.
To search pin code and post office:
1. Event handling:
Once after login, the user can click on the pin code search. User
should give input as 6-digit number for pin code search, then
based on input it shows the corresponding post offices.
2. User customization:
For Online search facility to get post offices details by providing
pin code and post office name is given. once you type the pin
code and the number is saved as cookie and for will searching
for second time it is easy.
3. User interface adoptability:
For Search pin code or post office the basic fields are to type
state and city, if you type wrong then a message will be
displayed is not valid, enter valid state and try again.
4. Distributed System:
For every activity in this track service follows the step wise
process, where every step requires data. The activity is
monitored and sent the database for further update.
5. Tool Kit :
As mentioned in user customization, for modifying any field
like pin code search, and the post offices displayed, we work
30 | P a g e
with tool kits. In tool kits depending upon the platform different
forms are available.
6. Hybrid Communication:
Users can enter the pin code or state name to get the post office
name along with the district corresponding to that pin code.
Conversely users can enter a post office name to get its pin
code. One can also search for post offices by district or state
name to get list of all post offices situated in that state or district.
7. Choice of Notation:
To account the security and consistency issues, using java
provides the reliability to the website.
8. Tool kit (Explicit and implicit):
The tracking system is updated periodically to provide you with
the most current information available about the location and
status of your item
9. Create interaction manager:
After gathering the feedback about tracking service, adding the
other information provided by the user is known. If it is required
to add the data field like landmarks, it will be added as per the
demand instance.
Philately Service:
1. Event handling:
Once after login, the user can click on the philately service. In this
philately service the primary modules are collect stamps, e-
products.
2. User customization:
For Philately service the basic fields are to collect stamps,
Maximum stamps allotted, and e-products. Ability to modify the
type of stamps type (National / International), Maximum no of
Stamps, type of e-product. The ability to change the requirements
gives the user customization.
31 | P a g e
3. User interface adoptability:
After modifying any fields, the website should show the
modifications done by the user and the confirmation should be
asked whether these changes are to be saved. To achieve this, we
must write code using forms/ menus in any programming
platform.
4. Distributed System:
For every activity in this Philately service follows the step wise
process where every step requires data. The activity is monitored
and sent the database for further update.
5. Tool Kit:
As mentioned in user customization, for modifying any field like
maximum required, national/international, e-product selection, we
work with tool kits. In tool kits depending upon the platform
different forms are available.
6. Hybrid Communication:
In this the input is consistent in terms of data entry fields. There is
no choice in loss of activity done by the user. The activity done by
the user is saved in the cache.
7. Choice of Notation:
To account the security and consistency issues, using java
provides the reliability to the website.
8. Tool kit (Explicit and implicit) :
Since our website do not speak about over ride any modules,
functions. We don’t have Explicit and Implicit for our website.
9. Create interaction manager:
After gathering the feedback about Philately service, adding the
other information provided is known. If it is required to add the
data field like regional stamps, it will be added as per the demand
instance.
32 | P a g e
33 | P a g e

software architecture and design

  • 1.
    School of InformationTechnology& Engineering M.Tech Software Engineering Subject – SWE2004 – Software Architecture & Design Slot: D2 “E-POST” Review – 1 Date: 4.1.2018 Reg.No : “16MIS0416” – Name : “ Ankith Kumar Darak ” Faculty Incharge: Prof P Karthikeyan
  • 2.
    2 | Pa g e Chapter No Contents Page. No 1. Project Description - Abstract 3 2 Block Diagram 4 3 Modules – with module descriptions 5 4 Identification of Quality Factors & justification 7
  • 3.
    3 | Pa g e CHAPTER 1 ABSTRACT: The e-Post Office is the postal service on the Internet and an additional distribution channel. It sells Stamps, Postcards, and has services like courier, registering for electricity vendors, selling mobile cards, track the product, search for post office near to his/her place etc. Under this website many products and services can be ordered, that are also available in a "normal" branch. There is e –post facility which is easiest way to send post to the far places within less time. The e-Post System delivers their requests at their doorstep and that too, with the flashing speed of internet. The main purpose of the system is to enable customers to browse and order from any part of the world and to make the benefits of e-mail available to everyone and to bridge the digital divide, Department of Posts has introduced e post service.
  • 4.
    4 | Pa g e CHAPTER 2 Block Diagram
  • 5.
    5 | Pa g e CHAPTER 3 E-Post Office System Modules:  Philately module  Electronic Indian postal order module  Pin code search module  Track and trace module  E-product  Important links Philately Module: 1)Philately is the Service which is used to buy various types of stamps. 2) There are many types of Stamps and they are categorized. 3) Cost is applied according to the no. of Stamps you ordered and according to its category. 4) There is a limit to order Stamp. One can Order only 5 Stamps. 5) There is an e-product available under this service which is free of cost i.e. Gangajal. One can order maximum of quantity two. TO SEARCH PINCODE AND POSTOFFICE: 1)Online search facility to get post offices details by providing pin code and post office name is given. 2)Users can enter the pin code or state name to get the post office name along with the district corresponding to that pin code. Conversely users can enter a post office name to get its pin code. One can also search for post offices by district or state name to get list of all post offices situated in that particular state or district. Track and Trace: Track your postal consignment and mail items online with the help of consignment number as provided by the Indian Post. The tracking system is updated periodically to provide you with the most current information available about the location and status of your item. Services come under this facility are speed post (domestic EMS), international EMS, electronic money order, registered mail, express parcel, electronic value payable parcel etc.
  • 6.
    6 | Pa g e Electronic Indian postal order module: E-post is the easiest way to send posts to the far with in less time E-post has a certain procedure mentioned bellow as steps Step-1: Sender needs to write the post and submit it to the nearest post office at his Town/place. Step-2: The post mentor will send the Softcopy of the post to the Receiver’s Post office Step-3: The Post is Printed as Hardcopy at Receivers post office and then it will give to the area Postman. Step-4: The area postman will deliver the post to the Receiver at their address Mentioned on Post. The above Mentioned procedure is for those who wants to send the Hard copy to Someone. If Receiver has an account in e-post then the Sender can easily Send the post directly through the website. Through the E-post website, User can send the posts/Messages in PDF format, Text Format and Scan Format (Nothing but Scanned paper containing text or picture). E-PRODUCT: e-product is one of the important modules of E-post. It is one of the new implementation in the system. In this user can order a product such as Ganga jal from various places (Gangotri, Rishikesh). They are also yet to provide sacred soil from the spiritual places like Kasi etc. They provide different types of quantities and hence priced accordingly. IMPORTANT LINKS: E-post provide various links to access which will be helpful to the public view. The links they provide are India post, postage stamps, National Address DBMS, e-post, IMO, CEPT. CEPT-centre for excellence in postal technology. It is published for the information of employees of the department. National address DBMS portal we can search for address, organisation, post office ,Areas for pin code.
  • 7.
    7 | Pa g e CHAPTER 4 1) Track and Trace A) Reliability . Accuracy Based on precedence network methodology, the Track and Trace should be reliable that it has to show the accurate results based on user input . Completeness In order to sense the type of stamp purchase, and being able to handle all type of stamps i.e. whether international or national stamps. After successful purchase, the Track and Trace should be able to hold all the measures from zero second to the user hand. . Consistency Irrespective of the type of browser, the behaviour is expected and repeatable, regardless of the webpage loading at any time, And the Consistency should be in such a way that each time it shows the result based on previous result and updates so on B) Efficiency . Storage Optimization The system should be able to hold the resources like memory, network access when its loaded in the browser and store the data of the Track as like n-1 and n precedence. . CPU Optimization The CPU should be optimized in such a way that the coding of the E – POST OFFICE holds the sufficient resources
  • 8.
    8 | Pa g e C) Maintainability: It takes the details from user and personnel to identify the product. The quality of being structured in Track and Trace search is that design of the user interface should be important component. D)usability: For Track and Trace the basic fields are Track number and verification code, once you type the track number and the number is saved as cookie and for will searching for second time it is easy. E) Testability: It will check whether all the details are entered by the user or not. After checking that all the details are filled it will access to use it and show the status of the product. 2) To search pin code and post office: A) Reliability a) Accuracy Must be able to show the data that is updated in the local database. And hence the Accuracy must be defined for Pin-Code Search b) Completeness Must bear and cope up with the type of input that is given by the user. And show the complete search based on user input c) Consistency It’s important to hold the previous results and display the results having the aware in terms of Consistency B) Efficiency a) Storage Optimization Since the Pin Codes are static they are stored in local database and the Storage should be optimized to accommodate the CPU Optimization
  • 9.
    9 | Pa g e b) CPU Optimization The CPU should be optimized in such a way that the coding of the E – POST OFFICE holds the sufficient resources. c)Maintainability: It takes the details from the user show the location of the post office it is related to repository architectural style D)usability: For Online search facility to get post offices details by providing pin code and post office name is given. once you type the pin code and the number is saved as cookie and for will searching for second time it is easy. E) Testability: It will check whether all the details are entered by the user or not. After checking that all the details are filled it will access to use it and show the location of post office. 3) Philately Service: A) Reliability a) Accuracy The Accuracy here speaks about the Philately service where it shows the Local National Stamps when clicked on it and follows the same for International stamps b) Completeness In order to sense the type of stamp purchase, and being able to handle all type of stamps i.e. whether international or national stamps c) Consistency Irrespective of the type of browser, the behaviour is expected and repeatable, regardless of the webpage loading at any time
  • 10.
    10 | Pa g e B) Efficiency a) Storage Optimization The system should be able to hold the resources like memory, network access when its loaded in the browser b) CPU Optimization The CPU should be optimized in such a way that the coding of the E – POST OFFICE holds the sufficient resources. C) Maintainability The quality of being structured in Philately Service is that design of the user interface should be important component. And should follow the GOMS Model and WIMP Interface. D)Usability: For Philately service the basic fields are to collect stamps, Maximum stamps allotted, and e-products. Ability to modify the type of stamps type (National / International), Maximum no of Stamps, type of e-product. The ability to change the requirements gives the user customization. E) Testability: It will check the user name and password. If the access data is correct then we can buy the stamps
  • 11.
    11 | Pa g e School of Information Technology& Engineering M.Tech Software Engineering Subject – SWE2004 – Software Architecture & Design Slot: D2 “E-POST” Review – 2 Date: 1.3.2018 Reg.No : “16MIS0416” Name – Ankith Kumar Darak Faculty Incharge: Prof P Karthikeyan
  • 12.
    12 | Pa g e Chapter No Contents Page. No 1. Quality Attributes & Measurements 3 2. Data Dictionary 7 3. P-Spec 8 4. Architectural Styles 9
  • 13.
    13 | Pa g e CHAPTER 1 QUALITY ATTRIBUTES & MEASUREMENTS 1) Track and Trace A) Reliability a) Accuracy Based on precedence network methodology, the Track and Trace should be reliable that it has to show the accurate results based on user input b) Completeness In order to sense the type of stamp purchase, and being able to handle all type of stamps i.e. whether international or national stamps After successful purchase, the Track and Trace should be able to hold all the measures from 0 second to the user hand. c) Consistency Irrespective of the type of browser, the behaviour is expected and repeatable, regardless of the webpage loading at any time, And the Consistency should be in such a way that each time it shows the result based on previous result and updates so on (As like n-1 and n depends on n-1 in network) B) Efficiency a) Storage Optimization The system should be able to hold the resources like memory, network access when its loaded in the browser and store the data of the Track as like n-1 and n precedence. b) CPU Optimization The CPU should be optimized in such a way that the coding of the E – POST OFFICE holds the sufficient resources. C) Maintainability a) Modularity The Coupling and Cohesion should be considered each module like Philately service, Pin-Code search are interconnected with Track and Trace And to understand the modules that how they are connected b) Structured ness
  • 14.
    14 | Pa g e The quality of being structured in Track and Trace search is that design of the user interface should be important component. And should follow the GOMS Model and WIMP Interface D) Testability It will check whether all the details are entered by the user or not. After checking that all the details are filled it will access to use it and show the status of the product. To have a complete empirical hypothesis the developer must have an awareness about Functional, Non-Functional and User Interface Testing. 2) To search pin code and post office: A) Reliability a) Accuracy Must be able to show the data that is updated in the local database. And hence the Accuracy must be defined for Pin-Code Search b) Completeness Must bear and cope up with the type of input that is given by the user. And show the complete search based on user input c) Consistency It’s important to hold the previous results and display the results having the aware in terms of Consistency B) Efficiency a) Storage Optimization Since the Pin Codes are static they are stored in local database and the Storage should be optimized to accommodate the CPU Optimization b) CPU Optimization The CPU should be optimized in such a way that the coding of the E – POST OFFICE holds the sufficient resources. C) Maintainability a) Modularity The Coupling and Cohesion should be considered each module like Philately service, Pin-Code search are interconnected with Pin-Code Search. And to understand the modules that how they are connected
  • 15.
    15 | Pa g e b) Structured ness The quality of being structured in Pin-Code search is that design of the user interface should be important component. And should follow the GOMS Model and WIMP Interface D) Testability It will check whether all the details are entered by the user or not. After checking that all the details are filled it will access to use it and show the location of post office. To have a complete empirical hypothesis the developer must have an awareness about Functional, Non-Functional and User Interface Testing. 3) Philately Service A) Reliability a) Accuracy The Accuracy here speaks about the Philately service where it shows the Local National Stamps when clicked on it and follows the same for International stamps b) Completeness In order to sense the type of stamp purchase, and being able to handle all type of stamps i.e. whether international or national stamps c) Consistency Irrespective of the type of browser, the behaviour is expected and repeatable, regardless of the webpage loading at any time B) Efficiency a) Storage Optimization The system should be able to hold the resources like memory, network access when its loaded in the browser b) CPU Optimization The CPU should be optimized in such a way that the coding of the E – POST OFFICE holds the sufficient resources. C) Maintainability a) Modularity The Coupling and Cohesion should be considered each module like Track and Trace, Pin-Code search are interconnected with Philately service And to understand the modules that how they are connected
  • 16.
    16 | Pa g e b) Structured ness The quality of being structured in Philately Service is that design of the user interface should be important component. And should follow the GOMS Model and WIMP Interface D) Testability It will check the user name and password. If the access data is correct then we can buy the stamps. To have a complete empirical hypothesis the developer must have an awareness about Functional, Non-Functional and User Interface Testing
  • 17.
    17 | Pa g e CHAPTER 2 DATA DICTIONARY 1)TRACK AND TRACE MODULE: Track and Trace= [consignment | complaint] +number+ verification code+ track now. 2)FIND PINCODE AND POST OFFICE: Pin code Search =state+ [district | post office name] +verification code+ search Post office search = state+ [district | pin code] + verification code+ search 3)philately service: Philately= login+ [{collect stamps} |{e products}]+payment+ logout
  • 18.
    18 | Pa g e CHAPTER 3 P-SPEC: 1)TRACK AND TRACE MODULE: 1.1 First choose the option consignment or complaint. 1.2 Type the consignment or complaint number 1.3Type the verification code 1.4Press the track now button 2)FIND PINCODE AND POST OFFICE: 2.1 pin code search 2.1.1 first select the state 2.1.2 Then type the district or post office name 2.1.3Then type the verification code 2.1.4Then select the search button 2.2 post office search 2.2.1 first select the state 2.2.2 Then type the district or pin code 2.2.3Then type the verification code 2.2.4Then select the search button 3)PHILATELY SERVICE: 3.1 first login the service by typing user name and password 3.2Then we can buy stamps or product 3.3logut
  • 19.
    19 | Pa g e CHAPTER 4 Over View Architecture Style: .
  • 20.
    20 | Pa g e School of Information Technology& Engineering M.Tech Software Engineering Subject – SWE2004 – Software Architecture & Design Slot : D2 “E-POST” Review – 3 Date: 20.3.2018 Reg.No: “16MIS0416” Faculty Incharge: Prof P Karthikeyan
  • 21.
    21 | Pa g e Chapter No Contents Page. No 1. Data flow Diagram – 1,2,3 3 2 Structure Diagram 6 3 Design Rules 9
  • 22.
    22 | Pa g e CHAPTER 1 DATA FLOW DIAGRAM – 1,2,3 LEVEL-1
  • 23.
    23 | Pa g e LEVEL-2
  • 24.
    24 | Pa g e LEVEL-3:
  • 25.
    25 | Pa g e CHAPTER 2 Structure Diagram 1)Track and Trace:
  • 26.
    26 | Pa g e 2)To Serach Pincode and Postoffice:
  • 27.
    27 | Pa g e 3)philately service:
  • 28.
    28 | Pa g e CHAPTER 3 TRACK AND TRACE: 1) Event handling: Tracking is an important role of this. Track your postal consignment and mail items online with the help of consignment number as provided by the Indian Post 2) user customization: For Track and Trace the basic fields are Track number and verification code, once you type the track number and the number is saved as cookie and for will searching for second time it is easy 3) User interface adaptability: For Track and Trace the basic fields are Track number and verification code, if you type wrong number or verification code then a message will be displayed number is not valid, enter valid number and try again. 4) Distributed system - Shared memory: This concept can be supported by means of reckoning and reporting of the position of parcels and containers with the property of concern, stored, for example, in a real-time database. 5) Tool kit : For Track and Trace the basic tools are consignment and compliant. 6) Hybrid-communication: For track and trace there are alternative ways, if you are not able to track your product, you can fill a compliant form and can know the status of your product. 7) Choice of notation: It is respective to the devices OS (i.e. platform dependent where it is installed)
  • 29.
    29 | Pa g e 8) Tool kit (Explicit and Implicit): The tracking system is updated periodically to provide you with the most current information available about the location and status of your item 9) Create interaction Manager: After gathering the feedback about post office service, adding the other information provided is known. If it is required to add the data field like land marks, it will be added as per the demand instance. To search pin code and post office: 1. Event handling: Once after login, the user can click on the pin code search. User should give input as 6-digit number for pin code search, then based on input it shows the corresponding post offices. 2. User customization: For Online search facility to get post offices details by providing pin code and post office name is given. once you type the pin code and the number is saved as cookie and for will searching for second time it is easy. 3. User interface adoptability: For Search pin code or post office the basic fields are to type state and city, if you type wrong then a message will be displayed is not valid, enter valid state and try again. 4. Distributed System: For every activity in this track service follows the step wise process, where every step requires data. The activity is monitored and sent the database for further update. 5. Tool Kit : As mentioned in user customization, for modifying any field like pin code search, and the post offices displayed, we work
  • 30.
    30 | Pa g e with tool kits. In tool kits depending upon the platform different forms are available. 6. Hybrid Communication: Users can enter the pin code or state name to get the post office name along with the district corresponding to that pin code. Conversely users can enter a post office name to get its pin code. One can also search for post offices by district or state name to get list of all post offices situated in that state or district. 7. Choice of Notation: To account the security and consistency issues, using java provides the reliability to the website. 8. Tool kit (Explicit and implicit): The tracking system is updated periodically to provide you with the most current information available about the location and status of your item 9. Create interaction manager: After gathering the feedback about tracking service, adding the other information provided by the user is known. If it is required to add the data field like landmarks, it will be added as per the demand instance. Philately Service: 1. Event handling: Once after login, the user can click on the philately service. In this philately service the primary modules are collect stamps, e- products. 2. User customization: For Philately service the basic fields are to collect stamps, Maximum stamps allotted, and e-products. Ability to modify the type of stamps type (National / International), Maximum no of Stamps, type of e-product. The ability to change the requirements gives the user customization.
  • 31.
    31 | Pa g e 3. User interface adoptability: After modifying any fields, the website should show the modifications done by the user and the confirmation should be asked whether these changes are to be saved. To achieve this, we must write code using forms/ menus in any programming platform. 4. Distributed System: For every activity in this Philately service follows the step wise process where every step requires data. The activity is monitored and sent the database for further update. 5. Tool Kit: As mentioned in user customization, for modifying any field like maximum required, national/international, e-product selection, we work with tool kits. In tool kits depending upon the platform different forms are available. 6. Hybrid Communication: In this the input is consistent in terms of data entry fields. There is no choice in loss of activity done by the user. The activity done by the user is saved in the cache. 7. Choice of Notation: To account the security and consistency issues, using java provides the reliability to the website. 8. Tool kit (Explicit and implicit) : Since our website do not speak about over ride any modules, functions. We don’t have Explicit and Implicit for our website. 9. Create interaction manager: After gathering the feedback about Philately service, adding the other information provided is known. If it is required to add the data field like regional stamps, it will be added as per the demand instance.
  • 32.
    32 | Pa g e
  • 33.
    33 | Pa g e