Proses Pembentukkan S el Kelamin (Gametogenesis) GAMETOGENESIS SPERMATOGENESIS OOGENESIS
TEMPAT TERJADINYA SPERMATOGENESIS Pabrik sperma adalah  Testis Testis Epididimis
TEMPAT TERJADINYA OOGENESIS Ovarium Fimbrae
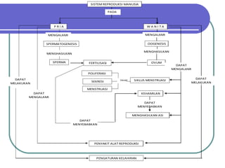
Spermatogenesis Spermatogenesis adalah proses pembentukan sperma yaitu proses yang berlangsung terus menerus pada jantan dewasa.  Hasil akhir spermatogenesis Sperma
Oogenesis Oogenesis adalah proses p erkembangan telur (sel telur dewasa yang belum dibuahi) Hasil akhir oogenesis Ovum
Tahapan-tahapan Spermatogenesis
TAHAPAN-TAHAPAN SPERMATOGENESIS Sel primodial berkembang menjadi spermatogonia yang diploid Spermatogonia membelah secara mitosis menjadi Spermatosit primer diploid  Spermatosit primer membelah secara meiosis I menjadi spermatosit sekunder haploid . Spermatosit sekunder membela secara meiosis II menjadi spermatid  haploid Spermatid akan berkembang menjadi sperma haploid
Proses pembentukan sperma manusia dipengaruhi oleh hormon-hormon berikut ini. FSH (Follicle Stimulating Hormon)  :  Memicu pembentukan sperma secara langsung, FSH memacu  sel sertoli untuk menghasilkan ABP  (Androgen Binding Protein) untuk memacu spermatogonium untuk melakukan spermatogenesis LH (Luteinizing Hormon)   untuk menghasilkan hormon testosteron Hormon Testosteron  berperan dalam pembentukan spermatosit sekunder
SPERMA DAN BAGIAN-BAGIANNYA Mitokondria KEPALA LEHER EKOR Nukleus Sentriol
Tahapan-tahapan Oogenesis
TAHAPAN-TAHAPAN OOGENESIS Produksi ovum atau sel telur dimulai dengan mitosis sel germinal premodial dalam embrio, yang menghasilkan oogonia diploid  Oogonium yang diploid akan berkembang menjadi oosit primer yang juga diploid Oosit primer akan mengalami pembelahan meiosis I dan menghasilkan Oosit sekunder dengan ukuran yag lebih besar dan badan polar I dengan ukuran yang ledih kecil Oosit sekunder akan mengalami meiosis II menjadi ootid dan badan polar II. Badan polar  I juga akan berkembag menjadi badan polar III dan IV Ootid akan berkembang menjadi ovum yang haploid
Proses pembentukan sperma manusia dipengaruhi oleh hormon-hormon berikut ini. FSH (Follicle Stimulating Hormon)  berfungsi untuk merangsang pertumbuhan sel-sel folikel sekitar sel ovum Esterogen berfungsi merangsang sekresi hormon LH LH (Luteinizing Hormon)  berfungsi merangsang terjadinya ovulasi ( proses pematangan sel ovum) Hormon progesteron berfungsi untuk menghambat sekresi FSH dan LH.  Progesteron berfungsi dalam penebalan dinding rahim atau endometrium, sehingga ovum yang terbentuk bisa melekat.
SIKLUS HAID 1. Siklus menstruasi 2. Siklus perbaikan 3. Siklus Proliferasi 4. Siklus sekresi
 
 

Sestem reproduksi

  • 1.
  • 2.
  • 3.
    Proses Pembentukkan Sel Kelamin (Gametogenesis) GAMETOGENESIS SPERMATOGENESIS OOGENESIS
  • 4.
    TEMPAT TERJADINYA SPERMATOGENESISPabrik sperma adalah Testis Testis Epididimis
  • 5.
  • 6.
    Spermatogenesis Spermatogenesis adalahproses pembentukan sperma yaitu proses yang berlangsung terus menerus pada jantan dewasa. Hasil akhir spermatogenesis Sperma
  • 7.
    Oogenesis Oogenesis adalahproses p erkembangan telur (sel telur dewasa yang belum dibuahi) Hasil akhir oogenesis Ovum
  • 8.
  • 9.
    TAHAPAN-TAHAPAN SPERMATOGENESIS Selprimodial berkembang menjadi spermatogonia yang diploid Spermatogonia membelah secara mitosis menjadi Spermatosit primer diploid Spermatosit primer membelah secara meiosis I menjadi spermatosit sekunder haploid . Spermatosit sekunder membela secara meiosis II menjadi spermatid haploid Spermatid akan berkembang menjadi sperma haploid
  • 10.
    Proses pembentukan spermamanusia dipengaruhi oleh hormon-hormon berikut ini. FSH (Follicle Stimulating Hormon) : Memicu pembentukan sperma secara langsung, FSH memacu sel sertoli untuk menghasilkan ABP (Androgen Binding Protein) untuk memacu spermatogonium untuk melakukan spermatogenesis LH (Luteinizing Hormon) untuk menghasilkan hormon testosteron Hormon Testosteron berperan dalam pembentukan spermatosit sekunder
  • 11.
    SPERMA DAN BAGIAN-BAGIANNYAMitokondria KEPALA LEHER EKOR Nukleus Sentriol
  • 12.
  • 13.
    TAHAPAN-TAHAPAN OOGENESIS Produksiovum atau sel telur dimulai dengan mitosis sel germinal premodial dalam embrio, yang menghasilkan oogonia diploid Oogonium yang diploid akan berkembang menjadi oosit primer yang juga diploid Oosit primer akan mengalami pembelahan meiosis I dan menghasilkan Oosit sekunder dengan ukuran yag lebih besar dan badan polar I dengan ukuran yang ledih kecil Oosit sekunder akan mengalami meiosis II menjadi ootid dan badan polar II. Badan polar I juga akan berkembag menjadi badan polar III dan IV Ootid akan berkembang menjadi ovum yang haploid
  • 14.
    Proses pembentukan spermamanusia dipengaruhi oleh hormon-hormon berikut ini. FSH (Follicle Stimulating Hormon) berfungsi untuk merangsang pertumbuhan sel-sel folikel sekitar sel ovum Esterogen berfungsi merangsang sekresi hormon LH LH (Luteinizing Hormon) berfungsi merangsang terjadinya ovulasi ( proses pematangan sel ovum) Hormon progesteron berfungsi untuk menghambat sekresi FSH dan LH. Progesteron berfungsi dalam penebalan dinding rahim atau endometrium, sehingga ovum yang terbentuk bisa melekat.
  • 15.
    SIKLUS HAID 1.Siklus menstruasi 2. Siklus perbaikan 3. Siklus Proliferasi 4. Siklus sekresi
  • 16.
  • 17.