Semantic Representations
     for Research
          Rinke Hoekstra and Stefan Schlobach
   VU University Amsterdam/University of Amsterdam
               http://www.data2semantics.org
About us...
•   Knowledge Representation and Reasoning Group
    Frank van Harmelen


•   Modeling of complex domains
•   Querying and reasoning over these
    models
•   ... at a very large scale (the Web)
About us...
•   Knowledge Representation and Reasoning Group
    Frank van Harmelen



•   Experience
    a.o. CATCH, STICH, LarKC, CEDAR and Data2Semantics

•   Premier group for provenance and linked data at scale
Overview
•   Research Lifecycle
    Data2Semantics and LarKC


•   Historical Census Data
    CEDAR and Data2Semantics


•   Short Title Catalogue of The Netherlands (STCN)
    Inger Leemans, Fernie Maas, Paul Huygen, Albert Meroño-Peñuela
How to share, publish, access, analyse, interpret and reuse data?




    Increase the ease of sharing scientific data ...
    ... of accessing, analysing and interpreting data ...
    ... and thereby increasing the reuse of data
EASY Data Repository
Enrich datasets: census data
EASY Data Repository
Enrich datasets: census data

Large volumes of publications
Improve services to clients
Automated services
EASY Data Repository
Enrich datasets: census data

Large volumes of publications
Improve services to clients
Automated services

Build systems for hospitals
EASY Data Repository
Enrich datasets: census data

Large volumes of publications
Improve services to clients
Automated services

Build systems for hospitals
Linked Data
•   “Semantic Hyperlinks” between data items


•   Every data item has a global identifier ...
•   ... that looks like a web address (URI) ...
•   ... is linked and described using shared vocabularies


•   Resource Description Framework (RDF)
•   SPARQL query language & endpoint
Linked Data
                                                                                                                                                                                                                  Linked
                                                                                                                                                                                                      LOV          User            Slideshare         tags2con
                                                                                                                                                                                    Audio
                                                                                                                                                                                                                 Feedback             2RDF            delicious
                                                                                                                                                                 Moseley          Scrobbler                                                                             Bricklink        Sussex
                                                                                                                                                                  Folk             (DBTune)                                                                                              Reading            St.
                                                                                                                                                 GTAA
                                                                                                                                Magna-                                                                                                                                                    Lists          Andrews
                                                                                                                                                                                                                          Klapp-
                                                                                                                                 tune                                                                                     stuhl-                                                                         Resource           NTU
                                                                                                                 DB                                                                                                        club                                                                            Lists          Resource
                                                                                                               Tropes                                                                                       Lotico                         Semantic        yovisto
                                                                                                                                          John                     Music                                                                                                     Man-                                           Lists
                                                                                                                                                                                        Music                                               Tweet                           chester
                                                                                           Hellenic                                       Peel                     Brainz                                                                                                                                                                       NDL
                                                                                                                                         (DBTune)                  (Data                Brainz                                                                              Reading
                                                                                                                                                                                                                                                                                                                                              subjects
                                                                                            FBD                                                                                        (zitgist)                                                                             Lists                     Open
                                                                                                           EUTC                                                  Incubator)                                                Linked
                                                                          Hellenic                                                                                                                                                                                                                    Library                    Open                           t4gm
                                                                                                          Produc-                                                                                                         Crunch-
                                                                            PD                                               Surge                                                                       RDF                                                                                                                                                     info
                                                                                                           tions
                                                                                                                                                 Discogs                                                                    base                                                                                                Library
                                                                                                                             Radio                                                                                                          Ontos          Source Code
                                                             Crime                                                                                                                                      ohloh                                                                          Plymouth                                 (Talis)
                                                                                                                                                   (Data                                                                                    News                                                                                                                            LEM
                                                                                                                                                                                                                                                            Ecosystem                   Reading                                                   RAMEAU
                                                            Reports                           business                                           Incubator)
                                                                                  Crime       data.gov.                                                                                                                                     Portal         Linked Data                    Lists                                                     SH
                                                              UK                                                                                                      Music             Jamendo
                                                                                   (En-          uk
                                                                                                                                                                     Brainz             (DBtune)                                                                                                              LinkedL
                                                Ox                               AKTing)                      FanHubz                                                                                                 gnoss                                                                                                                                                                  ntnusc
                                                                                                                                                                    (DBTune)                                                                                                    SSW                             CCN




                                                •
                                               Points                                                                                                                                                                                                                                                                             Thesau-
                                                                                                                                Last.FM                                                              Poké-                                                                     Thesaur
                                                                      Popula-                                                    artists                                                                                                       Didactal                          us                                                rus W



                                                                     “Semantic Hyperlinks” between data items
                                                                                                                                                                                                     pédia                                                                                                                                                                  LIBRIS
                                                                     tion (En-                                                  (DBTune)                Last.FM                                                                                   ia                                               theses.                                                LCSH                                         Rådata
                                  reegle                                                research          patents                                                                                                                                                                                                       MARC
                                                                      AKTing)                                                                           (rdfize)                                                                                                    my                                fr                                                                                                nå!
                                                                                        data.gov.         data.go                                                                                                                                                                                                       Codes
                       Ren.
                                                     NHS                                   uk              v.uk                                                                                                 Good-                                             Experi-
                                                                                                                                                                           Classical                                                                                                                                     List
                      Energy                         (En-                                                                                                                                                        win               flickr                          ment
                                                                                                                                                                             (DB             Pokedex                                                                                                                                                                                                             Norwe-
                      Genera-                       AKTing)                Mortality                                           BBC                                                                              Family            wrappr                                            Sudoc                                               PSH
                                                                                                                                                                            Tune)                                                                                                                                                                                                                                 gian
                                                                            (En-
                       tors                                                                                                  Program                                                                                                                                                                                                                                                                              MeSH
                                                                           AKTing)                                                                                                                                                              semantic
                                                                                                                               mes                  BBC                                                                                                                                                IdRef                                                               GND
                                                            CO2                         educatio          OpenEI                                                                                                                                web.org               SW
                                         Energy                                                                                                                                                                                                                                                        Sudoc                                           ndlna
                                                          Emission                      n.data.g                                                    Music                                                                                                            Dog                                                                                                                              VIAF
               EEA                        (En-                                                                                                                     Chronic-                             Linked
                                                            (En-                         ov.uk                                                                                                                            Portu-                                     Food                                                             UB
                                         AKTing)                                                                                                                     ling              Event             MDB
                                                          AKTing)                                                                                                                                                         guese                                                                                                      Mann-                                                                              Europeana
                                                                                                                                       BBC                         America             Media
                                                                                                                                                                                                                         DBpedia                                                                                     Calames         heim
                                                                           Ord-                                       Recht-          Wildlife                                                                                                                                                                                                                      Deutsche
               Open                                                                                                                                                                                                                          Revyu                                     DDC
                                                                                                     Openly           spraak.         Finder                                                                                                                                                                                                                           Bio-              lobid
              Election                                                    nance
                                 legislation                                                          Local              nl                                                                                                                                     RDF                                                                                                  graphie
                                                                                                                                                                                                                                                                                                                                                                                    Resources                 NSZL




                                                •
                Data                                                      Survey                                                                     Tele-                                                                                                                                            data                                            Ulm                                                                        Swedish
     EU                                                                                                                                                                     New                                                                                 Book
              Project           data.gov.uk                                                                                                         graphis                                                                                                                                           bnf.fr                                                                                                 Catalog              Open
    Insti-                                                                                                                                                                  York                                                                               Mashup



                                                                     Every data item has a global identifier ...
   tutions                                                                                                                                                                                    URI                Greek            Open                                                                                            P20                                                                                            Cultural
                                                        UK Post-                                                                                                           Times
                                                                                                                                                                                             Burner             DBpedia           Calais                                                                                                                                                                                         Heritage
                                                         codes                          statistics                                                                                                                                                                                                                                                          ECS             Wiki                    lobid
                GovWILD                                                                 data.gov.                                 Taxon                                                                                                        iServe                                                                                                      South-                                  Organi-
                                                                                                              LOIUS                                                                                                                                                                 BNB
Brazilian
                                                                                           uk                                    Concept                                                                                                                                                                                 ECS                               ampton                                  sations
                                                                                                                                                         Geo                 World                                                                                 OS                                 BibBase                                                                                                          STW            GESIS
  Poli-                           ESD                                                                                                                                                                                                                                                                                   South-                ECS
                                                                                                                                                        Names                Fact-                                                                                                                                                          (RKB
 ticians                         stan-         reference                                                                                                                                                                                                                                                                ampton
                                                                                                                                                                             book




                                                •
                                                                     data.gov.uk                                                                                                               Freebase                                                                                                                                   Explorer)                                  Budapest
                                 dards         data.gov.                                                               NASA                                                                                                                                                                                             EPrints
                                                   uk                 intervals                                                                                                                                                                      Project                                                                                                        OAI
                 Lichfield                                                                                             (Data



                                                                     ... that looks like a web address (URI) ...
                                                                                               transport                                                                                                                  DBpedia                                       data                                                                                                                             Pisa
                  Spen-                                                                                                Incu-                                                                                                                         Guten-             dcs
                                                                                               data.gov.                                                                                                                                                                                                                                                                                                                RESEX         Scholaro-
    ISTAT          ding                                                                                                bator)               Fishes                                                                                                    berg                              DBLP                 DBLP
                                                                                                  uk                                                            Geo
                                                                                                                                                                                                                                                                                                                                                                                                                                       meter
   Immi-                        Scotland                                                                                                   of Texas                                                                                                                                      (FU                 (L3S)
                                Pupils &                                                                                                                                       Uberblic                                                                                                                                      DBLP
   gration                                                                                                                                                     Species                                                                                                                 Berlin)                                                                                      IRIT
                                 Exams                                                                        Euro-                                                                                    dbpedia                                                     data-                                                     (RKB
                                               London                                                                                                                                                                                        TCM                                                                                                    ACM
                                                                                                               stat                                                                                      lite                                                      open-                                                   Explorer)                                                                                            NVD
                                               Gazette                                                        (FUB)                                                                                                                          Gene                                                                                                                                                       IBM
                      Traffic                                                                                                     Geo                                                                                                                              ac-uk




                                                •
                     Scotland                                      TWC LOGD                Eurostat                                                                                                                       Daily               DIT
                                                                                                                                 Linked                                                                                                                                                                    UN/
   Data                                                                                                                                             UMBEL                                                                 Med                                                                ERA
                                                                                                                                  Data                                                                                                                                                                   LOCODE



                                                                     ... is linked and described using shared vocabularies
                                                                                                                                                                                                                                                                                                                                                                                                                   DEPLOY
   Gov.ie                         CORDIS                                                                                                                             YAGO                                                                                                                                                                                                           New-
                                                                                                                                                                                          lingvoj                                                           Disea-
                                   (RKB                                                                                                                                                                                                                     some               SIDER                                                                         RAE2001                castle                                        LOCAH
                CORDIS           Explorer)                                                                   Linked                                                                                                                                                                                                   Eurécom
                                                                                   Eurostat                                                                                                                                                 Drug                                                                                   CiteSeer                                                            Roma
                 (FUB)                                                                                    Sensor Data
                                                   GovTrack                       (Ontology                (Kno.e.sis)                                    Open                                                                              Bank                                                      Pfam                                                                                                         Course-
                                                                                   Central)                                          riese                                                           Enipedia
                                                                                                                                                           Cyc              Lexvo                                      LinkedCT                                                                                                                                                                                     ware
                                    Linked                                                                                                                                                                                                                                          PDB
                                                                                                                                                                                                                                                           UniProt                                                         VIVO
             EURES                 EDGAR                                                                                                                                                                                                                                                                                                                                         dotAC
                                                                     US SEC                                                                                                                                                                                                                                               Indiana                ePrints                                                IEEE
                                  (Ontology                                                                                                                                             totl.net
                                                                   (rdfabout)
                                   Central)                                                                                                         WordNet                                                                                                                                                                                                                                                             RISKS
                                                                                                                                                     (VUA)                                                        Taxono               UniProt
                                                                                       US Census               EUNIS              Twarql                                                                                                                                                             HGNC
                                                Semantic                                                                                                               Cornetto                                                        (Bio2RDF)
                                                                                       (rdfabout)                                                                                                                   my                                                                                                                   VIVO
                      FTS                         XBRL                                                                                                                                                                                                         PRO-            ProDom                                 STITCH            Cornell                LAAS
                                                                                                                                                                                                                                                               SITE                                                                                                                        KISTI                NSF
                                  Scotland
                                                                GeoWord                                                                                                                       LODE




                                                •
                                    Geo-
                                   graphy                         Net                                                                                WordNet           WordNet                                                                                                                                                                                            JISC
                                                                                                                                                      (W3C)



                                                                     Resource Description Framework (RDF)
                                                                                                           Climbing                                                      (RKB                                                 Affy-                                                                                                KEGG
                                                                                                                                 Linked                                                                                                                                                                                                               VIVO UF
                                                                                         SMC                                                                           Explorer)                              SISVU           metrix                                                                           Pub                 Drug
                                                    Piedmont                           Journals                                 GeoData                                                                                                         PubMed                                        SGD                                                                                                ECCO-
                                    Finnish                                                                                                                                                                                                                               Gene                                Chem
                                    Munici-
                                                    Accomo-               El                                                                                                           AGROV                                                                             Ontology                                                                                                                 TCP                           Media
                                                     dations                                                                                         Alpine                                                                                                                                                                                                             bible
                                    palities                           Viajero                                                                                                          OC
                                                                                                                                                      Ski                                                                                                                                                                                                             ontology
                                                                       Tourism                                                                                                                                                                                                                                                                 KEGG
                                                                                        Ocean
                                                                                                                                                     Austria
                                                                                                                                                                                                                                                                                                                                              Enzyme                                     PBAC                           Geographic
                                                                                                                        Metoffice                                  GEMET                                             ChEMBL




                                                •
                                                           Italian                     Drilling                                                                                                                                        OMIM                                                                                KEGG
                                                                                                                         Weather                                                    Open
                                                            public                     Codices            AEMET                                                                                      Linked                                                                         MGI                                   Pathway
                                                                                                                                                                                    Data                                                                                                                                                                                                                                Publications


                                                                     SPARQL query language & endpoint
                                                           schools                                                      Forecasts                                                                     Open                                                  InterPro                                    GeneID                                                       KEGG
                                                                                                                                                 EARTh                             Thesau-
                                                                         Turismo
                                                                                                                                                                                     rus             Colors                                                                                                                                                         Reaction
                                                                            de
                                                                        Zaragoza                                                                                Product                                                Smart                                                                                                                           KEGG
                                                                                                                                                                                                                                                                                                                                                                                                       User-generated content
                                                                                                                                  Weather                         DB                                                    Link                                                                  Medi                                                     Glycan
                                                                                               Janus                              Stations                                    Product                                                                                                         Care                                       KEGG
                                                                                                AMP                                                                                                                                 UniParc             UniRef              UniSTS                                                                                                                                     Government
                                                                                                                                                                               Types                Italian
                                                                                                                                                                                                                                                                                                                        Homolo           Com-
                                                                                                                    Yahoo!                       Airports                                          Museums                                                                                                                               pound
                                                                                                                                                                              Ontology                          Google
                                                                                                                                                                                                                                                                                                                         Gene
                                                                                                                     Geo                                                                                          Art
                                                                                                                    Planet        National
                                                                                                                                                                                                                wrapper
                                                                                                                                                                                                                                                                                                         Chem2                                                                                                        Cross-domain
                                                                                                                                   Radio-                                                                                                                                                               Bio2RDF
                                                                                                                                  activity                                                                                                                                                UniPath
                                                                                                                                     JP                        Sears                Open                                            Linked                               OGOLOD            way
                                                                                                                                                                                                                                                                                                                                                                                                                       Life sciences
                                                                                                                                                                                   Corpo-           Amster-                                          Reactome
                                                                                                                                                                                                     dam              medu-          Open
                                                                                                                                                                                    rates                                          Numbers
                                                                                                                                                                                                    Museum            cator
                                                                                                                                                                                                                                                                                                                                                                                           As of September 2011
Research Lifecycle
                                                                                   Linked Data
                                                                                                    Cloud$        Analysis and
                                                                                      Cloud                         Metrics

                   acquiring$data$from$text?$                                                                                      Ana
                                                                                                                                    Me
           Semi8
     Semi-Automatic                                                                                              Querying and
        Automa;c$
       Annotation                                                                                                  Ranking
        Annota;on$       e.g.$GATE$
                                                                         Amalgame$                        SILK$
                        OpenCalais$
                                                                                                                                   Que
                                                Graph$Rewri;ng$        Graph$Rewri;ng$
                                                                                                                                  and$R
                                                                                   Link to Other
                             RDF Conversion         Internal Linking                                              Visualization
                                                                                       Data
                                   RDF$              RDF$                     Internal$              Link$to$
                                Conversion$        Cleaning$                   Linking$            Other$Data$
xml2rdf$
  d2rq$                                                                                                                           Visua
rdb2rdf$
     Semi-Automatic                                                                Provenance
   $ Conversion                                                                    Enrichment
                                                                                                              User Interfaces

                                                                                                   Provenance$
                                                                                                   Enrichment$
                                                                                                                                     U
                                                                                                                                  Inte
                                                                                 RDF Feedback
          Semi8
        Automa;c$
                                                        Provenance Tracking
        Conversion$

       “tablinker”$
Challenges

•   Build useful services and tools for data publishers ...
•   ... that maintain provenance information ...
•   ... and cater for the entire research cycle ...
•   ... including a feedback loop to new research
Challenges

•   Build useful services and tools for data publishers ...
•   ... that maintain provenance information ...
•   ... and cater for the entire research cycle ...
•   ... including a feedback loop to new research
Large Knowledge Collider
•   Data analysis pipeline
•   Custom workflows
•   Highly scalable


•   Query driven
•   Exposed as SPARQL endpoint
Historical Census Data
•   Gathered from 1795 - 1971
•   Demographics, houses, occupations
Historical Census Data
•   Gathered from 1795 - 1971
•   Demographics, houses, occupations
Historical Census Data
•   Gathered from 1795 - 1971
•   Demographics, houses, occupations
Historical Census Data
•   Gathered from 1795 - 1971
•   Demographics, houses, occupations


•   507 Excel files
•   2288 tables
•   33283 annotations
Annotations
•   Created at data entry time
•   Created as we speak


•   Corrections to original census tables
•   Corrections to excel version of census table
•   Any additonal remarks...
Harmonization
                                           ?
•   Enable historical research
    across census years




•   Query across multiple heterogeneous datasets
•   Accommodate multiple interpretations
Harmonization
•   Overcome structural heterogeneity


•   Overcome semantic heterogeneity
    •   Different categories (age groups, locations)
    •   Different values (names of religions, municipalities)
Current Situation
•   Iterative refinement of MySQL database tables
•   Harmonization against existing codifications


•   Expensive manual process
•   Loss of information between harmonization steps
•   Loss of detail in mapping to existing codification
•   Not repeatable
Requirements
•   (Semi-)automatic conversion and harmonization
•   Repeatable
•   Conservation of information (only add)
•   Provenance (who did what)
•   Flexible model
•   Linking to other datasets
•   Publish as open data
Research Cycle
                                                                                   Linked Data
                                                                                                    Cloud$        Analysis and
                                                                                      Cloud                         Metrics

                   acquiring$data$from$text?$                                                                                      Ana
                                                                                                                                    Me
           Semi8
     Semi-Automatic                                                                                              Querying and
        Automa;c$
       Annotation                                                                                                  Ranking
        Annota;on$       e.g.$GATE$
                                                                         Amalgame$                        SILK$
                        OpenCalais$
                                                                                                                                   Que
                                                Graph$Rewri;ng$        Graph$Rewri;ng$
                                                                                                                                  and$R
                                                                                   Link to Other
                             RDF Conversion         Internal Linking                                              Visualization
                                                                                       Data
                                   RDF$              RDF$                     Internal$              Link$to$
                                Conversion$        Cleaning$                   Linking$            Other$Data$
xml2rdf$
  d2rq$                                                                                                                           Visua
rdb2rdf$
     Semi-Automatic                                                                Provenance
   $ Conversion                                                                    Enrichment
                                                                                                              User Interfaces

                                                                                                   Provenance$
                                                                                                   Enrichment$
                                                                                                                                     U
                                                                                                                                  Inte
                                                                                 RDF Feedback
          Semi8
        Automa;c$
                                                        Provenance Tracking
        Conversion$

       “tablinker”$
TabLinker
http://github.com/Data2Semantics/TabLinker
TabLinker
http://github.com/Data2Semantics/TabLinker
TabLinker
http://github.com/Data2Semantics/TabLinker
12



                                                                       1878




          TabLinker
                                                                   M


                                                                           O
I
                                                 leeftijd   ?
        http://github.com/Data2Semantics/TabLinker
            nummer der beroepsklasse                                                             ?
                                                                                      geboortejaar

                                                                       ?
                                                                geslacht
                                                                                 ?
                                                                   huwelijkse staat


    E         pannenbakkers
                                                 beroep

                                                        positie
                                             D                             1



                  letter der beroepsklasse
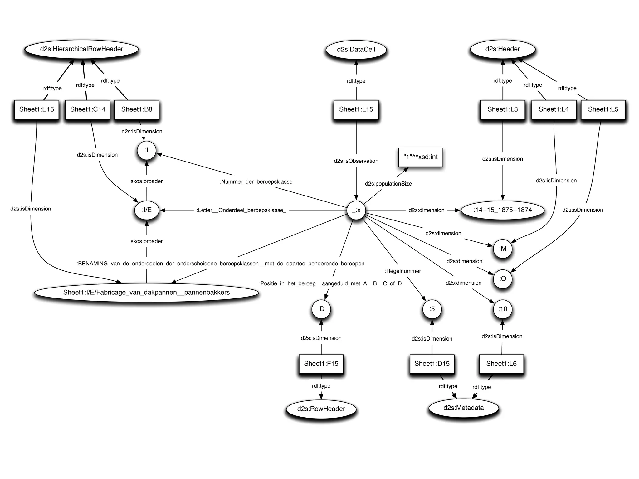
TabLinker
•   Verbatim graph representation of spreadsheet

•   Separate layer for semantics of spreadsheet

•   Separate graphs for any annotations, interpretations and
    harmonizations of the underlying data

•   Round-tripping from Excel to RDF and back
Sheet1:E15   Sheet1:C14   Sheet1:B8                Sheet1:L15                Sheet1:L3   Sheet1:L4   Sheet1:L5




                                      Sheet1:F15                Sheet1:D15   Sheet1:L6
d2s:HierarchicalRowHeader                                   d2s:DataCell                          d2s:Header



                             rdf:type                                rdf:type                                rdf:type
                  rdf:type                                                                                              rdf:type
      rdf:type                                                                                                                     rdf:type


Sheet1:E15       Sheet1:C14             Sheet1:B8                 Sheet1:L15                            Sheet1:L3             Sheet1:L4       Sheet1:L5




                                                     Sheet1:F15                  Sheet1:D15             Sheet1:L6


                                                       rdf:type                        rdf:type   rdf:type



                                                    d2s:RowHeader                        d2s:Metadata
d2s:HierarchicalRowHeader
          d2s:HierarchicalRowHeader                                                       d2s:DataCell                                   d2s:Header



                                    rdf:type
                                    rdf:type                                                 rdf:type                                         rdf:type
                         rdf:type
                         rdf:type                                                                                                                        rdf:type
           rdf:type
           rdf:type                                                                                                                                                   rdf:type


  Sheet1:E15
  Sheet1:E15           Sheet1:C14
                       Sheet1:C14              Sheet1:B8
                                               Sheet1:B8                                  Sheet1:L15                                     Sheet1:L3             Sheet1:L4         Sheet1:L5


                                               d2s:isDimension


                                                       :I
                          d2s:isDimension
                                                                                         d2s:isObservation                             d2s:isDimension


                                                                                                                                                              d2s:isDimension




d2s:isDimension                                       :I/E                                     _:x                                 :14--15_1875--1874                  d2s:isDimension




                                                                                                                                                :M



                                                                                                                                                :O

                      Sheet1:I/E/Fabricage_van_dakpannen__pannenbakkers

                                                                                 :D                                :5                           :10



                                                                           d2s:isDimension                   d2s:isDimension           d2s:isDimension




                                                                           Sheet1:F15                        Sheet1:D15                  Sheet1:L6


                                                                              rdf:type                                  rdf:type   rdf:type



                                                                          d2s:RowHeader                                   d2s:Metadata
d2s:HierarchicalRowHeader
          d2s:HierarchicalRowHeader                                                                                  d2s:DataCell                                                 d2s:Header



                                    rdf:type
                                    rdf:type                                                                            rdf:type                                                     rdf:type
                         rdf:type
                         rdf:type                                                                                                                                                                  rdf:type
           rdf:type
           rdf:type                                                                                                                                                                                             rdf:type


  Sheet1:E15
  Sheet1:E15           Sheet1:C14
                       Sheet1:C14              Sheet1:B8
                                               Sheet1:B8                                                             Sheet1:L15                                                    Sheet1:L3             Sheet1:L4         Sheet1:L5


                                               d2s:isDimension


                                                       :I
                          d2s:isDimension                                                                                                     "1"^^xsd:int
                                                                                                                    d2s:isObservation                                            d2s:isDimension


                                                  skos:broader           :Nummer_der_beroepsklasse                                                                                                      d2s:isDimension
                                                                                                                                d2s:populationSize



d2s:isDimension                                       :I/E       :Letter__Onderdeel_beroepsklasse_                        _:x                   d2s:dimension             :14--15_1875--1874                     d2s:isDimension



                                                                                                                                                        d2s:dimension
                                                  skos:broader
                                                                                                                                                                                       :M

                         :BENAMING_van_de_onderdeelen_der_onderscheidene_beroepsklassen__met_de_daartoe_behoorende_beroepen                                      d2s:dimension
                                                                                                                                        :Regelnummer
                                                                                                                                                                                       :O
                                                                                       :Positie_in_het_beroep__aangeduid_met_A__B__C_of_D                        d2s:dimension
                      Sheet1:I/E/Fabricage_van_dakpannen__pannenbakkers

                                                                                                            :D                                           :5                            :10



                                                                                                      d2s:isDimension                            d2s:isDimension                 d2s:isDimension




                                                                                                      Sheet1:F15                                     Sheet1:D15                   Sheet1:L6


                                                                                                         rdf:type                                             rdf:type    rdf:type



                                                                                                     d2s:RowHeader                                              d2s:Metadata
Harmonization within a year                                       I



                                                                                skos:broader
                                                           skos:broader
                                   skos:broader


                          D                                        E                                    A



                                                  skos:broader         skos:broader                         skos:broader
           skos:broader



                                                                                                                        Fabricage van
                                Fabricage van steen                                                                    aardewerk (incl.
Fabricage van                                                                Fabricage van dakpannen
                             (molensteen, steenbakkers,                                                              porcelein, terracotta,
     kalk                                                                        (pannenbakkers)
                                   tegelbakkers)                                                                       kachelbakkers,
                                                                                                                     pottenbakkers, enz.)

                                                                  Sheet1:I



                                                                 skos:broader            skos:broader
                                 skos:broader


                  Sheet1:D                                       Sheet1:E                                    Sheet1:A



                                                     skos:broader         skos:broader                              skos:broader
          skos:broader


                                                                                                                       Sheet1:Fabricage van
                               Sheet1:Fabricage van steen                        Sheet1:Fabricage van                     aardewerk (incl.
 Sheet1:Fabricage
                               (molensteen, steenbakkers,                             dakpannen                         porcelein, terracotta,
     van kalk
                                     tegelbakkers)                                 (pannenbakkers)                        kachelbakkers,
                                                                                                                        pottenbakkers, enz.)
Harmonization across years                              I



                                                                              skos:broader
                                                           skos:broader
                                   skos:broader


                            D                                    E                                        A




1889         skos:broader
                                                  skos:broader       skos:broader                                skos:broader




                                                                                                                             Fabricage van
                               Fabricage van steen                                                                          aardewerk (incl.
 Fabricage van                                                             Fabricage van dakpannen
                            (molensteen, steenbakkers,                                                                    porcelein, terracotta,
      kalk                                                                     (pannenbakkers)
                                  tegelbakkers)                                                                             kachelbakkers,
                                                                                                                          pottenbakkers, enz.)




                                          skos:narrowMatch                                   I                skos:closeMatch


   skos:exactMatch
                                                                                                                                             skos:narrowMatch
                                                                                                         skos:broader
                                                                                     skos:broader
                                                            skos:broader


                                                    D                                        E                                     A



                                                                            skos:broader         skos:broader                           skos:broader             1899
                                  skos:broader



                                                                                                                                                      Fabricage van
                                                        Fabricage van steen                                                                          aardewerk (incl.
                       Fabricage van                                                                 Fabricage van dakpannen
                                                          (steenbakkers,                                                                                porcelein,
                            kalk                                                                         (pannenbakkers)
                                                           tegelbakkers)                                                                             kachelbakkers,
                                                                                                                                                   pottenbakkers, enz.)
Harmonization external linking
                                                                     I



                                                                                 skos:broader
                                                               skos:broader
                                       skos:broader


                                 D                                   E                                  A



                                                      skos:broader       skos:broader                        skos:broader
             skos:broader



                                                                                                                           Fabricage van
                                    Fabricage van steen                                                                   aardewerk (incl.
Fabricage van                                                                 Fabricage van dakpannen
                                 (molensteen, steenbakkers,                                                             porcelein, terracotta,
     kalk                                                                         (pannenbakkers)
                                       tegelbakkers)                                                                      kachelbakkers,
                                                                                                                        pottenbakkers, enz.)

skos:exactMatch                       skos:broadMatch                              skos:broadMatch                          skos:closeMatch
                  skos:exactMatch                                                                     skos:exactMatch
                                                              skos:exactMatch


 HISCO:23811                           HISCO:25281                                      HISCO:25281                          HISCO:26345



                   HISCO:23810                                HISCO:25281                               HISCO:26340




                                      HISCO: Historical International Standard Classification of Occupations
Curation & Annotation
<http://example.com/workbook1/sheet1>      <http://example.com/workbook1/sheet1/corrected>                                                              provo:Activity
                                                                                                                                          rdf:type
                                                                                                                 :curation20120126
             "1"^^xsd:int                              "11"^^xsd:int
                                                                                             provo:wasGeneratedBy                     provo:hadAgent

                                                                                                                        provo:startedAt
           d2s:populationSize d2s:populationSize                                                            provo:endedAt
                                                               "1889"^^xsd:int                                                                          :RinkeHoekstra
                                   d2s:censusYear
                  _:x
                                   d2s:birthYears
                                                                       :1875--1874                         _:b                      _:a
                                        d2s:gemeente
             d2s:dimension      d2s:ageGroup
                                                                                                    time:inXSDDateTime           time:inXSDDateTime
                                                                            :Assendelft

         :14--15_1875--1874                              :14-15
                                                                                                  "20120126T09:00:00"                 "20120126T08:30:00"
Open Issues
•   Create the necessary mappings between graphs
    ... this is historical research

•   Mappings are interpretations
•   Query within a specified interpretation space


•   How to reliably perform statistical analysis across
    mappings?
•   How to study concept drift across years?
Short Title Catalogue
•   All books published in NL until 1800
•   Digitized over a period of 30 years


•   139817 publications (KB says >190000)
•   9962 publishers
•   23627 authors
•   96024 links to scanned title pages
Redactiebladen
•   Redactiebladen
•   PPN identifiers
•   KMC codes
Requirements
•   (Semi-)automatic conversion and harmonization
•   Repeatable
•   Conservation of information (only add)
•   Provenance (who did what)
•   Flexible model
•   Linking to other datasets
•   Publish as open data
Research Cycle
                                                                                   Linked Data
                                                                                                    Cloud$        Analysis and
                                                                                      Cloud                         Metrics

                   acquiring$data$from$text?$                                                                                      Ana
                                                                                                                                    Me
           Semi8
     Semi-Automatic                                                                                              Querying and
        Automa;c$
       Annotation                                                                                                  Ranking
        Annota;on$       e.g.$GATE$
                                                                         Amalgame$                        SILK$
                        OpenCalais$
                                                                                                                                   Que
                                                Graph$Rewri;ng$        Graph$Rewri;ng$
                                                                                                                                  and$R
                                                                                   Link to Other
                             RDF Conversion         Internal Linking                                              Visualization
                                                                                       Data
                                   RDF$              RDF$                     Internal$              Link$to$
                                Conversion$        Cleaning$                   Linking$            Other$Data$
xml2rdf$
  d2rq$                                                                                                                           Visua
rdb2rdf$
     Semi-Automatic                                                                Provenance
   $ Conversion                                                                    Enrichment
                                                                                                              User Interfaces

                                                                                                   Provenance$
                                                                                                   Enrichment$
                                                                                                                                     U
                                                                                                                                  Inte
                                                                                 RDF Feedback
          Semi8
        Automa;c$
                                                        Provenance Tracking
        Conversion$

       “tablinker”$
Procedure
•   Convert to MySQL database
    Paul Huygen
•   Specify mapping to RDF
    D2RQ mapping language
•   Interlink with other datasources
    Bibliografish portaal, Rijksmuseum, Iconclass, Ecartico
•   Publish as browsable and queryable dataset
    http://stcn.data2semantics.org
Procedure
•   Convert to MySQL database ✓
    Paul Huygen
•   Specify mapping to RDF ✓
    D2RQ mapping language
•   Interlink with other datasources
    Bibliografish portaal, Rijksmuseum, Iconclass, Ecartico
•   Publish as browsable and queryable dataset ✓
    http://stcn.data2semantics.org
http://stcn.data2semantics.org/resource/publicatie/337778825
Fingerprints
    Wilhelmus Nakatenus S.J. (1617-1682)


                                     rdfs:label


                                                       STCN:auteur/070082960



                                           stcn:publicatie               stcn:publicatie



                           STCN:publicatie/                                                STCN:publicatie/
                                                           stcn:titeluitgave
                             336280211                                                       314125434



stcn:illustratie       stcn:vingerafdruk                                                                  stcn:vingerafdruk
                                                            skos:exactMatch

                                                                                                                                         stcn:illustratie
                                                    rdfs:label            rdfs:label
                   STCN:vingerafdruk/27                                                                         STCN:vingerafdruk/1207



                                              Hemels palm-hof, ofte Groot getyde-boek
                                       rdfs:label
                                                                                             rdfs:label




                                                  000012 - *b1 A4 ella : b2 2C7 ns$in
Co-authors betweenness centrality (Gephi)
Summary
•   We use a highly flexible modeling framework that ...
•   ... allows for rapid data publication and integration ...
•   ... that is extensible and distributed (DB = Web)...
•   ... allows for co-existing diverging interpretations ...
•   ... adheres to the law of conservation of information ..
•   ... offers existing methods for capturing provenance ...
•   ... allows for a closed loop research cycle.

Semantic Representations for Research

  • 1.
    Semantic Representations for Research Rinke Hoekstra and Stefan Schlobach VU University Amsterdam/University of Amsterdam http://www.data2semantics.org
  • 2.
    About us... • Knowledge Representation and Reasoning Group Frank van Harmelen • Modeling of complex domains • Querying and reasoning over these models • ... at a very large scale (the Web)
  • 3.
    About us... • Knowledge Representation and Reasoning Group Frank van Harmelen • Experience a.o. CATCH, STICH, LarKC, CEDAR and Data2Semantics • Premier group for provenance and linked data at scale
  • 4.
    Overview • Research Lifecycle Data2Semantics and LarKC • Historical Census Data CEDAR and Data2Semantics • Short Title Catalogue of The Netherlands (STCN) Inger Leemans, Fernie Maas, Paul Huygen, Albert Meroño-Peñuela
  • 5.
    How to share,publish, access, analyse, interpret and reuse data? Increase the ease of sharing scientific data ... ... of accessing, analysing and interpreting data ... ... and thereby increasing the reuse of data
  • 7.
    EASY Data Repository Enrichdatasets: census data
  • 8.
    EASY Data Repository Enrichdatasets: census data Large volumes of publications Improve services to clients Automated services
  • 9.
    EASY Data Repository Enrichdatasets: census data Large volumes of publications Improve services to clients Automated services Build systems for hospitals
  • 10.
    EASY Data Repository Enrichdatasets: census data Large volumes of publications Improve services to clients Automated services Build systems for hospitals
  • 11.
    Linked Data • “Semantic Hyperlinks” between data items • Every data item has a global identifier ... • ... that looks like a web address (URI) ... • ... is linked and described using shared vocabularies • Resource Description Framework (RDF) • SPARQL query language & endpoint
  • 12.
    Linked Data Linked LOV User Slideshare tags2con Audio Feedback 2RDF delicious Moseley Scrobbler Bricklink Sussex Folk (DBTune) Reading St. GTAA Magna- Lists Andrews Klapp- tune stuhl- Resource NTU DB club Lists Resource Tropes Lotico Semantic yovisto John Music Man- Lists Music Tweet chester Hellenic Peel Brainz NDL (DBTune) (Data Brainz Reading subjects FBD (zitgist) Lists Open EUTC Incubator) Linked Hellenic Library Open t4gm Produc- Crunch- PD Surge RDF info tions Discogs base Library Radio Ontos Source Code Crime ohloh Plymouth (Talis) (Data News LEM Ecosystem Reading RAMEAU Reports business Incubator) Crime data.gov. Portal Linked Data Lists SH UK Music Jamendo (En- uk Brainz (DBtune) LinkedL Ox AKTing) FanHubz gnoss ntnusc (DBTune) SSW CCN • Points Thesau- Last.FM Poké- Thesaur Popula- artists Didactal us rus W “Semantic Hyperlinks” between data items pédia LIBRIS tion (En- (DBTune) Last.FM ia theses. LCSH Rådata reegle research patents MARC AKTing) (rdfize) my fr nå! data.gov. data.go Codes Ren. NHS uk v.uk Good- Experi- Classical List Energy (En- win flickr ment (DB Pokedex Norwe- Genera- AKTing) Mortality BBC Family wrappr Sudoc PSH Tune) gian (En- tors Program MeSH AKTing) semantic mes BBC IdRef GND CO2 educatio OpenEI web.org SW Energy Sudoc ndlna Emission n.data.g Music Dog VIAF EEA (En- Chronic- Linked (En- ov.uk Portu- Food UB AKTing) ling Event MDB AKTing) guese Mann- Europeana BBC America Media DBpedia Calames heim Ord- Recht- Wildlife Deutsche Open Revyu DDC Openly spraak. Finder Bio- lobid Election nance legislation Local nl RDF graphie Resources NSZL • Data Survey Tele- data Ulm Swedish EU New Book Project data.gov.uk graphis bnf.fr Catalog Open Insti- York Mashup Every data item has a global identifier ... tutions URI Greek Open P20 Cultural UK Post- Times Burner DBpedia Calais Heritage codes statistics ECS Wiki lobid GovWILD data.gov. Taxon iServe South- Organi- LOIUS BNB Brazilian uk Concept ECS ampton sations Geo World OS BibBase STW GESIS Poli- ESD South- ECS Names Fact- (RKB ticians stan- reference ampton book • data.gov.uk Freebase Explorer) Budapest dards data.gov. NASA EPrints uk intervals Project OAI Lichfield (Data ... that looks like a web address (URI) ... transport DBpedia data Pisa Spen- Incu- Guten- dcs data.gov. RESEX Scholaro- ISTAT ding bator) Fishes berg DBLP DBLP uk Geo meter Immi- Scotland of Texas (FU (L3S) Pupils & Uberblic DBLP gration Species Berlin) IRIT Exams Euro- dbpedia data- (RKB London TCM ACM stat lite open- Explorer) NVD Gazette (FUB) Gene IBM Traffic Geo ac-uk • Scotland TWC LOGD Eurostat Daily DIT Linked UN/ Data UMBEL Med ERA Data LOCODE ... is linked and described using shared vocabularies DEPLOY Gov.ie CORDIS YAGO New- lingvoj Disea- (RKB some SIDER RAE2001 castle LOCAH CORDIS Explorer) Linked Eurécom Eurostat Drug CiteSeer Roma (FUB) Sensor Data GovTrack (Ontology (Kno.e.sis) Open Bank Pfam Course- Central) riese Enipedia Cyc Lexvo LinkedCT ware Linked PDB UniProt VIVO EURES EDGAR dotAC US SEC Indiana ePrints IEEE (Ontology totl.net (rdfabout) Central) WordNet RISKS (VUA) Taxono UniProt US Census EUNIS Twarql HGNC Semantic Cornetto (Bio2RDF) (rdfabout) my VIVO FTS XBRL PRO- ProDom STITCH Cornell LAAS SITE KISTI NSF Scotland GeoWord LODE • Geo- graphy Net WordNet WordNet JISC (W3C) Resource Description Framework (RDF) Climbing (RKB Affy- KEGG Linked VIVO UF SMC Explorer) SISVU metrix Pub Drug Piedmont Journals GeoData PubMed SGD ECCO- Finnish Gene Chem Munici- Accomo- El AGROV Ontology TCP Media dations Alpine bible palities Viajero OC Ski ontology Tourism KEGG Ocean Austria Enzyme PBAC Geographic Metoffice GEMET ChEMBL • Italian Drilling OMIM KEGG Weather Open public Codices AEMET Linked MGI Pathway Data Publications SPARQL query language & endpoint schools Forecasts Open InterPro GeneID KEGG EARTh Thesau- Turismo rus Colors Reaction de Zaragoza Product Smart KEGG User-generated content Weather DB Link Medi Glycan Janus Stations Product Care KEGG AMP UniParc UniRef UniSTS Government Types Italian Homolo Com- Yahoo! Airports Museums pound Ontology Google Gene Geo Art Planet National wrapper Chem2 Cross-domain Radio- Bio2RDF activity UniPath JP Sears Open Linked OGOLOD way Life sciences Corpo- Amster- Reactome dam medu- Open rates Numbers Museum cator As of September 2011
  • 13.
    Research Lifecycle Linked Data Cloud$ Analysis and Cloud Metrics acquiring$data$from$text?$ Ana Me Semi8 Semi-Automatic Querying and Automa;c$ Annotation Ranking Annota;on$ e.g.$GATE$ Amalgame$ SILK$ OpenCalais$ Que Graph$Rewri;ng$ Graph$Rewri;ng$ and$R Link to Other RDF Conversion Internal Linking Visualization Data RDF$ RDF$ Internal$ Link$to$ Conversion$ Cleaning$ Linking$ Other$Data$ xml2rdf$ d2rq$ Visua rdb2rdf$ Semi-Automatic Provenance $ Conversion Enrichment User Interfaces Provenance$ Enrichment$ U Inte RDF Feedback Semi8 Automa;c$ Provenance Tracking Conversion$ “tablinker”$
  • 14.
    Challenges • Build useful services and tools for data publishers ... • ... that maintain provenance information ... • ... and cater for the entire research cycle ... • ... including a feedback loop to new research
  • 15.
    Challenges • Build useful services and tools for data publishers ... • ... that maintain provenance information ... • ... and cater for the entire research cycle ... • ... including a feedback loop to new research
  • 16.
    Large Knowledge Collider • Data analysis pipeline • Custom workflows • Highly scalable • Query driven • Exposed as SPARQL endpoint
  • 17.
    Historical Census Data • Gathered from 1795 - 1971 • Demographics, houses, occupations
  • 18.
    Historical Census Data • Gathered from 1795 - 1971 • Demographics, houses, occupations
  • 19.
    Historical Census Data • Gathered from 1795 - 1971 • Demographics, houses, occupations
  • 20.
    Historical Census Data • Gathered from 1795 - 1971 • Demographics, houses, occupations • 507 Excel files • 2288 tables • 33283 annotations
  • 21.
    Annotations • Created at data entry time • Created as we speak • Corrections to original census tables • Corrections to excel version of census table • Any additonal remarks...
  • 22.
    Harmonization ? • Enable historical research across census years • Query across multiple heterogeneous datasets • Accommodate multiple interpretations
  • 23.
    Harmonization • Overcome structural heterogeneity • Overcome semantic heterogeneity • Different categories (age groups, locations) • Different values (names of religions, municipalities)
  • 24.
    Current Situation • Iterative refinement of MySQL database tables • Harmonization against existing codifications • Expensive manual process • Loss of information between harmonization steps • Loss of detail in mapping to existing codification • Not repeatable
  • 25.
    Requirements • (Semi-)automatic conversion and harmonization • Repeatable • Conservation of information (only add) • Provenance (who did what) • Flexible model • Linking to other datasets • Publish as open data
  • 26.
    Research Cycle Linked Data Cloud$ Analysis and Cloud Metrics acquiring$data$from$text?$ Ana Me Semi8 Semi-Automatic Querying and Automa;c$ Annotation Ranking Annota;on$ e.g.$GATE$ Amalgame$ SILK$ OpenCalais$ Que Graph$Rewri;ng$ Graph$Rewri;ng$ and$R Link to Other RDF Conversion Internal Linking Visualization Data RDF$ RDF$ Internal$ Link$to$ Conversion$ Cleaning$ Linking$ Other$Data$ xml2rdf$ d2rq$ Visua rdb2rdf$ Semi-Automatic Provenance $ Conversion Enrichment User Interfaces Provenance$ Enrichment$ U Inte RDF Feedback Semi8 Automa;c$ Provenance Tracking Conversion$ “tablinker”$
  • 27.
  • 28.
  • 29.
  • 30.
    12 1878 TabLinker M O I leeftijd ? http://github.com/Data2Semantics/TabLinker nummer der beroepsklasse ? geboortejaar ? geslacht ? huwelijkse staat E pannenbakkers beroep positie D 1 letter der beroepsklasse
  • 31.
    TabLinker • Verbatim graph representation of spreadsheet • Separate layer for semantics of spreadsheet • Separate graphs for any annotations, interpretations and harmonizations of the underlying data • Round-tripping from Excel to RDF and back
  • 32.
    Sheet1:E15 Sheet1:C14 Sheet1:B8 Sheet1:L15 Sheet1:L3 Sheet1:L4 Sheet1:L5 Sheet1:F15 Sheet1:D15 Sheet1:L6
  • 33.
    d2s:HierarchicalRowHeader d2s:DataCell d2s:Header rdf:type rdf:type rdf:type rdf:type rdf:type rdf:type rdf:type Sheet1:E15 Sheet1:C14 Sheet1:B8 Sheet1:L15 Sheet1:L3 Sheet1:L4 Sheet1:L5 Sheet1:F15 Sheet1:D15 Sheet1:L6 rdf:type rdf:type rdf:type d2s:RowHeader d2s:Metadata
  • 34.
    d2s:HierarchicalRowHeader d2s:HierarchicalRowHeader d2s:DataCell d2s:Header rdf:type rdf:type rdf:type rdf:type rdf:type rdf:type rdf:type rdf:type rdf:type rdf:type Sheet1:E15 Sheet1:E15 Sheet1:C14 Sheet1:C14 Sheet1:B8 Sheet1:B8 Sheet1:L15 Sheet1:L3 Sheet1:L4 Sheet1:L5 d2s:isDimension :I d2s:isDimension d2s:isObservation d2s:isDimension d2s:isDimension d2s:isDimension :I/E _:x :14--15_1875--1874 d2s:isDimension :M :O Sheet1:I/E/Fabricage_van_dakpannen__pannenbakkers :D :5 :10 d2s:isDimension d2s:isDimension d2s:isDimension Sheet1:F15 Sheet1:D15 Sheet1:L6 rdf:type rdf:type rdf:type d2s:RowHeader d2s:Metadata
  • 35.
    d2s:HierarchicalRowHeader d2s:HierarchicalRowHeader d2s:DataCell d2s:Header rdf:type rdf:type rdf:type rdf:type rdf:type rdf:type rdf:type rdf:type rdf:type rdf:type Sheet1:E15 Sheet1:E15 Sheet1:C14 Sheet1:C14 Sheet1:B8 Sheet1:B8 Sheet1:L15 Sheet1:L3 Sheet1:L4 Sheet1:L5 d2s:isDimension :I d2s:isDimension "1"^^xsd:int d2s:isObservation d2s:isDimension skos:broader :Nummer_der_beroepsklasse d2s:isDimension d2s:populationSize d2s:isDimension :I/E :Letter__Onderdeel_beroepsklasse_ _:x d2s:dimension :14--15_1875--1874 d2s:isDimension d2s:dimension skos:broader :M :BENAMING_van_de_onderdeelen_der_onderscheidene_beroepsklassen__met_de_daartoe_behoorende_beroepen d2s:dimension :Regelnummer :O :Positie_in_het_beroep__aangeduid_met_A__B__C_of_D d2s:dimension Sheet1:I/E/Fabricage_van_dakpannen__pannenbakkers :D :5 :10 d2s:isDimension d2s:isDimension d2s:isDimension Sheet1:F15 Sheet1:D15 Sheet1:L6 rdf:type rdf:type rdf:type d2s:RowHeader d2s:Metadata
  • 36.
    Harmonization within ayear I skos:broader skos:broader skos:broader D E A skos:broader skos:broader skos:broader skos:broader Fabricage van Fabricage van steen aardewerk (incl. Fabricage van Fabricage van dakpannen (molensteen, steenbakkers, porcelein, terracotta, kalk (pannenbakkers) tegelbakkers) kachelbakkers, pottenbakkers, enz.) Sheet1:I skos:broader skos:broader skos:broader Sheet1:D Sheet1:E Sheet1:A skos:broader skos:broader skos:broader skos:broader Sheet1:Fabricage van Sheet1:Fabricage van steen Sheet1:Fabricage van aardewerk (incl. Sheet1:Fabricage (molensteen, steenbakkers, dakpannen porcelein, terracotta, van kalk tegelbakkers) (pannenbakkers) kachelbakkers, pottenbakkers, enz.)
  • 37.
    Harmonization across years I skos:broader skos:broader skos:broader D E A 1889 skos:broader skos:broader skos:broader skos:broader Fabricage van Fabricage van steen aardewerk (incl. Fabricage van Fabricage van dakpannen (molensteen, steenbakkers, porcelein, terracotta, kalk (pannenbakkers) tegelbakkers) kachelbakkers, pottenbakkers, enz.) skos:narrowMatch I skos:closeMatch skos:exactMatch skos:narrowMatch skos:broader skos:broader skos:broader D E A skos:broader skos:broader skos:broader 1899 skos:broader Fabricage van Fabricage van steen aardewerk (incl. Fabricage van Fabricage van dakpannen (steenbakkers, porcelein, kalk (pannenbakkers) tegelbakkers) kachelbakkers, pottenbakkers, enz.)
  • 38.
    Harmonization external linking I skos:broader skos:broader skos:broader D E A skos:broader skos:broader skos:broader skos:broader Fabricage van Fabricage van steen aardewerk (incl. Fabricage van Fabricage van dakpannen (molensteen, steenbakkers, porcelein, terracotta, kalk (pannenbakkers) tegelbakkers) kachelbakkers, pottenbakkers, enz.) skos:exactMatch skos:broadMatch skos:broadMatch skos:closeMatch skos:exactMatch skos:exactMatch skos:exactMatch HISCO:23811 HISCO:25281 HISCO:25281 HISCO:26345 HISCO:23810 HISCO:25281 HISCO:26340 HISCO: Historical International Standard Classification of Occupations
  • 39.
    Curation & Annotation <http://example.com/workbook1/sheet1> <http://example.com/workbook1/sheet1/corrected> provo:Activity rdf:type :curation20120126 "1"^^xsd:int "11"^^xsd:int provo:wasGeneratedBy provo:hadAgent provo:startedAt d2s:populationSize d2s:populationSize provo:endedAt "1889"^^xsd:int :RinkeHoekstra d2s:censusYear _:x d2s:birthYears :1875--1874 _:b _:a d2s:gemeente d2s:dimension d2s:ageGroup time:inXSDDateTime time:inXSDDateTime :Assendelft :14--15_1875--1874 :14-15 "20120126T09:00:00" "20120126T08:30:00"
  • 40.
    Open Issues • Create the necessary mappings between graphs ... this is historical research • Mappings are interpretations • Query within a specified interpretation space • How to reliably perform statistical analysis across mappings? • How to study concept drift across years?
  • 41.
    Short Title Catalogue • All books published in NL until 1800 • Digitized over a period of 30 years • 139817 publications (KB says >190000) • 9962 publishers • 23627 authors • 96024 links to scanned title pages
  • 42.
    Redactiebladen • Redactiebladen • PPN identifiers • KMC codes
  • 43.
    Requirements • (Semi-)automatic conversion and harmonization • Repeatable • Conservation of information (only add) • Provenance (who did what) • Flexible model • Linking to other datasets • Publish as open data
  • 44.
    Research Cycle Linked Data Cloud$ Analysis and Cloud Metrics acquiring$data$from$text?$ Ana Me Semi8 Semi-Automatic Querying and Automa;c$ Annotation Ranking Annota;on$ e.g.$GATE$ Amalgame$ SILK$ OpenCalais$ Que Graph$Rewri;ng$ Graph$Rewri;ng$ and$R Link to Other RDF Conversion Internal Linking Visualization Data RDF$ RDF$ Internal$ Link$to$ Conversion$ Cleaning$ Linking$ Other$Data$ xml2rdf$ d2rq$ Visua rdb2rdf$ Semi-Automatic Provenance $ Conversion Enrichment User Interfaces Provenance$ Enrichment$ U Inte RDF Feedback Semi8 Automa;c$ Provenance Tracking Conversion$ “tablinker”$
  • 45.
    Procedure • Convert to MySQL database Paul Huygen • Specify mapping to RDF D2RQ mapping language • Interlink with other datasources Bibliografish portaal, Rijksmuseum, Iconclass, Ecartico • Publish as browsable and queryable dataset http://stcn.data2semantics.org
  • 46.
    Procedure • Convert to MySQL database ✓ Paul Huygen • Specify mapping to RDF ✓ D2RQ mapping language • Interlink with other datasources Bibliografish portaal, Rijksmuseum, Iconclass, Ecartico • Publish as browsable and queryable dataset ✓ http://stcn.data2semantics.org
  • 47.
  • 48.
    Fingerprints Wilhelmus Nakatenus S.J. (1617-1682) rdfs:label STCN:auteur/070082960 stcn:publicatie stcn:publicatie STCN:publicatie/ STCN:publicatie/ stcn:titeluitgave 336280211 314125434 stcn:illustratie stcn:vingerafdruk stcn:vingerafdruk skos:exactMatch stcn:illustratie rdfs:label rdfs:label STCN:vingerafdruk/27 STCN:vingerafdruk/1207 Hemels palm-hof, ofte Groot getyde-boek rdfs:label rdfs:label 000012 - *b1 A4 ella : b2 2C7 ns$in
  • 49.
  • 50.
    Summary • We use a highly flexible modeling framework that ... • ... allows for rapid data publication and integration ... • ... that is extensible and distributed (DB = Web)... • ... allows for co-existing diverging interpretations ... • ... adheres to the law of conservation of information .. • ... offers existing methods for capturing provenance ... • ... allows for a closed loop research cycle.