Aditya Shekhar Acharya
Ashwini Kumar Sahay
Round 1
• Infinite Bounce And Pounce
• +10/0 on direct and bounce
• +10/-10 on pounce
• Coromandel Ebony or East Indian Ebony (Diospyros
melanoxylon) is a species of flowering tree in the
family Ebenaceae that is native to India and Sri
Lanka and that has a hard, dry bark. Its common
name derives from Coromandel, the southeastern
coast of India.
• What does Coromandel Ebony go into making?
1.
Beedi
BEEDI JALAILE
• MgFeTi2O5 is a mineral named ArmAlColite.
Where was it first discovered? How does it
get its name?
2.
On the moon
ARMstrong, Aldrin COLlins
• What is being described here?
• When X is consumed, it enters the bloodstream and causes
the pituitary gland in the brain to block the creation of
vasopressin. Without this chemical, the kidneys send water
directly to the bladder instead of reabsorbing it into the
body. This is why frequent trips to the bathroom are
required after consuming X.
• Morning after, the body need to be rehydrated desperately.
The body’s organs try to make up for their own water loss
by stealing water from the brain, causing the brain to
contract and pull on the membranes that connect it to the
skull.
3.
Hangover
• What does this depict?
4.
Google PageRank Algorithm
• Nicknames include "frozen smoke", "solid smoke", "solid air"
or "blue smoke" owing to its translucent nature and the
way light scatters in the material.
• Lightest material ever.
• What is it?
5.
Graphene Aerogel
• X purchased a stereo system and was disappointed
with its performance. This led him to research the
importance of reverberant (indirect) sound on
perceived audio quality.
• Valued at $ 2.28 billion, the majority of the firm's
share was donated to Massachusetts Institute of
Technology in 2011 by X for scope of better research.
• This company has a reputation for being particularly
protective of its patents and trademarks, and very
defensive of its brand.
• Which company?
6.
BOSE
• David Saltzberg is a Professor of Physics and Astronomy at
the University of California, Los Angeles.
• He received a Sloan Fellowship, NSF Career Award, and
Department of Energy Outstanding Junior Investigator Award
while an assistant professor.
• Saltzberg earned a bachelors degree in physics in 1989
from Princeton University and a Ph.D. in physics from
the University of Chicago in 1994. From 1995-97 he worked
at CERN in Switzerland.
• He now does something very very different…
• What does he do?
7.
He is the technical director of Big Bang
Theory. He adds complex formulae to
whiteboards on the set.
• First issued on Aug 28 1845.
• It is the oldest continuously published monthly magazine in
the United States.
• Many famous scientists, including Albert Einstein, have
contributed articles in the past.
• What’s the name?
• By name I mean I want the exact name….
8.
Scientific American
• Infinite Bounce And Pounce
• +10/0 on direct and bounce
• +10/-10 on pounce
Round 2
• Home page of what?
1.
• Doodle commemorating whom?
2.
Gregor John Mendel
• A flowchart of what?
3.
SNAKE!
• This word comes from Arabic, which
originally meant a very fine powder of
Antimony used as eye makeup. It conveyed
the idea of something very fine and the
Arab alchemists therefore used this term
to any powder obtained by
sublimation, and thus to all compounds
obtained through distillation process. What
term?
4.
Alcohol
5.
•First Photographs
•First Photograph, first colour photograph
and first Digital Photograph
• This is the picture of the third generation
pokemon known as Deoxys. Its pokedex number is
386 and it is frequently associated with auroras.
What is the inspiration for this pokemon?
6.
DNA or Deoxy Ribonucleic Acid
• X is the registered trademark for a para-aramid synthetic
fiber, related to other aramids such
as Nomex and Technora. Developed at DuPont in 1965, this
high strength material was first commercially used in the
early 1970s as a replacement for steel in racing tires.
• Invented by Polish-American chemist Stephanie Kwolek.
7.
Kevlar
• Slogan:"It's good to know.“
• Founded by: Marshall Brain
• A documentary television series with the same name also
premiered in November 2008 on the Discovery Channel.
8.
Howstuffworks
• Minimalist Posters!
• Open to pounce only
• +10/-10 on pounce
Round 3
• Connect!
• Points indicated alongside
questions
Round 4
• X became the Director of a particular department
of Red Cross.
• Also, promptly after the World War I started, X
attempted to donate gold Nobel Prize medals to
the war effort but the French National
Bank refused to accept them.
• X did buy war bonds, using the Nobel Prize
money.
+80/-40
• Closely involved with the Manhattan Project.
• A synthetic element isolated from the debris of
the 1952 Ivy Mike nuclear test was named Y, in
honour of X's contributions to the scientific
community.
• Even has the sixth state of matter, which is highly
short lived, named after him.
+60/-30
• The quote "logarithmic plots are a device of the devil" is
attributed to X.
• X invented an instrument generally consisting of a
constantly unwinding roll of paper, anchored to a fixed
place, and a pendulum or magnet suspended with a marking
device above the roll – to record even a sensitive motion. X
chose to use the term "magnitude" to describe the quantity
being measured because of his early interest in astronomy;
stargazers use the word to describe the brightness of stars.
Gutenberg suggested that the scale be logarithmic, so that a
7 would be ten times stronger than a 6, a hundred times
stronger than a 5, and a thousand times stronger than a 4.
+50/-25
• Whose gravestone?
+40/-20
• Identify.
+30/-15
• For his work on the transatlantic telegraph project he
was knighted by Queen Victoria, becoming Sir William
Thomson. He had extensive maritime interests and was most
noted for his work on the mariner's compass, which had
previously been limited in reliability.
• How do we know him more commonly?
+20/-10
• English poet Alexander Pope was moved
by X's accomplishments to write the
famous epitaph:
• Nature and nature's laws lay hid in night;
God said "Let X be" and all was light.
+10/-5
• X was a German inventor and industrialist.
• He was also the founder of the electrical and
telecommunications company named after him.
• In 1867, X completed the monumental Indo-
European (Calcutta to London) telegraph line.
+5/0
• Marie Curie (Curie)-Radioactivity
• Enrico Fermi-Distance
• Charles Francis Richter-Magnitude of earthquake
• Joule-Heat/Work/Energy
• Tesla-Magnetic Flux Density
• Kelvin-Absolute Temperature
• Newton-Force
• Siemens-Werner von Siemens-electrical conductivity
Units named after scientists!
ANSWERS
Coming up is the SPENT QUIZ

Sci-Tech Quiz 2013 Finals

  • 1.
  • 2.
    Round 1 • InfiniteBounce And Pounce • +10/0 on direct and bounce • +10/-10 on pounce
  • 3.
    • Coromandel Ebonyor East Indian Ebony (Diospyros melanoxylon) is a species of flowering tree in the family Ebenaceae that is native to India and Sri Lanka and that has a hard, dry bark. Its common name derives from Coromandel, the southeastern coast of India. • What does Coromandel Ebony go into making? 1.
  • 4.
  • 5.
    • MgFeTi2O5 isa mineral named ArmAlColite. Where was it first discovered? How does it get its name? 2.
  • 6.
    On the moon ARMstrong,Aldrin COLlins
  • 7.
    • What isbeing described here? • When X is consumed, it enters the bloodstream and causes the pituitary gland in the brain to block the creation of vasopressin. Without this chemical, the kidneys send water directly to the bladder instead of reabsorbing it into the body. This is why frequent trips to the bathroom are required after consuming X. • Morning after, the body need to be rehydrated desperately. The body’s organs try to make up for their own water loss by stealing water from the brain, causing the brain to contract and pull on the membranes that connect it to the skull. 3.
  • 8.
  • 9.
    • What doesthis depict? 4.
  • 11.
  • 12.
    • Nicknames include"frozen smoke", "solid smoke", "solid air" or "blue smoke" owing to its translucent nature and the way light scatters in the material. • Lightest material ever. • What is it? 5.
  • 15.
  • 16.
    • X purchaseda stereo system and was disappointed with its performance. This led him to research the importance of reverberant (indirect) sound on perceived audio quality. • Valued at $ 2.28 billion, the majority of the firm's share was donated to Massachusetts Institute of Technology in 2011 by X for scope of better research. • This company has a reputation for being particularly protective of its patents and trademarks, and very defensive of its brand. • Which company? 6.
  • 17.
  • 18.
    • David Saltzbergis a Professor of Physics and Astronomy at the University of California, Los Angeles. • He received a Sloan Fellowship, NSF Career Award, and Department of Energy Outstanding Junior Investigator Award while an assistant professor. • Saltzberg earned a bachelors degree in physics in 1989 from Princeton University and a Ph.D. in physics from the University of Chicago in 1994. From 1995-97 he worked at CERN in Switzerland. • He now does something very very different… • What does he do? 7.
  • 19.
    He is thetechnical director of Big Bang Theory. He adds complex formulae to whiteboards on the set.
  • 20.
    • First issuedon Aug 28 1845. • It is the oldest continuously published monthly magazine in the United States. • Many famous scientists, including Albert Einstein, have contributed articles in the past. • What’s the name? • By name I mean I want the exact name…. 8.
  • 24.
  • 25.
    • Infinite BounceAnd Pounce • +10/0 on direct and bounce • +10/-10 on pounce Round 2
  • 26.
    • Home pageof what? 1.
  • 29.
  • 31.
  • 32.
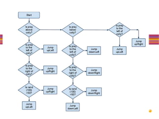
    • A flowchartof what? 3.
  • 34.
  • 35.
    • This wordcomes from Arabic, which originally meant a very fine powder of Antimony used as eye makeup. It conveyed the idea of something very fine and the Arab alchemists therefore used this term to any powder obtained by sublimation, and thus to all compounds obtained through distillation process. What term? 4.
  • 36.
  • 37.
  • 40.
    •First Photographs •First Photograph,first colour photograph and first Digital Photograph
  • 41.
    • This isthe picture of the third generation pokemon known as Deoxys. Its pokedex number is 386 and it is frequently associated with auroras. What is the inspiration for this pokemon? 6.
  • 43.
    DNA or DeoxyRibonucleic Acid
  • 44.
    • X isthe registered trademark for a para-aramid synthetic fiber, related to other aramids such as Nomex and Technora. Developed at DuPont in 1965, this high strength material was first commercially used in the early 1970s as a replacement for steel in racing tires. • Invented by Polish-American chemist Stephanie Kwolek. 7.
  • 46.
  • 47.
    • Slogan:"It's goodto know.“ • Founded by: Marshall Brain • A documentary television series with the same name also premiered in November 2008 on the Discovery Channel. 8.
  • 48.
  • 49.
    • Minimalist Posters! •Open to pounce only • +10/-10 on pounce Round 3
  • 66.
    • Connect! • Pointsindicated alongside questions Round 4
  • 67.
    • X becamethe Director of a particular department of Red Cross. • Also, promptly after the World War I started, X attempted to donate gold Nobel Prize medals to the war effort but the French National Bank refused to accept them. • X did buy war bonds, using the Nobel Prize money. +80/-40
  • 68.
    • Closely involvedwith the Manhattan Project. • A synthetic element isolated from the debris of the 1952 Ivy Mike nuclear test was named Y, in honour of X's contributions to the scientific community. • Even has the sixth state of matter, which is highly short lived, named after him. +60/-30
  • 69.
    • The quote"logarithmic plots are a device of the devil" is attributed to X. • X invented an instrument generally consisting of a constantly unwinding roll of paper, anchored to a fixed place, and a pendulum or magnet suspended with a marking device above the roll – to record even a sensitive motion. X chose to use the term "magnitude" to describe the quantity being measured because of his early interest in astronomy; stargazers use the word to describe the brightness of stars. Gutenberg suggested that the scale be logarithmic, so that a 7 would be ten times stronger than a 6, a hundred times stronger than a 5, and a thousand times stronger than a 4. +50/-25
  • 70.
  • 72.
  • 74.
    • For hiswork on the transatlantic telegraph project he was knighted by Queen Victoria, becoming Sir William Thomson. He had extensive maritime interests and was most noted for his work on the mariner's compass, which had previously been limited in reliability. • How do we know him more commonly? +20/-10
  • 75.
    • English poetAlexander Pope was moved by X's accomplishments to write the famous epitaph: • Nature and nature's laws lay hid in night; God said "Let X be" and all was light. +10/-5
  • 76.
    • X wasa German inventor and industrialist. • He was also the founder of the electrical and telecommunications company named after him. • In 1867, X completed the monumental Indo- European (Calcutta to London) telegraph line. +5/0
  • 79.
    • Marie Curie(Curie)-Radioactivity • Enrico Fermi-Distance • Charles Francis Richter-Magnitude of earthquake • Joule-Heat/Work/Energy • Tesla-Magnetic Flux Density • Kelvin-Absolute Temperature • Newton-Force • Siemens-Werner von Siemens-electrical conductivity Units named after scientists! ANSWERS
  • 80.
    Coming up isthe SPENT QUIZ