УЧЕБНОЕ ПОСОБИЕ В КАРТИНКАХ
∙ Школьникам ∙ абитуриентам ∙ студентам ∙ специалистам
КТО
ТАКОЙ
МЕНЕДЖЕР
Стр. 96
ЗАКОНЫ
УСПЕХА
МИЛЛИОНЕРОВ
Стр. 58
ПРЕДПРИНИМАТЕЛИ
РОССИИ
Стр. 30
РОССИЯ
И ЗАПАД
Стр. 38
ДРЕВНИЕ
ПРАКТИКИ
УПРАВЛЕНИЯ
Стр. 231
ОСНОВЫ
МЕНЕДЖМЕНТА
СТР. 107
УЧЕБНОЕ ПОСОБИЕ В КАРТИНКАХ И ТАБЛИЦАХ
∙ Школьникам ∙ абитуриентам ∙ студентам ∙ специалистам
РУССКИЙ
МЕНЕДЖМЕНТ
«НАРОД, НЕ ЗНАЮЩИЙ
СВОЕГО ПРОШЛОГО,
НЕ ИМЕЕТ БУДУЩЕГО»
ФОРМУЛА УСПЕХА
МЕНЕДЖЕРА:
2*2=5(!)
«Организация обеспечивает
благополучие общества!»
А.Е. Казачинский
М.А. Кудрявцев
РУССКИЙ
МЕНЕДЖМЕНТ
УЧЕБНОЕ ПОСОБИЕ
В КАРТИНКАХ И ТАБЛИЦАХ
МОСКОВСКИЙ ГУМАНИТАРНО-ЭКОНОМИЧЕСКИЙ ИНСТИТУТ
КАЛУЖСКИЙ ФИЛИАЛ
Одобрено и рекомендовано кафедрой
«менеджмента и маркетинга» КФ МГЭИ
в качестве учебного пособия для студентов
высших и средних специальных учебных
заведений, школьников, преподавателей,
практических работников, а так же для тех,
кто интересуется современными проблемами
управления фирмой (предприятием).
Издание первое
Калуга 2015
К 20-летию
КФ МГЭИ
ОГЛАВЛЕНИЕ
3
ВВЕДЕНИЕ……………………………………………………………………………………………...8
ГЛАВА 1
ИСТОРИЧЕСКИЕ ПРЕДПОСЫЛКИ РАЗВИТИЯ МЕНЕДЖМЕНТА
УПРАВЛЕНЦЫ РУСИ. ДИНАСТИЯ РЮРИКОВИЧЕЙ…………………………………………….10
ГОСУДАРСТВЕННЫЙ СТРОЙ РОССИИ В XII В………………………………………………….18
СИСТЕМА ГОСУДАРСТВЕННОГО УПРАВЛЕНИЯ РОССИИ ПРИ НИКОЛАЕ I……………....19
УПРАВЛЕНЦЫ 1613-1917 ГГ. (САМОДЕРЖАВИЕ РОМАНОВЫХ)……………………………..20
ПРОМЫШЛЕННАЯ РЕВОЛЮЦИЯ РУСИ………………………………………………………….22
РАЗВИТИЕ УПРАВЛЕНИЯ В РОССИИ……………………………………………………………..26
"РУССКИЙ МЕТОД" ОБУЧЕНИЯ РЕМЁСЛАМ…………………………………………………....28
1000 ЛЕТ РУССКОМУ ПРЕДПРИНИМАТЕЛЬСТВУ……………………………………………...29
РУССКИЕ ПРОМЫШЛЕННИКИ, ПРЕДПРИНИМАТЕЛИ XVIII-XX ВВ……………………......30
РУССКИЕ ПРЕДПРИНИМАТЕЛЬСКИЕ ДИНАСТИИ XVIII-XX ВВ………………………….....32
СПИСОК БОГАТЕЙШИХ ПРЕДПРИНИМАТЕЛЕЙ РОССИИ (1914)…………………………....34
ВЕЛИКИЕ ЛЮДИ - ВЕЛИКИЕ ИДЕИ……………………………………………………………....35
ПРОМЫШЛЕННЫЕ РЕВОЛЮЦИИ РОССИИ……………………………………………………..36
РОССИЯ И ЗАПАД: ДВА МЕНТАЛИТЕТА……………………………………………………......38
ПРОМЫШЛЕННОСТЬ РОССИИ В НАЧАЛЕ XX ВЕКА……………………………………….....40
ИСТОКИ ВОЗНИКНОВЕНИЯ СОВРЕМЕННОГО МЕНЕДЖМЕНТА…………………………...42
ГЛАВА 2
ЗАРУБЕЖНЫЙ ОПЫТ МЕНЕДЖМЕНТА
ПОНЯТИЕ «МЕНЕДЖМЕНТ»…………………..……………………………………………….......44
МЕНЕДЖМЕНТ И УПРАВЛЕНИЕ……………………………………………………………..........45
ПЕРВЫЙ, КТО ИСПОЛЬЗОВАЛ ТЕРМИНЫ «МЕНЕДЖМЕНТ» И «МЕНЕДЖЕР»…………...46
ПЕРВЫЙ, КТО ИСПОЛЬЗОВАЛ ПОНЯТИЕ «НАУЧНОЕ УПРАВЛЕНИЕ»……………………..47
РАЗВИТИЕ ЗАРУБЕЖНОЙ ТЕОРИИ И ПРАКТИКИ МЕНЕДЖМЕНТА…...…………………....48
МЕНЕДЖМЕНТ ПО ТЕЙЛОРУ……………………………………………………………………...50
МЕНЕДЖМЕНТ ПО ФАЙОЛЮ……………………………………………………………………...51
ФИЛОСОФИЯ МЕНЕДЖМЕНТА ПО ЛИ ЯКОККЕ……………………………………………….52
ФИЛОСОФИЯ БИЗНЕСА ПО ДРУКЕРУ (БИЗНЕС - ГУРУ XX ВЕКА)………………………….53
ПОРТРЕТНАЯ ГАЛЕРЕЯ ОСНОВАТЕЛЕЙ ЗАРУБЕЖНЫХ ШКОЛ УПРАВЛЕНИЯ…………...54
ОСНОВАТЕЛИ ЗАРУБЕЖНЫХ ШКОЛ УПРАВЛЕНИЯ…………………………………………...55
ТЕОРЕТИКИ ЗАРУБЕЖНОГО МЕНЕДЖМЕНТА НАЧ. XXI В…………………………………...56
ЗАРУБЕЖНЫЕ ПРАКТИКИ МЕНЕДЖМЕНТА НАЧ. XXI В……………………………………...57
ЗАКОНЫ УСПЕХА МИЛЛИОНЕРОВ (УСПЕХ ПРЕДСКАЗУЕМ)……………………………….58
ПРОМЫШЛЕННОСТЬ ЗА РУБЕЖОМ XX в………………………………………………………..60
ПРОМЫШЛЕННОСТЬ ЗА РУБЕЖОМ XXI в. ……………………………………………………...61
ПРИМЕРЫ БИЗНЕС-СТРАТЕГИЙ ВЕДУЩИХ ЗАРУБЕЖНЫХ КОМПАНИЙ нач. XXI В…….62
ПРИМЕРЫ ВЕДУЩИХ ЗАРУБЕЖНЫХ КОМПАНИЙ МИРА XX - нач. XXI В…………………63
ОГЛАВЛЕНИЕ
4
ГЛАВА 3
РАЗВИТИЕ ОТЕЧЕСТВЕННОГО МЕНЕДЖМЕНТА
УПРАВЛЕНЦЫ СССР………………………………………………………………………………....66
РАЗВИТИЕ ОТЕЧЕСТВЕННОГО МЕНЕДЖМЕНТА………………………………………………67
ПРИНЦИПЫ УПРАВЛЕНИЯ СОЦИАЛИСТИЧЕСКИМ ПРОИЗВОДСТВОМ…………………..69
ПЕРЕСТРОЙКА…………………………………………………………………………………….....70
СМЕНА МОДЕЛИ УПРАВЛЕНИЯ В СССР………………………………………………………...71
ПРЕДПРИНИМАТЕЛИ В СССР……………………………………………………………………..72
ПРОМЫШЛЕННОСТЬ СССР………………………………………………………………………..74
ИЗВЕСТНЫЕ РОССИЙСКИЕ УПРАВЛЕНЦЫ XX ВЕКА…….…………………………………..76
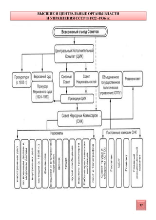
ВЫСШИЕ И ЦЕНТРАЛЬНЫЕ ОРГАНЫ ВЛАСТИ И УПРАВЛЕНИЯ СССР В 1922 -1936 гг. …77
СИСТЕМА ОРГАНОВ ГОСУДАРСТВЕННОЙ ВЛАСТИ И УПРАВЛЕНИЯ СССР ПО
КОНСТИТУЦИИ 1977 г……………………………………………………………………………....78
ГЛАВА 4
СОВРЕМЕННЫЙ РОССИЙСКИЙ МЕНЕДЖМЕНТ
УПРАВЛЕНЦЫ РФ…………………………………………………………………………………....80
ЭТАПЫ РАЗВИТИЯ СОВРЕМЕННОГО МЕНЕДЖМЕНТА В РОССИИ………………………....81
СОВРЕМЕННЫЕ СИСТЕМЫ УПРАВЛЕНИЯ……………………………………………………...82
СОВРЕМЕННАЯ МОДЕЛЬ МЕНЕДЖМЕНТА…………………………………………………....83
МЕНЕДЖЕР НОВОГО ТИПА………………………………………………………………………..84
ХАРАКТЕРНЫЕ ЧЕРТЫ СОВРЕМЕННОЙ РОССИЙСКОЙ МОДЕЛИ УПРАВЛЕНИЯ………..85
ХАРАКТЕРНЫЕ ЧЕРТЫ РОССИЙСКОГО МЕНЕДЖМЕНТА…………………………………....86
ОРГАНИЗАЦИОННАЯ СХЕМА УПРАВЛЕНИЯ РОССИЙСКОЙ ФЕДЕРАЦИЕЙ НАЧ. XXI В..87
РОССИЙСКАЯ ПРОМЫШЛЕННОСТЬ В XXI ВЕК……………………………………………….88
БОГАТЫРИ РУССКОЙ ПРОМЫШЛЕННОСТИ НАЧ. XXI В……………………………………..90
ТОПОВЫЕ РОЗНИЧНЫЕ СЕТИ РОССИИ НАЧ. XXI В…………………………………...............91
ЛИДЕРЫ ТЕЛЕКОММУНИКАЦИЙ И СВЯЗИ НАЧ. XXI В………………………………………92
ВЕДУЩИЕ ПРЕДПРИЯТИЯ ПИЩЕВОЙ ПРОМЫШЛЕННОСТИ НАЧ. XXI В………………...93
ВЕДУЩИЕ НЕФТЯНЫЕ И НЕФТЕГАЗОВЫЕ КОМПАНИИ НАЧ. XXI В………………………94
ГЛАВА 5
КТО ТАКОЙ СОВРЕМЕННЫЙ МЕНЕДЖЕР
КТО ТАКОЙ МЕНЕДЖЕР И ЧТО ТАКОЕ МЕНЕДЖМЕНТ…………………………………….................96
ДЕЯТЕЛЬНОСТЬ МЕНЕДЖЕРА……………………………………………………………………………...97
ВИДЫ МЕНЕДЖМЕНТА (ПРИМЕРЫ)……………………………………………………………………....98
ПРОФЕССИИ ПО МЕНЕДЖМЕНТУ (ПРИМЕРЫ)…………………………………………………………99
РУССКИЙ СТИЛЬ МЕНЕДЖМЕНТА…………………………………………………………….................100
ПРИМЕРЫ УСПЕШНЫХ РОССИЙСКИХ КОМПАНИЙ нач. XXI В. …………………………………..101
ЗАГАДОЧНАЯ РУССКАЯ ДУША…………………………………………………………………………...102
УМЕНИЯ МЕНЕДЖЕРА XXI ВЕКА………………………………………………………………………...104
ЧЕМУ УЧАТ МЕНЕДЖЕРА……………………………………………………………………….................105
ПОРТРЕТНАЯ ГАЛЕРЕЯ ЛУЧШИХ МЕНЕДЖЕРОВ XX- нач. XXI В………………………..................106
ОГЛАВЛЕНИЕ
5
ГЛАВА 6
ОСНОВЫ МЕНЕДЖМЕНТА
ЧТО ДОЛЖЕН ЗНАТЬ МЕНЕДЖЕР………………………………………………………………..108
ОРГАНИЗАЦИЯ - ОСНОВА МЕНЕДЖМЕНТА…………………………………………………...109
ПОНЯТИЕ ОРГАНИЗАЦИИ КАК ИНСТРУМЕНТА УПРАВЛЕНИЯ…………………………....110
ОРГАНИЗАЦИОННАЯ СТРУКТУРА………………………………………………………………114
СТРУКТУРА УПРАВЛЕНИЯ………………………………………………………………………..115
ОРГАНИЗАЦИОННЫЕ СТРУКТУРЫ УПРАВЛЕНИЯ…………………………………………...116
ЧЕЛОВЕК И ОРГАНИЗАЦИЯ……………………………………………………………………....120
ФОРМЫ ИНТЕГРАЦИИ ПРЕДПРИЯТИЙ…………………………………………………………121
ЗАКОНЫ ОРГАНИЗАЦИИ………………………………………………………………………….122
ПРИНЦИПЫ МЕНЕДЖМЕНТА…………………………………………………………………….123
ФУНКЦИИ МЕНЕДЖМЕНТА……………………………………………………………………....124
ПЛАНИРОВАНИЕ…………………………………………………………………………………...125
ПРИНЦИПЫ ПЛАНИРОВАНИЯ…………………………………………………………...............126
ХАРАКТЕР ПЛАНИРОВАНИЯ…………………………………………………………………….127
СТРАТЕГИЧЕСКОЕ И ОПЕРАТИВНОЕ ПЛАНИРОВАНИЕ……………………………………..128
ОРГАНИЗАЦИЯ……………………………………………………………………………………...129
ОСНОВНЫЕ ПРИНЦИПЫ РАЦИОНАЛЬНОЙ ОРГАНИЗАЦИИ ПРОИЗВОДСТВЕННЫХ
ПРОЦЕССОВ…………………………………………………………………………………………130
РЕГУЛИРОВАНИЕ…………………………………………………………………………………...131
ПРИНЦИПЫ И РЕЗУЛЬТАТ РЕГУЛИРОВАНИЯ………………………………………………….132
КООРДИНАЦИЯ……………………………………………………………………………………..133
МОТИВАЦИЯ………………………………………………………………………………………...134
РУКОВОДСТВО……………………………………………………………………………………...135
КОНТРОЛЬ…………………………………………………………………………………………...136
ХАРАКТЕРИСТИКИ ОСНОВНЫХ ВИДОВ КОНТРОЛЯ………………………………………...137
МЕТОДЫ УПРАВЛЕНИЯ……………………………………………………………………………139
МЕТОД МЕНЕДЖМЕНТА…………………………………………………………………………..140
ЭКОНОМИЧЕСКИЕ МЕТОДЫ МЕНЕДЖМЕНТА……………………………………………….141
МАРКЕТИНГ………………………………………………………………………………………....144
МАРКЕТИНГ – МИКС………………………………………………………………………………145
АДМИНИСТРАТИВНО-ПРАВОВЫЕ МЕТОДЫ МЕНЕДЖМЕНТА…………………………….146
СОЦИАЛЬНО-ПСИХОЛОГИЧЕСКИЕ МЕТОДЫ МЕНЕДЖМЕНТА…………………………...149
СОЦИОЛОГИЧЕСКИЕ МЕТОДЫ УПРАВЛЕНИЯ………………………………………………..150
НАЦИОНАЛЬНЫЕ ОСОБЕННОСТИ МЕНЕДЖМЕНТА………………………………………...152
ЯПОНСКАЯ И АМЕРИКАНСКАЯ МОДЕЛИ МЕНЕДЖМЕНТА……………………………….153
ОСОБЕННОСТИ РАЗЛИЧНЫХ МОДЕЛЕЙ ЭКОНОМИЧЕСКОГО ПОВЕДЕНИЯ……………154
ЗАКОНЫ УПРАВЛЕНИЯ……………………………………………………………………………155
ТPИ CТИЛЯ PУКOВOДCТВA……………………………………………………………………....156
ВЗАИМОСВЯЗЬ МЕТОДОВ МЕНЕДЖМЕНТА И СТИЛЯ РУКОВОДСТВА…………………..157
МЕНЕДЖЕР И ЛИДЕР………………………………………………………………………………158
УПРАВЛЕНЧЕСКИЕ РОЛИ ТОП – МЕНЕДЖЕРА………………………………………………..159
ОГЛАВЛЕНИЕ
6
СИСТЕМА МЕНЕДЖМЕНТА НА ПРЕДПРИЯТИИ КАК СОЦИАЛЬНО-УПРАВЛЯЕМАЯ
СИСТЕМА……………………………………………………………………………………………160
АНАЛИЗ ВНУТРЕННЕЙ СРЕДЫ ПО НАПРАВЛЕНИЯМ……………………………………….161
ЭТАПЫ СОЗДАНИЯ ПРЕДПРИЯТИЯ (БИЗНЕСА)………………………………………………163
КТО ТАКОЙ ПРЕДПРИНИМАТЕЛЬ…………………………………………………….................164
БИЗНЕС-ПЛАН………………………………………………………………………………………165
МОДЕЛЬ ЛИДЕРСТВА ИЦХАКА АДИЗЕСА………………………………………..……………166
ЖИЗНЕННЫЙ ЦИКЛ ОРГАНИЗАЦИИ ИЦХАКА АДИЗЕСА…………………………………...167
МЕНЕДЖЕР И СТРЕСС……………………………………………………………………………..169
УПРАВЛЕНИЕ КОНФЛИКТАМИ…………………………………………………………………..170
МЕТОДЫ РАЗРЕШЕНИЯ КОНФЛИКТА…………………………………………………………..171
УПРАВЛЕНИЕ РИСКАМИ………………………………………………………………………….172
УПРАВЛЕНИЕ ИННОВАЦИЯМИ………………………………………………………………….174
СОЦИАЛЬНАЯ ОТВЕТСТВЕННОСТЬ ФИРМЫ…………………………………………………176
СУЩНОСТЬ УПРАВЛЕНЧЕСКИХ РЕШЕНИЙ, ИХ ХАРАКТЕРИСТИКА…………………….177
ВИДЫ УПРАВЛЕНЧЕСКИХ РЕШЕНИЙ…………………………………………………………..178
ТРЕБОВАНИЯ, ПРЕДЪЯВЛЯЕМЫЕ К УПРАВЛЕНЧЕСКОМУ РЕШЕНИЮ…………………..179
УПРАВЛЕНЧЕСКАЯ ОПЕРАЦИЯ И УПРАВЛЕНЧЕСКАЯ ПРОЦЕДУРА……………………...180
МЕЖЛИЧНОСТНЫЕ КОММУНИКАЦИИ………………………………………………………..181
СОДЕРЖАТЕЛЬНЫЕ ТЕОРИИ МОТИВАЦИИ…………………………………………………...182
ПРОЦЕССУАЛЬНЫЕ ТЕОРИИ МОТИВАЦИИ…………………………………………………...183
ТЕОРИИ МОТИВАЦИИ……………………………………………………………………………..184
ИНФОРМАЦИЯ……………………………………………………………………………………...186
ЭЛЕМЕНТЫ СТРАТЕГИЧЕСКОГО МЕНЕДЖМЕНТА…………………………………………..187
ИНСТРУМЕНТЫ СТРАТЕГИЧЕСКОГО МЕНЕДЖМЕНТА……………………………………..188
ПРАВИЛА ХОРОШЕГО МЕНЕДЖЕРА. «РЕШЕТКА» Р. БЛЕЙКА……………………………...193
УПРАВЛЕНИЕ ПРОИЗВОДИТЕЛЬНОСТЬЮ……………………………………………………..194
ЭФФЕКТИВНЫЙ МЕНЕДЖМЕНТ………………………………………………………………...195
ПОКАЗАТЕЛЬ ЭФФЕКТИВНОСТИ УПРАВЛЕНИЯ……………………………………………..196
ДЕЛОВАЯ КАРЬЕРА И ЕЕ ОРГАНИЗАЦИЯ………………………………………………………197
ЭТИКА ДЕЛОВОГО ОБЩЕНИЯ…………………………………………………………………...198
ФУНКЦИИ САМОМЕНЕДЖМЕНТА («КРУГ ПРАВИЛ»)………………………………………..199
РОЛЬ КОМПЬЮТЕРНОЙ ТЕХНИКИ В СОВРЕМЕННОМ МЕНЕДЖМЕНТЕ………………...200
ТЕХНОЛОГИЯ МЕНЕДЖМЕНТА.....................................................................................................201
БИБЛИОТЕКА МЕНЕДЖЕРА………………………………………………………………………202
ОГЛАВЛЕНИЕ
7
ГЛАВА 7
РУССКАЯ УПРАВЛЕНЧЕСКАЯ СИСТЕМА.
МЕНЕДЖМЕНТ ПО СУВОРОВУ
МЕНЕДЖМЕНТ ПО СУВОРОВУ…………………………………………………………………..208
УПРАВЛЕНЧЕСКИЙ ЦИКЛ ПО СУВОРОВУ……………………………………………………..209
РАЗВИТИЕ НАЦИОНАЛЬНОГО ДОСТОИНСТВА…………………………………………….....212
РОДИТЕЛЬСКИЙ СТИЛЬ СУВОРОВА……………………………………………………………213
СУВОРОВСКИЙ ПОДХОД К РУКОВОДСТВУ ПОДЧИНЕННЫМИ…………………………....214
ПОСТАНОВКА ЗАДАЧ……………………………………………………………………………...218
КАК НАУЧИТЬСЯ НИКОГДА НЕ ОШИБАТЬСЯ…………………………………………………219
ОБРАТНАЯ СВЯЗЬ И НАСТАВНИЧЕСТВО………………………………………………………220
СУВОРОВСКИЙ ПОТОК…………………………………………………………………………...221
МЕТОД «КЛИН»……………………………………………………………………………………..225
ПРИНЦИП СИСТЕМНОГО НАТИСКА…………………………………………………………....226
СЕМЬ ЗАКОНОВ ВОЙНЫ………………………………………………………………………......227
ЧТО МОЖЕТ ПОЧЕРПНУТЬ ИЗ СУВОРОВСКОГО ОПЫТА СОВРЕМЕННЫЙ
МЕНЕДЖЕР…………………………………………………………………………………………..228
ГЛАВА 8
ЭТО ИНТЕРЕСНО
ВЫДАЮЩИЕСЯ УПРАВЛЕНЦЫ ДРЕВНОСТИ…………………………………………............230
ПРАКТИКА УПРАВЛЕНИЯ ВДРЕВНОСТИ………………………………………………............231
УПРАВЛЕНЧЕСКАЯ МЫСЛЬ В ДРЕВНЕЙ ГРЕЦИИ……………………………………………232
ПРИНЦИПЫ И ПРАВИЛА ДЛЯ РУКОВОДИТЕЛЯ……………………………………………....233
ХОЧЕШЬ ИЗМЕНИТЬ МИР – НАЧНИ С СЕБЯ! ………………………….....................................234
КРЫЛАТЫЕ ФРАЗЫ ИЗВЕСТНЫХ ЛЮДЕЙ - РУКОВОДИТЕЛЕЙ…………………………......235
СТИХИ О МЕНЕДЖЕРЕ…………………………………………………………………………….240
МЕНЕДЖМЕНТ И ЮМОР…………………………………………………………………………..241
РОССИЯ ОТ ИВАНА ГРОЗНОГО ДО ПУТИНА………………………………………….………242
БАЗОВЫЕ ПРИНЦИПЫ ОТ ЕКАТЕРИНЫ ВЕЛИКОЙ……………………………..……………243
СПИСОК БОГАТЕЙШИХ БИЗНЕСМЕНОВ РОССИИ – 2014…………………………………...244
СПИСОК КРУПНЕЙШИХ КОМПАНИЙ МИРА – 2014………………………………………….245
НОВЫЕ НАЗВАНИЯ СТАРЫХ ПРОФЕССИЙ............................................………………………246
ОРГАНИЗАЦИЯ УПРАВЛЕНИЯ В РУССКОЙ ПРАВОСЛАВНОЙ ЦЕРКВИ…………………..247
УПРАВЛЕНЦЫ РУССКОЙ ПРАВОСЛАВНОЙ ЦЕРКВИ………………………………………...248
CАЙТЫ ДЛЯ МЕНЕДЖЕРА………………………………………………………………………...252
АХ! ЕСЛИ РОЖДЕНЫ МЫ ВСЕ ПЕРЕНИМАТЬ………………………………………………....254
КОНТРОЛЬНЫЕ ВОПРОСЫ К ГЛАВАМ 1-8..…………………………………………………….255
ЗАКЛЮЧЕНИЕ ……………………………………………………………………………………....261
СЛОВАРЬ МЕНЕДЖЕРА…………………………………………………………………………….262
СПИСОК ИСПОЛЬЗОВАННЫХ ИСТОЧНИКОВ И ЛИТЕРАТУРЫ……………………………..275
Менеджмент в той или иной форме существовал всегда там, где люди работали группами
и, как правило, в трех сферах человеческого общества: политической - необходимость уста-
новления и поддержания порядка в группах; экономической - необходимость в изыскании,
производстве и распределении ресурсов; оборонительной - защита от врагов.
Русская цивилизация – специфическое историческое и культурное понятие с уникальной
экономикой, где сменяли друг друга различные исторические этапы, на смену феодальной
раздробленности пришло централизованное государство. Переход к рынку выдвинул задачу
формирования российского менеджмента.
Мы - граждане Великой России, люди со своей многовековой культурой служения обще-
му делу, стремящиеся к постоянному совершенствованию, люди Победы. Именно синергия
лучшего опыта прошлых великих достижений, традиций отечественной культуры и совре-
менных подходов может сделать наши производственные процессы по-настоящему мас-
штабными, а изменения в обществе -необратимыми.
Пожалуй, в отечественной экономике нет более трудной и ответственной профессии, чем
профессия руководителя. Это предъявляет особые требования к подготовке современных
профессиональных управляющих - менеджеров.
Цель учебного пособия «Русский менеджмент в картинках» состоит в том, чтобы помочь
в изучении дисциплины и овладении научными принципами и методами системы менедж-
мента, закреплении необходимых навыков для применения их на практике.
Данное учебное пособие предназначено для студентов высших и средних специальных
учебных заведений, школьников, преподавателей, практических работников, а так же для
тех, кто интересуется современными проблемами управления фирмой (предприятием).
Содержание учебного пособия соответствует Государственному образовательному стан-
дарту высшего профессионального образования по специальности “Менеджмент организа-
ции”.
Учебное пособие включает в себя: введение, восемь глав основного текста, каждая из
которых сопровождается иллюстрациями, словарь терминов. Основной текст логически
разбит на восемь взаимосвязанных глав - от исторических основ менеджмента, до
теоретических, включающих основные понятия и определения.
Введение
8
ГЛАВА 1
ИСТОРИЧЕСКИЕ ПРЕДПОСЫЛКИ
РАЗВИТИЯ МЕНЕДЖМЕНТА
Михаил Ломоносов:
«НАРОД, НЕ ЗНАЮЩИЙ
СВОЕГО ПРОШЛОГО,
НЕ ИМЕЕТ БУДУЩЕГО»
Ярополк I Святославич
Рюрикович (961-980).
Чеканка первых монет. Диплома-
тические контакты с Германией.
Захватил земли Олега и Владими-
ра, но затем - поражение от Вла-
димира в Киеве.
УПРАВЛЕНЦЫ РУСИ. ДИНАСТИЯ РЮРИКОВИЧЕЙ
Рюрик I (Варяжский, Русский)
(817-879).
Первый русский князь из варяжс-
кого племени "Русь". Родона-
чальник династии Рюриковичей.
Княжил в Новгороде. Отправил
родственника Олега в Киев.
862-879
Олег (Вещий) (879-912).
Завладел Смоленском, Любечем
и Киевом. Провозгласил Киев
столицей. Завоевал древлян, се-
верян, радимичей. Воевал с Ви-
зантией. Заключил договор
с греками.
879-912
РУСЬ НОВГОРОДСКАЯ
Игорь I Рюрикович (Старый)
(875-945).
Ходил на Византию. Заключил
договор с греками. Обложил
древлян тяжёлой данью, за что
был казнён. Муж княгини Ольги.
879-945
КИЕВСКАЯ РУСЬ
Ольга (Святая) (890-969).
Привела к покорности народ
древлян. Установила пра-
вильные дани. Приняла
христианскую веру.
945-966
Святослав I Игоревич Рюрикович
(942-972) Сын Игоря I.
Сокрушил хазар, болгар, ясов, касо-
гов, вятичей и печенег. Разделил
земли между сыновьями: Ярополком,
Олегом и Владимиром.
945-972 972-980
980-1015
Святополк I
Владимирович
(фактически -
Ярополчич)
Рюрикович (980-1019).
В Киеве выпустил среб-
реники. Междоусобные
войны с братом
Ярославом.
1015-1016,
1018-1019
Ярослав I (в крещении - Георгий)
Владимирович Рюрикович
(Мудрый) (978-1054). Сын Владимира
и полоцкой княжны Рогнеды
Рогволодовны. После войны
с братом стал единоличным правителем
Руси. Издал законы "Русская правда".
Поход на ятвягов, Литву. Водный поход
на ладьях в Мазовию. Победил чудь
и основал город Ярославль, Юрьев
и первые русские монастыри. Отец,
дед и дядя многих правителей Европы.
1016-1018,
1019-1154
УДЕЛЬНО-ВЕЧЕВОЙ ПЕРИОД
Владимир I (в крещении - Василий)
Святославич Рюрикович (Великий, Святой,
Креститель, Красное Солнышко) (960-1015).
В 988 году выбрал христианство в качестве го-
сударственной религии. Присоединил террито-
рию вятичей, белых хорватов. Завоевал Червен
и Перемышль. Покорил радимичей и балто-
литовское племя ятвягов и установил контроль
над Судовией. «Церковный устав». Масштаб-
ное каменное строительство. Чеканка монет.
10
Источник: Озерский В.В. Правители России.
От Рюрика до Путина. История в портретах.
Изяслав I (в крещении - Дмитрий)
Ярославич Рюрикович (1024-
-1078). Сын Ярослава и шведской
принцессы Ингегерды.
Завоевал земли племени голядь.
С братьями учредили отдельные
митрополии в своих княжествах.
Нашествие половцев.
1054-1068,
1069-1073,
1077-1078
Всеслав Брячиславич Полоцкий
(Вещий, Волхв, Чародей) (1030-
-1111). Вместе со Святославом,
Изяславом и Всеволодом изгнали из
Руси торков. Воздвигнул собор Свя-
той Софии, являвшийся символом
амбиций Полоцка и его притязаний
на равенство с Киевом.
1068-1069
Святослав II (в крещении -
Николай) Ярославич
Рюрикович (1027-1076).
Нанес поражение половцам
под Сновском. При нём чер-
ниговский епископ принял
статус митрополита и акти-
визировалось строительство
в Чернигове.
1073-1076
Всеволод I (в крещении - Андрей)
Ярославич Рюрикович (1030-1093).
Новая редакция «Русской правды». По-
ходы на кочевников. Переяславская
епархия повышена до митрополии. Ус-
тановлен праздник перенесения мощей
св. Николая Мирликийского. Выдал
дочь замуж за Императора Рима
Генриха IV.
1076-1077,
1078-1093
Святополк II (в крещении -
Михаил) Изяславич
Рюрикович (1050-1113).
Походы против половцев. Нача-
лись съезды князей с целью ук-
репить государство от инозем-
ных врагов, прекратить междо-
усобицы и централизовать вели-
кокняжескую власть.
1093-1113
1113-1125
Мстислав I (в крещении - Федор)
Владимирович (Великий) Рюрикович
(1076-1132). Сын Мономаха и английской
принцессы Гиты Уэссекской. Расширение
новгородского Детинца. Завладел половец-
ким княжеством. Отдал его сыну Изяславу,
изгнав половцев в Грецию. 3-я редакция
«Повести временных лет» - именно эта до-
шла до наших дней.
1125-1132 1132-1139
Владимир II (в крещении -
Василий) Всеволодович
Рюрикович (Мономах) (1053-
-1125). Отбил набег половцев, на-
нёс поражение кочевникам-торкам.
Подавил восстание вятичей. Прек-
ратил смуты. Создана 2-я редакция
«Повести временных лет». «Устав
о резах». Воевал против греков (Ви-
зантии) за свергнутого Византийс-
кого императора Диогена.
1139-1139,
1150,
1151-1154
Ярополк II Владимирович
Рюрикович (1082-1139).
Участвовал в многочисленных
походах против половцев. Враж-
да между потомками Олега Свя-
тославича и Мономаха (феодаль-
ная раздробленность).Киевская
Русь как единое государство
распалась.
УПРАВЛЕНЦЫ РУСИ. ДИНАСТИЯ РЮРИКОВИЧЕЙ
11
Вячеслав Владимирович
Рюрикович (1083-1155).
Участвовал со старшим братом
Мстиславом в сражении на Колок-
ше. Участник междоусобной войны
Юрия Долгорукого с сыновьями
Мстислава Великого за великокня-
жеский престол.
Всеволод II Ольгович Новгород -
Северский (1091-1146).
Был искусным политиком.Отодвинув
Мономашичей на дальний план, без
труда сохранял трон. Лавируя между
Мстиславичами и Мономашичами,
успешно играя на раздорах потомков.
1139-1146
Игорь II (в крещении - Георгий,
в иночестве - Гавриил, по другим
данным - Давид) Ольгович
Рюрикович (1097-1147). Великий
охотник на птиц и зверей, читатель
книг и в книгах церковных учён. Всту-
пил на престол по завещанию покойно-
го брата, через две недели взят в плен
армией троюродного брата Изяслава
Мстиславича, после плена пострижен
в монастырь и вскоре убит.
1146-1146
Изяслав II (в крещении -
Пантелеймон)
Мстиславич Владимиро-
Волынский (1097-1154).
Искусный полководец,
прославившийся своими
военными хитростями
в непрерывной войне
за великое княжение.
1146-1149,
1150-1151
Георгий (Юрий) I
Владимирович Рюрикович
(Долгорукий) (1090-1157).
Поход против волжских булгар.
Построил ряд крепостей. Утвер-
дил и укрепил Суздальское кня-
жество. Основал Москву, Юрьев,
Дмитров, Звенигород, Кострому
и др. Церковь Бориса и Глеба
в Кидекше, Георгия во Владими-
ре, Спаса в Суздале и др.
1149-1150,
1150,
1152-1155,
1155-1157
Ростислав (в крещении - Михаил)
Мстиславич Смоленский. Появились
книгохранилища светской и духовной
литературы. Поставил Смоленскую
землю на высшую степень политичес-
кого могущества, какой она уже никог-
да не достигала.
1154,
1159-1160,
1161-1167
1154-1155,
1157-1158,
1160-1161
1155-1174
1167-1169
Мстислав II Изяславич Владимиро-
Волынский (?-1170). Участвовал во
многих войнах своего отца с Юрием
Долгоруким. Дважды победил полов-
цев, на берегах рек Орели и Псёла, на-
нес им тяжелое поражение у «Чёрного
леса».
Андрей Юрьевич (Георгиевич) Владимиро-
Суздальский (Боголюбский) (1111-1174).
Перенёс столицу во Владимир. Строил города
и храмы. Cобирал Русь. Перенёс из Киева икону,
писанную Евангелистом Лукой. Икона под
именем Владимирской иконы Божьей Матери
стала святыней Суздальской земли. Учреждены
праздники Всемилостивому Спасу и Покрова
Пресвятой Богородицы. Правил единодержавно.
РУСЬ ВЛАДИМИРО-
СУЗДАЛЬСКАЯ
Изяслав III Давыдович
Черниговский (? -1161).
Призван на великое княжение
киевлянами, но отдал престол
Юрию Долгорукому, опасаясь
военного столкновения. После
смерти Юрия Долгорукого за-
нял киевский престол. В 1158 г.
был изгнан владимиро-волынс-
кими и галицкими князьями.
В 1150 году взял Киев военной
силой, но скончался от ран, по-
лученных на поле боя.
УПРАВЛЕНЦЫ РУСИ. ДИНАСТИЯ РЮРИКОВИЧЕЙ
12
Михалко (Михаил) Юрьевич
Владимиро-Суздальский
(1145-1176). Участвовал в походе
Мстислава Изяславича против по-
ловцев в 1168 году. Получил от
Андрея Боголюбского Торческ.
В 1170 году снова ходил на по-
ловцев, защищая Переяславль.
1174,
1175-1176
Ярополк Ростиславич
Владимиро-Суздальский
(? -1181). В 1174 году Ярополка
бояре призвали княжить во Вла-
димире вместо Михаила I. 1175 г.
- князь Рязанский, Новоторжский
и Новгородский.
1174-1175
Мстислав Ростиславич
Владимиро-Суздальский (?-?).
Принес присягу жителям Росто-
ва, по договору с братом Яро-
полком правил в Лесной стране,
Ростове, Переславле-Залесском
и одновременно с братом -
в Суздале.
1174-1175
Всеволод III Юрьевич
Владимиро-Суздальский
(Большое Гнездо) (1154-1212).
Утвердил первенство Суздальской
земли и г. Владимира. Подчинил
города Рязань, Муром, Новгород,
Пронск, Псков и Смоленск. Судил
судом истинным и нелицемерным.
Украшение Владимира Дмитровс-
ким и Рождественским соборами,
кремлём-детинцем.
1176-1212
Юрий (Георгий) II Всеволодович
Владимиро-Суздальский
(1188-1238). Княжил во Владимире
и Суздале. Основание Нижнего Новго-
рода. Заложил в Суздале новый камен-
ный собор, расписал его и вымостил
мрамором. Строились города, прими-
рялись вражеские княжества. Вторже-
ние Батыя на Русь. 1237-1240 гг. - зах-
ват Рязани, Москвы, Торжка, Твери,
Владимира.
1212-1216,
1218-1238
Константин I
Всеволодович Владимиро-
Суздальский (Мудрый,
Добрый) (1186-1218).
Всю жизнь активно зани-
мался храмоздательством.
Получил в дар из Констан-
тинополя реликвии, связан-
ные со Страстями Господ-
ними и частицы мощей свв.
сотника Лонгина и равно-
апостольной Марии Магда-
лины.
Ярослав II Всеволодович Владимиро-
Суздальский (1191-1246).
Одержал над крестоносцами победу в сра-
жении на Омовже. В 1239 году ходил под
Смоленск, чтобы изгнать литовские полки.
Первым из русских князей получил ярлык
на княжение от хана.
1243-1246
Святослав III
Всеволодович Владимиро-
Волынский (Юрьевский)
(1195-1252). Нанес пораже-
ние волжским булгарам,
Ливонии, Мордовии. Возд-
виг в Юрьеве-Польском
новый Георгиевский собор.
1216-1218
ПЕРИОД УДЕЛЬНО-ВЕЧЕВОЙ 1246-1248
УПРАВЛЕНЦЫ РУСИ. ДИНАСТИЯ РЮРИКОВИЧЕЙ
13
Михаил Ярославович Владимиро-
Волынский (Хоробрит, Храбрый)
(1225-1248). Брат Александра Невского.
Началось великое княжение Ярославичей,
которые стали основной ветвью влади-
мирских князей. В 1248 г. погиб в битве
с литовцами на реке Протве. Был послед-
ним русским великим князем, погибшим
в бою. Сразу вслед за этим литовцы были
остановлены в сражении у Зубцова.
1248
Андрей II Ярославович
Владимиро-Суздальский
(1221-1264). В Орде получил
ярлык только на княжение во
Владимире (Киев и Новгород
достались его брату Алек-
сандру). Собрав войско, он
вышел против Неврюя, но
был разбит под Переяславлем.
1248-1252
Александр Ярославович
Владимиро-Суздальский
(Невский) (1220-1263).
«Учинил сыновьям княжеский
постриг».Победил шведов на
Неве, Ливонских рыцарей - на
Чудском озере. Построил ряд
укреплений. Остановил шествие
католицизма.
Ярослав (в крещении - Афанасий)
Ярославович Владимиро-Суздальский
(Тверской) (1230-1272). В 1270 году был
заключен мир с немцами. В 1262 году
участвовал в совместном русско-литовс-
ком походе на принадлежавший Ливонс-
кому ордену Дерпт.При нём татары при-
няли магометанство.
1263-1271
1252-1263
Василий I Ярославович
Владимиро-Суздальский
(Мизинный, Костромской)
(1241-1276).
Созвал собор епископов для
восстановления церковных
уставов.
1272-1276
Дмитрий I Александрович
Владимиро-Суздальский
(Переяславский)
(1250-1294).
Участвовал в битве с Датчана-
ми при Раковоре в 1268 г.
В 1276 г. ходил усмирять
карелов. Стал великим князем
владимирским.
1276-1281,
1283-1292
Андрей III Александрович
Владимиро-Суздальский (Городецкий)
(1250-1304). Была взята и срыта шведс-
кая каменно-деревянная крепость
Ландскрона. Участвовал в Дмитровском
съезде русских князей.
1281-1284,
1292-1304 Михаил Ярославович Тверской (Святой)
(1271-1318). Великий князь всея Руси.
Участвовал в Дмитровском съезде русских
князей с целью прекращения междоусоби-
цы. Дважды ходил на Москву (1305,1308гг.).
Участвовал в походе русских на Ландскро-
ну. Разбил объединённое войско московско-
го князя Юрия Даниловича и татарского
темника Кавгадыя. Заложен Спасо-Преобра-
женский собор.
1304-1318
УПРАВЛЕНЦЫ РУСИ. ДИНАСТИЯ РЮРИКОВИЧЕЙ
14
Дмитрий Михайлович
Тверской (Грозные Очи)
(1299-1326). Участвовал
в борьбе отца против Юрия
Даниловича московского.
1319-1322
1322-1326
Александр Михайлович Тверской
(1301-1339). Тверское восстание 1327 г.-
были перебиты все татары, находившие-
ся в Твери. После около десяти лет про-
жил во Пскове. Второе тверское княже-
ние (1338-1339).
1326-1327
Иван I Данилович
Московский (Калита)
(1282-1340). Собирал Русь под
московским княжеством. Ску-
пал города и земли. В Москву
из Владимира была переведе-
на митрополичья кафедра.
Сделал Москву духовной
столицей Руси. Сепаратный
мир с Гедимином.
1328-1340
Симеон (в иночестве Созонт) Иванович
Московский (Гордый) (1316-1353).
Сумел закрепить приобретения своего от-
ца. Укрепил положение Москвы как
стольного города и центр Владимирского
княжества. Договоры со своими братьями
о разделе владений. Назван великим кня-
зем всея Руси. На Руси установил мир
и покой. Новый каменный храм в Москве.
В 1353 г. умер от «Великой эпидемии
чумы» ”чёрная смерть”.
Иван II Иванович Московский
(Красный) (1326-1359).
Продолжил политику своего отца
и старшего брата - политику уси-
ления власти московских князей
на Руси. В состав вошли Кост-
ромские и Дмитровские земли.
Поддержка в лице московского
боярства и митрополита Алексия.
1354-13591340-1353
Дмитрий (в крещении - Фома,
в монашестве - Феодор) Константинович
Суздальский и Нижегородский (1322 -
-1389). Междоусобицы на Руси и в Орде.
Поход тохтамыша на Москву. Заложен
первый нижегородский каменный кремль.
Лаврентьевская летопись.
Дмитрий (в крещении - Димитрий)
Иванович Московский (Донской)
(1350-1389). Победил волжских бул-
гар, разгромили на реке Воже татарс-
кое войско мурзы Бегича. Благослове-
ние русского войска Сергием Радо-
нежским. Разбил татар на Куликовом
поле. Положил начало освобождению
Руси от татарского ига. Построен
белокаменный Московский Кремль.
Возведены монастыри-крепости
(Симонов, Андроников).
1359- 1389
1359-1362
НАЧАЛО ОБРАЗОВАНИЯ
РУСИ МОСКОВСКОЙ
Юрий (Георгий) III Данилович
Московский (1281-1325).
Присоединил к Москве Коломну
и Можайск. Женился на сестре
хана Узбека Кончаке. Участво-
вал в походе на Устюг.
УПРАВЛЕНЦЫ РУСИ. ДИНАСТИЯ РЮРИКОВИЧЕЙ
15
Василий I Дмитриевич Московский
(1371-1425). Продолжал дело собирания
Руси. Перенёс Владимирскую икону
Божьей Матери в Москву. Отказался пла-
тить дань ханам. Отбивал нашествия та-
тар. Стояние на Угре (1408г.). Союз с Лит-
вой. Присоединил Нижегородское и Му-
ромское княжества, Бежецкий Верх, Во-
логду, Устюг и земли коми. Построены
Благовещенский собор, Церковь Рождест-
ва Богородицы на Сенях.
1389-1425
1425-1433,
1433-1434,
1434-1445,
1445-1446,
1448-1462
Василий II Васильевич
Московский (Темный)
(1415-1462). Утвердил новый поря-
док престолонаследия от отца к сы-
ну. Уничтожил все уделы, кроме
Твери, Новгорода, Вереи и Пскова.
Начало независимости русской церк-
ви от константинопольского патри-
архата. Напряжённые отношения
с Ордой. Междоусобные войны
с Юрием Дмитриевичем и его
сыновьями Василием и Дмитрием
Шемякой.
1425-1432
Софья Витовтовна
(1371-1453) - княгиня, жена
князя московского Василия.
В малолетство сына Василия II
управляла княжеством. Актив-
но участвовала в борьбе против
удельных князей. В 1451 году
руководила обороной Москвы
от татар.
1433, 1434
Дмитрий Юрьевич Московский
(Шемяка) (1420-1453). Выступил
с великим князем Василием II
в поход против Улу-Мухаммеда.
Во владениях Дмитрия Юрьевича
в Суходоле, рядом с Боровском,
игуменом Боровского Высокого
монастыря Пафнутием был осно-
ван новый монастырь.
Василий Юрьевич
Московский
(1403-?).
Войска Юрия участвовали
в битве при реки Куси.
Участвовал в битве своего
отца с великим князем
на берегу реки Клязьмы,
во время которой был
разбит Василий II.
1445,
1446-1447
Юрий Дмитриевич Московский
(Звенигородский) (1373-1434).
Взял штурмом основные города булгар.
В 1434 г. проведена монетная реформа -
на монетах был изображён всадник -
Георгий Победоносец, поражающий
змея. Покровительствовал искусствам,
привечал строителей, иконописцев
и книжников. По приказу князя звени-
городские соборы расписали Андрей
Рублёв и Даниил Чёрный.
1434
НАЧАЛО САМОДЕРЖАВИЯ
Иван (по дню рождения - Тимофей) III Васильевич Московский (Великий)
(1440-1505). Продолжил дело собирания Руси: подчинил Москве Новгород, Тверь,
Верею, часть Рязани. Успешные войны: «Стояние на Угре» - освобождение от влас-
ти Орды; Русско-литовские войны 1487–1494гг.; 1500-1503гг.; войны с Ливонией
и со Швецией; русско-казанские войны; походы на Пермь и Югру. Союз с Крымс-
ким ханством. Принят Судебник. Соединил герб московского княжества, изобра-
жавшим Георгия Победоносца, с двуглавым орлом византийской империи; стал ис-
пользоваться титул царя; заложены основы самодержавия. Воздвигнул в Москве со-
боры: Успенский, Архангельский, Благовещенский, выстроил каменный дворец,
Гранавитую палату и несколько башен московского кремля и др. Расцвет летописа-
ния. В 1503 году был созван новый церковный собор.
1462-1505
УПРАВЛЕНЦЫ РУСИ. ДИНАСТИЯ РЮРИКОВИЧЕЙ
16
Василий III Иванович Московский (Цезарь) (1479-1533).
Завершил дело собирания Руси: подчинив Москве Псков, Ря-
зань, Стародубское княжество, Новгород-Северское, отобрал
у литовцев Смоленск, северский удел, покончил с удельно-
вечевой системой. Отражено нападение Исляма I Гирея. Ус-
пешная Русско-казанская война. Создан новый Судебник. Ус-
тановил единодержавие. Эпоха строительного бума на Руси:
возведен Архангельский собор, а в Коломенском построена
Церковь Вознесения Господня. Каменные укрепления в Туле,
Нижнем Новгороде, Коломне. Основываются новые поселе-
ния, остроги, крепости.
КОНЕЦ ТАТАРСКОГО ИГА
1505-1533
Елена Васильевна Глинская (1508 - 1538).
Назначенная Василием III мать Ивана Грозного,
правительница государства во время его малолетст-
ва. Сразу приняла крутые меры против недоволь-
ных ею бояр. Ввела в Московском княжестве еди-
ную валюту. Заключила мир с Литвою, Швецию
обязала не помогать Ливонскому ордену и Литве.
Решила воевать с крымскими татарами, дерзко на-
падавшими на русские владения. Была выстроена
Китайгородская стена.
1533-1538
КОНЕЦ УДЕЛЬНО-ВЕЧЕВОЙ
СИСТЕМЫ
Иван IV (V) Васильевич Московский (Грозный) (1530-1584). Первым из го-
сударей принял на себя титул Царя. 13 лет правил с “избранной радой”. Был
созван земский собор - оформилась сословно-представительная монархия. Вы-
пущен новый Судебник. Издано соборное постановление для духовенства, наз-
ванное Стоглавым. Введена выборность местной власти. В 1556 г. разрушена
столица Золотой Орды Сарáй-Бату. Присоединены к России Казань и Астра-
хань. Ввёл опричнину и казни. Отверг предложения папы ввести католичество.
Присоединил к России Сибирь. Начал торговлю с Англией через Белое море
и Северный Ледовитый океан. Русское войско разбило шведов у Кивинебба
и осадило Выборг. Мирный договор с Густавом I в 1556 г. В 1558 г. русские
овладели всей восточной частью Эстонии, а к весне 1559г. армия Ливонского
ордена была окончательно разгромлена, а сам Орден фактически перестал
существовать. Походы против Крымского ханства.
САМОДЕРЖАВИЕ
1533-1547
1547- 1584
Саин-Булат хан
(в крещении - Симеон
Бекбулатович, в монашестве -
Стефан) (?-1616). Правнук пра-
вителя Золотой Орды хана Ахмата.
Участвовал в ливонских походах
1570-х годов.
Федор I Иоаннович Московский (Блаженный)
(1557-1598). Последний из династии Рюриковичей.
Фактически правил Борис Годунов. Построены:
Архангельская пристань, крепости Тобольск,
Берёзов, Пелым в Сибири. Принят Закон о закрепо-
щении крестьян. Войны со шведами и крымскими
татарами. Поддерживает сношения с западными
государствами, строит города и укрепления на гра-
ницах Руси и устроил на Белом море Архангельс-
кую гавань. По его же мысли утверждено само-
стоятельное всероссийское патриаршество. Фёдор
окончательно прикрепил к земле крестьян. Утвер-
дился дружбой с Аббасом, шахом персидским,
в 1594 г.; послал полки воевать в Дагестан в1595 г.;
заложил каменные укрепления Смоленска в 1596 г.
Была отлита знаменитая Царь-пушка.
1575-1576
Федор I
Борис
Годунов
УПРАВЛЕНЦЫ РУСИ. ДИНАСТИЯ РЮРИКОВИЧЕЙ
17
ГОСУДАРСТВЕННЫЙ СТРОЙ РОССИИ В XII В.
• Титул «Божьей милостью
Великий государь
и самодержец»
• Глава государства,
монарх, богоизбранный
правитель
Центральное управление :
Царь
• Глава Русской
православной церкви
Патриарх
Боярская дума
•Аристократический совет (50 – 100 человек)
•Возглавляли приказы
•Решали местнические споры
•Полковые воеводы, воеводы важнейших городов
Постепенно царь начинает опираться
на Ближнюю думу, назначаемую им самим
Земский собор
•Вопросы дипломатии
•Введение экстренных налогов
•Вопросы войны и мира
•Последний собор созван в 1654 г.
Приказы
40 постоянных, функции не разделены
Подчиняются царю и БД
Органы центрального управления
Местное управление
Воеводы
•Военные, судебные, административные,
полицейские функции на местах
Земские старосты
•Избирались крестьянами и посадскими
людьми, были вытеснены воеводами
18
СИСТЕМА ГОСУДАРСТВЕННОГО УПРАВЛЕНИЯ РОССИИ ПРИ НИКОЛАЕ I
19
Михаил Федорович
"Кроткий“ (1596-1645).
Заключил мир с Польшей и Шве-
цией. Выпущена первая русская
газета -«Вестовые письма». Пер-
вые чугуноплавильные, железо-
делательные и оружейные заво-
ды близ Тулы. Установил мир
и порядок в государстве.
1613-1645
Алексей Михайлович (1629-1676).
Приняты в подданство Малороссия, Кал-
мыкия. В войнах с Польшей возвращены
России Смоленск, северские города. Ос-
нованы города в Сибири: Симбирск, Нер-
чинск, Иркутск, Пенза, Селенгинс. Пост-
ройка кораблей в селе Дединове на Оке.
Составлено и издано Соборное уложение
(свод законов ).
1645-1676 1676-1682
Софья Алексеевна (1657- 1704).
Открыла славяно-греко-латинс-
кую академию. Заключила мир
с Польшей, поделив с ней Ук-
раину. Первый русско-китайский
договор.
1682-1689
Петр I Алексеевич «Великий»
(1672-1725). Первый император
российский. Северная война со Шве-
цией, для выхода к Балтийскому мо-
рю. Закончил её победой в Полтавс-
кой битве. Провёл реформы: военную,
управления, налоговой системы, об-
разования и церковную. Строительст-
во Санкт-Петербурга.
1689-1725 1725-1727
Петр II Алексеевич
(1715 -1730).
Укреплялась боярская аристок-
ратия. Заключен торговый дого-
вор с Китаем. Союз с Австрией.
1727-1730
Анна Ивановна (1693-1740).
Учреждена Канцелярия тайных ро-
зыскных дел. Открыты гимназии,
училища. Дан толчок горному делу.
Велись войны с Турцией и Польшей.
Реформы флота.
1730-1740
Иван VI Антонович I (1740-1764).
В стране дважды произошел перево-
рот. Дочь Петра I Елизавета с преоб-
раженцами арестовала императора,
его родителей и всех их приближён-
ных. Был убит охраной при попытке
его освободить в 23-летнем возрасте.
1740-1741
Екатерина I Алексеевна
СКАВРОНСКАЯ (1684-1727).
Утвердила господство России в За-
кавказье. Учредила Академию наук.
Отправила экспедицию Беринга.
Венский союзный договор.
Федор Алексеевич
(1661-1682).
Для сохранения памяти предков
были введены родословные книги.
Война с Турцией закончилась за-
креплением Малороссии. Уничто-
жил местничество.
УПРАВЛЕНЦЫ 1613-1917 ГГ. (САМОДЕРЖАВИЕ РОМАНОВЫХ)
20 Источник: Пчелов Е.В. Романовы. История династии.
Павел Петрович (1754-1801).
Улучшение положения крестьян.
СевернаяИталиябыла освобож-
дена от французского господства.
Открыл в Петербурге два инсти-
тута.
1796-1801 1801-1825
1825-1825
Николай I
Павлович(1796-1855).
Присоединил к России
восточный берег Чёрного
морявойнами с Персией
и Турцией. Подавил
польский мятеж. Начал
противТурции Крымскую
кампанию.Учредил ми-
нистерство имуществ.
1825-1855
АлександрII Николаевич (1818-1881).
Отменил крепостное право в 1861 г. и наделил крестьян землёй.
В 1864 г., выпуском Судебных уставови вводом суда присяжных
начал судебную реформу и реализацию принципа разделения
властей в управлении. В 1864 г. начал реформу местного управ-
ленияорганизацией земских учреждений и городового самоуп-
равления.Выпустил Устав университетов и открыл университеты
в Одессе и Варшаве.Допустил к образованию женщин. Построил
25 тысяч вёрст железных дорог. Присоединил Кавкази Туркес-
тан.Освободил Балканы от турок в войне 1877-78 гг. Присоеди-
нил к России части Армении и Бессарабии.Погиб в результате
террористического акта.
1855-1881
АлександрIII
Александрович
(1845-1894).
Расширил границы
России на юге.
Восстановил военно-
морскойфлот.
Подчинил
духовенству школы
грамотности.Русско-
французский союз.
1881-1894
Николай II Александрович (1868-1918).Страна становитсяглавным в Европе экспор-
теромсельскохозяйственной продукции (зерна и льна). Население России увеличилось
на 62 млн. Вводится устойчиваязолотаявалюта.Промышленная продукция выросла
в 5 раз.Развивалась добыча нефти в окрестностях Баку, Грозного и на Эмбе. Подавил
революцию 1905-1907гг.профинансированную крупными зарубежными банкирами,
начавшуюсяво время Русско-японской войны 1904-1905 гг. Заговор повторилсяв фев-
рале 1917 года,во время боевых действий первой мировой войны. Для России её учас-
тие в Мировой войне закончилось гибелью царской семьи и погибелью русской импе-
рии. 17 июля 1918 года большевики убили царяи его семью.
Елизавета Петровна (1709-1761).
Учредила банки.Отменила смертную
казнь. Открыла московский универси
тет и академию художеств. Основала
Русский театр.Открыла инвалидные
дома и богадельни.Русско-шведская
война.
1741-1761
Петр III Федорович, внук
Петра Великого (1728-1762).
Освободил дворян от обязатель-
ной службы. Учредил госбанк.
Указ о свободе внешней
торговли.
1761-1762
Екатерина II Алексеевна
«Великая»(1729-1796).Провела
губернскую реформу. Провела две войны
с Турцией, три раздела Польши, вела вой-
ну со Швецией. Присоединила: Крым, Ка-
хетию,Курляндию, Белоруссию,Волынь.
Основано первое в России учебное заве-
дение для девочек. Подавила бунт
Емельяна Пугачёва.
1762-1796
АлександрI Павлович
"Благословенный»(1777-1825).
Основал университеты в Петербурге, Казани
и Харькове, Царскосельский лицей. Начал ре-
форму управления: создал Госсовет. После
войны со Швецией присоединил Финляндию,
после войны с Турцией -Бессарабию.Вёл
Отечественную войну 1812 года с Наполеоном.
Освободил Европу от Наполеона.
Константин Павлович
(1779-1831).
Участвовал в войнах с Фран-
цией 1806-1807гг.Участник
заграничных походоврусской
армии 1813-1814 и 1815 гг.
1894-1917
УПРАВЛЕНЦЫ 1613-1917 ГГ. (САМОДЕРЖАВИЕ РОМАНОВЫХ)
21
Крупные предприятия стали возникать у нас в XVI веке, одновременно с их появлением на Западе. В эпоху первых
Романовых, Михаила Федоровича, Алексея Михайловича, Федора Алексеевича. Это, например, Пушечный двор, Печат-
ный двор, Оружейная палата, канатные дворы в Холмогорах и Вологде. На Урале мощно развернулись Строгановы.
Кстати, в Испании и Франции в эту эпоху торговля и промыслы считались «подлыми» занятиями, и для дворян они
запрещались. В Голландии и Англии предпринимательство подмяли крупные купцы и финансисты. В России этим за-
нимались все: крестьяне, посадские (горожане), дворяне, стрельцы, казаки, бояре, духовенство. Швед Кильбургер
писал: «Русские от самого знатного до самого простого любят коммерцию».
Правительство поощряло торговлю, пошлины были невысо-
кими. В результате к концу XVI века уже сложился единый все-
российский рынок с товарной специализацией различных облас-
тей. Москва поставляла изделия скорняков, сукноделов, оружей-
ников, золотых дел мастеров; Подмосковье – овощи и мясо; мас-
ло шло из Среднего Поволжья; рыба - с Севера, из Астрахани;
изделия кузнецов – из Серпухова, Тулы, Тихвина, Галича, Ус-
тюжны; кожа – из Ярославля, Костромы, Суздаля, Казани, Муро-
ма. На деревянных изделиях специализировалось Верхнее По-
волжье, на каменном строительстве – артели из Пскова и Нов-
города. Ткацкое производство развивалось в Москве и Ярос-
лавле, Псков поставлял продукцию изо льна и пеньки, Вязьма -
сани, Решма – рогожи. Из Сибири шли меха, из Астрахани-про-
дукция виноградарства, виноделия, садоводства, бахчеводства.
Крупнейшим центром торговли была столица. Кильбургер писал: «В Москве помещается больше торговых лавок,
чем в Амстердаме или хотя бы в ином целом княжестве». Рынки шумели и во всех других городах, а их в России на-
считывалось 923. Самая большая ярмарка собиралась в Холопьем городке на Волге, с 1620-х годах она переместилась
в Макарьев. Оборот её достигал 80 тыс. рублей (для сравнения, корова стоила 1 – 2 рубля, овца – 10 копеек). Весьма
значительными ярмарками были Архангельская, Тихвинская, Свенская (под Брянском). В Верхотурье была организо-
вана зимняя Ирбитская ярмарка, связанная с Макарьевской, на неё собиралось до тысячи купцов.
Иностранцы отмечали высочайшую честность русских. Олеарий упоминает, как рыбаку на Волге по ошибке пере-
платили за улов 5 копеек. Он пересчитал и вернул лишнее. Поражённые таким поведением немцы предложили ему
взять сдачу себе, но он отказывался от незаработанных денег. Самых солидных купцов и промышленников, имевших
оборот не менее 20 тысяч рублей в год, называли «гостями». Но это было не сословием, а чином, который персонально
жаловался царём. Человек, ставший «гостем», вводился в верхушку государства. Считалось, если он сумел нажить
большое состояние, то является ценным специалистом, его опыт надо использовать. «Гости» были приближены к ца-
рю, получали право непосредственного доступа к нему, освобождались от налогов.
Они становились экономическими советниками и финансовыми агентами правительства. Через них казна вела за-
граничную торговлю, поручала им руководить сбором пошлин, передавала подряды на строительство, на поставки для
армии, на государственную монопольную торговлю – пушную, винную, соляную.
Из «гостей» выделялись Строгановы. У них действовало более 200 соляных варниц, ежегодная добыча соли состав-
ляла 7 млн. пудов, обеспечивая половину потребности страны. В их владениях велось также производство железа, тор-
говля мехами, развивалось строительство и художественное ремесло. «Гостю» Светешникову принадлежали большие
кожевенные предприятия в Нижнем Новгороде, Емельянову – мастерские по выделке льняных тканей в Пскове.
Василий Шорин вёл значительную торговлю внутри России, с Персией, Средней Азией, был таможенным головой
в Архангельске. На соляных промыслах разбогатели «гости» Шустовы, на внутренней и внешней торговле – Патокины,
Филатьевы. В сибирской торговле заправляли Босые, Ревякины, Балезины, Панкратьевы, Усовы. В Новгороде ворочали
делами Стояновы. В торгово-промышленной иерархии за «гостями» следовали гостиная и суконная сотни. В них нас-
читывалось около 400 человек. Гостиная вела торговлю с Востоком, суконная – с Западом.
Входившие в них предприниматели тоже пользовались значительными привилегиями и налоговыми льготами, зани-
мали видное место в финансовых и экономических делах государства, имели своё самоуправление. Ну а к низшему
разряду предпринимателей относились жители чёрных слобод и сотен (мелкие лавочники и ремесленники, платившие
подати, потому и «чёрные»). Вовсю торговали и крестьяне, боярские вотчины, монастыри. Например, в 1641 г. в за-
кромах Троице-Сергиева монастыря хранилось 2 тыс. тонн зерна, на конюшнях числилась 401 лошадь, в кладовых - 51
бочка пива с собственных пивоварен, десятки тонн рыбы с собственных ловов, в казне насчитывалось 14 тыс. руб.,
а корабли, принадлежащие монастырю, можно было встретить и в Белом море, и у берегов Норвегии.
ПРОМЫШЛЕННАЯ РЕВОЛЮЦИЯ РУСИ
Развитие бумажного дела в России в XVII веке.
22
Таможенный устав, принятый в 1653 году, отменил разнообразные
местные сборы с купцов, для всей торговли внутри страны ввёл
единую пошлину: 10% с соли и 5% с остальных товаров. В резуль-
тате огромная Россия окончательно стала «единым экономическим
пространством». Кстати, произошло это намного раньше, чем в За-
падной Европе, где всё ещё действовали многочисленные таможни
на границах городов, княжеств, провинций (во Франции внутренние
таможенные тарифы накручивали до 30 % стоимости товара). Что
касается международной торговли, то наша страна была одним из
крупнейших её центров задолго до «прорубаний окон». Русские
купцы постоянно бывали и вели дела в Копенгагене, Стокгольме,
Риге, в городах Германии, Польши, Турции, Персии. А к нам ото-
всюду ехали иностранцы со своими товарами.
Немец Айрман в Москве был удивлён, описывая множество «персиян, татар, киргизов, турок, поляков… лифлянд-
цев, шведов, финнов, голландцев, англичан, французов, итальянцев, испанцев, португальцев, немцев из Гамбурга, Лю-
бека, Дании». «Эти нации все имеют свои особые лавки, открытые ежедневно, там видны чудеса за чудесами, так что
по непривычке к их странным обычаям или национальной внешности часто более обращаешь внимание на их персоны,
нежели на их чудесные товары». В Архангельск каждый год приходили десятки кораблей, везших сукно, часы, зеркала,
вина, трикотаж. В Астрахань привозили из Ирана шёлк, сафьян, бархат, платки, ковры, безоар, бирюзу, индиго, ладан,
нефть. Татары и ногаи вели в Астрахани большую торговлю скотом, пригоняли в Москву на продажу огромные табу-
ны коней – в качестве пошлины с них брали 10% лошадей для русской кавалерии. Из Монголии с 1635 года поставляли
китайский чай. Бухарские купцы везли хлопчатобумажные ткани, лучшую в мире бумагу, китайский фарфор, шёлко -
вые изделия. Через Среднюю Азию торговали и индусы, их представительства возникли в Москве, Нижнем Новгороде,
много их осело в Астрахани, где им разрешили построить «Индийский двор» с домами и храмом Вишну. И в Россию
потекли индийские драгоценности, благовония, пряности.
Торговля обогащала казну. Например, в Архангельске
были случаи, когда годовая прибыль от пошлин достигала
300 тыс. руб. (что составляло 6 тонн золота). А потоки то-
варов со всех стран создавали картину чуть ли не сказоч-
ного изобилия. Иностранцев поражало, что женщины из
простонародья позволяли себе наряжаться в шёлк и бар-
хат. Очень дорогие в Европе пряности были доступны
простолюдинам, их добавляли в выпечку, делая пряники.
Чех Таннер ахал: дескать, в Москве «мелкие гранёные
рубины до того дёшевы, что продаются на вес – 20 мос-
ковских или немецких флоринов за фунт». Австриец Гейс
насчёт русского богатства замечал: «А в Германии, пожа-
луй, что и не поверили бы». А француз Маржерет делал
вывод: «Подобного богатства нет в Европе».
В 1653 г. принят «Таможенный устав»,
заменивший множество разнообразных
таможенных сборов на единую пошлину.
Поморские промыслы славились солеварнями.
Кандалакша на старинной гравюре.
Конечно же, Россия не только ввозила товары, но и сама немало производила. Экспортировала воск - 20-50 тыс. пу-
дов в год, смолу, дёготь, поташ, меха, зерно. Вывозилось также сало – 40–100 тыс. пудов, мёд, пенька, лён, конопля,
соль, аир, ревень, моржовая кость, ворвань (тюлений жир), рыбий клей, слюда, речной жемчуг. Икра тогда экспортиро-
валась преимущественно в Италию, где она считалась деликатесом. За рубеж продавались до 100 тыс. кож в год, выде-
ланная юфть, войлок, мешки, ювелирные украшения, оружие, конские сбруи, изделия резчиков по дереву.
Российская экономика XVII века во многом отличалась от западных моделей. Её ключевыми звеньями являлись
сельские и ремесленные общины, артели, самоуправляемые городские концы, слободы, улицы, сотни. Даже западник
Герцен вынужден был признать, что экономическая организация русских общин являлась полной противоположностью
принципу Мальтуса – «выживает сильнейший». В общине для каждого находилось место. А уж какое место - более или
менее почётное, более или менее сытное, зависело от личных качеств человека. Это было не отставание, а самобытная
модель, национальный стереотип взаимоотношений.
Ремесленные общины имели некоторое сходство с европейскими цехами. В них существовало своё выборное само-
управление.
ПРОМЫШЛЕННАЯ РЕВОЛЮЦИЯ РУСИ
23
Так, в Москве Тверская-Константиновская хамовная (ткацкая) слобода избирала на год 2 старост, 4 целовальников
и 16 десятских. Действовали свои внутренние правила, были свои праздники, патрональные церкви, осуществлялся
контроль за качеством продукции.
Но между русскими общинами и западными цехами существовали и заметные различия. Французский промышлен-
ник Фребе писал: «Цехи в России не подавляют талантов и не делают помех в труде». Не было мелочной регламента-
ции количества изготовленных товаров, цен, применяемых технологий и инструментов. Перевод подмастерьев и уче-
ников в мастера или приём новых мастеров в организацию осуществлялся намного легче, чем на Западе. Если имеешь
достаточные навыки и средства – пожалуйста. Но многие ремесленные сотни и слободы более правомерно было бы
сравнивать не с цехами – они представляли собой мануфактуры «рассеянного типа». Сбывали продукцию для перепро-
дажи крупным торговцам, централизованно поставляли её для государственных нужд или на экспорт.
Михалон Литвин признавал, что «московиты отличные хозяйственники». Нашим предкам было уже хорошо знако-
мо акционирование – многие предприятия, вроде соляных варниц, рыбных промыслов, являлись «обчествами на паях».
Торговцы прекрасно умели пользоваться кредитом. Олеарий описывал, как оптовики скупали привезённые англичана-
ми сукна по 4 талера за локоть, но в долг. Тут же перепродавали лавочникам по 3 – 3,5 талера, но наличными. А ко вре-
мени возврата долга успевали 3 – 4 раза пустить деньги в оборот, с лихвой покрывая прибылью начальный убыток.
Широко практиковались договорные отношения. Скажем, до
нас дошла «Подрядная запись» строительной артели: «Поручи-
лись есмь друг по друге круговою порукою и дали мы на себя
сию запись Боровского уезда Пафнутьева монастыря архиманд-
риту Феофану да келарю старцу Пафнотию з братией в том, что
подрядились мы, подрядки и каменщики, в том Пафнутьевом мо-
настыре сделать колокольню каменную». Оговаривались стои-
мость работы – 100 рублей и возможность взыскать неустойку:
«Ежели… самым добротным мастерством не сделаем… или уч-
нём пить и бражничать или за каким дурном ходить… взять им,
архимандриту Феофану и келарю старцу Пафнотию з братией по
сей записи за неустойку 200 рублев денег».
Существовало в общинах и внутреннее страхование. Хуан Персидский сообщал, что у муромских кожевников дуб-
ление кож производится «в тысячу и одном доме», где закладывается «по тысяче и одной коже», и если у кого-то они
сопреют, коллеги дают ему по одной коже, и получается у всех по тысяче.
С XVII века промышленная революция в России пошла очень бурно. В дополнение к прежним предприятиям, стро-
ятся новые. Появляются казённые швейные мануфактуры, шёлковая мануфактура, новые типографии, оружейные и по-
роховые фабрики. Возникают кирпичные заводы – казённые, частные, монастырские. Организуются многочисленные
судоверфи, красильные и белильные мастерские, винокуренные заводы, кожевенные, поташные, суконные, ткацкие, со-
леваренные предприятия. Разрабатывались железные, свинцовые, оловянные рудники. В Угличе, Ярославле и Устюге
добывали селитру, в Вятке серу.
Привлекали и иностранных специалистов. В 1635 году начал действовать Духанинский стекольный завод, построен-
ный итальянцами. В 1637 году вступил в строй «железоделательный» завод в Туле, основанный голландскими купцами
Марселисом и Виниусом. Предприятие оказалось очень выгодным как владельцам, так и государству - по условиям до-
говора казне отчислялась часть продукции. И те же предприниматели получили лицензии на организацию новых метал-
лургических заводов. Они стали расти как грибы – под Вологдой, Костромой, Каширой, на Ваге, Шексне, в Малоярос-
лавецком уезде, Олонецком крае, под Воронежем. С помощью иностранцев в Москве был построен часовой завод.
Впрочем, преувеличивать вклад чужеземцев в развитие страны не стоит. Использовались их знания, опыт, их капи-
талы. Но при Михаиле Фёдоровиче и Алексее Михайловиче правительство в первую очередь старалось соблюдать на-
циональные интересы. И если итальянцы взялись строить стекольный завод, то им в помощь были выделены русские
мастера, освоили технологии – и наряду с Духанинским возник казённый Измайловский завод, изготовлявший «доволь-
но чистое стекло». Первую бумажную фабрику построили на Пахре немцы, а от неё точно таким же образом отпочкова-
лась русская – на Яузе.
Хищничать в ущерб России и её гражданам иностранцам не позволяли. В разрешениях Марселису и Виниусу на
строительство заводов особо оговаривалось – «тесноты и обид никому не чинити и промыслов ни у кого не отнимати»,
а работников дозволялось нанимать только «по доброте, а не в неволю». Лицензии давались на 10-15 лет с возмож-
ностью последующего пересмотра.
Меховой промысел в Древней Руси.
ПРОМЫШЛЕННАЯ РЕВОЛЮЦИЯ РУСИ
24
В 1662 году, когда вышли сроки разрешений, половина металлургических заводов, понастроенных компаньонами,
была «отписана на государя». Получили прибыль – и будьте этим довольны. А для дальнейших прибылей оставили вам
другую половину – и тоже будьте довольны. Не на своей земле хозяйничаете. Несмотря на неоднократные просьбы,
уговоры, присылку посольств, ни голландцы, ни англичане, ни французы, ни датчане, ни шведы так и не получили пра-
ва на транзитную торговлю с Востоком через территорию России. А в 1667 году по инициативе канцлера А. Л. Ордина-
Нащокина были приняты Новоторговый устав, вводивший жёсткие протекционистские меры по защите отечественных
купцов и предпринимателей от иностранных конкурентов.
Но в России, как уже отмечалось, предпринимательством занималось не только купеческое сословие. Этих дел не
чуралась и высшая знать. Князь Пожарский являлся совладельцем нескольких соляных варниц, ему же принадлежало
«сельцо» Холуй с мастерскими иконописцев и художественных росписей. Боярин Морозов построил в своих вотчинах
металлургический завод, использовавший передовую «вододелательную» технику, а также поташные и винокуренные
заводы. Владельцами крупных предприятий были бояре Милославские, Одоевские.
Предпринимателями были и сам царь с царицей. Придворный врач Коллинз описывал, как в семи верстах от Моск-
вы были построены «красивые дома» для обработки пеньки и льна, «которые находятся в большом порядке, очень об-
ширны и будут доставлять работу всем бедным в государстве… Царица будет заведовать женщинами в этом заведении
для своих польз и выгод». Всего же при Михаиле Фёдоровиче и Алексее Михайловиче было создано более 60 «дворцо-
вых» мануфактур.
Результатом промышленной революции стало то, что к середине XVII столетия Россия поставляла на экспорт не
только меха, воск и мёд. А ещё и ткани, парусину, канаты (один лишь Холмогорский двор обеспечивал канатами чет-
верть кораблей британского флота). На экспорт пошли и пушки. «За море повольной ценою» продавалось до 800 ору-
дий в год!
В это же время продолжалось активное освоение Урала.
Здесь были построены металлургический завод Далматова
монастыря, Ницынский завод, Невьянский завод (тот самый,
который Пётр впоследствии подарил Демидову). В прошлые
века дефицитным сырьём для России была медь. Русские
купцы получали задания скупать за рубежом даже медный
лом. В XVII столетии наконец-то нашли медную руду вблизи
Соли Камской, тут был основан казённый Пыскорский завод,
впоследствии на его базе был развёрнут завод братьев Тума-
шевых. Осваивалась и Сибирь. Во второй половине XVII ве-
ка здесь стали во множестве возникать мыловаренные, свеч-
ные, деревообрабатывающие мастерские, винокуренные
и пивоваренные заводы.Литьё и производство пушек в Москве. XVII век.
В Енисейске в 1670-е годы исследователи насчитывают 24 ремесленные специальности, в Томске – 50, в Тобольске-
60. Уже и здесь стали организовываться крупные предприятия. Например, кожевенные, обрабатывавшие по тысяче
и более кож в год. А на этой базе развернулась обувная промышленность. В Сибири лаптей не носили. Кожи и сапоги
поставлялись в Среднюю Азию, Монголию, Китай. На всех реках действовали судоверфи.
Крупные соляные варницы функционировали в Енисейском крае, Якутии, под Иркутском и Селенгинском. Сибирь
стала сама обеспечивать себя солью. И железом тоже. В Верхотурском, Тобольском, Тюменском, Енисейском уездах
отмечали «кузнецов и бронных мастеров многолюдство». Всё шире велась разведка полезных ископаемых. Начались
разработки слюды в Западной Сибири, Енисейске, Прибайкалье, её вывозили в Москву, экспортировали в Европу.
Нашли «камень наздак» у Невьянского острога, минеральные красители на Витиме, строительный камень в Верхо-
турье. На Охотском море открылся жемчужный промысел.
Железо обнаружили в Якутском уезде, в Прибайкалье и Приамурье. Селитру – на Олекме. Разведали цветные ме-
таллы, серебро. На Аргуни начали выплавку свинца. Уже осваивались Нерчинские месторождения. Правда, в боль-
шинстве случаев на местах будущих сибирских разработок только ещё закладывались первые пробные шурфы, дела-
лись первые опытные выплавки. Но они уже были открыты, и столь авторитетные исследователи Сибири как С. В. Бах-
рушин и С. А. Токарев однозначно установили: «Изыскания академиков XVIII века базировались на предшествующие
поиски и опыт служилых людей XVII столетия».
ПРОМЫШЛЕННАЯ РЕВОЛЮЦИЯ РУСИ
25
Иван Тихонович Посошков (г.р. 1652). К оригинальным идеям И.Т. Посошкова следует
отнести разделение богатства на вещественное и невещественное. Под первым он подразу-
мевал богатство государства (казны) и народа, под вторым - эффективное управление стра-
ной и наличие справедливых законов. Он был сторонником строгой регламентации хо-
зяйственной жизни. Выступал за развитие промышленности и торговли, реформу налого-
вой системы (сокращение и упорядочение налогов) и денежного обращения (предлагал сде-
лать его основой медные деньги, вместо серебра и золота), рациональное использование
природных ресурсов, увеличение исследований месторождений полезных ископаемых.
Впервые выступил с инициативой законодательной регламентации повинностей крепост-
ных крестьян.
Артемий Петрович Волынский (1689 - 1740). Государственный деятель и дипло-
мат. В 1719 - 1730 годах астраханский и казанский губернатор. С 1738 года кабинет-
министр императрицы Анны Иоанновны. Противник «бироновщины». Во главе круж-
ка дворян составлял проекты государственного переустройства.
РАЗВИТИЕ УПРАВЛЕНИЯ В РОССИИ
Василий Никитич Татищев Hоссийский (1686-1750). Автор первого капитального тру-
да по русской истории - «Истории Российской», основатель Ставрополя (ныне Тольятти),
Екатеринбурга и Перми. В Уктусском заводе основал управление, названное вначале Горной
канцелярией, а потом Сибирским высшим горным начальством. Особое значение придавал
управлению финансовой политикой. Он считал, что государство обязано не наблюдать за
хозяйственными процессами, а активно регулировать их в интересах России.
Александр Николаевич Радищев (1749-1802). Русский прозаик, поэт, философ, де-
факто руководитель Петербургской таможни, участник Комиссии по составлению законов
при Александре I. Стал наиболее известен благодаря своему основному произведению
«Путешествие из Петербурга в Москву», которое издал анонимно в 1790 году.
А.Л. Ордин-Нащокин (1605-1680). Крупный государственный деятель России вто-
рой половины XVII столетия, один из авторов Новоторгового устава 1667 г. Городовой
дворянин по отечеству и происхождению, после заключения упомянутого перемирия он
был пожалован в бояре и назначен главным управителем Посольского приказа с громким
титулом «царской большой печати и государственных великих посольских дел сберегате-
ля», то есть стал государственным канцлером. Сделал попытку введения городского са-
моуправления в западных приграничных городах России. Это один из первых русских
управленцев, поставивший вопрос о развитии не только стратегического, но и тактичес-
кого (на микроуровне) менеджмента.
Активизация развития взглядов на управление в России отмечается с XVI в., когда шел бурный про-
цесс ликвидации феодальной раздробленности и объединения рынков в единый национальный рынок.
Причем вместе с усилением центральной власти развитие управления происходило прежде всего «свер-
ху вниз». Этим Россия отличается от стран Европы и США, где оно шло «снизу вверх». Идеи совер-
шенствования государственного управления высказывали в своих трудах в XVIII в. И.Т. Посошков,
A.П. Волынский, В.Н. Татищев, М.В. Ломоносов, Д.А. Голицин, А.Н. Радищев и др. Их идеи отражали
специфику развития России и подчеркивали решающую роль государства в руководстве хозяйственны-
ми процессами.
26
РАЗВИТИЕ УПРАВЛЕНИЯ В РОССИИ
Граф Михаил Михайлович Сперанский (1772 - 1839). Систему власти
М.М. Сперанский предложил разделить на три части: законодательную, ис-
полнительную и судебную. Т.е. законодательные вопросы должны были на-
ходиться в ведении Государственной Думы, суда - в ведении Сената, управле-
ния государством - в ведении министерств, ответственных перед Думой.
Заложил основы теоретического правоведения (юридической науки) в Рос-
сии. Под руководством Михаила Михайловича к 1830 году было составлено
„Полное собрание законов Российской империи“ в 45 томах, в которое были
включены законы, начиная с „Уложения“ царя Алексея Михайловича (1649)
до конца царствования Александра І. В 1832 г. был изготовлен 15-томный
„Свод законов“. В награду за это Сперанский получил орден Святого Андрея
Первозванного. На специальном заседании Госсовета в январе 1833 года, по-
священном выходу в свет первого издания Свода законов Российской импе-
рии, император Николай I, сняв с себя Андреевскую звезду, надел её на
Сперанского.
Витте, Сергей Юльевич (1849-1915). В подвластном ему минис-
терстве проводили свою, особую кадровую политику. Сергей Юльевич
привлекал на работу много молодых людей, имеющих высшие образо-
вание. Проводил протекционистскую экономическую политику, благо-
даря этому промышленность России динамично развивалась еще дол-
гие годы, после его отстранения от государственных дел. Он заключил
ряд выгодных торговых соглашений с Европейскими странами, ввел
винную монополию, которая обеспечивала большой процент всех
доходов государства. В 1897 г. Сергей Витте провел денежную рефор-
му, благодаря которой рубль стал самой крепкой валютой в Европе.
Пётр Аркадьевич Столыпин (1862- 1911). Целью аграрной реформы Столыпина
было создание широкой прослойки богатых крестьян. Упор делался на единоличного
собственника, а не на общину. Закон от 14.06.1910 гласил, что отныне «каждый домо-
хозяин, владеющий надельной землею на общинном праве, может во всякое время тре-
бовать укрепления за собой в личную собственность, причитающейся ему части из оз-
наченной земли». Через кредитный банк крестьяне приобрели в 1905-1914 гг. земли.
Подготовленный правительством законопроект предусматривал передачу государст-
венных земель в Сибири в частные руки без выкупа. Десять законопроектов, затраги-
вавших основные аспекты труда на промышленных предприятиях. Это были вопросы
о правилах найма рабочих, страховании несчастных случаев и болезней, продолжи-
тельности рабочего времени и т.д. Предлагал создать особое министерство националь-
ностей, которое бы изучало особенности каждой нации: историю, традиции, культуру,
социальную жизнь, религию и т.п. - с тем, чтобы наибольшей взаимной пользой они
вливались в нашу огромную державу. Столыпин считал, что все народы должны иметь
равные права и обязанности и быть верны России. Также задачей нового министерства
должно было стать противодействие внутренним и внешним врагам страны, стремив-
шихся посеять межнациональную и религиозную рознь.
27
Источник: Владимир Казарезов
Самые знаменитые реформаторы России.
Советкин Дмитрий
Константинович
Первый директор
Мальцовского училища
"РУССКИЙ МЕТОД" ОБУЧЕНИЯ РЕМЁСЛАМ
Основную работу по созданию этой системы проделал ученый мастер Д. К. Советкин, окон-
чивший Ремесленное учебное заведение, а затем ставший заведующим слесарной мастерской.
Его метод - это научный анализ производственного процесса, обучающий разумному расхо-
дованию времени и сил (созданный задолго до Тейлора, считающегося основоположником науч-
ной организации труда).
После ряда всемирных выставок, на которых пропагандировался метод подготовки инженеров
в Императорском Московском Техническом Училище (ИМТУ), его стали называть "русским мето-
дом" и применять в разных странах". "Русский метод" обучения ремёслам стал широко известен
после демонстрации на Всемирной выставке в Вене (1873), где был удостоен Большой золотой
медали, получил международное признание, завоевав высшие награды на выставках в Вене
(1873), Филадельфии (1876), Париже (1878). По «русской системе» были созданы школы ручного
труда в Вашингтоне, Чикаго, Толедо, Балтиморе и Филадельфии. Система получила распростране-
ние в Германии, Австрии, Франции, Швеции. Дальнейшее развитие привело к созданию целого на-
правления – научной организации труда (НОТ). Он был основан на тщательном анализе процессов
выполнения тех или иных операций и конструировании наиболее рациональных рабочих процедур.
Своей продуманностью
Многоступенчатостью обучения в каждой мастерской
Мастер должен был быть абсолютным авторитетом в своем деле,
уметь увидеть ошибку ученика и объяснить ее
Все мастерские должны были быть оснащены необходимыми
инструментами, снабжены наглядными пособиями, чертежами
изделий, инструкциями по обращению с инструментами
На стене должен был висеть ежедневный план работы
Система
отличалась
Все работы подвергались научному анализу
28
Русский публицист В. Безобразов выделяет особо черты, которые способствовали разви-
тию русского предпринимательства: чувство меры, практический расчет, самообладание,
трезвость характера, сила воли. Всеми этими качествами обладал и один из любимых геро-
ев русского народного творчества - купец Садко, прообразом которого стал реальный чело-
век: новгородский купец Сотко Сытин, упоминаемый в летописи в 1167 г. в качестве
строителя церкви Бориса и Глеба в Новгороде Великом. Купец-предприниматель показан
как герой богатырь, причем подвигом его представлена торговая деятельность. В результа-
те своего удачного завершения долгого и полного опасностей путешествия с целью торгов-
ли, Садко построил церковь Николе Можайскому и Пресвятой Богородице. Кстати, это
очень типичный конец - спасение, большая коммерческая удача знаменовались в среде рус-
ских купцов возведением храма.
Описание предпринимательской деятельности русских людей
еще в дохристианский период оставил в своих записках визан-
тийский император Константин Багрянородный (905-959 г.г.).
По его словам, с ноября, как только промерзала дорога и уста-
навливался санный путь, русские купцы покидали города и от-
правлялись в глубь страны. Всю зиму они скупали по погостам
товары, а также собирали с жителей дань в оплату за ту охрану,
которую им давал город. Весной уже по Днепру с полой водой
возвращались купцы в Киев. К тому времени подготавливались
суда, и купцы отправлялись в Царьград. Плыли огромным кара-
ваном, состоящим из купцов с разных земель - смоленских, лю-
беческих, черниговских, новгородских, вышегородских. А, при-
быв в Царьград, торговали там шесть месяцев - оставаться на
зиму, согласно договора, они не могли.
Торговля со времен Древней Руси в значи-
тельной степени носила ярмарочный харак-
тер. Эта традиция ярмарок стала сердцем рус-
ского предпринимательства, ибо ярмарки бы-
ли своего рода биржами. Главная из них раз-
ворачивалась при впадении Оки в Волгу -
Нижегородская Макарьевская, а в просторе-
чии - Макарий или Макарьевская. Она задава-
ла тон тысячам ярмаркам, существовавшим
во все времена года по всей России в семи
тысячах населенных пунктов и игравших там
роль такого же экономического регулятора и
распределителя местного сельского хозяйст-
ва.
1000 ЛЕТ РУССКОМУ ПРЕДПРИНИМАТЕЛЬСТВУ
Источник:1000 лет русского предпринимательства
Из истории купеческих родов Автор: Платонов О. А.
Еще с древнейших времен Русь называли страной городов, которые становились оплотом развития
предпринимательства, складочными местами, в которых сосредотачивались массы товаров, распреде-
ляемые отсюда как по стране, так и за рубеж. Из Москвы брали начало шесть основных торговых путей:
Беломорский (Вологодский), Новгородский, Поволжский, Сибирский, Смоленский и Украинский, кото-
рые составляли экономическую инфраструктуру страны.
29
Алексей Иванович Абрикосов
(1824 - 1904)
«Шоколадный король России». Основал во
второй половине XIX века кондитерскую
фабрику «Товарищества А. И. Абрикосова Сы-
новей» (ныне концерн «Бабаевский»), а также
владевший кондитерскими и чайными магази-
нами в Москве, Поставщик Двора Его Импе-
раторского Величества, председатель совета
Учётного Банка, действительный статский
советник.
Морозов Савва Тимофеевич
(1862-1905)
Владелец прядильной ману-
фактуры, хлопковых полей,
химического завода, финан-
сировал издание газет, дея-
тельность МХТ.
Елисеев Григорий
Григорьевич (1864-1949)
Коннозаводчик русских
рысистых пород, почётный
генеральный консул Дании
в Санкт-Петербурге.
Елисеевым принадлежали
кондитерская фабрика,
5 магазинов, знаменитые
«Елисеевские» в Москве
и Санкт-Петербурге.
РУССКИЕ ПРОМЫШЛЕННИКИ, ПРЕДПРИНИМАТЕЛИ XVIII-XX ВВ.
Николай Иванович
Путилов (1820-1880)
Выдающийся русский
инженер,предпринима-
тель, основатель Пути-
ловского завода в Санкт-
Петербурге.
Петр Иванович
Рычков (1712 - 1777).
Радетель и устроитель
края Оренбургского.
«Главный правитель
оренбургских
соляных дел».
Рябушинский Владимир
Павлович (1873-1955)
Братья Рябушинские основали
«Товарищество мануфактур
П. М. Рябушинского с сыновьями»,
Банкирский дом братьев Рябушинс-
ких. В 1916 г. начали строительство
автомобильного завода АМО(ЗИЛ).
Источник: Михаил Львович Гавлин
Российские предприниматели и меценаты
Деловую культуру России постепенно формировали три типа хозяйственников: предприниматели госу-
дарственной промышленности, предприниматели частного производства из купцов и старообрядцев-
промышленников, а также «капиталистые мужики», вышедшие из офеней, крестьян, мастеровых. К началу
XX века сложились отраслевые организации предпринимателей в форме союзов представителей.
30
РУССКИЕ ПРОМЫШЛЕННИКИ, ПРЕДПРИНИМАТЕЛИ XVIII-XX ВВ.
АЛЕКСАНДР
ВАСИЛЬЕВИЧ ЧИЧКИН
(1862 - 1949)
Владелец всероссийской мо-
лочной компании, организа-
тор российской, а затем и со-
ветской молочной промыш-
ленности.
ВАСИЛИЙ
АЛЕКСАНДРОВИЧ
КОКОРЕВ (1817 - 1889)
Вёл торговлю с Персией. Ос-
новал первый нефтеперегон-
ный завод в Баку, Волжско-
Камский банк; акционер же-
лезнодорожного и других
обществ.
НИКОЛАЙ
АЛЕКСАНДРОВИЧ БУГРОВ
(1837 - 1911)
Крупнейший нижегородский ку-
пец, хлебопромышленник, фи-
нансист, домовладелец, меценат
и благотворитель. Модернизиро-
вал производство муки, внедрив
вальцовый способ помола. Полу-
чил право с 1896 г. поставлять
хлеб для русской армии. Для пе-
ревозки хлеба по Волге Бугро-
вым содержался целый флот
барж и пароходов. Методы уп-
равления бизнесом Бугрова ста-
вил в пример И. В. Сталин.
МАРГАРИТА КИРИЛЛОВНА МОРОЗОВА(1873-1958)
Учредительница московского Религиозно-философского общества, хо-
зяйка московского литературно-музыкального салона, владелица изда-
тельства «Путь». Директор Русского музыкального общества. Занима-
лась благотворительностью: материально поддерживала композитора
А.Н.Скрябина, помогала Русскому музыкальному обществу, одним из
директоров которого являлась, на ее финансовую помощь опирался
С.П.Дягилев, организуя в Париже концерты русской музыки.
БОЛЬШАКОВ ТИХОН
ФЕДОРОВИЧ
(1794 - 1863)
Русский купец, антиквар-
букинист, собиратель ру-
кописей, старопечатных
книг, икон. Он составил
свод “Творения Максима
Грека”, собрав 216 сочи-
нений последнего.
Источник: Михаил Львович Гавлин
Российские предприниматели и меценаты
31
ТРЫНДИНЫ:
120 ЛЕТ РАБОТЫ НА БЛАГО РОССИИ.
Первые русские оптики, купцы и промыш-
ленники. Фирма «Е. С. Трындина С-вей»,
была одной из крупнейших компаний доре-
волюционной России, производившей опти-
ческие, физические, геодезические приборы,
учебно-наглядные пособия и медицинские
инструменты.
РУССКИЕ ПРЕДПРИНИМАТЕЛЬСКИЕ ДИНАСТИИ XVIII-XX ВВ.
МОРОЗОВЫ
Род купцов и крупных промышленников Рос-
сии. Список богатейших предпринимателей
России (1914), составленный журналом
Forbes, помещает их на пятую позицию.
Купеческая династия
Третьяковых.
Яркий представитель
ПАВЕЛ МИХАЙЛОВИЧ
ТРЕТЬЯКОВ (1832 -1898)
Российский предприниматель, ме-
ценат, собиратель произведений
русского изобразительного искус-
ства, основатель Третьяковской
галереи.
ЛЕПЁШКИНЫ. Старейшая купеческая династия.
Родоначальник династии - ЛОГИН КУЗЬМИЧ (1763-1823)
Текстильное производство принесло династии Лепешкиных
всероссийскую славу. По техническому оснащению фабрика
считалась одной из лучших в Центральном промышленном
районе, уже в 1850-х годах на ней повсеместно были внедрены
механические станки. В 1878 г. на базе предприятий, принадле-
жащих Лепешкиным, было учреждено “Товарищество Возне-
сенской мануфактуры Семена Лепешкина сыновей”, объединив-
шее пять фабрик по переработке хлопка.
ТРЕТЬЯКОВЫ
Источник: Михаил Львович Гавлин
Российские предприниматели и меценаты
32
РУССКИЕ ПРЕДПРИНИМАТЕЛЬСКИЕ ДИНАСТИИ XVIII-XX ВВ.
Источник: Михаил Львович Гавлин
Российские предприниматели и меценаты
ОЛОВЯНИШНИКОВЫ
Ярославский купеческий род. Товариществу
принадлежали 2 свинцово-белильных завода,
1 свинцово-прокатный, 1 краскотерочный и ко-
локололитейный заводы. Финансировали пере-
вод Библии на бурятский язык, возвели самую
высокую в Ярославле колокольню и мост через
реку Которсль, устроили богадельни для пожи-
лых женщин и хранилища древностей. Внесли
вклад в развитие церковного искусства.
МАМОНТОВЫ
Прославились на самых разнообразных попри-
щах: на винном откупном промысле, в области
промышленной, и, в особенности в области
искусства. Мамонтовы были железнодорожны-
ми, металлургическими и машиностроительны-
ми магнатами.
ЩУКИНЫ
Были крупнейшими собирателями русской ста-
рины. Редкие книги, древнерусские иконы и мо-
неты, серебряные украшения. В 1905 г. Петр
Иванович подарил свое собрание Москве, в ка-
талоге ценностей значилось 23 911 предметов!
Спонсировал Пикассо, покупая его полотна. Бла-
годаря Щукину, появились в России картины
Моне, Матисса, Гогена - художников, считав-
шихся во Франции «отверженными».
БАХРУШИНЫ
Членами семьи был основан Театральный му-
зей им. А. А. Бахрушина, Городская Бахру-
шинская больница (городская больница № 33
им. А. А. Остроумова), Дом бесплатных квар-
тир, приют и колония для беспризорных, ре-
месленное училище для мальчиков, дом для
престарелых артистов, в Зарайске - богадельня
имени Бахрушиных.
33
Имя Источник
Cостояние,
млн. $ 2000 г.
Н. А. Второв торговля, промышленность, банки 660
Нобели машиностроение, нефть 660
Поляковы (С. С. Поляков,
Л. С. Поляков)
железные дороги, торговля,
банки, недвижимость 544,5
Ккнязь С.С.Абамелек-Лазарев горная промышленность, металлургия 500
Морозовы текстильная промышленность, торговля 440
Вогау торговля, промышленность, банки 451
Б. А. Каменка банки 440
Половцовы банки, промышленность 330
Рябушинские торговля, промышленность, банки 330
Гинцбурги
торговля, банки, золотодобыча, сахарная
промышленность 275
Н. Н. Коншин торговля, текстильная промышленность 275
Кнопы торговля, текстильная промышленность 187
А. К. Алчевский торговля, промышленность, банки 187
Кёниги
сахарная и текстильная промышленность,
сельское хозяйство 231
Г. Г. Солодовников торговля, недвижимость, банки 231
Балашовы землевладение, промышленность 165
Н. А. Терещенко
торговля, производство сахара,
землевладение 165
И. И. Воронцов-Дашков земледелие, промышленность, нефть 165
Гукасовы нефть, банки, судостроение 165
Стахеевы торговля, промышленность, золотодобыча 143
Гарелины текстильная промышленность, финансы 132
А. И. Манташев нефть 110
С. Г. Лианозов нефть 110
А. И. Путилов банки, промышленность 110
Бродские торговля, банки, сахарная промышленность 110
Смирновы текстильная промышленность 110
Красильщиковы текстильная промышленность 96,8
Смирновы вино-водочное производство, торговля 95,7
К. И. Солдатенков торговля 88
Коноваловы текстильная промышленность 77
Прохоровы текстильная промышленность 66
СПИСОК БОГАТЕЙШИХ ПРЕДПРИНИМАТЕЛЕЙ РОССИИ (1914)
Рейтинг создан весной 2005 года по архивным документам.
Список30богатейшихрусскихнаначалоXXвека(1914год)поверсиижурналаForbes.
34
ВЕЛИКИЕ ЛЮДИ - ВЕЛИКИЕ ИДЕИ
Молочный промышленник Александр Васильевич Чичкин создал знаменитую
систему работы с людьми. Она стояла на таких постулатах:
- "Истинно культурные русские люди не падки до власти, и в этом трагедия
не только их самих, но и власти, а значит, и всей России".
- "Талант легко раним и беззащитен".
- "Чтобы его – талант! – в России защитить, мало быть патриотом своего Оте-
чества, надо обладать наблюдательностью и мастерством артиллериста, а не
пехотинца, собранностью и спокойствием капитана, а не горячностью влюб-
ленного в свое детище гения. Иностранцам этого не понять. Это наше внут-
реннее дело. Но если мы его не решим, мы рискуем остаться на задворках ис-
тории, отстать от Европы и Америки не только в области молочного произ-
водства".
Вот слова Александра Васильевича Чичкина, которые сами за себя говорят о том,
что им двигало: "Поэты поэтами, но ведь и бочкою масла, и головкою сыра, и бу-
тылкою вкусного молока можно в равной степени славить свое Отечество, слу-
жить благу и расцвету родной земли».
Первый русский нефтепромышленник Василий Александрович Кокорев ис-
пользовал свою предприимчивость для того, чтобы вернуть достоинство русским
людям и поднять Россию. Он предложил экономический проект по отмене кре-
постного права. «Прежде всего надобно дать крестьянам общечеловеческие граж-
данские права», - пишет он в своей статье. Он написал книгу "Экономические
провалы", где раскрывал губительность западной экономической политики
для России и подсказывал, как выйти из этой ловушки: «но мы хотели в глазах
Европы быть ее покорными учениками, мы считали это за особую честь и не смели
заикнуться о выходе на свой собственный путь, предпочитая лучше увязнуть по са-
мое горло в долгах и завязить в эти долги несколько будущих поколений, лишь бы
только Европа признавала нас достойными своей приязни. Сыграв таким образом,
что называется, в дурачки, мы не приобрели ни малейшей привязанности к себе со
стороны Европы, как это показали последствия. Скажем несколько слов вроде аз-
бучных прописей: привязанность составляет плод уважения, а уважение принадле-
жит только тому,в ком видят самостоятельность мысли и действия».
Сергей Иванович Мальцов, чье имя связано с историей почти всех производств, создал
свою "Аркадию" - универсальный промышленный район. У Мальцова рабочие по-
лучали самую большую зарплату в России. Он построил для работников каменные до-
мики городского типа на 3–4 комнаты, с землей для сада и огорода. Во всех местах
работали благоустроенные школы, а в Людиново еще в 1876 году было открыто техни-
ческое училище с пятилетним курсом обучения черчению и рисованию, механике и хи-
мии. В селе, Дятьково, которое считалось «столицей» владений Мальцова, находилась
больница на 50 коек, где уже с 1850 года «пользовали бесплатно родственников и служа-
щих». Тогда же были организованы для детей и стариков «дома общественного призре-
ния». На предприятиях Мальцова появился впервые в мире (на 30 лет раньше, чем в
Англии) восьмичасовой рабочий день. В «Аркадии» Мальцова уже к 1880 году
рабочее население поголовно было грамотным.
Источник: Михаил Львович Гавлин
Российские предприниматели и меценаты
35
ПРОМЫШЛЕННЫЕ РЕВОЛЮЦИИ РОССИИ
Если паровая машина Уатта двойного действия,
обеспечившая в Англии промышленный перево-
рот, была построена только в 1785 г., то в России
аналогичная двухцилиндровая паровая машина
была создана механиком-самоучкой Ползуновым
еще в 1765 г.
Если в Англии изобретение Генри Моудсли
суппорта к токарному станку, увенчавшее про-
мышленную революцию XVIII в., обеспечив воз-
можность и машины строить посредством ма-
шин, датируется 1797 г., то у нас замечательный
механик Андрей Нартов создавал самые совер-
шенные копировальные токарные станки с ме-
ханическим суппортом, заменяющим руку че-
ловека, еще в Петровскую эпоху. Токарные
станки с водным приводом, так же как и свер-
лильные, применялись нередко и в заводской
практике. Например, на «токаренной фабрике»
Невьянского Демидовского завода в 1767 г. зна-
чилось 5 таких «точильных станов водяных».
Именно его электрические лампы накаливания
освещали петербургский район Пески за 6 лет до
«открытия» Эдисона. А впоследствии Александр
Николаевич Лодыгин применил в лампах нити из
вольфрама и молибдена, закрученные в спираль-
ку.
Первые кинокартины тоже были сняты
у нас - ещё в 1893 г. на Одесском ипподроме.
Продемонстрировал их Тимченко Иосиф
Андреевич официально 9 января 1894 г. на 6-м
заседании секции физики IX съезда российских
природоведов и врачей в Москве, о чём и был
составлен протокол. Фильмы назывались «Скачу-
щие всадники» и «Копьеметатель».
Факты говорят об их огромных успехах. В частности, черная металлургия России XVIII в. была
самой передовой в мире. Уже первые уральские домны на заводах Демидова (да и другие) оказались
значительно крупнее и продуктивнее английских, считавшихся лучшими. (В результате, Франция
пыталась отгородиться от проникновения России на ее рынок высокими пошлинами).
36
ПРОМЫШЛЕННЫЕ РЕВОЛЮЦИИ РОССИИ
Документально доказано, что первый в мире самолёт
был изобретён и построен в России Александром
Фёдоровичем Можайским. Он не только теоретичес-
ки, но и практически доказал, что летательный аппарат
тяжелее воздуха, является тем предметом человеческих
поисков, при помощи которого будут преодолены воз-
душные пространства. Но, тем не менее, десятки лет
американская пропаганда пыталась внушить миру, буд-
то первыми людьми, взлетевшими на самолёте, были
американцы братья Райт. Вертолёт - автомат перекоса,
основной узел современного вертолёта изобрёл рус-
ский учёный Б.Н. Юрьев в 1911 г., проложив тем са-
мым дорогу для развития вертолётов.
Борис Львович Розинг. 25 июля 1907 года подал заявку на
изобретение «Способ электрической передачи изображений
на расстояния». Развертка луча в трубке производилась маг-
нитными полями, а модуляция сигнала (изменение яркости)
с помощью конденсатора, который мог отклонять луч по
вертикали, изменяя тем самым число электронов, проходя-
щих на экран через диафрагму. 9 мая 1911 года на заседании
Русского технического общества Розинг продемонстрировал
передачу телевизионных изображений простых геометричес-
ких фигур и приём их с воспроизведением на экране ЭЛТ.
Зворыкину принадлежит изобретение «чуда XX века» -
электронного телевидения. Его ученик Владимир Козьмич
Зворыкин продолжил дело своего учителя и в доскональнос-
ти усовершенствовал его идею.
Первый в мире персональный компьютер был
изобретен не американской фирмой «Эппл ком-
пьютерз» и не в 1975 году, а в СССР в 1968 году
советским конструктором из Омска Арсением
Анатольевичем Гороховым (род. 1935).Решение
Горохова было опубликовано в 1970 г. в советском
«Бюллетене изобретений, открытий и товарных
знаков», однако до промышленной технологии
дело не дошло. В авторском свидетельстве
№ 383005 подробно описан «программирующий
прибор», как его тогда назвал изобретатель. На
промышленный образец денег не дали. Изобрета-
теля попросили немного подождать. Он и подо-
ждал, пока в очередной раз за рубежом не изобре-
ли отечественный «велосипед».
37
РОССИЯ И ЗАПАД: ДВА МЕНТАЛИТЕТА
По мере индустриального, технологического
развития общества философское осмысление
жизни сменилось желанием подчинить себе силы
природы ради материальной выгоды. В результа-
те, западное общество утратило объединяющее
духовное начало в экономике. Европейский тип
цивилизации фактически обрекает людей на мел-
кий практицизм и заботу о банковском счете,
в западном менталитете человек – прежде всего -
«хозяйствующий субъект», сущность которого
одномерна. При этом хозяйственная деятель-
ность становится основным содержанием его
жизни, а достижение экономической выгоды -
основной целью. Постепенно хозяйственная
деятельность превращается в самоцель, и эконо-
мика начинает работать ради самой себя.
Основой формирования русского и западного типов на-
ционального экономического менталитета явилось хри-
стианство. Но в рамках христианского мировоззрения выде-
лились западное и восточное направления, со своими специ-
фическими особенностями национального мышления и ха-
рактера. Главное различие российской и западной ци-
вилизаций - в разном понимании сути человеческой
жизни, экономики и прогресса. Западная цивилизация
сформировалась в Европе в XV – XVII веках под большим
влиянием культуры античного общества. В результате, в ев-
ропейских странах хозяйственный механизм складывался на
основе идеологии индивидуализма - «Каждый сам за себя»
и жесткая конкуренция. Постепенно общественный идеал
в западном обществе был подменен теорией массового по-
требления.
«Западные европейцы, – писал в XIX веке известный
русский философ К.Д. Кавелин, - забыли внутренний,
нравственный, душевный мир человека… Западный
европеец весь отдался выработке объективных
условий существования в убеждении, что в них одних
скрывается тайна человеческого благополучия
и совершенствования…».
К.Д. Кавелин
38
Основная историческая магистраль развития Запада – это закрепление индивидуализма
и экономического обособления личности. Подобный индивидуализм отвергался Правосла-
вием как проявление человеческой гордыни. Главная идея русского национального сознания
– идея внутреннего преобразования личности – требовала формирования таких особеннос-
тей экономического поведения человека, как нравственный максимализм в делах, совестли-
вость и честность, самоуглубленность и некоторая отрешенность от мира, внутренняя
отстраненность от внешних форм материальной деятельности. В числе свойств русского ха-
рактера можно назвать терпение и смирение в работе, умение нести тяготы трудного време-
ни и многое другое. На Западе социальная жизнь во многом строилась на идеях римского
права, что помогало воспитывать рационализм в человеке и прагматизм в бизнесе. Русского
же человека в делах отличало преобладание эмоционального начала над рациональным.
Пожалуй, ни в одной другой стране мира духовная культура не накладывала такой отпечаток
на экономику.
РОССИЯ И ЗАПАД: ДВА МЕНТАЛИТЕТА
В православной России рациональность имела вторичный,
вспомогательный характер и выступала исключительно как
средство выживания, но не самоцель. Главная цель жизни
христианина, это внутренняя созидательная работа, основан-
ная на глубоком, сакральном обновлении человека и мира. Не
отвергая внешние формы жизни, в том числе хозяйственную
деятельность, православие наполняет их духовным содержа-
нием. Такая святая высокая духовность помогала привести
в гармонию экономические отношения, превращала хозяйст-
венную деятельность в богоугодное дело, имеющее евангельс-
кое оправдание. Русская модель экономики существовала как
определенный стереотип хозяйственного поведения. Это была
не жесткая доктрина, а постоянно развивающаяся устойчивая
система представлений, которая опиралась на национальное
сознание.
Для православного национального сознания прогресс
подразумевал нравственное совершенствование
души. Общественное развитие в западном понима-
нии – это материальный и технический прогресс,
постоянное наращивание массы товаров и услуг,
обладание все большим количеством вещей. Для
русского человека христианская вера была главным
элементом бытия, а для западного человека – удоб-
ной «надстройкой» над материальным базисом.
39
ПРОМЫШЛЕННОСТЬ РОССИИ В НАЧАЛЕ XX ВЕКА
ПЕРВОЕ РОССИЙСКИЕ АВТО :
ЗИС 101А 1940–41
ЛИСТОПРОКАТНЫЙ ЦЕХ ЮЗОВСКОГО
МЕТАЛЛУРГИЧЕСКОГО
БРЯНСКИЙ РЕЛЬСОПРОКАТНЫЙ ЗАВОД
ВСЕРОССИЙСКАЯ ПРОМЫШЛЕННО-
ХУДОЖЕСТВЕННАЯ ВЫСТАВКА
1896 Г. ПУТИЛОВСКИЙ ЗАВОД
ИМПЕРАТОРСКИЙ ОРУЖЕЙНЫЙ
ЗАВОД В ТУЛЕ
БРОНЕАВТОМОБИЛИ
40
ПРОМЫШЛЕННОСТЬ РОССИИ В НАЧАЛЕ XX ВЕКА
ТЫСЯЧНЫЙ ПАРОВОЗ ПУШЕЧНЫЙ ЦЕХ
КУЗНЕЧНЫЙ ЦЕХ ШРАПНЕЛЬНЫЙ ЦЕХ
СУДАВЕРФЬ
ДОМЕННЫЙ ЦЕХ САТКИНСКОГО
КАЗЕННОГО ЗАВОДА
41
Стадия Содержание методов
управления
Характеристика
Пионерская,
1820-1990 гг.
Традиционные методы управ-
ления, личные способности
предпринимателя
Предприниматель управляет
лично, не нанимая менедже-
ров, все зависит от личной
инициативы и деловых ка-
честв предпринимателя, на-
растает необходимость сис-
тематизации опыта управ-
ления
Организационная,
начало XX в.
Научный подход к организа-
ции управления, администри-
рование
Возникновение научной орга-
низации управления. Отказ от
традиционных методов. Воз-
растание роли мастеров
и инструкций. Учёт времени
и наблюдение, нормирование
труда. Развитие идеи сотруд-
ничества работодателя с пер-
соналом
Интеграционная,
начиная с 1930-х гг.
Поведенческие подходы
к организации управления
Стремительное развитие тех-
ники, рост знаний человека
ИСТОКИ ВОЗНИКНОВЕНИЯ СОВРЕМЕННОГО МЕНЕДЖМЕНТА
Менеджеры
М1 М2 Мп
Работники
А1 А2 Ап
Собственник
капитала,
он же менеджер
Работники
Собственник,
он же работник
Собственники
капитала
XVII-XVIII вв.
(ремесленная
мануфактура)
Средние века
(домашняя система
промышленности)
Со второй
половины
XIX в. (фабрика)
I
II
III
Рост масштабов производства
Истоки возникновения современного менеджмента
42
ГЛАВА 2
ЗАРУБЕЖНЫЙ ОПЫТ
МЕНЕДЖМЕНТА
Питер Друкер:
«Лучший путь предсказать
будущее - это создать его»
Опыт в области менеджмента других стран
может быть полезным и в российской практике.
ПОНЯТИЕ «МЕНЕДЖМЕНТ»
Понятие «Менеджмент», (management) переводится
с английского, как управление. Глагол (to manage) про-
изошел от латинского (manus) рука. Первоначально этим
термином обозначали умение объезжать лошадей или
править ими. Затем стали обозначать умение управлять
колесницами.
В настоящее время речь идет об умении управлять людьми,
(персоналом) объектами и субъектами. Умение управлять, это
значит добиваться достижения поставленных целей, используя
материально-технические, трудовые, финансовые и информацион-
ные ресурсы, используя при этом мотивы поведения людей для
достижения высокой эффективности труда.
Менеджмент нельзя считать только процессом управления
людьми. В английском языке семантика слова
«менеджмент» сложна. Словарь английского языка, это
трактует так:
- манера и способ общения с людьми,
- одновременно это власть и искусство управления,
- это особого рода умение,
- в тоже время трактуется как административная единица.
Таким образом, «Менеджмент» (management) на Западе
употребляется во многих значениях, а именно:
- наука управления;
- искусство управления;
- социальный слой управленцев.
Как наука управления менеджмент имеет самостоятельную область знаний, свой предмет изучения, свои
проблемы и способы их решения. Научную основу ее составляет вся сумма знаний об управлении,
представленная в виде концепции, теорий, принципов, методов, способов управления. Менеджмент, как
наука, позволяет не только своевременно и качественно управлять текущими процессами, но и прогнози-
ровать развитие событий, разрабатывать стратегию.
Как искусство управления менеджмент базируется на том, что хозяйствующий элемент является слож-
ной системой, на которую воздействуют разнообразные внешние и внутренние факторы. Главным фактором
являются люди, которые различаются по характеру, развитию, образованию, мотивам к труду и др. Учет
этих факторов требует научного подхода и искусства его применения.
Как социальный слой управленцев, менеджмент следует рассматривать как систему знаний, умений,
навыков и трансформацию этих знаний, умений и навыков на незнакомые ситуации и объекты, требующих
управления – принятия управленческих решений, с помощью которых и достигаются цели деятельности лю-
бой организации в целом. И как систему подготовки людей–слоя управленцев-менеджеров, способных уп-
равлять реальными объектами, (предприятиями, организациями, фирмами, учреждениями) и вырабатывать
оптимальные управленческие решения, с помощью которых и достигаются цели деятельности этих организа-
ций.
44
МЕНЕДЖМЕНТ И УПРАВЛЕНИЕ
1. Масштаб
2. Оценка качества
3. Научная дисциплина
Управление – процесс более древний и ёмкий, нежели
менеджмент, который является лишь частью управленческих
механизмов.
Главный критерий эффективности для управления – достижение цели.
Если речь идёт о менеджменте, то здесь оценка качества проводится иначе.
В расчёт принимается как соблюдение правил игры (принципов и методов,
определённых системой), так и эффективность распределения ресурсов
(достижение целей при минимальных затратах).
Менеджмент - это наука, обладающая своим предметом
и методом, управление – это множество наук, характеризующихся
различными предметами и методами.
На практике понятие «менеджмент» чаще всего используется
применительно к прибыльным проектам, а управление - к любым
процессам воздействия субъекта на объект.
4. Коммерческая составляющая
Менеджмент - это способ моделирования и ис-
пользования социально-экономических систем,
при котором во главу угла ставится эффектив-
ность распределения ресурсов. Главная задача
менеджера – создание самоорганизующейся сис-
темы, которая будет воспроизводиться и разви-
ваться в любых условиях. Для этой цели исполь-
зуются передовые управленческие подходы
и прогрессивные технологии. Главный критерий
качества – это эффективность, то есть достиже-
ние целей при использовании минимального
количества ресурсов.
Управление - это целенаправленная человечес-
кая деятельность, направленная на упорядочен-
ность процессов труда и производства. Управлять
можно чем и кем угодно: человеком, автомоби-
лем, проектом, базой данных, юридическим ли-
цом. В современной науке управление противо-
поставляется менеджменту как система устарев-
ших инструментов. Если проект функционирует
успешно, то говорят о хорошо отлаженном ме-
неджменте. Если наблюдаются сбои в реализа-
ции решений и необходимости их продавлива-
ния, то говорят о «ручном управлении».
Источник: «Основы менеджмента.
Учебник» Веснин В. Р.
Сходства и различия понятий зависят от конкретной ситуации. Управление – это общий процесс,
менеджмент – частный. Профессиональные организаторы и управленцы используют набор инстру-
ментов, идеально подходящий для конкретной ситуации. Управление в первую очередь опирается на
практику, в то время как менеджмент - на теорию. Отличаются и подходы к оценке качества труда,
распределения ресурсов. Применимо к современному миру, менеджмент - это научно обоснованные
методы воздействия на социально-экономические системы.
45
Тейлор был первым, кто использовал термины «менеджмент»
и «менеджер» в их современном значении. На своей визитной карточке
он обозначил свою должность как «консультант по вопросам менедж-
мента»; он объяснял, что нарочно избрал этот новый и странный тер-
мин, чтобы подтолкнуть потенциальных клиентов к осознанию того,
что им предлагается нечто абсолютно новое.
ПЕРВЫЙ, КТО ИСПОЛЬЗОВАЛ ТЕРМИНЫ «МЕНЕДЖМЕНТ» И «МЕНЕДЖЕР»
Фредерик Тейлор
«Менеджмент - это искусство
точно знать, что предстоит
сделать и как сделать
это самым лучшим
и дешевым
способом».
Первая должность, которая соот-
ветствовала термину «менеджер» в его
современном понимании, появилась не
в бизнесе. Это был «управляющий
городом» (невыборное должностное
лицо.) И первое осознанное примене-
ние «принципов управления Тейлора»
произошло не в коммерческой сфере,
а в процессе реорганизации армии
в 1901 году проведенной Элиу Рутом.
Элиу Рут
(1845-1937)
Статья Г.Тауна «Инженер как экономист» считается
первой настоящей программой современного менедж-
мента. В ней Таун предложил вывести инженера за узкие
рамки технических задач и рассматривать его как органи-
затора производства.
(1844 - 1924)
Генри Таун
(1856-1915)
Питер Друкер фактически создал менеджмент как
дисциплину в 50-е гг., превратив эту непопулярную
и неуважаемую специальность в необходимое условие
развития бизнеса, «отражающее дух нового времени».
Развиваясь в сфере менеджмента он смог превратить
эту науку в одну из самых уважаемых и востребованных
дисциплин. Питер Фердинанд
Друкер (1909-2005)
46
ПЕРВЫЙ, КТО ИСПОЛЬЗОВАЛ ПОНЯТИЕ «НАУЧНОЕ УПРАВЛЕНИЕ»
Первым зарубежным менеджером был английский
промышленник Роберт Оуэн. На своей прядильной
фабрике в Нью - Ленарке (Шотландия) в 1820 г. Оуэн
впервые решал вопросы производительности труда и
мотивации деятельности, взаимоотношений рабочего с
предприятием и процессом труда. Менеджер стал
реальной фигурой.
Первым учебником по управлению счи-
тается книга английского профессора ма-
тематики, инженера и предпринимателя
Чарльза Бебиджа «Экономика машин
и производства» (1832 г.).
Теоретик в области управления 30 – 40-х гг. XX в.
Лютер Гьюлик отмечал, что управление становится
наукой, так как систематически изучает явления,
стремясь понять, почему и как люди работают вместе
для достижения определенных целей и для того,
чтобы сделать эти системы сотрудничества более
полезными для человечества.
Лютер Гьюлик
Роберт Оуэн
Чарльз Бебидж
Понятие «научное управление» ввел представитель
американских фрахтовых кампаний Луис Брандейс в 1910 г.
47
48
Предтечей возникновения школы научного управления стали опыты Ф.Тейлора с се-
кундомером в руках, отсчитывающим время выполнения нормы контрольного задания.
Обратив внимание на физиологические особенности каждого работника, Ф.Тейлор при-
шёл к выводу о необходимости нормирования труда и вознаграждения за выполнение
нормы. Изложил свои взгляды в трудах «Научная организация труда» (1912 г.), «Науч-
ные основы организации промышленных предприятий», «Тейлор о тейлоризме».Тейлор
пришел к мысли так организовать труд, чтобы выработанные правила, законы заменили
бы собой личные суждения отдельного работника. Роль управленца, способного опре-
делить, как и в каком объеме делать ту или иную работу исполнителю, значительно воз-
растала. Тейлор рассматривал управление как искусство знать точно, что предстоит
сделать и как это сделать самым лучшим и дешевым способом.
РАЗВИТИЕ ЗАРУБЕЖНОЙ ТЕОРИИ И ПРАКТИКИ МЕНЕДЖМЕНТА
Фредерик Тейлор
Анри Файоль
Развитие идей Ф. Тейлора было продолжено и французским инженером Анри
Файолем. В своей книге «Общее и промышленное управление» (1916 г.) он разбил
все операции на предприятии на группы: • технические (производство, обработка);
• коммерческие (покупка, продажа, обмен); • финансовые (привлечение капитала и
эффективное его использование); • страховые (охрана собственности и личности);
• учетные (бухгалтерия, статистика, инвентаризация); • административные и опре-
делил относительную важность этих операций для персонала и предприятия. Со-
гласно Файолю, управлять – это вести предприятие к цели, пытаясь наилучшим об-
разом использовать его ресурсы, обеспечив правильный ход шести операций, при-
чем последнюю Файоль и отнес к управлению.
АДМИНИСТРАТИВНАЯ КЛАССИЧЕСКАЯ ШКОЛА
20-30-Е ГГ. XX В.
Теоретически работы Ф. Тейлора были обоснованы инженером-социологом Максом
Вебером. Им были выдвинуты предпосылки, что жесткий порядок, подкрепленный
соответствующими правилами, – наиболее эффективный метод работы. Всю организа-
цию, считал Вебер, можно разложить на составные части, пронормировать работу каж-
дой из них, в том числе можно регламентировать и функции, и количество управлен-
цев. Такое разделение труда специализирует персонал и строит организацию по линей-
ному признаку, т.е. каждый отвечает за свои действия лишь перед вышестоящим на-
чальником. В этом смысл бюрократической системы М. Вебера. На верхних ступенях
управления рекомендовался принцип сочетания власти и ответственности, когда руко-
водителю давались жестко ограниченные полномочия и заранее оговоренная ответст-
венность, нарушать которые управленцам не разрешалось.
30-40-Е ГГ. XX В.
Макс Вебер
ШКОЛА НАУЧНОГО УПРАВЛЕНИЯ кон. XIX - нач. XX вв.
ШКОЛА ЧЕЛОВЕЧЕСКИХ ОТНОШЕНИЙ
30-50 ГГ. XX В.
Джордж Элтон Мейо
Э. Мейо Провёл «хоторнские эксперименты» в городке Хоторн вблизи
г. Чикаго (США) на предприятиях фирмы «Вестерн Электрик». Они
продолжались с 1927 по 1939 гг. и не имеют аналогов по масштабности и
длительности. Эксперименты показали, что искусство общения с людьми
должно было стать главным критерием отбора администраторов, начиная с
мастера.
49
60-70 ГГ. XX В.
Системный подход в 60-70-е гг. становится универсальной идеологией менеджмен-
та, а системный анализ - общепризнанным инструментарием. Разработан еще
в 30-х годах Людвигом фон Берталанфи (1901-1971). Для систем любой природы,
в том числе и для производственно-экономических систем, существуют общие
закономерности, которые могут быть выражены на точном языке математики. Это
раскрывает большие возможности проведения количественных исследований
систем-организаций с помощью точных наук и присущих им строгих методов.
80-90 ГГ. XX В.
Ситуационный или кейзовый подход является и способом мышления. Разработанный в Гар-
вардской школе бизнеса. Направлен на выработку ситуационного мышления и непосредственное
использование полученных теоретических знаний, ведет к анализу реальных ситуаций и принятию
типологичных решений. Подход такого рода воспитывает у менеджеров особые качества: гибкость,
предвидение, умение принять запрограммированные решения в нестандартных ситуациях, быть
оригинальными в достижении целей.
Основываясь на этой теории Дуглас Макгрегор сформулировал Теорию Х и Теорию
У. Классический менеджмент основывается на первой из них, а вторая - более реа-
листична и полна. Предположения теории У сводятся к тому, что нет врожденной не-
приязни к труду, внешний контроль и санкции - не единственный и не самый эффек-
тивный способ контроля (мотивации), большинство работников способны проявлять
изобретательность и что, наконец, потенциал интеллекта «среднего» индивида ис-
пользуется далеко не полностью.
Дуглас Макгрегор
Сформировал теорию об инновационной экономике и предпринимательском
обществе. В основе теории Друкера лежит его представление о новом - ин-
формационном - обществе, характеризуемом постоянными изменениями.
В мире будущего "творческая деструкция" будет основополагающим призна-
ком общества в целом, а не только его экономической сферы. Профессиона-
лы - управленцы наступающей эпохи окажутся перед необходимостью при-
спосабливаться к ситуации периодических трансформаций, когда последние
перестанут восприниматься как исключения и станут нормой жизни.
Питер Друкер СОЦИАЛЬНАЯ ШКОЛА МЕНЕДЖМЕНТА
Абрахам Маслоу - психоаналитик и ученый-теоретик, «бихевиор». Он пришел к
выводу, что существует иерархия потребностей, основу которой образуют
физиологические потребности, на которые опираются потребности в безопас-
ности, принадлежности, самоуважения и, наконец, самоактуализации. Разработал
«пирамиду потребностей». «Бихевиористское направление».
Абрахам Маслоу 30-50 ГГ. XX В.
РАЗВИТИЕ ЗАРУБЕЖНОЙ ТЕОРИИ И ПРАКТИКИ МЕНЕДЖМЕНТА
Людвиг Берталанфи
Функция менеджмента
(по Ф. Тейлору)
Функции
менеджмента
Контроль
результатов
Подготовка
средств
Выбор
средств
Выбор цели
Элементы менеджмента
(по Ф. Тейлору)
Элементы
научного
менеджмента Максимальная
производительность
вместо ограничения
производительности
Сотрудничество вместо
индивидуальной работы
Гармония вместо
противоречий
Наука вместо
традиционных навыков
Развитие каждого
отдельного работника до
максимально доступной
ему производительности
и максимального
благополучия
МЕНЕДЖМЕНТ ПО ТЕЙЛОРУ
Нормирование: любой
труд можно структурировать
и измерить
Принципы менеджмента (по Ф. Тейлору)
Принципы
научного
менеджмента
Вознаграждение
за конечный результат,
а не за деятельность
Соотношение времени
и задач: результат
необходимо достигать
к определенному
времени
Систематический отбор
и обучение кадров
«Хорошая организация при бедном оборудовании даст лучшие
результаты, чем отличное оборудование при плохой
организации».
Ф.У. Тейлор
50
МЕНЕДЖМЕНТ ПО ФАЙОЛЮ
Функции менеджмента (по А. Файолю)
ЧЕТЫРНАДЦАТЬ
ПРИНЦИПОВ
ФУНКЦИОНАЛЬНОГО
МЕНЕДЖМЕНТА
ВЛАСТЬ
РАЗДЕЛЕНИЕ
РАБОТЫ
ДИСЦИПЛИНА
КАСТОВЫЙ
ДУХ
СПРАВЕДЛИВОСТЬ
СТАБИЛЬНОСТЬ
ПЕРСОНАЛА
ВОЗНАГРАЖДЕНИЕ
ПОРЯДОК
ЕДИНОНАЧАЛИЕ ИЕРАРХИЯ
ЦЕНТРАЛИЗАЦИЯ
ЕДИНСТВО
НАПРАВЛЕНИЙ
ПОДЧИНЁННОСТЬ
ЛИЧНЫХ ИНТЕРЕСОВ
ОБЩИМ
ИНИЦИАТИВА
Принципы менеджмента (по А. Файолю)
Обеспечение взаимосвязи
и согласованности работ.
Процесс определения
целей и задач,
необходимых для
достижения сотрудниками
и подразделениями
организации.
Комплекс действий
и мероприятий,
способствующий
появлению
заинтересованности
в определенных действиях
и результатах.
Создание и внедрение
правил, норм, политик,
регламентов, бизнес-
процессов с целью ра-
ционального выполнения
определенных функций
для достижения целей
и упорядочивания уклада
жизни организации.
Мероприятия по сопостав-
лению текущей деятель-
ности с прописными
реглментами, а также
контроль результатов
деятельности.
51
ФИЛОСОФИЯ МЕНЕДЖМЕНТА ПО ЛИ ЯКОККЕ «СВЕРХ- ГЕРОЙ ИЗ БИЗНЕСА»
1. Привлекательный вид места
работы
2. Талантливые сотрудники
3. Вознаграждение за труд
и усердие
4. Сознание, что продукция
пользуется спросом
у покупателя
1. Проведение эффективной
инновационной деятельности
2. Оценка по достоинству
труда каждою рабочего
3. Поощрение духа
соревновательности
4. Поиск новых
эффективных методов
управления
1. Создание
инфраструктуры, отвечающей
требованиям рынка
2. Использование
оригинальной передовой
технологии
3. Производство
конкурентоспособной
продукции
Примером талантливого менеджера может служить Ли Якокка. В начале 1980-х гг. этот «сверх-
герой из бизнеса» спас от краха автомобильный концерн «Крайслер». Ли Якокка проявил себя как
подлинный новатор маркетинга. Он мало что взял из традиционного набора управленческих рецеп-
тов, положившись на свой опыт и интуицию менеджера-коммерсанта, предпринимателя. Им сфор-
мулированы характеристики эффективного менеджмента, иными словами, философии менеджмен-
та. Выпустил автобиографию – «Карьера менеджера», которая стала бестселлером. И до сих пор
рассматривается как учебник по антикризисному управлению.
Основные
краткосрочные цели
Характерные черты
идеального места работы
Главные
принципы
52
Источник Ли Якокка
Карьера менеджера.
У менеджера две специфические задачи. Первая за-
дача заключаетсяся в создании истинного целого,
которое больше , чем сумма всех его частей, - про-
изводительной организации, представляющей со-
бой больше, чем сумма вложенных в неё ресурсов
(эффект синергии).
Формула успеха менеджера: 2*2=5(!)
Решение этой задачи потребует от менеджера
умения сбалансировать и гармонизировать три ос-
новные функции менеджмента: - управление бизне-
сом; - управление менеджерами; - управление ра-
ботниками и работой. Работа менеджера больше по-
хожа на деятельность дирижёра. Дирижёр должен
уметь слышать не только звучание оркестра в це-
лом, но и каждого музыкального инструмента. Вто-
рая специфическая задача менеджера заключается
в гармонизации каждого своего решения и действия
с кратко и долгосрочными планами предприятия.
Менеджер живёт и действует в двух измерениях:
он отвечает как за работу предприятия , так и за
надёжное функционирование каждого из компонен-
тов организации.
Деньги следуют за знаниями.
Деньги - это не проблема. Проб-
лема заключается в руководст-
ве и ориентации.
Прибыльность - это не цель
делового предприятия
и экономической деятельности,
а ограничивающий их фактор.
Нам необходима оценка,
а не подсчёт.
Менеджмент - это прежде
всего управление.
Менеджмент относится, глав-
ным образом к людям,
а не техническим приёмам
и процедурам. Вовлечённость
людей в работу - вот что
имеет значение.
На самом деле принимает
очень мало решений. Три наи-
более важных вопроса – это:
Что представляет ваш бизнес?
Кто является вашим покупа-
телем? Что покупатель счита-
ет ценностью? Управление
по целям работает, если вы
сначала продумываете свои
цели. В 90 случаях из 100 вы
этого не делаете.
Обучение представляет собой про-
должающийся всю жизнь процесс
отслеживания изменений. Самая
насущная задача – это научить
людей учиться. Суть менеджмен-
та – сделать знания продуктивны-
ми. Знания существуют только
тогда, когда их применять на
практике.
Мы не ограничены той информа-
цией , которой обладаем.
Ограничением для нас может
стать наша способность обрабаты-
вать эту информацию. Сегодня
ценится умение выбирать пра-
вильную информацию и превра-
щать её в технологию.
Знайте свои сильные стороны.
В первую очередь следует от-
ветить на вопрос о том, что
должно быть сделано. Каждые
6 месяцев спрашивайте себя
о том, чем вы хотите запом-
ниться людям.
ФИЛОСОФИЯ БИЗНЕСА ПО ДРУКЕРУ (БИЗНЕС - ГУРУ XX ВЕКА)
Результативность – это делать вещи правильно.
Эффективность – это делать правильные вещи.
53
Источник Друкер, Питер, Ф. Задачи менеджмента в XXI веке.
54
Роберт Оуэн
(1771-1858)
Фрэнк Гилберт (1868-
1924) и Лилиан
Гилберт (1878-1972)
Гаррингтон
Эмерсон
(1853-1931)
Гант Генри
(1861-1919)
Генри Форд
(1864-1947)
ШКОЛЫ НАУЧНОГО УПРАВЛЕНИЯ КОН.XIX-НАЧ. XX ВВ.
Анри Файоль
(1841-1925) Альфред Притчард
Слоан (1905-1970)
Макс Вебер
(1864-1920)
Урвик, Линдал
(1891-1983)
Джеймс Муни
(1884-1957)
АДМИНИСТРАТИВНАЯ КЛАССИЧЕСКАЯ ШКОЛА НАЧ.XX В.-СЕР. XX В.
Фоллет, Мэри
(1868-1933)
Мэйо Элтон
(1880-1949)
Карнеги, Дейл
(1888-1955)
Макгрегор, Дуглас
(1906-1964)
Хьюго
Мюнстерберг
(1863-1916)
ШКОЛА ЧЕЛОВЕЧЕСКИХ ОТНОШЕНИЙ - 60-70 ГГ. XX В.
СОЦИАЛЬНАЯ ШКОЛА
МЕНЕДЖМЕНТА КОН. XX В.
ЯКОККА Ли
(р. 1924)
Питер Друкер
(1909 — 2005)
Саймон Герберт
(1916-2001)
СОВРЕМЕННАЯ ШКОЛА
МЕНЕДЖМЕНТА НАЧ. XXI В.
Том Питерс
(р. 1942)
Джек Уэлч
(р.1935) Стив Джобс
(1955 – 2011)
ПОРТРЕТНАЯ ГАЛЕРЕЯ ОСНОВАТЕЛЕЙ ЗАРУБЕЖНЫХ ШКОЛ УПРАВЛЕНИЯ
ОСНОВАТЕЛИ ЗАРУБЕЖНЫХ ШКОЛ УПРАВЛЕНИЯ
Вклад направления Представители
Школа научного управления (1885-1920 гг.).
1. Использование анализа для определения лучших способов
решения задач
2. Обеспечение работников ресурсами
3. Систематическое использование материального стимулирования
4. Отбор работников и их обучение
Ф. Тейлор
Ф. Гилберт
Г. Гант
Классическая (административная)
школа управления (1920-1950 гг.).
1. Развитие принципов управления
2. Развитие функций управления
3. Систематизированный подход к управлению всей организации
А. Файоль
Школа человеческих отношений
и школа поведенческих наук (1930-1950 гг. ).
1. Использование приемов управления межличностными отноше-
ниями
2. Применение наук о человеческом поведении
М. Фоллетт
Э. Мэйо
Ф. Херцберг
Количественный метод (с 1950 г. по настоянщее время).
1. Разработка и применение математических моделей в управлении
2. Развитие количественных методов в принятии решений
С. Форрестр
Э. Райф
С. Саймон
Попроцессный подход (с 1920 г. по настоящее время).
Рассмотрение управления как процесса, т.е. серии непрерывных
взаимосвязанных действий (функций управления)
Ф. Тейлор
Р. Черчмен
В. Вудфорт
Системный подход (с 1950 г. по настоящее врямя).
Рассмотрение организации как некоторой целостности, состоящей
из взаимосвязанных частей, каждая из которых вносит вклад в
развитие целого
А. Слоан
П. Дюпон
Р. Скотт
Ситуационный подход (с 1906 г. по настоящее время).
Увязка конкретных приемов и концепций управления с определен-
ными конкретными ситуациями для достижения целей организации
наиболее эффективными способами
П.Друкер
У. Марч
Р. Томпсон
В теории менеджмента принято выделять следующие научные школы:
55
ТЕОРЕТИКИ ЗАРУБЕЖНОГО МЕНЕДЖМЕНТА нач. XXI В.
56
Том Питерс - самый влиятельный представитель деловой мысли наше-
го времени, он заслужил титул гуру для гуру управленческой науки. Его
первая книга «В поисках совершенства», написанная в соавторстве с Ро-
бертом Уотерменом, была названа «величайшей в истории книгой о бизне-
се» по результатам опроса, проведенного издательством Bloomsbury Publi-
shing. Следом вышел целый ряд мировых бестселлеров Питерса. Питерс
основал Tom Peters Company, международную учебную и консалтинговую
организацию. Среди предприятий, получающих ее рекомендации по воп-
росам организационных преобразований для подготовки к будущим пере-
менам, такие крупные клиенты, как Rolls-Royce, Starbucks, Bank of Ameri-
ca, Continental Airlines, Virgin Direct и Intel.Том Питерс
Филип Котлер - автор многих книг по маркетингу и менеджменту, а также
им написаны свыше 100 статей для ведущих журналов. Единственный ав-
тор, кто трижды удостаивался ежегодной премии Alpha Kappa Psi, присваи-
ваемой за лучшую статью для "Journal of Marketing". Имеет множество зва-
ний и наград за выдающийся вклад в маркетинг. 13 марта 2014 Филип Кот-
лер был удостоен степени почётного доктора Российского экономического
университета имени Г. В. Плеханова.Филип Котлер
Джим Коллинз называет себя «исследователем великих и долговечных
компаний». Является автором известных книг «Как гибнут великие и по-
чему некоторые компании никогда не сдаются», «От хорошего к великому:
почему некоторые компании совершают прорыв, а другие нет», «Постро-
енные навечно» и «Великие по собственному выбору». Публикуется
в Harvard Business Review, Business Week, Fortune и других журналах.
Джим Коллинз
Роберт Каплан и Дэвид Нортон являются создателями мето-
дик менеджмента эффективности под общим названием «карта
сбалансированных показателей». Роберт Каплан и Дэвид Нор-
тон в соавторстве написали множество книг.
Роберт Каплан и Дэвид Нортон
Ицхак Адизес является автором семи книг, переведённых на 22 языка.
Адизес известен своей теорией жизненных циклов компаний, а также под-
ходом к типологии руководителей. По его мнению, идеального руководи-
теля - супер-босса, который может всё, просто не существует. Это невоз-
можно потому, что такой «идеальный» человек должен сочетать несочетае-
мые, по мнению Адизеса, качества. Метод Адизеса применяется по всему
миру.
Ицхак Адизес
ЗАРУБЕЖНЫЕ ПРАКТИКИ МЕНЕДЖМЕНТА нач. XXI В.
57
Начал свою карьеру в General Electric в 1960 году, а в 1981 стал гла-
вой компании, которой руководил до 2001 года. Под руководством
Уэлча, корпорация превратилась из бюрократического «бегемота»
в динамичную и устойчивую организацию, а ее капитализация
возросла с $13 млрд. в начале 80-х до $500 млрд. в 2001. После ухода
с поста главы General Electric в 2001 году Уэлч опубликовал свою
биографию «Джэк – самая суть», сразу ставшую мировым бестсел-
лером. Сейчас эта книга входит в «список обязательной к прочте-
нию литературы» по менеджменту.
Билл Гейтс - главный архитектор программного обеспечения корпо-
рации Microsoft , ведущего мирового производителя программного
обеспечения для персональных компьютеров. Автор книг «Дорога
в будущее» и «Бизнес со скоростью мысли», которая показывает, как
информационные технологии могут решать бизнес-задачи в совер-
шенно новом ключе.
Майкл Сол Делл - основатель и руководитель компании Dell.
Начинал свою фирму в кустарных условиях, предоставляя са-
модельные модификации IBM PC. Dell занимает лидирующие
позиции в таких сегментах как поставки IT-оборудования для
здравоохранения и образования, плоскопанельные мониторы,
ISCSI-решения для хранения данных, x86-сервера и т.д.
Билл Гейтс
Джек Уэлч
Майкл Делл
Стив Джобс – отец-основатель Apple, распространивший по всему
миру одно из самых важных изобретений прошлого века – персо-
нальный компьютер. Масштабы и инновации Apple просто поража-
ют своим размахом, поэтому многие из нас привыкли думать, что
такие гигантские корпорации появляются на свет только благодаря
солидным инвестициям. Стив Джобс
Роберт Кийосаки является автором 25 книг, которые разошлись в коли-
честве более 26 млн. экземпляров. Разработал обучающую настольную
игру «Денежный поток 101», предназначенную для освоения финансо-
вых стратегий и её продолжение «Денежный поток 202».
Роберт Кийосаки
11. Будьте абсолютно честны с самим собою и с другими. Почти
каждая проблема в вашей жизни может быть разрешена, если вы
возвратитесь к своим базовым ценностям. В чем они заключаются? Во
что вы верите и на чем стоите? Всякий раз, когда вы испытываете
любого рода стресс, это обычно означает, что вы ставите под угрозу
одну из своих ценностей. Независимо от того, к чему это приведет, сию
же минуту примите решение не отклоняться от того, что, по вашему
глубокому убеждению, действительно является для вас важным и
определяющим.
10. Посвятите себя служению другим.
Идентифицируйте своих самых важных
клиентов как внутри, так и вне вашей
компании. Кто те люди, от которых вы
больше всего зависите? А какие люди
более всего зависят от вас? Что вы могли
бы сделать, начиная прямо с
сегодняшнего дня, чтобы лучше
заботиться о них?
9. Изучите в своем деле каждую деталь. Выявите
базовые тенденции в своем деле. Каковы
основополагающие сведения или ключевые умения,
которыми вы должны овладеть, чтобы в будущем
стать ведущим специалистом в своей области?
Сегодня же составьте план развития этих
навыков и умений, а затем каждый день
работайте над его воплощением.
8. Вначале платите себе. Сегодня же откройте специальный
счет для накопления средств. Внесите на этот счет депозит,
каким бы маленьким он ни был. Затем ищите любую
возможность пополнять указанный счет. Начните изучать
финансы, чтобы понять, как заставить эту сумму расти.
Читайте книги и журнальные статьи, написанные экспертами
по данной теме. Ни на минуту не прекращайте экономить,
учиться и расти, пока не станете материально независимым.
7. Всю жизнь не переставайте учиться. Выберите предмет,
который может реально помочь вам стать более произ-
водительным и эффективным в своей области. Поставьте
перед собой цель овладеть этим предметом. Превратите это
в проект типа "сделай сам". Затем каждый день читайте
литературу по данному предмету. Регулярно слушайте
аудиокассеты или компакты с учебными программами по
указанному предмету. Посещайте учебные курсы по этому
предмету. Работайте над данным проектом так, словно от
этого зависит ваше будущее, потому что так оно и есть!
6. Работайте дольше и упорнее. Составьте сегодня
же план, как увеличить число часов, которые вы
каждый день уделяете работе. Примите решение
приходить в офис на час раньше, и сразу же на
старте дня делать рывок вперед. Работайте во
время обеденного перерыва, когда другие ушли.
Оставайтесь на час позже, чтобы успеть что-либо
еще. Одна только данная стратегия удвоит вашу
отдачу, добавив всего лишь два часа к вашему
рабочему дню.
5. Посвятите себя совершенству. Выявите в своей текущей
работе те ключевые области, от которых более всего зависит
конечный результат. Какие элементы вашей работы вы
абсолютно и безусловно должны выполнять самым наилучшим
образом, чтобы продвинуться в своем деле на вершину? В чем
вы сильны и в чем слабы? Составьте сегодня же план, как
сделаться лучше в той единственной области, где
совершенствование соответствующего навыка или умения
может более всего помочь вам.
4. Делайте то, что вы любите делать. Выясните,
какого рода работа доставляет вам наибольшее
удовольствие. Какая деятельность до сего времени
более всего способствовала вашему успеху в жизни?
Если бы у вас была возможность заняться любой
работой и успешно выполнять ее, что бы вы для
себя выбрали? Установите это занятие в качестве
своей цели, составьте план и сегодня же начинайте
продвигаться в указанном направлении.
1. Мечтайте о великом.
Составьте список всего, что вы
бы сделали или попытались
сделать, если бы вам был
полностью гарантирован успех.
Затем примите решение по поводу
одного конкретного действия
и немедленно выполните его.
2. Выработайте ясное ощущение
направления. Всегда думайте на
бумаге. Садитесь и начните
вырисовывать свои цели, а также
создавать план их достижения.
Одно это упражнение может
сделать вас миллионером, который
сам заработал свои деньги.
3. Считайте, что работаете только на себя.
Перечислите свои любимые причины
и оправдания, объясняющие, почему вы не
преданы всей душой делу достижения своих
финансовые целей. Каким бы ни был ваш
ответ, принимайте на себя всю полноту
ответственности за собственную жизнь
и сегодня же начинайте действовать!
ЗАКОНЫ УСПЕХА МИЛЛИОНЕРОВ (УСПЕХ ПРЕДСКАЗУЕМ)
Источник: Трейси Брайан - 21 секрет успеха миллионеров
58
Собрав, изучив и обобщив информацию о привычках и практике сотен людей, сделавших себя
настоящими миллионерами, сформулированы принципы, следование которым позволяет добиться
успеха любому человеку, независимо от его исходного положения.
21. Пройдите тест на настойчивость
Какова самая трудная жизненная ситуация, перед которой вы
стоите сегодня? В чем бы она ни состояла, вообразите, что
она ниспослана вам в данное время исключительно с целью
преподать вам полезный урок, на котором вы должны
научиться, как в будущем быть еще более удачливым. В чем
именно может заключаться этот урок? Впредь всегда ищите в
каждой возникающей задержке или трудности некий полезный
урок. Вам всегда удастся найти его, и это поможет вам в
усилиях, направленных на превращение в миллионера, который
сам заработал свои деньги.
ЗАКОНЫ УСПЕХА МИЛЛИОНЕРОВ (УСПЕХ ПРЕДСКАЗУЕМ)
59
14. Будьте готовы подниматься с вершины на
вершину. Выявите ключевые циклы и тенденции в
своем бизнесе. В каком направлении движется
рынок? Что в вашем деле меняется и как вы должны
будете приспособиться к этим изменениям? Какие
шаги вы должны предпринять сегодня, чтобы завтра
быть готовым воспользоваться преимуществами
нового мира? Независимо от ответа, выполните
указанные шаги прямо сейчас!
15. Во всем практикуйте самодисциплину. Изменяйтесь
постепенно. Выявите одну конкретную область вашей
жизни, где недостаток дисциплины особенно мешает
достижению успеха. Сегодня же примите решение
укреплять дисциплину в данной области. Приступайте
к этому всерьез. Сообщите другим о своем решении.
Ни в коем случае не допускайте никаких исключений, пока
новая привычка не укоренится окончательно. Одно указанное
решение может круто изменить всю вашу жизнь.
16. Разблокируйте свои врожденные творческие
способности. Запишите на бумаге свою самую насущную
и безотлагательную проблему или наиболее желанную для
вас цель. Затем вообразите, что указанная проблема
великолепно решена или же сформулированная цель
идеальным образом достигнута. Как выглядело бы такого
рода решение или достижение? Что вы можете сделать
немедленно для получения подобного результата?
Запомните, что действие - это всё!
17. Вращайтесь среди надлежащих людей. Выявите
самых важных людей в своей жизни - как в настоящем,
так и в будущем. Чем вы могли бы помочь им в жизни и
работе так, чтобы они были рады помочь и вам?
Подумайте о людях, с которыми вам необходимо близко
познакомиться. Что именно вы могли бы сделать с
целью заранее помочь им прежде, чем у вас появится
нужда в их ответной помощи? Помните - сначала
нужно посеять, и лишь потом вы сможете пожинать.
18. Проявляйте особую заботу о своем физическом здоровье.
Выявите одну конкретную привычку в области здоровья, которую
вы должны развить у себя, чтобы наслаждаться более высоким
уровнем здоровья и энергетики. Возможно, это будет полный отказ
от десертов. Затем рассматривайте данный вопрос как личный
вызов и примите решение дисциплинировать себя и добиться
прочного укоренения своей новой привычки в сфере здоровья.
19. Будьте решительным и ориентированным
на действия. Спросите себя: какое
единственное действие, если выполнить его
немедленно, могло бы позитивно повлиять на
достигаемые мною результаты? Независимо
от того, каким будет ваш ответ на данный
вопрос, немедленно предпримите это действие.
20. Никогда не позволяйте неудаче быть
допустимым вариантом. Определите один самый
главный источник страха в вашей жизни -
например, им может быть неудача, критика или
неодобрение - и примите решение действовать
так, словно этого страха не существует.
Вообразите, что вам гарантирован успех, если
только вы предпримете конкретное действие,
направленное на достижение ваших целей и
мечтаний. А после этого просто выполните
указанное действие!
12. Установите свои наивысшие приоритеты и целеуст-
ремленно сконцентрируйтесь на них. Выявите самую
важную задачу, которую вы можете решить прямо сейчас
и которая более всего поможет вам в достижении наиболее
важной для вас цели, а затем дисциплинируйте себя зани-
маться ею и только ею до тех пор, пока она не будет
выполнена на 100 процентов. Одна лишь способность делать
это и только это может целиком изменить всю вашу жизнь.
13. Выработайте себе репутацию быстрого и
надежного работника. Выберите всего одну ключе-
вую задачу, которую вы никак не соберетесь начать
либо довести до завершения, и примите решение
немедленно заняться ею. Постоянно повторяйте себе
следующие четыре волшебных слова, которые
обеспечивают высокую мотивацию: "Сделай это
прямо сейчас! Сделай это прямо сейчас!"
Наиболее важным фактором в деле достижения большого финансового успеха являются вовсе не деньги, не первич-
ный капитал. Главное - какой личностью вы должны стать, чтобы заработать такие огромные деньги и затем держаться
на этом уровне. Изложенные здесь "секреты успеха" представляют собой ключи к подлинному, большому успеху
в каждой сфере жизни независимо от того, заработаете ли вы по ходу дела еще и кучу денег. Эти принципы вы можете
применять для достижения почти всякой цели, которая для вас действительно желанна.
ЗАВОД ФОРД В РИВЕР РУЖ, США
ПРОИЗВОДСТВО КОКА-КОЛЫ
В НАЧАЛЕ ХХ ВЕКА
1976 Г. КАЛИФОРНИЯ, СТИВ ДЖОБС И СТИВ
ВОЗНИАК ЗАРЕГИСТРИРОВАЛИ ФИРМУ
APPLE COMPUTER
ПЕРВЫЙ РЕСТОРАН
ФАСТ-ФУДА «MCDONALD'S»,
ОТКРЫВШИЙСЯ В 1948 ГОДУ
ЗАВОД ПО ПРОИЗВОДСТВУ ТЕЛЕВИЗОРОВ
КОМПАНИИ SONY В ТОКИО, 1960 ГОД.
ФОТО: JOHN RODERICK / AP
60
ПРОМЫШЛЕННОСТЬ ЗА РУБЕЖОМ XX в.
THE WALT DISNEY COMPANY
ОСНОВАННАЯ 16 ОКТЯБРЯ 1923 ГОДА
ГЛАВНЫЙ ОФИС GOOGLE
61
ПРОМЫШЛЕННОСТЬ ЗА РУБЕЖОМ XXI в.
СТИВ ДЖОБС ПРЕДСТАВИЛ
IPHONE 3G, 2008
MERCEDES-BENZ F700 В 2007 ГОДУ ВО
ФРАНКФУРТСКОМ АВТОСАЛОНЕ
ДВИГАТЕЛЬ J79 GENERAL ELECTRIC-,
ДЛЯ ИСТРЕБИТЕЛЬНОЙ
И БОМБАРДИРОВОЧНОЙ АВИАЦИИПРЕЗЕНТАЦИЯ SAMSUNG SMART TV
ПРЕЗЕНТАЦИЯ MICROSOFT WINDOWS 10
Microsoft Corporation - производство программного обеспечения
Многие годы деятельность Microsoft определялась стратегическим видением: "Компьютер в каж-
дом доме, на каждом рабочем столе, плюс первоклассное программное обеспечение". Однако по-
явление Internet и широкое распространение электронных устройств, отличных от ПК, например
карманных калькуляторов и приставок к телевизорам, заставили Microsoft в 1999 году расширить
видение следующим образом: "Обеспечивать новые возможности в любое время, в любом месте,
на любом устройстве с помощью первоклассного программного обеспечения".
ПРИМЕРЫ БИЗНЕС-СТРАТЕГИЙ ВЕДУЩИХ ЗАРУБЕЖНЫХ КОМПАНИЙ нач. XXI В.
Long John Silver's
"Наше видение: стать лучшей сетью ресторанов быстрого обслуживания в Америке. Мы предла-
гаем каждому посетителю вкусные, здоровые и недорогие блюда из рыбы, морепродуктов и цып-
лят, обслуживаем быстро и вежливо".
Intel - производство процессоров для ПК
"Наше видение: миллиарды компьютеров с подключением к Internet, миллионы серверов, трил-
лионы долларов прибыли от электронной коммерции. Миссия Intel - сохранение за собой роли
ключевого поставщика в Internet-экономике и содействие любым усилиям по повышению эффек-
тивности Internet. Сегодня главное в компьютерах - это Internet. Мы расширяем возможности ПК
и Internet".
Otis Elevator - производство лифтов
"Наша миссия - предоставить всем клиентам средства перемещения людей и грузов вверх, вниз
и в стороны на ограниченное расстояние с надежностью, какую не может обеспечить ни одна дру-
гая компания".
Avis rent-a-car - сдача автомобилей в аренду
"Наш бизнес - сдача автомобилей в аренду. Наша миссия - абсолютное удовлетворение клиента".
Trader Joe's - сеть бакалейных магазинов
"Миссия Trader Joe's - продажа высококачественных продуктов и напитков, объективная инфор-
мация, высочайшие стандарты обслуживания, дружелюбие, индивидуальный подход, корпоратив-
ный дух".
62
Ford (Ford Motor Company, Форд Мотор
Кампани, NYSE: F). Компания Ford получи-
ла известность как первая в мире применив-
шая классический автосборочный конвейер.
Компания Ford Motor уже на протяжении бо-
лее чем 100 лет контролируется семьёй Фор-
дов, являясь, таким образом, одной из наибо-
лее крупных компаний, находящихся под се-
мейным контролем, в мире. В то же время,
Ford Motor Company является публичной ком-
панией, акции которой котируются на Нью-
Йоркской фондовой бирже. Семье Форд на
октябрь 2010 года принадлежало 40 % голо-
сующих акций Ford, остальные находились
в свободном обращении.
Coca-Cola («Кока-кола») - безалкогольный га-
зированный напиток, производимый компанией
«The Coca-Cola Company». Напиток «Кока-кола»
был придуман в Атланте (штат Джорджия,
США) 8 мая 1886 года фармацевтом Джоном
Ститом Пембертоном. «Кока-Кола» была при-
знана самым дорогим брендом в мире в рейтин-
ге международного исследовательского агентст-
ва Interbrand. Напиток продается более чем в 200
странах мира.
The Procter & Gamble Company (по-русски
произносится Проктэр энд Гэмбл), P&G
(NYSE: PG). Основана в 1837 году свечником
Уильямом Проктером и мыловаром Джейм-
сом Гэмблом. Уже в 1859 году продажи ком-
пании достигли $1 млн. В ходе Гражданской
войны в США P&G получила значительные
контракты на поставку свечей и мыла армии
северян. В 2003 г. купила немецкую компа-
нию Wella, которая производит средства для
ухода за волосами, краски для волос. В январе
2005 года Procter & Gamble объявила о погло-
щении компании Gillette; стоимость сделки
составила $56 млрд. В результате этой покуп-
ки P&G стала крупнейшей в мире компанией
по выпуску потребительских товаров, обогнав
Unilever.
L’Oréal (произносится Лореаль). Французская
компания, лидер мирового рынка парфюмерии и
косметики. Штаб-квартира - в коммуне Клиши-
ла-Гаренн в пригороде Парижа. Основана в 1909
году французским химиком Эженом Шуллером.
L’Oréal производит множество популярных марок
косметики, духов и средств по уходу за кожей
и волосами (в том числе L’Oréal Paris, Garnier,
Maybelline New York, Cacharel, Giorgio Armani
Parfums and Cosmetics, Lancôme, Vichy, La-Roche-
Posay и др.)
ПРИМЕРЫ ВЕДУЩИХ ЗАРУБЕЖНЫХ КОМПАНИЙ МИРА XX - XXI ВВ.
Novartis International AG (от латинских корней Novae Artis -
"новые достижения") - транснациональная фармацевтичес-
кая корпорация образована в 1996 году при слиянии компа-
ний Sandoz и Ciba. Штаб-квартира Группы находится в Ба-
зеле, Швейцария. «Новартис» осуществляет свою деятель-
ность в более чем 140 странах мира.
63
JPMorgan Chase
(рус. Джей-Пи-Морган-Чейз).
Один из старейших финансовых конгломера-
тов на планете. Образовавшись в результате
слияния Chase Manhattan Corporation и J.P.
Morgan & Co., компания обслуживает
миллионы клиентов в США.
ПРИМЕРЫ ВЕДУЩИХ ЗАРУБЕЖНЫХ КОМПАНИЙ МИРА XX – нач. XXI В.
Industrial and Commercial Bank of China
(сокр. ICBC, рус. Промышленный
и коммерческий банк Китая).
Крупнейший китайский коммерческий банк
(наряду с Bank of China, Agricultural Bank of
China и China Construction Bank). Создан
в 1984 году.
Petrobras (Petróleo Brasileiro S.A.,
читается Петробрайс).
Крупнейшая бразильская нефтегазовая компа-
ния, контролируемая государством. Штаб-
квартира Petrobras расположена в Рио-де-
Жанейро. Компания основана 3 октября 1953г.
по инициативе президента Бразилии Жетулиу
Варгаса и получила монопольные права на
разведку, добычу и переработку нефти
в стране.
Royal Dutch Shell (произносится Роял Датч
Шелл) . Нидерландско-британская
нефтегазовая компания.
Группа была создана в 1907 году путём объе-
динения Royal Dutch Petroleum Company
и The «Shell» Transport and Trading Company
Ltd. Это слияние, в основном, было обуслов-
лено необходимостью конкуренции на миро-
вом рынке с американской компанией
Standard Oil
Volkswagen Konzern (рус. Концерн
«Фольксваген»,- Volkswagen Group).
Немецкий автомобильный концерн (группа
компаний).С июля 1998 года по декабрь 2002г.
подразделение группы Volkswagen Bentley
производила автомобили под маркой Rolls-
Royce по соглашению с компанией BMW,
которая приобрела у концерна Vickers права
на эту марку.
Samsung Electronics Co., Ltd (Самсунг
Электроникс; «самсунг» на корейском
языке буквально означает «три звезды).
Южнокорейская транснациональная компа-
ния, по производству электроники, полупро-
водников, телекоммуникационного оборудова-
ния, чипов памяти, жидкокристаллических
дисплеев, мобильных телефонов и мониторов.
64
ГЛАВА 3
РАЗВИТИЕ ОТЕЧЕСТВЕННОГО
МЕНЕДЖМЕНТА
«Кадры решают всё»
И.В.Сталин
Никита Сергеевич Хрущев
(1894-1971).Были выпущены на
свободу многие политические заклю-
чённые. Активность репрессий зна-
чительно снизилась. Уменьшилось
влияние идеологической цензуры.
Большие успехи в покорении космо-
са.Было развёрнуто активное жи-
лищное строительство. Вместе с тем
с именем Хрущёва связаны и органи-
зациясамой жёсткой в послевоен-
ный период антирелигиозной кам-
пании.На период его правления
приходитсянаивысшее напряжение
холоднойвойны с США. Его поли-
тика десталинизации привела к раз-
рыву с режимами Мао Цзэдуна
в Китаеи ЭнвераХоджи в Албании.
Леонид Ильич Брежнев
(1906-1982).
Былизаключены американо-советские
договоры об ограничении стратегичес-
ких наступательных вооружений,пре-
дотвращении ядернойвойны, неприме-
нении ядерного оружия которые, одна-
ко, не подкреплялись адекватными ме-
рамидоверия и контроля. Процесс раз-
рядки был перечёркнут введением со-
ветских войск в Афганистан (1979).
Юрий Владимирович Андропов
(1914-1984).
КГБ СССР, когда его возглавлял Ю.В.
Андропов, заслуженно считалсяодной из
сильнейшей спецслужб мира. В 1972 году
после мюнхенских событий выступил
синициативой созданияподразделения
по борьбе с терроризмом, которое впос-
ледствииполучило название«Альфа».
В конце 1979 года Андропов был одним
из главных идеологов ввода советских
войск в Афганистан. Сделаны шаги
по нормализацииотношений с Китаем.
Константин Устинович
Черненко(1911-1985).
Усиление роли профсоюзов.
Официально введён как празд-
ник День знаний (1 сентября
1984).1984 - в ответ на бойкот
Московской олимпиады США
иих союзниками, бойкотиро-
вал олимпиаду в Лос-Андже-
лесе.1984 -восстановление
в партииВ.М. Молотова.
1922-1953
1953-1964
1964-1982
1982-1984
1984-1985
ИосифВиссарионовичДжугашвили
«Сталин» (1879-1953).
Массовые репрессиии казни были глав-
нойформой управлениягосударством,
обществом. ПЛЮСЫ: Победа в Великой
Отечественной войне. Ядерный Щит
Державы.ИндустриализацияРоссии. Со-
хранениеи поддержаниемира в Европе
после Великой Отечественной войны
в течение 40 лет. Сохранение Германии.
Решение еврейского вопроса.
Нюрнбергский Процесс. Создание ООН.
МИНУСЫ: жёсткий контроль государст-
ва за всеми сторонамижизни общества,
нарушениефундаментальных прави сво-
бод граждан,массоваягибель людей,
в результате голода,репрессий,войны
ипыток. Взорваны сотни церквей.
ВладимирИльич Ульянов
«Ленин» (1870-1924).
Создатель первого в мировой исто-
риисоциалистического государст-
ва.Один из организаторови руко-
водителейОктябрьской революции
1917 года в России. Был создан
СоюзСоветских Социалистичес-
ких Республик (СССР). Диктатура
пролетариата каксредство защиты
иразвития завоеваний революции.
Организацияраскола Церкви. Рас-
стрел православных служителей.
Высылка из страны некоторых рос-
сийских философов, литераторов
идругих представителей
интеллигенции.
1917-1922
УПРАВЛЕНЦЫ СССР
66
РАЗВИТИЕ ОТЕЧЕСТВЕННОГО МЕНЕДЖМЕНТА
Управление экономическими процессами в России имеет глубокие исторические
корни. Многие поколения российских ученых и практиков внесли свой заметный
вклад в совершенствование системы управления экономикой.
В 1917-1921 гг. в нашей стране были сформированы основы управления социалис-
тической экономикой. Основным теоретиком этого периода выступал В. И. Ленин.
Его заслуги в деле становления теории и практики управления сведены к следую-
щим основным моментам:
В. И. Ленин призывал изучать, преподавать и распространять тейлоризм по всей России. Форми-
рование отечественной науки управления и организации труда разворачивалось в 20-е годы на фоне
острой дискуссии вокруг системы Тейлора и вопросов НОТ под углом зрения принятия или непри-
нятия тейлоризма. С 1921 года началось интенсивное развитие отечественной теории и практики уп-
равления. В январе 1921 г. в Москве прошла I Всероссийская инициативная конференция по науч-
ной организации труда и производства, организатором которой выступил нарком путей сообщения
Л. Д. Троцкий. Председательствовал на конференции В. М. Бехтерев. В 1924 г. состоялась II Все-
союзная конференция по научной организации труда (НОТ), на которой закрепилось
два сложившихся к тому моменту направления в НОТ. Первое направление возгла-
вил А. К. Гастев (1882-1941), руководивший созданным им в 1920 г. Центральным
институтом труда (ЦИТ). А. К. Гастев относится к последователям тейлоровского
направления, но в отличие от последнего видел основную цель НОТ в максимальном
росте производительности труда при "сохранении здоровья человека".
0. А. Ерманский был одним из наиболее видных разработчиков российской школы
научного управления, являясь одновременно и сторонником, и критиком У. Тейлора.
О. А. Ерманским была разработана теория рациональной организации труда и управ-
ления, основу которой составляет понятие психофизиологического оптимизма, т. е.
максимума полезной работы на единицу затраченной энергии. Основные взгляды
О. А. Ерманского нашли свое выражение в работе "Теория и практика рационализации".
В 20-30-е годы в нашей стране интенсивно велись и биопсихологические исследования труда. Были
созданы специальные лаборатории в Москве, Ленинграде и других городах. Изучались проблемы
формирования коллектива, подбора кадров, места личности в системе производства, роль человечес-
кого фактора в труде, особенности воздействия техники на труд и проблемы управления трудом. Од-
на из важнейших разработок того периода - обоснование принципов управления производством,
учитывающих особенности социалистической системы хозяйствования -централизацию и прямое
управление производственно-хозяйственной деятельностью предприятий со стороны государствен-
ных органов.
А. А. Богданов
0. А. Ерманский
А. К. Гастев
В. И. Ленин
• сформулированы основные принципы управления социалистической экономикой;
• решен ряд практических вопросов управления в масштабах отраслей и народного хозяйства
в целом (в западной практике такие вопросы не ставились еще по крайней мере в течение 20 лет);
• подготовка специалистов в области управления.
Второе направление связано с именем А. А. Богданова (1873-1928). А. Богданов
сформулировал принципы организации коллективной работы. Суть научной органи-
зации труда - это человек с его физиологическими, психологическими, социальными
и другими особенностями. Следовательно, цель научной организации труда - сде-
лать жизнь человека приятнее, обеспечить гармонизацию человека и общества.
67
Источник «Основы менеджмента.
Учебник» Веснин В. Р.
РАЗВИТИЕ ОТЕЧЕСТВЕННОГО МЕНЕДЖМЕНТА
Были сформулированы и обоснованы как объективно отражающие особенности управления социалисти-
ческим общественным производством законы единства системы управления, пропорциональности произ-
водства и управления, оптимального соотношения централизации и децентрализации и др.
В январе 1949 г. был учрежден Совет экономической взаимопомощи (СЭВ) - международная экономи-
ческая организация социалистических стран, основными целями которой были: путем объединения и коор-
динации усилий содействовать углублению и совершенствованию сотрудничества, планомерному развитию
народного хозяйства стран-членов, ускорению научно-технического прогресса, повышению уровня инду-
стриализации стран с менее развитой промышленностью, росту производительности труда, сближению
и выравниванию уровней экономического развития и подъему благосостояния народов.
Период с 1953 по 1965 г. связан с именем Н. С. Хрущева и проводившимися им реформа-
ми. Это относится, в первую очередь, к пересмотру принципа сочетания отраслевого и тер-
риториального аспектов в управлении в части усиления последнего и образованию Советов
народного хозяйства (Совнархозов) по территориальному принципу. Однако усиление тер-
риториального аспекта в управлении в ряде случаев привело к местничеству и игнорирова-
нию принципа подчинения частного интереса общему. В 1967 г. прошло Всесоюзное сове-
щание по организации труда, на котором дана современная формулировка НОТ и выведены
основные функции научной организации труда: - экономическая; - психофизиологическая; -
социальная. В 1965-1985 гг., в период строительства развитого социалистического общест-
ва, именуемый в настоящее время "застойным периодом", сложилось несколько признан-
ных научных управленческих школ.
Период времени с 1965 г. по настоящее время характеризуется проведением в стране трех реформ, на-
правленных на совершенствование системы управления народным хозяйством. К ним относятся: 1. Реформа
системы управления экономикой 1965 г. 2. Реформа системы управления 1979 г. 3. Ускорение социально-
экономического развития (1986 г.) и переход к рыночным отношениям (с 1991 г. по настоящее время). Пер-
вая реформа относится к 1965 г. В решениях Пленумов говорилось о необходимости совершенствования
всей системы управления, расширения самостоятельности предприятий и перехода от административных
к экономическим методам управления. Был осуществлен ряд мер по улучшению системы оплаты труда.
В целях интенсификации экономики была предпринята вторая экономическая реформа. Она была нацелена
на достижение высоких конечных народнохозяйственных результатов, на повышение эффективности произ-
водства и качества работы. Большое внимание уделялось заключению хозяйственных договоров. Вводились
нормативы платы за производственные фонды и воду.
Отечественная наука управления развивалась самостоятельно и обособленно, часто игно-
рируя зарубежный опыт и искусство управления. Начало третьей реформы положил апрельс-
кий (1985 г.) Пленум ЦК КПСС. Было принято решение о создании целостной системы уп-
равления. Однако перестройка, начатая Генеральным секретарем ЦК КПСС М. С. Горбаче-
вым в 1986 г., не имела под собой твердой базы. Ее содержание и методы не были понятны
никому.
Сложилась предкризисная ситуация. Снизились объемы промышленного и сельскохозяйственного произ-
водства. Усугубились диспропорции, увеличился разрыв между платежеспособным спросом и его материаль-
ным покрытием. Прекратился рост реальных доходов. Развивался застой. Вскоре произошел распад СССР.
Был принят переход от плановой системы управления к регулируемому рынку: программа "500 дней", основ-
ной целью которой было полное разрушение административно-командной системы управления. Начался про-
цесс формирования рыночных отношений в России. Приватизация, в ходе которой государственная собствен-
ность была разделена между множеством владельцев, явилась необходимым первым этапом и условием пе-
рехода к рыночной экономике. Значительные изменения, способные коренным образом переломить сложив-
шуюся в российской экономике ситуацию, предстоит произвести в ближайшие годы. При этом одним из важ-
нейших факторов, способствующих формированию эффективной системы хозяйствования, является российс-
кий менеджмент.
М. С. Горбачев
Н. С. Хрущев
68
ПРИНЦИП СОДЕРЖАНИЕ ПРИНЦИПА
Демократический
центризм
Централизованное руководство народным хозяйст-
вом и предоставление хозяйственной самостоя-
тельности коллективам предприятий
Единоначалие
и коллегиальность
Единоначалие предполагает железную дисциплину
во время труда, беспрекословное подчинение воле
руководителя, коллегиальность основана на широ-
ком участии трудящихся в управлении
Единство политического
и хозяйственного руководства
Политические задачи определяются с учетом со-
стояния экономики, уровня ее развития, экономи-
ческих законов, хозяйствование направляется на
выполнение планов
Отраслевой
и территориальный
подход
Производство, создающее экономические условия
жизни людей, управляется преимущественно от-
раслевыми органами, а инфраструктура, опреде-
ляющая социальные условия жизни населения, -
преимущественно территориальными органами
Плановое
ведение хозяйства
Установление на длительный период направлений,
темпов и пропорций развития производства от
предприятия до народного хозяйства в целом
Материальное и моральное
стимулирование труда
Распределение материальных благ и удовлетворе-
ние потребностей людей по количеству и качеству
затраченного ими труда с помощью материальных
и моральных стимулов
Научность
Построение всей системы управления производст-
вом на достижениях науки управления
Ответственность
Каждый работник предприятия должен точно знать
свои обязанности и права, а также за что он лично
несет ответственность
Подбор и расстановка
кадров
Каждый работник должен быть подобран так и по-
ставлен на такой участок, где он может выполнять
порученную работу наиболее эффективно
Экономичность
и эффективность
Эффективное сочетание людских и материальных
ресурсов, наибольшая экономия сил и наиболее
производительное применение труда
ПРИНЦИПЫ УПРАВЛЕНИЯ СОЦИАЛИСТИЧЕСКИМ ПРОИЗВОДСТВОМ
69
Началом перестройки считают апрель 1985 года; в январе 1987 года на
пленуме ЦК КПСС перестройка была объявлена направлением развития
государства. 15 - 17 мая 1985 года состоялся визит Генерального секрета-
ря ЦК КПСС Горбачёва в Ленинград, где на встрече с партактивом Ле-
нинградского горкома КПСС он впервые употребил слово «перестройка»
для обозначения общественно-политического процесса: Термин был
подхвачен СМИ и стал лозунгом начавшейся в СССР новой эпохи.
ПЕРЕСТРОЙКА
«Видимо, товарищи, всем
нам надо
перестраиваться. Всем.»
Первый этап (март 1985 - январь 1987). К концу 1986 - началу
1987 года горбачёвская команда пришла к выводу, что административны-
ми мерами ситуацию в стране не изменить и предприняла попытку ре-
формирования системы в духе демократического социализма.
Третий этап (июнь 1989 - сентябрь 1991). Заключительный
этап, в этот период происходит резкая дестабилизация политической
обстановки в стране: после I-го Съезда народных депутатов начинается
противостояние коммунистической партии с возникшими в итоге демо-
кратизации общества новыми политическими группировками. Изна-
чально начатые по инициативе сверху, во второй половине 1989 года пе-
ремены выходят из-под контроля властей. Трудности в экономике пере-
растают в полномасштабный кризис. Достигает апогея хронический
товарный дефицит: пустые полки магазинов становятся символом ру-
бежа 1980-1990-х гг. Перестроечная эйфория в обществе сменяется
разочарованием, неуверенностью в завтрашнем дне и массовыми анти-
коммунистическими и антисоветскими настроениями. С 1990 года
основной идеей становится уже не «совершенствование социализма»,
а построение демократии и рыночной экономики капиталистического
типа.
Второй этап (январь 1987 - июнь 1989). Новый этап начался
с Январского пленума ЦК КПСС 1987 года, на котором была выдвинута
задача коренной перестройки управления экономикой, и характеризовался
началом масштабных реформ во всех сферах жизни советского общества
(хотя отдельные меры начали приниматься ещё в конце 1986 года, например
Закон «Об индивидуальной трудовой деятельности»):
• В общественной жизни провозглашается политика гласности - смягчение
цензуры в СМИ и снятие запретов с того, что раньше считалось табу.
• В экономике узаконивается частное предпринимательство в форме коопе-
ративов, начинают активно создаваться совместные предприятия с зарубеж-
ными компаниями.
• В международной политике основной доктриной становится «Новое
мышление» - курс на отказ от классового подхода в дипломатии и улуч-
шение отношений с Западом.
70
СМЕНА МОДЕЛИ УПРАВЛЕНИЯ В СССР
Старая модель Новая модель
1. Предприятие – «закрытая» система, цели
и задачи и условия деятельности которой до-
статочно стабильны
1. Предприятие - «открытая» система, рас-
сматриваемая в единстве факторов внутрен-
ней и внешней среды
2. Рост масштабов производства и услуг
2. Ориентация на качество продукции и услуг,
на удовлетворение потребностей
3. Рациональная организация производства,
эффективное использование всех видов ре-
сурсов и повышение производительности тру-
да как главная задача менеджмента
3. Ситуационный подход к управлению, при-
знание важности быстроты и адекватности
реакций, обеспечивающих адаптацию к усло-
виям внешней среды
4. Главный источник прибавочной стоимости
- производительный рабочий и производи-
тельность его труда
4. Главный источник прибавочной стоимости
- люди, обладающие знаниями и условиями
для реализации их потенциала
5. Система управления, построенная на конт-
роле всех видов деятельности, нормах, стан-
дартах исполнения
5. Система управления, ориентированная на
повышение роли организационной культуры
и нововведений, на мотивацию работников
и стиль руководства
СРАВНИТЕЛЬНЫЙ АНАЛИЗ СТАРОЙ И НОВОЙ
МОДЕЛИ УПРАВЛЕНИЯ В РОССИИ
ОСНОВНЫЕ ПОЛОЖЕНИЯ СТАРОЙ
И НОВОЙ ПАРАДИГМЫ УПРАВЛЕНИЯ
Модель, сформировавшаяся
в дореформенный период
Модель, сформировавшаяся в период
перехода на рыночные
условия хозяйствования
1. Централизация управления единым народ-
нохозяйственным комплексом
1. Децентрализация на базе сочетания рыноч-
ного и государственного регулирования со-
циально- экономических процессов
2.Моноцентрическая система хозяйствования
2. Переход к полицентрической системе хо-
зяйствования
3. Прямое государственное управление произ-
водственно - хозяйственной деятельностью
предприятий
3. Управление деятельностью предприятий
государственного сектора на основе сочетания
рыночных и административных методов
4. Ограниченная хозяйственная самостоятель-
ность предприятий, жесткая система распре-
деления и связей между ними
4. Самоуправление организаций негосударст-
венного сектора как открытых, социально
ориентированных систем
71
ПРЕДПРИНИМАТЕЛИ В СССР
Массовое появление крупного инновационного
предпринимательства в СССР приходится на
30-е годы. Тогда перед государством встала
необходимость создавать большое количество
крупных высокотехнологичных предприятий,
в основном в области военной промышленнос-
ти. Как они создавались? Они создавались на
базе самодеятельных и полусамодеятельных
групп, увлеченных, например, конструирова-
нием самолетов. Такие группы возникали либо
на базе кружков, либо «отпочковывались» от
уже существующих предприятий.
Взаимоотношения таких групп с государством
были очень просты и мало чем отличались от
того, что было в капиталистическом мире: ру-
ководители групп выступали как предприни-
матели, а государство - как инвестор, финанси-
ровавший интересующие его работы. Такая си-
туация выглядит как монополия государства на
инвестиции - но реально монополии не было:
хоть государство-то и одно, но министерств, ве-
домств, прочих организаций и лиц, принимаю-
щих решения, было много и они тоже между
собой конкурировали. Как правило, крупные
инвестиции были не сразу, а после того, как по
госзаказу самодеятельные группы, преобразо-
ванные в предприятия, успешно выполняли
малые проекты.
Вспомним, как группе авиаконструктора А. С. Яковлева сначала
выделили только часть кроватной мастерской и списанный ста-
нок, дав задание строить учебно-тренировочный самолет. И толь-
ко после того, как Яковлев успешно выполнил задание, ему стали
доверять серьезные проекты.
Александр Сергеевич Яковлев
В XXI веке любой ответит на этот вопрос однозначно: их не было. Это на Западе были Форды
и Ли Якокки и Биллы Гейтсы, а у нас-де государство давило всякую инициативу. На самом деле
в СССР были крупные предприниматели. Только в другом виде.
72
ПРЕДПРИНИМАТЕЛИ В СССР
Таких предприятий было много. Из менее
крупных и известных можно упомянуть, на-
пример, фирму Нудельмана. Нудельман,
Александр Эммануилович сконструировал
почти все авиапушки – основное оружие
боевых самолетов Советской Армии. Боль-
шинство разработанных Нудельманом видов
вооружения состоит на снабжении российс-
кой армии и сегодня..
Туманский Сергей Константинович создал высо-
котемпературные турбины авиационных двига-
телей, провёл фундаментальные исследования
по созданию реактивных двигателей с двухкас-
кадным компрессором, предложил рекомендации
по устранению опасных вибрационных напряже-
ний лопаток компрессоров и турбин.
Нудельман А. Э.
Туманский С. К.
Инициативных групп и предприятий было много, и конкуренция между ними была весьма жест-
кая. В каждой области - будь то самолетостроение, танкостроение или разработка ракетной техники,
было несколько конкурирующих между собой конструкторских бюро и заводов. Эти крупные высо-
котехнологичные предприятия в СССР и при Сталине, и при Хрущеве, и при Брежневе в народе ок-
рестили «фирмами» и называли по именам создателей и руководителей: фирма Хруничева, фирма
Королева, фирма Сухого, фирма Антонова и др.
Все эти предприятия отличались высочайшим технологическим и организационным уровнем
и грамотной политикой мотивации труда персонала. Отличие состояло в том, что на Западе от всех
предприятий требовалось максимизировать прибыль. В СССР высокотехнологичное производство
было ориентировано не на прибыль, а на скорейшее достижение результата при минимизации рас-
хода ресурсов в натуральном выражении (тонны сырья и материалов, человеко-часы рабочего вре-
мени и т.п.). Что же касается быта, то точно также как и Форд вместе с Билли Гейтсом, в СССР дея-
тели уровня Сухого, Туполева и Антонова не имели материальных проблем в принципе. Квартира-
ми, машинами с персональными водителями, дачами, черной икрой, медицинским обслуживанием
в 4-м управлении Минздрава и отдыхом в лучших санаториях СССР они были обеспечены без огра-
ничений. Единственное отличие – их имен не было в рейтинге миллиардеров журнала «Форбс». Ну
и кого это беспокоило? Зато боевые машины, создаваемые ВПК СССР, были известны, назывались
именами своих создателей и наводили ужас на всех деятелей, поименованных в этом самом рей-
тинге.
73
ГОРЬКОВСКИЙ АВТОЗАВОД. МАКЕТ
АВТОМОБИЛЯ "ПОБЕДА".
В КОНСТРУКТОРСКОМ БЮРО ЗАВОДА
МОСКОВСКИЙ МОТОЦИКЛЕТНЫЙ
ЗАВОД. ГЛАВНЫЙ КОНВЕЙЕР
ПУСК КОНВЕЙЕРА КАМАЗА, 1976 Г. НОВОЛИПЕЦКИЙ МЕТАЛЛУРГИЧЕСКИЙ
ЗАВОД, 1960-Е ГГ.
НИЖНИЙ ТАГИЛ. ДОМНА ДЕМИДОВЫХ,
1950-Е ГГ.
ПРОМЫШЛЕННОСТЬ СССР
ДНЕПРОГЭС - ОДИН ИЗ СИМВОЛОВ
ЭКОНОМИЧЕСКОЙ МОЩИ СССР 1932 Г.
74
АВИАЦИОННАЯ ПРОМЫШЛЕННОСТЬ СССР ЛЁГКАЯ ПРОМЫШЛЕННОСТЬ
50-МЕГАТОННАЯ СОВЕТСКАЯ
ВОДОРОДНАЯ БОМБА «ЦАРЬ-БОМБА» 1960-Е
ТАНКОСТРОЕНИЕ
75
РАКЕТА Р-7, ОТКРЫВШАЯ ЧЕЛОВЕКУ
ДОРОГУ В КОСМОС 21 АВГУСТА 1957 г.
СЕЛЬСКОЕ ХОЗЯЙСТВО СССР
В 30-Е ГОДЫ
ПРОМЫШЛЕННОСТЬ СССР
Аксель Иванович Берг
(1893 -1979)
Основоположник отечественной
школы биологической
кибернетики и биотехнических
систем и технологий.
Алексей Николаевич
Косыгин (1904-1980)
Возглавлял советские
партийно-правительственные
делегации во многие госу-
дарства мира.
Николай Алексеевич
Вознесенский (1903-1950)
От рядового комсомольца
до крупного партийного
и государственного деятеля.
Илья Романович Пригожин
(1917-2003)
Бельгийский физхимик русского
происхождения. Наряду
с Хакеном, считается
основоположником синергетики.
Сергей Павлович
Королёв (1906-1966)
Основоположник
практической космонавтики.
Михаил Алексеевич
Лаврентьев
(1900-1980)
Основатель Сибирского
отделения АН СССР.
Мстислав
Всеволодович Келдыш
(1911 -1978)
Крупный организатор
советской науки.
Юрий Евгеньевич
Максарёв
(1903 -1982)
Выдающиеся заслуги
в освоении
производства танков.
ИЗВЕСТНЫЕ РОССИЙСКИЕ УПРАВЛЕНЦЫ XX ВЕКА
76
Леонид Витальевич
Канторович
(1912-1986)
Открыл новую область
прикладной математики-
линейное программирование
(планирование).
ВЫСШИЕ И ЦЕНТРАЛЬНЫЕ ОРГАНЫ ВЛАСТИ
И УПРАВЛЕНИЯ СССР В 1922 -1936 гг.
77
СИСТЕМА ОРГАНОВ ГОСУДАРСТВЕННОЙ ВЛАСТИ
И УПРАВЛЕНИЯ СССР ПО КОНСТИТУЦИИ 1977 г.
78
ГЛАВА 4
Современный российский
менеджмент
Управлять - значит решать.
Заповедь менеджмента
Хорошее решение может быть
с успехом применено к любой проблеме.
Всеобщий закон менеджмента
80
Михаил Сергеевич Горбачев (1931). Последний Председатель
Президиума Верховного Совета СССР, затем первыйпредсе-
датель Верховного Совета СССР. Единственный Президент
СССР. Антиалкогольная кампания. Масштабная попытка ре-
формирования советской системы («Перестройка»). Введение
в СССР политики гласности, свободы слова и печати,демокра-
тических выборов. Авария на Чернобыльской АЭС. Окончание
холодной войны. Вывод советских войск из Афганистана
(1989). Отказ от государственного статуса коммунистической
идеологии и преследования инакомыслящих. Распад СССР
и Варшавского блока, переход социалистических странВос-
точной Европы к рыночной экономике и демократии.Ликвида-
ция целых классов ядерного оружия. Сделал заявление, в кото-
ром говорится, что, каждая союзная республика имеет право
выхода из Союза. Снижение обороноспособности России, по-
теря Россией союзников в Восточной Европе и «третьем ми-
ре». Исчезновение продуктов из магазинов, скрытая инфляция,
введение карточной системы на многие виды продовольствия.
Возрождение с 7 января 1991 года традиции празднования
православного Рождества на государственном уровне, объяв-
ление его нерабочим днём.
Борис Николаевич Ельцин (до 08/12/1991 -
Президент России в составе СССР) (1931-2007).
Лидер демократического движения конца 1980-х-на-
чала 1990-х годов, лидер сопротивления во время Ав-
густовского путча (1991), один из инициаторов Бело-
вежских соглашений (1991) о ликвидации СССР
и создании СНГ, принятия Конституции РФ (1993).
Распад СССР. Указ о свободе торговли. Денежные
сбережения граждан обесценились, а цены и курсы
валют увеличились за несколько месяцев в несколько
раз, ваучерная приватизация и залоговые аукционы,
приведшие к сосредоточению большей части бывшей
государственной собственности в руках немногих
людей (т. н. «олигархов»). Помимо гиперинфляции
страна столкнулась с такими проблемами, как спад
производства и неплатежи. Так, широкие масштабы
приняли невыплаты заработной платы, а также пен-
сий и других социальных пособий. Страна находи-
лась в глубоком экономическом кризисе.
1985-1991
Владимир Владимирович Путин (1952).
Взял курс на возрождение внешнеполитической са-
мостоятельности России. Обеспечение школ в сельс-
кой местности компьютерной техникой; увеличение
пенсий и пособий пенсионерам; упрощение процеду-
ры регистрации предпринимателей и налогообложе-
ния; обеспечение жильём семей военнослужащих;
укрепление курса российского рубля; строительство
множества физкультурных и оздоровительных комп-
лексов; досрочное погашение долгов бывшего СССР;
разгром бандитских группировок на Северном Кав-
казе; предотвращение развала Российской Федера-
ции; борьба с коррупцией и преступностью; привле-
чение зарубежных инвестиций; организация крупных
корпораций государственной формы собственности
как источника постоянных доходов; увеличение зарп-
латы гос. аппарату; разработка программ стимули-
рования рождаемости и поддержки молодых семей.
1990-1999
2000-2008
Дмитрий Анатольевич
Медведев(1965).
Куратор приоритетных нацио-
нальных проектов. Изданы указы
направленные на развитие строи-
тельства: обеспечение жильем
ветеранов, создание специально-
го Федерального фонда (для со-
действия развитию строительной
промышленности). Для усовер-
шенствования высшего образо-
вания был издан указ Медведева
«О федеральных университетах»,
который призван повысить ка-
чество образовательного
процесса.
2008-2012
Владимир Владимирович
Путин(1952).
В 2014 году провёл в ка-
честве главы страны-орга-
низатора Зимние Олим-
пийские игры 2014. Подпи-
сание Договора о принятии
в состав России Крыма
и образовании в составе
Российской Федерации
новых субъектов -Крыма
и Севастополя.
УПРАВЛЕНЦЫ РФ
История менеджмента в России
состоит из 4 этапов:
1980 г.
ПЕРЕСТРОЙКА.
Появление менеджеров -
антрепренеров. Цель
которых заключалась
в личном обогащении
независимо от выбранной
отрасли или сферы
деятельности.
1992 по 1998 г.
Необходимость
СОЗДАНИЯ НОВОГО
ТИПА
УПРАВЛЕНЦЕВ.
Четкое разделение
менеджеров на три
типа :
хозяйственники,
антрепренеры
и наемный
персонал.
1998 г.
БЫСТРЫЕ ТЕМПЫ
ВОЗНИКНОВЕНИЯ ГРУПП
ПРОФЕССИОНАЛЬНЫХ
МЕНЕДЖЕРОВ.
Во вновь создаваемых
отраслях и сферах
(консалтинговых,
инвестиционных
услуг), а также
на новых рынках, как,
например, фондовый,
потребителей
фармацевтической
продукции, бытовой
электроники
и электротехники.
НАШЕ ВРЕМЯ.
Характеризуется
увеличением доли
профессиональных
менеджеров,
работающих
по найму
практически во
всех отраслях
и сферах
производства
и обслуживания.
Учитывая все основные особенности российского менеджмента, досконально изучая
опыт стран, вырвавшейся в сфере управления далеко вперед, можно весьма преуспеть во
многих сферах деятельности, доступных российскому предпринимателю и управленцу.
Менеджмент, в зависимости от того, где он развивается и формируется, имеет ряд особенностей:
• национальные особенности общества;
• исторические особенности развития;
• географические условия;
• культура и другие подобные факторы.
Российская система управления, несомненно, отличается от европейской. Обусловлено это множеством
факторов. Понятие «менеджер» у нас в стране весьма многогранное. В нашей стране данным термином обоз-
начается разный вид деятельности. Никого сегодня не удивляет менеджер по персоналу, менеджер по работе
с клиентами, менеджер по маркетингу, менеджер по развитию, менеджер по продажам, финансовый менед-
жер, менеджер по связям с общественностью (PR- meneger), менеджер по «клинингу»… Сегодня насчиты-
вается более 2500 различных специализаций менеджмента.
ЭТАПЫ РАЗВИТИЯ СОВРЕМЕННОГО МЕНЕДЖМЕНТА В РОССИИ
81
СОВРЕМЕННЫЕ СИСТЕМЫ УПРАВЛЕНИЯ
Сущность новых подходов отражает система
«Менеджмент без иерархии»
ЦЕЛИ КОНЦЕПЦИИ «МЕНЕДЖМЕНТ БЕЗ ИЕРАРХИИ»
Отказ от
легитимизации
права
одностороннего
распорядительства
над ресурсами
и информацией
Деперсонализация
властных
полномочий
и отмена дуально
принципа
«санкция» и
«вознаграждение»
Учреждение
автономных
групп
с высоким
потенциалом
саморегулирования
Утверждение
гуманных
ценностей и форм
поведения взамен
односторонней
ориентации
на экономический
результат
Учет
экономических
требований
в принятии
предпринима-
тельских
решений
Название системы Сущность системы
Точно в срок Философия менеджмента нацелена на устранение потерь в производстве
и смежных сферах деятельности. Изготовлению подлежит только то коли-
чество, которое необходимо к заданному сроку
Всеобщее управление
качеством
Система гарантированного качества, предполагающая охват работников
всех производственных звеньев для обеспечения наилучшего удовлетворе-
ния запросов потребителей
Всеобщий уход за
оборудованием
Система ориентируется на комплексное повышение эффективности произ-
водственной системы за счёт вовлечения в этот процесс всех работников
организации
Бережливое производство
Перенятие опыта
Система предлагает философию «стройности». Ядро «стройности пред-
приятия образуют «центры прибыли», ориентированные на продукт и от-
ветственные за экономический успех своего продукта
Система направлена на непрерывное совершенствование деятельности
предприятия и повышение его конкурентоспособности путём ориентации
на высшие достижения во всех функциональных сферах. Она основывается
на систематическом анализе и оценке деятельности предприятия в сравне-
нии с достижениями главных конкурентов на рынке; с объективными тен-
денциями развития науки , технологии; с высшими достижениями междуна-
родной практики в соответствующей области
Начать с нуля Система состоит в пересмотре традиционных основ построения органи-
заций и их организационной культуры, радикальном перепроектировании
их бизнес-процессов
В ПРОИЗВОДСТВЕННОЙ СФЕРЕ ПОЛУЧИЛИ РАЗВИТИЕ СЛЕДУЮЩИЕ СИСТЕМЫ :
82
Менеджмент - тип
рыночного
управления
Ориентация на спрос и потребности
рынка
Постоянное стремление к повышению
эффективности производства
Хозяйственная самостоятельность,
обеспечивающая свободу принятия
решений тем, кто несёт ответствен-
ность за деятельность предприятия
Постоянная корректировка целей
и программ в зависимости от состояния
рынка
Необходимость использования инфор-
мации с компьютерной техникой для
принятия решений
Современная модель менеджмента
СОВРЕМЕННАЯ МОДЕЛЬ МЕНЕДЖМЕНТА
Ориентация на инвестиции
Ориентация на выработку стратегии
Ориентация на проектное управление
Ориентация на логистику
Ориентация на человеческий фактор
83
МЕНЕДЖЕР НОВОГО ТИПА
Одна из особенностей современной России в том, что за короткий период она про-
ходит все те этапы развития, которые Запад «переваривал» в течение 100 лет. Оте-
чественный менеджер в своей практической деятельности сталкивается с такими
проблемами, которые совсем незнакомы западному менеджеру.
Построение эффективной системы управления в России требует подготовки доста-
точного количества менеджеров-профессионалов.
Это новая когорта руководителей в России - менеджер нового типа.
• Общие черты характера
(талантливость, воля,
порядочность)
• Организаторские
и коммуникативные
способности
• Способность
адаптироваться к новым
условиям и возможность
выполнения
производственных задач
• Способность к постоянному
самообразованию
• Мужество
• Настойчивость
• Контактность
• Рациональность
• Самоконтроль
• Уверенность
• Тактичность
• Состязательность
• Справедливость
• Получение реальной
оценки подчиненных
• Умение мыслить
стратегически
• Умение вести переговоры
• Создание
благоприятного
характера
взаимоотношений
• Обеспечение
заинтересованности
работников
в качественной работе
Менеджер нового типа
ОРГАНИЗОВЫВАНИЕ
Формирование видения
ДОСТИЖЕНИЕ ЦЕЛИ С ПОМОЩЬЮ ЛЮДЕЙ
Личностные качества Поведение
Характеристики
деятельности
ЗНАНИЯ
В сфере управления В сфере производства В непроизводственной сфере
Владение методами
анализа, планирования,
прогнозирования
и обработки данных,
организации
и мотивации
труда, управления,
статистики, кибернетики,
психологии
Осведомлённость
в вопросах
маркетинга,
финансирования,
технологии,
администрирования
Знание основ
экономики,
политики, социологии,
трудового права
и социального
обеспечения
84
ХАРАКТЕРНЫЕ ЧЕРТЫ СОВРЕМЕННОЙ РОССИЙСКОЙ МОДЕЛИ УПРАВЛЕНИЯ
Характерными чертами современной российской модели управления
являются:
- стремление к интеграции различных моделей и подходов к управле-
нию;
- индивидуализм второго типа и «строгий коллективизм»;
- полихроническое восприятие времени;
- чередование застойно-стабильного и аварийно-кризисного режимов
работы;
- четкое разграничение обязанностей и полномочий, достаточно жесткая
структура управления, допускающая при этом делегирование власти;
- иерархическое управление с концентрацией громадной власти на са-
мом верху организации, почти полная зависимость сотрудников от произ-
вола руководства;
- существование огромной властной дистанции, принятие работниками
неравенства в распределении полномочий, принятии решений, вознаграж-
дении;
- непрозрачность, секретность принимаемых решений;
- отношения к подчиненным смешанные - формально-неформальные;
- стремление к корпоративной культуре в духе терпимости, равенства;
- ориентация на узкую специализацию работников и руководителей;
- ступенчатая, специализированная, как межорганизационная, так
и внутриорганизационная карьера;
- обусловленность карьеры личными отношениями с руководством
и личным результатом;
- ответственность, как правило, коллективная;
- способ контроля, как правило, по коллективным показателям;
- метод найма на работу - смешанный (по деловым качествам и после
окончания учебы);
- найм на работу на неопределенный срок;
- низкие гарантии для работников;
- идеал менеджера - сильная личность, способная принять на себя риск.
85
Менеджмент в России представляет собой симбиоз европейского и азиатского стилей управле-
ния.
Причины отсутствия модели и концепции в области менеджмента:
 короткий период существования рыночных отношений в нашей стране по сравнению с зарубеж-
ными государствами;
 российские руководители в большинстве своем не обладают знаниями, соответствующими меж-
дународным требованиям и рыночным условиям;
 функционирование предприятий на откатах;
 криминализация наиболее доходных сфер деятельности;
 высокие налоги на деятельность физических и юридических лиц;
 многонациональность страны, размеры ее территории и различия в законодательстве;
 территориальные органы власти усложняют работу организаций, в результате их развитие и рас-
ширение сравнимо по сложности и затратам с организацией филиалов за границей.
Характерные особенности управления.
1. Неуважение и несоблюдение собственных законов.
2. Отношение к государству, как к органу, который несет на себе всю ответственность за неудачи
предпринимателей и поэтому обязан постоянной поддержкой.
3. Незащищенность отношений собственности со стороны законодательства.
4. Ориентация на получение краткосрочных выгод, а не на долгосрочное функционирование ввиду
не стабильности экономики.
Основные группы российских руководителей.
1. Выходцы из советских руководящих структур (партии, комсомола).
В большинстве своем это люди, не имеющие экономического образования и работающие на основе
старых диктаторских методов, опирающихся на принуждение. Работники для них - винтики, лич-
ность которых не имеет особого значения. Стимулирование деятельности работников осуществля-
ется на основе взысканий и (или) постоянного запугивания.
Причины своих проблем такие руководители видят в неудачно сложившихся обстоятельствах или
некачественной работе подчиненных. Ответственность за ошибки такие руководители перекладыва-
ют на подчиненных.
2. "Новые русские". Для этой категории руководителей главной целью является быстрое получе-
ние прибыли, при этом законности методов, используемых для этого, не придается особого значе-
ния.
К подчиненным такие начальники относятся с пренебрежением и позволяют себе в обращении
с ними откровенную грубость.
Главный способ мотивации сотрудников экономический (денежный). Данный способ управления
позволяет получать колоссальные прибыли в краткосрочный период, но долгосрочное существова-
ние такого предприятия невозможно.
3. Руководители "нового поколения". Им свойственен высокий уровень знаний и образования, на
практике они применяют современные сведения в области управления независимо от того, относят-
ся они к европейскому или азиатскому стилю управления, главное, что во главу угла в них ставятся
человеческие отношения. Методы стимулирования работников преимущественно социально-эконо-
мические. Постепенно таких руководителей в России становится все больше.
ХАРАКТЕРНЫЕ ЧЕРТЫ РОССИЙСКОГО МЕНЕДЖМЕНТА
86
ОРГАНИЗАЦИОННАЯ СХЕМА УПРАВЛЕНИЯ РОССИЙСКОЙ ФЕДЕРАЦИЕЙ НАЧ. XXI В.
87
РОССИЙСКАЯ ПРОМЫШЛЕННОСТЬ В XXI ВЕКЕ
2-МИЛЛИОННЫЙ ГРУЗОВИК «КАМАЗ»
28-МИЛЛИОННЫЙ АВТОМОБИЛЬ
«АВТОВАЗА» - «ЛАДА КАЛИНА»
ТРЕХТЫСЯЧНЫЙ АВТОБУС БОЛЬШОГО
КЛАССА «ГРУППЫ ГАЗ» ЛИАЗ-5292.
10-ТЫСЯЧНЫЙ, ЗЕРНОУБОРОЧНЫЙ
АCROS РОСТСЕЛЬМАШ
ПЕРВЫЙ ДВУХСИСТЕМНЫЙ
ПАССАЖИРСКИЙ ЭЛЕКТРОВОЗ ЭП20
МНОГОФУНКЦИОНАЛЬНЫЙ
СВЕРХМАНЕВРЕННЫЙ
ИСТРЕБИТЕЛЬ СУ- 35 «ОКБ СУХОГО»
88
РОССИЙСКАЯ ПРОМЫШЛЕННОСТЬ В XXI ВЕКЕ
АК-12 - ПЯТОЕ ПОКОЛЕНИЕ В СЕМЕЙСТВЕ
АВТОМАТОВ КАЛАШНИКОВА ПОДВОДНЫЙ АТОМНЫЙ ФЛОТ РФ
БИОФАРМАЦЕВТИЧЕСКИЙ КЛАСТЕР ГЖЕЛЬСКИЙ ФАРФОР
ИВАНОВСКИЕ ТКАНИ ЗЕРНОХРАНИЛИЩА
89
ГРУППА КОМПАНИЙ «КАМАЗ»
Крупнейшая автомобильная
корпорация Российской Федерации.
ОАО «КАМАЗ» занимает ведущее место
среди мировых производителей тяжёлых
грузовых автомобилей. Группа организа-
ций «КАМАЗ» включает в себя множест-
во организаций, расположенных в России,
СНГ и дальнем зарубежье. Пилоты коман-
ды «КАМАЗ-мастер» демонстрируют яр-
чайший пример технического и спортив-
ного мастерства.
БОГАТЫРИ РУССКОЙ ПРОМЫШЛЕННОСТИ нач. XXI В.
«ГРУППА ГАЗ»
Крупнейший производитель коммерческого
транспорта в России, лидер модернизации
автомобилестроительной отрасли страны.
Компания объединяет 13 предприятий в восьми ре-
гионах России, занимая около 50% сегмента легких
коммерческих автомобилей и около 65% сегмента ав-
тобусов. Флагманский продукт компании - легкий
коммерческий автомобиль нового поколения «ГАЗель
NEXT». «Группа ГАЗ» – лидер среди российских
автопроизводителей по созданию экологичных видов
транспорта, включая разработки техники на альтерна-
тивных видах топлива.
АВТОВАЗ
Российская автомобилестроительная
компания, крупнейший производитель
легковых автомобилей в России и Восточ-
ной Европе. Производственные мощности
компании расположены в Тольятти и Ижевске.
Технические возможности АВТОВАЗА позво-
ляют выпускать до одного миллиона автомо-
билей и автокомплектов в год.
"РОСТСЕЛЬМАШ"
Основанная в 1929 году компания Ростсельмаш
быстро завоевала имя ведущего производителя
сельскохозяйственной техники в России, а с го-
дами укрепила свои позиции и вышла на миро-
вой уровень.
«ТРАНСМАШХОЛДИНГ»
Крупнейшая в России компания в отрасли транспортного машиностроения,
мировой лидер железнодорожного машиностроения по физическим объемам
производства. «Трансмашхолдинг» - крупнейший поставщик подвижного
состава для самой большой в мире транспортной компании - ОАО «Рос-
сийские железные дороги». Продукция предприятий холдинга эксплуатирует-
ся в десятках стран мира, во всех климатических зонах Земли.
90
МАГНИТ
Сеть магазинов «Магнит» - ведущая розничная
сеть по торговле продуктами питания в России.
По состоянию на 31 декабря 2014 года сеть «Маг-
нит» насчитывала 8344 магазина в формате «ма-
газин у дома», 190 гипермаркетов, 97 магазинов
«Магнит Семейный» и 1080 магазинов космети-
ки, расположенных в 2108 населенных пунктах
России.
ДИКСИ
Компания специализируется на развитии
универсальных розничных магазинов фор-
мата "магазин у дома" в Москве, Санкт-
Петербурге и в трех федеральных округах
Российской Федерации: Центральном, Севе-
ро-Западном и Урал.
ТОПОВЫЕ РОЗНИЧНЫЕ СЕТИ РОССИИ нач. XXI В.
X5 RETAIL GROUP N.V.
Ведущая продовольственная розничная компа-
ния в России. Компания управляет магазинами
нескольких форматов: «мягкими» дискаунтера-
ми под брендом «Пятерочка», супермаркетами
под брендом «Перекресток», гипермаркетами
под брендом «Карусель», розничным Интернет-
каналом под брендом «E5.RU», а также магази-
нами «у дома» под различными брендами.
«Связной» (ЗАО «Связной Логистика»)
- крупнейший в России мультиканальный
ритейлер федерального масштаба - начал
свою работу в России в 1995 году.
СПОРТМАСТЕР
Cпортивный магазин для всей семьи! Все
для спорта и активного отдыха - от самых
простых спорттоваров до технологичного
снаряжения последнего поколения.
«ДЕТСКИЙ МИР»
Сегодня группа компаний объединяет сеть
магазинов «Детский мир», розничную сеть
«ELC» (Early Learning Center - Центр ран-
него развития) и luxury-центр «Детская
Галерея «Якиманка».
Товарный ассортимент магазинов «М.Видео»
превышает 20 тысяч наименований различной
техники: аудио/видео и цифрового направлений,
мелкой и крупной бытовой электроники, товаров
для развлечения, а также аксессуаров.
91
МТС
Мобильная и фиксированная связь,
доступ в Интернет - уже давно прочно
вошли в «потребительскую корзину»
каждого россиянина.
ЛИДЕРЫ ТЕЛЕКОММУНИКАЦИЙ И СВЯЗИ нач. XXI В.
«МегаФон»
Российская телекоммуникационная ком-
пания, предоставляющая услуги сото-
вой связи, а также местной телефонной
связи, широкополосного доступа в Ин-
тернет, кабельного телевидения и ряд
сопутствующих услуг. Первым в России
ввел в коммерческую эксплуатацию сеть
3G.
«Вымпел-Коммуникации»
Предоставляет услуги сотовой (GSM
и UMTS) и фиксированной связи, про-
водного (FTTB) и беспроводного (Wi-
Fi) высокоскоростного доступа в Ин-
тернет, IP-телевидения физическим
и юридическим лицам под торговой
маркой «Билайн».
«Ростелеком»
Предоставляет услуги местной и дальней
телефонной связи, широкополосного до-
ступа в Интернет (первое место в России
по количеству абонентов), интерактивного
телевидения, сотовой связи и др. По дан-
ным компании, её услугами пользуются
более 100 млн. жителей России.
«Триколор ТВ»
Крупнейший российский оператор
спутникового телевидения, осущест-
вляющий цифровое вещание пакета
телевизионных каналов.
«ТрансТелеКом» (ТТК)
Самая мощная (по пропускной спо-
собности) в России волоконно-опти-
ческая сеть связи.
92
ВЕДУЩИЕ ПРЕДПРИЯТИЯ ПИЩЕВОЙ ПРОМЫШЛЕННОСТИ нач. XXI В.
«Русагро»
Группа компаний «Русагро»
действует в четырёх направле-
ниях: растениеводство (380 000
га земли на 1 марта 2011 года),
производство сахара, свино-
водство и масложировой
бизнес.
ОАО «Группа
Черкизово»
Производители и переработ-
чики мяса птицы, свинины
и комбикормов.
«Объединённые кондитеры»
Предприятиями производятся все
виды кондитерских изделий: шоко-
лад, весовые конфеты, карамель,
ирис, зефир, вафли, торты, мармелад
и восточные сладости.
93
ОАО «ЛУКОЙЛ»
Одна из крупнейших международных верти-
кально - интегрированных нефтегазовых ком-
паний, обеспечивающая 2,1% мировой добы-
чи нефти. Нефтеперерабатывающие, газопе-
рерабатывающие и нефтехимические заводы
«Лукойла» расположены в России, Восточной
и Западной Европе; 110 000 сотрудников ком-
пании реализуют проекты более чем в 40
странах мира.
ВЕДУЩИЕ НЕФТЯНЫЕ И НЕФТЕГАЗОВЫЕ КОМПАНИИ нач. XXI В.
«СУРГУТНЕФТЕГАЗ»
Одна из крупнейших нефтяных компаний
России, активно развивающая секторы
разведки и добычи нефти и газа, перера-
ботку газа и производство электроэнер-
гии, производство и маркетинг нефтепро-
дуктов, продуктов нефте- и газохимии.
ГАЗПРОМ НЕФТЬ
Продукция «Газпром нефти» экспортируется
в более чем 50 стран мира и реализуется на всей
территории РФ и за рубежом через разветвлен
ную сеть собственных сбытовых предприятий.
В настоящее время сеть АЗС компании насчиты-
вает почти 1750 станций в России, странах СНГ
и Европы.
«Татнефть»
Одна из крупнейших российских нефтяных
компаний, международно-признанный вер-
тикально-интегрированный холдинг. В сос-
таве производственного комплекса Компа-
нии стабильно развиваются нефтегазодобы-
ча, нефтепереработка, нефтехимия, шинный
комплекс, сеть АЗС и блок сервисных
структур.
ОАО АНК «БАШНЕФТЬ»
Одна из наиболее динамично развивающихся
вертикально-интегрированных нефтяных ком-
паний России. Компания входит в топ-10
предприятий России по объему добычи нефти
и в топ-5 - по нефтепереработке.
ОАО «НОВАТЭК»
Является крупнейшим российским независимым
производителем природного газа. Компания зани-
мается разведкой, добычей, переработкой и реа-
лизацией природного газа и жидких углеводоро-
дов и имеет двадцатилетний опыт работы в рос-
сийской нефтегазовой отрасли.
94
ГЛАВА 5
КТО ТАКОЙ СОВРЕМЕННЫЙ
МЕНЕДЖЕР
«Менеджер - это человек, обладающий активностью
предпринимателя, мудростью педагога, ответственностью
врача, конструктивностью инженера, пытливостью
исследователя, логикой юриста. Именно эти его качества
позволяют ему делать события случившимися, т.е. принимать
такие решения, которые отражают интересы человека
и общества, определяют их развитие».
Проф. Коротков Э. М.
96
1. Определить потребителя
2. Организовать деятельность
3. Поставить цели и задачи
4. Маркетинг -постоянное
исследование рынка
5. Информированность всех
процессов организации
МЕНЕДЖЕР - ЭТО
наемный
управляющий, который
объединяет людей
общей целью и ставит
задачи, направленные
на достижение
конкретных целей
КТО ТАКОЙ МЕНЕДЖЕР И ЧТО ТАКОЕ МЕНЕДЖМЕНТ
1. Администратора
2. Руководителя
3. Начальника
4. Организатора
5. Управляющий
человеческими
ресурсами
эффективное
и рациональное
достижение целей
организации посредством
планирования,
организации, руководства
и контроля
организационных
ресурсов.
Профессионализм
Компетентность
Интеллект
Целеустремлённость
Стратегическое
мышление
Ответственность
Решительность
Лидерские качества
Стрессоустойчивость
Коммуникабельность
Харизматичность
Порядочность
Креативность
Уверенность
Стремление к
самосовершенствованию
Умение работать
в команде
Организованность
Дипломатичность…
Объединение людей,
деятельность которых
сознательно
координируется для
достижения общей
цели
Основные законы,
принципы организации,
экономику, психологию,
историю, культурологию,
философию, бухучёт,
политологию,
социологию,
бизнес-этикет,
имиджелогию,
статистику,
инновации, маркетинг,
иностранные языки,
маркетинг,
логистику, IT…
Всё это относится ко всем сферам деятельности групп
людей: бизнес, государственные организации, социально-
экономические системы, некоммерческие организации и т.д.
ДЕЯТЕЛЬНОСТЬ МЕНЕДЖЕРА
Профессиональное занятие означает, что этот специалист занимает постоянную должность
на предприятии и наделен полномочиями принимать управленческие решения в опреде-
ленной сфере деятельности предприятия.
Термин «менеджер» применяется к достаточно широкой категории сотрудников предприя-
тия:
 руководителям групп;
 начальникам лабораторий, отделов, функциональных служб предприятий;
 руководителям производственных подразделений;
 администраторам различного уровня, координирующим деятельность различных под-
разделений и внешних партнеров;
 руководителям предприятий, фирм в целом.
Выделяют три категории требований к профессиональной компетенции менеджера:
• знания в области теории и умения в сфере практики управления;
• способность к коммуникации и умение работать с людьми;
• компетентность в области специализации предприятия.
В структуре любого предприятия можно выделить два вида разделения труда менед-
жеров - горизонтальное и вертикальное.
Горизонтальное разделение труда связано со специализацией менеджеров преиму-
щественно по функциональному признаку, т.е. закреплению за ними одной или нескольких
предметных функций менеджмента. Такое разделение труда обусловливает создание на
предприятии специальных служб стратегического управления, плановых и контрольно-
диспетчерских отделов и управлений и т.д.
Вертикальное разделение труда зависит от характера осуществляемых процессов, мас-
штабов деятельности, отраслевой принадлежности, выражается в организационной струк-
туре предприятия, составе уровней менеджмента.
На предприятии выделяется три иерархических уровня менеджмента:
высший - руководитель предприятия, его первые заместители по функциональным об-
ластям деятельности;
средний - руководители подразделений, служб и административных органов предприя-
тия (до 60% всей численности менеджеров предприятия);
низший - руководители творческих групп и лабораторий, производственных участков
и т.д.
Чем выше иерархический уровень менеджера, тем в большей степени в его деятельности
присутствуют функции определения целей стратегического планирования и системной ор-
ганизации инноваций.
Менеджер - это специалист, профессионально занима-
ющийся управленческой деятельностью в конкретной об-
ласти функционирования предприятия.
97
Вирусный менеджмент.
Отражает концепцию
«заражения»
организации
естественным способом
той или иной
«болезнью».
Атакующий менеджмент.
Менеджмент
с «активной позицией»,
пытающийся влиять
на внешнее окружение,
а не просто
приспосабливаться
к нему.
Адаптивный
менеджмент.
Вид управления,
при котором
основной целью
является адаптация
к изменениям
внешней среды.
Инвестиционный
менеджмент.
Специализирующийся
на управлении
инвестициями.
Инновационный
менеджмент.
Осуществляет
управление
нововведениями.
Финансовый
менеджмент.
Направлен
на управление
движением финансовых
ресурсов.
Менеджмент
персонала.
Направлен
на планирование
трудовых ресурсов.
Менеджмент в области материально-
технического снабжения и сбыта
продукции . Заключается в управлении
процессами оформления хозяйственных
договоров на поставку материалов.
Производственный
менеджмент.
Включает в себя
управление
основными,
вспомогательными
и обеспечивающими
процессами.
Маркетинг
менеджмент.
Занимается процессами
управления изучения
рынков.
Тактический
(текущий)
менеджмент.
Разрабатывается
в развитие
стратегии.
Стратегический
менеджмент.
Управленческая
деятельность
по постановке, реализации
долгосрочных целей.
Организационный
менеджмент.
Управляет
процессами создания
организации.
Механистический
менеджмент.
Система управления,
в которой все
доведено
до автоматизма.
ВИДЫ МЕНЕДЖМЕНТА (ПРИМЕРЫ)
Преобразующий
менеджмент.
Менеджмент реорганиза-
ции, или система
управления изменениями.
Проблемно-ориентированный
менеджмент.
Предполагает идентификацию,
структуризацию внутренних проблем
объекта управления и внешних проблем
окружающего фона.
Прогностический менеджмент.
Предполагает активную
деятельность по прогнозированию
возможных ситуаций, последствий,
решений.
Проектный менеджмент.
Управление, в котором непрерывный
процесс как бы разбивается
на отдельные конечные проекты,
имеющие начало и конец.
Пульсирующий менеджмент. Менеджмент, работающий
с нечеткими объектами, а также горизонтально
организованный менеджмент, менеджмент переходного
периода. Он реализует фактический переход
от избыточной бюрократизации управления
к общественному системообразованию.
Раскрепощенный менеджмент. Технология
управления, базирующаяся на свободном,
осознанном, раскрепощенном сознании
и поведении менеджеров, не боящихся
ошибиться, сделать что-нибудь не так.
СЭЛФ-менеджмент,
(самоменеджмент).
Техника правильного
использования
времени.
Ситуационный менеджмент.
Делает акцент на изучении
и использовании в дальнейшей
практике как можно более широкого
спектра различных типовых ситуаций.
Оперативный
менеджмент.
Решение
текущих
вопросов.
98
Контент - менеджер
Специалист по созданию,
распространению и курированию
контента, редактор сайтов.
Менеджер по персоналу
(HR-менеджер)
Специалист, отвечающий
за формирование кадровых
ресурсов в организации.
МЕНЕДЖЕР ПО ЗАКУПКАМ
Специалист, который снабжает организации необходимым
товаром (сырье, продукты), исследует рынок закупаемого,
проверяет и выбирает поставщиков, решает
транспортные и таможенные вопросы.
Финансовый менеджер
Специалист, который
распоряжается финансовыми
ресурсами предприятия.
Менеджер по R&D
(исследовательские и опытно-
конструкторские разработки)
Специалист в области исследований
и программ развития, направленных
на поддержание конкурентоспособности
компании и прибыльности
ее деятельности.
Менеджер
по развитию территории
Лицо, управляющее
и контролирующее
деятельность
представительств.
Бренд-менеджер
Специалист, который руководит продажей
определенной категории (группы) товаров,
объединенных в своей классификации по брэнду.
Менеджер по работе
с клиентами
Специалист, в обязанности
которого входит поиск
и обслуживание клиентов, а также
выстраивание отношений с ними.
ПРОФЕССИИ ПО МЕНЕДЖМЕНТУ (ПРИМЕРЫ)
Менеджер по логистике/Логист
Специалист, который оптимизирует
материальные и информационные
потоки в компании.
Менеджер по маркетингу
Руководит коммерческо-сбытовой
деятельностью предприятия.
Менеджер по туризму
Специалист,
обеспечивающий
туристические поездки
клиентов, координирующий
работу задействованных
при этом людей
и организаций.
Менеджер по связям
с общественностью
Специалист по влиянию
на общественное мнение.
PR-менеджер (перевод
с английского термина
«Public relation» - «связи
с общественностью»).
Менеджер по вопросам кредитования
и дебиторской задолженности
Разрабатывает и предлагает политику и процедуры,
определяющие деятельность компании в области
управления дебиторской кредиторской
задолженностью. Руководит исследованиями кредитных
рисков, затрагивающих покупателей и поставщиков,
и следит за поступлением средств, причитающихся
компании за предоставленные товары и услуги.
Менеджер отдела
информационных технологий
Ответственный за их
бесперебойную работу всех
информационных систем компании.
Менеджер по рекламе
Специалист,
по рекламированию
производимой продукции или
выполняемых услуг с целью их
продвижения на рынки сбыта.
Менеджер по качеству
Руководитель среднего или нижнего
звена, отвечающий за стабильно высокое
качество продукции или услуг компании.
Банкетный менеджер
Руководитель, отвечающий за подготовку, организацию
и проведение банкета, как в стационарных
ресторанах, так и в ресторанах выездного
обслуживания (кейтеринга).
99
5. Заключается в направлении в органы
государственной законодательной ветви
власти федерального и субъектного уровней
менеджеров, представляющих интересы
корпорации, для профессиональной
деятельности по совершенствованию
Законодательной власти.
4. Заключается в горизонтальной
интеграции на основе
диверсифицированных стратегий
проникновения на региональные
рынки, участии в выборах
губернаторов и мэров городов
с целью лоббирования интересов
хозяйствующего субъекта
на территориальном рынке.
1.Характеризуется ориентацией
на конечный результат,
индивидуализмом в принятии
решений, риском, использованием
разнообразных средств и методов
достижения поставленных целей.
2. Демократизм общения
с сотрудниками, умение
использовать социально-
психологические методы
активации труда работников.
3. Присущий только российскому
менеджменту и отличающий
его от западного, состоит
в осуществлении функций
контроля и регулирования
процессом (циклом) в целом -
от поставки всех видов ресурсов,
комплектующих, запасных
частей к оборудованию,
производства продукции и услуг
до сбыта и товаропродвижения. 6. Состоит в недоверии менеджеров высшего
звена своим подчиненным и не использовании
права делегирования части функций
и полномочий менеджерам среднего уровня,
а также в неумении стимулировать,
определять эффективные экономические
механизмы управления коллективом
менеджеров, выявлять перспективы
карьерного роста.
РУССКИЙ СТИЛЬ МЕНЕДЖМЕНТА
Современная экономическая доктрина пока нацелена на предпринимателя, стремящегося
лишь получить как можно больше прибыли или дохода. Главная идея русского националь-
ного сознания требует формирования таких особенностей экономического поведения чело-
века, как нравственный максимализм в делах, совестливость, честность и т. д. Истинный
хозяин-предприниматель кроме побудительных мотивов получения прибыли или дохода об-
ладает стремлением сохранить, укрепить, расширить полноту функционирования и развития
той целостной одухотворенной системы людей и процессов, которую он воспринимает как
свое хозяйство. Получение большего дохода он рассматривает как одно из направлений в ря-
ду прочих, нацеленных на функционирование и развитие осваиваемого им пространства.
В современном русском управлении доминирует идеология целей над ресурсами. Хочется
за короткий промежуток времени достигнуть многого, «догнать и перегнать» конкурента.
Но ресурсы - это своего рода ограничители или лимитаторы любой цели и задачи. Чтобы
выполнять реальные цели, нужно считаться с имеющимися ресурсами. В России богатые
традиции благотворительности и меценатства, которые в настоящее время активно возрож-
даются.
100
101
Выход на биржу российской компании Яндекс служит хорошим примером для российс-
кой экономики. Поисковая система «Яндекс» является четвёртой среди поисковых систем
мира по количеству обработанных поисковых запросов (свыше 6,3 млрд в месяц на нача-
ло 2014 года). По состоянию на 19 июля 2014 года, согласно рейтингу Alexa.com, сайт
yandex.ru по популярности занимает 22-е место в мире и первое место в России.
Главный и наглядный урок для инвесторов в том, что многомиллиардные инвестиции
в собственную компанию в России и СНГ можно привлечь, заработав при этом миллионы дол-
ларов, не только торгуя неисчерпаемыми природными ресурсами (нефть, газ, лес, никель) или
распродавая оставшиеся со времен СССР изношенные активы и производственные фонды.
ЗАО «Лаборатория Касперского». Это пример российской технологической компании,
которая сумела построить бизнес с нуля не только в России, но и за ее пределами. Уже
около 20 лет специалисты "Лаборатории Касперского" остаются лучшими в области за-
щиты информации. Постоянная борьба с вредоносными программами и другими угрозами, ко-
торыми так богата современная IT-среда, поддерживают навыки и умения персонала на высо-
чайшем уровне. Инновации, впервые внедренные именно "Лабораторией Касперского", в том
или ином виде используются в большинстве существующих антивирусов, однако компания не
останавливается на достигнутом. Поставив перед собой цель обеспечить безопасность клиентов
от всех угроз, которые таит в себе современное киберпространство, компания подняла корпора-
тивную планку качества на почти недосягаемую высоту. И теперь в "Лаборатории Касперского"
безостановочно работают, чтобы поднять ее еще выше…
ПРИМЕРЫ УСПЕШНЫХ РОССИЙСКИХ КОМПАНИЙ нач. XXI В.
Mail.Ru Group — российская интернет-компания, специализирующаяся на инвестициях
в интернет-проекты. Компании принадлежат социальные сети «ВКонтакте», «Одноклас-
сники» и «Мой Мир», инстант-мессенджеры «Агент Mail.Ru» и «ICQ», почтовый сервис,
один из крупнейших в рунете порталов, онлайн-игры. Офисы компании расположены в 18
городах мира, штаб-квартира находится в Москве. Входит в список крупнейших компаний
мира Forbes Global 2000.
Сбербанк России - российский коммерческий банк, один из крупнейших банков России
и Европы. Сбербанк России - универсальный банк, предоставляющий широкий спектр
банковских услуг. Доля вкладов в сбербанк составляет больше 50% от всероссийского.
ЗАГАДОЧНАЯ РУССКАЯ ДУША
Российская модель управления базируется на системе ценностных ориентиров народа, выте-
кающих из его духовности, традиций, культуры и языка. Многонациональный народ России в осно-
ве своей имеет общие ценностные ориентиры. Для России характерны сочетание свободы и единст-
ва многих людей на основе их общей любви к одним и тем же абсолютным ценностям.
Философия построения и организации функционирования систем управления обязательно долж-
на исходить из такого фундаментального принципа, как единение и сохранение народа. В основе та-
кого единения лежат духовность, традиции, язык и культура многонационального российского на-
рода.
Для того, чтобы понять «загадочную русскую душу», и использовать этот потенциал на все сто
процентов, надо немного познакомиться с истоками формирования национального характера рус-
ских.
Характер русских формировался на основе исторических условий, географического положения
страны, пространства, климата и религии.
К числу национальных черт можно отнести знаменитую широту русской души. В связи с этим,
несмотря на всевозможные правила и предписания, которые диктуют умеренность в дарении, парт-
нерам, коллегам противоположного пола, сотрудникам «по вертикали» дарят несоразмерные по сто-
имости подарки. Поистине с русским размахом. Недаром подарочная индустрия изобилует дорого-
стоящими и пафосными подарками, которые к каждому празднику раскупаются.
Главными отличительными чертами русского народа являются такие как: сострадательность, ми-
лосердие. Сегодня в тренде милосердие и благотворительность (это весьма по-русски - помогать да-
же не для имиджа, а просто потому, что кто-то нуждается и страдает…): многие люди и компании
активно помогают тем, кому трудно, перечисляя средства на нужны стариков, детей и даже живот-
ных. Едут за свой счёт в места бедствия и активно помогают потерпевшим. К числу лучших качеств
русского народа можно отнести интересы своей семьи, уважение к родителям, счастье и благополу-
чие детей.
Русским свойственно удивительное качество самоуничижение и самоотречение, принижение сво-
их заслуг. Может, с этим связаны все те слова, которые слышат иностранцы, находясь в России, что
они гуру, звёзды и т.п., а русские вроде бы ни при чем.
102
ЗАГАДОЧНАЯ РУССКАЯ ДУША
Иностранцы никак не могут понять, как народ с такой богатейшей культурой и литературой, колос-
сальной территорией, полной богатств, умудряется так отвергать себя. Но это связано с православным
правилом: унижение паче гордости». Гордыня считается основным из смертных грехов, убивающих
бессмертную душу, по верованиям христиан.
К национальным чертам относится также: то, что называют «голос совести», тяга к справедливости.
Религиозность, набожность существует в душе даже русского атеиста. Умение жить умерено. Не погоня
за богатством (поэтому-то и растерялось русское общество - люди не умеют жить только богатством).
При этом многие, «наголодавшиеся» в советский период «по импорту», стремятся шиковать и кидаться
деньгами, что вошло уже в притчу во языцех и хорошо известно в Куршевеле. Эту часть русской натуры
обычно связывают с «азиатчиной» и деньгами, доставшимися легко или неправедно.
Доброта и гостеприимство, отзывчивость, чуткость, сострадание, незлопамятность, жалостливость,
готовности прийти на помощь, открытость, прямодушие; естественная непринуждённость, простота
в поведении (и вплоть до изрядной простоватости); несуетность; юмор, великодушие; неумение долго
ненавидеть и связанная с этим уживчивость; лёгкость человеческих отношений; отзывчивость, широта
характера, размах решений. Замечательный творческий потенциал (поэтому так прекрасна была оформ-
лена Олимпиада, с помощью инновационных технологий). Недаром в русской культуре есть персонаж
Левша, который блоху подкуёт. Известно, что Левша правополушарный, то есть человек с творческим
мышлением. Русские невероятно терпеливы и толерантны.
Отрицательные качества, конечно, тоже можно отметить. Это беспечность, лень и обломовская меч-
тательность. И, увы, пьянство. В определенной мере это связано с климатом. Когда по полгода не бы-
вает солнца, то хочется согреться и не хочется ничего делать. При определенным условиям русские
умеют собраться, сконцентрироваться и игнорировать климат во имя идеи. Многие ратные подвиги-
подтверждение. Беспечность связана с крепостным правом, которое придётся изживать в себе каждому
почти русскому. Русский полагается на «авось» по двум причинам: надежда на барина, царя-батюшку
и «зону рискованного земледелия», то есть на неопределенность и неровность климатических условий.
Русским свойственна некоторая сумрачность. И на улицах нечасто встретишь людей с весёлыми
лицами. Это связано с наследием социалистического прошлого, в котором были свои трудности, с ны-
нешним положением вещей и, надо предположить, с суровым климатом, где почти полгода не бывает
солнца. Но зато в офисе ситуацию меняется: со знакомыми людьми русские охотно общаются.
Недостаточная способность к объединению, к самоорганизации предполагает, что непременно нужен
вождь, правитель и др. При этом, руководителем часто назначают мужчину, опираясь на патриархаль-
ные стереотипы – мужчина лучший вождь. Впрочем, ситуация меняется, и сегодня мы можем увидеть
на топовых позициях много женщин.
Возможно, из-за того, что в последние десятилетия привнесены не свойственные русскому народу
ценности - стяжательство, поклонение Золотому тельцу, русские люди, несмотря на все существующие
блага, современные технологии, отсутствие «железного занавеса» и возможности, часто пребывают (да
представители мидл-класса) в состоянии повышенной тревожности и пессимизма. Где бы ни собирались
русские, за празднично и пышно накрытым столом, непременно найдётся пара-тройка людей, которые
станут утверждать, что «всё плохо» и «мы все умрём».
Если знать, с чем связаны те или иные традиции, то это даст возможность адаптироваться по отноше-
нию к партнерам, визитёрам, установить с ними правильные стиль и интонацию в общении, что в ре-
зультате позволить установить долгосрочные деловые отношений. Знание нравов, особенностей, тради-
ций в итоге даст толерантный подход, что в свою очередь, даст понимание и создаст душевный комфорт
и лояльность по отношению, в данном случае, к русскому народу и к его загадочной душе.
103
УМЕНИЯ МЕНЕДЖЕРА XXI ВЕКА
Источник: Менеджер XXI века. Казачинский А.Е.
Цифровая грамотность - способность ориентироваться в мире, формируемом с помощью цифровых тех-
нологий. Общая грамотность - это тот строго обязательный минимум знаний и навыков, который необхо-
дим всем без исключения будущим работникам общественного производства. Научная грамотность – ком-
петентное понимание основных научных понятий и принципов, позволяющее человеку делать выводы, при-
нимать решения и следить за публичным обсуждением спорных вопросов науки и техники, а при необходи-
мости и участвовать в нём. Визуальная грамотность - это способность интерпретировать, использовать, из-
влекать смысл из информации, представленной в графическом виде. Мультикультурная грамотность - это
грамотность, связанная с пониманием особенностей, присущих различным культурам. Экономическая гра-
мотность - уровень экономических знаний, умений и навыков, а также личностных качеств человека, позво-
ляющих ему сознательно участвовать в хозяйственной деятельности общества. Глобальная осведомлённость
- это понимание взаимосвязей, которые существуют между группами, организациями, народами. Интерак-
тивное общение - это способность человека активно влиять на содержимое, внешний вид и направленность
просматриваемых им страниц сайта, возможность общаться с другими посетителями, свободно высказывая
свое мнение и узнавая мнения партнеров по общению. Продуктивность - это использование времени для
достижения своих целей.
104
Дополнительные дисциплины
по некоторым специализациям:
Гостиничный и туристический бизнес:
системы быстрого питания;
протокольное обслуживание;
технические службы ресторанов;
кафе; гостиниц; санитарная гигиена;
семейный бизнес.
Финансовый менеджмент:
финансовое право России;
международное финансовое право;
риск-менеджмент в финансовых
институтах и компаниях;
управление кредитным портфелем;
слияния и поглощения.
Примеры изучаемых
специальных дисциплин:
антикризисное управление;
инновационный менеджмент;
информационные
технологии управления;
исследование
систем управления;
логистика;
стратегический менеджмент;
управление качеством;
управление персоналом;
управленческие решения
и другие.
ЧЕМУ УЧАТ МЕНЕДЖЕРА
Общие гуманитарные
и социально-экономические
дисциплины
(цикл ГСЭ):
культурология;
иностранный язык;
отечественная история;
политология;
правоведение;
психология и педагогика;
русский язык и культура речи;
социология;
физическая культура;
философия.
Общие математические
и естественно - научные
дисциплины (цикл ЕН):
математика; информатика;
концепции современного
естествознания.
Общепрофессиональные
дисциплины (цикл ОПД):
бухгалтерский учет; маркетинг;
мировая экономика;
организационное поведение;
основы менеджмента;
статистика; теория организации;
финансы и кредит;
хозяйственное право;
экономическая теория.
Основной специальностью, в рамках которой ведется подготовка будущих менеджеров, является
специальность «Менеджмент организации». Каждый студент, обучающийся по этой специальности,
должен прежде всего получить знания в рамках основной образовательной программы подготовки
менеджера, предусматривающей согласно Государственному образовательному стандарту следую-
щие циклы дисциплин:
Циклы дисциплин ГСЭ и ЕН преподаются студентам на младших курсах, а начиная с третьего
курса в программу обучения добавляются предметы из цикла ОПД, которые уже непосредственно
связаны с будущей профессией. В рамках обучения по специальности «Менеджмент организации»
и соответствующим специализациям вузы самостоятельно формируют список специальных дисцип-
лин, причем названия и количество часов преподавания этих дисциплин могут варьироваться.
105
Алексей Миллер
«Газпром» - компания,
которая производит 33%
европейского газа.
Владимир Путин
Государственный и политический
деятель. Президент РФ с 2012 года,
президент РФ (2000-2008),
председатель правительства России
(1999-2000, 2008-2012).
Сергей Галицкий
«Магнит» - самая дешёвая сеть
доступных магазинов.
Максим Ноготков
«Связной» - банк федерального
масштаба.
Владимир Лисин
Путь от мастера до олигарха.
Universal Cargo Logistics
Holding.
ЛУЧШИЕ ТЕОРЕТИКИ И ПРАКТИКИ МЕНЕДЖМЕНТА РОССИИ XX- нач. XXI В.
106
Владимир Тарасов
Основатель и директор первой
школы менеджеров на
пространстве бывшего СССР -
«Таллиннской школы
менеджеров».
Глеб Архангельский
Основоположник
российской школы
тайм-менеджмента.
Игорь Манн
Маркетолог №1 в России,
консультант, бизнес-тренер, автор
корпоративных и открытых
программ.
Евгений Валентинович
Касперский
Ведущий разработчик,
крупнейший акционер ЗАО
«Лаборатория Касперского».
Олег Самуилович Виханский
один из основоположников
и лидеров российской школы
менеджмента. Декан Высшей школы
бизнеса МГУ им. М. В. Ломоносова.
Михаил Погосян
Авиаконструктор и предприниматель,
генеральный директор компании
«Сухой», генеральный директор ОАО
«РСК „МиГ“».
Виктор Феликсович Вексельберг
Президент фонда «Сколково»,
председатель совета директоров
группы компаний «Ренова».
ГЛАВА 6
ОСНОВЫ МЕНЕДЖМЕНТА
«Знание - оружие, а не цель»
Лев Николаевич Толстой
ЧТО ДОЛЖЕН ЗНАТЬ МЕНЕДЖЕР
ТОЧНЫЕ НАУКИ
(МАТЕМАТИЧЕСКИЕ).
Во-первых, большинство
менеджеров так
или иначе имеют дело
с цифрами, например,
при прогнозировании.
Во-вторых, именно
эти науки развивают так
необходимую для менеджера
логику да и вообще
мышление и работу
головного мозга.
ЭКОНОМИЧЕСКИЕ
НАУКИ.
Микро- и макроэкономика,
экономика предприятия
и т.д., - все это тоже
необходимо.
СОЦИОЛОГИЧЕСКИЕ
НАУКИ.
Так уж получается,
что от социологических
факторов никуда
не деться. Может
потребоваться и знание
основ PR(связь с обществен-
ностью). Причем, это может
помочь не только в продви-
жении по карьерной
лестнице, но и по жизни.
ФИЛОСОФСКИЕ
НАУКИ.
Они могут помочь находить
нестандартные решения
в различных ситуациях.
Все ж таки любой менеджер
сталкивается с задачами
и необходимостью
их решить максимально
эффективно. И разговор идет
не о смысле жизни, а о таких
понятиях как индукция,
дедукция, борьба
противоположностей
и единства и многое другое.
Эти знания весьма полезны.
ЮРИДИЧЕСКИЕ.
Каждый менеджер должен
ориентироваться в общих
принципах законодательства.
СПЕЦИАЛИЗИРОВАННЫЕ
ЗНАНИЯ.
Это знания той самой
отрасли, в которой
работает менеджер.
ЦЕЛИ СВОЕЙ КОМПАНИИ.
Организация своей работы
и работы подчиненных людей
должна быть направлена на
достижение этих целей.
Следовательно, менеджер
должен уметь планировать
и организовывать. Координируя
различные задачи, менеджеру
важно качественно провести
контроль работы и в случае
отклонений скорректировать
недочеты. И важно помнить
о том, что менеджер должен
уметь мотивировать
и правильно стимулировать
людей для более эффективного
достижения положительных
результатов работы.
ЛИЧНОСТНЫЕ КАЧЕСТВА
МЕНЕДЖЕРА.
Оперативность,
организованность,
последовательность,
амбициозность,
коммуникабельность,
пунктуальность и т.д.
Будучи одним из организатором работы в компании, фирме, менеджер курирует какое-либо на-
правление ее деятельности. Так, например, финансовый менеджер специализируется на управлении
финансовыми ресурсами, офис-менеджер руководит всем офисным хозяйством, в том числе должен
решать вопросы обеспечения сотрудников материально-технической базой. Давайте посмотрим,
что должен знать менеджер любой сферы.
Конечно же, не нужно быть эрудитом во всем, да и невозможно это. В зависимости от сферы
работы, та или иная область знаний и должна быть более развита. Но минимальная база должна
быть в багаже каждого менеджера хорошего уровня.
108
ОРГАНИЗАЦИЯ - ОСНОВА МЕНЕДЖМЕНТА
3. Эти люди намеренно
работают вместе, чтобы
достичь цели.
2. Наличие у этих людей
единой цели.
1. Наличие хотя бы двух
человек, которые считают
себя частью данной
группы.
TРЕБОВАНИЯ, которым
должна соответствовать
группа, чтобы считаться
организацией.
ОРГАНИЗАЦИЯ - ЭТО
группа людей, деятельность которых
сознательно координируется для
достижения общей цели или целей.
1. Они используют
ресурсы, основные из них
– это люди (человеческие
ресурсы), капитал,
информация.
3. Они функционируют
в определенной внешней
среде и зависимы от нее.
Эта среда включает
экономические условия,
деятельность конкурентов,
запросы и поведение
потребителей, обществен-
ные взгляды, действую-
щие законы и другие сос-
тавляющие. Они оказыва-
ют влияние на все, что
происходит внутри
организации.
2. Разделение труда.
Вся работа в организации
разделяется на отдельные
специализированные
задания.
ТИПЫ ОРГАНИЗАЦИЙ
По взаимоотношению
с внешней средой:
По взаимоотношению
подразделений:
По взаимоотношению
с человеком:
-механические
(бюрократические) -
спроектированные
подобно машинному
механизму (не способ-
ны адаптироваться
к внешней среде)
- традиционные
(линейные,
функциональные,
линейно-
функциональные)
- корпоративные
(замкнутые группы
людей с ограничен-
ным доступом в них,
максимальной
централизацией
и авторитарностью
руководства)
- органические
(способны к адаптации
и взаимодействию
с окружающей средой)
- дивизиональные
(отделенческие)
-индивидуалистичес-
кие (свободное,
открытое и добро-
вольное сообщество
людей)
-матричные (проект-
ные, - проблемно-
условные)
«Чтобы создать
результативную
организацию,
нужно заменить
власть ответственностью».
Питер Друкер
Мир бизнеса очень сложен. В нем действует множество фирм. Они отличаются друг от друга
размерами, разнообразием видов выпускаемой продукции, способами владения собственности;
одни из них преуспевают, другие - разоряются. Все эти фирмы являются организациями. Организа-
ция составляет основу мира менеджеров и является причиной существования менеджмента.
«Организация обеспечивает благополучие общества!» (Акио Морита).
ОБЩИМИ ЧЕРТАМИ
характеризуются
все многообразные
организации.
109
Для того чтобы достигнуть своих целей, люди чаще всего ищут сообщников по своим интересам,
товарищей, желающих вместе с ними получить коллективный результат. При этом сразу оговари-
ваются некоторые ограничения в поведении и деятельности, направленной на результат. Иначе гово-
ря, помимо цели люди договариваются о правилах своего поведения в рамках возникающего сооб-
щества. Этим правилам должны подчиняться все члены сообщества, принимающего форму конк-
ретной организации. Больше того, согласие с правилами означает вступление этих людей в органи-
зацию, а несогласие вынуждает покинуть организацию. Это наиболее общий вид организации - со-
циальная организация. Ее принципы применимы и обязательны практически для всех других видов
организаций. Руководит социальной организацией чаще всего избранный ее членами человек, спо-
собный выразить цели каждого, - это неформальный лидер, ведущий всех к единой цели, ради кото-
рой люди объединились. Начинающий менеджер уже понимает, что начинать всякое коллективное
дело нужно с создания неформальной группы. Объединенная схожими ценностями и интересами,
такая группа выбирает непротиворечащие цели и правила общего поведения. На основе этих правил
происходит дальнейшее расширение круга участников общего дела, привлечение новых ресурсов
и оформление организации. Так рождаются организации.
ВХОД ВЫХОД
ЦЕЛИ
людей и организации
ПРАВИЛА
Поведения
в организации
ЛЮДИ
и их интересы
Чаще всего возникают организации производственного, или коммерческого направления, предна-
значенные для производства и реализации каких-то товаров или услуг. А всякое товарное произ-
водство предполагает ресурсы: материалы, деньги, энергию, информацию, труд и, конечно же, пред-
принимательскую инициативу. Необходимые ресурсы с помощью какой-либо технологии перераба-
тываются в товар или услугу населению, а затем реализуются: продаются всем, кто пожелает.
Словом, для подобных целей организации создаются на основе ресурсного подхода. Главной их
задачей является оптимальное использование ресурсов при производстве товаров и услуг. При этом
человек используется также как один из видов ресурсов - ресурс труда. По выражению автора тео-
рии трудовой стоимости К. Маркса, ресурсом выступает рабочая сила как способность к труду. Точ-
нее было бы сказать: потенциальный источник труда конкретного человека как носителя трудового
потенциала. Объединяясь в организации, люди создают оптимальное сочетание их трудовых и ин-
теллектуальных способностей в виде трудового потенциала организации. Руководителем такой ре-
сурсной организации может быть как хозяин, собственник ресурсов, так и наемный специалист по
управлению: управляющий, антрепренер, менеджер .
ПОНЯТИЕ ОРГАНИЗАЦИИ КАК ИНСТРУМЕНТА УПРАВЛЕНИЯ
Социальный тип организации
110
Источник: Алексеевский В.С., Коротков Э.М. Введение в специальность "Менеджмент организации".
Управляемая подсистема
(производство)
Управляемая подсистема
(менеджмент)
ВХОД ВЫХОД
РЕСУРСЫ:
капитал,
информация,
труд, менеджмент
ТОВАРЫ
УСЛУГИ
ПОНЯТИЕ ОРГАНИЗАЦИИ КАК ИНСТРУМЕНТА УПРАВЛЕНИЯ
В 50-60-е годы в эпоху бурного развития кибернетики, как науки, изучающей управление искус-
ственным разумом, возникла информационная модель организации. Главной задачей такой органи-
зации было обеспечить успешное прохождение информации по всем подразделения и уровням. При
этом все ресурсы рассматривались как некие разновидности информации, которые должны опреде-
ленным образом участвовать в процессах входа, преобразования и выхода информации. Так на вхо-
де планировалось, что на выходе информация должна иметь вид «М1». Если же обнаруживалось,
что такого вида информации на выходе нет, то требовалось вмешательство управляющей подсисте-
мы в работу управляемой подсистемы как части организации. Если же на выходе обнаруживалась
информация вида «М1», то вмешательства управляющей подсистемы не требовалось. Главной забо-
той информационной организации было обеспечить правильность процесса переработки инфор-
мации в фазе производства.
Переработка (усвоение,
принятие решения)
Контроль происхождения
информации,
регулирование процесса
ВХОД «М» ВЫХОД «М1»
Информация
Проект, газета,
консультация,
реклама
и другие услуги
Рассмотренные модели организаций долгое время представляли собой некоторый замкнутый мир
переработки ресурсов в товары. Влияние внешнего мира на эти процессы мало учитывалось. Но вот
наступило время, когда ресурсы, информация стали трудно доступными, редкими по определению
экономики. Одновременно реализация товаров также усложнилась из-за обилия их на мировом рын-
ке. В этой ситуации возникла модель организации как открытой системы.
ВНЕШНЯЯ СРЕДА
Мировая экономика, мировая политика, ценообразование,
тарифы, инфляция, экология, научно-технический прогресс,
занятость, миграция, культура и искусство, образование и пр.
ПРОМЕЖУТОЧНАЯ СРЕДА
Банки, биржи, профсоюзы, покупатели,
конкуренты, партнеры, СМИ, вузы и пр.
ВНУТРЕННЯЯ СРЕДА
Структура, персонал, технология,
ресурсы, организационная культура
Ресурсная организация
Модель управления в информационной организации
Организация как открытая система 111
При этом сама организация представлена внутренней средой, состоящей из отдельных компонен-
тов: персонал, технология, структура, организационная культура, управление и пр. Организация как
бы встраивалась в окружающую ее промежуточную среду, которая была представлена так называе-
мыми агентами или субъектами рынка по определению экономической теории. Это банки - источни-
ки финансовых средств, биржи - источники ресурсов, профсоюзы, с которыми нужно договаривать-
ся о найме членов профсоюза на работу в данную организацию. Кроме того, покупатели товаров
или услуг фирмы, конкуренты, выпускающие сходную продукцию и стремящиеся вытеснить фирму
с рынка этой продукции, а также средства массовой информации (СМИ), описывающие события,
дающие рекламу, обзоры.
Главной особенностью такой организации является ее открытость для процессов, идущих в на-
циональной и мировой экономике: падение или подъем цен на ресурсы, безработица в какой-либо
стране, войны, экологические катастрофы, движение населения, рост или снижение его образован-
ности и профессиональной подготовки. Теперь организация как открытая система обязана уже в ка-
честве субъекта управления воспринимать эти явления и приспосабливаться к ним. Это называется
адаптацией к изменениям во внешней среде. Эта новая способность организации необходима для
выживания в новых социально-экономических условиях. Однако эти контакты с внешней средой
осуществляются опосредованно, т.е. через агентов промежуточной среды путем взаимодействия
с субъектами рынка. Они извещают организацию об изменении ставки процента, инфляции, ценах
и других сторонах рыночной действительности.
Главной задачей руководителей и сотрудников такой организации становится адаптация к изме-
нениям рыночной и социальной среды. Ее руководители обязаны обеспечить своевременность этих
приспособлений и тем самым создать оптимальные условия для деятельности работников и подраз-
делений, для выживания и развития организации.
Итак, экономических целей люди достигают, используя в качестве универсального инструмента
организации различных моделей. В качестве такого универсального организационного средства
в западной экономике используются фирмы. Это удивительный феномен: детище промышленной
революции, позволяющее решать самые различные задачи именно потому, что она может вопло-
щаться в различных моделях организаций. «Фирма обеспечивает благополучие всего общества», -
утверждает А. Морита, создатель фирмы «Сони».
Так, для массового освоения производства нового товара, имеющего повышенный спрос, лучше
всего создать новую организацию на базе ресурсной модели, ранее выпускающей подобную про-
дукцию. Такая организация обеспечит оптимальность использования всех ресурсов, т.е. производст-
во с наименьшими издержками и высокими темпами освоения новых видов продукции.
Для освоения принципиально новых технологических процессов понадобится фирма, созданная
на базе информационной модели. Это связано с необходимостью изучения будущего рынка товаров,
производимых по данной технологии. Поэтому потребуется использовать маркетинговые техноло-
гии. Кроме того, создание нового товара потребует изучения патентов, лицензий, организации рабо-
ты конструкторов, дизайнеров и всех других специалистов, рабочих. В этой ситуации потребуется
четкое прохождение различных видов информации, использование компьютерных технологий уп-
равления и организации производства, что и обеспечивает информационная модель.
Для реализации товаров и услуг на различных рынках в условиях жесткой конкуренции потре-
буется организация, построенная на принципах открытой системы, так как нужно будет иметь ка-
чественную информацию как от покупателей, и от посредников, а также о конкурентах, о ценах.
ПОНЯТИЕ ОРГАНИЗАЦИИ КАК ИНСТРУМЕНТА УПРАВЛЕНИЯ
112
При этом нужно будет быстро приспосабливаться к изменяющимся условиям. На этих же прин-
ципах придется строить фирму, торгующую деньгами: банк, финансовую компанию, которые
в большей мере способны учитывать влияние внешней среды и быстро перестраиваться к ситуации
на финансовых рынках.
Но каждый раз при создании новой организации нельзя игнорировать принципы социальной ор-
ганизации, где необходимо обеспечивать сочетание интересов всех участников, учредителя и испол-
нителей. Это - обязательный этап развития любой фирмы, которая затем приобретает черты выбран-
ной модели организации для достижения соответствующей цели. Способы создания различных ор-
ганизаций изучаются специальной дисциплиной: «Теория организаций».
Итак, организация - это: структура, в рамках которой проводятся определенные мероприятия для
достижения целей отдельных людей и всего предприятия; одна из функций менеджмента, направ-
ленная на создание всех необходимых условий деятельности персонала.
Подведем некоторый итог нашим знаниям об организациях.
ПОНЯТИЕ ОРГАНИЗАЦИИ КАК ИНСТРУМЕНТА УПРАВЛЕНИЯ
Типы организаций Задачи организаций
Социальный тип
организации
Объединение людей для достижения их целей или
коллективного результата
Ресурсная организация
Оптимальное использование ресурсов при
производстве товаров или услуг
Информационная модель
организации
Обеспечение прохождения информации по всем
подразделениям и уровням как условие успеха
Организация как открытая
система
Активное приспособление деятельности
к условиям, возникающим во внешней среде
Типы организаций и их задачи
113
I. Дьяконат
II. Пресвитерство
III. Епископат
Организационная структура – состав, взаимосвязи, соподчиненность совокупнос-
ти организационных единиц (подразделений) аппарата управления, выполняющих
различные функции менеджмента.
С момента образования организационную модель имела церковь.
Совет
директоров
Генеральный
директор
Директора служб
Начальники отделов
Руководители групп
Непосредственные исполнители
Организационная структура – форма разделения и кооперации управленческой
деятельности, в рамках которой происходит процесс управления, направленный на
достижение целей организации.
Элементы организационной структуры:
• самостоятельное структурное подразделение – административно обособленная часть, выполняющая
одну или несколько функций менеджмента;
• звено управления – одно или несколько подразделений, которые необязательно обособлены
административно, но выполняют определенную функцию менеджмента;
• управляющая ячейка – отдельный работник управления или самостоятельное структурное
подразделение, выполняющее одну или несколько специальных функций менеджмента.
Построение организационной структуры базируется на функциях менеджмента и определяется принци-
пом первичности функции и вторичности органа управления, имея характер пирамиды, т.е. содержит не-
сколько уровней управления. Пирамидальная структура функционирует как единое целое на скалярной осно-
ве (предполагается, что объем полномочий и ответственности, делегированный каждому должностному лицу
в линейной цепи подчиненных, уменьшается пропорционально его удалению от президента, т.е. скалярно).
Чем выше уровень управления, занимаемый руководителем, тем меньше его работники заняты решением
конкретных технических задач и тем больший удельный вес в структуре рабочего дня работников занимает
решение вопросов по оценке перспектив развития производства, выработке тактики и стратегии управления.
Иерархичность организационной структуры
обеспечивает ей устойчивость, способствуя ликви-
дации возможных конфликтных ситуаций в аппара-
те управления.
И сам управленческий термин
«иерархия» пришел к нам
из церкви. Например,
в православной церковной
иерархии существует
три уровня: Дьяконат,
Пресвитерство, Епископат.
ОРГАНИЗАЦИОННАЯ СТРУКТУРА
114
Уровни
управления
Структуры управления должны отражать цели и задачи организации, функциональное разделе-
ние труда и объем полномочий работников управления с учетом ограничений внутренней и внешней
среды. Попытки слепо копировать структуры управления, действующие успешно в других органи-
зациях, обречены на провал, если условия работы различны.
Построение структуры в организационном менеджменте осуществляется с учетом требований:
 экономичность;
 адекватность;
 адаптивность;
 гибкость;
 динамизм;
 специализация;
 пропорциональность;
 оптимальность;
 оперативность;
 надежность.
Принципы организационного менеджмента:
 сочетание централизованного руководства с широкой самостоятельностью и инициативой
коллектива;
 системный подход;
 управляемость;
 соответствие субъекта и объекта менеджмента;
 адаптация;
 профессиональная регламентация;
 правовая регламентация.
Структуры бывают линейными и функциональными.
В линейной структуре разделение системы управления на составляющие части осуществляется
по производственному признаку с учетом степени концентрации производства, технологических
особенностей, широты номенклатуры продукции и других признаков.
Линейная структура четко функционирует при решении задач с выполнением повторяющихся
операций, но трудно приспосабливается к новым целям и задачам. Линейная структура управления
широко используется мелкими и средними фирмами, осуществляющими несложное производство
при отсутствии широких кооперационных связей между предприятиями.
Структура управления характеризуется наличием
связей между ее элементами:
• горизонтальные связи носят характер согласова-
ния и являются, как правило, одноуровневыми;
• вертикальные связи – это связи подчинения, кото-
рые возникают при наличии нескольких уровней управ-
ления, вертикальные связи бывают линейными и функ-
циональными.
СТРУКТУРА УПРАВЛЕНИЯ
115
РУКОВОДИТЕЛЬ
ЛИНЕЙНЫЙ
РУКОВОДИТЕЛЬ Б
(ФУНКЦИЯ А, Б)
ЛИНЕЙНЫЙ
РУКОВОДИТЕЛЬА
(ФУНКЦИЯА, Б)
Исполнители Исполнители
ОРГАНИЗАЦИОННЫЕ СТРУКТУРЫ УПРАВЛЕНИЯ
ЛИНЕЙНАЯ
СТРУКТУРА
УПРАВЛЕНИЯ
ДИВИЗИОНАЛЬНАЯ
СТРУКТУРА УПРАВЛЕНИЯ,
ОРИЕНТИРОВАННАЯ
НА ПОТРЕБИТЕЛЯ
РУКОВОДИТЕЛЬ
ФУНКЦИОНАЛЬНЫЙ
РУКОВОДИТЕЛЬ Б
(ФУНКЦИЯ Б)
ФУНКЦИОНАЛЬНЫЙ
РУКОВОДИТЕЛЬА
(ФУНКЦИЯА)
Исполнители ИсполнителиИсполнители
ФУНКЦИОНАЛЬНАЯ
СТРУКТУРА
УПРАВЛЕНИЯ
В линейной структуре разделение системы управления на
составляющие части осуществляется по производственному
признаку с учетом степени концентрации производства, тех-
нологических особенностей, широты номенклатуры продук-
ции и других признаков.
Линейная структура управления широко используется
мелкими и средними фирмами, осуществляющими неслож-
ное производство при отсутствии широких кооперационных
связей между предприятиями.
Для функциональной структуры управления харак-
терно создание структурных подразделений, каждое
из которых имеет свою четко определенную, конкрет-
ную задачу и обязанности. В условиях данной структу-
ры каждый орган управления, а также исполнитель спе-
циализирован на выполнении отдельных видов управ-
ленческой деятельности (функций). В организации
создается аппарат специалистов, отвечающих только
за определенный участок работы.
ДИРЕКТОР
ИЗДАТЕЛЬСТВА
УЧЕБНАЯ
ЛИТЕРАТУРА
ОТДЕЛ
ЛИТЕРАТУРЫ
ДЛЯ ДЕТЕЙ
ОТДЕЛ
ХУДОЖЕСТВЕННОЙ
ЛИТЕРАТУРЫ
ПРИЗВОДСТВЕННЫЙ
ОТДЕЛ
РЕДАКЦИЯ
ОТДЕЛ
МАРКЕТИНГА
При создании организационных
структур, ориентированных на потреби-
теля, подразделения группируются во-
круг определенных групп потребителей
(например, армия и гражданские отрас-
ли, продукция производственно-техни-
ческого и культурно-бытового назначе-
ния). Цель такой организационной
структуры состоит в том, чтобы удов-
летворять потребности конкретных по-
купателей так же хорошо, как это дела-
ет компания, которая обслуживает все-
го одну их группу.
116
ОРГАНИЗАЦИОННЫЕ СТРУКТУРЫ УПРАВЛЕНИЯ
ДИВИЗИОНАЛЬНАЯ
ПРОДУКТОВАЯ
СТРУКТУРА
КАДРЫ МАТЕРИАЛЬНО
-ТЕХНИЧЕСКОЕ
СНАБЖЕНИЕ
РУКОВОДИТЕЛЬ
МАРКЕТИНГ ФИНАНСЫ
ПРОИЗВОДСТВО
ПРОДУКТА А
ПРОИЗВОДСТВО
ПРОДУКТА А
ПРОИЗВОДСТВО
ПРОДУКТА А
ИНЖЕНЕ
РИЯ
БУХГАЛТЕ
РИЯ
ПРОИЗ
ВОДСТВО
СБЫТ
ИНЖЕНЕ
РИЯ
БУХГАЛТЕ
РИЯ
ПРОИЗ
ВОДСТВО
СБЫТ
ИНЖЕНЕ
РИЯ
БУХГАЛТЕ
РИЯ
ПРОИЗ
ВОДСТВО
СБЫТ
Дивизиональные структуры управления основаны на выделении крупных производственно-хо-
зяйственных отделений с предоставлением этим подразделениям оперативно-производственной са-
мостоятельности и перенесением на этот уровень ответственности за получение прибыли. Такой
подход обеспечивает более тесную связь производства с потребителями, существенно ускоряя его
реакцию на изменения, происходящие во внешней среде.
Для дивизиональных структур характерна полная ответственность руководителей отделений
за результаты деятельности возглавляемых ими подразделений. Главная роль в управлении компа-
ниями с дивизиональной структурой принадлежит не руководителям функциональных подразделе-
ний, а начальникам, возглавляющим производственные отделения.
Структуризацию компании по отделениям производят по одному из трех принципов: по продук-
товому - с учетом особенностей выпускаемой продукции или предоставляемых услуг, согласно
ориентации на конкретного потребителя и по региональному - в зависимости от обслуживаемых
территорий. В связи с этим дивизиональные структуры подразделяют на три типа:
 дивизионально-продуктивные;
 организационные, ориентированные на потребителя;
 дивизионально-региональные.
При дивизионально-продуктовой структуре
полномочия по руководству производством
и сбытом какого-либо продукта или услуги пе-
редаются одному руководителю, который яв-
ляется ответственным за данный вид продук-
ции. Руководители функциональных служб
должны отчитываться перед управляющим по
этому продукту.
117
РЕГИОНАЛЬНАЯ
ОРГАНИЗАЦИОННАЯ
СТРУКТУРА
УПРАВЛЕНИЯ
ШТАБ КВАРТИРА
ФИРМЫ
ОТДЕЛЕНИЕ В
РЕГИОНЕ 3
ОТДЕЛЕНИЕ В
РЕГИОНЕ 2
ОТДЕЛЕНИЕ В
РЕГИОНЕ 1
ОТДЕЛЕНИЕ
В РАЙОНЕ А
ОТДЕЛЕНИЕ
В РАЙОНЕ А
ОТДЕЛЕНИЕ
В РАЙОНЕ А
ОТДЕЛЕНИЕ
В РАЙОНЕ А
ОТДЕЛЕНИЕ
В РАЙОНЕ А
ОТДЕЛЕНИЕ
В РАЙОНЕ А
РУКОВОДИТЕЛЬ
ЛИНЕЙНЫЙ
РУКОВОДИТЕЛЬ Б
ЛИНЕЙНЫЙ
РУКОВОДИТЕЛЬА
Исполнители Исполнители
ФУНКЦИОНАЛЬНЫЙ
РУКОВОДИТЕЛЬА
(ФУНКЦИИ А)
ФУНКЦИОНАЛЬНЫЙ
РУКОВОДИТЕЛЬБ
(ФУНКЦИИ Б)
ИсполнителиИсполнители
Дивизионально - региональная структура об-
легчает решение проблем, связанных с местны-
ми обычаями, особенностями законодательства
и социально-экономической среды региона. Тер-
риториальное деление создает условия для под-
готовки управленческого персонала отделений
(дивизионов) непосредственно на месте.
ОРГАНИЗАЦИОННЫЕ СТРУКТУРЫ УПРАВЛЕНИЯ
Линейно-функциональная структура обеспечивает разделение управленческого труда. Линейные звенья
управления призваны командовать, а функциональные – консультировать, помогать в разработке конкретных
вопросов и подготовке соответствующих решений, программ, планов. Руководители функциональных служб
осуществляют влияние на производственные подразделения формально, не имея, как правило, права самостоя-
тельно отдавать им распоряжения .
ЛИНЕЙНО-ФУНКЦИОНАЛЬНАЯ
СТРУКТУРА УПРАВЛЕНИЯ
118
Подсистема
по производству
Подсистема
по экономике
и финансам
РУКОВОДИТЕЛЬ КОМПАНИИ
Подсистема
по НОКР
Техническая
подсистема
Руководитель
проекта B
Руководитель
проекта С
Маркетолог
Инженер -
конструктор
Экономист,
бухгалтер
Экономист,
бухгалтер
Инженер -
технолог
Инженер -
технолог
Подсистема
по маркетингу
Руководитель
проекта А
Маркетолог Произодственник
Экономист,
бухгалтер
Инженер -
технолог
Маркетолог
Исследователь
Инженер -
конструктор
Произодственник
Произодственник
Матричная структура управления - организационная структура управления, основанная на принципе двойного
подчинения исполнителей. В случае матричной структуры управления сотрудник предприятия подчиняется руководи-
телю своего отдела и руководителю проекта (временной целевой программы). Что касается руководства, на данном
уровне в матричной схеме происходит разделение прав руководителей отделов и проектов. Так, например, первые
могут заниматься распределением ответственностей за задачи, а вторые - установкой сроков и содержания работ.
Матричная структура
управления
ОРГАНИЗАЦИОННЫЕ СТРУКТУРЫ УПРАВЛЕНИЯ
Гибкие оргструктуры, строятся в форме перевернутой пирамиды, в которой на верхний уровень
иерархии выведены специалисты-профессионалы, в то время как руководитель организации нахо-
дится в нижней части схемы.
Такие оргсруктуры могут использоваться там, где профессионалы имеют опыт и знания, дающие
им возможность действовать независимо и квалифицированно, удовлетворять запросы клиентов, на-
пример в организациях здравоохранения и образования, где сконцентрировано большое число спе-
циалистов, работающих самостоятельно при поддержке вспомогательного или обслуживающего
персонала.
Гибкие
оргструктуры
Специалисты - профессионалы
Руководитель организации
Обслуживающий
персонал
119
ЧЕЛОВЕК И ОРГАНИЗАЦИЯ
В менеджменте существует два подхода к установлению взаимодействия человека и организации.
1. Человек подбирается для выполнения определенной работы или функции: • описание работы; • опре-
деление квалификационных требований; • отбор кандидатов по квалификационным требованиям; • назна-
чение человека на определенную работу.
2. Работа или функция подбирается для человека: • изучение возможностей и стремлений человека;
• закрепление за человеком определенного места в организации; • подбор работы, наиболее соответст-
вующей возможностям и месту человека; • закрепление работы за человеком.
Человек выполняет работу в окружении людей и является одновременно исполнителем некоторой роли
в организации и членом группы, в рамках которой он действует.
Группа - относительно обособленное объединение небольшого количества людей (обычно не более де-
сяти), находящихся в достаточно устойчивом взаимодействии и осуществляющих совместные действия
в течение достаточно долгого промежутка времени.
Взаимодействие членов группы базируется на некотором общем интересе и может быть связано с дости-
жением общей цели. При этом группа обладает определенным групповым потенциалом, позволяющими ей
вступать во взаимодействие с внешней средой и адаптироваться к возможным изменениям.
Группы в организации могут быть:
• формальные - выделяются как структурные подразделения в организации; • неформальные - создают-
ся членами организации в соответствии с взаимными симпатиями, общими интересами, увлечениями, при-
вычками и т.п.
Факторы, влияющие на функционирование группы, – это характеристики членов группы: • личностные
характеристики человека, его способности; • образование;• жизненный опыт; структурные характеристи-
ки группы: S коммуникации в группе и нормы поведения; • статус и роли; • личные симпатии и антипатии
между членами группы; • влияние друг на друга; ситуационные характеристики: • размер группы; • зада-
чи, решаемые группой; • система вознаграждения в группе.
На современных предприятиях используются различные формы работы в группе. • совместное решение
частичных задач; • автономные и полуавтономные бригады; • целевые, проектные группы; • «кружки ка-
чества».
Менеджеры признают, что хорошо организованные группы позволяют аккумулировать большой объем
знаний, обеспечивают лучшее восприятие и понимание проблем, выявление альтернативных приемов
в процессе подготовки и принятия решений.
Менеджер должен учитывать роль группы в построении работы предприятия, в управлении кадрами,
рассматривая каждого работника как: • индивида, обладающего набором определенных характеристик;
• специалиста, призванного выполнять определенную работу; • члена группы, выполняющего определен-
ную роль в групповом поведении; • человека, который учится и меняет свое поведение в соответствии с по-
лученными знаниями. В деятельности относительно самостоятельных подразделений следует использовать
предпринимательский стиль ведения работ.
Ожидания и представления чело-
века об организационном окру-
жении и его месте в нем:
Место человека в организации
Выполняемая работа
Желательное вознаграждение
Ожидания организации в отно-
шении человека и его роли
в производственном процессе:
Квалификационные и личност-
ные характеристики для выпол-
нения роли;
Требуемый результат работы;
Возможное вознаграждение
Человек и организация
120
ФОРМЫ ИНТЕГРАЦИИ ПРЕДПРИЯТИЙ
Тип
предприятия
Краткая характеристика
1. Концерн
Интеграция производства на межотраслевой основе со строгим соблюдением интересов
каждого участника. Закон деятельности - четкая ориентация на потребителя. Одна из форм
организации - акционерная
2. Межотраслевые
научно - технические
комплексы
Головная организация, несколько институтов, опытных и серийных заводов отраслевого
подчинения, сохраняющих свою самостоятельность и права
3. Ассоциация
Добровольное объединение предприятий при их полной экономической и административ-
ной самостоятельности. Решения принимаются только по принципу единогласия
4. Консорциумы
Временное добровольное объединение предприятий для решения целевых программ
и проектов
5. Конгломерат
Концерн, возникший при поглощении большого числа компаний, не имеющих между собой
функциональных связей, большие размеры диверсификации производства, акций на финан-
совых операциях. Значительная часть прибыли не от производственной деятельности, а от
выпуска ценных бумаг
6. Холдинг
Объединение капиталов, а не предприятий; финансовый фонд. Считается, что холдинг не
вмешивается во внутренние дела предприятий, акциями которых владеет, а интересуется
в основном дивидендами
7. Финансово-
промышленные
группы
Объединения, состоящие из промышленных предприятий, исследовательских организаций,
торговых фирм, банков, инвестиционных фондов и страховых компаний. Основные цели
объединения в ФПГ: концентрация инвестиционных ресурсов на приоритетных направле-
ниях; ускорение НТП: повышение экспортного потенциала и конкурентоспособности про-
дукции предприятий; осуществление прогрессивных структурных изменений в промышлен-
ности; формирование рациональных связей в условиях рыночной экономики, развитие кон-
курентной среды
8. Предприни-
мательские союзы
Образуются на основе добровольных кооперационных соглашений, объединяющих компа-
нии разных размеров и форм собственности. Большие выгоды дают предпринимательские
союзы компаний, объединенных в кластеры на определенных территориях. которые предо-
ставляют им конкурентные преимущества (необходимую инфраструктуру, средства связи
и телекоммуникаций, обустроенные производственные площади). В качестве сфер, где
наиболее активно идет объединение компаний в союзы, выступают: производство товаров
для дома; отрасли, связанные с здравоохранением, с производством бытовых продуктов
и тд. Когда формируется кластер, все производства в нем начинают оказывать друг другу
взаимную поддержку, усиливается свободный обмен информацией и ускоряется распрост-
ранение новых идей и продуктов по каналам поставщиков и потребителей, имеющих кон-
такты с многочисленными конкурентами
9. Виртуальная
корпорация
Одна из новейших организационных форм. Представляет собой создаваемую на временной
основе сеть независимых компаний (поставщиков, заказчиков, бывших конкурентов), объе-
диняемых современными информационными системами с целью взаимного пользования
ресурсами, снижения издержек и расширения рыночных возможностей. Технологическую
основу составляют информационные сети, которые помогают объединяться и осуществлять
гибкое партнерство
121
ЗАКОН ИНФОРМИРОВАННОСТИ.
Он утверждает, что в организации не может
быть больше порядка, чем у ее членов имеется
информации о реальном положении вещей,
позволяющей им принимать осмысленные
решения.
ГЛАВНЫЙ ЗАКОН - СИНЕРГИИ
2*2=5(!)
(сотрудничество, содружество). Он
гласит, что возможности организации
как единого целого превышают сумму
возможностей ее отдельных частей.
Это обусловлено их взаимной под-
держкой и дополнением. В результате
возникает реальный выигрыш для ее
членов от объединения в организацию,
перекрывающий потери, связанные
с ограничением их самостоятельности.
ЗАКОН ДОПОЛНЕНИЯ
ВНУТРИОРГАНИЗАЦИОННЫХ
ПРОЦЕССОВ И ФУНКЦИЙ
ПРОТИВОПОЛОЖНО
НАПРАВЛЕННЫМИ.
Например, разделения - объединением, специа-
лизации -универсализацией, дифференциации -
интеграцией, и наоборот. Это позволяет одно-
временно использовать выгоды того и другого,
а, следовательно, также существенно увеличить
общие возможности.
СОХРАНЕНИЯ ПРОПОРЦИОНАЛЬНОСТИ
МЕЖДУ НЕЙ И ЕЕ ЧАСТЯМИ ПРИ
ЛЮБЫХ ВОЗМОЖНЫХ ИЗМЕНЕНИЯХ.
Это позволяет в наибольшей степени реализо-
вывать имеющиеся возможности. Например, при
раздутых штатах работники слоняются без дела
и мешают друг другу, в то же время при нехватке
персонала организация бывает не в состоянии
выполнить даже текущую работу. Понятно, что
в том и другом случаях возникают экономичес-
кие потери, которых при разумном подходе к де-
лу можно избежать.
ЗАКОН
КОМПОЗИЦИИ.
Его суть в том, что функ-
ционирование всех без ис-
ключения частей органи-
зации в той или иной сте-
пени подчиняется общей
цели. Индивидуальные
же задачи каждой из них
уточняют и детализируют
ее.
ЗАКОН САМОСОХРАНЕНИЯ.
Он предполагает, что любая организация, рав-
но как и ее отдельная часть, стремится сохра-
нить себя как целое. Это требует соблюдения
ряда условий. К ним можно отнести недопу-
щение серьезных потрясений, которые могут
привести к потере устойчивости (например,
конфликтов, изменения границ, замены
ключевых фигур и т. п.), а также экономию
ресурсов, расширение сферы деятельности.
ЗАКОН
НЕОБХОДИМОГО
РАЗНООБРАЗИЯ.
Устойчивость функциони-
рования организации тре-
бует, чтобы она выполняла
некий минимальный набор
разных видов деятельности
и располагала специалис-
тами разного направления
и уровня подготовки.
ЗАКОН ОНТОГЕНЕЗА.
(индивидуальное развитие, охватывающее все
изменения от зарождения до окончания жизни).
В соответствии с ним жизнь любой организа-
ции состоит из трех основных фаз, последова-
тельно сменяющих друг друга, - становления,
развития и угасания. Понятно, что задача руко-
водства состоит в максимальном сокращении
первой фазы, продлении второй и отсрочке
наступления третьей.
ЗАКОНЫ ОРГАНИЗАЦИИ
Как жизнь природы
и людей, так и жизнь
организации подчиняется
определенным законам.
122
 Лояльность к работающим;
 ответственность - обязательное условие успешного менеджмента;
 атмосфера в фирме, способствующая раскрытию способностей сотрудников;
 своевременная реакция на изменения окружающей среды;
 установление долевого участия каждого сотрудника в общих результатах;
 методы работы с людьми, обеспечивающие их удовлетворенность собственным трудом;
 коммуникации, пронизывающие фирму по горизонтали и по вертикали;
 непосредственное участие менеджеров в деятельности групп на всех этапах как условие согласованной
работы;
 честность и доверие к людям;
 умение менеджера слушать всех, с кем он сталкивается в своей работе;
 этика бизнеса – золотое правило менеджмента;
 качество личной работы и ее постоянное совершенствование;
 опора на фундаментальные основы менеджмента: качество, затраты, сервис, нововведения, контроль
ресурсов, персонал.
Группа
принципов
Перечень признаков
I. Как надо
руководить
(работать)
1. Экономичность
2. Действенность
3. Инновация
4. Единоначалие и коллегиальность
5. Мотивация
6. Лидерство
7. Научность
8. Ответственность
9. Правильный подбор и расстановка кадров
10.Обеспечение обратной связи
11.Ориентация на потребителя
12.Предпринимательство
13.Оптимальное сочетание централизации и децентрализации
управления
14.Коллективность принятия решения
15.Сочетание прав, обязанностей и ответственности
II. Как не надо
руководить
(работать)
1. Бюрократизм
2. Волокита
3. Несамостоятельность суждений
4. Неумение работать с людьми
5. Безынициативность
6. Отрыв слова от дела и т.п.
ПРИНЦИПЫ МЕНЕДЖМЕНТА
123
Функции управления бывают:
• общие – часть управленческого цикла, характеризующаяся регулярным видом деятельности;
• конкретные – определяются по принадлежности к конкретной стадии производственного
процесса;
• специальные – подфункция конкретной функции.
При этом объективно необходимые функции – это:
 организационно-техническая (согласование и координирование деятельности в процессе произ-
водства);
 социально-экономическая (контроль за трудом, использованием машин и механизмов).
Любое предприятие рассматривается как сложная система, для которой необходимо определить
состав функций управления и учесть следующие факторы:
• ресурсы: материальные, трудовые, финансовые, оборудование, здания, сооружения, информа-
ция, производственная технология, продукт;
• содержание процесса управления: планирование, организация, регулирование, контроль, учет;
• цикл принятия управленческого решения: подготовка, утверждение, внедрение, оценка;
• стадии жизненного цикла продукта.
Для достижения некоторой цели необходимо реализовать содержание процесса управления (ва-
риантов здесь может быть 1x5), ресурсное обеспечение (1x8), цикл принятия решения (пусть воз-
можных вариантов 2). Тогда необходимо 1x5x8x2 – 80 функций.
В примере представлен вариант подхода к формированию полного набора управленческих реше-
ний при функциональной структуризации целей предприятия.
Современный подход к изучению процесса менеджмента бизнесом состоит в разделении управ-
ленческих функций. Все эти функции должны рассматриваться с позиций комплексного подхода.
ФУНКЦИИ МЕНЕДЖМЕНТА
Планирование
Регулирование
Координация
Мотивация
Руководство
Организация
Контроль
Современный
универсальный
подход
к эффективному
менеджменту
Современные управленческие функции
Функции – виды деятельности, с помощью которых
субъект управления (руководитель, аппарат по руко-
водству предприятием) воздействует на управляемый
объект (трудовой коллектив).
Специфические особенности менеджмента, т.е. творчества менеджеров, реализуются с помощью
определенных функций.
124
ПЛАНИРОВАНИЕ
Содержание планирования как функции менеджмента состоит в обоснованном определении основных
направлений и пропорций развития производства с учетом материальных источников его обеспечения
и спроса на рынке.
Задачи планирования:
 обеспечение целенаправленного развития организации в целом и всех ее структурных подразделений;
 перспективная ориентация и раннее распознавание проблем развития. План намечает состояние объек-
та, желаемое в будущем, и предусматривает конкретные меры, направленные на поддержку благоприят-
ных или сдерживание отрицательных тенденций развития;
 координация деятельности структурных подразделений и сотрудников организации. Координация осу-
ществляется как предварительное согласование действий при подготовке планов и как согласованная реак-
ция на возникающие помехи и проблемы при выполнении планов;
 создание объективной базы для эффективного контроля. Наличие планов позволяет производить объек-
тивную оценку деятельности предприятия путем сравнения фактических и планируемых значений пара-
метров по принципу «факт – план»;
 стимул (мотивация) трудовой активности сотрудников. Успешное выполнение плановых заданий -
объект особого стимулирования и основание для взаимных расчетов, создающие действенные мотивы для
продуктивной и скоординированной деятельности всех участников процесса управления;
 информационное обеспечение работников организации. Планы содержат важную для каждого участни-
ка его реализации информацию в целях, прогнозах, альтернативах, сроках, ресурсных и административных
условиях проведения работ.
Необходимость планирования состоит в определении:
 конечных и промежуточных целей;
 задач, решение которых необходимо для достижения целей;
 средств и способов решения задач;
 требуемых ресурсов, их источников и способов распределения.
В эффективно функционирующих организациях обычно достигается разумный компромисс между пла-
новой директивой администрации и оперативной импровизацией менеджера. Обеспечивается он, в част-
ности, реализацией перечисленных принципов в плановой деятельности менеджера.
Результатом процесса планирования в организации является система взаимосвязанных плановых доку-
ментов – планов.
План - основа деятельности организации любой формы собственности и размеров; содержит указания,
кому, какую задачу и в какое время решать, какие ресурсы нужно выделить на решение каждой задачи.
По форме планирование может быть:
• перспективным (стратегическим): определение главных целей деятельности на период более 5 лет;
• среднесрочным: выбор средств для выполнения целей на период от 1 до 5 лет;
• текущим (оперативным): программа использования ресурсов на период до 1 года с детализацией по
месяцам.
Планирование – управленческая
деятельность, отражаемая в планах
и фиксирующая будущее состояние
объекта менеджмента в текущие
моменты времени.
125
ПРИНЦИПЫ ПЛАНИРОВАНИЯ
Принципы Краткая характеристика
Единство
научнотехнических,
социальных
и экономических задач
развития организации
Находит выражение в составе целевых параметров планирования дея-
тельности организации, видах разрабатываемых планов, в критериях
оценки плановых решений
Научная
обоснованность
и оптимальность
решений
Обеспечивается применением современных информационных тех-
нологий, прогрессивных процедур и методов осуществления произ-
водственных процессов, использованием методов оптимального пла-
нирования экспериментов, оптимизации плановых решений, построе-
ния интегрированных систем подготовки и обработки данных
Доминирование
стратегических
аспектов
в планировании
Требует обязательного использования специфических форм стратеги-
ческого планирования на предприятии и подчинения ему всех других
видов oneративного планирования
Комплексность
планирования
Означает системную увязку всех разрабатываемых на предприятии
планов
Ресурсная
сбалансированность
планов
Реализуется составлением во всех сферах и на всех уровнях предприя-
тия материальных, трудовых, финансовых, энергетических и прочих
видов балансов
Гибкость
и пластичность
планирования
Требует динамичной реакции планов на отклонения в ходе работ или
изменения внутренних и внешних факторов, а также способности со-
хранять необходимые резервы и предусматривать плановые альтерна -
тивы
Непрерывность
планирования
Находит свое наиболее полное выражение в концепции скользящего
планирования, в которой благодаря периодическому продлению пла-
нов долгосрочные укрупненные расчеты сочетаются с краткосрочным
детальным планированием
Характеристики принципов современного планирования
126
Фактор
сравнения
Тип предприятия
Специализированное Диверсифицированное
Назначение
Формирование стратегии
и структуры
Координация деятельности
производственных отделе-
ний
Разработка
плана
Централизованно, в основ-
ном силами планового от-
дела
Децентрализованно, преиму-
щественно в отделениях
Ключевые
вопросы
Конкуренция, совершенст-
вование продукта, объем
производства
Разработка новых продуктов,
номенклатуры
Временной
период
5 лет 3 года
Контроль
Прямой, с высшим руко-
водством
Финансовые показатели
ХАРАКТЕР ПЛАНИРОВАНИЯ
Характер планирования во многом зависит от типа предприятия.
Общая схема планирования
Руководящие
указания, прогнозы
Планы
подразделений
Перспективные
и текущие цели,
стратегии
Высшее
руководство
Служба
планирования
Руководящие подразделения
Принцип планирования в современном менеджменте: от будущего к настоящему,
а не от прошлого к будущему.
127
Признаки
сравнения
Стратегическое
планирование
Оперативное
планирование
Уровень менеджмента
Преимущественно
высший
Все уровни с акцентом на
средний
Основная ориентация Проблемная ориентация Временная ориентация
Вид проблем
Слабо структурированные,
качественные
Хорошо структурированные,
количественные
Неопределенность Высокая степень Низкая степень
Сущность
планирования
- ориентация на инновации;
- стратегическая адаптация
к внешней среде;
- соблюдение правила:
«делать эффективные вещи»
- ориентация на интеграцию;
- координация внутренней
среды;
- соблюдение правила:
«вещи делать правильно»
Целевой критерий Создание потенциала успеха Реализация потенциала успеха
Время планирования
Акцент на долгосрочное, час-
тично кратко-и среднесрочное
планирование
Акцент на кратко-и средне-
срочное планирование
Единица
планирования
Стратегические хозяйственные
единицы
Все функциональные области
и все сотрудники
Степень детализации Укрупненная проработка Детальная проработка
Исходная
информация
Политика организации, внеш-
няя среда
Основная и функциональная
стратегии организации, внут-
ренняя среда
Форма организации
планирования
Централизованная
(руководство)
Децентрализованная (центра-
лизованное регулирование)
СТРАТЕГИЧЕСКОЕ И ОПЕРАТИВНОЕ ПЛАНИРОВАНИЕ
Результат планирования - определение оптимального использования возможностей
предприятия и предотвращение ошибочных действий, ведущих к снижению
эффективности его работы.
Наиболее различаются перспективное и текущее планирование.
128
Организация – управленческая деятельность, посредством которой система уп-
равления приспосабливается для выполнения задач, поставленных на этапе плани-
рования.
Содержание организации как функции менеджмента состоит в установлении по-
стоянных и временных взаимоотношений между всеми подразделениями предприя-
тия, определении порядка и условий функционирования предприятия.
Организация как функция менеджмента реализуется через:
• административно-оперативное управление:
 определение структуры предприятия;
 распределение функций между подразделениями;
 установление ответственности (предоставление прав) между работниками аппарата
управления;
• оперативное управление:
 периодическое или непрерывное сравнение фактических результатов с плановыми;
 корректировка результатов.
Формы организации производственных процессов – это концентрация, специализация,
комбинирование, кооперирование:
концентрация - процесс сосредоточения производства на более крупных предприятиях, про-
изводствах, в регионах;
специализация - выделение особого (специализированного) вида производства и создание
нового производственного процесса, подразделения;
комбинирование - производство продукта ведется из готовой продукции предыдущего пере-
дела или отходов производства других переделов;
кооперирование - установление производственных связей между производителями на осно-
ве их специализации.
Организация управления обеспечивает создание наиболее благоприятных условий для до-
стижения поставленных целей в установленный период времени при минимальных затратах
производственных ресурсов.
Принципы функции организации
Функция организации
действует на
принципах
надежности
ритмичности
непрерывности
пропорциональности
ОРГАНИЗАЦИЯ
129
Особое значение функция организации приобретает
в случаях, когда при выполнении принятых решений
действия отдельных исполнителей выходят за рамки
нормативных актов, утвержденных инструкций, ме-
тодик и требуют оперативной организации работы.
Принципы Определение
Внимание
на производственный
процесс
Непрерывность
Требование движения предме-
тов труда, при котором каждая
последующая операция начина-
ется сразу после окончания
предшествующей
Сокращение потерь рабочего
времени, обеспечение мини-
мальной длительности произ-
водственного цикла
Параллельность
Требование одновременности
выполнения отдельных опера-
ций и частей производственно-
го процесса, обеспечиваемое за
счет совмещения или перекры-
тия их длительностей
Сокращение межоперационных
потерь рабочего времени, мини-
мизация длительности произ-
водственного цикла
Прямоточность
Пространственное сближение
рабочих мест и однонаправлен-
ность движения предметов тру-
да от начальной до конечной
операции
Сокращение транспортных пе-
рерывов, минимизация дли-
тельности производственного
цикла
Ритмичность
Периодическая повторяемость
определенных процессов и их
частей через строго установлен-
ные промежутки времени, чере-
дование производственных
процессов и их частей в задан-
ной последовательности
Повышение производительнос-
ти труда, уровня использования
производственной мощности
предприятия
Пропорциональность
Согласованность всех элемен-
тов производственного процес-
са по производительности
и производственной мощности
Снижение потерь рабочего
времени, простоя оборудова-
ния, уменьшение незавершен-
ного производства
ОСНОВНЫЕ ПРИНЦИПЫ РАЦИОНАЛЬНОЙ ОРГАНИЗАЦИИ
ПРОИЗВОДСТВЕННЫХ ПРОЦЕССОВ
130
РЕГУЛИРОВАНИЕ
Задача регулирования – обновление плановых заданий, нормативов, стандартов с целью
обеспечения своевременного и эффективного достижения целей организации.
В зависимости от содержания проблемы (выявленного отклонения) и способа выработки
регулирующего воздействия различают два вида регулирования:
• реактивное - осуществляется, когда не достигнуты стандарты. Направлено на сглажи-
вание отклонений от стандартов;
• упреждающее - проблема рассматривается как потенциальная возможность. Направле-
но на улучшение деятельности или извлечение наибольшей выгоды из представившихся
возможностей.
Процесс оперативного регулирования включает следующие этапы:
 информационную подготовку для принятия решения;
 разработку и принятие решений (формирование альтернативных вариантов, установление
сроков выполнения, выбор исполнителей, обработка дополнительной информации, утверж-
дение варианта решения, выделение ресурсов для его реализации);
 реализацию решения и контроль его исполнения (необходимо организационное обеспече-
ние решения, т.е. наличие ресурсов в распоряжении ответственных лиц, а также инструктив-
ных материалов; информационное обеспечение, дающее возможность проводить согласо-
ванные действия всем исполнителям).
Регулирование хода производства должно отвечать следующим требованиям:
 опираться на четкую организацию оперативного планирования производства, непосредст-
венным продолжением которого оно является;
 предполагать непрерывность контроля и наблюдения за ходом производства;
 осуществлять обязательное быстрое и четкое выполнение распоряжений руководства;
 базироваться на четкой ответственности и преемственности оперативного руководства
производством.
Регулирование - управленческая деятель-
ность, направленная на ликвидацию откло-
нений от заданного режима функционирова-
ния и приведение объекта управления в тре-
буемое состояние.
Регулирование предполагает процесс выработки корректи-
рующих мер и реализации принятых организационно-техно-
логических, экономических и технических решений, обеспе-
чивающих своевременное и безусловное устранение выявлен-
ных проблем (отклонений).
131
Функция
регулирования
действует
на принципах
оперативности
четкости
достоверности
рациональности
Результат
регулирования
Координация текущей работы
взаимосвязанных звеньев производства
в целях обеспечения ритмичности
его выполнения
Воздействие на коллектив людей
посредством принятия оперативных
мер по предотвращению
или по устранению отклонений
Принципы функции регулирования
ПРИНЦИПЫ И РЕЗУЛЬТАТ РЕГУЛИРОВАНИЯ
Результат регулирования
Содержание регулирования как функции менеджмента состоит в перераспределе-
нии материально-технических и финансовых ресурсов, оперативном управлении хо-
дом производственного процесса.
Функция регулирования в процессе управления производством выполняет роль
гибкого инструмента, с помощью которого ход производства непрерывно вводится
в строгие рамки, предусмотренные планом.
132
Координация
Координация - управленческая деятельность, обеспечивающая
согласованность работы различных производственных и функциональных
подразделений предприятия в процессе выполнения плановых заданий.
Содержание координации как функции менеджмента состоит в том, чтобы своевременно принять меры
по обеспечению равномерного хода производства и устранению «узких мест» из-за рассогласования в сроках
поставки материалов, технологического оснащения.
Эффективным средством достижения скоординированной работы подразделений является проведение
совещаний менеджеров, на которых осуществляется согласование их деятельности по обслуживанию,
материальному обеспечению производства.
Оперативная координация работ состоит из этапов:
 выяснение причин отклонений от плановых заданий;
 определение состава дополнительных работ и производственных заданий для их выполнения;
 определение резервов, выделяемых предприятием для выполнения дополнительных работ;
 уточнение распределения обязанностей и ответственности между менеджерами различных уровней
управления, призванным устранять возникшие отклонения в ходе производства.
Главная задача функции координации – достижение согласованности в работе всех звеньев организации
путем установления рациональных связей (коммуникаций) между ними, характер которых может быть
самым разным, так как зависит от координируемых процессов.
КООРДИНАЦИЯ
Руководство организацииЦели и задачи
организации
Персонал
организации
Отделы
и службы
Энерго -
ресурсы
Финансовые
средства
Материально-
технические
средства
Органы
государственного
и муниципального
управления
Покупатели
Поставщики
Конкуренты
Порядок организации функции координации
Основные приоритеты координации: согласование, сбалансированность, равновесие, страхование,
резервирование, управляемость. Координация осуществляется на основе информации с помощью
организационных структур, а также посредством создания рабочих групп, информационных систем,
назначения координатора.
По своему характеру координационная деятельность бывает:
• превентивная, т.е. направленная на предвидение проблем и трудностей;
• устраняющая, т.е. предназначенная для устранения перебоев, возникающих в системе;
• регулирующая, т.е. способствующая сохранению существующей схемы работы;
• стимулирующая, т.е. улучшающая деятельность системы или существующей организации даже при
отсутствии конкретных проблем.
133
МОТИВАЦИЯ
Сущность мотивации как функции менеджмента состоит в том, чтобы персонал
предприятия выполнял работу в соответствии с делегированными ему правами и обя-
занностями и сообразуясь с принятыми управленческими решениями.
В зависимости от целей теории мотивации можно разделить на три большие груп-
пы:
• содержательные, цель которых - установить потребности работников и опреде-
лить оптимальное для них соотношение внутреннего и внешнего вознаграждения;
• процессуальные, цель которых - установить вероятность наступления ожидаемого
от работника результата при мотивирующей роли различных потребностей и возмож-
ной различной степени их удовлетворения;
• параллельные, цель которых - определить, какие виды деятельности удовлетворя-
ют параллельно низшие и высшие потребности человека, и какие отдельно каждую
группу потребностей, и создать на этой базе оптимальную систему стимулирования
труда с материальными и нематериальными составляющими.
Для успешной мотивации сотрудников руководителю необходимо предоставить им
возможность удовлетворения определенных активных потребностей для творческого
выполнения производственных задач, распределенных дифференцированно, с уче-
том индивидуальных особенностей каждого работника. Этот процесс будет сопро-
вождаться повышением преданности интересам организации и производительности
труда. При этом каждый человек должен рассматриваться не в качестве орудия для
достижения целей, а как личность, требующая к себе бережного отношения и инди-
видуального подхода. Итак, работа в значительной мере должна соответствовать ин-
тересам и способностям работника.
Мотивация – процесс побуждения се-
бя и других к деятельности для дости-
жения определенных целей; воздейст-
вие на факторы результативности ра-
боты менеджеров, специалистов и на
основе ее оценки использование соот-
ветствующих побудительных мотивов.
цикл мотивации
134
РУКОВОДСТВО
Содержание руководства как функции менеджмента состоит в том, что руководитель влияет на других
так, что его идею не только принимают, но и начинают внедрять. Для этого руководителю нужна власть -
возможность влиять на поведение других людей.
Эффективному менеджеру власть необходима, но эффективный менеджер никогда не будет проявлять
свою власть в приказной манере, ожидая беспрекословного подчинения.
Тип власти,
используемый
менеджером
Эталонная
Экспертная
Основанная на вознаграждении
Основанная на принуждении
Типы власти
Влияние – это поведение одного человека, которое вносит изменения в поведение,
отношения, ощущения другого человека.
Существуют две формы влияния, которые могут побудить исполнителя к более активному сотрудничест-
ву:
 убеждение;
 участие сотрудников в управлении.
Для эффективного использования влияния менеджеру необходимо выполнять ряд условий:
• потребность, к которой аппелируют, должна быть актуальной; • человек, на которого влияют, должен
рассматривать влияние как источник удовлетворения или неудовлетворения (в той или иной степени) какой-
то потребности; • человек, на которого влияют, должен ожидать с достаточно высокой вероятностью, что ис-
полнение задания приведет к удовлетворению или неудовлетворению его потребности; • человек, на которо-
го влияют, должен верить, что его усилия имеют хороший шанс оправдать ожидания руководителя.
Особенно эффективным является влияние лидера, признанного коллективом. Применительно к управле-
нию лидерство – это способность оказывать влияние на отдельные личности и груп-
пы, направляя их усилия на достижение целей организации.
Законная
Руководство - управленческая деятель-
ность, обеспечивающая нормальное проте-
кание производственных и управленческих
процессов.
135
КОНТРОЛЬ
Контроль, учет, анализ - система наблюдений и проверки соответствия процесса функциониро-
вания объекта управления принятым управленческим решениям.
Функция контроля
действует
на принципах
убедительности
непрерывности
всесторонности
эффективности
гласности
Принципы функции контроля
массовости
Контроль – комплексная функция, включающая функции учета, оценки, анализа.
Задачи контроля: • сбор и систематизация информации о фактическом состоянии деятельности и ее резуль-
татах (функция - учет); • оценка состояния и значимости полученных результатов деятельности, выявление отклонений
от стандартов - плановых заданий, нормативов (функция - оценка); • анализ причин отклонений и дестабилизирующих
факторов, влияющих на результаты деятельности (функция - анализ); • прогнозирование последствий сложившейся си-
туации и обоснование необходимости принятия корректирующих воздействий.
Значение контроля: • завершает управленческий цикл и связывает результаты анализа отклонений от же-
лаемого состояния объекта со всеми основными предметными функциями менеджмента; • производится корректировка
ранее принятых решений, плановых заданий, нормативов, показателей или организационных условий их выполнения,
т.е. осуществляется обратная связь в управленческом цикле.
Процесс контроля включает: • установку стандартов, выработку критериев оценки; • изменение факти-
ческих результатов; • принятие необходимых корректирующих действий.
По форме осуществления контроль может быть: • внутренним - система контроля органи-
зуется предприятием самостоятельно; • внешним – контроль со стороны внешних контрольных органов, вышестоящей
организации, государственных органов и т.д.
Содержание контроля как функции менеджмента заключается в своевременном обнаружении возникаю-
щих в ходе производственно-хозяйственной деятельности объектов управления проблем (отклонений от пла-
новых заданий, нормативов, стандартов) и изменений внешней среды.
Контроль - управленческая деятельность,
фиксирующая состояние объекта управления
в заданные моменты времени.
136
ХАРАКТЕРИСТИКИ ОСНОВНЫХ ВИДОВ КОНТРОЛЯ
Вид контроля Содержание
Предварительный
Проводится до принятия решения по тому или иному вопросу в целях преду-
преждения неверных или необоснованных решений. Применяется к трудовым,
материальным и финансовым ресурсам
Текущий
Осуществляется в процессе исполнения принятых решений (плановых зада-
ний). Назначение - своевременное выявление отклонений, препятствующих ис-
полнению решений в полном объеме, нужного качества и в установленные сро-
ки. Производится в виде контроля работы подчиненного его непосредственным
начальником
Заключительный
Осуществляется после реализации решения для проверки правильности его ис-
полнения
Стратегический
Предусматривает учет, оценку и анализ результатов разработки и реализации
перспективной концепции развития организации. Объектами выступают жиз-
ненно важные аспекты политики организации: маркетинг, научно-технические
прогнозы, продуктово- тематический портфель
Оперативный
Нацелен на текущий учет, анализ осуществляемых процессов и имеет своей
задачей обеспечение выполнения принятых плановых заданий. Объектами вы-
ступают: тематические и производственные задания, сроки проведения работ,
качество работ, предусмотренные планом ресурсы, связанные с деятельностью
затраты предприятия
Финансовый
Ориентирован на конечные экономические результаты деятельности организа-
ции и проводится на разных уровнях управления в соответствии с принятой ор-
ганизационной структурой. Объектами являются такие показатели, как при-
быль, издержки, объемы производства и продаж, инвестиции и эффективность
их использования, обеспеченность финансовыми средствами и финансовое со-
стояние организации (платежеспособность и ликвидность)
Административный
Распространяется на процессы деятельности и управления ими, имеет иерархи-
ческую структуру. Объекты контроля: производственно-хозяйственный про-
цесс в целом и его отдельные части, плановые задания, сроки поставок, ситуа-
ция в коллективах исполнителей, выполнение производственной программы
и всех видов планов организации
Полный
Строится как целостная система, постоянно функционирующая в принятой ор-
ганизационной структуре
Выборочный
Организуется как разовое мероприятие, имеющее целевой характер: проверка
качества продукции, соблюдение нормативных требований, научно-техничес-
кого уровня продукции и т.п.
137
Эффективная система контроля характеризуется:
 стратегической направленностью;
 ориентацией на результаты;
 соответствием контролируемому виду деятельности;
 своевременностью (нужная информация нужным людям до того, как произойдет кризис) и гиб-
костью;
 экономичностью и простотой.
Учет - управленческая деятельность по финансированию состояния
объекта управления с начального до конкретного момента времени.
Содержание учета как функции менеджмента состоит в учете выполнения производственной
программы, наличии материальных и финансовых ресурсов и т.д.
По виду учет делится на:
• оперативный - текущее управление определенными видами хозяйственной деятельности или
отдельными операциями;
• финансовый (бухгалтерский) - информация о кругообороте всех средств и ресурсов в процессе
хозяйственной деятельности предприятия;
• статистический - дополняет предыдущие виды учета информацией о процессах, не имеющих
стоимостной оценки; может быть сплошным и выборочным.
Анализ - управленческая деятельность, обеспечивающая выявление при-
чин отклонения желаемого состояния системы от фактического и осу-
ществляющая разработку мероприятий по устранению выявленных не-
достатков.
Содержание анализа как функции менеджмента состоит в изучении выполнения производствен-
ной программы, эффективности использования материальных и финансовых ресурсов.
Цели экономического анализа:
 определить эффективность производственно-сбытовой деятельности предприятия;
 выявить направления деятельности на текущий и перспективный периоды.
Анализ может быть внешним и внутренним.
Внешний характеризует:
• имущественное состояние предприятия;
• финансовую устойчивость;
• платежеспособность;
• рентабельность деятельности;
• привлечение источников капитала;
• отношения предприятия с внешней средой.
Внутренний характеризует:
• формирование прибыли;
• структуру себестоимости;
• ценовую политику;
• себестоимость по видам продукции;
• характер ответственности должностных лиц.
ХАРАКТЕРИСТИКИ ОСНОВНЫХ ВИДОВ КОНТРОЛЯ
138
Планирование экономических результатов деятельности:
-Установление целей, пропорций развития, сроков выполнения задач.
Материальное стимулирование:
-Заработная плата, премии,
-санкции за несоответствующее качество или количество труда.
Контроль экономических показателей деятельности:
-сбор аналитической информации.
Нормирование экономических показателей деятельности предприятия:
- База для планирования, материального стимулирования и контроля.
МЕТОДЫ УПРАВЛЕНИЯ -ЭТО
способы осуществления
управляющего воздействия
и реализации целей
управления.
МЕТОДЫ УПРАВЛЕНИЯ
Основаны на действии
экономических законов
и воздействуют на имуществен-
ные интересы организаций
и персонала.
К ним относятся: хозяйственный
расчет, экономический расчет,
планирование, прогнозирование,
экономический анализ, экономи-
ческое обоснование, экономичес-
кое стимулирование и т.д. Эти
методы составляют основу
экономического управления
организациями.
- Организационное
проектирование,
-Регламентирование,
-Нормирование.
К ним относятся:
- моральное поощрение,
- социальное планирование,
- убеждение,
- внушение,
- личный пример,
- регулирование межлич-
ностных и межгрупповых
отношений,
- создание и поддержание
морального климата
в коллективе.
ЭКОНОМИЧЕСКИЕ
-Приказы,
-Распоряжения,
-Инструктаж,
-Команда,
-Рекомендации.
ОРГАНИЗАЦИОННЫЕ
РАСПОРЯДИТЕЛЬНЫЕ
К ним
относятся
способы
воздействия
субъекта
на объект
управления
посредством
правовых
актов.
Источник: Основы менеджмента –
Учебник – Семенов А.К., Набоков В.И.
139
МЕТОД МЕНЕДЖМЕНТА
Менеджмент – это творчество, основанное на применении методов.
Параметр
Метод
экономический
административно-
правовой
социально-
психологический
I. Основа
использования
Экономические за-
коны и экономичес-
кие интересы
Законы государст-
венности и права,
правовые интересы
Законы социально-
психологического
развития, социальные
интересы
2. Орудия
воздействия
Экономические фор-
мы
Административно-
правовые и организа-
ционные формы
Социально-психоло-
гические факторы
3. Объекты
соблюдения
Экономическая
среда
Организационно-
правовая среда
Благоприятный
Социально-психоло-
гический климат
4. Место в рыноч-
ной экономике
Исходный и осново-
полагающий метод
Вспомогательный
метод
Обеспечивающий
и основополагающий
метод
5. Главная нагрузка
в аппарате управ-
ления
Экономические
службы
Руководитель с ап-
паратом управления
и контроля
Общественные орга-
низации и руководи-
тель
Метод менеджмента - способ, связан-
ный со спецификой воздействия на уп-
равляемый объект для достижения по-
ставленной цели.
Особенности этого воздействия различают методы менеджмента друг от друга.
В современных условиях происходит переход от преимущественно административно-правовых к эконо-
мическим методам менеджмента.
Все методы менеджмента направлены на социальную потребность человека - признание, уважение, само-
утверждение.
Высшей потребностью является познавательная – самовыражение, свобода, развитие личности.
При выборе метода менеджмента необходимо учитывать:
• скорость достижения цели; • вероятность достижения цели; • отношения подчинения; • личность управ-
ляемого; • личность управляющего; • экономическую самостоятельность; • климат в коллективе.
140
Методы менеджмента
ЭКОНОМИЧЕСКИЕ МЕТОДЫ МЕНЕДЖМЕНТА
Экономические методы менеджмента -
комплекс способов и приемов управления, осно-
ванный на использовании экономических зако-
нов, интересов и системы взаимосвязанных
экономических показателей, норм и нормативов.
К экономическим нормативам функционирования предприятия относятся:
• удельный вес конкурентоспособной продукции по конкретным рынкам; • нормы рентабельности
по конкретным видам продукции; • оборачиваемость оборотных средств; • производительность тру-
да; • капиталоотдача инвестиций; • фондовооруженность труда; • удельный вес основных рабочих
в общей численности работающих фирмы; • уровень автоматизации производства и управления
и др.
Эти нормативы должны разрабатываться на основе результатов маркетинговых исследований,
анализа и прогнозирования важнейших показателей качества и ресурсоемкости продукции пред-
приятия и конкурентов, организационно-технического уровня производства. Экономические нор-
мативы включаются в бизнес-план и попадают в функциональную подсистему системы менедж-
мента.
Группа методов Составляющие группы методов
1. Методы, регулируемые феде-
ральными и региональными орга-
нами (относятся к экономическим
факторам внешней среды системы
менеджмента. Параметры которой
не определяются предприятием)
- налоговая система страны; налоговая
система региона;
- кредитно-финансовый механизм страны;
- кредитно-финансовый механизм региона
2. Методы, регулируемые
предприятием (вышестоящей
организацией)
- экономические нормативы функционирования
предприятия;
- система материального поощрения работников;
система ответственности за качество и эффективность
работы;
- применение научных подходов к менеджменту
Экономические методы соответствуют социально-экономической природе предприятия и явля-
ются средством развития производства и обмена на рыночной основе.
Приоритет экономических методов в рыночных условиях объясняется тем, что отношения управ-
ления определяются в первую очередь экономическими отношениями и в конечном итоге сводятся
к управлению интересами через интересы и посредством интересов.
Отличительная черта современного этапа развития экономических методов менеджмента - их
направленность на поощрение деятельности предприятия в зависимости от его эффективности, эко-
номии ресурсов.
141
Коммерческий расчет связан с целями предприятия в области: • распределения инвестиций; • размещения
производства; • развития технологий; • кадровой политики; • обеспечения рентабельности и сбыта; • финан-
сирования и кредитования; • структуры капитала и т.д.
В рамках коммерческого расчета в силу предоставления оперативной самостоятельности отдельным под-
разделениям на предприятии возник и развивается внутрифирменный расчет – система взаимоотношений
внутри предприятия.
Коммерческий расчет Внутрифирменный расчет
1. Предполагается ведение расчетов между раз-
личными собственниками внутри предприятия
1. Осуществляется в рамках собственности еди-
ного подразделения
2. Цены отражают реальный процесс производства
2. Цены устанавливаются исходя из общей цено-
вой политики предприятия
Хозяйственные отношения между отдельными подразделениями строятся на основе трансфертных цен,
которые отражают переход продукта в границах собственности предприятия. В этом случае продукт являет-
ся лишь по форме товаром, не будучи им по существу. Такие цены устанавливаются в рамках той политики
ценообразования, которую проводит руководство. Отношения в рамках внутрифирменного расчета основа-
ны на минимизации затрат на всех промежуточных стадиях производства конечного продукта. Правовые от-
ношения между подразделениями определяют ответственность за качество и количество продукции, сроки
поставки.
В отличие от хозяйственного расчета, который нацелен на выполнение плана, даже если оно достигалось
и не меньшими затратами, коммерческий расчет предполагает обязательное получение прибыли и достаточ-
ный для продолжения хозяйствования уровень рентабельности. В противном случае предприятие разоряется
и подлежит ликвидации как неэффективное.
ЭКОНОМИЧЕСКИЕ МЕТОДЫ МЕНЕДЖМЕНТА
Цены и ценообразование
Центральное место среди рычагов экономического механизма предприятия принадлежит ценам и цено-
образованию.
В современных условиях наиболее распространен метод ценообразования по принципу «полных издер-
жек», предполагающий установление уровня цены с учетом издержек производства плюс целевая норма
прибыли.
Особенность метода: величина издержек рассчитывается не на реальный объем производства в тот или
иной период, а на заданный объем продукции, исчисленный при стандартном или среднем уровне загрузки
производственных мощностей (70 – 80%) с учетом необходимого обновления продукции и возможности по-
явления в отрасли новых конкурентов. Так предприятие учитывает колебания рыночного спроса.
Необходимо знать структуру цены, что позволит судить о реальных экономических результатах деятель-
ности предприятия в целом и его отдельных подразделений, о конкурентоспособности продукции и стабиль-
ности получаемой прибыли.
Коммерческий расчет
Коммерческий расчет синтезирует в себе как функ-
ции менеджмента, так и экономические рычаги,
инструменты, и направлен на соизмерение затрат
и результатов, обеспечение прибыльности произ-
водства.
142
Финансирование
Важнейший инструмент финансовой политики – обеспечение всех подразделений необходимыми финан-
совыми ресурсами.
Формирование финансовых ресурсов происходит за счет:
 собственных и приравненных средств (прибыль, амортизационные отчисления, выручка от реализации
выбывшего имущества);
 мобилизации на финансовом рынке средств (продажа ценных бумаг, кредитные инвестиции);
 средств, поступающих в порядке перераспределения (страховое возмещение, дивиденды и проценты по
ценным бумагам других эмитентов, бюджетные субсидии и т.д.).
ЭКОНОМИЧЕСКИЕ МЕТОДЫ МЕНЕДЖМЕНТА
Кредитование
С реформой банковской системы, развитием сети коммерческих банков возрастающую роль играет пере-
распределение кредитных ресурсов через кредитный рынок, в связи с чем кредитное перераспределение де-
централизуется все в большей мере.
С развитием фондового рынка роль кредита как источника увеличения собственных средств предприятий
расширяется: формирование доходов осуществляется в числе прочих источников за счет процентов по депо-
зитам, доходов по акциям, облигациям и другим ценным бумагам.
Кредит способствует улучшению состояния потребительского рынка.
Налоговая система
Российские предприятия уплачивают разные виды налогов, причем одни из них за счет валового дохода,
другие - непосредственно из прибыли.
Существует установленная законодательством очередность платежей: сначала из доходов уплачиваются
косвенные налоги (налог на собственность, акцизы); затем – все имущественные налоги (на имущество пред-
приятия, земельный, транспортный и др.) и пошлины и, наконец, остальные налоги, главным среди которых
является налог на прибыль.
Страхование
Страхование охватывает сферу перераспределительных отношений.
Функции страхования:
 рисковая;
 предупредительная;
 сберегательная;
 контрольная.
Виды страхования различаются в зависимости от объекта страхования.
Вид страхования Объект страхования
1. Имущественное Материальные ценности
2. Социальное Уровень доходов граждан
3. Личное Жизнь, здоровье и трудоспособность граждан
4. Страхование
собственности
Обязанность страхователей выполнять договорные условия по по-
ставкам продукции, погашению задолженности кредиторам или
возмещению материального или иного ущерба, если он был нане-
сен другим лицам
5.Страхование
предпринимательсх
рисков
Риск неполучения прибыли или образования убытка
143
МАРКЕТИНГ
В современной литературе существует огромное количество определений маркетинга.
 Маркетинг - правильный продукт на правильном рынке (С. Джейн).
 Маркетинг - это попытка представить себе, чего хотят люди, чтобы дать им это (Шелли Лазарус).
 Маркетинг - это кино, в котором главный герой - товар (Джек Траут).
Зоны ответственности маркетинга лучше показать в наглядном виде:
ПРОДУКТ
Набор потребительских
свойств, «полезность», уни-
кальность, упаковка, цена, си-
туации приобретения и по-
требления.
АНАЛИТИКА
Обобщение коммерческой
и рыночной информации для
прогнозирования величины
и динамики спроса, объема
продаж, а также прогнозиро-
вания изменений.
СВЯЗЬ С
ОБЩЕСТВЕННОСТЬЮ
Формирование в глазах по-
требителей и обществен-
ности позитивного имиджа
бренда компании, продук-
тов компании и самой ком-
пании с целью позитивного
восприятия и доверия.
ИННОВАЦИИ
Разработка концеп-
ций новых продуктов,
сервисов по их про-
движению и новых
брендов.
БРЕНДИНГ
Позиционирование,
жизненный цикл, вос-
приятие, эмоциональ-
ны и рациональный
посыл, стадия разви-
тия.
ПРОДАЖИ
Какой товар, в какой
период, каким обра-
зом, на каких усло-
виях, с каким серви-
сом, по какой цене
продать.
ИССЛЕДОВАНИЯ
Рынок, отрасль, по-
требители, конкурен-
ты, уровень цен, ба-
рьеры входа, ёмкость
рынка, рыночные тен-
денции, ожидания по-
требителей.
ПРОДВИЖЕНИЕ
Комплекс мероприятий, на-
правленный на увеличение
уровня знания продуктов ком-
пании или её брендов, пре-
имуществ продуктов и допол-
нительных выгод при приоб-
ретении в период проведения
специальных мерроприятий.
ПОТРЕБИТЕЛИ
Возраст, доход, социальный
статус, семейное положение,
региональность, привычки,
стиль жизни, структура, мо-
тивы, частота, ситуации
и причины потребителя.
МАРКЕТИНГ
Маркетинг представляет собой
процесс планирования и осуществ-
ления концепции ценообразования,
продвижения и распространения
идей, товаров и услуг для проведения
обмена, который удовлетворит цели
отдельных людей и предприятий.
144
«Цель маркетинга - сделать усилия по сбыту
ненужными. Его цель - так хорошо познать
и понять клиента, что товар или услуга будут
точно подходить последнему и продавать себя
сами».
Питер Друкер
Маркетинг - микс - (комплекс маркетинга)
Маркетолог - это специалист по изучению
вкусов покупателей и продвижению товара.
Исследует, какая продукция будет пользоваться
большим спросом и почему, оценивает рынок
конкретных товаров и услуг.
Маркетинг - микс - это комбинированное и координированное
использование различных инструментов маркетинга.
Маркетинг в организации тем более успешен, чем он:
 согласуется с установленными стратегическими целями предприятия,
 согласуется с планами компании,
 имеет всесторонний подход в решениях и действиях,
 учитывает всю возможную информацию, касающуюся внешних и внутренних факторов (рыноч-
ного спроса, потребителей, конкурентной среды, состояния мировых финансовых, товарных
и сырьевых рынков, изменения законодательства и иных факторов),
 скоммуницирован с другими подразделениями организации (подразделением продаж оптовых
и розничных, закупок, финансов, IТ, логистикой, производством, отделом персонала и другими).
МАРКЕТИНГ - МИКС
145
АДМИНИСТРАТИВНО-ПРАВОВЫЕ МЕТОДЫ МЕНЕДЖМЕНТА
В условиях рыночных отношений эти методы играют вспомогательную роль.
Административно-правовые методы опираются на следующие системы:
• систему законодательных актов страны и региона – федеральные (государственные) законы, указы, по-
становления, государственные стандарты, положения, инструкции, методики и другие документы, утверж-
денные федеральными органами для обязательного применения на территории страны. Глобальная цель этой
системы - повышение качества жизни населения;
• систему нормативно-директивных и методических документов предприятия и вышестоящей организа-
ции, обязательных к применению. К ним относятся: стандарты, методики, положения, инструкции и подоб-
ные документы долговременного использования, а также приказы, распоряжения, указания, утвержденные
руководством предприятия (вышестоящей организации) и действующие только на предприятии.
Обязательные атрибуты нормативно-директивных документов – цель документа, основание для разработки,
место данной цели, ссылки на научные подходы и принципы, которые должны соблюдаться при решении це-
ли, потребитель информации, нормы и правила их использования, возможный круг исполнителей, требова-
ния к качеству работ, экономии ресурсов, санкции, источники информации; • систему планов, программ, за-
даний, так как их срыв может нарушить стабильность работы всего коллектива; • систему оперативного ру-
ководства (власти). Данная система включает:
- распоряжения: руководитель в устной или письменной форме указывает подчиненному, что тот должен
(не должен) совершать в определенных условиях; - популяризацию: способ реализации власти, когда акцент
переносится с прямых указаний на инициативы, в которых руководитель проявляет активность. Приказы
и наказания используются лишь в крайнем случае; - делегирование полномочий: работнику доверяется само-
стоятельное решение задачи и возлагается функциональная ответственность. Руководитель сохраняет за со-
бой ответственность за общее руководство, которое не может быть делегировано; - участие в управлении:
руководитель привлекает сотрудников к решению текущих вопросов, предоставив им все необходимые пол-
номочия и возложив на них ответственность. Целесообразно использовать там, где люди могут и желают са-
мостоятельно работать.
Административно-правовые методы менеджмента представляют собой: • организационное воздействие
(регламентирование и нормирование); • распорядительное воздействие; • организационно-распорядительное
воздействие.
Организация
управления
Распорядительное
воздействие
Организационное
воздействие
Объект управления
(трудовой коллектив)
Санитарно -
гигиенические
условия труда
Общая схема осуществления административно-правовых методов менеджмента
Административно- правовые методы менедж-
мента - совокупность средств юридического (пра-
вового и административного) воздействия на от-
ношения людей в процессе производства.
146
АДМИНИСТРАТИВНО-ПРАВОВЫЕ МЕТОДЫ МЕНЕДЖМЕНТА
Административное воздействие определяется объемом полномочий, которым наделен руководи-
тель. Передача части полномочий подчиненным – способ усиления власти менеджера.
Правила эффективного
делегирования
полномочий
руководителей
Практика передачи части полномочий при каждой
возможности
Оценка способностей и характеристика каждого из
подчиненных
Изучение выгод риска, связанных с передачей части
своих полномочий
Полная оценка своих прав
Установка надежных методов отчета и контроля
Эффективное делегирование полномочий
Цели административного воздействия:
 регламентация границ деятельности подчиненных руководителю работников;
 постановка задач исполнителям;
 контроль за выполнением задач.
Действенность организационного воздействия зависит от четкости составления должностных
инструкций, правильности установленных норм и нормативов.
Распределение функций
менеджмента
Установление прав
и обязанностей работников
аппарата управления
Регламентация процедур
управленческой
деятельности
Организационное воздействие
Комплекс мероприятий организационного характера
Организационное
регламентирование
Организационное
нормирование
Установление правил, обязательных
для выполнения; определение
содержания и порядка
управленческой деятельности
Разработка норм
и норматив
Характеристика организационного воздействия
147
АДМИНИСТРАТИВНО-ПРАВОВЫЕ МЕТОДЫ МЕНЕДЖМЕНТА
Действенность распорядительного воздействия зависит от степени пол-
ноты и своевременности информации об объекте управления.
Приказ,
договор
Устное или письменное
распоряжение
Распорядительное
воздействие
Отражение
динамики
управления
Обеспечение слаженной
работы коллектива
Установление
конкретных заданий,
контроль за
исполнением
Характеристика
распорядительного воздействия
Характеристика
организационно-распорядительного воздействия
Особую роль играет организационно-распределительное воздействие.
Итак, административно-правовые методы прямо воздействуют на объем управ-
ления, определяя его ближайшие задачи и сроки выполнения, давая однозначное
решение ситуаций, принимая форму указаний и распоряжений, обязательных для
выполнения.
Устное или письменное
распоряжение
Распорядительное
воздействие
Обеспечение слаженной
работы коллектива
Учет интересов
и способностей
каждого работника
148
Успех любого дела определяется тем, насколько активно и сознательно участвуют в нем люди.
Вот почему обеспечивающими и основополагающими для руководителя являются социально-пси-
хологические методы менеджмента, направленные на управление социально-психологическими
процессами в коллективе по достижению поставленной цели при условии сохранения здоровья ра-
ботников и благоприятного морально-психологического климата в коллективе, соблюдения законо-
дательства и требований нормативных актов.
СОЦИАЛЬНО-ПСИХОЛОГИЧЕСКИЕ МЕТОДЫ МЕНЕДЖМЕНТА
Признаки Содержание
Объект
управления
экологичность выпускаемой продукции или выполняемой услуги и окружающей
природной среды; характер, психические, антропометрические и психофизиоло-
гические особенности работника; эргономичность рабочего места и производст-
венного помещения;
система подбора, расстановки, подготовки и переподготовки кадров;
организация рабочего места;
система стимулирования труда работников;
морально-психологический климат в коллективе;
условия отдыха работников;
инфраструктура региона
Функции
управления
анализ норм и нормативов социально-психологических процессов;
выявление узких мест и недостатков; формулирование проблемы; планирование
улучшения норм и нормативов социально-психологических процессов;
организация выполнения планов; учет и контроль выполнения норм и нормативов;
мотивация улучшения показателей социально-психологических процессов;
регулирование процессов
Методы
управления
мониторинг окружающей природной среды; технические измерения социально-
психологических параметров объектов управления; анкетирование; наблюдения;
хронометраж, фотография рабочего дня, метод моментных наблюдений процес-
сов; макетирование (физическое моделирование); телефонный опрос;
проведение опытных и экспериментальных работ; математико-статистические
методы исследования; экономико-математические методы моделирования процес-
сов
В основе использования социально-психологических методов менеджмента лежат
социальные отношения, возникающие в процессе производства и влияющие на конеч-
ный результат деятельности предприятия.
Из социологических исследований известно, что производственные коллективы успешно решают
свои задачи, если имеется благоприятный «социальный климат» между членами коллектива, между
руководителями и коллективом.
Опыт зарубежных стран показывает, что отношения партнерства более эффективны, чем отноше-
ния, основанные на административном принуждении. Имущественное неравенство может быть лю-
бым, но на работе все сотрудники должны чувствовать себя партнерами.
Нарастание социальных противоречий становится препятствием росту производительности тру-
да и уровня жизни.
Социологические методы управления разнообразны.
149
Социологические
методы
управления
Методы
социального
нормирования
Методы
управления
групповыми
явлениями
Методы
управления
группами
Методы
управления
социально-
массовыми
процессами
Методы
социального
регулирования
Методы
ролевых
изменений
Профориентация
Региональное
регулирование
зарплаты
Организационный
выбор
Демократические
Авторитарно-
демократические
Авторитарные
Экономическое
соревнование
Новаторство
Смотры
Конкурсы
Соглашения
Договора
Взаимные
обязательства
СОЦИОЛОГИЧЕСКИЕ МЕТОДЫ УПРАВЛЕНИЯ
Методы
социальной
профилактики
150 Источник: Михалева. Е.П. Менеджмент. Конспект лекций
Обязательными условиями создания благоприятного социального климата являются доброволь-
ность, равноправие, ответственность, самоограничение и взаимные уступки как между руководи-
телями и коллективом, так и внутри трудового коллектива.
Источники социологической информации:
 статистическая документация;
 статистические справочники;
 коллективное обсуждение проблем;
 наблюдение;
 анкетирование;
 интервью.
Отношения управления выступают как психологические взаимоотношения людей. Управление
психологическими процессами предполагает учет психологии коллектива, менеджера, управления,
взаимоотношений людей.
Исследования показывают, что результат производства во многом предопределяется решением
вопросов подбора кадров, влиянием на психику работника с целью повышения производительности
труда, формированием «нового» работника.
СОЦИОЛОГИЧЕСКИЕ МЕТОДЫ УПРАВЛЕНИЯ
Социально-психологические методы направлены на решение следующих задач:
 повышение производственной и творческой активности членов трудового коллектива;
 формирование благоприятного социально-психологического климата;
 эффективное использование различных форм морального поощрения;
 воздействие на групповое самосознание коллектива.
Психологические
методы
управления
Методы
гуманизации труда
Методы
профессионального
отбора
Тесты
Беседы
Интервью
Функциональное
использование
музыки
Борьба
с монотонностью
труда
Методы
Формирования
эмоционально-
эстетического фона
деятельности
коллектива
Внешний вид
Культура общения
Общее настроение
коллектива
151
НАЦИОНАЛЬНЫЕ ОСОБЕННОСТИ МЕНЕДЖМЕНТА
Англо-американская модель управления
персоналом: непрерывное обучение.
Руководитель выступает по отношению
к сотрудникам в роли наставника, он от-
крыто делится с подчиненными всеми тон-
костями работы: помогает овладеть нуж-
ными навыками, учит планировать свою
деятельность и расставлять приоритеты.
Характерна для США, Великобритании,
Австралии, Канады, Новой Зеландии.
Немецкая модель управления: строгая
регламентация всех процессов.

Немецкое производство ассоциируется в первую
очередь с четкостью выполнения задач, педан-
тичностью, ответственностью и строгим разде-
лением труда. Сотрудник должен быть изначаль-
но подготовлен к работе, поэтому он включается
в производственный процесс с первого же дня.
Корпоративное обучение сводится чаще всего
к обзорной лекции о компании. Типична для
стран Центральной Европы.
Шведская модель управления: делегирование.

Основной принцип этой модели основан на том,
что директор априори не может досконально раз-
бираться во всех тонкостях процессов в разных
сферах, поэтому он должен делегировать полно-
мочия. Но не просто перекладывать на других
свои обязанности, устанавливая план по ключе-
вым показателям, а выяснять у человека, что тому
требуется для хорошего выполнения работы. Фак-
тически руководитель выступает в роли сервис-
менеджера.
Скандинавская модель управления.
Самое важное отличие этой модели управ-
ления - рассмотрение человека в деловой
среде на первом месте.
В скандинавских компаниях меньше замет-
на разница в статусе менеджеров и работни-
ков. Организационная структура не очень
строгая, бывает, что сотрудник функцио-
нально подчиняется нескольким руководи-
телям. Важные решения открыто обсуж-
даются всем коллективом.
Японская модель управления. Японские
менеджеры обратили внимание на главную
слабость операционного подхода - отчуж-
дение человека от процесса труда. Когда
сотруднику важно выполнить свою опера-
цию и, в общем-то, наплевать на общий ре-
зультат. Поэтому японские менеджеры ак-
тивно вовлекают работников в дела компа-
нии. Были созданы «кружки качества» -
группы работников, которые регулярно со-
бираются для выявления факторов, оказы-
вающих влияние на эффективность произ-
водства и качество продукции, а также для
подготовки конкретных предложений по их
устранению.
Семейная модель корпоративного
управления получила распростране-
ние во всех странах мира. Управление
корпорациями осуществляется
членами одной семьи.
152
ЯПОНИЯ США
Управленческие решения принимаются
коллективно, на основе единогласия
Индивидуальный характер принятия решения
Коллективная ответственность
Гибкая (индивидуальная для организации)
структура управления
Неформальная организация контроля
Коллективный контроль
Замедленная оценка работы сотрудника
и служебный рост
Основное качество руководителя - умение
осуществлять координацию действий
и контроль
Индивидуальная ответственность
Строго формализованная структура
управления
Четко формализованная процедура контроля
Индивидуальный контроль руководства
Быстрая оценка результата труда,
ускоренное продвижение по службе
Главные качества руководителя -
профессионализм и инициатива
Ориентация управления на группу
Оценка управления по достижению
гармонии в коллективе и по коллективному
результату
Ориентация управления на отдельную
личность
Оценка результатов
по индивидуальному результату
Неформальные отношения с подчиненными
Продвижение по службе по старшинству
и стажу работы
Подготовка руководителей универсального
типа
Оплата труда по показателям работы группы,
служебному стажу
Формальные отношения с подчиненными
Деловая карьера обуславливается личными
результатами
Подготовка узкоспециализированных
руководителей
Оплата труда по индивидуальным
достижениям
Долгосрочная занятость руководителя
в фирме
Наем на работу на короткий период
ЯПОНСКАЯ И АМЕРИКАНСКАЯ МОДЕЛИ МЕНЕДЖМЕНТА
Эволюция теории и практики менеджмента проявилась в многообразных направлениях. Начало
«тихой управленческой революции» совпало с вступлением общества в информационную стадию.
На смену старому, традиционному направлению в менеджменте, нашедшему свое отражение в так
называемой американской модели, и относительно новому, поведенческому, нашедшему отражение
в японской модели менеджмента, приходит неформальное направление, которое принято характери-
зовать как обновленческое, эмпирическое или маркетинговое, индивидуалистическое, «информа-
ционное».
Многое из опыта в области менеджмента других стран могло бы быть полезным
и в российской практике. Сравним две, наиболее признанные, модели менеджмента.
153
Украинская модель Российская модель Исламская модель
Англо-саксонская
модель
Японская модель
1.Украина
привержена
неформальным
подходам принятия
решений, построения
отношений, своими
действиями
предвосхищая
ожидания партнеров.
2.Многовекторность
это склонность
миссионерству
и космополитизму
проявляется
в дружеских
отношениях
с востоком и западом
3.Инициатива
следует за реальной
мотивацией людей.
4.Хозяйский подход
даже в лизинговых
отношениях
заслуживает доверия.
1. В социально-
экономическом плане
РФ выступает
связующим звеном
между цивилизациями
западного и восточного
типа. В экономике
ближе к восточному
типу. Огромная
склонность го-ва
к патернализму
и общественным
формам присвоения
(б.п образование,
медицина).
2.Церковь благословляет
мирскую жизнь, но не
формализуют ее,
жесткая норма
отсутствует.
3.Экономическая
свобода является
второстепенной по
отношению к задачам
спасения.
4.Слабость личной
инициативы при
довольно сильных
коллективных
настроениях.
5.Исторический ход
развития привел
к неразвитости частной
собственности,
преобладанию
финансового капитала
над промышленным.
1. Особо
подчеркивается
преимущество
этических ценностей
перед
материальными,
экономическими
благами, греховности
стяжательства.
Основной акцент на
справедливом
перераспределении
материальных благ
между всеми членами
общества.
2.Запрет на ссудный
процент в финансово-
кредитной сфере.
3. Прямое долевое
участие в работе
фирмы.
1.Традиции
протестантского
капитализма. Активно
ориентировано на
прибыль финансовое
мышление: выраженный
индивидуализм, запрет
на растрату времени,
обязанность
интенсивного труда,
опора на средний класс,
сбережение
и приумножение средств
как жизненная
обязанность.
2.Инвестора отличает
более отчетливая
приверженность к риску,
большой
индивидуализм,
подконтрольность не
государству а крупным
компаниям.
3.Человек обязан
прикладывать все
усилия выполнять свою
работу, к зарабатыванию
денег, в этом
выражается его
добродетель и умение
в выполнении
призвания.
1. Стремление
к иерархичности,
к верности боссу,
система
пожизненного
найма, меньшая
приверженность
к риску.
2. Готовность быть
опекаемым.
Предпочтение
руководством
интересов
персонала интереса
акционеров.
3. Коллективизм,
сбережение,
честность
и практицизм.
Все модели имеют исторические корни, региональные причины социально-экономического пове-
дения и в некоторой мере определяются текущим позиционированием и будущими ожиданиями.
Украинская и Российская модель при том, что экономики этих стран связывают множество раз-
личных партнерств имеют характерные отличия. Исламская модель очень близка в некоторых ас-
пектах русской, украинской именно желаниями и устремлениями, но не всегда это удается вопло-
тить на практике. Англо-саксонская и японская модели несмотря на ряд отличий на современном
этапе имеют ярко выраженную тенденцию к взаимопроникновению.
ОСОБЕННОСТИ РАЗЛИЧНЫХ МОДЕЛЕЙ ЭКОНОМИЧЕСКОГО ПОВЕДЕНИЯ
154
Законы управления Содержание
1. Законы, свойственные
управлению в целом
1. Согласование интересов
2. Сочетание государственного регулирования экономики
с хозяйственной самостоятельностью предприятий
3. Организация управления
4. Участие трудового коллектива в управлении пред-
приятием
II. Законы, присущие всем
сторонам управления
1. Закон спроса и предложения
2. Закон конкуренции и антимонопольное законода-
тельство
3. Закон убывающей доходности
4. Закон экономии времени
5. Закон зависимости между ценой и предложением
III. Законы, присущие
отдельным сторонам,
подсистемам управления
и их элементам
1. Изменение значимости функций управления
2. Сокращение числа уровней управления
3. Концентрация функции управления
4. Распространенность контроля
IV. Законы, открытые
кибернетикой
1. Обратная связь
2. Оптимизация
3. Единство управления и информации
ЗАКОНЫ УПРАВЛЕНИЯ
По сравнению с другими видами труда в организации управленческий труд имеет ряд специфи-
ческих особенностей:
 представляет собой умственный труд, состоящий из трех видов деятельности: организационно-
административной и воспитательной, аналитической и конструктивной, информационно-техни-
ческой;
 участвует в создании материальных благ и оказании услуг опосредованно, через труд других ра-
ботников;
 предмет труда – информация;
 средство труда – организационная и вычислительная техника;
 результат труда – управленческое решение.
155
ТPИ CТИЛЯ PУКOВOДCТВA
ДEМOКPAТИЧECКИЙ CТИЛЬ
Cледует применять при условии заин-
тересованности работников в получе-
нии результатов, инициативности и от-
ветственности. Преимущество демо-
кратического стиля – в усилении лич-
ных обязательств по выполнению ра-
боты через участие в управлении. Не-
достаток в том, что требуется много
времени для достижения единой точки
зрения.
ЛИБEPAЛЬНЫЙ CТИЛЬ
Применение либерального стиля свиде-
тельствует о нечеткости в определении
целей группы и ее роли в производствен-
ном процессе. Преимущество либерально-
го стиля в том, что он позволяет начать
дело так, как это видится и без вмеша-
тельств лидера. Однако группа может по-
терять скорость и направление движения
без лидерского вмешательства, что явля-
ется недостатком.
АВТOPИТAPНЫЙ CТИЛЬ
Авторитарный (автократический) стиль может быть оправдан в группе с неразви-
тыми материальными и высшими потребностями, а также в экстремальных ситуаци-
ях. Преимущество авторитарного стиля – внимание срочности и порядку, возмож-
ность предсказания результата. Недостатки – в тенденции к сдерживанию индиви-
дуальной инициативы.
156
Параметры
взаимодействия
менеджера
с коллективом
Стили руководства
Авторитарный
(автократический)
Демократический Либеральный
1. Приемы принятия
решений
Единолично решает
вопросы
Перед принятием
советуется с подчи-
ненными
Ждет указаний
от руководства или
решения совещания
2. Способ доведения
решения до исполни-
телей
Приказывает, коман-
дует, распоряжается
Предлагает, просит Просит, упрашивает
3. Отношение к ини-
циативе
Подавляет полностью
Поощряет, используя
в интересах дела
Отдает инициативу
подчиненным
4. Распределение от-
ветственности
Берет на себя или пе-
рекладывает на под-
чиненных
Распределяет ответст-
венность в соответст-
вии с полномочиями
Снимает с себя
всякую ответст-
венность
5. Отношение к под-
бору кадров
Старается избавиться
от квалифицированных
работников
Подбирает деловых,
грамотных работни-
ков
Подбором кадров
не занимается
6. Стиль общения Держит дистанцию
Дружески настроен,
любит общение
Боится общения,
общается с подчи-
ненными только
по их инициативе
7. Отношение к не-
достаткам собствен-
ных знаний
Все знает- все умеет
Постоянно повышает
свою квалификацию,
учитывает критику
Пополняет свои зна-
ния, поощряет это
стремление у подчи-
ненных
8. Характер отноше-
ний с подчиненными
Диктуется настроением
Ровная манера пове-
дения, постоянный
самоконтроль
Мягок, покладист
ВЗАИМОСВЯЗЬ МЕТОДОВ МЕНЕДЖМЕНТА И СТИЛЯ РУКОВОДСТВА
9. Отношение к дис-
циплине
Приверженец формаль-
ной жесткой дисци-
плины
Осуществляет
дифференцированный
подход к людям,
сторонник разумной
дисциплины
Формальная
дисциплина
10. Отношение к воз-
действию на подчи-
ненных
Считает наказание
основным методом
стимулирования,
поощряет избранных
только по праздникам
Использует различные
виды стимулов
постоянно
Использует
различные виды
стимулов постоянно
157
МЕНЕДЖЕР И ЛИДЕР
МЕНЕДЖЕР
Администратор
Поручает
Работает по целям других
План - основа действий
Полагается на систему
Использует доводы
Контролирует
Поддерживает движение
Профессионален
Принимает решения
Делает все правильно
Уважаем
ЛИДЕР
Инноватор
Вдохновляет
Работает по своим целям
Видение - основа действий
Полагается на людей
Использует эмоции
Доверяет
Дает импульс движению
Энтузиаст
Превращает решения
в реальность
Делает правильное дело
Обожаем
Четыре модели
лидера
«Оправдание
наших ожиданий»
«Воплощение
добродетелей»
«Один из нас» «Лучший
из нас»
Люди надеются
на постоянство
действий лидера
независимо
от обстановки
Носитель
общечелове
ческих
норм
морали
Образ жизни
идентичен
образу жизни
любого члена
коллектива
Пример для
подражания
и как человек
и как
профессионал
158
Категория Роль Характер роли
Межличностные
роли
1. Номинальный
начальник
2. Лидер
3. Связник
1. Символ юридической власти, выполняющий
определенные церемониальные обязанности
2. Стимулирует подчиненных
на достижение цели
3. Служит звеном в цепи обмена
Информационные
роли
4. Нервный центр
5. Распространитель
6. Представитель
4. Собирает несистематизированную информацию,
принимает все типы информации
5. Передает отобранную информацию подчиненным
6. Передает отобранную информацию во внешний
мир
Решающие
роли
7. Предприниматель
8. Ликвидатор
нарушений
9. Распределитель
средств
10. Посредник
7. Проектирует и начинает изменения внутри
организации
8. Принимает корректирующие меры
в нестандартных ситуациях
9. Решает, кто должен получить ресурсы
10. Участвует в переговорах с другими сторонами
УПРАВЛЕНЧЕСКИЕ РОЛИ ТОП - МЕНЕДЖЕРА
Любой бизнес при использовании и функционального, и ролевого подхода будет
успешным, если бизнес концентрирует свое внимание на поиске и развитии кадров,
которые:
обладают восемью основными качествами (характер, инициатива, желание слу-
жить людям, интеллект, осведомленность и понимание, предусмотрительность,
предвидение, гибкость);
 стратегически мыслят;
 руководят бизнесом с учетом социальных изменений;
 могут помочь бизнесу справиться с правительственным регулированием;
 эффективно управляют человеческими ресурсами.
Управленческие функции являются результатом того, ради чего осуществляется
менеджмент, а роли представляют собой средства для достижения этих результатов.
159
СИСТЕМА МЕНЕДЖМЕНТА НА ПРЕДПРИЯТИИ
КАК СОЦИАЛЬНО-УПРАВЛЯЕМАЯ СИСТЕМА
Любой вид управленческой деятельности связан с управлением людьми, объединенными в отделы, отде-
ления, службы. Иными словами, менеджмент – это прежде всего управление социальными коллективами
людей, а потому его необходимо рассматривать как социально-управляемую систему.
Система – некоторая целостность, состоящая из взаимозависимых частей, каждая из кото-
рых вносит свой вклад в характеристику целого.
Менеджмент функционирует в рамках отдельного предприятия, которое является сложной социально-
экономической системой, складывающейся из управляющей подсистемы (аппарат управления - субъект
менеджмента) и управляемой подсистемы (коллектив предприятия - объект менеджмента).
Системы бывают закрытыми и открытыми.
Закрытая система характерна для предприятий-монополистов при стабильной внешней среде и ясной си-
туации на рынке. Менеджер должен предвидеть и корректировать повседневные задачи, принятые обяза-
тельства. Менеджмент организации в закрытой системе должен быть ориентирован на оперативное управ-
ление, с помощью которого оптимизируется структура факторов производства и всего производственного
процесса. Модель позволяет установить технико-экономические связи и зависимости между различными
факторами производства, что составляет ее сильную сторону. В модели недостаточно учитывается роль
человеческого фактора в эффективной работе организации.
Информация,
материалы, кадры,
финансы
Обработка
и преобразование
входов
Продукция, услуги,
прибыль, доля рынка,
развитие работников и т.д.
Фактор
сравнения
Система
закрытая открытая
Основная цель Экономическая
Выживание в условиях неопре-
деленности, нестабильности
внешней среды
Внешняя среда Прогнозируемая Совершенно неопределенная
Функция Точно описанные права, методы Точные инструкции отсутствуют
Контроль
и ответственность
В соответствии с иерархией на
предприятии
Каждый несет ответственность
за отдельную проблему
Факторы престижа Положение в иерархии, должность
Личностные качества, компе-
тентность
Управление
Авторитарное: инструкции,
правила, решения
Демократическое: информация,
предложения, советы
Вход Преобразования Выход
Выход Преобразования Вход
Системный подход в менеджменте
Сравнительный анализ открытой и закрытой систем
160
Открытая система характерна для постоянно меняющейся внешней среды, динамично развитом
рынке. Менеджер свою работу должен строить в зависимости от быстро меняющихся задач и собы-
тий, которые невозможно предвидеть. От менеджера требуются творчество, новаторство. Главная
идея открытой системы заключается в признании взаимосвязей и взаимозависимости элементов,
подсистем и всей системы в целом с внешней средой. Главным направлением деятельности менед-
жеров становится стратегическое управление. Эффективность организации при этом оценивается
как системная целесообразность, учитывающая ее способности к саморегулированию и самоорга-
низации, а также к достижению целей при изменении внешних условий.
Системе менеджмента на предприятии присущи следующие признаки открытой системы: взаи-
модействие с окружающей средой, синергизм, динамическое равновесие, равенство конечных ре-
зультатов.
Информация о внутренней среде организации необходима менеджеру, чтобы определить возмож-
ности, потенциал, на которые фирма может рассчитывать в конкурентной борьбе для достижения
поставленных целей. Анализ внутренней среды позволяет также лучше уяснить цели и задачи орга-
низации.
Направление Составляющие направления
Производство
объем, структура, темпы производства: номенклатура продукции предприятия;
обеспеченность сырьем и материалами, уровень запасов, скорость использования,
система контроля запасов;
наличный парк оборудования и степень его использования, резервные мощности,
техническая эффективность мощностей;
местонахождение производства и наличие инфраструктуры;
экология производства;
контроль качества, издержки и качество технологий; патенты, тортовые марки и т.д.
Персонал
структура и потенциал; квалификация;
количественный состав и текучесть кадров; производительность труда;
стоимость рабочей силы;
интересы и потребности сотрудников
Организация
управления
организационная структура, система управления;
уровень менеджмента, квалификация, способности и интересы высшего
руководства;
культура фирмы;
престиж и имидж фирмы;
организация системы коммуникаций
Маркетинг
товары, произведенные предприятием, доля на рынке; возможность собирать
необходимую информацию о рынках;
каналы распределения и сбыта;
маркетинговый бюджет и его исполнение;
маркетинговые планы и программы;
нововведения;
имидж, репутация и качество товаров; стимулирование сбыта, реклама,
ценообразование
Финансы и учет
финансовая устойчивость и платежеспособность; прибыльность и рентабельность
(по товарам, регионам, каналам сбыта, посредникам); собственные и заемные
средства и их соотношение; эффективная система учета
АНАЛИЗ ВНУТРЕННЕЙ СРЕДЫ ПО НАПРАВЛЕНИЯМ
161
Направление Характеристика направления
Взаимосвязанность
факторов внешней среды
Уровень силы, с которой изменение одного фактора воздействует на другие
факторы. Изменение какого-либо фактора окружения может обусловливать
изменение других
Сложность
внешней среды
Число факторов, на которые предприятие обязано реагировать, а также
уровень вариативности каждого фактора
Подвижность среды
Скорость, с которой происходят изменения в окружении предприятия.
В высокоподвижной среде предприятие или подразделение должны опи-
раться на более разнообразную информацию, чтобы принимать эффектив-
ные решения
Неопределенность
внешней среды
Соотношение между количеством информации о среде, которой располагает
организация, и уверенностью в точности этой информации. Чем неопреде-
леннее внешнее окружение, тем труднее принимать эффективные решения
Предприятие зависит от внешней среды в отношении поставок ресурсов, энергии, кадров, потребителей.
Менеджер должен уметь выявлять существенные факторы в окружении, подбирать методы и способы регу-
лирования на внешние воздействия. Предприятие вынуждено приспосабливаться к внешней среде, чтобы
выжить и сохранить эффективность.
Любое предприятие должно определить свою миссию, выражающую философию и смысл существования
хозяйствующего субъекта, главную цель его деятельности.
Цель – конечное состояние, желаемый результат которого стремится добиться любое предприятие.
Цели всегда основаны на гипотезах развития в будущем, поэтому их обоснованность зависит от точности
этих гипотез.
Анализ внутренней среды по направлениям
Область действия Цель
Инновации Завоевание передовых позиций по производству новых видов продукции
Маркетинг
Выход на первое место по продаже определенного товара, создание
собственного имиджа у товара
Производство Достижение наивысшей производительности труда, повышение эффек-
тивности
Финансы Сохранение и поддержание на необходимом уровне всех видов финансо-
вых ресурсов, их рациональное использование
Управление
персоналом
Обеспечение условий, необходимых для развития творческого потенциала
работников, повышения уровня заинтересованности и удовлетворенности
работающих
Менеджмент Определение критических областей управленческого воздействия
АНАЛИЗ ВНУТРЕННЕЙ СРЕДЫ ПО НАПРАВЛЕНИЯМ
162
Осуществляется постановка
на учет во все государствен-
ные и негосударственные
учреждения, взаимодействие
с которыми требуется для ор-
ганизации нормальной рабо-
ты предприятия (энергоснаб-
жение…). Оформляются до-
говора аренды, осуществля-
ется лицензирование отдель-
ных видов продуктов и услуг,
ставятся на учет в налоговую
инспекцию контрольно-кас-
совые аппараты.
Регистрация и постановка на
учет в органах и фондах
с оформлением свидетельств
о регистрации. Основными орга-
нами и фондами, требующими
обязательной регистрации, яв-
ляются:
•Статистическое управление
•Налоговая инспекция
•Пенсионный фонд
•Фонд социального страхования
•Фонд медицинского страхова-
ния
•Фонд занятости
•Лицензионная палата
Создается концепция деятель-
ности предприятия, проводятся
маркетинговые исследования, опре-
деляются учредители, организа-
ционно-правовая форма и структу-
ра будущего предприятия, форма
собственности. Разрабатывается
бизнес-план, определяется ликвид-
ность и рентабельность. Создание
проекта учредительного договора и
Устава.
Создаются приказы по пред-
приятию и штатно-должност-
ное расписание. Формируются
папки: «Приказы», «Кадры»,
«Документы по банку». Опла-
чивается госпошлина за ре-
гистрацию предприятия. Фор-
мируются папки: «Касса»,
«Бухгалтерия».
Обсуждаются, утверж-
даются и подписываются
учредительные документы
с составлением протокола
учредительного собрания.
Формируется папка «Уч-
редительные документы».
Организационный этап
Регистрационный этап
Учредительный этап
Осуществляется временная
регистрация в Регистрационной
палате на основании предъяв-
ленных документов, после чего
выдается временное свиде-
тельство о регистрации. Изго-
товляются печати предприятия.
Оформляются нотариально-за-
веренные копии учредительных
документов и временного сви-
детельства о регистрации (5-6
шт.).
Учетный этап
Предварительный этап
ЭТАПЫ СОЗДАНИЯ ПРЕДПРИЯТИЯ (БИЗНЕСА)
Лицензионный этап
163
- Законов,
решений
правительств,
органов местной
власти и др.
КТО ТАКОЙ ПРЕДПРИНИМАТЕЛЬ
ПРЕДПРИНИМАТЕЛЬ - ЭТО
человек, который организует
собственное дело, руководит
им и одновременно берет на себя
обязательства и ответственность
и рискует с целью получения
прибыли.
-Стратегию и тактику теории управления, рынок потребите-
лей, конкурентов и положение предприятия на рынке, цели и за-
дачи предприятия, средства реализации стратегии и нормализа-
ции деятельности предприятия; - Методы управления: эконо-
мические, административные, социально - психологические;
финансами, технологией, рынком и т. д. - Объект управления:
организационная структура, структура товара, структура основ-
ных фондов и оборотных средств, структура персонала и спосо-
бы мотивации к труду, главных поставщиков и потребителей то-
вара; - Систему, в которую входит объект управления: компа-
нии, ассоциации, акционерное общество, концерн, совместное
предприятие, производственное объединение и тому подобное;-
Систему отношений объекта управления по: потребителями
товара (заказчиками), конкурентами на рынке поставщиков
сырья, энергетических ресурсов, банками, предприятиями, фир-
мами, инспекциями (налоговой, охраны труда, экологической,
санитарной, пожарной, таможенной, профсоюзной), обществен-
ными организациями региона.
ОБЯЗАТЕЛЬНО ЗНАТЬ:
- Способности:
организационные,
предпринимательские;
- Знания: экономические,
юридические, менеджмента,
маркетинга и психологии;
- Индивидуальные черты:
ответственность,
целеустремленность,
инициативность,
упорство, трудолюбие,
работоспособность,
дисциплинированность;
- Здоровье; - Опыт,
предпринимательскую
инициативу.
- Определять стратегию
развития предприятия;
- Ставить реальные цели
и задачи, рисковать;
- Анализировать,
планировать, предвидеть,
принимать решения;
- Управлять персоналом,
финансами, производст-
вом, качеством;
- Идти на компромисс.
- Стратегически;
- Системно;
- Экономически;
- Логично;
- Пространственно;
- Оперативно
-Изобретательным, компетентным,
решительным; - Преданным своему
предприятию; - Коммуникабельным;
- Самостоятельным в принятии
и реализации решений.
164
БИЗНЕС-ПЛАН
Общая модель последовательности разработки бизнес-
плана в предпринимательских структурах.
Бизнес-план - краткое, точное, доступное и понятное описание предполагаемого бизнеса, важ-
нейший инструмент при рассмотрении большого количества различных ситуаций, позволяющий
выбрать наиболее перспективный желаемый результат и определить средства для его достижения.
Бизнес-план необходим не только крупным предприятиям, организующим свое дело с размахом.
Он нужен каждому бизнесу, прежде всего, для того, чтобы тщательно проанализировать свои идеи,
проверить их разумность, реалистичность и уменьшить тем самым риск. В зависимости от конкрет-
ного характера и условий предстоящей деятельности - объема производства, вида продукции (услу-
ги), ее новизны и т.п. - состав и структура бизнес-плана могут существенно различаться, но содер-
жательная сторона должна быть одной и той же.
165
166
МОДЕЛЬ ЛИДЕРСТВА ИЦХАКА АДИЗЕСА
Очень интересный взгляд на компетенции менеджеров и пробле-
му лидерства предлагает американский профессор Ицхак Адизес.
Ицхак Калдерон Адизес - один из мировых экспертов в области
улучшения производительности организаций путем проведения из-
менений. Основатель и президент Института Адизеса, преподава-
тель Стэнфордского университета, Школы менеджмента Калифор-
нийского университета, Иерусалимского университета.
Код Стиль эффективного менеджмента
Paei «Производитель»:
• знает, что нужно клиенту;
• умеет создать то, что нужно клиенту;
• самостоятельно производит продукт;
• обладает мотивацией достижения
Стили эффективного менеджмента по И. Адизесу
pAei «Администратор»:
• методичен и организован;
• способен видеть «подводные камни»;
• знает, что происходит в компании;
• заботится о достоверности информации;
• не производит продукт
paEi «Предприниматель»:
• выбирает направление развития
компании;
• является творческой личностью;
• проявляет смелость и готовность
действовать
paeI «Интегратор»:
• способен объединять людей;
• обладает творческими способностями;
• проясняет недоразумения;
• чувствует и понимает других людей;
• не стремится стать незаменимым
По его мнению, основополагающую задачу менеджера можно выразить следующим требованием:
«Сделать организацию результативной и эффективной в ближайшей и долгосрочной перспективе».
Для решения этой задачи менеджеру необходимо обладать многочисленными, порой взаимоисклю-
чающими качествами, уметь эффективно выполнять четыре функции.
1.Producing (P) - «Производство результатов».
2.Administrating (A) - «Администрирование
(управление)».
3.Entrepreneuring (E) - «Предпринимательство
(видение перспективы)».
4.Integrating (I) - «Интеграция (объединение)».
Реализация каждой функции позволяет полу-
чить ответ на соответствующий вопрос.
Р - Что нужно сделать?
А - Как это нужно сделать?
Е - Когда и зачем это нужно сделать?
I - Кто это должен делать?
По мнению И. Адизеса, большинство менеджеров могут успешно выполнять одну-две из рас-
смотренных функций, опираясь на которые они формируют свой стиль управления. Однако эф-
фективный менеджер должен владеть хотя бы элементарными навыками выполнения каждой из них.
Если же одна или несколько функций не выполняются (это обозначается прочерком в коде), то
имеют место стили неправильного менеджмента. Например:
(Р - - -) - «Герой-одиночка»;(- А- -) - «Бюрократ»;(- - Е -) - «Поджигатель»;(- - - I) - «Горячий сторонник».
Доминирование в манере управления одной из функций (успешное ее выполнение) при удовлетворительном
выполнении трех остальных порождает, по мнению И. Адизеса, один из характерных стилей эффективного
менеджмента.
ЖИЗНЕННЫЙ ЦИКЛ ОРГАНИЗАЦИИ ИЦХАКА АДИЗЕСА
Жизненный цикл организации – совокупность этапов и стадий,
через которые проходит организация за период своего
функционирования: рождение, детство, юность, зрелость,
старение, возрождение.
Все организации, как живые организмы, проходят через схожие стадии жизненного цикла и де-
монстрируют прогнозируемые и повторяющиеся модели поведения. На каждой новой стадии раз-
вития каждая организация сталкивается с уникальным набором вызовов и сложностей. Успех ор-
ганизации определяется способностью менеджеров управлять переходом от одной стадии к дру-
гой.
1. «Выхаживание». На этом этапе организация еще не существует, но есть идея о ее создании.
Основателем собираются мнения, необходимая информация, закладывается теоретический фунда-
мент для будущей организации.
Основатель организации должен иметь ответы на вопросы: «Что организация будет делать? Как
и когда это может быть сделано? Кто и почему собирается это делать?»
2. «Младенчество». На этом этапе у организации нет четкой структуры и системы распределе-
ния полномочий, ответственности, системы приема на работу. Она очень персонифицирована,
имеет небольшой бюджет.
Основной акцент в деятельности организации делается на удовлетворение потребностей ее
клиентов и на результаты своей работы. Решения на этом этапе обычно должны приниматься
быстро, но ввиду отсутствия достаточного опыта, они могут быть не всегда успешны.
Развитие организации будет продолжаться, если обеспечить постоянное поступление денежных
средств. И если ее основатель полностью уверен в успешности собственной идеи, предан ей.
167
3. «Детство» или «Давай-давай». Деятельность и денежные потоки организации становятся
стабильными. Организация успешно развивается, происходит бурный рост. В организации все
еще нет ни четкой структуры управления, ни установленных функциональных обязанностей. Ор-
ганизация концентрируется не вокруг задач, а вокруг людей.
Организация будет развиваться дальше, если руководитель вовремя начнет делегировать свои
полномочия и ответственность.
4. «Юность». На этом этапе организация очень сильно меняется. Ее дальнейшее развитие бу-
дет возможно только в случае установления дисциплины, системы и порядка. Изменяется структу-
ра организации, нанимаются профессиональные менеджеры.
Появляется большое количество конфликтов и противоречий между старыми и новыми сотруд-
никами организации, могут начаться противоречия в ее целях. Для продолжения развития необхо-
димо провести систематизацию административной деятельности.
5. «Расцвет». Этот этап наступает в том случае, если систематизация административной дея-
тельности была произведена успешно.
На данном этапе организация одновременно и гибка, и управляема, имеет прописанные функ-
ции и четкую структуру. Она занимается планированием своей деятельности и впоследствии сле-
дует своим планам, ориентирована на результат и удовлетворение потребностей своих клиентов,
эффективно работает. Ее сотрудники – хорошие командные игроки. Часто на этом этапе создаются
дочерние младенческие организации.
6. «Стабилизация» или «Поздний расцвет». Это первая стадия старения организации. Умень-
шается гибкость организации, идет сокращение инноваций, она не стремится к изменениям. Все
большее значение уделяется межличностным отношениям между сотрудниками, нежели захвату
новых рынков, расширению зон охвата уже существующих. Все это может отрицательно повлиять
на удовлетворение потребностей клиентов организации в будущем.
7. «Аристократизм». На этом этапе организация владеет значительными денежными ресурса-
ми, которые расходует на укрепление имеющейся системы контроля, обустройство, страхование.
Основным в ее деятельности является не то, что и почему производится, а как. С целью развития
в организации могут вводиться небольшие инновации, могут приобретаться другие организации.
Но ориентация организации на долгосрочный результат значительно ниже, чем на предыдущих
этапах. Для сохранения имеющегося уровня прибыли повышаются цены на ее продукцию или ус-
луги, но этот процесс не бесконечен.
8. «Ранняя бюрократизация». Этот этап характеризует большое количество конфликтов
и проблем, отдаление от удовлетворения клиентов. Теперь основное внимание в организации кон-
центрируется на том, кто виноват в проблемах, а не на том, что нужно сделать, чтобы их решить.
«Бюрократизация и смерть». Организация не стремится к повышению эффективности своей
деятельности, к изменениям, не ориентируется на результат, на потребности потребителей. В ней
присутствует жесткий контроль над деятельностью, соблюдением всех принятых правил, предпи-
саний и процедур.
Если деятельность организации напрямую зависит от клиентов, то в момент их полного отказа
от ее услуг может наступить смерть организации. Наступление этапа смерти для нее может быть
на какое-то время отсрочено, если организация производит какой-то монопольный продукт или
имеет поддержку государства.
Грамотно выстроенные стратегия и тактика развития организации помогут не только достичь
этапа расцвета, но и оставаться в нем достаточно долго.
ЖИЗНЕННЫЙ ЦИКЛ ОРГАНИЗАЦИИ ИЦХАКА АДИЗЕСА
168
Работоспособность – способность к работе, к труду в определенном ритме определенное коли-
чество времени. Работоспособность имеет свои пределы.
МЕНЕДЖЕР И СТРЕСС
Предел работоспособности
Мотивации
Здоровья
Рационального питания
Фаза подготовки
управленческого
решения
Возраста
Особенности нервной
системы
Профессиональной
подготовки и опыта
Санитарно - гигиенических
условий труда
Направленности
личности
Причины стресса:
• служебные проблемы, семейные переживания и финансовые трудности (61% случаев);
• «психологического» характера (32% случаев); • серьезные заболевания (7% случаев).
Со временем под влиянием прогрессирующей напряженности труда у каждого человека складывается
«своя» группа сигналов стрессоров.
Кратковременные сигналы: раздражительность; «говорливость»; периодические боли в затылке; усилен-
ная тяга к курению; изжога и т.д.
Приобретающие постоянство сигналы: длительные боли в какой-то части головы, сердца; депрессия;
полная потеря аппетита; затухание жизненного тонуса; лихорадочный блеск в глазах и т.д.
Пути преодоления стресса могут быть различными.
1). Если человек будет довольствоваться правилом: «поступай так, чтобы завоевать любовь других, выз-
вать расположение и доброжелательное отношение окружающих», он создает для себя максимум психологи-
ческого комфорта и возможность успеха. 2). Стремясь к хорошим отношениям с окружающими, все же не
заводите дружбы с «трудными», несдержанными людьми. 3). Цените радость подлинной простоты жизнен-
ного уклада: напыщенная искусственность вызывает неприязнь у окружающих. 4). С какой бы жизненной
ситуацией Вы не столкнулись, подумайте, стоит ли сражаться. 5). Физические упражнения, заряжающие ор-
ганизм бодростью и энергией. 6). В каждом виде достижений есть своя вершина, стремитесь к ней и до-
вольствуйтесь этим. 7). Постоянно сосредоточивайте внимание на светлых сторонах жизни; лучший способ
уменьшить стресс – это отвлечься, «профилактика радостью». 8). Возможен и такой подход к сложившейся
ситуации: я не принимаю общество, в котором живу, однако не воюю с ним, а отгораживаюсь от него или
учусь реализовывать свои жизненные программы в тех условиях, в которых живу и которые не могу
изменить.
Среди обязательных условий, обеспечивающих работоспособность человека и предупреждающих пере-
утомление, важное место занимает правильное чередование труда и отдыха. Менеджер часто находится в со-
стоянии нервного напряжения, что разрушающе действует на его здоровье. Частота возникновения стрессо-
вых ситуаций в деятельности менеджера примерно 6 – 7 баллов при десятибалльной шкале.
Стресс - постоянная и естественная реакция
организма и психики человека на проблемную
ситуацию в виде перегруппировки физических
и нравственных сил.
169
Типы конфликтов: внутриличностный; между личностью и группой; межличностный; межгруп-
повой.
Внутриличностный конфликт возникает, когда к одному человеку предъявляются противо-
речивые требования по поводу результатов его работы. Конфликт может являться ответом на рабочую
перегрузку или недогрузку.
Конфликт между личностью и группой может возникнуть, если отдельная личность займет
позиции, отличающиеся от позиции группы, в то время как производственные группы устанавливают
нормы поведения и выработки.
Межличностный конфликт в организациях чаще всего проявляется в виде борьбы за ограни-
ченные ресурсы, статусы, место в управленческой иерархии, капитал, рабочую силу. Может проявлять-
ся как столкновение между личностями с различными чертами характера, взглядами и ценностями.
Межгрупповой конфликт возникает между формальными и неформальными группами. Часто
происходит между линейным и штабным персоналом, между функциональными группами.
Последствия конфликтов могут быть функциональные и дисфункциональные.
Функциональные – проблема может быть решена таким путем, который приемлем для всех сто-
рон, и в результате люди больше будут чувствовать свою причастность к решению проблемы. Это рас-
полагает стороны к сотрудничеству. Конфликт может уменьшить возможности группового мышления
и синдрома покорности, что способствует улучшению качества процесса принятия решений.
Дисфункциональные: рост чувства неудовлетворенности у персонала, усиление текучести кад-
ров, снижение производительности; меньшая степень сотрудничества в будущем; сильная преданность
своей группе и усиление негативной конкуренции с другими группами; представление о своих целях
как о положительных; сворачивание взаимодействия и общения между конфликтующими сторонами;
увеличение враждебности между сторонами по мере уменьшения взаимодействия и общения; придание
большего значения «победе» в конфликтах, чем решению реальной проблемы.
Эффективный менеджер должен владеть способами предупреждения конфлик-
тов: • создание хороших условий деятельности, четкое распределение функций, прав, ответственнос-
ти, согласование интересов работников; • выявление потребностей работников и создание условий для
максимального их удовлетворения; • формирование рабочих групп с учетом личной совместимости,
применение адекватного стиля руководства; • своевременное обнаружение противоречий и разногласий
и их разрешение на основе переговоров.
Если конфликта избежать не удалось, необходимо найти способы его разрешения.
Конфликт – отсутствие согласия
между двумя или более сторонами,
которые могут быть конкретными
лицами или группами; столкновение
в сфере общения, вызванное проти-
воречивыми целями, установками,
поведением людей.
УПРАВЛЕНИЕ КОНФЛИКТАМИ
170
171
МЕТОДЫ РАЗРЕШЕНИЯ КОНФЛИКТА
Структурные методы
разрешения
конфликтов
Система вознаграждений
Установление общеорганизационных
комплексных целей
Координационные и интегральные
механизмы
Разъяснение требований к работе
Означает признание различия во мнениях
и готовность ознакомиться с иными точками
зрения, чтобы понять причины конфликта
и найти курс действий, приемлемый для всех
сторон. В сложных ситуациях, где разнооб-
разие подходов и точная информация явля-
ются существенными для принятия реше-
ний, появление конфликтов надо поощрять
и управлять ситуацией, используя данный
стиль.
Апеллируя к солидарности, «сглаживатель»
старается не выпустить наружу признаки
конфликта. Может наступить мир и гармо-
ния, но проблема останется. Растет вероят-
ность того, что в конце концов произойдет
взрыв.
Человек старается
уйти от конфликта
или старается не
попадать в ситуа-
ции, провоцирую-
щие возникновение
противоречий.
Характеризуется принятием точки
зрения другой стороны, но лишь до
некоторой степени. Сводит к миниму-
му недоброжелательность, дает воз-
можность быстро разрешить конф-
ликт. Но использование компромисса
на ранней стадии конфликта может
помешать решению проблемы, сокра-
тить время поиска альтернатив.
Лицо, использующее такой стиль, обыч-
но ведет себя агрессивно, пытается за-
ставить принять свою точку зрения лю-
бой ценой. Стиль эффективен, когда ме-
неджер имеет значительную власть над
подчиненными.
Группа
рисков
Виды
рисков
Способы уменьшения отрицательных
последствий риска
Коммерческие
1. Низкие объемы реализации
Более тщательная аналитическая работа по выбору
целевых рынков и сегментации потребителей
2. Неэффективная работа сбытовой
сети
Тщательный подбор посредников
3. Неудачный вывод нового
товара на рынок
Предварительное проведение рыночного тестирования,
пробных продаж, внесение изменений в товар
4. Неудовлетворительное
исполнение условий договора
Более тщательный выбор партнеров путем их глубокого
изучения, получения банковских и аудиторских справок
5. Противодействия
конкурентов
Предвидение возможной реакции конкурентов на
деловую активность предприятия
6. Циклические изменения
в экономике, падение спроса
на товары
Прогнозирование циклических колебаний конъюнктуры,
повышение уровня ликвидности за счет ускоренной
реализации произведенной продукции, сокращение
товарных запасов, материалов и комплектующих
7. Изменение котировок
и цен на сырьевые товары
Тщательное прогнозирование цен, использование
фьючерсных сделок, снижение степени риска путем
хеджирования
Риск – неотъемлемый атрибут рыночной деятельности. Каждая фирма стремится добиться увеличения прибыли по-
средством оптимальных решений минимизации риска. Риск присутствовал и в командной экономике, он был связан
с невыполнением государственного заказа, нарушением договоров поставки, необеспеченностью ресурсами и т.д.
Практика показывает, что чем выше уровень риска, тем значительнее в случае успеха будет прибыль.
Риски возникают в различных областях деятельности организации.
УПРАВЛЕНИЕ РИСКАМИ
Финансовые
1.Риск неплатежа
за поставленный товар
Включение авансового платежа (100%) в условия
договора, применение аккредитивной формы расчетов,
возмездная передача права требования платежей
факторинговой фирме
2. Риск неоптимального
распределения финансовых ресурсов
при планировании производства
товаров
Тщательная аналитическая работа при определении
приоритетных направлений деятельности фирмы,
более глубокая предварительная оценка рентабельности
произведенных товаров
Риск - вероятность возникновения убытков или
снижения доходов по сравнению с прогнозируемым
вариантом.
172
УПРАВЛЕНИЕ РИСКАМИ
3. Риск больших
инвестиций
в крупномасштабный
проект
Аналитическая работа в предконтрактный период,
распределение рисков за счет привлечения
к осуществлению проекта других фирм через
консорциальное соглашение, привлечение
средств венчурных фондов
Внутрифирменные
1. Недовольство
работников
предприятия
Проработка условий коллективного договора,
разработка социально-экономических программ,
создание благоприятного психологического
климата в коллективах
2. Утечка коммерческой
и научно-технической
информации
Тщательная проверка сотрудников, особенно
персонала, занимающегося НИОКР, контроль
за оборотом внутрифирменной документации,
ограничение доступа посторонних лиц
в лаборатории, на экспериментальные участки
3. Ошибки управляющих
Тщательный подбор управляющих, эффективная
мотивация и стимулирование их деятельности,
профессиональная подготовка и переподготовка,
дублирование управления по наиболее
дорогостоящим направлениям деятельности,
создание временных целевых групп,
организация контроля
Работа менеджеров в кризисной ситуации
Работа менеджера в кризисной ситуации имеет свои особенности. Чтобы преодолеть
кризисную ситуацию, менеджеру необходимо следовать следующим правилам, проверен-
ным на практике.
1. Уметь определять важность, очередность и последовательность выполняемых задач, вы-
делять главное.
2. Не поручать другим самые существенные вопросы, от решения которых зависит будущее
предприятия, решать их самому.
3. Быть требовательным по отношению к подчиненным и к самому себе, не допускать без-
ответственности.
4. Действовать быстро, энергично и решительно.
5. Быть хорошо информированным по вопросам, которые входят в Вашу компетенцию.
6. Не заниматься мелкими и второстепенными делами, которые следует передавать и дове-
рять исполнителям.
7. Действовать только в рамках возможного, реального, избегать слишком рискованных ре-
шений.
8. Уметь «держать удар» при проигрыше, отступать, уступать в ситуациях, когда это неиз-
бежно, подготавливая основу для дальнейшего рыночного успеха.
9. Быть справедливым, честным, последовательным и твердым в своих действиях.
10. Находить удовольствие в работе, уважать и любить ее и свой коллектив.
173
Интенсивность и масштабы
нововведений
Соответствующие
организационные изменения
1. Освоенная продукция
Освоенная технология
Освоенный рынок
Совершенствование продукции осуществляется в рамках сущест-
вующей организации.
2. Новая продукция
Освоенная технология
Освоенный рынок
Разработка продукции осуществляется в рамках существующей
организации или в исследовательском подразделении создается
новая проектная группа.
3. Освоенная продукция
Освоенная технология
Новый рынок
Существующая организация практически не изменяется. На службу
маркетинга возлагается задача изучения нового рынка; может быть
образована новая группа сбыта.
4. Новая продукция
Освоенная технология
Новый рынок
Организуется группа по разработке новой продукции, укомплекто-
ванная персоналом из исследовательского подразделения и службы
маркетинга.
5. Новая продукция
Новая технология
Освоенный рынок
Организуется группа по разработке новой продукции, укомплекто-
ванная персоналом из исследовательского подразделения и произ-
водства. В своей работе группа использует помощь служб марке-
тинга и сбыта.
6. Новая продукция
Новая технология
Новый рынок
Новое направление деятельности компании требует совершенно
новой организации в форме венчурного или нового подразделения,
дополняющего существующую организационную структуру.
УПРАВЛЕНИЕ ИННОВАЦИЯМИ
Инновационный потенциал менеджмента – это способность и возможность видеть необходимость внед-
рения нововведений и изменений инновационного типа.
При высоком инновационном потенциале менеджмента в процессах управления поощряется инициатива
организационных преобразований, ведется регулярный мониторинг качества управления, функции исследо-
вания отдается явный приоритет, в коллективе царит атмосфера творчества, поиска, развития.
От целенаправленности инновационной деятельности во многом зависит эффективность работы всего
предприятия.
Общие характеристики
инновационной фирмы
Наличие механизма инновационного менеджмента
Разработка инновационной
стратегии и её осуществление
Непрерывное инновационное поведение
Убеждение в рациональности инноваций
Инновации – это изменения, нововведения, повышающие эффектив-
ность управления, направленные на улучшение результатов деятельности
предприятия и укрепляющие его позиции на внешнем и внутреннем рын-
ках.
174
Стратегия
инновационной
деятельности
Тактика
менеджера
Перспективы
использования
Традиционная Основная цель - качество про-
дукции (других целей нет)
Отставание в технико – техноло-
гическом, а затем и в экономи-
ческом отношениях
«Оппортунистическая»
Предприятие «ищет» новый про-
дукт без больших затрат на ис-
следования и разработки, однако
в течение некоторого времени оно
- монополист на рынке
Высокая степень риска утраты
монопольного положения
Имитационная
Новая технология приобретается
у других, что дешевле, чем собст-
венные разработки, новые изобре-
тения
Необходимы высокая специальная
квалификация и комплекс мер по
поддержанию достигнутого
уровня
Оборонительная
Цель предприятия - не отстать
от других, претензий на заня-
тие ведущих позиций нет
Затратоемкая стратегия, риск
утраты позиций не устраняется
УПРАВЛЕНИЕ ИННОВАЦИЯМИ
Зависимая
Стратегия малых предприятий,
которым передан производст-
венный метод или новый товар
для производства
Трудности с внедрением новшеств
Наступательная
Цель предприятия - первое на
рынке, а значит, необходима вы-
сокая квалификация, большая
организаторская работа
Ориентация на долгосрочные
цели,способная привести
к значительным результатам
Главная фигура процесса нововведений – новатор.
В организациях инновационного типа он занимает ключевое
место в системе управления человеческими ресурсами.
Характерные черты новатора:
Восприимчивость организации к новому, к достижениям научно-технической мысли зависит во
многом от организационного климата, который в наибольшей степени благоприятствовал бы ини-
циативному поиску нетрадиционных, новаторских решений, самостоятельной подготовке персо-
налом широкого круга производственных задач и выбору средств их достижения.
От руководства предприятия зависит время перехода от традиционной к наступательной страте-
гии менеджмента, наиболее точно отвечающей требованиям научно-технического прогресса.
175
Направления
социальной
ответственности
Виды социальной ответственности
Окружающая среда
контроль за загрязнением, восстановление или защита среды; сохранение
природных богатств; замкнутый цикл переработки; программы энергообеспе-
чения
Здравоохранение
забота о здоровье и безопасности работников фирмы; финансирование
программы лечения алкоголизма и наркомании
Развитие личности
работников
общеобразовательные программы; повышение квалификации; делегирование
полномочий; групповое принятие управленческого решения по стратегичес-
кому развитию фирмы; продвижение по служебной лестнице; развитие ин-
дивидуума, владеющего социокультурными технологиями; забота о качестве
жизни работника
Образование
и культура
финансирование программ образования и культуры; развитие стратегического
ресурса фирмы; самосовершенствование и самоутверждение; развитие це-
лостного образа мышления
Участие в жизни
общества
высокое качество выпускаемой продукции; финансирование социальных
проектов; реализация основных концепций развития гармоничного общества;
высокий уровень управленческой культуры руководителей трех уровней
управления
СОЦИАЛЬНАЯ ОТВЕТСТВЕННОСТЬ ФИРМЫ
Каждое предприятие, помимо получения прибыли, должно определить меру социальной ответст-
венности перед обществом.
Аргументы «за» и «против» социальной ответственности:
Аргументы «за»: • благоприятные для бизнеса долгосрочные перспективы в форме социальной
устойчивости общества, формирования нужного имиджа фирмы и получения прибыли в долгосроч-
ной перспективе; • изменение потребностей и ожиданий широкой публики на основе участия биз-
неса в решении социальных проблем;• моральное обязательство ответственного поведения, сложив-
шееся в культуре данной страны; • наличие ресурсов для оказания помощи в решении социальных
проблем.
Аргументы «против» • нарушение принципа максимизации прибыли и ответственности перед
коллективом по материальной и нематериальной поддержке и обеспечению своих сотрудников;
• расходы на социальные вопросы составляют издержки фирмы и переносятся на потребителей
в форме повышения цен, способствуя проигрышу в конкурентной борьбе; • недостаток умения ре-
шать социальные проблемы, так как персонал фирмы не подготовлен к таким действиям; • недоста-
точный уровень отчетности широкой публике, невозможность с точки зрения общества проанализи-
ровать показатели социального участия каждой фирмы.
176
Для управленческого решения характерны:
• целенаправленность; • волевой характер; • директивность; • конкретность.
Проблема – ситуация, характеризующаяся таким различием между желаемым и существующим состояни-
ем управляемой подсистемы, которое препятствует ее развитию и нормальному функционированию.
Констатация возникновения проблемы и ее описание заключаются в следующем:
• конкретизация содержания проблемы; • локализация места возникновения проблемы; • определение мо-
мента возникновения проблемы; • установление тенденций развития проблемы от момента возникновения до
констатации; • определение необходимости осуществления действий по устранению проблемы до выяснения
причин ее возникновения.
Основные способы распределения причин возникновения проблемы: • выявление измене-
ний в объекте управления и внешней среде, предшествующих возникновения проблемы; • выявление объек-
тов, аналогичных рассматриваемому, где подобная проблема не возникла, и установление различий в объек-
тах; • построение причинно-следственной диаграммы; • составление карты мнений.
Проблемы могут быть вызваны следующими факторами: • неверные принципы, на кото-
рых базируется деятельность предприятия; • завышенные или заниженные критерии; • ошибки, допущенные
при осуществлении текущей деятельности; • непредвиденные обстоятельства.
Основные условия обеспечения высокого качества и эффективности управленческого решения:
применение к разработке управленческого решения научных подходов менеджмента; • изучение влияния
экономических законов на эффективность управленческого решения; • снабжение лица, принимающего ре-
шение, качественной информацией; • применение методов функционально-стоимостного анализа, прогно-
зирования, моделирования и экономического обоснования каждого решения; • структуризация проблемы
и построение дерева целей; • обеспечение сопоставимости вариантов решений; • обеспечение многовариант-
ности решений; • правовая обоснованность принимаемого решения; • автоматизация процесса сбора и обра-
ботки информации, процесса разработки и реализации решений; • разработка и функционирование системы
ответственности и мотивации качественного и эффективного решения; • наличие механизма реализации
решения.
В организационных структурах управления процессы принятия решений реализуются постоянно. Управ-
ленческие решения принимаются в ситуациях:
• возникновения новых условий, обстоятельств, нарушающих нормальный режим функционирования ор-
ганизации с целью возврата ее на оптимальный уровень; • необходимости сохранения неизменными создан-
ные условия, если режим функционирования организации оптимален; • необходимости перевода организа-
ции на новый режим функционирования, обусловленный новыми целями.
Принятие управленческого решения предполагает действия, направленные:
 на восстановление контроля за ходом событий;
 корректировку нормативов оценки деловой информации в соответствии с обстановкой;
 использование открывшихся возможностей.
Управленческие решения принимаются на
всех уровнях иерархической структуры пред-
приятия. При этом определяются цели, формы
деятельности, ресурсы, возможности, труд-
ности и пути их преодоления. Все эти момен-
ты формируются в виде управленческого
решения.
СУЩНОСТЬ УПРАВЛЕНЧЕСКИХ РЕШЕНИЙ, ИХ ХАРАКТЕРИСТИКА
177
Управленческие решенияПризнаки классификации
По масштабу воздействия
ВИДЫ УПРАВЛЕНЧЕСКИХ РЕШЕНИЙ
По времени действия
По прогнозируемым свойствам
По методам переработки
информации
По числу критериев
По направлению воздействия
По глубине воздействия
По способу принятия
По способу фиксации
Общие
Частные
Стратегические
Оперативные
С определенным результатом
С вероятным исходом
Алгоритмические
Эвристические
Однокритериальные
Многокритериальные
Внутренние
Внешние
Одноуровневые
Многоуровневые
Индивидуальные
Коллективные
Письменные
Устные
Отражая многогранность и сложность взаимодействия объективных и субъективных факторов, действующих в про-
изводственных системах, управленческие решения отличаются многообразием форм. Классификация управленческих
решений позволяет систематизировать информацию и ситуации. Обычно в принятии управленческого решения при-
сутствуют в различной степени три момента: интуиция, суждение и рациональность. Способ принятия управленческого
решения, основанный только на суждении, не очень надежен, так как здравый смысл встречается достаточно редко, хо-
тя метод является достаточно дешевым и быстрым. Суждение очень часто невозможно соотнести с ситуацией, которая
прежде имела место, а менеджер стремится действовать так, как действовал раньше в другой ситуации, а потому риску-
ет упустить хороший результат в новой ситуации, сознательно или бессознательно отказываясь от ее детального анали-
за. Интуитивные решения основаны на ощущении того, что выбор человека правилен. Характерны для оперативного
управления.
В основе решений, основанных на суждении, лежат знания, осмысленный опыт прошлого и здравый смысл. Ха-
рактерны для оперативного управления. Рациональные решения основаны на методах экономического анализа, обос-
нования и оптимизации. Характерны для стратегического и тактического управления. Менеджер, ориентирующийся
только на интуицию, становится заложником случайности, и его шансы на правильный выбор решения не очень высо-
ки. Управленческие решения принимаются людьми, а потому их характер во многом зависит от личности менеджера,
непосредственно участвующего в их разработке. Уравновешенные решения принимает менеджер, внимательно и кри-
тически относящийся к своим действиям, выдвигаемым гипотезам и их проверке. Импульсивные решения характерны
для менеджера, который легко генерирует самые разнообразные идеи в неограниченном количестве, но не в состоянии
их как следует проверить, уточнить, оценить. Инертные решения – результат осторожного поиска менеджера. В них
уточняющие и контролирующие действия преобладают над генерированием идей, где трудно обнаружить оригиналь-
ность, новаторство, блеск. Если менеджер не нуждается в тщательном обосновании своих гипотез, уверен в себе, то
может не испугаться любых трудностей и принять рискованные решения. Осторожные решения появляются тогда,
когда менеджер тщательно оценивает все варианты, критично подходит к делу. Решения не отличаются новизной и
оригинальностью.
Классификацияуправленческихрешений
178
ТРЕБОВАНИЯ, ПРЕДЪЯВЛЯЕМЫЕ К УПРАВЛЕНЧЕСКОМУ РЕШЕНИЮ
Ситуация
Выявление, формулирование
и обоснование проблемы
Сбор и анализ информации для
принятия решения
Формулирование возможных
решений
Выбор окончательного варианта
и принятия решения
Разработка плана реализации
решения
Доведение плана до исполнителей
Контроль за исполнением
Внесение необходимых корректив
Подведение итогов, накопленного
опыта решения проблемы
Фаза подготовки
управленческого
решения
Фаза подготовки
управленческого
решения
Принимаемое менеджером управленческое решение должно отвечать следующим требованиям:
• быть научно обоснованным, компетентным;
• приниматься на основе достоверной, полной и своевременной информации с анализом и оценкой воз-
можных альтернатив;
• быть непротиворечивым;
• иметь ясную направленность и адресность;
• отличаться своевременностью и быстродействием;
• обладать точностью и ясностью;
• быть контролируемым;
• иметь комплексный характер;
• обладать полномочностью;
• быть экономичным и эффективным.
Процесс подготовки и реализации управленческого решения предусматривает выполнение в определен-
ной последовательности целого ряда работ, включающих фазу принятия и фазу реализации управленческого
решения.
179
При разработке управленческого решения очень важно правильно выбрать критерии - показатели, характери-
зующие варианты решений и используемые для оценки и выбора.
Очень важно при этом определить вес (значимость) критерия - количественное выражение относительной важ-
ности каждого используемого для оценки и выбора критерия в сравнении с остальными критериями.
Действенность принимаемого менеджером управленческого решения существенно зависит от правильного вы-
бора степени участия подчиненных в принятии и осуществлении решения. При этом возможно как полное неучас-
тие подчиненных (решение принимается менеджером единолично), так и совместная с менеджером выработка
и принятие решения (коллективное решение).
Основные факторы выбора степени участия – квалификация подчиненных, их добросовестность и ответствен-
ность.
В системе принятия управленческих решений выделяют управленческую операцию и управленческую проце-
дуру.
УПРАВЛЕНЧЕСКАЯ ОПЕРАЦИЯ И УПРАВЛЕНЧЕСКАЯ ПРОЦЕДУРА
Управленческая операция - технологически нерасчленимый процесс обработки
управленческой информации, поступающей в данное структурное подразделение.
Управленческая процедура
ОрганизационнаяЛогико - мыслительнаяИнформационная
Поиск, сбор, передача,
хранение информации
Выработка и принятие
управленческих решений
по различным вопросам
Выработка и принятие
управленческих решений
по различным вопросам
Управленческая операция
РешающаяАльтернативнаяФормальная
Исполнители действуют по
заранее известному алго-
ритму, не принимая ника-
ких решений(за исключе-
нием лично касающихся
исполнителя)
Совершается проверка логи-
ческого условия, анализи-
руется и предлагаются вари-
анты решения, но сами ре-
шения не принимаются
Совершается проверка логи-
ческого условия, анализи-
руется и предлагаются вари-
анты решения и принимают-
ся решения
Сложность и взаимозависимость технических, организационных, социально-экономических и других ас-
пектов управления привели к необходимости разработки специальных методов, облегчающих обоснование
и выбор управленческих решений в условиях неопределенности.
Для устранения неопределенности, причиной которой является наличие многих критериев, используют
опыт, интуицию лица, принимающего решения.
Под неопределенностью понимается неполнота или неточность информации об условиях реализации ре-
шения, в том числе связанных с ними затратах и результатах. Неопределенность, связанная с возможностью
возникновения в ходе реализации решения неблагоприятных ситуаций и последствий, характеризуется поня-
тием риска.
Управленческая процедура - комплекс взаимосвязанных в определенном порядке уп-
равленческих операций и документов, направленных на достижение фиксированной
цели.
180
Формальные определяются правилами, долж-
ностными инструкциями организации, осу-
ществляются по формальным каналам
Неформальные не следуют общим правилам
организации; осуществляются согласно уста-
новившейся системе личных отношений меж-
ду работниками
Вертикальные – информация перемещается
с одного уровня иерархии на другой
Горизонтальные – информация между различ-
ными подразделениями
Вербальные – обмен информацией с помощью
слов
Невербальные – обмен информацией с помо-
щью жестов, информации голоса
МЕЖЛИЧНОСТНЫЕ КОММУНИКАЦИИ
Фаза подготовки
управленческого
решения Нисходящие
Восходящие
Информационное обеспечение - одна из важнейших обеспечивающих функций, качество которой
является определяющим фактором обоснованности принимаемого решения и эффективности функциониро-
вания системы менеджмента. В динамике информационное обеспечение как процесс входит в понятие
«коммуникация».
Особую роль играют неформальные коммуникации. Наличие неформальных коммуникаций связано со
стремлением работников знать ту информацию, которую они не могут получить с помощью формальных
организационных коммуникаций.
Информация, передаваемая по каналам неформальных коммуникаций, прежде всего относится к новым
мерам наказаний, изменениям в структуре организации, конфликтам в руководстве организации и т.д.
Система неформальных коммуникаций способна создавать слухи, что может отрицательно сказаться на
эффективности коммуникаций.
Цели коммуникаций:
• обеспечение эффективного обмена информацией между объектом и субъектом менеджмента; • совер-
шенствование межличностных отношений в процессе обмена информацией; • создание информационных ка-
налов для обмена информацией между отдельными сотрудниками и группами, для координации их задач
и действий; • регулирование и рационализация информационных потоков.
В зависимости от способа обмена информацией различают межличностные, или организационные, ком-
муникации на основе устного общения.
Коммуникация - процесс обмена
информацией между двумя и более
людьми.
181
СОДЕРЖАТЕЛЬНЫЕ ТЕОРИИ МОТИВАЦИИ
Иерархия потребностей Маслоу
Модель
мотивации
Ф. Герцберга
Потребности
Факторы, связанные с характером
и сущностью работы
Факторы, связанные со средой,
в которой осуществляется работа
(условия труда, отдых, оплата и т. д.)
Власть
Причастность
Потребность в дружеских отношениях
Успех
Модель мотивации
Д. Мак-Клеланда
Теория Z У.Оучи
Теория ERG
К. Альдерфера
Теория приобретенных потребностей Д. Мак-Клеланда
Мотивационно-гигиеническа теория (Теория двух факторов Ф. Герцберга)
182
Субъективная оценка
справедливости вознаграждения
Сопоставление
с вознаграждением других людей
Теория
справедливости
Субъективная оценка
справедливости вознаграждения
Сопоставление
с вознаграждением других людей
Модель мотивации
Портера - Лоллера
Ожидание возможного результата
Ожидаемая ценность вознаглаждения
Ожидание вознаграждения за результаты
Модель мотивации
В. Врума
ПРОЦЕССУАЛЬНЫЕ ТЕОРИИ МОТИВАЦИИ
Теория ожидания
Теория равенства (справедливости)
Модель процесса мотивации посредством постановки и достижения целей
Осознание
окружения с учётом
эмоционального
состояния
Удовлетворенность
результатом
Осуществление
действий
Определение цели,
задающей направление
и интенсивность
действий
Модель мотивации
(Э.Лоулер, Л.Портер)
183
ТЕОРИИ МОТИВАЦИИ
Научным базисом мотивации являются современные теории мотивации.
Среди них, выделяют два основные направления - содержательные и процессуальные теории моти-
вации.
Содержательные теории мотивации основываются на идентификации тех внутренних побуж-
дений (потребностей), которые заставляют людей действовать так или иначе.
Теория потребностей М. Туган-Барановского. Известный украинский ученый М. Туган-
Барановский (1865-1919 гг.) одним из первых предложил четкую классификацию потребностей. Он
выделил:
5 групп потребностей: физиологические, положительные, альтруистские, симптоматические по-
требности, а также инстинкты и потребности практического характера.
Особое значение уделяется национальной принадлежности, а также моральным и религиозным
взглядам.
Теория иерархии потребностей А. Маслоу определяет, что все потребности людей могут быть
объединены в пять иерархических групп: физиологические; безопасности; принадлежности и при-
частности; признания и уважения; самовыражения. Потребности высших уровней не мотивируют
человека, пока не удовлетворены хотя бы частично потребности низшего уровня.
Применение теории:
Знание иерархии потребностей требует от руководителя в первую очередь определить, какой уро-
вень иерархии является для работника наиболее актуальным.
Иерархия потребностей позволяет понять, что уровни актуальных потребностей работников мо-
гут различаться.
Данная теория помогает организации определить последовательность мотивирования работни-
ков, учитывая не только физиологические потребности, но и потребности более высокого уровня.
Учет динамических потребностей. Нельзя рассчитывать, что мотивация, которая сработала один
раз, будет эффективно работать все время.
Теория ERG К. Альдерфера исходит из того, что потребности человека можно объединить в три
группы, расположенные иерархически: существования, связи, роста. Различие теорий К. Альдерфе-
ра и А. Маслоу состоит в том, что по А.Маслоу, движение от одной потребности к другой происхо-
дит только снизу вверх. К. Альдерфер считает, что движение происходит в обе стороны: вверх, если
не удовлетворена потребность низшего уровня, и вниз, если не удовлетворена потребность более
высокого уровня. В тоже время, по мнению К. Альдерфера, одновременно для одного и того же че-
ловека актуальными могут быть несколько уровней потребностей.
Теория приобретенных потребностей Д. Мак-Клеланда исходит из того, что на мотивацию
и поведение людей существенно влияют три основные потребности, приобретенные под влиянием
жизненных обстоятельств, опыта и обучения:
в достижении (люди с выраженной потребностью в достижении выбирают персональные, уме-
ренно ложные задачи и цели, несущие в себе элементы вызова и гарантирующие немедленный
ощутимый результат);
в соучастии, проявляющаяся в стремлении к дружеским отношениям с окружающими;
во власти, проявляющаяся в стремлении контролировать ресурсы и происходящие вокруг
процессы.
184
Мотивационно-гигиеническа теория (Теория двух факторов Ф. Герцберга) ориентирует на две груп-
пы факторов, влияющих на удовлетворенность человека работой:
гигиенические (или факторы «здоровья») - зарплата, безопасность на рабочем месте, статус, правила,
распорядок работы, качество контроля со стороны руководства, отношение к коллегам и подчиненным; на-
личие таких факторов снижает у человека чувство неудовлетворенности работой;
мотивирующие – достижение, признание, ответственность, продвижение, содержание работы, возмож-
ность роста; именно эти факторы заставляют человека работать в полную силу.
Гигиенические факторы связаны с окружающей средой, в которой осуществляется работа, а мотивации
- с самим характером и сущностью работы.
Теория «Z» У. Оучи. Теория «Z» утверждает, что основою успеха в деятельности персонала является его
вера в общие цели. Ведущими стимулами являются доверительные взаимоотношения и взаимоподдержка,
полная согласованность действий.
Процессуальные теории мотивации анализируют реакцию человека на мотивирующие факторы, т.е. на
то, что заставляет его направлять усилия на достижение различных целей.
Теория ожидания (К. Левина, В.Врума и др.) основана на том, что наличие потребностей не является
единственным необходимым условием мотивации человека к достижению определенной цели. Человек дол-
жен также надеяться на то, что выбранный им тип поведения действительно приведет к удовлетворению или
получению желаемого. При этом ключевую роль играет полнота реализации трех факторов:
 дополнительно затраченные усилия должны обеспечивать получение ожидаемого результата;
 за полученный результат должно быть обеспечено ожидаемое вознаграждение;
 реально полученное вознаграждение должно соответствовать (быть валентным) ожидаемому.
В соответствии с теорией постановки целей (Э. Лок, Т. Райен и др.) поведение человека определяется
целями, которые он ставит перед собой. При этом уровень исполнения работы зависит от четырех характе-
ристик целей:
 сложности (степень профессионализма и уровень исполнения, необходимые для ее достижения);
 специфичности (количественная ясность цели, ее точность и определенность);
 приемлемости (степень, до которой человек воспринимает цель как собственную);
 приверженности (готовность, затрачивать усилия определенного уровня для достижения цели).
Теория равенства (справедливости) (основатель С. Адамс) исходит из того, что в процессе работы че-
ловек сравнивает оценку собственных действий с оценкой таких же действий других людей. И если при этом
человек обнаруживает, что недовознагражден, у него возникает чувство неудовлетворенности, и он может
сократить затраты труда, предпринять попытку увеличить вознаграждение, потерять уверенность в себе, по-
кинуть организацию и т.п. Все последствия недовознаграждения отрицательны.
Согласно теории партисипативного управления, если человек заинтересованно принимает участие во
внутриорганизационной деятельности, он получает от этого удовлетворение, работает, с большей отдачей.
Теория морального стимулирования направлена к потребностям высшего порядка (признание, при-
частности и т.д.) и базируется на использовании системы моральных стимулов, т.е. морального побуждения
к деятельности, которое основывается на разноплановых формах общественного признания и оценки трудо-
вой активности персонала (награждение грамотами, медалями, орденами, почетными званиями, вынесение
благодарностей и похвал и т.д.).
Теория материального стимулирования. Одной из важнейших теорий мотивации является материаль-
ное стимулирование персонала, которая представляет собой процесс формирования и использования систем
материальных стимулов труда и заработной платы. Система материальных стимулов труда складывается из
разноплановых побуждающих мотивов, которые дополняют один одного и связаны единым процессом со-
здания материальной заинтересованности в осуществлении трудовой деятельности.
ТЕОРИИ МОТИВАЦИИ
185
Основные требования к качеству информации:
• комплексность информационной системы;• своевременность;• достоверность (с определенной вероят-
ностью);• достаточность;• надежность;• адресность;• правовая корректность;• многократность использова-
ния;• высокая скорость отбора, обработки и передачи;• возможность кодирования;• актуальность.
Сегодня информация рассматривается как глобальный процесс, связанный с кардинальными изменения-
ми структуры и характера мирового экономического и социального развития, с переходом к новым поколе-
ниям наукоемких технологий, системам техники и материалов и новым видам информационного обмена, ре-
шающим образом меняющих характер труда и условия жизни человека.
Информатизация – объединенный и закономерный этап, через который в той или иной форме должно
пройти каждое общество, вступившее на путь интенсивного развития.
Можно выделить два этапа информатизации в XXI в. Первый этап информатизации включает решение
следующих главных проблем:
• подготовка, ведение, корректировка правовых и хозяйственных норм, обеспечивающих функциониро-
вание информации в качестве товара, с учетом общепризнанных в мировой практике норм;
• формулирование и введение базовых стандартов, регламентирующих форму представления, способы
обработки и передачи информации (протоколы обмена, интерфейсы и т.д.) с учетом международных стан-
дартов аналогичного назначения;
• обеспечение компьютерной грамотности и информационной культуры населения; перестройка учебного
процесса и развитие сети переподготовки кадров с широким привлечением международных учебных цент-
ров;
• создание и развитие основных компонентов инфраструктуры информатизации: общегосударственной
системы передачи данных, государственной системы баз данных, единой автоматизированной системы
средств связи;
• разработка и начало формирования рынка информационных продуктов и услуг, участвующего в миро-
вом разделении труда;
• использование экономических механизмов централизованного планирования, индикативного управле-
ния и свободного рынка с целью обеспечения приоритетного развития производства материалов нового по-
коления, микроэлектроники и радиоэлектроники.
На втором этапе развития информатизации можно ставить следующие задачи:
• удовлетворение потребности всех сфер социально-экономического развития в использовании распреде-
ленных баз данных;
• осуществление полного взаимодействия общегосударственных информационных инфраструктур через
международные сети связи с базами данных и знаний;
• осуществление масштабного применения интегрированных систем обработки информации;
• использование систем массового информационного обслуживания населения через электронную почту
и Интернет;
• создание конкурентоспособных интеллектуальных производств информационных продуктов и услуг;
• развитие фундаментальных исследований в области искусственного интеллекта, предусматривающее
решение многих проблем;
• создание высокопроизводительных вычислительных средств с нетрадиционной архитектурой (много-
процессорные, нейтронные, оптические, молекулярные и т.п.);
• развитие фундаментальных работ в кооперации с международными научными центрами, создание от-
крытых «научных парков» в области создания систем искусственного интеллекта;
• активное использование информационных мультимедийных технологий в открытом образовании.
ИНФОРМАЦИЯ
186
Все, что потенциально позволяет снизить степень неопре-
деленности, должно считаться информацией. Информация -
это факты, оценки, прогнозы, обобщение связи, слухи и т.д.
Стратегический менеджмент обычно рассматривается как совокупность пяти взаимосвя-
занных процессов:
 определение миссии и целей;
 анализ внешней и внутренней среды;
 анализ и выбор стратегии;
 реализация стратегии;
 оценка и контроль выполнения стратегии.
Анализ внешней среды представляет собой оценку состояния и перспектив развития важ-
нейших, с точки зрения организации, субъектов и факторов окружающей среды.
Анализ внешней среды служит инструментом, при помощи которого разработчики стра-
тегии контролируют внешние по отношению к организации факторы с целью предвидеть
потенциальные угрозы и открывающиеся возможности.
Основной акцент при разработке стратегии любой организации делается на анализе конк-
ретных сегментов рынка для оценки благоприятного проникновения в намеченные сферы,
их использования для укрепления своих позиций, а также конкурентоспособности. Овладе-
ние инструментарием системного анализа становится острой необходимостью для многих
видов бизнеса.
Стратегический менеджмент дает возможность проследить весь комплекс процессов, яв-
лений и характеристик, отражающих приоритетность целей и динамики развития, своевре-
менность решений и действий, предвидение будущего.
По мнению ряда исследователей, сущность стратегического менеджмента заключается
в ответе на три важнейших вопроса:
• где сейчас находится организация;
• в каком направлении, по мнению высшего руководства, она должна развиваться в буду-
щем;
• как она собирается попасть в то положение, где ее хочет видеть руководство.
Стратегический менеджмент – это такое управ-
ление организацией, которое опирается на челове-
ческий потенциал как основу, ориентирует произ-
водственную деятельность на запросы потребите-
лей, осуществляет гибкое регулирование и своевре-
менные изменения в организации, адекватные воз-
действию внешней среды и позволяющие добиваться
конкурентных преимуществ, что в конечном итоге
способствует выживанию организации и достиже-
нию своих целей в долгосрочной перспективе.
ЭЛЕМЕНТЫ СТРАТЕГИЧЕСКОГО МЕНЕДЖМЕНТА
187
ПЭСТ (PEST)-анализ
Матрица БКГ
Модель «7S» McKinsey
ИНСТРУМЕНТЫ СТРАТЕГИЧЕСКОГО МЕНЕДЖМЕНТА
SWOT-анализ
5 конкурентных сил по Портеру
188
ИНСТРУМЕНТЫ СТРАТЕГИЧЕСКОГО МЕНЕДЖМЕНТА
Модель General Electric (матрица МакКинзи)
Матрица АДЛ
Карты стратегических групп
Модель И. Ансоффа (продукт - рынок)
Матрица Д.Абеля
GAP-анализ
189
PEST-анализ (иногда обозначают как STEP) это маркетинговый инструмент, предназначенный для вы-
явления политических (Political), экономических (Economic), социальных (Social) и технологических (Tech-
nological) аспектов внешней среды (потребители, конкуренты, поставщики, политическая и экономическая
ситуация и ее тенденции, новые тенденции в продукции), которые влияют на деятельность компании.
Для осуществления PEST-анализа каждая конкретная компания должна иметь свой перечень ключевых
факторов внешней среды, которые оказывают заметное влияние на ее бизнес, содержат потенциальные угро-
зы или новые возможности для развития организации.
Результаты PEST-анализа позволяют оценить внешнюю экономическую ситуацию, складывающуюся
в сфере производства и коммерческой деятельности, изучить рынок, на котором действует, или собирается
действовать, компания.
Анализ отрасли необходим для получения данных о состоянии и объемах производства, динамики пред-
ложения товаров/услуг, трудностях развития рассматриваемой отрасли и влияющих на нее факторов необ -
ходимых для принятия дальнейших решений о вступлении или не вступлении в рассматриваемый бизнес.
Под отраслью в стратегическом управлении понимается совокупность производителей и потребителей
определенной группы товаров, сходных по своему потребительскому назначению.
При проведения анализа общего положения в отрасли получают следующие характеристики определяю-
щие привлекательность отрасли для компании:
 основные экономические показатели;
 потребители и их возможности, основные потребители;
 конкуренты и их возможности, основные конкуренты;
 основные факторы, которые могут позволить добиться успеха в конкурентной борьбе;
 уровень рентабельности в отрасли, ее привлекательность с точки зрения перспектив получения повышен -
ной прибыли;
 возможности входа в отрасль и выхода из нее.
Карты стратегических групп позволяют оценить внутриотраслевую конкуренцию, которая наиболее
сильно влияет на перспективы и доходность компании. Такую конкуренцию весьма эффективно анализиро-
вать с точки зрения изменения групп (кругов) конкурирующих фирм, объединенных по признаку сходного
рыночного положения по определенным показателям.
Размер кругов отражает долю, занимаемую на рынке той или иной стратегической группой. Каждый круг
может состоять как из одной, достаточно крупной на данном рынке фирмы, так и из нескольких компаний,
находящихся в похожей стратегической позиции. Конкуренция наиболее велика среди фирм в одной стра-
тегической позиции, но, естественно, соперничество ощущается и между фирмами в разных, но близлежа-
щих стратегических группах.
Модель «Пяти сил конкуренции» М.Портера является наиболее известной и широко используемой
моделью оценки привлекательности отрасли. Пять сил Портера включают в себя:
 угрозы появления продуктов-заменителей;
 угрозы появления новых игроков;
 рыночная власть поставщиков;
 рыночная власть потребителей;
 уровень конкурентной борьбы.
Эта модель дает возможность более целенаправленно оценить конкурентную обстановку на рынке и на
этой основе разработать такой вариант долгосрочной стратегии фирмы, который в наибольшей мере обеспе-
чит ее защиту от воздействия конкурентных сил и одновременно будет способствовать созданию дополни-
тельных конкурентных преимуществ.
ИНСТРУМЕНТЫ СТРАТЕГИЧЕСКОГО МЕНЕДЖМЕНТА
190
SNW-анализ представляет собой анализ слабых и сильных сторон организации. Внутренняя среда оцени-
вается по трем значениям:
 Strength (сильная сторона),
 Neutral (нейтральная сторона),
 Weakness (слабая сторона).
Как показала практика, в ситуации стратегического анализа внутренней среды организации в качестве
нейтральной позиции лучше всего фиксировать среднерыночное состояние для данной конкретной ситуации.
Для успешного анализа окружения организации необходимо выявить угрозы и возможности и оценить их
с точки зрения важности и степени влияния на стратегию организации.
Обычно SNW-анализ применяют для более глубокого изучения внутренней среды организации после
проведения SWOT-анализа.
Метод SWOT применяется для анализа среды. Он разделяет значимые факторы внешней и внутренней
среды на четыре категории:
 сила (strength),
 слабость (weakness),
 возможности (opportunities),
 угрозы (threats)
Применяя метод SWOT, удается установить линии связи между силой и слабостью, которые присущи ор-
ганизации, и внешними угрозами и возможностями. Методология SWOT предполагает сначала выявление
сильных и слабых сторон, а также угроз и возможностей, и после этого установление цепочек связей между
ними, которые в дальнейшем могут быть использованы для формулирования стратегии организации.
Модель (матрица) БКГ (Boston Consulting Group). В основе Бостонской матрицы лежит модель жизнен-
ного цикла товара, в соответствии с которой товар в своем развитии проходит четыре стадии:
 выход на рынок (товар -"проблема"),
 рост (товар -"звезда"),
 зрелость (товар -"дойная корова")
 спад (товар -"собака").
Для оценки конкурентоспособности отдельных видов бизнеса используются два критерия:
 темп роста отраслевого рынка;
 относительная доля рынка.
Таким образом, осуществляется деление видов бизнеса (отдельных продуктов) на четыре различные груп-
пы.
В идеале сбалансированный номенклатурный портфель предприятия должен быть сформирован так, чтобы
предприятие эффективно работало как в ближней, так и в дальней перспективе.
«МакКинзи» разработана консультационной группой МакКинзи (McKincey) совместно с корпорацией
Дженерал Электрик (General Electric) и получила название "экран бизнеса". Она включает девять квадратов,
а анализ в данной матрице осуществляется по следующим параметрам:
 привлекательность СЗХ;
 позиция в конкуренции.
Показатель «привлекательность СЗХ» является не подконтрольным компании, т.е. те которые тот или
иной хозяйствующий субъект может только фиксировать и на них ориентироваться. Показатель «позиция
в конкуренции», напротив, зависит от результатов деятельности самого субъекта хозяйствования.
.
ИНСТРУМЕНТЫ СТРАТЕГИЧЕСКОГО МЕНЕДЖМЕНТА
191
Матрица АДЛ (ADL) разработана консалтинговой компанией А. Д. Литл. В отличие от матрицы БКГ данная мо-
дель строится на двух переменных, отражающих зрелость сектора (жизненный цикл отрасли) и положение по отноше-
нию к конкурентам.
Фазы жизненного цикла следующие:
 зарождение;
 ускорение роста;
 замедление роста;
 зрелость;
 затухание.
Основное теоретическое положение модели А. Д. Литтл состоит в том, что отдельно взятый вид бизнеса любой кор-
порации может находиться на одной из описанных выше стадий жизненного цикла, и, следовательно, его нужно анали-
зировать в соответствии именно с этой стадией.
Вид бизнеса, при этом, может занимать одну из пяти конкурентных позиций:
 доминирующую,
 сильную,
 благоприятную,
 Прочную,
 слабую.
Сочетание двух параметров - четырех стадий жизненного цикла производства и пяти конкурентных позиций - со-
ставляют так называемую матрицу АДЛ/ЛС, которая состоит из 20 ячеек Матрица «Дженерал Электрик» - Модель
И. Ансоффа применяется для разработки стратегических альтернатив. Она позволяет использовать одновременно нес-
кольких стратегий. Эта модель основывается на предпосылке, что наиболее подходящая стратегия для интенсивного
роста объема продаж может быть определена решением продавать существующие или новые продукты на существую-
щем или на новом рынках. Матрица И. Ансоффа предназначена для описания возможных стратегий предприятия в ус-
ловиях растущего рынка.
По одной оси в матрице рассматривается вид товара - старый или новый, по другой оси - вид рынка, также старый
или новый.
Достоинствами использования планирования по матрице И. Ансоффа являются наглядность и простота примене-
ния. Недостатки использования планирования по матрице И. Ансоффа - односторонняя ориентация на рост и ограни-
чения в разрезе двух характеристик (продукт - рынок).
Матрица Д.Абеля, фактически, исправила недостатки модели, предложенной И. Ансоффом. Д.Абель предложил
определять область бизнеса в трех измерениях:
 обслуживаемые группы покупателей;
 потребности покупателей;
 технология, используемая при разработке и производстве продукта.
Первым важнейшим критерием оценки по матрице Абеля является соответствие рассматриваемой отрасли общему
направлению деятельности компании, с тем, чтобы использовать синергический эффект в технологии и маркетинге.
Другими критериями выбора являются привлекательность отрасли и «сила» бизнеса (конкурентоспособность).
GAP-анализ применяется при разработке стратегии на основе концепции решения стратегических проблем. Под
GAP-анализом понимают набор мероприятий, позволяющих делать выводы о несоответствии внутренней среды марке-
тинга внешнему окружению, его цель состоит в том, чтобы выявить те рыночные возможности, которые могут стать
для компании эффективными рыночными преимуществами.
Суть этой модели заключается в определении стратегий и процессов, которые фирма может использовать для до-
стижения превосходства в обслуживании потребителей. Простая по замыслу концепция, однако, оборачивается слож-
ностью применения ее на практике.
ИНСТРУМЕНТЫ СТРАТЕГИЧЕСКОГО МЕНЕДЖМЕНТА
192
1.9
5.5
1.1 9.1
1 2 3 4 5 6 7 8 9
1
2
3
4
5
6
7
8
9
Управление в духе
загородного клуба
(максимум внимания людям –
минимум проблемам производства)
9.9
Групповое управление
(максимум внимания людям
и производству)
Организационное управление
(равное внимание людям
и производству)
Власть – подчинение
(минимум внимания людям –
максимум производству)
Объединенное управление
(минимум внимания людям
и производству)
Ориентация на производство
Ориентациянасозданиеиукреплениеколлектива ПРАВИЛА ХОРОШЕГО МЕНЕДЖЕРА. «РЕШЕТКА» Р. БЛЕЙКА
Основой поведенческой школы менеджмента является мотивация к труду. Представитель этого на-
правления Роберт Блейк для правильной ориентации менеджеров, определения важности постав-
ленных ими целей и повышения квалификации разработал «решетку» менеджмента.
Руководитель: • не должен быть погонщиком; • должен верить в свое дело, быть целеустремлен-
ным, решительным и уметь показать эти качества своим подчиненным; • должен знать науку об ор-
ганизации и управлении; • должен научиться ценить время подчиненных; • должен быть строгим
и требовательным, но его действия никогда не должны переходить в придирчивость и жестокость;
• должен правильно понимать критику и уметь критиковать; • должен уметь наказывать и прощать;
• должен быть приветливым и тактичным; • должен обладать чувством юмора; • должен уметь го-
ворить и слушать; • должен уметь молчать; • должен знать своих подчиненных.
Характеристика менеджера
1.9 9.1 5.5 1.1 9.9
Жесткий курс
администратора.
Повсеместный
контроль.
Подчиненные
отказываются
от решения
проблем. Рост
текучести кадров.
Девиз: «И на
предприятии
Надо оставаться
человеком».
Возможность
пообщаться не
упускается.
Производитель-
ность на втором
месте.
Девиз: «Не хва-
тать звезд с неба».
Волшебная сила
компромисса.
50% возможного
при половинной
заинтересован-
ности в труде.
Ни к чему не
стремится: ни
к производствен-
ным результатам,
ни к гуманным
условиям работы.
Идеал. Кредо: так
Построить работу,
чтобы подчиненные
видели в ней воз-
можность само-
реализации и под-
тверждения собст-
венной значимости.
Идея Р. Блейка - любой результат
достигается в «силовом поле» меж-
ду производством и человеком.
Успех любого дела определяется
тем, насколько активно и созна-
тельно участвуют в нем люди. Вот
почему обеспечивающими и осново-
полагающими для руководителя яв-
ляются социально-психологические
методы менеджмента.
193
Улучшение деятельности предприятия большей частью зависит от методов и способов управления им,
а также от результатов работы каждого сотрудника.
В практике менеджмента разработана градация показателей производительности.
Задача менеджеров - отыскать такую систему стимулирования, которая в наибольшей мере отвечала бы
физиологическим и психологическим возможностям человека и позволила бы ему работать без ущерба для
здоровья.
В эффективном менеджменте известно одиннадцать способов вознаграждения работников:
1) деньги (заработная плата);
2) одобрение;
3) действие;
4) вознаграждение свободным временем;
5) взаимопонимание;
6) личный рост;
7) продвижение по служебной лестнице;
8) предоставление самостоятельности;
9) предоставление любимой работы;
10) вручение призов;
11) проявление интереса к сотрудникам.
УПРАВЛЕНИЕ ПРОИЗВОДИТЕЛЬНОСТЬЮ
Градация фактора «производительность»
Градация фактора
«производительность», %
Содержание
50
Обычный уровень производительности, серьезных
мер для ее повышения не предусматривается, ис-
полнитель за все время выполняет лишь половину
регламентированной работы
70 Минимально допустимый уровень
85
Нижняя граница производительности, на которую
должен выйти исполнитель, имеющий определен-
ный стаж работы
100
Уровень производительности, который может обес-
печить средний работник соответствующей квали-
фикации без чрезмерного напряжения сил
120
Уровень, на который ориентирует обычно система
материального поощрения. «Средний» работник
может работать на таком уровне с существенным
напряжением сил
135
Может быть достигнута при максимальном напря-
жении сил и лишь очень хорошим мастером
194
Постановка целей, которые:
ориентированы на достижение результатов;
поддаются измерению;
совместимы;
требуют усилий, но достижимы
Определение стратегии достижения цели:
стратегия основательных решений;
стратегия риска;
стратегия идей менеджмента;
стратегия действенности;
стратегия эффективных сотрудников-профессионалов;
стратегия упрощения;
стратегия качества;
стратегия лояльности и преданности;
стратегия сотрудничества
Определение и реализация системы вознаграждения по
результату - результаты достигнуты?
Реализуйте
систему вознаграждения
ДА НЕТ
Разберитесь
в причинах
При решении вопросов по повышению эффективности необходимо учитывать особенности российского
менеджмента:
 переходный этап экономики;
 деформированная структура экономики;
 опыт государственного регулирования экономики;
 традиции технократического подхода к управлению;
 регионально-политический аспект;
 фундаментальность в образовании;
 высокий научно-интеллектуальный потенциал;
 опыт освоения высоких технологий;
 своеобразие организационной культуры;
 предприимчивость в условиях либеральной экономики;
 российский менталитет;
 традиции спонсорства и благотворительности;
 коммуникабельность;
 целеустремленность.
ЭФФЕКТИВНЫЙ МЕНЕДЖМЕНТ
195
Экономические показатели эффективности управления следующие.
1. Показатель эффективности управления
Эу = П : Зу,
где П – прибыль организации; Зу – затраты на управление.
2.Коэффициент численности управленческих работников
Кч = Чу : Ч,
где Чу – численность работников управления; Ч – общая численность работников
организации.
3. Коэффициент затрат на управление
Кз = Зу : 3,
где 3 – общие затраты организации.
4. Коэффициент затрат на управление на единицу выпускаемой продукции
(оказываемых услуг)
Кзп = Зу : К,
где К – количество или объем выпускаемой продукции (оказываемых услуг).
Э.М. Коротковым предложена формула эффективной деятельности менеджера
ПОКАЗАТЕЛЬ ЭФФЕКТИВНОСТИ УПРАВЛЕНИЯ
Формула эффективной деятельности менеджера
Анализ, диагностика, проектирование
Искусство
управления
Практические
навыки,
умения
Осознание
собственного
опыта
Рецепты
поведения
Научные
знания
Эффективная деятельность менеджера
+ + + +
=
196
Внутренние направляющие мотивы для карьеры:
 автономия;
 технико-функциональная компетентность;
 безопасность и стабильность;
 управленческая компетентность;
 предпринимательская креативность;
 потребность в первенстве;
 стиль жизни.
В деловой карьере выделяют несколько этапов:
Деловая карьера - продвижение работника
в организационной иерархии или последова-
тельная смена занятий в течение жизни, что
составляет ее внешнюю, объективную сторо-
ну, а также восприятие человеком этих эта-
пов, образующее внутреннюю, субъективную
сторону.
ДЕЛОВАЯ КАРЬЕРА И ЕЕ ОРГАНИЗАЦИЯ
Подготовительный
(17 – 22 года)
Адаптационный
(23 – 30 лет)
Стабилизационный
(30 – 40 лет)
Зрелый
(45 – 60 лет)
Предпенсионный
(старше 60 лет)
Виды деловой карьеры:
• динамическая карьера связана со сменой рабочих мест и должнос-
тей;
• статичная карьера осуществляется на одном месте или в одной
должности путем профессионального роста;
• вертикальная карьера представляет должностной рост;
• горизонтальная карьера осуществляется в пределах одного уровня
иерархии, но со сменой видов занятий и даже профессий;
• ступенчатая карьера сочетает и вертикальный, и горизонтальный
подходы к карьере.
197
Этикет руководителя включает правила субординации:
 в деловых отношениях;
 приветствии и в обращении к подчиненным;
 организации служебных контактов;
 ведении деловой беседы;
 требовании к внешнему виду, манерам, речи руководителя.
Реализация норм и правил этикета поможет эффективнее организовать процесс управления коллективом,
упрочить демократический стиль руководства во всех звеньях управления.
В служебном этикете нет мелочей. Поведение человека, мужчины или женщины, на лестничной площад-
ке, в лифте, на улице – все это создает имидж делового человека.
Например, не рекомендуется жестикулировать, что считается неприличным. Допускается жестикуляция
как метод убеждения в ораторском искусстве. Но в принципе «разговаривать руками» нельзя.
С подчиненными следует устанавливать определенную дистанцию. Деловые отношения должны быть
уважительными и ровными, но обязательно требовательными.
Руководителям любого ранга необходимо взять на вооружение постулат Сократа. Древний философ гово-
рил: «Нельзя человеку говорить: „Вы не правы“». Следуя этому правилу, не рекомендуется с утра говорить
своим подчиненным: «Не могу, не хочу, не нужно, нельзя».
Необходимо постоянно помнить, что нет пустяков в обращении с людьми, любая небрежность может по-
влечь за собой очень серьезные выводы.
Любому руководителю надо уметь выделить главное, не позволить себе утонуть в мелочах, обязательно
установить сроки исполнения того или иного поручения.
Никогда нельзя опаздывать. Опоздание - это самый большой недостаток любого человека, будь он на ра-
боте или вне ее. Культура поведения подчиненных выражается прежде всего в точности.
Требование дисциплинированности, уважительного отношения друг к другу - не только административ-
ное, но и нравственное требование, поскольку оно выражает уровень культуры человека.
Надо считаться с самолюбием подчиненных. Каждый человек – это личность, он имеет свой характер,
свое представление о жизни, свое мнение, и не учитывать этого – значит игнорировать его индивидуаль-
ность.
Деловому человеку необходимо не только нести моральную ответственность за свои поступки и дейст-
вия, но и внимательно относиться к своему внешнему виду, особо уделяя внимание элементарной чистоплот-
ности. Следите за своим гардеробом. Это не «пижонство». Это суровая необходимость.
Руководителю следует взять на вооружение принцип: «Руководитель любого ранга должен изучать, пони-
мать, помогать своему подчиненному, чтобы правильно использовать его на рабочем месте».
«Этикет (фр. etiquette - ярлык,
этикетка) - совокупность правил
поведения, касающихся внешнего
проявления отношения к людям
(обхождение с окружающими,
формы обращения и приветствий,
поведение в общественных местах,
манеры и одежда)».
ЭТИКА ДЕЛОВОГО ОБЩЕНИЯ
198
ФУНКЦИИ САМОМЕНЕДЖМЕНТА («КРУГ ПРАВИЛ»)
Ежедневное решение разного рода задач и проблем можно представить в виде ряда различных
функций, которые находятся в определенной взаимозависимости между собой и, как правило, осу-
ществляются в определенной последовательности. Подобный процесс самоменеджмента может
быть представлен как своего рода «Круг правил», наглядно демонстрирующий связи между отдель-
ными функциями самоменеджмента.
Во внешнем круге обозначены следующие шесть функций:
1. Постановка цели.
Анализ и формирование личных целей.
2. Планирование.
Разработка планов и альтернативных вариантов своей деятельности.
3. Принятие решений.
Принятие решений по предстоящим делам.
4. Реализация и организация.
Составление распорядка дня и организация личного трудового процесса в целях реализации постав-
ленных задач.
5. Контроль.
Самоконтроль и контроль итогов (в случае необходимости - корректировка целей). Во внутреннем
круге расположена дополняющая функция.
6. Информация и коммуникации.
Вокруг этой функции в известкой мере «вращаются» остальные функции, поскольку коммуникации
как обмен информацией необходимы во всех фазах процесса самоменеджмента. Отдельные функ-
ции не следуют строго одна за другой, как это представлено в нашей модели, а многообразно пере-
плетаются.
Однако дидактическое, построенное по главам изложение материала в данной книге раскрывает
относящиеся к каждой из функций самоменеджмента рабочие приемы и методы, а также возмож-
ности их применения.
Круг правил
199
Некоторые технологические операции управления не только удобнее, но и эффективнее выполнять на бу-
мажном носителе с использованием компьютерных распечаток. Условия печати документов, которые созда-
ют компьютеры, способствуют увеличению бумажного документооборота. И в этом нет ничего плохого. На-
до экономить не на бумаге, а на трудовых ресурсах обработки документов. Техника должна, главным обра-
зом, повышать производительность деятельности человека и способствовать изменению этой деятельности
в направлении творчества, инноваций, предвидения.
Психологи определили, что текст документа усваивается полнее и более системно, если он воспринимает-
ся с бумаги. Необходима возможность возвращения к началу текста для более полного понимания его смыс-
ла. Технология работы с экраном компьютера несколько иная. Здесь важна композиция информации, иная
форма ее представления. Здесь важны возможности оперативного поиска информации, а не последовательно-
го и углубленного чтения текста.
Конкретизировать эту мысль можно следующими положениями, отражающими специальные исследова-
ния этой проблемы.
1. В нервной системе человека есть механизм координации движения рук с движением глазных мышц,
осуществляющих фокусирование зрения. Грудной ребенок фокусирует зрение на предметах, находящихся
в его руках. Этим вызвано и стремление все потрогать. Нервы и мышцы, контролирующие этот процесс, свя-
зывают руку и глаз напрямую. Эта особенность, несколько модифицируясь с годами, остается в поведении
человека на всю жизнь. Ему легче читать то, что держит рука, чем то, что просто находится на столе.
2. Координация движения руки и глаз позволяет быстро охватывать зрением текст на бумаге. Действует
интуитивное восприятие информации, когда человек просматривает папку с делами и документами. Он вос-
принимает объем папки, количество листов, заголовки, оформление, подписи, печати и пр.
3. Психология восприятия документа зависит в определенной мере и от его освещенности - отраженного
света окружения и внутреннего света экрана. Документ - это не просто информация. Для психологии вос-
приятия некоторых документов очень важно видеть различие оригинала и копии.
4. Для расслабления глаз человеку необходимо отрываться от текста и смотреть вдаль. Психологически
это труднее делать, работая за компьютером.
5. Большое значение для глаз имеет и освещенность бумаги или экрана, который часто дает блики, ме-
шающие восприятию информации. Конечно, это можно устранить, но часто на это не обращают внимания.
Экран быстрее утомляет человека, чем бумага.
Однако особенности компьютерной документации нельзя воспринимать как ее абсолютные и неизменные
недостатки. Большим преимуществом компьютерной информации является возможность быстрого поиска
необходимой информации, работа в диалоговом режиме, оперативность в передаче и получении информации
для безотлагательных действий. Традиционные формы документооборота не исчезают. Они видоизменяются
и дополняются компьютерными формами информационного обеспечения управления. Дальнейшее исполь-
зование компьютеров в управлении будет обусловлено развитием новых сфер их применения, а не исключе-
нием или заменой старых.
РОЛЬ КОМПЬЮТЕРНОЙ ТЕХНИКИ В СОВРЕМЕННОМ МЕНЕДЖМЕНТЕ
С использованием компьютерной техники заметно изме-
няются все технологии менеджмента. Иногда полагают,
что основная тенденция этих изменений заключается в сни-
жении количества бумажной документации. Прогнозирует-
ся полное исчезновение бумажных носителей информации.
Но часто приходится наблюдать увеличение бумажных
потоков в условиях самого широкого использования компью-
теров. Почему это происходит?
200
ТЕХНОЛОГИЯ МЕНЕДЖМЕНТА
Технология - это сознательный выбор и построение комбинации и последовательности действия для
получения необходимого эффекта.
Широко используется и понятие «технология менеджмента». Оно означает временную и пространствен-
ную организацию действий для осуществления целенаправленного и согласующего воздействия на объект
управления. Проще говоря, это специально выстроенная комбинационная последовательность операций по
критериям эффективности и качества не только управленческого решения, но и управленческой деятельнос-
ти вообще.
Процесс
управления
Механизм
управления
Система
управления
Технологии
менеджмента
Производительность
Качество
Эффективность
Результативность
(успех)
Целесообразность
Экономичность
Управленческое
решение
Адресность
Организационная
сила
Своевременность
Соответствие
цели
Адекватность
содержанию
проблемы
Контролируемость
Конкретность
Современность - эпоха технологий
Успех определяется разработкой технологий
Технология - это путь к эффективности, производительности и качеству
Технология менеджмента - это последовательное, целесообразное,
своевременное, экономное и успешное решение проблем (разработка
и реализация управленческих решений)
Технологии менеджмента
201
БИБЛИОТЕКА МЕНЕДЖЕРА
Экономические провалы.
Василий Александрович
Кокорев
"Экономические провалы" – глав-
ное публицистическое произведе-
ние Кокорева, его политическое
завещание, обращенное к русской
общественности. В ней русский
предприниматель призывает отка-
заться от слепого подражательст-
ва Западу и перейти к поиску сво-
их внутренних начал для эконо-
мического возрождения России.
"Пора государственной мысли, -
пишет он, - прекратить поиски
экономических основ за преде-
лами России и засорять насильст-
венными пересадками родную
почву; пора, давно пора возвра-
титься домой и познать в своих
людях свою силу".
Поляковы. Финансовая
империя российских
Ротшильдов.
Серия книг "Великие
российские предприниматели"
Сто лет назад фамилия Поляко-
вых гремела по России. Поляко-
вых обожали. Поляковых ненави-
дели. Все разговоры конца XIX -
начала XX веков так или иначе
сводились к братьям Поляковым:
Якову – таганрогскому банкиру,
Самуилу – железнодорожному
королю, построившему больше
половины российских железных
дорог, и Лазарю – «московскому
Ротшильду», контролировавшему
большую часть проходящих через
страну денежных потоков. Братья
Поляковы охватили своей дея-
тельностью всю европейскую
часть России: Яков сидел на юге,
в Таганроге, Самуил – в Петер-
бурге, Лазарь – в Москве.
Под счастливой звездой. Записки русского
предпринимателя. 1875-1930.
Удивительная жизнь и судьба Ивана Василье-
вича Кулаева может послужить примером для
истинного предпринимателя. Шестнадцати-
летний юноша, сын сосланного на сибирскую
каторгу крестьянина, после смерти отца су-
мел стать хозяином ряда коммерческих
предприятий. Судьба не баловала предприни-
мателя-самоучку. Дерзкий, он пытал счастья
на приисках в тундре, тонул подо льдом Ени-
сея, пережил китайское боксерское восста-
ние, Русско-японскую и Первую мировую
войну, революцию, национализацию иму-
щества, бандитское похищение. Каждый раз
начиная с нуля, он верил в свою удачу,
в свою счастливую звезду. В книге воссоз-
дана подлинная атмосфера быта, экономики
и промышленности Сибири. В 1930 г. в Сан-
Франциско Кулаев создал Просветительно-
благотворительный фонд, разветвленная дея-
тельность которого продолжается по сей
день.
Русский предприниматель
московский издатель
Иван Сытин.
Герой этой книги - Иван Сытин –
благодаря упорству, практической
сметке и ловкости стал богатым
и влиятельным издателем России.
Он стал одним из первых предпри-
нимателей, активно насаждавших
грамотность в народе.
Российские предприниматели
и меценаты.
В книге дана галерея портретов
представителей крупнейших пред-
принимательских династий нашей
страны. Среди ее персонажей –
промышленники и заводчики
Строгановы и Демидовы, чаетор-
говцы Боткины, владельцы знаме-
нитых заводов в Гусь-Хрустальном
и Дятьково Малышевы, «железно-
дорожные короли» фон Мекк,
внесшие немалый вклад в развитие
экономики и культуры России.
202
На Руси в XVI в. был
создан «Домострой» -
замечательный учебник
по управлению хозяйством
и домом.
«Наука побеждать»
генералиссимуса
Александра Васильевича
Суворова - настольная книга
у менеджера, желающего
выйти победителем в схватке
с конкурентами.
«Государство» -
диалог Платона, посвя-
щённый проблеме
идеального государства.
Ли Якокка «Карьера
менеджера»
Бестселлер, в котором шаг
за шагом описывается менеджер
от студента-стажера
до руководителя крупнейшего
в мире автогиганта.
Питер Друкер
«Задачи менеджмента
в XXI веке»
Классика современного
менеджмента. Посвящена
глобальным проблемам,
с которыми столкнется
мировая экономика и все
человечество в XXI веке.
Том Питерс «В
поисках
совершенства»
Книга рассчитана
на менеджеров всех
уровней, заинтересованных
в повышении
эффективности
своих компаний.
Ицхак Адизес
«Идеальный
руководитель»
Посвящена вечно
актуальному вопросу -
как стать идеальным
менеджером.
«От хорошего к великому»
Джим Коллинз
резюмирует результаты
масштабного исследования
более чем 1435 компаний.
На принципах, выведенных
Коллинзом, обучено уже
не одно поколение
выпускников MBA.
БИБЛИОТЕКА МЕНЕДЖЕРА
203
204
БИБЛИОТЕКА МЕНЕДЖЕРА
Владимир Тарасов
Технология жизни.
Книга для героев
Карманная книга, маленькая путе-
водная звезда. Владимир Тарасов,
ярый апологет прогрессивного ме-
неджмента в СССР, сделал нас-
тоящий концентрат управленчес-
кой мудрости. Книга представляет
собой яркую смесь учения Сунь-
Цзы, наработок автора за десяти-
летия обучения менеджеров и тру-
дов различных восточных мысли-
телей.
Айн Рэнд
Атлант расправил плечи
Айн Рэнд – наша бывшая сооте-
чественница, ставшая крупней-
шей американской писательни-
цей. Автор четырех романов-
бестселлеров и многочислен-
ных статей. Создатель фило-
софской концепции, в основе
которой лежит принцип свобо-
ды воли, главенство рациональ-
ности и “нравственность разум-
ного эгоизма”.
Стивен Р. Кови Семь навыков
высокоэффективных людей.
Эту книгу, вероятно, стоит читать
еще в школе и стоит читать всем.
Она задает и отвечает на самые
важные вопросы:
1. На основании чего мне прини-
мать важные жизненные реше-
ния?
2. Кто я такой и какое мое место
в этом мире?
3. Каким мне нужно стать, что-
бы захотеть и быть готовым
взаимодействовать с другими
в этом мире?
4. Куда я иду?
Маркус Бакингем, Курт
Коффман Сначала нарушьте
все правила.
Даже самая несложная работа
требует таланта. Думать, что
любого можно научить выпол-
нять любую работу и что дело
только в системе стимулирова-
ния и амбициях - значит путать
таланты, знания и навыки. Кни-
га предназначена для всех прак-
тикующих менеджеров.
Бланшар К. Одноминутный
Менеджер
"Одноминутный Менеджер" де-
монстрирует вам три очень прак-
тичных техники менеджмента.
В процессе чтения Вы познакоми-
тесь с некоторыми открытиями
в области медицины и других на-
ук, которые помогут понять, ка-
ким образом эти внешне простые
методы так хорошо работают.
Левинсон Дж. Партизанский
маркетинг
В четвертом издании автор миро-
вого бестселлера предлагает сов-
ременный арсенал вооружения
для малого бизнеса нового столе-
тия. Стратегии интернет-марке-
тинга, работа с новыми техноло-
гиями (например подкастинг и ав-
томатизированный маркетинг),
таргетированные и реферальные
программы.
ТАЙМ-ДРАЙВ.
КАК УСПЕВАТЬ ЖИТЬ
И РАБОТАТЬ
Глеб Архангельский заслуженно
считается ключевым специалистом
в СНГ по тайм-менеджменту.
Самый большой плюс книги “Тайм-
драйв” именно в ее практичности.
Все, что описал Глеб Архангельс-
кий, легко можно превратить в при-
вычку и начать делать “на автома-
те”. А ведь это и есть залог успеха
вашей системы тайм-менеджмента -
чтобы она не требовала вашей
включенности.
КЛЮЧЕВЫЕ ПОКАЗАТЕЛИ
МЕНЕДЖМЕНТА
Бестселлер Кярана Уолша, который
переиздается уже более 10 лет. Заме-
чательная книга, которая должна быть
на столе у генерального директора.
В книге “Ключевые показатели ме-
неджмента” расписаны все показате-
ли, при помощи которых можно изме-
рить результативность компании. При-
том вся информация подана таким об-
разом, что книга заинтересует не толь-
ко профессионалов - финансовых ди-
ректоров, но и показана к прочтению
всем руководителям. Отличительная
черта книги - огромное количество
примеров и схем.
БИБЛИОТЕКА МЕНЕДЖЕРА
СТИЛИ МЕНЕДЖМЕНТА -
ЭФФЕКТИВНЫЕ И
НЕЭФФЕКТИВНЫЕ
Книга научит оценивать и совер-
шенствовать свой стиль управ-
ления, стили менеджмента коллег
и подчиненных и понимать, как
формировать взаимодополняю-
щую команду лидеров. Она ориен-
тирована на специалистов в облас-
ти управления и менеджеров лю-
бых компаний и организаций, она
будет интересна и широкой
аудитории.
ДЖО ОУЭН «КАК
УПРАВЛЯТЬ ЛЮДЬМИ.
СПОСОБЫ ВОЗДЕЙСТВИЯ
НА ОКРУЖАЮЩИХ»
Именно о достижении своих це-
лей чужими руками и рассказы-
вается в книге. А еще о том, как
взаимодействовать с людьми, как
жить в корпоративной культуре
и использовать ее в своих целях,
как делегировать людям задачи
и решать человеческие конфлик-
ты, как заручиться политической
поддержкой могучих топов и по-
лучить власть, и что с ней потом
делать.
1000 ЛЕТ РУССКОГО
ПРЕДПРИНИМАТЕЛЬСТВА
Политическое освоение гигантских территорий, осуществляемое российским
государством, шло параллельно с их экономическим освоением отечествен-
ными предпринимателями. В книге собраны очерки и воспоминания о жизни
и деятельности профессиональных организаторов российской экономики, ко-
торых страна вынашивала и рождала столетиями.
205
Джек. Мои годы в GE. Джек Уэлч
“Менеджер столетия”, руководитель,
который превратил огромную старею-
щую корпорацию в инновационную
компанию. Книга передает дух посто-
янного самосовершенствования, кото-
рый лежит в основе успеха Джека
Уэлча. Одна из редких книг, которая
передает непреходящие ценности, ко-
торые должны быть присущи менед-
жеру современности.
Представьте себе! Превосходство
в бизнесе в эпоху разрушений.
Том Питерс
Том Питерс дает настоящий допинг
для менеджера. “Представьте себе”
заставляет переосмыслить ваш под-
ход к ведению бизнеса и предста-
вить себе то, что до этого предста-
вить не могли. Каким будет новый
бизнес, какой вам нужен новый
бренд, на какие новые рынки нуж-
но выходить и какую новую работу
делать - обо всем этом в книге.
Стоит отметить и качество печати –
оно великолепное. Вы просто не
сможете дать друзьям эту книгу
в бессрочное “почитать”.
Корпоративная религия.
Йеспер Кунде
Йеспер Кунде расшифровал те
самые притягательные для любо-
го менеджера слова – корпора-
тивная культура. Если вы плани-
руете побеждать конкурентов не
только низкими ценами, но
и сильным духом вашей компа-
нии, который будет проникать
в ваших клиентов и делать их ва-
шими поклонниками, то эта кни-
га должна быть на вашем столе.
Она уже давно есть в библиотеке
всех ваших конкурентов. Пора
бы этой книге появиться и у вас.
Построенные навечно. Успех
компаний, обладающих видением.
Джим Коллинз
Первая книга Джима Коллинза, авто-
ра мегапопулярной книги “От хоро-
шего к великому”. Одна из первых
книг, которая смогла примирить из-
вечный спор между приверженцами
стратегически красивых целей и по-
борников краткосрочных результа-
тов. В “Построенных навечно” слово
“видение” приобретает конкретную
форму и четкость. Важнейшая книга
по стратегическому менеджменту.
Спиральная динамика. Управляя
ценностями, лидерством
и изменениями в ХХI веке.
Дон Бэк и Крис Кован
Почему бывает так, что вы пытае-
тесь внедрить вроде бы здравую
идею в своей компании, а идея “не
идет?”. Возможно, ваша компания
находится на другом этапе разви-
тия, где нужно принимать другие
решения. ”Спиральная динамика” -
мировоззренческая книга. Это как
“7 навыков высокоэффективных
людей” для корпоративного мира.
Управленческая элита. Как мы
ее отбираем и готовим.
Владимир Тарасов
Владимир Тарасов, основатель
“Таллинской школы менедже-
ров”, еще в советские времена
заслужено считался большим
специалистов по “выращива-
нию” управленцев. В своей кни-
ге Тарасов делится подходами
к обучению менеджеров. Книга
наполнена множеством инсайтов
по управлению. Необычайно по-
лезная книга.
БИБЛИОТЕКА МЕНЕДЖЕРА
206
ГЛАВА 7
РУССКАЯ УПРАВЛЕНЧЕСКАЯ
СИСТЕМА
МЕНЕДЖМЕНТ ПО СУВОРОВУ
1. Приучайся к деятельности неутомимой.
Деятельность есть величайшее из всех достоинств.
2. Побеждает тот, кто меньше себя жалеет.
3. Ученье свет, а неученье тьма. Необходимо
непрерывное образование себя с помощью чтения.
4. Ближайшая к действию цель лучше дальней.
5. Время драгоценнее всего. Стоянием города не
берут.
6. Смотри на дело в целом.
7. Ноша службы легка, когда дружно подымают ее
многие.
«Потомство мое прошу брать мой пример…»
(Александр Суворов)
Имя Александра Суворова всем нам хорошо известно. В каком-то смысле даже
слишком хорошо. В том плане, что он в нашем сознании стал чем-то вроде мифичес-
кого существа. Для реального человека в его образе слишком много чудесного. В са-
мом деле, за всю его долгую воинскую карьеру, длившуюся около 40 лет, было почти
100 сражений и ни одного поражения.
По воспоминаниям современников, там, где появлялся Суворов, сразу устанавли-
вался живой, адекватный ситуации порядок, прекращались пьянки, кражи и драки,
солдаты переставали болеть. А австрийские генералы так говорили о Суворове:
«Достаточно этого чудака в белой рубашке просто возить и показывать войскам, и по-
беда будет обеспечена».
Сейчас, когда на уровне всего российского общества, а бизнес-сообщество не ис-
ключение, происходит поиск и утверждение национальной идентичности, нам как
воздух нужны модели бизнеса и менеджмента прочно укорененные в отечественной
культурно-исторической традиции. Суворовский управленческий подход, доказавший
на деле свою эффективность, может стать на этом пути отличной опорой, поскольку
он акцентирует внимания не на худших, а на лучших чертах русского человека, по-
скольку он отлично понимает загадочную русскую душу, не стесняет ее свободу,
а предоставляя ей возможность раскрыться и развернуться во всю свою гигантскую
мощь, поскольку он не навязывает ей мертвые, оторванные от реальности регламенты
и стандарты, а создает широкое поле для творчества и осуществления.
Многочисленные зарубежные системы повышения эффективности и производи-
тельности труда не дадут ожидаемого эффекта, если не будут прочно укоренены
в специфических особенностях национального менталитета и культуры, и мы всегда
будем на несколько шагов позади наших основных конкурентов на мировом рынке.
Суворов в своем подходе предвосхитил многое из лучших управленских находок,
которые только сейчас приходят к нам с Запада и с Востока, но прежде всего он опи-
рался на могучий дух русского человека, развитию, укреплению и воспитанию кото-
рого он отдал всю свою благородную жизнь.
Опираясь на управленческий опыт нашего великого соотечественника, воскресив
суворовский дух победы, мы снова станем способны творить чудеса, только теперь
уже не на поле боя, а на производстве и в офисе за столами компьютеров.
В качестве специфики национальной культуры существует особый - родительский -
управленческий стиль, который не вписывается в западные типологии. Это наша оте-
чественная фишка, подобно американской мечте или японскому кодексу чести.
На базе суворовской «Науки побеждать» можно создать новую управленческую
и деловую культуру, более стабильную и устойчивую к внешним воздействиям.
МЕНЕДЖМЕНТ ПО СУВОРОВУ
208
Источник: Летуновский, В.В.
Менеджмент по - Суворову: Наука побеждать.
Оценка
Результата
Разбор полетов
Результат
Закрепление
успеха
Действие
-быстрота
-настойчивость
Постановка задач
разъяснение
мотивация
Продумывание
перспективных
сценариев
Глазомер
Оценка ситуации
УПРАВЛЕНЧЕСКИЙ ЦИКЛ ПО СУВОРОВУ
1 Под канбаном понимается полная наглядность и прозрачность производственных процессов в целях
максимально возможной их оптимизации.
1. 2. 3.
4.6. 5.
Отличительная особенность гениального полководца заключалась в том, что он обладал способ-
ностью быстро учиться на опыте, извлекая из него самое лучшее, и мгновенно распространять на
тех, кто рядом. Этакая самообучающаяся организация в одном лице. Мало того что самообучающая-
ся организация, так еще и бережливое производство,- у Суворова не было незавершенки. Все, что он
планировал, исполнялось точно в положенный срок и в полном объеме. Вот вам «канбан1» и «точно
вовремя». На основании проведенных исследований нам удалось свести базовые моменты в управ-
ленческом подходе Суворова в следующую схему.
1. Профессиональная выучка
2. Высочайший моральный дух
Рис. 1 управленческий цикл по Cуворову
209
Основа всему для Суворова - это глазомер. Первый базовый управленческий принцип. Глазомер по Суво-
рову означает адекватную оценку ситуации. Без правильного глазомера вся последующая схема работать не
будет. Поэтому Суворов не жалел ни своего времени, ни времени и сил подчиненных для развития навыков
глазомера. А глазомер иначе как постоянной тренировкой развить невозможно, поэтому и тренировал этот
навык Суворов постоянно. Развитию глазомера у подчиненных способствовал подробнейший разбор поле-
тов после любого мало-мальски значимого события с обязательным выделением отличившихся как в пози-
тивную, так и в негативную сторону. При этом важно отметить, что глазомер Суворов понимал не только
и не столько тактически, сколько стратегически, постоянно осуществляя мониторинг военно-политической
ситуации в стране и в мире.
После сбора данных и оценки ситуации следует второй этап: продумывание перспективных сценариев
развития событий. Суворов отличался сценарным мышлением, он рисовал в своем воображении будущие
события крупными мазками в нескольких вариантах, затем детализировал их, решительно останавливался на
одном, еще более детально его продумывал, а затем быстро и настойчиво воплощал в жизнь. Проведенное
нами исследование позволяет говорить о том, что во время Итальянской кампании у Суворова было как ми-
нимум три плана наступления на Париж, и только явный саботаж со стороны англичан и австрийцев воспре-
пятствовал их реализации. Способность к сценарному планированию позволила Суворову очень быстро пе-
ренять у французов и эффективно применять тактику построения в колонны еще до боевого столкновения
с ними.
После того как решение принято и все тщательно продумано, осуществляется процесс постановки зада-
чи. Интересно отметить, что, несмотря на то что большинство решений и выходов из затруднительных си-
туаций Суворов находил сам, всегда, когда ситуация это позволяла, он интересовался мнением своих подчи-
ненных, стараясь вовлекать их в процесс принятия решения. Кроме того, он не жалел сил и времени для того,
чтобы сделать задачу и смысл выполняемых действий понятным каждому солдату, и требовал того же от
своих офицеров. Принцип «Каждый солдат должен знать свой маневр» у Суворова означал понимание не
только своей задачи на поле боя, но и задач взвода, роты, батальона и далее вплоть до целей кампании.
Когда же все задачи четко уяснены и смысл будущих действий полностью понятен, следовало выполне-
ние намеченного плана (действие). А поскольку у Суворова все предыдущие этапы, как правило, были
пройдены безукоризненно, выполняя намеченные планы, суворовские чудо-богатыри творили чудеса. Впро-
чем, чудеса продуманные и запланированные. (Рассмотрим в качестве примера штурм Измаила. Атака на
крепость производилась с девяти направлений. Все поставленные задачи были выполнены точно в срок. Со-
отношение потерь на одного русского солдата составило шесть-семь солдат противника.) Детальное проду-
мывание будущих действий сопрягалось у Суворова с поощрением инициативности и самостоятельности
наступающих. Суворов требовал выполнять поставленные задачи быстро, решительно, не жалея сил.
УПРАВЛЕНЧЕСКИЙ ЦИКЛ ПО СУВОРОВУ
«Тот не сделал ничего, кто не закончил дела полностью», - часто повторял Суворов, ссылаясь на
Гая Юлия Цезаря, которого считал своим учителем, и всегда старался завершить начатое, каких
бы сил ему это ни стоило. «Недорубленный лес всегда вырастает» - еще одна любимая поговорка
полководца. Суворов старался всегда полностью уничтожать силы противника и развивать успех.
Этот принцип завершенности действия также немало способствовал успешности и повышал
эффективность.
210
Каждое серьезное мероприятие у Суворова, будь то бой или маневры, всегда заканчивалось под-
робнейшим разбором полетов, где: а) все получали по заслугам; б) учились на опыте. Разбор поле-
тов Суворов проводил так, чтобы стимулировать у подчиненных стремление к дальнейшему совер-
шенствованию. Разбор полетов способствовал быстрому научению как отдельных индивидов, так
и целых подразделений. И конечно же, подробный анализ выполненных действий развивал уже упо-
мянутый нами глазомер. Необходимо также отметить, что Александр Суворов был настоящим мас-
тером обратной связи, как позитивной, так и негативной. Так хвалить подчиненных, как это делал
Суворов, у нас, пожалуй, не умел никто.
УПРАВЛЕНЧЕСКИЙ ЦИКЛ ПО СУВОРОВУ
Однако этот замечательный управленческий цикл не дал бы таких удивительных результатов, ес-
ли бы не базировался на великолепной профессиональной выучке подчиненных и высочайшем
моральном духе. У Суворова была своя комплексная многоуровневая система обучения и развития
подчиненных. В своих войсках он создавал подлинную культуру постоянного развития и улучше-
ния. Развиваться и совершенствоваться в суворовских войсках было принято и всячески приветст-
вовалось. Помните, «ученье - свет, неученье - тьма».
Ну а дух победы, высочайший моральный дух(зачастую самое слабое звено современных отече-
ственных компаний), который Суворову удавалось формировать и поддерживать вокруг себя, - От-
вет целесообразно искать в трех тесно пересекающихся друг с другом сферах: нравственность, пат-
риотизм и религиозность. В этой области Суворову опять-таки не было равных. Моральный дух его
войск можно сравнить разве что с легендарными спартанцами, но тех воспитывали и обучали
военному делу с семи лет, а Суворов умел поднять моральный дух своих солдат на недосягаемую
высоту в кратчайшие сроки.
Нравственному воспитанию личного состава Суворов уделял не меньшее значение, а даже боль-
шее, нежели профессиональному. Высокий моральный дух вверенных ему войск являлся вторым
китом (наряду с профессиональной подготовкой), на котором основывалась непобедимая мощь его
войск. За проступки, позорящие честь русского солдата и офицера, Суворов, в целом не слишком
суровый в наказаниях, карал очень строго. Известен случай, когда в ходе Итальянской кампании два
офицера русской армии обокрали раненого французского генерала, находившегося в плену. Суворов
приказал их обоих разжаловать в солдаты и прогнать сквозь строй.
Будучи сам очень религиозным человеком, он также развивал религиозное чувство у своих под-
чиненных. Ни одно крупное сражение у него не начиналось без церковной службы, которая чаще
всего в силу суворовской стремительности совершалась не перед боем, а вместе с боем. Неграмот-
ных солдат он учил молитвам. Беспощадный к врагам на поле боя, он был очень милосерден к ним
после их поражения. Пленных поляков просто отпускал домой, пленным французам возвращал их
шпаги. За свою жизнь Суворов отдал только один приказ о смертной казни, когда был пойман во
время швейцарского похода французский шпион. В его времена, когда к солдату было принято отно-
ситься как к неодушевленному предмету, он сам себя с гордостью называл солдатом и говорил
о том, что солдат для отечества превыше всего.
Вся жизнь состоит из подобных циклов, Очень большое значение имеет ясное донесение до каждого со-
трудника поставленных целей и задач. “Разбор полетов” тоже обязателен, но он должен сводиться не
к “битью кулаком по столу”, а к достижению понимания, почему что-то произошло не так, как
планировалось, и что нужно сделать, чтобы предупредить в будущем негативные последствия.
Самое важное - запустить этот управленческий процесс.
211
РАЗВИТИЕ НАЦИОНАЛЬНОГО ДОСТОИНСТВА
Огромное значение Суворов придавал развитию национального достоинства русского солдата,
которое базировалось у него на чувстве человеческого достоинства. «Кто любит свое отечество, -
говорил он, - тот подает лучший пример любви к человечеству». Суворов безгранично верил в не-
сокрушимую мощь русского духа. Вот несколько высказываний полководца, демонстрирующих эту
веру .
 Мы русские, мы все одолеем.
 От храброго русского гренадера никакое войско в свете устоять не может.
 Природа произвела Россию только одну. Она соперниц не имеет.
 Попробуйте сдвинуть этот камень. Не можете? Так и русские не могут отступать.
 Покажи на деле, что ты русский!
 Россиянин отличается верой, верностью и рассудком.
 Там, где пройдет олень, там пройдет и русский солдат. Там, где не пройдет олень, все равно
пройдет русский солдат.
Тщетно двинется на Россию вся Европа: она найдет там Фермопилы, Леонида и свой гроб.
Эта вера удесятеряла его собственные силы и силы солдат, позволяя молниеносно разбивать
иногда вдесятеро превосходящие силы противника. Читая высказывания Суворова, удивляешься то-
му, как же быстро мы растеряли это драгоценное суворовское наследство веры в свою непобеди-
мость. Тем не менее не все потеряно. Пока жива память, в наших жилах течет та же суворовская
кровь. Мы русские, этим все сказано. Тесно связано с темой нравственного воспитания постоянное
культивирование Суворовым победы над противником. Духом победы дышит каждое распоряжение
Суворова, каждая его инструкция, в которой нет и намека на современные воинские уставы, в кото-
рых больше, пожалуй, прусского следа, чем русского суворовского. Вот пример его инструкции по
штурму крепости:
«Ломи через засеки, бросай плетни чрез волчьи ямы, быстро беги, прыгай чрез полисады, бросай
фашины, спускайся в ров, ставь лестницы. Стрелки, очищай колонны, стреляй по головам. Колон-
ны, лети чрез стену на вал, скалывай, на валу вытягивай линию, караул к пороховым погребам, от-
воряй вороты коннице. Неприятель бежит в город! Его пушки обороти по нем, стреляй сильно
в улицы, бомбардируй живо. Недосуг за этим ходить. Приказ: спускайся в город, режь неприятеля
на улицах. Конница, руби. В домы не ходи. Бей на площадях. Штурмуй, где неприятель засел. За-
нимай площадь, ставь гауптвахт, расставляй вмиг пикеты к воротам, погребам, магазинам. Неприя-
тель сдался? - Пощади!».
Все, всегда и везде у Суворова заканчивается победой и подробными инструкциями, что и как
делать после разгрома врага. Такие слова, как поражение и отступление, вообще отсутствовали
в его словаре. Ежедневный развод у него всегда заканчивался словами: «…Бодрость, Смелость,
Храбрость, Победа, Слава, слава, слава!».
212
Почему же на Западе ругают родительский стиль управления? Потому что образно его представляют
в виде такой картины: компанию возглавляет некий патриарх, находящийся на самом верху служебной
лестницы, и в его руках сосредоточены все нити управления. Такой «родитель» решает не только
производственные, но и личные вопросы своих подчиненных-детей. И озабочен он в основном не
решением профессиональных вопросов, а поддержанием своего статуса и благосостояния своих
приближенных. Пример подобного стиля - правление Б. Н. Ельцина. Конечно, если так оно и происходит,
то ничего хорошего от такого стиля управления ждать не приходится. Но совсем иначе проявлялся
родительский стиль лидерства у Суворова, хотя, вне всякого сомнения, солдатам он был как отец родной.
Они его так и называли: «Отец, батюшка». И сам он к ним обращался: «Птенцы мои», «Или вы не дети мне
боле, а я не отец вам?» Иначе говоря, факт детско-родительских отношений между полководцем и его
подчиненными бесспорен. Но есть огромная разница в стилях управления Суворова и Ельцина. Для того
чтобы глубже ее понять, давайте обратимся к классической управленческой «решетке», предложенной
Робертом Блейком и Джейн Моутон. Стиль Александра Васильевича однозначно укладывается в правый
верхний квадрат, который авторы ≪решетки≫ определяют как «Управление командой».
Опять вроде бы получается нестыковка: с одной стороны – «управление командой», а с другой –
«родительский» стиль? Как же они могут совпасть? Вот какое определение стилю «управление командой»
дают Блейк и Моутон: «Выполнение заданий обеспечивается за счет лояльности сотрудников, а взаимосвязь
и общность целей создают атмосферу доверия и уважения». Все вышеизложенное в полной мере можно
перенести в систему взаимодействия внутри суворовской системы управления. Лояльность подчиненных
к Суворову доходила до такой степени, что солдаты и офицеры готовы были рисковать жизнью, лишь бы
оправдать его доверие. Необходимо отметить, что уставы того времени запрещали двигаться через лес,
поскольку, войдя в него, солдаты разбегались. Суворов всегда вел войска по кратчайшему пути, и никто
из его подчиненных никогда не отклонялся от маршрута. Взаимосвязь и общность целей также не
подвергались ни малейшему сомнению. Мало того что Суворов всегда максимально четко доводил до
подчиненных цели и смысл выполняемых действий, он еще и воспитывал их на самых высоких моральных и
нравственно-этических ценностях. Для подчиненных ему подразделений было характерно именно
ценностное и целевое единство. И что же? Разве суворовский стиль - не родительский? Конечно,
родительский, потому что для него и дело - родное, и люди - родные, причем ему всегда удавалось
выдержать эту золотую середину. Родное, однако, не значит родственное или дружеское. «Служба и дружба
- две параллельные линии: не сходятся», - говорил Суворов. Для него никогда личное не было важнее
долга.
А чем же тогда родительский стиль Суворова отличался от родительского стиля Ельцина? Если так
можно выразиться, степенью заботы, уровнем усилий, направленных как на людей, так и на дело.
Управленческая «решетка» этот отличительный момент наглядно демонстрирует. Чем дальше (вправо и
вверх) от начала осей координат, тем больше усилий необходимо прикладывать руководителю. Кроме того,
Блейк и Моутон указывают на то, что именно при ослабленном стиле руководства (пример - Ельцин) глава
организации в большей степени озабочен поддержанием своего статуса, нежели решением каких-либо
других вопросов, связанных с деятельностью или жизнью подчиненных.
РОДИТЕЛЬСКИЙ СТИЛЬ СУВОРОВА
213
Рис. 3. Коммуникация с сотрудниками в период изменений
СУВОРОВСКИЙ ПОДХОД К РУКОВОДСТВУ ПОДЧИНЕННЫМИ
Управленческое воздействие сверху донизу и доступ к начальству снизу доверху. По мнению Суворо-
ва, обязанность каждого руководителя заключается в том, чтобы постоянно взаимодействовать со всеми
уровнями служебной иерархии. То есть, будучи главнокомандующим (девятый уровень), он осуществляет
управленческое воздействие напрямую на все уровни ниже: генеральские, офицерские, унтер-офицерские
и непосредственно на солдата (нижний уровень, всего девять уровней). Этот принцип Суворов иллюстри-
рует метафорой «панцирной чешуи благой брони Духа сердячнаго» (рис. 2, а). Когда все девять уровней
иерархии работают по этому суворовскому принципу, броня становится прочной и непробиваемой. Два ри-
сунка ниже (рис. 2, б, в) обозначают кастовое взаимодействие (читай - внутрикорпоративные группировки)
и взаимодействие, ограничивающееся обращением с указаниями исключительно к нижестоящему уровню.
Кастовое взаимодействие дает слабину на стыках (читай - в местах, где сталкиваются интересы внутрикор-
поративных группировок), а взаимодействие с одним лишь нижестоящим уровнем слабо само по себе .
Рис. 2. Броня «Духа сердечного»
Созвучно Суворову Джон Коттер, а также Кристиан Фрайлингер и Иоганнес Фишер (рис. 3) при уп-
равлении изменениями указывают, что руководитель должен напрямую воздействовать на все уровни под-
чиненных, равным образом как и получать обратную связь. Только Суворов это делал не только во время
осуществления изменений, а всегда.
214
Оценка и обратная связь. Оценка и обратная связь у Суворова составляли неотъемлемый эле-
мент его системы управления и развития подчиненных. Любой результат, отрицательный либо по-
ложительный, всегда получал со стороны Суворова адекватную обратную связь. Так хвалить от-
личившихся, как это делал Суворов, пожалуй, в нашей армии не удавалось никому. Его речи просто
зажигали поощряемых им солдат и офицеров. То же можно сказать и про негативную обратную
связь: Суворов не оставлял без внимания ни одну мелочь, его наказания не были чрезмерно суро-
выми, но всегда были очень быстрыми и адекватными. Таким образом, постоянно оценивая дейст-
вия своих подчиненных и внося в них коррективы путем положительной и отрицательной обратной
связи, Суворов добивался сразу нескольких целей:
 во-первых, большей управляемости и более точного исполнения поставленных приказов;
 во-вторых, повышения дисциплины, которая, несмотря на отсутствие чрезмерной суровости,
была намного выше, чем у большинства его коллег-генералов;
 в-третьих, предоставляя обратную связь, он ее в то же время и получал обратно (в суворовских
войсках был запрещен ответ «не могу знать», на поставленный вопрос нужно было всегда давать
четкий и определенный ответ), что позволяло ему самому лучше владеть ситуацией;
 в-четвертых, постоянная оценка и обратная связь способствовали скорейшему научению и раз-
витию подчиненных.
Остается непонятным, почему столь важный и необходимый навык оценки и обратной связи ос-
тается так слабо развитым у большинства наших менеджеров, здесь им суворовский опыт просто
жизненно необходим.
Личный пример Суворова также стал предметом всевозможных легенд. Австрийцы говорили
о Суворове как о своего рода талисмане, который можно просто возить и показывать войскам, и по-
беда будет обеспечена. И это было правдой. Только одно присутствие Суворова удваивало и утраи-
вало силы его солдат, которые бросались на врага с невиданной отвагой. В чем же заключался сек-
рет его личного воздействия? Суворов никогда в жизни не терял присутствия духа. Будучи предель-
но честен и требователен к себе и не испытывая угрызений совести, великий полководец не боялся
смерти. Отсутствие страха позволяло ему даже в самые критические моменты адекватно оценивать
ситуацию и безошибочно находить самое верное, а порою даже единственно возможное решение.
Например, в один из критических моментов швейцарского похода Суворов появился среди бегущих
солдат и тут же крикнул им: «Молодцы ребята, заманивай противника, заманивай!» Это высказыва-
ние подействовало на них отрезвляюще - они стали отступать более упорядоченно. Суворов ско-
мандовал: «Стой, кругом!» - и сам повел их в атаку, противник был опрокинут и разбит. В самые
критические минуты, например при штурме Измаила и Чертова моста, Суворов первым поднимался
в атаку, показывая своим солдатам должный пример. Он был с ними рядом в бою и в походе, ел из
одного котла, спал на сене, часто носил простой солдатский мундир. Вставал раньше всех в два часа
ночи, неизменно обливаясь холодной водой, никогда не надевал теплой шинели, пока в зим нюю
форму не переодевался последний солдат.
Система карьерного роста. Суворов находил чрезвычайно полезным развитие у своих подчи-
ненных честолюбия. Известны случаи, когда солдаты в суворовских войсках дослуживались до пол-
ковников, получая по ходатайству самого Суворова у императрицы дворянские звания. Екатерина
знала, что Суворов просит только за действительно отличившихся, и никогда ему не отказывала.
Для того чтобы повысить честолюбие своих солдат, он вводил целую систему статусных отличий.
Суворовский капрал имел своего ординарца и екзирцмейстера, чего не было в войсках других вое-
начальников. Суворов вообще всячески развивал и поддерживал дух здорового соревнования как
между различными подразделениями, так и среди отдельных солдат и офицеров.
СУВОРОВСКИЙ ПОДХОД К РУКОВОДСТВУ ПОДЧИНЕННЫМИ
216
Из чего рождается любовь подчиненных к руководителю?
На примере Александра Суворова мы можем наблюдать как минимум четыре основных момента,
которые делали полководца любимцем как солдат, так и офицеров его армии: честность, простота
в обращении, признание заслуг и… чудачества.
Честность. Суворов был предельно честен по отношению к самому себе и к своей профессии.
Вынося суждения о профессиональных качествах того или иного военачальника, Суворов нередко
говорил: «Военное дело-то он знает, да оно его не знает, а этот ни военного дела не знает, ни оно его
не знает». Про себя же он шутя говорил, что Суворов военного дела не знает, но оно его знает. Та-
ким образом, Суворов не мыслил себя вне военного дела, он был с ним единым целым. Так же чест-
но и справедливо он старался поступать и по отношению к другим людям, не стесняясь давать
жесткую обратную связь даже царственным особам (Екатерина II, Павел I, Франц Иосиф).
Простота в обращении. Простота обращения Суворова опять же как с солдатами, так и с офи-
церами просто удивительна. К князю Багратиону он обращался «Петра» или «князь Петра», к Ми-
хаилу Кутузову - «Мишенька», к старому ветерану - «Платоныч», почти всех своих ветеранов он
знал по имени и всегда использовал любую возможность для того, чтобы лично к ним обратиться
и подбодрить, вспоминая их заслуги во время прошлых военных кампаний. Таким образом он обра-
щался не только к русским солдатам, но даже к иностранцам. Так, во время Итальянской кампании
он обратился к старому австрийскому солдату по-немецки: «Ну что, старик, побьем мы француза?»
- «С вами побьем» , - отвечал солдат. Эта простота снимала дистанцию между ним и людьми, тем
самым открывая пути к безграничному влиянию, которое он на них оказывал. Однако эта простота
ни в коем случае не означала фамильярности, Суворов всегда чувствовал тонкую грань между прос-
тотой и фамильярностью и никогда ее не переходил.
Признание заслуг. В умении давать признание отличившимся Суворову среди наших военачаль-
ников опять же не было равных. «Чудо-богатыри, герои, слава вам!», «Богатыри, неприятель от нас
дрожит!», «Хват, орел!», «Спасибо, Платоныч, за нового героя!», «Кавалерии русской слава!», «Гос-
пода офицеры, какой восторг!». В художественном фильме режиссера Всеволода Пудовкина «Су-
воров» очень трогателен момент прощания Суворова с солдатами и офицерами перед отставкой
и ссылкой в Кончанское. Полководец перечисляет сражения и ордена, которые он за них получил.
Затем снимает их, кладет на стол и говорит: «С вами заслужил, вам и оставляю». Опыт взаимо-
действия с руководителями и сотрудниками в современном российском менеджменте говорит о том,
что сотрудникам очень сильно не хватает позитивной обратной связи со стороны руководителей:
«Да мне и денег не надо, он хотя бы раз слово хорошее сказал». На вопрос: «Достаточно ли при-
знания за успехи, достигнутые в работе, оказывают вам ваши руководители?» - редко когда оценка
поднимается выше трех по пятибальной шкале. Таким образом, в умении высказывать признание
подчиненным за проявленные успехи нашим менеджерам очень многому можно поучиться у Суво-
рова.
Чудачества. Чудачества Суворова делали его образ в глазах солдат более обаятельным и привле-
кательным и, если можно так выразиться, более живым и родным. Например, получив за взятие
Варшавы чин фельдмаршала, Суворов, радуясь по-детски, прыгал через стулья, каждый раз приго-
варивая: этого обошел, этого обошел, этого обошел. Когда Екатерина хотела отблагодарить его за
образцовые маневры, проси, мол, чего хочешь, Суворов сказал, что ему ничего не надо, а у нее и так
попрошаек много. Императрица настаивала, тогда Суворов сдался и попросил три рубля с полти-
ной, дескать, промотался, за квартиру нечем платить. Подобных случаев можно привести великое
множество.
СУВОРОВСКИЙ ПОДХОД К РУКОВОДСТВУ ПОДЧИНЕННЫМИ
217
Постановка задач по Суворову:
1. Правило широкого контекста.
2. Работа с перспективой.
3. Конкретность, наглядность.
4. Детализация победного финала.
5. Вовлечение в процесс постановки задачи.
6. Настойчивость.
7. Достижение понимания и восприятия.
1. Правило широкого контекста
• В воодушевляющей манере довести цели предстоящей работы и ее важность для компании в целом (а то
и всей страны).
• Довести задачу, поставленную перед структурным подразделением.
• Довести задачу, поставленную перед линейным подразделением.
• Показать роль конкретного сотрудника в общем процессе.
• Довести до сотрудника задачи, поставленные перед его коллегами.
2. Работа с перспективой
• Дать ясный позитивный образ будущего в случае реализации поставленной задачи.
• Дать ясный негативный образ будущего в случае нереализации поставленной задачи.
• Бросить вызов.
• При этом важно отметить, что речь идет как о перспективе всего коллектива, так и о личной перспективе
самого сотрудника, перед которым ставится задача.
3. Конкретность, наглядность
Максимальная детализация образа желаемого результата через наглядные, измеримые показатели: время,
место, цифры, людей, события и т. д. (SMART). Исключается любая двусмысленность.
4. Детализация победного финала
Нарисовать четкую, подробную картину успешного завершения начатого дела. Как будет развиваться успех
(куда вложим заработанные деньги, где будут открыты новые офисы, каков будет новый порядок взаимоот-
ношений с клиентами и т. п.). Как поощрим отличившихся. Что нужно сделать уже сейчас, чтобы добиться
окончательного успеха. Данный пункт вытекает непосредственно из предыдущего, но поскольку «детализа-
ция победного финала» была своего рода «суворовской фишкой≫, мы решили выделить ее в отдельный
пункт.
5. Вовлечение в процесс постановки задачи
• После доведения информации собрать и проанализировать возникшие у сотрудников вопросы (можно ис-
пользовать метод обратной связи).
• Инициировать сотрудников на собственные предложения по достижению поставленных целей.
• Поощрять инициативу и самостоятельность.
6. Настойчивость
• Заранее продумать аргументацию и возможные альтернативные предложения.
• Предварительно продумать возможные сложные моменты предстоящего разговора и определиться, что
в этих случаях следует делать.• Постепенно наращивать давление, с помощью заранее продуманных аргу-
ментов.
• Не сдаваться, стоять на своем.
7. Добиться понимания и восприятия
• Удостовериться, что задача доведена до всех сотрудников и полностью ими усвоена.
• Убедиться, что подчиненные воодушевлены и мотивированы на ее выполнение.
• Если результаты убеждения неудовлетворительны, аргументировать свою позицию повторно, вплоть до
достижения желаемого результата.
• Закончить процесс постановки задач воодушевляющей беседой к сотрудникам.
ПОСТАНОВКА ЗАДАЧ
218
Александр Васильевич внедрил в своем управленческом подходе базовые принципы обучающей-
ся организации еще за 250 лет до того, как мы узнали о существовании этого понятия.
Итак, воспользовавшись опытом нашего великого соотечественника, выделим следующие посту-
латы.
1. Верный глазомер - основа успешной действий как на войне, так и в бизнесе. 2. Руководитель дол-
жен постоянно проводить оценку состояния внешней среды, своевременно реагируя на ее измене-
ния преобразованиями внутри компании. 3. Руководителю необходимо развивать в себе и своих под-
чиненных умение адекватно оценивать ситуацию. 4. Развитию глазомера способствуют работа с пе-
редовыми теоретическими источниками, а также обучение действием с обязательным «разбором
полетов».
Попробуем проанализировать специфику суворовского глазомера. Первое, что бросается в глаза,
это нетипичный способ анализа ситуации. Классический способ анализа поступившей информации
- оценить ситуацию и определиться с планом дальнейших действий. Суворов не таков, еще до нача-
ла сбора информации и анализа он заранее ставит единственную, всегда неизменную цель: ПОБЕ-
ДИТЬ. Все последующие его действия полностью подчинены этой цели. Вот что он сам пишет по
этому поводу в «Науке побеждать»: «Глазомер: оттеснен враг - неудача; отрезан, окружен, рас-
сеян - удача!» Цель победить вовсе не абстрактная (как и все у Суворова), она предельно конкрет-
ная. Победить нужно прежде всего главного противника - Францию, а если возникнут какие-либо
затруднения, то и Швецию, Турцию, Пруссию и Персию. После постановки главной цели, начинает-
ся собственно сам анализ ситуации. Анализ этот современные теоретики могли бы назвать феноме-
нологическим в том смысле, что он не привязан ни к каким известным методам (в современной
транскрипции SWOT- или PEST-инструментам). Анализ проводится следующим образом.
1. Выделяются ключевые субъекты действия (Англия, Франция, Австрия), их слабые и сильные
стороны, а самое главное, их желания, стремления и намерения. Суворов словно ставит себя на мес-
то каждого из них и описывает их предполагаемые дальнейшие действия. Этим он не ограничивает-
ся, а сразу рассчитывает, что нужно будет сделать России, сколько ей потребуется сил и средств,
чтобы добиться главной цели - победить. Обращаем внимание, что сама Россия не выделяется в ка-
честве отдельного субъекта анализа, она присутствует везде, во всем, весь анализ проводится ис-
ключительно для нее.
2. В тесной связи с ключевыми субъектами действия выделяются второстепенные: Турция, Шве-
ция, Пруссия, Италия, Нидерланды. Упоминаются же они не сами по себе, а поскольку будут вклю-
чены во взаимодействия главных субъектов. Последующий анализ проходит по той же самой схеме:
что будут делать они и что следует делать нам, чтобы обязательно добиться своей главной цели.
3. На основе ранее прописанной информации прорабатываются возможные сценарии развития
событий. Строятся они также исходя только из одного возможного исхода - победы, хотя варианты
ее достижения могут меняться в зависимости от ситуации.
4. Анализ завершается сводом правил, которые нужно соблюдать, чтобы в сложившейся ситуа-
ции обязательно победить.
Алгоритм этот несложен, однако требует от лица, его использующего: а) полного владения инфор-
мацией; б) сценарного мышления. И тем и другим Суворов обладал в совершенстве. В конце ана-
лиза в голове человека, его проводящего, рисуется ясная, связная, наглядная картина - сценарий
дальнейших действий. Важно при этом отметить, что сценарий этот не статический, а динамичес-
кий. Точное видение и предвидение Суворовым ситуации объясняется еще и тем, что он никогда не
полагался на прошлый опыт. «Все кампании разные», - говорил он и не жалел сил, времени на сбор
информации и последующий анализ.
КАК НАУЧИТЬСЯ НИКОГДА НЕ ОШИБАТЬСЯ
219
Перечислим важнейшие моменты, на которых мы можем поучиться.
1. Обратная связь дается немедленно после действия.
2. Она имеет комплексный и многоуровневый характер.
3. Она дается не только отдельным личностям, но и подразделениям в целом и поэтому носит
преимущественно публичный характер.
4. При обратной связи нужно следить за тем, чтобы не уронить авторитет начальника в глазах
подчиненных.
5. Обратная связь сбалансирована, т. е. в процессе ее осуществления выделяются как
позитивные, так и негативные моменты в действиях подчиненных. Тем не менее в целом она
преимущественно позитивна.
6. Обратная связь, продемонстрированная Суворовым, показывает, что нужно не стесняться
хвалить подчиненных. Она должна поднимать их моральный дух и усиливать веру в достижение
цели.
7. Обратная связь должна быть весомой, т. е. значимой для ее получателей.
8. При негативной персональной обратной связи вместе с критикой подчиненному даются
сигналы о том, что он ценен для руководителя и организации.
9. Обратная связь должна нести в себе указания на перспективу, готовить и настраивать людей на
действия в будущем.
И последнее: обратная связь у Суворова служила не только усилению мотивации подчиненных
и корректировала работу армии как системы в целом - связь сопрягалась у него с детальным
«разбором полетов». У Суворова она всегда была активной. Прежде чем высказать свое мнение или
дать указание, он всегда задавал уточняющиеи проясняющие вопросы. Системный «разбор
полетов» способствовал скорейшему научению отдельных людейи целых подразделений,
в частности, развитию у них глазомера. Таким образом, управленческий цикл, замыкался, а его
системное использование приводило к «чуду необъяснимому».
НАСТАВНИЧЕСТВО
Именно суворовский образец наставничества можно взять за основу при внедрении этой
процедуры у себя на предприятии. В связи с этим необходимо отметить следующее.
1. В качестве наставников должны выступать действительно авторитетные и уважаемые люди.
2. Статус наставника должен укрепляться всеми доступными средствами материальной
и нематериальной мотивации.
3. Наставники должны нести реальную ответственность как за профессиональную подготовку
новичков, так и за их скорейшую адаптацию в корпоративную культуру компании.
4. Наставники должны владеть: а) методами обучения на рабочем месте; б) умением
мотивировать персонал на обучение и работу.
5. В подразделении должны быть люди, курирующие работу наставников и оказывающие им
необходимую методическую помощь.
ОБРАТНАЯ СВЯЗЬ И НАСТАВНИЧЕСТВО
220
Задел на будущее
ПЕРСПЕКТИВА
Быстрое настойчивое и
решительное осуществление
задуманного
Трансляция всем без
исключения замысла боя и их
места в бою, а также
перспективы дальнейших
действий
Осуществление всех
необходимых для победы
подготовительных
мероприятий, включая
тренинги
Детальная оценка ситуации-
создание победного сценария
Общая - победа достижение
конкретной бизес-задачи
с минимальными затратами
СУВОРОВСКИЙ ПОТОК
Суворовскую стратегию не понимали в его время, да и сейчас мало кто понимает, даже его ис-
следователи. Нередко можно встретить замечания о том, что Суворов не был стратегом, а был, всего
лишь, был гениальным тактиком, с данным от Бога даром интуиции. Однако сам опыт его постоян-
ных с минимальными потерями побед в течение 40 лет, утверждает обратное. Конечно же, у Суво-
рова была стратегия, но стратегия незаметная, не очевидная (да и могло ли быть иначе, если 2-й ба-
зовый принцип военного искусства по Суворову – «Внезапность»). Люди наблюдали только то, что
было на вершине этого айсберга. А на вершине было стремительное движение пехоты и кавалерии,
которое просто все сметало на своем пути. Размышляя о невероятной эффективности суворовского
управления войсками, на ум приходит метафора потока. И действительно его армия неслась на про-
тивника мощным стремительным потоком, сметающим все на своем пути. Прямо настоящее цуна-
ми. Суворов сам довольно часто использует метафору потока.
221
Дождь и прута не повернет, а ручей и полено унесет. Данный постулат, конечно же, акцентиру-
ет единство и целостность всех боевых единиц в одно большое целое. Если вы смотрели военные
фильмы, не важно о древних битвах или современных, то возможно обратили внимание на то, что
почти всегда командиры в бою кричат: «держать строй!». Зачем это делается? Потому что целое
всегда сильнее отдельных частей. Именно поэтому малочисленные Суворовские подразделения лег-
ко разбивали многократно превосходящие силы противника.
Известный гуру менеджмента Эдгар Шейн говорил о том, что главной задачей руководителя яв-
ляется «внешняя адаптация и внутренняя интеграция». Так вот в искусстве интеграции своих под-
чиненных в единое целое Суворову не было равных. При этом важно отметить, что эта было не ста-
тическое объединение, а динамическое, направленное на достижение единой цели. Сама цель ста-
новилась направлением движения потока и основой его феноменальной целостности.
Атака стремительна. Водопад крутит скалы. Суворову удавалось развить скорость своего по-
тока до пределов возможного. И в бою и в походе быстрее суворовских солдат в то время не пере-
двигался никто. В основе этой быстроты лежала тщательная продуманность и просчитанность всего
процесса. Суворов действительно считал количество шагов. С другой стороны быстрота достига-
лась постоянной тренировкой. Для суворовских солдат в бою не было ничего неизвестного и неожи-
данного. Всеми необходимыми для боя навыками они владели в совершенстве.
Сам Суворов писал о своей стратегии:
1-е Правило:“Никаких исключительно демонстративных действий не предпринимать”. „Медведя
буди на рогатину". „Волка не спугивай без облавы". На первый взгляд, это правило довольно прос-
то, но в сути его лежит глубокий смысл: Не делать ничего лишнего. Не пугать, попусту не маневри-
ровать, не пытаться, не стараться, не пробовать. Если ты, что то предпринимаешь, то делаешь это
для того, чтобы обязательно добиться успеха. Во времена Суворова военачальники часто маневри-
ровали, стараясь занять более удобную позицию, совершали много обманных маневров. И сейчас
руководители в бизнесе совершают множество имитационных и пробных действий, попусту растра-
чивая время, снижая тем самым скорость и ослабляя мощь своего потока.
2-е Правило: “Действовать всегда сосредоточиваясь в быстром движении на главные силы врага,
но и разбивая по пути отряды его, грозящие флангам и тылу”. „Метлу вяжи на ходу; ломок прут,
а метлою человека повалишь"... „Метла вперед метет, с боков прихватывает и сзади захватывает!”.
А вот это уже точно про поток. Можно использовать метафору метлы, а можно реки, которая вби-
рает в себя все ручейки. Она стремительно несется главной цели – уничтожению наиболее опасной
вражеской армии, попутно разбивая другие встречающиеся по пути вражеские отряды. И у этой ре-
ки ясная перспектива – взятие вражеской столицы и полная и безоговорочная капитуляция против-
ника.
3-е Правило:“Никаких обособленных коммуникационных операций для обеспечения тыла не
производить”.И это конечно тоже про поток. Все что мешает движению – убрать! Говоря проще:
Ничего лишнего, тыловое обеспечивает конкретные боевые задачи, не более того. Вся суворовская
армия была единым живым организмом, без лишних жировых прослоек. Не один раз враг попытав-
шись поживиться русским обозом, был полностью опрокинут и разбит. По боевой выучке тыловые
подразделения, практически не уступали боевым. Логика развития компании так или иначе всегда
способствует появлению лишних подразделений и раздуванию штата, и если периодически не пред-
принимать специальные действия по освобождению от личного жира, закончить можно банкротст-
вом. Данный тезис означает, что в центре нашего внимания всегда находиться фронт офис, произво-
дящие и зарабатывающие подразделения (по японски «гемба»).
СУВОРОВСКИЙ ПОТОК
222
Обеспечивающие подразделения всегда выполняют вспомогательную роль (на них не может тра-
титься много ресурсов), а при необходимости бэкофис очень быстро становиться фронтофисом. Не-
возможно, - скажите Вы. Но в суворовские времена так же не возможно было, чтобы солдаты в обо-
зе дрались не хуже чем в строевых подразделениях. Все его части надеялись сами на себя. И в бою,
и на маневрах Суворов постоянно пребывал в состоянии потока. На достигнутые в ходе сражения
успехи он всегда реагировал очень эмоционально, радовался как ребенок, передавая свою веру в по-
беду и позитивный заряд эмоций всем окружающим. Также мы помним из истории, что хвалить
своих подчиненных так ярко и убедительно как это делал Суворов у нас не умел никто.
Рассмотрим последовательно каким же образом Суворову практически всегда удавалось дости-
гать состояния потока?
 Первое это конечно же постоянная выдвинутость самого Александра Васильевича в его мыслях,
стратегических и тактических целях и сценариях вперед на самую далекую перспективу. А перспек-
тива при этом у него всегда одна – полная и окончательная победа, с кем бы мы не воевали. С Прус-
сией воюем – значит вперед до Берлина (кстати Берлин Суворов под командованием генерала Берга
взял), с Турцией до Стамбула (не поддержал Потемкин), с Польшей до Варшавы (тоже взял, точнее
заставил сдаться), с Францией – до Парижа (воспрепятствовали австрийцы). Это постоянное про-
думывание наперед движения к намеченной цели.
 Далее максимальная приближенность задуманного к реальности. Стоит отметить также, что
в личностном плане это главный признак психического здоровья. «Побеждай противника сначала
мыслью, а потом делом» для Суворова было не простым лозунгом, а основным правилом жизни.
Основа всему «Глазомер – трудолюбие, бдение и постижение». Трудолюбие касается изучение де-
талей будущей операции. Из тщательного изучения ситуации рождается сценарий будущего дейст-
вия с детализированным победным финалом. Это собственно и есть постижение.
 Задуманный на стадии глазомера сценарий – всегда имеет общую цель, которая есть полная
и окончательная победа над врагом со взятием его столицы, и частную цель, заключающуюся в ско-
рейшем, минимизированном по собственным потерям, полном уничтожении конкретных боевых
частей противника. Наличие четкой конкретной цели и ясной перспективы дальнейшего дви-
жения, дает потоку направление. «Сражение без цели – излюбленный прием невежд», - говорил
Суворов, и для него это были не пустые слова. У самого Суворова сражений с неясными целями не
было никогда.
 Тотальная информированность подчиненных о замысле (сценарии) будущего сражения. Этот
пункт вызывает большего споров и сопротивления со стороны Топ-менеджмента и собственников,
которые понимают мотивацию персонала исключительно в денежном эквиваленте. Они то как раз
максимально далеки от Суворовского понимания управления процессом. Цельность и целостность
суворовских войск прочно базировалось на полном и тотальном знании подчиненными плана буду-
щих действий.
 Суворовские схемы и чертежи предполагают совершенно свободное циркулирование информа-
ции как сверху вниз, так и снизу вверх. Суворов требовал от командиров всех степеней, чтобы они
взаимодействовали не только со своими непосредственными подчиненными, но и со всеми слоями
служебной иерархии до последнего солдата, а у солдата должна быть возможность дойти со своими
жалобами и предложениями до самого верха.
 Формирование необходимых в бою навыков. «Знай и дерзай». В голове у Суворовских солдат
был в качестве опорного скелета общий сценарий победного сражения, а на него уже нанизывались
особые знания необходимые для данного конкретного сражения.
СУВОРОВСКИЙ ПОТОК
223
Как это можно связать с современной бизнес-практикой? – Очень просто: все знают производст-
венный процесс как он должен быть в идеале (при чем не оторванном от реальности, но максималь-
но к ней приближенном), и все знают, все, что им нужно для решения данной конкретной ситуации.
Более того, все и специалисты и руководители не просто все знают, они еще все умеют, т.е. они от-
тренерованы как частным приемам, так и совместном действиям в сценарии - потоке.
 Настрой на победный поток. Итак, как мы уже ранее указывали, у всех суворовских подчинен-
ных в голове была ясная цель сейчас и на перспективу, а кроме того полное понимание замысла боя.
Необходимо отметить, что сам этот сценарий нес в себе идею стремительного потока к победе. Су-
воровские солдаты знали, что их командир никогда не ходит назад, никогда не отступает. Например,
на маневрах он мог ехать прямо на строй, и если строй расступался или отступал всем доставалось
по первое число. «Вперед, только вперед!» «Победа есть не роскошь, а первейшая необходимость».
Ее достижению у Суворова было подчинено все. Он культивировал ее на уровне языка и на уровне
действия. Его пословицы и поговорки прямо вдалбливали в головы солдат победный настрой: «От
храброго русского гренадера никакое войско устоять не может», «Там, где пройдет олень пройдет
русский солдат. Там, где не пройдет олень все равно пройдет русский солдат», «Попробуйте сдви-
нуть этот камень. Не можете? Так и русские не могут отступать». Маневры всегда проводились так,
чтобы обе стороны были победителями. Победный дух Суворов берег как зеницу ока.
 Парадигме армии-машины, он противопоставил парадигму армии-живого организма. В ме-
неджменте подобные параллели в работе «Живая компания» проводил Ари де Гиус, один из топ-ме-
неджеров компании Shell. Органичность армии поддерживался родительским стилем, которого при-
держивался Александр Васильеивч. Для солдат армия была настоящей семьей, а Суворов отцом.
Впрочем, не один Суворов там был отцом. Отеческий стиль транслировался на всю армию. Отцами
для своих солдат были Багратион, Милорадович и Кутузов, полковники, ротные офицеры, унтер-
офицеры и даже просто старики для новобранцев. В суворовских войсках солдаты и офицеры лю-
били друг друга, они были друг другу родными. И это не пустые слова. Суворову удалось этого до-
биться.
 Решительность и самостоятельность. Суворов говорил о том, что самостоятельность нужна
«для скорейшей во всем решимости», чтобы не подвергать «нужные предприятия медлительности».
Суворов буквально культивировал у своих подчиненных умение быстро самостоятельно принимать
решения в ситуации неопределенности. Главным Богом Суворова была адекватность. Т.е. соразмер-
ность, своевременность, соответствие действий требованиям реальной ситуации. Ради того, чтобы
солдаты в данной ситуации действовали быстро и наилучшим образом, он готов был пожертвовать
любыми правилами и порядками, кроме морально-нравственных («Разбойнику, душегубу - Бог
в бою не помощник»), за проступки нравственного характера Суворов карал нещадно. Для развития
смекалки он все время испытывал своих солдат и офицеров вопросами, на который трудно было
сразу найти ответ: «Сколько звезд на небе?», «Сколько рыб в реке?», «Сколько верст до Луны?».
Ответ должен быть дан пусть и не точно, но быстро и убедительно. Больше всего на свете Суворов
не терпел ответа «Не могу знать». Каждый знал общий замысел и искал способ как его быстро
и наилучшим образом реализовать. В суворовском потоке не было пустот, они тут же заполнялись
живой массой готовых ко всему людей, а поток продолжал свое неудержимое стремительное
движение к намеченной цели.
Сейчас, когда на уровне всего российского общества, а бизнес-сообщество не исключение,
происходит поиск и утверждение национальной идентичности, нам как воздух нужны модели
бизнеса и менеджмента прочно укоренные в отечественной культурно-исторической традиции.
СУВОРОВСКИЙ ПОТОК
224
Ниже приводится подробная схема использования метода «Клин». Испытать его эффективность
на практике вы можете самостоятельно. Небольшое замечание: лучше всего метод работает «в ко-
манде», когда в процессе обсуждения задействованы непосредственные исполнители.
1. Выберите и сформулируйте проблему, решение которой для вас актуально.
2. Теперь представьте, что эта проблема - ваш противник, которого надо победить. У любого
противника всегда есть сильные и слабые места в обороне и боевых порядках.
Сильные стороны вашего противника (проблемы) - обстоятельства, слабо зависящие либо
совсем не зависящие от вас. Например: законодательство, демографическая ситуация, изменение
настроения клиента и т. п.
Запишите сильные стороны вашей проблемы (вашего противника): 1. 2. 3. 4.
Слабые стороны вашего противника (проблемы) -факторы на которые вы можете реально
повлиять. Например: порядок взаимодействия между подразделениями и сотрудниками в вашей
компании, регламенты и т. п.
Запишите слабые стороны вашей проблемы (вашего противника): 1. 2. 3. 4.
Удар
Согласно тактике боевых действий, удар наносится в слабые участки обороны противника.
Александр Васильевич Суворов отличался тем, что всегда находил слабые места в обороне против-
ника и наносил туда хорошо подготовленный много эшелонированный удар.
МЕТОД «КЛИН»
Артподготовка (предварительные действия, сбор информации, уточнения, разведка боем, точ-
ное время):
1 эшелон: Кто, как и в какое время наносит удар по противнику:
2 эшелон: Кто, как и в какое время наносит удар по противнику:
3 эшелон: Кто, как и в какое время наносит удар по противнику:
Резерв: дополнительные действия для того, чтобы проблема обязательно была решена.
Групповая работа по методу «Клина» должна заканчиваться составлением конкретного плана
действий с постановкой четких целей и задач, определением временных рамок и ясным распреде-
лением ответственности.
225
Сосредоточенная целенаправленная работа по борьбе с возникшими во время кризиса угрозами
позволила предприятию не только выжить, но и выйти на качественно новый уровень, значительно
повысив производительность труда и эффективность предприятия в целом.
ПРИНЦИП СИСТЕМНОГО НАТИСКА
Свод корпоративных принципов
НПО «МИР» «Российский путь»
1. Создавать красоту. 2. Ценить людей. 3. Хранить традиции. 4. Стремиться к совершенству.
5. Любить свой город. 6. Обеспечивать надежность. 7. Держать слово.
Суворовский принцип системного натиска уже давно успешно используют многие отечествен-
ные компании.
Одна из них - НПО «МИР». Принцип «бить много эшелонированным ударом в узкие места
в обороне противника» стала особенно актуальной в разгар последнего кризиса в 2008–2009 гг.
В частности, в НПО ≪МИР≫ была разработана специальная стратегия, которая получила название
«Клин» (см. рисунок ниже).
226
1. Действовать не иначе, как наступательно. Какое отношение этот принцип имеет к бизнесу? Самое
непосредственное. «Кто раньше встает - тому Бог подает», «Кто смел, тот и съел». Постоянная активность
малых по численности подразделений позволяет добиться огромной производительности и эффективности
действий. Быть впереди основных конкурентов в скорости реакции, в технологиях, в квалификации персона-
ла, в инновационности. Предвосхищать и опережать, - вот чему учит первый суворовский закон войны сов-
ременных предпринимателей.
2. В походе быстрота, в атаке стремительность. Холодное оружие. Второй суворовский закон войны
опирается на первый. Но если первый закон требует постоянной проактивной работы мысли, то второй -
быстрого, волевого, решительного действия. Появилась возможность - не мешкая, выйди на клиента. Откры-
ваются новые сегменты рынка - немедленно занимай. При этом кажущийся устаревшим принцип «холодного
оружия», если вдуматься, также имеет глубокий смысл. Он означает - иди туда, где куется победа. Действуй
не дистанционно, вживую общайся с важнейшими клиентами и поставщиками, не бойся сложных трудных
переговоров, если что-то не исправно - выезжай на место и разбирайся (у японцев это принцип называется
«генти генбуцу»). Делай все настолько быстро, насколько можешь.
3. Полная власть главнокомандующему. Любая компания постоянно сталкивается с проблемой «неза-
менимых людей». Которым, кстати говоря, как правило, очень нравится быть таковыми.
У Суворова, несмотря на соблюдение принципа единоначалия на всех уровнях, незаменимых не было.
И как же часто компании опаздывают с важнейшими решениями, упускают блестящие возможности только
из-за того, что члены их топ-команд не могут договориться друг с другом! Принцип единоначалия очень ва-
жен в бизнесе, особенно когда необходимо предпринимать быстрые действия. При этом, конечно, руководи-
тели должны быть, как в суворовских войсках, «привиты» от болезни авторитаризма.
4. Нужен не методизм, а верный взгляд военный. Что это означает для бизнес-практики? Каких бы ис-
кусных систем управления предприятие ни придерживалось (МВО, ССП, TPS, Lean и т. д.), надо немедленно
использовать все открывающиеся возможности.
5. Heприятеля атаковать и бить в поле,т. е. не сидя в укрепленных районах, а перемещаясь за вра-
гом. Пятый суворовский закон означает: мы должны не ждать врага, а сами, собрав силы в кулак, как можно
быстрее настичь его и уничтожить. В бизнесе это именуется тактикой упреждения и предвосхищения. Мы не
ждем, когда опасность придет к нам, а сами идем ей навстречу. В определенной степени Суворов требует от
нас смены парадигмы мышления, того, что сейчас принято называть проактивностью. Мы живем во время,
когда нет ничего вечного, заранее гарантированного. Поэтому оружие у нас одно - продуманная, просчитан-
ная, всегда опережающая противника активность.
6. В осадах времени не терять;иногда наблюдательный корпус(приставить над крепостью врага),
иногда блокада, а всего лучше открытый штурм. Тут меньше потерь. В бизнесе этот закон призывает нас
не распыляться, не тратить силы на долгосрочные малоприбыльные проекты, а сконцентрироваться на клю-
чевых направлениях, на которых мы быстрее всего добьемся успеха. Если придерживаться суворовского под-
хода, мы всегда должны иметь возможность собрать все силы в кулак и быстро добиться успеха там, где это
более всего возможно и актуально. В идеале это означает быстрое последовательное решение ключевых за-
дач, направляя на это достаточные силы и средства. Вместо длительных согласований, разработок малыми
силами с привлечением ограниченных ресурсов мы мощными силами с достаточными ресурсами планируем
и осуществляем быструю разработку и вывод на рынок актуальных продуктов, а затем активно принимаемся
за вывод следующего продукта. Точно так же речь может идти о запуске новых производств, открытии новых
филиалов и торговых центров.
7. Никогда сил не раздроблять для занятия пунктов. Обошел неприятель - тем лучше: он сам идет
на поражение. Седьмой закон - не разбрасывайся. Здесь важно обратить внимание на два аспекта. Суворов
их хорошо проиллюстрировал в своей «Науке побеждать». Во-первых, сосредоточенными силами возможно
добиться очень многого. А во-вторых, «привязанные» (загруженные второстепенными, малозначимыми обя-
занностями) люди и подразделения практически бесполезны.
СЕМЬ ЗАКОНОВ ВОЙНЫ
227
Что может почерпнуть из суворовского опыта современный менеджер?
1. Не нужно жалеть времени и сил на сбор и анализ информации; в конечном итоге все
данные должны быть сведены в целостную и детализированную картину.
2. Анализ не должен быть академическим, т. е. пассивным. Сам процесс анализа должен
перетекать в сценарное планирование.
3. Планирование должно быть поливариантным и сценарным (в смысле живым, образ-
ным, целостным, четко привязанным к конкретной ситуации - в противоположность сухим,
оторванным от жизни алгоритмам действий).
4. Планирование должно быть инициирующим, т. е. запускать процессы мыслительной
и физической активности подчиненных.
5. Планирование должно быть активным и неразрывно связанным с действием, т. е. сце-
нарий должен решительно и немедленно претворяться в жизнь.
Резюмируя мысли о значении «суворовской действенности» для современного
менеджера, мы можем говорить о следующем.
1. Сами по себе предпринимаемые шаги должны быть «действенными», реальными
и обязательно нацеленными на достижение конкретного результата. Суворов учит нас не
пробовать, не пытаться, а действовать, причем именно таким образом, чтобы результат
всегда был достигнут.
2. Чтобы обеспечить совершаемому действию сто процентный успех, всегда необходима
серьезная проактивная работа, включающая детальное продумывание возможных сценариев
и комплекс взаимосвязанных подготовительных мероприятий, начисто исключающих слу-
чайности.
3. После принятия решения и планирования выполняемое действие должно осуществ-
ляться настолько быстро, насколько это вообще возможно, чтобы опередить всех возможных
конкурентов.
4. Особую важность быстрота приобретает в кризисной ситуации. Если уж действие нача-
то, оно должно быть обязательно доведено до победного конца, для чего необходимо моби-
лизовать всю волю руководителя и его подчиненных.
5. Достижению успеха способствует постоянное, тщательно продуманное и хорошо спла-
нированное наращивание усилий.
6. Для того чтобы вероятность наращивания усилия вообще была возможна, необходимо
располагать резервами: временными, финансовыми, человеческими.
7. В бизнесе, как и на войне, всегда приносят большую пользу простые, но максимально
эффективно выполненные действия, нежели сложные. Если есть цель, двигаться к ней нуж-
но по кратчайшему пути, предусмотрев, однако, и тщательно продумав прохождение наи-
более опасных моментов.
ЧТО МОЖЕТ ПОЧЕРПНУТЬ ИЗ СУВОРОВСКОГО ОПЫТА СОВРЕМЕННЫЙ МЕНЕДЖЕР
228
Глава 8
Это интересно
ВЫДАЮЩИЕСЯ УПРАВЛЕНЦЫ ДРЕВНОСТИ
Царь Соломон управлял Израилем с 965 - 928 г. до н. э. За
40 лет правления Соломон обрел славу мудрейшего правителя
в целом мире. Известный своей мудростью и способностью
принимать мудрые и верные решения в ситуациях, которые
кажутся неразрешимыми. Притчи царя Соломона изучают
в школах, цитаты монарха используют как напутствие. Более
того, они не утратили своей актуальности и по сей день.
Его учение оказало глубокое влияние на цивилизацию Китая и Восточной
Азии, став основой философской системы, известной как конфуцианство. Сла-
ва о нем распространилась далеко за пределы соседних царств. Признание его
мудрости достигло такой степени, что он занял пост Министра правосудия -
в те времена самую ответственную должность в государстве. Он сделал так
много для своей страны, что соседние государства стали опасаться царства,
блестяще развивавшегося усилиями одной личности. Слова Конфуция по-
прежнему живы и актуальны для современного человека.
Конфуций
22 сентября 551 г. до н. э. - 479 г. до н. э.
Соломон
(965 - 928 г. до н. э.)
Основатель и первый великий хан Монгольской империи, объединивший
разрозненные монгольские племена; полководец. Основатель самой крупной
в истории человечества империи со смежной территорией. С дарованиями
полководца он соединял организаторские способности, непреклонную волю
и самообладание. Монголы почитают Чингисхана как величайшего героя
и реформатора. В европейской (в том числе и русской) памяти он остался чем-
то вроде предгрозового багрового облака, которое появляется перед страшной,
все очищающей бурей.
ЧИНГИСХАН (наст. Темучин, Темуджин)
(1155? - август 1227)
Перикл поднял морское могущество Афин, украсил город, особенно Акрополь,
знаменитыми постройками (Парфенон, Пропилеи и пр.). Афины при Перикле до-
стигли высшей степени экономического и культурного развития (Периклов век).
С именем Перикла связаны законодательные мероприятия, приведшие к дальней-
шей демократизации афинского государственного строя: фактическая отмена
имущественного ценза и замена голосования жеребьёвкой при избрании боль-
шинства должностных лиц, введение оплаты должностным лицам.
Перикл
(490 - 429 г. до н. э.)
230
Около 6 тысяч лет назад Египтяне признали необходимость целенаправленной организации деятельности
людей, ее планирования и контроля результатов, а также поставили вопрос о децентрализации управления.
В Древнеегипетском царстве были созданы первые из дошедших до нас письменных источников, содержа-
щие упоминания о самых простых аспектах управления. Древнейшие Египетские летописи «Туринский
царский папирус» и «Палеримский камень» приоткрывают характер и особенности процессов управления
в экономики Египта. В них не только сообщаются о главных событиях политической и хозяйственной жизни
страны, но и дается их описание.
В текстах констатировалось наличие и важность управления государством, указывалось на существование
особых групп людей, занятых данным видом деятельности. При этом центральной фигурой выступал госу-
дарь, облик которого в большинстве случаев восхваляется и идеализируется. Наиболее популярны были кад-
ровые вопросы, что связано с необходимостью организовать большие группы людей для осуществления
грандиозных работ по строительству пирамид, оросительных и ирригационных систем.
ПРАКТИКА УПРАВЛЕНИЯ В ДРЕВНОСТИ
Примерно в то же время, в 1792–1950 гг. до н. э., в со-
седнем Вавилоне царь Хаммурапи провел ряд хозяйствен-
ных и административных реформ. Установил единую сис-
тему правил, норм и наказаний, известную как Законы
Хаммурапи. В Законах (Кодексе) Хаммурапи впервые на
государственном уровне констатировалось наличие част-
ной собственности. Он применил для нужд управления
и контроля письменные документы на глиняных таблич-
ках и свидетельские показания, признал недопустимым
перекладывание должностными лицами ответственности
на своих подчиненных, законодательно установил уровень
зарплаты.
В древней Шумерии на глиняных табличках, датирован-
ных третьим тысячелетием до нашей эры, были записаны
сведения о коммерческих сделках и законах государства, что
также свидетельствует о наличии там практики управления.
Сложилась устойчивая административная система управле-
ния храмовыми хозяйствами. Храмовые земли делились на
три части: одна - использовалась непосредственно для нужд
храма, вторая - отдавалась на "кормление" храмовому персо-
налу в наследственное пользование за выполнение опреде-
ленных обязанностей, третья - делилась на участки и разда-
валась общинникам в аренду за определенную долю урожая.
231
УПРАВЛЕНЧЕСКАЯ МЫСЛЬ В ДРЕВНЕЙ ГРЕЦИИ
Древнегреческий философ Сократ, провозгласил
принцип универсальности управления - считал, что глав-
ное в управлении это поставить нужного человека на
нужное место и добиться от него выполнения поставлен-
ных перед ним задач.
СОКРАТ
(ок. 470-399 до н. э.)
Платон - древнегреческий философ, ученик Сократа -
рассматривал науку об управлении как науку об общем
питании людей и доказывал, что управление - фактор
обеспечения жизнедеятельности людей; он сформулиро-
вал принцип специализации.
Платон (Аристокл)
(428-347 до н.э.)
Аристотель - древнегреческий философ, ученик Пла-
тона. Заложил основы учения о домохозяйстве (прооб -
раз современной политической экономии), в рамках ко-
торой указывал на необходимость разработки «гос-
подской науки», обучающей рабовладельцев навыкам
обращения с рабами, искусству управления ими.
Аристотель
(384 - 322 до н. э.)
Древнегреческий философ Пифагор и его последо-
ватели первыми начали теоретическое обоснование
понятия «равенство», которое рассматривали как
равную меру нормирования неравных отношений
между неравными от рождения людьми.
Пифагор Самосский
(ок. 580 - ок. 500 до н. э.)
232
ПРИНЦИПЫ И ПРАВИЛА ДЛЯ РУКОВОДИТЕЛЯ
ПРИНЦИПЫ РУКОВОДИТЕЛЯ
1. Принцип усердия - «проявляй усердие, а не заносчивость»
2. Принцип бережливости времени - «береги время, а не усилия»
3. Принцип планирования времени - «планируй время как денежные ресурсы»
4. Принцип пополнения знаний - «пополняй свои знания как счёт в банке»
5. Принцип бережливости клиента - «береги клиента как тепло в доме»
6. Принцип наставника - «руководитель - наставник, а не ментор»
7. Принцип забывчивости обещания - «забыл о выполнении своего обещания, верни премией»
8. Принцип задуманного - «верь в задуманное, а не предполагаемое»
9. Принцип о главном - «забыл о главном, потерялся в мелочах»
10. Принцип доверия - «доверяя сотрудникам, ты формируешь преданность и ответственность»
11. Принцип доступности - « закрываясь от сотрудников приказами и отчётами, превращаешься
в «бумажный утёс»
12. Принцип менеджмента знаний - «предлагая сотрудникам новые цели и задачи, ты заставляешь
их постоянно учиться»
13. Принцип внедрения достоверности - «предлагая сотрудникам достоверную информацию
о текущих делах, ты избегаешь слухов и неопределенности»
ПРАВИЛА ДЛЯ РУКОВОДИТЕЛЯ
1. Делай то, что задумал, а не то, что нравится.
2. Избегай повторов в оценке сотрудников.
Помни! Твои сотрудники - это не гарем. Выбираешь не ты - выбирают тебя!
3. Выбор сотрудника - это не рыбалка и не лотерея. Это производственная необходимость.
4. Цели организации и цели руководителя - едины в достижении успеха.
5. Люби не себя в организации, а организацию в себе.
6. Хочешь построить дом, начни с фундамента. Хочешь эффективно управлять организацией -
определи приоритет целей и их выполнимость.
7. Избегай случайных фраз: « Не успел», «Не учёл», «Не додумал» - ты не знаешь конечной цели
организации и не доверяешь людям.
8. Хочешь быть эффективным руководителем - держи цель на виду.
9. Руководителя без ошибок не бывает. Бывают руководители - без признания своих ошибок.
10. Эффективный руководитель окружает себя более компетентными замами, чем он сам. Решение
всегда принимает руководитель, а не замы.
11. Принципы организации - это не принципы руководителя.
12. Понятные правила в организации - половина успеха сотрудников.
13. Избегая ответственности за развитие организации, руководитель избегает ответственности
за сотрудников.
14. Эффективный руководитель видит не линию горизонта, а то, что скрывается за ней.
15. Внушая доверие к сотрудникам, руководитель внушает доверие к организации.
233
ГНЕВ
ВСПЫЛЬЧИВОСТЬ
МЩЕНИЕ
ОСУЖДЕНИЕ…
ГОРДОСТЬ
ЛИЦЕМЕРИЕ
ПРЕЗРЕНИЕ
ВЫСМЕИВАНИЕ ДРУГИХ
ПРЕДПОЧТЕНИЕ
СЕБЯ ВСЕМ…
ПЬЯНСТВО
КУРЕНИЕ…
УНЫНИЕ
ЛЕНОСТЬ
ОЖЕСТОЧЕНИЕ…
НЕНАВИСТЬ
ЯРОСТЬ
ВРАЖДА
РАЗДОР
НЕБЛАГОДАРНОСТЬ
ЗЛОРАДСТВО…
ИЗЛИШНЯЯ ЛЮБОВЬ
К ДЕНЬГАМ
ЖАДНОСТЬ
ВОРОВСТВО…
ХОЧЕШЬ ИЗМЕНИТЬ МИР – НАЧНИ С СЕБЯ!
Прежде, чем вы сможете организовать людей и направить их, проявлением мудрости будет органи-
зовать самого себя, понять, что Вами движет. Руководитель должен быть примером для своих под-
чиненных во всем. Важнейшая составляющая часть менеджера - нравственная. Дело в том, что
нравственный человек осознает необходимость жить по моральным законам, выверенным челове-
ческим опытом, безнравственный же всегда в плену у собственных страстей и страстишек и идеал
его - вседозволенность. Нашему обществу необходим надёжный менеджер, способный на самосо-
вершенствование и прежде всего - духовное. Это будет хорошим началом лучшего мира..
Народная мудрость гласит:
Победи себя сам,
будешь непобедим!
Стремление пребывать в состоянии «законном» побеждает стремление
к роскошеству и лести. В этом контексте фраза «Победи себя, будешь
непобедим» означает: «Не верь лести, не впадай в роскошество».
Рис. Добро побеждает зло
234
Первое правило - делать так, чтобы люди думали, будто они сами хотят этого.
(Екатерина II Великая)
Только тот может всею душою любить свою Родину, защищать ее до последней капли
крови, кто знает ее прошлое, кто сроднился с этим прошлым, кому известно, какой
дорогой ценой досталось благополучие страны.
Русский по рождению - без знания своей истории - не русский.
(К. Кузьминский)
Россия - страна талантов. Талантов масса, работать некому.
(М. Жванецкий)
Прав был наш великий соотечественник Ф.М. Достоевский, отметивший, что если
у французов есть гордость, любовь к изяществу, у испанцев - ревность, у англичан -
честность и дотошность, у немцев - аккуратность, то у русских есть умение понимать
и принимать все другие народы.
(Лев Гумилев)
Сколько я ни знаю, нет добрее нашего русского народа и нет его правдивее, если
только обращаться с ним правдиво.
(В.И. Даль)
Ожидание чуда есть одна из слабостей русского народа.
(Бердяев)
Чтобы охотиться на зайцев, нужно множество псов, чтобы побеждать врагов – мно-
жество воинов; кто же, имея разум, будет без причины казнить своих подданных!
(Иван IV Грозный)
КРЫЛАТЫЕ ФРАЗЫ ИЗВЕСТНЫХ ЛЮДЕЙ - РУКОВОДИТЕЛЕЙ
"Поэты поэтами, но ведь и бочкою масла, и головкою сыра, и бутылкою вкусного
молока можно в равной степени славить свое Отечество, служить благу и расцвету
родной земли».
Александр Васильевич Чичкин
235
Диплом имеет, а дела не разумеет.
Русская пословица
Хорошие учителя создают хороших учеников.
Остроградский М. В.
Нет оружия более острого, чем знание, основанное на трудовых
процессах.
Горький М.
Плясать под чужую дудку? Дудки!
Сергей Федин
Самые лучшие вожди те, существование которых народ не за-
мечает.
Лао-Цзы
Можно подчинить миллионы людей, но нельзя заставить их ду-
мать.
Андрей Галямин
Если с человека не потребовать многого, то от него и не получишь
многого.
А.С.Макаренко
Управляйте народом с достоинством, и люди будут почтительны.
Относитесь к народу по-доброму, и люди будут трудиться с усер-
дием. Возвышайте добродетельных и наставляйте неученых,
и люди будут доверять вам.
Конфуций
КРЫЛАТЫЕ ФРАЗЫ ИЗВЕСТНЫХ ЛЮДЕЙ - РУКОВОДИТЕЛЕЙ
236
Бдение начальника - лучшее спокойствие подчиненных. Прозорливость оного
побеждает нечаянности (Суворов Александр)
Управлять - значит предвидеть (Екатерина II)
Учитесь властвовать собою (А. С. Пушкин)
Хорошего правителя справедливо уподобляют кучеру (Козьма Прутков)
Кто на гребне волны, должен дело иметь и с пеной (Леонид Сухоруков)
Тайна учителя в том, что учить невозможно
Тайна правителя в том, что нельзя управлять... (Аронов Александр)
Разделяя мнения диктатора, вы увеличиваете число его жертв
(Валерий Афонченко)
Трудней командовать, чем подчиняться (Илья Шевелев)
Мудрость – это ум, соединённый с добротой. Ум без доброты – хитрость
(Д.С. Лихачёв)
Любой приказ, который может быть неправильно понят, понимается
неправильно (Армейская аксиома)
Тирания - всегда признак слабости (Джеймс Расселл Лоуэлл)
Главное качество руководителя – реализм (Марк Аврелий)
Если благородные и мудрые управляют глупыми и низкими, то царит порядок.
Если глупые и низкие управляют благородными и мудрыми, то будет смута
(Мо Цзы)
Управлять - значит предвидеть, а предвидеть значит - много знать
(Марк Туллий Цицерон)
КРЫЛАТЫЕ ФРАЗЫ ИЗВЕСТНЫХ ЛЮДЕЙ - РУКОВОДИТЕЛЕЙ
237
Трудно идти в ногу со временем, когда руководство живет
вчерашним днем.
Марков, Аврелий
Умение руководить приходит не сразу, а по мере перекладыва-
ния своей работы на плечи подчиненных, с соответствующим
уменьшением их зарплаты.
Михаил Мамчич
КРЫЛАТЫЕ ФРАЗЫ ИЗВЕСТНЫХ ЛЮДЕЙ - РУКОВОДИТЕЛЕЙ
Я всегда ставил себе цель знать наших сотрудников, посетить
каждое подразделение нашей компании, попытаться встретить-
ся и познакомиться с каждым нашим сотрудником.
Акио Морита
Среди людей найти совершенство конечно же трудно, так что
нужно решиться дать власть и использовать сильные стороны
подданного.
Люй Бу-Вэй
Чаще всего в проекте возникают проблемы не из-за объема или
сложности задач, а из-за неумелого управления и запутанных
человеческих отношений.
Игорь Ашманов
Задачи должными быть небольшими и четко сформулирован-
ными.
Джоэл Спольски
Менеджер - человек, который никогда не откладывает на завтра
то, что он может заставить других сделать сегодня.
Эван Эсар
238
Менеджмент - это искусство достижения целей в условиях ограничен-
ности ресурсов.
Терри Гибсон
Cам факт обладания властью может заставить вас не видеть, как ваши
подчиненные реагируют на вас на самом деле.
Роберт Саттон
Не имеет смысла нанимать толковых людей, а затем указывать, что им
делать. Мы нанимаем толковых людей, чтобы они говорили, что делать
нам.
Стив Джобс
Руководитель, заведший других в тупик, сам же в него и попадает.
Уоррен Баффетт
Правильное решение, принятое с опозданием, является ошибкой.
Ли Якокка
Компьютер не делает из плохого менеджера хорошего. Он быстрее делает
хорошего менеджера лучше, а плохого - хуже.
Эд Эсбер
Чтобы создать результативную организацию, нужно заменить власть
ответственностью.
Питер Друкер
Я предпочел бы получать доход от 1% усилий ста человек, чем от 100%
своих собственных усилий.
Джон Рокфеллер
Лидер действует открыто, босс - за закрытыми дверьми. Лидер ведет за
собой, а босс управляет.
Теодор Рузвельт
КРЫЛАТЫЕ ФРАЗЫ ИЗВЕСТНЫХ ЛЮДЕЙ - РУКОВОДИТЕЛЕЙ
239
СТИХИ О МЕНЕДЖЕРЕ
***
Какими темпами бы фирма ни росла,
Без менеджеров ей, увы, никак.
Уладят так легко они дела,
Чтоб ввысь взлетел корпоративный флаг.
Планируют, все знают наперед,
На подвиги «зарядят» персонал.
Компании продолжится полет,
Ведь у штурвала - профессионал.
Все риски на себя порой возьмут -
Ответственность ни капли не страшит.
Пусть только показатели растут,
У боссов возбуждая «аппетит».
Пусть бизнес процветает с каждым днем,
Ведь менеджеру - деньги и почет.
Хоть адским достигается трудом,
Кто двигается к цели, не свернет.
Специалисты эти жизненно важны
Команда лишь усилится во всем.
Хоть менеджера функции сложны,
Мы знаем точно, что не подведем!
***
Кто на фирме больше знает?
Наперед все рассчитает?
И на чьи могучи плечи?
Все решенья возлагают?
Менеджер - он наш спаситель,
Цифр и планов повелитель,
Договоров заступитель
И клиентов упоитель.
***
Фирмой крупной управляет
И разумно, и умело.
Деньги так распределяет,
Чтоб росло и крепло дело.
Порученья он даёт
Всем сотрудникам своим,
Чтобы фирма шла вперёд,
Приносила прибыль им.
Год за годом пролетает,
Фирма сказочно растет,
Твое сердце снова тает
От успехов из работ.
***
Менеджер в России -
Важная профессия!
Работать менеджером -
Бывает очень весело!
Надо очень много знать,
Надо очень мало спать.
Нужно думать головой,
Менеджер же он крутой!
Управляет персоналом,
Помогает кому надо.
Представительная внешность,
Острый ум и точный глаз,
Ты работаешь усердно
Каждый день и каждый час.
240
МЕНЕДЖМЕНТ И ЮМОР
241
РОССИЯ ОТ ИВАНА ГРОЗНОГО ДО ПУТИНА
242
Русский народ есть особенный народ в целом
свете, который отличается догадкою, умом,
силою. Я знаю это по двадцатилетнему опыту.
Бог дал русским особые свойства…верю, взойдет
звезда Востока, откуда должен воссиять свет,
ибо там (в России) больше, чем где-нибудь
хранится под пеплом духа, мощи и силы.
Екатерина II Великая
«Желаю и хочу только блага стране, в которую привел меня Господь. Слава ее
делает меня славною. Вот мое правило, и я буду счастлива, если мои мысли могут
в том содействовать».
«Я хочу, чтобы страна и подданные были богаты: вот начало, от которого
я отправляюсь».
«Свобода - душа всего на свете, без тебя все мертво. Хочу повиновения зако-
нам; не хочу рабов; хочу общей цели - сделать счастливыми, но вовсе не своенра-
вия, не чудачества, не жестокости, которые несовместны с нею» (намек на необ-
ходимость отмены крепостного состояния крестьян).
«Когда на своей стороне имеешь истину и разум, тогда это следует высказы-
вать перед народом, объявляя ему, что такая-то причина привела меня к тому-
то: разум должен говорить за необходимость. Будьте уверены, что он победит
в глазах большинства».
«Власть без доверия народа ничего не значит. Легко достигнуть любви и славы
тому, кто этого желает: примите в основу ваших действий, ваших постановле-
ний благо народа и справедливость, никогда не разлучные. У вас нет и не должно
быть других видов. Если душа ваша благородна, вот ее цель1».
Вот базовые принципы ее управленческого подхода, написанные ее же
рукой:
БАЗОВЫЕ ПРИНЦИПЫ ОТ ЕКАТЕРИНЫ ВЕЛИКОЙ
243
Источник: Вячеслав Летуновский. Учебный курс: Менеджмент от Екатерины Великой
Управленческий гений Екатерины II Великой. Уроки истории для русских менеджеров.
СПИСОК БОГАТЕЙШИХ БИЗНЕСМЕНОВ РОССИИ - 2014
244
Имя
Состояние,
$ млрд 2014 г.
Алишер Усманов
Металлоинвест, Mail.ru Group, Мегафон, Евросеть, DST Global, ЮТВ Холдинг
18,6
Михаил Фридман
Вымпелком, X5 Retail Group, Альфа-банк
17,6
Виктор Вексельберг
Русал, КЭС, Акадо
17,2
Владимир Лисин
НЛМК, UCL Holding
16,6
Леонид Михельсон
Новатэк, Сибур
15,6
Геннадий Тимченко
Gunvor, Новатэк, Банк Россия, Трансойл, Сибур
15,3
Вагит Алекперов
Лукойл
13,6
Владимир Потанин
Норильский никель, Профмедиа
12,6
Андрей Мельниченко
Еврохим, СУЭК
11,4
Герман Хан
Вымпелком, X5 Retail Group, Альфа-банк
11,3
Михаил Прохоров
Русал, Интергео, Банк МФК, New Jersey Nets
10,9
Алексей Мордашов
Северсталь, TUI AG, Силовые машины, Утконос
10,5
Сергей Галицкий
Магнит
10,3
Роман Абрамович
Evraz Plc, Chelsea FC
9,1
Владимир Евтушенков
АФК Система
9
Алексей Кузьмичев
Вымпелком, X5 Retail Group, Альфа-банк
8,8
Дмитрий Рыболовлев
Инвестиции
8,8
Андрей Скоч
Металлоинвест
8,2
Сулейман Керимов
Polyus Gold, Уралкалий
6,9
Олег Дерипаска
Русал, Евросибэнерго, Ингосстрах, Главстрой
6,5
Источник: http://www.forbes.ru/
Компания Страна Сектор
Оборот,
$ млрд
Чистая
прибыль,
$ млрд
Число
сотрудников
Apple США
Компьютеры, ИТ-
оборудование
182,80 39,51 92 600
Exxon Mobil США Нефть и газ 364,76 32,52 75 300
Berkshire
Hathaway
США Страхование - 19,87 316 000
Google США
Программное
обеспечение и услуги
66,00 14,44 53 600
Microsoft США
Программное
обеспечение и услуги
86,83 22,07 128 000
PetroChina Китай Нефть и газ 367,85 17,27 534 652
Wells Fargo США Банки - 23,06 264 500
Johnson &
Johnson
США
Фармацевтика и
биотехнологии
74,33 16,32 126 500
Industrial &
Commercial
Bank of
China
Китай Банки - 44,44 462 282
Novartis Швейцария
Фармацевтика и
биотехнологии
49,55 9,43 133 413
China
Mobile
Гонконг Услуги мобильной связи 103,98 17,71 241 550
Wal-Mart
Stores
США Розничная торговля 485,65 16,36 2 200 000
General
Electric
США
Промышленные
конгломераты
148,59 15,21 305 000
Nestle Швейцария
Производство и
обработка пищи
92,17 14,54 339 000
Toyota
Motor
Япония
Автомобилестроение и
комплектующие
248,95 17,67 338 875
Roche Швейцария
Фармацевтика и
биотехнологии
47,75 9,39 88 509
JP Morgan
Chase
США Банки - 21,22 241 359
Procter &
Gamble
США Товары для дома 83,06 11,64 118 000
Samsung
Electronics
Южная Корея Товары для отдыха 188,48 21,10 99 927
Pfizer США
Фармацевтика и
биотехнологии
49,61 9,13
СПИСОК КРУПНЕЙШИХ КОМПАНИЙ МИРА 2014
Источник: http://www.forbes.ru/
245
Менеджмент как специальность, которую можно полу-
чить в вузе, появилась у нас каких-то 20 лет назад. В сов-
ременном мире востребованность профессии менеджера
неоспорима. Сегодня в любой компании, холдинге или
корпорации есть люди, являющиеся представителями
именно этого вида деятельности.
Еще 15-20 лет назад стало модно переименовывать
привычные профессии. С приходом на российский рынок
международных компаний появились вакансии супервай-
зеров и мерчендайзеров, а продавцов стали называть ме-
неджерами по продажам. Часть новых названий появи-
лась с приходом новых профессий, часть появилась в ре-
зультате присвоения новых названий старым профес-
сиям.
СЕКРЕТАРЬ, АССИСТЕНТ, КОФЕ-ЛЕДИ
Сейчас на рекрутерских сайтах одновременно можно
увидеть вакансии секретаря и ассистента. При этом все
эти варианты могут быть названием одной и той же вакан-
сии. Перечень обязанностей сотрудников практически не
отличается - ведение деловой переписки, работа с офис-
ной документацией, прием корреспонденции, ответы на
телефонные звонки, забота об исправности оргтехники,
наличие чая и кофе. Специализация секретаря обычно от-
ражена в названии - секретарь-переводчик, секретарь ру-
ководителя, секретарь-референт. Все чаще появляются ва-
кансии кофе-леди. На эту должность приглашают моло-
дых женщин, в обязанности которых входит подавать чай
и кофе и следить за порядком на кухнях, за чистотой мик-
роволновок, кофемашин, холодильников.
УБОРЩИЦА, КЛИНИНГ-МЕНЕДЖЕР,
МЕНЕДЖЕР ПО ЭКОЛОГИЧЕСКОЙ
БЕЗОПАСНОСТИ ОФИСА
Уборщиков сейчас нередко именуют сотрудниками
клининга, клининг-менеджерами, клининг-леди. Слово
«клининг» заимствовано из английского языка (cleaning)
и переводится, как чистка, уборка.
ПРОДАВЕЦ, МЕНЕДЖЕР ПО ПРОДАЖАМ,
СПЕЦИАЛИСТ ПО ПРОДАЖАМ,
ПРОДАВЕЦ-КОНСУЛЬТАНТ
Сейчас наименование менеджер стало очень распрост-
раненным. Однако, как отмечают специалисты, по опре-
делению менеджер должен кем-то управлять. Но, хотя
применительно к продавцу в салоне сотовой связи слово
менеджер и звучит комично, название профессии «менед-
жер по продажам» стало популярным среди работода-
телей.
МЕРЧЕНДАЙЗЕР И СУПЕРВАЙЗЕР
Эти профессии появились в России с приходом на оте-
чественный рынок крупных международных компаний.
Мерчендайзер занимается представлением товара в торго-
вой точке, может также выполнять функции торгового
представителя. Супервайзер контролирует работу персо-
нала.
ГРУЗЧИК, ОПЕРАТОР ПО
ПЕРЕМЕЩЕНИЮ ПРОДУКЦИИ
Можно встретить в вакансии мастера транспортного
отдела, оператора логистической площадки, специалиста
по перемещению продукции. В последнее время так иног-
да называют грузчиков.
ФРОНТЭНД-РАЗРАБОТЧИКИ, ТИМЛИДЫ,
РЕСЕЧЕРЫ
В ИТ, динамично развивающейся сфере, появляется
много новых профессий с англоязычными названиями.
К примеру, фронтэнд - разработчики работают с частью
сайта, видимой пользователю, а тимлиды руководят не-
большими командами в сфере ИТ. В функции ресечера
входит подбор персонала.
СПЕЦИАЛИСТЫ ПО КРАСОТЕ, NAIL-
МАСТЕРА, ИМИДЖМЕЙКЕРЫ
Парикмахерские давно и повсеместно переименованы
в салоны красоты. Работающих в них сотрудников тоже
давно не называют парикмахерами или маникюрщицами.
В зависимости от специализации, сотрудников салонов
называют мастерами по прическам, nail-мастерами и т.д.
НЯНЯ, БЭБИ-СИТТЕР
Нянь в последние годы тоже переименовали на
английский манер и стали называть беби-ситтер. Ничего
нового это название не содержит - оно переводится, как
няня. Термином Baby Sitter в США и Западной Европе
называют практику временного ухода за ребенком, когда
присмотреть за малышом приходит не постоянная, а вре-
менная няня с почасовой оплатой.
НОВЫЕ НАЗВАНИЯ СТАРЫХ ПРОФЕССИЙ
246
ОРГАНИЗАЦИЯ УПРАВЛЕНИЯ В РУССКОЙ ПРАВОСЛАВНОЙ ЦЕРКВИ
247
Иов (в миру Иоанн).
Были проведены преобразования в Русской Церк-
ви, в результате которых в Mocковский Патриар-
хат вошли 4 митрополии: Новгородская, Казанс-
кая, Ростовская и Крутицкая; учреждены новые
епархии, основано более десятка монастырей.
Первым поставил дело книгопечатания на широ-
кую основу. Были изданы: Триодь Постная, Три-
одь Цветная, Октоих, Минея Общая, Чиновник
архиерейского служения и Служебник. Первый
возглавил противостояние россиян польско-ли-
товским захватчикам13 апреля 1605 г.
1589-1605
Гермоген (в миру Ермолай) (1530-1612).
Противостоял изменникам и врагам Отечества, желавшим по-
работить русский народ, ввести в России униатство и католи-
чество, и искоренить Православие. С греческого на русский
язык была переведена служба святому апостолу Андрею Пер-
возванному и восстановлено празднование его памяти в Ус-
пенском соборе. Были сделаны новые станки для печатания
богослужебных книг и построено новое здание типографии,
пострадавшее во время пожара 1611 года, когда Москва была
подожжена поляками. Освобождение России, за которое с та-
ким несокрушимым мужеством стоял святитель Гермоген, ус-
пешно завершилось русским народом по его предстательству.
УПРАВЛЕНЦЫ РУССКОЙ ПРАВОСЛАВНОЙ ЦЕРКВИ
1606-1612
Филарет (Романов Федор Никитич) (1554-1633).
Отец первого царя из династии Романовых. В 1611 году,
находясь с посольством в Польше, взят в плен. В 1619 г.
вернулся в Россию и до своей кончины был фактическим
правителем страны при своем болезненном сыне – царе
Михаиле Феодоровиче.
1619-1633
Иоасаф I.
Продолжал издательские труды своих предшественни-
ков, сделав огромную работу по сличению и исправле-
нию богослужебных книг. За сравнительно недолгое
правление Патриарха Иоасафа было основано 3 монас-
тыря и восстановлено 5 прежних.
1634-1641
Иосиф. Большое внимание уделял Патриарх Иосиф делу духовного просвещения.
По его благословению в 1648 году в Москве было основано духовное училище
при Андреевском монастыре. Послание Патриарха Иосифа, а также указ царя
1647 года о запрещении работ в воскресные и праздничные дни и об ограничении
в эти дни торговли способствовало укреплению веры в народе. За 10 лет было из-
дано 36 наименований книг, из которых 14 ранее на Руси не издавались. В годы
Патриаршества Иосифа неоднократно совершались открытия мощей святых угод-
ников Божиих и прославления чудотворных икон. Именно этому архипастырю
удалось сделать первые шаги к воссоединению Украины (Малороссии) с Россией,
хотя само воссоединение произошло в 1654 году уже после смерти Иосифа при
Патриархе Никоне.
1642-1652
248
Источник: Митрополит Макарий (Булгаков).
История Русской Церкви, тт. I-XII.
Никон (в миру Никита Минич Минин) (1605-1681).
В 1654 году состоялось Историческое воссоединение
Украины с Россией. Возвращение исконно православ-
ных епархий Юго-Западной Руси в лоно Матери - Рус-
ской Церкви. Воссоединение с Белоруссией. Упорядоче-
ние богослужения. Заменил при крестном знамении дву-
перстие троеперстием, провел исправление богослужеб-
ных книг по греческим образцам. Церковные реформы
Патриарха Никона породили старообрядческий раскол.
Были сооружены богатейшие монастыри Православной
Руси: Воскресенский под Москвой, именуемый «Новым
Иерусалимом», Иверский Святоозерский на Валдае
и Крестный Кийостровский в Онежской губе.
1652-1666
Иоасаф II. Близ китайской границы в 1671 году был ос-
нован Спасский монастырь. Уделял весьма значительное
внимание миссионерской деятельности, особенно на ок-
раинах Российского государства, которые только начи-
нали осваиваться: на Крайнем Севере и в Восточной Си-
бири, особенно в Забайкалье и бассейне Амура, вдоль
границы с Китаем. Решительные действия, направлен-
ные на то, чтобы восстановить традицию произнесения
проповеди за богослужением, которая к тому времени на
Руси почти угасла. Обширная книгоиздательская дея-
тельность. В 1667 году вышли в свет «Сказание о собор-
ных деяниях» и «Жезл правления», написанный Симео-
ном Полоцким для обличения старообрядческого раско-
ла, затем были изданы «Большой катехизис» и «Малый
катехизис».
Питирим. 7 июля 1672 года в Успенском со-
боре Московского Кремля митрополит Новго-
родский Питирим был возведен на Патриар-
ший Престол, будучи уже весьма болен, к де-
лам управления был призван митрополит Иоа-
ким. После десятимесячного патриаршества
скончался 19 апреля 1673 года.
1667-1672
1672-1673
1674-1690
Иоаким. Борьба против иностранного влияния на русское общество.
Пересмотрел чины литургии святителей Василия Великого и Иоанна
Златоуста, устранил некоторые несоответствия в богослужебной
практике. Исправил и издал Типикон, который и поныне употребля-
ется в Русской Православной Церкви почти в неизменном виде.
В 1678 г. расширил число имевшихся в Москве богаделен, содер-
жавшихся на церковные средства. Основано духовное училище
в Москве, положившее начало Славяно-греко-латинской академии,
которая в 1814 г. была преобразована в Московскую духовную ака-
демию. Активно поддерживал Петра I.
Адриан (в миру Андрей) (1627-1700). Призывал православных хранить в не-
прикосновенности каноны, соблюдать мир, охранять Церковь от ересей. В «Ок-
ружном послании» и «Увещании» к пастве, состоящем из 24 пунктов, Патриарх
Адриан преподал каждому из сословий духовно полезные наставления. Не по
нраву пришлось ему брадобритие, курение, отмена русской национальной одеж-
ды и другие подобные бытовые нововведения Петра I. Полезные же и действи-
тельно важные начинания царя, направленные на благое устроение Отечества
(строительство флота, военные и социально-экономические преобразования),
Патриарх Адриан понимал и поддерживал.
1690-1700
УПРАВЛЕНЦЫ РУССКОЙ ПРАВОСЛАВНОЙ ЦЕРКВИ
249
Стефан Яворский (Яворский Симеон Иванович).
Власть местоблюстителя, сравнительно с патриар-
шей, была ограничена Петром I. В духовных делах
в большинстве случаев Стефан должен был сове-
щаться с собором епископов. В 1721 году был от-
крыт Синод. Стефан отказывался подписывать про-
токолы Синода, не бывал на его заседаниях и ника-
кого влияния на синодальные дела не имел.
МЕСТОБЛЮСТИТЕЛЬ
ПАТРИАРШЕГО
ПРЕСТОЛА
1700-1721
1917-1925
Тихон (Белавин Василий Иванович). В 1917 г. Всерос-
сийский Поместный Собор Русской Православной Церкви
восстановил Патриаршество. Совершилось важнейшее со-
бытие в истории Русской Церкви: после двухвекового вы-
нужденного безглавия она вновь обрела своего Предстоя-
теля и Первосвятителя. Стоял как непреодолимая прегра-
да на пути у большевиков перед их планами разложения
Церкви изнутри. Все эти годы он фактически жил в за-
ключении и умер в борьбе и скорби.
Священномученик Петр, митрополит Крутицкий.
Решительно выступил против обновленства. Отка-
зался выступить с призывом к лояльности относи-
тельно советской власти. Бесконечные тюрьмы
и концлагеря. На допросе в декабре 1925 года зая-
вил, что церковь не может одобрить революцию:
«Социальная революция строится на крови и брато-
убийстве, чего Церковь признать не может».
27 декабря 1936 года митрополит Сергий принял на
себя титул патриаршего местоблюстителя. 2 октября
1937 г. тройкой НКВД по Челябинской области при-
говорён к расстрелу. 10 октября в 4 ч. дня был рас-
стрелян. Место погребения остаётся неизвестным.
МЕСТОБЛЮСТИТЕЛЬ
ПАТРИАРШЕГО
ПРЕСТОЛА
1925-1936
Сергий (в миру Иван Николаевич Страгородский)
(1867-1944).
Известный богослов и духовный писатель. В 1927 г. -
в тяжелое как для Церкви, так и для всего народа вре-
мя обратился к духовенству и мирянам с посланием,
в котором призывал православных лояльно относить-
ся к советской власти. В 1943 году, в переломный мо-
мент Великой Отечественной войны, правительством
было принято решение о восстановлении патриар-
шества, и на Поместном Соборе Сергий был избран
Патриархом. Занимал активную патриотическую по-
зицию, призывал всех православных неустанно мо-
литься о победе, организовал сбор средств для помо-
щи армии.
1936-1943-МЕСТОБЛЮСТИТЕЛЬ;
1943-1944-ПАТРИАРХ
УПРАВЛЕНЦЫ РУССКОЙ ПРАВОСЛАВНОЙ ЦЕРКВИ
250
Источник: Цыпин В.А., прот.
История Русской Православной Церкви, 1917 – 1990: Учебник для православных духовных семинарий.
Алексий I (Сергей Владимирович Симанский)
(1877-1970).
В 1945 г. митрополит Алексий был избран Патриархом
Московским и всея Руси на первом Поместном соборе
Патриаршей Церкви (не обновленцев) после 1918 года. Во
время войны, в период блокады Ленинграда оставался
в городе, совершал литургии и молебны, проповедовал,
ободрял и утешал верующих. Постоянно обращался с пат-
риотическими посланиями к своей пастве. В конце 50-х -
нач. 60-х гг. во время кампании по искоренению религии
в СССР протестовал против налога на свечное произ-
водство и выпадов в прессе против церкви и духовенства.
Cовершил первое в истории московских первосвятителей
паломничество в Святую землю, нанеся визиты восточ-
ным патриархам. «Церковь Христова, полагающая своей
целью благо людей, от людей же испытывает нападки
и порицания, и тем не менее она выполняет свой долг,
призывая людей к миру и любви».
1945-1970
Пимен (Извеков Сергей Михайлович) (1910-1990).
Патриарх Московский и всея Руси с 1971 г. Участник
Великой Отечественной войны. За исповедание право-
славной веры подвергался преследованиям. Дважды (до
войны и после войны) находился в заключении. Архи-
ерей с 1957 года. Первым из Московских Патриархов по-
сетил Святую Гору Афон (1972) и выступил с речью
в Организации Объединенных Наций - на Второй спе-
циальной сессии Генеральной Ассамблеи ООН по разо-
ружению (Нью-Йорк, июнь 1982). Период 1988 - 1990 гг.
- начали массово открываться новые приходы, возобнов-
лялась монашеская жизнь некоторых закрытых прежде
монастырей, создавались новые духовно-учебные заве-
дения.
1971-1990
Алексий II (Ридигер Алексей Михайлович) (1929-2008).
Почетный член многих зарубежных духовных академий. Более чет-
верти века был сотрудником аппарата и руководства Конференции
Европейских Церквей (КЕЦ). Принимал участие в работе междуна-
родных и советских миротворческих общественных организаций.
Наблюдались следующие существенные тенденции и явления в жиз-
ни РПЦ: трансграничный характер (впервые за всю историю Мос-
ковской Церкви) исключительной юрисдикции («канонической тер-
ритории») РПЦ; устойчивый значительный рост количества прихо-
дов, монастырей, духовных учебных заведений, епархий и лиц духо-
венства во всех странах «канонической территории» РПЦ. Выступал
с осуждением «нравственного релятивизма и попыток разрушить тра-
диционные нравственные нормы».
1990 - 2008
2009
- наше время
Кирилл (Гундяев Владимир Михайлович)
(род. 1946). Патриарх Московский и всея Ру-
си. Выступает «категорически против любых
реформ» в Церкви. «Главным критерием
в оценке деятельности Церкви должно стать
нравственное состояние общества, а не за-
полненные храмы». Автор нескольких книг
и более 500 публикаций в отечественной
и зарубежной периодике. Принимает актив-
ное участие в работе многочисленных меж-
христианских организаций на конференциях,
в комиссиях и диалогах с представителями
инославных конфессий.
УПРАВЛЕНЦЫ РУССКОЙ ПРАВОСЛАВНОЙ ЦЕРКВИ
251
CАЙТЫ ДЛЯ МЕНЕДЖЕРА
Это канал для владельцев и менедже-
ров компаний , показывающий положи-
тельный опыт предпринимателей России,
заменяющий прохождение дорогостоящих
тренингов и курсов, дающий инструмен-
ты, которые можно сразу использовать
в своей практике. Для участия в програм-
мах телеканала «Успех» приглашаются
лучшие бизнесмены, консультанты и тре-
неры, возможность пройти обучение у ко-
торых - большая удача для любого пред-
принимателя.
http://uspeh-tv.ru/
http://school.skolkovo.ru/ru
«Успех»
Московская школа управления
СКОЛКОВО
Одна из ведущих частных бизнес-
школ России и СНГ, основанная в 2006 г.
по инициативе делового сообщества.
В состав партнеров-учредителей школы
входят 10 российских и международных
компаний и 11 частных лиц, лидеров рос-
сийского бизнеса.
Профессионалы.ru
деловая социальная сеть #1
в России и СНГ
Российская деловая социальная сеть, объеди-
няющая специалистов и бизнесменов по отрасле-
вым, профессиональным и географическим при-
знакам.
Созданная 31 июля 2008 года. На сервисе име-
ются сообщества, используемые для обсуждения
профессиональных вопросов, поиска бизнес-
партнеров, инвесторов и новых идей.
252
http://клубпетравеликого.рф/
САЙТЫ ДЛЯ МЕНЕДЖЕРА
http://www.youtube.com/user/synergytvru
http://sbs.edu.ru/
http://www.r-u-s.org/
Школа бизнеса «Синергия» - это старейшая
бизнес-школа России с богатой историей
и конкретными результатами.
Проект призван выделять талантливых,
высокопрофессиональных отечественных
менеджеров, которые успешно реализуют и
развивают социально-экономический
потенциал своего предприятия, отрасли,
региона.
Канал Университета СИНЕРГИЯ - больше, чем
канал об университетской жизни, это
полноценный портал, посвященный
современному образованию.
Российское управленческое сообщество
участников президентской программы
подготовки управленческих кадров
Общероссийская общественная организация.
253
АХ! ЕСЛИ РОЖДЕНЫ МЫ ВСЕ ПЕРЕНИМАТЬ
254
1795-1829 гг.
КОНТРОЛЬНЫЕ ВОПРОСЫ К ГЛАВАМ 1-8
ГЛАВА 1
ИСТОРИЧЕСКИЕ ПРЕДПОСЫЛКИ
РАЗВИТИЯ МЕНЕДЖМЕНТА
1. Какой вклад в науку управления внесли правители государства Российского?
2. Какой вклад в науку управления внесли реформаторы: М. Сперанский, С. Витте,
П. Столыпин? ...
3. Как была устроена система государственной власти в различные периоды российской
истории?
4. Опишите промышленную революцию Руси.
5. Назовите основные принципы "русского метода" обучения ремёслам.
6. Сколько лет насчитывается русскому предпринимательству?
7. Назовите русских промышленников и предпринимателей XVIII-XX вв.
8. Какой вклад в промышленную революцию России внесли Ползунов, Андрей Нартов,
Тимченко И.А. Можайский А.Ф.? …
9. Главное различие Российской и Западной цивилизаций, сути человеческой жизни,
экономики и прогресса.
ГЛАВА 2
ЗАРУБЕЖНЫЙ ОПЫТ МЕНЕДЖМЕНТА
1. Что такое управление?
2. Что такое менеджмент, каковы его основные признаки?
3. Каковы основные источники научного менеджмента?
4. Каково содержание научного менеджмента?
5. Какой вклад в экономическую теорию внесли А. Смит, Д. Рикардо, Р. Оуэн?
6. Какой вклад в менеджмент внесли М. Вебер, 3. Фрейд, Э. Мейо, А. Маслоу?
7. Назовите три основных способа управления людьми.
8. Какой вклад в менеджмент внесли Ф. Тейлор, Г. Форд?
9. Назовите принципы административного менеджмента А. Файоля.
10. Что такое «школа человеческих отношений»?
11. Что означает «ситуационный подход» к менеджменту?
12. Что означает «количественный подход» к менеджменту?
13. Какова роль кибернетики и системного анализа в менеджменте?
14. Какова роль синергетики в менеджменте?
15. Назовите основные особенности развития менеджмента в XIX-XX вв.
16. Назовите теоретиков зарубежного менеджмента нач. XXI в.
17. Назовите зарубежных практиков менеджмента нач. XXI в.
18. Назовите примеры бизнес-стратегий ведущих зарубежных компаний нач. XXI в.
19. Назовите примеры ведущих зарубежных компаний мира XX -XXI вв.
20. В чем смысл «принципов Питера»?
255
КОНТРОЛЬНЫЕ ВОПРОСЫ К ГЛАВАМ 1-8
ГЛАВА 3
РАЗВИТИЕ ОТЕЧЕСТВЕННОГО
МЕНЕДЖМЕНТА
1. Какие главные формы управления государством применялись в СССР?
2. Назовите основные принципы управления социалистическим производством?
3. Какой вклад в науку управления внесли А. Богданов, А. Гастев, П. Керженцев? …
4. Назовите основные черты экономической реформы конца 80-х – начала 90-х годов в СССР.
5. Были ли крупные предприниматели в СССР?
6. Назовите примеры промышленности СССР?
ГЛАВА 4
СОВРЕМЕННЫЙ РОССИЙСКИЙ
МЕНЕДЖМЕНТ
1. Назовите этапы развития современного менеджмента в России.
2. Назовите современные системы управления.
3. Каковы основные положения современной модели менеджмента?
4. Опишите менеджера нового типа.
5. Назовите характерные черты современной российской модели управления.
6. Что такое организация?
7. Опишите Российскую промышленность в XXI веке.
ГЛАВА 5
КТО ТАКОЙ СОВРЕМЕННЫЙ МЕНЕДЖЕР
1. Кто такой менеджер и что такое менеджмент?
2. Приведите примеры видов менеджмента.
3. Приведите примеры профессий по менеджменту.
4. Опишите русский стиль менеджмента.
5. В чем кроется суть «загадочной русской души», русского характера?
6. Назовите основные черты менеджера.
7. Что предусматривает характеристика организации?
8. Перечислите умения менеджера XXI века.
9. Чему учат менеджера?
10. Назовите лучших теоретиков и практиков менеджмента России XX-нач. XXI в.
256
КОНТРОЛЬНЫЕ ВОПРОСЫ К ГЛАВАМ 1-8
ГЛАВА 6
ОСНОВЫ МЕНЕДЖМЕНТА
1. В чем заключается цель организации?
2. Что предусматривает деятельность организации?
3. Что составляет внешняя среда организации?
4. Что составляет внутренняя среда организации?
5. Что такое система управления?
6. Что такое открытая и закрытая система?
7. Что такое сложная система?
8. Назовите основные типы организационных структур.
9. Назовите основные характеристики организационных структур.
10. Что такое структура управления организацией?
11. Что такое линейное, функциональное и целевое управление?
12. Назовите требования к формированию организационных структур управления.
13. Какова должна быть последовательность формирования организационных структур
управления?
14. Опишите типовые схемы организационных структур управления (линейно-
функциональной, штабной, целевой, матричной, смешанной).
15. Что такое делегирование полномочий?
16. Что такое региональная структура управления?
17. Что такое продуктовая структура управления?
18. Что такое потребительская структура управления?
19. Что такое дивизиональная (отделенческая) структура управления?
20. Что такое адаптивная (органическая) структура управления?
21. Назовите объекты управления в организации.
22. Назовите факторы внешней среды организации.
23. Назовите основные формы интеграции предприятий.
24. Назовите основные функции менеджмента.
25. Что такое функция прогнозирования и планирования?
26. Что такое функция организации?
27. Назовите законы организации.
28. Что такое технология менеджмента?
29. Что такое функция активизации и стимулирования?
30. Что такое функция координации и регулирования?
31. Что такое функции учета, контроля и анализа?
32. Каковы требования к организации контроля?
33. Назовите основные методы управления.
34. Назовите и охарактеризуйте методы менеджмента.
35. Охарактеризуйте экономические методы менеджмента.
36. Что такое стимулирование?
37. Что такое ценообразование?
38. Из чего складывается финансирование?
257
КОНТРОЛЬНЫЕ ВОПРОСЫ К ГЛАВАМ 1-8
39. Из чего складывается кредитование?
40. Что такое административные методы менеджмента?
41. Что такое социально-психологические методы менеджмента?
42. Что такое решение?
43. Что такое управленческое решение?
44. Как классифицируются управленческие решения?
45. Что понимается под исследованием операций?
46. Что такое моделирование ситуации?
47. Что такое модель?
48. Какие бывают модели управления производством?
49. Что такое маркетинг и маркетинг- микс?
50. Что включает процесс подготовки и принятия решения?
51. Опишите этапы процесса принятия решения.
52. Опишите выбор наилучшего (оптимального) варианта решения задачи.
53. Дайте характеристику национальным особенностям менеджмента.
54. Что такое риск?
55. Каковы причины неопределенности, порождающей риск?
56. Каковы пути преодоления неопределенности?
57. Какой бывает информация?
58. Назовите основные направления информационного обеспечения.
59. Что такое коммуникации?
60. Назовите виды коммуникаций.
61. Кто участвует в коммуникационном процессе?
62. Назовите основные источники информации.
63. Чем характеризуется передаваемая информация?
64. Что такое вербальные и невербальные средства?
65. Назовите этапы коммуникационного процесса.
66. Что такое деловое общение?
67. Назовите основные формы делового общения.
68. Что такое группа?
69. Что такое формальная и неформальная группа?
70. Что такое командная и целевая группа?
71. Каковы принципы подбора группы?
72. Каковы характерные черты неформальной группы?
73. Каковы мотивы создания неформальной группы?
74. Назовите основные принципы управления неформальной группой.
75. Что такое власть?
76. Каковы основания для получения власти?
77. Что такое руководство и лидерство?
78. Какие основные направления деятельности руководителя организации?
79. В чем отличия в технологии руководства и лидерства?
80. Что такое конфликт?
81. Каковы источники возникновения конфликтов?
258
82. Какими бывают конфликты?
83. Каковы негативные последствия конфликтов?
84. Каковы позитивные последствия конфликтов?
85. Каковы средства управления конфликтами?
86. Назовите основные методы управления конфликтами.
87. Укажите порядок действий при разрешении конфликтов.
88. Назовите несколько типов руководства предприятием.
89. Что такое организационная культура?
90. Что такое этика менеджера?
91. Назовите качества хорошего и плохого менеджера.
92. Что такое стратегия?
93. Что такое стратегический менеджмент?
94. Назовите основные черты стратегического менеджмента.
95. В чем главное содержание стратегического менеджмента?
96. На основе чего производится стратегический анализ?
97. В чем суть методики «Бостон консалтинг груп»?
98. Что такое «Домашние кошки»?
99. Что такое «Звезды»?
100. Что такое «Дойные коровы»?
101. Что такое «Бездомные собаки»?
103. В чем смысл типовых схем рыночных стратегий: «Новатор», «Последователь»,
«Неудачник», «Посредственность»?
104. Что такое инновации?
105. Назовите главные направления инноваций.
106. Что такое эффективность менеджмента?
107. Что такое внутренняя и внешняя эффективность?
108. Что такое критерии эффективности (показатели успешности) менеджмента?
109. Какие требования предъявляются к критериям эффективности менеджмента?
110. В чем основные достижения японского менеджмента?
111. Кто такой предприниматель и что такое предпринимательство?
112. Что такое бизенс-план?
113. Назовите основные разделы бизнес-плана и его структуру.
114. Опишите модель лидерства Ицхака Адизеса.
115. Роль компьютерной техники в современном менеджменте.
116. Сущность самоменеджмента. Личные установки руководителя.
КОНТРОЛЬНЫЕ ВОПРОСЫ К ГЛАВАМ 1-8
259
ГЛАВА 7
РУССКАЯ УПРАВЛЕНЧЕСКАЯ СИСТЕМА.
МЕНЕДЖМЕНТ ПО СУВОРОВУ
1. Сущность Суворовского управленческого подхода.
2. Опишите управленческий цикл по Суворову.
3. Опишите родительский стиль Суворова.
4. Назовите основные принципы суворовского подхода к руководству подчиненными.
5. Назовите основные правила постановки задач по Суворову.
6. Перечислите важнейшие моменты обратной связи и наставничества.
7. Опишите суворовский поток.
8. Опишите метод «клин» по Суворову.
9. Опишите принципы системного натиска по Суворову.
10. Назовите семь законов войны по Суворову.
11. Что может почерпнуть из суворовского опыта современный менеджер?
КОНТРОЛЬНЫЕ ВОПРОСЫ К ГЛАВАМ 1-8
260
ГЛАВА 8
ЭТО ИНТЕРЕСНО
1. Назовите выдающихся управленцев древности.
2. Расскажите о практике управления в древности.
3. Опишите управленческую мысль в древней Греции.
4. Кто такой Николай Дмитриевич Кондратьев?
5. Перечислите базовые принципы от Екатерины Великой.
6. Опишите организацию управления в Русской Православной Церкви.
7. Опишите управленцев Русской Православной Церкви: Иов, Гермоген, Филарет, Кирилл…
8. Какие деловые социальные сети, каналы, сайты Вы знаете?
В учебном пособии рассмотрен наиболее доступный современный
фундаментальный учебный курс, в котором даны основные понятия изучаемой
области, содержится подробное введение в предмет, изложение основ истории,
теории и практики Российского и Зарубежного менеджмента. В общедоступной
форме описан весь комплекс механизмов и методов, элементов управленческой
деятельности на предприятии, в организации и предпринимательской
деятельности. Рассмотрены принципы и методы менеджмента, формирование
стратегии и тактики, создание организации и управление операциями, решение
задачи, возникающие в работе руководителей, экономистов и других
специалистов организаций, в деятельности предпринимателей. Предназначен для
студентов, преподавателей, руководителей предприятий, организаций,
учреждений и их подразделений, предпринимателей.
Изложение не претендует на полноту раскрытия всего многообразия
удивительного мира, где действует менеджер, от решений, стиля руководства
которого зависят и результаты деятельности предприятия, и уверенность
в завтрашнем дне, и возможность работы в новой экономической ситуации.
Хочется верить, что знания, почерпнутые из данного пособия, потребуют
дополнительного изучения менеджмента, без которого невозможно развитие
российской экономики.
Чем больше в России успешных руководителей, тем крепче наша страна!
Цивилизованный рынок требует грамотных специалистов.
Всему надо учиться.
Пока есть время.
Удачи Вам!
ЗАКЛЮЧЕНИЕ
261
Авторитаризм (фр. autoritarisme < лат. auctoritas власть, влияние) - самовластие, государствен-
ный строй, характеризующийся режимом личной власти, диктаторскими методами правления. Авто-
ритарный – 1) основанный на беспрекословном подчинении власти, диктаторский; 2) стремящийся
утвердить свою власть, авторитет; властный.
Агрегировать (лат. aggregatus присоединенный) - объединять, суммировать какие-либо однород-
ные показатели (величины) с целью получения более общих, обобщенных, совокупных показателей
(величин).
Адаптация (лат. adaptatio < adaptare приспособлять) - приспособление строений и функций орга-
низмов к условиям существования.
Аддитивный (лат. additio прибавление) - получаемый путем сложения; аддитивная теория чисел -
часть арифметики, изучающая законы, по которым числа могут быть составлены из слагаемых того
или иного виды; аддитивные свойства - свойства, связанные с геометрическими или физическими
объектами так, что свойство, соответствующее целому объекту, всегда равно сумме величин, соот-
ветствующих его частям, каким бы образом объект не разбирали на части.
Администрация - составная часть управленческой деятельности, занимающаяся: выработкой кор-
поративной политики; координацией финансов; производством, распределением и установлением
границ организации и верховного контроля администратора и т.д.
Альтернатива (фр. alternative < лат. alter один из двух) - 1) необходимость выбора между взаимо-
исключающими возможностями; 2) каждая их исключающих друг друга возможностей.
Аспект (лат. aspectum взгляд, вид) - точка зрения, с которой рассматривается предмет, явление,
понятие.
Аффилиация (от англ. to affiliate - присоединять, присоединяться) - стремление человека быть
в обществе других людей. Тенденции к аффилиации возрастают при привлечении субъекта в потен-
циально опасную стрессовую ситуацию. При этом общество других людей позволяет ему проверить
избранный способ поведения и характер реакций на сложную и опасную обстановку. В известных
пределах близость других приводит к прямому снижению тревожности, смягчая последствия как
физиологического,так и психологического стресса. Блокирование аффилиации вызывает чувство
одиночества, порождает фрустрацию.
Беседа - метод получения необходимой информации на основе вербальной коммуникации. Широко
применяется в различных сферах человеческой деятельности, являясь основным способом введения
субъекта в конкретную ситуацию.
Бихевиоризм (англ. behaviorism < behavior поведение) - изучение психологических аспектов по-
ведения работников, выявление их мотиваций и предпочтений.
Бюджет - метод распределения ресурсов, охарактеризованных в количественной форме, для дости-
жения целей, также представленных количественно.
Бюрократия (от фр. bureaucratie < bureau бюро, канцелярия + гр. kratos власть, господство) -
букв. господство канцелярии - 1) тип организации, для которой характерно специализированное
распределение труда, четкая управленческая иерархия, правила и стандарты, показатели оценки ра-
боты, принципы найма, основывающиеся на компетенции работника; 2) орган государства, органи-
зационно оформленный в виде аппарата чиновничества.
Вербальная информация - информация, получаемая из радио-, телепередач, от потребителей, по-
ставщиков, конкурентов, на торговых совещаниях, в профессиональных организациях, от юристов,
бухгалтеров и финансовых ревизоров, консультантов.
Верования - устойчивые представления о явлении, процессе или человеке, не требующие соот-
ветствующих доказательств, которые люди используют при их восприятии.
СЛОВАРЬ МЕНЕДЖЕРА
262
Внешняя среда организации косвенного воздействия - факторы, которые могут не оказывать
прямого немедленного воздействия на операции, но, тем не менее, сказываются на них: политичес-
кие факторы, социокультурные факторы, состояние экономики, международные события, научно-
технический прогресс.
Внешняя среда организации прямого воздействия - факторы, которые непосредственно влияют
на операции организации и испытывают на себе прямое влияние операций организации: поставщи-
ки, трудовые ресурсы, законы и учреждения государственного регулирования, потребители и конку-
ренты.
Внутренняя среда организации - это совокупность ситуационных факторов внутри организации:
цели, структура, задачи, технология и люди.
Восприятие - единство процессов отбора и систематизации поступающей из окружения информа-
ции, каждый из которых осуществляется как в соответствии с общими закономерностями, так и под
влиянием индивидуальных особенностей личности.
Группа - это двое или более людей, взаимодействующих друг с другом таким образом, что каждый
из них одновременно и оказывает влияние на другого, и испытывает его влияние.
Группы формальные - это группы созданные по воле руководства для организации производствен-
ного процесса.
Де... (лат. de...) - приставка, обозначающая отделение, удаление, отмену, напр.: деперсонализован-
ный – обезличенный, противоп. персонализованный (персона (лат. persona) – особа, личность.
Делегирование ответственности - передача подчиненным права принятия определенных решений
или права на решение определенных проблем.
Делегирование полномочий - передача подчиненным власти в принятии решений и в осуществле-
нии тех или иных действий, права использовать ресурсы организации для выполнения делегирован-
ных им задач.
Департаментизация - процесс организационного обособления, группирования специализирован-
ных работ в организации (от слова «департамент» или «отдел»).
Деперсонализованный - обезличенный, противоп. персонализованный (персона (лат. persona) -
особа, личность).
Деструкция (лат. destructio) - разрушение, нарушение нормальной структуры чего-либо.
Децентрализация - передача функций управления от центральных органов власти местным орга-
нам, расширение круга полномочий нижестоящих органов управления за счет вышестоящих.
Децентрализация управления - передача прав, функций и ответственности с верхних уровней
управления на нижние.
Диапазон потенциальных возможностей - это функциональные службы организации: маркетинг,
производство, НИОКР, финансы и т.д., а также навыки общего управления, например, развитием,
диверсификацией, расширением за счет приобретения других фирм.
Дилетант (ит. dilettante < лат. dilectare услаждать, забавлять) - любитель, занимающийся каким-
либо искусством или наукой без специальной подготовки; поверхностно знакомый с какой-либо
областью науки или искусства).
Дискретный (лат. discretus) - прерывистый, состоящий из отдельных частей; дискретная величина
– такая величина, между значениями которой заключено лишь конечное число других ее значений;
противоп. непрерывная величина.
Дихотомия (гр. dichotomia < dicha - на две части + tome сечение) - последовательное деление це-
лого на две части, затем каждой части снова на две и так далее.
СЛОВАРЬ МЕНЕДЖЕРА
263
Друкер Питер Ф. (род. 1909) - американский экономист, социолог, специалист в области проблем
управления. П. Друкер один из теоретиков эмпирической школы в индустриальной социологии, ко-
торая основывается на синтезе «классической» школы управления и теории «человеческих отноше-
ний». С точки зрения П. Друкера, единство теории и бизнеса – это главная определяющая особен-
ность эмпирической школы. Друкер считал, что основные усилия менеджеров должны быть направ-
лены на создание системы заинтересованности, формирование и совершенствование эффективной
мотивации труда. На уровне предприятий это проявляется, прежде всего, в оплате труда и достиже-
нии каждым работником удовлетворенности трудом. Друкер сформулировал основы ситуационного
подхода к управлению: необходимость конкретного анализа ситуаций для принятия правильных уп-
равленческих решений. Он рассматривает ситуационную теорию в качестве объединяющей концеп-
ции, считая необходимым превращение ее в основополагающий принцип управленческого мышле-
ния. Основные работы П. Друкера: «Рынок: как выйти в лидеры. Практика и принципы», «Новые
реальности в правительстве и политике, в экономике и бизнесе, в обществе и мировоззрении».
Задача - определенная работа, серия работ или часть работы, которая должна быть выполнена зара-
нее установленным способом, в заранее ограниченные сроки.
Знание - 1) результаты познания, научные сведения; 2) совокупность сведений в какой-либо облас-
ти.
Иерархия (гр. hierarchia < hieros священный + arche власть) - 1) расположение частей или эле-
ментов целого в порядке от высшего к низшему; 2) расположение служебных званий, должностей
в порядке их подчинения (иерархическая лестница).
Канал - 1) линия связи, коммуникации; устройство для передачи информации; 2) путь, средство для
перемещения чего-либо; 3) искусственное русло, наполненное водой.
Комитет - группа внутри организации, которой делегированы полномочия какого-либо задания или
комплекса заданий.
Комитет постоянный - перманентно действующая группа внутри организации, имеющая конкрет- ную
цель.
Комитет специальный - временная группа, сформированная для выполнения определенной цели.
Коммуникабельность - способность, склонность к коммуникации, к установлению контактов
и связей.
Коммуникации - процесс обмена информацией, ее смысловым значением между двумя или более
людьми.
Коммуникации вертикальные - информация, перемещающаяся внутри организации по нисходя- щей,
т.е. с высших уровней на низшие.
Коммуникации горизонтальные - информация, перемещающаяся снизу вверх и выполняющая
функцию оповещения руководства о том, что делается на низших уровнях.
Коммуникации неформальные - обмен слухами между людьми.
Коммуникационная сеть - соединение определенным образом участвующих в данном процессе
индивидов с помощью информационных потоков. Такой подход рассматривает не индивидов как та-
ковых, а коммуникационные отношения между индивидами. Коммуникационная сеть включает по- токи
посланий или сигналов между двумя и более индивидами. Коммуникационная сеть концентри- руется
на выработанных в организации образцах этих потоков, а не на том, удалось ли передать зна- чение или
смысл послания, и влияет на сокращение или увеличение разрыва между посланным
и полученным значением.
Коммуникационный стиль - это способ, с помощью которого индивид предпочитает строить отно-
шения по данному поводу с другими. Знание стилей помогает определить то, как себя вести с этим
стилем, и, что можно ожидать от поведения, связанного с этим стилем.
СЛОВАРЬ МЕНЕДЖЕРА
264
Коммуникация - 1) путь сообщения, линия связи; 2) сообщение, общение. Коммуникация – переда-
ча информации от одного субъекта другому. Субъектами могут выступать отдельные личности,
группы и даже целые организации. В таком случае коммуникация носит межличностный характер
и осуществляется путем передачи идей, фактов, мнений, намеков, ощущений или восприятий, отно-
шений и чувств от одного лица другому в устной или какой-либо другой форме (письменно; жесты;
поза; тон голоса; время передачи; то, что не сказано и тому подобное) с целью получения в ответ
желаемой реакции.
Компенсация за действия - внешняя реакция на поведение человека, выражающаяся в том, что че-
ловек либо что-то приобретает, либо что-то теряет, чего-то добивается или же чего-то не достигает,
в результате осуществленных им в форме определенного поведения действий.
Компенсация отрицательная - реакция на поведение человека, при которой его желаемое поведе-
ние сразу же приводит к устранению нежелаемых для человека обстоятельств или раздражителей.
Например, человек, который не ведет себя должным образом, подвергается бойкоту окружающих.
Компенсация положительная - реакция на поведение человека в виде вознаграждения, которое,
независимо от формы, приводит к приятным для него последствиям.
Контекст (лат. contеxtus тесная связь, соединение) - законченный в смысловом отношении отры-
вок письменной или устной речи, необходимый для определения смысла отдельного входящего
в него слова или фразы.
Континуум (от лат. continuum непрерывное, сплошное) - непрерывность, неразрывность явле-
ний, процессов.
Континуум управленческий - непрерывность, неразрывность изменений, исторического развития,
оформления управления в научную дисциплину.
Контроль - процесс обеспечения достижения организацией своих целей.
Контроль - процесс проверки того, как данная организация осуществляет свои цели, и корректи-
ровки ее действий, состоящий из трех этапов: постановка задач для исполнения; проверка реально-
го исполнения задач; решение проблем, если исполнение не соответствует поставленным задачам.
Является одной из функций управления.
Конфликт - отсутствие согласия между двумя или более сторонами, которые могут быть конкрет-
ными лицами или группами. Каждая сторона делает все, чтобы принята была ее точка зрения или
цель, и мешает другой стороне делать тоже самое. К. (лат. conflictus столкновение) – столкновение
противоположных интересов, взглядов; серьезное разногласие, спор.
Концепция (лат. conceptio) - 1) система взглядов, то или иное понимание явлений, процессов;
2) единый, определяющий замысел, ведущая мысль какого-либо произведения, научного труда и т.д.
Концепция стратегического менеджмента - система взглядов, которая позволяет организации до-
биваться своих целей в условиях динамичной, изменчивой и неопределенной среды.
Корпорация - широко распространенная в развитых странах форма организации предпринима-
тельской деятельности, предусматривающая долевую собственность, юридический статус и сосре-
доточение функций управления в руках верхнего эшелона профессиональных управляющих (менед-
жеров), работающих по найму. Корпорации могут быть как государственными, так и частными.
Юридический статус корпорации предопределяет систему налогообложения их прибылей. В отли-
чие от партнерств и индивидуальных деловых предприятий, чьи доходы облагаются по ставке инди-
видуального подоходного налога, прибыли корпорации облагаются налогом на прибыль, который,
как правило, отличается от подоходного налога как по величине ставок, так и по набору льгот и вы-
четов из налоговой базы (дохода, подлежащего налогообложению) или налоговых обязательств.
СЛОВАРЬ МЕНЕДЖЕРА
265
Кооперация (лат. cooperatio сотрудничество) - форма организации труда, при которой большое
число людей совместно участвует в одном или в разных, но связанных между собой процессах тру-
да.
Критериальная база поведения - расположение человека к людям, событиям и процессам; сово-
купность ценностей, разделяемых им; набор верований, которых он придерживается и принципов,
которым он следует в своем поведении.
Лидер (англ. leader ведущий, руководитель) - глава, руководитель политической партии, проф-
союза и т.д.
Лидерство - способность влиять на индивидуумов и группы людей, чтобы побудить их действовать
для достижения определенных целей.
Личность - характеристики отдельного человека и его поведения, которые сгруппированы таким
образом, что отражают уникальный характер приспособления данного лица к окружающей среде.
Менеджер (англ. manager < manage – управлять) - наемный управляющий, специалист по ме-
неджменту.
Менеджмент - 1) междисциплинарная отрасль научного знания с четко выраженным приоритетом
прагматических установок; 2) составная часть управленческой деятельности организации, связан-
ная с выполнением политики в пределах, определенных администратором, а также с использовани-
ем организации для решения задач, поставленных перед нею.
Миссия организации - цель, вызывающую у членов организации состояние устремленности
к чему-то. Формулирование миссии – ответ на вопрос: почему организация (или человек) делает то,
что она (или он) делает? Это нечто большее, чем определение роли организации. Миссия информи-
рует членов организации, что ожидает общество от организации и что организация ожидает от сво-
их членов.
Модель - представление объекта, системы или идеи в некоторой форме, отличной от самой целост-
ности.
Модель аналоговая - представляет исследуемый объект аналогом, который ведет себя как реаль-
ный объект, но не выглядит как таковой; пример аналоговой модели – организационная схема.
Модель математическая (символическая) - использует символы для описания свойств или харак-
теристик объекта или события.
Модель Портера-Лоулера - комплексная процессуальная теория мотивации, объединяющая эле-
менты теории ожиданий и теории справедливости. Она включает пять переменных величин: усилие,
ожидание, результативность, вознаграждение и удовлетворение.
Модель физическая - то, что исследуется с помощью увеличенного или уменьшенного описания
объекта или системы. Примеры физической модели – синька чертежа завода, его уменьшенная фак-
тическая модель, уменьшенный в определенном масштабе чертеж проектировщика. Такая физичес-
кая модель упрощает визуальное восприятие и помогает установить, сможет ли конкретное обору-
дование физически разместиться в пределах отведенного для него места.
Мотив (фр. motif) - побудительная причина, повод к какому-либо действию, довод в пользу чего-
либо.
Мотивации - психологические стимулы, которые дают действиям людей цели и направления. Эти
стимулы происходят из нас самих. Но если мы говорим о руководителях, «мотивирующих» других, мы
говорим о путях, которыми они фокусируют человеческие мотивации на достижение целей орга-
низации; М. – процесс создания у членов организации внутреннего побуждения к действиям для до-
стижения целей организации в соответствии с делегированными им обязанностями и сообразно
с планом. Одна из функций управления.
СЛОВАРЬ МЕНЕДЖЕРА
266
Мотивация по принципу "кнута и пряника" - намеренное и интенсивное использование внеш-
них поощрений и наказаний для мотивации сотрудников, сходное с легендарным методом, застав-
лявшим двигаться осла.
Навык - умение, выработанное упражнениями, привычкой.
Научение поведению - устойчивый во времени процесс изменения поведения человека на основе
опыта, отражающего действия человека и реакцию окружения на эти действия.
Неопределенность внешней среды - функция количества информации, которой располагает орга-
низация (или лицо) по поводу конкретного фактора, а также функция уверенности в этой информа-
ции. Если информации мало или есть сомнения в ее точности, среда становится более неопределен-
ной, чем в ситуации, когда имеется адекватная информация и есть основания считать ее высокона-
дежной.
Нивелирование (фр. niveler < niveau уровень) - 1) геод. определение точек земной поверхности
относительно некоторой избранной точки над уровнем моря; 2) н. астрономических и геодезичес-
ких инструментов – приведение основной оси инструмента в правильное положение; 3) перен. При-
ведение к одному уровню, сглаживание различий.
Нормы групповые - эталоны приемлемого и неприемлемого поведения в группе.
Общее руководство - организационная функция, отвечающая за эффективность деятельности орга-
низации в целом. Сюда относится разработка позиции организации в конкурентной борьбе, обеспе-
чивающей ее скоординированное продвижение к цели данного этапа. Общего руководства - возмож-
ность и способность действовать таким образом, чтобы оптимизировать достижение целей органи-
зации ближайшего и последующего этапов.
Оптимология - наука об оптимуме, изучающая оптимальность соотношений между различными
факторами в бизнесе (сформулирована Г. Хопфом (1882-1949). Ее основная задача - анализ всех
факторов, техники, процессов в различных отраслях человеческой деятельности; их классификация
с учетом условий данного предприятия и уровня оптимальности, к которому следует стремиться.
Организационное окружение - та часть организации, с которой человек сталкивается во время
своей работы. Для большинства людей организационное окружение включает как рабочее место так
и такие характеристики и составляющие организации, как производственный профиль, положение
в отрасли, положение на рынке, размер организации, ее месторасположение, руководство, организа-
ционная структура, правила поведения и внутренний распорядок, условия труда, система оплаты,
система социальных гарантий, философия организации, общение, трудовые отношения, коллеги
и т.д.
Организация - 1) группа людей, деятельность которых сознательно координируется для достиже-
ния общей цели или целей; 2) составная часть управленческой деятельности, представляющая со-
бой процесс, таким образом комбинирующий труд, выполняемый индивидами или группами людей,
наделенных качествами, необходимыми для его выполнения, что обеспечиваются наилучшие кана-
лы эффективного, систематического, позитивного и скоординированного приложения знаний работ-
ников. О. – процесс распределения работы среди сотрудников или групп сотрудников и координация
их деятельности. Одной из функций управления.
Организация неформальная - группа в составе формальной организации, которая возникает спон-
танно и где люди вступают во взаимодействие друг с другом достаточно регулярно. О. н. - спонтан-
но образовавшаяся группа людей, которые вступают в регулярное взаимодействие для достижения
определенной цели.
Организация формальная - группа людей, деятельность которых сознательно координируется для
достижения общей цели или целей.
СЛОВАРЬ МЕНЕДЖЕРА
267
Ответственность социальная - определенный уровень добровольного отклика на социальные
проблемы общества со стороны организации. Этот отклик имеет место по отношению к тому, что
лежит вне определяемых законом или регулирующими органами требований. Организация может
выступать спонсором спортивных состязаний, театральных постановок, т.е. поступать социально
ответственно.
Обогащение труда - процесс структурирования трудовой деятельности таким образом, чтобы дать
почувствовать исполнителю сложность и значимость порученного ему дела, независимость в выбо-
ре решений, отсутствие монотонности и рутинных операций, ответственность за данное задание,
ощущение того, что человек выполняет отдельную и полностью самостоятельную работу.
Обработка информации - процесс расположения ее в определенном порядке, придание ей неких
завершенных форм, что наполняет информацию новым смыслом и значением. Обработка информа-
ции создает образы, формы, которые человек может распознать и которые понимаются им опреде-
ленным образом. При этом происходит процесс сведения комплекса информационных сигналов до
упрощенных синтезированных образов и категорий.
Ответственность юридическая - следование организации законам и нормам государственного ре-
гулирования, определяющим, что она может, а чего не может.
Отношение - конкретное убеждение или чувство человека в преломлении к тем или иным аспектам
окружающей среды.
План - 1) намеченная на определенный период работа с указанием ее целей, содержания, объема,
методов, последовательности, сроков выполнения; 2) замысел, предусматривающий ход, развитие
чего-либо.
Планирование - процесс определения целей и путей их достижения. Одна из функций управления.
Подвижность среды - скорость, с которой происходят изменения в окружении организации.
Подразделение - составная часть организации, выполняющая специфические конкретные задания
и добивающееся конкретных специфических целей в рамках организационных целей.
Подсистема социотехническая - совокупность взаимосвязанных внутренних переменных органи-
зации (цели, структура, задачи, технология и люди). Изменение одной из них в определенной степе-
ни влияет на все другие.
Политика - общие ориентиры для действий и принятия решений.
Полномочия - ограниченное право использовать ресурсы организации для выполнения делегиро-
ванных задач.
Потребность - внутреннее состояние психологического или функционального ощущения недоста-
точности чего-либо.
Правила - указания, что следует делать в конкретной ситуации.
Приверженность организации - отношение работника к организации, когда он: разделяет и делает
своими собственными цели организации и ее ценности; стремится оставаться в организации, и сох-
раняет данное стремление даже тогда, когда это может быть для него невыгодно; готов не только
стараться для организации, но и, если надо, принести в жертву организационным интересам свои
личные.
Приемлемость роли - человек готов выполнять ту или иную роль осознанно, исходя из того, что это
принесет ему определенное удовлетворение, приведет к получению некоего положительного
результата, который не обязательно должен носить материальный характер и быть четко определен-
ным для человека до начала действия.
Принципы - устойчивая форма проявления системы ценностей и воплощения верований в виде оп-
ределенных стандартов поведения.
СЛОВАРЬ МЕНЕДЖЕРА
268
Принцип (лат. principium основа, начало) - 1) основное, исходное положение какой-либо теории,
учения и так далее; руководящая идея, основное правило деятельности; 2) внутреннее убеждение,
взгляд на вещи, определяющие норму поведения; основа устройства, действия какого-либо механиз-
ма, прибора, установки.
Принципы менеджмента - основные правила деятельности организации для достижения постав-
ленных целей. Впервые их сформулировал А. Файоль: 1) разделение труда; 2) полномочия и от-
ветственность; 3) дисциплина; 4) единоначалие; 5) единство направления; 6) подчиненность личных
интересов общим; 7) вознаграждение персонала; 8) централизация; 9) скалярная цепь; 10) порядок;
11) справедливость; 12) стабильность рабочего места для персонала; 13) инициатива; 14) корпора-
тивный дух. Многие из них до сих пор практически полезны, несмотря на изменения, которые про-
изошли с тех пор, как А. Файоль впервые их сформулировал.
Прогнозирование - метод, в котором используются как накопленный в прошлом опыт, так и теку-
щие допущения насчет будущего с целью его определения. Если прогнозирование выполнено ка-
чественно, результатом станет картина будущего, которую вполне можно взять за основу планиро-
вания.
Производительность - отношение количества единиц на выходе к количеству единиц на входе.
Процедуры - действия, которые должны быть предприняты в конкретной ситуации.
Процесс контроля - последовательность действий по обеспечению достижения организацией сво-
их целей, состоящая из трех этапов: выработка стандартов и критериев оценки; сопоставление ре-
альных результатов со стандартами; принятие необходимых корректирующих действий.
Процесс принятия решений - последовательная реализация этапов: диагноз проблемы; формули-
ровка ограничений и критериев для принятия решения; выявление альтернатив; оценка альтернатив;
окончательный выбор.
Процесс связующий - деятельность, перекрывающая и связывающая четыре основные функции
управления: планирование, организацию, мотивацию и контроль в управлении. Основные связую-
щие процессы - принятие решений и общение (коммуникация). Руководство тоже можно рассматри-
вать как связующий процесс.
Процесс стратегического менеджмента - совокупность последовательных действий (функций)
для достижения целей, поставленных перед организацией в условиях динамичной, изменчивой
и неопределенной среды, позволяющая оптимально использовать существующий потенциал и оста-
ваться восприимчивой к внешним воздействиям.
Процесс управления - взаимосвязь функций планирования, организации, мотивации и контроля
посредством процессов коммуникации и принятия решений.
Разделение труда вертикальное - отделение работы по координированию действий от самих
действий. Деятельность по координированию работы других людей составляет сущность управле-
ния.
Разделение труда горизонтальное - разделение всей работы на составляющие компоненты.
Расположение - априорное отношение к человеку, группе людей, явлениям, организациям, процес-
сам, и вещам, определяющее положительную или негативную реакцию на них.
Решение - выбор альтернативы.
Решение организационное - выбор, который должен сделать руководитель, чтобы выполнить обя-
занности, обусловленные занимаемой им должностью. Цель организационного решения - обеспече-
ние движения к поставленным перед организацией задачам. Наиболее эффективным организацион-
ным решением является выбор, который будет реализован и внесет наибольший вклад в достижение
конечной цели.
СЛОВАРЬ МЕНЕДЖЕРА
269
Решение интуитивное - выбор, сделанный только на основе ощущения того, что он правилен.
Решение, основанное на суждении, - выбор, обусловленный знаниями или накопленным опытом.
Человек использует знание о том, что случилось в сходных ситуациях ранее, чтобы спрогнозировать
результат альтернативных вариантов выбора в существующей ситуации. Опираясь на здравый
смысл, он выбирает альтернативу, которая принесла успех в прошлом. Такие решения иногда кажут-
ся интуитивными, поскольку логика их не очевидна.
Сантименты (фр. sentiment чувство) - излишняя чувствительность, проявляющаяся в словах, по-
ступках.
Связующие процессы - процессы принятия решений и коммуникации, которые связывают четыре
управленческие функции (планирования, организации, мотивации, контроля), обеспечивая их
взаимозависимость.
Селективный - отобранный из какой-либо совокупности по заранее определенным признакам.
Например, селективная информация - информация, отобранная по заранее определенным призна-
кам.
Система (гр. systema (целое) составленное из частей; соединение) - 1) множество закономерно
связанных друг с другом элементов (предметов, явлений, взглядов и т.д.), представляющее собой
определенное целостное образование, единство; 2) порядок, обусловленный планомерным, правиль-
ным расположением частей в определенной связи, строгой последовательностью действий; приня-
тый, установившийся распорядок чего-либо; 3) форма, способ организации чего-либо; 4) совокуп-
ность хозяйственных единиц, учреждений, родственных по своим задачам и организационно
объединенных в единое целое.
Система управления - состоит из субъекта и объекта управления; субъект управления - тот, кто
управляет, объект - кем управляют.
Систематизация информации - обработка с целью приведения к определенному виду и интерпре-
тация информации, позволяющая индивиду определенным образом реагировать на ее получение.
Ситуация - конкретный набор обстоятельств, которые сильно влияют на организацию в данное
конкретное время.
Скалярная цепь управления - ряд лиц, стоящих на руководящих должностях, начиная от лица, за-
нимающего самое высокое положение в цепочке, вниз, до руководителя низового звена.
Сложность внешней среды - число факторов, на которые организация обязана реагировать; уро-
вень вариантности каждого фактора.
Социализация - процесс включения человека в организационное окружение, который в равной ме-
ре зависит как от характеристик этого окружения, так и от характеристик самого человека.
Специализация внутри предприятий - сосредоточение отдельных цехов, участков и рабочих мест
на выполнении определенных технологических операций или групп операций, на которые расчленя-
ется процесс изготовления готовой продукции при производственной и территориальной коопера-
ции цехов, участков и отдельных рабочих мест.
Специализация международная - планомерный процесс концентрации изготовления определен-
ной конструктивно и технологически однородной продукции на специально предназначенных
предприятиях отдельных стран.
Специализация отрасли - приспособленность отрасли к выпуску длительно и стабильно повто-
ряющейся номенклатуры продукции определенного экономического назначения, идущей на удовле-
творение общественных потребностей и личных нужд.
СЛОВАРЬ МЕНЕДЖЕРА
270
Специализация предприятия - производственно-технологическая приспособленность и сосредо-
точение предприятия на выпуске стабильно повторяющейся и технологически однородной номенк-
латуры продукции узкого или ограниченного ассортимента.
Специализация производства - форма общественного разделения труда между отраслями народ-
ного хозяйства, предприятиями, а также внутри отраслей и предприятий на различных стадиях про-
изводственного процесса.
Спецификация (лат. specificatio < species вид, разновидность + facere делать) - перечисление
специфических особенностей чего-либо; распределение по разрядам, классификация.
Средства достижения цели - существующие в природе и обществе предметы или действия (для
организации – ее структура и процессы), включенные в систему целенаправленной деятельности
и обеспечивающие получение определенного результата.
Стратегическое планирование - процесс выбора целей для организации и принятия решения
о том, что следует делать для их достижения. Обеспечивает основу для всех управленческих реше-
ний.
Структура организации - логическое взаимоотношение уровней управления и функциональных
областей, построенных в такой форме, которая позволяет наиболее эффективно достигать целей ор-
ганизации.
Стандарты - конкретные цели, прогресс в отношении которых поддается измерению.
Статус (лат. status состояние дел, положение) - правовое положение, состояние.
Статус неформальный - позиция нахождения роли работника, придаваемая ей окружающими
людьми. Неформальный статус роли задается либо персональными характеристиками исполнителя
роли, либо же неформально определенными значением и влиянием роли в организации. Человек мо-
жет обладать особыми личностными чертами, либо возрастными и квалификационными характе-
ристиками, которые будут вызывать повышенное уважение окружающих и готовность признавать
его более высокое лидерское положение, чем это определено формальным статусом роли.
Статус формальный - позиция нахождения роли работника в иерархическом построении организа-
ции. Свидетельствует о том, какими властными правами обладает исполнитель данной роли, каково
его положение в формальной иерархии распределения влияния на деятельность организации.
Стереотипизация - сведение более сложного и оригинального явления к определенному представ-
лению об этом явлении. Помогает снять неопределенность, устранить неясность, и тем самым об-
легчить процесс познания.
Стиль руководства в контексте управления - привычная манера поведения руководителя по
отно- шению к подчиненным, чтобы оказать на них влияние и побудить их к достижению целей
организа- ции. Степень, до которой управляющий делегирует свои полномочия; типы власти,
используемые им, и его забота, прежде всего, о человеческих отношениях или, прежде всего, о
выполнении задачи – отражает стиль руководства, характеризующий данного лидера.
Стимул (лат. stimulus букв. остроконечная палка, которой погоняли животных, стрекало) - по-
буждение к действию, побудительная причина.
Технология - совокупность средств, процессов, операций, методов, с помощью которых входящие
в производство элементы преобразуются в выходящие; охватывает машины, механизмы и инстру-
менты, навыки и знания.
Тактика - конкретные краткосрочные стратегии.
Теория потребностей Д. МакКлеланда - содержательная модель мотивации, которая описывает
поведение людей через три категории потребностей: власти, достижений, принадлежности.
СЛОВАРЬ МЕНЕДЖЕРА
271
Теория ожидания - процессуальная концепция, согласно которой наличие у человека активных
потребностей не является единственным и достаточным условием мотивации его поведения на до-
стижение какой-либо цели. Человек должен ожидать, что его действия обязательно приведут к до-
стижению этой цели.
Теория справедливости - процессуальная теория мотивации, согласно которой люди субъективным
образом определяют отношение ожидаемого поощрения к затраченным для этого усилиям и сопос-
тавляют полученное отношение с отношениями, получаемыми другими людьми, выполняющими
аналогичную работу. Если человек в данной ситуации считает, что его коллега получает большее
вознаграждение, то он будет стремиться ликвидировать это дисбаланс.
Умение - навыки в каком-нибудь деле, опыт. Уметь – обладать навыком, полученными знаниями,
быть обученным чему-либо.
Управление - свойство систем различной природы сохранять свою целостность, структурное
единство и добиваться достижения поставленных целей.
Управление персоналом - функциональная сфера деятельности, задача которой – обеспечение
предприятия в нужное время кадрами в необходимом количестве и требуемого качества, их пра-
вильная расстановка и стимулирование. Целью управления персоналом является формирование ра-
ботоспособных коллективов, в которых работники действуют с учетом собственных интересов и во
благо организации в целом. Основные функции управления персоналом: планирование потребности
в кадрах и ее удовлетворение (поиск, отбор и высвобождение), формирование условий труда, созда-
ние системы стимулирования (вознаграждение, мотивация), а также развитие персонала. На неболь-
ших предприятиях указанные функции выполняет руководство, на более крупных – самостоятель-
ные отделы кадров, которые в ряде вопросов делят ответственность за кадровую работу с линейны-
ми руководителями. Характер управления персоналом на предприятиях весьма различен. Оно про-
стирается от чисто кадровой работы до управления человеческими ресурсами, при котором работ-
ника рассматривают в качестве капитала предприятия. Автономия предприятия в вопросах управ-
ления персоналом ограничена государственными нормами в отношении защиты работников и права
их участия в принятии определенных решений.
Управление по целям (УПЦ) - метод объединения планирования, контроля и мотивации, который
успешно применяют многие организации для уменьшения числа конфликтов и снижения отрица-
тельной реакции людей на контроль путем их участия в этом процессе. Метод УПЦ помогает реали-
зовать стратегию путем улучшения связи между целями подчиненных, целями их начальников и це-
лями всей организации.
Управленческий потенциал (возможности) - объем работы, с которым может справиться общее
руководство. Адекватность возможностей зависит от того, как реагирует общее руководство на воз-
никающие проблемы. Например, при управлении по исключениям, если меняются внешние усло-
вия, требуется намного меньшее число руководителей, чем при резкой смене стратегии организа-
ции.
Управленческое обследование - методичная оценка функциональных зон организации, предназна-
ченная для выявления ее стратегически сильных и слабых сторон. С целью упрощения в обследова-
ние включают пять функций: маркетинг, финансы (бухгалтерский учет), операции (производство),
человеческие ресурсы, а также культура и образ корпорации.
Управляющая подсистема - уровень деятельности по руководству и контролю за деятельностью
организации.
СЛОВАРЬ МЕНЕДЖЕРА
272
Фрустрация (лат. frustratio обман, расстройство, разрушение планов) - психическое состояние
человека, вызываемое объективно непреодолимыми (или субъективно так воспринимаемыми) труд-
ностями, возникающими на пути достижения цели или решения задачи; переживание неудачи.
Фрустрацию можно рассматривать как одну из форм психологического стресса. Различают: фруст-
ратор (причина, вызывающая фрустрацию), фрустрационную ситуацию, фрустрационную реакцию.
Фрустрация сопровождается гаммой в основном отрицательных эмоций: гневом, раздражением,
чувством вины и т. д.
Функциональный потенциал - диапазон потенциальных возможностей, включающий функцио-
нальные службы организации: маркетинг, производство, НИОКР, финансы и так далее, а также на-
выки общеорганизационного управления, например, развитием, диверсификацией.
Функция управления - обособленное направление управленческой деятельности. А. Файоль, кото-
рому приписывают первоначальную разработку этой концепции, считал, что существует пять исход-
ных функций: планирование, организация, распорядительство, координация, контроль. Обзор совре-
менной литературы позволяет выявить следующие функции – планирование, организация, распоря-
дительство (или командование), мотивация, руководство, координация, контроль, коммуникация, ис-
следование, оценка, принятие решений, подбор персонала, представительство и ведение перегово-
ров или заключение сделок. Фактически почти в каждой публикации по управлению содержится
список управленческих функций, который будет хоть немного отличаться от других подобных спис-
ков.
Цели - конкретные конечные состояния или желаемый результат, которого стремится добиться
группа, работая вместе.
Цели оперативные - исходят из действительной политики и указывают, что организация на самом
деле пытается делать. Имеют внутреннюю направленность, важны для членов организации.
Цели операционные - цели организации еще более специфичные и более измеряемые, чем опера-
тивные. Направляют поведение и по ним дают оценку работе; разрабатываются до деталей и выра-
жаются в количественных терминах.
Цели официальные - определяют общее назначение организации. Абстрактны, идеалистичны и
описываются в качественных терминах, оправдывая существование организации перед обществом;
по ним трудно определить, чем на самом деле занимается организация.
Цель - один из элементов поведения и сознательной деятельности человека, характеризуемый пред-
восхищением в мышлении результата деятельности и пути его реализации с помощью определен-
ных средств. Цель выступает как способ интеграции различных действий человека, а для организа-
ции - действий различных людей, в некоторую упорядоченность или систему. Цель является исход-
ным пунктом, определяющим отношения между субъектом и объектом управления.
Ценности - набор стандартов и критериев, которым человек следует в своей жизни; общие убежде-
ния, вера человека по поводу того, что хорошо и что плохо, или что безразлично в жизни.
Централизация - 1) сосредоточение чего-либо в одном месте, в одних руках, в одном центре; 2) ус-
ловие, при котором право принимать наиболее важные решения остается за высшими уровнями уп-
равления.
Централизация управления - сосредоточение управления в одном центре, в одних руках, в одном
месте; создание иерархической структуры управления, в которой преобладают вертикальные связи,
когда верхние уровни обладают определяющими полномочиями в принятии решений, а эти решения
строго обязательны для нижних уровней.
Эмпатия - внимание к чувствам других людей. При обмене информацией подразумевает также под-
держание открытости в разговоре.
СЛОВАРЬ МЕНЕДЖЕРА
273
Эмпиризм (гр. empeiria опыт) - философское учение, признающее чувственный опыт единствен-
ным источником знаний; эмпиризм преувеличивает роль чувственного познания, недооценивает
роль мышления, научных абстракций.
Эмпирический (гр. empeiria опыт) - основанный на опыте.
Этика (лат. ethica < гр. ethos) - система норм нравственного поведения человека, какого-либо клас-
са, общественной или профессиональной группы.
Этические нормативы - система общих ценностей и правила этики, которые, по мнению организа-
ции, должны придерживаться ее работники. Разрабатываются с целью описания целей организации,
создания нормальной этичной атмосферы и определения этических рекомендаций в процессах при-
нятия решения.
Этический - нравственный, относящийся к этике; соответствующий требованиям этики.
Эффективность организации - результативность организации, соотношение результатов деятель-
ности и затраченных на их достижение трудовых и материальных ресурсов. Сущность процесса
увеличения эффективности организации состоит в повышении экономических результатов на каж-
дую единицу затрат.
Ясность роли - предполагает, что человеку, данную роль исполняющему, известно и понятно не
только ее содержание, т.е. содержание его работы, и способы ее осуществления, но и связь его
деятельности с целями и задачами организации, ее место в совокупности работ, выполняемых кол-
лективом.
Шум - любое вмешательство в процесс коммуникации на любом из его участков, искажающее
смысл послания.
Эволюция (лат. evolutio развертывание) - процесс изменения, развития.
Эволюция менеджмента - процесс изменения менеджмента, его исторического развития, оформле-
ния в систематизированную научную дисциплину.
Элиминировать - исключать, устранять.
СЛОВАРЬ МЕНЕДЖЕРА
274
1. Абчук В.А. Менеджмент: Учебное пособие, 2-е издание. – СПб.: Изд-во Михайлова В.А.,
2004. – 463с.
2. Айзексон Уолтер. Стив Джобс. — М.: АСТ, Corpus, 2012. — 704 с.
3. Алексеевский В.С., Коротков Э.М. Введение в специальность "Менеджмент организации".
Учебное пособие для вузов - Москва: ЮНИТИ-ДАНА, 2012.
4. Андреев В.И. Саморазвитие менеджера / В.И. Андреев. - М.: Дело, 2014. - 275 с.
5. Андрей А. Орлов - Записки автоматизатора -Изд-во «Манн, Иванов и Фербер» 2008 г.
6. Балашов, А.П. Основы менеджмента: Учебное пособие / А.П. Балашов. - М.: Вузовский
учебник, ИНФРА-М, 2012. - 288 c.
7. Басовский, Л.Е. Менеджмент: учеб. пособие для студ. вузов, обуч. по экон. и упр. спец. /
Л.Е.Басовский. - М.: ИНФРА-М, 2008. - 214 с.
8. Бирман Л.А. Общий менеджмент. – М.: Издательство «Дело» АНХ, 2008. – 336с.
9. Блэйк Р.Р., Мутон Д.С. Научные методы управления / Р.Р., Блэйк, Д.С. Мутон [пер. с англ. И.
Ющенко]. - Киев: Вышейшая школа, 2013. - 274 с.
10. Вердиева, Ю.Н. Менеджмент: учеб. пособие для студ. вузов, обуч. по спец. 080503.65
"Антикризисное управление" / Ю.Н.Вердиева; Дальневост. федер. ун-т, Шк. экономики и
менеджмента. - [2-е изд. перераб. и доп.]. - Владивосток: ДВФУ, 2012. - 311 с.
11. Вершигора Е.Е. Менеджмент: учебное пособие / Е.Е. Вершигора. – М.: Инфра – М, 2007. –
283с.
12. Веснин В.Р. Менеджмент: учеб. – 3-е изд. перераб. и доп. – М.: ТК Велби, Изд-во Проспект,
2007. – 512с. (с грифом).
13. Веснин В.Р. Менеджмент: Учебник. – 2-е изд., перераб. и доп. – М.: Проспект, 2005. – 504с.
14. Веснин В.Р. Менеджмент: Учебник. – М.: ТК Велби, Изд-во Проспект, 2004. – 504с.
(обстоятельная библиография).
15. Веснин В.Р. Основы менеджмента с приложение схем: Учебник. – 2-е изд., исправ. и доп. –
М.: Элит – 2000, 2002. – 560с.
16. Веснин В.Р. Основы менеджмента: учебник / В.Р.Веснин. - М.: Проспект, 2013.-320 с.
17. Виханский О.С. Менеджмент: учебник / О.С. Виханский, А.И. Наумов. – 3-е изд. – М.:
Экономистъ, 2007. – 288с.
18. Виханский О.С., Наумов А.И. Менеджмент: Учебник, - 3-е изд. – М.: Экономистъ, 2003. –
528с. (с грифом).
19. Виханский, О.С. Менеджмент: учеб. для студ. вузов, обуч. по экон. спец. и по направлению
521600 Экономика / О.С.Виханский, А.И.Наумов. - 4-е изд., перераб. и доп. - М.:
Экономистъ, 2008. - 669 с.
20. Владимир Казарезов: Самые знаменитые реформаторы России Издательство: М.: Вече, 2002.
— 482 с.
21. Герчикова И.Н. Менеджмент: Учебник для вузов. – 4-е изд., перераб. и доп. – М.: ЮНИТИ-
ДАНА, 2009. – 511с. – (Серия «Золотой фонд Российских учебников») (с грифом).
22. Герчикова И.Н. Менеджмент: Учебник. – М.: ЮНИТИ-ДАНА, 2005.
23. Глухов В.В. Менеджмент. Учебник для вузов. – 3-е изд. – СПб.: Питер, 2006.
24. Глухов В.В. Менеджмент: учебник / В.В. Глухов. – СПб.: Питер, 2008. – 608с.
25. Глухов, В. В. Менеджмент: для экономических специальностей / В. В. Глухов. - Санкт-
Петербург: Питер Пресс, 2009. - 600 с.
26. Голубинский Е. Е. История Русской Церкви. 2-е. изд. М.,1902-1904. Т. 1. 1-я и 2-я половины.
275
СПИСОК ИСПОЛЬЗОВАННЫХ ИСТОЧНИКОВ И ЛИТЕРАТУРЫ
СПИСОК ИСПОЛЬЗОВАННЫХ ИСТОЧНИКОВ И ЛИТЕРАТУРЫ
276
27. Гончаров, В. И. Менеджмент: учебное пособие / В. И. Гончаров. - Минск : Современная
школа, 2010. - 635 с. Данько, Т.П., Голубев, М.П. Менеджмент и маркетинг, ориентированный
на стоимость: Учебник.
28. Грязнова А.Г. Основы менеджмента: учебное пособие / А.Г. Грязнова, А.Ф. Джинджолия. –
М.: Экономика, 2007. – 427с.
29. Данько, Т.П., Голубев, М.П. Менеджмент и маркетинг, ориентированный на стоимость:
Учебник / Т.П. Данько, М.П. Голубев. - М.: ИНФРА-М, 2014. - 416 c.
30. Делл Майкл «От Dell без посредников: стратегии, которые совершили революцию в
компьютерной индустрии»: Альпина. Бизнес Букс; М.; 2004.
31. Джеффри С. Янг. Вильям Л. Саймон. iКона: Стив Джобс. Эксмо; М.; 2007.
32. Дмитрий Балашов: Симеон Гордый- Издательство: АСТ, Астрель, Харвест Год: 2008.
33. Договориться можно обо всем! Как добиваться максимума в любых переговорах. Гэвин
Кеннеди, пер. с англ., 6-е изд., 2013, 409 с.
34. Друкер П. Ф. Практика менеджмента. Пер. с англ. Я. К. Мариновича. – М., 2003.
35. Друкер П. Ф. Энциклопедия менеджмента. Пер. с англ. О. Л. Пелявского. – М., 2004.
36. Друкер П. Ф. Эффективный руководитель. Пер. с англ. О. Л. Чернявской. – М., 2007.
37. Друкер, Питер, Ф. Задачи менеджмента в XXI веке.: Пер. с англ.: – М.: Издательский дом
«Вильямс», 2004. – 272 с.
38. Егоршин А.П. Основы менеджмента: учебник для вузов. – Н.Новгород.: НИМБ, 2008. – 320с.
(Высшее образование) (новейшая библиография) (с грифом).
39. Зельдович Б.З. Менеджмент: учебник / Б.З. Зельдович. – М.: Издательство «Экзамен», 2007. –
591с. (Серия «Учебник для вузов»).
40. Идеальный руководитель: Почему им нельзя стать и что из этого следует / Ицхак Калдерон
Адизес ; Пер. с англ. — М.: Альпина Бизнес Букс, 2007. — 262 с.
41. Искусство продуктивности без стресса / Дэвид Аллен ; пер. с англ. С. В. Каденко. — 7-е изд.
— М. : Манн, Иванов и Фербер, 2014. — 368 с. : ил.
42. Кабушкин Н.И. Основы менеджмента: учеб. пособие / Н.И. Кабушкин. – 9-е изд. стер. – М.:
Новое издание, 2006. – 336с. (с грифом).
43. Кабушкин Н.И. Основы менеджмента: Учебное пособие. – 3-е изд. – М.: Новое знание, 2000.
– 336.
44. Казачинский А.Е. Человек тысячелетия. - М.: Изд-во МГТУ, 2013. - 639 с.
С 55-К144.
45. Казачинский А. Е. Современное образование: теория и практика. –ГП «Облиздат». 2011. -
167с.
46. Казначевская, Г. Б. Менеджмент: учебник / Г. Б. Казначевская. - Ростов-н-Дону: Феникс, 2012.
- 452 с.
47. Как загубить собственный бизнес: вредные советы российским предпринимателям. 2-е изд.
Бакшт К.А. Год выпуска: 2013. Изд-во: Питер.
48. Как я стал боссом. Author, Дэвид Новак. Publisher, Манн, Иванов и Фербер, 2009. - 299 pages.
49. Калаков, Н.И. Методология прогностического исследования в глобалистике. (На материале
анализа прогнозирования социально-образовательных процессов): учеб. пособие для вузов /
Н.И.Калаков. - М.: Академ. проект: Культура, 2010. - 746 c.
СПИСОК ИСПОЛЬЗОВАННЫХ ИСТОЧНИКОВ И ЛИТЕРАТУРЫ
277
50. Коргова, М.А. Менеджмент: краткий курс: учеб. пособие / М.А. Коргова. - Ростов н/Д: Феникс,
2008. - 378 c.
51. Корниенко В.И. Основы менеджмента устойчивого развития: Курс лекций. – М.: Ступени, 2002.
– 256с. (с грифом).
52. Коротков Э.М. Концепция менеджмента. – М., 1996.
53. Коротков, Э. М. Менеджмент : учебник для бакалавров / Э. М. Коротков. – Москва : Юрайт,
2012. - 640 с.
54. Коротков, Э.М., Солдатова, И.Ю. Основы менеджмента: Учебное пособие / Э.М. Коротков,
И.Ю. Солдатова, - М.: Дашков и К, 2013. - 272 c.
55. Котлер Ф., Келлер К. Л. Маркетинг. Менеджмент. 12-е изд. Пер. с англ. С. Жильцова. М.
Жильцова, Д. Раевской. – СПб., 2006.
56. Кравченко А.И. История менеджмента: Учебн. пособие для студентов и вузов. - М.:
Академический Проект, 2000. - 352 с.
57. Кравченко А.И. История менеджмента: Учебное пособие. – М.: Академический проект, 2007.
58. Кудрявцев М. А. Журнал «Синергия», №1-7. – Калуга, Издательство КФ МГЭИ, 2015.
59. Курс менеджмента: Учебное пособие для студентов вузов / Под ред. Д.Д. Вачугова. – Ростов –
на – Дону: Изд-во «Феникс», 2003. – 512с.
60. Латыпова И. Н. Галерея российских царей. — СПб.: БХВ-Петербург, 2013. — 120 с.: ил. Л27
ISBN 978-5-9775-0834-6.
61. Лесник А.Л., Мацицкий И.П., Чернышев А.В. Организация и управление гостиничным
бизнесом. – М.: Издательский дом «Альпина», 2001.
62. Летуновский, В.В. Менеджмент по - Суворову: Наука побеждать. - М.: Альпина Паблишер,
2013. - 336 с.
63. Ли Якокка. Карьера менеджера: Пер. с англ. Тольятти: Издат. дом «Довгань», 1995.
64. Литвинюк А.А. и др. Менеджмент, т. 1. Введение в менеджмент: Учеб. пособие. - М.: МГУК,
1996. - 162 с.
65. Литвинюк А.А. Организационное поведение: Учеб. пособие. М.: МГУК, 1998. - 100 с.
66. Лолер Э. Сервис по-королевски. Уроки ресторанного дела от Чарли Троттера. - Альпина Бизнес
Букс, 2006. – 240 с.
67. Лэйхифф Дж. М., Пенроуз Дж. М. Бизнес-коммуникации. - СПб.: Питер, 2001. - 688 с. ил. -
(Серия «Теория и практика менеджмента»).
68. Любош С. Последние Романовы: Александр I, Николай I, Александр II, Александр III, Николай
II / С. Любош.- Л.- М.: Петроград, 1993.- 288 с.
69. Лютенс Ф. Организационное поведение / Пер. с англ. 7-го изд. -М.: ИНФРА - М., 1999. -
XXVIII, 692 с.
70. Майк Микаловиц. Метод тыквы. Как стать лидером в своей нише без бюджета. М.: Манн,
Иванов и Фербер, 2012.
71. Максименко Г.Б. Менеджмент: учеб. пособие / Г.Б. Максименко. – М.: Дашков и К, 2007. –
364с.
72. Маршев В.И. История управленческой мысли. Учебник-М.: Инфра-М, 2005.-731 с.
73. Международный менеджмент. Учебник для вузов / Под ред. С.Э. Пивоварова и др. - СПб.: Изд-
во «Пигер», 2000. - 624 с.
74. Менеджмент (курс лекций): Учебное пособие / Авт. – сост. М. Колесник. – М.: ПРИОР, 2001. –
144с.
75. Менеджмент и маркетинг бизнеса в международных компаниях / Под. ред. В.М. Попова. – М.:
Финансы и статистика, 2001. – 384., ил.
76. Менеджмент. 2-е изд. / В.П. Галенко, А.И. Рахманов, О.А. Страхова. – СПб.: Питер, 2003. –
224с. (Серия учебников для вузов) (с грифом).
77. Менеджмент. Век XX – век XXI: Сборник статей / Под. ред. О.С. Виханского, А.И. Наумова. –
М.: Экономистъ, 2004. – 336с.
78. Менеджмент. Практикум: учеб. пособие для студентов вузов, обучающихся по специальностям
351300 «Коммерция (торговое дело)» и 061500 «Маркетинг» / Под ред. Л.В.Ивановой. – М.:
ЮНИТИ – ДАНА, 2006. – 191с.
79. Менеджмент: итоговая аттестация студентов, преддипломная практика и дипломное
проектирование: Учеб. пособие / Под. общ. ред. Э.М. Короткова, С.Д. Резника. – М.: ИНФРА –
М, 2002. – 286с.
80. Менеджмент: Учебник для вузов / Под. ред. М.М. Максимцова, Л.Ф. Никулина, - М.: ЮНИТИ,
2002.
81. Менеджмент: Учебник для студентов всех спец. / Под. ред. А.А. Литвинюка, В.В. Лукашевича.
Т.1 – М.: МГУК, 1997г. – 165с.
82. Менеджмент: Учебное пособие / Под. ред. В.В. Лукашевича, Н.И. Астаховой. – М.: ЮНИТИ-
ДАНА, 2007. – 225с. (2005) (с грифами).
83. Менеджмент: Учебное пособие/ Под ред. В.В. Лукашевича, Н.И.Астаховой. – М.: ЮНИТИ-
ДАНА, 2005. – 255с. – (Серия «Высшее профессиональное образование: Менеджмент»).
84. Мескон М.Х. Основы менеджмента: учебное пособие / М.Х. Мескон, М. Альберт, Ф. Хедоури:
пер. с англ. – 3-е изд. М.: ООО «И.Д. Вильямс», 2004. – 672с. (1992, 1993, 1996, 2000).
85. Мескон, М.Х. Основы менеджмента / М.Х. Мескон, М. Альберт, Ф. Хедоури; [пер. с англ. О.И.
Медведь]. - М.: Вильямс, 2012. - 672 c.
86. Метод McKinsey: Использование техник ведущих стратегических консультантов для себя и
своего бизнеса». Пер. с англ. - М.: Альпина Бизнес Букс, 2003.
87. Мильнер Б.З. Теория организации. Учебник. – 5-е изд., перер. и доп.. – М.: ИНФРА-М, 2006. –
720 с. (Высшее образование).
88. Минцберг, Генри. Менеджмент: природа и структура организаций глазами гуру / Генри
Минцберг; пер. с англ. О.И. Медведь. - М. : ЭКСМО, 2009. - 463 с.
89. Митрополит Макарий (Булгаков). История Русской Церкви, тт. I-XII . СПб., 1857-1883 (2-е изд.,
тт. I-III , 1868, Харьков; 3-е изд., 1883—1900).
90. Михалева. Е.П. Менеджмент. Конспект лекций. - М.: Юрайт, 2010.-192 с.
91. Монархи России. От Рюрика до Николая II. Рыжов К.В. «Вече» 2009 г. ISBN: 978-5-9533-4061-
8.
92. Нил Рекхэм. Издательство: Манн, Иванов и Фербер. ISBN 978-5-91657-699-3; 2013 г.
93. Общий и специальный менеджмент: Учебник / Общ. ред. А.Л. Гапоненко, А.П. Панкрухин. –
М.: Изд-во РАГС, 2002. – 568с.
94. Огарков А.А. Управление организацией: Учебник. – М.: Эксмо, 2006.
95. Озерский В.В. Правители России. От Рюрика до Путина. История в портретах. Ростов на Дону:
Феникс, 2004. - 352с.
96. Омаров А.М. Менеджмент. Управление – древнейшее искусство, новейшая наука: Учебник //
А.М. Омаров. – М.: ЗАО «Издательство «Экономика», 2009. – 638с. (с грифом).
СПИСОК ИСПОЛЬЗОВАННЫХ ИСТОЧНИКОВ И ЛИТЕРАТУРЫ
278
СПИСОК ИСПОЛЬЗОВАННЫХ ИСТОЧНИКОВ И ЛИТЕРАТУРЫ
279
97. Организационная культура и лидерство, / Пер. с англ./ Под ред. В.А. Спивака. - СПб.: Питер,
2002. - 336 с. (Серия «Теория и практика менеджмента»).
98. Основы менеджмента. Метод. указания по выполнению курсовых работ / Сост. Н.И.
Астахова – М.: РГТЭУ, 2005 (2003). – 35с.
99. Основы менеджмента. Учебник для вузов / Д.Д. Вачугов, Т.Е. Березкина, Н.А. Кислякова и
др. Под. ред. Д.Д. Вачугова, 2-е изд. – М.: Высшая школа, 2005.
100. Переверзев А.П., Шайденко Н.А., Басовский Л.Е. Менеджмент: Учебник. – 2-е изд., доп. и
перераб. / Под. общ. ред. проф. М.П. Переверзева. – М.: ИНФРА – М, 2008. – 330с. – (Высшее
образование) (с грифом).
101. Персональный менеджмент: Учебник / С.Д. Резник и др. 2-е изд., перераб. И доп. – М.:
ИНФРА-М, 2002. – 622 с. – (Серия «Высшее образование»).
102. Петров К.Н. Как разработать бизнес-план. (Практическое пособие с примерами и
шаблонами). - Williams, 2007. – 384 с.
103. Платонов. О. 1000 лет русского предпринимательства: из истории купеческих родов / - М.:
Современник, 1995. - 478 с.
104. Пол Экман. Психология эмоций. Я знаю, что ты чувствуешь. Издательство: Питер Год: 2010.
105. Попов С.А. Стратегический менеджмент: Учебное пособие. – 2-е изд., перераб. и доп. – М.:
ЮНИТИ-ДАНА, 2004г.-285с.
106. Попов С.А. Стратегическое управление: 17 модульная программа для менеджеров
«Управление развитием организации». Модуль 4. - М.: ИНФРА-М, 1999. - 669 с.
107. Прежде чем начать свой бизнес. Автор: Роберт Т. Кийосаки, Шэрон Л. Лектер Год издания:
2006. Число страниц: 522.
108. Пчелов Е.В. Романовы. История династии. М.: ОЛМА - ПРЕСС, 2004.
109. Резак, Дарси, Связи решают все: бизнес-сказка о Царевне-лягушке / Дарси Резак при участии
Джуди Томсон и Гейл Холгрен-Резак ; пер. с англ. Анастасии ... Москва : Изд-во Манн,
Иванов и Фербер, 2007.
110. Репина, Е.А. Основы менеджмента: Учебное пособие.
111. Румянцева З.П. и др. Общее управление организацией: принципы и процессы: 17 модульная
программа для менеджеров «Управление развитием организации». Модуль 3. - М.: ИНФРА-
М, 2000. - 288 с.
112. Румянцева З.П. Общее управление организацией. Теория и практика: Учебник. – М.: ИНФРА
– М, 2003.
113. Румянцева З.П. Общее управление организацией. Теория и практика: Учебник. – М.: ИНФРА-
М, 2004.- 304с.
114. Русинов Ф.М., Никулин Л.Ф., Фаткин Л.В. Менеджмент и самоменеджмент в системе
рыночных отношений: Учеб. пособие. - М.: ИНФРА-М, 1996. -352с.
115. Салмон Р. Будущее менеджмента: Пер. с англ.- СПб.: Питер, 2004.- 298с.
116. Связи решают все. Бизнес-сказка о Царевне-лягушке Дарси Резак, Джуди Томсон и Гейл
Холгрен-Резак; Манн, Иванов и Фербер; 2007.
117. Семенова И.И. История менеджмента: Учеб. пособие для вузов. - М.: ЮНИТИ-ДАНА, 1999.
- 222 с.
118. Спивак В.А. Корпоративная культура. – СПб: Питер, 2001. – 352 с. (Серия «Теория и
практика менеджмента»).
СПИСОК ИСПОЛЬЗОВАННЫХ ИСТОЧНИКОВ И ЛИТЕРАТУРЫ
280
119. Спивак В.А. Корпоративная культура. Теория и практика. – СПб.: Питер, 2001.
120. Стратегический менеджмент / Под ред. Петрова А.Н., - СПб.: Питер, 2005. – 496 с.: (Серия
учебник для ВУЗов).
121. Тебекин А.В., Касаев Б.С. Менеджмент организации: Учебник. – М.: КНОРУС, 2007.
122. Теория системного менеджмента. Учебник / Под общ. ред. П.В. Журавлева и др. - М.: Изд-во
«Экзамен», 2002. - 512 с.
123. Теория управления: учебник / [Ю. П. Алексеев и др.]; под общей редакцией: А. Л. Гапоненко,
А. П. Панкрухина. - М.: Издательство РАГС, 2010. - 557 с.
124. Технология корпоративного менеджмента: Учебное пособие. Под ред. И.В. Мишуровой, Н.Ф.
Новосельской.- М.:ИКЦ МарТ, 2004. – 544 с.
125. Том Питерс. Представьте себе! Превосходство в бизнесе в эпоху разрушений = Re-imagine!
— М.: BestBusinessBooks, 2006.
126. Травин В.В., Дятлов В.А. Менеджмент персонала предприятия. Учеб.-практ. пос. - 3-е изд. -
М.: Дело, 2000. - 272 с.
127. Управление организацией / Под. ред. А.Г. Поршнева. – М.: ИНФРА – М, 1998.
128. Управление организацией: Учебник / Под ред. А.Г. Поршнева, З.П. Румянцевой, Н.А.
Саломатина. - 2-е изд , перераб. и доп. - М.: ИНФРА-М, 1999. - 669 с.
129. Управление современной компанией: Учебник/ Под ред. Б. Мильнера и Ф. Миса. - М.:
ИНФРА-М, 2001. -586 с.
130. Файоль А., Эмерсон Г., Тейлор Ф., Форд Г. Управление - это наука и искусство. М.:
Республика, 1992.
131. Фатхутдинов Р.А. Разработка управленческих решений. Учеб. пособие. - М.: Интел-Синтез,
1997. - 208 с.
132. Хаксевер К., Рендер Б., Рассел. Р, Мердик Р. Управление и организация в сфере услуг.-2-е изд.
/ Пер. с англ./ Под ред. В.В. Кулибановой. - СПб.: Питер, 2002. - 752 с.
133. Храброва И.А. Корпоративное управление: вопросы интеграции. - М.: Издательский дом
«Алыгана», 2000. -198 с.
134. Хэгстром Роберт Дж. Уоррен Баффет. Как 5 долларов превратить в 50 миллиардов. Стратегия.
М.: Эксмо, 2007. — 304 с.
135. Цыпин В.А., прот. История Русской Православной Церкви, 1917 – 1990: Учебник для
православных духовных семинарий. М.: Издательский дом «Хроника», 1994.
136. Чан Ким У., Моборн Р. Стратегия голубого океана. М.: Гиппо, 2010.
137. Элияху М. Голдрат, Джефф Кокс Цель: процесс непрерывного совершенствования.
Издательство: «Попурри», 2007 г.
138. Якутин Ю.В. Интегрированные корпоративные структуры: развитие и эффективность. - М.:
1999. - 368 с.
139. «Джек Уэлч и Джон Бирн «Джек. Мои годы в GE» (2-е издание)»: Манн, Иванов и Фербер;
М.; 2007.
140. 50 верных способов перестать быть посредственностью /Том Питерс; пер. с англ. Сергея
Филина. — 2-е изд. — М.: Манн, Иванов и Фербер, 2013.
СПИСОК ИСПОЛЬЗОВАННЫХ ИСТОЧНИКОВ И ЛИТЕРАТУРЫ
281
141. http://21russia.ru/industry
142. http://900igr.net/fotografii/istorija/Rossija-v-17-veke/010-Soslovno-predstavitelnaja-
monarkhija.html
143. http://900igr.net/kartinki/ekonomika/SHkoly-upravlenija/SHkoly-upravlenija.html
144. http://alapdetbibl.blogspot.ru/2011/05/blog-post_29.html
145. http://all-biography.ru/category/obshhestvo-kultura-obrazovanie/filosofy
146. http://arts.in.ua/artists/ShtankoAlexei/w/342660/
147. http://avto.bigbo.ru/?p=7385
148. http://azbyka.ru/dictionary/22/kniga-o-tserkvi-all.shtml
149. http://azbyka.ru/shemy/patriarhi.shtml
150. http://com-ulstu.ru/kupechestvo/
151. http://conversbank.info/?p=4276
152. http://cup-russia.ru/2014/11/sovetkin/
153. http://file-rf.ru/analitics/830
154. http://ganjobio.blogspot.ru/2013/06/blog-post_7993.html
155. http://generalstep.ru/Upravlenie-personalom-Chto-jeto.htm
156. http://gerb-flag.ru/prodazha-gerbov.html
157. http://gfxbest.com/30282-vectors-creative-blue-logotypes.html
158. http://history-tema.com/knyaz-igor-i-knyaginya-olga-utro-kievskoy-rusi
159. http://hram-troicy.prihod.ru/articles/view/id/37746
160. http://joomdom.com/1506-pochemu-tak-neobhodimo-sozdavat-mobilnuyu-versiyu-sayta.html
161. http://krasivye-stihi.ru/primery-rabot/stihi-pro-menedzhera.html#content
162. http://karate74.ru/2014/09/
163. http://kazakhtelecom.yvision.kz/post/412935
164. http://kira-scrap.ru/dir/ramki/347-34
165. http://kremlion.ru/praviteli
166. http://kremlion.ru/praviteli/alekstver/
167. http://kremlion.ru/praviteli/dmitralex/
168. http://kremlion.ru/praviteli/dmitrmih/
169. http://kremlion.ru/praviteli/ivankalita/
170. http://kremlion.ru/praviteli/izyaslav3/
171. http://kremlion.ru/praviteli/konstantindobriy/
172. http://kremlion.ru/praviteli/mihailyurievich/
173. http://kremlion.ru/praviteli/semenkasimovsky/
174. http://kremlion.ru/praviteli/vasily2/
175. http://kremlion.ru/praviteli/yaropolkrostislavich/
176. http://kremlion.ru/praviteli/yaroslav2/
177. http://m.rb.ru/article/4p-4p-marketing-miks-marketing-mix/7048804.html
178. http://mgei-kaluga.ru/
179. http://mosvedi.ru/article/17429.html
180. http://nearyou.ru/rokotov/rosm/lomonos.html
181. http://oko-planet.su/history/historysng/184368-russkiy-dorevolyucionnyy-indastrial-na-snimkah-
maksima-dmitrieva.html
182. http://pagelooker.org/component/content/article/9-biznes-plany/26-pest-analiz.html
СПИСОК ИСПОЛЬЗОВАННЫХ ИСТОЧНИКОВ И ЛИТЕРАТУРЫ
282
183. http://pandia.ru/text/77/191/18395.php
184. http://personalmaster.ru/?p=248
185. http://pinsta.me/tag/КупечествоНаРуси
186. http://rushist.wikia.com/wiki/
187. http://rushist.wikia.com/wiki/Андрей_Боголюбский
188. http://rushist.wikia.com/wiki/Андрей_Городецкий
189. http://rushist.wikia.com/wiki/Василий_I_Дмитриевич
190. http://rushist.wikia.com/wiki/Василий_III_Косой
191. http://rushist.wikia.com/wiki/Владимир_Мономах
192. http://rushist.wikia.com/wiki/Всеволод_I_Миролюбивый
193. http://rushist.wikia.com/wiki/Всеслав_Чародей
194. http://rushist.wikia.com/wiki/Дмитрий_Шемяка
195. http://rushist.wikia.com/wiki/Иван_III_Великий
196. http://rushist.wikia.com/wiki/Мстислав_II_Изяславич
197. http://rushist.wi
РУССКИЙ МЕНЕДЖМЕНТ УЧЕБНОЕ ПОСОБИЕ В КАРТИНКАХ И ТАБЛИЦАХ RUSSIAN MANAGEMENT
РУССКИЙ МЕНЕДЖМЕНТ УЧЕБНОЕ ПОСОБИЕ В КАРТИНКАХ И ТАБЛИЦАХ RUSSIAN MANAGEMENT
РУССКИЙ МЕНЕДЖМЕНТ УЧЕБНОЕ ПОСОБИЕ В КАРТИНКАХ И ТАБЛИЦАХ RUSSIAN MANAGEMENT
РУССКИЙ МЕНЕДЖМЕНТ УЧЕБНОЕ ПОСОБИЕ В КАРТИНКАХ И ТАБЛИЦАХ RUSSIAN MANAGEMENT

РУССКИЙ МЕНЕДЖМЕНТ УЧЕБНОЕ ПОСОБИЕ В КАРТИНКАХ И ТАБЛИЦАХ RUSSIAN MANAGEMENT

  • 1.
    УЧЕБНОЕ ПОСОБИЕ ВКАРТИНКАХ ∙ Школьникам ∙ абитуриентам ∙ студентам ∙ специалистам КТО ТАКОЙ МЕНЕДЖЕР Стр. 96 ЗАКОНЫ УСПЕХА МИЛЛИОНЕРОВ Стр. 58 ПРЕДПРИНИМАТЕЛИ РОССИИ Стр. 30 РОССИЯ И ЗАПАД Стр. 38 ДРЕВНИЕ ПРАКТИКИ УПРАВЛЕНИЯ Стр. 231 ОСНОВЫ МЕНЕДЖМЕНТА СТР. 107 УЧЕБНОЕ ПОСОБИЕ В КАРТИНКАХ И ТАБЛИЦАХ ∙ Школьникам ∙ абитуриентам ∙ студентам ∙ специалистам РУССКИЙ МЕНЕДЖМЕНТ «НАРОД, НЕ ЗНАЮЩИЙ СВОЕГО ПРОШЛОГО, НЕ ИМЕЕТ БУДУЩЕГО» ФОРМУЛА УСПЕХА МЕНЕДЖЕРА: 2*2=5(!) «Организация обеспечивает благополучие общества!» А.Е. Казачинский М.А. Кудрявцев
  • 2.
    РУССКИЙ МЕНЕДЖМЕНТ УЧЕБНОЕ ПОСОБИЕ В КАРТИНКАХИ ТАБЛИЦАХ МОСКОВСКИЙ ГУМАНИТАРНО-ЭКОНОМИЧЕСКИЙ ИНСТИТУТ КАЛУЖСКИЙ ФИЛИАЛ Одобрено и рекомендовано кафедрой «менеджмента и маркетинга» КФ МГЭИ в качестве учебного пособия для студентов высших и средних специальных учебных заведений, школьников, преподавателей, практических работников, а так же для тех, кто интересуется современными проблемами управления фирмой (предприятием). Издание первое Калуга 2015 К 20-летию КФ МГЭИ
  • 4.
    ОГЛАВЛЕНИЕ 3 ВВЕДЕНИЕ……………………………………………………………………………………………...8 ГЛАВА 1 ИСТОРИЧЕСКИЕ ПРЕДПОСЫЛКИРАЗВИТИЯ МЕНЕДЖМЕНТА УПРАВЛЕНЦЫ РУСИ. ДИНАСТИЯ РЮРИКОВИЧЕЙ…………………………………………….10 ГОСУДАРСТВЕННЫЙ СТРОЙ РОССИИ В XII В………………………………………………….18 СИСТЕМА ГОСУДАРСТВЕННОГО УПРАВЛЕНИЯ РОССИИ ПРИ НИКОЛАЕ I……………....19 УПРАВЛЕНЦЫ 1613-1917 ГГ. (САМОДЕРЖАВИЕ РОМАНОВЫХ)……………………………..20 ПРОМЫШЛЕННАЯ РЕВОЛЮЦИЯ РУСИ………………………………………………………….22 РАЗВИТИЕ УПРАВЛЕНИЯ В РОССИИ……………………………………………………………..26 "РУССКИЙ МЕТОД" ОБУЧЕНИЯ РЕМЁСЛАМ…………………………………………………....28 1000 ЛЕТ РУССКОМУ ПРЕДПРИНИМАТЕЛЬСТВУ……………………………………………...29 РУССКИЕ ПРОМЫШЛЕННИКИ, ПРЕДПРИНИМАТЕЛИ XVIII-XX ВВ……………………......30 РУССКИЕ ПРЕДПРИНИМАТЕЛЬСКИЕ ДИНАСТИИ XVIII-XX ВВ………………………….....32 СПИСОК БОГАТЕЙШИХ ПРЕДПРИНИМАТЕЛЕЙ РОССИИ (1914)…………………………....34 ВЕЛИКИЕ ЛЮДИ - ВЕЛИКИЕ ИДЕИ……………………………………………………………....35 ПРОМЫШЛЕННЫЕ РЕВОЛЮЦИИ РОССИИ……………………………………………………..36 РОССИЯ И ЗАПАД: ДВА МЕНТАЛИТЕТА……………………………………………………......38 ПРОМЫШЛЕННОСТЬ РОССИИ В НАЧАЛЕ XX ВЕКА……………………………………….....40 ИСТОКИ ВОЗНИКНОВЕНИЯ СОВРЕМЕННОГО МЕНЕДЖМЕНТА…………………………...42 ГЛАВА 2 ЗАРУБЕЖНЫЙ ОПЫТ МЕНЕДЖМЕНТА ПОНЯТИЕ «МЕНЕДЖМЕНТ»…………………..……………………………………………….......44 МЕНЕДЖМЕНТ И УПРАВЛЕНИЕ……………………………………………………………..........45 ПЕРВЫЙ, КТО ИСПОЛЬЗОВАЛ ТЕРМИНЫ «МЕНЕДЖМЕНТ» И «МЕНЕДЖЕР»…………...46 ПЕРВЫЙ, КТО ИСПОЛЬЗОВАЛ ПОНЯТИЕ «НАУЧНОЕ УПРАВЛЕНИЕ»……………………..47 РАЗВИТИЕ ЗАРУБЕЖНОЙ ТЕОРИИ И ПРАКТИКИ МЕНЕДЖМЕНТА…...…………………....48 МЕНЕДЖМЕНТ ПО ТЕЙЛОРУ……………………………………………………………………...50 МЕНЕДЖМЕНТ ПО ФАЙОЛЮ……………………………………………………………………...51 ФИЛОСОФИЯ МЕНЕДЖМЕНТА ПО ЛИ ЯКОККЕ……………………………………………….52 ФИЛОСОФИЯ БИЗНЕСА ПО ДРУКЕРУ (БИЗНЕС - ГУРУ XX ВЕКА)………………………….53 ПОРТРЕТНАЯ ГАЛЕРЕЯ ОСНОВАТЕЛЕЙ ЗАРУБЕЖНЫХ ШКОЛ УПРАВЛЕНИЯ…………...54 ОСНОВАТЕЛИ ЗАРУБЕЖНЫХ ШКОЛ УПРАВЛЕНИЯ…………………………………………...55 ТЕОРЕТИКИ ЗАРУБЕЖНОГО МЕНЕДЖМЕНТА НАЧ. XXI В…………………………………...56 ЗАРУБЕЖНЫЕ ПРАКТИКИ МЕНЕДЖМЕНТА НАЧ. XXI В……………………………………...57 ЗАКОНЫ УСПЕХА МИЛЛИОНЕРОВ (УСПЕХ ПРЕДСКАЗУЕМ)……………………………….58 ПРОМЫШЛЕННОСТЬ ЗА РУБЕЖОМ XX в………………………………………………………..60 ПРОМЫШЛЕННОСТЬ ЗА РУБЕЖОМ XXI в. ……………………………………………………...61 ПРИМЕРЫ БИЗНЕС-СТРАТЕГИЙ ВЕДУЩИХ ЗАРУБЕЖНЫХ КОМПАНИЙ нач. XXI В…….62 ПРИМЕРЫ ВЕДУЩИХ ЗАРУБЕЖНЫХ КОМПАНИЙ МИРА XX - нач. XXI В…………………63
  • 5.
    ОГЛАВЛЕНИЕ 4 ГЛАВА 3 РАЗВИТИЕ ОТЕЧЕСТВЕННОГОМЕНЕДЖМЕНТА УПРАВЛЕНЦЫ СССР………………………………………………………………………………....66 РАЗВИТИЕ ОТЕЧЕСТВЕННОГО МЕНЕДЖМЕНТА………………………………………………67 ПРИНЦИПЫ УПРАВЛЕНИЯ СОЦИАЛИСТИЧЕСКИМ ПРОИЗВОДСТВОМ…………………..69 ПЕРЕСТРОЙКА…………………………………………………………………………………….....70 СМЕНА МОДЕЛИ УПРАВЛЕНИЯ В СССР………………………………………………………...71 ПРЕДПРИНИМАТЕЛИ В СССР……………………………………………………………………..72 ПРОМЫШЛЕННОСТЬ СССР………………………………………………………………………..74 ИЗВЕСТНЫЕ РОССИЙСКИЕ УПРАВЛЕНЦЫ XX ВЕКА…….…………………………………..76 ВЫСШИЕ И ЦЕНТРАЛЬНЫЕ ОРГАНЫ ВЛАСТИ И УПРАВЛЕНИЯ СССР В 1922 -1936 гг. …77 СИСТЕМА ОРГАНОВ ГОСУДАРСТВЕННОЙ ВЛАСТИ И УПРАВЛЕНИЯ СССР ПО КОНСТИТУЦИИ 1977 г……………………………………………………………………………....78 ГЛАВА 4 СОВРЕМЕННЫЙ РОССИЙСКИЙ МЕНЕДЖМЕНТ УПРАВЛЕНЦЫ РФ…………………………………………………………………………………....80 ЭТАПЫ РАЗВИТИЯ СОВРЕМЕННОГО МЕНЕДЖМЕНТА В РОССИИ………………………....81 СОВРЕМЕННЫЕ СИСТЕМЫ УПРАВЛЕНИЯ……………………………………………………...82 СОВРЕМЕННАЯ МОДЕЛЬ МЕНЕДЖМЕНТА…………………………………………………....83 МЕНЕДЖЕР НОВОГО ТИПА………………………………………………………………………..84 ХАРАКТЕРНЫЕ ЧЕРТЫ СОВРЕМЕННОЙ РОССИЙСКОЙ МОДЕЛИ УПРАВЛЕНИЯ………..85 ХАРАКТЕРНЫЕ ЧЕРТЫ РОССИЙСКОГО МЕНЕДЖМЕНТА…………………………………....86 ОРГАНИЗАЦИОННАЯ СХЕМА УПРАВЛЕНИЯ РОССИЙСКОЙ ФЕДЕРАЦИЕЙ НАЧ. XXI В..87 РОССИЙСКАЯ ПРОМЫШЛЕННОСТЬ В XXI ВЕК……………………………………………….88 БОГАТЫРИ РУССКОЙ ПРОМЫШЛЕННОСТИ НАЧ. XXI В……………………………………..90 ТОПОВЫЕ РОЗНИЧНЫЕ СЕТИ РОССИИ НАЧ. XXI В…………………………………...............91 ЛИДЕРЫ ТЕЛЕКОММУНИКАЦИЙ И СВЯЗИ НАЧ. XXI В………………………………………92 ВЕДУЩИЕ ПРЕДПРИЯТИЯ ПИЩЕВОЙ ПРОМЫШЛЕННОСТИ НАЧ. XXI В………………...93 ВЕДУЩИЕ НЕФТЯНЫЕ И НЕФТЕГАЗОВЫЕ КОМПАНИИ НАЧ. XXI В………………………94 ГЛАВА 5 КТО ТАКОЙ СОВРЕМЕННЫЙ МЕНЕДЖЕР КТО ТАКОЙ МЕНЕДЖЕР И ЧТО ТАКОЕ МЕНЕДЖМЕНТ…………………………………….................96 ДЕЯТЕЛЬНОСТЬ МЕНЕДЖЕРА……………………………………………………………………………...97 ВИДЫ МЕНЕДЖМЕНТА (ПРИМЕРЫ)……………………………………………………………………....98 ПРОФЕССИИ ПО МЕНЕДЖМЕНТУ (ПРИМЕРЫ)…………………………………………………………99 РУССКИЙ СТИЛЬ МЕНЕДЖМЕНТА…………………………………………………………….................100 ПРИМЕРЫ УСПЕШНЫХ РОССИЙСКИХ КОМПАНИЙ нач. XXI В. …………………………………..101 ЗАГАДОЧНАЯ РУССКАЯ ДУША…………………………………………………………………………...102 УМЕНИЯ МЕНЕДЖЕРА XXI ВЕКА………………………………………………………………………...104 ЧЕМУ УЧАТ МЕНЕДЖЕРА……………………………………………………………………….................105 ПОРТРЕТНАЯ ГАЛЕРЕЯ ЛУЧШИХ МЕНЕДЖЕРОВ XX- нач. XXI В………………………..................106
  • 6.
    ОГЛАВЛЕНИЕ 5 ГЛАВА 6 ОСНОВЫ МЕНЕДЖМЕНТА ЧТОДОЛЖЕН ЗНАТЬ МЕНЕДЖЕР………………………………………………………………..108 ОРГАНИЗАЦИЯ - ОСНОВА МЕНЕДЖМЕНТА…………………………………………………...109 ПОНЯТИЕ ОРГАНИЗАЦИИ КАК ИНСТРУМЕНТА УПРАВЛЕНИЯ…………………………....110 ОРГАНИЗАЦИОННАЯ СТРУКТУРА………………………………………………………………114 СТРУКТУРА УПРАВЛЕНИЯ………………………………………………………………………..115 ОРГАНИЗАЦИОННЫЕ СТРУКТУРЫ УПРАВЛЕНИЯ…………………………………………...116 ЧЕЛОВЕК И ОРГАНИЗАЦИЯ……………………………………………………………………....120 ФОРМЫ ИНТЕГРАЦИИ ПРЕДПРИЯТИЙ…………………………………………………………121 ЗАКОНЫ ОРГАНИЗАЦИИ………………………………………………………………………….122 ПРИНЦИПЫ МЕНЕДЖМЕНТА…………………………………………………………………….123 ФУНКЦИИ МЕНЕДЖМЕНТА……………………………………………………………………....124 ПЛАНИРОВАНИЕ…………………………………………………………………………………...125 ПРИНЦИПЫ ПЛАНИРОВАНИЯ…………………………………………………………...............126 ХАРАКТЕР ПЛАНИРОВАНИЯ…………………………………………………………………….127 СТРАТЕГИЧЕСКОЕ И ОПЕРАТИВНОЕ ПЛАНИРОВАНИЕ……………………………………..128 ОРГАНИЗАЦИЯ……………………………………………………………………………………...129 ОСНОВНЫЕ ПРИНЦИПЫ РАЦИОНАЛЬНОЙ ОРГАНИЗАЦИИ ПРОИЗВОДСТВЕННЫХ ПРОЦЕССОВ…………………………………………………………………………………………130 РЕГУЛИРОВАНИЕ…………………………………………………………………………………...131 ПРИНЦИПЫ И РЕЗУЛЬТАТ РЕГУЛИРОВАНИЯ………………………………………………….132 КООРДИНАЦИЯ……………………………………………………………………………………..133 МОТИВАЦИЯ………………………………………………………………………………………...134 РУКОВОДСТВО……………………………………………………………………………………...135 КОНТРОЛЬ…………………………………………………………………………………………...136 ХАРАКТЕРИСТИКИ ОСНОВНЫХ ВИДОВ КОНТРОЛЯ………………………………………...137 МЕТОДЫ УПРАВЛЕНИЯ……………………………………………………………………………139 МЕТОД МЕНЕДЖМЕНТА…………………………………………………………………………..140 ЭКОНОМИЧЕСКИЕ МЕТОДЫ МЕНЕДЖМЕНТА……………………………………………….141 МАРКЕТИНГ………………………………………………………………………………………....144 МАРКЕТИНГ – МИКС………………………………………………………………………………145 АДМИНИСТРАТИВНО-ПРАВОВЫЕ МЕТОДЫ МЕНЕДЖМЕНТА…………………………….146 СОЦИАЛЬНО-ПСИХОЛОГИЧЕСКИЕ МЕТОДЫ МЕНЕДЖМЕНТА…………………………...149 СОЦИОЛОГИЧЕСКИЕ МЕТОДЫ УПРАВЛЕНИЯ………………………………………………..150 НАЦИОНАЛЬНЫЕ ОСОБЕННОСТИ МЕНЕДЖМЕНТА………………………………………...152 ЯПОНСКАЯ И АМЕРИКАНСКАЯ МОДЕЛИ МЕНЕДЖМЕНТА……………………………….153 ОСОБЕННОСТИ РАЗЛИЧНЫХ МОДЕЛЕЙ ЭКОНОМИЧЕСКОГО ПОВЕДЕНИЯ……………154 ЗАКОНЫ УПРАВЛЕНИЯ……………………………………………………………………………155 ТPИ CТИЛЯ PУКOВOДCТВA……………………………………………………………………....156 ВЗАИМОСВЯЗЬ МЕТОДОВ МЕНЕДЖМЕНТА И СТИЛЯ РУКОВОДСТВА…………………..157 МЕНЕДЖЕР И ЛИДЕР………………………………………………………………………………158 УПРАВЛЕНЧЕСКИЕ РОЛИ ТОП – МЕНЕДЖЕРА………………………………………………..159
  • 7.
    ОГЛАВЛЕНИЕ 6 СИСТЕМА МЕНЕДЖМЕНТА НАПРЕДПРИЯТИИ КАК СОЦИАЛЬНО-УПРАВЛЯЕМАЯ СИСТЕМА……………………………………………………………………………………………160 АНАЛИЗ ВНУТРЕННЕЙ СРЕДЫ ПО НАПРАВЛЕНИЯМ……………………………………….161 ЭТАПЫ СОЗДАНИЯ ПРЕДПРИЯТИЯ (БИЗНЕСА)………………………………………………163 КТО ТАКОЙ ПРЕДПРИНИМАТЕЛЬ…………………………………………………….................164 БИЗНЕС-ПЛАН………………………………………………………………………………………165 МОДЕЛЬ ЛИДЕРСТВА ИЦХАКА АДИЗЕСА………………………………………..……………166 ЖИЗНЕННЫЙ ЦИКЛ ОРГАНИЗАЦИИ ИЦХАКА АДИЗЕСА…………………………………...167 МЕНЕДЖЕР И СТРЕСС……………………………………………………………………………..169 УПРАВЛЕНИЕ КОНФЛИКТАМИ…………………………………………………………………..170 МЕТОДЫ РАЗРЕШЕНИЯ КОНФЛИКТА…………………………………………………………..171 УПРАВЛЕНИЕ РИСКАМИ………………………………………………………………………….172 УПРАВЛЕНИЕ ИННОВАЦИЯМИ………………………………………………………………….174 СОЦИАЛЬНАЯ ОТВЕТСТВЕННОСТЬ ФИРМЫ…………………………………………………176 СУЩНОСТЬ УПРАВЛЕНЧЕСКИХ РЕШЕНИЙ, ИХ ХАРАКТЕРИСТИКА…………………….177 ВИДЫ УПРАВЛЕНЧЕСКИХ РЕШЕНИЙ…………………………………………………………..178 ТРЕБОВАНИЯ, ПРЕДЪЯВЛЯЕМЫЕ К УПРАВЛЕНЧЕСКОМУ РЕШЕНИЮ…………………..179 УПРАВЛЕНЧЕСКАЯ ОПЕРАЦИЯ И УПРАВЛЕНЧЕСКАЯ ПРОЦЕДУРА……………………...180 МЕЖЛИЧНОСТНЫЕ КОММУНИКАЦИИ………………………………………………………..181 СОДЕРЖАТЕЛЬНЫЕ ТЕОРИИ МОТИВАЦИИ…………………………………………………...182 ПРОЦЕССУАЛЬНЫЕ ТЕОРИИ МОТИВАЦИИ…………………………………………………...183 ТЕОРИИ МОТИВАЦИИ……………………………………………………………………………..184 ИНФОРМАЦИЯ……………………………………………………………………………………...186 ЭЛЕМЕНТЫ СТРАТЕГИЧЕСКОГО МЕНЕДЖМЕНТА…………………………………………..187 ИНСТРУМЕНТЫ СТРАТЕГИЧЕСКОГО МЕНЕДЖМЕНТА……………………………………..188 ПРАВИЛА ХОРОШЕГО МЕНЕДЖЕРА. «РЕШЕТКА» Р. БЛЕЙКА……………………………...193 УПРАВЛЕНИЕ ПРОИЗВОДИТЕЛЬНОСТЬЮ……………………………………………………..194 ЭФФЕКТИВНЫЙ МЕНЕДЖМЕНТ………………………………………………………………...195 ПОКАЗАТЕЛЬ ЭФФЕКТИВНОСТИ УПРАВЛЕНИЯ……………………………………………..196 ДЕЛОВАЯ КАРЬЕРА И ЕЕ ОРГАНИЗАЦИЯ………………………………………………………197 ЭТИКА ДЕЛОВОГО ОБЩЕНИЯ…………………………………………………………………...198 ФУНКЦИИ САМОМЕНЕДЖМЕНТА («КРУГ ПРАВИЛ»)………………………………………..199 РОЛЬ КОМПЬЮТЕРНОЙ ТЕХНИКИ В СОВРЕМЕННОМ МЕНЕДЖМЕНТЕ………………...200 ТЕХНОЛОГИЯ МЕНЕДЖМЕНТА.....................................................................................................201 БИБЛИОТЕКА МЕНЕДЖЕРА………………………………………………………………………202
  • 8.
    ОГЛАВЛЕНИЕ 7 ГЛАВА 7 РУССКАЯ УПРАВЛЕНЧЕСКАЯСИСТЕМА. МЕНЕДЖМЕНТ ПО СУВОРОВУ МЕНЕДЖМЕНТ ПО СУВОРОВУ…………………………………………………………………..208 УПРАВЛЕНЧЕСКИЙ ЦИКЛ ПО СУВОРОВУ……………………………………………………..209 РАЗВИТИЕ НАЦИОНАЛЬНОГО ДОСТОИНСТВА…………………………………………….....212 РОДИТЕЛЬСКИЙ СТИЛЬ СУВОРОВА……………………………………………………………213 СУВОРОВСКИЙ ПОДХОД К РУКОВОДСТВУ ПОДЧИНЕННЫМИ…………………………....214 ПОСТАНОВКА ЗАДАЧ……………………………………………………………………………...218 КАК НАУЧИТЬСЯ НИКОГДА НЕ ОШИБАТЬСЯ…………………………………………………219 ОБРАТНАЯ СВЯЗЬ И НАСТАВНИЧЕСТВО………………………………………………………220 СУВОРОВСКИЙ ПОТОК…………………………………………………………………………...221 МЕТОД «КЛИН»……………………………………………………………………………………..225 ПРИНЦИП СИСТЕМНОГО НАТИСКА…………………………………………………………....226 СЕМЬ ЗАКОНОВ ВОЙНЫ………………………………………………………………………......227 ЧТО МОЖЕТ ПОЧЕРПНУТЬ ИЗ СУВОРОВСКОГО ОПЫТА СОВРЕМЕННЫЙ МЕНЕДЖЕР…………………………………………………………………………………………..228 ГЛАВА 8 ЭТО ИНТЕРЕСНО ВЫДАЮЩИЕСЯ УПРАВЛЕНЦЫ ДРЕВНОСТИ…………………………………………............230 ПРАКТИКА УПРАВЛЕНИЯ ВДРЕВНОСТИ………………………………………………............231 УПРАВЛЕНЧЕСКАЯ МЫСЛЬ В ДРЕВНЕЙ ГРЕЦИИ……………………………………………232 ПРИНЦИПЫ И ПРАВИЛА ДЛЯ РУКОВОДИТЕЛЯ……………………………………………....233 ХОЧЕШЬ ИЗМЕНИТЬ МИР – НАЧНИ С СЕБЯ! ………………………….....................................234 КРЫЛАТЫЕ ФРАЗЫ ИЗВЕСТНЫХ ЛЮДЕЙ - РУКОВОДИТЕЛЕЙ…………………………......235 СТИХИ О МЕНЕДЖЕРЕ…………………………………………………………………………….240 МЕНЕДЖМЕНТ И ЮМОР…………………………………………………………………………..241 РОССИЯ ОТ ИВАНА ГРОЗНОГО ДО ПУТИНА………………………………………….………242 БАЗОВЫЕ ПРИНЦИПЫ ОТ ЕКАТЕРИНЫ ВЕЛИКОЙ……………………………..……………243 СПИСОК БОГАТЕЙШИХ БИЗНЕСМЕНОВ РОССИИ – 2014…………………………………...244 СПИСОК КРУПНЕЙШИХ КОМПАНИЙ МИРА – 2014………………………………………….245 НОВЫЕ НАЗВАНИЯ СТАРЫХ ПРОФЕССИЙ............................................………………………246 ОРГАНИЗАЦИЯ УПРАВЛЕНИЯ В РУССКОЙ ПРАВОСЛАВНОЙ ЦЕРКВИ…………………..247 УПРАВЛЕНЦЫ РУССКОЙ ПРАВОСЛАВНОЙ ЦЕРКВИ………………………………………...248 CАЙТЫ ДЛЯ МЕНЕДЖЕРА………………………………………………………………………...252 АХ! ЕСЛИ РОЖДЕНЫ МЫ ВСЕ ПЕРЕНИМАТЬ………………………………………………....254 КОНТРОЛЬНЫЕ ВОПРОСЫ К ГЛАВАМ 1-8..…………………………………………………….255 ЗАКЛЮЧЕНИЕ ……………………………………………………………………………………....261 СЛОВАРЬ МЕНЕДЖЕРА…………………………………………………………………………….262 СПИСОК ИСПОЛЬЗОВАННЫХ ИСТОЧНИКОВ И ЛИТЕРАТУРЫ……………………………..275
  • 9.
    Менеджмент в тойили иной форме существовал всегда там, где люди работали группами и, как правило, в трех сферах человеческого общества: политической - необходимость уста- новления и поддержания порядка в группах; экономической - необходимость в изыскании, производстве и распределении ресурсов; оборонительной - защита от врагов. Русская цивилизация – специфическое историческое и культурное понятие с уникальной экономикой, где сменяли друг друга различные исторические этапы, на смену феодальной раздробленности пришло централизованное государство. Переход к рынку выдвинул задачу формирования российского менеджмента. Мы - граждане Великой России, люди со своей многовековой культурой служения обще- му делу, стремящиеся к постоянному совершенствованию, люди Победы. Именно синергия лучшего опыта прошлых великих достижений, традиций отечественной культуры и совре- менных подходов может сделать наши производственные процессы по-настоящему мас- штабными, а изменения в обществе -необратимыми. Пожалуй, в отечественной экономике нет более трудной и ответственной профессии, чем профессия руководителя. Это предъявляет особые требования к подготовке современных профессиональных управляющих - менеджеров. Цель учебного пособия «Русский менеджмент в картинках» состоит в том, чтобы помочь в изучении дисциплины и овладении научными принципами и методами системы менедж- мента, закреплении необходимых навыков для применения их на практике. Данное учебное пособие предназначено для студентов высших и средних специальных учебных заведений, школьников, преподавателей, практических работников, а так же для тех, кто интересуется современными проблемами управления фирмой (предприятием). Содержание учебного пособия соответствует Государственному образовательному стан- дарту высшего профессионального образования по специальности “Менеджмент организа- ции”. Учебное пособие включает в себя: введение, восемь глав основного текста, каждая из которых сопровождается иллюстрациями, словарь терминов. Основной текст логически разбит на восемь взаимосвязанных глав - от исторических основ менеджмента, до теоретических, включающих основные понятия и определения. Введение 8
  • 10.
    ГЛАВА 1 ИСТОРИЧЕСКИЕ ПРЕДПОСЫЛКИ РАЗВИТИЯМЕНЕДЖМЕНТА Михаил Ломоносов: «НАРОД, НЕ ЗНАЮЩИЙ СВОЕГО ПРОШЛОГО, НЕ ИМЕЕТ БУДУЩЕГО»
  • 11.
    Ярополк I Святославич Рюрикович(961-980). Чеканка первых монет. Диплома- тические контакты с Германией. Захватил земли Олега и Владими- ра, но затем - поражение от Вла- димира в Киеве. УПРАВЛЕНЦЫ РУСИ. ДИНАСТИЯ РЮРИКОВИЧЕЙ Рюрик I (Варяжский, Русский) (817-879). Первый русский князь из варяжс- кого племени "Русь". Родона- чальник династии Рюриковичей. Княжил в Новгороде. Отправил родственника Олега в Киев. 862-879 Олег (Вещий) (879-912). Завладел Смоленском, Любечем и Киевом. Провозгласил Киев столицей. Завоевал древлян, се- верян, радимичей. Воевал с Ви- зантией. Заключил договор с греками. 879-912 РУСЬ НОВГОРОДСКАЯ Игорь I Рюрикович (Старый) (875-945). Ходил на Византию. Заключил договор с греками. Обложил древлян тяжёлой данью, за что был казнён. Муж княгини Ольги. 879-945 КИЕВСКАЯ РУСЬ Ольга (Святая) (890-969). Привела к покорности народ древлян. Установила пра- вильные дани. Приняла христианскую веру. 945-966 Святослав I Игоревич Рюрикович (942-972) Сын Игоря I. Сокрушил хазар, болгар, ясов, касо- гов, вятичей и печенег. Разделил земли между сыновьями: Ярополком, Олегом и Владимиром. 945-972 972-980 980-1015 Святополк I Владимирович (фактически - Ярополчич) Рюрикович (980-1019). В Киеве выпустил среб- реники. Междоусобные войны с братом Ярославом. 1015-1016, 1018-1019 Ярослав I (в крещении - Георгий) Владимирович Рюрикович (Мудрый) (978-1054). Сын Владимира и полоцкой княжны Рогнеды Рогволодовны. После войны с братом стал единоличным правителем Руси. Издал законы "Русская правда". Поход на ятвягов, Литву. Водный поход на ладьях в Мазовию. Победил чудь и основал город Ярославль, Юрьев и первые русские монастыри. Отец, дед и дядя многих правителей Европы. 1016-1018, 1019-1154 УДЕЛЬНО-ВЕЧЕВОЙ ПЕРИОД Владимир I (в крещении - Василий) Святославич Рюрикович (Великий, Святой, Креститель, Красное Солнышко) (960-1015). В 988 году выбрал христианство в качестве го- сударственной религии. Присоединил террито- рию вятичей, белых хорватов. Завоевал Червен и Перемышль. Покорил радимичей и балто- литовское племя ятвягов и установил контроль над Судовией. «Церковный устав». Масштаб- ное каменное строительство. Чеканка монет. 10 Источник: Озерский В.В. Правители России. От Рюрика до Путина. История в портретах.
  • 12.
    Изяслав I (вкрещении - Дмитрий) Ярославич Рюрикович (1024- -1078). Сын Ярослава и шведской принцессы Ингегерды. Завоевал земли племени голядь. С братьями учредили отдельные митрополии в своих княжествах. Нашествие половцев. 1054-1068, 1069-1073, 1077-1078 Всеслав Брячиславич Полоцкий (Вещий, Волхв, Чародей) (1030- -1111). Вместе со Святославом, Изяславом и Всеволодом изгнали из Руси торков. Воздвигнул собор Свя- той Софии, являвшийся символом амбиций Полоцка и его притязаний на равенство с Киевом. 1068-1069 Святослав II (в крещении - Николай) Ярославич Рюрикович (1027-1076). Нанес поражение половцам под Сновском. При нём чер- ниговский епископ принял статус митрополита и акти- визировалось строительство в Чернигове. 1073-1076 Всеволод I (в крещении - Андрей) Ярославич Рюрикович (1030-1093). Новая редакция «Русской правды». По- ходы на кочевников. Переяславская епархия повышена до митрополии. Ус- тановлен праздник перенесения мощей св. Николая Мирликийского. Выдал дочь замуж за Императора Рима Генриха IV. 1076-1077, 1078-1093 Святополк II (в крещении - Михаил) Изяславич Рюрикович (1050-1113). Походы против половцев. Нача- лись съезды князей с целью ук- репить государство от инозем- ных врагов, прекратить междо- усобицы и централизовать вели- кокняжескую власть. 1093-1113 1113-1125 Мстислав I (в крещении - Федор) Владимирович (Великий) Рюрикович (1076-1132). Сын Мономаха и английской принцессы Гиты Уэссекской. Расширение новгородского Детинца. Завладел половец- ким княжеством. Отдал его сыну Изяславу, изгнав половцев в Грецию. 3-я редакция «Повести временных лет» - именно эта до- шла до наших дней. 1125-1132 1132-1139 Владимир II (в крещении - Василий) Всеволодович Рюрикович (Мономах) (1053- -1125). Отбил набег половцев, на- нёс поражение кочевникам-торкам. Подавил восстание вятичей. Прек- ратил смуты. Создана 2-я редакция «Повести временных лет». «Устав о резах». Воевал против греков (Ви- зантии) за свергнутого Византийс- кого императора Диогена. 1139-1139, 1150, 1151-1154 Ярополк II Владимирович Рюрикович (1082-1139). Участвовал в многочисленных походах против половцев. Враж- да между потомками Олега Свя- тославича и Мономаха (феодаль- ная раздробленность).Киевская Русь как единое государство распалась. УПРАВЛЕНЦЫ РУСИ. ДИНАСТИЯ РЮРИКОВИЧЕЙ 11 Вячеслав Владимирович Рюрикович (1083-1155). Участвовал со старшим братом Мстиславом в сражении на Колок- ше. Участник междоусобной войны Юрия Долгорукого с сыновьями Мстислава Великого за великокня- жеский престол.
  • 13.
    Всеволод II ОльговичНовгород - Северский (1091-1146). Был искусным политиком.Отодвинув Мономашичей на дальний план, без труда сохранял трон. Лавируя между Мстиславичами и Мономашичами, успешно играя на раздорах потомков. 1139-1146 Игорь II (в крещении - Георгий, в иночестве - Гавриил, по другим данным - Давид) Ольгович Рюрикович (1097-1147). Великий охотник на птиц и зверей, читатель книг и в книгах церковных учён. Всту- пил на престол по завещанию покойно- го брата, через две недели взят в плен армией троюродного брата Изяслава Мстиславича, после плена пострижен в монастырь и вскоре убит. 1146-1146 Изяслав II (в крещении - Пантелеймон) Мстиславич Владимиро- Волынский (1097-1154). Искусный полководец, прославившийся своими военными хитростями в непрерывной войне за великое княжение. 1146-1149, 1150-1151 Георгий (Юрий) I Владимирович Рюрикович (Долгорукий) (1090-1157). Поход против волжских булгар. Построил ряд крепостей. Утвер- дил и укрепил Суздальское кня- жество. Основал Москву, Юрьев, Дмитров, Звенигород, Кострому и др. Церковь Бориса и Глеба в Кидекше, Георгия во Владими- ре, Спаса в Суздале и др. 1149-1150, 1150, 1152-1155, 1155-1157 Ростислав (в крещении - Михаил) Мстиславич Смоленский. Появились книгохранилища светской и духовной литературы. Поставил Смоленскую землю на высшую степень политичес- кого могущества, какой она уже никог- да не достигала. 1154, 1159-1160, 1161-1167 1154-1155, 1157-1158, 1160-1161 1155-1174 1167-1169 Мстислав II Изяславич Владимиро- Волынский (?-1170). Участвовал во многих войнах своего отца с Юрием Долгоруким. Дважды победил полов- цев, на берегах рек Орели и Псёла, на- нес им тяжелое поражение у «Чёрного леса». Андрей Юрьевич (Георгиевич) Владимиро- Суздальский (Боголюбский) (1111-1174). Перенёс столицу во Владимир. Строил города и храмы. Cобирал Русь. Перенёс из Киева икону, писанную Евангелистом Лукой. Икона под именем Владимирской иконы Божьей Матери стала святыней Суздальской земли. Учреждены праздники Всемилостивому Спасу и Покрова Пресвятой Богородицы. Правил единодержавно. РУСЬ ВЛАДИМИРО- СУЗДАЛЬСКАЯ Изяслав III Давыдович Черниговский (? -1161). Призван на великое княжение киевлянами, но отдал престол Юрию Долгорукому, опасаясь военного столкновения. После смерти Юрия Долгорукого за- нял киевский престол. В 1158 г. был изгнан владимиро-волынс- кими и галицкими князьями. В 1150 году взял Киев военной силой, но скончался от ран, по- лученных на поле боя. УПРАВЛЕНЦЫ РУСИ. ДИНАСТИЯ РЮРИКОВИЧЕЙ 12
  • 14.
    Михалко (Михаил) Юрьевич Владимиро-Суздальский (1145-1176).Участвовал в походе Мстислава Изяславича против по- ловцев в 1168 году. Получил от Андрея Боголюбского Торческ. В 1170 году снова ходил на по- ловцев, защищая Переяславль. 1174, 1175-1176 Ярополк Ростиславич Владимиро-Суздальский (? -1181). В 1174 году Ярополка бояре призвали княжить во Вла- димире вместо Михаила I. 1175 г. - князь Рязанский, Новоторжский и Новгородский. 1174-1175 Мстислав Ростиславич Владимиро-Суздальский (?-?). Принес присягу жителям Росто- ва, по договору с братом Яро- полком правил в Лесной стране, Ростове, Переславле-Залесском и одновременно с братом - в Суздале. 1174-1175 Всеволод III Юрьевич Владимиро-Суздальский (Большое Гнездо) (1154-1212). Утвердил первенство Суздальской земли и г. Владимира. Подчинил города Рязань, Муром, Новгород, Пронск, Псков и Смоленск. Судил судом истинным и нелицемерным. Украшение Владимира Дмитровс- ким и Рождественским соборами, кремлём-детинцем. 1176-1212 Юрий (Георгий) II Всеволодович Владимиро-Суздальский (1188-1238). Княжил во Владимире и Суздале. Основание Нижнего Новго- рода. Заложил в Суздале новый камен- ный собор, расписал его и вымостил мрамором. Строились города, прими- рялись вражеские княжества. Вторже- ние Батыя на Русь. 1237-1240 гг. - зах- ват Рязани, Москвы, Торжка, Твери, Владимира. 1212-1216, 1218-1238 Константин I Всеволодович Владимиро- Суздальский (Мудрый, Добрый) (1186-1218). Всю жизнь активно зани- мался храмоздательством. Получил в дар из Констан- тинополя реликвии, связан- ные со Страстями Господ- ними и частицы мощей свв. сотника Лонгина и равно- апостольной Марии Магда- лины. Ярослав II Всеволодович Владимиро- Суздальский (1191-1246). Одержал над крестоносцами победу в сра- жении на Омовже. В 1239 году ходил под Смоленск, чтобы изгнать литовские полки. Первым из русских князей получил ярлык на княжение от хана. 1243-1246 Святослав III Всеволодович Владимиро- Волынский (Юрьевский) (1195-1252). Нанес пораже- ние волжским булгарам, Ливонии, Мордовии. Возд- виг в Юрьеве-Польском новый Георгиевский собор. 1216-1218 ПЕРИОД УДЕЛЬНО-ВЕЧЕВОЙ 1246-1248 УПРАВЛЕНЦЫ РУСИ. ДИНАСТИЯ РЮРИКОВИЧЕЙ 13
  • 15.
    Михаил Ярославович Владимиро- Волынский(Хоробрит, Храбрый) (1225-1248). Брат Александра Невского. Началось великое княжение Ярославичей, которые стали основной ветвью влади- мирских князей. В 1248 г. погиб в битве с литовцами на реке Протве. Был послед- ним русским великим князем, погибшим в бою. Сразу вслед за этим литовцы были остановлены в сражении у Зубцова. 1248 Андрей II Ярославович Владимиро-Суздальский (1221-1264). В Орде получил ярлык только на княжение во Владимире (Киев и Новгород достались его брату Алек- сандру). Собрав войско, он вышел против Неврюя, но был разбит под Переяславлем. 1248-1252 Александр Ярославович Владимиро-Суздальский (Невский) (1220-1263). «Учинил сыновьям княжеский постриг».Победил шведов на Неве, Ливонских рыцарей - на Чудском озере. Построил ряд укреплений. Остановил шествие католицизма. Ярослав (в крещении - Афанасий) Ярославович Владимиро-Суздальский (Тверской) (1230-1272). В 1270 году был заключен мир с немцами. В 1262 году участвовал в совместном русско-литовс- ком походе на принадлежавший Ливонс- кому ордену Дерпт.При нём татары при- няли магометанство. 1263-1271 1252-1263 Василий I Ярославович Владимиро-Суздальский (Мизинный, Костромской) (1241-1276). Созвал собор епископов для восстановления церковных уставов. 1272-1276 Дмитрий I Александрович Владимиро-Суздальский (Переяславский) (1250-1294). Участвовал в битве с Датчана- ми при Раковоре в 1268 г. В 1276 г. ходил усмирять карелов. Стал великим князем владимирским. 1276-1281, 1283-1292 Андрей III Александрович Владимиро-Суздальский (Городецкий) (1250-1304). Была взята и срыта шведс- кая каменно-деревянная крепость Ландскрона. Участвовал в Дмитровском съезде русских князей. 1281-1284, 1292-1304 Михаил Ярославович Тверской (Святой) (1271-1318). Великий князь всея Руси. Участвовал в Дмитровском съезде русских князей с целью прекращения междоусоби- цы. Дважды ходил на Москву (1305,1308гг.). Участвовал в походе русских на Ландскро- ну. Разбил объединённое войско московско- го князя Юрия Даниловича и татарского темника Кавгадыя. Заложен Спасо-Преобра- женский собор. 1304-1318 УПРАВЛЕНЦЫ РУСИ. ДИНАСТИЯ РЮРИКОВИЧЕЙ 14
  • 16.
    Дмитрий Михайлович Тверской (ГрозныеОчи) (1299-1326). Участвовал в борьбе отца против Юрия Даниловича московского. 1319-1322 1322-1326 Александр Михайлович Тверской (1301-1339). Тверское восстание 1327 г.- были перебиты все татары, находившие- ся в Твери. После около десяти лет про- жил во Пскове. Второе тверское княже- ние (1338-1339). 1326-1327 Иван I Данилович Московский (Калита) (1282-1340). Собирал Русь под московским княжеством. Ску- пал города и земли. В Москву из Владимира была переведе- на митрополичья кафедра. Сделал Москву духовной столицей Руси. Сепаратный мир с Гедимином. 1328-1340 Симеон (в иночестве Созонт) Иванович Московский (Гордый) (1316-1353). Сумел закрепить приобретения своего от- ца. Укрепил положение Москвы как стольного города и центр Владимирского княжества. Договоры со своими братьями о разделе владений. Назван великим кня- зем всея Руси. На Руси установил мир и покой. Новый каменный храм в Москве. В 1353 г. умер от «Великой эпидемии чумы» ”чёрная смерть”. Иван II Иванович Московский (Красный) (1326-1359). Продолжил политику своего отца и старшего брата - политику уси- ления власти московских князей на Руси. В состав вошли Кост- ромские и Дмитровские земли. Поддержка в лице московского боярства и митрополита Алексия. 1354-13591340-1353 Дмитрий (в крещении - Фома, в монашестве - Феодор) Константинович Суздальский и Нижегородский (1322 - -1389). Междоусобицы на Руси и в Орде. Поход тохтамыша на Москву. Заложен первый нижегородский каменный кремль. Лаврентьевская летопись. Дмитрий (в крещении - Димитрий) Иванович Московский (Донской) (1350-1389). Победил волжских бул- гар, разгромили на реке Воже татарс- кое войско мурзы Бегича. Благослове- ние русского войска Сергием Радо- нежским. Разбил татар на Куликовом поле. Положил начало освобождению Руси от татарского ига. Построен белокаменный Московский Кремль. Возведены монастыри-крепости (Симонов, Андроников). 1359- 1389 1359-1362 НАЧАЛО ОБРАЗОВАНИЯ РУСИ МОСКОВСКОЙ Юрий (Георгий) III Данилович Московский (1281-1325). Присоединил к Москве Коломну и Можайск. Женился на сестре хана Узбека Кончаке. Участво- вал в походе на Устюг. УПРАВЛЕНЦЫ РУСИ. ДИНАСТИЯ РЮРИКОВИЧЕЙ 15
  • 17.
    Василий I ДмитриевичМосковский (1371-1425). Продолжал дело собирания Руси. Перенёс Владимирскую икону Божьей Матери в Москву. Отказался пла- тить дань ханам. Отбивал нашествия та- тар. Стояние на Угре (1408г.). Союз с Лит- вой. Присоединил Нижегородское и Му- ромское княжества, Бежецкий Верх, Во- логду, Устюг и земли коми. Построены Благовещенский собор, Церковь Рождест- ва Богородицы на Сенях. 1389-1425 1425-1433, 1433-1434, 1434-1445, 1445-1446, 1448-1462 Василий II Васильевич Московский (Темный) (1415-1462). Утвердил новый поря- док престолонаследия от отца к сы- ну. Уничтожил все уделы, кроме Твери, Новгорода, Вереи и Пскова. Начало независимости русской церк- ви от константинопольского патри- архата. Напряжённые отношения с Ордой. Междоусобные войны с Юрием Дмитриевичем и его сыновьями Василием и Дмитрием Шемякой. 1425-1432 Софья Витовтовна (1371-1453) - княгиня, жена князя московского Василия. В малолетство сына Василия II управляла княжеством. Актив- но участвовала в борьбе против удельных князей. В 1451 году руководила обороной Москвы от татар. 1433, 1434 Дмитрий Юрьевич Московский (Шемяка) (1420-1453). Выступил с великим князем Василием II в поход против Улу-Мухаммеда. Во владениях Дмитрия Юрьевича в Суходоле, рядом с Боровском, игуменом Боровского Высокого монастыря Пафнутием был осно- ван новый монастырь. Василий Юрьевич Московский (1403-?). Войска Юрия участвовали в битве при реки Куси. Участвовал в битве своего отца с великим князем на берегу реки Клязьмы, во время которой был разбит Василий II. 1445, 1446-1447 Юрий Дмитриевич Московский (Звенигородский) (1373-1434). Взял штурмом основные города булгар. В 1434 г. проведена монетная реформа - на монетах был изображён всадник - Георгий Победоносец, поражающий змея. Покровительствовал искусствам, привечал строителей, иконописцев и книжников. По приказу князя звени- городские соборы расписали Андрей Рублёв и Даниил Чёрный. 1434 НАЧАЛО САМОДЕРЖАВИЯ Иван (по дню рождения - Тимофей) III Васильевич Московский (Великий) (1440-1505). Продолжил дело собирания Руси: подчинил Москве Новгород, Тверь, Верею, часть Рязани. Успешные войны: «Стояние на Угре» - освобождение от влас- ти Орды; Русско-литовские войны 1487–1494гг.; 1500-1503гг.; войны с Ливонией и со Швецией; русско-казанские войны; походы на Пермь и Югру. Союз с Крымс- ким ханством. Принят Судебник. Соединил герб московского княжества, изобра- жавшим Георгия Победоносца, с двуглавым орлом византийской империи; стал ис- пользоваться титул царя; заложены основы самодержавия. Воздвигнул в Москве со- боры: Успенский, Архангельский, Благовещенский, выстроил каменный дворец, Гранавитую палату и несколько башен московского кремля и др. Расцвет летописа- ния. В 1503 году был созван новый церковный собор. 1462-1505 УПРАВЛЕНЦЫ РУСИ. ДИНАСТИЯ РЮРИКОВИЧЕЙ 16
  • 18.
    Василий III ИвановичМосковский (Цезарь) (1479-1533). Завершил дело собирания Руси: подчинив Москве Псков, Ря- зань, Стародубское княжество, Новгород-Северское, отобрал у литовцев Смоленск, северский удел, покончил с удельно- вечевой системой. Отражено нападение Исляма I Гирея. Ус- пешная Русско-казанская война. Создан новый Судебник. Ус- тановил единодержавие. Эпоха строительного бума на Руси: возведен Архангельский собор, а в Коломенском построена Церковь Вознесения Господня. Каменные укрепления в Туле, Нижнем Новгороде, Коломне. Основываются новые поселе- ния, остроги, крепости. КОНЕЦ ТАТАРСКОГО ИГА 1505-1533 Елена Васильевна Глинская (1508 - 1538). Назначенная Василием III мать Ивана Грозного, правительница государства во время его малолетст- ва. Сразу приняла крутые меры против недоволь- ных ею бояр. Ввела в Московском княжестве еди- ную валюту. Заключила мир с Литвою, Швецию обязала не помогать Ливонскому ордену и Литве. Решила воевать с крымскими татарами, дерзко на- падавшими на русские владения. Была выстроена Китайгородская стена. 1533-1538 КОНЕЦ УДЕЛЬНО-ВЕЧЕВОЙ СИСТЕМЫ Иван IV (V) Васильевич Московский (Грозный) (1530-1584). Первым из го- сударей принял на себя титул Царя. 13 лет правил с “избранной радой”. Был созван земский собор - оформилась сословно-представительная монархия. Вы- пущен новый Судебник. Издано соборное постановление для духовенства, наз- ванное Стоглавым. Введена выборность местной власти. В 1556 г. разрушена столица Золотой Орды Сарáй-Бату. Присоединены к России Казань и Астра- хань. Ввёл опричнину и казни. Отверг предложения папы ввести католичество. Присоединил к России Сибирь. Начал торговлю с Англией через Белое море и Северный Ледовитый океан. Русское войско разбило шведов у Кивинебба и осадило Выборг. Мирный договор с Густавом I в 1556 г. В 1558 г. русские овладели всей восточной частью Эстонии, а к весне 1559г. армия Ливонского ордена была окончательно разгромлена, а сам Орден фактически перестал существовать. Походы против Крымского ханства. САМОДЕРЖАВИЕ 1533-1547 1547- 1584 Саин-Булат хан (в крещении - Симеон Бекбулатович, в монашестве - Стефан) (?-1616). Правнук пра- вителя Золотой Орды хана Ахмата. Участвовал в ливонских походах 1570-х годов. Федор I Иоаннович Московский (Блаженный) (1557-1598). Последний из династии Рюриковичей. Фактически правил Борис Годунов. Построены: Архангельская пристань, крепости Тобольск, Берёзов, Пелым в Сибири. Принят Закон о закрепо- щении крестьян. Войны со шведами и крымскими татарами. Поддерживает сношения с западными государствами, строит города и укрепления на гра- ницах Руси и устроил на Белом море Архангельс- кую гавань. По его же мысли утверждено само- стоятельное всероссийское патриаршество. Фёдор окончательно прикрепил к земле крестьян. Утвер- дился дружбой с Аббасом, шахом персидским, в 1594 г.; послал полки воевать в Дагестан в1595 г.; заложил каменные укрепления Смоленска в 1596 г. Была отлита знаменитая Царь-пушка. 1575-1576 Федор I Борис Годунов УПРАВЛЕНЦЫ РУСИ. ДИНАСТИЯ РЮРИКОВИЧЕЙ 17
  • 19.
    ГОСУДАРСТВЕННЫЙ СТРОЙ РОССИИВ XII В. • Титул «Божьей милостью Великий государь и самодержец» • Глава государства, монарх, богоизбранный правитель Центральное управление : Царь • Глава Русской православной церкви Патриарх Боярская дума •Аристократический совет (50 – 100 человек) •Возглавляли приказы •Решали местнические споры •Полковые воеводы, воеводы важнейших городов Постепенно царь начинает опираться на Ближнюю думу, назначаемую им самим Земский собор •Вопросы дипломатии •Введение экстренных налогов •Вопросы войны и мира •Последний собор созван в 1654 г. Приказы 40 постоянных, функции не разделены Подчиняются царю и БД Органы центрального управления Местное управление Воеводы •Военные, судебные, административные, полицейские функции на местах Земские старосты •Избирались крестьянами и посадскими людьми, были вытеснены воеводами 18
  • 20.
  • 21.
    Михаил Федорович "Кроткий“ (1596-1645). Заключилмир с Польшей и Шве- цией. Выпущена первая русская газета -«Вестовые письма». Пер- вые чугуноплавильные, железо- делательные и оружейные заво- ды близ Тулы. Установил мир и порядок в государстве. 1613-1645 Алексей Михайлович (1629-1676). Приняты в подданство Малороссия, Кал- мыкия. В войнах с Польшей возвращены России Смоленск, северские города. Ос- нованы города в Сибири: Симбирск, Нер- чинск, Иркутск, Пенза, Селенгинс. Пост- ройка кораблей в селе Дединове на Оке. Составлено и издано Соборное уложение (свод законов ). 1645-1676 1676-1682 Софья Алексеевна (1657- 1704). Открыла славяно-греко-латинс- кую академию. Заключила мир с Польшей, поделив с ней Ук- раину. Первый русско-китайский договор. 1682-1689 Петр I Алексеевич «Великий» (1672-1725). Первый император российский. Северная война со Шве- цией, для выхода к Балтийскому мо- рю. Закончил её победой в Полтавс- кой битве. Провёл реформы: военную, управления, налоговой системы, об- разования и церковную. Строительст- во Санкт-Петербурга. 1689-1725 1725-1727 Петр II Алексеевич (1715 -1730). Укреплялась боярская аристок- ратия. Заключен торговый дого- вор с Китаем. Союз с Австрией. 1727-1730 Анна Ивановна (1693-1740). Учреждена Канцелярия тайных ро- зыскных дел. Открыты гимназии, училища. Дан толчок горному делу. Велись войны с Турцией и Польшей. Реформы флота. 1730-1740 Иван VI Антонович I (1740-1764). В стране дважды произошел перево- рот. Дочь Петра I Елизавета с преоб- раженцами арестовала императора, его родителей и всех их приближён- ных. Был убит охраной при попытке его освободить в 23-летнем возрасте. 1740-1741 Екатерина I Алексеевна СКАВРОНСКАЯ (1684-1727). Утвердила господство России в За- кавказье. Учредила Академию наук. Отправила экспедицию Беринга. Венский союзный договор. Федор Алексеевич (1661-1682). Для сохранения памяти предков были введены родословные книги. Война с Турцией закончилась за- креплением Малороссии. Уничто- жил местничество. УПРАВЛЕНЦЫ 1613-1917 ГГ. (САМОДЕРЖАВИЕ РОМАНОВЫХ) 20 Источник: Пчелов Е.В. Романовы. История династии.
  • 22.
    Павел Петрович (1754-1801). Улучшениеположения крестьян. СевернаяИталиябыла освобож- дена от французского господства. Открыл в Петербурге два инсти- тута. 1796-1801 1801-1825 1825-1825 Николай I Павлович(1796-1855). Присоединил к России восточный берег Чёрного морявойнами с Персией и Турцией. Подавил польский мятеж. Начал противТурции Крымскую кампанию.Учредил ми- нистерство имуществ. 1825-1855 АлександрII Николаевич (1818-1881). Отменил крепостное право в 1861 г. и наделил крестьян землёй. В 1864 г., выпуском Судебных уставови вводом суда присяжных начал судебную реформу и реализацию принципа разделения властей в управлении. В 1864 г. начал реформу местного управ- ленияорганизацией земских учреждений и городового самоуп- равления.Выпустил Устав университетов и открыл университеты в Одессе и Варшаве.Допустил к образованию женщин. Построил 25 тысяч вёрст железных дорог. Присоединил Кавкази Туркес- тан.Освободил Балканы от турок в войне 1877-78 гг. Присоеди- нил к России части Армении и Бессарабии.Погиб в результате террористического акта. 1855-1881 АлександрIII Александрович (1845-1894). Расширил границы России на юге. Восстановил военно- морскойфлот. Подчинил духовенству школы грамотности.Русско- французский союз. 1881-1894 Николай II Александрович (1868-1918).Страна становитсяглавным в Европе экспор- теромсельскохозяйственной продукции (зерна и льна). Население России увеличилось на 62 млн. Вводится устойчиваязолотаявалюта.Промышленная продукция выросла в 5 раз.Развивалась добыча нефти в окрестностях Баку, Грозного и на Эмбе. Подавил революцию 1905-1907гг.профинансированную крупными зарубежными банкирами, начавшуюсяво время Русско-японской войны 1904-1905 гг. Заговор повторилсяв фев- рале 1917 года,во время боевых действий первой мировой войны. Для России её учас- тие в Мировой войне закончилось гибелью царской семьи и погибелью русской импе- рии. 17 июля 1918 года большевики убили царяи его семью. Елизавета Петровна (1709-1761). Учредила банки.Отменила смертную казнь. Открыла московский универси тет и академию художеств. Основала Русский театр.Открыла инвалидные дома и богадельни.Русско-шведская война. 1741-1761 Петр III Федорович, внук Петра Великого (1728-1762). Освободил дворян от обязатель- ной службы. Учредил госбанк. Указ о свободе внешней торговли. 1761-1762 Екатерина II Алексеевна «Великая»(1729-1796).Провела губернскую реформу. Провела две войны с Турцией, три раздела Польши, вела вой- ну со Швецией. Присоединила: Крым, Ка- хетию,Курляндию, Белоруссию,Волынь. Основано первое в России учебное заве- дение для девочек. Подавила бунт Емельяна Пугачёва. 1762-1796 АлександрI Павлович "Благословенный»(1777-1825). Основал университеты в Петербурге, Казани и Харькове, Царскосельский лицей. Начал ре- форму управления: создал Госсовет. После войны со Швецией присоединил Финляндию, после войны с Турцией -Бессарабию.Вёл Отечественную войну 1812 года с Наполеоном. Освободил Европу от Наполеона. Константин Павлович (1779-1831). Участвовал в войнах с Фран- цией 1806-1807гг.Участник заграничных походоврусской армии 1813-1814 и 1815 гг. 1894-1917 УПРАВЛЕНЦЫ 1613-1917 ГГ. (САМОДЕРЖАВИЕ РОМАНОВЫХ) 21
  • 23.
    Крупные предприятия сталивозникать у нас в XVI веке, одновременно с их появлением на Западе. В эпоху первых Романовых, Михаила Федоровича, Алексея Михайловича, Федора Алексеевича. Это, например, Пушечный двор, Печат- ный двор, Оружейная палата, канатные дворы в Холмогорах и Вологде. На Урале мощно развернулись Строгановы. Кстати, в Испании и Франции в эту эпоху торговля и промыслы считались «подлыми» занятиями, и для дворян они запрещались. В Голландии и Англии предпринимательство подмяли крупные купцы и финансисты. В России этим за- нимались все: крестьяне, посадские (горожане), дворяне, стрельцы, казаки, бояре, духовенство. Швед Кильбургер писал: «Русские от самого знатного до самого простого любят коммерцию». Правительство поощряло торговлю, пошлины были невысо- кими. В результате к концу XVI века уже сложился единый все- российский рынок с товарной специализацией различных облас- тей. Москва поставляла изделия скорняков, сукноделов, оружей- ников, золотых дел мастеров; Подмосковье – овощи и мясо; мас- ло шло из Среднего Поволжья; рыба - с Севера, из Астрахани; изделия кузнецов – из Серпухова, Тулы, Тихвина, Галича, Ус- тюжны; кожа – из Ярославля, Костромы, Суздаля, Казани, Муро- ма. На деревянных изделиях специализировалось Верхнее По- волжье, на каменном строительстве – артели из Пскова и Нов- города. Ткацкое производство развивалось в Москве и Ярос- лавле, Псков поставлял продукцию изо льна и пеньки, Вязьма - сани, Решма – рогожи. Из Сибири шли меха, из Астрахани-про- дукция виноградарства, виноделия, садоводства, бахчеводства. Крупнейшим центром торговли была столица. Кильбургер писал: «В Москве помещается больше торговых лавок, чем в Амстердаме или хотя бы в ином целом княжестве». Рынки шумели и во всех других городах, а их в России на- считывалось 923. Самая большая ярмарка собиралась в Холопьем городке на Волге, с 1620-х годах она переместилась в Макарьев. Оборот её достигал 80 тыс. рублей (для сравнения, корова стоила 1 – 2 рубля, овца – 10 копеек). Весьма значительными ярмарками были Архангельская, Тихвинская, Свенская (под Брянском). В Верхотурье была организо- вана зимняя Ирбитская ярмарка, связанная с Макарьевской, на неё собиралось до тысячи купцов. Иностранцы отмечали высочайшую честность русских. Олеарий упоминает, как рыбаку на Волге по ошибке пере- платили за улов 5 копеек. Он пересчитал и вернул лишнее. Поражённые таким поведением немцы предложили ему взять сдачу себе, но он отказывался от незаработанных денег. Самых солидных купцов и промышленников, имевших оборот не менее 20 тысяч рублей в год, называли «гостями». Но это было не сословием, а чином, который персонально жаловался царём. Человек, ставший «гостем», вводился в верхушку государства. Считалось, если он сумел нажить большое состояние, то является ценным специалистом, его опыт надо использовать. «Гости» были приближены к ца- рю, получали право непосредственного доступа к нему, освобождались от налогов. Они становились экономическими советниками и финансовыми агентами правительства. Через них казна вела за- граничную торговлю, поручала им руководить сбором пошлин, передавала подряды на строительство, на поставки для армии, на государственную монопольную торговлю – пушную, винную, соляную. Из «гостей» выделялись Строгановы. У них действовало более 200 соляных варниц, ежегодная добыча соли состав- ляла 7 млн. пудов, обеспечивая половину потребности страны. В их владениях велось также производство железа, тор- говля мехами, развивалось строительство и художественное ремесло. «Гостю» Светешникову принадлежали большие кожевенные предприятия в Нижнем Новгороде, Емельянову – мастерские по выделке льняных тканей в Пскове. Василий Шорин вёл значительную торговлю внутри России, с Персией, Средней Азией, был таможенным головой в Архангельске. На соляных промыслах разбогатели «гости» Шустовы, на внутренней и внешней торговле – Патокины, Филатьевы. В сибирской торговле заправляли Босые, Ревякины, Балезины, Панкратьевы, Усовы. В Новгороде ворочали делами Стояновы. В торгово-промышленной иерархии за «гостями» следовали гостиная и суконная сотни. В них нас- читывалось около 400 человек. Гостиная вела торговлю с Востоком, суконная – с Западом. Входившие в них предприниматели тоже пользовались значительными привилегиями и налоговыми льготами, зани- мали видное место в финансовых и экономических делах государства, имели своё самоуправление. Ну а к низшему разряду предпринимателей относились жители чёрных слобод и сотен (мелкие лавочники и ремесленники, платившие подати, потому и «чёрные»). Вовсю торговали и крестьяне, боярские вотчины, монастыри. Например, в 1641 г. в за- кромах Троице-Сергиева монастыря хранилось 2 тыс. тонн зерна, на конюшнях числилась 401 лошадь, в кладовых - 51 бочка пива с собственных пивоварен, десятки тонн рыбы с собственных ловов, в казне насчитывалось 14 тыс. руб., а корабли, принадлежащие монастырю, можно было встретить и в Белом море, и у берегов Норвегии. ПРОМЫШЛЕННАЯ РЕВОЛЮЦИЯ РУСИ Развитие бумажного дела в России в XVII веке. 22
  • 24.
    Таможенный устав, принятыйв 1653 году, отменил разнообразные местные сборы с купцов, для всей торговли внутри страны ввёл единую пошлину: 10% с соли и 5% с остальных товаров. В резуль- тате огромная Россия окончательно стала «единым экономическим пространством». Кстати, произошло это намного раньше, чем в За- падной Европе, где всё ещё действовали многочисленные таможни на границах городов, княжеств, провинций (во Франции внутренние таможенные тарифы накручивали до 30 % стоимости товара). Что касается международной торговли, то наша страна была одним из крупнейших её центров задолго до «прорубаний окон». Русские купцы постоянно бывали и вели дела в Копенгагене, Стокгольме, Риге, в городах Германии, Польши, Турции, Персии. А к нам ото- всюду ехали иностранцы со своими товарами. Немец Айрман в Москве был удивлён, описывая множество «персиян, татар, киргизов, турок, поляков… лифлянд- цев, шведов, финнов, голландцев, англичан, французов, итальянцев, испанцев, португальцев, немцев из Гамбурга, Лю- бека, Дании». «Эти нации все имеют свои особые лавки, открытые ежедневно, там видны чудеса за чудесами, так что по непривычке к их странным обычаям или национальной внешности часто более обращаешь внимание на их персоны, нежели на их чудесные товары». В Архангельск каждый год приходили десятки кораблей, везших сукно, часы, зеркала, вина, трикотаж. В Астрахань привозили из Ирана шёлк, сафьян, бархат, платки, ковры, безоар, бирюзу, индиго, ладан, нефть. Татары и ногаи вели в Астрахани большую торговлю скотом, пригоняли в Москву на продажу огромные табу- ны коней – в качестве пошлины с них брали 10% лошадей для русской кавалерии. Из Монголии с 1635 года поставляли китайский чай. Бухарские купцы везли хлопчатобумажные ткани, лучшую в мире бумагу, китайский фарфор, шёлко - вые изделия. Через Среднюю Азию торговали и индусы, их представительства возникли в Москве, Нижнем Новгороде, много их осело в Астрахани, где им разрешили построить «Индийский двор» с домами и храмом Вишну. И в Россию потекли индийские драгоценности, благовония, пряности. Торговля обогащала казну. Например, в Архангельске были случаи, когда годовая прибыль от пошлин достигала 300 тыс. руб. (что составляло 6 тонн золота). А потоки то- варов со всех стран создавали картину чуть ли не сказоч- ного изобилия. Иностранцев поражало, что женщины из простонародья позволяли себе наряжаться в шёлк и бар- хат. Очень дорогие в Европе пряности были доступны простолюдинам, их добавляли в выпечку, делая пряники. Чех Таннер ахал: дескать, в Москве «мелкие гранёные рубины до того дёшевы, что продаются на вес – 20 мос- ковских или немецких флоринов за фунт». Австриец Гейс насчёт русского богатства замечал: «А в Германии, пожа- луй, что и не поверили бы». А француз Маржерет делал вывод: «Подобного богатства нет в Европе». В 1653 г. принят «Таможенный устав», заменивший множество разнообразных таможенных сборов на единую пошлину. Поморские промыслы славились солеварнями. Кандалакша на старинной гравюре. Конечно же, Россия не только ввозила товары, но и сама немало производила. Экспортировала воск - 20-50 тыс. пу- дов в год, смолу, дёготь, поташ, меха, зерно. Вывозилось также сало – 40–100 тыс. пудов, мёд, пенька, лён, конопля, соль, аир, ревень, моржовая кость, ворвань (тюлений жир), рыбий клей, слюда, речной жемчуг. Икра тогда экспортиро- валась преимущественно в Италию, где она считалась деликатесом. За рубеж продавались до 100 тыс. кож в год, выде- ланная юфть, войлок, мешки, ювелирные украшения, оружие, конские сбруи, изделия резчиков по дереву. Российская экономика XVII века во многом отличалась от западных моделей. Её ключевыми звеньями являлись сельские и ремесленные общины, артели, самоуправляемые городские концы, слободы, улицы, сотни. Даже западник Герцен вынужден был признать, что экономическая организация русских общин являлась полной противоположностью принципу Мальтуса – «выживает сильнейший». В общине для каждого находилось место. А уж какое место - более или менее почётное, более или менее сытное, зависело от личных качеств человека. Это было не отставание, а самобытная модель, национальный стереотип взаимоотношений. Ремесленные общины имели некоторое сходство с европейскими цехами. В них существовало своё выборное само- управление. ПРОМЫШЛЕННАЯ РЕВОЛЮЦИЯ РУСИ 23
  • 25.
    Так, в МосквеТверская-Константиновская хамовная (ткацкая) слобода избирала на год 2 старост, 4 целовальников и 16 десятских. Действовали свои внутренние правила, были свои праздники, патрональные церкви, осуществлялся контроль за качеством продукции. Но между русскими общинами и западными цехами существовали и заметные различия. Французский промышлен- ник Фребе писал: «Цехи в России не подавляют талантов и не делают помех в труде». Не было мелочной регламента- ции количества изготовленных товаров, цен, применяемых технологий и инструментов. Перевод подмастерьев и уче- ников в мастера или приём новых мастеров в организацию осуществлялся намного легче, чем на Западе. Если имеешь достаточные навыки и средства – пожалуйста. Но многие ремесленные сотни и слободы более правомерно было бы сравнивать не с цехами – они представляли собой мануфактуры «рассеянного типа». Сбывали продукцию для перепро- дажи крупным торговцам, централизованно поставляли её для государственных нужд или на экспорт. Михалон Литвин признавал, что «московиты отличные хозяйственники». Нашим предкам было уже хорошо знако- мо акционирование – многие предприятия, вроде соляных варниц, рыбных промыслов, являлись «обчествами на паях». Торговцы прекрасно умели пользоваться кредитом. Олеарий описывал, как оптовики скупали привезённые англичана- ми сукна по 4 талера за локоть, но в долг. Тут же перепродавали лавочникам по 3 – 3,5 талера, но наличными. А ко вре- мени возврата долга успевали 3 – 4 раза пустить деньги в оборот, с лихвой покрывая прибылью начальный убыток. Широко практиковались договорные отношения. Скажем, до нас дошла «Подрядная запись» строительной артели: «Поручи- лись есмь друг по друге круговою порукою и дали мы на себя сию запись Боровского уезда Пафнутьева монастыря архиманд- риту Феофану да келарю старцу Пафнотию з братией в том, что подрядились мы, подрядки и каменщики, в том Пафнутьевом мо- настыре сделать колокольню каменную». Оговаривались стои- мость работы – 100 рублей и возможность взыскать неустойку: «Ежели… самым добротным мастерством не сделаем… или уч- нём пить и бражничать или за каким дурном ходить… взять им, архимандриту Феофану и келарю старцу Пафнотию з братией по сей записи за неустойку 200 рублев денег». Существовало в общинах и внутреннее страхование. Хуан Персидский сообщал, что у муромских кожевников дуб- ление кож производится «в тысячу и одном доме», где закладывается «по тысяче и одной коже», и если у кого-то они сопреют, коллеги дают ему по одной коже, и получается у всех по тысяче. С XVII века промышленная революция в России пошла очень бурно. В дополнение к прежним предприятиям, стро- ятся новые. Появляются казённые швейные мануфактуры, шёлковая мануфактура, новые типографии, оружейные и по- роховые фабрики. Возникают кирпичные заводы – казённые, частные, монастырские. Организуются многочисленные судоверфи, красильные и белильные мастерские, винокуренные заводы, кожевенные, поташные, суконные, ткацкие, со- леваренные предприятия. Разрабатывались железные, свинцовые, оловянные рудники. В Угличе, Ярославле и Устюге добывали селитру, в Вятке серу. Привлекали и иностранных специалистов. В 1635 году начал действовать Духанинский стекольный завод, построен- ный итальянцами. В 1637 году вступил в строй «железоделательный» завод в Туле, основанный голландскими купцами Марселисом и Виниусом. Предприятие оказалось очень выгодным как владельцам, так и государству - по условиям до- говора казне отчислялась часть продукции. И те же предприниматели получили лицензии на организацию новых метал- лургических заводов. Они стали расти как грибы – под Вологдой, Костромой, Каширой, на Ваге, Шексне, в Малоярос- лавецком уезде, Олонецком крае, под Воронежем. С помощью иностранцев в Москве был построен часовой завод. Впрочем, преувеличивать вклад чужеземцев в развитие страны не стоит. Использовались их знания, опыт, их капи- талы. Но при Михаиле Фёдоровиче и Алексее Михайловиче правительство в первую очередь старалось соблюдать на- циональные интересы. И если итальянцы взялись строить стекольный завод, то им в помощь были выделены русские мастера, освоили технологии – и наряду с Духанинским возник казённый Измайловский завод, изготовлявший «доволь- но чистое стекло». Первую бумажную фабрику построили на Пахре немцы, а от неё точно таким же образом отпочкова- лась русская – на Яузе. Хищничать в ущерб России и её гражданам иностранцам не позволяли. В разрешениях Марселису и Виниусу на строительство заводов особо оговаривалось – «тесноты и обид никому не чинити и промыслов ни у кого не отнимати», а работников дозволялось нанимать только «по доброте, а не в неволю». Лицензии давались на 10-15 лет с возмож- ностью последующего пересмотра. Меховой промысел в Древней Руси. ПРОМЫШЛЕННАЯ РЕВОЛЮЦИЯ РУСИ 24
  • 26.
    В 1662 году,когда вышли сроки разрешений, половина металлургических заводов, понастроенных компаньонами, была «отписана на государя». Получили прибыль – и будьте этим довольны. А для дальнейших прибылей оставили вам другую половину – и тоже будьте довольны. Не на своей земле хозяйничаете. Несмотря на неоднократные просьбы, уговоры, присылку посольств, ни голландцы, ни англичане, ни французы, ни датчане, ни шведы так и не получили пра- ва на транзитную торговлю с Востоком через территорию России. А в 1667 году по инициативе канцлера А. Л. Ордина- Нащокина были приняты Новоторговый устав, вводивший жёсткие протекционистские меры по защите отечественных купцов и предпринимателей от иностранных конкурентов. Но в России, как уже отмечалось, предпринимательством занималось не только купеческое сословие. Этих дел не чуралась и высшая знать. Князь Пожарский являлся совладельцем нескольких соляных варниц, ему же принадлежало «сельцо» Холуй с мастерскими иконописцев и художественных росписей. Боярин Морозов построил в своих вотчинах металлургический завод, использовавший передовую «вододелательную» технику, а также поташные и винокуренные заводы. Владельцами крупных предприятий были бояре Милославские, Одоевские. Предпринимателями были и сам царь с царицей. Придворный врач Коллинз описывал, как в семи верстах от Моск- вы были построены «красивые дома» для обработки пеньки и льна, «которые находятся в большом порядке, очень об- ширны и будут доставлять работу всем бедным в государстве… Царица будет заведовать женщинами в этом заведении для своих польз и выгод». Всего же при Михаиле Фёдоровиче и Алексее Михайловиче было создано более 60 «дворцо- вых» мануфактур. Результатом промышленной революции стало то, что к середине XVII столетия Россия поставляла на экспорт не только меха, воск и мёд. А ещё и ткани, парусину, канаты (один лишь Холмогорский двор обеспечивал канатами чет- верть кораблей британского флота). На экспорт пошли и пушки. «За море повольной ценою» продавалось до 800 ору- дий в год! В это же время продолжалось активное освоение Урала. Здесь были построены металлургический завод Далматова монастыря, Ницынский завод, Невьянский завод (тот самый, который Пётр впоследствии подарил Демидову). В прошлые века дефицитным сырьём для России была медь. Русские купцы получали задания скупать за рубежом даже медный лом. В XVII столетии наконец-то нашли медную руду вблизи Соли Камской, тут был основан казённый Пыскорский завод, впоследствии на его базе был развёрнут завод братьев Тума- шевых. Осваивалась и Сибирь. Во второй половине XVII ве- ка здесь стали во множестве возникать мыловаренные, свеч- ные, деревообрабатывающие мастерские, винокуренные и пивоваренные заводы.Литьё и производство пушек в Москве. XVII век. В Енисейске в 1670-е годы исследователи насчитывают 24 ремесленные специальности, в Томске – 50, в Тобольске- 60. Уже и здесь стали организовываться крупные предприятия. Например, кожевенные, обрабатывавшие по тысяче и более кож в год. А на этой базе развернулась обувная промышленность. В Сибири лаптей не носили. Кожи и сапоги поставлялись в Среднюю Азию, Монголию, Китай. На всех реках действовали судоверфи. Крупные соляные варницы функционировали в Енисейском крае, Якутии, под Иркутском и Селенгинском. Сибирь стала сама обеспечивать себя солью. И железом тоже. В Верхотурском, Тобольском, Тюменском, Енисейском уездах отмечали «кузнецов и бронных мастеров многолюдство». Всё шире велась разведка полезных ископаемых. Начались разработки слюды в Западной Сибири, Енисейске, Прибайкалье, её вывозили в Москву, экспортировали в Европу. Нашли «камень наздак» у Невьянского острога, минеральные красители на Витиме, строительный камень в Верхо- турье. На Охотском море открылся жемчужный промысел. Железо обнаружили в Якутском уезде, в Прибайкалье и Приамурье. Селитру – на Олекме. Разведали цветные ме- таллы, серебро. На Аргуни начали выплавку свинца. Уже осваивались Нерчинские месторождения. Правда, в боль- шинстве случаев на местах будущих сибирских разработок только ещё закладывались первые пробные шурфы, дела- лись первые опытные выплавки. Но они уже были открыты, и столь авторитетные исследователи Сибири как С. В. Бах- рушин и С. А. Токарев однозначно установили: «Изыскания академиков XVIII века базировались на предшествующие поиски и опыт служилых людей XVII столетия». ПРОМЫШЛЕННАЯ РЕВОЛЮЦИЯ РУСИ 25
  • 27.
    Иван Тихонович Посошков(г.р. 1652). К оригинальным идеям И.Т. Посошкова следует отнести разделение богатства на вещественное и невещественное. Под первым он подразу- мевал богатство государства (казны) и народа, под вторым - эффективное управление стра- ной и наличие справедливых законов. Он был сторонником строгой регламентации хо- зяйственной жизни. Выступал за развитие промышленности и торговли, реформу налого- вой системы (сокращение и упорядочение налогов) и денежного обращения (предлагал сде- лать его основой медные деньги, вместо серебра и золота), рациональное использование природных ресурсов, увеличение исследований месторождений полезных ископаемых. Впервые выступил с инициативой законодательной регламентации повинностей крепост- ных крестьян. Артемий Петрович Волынский (1689 - 1740). Государственный деятель и дипло- мат. В 1719 - 1730 годах астраханский и казанский губернатор. С 1738 года кабинет- министр императрицы Анны Иоанновны. Противник «бироновщины». Во главе круж- ка дворян составлял проекты государственного переустройства. РАЗВИТИЕ УПРАВЛЕНИЯ В РОССИИ Василий Никитич Татищев Hоссийский (1686-1750). Автор первого капитального тру- да по русской истории - «Истории Российской», основатель Ставрополя (ныне Тольятти), Екатеринбурга и Перми. В Уктусском заводе основал управление, названное вначале Горной канцелярией, а потом Сибирским высшим горным начальством. Особое значение придавал управлению финансовой политикой. Он считал, что государство обязано не наблюдать за хозяйственными процессами, а активно регулировать их в интересах России. Александр Николаевич Радищев (1749-1802). Русский прозаик, поэт, философ, де- факто руководитель Петербургской таможни, участник Комиссии по составлению законов при Александре I. Стал наиболее известен благодаря своему основному произведению «Путешествие из Петербурга в Москву», которое издал анонимно в 1790 году. А.Л. Ордин-Нащокин (1605-1680). Крупный государственный деятель России вто- рой половины XVII столетия, один из авторов Новоторгового устава 1667 г. Городовой дворянин по отечеству и происхождению, после заключения упомянутого перемирия он был пожалован в бояре и назначен главным управителем Посольского приказа с громким титулом «царской большой печати и государственных великих посольских дел сберегате- ля», то есть стал государственным канцлером. Сделал попытку введения городского са- моуправления в западных приграничных городах России. Это один из первых русских управленцев, поставивший вопрос о развитии не только стратегического, но и тактичес- кого (на микроуровне) менеджмента. Активизация развития взглядов на управление в России отмечается с XVI в., когда шел бурный про- цесс ликвидации феодальной раздробленности и объединения рынков в единый национальный рынок. Причем вместе с усилением центральной власти развитие управления происходило прежде всего «свер- ху вниз». Этим Россия отличается от стран Европы и США, где оно шло «снизу вверх». Идеи совер- шенствования государственного управления высказывали в своих трудах в XVIII в. И.Т. Посошков, A.П. Волынский, В.Н. Татищев, М.В. Ломоносов, Д.А. Голицин, А.Н. Радищев и др. Их идеи отражали специфику развития России и подчеркивали решающую роль государства в руководстве хозяйственны- ми процессами. 26
  • 28.
    РАЗВИТИЕ УПРАВЛЕНИЯ ВРОССИИ Граф Михаил Михайлович Сперанский (1772 - 1839). Систему власти М.М. Сперанский предложил разделить на три части: законодательную, ис- полнительную и судебную. Т.е. законодательные вопросы должны были на- ходиться в ведении Государственной Думы, суда - в ведении Сената, управле- ния государством - в ведении министерств, ответственных перед Думой. Заложил основы теоретического правоведения (юридической науки) в Рос- сии. Под руководством Михаила Михайловича к 1830 году было составлено „Полное собрание законов Российской империи“ в 45 томах, в которое были включены законы, начиная с „Уложения“ царя Алексея Михайловича (1649) до конца царствования Александра І. В 1832 г. был изготовлен 15-томный „Свод законов“. В награду за это Сперанский получил орден Святого Андрея Первозванного. На специальном заседании Госсовета в январе 1833 года, по- священном выходу в свет первого издания Свода законов Российской импе- рии, император Николай I, сняв с себя Андреевскую звезду, надел её на Сперанского. Витте, Сергей Юльевич (1849-1915). В подвластном ему минис- терстве проводили свою, особую кадровую политику. Сергей Юльевич привлекал на работу много молодых людей, имеющих высшие образо- вание. Проводил протекционистскую экономическую политику, благо- даря этому промышленность России динамично развивалась еще дол- гие годы, после его отстранения от государственных дел. Он заключил ряд выгодных торговых соглашений с Европейскими странами, ввел винную монополию, которая обеспечивала большой процент всех доходов государства. В 1897 г. Сергей Витте провел денежную рефор- му, благодаря которой рубль стал самой крепкой валютой в Европе. Пётр Аркадьевич Столыпин (1862- 1911). Целью аграрной реформы Столыпина было создание широкой прослойки богатых крестьян. Упор делался на единоличного собственника, а не на общину. Закон от 14.06.1910 гласил, что отныне «каждый домо- хозяин, владеющий надельной землею на общинном праве, может во всякое время тре- бовать укрепления за собой в личную собственность, причитающейся ему части из оз- наченной земли». Через кредитный банк крестьяне приобрели в 1905-1914 гг. земли. Подготовленный правительством законопроект предусматривал передачу государст- венных земель в Сибири в частные руки без выкупа. Десять законопроектов, затраги- вавших основные аспекты труда на промышленных предприятиях. Это были вопросы о правилах найма рабочих, страховании несчастных случаев и болезней, продолжи- тельности рабочего времени и т.д. Предлагал создать особое министерство националь- ностей, которое бы изучало особенности каждой нации: историю, традиции, культуру, социальную жизнь, религию и т.п. - с тем, чтобы наибольшей взаимной пользой они вливались в нашу огромную державу. Столыпин считал, что все народы должны иметь равные права и обязанности и быть верны России. Также задачей нового министерства должно было стать противодействие внутренним и внешним врагам страны, стремив- шихся посеять межнациональную и религиозную рознь. 27 Источник: Владимир Казарезов Самые знаменитые реформаторы России.
  • 29.
    Советкин Дмитрий Константинович Первый директор Мальцовскогоучилища "РУССКИЙ МЕТОД" ОБУЧЕНИЯ РЕМЁСЛАМ Основную работу по созданию этой системы проделал ученый мастер Д. К. Советкин, окон- чивший Ремесленное учебное заведение, а затем ставший заведующим слесарной мастерской. Его метод - это научный анализ производственного процесса, обучающий разумному расхо- дованию времени и сил (созданный задолго до Тейлора, считающегося основоположником науч- ной организации труда). После ряда всемирных выставок, на которых пропагандировался метод подготовки инженеров в Императорском Московском Техническом Училище (ИМТУ), его стали называть "русским мето- дом" и применять в разных странах". "Русский метод" обучения ремёслам стал широко известен после демонстрации на Всемирной выставке в Вене (1873), где был удостоен Большой золотой медали, получил международное признание, завоевав высшие награды на выставках в Вене (1873), Филадельфии (1876), Париже (1878). По «русской системе» были созданы школы ручного труда в Вашингтоне, Чикаго, Толедо, Балтиморе и Филадельфии. Система получила распростране- ние в Германии, Австрии, Франции, Швеции. Дальнейшее развитие привело к созданию целого на- правления – научной организации труда (НОТ). Он был основан на тщательном анализе процессов выполнения тех или иных операций и конструировании наиболее рациональных рабочих процедур. Своей продуманностью Многоступенчатостью обучения в каждой мастерской Мастер должен был быть абсолютным авторитетом в своем деле, уметь увидеть ошибку ученика и объяснить ее Все мастерские должны были быть оснащены необходимыми инструментами, снабжены наглядными пособиями, чертежами изделий, инструкциями по обращению с инструментами На стене должен был висеть ежедневный план работы Система отличалась Все работы подвергались научному анализу 28
  • 30.
    Русский публицист В.Безобразов выделяет особо черты, которые способствовали разви- тию русского предпринимательства: чувство меры, практический расчет, самообладание, трезвость характера, сила воли. Всеми этими качествами обладал и один из любимых геро- ев русского народного творчества - купец Садко, прообразом которого стал реальный чело- век: новгородский купец Сотко Сытин, упоминаемый в летописи в 1167 г. в качестве строителя церкви Бориса и Глеба в Новгороде Великом. Купец-предприниматель показан как герой богатырь, причем подвигом его представлена торговая деятельность. В результа- те своего удачного завершения долгого и полного опасностей путешествия с целью торгов- ли, Садко построил церковь Николе Можайскому и Пресвятой Богородице. Кстати, это очень типичный конец - спасение, большая коммерческая удача знаменовались в среде рус- ских купцов возведением храма. Описание предпринимательской деятельности русских людей еще в дохристианский период оставил в своих записках визан- тийский император Константин Багрянородный (905-959 г.г.). По его словам, с ноября, как только промерзала дорога и уста- навливался санный путь, русские купцы покидали города и от- правлялись в глубь страны. Всю зиму они скупали по погостам товары, а также собирали с жителей дань в оплату за ту охрану, которую им давал город. Весной уже по Днепру с полой водой возвращались купцы в Киев. К тому времени подготавливались суда, и купцы отправлялись в Царьград. Плыли огромным кара- ваном, состоящим из купцов с разных земель - смоленских, лю- беческих, черниговских, новгородских, вышегородских. А, при- быв в Царьград, торговали там шесть месяцев - оставаться на зиму, согласно договора, они не могли. Торговля со времен Древней Руси в значи- тельной степени носила ярмарочный харак- тер. Эта традиция ярмарок стала сердцем рус- ского предпринимательства, ибо ярмарки бы- ли своего рода биржами. Главная из них раз- ворачивалась при впадении Оки в Волгу - Нижегородская Макарьевская, а в просторе- чии - Макарий или Макарьевская. Она задава- ла тон тысячам ярмаркам, существовавшим во все времена года по всей России в семи тысячах населенных пунктов и игравших там роль такого же экономического регулятора и распределителя местного сельского хозяйст- ва. 1000 ЛЕТ РУССКОМУ ПРЕДПРИНИМАТЕЛЬСТВУ Источник:1000 лет русского предпринимательства Из истории купеческих родов Автор: Платонов О. А. Еще с древнейших времен Русь называли страной городов, которые становились оплотом развития предпринимательства, складочными местами, в которых сосредотачивались массы товаров, распреде- ляемые отсюда как по стране, так и за рубеж. Из Москвы брали начало шесть основных торговых путей: Беломорский (Вологодский), Новгородский, Поволжский, Сибирский, Смоленский и Украинский, кото- рые составляли экономическую инфраструктуру страны. 29
  • 31.
    Алексей Иванович Абрикосов (1824- 1904) «Шоколадный король России». Основал во второй половине XIX века кондитерскую фабрику «Товарищества А. И. Абрикосова Сы- новей» (ныне концерн «Бабаевский»), а также владевший кондитерскими и чайными магази- нами в Москве, Поставщик Двора Его Импе- раторского Величества, председатель совета Учётного Банка, действительный статский советник. Морозов Савва Тимофеевич (1862-1905) Владелец прядильной ману- фактуры, хлопковых полей, химического завода, финан- сировал издание газет, дея- тельность МХТ. Елисеев Григорий Григорьевич (1864-1949) Коннозаводчик русских рысистых пород, почётный генеральный консул Дании в Санкт-Петербурге. Елисеевым принадлежали кондитерская фабрика, 5 магазинов, знаменитые «Елисеевские» в Москве и Санкт-Петербурге. РУССКИЕ ПРОМЫШЛЕННИКИ, ПРЕДПРИНИМАТЕЛИ XVIII-XX ВВ. Николай Иванович Путилов (1820-1880) Выдающийся русский инженер,предпринима- тель, основатель Пути- ловского завода в Санкт- Петербурге. Петр Иванович Рычков (1712 - 1777). Радетель и устроитель края Оренбургского. «Главный правитель оренбургских соляных дел». Рябушинский Владимир Павлович (1873-1955) Братья Рябушинские основали «Товарищество мануфактур П. М. Рябушинского с сыновьями», Банкирский дом братьев Рябушинс- ких. В 1916 г. начали строительство автомобильного завода АМО(ЗИЛ). Источник: Михаил Львович Гавлин Российские предприниматели и меценаты Деловую культуру России постепенно формировали три типа хозяйственников: предприниматели госу- дарственной промышленности, предприниматели частного производства из купцов и старообрядцев- промышленников, а также «капиталистые мужики», вышедшие из офеней, крестьян, мастеровых. К началу XX века сложились отраслевые организации предпринимателей в форме союзов представителей. 30
  • 32.
    РУССКИЕ ПРОМЫШЛЕННИКИ, ПРЕДПРИНИМАТЕЛИXVIII-XX ВВ. АЛЕКСАНДР ВАСИЛЬЕВИЧ ЧИЧКИН (1862 - 1949) Владелец всероссийской мо- лочной компании, организа- тор российской, а затем и со- ветской молочной промыш- ленности. ВАСИЛИЙ АЛЕКСАНДРОВИЧ КОКОРЕВ (1817 - 1889) Вёл торговлю с Персией. Ос- новал первый нефтеперегон- ный завод в Баку, Волжско- Камский банк; акционер же- лезнодорожного и других обществ. НИКОЛАЙ АЛЕКСАНДРОВИЧ БУГРОВ (1837 - 1911) Крупнейший нижегородский ку- пец, хлебопромышленник, фи- нансист, домовладелец, меценат и благотворитель. Модернизиро- вал производство муки, внедрив вальцовый способ помола. Полу- чил право с 1896 г. поставлять хлеб для русской армии. Для пе- ревозки хлеба по Волге Бугро- вым содержался целый флот барж и пароходов. Методы уп- равления бизнесом Бугрова ста- вил в пример И. В. Сталин. МАРГАРИТА КИРИЛЛОВНА МОРОЗОВА(1873-1958) Учредительница московского Религиозно-философского общества, хо- зяйка московского литературно-музыкального салона, владелица изда- тельства «Путь». Директор Русского музыкального общества. Занима- лась благотворительностью: материально поддерживала композитора А.Н.Скрябина, помогала Русскому музыкальному обществу, одним из директоров которого являлась, на ее финансовую помощь опирался С.П.Дягилев, организуя в Париже концерты русской музыки. БОЛЬШАКОВ ТИХОН ФЕДОРОВИЧ (1794 - 1863) Русский купец, антиквар- букинист, собиратель ру- кописей, старопечатных книг, икон. Он составил свод “Творения Максима Грека”, собрав 216 сочи- нений последнего. Источник: Михаил Львович Гавлин Российские предприниматели и меценаты 31
  • 33.
    ТРЫНДИНЫ: 120 ЛЕТ РАБОТЫНА БЛАГО РОССИИ. Первые русские оптики, купцы и промыш- ленники. Фирма «Е. С. Трындина С-вей», была одной из крупнейших компаний доре- волюционной России, производившей опти- ческие, физические, геодезические приборы, учебно-наглядные пособия и медицинские инструменты. РУССКИЕ ПРЕДПРИНИМАТЕЛЬСКИЕ ДИНАСТИИ XVIII-XX ВВ. МОРОЗОВЫ Род купцов и крупных промышленников Рос- сии. Список богатейших предпринимателей России (1914), составленный журналом Forbes, помещает их на пятую позицию. Купеческая династия Третьяковых. Яркий представитель ПАВЕЛ МИХАЙЛОВИЧ ТРЕТЬЯКОВ (1832 -1898) Российский предприниматель, ме- ценат, собиратель произведений русского изобразительного искус- ства, основатель Третьяковской галереи. ЛЕПЁШКИНЫ. Старейшая купеческая династия. Родоначальник династии - ЛОГИН КУЗЬМИЧ (1763-1823) Текстильное производство принесло династии Лепешкиных всероссийскую славу. По техническому оснащению фабрика считалась одной из лучших в Центральном промышленном районе, уже в 1850-х годах на ней повсеместно были внедрены механические станки. В 1878 г. на базе предприятий, принадле- жащих Лепешкиным, было учреждено “Товарищество Возне- сенской мануфактуры Семена Лепешкина сыновей”, объединив- шее пять фабрик по переработке хлопка. ТРЕТЬЯКОВЫ Источник: Михаил Львович Гавлин Российские предприниматели и меценаты 32
  • 34.
    РУССКИЕ ПРЕДПРИНИМАТЕЛЬСКИЕ ДИНАСТИИXVIII-XX ВВ. Источник: Михаил Львович Гавлин Российские предприниматели и меценаты ОЛОВЯНИШНИКОВЫ Ярославский купеческий род. Товариществу принадлежали 2 свинцово-белильных завода, 1 свинцово-прокатный, 1 краскотерочный и ко- локололитейный заводы. Финансировали пере- вод Библии на бурятский язык, возвели самую высокую в Ярославле колокольню и мост через реку Которсль, устроили богадельни для пожи- лых женщин и хранилища древностей. Внесли вклад в развитие церковного искусства. МАМОНТОВЫ Прославились на самых разнообразных попри- щах: на винном откупном промысле, в области промышленной, и, в особенности в области искусства. Мамонтовы были железнодорожны- ми, металлургическими и машиностроительны- ми магнатами. ЩУКИНЫ Были крупнейшими собирателями русской ста- рины. Редкие книги, древнерусские иконы и мо- неты, серебряные украшения. В 1905 г. Петр Иванович подарил свое собрание Москве, в ка- талоге ценностей значилось 23 911 предметов! Спонсировал Пикассо, покупая его полотна. Бла- годаря Щукину, появились в России картины Моне, Матисса, Гогена - художников, считав- шихся во Франции «отверженными». БАХРУШИНЫ Членами семьи был основан Театральный му- зей им. А. А. Бахрушина, Городская Бахру- шинская больница (городская больница № 33 им. А. А. Остроумова), Дом бесплатных квар- тир, приют и колония для беспризорных, ре- месленное училище для мальчиков, дом для престарелых артистов, в Зарайске - богадельня имени Бахрушиных. 33
  • 35.
    Имя Источник Cостояние, млн. $2000 г. Н. А. Второв торговля, промышленность, банки 660 Нобели машиностроение, нефть 660 Поляковы (С. С. Поляков, Л. С. Поляков) железные дороги, торговля, банки, недвижимость 544,5 Ккнязь С.С.Абамелек-Лазарев горная промышленность, металлургия 500 Морозовы текстильная промышленность, торговля 440 Вогау торговля, промышленность, банки 451 Б. А. Каменка банки 440 Половцовы банки, промышленность 330 Рябушинские торговля, промышленность, банки 330 Гинцбурги торговля, банки, золотодобыча, сахарная промышленность 275 Н. Н. Коншин торговля, текстильная промышленность 275 Кнопы торговля, текстильная промышленность 187 А. К. Алчевский торговля, промышленность, банки 187 Кёниги сахарная и текстильная промышленность, сельское хозяйство 231 Г. Г. Солодовников торговля, недвижимость, банки 231 Балашовы землевладение, промышленность 165 Н. А. Терещенко торговля, производство сахара, землевладение 165 И. И. Воронцов-Дашков земледелие, промышленность, нефть 165 Гукасовы нефть, банки, судостроение 165 Стахеевы торговля, промышленность, золотодобыча 143 Гарелины текстильная промышленность, финансы 132 А. И. Манташев нефть 110 С. Г. Лианозов нефть 110 А. И. Путилов банки, промышленность 110 Бродские торговля, банки, сахарная промышленность 110 Смирновы текстильная промышленность 110 Красильщиковы текстильная промышленность 96,8 Смирновы вино-водочное производство, торговля 95,7 К. И. Солдатенков торговля 88 Коноваловы текстильная промышленность 77 Прохоровы текстильная промышленность 66 СПИСОК БОГАТЕЙШИХ ПРЕДПРИНИМАТЕЛЕЙ РОССИИ (1914) Рейтинг создан весной 2005 года по архивным документам. Список30богатейшихрусскихнаначалоXXвека(1914год)поверсиижурналаForbes. 34
  • 36.
    ВЕЛИКИЕ ЛЮДИ -ВЕЛИКИЕ ИДЕИ Молочный промышленник Александр Васильевич Чичкин создал знаменитую систему работы с людьми. Она стояла на таких постулатах: - "Истинно культурные русские люди не падки до власти, и в этом трагедия не только их самих, но и власти, а значит, и всей России". - "Талант легко раним и беззащитен". - "Чтобы его – талант! – в России защитить, мало быть патриотом своего Оте- чества, надо обладать наблюдательностью и мастерством артиллериста, а не пехотинца, собранностью и спокойствием капитана, а не горячностью влюб- ленного в свое детище гения. Иностранцам этого не понять. Это наше внут- реннее дело. Но если мы его не решим, мы рискуем остаться на задворках ис- тории, отстать от Европы и Америки не только в области молочного произ- водства". Вот слова Александра Васильевича Чичкина, которые сами за себя говорят о том, что им двигало: "Поэты поэтами, но ведь и бочкою масла, и головкою сыра, и бу- тылкою вкусного молока можно в равной степени славить свое Отечество, слу- жить благу и расцвету родной земли». Первый русский нефтепромышленник Василий Александрович Кокорев ис- пользовал свою предприимчивость для того, чтобы вернуть достоинство русским людям и поднять Россию. Он предложил экономический проект по отмене кре- постного права. «Прежде всего надобно дать крестьянам общечеловеческие граж- данские права», - пишет он в своей статье. Он написал книгу "Экономические провалы", где раскрывал губительность западной экономической политики для России и подсказывал, как выйти из этой ловушки: «но мы хотели в глазах Европы быть ее покорными учениками, мы считали это за особую честь и не смели заикнуться о выходе на свой собственный путь, предпочитая лучше увязнуть по са- мое горло в долгах и завязить в эти долги несколько будущих поколений, лишь бы только Европа признавала нас достойными своей приязни. Сыграв таким образом, что называется, в дурачки, мы не приобрели ни малейшей привязанности к себе со стороны Европы, как это показали последствия. Скажем несколько слов вроде аз- бучных прописей: привязанность составляет плод уважения, а уважение принадле- жит только тому,в ком видят самостоятельность мысли и действия». Сергей Иванович Мальцов, чье имя связано с историей почти всех производств, создал свою "Аркадию" - универсальный промышленный район. У Мальцова рабочие по- лучали самую большую зарплату в России. Он построил для работников каменные до- мики городского типа на 3–4 комнаты, с землей для сада и огорода. Во всех местах работали благоустроенные школы, а в Людиново еще в 1876 году было открыто техни- ческое училище с пятилетним курсом обучения черчению и рисованию, механике и хи- мии. В селе, Дятьково, которое считалось «столицей» владений Мальцова, находилась больница на 50 коек, где уже с 1850 года «пользовали бесплатно родственников и служа- щих». Тогда же были организованы для детей и стариков «дома общественного призре- ния». На предприятиях Мальцова появился впервые в мире (на 30 лет раньше, чем в Англии) восьмичасовой рабочий день. В «Аркадии» Мальцова уже к 1880 году рабочее население поголовно было грамотным. Источник: Михаил Львович Гавлин Российские предприниматели и меценаты 35
  • 37.
    ПРОМЫШЛЕННЫЕ РЕВОЛЮЦИИ РОССИИ Еслипаровая машина Уатта двойного действия, обеспечившая в Англии промышленный перево- рот, была построена только в 1785 г., то в России аналогичная двухцилиндровая паровая машина была создана механиком-самоучкой Ползуновым еще в 1765 г. Если в Англии изобретение Генри Моудсли суппорта к токарному станку, увенчавшее про- мышленную революцию XVIII в., обеспечив воз- можность и машины строить посредством ма- шин, датируется 1797 г., то у нас замечательный механик Андрей Нартов создавал самые совер- шенные копировальные токарные станки с ме- ханическим суппортом, заменяющим руку че- ловека, еще в Петровскую эпоху. Токарные станки с водным приводом, так же как и свер- лильные, применялись нередко и в заводской практике. Например, на «токаренной фабрике» Невьянского Демидовского завода в 1767 г. зна- чилось 5 таких «точильных станов водяных». Именно его электрические лампы накаливания освещали петербургский район Пески за 6 лет до «открытия» Эдисона. А впоследствии Александр Николаевич Лодыгин применил в лампах нити из вольфрама и молибдена, закрученные в спираль- ку. Первые кинокартины тоже были сняты у нас - ещё в 1893 г. на Одесском ипподроме. Продемонстрировал их Тимченко Иосиф Андреевич официально 9 января 1894 г. на 6-м заседании секции физики IX съезда российских природоведов и врачей в Москве, о чём и был составлен протокол. Фильмы назывались «Скачу- щие всадники» и «Копьеметатель». Факты говорят об их огромных успехах. В частности, черная металлургия России XVIII в. была самой передовой в мире. Уже первые уральские домны на заводах Демидова (да и другие) оказались значительно крупнее и продуктивнее английских, считавшихся лучшими. (В результате, Франция пыталась отгородиться от проникновения России на ее рынок высокими пошлинами). 36
  • 38.
    ПРОМЫШЛЕННЫЕ РЕВОЛЮЦИИ РОССИИ Документальнодоказано, что первый в мире самолёт был изобретён и построен в России Александром Фёдоровичем Можайским. Он не только теоретичес- ки, но и практически доказал, что летательный аппарат тяжелее воздуха, является тем предметом человеческих поисков, при помощи которого будут преодолены воз- душные пространства. Но, тем не менее, десятки лет американская пропаганда пыталась внушить миру, буд- то первыми людьми, взлетевшими на самолёте, были американцы братья Райт. Вертолёт - автомат перекоса, основной узел современного вертолёта изобрёл рус- ский учёный Б.Н. Юрьев в 1911 г., проложив тем са- мым дорогу для развития вертолётов. Борис Львович Розинг. 25 июля 1907 года подал заявку на изобретение «Способ электрической передачи изображений на расстояния». Развертка луча в трубке производилась маг- нитными полями, а модуляция сигнала (изменение яркости) с помощью конденсатора, который мог отклонять луч по вертикали, изменяя тем самым число электронов, проходя- щих на экран через диафрагму. 9 мая 1911 года на заседании Русского технического общества Розинг продемонстрировал передачу телевизионных изображений простых геометричес- ких фигур и приём их с воспроизведением на экране ЭЛТ. Зворыкину принадлежит изобретение «чуда XX века» - электронного телевидения. Его ученик Владимир Козьмич Зворыкин продолжил дело своего учителя и в доскональнос- ти усовершенствовал его идею. Первый в мире персональный компьютер был изобретен не американской фирмой «Эппл ком- пьютерз» и не в 1975 году, а в СССР в 1968 году советским конструктором из Омска Арсением Анатольевичем Гороховым (род. 1935).Решение Горохова было опубликовано в 1970 г. в советском «Бюллетене изобретений, открытий и товарных знаков», однако до промышленной технологии дело не дошло. В авторском свидетельстве № 383005 подробно описан «программирующий прибор», как его тогда назвал изобретатель. На промышленный образец денег не дали. Изобрета- теля попросили немного подождать. Он и подо- ждал, пока в очередной раз за рубежом не изобре- ли отечественный «велосипед». 37
  • 39.
    РОССИЯ И ЗАПАД:ДВА МЕНТАЛИТЕТА По мере индустриального, технологического развития общества философское осмысление жизни сменилось желанием подчинить себе силы природы ради материальной выгоды. В результа- те, западное общество утратило объединяющее духовное начало в экономике. Европейский тип цивилизации фактически обрекает людей на мел- кий практицизм и заботу о банковском счете, в западном менталитете человек – прежде всего - «хозяйствующий субъект», сущность которого одномерна. При этом хозяйственная деятель- ность становится основным содержанием его жизни, а достижение экономической выгоды - основной целью. Постепенно хозяйственная деятельность превращается в самоцель, и эконо- мика начинает работать ради самой себя. Основой формирования русского и западного типов на- ционального экономического менталитета явилось хри- стианство. Но в рамках христианского мировоззрения выде- лились западное и восточное направления, со своими специ- фическими особенностями национального мышления и ха- рактера. Главное различие российской и западной ци- вилизаций - в разном понимании сути человеческой жизни, экономики и прогресса. Западная цивилизация сформировалась в Европе в XV – XVII веках под большим влиянием культуры античного общества. В результате, в ев- ропейских странах хозяйственный механизм складывался на основе идеологии индивидуализма - «Каждый сам за себя» и жесткая конкуренция. Постепенно общественный идеал в западном обществе был подменен теорией массового по- требления. «Западные европейцы, – писал в XIX веке известный русский философ К.Д. Кавелин, - забыли внутренний, нравственный, душевный мир человека… Западный европеец весь отдался выработке объективных условий существования в убеждении, что в них одних скрывается тайна человеческого благополучия и совершенствования…». К.Д. Кавелин 38
  • 40.
    Основная историческая магистральразвития Запада – это закрепление индивидуализма и экономического обособления личности. Подобный индивидуализм отвергался Правосла- вием как проявление человеческой гордыни. Главная идея русского национального сознания – идея внутреннего преобразования личности – требовала формирования таких особеннос- тей экономического поведения человека, как нравственный максимализм в делах, совестли- вость и честность, самоуглубленность и некоторая отрешенность от мира, внутренняя отстраненность от внешних форм материальной деятельности. В числе свойств русского ха- рактера можно назвать терпение и смирение в работе, умение нести тяготы трудного време- ни и многое другое. На Западе социальная жизнь во многом строилась на идеях римского права, что помогало воспитывать рационализм в человеке и прагматизм в бизнесе. Русского же человека в делах отличало преобладание эмоционального начала над рациональным. Пожалуй, ни в одной другой стране мира духовная культура не накладывала такой отпечаток на экономику. РОССИЯ И ЗАПАД: ДВА МЕНТАЛИТЕТА В православной России рациональность имела вторичный, вспомогательный характер и выступала исключительно как средство выживания, но не самоцель. Главная цель жизни христианина, это внутренняя созидательная работа, основан- ная на глубоком, сакральном обновлении человека и мира. Не отвергая внешние формы жизни, в том числе хозяйственную деятельность, православие наполняет их духовным содержа- нием. Такая святая высокая духовность помогала привести в гармонию экономические отношения, превращала хозяйст- венную деятельность в богоугодное дело, имеющее евангельс- кое оправдание. Русская модель экономики существовала как определенный стереотип хозяйственного поведения. Это была не жесткая доктрина, а постоянно развивающаяся устойчивая система представлений, которая опиралась на национальное сознание. Для православного национального сознания прогресс подразумевал нравственное совершенствование души. Общественное развитие в западном понима- нии – это материальный и технический прогресс, постоянное наращивание массы товаров и услуг, обладание все большим количеством вещей. Для русского человека христианская вера была главным элементом бытия, а для западного человека – удоб- ной «надстройкой» над материальным базисом. 39
  • 41.
    ПРОМЫШЛЕННОСТЬ РОССИИ ВНАЧАЛЕ XX ВЕКА ПЕРВОЕ РОССИЙСКИЕ АВТО : ЗИС 101А 1940–41 ЛИСТОПРОКАТНЫЙ ЦЕХ ЮЗОВСКОГО МЕТАЛЛУРГИЧЕСКОГО БРЯНСКИЙ РЕЛЬСОПРОКАТНЫЙ ЗАВОД ВСЕРОССИЙСКАЯ ПРОМЫШЛЕННО- ХУДОЖЕСТВЕННАЯ ВЫСТАВКА 1896 Г. ПУТИЛОВСКИЙ ЗАВОД ИМПЕРАТОРСКИЙ ОРУЖЕЙНЫЙ ЗАВОД В ТУЛЕ БРОНЕАВТОМОБИЛИ 40
  • 42.
    ПРОМЫШЛЕННОСТЬ РОССИИ ВНАЧАЛЕ XX ВЕКА ТЫСЯЧНЫЙ ПАРОВОЗ ПУШЕЧНЫЙ ЦЕХ КУЗНЕЧНЫЙ ЦЕХ ШРАПНЕЛЬНЫЙ ЦЕХ СУДАВЕРФЬ ДОМЕННЫЙ ЦЕХ САТКИНСКОГО КАЗЕННОГО ЗАВОДА 41
  • 43.
    Стадия Содержание методов управления Характеристика Пионерская, 1820-1990гг. Традиционные методы управ- ления, личные способности предпринимателя Предприниматель управляет лично, не нанимая менедже- ров, все зависит от личной инициативы и деловых ка- честв предпринимателя, на- растает необходимость сис- тематизации опыта управ- ления Организационная, начало XX в. Научный подход к организа- ции управления, администри- рование Возникновение научной орга- низации управления. Отказ от традиционных методов. Воз- растание роли мастеров и инструкций. Учёт времени и наблюдение, нормирование труда. Развитие идеи сотруд- ничества работодателя с пер- соналом Интеграционная, начиная с 1930-х гг. Поведенческие подходы к организации управления Стремительное развитие тех- ники, рост знаний человека ИСТОКИ ВОЗНИКНОВЕНИЯ СОВРЕМЕННОГО МЕНЕДЖМЕНТА Менеджеры М1 М2 Мп Работники А1 А2 Ап Собственник капитала, он же менеджер Работники Собственник, он же работник Собственники капитала XVII-XVIII вв. (ремесленная мануфактура) Средние века (домашняя система промышленности) Со второй половины XIX в. (фабрика) I II III Рост масштабов производства Истоки возникновения современного менеджмента 42
  • 44.
    ГЛАВА 2 ЗАРУБЕЖНЫЙ ОПЫТ МЕНЕДЖМЕНТА ПитерДрукер: «Лучший путь предсказать будущее - это создать его» Опыт в области менеджмента других стран может быть полезным и в российской практике.
  • 45.
    ПОНЯТИЕ «МЕНЕДЖМЕНТ» Понятие «Менеджмент»,(management) переводится с английского, как управление. Глагол (to manage) про- изошел от латинского (manus) рука. Первоначально этим термином обозначали умение объезжать лошадей или править ими. Затем стали обозначать умение управлять колесницами. В настоящее время речь идет об умении управлять людьми, (персоналом) объектами и субъектами. Умение управлять, это значит добиваться достижения поставленных целей, используя материально-технические, трудовые, финансовые и информацион- ные ресурсы, используя при этом мотивы поведения людей для достижения высокой эффективности труда. Менеджмент нельзя считать только процессом управления людьми. В английском языке семантика слова «менеджмент» сложна. Словарь английского языка, это трактует так: - манера и способ общения с людьми, - одновременно это власть и искусство управления, - это особого рода умение, - в тоже время трактуется как административная единица. Таким образом, «Менеджмент» (management) на Западе употребляется во многих значениях, а именно: - наука управления; - искусство управления; - социальный слой управленцев. Как наука управления менеджмент имеет самостоятельную область знаний, свой предмет изучения, свои проблемы и способы их решения. Научную основу ее составляет вся сумма знаний об управлении, представленная в виде концепции, теорий, принципов, методов, способов управления. Менеджмент, как наука, позволяет не только своевременно и качественно управлять текущими процессами, но и прогнози- ровать развитие событий, разрабатывать стратегию. Как искусство управления менеджмент базируется на том, что хозяйствующий элемент является слож- ной системой, на которую воздействуют разнообразные внешние и внутренние факторы. Главным фактором являются люди, которые различаются по характеру, развитию, образованию, мотивам к труду и др. Учет этих факторов требует научного подхода и искусства его применения. Как социальный слой управленцев, менеджмент следует рассматривать как систему знаний, умений, навыков и трансформацию этих знаний, умений и навыков на незнакомые ситуации и объекты, требующих управления – принятия управленческих решений, с помощью которых и достигаются цели деятельности лю- бой организации в целом. И как систему подготовки людей–слоя управленцев-менеджеров, способных уп- равлять реальными объектами, (предприятиями, организациями, фирмами, учреждениями) и вырабатывать оптимальные управленческие решения, с помощью которых и достигаются цели деятельности этих организа- ций. 44
  • 46.
    МЕНЕДЖМЕНТ И УПРАВЛЕНИЕ 1.Масштаб 2. Оценка качества 3. Научная дисциплина Управление – процесс более древний и ёмкий, нежели менеджмент, который является лишь частью управленческих механизмов. Главный критерий эффективности для управления – достижение цели. Если речь идёт о менеджменте, то здесь оценка качества проводится иначе. В расчёт принимается как соблюдение правил игры (принципов и методов, определённых системой), так и эффективность распределения ресурсов (достижение целей при минимальных затратах). Менеджмент - это наука, обладающая своим предметом и методом, управление – это множество наук, характеризующихся различными предметами и методами. На практике понятие «менеджмент» чаще всего используется применительно к прибыльным проектам, а управление - к любым процессам воздействия субъекта на объект. 4. Коммерческая составляющая Менеджмент - это способ моделирования и ис- пользования социально-экономических систем, при котором во главу угла ставится эффектив- ность распределения ресурсов. Главная задача менеджера – создание самоорганизующейся сис- темы, которая будет воспроизводиться и разви- ваться в любых условиях. Для этой цели исполь- зуются передовые управленческие подходы и прогрессивные технологии. Главный критерий качества – это эффективность, то есть достиже- ние целей при использовании минимального количества ресурсов. Управление - это целенаправленная человечес- кая деятельность, направленная на упорядочен- ность процессов труда и производства. Управлять можно чем и кем угодно: человеком, автомоби- лем, проектом, базой данных, юридическим ли- цом. В современной науке управление противо- поставляется менеджменту как система устарев- ших инструментов. Если проект функционирует успешно, то говорят о хорошо отлаженном ме- неджменте. Если наблюдаются сбои в реализа- ции решений и необходимости их продавлива- ния, то говорят о «ручном управлении». Источник: «Основы менеджмента. Учебник» Веснин В. Р. Сходства и различия понятий зависят от конкретной ситуации. Управление – это общий процесс, менеджмент – частный. Профессиональные организаторы и управленцы используют набор инстру- ментов, идеально подходящий для конкретной ситуации. Управление в первую очередь опирается на практику, в то время как менеджмент - на теорию. Отличаются и подходы к оценке качества труда, распределения ресурсов. Применимо к современному миру, менеджмент - это научно обоснованные методы воздействия на социально-экономические системы. 45
  • 47.
    Тейлор был первым,кто использовал термины «менеджмент» и «менеджер» в их современном значении. На своей визитной карточке он обозначил свою должность как «консультант по вопросам менедж- мента»; он объяснял, что нарочно избрал этот новый и странный тер- мин, чтобы подтолкнуть потенциальных клиентов к осознанию того, что им предлагается нечто абсолютно новое. ПЕРВЫЙ, КТО ИСПОЛЬЗОВАЛ ТЕРМИНЫ «МЕНЕДЖМЕНТ» И «МЕНЕДЖЕР» Фредерик Тейлор «Менеджмент - это искусство точно знать, что предстоит сделать и как сделать это самым лучшим и дешевым способом». Первая должность, которая соот- ветствовала термину «менеджер» в его современном понимании, появилась не в бизнесе. Это был «управляющий городом» (невыборное должностное лицо.) И первое осознанное примене- ние «принципов управления Тейлора» произошло не в коммерческой сфере, а в процессе реорганизации армии в 1901 году проведенной Элиу Рутом. Элиу Рут (1845-1937) Статья Г.Тауна «Инженер как экономист» считается первой настоящей программой современного менедж- мента. В ней Таун предложил вывести инженера за узкие рамки технических задач и рассматривать его как органи- затора производства. (1844 - 1924) Генри Таун (1856-1915) Питер Друкер фактически создал менеджмент как дисциплину в 50-е гг., превратив эту непопулярную и неуважаемую специальность в необходимое условие развития бизнеса, «отражающее дух нового времени». Развиваясь в сфере менеджмента он смог превратить эту науку в одну из самых уважаемых и востребованных дисциплин. Питер Фердинанд Друкер (1909-2005) 46
  • 48.
    ПЕРВЫЙ, КТО ИСПОЛЬЗОВАЛПОНЯТИЕ «НАУЧНОЕ УПРАВЛЕНИЕ» Первым зарубежным менеджером был английский промышленник Роберт Оуэн. На своей прядильной фабрике в Нью - Ленарке (Шотландия) в 1820 г. Оуэн впервые решал вопросы производительности труда и мотивации деятельности, взаимоотношений рабочего с предприятием и процессом труда. Менеджер стал реальной фигурой. Первым учебником по управлению счи- тается книга английского профессора ма- тематики, инженера и предпринимателя Чарльза Бебиджа «Экономика машин и производства» (1832 г.). Теоретик в области управления 30 – 40-х гг. XX в. Лютер Гьюлик отмечал, что управление становится наукой, так как систематически изучает явления, стремясь понять, почему и как люди работают вместе для достижения определенных целей и для того, чтобы сделать эти системы сотрудничества более полезными для человечества. Лютер Гьюлик Роберт Оуэн Чарльз Бебидж Понятие «научное управление» ввел представитель американских фрахтовых кампаний Луис Брандейс в 1910 г. 47
  • 49.
    48 Предтечей возникновения школынаучного управления стали опыты Ф.Тейлора с се- кундомером в руках, отсчитывающим время выполнения нормы контрольного задания. Обратив внимание на физиологические особенности каждого работника, Ф.Тейлор при- шёл к выводу о необходимости нормирования труда и вознаграждения за выполнение нормы. Изложил свои взгляды в трудах «Научная организация труда» (1912 г.), «Науч- ные основы организации промышленных предприятий», «Тейлор о тейлоризме».Тейлор пришел к мысли так организовать труд, чтобы выработанные правила, законы заменили бы собой личные суждения отдельного работника. Роль управленца, способного опре- делить, как и в каком объеме делать ту или иную работу исполнителю, значительно воз- растала. Тейлор рассматривал управление как искусство знать точно, что предстоит сделать и как это сделать самым лучшим и дешевым способом. РАЗВИТИЕ ЗАРУБЕЖНОЙ ТЕОРИИ И ПРАКТИКИ МЕНЕДЖМЕНТА Фредерик Тейлор Анри Файоль Развитие идей Ф. Тейлора было продолжено и французским инженером Анри Файолем. В своей книге «Общее и промышленное управление» (1916 г.) он разбил все операции на предприятии на группы: • технические (производство, обработка); • коммерческие (покупка, продажа, обмен); • финансовые (привлечение капитала и эффективное его использование); • страховые (охрана собственности и личности); • учетные (бухгалтерия, статистика, инвентаризация); • административные и опре- делил относительную важность этих операций для персонала и предприятия. Со- гласно Файолю, управлять – это вести предприятие к цели, пытаясь наилучшим об- разом использовать его ресурсы, обеспечив правильный ход шести операций, при- чем последнюю Файоль и отнес к управлению. АДМИНИСТРАТИВНАЯ КЛАССИЧЕСКАЯ ШКОЛА 20-30-Е ГГ. XX В. Теоретически работы Ф. Тейлора были обоснованы инженером-социологом Максом Вебером. Им были выдвинуты предпосылки, что жесткий порядок, подкрепленный соответствующими правилами, – наиболее эффективный метод работы. Всю организа- цию, считал Вебер, можно разложить на составные части, пронормировать работу каж- дой из них, в том числе можно регламентировать и функции, и количество управлен- цев. Такое разделение труда специализирует персонал и строит организацию по линей- ному признаку, т.е. каждый отвечает за свои действия лишь перед вышестоящим на- чальником. В этом смысл бюрократической системы М. Вебера. На верхних ступенях управления рекомендовался принцип сочетания власти и ответственности, когда руко- водителю давались жестко ограниченные полномочия и заранее оговоренная ответст- венность, нарушать которые управленцам не разрешалось. 30-40-Е ГГ. XX В. Макс Вебер ШКОЛА НАУЧНОГО УПРАВЛЕНИЯ кон. XIX - нач. XX вв. ШКОЛА ЧЕЛОВЕЧЕСКИХ ОТНОШЕНИЙ 30-50 ГГ. XX В. Джордж Элтон Мейо Э. Мейо Провёл «хоторнские эксперименты» в городке Хоторн вблизи г. Чикаго (США) на предприятиях фирмы «Вестерн Электрик». Они продолжались с 1927 по 1939 гг. и не имеют аналогов по масштабности и длительности. Эксперименты показали, что искусство общения с людьми должно было стать главным критерием отбора администраторов, начиная с мастера.
  • 50.
    49 60-70 ГГ. XXВ. Системный подход в 60-70-е гг. становится универсальной идеологией менеджмен- та, а системный анализ - общепризнанным инструментарием. Разработан еще в 30-х годах Людвигом фон Берталанфи (1901-1971). Для систем любой природы, в том числе и для производственно-экономических систем, существуют общие закономерности, которые могут быть выражены на точном языке математики. Это раскрывает большие возможности проведения количественных исследований систем-организаций с помощью точных наук и присущих им строгих методов. 80-90 ГГ. XX В. Ситуационный или кейзовый подход является и способом мышления. Разработанный в Гар- вардской школе бизнеса. Направлен на выработку ситуационного мышления и непосредственное использование полученных теоретических знаний, ведет к анализу реальных ситуаций и принятию типологичных решений. Подход такого рода воспитывает у менеджеров особые качества: гибкость, предвидение, умение принять запрограммированные решения в нестандартных ситуациях, быть оригинальными в достижении целей. Основываясь на этой теории Дуглас Макгрегор сформулировал Теорию Х и Теорию У. Классический менеджмент основывается на первой из них, а вторая - более реа- листична и полна. Предположения теории У сводятся к тому, что нет врожденной не- приязни к труду, внешний контроль и санкции - не единственный и не самый эффек- тивный способ контроля (мотивации), большинство работников способны проявлять изобретательность и что, наконец, потенциал интеллекта «среднего» индивида ис- пользуется далеко не полностью. Дуглас Макгрегор Сформировал теорию об инновационной экономике и предпринимательском обществе. В основе теории Друкера лежит его представление о новом - ин- формационном - обществе, характеризуемом постоянными изменениями. В мире будущего "творческая деструкция" будет основополагающим призна- ком общества в целом, а не только его экономической сферы. Профессиона- лы - управленцы наступающей эпохи окажутся перед необходимостью при- спосабливаться к ситуации периодических трансформаций, когда последние перестанут восприниматься как исключения и станут нормой жизни. Питер Друкер СОЦИАЛЬНАЯ ШКОЛА МЕНЕДЖМЕНТА Абрахам Маслоу - психоаналитик и ученый-теоретик, «бихевиор». Он пришел к выводу, что существует иерархия потребностей, основу которой образуют физиологические потребности, на которые опираются потребности в безопас- ности, принадлежности, самоуважения и, наконец, самоактуализации. Разработал «пирамиду потребностей». «Бихевиористское направление». Абрахам Маслоу 30-50 ГГ. XX В. РАЗВИТИЕ ЗАРУБЕЖНОЙ ТЕОРИИ И ПРАКТИКИ МЕНЕДЖМЕНТА Людвиг Берталанфи
  • 51.
    Функция менеджмента (по Ф.Тейлору) Функции менеджмента Контроль результатов Подготовка средств Выбор средств Выбор цели Элементы менеджмента (по Ф. Тейлору) Элементы научного менеджмента Максимальная производительность вместо ограничения производительности Сотрудничество вместо индивидуальной работы Гармония вместо противоречий Наука вместо традиционных навыков Развитие каждого отдельного работника до максимально доступной ему производительности и максимального благополучия МЕНЕДЖМЕНТ ПО ТЕЙЛОРУ Нормирование: любой труд можно структурировать и измерить Принципы менеджмента (по Ф. Тейлору) Принципы научного менеджмента Вознаграждение за конечный результат, а не за деятельность Соотношение времени и задач: результат необходимо достигать к определенному времени Систематический отбор и обучение кадров «Хорошая организация при бедном оборудовании даст лучшие результаты, чем отличное оборудование при плохой организации». Ф.У. Тейлор 50
  • 52.
    МЕНЕДЖМЕНТ ПО ФАЙОЛЮ Функциименеджмента (по А. Файолю) ЧЕТЫРНАДЦАТЬ ПРИНЦИПОВ ФУНКЦИОНАЛЬНОГО МЕНЕДЖМЕНТА ВЛАСТЬ РАЗДЕЛЕНИЕ РАБОТЫ ДИСЦИПЛИНА КАСТОВЫЙ ДУХ СПРАВЕДЛИВОСТЬ СТАБИЛЬНОСТЬ ПЕРСОНАЛА ВОЗНАГРАЖДЕНИЕ ПОРЯДОК ЕДИНОНАЧАЛИЕ ИЕРАРХИЯ ЦЕНТРАЛИЗАЦИЯ ЕДИНСТВО НАПРАВЛЕНИЙ ПОДЧИНЁННОСТЬ ЛИЧНЫХ ИНТЕРЕСОВ ОБЩИМ ИНИЦИАТИВА Принципы менеджмента (по А. Файолю) Обеспечение взаимосвязи и согласованности работ. Процесс определения целей и задач, необходимых для достижения сотрудниками и подразделениями организации. Комплекс действий и мероприятий, способствующий появлению заинтересованности в определенных действиях и результатах. Создание и внедрение правил, норм, политик, регламентов, бизнес- процессов с целью ра- ционального выполнения определенных функций для достижения целей и упорядочивания уклада жизни организации. Мероприятия по сопостав- лению текущей деятель- ности с прописными реглментами, а также контроль результатов деятельности. 51
  • 53.
    ФИЛОСОФИЯ МЕНЕДЖМЕНТА ПОЛИ ЯКОККЕ «СВЕРХ- ГЕРОЙ ИЗ БИЗНЕСА» 1. Привлекательный вид места работы 2. Талантливые сотрудники 3. Вознаграждение за труд и усердие 4. Сознание, что продукция пользуется спросом у покупателя 1. Проведение эффективной инновационной деятельности 2. Оценка по достоинству труда каждою рабочего 3. Поощрение духа соревновательности 4. Поиск новых эффективных методов управления 1. Создание инфраструктуры, отвечающей требованиям рынка 2. Использование оригинальной передовой технологии 3. Производство конкурентоспособной продукции Примером талантливого менеджера может служить Ли Якокка. В начале 1980-х гг. этот «сверх- герой из бизнеса» спас от краха автомобильный концерн «Крайслер». Ли Якокка проявил себя как подлинный новатор маркетинга. Он мало что взял из традиционного набора управленческих рецеп- тов, положившись на свой опыт и интуицию менеджера-коммерсанта, предпринимателя. Им сфор- мулированы характеристики эффективного менеджмента, иными словами, философии менеджмен- та. Выпустил автобиографию – «Карьера менеджера», которая стала бестселлером. И до сих пор рассматривается как учебник по антикризисному управлению. Основные краткосрочные цели Характерные черты идеального места работы Главные принципы 52 Источник Ли Якокка Карьера менеджера.
  • 54.
    У менеджера двеспецифические задачи. Первая за- дача заключаетсяся в создании истинного целого, которое больше , чем сумма всех его частей, - про- изводительной организации, представляющей со- бой больше, чем сумма вложенных в неё ресурсов (эффект синергии). Формула успеха менеджера: 2*2=5(!) Решение этой задачи потребует от менеджера умения сбалансировать и гармонизировать три ос- новные функции менеджмента: - управление бизне- сом; - управление менеджерами; - управление ра- ботниками и работой. Работа менеджера больше по- хожа на деятельность дирижёра. Дирижёр должен уметь слышать не только звучание оркестра в це- лом, но и каждого музыкального инструмента. Вто- рая специфическая задача менеджера заключается в гармонизации каждого своего решения и действия с кратко и долгосрочными планами предприятия. Менеджер живёт и действует в двух измерениях: он отвечает как за работу предприятия , так и за надёжное функционирование каждого из компонен- тов организации. Деньги следуют за знаниями. Деньги - это не проблема. Проб- лема заключается в руководст- ве и ориентации. Прибыльность - это не цель делового предприятия и экономической деятельности, а ограничивающий их фактор. Нам необходима оценка, а не подсчёт. Менеджмент - это прежде всего управление. Менеджмент относится, глав- ным образом к людям, а не техническим приёмам и процедурам. Вовлечённость людей в работу - вот что имеет значение. На самом деле принимает очень мало решений. Три наи- более важных вопроса – это: Что представляет ваш бизнес? Кто является вашим покупа- телем? Что покупатель счита- ет ценностью? Управление по целям работает, если вы сначала продумываете свои цели. В 90 случаях из 100 вы этого не делаете. Обучение представляет собой про- должающийся всю жизнь процесс отслеживания изменений. Самая насущная задача – это научить людей учиться. Суть менеджмен- та – сделать знания продуктивны- ми. Знания существуют только тогда, когда их применять на практике. Мы не ограничены той информа- цией , которой обладаем. Ограничением для нас может стать наша способность обрабаты- вать эту информацию. Сегодня ценится умение выбирать пра- вильную информацию и превра- щать её в технологию. Знайте свои сильные стороны. В первую очередь следует от- ветить на вопрос о том, что должно быть сделано. Каждые 6 месяцев спрашивайте себя о том, чем вы хотите запом- ниться людям. ФИЛОСОФИЯ БИЗНЕСА ПО ДРУКЕРУ (БИЗНЕС - ГУРУ XX ВЕКА) Результативность – это делать вещи правильно. Эффективность – это делать правильные вещи. 53 Источник Друкер, Питер, Ф. Задачи менеджмента в XXI веке.
  • 55.
    54 Роберт Оуэн (1771-1858) Фрэнк Гилберт(1868- 1924) и Лилиан Гилберт (1878-1972) Гаррингтон Эмерсон (1853-1931) Гант Генри (1861-1919) Генри Форд (1864-1947) ШКОЛЫ НАУЧНОГО УПРАВЛЕНИЯ КОН.XIX-НАЧ. XX ВВ. Анри Файоль (1841-1925) Альфред Притчард Слоан (1905-1970) Макс Вебер (1864-1920) Урвик, Линдал (1891-1983) Джеймс Муни (1884-1957) АДМИНИСТРАТИВНАЯ КЛАССИЧЕСКАЯ ШКОЛА НАЧ.XX В.-СЕР. XX В. Фоллет, Мэри (1868-1933) Мэйо Элтон (1880-1949) Карнеги, Дейл (1888-1955) Макгрегор, Дуглас (1906-1964) Хьюго Мюнстерберг (1863-1916) ШКОЛА ЧЕЛОВЕЧЕСКИХ ОТНОШЕНИЙ - 60-70 ГГ. XX В. СОЦИАЛЬНАЯ ШКОЛА МЕНЕДЖМЕНТА КОН. XX В. ЯКОККА Ли (р. 1924) Питер Друкер (1909 — 2005) Саймон Герберт (1916-2001) СОВРЕМЕННАЯ ШКОЛА МЕНЕДЖМЕНТА НАЧ. XXI В. Том Питерс (р. 1942) Джек Уэлч (р.1935) Стив Джобс (1955 – 2011) ПОРТРЕТНАЯ ГАЛЕРЕЯ ОСНОВАТЕЛЕЙ ЗАРУБЕЖНЫХ ШКОЛ УПРАВЛЕНИЯ
  • 56.
    ОСНОВАТЕЛИ ЗАРУБЕЖНЫХ ШКОЛУПРАВЛЕНИЯ Вклад направления Представители Школа научного управления (1885-1920 гг.). 1. Использование анализа для определения лучших способов решения задач 2. Обеспечение работников ресурсами 3. Систематическое использование материального стимулирования 4. Отбор работников и их обучение Ф. Тейлор Ф. Гилберт Г. Гант Классическая (административная) школа управления (1920-1950 гг.). 1. Развитие принципов управления 2. Развитие функций управления 3. Систематизированный подход к управлению всей организации А. Файоль Школа человеческих отношений и школа поведенческих наук (1930-1950 гг. ). 1. Использование приемов управления межличностными отноше- ниями 2. Применение наук о человеческом поведении М. Фоллетт Э. Мэйо Ф. Херцберг Количественный метод (с 1950 г. по настоянщее время). 1. Разработка и применение математических моделей в управлении 2. Развитие количественных методов в принятии решений С. Форрестр Э. Райф С. Саймон Попроцессный подход (с 1920 г. по настоящее время). Рассмотрение управления как процесса, т.е. серии непрерывных взаимосвязанных действий (функций управления) Ф. Тейлор Р. Черчмен В. Вудфорт Системный подход (с 1950 г. по настоящее врямя). Рассмотрение организации как некоторой целостности, состоящей из взаимосвязанных частей, каждая из которых вносит вклад в развитие целого А. Слоан П. Дюпон Р. Скотт Ситуационный подход (с 1906 г. по настоящее время). Увязка конкретных приемов и концепций управления с определен- ными конкретными ситуациями для достижения целей организации наиболее эффективными способами П.Друкер У. Марч Р. Томпсон В теории менеджмента принято выделять следующие научные школы: 55
  • 57.
    ТЕОРЕТИКИ ЗАРУБЕЖНОГО МЕНЕДЖМЕНТАнач. XXI В. 56 Том Питерс - самый влиятельный представитель деловой мысли наше- го времени, он заслужил титул гуру для гуру управленческой науки. Его первая книга «В поисках совершенства», написанная в соавторстве с Ро- бертом Уотерменом, была названа «величайшей в истории книгой о бизне- се» по результатам опроса, проведенного издательством Bloomsbury Publi- shing. Следом вышел целый ряд мировых бестселлеров Питерса. Питерс основал Tom Peters Company, международную учебную и консалтинговую организацию. Среди предприятий, получающих ее рекомендации по воп- росам организационных преобразований для подготовки к будущим пере- менам, такие крупные клиенты, как Rolls-Royce, Starbucks, Bank of Ameri- ca, Continental Airlines, Virgin Direct и Intel.Том Питерс Филип Котлер - автор многих книг по маркетингу и менеджменту, а также им написаны свыше 100 статей для ведущих журналов. Единственный ав- тор, кто трижды удостаивался ежегодной премии Alpha Kappa Psi, присваи- ваемой за лучшую статью для "Journal of Marketing". Имеет множество зва- ний и наград за выдающийся вклад в маркетинг. 13 марта 2014 Филип Кот- лер был удостоен степени почётного доктора Российского экономического университета имени Г. В. Плеханова.Филип Котлер Джим Коллинз называет себя «исследователем великих и долговечных компаний». Является автором известных книг «Как гибнут великие и по- чему некоторые компании никогда не сдаются», «От хорошего к великому: почему некоторые компании совершают прорыв, а другие нет», «Постро- енные навечно» и «Великие по собственному выбору». Публикуется в Harvard Business Review, Business Week, Fortune и других журналах. Джим Коллинз Роберт Каплан и Дэвид Нортон являются создателями мето- дик менеджмента эффективности под общим названием «карта сбалансированных показателей». Роберт Каплан и Дэвид Нор- тон в соавторстве написали множество книг. Роберт Каплан и Дэвид Нортон Ицхак Адизес является автором семи книг, переведённых на 22 языка. Адизес известен своей теорией жизненных циклов компаний, а также под- ходом к типологии руководителей. По его мнению, идеального руководи- теля - супер-босса, который может всё, просто не существует. Это невоз- можно потому, что такой «идеальный» человек должен сочетать несочетае- мые, по мнению Адизеса, качества. Метод Адизеса применяется по всему миру. Ицхак Адизес
  • 58.
    ЗАРУБЕЖНЫЕ ПРАКТИКИ МЕНЕДЖМЕНТАнач. XXI В. 57 Начал свою карьеру в General Electric в 1960 году, а в 1981 стал гла- вой компании, которой руководил до 2001 года. Под руководством Уэлча, корпорация превратилась из бюрократического «бегемота» в динамичную и устойчивую организацию, а ее капитализация возросла с $13 млрд. в начале 80-х до $500 млрд. в 2001. После ухода с поста главы General Electric в 2001 году Уэлч опубликовал свою биографию «Джэк – самая суть», сразу ставшую мировым бестсел- лером. Сейчас эта книга входит в «список обязательной к прочте- нию литературы» по менеджменту. Билл Гейтс - главный архитектор программного обеспечения корпо- рации Microsoft , ведущего мирового производителя программного обеспечения для персональных компьютеров. Автор книг «Дорога в будущее» и «Бизнес со скоростью мысли», которая показывает, как информационные технологии могут решать бизнес-задачи в совер- шенно новом ключе. Майкл Сол Делл - основатель и руководитель компании Dell. Начинал свою фирму в кустарных условиях, предоставляя са- модельные модификации IBM PC. Dell занимает лидирующие позиции в таких сегментах как поставки IT-оборудования для здравоохранения и образования, плоскопанельные мониторы, ISCSI-решения для хранения данных, x86-сервера и т.д. Билл Гейтс Джек Уэлч Майкл Делл Стив Джобс – отец-основатель Apple, распространивший по всему миру одно из самых важных изобретений прошлого века – персо- нальный компьютер. Масштабы и инновации Apple просто поража- ют своим размахом, поэтому многие из нас привыкли думать, что такие гигантские корпорации появляются на свет только благодаря солидным инвестициям. Стив Джобс Роберт Кийосаки является автором 25 книг, которые разошлись в коли- честве более 26 млн. экземпляров. Разработал обучающую настольную игру «Денежный поток 101», предназначенную для освоения финансо- вых стратегий и её продолжение «Денежный поток 202». Роберт Кийосаки
  • 59.
    11. Будьте абсолютночестны с самим собою и с другими. Почти каждая проблема в вашей жизни может быть разрешена, если вы возвратитесь к своим базовым ценностям. В чем они заключаются? Во что вы верите и на чем стоите? Всякий раз, когда вы испытываете любого рода стресс, это обычно означает, что вы ставите под угрозу одну из своих ценностей. Независимо от того, к чему это приведет, сию же минуту примите решение не отклоняться от того, что, по вашему глубокому убеждению, действительно является для вас важным и определяющим. 10. Посвятите себя служению другим. Идентифицируйте своих самых важных клиентов как внутри, так и вне вашей компании. Кто те люди, от которых вы больше всего зависите? А какие люди более всего зависят от вас? Что вы могли бы сделать, начиная прямо с сегодняшнего дня, чтобы лучше заботиться о них? 9. Изучите в своем деле каждую деталь. Выявите базовые тенденции в своем деле. Каковы основополагающие сведения или ключевые умения, которыми вы должны овладеть, чтобы в будущем стать ведущим специалистом в своей области? Сегодня же составьте план развития этих навыков и умений, а затем каждый день работайте над его воплощением. 8. Вначале платите себе. Сегодня же откройте специальный счет для накопления средств. Внесите на этот счет депозит, каким бы маленьким он ни был. Затем ищите любую возможность пополнять указанный счет. Начните изучать финансы, чтобы понять, как заставить эту сумму расти. Читайте книги и журнальные статьи, написанные экспертами по данной теме. Ни на минуту не прекращайте экономить, учиться и расти, пока не станете материально независимым. 7. Всю жизнь не переставайте учиться. Выберите предмет, который может реально помочь вам стать более произ- водительным и эффективным в своей области. Поставьте перед собой цель овладеть этим предметом. Превратите это в проект типа "сделай сам". Затем каждый день читайте литературу по данному предмету. Регулярно слушайте аудиокассеты или компакты с учебными программами по указанному предмету. Посещайте учебные курсы по этому предмету. Работайте над данным проектом так, словно от этого зависит ваше будущее, потому что так оно и есть! 6. Работайте дольше и упорнее. Составьте сегодня же план, как увеличить число часов, которые вы каждый день уделяете работе. Примите решение приходить в офис на час раньше, и сразу же на старте дня делать рывок вперед. Работайте во время обеденного перерыва, когда другие ушли. Оставайтесь на час позже, чтобы успеть что-либо еще. Одна только данная стратегия удвоит вашу отдачу, добавив всего лишь два часа к вашему рабочему дню. 5. Посвятите себя совершенству. Выявите в своей текущей работе те ключевые области, от которых более всего зависит конечный результат. Какие элементы вашей работы вы абсолютно и безусловно должны выполнять самым наилучшим образом, чтобы продвинуться в своем деле на вершину? В чем вы сильны и в чем слабы? Составьте сегодня же план, как сделаться лучше в той единственной области, где совершенствование соответствующего навыка или умения может более всего помочь вам. 4. Делайте то, что вы любите делать. Выясните, какого рода работа доставляет вам наибольшее удовольствие. Какая деятельность до сего времени более всего способствовала вашему успеху в жизни? Если бы у вас была возможность заняться любой работой и успешно выполнять ее, что бы вы для себя выбрали? Установите это занятие в качестве своей цели, составьте план и сегодня же начинайте продвигаться в указанном направлении. 1. Мечтайте о великом. Составьте список всего, что вы бы сделали или попытались сделать, если бы вам был полностью гарантирован успех. Затем примите решение по поводу одного конкретного действия и немедленно выполните его. 2. Выработайте ясное ощущение направления. Всегда думайте на бумаге. Садитесь и начните вырисовывать свои цели, а также создавать план их достижения. Одно это упражнение может сделать вас миллионером, который сам заработал свои деньги. 3. Считайте, что работаете только на себя. Перечислите свои любимые причины и оправдания, объясняющие, почему вы не преданы всей душой делу достижения своих финансовые целей. Каким бы ни был ваш ответ, принимайте на себя всю полноту ответственности за собственную жизнь и сегодня же начинайте действовать! ЗАКОНЫ УСПЕХА МИЛЛИОНЕРОВ (УСПЕХ ПРЕДСКАЗУЕМ) Источник: Трейси Брайан - 21 секрет успеха миллионеров 58 Собрав, изучив и обобщив информацию о привычках и практике сотен людей, сделавших себя настоящими миллионерами, сформулированы принципы, следование которым позволяет добиться успеха любому человеку, независимо от его исходного положения.
  • 60.
    21. Пройдите тестна настойчивость Какова самая трудная жизненная ситуация, перед которой вы стоите сегодня? В чем бы она ни состояла, вообразите, что она ниспослана вам в данное время исключительно с целью преподать вам полезный урок, на котором вы должны научиться, как в будущем быть еще более удачливым. В чем именно может заключаться этот урок? Впредь всегда ищите в каждой возникающей задержке или трудности некий полезный урок. Вам всегда удастся найти его, и это поможет вам в усилиях, направленных на превращение в миллионера, который сам заработал свои деньги. ЗАКОНЫ УСПЕХА МИЛЛИОНЕРОВ (УСПЕХ ПРЕДСКАЗУЕМ) 59 14. Будьте готовы подниматься с вершины на вершину. Выявите ключевые циклы и тенденции в своем бизнесе. В каком направлении движется рынок? Что в вашем деле меняется и как вы должны будете приспособиться к этим изменениям? Какие шаги вы должны предпринять сегодня, чтобы завтра быть готовым воспользоваться преимуществами нового мира? Независимо от ответа, выполните указанные шаги прямо сейчас! 15. Во всем практикуйте самодисциплину. Изменяйтесь постепенно. Выявите одну конкретную область вашей жизни, где недостаток дисциплины особенно мешает достижению успеха. Сегодня же примите решение укреплять дисциплину в данной области. Приступайте к этому всерьез. Сообщите другим о своем решении. Ни в коем случае не допускайте никаких исключений, пока новая привычка не укоренится окончательно. Одно указанное решение может круто изменить всю вашу жизнь. 16. Разблокируйте свои врожденные творческие способности. Запишите на бумаге свою самую насущную и безотлагательную проблему или наиболее желанную для вас цель. Затем вообразите, что указанная проблема великолепно решена или же сформулированная цель идеальным образом достигнута. Как выглядело бы такого рода решение или достижение? Что вы можете сделать немедленно для получения подобного результата? Запомните, что действие - это всё! 17. Вращайтесь среди надлежащих людей. Выявите самых важных людей в своей жизни - как в настоящем, так и в будущем. Чем вы могли бы помочь им в жизни и работе так, чтобы они были рады помочь и вам? Подумайте о людях, с которыми вам необходимо близко познакомиться. Что именно вы могли бы сделать с целью заранее помочь им прежде, чем у вас появится нужда в их ответной помощи? Помните - сначала нужно посеять, и лишь потом вы сможете пожинать. 18. Проявляйте особую заботу о своем физическом здоровье. Выявите одну конкретную привычку в области здоровья, которую вы должны развить у себя, чтобы наслаждаться более высоким уровнем здоровья и энергетики. Возможно, это будет полный отказ от десертов. Затем рассматривайте данный вопрос как личный вызов и примите решение дисциплинировать себя и добиться прочного укоренения своей новой привычки в сфере здоровья. 19. Будьте решительным и ориентированным на действия. Спросите себя: какое единственное действие, если выполнить его немедленно, могло бы позитивно повлиять на достигаемые мною результаты? Независимо от того, каким будет ваш ответ на данный вопрос, немедленно предпримите это действие. 20. Никогда не позволяйте неудаче быть допустимым вариантом. Определите один самый главный источник страха в вашей жизни - например, им может быть неудача, критика или неодобрение - и примите решение действовать так, словно этого страха не существует. Вообразите, что вам гарантирован успех, если только вы предпримете конкретное действие, направленное на достижение ваших целей и мечтаний. А после этого просто выполните указанное действие! 12. Установите свои наивысшие приоритеты и целеуст- ремленно сконцентрируйтесь на них. Выявите самую важную задачу, которую вы можете решить прямо сейчас и которая более всего поможет вам в достижении наиболее важной для вас цели, а затем дисциплинируйте себя зани- маться ею и только ею до тех пор, пока она не будет выполнена на 100 процентов. Одна лишь способность делать это и только это может целиком изменить всю вашу жизнь. 13. Выработайте себе репутацию быстрого и надежного работника. Выберите всего одну ключе- вую задачу, которую вы никак не соберетесь начать либо довести до завершения, и примите решение немедленно заняться ею. Постоянно повторяйте себе следующие четыре волшебных слова, которые обеспечивают высокую мотивацию: "Сделай это прямо сейчас! Сделай это прямо сейчас!" Наиболее важным фактором в деле достижения большого финансового успеха являются вовсе не деньги, не первич- ный капитал. Главное - какой личностью вы должны стать, чтобы заработать такие огромные деньги и затем держаться на этом уровне. Изложенные здесь "секреты успеха" представляют собой ключи к подлинному, большому успеху в каждой сфере жизни независимо от того, заработаете ли вы по ходу дела еще и кучу денег. Эти принципы вы можете применять для достижения почти всякой цели, которая для вас действительно желанна.
  • 61.
    ЗАВОД ФОРД ВРИВЕР РУЖ, США ПРОИЗВОДСТВО КОКА-КОЛЫ В НАЧАЛЕ ХХ ВЕКА 1976 Г. КАЛИФОРНИЯ, СТИВ ДЖОБС И СТИВ ВОЗНИАК ЗАРЕГИСТРИРОВАЛИ ФИРМУ APPLE COMPUTER ПЕРВЫЙ РЕСТОРАН ФАСТ-ФУДА «MCDONALD'S», ОТКРЫВШИЙСЯ В 1948 ГОДУ ЗАВОД ПО ПРОИЗВОДСТВУ ТЕЛЕВИЗОРОВ КОМПАНИИ SONY В ТОКИО, 1960 ГОД. ФОТО: JOHN RODERICK / AP 60 ПРОМЫШЛЕННОСТЬ ЗА РУБЕЖОМ XX в. THE WALT DISNEY COMPANY ОСНОВАННАЯ 16 ОКТЯБРЯ 1923 ГОДА
  • 62.
    ГЛАВНЫЙ ОФИС GOOGLE 61 ПРОМЫШЛЕННОСТЬЗА РУБЕЖОМ XXI в. СТИВ ДЖОБС ПРЕДСТАВИЛ IPHONE 3G, 2008 MERCEDES-BENZ F700 В 2007 ГОДУ ВО ФРАНКФУРТСКОМ АВТОСАЛОНЕ ДВИГАТЕЛЬ J79 GENERAL ELECTRIC-, ДЛЯ ИСТРЕБИТЕЛЬНОЙ И БОМБАРДИРОВОЧНОЙ АВИАЦИИПРЕЗЕНТАЦИЯ SAMSUNG SMART TV ПРЕЗЕНТАЦИЯ MICROSOFT WINDOWS 10
  • 63.
    Microsoft Corporation -производство программного обеспечения Многие годы деятельность Microsoft определялась стратегическим видением: "Компьютер в каж- дом доме, на каждом рабочем столе, плюс первоклассное программное обеспечение". Однако по- явление Internet и широкое распространение электронных устройств, отличных от ПК, например карманных калькуляторов и приставок к телевизорам, заставили Microsoft в 1999 году расширить видение следующим образом: "Обеспечивать новые возможности в любое время, в любом месте, на любом устройстве с помощью первоклассного программного обеспечения". ПРИМЕРЫ БИЗНЕС-СТРАТЕГИЙ ВЕДУЩИХ ЗАРУБЕЖНЫХ КОМПАНИЙ нач. XXI В. Long John Silver's "Наше видение: стать лучшей сетью ресторанов быстрого обслуживания в Америке. Мы предла- гаем каждому посетителю вкусные, здоровые и недорогие блюда из рыбы, морепродуктов и цып- лят, обслуживаем быстро и вежливо". Intel - производство процессоров для ПК "Наше видение: миллиарды компьютеров с подключением к Internet, миллионы серверов, трил- лионы долларов прибыли от электронной коммерции. Миссия Intel - сохранение за собой роли ключевого поставщика в Internet-экономике и содействие любым усилиям по повышению эффек- тивности Internet. Сегодня главное в компьютерах - это Internet. Мы расширяем возможности ПК и Internet". Otis Elevator - производство лифтов "Наша миссия - предоставить всем клиентам средства перемещения людей и грузов вверх, вниз и в стороны на ограниченное расстояние с надежностью, какую не может обеспечить ни одна дру- гая компания". Avis rent-a-car - сдача автомобилей в аренду "Наш бизнес - сдача автомобилей в аренду. Наша миссия - абсолютное удовлетворение клиента". Trader Joe's - сеть бакалейных магазинов "Миссия Trader Joe's - продажа высококачественных продуктов и напитков, объективная инфор- мация, высочайшие стандарты обслуживания, дружелюбие, индивидуальный подход, корпоратив- ный дух". 62
  • 64.
    Ford (Ford MotorCompany, Форд Мотор Кампани, NYSE: F). Компания Ford получи- ла известность как первая в мире применив- шая классический автосборочный конвейер. Компания Ford Motor уже на протяжении бо- лее чем 100 лет контролируется семьёй Фор- дов, являясь, таким образом, одной из наибо- лее крупных компаний, находящихся под се- мейным контролем, в мире. В то же время, Ford Motor Company является публичной ком- панией, акции которой котируются на Нью- Йоркской фондовой бирже. Семье Форд на октябрь 2010 года принадлежало 40 % голо- сующих акций Ford, остальные находились в свободном обращении. Coca-Cola («Кока-кола») - безалкогольный га- зированный напиток, производимый компанией «The Coca-Cola Company». Напиток «Кока-кола» был придуман в Атланте (штат Джорджия, США) 8 мая 1886 года фармацевтом Джоном Ститом Пембертоном. «Кока-Кола» была при- знана самым дорогим брендом в мире в рейтин- ге международного исследовательского агентст- ва Interbrand. Напиток продается более чем в 200 странах мира. The Procter & Gamble Company (по-русски произносится Проктэр энд Гэмбл), P&G (NYSE: PG). Основана в 1837 году свечником Уильямом Проктером и мыловаром Джейм- сом Гэмблом. Уже в 1859 году продажи ком- пании достигли $1 млн. В ходе Гражданской войны в США P&G получила значительные контракты на поставку свечей и мыла армии северян. В 2003 г. купила немецкую компа- нию Wella, которая производит средства для ухода за волосами, краски для волос. В январе 2005 года Procter & Gamble объявила о погло- щении компании Gillette; стоимость сделки составила $56 млрд. В результате этой покуп- ки P&G стала крупнейшей в мире компанией по выпуску потребительских товаров, обогнав Unilever. L’Oréal (произносится Лореаль). Французская компания, лидер мирового рынка парфюмерии и косметики. Штаб-квартира - в коммуне Клиши- ла-Гаренн в пригороде Парижа. Основана в 1909 году французским химиком Эженом Шуллером. L’Oréal производит множество популярных марок косметики, духов и средств по уходу за кожей и волосами (в том числе L’Oréal Paris, Garnier, Maybelline New York, Cacharel, Giorgio Armani Parfums and Cosmetics, Lancôme, Vichy, La-Roche- Posay и др.) ПРИМЕРЫ ВЕДУЩИХ ЗАРУБЕЖНЫХ КОМПАНИЙ МИРА XX - XXI ВВ. Novartis International AG (от латинских корней Novae Artis - "новые достижения") - транснациональная фармацевтичес- кая корпорация образована в 1996 году при слиянии компа- ний Sandoz и Ciba. Штаб-квартира Группы находится в Ба- зеле, Швейцария. «Новартис» осуществляет свою деятель- ность в более чем 140 странах мира. 63
  • 65.
    JPMorgan Chase (рус. Джей-Пи-Морган-Чейз). Одиниз старейших финансовых конгломера- тов на планете. Образовавшись в результате слияния Chase Manhattan Corporation и J.P. Morgan & Co., компания обслуживает миллионы клиентов в США. ПРИМЕРЫ ВЕДУЩИХ ЗАРУБЕЖНЫХ КОМПАНИЙ МИРА XX – нач. XXI В. Industrial and Commercial Bank of China (сокр. ICBC, рус. Промышленный и коммерческий банк Китая). Крупнейший китайский коммерческий банк (наряду с Bank of China, Agricultural Bank of China и China Construction Bank). Создан в 1984 году. Petrobras (Petróleo Brasileiro S.A., читается Петробрайс). Крупнейшая бразильская нефтегазовая компа- ния, контролируемая государством. Штаб- квартира Petrobras расположена в Рио-де- Жанейро. Компания основана 3 октября 1953г. по инициативе президента Бразилии Жетулиу Варгаса и получила монопольные права на разведку, добычу и переработку нефти в стране. Royal Dutch Shell (произносится Роял Датч Шелл) . Нидерландско-британская нефтегазовая компания. Группа была создана в 1907 году путём объе- динения Royal Dutch Petroleum Company и The «Shell» Transport and Trading Company Ltd. Это слияние, в основном, было обуслов- лено необходимостью конкуренции на миро- вом рынке с американской компанией Standard Oil Volkswagen Konzern (рус. Концерн «Фольксваген»,- Volkswagen Group). Немецкий автомобильный концерн (группа компаний).С июля 1998 года по декабрь 2002г. подразделение группы Volkswagen Bentley производила автомобили под маркой Rolls- Royce по соглашению с компанией BMW, которая приобрела у концерна Vickers права на эту марку. Samsung Electronics Co., Ltd (Самсунг Электроникс; «самсунг» на корейском языке буквально означает «три звезды). Южнокорейская транснациональная компа- ния, по производству электроники, полупро- водников, телекоммуникационного оборудова- ния, чипов памяти, жидкокристаллических дисплеев, мобильных телефонов и мониторов. 64
  • 66.
  • 67.
    Никита Сергеевич Хрущев (1894-1971).Быливыпущены на свободу многие политические заклю- чённые. Активность репрессий зна- чительно снизилась. Уменьшилось влияние идеологической цензуры. Большие успехи в покорении космо- са.Было развёрнуто активное жи- лищное строительство. Вместе с тем с именем Хрущёва связаны и органи- зациясамой жёсткой в послевоен- ный период антирелигиозной кам- пании.На период его правления приходитсянаивысшее напряжение холоднойвойны с США. Его поли- тика десталинизации привела к раз- рыву с режимами Мао Цзэдуна в Китаеи ЭнвераХоджи в Албании. Леонид Ильич Брежнев (1906-1982). Былизаключены американо-советские договоры об ограничении стратегичес- ких наступательных вооружений,пре- дотвращении ядернойвойны, неприме- нении ядерного оружия которые, одна- ко, не подкреплялись адекватными ме- рамидоверия и контроля. Процесс раз- рядки был перечёркнут введением со- ветских войск в Афганистан (1979). Юрий Владимирович Андропов (1914-1984). КГБ СССР, когда его возглавлял Ю.В. Андропов, заслуженно считалсяодной из сильнейшей спецслужб мира. В 1972 году после мюнхенских событий выступил синициативой созданияподразделения по борьбе с терроризмом, которое впос- ледствииполучило название«Альфа». В конце 1979 года Андропов был одним из главных идеологов ввода советских войск в Афганистан. Сделаны шаги по нормализацииотношений с Китаем. Константин Устинович Черненко(1911-1985). Усиление роли профсоюзов. Официально введён как празд- ник День знаний (1 сентября 1984).1984 - в ответ на бойкот Московской олимпиады США иих союзниками, бойкотиро- вал олимпиаду в Лос-Андже- лесе.1984 -восстановление в партииВ.М. Молотова. 1922-1953 1953-1964 1964-1982 1982-1984 1984-1985 ИосифВиссарионовичДжугашвили «Сталин» (1879-1953). Массовые репрессиии казни были глав- нойформой управлениягосударством, обществом. ПЛЮСЫ: Победа в Великой Отечественной войне. Ядерный Щит Державы.ИндустриализацияРоссии. Со- хранениеи поддержаниемира в Европе после Великой Отечественной войны в течение 40 лет. Сохранение Германии. Решение еврейского вопроса. Нюрнбергский Процесс. Создание ООН. МИНУСЫ: жёсткий контроль государст- ва за всеми сторонамижизни общества, нарушениефундаментальных прави сво- бод граждан,массоваягибель людей, в результате голода,репрессий,войны ипыток. Взорваны сотни церквей. ВладимирИльич Ульянов «Ленин» (1870-1924). Создатель первого в мировой исто- риисоциалистического государст- ва.Один из организаторови руко- водителейОктябрьской революции 1917 года в России. Был создан СоюзСоветских Социалистичес- ких Республик (СССР). Диктатура пролетариата каксредство защиты иразвития завоеваний революции. Организацияраскола Церкви. Рас- стрел православных служителей. Высылка из страны некоторых рос- сийских философов, литераторов идругих представителей интеллигенции. 1917-1922 УПРАВЛЕНЦЫ СССР 66
  • 68.
    РАЗВИТИЕ ОТЕЧЕСТВЕННОГО МЕНЕДЖМЕНТА Управлениеэкономическими процессами в России имеет глубокие исторические корни. Многие поколения российских ученых и практиков внесли свой заметный вклад в совершенствование системы управления экономикой. В 1917-1921 гг. в нашей стране были сформированы основы управления социалис- тической экономикой. Основным теоретиком этого периода выступал В. И. Ленин. Его заслуги в деле становления теории и практики управления сведены к следую- щим основным моментам: В. И. Ленин призывал изучать, преподавать и распространять тейлоризм по всей России. Форми- рование отечественной науки управления и организации труда разворачивалось в 20-е годы на фоне острой дискуссии вокруг системы Тейлора и вопросов НОТ под углом зрения принятия или непри- нятия тейлоризма. С 1921 года началось интенсивное развитие отечественной теории и практики уп- равления. В январе 1921 г. в Москве прошла I Всероссийская инициативная конференция по науч- ной организации труда и производства, организатором которой выступил нарком путей сообщения Л. Д. Троцкий. Председательствовал на конференции В. М. Бехтерев. В 1924 г. состоялась II Все- союзная конференция по научной организации труда (НОТ), на которой закрепилось два сложившихся к тому моменту направления в НОТ. Первое направление возгла- вил А. К. Гастев (1882-1941), руководивший созданным им в 1920 г. Центральным институтом труда (ЦИТ). А. К. Гастев относится к последователям тейлоровского направления, но в отличие от последнего видел основную цель НОТ в максимальном росте производительности труда при "сохранении здоровья человека". 0. А. Ерманский был одним из наиболее видных разработчиков российской школы научного управления, являясь одновременно и сторонником, и критиком У. Тейлора. О. А. Ерманским была разработана теория рациональной организации труда и управ- ления, основу которой составляет понятие психофизиологического оптимизма, т. е. максимума полезной работы на единицу затраченной энергии. Основные взгляды О. А. Ерманского нашли свое выражение в работе "Теория и практика рационализации". В 20-30-е годы в нашей стране интенсивно велись и биопсихологические исследования труда. Были созданы специальные лаборатории в Москве, Ленинграде и других городах. Изучались проблемы формирования коллектива, подбора кадров, места личности в системе производства, роль человечес- кого фактора в труде, особенности воздействия техники на труд и проблемы управления трудом. Од- на из важнейших разработок того периода - обоснование принципов управления производством, учитывающих особенности социалистической системы хозяйствования -централизацию и прямое управление производственно-хозяйственной деятельностью предприятий со стороны государствен- ных органов. А. А. Богданов 0. А. Ерманский А. К. Гастев В. И. Ленин • сформулированы основные принципы управления социалистической экономикой; • решен ряд практических вопросов управления в масштабах отраслей и народного хозяйства в целом (в западной практике такие вопросы не ставились еще по крайней мере в течение 20 лет); • подготовка специалистов в области управления. Второе направление связано с именем А. А. Богданова (1873-1928). А. Богданов сформулировал принципы организации коллективной работы. Суть научной органи- зации труда - это человек с его физиологическими, психологическими, социальными и другими особенностями. Следовательно, цель научной организации труда - сде- лать жизнь человека приятнее, обеспечить гармонизацию человека и общества. 67 Источник «Основы менеджмента. Учебник» Веснин В. Р.
  • 69.
    РАЗВИТИЕ ОТЕЧЕСТВЕННОГО МЕНЕДЖМЕНТА Былисформулированы и обоснованы как объективно отражающие особенности управления социалисти- ческим общественным производством законы единства системы управления, пропорциональности произ- водства и управления, оптимального соотношения централизации и децентрализации и др. В январе 1949 г. был учрежден Совет экономической взаимопомощи (СЭВ) - международная экономи- ческая организация социалистических стран, основными целями которой были: путем объединения и коор- динации усилий содействовать углублению и совершенствованию сотрудничества, планомерному развитию народного хозяйства стран-членов, ускорению научно-технического прогресса, повышению уровня инду- стриализации стран с менее развитой промышленностью, росту производительности труда, сближению и выравниванию уровней экономического развития и подъему благосостояния народов. Период с 1953 по 1965 г. связан с именем Н. С. Хрущева и проводившимися им реформа- ми. Это относится, в первую очередь, к пересмотру принципа сочетания отраслевого и тер- риториального аспектов в управлении в части усиления последнего и образованию Советов народного хозяйства (Совнархозов) по территориальному принципу. Однако усиление тер- риториального аспекта в управлении в ряде случаев привело к местничеству и игнорирова- нию принципа подчинения частного интереса общему. В 1967 г. прошло Всесоюзное сове- щание по организации труда, на котором дана современная формулировка НОТ и выведены основные функции научной организации труда: - экономическая; - психофизиологическая; - социальная. В 1965-1985 гг., в период строительства развитого социалистического общест- ва, именуемый в настоящее время "застойным периодом", сложилось несколько признан- ных научных управленческих школ. Период времени с 1965 г. по настоящее время характеризуется проведением в стране трех реформ, на- правленных на совершенствование системы управления народным хозяйством. К ним относятся: 1. Реформа системы управления экономикой 1965 г. 2. Реформа системы управления 1979 г. 3. Ускорение социально- экономического развития (1986 г.) и переход к рыночным отношениям (с 1991 г. по настоящее время). Пер- вая реформа относится к 1965 г. В решениях Пленумов говорилось о необходимости совершенствования всей системы управления, расширения самостоятельности предприятий и перехода от административных к экономическим методам управления. Был осуществлен ряд мер по улучшению системы оплаты труда. В целях интенсификации экономики была предпринята вторая экономическая реформа. Она была нацелена на достижение высоких конечных народнохозяйственных результатов, на повышение эффективности произ- водства и качества работы. Большое внимание уделялось заключению хозяйственных договоров. Вводились нормативы платы за производственные фонды и воду. Отечественная наука управления развивалась самостоятельно и обособленно, часто игно- рируя зарубежный опыт и искусство управления. Начало третьей реформы положил апрельс- кий (1985 г.) Пленум ЦК КПСС. Было принято решение о создании целостной системы уп- равления. Однако перестройка, начатая Генеральным секретарем ЦК КПСС М. С. Горбаче- вым в 1986 г., не имела под собой твердой базы. Ее содержание и методы не были понятны никому. Сложилась предкризисная ситуация. Снизились объемы промышленного и сельскохозяйственного произ- водства. Усугубились диспропорции, увеличился разрыв между платежеспособным спросом и его материаль- ным покрытием. Прекратился рост реальных доходов. Развивался застой. Вскоре произошел распад СССР. Был принят переход от плановой системы управления к регулируемому рынку: программа "500 дней", основ- ной целью которой было полное разрушение административно-командной системы управления. Начался про- цесс формирования рыночных отношений в России. Приватизация, в ходе которой государственная собствен- ность была разделена между множеством владельцев, явилась необходимым первым этапом и условием пе- рехода к рыночной экономике. Значительные изменения, способные коренным образом переломить сложив- шуюся в российской экономике ситуацию, предстоит произвести в ближайшие годы. При этом одним из важ- нейших факторов, способствующих формированию эффективной системы хозяйствования, является российс- кий менеджмент. М. С. Горбачев Н. С. Хрущев 68
  • 70.
    ПРИНЦИП СОДЕРЖАНИЕ ПРИНЦИПА Демократический центризм Централизованноеруководство народным хозяйст- вом и предоставление хозяйственной самостоя- тельности коллективам предприятий Единоначалие и коллегиальность Единоначалие предполагает железную дисциплину во время труда, беспрекословное подчинение воле руководителя, коллегиальность основана на широ- ком участии трудящихся в управлении Единство политического и хозяйственного руководства Политические задачи определяются с учетом со- стояния экономики, уровня ее развития, экономи- ческих законов, хозяйствование направляется на выполнение планов Отраслевой и территориальный подход Производство, создающее экономические условия жизни людей, управляется преимущественно от- раслевыми органами, а инфраструктура, опреде- ляющая социальные условия жизни населения, - преимущественно территориальными органами Плановое ведение хозяйства Установление на длительный период направлений, темпов и пропорций развития производства от предприятия до народного хозяйства в целом Материальное и моральное стимулирование труда Распределение материальных благ и удовлетворе- ние потребностей людей по количеству и качеству затраченного ими труда с помощью материальных и моральных стимулов Научность Построение всей системы управления производст- вом на достижениях науки управления Ответственность Каждый работник предприятия должен точно знать свои обязанности и права, а также за что он лично несет ответственность Подбор и расстановка кадров Каждый работник должен быть подобран так и по- ставлен на такой участок, где он может выполнять порученную работу наиболее эффективно Экономичность и эффективность Эффективное сочетание людских и материальных ресурсов, наибольшая экономия сил и наиболее производительное применение труда ПРИНЦИПЫ УПРАВЛЕНИЯ СОЦИАЛИСТИЧЕСКИМ ПРОИЗВОДСТВОМ 69
  • 71.
    Началом перестройки считаютапрель 1985 года; в январе 1987 года на пленуме ЦК КПСС перестройка была объявлена направлением развития государства. 15 - 17 мая 1985 года состоялся визит Генерального секрета- ря ЦК КПСС Горбачёва в Ленинград, где на встрече с партактивом Ле- нинградского горкома КПСС он впервые употребил слово «перестройка» для обозначения общественно-политического процесса: Термин был подхвачен СМИ и стал лозунгом начавшейся в СССР новой эпохи. ПЕРЕСТРОЙКА «Видимо, товарищи, всем нам надо перестраиваться. Всем.» Первый этап (март 1985 - январь 1987). К концу 1986 - началу 1987 года горбачёвская команда пришла к выводу, что административны- ми мерами ситуацию в стране не изменить и предприняла попытку ре- формирования системы в духе демократического социализма. Третий этап (июнь 1989 - сентябрь 1991). Заключительный этап, в этот период происходит резкая дестабилизация политической обстановки в стране: после I-го Съезда народных депутатов начинается противостояние коммунистической партии с возникшими в итоге демо- кратизации общества новыми политическими группировками. Изна- чально начатые по инициативе сверху, во второй половине 1989 года пе- ремены выходят из-под контроля властей. Трудности в экономике пере- растают в полномасштабный кризис. Достигает апогея хронический товарный дефицит: пустые полки магазинов становятся символом ру- бежа 1980-1990-х гг. Перестроечная эйфория в обществе сменяется разочарованием, неуверенностью в завтрашнем дне и массовыми анти- коммунистическими и антисоветскими настроениями. С 1990 года основной идеей становится уже не «совершенствование социализма», а построение демократии и рыночной экономики капиталистического типа. Второй этап (январь 1987 - июнь 1989). Новый этап начался с Январского пленума ЦК КПСС 1987 года, на котором была выдвинута задача коренной перестройки управления экономикой, и характеризовался началом масштабных реформ во всех сферах жизни советского общества (хотя отдельные меры начали приниматься ещё в конце 1986 года, например Закон «Об индивидуальной трудовой деятельности»): • В общественной жизни провозглашается политика гласности - смягчение цензуры в СМИ и снятие запретов с того, что раньше считалось табу. • В экономике узаконивается частное предпринимательство в форме коопе- ративов, начинают активно создаваться совместные предприятия с зарубеж- ными компаниями. • В международной политике основной доктриной становится «Новое мышление» - курс на отказ от классового подхода в дипломатии и улуч- шение отношений с Западом. 70
  • 72.
    СМЕНА МОДЕЛИ УПРАВЛЕНИЯВ СССР Старая модель Новая модель 1. Предприятие – «закрытая» система, цели и задачи и условия деятельности которой до- статочно стабильны 1. Предприятие - «открытая» система, рас- сматриваемая в единстве факторов внутрен- ней и внешней среды 2. Рост масштабов производства и услуг 2. Ориентация на качество продукции и услуг, на удовлетворение потребностей 3. Рациональная организация производства, эффективное использование всех видов ре- сурсов и повышение производительности тру- да как главная задача менеджмента 3. Ситуационный подход к управлению, при- знание важности быстроты и адекватности реакций, обеспечивающих адаптацию к усло- виям внешней среды 4. Главный источник прибавочной стоимости - производительный рабочий и производи- тельность его труда 4. Главный источник прибавочной стоимости - люди, обладающие знаниями и условиями для реализации их потенциала 5. Система управления, построенная на конт- роле всех видов деятельности, нормах, стан- дартах исполнения 5. Система управления, ориентированная на повышение роли организационной культуры и нововведений, на мотивацию работников и стиль руководства СРАВНИТЕЛЬНЫЙ АНАЛИЗ СТАРОЙ И НОВОЙ МОДЕЛИ УПРАВЛЕНИЯ В РОССИИ ОСНОВНЫЕ ПОЛОЖЕНИЯ СТАРОЙ И НОВОЙ ПАРАДИГМЫ УПРАВЛЕНИЯ Модель, сформировавшаяся в дореформенный период Модель, сформировавшаяся в период перехода на рыночные условия хозяйствования 1. Централизация управления единым народ- нохозяйственным комплексом 1. Децентрализация на базе сочетания рыноч- ного и государственного регулирования со- циально- экономических процессов 2.Моноцентрическая система хозяйствования 2. Переход к полицентрической системе хо- зяйствования 3. Прямое государственное управление произ- водственно - хозяйственной деятельностью предприятий 3. Управление деятельностью предприятий государственного сектора на основе сочетания рыночных и административных методов 4. Ограниченная хозяйственная самостоятель- ность предприятий, жесткая система распре- деления и связей между ними 4. Самоуправление организаций негосударст- венного сектора как открытых, социально ориентированных систем 71
  • 73.
    ПРЕДПРИНИМАТЕЛИ В СССР Массовоепоявление крупного инновационного предпринимательства в СССР приходится на 30-е годы. Тогда перед государством встала необходимость создавать большое количество крупных высокотехнологичных предприятий, в основном в области военной промышленнос- ти. Как они создавались? Они создавались на базе самодеятельных и полусамодеятельных групп, увлеченных, например, конструирова- нием самолетов. Такие группы возникали либо на базе кружков, либо «отпочковывались» от уже существующих предприятий. Взаимоотношения таких групп с государством были очень просты и мало чем отличались от того, что было в капиталистическом мире: ру- ководители групп выступали как предприни- матели, а государство - как инвестор, финанси- ровавший интересующие его работы. Такая си- туация выглядит как монополия государства на инвестиции - но реально монополии не было: хоть государство-то и одно, но министерств, ве- домств, прочих организаций и лиц, принимаю- щих решения, было много и они тоже между собой конкурировали. Как правило, крупные инвестиции были не сразу, а после того, как по госзаказу самодеятельные группы, преобразо- ванные в предприятия, успешно выполняли малые проекты. Вспомним, как группе авиаконструктора А. С. Яковлева сначала выделили только часть кроватной мастерской и списанный ста- нок, дав задание строить учебно-тренировочный самолет. И толь- ко после того, как Яковлев успешно выполнил задание, ему стали доверять серьезные проекты. Александр Сергеевич Яковлев В XXI веке любой ответит на этот вопрос однозначно: их не было. Это на Западе были Форды и Ли Якокки и Биллы Гейтсы, а у нас-де государство давило всякую инициативу. На самом деле в СССР были крупные предприниматели. Только в другом виде. 72
  • 74.
    ПРЕДПРИНИМАТЕЛИ В СССР Такихпредприятий было много. Из менее крупных и известных можно упомянуть, на- пример, фирму Нудельмана. Нудельман, Александр Эммануилович сконструировал почти все авиапушки – основное оружие боевых самолетов Советской Армии. Боль- шинство разработанных Нудельманом видов вооружения состоит на снабжении российс- кой армии и сегодня.. Туманский Сергей Константинович создал высо- котемпературные турбины авиационных двига- телей, провёл фундаментальные исследования по созданию реактивных двигателей с двухкас- кадным компрессором, предложил рекомендации по устранению опасных вибрационных напряже- ний лопаток компрессоров и турбин. Нудельман А. Э. Туманский С. К. Инициативных групп и предприятий было много, и конкуренция между ними была весьма жест- кая. В каждой области - будь то самолетостроение, танкостроение или разработка ракетной техники, было несколько конкурирующих между собой конструкторских бюро и заводов. Эти крупные высо- котехнологичные предприятия в СССР и при Сталине, и при Хрущеве, и при Брежневе в народе ок- рестили «фирмами» и называли по именам создателей и руководителей: фирма Хруничева, фирма Королева, фирма Сухого, фирма Антонова и др. Все эти предприятия отличались высочайшим технологическим и организационным уровнем и грамотной политикой мотивации труда персонала. Отличие состояло в том, что на Западе от всех предприятий требовалось максимизировать прибыль. В СССР высокотехнологичное производство было ориентировано не на прибыль, а на скорейшее достижение результата при минимизации рас- хода ресурсов в натуральном выражении (тонны сырья и материалов, человеко-часы рабочего вре- мени и т.п.). Что же касается быта, то точно также как и Форд вместе с Билли Гейтсом, в СССР дея- тели уровня Сухого, Туполева и Антонова не имели материальных проблем в принципе. Квартира- ми, машинами с персональными водителями, дачами, черной икрой, медицинским обслуживанием в 4-м управлении Минздрава и отдыхом в лучших санаториях СССР они были обеспечены без огра- ничений. Единственное отличие – их имен не было в рейтинге миллиардеров журнала «Форбс». Ну и кого это беспокоило? Зато боевые машины, создаваемые ВПК СССР, были известны, назывались именами своих создателей и наводили ужас на всех деятелей, поименованных в этом самом рей- тинге. 73
  • 75.
    ГОРЬКОВСКИЙ АВТОЗАВОД. МАКЕТ АВТОМОБИЛЯ"ПОБЕДА". В КОНСТРУКТОРСКОМ БЮРО ЗАВОДА МОСКОВСКИЙ МОТОЦИКЛЕТНЫЙ ЗАВОД. ГЛАВНЫЙ КОНВЕЙЕР ПУСК КОНВЕЙЕРА КАМАЗА, 1976 Г. НОВОЛИПЕЦКИЙ МЕТАЛЛУРГИЧЕСКИЙ ЗАВОД, 1960-Е ГГ. НИЖНИЙ ТАГИЛ. ДОМНА ДЕМИДОВЫХ, 1950-Е ГГ. ПРОМЫШЛЕННОСТЬ СССР ДНЕПРОГЭС - ОДИН ИЗ СИМВОЛОВ ЭКОНОМИЧЕСКОЙ МОЩИ СССР 1932 Г. 74
  • 76.
    АВИАЦИОННАЯ ПРОМЫШЛЕННОСТЬ СССРЛЁГКАЯ ПРОМЫШЛЕННОСТЬ 50-МЕГАТОННАЯ СОВЕТСКАЯ ВОДОРОДНАЯ БОМБА «ЦАРЬ-БОМБА» 1960-Е ТАНКОСТРОЕНИЕ 75 РАКЕТА Р-7, ОТКРЫВШАЯ ЧЕЛОВЕКУ ДОРОГУ В КОСМОС 21 АВГУСТА 1957 г. СЕЛЬСКОЕ ХОЗЯЙСТВО СССР В 30-Е ГОДЫ ПРОМЫШЛЕННОСТЬ СССР
  • 77.
    Аксель Иванович Берг (1893-1979) Основоположник отечественной школы биологической кибернетики и биотехнических систем и технологий. Алексей Николаевич Косыгин (1904-1980) Возглавлял советские партийно-правительственные делегации во многие госу- дарства мира. Николай Алексеевич Вознесенский (1903-1950) От рядового комсомольца до крупного партийного и государственного деятеля. Илья Романович Пригожин (1917-2003) Бельгийский физхимик русского происхождения. Наряду с Хакеном, считается основоположником синергетики. Сергей Павлович Королёв (1906-1966) Основоположник практической космонавтики. Михаил Алексеевич Лаврентьев (1900-1980) Основатель Сибирского отделения АН СССР. Мстислав Всеволодович Келдыш (1911 -1978) Крупный организатор советской науки. Юрий Евгеньевич Максарёв (1903 -1982) Выдающиеся заслуги в освоении производства танков. ИЗВЕСТНЫЕ РОССИЙСКИЕ УПРАВЛЕНЦЫ XX ВЕКА 76 Леонид Витальевич Канторович (1912-1986) Открыл новую область прикладной математики- линейное программирование (планирование).
  • 78.
    ВЫСШИЕ И ЦЕНТРАЛЬНЫЕОРГАНЫ ВЛАСТИ И УПРАВЛЕНИЯ СССР В 1922 -1936 гг. 77
  • 79.
    СИСТЕМА ОРГАНОВ ГОСУДАРСТВЕННОЙВЛАСТИ И УПРАВЛЕНИЯ СССР ПО КОНСТИТУЦИИ 1977 г. 78
  • 80.
    ГЛАВА 4 Современный российский менеджмент Управлять- значит решать. Заповедь менеджмента Хорошее решение может быть с успехом применено к любой проблеме. Всеобщий закон менеджмента
  • 81.
    80 Михаил Сергеевич Горбачев(1931). Последний Председатель Президиума Верховного Совета СССР, затем первыйпредсе- датель Верховного Совета СССР. Единственный Президент СССР. Антиалкогольная кампания. Масштабная попытка ре- формирования советской системы («Перестройка»). Введение в СССР политики гласности, свободы слова и печати,демокра- тических выборов. Авария на Чернобыльской АЭС. Окончание холодной войны. Вывод советских войск из Афганистана (1989). Отказ от государственного статуса коммунистической идеологии и преследования инакомыслящих. Распад СССР и Варшавского блока, переход социалистических странВос- точной Европы к рыночной экономике и демократии.Ликвида- ция целых классов ядерного оружия. Сделал заявление, в кото- ром говорится, что, каждая союзная республика имеет право выхода из Союза. Снижение обороноспособности России, по- теря Россией союзников в Восточной Европе и «третьем ми- ре». Исчезновение продуктов из магазинов, скрытая инфляция, введение карточной системы на многие виды продовольствия. Возрождение с 7 января 1991 года традиции празднования православного Рождества на государственном уровне, объяв- ление его нерабочим днём. Борис Николаевич Ельцин (до 08/12/1991 - Президент России в составе СССР) (1931-2007). Лидер демократического движения конца 1980-х-на- чала 1990-х годов, лидер сопротивления во время Ав- густовского путча (1991), один из инициаторов Бело- вежских соглашений (1991) о ликвидации СССР и создании СНГ, принятия Конституции РФ (1993). Распад СССР. Указ о свободе торговли. Денежные сбережения граждан обесценились, а цены и курсы валют увеличились за несколько месяцев в несколько раз, ваучерная приватизация и залоговые аукционы, приведшие к сосредоточению большей части бывшей государственной собственности в руках немногих людей (т. н. «олигархов»). Помимо гиперинфляции страна столкнулась с такими проблемами, как спад производства и неплатежи. Так, широкие масштабы приняли невыплаты заработной платы, а также пен- сий и других социальных пособий. Страна находи- лась в глубоком экономическом кризисе. 1985-1991 Владимир Владимирович Путин (1952). Взял курс на возрождение внешнеполитической са- мостоятельности России. Обеспечение школ в сельс- кой местности компьютерной техникой; увеличение пенсий и пособий пенсионерам; упрощение процеду- ры регистрации предпринимателей и налогообложе- ния; обеспечение жильём семей военнослужащих; укрепление курса российского рубля; строительство множества физкультурных и оздоровительных комп- лексов; досрочное погашение долгов бывшего СССР; разгром бандитских группировок на Северном Кав- казе; предотвращение развала Российской Федера- ции; борьба с коррупцией и преступностью; привле- чение зарубежных инвестиций; организация крупных корпораций государственной формы собственности как источника постоянных доходов; увеличение зарп- латы гос. аппарату; разработка программ стимули- рования рождаемости и поддержки молодых семей. 1990-1999 2000-2008 Дмитрий Анатольевич Медведев(1965). Куратор приоритетных нацио- нальных проектов. Изданы указы направленные на развитие строи- тельства: обеспечение жильем ветеранов, создание специально- го Федерального фонда (для со- действия развитию строительной промышленности). Для усовер- шенствования высшего образо- вания был издан указ Медведева «О федеральных университетах», который призван повысить ка- чество образовательного процесса. 2008-2012 Владимир Владимирович Путин(1952). В 2014 году провёл в ка- честве главы страны-орга- низатора Зимние Олим- пийские игры 2014. Подпи- сание Договора о принятии в состав России Крыма и образовании в составе Российской Федерации новых субъектов -Крыма и Севастополя. УПРАВЛЕНЦЫ РФ
  • 82.
    История менеджмента вРоссии состоит из 4 этапов: 1980 г. ПЕРЕСТРОЙКА. Появление менеджеров - антрепренеров. Цель которых заключалась в личном обогащении независимо от выбранной отрасли или сферы деятельности. 1992 по 1998 г. Необходимость СОЗДАНИЯ НОВОГО ТИПА УПРАВЛЕНЦЕВ. Четкое разделение менеджеров на три типа : хозяйственники, антрепренеры и наемный персонал. 1998 г. БЫСТРЫЕ ТЕМПЫ ВОЗНИКНОВЕНИЯ ГРУПП ПРОФЕССИОНАЛЬНЫХ МЕНЕДЖЕРОВ. Во вновь создаваемых отраслях и сферах (консалтинговых, инвестиционных услуг), а также на новых рынках, как, например, фондовый, потребителей фармацевтической продукции, бытовой электроники и электротехники. НАШЕ ВРЕМЯ. Характеризуется увеличением доли профессиональных менеджеров, работающих по найму практически во всех отраслях и сферах производства и обслуживания. Учитывая все основные особенности российского менеджмента, досконально изучая опыт стран, вырвавшейся в сфере управления далеко вперед, можно весьма преуспеть во многих сферах деятельности, доступных российскому предпринимателю и управленцу. Менеджмент, в зависимости от того, где он развивается и формируется, имеет ряд особенностей: • национальные особенности общества; • исторические особенности развития; • географические условия; • культура и другие подобные факторы. Российская система управления, несомненно, отличается от европейской. Обусловлено это множеством факторов. Понятие «менеджер» у нас в стране весьма многогранное. В нашей стране данным термином обоз- начается разный вид деятельности. Никого сегодня не удивляет менеджер по персоналу, менеджер по работе с клиентами, менеджер по маркетингу, менеджер по развитию, менеджер по продажам, финансовый менед- жер, менеджер по связям с общественностью (PR- meneger), менеджер по «клинингу»… Сегодня насчиты- вается более 2500 различных специализаций менеджмента. ЭТАПЫ РАЗВИТИЯ СОВРЕМЕННОГО МЕНЕДЖМЕНТА В РОССИИ 81
  • 83.
    СОВРЕМЕННЫЕ СИСТЕМЫ УПРАВЛЕНИЯ Сущностьновых подходов отражает система «Менеджмент без иерархии» ЦЕЛИ КОНЦЕПЦИИ «МЕНЕДЖМЕНТ БЕЗ ИЕРАРХИИ» Отказ от легитимизации права одностороннего распорядительства над ресурсами и информацией Деперсонализация властных полномочий и отмена дуально принципа «санкция» и «вознаграждение» Учреждение автономных групп с высоким потенциалом саморегулирования Утверждение гуманных ценностей и форм поведения взамен односторонней ориентации на экономический результат Учет экономических требований в принятии предпринима- тельских решений Название системы Сущность системы Точно в срок Философия менеджмента нацелена на устранение потерь в производстве и смежных сферах деятельности. Изготовлению подлежит только то коли- чество, которое необходимо к заданному сроку Всеобщее управление качеством Система гарантированного качества, предполагающая охват работников всех производственных звеньев для обеспечения наилучшего удовлетворе- ния запросов потребителей Всеобщий уход за оборудованием Система ориентируется на комплексное повышение эффективности произ- водственной системы за счёт вовлечения в этот процесс всех работников организации Бережливое производство Перенятие опыта Система предлагает философию «стройности». Ядро «стройности пред- приятия образуют «центры прибыли», ориентированные на продукт и от- ветственные за экономический успех своего продукта Система направлена на непрерывное совершенствование деятельности предприятия и повышение его конкурентоспособности путём ориентации на высшие достижения во всех функциональных сферах. Она основывается на систематическом анализе и оценке деятельности предприятия в сравне- нии с достижениями главных конкурентов на рынке; с объективными тен- денциями развития науки , технологии; с высшими достижениями междуна- родной практики в соответствующей области Начать с нуля Система состоит в пересмотре традиционных основ построения органи- заций и их организационной культуры, радикальном перепроектировании их бизнес-процессов В ПРОИЗВОДСТВЕННОЙ СФЕРЕ ПОЛУЧИЛИ РАЗВИТИЕ СЛЕДУЮЩИЕ СИСТЕМЫ : 82
  • 84.
    Менеджмент - тип рыночного управления Ориентацияна спрос и потребности рынка Постоянное стремление к повышению эффективности производства Хозяйственная самостоятельность, обеспечивающая свободу принятия решений тем, кто несёт ответствен- ность за деятельность предприятия Постоянная корректировка целей и программ в зависимости от состояния рынка Необходимость использования инфор- мации с компьютерной техникой для принятия решений Современная модель менеджмента СОВРЕМЕННАЯ МОДЕЛЬ МЕНЕДЖМЕНТА Ориентация на инвестиции Ориентация на выработку стратегии Ориентация на проектное управление Ориентация на логистику Ориентация на человеческий фактор 83
  • 85.
    МЕНЕДЖЕР НОВОГО ТИПА Однаиз особенностей современной России в том, что за короткий период она про- ходит все те этапы развития, которые Запад «переваривал» в течение 100 лет. Оте- чественный менеджер в своей практической деятельности сталкивается с такими проблемами, которые совсем незнакомы западному менеджеру. Построение эффективной системы управления в России требует подготовки доста- точного количества менеджеров-профессионалов. Это новая когорта руководителей в России - менеджер нового типа. • Общие черты характера (талантливость, воля, порядочность) • Организаторские и коммуникативные способности • Способность адаптироваться к новым условиям и возможность выполнения производственных задач • Способность к постоянному самообразованию • Мужество • Настойчивость • Контактность • Рациональность • Самоконтроль • Уверенность • Тактичность • Состязательность • Справедливость • Получение реальной оценки подчиненных • Умение мыслить стратегически • Умение вести переговоры • Создание благоприятного характера взаимоотношений • Обеспечение заинтересованности работников в качественной работе Менеджер нового типа ОРГАНИЗОВЫВАНИЕ Формирование видения ДОСТИЖЕНИЕ ЦЕЛИ С ПОМОЩЬЮ ЛЮДЕЙ Личностные качества Поведение Характеристики деятельности ЗНАНИЯ В сфере управления В сфере производства В непроизводственной сфере Владение методами анализа, планирования, прогнозирования и обработки данных, организации и мотивации труда, управления, статистики, кибернетики, психологии Осведомлённость в вопросах маркетинга, финансирования, технологии, администрирования Знание основ экономики, политики, социологии, трудового права и социального обеспечения 84
  • 86.
    ХАРАКТЕРНЫЕ ЧЕРТЫ СОВРЕМЕННОЙРОССИЙСКОЙ МОДЕЛИ УПРАВЛЕНИЯ Характерными чертами современной российской модели управления являются: - стремление к интеграции различных моделей и подходов к управле- нию; - индивидуализм второго типа и «строгий коллективизм»; - полихроническое восприятие времени; - чередование застойно-стабильного и аварийно-кризисного режимов работы; - четкое разграничение обязанностей и полномочий, достаточно жесткая структура управления, допускающая при этом делегирование власти; - иерархическое управление с концентрацией громадной власти на са- мом верху организации, почти полная зависимость сотрудников от произ- вола руководства; - существование огромной властной дистанции, принятие работниками неравенства в распределении полномочий, принятии решений, вознаграж- дении; - непрозрачность, секретность принимаемых решений; - отношения к подчиненным смешанные - формально-неформальные; - стремление к корпоративной культуре в духе терпимости, равенства; - ориентация на узкую специализацию работников и руководителей; - ступенчатая, специализированная, как межорганизационная, так и внутриорганизационная карьера; - обусловленность карьеры личными отношениями с руководством и личным результатом; - ответственность, как правило, коллективная; - способ контроля, как правило, по коллективным показателям; - метод найма на работу - смешанный (по деловым качествам и после окончания учебы); - найм на работу на неопределенный срок; - низкие гарантии для работников; - идеал менеджера - сильная личность, способная принять на себя риск. 85
  • 87.
    Менеджмент в Россиипредставляет собой симбиоз европейского и азиатского стилей управле- ния. Причины отсутствия модели и концепции в области менеджмента:  короткий период существования рыночных отношений в нашей стране по сравнению с зарубеж- ными государствами;  российские руководители в большинстве своем не обладают знаниями, соответствующими меж- дународным требованиям и рыночным условиям;  функционирование предприятий на откатах;  криминализация наиболее доходных сфер деятельности;  высокие налоги на деятельность физических и юридических лиц;  многонациональность страны, размеры ее территории и различия в законодательстве;  территориальные органы власти усложняют работу организаций, в результате их развитие и рас- ширение сравнимо по сложности и затратам с организацией филиалов за границей. Характерные особенности управления. 1. Неуважение и несоблюдение собственных законов. 2. Отношение к государству, как к органу, который несет на себе всю ответственность за неудачи предпринимателей и поэтому обязан постоянной поддержкой. 3. Незащищенность отношений собственности со стороны законодательства. 4. Ориентация на получение краткосрочных выгод, а не на долгосрочное функционирование ввиду не стабильности экономики. Основные группы российских руководителей. 1. Выходцы из советских руководящих структур (партии, комсомола). В большинстве своем это люди, не имеющие экономического образования и работающие на основе старых диктаторских методов, опирающихся на принуждение. Работники для них - винтики, лич- ность которых не имеет особого значения. Стимулирование деятельности работников осуществля- ется на основе взысканий и (или) постоянного запугивания. Причины своих проблем такие руководители видят в неудачно сложившихся обстоятельствах или некачественной работе подчиненных. Ответственность за ошибки такие руководители перекладыва- ют на подчиненных. 2. "Новые русские". Для этой категории руководителей главной целью является быстрое получе- ние прибыли, при этом законности методов, используемых для этого, не придается особого значе- ния. К подчиненным такие начальники относятся с пренебрежением и позволяют себе в обращении с ними откровенную грубость. Главный способ мотивации сотрудников экономический (денежный). Данный способ управления позволяет получать колоссальные прибыли в краткосрочный период, но долгосрочное существова- ние такого предприятия невозможно. 3. Руководители "нового поколения". Им свойственен высокий уровень знаний и образования, на практике они применяют современные сведения в области управления независимо от того, относят- ся они к европейскому или азиатскому стилю управления, главное, что во главу угла в них ставятся человеческие отношения. Методы стимулирования работников преимущественно социально-эконо- мические. Постепенно таких руководителей в России становится все больше. ХАРАКТЕРНЫЕ ЧЕРТЫ РОССИЙСКОГО МЕНЕДЖМЕНТА 86
  • 88.
    ОРГАНИЗАЦИОННАЯ СХЕМА УПРАВЛЕНИЯРОССИЙСКОЙ ФЕДЕРАЦИЕЙ НАЧ. XXI В. 87
  • 89.
    РОССИЙСКАЯ ПРОМЫШЛЕННОСТЬ ВXXI ВЕКЕ 2-МИЛЛИОННЫЙ ГРУЗОВИК «КАМАЗ» 28-МИЛЛИОННЫЙ АВТОМОБИЛЬ «АВТОВАЗА» - «ЛАДА КАЛИНА» ТРЕХТЫСЯЧНЫЙ АВТОБУС БОЛЬШОГО КЛАССА «ГРУППЫ ГАЗ» ЛИАЗ-5292. 10-ТЫСЯЧНЫЙ, ЗЕРНОУБОРОЧНЫЙ АCROS РОСТСЕЛЬМАШ ПЕРВЫЙ ДВУХСИСТЕМНЫЙ ПАССАЖИРСКИЙ ЭЛЕКТРОВОЗ ЭП20 МНОГОФУНКЦИОНАЛЬНЫЙ СВЕРХМАНЕВРЕННЫЙ ИСТРЕБИТЕЛЬ СУ- 35 «ОКБ СУХОГО» 88
  • 90.
    РОССИЙСКАЯ ПРОМЫШЛЕННОСТЬ ВXXI ВЕКЕ АК-12 - ПЯТОЕ ПОКОЛЕНИЕ В СЕМЕЙСТВЕ АВТОМАТОВ КАЛАШНИКОВА ПОДВОДНЫЙ АТОМНЫЙ ФЛОТ РФ БИОФАРМАЦЕВТИЧЕСКИЙ КЛАСТЕР ГЖЕЛЬСКИЙ ФАРФОР ИВАНОВСКИЕ ТКАНИ ЗЕРНОХРАНИЛИЩА 89
  • 91.
    ГРУППА КОМПАНИЙ «КАМАЗ» Крупнейшаяавтомобильная корпорация Российской Федерации. ОАО «КАМАЗ» занимает ведущее место среди мировых производителей тяжёлых грузовых автомобилей. Группа организа- ций «КАМАЗ» включает в себя множест- во организаций, расположенных в России, СНГ и дальнем зарубежье. Пилоты коман- ды «КАМАЗ-мастер» демонстрируют яр- чайший пример технического и спортив- ного мастерства. БОГАТЫРИ РУССКОЙ ПРОМЫШЛЕННОСТИ нач. XXI В. «ГРУППА ГАЗ» Крупнейший производитель коммерческого транспорта в России, лидер модернизации автомобилестроительной отрасли страны. Компания объединяет 13 предприятий в восьми ре- гионах России, занимая около 50% сегмента легких коммерческих автомобилей и около 65% сегмента ав- тобусов. Флагманский продукт компании - легкий коммерческий автомобиль нового поколения «ГАЗель NEXT». «Группа ГАЗ» – лидер среди российских автопроизводителей по созданию экологичных видов транспорта, включая разработки техники на альтерна- тивных видах топлива. АВТОВАЗ Российская автомобилестроительная компания, крупнейший производитель легковых автомобилей в России и Восточ- ной Европе. Производственные мощности компании расположены в Тольятти и Ижевске. Технические возможности АВТОВАЗА позво- ляют выпускать до одного миллиона автомо- билей и автокомплектов в год. "РОСТСЕЛЬМАШ" Основанная в 1929 году компания Ростсельмаш быстро завоевала имя ведущего производителя сельскохозяйственной техники в России, а с го- дами укрепила свои позиции и вышла на миро- вой уровень. «ТРАНСМАШХОЛДИНГ» Крупнейшая в России компания в отрасли транспортного машиностроения, мировой лидер железнодорожного машиностроения по физическим объемам производства. «Трансмашхолдинг» - крупнейший поставщик подвижного состава для самой большой в мире транспортной компании - ОАО «Рос- сийские железные дороги». Продукция предприятий холдинга эксплуатирует- ся в десятках стран мира, во всех климатических зонах Земли. 90
  • 92.
    МАГНИТ Сеть магазинов «Магнит»- ведущая розничная сеть по торговле продуктами питания в России. По состоянию на 31 декабря 2014 года сеть «Маг- нит» насчитывала 8344 магазина в формате «ма- газин у дома», 190 гипермаркетов, 97 магазинов «Магнит Семейный» и 1080 магазинов космети- ки, расположенных в 2108 населенных пунктах России. ДИКСИ Компания специализируется на развитии универсальных розничных магазинов фор- мата "магазин у дома" в Москве, Санкт- Петербурге и в трех федеральных округах Российской Федерации: Центральном, Севе- ро-Западном и Урал. ТОПОВЫЕ РОЗНИЧНЫЕ СЕТИ РОССИИ нач. XXI В. X5 RETAIL GROUP N.V. Ведущая продовольственная розничная компа- ния в России. Компания управляет магазинами нескольких форматов: «мягкими» дискаунтера- ми под брендом «Пятерочка», супермаркетами под брендом «Перекресток», гипермаркетами под брендом «Карусель», розничным Интернет- каналом под брендом «E5.RU», а также магази- нами «у дома» под различными брендами. «Связной» (ЗАО «Связной Логистика») - крупнейший в России мультиканальный ритейлер федерального масштаба - начал свою работу в России в 1995 году. СПОРТМАСТЕР Cпортивный магазин для всей семьи! Все для спорта и активного отдыха - от самых простых спорттоваров до технологичного снаряжения последнего поколения. «ДЕТСКИЙ МИР» Сегодня группа компаний объединяет сеть магазинов «Детский мир», розничную сеть «ELC» (Early Learning Center - Центр ран- него развития) и luxury-центр «Детская Галерея «Якиманка». Товарный ассортимент магазинов «М.Видео» превышает 20 тысяч наименований различной техники: аудио/видео и цифрового направлений, мелкой и крупной бытовой электроники, товаров для развлечения, а также аксессуаров. 91
  • 93.
    МТС Мобильная и фиксированнаясвязь, доступ в Интернет - уже давно прочно вошли в «потребительскую корзину» каждого россиянина. ЛИДЕРЫ ТЕЛЕКОММУНИКАЦИЙ И СВЯЗИ нач. XXI В. «МегаФон» Российская телекоммуникационная ком- пания, предоставляющая услуги сото- вой связи, а также местной телефонной связи, широкополосного доступа в Ин- тернет, кабельного телевидения и ряд сопутствующих услуг. Первым в России ввел в коммерческую эксплуатацию сеть 3G. «Вымпел-Коммуникации» Предоставляет услуги сотовой (GSM и UMTS) и фиксированной связи, про- водного (FTTB) и беспроводного (Wi- Fi) высокоскоростного доступа в Ин- тернет, IP-телевидения физическим и юридическим лицам под торговой маркой «Билайн». «Ростелеком» Предоставляет услуги местной и дальней телефонной связи, широкополосного до- ступа в Интернет (первое место в России по количеству абонентов), интерактивного телевидения, сотовой связи и др. По дан- ным компании, её услугами пользуются более 100 млн. жителей России. «Триколор ТВ» Крупнейший российский оператор спутникового телевидения, осущест- вляющий цифровое вещание пакета телевизионных каналов. «ТрансТелеКом» (ТТК) Самая мощная (по пропускной спо- собности) в России волоконно-опти- ческая сеть связи. 92
  • 94.
    ВЕДУЩИЕ ПРЕДПРИЯТИЯ ПИЩЕВОЙПРОМЫШЛЕННОСТИ нач. XXI В. «Русагро» Группа компаний «Русагро» действует в четырёх направле- ниях: растениеводство (380 000 га земли на 1 марта 2011 года), производство сахара, свино- водство и масложировой бизнес. ОАО «Группа Черкизово» Производители и переработ- чики мяса птицы, свинины и комбикормов. «Объединённые кондитеры» Предприятиями производятся все виды кондитерских изделий: шоко- лад, весовые конфеты, карамель, ирис, зефир, вафли, торты, мармелад и восточные сладости. 93
  • 95.
    ОАО «ЛУКОЙЛ» Одна изкрупнейших международных верти- кально - интегрированных нефтегазовых ком- паний, обеспечивающая 2,1% мировой добы- чи нефти. Нефтеперерабатывающие, газопе- рерабатывающие и нефтехимические заводы «Лукойла» расположены в России, Восточной и Западной Европе; 110 000 сотрудников ком- пании реализуют проекты более чем в 40 странах мира. ВЕДУЩИЕ НЕФТЯНЫЕ И НЕФТЕГАЗОВЫЕ КОМПАНИИ нач. XXI В. «СУРГУТНЕФТЕГАЗ» Одна из крупнейших нефтяных компаний России, активно развивающая секторы разведки и добычи нефти и газа, перера- ботку газа и производство электроэнер- гии, производство и маркетинг нефтепро- дуктов, продуктов нефте- и газохимии. ГАЗПРОМ НЕФТЬ Продукция «Газпром нефти» экспортируется в более чем 50 стран мира и реализуется на всей территории РФ и за рубежом через разветвлен ную сеть собственных сбытовых предприятий. В настоящее время сеть АЗС компании насчиты- вает почти 1750 станций в России, странах СНГ и Европы. «Татнефть» Одна из крупнейших российских нефтяных компаний, международно-признанный вер- тикально-интегрированный холдинг. В сос- таве производственного комплекса Компа- нии стабильно развиваются нефтегазодобы- ча, нефтепереработка, нефтехимия, шинный комплекс, сеть АЗС и блок сервисных структур. ОАО АНК «БАШНЕФТЬ» Одна из наиболее динамично развивающихся вертикально-интегрированных нефтяных ком- паний России. Компания входит в топ-10 предприятий России по объему добычи нефти и в топ-5 - по нефтепереработке. ОАО «НОВАТЭК» Является крупнейшим российским независимым производителем природного газа. Компания зани- мается разведкой, добычей, переработкой и реа- лизацией природного газа и жидких углеводоро- дов и имеет двадцатилетний опыт работы в рос- сийской нефтегазовой отрасли. 94
  • 96.
    ГЛАВА 5 КТО ТАКОЙСОВРЕМЕННЫЙ МЕНЕДЖЕР «Менеджер - это человек, обладающий активностью предпринимателя, мудростью педагога, ответственностью врача, конструктивностью инженера, пытливостью исследователя, логикой юриста. Именно эти его качества позволяют ему делать события случившимися, т.е. принимать такие решения, которые отражают интересы человека и общества, определяют их развитие». Проф. Коротков Э. М.
  • 97.
    96 1. Определить потребителя 2.Организовать деятельность 3. Поставить цели и задачи 4. Маркетинг -постоянное исследование рынка 5. Информированность всех процессов организации МЕНЕДЖЕР - ЭТО наемный управляющий, который объединяет людей общей целью и ставит задачи, направленные на достижение конкретных целей КТО ТАКОЙ МЕНЕДЖЕР И ЧТО ТАКОЕ МЕНЕДЖМЕНТ 1. Администратора 2. Руководителя 3. Начальника 4. Организатора 5. Управляющий человеческими ресурсами эффективное и рациональное достижение целей организации посредством планирования, организации, руководства и контроля организационных ресурсов. Профессионализм Компетентность Интеллект Целеустремлённость Стратегическое мышление Ответственность Решительность Лидерские качества Стрессоустойчивость Коммуникабельность Харизматичность Порядочность Креативность Уверенность Стремление к самосовершенствованию Умение работать в команде Организованность Дипломатичность… Объединение людей, деятельность которых сознательно координируется для достижения общей цели Основные законы, принципы организации, экономику, психологию, историю, культурологию, философию, бухучёт, политологию, социологию, бизнес-этикет, имиджелогию, статистику, инновации, маркетинг, иностранные языки, маркетинг, логистику, IT… Всё это относится ко всем сферам деятельности групп людей: бизнес, государственные организации, социально- экономические системы, некоммерческие организации и т.д.
  • 98.
    ДЕЯТЕЛЬНОСТЬ МЕНЕДЖЕРА Профессиональное занятиеозначает, что этот специалист занимает постоянную должность на предприятии и наделен полномочиями принимать управленческие решения в опреде- ленной сфере деятельности предприятия. Термин «менеджер» применяется к достаточно широкой категории сотрудников предприя- тия:  руководителям групп;  начальникам лабораторий, отделов, функциональных служб предприятий;  руководителям производственных подразделений;  администраторам различного уровня, координирующим деятельность различных под- разделений и внешних партнеров;  руководителям предприятий, фирм в целом. Выделяют три категории требований к профессиональной компетенции менеджера: • знания в области теории и умения в сфере практики управления; • способность к коммуникации и умение работать с людьми; • компетентность в области специализации предприятия. В структуре любого предприятия можно выделить два вида разделения труда менед- жеров - горизонтальное и вертикальное. Горизонтальное разделение труда связано со специализацией менеджеров преиму- щественно по функциональному признаку, т.е. закреплению за ними одной или нескольких предметных функций менеджмента. Такое разделение труда обусловливает создание на предприятии специальных служб стратегического управления, плановых и контрольно- диспетчерских отделов и управлений и т.д. Вертикальное разделение труда зависит от характера осуществляемых процессов, мас- штабов деятельности, отраслевой принадлежности, выражается в организационной струк- туре предприятия, составе уровней менеджмента. На предприятии выделяется три иерархических уровня менеджмента: высший - руководитель предприятия, его первые заместители по функциональным об- ластям деятельности; средний - руководители подразделений, служб и административных органов предприя- тия (до 60% всей численности менеджеров предприятия); низший - руководители творческих групп и лабораторий, производственных участков и т.д. Чем выше иерархический уровень менеджера, тем в большей степени в его деятельности присутствуют функции определения целей стратегического планирования и системной ор- ганизации инноваций. Менеджер - это специалист, профессионально занима- ющийся управленческой деятельностью в конкретной об- ласти функционирования предприятия. 97
  • 99.
    Вирусный менеджмент. Отражает концепцию «заражения» организации естественнымспособом той или иной «болезнью». Атакующий менеджмент. Менеджмент с «активной позицией», пытающийся влиять на внешнее окружение, а не просто приспосабливаться к нему. Адаптивный менеджмент. Вид управления, при котором основной целью является адаптация к изменениям внешней среды. Инвестиционный менеджмент. Специализирующийся на управлении инвестициями. Инновационный менеджмент. Осуществляет управление нововведениями. Финансовый менеджмент. Направлен на управление движением финансовых ресурсов. Менеджмент персонала. Направлен на планирование трудовых ресурсов. Менеджмент в области материально- технического снабжения и сбыта продукции . Заключается в управлении процессами оформления хозяйственных договоров на поставку материалов. Производственный менеджмент. Включает в себя управление основными, вспомогательными и обеспечивающими процессами. Маркетинг менеджмент. Занимается процессами управления изучения рынков. Тактический (текущий) менеджмент. Разрабатывается в развитие стратегии. Стратегический менеджмент. Управленческая деятельность по постановке, реализации долгосрочных целей. Организационный менеджмент. Управляет процессами создания организации. Механистический менеджмент. Система управления, в которой все доведено до автоматизма. ВИДЫ МЕНЕДЖМЕНТА (ПРИМЕРЫ) Преобразующий менеджмент. Менеджмент реорганиза- ции, или система управления изменениями. Проблемно-ориентированный менеджмент. Предполагает идентификацию, структуризацию внутренних проблем объекта управления и внешних проблем окружающего фона. Прогностический менеджмент. Предполагает активную деятельность по прогнозированию возможных ситуаций, последствий, решений. Проектный менеджмент. Управление, в котором непрерывный процесс как бы разбивается на отдельные конечные проекты, имеющие начало и конец. Пульсирующий менеджмент. Менеджмент, работающий с нечеткими объектами, а также горизонтально организованный менеджмент, менеджмент переходного периода. Он реализует фактический переход от избыточной бюрократизации управления к общественному системообразованию. Раскрепощенный менеджмент. Технология управления, базирующаяся на свободном, осознанном, раскрепощенном сознании и поведении менеджеров, не боящихся ошибиться, сделать что-нибудь не так. СЭЛФ-менеджмент, (самоменеджмент). Техника правильного использования времени. Ситуационный менеджмент. Делает акцент на изучении и использовании в дальнейшей практике как можно более широкого спектра различных типовых ситуаций. Оперативный менеджмент. Решение текущих вопросов. 98
  • 100.
    Контент - менеджер Специалистпо созданию, распространению и курированию контента, редактор сайтов. Менеджер по персоналу (HR-менеджер) Специалист, отвечающий за формирование кадровых ресурсов в организации. МЕНЕДЖЕР ПО ЗАКУПКАМ Специалист, который снабжает организации необходимым товаром (сырье, продукты), исследует рынок закупаемого, проверяет и выбирает поставщиков, решает транспортные и таможенные вопросы. Финансовый менеджер Специалист, который распоряжается финансовыми ресурсами предприятия. Менеджер по R&D (исследовательские и опытно- конструкторские разработки) Специалист в области исследований и программ развития, направленных на поддержание конкурентоспособности компании и прибыльности ее деятельности. Менеджер по развитию территории Лицо, управляющее и контролирующее деятельность представительств. Бренд-менеджер Специалист, который руководит продажей определенной категории (группы) товаров, объединенных в своей классификации по брэнду. Менеджер по работе с клиентами Специалист, в обязанности которого входит поиск и обслуживание клиентов, а также выстраивание отношений с ними. ПРОФЕССИИ ПО МЕНЕДЖМЕНТУ (ПРИМЕРЫ) Менеджер по логистике/Логист Специалист, который оптимизирует материальные и информационные потоки в компании. Менеджер по маркетингу Руководит коммерческо-сбытовой деятельностью предприятия. Менеджер по туризму Специалист, обеспечивающий туристические поездки клиентов, координирующий работу задействованных при этом людей и организаций. Менеджер по связям с общественностью Специалист по влиянию на общественное мнение. PR-менеджер (перевод с английского термина «Public relation» - «связи с общественностью»). Менеджер по вопросам кредитования и дебиторской задолженности Разрабатывает и предлагает политику и процедуры, определяющие деятельность компании в области управления дебиторской кредиторской задолженностью. Руководит исследованиями кредитных рисков, затрагивающих покупателей и поставщиков, и следит за поступлением средств, причитающихся компании за предоставленные товары и услуги. Менеджер отдела информационных технологий Ответственный за их бесперебойную работу всех информационных систем компании. Менеджер по рекламе Специалист, по рекламированию производимой продукции или выполняемых услуг с целью их продвижения на рынки сбыта. Менеджер по качеству Руководитель среднего или нижнего звена, отвечающий за стабильно высокое качество продукции или услуг компании. Банкетный менеджер Руководитель, отвечающий за подготовку, организацию и проведение банкета, как в стационарных ресторанах, так и в ресторанах выездного обслуживания (кейтеринга). 99
  • 101.
    5. Заключается внаправлении в органы государственной законодательной ветви власти федерального и субъектного уровней менеджеров, представляющих интересы корпорации, для профессиональной деятельности по совершенствованию Законодательной власти. 4. Заключается в горизонтальной интеграции на основе диверсифицированных стратегий проникновения на региональные рынки, участии в выборах губернаторов и мэров городов с целью лоббирования интересов хозяйствующего субъекта на территориальном рынке. 1.Характеризуется ориентацией на конечный результат, индивидуализмом в принятии решений, риском, использованием разнообразных средств и методов достижения поставленных целей. 2. Демократизм общения с сотрудниками, умение использовать социально- психологические методы активации труда работников. 3. Присущий только российскому менеджменту и отличающий его от западного, состоит в осуществлении функций контроля и регулирования процессом (циклом) в целом - от поставки всех видов ресурсов, комплектующих, запасных частей к оборудованию, производства продукции и услуг до сбыта и товаропродвижения. 6. Состоит в недоверии менеджеров высшего звена своим подчиненным и не использовании права делегирования части функций и полномочий менеджерам среднего уровня, а также в неумении стимулировать, определять эффективные экономические механизмы управления коллективом менеджеров, выявлять перспективы карьерного роста. РУССКИЙ СТИЛЬ МЕНЕДЖМЕНТА Современная экономическая доктрина пока нацелена на предпринимателя, стремящегося лишь получить как можно больше прибыли или дохода. Главная идея русского националь- ного сознания требует формирования таких особенностей экономического поведения чело- века, как нравственный максимализм в делах, совестливость, честность и т. д. Истинный хозяин-предприниматель кроме побудительных мотивов получения прибыли или дохода об- ладает стремлением сохранить, укрепить, расширить полноту функционирования и развития той целостной одухотворенной системы людей и процессов, которую он воспринимает как свое хозяйство. Получение большего дохода он рассматривает как одно из направлений в ря- ду прочих, нацеленных на функционирование и развитие осваиваемого им пространства. В современном русском управлении доминирует идеология целей над ресурсами. Хочется за короткий промежуток времени достигнуть многого, «догнать и перегнать» конкурента. Но ресурсы - это своего рода ограничители или лимитаторы любой цели и задачи. Чтобы выполнять реальные цели, нужно считаться с имеющимися ресурсами. В России богатые традиции благотворительности и меценатства, которые в настоящее время активно возрож- даются. 100
  • 102.
    101 Выход на биржуроссийской компании Яндекс служит хорошим примером для российс- кой экономики. Поисковая система «Яндекс» является четвёртой среди поисковых систем мира по количеству обработанных поисковых запросов (свыше 6,3 млрд в месяц на нача- ло 2014 года). По состоянию на 19 июля 2014 года, согласно рейтингу Alexa.com, сайт yandex.ru по популярности занимает 22-е место в мире и первое место в России. Главный и наглядный урок для инвесторов в том, что многомиллиардные инвестиции в собственную компанию в России и СНГ можно привлечь, заработав при этом миллионы дол- ларов, не только торгуя неисчерпаемыми природными ресурсами (нефть, газ, лес, никель) или распродавая оставшиеся со времен СССР изношенные активы и производственные фонды. ЗАО «Лаборатория Касперского». Это пример российской технологической компании, которая сумела построить бизнес с нуля не только в России, но и за ее пределами. Уже около 20 лет специалисты "Лаборатории Касперского" остаются лучшими в области за- щиты информации. Постоянная борьба с вредоносными программами и другими угрозами, ко- торыми так богата современная IT-среда, поддерживают навыки и умения персонала на высо- чайшем уровне. Инновации, впервые внедренные именно "Лабораторией Касперского", в том или ином виде используются в большинстве существующих антивирусов, однако компания не останавливается на достигнутом. Поставив перед собой цель обеспечить безопасность клиентов от всех угроз, которые таит в себе современное киберпространство, компания подняла корпора- тивную планку качества на почти недосягаемую высоту. И теперь в "Лаборатории Касперского" безостановочно работают, чтобы поднять ее еще выше… ПРИМЕРЫ УСПЕШНЫХ РОССИЙСКИХ КОМПАНИЙ нач. XXI В. Mail.Ru Group — российская интернет-компания, специализирующаяся на инвестициях в интернет-проекты. Компании принадлежат социальные сети «ВКонтакте», «Одноклас- сники» и «Мой Мир», инстант-мессенджеры «Агент Mail.Ru» и «ICQ», почтовый сервис, один из крупнейших в рунете порталов, онлайн-игры. Офисы компании расположены в 18 городах мира, штаб-квартира находится в Москве. Входит в список крупнейших компаний мира Forbes Global 2000. Сбербанк России - российский коммерческий банк, один из крупнейших банков России и Европы. Сбербанк России - универсальный банк, предоставляющий широкий спектр банковских услуг. Доля вкладов в сбербанк составляет больше 50% от всероссийского.
  • 103.
    ЗАГАДОЧНАЯ РУССКАЯ ДУША Российскаямодель управления базируется на системе ценностных ориентиров народа, выте- кающих из его духовности, традиций, культуры и языка. Многонациональный народ России в осно- ве своей имеет общие ценностные ориентиры. Для России характерны сочетание свободы и единст- ва многих людей на основе их общей любви к одним и тем же абсолютным ценностям. Философия построения и организации функционирования систем управления обязательно долж- на исходить из такого фундаментального принципа, как единение и сохранение народа. В основе та- кого единения лежат духовность, традиции, язык и культура многонационального российского на- рода. Для того, чтобы понять «загадочную русскую душу», и использовать этот потенциал на все сто процентов, надо немного познакомиться с истоками формирования национального характера рус- ских. Характер русских формировался на основе исторических условий, географического положения страны, пространства, климата и религии. К числу национальных черт можно отнести знаменитую широту русской души. В связи с этим, несмотря на всевозможные правила и предписания, которые диктуют умеренность в дарении, парт- нерам, коллегам противоположного пола, сотрудникам «по вертикали» дарят несоразмерные по сто- имости подарки. Поистине с русским размахом. Недаром подарочная индустрия изобилует дорого- стоящими и пафосными подарками, которые к каждому празднику раскупаются. Главными отличительными чертами русского народа являются такие как: сострадательность, ми- лосердие. Сегодня в тренде милосердие и благотворительность (это весьма по-русски - помогать да- же не для имиджа, а просто потому, что кто-то нуждается и страдает…): многие люди и компании активно помогают тем, кому трудно, перечисляя средства на нужны стариков, детей и даже живот- ных. Едут за свой счёт в места бедствия и активно помогают потерпевшим. К числу лучших качеств русского народа можно отнести интересы своей семьи, уважение к родителям, счастье и благополу- чие детей. Русским свойственно удивительное качество самоуничижение и самоотречение, принижение сво- их заслуг. Может, с этим связаны все те слова, которые слышат иностранцы, находясь в России, что они гуру, звёзды и т.п., а русские вроде бы ни при чем. 102
  • 104.
    ЗАГАДОЧНАЯ РУССКАЯ ДУША Иностранцыникак не могут понять, как народ с такой богатейшей культурой и литературой, колос- сальной территорией, полной богатств, умудряется так отвергать себя. Но это связано с православным правилом: унижение паче гордости». Гордыня считается основным из смертных грехов, убивающих бессмертную душу, по верованиям христиан. К национальным чертам относится также: то, что называют «голос совести», тяга к справедливости. Религиозность, набожность существует в душе даже русского атеиста. Умение жить умерено. Не погоня за богатством (поэтому-то и растерялось русское общество - люди не умеют жить только богатством). При этом многие, «наголодавшиеся» в советский период «по импорту», стремятся шиковать и кидаться деньгами, что вошло уже в притчу во языцех и хорошо известно в Куршевеле. Эту часть русской натуры обычно связывают с «азиатчиной» и деньгами, доставшимися легко или неправедно. Доброта и гостеприимство, отзывчивость, чуткость, сострадание, незлопамятность, жалостливость, готовности прийти на помощь, открытость, прямодушие; естественная непринуждённость, простота в поведении (и вплоть до изрядной простоватости); несуетность; юмор, великодушие; неумение долго ненавидеть и связанная с этим уживчивость; лёгкость человеческих отношений; отзывчивость, широта характера, размах решений. Замечательный творческий потенциал (поэтому так прекрасна была оформ- лена Олимпиада, с помощью инновационных технологий). Недаром в русской культуре есть персонаж Левша, который блоху подкуёт. Известно, что Левша правополушарный, то есть человек с творческим мышлением. Русские невероятно терпеливы и толерантны. Отрицательные качества, конечно, тоже можно отметить. Это беспечность, лень и обломовская меч- тательность. И, увы, пьянство. В определенной мере это связано с климатом. Когда по полгода не бы- вает солнца, то хочется согреться и не хочется ничего делать. При определенным условиям русские умеют собраться, сконцентрироваться и игнорировать климат во имя идеи. Многие ратные подвиги- подтверждение. Беспечность связана с крепостным правом, которое придётся изживать в себе каждому почти русскому. Русский полагается на «авось» по двум причинам: надежда на барина, царя-батюшку и «зону рискованного земледелия», то есть на неопределенность и неровность климатических условий. Русским свойственна некоторая сумрачность. И на улицах нечасто встретишь людей с весёлыми лицами. Это связано с наследием социалистического прошлого, в котором были свои трудности, с ны- нешним положением вещей и, надо предположить, с суровым климатом, где почти полгода не бывает солнца. Но зато в офисе ситуацию меняется: со знакомыми людьми русские охотно общаются. Недостаточная способность к объединению, к самоорганизации предполагает, что непременно нужен вождь, правитель и др. При этом, руководителем часто назначают мужчину, опираясь на патриархаль- ные стереотипы – мужчина лучший вождь. Впрочем, ситуация меняется, и сегодня мы можем увидеть на топовых позициях много женщин. Возможно, из-за того, что в последние десятилетия привнесены не свойственные русскому народу ценности - стяжательство, поклонение Золотому тельцу, русские люди, несмотря на все существующие блага, современные технологии, отсутствие «железного занавеса» и возможности, часто пребывают (да представители мидл-класса) в состоянии повышенной тревожности и пессимизма. Где бы ни собирались русские, за празднично и пышно накрытым столом, непременно найдётся пара-тройка людей, которые станут утверждать, что «всё плохо» и «мы все умрём». Если знать, с чем связаны те или иные традиции, то это даст возможность адаптироваться по отноше- нию к партнерам, визитёрам, установить с ними правильные стиль и интонацию в общении, что в ре- зультате позволить установить долгосрочные деловые отношений. Знание нравов, особенностей, тради- ций в итоге даст толерантный подход, что в свою очередь, даст понимание и создаст душевный комфорт и лояльность по отношению, в данном случае, к русскому народу и к его загадочной душе. 103
  • 105.
    УМЕНИЯ МЕНЕДЖЕРА XXIВЕКА Источник: Менеджер XXI века. Казачинский А.Е. Цифровая грамотность - способность ориентироваться в мире, формируемом с помощью цифровых тех- нологий. Общая грамотность - это тот строго обязательный минимум знаний и навыков, который необхо- дим всем без исключения будущим работникам общественного производства. Научная грамотность – ком- петентное понимание основных научных понятий и принципов, позволяющее человеку делать выводы, при- нимать решения и следить за публичным обсуждением спорных вопросов науки и техники, а при необходи- мости и участвовать в нём. Визуальная грамотность - это способность интерпретировать, использовать, из- влекать смысл из информации, представленной в графическом виде. Мультикультурная грамотность - это грамотность, связанная с пониманием особенностей, присущих различным культурам. Экономическая гра- мотность - уровень экономических знаний, умений и навыков, а также личностных качеств человека, позво- ляющих ему сознательно участвовать в хозяйственной деятельности общества. Глобальная осведомлённость - это понимание взаимосвязей, которые существуют между группами, организациями, народами. Интерак- тивное общение - это способность человека активно влиять на содержимое, внешний вид и направленность просматриваемых им страниц сайта, возможность общаться с другими посетителями, свободно высказывая свое мнение и узнавая мнения партнеров по общению. Продуктивность - это использование времени для достижения своих целей. 104
  • 106.
    Дополнительные дисциплины по некоторымспециализациям: Гостиничный и туристический бизнес: системы быстрого питания; протокольное обслуживание; технические службы ресторанов; кафе; гостиниц; санитарная гигиена; семейный бизнес. Финансовый менеджмент: финансовое право России; международное финансовое право; риск-менеджмент в финансовых институтах и компаниях; управление кредитным портфелем; слияния и поглощения. Примеры изучаемых специальных дисциплин: антикризисное управление; инновационный менеджмент; информационные технологии управления; исследование систем управления; логистика; стратегический менеджмент; управление качеством; управление персоналом; управленческие решения и другие. ЧЕМУ УЧАТ МЕНЕДЖЕРА Общие гуманитарные и социально-экономические дисциплины (цикл ГСЭ): культурология; иностранный язык; отечественная история; политология; правоведение; психология и педагогика; русский язык и культура речи; социология; физическая культура; философия. Общие математические и естественно - научные дисциплины (цикл ЕН): математика; информатика; концепции современного естествознания. Общепрофессиональные дисциплины (цикл ОПД): бухгалтерский учет; маркетинг; мировая экономика; организационное поведение; основы менеджмента; статистика; теория организации; финансы и кредит; хозяйственное право; экономическая теория. Основной специальностью, в рамках которой ведется подготовка будущих менеджеров, является специальность «Менеджмент организации». Каждый студент, обучающийся по этой специальности, должен прежде всего получить знания в рамках основной образовательной программы подготовки менеджера, предусматривающей согласно Государственному образовательному стандарту следую- щие циклы дисциплин: Циклы дисциплин ГСЭ и ЕН преподаются студентам на младших курсах, а начиная с третьего курса в программу обучения добавляются предметы из цикла ОПД, которые уже непосредственно связаны с будущей профессией. В рамках обучения по специальности «Менеджмент организации» и соответствующим специализациям вузы самостоятельно формируют список специальных дисцип- лин, причем названия и количество часов преподавания этих дисциплин могут варьироваться. 105
  • 107.
    Алексей Миллер «Газпром» -компания, которая производит 33% европейского газа. Владимир Путин Государственный и политический деятель. Президент РФ с 2012 года, президент РФ (2000-2008), председатель правительства России (1999-2000, 2008-2012). Сергей Галицкий «Магнит» - самая дешёвая сеть доступных магазинов. Максим Ноготков «Связной» - банк федерального масштаба. Владимир Лисин Путь от мастера до олигарха. Universal Cargo Logistics Holding. ЛУЧШИЕ ТЕОРЕТИКИ И ПРАКТИКИ МЕНЕДЖМЕНТА РОССИИ XX- нач. XXI В. 106 Владимир Тарасов Основатель и директор первой школы менеджеров на пространстве бывшего СССР - «Таллиннской школы менеджеров». Глеб Архангельский Основоположник российской школы тайм-менеджмента. Игорь Манн Маркетолог №1 в России, консультант, бизнес-тренер, автор корпоративных и открытых программ. Евгений Валентинович Касперский Ведущий разработчик, крупнейший акционер ЗАО «Лаборатория Касперского». Олег Самуилович Виханский один из основоположников и лидеров российской школы менеджмента. Декан Высшей школы бизнеса МГУ им. М. В. Ломоносова. Михаил Погосян Авиаконструктор и предприниматель, генеральный директор компании «Сухой», генеральный директор ОАО «РСК „МиГ“». Виктор Феликсович Вексельберг Президент фонда «Сколково», председатель совета директоров группы компаний «Ренова».
  • 108.
    ГЛАВА 6 ОСНОВЫ МЕНЕДЖМЕНТА «Знание- оружие, а не цель» Лев Николаевич Толстой
  • 109.
    ЧТО ДОЛЖЕН ЗНАТЬМЕНЕДЖЕР ТОЧНЫЕ НАУКИ (МАТЕМАТИЧЕСКИЕ). Во-первых, большинство менеджеров так или иначе имеют дело с цифрами, например, при прогнозировании. Во-вторых, именно эти науки развивают так необходимую для менеджера логику да и вообще мышление и работу головного мозга. ЭКОНОМИЧЕСКИЕ НАУКИ. Микро- и макроэкономика, экономика предприятия и т.д., - все это тоже необходимо. СОЦИОЛОГИЧЕСКИЕ НАУКИ. Так уж получается, что от социологических факторов никуда не деться. Может потребоваться и знание основ PR(связь с обществен- ностью). Причем, это может помочь не только в продви- жении по карьерной лестнице, но и по жизни. ФИЛОСОФСКИЕ НАУКИ. Они могут помочь находить нестандартные решения в различных ситуациях. Все ж таки любой менеджер сталкивается с задачами и необходимостью их решить максимально эффективно. И разговор идет не о смысле жизни, а о таких понятиях как индукция, дедукция, борьба противоположностей и единства и многое другое. Эти знания весьма полезны. ЮРИДИЧЕСКИЕ. Каждый менеджер должен ориентироваться в общих принципах законодательства. СПЕЦИАЛИЗИРОВАННЫЕ ЗНАНИЯ. Это знания той самой отрасли, в которой работает менеджер. ЦЕЛИ СВОЕЙ КОМПАНИИ. Организация своей работы и работы подчиненных людей должна быть направлена на достижение этих целей. Следовательно, менеджер должен уметь планировать и организовывать. Координируя различные задачи, менеджеру важно качественно провести контроль работы и в случае отклонений скорректировать недочеты. И важно помнить о том, что менеджер должен уметь мотивировать и правильно стимулировать людей для более эффективного достижения положительных результатов работы. ЛИЧНОСТНЫЕ КАЧЕСТВА МЕНЕДЖЕРА. Оперативность, организованность, последовательность, амбициозность, коммуникабельность, пунктуальность и т.д. Будучи одним из организатором работы в компании, фирме, менеджер курирует какое-либо на- правление ее деятельности. Так, например, финансовый менеджер специализируется на управлении финансовыми ресурсами, офис-менеджер руководит всем офисным хозяйством, в том числе должен решать вопросы обеспечения сотрудников материально-технической базой. Давайте посмотрим, что должен знать менеджер любой сферы. Конечно же, не нужно быть эрудитом во всем, да и невозможно это. В зависимости от сферы работы, та или иная область знаний и должна быть более развита. Но минимальная база должна быть в багаже каждого менеджера хорошего уровня. 108
  • 110.
    ОРГАНИЗАЦИЯ - ОСНОВАМЕНЕДЖМЕНТА 3. Эти люди намеренно работают вместе, чтобы достичь цели. 2. Наличие у этих людей единой цели. 1. Наличие хотя бы двух человек, которые считают себя частью данной группы. TРЕБОВАНИЯ, которым должна соответствовать группа, чтобы считаться организацией. ОРГАНИЗАЦИЯ - ЭТО группа людей, деятельность которых сознательно координируется для достижения общей цели или целей. 1. Они используют ресурсы, основные из них – это люди (человеческие ресурсы), капитал, информация. 3. Они функционируют в определенной внешней среде и зависимы от нее. Эта среда включает экономические условия, деятельность конкурентов, запросы и поведение потребителей, обществен- ные взгляды, действую- щие законы и другие сос- тавляющие. Они оказыва- ют влияние на все, что происходит внутри организации. 2. Разделение труда. Вся работа в организации разделяется на отдельные специализированные задания. ТИПЫ ОРГАНИЗАЦИЙ По взаимоотношению с внешней средой: По взаимоотношению подразделений: По взаимоотношению с человеком: -механические (бюрократические) - спроектированные подобно машинному механизму (не способ- ны адаптироваться к внешней среде) - традиционные (линейные, функциональные, линейно- функциональные) - корпоративные (замкнутые группы людей с ограничен- ным доступом в них, максимальной централизацией и авторитарностью руководства) - органические (способны к адаптации и взаимодействию с окружающей средой) - дивизиональные (отделенческие) -индивидуалистичес- кие (свободное, открытое и добро- вольное сообщество людей) -матричные (проект- ные, - проблемно- условные) «Чтобы создать результативную организацию, нужно заменить власть ответственностью». Питер Друкер Мир бизнеса очень сложен. В нем действует множество фирм. Они отличаются друг от друга размерами, разнообразием видов выпускаемой продукции, способами владения собственности; одни из них преуспевают, другие - разоряются. Все эти фирмы являются организациями. Организа- ция составляет основу мира менеджеров и является причиной существования менеджмента. «Организация обеспечивает благополучие общества!» (Акио Морита). ОБЩИМИ ЧЕРТАМИ характеризуются все многообразные организации. 109
  • 111.
    Для того чтобыдостигнуть своих целей, люди чаще всего ищут сообщников по своим интересам, товарищей, желающих вместе с ними получить коллективный результат. При этом сразу оговари- ваются некоторые ограничения в поведении и деятельности, направленной на результат. Иначе гово- ря, помимо цели люди договариваются о правилах своего поведения в рамках возникающего сооб- щества. Этим правилам должны подчиняться все члены сообщества, принимающего форму конк- ретной организации. Больше того, согласие с правилами означает вступление этих людей в органи- зацию, а несогласие вынуждает покинуть организацию. Это наиболее общий вид организации - со- циальная организация. Ее принципы применимы и обязательны практически для всех других видов организаций. Руководит социальной организацией чаще всего избранный ее членами человек, спо- собный выразить цели каждого, - это неформальный лидер, ведущий всех к единой цели, ради кото- рой люди объединились. Начинающий менеджер уже понимает, что начинать всякое коллективное дело нужно с создания неформальной группы. Объединенная схожими ценностями и интересами, такая группа выбирает непротиворечащие цели и правила общего поведения. На основе этих правил происходит дальнейшее расширение круга участников общего дела, привлечение новых ресурсов и оформление организации. Так рождаются организации. ВХОД ВЫХОД ЦЕЛИ людей и организации ПРАВИЛА Поведения в организации ЛЮДИ и их интересы Чаще всего возникают организации производственного, или коммерческого направления, предна- значенные для производства и реализации каких-то товаров или услуг. А всякое товарное произ- водство предполагает ресурсы: материалы, деньги, энергию, информацию, труд и, конечно же, пред- принимательскую инициативу. Необходимые ресурсы с помощью какой-либо технологии перераба- тываются в товар или услугу населению, а затем реализуются: продаются всем, кто пожелает. Словом, для подобных целей организации создаются на основе ресурсного подхода. Главной их задачей является оптимальное использование ресурсов при производстве товаров и услуг. При этом человек используется также как один из видов ресурсов - ресурс труда. По выражению автора тео- рии трудовой стоимости К. Маркса, ресурсом выступает рабочая сила как способность к труду. Точ- нее было бы сказать: потенциальный источник труда конкретного человека как носителя трудового потенциала. Объединяясь в организации, люди создают оптимальное сочетание их трудовых и ин- теллектуальных способностей в виде трудового потенциала организации. Руководителем такой ре- сурсной организации может быть как хозяин, собственник ресурсов, так и наемный специалист по управлению: управляющий, антрепренер, менеджер . ПОНЯТИЕ ОРГАНИЗАЦИИ КАК ИНСТРУМЕНТА УПРАВЛЕНИЯ Социальный тип организации 110 Источник: Алексеевский В.С., Коротков Э.М. Введение в специальность "Менеджмент организации".
  • 112.
    Управляемая подсистема (производство) Управляемая подсистема (менеджмент) ВХОДВЫХОД РЕСУРСЫ: капитал, информация, труд, менеджмент ТОВАРЫ УСЛУГИ ПОНЯТИЕ ОРГАНИЗАЦИИ КАК ИНСТРУМЕНТА УПРАВЛЕНИЯ В 50-60-е годы в эпоху бурного развития кибернетики, как науки, изучающей управление искус- ственным разумом, возникла информационная модель организации. Главной задачей такой органи- зации было обеспечить успешное прохождение информации по всем подразделения и уровням. При этом все ресурсы рассматривались как некие разновидности информации, которые должны опреде- ленным образом участвовать в процессах входа, преобразования и выхода информации. Так на вхо- де планировалось, что на выходе информация должна иметь вид «М1». Если же обнаруживалось, что такого вида информации на выходе нет, то требовалось вмешательство управляющей подсисте- мы в работу управляемой подсистемы как части организации. Если же на выходе обнаруживалась информация вида «М1», то вмешательства управляющей подсистемы не требовалось. Главной забо- той информационной организации было обеспечить правильность процесса переработки инфор- мации в фазе производства. Переработка (усвоение, принятие решения) Контроль происхождения информации, регулирование процесса ВХОД «М» ВЫХОД «М1» Информация Проект, газета, консультация, реклама и другие услуги Рассмотренные модели организаций долгое время представляли собой некоторый замкнутый мир переработки ресурсов в товары. Влияние внешнего мира на эти процессы мало учитывалось. Но вот наступило время, когда ресурсы, информация стали трудно доступными, редкими по определению экономики. Одновременно реализация товаров также усложнилась из-за обилия их на мировом рын- ке. В этой ситуации возникла модель организации как открытой системы. ВНЕШНЯЯ СРЕДА Мировая экономика, мировая политика, ценообразование, тарифы, инфляция, экология, научно-технический прогресс, занятость, миграция, культура и искусство, образование и пр. ПРОМЕЖУТОЧНАЯ СРЕДА Банки, биржи, профсоюзы, покупатели, конкуренты, партнеры, СМИ, вузы и пр. ВНУТРЕННЯЯ СРЕДА Структура, персонал, технология, ресурсы, организационная культура Ресурсная организация Модель управления в информационной организации Организация как открытая система 111
  • 113.
    При этом самаорганизация представлена внутренней средой, состоящей из отдельных компонен- тов: персонал, технология, структура, организационная культура, управление и пр. Организация как бы встраивалась в окружающую ее промежуточную среду, которая была представлена так называе- мыми агентами или субъектами рынка по определению экономической теории. Это банки - источни- ки финансовых средств, биржи - источники ресурсов, профсоюзы, с которыми нужно договаривать- ся о найме членов профсоюза на работу в данную организацию. Кроме того, покупатели товаров или услуг фирмы, конкуренты, выпускающие сходную продукцию и стремящиеся вытеснить фирму с рынка этой продукции, а также средства массовой информации (СМИ), описывающие события, дающие рекламу, обзоры. Главной особенностью такой организации является ее открытость для процессов, идущих в на- циональной и мировой экономике: падение или подъем цен на ресурсы, безработица в какой-либо стране, войны, экологические катастрофы, движение населения, рост или снижение его образован- ности и профессиональной подготовки. Теперь организация как открытая система обязана уже в ка- честве субъекта управления воспринимать эти явления и приспосабливаться к ним. Это называется адаптацией к изменениям во внешней среде. Эта новая способность организации необходима для выживания в новых социально-экономических условиях. Однако эти контакты с внешней средой осуществляются опосредованно, т.е. через агентов промежуточной среды путем взаимодействия с субъектами рынка. Они извещают организацию об изменении ставки процента, инфляции, ценах и других сторонах рыночной действительности. Главной задачей руководителей и сотрудников такой организации становится адаптация к изме- нениям рыночной и социальной среды. Ее руководители обязаны обеспечить своевременность этих приспособлений и тем самым создать оптимальные условия для деятельности работников и подраз- делений, для выживания и развития организации. Итак, экономических целей люди достигают, используя в качестве универсального инструмента организации различных моделей. В качестве такого универсального организационного средства в западной экономике используются фирмы. Это удивительный феномен: детище промышленной революции, позволяющее решать самые различные задачи именно потому, что она может вопло- щаться в различных моделях организаций. «Фирма обеспечивает благополучие всего общества», - утверждает А. Морита, создатель фирмы «Сони». Так, для массового освоения производства нового товара, имеющего повышенный спрос, лучше всего создать новую организацию на базе ресурсной модели, ранее выпускающей подобную про- дукцию. Такая организация обеспечит оптимальность использования всех ресурсов, т.е. производст- во с наименьшими издержками и высокими темпами освоения новых видов продукции. Для освоения принципиально новых технологических процессов понадобится фирма, созданная на базе информационной модели. Это связано с необходимостью изучения будущего рынка товаров, производимых по данной технологии. Поэтому потребуется использовать маркетинговые техноло- гии. Кроме того, создание нового товара потребует изучения патентов, лицензий, организации рабо- ты конструкторов, дизайнеров и всех других специалистов, рабочих. В этой ситуации потребуется четкое прохождение различных видов информации, использование компьютерных технологий уп- равления и организации производства, что и обеспечивает информационная модель. Для реализации товаров и услуг на различных рынках в условиях жесткой конкуренции потре- буется организация, построенная на принципах открытой системы, так как нужно будет иметь ка- чественную информацию как от покупателей, и от посредников, а также о конкурентах, о ценах. ПОНЯТИЕ ОРГАНИЗАЦИИ КАК ИНСТРУМЕНТА УПРАВЛЕНИЯ 112
  • 114.
    При этом нужнобудет быстро приспосабливаться к изменяющимся условиям. На этих же прин- ципах придется строить фирму, торгующую деньгами: банк, финансовую компанию, которые в большей мере способны учитывать влияние внешней среды и быстро перестраиваться к ситуации на финансовых рынках. Но каждый раз при создании новой организации нельзя игнорировать принципы социальной ор- ганизации, где необходимо обеспечивать сочетание интересов всех участников, учредителя и испол- нителей. Это - обязательный этап развития любой фирмы, которая затем приобретает черты выбран- ной модели организации для достижения соответствующей цели. Способы создания различных ор- ганизаций изучаются специальной дисциплиной: «Теория организаций». Итак, организация - это: структура, в рамках которой проводятся определенные мероприятия для достижения целей отдельных людей и всего предприятия; одна из функций менеджмента, направ- ленная на создание всех необходимых условий деятельности персонала. Подведем некоторый итог нашим знаниям об организациях. ПОНЯТИЕ ОРГАНИЗАЦИИ КАК ИНСТРУМЕНТА УПРАВЛЕНИЯ Типы организаций Задачи организаций Социальный тип организации Объединение людей для достижения их целей или коллективного результата Ресурсная организация Оптимальное использование ресурсов при производстве товаров или услуг Информационная модель организации Обеспечение прохождения информации по всем подразделениям и уровням как условие успеха Организация как открытая система Активное приспособление деятельности к условиям, возникающим во внешней среде Типы организаций и их задачи 113
  • 115.
    I. Дьяконат II. Пресвитерство III.Епископат Организационная структура – состав, взаимосвязи, соподчиненность совокупнос- ти организационных единиц (подразделений) аппарата управления, выполняющих различные функции менеджмента. С момента образования организационную модель имела церковь. Совет директоров Генеральный директор Директора служб Начальники отделов Руководители групп Непосредственные исполнители Организационная структура – форма разделения и кооперации управленческой деятельности, в рамках которой происходит процесс управления, направленный на достижение целей организации. Элементы организационной структуры: • самостоятельное структурное подразделение – административно обособленная часть, выполняющая одну или несколько функций менеджмента; • звено управления – одно или несколько подразделений, которые необязательно обособлены административно, но выполняют определенную функцию менеджмента; • управляющая ячейка – отдельный работник управления или самостоятельное структурное подразделение, выполняющее одну или несколько специальных функций менеджмента. Построение организационной структуры базируется на функциях менеджмента и определяется принци- пом первичности функции и вторичности органа управления, имея характер пирамиды, т.е. содержит не- сколько уровней управления. Пирамидальная структура функционирует как единое целое на скалярной осно- ве (предполагается, что объем полномочий и ответственности, делегированный каждому должностному лицу в линейной цепи подчиненных, уменьшается пропорционально его удалению от президента, т.е. скалярно). Чем выше уровень управления, занимаемый руководителем, тем меньше его работники заняты решением конкретных технических задач и тем больший удельный вес в структуре рабочего дня работников занимает решение вопросов по оценке перспектив развития производства, выработке тактики и стратегии управления. Иерархичность организационной структуры обеспечивает ей устойчивость, способствуя ликви- дации возможных конфликтных ситуаций в аппара- те управления. И сам управленческий термин «иерархия» пришел к нам из церкви. Например, в православной церковной иерархии существует три уровня: Дьяконат, Пресвитерство, Епископат. ОРГАНИЗАЦИОННАЯ СТРУКТУРА 114 Уровни управления
  • 116.
    Структуры управления должныотражать цели и задачи организации, функциональное разделе- ние труда и объем полномочий работников управления с учетом ограничений внутренней и внешней среды. Попытки слепо копировать структуры управления, действующие успешно в других органи- зациях, обречены на провал, если условия работы различны. Построение структуры в организационном менеджменте осуществляется с учетом требований:  экономичность;  адекватность;  адаптивность;  гибкость;  динамизм;  специализация;  пропорциональность;  оптимальность;  оперативность;  надежность. Принципы организационного менеджмента:  сочетание централизованного руководства с широкой самостоятельностью и инициативой коллектива;  системный подход;  управляемость;  соответствие субъекта и объекта менеджмента;  адаптация;  профессиональная регламентация;  правовая регламентация. Структуры бывают линейными и функциональными. В линейной структуре разделение системы управления на составляющие части осуществляется по производственному признаку с учетом степени концентрации производства, технологических особенностей, широты номенклатуры продукции и других признаков. Линейная структура четко функционирует при решении задач с выполнением повторяющихся операций, но трудно приспосабливается к новым целям и задачам. Линейная структура управления широко используется мелкими и средними фирмами, осуществляющими несложное производство при отсутствии широких кооперационных связей между предприятиями. Структура управления характеризуется наличием связей между ее элементами: • горизонтальные связи носят характер согласова- ния и являются, как правило, одноуровневыми; • вертикальные связи – это связи подчинения, кото- рые возникают при наличии нескольких уровней управ- ления, вертикальные связи бывают линейными и функ- циональными. СТРУКТУРА УПРАВЛЕНИЯ 115
  • 117.
    РУКОВОДИТЕЛЬ ЛИНЕЙНЫЙ РУКОВОДИТЕЛЬ Б (ФУНКЦИЯ А,Б) ЛИНЕЙНЫЙ РУКОВОДИТЕЛЬА (ФУНКЦИЯА, Б) Исполнители Исполнители ОРГАНИЗАЦИОННЫЕ СТРУКТУРЫ УПРАВЛЕНИЯ ЛИНЕЙНАЯ СТРУКТУРА УПРАВЛЕНИЯ ДИВИЗИОНАЛЬНАЯ СТРУКТУРА УПРАВЛЕНИЯ, ОРИЕНТИРОВАННАЯ НА ПОТРЕБИТЕЛЯ РУКОВОДИТЕЛЬ ФУНКЦИОНАЛЬНЫЙ РУКОВОДИТЕЛЬ Б (ФУНКЦИЯ Б) ФУНКЦИОНАЛЬНЫЙ РУКОВОДИТЕЛЬА (ФУНКЦИЯА) Исполнители ИсполнителиИсполнители ФУНКЦИОНАЛЬНАЯ СТРУКТУРА УПРАВЛЕНИЯ В линейной структуре разделение системы управления на составляющие части осуществляется по производственному признаку с учетом степени концентрации производства, тех- нологических особенностей, широты номенклатуры продук- ции и других признаков. Линейная структура управления широко используется мелкими и средними фирмами, осуществляющими неслож- ное производство при отсутствии широких кооперационных связей между предприятиями. Для функциональной структуры управления харак- терно создание структурных подразделений, каждое из которых имеет свою четко определенную, конкрет- ную задачу и обязанности. В условиях данной структу- ры каждый орган управления, а также исполнитель спе- циализирован на выполнении отдельных видов управ- ленческой деятельности (функций). В организации создается аппарат специалистов, отвечающих только за определенный участок работы. ДИРЕКТОР ИЗДАТЕЛЬСТВА УЧЕБНАЯ ЛИТЕРАТУРА ОТДЕЛ ЛИТЕРАТУРЫ ДЛЯ ДЕТЕЙ ОТДЕЛ ХУДОЖЕСТВЕННОЙ ЛИТЕРАТУРЫ ПРИЗВОДСТВЕННЫЙ ОТДЕЛ РЕДАКЦИЯ ОТДЕЛ МАРКЕТИНГА При создании организационных структур, ориентированных на потреби- теля, подразделения группируются во- круг определенных групп потребителей (например, армия и гражданские отрас- ли, продукция производственно-техни- ческого и культурно-бытового назначе- ния). Цель такой организационной структуры состоит в том, чтобы удов- летворять потребности конкретных по- купателей так же хорошо, как это дела- ет компания, которая обслуживает все- го одну их группу. 116
  • 118.
    ОРГАНИЗАЦИОННЫЕ СТРУКТУРЫ УПРАВЛЕНИЯ ДИВИЗИОНАЛЬНАЯ ПРОДУКТОВАЯ СТРУКТУРА КАДРЫМАТЕРИАЛЬНО -ТЕХНИЧЕСКОЕ СНАБЖЕНИЕ РУКОВОДИТЕЛЬ МАРКЕТИНГ ФИНАНСЫ ПРОИЗВОДСТВО ПРОДУКТА А ПРОИЗВОДСТВО ПРОДУКТА А ПРОИЗВОДСТВО ПРОДУКТА А ИНЖЕНЕ РИЯ БУХГАЛТЕ РИЯ ПРОИЗ ВОДСТВО СБЫТ ИНЖЕНЕ РИЯ БУХГАЛТЕ РИЯ ПРОИЗ ВОДСТВО СБЫТ ИНЖЕНЕ РИЯ БУХГАЛТЕ РИЯ ПРОИЗ ВОДСТВО СБЫТ Дивизиональные структуры управления основаны на выделении крупных производственно-хо- зяйственных отделений с предоставлением этим подразделениям оперативно-производственной са- мостоятельности и перенесением на этот уровень ответственности за получение прибыли. Такой подход обеспечивает более тесную связь производства с потребителями, существенно ускоряя его реакцию на изменения, происходящие во внешней среде. Для дивизиональных структур характерна полная ответственность руководителей отделений за результаты деятельности возглавляемых ими подразделений. Главная роль в управлении компа- ниями с дивизиональной структурой принадлежит не руководителям функциональных подразделе- ний, а начальникам, возглавляющим производственные отделения. Структуризацию компании по отделениям производят по одному из трех принципов: по продук- товому - с учетом особенностей выпускаемой продукции или предоставляемых услуг, согласно ориентации на конкретного потребителя и по региональному - в зависимости от обслуживаемых территорий. В связи с этим дивизиональные структуры подразделяют на три типа:  дивизионально-продуктивные;  организационные, ориентированные на потребителя;  дивизионально-региональные. При дивизионально-продуктовой структуре полномочия по руководству производством и сбытом какого-либо продукта или услуги пе- редаются одному руководителю, который яв- ляется ответственным за данный вид продук- ции. Руководители функциональных служб должны отчитываться перед управляющим по этому продукту. 117
  • 119.
    РЕГИОНАЛЬНАЯ ОРГАНИЗАЦИОННАЯ СТРУКТУРА УПРАВЛЕНИЯ ШТАБ КВАРТИРА ФИРМЫ ОТДЕЛЕНИЕ В РЕГИОНЕ3 ОТДЕЛЕНИЕ В РЕГИОНЕ 2 ОТДЕЛЕНИЕ В РЕГИОНЕ 1 ОТДЕЛЕНИЕ В РАЙОНЕ А ОТДЕЛЕНИЕ В РАЙОНЕ А ОТДЕЛЕНИЕ В РАЙОНЕ А ОТДЕЛЕНИЕ В РАЙОНЕ А ОТДЕЛЕНИЕ В РАЙОНЕ А ОТДЕЛЕНИЕ В РАЙОНЕ А РУКОВОДИТЕЛЬ ЛИНЕЙНЫЙ РУКОВОДИТЕЛЬ Б ЛИНЕЙНЫЙ РУКОВОДИТЕЛЬА Исполнители Исполнители ФУНКЦИОНАЛЬНЫЙ РУКОВОДИТЕЛЬА (ФУНКЦИИ А) ФУНКЦИОНАЛЬНЫЙ РУКОВОДИТЕЛЬБ (ФУНКЦИИ Б) ИсполнителиИсполнители Дивизионально - региональная структура об- легчает решение проблем, связанных с местны- ми обычаями, особенностями законодательства и социально-экономической среды региона. Тер- риториальное деление создает условия для под- готовки управленческого персонала отделений (дивизионов) непосредственно на месте. ОРГАНИЗАЦИОННЫЕ СТРУКТУРЫ УПРАВЛЕНИЯ Линейно-функциональная структура обеспечивает разделение управленческого труда. Линейные звенья управления призваны командовать, а функциональные – консультировать, помогать в разработке конкретных вопросов и подготовке соответствующих решений, программ, планов. Руководители функциональных служб осуществляют влияние на производственные подразделения формально, не имея, как правило, права самостоя- тельно отдавать им распоряжения . ЛИНЕЙНО-ФУНКЦИОНАЛЬНАЯ СТРУКТУРА УПРАВЛЕНИЯ 118
  • 120.
    Подсистема по производству Подсистема по экономике ифинансам РУКОВОДИТЕЛЬ КОМПАНИИ Подсистема по НОКР Техническая подсистема Руководитель проекта B Руководитель проекта С Маркетолог Инженер - конструктор Экономист, бухгалтер Экономист, бухгалтер Инженер - технолог Инженер - технолог Подсистема по маркетингу Руководитель проекта А Маркетолог Произодственник Экономист, бухгалтер Инженер - технолог Маркетолог Исследователь Инженер - конструктор Произодственник Произодственник Матричная структура управления - организационная структура управления, основанная на принципе двойного подчинения исполнителей. В случае матричной структуры управления сотрудник предприятия подчиняется руководи- телю своего отдела и руководителю проекта (временной целевой программы). Что касается руководства, на данном уровне в матричной схеме происходит разделение прав руководителей отделов и проектов. Так, например, первые могут заниматься распределением ответственностей за задачи, а вторые - установкой сроков и содержания работ. Матричная структура управления ОРГАНИЗАЦИОННЫЕ СТРУКТУРЫ УПРАВЛЕНИЯ Гибкие оргструктуры, строятся в форме перевернутой пирамиды, в которой на верхний уровень иерархии выведены специалисты-профессионалы, в то время как руководитель организации нахо- дится в нижней части схемы. Такие оргсруктуры могут использоваться там, где профессионалы имеют опыт и знания, дающие им возможность действовать независимо и квалифицированно, удовлетворять запросы клиентов, на- пример в организациях здравоохранения и образования, где сконцентрировано большое число спе- циалистов, работающих самостоятельно при поддержке вспомогательного или обслуживающего персонала. Гибкие оргструктуры Специалисты - профессионалы Руководитель организации Обслуживающий персонал 119
  • 121.
    ЧЕЛОВЕК И ОРГАНИЗАЦИЯ Вменеджменте существует два подхода к установлению взаимодействия человека и организации. 1. Человек подбирается для выполнения определенной работы или функции: • описание работы; • опре- деление квалификационных требований; • отбор кандидатов по квалификационным требованиям; • назна- чение человека на определенную работу. 2. Работа или функция подбирается для человека: • изучение возможностей и стремлений человека; • закрепление за человеком определенного места в организации; • подбор работы, наиболее соответст- вующей возможностям и месту человека; • закрепление работы за человеком. Человек выполняет работу в окружении людей и является одновременно исполнителем некоторой роли в организации и членом группы, в рамках которой он действует. Группа - относительно обособленное объединение небольшого количества людей (обычно не более де- сяти), находящихся в достаточно устойчивом взаимодействии и осуществляющих совместные действия в течение достаточно долгого промежутка времени. Взаимодействие членов группы базируется на некотором общем интересе и может быть связано с дости- жением общей цели. При этом группа обладает определенным групповым потенциалом, позволяющими ей вступать во взаимодействие с внешней средой и адаптироваться к возможным изменениям. Группы в организации могут быть: • формальные - выделяются как структурные подразделения в организации; • неформальные - создают- ся членами организации в соответствии с взаимными симпатиями, общими интересами, увлечениями, при- вычками и т.п. Факторы, влияющие на функционирование группы, – это характеристики членов группы: • личностные характеристики человека, его способности; • образование;• жизненный опыт; структурные характеристи- ки группы: S коммуникации в группе и нормы поведения; • статус и роли; • личные симпатии и антипатии между членами группы; • влияние друг на друга; ситуационные характеристики: • размер группы; • зада- чи, решаемые группой; • система вознаграждения в группе. На современных предприятиях используются различные формы работы в группе. • совместное решение частичных задач; • автономные и полуавтономные бригады; • целевые, проектные группы; • «кружки ка- чества». Менеджеры признают, что хорошо организованные группы позволяют аккумулировать большой объем знаний, обеспечивают лучшее восприятие и понимание проблем, выявление альтернативных приемов в процессе подготовки и принятия решений. Менеджер должен учитывать роль группы в построении работы предприятия, в управлении кадрами, рассматривая каждого работника как: • индивида, обладающего набором определенных характеристик; • специалиста, призванного выполнять определенную работу; • члена группы, выполняющего определен- ную роль в групповом поведении; • человека, который учится и меняет свое поведение в соответствии с по- лученными знаниями. В деятельности относительно самостоятельных подразделений следует использовать предпринимательский стиль ведения работ. Ожидания и представления чело- века об организационном окру- жении и его месте в нем: Место человека в организации Выполняемая работа Желательное вознаграждение Ожидания организации в отно- шении человека и его роли в производственном процессе: Квалификационные и личност- ные характеристики для выпол- нения роли; Требуемый результат работы; Возможное вознаграждение Человек и организация 120
  • 122.
    ФОРМЫ ИНТЕГРАЦИИ ПРЕДПРИЯТИЙ Тип предприятия Краткаяхарактеристика 1. Концерн Интеграция производства на межотраслевой основе со строгим соблюдением интересов каждого участника. Закон деятельности - четкая ориентация на потребителя. Одна из форм организации - акционерная 2. Межотраслевые научно - технические комплексы Головная организация, несколько институтов, опытных и серийных заводов отраслевого подчинения, сохраняющих свою самостоятельность и права 3. Ассоциация Добровольное объединение предприятий при их полной экономической и административ- ной самостоятельности. Решения принимаются только по принципу единогласия 4. Консорциумы Временное добровольное объединение предприятий для решения целевых программ и проектов 5. Конгломерат Концерн, возникший при поглощении большого числа компаний, не имеющих между собой функциональных связей, большие размеры диверсификации производства, акций на финан- совых операциях. Значительная часть прибыли не от производственной деятельности, а от выпуска ценных бумаг 6. Холдинг Объединение капиталов, а не предприятий; финансовый фонд. Считается, что холдинг не вмешивается во внутренние дела предприятий, акциями которых владеет, а интересуется в основном дивидендами 7. Финансово- промышленные группы Объединения, состоящие из промышленных предприятий, исследовательских организаций, торговых фирм, банков, инвестиционных фондов и страховых компаний. Основные цели объединения в ФПГ: концентрация инвестиционных ресурсов на приоритетных направле- ниях; ускорение НТП: повышение экспортного потенциала и конкурентоспособности про- дукции предприятий; осуществление прогрессивных структурных изменений в промышлен- ности; формирование рациональных связей в условиях рыночной экономики, развитие кон- курентной среды 8. Предприни- мательские союзы Образуются на основе добровольных кооперационных соглашений, объединяющих компа- нии разных размеров и форм собственности. Большие выгоды дают предпринимательские союзы компаний, объединенных в кластеры на определенных территориях. которые предо- ставляют им конкурентные преимущества (необходимую инфраструктуру, средства связи и телекоммуникаций, обустроенные производственные площади). В качестве сфер, где наиболее активно идет объединение компаний в союзы, выступают: производство товаров для дома; отрасли, связанные с здравоохранением, с производством бытовых продуктов и тд. Когда формируется кластер, все производства в нем начинают оказывать друг другу взаимную поддержку, усиливается свободный обмен информацией и ускоряется распрост- ранение новых идей и продуктов по каналам поставщиков и потребителей, имеющих кон- такты с многочисленными конкурентами 9. Виртуальная корпорация Одна из новейших организационных форм. Представляет собой создаваемую на временной основе сеть независимых компаний (поставщиков, заказчиков, бывших конкурентов), объе- диняемых современными информационными системами с целью взаимного пользования ресурсами, снижения издержек и расширения рыночных возможностей. Технологическую основу составляют информационные сети, которые помогают объединяться и осуществлять гибкое партнерство 121
  • 123.
    ЗАКОН ИНФОРМИРОВАННОСТИ. Он утверждает,что в организации не может быть больше порядка, чем у ее членов имеется информации о реальном положении вещей, позволяющей им принимать осмысленные решения. ГЛАВНЫЙ ЗАКОН - СИНЕРГИИ 2*2=5(!) (сотрудничество, содружество). Он гласит, что возможности организации как единого целого превышают сумму возможностей ее отдельных частей. Это обусловлено их взаимной под- держкой и дополнением. В результате возникает реальный выигрыш для ее членов от объединения в организацию, перекрывающий потери, связанные с ограничением их самостоятельности. ЗАКОН ДОПОЛНЕНИЯ ВНУТРИОРГАНИЗАЦИОННЫХ ПРОЦЕССОВ И ФУНКЦИЙ ПРОТИВОПОЛОЖНО НАПРАВЛЕННЫМИ. Например, разделения - объединением, специа- лизации -универсализацией, дифференциации - интеграцией, и наоборот. Это позволяет одно- временно использовать выгоды того и другого, а, следовательно, также существенно увеличить общие возможности. СОХРАНЕНИЯ ПРОПОРЦИОНАЛЬНОСТИ МЕЖДУ НЕЙ И ЕЕ ЧАСТЯМИ ПРИ ЛЮБЫХ ВОЗМОЖНЫХ ИЗМЕНЕНИЯХ. Это позволяет в наибольшей степени реализо- вывать имеющиеся возможности. Например, при раздутых штатах работники слоняются без дела и мешают друг другу, в то же время при нехватке персонала организация бывает не в состоянии выполнить даже текущую работу. Понятно, что в том и другом случаях возникают экономичес- кие потери, которых при разумном подходе к де- лу можно избежать. ЗАКОН КОМПОЗИЦИИ. Его суть в том, что функ- ционирование всех без ис- ключения частей органи- зации в той или иной сте- пени подчиняется общей цели. Индивидуальные же задачи каждой из них уточняют и детализируют ее. ЗАКОН САМОСОХРАНЕНИЯ. Он предполагает, что любая организация, рав- но как и ее отдельная часть, стремится сохра- нить себя как целое. Это требует соблюдения ряда условий. К ним можно отнести недопу- щение серьезных потрясений, которые могут привести к потере устойчивости (например, конфликтов, изменения границ, замены ключевых фигур и т. п.), а также экономию ресурсов, расширение сферы деятельности. ЗАКОН НЕОБХОДИМОГО РАЗНООБРАЗИЯ. Устойчивость функциони- рования организации тре- бует, чтобы она выполняла некий минимальный набор разных видов деятельности и располагала специалис- тами разного направления и уровня подготовки. ЗАКОН ОНТОГЕНЕЗА. (индивидуальное развитие, охватывающее все изменения от зарождения до окончания жизни). В соответствии с ним жизнь любой организа- ции состоит из трех основных фаз, последова- тельно сменяющих друг друга, - становления, развития и угасания. Понятно, что задача руко- водства состоит в максимальном сокращении первой фазы, продлении второй и отсрочке наступления третьей. ЗАКОНЫ ОРГАНИЗАЦИИ Как жизнь природы и людей, так и жизнь организации подчиняется определенным законам. 122
  • 124.
     Лояльность кработающим;  ответственность - обязательное условие успешного менеджмента;  атмосфера в фирме, способствующая раскрытию способностей сотрудников;  своевременная реакция на изменения окружающей среды;  установление долевого участия каждого сотрудника в общих результатах;  методы работы с людьми, обеспечивающие их удовлетворенность собственным трудом;  коммуникации, пронизывающие фирму по горизонтали и по вертикали;  непосредственное участие менеджеров в деятельности групп на всех этапах как условие согласованной работы;  честность и доверие к людям;  умение менеджера слушать всех, с кем он сталкивается в своей работе;  этика бизнеса – золотое правило менеджмента;  качество личной работы и ее постоянное совершенствование;  опора на фундаментальные основы менеджмента: качество, затраты, сервис, нововведения, контроль ресурсов, персонал. Группа принципов Перечень признаков I. Как надо руководить (работать) 1. Экономичность 2. Действенность 3. Инновация 4. Единоначалие и коллегиальность 5. Мотивация 6. Лидерство 7. Научность 8. Ответственность 9. Правильный подбор и расстановка кадров 10.Обеспечение обратной связи 11.Ориентация на потребителя 12.Предпринимательство 13.Оптимальное сочетание централизации и децентрализации управления 14.Коллективность принятия решения 15.Сочетание прав, обязанностей и ответственности II. Как не надо руководить (работать) 1. Бюрократизм 2. Волокита 3. Несамостоятельность суждений 4. Неумение работать с людьми 5. Безынициативность 6. Отрыв слова от дела и т.п. ПРИНЦИПЫ МЕНЕДЖМЕНТА 123
  • 125.
    Функции управления бывают: •общие – часть управленческого цикла, характеризующаяся регулярным видом деятельности; • конкретные – определяются по принадлежности к конкретной стадии производственного процесса; • специальные – подфункция конкретной функции. При этом объективно необходимые функции – это:  организационно-техническая (согласование и координирование деятельности в процессе произ- водства);  социально-экономическая (контроль за трудом, использованием машин и механизмов). Любое предприятие рассматривается как сложная система, для которой необходимо определить состав функций управления и учесть следующие факторы: • ресурсы: материальные, трудовые, финансовые, оборудование, здания, сооружения, информа- ция, производственная технология, продукт; • содержание процесса управления: планирование, организация, регулирование, контроль, учет; • цикл принятия управленческого решения: подготовка, утверждение, внедрение, оценка; • стадии жизненного цикла продукта. Для достижения некоторой цели необходимо реализовать содержание процесса управления (ва- риантов здесь может быть 1x5), ресурсное обеспечение (1x8), цикл принятия решения (пусть воз- можных вариантов 2). Тогда необходимо 1x5x8x2 – 80 функций. В примере представлен вариант подхода к формированию полного набора управленческих реше- ний при функциональной структуризации целей предприятия. Современный подход к изучению процесса менеджмента бизнесом состоит в разделении управ- ленческих функций. Все эти функции должны рассматриваться с позиций комплексного подхода. ФУНКЦИИ МЕНЕДЖМЕНТА Планирование Регулирование Координация Мотивация Руководство Организация Контроль Современный универсальный подход к эффективному менеджменту Современные управленческие функции Функции – виды деятельности, с помощью которых субъект управления (руководитель, аппарат по руко- водству предприятием) воздействует на управляемый объект (трудовой коллектив). Специфические особенности менеджмента, т.е. творчества менеджеров, реализуются с помощью определенных функций. 124
  • 126.
    ПЛАНИРОВАНИЕ Содержание планирования какфункции менеджмента состоит в обоснованном определении основных направлений и пропорций развития производства с учетом материальных источников его обеспечения и спроса на рынке. Задачи планирования:  обеспечение целенаправленного развития организации в целом и всех ее структурных подразделений;  перспективная ориентация и раннее распознавание проблем развития. План намечает состояние объек- та, желаемое в будущем, и предусматривает конкретные меры, направленные на поддержку благоприят- ных или сдерживание отрицательных тенденций развития;  координация деятельности структурных подразделений и сотрудников организации. Координация осу- ществляется как предварительное согласование действий при подготовке планов и как согласованная реак- ция на возникающие помехи и проблемы при выполнении планов;  создание объективной базы для эффективного контроля. Наличие планов позволяет производить объек- тивную оценку деятельности предприятия путем сравнения фактических и планируемых значений пара- метров по принципу «факт – план»;  стимул (мотивация) трудовой активности сотрудников. Успешное выполнение плановых заданий - объект особого стимулирования и основание для взаимных расчетов, создающие действенные мотивы для продуктивной и скоординированной деятельности всех участников процесса управления;  информационное обеспечение работников организации. Планы содержат важную для каждого участни- ка его реализации информацию в целях, прогнозах, альтернативах, сроках, ресурсных и административных условиях проведения работ. Необходимость планирования состоит в определении:  конечных и промежуточных целей;  задач, решение которых необходимо для достижения целей;  средств и способов решения задач;  требуемых ресурсов, их источников и способов распределения. В эффективно функционирующих организациях обычно достигается разумный компромисс между пла- новой директивой администрации и оперативной импровизацией менеджера. Обеспечивается он, в част- ности, реализацией перечисленных принципов в плановой деятельности менеджера. Результатом процесса планирования в организации является система взаимосвязанных плановых доку- ментов – планов. План - основа деятельности организации любой формы собственности и размеров; содержит указания, кому, какую задачу и в какое время решать, какие ресурсы нужно выделить на решение каждой задачи. По форме планирование может быть: • перспективным (стратегическим): определение главных целей деятельности на период более 5 лет; • среднесрочным: выбор средств для выполнения целей на период от 1 до 5 лет; • текущим (оперативным): программа использования ресурсов на период до 1 года с детализацией по месяцам. Планирование – управленческая деятельность, отражаемая в планах и фиксирующая будущее состояние объекта менеджмента в текущие моменты времени. 125
  • 127.
    ПРИНЦИПЫ ПЛАНИРОВАНИЯ Принципы Краткаяхарактеристика Единство научнотехнических, социальных и экономических задач развития организации Находит выражение в составе целевых параметров планирования дея- тельности организации, видах разрабатываемых планов, в критериях оценки плановых решений Научная обоснованность и оптимальность решений Обеспечивается применением современных информационных тех- нологий, прогрессивных процедур и методов осуществления произ- водственных процессов, использованием методов оптимального пла- нирования экспериментов, оптимизации плановых решений, построе- ния интегрированных систем подготовки и обработки данных Доминирование стратегических аспектов в планировании Требует обязательного использования специфических форм стратеги- ческого планирования на предприятии и подчинения ему всех других видов oneративного планирования Комплексность планирования Означает системную увязку всех разрабатываемых на предприятии планов Ресурсная сбалансированность планов Реализуется составлением во всех сферах и на всех уровнях предприя- тия материальных, трудовых, финансовых, энергетических и прочих видов балансов Гибкость и пластичность планирования Требует динамичной реакции планов на отклонения в ходе работ или изменения внутренних и внешних факторов, а также способности со- хранять необходимые резервы и предусматривать плановые альтерна - тивы Непрерывность планирования Находит свое наиболее полное выражение в концепции скользящего планирования, в которой благодаря периодическому продлению пла- нов долгосрочные укрупненные расчеты сочетаются с краткосрочным детальным планированием Характеристики принципов современного планирования 126
  • 128.
    Фактор сравнения Тип предприятия Специализированное Диверсифицированное Назначение Формированиестратегии и структуры Координация деятельности производственных отделе- ний Разработка плана Централизованно, в основ- ном силами планового от- дела Децентрализованно, преиму- щественно в отделениях Ключевые вопросы Конкуренция, совершенст- вование продукта, объем производства Разработка новых продуктов, номенклатуры Временной период 5 лет 3 года Контроль Прямой, с высшим руко- водством Финансовые показатели ХАРАКТЕР ПЛАНИРОВАНИЯ Характер планирования во многом зависит от типа предприятия. Общая схема планирования Руководящие указания, прогнозы Планы подразделений Перспективные и текущие цели, стратегии Высшее руководство Служба планирования Руководящие подразделения Принцип планирования в современном менеджменте: от будущего к настоящему, а не от прошлого к будущему. 127
  • 129.
    Признаки сравнения Стратегическое планирование Оперативное планирование Уровень менеджмента Преимущественно высший Все уровнис акцентом на средний Основная ориентация Проблемная ориентация Временная ориентация Вид проблем Слабо структурированные, качественные Хорошо структурированные, количественные Неопределенность Высокая степень Низкая степень Сущность планирования - ориентация на инновации; - стратегическая адаптация к внешней среде; - соблюдение правила: «делать эффективные вещи» - ориентация на интеграцию; - координация внутренней среды; - соблюдение правила: «вещи делать правильно» Целевой критерий Создание потенциала успеха Реализация потенциала успеха Время планирования Акцент на долгосрочное, час- тично кратко-и среднесрочное планирование Акцент на кратко-и средне- срочное планирование Единица планирования Стратегические хозяйственные единицы Все функциональные области и все сотрудники Степень детализации Укрупненная проработка Детальная проработка Исходная информация Политика организации, внеш- няя среда Основная и функциональная стратегии организации, внут- ренняя среда Форма организации планирования Централизованная (руководство) Децентрализованная (центра- лизованное регулирование) СТРАТЕГИЧЕСКОЕ И ОПЕРАТИВНОЕ ПЛАНИРОВАНИЕ Результат планирования - определение оптимального использования возможностей предприятия и предотвращение ошибочных действий, ведущих к снижению эффективности его работы. Наиболее различаются перспективное и текущее планирование. 128
  • 130.
    Организация – управленческаядеятельность, посредством которой система уп- равления приспосабливается для выполнения задач, поставленных на этапе плани- рования. Содержание организации как функции менеджмента состоит в установлении по- стоянных и временных взаимоотношений между всеми подразделениями предприя- тия, определении порядка и условий функционирования предприятия. Организация как функция менеджмента реализуется через: • административно-оперативное управление:  определение структуры предприятия;  распределение функций между подразделениями;  установление ответственности (предоставление прав) между работниками аппарата управления; • оперативное управление:  периодическое или непрерывное сравнение фактических результатов с плановыми;  корректировка результатов. Формы организации производственных процессов – это концентрация, специализация, комбинирование, кооперирование: концентрация - процесс сосредоточения производства на более крупных предприятиях, про- изводствах, в регионах; специализация - выделение особого (специализированного) вида производства и создание нового производственного процесса, подразделения; комбинирование - производство продукта ведется из готовой продукции предыдущего пере- дела или отходов производства других переделов; кооперирование - установление производственных связей между производителями на осно- ве их специализации. Организация управления обеспечивает создание наиболее благоприятных условий для до- стижения поставленных целей в установленный период времени при минимальных затратах производственных ресурсов. Принципы функции организации Функция организации действует на принципах надежности ритмичности непрерывности пропорциональности ОРГАНИЗАЦИЯ 129
  • 131.
    Особое значение функцияорганизации приобретает в случаях, когда при выполнении принятых решений действия отдельных исполнителей выходят за рамки нормативных актов, утвержденных инструкций, ме- тодик и требуют оперативной организации работы. Принципы Определение Внимание на производственный процесс Непрерывность Требование движения предме- тов труда, при котором каждая последующая операция начина- ется сразу после окончания предшествующей Сокращение потерь рабочего времени, обеспечение мини- мальной длительности произ- водственного цикла Параллельность Требование одновременности выполнения отдельных опера- ций и частей производственно- го процесса, обеспечиваемое за счет совмещения или перекры- тия их длительностей Сокращение межоперационных потерь рабочего времени, мини- мизация длительности произ- водственного цикла Прямоточность Пространственное сближение рабочих мест и однонаправлен- ность движения предметов тру- да от начальной до конечной операции Сокращение транспортных пе- рерывов, минимизация дли- тельности производственного цикла Ритмичность Периодическая повторяемость определенных процессов и их частей через строго установлен- ные промежутки времени, чере- дование производственных процессов и их частей в задан- ной последовательности Повышение производительнос- ти труда, уровня использования производственной мощности предприятия Пропорциональность Согласованность всех элемен- тов производственного процес- са по производительности и производственной мощности Снижение потерь рабочего времени, простоя оборудова- ния, уменьшение незавершен- ного производства ОСНОВНЫЕ ПРИНЦИПЫ РАЦИОНАЛЬНОЙ ОРГАНИЗАЦИИ ПРОИЗВОДСТВЕННЫХ ПРОЦЕССОВ 130
  • 132.
    РЕГУЛИРОВАНИЕ Задача регулирования –обновление плановых заданий, нормативов, стандартов с целью обеспечения своевременного и эффективного достижения целей организации. В зависимости от содержания проблемы (выявленного отклонения) и способа выработки регулирующего воздействия различают два вида регулирования: • реактивное - осуществляется, когда не достигнуты стандарты. Направлено на сглажи- вание отклонений от стандартов; • упреждающее - проблема рассматривается как потенциальная возможность. Направле- но на улучшение деятельности или извлечение наибольшей выгоды из представившихся возможностей. Процесс оперативного регулирования включает следующие этапы:  информационную подготовку для принятия решения;  разработку и принятие решений (формирование альтернативных вариантов, установление сроков выполнения, выбор исполнителей, обработка дополнительной информации, утверж- дение варианта решения, выделение ресурсов для его реализации);  реализацию решения и контроль его исполнения (необходимо организационное обеспече- ние решения, т.е. наличие ресурсов в распоряжении ответственных лиц, а также инструктив- ных материалов; информационное обеспечение, дающее возможность проводить согласо- ванные действия всем исполнителям). Регулирование хода производства должно отвечать следующим требованиям:  опираться на четкую организацию оперативного планирования производства, непосредст- венным продолжением которого оно является;  предполагать непрерывность контроля и наблюдения за ходом производства;  осуществлять обязательное быстрое и четкое выполнение распоряжений руководства;  базироваться на четкой ответственности и преемственности оперативного руководства производством. Регулирование - управленческая деятель- ность, направленная на ликвидацию откло- нений от заданного режима функционирова- ния и приведение объекта управления в тре- буемое состояние. Регулирование предполагает процесс выработки корректи- рующих мер и реализации принятых организационно-техно- логических, экономических и технических решений, обеспе- чивающих своевременное и безусловное устранение выявлен- ных проблем (отклонений). 131
  • 133.
    Функция регулирования действует на принципах оперативности четкости достоверности рациональности Результат регулирования Координация текущейработы взаимосвязанных звеньев производства в целях обеспечения ритмичности его выполнения Воздействие на коллектив людей посредством принятия оперативных мер по предотвращению или по устранению отклонений Принципы функции регулирования ПРИНЦИПЫ И РЕЗУЛЬТАТ РЕГУЛИРОВАНИЯ Результат регулирования Содержание регулирования как функции менеджмента состоит в перераспределе- нии материально-технических и финансовых ресурсов, оперативном управлении хо- дом производственного процесса. Функция регулирования в процессе управления производством выполняет роль гибкого инструмента, с помощью которого ход производства непрерывно вводится в строгие рамки, предусмотренные планом. 132
  • 134.
    Координация Координация - управленческаядеятельность, обеспечивающая согласованность работы различных производственных и функциональных подразделений предприятия в процессе выполнения плановых заданий. Содержание координации как функции менеджмента состоит в том, чтобы своевременно принять меры по обеспечению равномерного хода производства и устранению «узких мест» из-за рассогласования в сроках поставки материалов, технологического оснащения. Эффективным средством достижения скоординированной работы подразделений является проведение совещаний менеджеров, на которых осуществляется согласование их деятельности по обслуживанию, материальному обеспечению производства. Оперативная координация работ состоит из этапов:  выяснение причин отклонений от плановых заданий;  определение состава дополнительных работ и производственных заданий для их выполнения;  определение резервов, выделяемых предприятием для выполнения дополнительных работ;  уточнение распределения обязанностей и ответственности между менеджерами различных уровней управления, призванным устранять возникшие отклонения в ходе производства. Главная задача функции координации – достижение согласованности в работе всех звеньев организации путем установления рациональных связей (коммуникаций) между ними, характер которых может быть самым разным, так как зависит от координируемых процессов. КООРДИНАЦИЯ Руководство организацииЦели и задачи организации Персонал организации Отделы и службы Энерго - ресурсы Финансовые средства Материально- технические средства Органы государственного и муниципального управления Покупатели Поставщики Конкуренты Порядок организации функции координации Основные приоритеты координации: согласование, сбалансированность, равновесие, страхование, резервирование, управляемость. Координация осуществляется на основе информации с помощью организационных структур, а также посредством создания рабочих групп, информационных систем, назначения координатора. По своему характеру координационная деятельность бывает: • превентивная, т.е. направленная на предвидение проблем и трудностей; • устраняющая, т.е. предназначенная для устранения перебоев, возникающих в системе; • регулирующая, т.е. способствующая сохранению существующей схемы работы; • стимулирующая, т.е. улучшающая деятельность системы или существующей организации даже при отсутствии конкретных проблем. 133
  • 135.
    МОТИВАЦИЯ Сущность мотивации какфункции менеджмента состоит в том, чтобы персонал предприятия выполнял работу в соответствии с делегированными ему правами и обя- занностями и сообразуясь с принятыми управленческими решениями. В зависимости от целей теории мотивации можно разделить на три большие груп- пы: • содержательные, цель которых - установить потребности работников и опреде- лить оптимальное для них соотношение внутреннего и внешнего вознаграждения; • процессуальные, цель которых - установить вероятность наступления ожидаемого от работника результата при мотивирующей роли различных потребностей и возмож- ной различной степени их удовлетворения; • параллельные, цель которых - определить, какие виды деятельности удовлетворя- ют параллельно низшие и высшие потребности человека, и какие отдельно каждую группу потребностей, и создать на этой базе оптимальную систему стимулирования труда с материальными и нематериальными составляющими. Для успешной мотивации сотрудников руководителю необходимо предоставить им возможность удовлетворения определенных активных потребностей для творческого выполнения производственных задач, распределенных дифференцированно, с уче- том индивидуальных особенностей каждого работника. Этот процесс будет сопро- вождаться повышением преданности интересам организации и производительности труда. При этом каждый человек должен рассматриваться не в качестве орудия для достижения целей, а как личность, требующая к себе бережного отношения и инди- видуального подхода. Итак, работа в значительной мере должна соответствовать ин- тересам и способностям работника. Мотивация – процесс побуждения се- бя и других к деятельности для дости- жения определенных целей; воздейст- вие на факторы результативности ра- боты менеджеров, специалистов и на основе ее оценки использование соот- ветствующих побудительных мотивов. цикл мотивации 134
  • 136.
    РУКОВОДСТВО Содержание руководства какфункции менеджмента состоит в том, что руководитель влияет на других так, что его идею не только принимают, но и начинают внедрять. Для этого руководителю нужна власть - возможность влиять на поведение других людей. Эффективному менеджеру власть необходима, но эффективный менеджер никогда не будет проявлять свою власть в приказной манере, ожидая беспрекословного подчинения. Тип власти, используемый менеджером Эталонная Экспертная Основанная на вознаграждении Основанная на принуждении Типы власти Влияние – это поведение одного человека, которое вносит изменения в поведение, отношения, ощущения другого человека. Существуют две формы влияния, которые могут побудить исполнителя к более активному сотрудничест- ву:  убеждение;  участие сотрудников в управлении. Для эффективного использования влияния менеджеру необходимо выполнять ряд условий: • потребность, к которой аппелируют, должна быть актуальной; • человек, на которого влияют, должен рассматривать влияние как источник удовлетворения или неудовлетворения (в той или иной степени) какой- то потребности; • человек, на которого влияют, должен ожидать с достаточно высокой вероятностью, что ис- полнение задания приведет к удовлетворению или неудовлетворению его потребности; • человек, на которо- го влияют, должен верить, что его усилия имеют хороший шанс оправдать ожидания руководителя. Особенно эффективным является влияние лидера, признанного коллективом. Применительно к управле- нию лидерство – это способность оказывать влияние на отдельные личности и груп- пы, направляя их усилия на достижение целей организации. Законная Руководство - управленческая деятель- ность, обеспечивающая нормальное проте- кание производственных и управленческих процессов. 135
  • 137.
    КОНТРОЛЬ Контроль, учет, анализ- система наблюдений и проверки соответствия процесса функциониро- вания объекта управления принятым управленческим решениям. Функция контроля действует на принципах убедительности непрерывности всесторонности эффективности гласности Принципы функции контроля массовости Контроль – комплексная функция, включающая функции учета, оценки, анализа. Задачи контроля: • сбор и систематизация информации о фактическом состоянии деятельности и ее резуль- татах (функция - учет); • оценка состояния и значимости полученных результатов деятельности, выявление отклонений от стандартов - плановых заданий, нормативов (функция - оценка); • анализ причин отклонений и дестабилизирующих факторов, влияющих на результаты деятельности (функция - анализ); • прогнозирование последствий сложившейся си- туации и обоснование необходимости принятия корректирующих воздействий. Значение контроля: • завершает управленческий цикл и связывает результаты анализа отклонений от же- лаемого состояния объекта со всеми основными предметными функциями менеджмента; • производится корректировка ранее принятых решений, плановых заданий, нормативов, показателей или организационных условий их выполнения, т.е. осуществляется обратная связь в управленческом цикле. Процесс контроля включает: • установку стандартов, выработку критериев оценки; • изменение факти- ческих результатов; • принятие необходимых корректирующих действий. По форме осуществления контроль может быть: • внутренним - система контроля органи- зуется предприятием самостоятельно; • внешним – контроль со стороны внешних контрольных органов, вышестоящей организации, государственных органов и т.д. Содержание контроля как функции менеджмента заключается в своевременном обнаружении возникаю- щих в ходе производственно-хозяйственной деятельности объектов управления проблем (отклонений от пла- новых заданий, нормативов, стандартов) и изменений внешней среды. Контроль - управленческая деятельность, фиксирующая состояние объекта управления в заданные моменты времени. 136
  • 138.
    ХАРАКТЕРИСТИКИ ОСНОВНЫХ ВИДОВКОНТРОЛЯ Вид контроля Содержание Предварительный Проводится до принятия решения по тому или иному вопросу в целях преду- преждения неверных или необоснованных решений. Применяется к трудовым, материальным и финансовым ресурсам Текущий Осуществляется в процессе исполнения принятых решений (плановых зада- ний). Назначение - своевременное выявление отклонений, препятствующих ис- полнению решений в полном объеме, нужного качества и в установленные сро- ки. Производится в виде контроля работы подчиненного его непосредственным начальником Заключительный Осуществляется после реализации решения для проверки правильности его ис- полнения Стратегический Предусматривает учет, оценку и анализ результатов разработки и реализации перспективной концепции развития организации. Объектами выступают жиз- ненно важные аспекты политики организации: маркетинг, научно-технические прогнозы, продуктово- тематический портфель Оперативный Нацелен на текущий учет, анализ осуществляемых процессов и имеет своей задачей обеспечение выполнения принятых плановых заданий. Объектами вы- ступают: тематические и производственные задания, сроки проведения работ, качество работ, предусмотренные планом ресурсы, связанные с деятельностью затраты предприятия Финансовый Ориентирован на конечные экономические результаты деятельности организа- ции и проводится на разных уровнях управления в соответствии с принятой ор- ганизационной структурой. Объектами являются такие показатели, как при- быль, издержки, объемы производства и продаж, инвестиции и эффективность их использования, обеспеченность финансовыми средствами и финансовое со- стояние организации (платежеспособность и ликвидность) Административный Распространяется на процессы деятельности и управления ими, имеет иерархи- ческую структуру. Объекты контроля: производственно-хозяйственный про- цесс в целом и его отдельные части, плановые задания, сроки поставок, ситуа- ция в коллективах исполнителей, выполнение производственной программы и всех видов планов организации Полный Строится как целостная система, постоянно функционирующая в принятой ор- ганизационной структуре Выборочный Организуется как разовое мероприятие, имеющее целевой характер: проверка качества продукции, соблюдение нормативных требований, научно-техничес- кого уровня продукции и т.п. 137
  • 139.
    Эффективная система контроляхарактеризуется:  стратегической направленностью;  ориентацией на результаты;  соответствием контролируемому виду деятельности;  своевременностью (нужная информация нужным людям до того, как произойдет кризис) и гиб- костью;  экономичностью и простотой. Учет - управленческая деятельность по финансированию состояния объекта управления с начального до конкретного момента времени. Содержание учета как функции менеджмента состоит в учете выполнения производственной программы, наличии материальных и финансовых ресурсов и т.д. По виду учет делится на: • оперативный - текущее управление определенными видами хозяйственной деятельности или отдельными операциями; • финансовый (бухгалтерский) - информация о кругообороте всех средств и ресурсов в процессе хозяйственной деятельности предприятия; • статистический - дополняет предыдущие виды учета информацией о процессах, не имеющих стоимостной оценки; может быть сплошным и выборочным. Анализ - управленческая деятельность, обеспечивающая выявление при- чин отклонения желаемого состояния системы от фактического и осу- ществляющая разработку мероприятий по устранению выявленных не- достатков. Содержание анализа как функции менеджмента состоит в изучении выполнения производствен- ной программы, эффективности использования материальных и финансовых ресурсов. Цели экономического анализа:  определить эффективность производственно-сбытовой деятельности предприятия;  выявить направления деятельности на текущий и перспективный периоды. Анализ может быть внешним и внутренним. Внешний характеризует: • имущественное состояние предприятия; • финансовую устойчивость; • платежеспособность; • рентабельность деятельности; • привлечение источников капитала; • отношения предприятия с внешней средой. Внутренний характеризует: • формирование прибыли; • структуру себестоимости; • ценовую политику; • себестоимость по видам продукции; • характер ответственности должностных лиц. ХАРАКТЕРИСТИКИ ОСНОВНЫХ ВИДОВ КОНТРОЛЯ 138
  • 140.
    Планирование экономических результатовдеятельности: -Установление целей, пропорций развития, сроков выполнения задач. Материальное стимулирование: -Заработная плата, премии, -санкции за несоответствующее качество или количество труда. Контроль экономических показателей деятельности: -сбор аналитической информации. Нормирование экономических показателей деятельности предприятия: - База для планирования, материального стимулирования и контроля. МЕТОДЫ УПРАВЛЕНИЯ -ЭТО способы осуществления управляющего воздействия и реализации целей управления. МЕТОДЫ УПРАВЛЕНИЯ Основаны на действии экономических законов и воздействуют на имуществен- ные интересы организаций и персонала. К ним относятся: хозяйственный расчет, экономический расчет, планирование, прогнозирование, экономический анализ, экономи- ческое обоснование, экономичес- кое стимулирование и т.д. Эти методы составляют основу экономического управления организациями. - Организационное проектирование, -Регламентирование, -Нормирование. К ним относятся: - моральное поощрение, - социальное планирование, - убеждение, - внушение, - личный пример, - регулирование межлич- ностных и межгрупповых отношений, - создание и поддержание морального климата в коллективе. ЭКОНОМИЧЕСКИЕ -Приказы, -Распоряжения, -Инструктаж, -Команда, -Рекомендации. ОРГАНИЗАЦИОННЫЕ РАСПОРЯДИТЕЛЬНЫЕ К ним относятся способы воздействия субъекта на объект управления посредством правовых актов. Источник: Основы менеджмента – Учебник – Семенов А.К., Набоков В.И. 139
  • 141.
    МЕТОД МЕНЕДЖМЕНТА Менеджмент –это творчество, основанное на применении методов. Параметр Метод экономический административно- правовой социально- психологический I. Основа использования Экономические за- коны и экономичес- кие интересы Законы государст- венности и права, правовые интересы Законы социально- психологического развития, социальные интересы 2. Орудия воздействия Экономические фор- мы Административно- правовые и организа- ционные формы Социально-психоло- гические факторы 3. Объекты соблюдения Экономическая среда Организационно- правовая среда Благоприятный Социально-психоло- гический климат 4. Место в рыноч- ной экономике Исходный и осново- полагающий метод Вспомогательный метод Обеспечивающий и основополагающий метод 5. Главная нагрузка в аппарате управ- ления Экономические службы Руководитель с ап- паратом управления и контроля Общественные орга- низации и руководи- тель Метод менеджмента - способ, связан- ный со спецификой воздействия на уп- равляемый объект для достижения по- ставленной цели. Особенности этого воздействия различают методы менеджмента друг от друга. В современных условиях происходит переход от преимущественно административно-правовых к эконо- мическим методам менеджмента. Все методы менеджмента направлены на социальную потребность человека - признание, уважение, само- утверждение. Высшей потребностью является познавательная – самовыражение, свобода, развитие личности. При выборе метода менеджмента необходимо учитывать: • скорость достижения цели; • вероятность достижения цели; • отношения подчинения; • личность управ- ляемого; • личность управляющего; • экономическую самостоятельность; • климат в коллективе. 140 Методы менеджмента
  • 142.
    ЭКОНОМИЧЕСКИЕ МЕТОДЫ МЕНЕДЖМЕНТА Экономическиеметоды менеджмента - комплекс способов и приемов управления, осно- ванный на использовании экономических зако- нов, интересов и системы взаимосвязанных экономических показателей, норм и нормативов. К экономическим нормативам функционирования предприятия относятся: • удельный вес конкурентоспособной продукции по конкретным рынкам; • нормы рентабельности по конкретным видам продукции; • оборачиваемость оборотных средств; • производительность тру- да; • капиталоотдача инвестиций; • фондовооруженность труда; • удельный вес основных рабочих в общей численности работающих фирмы; • уровень автоматизации производства и управления и др. Эти нормативы должны разрабатываться на основе результатов маркетинговых исследований, анализа и прогнозирования важнейших показателей качества и ресурсоемкости продукции пред- приятия и конкурентов, организационно-технического уровня производства. Экономические нор- мативы включаются в бизнес-план и попадают в функциональную подсистему системы менедж- мента. Группа методов Составляющие группы методов 1. Методы, регулируемые феде- ральными и региональными орга- нами (относятся к экономическим факторам внешней среды системы менеджмента. Параметры которой не определяются предприятием) - налоговая система страны; налоговая система региона; - кредитно-финансовый механизм страны; - кредитно-финансовый механизм региона 2. Методы, регулируемые предприятием (вышестоящей организацией) - экономические нормативы функционирования предприятия; - система материального поощрения работников; система ответственности за качество и эффективность работы; - применение научных подходов к менеджменту Экономические методы соответствуют социально-экономической природе предприятия и явля- ются средством развития производства и обмена на рыночной основе. Приоритет экономических методов в рыночных условиях объясняется тем, что отношения управ- ления определяются в первую очередь экономическими отношениями и в конечном итоге сводятся к управлению интересами через интересы и посредством интересов. Отличительная черта современного этапа развития экономических методов менеджмента - их направленность на поощрение деятельности предприятия в зависимости от его эффективности, эко- номии ресурсов. 141
  • 143.
    Коммерческий расчет связанс целями предприятия в области: • распределения инвестиций; • размещения производства; • развития технологий; • кадровой политики; • обеспечения рентабельности и сбыта; • финан- сирования и кредитования; • структуры капитала и т.д. В рамках коммерческого расчета в силу предоставления оперативной самостоятельности отдельным под- разделениям на предприятии возник и развивается внутрифирменный расчет – система взаимоотношений внутри предприятия. Коммерческий расчет Внутрифирменный расчет 1. Предполагается ведение расчетов между раз- личными собственниками внутри предприятия 1. Осуществляется в рамках собственности еди- ного подразделения 2. Цены отражают реальный процесс производства 2. Цены устанавливаются исходя из общей цено- вой политики предприятия Хозяйственные отношения между отдельными подразделениями строятся на основе трансфертных цен, которые отражают переход продукта в границах собственности предприятия. В этом случае продукт являет- ся лишь по форме товаром, не будучи им по существу. Такие цены устанавливаются в рамках той политики ценообразования, которую проводит руководство. Отношения в рамках внутрифирменного расчета основа- ны на минимизации затрат на всех промежуточных стадиях производства конечного продукта. Правовые от- ношения между подразделениями определяют ответственность за качество и количество продукции, сроки поставки. В отличие от хозяйственного расчета, который нацелен на выполнение плана, даже если оно достигалось и не меньшими затратами, коммерческий расчет предполагает обязательное получение прибыли и достаточ- ный для продолжения хозяйствования уровень рентабельности. В противном случае предприятие разоряется и подлежит ликвидации как неэффективное. ЭКОНОМИЧЕСКИЕ МЕТОДЫ МЕНЕДЖМЕНТА Цены и ценообразование Центральное место среди рычагов экономического механизма предприятия принадлежит ценам и цено- образованию. В современных условиях наиболее распространен метод ценообразования по принципу «полных издер- жек», предполагающий установление уровня цены с учетом издержек производства плюс целевая норма прибыли. Особенность метода: величина издержек рассчитывается не на реальный объем производства в тот или иной период, а на заданный объем продукции, исчисленный при стандартном или среднем уровне загрузки производственных мощностей (70 – 80%) с учетом необходимого обновления продукции и возможности по- явления в отрасли новых конкурентов. Так предприятие учитывает колебания рыночного спроса. Необходимо знать структуру цены, что позволит судить о реальных экономических результатах деятель- ности предприятия в целом и его отдельных подразделений, о конкурентоспособности продукции и стабиль- ности получаемой прибыли. Коммерческий расчет Коммерческий расчет синтезирует в себе как функ- ции менеджмента, так и экономические рычаги, инструменты, и направлен на соизмерение затрат и результатов, обеспечение прибыльности произ- водства. 142
  • 144.
    Финансирование Важнейший инструмент финансовойполитики – обеспечение всех подразделений необходимыми финан- совыми ресурсами. Формирование финансовых ресурсов происходит за счет:  собственных и приравненных средств (прибыль, амортизационные отчисления, выручка от реализации выбывшего имущества);  мобилизации на финансовом рынке средств (продажа ценных бумаг, кредитные инвестиции);  средств, поступающих в порядке перераспределения (страховое возмещение, дивиденды и проценты по ценным бумагам других эмитентов, бюджетные субсидии и т.д.). ЭКОНОМИЧЕСКИЕ МЕТОДЫ МЕНЕДЖМЕНТА Кредитование С реформой банковской системы, развитием сети коммерческих банков возрастающую роль играет пере- распределение кредитных ресурсов через кредитный рынок, в связи с чем кредитное перераспределение де- централизуется все в большей мере. С развитием фондового рынка роль кредита как источника увеличения собственных средств предприятий расширяется: формирование доходов осуществляется в числе прочих источников за счет процентов по депо- зитам, доходов по акциям, облигациям и другим ценным бумагам. Кредит способствует улучшению состояния потребительского рынка. Налоговая система Российские предприятия уплачивают разные виды налогов, причем одни из них за счет валового дохода, другие - непосредственно из прибыли. Существует установленная законодательством очередность платежей: сначала из доходов уплачиваются косвенные налоги (налог на собственность, акцизы); затем – все имущественные налоги (на имущество пред- приятия, земельный, транспортный и др.) и пошлины и, наконец, остальные налоги, главным среди которых является налог на прибыль. Страхование Страхование охватывает сферу перераспределительных отношений. Функции страхования:  рисковая;  предупредительная;  сберегательная;  контрольная. Виды страхования различаются в зависимости от объекта страхования. Вид страхования Объект страхования 1. Имущественное Материальные ценности 2. Социальное Уровень доходов граждан 3. Личное Жизнь, здоровье и трудоспособность граждан 4. Страхование собственности Обязанность страхователей выполнять договорные условия по по- ставкам продукции, погашению задолженности кредиторам или возмещению материального или иного ущерба, если он был нане- сен другим лицам 5.Страхование предпринимательсх рисков Риск неполучения прибыли или образования убытка 143
  • 145.
    МАРКЕТИНГ В современной литературесуществует огромное количество определений маркетинга.  Маркетинг - правильный продукт на правильном рынке (С. Джейн).  Маркетинг - это попытка представить себе, чего хотят люди, чтобы дать им это (Шелли Лазарус).  Маркетинг - это кино, в котором главный герой - товар (Джек Траут). Зоны ответственности маркетинга лучше показать в наглядном виде: ПРОДУКТ Набор потребительских свойств, «полезность», уни- кальность, упаковка, цена, си- туации приобретения и по- требления. АНАЛИТИКА Обобщение коммерческой и рыночной информации для прогнозирования величины и динамики спроса, объема продаж, а также прогнозиро- вания изменений. СВЯЗЬ С ОБЩЕСТВЕННОСТЬЮ Формирование в глазах по- требителей и обществен- ности позитивного имиджа бренда компании, продук- тов компании и самой ком- пании с целью позитивного восприятия и доверия. ИННОВАЦИИ Разработка концеп- ций новых продуктов, сервисов по их про- движению и новых брендов. БРЕНДИНГ Позиционирование, жизненный цикл, вос- приятие, эмоциональ- ны и рациональный посыл, стадия разви- тия. ПРОДАЖИ Какой товар, в какой период, каким обра- зом, на каких усло- виях, с каким серви- сом, по какой цене продать. ИССЛЕДОВАНИЯ Рынок, отрасль, по- требители, конкурен- ты, уровень цен, ба- рьеры входа, ёмкость рынка, рыночные тен- денции, ожидания по- требителей. ПРОДВИЖЕНИЕ Комплекс мероприятий, на- правленный на увеличение уровня знания продуктов ком- пании или её брендов, пре- имуществ продуктов и допол- нительных выгод при приоб- ретении в период проведения специальных мерроприятий. ПОТРЕБИТЕЛИ Возраст, доход, социальный статус, семейное положение, региональность, привычки, стиль жизни, структура, мо- тивы, частота, ситуации и причины потребителя. МАРКЕТИНГ Маркетинг представляет собой процесс планирования и осуществ- ления концепции ценообразования, продвижения и распространения идей, товаров и услуг для проведения обмена, который удовлетворит цели отдельных людей и предприятий. 144
  • 146.
    «Цель маркетинга -сделать усилия по сбыту ненужными. Его цель - так хорошо познать и понять клиента, что товар или услуга будут точно подходить последнему и продавать себя сами». Питер Друкер Маркетинг - микс - (комплекс маркетинга) Маркетолог - это специалист по изучению вкусов покупателей и продвижению товара. Исследует, какая продукция будет пользоваться большим спросом и почему, оценивает рынок конкретных товаров и услуг. Маркетинг - микс - это комбинированное и координированное использование различных инструментов маркетинга. Маркетинг в организации тем более успешен, чем он:  согласуется с установленными стратегическими целями предприятия,  согласуется с планами компании,  имеет всесторонний подход в решениях и действиях,  учитывает всю возможную информацию, касающуюся внешних и внутренних факторов (рыноч- ного спроса, потребителей, конкурентной среды, состояния мировых финансовых, товарных и сырьевых рынков, изменения законодательства и иных факторов),  скоммуницирован с другими подразделениями организации (подразделением продаж оптовых и розничных, закупок, финансов, IТ, логистикой, производством, отделом персонала и другими). МАРКЕТИНГ - МИКС 145
  • 147.
    АДМИНИСТРАТИВНО-ПРАВОВЫЕ МЕТОДЫ МЕНЕДЖМЕНТА Вусловиях рыночных отношений эти методы играют вспомогательную роль. Административно-правовые методы опираются на следующие системы: • систему законодательных актов страны и региона – федеральные (государственные) законы, указы, по- становления, государственные стандарты, положения, инструкции, методики и другие документы, утверж- денные федеральными органами для обязательного применения на территории страны. Глобальная цель этой системы - повышение качества жизни населения; • систему нормативно-директивных и методических документов предприятия и вышестоящей организа- ции, обязательных к применению. К ним относятся: стандарты, методики, положения, инструкции и подоб- ные документы долговременного использования, а также приказы, распоряжения, указания, утвержденные руководством предприятия (вышестоящей организации) и действующие только на предприятии. Обязательные атрибуты нормативно-директивных документов – цель документа, основание для разработки, место данной цели, ссылки на научные подходы и принципы, которые должны соблюдаться при решении це- ли, потребитель информации, нормы и правила их использования, возможный круг исполнителей, требова- ния к качеству работ, экономии ресурсов, санкции, источники информации; • систему планов, программ, за- даний, так как их срыв может нарушить стабильность работы всего коллектива; • систему оперативного ру- ководства (власти). Данная система включает: - распоряжения: руководитель в устной или письменной форме указывает подчиненному, что тот должен (не должен) совершать в определенных условиях; - популяризацию: способ реализации власти, когда акцент переносится с прямых указаний на инициативы, в которых руководитель проявляет активность. Приказы и наказания используются лишь в крайнем случае; - делегирование полномочий: работнику доверяется само- стоятельное решение задачи и возлагается функциональная ответственность. Руководитель сохраняет за со- бой ответственность за общее руководство, которое не может быть делегировано; - участие в управлении: руководитель привлекает сотрудников к решению текущих вопросов, предоставив им все необходимые пол- номочия и возложив на них ответственность. Целесообразно использовать там, где люди могут и желают са- мостоятельно работать. Административно-правовые методы менеджмента представляют собой: • организационное воздействие (регламентирование и нормирование); • распорядительное воздействие; • организационно-распорядительное воздействие. Организация управления Распорядительное воздействие Организационное воздействие Объект управления (трудовой коллектив) Санитарно - гигиенические условия труда Общая схема осуществления административно-правовых методов менеджмента Административно- правовые методы менедж- мента - совокупность средств юридического (пра- вового и административного) воздействия на от- ношения людей в процессе производства. 146
  • 148.
    АДМИНИСТРАТИВНО-ПРАВОВЫЕ МЕТОДЫ МЕНЕДЖМЕНТА Административноевоздействие определяется объемом полномочий, которым наделен руководи- тель. Передача части полномочий подчиненным – способ усиления власти менеджера. Правила эффективного делегирования полномочий руководителей Практика передачи части полномочий при каждой возможности Оценка способностей и характеристика каждого из подчиненных Изучение выгод риска, связанных с передачей части своих полномочий Полная оценка своих прав Установка надежных методов отчета и контроля Эффективное делегирование полномочий Цели административного воздействия:  регламентация границ деятельности подчиненных руководителю работников;  постановка задач исполнителям;  контроль за выполнением задач. Действенность организационного воздействия зависит от четкости составления должностных инструкций, правильности установленных норм и нормативов. Распределение функций менеджмента Установление прав и обязанностей работников аппарата управления Регламентация процедур управленческой деятельности Организационное воздействие Комплекс мероприятий организационного характера Организационное регламентирование Организационное нормирование Установление правил, обязательных для выполнения; определение содержания и порядка управленческой деятельности Разработка норм и норматив Характеристика организационного воздействия 147
  • 149.
    АДМИНИСТРАТИВНО-ПРАВОВЫЕ МЕТОДЫ МЕНЕДЖМЕНТА Действенностьраспорядительного воздействия зависит от степени пол- ноты и своевременности информации об объекте управления. Приказ, договор Устное или письменное распоряжение Распорядительное воздействие Отражение динамики управления Обеспечение слаженной работы коллектива Установление конкретных заданий, контроль за исполнением Характеристика распорядительного воздействия Характеристика организационно-распорядительного воздействия Особую роль играет организационно-распределительное воздействие. Итак, административно-правовые методы прямо воздействуют на объем управ- ления, определяя его ближайшие задачи и сроки выполнения, давая однозначное решение ситуаций, принимая форму указаний и распоряжений, обязательных для выполнения. Устное или письменное распоряжение Распорядительное воздействие Обеспечение слаженной работы коллектива Учет интересов и способностей каждого работника 148
  • 150.
    Успех любого делаопределяется тем, насколько активно и сознательно участвуют в нем люди. Вот почему обеспечивающими и основополагающими для руководителя являются социально-пси- хологические методы менеджмента, направленные на управление социально-психологическими процессами в коллективе по достижению поставленной цели при условии сохранения здоровья ра- ботников и благоприятного морально-психологического климата в коллективе, соблюдения законо- дательства и требований нормативных актов. СОЦИАЛЬНО-ПСИХОЛОГИЧЕСКИЕ МЕТОДЫ МЕНЕДЖМЕНТА Признаки Содержание Объект управления экологичность выпускаемой продукции или выполняемой услуги и окружающей природной среды; характер, психические, антропометрические и психофизиоло- гические особенности работника; эргономичность рабочего места и производст- венного помещения; система подбора, расстановки, подготовки и переподготовки кадров; организация рабочего места; система стимулирования труда работников; морально-психологический климат в коллективе; условия отдыха работников; инфраструктура региона Функции управления анализ норм и нормативов социально-психологических процессов; выявление узких мест и недостатков; формулирование проблемы; планирование улучшения норм и нормативов социально-психологических процессов; организация выполнения планов; учет и контроль выполнения норм и нормативов; мотивация улучшения показателей социально-психологических процессов; регулирование процессов Методы управления мониторинг окружающей природной среды; технические измерения социально- психологических параметров объектов управления; анкетирование; наблюдения; хронометраж, фотография рабочего дня, метод моментных наблюдений процес- сов; макетирование (физическое моделирование); телефонный опрос; проведение опытных и экспериментальных работ; математико-статистические методы исследования; экономико-математические методы моделирования процес- сов В основе использования социально-психологических методов менеджмента лежат социальные отношения, возникающие в процессе производства и влияющие на конеч- ный результат деятельности предприятия. Из социологических исследований известно, что производственные коллективы успешно решают свои задачи, если имеется благоприятный «социальный климат» между членами коллектива, между руководителями и коллективом. Опыт зарубежных стран показывает, что отношения партнерства более эффективны, чем отноше- ния, основанные на административном принуждении. Имущественное неравенство может быть лю- бым, но на работе все сотрудники должны чувствовать себя партнерами. Нарастание социальных противоречий становится препятствием росту производительности тру- да и уровня жизни. Социологические методы управления разнообразны. 149
  • 151.
    Социологические методы управления Методы социального нормирования Методы управления групповыми явлениями Методы управления группами Методы управления социально- массовыми процессами Методы социального регулирования Методы ролевых изменений Профориентация Региональное регулирование зарплаты Организационный выбор Демократические Авторитарно- демократические Авторитарные Экономическое соревнование Новаторство Смотры Конкурсы Соглашения Договора Взаимные обязательства СОЦИОЛОГИЧЕСКИЕ МЕТОДЫ УПРАВЛЕНИЯ Методы социальной профилактики 150Источник: Михалева. Е.П. Менеджмент. Конспект лекций
  • 152.
    Обязательными условиями созданияблагоприятного социального климата являются доброволь- ность, равноправие, ответственность, самоограничение и взаимные уступки как между руководи- телями и коллективом, так и внутри трудового коллектива. Источники социологической информации:  статистическая документация;  статистические справочники;  коллективное обсуждение проблем;  наблюдение;  анкетирование;  интервью. Отношения управления выступают как психологические взаимоотношения людей. Управление психологическими процессами предполагает учет психологии коллектива, менеджера, управления, взаимоотношений людей. Исследования показывают, что результат производства во многом предопределяется решением вопросов подбора кадров, влиянием на психику работника с целью повышения производительности труда, формированием «нового» работника. СОЦИОЛОГИЧЕСКИЕ МЕТОДЫ УПРАВЛЕНИЯ Социально-психологические методы направлены на решение следующих задач:  повышение производственной и творческой активности членов трудового коллектива;  формирование благоприятного социально-психологического климата;  эффективное использование различных форм морального поощрения;  воздействие на групповое самосознание коллектива. Психологические методы управления Методы гуманизации труда Методы профессионального отбора Тесты Беседы Интервью Функциональное использование музыки Борьба с монотонностью труда Методы Формирования эмоционально- эстетического фона деятельности коллектива Внешний вид Культура общения Общее настроение коллектива 151
  • 153.
    НАЦИОНАЛЬНЫЕ ОСОБЕННОСТИ МЕНЕДЖМЕНТА Англо-американскаямодель управления персоналом: непрерывное обучение. Руководитель выступает по отношению к сотрудникам в роли наставника, он от- крыто делится с подчиненными всеми тон- костями работы: помогает овладеть нуж- ными навыками, учит планировать свою деятельность и расставлять приоритеты. Характерна для США, Великобритании, Австралии, Канады, Новой Зеландии. Немецкая модель управления: строгая регламентация всех процессов.
 Немецкое производство ассоциируется в первую очередь с четкостью выполнения задач, педан- тичностью, ответственностью и строгим разде- лением труда. Сотрудник должен быть изначаль- но подготовлен к работе, поэтому он включается в производственный процесс с первого же дня. Корпоративное обучение сводится чаще всего к обзорной лекции о компании. Типична для стран Центральной Европы. Шведская модель управления: делегирование.
 Основной принцип этой модели основан на том, что директор априори не может досконально раз- бираться во всех тонкостях процессов в разных сферах, поэтому он должен делегировать полно- мочия. Но не просто перекладывать на других свои обязанности, устанавливая план по ключе- вым показателям, а выяснять у человека, что тому требуется для хорошего выполнения работы. Фак- тически руководитель выступает в роли сервис- менеджера. Скандинавская модель управления. Самое важное отличие этой модели управ- ления - рассмотрение человека в деловой среде на первом месте. В скандинавских компаниях меньше замет- на разница в статусе менеджеров и работни- ков. Организационная структура не очень строгая, бывает, что сотрудник функцио- нально подчиняется нескольким руководи- телям. Важные решения открыто обсуж- даются всем коллективом. Японская модель управления. Японские менеджеры обратили внимание на главную слабость операционного подхода - отчуж- дение человека от процесса труда. Когда сотруднику важно выполнить свою опера- цию и, в общем-то, наплевать на общий ре- зультат. Поэтому японские менеджеры ак- тивно вовлекают работников в дела компа- нии. Были созданы «кружки качества» - группы работников, которые регулярно со- бираются для выявления факторов, оказы- вающих влияние на эффективность произ- водства и качество продукции, а также для подготовки конкретных предложений по их устранению. Семейная модель корпоративного управления получила распростране- ние во всех странах мира. Управление корпорациями осуществляется членами одной семьи. 152
  • 154.
    ЯПОНИЯ США Управленческие решенияпринимаются коллективно, на основе единогласия Индивидуальный характер принятия решения Коллективная ответственность Гибкая (индивидуальная для организации) структура управления Неформальная организация контроля Коллективный контроль Замедленная оценка работы сотрудника и служебный рост Основное качество руководителя - умение осуществлять координацию действий и контроль Индивидуальная ответственность Строго формализованная структура управления Четко формализованная процедура контроля Индивидуальный контроль руководства Быстрая оценка результата труда, ускоренное продвижение по службе Главные качества руководителя - профессионализм и инициатива Ориентация управления на группу Оценка управления по достижению гармонии в коллективе и по коллективному результату Ориентация управления на отдельную личность Оценка результатов по индивидуальному результату Неформальные отношения с подчиненными Продвижение по службе по старшинству и стажу работы Подготовка руководителей универсального типа Оплата труда по показателям работы группы, служебному стажу Формальные отношения с подчиненными Деловая карьера обуславливается личными результатами Подготовка узкоспециализированных руководителей Оплата труда по индивидуальным достижениям Долгосрочная занятость руководителя в фирме Наем на работу на короткий период ЯПОНСКАЯ И АМЕРИКАНСКАЯ МОДЕЛИ МЕНЕДЖМЕНТА Эволюция теории и практики менеджмента проявилась в многообразных направлениях. Начало «тихой управленческой революции» совпало с вступлением общества в информационную стадию. На смену старому, традиционному направлению в менеджменте, нашедшему свое отражение в так называемой американской модели, и относительно новому, поведенческому, нашедшему отражение в японской модели менеджмента, приходит неформальное направление, которое принято характери- зовать как обновленческое, эмпирическое или маркетинговое, индивидуалистическое, «информа- ционное». Многое из опыта в области менеджмента других стран могло бы быть полезным и в российской практике. Сравним две, наиболее признанные, модели менеджмента. 153
  • 155.
    Украинская модель Российскаямодель Исламская модель Англо-саксонская модель Японская модель 1.Украина привержена неформальным подходам принятия решений, построения отношений, своими действиями предвосхищая ожидания партнеров. 2.Многовекторность это склонность миссионерству и космополитизму проявляется в дружеских отношениях с востоком и западом 3.Инициатива следует за реальной мотивацией людей. 4.Хозяйский подход даже в лизинговых отношениях заслуживает доверия. 1. В социально- экономическом плане РФ выступает связующим звеном между цивилизациями западного и восточного типа. В экономике ближе к восточному типу. Огромная склонность го-ва к патернализму и общественным формам присвоения (б.п образование, медицина). 2.Церковь благословляет мирскую жизнь, но не формализуют ее, жесткая норма отсутствует. 3.Экономическая свобода является второстепенной по отношению к задачам спасения. 4.Слабость личной инициативы при довольно сильных коллективных настроениях. 5.Исторический ход развития привел к неразвитости частной собственности, преобладанию финансового капитала над промышленным. 1. Особо подчеркивается преимущество этических ценностей перед материальными, экономическими благами, греховности стяжательства. Основной акцент на справедливом перераспределении материальных благ между всеми членами общества. 2.Запрет на ссудный процент в финансово- кредитной сфере. 3. Прямое долевое участие в работе фирмы. 1.Традиции протестантского капитализма. Активно ориентировано на прибыль финансовое мышление: выраженный индивидуализм, запрет на растрату времени, обязанность интенсивного труда, опора на средний класс, сбережение и приумножение средств как жизненная обязанность. 2.Инвестора отличает более отчетливая приверженность к риску, большой индивидуализм, подконтрольность не государству а крупным компаниям. 3.Человек обязан прикладывать все усилия выполнять свою работу, к зарабатыванию денег, в этом выражается его добродетель и умение в выполнении призвания. 1. Стремление к иерархичности, к верности боссу, система пожизненного найма, меньшая приверженность к риску. 2. Готовность быть опекаемым. Предпочтение руководством интересов персонала интереса акционеров. 3. Коллективизм, сбережение, честность и практицизм. Все модели имеют исторические корни, региональные причины социально-экономического пове- дения и в некоторой мере определяются текущим позиционированием и будущими ожиданиями. Украинская и Российская модель при том, что экономики этих стран связывают множество раз- личных партнерств имеют характерные отличия. Исламская модель очень близка в некоторых ас- пектах русской, украинской именно желаниями и устремлениями, но не всегда это удается вопло- тить на практике. Англо-саксонская и японская модели несмотря на ряд отличий на современном этапе имеют ярко выраженную тенденцию к взаимопроникновению. ОСОБЕННОСТИ РАЗЛИЧНЫХ МОДЕЛЕЙ ЭКОНОМИЧЕСКОГО ПОВЕДЕНИЯ 154
  • 156.
    Законы управления Содержание 1.Законы, свойственные управлению в целом 1. Согласование интересов 2. Сочетание государственного регулирования экономики с хозяйственной самостоятельностью предприятий 3. Организация управления 4. Участие трудового коллектива в управлении пред- приятием II. Законы, присущие всем сторонам управления 1. Закон спроса и предложения 2. Закон конкуренции и антимонопольное законода- тельство 3. Закон убывающей доходности 4. Закон экономии времени 5. Закон зависимости между ценой и предложением III. Законы, присущие отдельным сторонам, подсистемам управления и их элементам 1. Изменение значимости функций управления 2. Сокращение числа уровней управления 3. Концентрация функции управления 4. Распространенность контроля IV. Законы, открытые кибернетикой 1. Обратная связь 2. Оптимизация 3. Единство управления и информации ЗАКОНЫ УПРАВЛЕНИЯ По сравнению с другими видами труда в организации управленческий труд имеет ряд специфи- ческих особенностей:  представляет собой умственный труд, состоящий из трех видов деятельности: организационно- административной и воспитательной, аналитической и конструктивной, информационно-техни- ческой;  участвует в создании материальных благ и оказании услуг опосредованно, через труд других ра- ботников;  предмет труда – информация;  средство труда – организационная и вычислительная техника;  результат труда – управленческое решение. 155
  • 157.
    ТPИ CТИЛЯ PУКOВOДCТВA ДEМOКPAТИЧECКИЙCТИЛЬ Cледует применять при условии заин- тересованности работников в получе- нии результатов, инициативности и от- ветственности. Преимущество демо- кратического стиля – в усилении лич- ных обязательств по выполнению ра- боты через участие в управлении. Не- достаток в том, что требуется много времени для достижения единой точки зрения. ЛИБEPAЛЬНЫЙ CТИЛЬ Применение либерального стиля свиде- тельствует о нечеткости в определении целей группы и ее роли в производствен- ном процессе. Преимущество либерально- го стиля в том, что он позволяет начать дело так, как это видится и без вмеша- тельств лидера. Однако группа может по- терять скорость и направление движения без лидерского вмешательства, что явля- ется недостатком. АВТOPИТAPНЫЙ CТИЛЬ Авторитарный (автократический) стиль может быть оправдан в группе с неразви- тыми материальными и высшими потребностями, а также в экстремальных ситуаци- ях. Преимущество авторитарного стиля – внимание срочности и порядку, возмож- ность предсказания результата. Недостатки – в тенденции к сдерживанию индиви- дуальной инициативы. 156
  • 158.
    Параметры взаимодействия менеджера с коллективом Стили руководства Авторитарный (автократический) ДемократическийЛиберальный 1. Приемы принятия решений Единолично решает вопросы Перед принятием советуется с подчи- ненными Ждет указаний от руководства или решения совещания 2. Способ доведения решения до исполни- телей Приказывает, коман- дует, распоряжается Предлагает, просит Просит, упрашивает 3. Отношение к ини- циативе Подавляет полностью Поощряет, используя в интересах дела Отдает инициативу подчиненным 4. Распределение от- ветственности Берет на себя или пе- рекладывает на под- чиненных Распределяет ответст- венность в соответст- вии с полномочиями Снимает с себя всякую ответст- венность 5. Отношение к под- бору кадров Старается избавиться от квалифицированных работников Подбирает деловых, грамотных работни- ков Подбором кадров не занимается 6. Стиль общения Держит дистанцию Дружески настроен, любит общение Боится общения, общается с подчи- ненными только по их инициативе 7. Отношение к не- достаткам собствен- ных знаний Все знает- все умеет Постоянно повышает свою квалификацию, учитывает критику Пополняет свои зна- ния, поощряет это стремление у подчи- ненных 8. Характер отноше- ний с подчиненными Диктуется настроением Ровная манера пове- дения, постоянный самоконтроль Мягок, покладист ВЗАИМОСВЯЗЬ МЕТОДОВ МЕНЕДЖМЕНТА И СТИЛЯ РУКОВОДСТВА 9. Отношение к дис- циплине Приверженец формаль- ной жесткой дисци- плины Осуществляет дифференцированный подход к людям, сторонник разумной дисциплины Формальная дисциплина 10. Отношение к воз- действию на подчи- ненных Считает наказание основным методом стимулирования, поощряет избранных только по праздникам Использует различные виды стимулов постоянно Использует различные виды стимулов постоянно 157
  • 159.
    МЕНЕДЖЕР И ЛИДЕР МЕНЕДЖЕР Администратор Поручает Работаетпо целям других План - основа действий Полагается на систему Использует доводы Контролирует Поддерживает движение Профессионален Принимает решения Делает все правильно Уважаем ЛИДЕР Инноватор Вдохновляет Работает по своим целям Видение - основа действий Полагается на людей Использует эмоции Доверяет Дает импульс движению Энтузиаст Превращает решения в реальность Делает правильное дело Обожаем Четыре модели лидера «Оправдание наших ожиданий» «Воплощение добродетелей» «Один из нас» «Лучший из нас» Люди надеются на постоянство действий лидера независимо от обстановки Носитель общечелове ческих норм морали Образ жизни идентичен образу жизни любого члена коллектива Пример для подражания и как человек и как профессионал 158
  • 160.
    Категория Роль Характерроли Межличностные роли 1. Номинальный начальник 2. Лидер 3. Связник 1. Символ юридической власти, выполняющий определенные церемониальные обязанности 2. Стимулирует подчиненных на достижение цели 3. Служит звеном в цепи обмена Информационные роли 4. Нервный центр 5. Распространитель 6. Представитель 4. Собирает несистематизированную информацию, принимает все типы информации 5. Передает отобранную информацию подчиненным 6. Передает отобранную информацию во внешний мир Решающие роли 7. Предприниматель 8. Ликвидатор нарушений 9. Распределитель средств 10. Посредник 7. Проектирует и начинает изменения внутри организации 8. Принимает корректирующие меры в нестандартных ситуациях 9. Решает, кто должен получить ресурсы 10. Участвует в переговорах с другими сторонами УПРАВЛЕНЧЕСКИЕ РОЛИ ТОП - МЕНЕДЖЕРА Любой бизнес при использовании и функционального, и ролевого подхода будет успешным, если бизнес концентрирует свое внимание на поиске и развитии кадров, которые: обладают восемью основными качествами (характер, инициатива, желание слу- жить людям, интеллект, осведомленность и понимание, предусмотрительность, предвидение, гибкость);  стратегически мыслят;  руководят бизнесом с учетом социальных изменений;  могут помочь бизнесу справиться с правительственным регулированием;  эффективно управляют человеческими ресурсами. Управленческие функции являются результатом того, ради чего осуществляется менеджмент, а роли представляют собой средства для достижения этих результатов. 159
  • 161.
    СИСТЕМА МЕНЕДЖМЕНТА НАПРЕДПРИЯТИИ КАК СОЦИАЛЬНО-УПРАВЛЯЕМАЯ СИСТЕМА Любой вид управленческой деятельности связан с управлением людьми, объединенными в отделы, отде- ления, службы. Иными словами, менеджмент – это прежде всего управление социальными коллективами людей, а потому его необходимо рассматривать как социально-управляемую систему. Система – некоторая целостность, состоящая из взаимозависимых частей, каждая из кото- рых вносит свой вклад в характеристику целого. Менеджмент функционирует в рамках отдельного предприятия, которое является сложной социально- экономической системой, складывающейся из управляющей подсистемы (аппарат управления - субъект менеджмента) и управляемой подсистемы (коллектив предприятия - объект менеджмента). Системы бывают закрытыми и открытыми. Закрытая система характерна для предприятий-монополистов при стабильной внешней среде и ясной си- туации на рынке. Менеджер должен предвидеть и корректировать повседневные задачи, принятые обяза- тельства. Менеджмент организации в закрытой системе должен быть ориентирован на оперативное управ- ление, с помощью которого оптимизируется структура факторов производства и всего производственного процесса. Модель позволяет установить технико-экономические связи и зависимости между различными факторами производства, что составляет ее сильную сторону. В модели недостаточно учитывается роль человеческого фактора в эффективной работе организации. Информация, материалы, кадры, финансы Обработка и преобразование входов Продукция, услуги, прибыль, доля рынка, развитие работников и т.д. Фактор сравнения Система закрытая открытая Основная цель Экономическая Выживание в условиях неопре- деленности, нестабильности внешней среды Внешняя среда Прогнозируемая Совершенно неопределенная Функция Точно описанные права, методы Точные инструкции отсутствуют Контроль и ответственность В соответствии с иерархией на предприятии Каждый несет ответственность за отдельную проблему Факторы престижа Положение в иерархии, должность Личностные качества, компе- тентность Управление Авторитарное: инструкции, правила, решения Демократическое: информация, предложения, советы Вход Преобразования Выход Выход Преобразования Вход Системный подход в менеджменте Сравнительный анализ открытой и закрытой систем 160
  • 162.
    Открытая система характернадля постоянно меняющейся внешней среды, динамично развитом рынке. Менеджер свою работу должен строить в зависимости от быстро меняющихся задач и собы- тий, которые невозможно предвидеть. От менеджера требуются творчество, новаторство. Главная идея открытой системы заключается в признании взаимосвязей и взаимозависимости элементов, подсистем и всей системы в целом с внешней средой. Главным направлением деятельности менед- жеров становится стратегическое управление. Эффективность организации при этом оценивается как системная целесообразность, учитывающая ее способности к саморегулированию и самоорга- низации, а также к достижению целей при изменении внешних условий. Системе менеджмента на предприятии присущи следующие признаки открытой системы: взаи- модействие с окружающей средой, синергизм, динамическое равновесие, равенство конечных ре- зультатов. Информация о внутренней среде организации необходима менеджеру, чтобы определить возмож- ности, потенциал, на которые фирма может рассчитывать в конкурентной борьбе для достижения поставленных целей. Анализ внутренней среды позволяет также лучше уяснить цели и задачи орга- низации. Направление Составляющие направления Производство объем, структура, темпы производства: номенклатура продукции предприятия; обеспеченность сырьем и материалами, уровень запасов, скорость использования, система контроля запасов; наличный парк оборудования и степень его использования, резервные мощности, техническая эффективность мощностей; местонахождение производства и наличие инфраструктуры; экология производства; контроль качества, издержки и качество технологий; патенты, тортовые марки и т.д. Персонал структура и потенциал; квалификация; количественный состав и текучесть кадров; производительность труда; стоимость рабочей силы; интересы и потребности сотрудников Организация управления организационная структура, система управления; уровень менеджмента, квалификация, способности и интересы высшего руководства; культура фирмы; престиж и имидж фирмы; организация системы коммуникаций Маркетинг товары, произведенные предприятием, доля на рынке; возможность собирать необходимую информацию о рынках; каналы распределения и сбыта; маркетинговый бюджет и его исполнение; маркетинговые планы и программы; нововведения; имидж, репутация и качество товаров; стимулирование сбыта, реклама, ценообразование Финансы и учет финансовая устойчивость и платежеспособность; прибыльность и рентабельность (по товарам, регионам, каналам сбыта, посредникам); собственные и заемные средства и их соотношение; эффективная система учета АНАЛИЗ ВНУТРЕННЕЙ СРЕДЫ ПО НАПРАВЛЕНИЯМ 161
  • 163.
    Направление Характеристика направления Взаимосвязанность фактороввнешней среды Уровень силы, с которой изменение одного фактора воздействует на другие факторы. Изменение какого-либо фактора окружения может обусловливать изменение других Сложность внешней среды Число факторов, на которые предприятие обязано реагировать, а также уровень вариативности каждого фактора Подвижность среды Скорость, с которой происходят изменения в окружении предприятия. В высокоподвижной среде предприятие или подразделение должны опи- раться на более разнообразную информацию, чтобы принимать эффектив- ные решения Неопределенность внешней среды Соотношение между количеством информации о среде, которой располагает организация, и уверенностью в точности этой информации. Чем неопреде- леннее внешнее окружение, тем труднее принимать эффективные решения Предприятие зависит от внешней среды в отношении поставок ресурсов, энергии, кадров, потребителей. Менеджер должен уметь выявлять существенные факторы в окружении, подбирать методы и способы регу- лирования на внешние воздействия. Предприятие вынуждено приспосабливаться к внешней среде, чтобы выжить и сохранить эффективность. Любое предприятие должно определить свою миссию, выражающую философию и смысл существования хозяйствующего субъекта, главную цель его деятельности. Цель – конечное состояние, желаемый результат которого стремится добиться любое предприятие. Цели всегда основаны на гипотезах развития в будущем, поэтому их обоснованность зависит от точности этих гипотез. Анализ внутренней среды по направлениям Область действия Цель Инновации Завоевание передовых позиций по производству новых видов продукции Маркетинг Выход на первое место по продаже определенного товара, создание собственного имиджа у товара Производство Достижение наивысшей производительности труда, повышение эффек- тивности Финансы Сохранение и поддержание на необходимом уровне всех видов финансо- вых ресурсов, их рациональное использование Управление персоналом Обеспечение условий, необходимых для развития творческого потенциала работников, повышения уровня заинтересованности и удовлетворенности работающих Менеджмент Определение критических областей управленческого воздействия АНАЛИЗ ВНУТРЕННЕЙ СРЕДЫ ПО НАПРАВЛЕНИЯМ 162
  • 164.
    Осуществляется постановка на учетво все государствен- ные и негосударственные учреждения, взаимодействие с которыми требуется для ор- ганизации нормальной рабо- ты предприятия (энергоснаб- жение…). Оформляются до- говора аренды, осуществля- ется лицензирование отдель- ных видов продуктов и услуг, ставятся на учет в налоговую инспекцию контрольно-кас- совые аппараты. Регистрация и постановка на учет в органах и фондах с оформлением свидетельств о регистрации. Основными орга- нами и фондами, требующими обязательной регистрации, яв- ляются: •Статистическое управление •Налоговая инспекция •Пенсионный фонд •Фонд социального страхования •Фонд медицинского страхова- ния •Фонд занятости •Лицензионная палата Создается концепция деятель- ности предприятия, проводятся маркетинговые исследования, опре- деляются учредители, организа- ционно-правовая форма и структу- ра будущего предприятия, форма собственности. Разрабатывается бизнес-план, определяется ликвид- ность и рентабельность. Создание проекта учредительного договора и Устава. Создаются приказы по пред- приятию и штатно-должност- ное расписание. Формируются папки: «Приказы», «Кадры», «Документы по банку». Опла- чивается госпошлина за ре- гистрацию предприятия. Фор- мируются папки: «Касса», «Бухгалтерия». Обсуждаются, утверж- даются и подписываются учредительные документы с составлением протокола учредительного собрания. Формируется папка «Уч- редительные документы». Организационный этап Регистрационный этап Учредительный этап Осуществляется временная регистрация в Регистрационной палате на основании предъяв- ленных документов, после чего выдается временное свиде- тельство о регистрации. Изго- товляются печати предприятия. Оформляются нотариально-за- веренные копии учредительных документов и временного сви- детельства о регистрации (5-6 шт.). Учетный этап Предварительный этап ЭТАПЫ СОЗДАНИЯ ПРЕДПРИЯТИЯ (БИЗНЕСА) Лицензионный этап 163
  • 165.
    - Законов, решений правительств, органов местной властии др. КТО ТАКОЙ ПРЕДПРИНИМАТЕЛЬ ПРЕДПРИНИМАТЕЛЬ - ЭТО человек, который организует собственное дело, руководит им и одновременно берет на себя обязательства и ответственность и рискует с целью получения прибыли. -Стратегию и тактику теории управления, рынок потребите- лей, конкурентов и положение предприятия на рынке, цели и за- дачи предприятия, средства реализации стратегии и нормализа- ции деятельности предприятия; - Методы управления: эконо- мические, административные, социально - психологические; финансами, технологией, рынком и т. д. - Объект управления: организационная структура, структура товара, структура основ- ных фондов и оборотных средств, структура персонала и спосо- бы мотивации к труду, главных поставщиков и потребителей то- вара; - Систему, в которую входит объект управления: компа- нии, ассоциации, акционерное общество, концерн, совместное предприятие, производственное объединение и тому подобное;- Систему отношений объекта управления по: потребителями товара (заказчиками), конкурентами на рынке поставщиков сырья, энергетических ресурсов, банками, предприятиями, фир- мами, инспекциями (налоговой, охраны труда, экологической, санитарной, пожарной, таможенной, профсоюзной), обществен- ными организациями региона. ОБЯЗАТЕЛЬНО ЗНАТЬ: - Способности: организационные, предпринимательские; - Знания: экономические, юридические, менеджмента, маркетинга и психологии; - Индивидуальные черты: ответственность, целеустремленность, инициативность, упорство, трудолюбие, работоспособность, дисциплинированность; - Здоровье; - Опыт, предпринимательскую инициативу. - Определять стратегию развития предприятия; - Ставить реальные цели и задачи, рисковать; - Анализировать, планировать, предвидеть, принимать решения; - Управлять персоналом, финансами, производст- вом, качеством; - Идти на компромисс. - Стратегически; - Системно; - Экономически; - Логично; - Пространственно; - Оперативно -Изобретательным, компетентным, решительным; - Преданным своему предприятию; - Коммуникабельным; - Самостоятельным в принятии и реализации решений. 164
  • 166.
    БИЗНЕС-ПЛАН Общая модель последовательностиразработки бизнес- плана в предпринимательских структурах. Бизнес-план - краткое, точное, доступное и понятное описание предполагаемого бизнеса, важ- нейший инструмент при рассмотрении большого количества различных ситуаций, позволяющий выбрать наиболее перспективный желаемый результат и определить средства для его достижения. Бизнес-план необходим не только крупным предприятиям, организующим свое дело с размахом. Он нужен каждому бизнесу, прежде всего, для того, чтобы тщательно проанализировать свои идеи, проверить их разумность, реалистичность и уменьшить тем самым риск. В зависимости от конкрет- ного характера и условий предстоящей деятельности - объема производства, вида продукции (услу- ги), ее новизны и т.п. - состав и структура бизнес-плана могут существенно различаться, но содер- жательная сторона должна быть одной и той же. 165
  • 167.
    166 МОДЕЛЬ ЛИДЕРСТВА ИЦХАКААДИЗЕСА Очень интересный взгляд на компетенции менеджеров и пробле- му лидерства предлагает американский профессор Ицхак Адизес. Ицхак Калдерон Адизес - один из мировых экспертов в области улучшения производительности организаций путем проведения из- менений. Основатель и президент Института Адизеса, преподава- тель Стэнфордского университета, Школы менеджмента Калифор- нийского университета, Иерусалимского университета. Код Стиль эффективного менеджмента Paei «Производитель»: • знает, что нужно клиенту; • умеет создать то, что нужно клиенту; • самостоятельно производит продукт; • обладает мотивацией достижения Стили эффективного менеджмента по И. Адизесу pAei «Администратор»: • методичен и организован; • способен видеть «подводные камни»; • знает, что происходит в компании; • заботится о достоверности информации; • не производит продукт paEi «Предприниматель»: • выбирает направление развития компании; • является творческой личностью; • проявляет смелость и готовность действовать paeI «Интегратор»: • способен объединять людей; • обладает творческими способностями; • проясняет недоразумения; • чувствует и понимает других людей; • не стремится стать незаменимым По его мнению, основополагающую задачу менеджера можно выразить следующим требованием: «Сделать организацию результативной и эффективной в ближайшей и долгосрочной перспективе». Для решения этой задачи менеджеру необходимо обладать многочисленными, порой взаимоисклю- чающими качествами, уметь эффективно выполнять четыре функции. 1.Producing (P) - «Производство результатов». 2.Administrating (A) - «Администрирование (управление)». 3.Entrepreneuring (E) - «Предпринимательство (видение перспективы)». 4.Integrating (I) - «Интеграция (объединение)». Реализация каждой функции позволяет полу- чить ответ на соответствующий вопрос. Р - Что нужно сделать? А - Как это нужно сделать? Е - Когда и зачем это нужно сделать? I - Кто это должен делать? По мнению И. Адизеса, большинство менеджеров могут успешно выполнять одну-две из рас- смотренных функций, опираясь на которые они формируют свой стиль управления. Однако эф- фективный менеджер должен владеть хотя бы элементарными навыками выполнения каждой из них. Если же одна или несколько функций не выполняются (это обозначается прочерком в коде), то имеют место стили неправильного менеджмента. Например: (Р - - -) - «Герой-одиночка»;(- А- -) - «Бюрократ»;(- - Е -) - «Поджигатель»;(- - - I) - «Горячий сторонник». Доминирование в манере управления одной из функций (успешное ее выполнение) при удовлетворительном выполнении трех остальных порождает, по мнению И. Адизеса, один из характерных стилей эффективного менеджмента.
  • 168.
    ЖИЗНЕННЫЙ ЦИКЛ ОРГАНИЗАЦИИИЦХАКА АДИЗЕСА Жизненный цикл организации – совокупность этапов и стадий, через которые проходит организация за период своего функционирования: рождение, детство, юность, зрелость, старение, возрождение. Все организации, как живые организмы, проходят через схожие стадии жизненного цикла и де- монстрируют прогнозируемые и повторяющиеся модели поведения. На каждой новой стадии раз- вития каждая организация сталкивается с уникальным набором вызовов и сложностей. Успех ор- ганизации определяется способностью менеджеров управлять переходом от одной стадии к дру- гой. 1. «Выхаживание». На этом этапе организация еще не существует, но есть идея о ее создании. Основателем собираются мнения, необходимая информация, закладывается теоретический фунда- мент для будущей организации. Основатель организации должен иметь ответы на вопросы: «Что организация будет делать? Как и когда это может быть сделано? Кто и почему собирается это делать?» 2. «Младенчество». На этом этапе у организации нет четкой структуры и системы распределе- ния полномочий, ответственности, системы приема на работу. Она очень персонифицирована, имеет небольшой бюджет. Основной акцент в деятельности организации делается на удовлетворение потребностей ее клиентов и на результаты своей работы. Решения на этом этапе обычно должны приниматься быстро, но ввиду отсутствия достаточного опыта, они могут быть не всегда успешны. Развитие организации будет продолжаться, если обеспечить постоянное поступление денежных средств. И если ее основатель полностью уверен в успешности собственной идеи, предан ей. 167
  • 169.
    3. «Детство» или«Давай-давай». Деятельность и денежные потоки организации становятся стабильными. Организация успешно развивается, происходит бурный рост. В организации все еще нет ни четкой структуры управления, ни установленных функциональных обязанностей. Ор- ганизация концентрируется не вокруг задач, а вокруг людей. Организация будет развиваться дальше, если руководитель вовремя начнет делегировать свои полномочия и ответственность. 4. «Юность». На этом этапе организация очень сильно меняется. Ее дальнейшее развитие бу- дет возможно только в случае установления дисциплины, системы и порядка. Изменяется структу- ра организации, нанимаются профессиональные менеджеры. Появляется большое количество конфликтов и противоречий между старыми и новыми сотруд- никами организации, могут начаться противоречия в ее целях. Для продолжения развития необхо- димо провести систематизацию административной деятельности. 5. «Расцвет». Этот этап наступает в том случае, если систематизация административной дея- тельности была произведена успешно. На данном этапе организация одновременно и гибка, и управляема, имеет прописанные функ- ции и четкую структуру. Она занимается планированием своей деятельности и впоследствии сле- дует своим планам, ориентирована на результат и удовлетворение потребностей своих клиентов, эффективно работает. Ее сотрудники – хорошие командные игроки. Часто на этом этапе создаются дочерние младенческие организации. 6. «Стабилизация» или «Поздний расцвет». Это первая стадия старения организации. Умень- шается гибкость организации, идет сокращение инноваций, она не стремится к изменениям. Все большее значение уделяется межличностным отношениям между сотрудниками, нежели захвату новых рынков, расширению зон охвата уже существующих. Все это может отрицательно повлиять на удовлетворение потребностей клиентов организации в будущем. 7. «Аристократизм». На этом этапе организация владеет значительными денежными ресурса- ми, которые расходует на укрепление имеющейся системы контроля, обустройство, страхование. Основным в ее деятельности является не то, что и почему производится, а как. С целью развития в организации могут вводиться небольшие инновации, могут приобретаться другие организации. Но ориентация организации на долгосрочный результат значительно ниже, чем на предыдущих этапах. Для сохранения имеющегося уровня прибыли повышаются цены на ее продукцию или ус- луги, но этот процесс не бесконечен. 8. «Ранняя бюрократизация». Этот этап характеризует большое количество конфликтов и проблем, отдаление от удовлетворения клиентов. Теперь основное внимание в организации кон- центрируется на том, кто виноват в проблемах, а не на том, что нужно сделать, чтобы их решить. «Бюрократизация и смерть». Организация не стремится к повышению эффективности своей деятельности, к изменениям, не ориентируется на результат, на потребности потребителей. В ней присутствует жесткий контроль над деятельностью, соблюдением всех принятых правил, предпи- саний и процедур. Если деятельность организации напрямую зависит от клиентов, то в момент их полного отказа от ее услуг может наступить смерть организации. Наступление этапа смерти для нее может быть на какое-то время отсрочено, если организация производит какой-то монопольный продукт или имеет поддержку государства. Грамотно выстроенные стратегия и тактика развития организации помогут не только достичь этапа расцвета, но и оставаться в нем достаточно долго. ЖИЗНЕННЫЙ ЦИКЛ ОРГАНИЗАЦИИ ИЦХАКА АДИЗЕСА 168
  • 170.
    Работоспособность – способностьк работе, к труду в определенном ритме определенное коли- чество времени. Работоспособность имеет свои пределы. МЕНЕДЖЕР И СТРЕСС Предел работоспособности Мотивации Здоровья Рационального питания Фаза подготовки управленческого решения Возраста Особенности нервной системы Профессиональной подготовки и опыта Санитарно - гигиенических условий труда Направленности личности Причины стресса: • служебные проблемы, семейные переживания и финансовые трудности (61% случаев); • «психологического» характера (32% случаев); • серьезные заболевания (7% случаев). Со временем под влиянием прогрессирующей напряженности труда у каждого человека складывается «своя» группа сигналов стрессоров. Кратковременные сигналы: раздражительность; «говорливость»; периодические боли в затылке; усилен- ная тяга к курению; изжога и т.д. Приобретающие постоянство сигналы: длительные боли в какой-то части головы, сердца; депрессия; полная потеря аппетита; затухание жизненного тонуса; лихорадочный блеск в глазах и т.д. Пути преодоления стресса могут быть различными. 1). Если человек будет довольствоваться правилом: «поступай так, чтобы завоевать любовь других, выз- вать расположение и доброжелательное отношение окружающих», он создает для себя максимум психологи- ческого комфорта и возможность успеха. 2). Стремясь к хорошим отношениям с окружающими, все же не заводите дружбы с «трудными», несдержанными людьми. 3). Цените радость подлинной простоты жизнен- ного уклада: напыщенная искусственность вызывает неприязнь у окружающих. 4). С какой бы жизненной ситуацией Вы не столкнулись, подумайте, стоит ли сражаться. 5). Физические упражнения, заряжающие ор- ганизм бодростью и энергией. 6). В каждом виде достижений есть своя вершина, стремитесь к ней и до- вольствуйтесь этим. 7). Постоянно сосредоточивайте внимание на светлых сторонах жизни; лучший способ уменьшить стресс – это отвлечься, «профилактика радостью». 8). Возможен и такой подход к сложившейся ситуации: я не принимаю общество, в котором живу, однако не воюю с ним, а отгораживаюсь от него или учусь реализовывать свои жизненные программы в тех условиях, в которых живу и которые не могу изменить. Среди обязательных условий, обеспечивающих работоспособность человека и предупреждающих пере- утомление, важное место занимает правильное чередование труда и отдыха. Менеджер часто находится в со- стоянии нервного напряжения, что разрушающе действует на его здоровье. Частота возникновения стрессо- вых ситуаций в деятельности менеджера примерно 6 – 7 баллов при десятибалльной шкале. Стресс - постоянная и естественная реакция организма и психики человека на проблемную ситуацию в виде перегруппировки физических и нравственных сил. 169
  • 171.
    Типы конфликтов: внутриличностный;между личностью и группой; межличностный; межгруп- повой. Внутриличностный конфликт возникает, когда к одному человеку предъявляются противо- речивые требования по поводу результатов его работы. Конфликт может являться ответом на рабочую перегрузку или недогрузку. Конфликт между личностью и группой может возникнуть, если отдельная личность займет позиции, отличающиеся от позиции группы, в то время как производственные группы устанавливают нормы поведения и выработки. Межличностный конфликт в организациях чаще всего проявляется в виде борьбы за ограни- ченные ресурсы, статусы, место в управленческой иерархии, капитал, рабочую силу. Может проявлять- ся как столкновение между личностями с различными чертами характера, взглядами и ценностями. Межгрупповой конфликт возникает между формальными и неформальными группами. Часто происходит между линейным и штабным персоналом, между функциональными группами. Последствия конфликтов могут быть функциональные и дисфункциональные. Функциональные – проблема может быть решена таким путем, который приемлем для всех сто- рон, и в результате люди больше будут чувствовать свою причастность к решению проблемы. Это рас- полагает стороны к сотрудничеству. Конфликт может уменьшить возможности группового мышления и синдрома покорности, что способствует улучшению качества процесса принятия решений. Дисфункциональные: рост чувства неудовлетворенности у персонала, усиление текучести кад- ров, снижение производительности; меньшая степень сотрудничества в будущем; сильная преданность своей группе и усиление негативной конкуренции с другими группами; представление о своих целях как о положительных; сворачивание взаимодействия и общения между конфликтующими сторонами; увеличение враждебности между сторонами по мере уменьшения взаимодействия и общения; придание большего значения «победе» в конфликтах, чем решению реальной проблемы. Эффективный менеджер должен владеть способами предупреждения конфлик- тов: • создание хороших условий деятельности, четкое распределение функций, прав, ответственнос- ти, согласование интересов работников; • выявление потребностей работников и создание условий для максимального их удовлетворения; • формирование рабочих групп с учетом личной совместимости, применение адекватного стиля руководства; • своевременное обнаружение противоречий и разногласий и их разрешение на основе переговоров. Если конфликта избежать не удалось, необходимо найти способы его разрешения. Конфликт – отсутствие согласия между двумя или более сторонами, которые могут быть конкретными лицами или группами; столкновение в сфере общения, вызванное проти- воречивыми целями, установками, поведением людей. УПРАВЛЕНИЕ КОНФЛИКТАМИ 170
  • 172.
    171 МЕТОДЫ РАЗРЕШЕНИЯ КОНФЛИКТА Структурныеметоды разрешения конфликтов Система вознаграждений Установление общеорганизационных комплексных целей Координационные и интегральные механизмы Разъяснение требований к работе Означает признание различия во мнениях и готовность ознакомиться с иными точками зрения, чтобы понять причины конфликта и найти курс действий, приемлемый для всех сторон. В сложных ситуациях, где разнооб- разие подходов и точная информация явля- ются существенными для принятия реше- ний, появление конфликтов надо поощрять и управлять ситуацией, используя данный стиль. Апеллируя к солидарности, «сглаживатель» старается не выпустить наружу признаки конфликта. Может наступить мир и гармо- ния, но проблема останется. Растет вероят- ность того, что в конце концов произойдет взрыв. Человек старается уйти от конфликта или старается не попадать в ситуа- ции, провоцирую- щие возникновение противоречий. Характеризуется принятием точки зрения другой стороны, но лишь до некоторой степени. Сводит к миниму- му недоброжелательность, дает воз- можность быстро разрешить конф- ликт. Но использование компромисса на ранней стадии конфликта может помешать решению проблемы, сокра- тить время поиска альтернатив. Лицо, использующее такой стиль, обыч- но ведет себя агрессивно, пытается за- ставить принять свою точку зрения лю- бой ценой. Стиль эффективен, когда ме- неджер имеет значительную власть над подчиненными.
  • 173.
    Группа рисков Виды рисков Способы уменьшения отрицательных последствийриска Коммерческие 1. Низкие объемы реализации Более тщательная аналитическая работа по выбору целевых рынков и сегментации потребителей 2. Неэффективная работа сбытовой сети Тщательный подбор посредников 3. Неудачный вывод нового товара на рынок Предварительное проведение рыночного тестирования, пробных продаж, внесение изменений в товар 4. Неудовлетворительное исполнение условий договора Более тщательный выбор партнеров путем их глубокого изучения, получения банковских и аудиторских справок 5. Противодействия конкурентов Предвидение возможной реакции конкурентов на деловую активность предприятия 6. Циклические изменения в экономике, падение спроса на товары Прогнозирование циклических колебаний конъюнктуры, повышение уровня ликвидности за счет ускоренной реализации произведенной продукции, сокращение товарных запасов, материалов и комплектующих 7. Изменение котировок и цен на сырьевые товары Тщательное прогнозирование цен, использование фьючерсных сделок, снижение степени риска путем хеджирования Риск – неотъемлемый атрибут рыночной деятельности. Каждая фирма стремится добиться увеличения прибыли по- средством оптимальных решений минимизации риска. Риск присутствовал и в командной экономике, он был связан с невыполнением государственного заказа, нарушением договоров поставки, необеспеченностью ресурсами и т.д. Практика показывает, что чем выше уровень риска, тем значительнее в случае успеха будет прибыль. Риски возникают в различных областях деятельности организации. УПРАВЛЕНИЕ РИСКАМИ Финансовые 1.Риск неплатежа за поставленный товар Включение авансового платежа (100%) в условия договора, применение аккредитивной формы расчетов, возмездная передача права требования платежей факторинговой фирме 2. Риск неоптимального распределения финансовых ресурсов при планировании производства товаров Тщательная аналитическая работа при определении приоритетных направлений деятельности фирмы, более глубокая предварительная оценка рентабельности произведенных товаров Риск - вероятность возникновения убытков или снижения доходов по сравнению с прогнозируемым вариантом. 172
  • 174.
    УПРАВЛЕНИЕ РИСКАМИ 3. Рискбольших инвестиций в крупномасштабный проект Аналитическая работа в предконтрактный период, распределение рисков за счет привлечения к осуществлению проекта других фирм через консорциальное соглашение, привлечение средств венчурных фондов Внутрифирменные 1. Недовольство работников предприятия Проработка условий коллективного договора, разработка социально-экономических программ, создание благоприятного психологического климата в коллективах 2. Утечка коммерческой и научно-технической информации Тщательная проверка сотрудников, особенно персонала, занимающегося НИОКР, контроль за оборотом внутрифирменной документации, ограничение доступа посторонних лиц в лаборатории, на экспериментальные участки 3. Ошибки управляющих Тщательный подбор управляющих, эффективная мотивация и стимулирование их деятельности, профессиональная подготовка и переподготовка, дублирование управления по наиболее дорогостоящим направлениям деятельности, создание временных целевых групп, организация контроля Работа менеджеров в кризисной ситуации Работа менеджера в кризисной ситуации имеет свои особенности. Чтобы преодолеть кризисную ситуацию, менеджеру необходимо следовать следующим правилам, проверен- ным на практике. 1. Уметь определять важность, очередность и последовательность выполняемых задач, вы- делять главное. 2. Не поручать другим самые существенные вопросы, от решения которых зависит будущее предприятия, решать их самому. 3. Быть требовательным по отношению к подчиненным и к самому себе, не допускать без- ответственности. 4. Действовать быстро, энергично и решительно. 5. Быть хорошо информированным по вопросам, которые входят в Вашу компетенцию. 6. Не заниматься мелкими и второстепенными делами, которые следует передавать и дове- рять исполнителям. 7. Действовать только в рамках возможного, реального, избегать слишком рискованных ре- шений. 8. Уметь «держать удар» при проигрыше, отступать, уступать в ситуациях, когда это неиз- бежно, подготавливая основу для дальнейшего рыночного успеха. 9. Быть справедливым, честным, последовательным и твердым в своих действиях. 10. Находить удовольствие в работе, уважать и любить ее и свой коллектив. 173
  • 175.
    Интенсивность и масштабы нововведений Соответствующие организационныеизменения 1. Освоенная продукция Освоенная технология Освоенный рынок Совершенствование продукции осуществляется в рамках сущест- вующей организации. 2. Новая продукция Освоенная технология Освоенный рынок Разработка продукции осуществляется в рамках существующей организации или в исследовательском подразделении создается новая проектная группа. 3. Освоенная продукция Освоенная технология Новый рынок Существующая организация практически не изменяется. На службу маркетинга возлагается задача изучения нового рынка; может быть образована новая группа сбыта. 4. Новая продукция Освоенная технология Новый рынок Организуется группа по разработке новой продукции, укомплекто- ванная персоналом из исследовательского подразделения и службы маркетинга. 5. Новая продукция Новая технология Освоенный рынок Организуется группа по разработке новой продукции, укомплекто- ванная персоналом из исследовательского подразделения и произ- водства. В своей работе группа использует помощь служб марке- тинга и сбыта. 6. Новая продукция Новая технология Новый рынок Новое направление деятельности компании требует совершенно новой организации в форме венчурного или нового подразделения, дополняющего существующую организационную структуру. УПРАВЛЕНИЕ ИННОВАЦИЯМИ Инновационный потенциал менеджмента – это способность и возможность видеть необходимость внед- рения нововведений и изменений инновационного типа. При высоком инновационном потенциале менеджмента в процессах управления поощряется инициатива организационных преобразований, ведется регулярный мониторинг качества управления, функции исследо- вания отдается явный приоритет, в коллективе царит атмосфера творчества, поиска, развития. От целенаправленности инновационной деятельности во многом зависит эффективность работы всего предприятия. Общие характеристики инновационной фирмы Наличие механизма инновационного менеджмента Разработка инновационной стратегии и её осуществление Непрерывное инновационное поведение Убеждение в рациональности инноваций Инновации – это изменения, нововведения, повышающие эффектив- ность управления, направленные на улучшение результатов деятельности предприятия и укрепляющие его позиции на внешнем и внутреннем рын- ках. 174
  • 176.
    Стратегия инновационной деятельности Тактика менеджера Перспективы использования Традиционная Основная цель- качество про- дукции (других целей нет) Отставание в технико – техноло- гическом, а затем и в экономи- ческом отношениях «Оппортунистическая» Предприятие «ищет» новый про- дукт без больших затрат на ис- следования и разработки, однако в течение некоторого времени оно - монополист на рынке Высокая степень риска утраты монопольного положения Имитационная Новая технология приобретается у других, что дешевле, чем собст- венные разработки, новые изобре- тения Необходимы высокая специальная квалификация и комплекс мер по поддержанию достигнутого уровня Оборонительная Цель предприятия - не отстать от других, претензий на заня- тие ведущих позиций нет Затратоемкая стратегия, риск утраты позиций не устраняется УПРАВЛЕНИЕ ИННОВАЦИЯМИ Зависимая Стратегия малых предприятий, которым передан производст- венный метод или новый товар для производства Трудности с внедрением новшеств Наступательная Цель предприятия - первое на рынке, а значит, необходима вы- сокая квалификация, большая организаторская работа Ориентация на долгосрочные цели,способная привести к значительным результатам Главная фигура процесса нововведений – новатор. В организациях инновационного типа он занимает ключевое место в системе управления человеческими ресурсами. Характерные черты новатора: Восприимчивость организации к новому, к достижениям научно-технической мысли зависит во многом от организационного климата, который в наибольшей степени благоприятствовал бы ини- циативному поиску нетрадиционных, новаторских решений, самостоятельной подготовке персо- налом широкого круга производственных задач и выбору средств их достижения. От руководства предприятия зависит время перехода от традиционной к наступательной страте- гии менеджмента, наиболее точно отвечающей требованиям научно-технического прогресса. 175
  • 177.
    Направления социальной ответственности Виды социальной ответственности Окружающаясреда контроль за загрязнением, восстановление или защита среды; сохранение природных богатств; замкнутый цикл переработки; программы энергообеспе- чения Здравоохранение забота о здоровье и безопасности работников фирмы; финансирование программы лечения алкоголизма и наркомании Развитие личности работников общеобразовательные программы; повышение квалификации; делегирование полномочий; групповое принятие управленческого решения по стратегичес- кому развитию фирмы; продвижение по служебной лестнице; развитие ин- дивидуума, владеющего социокультурными технологиями; забота о качестве жизни работника Образование и культура финансирование программ образования и культуры; развитие стратегического ресурса фирмы; самосовершенствование и самоутверждение; развитие це- лостного образа мышления Участие в жизни общества высокое качество выпускаемой продукции; финансирование социальных проектов; реализация основных концепций развития гармоничного общества; высокий уровень управленческой культуры руководителей трех уровней управления СОЦИАЛЬНАЯ ОТВЕТСТВЕННОСТЬ ФИРМЫ Каждое предприятие, помимо получения прибыли, должно определить меру социальной ответст- венности перед обществом. Аргументы «за» и «против» социальной ответственности: Аргументы «за»: • благоприятные для бизнеса долгосрочные перспективы в форме социальной устойчивости общества, формирования нужного имиджа фирмы и получения прибыли в долгосроч- ной перспективе; • изменение потребностей и ожиданий широкой публики на основе участия биз- неса в решении социальных проблем;• моральное обязательство ответственного поведения, сложив- шееся в культуре данной страны; • наличие ресурсов для оказания помощи в решении социальных проблем. Аргументы «против» • нарушение принципа максимизации прибыли и ответственности перед коллективом по материальной и нематериальной поддержке и обеспечению своих сотрудников; • расходы на социальные вопросы составляют издержки фирмы и переносятся на потребителей в форме повышения цен, способствуя проигрышу в конкурентной борьбе; • недостаток умения ре- шать социальные проблемы, так как персонал фирмы не подготовлен к таким действиям; • недоста- точный уровень отчетности широкой публике, невозможность с точки зрения общества проанализи- ровать показатели социального участия каждой фирмы. 176
  • 178.
    Для управленческого решенияхарактерны: • целенаправленность; • волевой характер; • директивность; • конкретность. Проблема – ситуация, характеризующаяся таким различием между желаемым и существующим состояни- ем управляемой подсистемы, которое препятствует ее развитию и нормальному функционированию. Констатация возникновения проблемы и ее описание заключаются в следующем: • конкретизация содержания проблемы; • локализация места возникновения проблемы; • определение мо- мента возникновения проблемы; • установление тенденций развития проблемы от момента возникновения до констатации; • определение необходимости осуществления действий по устранению проблемы до выяснения причин ее возникновения. Основные способы распределения причин возникновения проблемы: • выявление измене- ний в объекте управления и внешней среде, предшествующих возникновения проблемы; • выявление объек- тов, аналогичных рассматриваемому, где подобная проблема не возникла, и установление различий в объек- тах; • построение причинно-следственной диаграммы; • составление карты мнений. Проблемы могут быть вызваны следующими факторами: • неверные принципы, на кото- рых базируется деятельность предприятия; • завышенные или заниженные критерии; • ошибки, допущенные при осуществлении текущей деятельности; • непредвиденные обстоятельства. Основные условия обеспечения высокого качества и эффективности управленческого решения: применение к разработке управленческого решения научных подходов менеджмента; • изучение влияния экономических законов на эффективность управленческого решения; • снабжение лица, принимающего ре- шение, качественной информацией; • применение методов функционально-стоимостного анализа, прогно- зирования, моделирования и экономического обоснования каждого решения; • структуризация проблемы и построение дерева целей; • обеспечение сопоставимости вариантов решений; • обеспечение многовариант- ности решений; • правовая обоснованность принимаемого решения; • автоматизация процесса сбора и обра- ботки информации, процесса разработки и реализации решений; • разработка и функционирование системы ответственности и мотивации качественного и эффективного решения; • наличие механизма реализации решения. В организационных структурах управления процессы принятия решений реализуются постоянно. Управ- ленческие решения принимаются в ситуациях: • возникновения новых условий, обстоятельств, нарушающих нормальный режим функционирования ор- ганизации с целью возврата ее на оптимальный уровень; • необходимости сохранения неизменными создан- ные условия, если режим функционирования организации оптимален; • необходимости перевода организа- ции на новый режим функционирования, обусловленный новыми целями. Принятие управленческого решения предполагает действия, направленные:  на восстановление контроля за ходом событий;  корректировку нормативов оценки деловой информации в соответствии с обстановкой;  использование открывшихся возможностей. Управленческие решения принимаются на всех уровнях иерархической структуры пред- приятия. При этом определяются цели, формы деятельности, ресурсы, возможности, труд- ности и пути их преодоления. Все эти момен- ты формируются в виде управленческого решения. СУЩНОСТЬ УПРАВЛЕНЧЕСКИХ РЕШЕНИЙ, ИХ ХАРАКТЕРИСТИКА 177
  • 179.
    Управленческие решенияПризнаки классификации Помасштабу воздействия ВИДЫ УПРАВЛЕНЧЕСКИХ РЕШЕНИЙ По времени действия По прогнозируемым свойствам По методам переработки информации По числу критериев По направлению воздействия По глубине воздействия По способу принятия По способу фиксации Общие Частные Стратегические Оперативные С определенным результатом С вероятным исходом Алгоритмические Эвристические Однокритериальные Многокритериальные Внутренние Внешние Одноуровневые Многоуровневые Индивидуальные Коллективные Письменные Устные Отражая многогранность и сложность взаимодействия объективных и субъективных факторов, действующих в про- изводственных системах, управленческие решения отличаются многообразием форм. Классификация управленческих решений позволяет систематизировать информацию и ситуации. Обычно в принятии управленческого решения при- сутствуют в различной степени три момента: интуиция, суждение и рациональность. Способ принятия управленческого решения, основанный только на суждении, не очень надежен, так как здравый смысл встречается достаточно редко, хо- тя метод является достаточно дешевым и быстрым. Суждение очень часто невозможно соотнести с ситуацией, которая прежде имела место, а менеджер стремится действовать так, как действовал раньше в другой ситуации, а потому риску- ет упустить хороший результат в новой ситуации, сознательно или бессознательно отказываясь от ее детального анали- за. Интуитивные решения основаны на ощущении того, что выбор человека правилен. Характерны для оперативного управления. В основе решений, основанных на суждении, лежат знания, осмысленный опыт прошлого и здравый смысл. Ха- рактерны для оперативного управления. Рациональные решения основаны на методах экономического анализа, обос- нования и оптимизации. Характерны для стратегического и тактического управления. Менеджер, ориентирующийся только на интуицию, становится заложником случайности, и его шансы на правильный выбор решения не очень высо- ки. Управленческие решения принимаются людьми, а потому их характер во многом зависит от личности менеджера, непосредственно участвующего в их разработке. Уравновешенные решения принимает менеджер, внимательно и кри- тически относящийся к своим действиям, выдвигаемым гипотезам и их проверке. Импульсивные решения характерны для менеджера, который легко генерирует самые разнообразные идеи в неограниченном количестве, но не в состоянии их как следует проверить, уточнить, оценить. Инертные решения – результат осторожного поиска менеджера. В них уточняющие и контролирующие действия преобладают над генерированием идей, где трудно обнаружить оригиналь- ность, новаторство, блеск. Если менеджер не нуждается в тщательном обосновании своих гипотез, уверен в себе, то может не испугаться любых трудностей и принять рискованные решения. Осторожные решения появляются тогда, когда менеджер тщательно оценивает все варианты, критично подходит к делу. Решения не отличаются новизной и оригинальностью. Классификацияуправленческихрешений 178
  • 180.
    ТРЕБОВАНИЯ, ПРЕДЪЯВЛЯЕМЫЕ КУПРАВЛЕНЧЕСКОМУ РЕШЕНИЮ Ситуация Выявление, формулирование и обоснование проблемы Сбор и анализ информации для принятия решения Формулирование возможных решений Выбор окончательного варианта и принятия решения Разработка плана реализации решения Доведение плана до исполнителей Контроль за исполнением Внесение необходимых корректив Подведение итогов, накопленного опыта решения проблемы Фаза подготовки управленческого решения Фаза подготовки управленческого решения Принимаемое менеджером управленческое решение должно отвечать следующим требованиям: • быть научно обоснованным, компетентным; • приниматься на основе достоверной, полной и своевременной информации с анализом и оценкой воз- можных альтернатив; • быть непротиворечивым; • иметь ясную направленность и адресность; • отличаться своевременностью и быстродействием; • обладать точностью и ясностью; • быть контролируемым; • иметь комплексный характер; • обладать полномочностью; • быть экономичным и эффективным. Процесс подготовки и реализации управленческого решения предусматривает выполнение в определен- ной последовательности целого ряда работ, включающих фазу принятия и фазу реализации управленческого решения. 179
  • 181.
    При разработке управленческогорешения очень важно правильно выбрать критерии - показатели, характери- зующие варианты решений и используемые для оценки и выбора. Очень важно при этом определить вес (значимость) критерия - количественное выражение относительной важ- ности каждого используемого для оценки и выбора критерия в сравнении с остальными критериями. Действенность принимаемого менеджером управленческого решения существенно зависит от правильного вы- бора степени участия подчиненных в принятии и осуществлении решения. При этом возможно как полное неучас- тие подчиненных (решение принимается менеджером единолично), так и совместная с менеджером выработка и принятие решения (коллективное решение). Основные факторы выбора степени участия – квалификация подчиненных, их добросовестность и ответствен- ность. В системе принятия управленческих решений выделяют управленческую операцию и управленческую проце- дуру. УПРАВЛЕНЧЕСКАЯ ОПЕРАЦИЯ И УПРАВЛЕНЧЕСКАЯ ПРОЦЕДУРА Управленческая операция - технологически нерасчленимый процесс обработки управленческой информации, поступающей в данное структурное подразделение. Управленческая процедура ОрганизационнаяЛогико - мыслительнаяИнформационная Поиск, сбор, передача, хранение информации Выработка и принятие управленческих решений по различным вопросам Выработка и принятие управленческих решений по различным вопросам Управленческая операция РешающаяАльтернативнаяФормальная Исполнители действуют по заранее известному алго- ритму, не принимая ника- ких решений(за исключе- нием лично касающихся исполнителя) Совершается проверка логи- ческого условия, анализи- руется и предлагаются вари- анты решения, но сами ре- шения не принимаются Совершается проверка логи- ческого условия, анализи- руется и предлагаются вари- анты решения и принимают- ся решения Сложность и взаимозависимость технических, организационных, социально-экономических и других ас- пектов управления привели к необходимости разработки специальных методов, облегчающих обоснование и выбор управленческих решений в условиях неопределенности. Для устранения неопределенности, причиной которой является наличие многих критериев, используют опыт, интуицию лица, принимающего решения. Под неопределенностью понимается неполнота или неточность информации об условиях реализации ре- шения, в том числе связанных с ними затратах и результатах. Неопределенность, связанная с возможностью возникновения в ходе реализации решения неблагоприятных ситуаций и последствий, характеризуется поня- тием риска. Управленческая процедура - комплекс взаимосвязанных в определенном порядке уп- равленческих операций и документов, направленных на достижение фиксированной цели. 180
  • 182.
    Формальные определяются правилами,долж- ностными инструкциями организации, осу- ществляются по формальным каналам Неформальные не следуют общим правилам организации; осуществляются согласно уста- новившейся системе личных отношений меж- ду работниками Вертикальные – информация перемещается с одного уровня иерархии на другой Горизонтальные – информация между различ- ными подразделениями Вербальные – обмен информацией с помощью слов Невербальные – обмен информацией с помо- щью жестов, информации голоса МЕЖЛИЧНОСТНЫЕ КОММУНИКАЦИИ Фаза подготовки управленческого решения Нисходящие Восходящие Информационное обеспечение - одна из важнейших обеспечивающих функций, качество которой является определяющим фактором обоснованности принимаемого решения и эффективности функциониро- вания системы менеджмента. В динамике информационное обеспечение как процесс входит в понятие «коммуникация». Особую роль играют неформальные коммуникации. Наличие неформальных коммуникаций связано со стремлением работников знать ту информацию, которую они не могут получить с помощью формальных организационных коммуникаций. Информация, передаваемая по каналам неформальных коммуникаций, прежде всего относится к новым мерам наказаний, изменениям в структуре организации, конфликтам в руководстве организации и т.д. Система неформальных коммуникаций способна создавать слухи, что может отрицательно сказаться на эффективности коммуникаций. Цели коммуникаций: • обеспечение эффективного обмена информацией между объектом и субъектом менеджмента; • совер- шенствование межличностных отношений в процессе обмена информацией; • создание информационных ка- налов для обмена информацией между отдельными сотрудниками и группами, для координации их задач и действий; • регулирование и рационализация информационных потоков. В зависимости от способа обмена информацией различают межличностные, или организационные, ком- муникации на основе устного общения. Коммуникация - процесс обмена информацией между двумя и более людьми. 181
  • 183.
    СОДЕРЖАТЕЛЬНЫЕ ТЕОРИИ МОТИВАЦИИ Иерархияпотребностей Маслоу Модель мотивации Ф. Герцберга Потребности Факторы, связанные с характером и сущностью работы Факторы, связанные со средой, в которой осуществляется работа (условия труда, отдых, оплата и т. д.) Власть Причастность Потребность в дружеских отношениях Успех Модель мотивации Д. Мак-Клеланда Теория Z У.Оучи Теория ERG К. Альдерфера Теория приобретенных потребностей Д. Мак-Клеланда Мотивационно-гигиеническа теория (Теория двух факторов Ф. Герцберга) 182
  • 184.
    Субъективная оценка справедливости вознаграждения Сопоставление свознаграждением других людей Теория справедливости Субъективная оценка справедливости вознаграждения Сопоставление с вознаграждением других людей Модель мотивации Портера - Лоллера Ожидание возможного результата Ожидаемая ценность вознаглаждения Ожидание вознаграждения за результаты Модель мотивации В. Врума ПРОЦЕССУАЛЬНЫЕ ТЕОРИИ МОТИВАЦИИ Теория ожидания Теория равенства (справедливости) Модель процесса мотивации посредством постановки и достижения целей Осознание окружения с учётом эмоционального состояния Удовлетворенность результатом Осуществление действий Определение цели, задающей направление и интенсивность действий Модель мотивации (Э.Лоулер, Л.Портер) 183
  • 185.
    ТЕОРИИ МОТИВАЦИИ Научным базисоммотивации являются современные теории мотивации. Среди них, выделяют два основные направления - содержательные и процессуальные теории моти- вации. Содержательные теории мотивации основываются на идентификации тех внутренних побуж- дений (потребностей), которые заставляют людей действовать так или иначе. Теория потребностей М. Туган-Барановского. Известный украинский ученый М. Туган- Барановский (1865-1919 гг.) одним из первых предложил четкую классификацию потребностей. Он выделил: 5 групп потребностей: физиологические, положительные, альтруистские, симптоматические по- требности, а также инстинкты и потребности практического характера. Особое значение уделяется национальной принадлежности, а также моральным и религиозным взглядам. Теория иерархии потребностей А. Маслоу определяет, что все потребности людей могут быть объединены в пять иерархических групп: физиологические; безопасности; принадлежности и при- частности; признания и уважения; самовыражения. Потребности высших уровней не мотивируют человека, пока не удовлетворены хотя бы частично потребности низшего уровня. Применение теории: Знание иерархии потребностей требует от руководителя в первую очередь определить, какой уро- вень иерархии является для работника наиболее актуальным. Иерархия потребностей позволяет понять, что уровни актуальных потребностей работников мо- гут различаться. Данная теория помогает организации определить последовательность мотивирования работни- ков, учитывая не только физиологические потребности, но и потребности более высокого уровня. Учет динамических потребностей. Нельзя рассчитывать, что мотивация, которая сработала один раз, будет эффективно работать все время. Теория ERG К. Альдерфера исходит из того, что потребности человека можно объединить в три группы, расположенные иерархически: существования, связи, роста. Различие теорий К. Альдерфе- ра и А. Маслоу состоит в том, что по А.Маслоу, движение от одной потребности к другой происхо- дит только снизу вверх. К. Альдерфер считает, что движение происходит в обе стороны: вверх, если не удовлетворена потребность низшего уровня, и вниз, если не удовлетворена потребность более высокого уровня. В тоже время, по мнению К. Альдерфера, одновременно для одного и того же че- ловека актуальными могут быть несколько уровней потребностей. Теория приобретенных потребностей Д. Мак-Клеланда исходит из того, что на мотивацию и поведение людей существенно влияют три основные потребности, приобретенные под влиянием жизненных обстоятельств, опыта и обучения: в достижении (люди с выраженной потребностью в достижении выбирают персональные, уме- ренно ложные задачи и цели, несущие в себе элементы вызова и гарантирующие немедленный ощутимый результат); в соучастии, проявляющаяся в стремлении к дружеским отношениям с окружающими; во власти, проявляющаяся в стремлении контролировать ресурсы и происходящие вокруг процессы. 184
  • 186.
    Мотивационно-гигиеническа теория (Теориядвух факторов Ф. Герцберга) ориентирует на две груп- пы факторов, влияющих на удовлетворенность человека работой: гигиенические (или факторы «здоровья») - зарплата, безопасность на рабочем месте, статус, правила, распорядок работы, качество контроля со стороны руководства, отношение к коллегам и подчиненным; на- личие таких факторов снижает у человека чувство неудовлетворенности работой; мотивирующие – достижение, признание, ответственность, продвижение, содержание работы, возмож- ность роста; именно эти факторы заставляют человека работать в полную силу. Гигиенические факторы связаны с окружающей средой, в которой осуществляется работа, а мотивации - с самим характером и сущностью работы. Теория «Z» У. Оучи. Теория «Z» утверждает, что основою успеха в деятельности персонала является его вера в общие цели. Ведущими стимулами являются доверительные взаимоотношения и взаимоподдержка, полная согласованность действий. Процессуальные теории мотивации анализируют реакцию человека на мотивирующие факторы, т.е. на то, что заставляет его направлять усилия на достижение различных целей. Теория ожидания (К. Левина, В.Врума и др.) основана на том, что наличие потребностей не является единственным необходимым условием мотивации человека к достижению определенной цели. Человек дол- жен также надеяться на то, что выбранный им тип поведения действительно приведет к удовлетворению или получению желаемого. При этом ключевую роль играет полнота реализации трех факторов:  дополнительно затраченные усилия должны обеспечивать получение ожидаемого результата;  за полученный результат должно быть обеспечено ожидаемое вознаграждение;  реально полученное вознаграждение должно соответствовать (быть валентным) ожидаемому. В соответствии с теорией постановки целей (Э. Лок, Т. Райен и др.) поведение человека определяется целями, которые он ставит перед собой. При этом уровень исполнения работы зависит от четырех характе- ристик целей:  сложности (степень профессионализма и уровень исполнения, необходимые для ее достижения);  специфичности (количественная ясность цели, ее точность и определенность);  приемлемости (степень, до которой человек воспринимает цель как собственную);  приверженности (готовность, затрачивать усилия определенного уровня для достижения цели). Теория равенства (справедливости) (основатель С. Адамс) исходит из того, что в процессе работы че- ловек сравнивает оценку собственных действий с оценкой таких же действий других людей. И если при этом человек обнаруживает, что недовознагражден, у него возникает чувство неудовлетворенности, и он может сократить затраты труда, предпринять попытку увеличить вознаграждение, потерять уверенность в себе, по- кинуть организацию и т.п. Все последствия недовознаграждения отрицательны. Согласно теории партисипативного управления, если человек заинтересованно принимает участие во внутриорганизационной деятельности, он получает от этого удовлетворение, работает, с большей отдачей. Теория морального стимулирования направлена к потребностям высшего порядка (признание, при- частности и т.д.) и базируется на использовании системы моральных стимулов, т.е. морального побуждения к деятельности, которое основывается на разноплановых формах общественного признания и оценки трудо- вой активности персонала (награждение грамотами, медалями, орденами, почетными званиями, вынесение благодарностей и похвал и т.д.). Теория материального стимулирования. Одной из важнейших теорий мотивации является материаль- ное стимулирование персонала, которая представляет собой процесс формирования и использования систем материальных стимулов труда и заработной платы. Система материальных стимулов труда складывается из разноплановых побуждающих мотивов, которые дополняют один одного и связаны единым процессом со- здания материальной заинтересованности в осуществлении трудовой деятельности. ТЕОРИИ МОТИВАЦИИ 185
  • 187.
    Основные требования ккачеству информации: • комплексность информационной системы;• своевременность;• достоверность (с определенной вероят- ностью);• достаточность;• надежность;• адресность;• правовая корректность;• многократность использова- ния;• высокая скорость отбора, обработки и передачи;• возможность кодирования;• актуальность. Сегодня информация рассматривается как глобальный процесс, связанный с кардинальными изменения- ми структуры и характера мирового экономического и социального развития, с переходом к новым поколе- ниям наукоемких технологий, системам техники и материалов и новым видам информационного обмена, ре- шающим образом меняющих характер труда и условия жизни человека. Информатизация – объединенный и закономерный этап, через который в той или иной форме должно пройти каждое общество, вступившее на путь интенсивного развития. Можно выделить два этапа информатизации в XXI в. Первый этап информатизации включает решение следующих главных проблем: • подготовка, ведение, корректировка правовых и хозяйственных норм, обеспечивающих функциониро- вание информации в качестве товара, с учетом общепризнанных в мировой практике норм; • формулирование и введение базовых стандартов, регламентирующих форму представления, способы обработки и передачи информации (протоколы обмена, интерфейсы и т.д.) с учетом международных стан- дартов аналогичного назначения; • обеспечение компьютерной грамотности и информационной культуры населения; перестройка учебного процесса и развитие сети переподготовки кадров с широким привлечением международных учебных цент- ров; • создание и развитие основных компонентов инфраструктуры информатизации: общегосударственной системы передачи данных, государственной системы баз данных, единой автоматизированной системы средств связи; • разработка и начало формирования рынка информационных продуктов и услуг, участвующего в миро- вом разделении труда; • использование экономических механизмов централизованного планирования, индикативного управле- ния и свободного рынка с целью обеспечения приоритетного развития производства материалов нового по- коления, микроэлектроники и радиоэлектроники. На втором этапе развития информатизации можно ставить следующие задачи: • удовлетворение потребности всех сфер социально-экономического развития в использовании распреде- ленных баз данных; • осуществление полного взаимодействия общегосударственных информационных инфраструктур через международные сети связи с базами данных и знаний; • осуществление масштабного применения интегрированных систем обработки информации; • использование систем массового информационного обслуживания населения через электронную почту и Интернет; • создание конкурентоспособных интеллектуальных производств информационных продуктов и услуг; • развитие фундаментальных исследований в области искусственного интеллекта, предусматривающее решение многих проблем; • создание высокопроизводительных вычислительных средств с нетрадиционной архитектурой (много- процессорные, нейтронные, оптические, молекулярные и т.п.); • развитие фундаментальных работ в кооперации с международными научными центрами, создание от- крытых «научных парков» в области создания систем искусственного интеллекта; • активное использование информационных мультимедийных технологий в открытом образовании. ИНФОРМАЦИЯ 186 Все, что потенциально позволяет снизить степень неопре- деленности, должно считаться информацией. Информация - это факты, оценки, прогнозы, обобщение связи, слухи и т.д.
  • 188.
    Стратегический менеджмент обычнорассматривается как совокупность пяти взаимосвя- занных процессов:  определение миссии и целей;  анализ внешней и внутренней среды;  анализ и выбор стратегии;  реализация стратегии;  оценка и контроль выполнения стратегии. Анализ внешней среды представляет собой оценку состояния и перспектив развития важ- нейших, с точки зрения организации, субъектов и факторов окружающей среды. Анализ внешней среды служит инструментом, при помощи которого разработчики стра- тегии контролируют внешние по отношению к организации факторы с целью предвидеть потенциальные угрозы и открывающиеся возможности. Основной акцент при разработке стратегии любой организации делается на анализе конк- ретных сегментов рынка для оценки благоприятного проникновения в намеченные сферы, их использования для укрепления своих позиций, а также конкурентоспособности. Овладе- ние инструментарием системного анализа становится острой необходимостью для многих видов бизнеса. Стратегический менеджмент дает возможность проследить весь комплекс процессов, яв- лений и характеристик, отражающих приоритетность целей и динамики развития, своевре- менность решений и действий, предвидение будущего. По мнению ряда исследователей, сущность стратегического менеджмента заключается в ответе на три важнейших вопроса: • где сейчас находится организация; • в каком направлении, по мнению высшего руководства, она должна развиваться в буду- щем; • как она собирается попасть в то положение, где ее хочет видеть руководство. Стратегический менеджмент – это такое управ- ление организацией, которое опирается на челове- ческий потенциал как основу, ориентирует произ- водственную деятельность на запросы потребите- лей, осуществляет гибкое регулирование и своевре- менные изменения в организации, адекватные воз- действию внешней среды и позволяющие добиваться конкурентных преимуществ, что в конечном итоге способствует выживанию организации и достиже- нию своих целей в долгосрочной перспективе. ЭЛЕМЕНТЫ СТРАТЕГИЧЕСКОГО МЕНЕДЖМЕНТА 187
  • 189.
    ПЭСТ (PEST)-анализ Матрица БКГ Модель«7S» McKinsey ИНСТРУМЕНТЫ СТРАТЕГИЧЕСКОГО МЕНЕДЖМЕНТА SWOT-анализ 5 конкурентных сил по Портеру 188
  • 190.
    ИНСТРУМЕНТЫ СТРАТЕГИЧЕСКОГО МЕНЕДЖМЕНТА МодельGeneral Electric (матрица МакКинзи) Матрица АДЛ Карты стратегических групп Модель И. Ансоффа (продукт - рынок) Матрица Д.Абеля GAP-анализ 189
  • 191.
    PEST-анализ (иногда обозначаюткак STEP) это маркетинговый инструмент, предназначенный для вы- явления политических (Political), экономических (Economic), социальных (Social) и технологических (Tech- nological) аспектов внешней среды (потребители, конкуренты, поставщики, политическая и экономическая ситуация и ее тенденции, новые тенденции в продукции), которые влияют на деятельность компании. Для осуществления PEST-анализа каждая конкретная компания должна иметь свой перечень ключевых факторов внешней среды, которые оказывают заметное влияние на ее бизнес, содержат потенциальные угро- зы или новые возможности для развития организации. Результаты PEST-анализа позволяют оценить внешнюю экономическую ситуацию, складывающуюся в сфере производства и коммерческой деятельности, изучить рынок, на котором действует, или собирается действовать, компания. Анализ отрасли необходим для получения данных о состоянии и объемах производства, динамики пред- ложения товаров/услуг, трудностях развития рассматриваемой отрасли и влияющих на нее факторов необ - ходимых для принятия дальнейших решений о вступлении или не вступлении в рассматриваемый бизнес. Под отраслью в стратегическом управлении понимается совокупность производителей и потребителей определенной группы товаров, сходных по своему потребительскому назначению. При проведения анализа общего положения в отрасли получают следующие характеристики определяю- щие привлекательность отрасли для компании:  основные экономические показатели;  потребители и их возможности, основные потребители;  конкуренты и их возможности, основные конкуренты;  основные факторы, которые могут позволить добиться успеха в конкурентной борьбе;  уровень рентабельности в отрасли, ее привлекательность с точки зрения перспектив получения повышен - ной прибыли;  возможности входа в отрасль и выхода из нее. Карты стратегических групп позволяют оценить внутриотраслевую конкуренцию, которая наиболее сильно влияет на перспективы и доходность компании. Такую конкуренцию весьма эффективно анализиро- вать с точки зрения изменения групп (кругов) конкурирующих фирм, объединенных по признаку сходного рыночного положения по определенным показателям. Размер кругов отражает долю, занимаемую на рынке той или иной стратегической группой. Каждый круг может состоять как из одной, достаточно крупной на данном рынке фирмы, так и из нескольких компаний, находящихся в похожей стратегической позиции. Конкуренция наиболее велика среди фирм в одной стра- тегической позиции, но, естественно, соперничество ощущается и между фирмами в разных, но близлежа- щих стратегических группах. Модель «Пяти сил конкуренции» М.Портера является наиболее известной и широко используемой моделью оценки привлекательности отрасли. Пять сил Портера включают в себя:  угрозы появления продуктов-заменителей;  угрозы появления новых игроков;  рыночная власть поставщиков;  рыночная власть потребителей;  уровень конкурентной борьбы. Эта модель дает возможность более целенаправленно оценить конкурентную обстановку на рынке и на этой основе разработать такой вариант долгосрочной стратегии фирмы, который в наибольшей мере обеспе- чит ее защиту от воздействия конкурентных сил и одновременно будет способствовать созданию дополни- тельных конкурентных преимуществ. ИНСТРУМЕНТЫ СТРАТЕГИЧЕСКОГО МЕНЕДЖМЕНТА 190
  • 192.
    SNW-анализ представляет собойанализ слабых и сильных сторон организации. Внутренняя среда оцени- вается по трем значениям:  Strength (сильная сторона),  Neutral (нейтральная сторона),  Weakness (слабая сторона). Как показала практика, в ситуации стратегического анализа внутренней среды организации в качестве нейтральной позиции лучше всего фиксировать среднерыночное состояние для данной конкретной ситуации. Для успешного анализа окружения организации необходимо выявить угрозы и возможности и оценить их с точки зрения важности и степени влияния на стратегию организации. Обычно SNW-анализ применяют для более глубокого изучения внутренней среды организации после проведения SWOT-анализа. Метод SWOT применяется для анализа среды. Он разделяет значимые факторы внешней и внутренней среды на четыре категории:  сила (strength),  слабость (weakness),  возможности (opportunities),  угрозы (threats) Применяя метод SWOT, удается установить линии связи между силой и слабостью, которые присущи ор- ганизации, и внешними угрозами и возможностями. Методология SWOT предполагает сначала выявление сильных и слабых сторон, а также угроз и возможностей, и после этого установление цепочек связей между ними, которые в дальнейшем могут быть использованы для формулирования стратегии организации. Модель (матрица) БКГ (Boston Consulting Group). В основе Бостонской матрицы лежит модель жизнен- ного цикла товара, в соответствии с которой товар в своем развитии проходит четыре стадии:  выход на рынок (товар -"проблема"),  рост (товар -"звезда"),  зрелость (товар -"дойная корова")  спад (товар -"собака"). Для оценки конкурентоспособности отдельных видов бизнеса используются два критерия:  темп роста отраслевого рынка;  относительная доля рынка. Таким образом, осуществляется деление видов бизнеса (отдельных продуктов) на четыре различные груп- пы. В идеале сбалансированный номенклатурный портфель предприятия должен быть сформирован так, чтобы предприятие эффективно работало как в ближней, так и в дальней перспективе. «МакКинзи» разработана консультационной группой МакКинзи (McKincey) совместно с корпорацией Дженерал Электрик (General Electric) и получила название "экран бизнеса". Она включает девять квадратов, а анализ в данной матрице осуществляется по следующим параметрам:  привлекательность СЗХ;  позиция в конкуренции. Показатель «привлекательность СЗХ» является не подконтрольным компании, т.е. те которые тот или иной хозяйствующий субъект может только фиксировать и на них ориентироваться. Показатель «позиция в конкуренции», напротив, зависит от результатов деятельности самого субъекта хозяйствования. . ИНСТРУМЕНТЫ СТРАТЕГИЧЕСКОГО МЕНЕДЖМЕНТА 191
  • 193.
    Матрица АДЛ (ADL)разработана консалтинговой компанией А. Д. Литл. В отличие от матрицы БКГ данная мо- дель строится на двух переменных, отражающих зрелость сектора (жизненный цикл отрасли) и положение по отноше- нию к конкурентам. Фазы жизненного цикла следующие:  зарождение;  ускорение роста;  замедление роста;  зрелость;  затухание. Основное теоретическое положение модели А. Д. Литтл состоит в том, что отдельно взятый вид бизнеса любой кор- порации может находиться на одной из описанных выше стадий жизненного цикла, и, следовательно, его нужно анали- зировать в соответствии именно с этой стадией. Вид бизнеса, при этом, может занимать одну из пяти конкурентных позиций:  доминирующую,  сильную,  благоприятную,  Прочную,  слабую. Сочетание двух параметров - четырех стадий жизненного цикла производства и пяти конкурентных позиций - со- ставляют так называемую матрицу АДЛ/ЛС, которая состоит из 20 ячеек Матрица «Дженерал Электрик» - Модель И. Ансоффа применяется для разработки стратегических альтернатив. Она позволяет использовать одновременно нес- кольких стратегий. Эта модель основывается на предпосылке, что наиболее подходящая стратегия для интенсивного роста объема продаж может быть определена решением продавать существующие или новые продукты на существую- щем или на новом рынках. Матрица И. Ансоффа предназначена для описания возможных стратегий предприятия в ус- ловиях растущего рынка. По одной оси в матрице рассматривается вид товара - старый или новый, по другой оси - вид рынка, также старый или новый. Достоинствами использования планирования по матрице И. Ансоффа являются наглядность и простота примене- ния. Недостатки использования планирования по матрице И. Ансоффа - односторонняя ориентация на рост и ограни- чения в разрезе двух характеристик (продукт - рынок). Матрица Д.Абеля, фактически, исправила недостатки модели, предложенной И. Ансоффом. Д.Абель предложил определять область бизнеса в трех измерениях:  обслуживаемые группы покупателей;  потребности покупателей;  технология, используемая при разработке и производстве продукта. Первым важнейшим критерием оценки по матрице Абеля является соответствие рассматриваемой отрасли общему направлению деятельности компании, с тем, чтобы использовать синергический эффект в технологии и маркетинге. Другими критериями выбора являются привлекательность отрасли и «сила» бизнеса (конкурентоспособность). GAP-анализ применяется при разработке стратегии на основе концепции решения стратегических проблем. Под GAP-анализом понимают набор мероприятий, позволяющих делать выводы о несоответствии внутренней среды марке- тинга внешнему окружению, его цель состоит в том, чтобы выявить те рыночные возможности, которые могут стать для компании эффективными рыночными преимуществами. Суть этой модели заключается в определении стратегий и процессов, которые фирма может использовать для до- стижения превосходства в обслуживании потребителей. Простая по замыслу концепция, однако, оборачивается слож- ностью применения ее на практике. ИНСТРУМЕНТЫ СТРАТЕГИЧЕСКОГО МЕНЕДЖМЕНТА 192
  • 194.
    1.9 5.5 1.1 9.1 1 23 4 5 6 7 8 9 1 2 3 4 5 6 7 8 9 Управление в духе загородного клуба (максимум внимания людям – минимум проблемам производства) 9.9 Групповое управление (максимум внимания людям и производству) Организационное управление (равное внимание людям и производству) Власть – подчинение (минимум внимания людям – максимум производству) Объединенное управление (минимум внимания людям и производству) Ориентация на производство Ориентациянасозданиеиукреплениеколлектива ПРАВИЛА ХОРОШЕГО МЕНЕДЖЕРА. «РЕШЕТКА» Р. БЛЕЙКА Основой поведенческой школы менеджмента является мотивация к труду. Представитель этого на- правления Роберт Блейк для правильной ориентации менеджеров, определения важности постав- ленных ими целей и повышения квалификации разработал «решетку» менеджмента. Руководитель: • не должен быть погонщиком; • должен верить в свое дело, быть целеустремлен- ным, решительным и уметь показать эти качества своим подчиненным; • должен знать науку об ор- ганизации и управлении; • должен научиться ценить время подчиненных; • должен быть строгим и требовательным, но его действия никогда не должны переходить в придирчивость и жестокость; • должен правильно понимать критику и уметь критиковать; • должен уметь наказывать и прощать; • должен быть приветливым и тактичным; • должен обладать чувством юмора; • должен уметь го- ворить и слушать; • должен уметь молчать; • должен знать своих подчиненных. Характеристика менеджера 1.9 9.1 5.5 1.1 9.9 Жесткий курс администратора. Повсеместный контроль. Подчиненные отказываются от решения проблем. Рост текучести кадров. Девиз: «И на предприятии Надо оставаться человеком». Возможность пообщаться не упускается. Производитель- ность на втором месте. Девиз: «Не хва- тать звезд с неба». Волшебная сила компромисса. 50% возможного при половинной заинтересован- ности в труде. Ни к чему не стремится: ни к производствен- ным результатам, ни к гуманным условиям работы. Идеал. Кредо: так Построить работу, чтобы подчиненные видели в ней воз- можность само- реализации и под- тверждения собст- венной значимости. Идея Р. Блейка - любой результат достигается в «силовом поле» меж- ду производством и человеком. Успех любого дела определяется тем, насколько активно и созна- тельно участвуют в нем люди. Вот почему обеспечивающими и осново- полагающими для руководителя яв- ляются социально-психологические методы менеджмента. 193
  • 195.
    Улучшение деятельности предприятиябольшей частью зависит от методов и способов управления им, а также от результатов работы каждого сотрудника. В практике менеджмента разработана градация показателей производительности. Задача менеджеров - отыскать такую систему стимулирования, которая в наибольшей мере отвечала бы физиологическим и психологическим возможностям человека и позволила бы ему работать без ущерба для здоровья. В эффективном менеджменте известно одиннадцать способов вознаграждения работников: 1) деньги (заработная плата); 2) одобрение; 3) действие; 4) вознаграждение свободным временем; 5) взаимопонимание; 6) личный рост; 7) продвижение по служебной лестнице; 8) предоставление самостоятельности; 9) предоставление любимой работы; 10) вручение призов; 11) проявление интереса к сотрудникам. УПРАВЛЕНИЕ ПРОИЗВОДИТЕЛЬНОСТЬЮ Градация фактора «производительность» Градация фактора «производительность», % Содержание 50 Обычный уровень производительности, серьезных мер для ее повышения не предусматривается, ис- полнитель за все время выполняет лишь половину регламентированной работы 70 Минимально допустимый уровень 85 Нижняя граница производительности, на которую должен выйти исполнитель, имеющий определен- ный стаж работы 100 Уровень производительности, который может обес- печить средний работник соответствующей квали- фикации без чрезмерного напряжения сил 120 Уровень, на который ориентирует обычно система материального поощрения. «Средний» работник может работать на таком уровне с существенным напряжением сил 135 Может быть достигнута при максимальном напря- жении сил и лишь очень хорошим мастером 194
  • 196.
    Постановка целей, которые: ориентированына достижение результатов; поддаются измерению; совместимы; требуют усилий, но достижимы Определение стратегии достижения цели: стратегия основательных решений; стратегия риска; стратегия идей менеджмента; стратегия действенности; стратегия эффективных сотрудников-профессионалов; стратегия упрощения; стратегия качества; стратегия лояльности и преданности; стратегия сотрудничества Определение и реализация системы вознаграждения по результату - результаты достигнуты? Реализуйте систему вознаграждения ДА НЕТ Разберитесь в причинах При решении вопросов по повышению эффективности необходимо учитывать особенности российского менеджмента:  переходный этап экономики;  деформированная структура экономики;  опыт государственного регулирования экономики;  традиции технократического подхода к управлению;  регионально-политический аспект;  фундаментальность в образовании;  высокий научно-интеллектуальный потенциал;  опыт освоения высоких технологий;  своеобразие организационной культуры;  предприимчивость в условиях либеральной экономики;  российский менталитет;  традиции спонсорства и благотворительности;  коммуникабельность;  целеустремленность. ЭФФЕКТИВНЫЙ МЕНЕДЖМЕНТ 195
  • 197.
    Экономические показатели эффективностиуправления следующие. 1. Показатель эффективности управления Эу = П : Зу, где П – прибыль организации; Зу – затраты на управление. 2.Коэффициент численности управленческих работников Кч = Чу : Ч, где Чу – численность работников управления; Ч – общая численность работников организации. 3. Коэффициент затрат на управление Кз = Зу : 3, где 3 – общие затраты организации. 4. Коэффициент затрат на управление на единицу выпускаемой продукции (оказываемых услуг) Кзп = Зу : К, где К – количество или объем выпускаемой продукции (оказываемых услуг). Э.М. Коротковым предложена формула эффективной деятельности менеджера ПОКАЗАТЕЛЬ ЭФФЕКТИВНОСТИ УПРАВЛЕНИЯ Формула эффективной деятельности менеджера Анализ, диагностика, проектирование Искусство управления Практические навыки, умения Осознание собственного опыта Рецепты поведения Научные знания Эффективная деятельность менеджера + + + + = 196
  • 198.
    Внутренние направляющие мотивыдля карьеры:  автономия;  технико-функциональная компетентность;  безопасность и стабильность;  управленческая компетентность;  предпринимательская креативность;  потребность в первенстве;  стиль жизни. В деловой карьере выделяют несколько этапов: Деловая карьера - продвижение работника в организационной иерархии или последова- тельная смена занятий в течение жизни, что составляет ее внешнюю, объективную сторо- ну, а также восприятие человеком этих эта- пов, образующее внутреннюю, субъективную сторону. ДЕЛОВАЯ КАРЬЕРА И ЕЕ ОРГАНИЗАЦИЯ Подготовительный (17 – 22 года) Адаптационный (23 – 30 лет) Стабилизационный (30 – 40 лет) Зрелый (45 – 60 лет) Предпенсионный (старше 60 лет) Виды деловой карьеры: • динамическая карьера связана со сменой рабочих мест и должнос- тей; • статичная карьера осуществляется на одном месте или в одной должности путем профессионального роста; • вертикальная карьера представляет должностной рост; • горизонтальная карьера осуществляется в пределах одного уровня иерархии, но со сменой видов занятий и даже профессий; • ступенчатая карьера сочетает и вертикальный, и горизонтальный подходы к карьере. 197
  • 199.
    Этикет руководителя включаетправила субординации:  в деловых отношениях;  приветствии и в обращении к подчиненным;  организации служебных контактов;  ведении деловой беседы;  требовании к внешнему виду, манерам, речи руководителя. Реализация норм и правил этикета поможет эффективнее организовать процесс управления коллективом, упрочить демократический стиль руководства во всех звеньях управления. В служебном этикете нет мелочей. Поведение человека, мужчины или женщины, на лестничной площад- ке, в лифте, на улице – все это создает имидж делового человека. Например, не рекомендуется жестикулировать, что считается неприличным. Допускается жестикуляция как метод убеждения в ораторском искусстве. Но в принципе «разговаривать руками» нельзя. С подчиненными следует устанавливать определенную дистанцию. Деловые отношения должны быть уважительными и ровными, но обязательно требовательными. Руководителям любого ранга необходимо взять на вооружение постулат Сократа. Древний философ гово- рил: «Нельзя человеку говорить: „Вы не правы“». Следуя этому правилу, не рекомендуется с утра говорить своим подчиненным: «Не могу, не хочу, не нужно, нельзя». Необходимо постоянно помнить, что нет пустяков в обращении с людьми, любая небрежность может по- влечь за собой очень серьезные выводы. Любому руководителю надо уметь выделить главное, не позволить себе утонуть в мелочах, обязательно установить сроки исполнения того или иного поручения. Никогда нельзя опаздывать. Опоздание - это самый большой недостаток любого человека, будь он на ра- боте или вне ее. Культура поведения подчиненных выражается прежде всего в точности. Требование дисциплинированности, уважительного отношения друг к другу - не только административ- ное, но и нравственное требование, поскольку оно выражает уровень культуры человека. Надо считаться с самолюбием подчиненных. Каждый человек – это личность, он имеет свой характер, свое представление о жизни, свое мнение, и не учитывать этого – значит игнорировать его индивидуаль- ность. Деловому человеку необходимо не только нести моральную ответственность за свои поступки и дейст- вия, но и внимательно относиться к своему внешнему виду, особо уделяя внимание элементарной чистоплот- ности. Следите за своим гардеробом. Это не «пижонство». Это суровая необходимость. Руководителю следует взять на вооружение принцип: «Руководитель любого ранга должен изучать, пони- мать, помогать своему подчиненному, чтобы правильно использовать его на рабочем месте». «Этикет (фр. etiquette - ярлык, этикетка) - совокупность правил поведения, касающихся внешнего проявления отношения к людям (обхождение с окружающими, формы обращения и приветствий, поведение в общественных местах, манеры и одежда)». ЭТИКА ДЕЛОВОГО ОБЩЕНИЯ 198
  • 200.
    ФУНКЦИИ САМОМЕНЕДЖМЕНТА («КРУГПРАВИЛ») Ежедневное решение разного рода задач и проблем можно представить в виде ряда различных функций, которые находятся в определенной взаимозависимости между собой и, как правило, осу- ществляются в определенной последовательности. Подобный процесс самоменеджмента может быть представлен как своего рода «Круг правил», наглядно демонстрирующий связи между отдель- ными функциями самоменеджмента. Во внешнем круге обозначены следующие шесть функций: 1. Постановка цели. Анализ и формирование личных целей. 2. Планирование. Разработка планов и альтернативных вариантов своей деятельности. 3. Принятие решений. Принятие решений по предстоящим делам. 4. Реализация и организация. Составление распорядка дня и организация личного трудового процесса в целях реализации постав- ленных задач. 5. Контроль. Самоконтроль и контроль итогов (в случае необходимости - корректировка целей). Во внутреннем круге расположена дополняющая функция. 6. Информация и коммуникации. Вокруг этой функции в известкой мере «вращаются» остальные функции, поскольку коммуникации как обмен информацией необходимы во всех фазах процесса самоменеджмента. Отдельные функ- ции не следуют строго одна за другой, как это представлено в нашей модели, а многообразно пере- плетаются. Однако дидактическое, построенное по главам изложение материала в данной книге раскрывает относящиеся к каждой из функций самоменеджмента рабочие приемы и методы, а также возмож- ности их применения. Круг правил 199
  • 201.
    Некоторые технологические операцииуправления не только удобнее, но и эффективнее выполнять на бу- мажном носителе с использованием компьютерных распечаток. Условия печати документов, которые созда- ют компьютеры, способствуют увеличению бумажного документооборота. И в этом нет ничего плохого. На- до экономить не на бумаге, а на трудовых ресурсах обработки документов. Техника должна, главным обра- зом, повышать производительность деятельности человека и способствовать изменению этой деятельности в направлении творчества, инноваций, предвидения. Психологи определили, что текст документа усваивается полнее и более системно, если он воспринимает- ся с бумаги. Необходима возможность возвращения к началу текста для более полного понимания его смыс- ла. Технология работы с экраном компьютера несколько иная. Здесь важна композиция информации, иная форма ее представления. Здесь важны возможности оперативного поиска информации, а не последовательно- го и углубленного чтения текста. Конкретизировать эту мысль можно следующими положениями, отражающими специальные исследова- ния этой проблемы. 1. В нервной системе человека есть механизм координации движения рук с движением глазных мышц, осуществляющих фокусирование зрения. Грудной ребенок фокусирует зрение на предметах, находящихся в его руках. Этим вызвано и стремление все потрогать. Нервы и мышцы, контролирующие этот процесс, свя- зывают руку и глаз напрямую. Эта особенность, несколько модифицируясь с годами, остается в поведении человека на всю жизнь. Ему легче читать то, что держит рука, чем то, что просто находится на столе. 2. Координация движения руки и глаз позволяет быстро охватывать зрением текст на бумаге. Действует интуитивное восприятие информации, когда человек просматривает папку с делами и документами. Он вос- принимает объем папки, количество листов, заголовки, оформление, подписи, печати и пр. 3. Психология восприятия документа зависит в определенной мере и от его освещенности - отраженного света окружения и внутреннего света экрана. Документ - это не просто информация. Для психологии вос- приятия некоторых документов очень важно видеть различие оригинала и копии. 4. Для расслабления глаз человеку необходимо отрываться от текста и смотреть вдаль. Психологически это труднее делать, работая за компьютером. 5. Большое значение для глаз имеет и освещенность бумаги или экрана, который часто дает блики, ме- шающие восприятию информации. Конечно, это можно устранить, но часто на это не обращают внимания. Экран быстрее утомляет человека, чем бумага. Однако особенности компьютерной документации нельзя воспринимать как ее абсолютные и неизменные недостатки. Большим преимуществом компьютерной информации является возможность быстрого поиска необходимой информации, работа в диалоговом режиме, оперативность в передаче и получении информации для безотлагательных действий. Традиционные формы документооборота не исчезают. Они видоизменяются и дополняются компьютерными формами информационного обеспечения управления. Дальнейшее исполь- зование компьютеров в управлении будет обусловлено развитием новых сфер их применения, а не исключе- нием или заменой старых. РОЛЬ КОМПЬЮТЕРНОЙ ТЕХНИКИ В СОВРЕМЕННОМ МЕНЕДЖМЕНТЕ С использованием компьютерной техники заметно изме- няются все технологии менеджмента. Иногда полагают, что основная тенденция этих изменений заключается в сни- жении количества бумажной документации. Прогнозирует- ся полное исчезновение бумажных носителей информации. Но часто приходится наблюдать увеличение бумажных потоков в условиях самого широкого использования компью- теров. Почему это происходит? 200
  • 202.
    ТЕХНОЛОГИЯ МЕНЕДЖМЕНТА Технология -это сознательный выбор и построение комбинации и последовательности действия для получения необходимого эффекта. Широко используется и понятие «технология менеджмента». Оно означает временную и пространствен- ную организацию действий для осуществления целенаправленного и согласующего воздействия на объект управления. Проще говоря, это специально выстроенная комбинационная последовательность операций по критериям эффективности и качества не только управленческого решения, но и управленческой деятельнос- ти вообще. Процесс управления Механизм управления Система управления Технологии менеджмента Производительность Качество Эффективность Результативность (успех) Целесообразность Экономичность Управленческое решение Адресность Организационная сила Своевременность Соответствие цели Адекватность содержанию проблемы Контролируемость Конкретность Современность - эпоха технологий Успех определяется разработкой технологий Технология - это путь к эффективности, производительности и качеству Технология менеджмента - это последовательное, целесообразное, своевременное, экономное и успешное решение проблем (разработка и реализация управленческих решений) Технологии менеджмента 201
  • 203.
    БИБЛИОТЕКА МЕНЕДЖЕРА Экономические провалы. ВасилийАлександрович Кокорев "Экономические провалы" – глав- ное публицистическое произведе- ние Кокорева, его политическое завещание, обращенное к русской общественности. В ней русский предприниматель призывает отка- заться от слепого подражательст- ва Западу и перейти к поиску сво- их внутренних начал для эконо- мического возрождения России. "Пора государственной мысли, - пишет он, - прекратить поиски экономических основ за преде- лами России и засорять насильст- венными пересадками родную почву; пора, давно пора возвра- титься домой и познать в своих людях свою силу". Поляковы. Финансовая империя российских Ротшильдов. Серия книг "Великие российские предприниматели" Сто лет назад фамилия Поляко- вых гремела по России. Поляко- вых обожали. Поляковых ненави- дели. Все разговоры конца XIX - начала XX веков так или иначе сводились к братьям Поляковым: Якову – таганрогскому банкиру, Самуилу – железнодорожному королю, построившему больше половины российских железных дорог, и Лазарю – «московскому Ротшильду», контролировавшему большую часть проходящих через страну денежных потоков. Братья Поляковы охватили своей дея- тельностью всю европейскую часть России: Яков сидел на юге, в Таганроге, Самуил – в Петер- бурге, Лазарь – в Москве. Под счастливой звездой. Записки русского предпринимателя. 1875-1930. Удивительная жизнь и судьба Ивана Василье- вича Кулаева может послужить примером для истинного предпринимателя. Шестнадцати- летний юноша, сын сосланного на сибирскую каторгу крестьянина, после смерти отца су- мел стать хозяином ряда коммерческих предприятий. Судьба не баловала предприни- мателя-самоучку. Дерзкий, он пытал счастья на приисках в тундре, тонул подо льдом Ени- сея, пережил китайское боксерское восста- ние, Русско-японскую и Первую мировую войну, революцию, национализацию иму- щества, бандитское похищение. Каждый раз начиная с нуля, он верил в свою удачу, в свою счастливую звезду. В книге воссоз- дана подлинная атмосфера быта, экономики и промышленности Сибири. В 1930 г. в Сан- Франциско Кулаев создал Просветительно- благотворительный фонд, разветвленная дея- тельность которого продолжается по сей день. Русский предприниматель московский издатель Иван Сытин. Герой этой книги - Иван Сытин – благодаря упорству, практической сметке и ловкости стал богатым и влиятельным издателем России. Он стал одним из первых предпри- нимателей, активно насаждавших грамотность в народе. Российские предприниматели и меценаты. В книге дана галерея портретов представителей крупнейших пред- принимательских династий нашей страны. Среди ее персонажей – промышленники и заводчики Строгановы и Демидовы, чаетор- говцы Боткины, владельцы знаме- нитых заводов в Гусь-Хрустальном и Дятьково Малышевы, «железно- дорожные короли» фон Мекк, внесшие немалый вклад в развитие экономики и культуры России. 202
  • 204.
    На Руси вXVI в. был создан «Домострой» - замечательный учебник по управлению хозяйством и домом. «Наука побеждать» генералиссимуса Александра Васильевича Суворова - настольная книга у менеджера, желающего выйти победителем в схватке с конкурентами. «Государство» - диалог Платона, посвя- щённый проблеме идеального государства. Ли Якокка «Карьера менеджера» Бестселлер, в котором шаг за шагом описывается менеджер от студента-стажера до руководителя крупнейшего в мире автогиганта. Питер Друкер «Задачи менеджмента в XXI веке» Классика современного менеджмента. Посвящена глобальным проблемам, с которыми столкнется мировая экономика и все человечество в XXI веке. Том Питерс «В поисках совершенства» Книга рассчитана на менеджеров всех уровней, заинтересованных в повышении эффективности своих компаний. Ицхак Адизес «Идеальный руководитель» Посвящена вечно актуальному вопросу - как стать идеальным менеджером. «От хорошего к великому» Джим Коллинз резюмирует результаты масштабного исследования более чем 1435 компаний. На принципах, выведенных Коллинзом, обучено уже не одно поколение выпускников MBA. БИБЛИОТЕКА МЕНЕДЖЕРА 203
  • 205.
    204 БИБЛИОТЕКА МЕНЕДЖЕРА Владимир Тарасов Технологияжизни. Книга для героев Карманная книга, маленькая путе- водная звезда. Владимир Тарасов, ярый апологет прогрессивного ме- неджмента в СССР, сделал нас- тоящий концентрат управленчес- кой мудрости. Книга представляет собой яркую смесь учения Сунь- Цзы, наработок автора за десяти- летия обучения менеджеров и тру- дов различных восточных мысли- телей. Айн Рэнд Атлант расправил плечи Айн Рэнд – наша бывшая сооте- чественница, ставшая крупней- шей американской писательни- цей. Автор четырех романов- бестселлеров и многочислен- ных статей. Создатель фило- софской концепции, в основе которой лежит принцип свобо- ды воли, главенство рациональ- ности и “нравственность разум- ного эгоизма”. Стивен Р. Кови Семь навыков высокоэффективных людей. Эту книгу, вероятно, стоит читать еще в школе и стоит читать всем. Она задает и отвечает на самые важные вопросы: 1. На основании чего мне прини- мать важные жизненные реше- ния? 2. Кто я такой и какое мое место в этом мире? 3. Каким мне нужно стать, что- бы захотеть и быть готовым взаимодействовать с другими в этом мире? 4. Куда я иду? Маркус Бакингем, Курт Коффман Сначала нарушьте все правила. Даже самая несложная работа требует таланта. Думать, что любого можно научить выпол- нять любую работу и что дело только в системе стимулирова- ния и амбициях - значит путать таланты, знания и навыки. Кни- га предназначена для всех прак- тикующих менеджеров. Бланшар К. Одноминутный Менеджер "Одноминутный Менеджер" де- монстрирует вам три очень прак- тичных техники менеджмента. В процессе чтения Вы познакоми- тесь с некоторыми открытиями в области медицины и других на- ук, которые помогут понять, ка- ким образом эти внешне простые методы так хорошо работают. Левинсон Дж. Партизанский маркетинг В четвертом издании автор миро- вого бестселлера предлагает сов- ременный арсенал вооружения для малого бизнеса нового столе- тия. Стратегии интернет-марке- тинга, работа с новыми техноло- гиями (например подкастинг и ав- томатизированный маркетинг), таргетированные и реферальные программы.
  • 206.
    ТАЙМ-ДРАЙВ. КАК УСПЕВАТЬ ЖИТЬ ИРАБОТАТЬ Глеб Архангельский заслуженно считается ключевым специалистом в СНГ по тайм-менеджменту. Самый большой плюс книги “Тайм- драйв” именно в ее практичности. Все, что описал Глеб Архангельс- кий, легко можно превратить в при- вычку и начать делать “на автома- те”. А ведь это и есть залог успеха вашей системы тайм-менеджмента - чтобы она не требовала вашей включенности. КЛЮЧЕВЫЕ ПОКАЗАТЕЛИ МЕНЕДЖМЕНТА Бестселлер Кярана Уолша, который переиздается уже более 10 лет. Заме- чательная книга, которая должна быть на столе у генерального директора. В книге “Ключевые показатели ме- неджмента” расписаны все показате- ли, при помощи которых можно изме- рить результативность компании. При- том вся информация подана таким об- разом, что книга заинтересует не толь- ко профессионалов - финансовых ди- ректоров, но и показана к прочтению всем руководителям. Отличительная черта книги - огромное количество примеров и схем. БИБЛИОТЕКА МЕНЕДЖЕРА СТИЛИ МЕНЕДЖМЕНТА - ЭФФЕКТИВНЫЕ И НЕЭФФЕКТИВНЫЕ Книга научит оценивать и совер- шенствовать свой стиль управ- ления, стили менеджмента коллег и подчиненных и понимать, как формировать взаимодополняю- щую команду лидеров. Она ориен- тирована на специалистов в облас- ти управления и менеджеров лю- бых компаний и организаций, она будет интересна и широкой аудитории. ДЖО ОУЭН «КАК УПРАВЛЯТЬ ЛЮДЬМИ. СПОСОБЫ ВОЗДЕЙСТВИЯ НА ОКРУЖАЮЩИХ» Именно о достижении своих це- лей чужими руками и рассказы- вается в книге. А еще о том, как взаимодействовать с людьми, как жить в корпоративной культуре и использовать ее в своих целях, как делегировать людям задачи и решать человеческие конфлик- ты, как заручиться политической поддержкой могучих топов и по- лучить власть, и что с ней потом делать. 1000 ЛЕТ РУССКОГО ПРЕДПРИНИМАТЕЛЬСТВА Политическое освоение гигантских территорий, осуществляемое российским государством, шло параллельно с их экономическим освоением отечествен- ными предпринимателями. В книге собраны очерки и воспоминания о жизни и деятельности профессиональных организаторов российской экономики, ко- торых страна вынашивала и рождала столетиями. 205
  • 207.
    Джек. Мои годыв GE. Джек Уэлч “Менеджер столетия”, руководитель, который превратил огромную старею- щую корпорацию в инновационную компанию. Книга передает дух посто- янного самосовершенствования, кото- рый лежит в основе успеха Джека Уэлча. Одна из редких книг, которая передает непреходящие ценности, ко- торые должны быть присущи менед- жеру современности. Представьте себе! Превосходство в бизнесе в эпоху разрушений. Том Питерс Том Питерс дает настоящий допинг для менеджера. “Представьте себе” заставляет переосмыслить ваш под- ход к ведению бизнеса и предста- вить себе то, что до этого предста- вить не могли. Каким будет новый бизнес, какой вам нужен новый бренд, на какие новые рынки нуж- но выходить и какую новую работу делать - обо всем этом в книге. Стоит отметить и качество печати – оно великолепное. Вы просто не сможете дать друзьям эту книгу в бессрочное “почитать”. Корпоративная религия. Йеспер Кунде Йеспер Кунде расшифровал те самые притягательные для любо- го менеджера слова – корпора- тивная культура. Если вы плани- руете побеждать конкурентов не только низкими ценами, но и сильным духом вашей компа- нии, который будет проникать в ваших клиентов и делать их ва- шими поклонниками, то эта кни- га должна быть на вашем столе. Она уже давно есть в библиотеке всех ваших конкурентов. Пора бы этой книге появиться и у вас. Построенные навечно. Успех компаний, обладающих видением. Джим Коллинз Первая книга Джима Коллинза, авто- ра мегапопулярной книги “От хоро- шего к великому”. Одна из первых книг, которая смогла примирить из- вечный спор между приверженцами стратегически красивых целей и по- борников краткосрочных результа- тов. В “Построенных навечно” слово “видение” приобретает конкретную форму и четкость. Важнейшая книга по стратегическому менеджменту. Спиральная динамика. Управляя ценностями, лидерством и изменениями в ХХI веке. Дон Бэк и Крис Кован Почему бывает так, что вы пытае- тесь внедрить вроде бы здравую идею в своей компании, а идея “не идет?”. Возможно, ваша компания находится на другом этапе разви- тия, где нужно принимать другие решения. ”Спиральная динамика” - мировоззренческая книга. Это как “7 навыков высокоэффективных людей” для корпоративного мира. Управленческая элита. Как мы ее отбираем и готовим. Владимир Тарасов Владимир Тарасов, основатель “Таллинской школы менедже- ров”, еще в советские времена заслужено считался большим специалистов по “выращива- нию” управленцев. В своей кни- ге Тарасов делится подходами к обучению менеджеров. Книга наполнена множеством инсайтов по управлению. Необычайно по- лезная книга. БИБЛИОТЕКА МЕНЕДЖЕРА 206
  • 208.
    ГЛАВА 7 РУССКАЯ УПРАВЛЕНЧЕСКАЯ СИСТЕМА МЕНЕДЖМЕНТПО СУВОРОВУ 1. Приучайся к деятельности неутомимой. Деятельность есть величайшее из всех достоинств. 2. Побеждает тот, кто меньше себя жалеет. 3. Ученье свет, а неученье тьма. Необходимо непрерывное образование себя с помощью чтения. 4. Ближайшая к действию цель лучше дальней. 5. Время драгоценнее всего. Стоянием города не берут. 6. Смотри на дело в целом. 7. Ноша службы легка, когда дружно подымают ее многие. «Потомство мое прошу брать мой пример…» (Александр Суворов)
  • 209.
    Имя Александра Суворовавсем нам хорошо известно. В каком-то смысле даже слишком хорошо. В том плане, что он в нашем сознании стал чем-то вроде мифичес- кого существа. Для реального человека в его образе слишком много чудесного. В са- мом деле, за всю его долгую воинскую карьеру, длившуюся около 40 лет, было почти 100 сражений и ни одного поражения. По воспоминаниям современников, там, где появлялся Суворов, сразу устанавли- вался живой, адекватный ситуации порядок, прекращались пьянки, кражи и драки, солдаты переставали болеть. А австрийские генералы так говорили о Суворове: «Достаточно этого чудака в белой рубашке просто возить и показывать войскам, и по- беда будет обеспечена». Сейчас, когда на уровне всего российского общества, а бизнес-сообщество не ис- ключение, происходит поиск и утверждение национальной идентичности, нам как воздух нужны модели бизнеса и менеджмента прочно укорененные в отечественной культурно-исторической традиции. Суворовский управленческий подход, доказавший на деле свою эффективность, может стать на этом пути отличной опорой, поскольку он акцентирует внимания не на худших, а на лучших чертах русского человека, по- скольку он отлично понимает загадочную русскую душу, не стесняет ее свободу, а предоставляя ей возможность раскрыться и развернуться во всю свою гигантскую мощь, поскольку он не навязывает ей мертвые, оторванные от реальности регламенты и стандарты, а создает широкое поле для творчества и осуществления. Многочисленные зарубежные системы повышения эффективности и производи- тельности труда не дадут ожидаемого эффекта, если не будут прочно укоренены в специфических особенностях национального менталитета и культуры, и мы всегда будем на несколько шагов позади наших основных конкурентов на мировом рынке. Суворов в своем подходе предвосхитил многое из лучших управленских находок, которые только сейчас приходят к нам с Запада и с Востока, но прежде всего он опи- рался на могучий дух русского человека, развитию, укреплению и воспитанию кото- рого он отдал всю свою благородную жизнь. Опираясь на управленческий опыт нашего великого соотечественника, воскресив суворовский дух победы, мы снова станем способны творить чудеса, только теперь уже не на поле боя, а на производстве и в офисе за столами компьютеров. В качестве специфики национальной культуры существует особый - родительский - управленческий стиль, который не вписывается в западные типологии. Это наша оте- чественная фишка, подобно американской мечте или японскому кодексу чести. На базе суворовской «Науки побеждать» можно создать новую управленческую и деловую культуру, более стабильную и устойчивую к внешним воздействиям. МЕНЕДЖМЕНТ ПО СУВОРОВУ 208 Источник: Летуновский, В.В. Менеджмент по - Суворову: Наука побеждать.
  • 210.
    Оценка Результата Разбор полетов Результат Закрепление успеха Действие -быстрота -настойчивость Постановка задач разъяснение мотивация Продумывание перспективных сценариев Глазомер Оценкаситуации УПРАВЛЕНЧЕСКИЙ ЦИКЛ ПО СУВОРОВУ 1 Под канбаном понимается полная наглядность и прозрачность производственных процессов в целях максимально возможной их оптимизации. 1. 2. 3. 4.6. 5. Отличительная особенность гениального полководца заключалась в том, что он обладал способ- ностью быстро учиться на опыте, извлекая из него самое лучшее, и мгновенно распространять на тех, кто рядом. Этакая самообучающаяся организация в одном лице. Мало того что самообучающая- ся организация, так еще и бережливое производство,- у Суворова не было незавершенки. Все, что он планировал, исполнялось точно в положенный срок и в полном объеме. Вот вам «канбан1» и «точно вовремя». На основании проведенных исследований нам удалось свести базовые моменты в управ- ленческом подходе Суворова в следующую схему. 1. Профессиональная выучка 2. Высочайший моральный дух Рис. 1 управленческий цикл по Cуворову 209
  • 211.
    Основа всему дляСуворова - это глазомер. Первый базовый управленческий принцип. Глазомер по Суво- рову означает адекватную оценку ситуации. Без правильного глазомера вся последующая схема работать не будет. Поэтому Суворов не жалел ни своего времени, ни времени и сил подчиненных для развития навыков глазомера. А глазомер иначе как постоянной тренировкой развить невозможно, поэтому и тренировал этот навык Суворов постоянно. Развитию глазомера у подчиненных способствовал подробнейший разбор поле- тов после любого мало-мальски значимого события с обязательным выделением отличившихся как в пози- тивную, так и в негативную сторону. При этом важно отметить, что глазомер Суворов понимал не только и не столько тактически, сколько стратегически, постоянно осуществляя мониторинг военно-политической ситуации в стране и в мире. После сбора данных и оценки ситуации следует второй этап: продумывание перспективных сценариев развития событий. Суворов отличался сценарным мышлением, он рисовал в своем воображении будущие события крупными мазками в нескольких вариантах, затем детализировал их, решительно останавливался на одном, еще более детально его продумывал, а затем быстро и настойчиво воплощал в жизнь. Проведенное нами исследование позволяет говорить о том, что во время Итальянской кампании у Суворова было как ми- нимум три плана наступления на Париж, и только явный саботаж со стороны англичан и австрийцев воспре- пятствовал их реализации. Способность к сценарному планированию позволила Суворову очень быстро пе- ренять у французов и эффективно применять тактику построения в колонны еще до боевого столкновения с ними. После того как решение принято и все тщательно продумано, осуществляется процесс постановки зада- чи. Интересно отметить, что, несмотря на то что большинство решений и выходов из затруднительных си- туаций Суворов находил сам, всегда, когда ситуация это позволяла, он интересовался мнением своих подчи- ненных, стараясь вовлекать их в процесс принятия решения. Кроме того, он не жалел сил и времени для того, чтобы сделать задачу и смысл выполняемых действий понятным каждому солдату, и требовал того же от своих офицеров. Принцип «Каждый солдат должен знать свой маневр» у Суворова означал понимание не только своей задачи на поле боя, но и задач взвода, роты, батальона и далее вплоть до целей кампании. Когда же все задачи четко уяснены и смысл будущих действий полностью понятен, следовало выполне- ние намеченного плана (действие). А поскольку у Суворова все предыдущие этапы, как правило, были пройдены безукоризненно, выполняя намеченные планы, суворовские чудо-богатыри творили чудеса. Впро- чем, чудеса продуманные и запланированные. (Рассмотрим в качестве примера штурм Измаила. Атака на крепость производилась с девяти направлений. Все поставленные задачи были выполнены точно в срок. Со- отношение потерь на одного русского солдата составило шесть-семь солдат противника.) Детальное проду- мывание будущих действий сопрягалось у Суворова с поощрением инициативности и самостоятельности наступающих. Суворов требовал выполнять поставленные задачи быстро, решительно, не жалея сил. УПРАВЛЕНЧЕСКИЙ ЦИКЛ ПО СУВОРОВУ «Тот не сделал ничего, кто не закончил дела полностью», - часто повторял Суворов, ссылаясь на Гая Юлия Цезаря, которого считал своим учителем, и всегда старался завершить начатое, каких бы сил ему это ни стоило. «Недорубленный лес всегда вырастает» - еще одна любимая поговорка полководца. Суворов старался всегда полностью уничтожать силы противника и развивать успех. Этот принцип завершенности действия также немало способствовал успешности и повышал эффективность. 210
  • 212.
    Каждое серьезное мероприятиеу Суворова, будь то бой или маневры, всегда заканчивалось под- робнейшим разбором полетов, где: а) все получали по заслугам; б) учились на опыте. Разбор поле- тов Суворов проводил так, чтобы стимулировать у подчиненных стремление к дальнейшему совер- шенствованию. Разбор полетов способствовал быстрому научению как отдельных индивидов, так и целых подразделений. И конечно же, подробный анализ выполненных действий развивал уже упо- мянутый нами глазомер. Необходимо также отметить, что Александр Суворов был настоящим мас- тером обратной связи, как позитивной, так и негативной. Так хвалить подчиненных, как это делал Суворов, у нас, пожалуй, не умел никто. УПРАВЛЕНЧЕСКИЙ ЦИКЛ ПО СУВОРОВУ Однако этот замечательный управленческий цикл не дал бы таких удивительных результатов, ес- ли бы не базировался на великолепной профессиональной выучке подчиненных и высочайшем моральном духе. У Суворова была своя комплексная многоуровневая система обучения и развития подчиненных. В своих войсках он создавал подлинную культуру постоянного развития и улучше- ния. Развиваться и совершенствоваться в суворовских войсках было принято и всячески приветст- вовалось. Помните, «ученье - свет, неученье - тьма». Ну а дух победы, высочайший моральный дух(зачастую самое слабое звено современных отече- ственных компаний), который Суворову удавалось формировать и поддерживать вокруг себя, - От- вет целесообразно искать в трех тесно пересекающихся друг с другом сферах: нравственность, пат- риотизм и религиозность. В этой области Суворову опять-таки не было равных. Моральный дух его войск можно сравнить разве что с легендарными спартанцами, но тех воспитывали и обучали военному делу с семи лет, а Суворов умел поднять моральный дух своих солдат на недосягаемую высоту в кратчайшие сроки. Нравственному воспитанию личного состава Суворов уделял не меньшее значение, а даже боль- шее, нежели профессиональному. Высокий моральный дух вверенных ему войск являлся вторым китом (наряду с профессиональной подготовкой), на котором основывалась непобедимая мощь его войск. За проступки, позорящие честь русского солдата и офицера, Суворов, в целом не слишком суровый в наказаниях, карал очень строго. Известен случай, когда в ходе Итальянской кампании два офицера русской армии обокрали раненого французского генерала, находившегося в плену. Суворов приказал их обоих разжаловать в солдаты и прогнать сквозь строй. Будучи сам очень религиозным человеком, он также развивал религиозное чувство у своих под- чиненных. Ни одно крупное сражение у него не начиналось без церковной службы, которая чаще всего в силу суворовской стремительности совершалась не перед боем, а вместе с боем. Неграмот- ных солдат он учил молитвам. Беспощадный к врагам на поле боя, он был очень милосерден к ним после их поражения. Пленных поляков просто отпускал домой, пленным французам возвращал их шпаги. За свою жизнь Суворов отдал только один приказ о смертной казни, когда был пойман во время швейцарского похода французский шпион. В его времена, когда к солдату было принято отно- ситься как к неодушевленному предмету, он сам себя с гордостью называл солдатом и говорил о том, что солдат для отечества превыше всего. Вся жизнь состоит из подобных циклов, Очень большое значение имеет ясное донесение до каждого со- трудника поставленных целей и задач. “Разбор полетов” тоже обязателен, но он должен сводиться не к “битью кулаком по столу”, а к достижению понимания, почему что-то произошло не так, как планировалось, и что нужно сделать, чтобы предупредить в будущем негативные последствия. Самое важное - запустить этот управленческий процесс. 211
  • 213.
    РАЗВИТИЕ НАЦИОНАЛЬНОГО ДОСТОИНСТВА Огромноезначение Суворов придавал развитию национального достоинства русского солдата, которое базировалось у него на чувстве человеческого достоинства. «Кто любит свое отечество, - говорил он, - тот подает лучший пример любви к человечеству». Суворов безгранично верил в не- сокрушимую мощь русского духа. Вот несколько высказываний полководца, демонстрирующих эту веру .  Мы русские, мы все одолеем.  От храброго русского гренадера никакое войско в свете устоять не может.  Природа произвела Россию только одну. Она соперниц не имеет.  Попробуйте сдвинуть этот камень. Не можете? Так и русские не могут отступать.  Покажи на деле, что ты русский!  Россиянин отличается верой, верностью и рассудком.  Там, где пройдет олень, там пройдет и русский солдат. Там, где не пройдет олень, все равно пройдет русский солдат. Тщетно двинется на Россию вся Европа: она найдет там Фермопилы, Леонида и свой гроб. Эта вера удесятеряла его собственные силы и силы солдат, позволяя молниеносно разбивать иногда вдесятеро превосходящие силы противника. Читая высказывания Суворова, удивляешься то- му, как же быстро мы растеряли это драгоценное суворовское наследство веры в свою непобеди- мость. Тем не менее не все потеряно. Пока жива память, в наших жилах течет та же суворовская кровь. Мы русские, этим все сказано. Тесно связано с темой нравственного воспитания постоянное культивирование Суворовым победы над противником. Духом победы дышит каждое распоряжение Суворова, каждая его инструкция, в которой нет и намека на современные воинские уставы, в кото- рых больше, пожалуй, прусского следа, чем русского суворовского. Вот пример его инструкции по штурму крепости: «Ломи через засеки, бросай плетни чрез волчьи ямы, быстро беги, прыгай чрез полисады, бросай фашины, спускайся в ров, ставь лестницы. Стрелки, очищай колонны, стреляй по головам. Колон- ны, лети чрез стену на вал, скалывай, на валу вытягивай линию, караул к пороховым погребам, от- воряй вороты коннице. Неприятель бежит в город! Его пушки обороти по нем, стреляй сильно в улицы, бомбардируй живо. Недосуг за этим ходить. Приказ: спускайся в город, режь неприятеля на улицах. Конница, руби. В домы не ходи. Бей на площадях. Штурмуй, где неприятель засел. За- нимай площадь, ставь гауптвахт, расставляй вмиг пикеты к воротам, погребам, магазинам. Неприя- тель сдался? - Пощади!». Все, всегда и везде у Суворова заканчивается победой и подробными инструкциями, что и как делать после разгрома врага. Такие слова, как поражение и отступление, вообще отсутствовали в его словаре. Ежедневный развод у него всегда заканчивался словами: «…Бодрость, Смелость, Храбрость, Победа, Слава, слава, слава!». 212
  • 214.
    Почему же наЗападе ругают родительский стиль управления? Потому что образно его представляют в виде такой картины: компанию возглавляет некий патриарх, находящийся на самом верху служебной лестницы, и в его руках сосредоточены все нити управления. Такой «родитель» решает не только производственные, но и личные вопросы своих подчиненных-детей. И озабочен он в основном не решением профессиональных вопросов, а поддержанием своего статуса и благосостояния своих приближенных. Пример подобного стиля - правление Б. Н. Ельцина. Конечно, если так оно и происходит, то ничего хорошего от такого стиля управления ждать не приходится. Но совсем иначе проявлялся родительский стиль лидерства у Суворова, хотя, вне всякого сомнения, солдатам он был как отец родной. Они его так и называли: «Отец, батюшка». И сам он к ним обращался: «Птенцы мои», «Или вы не дети мне боле, а я не отец вам?» Иначе говоря, факт детско-родительских отношений между полководцем и его подчиненными бесспорен. Но есть огромная разница в стилях управления Суворова и Ельцина. Для того чтобы глубже ее понять, давайте обратимся к классической управленческой «решетке», предложенной Робертом Блейком и Джейн Моутон. Стиль Александра Васильевича однозначно укладывается в правый верхний квадрат, который авторы ≪решетки≫ определяют как «Управление командой». Опять вроде бы получается нестыковка: с одной стороны – «управление командой», а с другой – «родительский» стиль? Как же они могут совпасть? Вот какое определение стилю «управление командой» дают Блейк и Моутон: «Выполнение заданий обеспечивается за счет лояльности сотрудников, а взаимосвязь и общность целей создают атмосферу доверия и уважения». Все вышеизложенное в полной мере можно перенести в систему взаимодействия внутри суворовской системы управления. Лояльность подчиненных к Суворову доходила до такой степени, что солдаты и офицеры готовы были рисковать жизнью, лишь бы оправдать его доверие. Необходимо отметить, что уставы того времени запрещали двигаться через лес, поскольку, войдя в него, солдаты разбегались. Суворов всегда вел войска по кратчайшему пути, и никто из его подчиненных никогда не отклонялся от маршрута. Взаимосвязь и общность целей также не подвергались ни малейшему сомнению. Мало того что Суворов всегда максимально четко доводил до подчиненных цели и смысл выполняемых действий, он еще и воспитывал их на самых высоких моральных и нравственно-этических ценностях. Для подчиненных ему подразделений было характерно именно ценностное и целевое единство. И что же? Разве суворовский стиль - не родительский? Конечно, родительский, потому что для него и дело - родное, и люди - родные, причем ему всегда удавалось выдержать эту золотую середину. Родное, однако, не значит родственное или дружеское. «Служба и дружба - две параллельные линии: не сходятся», - говорил Суворов. Для него никогда личное не было важнее долга. А чем же тогда родительский стиль Суворова отличался от родительского стиля Ельцина? Если так можно выразиться, степенью заботы, уровнем усилий, направленных как на людей, так и на дело. Управленческая «решетка» этот отличительный момент наглядно демонстрирует. Чем дальше (вправо и вверх) от начала осей координат, тем больше усилий необходимо прикладывать руководителю. Кроме того, Блейк и Моутон указывают на то, что именно при ослабленном стиле руководства (пример - Ельцин) глава организации в большей степени озабочен поддержанием своего статуса, нежели решением каких-либо других вопросов, связанных с деятельностью или жизнью подчиненных. РОДИТЕЛЬСКИЙ СТИЛЬ СУВОРОВА 213
  • 215.
    Рис. 3. Коммуникацияс сотрудниками в период изменений СУВОРОВСКИЙ ПОДХОД К РУКОВОДСТВУ ПОДЧИНЕННЫМИ Управленческое воздействие сверху донизу и доступ к начальству снизу доверху. По мнению Суворо- ва, обязанность каждого руководителя заключается в том, чтобы постоянно взаимодействовать со всеми уровнями служебной иерархии. То есть, будучи главнокомандующим (девятый уровень), он осуществляет управленческое воздействие напрямую на все уровни ниже: генеральские, офицерские, унтер-офицерские и непосредственно на солдата (нижний уровень, всего девять уровней). Этот принцип Суворов иллюстри- рует метафорой «панцирной чешуи благой брони Духа сердячнаго» (рис. 2, а). Когда все девять уровней иерархии работают по этому суворовскому принципу, броня становится прочной и непробиваемой. Два ри- сунка ниже (рис. 2, б, в) обозначают кастовое взаимодействие (читай - внутрикорпоративные группировки) и взаимодействие, ограничивающееся обращением с указаниями исключительно к нижестоящему уровню. Кастовое взаимодействие дает слабину на стыках (читай - в местах, где сталкиваются интересы внутрикор- поративных группировок), а взаимодействие с одним лишь нижестоящим уровнем слабо само по себе . Рис. 2. Броня «Духа сердечного» Созвучно Суворову Джон Коттер, а также Кристиан Фрайлингер и Иоганнес Фишер (рис. 3) при уп- равлении изменениями указывают, что руководитель должен напрямую воздействовать на все уровни под- чиненных, равным образом как и получать обратную связь. Только Суворов это делал не только во время осуществления изменений, а всегда. 214
  • 217.
    Оценка и обратнаясвязь. Оценка и обратная связь у Суворова составляли неотъемлемый эле- мент его системы управления и развития подчиненных. Любой результат, отрицательный либо по- ложительный, всегда получал со стороны Суворова адекватную обратную связь. Так хвалить от- личившихся, как это делал Суворов, пожалуй, в нашей армии не удавалось никому. Его речи просто зажигали поощряемых им солдат и офицеров. То же можно сказать и про негативную обратную связь: Суворов не оставлял без внимания ни одну мелочь, его наказания не были чрезмерно суро- выми, но всегда были очень быстрыми и адекватными. Таким образом, постоянно оценивая дейст- вия своих подчиненных и внося в них коррективы путем положительной и отрицательной обратной связи, Суворов добивался сразу нескольких целей:  во-первых, большей управляемости и более точного исполнения поставленных приказов;  во-вторых, повышения дисциплины, которая, несмотря на отсутствие чрезмерной суровости, была намного выше, чем у большинства его коллег-генералов;  в-третьих, предоставляя обратную связь, он ее в то же время и получал обратно (в суворовских войсках был запрещен ответ «не могу знать», на поставленный вопрос нужно было всегда давать четкий и определенный ответ), что позволяло ему самому лучше владеть ситуацией;  в-четвертых, постоянная оценка и обратная связь способствовали скорейшему научению и раз- витию подчиненных. Остается непонятным, почему столь важный и необходимый навык оценки и обратной связи ос- тается так слабо развитым у большинства наших менеджеров, здесь им суворовский опыт просто жизненно необходим. Личный пример Суворова также стал предметом всевозможных легенд. Австрийцы говорили о Суворове как о своего рода талисмане, который можно просто возить и показывать войскам, и по- беда будет обеспечена. И это было правдой. Только одно присутствие Суворова удваивало и утраи- вало силы его солдат, которые бросались на врага с невиданной отвагой. В чем же заключался сек- рет его личного воздействия? Суворов никогда в жизни не терял присутствия духа. Будучи предель- но честен и требователен к себе и не испытывая угрызений совести, великий полководец не боялся смерти. Отсутствие страха позволяло ему даже в самые критические моменты адекватно оценивать ситуацию и безошибочно находить самое верное, а порою даже единственно возможное решение. Например, в один из критических моментов швейцарского похода Суворов появился среди бегущих солдат и тут же крикнул им: «Молодцы ребята, заманивай противника, заманивай!» Это высказыва- ние подействовало на них отрезвляюще - они стали отступать более упорядоченно. Суворов ско- мандовал: «Стой, кругом!» - и сам повел их в атаку, противник был опрокинут и разбит. В самые критические минуты, например при штурме Измаила и Чертова моста, Суворов первым поднимался в атаку, показывая своим солдатам должный пример. Он был с ними рядом в бою и в походе, ел из одного котла, спал на сене, часто носил простой солдатский мундир. Вставал раньше всех в два часа ночи, неизменно обливаясь холодной водой, никогда не надевал теплой шинели, пока в зим нюю форму не переодевался последний солдат. Система карьерного роста. Суворов находил чрезвычайно полезным развитие у своих подчи- ненных честолюбия. Известны случаи, когда солдаты в суворовских войсках дослуживались до пол- ковников, получая по ходатайству самого Суворова у императрицы дворянские звания. Екатерина знала, что Суворов просит только за действительно отличившихся, и никогда ему не отказывала. Для того чтобы повысить честолюбие своих солдат, он вводил целую систему статусных отличий. Суворовский капрал имел своего ординарца и екзирцмейстера, чего не было в войсках других вое- начальников. Суворов вообще всячески развивал и поддерживал дух здорового соревнования как между различными подразделениями, так и среди отдельных солдат и офицеров. СУВОРОВСКИЙ ПОДХОД К РУКОВОДСТВУ ПОДЧИНЕННЫМИ 216
  • 218.
    Из чего рождаетсялюбовь подчиненных к руководителю? На примере Александра Суворова мы можем наблюдать как минимум четыре основных момента, которые делали полководца любимцем как солдат, так и офицеров его армии: честность, простота в обращении, признание заслуг и… чудачества. Честность. Суворов был предельно честен по отношению к самому себе и к своей профессии. Вынося суждения о профессиональных качествах того или иного военачальника, Суворов нередко говорил: «Военное дело-то он знает, да оно его не знает, а этот ни военного дела не знает, ни оно его не знает». Про себя же он шутя говорил, что Суворов военного дела не знает, но оно его знает. Та- ким образом, Суворов не мыслил себя вне военного дела, он был с ним единым целым. Так же чест- но и справедливо он старался поступать и по отношению к другим людям, не стесняясь давать жесткую обратную связь даже царственным особам (Екатерина II, Павел I, Франц Иосиф). Простота в обращении. Простота обращения Суворова опять же как с солдатами, так и с офи- церами просто удивительна. К князю Багратиону он обращался «Петра» или «князь Петра», к Ми- хаилу Кутузову - «Мишенька», к старому ветерану - «Платоныч», почти всех своих ветеранов он знал по имени и всегда использовал любую возможность для того, чтобы лично к ним обратиться и подбодрить, вспоминая их заслуги во время прошлых военных кампаний. Таким образом он обра- щался не только к русским солдатам, но даже к иностранцам. Так, во время Итальянской кампании он обратился к старому австрийскому солдату по-немецки: «Ну что, старик, побьем мы француза?» - «С вами побьем» , - отвечал солдат. Эта простота снимала дистанцию между ним и людьми, тем самым открывая пути к безграничному влиянию, которое он на них оказывал. Однако эта простота ни в коем случае не означала фамильярности, Суворов всегда чувствовал тонкую грань между прос- тотой и фамильярностью и никогда ее не переходил. Признание заслуг. В умении давать признание отличившимся Суворову среди наших военачаль- ников опять же не было равных. «Чудо-богатыри, герои, слава вам!», «Богатыри, неприятель от нас дрожит!», «Хват, орел!», «Спасибо, Платоныч, за нового героя!», «Кавалерии русской слава!», «Гос- пода офицеры, какой восторг!». В художественном фильме режиссера Всеволода Пудовкина «Су- воров» очень трогателен момент прощания Суворова с солдатами и офицерами перед отставкой и ссылкой в Кончанское. Полководец перечисляет сражения и ордена, которые он за них получил. Затем снимает их, кладет на стол и говорит: «С вами заслужил, вам и оставляю». Опыт взаимо- действия с руководителями и сотрудниками в современном российском менеджменте говорит о том, что сотрудникам очень сильно не хватает позитивной обратной связи со стороны руководителей: «Да мне и денег не надо, он хотя бы раз слово хорошее сказал». На вопрос: «Достаточно ли при- знания за успехи, достигнутые в работе, оказывают вам ваши руководители?» - редко когда оценка поднимается выше трех по пятибальной шкале. Таким образом, в умении высказывать признание подчиненным за проявленные успехи нашим менеджерам очень многому можно поучиться у Суво- рова. Чудачества. Чудачества Суворова делали его образ в глазах солдат более обаятельным и привле- кательным и, если можно так выразиться, более живым и родным. Например, получив за взятие Варшавы чин фельдмаршала, Суворов, радуясь по-детски, прыгал через стулья, каждый раз приго- варивая: этого обошел, этого обошел, этого обошел. Когда Екатерина хотела отблагодарить его за образцовые маневры, проси, мол, чего хочешь, Суворов сказал, что ему ничего не надо, а у нее и так попрошаек много. Императрица настаивала, тогда Суворов сдался и попросил три рубля с полти- ной, дескать, промотался, за квартиру нечем платить. Подобных случаев можно привести великое множество. СУВОРОВСКИЙ ПОДХОД К РУКОВОДСТВУ ПОДЧИНЕННЫМИ 217
  • 219.
    Постановка задач поСуворову: 1. Правило широкого контекста. 2. Работа с перспективой. 3. Конкретность, наглядность. 4. Детализация победного финала. 5. Вовлечение в процесс постановки задачи. 6. Настойчивость. 7. Достижение понимания и восприятия. 1. Правило широкого контекста • В воодушевляющей манере довести цели предстоящей работы и ее важность для компании в целом (а то и всей страны). • Довести задачу, поставленную перед структурным подразделением. • Довести задачу, поставленную перед линейным подразделением. • Показать роль конкретного сотрудника в общем процессе. • Довести до сотрудника задачи, поставленные перед его коллегами. 2. Работа с перспективой • Дать ясный позитивный образ будущего в случае реализации поставленной задачи. • Дать ясный негативный образ будущего в случае нереализации поставленной задачи. • Бросить вызов. • При этом важно отметить, что речь идет как о перспективе всего коллектива, так и о личной перспективе самого сотрудника, перед которым ставится задача. 3. Конкретность, наглядность Максимальная детализация образа желаемого результата через наглядные, измеримые показатели: время, место, цифры, людей, события и т. д. (SMART). Исключается любая двусмысленность. 4. Детализация победного финала Нарисовать четкую, подробную картину успешного завершения начатого дела. Как будет развиваться успех (куда вложим заработанные деньги, где будут открыты новые офисы, каков будет новый порядок взаимоот- ношений с клиентами и т. п.). Как поощрим отличившихся. Что нужно сделать уже сейчас, чтобы добиться окончательного успеха. Данный пункт вытекает непосредственно из предыдущего, но поскольку «детализа- ция победного финала» была своего рода «суворовской фишкой≫, мы решили выделить ее в отдельный пункт. 5. Вовлечение в процесс постановки задачи • После доведения информации собрать и проанализировать возникшие у сотрудников вопросы (можно ис- пользовать метод обратной связи). • Инициировать сотрудников на собственные предложения по достижению поставленных целей. • Поощрять инициативу и самостоятельность. 6. Настойчивость • Заранее продумать аргументацию и возможные альтернативные предложения. • Предварительно продумать возможные сложные моменты предстоящего разговора и определиться, что в этих случаях следует делать.• Постепенно наращивать давление, с помощью заранее продуманных аргу- ментов. • Не сдаваться, стоять на своем. 7. Добиться понимания и восприятия • Удостовериться, что задача доведена до всех сотрудников и полностью ими усвоена. • Убедиться, что подчиненные воодушевлены и мотивированы на ее выполнение. • Если результаты убеждения неудовлетворительны, аргументировать свою позицию повторно, вплоть до достижения желаемого результата. • Закончить процесс постановки задач воодушевляющей беседой к сотрудникам. ПОСТАНОВКА ЗАДАЧ 218
  • 220.
    Александр Васильевич внедрилв своем управленческом подходе базовые принципы обучающей- ся организации еще за 250 лет до того, как мы узнали о существовании этого понятия. Итак, воспользовавшись опытом нашего великого соотечественника, выделим следующие посту- латы. 1. Верный глазомер - основа успешной действий как на войне, так и в бизнесе. 2. Руководитель дол- жен постоянно проводить оценку состояния внешней среды, своевременно реагируя на ее измене- ния преобразованиями внутри компании. 3. Руководителю необходимо развивать в себе и своих под- чиненных умение адекватно оценивать ситуацию. 4. Развитию глазомера способствуют работа с пе- редовыми теоретическими источниками, а также обучение действием с обязательным «разбором полетов». Попробуем проанализировать специфику суворовского глазомера. Первое, что бросается в глаза, это нетипичный способ анализа ситуации. Классический способ анализа поступившей информации - оценить ситуацию и определиться с планом дальнейших действий. Суворов не таков, еще до нача- ла сбора информации и анализа он заранее ставит единственную, всегда неизменную цель: ПОБЕ- ДИТЬ. Все последующие его действия полностью подчинены этой цели. Вот что он сам пишет по этому поводу в «Науке побеждать»: «Глазомер: оттеснен враг - неудача; отрезан, окружен, рас- сеян - удача!» Цель победить вовсе не абстрактная (как и все у Суворова), она предельно конкрет- ная. Победить нужно прежде всего главного противника - Францию, а если возникнут какие-либо затруднения, то и Швецию, Турцию, Пруссию и Персию. После постановки главной цели, начинает- ся собственно сам анализ ситуации. Анализ этот современные теоретики могли бы назвать феноме- нологическим в том смысле, что он не привязан ни к каким известным методам (в современной транскрипции SWOT- или PEST-инструментам). Анализ проводится следующим образом. 1. Выделяются ключевые субъекты действия (Англия, Франция, Австрия), их слабые и сильные стороны, а самое главное, их желания, стремления и намерения. Суворов словно ставит себя на мес- то каждого из них и описывает их предполагаемые дальнейшие действия. Этим он не ограничивает- ся, а сразу рассчитывает, что нужно будет сделать России, сколько ей потребуется сил и средств, чтобы добиться главной цели - победить. Обращаем внимание, что сама Россия не выделяется в ка- честве отдельного субъекта анализа, она присутствует везде, во всем, весь анализ проводится ис- ключительно для нее. 2. В тесной связи с ключевыми субъектами действия выделяются второстепенные: Турция, Шве- ция, Пруссия, Италия, Нидерланды. Упоминаются же они не сами по себе, а поскольку будут вклю- чены во взаимодействия главных субъектов. Последующий анализ проходит по той же самой схеме: что будут делать они и что следует делать нам, чтобы обязательно добиться своей главной цели. 3. На основе ранее прописанной информации прорабатываются возможные сценарии развития событий. Строятся они также исходя только из одного возможного исхода - победы, хотя варианты ее достижения могут меняться в зависимости от ситуации. 4. Анализ завершается сводом правил, которые нужно соблюдать, чтобы в сложившейся ситуа- ции обязательно победить. Алгоритм этот несложен, однако требует от лица, его использующего: а) полного владения инфор- мацией; б) сценарного мышления. И тем и другим Суворов обладал в совершенстве. В конце ана- лиза в голове человека, его проводящего, рисуется ясная, связная, наглядная картина - сценарий дальнейших действий. Важно при этом отметить, что сценарий этот не статический, а динамичес- кий. Точное видение и предвидение Суворовым ситуации объясняется еще и тем, что он никогда не полагался на прошлый опыт. «Все кампании разные», - говорил он и не жалел сил, времени на сбор информации и последующий анализ. КАК НАУЧИТЬСЯ НИКОГДА НЕ ОШИБАТЬСЯ 219
  • 221.
    Перечислим важнейшие моменты,на которых мы можем поучиться. 1. Обратная связь дается немедленно после действия. 2. Она имеет комплексный и многоуровневый характер. 3. Она дается не только отдельным личностям, но и подразделениям в целом и поэтому носит преимущественно публичный характер. 4. При обратной связи нужно следить за тем, чтобы не уронить авторитет начальника в глазах подчиненных. 5. Обратная связь сбалансирована, т. е. в процессе ее осуществления выделяются как позитивные, так и негативные моменты в действиях подчиненных. Тем не менее в целом она преимущественно позитивна. 6. Обратная связь, продемонстрированная Суворовым, показывает, что нужно не стесняться хвалить подчиненных. Она должна поднимать их моральный дух и усиливать веру в достижение цели. 7. Обратная связь должна быть весомой, т. е. значимой для ее получателей. 8. При негативной персональной обратной связи вместе с критикой подчиненному даются сигналы о том, что он ценен для руководителя и организации. 9. Обратная связь должна нести в себе указания на перспективу, готовить и настраивать людей на действия в будущем. И последнее: обратная связь у Суворова служила не только усилению мотивации подчиненных и корректировала работу армии как системы в целом - связь сопрягалась у него с детальным «разбором полетов». У Суворова она всегда была активной. Прежде чем высказать свое мнение или дать указание, он всегда задавал уточняющиеи проясняющие вопросы. Системный «разбор полетов» способствовал скорейшему научению отдельных людейи целых подразделений, в частности, развитию у них глазомера. Таким образом, управленческий цикл, замыкался, а его системное использование приводило к «чуду необъяснимому». НАСТАВНИЧЕСТВО Именно суворовский образец наставничества можно взять за основу при внедрении этой процедуры у себя на предприятии. В связи с этим необходимо отметить следующее. 1. В качестве наставников должны выступать действительно авторитетные и уважаемые люди. 2. Статус наставника должен укрепляться всеми доступными средствами материальной и нематериальной мотивации. 3. Наставники должны нести реальную ответственность как за профессиональную подготовку новичков, так и за их скорейшую адаптацию в корпоративную культуру компании. 4. Наставники должны владеть: а) методами обучения на рабочем месте; б) умением мотивировать персонал на обучение и работу. 5. В подразделении должны быть люди, курирующие работу наставников и оказывающие им необходимую методическую помощь. ОБРАТНАЯ СВЯЗЬ И НАСТАВНИЧЕСТВО 220
  • 222.
    Задел на будущее ПЕРСПЕКТИВА Быстроенастойчивое и решительное осуществление задуманного Трансляция всем без исключения замысла боя и их места в бою, а также перспективы дальнейших действий Осуществление всех необходимых для победы подготовительных мероприятий, включая тренинги Детальная оценка ситуации- создание победного сценария Общая - победа достижение конкретной бизес-задачи с минимальными затратами СУВОРОВСКИЙ ПОТОК Суворовскую стратегию не понимали в его время, да и сейчас мало кто понимает, даже его ис- следователи. Нередко можно встретить замечания о том, что Суворов не был стратегом, а был, всего лишь, был гениальным тактиком, с данным от Бога даром интуиции. Однако сам опыт его постоян- ных с минимальными потерями побед в течение 40 лет, утверждает обратное. Конечно же, у Суво- рова была стратегия, но стратегия незаметная, не очевидная (да и могло ли быть иначе, если 2-й ба- зовый принцип военного искусства по Суворову – «Внезапность»). Люди наблюдали только то, что было на вершине этого айсберга. А на вершине было стремительное движение пехоты и кавалерии, которое просто все сметало на своем пути. Размышляя о невероятной эффективности суворовского управления войсками, на ум приходит метафора потока. И действительно его армия неслась на про- тивника мощным стремительным потоком, сметающим все на своем пути. Прямо настоящее цуна- ми. Суворов сам довольно часто использует метафору потока. 221
  • 223.
    Дождь и прутане повернет, а ручей и полено унесет. Данный постулат, конечно же, акцентиру- ет единство и целостность всех боевых единиц в одно большое целое. Если вы смотрели военные фильмы, не важно о древних битвах или современных, то возможно обратили внимание на то, что почти всегда командиры в бою кричат: «держать строй!». Зачем это делается? Потому что целое всегда сильнее отдельных частей. Именно поэтому малочисленные Суворовские подразделения лег- ко разбивали многократно превосходящие силы противника. Известный гуру менеджмента Эдгар Шейн говорил о том, что главной задачей руководителя яв- ляется «внешняя адаптация и внутренняя интеграция». Так вот в искусстве интеграции своих под- чиненных в единое целое Суворову не было равных. При этом важно отметить, что эта было не ста- тическое объединение, а динамическое, направленное на достижение единой цели. Сама цель ста- новилась направлением движения потока и основой его феноменальной целостности. Атака стремительна. Водопад крутит скалы. Суворову удавалось развить скорость своего по- тока до пределов возможного. И в бою и в походе быстрее суворовских солдат в то время не пере- двигался никто. В основе этой быстроты лежала тщательная продуманность и просчитанность всего процесса. Суворов действительно считал количество шагов. С другой стороны быстрота достига- лась постоянной тренировкой. Для суворовских солдат в бою не было ничего неизвестного и неожи- данного. Всеми необходимыми для боя навыками они владели в совершенстве. Сам Суворов писал о своей стратегии: 1-е Правило:“Никаких исключительно демонстративных действий не предпринимать”. „Медведя буди на рогатину". „Волка не спугивай без облавы". На первый взгляд, это правило довольно прос- то, но в сути его лежит глубокий смысл: Не делать ничего лишнего. Не пугать, попусту не маневри- ровать, не пытаться, не стараться, не пробовать. Если ты, что то предпринимаешь, то делаешь это для того, чтобы обязательно добиться успеха. Во времена Суворова военачальники часто маневри- ровали, стараясь занять более удобную позицию, совершали много обманных маневров. И сейчас руководители в бизнесе совершают множество имитационных и пробных действий, попусту растра- чивая время, снижая тем самым скорость и ослабляя мощь своего потока. 2-е Правило: “Действовать всегда сосредоточиваясь в быстром движении на главные силы врага, но и разбивая по пути отряды его, грозящие флангам и тылу”. „Метлу вяжи на ходу; ломок прут, а метлою человека повалишь"... „Метла вперед метет, с боков прихватывает и сзади захватывает!”. А вот это уже точно про поток. Можно использовать метафору метлы, а можно реки, которая вби- рает в себя все ручейки. Она стремительно несется главной цели – уничтожению наиболее опасной вражеской армии, попутно разбивая другие встречающиеся по пути вражеские отряды. И у этой ре- ки ясная перспектива – взятие вражеской столицы и полная и безоговорочная капитуляция против- ника. 3-е Правило:“Никаких обособленных коммуникационных операций для обеспечения тыла не производить”.И это конечно тоже про поток. Все что мешает движению – убрать! Говоря проще: Ничего лишнего, тыловое обеспечивает конкретные боевые задачи, не более того. Вся суворовская армия была единым живым организмом, без лишних жировых прослоек. Не один раз враг попытав- шись поживиться русским обозом, был полностью опрокинут и разбит. По боевой выучке тыловые подразделения, практически не уступали боевым. Логика развития компании так или иначе всегда способствует появлению лишних подразделений и раздуванию штата, и если периодически не пред- принимать специальные действия по освобождению от личного жира, закончить можно банкротст- вом. Данный тезис означает, что в центре нашего внимания всегда находиться фронт офис, произво- дящие и зарабатывающие подразделения (по японски «гемба»). СУВОРОВСКИЙ ПОТОК 222
  • 224.
    Обеспечивающие подразделения всегдавыполняют вспомогательную роль (на них не может тра- титься много ресурсов), а при необходимости бэкофис очень быстро становиться фронтофисом. Не- возможно, - скажите Вы. Но в суворовские времена так же не возможно было, чтобы солдаты в обо- зе дрались не хуже чем в строевых подразделениях. Все его части надеялись сами на себя. И в бою, и на маневрах Суворов постоянно пребывал в состоянии потока. На достигнутые в ходе сражения успехи он всегда реагировал очень эмоционально, радовался как ребенок, передавая свою веру в по- беду и позитивный заряд эмоций всем окружающим. Также мы помним из истории, что хвалить своих подчиненных так ярко и убедительно как это делал Суворов у нас не умел никто. Рассмотрим последовательно каким же образом Суворову практически всегда удавалось дости- гать состояния потока?  Первое это конечно же постоянная выдвинутость самого Александра Васильевича в его мыслях, стратегических и тактических целях и сценариях вперед на самую далекую перспективу. А перспек- тива при этом у него всегда одна – полная и окончательная победа, с кем бы мы не воевали. С Прус- сией воюем – значит вперед до Берлина (кстати Берлин Суворов под командованием генерала Берга взял), с Турцией до Стамбула (не поддержал Потемкин), с Польшей до Варшавы (тоже взял, точнее заставил сдаться), с Францией – до Парижа (воспрепятствовали австрийцы). Это постоянное про- думывание наперед движения к намеченной цели.  Далее максимальная приближенность задуманного к реальности. Стоит отметить также, что в личностном плане это главный признак психического здоровья. «Побеждай противника сначала мыслью, а потом делом» для Суворова было не простым лозунгом, а основным правилом жизни. Основа всему «Глазомер – трудолюбие, бдение и постижение». Трудолюбие касается изучение де- талей будущей операции. Из тщательного изучения ситуации рождается сценарий будущего дейст- вия с детализированным победным финалом. Это собственно и есть постижение.  Задуманный на стадии глазомера сценарий – всегда имеет общую цель, которая есть полная и окончательная победа над врагом со взятием его столицы, и частную цель, заключающуюся в ско- рейшем, минимизированном по собственным потерям, полном уничтожении конкретных боевых частей противника. Наличие четкой конкретной цели и ясной перспективы дальнейшего дви- жения, дает потоку направление. «Сражение без цели – излюбленный прием невежд», - говорил Суворов, и для него это были не пустые слова. У самого Суворова сражений с неясными целями не было никогда.  Тотальная информированность подчиненных о замысле (сценарии) будущего сражения. Этот пункт вызывает большего споров и сопротивления со стороны Топ-менеджмента и собственников, которые понимают мотивацию персонала исключительно в денежном эквиваленте. Они то как раз максимально далеки от Суворовского понимания управления процессом. Цельность и целостность суворовских войск прочно базировалось на полном и тотальном знании подчиненными плана буду- щих действий.  Суворовские схемы и чертежи предполагают совершенно свободное циркулирование информа- ции как сверху вниз, так и снизу вверх. Суворов требовал от командиров всех степеней, чтобы они взаимодействовали не только со своими непосредственными подчиненными, но и со всеми слоями служебной иерархии до последнего солдата, а у солдата должна быть возможность дойти со своими жалобами и предложениями до самого верха.  Формирование необходимых в бою навыков. «Знай и дерзай». В голове у Суворовских солдат был в качестве опорного скелета общий сценарий победного сражения, а на него уже нанизывались особые знания необходимые для данного конкретного сражения. СУВОРОВСКИЙ ПОТОК 223
  • 225.
    Как это можносвязать с современной бизнес-практикой? – Очень просто: все знают производст- венный процесс как он должен быть в идеале (при чем не оторванном от реальности, но максималь- но к ней приближенном), и все знают, все, что им нужно для решения данной конкретной ситуации. Более того, все и специалисты и руководители не просто все знают, они еще все умеют, т.е. они от- тренерованы как частным приемам, так и совместном действиям в сценарии - потоке.  Настрой на победный поток. Итак, как мы уже ранее указывали, у всех суворовских подчинен- ных в голове была ясная цель сейчас и на перспективу, а кроме того полное понимание замысла боя. Необходимо отметить, что сам этот сценарий нес в себе идею стремительного потока к победе. Су- воровские солдаты знали, что их командир никогда не ходит назад, никогда не отступает. Например, на маневрах он мог ехать прямо на строй, и если строй расступался или отступал всем доставалось по первое число. «Вперед, только вперед!» «Победа есть не роскошь, а первейшая необходимость». Ее достижению у Суворова было подчинено все. Он культивировал ее на уровне языка и на уровне действия. Его пословицы и поговорки прямо вдалбливали в головы солдат победный настрой: «От храброго русского гренадера никакое войско устоять не может», «Там, где пройдет олень пройдет русский солдат. Там, где не пройдет олень все равно пройдет русский солдат», «Попробуйте сдви- нуть этот камень. Не можете? Так и русские не могут отступать». Маневры всегда проводились так, чтобы обе стороны были победителями. Победный дух Суворов берег как зеницу ока.  Парадигме армии-машины, он противопоставил парадигму армии-живого организма. В ме- неджменте подобные параллели в работе «Живая компания» проводил Ари де Гиус, один из топ-ме- неджеров компании Shell. Органичность армии поддерживался родительским стилем, которого при- держивался Александр Васильеивч. Для солдат армия была настоящей семьей, а Суворов отцом. Впрочем, не один Суворов там был отцом. Отеческий стиль транслировался на всю армию. Отцами для своих солдат были Багратион, Милорадович и Кутузов, полковники, ротные офицеры, унтер- офицеры и даже просто старики для новобранцев. В суворовских войсках солдаты и офицеры лю- били друг друга, они были друг другу родными. И это не пустые слова. Суворову удалось этого до- биться.  Решительность и самостоятельность. Суворов говорил о том, что самостоятельность нужна «для скорейшей во всем решимости», чтобы не подвергать «нужные предприятия медлительности». Суворов буквально культивировал у своих подчиненных умение быстро самостоятельно принимать решения в ситуации неопределенности. Главным Богом Суворова была адекватность. Т.е. соразмер- ность, своевременность, соответствие действий требованиям реальной ситуации. Ради того, чтобы солдаты в данной ситуации действовали быстро и наилучшим образом, он готов был пожертвовать любыми правилами и порядками, кроме морально-нравственных («Разбойнику, душегубу - Бог в бою не помощник»), за проступки нравственного характера Суворов карал нещадно. Для развития смекалки он все время испытывал своих солдат и офицеров вопросами, на который трудно было сразу найти ответ: «Сколько звезд на небе?», «Сколько рыб в реке?», «Сколько верст до Луны?». Ответ должен быть дан пусть и не точно, но быстро и убедительно. Больше всего на свете Суворов не терпел ответа «Не могу знать». Каждый знал общий замысел и искал способ как его быстро и наилучшим образом реализовать. В суворовском потоке не было пустот, они тут же заполнялись живой массой готовых ко всему людей, а поток продолжал свое неудержимое стремительное движение к намеченной цели. Сейчас, когда на уровне всего российского общества, а бизнес-сообщество не исключение, происходит поиск и утверждение национальной идентичности, нам как воздух нужны модели бизнеса и менеджмента прочно укоренные в отечественной культурно-исторической традиции. СУВОРОВСКИЙ ПОТОК 224
  • 226.
    Ниже приводится подробнаясхема использования метода «Клин». Испытать его эффективность на практике вы можете самостоятельно. Небольшое замечание: лучше всего метод работает «в ко- манде», когда в процессе обсуждения задействованы непосредственные исполнители. 1. Выберите и сформулируйте проблему, решение которой для вас актуально. 2. Теперь представьте, что эта проблема - ваш противник, которого надо победить. У любого противника всегда есть сильные и слабые места в обороне и боевых порядках. Сильные стороны вашего противника (проблемы) - обстоятельства, слабо зависящие либо совсем не зависящие от вас. Например: законодательство, демографическая ситуация, изменение настроения клиента и т. п. Запишите сильные стороны вашей проблемы (вашего противника): 1. 2. 3. 4. Слабые стороны вашего противника (проблемы) -факторы на которые вы можете реально повлиять. Например: порядок взаимодействия между подразделениями и сотрудниками в вашей компании, регламенты и т. п. Запишите слабые стороны вашей проблемы (вашего противника): 1. 2. 3. 4. Удар Согласно тактике боевых действий, удар наносится в слабые участки обороны противника. Александр Васильевич Суворов отличался тем, что всегда находил слабые места в обороне против- ника и наносил туда хорошо подготовленный много эшелонированный удар. МЕТОД «КЛИН» Артподготовка (предварительные действия, сбор информации, уточнения, разведка боем, точ- ное время): 1 эшелон: Кто, как и в какое время наносит удар по противнику: 2 эшелон: Кто, как и в какое время наносит удар по противнику: 3 эшелон: Кто, как и в какое время наносит удар по противнику: Резерв: дополнительные действия для того, чтобы проблема обязательно была решена. Групповая работа по методу «Клина» должна заканчиваться составлением конкретного плана действий с постановкой четких целей и задач, определением временных рамок и ясным распреде- лением ответственности. 225
  • 227.
    Сосредоточенная целенаправленная работапо борьбе с возникшими во время кризиса угрозами позволила предприятию не только выжить, но и выйти на качественно новый уровень, значительно повысив производительность труда и эффективность предприятия в целом. ПРИНЦИП СИСТЕМНОГО НАТИСКА Свод корпоративных принципов НПО «МИР» «Российский путь» 1. Создавать красоту. 2. Ценить людей. 3. Хранить традиции. 4. Стремиться к совершенству. 5. Любить свой город. 6. Обеспечивать надежность. 7. Держать слово. Суворовский принцип системного натиска уже давно успешно используют многие отечествен- ные компании. Одна из них - НПО «МИР». Принцип «бить много эшелонированным ударом в узкие места в обороне противника» стала особенно актуальной в разгар последнего кризиса в 2008–2009 гг. В частности, в НПО ≪МИР≫ была разработана специальная стратегия, которая получила название «Клин» (см. рисунок ниже). 226
  • 228.
    1. Действовать неиначе, как наступательно. Какое отношение этот принцип имеет к бизнесу? Самое непосредственное. «Кто раньше встает - тому Бог подает», «Кто смел, тот и съел». Постоянная активность малых по численности подразделений позволяет добиться огромной производительности и эффективности действий. Быть впереди основных конкурентов в скорости реакции, в технологиях, в квалификации персона- ла, в инновационности. Предвосхищать и опережать, - вот чему учит первый суворовский закон войны сов- ременных предпринимателей. 2. В походе быстрота, в атаке стремительность. Холодное оружие. Второй суворовский закон войны опирается на первый. Но если первый закон требует постоянной проактивной работы мысли, то второй - быстрого, волевого, решительного действия. Появилась возможность - не мешкая, выйди на клиента. Откры- ваются новые сегменты рынка - немедленно занимай. При этом кажущийся устаревшим принцип «холодного оружия», если вдуматься, также имеет глубокий смысл. Он означает - иди туда, где куется победа. Действуй не дистанционно, вживую общайся с важнейшими клиентами и поставщиками, не бойся сложных трудных переговоров, если что-то не исправно - выезжай на место и разбирайся (у японцев это принцип называется «генти генбуцу»). Делай все настолько быстро, насколько можешь. 3. Полная власть главнокомандующему. Любая компания постоянно сталкивается с проблемой «неза- менимых людей». Которым, кстати говоря, как правило, очень нравится быть таковыми. У Суворова, несмотря на соблюдение принципа единоначалия на всех уровнях, незаменимых не было. И как же часто компании опаздывают с важнейшими решениями, упускают блестящие возможности только из-за того, что члены их топ-команд не могут договориться друг с другом! Принцип единоначалия очень ва- жен в бизнесе, особенно когда необходимо предпринимать быстрые действия. При этом, конечно, руководи- тели должны быть, как в суворовских войсках, «привиты» от болезни авторитаризма. 4. Нужен не методизм, а верный взгляд военный. Что это означает для бизнес-практики? Каких бы ис- кусных систем управления предприятие ни придерживалось (МВО, ССП, TPS, Lean и т. д.), надо немедленно использовать все открывающиеся возможности. 5. Heприятеля атаковать и бить в поле,т. е. не сидя в укрепленных районах, а перемещаясь за вра- гом. Пятый суворовский закон означает: мы должны не ждать врага, а сами, собрав силы в кулак, как можно быстрее настичь его и уничтожить. В бизнесе это именуется тактикой упреждения и предвосхищения. Мы не ждем, когда опасность придет к нам, а сами идем ей навстречу. В определенной степени Суворов требует от нас смены парадигмы мышления, того, что сейчас принято называть проактивностью. Мы живем во время, когда нет ничего вечного, заранее гарантированного. Поэтому оружие у нас одно - продуманная, просчитан- ная, всегда опережающая противника активность. 6. В осадах времени не терять;иногда наблюдательный корпус(приставить над крепостью врага), иногда блокада, а всего лучше открытый штурм. Тут меньше потерь. В бизнесе этот закон призывает нас не распыляться, не тратить силы на долгосрочные малоприбыльные проекты, а сконцентрироваться на клю- чевых направлениях, на которых мы быстрее всего добьемся успеха. Если придерживаться суворовского под- хода, мы всегда должны иметь возможность собрать все силы в кулак и быстро добиться успеха там, где это более всего возможно и актуально. В идеале это означает быстрое последовательное решение ключевых за- дач, направляя на это достаточные силы и средства. Вместо длительных согласований, разработок малыми силами с привлечением ограниченных ресурсов мы мощными силами с достаточными ресурсами планируем и осуществляем быструю разработку и вывод на рынок актуальных продуктов, а затем активно принимаемся за вывод следующего продукта. Точно так же речь может идти о запуске новых производств, открытии новых филиалов и торговых центров. 7. Никогда сил не раздроблять для занятия пунктов. Обошел неприятель - тем лучше: он сам идет на поражение. Седьмой закон - не разбрасывайся. Здесь важно обратить внимание на два аспекта. Суворов их хорошо проиллюстрировал в своей «Науке побеждать». Во-первых, сосредоточенными силами возможно добиться очень многого. А во-вторых, «привязанные» (загруженные второстепенными, малозначимыми обя- занностями) люди и подразделения практически бесполезны. СЕМЬ ЗАКОНОВ ВОЙНЫ 227
  • 229.
    Что может почерпнутьиз суворовского опыта современный менеджер? 1. Не нужно жалеть времени и сил на сбор и анализ информации; в конечном итоге все данные должны быть сведены в целостную и детализированную картину. 2. Анализ не должен быть академическим, т. е. пассивным. Сам процесс анализа должен перетекать в сценарное планирование. 3. Планирование должно быть поливариантным и сценарным (в смысле живым, образ- ным, целостным, четко привязанным к конкретной ситуации - в противоположность сухим, оторванным от жизни алгоритмам действий). 4. Планирование должно быть инициирующим, т. е. запускать процессы мыслительной и физической активности подчиненных. 5. Планирование должно быть активным и неразрывно связанным с действием, т. е. сце- нарий должен решительно и немедленно претворяться в жизнь. Резюмируя мысли о значении «суворовской действенности» для современного менеджера, мы можем говорить о следующем. 1. Сами по себе предпринимаемые шаги должны быть «действенными», реальными и обязательно нацеленными на достижение конкретного результата. Суворов учит нас не пробовать, не пытаться, а действовать, причем именно таким образом, чтобы результат всегда был достигнут. 2. Чтобы обеспечить совершаемому действию сто процентный успех, всегда необходима серьезная проактивная работа, включающая детальное продумывание возможных сценариев и комплекс взаимосвязанных подготовительных мероприятий, начисто исключающих слу- чайности. 3. После принятия решения и планирования выполняемое действие должно осуществ- ляться настолько быстро, насколько это вообще возможно, чтобы опередить всех возможных конкурентов. 4. Особую важность быстрота приобретает в кризисной ситуации. Если уж действие нача- то, оно должно быть обязательно доведено до победного конца, для чего необходимо моби- лизовать всю волю руководителя и его подчиненных. 5. Достижению успеха способствует постоянное, тщательно продуманное и хорошо спла- нированное наращивание усилий. 6. Для того чтобы вероятность наращивания усилия вообще была возможна, необходимо располагать резервами: временными, финансовыми, человеческими. 7. В бизнесе, как и на войне, всегда приносят большую пользу простые, но максимально эффективно выполненные действия, нежели сложные. Если есть цель, двигаться к ней нуж- но по кратчайшему пути, предусмотрев, однако, и тщательно продумав прохождение наи- более опасных моментов. ЧТО МОЖЕТ ПОЧЕРПНУТЬ ИЗ СУВОРОВСКОГО ОПЫТА СОВРЕМЕННЫЙ МЕНЕДЖЕР 228
  • 230.
  • 231.
    ВЫДАЮЩИЕСЯ УПРАВЛЕНЦЫ ДРЕВНОСТИ ЦарьСоломон управлял Израилем с 965 - 928 г. до н. э. За 40 лет правления Соломон обрел славу мудрейшего правителя в целом мире. Известный своей мудростью и способностью принимать мудрые и верные решения в ситуациях, которые кажутся неразрешимыми. Притчи царя Соломона изучают в школах, цитаты монарха используют как напутствие. Более того, они не утратили своей актуальности и по сей день. Его учение оказало глубокое влияние на цивилизацию Китая и Восточной Азии, став основой философской системы, известной как конфуцианство. Сла- ва о нем распространилась далеко за пределы соседних царств. Признание его мудрости достигло такой степени, что он занял пост Министра правосудия - в те времена самую ответственную должность в государстве. Он сделал так много для своей страны, что соседние государства стали опасаться царства, блестяще развивавшегося усилиями одной личности. Слова Конфуция по- прежнему живы и актуальны для современного человека. Конфуций 22 сентября 551 г. до н. э. - 479 г. до н. э. Соломон (965 - 928 г. до н. э.) Основатель и первый великий хан Монгольской империи, объединивший разрозненные монгольские племена; полководец. Основатель самой крупной в истории человечества империи со смежной территорией. С дарованиями полководца он соединял организаторские способности, непреклонную волю и самообладание. Монголы почитают Чингисхана как величайшего героя и реформатора. В европейской (в том числе и русской) памяти он остался чем- то вроде предгрозового багрового облака, которое появляется перед страшной, все очищающей бурей. ЧИНГИСХАН (наст. Темучин, Темуджин) (1155? - август 1227) Перикл поднял морское могущество Афин, украсил город, особенно Акрополь, знаменитыми постройками (Парфенон, Пропилеи и пр.). Афины при Перикле до- стигли высшей степени экономического и культурного развития (Периклов век). С именем Перикла связаны законодательные мероприятия, приведшие к дальней- шей демократизации афинского государственного строя: фактическая отмена имущественного ценза и замена голосования жеребьёвкой при избрании боль- шинства должностных лиц, введение оплаты должностным лицам. Перикл (490 - 429 г. до н. э.) 230
  • 232.
    Около 6 тысячлет назад Египтяне признали необходимость целенаправленной организации деятельности людей, ее планирования и контроля результатов, а также поставили вопрос о децентрализации управления. В Древнеегипетском царстве были созданы первые из дошедших до нас письменных источников, содержа- щие упоминания о самых простых аспектах управления. Древнейшие Египетские летописи «Туринский царский папирус» и «Палеримский камень» приоткрывают характер и особенности процессов управления в экономики Египта. В них не только сообщаются о главных событиях политической и хозяйственной жизни страны, но и дается их описание. В текстах констатировалось наличие и важность управления государством, указывалось на существование особых групп людей, занятых данным видом деятельности. При этом центральной фигурой выступал госу- дарь, облик которого в большинстве случаев восхваляется и идеализируется. Наиболее популярны были кад- ровые вопросы, что связано с необходимостью организовать большие группы людей для осуществления грандиозных работ по строительству пирамид, оросительных и ирригационных систем. ПРАКТИКА УПРАВЛЕНИЯ В ДРЕВНОСТИ Примерно в то же время, в 1792–1950 гг. до н. э., в со- седнем Вавилоне царь Хаммурапи провел ряд хозяйствен- ных и административных реформ. Установил единую сис- тему правил, норм и наказаний, известную как Законы Хаммурапи. В Законах (Кодексе) Хаммурапи впервые на государственном уровне констатировалось наличие част- ной собственности. Он применил для нужд управления и контроля письменные документы на глиняных таблич- ках и свидетельские показания, признал недопустимым перекладывание должностными лицами ответственности на своих подчиненных, законодательно установил уровень зарплаты. В древней Шумерии на глиняных табличках, датирован- ных третьим тысячелетием до нашей эры, были записаны сведения о коммерческих сделках и законах государства, что также свидетельствует о наличии там практики управления. Сложилась устойчивая административная система управле- ния храмовыми хозяйствами. Храмовые земли делились на три части: одна - использовалась непосредственно для нужд храма, вторая - отдавалась на "кормление" храмовому персо- налу в наследственное пользование за выполнение опреде- ленных обязанностей, третья - делилась на участки и разда- валась общинникам в аренду за определенную долю урожая. 231
  • 233.
    УПРАВЛЕНЧЕСКАЯ МЫСЛЬ ВДРЕВНЕЙ ГРЕЦИИ Древнегреческий философ Сократ, провозгласил принцип универсальности управления - считал, что глав- ное в управлении это поставить нужного человека на нужное место и добиться от него выполнения поставлен- ных перед ним задач. СОКРАТ (ок. 470-399 до н. э.) Платон - древнегреческий философ, ученик Сократа - рассматривал науку об управлении как науку об общем питании людей и доказывал, что управление - фактор обеспечения жизнедеятельности людей; он сформулиро- вал принцип специализации. Платон (Аристокл) (428-347 до н.э.) Аристотель - древнегреческий философ, ученик Пла- тона. Заложил основы учения о домохозяйстве (прооб - раз современной политической экономии), в рамках ко- торой указывал на необходимость разработки «гос- подской науки», обучающей рабовладельцев навыкам обращения с рабами, искусству управления ими. Аристотель (384 - 322 до н. э.) Древнегреческий философ Пифагор и его последо- ватели первыми начали теоретическое обоснование понятия «равенство», которое рассматривали как равную меру нормирования неравных отношений между неравными от рождения людьми. Пифагор Самосский (ок. 580 - ок. 500 до н. э.) 232
  • 234.
    ПРИНЦИПЫ И ПРАВИЛАДЛЯ РУКОВОДИТЕЛЯ ПРИНЦИПЫ РУКОВОДИТЕЛЯ 1. Принцип усердия - «проявляй усердие, а не заносчивость» 2. Принцип бережливости времени - «береги время, а не усилия» 3. Принцип планирования времени - «планируй время как денежные ресурсы» 4. Принцип пополнения знаний - «пополняй свои знания как счёт в банке» 5. Принцип бережливости клиента - «береги клиента как тепло в доме» 6. Принцип наставника - «руководитель - наставник, а не ментор» 7. Принцип забывчивости обещания - «забыл о выполнении своего обещания, верни премией» 8. Принцип задуманного - «верь в задуманное, а не предполагаемое» 9. Принцип о главном - «забыл о главном, потерялся в мелочах» 10. Принцип доверия - «доверяя сотрудникам, ты формируешь преданность и ответственность» 11. Принцип доступности - « закрываясь от сотрудников приказами и отчётами, превращаешься в «бумажный утёс» 12. Принцип менеджмента знаний - «предлагая сотрудникам новые цели и задачи, ты заставляешь их постоянно учиться» 13. Принцип внедрения достоверности - «предлагая сотрудникам достоверную информацию о текущих делах, ты избегаешь слухов и неопределенности» ПРАВИЛА ДЛЯ РУКОВОДИТЕЛЯ 1. Делай то, что задумал, а не то, что нравится. 2. Избегай повторов в оценке сотрудников. Помни! Твои сотрудники - это не гарем. Выбираешь не ты - выбирают тебя! 3. Выбор сотрудника - это не рыбалка и не лотерея. Это производственная необходимость. 4. Цели организации и цели руководителя - едины в достижении успеха. 5. Люби не себя в организации, а организацию в себе. 6. Хочешь построить дом, начни с фундамента. Хочешь эффективно управлять организацией - определи приоритет целей и их выполнимость. 7. Избегай случайных фраз: « Не успел», «Не учёл», «Не додумал» - ты не знаешь конечной цели организации и не доверяешь людям. 8. Хочешь быть эффективным руководителем - держи цель на виду. 9. Руководителя без ошибок не бывает. Бывают руководители - без признания своих ошибок. 10. Эффективный руководитель окружает себя более компетентными замами, чем он сам. Решение всегда принимает руководитель, а не замы. 11. Принципы организации - это не принципы руководителя. 12. Понятные правила в организации - половина успеха сотрудников. 13. Избегая ответственности за развитие организации, руководитель избегает ответственности за сотрудников. 14. Эффективный руководитель видит не линию горизонта, а то, что скрывается за ней. 15. Внушая доверие к сотрудникам, руководитель внушает доверие к организации. 233
  • 235.
    ГНЕВ ВСПЫЛЬЧИВОСТЬ МЩЕНИЕ ОСУЖДЕНИЕ… ГОРДОСТЬ ЛИЦЕМЕРИЕ ПРЕЗРЕНИЕ ВЫСМЕИВАНИЕ ДРУГИХ ПРЕДПОЧТЕНИЕ СЕБЯ ВСЕМ… ПЬЯНСТВО КУРЕНИЕ… УНЫНИЕ ЛЕНОСТЬ ОЖЕСТОЧЕНИЕ… НЕНАВИСТЬ ЯРОСТЬ ВРАЖДА РАЗДОР НЕБЛАГОДАРНОСТЬ ЗЛОРАДСТВО… ИЗЛИШНЯЯЛЮБОВЬ К ДЕНЬГАМ ЖАДНОСТЬ ВОРОВСТВО… ХОЧЕШЬ ИЗМЕНИТЬ МИР – НАЧНИ С СЕБЯ! Прежде, чем вы сможете организовать людей и направить их, проявлением мудрости будет органи- зовать самого себя, понять, что Вами движет. Руководитель должен быть примером для своих под- чиненных во всем. Важнейшая составляющая часть менеджера - нравственная. Дело в том, что нравственный человек осознает необходимость жить по моральным законам, выверенным челове- ческим опытом, безнравственный же всегда в плену у собственных страстей и страстишек и идеал его - вседозволенность. Нашему обществу необходим надёжный менеджер, способный на самосо- вершенствование и прежде всего - духовное. Это будет хорошим началом лучшего мира.. Народная мудрость гласит: Победи себя сам, будешь непобедим! Стремление пребывать в состоянии «законном» побеждает стремление к роскошеству и лести. В этом контексте фраза «Победи себя, будешь непобедим» означает: «Не верь лести, не впадай в роскошество». Рис. Добро побеждает зло 234
  • 236.
    Первое правило -делать так, чтобы люди думали, будто они сами хотят этого. (Екатерина II Великая) Только тот может всею душою любить свою Родину, защищать ее до последней капли крови, кто знает ее прошлое, кто сроднился с этим прошлым, кому известно, какой дорогой ценой досталось благополучие страны. Русский по рождению - без знания своей истории - не русский. (К. Кузьминский) Россия - страна талантов. Талантов масса, работать некому. (М. Жванецкий) Прав был наш великий соотечественник Ф.М. Достоевский, отметивший, что если у французов есть гордость, любовь к изяществу, у испанцев - ревность, у англичан - честность и дотошность, у немцев - аккуратность, то у русских есть умение понимать и принимать все другие народы. (Лев Гумилев) Сколько я ни знаю, нет добрее нашего русского народа и нет его правдивее, если только обращаться с ним правдиво. (В.И. Даль) Ожидание чуда есть одна из слабостей русского народа. (Бердяев) Чтобы охотиться на зайцев, нужно множество псов, чтобы побеждать врагов – мно- жество воинов; кто же, имея разум, будет без причины казнить своих подданных! (Иван IV Грозный) КРЫЛАТЫЕ ФРАЗЫ ИЗВЕСТНЫХ ЛЮДЕЙ - РУКОВОДИТЕЛЕЙ "Поэты поэтами, но ведь и бочкою масла, и головкою сыра, и бутылкою вкусного молока можно в равной степени славить свое Отечество, служить благу и расцвету родной земли». Александр Васильевич Чичкин 235
  • 237.
    Диплом имеет, адела не разумеет. Русская пословица Хорошие учителя создают хороших учеников. Остроградский М. В. Нет оружия более острого, чем знание, основанное на трудовых процессах. Горький М. Плясать под чужую дудку? Дудки! Сергей Федин Самые лучшие вожди те, существование которых народ не за- мечает. Лао-Цзы Можно подчинить миллионы людей, но нельзя заставить их ду- мать. Андрей Галямин Если с человека не потребовать многого, то от него и не получишь многого. А.С.Макаренко Управляйте народом с достоинством, и люди будут почтительны. Относитесь к народу по-доброму, и люди будут трудиться с усер- дием. Возвышайте добродетельных и наставляйте неученых, и люди будут доверять вам. Конфуций КРЫЛАТЫЕ ФРАЗЫ ИЗВЕСТНЫХ ЛЮДЕЙ - РУКОВОДИТЕЛЕЙ 236
  • 238.
    Бдение начальника -лучшее спокойствие подчиненных. Прозорливость оного побеждает нечаянности (Суворов Александр) Управлять - значит предвидеть (Екатерина II) Учитесь властвовать собою (А. С. Пушкин) Хорошего правителя справедливо уподобляют кучеру (Козьма Прутков) Кто на гребне волны, должен дело иметь и с пеной (Леонид Сухоруков) Тайна учителя в том, что учить невозможно Тайна правителя в том, что нельзя управлять... (Аронов Александр) Разделяя мнения диктатора, вы увеличиваете число его жертв (Валерий Афонченко) Трудней командовать, чем подчиняться (Илья Шевелев) Мудрость – это ум, соединённый с добротой. Ум без доброты – хитрость (Д.С. Лихачёв) Любой приказ, который может быть неправильно понят, понимается неправильно (Армейская аксиома) Тирания - всегда признак слабости (Джеймс Расселл Лоуэлл) Главное качество руководителя – реализм (Марк Аврелий) Если благородные и мудрые управляют глупыми и низкими, то царит порядок. Если глупые и низкие управляют благородными и мудрыми, то будет смута (Мо Цзы) Управлять - значит предвидеть, а предвидеть значит - много знать (Марк Туллий Цицерон) КРЫЛАТЫЕ ФРАЗЫ ИЗВЕСТНЫХ ЛЮДЕЙ - РУКОВОДИТЕЛЕЙ 237
  • 239.
    Трудно идти вногу со временем, когда руководство живет вчерашним днем. Марков, Аврелий Умение руководить приходит не сразу, а по мере перекладыва- ния своей работы на плечи подчиненных, с соответствующим уменьшением их зарплаты. Михаил Мамчич КРЫЛАТЫЕ ФРАЗЫ ИЗВЕСТНЫХ ЛЮДЕЙ - РУКОВОДИТЕЛЕЙ Я всегда ставил себе цель знать наших сотрудников, посетить каждое подразделение нашей компании, попытаться встретить- ся и познакомиться с каждым нашим сотрудником. Акио Морита Среди людей найти совершенство конечно же трудно, так что нужно решиться дать власть и использовать сильные стороны подданного. Люй Бу-Вэй Чаще всего в проекте возникают проблемы не из-за объема или сложности задач, а из-за неумелого управления и запутанных человеческих отношений. Игорь Ашманов Задачи должными быть небольшими и четко сформулирован- ными. Джоэл Спольски Менеджер - человек, который никогда не откладывает на завтра то, что он может заставить других сделать сегодня. Эван Эсар 238
  • 240.
    Менеджмент - этоискусство достижения целей в условиях ограничен- ности ресурсов. Терри Гибсон Cам факт обладания властью может заставить вас не видеть, как ваши подчиненные реагируют на вас на самом деле. Роберт Саттон Не имеет смысла нанимать толковых людей, а затем указывать, что им делать. Мы нанимаем толковых людей, чтобы они говорили, что делать нам. Стив Джобс Руководитель, заведший других в тупик, сам же в него и попадает. Уоррен Баффетт Правильное решение, принятое с опозданием, является ошибкой. Ли Якокка Компьютер не делает из плохого менеджера хорошего. Он быстрее делает хорошего менеджера лучше, а плохого - хуже. Эд Эсбер Чтобы создать результативную организацию, нужно заменить власть ответственностью. Питер Друкер Я предпочел бы получать доход от 1% усилий ста человек, чем от 100% своих собственных усилий. Джон Рокфеллер Лидер действует открыто, босс - за закрытыми дверьми. Лидер ведет за собой, а босс управляет. Теодор Рузвельт КРЫЛАТЫЕ ФРАЗЫ ИЗВЕСТНЫХ ЛЮДЕЙ - РУКОВОДИТЕЛЕЙ 239
  • 241.
    СТИХИ О МЕНЕДЖЕРЕ *** Какимитемпами бы фирма ни росла, Без менеджеров ей, увы, никак. Уладят так легко они дела, Чтоб ввысь взлетел корпоративный флаг. Планируют, все знают наперед, На подвиги «зарядят» персонал. Компании продолжится полет, Ведь у штурвала - профессионал. Все риски на себя порой возьмут - Ответственность ни капли не страшит. Пусть только показатели растут, У боссов возбуждая «аппетит». Пусть бизнес процветает с каждым днем, Ведь менеджеру - деньги и почет. Хоть адским достигается трудом, Кто двигается к цели, не свернет. Специалисты эти жизненно важны Команда лишь усилится во всем. Хоть менеджера функции сложны, Мы знаем точно, что не подведем! *** Кто на фирме больше знает? Наперед все рассчитает? И на чьи могучи плечи? Все решенья возлагают? Менеджер - он наш спаситель, Цифр и планов повелитель, Договоров заступитель И клиентов упоитель. *** Фирмой крупной управляет И разумно, и умело. Деньги так распределяет, Чтоб росло и крепло дело. Порученья он даёт Всем сотрудникам своим, Чтобы фирма шла вперёд, Приносила прибыль им. Год за годом пролетает, Фирма сказочно растет, Твое сердце снова тает От успехов из работ. *** Менеджер в России - Важная профессия! Работать менеджером - Бывает очень весело! Надо очень много знать, Надо очень мало спать. Нужно думать головой, Менеджер же он крутой! Управляет персоналом, Помогает кому надо. Представительная внешность, Острый ум и точный глаз, Ты работаешь усердно Каждый день и каждый час. 240
  • 242.
  • 243.
    РОССИЯ ОТ ИВАНАГРОЗНОГО ДО ПУТИНА 242
  • 244.
    Русский народ естьособенный народ в целом свете, который отличается догадкою, умом, силою. Я знаю это по двадцатилетнему опыту. Бог дал русским особые свойства…верю, взойдет звезда Востока, откуда должен воссиять свет, ибо там (в России) больше, чем где-нибудь хранится под пеплом духа, мощи и силы. Екатерина II Великая «Желаю и хочу только блага стране, в которую привел меня Господь. Слава ее делает меня славною. Вот мое правило, и я буду счастлива, если мои мысли могут в том содействовать». «Я хочу, чтобы страна и подданные были богаты: вот начало, от которого я отправляюсь». «Свобода - душа всего на свете, без тебя все мертво. Хочу повиновения зако- нам; не хочу рабов; хочу общей цели - сделать счастливыми, но вовсе не своенра- вия, не чудачества, не жестокости, которые несовместны с нею» (намек на необ- ходимость отмены крепостного состояния крестьян). «Когда на своей стороне имеешь истину и разум, тогда это следует высказы- вать перед народом, объявляя ему, что такая-то причина привела меня к тому- то: разум должен говорить за необходимость. Будьте уверены, что он победит в глазах большинства». «Власть без доверия народа ничего не значит. Легко достигнуть любви и славы тому, кто этого желает: примите в основу ваших действий, ваших постановле- ний благо народа и справедливость, никогда не разлучные. У вас нет и не должно быть других видов. Если душа ваша благородна, вот ее цель1». Вот базовые принципы ее управленческого подхода, написанные ее же рукой: БАЗОВЫЕ ПРИНЦИПЫ ОТ ЕКАТЕРИНЫ ВЕЛИКОЙ 243 Источник: Вячеслав Летуновский. Учебный курс: Менеджмент от Екатерины Великой Управленческий гений Екатерины II Великой. Уроки истории для русских менеджеров.
  • 245.
    СПИСОК БОГАТЕЙШИХ БИЗНЕСМЕНОВРОССИИ - 2014 244 Имя Состояние, $ млрд 2014 г. Алишер Усманов Металлоинвест, Mail.ru Group, Мегафон, Евросеть, DST Global, ЮТВ Холдинг 18,6 Михаил Фридман Вымпелком, X5 Retail Group, Альфа-банк 17,6 Виктор Вексельберг Русал, КЭС, Акадо 17,2 Владимир Лисин НЛМК, UCL Holding 16,6 Леонид Михельсон Новатэк, Сибур 15,6 Геннадий Тимченко Gunvor, Новатэк, Банк Россия, Трансойл, Сибур 15,3 Вагит Алекперов Лукойл 13,6 Владимир Потанин Норильский никель, Профмедиа 12,6 Андрей Мельниченко Еврохим, СУЭК 11,4 Герман Хан Вымпелком, X5 Retail Group, Альфа-банк 11,3 Михаил Прохоров Русал, Интергео, Банк МФК, New Jersey Nets 10,9 Алексей Мордашов Северсталь, TUI AG, Силовые машины, Утконос 10,5 Сергей Галицкий Магнит 10,3 Роман Абрамович Evraz Plc, Chelsea FC 9,1 Владимир Евтушенков АФК Система 9 Алексей Кузьмичев Вымпелком, X5 Retail Group, Альфа-банк 8,8 Дмитрий Рыболовлев Инвестиции 8,8 Андрей Скоч Металлоинвест 8,2 Сулейман Керимов Polyus Gold, Уралкалий 6,9 Олег Дерипаска Русал, Евросибэнерго, Ингосстрах, Главстрой 6,5 Источник: http://www.forbes.ru/
  • 246.
    Компания Страна Сектор Оборот, $млрд Чистая прибыль, $ млрд Число сотрудников Apple США Компьютеры, ИТ- оборудование 182,80 39,51 92 600 Exxon Mobil США Нефть и газ 364,76 32,52 75 300 Berkshire Hathaway США Страхование - 19,87 316 000 Google США Программное обеспечение и услуги 66,00 14,44 53 600 Microsoft США Программное обеспечение и услуги 86,83 22,07 128 000 PetroChina Китай Нефть и газ 367,85 17,27 534 652 Wells Fargo США Банки - 23,06 264 500 Johnson & Johnson США Фармацевтика и биотехнологии 74,33 16,32 126 500 Industrial & Commercial Bank of China Китай Банки - 44,44 462 282 Novartis Швейцария Фармацевтика и биотехнологии 49,55 9,43 133 413 China Mobile Гонконг Услуги мобильной связи 103,98 17,71 241 550 Wal-Mart Stores США Розничная торговля 485,65 16,36 2 200 000 General Electric США Промышленные конгломераты 148,59 15,21 305 000 Nestle Швейцария Производство и обработка пищи 92,17 14,54 339 000 Toyota Motor Япония Автомобилестроение и комплектующие 248,95 17,67 338 875 Roche Швейцария Фармацевтика и биотехнологии 47,75 9,39 88 509 JP Morgan Chase США Банки - 21,22 241 359 Procter & Gamble США Товары для дома 83,06 11,64 118 000 Samsung Electronics Южная Корея Товары для отдыха 188,48 21,10 99 927 Pfizer США Фармацевтика и биотехнологии 49,61 9,13 СПИСОК КРУПНЕЙШИХ КОМПАНИЙ МИРА 2014 Источник: http://www.forbes.ru/ 245
  • 247.
    Менеджмент как специальность,которую можно полу- чить в вузе, появилась у нас каких-то 20 лет назад. В сов- ременном мире востребованность профессии менеджера неоспорима. Сегодня в любой компании, холдинге или корпорации есть люди, являющиеся представителями именно этого вида деятельности. Еще 15-20 лет назад стало модно переименовывать привычные профессии. С приходом на российский рынок международных компаний появились вакансии супервай- зеров и мерчендайзеров, а продавцов стали называть ме- неджерами по продажам. Часть новых названий появи- лась с приходом новых профессий, часть появилась в ре- зультате присвоения новых названий старым профес- сиям. СЕКРЕТАРЬ, АССИСТЕНТ, КОФЕ-ЛЕДИ Сейчас на рекрутерских сайтах одновременно можно увидеть вакансии секретаря и ассистента. При этом все эти варианты могут быть названием одной и той же вакан- сии. Перечень обязанностей сотрудников практически не отличается - ведение деловой переписки, работа с офис- ной документацией, прием корреспонденции, ответы на телефонные звонки, забота об исправности оргтехники, наличие чая и кофе. Специализация секретаря обычно от- ражена в названии - секретарь-переводчик, секретарь ру- ководителя, секретарь-референт. Все чаще появляются ва- кансии кофе-леди. На эту должность приглашают моло- дых женщин, в обязанности которых входит подавать чай и кофе и следить за порядком на кухнях, за чистотой мик- роволновок, кофемашин, холодильников. УБОРЩИЦА, КЛИНИНГ-МЕНЕДЖЕР, МЕНЕДЖЕР ПО ЭКОЛОГИЧЕСКОЙ БЕЗОПАСНОСТИ ОФИСА Уборщиков сейчас нередко именуют сотрудниками клининга, клининг-менеджерами, клининг-леди. Слово «клининг» заимствовано из английского языка (cleaning) и переводится, как чистка, уборка. ПРОДАВЕЦ, МЕНЕДЖЕР ПО ПРОДАЖАМ, СПЕЦИАЛИСТ ПО ПРОДАЖАМ, ПРОДАВЕЦ-КОНСУЛЬТАНТ Сейчас наименование менеджер стало очень распрост- раненным. Однако, как отмечают специалисты, по опре- делению менеджер должен кем-то управлять. Но, хотя применительно к продавцу в салоне сотовой связи слово менеджер и звучит комично, название профессии «менед- жер по продажам» стало популярным среди работода- телей. МЕРЧЕНДАЙЗЕР И СУПЕРВАЙЗЕР Эти профессии появились в России с приходом на оте- чественный рынок крупных международных компаний. Мерчендайзер занимается представлением товара в торго- вой точке, может также выполнять функции торгового представителя. Супервайзер контролирует работу персо- нала. ГРУЗЧИК, ОПЕРАТОР ПО ПЕРЕМЕЩЕНИЮ ПРОДУКЦИИ Можно встретить в вакансии мастера транспортного отдела, оператора логистической площадки, специалиста по перемещению продукции. В последнее время так иног- да называют грузчиков. ФРОНТЭНД-РАЗРАБОТЧИКИ, ТИМЛИДЫ, РЕСЕЧЕРЫ В ИТ, динамично развивающейся сфере, появляется много новых профессий с англоязычными названиями. К примеру, фронтэнд - разработчики работают с частью сайта, видимой пользователю, а тимлиды руководят не- большими командами в сфере ИТ. В функции ресечера входит подбор персонала. СПЕЦИАЛИСТЫ ПО КРАСОТЕ, NAIL- МАСТЕРА, ИМИДЖМЕЙКЕРЫ Парикмахерские давно и повсеместно переименованы в салоны красоты. Работающих в них сотрудников тоже давно не называют парикмахерами или маникюрщицами. В зависимости от специализации, сотрудников салонов называют мастерами по прическам, nail-мастерами и т.д. НЯНЯ, БЭБИ-СИТТЕР Нянь в последние годы тоже переименовали на английский манер и стали называть беби-ситтер. Ничего нового это название не содержит - оно переводится, как няня. Термином Baby Sitter в США и Западной Европе называют практику временного ухода за ребенком, когда присмотреть за малышом приходит не постоянная, а вре- менная няня с почасовой оплатой. НОВЫЕ НАЗВАНИЯ СТАРЫХ ПРОФЕССИЙ 246
  • 248.
    ОРГАНИЗАЦИЯ УПРАВЛЕНИЯ ВРУССКОЙ ПРАВОСЛАВНОЙ ЦЕРКВИ 247
  • 249.
    Иов (в мируИоанн). Были проведены преобразования в Русской Церк- ви, в результате которых в Mocковский Патриар- хат вошли 4 митрополии: Новгородская, Казанс- кая, Ростовская и Крутицкая; учреждены новые епархии, основано более десятка монастырей. Первым поставил дело книгопечатания на широ- кую основу. Были изданы: Триодь Постная, Три- одь Цветная, Октоих, Минея Общая, Чиновник архиерейского служения и Служебник. Первый возглавил противостояние россиян польско-ли- товским захватчикам13 апреля 1605 г. 1589-1605 Гермоген (в миру Ермолай) (1530-1612). Противостоял изменникам и врагам Отечества, желавшим по- работить русский народ, ввести в России униатство и католи- чество, и искоренить Православие. С греческого на русский язык была переведена служба святому апостолу Андрею Пер- возванному и восстановлено празднование его памяти в Ус- пенском соборе. Были сделаны новые станки для печатания богослужебных книг и построено новое здание типографии, пострадавшее во время пожара 1611 года, когда Москва была подожжена поляками. Освобождение России, за которое с та- ким несокрушимым мужеством стоял святитель Гермоген, ус- пешно завершилось русским народом по его предстательству. УПРАВЛЕНЦЫ РУССКОЙ ПРАВОСЛАВНОЙ ЦЕРКВИ 1606-1612 Филарет (Романов Федор Никитич) (1554-1633). Отец первого царя из династии Романовых. В 1611 году, находясь с посольством в Польше, взят в плен. В 1619 г. вернулся в Россию и до своей кончины был фактическим правителем страны при своем болезненном сыне – царе Михаиле Феодоровиче. 1619-1633 Иоасаф I. Продолжал издательские труды своих предшественни- ков, сделав огромную работу по сличению и исправле- нию богослужебных книг. За сравнительно недолгое правление Патриарха Иоасафа было основано 3 монас- тыря и восстановлено 5 прежних. 1634-1641 Иосиф. Большое внимание уделял Патриарх Иосиф делу духовного просвещения. По его благословению в 1648 году в Москве было основано духовное училище при Андреевском монастыре. Послание Патриарха Иосифа, а также указ царя 1647 года о запрещении работ в воскресные и праздничные дни и об ограничении в эти дни торговли способствовало укреплению веры в народе. За 10 лет было из- дано 36 наименований книг, из которых 14 ранее на Руси не издавались. В годы Патриаршества Иосифа неоднократно совершались открытия мощей святых угод- ников Божиих и прославления чудотворных икон. Именно этому архипастырю удалось сделать первые шаги к воссоединению Украины (Малороссии) с Россией, хотя само воссоединение произошло в 1654 году уже после смерти Иосифа при Патриархе Никоне. 1642-1652 248 Источник: Митрополит Макарий (Булгаков). История Русской Церкви, тт. I-XII.
  • 250.
    Никон (в мируНикита Минич Минин) (1605-1681). В 1654 году состоялось Историческое воссоединение Украины с Россией. Возвращение исконно православ- ных епархий Юго-Западной Руси в лоно Матери - Рус- ской Церкви. Воссоединение с Белоруссией. Упорядоче- ние богослужения. Заменил при крестном знамении дву- перстие троеперстием, провел исправление богослужеб- ных книг по греческим образцам. Церковные реформы Патриарха Никона породили старообрядческий раскол. Были сооружены богатейшие монастыри Православной Руси: Воскресенский под Москвой, именуемый «Новым Иерусалимом», Иверский Святоозерский на Валдае и Крестный Кийостровский в Онежской губе. 1652-1666 Иоасаф II. Близ китайской границы в 1671 году был ос- нован Спасский монастырь. Уделял весьма значительное внимание миссионерской деятельности, особенно на ок- раинах Российского государства, которые только начи- нали осваиваться: на Крайнем Севере и в Восточной Си- бири, особенно в Забайкалье и бассейне Амура, вдоль границы с Китаем. Решительные действия, направлен- ные на то, чтобы восстановить традицию произнесения проповеди за богослужением, которая к тому времени на Руси почти угасла. Обширная книгоиздательская дея- тельность. В 1667 году вышли в свет «Сказание о собор- ных деяниях» и «Жезл правления», написанный Симео- ном Полоцким для обличения старообрядческого раско- ла, затем были изданы «Большой катехизис» и «Малый катехизис». Питирим. 7 июля 1672 года в Успенском со- боре Московского Кремля митрополит Новго- родский Питирим был возведен на Патриар- ший Престол, будучи уже весьма болен, к де- лам управления был призван митрополит Иоа- ким. После десятимесячного патриаршества скончался 19 апреля 1673 года. 1667-1672 1672-1673 1674-1690 Иоаким. Борьба против иностранного влияния на русское общество. Пересмотрел чины литургии святителей Василия Великого и Иоанна Златоуста, устранил некоторые несоответствия в богослужебной практике. Исправил и издал Типикон, который и поныне употребля- ется в Русской Православной Церкви почти в неизменном виде. В 1678 г. расширил число имевшихся в Москве богаделен, содер- жавшихся на церковные средства. Основано духовное училище в Москве, положившее начало Славяно-греко-латинской академии, которая в 1814 г. была преобразована в Московскую духовную ака- демию. Активно поддерживал Петра I. Адриан (в миру Андрей) (1627-1700). Призывал православных хранить в не- прикосновенности каноны, соблюдать мир, охранять Церковь от ересей. В «Ок- ружном послании» и «Увещании» к пастве, состоящем из 24 пунктов, Патриарх Адриан преподал каждому из сословий духовно полезные наставления. Не по нраву пришлось ему брадобритие, курение, отмена русской национальной одеж- ды и другие подобные бытовые нововведения Петра I. Полезные же и действи- тельно важные начинания царя, направленные на благое устроение Отечества (строительство флота, военные и социально-экономические преобразования), Патриарх Адриан понимал и поддерживал. 1690-1700 УПРАВЛЕНЦЫ РУССКОЙ ПРАВОСЛАВНОЙ ЦЕРКВИ 249
  • 251.
    Стефан Яворский (ЯворскийСимеон Иванович). Власть местоблюстителя, сравнительно с патриар- шей, была ограничена Петром I. В духовных делах в большинстве случаев Стефан должен был сове- щаться с собором епископов. В 1721 году был от- крыт Синод. Стефан отказывался подписывать про- токолы Синода, не бывал на его заседаниях и ника- кого влияния на синодальные дела не имел. МЕСТОБЛЮСТИТЕЛЬ ПАТРИАРШЕГО ПРЕСТОЛА 1700-1721 1917-1925 Тихон (Белавин Василий Иванович). В 1917 г. Всерос- сийский Поместный Собор Русской Православной Церкви восстановил Патриаршество. Совершилось важнейшее со- бытие в истории Русской Церкви: после двухвекового вы- нужденного безглавия она вновь обрела своего Предстоя- теля и Первосвятителя. Стоял как непреодолимая прегра- да на пути у большевиков перед их планами разложения Церкви изнутри. Все эти годы он фактически жил в за- ключении и умер в борьбе и скорби. Священномученик Петр, митрополит Крутицкий. Решительно выступил против обновленства. Отка- зался выступить с призывом к лояльности относи- тельно советской власти. Бесконечные тюрьмы и концлагеря. На допросе в декабре 1925 года зая- вил, что церковь не может одобрить революцию: «Социальная революция строится на крови и брато- убийстве, чего Церковь признать не может». 27 декабря 1936 года митрополит Сергий принял на себя титул патриаршего местоблюстителя. 2 октября 1937 г. тройкой НКВД по Челябинской области при- говорён к расстрелу. 10 октября в 4 ч. дня был рас- стрелян. Место погребения остаётся неизвестным. МЕСТОБЛЮСТИТЕЛЬ ПАТРИАРШЕГО ПРЕСТОЛА 1925-1936 Сергий (в миру Иван Николаевич Страгородский) (1867-1944). Известный богослов и духовный писатель. В 1927 г. - в тяжелое как для Церкви, так и для всего народа вре- мя обратился к духовенству и мирянам с посланием, в котором призывал православных лояльно относить- ся к советской власти. В 1943 году, в переломный мо- мент Великой Отечественной войны, правительством было принято решение о восстановлении патриар- шества, и на Поместном Соборе Сергий был избран Патриархом. Занимал активную патриотическую по- зицию, призывал всех православных неустанно мо- литься о победе, организовал сбор средств для помо- щи армии. 1936-1943-МЕСТОБЛЮСТИТЕЛЬ; 1943-1944-ПАТРИАРХ УПРАВЛЕНЦЫ РУССКОЙ ПРАВОСЛАВНОЙ ЦЕРКВИ 250 Источник: Цыпин В.А., прот. История Русской Православной Церкви, 1917 – 1990: Учебник для православных духовных семинарий.
  • 252.
    Алексий I (СергейВладимирович Симанский) (1877-1970). В 1945 г. митрополит Алексий был избран Патриархом Московским и всея Руси на первом Поместном соборе Патриаршей Церкви (не обновленцев) после 1918 года. Во время войны, в период блокады Ленинграда оставался в городе, совершал литургии и молебны, проповедовал, ободрял и утешал верующих. Постоянно обращался с пат- риотическими посланиями к своей пастве. В конце 50-х - нач. 60-х гг. во время кампании по искоренению религии в СССР протестовал против налога на свечное произ- водство и выпадов в прессе против церкви и духовенства. Cовершил первое в истории московских первосвятителей паломничество в Святую землю, нанеся визиты восточ- ным патриархам. «Церковь Христова, полагающая своей целью благо людей, от людей же испытывает нападки и порицания, и тем не менее она выполняет свой долг, призывая людей к миру и любви». 1945-1970 Пимен (Извеков Сергей Михайлович) (1910-1990). Патриарх Московский и всея Руси с 1971 г. Участник Великой Отечественной войны. За исповедание право- славной веры подвергался преследованиям. Дважды (до войны и после войны) находился в заключении. Архи- ерей с 1957 года. Первым из Московских Патриархов по- сетил Святую Гору Афон (1972) и выступил с речью в Организации Объединенных Наций - на Второй спе- циальной сессии Генеральной Ассамблеи ООН по разо- ружению (Нью-Йорк, июнь 1982). Период 1988 - 1990 гг. - начали массово открываться новые приходы, возобнов- лялась монашеская жизнь некоторых закрытых прежде монастырей, создавались новые духовно-учебные заве- дения. 1971-1990 Алексий II (Ридигер Алексей Михайлович) (1929-2008). Почетный член многих зарубежных духовных академий. Более чет- верти века был сотрудником аппарата и руководства Конференции Европейских Церквей (КЕЦ). Принимал участие в работе междуна- родных и советских миротворческих общественных организаций. Наблюдались следующие существенные тенденции и явления в жиз- ни РПЦ: трансграничный характер (впервые за всю историю Мос- ковской Церкви) исключительной юрисдикции («канонической тер- ритории») РПЦ; устойчивый значительный рост количества прихо- дов, монастырей, духовных учебных заведений, епархий и лиц духо- венства во всех странах «канонической территории» РПЦ. Выступал с осуждением «нравственного релятивизма и попыток разрушить тра- диционные нравственные нормы». 1990 - 2008 2009 - наше время Кирилл (Гундяев Владимир Михайлович) (род. 1946). Патриарх Московский и всея Ру- си. Выступает «категорически против любых реформ» в Церкви. «Главным критерием в оценке деятельности Церкви должно стать нравственное состояние общества, а не за- полненные храмы». Автор нескольких книг и более 500 публикаций в отечественной и зарубежной периодике. Принимает актив- ное участие в работе многочисленных меж- христианских организаций на конференциях, в комиссиях и диалогах с представителями инославных конфессий. УПРАВЛЕНЦЫ РУССКОЙ ПРАВОСЛАВНОЙ ЦЕРКВИ 251
  • 253.
    CАЙТЫ ДЛЯ МЕНЕДЖЕРА Этоканал для владельцев и менедже- ров компаний , показывающий положи- тельный опыт предпринимателей России, заменяющий прохождение дорогостоящих тренингов и курсов, дающий инструмен- ты, которые можно сразу использовать в своей практике. Для участия в програм- мах телеканала «Успех» приглашаются лучшие бизнесмены, консультанты и тре- неры, возможность пройти обучение у ко- торых - большая удача для любого пред- принимателя. http://uspeh-tv.ru/ http://school.skolkovo.ru/ru «Успех» Московская школа управления СКОЛКОВО Одна из ведущих частных бизнес- школ России и СНГ, основанная в 2006 г. по инициативе делового сообщества. В состав партнеров-учредителей школы входят 10 российских и международных компаний и 11 частных лиц, лидеров рос- сийского бизнеса. Профессионалы.ru деловая социальная сеть #1 в России и СНГ Российская деловая социальная сеть, объеди- няющая специалистов и бизнесменов по отрасле- вым, профессиональным и географическим при- знакам. Созданная 31 июля 2008 года. На сервисе име- ются сообщества, используемые для обсуждения профессиональных вопросов, поиска бизнес- партнеров, инвесторов и новых идей. 252
  • 254.
    http://клубпетравеликого.рф/ САЙТЫ ДЛЯ МЕНЕДЖЕРА http://www.youtube.com/user/synergytvru http://sbs.edu.ru/ http://www.r-u-s.org/ Школабизнеса «Синергия» - это старейшая бизнес-школа России с богатой историей и конкретными результатами. Проект призван выделять талантливых, высокопрофессиональных отечественных менеджеров, которые успешно реализуют и развивают социально-экономический потенциал своего предприятия, отрасли, региона. Канал Университета СИНЕРГИЯ - больше, чем канал об университетской жизни, это полноценный портал, посвященный современному образованию. Российское управленческое сообщество участников президентской программы подготовки управленческих кадров Общероссийская общественная организация. 253
  • 255.
    АХ! ЕСЛИ РОЖДЕНЫМЫ ВСЕ ПЕРЕНИМАТЬ 254 1795-1829 гг.
  • 256.
    КОНТРОЛЬНЫЕ ВОПРОСЫ КГЛАВАМ 1-8 ГЛАВА 1 ИСТОРИЧЕСКИЕ ПРЕДПОСЫЛКИ РАЗВИТИЯ МЕНЕДЖМЕНТА 1. Какой вклад в науку управления внесли правители государства Российского? 2. Какой вклад в науку управления внесли реформаторы: М. Сперанский, С. Витте, П. Столыпин? ... 3. Как была устроена система государственной власти в различные периоды российской истории? 4. Опишите промышленную революцию Руси. 5. Назовите основные принципы "русского метода" обучения ремёслам. 6. Сколько лет насчитывается русскому предпринимательству? 7. Назовите русских промышленников и предпринимателей XVIII-XX вв. 8. Какой вклад в промышленную революцию России внесли Ползунов, Андрей Нартов, Тимченко И.А. Можайский А.Ф.? … 9. Главное различие Российской и Западной цивилизаций, сути человеческой жизни, экономики и прогресса. ГЛАВА 2 ЗАРУБЕЖНЫЙ ОПЫТ МЕНЕДЖМЕНТА 1. Что такое управление? 2. Что такое менеджмент, каковы его основные признаки? 3. Каковы основные источники научного менеджмента? 4. Каково содержание научного менеджмента? 5. Какой вклад в экономическую теорию внесли А. Смит, Д. Рикардо, Р. Оуэн? 6. Какой вклад в менеджмент внесли М. Вебер, 3. Фрейд, Э. Мейо, А. Маслоу? 7. Назовите три основных способа управления людьми. 8. Какой вклад в менеджмент внесли Ф. Тейлор, Г. Форд? 9. Назовите принципы административного менеджмента А. Файоля. 10. Что такое «школа человеческих отношений»? 11. Что означает «ситуационный подход» к менеджменту? 12. Что означает «количественный подход» к менеджменту? 13. Какова роль кибернетики и системного анализа в менеджменте? 14. Какова роль синергетики в менеджменте? 15. Назовите основные особенности развития менеджмента в XIX-XX вв. 16. Назовите теоретиков зарубежного менеджмента нач. XXI в. 17. Назовите зарубежных практиков менеджмента нач. XXI в. 18. Назовите примеры бизнес-стратегий ведущих зарубежных компаний нач. XXI в. 19. Назовите примеры ведущих зарубежных компаний мира XX -XXI вв. 20. В чем смысл «принципов Питера»? 255
  • 257.
    КОНТРОЛЬНЫЕ ВОПРОСЫ КГЛАВАМ 1-8 ГЛАВА 3 РАЗВИТИЕ ОТЕЧЕСТВЕННОГО МЕНЕДЖМЕНТА 1. Какие главные формы управления государством применялись в СССР? 2. Назовите основные принципы управления социалистическим производством? 3. Какой вклад в науку управления внесли А. Богданов, А. Гастев, П. Керженцев? … 4. Назовите основные черты экономической реформы конца 80-х – начала 90-х годов в СССР. 5. Были ли крупные предприниматели в СССР? 6. Назовите примеры промышленности СССР? ГЛАВА 4 СОВРЕМЕННЫЙ РОССИЙСКИЙ МЕНЕДЖМЕНТ 1. Назовите этапы развития современного менеджмента в России. 2. Назовите современные системы управления. 3. Каковы основные положения современной модели менеджмента? 4. Опишите менеджера нового типа. 5. Назовите характерные черты современной российской модели управления. 6. Что такое организация? 7. Опишите Российскую промышленность в XXI веке. ГЛАВА 5 КТО ТАКОЙ СОВРЕМЕННЫЙ МЕНЕДЖЕР 1. Кто такой менеджер и что такое менеджмент? 2. Приведите примеры видов менеджмента. 3. Приведите примеры профессий по менеджменту. 4. Опишите русский стиль менеджмента. 5. В чем кроется суть «загадочной русской души», русского характера? 6. Назовите основные черты менеджера. 7. Что предусматривает характеристика организации? 8. Перечислите умения менеджера XXI века. 9. Чему учат менеджера? 10. Назовите лучших теоретиков и практиков менеджмента России XX-нач. XXI в. 256
  • 258.
    КОНТРОЛЬНЫЕ ВОПРОСЫ КГЛАВАМ 1-8 ГЛАВА 6 ОСНОВЫ МЕНЕДЖМЕНТА 1. В чем заключается цель организации? 2. Что предусматривает деятельность организации? 3. Что составляет внешняя среда организации? 4. Что составляет внутренняя среда организации? 5. Что такое система управления? 6. Что такое открытая и закрытая система? 7. Что такое сложная система? 8. Назовите основные типы организационных структур. 9. Назовите основные характеристики организационных структур. 10. Что такое структура управления организацией? 11. Что такое линейное, функциональное и целевое управление? 12. Назовите требования к формированию организационных структур управления. 13. Какова должна быть последовательность формирования организационных структур управления? 14. Опишите типовые схемы организационных структур управления (линейно- функциональной, штабной, целевой, матричной, смешанной). 15. Что такое делегирование полномочий? 16. Что такое региональная структура управления? 17. Что такое продуктовая структура управления? 18. Что такое потребительская структура управления? 19. Что такое дивизиональная (отделенческая) структура управления? 20. Что такое адаптивная (органическая) структура управления? 21. Назовите объекты управления в организации. 22. Назовите факторы внешней среды организации. 23. Назовите основные формы интеграции предприятий. 24. Назовите основные функции менеджмента. 25. Что такое функция прогнозирования и планирования? 26. Что такое функция организации? 27. Назовите законы организации. 28. Что такое технология менеджмента? 29. Что такое функция активизации и стимулирования? 30. Что такое функция координации и регулирования? 31. Что такое функции учета, контроля и анализа? 32. Каковы требования к организации контроля? 33. Назовите основные методы управления. 34. Назовите и охарактеризуйте методы менеджмента. 35. Охарактеризуйте экономические методы менеджмента. 36. Что такое стимулирование? 37. Что такое ценообразование? 38. Из чего складывается финансирование? 257
  • 259.
    КОНТРОЛЬНЫЕ ВОПРОСЫ КГЛАВАМ 1-8 39. Из чего складывается кредитование? 40. Что такое административные методы менеджмента? 41. Что такое социально-психологические методы менеджмента? 42. Что такое решение? 43. Что такое управленческое решение? 44. Как классифицируются управленческие решения? 45. Что понимается под исследованием операций? 46. Что такое моделирование ситуации? 47. Что такое модель? 48. Какие бывают модели управления производством? 49. Что такое маркетинг и маркетинг- микс? 50. Что включает процесс подготовки и принятия решения? 51. Опишите этапы процесса принятия решения. 52. Опишите выбор наилучшего (оптимального) варианта решения задачи. 53. Дайте характеристику национальным особенностям менеджмента. 54. Что такое риск? 55. Каковы причины неопределенности, порождающей риск? 56. Каковы пути преодоления неопределенности? 57. Какой бывает информация? 58. Назовите основные направления информационного обеспечения. 59. Что такое коммуникации? 60. Назовите виды коммуникаций. 61. Кто участвует в коммуникационном процессе? 62. Назовите основные источники информации. 63. Чем характеризуется передаваемая информация? 64. Что такое вербальные и невербальные средства? 65. Назовите этапы коммуникационного процесса. 66. Что такое деловое общение? 67. Назовите основные формы делового общения. 68. Что такое группа? 69. Что такое формальная и неформальная группа? 70. Что такое командная и целевая группа? 71. Каковы принципы подбора группы? 72. Каковы характерные черты неформальной группы? 73. Каковы мотивы создания неформальной группы? 74. Назовите основные принципы управления неформальной группой. 75. Что такое власть? 76. Каковы основания для получения власти? 77. Что такое руководство и лидерство? 78. Какие основные направления деятельности руководителя организации? 79. В чем отличия в технологии руководства и лидерства? 80. Что такое конфликт? 81. Каковы источники возникновения конфликтов? 258
  • 260.
    82. Какими бываютконфликты? 83. Каковы негативные последствия конфликтов? 84. Каковы позитивные последствия конфликтов? 85. Каковы средства управления конфликтами? 86. Назовите основные методы управления конфликтами. 87. Укажите порядок действий при разрешении конфликтов. 88. Назовите несколько типов руководства предприятием. 89. Что такое организационная культура? 90. Что такое этика менеджера? 91. Назовите качества хорошего и плохого менеджера. 92. Что такое стратегия? 93. Что такое стратегический менеджмент? 94. Назовите основные черты стратегического менеджмента. 95. В чем главное содержание стратегического менеджмента? 96. На основе чего производится стратегический анализ? 97. В чем суть методики «Бостон консалтинг груп»? 98. Что такое «Домашние кошки»? 99. Что такое «Звезды»? 100. Что такое «Дойные коровы»? 101. Что такое «Бездомные собаки»? 103. В чем смысл типовых схем рыночных стратегий: «Новатор», «Последователь», «Неудачник», «Посредственность»? 104. Что такое инновации? 105. Назовите главные направления инноваций. 106. Что такое эффективность менеджмента? 107. Что такое внутренняя и внешняя эффективность? 108. Что такое критерии эффективности (показатели успешности) менеджмента? 109. Какие требования предъявляются к критериям эффективности менеджмента? 110. В чем основные достижения японского менеджмента? 111. Кто такой предприниматель и что такое предпринимательство? 112. Что такое бизенс-план? 113. Назовите основные разделы бизнес-плана и его структуру. 114. Опишите модель лидерства Ицхака Адизеса. 115. Роль компьютерной техники в современном менеджменте. 116. Сущность самоменеджмента. Личные установки руководителя. КОНТРОЛЬНЫЕ ВОПРОСЫ К ГЛАВАМ 1-8 259
  • 261.
    ГЛАВА 7 РУССКАЯ УПРАВЛЕНЧЕСКАЯСИСТЕМА. МЕНЕДЖМЕНТ ПО СУВОРОВУ 1. Сущность Суворовского управленческого подхода. 2. Опишите управленческий цикл по Суворову. 3. Опишите родительский стиль Суворова. 4. Назовите основные принципы суворовского подхода к руководству подчиненными. 5. Назовите основные правила постановки задач по Суворову. 6. Перечислите важнейшие моменты обратной связи и наставничества. 7. Опишите суворовский поток. 8. Опишите метод «клин» по Суворову. 9. Опишите принципы системного натиска по Суворову. 10. Назовите семь законов войны по Суворову. 11. Что может почерпнуть из суворовского опыта современный менеджер? КОНТРОЛЬНЫЕ ВОПРОСЫ К ГЛАВАМ 1-8 260 ГЛАВА 8 ЭТО ИНТЕРЕСНО 1. Назовите выдающихся управленцев древности. 2. Расскажите о практике управления в древности. 3. Опишите управленческую мысль в древней Греции. 4. Кто такой Николай Дмитриевич Кондратьев? 5. Перечислите базовые принципы от Екатерины Великой. 6. Опишите организацию управления в Русской Православной Церкви. 7. Опишите управленцев Русской Православной Церкви: Иов, Гермоген, Филарет, Кирилл… 8. Какие деловые социальные сети, каналы, сайты Вы знаете?
  • 262.
    В учебном пособиирассмотрен наиболее доступный современный фундаментальный учебный курс, в котором даны основные понятия изучаемой области, содержится подробное введение в предмет, изложение основ истории, теории и практики Российского и Зарубежного менеджмента. В общедоступной форме описан весь комплекс механизмов и методов, элементов управленческой деятельности на предприятии, в организации и предпринимательской деятельности. Рассмотрены принципы и методы менеджмента, формирование стратегии и тактики, создание организации и управление операциями, решение задачи, возникающие в работе руководителей, экономистов и других специалистов организаций, в деятельности предпринимателей. Предназначен для студентов, преподавателей, руководителей предприятий, организаций, учреждений и их подразделений, предпринимателей. Изложение не претендует на полноту раскрытия всего многообразия удивительного мира, где действует менеджер, от решений, стиля руководства которого зависят и результаты деятельности предприятия, и уверенность в завтрашнем дне, и возможность работы в новой экономической ситуации. Хочется верить, что знания, почерпнутые из данного пособия, потребуют дополнительного изучения менеджмента, без которого невозможно развитие российской экономики. Чем больше в России успешных руководителей, тем крепче наша страна! Цивилизованный рынок требует грамотных специалистов. Всему надо учиться. Пока есть время. Удачи Вам! ЗАКЛЮЧЕНИЕ 261
  • 263.
    Авторитаризм (фр. autoritarisme< лат. auctoritas власть, влияние) - самовластие, государствен- ный строй, характеризующийся режимом личной власти, диктаторскими методами правления. Авто- ритарный – 1) основанный на беспрекословном подчинении власти, диктаторский; 2) стремящийся утвердить свою власть, авторитет; властный. Агрегировать (лат. aggregatus присоединенный) - объединять, суммировать какие-либо однород- ные показатели (величины) с целью получения более общих, обобщенных, совокупных показателей (величин). Адаптация (лат. adaptatio < adaptare приспособлять) - приспособление строений и функций орга- низмов к условиям существования. Аддитивный (лат. additio прибавление) - получаемый путем сложения; аддитивная теория чисел - часть арифметики, изучающая законы, по которым числа могут быть составлены из слагаемых того или иного виды; аддитивные свойства - свойства, связанные с геометрическими или физическими объектами так, что свойство, соответствующее целому объекту, всегда равно сумме величин, соот- ветствующих его частям, каким бы образом объект не разбирали на части. Администрация - составная часть управленческой деятельности, занимающаяся: выработкой кор- поративной политики; координацией финансов; производством, распределением и установлением границ организации и верховного контроля администратора и т.д. Альтернатива (фр. alternative < лат. alter один из двух) - 1) необходимость выбора между взаимо- исключающими возможностями; 2) каждая их исключающих друг друга возможностей. Аспект (лат. aspectum взгляд, вид) - точка зрения, с которой рассматривается предмет, явление, понятие. Аффилиация (от англ. to affiliate - присоединять, присоединяться) - стремление человека быть в обществе других людей. Тенденции к аффилиации возрастают при привлечении субъекта в потен- циально опасную стрессовую ситуацию. При этом общество других людей позволяет ему проверить избранный способ поведения и характер реакций на сложную и опасную обстановку. В известных пределах близость других приводит к прямому снижению тревожности, смягчая последствия как физиологического,так и психологического стресса. Блокирование аффилиации вызывает чувство одиночества, порождает фрустрацию. Беседа - метод получения необходимой информации на основе вербальной коммуникации. Широко применяется в различных сферах человеческой деятельности, являясь основным способом введения субъекта в конкретную ситуацию. Бихевиоризм (англ. behaviorism < behavior поведение) - изучение психологических аспектов по- ведения работников, выявление их мотиваций и предпочтений. Бюджет - метод распределения ресурсов, охарактеризованных в количественной форме, для дости- жения целей, также представленных количественно. Бюрократия (от фр. bureaucratie < bureau бюро, канцелярия + гр. kratos власть, господство) - букв. господство канцелярии - 1) тип организации, для которой характерно специализированное распределение труда, четкая управленческая иерархия, правила и стандарты, показатели оценки ра- боты, принципы найма, основывающиеся на компетенции работника; 2) орган государства, органи- зационно оформленный в виде аппарата чиновничества. Вербальная информация - информация, получаемая из радио-, телепередач, от потребителей, по- ставщиков, конкурентов, на торговых совещаниях, в профессиональных организациях, от юристов, бухгалтеров и финансовых ревизоров, консультантов. Верования - устойчивые представления о явлении, процессе или человеке, не требующие соот- ветствующих доказательств, которые люди используют при их восприятии. СЛОВАРЬ МЕНЕДЖЕРА 262
  • 264.
    Внешняя среда организациикосвенного воздействия - факторы, которые могут не оказывать прямого немедленного воздействия на операции, но, тем не менее, сказываются на них: политичес- кие факторы, социокультурные факторы, состояние экономики, международные события, научно- технический прогресс. Внешняя среда организации прямого воздействия - факторы, которые непосредственно влияют на операции организации и испытывают на себе прямое влияние операций организации: поставщи- ки, трудовые ресурсы, законы и учреждения государственного регулирования, потребители и конку- ренты. Внутренняя среда организации - это совокупность ситуационных факторов внутри организации: цели, структура, задачи, технология и люди. Восприятие - единство процессов отбора и систематизации поступающей из окружения информа- ции, каждый из которых осуществляется как в соответствии с общими закономерностями, так и под влиянием индивидуальных особенностей личности. Группа - это двое или более людей, взаимодействующих друг с другом таким образом, что каждый из них одновременно и оказывает влияние на другого, и испытывает его влияние. Группы формальные - это группы созданные по воле руководства для организации производствен- ного процесса. Де... (лат. de...) - приставка, обозначающая отделение, удаление, отмену, напр.: деперсонализован- ный – обезличенный, противоп. персонализованный (персона (лат. persona) – особа, личность. Делегирование ответственности - передача подчиненным права принятия определенных решений или права на решение определенных проблем. Делегирование полномочий - передача подчиненным власти в принятии решений и в осуществле- нии тех или иных действий, права использовать ресурсы организации для выполнения делегирован- ных им задач. Департаментизация - процесс организационного обособления, группирования специализирован- ных работ в организации (от слова «департамент» или «отдел»). Деперсонализованный - обезличенный, противоп. персонализованный (персона (лат. persona) - особа, личность). Деструкция (лат. destructio) - разрушение, нарушение нормальной структуры чего-либо. Децентрализация - передача функций управления от центральных органов власти местным орга- нам, расширение круга полномочий нижестоящих органов управления за счет вышестоящих. Децентрализация управления - передача прав, функций и ответственности с верхних уровней управления на нижние. Диапазон потенциальных возможностей - это функциональные службы организации: маркетинг, производство, НИОКР, финансы и т.д., а также навыки общего управления, например, развитием, диверсификацией, расширением за счет приобретения других фирм. Дилетант (ит. dilettante < лат. dilectare услаждать, забавлять) - любитель, занимающийся каким- либо искусством или наукой без специальной подготовки; поверхностно знакомый с какой-либо областью науки или искусства). Дискретный (лат. discretus) - прерывистый, состоящий из отдельных частей; дискретная величина – такая величина, между значениями которой заключено лишь конечное число других ее значений; противоп. непрерывная величина. Дихотомия (гр. dichotomia < dicha - на две части + tome сечение) - последовательное деление це- лого на две части, затем каждой части снова на две и так далее. СЛОВАРЬ МЕНЕДЖЕРА 263
  • 265.
    Друкер Питер Ф.(род. 1909) - американский экономист, социолог, специалист в области проблем управления. П. Друкер один из теоретиков эмпирической школы в индустриальной социологии, ко- торая основывается на синтезе «классической» школы управления и теории «человеческих отноше- ний». С точки зрения П. Друкера, единство теории и бизнеса – это главная определяющая особен- ность эмпирической школы. Друкер считал, что основные усилия менеджеров должны быть направ- лены на создание системы заинтересованности, формирование и совершенствование эффективной мотивации труда. На уровне предприятий это проявляется, прежде всего, в оплате труда и достиже- нии каждым работником удовлетворенности трудом. Друкер сформулировал основы ситуационного подхода к управлению: необходимость конкретного анализа ситуаций для принятия правильных уп- равленческих решений. Он рассматривает ситуационную теорию в качестве объединяющей концеп- ции, считая необходимым превращение ее в основополагающий принцип управленческого мышле- ния. Основные работы П. Друкера: «Рынок: как выйти в лидеры. Практика и принципы», «Новые реальности в правительстве и политике, в экономике и бизнесе, в обществе и мировоззрении». Задача - определенная работа, серия работ или часть работы, которая должна быть выполнена зара- нее установленным способом, в заранее ограниченные сроки. Знание - 1) результаты познания, научные сведения; 2) совокупность сведений в какой-либо облас- ти. Иерархия (гр. hierarchia < hieros священный + arche власть) - 1) расположение частей или эле- ментов целого в порядке от высшего к низшему; 2) расположение служебных званий, должностей в порядке их подчинения (иерархическая лестница). Канал - 1) линия связи, коммуникации; устройство для передачи информации; 2) путь, средство для перемещения чего-либо; 3) искусственное русло, наполненное водой. Комитет - группа внутри организации, которой делегированы полномочия какого-либо задания или комплекса заданий. Комитет постоянный - перманентно действующая группа внутри организации, имеющая конкрет- ную цель. Комитет специальный - временная группа, сформированная для выполнения определенной цели. Коммуникабельность - способность, склонность к коммуникации, к установлению контактов и связей. Коммуникации - процесс обмена информацией, ее смысловым значением между двумя или более людьми. Коммуникации вертикальные - информация, перемещающаяся внутри организации по нисходя- щей, т.е. с высших уровней на низшие. Коммуникации горизонтальные - информация, перемещающаяся снизу вверх и выполняющая функцию оповещения руководства о том, что делается на низших уровнях. Коммуникации неформальные - обмен слухами между людьми. Коммуникационная сеть - соединение определенным образом участвующих в данном процессе индивидов с помощью информационных потоков. Такой подход рассматривает не индивидов как та- ковых, а коммуникационные отношения между индивидами. Коммуникационная сеть включает по- токи посланий или сигналов между двумя и более индивидами. Коммуникационная сеть концентри- руется на выработанных в организации образцах этих потоков, а не на том, удалось ли передать зна- чение или смысл послания, и влияет на сокращение или увеличение разрыва между посланным и полученным значением. Коммуникационный стиль - это способ, с помощью которого индивид предпочитает строить отно- шения по данному поводу с другими. Знание стилей помогает определить то, как себя вести с этим стилем, и, что можно ожидать от поведения, связанного с этим стилем. СЛОВАРЬ МЕНЕДЖЕРА 264
  • 266.
    Коммуникация - 1)путь сообщения, линия связи; 2) сообщение, общение. Коммуникация – переда- ча информации от одного субъекта другому. Субъектами могут выступать отдельные личности, группы и даже целые организации. В таком случае коммуникация носит межличностный характер и осуществляется путем передачи идей, фактов, мнений, намеков, ощущений или восприятий, отно- шений и чувств от одного лица другому в устной или какой-либо другой форме (письменно; жесты; поза; тон голоса; время передачи; то, что не сказано и тому подобное) с целью получения в ответ желаемой реакции. Компенсация за действия - внешняя реакция на поведение человека, выражающаяся в том, что че- ловек либо что-то приобретает, либо что-то теряет, чего-то добивается или же чего-то не достигает, в результате осуществленных им в форме определенного поведения действий. Компенсация отрицательная - реакция на поведение человека, при которой его желаемое поведе- ние сразу же приводит к устранению нежелаемых для человека обстоятельств или раздражителей. Например, человек, который не ведет себя должным образом, подвергается бойкоту окружающих. Компенсация положительная - реакция на поведение человека в виде вознаграждения, которое, независимо от формы, приводит к приятным для него последствиям. Контекст (лат. contеxtus тесная связь, соединение) - законченный в смысловом отношении отры- вок письменной или устной речи, необходимый для определения смысла отдельного входящего в него слова или фразы. Континуум (от лат. continuum непрерывное, сплошное) - непрерывность, неразрывность явле- ний, процессов. Континуум управленческий - непрерывность, неразрывность изменений, исторического развития, оформления управления в научную дисциплину. Контроль - процесс обеспечения достижения организацией своих целей. Контроль - процесс проверки того, как данная организация осуществляет свои цели, и корректи- ровки ее действий, состоящий из трех этапов: постановка задач для исполнения; проверка реально- го исполнения задач; решение проблем, если исполнение не соответствует поставленным задачам. Является одной из функций управления. Конфликт - отсутствие согласия между двумя или более сторонами, которые могут быть конкрет- ными лицами или группами. Каждая сторона делает все, чтобы принята была ее точка зрения или цель, и мешает другой стороне делать тоже самое. К. (лат. conflictus столкновение) – столкновение противоположных интересов, взглядов; серьезное разногласие, спор. Концепция (лат. conceptio) - 1) система взглядов, то или иное понимание явлений, процессов; 2) единый, определяющий замысел, ведущая мысль какого-либо произведения, научного труда и т.д. Концепция стратегического менеджмента - система взглядов, которая позволяет организации до- биваться своих целей в условиях динамичной, изменчивой и неопределенной среды. Корпорация - широко распространенная в развитых странах форма организации предпринима- тельской деятельности, предусматривающая долевую собственность, юридический статус и сосре- доточение функций управления в руках верхнего эшелона профессиональных управляющих (менед- жеров), работающих по найму. Корпорации могут быть как государственными, так и частными. Юридический статус корпорации предопределяет систему налогообложения их прибылей. В отли- чие от партнерств и индивидуальных деловых предприятий, чьи доходы облагаются по ставке инди- видуального подоходного налога, прибыли корпорации облагаются налогом на прибыль, который, как правило, отличается от подоходного налога как по величине ставок, так и по набору льгот и вы- четов из налоговой базы (дохода, подлежащего налогообложению) или налоговых обязательств. СЛОВАРЬ МЕНЕДЖЕРА 265
  • 267.
    Кооперация (лат. cooperatioсотрудничество) - форма организации труда, при которой большое число людей совместно участвует в одном или в разных, но связанных между собой процессах тру- да. Критериальная база поведения - расположение человека к людям, событиям и процессам; сово- купность ценностей, разделяемых им; набор верований, которых он придерживается и принципов, которым он следует в своем поведении. Лидер (англ. leader ведущий, руководитель) - глава, руководитель политической партии, проф- союза и т.д. Лидерство - способность влиять на индивидуумов и группы людей, чтобы побудить их действовать для достижения определенных целей. Личность - характеристики отдельного человека и его поведения, которые сгруппированы таким образом, что отражают уникальный характер приспособления данного лица к окружающей среде. Менеджер (англ. manager < manage – управлять) - наемный управляющий, специалист по ме- неджменту. Менеджмент - 1) междисциплинарная отрасль научного знания с четко выраженным приоритетом прагматических установок; 2) составная часть управленческой деятельности организации, связан- ная с выполнением политики в пределах, определенных администратором, а также с использовани- ем организации для решения задач, поставленных перед нею. Миссия организации - цель, вызывающую у членов организации состояние устремленности к чему-то. Формулирование миссии – ответ на вопрос: почему организация (или человек) делает то, что она (или он) делает? Это нечто большее, чем определение роли организации. Миссия информи- рует членов организации, что ожидает общество от организации и что организация ожидает от сво- их членов. Модель - представление объекта, системы или идеи в некоторой форме, отличной от самой целост- ности. Модель аналоговая - представляет исследуемый объект аналогом, который ведет себя как реаль- ный объект, но не выглядит как таковой; пример аналоговой модели – организационная схема. Модель математическая (символическая) - использует символы для описания свойств или харак- теристик объекта или события. Модель Портера-Лоулера - комплексная процессуальная теория мотивации, объединяющая эле- менты теории ожиданий и теории справедливости. Она включает пять переменных величин: усилие, ожидание, результативность, вознаграждение и удовлетворение. Модель физическая - то, что исследуется с помощью увеличенного или уменьшенного описания объекта или системы. Примеры физической модели – синька чертежа завода, его уменьшенная фак- тическая модель, уменьшенный в определенном масштабе чертеж проектировщика. Такая физичес- кая модель упрощает визуальное восприятие и помогает установить, сможет ли конкретное обору- дование физически разместиться в пределах отведенного для него места. Мотив (фр. motif) - побудительная причина, повод к какому-либо действию, довод в пользу чего- либо. Мотивации - психологические стимулы, которые дают действиям людей цели и направления. Эти стимулы происходят из нас самих. Но если мы говорим о руководителях, «мотивирующих» других, мы говорим о путях, которыми они фокусируют человеческие мотивации на достижение целей орга- низации; М. – процесс создания у членов организации внутреннего побуждения к действиям для до- стижения целей организации в соответствии с делегированными им обязанностями и сообразно с планом. Одна из функций управления. СЛОВАРЬ МЕНЕДЖЕРА 266
  • 268.
    Мотивация по принципу"кнута и пряника" - намеренное и интенсивное использование внеш- них поощрений и наказаний для мотивации сотрудников, сходное с легендарным методом, застав- лявшим двигаться осла. Навык - умение, выработанное упражнениями, привычкой. Научение поведению - устойчивый во времени процесс изменения поведения человека на основе опыта, отражающего действия человека и реакцию окружения на эти действия. Неопределенность внешней среды - функция количества информации, которой располагает орга- низация (или лицо) по поводу конкретного фактора, а также функция уверенности в этой информа- ции. Если информации мало или есть сомнения в ее точности, среда становится более неопределен- ной, чем в ситуации, когда имеется адекватная информация и есть основания считать ее высокона- дежной. Нивелирование (фр. niveler < niveau уровень) - 1) геод. определение точек земной поверхности относительно некоторой избранной точки над уровнем моря; 2) н. астрономических и геодезичес- ких инструментов – приведение основной оси инструмента в правильное положение; 3) перен. При- ведение к одному уровню, сглаживание различий. Нормы групповые - эталоны приемлемого и неприемлемого поведения в группе. Общее руководство - организационная функция, отвечающая за эффективность деятельности орга- низации в целом. Сюда относится разработка позиции организации в конкурентной борьбе, обеспе- чивающей ее скоординированное продвижение к цели данного этапа. Общего руководства - возмож- ность и способность действовать таким образом, чтобы оптимизировать достижение целей органи- зации ближайшего и последующего этапов. Оптимология - наука об оптимуме, изучающая оптимальность соотношений между различными факторами в бизнесе (сформулирована Г. Хопфом (1882-1949). Ее основная задача - анализ всех факторов, техники, процессов в различных отраслях человеческой деятельности; их классификация с учетом условий данного предприятия и уровня оптимальности, к которому следует стремиться. Организационное окружение - та часть организации, с которой человек сталкивается во время своей работы. Для большинства людей организационное окружение включает как рабочее место так и такие характеристики и составляющие организации, как производственный профиль, положение в отрасли, положение на рынке, размер организации, ее месторасположение, руководство, организа- ционная структура, правила поведения и внутренний распорядок, условия труда, система оплаты, система социальных гарантий, философия организации, общение, трудовые отношения, коллеги и т.д. Организация - 1) группа людей, деятельность которых сознательно координируется для достиже- ния общей цели или целей; 2) составная часть управленческой деятельности, представляющая со- бой процесс, таким образом комбинирующий труд, выполняемый индивидами или группами людей, наделенных качествами, необходимыми для его выполнения, что обеспечиваются наилучшие кана- лы эффективного, систематического, позитивного и скоординированного приложения знаний работ- ников. О. – процесс распределения работы среди сотрудников или групп сотрудников и координация их деятельности. Одной из функций управления. Организация неформальная - группа в составе формальной организации, которая возникает спон- танно и где люди вступают во взаимодействие друг с другом достаточно регулярно. О. н. - спонтан- но образовавшаяся группа людей, которые вступают в регулярное взаимодействие для достижения определенной цели. Организация формальная - группа людей, деятельность которых сознательно координируется для достижения общей цели или целей. СЛОВАРЬ МЕНЕДЖЕРА 267
  • 269.
    Ответственность социальная -определенный уровень добровольного отклика на социальные проблемы общества со стороны организации. Этот отклик имеет место по отношению к тому, что лежит вне определяемых законом или регулирующими органами требований. Организация может выступать спонсором спортивных состязаний, театральных постановок, т.е. поступать социально ответственно. Обогащение труда - процесс структурирования трудовой деятельности таким образом, чтобы дать почувствовать исполнителю сложность и значимость порученного ему дела, независимость в выбо- ре решений, отсутствие монотонности и рутинных операций, ответственность за данное задание, ощущение того, что человек выполняет отдельную и полностью самостоятельную работу. Обработка информации - процесс расположения ее в определенном порядке, придание ей неких завершенных форм, что наполняет информацию новым смыслом и значением. Обработка информа- ции создает образы, формы, которые человек может распознать и которые понимаются им опреде- ленным образом. При этом происходит процесс сведения комплекса информационных сигналов до упрощенных синтезированных образов и категорий. Ответственность юридическая - следование организации законам и нормам государственного ре- гулирования, определяющим, что она может, а чего не может. Отношение - конкретное убеждение или чувство человека в преломлении к тем или иным аспектам окружающей среды. План - 1) намеченная на определенный период работа с указанием ее целей, содержания, объема, методов, последовательности, сроков выполнения; 2) замысел, предусматривающий ход, развитие чего-либо. Планирование - процесс определения целей и путей их достижения. Одна из функций управления. Подвижность среды - скорость, с которой происходят изменения в окружении организации. Подразделение - составная часть организации, выполняющая специфические конкретные задания и добивающееся конкретных специфических целей в рамках организационных целей. Подсистема социотехническая - совокупность взаимосвязанных внутренних переменных органи- зации (цели, структура, задачи, технология и люди). Изменение одной из них в определенной степе- ни влияет на все другие. Политика - общие ориентиры для действий и принятия решений. Полномочия - ограниченное право использовать ресурсы организации для выполнения делегиро- ванных задач. Потребность - внутреннее состояние психологического или функционального ощущения недоста- точности чего-либо. Правила - указания, что следует делать в конкретной ситуации. Приверженность организации - отношение работника к организации, когда он: разделяет и делает своими собственными цели организации и ее ценности; стремится оставаться в организации, и сох- раняет данное стремление даже тогда, когда это может быть для него невыгодно; готов не только стараться для организации, но и, если надо, принести в жертву организационным интересам свои личные. Приемлемость роли - человек готов выполнять ту или иную роль осознанно, исходя из того, что это принесет ему определенное удовлетворение, приведет к получению некоего положительного результата, который не обязательно должен носить материальный характер и быть четко определен- ным для человека до начала действия. Принципы - устойчивая форма проявления системы ценностей и воплощения верований в виде оп- ределенных стандартов поведения. СЛОВАРЬ МЕНЕДЖЕРА 268
  • 270.
    Принцип (лат. principiumоснова, начало) - 1) основное, исходное положение какой-либо теории, учения и так далее; руководящая идея, основное правило деятельности; 2) внутреннее убеждение, взгляд на вещи, определяющие норму поведения; основа устройства, действия какого-либо механиз- ма, прибора, установки. Принципы менеджмента - основные правила деятельности организации для достижения постав- ленных целей. Впервые их сформулировал А. Файоль: 1) разделение труда; 2) полномочия и от- ветственность; 3) дисциплина; 4) единоначалие; 5) единство направления; 6) подчиненность личных интересов общим; 7) вознаграждение персонала; 8) централизация; 9) скалярная цепь; 10) порядок; 11) справедливость; 12) стабильность рабочего места для персонала; 13) инициатива; 14) корпора- тивный дух. Многие из них до сих пор практически полезны, несмотря на изменения, которые про- изошли с тех пор, как А. Файоль впервые их сформулировал. Прогнозирование - метод, в котором используются как накопленный в прошлом опыт, так и теку- щие допущения насчет будущего с целью его определения. Если прогнозирование выполнено ка- чественно, результатом станет картина будущего, которую вполне можно взять за основу планиро- вания. Производительность - отношение количества единиц на выходе к количеству единиц на входе. Процедуры - действия, которые должны быть предприняты в конкретной ситуации. Процесс контроля - последовательность действий по обеспечению достижения организацией сво- их целей, состоящая из трех этапов: выработка стандартов и критериев оценки; сопоставление ре- альных результатов со стандартами; принятие необходимых корректирующих действий. Процесс принятия решений - последовательная реализация этапов: диагноз проблемы; формули- ровка ограничений и критериев для принятия решения; выявление альтернатив; оценка альтернатив; окончательный выбор. Процесс связующий - деятельность, перекрывающая и связывающая четыре основные функции управления: планирование, организацию, мотивацию и контроль в управлении. Основные связую- щие процессы - принятие решений и общение (коммуникация). Руководство тоже можно рассматри- вать как связующий процесс. Процесс стратегического менеджмента - совокупность последовательных действий (функций) для достижения целей, поставленных перед организацией в условиях динамичной, изменчивой и неопределенной среды, позволяющая оптимально использовать существующий потенциал и оста- ваться восприимчивой к внешним воздействиям. Процесс управления - взаимосвязь функций планирования, организации, мотивации и контроля посредством процессов коммуникации и принятия решений. Разделение труда вертикальное - отделение работы по координированию действий от самих действий. Деятельность по координированию работы других людей составляет сущность управле- ния. Разделение труда горизонтальное - разделение всей работы на составляющие компоненты. Расположение - априорное отношение к человеку, группе людей, явлениям, организациям, процес- сам, и вещам, определяющее положительную или негативную реакцию на них. Решение - выбор альтернативы. Решение организационное - выбор, который должен сделать руководитель, чтобы выполнить обя- занности, обусловленные занимаемой им должностью. Цель организационного решения - обеспече- ние движения к поставленным перед организацией задачам. Наиболее эффективным организацион- ным решением является выбор, который будет реализован и внесет наибольший вклад в достижение конечной цели. СЛОВАРЬ МЕНЕДЖЕРА 269
  • 271.
    Решение интуитивное -выбор, сделанный только на основе ощущения того, что он правилен. Решение, основанное на суждении, - выбор, обусловленный знаниями или накопленным опытом. Человек использует знание о том, что случилось в сходных ситуациях ранее, чтобы спрогнозировать результат альтернативных вариантов выбора в существующей ситуации. Опираясь на здравый смысл, он выбирает альтернативу, которая принесла успех в прошлом. Такие решения иногда кажут- ся интуитивными, поскольку логика их не очевидна. Сантименты (фр. sentiment чувство) - излишняя чувствительность, проявляющаяся в словах, по- ступках. Связующие процессы - процессы принятия решений и коммуникации, которые связывают четыре управленческие функции (планирования, организации, мотивации, контроля), обеспечивая их взаимозависимость. Селективный - отобранный из какой-либо совокупности по заранее определенным признакам. Например, селективная информация - информация, отобранная по заранее определенным призна- кам. Система (гр. systema (целое) составленное из частей; соединение) - 1) множество закономерно связанных друг с другом элементов (предметов, явлений, взглядов и т.д.), представляющее собой определенное целостное образование, единство; 2) порядок, обусловленный планомерным, правиль- ным расположением частей в определенной связи, строгой последовательностью действий; приня- тый, установившийся распорядок чего-либо; 3) форма, способ организации чего-либо; 4) совокуп- ность хозяйственных единиц, учреждений, родственных по своим задачам и организационно объединенных в единое целое. Система управления - состоит из субъекта и объекта управления; субъект управления - тот, кто управляет, объект - кем управляют. Систематизация информации - обработка с целью приведения к определенному виду и интерпре- тация информации, позволяющая индивиду определенным образом реагировать на ее получение. Ситуация - конкретный набор обстоятельств, которые сильно влияют на организацию в данное конкретное время. Скалярная цепь управления - ряд лиц, стоящих на руководящих должностях, начиная от лица, за- нимающего самое высокое положение в цепочке, вниз, до руководителя низового звена. Сложность внешней среды - число факторов, на которые организация обязана реагировать; уро- вень вариантности каждого фактора. Социализация - процесс включения человека в организационное окружение, который в равной ме- ре зависит как от характеристик этого окружения, так и от характеристик самого человека. Специализация внутри предприятий - сосредоточение отдельных цехов, участков и рабочих мест на выполнении определенных технологических операций или групп операций, на которые расчленя- ется процесс изготовления готовой продукции при производственной и территориальной коопера- ции цехов, участков и отдельных рабочих мест. Специализация международная - планомерный процесс концентрации изготовления определен- ной конструктивно и технологически однородной продукции на специально предназначенных предприятиях отдельных стран. Специализация отрасли - приспособленность отрасли к выпуску длительно и стабильно повто- ряющейся номенклатуры продукции определенного экономического назначения, идущей на удовле- творение общественных потребностей и личных нужд. СЛОВАРЬ МЕНЕДЖЕРА 270
  • 272.
    Специализация предприятия -производственно-технологическая приспособленность и сосредо- точение предприятия на выпуске стабильно повторяющейся и технологически однородной номенк- латуры продукции узкого или ограниченного ассортимента. Специализация производства - форма общественного разделения труда между отраслями народ- ного хозяйства, предприятиями, а также внутри отраслей и предприятий на различных стадиях про- изводственного процесса. Спецификация (лат. specificatio < species вид, разновидность + facere делать) - перечисление специфических особенностей чего-либо; распределение по разрядам, классификация. Средства достижения цели - существующие в природе и обществе предметы или действия (для организации – ее структура и процессы), включенные в систему целенаправленной деятельности и обеспечивающие получение определенного результата. Стратегическое планирование - процесс выбора целей для организации и принятия решения о том, что следует делать для их достижения. Обеспечивает основу для всех управленческих реше- ний. Структура организации - логическое взаимоотношение уровней управления и функциональных областей, построенных в такой форме, которая позволяет наиболее эффективно достигать целей ор- ганизации. Стандарты - конкретные цели, прогресс в отношении которых поддается измерению. Статус (лат. status состояние дел, положение) - правовое положение, состояние. Статус неформальный - позиция нахождения роли работника, придаваемая ей окружающими людьми. Неформальный статус роли задается либо персональными характеристиками исполнителя роли, либо же неформально определенными значением и влиянием роли в организации. Человек мо- жет обладать особыми личностными чертами, либо возрастными и квалификационными характе- ристиками, которые будут вызывать повышенное уважение окружающих и готовность признавать его более высокое лидерское положение, чем это определено формальным статусом роли. Статус формальный - позиция нахождения роли работника в иерархическом построении организа- ции. Свидетельствует о том, какими властными правами обладает исполнитель данной роли, каково его положение в формальной иерархии распределения влияния на деятельность организации. Стереотипизация - сведение более сложного и оригинального явления к определенному представ- лению об этом явлении. Помогает снять неопределенность, устранить неясность, и тем самым об- легчить процесс познания. Стиль руководства в контексте управления - привычная манера поведения руководителя по отно- шению к подчиненным, чтобы оказать на них влияние и побудить их к достижению целей организа- ции. Степень, до которой управляющий делегирует свои полномочия; типы власти, используемые им, и его забота, прежде всего, о человеческих отношениях или, прежде всего, о выполнении задачи – отражает стиль руководства, характеризующий данного лидера. Стимул (лат. stimulus букв. остроконечная палка, которой погоняли животных, стрекало) - по- буждение к действию, побудительная причина. Технология - совокупность средств, процессов, операций, методов, с помощью которых входящие в производство элементы преобразуются в выходящие; охватывает машины, механизмы и инстру- менты, навыки и знания. Тактика - конкретные краткосрочные стратегии. Теория потребностей Д. МакКлеланда - содержательная модель мотивации, которая описывает поведение людей через три категории потребностей: власти, достижений, принадлежности. СЛОВАРЬ МЕНЕДЖЕРА 271
  • 273.
    Теория ожидания -процессуальная концепция, согласно которой наличие у человека активных потребностей не является единственным и достаточным условием мотивации его поведения на до- стижение какой-либо цели. Человек должен ожидать, что его действия обязательно приведут к до- стижению этой цели. Теория справедливости - процессуальная теория мотивации, согласно которой люди субъективным образом определяют отношение ожидаемого поощрения к затраченным для этого усилиям и сопос- тавляют полученное отношение с отношениями, получаемыми другими людьми, выполняющими аналогичную работу. Если человек в данной ситуации считает, что его коллега получает большее вознаграждение, то он будет стремиться ликвидировать это дисбаланс. Умение - навыки в каком-нибудь деле, опыт. Уметь – обладать навыком, полученными знаниями, быть обученным чему-либо. Управление - свойство систем различной природы сохранять свою целостность, структурное единство и добиваться достижения поставленных целей. Управление персоналом - функциональная сфера деятельности, задача которой – обеспечение предприятия в нужное время кадрами в необходимом количестве и требуемого качества, их пра- вильная расстановка и стимулирование. Целью управления персоналом является формирование ра- ботоспособных коллективов, в которых работники действуют с учетом собственных интересов и во благо организации в целом. Основные функции управления персоналом: планирование потребности в кадрах и ее удовлетворение (поиск, отбор и высвобождение), формирование условий труда, созда- ние системы стимулирования (вознаграждение, мотивация), а также развитие персонала. На неболь- ших предприятиях указанные функции выполняет руководство, на более крупных – самостоятель- ные отделы кадров, которые в ряде вопросов делят ответственность за кадровую работу с линейны- ми руководителями. Характер управления персоналом на предприятиях весьма различен. Оно про- стирается от чисто кадровой работы до управления человеческими ресурсами, при котором работ- ника рассматривают в качестве капитала предприятия. Автономия предприятия в вопросах управ- ления персоналом ограничена государственными нормами в отношении защиты работников и права их участия в принятии определенных решений. Управление по целям (УПЦ) - метод объединения планирования, контроля и мотивации, который успешно применяют многие организации для уменьшения числа конфликтов и снижения отрица- тельной реакции людей на контроль путем их участия в этом процессе. Метод УПЦ помогает реали- зовать стратегию путем улучшения связи между целями подчиненных, целями их начальников и це- лями всей организации. Управленческий потенциал (возможности) - объем работы, с которым может справиться общее руководство. Адекватность возможностей зависит от того, как реагирует общее руководство на воз- никающие проблемы. Например, при управлении по исключениям, если меняются внешние усло- вия, требуется намного меньшее число руководителей, чем при резкой смене стратегии организа- ции. Управленческое обследование - методичная оценка функциональных зон организации, предназна- ченная для выявления ее стратегически сильных и слабых сторон. С целью упрощения в обследова- ние включают пять функций: маркетинг, финансы (бухгалтерский учет), операции (производство), человеческие ресурсы, а также культура и образ корпорации. Управляющая подсистема - уровень деятельности по руководству и контролю за деятельностью организации. СЛОВАРЬ МЕНЕДЖЕРА 272
  • 274.
    Фрустрация (лат. frustratioобман, расстройство, разрушение планов) - психическое состояние человека, вызываемое объективно непреодолимыми (или субъективно так воспринимаемыми) труд- ностями, возникающими на пути достижения цели или решения задачи; переживание неудачи. Фрустрацию можно рассматривать как одну из форм психологического стресса. Различают: фруст- ратор (причина, вызывающая фрустрацию), фрустрационную ситуацию, фрустрационную реакцию. Фрустрация сопровождается гаммой в основном отрицательных эмоций: гневом, раздражением, чувством вины и т. д. Функциональный потенциал - диапазон потенциальных возможностей, включающий функцио- нальные службы организации: маркетинг, производство, НИОКР, финансы и так далее, а также на- выки общеорганизационного управления, например, развитием, диверсификацией. Функция управления - обособленное направление управленческой деятельности. А. Файоль, кото- рому приписывают первоначальную разработку этой концепции, считал, что существует пять исход- ных функций: планирование, организация, распорядительство, координация, контроль. Обзор совре- менной литературы позволяет выявить следующие функции – планирование, организация, распоря- дительство (или командование), мотивация, руководство, координация, контроль, коммуникация, ис- следование, оценка, принятие решений, подбор персонала, представительство и ведение перегово- ров или заключение сделок. Фактически почти в каждой публикации по управлению содержится список управленческих функций, который будет хоть немного отличаться от других подобных спис- ков. Цели - конкретные конечные состояния или желаемый результат, которого стремится добиться группа, работая вместе. Цели оперативные - исходят из действительной политики и указывают, что организация на самом деле пытается делать. Имеют внутреннюю направленность, важны для членов организации. Цели операционные - цели организации еще более специфичные и более измеряемые, чем опера- тивные. Направляют поведение и по ним дают оценку работе; разрабатываются до деталей и выра- жаются в количественных терминах. Цели официальные - определяют общее назначение организации. Абстрактны, идеалистичны и описываются в качественных терминах, оправдывая существование организации перед обществом; по ним трудно определить, чем на самом деле занимается организация. Цель - один из элементов поведения и сознательной деятельности человека, характеризуемый пред- восхищением в мышлении результата деятельности и пути его реализации с помощью определен- ных средств. Цель выступает как способ интеграции различных действий человека, а для организа- ции - действий различных людей, в некоторую упорядоченность или систему. Цель является исход- ным пунктом, определяющим отношения между субъектом и объектом управления. Ценности - набор стандартов и критериев, которым человек следует в своей жизни; общие убежде- ния, вера человека по поводу того, что хорошо и что плохо, или что безразлично в жизни. Централизация - 1) сосредоточение чего-либо в одном месте, в одних руках, в одном центре; 2) ус- ловие, при котором право принимать наиболее важные решения остается за высшими уровнями уп- равления. Централизация управления - сосредоточение управления в одном центре, в одних руках, в одном месте; создание иерархической структуры управления, в которой преобладают вертикальные связи, когда верхние уровни обладают определяющими полномочиями в принятии решений, а эти решения строго обязательны для нижних уровней. Эмпатия - внимание к чувствам других людей. При обмене информацией подразумевает также под- держание открытости в разговоре. СЛОВАРЬ МЕНЕДЖЕРА 273
  • 275.
    Эмпиризм (гр. empeiriaопыт) - философское учение, признающее чувственный опыт единствен- ным источником знаний; эмпиризм преувеличивает роль чувственного познания, недооценивает роль мышления, научных абстракций. Эмпирический (гр. empeiria опыт) - основанный на опыте. Этика (лат. ethica < гр. ethos) - система норм нравственного поведения человека, какого-либо клас- са, общественной или профессиональной группы. Этические нормативы - система общих ценностей и правила этики, которые, по мнению организа- ции, должны придерживаться ее работники. Разрабатываются с целью описания целей организации, создания нормальной этичной атмосферы и определения этических рекомендаций в процессах при- нятия решения. Этический - нравственный, относящийся к этике; соответствующий требованиям этики. Эффективность организации - результативность организации, соотношение результатов деятель- ности и затраченных на их достижение трудовых и материальных ресурсов. Сущность процесса увеличения эффективности организации состоит в повышении экономических результатов на каж- дую единицу затрат. Ясность роли - предполагает, что человеку, данную роль исполняющему, известно и понятно не только ее содержание, т.е. содержание его работы, и способы ее осуществления, но и связь его деятельности с целями и задачами организации, ее место в совокупности работ, выполняемых кол- лективом. Шум - любое вмешательство в процесс коммуникации на любом из его участков, искажающее смысл послания. Эволюция (лат. evolutio развертывание) - процесс изменения, развития. Эволюция менеджмента - процесс изменения менеджмента, его исторического развития, оформле- ния в систематизированную научную дисциплину. Элиминировать - исключать, устранять. СЛОВАРЬ МЕНЕДЖЕРА 274
  • 276.
    1. Абчук В.А.Менеджмент: Учебное пособие, 2-е издание. – СПб.: Изд-во Михайлова В.А., 2004. – 463с. 2. Айзексон Уолтер. Стив Джобс. — М.: АСТ, Corpus, 2012. — 704 с. 3. Алексеевский В.С., Коротков Э.М. Введение в специальность "Менеджмент организации". Учебное пособие для вузов - Москва: ЮНИТИ-ДАНА, 2012. 4. Андреев В.И. Саморазвитие менеджера / В.И. Андреев. - М.: Дело, 2014. - 275 с. 5. Андрей А. Орлов - Записки автоматизатора -Изд-во «Манн, Иванов и Фербер» 2008 г. 6. Балашов, А.П. Основы менеджмента: Учебное пособие / А.П. Балашов. - М.: Вузовский учебник, ИНФРА-М, 2012. - 288 c. 7. Басовский, Л.Е. Менеджмент: учеб. пособие для студ. вузов, обуч. по экон. и упр. спец. / Л.Е.Басовский. - М.: ИНФРА-М, 2008. - 214 с. 8. Бирман Л.А. Общий менеджмент. – М.: Издательство «Дело» АНХ, 2008. – 336с. 9. Блэйк Р.Р., Мутон Д.С. Научные методы управления / Р.Р., Блэйк, Д.С. Мутон [пер. с англ. И. Ющенко]. - Киев: Вышейшая школа, 2013. - 274 с. 10. Вердиева, Ю.Н. Менеджмент: учеб. пособие для студ. вузов, обуч. по спец. 080503.65 "Антикризисное управление" / Ю.Н.Вердиева; Дальневост. федер. ун-т, Шк. экономики и менеджмента. - [2-е изд. перераб. и доп.]. - Владивосток: ДВФУ, 2012. - 311 с. 11. Вершигора Е.Е. Менеджмент: учебное пособие / Е.Е. Вершигора. – М.: Инфра – М, 2007. – 283с. 12. Веснин В.Р. Менеджмент: учеб. – 3-е изд. перераб. и доп. – М.: ТК Велби, Изд-во Проспект, 2007. – 512с. (с грифом). 13. Веснин В.Р. Менеджмент: Учебник. – 2-е изд., перераб. и доп. – М.: Проспект, 2005. – 504с. 14. Веснин В.Р. Менеджмент: Учебник. – М.: ТК Велби, Изд-во Проспект, 2004. – 504с. (обстоятельная библиография). 15. Веснин В.Р. Основы менеджмента с приложение схем: Учебник. – 2-е изд., исправ. и доп. – М.: Элит – 2000, 2002. – 560с. 16. Веснин В.Р. Основы менеджмента: учебник / В.Р.Веснин. - М.: Проспект, 2013.-320 с. 17. Виханский О.С. Менеджмент: учебник / О.С. Виханский, А.И. Наумов. – 3-е изд. – М.: Экономистъ, 2007. – 288с. 18. Виханский О.С., Наумов А.И. Менеджмент: Учебник, - 3-е изд. – М.: Экономистъ, 2003. – 528с. (с грифом). 19. Виханский, О.С. Менеджмент: учеб. для студ. вузов, обуч. по экон. спец. и по направлению 521600 Экономика / О.С.Виханский, А.И.Наумов. - 4-е изд., перераб. и доп. - М.: Экономистъ, 2008. - 669 с. 20. Владимир Казарезов: Самые знаменитые реформаторы России Издательство: М.: Вече, 2002. — 482 с. 21. Герчикова И.Н. Менеджмент: Учебник для вузов. – 4-е изд., перераб. и доп. – М.: ЮНИТИ- ДАНА, 2009. – 511с. – (Серия «Золотой фонд Российских учебников») (с грифом). 22. Герчикова И.Н. Менеджмент: Учебник. – М.: ЮНИТИ-ДАНА, 2005. 23. Глухов В.В. Менеджмент. Учебник для вузов. – 3-е изд. – СПб.: Питер, 2006. 24. Глухов В.В. Менеджмент: учебник / В.В. Глухов. – СПб.: Питер, 2008. – 608с. 25. Глухов, В. В. Менеджмент: для экономических специальностей / В. В. Глухов. - Санкт- Петербург: Питер Пресс, 2009. - 600 с. 26. Голубинский Е. Е. История Русской Церкви. 2-е. изд. М.,1902-1904. Т. 1. 1-я и 2-я половины. 275 СПИСОК ИСПОЛЬЗОВАННЫХ ИСТОЧНИКОВ И ЛИТЕРАТУРЫ
  • 277.
    СПИСОК ИСПОЛЬЗОВАННЫХ ИСТОЧНИКОВИ ЛИТЕРАТУРЫ 276 27. Гончаров, В. И. Менеджмент: учебное пособие / В. И. Гончаров. - Минск : Современная школа, 2010. - 635 с. Данько, Т.П., Голубев, М.П. Менеджмент и маркетинг, ориентированный на стоимость: Учебник. 28. Грязнова А.Г. Основы менеджмента: учебное пособие / А.Г. Грязнова, А.Ф. Джинджолия. – М.: Экономика, 2007. – 427с. 29. Данько, Т.П., Голубев, М.П. Менеджмент и маркетинг, ориентированный на стоимость: Учебник / Т.П. Данько, М.П. Голубев. - М.: ИНФРА-М, 2014. - 416 c. 30. Делл Майкл «От Dell без посредников: стратегии, которые совершили революцию в компьютерной индустрии»: Альпина. Бизнес Букс; М.; 2004. 31. Джеффри С. Янг. Вильям Л. Саймон. iКона: Стив Джобс. Эксмо; М.; 2007. 32. Дмитрий Балашов: Симеон Гордый- Издательство: АСТ, Астрель, Харвест Год: 2008. 33. Договориться можно обо всем! Как добиваться максимума в любых переговорах. Гэвин Кеннеди, пер. с англ., 6-е изд., 2013, 409 с. 34. Друкер П. Ф. Практика менеджмента. Пер. с англ. Я. К. Мариновича. – М., 2003. 35. Друкер П. Ф. Энциклопедия менеджмента. Пер. с англ. О. Л. Пелявского. – М., 2004. 36. Друкер П. Ф. Эффективный руководитель. Пер. с англ. О. Л. Чернявской. – М., 2007. 37. Друкер, Питер, Ф. Задачи менеджмента в XXI веке.: Пер. с англ.: – М.: Издательский дом «Вильямс», 2004. – 272 с. 38. Егоршин А.П. Основы менеджмента: учебник для вузов. – Н.Новгород.: НИМБ, 2008. – 320с. (Высшее образование) (новейшая библиография) (с грифом). 39. Зельдович Б.З. Менеджмент: учебник / Б.З. Зельдович. – М.: Издательство «Экзамен», 2007. – 591с. (Серия «Учебник для вузов»). 40. Идеальный руководитель: Почему им нельзя стать и что из этого следует / Ицхак Калдерон Адизес ; Пер. с англ. — М.: Альпина Бизнес Букс, 2007. — 262 с. 41. Искусство продуктивности без стресса / Дэвид Аллен ; пер. с англ. С. В. Каденко. — 7-е изд. — М. : Манн, Иванов и Фербер, 2014. — 368 с. : ил. 42. Кабушкин Н.И. Основы менеджмента: учеб. пособие / Н.И. Кабушкин. – 9-е изд. стер. – М.: Новое издание, 2006. – 336с. (с грифом). 43. Кабушкин Н.И. Основы менеджмента: Учебное пособие. – 3-е изд. – М.: Новое знание, 2000. – 336. 44. Казачинский А.Е. Человек тысячелетия. - М.: Изд-во МГТУ, 2013. - 639 с. С 55-К144. 45. Казачинский А. Е. Современное образование: теория и практика. –ГП «Облиздат». 2011. - 167с. 46. Казначевская, Г. Б. Менеджмент: учебник / Г. Б. Казначевская. - Ростов-н-Дону: Феникс, 2012. - 452 с. 47. Как загубить собственный бизнес: вредные советы российским предпринимателям. 2-е изд. Бакшт К.А. Год выпуска: 2013. Изд-во: Питер. 48. Как я стал боссом. Author, Дэвид Новак. Publisher, Манн, Иванов и Фербер, 2009. - 299 pages. 49. Калаков, Н.И. Методология прогностического исследования в глобалистике. (На материале анализа прогнозирования социально-образовательных процессов): учеб. пособие для вузов / Н.И.Калаков. - М.: Академ. проект: Культура, 2010. - 746 c.
  • 278.
    СПИСОК ИСПОЛЬЗОВАННЫХ ИСТОЧНИКОВИ ЛИТЕРАТУРЫ 277 50. Коргова, М.А. Менеджмент: краткий курс: учеб. пособие / М.А. Коргова. - Ростов н/Д: Феникс, 2008. - 378 c. 51. Корниенко В.И. Основы менеджмента устойчивого развития: Курс лекций. – М.: Ступени, 2002. – 256с. (с грифом). 52. Коротков Э.М. Концепция менеджмента. – М., 1996. 53. Коротков, Э. М. Менеджмент : учебник для бакалавров / Э. М. Коротков. – Москва : Юрайт, 2012. - 640 с. 54. Коротков, Э.М., Солдатова, И.Ю. Основы менеджмента: Учебное пособие / Э.М. Коротков, И.Ю. Солдатова, - М.: Дашков и К, 2013. - 272 c. 55. Котлер Ф., Келлер К. Л. Маркетинг. Менеджмент. 12-е изд. Пер. с англ. С. Жильцова. М. Жильцова, Д. Раевской. – СПб., 2006. 56. Кравченко А.И. История менеджмента: Учебн. пособие для студентов и вузов. - М.: Академический Проект, 2000. - 352 с. 57. Кравченко А.И. История менеджмента: Учебное пособие. – М.: Академический проект, 2007. 58. Кудрявцев М. А. Журнал «Синергия», №1-7. – Калуга, Издательство КФ МГЭИ, 2015. 59. Курс менеджмента: Учебное пособие для студентов вузов / Под ред. Д.Д. Вачугова. – Ростов – на – Дону: Изд-во «Феникс», 2003. – 512с. 60. Латыпова И. Н. Галерея российских царей. — СПб.: БХВ-Петербург, 2013. — 120 с.: ил. Л27 ISBN 978-5-9775-0834-6. 61. Лесник А.Л., Мацицкий И.П., Чернышев А.В. Организация и управление гостиничным бизнесом. – М.: Издательский дом «Альпина», 2001. 62. Летуновский, В.В. Менеджмент по - Суворову: Наука побеждать. - М.: Альпина Паблишер, 2013. - 336 с. 63. Ли Якокка. Карьера менеджера: Пер. с англ. Тольятти: Издат. дом «Довгань», 1995. 64. Литвинюк А.А. и др. Менеджмент, т. 1. Введение в менеджмент: Учеб. пособие. - М.: МГУК, 1996. - 162 с. 65. Литвинюк А.А. Организационное поведение: Учеб. пособие. М.: МГУК, 1998. - 100 с. 66. Лолер Э. Сервис по-королевски. Уроки ресторанного дела от Чарли Троттера. - Альпина Бизнес Букс, 2006. – 240 с. 67. Лэйхифф Дж. М., Пенроуз Дж. М. Бизнес-коммуникации. - СПб.: Питер, 2001. - 688 с. ил. - (Серия «Теория и практика менеджмента»). 68. Любош С. Последние Романовы: Александр I, Николай I, Александр II, Александр III, Николай II / С. Любош.- Л.- М.: Петроград, 1993.- 288 с. 69. Лютенс Ф. Организационное поведение / Пер. с англ. 7-го изд. -М.: ИНФРА - М., 1999. - XXVIII, 692 с. 70. Майк Микаловиц. Метод тыквы. Как стать лидером в своей нише без бюджета. М.: Манн, Иванов и Фербер, 2012. 71. Максименко Г.Б. Менеджмент: учеб. пособие / Г.Б. Максименко. – М.: Дашков и К, 2007. – 364с. 72. Маршев В.И. История управленческой мысли. Учебник-М.: Инфра-М, 2005.-731 с. 73. Международный менеджмент. Учебник для вузов / Под ред. С.Э. Пивоварова и др. - СПб.: Изд- во «Пигер», 2000. - 624 с. 74. Менеджмент (курс лекций): Учебное пособие / Авт. – сост. М. Колесник. – М.: ПРИОР, 2001. – 144с.
  • 279.
    75. Менеджмент имаркетинг бизнеса в международных компаниях / Под. ред. В.М. Попова. – М.: Финансы и статистика, 2001. – 384., ил. 76. Менеджмент. 2-е изд. / В.П. Галенко, А.И. Рахманов, О.А. Страхова. – СПб.: Питер, 2003. – 224с. (Серия учебников для вузов) (с грифом). 77. Менеджмент. Век XX – век XXI: Сборник статей / Под. ред. О.С. Виханского, А.И. Наумова. – М.: Экономистъ, 2004. – 336с. 78. Менеджмент. Практикум: учеб. пособие для студентов вузов, обучающихся по специальностям 351300 «Коммерция (торговое дело)» и 061500 «Маркетинг» / Под ред. Л.В.Ивановой. – М.: ЮНИТИ – ДАНА, 2006. – 191с. 79. Менеджмент: итоговая аттестация студентов, преддипломная практика и дипломное проектирование: Учеб. пособие / Под. общ. ред. Э.М. Короткова, С.Д. Резника. – М.: ИНФРА – М, 2002. – 286с. 80. Менеджмент: Учебник для вузов / Под. ред. М.М. Максимцова, Л.Ф. Никулина, - М.: ЮНИТИ, 2002. 81. Менеджмент: Учебник для студентов всех спец. / Под. ред. А.А. Литвинюка, В.В. Лукашевича. Т.1 – М.: МГУК, 1997г. – 165с. 82. Менеджмент: Учебное пособие / Под. ред. В.В. Лукашевича, Н.И. Астаховой. – М.: ЮНИТИ- ДАНА, 2007. – 225с. (2005) (с грифами). 83. Менеджмент: Учебное пособие/ Под ред. В.В. Лукашевича, Н.И.Астаховой. – М.: ЮНИТИ- ДАНА, 2005. – 255с. – (Серия «Высшее профессиональное образование: Менеджмент»). 84. Мескон М.Х. Основы менеджмента: учебное пособие / М.Х. Мескон, М. Альберт, Ф. Хедоури: пер. с англ. – 3-е изд. М.: ООО «И.Д. Вильямс», 2004. – 672с. (1992, 1993, 1996, 2000). 85. Мескон, М.Х. Основы менеджмента / М.Х. Мескон, М. Альберт, Ф. Хедоури; [пер. с англ. О.И. Медведь]. - М.: Вильямс, 2012. - 672 c. 86. Метод McKinsey: Использование техник ведущих стратегических консультантов для себя и своего бизнеса». Пер. с англ. - М.: Альпина Бизнес Букс, 2003. 87. Мильнер Б.З. Теория организации. Учебник. – 5-е изд., перер. и доп.. – М.: ИНФРА-М, 2006. – 720 с. (Высшее образование). 88. Минцберг, Генри. Менеджмент: природа и структура организаций глазами гуру / Генри Минцберг; пер. с англ. О.И. Медведь. - М. : ЭКСМО, 2009. - 463 с. 89. Митрополит Макарий (Булгаков). История Русской Церкви, тт. I-XII . СПб., 1857-1883 (2-е изд., тт. I-III , 1868, Харьков; 3-е изд., 1883—1900). 90. Михалева. Е.П. Менеджмент. Конспект лекций. - М.: Юрайт, 2010.-192 с. 91. Монархи России. От Рюрика до Николая II. Рыжов К.В. «Вече» 2009 г. ISBN: 978-5-9533-4061- 8. 92. Нил Рекхэм. Издательство: Манн, Иванов и Фербер. ISBN 978-5-91657-699-3; 2013 г. 93. Общий и специальный менеджмент: Учебник / Общ. ред. А.Л. Гапоненко, А.П. Панкрухин. – М.: Изд-во РАГС, 2002. – 568с. 94. Огарков А.А. Управление организацией: Учебник. – М.: Эксмо, 2006. 95. Озерский В.В. Правители России. От Рюрика до Путина. История в портретах. Ростов на Дону: Феникс, 2004. - 352с. 96. Омаров А.М. Менеджмент. Управление – древнейшее искусство, новейшая наука: Учебник // А.М. Омаров. – М.: ЗАО «Издательство «Экономика», 2009. – 638с. (с грифом). СПИСОК ИСПОЛЬЗОВАННЫХ ИСТОЧНИКОВ И ЛИТЕРАТУРЫ 278
  • 280.
    СПИСОК ИСПОЛЬЗОВАННЫХ ИСТОЧНИКОВИ ЛИТЕРАТУРЫ 279 97. Организационная культура и лидерство, / Пер. с англ./ Под ред. В.А. Спивака. - СПб.: Питер, 2002. - 336 с. (Серия «Теория и практика менеджмента»). 98. Основы менеджмента. Метод. указания по выполнению курсовых работ / Сост. Н.И. Астахова – М.: РГТЭУ, 2005 (2003). – 35с. 99. Основы менеджмента. Учебник для вузов / Д.Д. Вачугов, Т.Е. Березкина, Н.А. Кислякова и др. Под. ред. Д.Д. Вачугова, 2-е изд. – М.: Высшая школа, 2005. 100. Переверзев А.П., Шайденко Н.А., Басовский Л.Е. Менеджмент: Учебник. – 2-е изд., доп. и перераб. / Под. общ. ред. проф. М.П. Переверзева. – М.: ИНФРА – М, 2008. – 330с. – (Высшее образование) (с грифом). 101. Персональный менеджмент: Учебник / С.Д. Резник и др. 2-е изд., перераб. И доп. – М.: ИНФРА-М, 2002. – 622 с. – (Серия «Высшее образование»). 102. Петров К.Н. Как разработать бизнес-план. (Практическое пособие с примерами и шаблонами). - Williams, 2007. – 384 с. 103. Платонов. О. 1000 лет русского предпринимательства: из истории купеческих родов / - М.: Современник, 1995. - 478 с. 104. Пол Экман. Психология эмоций. Я знаю, что ты чувствуешь. Издательство: Питер Год: 2010. 105. Попов С.А. Стратегический менеджмент: Учебное пособие. – 2-е изд., перераб. и доп. – М.: ЮНИТИ-ДАНА, 2004г.-285с. 106. Попов С.А. Стратегическое управление: 17 модульная программа для менеджеров «Управление развитием организации». Модуль 4. - М.: ИНФРА-М, 1999. - 669 с. 107. Прежде чем начать свой бизнес. Автор: Роберт Т. Кийосаки, Шэрон Л. Лектер Год издания: 2006. Число страниц: 522. 108. Пчелов Е.В. Романовы. История династии. М.: ОЛМА - ПРЕСС, 2004. 109. Резак, Дарси, Связи решают все: бизнес-сказка о Царевне-лягушке / Дарси Резак при участии Джуди Томсон и Гейл Холгрен-Резак ; пер. с англ. Анастасии ... Москва : Изд-во Манн, Иванов и Фербер, 2007. 110. Репина, Е.А. Основы менеджмента: Учебное пособие. 111. Румянцева З.П. и др. Общее управление организацией: принципы и процессы: 17 модульная программа для менеджеров «Управление развитием организации». Модуль 3. - М.: ИНФРА- М, 2000. - 288 с. 112. Румянцева З.П. Общее управление организацией. Теория и практика: Учебник. – М.: ИНФРА – М, 2003. 113. Румянцева З.П. Общее управление организацией. Теория и практика: Учебник. – М.: ИНФРА- М, 2004.- 304с. 114. Русинов Ф.М., Никулин Л.Ф., Фаткин Л.В. Менеджмент и самоменеджмент в системе рыночных отношений: Учеб. пособие. - М.: ИНФРА-М, 1996. -352с. 115. Салмон Р. Будущее менеджмента: Пер. с англ.- СПб.: Питер, 2004.- 298с. 116. Связи решают все. Бизнес-сказка о Царевне-лягушке Дарси Резак, Джуди Томсон и Гейл Холгрен-Резак; Манн, Иванов и Фербер; 2007. 117. Семенова И.И. История менеджмента: Учеб. пособие для вузов. - М.: ЮНИТИ-ДАНА, 1999. - 222 с. 118. Спивак В.А. Корпоративная культура. – СПб: Питер, 2001. – 352 с. (Серия «Теория и практика менеджмента»).
  • 281.
    СПИСОК ИСПОЛЬЗОВАННЫХ ИСТОЧНИКОВИ ЛИТЕРАТУРЫ 280 119. Спивак В.А. Корпоративная культура. Теория и практика. – СПб.: Питер, 2001. 120. Стратегический менеджмент / Под ред. Петрова А.Н., - СПб.: Питер, 2005. – 496 с.: (Серия учебник для ВУЗов). 121. Тебекин А.В., Касаев Б.С. Менеджмент организации: Учебник. – М.: КНОРУС, 2007. 122. Теория системного менеджмента. Учебник / Под общ. ред. П.В. Журавлева и др. - М.: Изд-во «Экзамен», 2002. - 512 с. 123. Теория управления: учебник / [Ю. П. Алексеев и др.]; под общей редакцией: А. Л. Гапоненко, А. П. Панкрухина. - М.: Издательство РАГС, 2010. - 557 с. 124. Технология корпоративного менеджмента: Учебное пособие. Под ред. И.В. Мишуровой, Н.Ф. Новосельской.- М.:ИКЦ МарТ, 2004. – 544 с. 125. Том Питерс. Представьте себе! Превосходство в бизнесе в эпоху разрушений = Re-imagine! — М.: BestBusinessBooks, 2006. 126. Травин В.В., Дятлов В.А. Менеджмент персонала предприятия. Учеб.-практ. пос. - 3-е изд. - М.: Дело, 2000. - 272 с. 127. Управление организацией / Под. ред. А.Г. Поршнева. – М.: ИНФРА – М, 1998. 128. Управление организацией: Учебник / Под ред. А.Г. Поршнева, З.П. Румянцевой, Н.А. Саломатина. - 2-е изд , перераб. и доп. - М.: ИНФРА-М, 1999. - 669 с. 129. Управление современной компанией: Учебник/ Под ред. Б. Мильнера и Ф. Миса. - М.: ИНФРА-М, 2001. -586 с. 130. Файоль А., Эмерсон Г., Тейлор Ф., Форд Г. Управление - это наука и искусство. М.: Республика, 1992. 131. Фатхутдинов Р.А. Разработка управленческих решений. Учеб. пособие. - М.: Интел-Синтез, 1997. - 208 с. 132. Хаксевер К., Рендер Б., Рассел. Р, Мердик Р. Управление и организация в сфере услуг.-2-е изд. / Пер. с англ./ Под ред. В.В. Кулибановой. - СПб.: Питер, 2002. - 752 с. 133. Храброва И.А. Корпоративное управление: вопросы интеграции. - М.: Издательский дом «Алыгана», 2000. -198 с. 134. Хэгстром Роберт Дж. Уоррен Баффет. Как 5 долларов превратить в 50 миллиардов. Стратегия. М.: Эксмо, 2007. — 304 с. 135. Цыпин В.А., прот. История Русской Православной Церкви, 1917 – 1990: Учебник для православных духовных семинарий. М.: Издательский дом «Хроника», 1994. 136. Чан Ким У., Моборн Р. Стратегия голубого океана. М.: Гиппо, 2010. 137. Элияху М. Голдрат, Джефф Кокс Цель: процесс непрерывного совершенствования. Издательство: «Попурри», 2007 г. 138. Якутин Ю.В. Интегрированные корпоративные структуры: развитие и эффективность. - М.: 1999. - 368 с. 139. «Джек Уэлч и Джон Бирн «Джек. Мои годы в GE» (2-е издание)»: Манн, Иванов и Фербер; М.; 2007. 140. 50 верных способов перестать быть посредственностью /Том Питерс; пер. с англ. Сергея Филина. — 2-е изд. — М.: Манн, Иванов и Фербер, 2013.
  • 282.
    СПИСОК ИСПОЛЬЗОВАННЫХ ИСТОЧНИКОВИ ЛИТЕРАТУРЫ 281 141. http://21russia.ru/industry 142. http://900igr.net/fotografii/istorija/Rossija-v-17-veke/010-Soslovno-predstavitelnaja- monarkhija.html 143. http://900igr.net/kartinki/ekonomika/SHkoly-upravlenija/SHkoly-upravlenija.html 144. http://alapdetbibl.blogspot.ru/2011/05/blog-post_29.html 145. http://all-biography.ru/category/obshhestvo-kultura-obrazovanie/filosofy 146. http://arts.in.ua/artists/ShtankoAlexei/w/342660/ 147. http://avto.bigbo.ru/?p=7385 148. http://azbyka.ru/dictionary/22/kniga-o-tserkvi-all.shtml 149. http://azbyka.ru/shemy/patriarhi.shtml 150. http://com-ulstu.ru/kupechestvo/ 151. http://conversbank.info/?p=4276 152. http://cup-russia.ru/2014/11/sovetkin/ 153. http://file-rf.ru/analitics/830 154. http://ganjobio.blogspot.ru/2013/06/blog-post_7993.html 155. http://generalstep.ru/Upravlenie-personalom-Chto-jeto.htm 156. http://gerb-flag.ru/prodazha-gerbov.html 157. http://gfxbest.com/30282-vectors-creative-blue-logotypes.html 158. http://history-tema.com/knyaz-igor-i-knyaginya-olga-utro-kievskoy-rusi 159. http://hram-troicy.prihod.ru/articles/view/id/37746 160. http://joomdom.com/1506-pochemu-tak-neobhodimo-sozdavat-mobilnuyu-versiyu-sayta.html 161. http://krasivye-stihi.ru/primery-rabot/stihi-pro-menedzhera.html#content 162. http://karate74.ru/2014/09/ 163. http://kazakhtelecom.yvision.kz/post/412935 164. http://kira-scrap.ru/dir/ramki/347-34 165. http://kremlion.ru/praviteli 166. http://kremlion.ru/praviteli/alekstver/ 167. http://kremlion.ru/praviteli/dmitralex/ 168. http://kremlion.ru/praviteli/dmitrmih/ 169. http://kremlion.ru/praviteli/ivankalita/ 170. http://kremlion.ru/praviteli/izyaslav3/ 171. http://kremlion.ru/praviteli/konstantindobriy/ 172. http://kremlion.ru/praviteli/mihailyurievich/ 173. http://kremlion.ru/praviteli/semenkasimovsky/ 174. http://kremlion.ru/praviteli/vasily2/ 175. http://kremlion.ru/praviteli/yaropolkrostislavich/ 176. http://kremlion.ru/praviteli/yaroslav2/ 177. http://m.rb.ru/article/4p-4p-marketing-miks-marketing-mix/7048804.html 178. http://mgei-kaluga.ru/ 179. http://mosvedi.ru/article/17429.html 180. http://nearyou.ru/rokotov/rosm/lomonos.html 181. http://oko-planet.su/history/historysng/184368-russkiy-dorevolyucionnyy-indastrial-na-snimkah- maksima-dmitrieva.html 182. http://pagelooker.org/component/content/article/9-biznes-plany/26-pest-analiz.html
  • 283.
    СПИСОК ИСПОЛЬЗОВАННЫХ ИСТОЧНИКОВИ ЛИТЕРАТУРЫ 282 183. http://pandia.ru/text/77/191/18395.php 184. http://personalmaster.ru/?p=248 185. http://pinsta.me/tag/КупечествоНаРуси 186. http://rushist.wikia.com/wiki/ 187. http://rushist.wikia.com/wiki/Андрей_Боголюбский 188. http://rushist.wikia.com/wiki/Андрей_Городецкий 189. http://rushist.wikia.com/wiki/Василий_I_Дмитриевич 190. http://rushist.wikia.com/wiki/Василий_III_Косой 191. http://rushist.wikia.com/wiki/Владимир_Мономах 192. http://rushist.wikia.com/wiki/Всеволод_I_Миролюбивый 193. http://rushist.wikia.com/wiki/Всеслав_Чародей 194. http://rushist.wikia.com/wiki/Дмитрий_Шемяка 195. http://rushist.wikia.com/wiki/Иван_III_Великий 196. http://rushist.wikia.com/wiki/Мстислав_II_Изяславич 197. http://rushist.wi