Download free for 30 days
Sign in
Upload
Language (EN)
Support
Business
Mobile
Social Media
Marketing
Technology
Art & Photos
Career
Design
Education
Presentations & Public Speaking
Government & Nonprofit
Healthcare
Internet
Law
Leadership & Management
Automotive
Engineering
Software
Recruiting & HR
Retail
Sales
Services
Science
Small Business & Entrepreneurship
Food
Environment
Economy & Finance
Data & Analytics
Investor Relations
Sports
Spiritual
News & Politics
Travel
Self Improvement
Real Estate
Entertainment & Humor
Health & Medicine
Devices & Hardware
Lifestyle
Change Language
Language
English
Español
Português
Français
Deutsche
Cancel
Save
Submit search
EN
Uploaded by
openrtm
PPTX, PDF
72 views
Rtミドルウェアサマーキャンプ資料2021_坂本武志_2
RTMSummerCamp2021 1日目 SysMLモデル例
Education
◦
Read more
0
Save
Share
Embed
Embed presentation
Download
Download to read offline
1
/ 6
2
/ 6
3
/ 6
4
/ 6
5
/ 6
6
/ 6
More Related Content
PDF
200k/sec
by
Sugawara Genki
PDF
NCstudy 2.5
by
Yuichi Saotome
PPT
Web勉強会 20120927
by
Yoshihiro Furukawa
PDF
AI時代の要件定義
by
Zenji Kanzaki
PDF
TERAS Conference
by
Keiju Anada
PDF
2016 summercamp SysML講習会
by
openrtm
PPTX
CCSE2019 TIS - 自律移動サービスロボットの地図とデータモデルの共通化への取り組み
by
Nobuyuki Matsui
PDF
NEDO特別講座_画像処理・AI技術活用コース_後編
by
NEDOROBOMARC
200k/sec
by
Sugawara Genki
NCstudy 2.5
by
Yuichi Saotome
Web勉強会 20120927
by
Yoshihiro Furukawa
AI時代の要件定義
by
Zenji Kanzaki
TERAS Conference
by
Keiju Anada
2016 summercamp SysML講習会
by
openrtm
CCSE2019 TIS - 自律移動サービスロボットの地図とデータモデルの共通化への取り組み
by
Nobuyuki Matsui
NEDO特別講座_画像処理・AI技術活用コース_後編
by
NEDOROBOMARC
More from openrtm
PDF
ROBOMECH2023 RTミドルウェア講習会 第1部
by
openrtm
PPTX
ピッキングシステム
by
openrtm
PPTX
GNGを使った未知環境における経路計画
by
openrtm
PPTX
まねっこロボット
by
openrtm
PDF
商品自動補充ロボットシステム
by
openrtm
PPTX
RTサマーキャンプ2022最終発表_都立大.pptx
by
openrtm
PDF
SysML実習20220822SC_GA.pdf
by
openrtm
PDF
RTミドルウェアサマーキャンプ資料2022.pdf
by
openrtm
PDF
NEDO講座 MoveIt! チュートリアル 第1部
by
openrtm
PDF
5.総合演習(2)
by
openrtm
PDF
4.総合演習(1)
by
openrtm
PDF
3.RTCプログラミング演習
by
openrtm
PDF
2.プログラミングの基礎
by
openrtm
PDF
1.コース概要
by
openrtm
PDF
OpenRTM概要
by
openrtm
PDF
Slam実習
by
openrtm
PDF
Rtshell入門
by
openrtm
PDF
Rtコンポーネント作成入門
by
openrtm
PDF
Rtミドルウェアサマーキャンプ2021_宮本信彦
by
openrtm
PDF
RTミドルウェアサマーキャンプ2021_坂本武志_1
by
openrtm
ROBOMECH2023 RTミドルウェア講習会 第1部
by
openrtm
ピッキングシステム
by
openrtm
GNGを使った未知環境における経路計画
by
openrtm
まねっこロボット
by
openrtm
商品自動補充ロボットシステム
by
openrtm
RTサマーキャンプ2022最終発表_都立大.pptx
by
openrtm
SysML実習20220822SC_GA.pdf
by
openrtm
RTミドルウェアサマーキャンプ資料2022.pdf
by
openrtm
NEDO講座 MoveIt! チュートリアル 第1部
by
openrtm
5.総合演習(2)
by
openrtm
4.総合演習(1)
by
openrtm
3.RTCプログラミング演習
by
openrtm
2.プログラミングの基礎
by
openrtm
1.コース概要
by
openrtm
OpenRTM概要
by
openrtm
Slam実習
by
openrtm
Rtshell入門
by
openrtm
Rtコンポーネント作成入門
by
openrtm
Rtミドルウェアサマーキャンプ2021_宮本信彦
by
openrtm
RTミドルウェアサマーキャンプ2021_坂本武志_1
by
openrtm
Rtミドルウェアサマーキャンプ資料2021_坂本武志_2
1.
<<requirement>> 効率的な自律移動 text=ユーザが指定した目的地まで,なる べく短時間で安全に移動できるとともに, ユーザの手間をなるべく軽減しつつ,長距 離を移動可能であること <<deriveReqt>> 要求図の例 <<requirement>> 自律移動 text=ユーザが指定し た目的地まで,安全に 移動できること <<requirement>> 経路生成 text=目的地までの 移動経路を自動で生 成できること <<requirement>> 障害物回避 text=目的地までの 移動経路を自動で生 成できること <<requirement>> 自己位置推定 text=ロボット自身 の現在位置を推定で きること <<requirement>> 環境地図 text=周辺環境の地 図を持つこと <<deriveReqt>> <<deriveReqt>> <<deriveReqt>> <<deriveReqt>> <<deriveReqt>> <<requirement>> 移動 text=移動指令に 従って移動すること <<deriveReqt>> <<requirement>> 移動時間 text=なるべく短い 時間で目的地まで到 達できること <<requirement>> 連続移動可能距離 text=なるべく長距 離を移動可能である こと <<requirement>> 低消費電力化 text=消費電力をな るべく下げること
2.
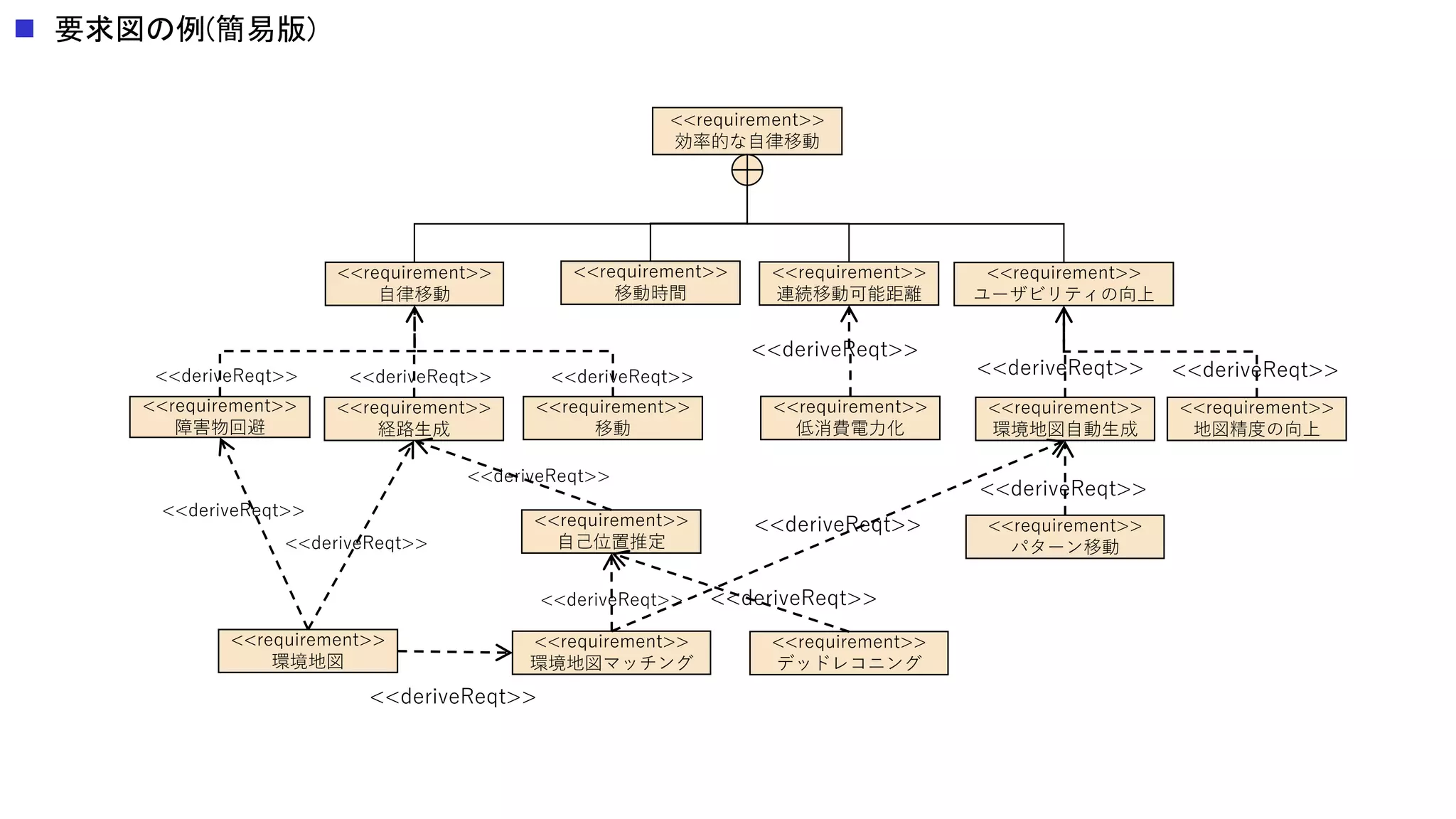
<<requirement>> 効率的な自律移動 <<deriveReqt>> 要求図の例(簡易版) <<requirement>> 自律移動 <<requirement>> 経路生成 <<requirement>> 障害物回避 <<requirement>> 自己位置推定 <<requirement>> 環境地図 <<deriveReqt>> <<deriveReqt>> <<deriveReqt>> <<deriveReqt>> <<deriveReqt>> <<requirement>> 移動 <<deriveReqt>> <<requirement>> 移動時間 <<requirement>> 連続移動可能距離 <<requirement>> 低消費電力化 <<requirement>> 環境地図マッチング <<deriveReqt>> <<deriveReqt>> <<requirement>> デッドレコニング <<deriveReqt>> <<requirement>> ユーザビリティの向上 <<requirement>> 環境地図自動生成 <<deriveReqt>> <<requirement>> 地図精度の向上 <<deriveReqt>> <<deriveReqt>>
<<requirement>> パターン移動 <<deriveReqt>>
3.
:経路生成 内部ブロック図の例 :自己位置推定 現在位置:~位置 現在位置:位置 目的地を設定する :障害物回避 目標位置:~位置 目標位置:位置 :地図生成 現在位置:位置 :移動制御 移動指令:~速度 移動指令:速度 :~移動量 :移動量 移動指令:~速度 :周辺環境計測 :測域センサ制御[0..1] :距離画像センサ制御[0..1] :レンジデータ :~レンジデータ :~レンジデータ :レンジデータ
:レンジデータ :深度画像 :~深度画像 :~深度画像 :深度画像 :深度画像
4.
ユースケース図の例 指定された目的 地まで自立的に 移動する 周辺環境を 計測する 現在位置を 推定する 移動する 経路を生成 する 障害物を回 避する <<include>> <<extend>> <<include>> <<include>> <<include>> 条件:{移動経路上に障害物が存在する} ユーザ :移動ロボットシステム
5.
ブロック定義図の例 <<block>> 移動ロボットシステム <<block>> 周辺環境計測 <<block>> 測域センサ制御 <<block>> 距離画像センサ制御 <<block>> 自己位置推定 <<block>> 経路生成 <<block>> 障害物回避 <<block>> 移動制御 {XOR} 0..1 0..1 <<block>> 測域センサ <<block>> 距離画像センサ {XOR} 0..1 0..1 <<block>> 移動ロボット <<block>> 駆動輪 <<block>> バッテリ <<block>> 制御装置 1..* 2 1..* <<block>> モータ <<block>> 車輪 <<block>> エンコーダ
6.
<<requirement>> XXXXX Id= text= <<deriveReqt>> :XXXXX <<include>> <<extend>> <<block>> XXXXX 条件:{XXXXX}
Download