ALI  A ccompagnamento al  L avoro  I ntegrato   Equal II Fase PS IT-G2-VEN-019 Ritorno su focus-group U nità di  I nserimento  L avorativo
VALUTAZIONE PREVENTIVA
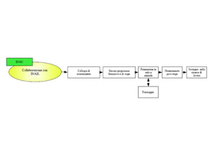
Utenza:  disabili, disoccupati, dipendenze, immigrati Committenza: Sistema Equal Operatori: Unità di Inserimento Lavorativo Beneficiari ultimi: Territorio – Provincia di Belluno CHI
DISABILI aree critiche emerse Utenza:  individuazione di un target specifico per il progetto: Aree problematiche: Disabili psichici Gruppo sopra i 40 anni UIL: rapporto tra pubblico e privato sociale
DISABILI soluzioni emerse UTENZA: Gruppo giovani disabili psichici UIL Riferimento legge 328/00 Tavolo ex-art. 14 L. 30/2003 Ampliamento rete dei servizi accordo 27/12/04
RISULTATI ATTENDIBILI L’integrazione effettiva pubblico/privato sociale potrebbe permettere l’inserimento di soggetti con disabilità psichiche in ambienti protetti (cooperative sociali) al fine di agevolare un percorso di inserimento lavorativo.
LEGGE 328/00 La Legge 8 novembre 2000, n. 328 e la modifica di alcuni articoli della Costituzione italiana, hanno introdotto un nuovo modello di intervento e di servizi sociali. Questo prevede un sistema integrato di interventi e servizi  sociali da realizzarsi mediante politiche e prestazioni coordinate nei diversi settori della vita sociale, interrelando servizi alla persona e al nucleo familiare con eventuali misure economiche e la definizione di percorsi attivi volti a ottimizzare l'efficacia delle risorse, impedire sovrapposizioni di competenze e settorializzazione delle risposte. La programmazione e l'organizzazione del sistema di interventi e servizi compete agli enti locali, alle regioni e allo Stato che,  nell'ambito delle rispettive competenze, riconoscono e agevolano il ruolo degli Organismi Non Lucrativi di Utilità Sociale (ONLUS), degli organismi della cooperazione, delle associazioni e degli enti di promozione sociale,  delle fondazioni e degli enti di patronato, delle organizzazioni di volontariato, degli enti riconosciuti, delle confessioni religiose con le quali lo Stato ha stipulato patti, accordi o intese operanti nel settore nella programmazione, nella organizzazione e nella gestione del sistema integrato di interventi e servizi sociali.
 
DISOCCUPATI aree critiche emerse Utenza:  individuazione di un target specifico per il progetto: Aree problematiche: Over 40: Bassa scolarizzazione; Scarsa attitudine a spostarsi; Bisogno immediato di lavoro UIL: Rapporto tra pubblico e privato sociale
DISOCCUPATI soluzioni emerse UTENZA: Sensibilizzazione nel territorio: Marketing sociale Utilizzo di opinion-leader informali Formazione come empowerment Utilizzo di borse erogate da EQUAL UIL: Rafforzamento e formalizzazione rapporti tra enti privato sociale e pubblico (es. progetto ENAC-INAIL).
 
DIPENDENZE aree critiche emerse UTENZA individuazione di un target specifico per il progetto: Problemi lavorativi maggiori con dipendenti da eroina con doppia diagnosi Campione relativo al solo CeIS (?) Area di residenza degli utenti Utenti al termine del percorso o inseriti nel percorso La maggior parte degli utenti sono privi di patente UIL: Nel territorio del Bellunese esistono 3 Ser.T per due dipartimenti (Feltre e Belluno) scarsamente coinvolti, al momento, nel progetto Assenza di un accordo di programma pubblico / privato-sociale Scarsità di appalti per le cooperative
DIPENDENZE  soluzioni emerse UTENZA La formazione avviene in cooperativa Il problema della patente potrebbe essere un fattore di esclusione dal progetto se il lavoro non è in luogo raggiungibile Accordo con Ser.T. e Psichiatria per seguire utenti con doppia diagnosi Inclusione sia di utenti in Reinserimento che ancora nelle fasi di comunità. UIL Stesura di un accordo di programma tra Privato sociale (comunità e cooperative) e Pubblico (Ser.T., CPI; SIL;) Sensibilizzazione delle amministrazione per accordi di appalti (es. Manutenzione verde) con cooperative sociali.
IMMIGRATI  aree critiche emerse UTENZA Riferimento L.189/02 Rinnovo permesso di soggiorno Discriminazione sul posto di lavoro: Quando i lavoratori stranieri sono inseriti in modo regolare e stabile nel sistema produttivo, la discriminazione ha relativamente poco peso sulle condizioni salariali UIL La categoria lavoratore immigrato è difficilmente inseribile nel normale quadro dell’inserimento lavorativo, ponendo problemi riguardanti le diverse competenze e creazione di un sistema in rete
IMMIGRATI  soluzioni emerse UTENZA: Rivolgere l’attenzione verso mogli di immigrati che lavorano regolarmente nel territorio bellunese UIL: Necessità di collegamento con le diverse associazioni che si occupano di questo settore. Necessità di mediatori culturali per l’aggancio del gruppo target.

Employment strategies - Belluno

  • 1.
    ALI Accompagnamento al L avoro I ntegrato Equal II Fase PS IT-G2-VEN-019 Ritorno su focus-group U nità di I nserimento L avorativo
  • 2.
  • 3.
    Utenza: disabili,disoccupati, dipendenze, immigrati Committenza: Sistema Equal Operatori: Unità di Inserimento Lavorativo Beneficiari ultimi: Territorio – Provincia di Belluno CHI
  • 4.
    DISABILI aree criticheemerse Utenza: individuazione di un target specifico per il progetto: Aree problematiche: Disabili psichici Gruppo sopra i 40 anni UIL: rapporto tra pubblico e privato sociale
  • 5.
    DISABILI soluzioni emerseUTENZA: Gruppo giovani disabili psichici UIL Riferimento legge 328/00 Tavolo ex-art. 14 L. 30/2003 Ampliamento rete dei servizi accordo 27/12/04
  • 6.
    RISULTATI ATTENDIBILI L’integrazioneeffettiva pubblico/privato sociale potrebbe permettere l’inserimento di soggetti con disabilità psichiche in ambienti protetti (cooperative sociali) al fine di agevolare un percorso di inserimento lavorativo.
  • 7.
    LEGGE 328/00 LaLegge 8 novembre 2000, n. 328 e la modifica di alcuni articoli della Costituzione italiana, hanno introdotto un nuovo modello di intervento e di servizi sociali. Questo prevede un sistema integrato di interventi e servizi sociali da realizzarsi mediante politiche e prestazioni coordinate nei diversi settori della vita sociale, interrelando servizi alla persona e al nucleo familiare con eventuali misure economiche e la definizione di percorsi attivi volti a ottimizzare l'efficacia delle risorse, impedire sovrapposizioni di competenze e settorializzazione delle risposte. La programmazione e l'organizzazione del sistema di interventi e servizi compete agli enti locali, alle regioni e allo Stato che, nell'ambito delle rispettive competenze, riconoscono e agevolano il ruolo degli Organismi Non Lucrativi di Utilità Sociale (ONLUS), degli organismi della cooperazione, delle associazioni e degli enti di promozione sociale, delle fondazioni e degli enti di patronato, delle organizzazioni di volontariato, degli enti riconosciuti, delle confessioni religiose con le quali lo Stato ha stipulato patti, accordi o intese operanti nel settore nella programmazione, nella organizzazione e nella gestione del sistema integrato di interventi e servizi sociali.
  • 8.
  • 9.
    DISOCCUPATI aree criticheemerse Utenza: individuazione di un target specifico per il progetto: Aree problematiche: Over 40: Bassa scolarizzazione; Scarsa attitudine a spostarsi; Bisogno immediato di lavoro UIL: Rapporto tra pubblico e privato sociale
  • 10.
    DISOCCUPATI soluzioni emerseUTENZA: Sensibilizzazione nel territorio: Marketing sociale Utilizzo di opinion-leader informali Formazione come empowerment Utilizzo di borse erogate da EQUAL UIL: Rafforzamento e formalizzazione rapporti tra enti privato sociale e pubblico (es. progetto ENAC-INAIL).
  • 11.
  • 12.
    DIPENDENZE aree criticheemerse UTENZA individuazione di un target specifico per il progetto: Problemi lavorativi maggiori con dipendenti da eroina con doppia diagnosi Campione relativo al solo CeIS (?) Area di residenza degli utenti Utenti al termine del percorso o inseriti nel percorso La maggior parte degli utenti sono privi di patente UIL: Nel territorio del Bellunese esistono 3 Ser.T per due dipartimenti (Feltre e Belluno) scarsamente coinvolti, al momento, nel progetto Assenza di un accordo di programma pubblico / privato-sociale Scarsità di appalti per le cooperative
  • 13.
    DIPENDENZE soluzioniemerse UTENZA La formazione avviene in cooperativa Il problema della patente potrebbe essere un fattore di esclusione dal progetto se il lavoro non è in luogo raggiungibile Accordo con Ser.T. e Psichiatria per seguire utenti con doppia diagnosi Inclusione sia di utenti in Reinserimento che ancora nelle fasi di comunità. UIL Stesura di un accordo di programma tra Privato sociale (comunità e cooperative) e Pubblico (Ser.T., CPI; SIL;) Sensibilizzazione delle amministrazione per accordi di appalti (es. Manutenzione verde) con cooperative sociali.
  • 14.
    IMMIGRATI areecritiche emerse UTENZA Riferimento L.189/02 Rinnovo permesso di soggiorno Discriminazione sul posto di lavoro: Quando i lavoratori stranieri sono inseriti in modo regolare e stabile nel sistema produttivo, la discriminazione ha relativamente poco peso sulle condizioni salariali UIL La categoria lavoratore immigrato è difficilmente inseribile nel normale quadro dell’inserimento lavorativo, ponendo problemi riguardanti le diverse competenze e creazione di un sistema in rete
  • 15.
    IMMIGRATI soluzioniemerse UTENZA: Rivolgere l’attenzione verso mogli di immigrati che lavorano regolarmente nel territorio bellunese UIL: Necessità di collegamento con le diverse associazioni che si occupano di questo settore. Necessità di mediatori culturali per l’aggancio del gruppo target.