Зорилго



Тус регистртэй мэдээний хамгийн гол зорилго нь
1. нийт хүүхдийн тоог статистик мэдээтэй таарч байгаа эсэхэд хяналт тавих Иймээс
       1: Нийт хүүхдийн тоо Үүнээс эмэгтэй
       2. Нийт хүүхдийн тоо анги бүрээр
       3. Анги байгууллага бүрээр нийт хүүхдийн тоо
2. Регистрийн мэдээний давхардал: Нийт мэдээлэл давхцаж байгаа эсэхийг шалгах функц. /
Хүүхдийн цэцэрлэг, ерөнхий боловсролын сургууль, мсүт-ийн түвшинд/

  Анх мэдээлэл оруулахад регистрийн давхардал байж болох боловч аймаг, нийслэл, дүүрэг,
яамны түвшинд тухайн давхцал нь харагдаж байхаар буюу анхааруулга гарч ирдэг байх.



                                 Report type




1.Тухайн хичээлийн жилээс хамаарсан нэгтгэлүүд гарна.
      1. Шинээр элссэн сурагчдын тоо
      2. Малчин айлын хүүхдийн тоо
      3. Хөгжлийн бэрхшээлтэй хүүхдийн тоо /ангилал бүрээр/ гэх мэт статистик
мэдээний маягтын дагуу түвшин түвшиндөө гарна.


                              Хамрах байдал




1. Хүүхдийн цэцэрлэг /төрийн, хувийн, төмөр замын/
2. Ерөнхий боловсролын сургууль /төрийн, хувийн/
3. МСҮТ /төрийн хувийн/
4. Их дээд сургууль /төрийн, хувийн/
Student information tab


Овгийн буюу ургийн нэр

бичих


Эцгийн нэр

бичих


Өөрийн нэр
бичих
                                                                           Ресистрийн эхний хоѐр үсгийг тус бүрийг нь
                                 Регистрийн үсэг                            Dropdown Листний 35 үсгийн сонголтоор
Регистрийн дугаар
                                                                                            хийнэ
                            Крилл 35 үсгээр сонгоно
Гараас оруулах

                                     Регистрийн тоо

                                8 орон зөвхөн тоо бичих

  Хүйс              эр

сонголт          эм

                                                                                 Малчины хүүхэд нь боловсролын
 Малчны хүүхэд                                                                статистикийн нэг чухал үзүүлэлт бөгөөд
                                           Хэл ярианы                           нийт сурагчдад эзлэх жинг гаргана
    Yes / No                                 эрхтний
                                     Сонсох эрхтний
Хөгжлийн бэрхшээлтэй

         Yes / No                Харах эрхтэний

                               Оюун ухааны

                            Бие эрхтний


                         Хавсарсан
                         хэлбэрийн




 Шинээр элсэгч                                                                   Тухайн хичээлийн жилд
                                                                           байгууллагын анхан шатанд шинээр
    Yes / No                                                                         элссэн сурагч


 Бүтэн өнчин                                                                 Халамжийн үйлчилгээ үзүүлэх,
                                                                           хөтөлбөрт хамруулах нэг үзүүлэлт
  Yes / No


 Халамж эдэлдэг
                                                                       Энэ нь халамж эдэлдэг буюу хороо хорины
                                                                      бүртгэлтэй эмзэг бүлгийн хүүхдүүд бөгөөд тус
    Yes / No
                                                                      хүүхдүүдэд сурах бичиг үнэгүй олгох, тусламж
                                                                           үзүүлэх зэрэг ажиллагаа чиглэгддэг
Grade


                                                Ясли
                                                Бага
                                                Дунд                      А
  Сургуулийн өмнөх      Энгийн
                                                Ахлах                     Б
     боловсрол          24 цагийн
                                                Бэлтгэл                   В
                        Асрамжийн
                                                Ээлжийн                   Г ...
                                                Нүүдлийн
                                                Явуулын

                                                1
                                                2
                                                3
                       Энгийн өдрийн            4
                                                5                         А
                       Орой
 Ерөнхий боловсрол                              6                         Б
                       Эчнээ
                                                7                         В
                       Албан бус
                                                8                         Г ...
                                                9
                                                10
                                                11
                                                12 ...




                        Энгийн өдрийн                                     I
Мэргэжлийн боловсрол    Орой                    Мэргэжлийн нэрээр буюу    II
                        Эчнээ                   индексээр                 III ...




                                                                            I
                        Бакалавр
                                                                            II
Мэргэжлийн боловсрол    Магистр                  Мэргэжлийн нэрээр буюу
                                                                            III
                        Доктор                   индексээр
                                                                            IV ...
Шилжилт
                                   хөдөлгөөн




  Student                               Organization

                                                                              Grade
Анги бүлэг солигдсон
Өөр байгууллага руу                 Татан буугдсан
шилжсэн                             Шинээр байгуулагдсан
                                                                              Active
Чөлөө авсан                         Нэгдсэн
                                                                              Inactive
Гарсан                              Салсан
Анги дэвшсэн                        Үйл ажиллагаа
Улирсан                             явуулаагүй
Нас барсан
Төгссөн




                                                 ID
                                         Academic year
           Student     Grade                          Organization
                        Бүртгэлийн ай ди нь дээрх 4 хүчин зүйлээс хамаарна.
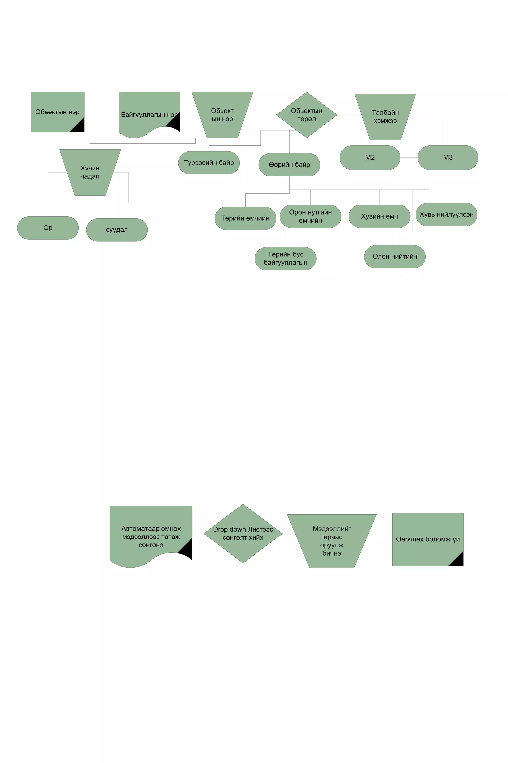
Обьектын нэр                                         Обьект                Обьектын               Талбайн
                           Байгууллагын нэр
                                                     ын нэр                 төрөл                 хэмжээ




                                                                                                 М2                     М3
                                              Түрээсийн байр         Өөрийн байр
               Хүчин
               чадал




                                                                          Орон нутгийн                            Хувь нийлүүлсэн
                                                        Төрийн өмчийн                           Хувийн өмч
                                                                            өмчийн
  Ор                   суудал


                                                                     Төрийн бус                    Олон нийтийн
                                                                    байгууллагын




                           Автоматаар өмнөх           Drop down Листээс            Мэдээллийг
                           мэдээллээс татаж              сонголт хийх                гараас              Өөрчлөх боломжгүй
                               сонгоно                                               оруулж
                                                                                      бичнэ
Цалингийн
                                                                                                                                         бүртгэлийн нэгэн
                                                                                                                                          адил сар бүрийн
                                                                                                                                         гүйцэтгэлийг нийт
                                                                                                                                          дүнгээр нь доош
                                                                                                                                             жагсаана


                             Байгууллагын
     Халаалт                      нэр                       Обьектын нэр             Тайлант он                     Сар




                                           Албан ѐсны
                                           шийдвэрээр
                                            тогтоосон                      Шийдвэрийн                   Шийдвэрийн
                                           жилд халаах                       огноо                        дугаар
                                             хугацаа




                                                                                                                                       Зуух бүр дээр шинэ бичлэг үүсгэж ява
                                                                                                                                                       З
                                                                                                                                               шаардлагатай байх аа


                 Халаалтын
                   төрөл
                                                                                                                                            Түлшний зардлын 3 хувиар




                                                                                                                           Хөдөлмөр
                                                                                                                                                   Ердийн
                                                  Түлшний таталт
                                                                           Дизелийн үнэ                                    хамгаалал             галлагаатай
                                                                                                  Цахилгааны үнэ
                        Нам даралтын
  Төвлөрсөн
                            зуух                                       Хоногт мотор
                                               Түлшний төрөл            ажиллуулах
                                                                      хугацаа /цагаар/
                        Ерөнхий мэдээлэл                                                                               1 хүний хоногт
                                                                                                                                                   Зуухны тоо
                                                                       1 цагт хэрэглэх            Хоногт хэрэглэх     хэрэглэх нормын
                                               Хоногт хэрэглэх          дизель /литр/               цахилгаан               сүү
   Үнийн                                          нүүрс /тн/
                         Зуухны нэр
 шийдвэрийн                                                                                                                                     Түлшний төрөл
                           төрөл                                                                                      1 литр сүүний үнэ
   огноо                                            Жилд              Дизель моторын
                                                  хэрэглэх                                        Моторын нэр
                                                                          төрөл
   Үнийн                                          нүүрс /тн/                                         төрөл                                      Хоногт хэрэглэх
 шийдвэрийн                  Зуухны тоо                                      Хоногт                                         Сүүний                 нүүрс /тн/
   дугаар
                                                                            хэрэглэх                                        зардал
                                                                             дизель           1 квт цахилгааны                                        Жилд
                                                 Түлш татах                                                                                         хэрэглэх
 Нэгжийн үнэ                                                                                     үнэ /Нөттэй/
                             Амны тоо            уурхайн нэр                                                                                        нүүрс /тн/
 НӨАТ орсон
                                                                          Жилд
                                                                         хэрэглэх                     Жилд                 1 ш нормын
   Дулаан                                                                                                                                          Түлш татах
                                                Татах зай /км/         дизель /литр/                хэрэглэх              хувцасны үнэ
 нийлүүлэгч            Ажиллагсдын тоо                                                                                                             уурхайн нэр
                                                                                                  цахилгаан квт
компаний нэр
                                                                                                                           Нормын
                                               1 тн түлшний үнэ       1 литр дизелийн                                     хувцасны
                                                                        түлшний үнэ                Цахилгааны                                    Татах зай /км/
Нийт халаалтын                                                                                                             зардал
    зардал                                                                                           зардал
                         Нам даралтын           1 тн түлшний
                        зуухаар эрчимйн           тээврийн                                                                                     1 тн түлшний үнэ
                                                                        Засвар үйлчилгээ                               1 хүний багаж
                       компани халаадаг         зардлын үнэ
                                                                                                                      хэрэгслийн норм
                                                 Нэгж хэмжээст                                                                                   1 тн түлшний
                                                                             Нийт засвар
                                                  түлшний үнэ
                                               тээврийн зардлын
                                                                            үйлчилгээний                                      Багаж                тээврийн
                                                                               зардал
                        1М3 талбайг                  хамт                                                                  хэрэгслийн            зардлын үнэ
                         халаах үнэ                                                                                          зардал
                                                                                                                                                  Нэгж хэмжээст
                                                Нийт түлшний                                                                                       түлшний үнэ
                                                   зардал                                                                                       тээврийн зардлын
                                                                                                                                                      хамт



1. Бодолт хийгдэх хэсгүүдийн аргачлал:                                                                                                            Нийт түлшний
                                                                                                                                                     зардал

Нийт халаалтын зардал-Төвлөрсөн халаалт
                                Халаах сар*Нэгжийн үнэ Нөат орсон*талбайн хэмжээ м3
Нийт халаалтын зардал-Нам даралт
                                Нийт түлшний зардал+Нийт дизелийн зардал+нийт цахилгааны зардал+нийт сүүний зардал+нийт багаж
                                         хэрэгслийн зардал+засвар үйлчилгээний зардал
Нам даралтын зуухаар эрчимийн компани халаадаг
                                1м3 талбайг халаах үнэ*талбайн хэмжээ м3*халаах хугацаа
Нийт халаалтын зардал-Ердийн галлагаа
                                Нийт түлшний зардал+нийт сүүний зардал+нийт багаж хэрэгслийн зардал+засвар үйлчилгээний зардал
Жилд хэрэглэх түлшний хэмжээ    1 зуухны нэг хоногт хэрэглэх түлш*31*халаах сар 5,5-8 сар хүртэл
Нэгж хэмжээст түлшний үнэ тээврийн зардлын хамт              1 тн түлшний үнэ+1 тн түлшний тээврийн зардлын үнэ
Хоногт хэрэглэх дизель          Хоногт мотор ажиллуулах хугацаа*1 цагт хэрэглэх дизель
Жилд хэрэглэх дизель            Хоногт хэрэглэх дизель*31*халаах сар 5,5-8
Шатахууны нийт зардал           Жилд хэрэглэх дизель*1 литр дизелийн үнэ
Жилд хэрэглэх цахилгааны үнэ    Хоногт хэрэглэх цахилгааны үнэ*31*халаах сар
Цахилгааны нийт зардал          Жилд хэрэглэх цахилгаан*Цахилгааны үнэ нөттэй
Сүүний зардал                   Хоногт хэрэглэх нормын сүү*1 литр сүүний үнэ*31*Халаах сар*Ажиллагсдын тоо
Нормын хувцасны зардал          1 ш нормын хувцасны үнэ*Ажиллагсдын тоо
Багаж хэрэгслийн зардал         1 хүний багаж хэрэгслийн норм*Ажиллагсдын тоо
Байгууллагын
Гэрэл цахилгаан              нэр                        Обьектын нэр                Тайлант он




                                          1 квт
                                       цахилгааны                      Шийдвэрийн
                                           үнэ                           огноо




    Цахилгааны
  холболтын төрөл




                             Төвлөрсөн шугамд              Өөрөө цахилгаанаар
  Төвлөрсөн шугамд
                           холбогдсон тоолуургүй                хангадаг
холбогдсон тоолууртай


                            Задгайгаар төлөх хэмжээг           Хоногт мотор
  Сард хэрэглэх              тогтоосон орон нутгийн
                                                            ажиллуулах хугацаа /
   цахилгааны             удирдлагын шийдвэрийн огноо
                                     дугаар                       сараар/
 дундаж хэрэглээ
                                                               1 цагт хэрэглэх
   Жилд хэрэглэх               Сард хэрэглэх
                                                                дизель /литр/
    цахилгааны                  цахилгааны
  дундаж хэрэглээ             дундаж хэрэглээ

                                                           Дизель моторын төрөл
                              Жилд хэрэглэх
 Нийт цахилгааны
                               цахилгааны
     зардал                                                   Хоногт хэрэглэх
                             дундаж хэрэглээ
                                                              дизелийн түлш



                            Нийт цахилгааны                    Жилд хэрэглэх
                                зардал                         дизель /литр/



                                                              1 литр дизелийн
                                                                түлшний үнэ


                                                                 Засвар үйлчилгээ



                                                                 Нийт засвар
                                                             үйлчилгээний зардал




                                                             Нийт цахилгааны
                                                                 зардал




   1. Бодолт хийгдэх хэсгүүдийн аргачлал:

   Төвлөрсөн шугаманд холбогдсон тоолууртай цахилгааны нийт зардал
                                    1 квт цахилгааны үнэ*жилд хэрэглэх цахилгааны дундаж хэрэглээ
   Төвлөрсөн шугаманд холбогдсон тоолууртай цахилгааны нийт зардал
                                    1 квт цахилгааны үнэ*Сард хэрэглэх цахилгааны дундаж хэмжээ
   Өөрөө цахилгаанаар хангадаг байгууллагын цахилгааны нийт зардал
                                    Нийт дизелийн зардал+нийт засвар үйлчилгээний зардал
   Жилд хэрэглэх цахилгааны дундаж хэрэглээ           сард хэрэглэх цахилгааны дундаж хэрэглээ*12
   Хоногт хэрэглэх дизель           Хоногт мотор ажиллуулах хугацаа*1 цагт хэрэглэх дизель
   Жилд хэрэглэх дизель             Хоногт хэрэглэх дизель*31*халаах сар 5,5-8
   Нийт дезилийн зардал             Жилд хэрэглэх дизель*1 литр дизелийн түлшний нэр
   Нийт засвар үйлчилгээний зардал Нийт дизелийн зардалын 3 хувь
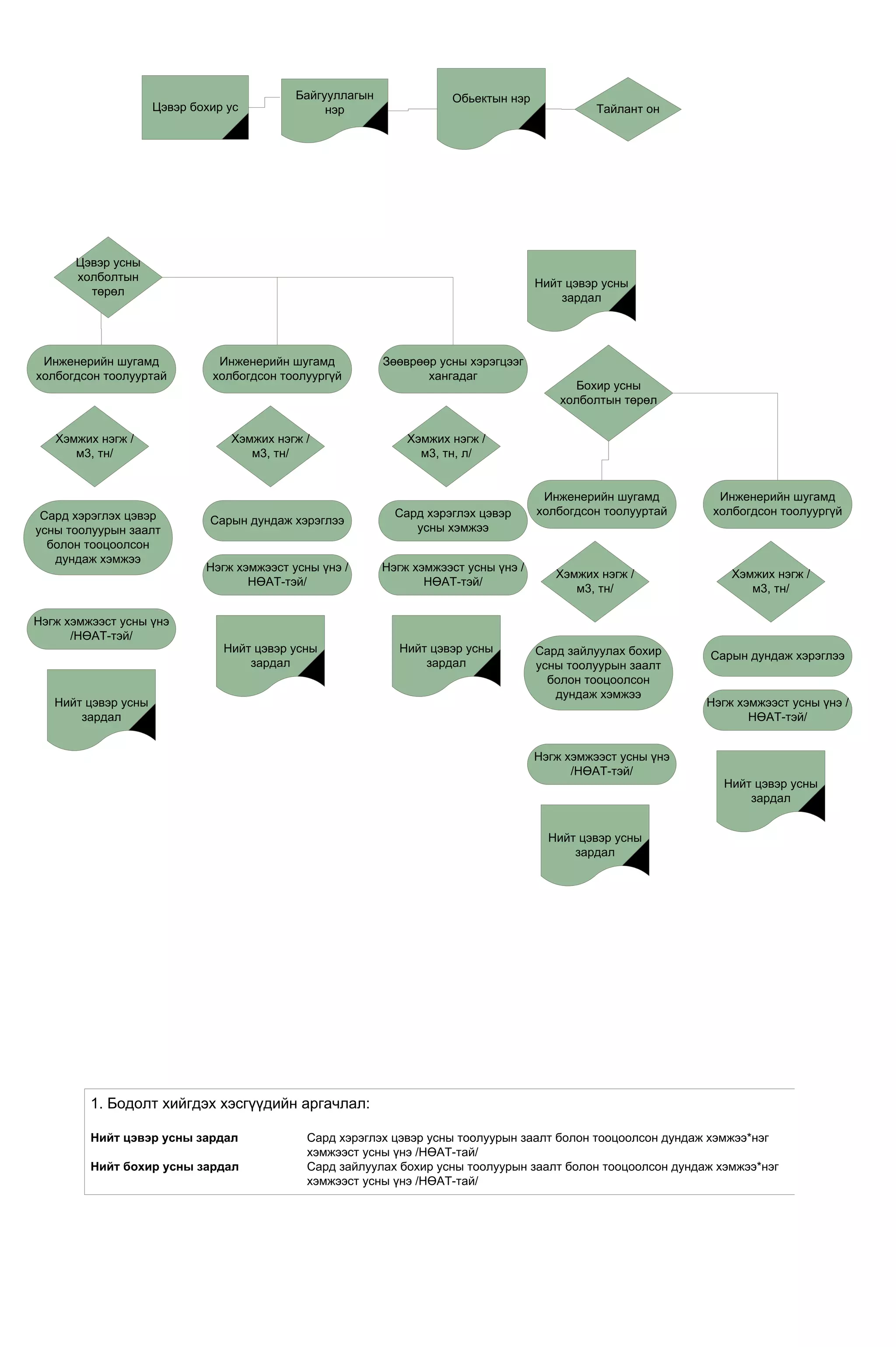
Байгууллагын              Обьектын нэр
                     Цэвэр бохир ус              нэр                                            Тайлант он




      Цэвэр усны
      холболтын
                                                                                      Нийт цэвэр усны
        төрөл
                                                                                          зардал




 Инженерийн шугамд             Инженерийн шугамд           Зөөврөөр усны хэрэгцээг
холбогдсон тоолууртай         холбогдсон тоолуургүй               хангадаг
                                                                                            Бохир усны
                                                                                          холболтын төрөл


   Хэмжих нэгж /                 Хэмжих нэгж /                 Хэмжих нэгж /
      м3, тн/                       м3, тн/                      м3, тн, л/


                                                                                       Инженерийн шугамд         Инженерийн шугамд
 Сард хэрэглэх цэвэр                                         Сард хэрэглэх цэвэр      холбогдсон тоолууртай     холбогдсон тоолуургүй
                              Сарын дундаж хэрэглээ
усны тоолуурын заалт                                            усны хэмжээ
  болон тооцоолсон
   дундаж хэмжээ
                             Нэгж хэмжээст усны үнэ /      Нэгж хэмжээст усны үнэ /
                                                                                         Хэмжих нэгж /             Хэмжих нэгж /
                                    НӨАТ-тэй/                     НӨАТ-тэй/
                                                                                            м3, тн/                   м3, тн/

Нэгж хэмжээст усны үнэ
      /НӨАТ-тэй/
                                Нийт цэвэр усны              Нийт цэвэр усны          Сард зайлуулах бохир     Сарын дундаж хэрэглээ
                                    зардал                       зардал               усны тоолуурын заалт
                                                                                        болон тооцоолсон
                                                                                         дундаж хэмжээ
   Нийт цэвэр усны                                                                                             Нэгж хэмжээст усны үнэ /
       зардал                                                                                                         НӨАТ-тэй/


                                                                                      Нэгж хэмжээст усны үнэ
                                                                                            /НӨАТ-тэй/
                                                                                                                 Нийт цэвэр усны
                                                                                                                     зардал


                                                                                        Нийт цэвэр усны
                                                                                            зардал




         1. Бодолт хийгдэх хэсгүүдийн аргачлал:

         Нийт цэвэр усны зардал               Сард хэрэглэх цэвэр усны тоолуурын заалт болон тооцоолсон дундаж хэмжээ*нэг
                                              хэмжээст усны үнэ /НӨАТ-тай/
         Нийт бохир усны зардал               Сард зайлуулах бохир усны тоолуурын заалт болон тооцоолсон дундаж хэмжээ*нэг
                                              хэмжээст усны үнэ /НӨАТ-тай/

Registry entries

  • 1.
    Зорилго Тус регистртэй мэдээнийхамгийн гол зорилго нь 1. нийт хүүхдийн тоог статистик мэдээтэй таарч байгаа эсэхэд хяналт тавих Иймээс 1: Нийт хүүхдийн тоо Үүнээс эмэгтэй 2. Нийт хүүхдийн тоо анги бүрээр 3. Анги байгууллага бүрээр нийт хүүхдийн тоо 2. Регистрийн мэдээний давхардал: Нийт мэдээлэл давхцаж байгаа эсэхийг шалгах функц. / Хүүхдийн цэцэрлэг, ерөнхий боловсролын сургууль, мсүт-ийн түвшинд/ Анх мэдээлэл оруулахад регистрийн давхардал байж болох боловч аймаг, нийслэл, дүүрэг, яамны түвшинд тухайн давхцал нь харагдаж байхаар буюу анхааруулга гарч ирдэг байх. Report type 1.Тухайн хичээлийн жилээс хамаарсан нэгтгэлүүд гарна. 1. Шинээр элссэн сурагчдын тоо 2. Малчин айлын хүүхдийн тоо 3. Хөгжлийн бэрхшээлтэй хүүхдийн тоо /ангилал бүрээр/ гэх мэт статистик мэдээний маягтын дагуу түвшин түвшиндөө гарна. Хамрах байдал 1. Хүүхдийн цэцэрлэг /төрийн, хувийн, төмөр замын/ 2. Ерөнхий боловсролын сургууль /төрийн, хувийн/ 3. МСҮТ /төрийн хувийн/ 4. Их дээд сургууль /төрийн, хувийн/
  • 2.
    Student information tab Овгийнбуюу ургийн нэр бичих Эцгийн нэр бичих Өөрийн нэр бичих Ресистрийн эхний хоѐр үсгийг тус бүрийг нь Регистрийн үсэг Dropdown Листний 35 үсгийн сонголтоор Регистрийн дугаар хийнэ Крилл 35 үсгээр сонгоно Гараас оруулах Регистрийн тоо 8 орон зөвхөн тоо бичих Хүйс эр сонголт эм Малчины хүүхэд нь боловсролын Малчны хүүхэд статистикийн нэг чухал үзүүлэлт бөгөөд Хэл ярианы нийт сурагчдад эзлэх жинг гаргана Yes / No эрхтний Сонсох эрхтний Хөгжлийн бэрхшээлтэй Yes / No Харах эрхтэний Оюун ухааны Бие эрхтний Хавсарсан хэлбэрийн Шинээр элсэгч Тухайн хичээлийн жилд байгууллагын анхан шатанд шинээр Yes / No элссэн сурагч Бүтэн өнчин Халамжийн үйлчилгээ үзүүлэх, хөтөлбөрт хамруулах нэг үзүүлэлт Yes / No Халамж эдэлдэг Энэ нь халамж эдэлдэг буюу хороо хорины бүртгэлтэй эмзэг бүлгийн хүүхдүүд бөгөөд тус Yes / No хүүхдүүдэд сурах бичиг үнэгүй олгох, тусламж үзүүлэх зэрэг ажиллагаа чиглэгддэг
  • 3.
    Grade Ясли Бага Дунд А Сургуулийн өмнөх Энгийн Ахлах Б боловсрол 24 цагийн Бэлтгэл В Асрамжийн Ээлжийн Г ... Нүүдлийн Явуулын 1 2 3 Энгийн өдрийн 4 5 А Орой Ерөнхий боловсрол 6 Б Эчнээ 7 В Албан бус 8 Г ... 9 10 11 12 ... Энгийн өдрийн I Мэргэжлийн боловсрол Орой Мэргэжлийн нэрээр буюу II Эчнээ индексээр III ... I Бакалавр II Мэргэжлийн боловсрол Магистр Мэргэжлийн нэрээр буюу III Доктор индексээр IV ...
  • 4.
    Шилжилт хөдөлгөөн Student Organization Grade Анги бүлэг солигдсон Өөр байгууллага руу Татан буугдсан шилжсэн Шинээр байгуулагдсан Active Чөлөө авсан Нэгдсэн Inactive Гарсан Салсан Анги дэвшсэн Үйл ажиллагаа Улирсан явуулаагүй Нас барсан Төгссөн ID Academic year Student Grade Organization Бүртгэлийн ай ди нь дээрх 4 хүчин зүйлээс хамаарна.
  • 5.
    Обьектын нэр Обьект Обьектын Талбайн Байгууллагын нэр ын нэр төрөл хэмжээ М2 М3 Түрээсийн байр Өөрийн байр Хүчин чадал Орон нутгийн Хувь нийлүүлсэн Төрийн өмчийн Хувийн өмч өмчийн Ор суудал Төрийн бус Олон нийтийн байгууллагын Автоматаар өмнөх Drop down Листээс Мэдээллийг мэдээллээс татаж сонголт хийх гараас Өөрчлөх боломжгүй сонгоно оруулж бичнэ
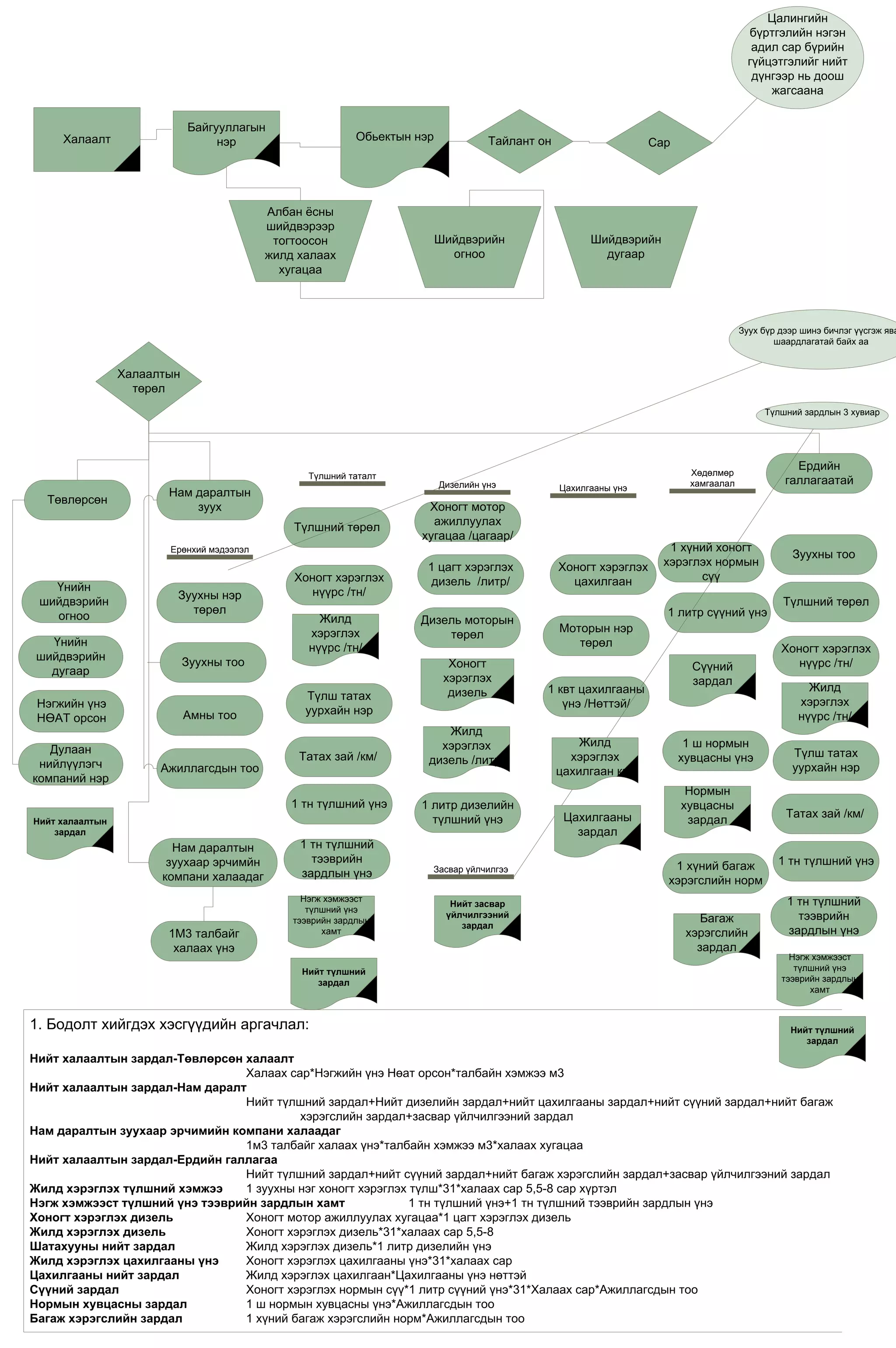
  • 6.
    Цалингийн бүртгэлийн нэгэн адил сар бүрийн гүйцэтгэлийг нийт дүнгээр нь доош жагсаана Байгууллагын Халаалт нэр Обьектын нэр Тайлант он Сар Албан ѐсны шийдвэрээр тогтоосон Шийдвэрийн Шийдвэрийн жилд халаах огноо дугаар хугацаа Зуух бүр дээр шинэ бичлэг үүсгэж ява З шаардлагатай байх аа Халаалтын төрөл Түлшний зардлын 3 хувиар Хөдөлмөр Ердийн Түлшний таталт Дизелийн үнэ хамгаалал галлагаатай Цахилгааны үнэ Нам даралтын Төвлөрсөн зуух Хоногт мотор Түлшний төрөл ажиллуулах хугацаа /цагаар/ Ерөнхий мэдээлэл 1 хүний хоногт Зуухны тоо 1 цагт хэрэглэх Хоногт хэрэглэх хэрэглэх нормын Хоногт хэрэглэх дизель /литр/ цахилгаан сүү Үнийн нүүрс /тн/ Зуухны нэр шийдвэрийн Түлшний төрөл төрөл 1 литр сүүний үнэ огноо Жилд Дизель моторын хэрэглэх Моторын нэр төрөл Үнийн нүүрс /тн/ төрөл Хоногт хэрэглэх шийдвэрийн Зуухны тоо Хоногт Сүүний нүүрс /тн/ дугаар хэрэглэх зардал дизель 1 квт цахилгааны Жилд Түлш татах хэрэглэх Нэгжийн үнэ үнэ /Нөттэй/ Амны тоо уурхайн нэр нүүрс /тн/ НӨАТ орсон Жилд хэрэглэх Жилд 1 ш нормын Дулаан Түлш татах Татах зай /км/ дизель /литр/ хэрэглэх хувцасны үнэ нийлүүлэгч Ажиллагсдын тоо уурхайн нэр цахилгаан квт компаний нэр Нормын 1 тн түлшний үнэ 1 литр дизелийн хувцасны түлшний үнэ Цахилгааны Татах зай /км/ Нийт халаалтын зардал зардал зардал Нам даралтын 1 тн түлшний зуухаар эрчимйн тээврийн 1 тн түлшний үнэ Засвар үйлчилгээ 1 хүний багаж компани халаадаг зардлын үнэ хэрэгслийн норм Нэгж хэмжээст 1 тн түлшний Нийт засвар түлшний үнэ тээврийн зардлын үйлчилгээний Багаж тээврийн зардал 1М3 талбайг хамт хэрэгслийн зардлын үнэ халаах үнэ зардал Нэгж хэмжээст Нийт түлшний түлшний үнэ зардал тээврийн зардлын хамт 1. Бодолт хийгдэх хэсгүүдийн аргачлал: Нийт түлшний зардал Нийт халаалтын зардал-Төвлөрсөн халаалт Халаах сар*Нэгжийн үнэ Нөат орсон*талбайн хэмжээ м3 Нийт халаалтын зардал-Нам даралт Нийт түлшний зардал+Нийт дизелийн зардал+нийт цахилгааны зардал+нийт сүүний зардал+нийт багаж хэрэгслийн зардал+засвар үйлчилгээний зардал Нам даралтын зуухаар эрчимийн компани халаадаг 1м3 талбайг халаах үнэ*талбайн хэмжээ м3*халаах хугацаа Нийт халаалтын зардал-Ердийн галлагаа Нийт түлшний зардал+нийт сүүний зардал+нийт багаж хэрэгслийн зардал+засвар үйлчилгээний зардал Жилд хэрэглэх түлшний хэмжээ 1 зуухны нэг хоногт хэрэглэх түлш*31*халаах сар 5,5-8 сар хүртэл Нэгж хэмжээст түлшний үнэ тээврийн зардлын хамт 1 тн түлшний үнэ+1 тн түлшний тээврийн зардлын үнэ Хоногт хэрэглэх дизель Хоногт мотор ажиллуулах хугацаа*1 цагт хэрэглэх дизель Жилд хэрэглэх дизель Хоногт хэрэглэх дизель*31*халаах сар 5,5-8 Шатахууны нийт зардал Жилд хэрэглэх дизель*1 литр дизелийн үнэ Жилд хэрэглэх цахилгааны үнэ Хоногт хэрэглэх цахилгааны үнэ*31*халаах сар Цахилгааны нийт зардал Жилд хэрэглэх цахилгаан*Цахилгааны үнэ нөттэй Сүүний зардал Хоногт хэрэглэх нормын сүү*1 литр сүүний үнэ*31*Халаах сар*Ажиллагсдын тоо Нормын хувцасны зардал 1 ш нормын хувцасны үнэ*Ажиллагсдын тоо Багаж хэрэгслийн зардал 1 хүний багаж хэрэгслийн норм*Ажиллагсдын тоо
  • 7.
    Байгууллагын Гэрэл цахилгаан нэр Обьектын нэр Тайлант он 1 квт цахилгааны Шийдвэрийн үнэ огноо Цахилгааны холболтын төрөл Төвлөрсөн шугамд Өөрөө цахилгаанаар Төвлөрсөн шугамд холбогдсон тоолуургүй хангадаг холбогдсон тоолууртай Задгайгаар төлөх хэмжээг Хоногт мотор Сард хэрэглэх тогтоосон орон нутгийн ажиллуулах хугацаа / цахилгааны удирдлагын шийдвэрийн огноо дугаар сараар/ дундаж хэрэглээ 1 цагт хэрэглэх Жилд хэрэглэх Сард хэрэглэх дизель /литр/ цахилгааны цахилгааны дундаж хэрэглээ дундаж хэрэглээ Дизель моторын төрөл Жилд хэрэглэх Нийт цахилгааны цахилгааны зардал Хоногт хэрэглэх дундаж хэрэглээ дизелийн түлш Нийт цахилгааны Жилд хэрэглэх зардал дизель /литр/ 1 литр дизелийн түлшний үнэ Засвар үйлчилгээ Нийт засвар үйлчилгээний зардал Нийт цахилгааны зардал 1. Бодолт хийгдэх хэсгүүдийн аргачлал: Төвлөрсөн шугаманд холбогдсон тоолууртай цахилгааны нийт зардал 1 квт цахилгааны үнэ*жилд хэрэглэх цахилгааны дундаж хэрэглээ Төвлөрсөн шугаманд холбогдсон тоолууртай цахилгааны нийт зардал 1 квт цахилгааны үнэ*Сард хэрэглэх цахилгааны дундаж хэмжээ Өөрөө цахилгаанаар хангадаг байгууллагын цахилгааны нийт зардал Нийт дизелийн зардал+нийт засвар үйлчилгээний зардал Жилд хэрэглэх цахилгааны дундаж хэрэглээ сард хэрэглэх цахилгааны дундаж хэрэглээ*12 Хоногт хэрэглэх дизель Хоногт мотор ажиллуулах хугацаа*1 цагт хэрэглэх дизель Жилд хэрэглэх дизель Хоногт хэрэглэх дизель*31*халаах сар 5,5-8 Нийт дезилийн зардал Жилд хэрэглэх дизель*1 литр дизелийн түлшний нэр Нийт засвар үйлчилгээний зардал Нийт дизелийн зардалын 3 хувь
  • 8.
    Байгууллагын Обьектын нэр Цэвэр бохир ус нэр Тайлант он Цэвэр усны холболтын Нийт цэвэр усны төрөл зардал Инженерийн шугамд Инженерийн шугамд Зөөврөөр усны хэрэгцээг холбогдсон тоолууртай холбогдсон тоолуургүй хангадаг Бохир усны холболтын төрөл Хэмжих нэгж / Хэмжих нэгж / Хэмжих нэгж / м3, тн/ м3, тн/ м3, тн, л/ Инженерийн шугамд Инженерийн шугамд Сард хэрэглэх цэвэр Сард хэрэглэх цэвэр холбогдсон тоолууртай холбогдсон тоолуургүй Сарын дундаж хэрэглээ усны тоолуурын заалт усны хэмжээ болон тооцоолсон дундаж хэмжээ Нэгж хэмжээст усны үнэ / Нэгж хэмжээст усны үнэ / Хэмжих нэгж / Хэмжих нэгж / НӨАТ-тэй/ НӨАТ-тэй/ м3, тн/ м3, тн/ Нэгж хэмжээст усны үнэ /НӨАТ-тэй/ Нийт цэвэр усны Нийт цэвэр усны Сард зайлуулах бохир Сарын дундаж хэрэглээ зардал зардал усны тоолуурын заалт болон тооцоолсон дундаж хэмжээ Нийт цэвэр усны Нэгж хэмжээст усны үнэ / зардал НӨАТ-тэй/ Нэгж хэмжээст усны үнэ /НӨАТ-тэй/ Нийт цэвэр усны зардал Нийт цэвэр усны зардал 1. Бодолт хийгдэх хэсгүүдийн аргачлал: Нийт цэвэр усны зардал Сард хэрэглэх цэвэр усны тоолуурын заалт болон тооцоолсон дундаж хэмжээ*нэг хэмжээст усны үнэ /НӨАТ-тай/ Нийт бохир усны зардал Сард зайлуулах бохир усны тоолуурын заалт болон тооцоолсон дундаж хэмжээ*нэг хэмжээст усны үнэ /НӨАТ-тай/