REGIONE MARCHE
VALUTAZIONE INTERMEDIA INDIPENDENTE
DEL DOCUP OBIETTIVO 2 MARCHE 2000-2006
RAPPORTO DI VALUTAZIONE INTERMEDIA
ROMA, OTTOBRE 2003
S.p.A.
Unione EuropeaRegione Marche
Valutazione intermedia indipendente del DocUP Obiettivo 2 Regione Marche 2000-2006
Ecosfera S.p.A Rapporto di valutazione intermedia 1
INDICE
SINTESI PRELIMINARE ............................................................................................ 3
1. DISEGNO E METODO DELLA VALUTAZIONE ....................................... 9
2. LA LOGICA DEL PROGRAMMA NEL CONTESTO DI POLICY.......... 14
2.1 IL DECENTRAMENTO AMMINISTRATIVO E IL CONTESTO PROGRAMMATICO REGIONALE.................18
2.2 PESO FINANZIARIO DEL DOCUP RISPETTO AGLI ALTRI PROGRAMMI COFINANZIATI DALLA UNIONE
EUROPEA.....................................................................................................................................................23
2.3 AMBITI SETTORIALI DI INTERVENTO .............................................................................................24
2.3.1 Aiuti alle attività produttive ........................................................................................... 24
2.3.2 La coerenza del Programma nelle azioni a diretta finalità ambientale........................... 34
2.3.3 Infrastrutture portuali ..................................................................................................... 41
2.3.4 Trasporti......................................................................................................................... 42
2.3.5 Rinnovamento e miglioramento dei villaggi rurali, tutela del patrimonio rurale........... 44
2.3.7 Promozione e valorizzazione del patrimonio turistico e culturale ................................. 44
2.3.6 Servizi socio-assistenziali .............................................................................................. 47
2.3.7 Sviluppo della Società dell’Informazione a livello locale.............................................. 48
2.3.8 Coerenza del DocUP con le politiche nazionali e regionali per la formazione ed il
mercato del lavoro....................................................................................................................... 49
2.3.9 Confronto finanziario fra DocUP e Bilancio regionale.................................................. 52
2.4 ANALISI DEL SISTEMA DEGLI INDICATORI .....................................................................................56
2.4.1 Gli indicatori degli effetti............................................................................................... 57
2.4.2 La misurazione dell’impatto .......................................................................................... 62
2.4.3 Tabelle di sintesi sulla revisione del sistema di indicatori del DocUP .......................... 64
2.5 VALUTAZIONE DI COERENZA E PERTINENZA DEI CRITERI DI SELEZIONE E PRIORITÀ ADOTTATI .....72
2.6 SUGGERIMENTI PER EVENTUALI CAMBIAMENTI NELLE PROCEDURE DI SELEZIONE........................96
2.7 VALUTAZIONE DELLA FATTIBILITÀ DI PROGETTI DI PARTICOLARE RILEVANZA PER IL TERRITORIO
REGIONALE..................................................................................................................................................97
2.7.1 I possibili progetti di interesse regionale........................................................................ 98
3. L’EFFICACIA E L’EFFICIENZA DEL PROGRAMMA ED I PRIMI
IMPATTI..................................................................................................................... 101
3.1 L’AVANZAMENTO DEL PROGRAMMA AL 30/06/2003: ELEMENTI POSITIVI E CRITICITÀ RILEVATE
102
3.1.1 Andamento delle misure/submisure al 30/06/2003...................................................... 105
3.2 ANALISI DEI COSTI MEDI E DELLA DISTRIBUZIONE TERRITORIALE DEGLI INTERVENTI.................148
3.2.1 Gli aiuti alle imprese .................................................................................................... 149
3.2.2 Le opere infrastrutturali................................................................................................ 156
3.3 I BENEFICIARI FINALI E I DESTINATARI ULTIMI DEL PROGRAMMA, TESTIMONI PRIVILEGIATI DELLA
GESTIONE ED ATTUAZIONE DEL PROGRAMMA: ALCUNI CASI.....................................................................160
3.4 LA RISERVA DI PREMIALITÀ ........................................................................................................166
3.4.1 I criteri obiettivo........................................................................................................... 167
3.4.2 I risultati intermedi e le previsioni al 30 settembre 2003............................................. 169
Valutazione intermedia indipendente del DocUP Obiettivo 2 Regione Marche 2000-2006
Ecosfera S.p.A Rapporto di valutazione intermedia 2
3.4.3 Lezioni e suggerimenti per migliorare l’efficacia e l’efficienza .................................. 177
3.5 GRADO DI INTEGRAZIONE DELLE PRIORITÀ TRASVERSALI: LA PROTEZIONE E SOSTENIBILITÀ
AMBIENTALE .............................................................................................................................................180
3.6 GRADO DI INTEGRAZIONE DELLE PRIORITÀ TRASVERSALI: LE PARI OPPORTUNITÀ UOMINI E DONNE
E L’ELIMINAZIONE DELLE DISEGUAGLIANZE..............................................................................................183
3.7 GRADO DI INTEGRAZIONE DELLE PRIORITÀ TRASVERSALI: L’INCREMENTO OCCUPAZIONALE .....191
4. CAPITOLI TEMATICI - RAZIONALIZZAZIONE DEL SISTEMA DI
INCENTIVI ALLE IMPRESE DEL DOCUP......................................................... 197
4.1. RAZIONALIZZAZIONE DEI REGIMI DI AIUTO: EVOLUZIONE ED ORIENTAMENTI DEL CONTESTO
ISTITUZIONALE, NORMATIVO E PROGRAMMATICO.....................................................................................199
4.1.1 Il quadro degli incentivi alle imprese cofinanziati dal DocUP con riguardo ai requisiti di
razionalità.................................................................................................................................. 201
4.2. SUGGERIMENTI PER ORIENTARE LA RAZIONALIZZAZIONE: OPPORTUNITÀ DA COGLIERE E POSSIBILI
FATTORI DI CRITICITÀ................................................................................................................................211
5. QUALITÀ DEL SISTEMA DI ATTUAZIONE.......................................... 214
5.1 ORGANIZZAZIONE DELL’ATTUAZIONE DEL DOCUP ....................................................................214
5.2 L’AUTORITÀ AMBIENTALE.........................................................................................................221
5.3 IL SISTEMA DEI CONTROLLI.........................................................................................................223
5.4 IL SISTEMA INFORMATIVO E DI MONITORAGGIO ..........................................................................224
5.5 TRASPARENZA E COMUNICAZIONE..............................................................................................228
5.6 POSSIBILI SUGGERIMENTI PER IL MIGLIORAMENTO DEL SISTEMA DI GESTIONE E MONITORAGGIO
DEL DOCUP ..............................................................................................................................................232
5.7 IL COMITATO DI SORVEGLIANZA: RUOLO E FUNZIONI.................................................................236
5.7.1 La composizione del CdS e il partenariato................................................................... 237
5.7.2 Procedure operative e flussi informativi ...................................................................... 240
5.7.3 Principali argomenti trattati nel corso delle prime sedute............................................ 241
5.8 VALUTAZIONE DELLE PROCEDURE DI GESTIONE .........................................................................243
5.8.1 Analisi delle piste di controllo ..................................................................................... 245
5.8.2 Il modello di rappresentazione delle Piste di controllo................................................ 245
5.8.3 La gestione delle operazioni......................................................................................... 246
6. CONCLUSIONI E RACCOMANDAZIONI............................................... 248
ALLEGATO 1 .................................................................................................................I
ALLEGATO 2 ........................................................................................................ XXIV
ALLEGATO 3 ..................................................................................................... XXXVI
Valutazione intermedia indipendente del DocUP Obiettivo 2 Regione Marche 2000-2006
Ecosfera S.p.A Rapporto di valutazione intermedia 3
SINTESI PRELIMINARE
Sulla base delle indicazioni e degli orientamenti delineati nei principali riferimenti di ordine
metodologico ed operativo, ed in primo luogo del Documento “Linee Guida per la valutazione
intermedia dei Programmi Operativi” a cura dell’UVAL, il Valutatore ha predisposto il
Rapporto di Valutazione intermedia.
La valutazione intermedia, intesa in tale ciclo di programmazione come sistema in grado di
contribuire - attraverso approfondimenti sull’andamento dei programmi - al miglioramento
dell’attività di sorveglianza, dovrebbe essere, nell’impostazione data al tema nei documenti di
orientamento comunitario, attività immediatamente fruibile da parte dell’AdG che ne è la
principale destinataria.
Recependo tale tipo di impostazione, la natura partecipativa della metodologia che si è scelto di
adottare ha cercato e cerca di tener conto in modo preminente dei fabbisogni valutativi emersi
nel corso di un processo di costante dialogo ed interazione con l’AdG.
Proprio il positivo confronto avviato con i referenti regionali ha condotto a focalizzare, in tale
prima versione del Rapporto, l’attenzione in primo luogo su due temi che sono apparsi centrali
nella considerazione degli attori regionali responsabili dell’attuazione del Programma:
premialità e aiuti alle imprese.
Il tema della premialità ha posto le Amministrazioni responsabili dei PO nella necessità di far
fronte ad un elemento nuovo rispetto al passato, al quale il Valutatore ha ritenuto di dover
prestare una particolare cura, così da formulare se del caso anche opportune raccomandazioni e
suggerimenti.
Quanto alle azioni relative ai regimi di aiuto e alla loro possibile razionalizzazione, si è
provveduto a farne oggetto di apposito approfondimento tematico, raccogliendo in tal senso una
specifica esigenza espressa dall’Autorità di Gestione, dietro sollecitazione proveniente dalla
Commissione Europea. Orientare la Valutazione in modo da tener conto in primo luogo delle
azioni destinate al sistema produttivo (Asse 1) si pone del resto in linea con quanto sottolineato
dalla stessa Commissione in sede di incontri bilaterali e in Comitato di Sorveglianza, ove si è
prospettata l’opportunità di acquisire proprio il contributo del Valutatore sul tema oggetto di
interesse. L’attenzione rivolta al settore produttivo trova del resto fondamento anche nella
rilevanza finanziaria delle Azioni del relativo Asse del DocUP rispetto al complesso delle
iniziative cofinanziate dal Programma.
Così come previsto dalle Linee Guida il Rapporto presenta una struttura piuttosto articolata,
all’interno della quale confluiscono i risultati delle attività realizzate nei diversi blocchi
tematici, compresi i prodotti aggiuntivi che si è previsto di erogare con una certa frequenza
proprio in relazione alle sopraesposte esigenze di immediata utilizzabilità della Valutazione da
parte dell’AdG. Il Rapporto si articola in cinque sezioni principali concernenti rispettivamente il
disegno di valutazione, la logica del programma nel contesto di policy, l’efficacia e l’efficienza
del programma, un approfondimento tematico inerente il processo di razionalizzazione del
sistema di incentivi alle imprese ed infine il sistema di gestione, partenariato e monitoraggio.
Segue una breve nota conclusiva contenente i primi suggerimenti che abbiamo ritenuto
opportuno formulare, sempre con la premessa che formeranno oggetto di apposito momento di
condivisione e confronto con l’Amministrazione regionale.
Il confronto con l’AdG e con gli altri soggetti a vario titolo coinvolti nell’attuazione del
Programma ha portato nella prima parte del Rapporto (Disegno e metodo della Valutazione)
Valutazione intermedia indipendente del DocUP Obiettivo 2 Regione Marche 2000-2006
Ecosfera S.p.A Rapporto di valutazione intermedia 4
all’enucleazione di tre quesiti prioritari che rappresentano sinteticamente i fabbisogni
conoscitivi espressi dall’Amministrazione regionale e hanno orientato il complesso delle attività
finora svolte dal Valutatore.
• 1a
Domanda di Valutazione: valutazione dell’efficacia della strategia del DocUP nel sostenere
il rinnovamento complessivo dell’area Ob. 2 in un’ottica di sostenibilità della crescita.
• 2a
Domanda di Valutazione: analisi degli aspetti relazionali/organizzativi nelle interazioni tra i
diversi soggetti a vario titolo coinvolti nella gestione e implementazione del DocUP.
• 3a
Domanda di Valutazione: verifica dell’adeguatezza delle modalità/strumenti attuativi
individuati rispetto agli obiettivi strategici del DocUP.
Il Disegno contiene inoltre indicazioni sulle modalità di indagine utilizzate per l’elaborazione
dei prodotti presentati dalla società di valutazione, in relazione ai Blocchi di attività previsti
dalle Linee Guida.
Nella successiva sezione del documento – la logica del programma nel contesto di policy -
sono confluiti gli elaborati previsti dall’Offerta Tecnica attinenti i blocchi B, C e D.
Nell’ambito del Blocco B - Valutazione dell’attualità della diagnosi e della strategia ed esame
della collocazione del DocUP nel contesto degli interventi - l’analisi ha permesso di mettere in
evidenza la misura in cui l’intervento cofinanziato concorre al raggiungimento degli obiettivi
generali e specifici rispetto alle dinamiche di policy già in atto, nonché i legami funzionali e le
coerenze con le strategie individuate a livello nazionale e regionale e con i piani di sviluppo
territoriali e settoriali.
Per quanto concerne i risultati dell’analisi, è emersa la rilevanza del Programma nel complesso
delle politiche attivate sul territorio regionale, una rilevanza di ordine quantitativo in
considerazione dell’entità delle risorse finanziarie messe a disposizione e della molteplicità
degli ambiti di intervento, e qualitativo, in virtù del carattere innovativo che ha contraddistinto
la fase programmatica per la forte valenza assunta dal partenariato istituzionale e con le parti
economiche e sociali.
A livello settoriale, è emersa più chiaramente la strumentalità dell’intervento comunitario in
oggetto nel raggiungimento delle finalità regionali, dando luogo a relazioni sinergiche e,
talvolta, di vera e propria complementarità con le azioni promosse dai Piani di Settore, dalle
leggi regionali di attuazione, come pure dagli altri programmi cofinanziati con i Fondi
Strutturali.
Successivamente viene presentata una proposta del valutatore all’AdG per procedere alla
selezione dei progetti di interesse regionale, il primo momento dell’analisi che confluisce
all’interno del Blocco C. Si tratta di un blocco aggiunto nel capitolato del bando di gara ai sei
individuati dalle Linee Guida dell’UVAL, una scelta che rende ancor più evidente lo specifico
interesse dell’Amministrazione regionale nei confronti della tematica in oggetto.
L’analisi ha consentito di identificare l’insieme degli interventi potenzialmente oggetto della
valutazione di fattibilità, sulla base di requisiti di natura squisitamente finanziaria.
La selezione dei progetti dovrà necessariamente incrociarsi con le esigenze dell’Autorità di
Gestione. Allo scopo di orientare la scelta tra le submisure individuate a seguito della prima
scrematura effettuata dal valutatore, l’AdG è chiamata a valutare la rilevanza delle azioni del
Programma sulla base di alcuni parametri o elementi caratterizzanti.
All’interno della prima parte del Rapporto è confluita anche la verifica dell’adeguatezza del
sistema di indicatori, individuato nel Complemento di Programmazione (CdP), ad esprimere
l’efficacia e l’efficienza delle azioni del DocUP nel raggiungimento degli obiettivi programmati.
Valutazione intermedia indipendente del DocUP Obiettivo 2 Regione Marche 2000-2006
Ecosfera S.p.A Rapporto di valutazione intermedia 5
Dall’analisi condotta sono emersi elementi positivi, in primo luogo l’impegno profuso
dall’amministrazione regionale nell’identificazione di un set analitico di indicatori per misura
e/o tipologia di intervento (submisura), mediamente in grado di soddisfare gli obiettivi
conoscitivi unitamente alla quantificazione dei valori obiettivo per ciascun indicatore.
Inoltre si riscontra il recepimento dei primi suggerimenti formulati dal Valutatore in un apposito
prodotto aggiuntivo in ordine alla necessità di arricchire il sistema di indicatori relativamente
alle priorità trasversali di Pari Opportunità e di sostenibilità ambientale degli interventi.
Pur nella complessiva positività della situazione di partenza, dall’analisi sono scaturite alcune
proposte per migliorare ulteriormente il sistema di indicatori; in particolare una maggiore
conoscenza della risposta del tessuto imprenditoriale potrà allo stesso tempo fornire gli elementi
necessari per un eventuale riorientamento delle azioni cofinanziate dal DocUP, all’interno del
processo di “razionalizzazione” dei regimi di aiuti.
Una maggiore disaggregazione è stata suggerita anche in relazione all’indicatore di impatto
occupazionale, altra priorità orizzontale del DocUP, per poter cogliere in un ambito prossimo
alla piena occupazione elementi qualitativi (come la componente occupazionale femminile e di
gruppi svantaggiati, la tipologia contrattuale applicata, etc).
L’analisi della sezione attinente la strategia viene completata con la verifica dell’adeguatezza
dei criteri utilizzati per la selezione dei progetti contemplata dal Blocco D.
L’analisi ha complessivamente fatto emergere una sostanziale pertinenza dei criteri individuati
con le finalità specifiche del DocUP, come pure una diffusa conformità tra i criteri di selezione
effettivamente inseriti nei bandi e le indicazioni del Complemento di Programmazione.
Considerazioni di segno positivo possono egualmente farsi dal punto di vista della chiarezza e
trasparenza della procedura valutativa, con un’esplicitazione dei criteri nei bandi che ha
previsto, nella quasi totalità dei casi, una definizione di criteri e una attribuzione di punteggi
articolate in modo esaustivo e lineare.
Quanto all’integrazione delle altre priorità trasversali, si è riscontrato, in particolare su alcune
azioni dell’Asse 1, un mancato recepimento nei bandi dei criteri di priorità del CdP correlati alla
promozione delle Pari Opportunità.
L’analisi dell’efficacia e dell’efficienza del Programma, di cui al Blocco E, è stata elaborata
sulla base dei dati disaggregati per Submisura e relativi allo stato di attuazione degli interventi
forniti dal sistema di monitoraggio regionale e aggiornati al 30/06/2003.
La verifica in oggetto è avvenuta in un momento in cui non si dispone di un livello di attuazione
tale da consentire un giudizio esaustivo sulla efficacia ed efficienza delle iniziative cofinanziate,
essendo stati ancora registrati pochi completamenti, mentre in nessun caso si dispone di risultati
e, ovviamente, di impatti prodotti dalle azioni attivate. Affidandosi alle informazioni emerse sia
da un’analisi desk della documentazione disponibile sia a seguito di colloqui intercorsi con
alcuni soggetti coinvolti a vario titolo nella gestione del DocUP, è stato possibile giungere
all’individuazione di alcuni fattori di criticità ricorrenti e/o specifici, nonché mettere in rilievo le
esperienze di successo.
Dal punto di vista metodologico, sono stati organizzati incontri sia con i responsabili di misura e
gli altri attori regionali coinvolti nell’attuazione del DocUP, sia con le parti sociali ed
economiche. In particolare il contatto con alcune organizzazioni di categoria ha consentito di
raccogliere un primo giudizio sulla effettiva capacità del Programma di rispondere alle
aspettative del territorio, nonché sulla eventuale opportunità di riorientare la strategia in
funzione del mutato quadro congiunturale di riferimento.
Queste informazioni di tipo qualitativo, unitamente a quelle quantitative, hanno consentito
l’elaborazione di riflessioni e suggerimenti che possono contribuire alla revisione di metà
Valutazione intermedia indipendente del DocUP Obiettivo 2 Regione Marche 2000-2006
Ecosfera S.p.A Rapporto di valutazione intermedia 6
periodo, così da massimizzare l’efficacia e l’efficienza delle azioni programmate nel
perseguimento degli obiettivi specifici e globali del DocUP.
Oggetto di verifica è stato altresì il grado di integrazione delle strategie orizzontali, ovvero
protezione e sostenibilità ambientale, occupazione e mercato del lavoro, promozione delle pari
opportunità tra uomini e donne ed eliminazione delle disuguaglianze.
In merito alla prima tematica, posto che non si sono registrate modifiche sostanziali nel contesto
ambientale di riferimento, l’Autorità Ambientale Regionale (AAR) sta procedendo
all’aggiornamento della VEA (di concerto con l’ARPA regionale), nonché all’integrazione dei
criteri di selezione e degli indicatori di natura ambientale in modo da tenere in giusta
considerazione la priorità trasversale.
Come inoltre stabilito nel Piano di Cooperazione Sistematica tra l’AAR e l’AdG, la task force
ambientale si è attivata per la realizzazione di un monitoraggio ad hoc attraverso l’elaborazione
di schede integrative per la raccolta di informazioni specifiche sugli effetti ambientali attesi in
relazione alle iniziative attivate.
Quanto alle altre due priorità, si rinvia ad una fase di maggiore avanzamento del Programma
l’analisi degli effetti prodotti dagli interventi cofinanziati in relazione alle tematiche in oggetto,
non disponendo al momento di dati né sui valori di impatto attesi né, considerando i 18 mesi
effettivi di attuazione del Programma, di quelli effettivamente conseguiti.
Per ciascuna priorità trasversale si è pertanto condotta una prima verifica che ha incrociato i
caratteri qualitativi mutuati dalla metodologia VISPO, per le Pari Opportunità, e dell’analisi di
coerenza del DocUP rispetto alla Strategia Europea per l’Occupazione, per la priorità
occupazionale, con l’unico riferimento quantitativo obiettivamente ed esaustivamente
disponibile, ovvero quello della pianificazione ed attuazione finanziaria.
Quale ulteriore caratterizzazione qualitativa della capacità delle misure di tenere in
considerazione il tema della parità di genere e dell’occupazione, si è poi considerata la presenza
o meno di 3 elementi all’interno della singola scheda di misura come presente nel Complemento
di Programmazione:
• obiettivi specifici di riferimento rispetto a Pari Opportunità/Occupazione;
• criteri di selezione/priorità nella scelta dei progetti premianti la parità di
genere/l’occupazione;
• indicatori attestanti la presenza della parità di genere/politica occupazionale;
La metodologia adottata ha consentito di giungere alla definizione di un punteggio sintetico per
Misura, che vuole essere indicativo del grado di integrazione delle due priorità trasversali.
Nella versione attuale è stata inserita l’analisi dei costi medi e della distribuzione territoriale di
un certo numero di azioni intraprese con il DocUP Ob. 2. L’analisi ha permesso di evidenziare
un livello medio di investimenti piuttosto elevato, sia con riferimento ai valori medi attesi -
deducibili dalla quantificazione degli indicatori fisici di realizzazione - sia rispetto ai risultati
della precedente programmazione, nei casi in cui è stato possibile procedere ad un raffronto.
In particolare la maggiore entità dei costi medi registrata per gli investimenti produttivi va intesa
positivamente, in quanto espressione di una capacità delle aziende, tra l’altro per la maggior
parte di piccole dimensioni, di effettuare investimenti cospicui, potenzialmente più efficaci sia
nell’accrescere la competitività della singola impresa, sia nel produrre ricadute significative sul
territorio.
Le differenze rilevate rispetto a quanto programmato rendono auspicabile una revisione di
alcuni valori obiettivo, in primo luogo sul numero di imprese che si prevede di finanziare.
Valutazione intermedia indipendente del DocUP Obiettivo 2 Regione Marche 2000-2006
Ecosfera S.p.A Rapporto di valutazione intermedia 7
Relativamente agli interventi infrastrutturali è emersa una estrema variabilità dell’ammontare
degli investimenti relativamente ad alcune tipologie di intervento, così come appare piuttosto
eterogenea la distribuzione territoriale degli interventi, che fa emergere da parte di alcune
province un diverso interesse a realizzare determinate opere e/o una più elevata capacità
progettuale.
Un ulteriore momento di indagine ha riguardato l’approfondimento sulla riserva di premialità, di
cui si fornisce una versione aggiornata rispetto al primo elaborato presentato nel mese di
giugno.
Pur non disponendo ancora di dati di monitoraggio definitivi, le più recenti previsioni
(aggiornate al 10 ottobre) consentono di rivedere in una prospettiva di maggiore ottimismo le
possibilità di raggiungere i suddetti obiettivi. Grazie agli sforzi compiuti negli ultimi mesi
dall’Amministrazione regionale, sono stati rimossi alcuni fattori critici ed è stato dato un forte
impulso alla spesa, attivando una serie di azioni condivise dall’AdG e dai Servizi responsabili
delle misure del DocUP.
Come evidenziato dall’elaborato possono ritenersi senza dubbio soddisfatti il criterio di
efficacia (A.1), con l’ampio superamento del target di realizzazione fisica e di avanzamento
procedurale, ed il criterio relativo alla qualità del sistema di gestione (A.2). Quanto al criterio
finanziario (A.3) i dati previsionali da ultimo forniti appaiono positivi e testimoniano la
potenziale capacità delle azioni attivate di assorbire tutti i fondi dell’annualità 2001, così come
prescritto dal criterio in questione.
La realizzazione di una condivisione di informazioni e di buone prassi gestionali maturata
nell’ambito del tema “premialità”, dovrebbe essere utilizzata lungo tutta la durata del
Programma, in particolar modo per quanto attiene la valorizzazione dello strumento del
monitoraggio e gli eventuali accorgimenti individuati in tema di accelerazione della spesa,
considerato il riproporsi di obiettivi di spesa vincolanti imposti dalla regola del disimpegno
automatico.
Tale sezione avrebbe dovuto includere altresì un’apposita analisi volta a mettere in luce i
risultati e i primi impatti, tangibili e intangibili del programma ed evidenziare anche i risultati e
gli impatti inattesi, come tali non inclusi nel sistema degli indicatori.
I dati di avanzamento ad oggi pervenuti (e del resto la brevità del periodo di attuazione del
Programma oggetto di osservazione, di fatto avviato solo a partire dal 2002) non appaiono però
tali da consentire significative considerazioni su primi risultati o eventuali impatti del
Programma.
L’approfondimento sul tema della razionalizzazione dei regimi di aiuto risponde ad una
specifica richiesta dell’Autorità di Gestione ed ha lo scopo di fornire elementi conoscitivi e
spunti di riflessione che possano indirizzare il processo in atto.
La razionalizzazione del sistema di incentivi alle imprese è strettamente connessa con la riforma
in senso federalista dello Stato che ha determinato un significativo rafforzamento del ruolo delle
Regioni, in particolare la centralità riconosciuta al territorio nelle politiche di sviluppo.
In particolare, l’esame del sistema di incentivi cofinanziati dal DocUP ha cercato di evidenziare
il possesso o la mancanza di quei requisiti di razionalità della programmazione, sui quali insiste
la documentazione nazionale e comunitaria, in primo luogo il coordinamento dei numerosi
strumenti esistenti al fine di assicurare la complementarietà e l’integrazione, quindi la
concentrazione delle risorse, la semplificazione delle procedure di attuazione, nonché
un’adeguata selettività degli interventi in funzione di una maggiore efficacia degli stessi.
Valutazione intermedia indipendente del DocUP Obiettivo 2 Regione Marche 2000-2006
Ecosfera S.p.A Rapporto di valutazione intermedia 8
Dall’analisi del sistema regionale individuato per la gestione, attuazione e controllo del
DocUP, concernente i Blocchi E ed F, è emerso che un ruolo significativo nel dialogo tra centro
e periferia regionale in fase di attuazione sembra poter essere rivestito dall’innovativa modalità
individuata per l’affidamento del Servizio di Assistenza Tecnica.
La scelta di internalizzare in buona parte l’attività di Assistenza Tecnica tradizionalmente intesa
ha comportato infatti l’individuazione in capo all’Unità di Assistenza Tecnica di un’originale
funzione di supporto al territorio in fase di presentazione e gestione dei progetti, prevedendone
un’articolazione su base provinciale. Il ruolo dell’Unità di AT regionale potrebbe rivelarsi
piuttosto significativo in ordine alla “disseminazione” sull’intero territorio regionale di
informazioni e buone prassi gestionali reperite al livello centrale, contribuendo ad
un’economizzazione complessiva della gestione del Programma.
Quanto alla comunicazione tra i diversi livelli gestionali, l’analisi ha rivelato l’assoluta
centralità del ruolo dello Staff di Assistenza Tecnica e Monitoraggio regionale, individuato
come luogo di incontro fondamentale dei flussi informativi intercorrenti tra AdG e Servizi
regionali coinvolti nel processo di attuazione.
In merito agli elementi di criticità si torna ad insistere sulla necessità non ulteriormente
dilazionabile di implementare al più presto un sistema informativo conforme alle esigenze
gestionali dell’AdG1
, che consenta di disporre di uno strumento integrato di raccolta delle
informazioni, così da assicurare in ogni momento al livello centrale della gestione una
conoscenza esauriente dell’andamento del Programma.
In ragione della particolare enfasi posta dalla Commissione Europea nell’attuale ciclo di
programmazione sul rafforzamento della funzione di sorveglianza, si è ritenuto di dedicare in
tale sezione un breve approfondimento specifico al funzionamento del Comitato di
Sorveglianza, che ha messo in rilievo l’assenza di alcuni interlocutori significativi, in particolare
la Commissione per le Pari Opportunità e il rappresentante del Dipartimento Pari Opportunità
del Presidenza del Consiglio dei Ministri.
1
Ci si riferisce soprattutto con riferimento alla necessità di avere oggetti di osservazione ed aggregazione – le
submisure e gli interventi - a livello di maggiore dettaglio rispetto a quanto non sia possibile ottenere dall’utilizzo del
sistema MONIT, il quale fornisce quale unico aggregato le misure in cui è articolato il DocUP.
Valutazione intermedia indipendente del DocUP Obiettivo 2 Regione Marche 2000-2006
Ecosfera S.p.A Rapporto di valutazione intermedia 9
1. DISEGNO E METODO DELLA VALUTAZIONE
Sulla base di quanto previsto dall’offerta tecnica e dal contratto stipulato con l’Amministrazione
regionale, è stato predisposto il Disegno della Valutazione, finalizzato a definire il percorso di
lavoro, individuando gli obiettivi, la metodologia e gli strumenti di analisi e ad identificare un
primo elenco di quesiti prioritari, che possano riflettere le aspettative dei fruitori della
valutazione stessa.
Il Disegno ed, in particolare, i risultati inerenti i quesiti fondamentali di valutazione, sono il
frutto di un processo graduale di confronto con l’Autorità di Gestione, che ha portato alla
condivisione sostanziale dell’impostazione metodologica ed operativa del complesso delle
attività di valutazione intermedia.
L’approccio interattivo, con il quale si accoglie l’impostazione suggerita dagli orientamenti
comunitari2
, caratterizza in effetti ciascuna fase della valutazione intermedia, allo scopo di
favorire un processo di co-decisione frutto di un costante dialogo tra Valutatore ed AdG,
affinché quest’ultima, partecipando al processo valutativo, possa comprendere al meglio i
meccanismi e le modalità di indagine e apprezzare il valore dei risultati a cui si è pervenuti3
.
Coerentemente con il nuovo significato che l’attuale programmazione attribuisce all’attività
valutativa, lo stesso Disegno della Valutazione va inteso come uno strumento flessibile, da
adattare periodicamente all’andamento del Programma, individuando di volta in volta quegli
aspetti che risulteranno maggiormente significativi e, pertanto, meritevoli di specifici
approfondimenti.
Approccio metodologico e i soggetti coinvolti
Nello svolgimento delle attività di valutazione si è fatto ricorso alle tradizionali tecniche di
indagine quantitativa, incentrate sostanzialmente sull’analisi delle informazioni fornite dal
monitoraggio, sintetizzate dagli indicatori individuati, e dei dati di contesto, in aggiunta alle
quali il Valutatore ha previsto l’utilizzo di modalità di valutazione di tipo qualitativo che
permettano l’accrescimento delle capacità interpretative e di analisi.
Di qui la scelta di orientarsi verso la cosiddetta valutazione “partecipata”, che prevede il
coinvolgimento, oltre che dell’AdG, anche degli altri soggetti a vario titolo interessati
all’attuazione del Programma e che, grazie alle specifiche competenze e conoscenze, possono
fornire un contributo di valore rispetto ai temi indagati.
Le ragioni a sostegno di questo orientamento sono da ricercare nella maggiore efficacia propria
dei metodi di analisi qualitativa ai fini dell’individuazione in itinere di criticità di tipo strategico
o procedurale e di appropriate soluzioni rettificative, di una più rapida diffusione delle best
2
I principali riferimenti in tema di valutazione intermedia sono rappresentati dal Regolamento 1260/99 (art. 42),
dal documento di lavoro metodologico della Commissione Europea “La valutazione intermedia degli interventi dei
Fondi strutturali”, working paper n. 8, dicembre 2000 e dai due documenti di indirizzo tecnico e metodologico
elaborati dall’UVAL (Unità di Valutazione degli Investimenti Pubblici): Orientamenti per l’organizzazione della
Valutazione Intermedia dei Programmi Operativi e Linee Guida per la Valutazione Intermedia dei Programmi
Operativi (giugno 2001).
3
Il Reg. (CE) 1260/1999 all’art. 42 stabilisce che l’Autorità di Gestione è responsabile della valutazione ed è
anche, al tempo stesso, diretta beneficiaria del processo valutativo, nel senso che i risultati ottenuti serviranno a
orientare l’attività di programmazione, motivo per il quale essa è particolarmente interessata alle dinamiche di
interazione ed alla restituzione dell’attività valutativa.
Valutazione intermedia indipendente del DocUP Obiettivo 2 Regione Marche 2000-2006
Ecosfera S.p.A Rapporto di valutazione intermedia 10
practices nonché della costruzione di un processo di apprendimento interattivo tra Valutatore e
“valutati” che consente di indirizzare la stessa attività valutativa.
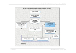
A tal riguardo sono state realizzate diverse attività di confronto con i soggetti coinvolti nella
fase programmatoria ed attuativa, così come azioni divulgative mirate alla condivisione e alla
diffusione dei risultati della valutazione. Nello schema che segue si illustrano gli strumenti
adottati e i soggetti chiamati di volta in volta a partecipare.
Seminari
Incontri
tematici
Incontri
collettivi
Questionari
Focus
group
Interviste
dirette
Autorità di Gestione
Responsabili di misure
Staff di Monitoraggio e
Assistenza Tecnica
regionale
Autorità Ambientale
Regionale
Unità di Assistenza
Tecnica
Responsabile regionale
per le Pari Opportunità
Partenariato istituzionale
Partenariato economico e
sociale
Beneficiari finali/
destinatari ultimi
Le domande di valutazione
Coerentemente con un’impostazione che tenga conto delle peculiarità della struttura del
Programma e delle necessità specifiche dell’AdG, nell’ultima parte del Disegno è stata
sviluppata un’analisi che ha portato alla individuazione di una serie di priorità volte ad
indirizzare il lavoro del Valutatore.
Fondamentale in tal senso è stato il confronto con gli attori regionali preposti all’attuazione e
alla gestione dell’intervento rispetto a un ventaglio di temi ritenuti rilevanti, suddivisi in due
distinte tipologie:
I. Priorità strategiche in quanto strettamente connesse agli obiettivi del Programma.
II. Temi rilevanti sotto il profilo organizzativo, gestionale e attuativo del DocUP.
A partire dai due gruppi di temi e tenendo in forte considerazione le indicazioni emerse nel
corso dei colloqui, è stata sviluppata un’analisi multicriteria con il ricorso a predefiniti criteri di
valutazione, che ha permesso di operare una riclassificazione delle tematiche secondo un ordine
di importanza.
Di seguito si riportano i temi risultati maggiormente significativi in questa fase di avvio del
DocUP.
Valutazione intermedia indipendente del DocUP Obiettivo 2 Regione Marche 2000-2006
Ecosfera S.p.A Rapporto di valutazione intermedia 11
I. Priorità strategiche
• Rafforzamento delle imprese da un punto di vista finanziario e innovazione tecnologica
del processo produttivo
• Attuazione della Società dell’Informazione
• Potenziamento delle infrastrutture ambientali
• Valorizzazione delle potenzialità del patrimonio delle risorse naturali, storiche, culturali
• Sviluppo della rete dei servizi socioassistenziali anche come opportunità occupazionale
II. Temi attuativi e gestionali
• Criteri e procedure per la selezione dei progetti
• Relazioni tra Amministrazione regionale e Amministrazioni centrali e locali/altri Enti
Pubblici
• Grado di collaborazione/interazione tra i diversi soggetti coinvolti nella gestione e
attuazione del DocUP
• Flusso di informazioni tra i diversi soggetti responsabili della gestione (sistema di
monitoraggio)
L’analisi condotta sui temi emersi ha suggerito la formulazione di una prima proposta di
Domande di Valutazione che rappresentano sinteticamente i fabbisogni conoscitivi espressi
dall’Amministrazione:
1a
Domanda di Valutazione: Valutazione dell'efficacia della strategia del DocUP nel sostenere
il rinnovamento complessivo dell’area Ob. 2 in un’ottica di sostenibilità della crescita.
Pur tenendo conto della specificità delle cinque priorità strategiche che confluiscono all’interno
della I Domanda, è stato identificato quale elemento unificante la volontà di rinnovamento
dell’area Obiettivo 2, secondo un percorso di sviluppo che privilegi modalità compatibili con
l’ambiente e, al tempo stesso, un complessivo innalzamento della qualità della vita, attraverso la
diffusione dei servizi socio-assistenziali e della Società dell’Informazione.
L’innovatività del DocUP assume rilievo sia con riguardo al contenuto programmatico delle
azioni, sia dal punto di vista delle modalità e delle procedure individuate per l’attuazione delle
stesse.
2a
Domanda di Valutazione: Analisi degli aspetti relazionali/organizzativi nelle interazioni tra i
diversi soggetti a vario titolo coinvolti nella gestione e implementazione del DocUP.
Il quesito in oggetto si lega alla necessità di creare un contesto operativo che consenta una
circolazione snella delle informazioni, sia all’interno dell’Amministrazione Regionale, sia nei
rapporti tra questa e il territorio di riferimento.
3a
Domanda di Valutazione: Verifica dell’adeguatezza delle modalità/strumenti attuativi
individuati rispetto agli obiettivi strategici del DocUP.
Nel corso degli incontri con i Responsabili regionali è emersa la rilevanza della verifica in
itinere dell’idoneità delle procedure e dei criteri di valutazione dei progetti, in relazione alla loro
capacità di selezionare iniziative in grado di generare effetti significativi sul territorio.
Occorre sottolineare che i quesiti identificati rappresentano una sorta di “canovaccio” sulla base
del quale sviluppare analisi puntuali, nonché successive riflessioni e confronti con gli attori
regionali. Del resto, la stessa metodologia utilizzata si caratterizza per la sua elevata flessibilità
nel recepire eventuali modifiche delle priorità originariamente emerse.
Al fine di soddisfare le esigenze conoscitive condensate nelle tre Domande di Valutazione,
l’approccio metodologico suggerito nelle Linee Guida dell’UVAL prevede la definizione di
adeguati livelli di indagine (Unità di Analisi) che in concreto formeranno oggetto della
Valutazione.
Valutazione intermedia indipendente del DocUP Obiettivo 2 Regione Marche 2000-2006
Ecosfera S.p.A Rapporto di valutazione intermedia 12
Le Unità di Analisi possono fare sia ad interventi di carattere unitario (nel caso in oggetto il
livello minimo individuato solitamente è la submisure) che a temi trasversali, su cui sviluppare i
quesiti prioritari di cui sopra, anche attraverso opportuni approfondimenti tematici.
Nella fase iniziale l’attività di valutazione si è concentrata prevalentemente su aspetti legati alle
modalità attuative del Programma e sulla verifica della coerenza della strategia del DocUP
rispetto agli obiettivi identificati, soffermandosi sui diversi aspetti espressi dalle domande di
valutazione.
È stato così possibile fornire delle prime risposte alla seconda e alla terza domanda; quanto alla
prima si sono elaborate le prime indicazioni proprio in occasione della verifica di metà percorso
di cui al presente rapporto.
La genericità della I domanda è al suo carattere strategico e alle difficoltà di orientare la
valutazione nella fase di avvio del DocUP su ambiti più circoscritti di intervento. Se in un primo
momento si è sviluppata un’analisi della coerenza della strategia e delle azioni programmate
rispetto alle priorità individuate sul territorio regionale, successivamente sono emerse specifiche
esigenze conoscitive per l’AdG rispetto alle quali è stato richiesto il contributo del Valutatore
indipendente, che in tale occasione ha condotto un approfondimento tematico sulla possibile
razionalizzazione delle misure inerenti i regimi di aiuto (per il quale si rimanda al capitolo 4).
Altro ambito di prioritario interesse per l’Amministrazione regionale è stato rappresentato dalla
necessità di far fronte agli adempimenti connessi con la verifica del raggiungimento del target
fissato per la riserva comunitaria di performance. La prossimità di tale scadenza ha indotto il
Valutatore a focalizzare l’analisi dell’efficacia e dell’efficienza sul tema della premialità così da
fornire possibili suggerimenti utili al soddisfacimento degli obiettivi connessi.
In funzione delle priorità condendsate all’interno delle domande di valutazione sono stati
elaborati diversi documenti in cui si sviluppano specifiche tematiche, documenti con i quali si è
voluto rispondere in maniera tempestiva ed efficace ad alcuni aspetti ritenuti di particolare
interesse ed utilità per l’AdG e che poi sono confluiti nei rapporti di valutazione.
Valutazione intermedia indipendente del DocUP Obiettivo 2 Regione Marche 2000-2006
Ecosfera S.p.A Rapporto di valutazione intermedia 13
Rappresentatività
delle Domande di
valutazione
Integrazione con i blocchi di attività(*)
Documenti aggiuntivi
1° 2° 3° B C D E F G
Peso dell'intervento cofinanziato sul
contesto di policy
Sintesi sulle eventuali necessarie
modifiche del sistema degli indicatori
Lezioni e suggerimenti all’AdG per
aumentare efficacia ed efficienza (riserva
di premialità)
Documento su costi medi
Lezioni e suggerimenti per il
miglioramento del sistema di gestione e
partenariato
Relazioni all’AdG per il miglioramento
delle procedure di controllo
Revisione dei cronogrammi di misura
Suggerimenti per il miglioramento del
sistema di monitoraggio
Caso studio: razionalizzazione del
sistema di incentivi alle imprese del
DocUP
Relazioni sulla selezione dei progetti di
interesse regionale
Documento con suggerimenti per
eventuali cambiamenti nelle procedure di
selezione seguite
Valutazione intermedia indipendente del DocUP Obiettivo 2 Regione Marche 2000-2006
Ecosfera S.p.A Rapporto di valutazione intermedia 14
2. LA LOGICA DEL PROGRAMMA NEL CONTESTO DI POLICY
La presente sezione è tesa a fare emergere la misura in cui l’intervento cofinanziato concorre al
raggiungimento degli obiettivi generali e specifici rispetto alle dinamiche di policy già in atto,
nonché i legami funzionali e le coerenze con le strategie individuate a livello nazionale e
regionale e con i piani di sviluppo territoriali e settoriali.
La coerenza della strategia è stata verificata anche rispetto alle caratteristiche del territorio di
riferimento, ove possibile tenendo conto dell’evoluzione del contesto sociale ed economico
rispetto alla situazione esistente nella fase di elaborazione del DocUP, in modo da accertare
l’attualità degli obiettivi individuati e degli interventi programmati.
Il confronto tra il DocUP e gli altri strumenti di intervento è stato condotto ad un duplice livello
di analisi: il primo ha considerato il Programma nel suo insieme, verificandone la coerenza e la
funzionalità rispetto alle priorità strategiche regionali espresse dal PRS; il secondo ha avuto
come parametro di riferimento gli ambiti settoriali di intervento, in modo da rendere più
evidenti le rispettive specificità e fabbisogni.
Dal punto di vista metodologico, nell’ambito di un’analisi di tipo documentale, si sono
utilizzate tecniche di comparazione quantitativa e qualitativa fra il DocUP ed altri strumenti di
programmazione attivati a livello territoriale e settoriale.
In particolare ci si è avvalsi della cross-section analysis, sia nella prima sezione del documento
per esprimere la coerenza e l’intensità del contributo del Programma al raggiungimento degli
obiettivi strategici individuati dal PRS, sia nella seconda parte per verificare il livello di
complementarità e sinergia delle iniziative del DocUP con quelle previste dal POR Obiettivo 3,
stante le strette interrelazioni ravvisate nella fase di programmazione.
Riguardo al peso relativo del Programma, inteso dal punto di vista delle risorse finanziarie
mobilitate, l’analisi ne ha messo in evidenza la forte rilevanza accresciuta a seguito del
ridimensionamento delle disponibilità regionali come si evince dai documenti di bilancio.
È in corso un’analisi dei bilanci regionali del 2002 e 2003, al fine di ricavarne delle indicazioni
più precise sul peso relativo del programma comunitario nei diversi ambiti di intervento, si
risponde in tal modo ad un esplicito interesse dell’AdG.
Per la ricostruzione del quadro informativo ci si è avvalsi di numerosi documenti:
o il DocUP Obiettivo 2 e il Complemento di Programmazione;
o i rapporti di valutazione ex ante;
o i principali documenti programmatici regionali, in particolare il Programma Regionale di
Sviluppo 2000, il Documento di Programmazione Economica e Finanziaria regionale
2003-2005, la Relazione al bilancio di previsione 2002 e pluriennale 2002-2004, il Piano
di Sviluppo Rurale, il POR Obiettivo 3 e i Piani di Settore.
o dati elaborati da istituti statistici nazionali e regionali di cui si darà conto nel corso del
documento.
Per quanto concerne i risultati dell’analisi, è emersa in primo luogo la rilevanza del
Programma nel complesso delle politiche attivate sul territorio regionale, una rilevanza di ordine
quantitativo in considerazione dell’entità delle risorse finanziarie messe a disposizione e della
molteplicità degli ambiti di intervento, e qualitativo, in virtù del carattere innovativo che ha
contraddistinto la fase programmatica per la forte valenza assunta dal partenariato istituzionale e
con le parti economiche e sociali.
Valutazione intermedia indipendente del DocUP Obiettivo 2 Regione Marche 2000-2006
Ecosfera S.p.A Rapporto di valutazione intermedia 15
In effetti le linee strategiche del DocUP riflettono quelle individuate prima dal PRS (che come
si è detto ha definito lo scenario in cui inserire le scelte programmatiche successive) e
sostanzialmente riproposte dal DPEFR; allo stesso tempo, gli interventi cofinanziati concorrono
al raggiungimento degli obiettivi comuni, pur tenendo conto del più ampio raggio d’azione del
Programma regionale e delle specificità dell’area Obiettivo 2.
Le azioni del DocUP insistono prevalentemente sul rafforzamento della competitività del
sistema produttivo (puntando soprattutto sull’innovazione), sulla tutela della risorsa “ambiente”
e, più in generale, sulla promozione di uno sviluppo sostenibile.
A livello settoriale, è emersa più chiaramente la strumentalità dell’intervento comunitario in
oggetto nel raggiungimento delle finalità regionali, dando luogo a relazioni sinergiche e,
talvolta, di vera e propria complementarità con le azioni promosse dai Piani di Settore, dalle
leggi regionali di attuazione, come pure dagli altri programmi cofinanziati con i Fondi
Strutturali.
Il sistema di aiuti rivolti al comparto produttivo nell’ambito del DocUP appare fortemente
coerente con il contesto di riferimento, come pure con le priorità e le strategie identificate prima
dal PRS 2000 e successivamente con quelle espresse dal Piano regionale per le Attività
Produttive (PRAP) approvato nel 2003; priorità e strategie che convergono verso l’innalzamento
qualitativo delle produzioni regionali a fronte dell’agguerrita competizione internazionale.
Complessivamente il Programma si propone di rispondere alle esigenze di rinnovamento, in
primo luogo dei settori artigianali e manifatturieri tradizionali, in linea con le priorità riservate a
tali settori fortemente rappresentativi della realtà produttiva marchigiana.
Se l’analisi sviluppata ha posto in luce la creazione di sinergie e complementarità con le diverse
iniziative in corso di realizzazione, sono emersi anche i rischi connessi alla sovrapposizione e
duplicazione degli stessi, nonché alla creazione di diseconomie di tipo finanziario e gestionale.
Allo scopo di contrastare questi rischi si raccomanda un potenziamento delle attività di
monitoraggio e coordinamento degli incentivi, un programmazione che renda più evidenti le
complementarietà tra gli incentivi individuati accanto all’elaborazione di una tempistica di
attivazione dei diversi strumenti atta a fronteggiare la possibile concorrenza tra gli stessi, spesso
a scapito di quelli più innovativi.
L’analisi del complesso delle azioni previste nel settore ambientale ha evidenziato, da un lato,
continuità in termini programmatici con l'impostazione del PRS, dall'altro, un ruolo decisivo del
DocUP nel potenziamento della dotazione infrastrutturale, con particolare incidenza
dell’intervento cofinanziato negli ambiti della tutela delle acque e nella gestione della risorsa
rifiuti. Dalle informazioni in nostro possesso, allo stato attuale le misure del DocUP
costituiscono indubbiamente lo strumento più significativo di intervento nella gestione del ciclo
idrico integrato, soprattutto per ciò che attiene al miglioramento delle reti acquedottistiche e al
potenziamento degli impianti di collettamento e depurazione, e si pongono in una linea di
coerente continuità con le azioni territoriali a valenza strategica prefigurate dal PIT e con il
disegno programmatico del Piano di Gestione delle Acque.
Analogamente, in virtù degli ambiziosi obiettivi che la programmazione regionale si è data, di
vitale importanza appare la realizzazione degli interventi DocUP in tema di riduzione della
produzione dei rifiuti, potenziamento dei sistemi di raccolta differenziata e dei complessi
impiantistici per il recupero e il trattamento dei rifiuti.
In un quadro di ridimensionamento delle risorse regionali a sostegno del sistema delle Aree
protette, le iniziative finanziabili dal DocUP configurano poi una linea di attività
particolarmente significativa, anche in virtù dei contenuti innovativi (ad esempio la submisura
Valutazione intermedia indipendente del DocUP Obiettivo 2 Regione Marche 2000-2006
Ecosfera S.p.A Rapporto di valutazione intermedia 16
relativa ai corridoi ecologici, che può agire in modo sinergico con analoghe iniziative attivate
dal PSR).
Per ciò che attiene il riassetto dei porti pescherecci, la programmazione regionale sembra aver
coordinato nel modo più opportuno i due strumenti cofinanziati dall’UE, il DocUP SFOP e il
DocUP Ob. 2, che agiscono nel settore secondo una modalità pienamente sinergica.
Pur nella complessità dei documenti programmatici che investono il settore dei trasporti, può
rilevarsi un apprezzabile contributo del Programma cofinanziato in alcuni ambiti specifici.
La programmazione ha opportunamente individuato infatti i temi dell'intermodalità e quelli del
trasporto pubblico locale come bisogni particolarmente rilevanti in relazione alle necessità
specifiche dell'area Obiettivo 2.
In tema di trasporto intermodale le azioni si riferiscono ad infrastrutture di movimentazione
merci, il cui avvio risale al precedente ciclo di programmazione e il cui completamento appare
strategico per i contesti produttivi di localizzazione. Lo specifico contributo del Programma
cofinanziato risiede nella realizzazione di infrastrutture che qualificano in modo significativo le
opere dal punto di vista tecnologico, e si inserisce in un quadro complessivo di investimenti che
prevedono anche la mobilitazione di consistenti fondi di derivazione statale, attraverso i quali
dovrebbe essere assicurata la piena funzionalità delle infrastrutture intermodali.
Le azioni a sostegno del sistema di trasporto pubblico locale, pienamente coerenti con il recente
piano di riordino del settore, fanno poi riferimento ad esigenze particolarmente rilevanti in
un'area dalle caratteristiche morfologiche ed insediative di natura peculiare, e possono incidere
in modo significativo sul miglioramento della mobilità dei cittadini e sulla qualità della vita,
soprattutto per quelle zone la cui marginalità è stata ulteriormente accresciuta dalla crisi sismica
del 1997.
Il peso del DocUP nel comparto turistico rileva soprattutto nel potenziamento delle strutture
ricettive complementari, stante la cospicua dimensione finanziaria degli interventi attivati, in un
piano di sviluppo del settore che punta alla valorizzazione del circuito turistico alternativo a
quello classico balneare per riqualificare le aree interne, valorizzandone il patrimonio
ambientale, culturale e religioso.
Per quanto concerne la tutela e la valorizzazione dei beni culturali il Programma riflette
puntualmente le priorità individuate nel piano di settore, rivolgendo particolare attenzione alla
creazione del "Museo diffuso", nella prosecuzione di quanto iniziato con il DocUP Ob. 2 e 5b.
Nella costruzione di un sistema integrato dei servizi socio-assistenziali, il Programma si pone
nel solco tracciato con il recente Piano di settore, individuando la centralità del territorio
nell’espressione dei bisogni, confermando conseguentemente la funzione degli Ambiti
territoriali nella gestione della rete dei servizi ed il ruolo di governo del Comitato dei Sindaci.
Nel processo di transizione verso la Società dell’Informazione e della Conoscenza, la Misura
3.4 si mostra sinergica con le iniziative attivabili attraverso il Programma regionale di Azioni
innovative FESR. In prospettiva, si attende il completamento del PARSIC, che dovrebbe
contare, stando alle informazioni contenute nel Documento di Programmazione Economica e
Finanziaria regionale (DPEFR), sul concorso di una pluralità di fonti di finanziamento, tra le
quali comunque l’apporto dei Fondi strutturali appare significativamente rilevante.
Rispetto alle politiche per l’occupazione e per il mercato del lavoro, si rileva la trasversalità
dell’obiettivo occupazionale, che si inserisce in un quadro programmatico coerente con i quattro
Valutazione intermedia indipendente del DocUP Obiettivo 2 Regione Marche 2000-2006
Ecosfera S.p.A Rapporto di valutazione intermedia 17
pilastri strategici scaturiti dal processo di Lussemburgo e recepiti nel Piano Nazionale per
l’Occupazione (NAP): occupabilità, sviluppo dell’imprenditorialità, adattabilità e Pari
Opportunità.
Sono apparsi piuttosto frequenti i punti di contatto con il principale strumento di intervento sulle
risorse umane, il POR Obiettivo 3, che ha rappresentato il riferimento privilegiato dell’analisi.
In effetti, dal punto di vista dei contenuti i due programmi appaiono fortemente coerenti nel
promuovere l’incontro tra domanda e offerta di lavoro; sebbene occorrerà attendere uno stadio
più avanzato di implementazione degli interventi per poter verificare in che modo e con quali
risultati lo sviluppo dell’economia locale è stato effettivamente connesso alle dinamiche
occupazionali.
Dal punto di vista strategico il Programma, pur finanziando in prevalenza innovazioni di
processo tendenzialmente labour saving, ha recepito le indicazioni fornite nel PRS in merito
all’opportunità di sostenere iniziative che promuovono innovazioni di prodotto e lo sviluppo dei
comparti ritenuti in grado di creare occupazione aggiuntiva.
La scarsità di risorse finanziarie riservate dal DocUP espressamente ai cosiddetti settori
innovativi (servizi sociali, attività culturali ed ambientali, tecnologie dell’informazione e della
comunicazione), potrebbe essere in parte colmata dal potenziale accrescimento dell’efficacia
complessiva delle azioni attivate, laddove esse operano in sinergia con iniziative cofinanziate
nell’ambito del POR Obiettivo 3.
Valutazione intermedia indipendente del DocUP Obiettivo 2 Regione Marche 2000-2006
Ecosfera S.p.A Rapporto di valutazione intermedia 18
2.1 Il decentramento amministrativo e il contesto programmatico regionale
La collocazione del DocUP Obiettivo 2 nel contesto complessivo delle politiche territoriali è
stata esaminata tenendo conto del processo di rinnovamento piuttosto ampio che sta
interessando l’Amministrazione regionale a seguito del decentramento; un processo che ha
comportato una riorganizzazione interna dell’Ente per l’accrescimento e il rafforzamento delle
funzioni di propria competenza.
L’autoriforma dell’Ente regionale: implicazioni sulla funzione di programmazione
Negli ultimi anni la Regione Marche ha attivato un progressivo decentramento amministrativo,
in osservanza alle disposizioni normative nazionali in materia, nello specifico le leggi Bassanini
(leggi 59 e 127 del 1997) e la più recente modifica del Titolo V della Costituzione, dando così
avvio ad un processo di rinnovamento piuttosto ampio che ha comportato la ridefinizione degli
strumenti di governo in relazione al rafforzamento delle funzioni di propria competenza
(programmazione, informazione/valutazione/controllo, legislazione, organizzazione, bilancio) e
la riorganizzazione dell’assetto regionale di tali funzioni.
In merito al primo aspetto, l’entrata in vigore della Legge regionale 31/2001 “Ordinamento
contabile della Regione Marche e strumenti di programmazione” ha apportato importanti
innovazioni, a cominciare dall’ambito di nostro interesse ovvero la modalità in cui si esplica la
funzione programmatica.
In primo luogo sono stati definiti nuovi strumenti di programmazione4
, tra i quali
particolarmente rilevante è il DPEFR, presentato per la prima volta nel 2002, cui è attribuita una
funzione di raccordo tra la programmazione di bilancio e gli altri strumenti di programmazione
regionale.
La realizzazione di una maggiore integrazione tra le politiche territoriali ha in realtà accolto
quanto era già stato anticipato dal Programma Regionale di Sviluppo 2000 (PRS)5
, rispetto al
quale il DPEFR ha consentito un aggiornamento del quadro programmatico di medio periodo.
In coerenza con il PRS 2000 e con suoi strumenti attuativi (PPAS, Piani di settore, Patto
programmatico per lo sviluppo) è stato elaborato il Piano di Inquadramento Territoriale (PIT)6
,
che lega le azioni alle specificità degli ambiti territoriali, promuovendo l’integrazione
programmatica.
La configurazione della nuova geografia dello sviluppo regionale7
è compito del PIT, che dovrà
«corredarla delle componenti insediative e infrastrutturali che accompagnano le azioni di
sviluppo previste dai PO».
4
L’art. 2 della L.R. 31/2001 prevede i seguenti strumenti della programmazione economico-finanziaria e di
bilancio: a) il documento di programmazione economica e finanziaria regionale; b) il bilancio pluriennale; c) il
bilancio annuale; d) la legge finanziaria; e) le leggi regionali di spesa.
5
Il PRS è stato approvato con delibera 197/1998 e pubblicato quale Supplemento n. 123 al BURM n. 43 del
28/05/1998.
6
Supplemento n. 16 del BURM del 30/03/2000.
7
Nuova geografia dello sviluppo significa, da una parte, caratterizzare territorialmente la programmazione
regionale in base alle scelte programmatiche e ai PO; dall’altra individuare la dimensione d’area nel cui ambito
programmare in modo integrato, ma caratterizzato da azioni di sviluppo coerenti con la base fisica e la struttura
funzionale del territorio.
Valutazione intermedia indipendente del DocUP Obiettivo 2 Regione Marche 2000-2006
Ecosfera S.p.A Rapporto di valutazione intermedia 19
La numerosità degli strumenti di intervento esistenti e la complessità della loro gestione hanno
fatto emergere il rischio di diseconomie, che ostacolerebbero le attese sinergie a causa di
possibili sovrapposizione tra le numerose azioni attivate sul territorio nazionale. Per
fronteggiare tale pericolo il DPEFR ha proposto la sperimentazione delle Agende Strategiche
per lo Sviluppo Territoriale (ASSTEL), un nuovo strumento fondato sul partenariato e sulla
contrattualizzazione degli impegni condivisi tra le diverse istituzioni pubbliche, finalizzato
proprio a rendere coerenti le diverse azioni locali di sviluppo.
L’approccio alla programmazione ha dato ampio spazio alla negoziazione e alla concertazione
della Regione sia con il sistema delle autonomie infraregionali, le Province e i Comuni, sia con
le categorie economiche e sociali presenti sul territorio marchigiano.
Attività coerenti con l’avvio del processo di decentramento regionale sulla base di quanto
previsto dal D.lgs. 112/988
, che ha ridefinito le funzioni amministrative degli Enti locali, e dalla
revisione costituzionale9
, che ha incentrato il nuovo sistema di programmazione sempre più
sulla codeterminazione Regione/Enti locali per la pianificazione delle politiche di sviluppo
territoriale, in modo da promuovere azioni condivise e maggiormente in linea con le istanze
locali, favorendo in particolar modo la valorizzazione delle risorse endogene secondo un’ottica
di sviluppo sostenibile.
La riforma organizzativa, introdotta con la L.R. 20/2001 “Norme in materia di organizzazione e
di personale della Regione”, ha visto una nuova articolazione in aree dipartimentali quali
strutture in grado di coordinare e indirizzare le funzioni dei Servizi di riferimento. Il nuovo
assetto regionale appare coerente con i contenuti programmatici e l’impostazione organizzativa
suggerita dal PRS, soprattutto per l’integrazione trasversale tra i Dipartimenti funzionali e
settoriali e le strategie e gli obiettivi che ciascuno di essi è chiamato a realizzare.
Centralità del Programma Regionale di Sviluppo e coerenza con il DocUP Obiettivo 2
Marche 2000-2006
L’analisi della coerenza del DocUP Ob. 2 rispetto al contesto di policy è condotta
principalmente con riguardo al PRS che ha costituito il principale atto programmatico di
riferimento nella fase di stesura del documento10
.
Il PRS è stato presentato nella versione definitiva nel 1998 e, pertanto, anche le informazioni sul
contesto socio-economico di riferimento risalgono allo stesso periodo.
Con l’approvazione del PRS 2000, la Regione ha individuato le linee strategiche fondamentali
su cui innestare la crescita e al tempo stesso ha avviato un processo programmatorio interno,
8
L’attuazione delle nuove disposizioni costituzionali impone una revisione della precedente impostazione
verticale della programmazione espressa nella L.R. 46/1992. Si procederà a tale riguardo ad un regolare ricorso alla
programmazione negoziata e alla valorizzazione del ruolo della Conferenza regionale delle autonomie e del Comitato
economico sociale, in osservanza a quanto previsto dall’art. 76 1° co. lett. b) della L.R. 10/1999.
9
Con la revisione del Titolo V assume maggiore rilevanza l’attuazione del processo di decentramento di funzioni
amministrative e il riconoscimento di un’adeguata potestà regolamentare agli enti locali, che acquistano nel nuovo
modello una posizione di equiordinazione (art. 114) rispetto agli Enti regionali e allo Stato, con un profondo
mutamento dei rapporti tra i poteri pubblici.
10
Il PRS rappresenta il riferimento strategico fondamentale per tutti i piani nazionali e comunitari attuati nella
regione, del resto tra gli scopi del PRS vi è proprio quello di «attivare e governare un processo di programmazione
essenziale per lo sviluppo sociale ed economico regionale…».
Valutazione intermedia indipendente del DocUP Obiettivo 2 Regione Marche 2000-2006
Ecosfera S.p.A Rapporto di valutazione intermedia 20
attivando risorse normative, organizzative, strumentali, umane in rapporto agli obiettivi11
, e
aperto verso l’esterno, avvalendosi di forme di programmazione cooperativa (interistituzionale)
e negoziata (d’area)12
.
Il PRS presenta una struttura flessibile costituita da poche filiere di politiche di intervento
integrate e intersettoriali che rappresentano le priorità e sono denominate Programmi Obiettivo
(PO), articolati a loro volta in sottoprogrammi e in Progetti Obiettivo.
Le scelte programmatiche trovano espressione in cinque Programmi Operativi:
1. Innovazione istituzionale amministrativa e organizzativa;
2. Sistema ambiente e attività vocazionali;
3. Sviluppo e innovazione dei localismi economico e del lavoro;
4. Sistemi produttivi agro-alimentari e spazio rurale;
5. Welfare regionale.
La valorizzazione delle “interdipendenze istituzionali e funzionali” assunte dal PRS 2000 è in
parte ripresa per la definizione dei contenuti dello stesso DocUP con un’ampia partecipazione
alla fase programmatica da parte del territorio nelle sue molteplici espressioni (istituzionali,
economiche, sociali).
Inoltre la stessa impostazione del DocUP è per due aspetti riconducibile a quella del PRS:
- l’articolazione in Assi prioritari riprende l’approccio intersettoriale del PO nell’esprimere i
fabbisogni e gli obiettivi di diversi settori;
- il DocUP insiste su alcune priorità, anche nel rispetto del principio di concentrazione delle
risorse.
Ricorrendo alla cross-section analysis è stato possibile evidenziare momenti di contatto tra gli
obiettivi del DocUP e gli ambiti individuati dal PRS. Tale tecnica ha consentito, inoltre, di
quantificare il contributo del Programma comunitario al raggiungimento delle priorità espresse
dai PO, individuando tre livelli di intensità sulla base delle risorse finanziarie nonché della
articolazione e molteplicità delle tipologie di interventi.
Gli ambiti di intervento del PRS su cui insiste il DocUP, sono prevalentemente l’ambiente e il
sistema produttivo, oggetto rispettivamente del secondo e del terzo PO, cui si aggiunge in
misura minore il rafforzamento dell’offerta di servizi sociali previsto dalla Misura 3.3 che
rientra nell’ambito del PO “Welfare regionale”. È ovviamente meno significativa l’efficacia del
Programma in ambiti istituzionali e nel comparto agricolo, contemplati dai PO “Innovazione
istituzionale amministrativa e organizzativa” e “Sistemi produttivi agro-alimentari e spazio
rurale”.
Nel complesso le linee strategiche del DocUP riflettono quelle individuate dal PRS e allo stesso
tempo concorrono al raggiungimento degli obiettivi comuni, pur tenendo conto del più ampio
raggio d’azione del programma regionale e delle specificità dell’area Obiettivo 2.
11
Come previsto in sede di programmazione, il PRS e in particolare i Programmi Obiettivo (PO), che ne
costituiscono le priorità, hanno avuto un effetto di trascinamento sul piano normativo, stimolando aggiornamenti,
modifiche, semplificazione, riduzione di strumenti normativi già esistenti e, soprattutto, regole finalizzate
all’attuazione dei progetti in corso. Inoltre, l’individuazione di nuovi compiti ha comportato un processo di
ridefinizione e miglioramento dell’assetto organizzativo dell’Ente, confluito nella L.R. 20/2001.
12
Il PRS è stato adeguato in corso di definizione da una parte rispetto agli esiti della consultazione della
Conferenza delle Autonomie e del Comitato sociale ed economico marchigiani, dall’altra in relazione alle emergenze
determinate dagli eventi sismici del settembre del 1997.
Valutazione intermedia indipendente del DocUP Obiettivo 2 Regione Marche 2000-2006
Ecosfera S.p.A Rapporto di valutazione intermedia 21
La numerosità dei punti di contatto conferma anche ad un livello di maggiore dettaglio
un’architettura programmatica coerente e la validità dello strumento PRS nel costituire lo
scenario in cui inserire le scelte programmatiche successive.
Come si è detto precedentemente, con il DPEFR Marche 2003-2005 si sono in parte riformulati
gli indirizzi strategici del PRS ed è pertanto apparso opportuno verificare in che misura il
DocUP si inserisce negli indirizzi strategici del documento di programmazione regionale.
Dal confronto tra i due elaborati si evince un potenziale contributo delle iniziative cofinanziate
dal DocUP a quattro dei cinque principali ambiti di intervento13
, ovvero:
la proiezione internazionale, sia rivolta al sistema imprenditoriale, sia alla promozione ed
alla valorizzazione del patrimonio culturale, storico e ambientale per sostenere e
diversificare l’offerta turistica, obiettivi specificamente perseguiti dalle Misure 1.3 e 3.2;
l’innovazione tecnologica, organizzativa e finanziaria finalizzata al rafforzamento
strutturale delle PMI e ad accrescerne la competitività; si tratta dell’approccio strategico
proprio dell’Asse 1 del DocUP;
la sostenibilità ambientale delle iniziative, la tutela ed il risanamento del territorio, che
rappresentano per il programma in oggetto (in particolare nell’ambito dell’Asse 2) non solo
un vincolo ma un’opportunità di sviluppo laddove il territorio è una risorsa da valorizzare
per le ricadute economiche connesse nonché per l’innalzamento della qualità della vita per
la popolazione residente;
il potenziamento delle infrastrutture nel settore dei trasporti e delle comunicazioni, che
viene sostenuto dal DocUP attraverso le misure 2.5 (trasporto intermodale), 2.6 (trasporto a
chiamata) e 3.4 (società dell’informazione).
13
L’ambito non considerato dal DocUP è quello relativo alla formazione delle risorse umane e all’accreditamento
delle strutture formative, al quale sono destinate le risorse del FSE del POR Ob. 3.
Valutazione intermedia indipendente del DocUP Obiettivo 2 Regione Marche 2000-2006
Ecosfera S.p.A Rapporto di valutazione intermedia 22
PRS: P.O. / Sottoprogramma / Progetto
Obiettivi specifici
Sottoprogramma
"Tutela delle acque
e difesa del suolo"
Sottoprogramma
"Qualità dell'aria"
Sottoprogramma
"La risorsa rifiuti -
La discarica
residuale"
Sottoprogramma
"Ambiente, attività
vocazionali ed
economiche"
Sottoprogramma
"I sistemi locali di
piccole e medie
imprese"
Sottoprogramma
"Mercato del lavoro e
politiche per lo
sviluppo delle risorse
umane"
Sottoprogramma -
Mobilità e trasporti
Sottoprogramma
"Sistemi produttivi
agricoli e della
pesca"
Sottoprogramma
"Agricoltura e
spazi rurali"
Sottoprogramma
dei servizi sociali
Sottoprogramma
dei servizi sanitari
1. Promuovere l’ammodernamento tecnologico degli impianti produttivi e l’introduzione nel ciclo
produttivo di tecnologie altamente innovative.
2. Favorire la creazione di nuovi impianti e/o di nuove imprese, con particolare attenzione alle iniziative
femminili e a basso impatto ambientale e ai settori innovativi
3. Favorire l’internazionalizzazione del sistema produttivo marchigiano
4. Sostenere l’efficienza gestionale ed organizzativa del sistema produttivo regionale
5. Riqualificare l’offerta regionale di servizi al sistema produttivo, con particolare riferimento a quelli di
tipo strategico e di frontiera
6. Favorire il miglioramento della gestione ambientale delle produzioni, con effetti positivi sulla riduzione
dei fattori inquinanti e dei consumi di materie prime
7. Migliorare la dotazione e la funzionalità delle infrastrutture per la localizzazione delle imprese in
un’ottica di sviluppo sostenibile
1. Migliorare la gestione della risorsa idrica, ottimizzando e potenziando le infrastrutture relative ai sistemi
di depurazione e al ciclo idrico
2. Valorizzare le risorse ambientali, bonificando i siti inquinati e recuperando aree degradate e dismesse
3. Ottimizzare il sistema regionale dei rifiuti promuovendo la raccolta differenziata, il riciclaggio e il
recupero di materia dei rifiuti e ottimizzando il sistema di smaltimento
4. Promuovere la riduzione della quantità e pericolosità dei rifiuti prodotti attraverso iniziative di
sperimentazione
5. Migliorare la fruizione del patrimonio naturalistico, riducendone il degrado e abbandono e
incentivandone l’integrazione con la comunità locale, in un’ottica di manutenzione, tutela, sviluppo
sostenibile, valorizzazione e fruizione delle risorse territoriali e di sviluppo di attività connesse
6. Favorire la riqualificazione dei servizi e delle infrastrutture per il miglioramento della mobilità e
dell’accessibilità in ambito portuale, al fine di creare le condizioni di contesto più idonee allo sviluppo
delle attività produttive e della commercializzazione dei prodotti della pesca e della sua filiera
7. Riorganizzare il sistema di trasporto merci, attraverso il potenziamento e l’integrazione delle strutture
intermodali
8. Migliorare le condizioni della mobilità della popolazione, aumentando l’offerta di servizi di trasporto
alternativi e migliorando l’assetto della rete di trasporto pubblico locale
9. Favorire il mantenimento e il rafforzamento del tessuto socioeconomico delle aree interne marginali a
rischio di spopolamento e migliorare le condizioni di vita e di lavoro delle popolazioni rurali
1. Aumentare il grado di attrattività turistica del territorio, attraverso azioni dirette a promuovere le risorse
esistenti e a riqualificare e diversificare l’offerta ricettiva
2. Contribuire al recupero, valorizzazione, fruizione e promozione integrata del patrimonio storico,
archeologico e culturale, sia come condizione per diversificare e destagionalizzare l’offerta turistica, sia in
generale come fattore strategico della politica di riequilibrio e di sviluppo socioculturale delle comunità
locali
3. Aumentare la qualità della vita della popolazione locale, migliorando le dotazioni infrastrutturali e le
condizioni di accesso ai servizi socio assistenziali da parte delle fasce deboli
4. Favorire la partecipazione delle donne al mercato del lavoro, migliorando l’offerta dei servizi di cura
5. Contribuire, attraverso lo sviluppo e la diffusione a livello locale delle tecniche e degli strumenti forniti
dalla società dell’informazione, alla semplificazione ed accelerazione dei rapporti intercorrenti tra pubblica
amministrazione da un lato e cittadino e sistema imprenditoriale dall’altro, e al miglioramento della qualità
dei servizi pubblici erogati dalla P.A.
6. Promuovere la diffusione dell’informazione e l’attività dei sistemi culturali regionali (teatrale, museale e
bibliotecario) attraverso lo sviluppo della società dell’informazione
7. Favorire la rivitalizzazione culturale ed economica dei centri storici soggetti ad uno stato di degrado e di
abbandono
Legenda :
Contributo medio
P.O. Innovazione
istituzionale
amministrativa e
organizzativa
Asse 1
Asse 2
P.O. Sviluppo e innovazione dei localismi economici e del
lavoro
P.O. Sistema Ambiente e attività vocazionali
P.O. "Sistemi produttivi agro-
alimentari e spazio rurale"
P.O. "Welfare regionale"
Contributo alto
Asse 3
Contributo basso
Valutazione intermedia indipendente del DocUP Obiettivo 2 Regione Marche 2000-2006
Ecosfera S.p.A. Rapporto di valutazione intermedia 23
2.2 Peso finanziario del DocUP rispetto agli altri programmi cofinanziati dalla
Unione Europea
Le politiche comunitarie rivestono un’importanza sempre maggiore nel processo di sviluppo
socio-economico del territorio per l’entità delle risorse messe a disposizione, come pure per
l’innovatività dei contenuti programmatici e delle procedure attivate per il governo degli
interventi pubblici.
Come si evince dalla figura successiva, la rilevanza del DocUP è assoluta ove si valuti
l’investimento complessivo (quote pubbliche e private) che esso è in grado di attivare: 843,807
milioni di euro, pari a circa il 44,4% del totale dei programmi comunitari.
Va tuttavia rilevato che in
termini di soli finanziamenti
pubblici, il DocUP è
preceduto per importanza
dal Piano di Sviluppo Rurale
e dal POR Ob. 3 e ciò
perché una parte
significativa degli interventi
finanziati dal DocUP è
destinata al sistema
produttivo, ambito in cui la
partecipazione finanziaria
dei privati è rilevante.
Fonte: elaborazioni Ecosfera su dati della Regione Marche
Peso finanziario dei programmi cofinanziati dall'UE(valori percentuali)
0
5
10
15
20
25
30
35
40
45
50
DocUPOb.2
POROb.3
Pianodi
SviluppoRurale
DocUPSFOP
PICLeaderPlus
PICEqual
Azioni
Innovative
(FESR)
PICInterreg
Transfrontaliero
AreaAdriatica
PICInterreg
Transnazionale
CADSES
Risorse pubbliche Totale investimenti
Valutazione intermedia indipendente del DocUP Obiettivo 2 Regione Marche 2000-2006
Ecosfera S.p.A. Rapporto di valutazione intermedia 24
2.3 Ambiti settoriali di intervento
Nella parte che segue si sviluppa una valutazione delle relazioni che intercorrono tra il DocUP e
gli altri strumenti programmatici (PRS, PIT, DPEFR, Piani di settore, ecc.) con riferimento
puntuale ai singoli settori di intervento, sia quelli direttamente connessi agli obiettivi specifici
del Programma sia quelli che presentano legami con le priorità trasversali. Questo giustifica
l’approfondimento separato di cui sono oggetto le politiche per la formazione e il mercato del
lavoro, strettamente correlate alle tematiche trasversali dell’occupazione e delle Pari
Opportunità.
L’indagine si è svolta ricorrendo a modalità diverse in relazione alle informazioni di volta in
volta disponibili. In particolare l’attenzione è stata rivolta all’analisi:
• del contesto socio-economico alla base della strategia del DocUP;
• della coerenza con gli obiettivi e le linee strategiche individuate dalla programmazione
regionale e analisi delle interconnessioni “operative” con le azioni attivate o da attivare;
• del peso finanziario del DocUP sul totale delle risorse attivate nell’ambito di intervento;
• dell’attualità della strategia del DocUP a fronte dei mutamenti intervenuti nel territorio
regionale sulla base di dati statistici aggiornati.
2.3.1 Aiuti alle attività produttive
La strategia del DocUP per il rafforzamento del tessuto produttivo regionale è stata definita
sulla base di un’analisi della situazione socio-economica che ha evidenziato una struttura
produttiva marchigiana caratterizzata da una decisa rilevanza del comparto industriale, con
valori superiori alla media del Centro Nord sia rispetto al tasso di industrializzazione (+1,7 al
1996) sia in riferimento al numero di occupati (+8% nel 1998)14
. Nelle regione si è infatti
affermato il cosiddetto modello di imprenditorialità diffusa, in particolare con un’importanza
sempre crescente del manifatturiero, in controtendenza con l’andamento nazionale che vede una
quota sempre maggiore di ricchezza e occupati nel settore dei servizi.
Ciò vale anche per l’area Obiettivo 2 sebbene i sistemi produttivi più dinamici non ricadano nei
territori eleggibili. La struttura settoriale evidenzia, come nel resto della regione, una realtà
piuttosto diversificata, sebbene si possano individuare alcune specializzazioni di una certa
rilevanza riconducibili al sistema moda nella provincia di Ancona e Ascoli Piceno (settore
tessile-abbigliamento e industria conciaria e fabbricazione di prodotti in pelle e cuoio), come
pure il distretto meccanico nell’area di Fabriano.
Il peso del terziario è al contrario più basso rispetto ai valori medi registrati in Italia e nel
Centro-Nord. A ciò si aggiunga che l’analisi settoriale evidenzia il prevalere di settori meno
strategici, come il commercio, mentre appare molto scarsa l’offerta di servizi avanzati alla
produzione (di ingegneria, organizzazione, marketing e assistenza all’internazionalizzazione).
L’analisi del commercio internazionale evidenzia una spiccata vocazione all’export da parte
delle PMI marchigiane, con tassi di crescita che nella seconda metà degli anni ’90 decisamente
superiori alla media del Paese.
14
Fonte: ISTAT.
Valutazione intermedia indipendente del DocUP Obiettivo 2 Regione Marche 2000-2006
Ecosfera S.p.A. Rapporto di valutazione intermedia 25
Un periodo quello di riferimento segnato da alcuni profondi cambiamenti:
• è cambiata la specializzazione settoriale, con una importanza relativa sempre maggiore per
la meccanica a scapito del calzaturiero, attività manifatturiera tradizionale della regione;
• si affermano nuovi mercati di sbocco, i Paesi dell’Europa Centrale e dell’Est, mentre
diminuisce il peso dei mercati UE;
• si sono intensificati i fenomeni di delocalizzazione produttiva e si accrescono gli
investimenti diretti all’estero, fenomeni di internazionalizzazione con cui non solo si realizza il
decentramento della produzione, per il minor costo della manodopera, ma si attua una strategia
di penetrazione commerciale sui mercati esteri.
In sintesi i principali punti di forza del sistema produttivo individuati con l’analisi SWOT sono
rappresentati dalla diffusa imprenditorialità e natalità delle imprese, estrema flessibilità
produttiva e capacità di adattamento alla domanda, spirito individualistico e concorrenziale delle
imprese, tassi di interesse vantaggiosi per le imprese, presenza di università e centri di ricerca.
La dimensione ridotta delle aziende, se per molti anni ha rappresentato un fattore di forza per
l’alto grado di flessibilità e adattamento connessi, negli ultimi anni è divenuto un serio ostacolo
per la competitività delle imprese. Difatti i principali fattori di debolezza del sistema – fragilità
finanziaria, scarsa diffusione delle innovazioni tecnologiche, scarsa propensione
all’internazionalizzazione, limiti di carattere culturale e organizzativo del management
aziendale – sui quali le azioni del DocUP intendono agire, sono ascrivibili proprio alla
dimensione delle imprese.
In realtà che la propensione all’innovazione sia strettamente legata alla dimensione aziendale è
vero solo in parte e limitatamente al tipo di innovazione introdotta; le piccole imprese
marchigiane appaiono infatti molto dinamiche per quanto concerne l’innovazione di processo di
tipo tradizionale (legata al normale rinnovo dei macchinari), mentre è poco diffuso il ricorso a
forme di innovazione all’avanguardia e conseguentemente più costose, quali progettazione e
produzione in prova e in ricerca e sviluppo, attività diffuse nelle produzioni a maggiore valore
aggiunto piuttosto che in quelle di tipo tradizionale.
In alcune aree della regione, il sistema di PMI ha potuto far fronte più agevolmente ai costi
dell’innovazione organizzandosi in distretti15
e realizzato così economie di scala. Tuttavia solo
alcune delle imprese localizzate nell’area Obiettivo 2 sono organizzata in distretti produttivi, in
quanto nell’area eleggibile ricadono solo alcune porzioni di distretti industriali.
Alla dimensione mediamente piccola delle aziende può in parte riferirsi la dinamica poco
soddisfacente di una variabile particolarmente significativa, ossia la produttività espressa dal
valore aggiunto per addetto (scomposizione per settore), che presenta valori molto bassi rispetto
alle regioni di riferimento del Nord-Est16
. A tale punto debole dell’imprenditoria regionale ha
contribuito anche un’altra peculiarità della struttura produttiva regionale: la forte presenza di
imprese contoterziste. In effetti, il non interagire direttamente con il mercato impedisce una
significativa acquisizione del valore prodotto in quanto questo si concentra nelle fasi a valle
della catena del valore.
15
Nelle Marche è particolarmente diffuso il modello organizzativo-produttivo del distretto industriale, inteso
come ambito territoriale specializzato in un particolare settore e caratterizzato da rapporti di collaborazione e di
scambio tra le imprese che vi appartengono e dotato di grande flessibilità.
16
Il Piano regionale per le Attività Produttive evidenzia la necessità di conseguire elevati recuperi di produttività,
sulla base del confronto con altre regioni. In particolare, se comparata alle regioni del Nord-Est la produttività è in
media inferiore di 17 punti percentuali (rispetto alla media italiana solo 3 punti), con scostamenti più elevati nei
settori tipici dell’industria marchigiana, come il sistema moda (dati del periodo 1995-98).
Valutazione intermedia indipendente del DocUP Obiettivo 2 Regione Marche 2000-2006
Ecosfera S.p.A. Rapporto di valutazione intermedia 26
Negli ultimi anni si assiste ad una evoluzione dei rapporti con l’impresa leader e si vanno
consolidando i cosiddetti “rapporti evoluti” di fornitura, caratterizzati da un radicale cambio di
strategia dell’impresa contoterzista. In primo luogo si punta alla soddisfazione del committente
dando spazio alla qualità del prodotto e/o alla personalizzazione delle modalità di fornitura
piuttosto che alla tradizionale competizione sul costo con le imprese concorrenti; inoltre si tende
a non avere un unico committente, un atteggiamento apprezzato anche dalle imprese leader che
intravedono nella capacità delle aziende di stare sul mercato autonomamente un elemento di
efficienza gestionale.
L’analisi SWOT del DocUP ha inoltre posto l’attenzione sulle crescenti difficoltà dei settori
produttivi trainanti, in particolare il settore moda, nel fronteggiare la concorrenza sui mercati
esteri. Nel 1998 è stato registrato un preoccupante calo delle esportazioni17
in tali settori
imputabile a diversi fattori, quali la crisi economica che ha colpito alcune delle piazze
principali, ossia la Russia e alcuni Paesi dell’Europa dell’Est, la concorrenza dei paesi
emergenti come pure il divieto, precedente all’introduzione della moneta unica europea, posto al
ricorso alle politiche svalutative, che fino all’inizio degli anni ’90 ha rappresentato un
importante vantaggio competitivo dell’Italia sui mercati internazionali.
Il momento di avvio del Programma è coinciso con una decisa inversione di tendenza della
congiuntura internazionale e nazionale che, dopo la crescita registrata negli anni
immediatamente precedenti, ha fatto registrare una generale stagnazione dell’economia.
L’evoluzione negativa del contesto economico di riferimento non fa che rafforzare le priorità
individuate e l’attualità della strategia del Programma; emerge invece la necessità di rivedere in
chiave meno ottimistica le prospettive di crescita a fronte dell’andamento negativo del presente
ciclo economico.
Una crisi che nelle Marche si è manifestata a partire dalla seconda metà dello scorso anno, con
un significativo calo delle produzioni, che ha interessato le imprese industriali e, in misura
maggiore, l’artigianato. Per le prime si registra nel secondo semestre del 2002 e nel primo
trimestre del 2003 una riduzione dei volumi produttivi e delle vendite rispetto allo stesso
periodo dell’anno precedente.
Indagine congiunturale trimestrale - Totale Industria
Variazioni percentuali rispetto allo stesso periodo dell'anno precedente
III trim 2002 IV trim 2002 I trim 2003 II trim 2003
Produzione -1,3 -0,7 -1,2 0,2
Vendite
-mercato interno 0,3 -0,1 -1,8 -0,5
-mercato estero -1,8 -4,9 -2,1 -1,2
Tendenza delle vendite*
-mercato interno stazionaria in diminuzione in aumento in diminuzione
-mercato estero stazionaria in diminuzione stazionaria stazionaria
*Previsioni degli operatori per il trimestre successivo
Fonte: Confindustria Marche
17
Secondo uno studio di Ambiente Italia Srl, nel 1998 in realtà si sarebbe verificata una riduzione del valore delle
merci e non delle quantità esportate, a seguito di politiche di riduzione dei prezzi applicate dalle imprese marchigiane
proprio in considerazione della crisi economica che ha investito i Paesi dell’Est europeo.
Valutazione intermedia indipendente del DocUP Obiettivo 2 Regione Marche 2000-2006
Ecosfera S.p.A. Rapporto di valutazione intermedia 27
Nonostante la lieve ripresa della produzione della produzione del II trimestre, le indicazioni che
provengono dall’Indagine trimestrale e dai sondaggi mensili forniscono un quadro di perdurante
rallentamento delle vendite e spostano a fine anno le attese di un più deciso miglioramento dei
livelli di attività economica.
Restano peraltro fortemente differenziate le dinamiche registrate nei principali settori, anche in
relazione alla diversa intensità con la quale i settori risentono delle variazioni del ciclo
economico. Il comparto maggiormente colpito è quello delle Calzature la cui produzione nel
secondo trimestre 2003 è diminuita del 6,9% rispetto allo stesso periodo dell'anno precedente,
Le vendite complessive sono diminuite del 14,9% in termini reali rispetto al secondo trimestre
2002, con un calo generalizzato sia sul mercato interno (-15,1%), sia sul mercato estero (-
14,7%). La difficile fase congiunturale del settore si è riflessa sui livelli occupazionali che sono
diminuiti, tra aprile e giugno 2003, di circa lo 0,5%, cui si accompagna un aumento dei ricorsi
alla CIG (+36,9%) nel secondo trimestre 2003.
Dai dati relativi al secondo trimestre del 2003 si evince un ulteriore moderato rallentamento nel
caso dei settori dei Minerali non Metalliferi, del Legno e Mobile e Gomma e Plastica.
Nel medesimo periodo appare decisamente più confortante la situazione del settore della
meccanica e per il Tessile-Abbigliamento, dove si registrano attività produttiva e commerciale
in crescita. Nel complesso positivo l’andamento dell’industria alimentare (sebbene con una
riduzione delle esportazioni del 9,8%).
Tra le imprese artigiane si registra un protratto periodo di difficoltà, che interessa in modo
generalizzato quasi tutti i settori, con un carattere accentuato nel comparto del cosiddetto
“Sistema Moda” che occupa oltre un terzo degli addetti manifatturieri regionali ma anche altri
settori portanti dell’artigianato manifatturiero regionale: Macchine utensili e stampi, Vetro,
Lavorazioni metallurgiche, Mobili e, tra i settori non manifatturieri, per gli Autoriparatori.
L’artigianato, la forma più diffusa d’imprenditoria regionale, da oltre un anno presenta saldi
tendenziali negativi dei livelli di produzione. Considerata poi la tradizionale alta propensione
all’investimento degli artigiani - peraltro caratterizzati per la gran parte dei casi dall’acquisto di
macchinari cosiddetti “di ultima generazione” – sono ancora troppo poche (8% circa del totale)
le imprese che hanno fatto investimenti nel corso del trimestre. Va ricordato, a questo proposito,
che – nonostante la crisi già in atto – nello stesso periodo di un anno fa queste erano il 15% e
alla fine del 2002 ben il 20% del totale18
.
Va inoltre rilevata l’instabilità della domanda estera, nel secondo trimestre dell’anno, infatti, il
saldo tra i casi di aumento e i casi di diminuzione del fatturato all’esportazione è nuovamente
negativo dopo che nel trimestre precedente si era verificato l’opposto.
Indagine congiunturale trimestrale - Totale Artigianato
Variazioni percentuali rispetto allo stesso periodo dell'anno precedente
III trim 2002 IV trim 2002 I trim 2003 II trim 2003
Produzione -20,2 -18,2 -18,2 -22,2
II trimestre 2003 - andamento del fatturato rispetto al trimestre precedente
Locale -5,3
Nazionale -6,3
Estero* -17,9
*Il 7% delle imprese manifatturiere intervistate dichiara di esportare
Fonte: elaborazioni Ecosfera su dati dell’Osservatorio Ebam sull’artigianato delle Marche
18
La generalizzata crisi degli investimenti ben evidente dai dati macroeconomici relativi all’economia italiana nel
suo complesso, crisi verosimilmente accentuata nel caso delle imprese di medio-piccola dimensione dal recente
condono fiscale, che ha sicuramente pesantemente drenato verso un’altra direzione le finanze delle imprese.
Valutazione intermedia indipendente del DocUP Obiettivo 2 Regione Marche 2000-2006
Ecosfera S.p.A. Rapporto di valutazione intermedia 28
Le finalità individuate dal DocUP a partire dai dati di contesto sono adeguatamente sintetizzate
nell’obiettivo globale ossia il «rafforzamento del tessuto produttivo dell’area, specie in termini
di crescita della competitività delle imprese sui mercati interni ed esteri, puntando sulla
diffusione dell’innovazione a tutti i livelli in un’ottica di sviluppo sostenibile».
Il rafforzamento complessivo del sistema produttivo potrà essere realizzato attraverso azioni
orientate al raggiungimento dei seguenti obiettivi specifici:
promuovere l’ammodernamento tecnologico degli impianti produttivi e l’introduzione nel
ciclo produttivo di tecnologie altamente innovative;
favorire la creazione di nuovi impianti e/o di nuove imprese, con particolare attenzione alle
iniziative femminili e a basso impatto ambientale e ai settori innovativi;
favorire l’internazionalizzazione del sistema produttivo marchigiano;
sostenere l’efficienza gestionale ed organizzativa del sistema produttivo regionale;
riqualificare l’offerta regionale di servizi al sistema produttivo, con particolare riferimento a
quelli di tipo strategico e di frontiera;
favorire il miglioramento della gestione ambientale delle produzioni, con effetti positivi
sulla riduzione dei fattori inquinanti e dei consumi di materie prime;
migliorare la dotazione e la funzionalità delle infrastrutture per la localizzazione delle
imprese in un’ottica di sviluppo sostenibile.
L’Asse 1 del DocUP destinato al sistema produttivo prevede la realizzazione di un ampia
gamma di interventi sia strutturali (incentivi diretti alle PMI), sia infrastrutturali (per attrezzare
le aree produttive e potenziare centri e laboratori di ricerca), sia di servizio allo sviluppo (attività
di promozione per sistema regionale delle PMI). L’Asse si declina in quattro Misure a loro volta
articolate in diverse tipologie di intervento:
Misura Articolazione e descrizione per submisura
1.1.1 - Incentivi a sostegno degli investimento produttivi e dell’innovazione
delle PMI industriali (Leggi 488/92, 341/95, 598/94)
1.1.2 - Aiuti agli investimenti delle imprese artigiane
1.1 – Aiuti agli
investimenti produttivi
e ambientali e PMI
industriali e artigiane
1.1.3 - Aiuti per la riconversione ecologica delle PMI industriali e artigiane,
il risparmio energetico, il miglioramento condizioni di sicurezza e salute
nell’ambiente di lavoro
1.2.1 - Prestazione di garanzie ed abbattimento del costo delle operazioni di
finanziamento per investimenti materiali ed immateriali1.2 – Servizi di
ingegneria finanziaria 1.2.2 - Miglioramento dell’accesso delle PMI al capitale di rischio finalizzato
ad operazioni per lo sviluppo e il consolidamento organizzativo
1.3.1 - Incentivi per l’acquisizione di servizi per la qualità e l’innovazione
tecnologica
1.3.2 - Incentivi per l’acquisizione di servizi per la commercializzazione e
l’internazionalizzazione
1.3 – Incentivi per il
miglioramento della
qualità ed il
rafforzamento della
competitività delle PMI 1.3.3 - Incentivi per l’acquisizione di servizi diretti alla creazione di imprese
innovative
1.4.1 - Qualificazione dell’offerta di servizi innovativi ed avanzati
all’impresa1.4 - Infrastrutture per
il sistema produttivo
1.4.2 - Infrastrutture per le aree produttive
Valutazione intermedia indipendente del DocUP Obiettivo 2 Regione Marche 2000-2006
Ecosfera S.p.A. Rapporto di valutazione intermedia 29
L’impianto programmatico dell’Asse 1 appare coerente con il contesto di riferimento, come
pure con le priorità e le strategie identificate dal PRS 200019
.
In relazione alla maggiore autonomia programmatoria dell’Ente regionale è stato approvato il
Piano Regionale per le Attività Produttive. È stato così delineato un quadro organico degli
interventi attivati o attivabili dalla Regione, avvalendosi di risorse nazionali, regionali e
comunitarie secondo una logica integrata.
I prossimi provvedimenti previsti avranno ad oggetto una verifica, sulla base degli obiettivi
individuati, degli strumenti agevolativi disponibili in modo da giungere ad una selezione degli
stessi nonché ad una concreta semplificazione della normativa di riferimento, attraverso la
redazione del Testo Unico per gli incentivi ai settori dell’artigianato, dell’industria e dei servizi
alla produzione.
Dalla lettura del Piano si evince una sostanziale coincidenza tra gli obiettivi prioritari (crescita
della competitività del sistema, sviluppo compatibile, creazione di lavoro stabile e di qualità,
aumento del PIL) così come rispetto alla strategia ritenuta ottimale per il loro raggiungimento.
In particolare le azioni del DocUP, coerentemente con l’approccio del PRAP, sono rivolte
prioritariamente al rafforzamento ed al rinnovamento dei settori artigianali e manifatturieri
tradizionali, fortemente rappresentativi del “made in Marche”20
, pur non escludendo forme di
differenziazione dell’economia regionale (terziario, turismo, cultura e ambiente).
La programmazione regionale nel suo complesso mira all’accrescimento della competitività
delle imprese soprattutto attraverso l’innalzamento qualitativo delle produzioni regionali, quale
risposta vincente alla crescente concorrenza internazionale, che nel caso delle Marche proviene
per lo più dai Paesi di nuova industrializzazione, data la radicata presenza di attività
manifatturiere tradizionali.
Si tratta si una scelta legata alla ormai diffusa consapevolezza che la concorrenza deve essere
affrontata inevitabilmente con un maggior valore aggiunto in termini di qualità e/o tecnologia,
non essendo più possibile confrontarsi sulla base del solo prezzo.
Per quanto attiene alla verifica della coerenza delle azioni relative a regimi di aiuto previste nel
DocUP con quelle attivate attraverso strumenti di natura differente (leggi regionali, leggi
nazionali, leggi nazionali delegate alla Regione), si rinvia all’approfondimento tematico che si è
provveduto a realizzare in seguito a specifica sollecitazione ricevuta dall’AdG del Programma.
19
Nelle azioni del Programma trovano piena espressione gli indirizzi strategici identificati nel PRS, nello specifico
gli obiettivi del sottoprogramma 8.1 “I sistemi locali di piccole e medie imprese”, previsto nell’ambito del P.O.
“Sviluppo e innovazione dei localismi economici e del lavoro”, sinteticamente espresse nei seguenti indirizzi
strategici:
a) intensificazione del processo di diffusione delle innovazioni tecnologiche, organizzative e gestionali in
rapporto alle differenti potenzialità proprie dei settori produttivi e delle aree territoriali prevalenti della regione;
b) sviluppo di un maggiore orientamento al marketing e della capacità di collegarsi ai nuovi mercati interni e
internazionali;
c) il sostegno all’internazionalizzazione dei sistemi produttivi locali;
d) sviluppo del mercato dei capitali di rischio, del credito e dei finanziamenti.
20
Una strategia che si rivela coerente con l’indirizzo leggibile nell’indicatore previsto dal bando 2002 della Legge
488/92 del settore industria (Submisura 1.1.1, intervento a) che esprime le priorità regionali da individuare con
riferimento alle aree del territorio, ai settori merceologici ed al tipo di investimento.
Difatti alle priorità territoriali che favoriscono le imprese localizzate sia nelle aree colpite dal sisma del 1997, sia
nelle aree Obiettivo 2, si accompagna il sostegno ai settori manifatturieri tradizionali, nello specifico il “sistema
moda” (comparto tessile, abbigliamento e calzaturiero), che negli ultimi anni è stato penalizzato dal calo delle
esportazioni.
Valutazione intermedia indipendente del DocUP Obiettivo 2 Regione Marche 2000-2006
Ecosfera S.p.A. Rapporto di valutazione intermedia 30
Con tale approfondimento si è inteso dare seguito alla proposta rivolta all’Autorità di Gestione
del DocUP da parte della Commissione Europea - nel corso dell’incontro annuale svoltosi a
Bruxelles il 25-26 novembre 2002 - di avvalersi del contributo del Valutatore indipendente per
individuare le problematiche inerenti l’attuale sistema di incentivi nonché possibili soluzioni per
il loro superamento.
Il peso finanziario delle risorse del DocUP per il sistema produttivo è rilevante (Asse 1) e
ammonta con riferimento alla sola quota pubblica a circa 114 Meuro (quasi il 35% del totale).
La significatività di questo ammontare si accresce se posto in relazione alle cifre
complessivamente disposte nell’ambito del sistema di aiuti regionale, basti pensare che per il
2002 il Programma partecipa con oltre il 45% (pari a 40,028 Meuro) delle risorse
complessivamente disposte nel Bilancio regionale (87,625 Meuro)21
allo sviluppo dei settori
dell’artigianato e dell’industria.
Un’altra parte consistente delle risorse, intorno al 35%, è di provenienza statale ed è confluito
nel Fondo Unico regionale per le attività produttive22
.
In particolare l’attivazione del Fondo ha dato attuazione la delega alle Regioni della gestione
delle Leggi 341/95 e 598/94 e disposto apposite risorse dal 2000, cui si aggiunge dall’anno in
corso il cofinanziamento a valere sul DocUP (Submisura 1.1.1 b)23
.
Risorse finanziarie per industria e artigianato (2002)
46%
37%
4%
13%
DocUP Ob. 2 Fondo Unico
Risparmio energetico Risorse regionali
Di seguito ci si sofferma sulla strategia espressa dalle singole misure, evidenziando le eventuali
interconnessioni con i principali strumenti finanziari attivati a livello regionale.
Entrando nel dettaglio delle singole misure, si rileva immediatamente la centralità dal punto di
vista finanziario della Misura 1.1 con finanziamenti pubblici pari al 24% delle disponibilità del
Programma, e destinata a sostenere gli investimenti produttivi e ambientali delle PMI industriali
21
Per la quantificazione delle risorse disposte per i regimi di aiuto e per il loro l’impiego nei diversi ambiti di
intervento si è fatto riferimento in particolar modo alla Relazione al bilancio di previsione 2002 e pluriennale 2002-
2004. Si precisa altresì che la quota del DocUP per l’anno in corso è relativa alle prime due annualità.
22
Il Fondo è stato istituito a seguito della L.R. 10/1999 che ha recepito quanto disposto dal D.lgs. 112/92. Il Fondo
è finanziato con risorse disposte annualmente dallo Stato centrali, che già da due anni contribuiscono alla copertura di
incentivi a favore del settore produttivo.
23
Nell’ambito delle normative nazionali attivate con il Fondo Unico regionale si ricordano anche la legge 1329/65
(Legge Sabatini), Legge 942/52 (Artigiancassa), Legge 140/97 (Ricerca e Sviluppo), Legge 266/97 art. 3 (Distretti),
Legge 83/89 (Consorzi export) e la Legge 10/91 (risparmio energetico).
La figura accanto consente di
visualizzare più chiaramente la
composizione finanziaria di cui sopra,
rispetto alla quale è evidente che
DocUP e Fondo Unico regionale
costituiscono i principali strumenti di
stimolo alle attività produttive e, come
vedremo, agiscono sinergicamente al
perseguimento degli obiettivi
individuati.
Valutazione intermedia indipendente del DocUP Obiettivo 2 Regione Marche 2000-2006
Ecosfera S.p.A. Rapporto di valutazione intermedia 31
e artigiane proprio in ragione delle debolezze strutturali sopra descritte. Rientrano in questa
Misura strumenti normativi nazionali (leggi 488, 341 e 598) e incentivi disciplinati dalla
normativa regionale.
L’orientamento del DocUP, comunemente a quanto espresso anche nel PRAP, è sostenere
prioritariamente le naturali tendenze di un tessuto imprenditoriale operante prevalentemente in
settori tradizionali e interessato prevalentemente al rinnovo di macchinari e impianti.
La Legge 488/92 Industria è la sola iniziativa cofinanziata dal DocUP Ob. 2 che riconosce una
precisa priorità settoriale, con la destinazione stabilita dagli ultimi tre bandi del 20% delle
risorse della graduatoria speciale a quello che in un’accezione ampia viene definito “sistema
moda e calzaturiero”.
Pur senza arrivare a proporre una strategia innovativa aggressiva, che non troverebbe
un’adeguata risposta da parte del territorio, accanto agli investimenti più tradizionali sono stati
incentivate anche le innovazioni cosiddette immateriali, che interessano l’organizzazione, la
commercializzazione e la ricerca. A tale riguardo un forte contributo può provenire dalla
Submisura 1.1.1 b2) – Legge 598/94, delegata alle competenze regionali, che prevede
agevolazioni in c/interessi a favore degli investimenti per l’innovazione tecnologica, la tutela
ambientale e, a seguito delle recenti modifiche, anche l’innovazione organizzativa e
commerciale. Si tratta dunque di uno strumento piuttosto completo a sostegno di
un’innovazione ad ampio raggio, che ha registrato un’attenzione crescente da parte delle
imprese.
Non è stata, invece, ricompresa la ricerca, pure prevista dalla normativa nazionale; un ambito di
intervento di cui si auspica vivamente l’integrazione nel DocUP, per il contributo
imprescindibile che ne può derivare in termini di capacità del sistema produttivo regionale di
essere competitivo sul mercato nazionale e internazionale.
Le ragguardevoli risorse finanziarie, circa 31 Meuro, stanziate per il sostegno agli investimenti
delle PMI artigiane nell’ambito della Submisura 1.1.2, riflettono l’importanza del comparto
nella struttura produttiva marchigiana, il cui peso relativo nel territorio regionale risulta
superiore a quello nazionale, sia per unità produttive che per contributo alla formazione del
valore aggiunto.
Per quanto concerne la coerenza con la programmazione regionale concernente le PMI
artigiane, il relativo Piano di settore (luglio 1999) a superamento degli ostacoli che si
frappongono allo sviluppo del settore, individua due linee di azione pienamente accolte nel
DocUP:
• la diffusione del processo di diffusione delle innovazioni tecnologiche, gestionali e
organizzative;
• il sostegno ai processi di commercializzazione e internazionalizzazione.
Oltre alle iniziative cofinanziate dalla UE, la Regione ha predisposto per il 2002 un Quadro
attuativo24
della L.R. n. 33/97 “Interventi per lo sviluppo e la qualificazione dell’artigianato
marchigiano”, modificata dalla L.R. n. 14/200025
, le medesime disposizioni normative alla base
delle azioni del DocUP.
24
I Quadri attuativi per il 2002 delle leggi regionali 14/2000 e 13/2000 sono disponibili sul sito regionale
www.marcheimpresa.net.
25
Nell’ambito del Quadro attuativo per il 2002 della L.R. 14/2000 sono finanziabili gli interventi previsti agli artt.
4, 7, 8, 9, 11, 17, 20, 22, 25.
Valutazione intermedia indipendente del DocUP Obiettivo 2 Regione Marche 2000-2006
Ecosfera S.p.A. Rapporto di valutazione intermedia 32
La presenza di diversi strumenti finanziari pone la necessità di disporre di un quadro organico e
coerente degli interventi che si intendono attivare nonché di un efficace coordinamento degli
stessi, in modo da potenziare le eventuali sinergie ed evitare al contempo i rischi connessi a
diseconomie di tipo finanziario e gestionale evidenziate allo stato attuale e connesse
all’attivazione ed alla gestione di programmi di intervento, che hanno ad oggetto le medesime
finalità specifiche, cui si aggiunge il rischio di concorrenza tra i diversi strumenti attivati26
.
La Misura in esame conferisce valore alla sostenibilità dello sviluppo, a tale scopo non solo si
sono introdotti dei criteri premiali per le imprese che realizzano investimenti a basso impatto
ambientale, ma si sostengono iniziative direttamente finalizzate a migliorare le performance
ambientali dei processi produttivi e elevano le condizioni di sicurezza sui posti di lavoro
superando gli standard imposti dalla normativa e/o che realizzano il risparmio energetico e
l’utilizzo di fonti energetiche rinnovabili (Submisure 1.1.1 b2 – Legge 598 e 1.1.3).
Le agevolazioni alle imprese per il risparmio energetico sono sostenute anche da iniziative
finanziate con il Fondo Unico regionale, che hanno dato luogo alla pubblicazione di due bandi
nel 200227
, nell’ambito di programmi congiunti tra il Ministero dell’Ambiente e le Regioni.
Il riequilibrio della gestione finanziaria delle PMI industriali e artigiane viene ampiamente
sostenuto dalla Misura 1.2, che propone una gamma di strumenti di accesso al credito. Si tratta
di strumenti ampiamente utilizzati e conosciuti dalle imprese come i Fondi di Garanzia o per
l’abbattimento dei tassi di interesse, accanto ai quali si introduce la creazione di uno strumento
sperimentale, ossia un fondo di partecipazione al capitale di rischio per la realizzazione di
investimenti di natura innovativa (di natura organizzativa, per il ricambio generazionale,
progetti di ricerca, early stage, etc.).
Altro ambito di intervento è rappresentato dalla gamma piuttosto ampia di servizi avanzati alle
imprese contemplati nell’ambito della Misura 1.3 e concernenti la certificazione di qualità
aziendale e ambientale, la progettazione computerizzata, l’internazionalizzazione e la creazione
di imprese innovative. In tal modo si intende supplire all’ancora insufficiente offerta sul
territorio regionale di servizi necessari all’innalzamento della qualità dei processi produttivi e
organizzativi della competitività delle imprese.
In particolare gli interventi a sostegno dei processi di internazionalizzazione del sistema
produttivo marchigiano (Submisura 1.3.2) hanno ad oggetto l’introduzione di tecnologie
informatiche e la diffusione del e-commerce, strettamente connessi alla diffusione della Società
dell’Informazione contemplata dalla Misura 3.4 e dal Programma regionale per le iniziative
innovative.
26
Il confronto con i responsabili regionali ha permesso di chiarire i rilievi inizialmente emersi in merito a
possibili sovrapposizioni connessi alla Submisura 1.1.2, espressamente rivolta alle aziende artigiane, e agli interventi
previsti in attuazione dell’art. 46 della L.R. n. 14/2000, incentivati sia dal Quadro attuativo sia dalla Submisura 1.1.3,
concernenti i contributi alle imprese artigiane ed alle PMI per la tutela della salute e della sicurezza degli ambienti di
lavoro, la prevenzione e riduzione dell’impatto ambientale.
27
Si tratta dei bandi del 31/10/2002 in attuazione della L.R. 30/11/1999 n. 32, art. 25 “Incentivazione risparmio
energetico e sviluppo delle fonti rinnovabili di energia” e dell’11/11/2002 per la concessione dei contributi a favore di
soggetti pubblici e privati per l'installazione di pannelli solari fotovoltaici con riferimento programma “Tetti
fotovoltaici” di cui ai decreti del Ministero dell'Ambiente n. 106 del 16/03/2001 e del 24/07/2002.
Valutazione intermedia indipendente del DocUP Obiettivo 2 Regione Marche 2000-2006
Ecosfera S.p.A. Rapporto di valutazione intermedia 33
Le più tradizionali attività promozionali e di marketing connesse al processo di
internazionalizzazione agiscono in sinergia con i progetti da realizzare nell’ambito della
Convenzione tra la Regione Marche e l’ICE28
(le
cui risorse sono in buona parte destinate allo
Sportello regionale) e del Programma
promozionale fieristico che interessa 400
aziende29
.
Come mostra la figura, le risorse disponibili per il
2002, che complessivamente ammontano ad oltre
3,189 Meuro, sono riconducibili principalmente ai
tre programmi di cui si è detto, con un contributo
del DocUP pari al 35% (circa 1,291 Meuro).
La Submisura 1.3.3 prevede il sostegno alla creazione di imprese innovative soprattutto
attraverso la fornitura di servizi di accompagnamento, con priorità per quelle attività che
rientrano nei cosiddetti “nuovi bacini d’impiego” (servizi sociali, attività culturali ed ambientali,
tecnologie dell’informazione e della comunicazione), che proprio per le potenzialità in termini
occupazionali e di Pari Opportunità e per le forti connessioni con le misure del POR Obiettivo 3
vengono trattate in modo più approfondito nella parte dedicata alla formazione e alle politiche
per il mercato del lavoro.
Allo sviluppo di questi nuovi settori partecipano anche le iniziative finanziabili dalle submisure
3.1.2 “Aiuti agli investimenti per attività a rilevanza turistica” e 3.3.2 “Aiuti alla creazione ed
al consolidamento di imprese sociali”.
Occorre aggiungere che gli obiettivi specifici perseguiti dalle iniziative del DocUP per
l’innovazione dei processi produttivi, l’introduzione di nuove tecnologie e l’efficienza
gestionale e organizzativa sono i medesimi individuati dalla L.R. 13/2000 “Interventi per lo
sviluppo della qualità e dell’innovazione tecnologica nelle piccole e medie imprese”.
Con il Quadro attuativo per il 2002 della L.R. 13/2000, la Regione ha infatti finanziato alcune
iniziative analoghe a quelle oggetto delle azioni del DocUP.
Nello specifico si sostiene:
A. la certificazione dei sistemi di qualità aziendale conforme alle norme ISO 9000, a quelle
derivate e alle successive modifiche.
B. l’attestazione delle specifiche tecniche dei prodotti a seguito di prove svolte presso i
competenti laboratori.
C. l’acquisizione delle tecnologie e dei servizi funzionali alla pratica del commercio
elettronico.
D. l’attività di progettazione, prototipazione rapida30
e di produzione di prova.
28
La Convenzione è stata sottoscritta l’11 febbraio 2002.
29
Oltre che con gli interventi strettamente mirati ad accrescere la competitività delle imprese, la proiezione
internazionale dello sviluppo viene perseguito anche con il PIC Interreg III transfrontaliero area adriatica, per il
quale sono state disposte risorse per un totale di 14,431 Meuro. Il Programma è rivolto alla costruzione di una
politica comune con l’area dell’Est europeo da sviluppare intorno ai temi dell’integrazione territoriale, della
concorrenza, della crescita dei sistemi locali e della coesione economica e sociale.
30
Per prototipazione rapida si intendono le diverse fasi di uno stesso processo innovativo aziendale. Il flusso delle
attività prevede generalmente una fase di progettazione CAE/CAD, seguita dalla prototipazione virtuale realizzata
mediante software di simulazione dei processi di produzione che analizzano, prima di realizzare il prototipo, i
problemi legati al processo produttivo (così da ridurre i tempi ed i costi di progettazione e di messa a punto del
processo). Le attività dirette alla progettazione, sperimentazione, sviluppo di nuovi prodotti devono essere volte
Ripartizione delle risorse per l'internazionalizzazione
35%
10%
55%
DocUP Ob. 2
Programma promozionale fieristico
Convenzione ICE-Regione Marche
Valutazione intermedia indipendente del DocUP Obiettivo 2 Regione Marche 2000-2006
Ecosfera S.p.A. Rapporto di valutazione intermedia 34
Come nel caso dell’artigianato si rileva l’opportunità di disporre di una documentazione che
garantisca un coordinamento più efficace tra i diversi strumenti attivati31
, mentre si rileva una
positiva relazione di complementarità si rileva tra le «attività di progettazione, prototipazione
rapida e produzione di prova» previste dalla Submisura 1.3.1, come per quelle previste al punto
B, e le iniziative di natura infrastrutturale cofinanziate nell’ambito della Misura 1.4
“Infrastrutture per il sistema produttivo”.
Quest’ultima prevede infatti il potenziamento e la realizzazione di centri di ricerca al fine di
incrementare l’offerta regionale di servizi strategici e di frontiera alle PMI, cui si aggiungono le
infrastrutture per le aree produttive sia primarie che leggera e high-tech.
In sintesi, pur ravvisando una sostanziale coerenza e adeguatezza delle linee strategiche del
DocUP sia rispetto agli obiettivi individuati, sia con la programmazione regionale, si delineano
di seguito alcuni spunti di riflessione per la riprogrammazione di metà percorso allo scopo di
innalzare l’efficacia dell’intervento.
Nell’ambito delle misure previste dal DocUP per rafforzare il sistema produttivo
marchigiano non viene dato sufficiente spazio a strumenti di progettazione integrata32
.
Considerare la possibilità di rafforzare il sostegno mirato ai comparti colpiti da crisi
strutturale (in primo luogo il calzaturiero), ad esempio incrementando la riserva per la
graduatoria speciale della L. 488/92 e innalzando i punteggi assegnati ai settori in difficoltà33
.
2.3.2 La coerenza del Programma nelle azioni a diretta finalità ambientale
Lo sviluppo delle politiche ambientali nella Regione Marche, che ha conosciuto una decisa
accelerazione sul finire degli anni Novanta, si è caratterizzato per una decisa volontà di colmare
il ritardo accumulato nei confronti delle regioni del Centro Nord del Paese, in termini di
legislazione specifica di settore, pianificazione, programmazione, istituzione di sistemi
informativi e di monitoraggio ambientale, strutture istituzionali.
Se sotto il profilo istituzionale può sottolinearsi in positivo la piena operatività dell’ARPAM
(Agenzia Regionale per la Protezione dell’Ambiente delle Marche) e dell’Autorità Ambientale
Regionale, non sono ancora stati invece ancora operativi gli organismi previsti dalla normativa
nazionale e regionale per il governo integrato del ciclo delle acque e per la gestione dei rifiuti.
Particolare attenzione e sensibilità all’integrazione delle politiche ambientali e ai temi dello
sviluppo sostenibile si rinvengono in tutti gli strumenti di programmazione regionale che
orientano le azioni di sviluppo regionali.
I due principali piani di carattere generale che delineano una strategia di carattere generale nel
all’apporto di modifiche sostanziali a linee di produzione e processi produttivi, comportando sensibili miglioramenti
delle tecnologie esistenti.
31
Come per le iniziative rivolte all’artigianato, il confronto con i responsabili di Misura ha permesso di escludere
il pericolo ravvisato in un primo momento di una duplicazione di interventi a causa delle forti analogie tra le azioni
programmate. Inoltre, le esigenze espresse in ordine ad un più efficace coordinamento tra le azioni potrà provenire
dal redigendo Testo Unico per gli incentivi ai settori dell’artigianato, dell’industria e dei servizi alla produzione.
32
Il riferimento è ad esempio a strumenti quali i Piani Integrati Aziendali.
33
Tale orientamento è presente anche nel documento regionale “La Regione Marche a sostegni del sistema moda e
del comparto calzaturiero: strategie e misure” presentato al Tavolo di Settore – Sistema Moda, che si è tenuto a
Porto S. Elpidio lo scorso 17 luglio.
Valutazione intermedia indipendente del DocUP Obiettivo 2 Regione Marche 2000-2006
Ecosfera S.p.A. Rapporto di valutazione intermedia 35
settore ambientale sono il PRS 2000 e il PIT (Piano di inquadramento territoriale).
Vogliamo soffermarci soprattutto sul primo documento come principale riferimento di carattere
programmatico per verificare la coerenza del DocUP con la programmazione regionale. La
successiva puntuale definizione delle priorità del Dipartimento territorio e ambiente contenuta
nel DPEFR 2000-2006 non sembra infatti comportare modifiche sostanziali ai temi strategici
prioritari nel settore considerato. Né, sotto altro e diverso profili, i dati di contesto ambientali
contenuti nella Relazione sullo Stato dell’Ambiente sembrano determinare modifiche rispetto
alla VEA34
, tali da determinare pertanto modifiche nelle iniziali scelte programmatiche del
settore ambientale.
Può in ogni caso rilevarsi una raggiunta maturità del sistema marchigiano in tema di politiche
ambientali, sia in riferimento alla dotazione degli strumenti istituzionali e di controllo (aldilà del
già rilevato ritardo in materia di organismi di governo su scala territoriale del ciclo dei rifiuti,
che rischia comunque di avere ripercussioni fortemente negative sulle relative misure del
DocUP), sia in ciò che riguarda gli strumenti di tipo volontario ed informativo, ovvero i sistemi
di gestione ambientali che iniziano finalmente a diffondersi anche nelle imprese marchigiane
(con il significativo contributo del DocUP che prevede uno specifico intervento in tal senso
nell’ambito della Submisura 1.1.3).
Come riferimento programmatico di fondo il riferimento più puntuale è il Programma Obiettivo
“Sistema ambiente e attività vocazionali” (contenuto all’interno del Piano Regionale di
Sviluppo). Esso si articola sulla base dell’idea che la risorsa ambiente sia una componente
essenziale dello standard integrato di sviluppo di una comunità insediata, ben oltre dunque la
considerazione riduttiva della politica ambientale quale ambito di mere attività di controllo o di
vincolismo burocratico.
Si coglie con evidenza nel PRS la necessità di uscire dalla tradizionale logica di un intervento di
tipo “conservativo” sull’ambiente, nella consapevolezza della complessa serie di interrelazioni
che si determinano tra “bene-ambiente” e sistema economico. Di qui l’enfasi posta non solo
sulla tutela dell’ambiente attraverso specifici interventi al livello dei differenti subsistemi - quali
quelli previsti nell’Asse 2 del DocUP - ma anche sulla certificazione ambientale delle imprese e
sull’introduzione di processi produttivi che riducano l’impatto sull’ambiente (sviluppando ad
esempio un uso razionale ed efficiente dell’energia).
Il P.O. si struttura su quattro sottoprogrammi, così intitolati:
Tutela delle acque e difesa del suolo;
Qualità dell’aria;
La risorsa rifiuti;
Ambiente ed attività vocazionali economiche.
Le priorità programmatiche del PRS in materia ambientale si ritrovano in modo piuttosto
puntuale nell’articolazione programmatica dell’Asse 2 del DocUP, volta al miglioramento della
dotazione infrastrutturale regionale in tre ambiti prioritari di intervento:
Tutela delle acque (Misura 2.1);
Gestione della risorsa rifiuti (Misura 2.2);
Sostegno al sistema dei Parchi e delle Aree protette e promozione della cultura ambientale
(Misura 2.3).
34
Sulla Valutazione ex ante ambientale (VEA) è attualmente in corso un’attività di aggiornamento da parte
dell’AAR, di concerto con l’ARPA regionale, conformemente a quanto stabilito nel documento “Piano di
Cooperazione Sistematica tra l’Autorità Ambientale Regionale e l’Autorità di Gestione”.
Valutazione intermedia indipendente del DocUP Obiettivo 2 Regione Marche 2000-2006
Ecosfera S.p.A. Rapporto di valutazione intermedia 36
Il peso finanziario di tali interventi nell’ambito del DocUP è reso evidente nella figura
successiva35
.
La Tutela delle Acque
In materia di tutela delle acque, l’attuazione della Legge Galli n. 36/1994 (che prevede
l’approvazione dei Piani d’Ambito quali strumenti che disciplinano gli interventi del ciclo idrico
integrato) rappresenta la priorità per la politica regionale negli anni a venire, e come tale è
chiaramente identificata nel Sottoprogramma “Tutela delle Acque e difesa del suolo”36
.
Ancora, appare significativo il richiamo nel sottoprogramma alla necessità di regolamentare in
modo adeguato il settore delle attività estrattive, settore che pone profili assai delicati, e che è
stato oggetto di recente riordino a seguito della Legge n. 71 dell’1 dicembre 1997, sulla base
della quale è stato approvato con Delibera del Consiglio Regionale n. 66/2002 del 9 aprile 2002
il Piano Regionale delle Attività Estrattive.
Il Piano Regionale di tutela delle acque (DACR n. 302 del 29 febbraio 2000) costituisce un
riferimento normativo particolarmente rilevante per la Misura 2.1 ed in particolare per la
Submisura 2.1.1 “Interventi per il trattamento e lo smaltimento delle acque reflue”.
In particolare nel capitolo 9 “Programma di interventi di collettamento e depurazione”, dopo
aver classificato e passato in rassegna i corpi idrici e preso atto dei carichi inquinanti che
possono essere depositati nell’ambiente, si fissano gli obiettivi di qualità con i relativi traguardi
temporali, in linea con quanto previsto dall’art. 44 del D. Lgs. n. 152/9937
.
35
Ai fini della realizzazione degli obiettivi programmatici di settore individuati, una rilevanza sia pure indiretta è
attribuibile agli interventi dell’Asse 1, volti all’introduzione di processi produttivi energy saving ed ecosostenibili. In
particolare, non sono trascurabili gli effetti in relazione al miglioramento della qualità dell’aria, pur in assenza di una
specifica considerazione del tema nell’Asse 2.
36
Ulteriore riferimento programmatico è il Piano Pluriennale di Attività e di Spesa 1999-2001 (PPAS), documento
di raccordo tra priorità strategiche generali e politiche settoriali, che definisce alcune linee di attività inerenti il
sistema delle acque: organizzazione del ciclo idrico integrato (7.1.1), monitoraggio e tutela del Mare Adriatico
(7.1.2), Piano di risanamento delle acque (7.1.2 bis).
37
In base al D. Lgs. 11 maggio 1999, n. 152, le classi di qualità dei corpi idrici recettori vanno da 1 a 5 (da
ambiente non inquinato - classe 1 – ad ambiente fortemente inquinato, corrispondente alla classe 5). Ai sensi dell’art.
5, co. 3 del Decreto citato entro fine 2008 ogni corpo idrico molto o fortemente inquinato dovrà conseguire il
requisito di stato sufficiente (III classe di qualità); entro fine 2016 l’obiettivo è quello della classe 2.
Peso delle risorse pubbliche disposte per le attività
innovative nel DocUP (in Meuro)
0 30 60 90 120 150 180 210 240 270 300 330 360
Misura 2.1
Misura 2.2
Misura 2.3
Totale DocUP
Valutazione intermedia indipendente del DocUP Obiettivo 2 Regione Marche 2000-2006
Ecosfera S.p.A. Rapporto di valutazione intermedia 37
Il Piano Regionale di tutela delle acque contiene alcuni parametri originariamente elaborati per
la valutazione dei progetti presentati ai sensi dell’art. 8 della L.R. 46/92.
Gli obiettivi e i parametri valutativi contenuti nel Piano appaiono pienamente in linea con quelli
stabiliti nella scheda di misura del Complemento di Programmazione e nel bando di selezione, e
vengono da questo espressamente richiamati.
Risultano in particolare coerenti i criteri di priorità individuati, con l’attribuzione di punteggi
che favorisce in caso di parità gli interventi localizzati nelle zone definite sensibili, e tiene conto
in subordine della classe di qualità del corpo idrico recettore e dell’eventuale localizzazione
nelle aree protette38
.
Nel settore del risanamento idrico le risorse utilizzabili per finanziare opere di collettamento e
depurazione sono la L.R. 46/92 sopra citata39
e il Piano straordinario sulla depurazione (L.
135/97) del Ministero dell’Ambiente.
La dotazione finanziaria relativa alla submisura 2.1.1 (pari a € 4.163.359,24 per il triennio 2001-
2003 nelle zone Obiettivo 2) sembra tale da far ritenere un peso molto significativo
dell’intervento finanziabile attraverso i fondi DocUP, sulla base dei dati ricavabili dalla
Relazione al Bilancio di previsione 2002 e pluriennale 2002-200440
.
La Submisura 2.1.2 volta alla ristrutturazione e razionalizzazione del ciclo idrico si dimostra
sinergica con quanto previsto nell’ambito del PSR, che nella Misura Q “Gestione delle risorse
idriche” in agricoltura prevede la Sottomisura 1 destinata ad interventi per la razionalizzazione
della gestione delle risorse idriche in agricoltura in materia di irrigazione di terreni agricoli,
nonché con gli interventi per la razionalizzazione degli usi di acqua potabile finanziabili
attraverso la Legge 598/94 nell’ambito della Submisura 1.1.1 b2).
La risorsa rifiuti
Quanto al settore dei rifiuti, conformemente alla sopra richiamata priorità individuata nel PRS,
il legislatore regionale ha provveduto all’elaborazione della L.R. n. 28 del 28/10/1999 e del
Piano regionale per la gestione dei rifiuti, approvato dal Consiglio regionale con atto
deliberativo n. 284 del 15/12/1999.
Il settore rifiuti attende comunque l’effettiva realizzazione del decentramento, con l’attribuzione
al livello provinciale delle funzioni in materia di istruttoria e procedure autorizzative, secondo
quanto stabilito dalla L.R. 28/99.
38
Tra i criteri di selezione indicati nel bando della submisura 2.1.1, una specifica rilevanza in termini di punteggio
è assegnata ai progetti inseriti nel Piano Regionale di Tutela delle Acque.
39
Gli Enti locali possono utilizzare per il settore idrico una quota degli stanziamenti in conto interesse, nell’ambito
delle disponibilità messe annualmente a disposizione dalla legge per la realizzazione di opere pubbliche.
40
Nella Relazione, approvata nella seduta della Giunta Regionale del 12 marzo 2002, si fa peraltro menzione di un
Accordo di Programma Quadro (APQ) con il Ministero dell’Ambiente, che dovrebbe rendere disponibili fondi di
derivazione statale, relativo ad un Piano di interventi urgenti nel settore della depurazione, predisposto dagli ATO
(Ambiti Territoriali Ottimali), in collaborazione con le Amministrazioni provinciali ai sensi dell’art. 141 comma 4
della L. 388/2000 (Finanziaria 2001).
Sulla base delle delibere CIPE predisposte in relazione all’Accordo dovrebbe essere possibile attivare un
cofinanziamento statale di circa 9,8 milioni di euro, subordinatamente alla quota di investimenti che gli Enti locali e
gestori del ciclo idrico potranno effettuare attraverso aumenti tariffari deliberati dalle Autorità di Ambito Territoriale
Ottimale.
Valutazione intermedia indipendente del DocUP Obiettivo 2 Regione Marche 2000-2006
Ecosfera S.p.A. Rapporto di valutazione intermedia 38
Elemento peculiare che attende di essere valutato è inoltre costituito dal ruolo che verrà svolto
dall’Agenzia Regionale per il Riutilizzo, Riciclo e Recupero dei Rifiuti, una delle prime
Agenzie Regionali costituite nel settore in Italia.
L’Agenzia “delle 5 R” opera dal 199041
con funzioni di supporto tecnico-organizzativo alla
Regione e di assistenza alle imprese; sulla base della Convenzione n. 6158 del 28/12/2001
dovrebbe svolgere un ruolo specifico di supporto ai Responsabili regionali in relazione alla
Misura 2.2 del DocUP42
.
Il PRS evidenzia quali priorità programmatiche per gli anni a venire la riduzione della
produzione dei rifiuti, l’incentivazione alla separazione dei flussi dei rifiuti in flussi omogenei e
costanti, il sostegno al recupero di materia del trattamento dei rifiuti, temi che formano oggetto
specifico delle submisure 2.2.1, 2.2.2 e 2.2.3 del DocUP.
In tema di riduzione della produzione dei rifiuti, il Piano pone l’obiettivo di raggiungere al 2008
una riduzione del 10% della quota registrata nel 1996.
Gli interventi previsti dal DocUP sono pienamente coerenti con gli obiettivi prioritari
individuati nel Piano regionale per la gestione dei rifiuti in tema di minimizzazione della
produzione di rifiuti43
.
Per ciò che attiene tale specifico tema, l’ammontare delle risorse messo a bando nel quadro della
Submisura 2.2.1 del DocUP appare rilevante qualora la si ponga a raffronto, dal punto di vista
del peso finanziario, con i programmi finanziati sulla base delle risorse rese disponibili con il
DGR 2389/1999.
Sul fronte della raccolta differenziata, rispetto agli obiettivi posti dalla Regione (20% al
31.12.2000; 25% al 31.12.2001; 30% al 31.12.2002; 35% al 31.12.2003) si registra una media
regionale per l’anno 2000 pari al 10,95%, con medie provinciali che oscillano tra il 10,32%
della Provincia di Macerata ed il 12,11% della Provincia di Ancona44
.
La Submisura 2.2.2, che prevede interventi specifici per la separazione dei rifiuti in flussi
omogenei e costanti, si inserisce nel solco degli interventi previsti nell’ambito del Piano per
raggiungere l’obiettivo della raccolta differenziata integrata.
Presupposto del raggiungimento degli elevati obiettivi di recupero che la Regione ha fissato è
infatti la qualificazione dei servizi di raccolta, che dovranno essere riorganizzati sulla base di
apposite aree.
Le piattaforme di trasferenza, cernita e raggruppamento e le stazioni di raggruppamento di
frazioni merceologiche diverse derivanti da raccolta differenziata, di cui alla Submisura 2.2.2
DocUP, mirano alla realizzazione di strutture impiantistiche e di organizzazione della RD
(Raccolta Differenziata) funzionalmente integrate.
41
Più precisamente, nel 1990 è stata costituita l’Agenzia regionale per le materie prime e seconde, trasformatasi
in Agenzia Regionale per il Riutilizzo, Riciclo e Recupero dei Rifiuti SpA a seguito dell’entrata in vigore della L.R.
28/99.
42
Un’attività di supporto tecnico-scientifico e di vigilanza e controllo rientra invece tra i compiti dell’ARPAM:
come è evidente, in un contesto di funzioni integrate, occorrerà valutare attentamente l’effettivo coordinamento del
ruolo esercitato dalla molteplicità di attori operanti nel sistema.
43
Tra gli obiettivi prioritari della politica di riduzione della produzione dei rifiuti elencate nel Piano figurano
infatti la riduzione dei consumi di merci a perdere (qualora sostituibili efficacemente con prodotti riutilizzabili più
volte), il sostegno alla formazione di rifiuti “verdi” attraverso la valorizzazione della pratica dell’autocompostaggio,
ed altri ancora che trovano puntuale corrispondenza tra gli interventi finanziabili nell’ambito della relativa submisura
DocUP.
44
I risultati ottenuti devono comunque essere considerati in rapporto ai dati precedenti che al 1996 registravano
una percentuale del 3,4%; sempre nell’anno 2000 si segnalano alcune prestazioni eccellenti nei Comuni di Serra De’
Conti (AN) con il 27.26%, Agugliano (AN) con il 26.45%, Colli del Tronto (AP) con il 22.44%, San Leo (PU) 21,88
ed Esanatoglia (MC) 21.15%.
Valutazione intermedia indipendente del DocUP Obiettivo 2 Regione Marche 2000-2006
Ecosfera S.p.A. Rapporto di valutazione intermedia 39
Le piattaforme, finalizzate al deposito, selezione e primo trattamento dei materiali sono
concepite come momento centrale di un sistema funzionalmente integrato con il servizio di
raccolta differenziata presente sul territorio comunale oggetto di intervento, sistema che
dovrebbe agevolare, anche in termini economici, la valorizzazione della risorsa rifiuti.
Non risulta agevole sulla base della documentazione reperita valutare il peso in termini
finanziari del DocUP rispetto all’insieme degli strumenti finanziari destinati a promuovere la
raccolta differenziata45
.
Coerentemente con le osservazioni formulate nel Piano Regionale per la Gestione dei rifiuti e in
virtù della rilevanza in termini finanziari (€ 14.755.912), assoluta centralità viene ad essere
rivestita dalla Submisura 2.2.3, che prevede interventi di completamento ed adeguamento
ambientale su quattro complessi impiantistici di gestione dei rifiuti già individuati nel Piano.
Si tratta di infrastrutture essenziali per un sistema regionale caratterizzato finora, oltre che da un
basso livello di raccolta differenziata, da un’insufficiente dotazione di impianti di trattamento e
recupero in alcune Province.
Il sostegno alle Aree protette e al sistema dei Centri di Educazione Ambientale
Punto di riferimento programmatico per gli interventi del DocUP in materia di sostegno al
sistema delle Aree protette sono in primo luogo le indicazioni contenute nel P.O. “Sistema
ambiente e attività vocazionali”.
In sede preliminare, si sottolinea come l’ambiente e le attività vocazionali e culturali ad esso
collegate possano rappresentare, soprattutto per l’area appenninica e pedemontana, una risorsa
fondamentale per lo sviluppo.
Per ciò che riguarda la rete ecologica regionale, nel sottoprogramma “Ambiente ed attività
vocazionali economiche” la programmazione regionale si pone come obiettivi il forte
incremento del numero delle Aree protette (Parchi e riserve naturali), e quello di promuovere
politiche attive ed integrate di sviluppo che coinvolgano agricoltura, forestazione, turismo, beni
naturali e beni storico-culturali.
Accanto alle Aree protette propriamente dette, si intende promuovere lo sviluppo complessivo
della Rete Ecologica Regionale, che ricomprende 80 SIC (Siti di Importanza Comunitaria) e 29
ZPS (Zone di Protezione Speciale) comprese nella rete Natura 2000 e le Aree floristiche
individuate ai sensi della L.R. 52/74.
Il PRS fa parimenti menzione di una vasta iniziativa che tocca l’area Obiettivo 2, il progetto
APE (Appennino Parco d’Europa) che promuove una sorta di grande corridoio ecologico
45
Sulla base della L.R. 32/97, la Regione interviene con finanziamenti il cui importo è deciso annualmente in
occasione dell’approvazione del bilancio nei seguenti settori:
a) attività e servizi di raccolta differenziata dei rifiuti solidi urbani ed assimilati;
b) impianti tecnologici di recupero - smaltimento dei rifiuti;
c) impianti di riutilizzo e riciclaggio delle materie ottenute dai rifiuti e connessi sistemi di raccolta;
d) bonifica di discariche, di cave dismesse, di siti inquinati e recupero ambientale di aree degradate.
Ad esempio, a sostegno dello sviluppo della raccolta differenziata con il bilancio regionale 1999 sono stati stanziati
complessivamente 4 miliardi di Lire. Ulteriori fondi sono reperibili poi attraverso le intese e accordi di programma
promossi dalla Regione.
Valutazione intermedia indipendente del DocUP Obiettivo 2 Regione Marche 2000-2006
Ecosfera S.p.A. Rapporto di valutazione intermedia 40
territoriale tra le Aree protette, dalla Liguria alla Calabria e consente di attivare finanziamenti
statali per progetti tra Aree protette.
Nel quadro di un ridimensionamento delle risorse messe a disposizione dal PTRAP (Programma
Triennale Aree Protette) 2000-2003 la Misura 2.3 del DocUP viene a rappresentare una linea di
attività particolarmente significativa.
La Submisura 2.3.1 configura una modalità di intervento innovativa, orientata alla salvaguardia
delle specie di notevole interesse naturalistico e alla creazione di corridoi ecologici, seguendo le
priorità indicate dal PIT46
.
E’ prevista anche l’acquisizione di terreni strategici ai fini della conservazione di habitat e
specie selvatiche: di qui le possibili sinergie con le azioni previste nell’ambito della Misura f)
del Piano di Sviluppo Rurale (PSR), che prevede nella Sottomisura 4) l’adozione di tecniche
colturali ed agronomiche finalizzate alla riduzione dei fattori di mortalità delle specie
faunistiche rurali.
Ancora, possibilità di integrazione si individuano con la Misura h) del PSR, destinata
all’imboschimento delle superfici agricole, e soprattutto nella Misura i) “Altre misure forestali”,
che nella Sottomisura 1, int. b prevede interventi di rimboschimento con finalità ambientali di
superfici non agricole, con espresso riferimento alla realizzazione di corridoi ecologici e alla
ricostituzione di habitat naturali di pregio47
.
La Submisura 2.3.2 si riferisce in modo più specifico ad interventi infrastrutturali a sostegno
della fruibilità delle aree protette e per migliorarne la ricettività.
Attraverso l’apposito Accordo di Programma stipulato con il Ministero dell’Ambiente nel 2001
saranno attivabili finanziamenti per le Aree protette, che nel 2001 hanno reso disponibili
finanziamenti di derivazione statale per un ammontare pari a 1,4 milioni di euro circa.
La diffusione della cultura ambientale è presupposto indispensabile per il successo delle
politiche di intervento nel settore; basti pensare alla raccolta differenziata, per la quale una
comunicazione efficace è fondamentale per il raggiungimento degli obiettivi che la
programmazione regionale si è posta.
Si tratta di un tema su cui la Regione ha dimostrato di avere particolare sensibilità, anche
attraverso l’attivazione di un forum informatico aperto sul portale “Ambiente” del sito
istituzionale, espressamente dedicato alla discussione sui temi dell’educazione ambientale.
Il sistema di Educazione Ambientale (EA) delle Marche si è sviluppato, in assenza di un preciso
codice di identificazione a monte (una legge o norma che lo istituisca), attraverso un processo
lungo e diffuso che ha portato a criteri per il riconoscimento, (non già per l’istituzione) delle
realtà territoriali sorte e comprovate dal “mercato” dell’educazione ambientale.
La Submisura 2.3.3 destinata al sostegno al sistema dei Centri di Educazione Ambientale (CEA)
si inserisce pertanto in un settore attualmente oggetto di ripensamento, con il trapasso dal
“Sistema CEA”, considerato eccessivamente diffuso e parcellizzato, al nuovo modello INFEA
della Regione Marche, dinamicamente strutturato a reti, integrato con il sistema nazionale,
funzionalmente diversificato (Laboratori territoriali, Centri d'esperienza, Centri Risorse),
46
Vedi anche i “Progetti integrati del PIT per il PRS”, in particolare il Progetto “Corridoio appenninico” e il
Progetto “Corridoi integrati infrastrutture-ambiente”.
47
Tra i criteri di selezione della scheda di misura del Complemento di Programmazione vengono valutate le
possibili integrazione dei progetti presentati con le misure f), h) ed i) del PSR e la coerenza con le misure del
programma di azione APE, con particolare riferimento ai progetti già cofinanziati dal Ministero.
Valutazione intermedia indipendente del DocUP Obiettivo 2 Regione Marche 2000-2006
Ecosfera S.p.A. Rapporto di valutazione intermedia 41
territorialmente decentrato, coordinato da una struttura regionale di coordinamento istituzionale
e tecnico-operativo48
.
2.3.3 Infrastrutture portuali
Riferimento programmatico generale è costituito dal P.O. 9 del PRS intitolato “Sistemi
produttivi agro-alimentari e spazio rurale”. Il P.O. include il sottoprogramma: “Sistemi
produttivi agricoli e della pesca”, che, nell’ambito delle infrastrutture di servizio, attribuisce
specifica rilevanza ai porti pescherecci e approdi per la piccola pesca, i quali necessitano di
interventi per potenziare la capacità delle banchine di ormeggio e la dotazione di attrezzature e
per realizzare una opportuna separazione della attività ittiche da quelle turistiche.
Il Piano Regionale per la Pesca 2000-2002 fa poi esplicito riferimento all’esigenza di “adeguare
e potenziare le strutture portuali alle necessità della pesca e della sua filiera per meglio
supportare lo sviluppo dell’economia ittica”.
Come si evince dal Piano finanziario allegato al documento di programmazione di settore da
ultimo citato, in tema di riassetto dei porti di pesca i Programmi regionali finanziati dai Fondi
strutturali costituiscono in pratica l’unico strumento di intervento.
In materia di ristrutturazione e ammodernamento dei porti di pesca e delle zone portuali il
DocUP prevede la Misura 2.4, che trova corrispondenza nella Misura 3.3 del DocUP SFOP
(“Attrezzature e porti di pesca”).
Si tratta di misure con finalità sostanzialmente coincidenti, che mirano alla riqualificazione dei
servizi e delle infrastrutture portuali, e alla razionalizzazione delle aree portuali per creare le
condizioni di contesto più idonee allo sviluppo delle attività produttive e di
commercializzazione dei prodotti della pesca e della sua filiera49
.
Conformemente a quanto riportato nell’analisi di coerenza inserita nel DocUP, il rischio di
sovrapposizione e duplicazioni dovrebbe essere evitato e dovrebbe dunque risultare possibile un
utilizzo sinergico dei due strumenti di programmazione nelle quattro aree portuali in zona
Obiettivo 2, ossia quelle di Ancona, Fano, Civitanova Marche, San Benedetto del Tronto50
, in
quanto il DocUP SFOP dovrebbe limitarsi a finanziare impianti e piccole attrezzature, mentre al
DocUP Ob. 2 dovrebbe essere demandato il finanziamento di interventi infrastrutturali di una
certa portata, volti all’ammodernamento e alla riqualificazione delle strutture e al miglioramento
dell’arredo urbano e della viabilità.
48
In effetti i CEA riconosciuti ai sensi della DCR 25/95 sono proliferati negli ultimi anni fino a raggiungere un
numero piuttosto ragguardevole (72). Pertanto si è avvertita la necessità di razionalizzare la rete INFEA
(informazione, formazione ed educazione ambientale) e, con del n. 81 del Consiglio Regionale del 20/11/2002, si è
prevista la progressiva introduzione di un nuovo sistema con specifici e più restrittivi criteri per il riconoscimento, in
cui opereranno tre diverse componenti: i Laboratori Territoriali (LabTer), i Centri di Esperienza (CE), i Centri
Risorse (CR).
49
Se il bando della misura SFOP attribuisce tra i Criteri di selezione una rilevanza in termini di punteggio ai
progetti che non ricadono in area Obiettivo 2, così da limitare la sovrapposizione tra i due diversi strumenti, la scheda
misura del DocUP Ob.2 tra i criteri di selezione fa riferimento a progetti che integrino le azioni finanziate nell’ambito
delle aree portuali dell’Ob.2 con lo SFOP 2000-2006.
50
Cui si aggiungono i comuni costieri limitrofi di Grottammare, Monteprandone e Monsampolo del Tronto.
Valutazione intermedia indipendente del DocUP Obiettivo 2 Regione Marche 2000-2006
Ecosfera S.p.A. Rapporto di valutazione intermedia 42
2.3.4 Trasporti
La creazione di una adeguata rete di infrastrutture di trasporto appare come condizione
indispensabile per ridurre la marginalità della maggior parte dell’area Obiettivo 2, area che
include un’ampia fascia di comuni situati a ridosso della dorsale appenninica, periferici rispetto
ai circuiti tradizionali dello sviluppo regionale.
Il Sottoprogramma “Mobilità e trasporti”, contenuto nel P.O. “Sviluppo e innovazione dei
localismi economici e del lavoro” del PRS, delinea l’orizzonte strategico della politica regionale
di settore51
. Soffermeremo in particolare la nostra attenzione sulle tematiche dell’intermodalità e
del trasporto pubblico locale, che presentano diretta connessione con le azioni attivate dal
DocUP in materia di trasporti (Misure 2.5 e 2.6).
Trasporto intermodale
Nell’ambito del Progetto “Sviluppo e potenziamento delle infrastrutture”, contenuto all’interno
del P.O. settoriale da ultimo citato, il PRS fa riferimento ad una serie di interventi di
potenziamento del “Sistema delle Infrastrutture puntuali”. Con riferimento alla multimodalità,
vengono individuati quali interventi prioritari l’Interporto di Jesi e l’Autoporto della Valle del
Tronto, infrastrutture di movimentazione merci strategiche per i rispettivi sistemi produttivi di
localizzazione, il cui avvio risale al precedente ciclo di interventi cofinanziati dall’Unione
Europea ed attualmente oggetto delle due Submisure 2.5.1 e 2.5.2 del DocUP Ob. 2 2000-2006.
Sul tema specifico dell’intermodalità52
, appare opportuno ancora il riferimento al Progetto
“Internodi centrali” del PIT, che – in linea con le indicazioni contenute nel Progetto 8.3.2
“Sviluppo e potenziamento delle infrastrutture“ del PRS - individua un’area nevralgica per
l’interconnessione tra le modalità di trasporto, articolata su tre nodi fondamentali per la
realizzazione di un sistema integrato di collegamento della Regione con l’esterno: il porto di
Ancona, l’Aeroporto di Falconara e l’Interporto di Jesi.
Ulteriori utili elementi per ricostruire il quadro complessivo delle priorità regionali nel settore si
rinvengono nell’Intesa Generale Quadro, che la Regione Marche ha recentemente siglato con il
Governo (24 ottobre 2002), relativa alla programmazione delle opere di cui alla Delibera CIPE
del 21/12/2001.
L’Intesa fa riferimento a tre ambiti prioritari di intervento:
1. Corridoio plurimodale adriatico;
2. Corridoi trasversali e dorsale appenninica;
3. Hub portuali e interportuali.
Accanto alla previsione di una articolata serie di interventi relativi al completamento delle reti di
viabilità d’interesse regionale ed interregionale, l’ultima sezione del documento individua quali
51
I riferimenti di ordine programmatico nel settore dei trasporti sono molto numerosi. Tra gli altri ricordiamo i
Piani Triennali di investimento ANAS (2001-2003), l’Accordo di Programma Quadro per la Viabilità (2000-2005),
l’Accordo di Programma Quadro per il Servizio Ferroviario (2000-2005).
52
Lo sviluppo dell’intermodalità si inserisce pienamente nella priorità trasversale comunitaria dello sviluppo
sostenibile, in quanto è modalità di trasporto che consente di ridurre i costi e l’impatto ambientale, rafforzando al
tempo stesso la sicurezza. Possibili integrazioni sul tema dell’intermodalità sono ravvisabili con il PIC Interreg IIIB
CADSES (si veda in particolare la Misura 2.1 “Sviluppo di sistemi di trasporto efficienti con riferimento allo sviluppo
sostenibile”).
Valutazione intermedia indipendente del DocUP Obiettivo 2 Regione Marche 2000-2006
Ecosfera S.p.A. Rapporto di valutazione intermedia 43
infrastrutture strategiche gli allacci plurimodali al porto di Ancona e le opere di allaccio alla SS
76 e alla linea Falconara-Orte, indispensabili per la funzionalità dell’Interporto di Jesi.
Nell’ambito di uno stanziamento di 13,438 Meuro, attraverso il DocUP (Submisura 2.5.1)
verranno finanziate opere di realizzazione e completamento dell’edificio servizi dell’Interporto
e un collettore per le acque reflue, con uno stanziamento complessivo di 4,44 Meuro circa.
Alla luce delle indicazioni rinvenibili dall’Intesa, in relazione alla destinazione dei fondi
DocUP, sembra emergere la necessità di chiarire in ordine al finanziamento delle spese di
allaccio ferroviario dell’infrastruttura con la linea Falconara-Orte.
Ulteriori fonti di finanziamento dell’infrastruttura sono la Legge 641/96 (legge statale), la L.R.
n. 64/97 relativa ad un contributo straordinario alla Società Interporto S.p.A., la L.R. 32/99 e
fondi propri della Società Interporto S.p.A.
Le realizzazioni previste dal DocUP si inseriscono in modo armonico in tale quadro abbastanza
complesso, e includono il completamento di servizi che qualificano l’intero progetto come opera
di elevato livello tecnologico.
La realizzazione dell’Autoporto Valle del Tronto, avviata nello scorso ciclo di programmazione
con un investimento complessivo di 10.792.320.000 lire (finanziamento DocUP Ob. 2
1997/1999 con contributo del 70,09%), si inserisce nel quadro delle infrastrutture a supporto
dell’insediamento produttivo del Consorzio di Industrializzazione di Ascoli Piceno. Grazie al
DocUP 2000-2006 si prevede il finanziamento di opere di urbanizzazione (tra cui la
sistemazione di tutte le aree verdi, capannoni di deposito e attrezzature, e il completamento
degli uffici e del centro servizi).
Trasporto pubblico locale
Il Progetto “Un sistema integrato per il trasporto pubblico locale” del Sottoprogramma
“Mobilità e trasporti” del PRS, in conformità con le indicazioni contenute nel Piano Regionale
dei Trasporti, fissa una serie di priorità per la ristrutturazione del sistema di Trasporto Pubblico
Locale (TPL).
Si tratta di un progetto molto articolato, che tocca aspetti quali la ridefinizione delle concessioni
di servizio sulla base di servizi territoriali ripartiti per Aree omogenee, la realizzazione di
un’integrazione tra le comunità tariffarie, la progettazione di una rete integrata di TPL con
l’individuazione dei relativi punti attrezzati di scambio (nodi), che saranno alla base dei
successivi atti di riordino del settore, tra i quali ricordiamo in primo luogo la L.R. 45/98 e il
Piano Regionale del Trasporto Pubblico Locale53
, che definisce:
a) le prospettive dell'attività programmatoria della Regione nel settore del Trasporto Pubblico
Locale a breve e medio termine ed indirizzi per la pianificazione operativa dei trasporti
locali, dei Piani di bacino e dei Piani urbani del traffico dei Comuni, atti ad assicurarne la
coerenza con il Piano regionale dei Trasporti54
;
b) i bacini di traffico, definiti sulla base dell’analisi della domanda;
c) la rete principale dei trasporti pubblici su strada e su ferrovia ed i principali nodi di scambio.
Nella programmazione DocUP, specifica attenzione è destinata ad azioni mirate di sostegno ai
sistemi locali di trasporto pubblico, che tengano conto della condizione della domanda e della
53
Le risorse per l’attuazione delle priorità regionali individuate nel Piano vengono definite nel Programma
Triennale dei Servizi del Trasporto Pubblico Locale (1999-2002).
54
Approvato con Delibera amministrativa n. 213/94, il Piano Regionale dei Trasporti costituisce ancora oggi una
base fondamentale dell’intervento regionale del settore.
Valutazione intermedia indipendente del DocUP Obiettivo 2 Regione Marche 2000-2006
Ecosfera S.p.A. Rapporto di valutazione intermedia 44
carenza di infrastrutture (parcheggi e nodi di scambio) in zone caratterizzata da elevata
perifericità e bassa densità abitativa (Misura 2.6).
La Submisura 2.6.1 si riferisce alla realizzazione di un sistema di autobus a chiamata (per le
zone in cui non si giustifica al momento l’attivazione di un servizio di linea) e all’utilizzo
ottimale dei sistemi di scuolabus esistenti, sempre con la finalità di migliorare la mobilità dei
cittadini e l’accesso dell’utenza ai sistemi di TPL in un contesto morfologico ed insediativo
caratterizzato da elementi peculiari, marginalizzato dalla inadeguatezza dei collegamenti e
ulteriormente penalizzato dalla crisi sismica del 1997.
Nella Submisura 2.6.2 si prevede invece la realizzazione di nodi di scambio (aree attrezzate per
il trasporto pubblico e parcheggi urbani).
I due interventi appaiono pienamente in linea con le indicazioni contenute nel PRS, nel Piano
Regionale dei Trasporti e con gli obiettivi indicati nella Relazione programmatica del
Programma Triennale dei Servizi, tra i quali rientrano il miglioramento della mobilità nelle aree
urbane ed extraurbane, la maggiore accessibilità dei cittadini ai servizi, il superamento della
congestione e dell’inquinamento derivante dai trasporti.
2.3.5 Rinnovamento e miglioramento dei villaggi rurali, tutela del patrimonio rurale
Il DocUP prevede una misura specifica volta alla realizzazione di interventi di conservazione di
strutture non produttive del patrimonio rurale e di recupero di edifici, allo scopo di creare
infrastrutture di servizio alla popolazione delle aree interne marginali.
Si tratta di un intervento che ha strette connessioni con le iniziative finanziate nell’ambito del
PSR (Misura O e R). In particolare grazie alla Misura R si finanzierà con maggiori disponibilità
finanziarie quanto inizialmente previsto nell’ambito della Submisura 2 (miglioramento delle
infrastrutture rurali connesse allo sviluppo dell’agricoltura), che si è deciso di non attivare (si
attende in tal senso la modifica del DocUP).
Si evidenzia un grado di connessione piuttosto ridotta con quanto previsto nell’ambito del P.O.
“Sistemi produttivi agro-alimentari e spazio rurale” del PRS; si tratta comunque di un settore
nel quale l’intervento DocUP appare sostanzialmente marginale, anche per la ridotta consistenza
della dotazione finanziaria.
2.3.7 Promozione e valorizzazione del patrimonio turistico e culturale
Promozione turistica e valorizzazione del patrimonio ricettivo
Nell’ambito del sottoprogramma “Ambiente ed attività vocazionali ed economiche” del P.O.
“Sistema ambiente ed attività vocazionali”, numerosi sono i progetti di promozione e
valorizzazione del turismo regionale.
Le azioni specifiche di promozione elaborate nel PRS pongono l’accento sulla necessità di
realizzare un sistema integrato dell’informazione, assistenza ed accoglienza turistica, con la
messa in rete dei punti di informazione sul territorio, sulla creazione di circuiti dei piccoli centri
Valutazione intermedia indipendente del DocUP Obiettivo 2 Regione Marche 2000-2006
Ecosfera S.p.A. Rapporto di valutazione intermedia 45
di interesse storico-artistico, sull’attivazione di categorie di prodotti su cui sviluppare pacchetti
tematici di offerta (pacchetto cultura, enogastronomia, vacanza verde, etc.).
L’impostazione del PRS viene sviluppata nel Programma Promozionale turistico 2002,
predisposto in attuazione del Piano Triennale di Promozione del Turismo Regionale 2002-2004.
Punto di partenza dell’approccio alla promozione turistica è da un lato la necessità di cogliere a
pieno le opportunità offerte dalla rivoluzione tecnologica in atto nel settore della
comunicazione: sulla base delle stime OMT (Organizzazione Mondiale del Turismo) sembra
infatti possibile raggiungere con i sistemi on-line due miliardi di turisti.
Dalla cultura di prodotto, incentrata sull’insieme delle attività delle imprese turistiche, occorre
poi passare ad una visione che «…pone al centro l’ambiente, il territorio destinato al turismo
con tutte le sue molteplici valenze attrattive»55
.
L’orientamento per una cultura di prodotto innovativo trova supporto nella recente emanazione
della Legge quadro nazionale n. 135/2001 di riforma della legislazione di settore.
La Legge ha introdotto il nuovo concetto di organizzazione dei “Sistemi turistici locali”, che
consentono un’aggregazione delle realtà pubbliche e private interessate alla promozione di
specifici pacchetti tematici di offerta.
La Misura 3.1. del DocUP prevede una serie articolata di interventi di rafforzamento e
riqualificazione dell’offerta turistica marchigiana nell’area Obiettivo 2, nell’ottica della
promozione del turismo sostenibile e di un’offerta integrata di beni culturali, ambientali e di
attrazioni turistiche.
Nell’ambito delle iniziative promozionali, la Submisura 3.1.1 è rivolta, in linea con gli
orientamenti del PPT, a individuare circuiti turistico-culturali-naturalistici alternativi, che
ricomprendano anche i centri minori e le Aree protette.
Tra le azioni promo-pubblicitarie del “Prodotto Marche” finanziabili dal DocUP attraverso la
Submisura 3.1.1, rientrano in primo luogo campagne pubblicitarie di grande impatto, nell’ottica
dell’enfasi posta nel PPT sulle strategie di comunicazione come momento fondamentale della
valorizzazione delle risorse turistiche del territorio, pur in un momento di forte crisi del settore a
livello nazionale e internazionale.
Verranno inoltre selezionati progetti per realizzare manifestazioni e eventi di accoglienza,
proposte di sviluppo per pacchetti-offerta volti alla realizzazione di itinerari nel settore
dell’ecoturismo, del turismo culturale e religioso, da sviluppare in coerenza con il PPT, e
progetti di valorizzazione delle risorse tipiche del territorio regionale.
Ulteriore linea di attività, particolarmente significativa dal punto di vista della consistenza
finanziaria (oltre 21 Meuro in totale) riguarda gli aiuti agli investimenti per attività a rilevanza
turistica.
Il rafforzamento delle potenzialità infrastrutturali del settore include una pluralità di interventi
finanziabili dalla Submisura 3.1.2, secondo una linea di continuità con gli interventi realizzati
nello scorso ciclo di programmazione.
Accanto agli interventi di adeguamento, riqualificazione, riattivazione e recupero di strutture a
fini turistici, nella strategia di riqualificazione dell’offerta ricettiva perseguita dal nuovo DocUP,
coerentemente con la priorità trasversale dello sviluppo sostenibile, viene riservata una
particolare attenzione ad interventi di miglioramento degli standard qualitativi dell’offerta
ricettiva, secondo i canoni della certificazione di qualità e dei sistemi di gestione ambientale,
delle tecnologie di bioedilizia, della normativa in materia di sicurezza, in relazione alla necessità
55
Programma Promozionale Turistico 2002, p. 10.
Valutazione intermedia indipendente del DocUP Obiettivo 2 Regione Marche 2000-2006
Ecosfera S.p.A. Rapporto di valutazione intermedia 46
di adeguare le strutture alle esigenze dell’handicap anche sensoriale, del risparmio energetico e
idrico.
Recupero, promozione e valorizzazione del patrimonio storico e culturale
Nel settore dei beni e delle attività culturali il DocUP si pone in diretta continuità con le
indicazioni programmatiche del PRS56
, che sono state successivamente “tradotte” in termini
operativi ed organizzativi nelle disposizioni del Piano di settore del 1999.
Lo sviluppo del settore, secondo una logica integrata che permetta di coglierne a pieno la
valenza in termini di sviluppo socio-culturale e di adeguata fruizione turistica e ambientale,
appare un elemento chiave per il successo della strategia di diversificazione economica e di
valorizzazione dei sistemi di sviluppo locale perseguita nel DocUP.
Alla base del Piano dei Beni e delle Attività Culturali57
, emanato sulla base della L.R. 75/97, sta
la funzione strategica del “Sistema”, quale modalità organizzativa che può valorizzare al meglio
le potenzialità esistenti e ridurre al minimo le diseconomie di scala ed organizzative che
caratterizzano il settore.
Il Piano si articola su una serie di Programmi tematici, tra i quali interessa ai nostri fini
richiamare, per la connessione con la Misura 3.2 del DocUP, il Programma “Organizzazione del
patrimonio culturale in Sistema del Museo diffuso”58
.
Obiettivo del Programma è in primo luogo quello di costituire il “Sistema Museo diffuso”, che
equipara alle raccolte e ai musei locali tutti i beni culturali esistenti nel territorio e prevede la
gestione congiunta di sedi, strutture, patrimonio, servizi, organizzazione59
.
Il Programma ricalca nelle sue articolazioni le tipologie di intervento citate nella L.R. 6/1998,
prevedendo azioni di conservazione e di restauro, adeguamenti strutturali e funzionali, progetti
pilota, nonché interventi a sostegno delle Associazioni di area per la gestione del museo diffuso
e per la promozione dell’immagine del patrimonio culturale nel suo complesso.
La presenza nell’area Obiettivo 2 di un notevole patrimonio di risorse naturali e storico-culturali
la rende terreno elettivo per l’implementazione di progetti integrati sia sulla base di reti
territoriali che su base tematica, quali quelli prefigurati nella programmazione DocUP.
Le azioni, che rispondono ad una logica di continuità con la precedente fase di programmazione,
ricalcano fedelmente la struttura dei sottoprogrammi ed azioni del Programma Museo Diffuso,
individuando una duplice tipologia di intervento, in cui agli interventi di tipo strutturale
(recupero di strutture o adeguamento funzionale dei beni), si affiancano esperienze pilota in rete
per la valorizzazione e promozione integrata dei luoghi del Museo diffuso.
Un’attenzione prioritaria è riservata alla valorizzazione del sistema archeologico regionale e i
progetti tematici attivabili sulla base della Submisura 3.2.2 sembrano conferire maggiore
incisività all’intervento nel settore, che per ora poggia unicamente sulle risorse dalla L.R. 16/94
sulla salvaguardia e valorizzazione del sistema archeologico regionale.
56
Si vedano in particolare i progetti sul sistema bibliotecario-archivistico, sulla catalogazione dei beni culturali, sul
sistema museale, sul sistema archeologico e su quello dei teatri nel P.O. “Sistema ambiente ed attività vocazionali
economiche” più volte citato.
57
Approvato con DACR n. 272 dell’11 novembre 1999.
58
Di cui alla L.R. 24 marzo 1998, n. 6.
59
Il Museo diffuso è da intendersi quale sistema funzionale di portata regionale, strutturato su sottosistemi di scala
territoriale inferiore, ed avente la finalità di promuovere l’integrazione dei beni del patrimonio storico-artistico,
naturalistico ed archeologico della Regione, implementando forme ed iniziative di gestione congiunta, che
rappresentano un momento chiave della messa a sistema del patrimonio culturale.
Valutazione intermedia indipendente del DocUP Obiettivo 2 Regione Marche 2000-2006
Ecosfera S.p.A. Rapporto di valutazione intermedia 47
2.3.6 Servizi socio-assistenziali
Il rafforzamento della rete dei servizi socio-assistenziali e alla persona rappresenta, per la
Regione Marche, da un lato un’esigenza prioritaria per colmare il gap rispetto a Regioni di
analogo livello socio-economico, dall’altro, si configura anche come una significativa
opportunità per creare nuove figure occupazionali, nell’ottica di quella diversificazione
produttiva, che rientra tra gli indirizzi strategici della programmazione DocUP.
Ancora, gli incentivi alla creazione e al consolidamento di imprese sociali (Submisura 3.3.1 del
DocUP), si connettono in modo diretto con le iniziative di sostegno all’economia sociale e al
non profit di cui alla Misura D3 del POR Ob. 3, ove lo sviluppo dei servizi sociali appare come
terreno privilegiato per la creazione di nuova imprenditorialità nei “nuovi bacini di impiego”.
La Misura 3.3 del DocUP si pone in linea di diretta continuità con la strategia programmatica
delineata nel “Piano regionale per un sistema integrato di interventi e di servizi sociali 2000-
2002”60
.
Il Piano contiene in primo luogo una mappatura dei servizi socio-assistenziali e un’approfondita
analisi delle aree di disagio sociale. L’analisi delle caratteristiche demografiche e socio-
economiche della Regione evidenzia come la problematicità demografica si accompagni in
molti casi alla marginalità a livello culturale, e, in molti casi, anche ad una situazione di
debolezza sotto il profilo economico.
Molti comuni dell’entroterra tra quelli che presentano elevati indici di vecchiaia, dipendenza e
ricambio - definiti dal Piano come “demograficamente svantaggiati” - rientrano nell’area
eleggibile all’Obiettivo 2. Il quadro regionale è comunque piuttosto articolato, e non mancano
realtà positive per dinamicità e potenzialità della struttura demografica, soprattutto tra i comuni
costieri e tra quelli situati nelle vicinanze dei grandi centri urbani.
Il Piano si inserisce in un contesto di riforma complessiva del “Welfare regionale”, che poggia
in primo luogo sull’omonimo P.O. contenuto nel PRS. Il Piano, in modo pienamente coerente
con l’impostazione del PRS, promuove il superamento dei settorialismi storici, nell’ottica della
promozione complessiva della qualità della vita: l’approccio anche in questo settore è quello di
unità funzionalmente integrate in un sistema, in cui la risposta al disagio e al bisogno sociale
proviene innanzitutto dal livello comunale, con la possibilità di integrare le risorse di intervento
al livello dell’Ambito territoriale, qualora siano richiesti interventi più complessi e meno
frequenti.
L’architettura sistemica proposta nel Piano e recepita pienamente nella scheda di misura DocUP
sostituisce il modello bottom-up a quello centralistico-verticale: accanto al ruolo che permane
centrale del settore pubblico, viene valorizzata la compartecipazione negli interventi sociali, e la
funzione di nuovi protagonisti, come la realtà sempre più significativa del volontariato e del
terzo settore61
.
In ossequio poi ai princìpi del decentramento e della sussidiarietà, risulta particolarmente
rilevante l’apporto del livello locale nell’individuazione degli obiettivi di politica sociale e delle
forme integrate di intervento da assumere.
60
Allegato alla deliberazione n. 306, 1 marzo 2000.
61
A sostegno della cooperazione sociale va segnalata la recente approvazione della L.R. 34/01, che ha abrogato la
L.R. 50/95 e prevede nell’art. 7 la concessione di specifici contributi regionali.
Valutazione intermedia indipendente del DocUP Obiettivo 2 Regione Marche 2000-2006
Ecosfera S.p.A. Rapporto di valutazione intermedia 48
In tale sede interessa sottolineare il ruolo degli Ambiti territoriali, e in particolare del Comitato
dei Sindaci degli Ambiti territoriali, istituzione prevista dal Piano e che riveste una funzione
rilevante nell’ambito della Misura 3.3. del DocUP, quale sede naturale della concertazione,
nonché istanza atta a “selezionare” le priorità espresse dal territorio.
Pur nella centralità del Comune come nodo di progettazione e regia della rete dei servizi, la
rilevante differenziazione delle dimensioni comunali ha imposto la necessità di diverse modalità
organizzative e gestionali, con conseguente individuazione dell’Ambito territoriale, o distretto
socio-assistenziale, quale assetto territoriale ottimale per la pianificazione sociale62
.
L’Ambito territoriale rappresenta dunque la sede più significativa per il raccordo tra Regione e
Comune ai fini della programmazione degli interventi sociali; il Comitato dei Sindaci
dell’Ambito è lo strumento del governo partecipato a livello distrettuale.
2.3.7 Sviluppo della Società dell’Informazione a livello locale
La promozione del miglioramento dei flussi informativi intercorrenti tra la Pubblica
Amministrazione da un lato, i cittadini e il sistema delle imprese dall’altro, rappresenta un
elemento importante per il miglioramento della qualità della vita, nonché una priorità
significativa per la politica comunitaria in questo ciclo di programmazione, individuata dal
DocUP quale strategia di tipo orizzontale.
Anche in questo caso si rinviene un riferimento programmatico puntuale nel PRS, che, nel
Progetto 6.3 “Rete telematica regionale per la P.A.”, sottolinea la centralità
dell’interconnessione delle reti tecniche, funzionali e sociali quale modalità privilegiata
dell’interazione tra attori locali e contesto globale.
Il progetto si inserisce inoltre nel quadro della politica comunitaria di sviluppo di reti
transeuropee di telecomunicazioni (TEN – Telecoms), volta a promuovere un’area informativa
comune nell’Unione Europea63
.
In tema di Società dell’informazione non può mancare poi un riferimento ai due programmi
espressamente destinati allo sviluppo della Società dell’Informazione: il “Piano di Azione
Regionale per lo sviluppo della Società dell’Informazione e della Conoscenza” (PARSIC) e il
Programma regionale di azioni innovative FESR – Innovazione tecnologica e Società
dell’informazione per lo sviluppo dei distretti industriali della regione Marche.
Il PARSIC ha origine dall’iniziativa avviata dalla Regione Marche nel corso del 2000,
attraverso la costituzione di un apposito Comitato interistituzionale.
Il Piano, articolato su Assi prioritari di intervento, in analogia con la struttura dei Programmi
comunitari, affronta i nodi della strategia dello sviluppo locale, con l’obiettivo di accelerare la
transizione verso la Società dell’Informazione dell’intero sistema regionale.
Di seguito ci si sofferma brevemente sui quattro Assi di intervento del PARSIC, evidenziando le
sinergie con le azioni previste dal DocUP nella Misura 3.4.
62
Già il PRS individua il contesto distrettuale come territorio politico minimo e autosufficiente in cui sia possibile
riconoscere una popolazione residente, specifici soggetti di governo e che abbia una dimensione minima per
un’efficiente erogazione dei servizi socio-sanitari (Progetto “Distretto socio-sanitario” del P.O. “Welfare regionale”).
63
Tra i riferimenti normativi comunitari si ricorda anche la Decisione del Consiglio n. 98/253/CE del 30 marzo
1998 che adotta un programma comunitario pluriennale per incentivare la realizzazione della Società
dell’Informazione in Europa (“Società dell'Informazione”), pubblicata sulla Gazzetta Ufficiale delle Comunità
europee n. L 107 del 07/04/98.
Valutazione intermedia indipendente del DocUP Obiettivo 2 Regione Marche 2000-2006
Ecosfera S.p.A. Rapporto di valutazione intermedia 49
Asse A - Piano di azione regionale per l’e-Government, che prevede azioni innovative
finalizzate alla riorganizzazione della Pubblica Amministrazione attraverso l’impiego di sistemi
ICT (Information and Communication Technology), tra cui rientrano anche specifici interventi
di innovazione organizzativa per il sistema sanitario regionale.
Il DocUP si inserisce in questo processo di rinnovamento della P.A. con la realizzazione di
interventi (creazione di siti web, sperimentazione di un sistema di servizi telematici con accesso
altamente securizzato, basato sull’uso delle carte intelligenti) volti ad agevolare l’accesso dei
cittadini all’informazione pubblica, prestando un’attenzione particolare al necessario
adeguamento dei siti esistenti alle esigenze di fruizione dei disabili.
Asse B – Azioni di sostegno allo sviluppo dell’economia digitale (new economy), per la
diffusione di ICT nel sistema economico-produttivo, rispetto alle quali iniziative del DocUP
sono rivolte ad attivare servizi telematici connessi con lo sportello unico per le attività
produttive, in modo da favorire l’interazione tra impresa e P.A..
Oltre ai servizi di sportello, la misura si propone di realizzare un vero e proprio sistema
informativo territoriale per la gestione delle informazioni relative agli insediamenti produttivi
localizzati sul territorio, alla presenza di servizi e infrastrutture tecnologiche, alla disponibilità
di forza lavoro, nonché alle opportunità e agli incentivi finanziari per coloro che intendono
allocare nuovi impianti produttivi.
In quest’ambito di azione si inserisce anche il Programma regionale di azioni innovative FESR,
principalmente rivolto alla diffusione dell’innovazione nel tessuto socio-economico
marchigiano; in particolare, è prevista la realizzazione di un framework applicativo per la
gestione della supply chain a livello di distretto industriale.
Non si sono evidenziate relazioni significative con gli altri due assi del PARSIC, l’Asse C -
Azioni per la valorizzazione del fattore umano (alfabetizzazione informatica dei cittadini,
formazione dipendenti pubblici e formazione specialistica degli addetti al governo delle reti e
dei sistemi) e l’Asse D – Azioni per lo sviluppo delle infrastrutture.
2.3.8 Coerenza del DocUP con le politiche nazionali e regionali per la formazione ed il
mercato del lavoro
In linea con le indicazioni comunitarie espresse nel Reg. 1260/99, il DocUP Obiettivo 2 ha
recepito la centralità e la trasversalità dell’obiettivo occupazionale nel perseguimento dello
sviluppo territoriale.
Al riguardo si rileva la coerenza dei contenuti programmatici con i quattro pilastri strategici
scaturiti dal processo di Lussemburgo e recepiti nel Piano Nazionale per l’Occupazione (NAP):
occupabilità, sviluppo dell’imprenditorialità, adattabilità e Pari Opportunità.
Ciò emerge innanzitutto dalla trasversalità degli obiettivi di accrescimento dell’occupazione e
delle Pari Opportunità64
, per il perseguimento dei quali sono stati inseriti dei criteri di priorità
nella fase di selezione delle iniziative produttive, il cui impatto è monitorato dal sistema degli
indicatori, anche in quei casi in cui la creazione di posti di lavoro è solo indirettamente
collegabile alla natura dell’intervento65
.
64
Si sottolinea che in fase di valutazione dei progetti viene riservata una forte attenzione alle Pari Opportunità
intese nel senso più ampio del termine, riguardando non solo le donne ma anche le fasce deboli della popolazione.
65
Il rafforzamento del sistema degli indicatori nel rappresentare l’efficacia degli interventi attivati in termini
occupazionali e di Pari Opportunità si è realizzato con l’ultima modifica del CdP a seguito dei rilievi della
Commissione europea in sede di CdS nonché del valutatore indipendente.
Valutazione intermedia indipendente del DocUP Obiettivo 2 Regione Marche 2000-2006
Ecosfera S.p.A. Rapporto di valutazione intermedia 50
Il Programma concorre, inoltre, allo sviluppo dell’imprenditorialità attraverso la fornitura di
servizi o incentivi a supporto della creazione di impresa, con priorità per le attività innovative e
le imprese sociali.
Per quanto concerne il principio dell’adattabilità, si rileva il forte peso attribuito al
rafforzamento della competitività del sistema produttivo, il cui sviluppo si relaziona in modo
sinergico con le politiche formative e del mercato del lavoro.
I punti di contatto sono particolarmente evidenti con il principale strumento di intervento sulle
risorse umane, il POR Obiettivo 3 cofinanziato dal FSE e che rappresenterà il riferimento
programmatico dell’analisi che segue.
Rispetto alle connessioni con gli altri strumenti programmatici attivati sul territorio, si rileva in
questo caso non solo un comune orientamento strategico, ma l’attivazione di veri e propri
meccanismi di raccordo tra alcuni interventi, previsti espressamente nelle schede di misura del
CdP66
.
Nel complesso i due programmi perseguono la volontà di far incontrare la domanda di lavoro
(Obiettivo 2) con l’offerta di lavoro (Obiettivo 3), un risultato che sarà senza dubbio favorito
dalla preferenza accordata nel POR agli interventi realizzati nelle aree Obiettivo 2.
In una fase più avanzata dell’attuazione degli interventi, andrà verificato in che modo e in che
misura le professionalità che si vanno a formare saranno realmente connesse con i settori
sostenuti nell’ambito del DocUP e, più in generale, il raggiungimento della finalità di collegare
strettamente lo sviluppo dell’economia locale all’aumento dell’occupabilità e delle dinamiche
occupazionali.
Si segnala al riguardo l’esperienza positiva della passata programmazione dove l’integrazione
fra le politiche formative e le politiche di sviluppo ha prodotto effetti inattesi dando luogo al
fenomeno cosiddetto della “esondazione dei distretti”, ovvero il loro spostamento/allargamento
verso le zone limitrofe proprio per la presenza di personale qualificato, favorendo una concreta
rivitalizzazione economica di aree più marginali.
Ci si sofferma a questo punto su quei casi, cui si è fatto cenno precedentemente, in cui il livello
di integrazione tra gli interventi è particolarmente evidente.
La Submisura 1.1.2 “Aiuti agli investimenti delle imprese artigiane di produzione e di servizi
alla produzione” appare fortemente interconnessa alla Misura D1 del POR, che prevede
interventi formativi per sostenere processi di riorganizzazione aziendale e interventi di
formazione continua, con priorità per i settori caratterizzati da ritardi di sviluppo, come pure agli
incentivi concessi dal POR alle assunzioni finanziate dal FSE. Più precisamente si prevede la
possibilità per le imprese artigiane di usufruire su richiesta dei contributi all’assunzione previsti
dal POR Obiettivo 3, nel caso in cui confermino le previsioni iniziali di incremento
occupazionale, assumano a tempo indeterminato donne e manodopera qualificata, ovvero
dimostrino una trasformazione dei contratti a tempo determinato in contratti a tempo
indeterminato67
.
66
Tale livello di integrazione è stato favorito in fase di programmazione da un’operazione di raccordo delle linee
strategiche del DocUP con i contenuti e le procedure del POR Obiettivo 3, avvenuta sotto l’impulso ed il
coordinamento del Servizio Politiche Comunitarie. Terminata la messa a punto della proposta di DocUP, un gruppo
interservizi, coinvolto nell’espletamento delle attività connesse con la messa a punto del CdP, ha provveduto ad
omogeneizzare le procedure di attuazione e ad individuare criteri di selezione comuni ed integrati per le operazioni da
finanziare nel quadro del POR Obiettivo 3.
Nel tempo il coordinamento tra i due programmi è garantito da una parte attraverso la presenza nel Comitato di
Sorveglianza di un rappresentante del POR Obiettivo 3, dall’altra con riunioni periodiche che prevedano il
coinvolgimento delle Autorità di Gestione del DocUP e del POR Ob. 3.
67
In questo caso le integrazioni tra le Misure del DocUP e del POR Obiettivo 3 sono state favorite grazie al buon
funzionamento della concertazione tra la Regione e le parti sociali.
Valutazione intermedia indipendente del DocUP Obiettivo 2 Regione Marche 2000-2006
Ecosfera S.p.A. Rapporto di valutazione intermedia 51
La Submisura 1.2.2 favorisce l’accesso al capitale di rischio per diverse tipologie di
investimenti, tra i quali quelli volti alla sostituzione di familiari, con una evidente connessione
con il ricambio generazionale promosso dalla Misura D3 del POR..
La Submisura 1.3.3 è strettamente complementare alla Misura D3 del POR, in quanto la prima è
volta a riqualificare l’offerta di servizi di supporto e consulenza alla creazione di impresa in
settori innovativi, necessari alla seconda che prevede forme di incentivazione alla nascita di
nuova imprenditorialità nei medesimi settori, attraverso aiuti e incentivi diretti alle imprese. Il
POR Obiettivo 3 colma in parte quella che ad un primo sguardo appare come una carenza nella
strategia del DocUP, che dedica in effetti poco spazio alla creazione di imprese innovative.
La Misura 3.3, infine, si connette a diversi interventi previsti nel POR, nello specifico alla
Misura B1, finalizzata a sostenere l’accesso al mercato del lavoro per le donne e le persone a
rischio di esclusione sociale, e alla Misura D3 volta a favorire l’imprenditoria, in particolare nei
settori dei servizi, del non profit e dell’economia sociale.
Dal punto di vista strategico, l’analisi ha posto in rilievo l’inserimento nel DocUP delle
indicazioni fornite nel PRS per contrastare la riduzione dei posti di lavoro iniziata negli ultimi
anni, causata dall’urgenza di operare ristrutturazioni nelle realtà produttive più tradizionali.
Tali orientamenti rilevano la necessità di promuovere investimenti in settori innovativi (ad
esempio i servizi integrati all’industria e all’individuo) in grado di creare nuova occupazione
aggiuntiva e permettere, allo stesso tempo, di superare l’elemento di debolezza rappresentato
dalla eccessiva specializzazione produttiva.
Tali strategie si sono rivelate vincenti in altri contesti – soprattutto angloamericani - dove la
crescita economica è trainata dall’espansione di beni e servizi innovativi68
.
Lo sviluppo dei comparti ritenuti particolarmente strategici nel panorama internazionale avrebbe
dei riflessi molto positivi anche in termini di competitività, stimolando il confronto con gli altri
paesi industrializzati dell’UE, naturali partner o concorrenti per regioni sviluppate quali sono
quelle del Centro Nord dell’Italia.
In questo senso le azioni dal DocUP, pur finanziando in prevalenza innovazioni di processo
tendenzialmente labour saving, prevedono anche il sostegno ad iniziative che promuovono
innovazioni di prodotto, le quali riescono al contrario a creare occupazione aggiuntiva.
Inoltre, le azioni del DocUP a favore di queste tipologie di investimento, operando in sinergia
con iniziative finanziate da altri programmi, ne accrescono l’efficacia complessiva.
Un caso significativo è rappresentato dalla Submisura 1.3.3, che finanzia servizi per la creazione
di imprese innovative, con priorità per quelle attività che rientrano nei cosiddetti “nuovi bacini
d’impiego” (servizi sociali, attività culturali ed ambientali, tecnologie dell’informazione e della
comunicazione). Per le potenzialità in termini occupazionali e di Pari Opportunità, tali interventi
sono fortemente complementari con le iniziative e agli obiettivi specifici della Misura D3 del
POR Obiettivo 3, che prevede forme di incentivazione alla nascita di nuova imprenditorialità nei
medesimi settori, attraverso aiuti e incentivi diretti alle imprese.
Particolarmente efficace appare l’azione del Programma nel promuovere la diversificazione del
sistema delle attività economiche nell’ambito del turismo rurale e dei servizi ambientali
(Submisure 1.1.3, 3.1.2), in una logica di sviluppo sostenibile che tenda a valorizzare anche
economicamente le risorse endogene del territorio, come pure nei settori ad alta intensità
relazionale e pertanto labour intensive, quali i servizi di assistenza a favore dei minori, dei
68
La forza di queste politiche di sviluppo non va ricercata nella nota cultura deregolativa, ma soprattutto nella
loro capacità di innovare prodotto e lavoro: al centro della strategia non c’è solo il modello del lavoro (il contratto, la
tutela), ma anche il suo contenuto legato ai nuovi lavori.
Valutazione intermedia indipendente del DocUP Obiettivo 2 Regione Marche 2000-2006
Ecosfera S.p.A. Rapporto di valutazione intermedia 52
disabili e, soprattutto, degli anziani (Submisura 3.3.2) che rappresentano una porzione
significativa nella struttura demografica della regione69
.
La valorizzazione di tali comparti rientra nella strategia del DocUP a favore delle Pari
Opportunità, che risulta incentrata in particolare su due aspetti:
o un adeguato sviluppo quantitativo e qualitativo di tutti i servizi che facilitano la
partecipazione femminile al mercato del lavoro;
o sostegno ai settori a forte connotazione femminile o coerenti con i profili professionali che
caratterizzano le donne marchigiane, quali turismo, beni culturali, servizi alla persona e alle
famiglie70
.
2.3.9 Confronto finanziario fra DocUP e Bilancio regionale
Dopo avere esaminato la coerenza programmatica del DocUP rispetto alla programmazione
generale e settoriale vigente all’interno del contesto regionale, appare utile confrontare il
rapporto fra le dimensioni finanziarie del Programma e quello delle corrispondenti linee di
bilancio attivate dai decision maker regionali.
È pur vero, infatti, che le risorse regionali sono una delle fonti di cofinanziamento stesse del
DocUP, ma la loro analisi isolata è di sicuro interesse per verificare le scelte programmatiche di
autonoma responsabilità del livello regionale di spesa.
Il confronto fra il peso assunto dalle linee di bilancio regionali (vigenti quindi su tutto il
territorio marchigiano) e quello delle risorse attribuite mediante il DocUP appare, quindi, di un
certo rilievo in relazione ai seguenti aspetti.
- Misurare l’entità delle risorse finanziarie facenti capo alle aree obiettivo 2 e phasing-out
rispetto alla dimensione della spesa pubblica regionale complessiva, ovviamente solo nei
campi d’intervento comuni.
- Considerare l’allineamento o il diverso orientamento delle priorità delle singole linee di
intervento assunte in sede di programmazione dei fondi strutturali e programmazione
regionale.
Il periodo preso a base di riferimento è quello che va dal 2001 al 2005, non essendo ancora
reperibile (nella programmazione regionale, su base triennale) alcun valore di riferimento per il
2006, visto che l’ultimo bilancio di previsione approvato include i valori (per gli importi
aggregati delle Unità Previsionali di Bilancio che aggregano un insieme di capitoli) relativi al
triennio 2003-2005.
Del resto, l’evoluzione del DocUP contiene solo 1 anno non coperto dall’analisi, e quindi
quest’ultima appare sufficientemente significativa.
69
Il problema dell’invecchiamento della popolazione è molto sentito nella Regione che registra al ’99 un indice di
vecchiaia del 163% a fronte del 122% nazionale.
70
Sulla reale positività dell’idea di trasformare le tradizionali attività femminili in vere e proprie attività
professionali, fatta propria anche dal DocUP e dal POR Ob. 3, sono emerse di recente delle perplessità. In particolare,
si temono effetti distorti dalla “professionalizzazione” delle attività riconducibili al concetto di cure familiari che
potrebbe favorire una sorta di segregazione settoriale con scarse prospettive di carriera e basse retribuzioni, sulla base
di una alquanto improbabile “vocazione” delle donne. Secondo tale orientamento nel campo dei servizi di prossimità
andrebbe piuttosto perseguita la conciliazione tra i due sessi; mentre le Pari Opportunità andrebbero promosse in altri
ambiti lavorativi che attualmente presentano una partecipazione femminile ancora ridotta.
Valutazione intermedia indipendente del DocUP Obiettivo 2 Regione Marche 2000-2006
Ecosfera S.p.A. Rapporto di valutazione intermedia 53
Il percorso con il quale è stato svolto l’esercizio di raffronto fra programmazione di spesa
regionale e DocUP è quello descritto dalle seguenti fasi.
I. Ricostruzione dell’inerenza fra le singole poste contabili del bilancio regionale71
e le
misure/submisure del DocUP. L’inerenza dei capitoli di spesa è stata verificata solo con
riferimento a quelli che riguardano spese d’investimento, essendo esclusa dall’ambito
d’intervento dei fondi strutturali la parte corrente delle spese delle P.A.. Per ciascun capitolo
individuato è stata considerata anche l’Unità Previsionale di Bilancio specifica.
L’associazione fra capitoli del bilancio regionale e misure-submisure del DocUP è riportata
in dettaglio all’allegato 1.
II. Associazione ai capitoli così individuati delle relative poste contabili iscritte nei bilanci
preventivi nel periodo 2001-2005. Essendo stati resi disponibili i bilanci di previsione
esclusivamente per gli anni 2002 e 2003, gli importi dell’anno precedente e dei due
successivi sono stati stimati ricorrendo all’estrapolazione dei valori globali delle U.P.B.
sulla base dell’andamento del trend 2002-2005 (per il 2001), ipotizzando un rapporto
costante fra singoli capitoli ed U.P.B. di riferimento. Molti dei capitoli che tematicamente
presentavano un allineamento con corrispondenti linee di spesa del DocUP sono stati
tuttavia trascurati in fase di quantificazione, poiché presentavano importo nullo nel periodo
considerato. Il quadro dell’associazione capitoli/misure-submisure è quello mostrato
all’allegato 2 nel quale trovano posto solo le poste contabili valorizzate.
III. Ricostruzione dei valori assegnabili a ciascuna misura del DocUP aggregando i vari capitoli
ascrivibili direttamente alla misura o alle submisure, per ogni anno dal 2001 al 2005.
Il quadro complessivo del rapporto fra importi di bilancio ed importi del DocUP (ovviamente
considerando l’articolazione della sola spesa pubblica, non del costo totale, per motivi di
omogeneità delle variabili poste a confronto) è esposto nella tavola sinottica riportata alla
pagina seguente.
Emerge innanzitutto come, all’interno delle linee di intervento promosse con il DocUP,
quest’ultimo abbia una rilevanza finanziaria globale maggiore del Bilancio Regionale in termini
assoluti.
Tale prevalenza non è però costantemente verificabile in tutti i settori di intervento.
Ragionando, infatti, in termini di assi prioritari, è interessante verificare come sull’Asse 2 il
bilancio regionale preveda (con riferimento ai temi oggetto della programmazione dei fondi
strutturali nel periodo) uno stanziamento quasi doppio rispetto al DocUP nel suo insieme.
Un’ulteriore considerazione, inoltre, va fatta considerando che esistono linee di intervento del
DocUP che non prevedono alcuno stanziamento specifico all’interno del bilancio regionale. È il
caso delle Misure 2.5 e 3.4, per le quali non è stato rinvenuto alcun capitolo di bilancio
tematicamente inerente le misure stesse.
Emerge, in questo caso, una forte rilevanza del DocUP sull’attuazione delle policy inerenti
l’intermodalità e la società dell’informazione, laddove il bilancio regionale non prevede poste
specifiche di allocazione delle risorse (che sono però previste in leggi speciali nazionali non
ricadenti nell’alveo del documento di programmazione delle risorse regionali).
71
Nella forma vigente in base all’ultima legge regionale di bilancio del 2001, con la quale sono state introdotte le
U.P.B. in relazione alle quali sono associati i singoli capitoli di spesa e di entrata.
Valutazione intermedia indipendente del DocUP Obiettivo 2 Regione Marche 2000-2006
Ecosfera S.p.A. Rapporto di valutazione intermedia 54
TOTALI
NEL
PERIODO
TOTALI
NEL
PERIODO
MISURE 2001 2002 2003 2004 2005 2001* 2002 2003 2004* 2005*
1.1 12,458 14,790 14,331 12,634 12,110 66,324 0,972 0,939 1,482 0,891 0,891 5,175
1.2 1,696 2,044 2,045 1,877 1,872 9,534 5,125 3,391 1,565 0,611 0,611 11,304
1.3 3,676 4,382 4,283 3,818 3,701 19,859 1,421 1,394 1,575 1,445 1,445 7,281
1.4 0,444 0,539 0,549 0,514 0,522 2,568 3,126 2,967 2,921 2,666 2,655 14,335
ASSE 1 18,274 21,755 21,208 18,843 18,205 98,286 10,644 8,691 7,543 5,614 5,603 38,094
2.1 4,207 5,036 4,969 4,482 4,396 23,090 3,161 5,665 9,268 5,930 3,106 27,131
2.2 1,240 1,472 1,427 1,259 1,207 6,605 0,872 1,131 1,109 1,477 1,477 6,067
2.3 0,971 1,157 1,132 1,009 0,979 5,248 0,834 1,404 1,294 0,702 0,297 4,531
2.4 0,880 1,070 1,089 1,020 1,037 5,096 0,307 0,516 1,146 0,073 0,031 2,073
2.5 1,300 1,486 1,315 1,018 0,836 5,955 0,000
2.6 1,509 1,802 1,770 1,588 1,548 8,217 4,429 6,007 1,322 0,022 0,022 11,802
2.7 0,367 0,446 0,454 0,425 0,432 2,123 46,503 4,091 5,512 0,616 0,616 57,338
ASSE 2 10,474 12,469 12,156 10,800 10,435 56,334 56,106 18,814 19,651 8,822 5,550 108,942
3.1 3,521 4,206 4,132 3,706 3,616 19,180 2,606 2,731 4,042 0,290 0,290 9,959
3.2 2,991 3,548 3,432 3,020 2,888 15,878 2,944 2,944 0,931 0,931 0,931 8,682
3.3 1,642 1,949 1,886 1,661 1,590 8,729 10,190 10,639 1,348 3,620 3,620 29,418
3.4 1,303 1,533 1,457 1,251 1,167 6,712 0,000
3.5 0,881 1,070 1,089 1,020 1,037 5,097 0,768 0,730 1,704 1,995 1,621 6,818
ASSE 3 10,337 12,306 11,996 10,659 10,298 55,596 16,508 17,045 8,025 6,836 6,463 54,877
TOTALE GENERALE 210,216 TOTALE GENERALE 201,913
* : Valori stimati
ANNI ANNI
CONFRONTO ALLOCAZIONE RISORSE DOCUP- BILANCIO REGIONE MARCHE (Valori in MEuro)
PIANO FINANZIARIO DOCUP CAPITOLI BILANCIO REGIONALE CONNESSI
Valutazione intermedia indipendente del DocUP Obiettivo 2 Regione Marche 2000-2006
Ecosfera S.p.A Rapporto di valutazione intermedia 55
Un ulteriore elemento di riflessione è offerto dal peso che le misure e gli assi assumono rispetto
all’aggregato totale dello stanziamento previsto, come mostrato dai due grafici che seguono.
È soprattutto all’interno della linea d’intervento riconducibile all’Asse 2 che appaiono più
vistose differenze di peso della policy nel contesto del DocUP rispetto al contesto del bilancio
regionale.
Le politiche inerenti l’ambiente ed il territorio, infatti, occupano nel bilancio regionale una
molto più forte presenza rispetto a quanto avvenga (sempre in termini di allocazione relativa
delle risorse finanziarie) nel Documento di Programmazione.
Sostanzialmente allineati sono i pesi relativi sono quelli inerenti l’Asse 3 (relativo alla
Diversificazione economica e valorizzazione delle potenzialità locali), dove può ritenersi più
elevata la coerenza fra strumento di programmazione del FESR e politica di bilancio regionale.
È decisamente più significativo nel DocUP che non nel bilancio regionale, invece, il peso
attribuito alle politiche legate al sostegno del tessuto produttivo (Asse 1).
Considerazioni simili si possono fare osservando il livello più disaggregato d’intervento relativo
alle misure, laddove nel DocUP la Misura 1.1 assorbe quasi un terzo delle risorse allocate,
contro meno del 5% del bilancio regionale. Specularmente, il campo d’intervento della Misura
2.7 rappresenta, invece, quello più significativo fra i dati relativi al bilancio regionale, mentre il
DocUP gli attribuisce solo l’1% delle risorse.
1.1 1.2 1.3 1.4 2.1 2.2 2.3 2.4 2.5 2.6 2.7 3.1 3.2 3.3 3.4 3.5
0%
5%
10%
15%
20%
25%
30%
35%
RAPPORTO MISURE/RISORSE TOTALI
DOCUP
BILANCIO
ASSE 1
ASSE 2
ASSE 3
19%
54%
27%
47%
27% 26%
0%
10%
20%
30%
40%
50%
60%
RAPPORTO ASSI/RISORSE ALLOCATE
DOCUP
BILANCIO
Valutazione intermedia indipendente del DocUP Obiettivo 2 Regione Marche 2000-2006
Ecosfera S.p.A Rapporto di valutazione intermedia 56
2.4 Analisi del sistema degli indicatori
I regolamenti comunitari riconoscono nel sistema di monitoraggio lo strumento fondamentale
per l’espletamento delle funzioni di sorveglianza e di valutazione72
che, proprio attraverso la
rilevazione di informazioni attinenti l’avanzamento fisico, finanziario e procedurale a livello di
progetto e di Programma, possono promuovere una più efficace programmazione e gestione.
Il sistema di indicatori individuato nel DocUP costituisce, quindi, una base comune di dati per il
sistema di sorveglianza e valutazione. In linea con gli orientamenti comunitari, gli indicatori
sono stati suddivisi in due categorie, ossia quelli di avanzamento procedurale, finalizzati a
valutare il grado di implementazione delle diverse azioni e gli indicatori degli effetti prodotti
dall’attuazione delle stesse azioni.
Per lo svolgimento dell’analisi, oltre ad avvalersi di un supporto documentale73
, sono stati
previsti momenti di confronto con il gruppo dell’Autorità Ambientale Regionale (AAR) che ha
svolto contestualmente al Valutatore una verifica analoga sugli ambiti di propria competenza.
Una scelta legata alla volontà di impostare con l’AAR un rapporto di collaborazione e
coordinamento, coerentemente con l’approccio partecipativo illustrato nell’Offerta Tecnica e nel
documento sul Disegno della valutazione, soprattutto per evitare il rischio di duplicazioni nelle
richieste di informazioni presso i Servizi responsabili dell’attuazione degli interventi con un
inutile aggravio di lavoro per gli stessi.
Nel maggio 2003 si è tenuto un incontro con i Responsabili di Misura, nonché con i referenti
dello Staff di monitoraggio, allo scopo di condividere i suggerimenti del Valutatore e verificare
l’effettiva reperibilità delle informazioni aggiuntive senza un aggravio eccessivo per i Servizi.
Gli indicatori di avanzamento procedurale
L’importanza del monitoraggio procedurale risulta rafforzata con il ciclo programmatico 2000-
2006, per la maggiore considerazione dei risvolti connessi alla gestione ed al coordinamento
delle politiche di sviluppo dei Fondi Strutturali. Del resto la stessa implementazione dell’attività
di monitoraggio procedurale implica per l’AdG la necessità di ottimizzare i processi informativi
e decisionali interni.
Dall’andamento degli indicatori di avanzamento procedurale si possono desumere indicazioni
sulla qualità del processo attuativo, aspetto strettamente funzionale agli esiti complessivi del
Programma.
72
Il Reg. 1260/99 individua le disposizioni generali relative agli indicatori di sorveglianza all’art. 36. Laddove si
disciplinano le procedure di programmazione (artt. 16, 17 e 18) e di valutazione (artt. 40, 41 42, 43 e 44) sono dettate
altre indicazioni circa i criteri fondamentali per la sorveglianza e la valutazione del sostegno comunitario, le
responsabilità per i diversi livelli gestionali e gli obblighi di informazione.
73
Tra i documenti di riferimento metodologico ed operativo consultati si ricorda:
Documento di Lavoro n. 3 “Indicatori per la sorveglianza e la valutazione: una metodologia alternativa” della
Commissione Europea;
Indicatori di risultato e di impatto: proposte, fonti e note esplicative, elaborato dal Sistema nazionale di
valutazione QCS Ob.1 (UVAL – INEA – ISFOL/Struttura nazionale di valutazione FSE);
Vademecum per il monitoraggio per la programmazione dei Fondi Strutturali 2000-2006 a cura dell’IGRUE –
Ministero dell’Economia e delle Finanze.
Valutazione intermedia indipendente del DocUP Obiettivo 2 Regione Marche 2000-2006
Ecosfera S.p.A Rapporto di valutazione intermedia 57
Si ritiene che la regolare rilevazione degli indicatori individuati nel CdP sia in grado di
soddisfare il fabbisogno conoscitivo indispensabile a valutare la corretta attuazione degli
interventi (in particolare il tasso di completamento e di mortalità dei progetti), consentendo allo
stesso tempo di individuare eventuali inefficienze negli step attuativi.
Gli indicatori procedurali adottati, riportati nella tabella successiva, sono comuni alle diverse
misure che compongono il Programma.
Indicatori Descrizione
N. progetti presentati Numero di progetti candidati nelle scadenze previste
N. progetti ammissibili
Numero di progetti che hanno superato positivamente l’esame formale e che
rientrano nella graduatoria dei finanziabili
N. progetti finanziati
(approvati, avviati)
Numero di progetti il cui costo viene ritenuto ammissibile ad essere coperto,
anche in parte, dai contributi disponibili e che quindi risultano realizzabili
grazie alle risorse dell'Obiettivo 2
N. progetti conclusi Numero di progetti finanziati e conclusi
N. progetti oggetto di
rinuncia
Numero di progetti ammessi e finanziati che hanno rinunciato al contributo
finanziario e non hanno portato a termine le realizzazioni previste
N. progetti revocati
Numero di progetti ammessi e finanziati cui, a seguito di verifiche formali o di
inadempienze procedurali, è stato revocato il contributo finanziario previsto
Domanda espressa Rapporto tra progetti ammissibili e progetti presentati
Capacità decisionale Rapporto tra progetti approvati e progetti programmati
Efficienza attuativa Rapporto tra progetti avviati e progetti approvati
Avanzamento
procedurale effettivo
Rapporto tra progetti conclusi e progetti approvati
Mortalità dei progetti
finanziati
Rapporto tra progetti oggetto di revoche o rinunce e progetti approvati
2.4.1 Gli indicatori degli effetti
Gli indicatori individuati nel CdP misurano gli effetti prodotti a livello di misura così come di
tipologia di intervento, riflettendo la scelta dell’Amministrazione regionale di disporre di
informazioni dettagliate sugli esiti delle azioni cofinanziate.
Gli indicatori si suddividono nelle tre seguenti tipologie:
di realizzazione, che danno conto degli output delle attività cofinanziate a livello di misura
e/o tipologia di intervento; attraverso la loro individuazione e quantificazione in unità
fisiche o finanziarie, si valuta l’avanzamento fisico delle azioni attuate dai beneficiari finali
ed il grado di raggiungimento degli obiettivi operativi;
di risultato, che si riferiscono all’effetto diretto e immediato prodotto dalla misura sui
beneficiari diretti delle azioni finanziate ed esprimono il raggiungimento degli obiettivi
specifici;
di impatto, che riflettono il perseguimento degli obiettivi di livello più alto e si distinguono
in specifici e globali. I primi registrano gli effetti che si verificano dopo un certo lasso di
tempo, ma direttamente legati alle azioni intraprese. Gli impatti globali evidenziano le
conseguenze di medio-lungo periodo al di là degli effetti immediati e che coinvolgono una
Valutazione intermedia indipendente del DocUP Obiettivo 2 Regione Marche 2000-2006
Ecosfera S.p.A Rapporto di valutazione intermedia 58
popolazione più vasta. Spesso in questi casi è solo possibile stimare la variazione registrata
effettivamente imputabile al Programma.
Il legame tra indicatori e obiettivi programmatici è rappresentato nel seguente diagramma.
La revisione del sistema di indicatori ha messo in evidenza una buona capacità degli stessi di
informare sugli effetti prodotti dalle azioni attivate nell’ambito del DocUP - sebbene siano
possibili alcune integrazioni di cui si dirà nel seguito del documento - e la definizione completa
dei valori obiettivo per ciascuno degli indicatori prescelti.
Nei limiti consentiti dalla specificità di alcuni degli interventi previsti dal DocUP, si sono
individuati indicatori comuni alle misure dirette a soddisfare gli stessi obiettivi, al fine di
consentirne l’aggregazione e la comparazione e ottenere informazioni sul raggiungimento dei
risultati a livello di Programma.
Le indicazioni e i suggerimenti che seguono, in merito all’introduzione di ulteriori indicatori e
alle modifiche di quelli esistenti, sono orientati a conservare e a rafforzare tale omogeneità.
Si sottolinea l’importanza di procedere a modalità di rilevazione uniformi e condivise rispetto
agli indicatori comuni a più azioni; in particolare si rileva che non è stata indicata la tempistica
in base alla quale misurare l’impatto occupazionale, che andrebbe verificato a distanza di due
anni dalla conclusione dell’intervento, così come il tasso di sopravvivenza delle nuove imprese
per il quale occorre attendere 18 mesi di tempo perché le indicazioni abbiano una qualche
significatività.
Allo scopo di favorire la raccolta dei dati si suggerisce di allegare al modello di domanda di
contributo delle schede opportunamente predisposte da far compilare al soggetto proponente74
.
74
Dalla documentazione allegata ai bandi ad oggi pubblicati si evince che tale procedura per il reperimento delle
informazioni è in parte già utilizzata.
Logica del Programma: relazioni tra i diversi livelli di indicatLogica del Programma: relazioni tra i diversi livelli di indicatori e di obiettiviori e di obiettivi
Indicatori di impatto
(effetti a lungo termine)
Indicatori di risultato
(effetti diretti e immediati)
Indicatori di realizzazione
(beni e servizi prodotti dal
Programma)
Obiettivi operativi
Obiettivi specifici
Obiettivi globali
Risorse
Operazioni
del Programma
Valutazione intermedia indipendente del DocUP Obiettivo 2 Regione Marche 2000-2006
Ecosfera S.p.A Rapporto di valutazione intermedia 59
Nella parte successiva del documento vengono illustrate le principali considerazioni emerse
dall’analisi e comuni a più misure.
Al riguardo occorre precisare che non si ritiene vincolante la quantificazione dei target obiettivo
per i nuovi indicatori, laddove ciò risultasse particolarmente complesso a causa della tipologia
di informazione; si ritiene, infatti, comunque utile la verifica degli effetti delle misure del
DocUP su un determinato fenomeno, anche nell’impossibilità di definire un valore obiettivo
attendibile.
Per la sintesi completa delle integrazioni e dei suggerimenti del Valutatore si rimanda alla parte
finale del documento, dove sono allegate delle tabelle che riportano gli indicatori proposti dal
Valutatore con una colonna Note nella quale sono inserite eventuali osservazioni come anche
modalità di rilevazione.
Le strategie orizzontali del DocUP
Considerando che la strategia regionale del DocUP si caratterizza per una duplice articolazione
in assi prioritari e linee strategiche di tipo orizzontale, l’analisi dell’adeguatezza degli
indicatori selezionati è stata condotta con riferimento oltre che agli obiettivi operativi, specifici
e globali, anche con attenzione alle finalità orizzontali, ossia:
1. protezione e sostenibilità ambientale;
2. occupazione e mercato del lavoro;
3. promozione delle Pari Opportunità tra uomini e donne ed eliminazione delle disuguaglianze;
4. diffusione della Società dell’Informazione.
Per monitorare e valutare le ricadute del Programma su tali obiettivi è apparso opportuno
integrare la base informativa predisposta, prevedendo indicatori comuni a più misure,
concernenti soprattutto la promozione dell’occupazione e delle Pari Opportunità.
Gli effetti occupazionali del DocUP, previsti a seguito degli investimenti produttivi, acquistano
maggiore rilevanza per le positive ricadute in termini di riduzione dello spopolamento nelle aree
più interne della regione (obiettivo generale del Programma).
Attualmente si prevede la rilevazione dell’occupazione creata e mantenuta, ovvero posti di
lavoro supplementari o mantenuti nell’azienda o nell’Ente, che non sarebbero esistiti senza il
Programma, la misura o il progetto.
Si ritiene che l’impatto del Programma sull’occupazione possa essere esaminato con un livello
di maggiore dettaglio con riguardo ad aspetti di tipo qualitativo, in relazione ai quali si
suggerisce di raccogliere, ove possibile, informazioni già nella fase di presentazione delle
domande di accesso ai contributi, in modo da renderne più agevole la rilevazione.
Pertanto, ai fini della valutazione, si richiede di disaggregare l’occupazione creata/mantenuta
rilevata indicando, ove possibile, le seguenti componenti:
- femminile;
- categorie svantaggiate (portatori di handicap, ecc.);
- a tempo indeterminato/determinato;
- part-time75
;
75
Si precisa che di regola il numero di occupati va espresso in ETP (Equivalente Tempo Pieno); laddove siano
previsti posti di lavoro a tempo parziale questi possono essere convertiti in ETP secondo il rapporto 2:1.
Valutazione intermedia indipendente del DocUP Obiettivo 2 Regione Marche 2000-2006
Ecosfera S.p.A Rapporto di valutazione intermedia 60
- atipica (collaborazione occasionale, collaborazione coordinata e continuativa, contratto
interinale).
Circa le Pari Opportunità, va precisato che il DocUP accoglie un’ampia nozione del principio
comunitario indicato nel Regolamento 1260/99, intendendolo non solo nel senso di piena
uguaglianza tra uomini e donne, ma anche in termini di eliminazione di qualunque forma di
discriminazione nell’accesso al mercato del lavoro, favorendo anche iniziative volte ad
agevolare l’inserimento professionale di soggetti appartenenti alle cosiddette fasce deboli.
I gap informativi riscontrati sono decisamente minori rispetto a quelli evidenziati nel
documento presentato lo scorso luglio, nel quale si fornivano i primi suggerimenti sul sistema di
indicatori. Infatti, nell’ambito delle modifiche apportate con la prima revisione del CdP, anche a
seguito delle osservazioni della Commissione, è stata introdotta la specificazione della
componente femminile tra gli indicatori di impatto occupazionale, sebbene, in qualche caso,
permanga la mancanza di tale indicazione, come pure della quota di imprese gestite o create da
donne sul totale di quelle ammesse a finanziamento.
In merito a quest’ultimo aspetto si evidenzia altresì la necessità di utilizzare una definizione
chiara e condivisa di impresa femminile, in modo da procedere ad una rilevazione uniforme76
da
parte dei diversi Servizi coinvolti.
In relazione all’integrazione della priorità di protezione e sostenibilità ambientale, l’analisi ha
evidenziato una situazione nettamente diversa da quella inizialmente rilevata e caratterizzata da
una certa carenza di indicatori, attribuibile in prima istanza al mancato inserimento nelle schede
di misura di molti di quelli individuati nel DocUP.
L’AAR, la cui attività è ormai a regime dopo il ritardato avvio, ha provveduto
all’individuazione di indicatori ambientali77
integrativi, condivisi con i Responsabili del
procedimento, il cui recepimento formale nel CdP sarà sufficiente a colmare le lacune
inizialmente riscontrate.
Si sottolinea che la predetta attività si è svolta in un costante processo di condivisione e scambio
con il Valutatore indipendente, che ha portato ad una sostanziale convergenza in ordine alle
integrazioni da apportare al set di indicatori di natura ambientale. Così che possono dirsi
soddisfatte in linea di massima le esigenze informative inerenti il monitoraggio ambientale per
lo svolgimento dell’attività di valutazione.
Al riguardo occorre aggiungere che i Servizi regionali competenti dell’attuazione della Misura
1.2 hanno ritenuto non recepibili gli indicatori ambientali proposti dall’AAR78
, per il rischio di
un effetto distorsivo rispetto all’obiettivo specifico della Misura, ossia il perseguimento del
76
La Legge 215/92 sulla imprenditorialità femminile prevede le seguenti definizioni dei soggetti beneficiari dei
contributi:
a) le società cooperative e le società di persone, costituite in misura non inferiore al 60% da donne;
b) le società di capitali le cui quote di partecipazione spettino in misura non inferiore ai 2/3 a donne ed i cui organi
amministrativi siano costituiti per almeno i 2/3 da donne;
c) le imprese individuali gestite da donne;
d) le imprese o i loro consorzi, le associazioni, gli enti, le società di promozione imprenditoriale (anche a capitale
misto pubblico/privato), i centri di formazione e gli ordini professionali che promuovono corsi di formazione
imprenditoriale o servizi di consulenza e assistenza tecnica e manageriale riservati per una quota non inferiore al 70%
a donne.
77
L’AAR ha predisposto e condiviso con i Responsabili di Misura alcune schede per il reperimento delle
informazioni ambientali a livello di progetto, da far compilare, secondo i casi, al proponente o a coloro che curano
l’istruttoria dei progetti stessi.
78
Con esattezza si tratta dell’indicatore di realizzazione “N. di imprese beneficiarie che effettuano investimenti in
campo ambientale” e dell’indicatore d’impatto “% degli investimenti ambientali sul totale”.
Valutazione intermedia indipendente del DocUP Obiettivo 2 Regione Marche 2000-2006
Ecosfera S.p.A Rapporto di valutazione intermedia 61
riequilibrio finanziario. In considerazione della valenza trasversale della tematica ambientale si
ritiene utile tale rilevazione, sempre che sia agevole reperire le informazioni richieste.
In ordine alla sostenibilità ambientale del percorso di sviluppo intrapreso, occorre aggiungere
che è emersa la necessità di indicatori sintetici che permettano di valutare l’effettiva
integrazione della priorità ambientale.
Condividendo il rilievo mosso, l’AAR ha avviato uno studio che ha consentito di individuare
due tipologie di indicatori: uno quantitativo, % di progetti a finalità ambientale, e uno
finanziario, % di costo ammissibile ambientale.
Gli indicatori sono stati definiti tenendo conto della finalità ambientale del progetto, ossia “la
prevenzione, la riduzione e l’eliminazione dell’inquinamento e di ogni altra causa di degrado
ambientale”.
Gli aiuti alle PMI
Il rilievo dato nel DocUP allo sviluppo del sistema produttivo in un’ottica di innovazione e
competitività, richiama l’attenzione sugli effetti concreti che discenderanno dall’attuazione
dell’intervento e dalla risposta del territorio. Per le azioni programmate all’interno dell’Asse 1
appare, quindi, utile disaggregare il numero di imprese e gli investimenti attivati per:
- classe dimensionale (micro, piccole e medie)79
;
- settore produttivo;
- tipologia di intervento80
.
Occorre puntualizzare che si tratta di esigenze informative particolarmente significative per
l’attività valutativa, in quanto una maggiore conoscenza degli sviluppi che interessano il sistema
imprenditoriale potrà fornire gli elementi necessari per un eventuale riorientamento delle azioni
cofinanziate dal DocUP, funzionalmente al processo di “razionalizzazione” dei regimi di aiuti.
Inoltre, si ritiene necessaria una disaggregazione dei valori obiettivo relativi agli indicatori della
Misura 1.1 che permetta di distinguere gli effetti prodotti dalle azioni previste dalla Submisura
1.1.1 (PMI industriali) e quelle contemplate dalla 1.1.2 (PMI artigiane), data la diversa natura
degli interventi attivati.
Infine l’analisi dei costi medi attesi (di cui al paragrafo 3.2), calcolati sulla base delle iniziative
ammesse a finanziamento, ha messo in evidenza un investimento mediamente più elevato
rispetto alle previsioni iniziali, pertanto appare opportuno riconsiderare la stima originaria per
alcuni indicatori, in particolare relativamente alle azioni dell’Asse 1.
79
Per la definizione di micro, piccola e media impresa si fa riferimento a quella adottata dalla Commissione nella
Raccomandazione n. 96/280/CE del 03/04/1996 e richiamata dalla Comunicazione N° 96/C 213/04 del 23/07/96 e
dal Reg. CE 70/2001. In sintesi secondo la definizione attualmente in vigore le classi dimensionali delle PMI sono
identificabili sulla base dei seguenti requisiti:
Tipo N. dipendenti Fatturato Tot. stato patrimoniale
Microimpresa da 1 a 9 dipendenti Non superiore a 7 Mln di Euro Non superiore a 5 Mln di Euro
Piccola impresa da 10 a 49 dipendenti Non superiore a 7 Mln di Euro Non superiore a 5 Mln di Euro
Media impresa da 50 a 249 dipendenti Non superiore a 40 Mln di Euro Non superiore a 27 Mln di Euro
80
Per i settori produttivi può farsi riferimento alla classificazione ISTAT ATECO del 1991, mentre per le tipologie
di intervento si rimanda alle indicazioni contenute nelle schede di misura.
Valutazione intermedia indipendente del DocUP Obiettivo 2 Regione Marche 2000-2006
Ecosfera S.p.A Rapporto di valutazione intermedia 62
Analogo provvedimento si suggerisce rispetto a quelle iniziative che hanno ricevuto una scarsa
attenzione da parte dei potenziali destinatari/beneficiari.
2.4.2 La misurazione dell’impatto
La struttura del Programma assicura che tutti gli obiettivi individuati (globali, specifici e
operativi) concorrano a diversi livelli (assi, misure e tipologie di intervento) al perseguimento
dell’obiettivo generale del DocUP ossia “ridurre la perifericità economica e sociale e frenare lo
spopolamento dell’area selezionata, valorizzandone le potenzialità storico-culturali e
ambientali e favorendo, nella prospettiva di uno sviluppo sostenibile, la nascita e il
rafforzamento di iniziative imprenditoriali, soprattutto di natura innovativa, capaci di generare
nuove opportunità occupazionali”.
Sebbene in qualche caso si suggerisca il rafforzamento degli indicatori, il sistema individuato
appare nel complesso adeguato a fornire informazioni inerenti l’impatto delle azioni
cofinanziate del Programma; anche grazie alla possibilità di procedere all’aggregazione dei dati
in modo da dare conto anche degli effetti imputabili ad azioni distinte ma orientate al
perseguimento dei medesimi obiettivi.
Soffermandosi in particolare sulle azioni dell’Asse 1 concernenti il sistema produttivo, anche su
indicazione dell’Autorità di Gestione, si ravvisa la disponibilità di un insieme abbastanza ampio
di indicatori espressione delle ricadute degli interventi sulla competitività del sistema
imprenditoriale.
Come si evince dalla rappresentazione tabellare in molti casi i valori dovranno ricavarsi
dall’aggregazione e/o elaborazione dei dati di monitoraggio, a causa della scarsa disponibilità di
dati statistici ad un livello territoriale inferiore alla provincia e, dunque, non in grado di recare
informazioni sull’andamento delle variabili socio-economiche delle sole aree Obiettivo 2 e
phasing out.
Indicatori espressione dell’accrescimento della competitività delle imprese
Dinamica degli investimenti
Tasso medio di sopravvivenza delle nuove PMI
Variazione fatturato delle aziende sovvenzionate, di cui estero
Imprese che ha introdotto innovazioni sul totale delle imprese presenti nell’area Ob. 2 (%)
Variazione delle imprese che operano nei settori innovativi sul totale imprese presenti nell’area Ob.
2 (%)
Variazione delle imprese femminili sul totale imprese presenti nell’area Ob. 2 (%)
Dinamica dell’occupazione creata/mantenuta (scomposizione per settore e tipologia di contratto,
nonché articolazione di genere) dopo due anni
L’analisi complessiva dell’impatto delle azioni rivolte al sistema produttivo andrebbe
opportunamente completata, oltre che da raffronti con l’andamento degli aspetti individuati a
livello regionale e del Centro-Nord, anche considerando la dinamica di una variabile
particolarmente significativa per la realtà marchigiana, ossia l’andamento della produttività
espressa dal valore aggiunto per addetto (scomposizione per settore), come si è fatto rilevare
precedentemente rappresenta un fattore di debolezza dell’imprenditoria regionale.
Valutazione intermedia indipendente del DocUP Obiettivo 2 Regione Marche 2000-2006
Ecosfera S.p.A Rapporto di valutazione intermedia 63
Per stabilire gli effetti direttamente imputabili al DocUP sarebbe opportuno avvalersi di indagini
mirate, ad esempio su un campione di imprese finanziate di cui fotografare la situazione al
momento del finanziamento e quella dopo un certo lasso di tempo dalla conclusione
dell’intervento (almeno un anno).
Per alcuni interventi ritenuti di particolare rilevanza per le significative ricadute che essi
potrebbero avere sul territorio interessato, si riscontra la mancata definizione di indicatori di
impatto, oltre a quelli relativi all’atteso incremento occupazionale.
Tuttavia occorre sottolineare, anche a seguito del confronto con i Responsabili di Misura, che le
integrazioni inizialmente prospettate determinerebbero un notevole onere aggiuntivo per le
strutture regionali incaricate della raccolta delle informazioni. Nel caso di specie si tratta della
dinamica dei flussi turistici generati a seguito della valorizzazione delle risorse storiche,
culturali e ambientali attraverso sistemi di museo diffuso (Misura 3.2); nonché, nell’ambito
della diffusione della Società dell’Informazione (Misura 3.4), della variazione dei servizi delle
pubbliche amministrazioni disponibili on line e del grado di utilizzazione degli stessi da parte di
cittadini e imprese rispetto ai canali tradizionali.
Non si ha certezza invece sulle modalità di reperimento dei dati per la misurazione dell’impatto
per quanto concerne le strutture intermodali (Misura 2.5), che potrebbe essere misurata ad
esempio dalla “% di movimento merci sottratto al traffico stradale (t/anno)”; una difficoltà
aggravata dalla circostanza che l’individuazione del soggetto gestore, che potrebbe trovarsi nelle
condizioni di soddisfare le richieste, è prevista solo tra qualche anno al termine dei lavori.
Infine, si rileva che in qualche caso potrebbe essere necessario ricorrere ad opportune indagini
sul campo, in particolare in relazione all’andamento del fenomeno dello spopolamento alla cui
riduzione concorrono in modo diretto e indiretto una molteplicità di azioni cofinanziate,
trattandosi dell’Obiettivo generale del DocUP, verificando soprattutto quali siano gli aspetti che
più di altri avranno contribuito alla permanenza delle popolazioni nelle aree oggetto degli
interventi.
Valutazione intermedia indipendente del DocUP Obiettivo 2 Regione Marche 2000-2006
Ecosfera S.p.A Rapporto di valutazione intermedia 64
2.4.3 Tabelle di sintesi sulla revisione del sistema di indicatori del DocUP
Misura 1.1
Indicatori di realizzazione
Submisura Indicatori suggeriti dal valutatore Note
1.1.1 Aiuti agli investimenti
produttivi delle PMI industriali
1.1.2 Aiuti agli investimenti delle
imprese artigiane di produzione e di
servizi alla produzione
N. imprese e investimenti attivati
disaggregati per:
- per settore produttivo
- per classe dimensionale (micro,
piccole e medie)
- per tipologia di intervento
N. imprese gestite da donne
1.1.3 Aiuti alla riconversione
ecologica delle PMI industriali ed
artigiane e il miglioramento delle
condizioni di sicurezza e di salute
nell'ambiente di lavoro e per il
risparmio energetico
N. imprese e investimenti attivati
disaggregati per:
- per settore produttivo
- per classe dimensionale (micro,
piccole e medie)
- per tipologia di intervento
L’indicazione delle imprese gestite
da donne è connessa alla priorità
orizzontale delle Pari Opportunità
Indicatori di risultato
Submisura Indicatori suggeriti dal valutatore Note
% di imprese che migliorano le
condizioni di sicurezza e salute sul
luogo del lavoro
% di imprese che hanno effettuato
investimenti in innovazione
organizzativa
1.1.1 Aiuti agli investimenti
produttivi delle PMI industriali
% di imprese che hanno effettuato
investimenti in innovazione
commerciale
L'introduzione degli indicatori segue
alla modifica del CdP, con cui si
ampliano le spese ammissibili della
Submisura 1.1.3 (ai sensi della L.
598/94) e alla opportunità di rilevare
le diverse tipologie di innovazione
attivata.
Valutazione intermedia indipendente del DocUP Obiettivo 2 Regione Marche 2000-2006
Ecosfera S.p.A Rapporto di valutazione intermedia 65
Indicatori di impatto
Submisura Indicatori suggeriti dal valutatore Note
1.1.1 Aiuti agli investimenti produttivi
delle PMI industriali
1.1.2 Aiuti agli investimenti delle
imprese artigiane di produzione
Sull’occupazione precisare anche le
seguenti componenti:
- altre categorie svantaggiate
- tempo indeterminato
- contratti atipici
- part-time
Variazione % del fatturato delle
aziende che hanno avviato attività di
riciclaggio e raccolta rifiuti c/terzi
Si ricorda che è previsto
l’inserimento dell’indicatore di
risultato “N. di aziende beneficiarie
che hanno avviato attività di
riciclaggio e raccolta rifiuti c/terzi” a
sostituzione del “N. di aziende
beneficiarie che hanno avviato
attività nel settore ambientale”
1.1.3 Aiuti alla riconversione
ecologica delle PMI industriali ed
artigiane e il miglioramento delle
condizioni di sicurezza e di salute
nell'ambiente di lavoro e per il
risparmio energetico
Sull’occupazione precisare anche le
seguenti componenti:
- altre categorie svantaggiate
- tempo indeterminato
- contratti atipici
- part-time
Misura 1.2
Indicatori di realizzazione
Submisura Indicatori suggeriti dal valutatore Note
1.2.1 Prestazione di garanzie ed
abbattimento del costo delle
operazioni di finanziamento per
investimenti materiali ed immateriali
1.2.2 Miglioramento dell’accesso
delle PMI al capitale di rischio
N. imprese e investimenti attivati
disaggregati per:
- per settore produttivo
- per classe dimensionale (micro,
piccole e medie)
- per tipologia di intervento
Indicatori di risultato
Submisura Indicatori suggeriti dal valutatore Note
N. di nuove aziende
avviate/potenziate gestite da donne
L’indicazione delle imprese gestite da
donne è connessa alla priorità
orizzontale delle Pari Opportunità
1.2.2 Miglioramento dell’accesso
delle PMI al capitale di rischio Variazione del livello di
capitalizzazione delle imprese (dato
dal rapporto tra capitale proprio e di
terzi)
Dal confronto con il Responsabile di
Submisura è emersa l’opportunità di
evidenziare l’efficacia dello
strumento finanziario nel favorire la
patrimonializzazione delle imprese
Valutazione intermedia indipendente del DocUP Obiettivo 2 Regione Marche 2000-2006
Ecosfera S.p.A Rapporto di valutazione intermedia 66
Indicatori di impatto
Submisura Indicatori suggeriti dal valutatore Note
Sull’occupazione precisare anche le
seguenti componenti:
- altre categorie svantaggiate
- tempo indeterminato
- contratti atipici
- part-time
Incremento del fatturato delle aziende
sovvenzionate
1.2.1 Prestazione di garanzie ed
abbattimento del costo delle
operazioni di finanziamento per
investimenti materiali ed immateriali
Incremento del fatturato estero delle
aziende sovvenzionate
Sull’occupazione precisare anche le
seguenti componenti:
- altre categorie svantaggiate
- tempo indeterminato
- contratti atipici
- part-time
Incremento del fatturato delle aziende
sovvenzionate
Incremento del fatturato estero delle
aziende sovvenzionate
L’indicatore che misura l’incremento
del fatturato estero è connesso
all’obiettivo specifico della Misura
“Favorire l’internazionalizzazione del
sistema produttivo marchigiano”
1.2.2 Miglioramento dell’accesso
delle PMI al capitale di rischio
Tasso di sopravvivenza delle nuove
imprese dopo 18 mesi
La creazione di impresa va
accompagnata dalla verifica della
capacità delle stesse di permanenza
sul mercato
Misura 1.3
Indicatori di realizzazione
Submisura Indicatori suggeriti dal valutatore Note
1.3.1 Incentivi per l’acquisizione di
servizi per la qualità e l’innovazione
tecnologica
1.3.2 Incentivi per l’acquisizione di
servizi per la commercializzazione e
l’internazionalizzazione
1.3.3 Incentivi per l’acquisizione di
servizi diretti alla creazione di
imprese innovative
N. imprese e investimenti attivati
disaggregati per:
- per settore produttivo
- per classe dimensionale (micro,
piccole e medie)
- per tipologia di intervento
Valutazione intermedia indipendente del DocUP Obiettivo 2 Regione Marche 2000-2006
Ecosfera S.p.A Rapporto di valutazione intermedia 67
Indicatori di risultato
Submisura Indicatori suggeriti dal valutatore Note
N. di nuove imprese create da donne
N. di nuove imprese create nel settore
delle nuove tecnologie e
dell’informatizzazione
1.3.3 Incentivi per l’acquisizione di
servizi diretti alla creazione di
imprese innovative
N. di nuove imprese create nel settore
ambientale
L’indicazione delle imprese create da
donne è connessa alla priorità
orizzontale delle Pari Opportunità,
mentre con gli altri indicatori si vuole
dar conto della creazione di nuove
imprese nei settori cui è stata
riconosciuta priorità
Indicatori di impatto
Submisura Indicatori suggeriti dal valutatore Note
1.3.1 Incentivi per l’acquisizione di
servizi per la qualità e l’innovazione
tecnologica
1.3.2 Incentivi per l’acquisizione di
servizi per la commercializzazione e
l’internazionalizzazione
1.3.3 Incentivi per l’acquisizione di
servizi diretti alla creazione di
imprese innovative
Occupazione creata/mantenuta
precisando le seguenti componenti:
- femminile
- altre categorie svantaggiate
- tempo indeterminato
- contratti atipici
- part-time
Misura 1.4
Indicatori di impatto
Submisura Indicatori suggeriti dal valutatore Note
1.4.1 Qualificazione dell’offerta di
servizi innovativi ed avanzati
all’impresa
1.4.2 Aiuti agli Enti locali e Consorzi
industriali di cui alla L.R. 48/96 per
attrezzare le aree produttive
Rispetto all’occupazione precisare
anche le seguenti componenti:
- altre categorie svantaggiate
- tempo indeterminato
- contratti atipici
- part-time
Misura 2.3
Indicatori di impatto
Submisura Indicatori suggeriti dal valutatore Note
2.3.1 Sostegno alla rete ecologica
regionale
2.3.2 Sostegno alla fruibilità e alla
ricettività delle aree protette
2.3.3 Sostegno al sistema dei Centri di
Educazione Ambientale CEA
Rispetto all’occupazione precisare
anche le seguenti componenti:
- altre categorie svantaggiate
- tempo indeterminato
- contratti atipici
- part-time
Valutazione intermedia indipendente del DocUP Obiettivo 2 Regione Marche 2000-2006
Ecosfera S.p.A Rapporto di valutazione intermedia 68
Misura 2.4
Indicatori di realizzazione
Submisura Indicatori suggeriti dal valutatore Note
2.4.2 Ristrutturazione e
ammodernamento delle zone portuali
N. aree/immobili realizzati o
ristrutturati per rimessaggio
L’inserimento segue alle modifiche
del CdP, con le quali si accrescono le
tipologie di intervento finanziabili.
Indicatori di impatto
Submisura Indicatori suggeriti dal valutatore Note
2.4.1 Riassetto dei porti di pesca e
attrezzature portuali
2.4.2 Ristrutturazione e
ammodernamento zone portuali
Occupazione creata/mantenuta
precisando altresì le seguenti
componenti:
- di cui femminile
- altre categorie svantaggiate
- tempo indeterminato
- contratti atipici
- part-time
Misura 2.5
Indicatori di impatto
Submisura Indicatori suggeriti dal valutatore Note
% di movimento merci sottratto al
traffico stradale (t/anno)
2.5.1 Interporto di Jesi
2.5.2 Autoporto della Valle del
Tronto
Rispetto all’occupazione precisare
anche le seguenti componenti:
- altre categorie svantaggiate
- tempo indeterminato
- contratti atipici
- part-time
Dal confronto con il Responsabile di
Misura, è emersa incertezza sulla
possibilità di reperire le informazioni
richieste.
Potrebbe in alternativa rilevarsi
l’impatto in termini di grado di
soddisfazione dell’utenza (%).
Misura 2.6
Indicatori di impatto
Submisura Indicatori suggeriti dal valutatore Note
2.6.1 Servizi di trasporto a chiamata
2.6.2 Aree attrezzate per il trasporto
pubblico e parcheggi urbani
Rispetto all’occupazione precisare
anche le seguenti componenti:
- altre categorie svantaggiate
- tempo indeterminato
- contratti atipici
- part-time
Valutazione intermedia indipendente del DocUP Obiettivo 2 Regione Marche 2000-2006
Ecosfera S.p.A Rapporto di valutazione intermedia 69
Misura 2.7
Indicatori di impatto
Submisura Indicatori suggeriti dal valutatore Note
2.7.1 Rinnovamento e miglioramento
dei villaggi e tutela del patrimonio
rurale
Rispetto all’occupazione precisare
anche le seguenti componenti:
- altre categorie svantaggiate
- tempo indeterminato
- contratti atipici
- part-time
Misura 3.1
Indicatori di risultato
Submisura Indicatori suggeriti dal valutatore Note
% di aziende beneficiarie gestite da
donne rispetto al totale delle imprese
dell’area3.1.2 Aiuti agli investimenti per
attività a rilevanza turistica
Variazione % del fatturato delle
imprese beneficiarie
In considerazione della priorità
orizzontale delle Pari Opportunità, si
richiede l’indicazione delle imprese
gestite da donne.
Indicatori di impatto
Submisura Indicatori suggeriti dal valutatore Note
3.1.1 Promozione turistica
3.1.2 Aiuti agli investimenti per
attività a rilevanza turistica
Rispetto all’occupazione precisare le
seguenti componenti:
- altre categorie svantaggiate
- tempo indeterminato
- contratti atipici
- part-time
Misura 3.2
Indicatori di impatto
Submisura Indicatori suggeriti dal valutatore Note
Incremento % dei flussi turistici
Incremento annuo del flusso turistico
nel periodo di bassa stagione
3.2.1 Sistema museo diffuso: progetti
integrati su scala territoriale
3.2.2 Sistema museo diffuso: progetti
integrati in base a tematismi
3.2..3 Sistema museo diffuso:
promozione ed immagine
Rispetto all’occupazione precisare
anche le seguenti componenti:
- altre categorie svantaggiate
- tempo indeterminato
- contratti atipici
- part-time
Per gli indicatori sul turismo la fonte
individuata è l’Azienda di
Promozione Turistica. Il dato può
essere integrato mediante rilevazione
diretta (popolazione di riferimento:
visitatori) del legame tra il
movimento turistico e gli interventi
realizzati. Il costo presunto è elevato.
Valutazione intermedia indipendente del DocUP Obiettivo 2 Regione Marche 2000-2006
Ecosfera S.p.A Rapporto di valutazione intermedia 70
Misura 3.3
Indicatori di realizzazione
Submisura Indicatori suggeriti dal valutatore Note
3.3.2 Aiuti alla creazione e
consolidamento di imprese sociali
N. di imprese create da donne
L'introduzione di questo indicatore è
coerente con l'obiettivo specifico
della misura
Indicatori di impatto
Submisura Indicatori suggeriti dal valutatore Note
3.3.1 Sostegno ad interventi
infrastrutturali
3.3.2 Aiuti alla creazione e
consolidamento di imprese sociali
Rispetto all’occupazione precisare
anche le seguenti componenti:
- altre categorie svantaggiate
- tempo indeterminato
- contratti atipici
- part-time
Misura 3.4
Indicatori di realizzazione
Tipologia di intervento Indicatori suggeriti dal valutatore Note
Servizi telematici realizzatiSportello unico per le attività
produttive e marketing territoriale Banche dati realizzate
Indicatori di risultato
Tipologia di intervento Indicatori suggeriti dal valutatore Note
Sportello unico per le attività
produttive e marketing territoriale
N. di utenti che utilizzeranno il
network tematico per il marketing
territoriale
Indicatori di impatto
Submisura Indicatori suggeriti dal valutatore Note
3.4.1 Servizi per il cittadino
3.4.2 Sportello unico per le attività
produttive e marketing territoriale
3.4.3 Servizi telematici a supporto dei
circuiti culturali
Rispetto all’occupazione precisare
anche le seguenti componenti:
- altre categorie svantaggiate
- tempo indeterminato
- contratti atipici
- part-time
È in corso di definizione un ulteriore
indicatore di impatto con l’ausilio del
Servizio regionale
Valutazione intermedia indipendente del DocUP Obiettivo 2 Regione Marche 2000-2006
Ecosfera S.p.A Rapporto di valutazione intermedia 71
Misura 3.5
Indicatori di realizzazione
Submisura Indicatori suggeriti dal valutatore Note
N. imprese distinte per settore di
attività
3.5.1 Aiuti agli investimenti materiali
ed immateriali delle PMI del
commercio e dell’artigianato artistico
e tradizionale
Investimenti attivati per settore di
attività (€)
La distinzione richiesta attiene i
quattro settori oggetto della Misura.
Indicatori di impatto
Tipologia di intervento Indicatori suggeriti dal valutatore Note
3.5.1 Aiuti agli investimenti materiali
ed immateriali delle PMI del
commercio e dell’artigianato artistico
e tradizionale
3.5.2 Sostegno agli Enti locali per la
valorizzazione dei centri storici e la
promozione dei prodotti tipici locali
Rispetto all’occupazione precisare
anche le seguenti componenti:
- altre categorie svantaggiate
- tempo indeterminato
- contratti atipici
- part-time
Valutazione intermedia indipendente del DocUP Obiettivo 2 Regione Marche 2000-2006
Ecosfera S.p.A Rapporto di valutazione intermedia 72
2.5 Valutazione di coerenza e pertinenza dei criteri di selezione e priorità
adottati
La centralità dei criteri di selezione si è rivelata anche in occasione del confronto avuto in fase
di avvio della Valutazione intermedia con l’AdG ed i responsabili regionali coinvolti nel
processo di attuazione del Programma, ai fini della costruzione “partecipativa” delle Domande
di Valutazione.
Il tema in questione è emerso infatti nella considerazione degli attori regionali quale tema
attuativo-gestionale di primaria rilevanza, e la terza domanda di Valutazione (Verifica
dell’adeguatezza delle modalità/strumenti attuativi individuati rispetto agli obiettivi strategici
del DocUP) fa evidente riferimento ai criteri e procedure utilizzate per la selezione dei progetti.
Si è concordato con l’AdG di concentrare l’attenzione sulle sole azioni relative a regimi di aiuto,
orientando in tal modo l’analisi al tema della possibile razionalizzazione del sistema di aiuti del
DocUP, su cui è stato richiesto uno specifico contributo da parte del Valutatore.
Misura 1.1 “Aiuti agli investimenti produttivi ed ambientali delle PMI industriali e artigiane”
La Misura presenta un’articolazione piuttosto complessa prevedendo numerose tipologie di
intervento, sinergicamente orientate al raggiungimento dei seguenti obiettivi specifici:
a) promuovere l’ammodernamento tecnologico degli impianti produttivi e l’introduzione nel
ciclo produttivo di tecnologie altamente innovative atte a prevenire o ridurre l’impatto
ambientale, a favorire il risparmio energetico e l’impiego delle fonti energetiche rinnovabili,
nonché a migliorare le condizioni di salute e di sicurezza sui luoghi di lavoro;
b) favorire la creazione di nuovi impianti e/o di nuove imprese, con particolare attenzione alle
iniziative femminili e a basso impatto ambientale e ai settori innovativi;
c) favorire l’internazionalizzazione del sistema produttivo marchigiano;
d) favorire il miglioramento della gestione ambientale delle produzioni, con effetti positivi
sulla riduzione dei fattori inquinanti e dei consumi di materie prime.
Accanto alle finalità specifiche si devono considerate le strategie orizzontali in base alle quali
gli investimenti produttivi dovrebbero favorire da una parte l’incremento occupazionale e le
condizioni di Pari Opportunità tra uomini e donne, dall’altra essere compatibili con un percorso
di sviluppo sostenibile dal punto di vista ambientale.
Se nel complesso i criteri di valutazione dei progetti appaiono pertinenti, in qualche caso si è
rilevata la necessità di provvedere al loro potenziamento per il raggiungimento di determinate
finalità.
A tale riguardo si ritiene sia da rinforzare il set dei criteri ambientali in modo da favorire gli
investimenti aziendali che migliorano le performance ambientali dei propri processi produttivi.
Si condivide pertanto la proposta dell’AAR relativa alle submisure 1.1.1 b1) e 1.1.2 di
inserimento di un apposito parametro di valutazione denominato “performance ambientale
dell’impresa o miglioramento ambientale conseguito”.
Una considerazione di carattere generale concerne i criteri di priorità effettivamente impiegati
per i progetti che a seguito della procedura di valutazione presentano parità nei punteggi
Valutazione intermedia indipendente del DocUP Obiettivo 2 Regione Marche 2000-2006
Ecosfera S.p.A Rapporto di valutazione intermedia 73
attribuiti. La scheda della Misura 1.1 del CdP ha individuato alcuni criteri premiali indicativi;
precisamente è riconosciuto carattere prioritario alle iniziative che:
ricadono negli strumenti di programmazione negoziata e territoriale (Accordi di programma
quadro e Patti territoriali di cui all’art. 2 della L. 662/96, PRUSST e Progetti Integrati
Territoriali) purché approvati;
sono presentati dalle piccole imprese (soltanto nel caso in cui il parametro dimensionale non
costituisca un criterio di selezione);
sono presentati da imprese a prevalente partecipazione femminile;
sono presentati da soggetti appartenenti alle fasce deboli.
Nei bandi ad oggi pubblicati non sono state considerate tali priorità, con la parziale eccezione
della Submisura 1.1.3, per quanto concerne il 2° ed il 3° punto dell’elenco precedente.
Si tratta di una carenza che non permette di realizzare l’auspicata integrazione con la
programmazione negoziata e territoriale, che il CdP promuove in modo abbastanza
generalizzato per la gran parte delle azioni del DocUP.
In tal modo risulta limitata anche la diffusione delle condizioni di Pari Opportunità tra uomini e
donne, che per la misura in oggetto non ha natura unicamente trasversale, ma rappresenta uno
degli obiettivi specifici indicati nella scheda del CdP.
Inoltre in nessun caso è stato indicato quale requisito preferenziale l’appartenenza da parte dei
richiedenti alle fasce deboli. Si ricorda a tale riguardo che i soggetti in questione sono
destinatari degli aiuti concessi per la creazione ed il consolidamento delle imprese sociali
nell’ambito della Submisura 3.3.2, iniziativa espressamente finalizzata all’inserimento
lavorativo di persone svantaggiate.
Le considerazioni sopra formulate non sono da estendersi ai casi particolari della Submisura
1.1.1 a) (a gestione nazionale) e della 1.1.1 b2), per la quale è prevista la procedura automatica.
Nel seguito viene condotta un’analisi per ciascuna Submisura/tipologia di azione in cui si
declina la Misura e che si distinguono sia per lo stato di avanzamento sia per le modalità di
gestione.
Submisura 1.1.1 int. a) – Legge 488/92: “Incentivi a sostegno dei programmi di investimento
delle piccole e medie imprese locali finalizzati alla realizzazione delle seguenti iniziative: nuovi
insediamenti produttivi, solo se adeguatamente giustificati, oppure ampliamento,
ammodernamento, ristrutturazione, riconversione, riattivazione o trasferimento di impianti
produttivi preesistenti, nel caso in cui ciò sia determinato da decisioni o ordinanze della
pubblica amministrazione”.
Per la Submisura 1.1.1. a), non ancora attivata, gli indicatori che concorrono alla formazione
delle graduatorie del bando nazionale della Legge 488/92 sono i seguenti:
a) rapporto tra il capitale proprio investito ed il valore dell’investimento complessivo
ammissibile;
b) rapporto tra il valore dell’agevolazione massima concedibile ed il valore dell’agevolazione
richiesta;
c) indicatore degli effetti ecologico-ambientali derivanti dal programma di investimento;
d) rapporto tra il numero di occupati attivati ed il valore dell’investimento complessivo
ammissibile;
e) indicatore delle priorità regionali individuate con riferimento alle aree del territorio, ai
settori merceologici e al tipo di investimento.
Valutazione intermedia indipendente del DocUP Obiettivo 2 Regione Marche 2000-2006
Ecosfera S.p.A Rapporto di valutazione intermedia 74
I criteri di selezione scelti sono evidentemente diretti a selezionare aziende che partecipano in
modo significativo dal punto di vista finanziario alla realizzazione degli investimenti,
massimizzano l’impatto occupazionale conseguente alla realizzazione degli interventi, i quali
devono altresì rivelarsi coerenti con il principio di sostenibilità ambientale.
All’interno dei bandi della Legge 488/92 attivati a cura del Ministero delle Attività Produttive, è
previsto l’inserimento di un indicatore definito dalla Regione, espressione delle priorità e della
strategia di sviluppo proprie del territorio.
Per l’anno 2002 la Regione Marche ha privilegiato il criterio territoriale per quanto concerne la
graduatoria ordinaria a vantaggio delle aree colpite dagli eventi sismici del 1997 o che
beneficiavano dell’ex Cassa del Mezzogiorno.
Per la graduatoria speciale, cui è destinato il 20% delle risorse finanziarie complessivamente
disponibili, oltre all’ubicazione territoriale sono stati introdotti criteri di priorità legati al settore
ed alla tipologia di investimento. Nel primo caso si è stabilito di premiare le imprese che
operano nel comparto della moda, un settore di punta nell’economia marchigiana e con
problemi connessi ai livelli di produttività significativamente più bassi di quelli registrati nelle
altre regioni del Centro-Nord. Per quanto concerne gli investimenti, è stato individuato il
seguente ordine di preferenza: creazione di nuovi impianti, a seguire riattivazione e
riconversione, quindi ampliamento, ristrutturazione e trasferimento di un impianto produttivo
esistente, e infine l’ammodernamento.
La scelta operata dalla Regione riflette le peculiarità nonché le problematiche del sistema
produttivo marchigiano, in coerenza inoltre con gli obiettivi specifici della Misura 1.1, come si
evince del resto dall’utilizzo anche nel caso di altre azioni della classificazione per tipologia di
investimento.
Submisura 1.1.1 int. b1) - Legge 341/95, art. 1: “Incentivi per investimenti produttivi connessi
con la creazione di un nuovo impianto produttivo o con l’ampliamento, l’ammodernamento, la
ristrutturazione, la riconversione, la riattivazione ed il trasferimento di un impianto produttivo
esistente”.
In origine la Submisura in esame non prevedeva il ricorso a criteri di selezione essendo stata
adottata una procedura automatica di selezione.
Nel corso del primo CdS (22/11/2001) è stata approvata la proposta di rendere selettiva la
procedura con lo scopo di orientare gli interventi verso gli obiettivi propri dell’Asse. In
particolare nel bando81
sono attribuiti punteggi ai progetti in relazione a due classi di criteri.
Accanto ai criteri base (fascia A) sono previsti dei criteri supplementari (fascia B) che, qualora
esplicitamente dichiarati dalle imprese all’atto della domanda, concorrono alla formazione della
graduatoria.
I criteri base considerano in primo luogo il rapporto tra l’ammontare dell’investimento ammesso
e il valore della produzione, con il quale si premiano le iniziative progettuali di maggiore entità
in relazione alla dimensione aziendale. Secondariamente viene valutata la tipologia di
investimento applicando il seguente ordine di preferenza: nuovo impianto, riattivazione,
ampliamento, riconversione, delocalizzazione, ammodernamento e ristrutturazione.
Per entrambi i criteri possono essere attribuiti fino a venti punti.
81
Il bando è stato approvato con DGR n° 616 del 7/5/2003.
Valutazione intermedia indipendente del DocUP Obiettivo 2 Regione Marche 2000-2006
Ecosfera S.p.A Rapporto di valutazione intermedia 75
Ai singoli criteri opzionali è stato conferito un peso differenziato che vede privilegiare
prevalentemente l’adesione a sistemi di certificazione ambientale e miglioramento delle
performance ambientali attribuibili al progetto presentato.
Meno determinante è il punteggio assegnato alle imprese che effettuano investimenti nelle
tecnologie dell’informazione e per l’acquisizione della certificazioni di qualità aziendale.
Il parametro occupazionale è anch’esso preso in considerazione pur incidendo in modo poco
significativo sul punteggio complessivo.
Nel loro insieme i criteri prescelti appaiono coerenti con la strategia di sviluppo del DocUP,
anche alla luce dell’integrazione degli aspetti ambientali. La certificazione ambientale,
originariamente il solo elemento considerato, seppur rilevante non appariva esaustivo per
pervenire ad una appropriata selezione degli interventi che tenesse conto della concezione ben
più vasta di sviluppo sostenibile del Programma. Di qui l’opportunità di favorire quelle imprese
che, pur non aderendo ad un sistema di gestione ambientale, propongono investimenti in grado
di ridurre l’impatto del processo produttivo sull’ambiente.
Nell’elaborato definitivo del bando permane invece la mancata integrazione del principio delle
Pari Opportunità: non è stato previsto difatti alcun criterio premiale a favore dell’imprenditoria
femminile o dell’occupazione femminile.
Submisura 1.1.1b1)
Principi, obiettivi e priorità trasversali Adeguatezza dei criteri di selezione e priorità
Obiettivi specifici
Adeguata: i criteri di selezione appaiono pertinenti
agli obiettivi specifici da perseguire
Sostenibilità ambientale
Adeguata: si ravvisa la piena integrazione della
priorità trasversale
Pari Opportunità
Inadeguata: non viene favorita né l’imprenditoria
femminile né l’inserimento lavorativo delle donne
o di soggetti svantaggiati
Occupazione
Adeguata: il parametro occupazionale è preso in
considerazione, ma incide in modo poco
significativo sul punteggio complessivo
Società dell’informazione
Adeguata: gli investimenti nelle tecnologie
dell’informazione sono presi in considerazione, ma
incidono in modo poco significativo sul punteggio
complessivo
Chiarezza e trasparenza della procedura valutativa
Adeguata: si rileva una soddisfacente esplicitazione
dei criteri di selezione
Submisura 1.1.1 int. b2) - Legge 598/94, art. 11: agevolazioni per “Investimenti per
l’innovazione tecnologica e la tutela ambientale, l’innovazione organizzativa e commerciale e
la sicurezza sui luoghi di lavoro”
Per l’intervento in oggetto si utilizza la procedura valutativa a sportello, pertanto non sono
previsti criteri di selezione e l’ammissibilità delle domande è subordinata esclusivamente
all’ordine cronologico di arrivo nei limiti delle risorse disponibili.
Valutazione intermedia indipendente del DocUP Obiettivo 2 Regione Marche 2000-2006
Ecosfera S.p.A Rapporto di valutazione intermedia 76
Submisura 1.1.2: “Aiuti agli investimenti delle imprese artigiane di produzione e di servizi alla
produzione”
Gli incentivi al sostegno degli investimenti produttivi delle imprese artigiane di produzione e di
servizi alla produzione sono rivolti:
all’ammodernamento, ampliamento, ristrutturazione, riconversione, riattivazione e
trasferimento di impianti già esistenti solo nel caso di rischio e/o incompatibilità ambientale e di
aree eccessivamente congestionate;
all’acquisto o costruzione di immobili per la creazione di nuove attività produttive, solo se
adeguatamente motivati: avranno priorità le imprese che recuperano e riutilizzano siti industriali
dismessi per attività produttive a basso impatto ambientale o per servizi strettamente connessi
con la produzione.
Per la predisposizione della graduatoria di merito degli interventi nel bando82
si sono ripresi i
due criteri individuati nel Complemento, finalizzati all’individuazione di imprese che siano in
possesso dei requisiti finanziari necessari per giungere alla realizzazione degli investimenti
cofinanziati (performance di fatturato dell’ultimo triennio), privilegiando al contempo quelle
che massimizzano l’occupazione creata a tempo indeterminato.
Per quanto concerne la priorità occupazionale, sono stati previsti incentivi per le aziende che
assumono manodopera femminile e/o qualificata83
a tempo indeterminato, nel qual caso
potranno accedere agli aiuti per la formazione continua di cui alla Misura D1 del POR Ob. 3.
Si ravvisa in questa scelta una possibile best practice in quanto oltre a favorire l’integrazione tra
i due programmi, può determinare uno stimolo molto efficace alla diffusione dell’occupazione
femminile e/o qualificata, alternativo al consueto criterio di priorità.
L’attenzione posta alla “qualità” dell’occupazione creata appare poi coerente con le
caratteristiche del mercato del lavoro marchigiano che, seppure con qualche differenza nel
territorio, fa registrare dei valori occupazionali abbastanza positivi, tanto che in alcune aree si è
prossimi alla piena occupazione.
Il bando non ha riconosciuto come prioritari nessuno dei quattro requisiti definiti nel CdP84
,
mentre ha attribuito dei coefficienti di priorità alle tipologie di iniziative ammissibili nel
seguente ordine di importanza: nuovo impianto, riattivazione, ampliamento, riconversione,
delocalizzazione, ammodernamento e ristrutturazione.
In relazione alla tipologia di investimento si sottolinea la coerenza con le priorità individuate già
dalla 1.1.1 a) e 1.1.1 b1), sebbene per le submisure esaminate precedentemente tale aspetto
venga valutato nell’ambito dei criteri di selezione.
Infine a parità di punteggio hanno precedenza in graduatoria le imprese che non rientrano nel
campo di applicazione del D.lgs. 334/99, ossia nei cui stabilimenti non sono presenti sostanze
pericolose.
In ordine alle esigenze di chiarezza e trasparenza del bando, non viene adeguatamente
esplicitata la modalità con cui viene attribuita la priorità, prevista da CdP e recepita dal bando, a
quelle che, tra le nuove attività, «recuperano e riutilizzano siti industriali dimessi per attività
produttive a basso impatto ambientale o per servizi strettamente connessi con la produzione».
82
Il bando è stato approvato con D.G.R. n. 3108 del 28/12/2001 e pubblicato sul BURM n. 6 del 9/01/2002.
83
Con occupazione qualificata si fa riferimento alle seguenti figure: operai specializzati, impiegato amministrativo
di concetto, quadri e tecnici.
84
I criteri di priorità individuati nel CdP sono riportati a pag. 74.
Valutazione intermedia indipendente del DocUP Obiettivo 2 Regione Marche 2000-2006
Ecosfera S.p.A Rapporto di valutazione intermedia 77
Inoltre, rispetto ad altre misure di aiuto, in primo luogo la 1.3, la metodologia individuata per
calcolare il punteggio appare piuttosto complessa e di non immediata leggibilità per le imprese
richiedenti.
Ai fini di una maggiore comprensibilità delle procedure valutative, si suggerisce il ricorso ad
una modalità di computo dei punteggi che possa risultare più facilmente comprensibile anche
dai non addetti ai lavori.
Nel complesso i criteri individuati non appaiono sufficientemente premianti verso quelle
aziende che migliorano le performance ambientali del proprio processo produttivo e, dunque,
poco efficaci nell’attuare la strategia orizzontale volta a promuovere uno sviluppo del sistema
produttivo che abbia un impatto contenuto sull’ambiente; tale gap potrà essere colmato in
occasione del prossimo bando, che dovrebbe recepire il criterio “performance ambientale
dell’impresa o miglioramento ambientale conseguito”. L’inserimento del criterio integrativo
appena richiamato nella scheda di misura del CdP è stato concordato con l’AAR.
Submisura 1.1.2
Principi, obiettivi e priorità trasversali Pertinenza dei criteri di selezione e priorità
Obiettivi specifici
Adeguata: i criteri di valutazione appaiono
pertinenti agli obiettivi specifici da perseguire
Sostenibilità ambientale
Inadeguata nella prima edizione del bando, mentre
in quello successivo sarà possibile conseguire la
piena integrazione della priorità trasversale a
condizione che venga effettivamente recepito il
criterio aggiuntivo proposto dall’AAR
Pari Opportunità
Inadeguata: non viene attribuita priorità
all’imprenditoria femminile e all’inserimento
lavorativo di soggetti svantaggiati
Occupazione
Adeguata: il parametro occupazionale è preso in
considerazione
Società dell’informazione
Inadeguata: non viene riconosciuto alcuna priorità
alla tematica in oggetto
Chiarezza e trasparenza della procedura valutativa
Inadeguata: non si ravvisa sufficiente
esplicitazione di alcuni meccanismi premiali, cui si
aggiunge una modalità di calcolo dei punteggi
alquanto complessa.
Submisura 1.1.3: “Aiuti per la riconversione ecologica delle PMI industriali e artigiane, per il
miglioramento delle condizioni di sicurezza e di salute nell’ambiente di lavoro e per il
risparmio energetico”
Tutti i criteri di selezione indicati nel CdP sono stati inseriti nel bando85
e adeguatamente
esplicitati con l’indicazione del relativo punteggio, dando luogo ad una procedura di valutazione
chiara e trasparente; più precisamente essi prendono in considerazione i seguenti aspetti:
a) tipologia degli interventi previsti all’interno della Submisura86
, in primo luogo agli
investimenti da parte di imprese che operano nel settore ambientale;
85
Il bando è stato approvato con D.G.R. n. 79 del 22/01/2002 e pubblicato sul BURM n. 15 del 25/01/2002.
86
I punteggi sono attribuiti in misura decrescente (da 6 a 1) per gli interventi ammissibili nel seguente ordine:
- interventi volti al recupero ed al riciclaggio dei rifiuti c/terzi;
- introduzione nel ciclo produttivo di sistemi innovativi, impianti, attrezzature che riducano l'impatto ambientale
(riduzione pericolosità e/o quantità degli inquinanti in atmosfera, negli scarichi idrici e nei rifiuti);
Valutazione intermedia indipendente del DocUP Obiettivo 2 Regione Marche 2000-2006
Ecosfera S.p.A Rapporto di valutazione intermedia 78
b) parametri dimensionali dell’impresa;
c) certificazioni ambientali conseguite;
d) rapporto tra ammontare dell’investimento e fatturato dell’ultimo bilancio approvato;
e) incremento di occupazione, con particolare riferimento, a titolo indicativo, alle assunzioni a
tempo indeterminato e di manodopera di media e alta qualifica.
La scelta effettuata fa emergere la volontà di garantire efficacia e efficienza delle iniziative,
privilegiando da una parte alcune tipologie di intervento tra quelle ammissibili e dall’altra
individuando imprese solide dal punto di vista finanziario, dunque in possesso dei requisiti
necessari a conseguire il completamento degli investimenti previsti; in entrambi i casi vengono
attribuiti i punteggi più elevati (fino a 6); seguono in ordine di importanza i parametri
dimensionali (1-5), che privilegiano le imprese più piccole, e la diffusione di modalità gestionali
compatibili con l’ambiente (3-5).
In merito all’incremento occupazionale vengono pesati in misura diversa i posti di lavoro a
tempo pieno o parziale (rispettivamente 1 e 0,5 per ogni unità).
Dei quattro requisiti previsti dal CdP87
per l’attribuzione della priorità a progetti che ottengono
lo stesso punteggio, si considera solo quello relativo alle imprese a prevalente partecipazione
femminile, mentre come si è visto la dimensione dell’impresa richiedente è inserita tra i criteri
di selezione.
Costituiscono requisiti preferenziali aggiuntivi l’ordine cronologico di presentazione delle
domande e la più recente iscrizione delle imprese al registro della CCIAA; quest’ultimo è
orientato a favorire le imprese di più recente costituzione, in ragione della maggiore rilevanza
relativa che assume il contributo pubblico per le aziende meno consolidate, nonché della priorità
attribuita dal DocUP alla creazione di nuovi impianti e/o di nuove imprese.
Le modalità individuate per la definizione della graduatoria appaiono appropriate alle finalità
della Misura.
Submisura 1.1.3
Principi, obiettivi e priorità trasversali Pertinenza dei criteri di selezione e priorità
Obiettivi specifici
Adeguata: i criteri di valutazione appaiono
pertinenti agli obiettivi specifici da perseguire
Sostenibilità ambientale Adeguata: si tratta dell’oggetto dell’intervento
Pari Opportunità
Adeguata: viene favorita opportunamente
l’imprenditoria femminile, mentre si potrebbe
favorire l’assunzione di donne e di soggetti
svantaggiati
Occupazione
Adeguata: si tiene in debito conto la priorità
trasversale
Società dell’informazione Non rilevante per le azioni in oggetto
Chiarezza e trasparenza della procedura valutativa
Adeguata: si rileva una soddisfacente
esplicitazione dei criteri di selezione
- rimozione o bonifica di strutture contenenti amianto e/o altre sostanze inquinanti;
- interventi volti a favorire sia il risparmio energetico sia l’utilizzo di fonti energetiche rinnovabili;
- miglioramento della sicurezza e salute dei lavoratori sul luogo di lavoro (rispetto ai requisiti di legge vigenti);
- realizzazione o modifica di impianti per il riutilizzo dei propri scarti di lavorazione a fini produttivi.
87
I criteri di priorità individuati nel CdP sono riportati a pag. 74.
Valutazione intermedia indipendente del DocUP Obiettivo 2 Regione Marche 2000-2006
Ecosfera S.p.A Rapporto di valutazione intermedia 79
Misura 1.2 “Servizi di ingegneria finanziaria”
La Misura in oggetto è finalizzata a promuovere il riequilibrio della struttura finanziaria delle
imprese locali, nonché lo sviluppo di investimenti innovativi attraverso strumenti di ingegneria
finanziaria che agevolino l’accesso al credito. Più precisamente gli obiettivi specifici indicati
nella scheda di misura sono:
- promuovere l’ammodernamento degli impianti produttivi e l’introduzione nel ciclo
produttivo di tecnologie altamente innovative;
- favorire l’internazionalizzazione del sistema produttivo marchigiano;
- favorire il miglioramento della gestione ambientale delle produzioni, con effetti positivi
sulla riduzione dei fattori inquinanti e dei consumi di materie prime.
Submisura 1.2.1 “Prestazione di garanzie ed abbattimento del costo delle operazioni di
finanziamento per investimenti materiali ed immateriali”
La Submisura si articola in due tipologie di azione:
a) la costituzione di un Fondo di garanzia da utilizzare per le operazioni di garanzia nel
finanziamento (anche sotto forma di leasing) di investimenti produttivi in attività reputate
economicamente efficienti;
b) la costituzione di un Fondo per l’abbattimento del costo delle operazioni di finanziamento
(anche sotto forma di leasing) per la realizzazione degli investimenti produttivi, di cui una parte
sarà riservata come si è detto alle imprese artigiane.
L’attuazione degli interventi viene svolta da un soggetto gestore (beneficiario finale) selezionato
attraverso un bando ad evidenza pubblica.
Le domande presentate dalle imprese vengono selezionate tramite una procedura valutativa a
sportello secondo l’ordine cronologico di spedizione, a seguito di pubblicazione di apposito
regolamento attuativo. L’istruttoria prevista appare piuttosto accurata e verterà sulla verifica
della validità della richiesta sotto l’aspetto finanziario, tecnico-produttivo (innovazione di
processo e di prodotto) e delle potenzialità commerciali e di sviluppo dell’impresa proponente
(creazione di nuova occupazione).
Al riguardo si rileva che nell’ambito delle modifiche apportate con la procedura scritta del
dicembre 2002 è stata corretta la terminologia utilizzata nel CdP, laddove si individuano criteri
di selezione e priorità, in realtà non applicabili nel modo consueto in una procedura automatica,
la quale prevede la sola verifica dell’esistenza o meno dei requisiti di ammissibilità delle
proposte pervenute, senza ricorrere ad alcuna assegnazione di punteggi.
Esattamente il CdP individua due criteri di priorità legati a finalità distinte: da un lato, vengono
privilegiati gli interventi volti al miglioramento dell’impatto ambientale determinato dal
processo produttivo e, dall’altro, si sostengono gli investimenti produttivi realizzati dalla
microimpresa artigiana avvalendosi di uno strumento finanziario ad hoc.
Come si è detto, entrambi i criteri non sono in concreto applicabili per la procedura in esame,
tuttavia in coerenza con l’importanza riconosciuta alla componente ambientale, l’AAR ha
Valutazione intermedia indipendente del DocUP Obiettivo 2 Regione Marche 2000-2006
Ecosfera S.p.A Rapporto di valutazione intermedia 80
fornito una definizione più puntuale di “rispetto della normativa ambientale e urbanistica”,
quale requisito di ammissibilità88
.
Per quanto concerne il settore dell’artigianato, la preferenza accordata da CdP trova espressione,
anziché nella fase di valutazione dei progetti, in una linea di intervento appositamente dedicata
con la quale si riserva una quota del Fondo per l’abbattimento del costo delle operazioni di
finanziamento alle Cooperative Artigiane di Garanzia89
.
Submisura 1.2.2 :“Miglioramento dell’accesso delle PMI al capitale di rischio”
L’azione in oggetto è finalizzata ad operazioni per lo sviluppo e il consolidamento
organizzativo, quali processi di ricambio generazionale, start-up e early stage, finanziamento
progetti di ricerca e programmi innovativi.
I criteri di selezione individuati nel bando appaiono del tutto coincidenti con le indicazioni
contenute nel CdP e pertinenti con le finalità perseguite dalla Misura. Essi prendono in
considerazione i seguenti elementi:
Validità tecnica ed economica della proposta di intervento;
Incremento occupazionale a tempo indeterminato;
Rapporto tra ammontare del ricorso al capitale di rischio e quota di capitale proprio.
L’esplicitazione dei suddetti criteri nel bando riflette il contenuto fortemente innovativo e
strategico della Submisura in oggetto. Viene infatti privilegiata la qualità della progettazione
presentata (fino a 3 punti), valutata in termini di innovatività dell’intervento, perché assente o
poco diffuso sul territorio, ovvero per l’organizzazione on line dell’attività, incentivando la
diffusione dell’e-commerce e dell’e-business.
La verifica della validità economica, accanto alla più consueta analisi degli indici di redditività,
riserva attenzione all’evoluzione del mercato di riferimento ed, in particolare, all’eventuale
estensione ai mercati esteri, privilegiando le imprese che presentano maggiore propensione
all’internazionalizzazione.
Un peso significativo viene riconosciuto all’incremento occupazionale connesso con la
realizzazione dell’intervento (con l’assegnazione di un massimo di 5 punti).
A garanzia delle componenti orizzontali dello sviluppo indicati in ambito comunitario e recepite
dal DocUP, si suggerisce l’inserimento di criteri di selezione che favoriscano gli investimenti
che riducono l’impatto delle attività produttive sull’ambiente. Potrebbe essere inoltre accordata
priorità ai progetti presentati da imprese a prevalente partecipazione femminile.
A tale riguardo occorre sottolineare che nel momento in cui l’attuale procedura a bando venisse
trasformata in procedura a sportello, esigenza recentemente emersa90
, la valutazione dei progetti
anziché condurre alla definizione di una graduatoria, servirà ad accertare che l’impresa
raggiunga o meno il punteggio minimo richiesto per l’accesso ai contributo.
88
Più precisamente l’AAR suggerisce di intendere il rispetto della normativa ambientale ed urbanistica, inserito
nel CdP tra i criteri di ammissibilità, «con particolare, ma non esclusivo riferimento alla gestione dei rifiuti, alla
quantità e qualità delle acque prelevate e scaricate, alle emissioni in atmosfera, alle emissioni di rumori».
89
Il Fondo destinato alle microimprese artigiane sarà gestito secondo le procedure previste dagli art. 7, 8, 9 della
L.R. n. 33/97 “Interventi per lo sviluppo e la qualificazione dell’artigianato marchigiano”, rifinanziata e modificata
con L.R. n. 14/2000.
90
Tale orientamento è stato manifestato dal Servizio preposto all’attuazione nel corso del confronto con l’AAR,
che ne ha lasciato traccia nella Relazione delle attività svolte e, successivamente, in occasione del CdS del 12 giugno
2003.
Valutazione intermedia indipendente del DocUP Obiettivo 2 Regione Marche 2000-2006
Ecosfera S.p.A Rapporto di valutazione intermedia 81
Submisura 1.2.2
Principi, obiettivi e priorità trasversali Pertinenza dei criteri di selezione e priorità
Obiettivi specifici
Adeguata: i criteri di valutazione appaiono
pertinenti rispetto agli obiettivi specifici da
perseguire
Sostenibilità ambientale
Inadeguata: non è stata perseguita la piena
integrazione della priorità trasversale
Pari Opportunità
Inadeguata: non è stata attribuita sufficiente
attenzione all’imprenditorialità femminile
Occupazione
Adeguata: il parametro occupazionale è preso in
considerazione
Società dell’informazione
Adeguata: si ravvisa la piena integrazione della
priorità trasversale
Chiarezza e trasparenza della procedura valutativa
Adeguata: a seguito delle modifiche apportate al
CdP.
Misura 1.3 “Incentivi per il miglioramento della qualità ed il rafforzamento della
competitività delle PMI”
La Misura si propone di stimolare la diffusione di servizi avanzati alle imprese atti ad
accrescerne la competitività; in particolare le linee strategiche dell’intervento tenderanno a:
- promuovere l’ammodernamento degli impianti produttivi e l’introduzione nel ciclo
produttivo di tecnologie altamente innovative;
- favorire l’internazionalizzazione del sistema produttivo marchigiano;
- sostenere l’efficienza gestionale ed organizzativa del sistema produttivo regionale;
- favorire il miglioramento della gestione ambientale delle produzioni, con effetti positivi
sulla riduzione dei fattori inquinanti e dei consumi di materie prime;
- favorire la creazione di nuovi impianti e/o di nuove imprese, con particolare attenzione alle
iniziative femminili e a basso impatto ambientale e ai settori innovativi.
L’articolazione della Misura si presenta piuttosto complessa così come i parametri individuati
per la selezione delle operazioni.
Sono invece comuni i criteri premiali (elencati di seguito) proposti dal CdP laddove i progetti
presentino parità nel punteggio ricevuto in fase di selezione:
a) progetti ricadenti negli strumenti di programmazione negoziata e territoriale (Accordi di
programma quadro e Patti territoriali di cui all’art. 2 della L. 662/96, PRUSST e Progetti
Integrati Territoriali) purché approvati;
b) progetti presentati dalle piccole imprese, qualora il parametro dimensionale non figuri tra i
criteri di selezione;
c) progetti presentati da imprese a prevalente partecipazione femminile;
d) limitatamente alle Submisure 1) e 2) intervento b) progetti che prevedono un incremento
occupazionale femminile;
e) progetti presentati da soggetti appartenenti alle fasce deboli;
f) iniziative che nel loro piano di investimento mostrino un’attenzione tangibile
all’introduzione di innovazione tecnologica e al miglioramento delle performance ambientali.
Valutazione intermedia indipendente del DocUP Obiettivo 2 Regione Marche 2000-2006
Ecosfera S.p.A Rapporto di valutazione intermedia 82
Quattro delle priorità individuate sono le medesime suggerite dal CdP per gli interventi della
Misura 1.1, omogeneità che mette in rilievo la sostanziale coerenza della strategia adottata per
indirizzare lo sviluppo del sistema produttivo.
Con i criteri di cui ai punti d) ed f) si rafforza invece l’attenzione posta da una parte alle Pari
Opportunità, che così viene estesa dalla sola imprenditoria anche all’occupazione femminile, e
dall’altra al contenuto innovativo dei progetti, dal punto di vista tecnologico e dell’impatto
sull’ambiente, in linea con le specificità delle iniziative in oggetto.
In merito all’effettivo recepimento dei criteri di priorità nei bandi ad oggi pubblicati, si rileva
che per nessuna tipologia di intervento si promuove l’integrazione con la programmazione
negoziata e territoriale, né viene attribuita alcuna preferenza alle persone svantaggiate.
Analogamente a quanto è emerso per la Misura 1.1, si ravvisa la necessità di adeguare in tal
senso i prossimi bandi o di rivedere, in occasione della revisione di metà periodo, gli obiettivi
che effettivamente si intendono perseguire con le azioni in esame.
Submisure 1) “Incentivi per l’acquisizione di servizi per la qualità e l’innovazione tecnologica”
e 2) int. b “Servizi di innovazione informatica: aiuti alle PMI industriali ed artigiane per
l’acquisto di servizi finalizzati a favorire l’innovazione tecnologica ed informatica nell’ambito
dei programmi di commercializzazione ed internazionalizzazione delle imprese locali”
Per gli interventi in esame il CdP ha indicato quattro criteri di selezione, ripresi poi fedelmente
nei bandi91
, con i quali si è inteso privilegiare gli interventi presentati da quelle imprese che
dimostrino una forte capacità di sviluppo (tasso di crescita del fatturato nel triennio precedente
la presentazione della domanda), soprattutto in termini di propensione all’internazionalizzazione
(percentuale del fatturato estero sul totale).
Sono state, inoltre, considerate sia la capacità delle imprese di massimizzare l’incremento
occupazionale, sebbene non venga posta attenzione al livello di qualifica, sia il tipo di impresa
richiedente, aspetto con il quale si è inteso premiare principalmente la piccola impresa artigiana.
La scelta dei criteri preferenziali si limita alla promozione delle condizioni di Pari Opportunità
tra uomini e donne cui si aggiunge, rispetto alle previsioni del CdP, l’ordine cronologico di
invio delle proposte progettuali.
Non è stata invece riservata attenzione all’elemento territoriale (progetti ricadenti negli
strumenti di programmazione negoziata e territoriale), ad un concetto di Pari Opportunità
allargato anche alle fasce deboli ed, infine, al contenuto dell’investimento in termini di
miglioramento delle performance ambientali e di innovazione tecnologica.
Quest’ultimo aspetto si ritiene in realtà poco significativo considerando la natura di per sé
fortemente innovativa delle iniziative ammissibili e la scelta di non accordare alcuna preferenza
alle tipologie di servizi richiesti, evidente posti sullo stesso piano rispetto agli obiettivi specifici
della Misura.
Circa l’integrazione della priorità ambientale, si concorda con il suggerimento espresso
dall’AAR in ordine all’inserimento di un criterio di selezione aggiuntivo - adesione del soggetto
beneficiario ad un sistema di gestione ambientale - per la Submisura 1.3.292
.
91
Il bando della Submisura 1.3.1 è stato pubblicato in BUR n. 14 del 25/01/2002: quello della 1.3.2 b) in BUR n.
20 del 05/02/2002.
92
L’integrazione è stata condivisa dal RdM per l’int. a).
Valutazione intermedia indipendente del DocUP Obiettivo 2 Regione Marche 2000-2006
Ecosfera S.p.A Rapporto di valutazione intermedia 83
Tuttavia recependo il timore espresso dal Responsabile del procedimento, circa la possibilità
che tale modifica possa incidere negativamente sul tiraggio già scarso della Submisura 1.3.2 int.
b) in ragione della sua natura fortemente innovativa, si suggerisce comunque l’inserimento
dell’aspetto premiale tra i criteri di priorità.
Submisure 1.3.1 e 1.3.2 b)
Principi, obiettivi e priorità trasversali Pertinenza dei criteri di selezione e priorità
Obiettivi specifici
Adeguati: i criteri di valutazione appaiono
pertinenti agli obiettivi specifici da perseguire
Sostenibilità ambientale
Inadeguata: da integrare, almeno come elemento
premiale per le iniziative che presentano una parità
di punteggio
Pari Opportunità
Inadeguata: non viene attribuita priorità
all’inserimento lavorativo di soggetti svantaggiati
Occupazione
Adeguata: gli aspetti occupazionali sono
considerati in modo significativo nell’attribuzione
di punteggi
Società dell’informazione Adeguata: si tratta dell’oggetto dell’intervento
Chiarezza e trasparenza della procedura valutativa
Adeguata: si rileva una soddisfacente
esplicitazione dei criteri di selezione
Submisura 2), int. a) servizi di qualificazione organizzativa
La Submisura finanzia iniziative di promozione e marketing e aiuti alle PMI industriali ed
artigiane per l’acquisizione di servizi per le strategie d’internazionalizzazione delle imprese
locali.
In fase di istruttoria delle proposte progettuali93
, si premiano in primo luogo le imprese che
dimostrano una spiccata propensione all’esportazione, attraverso l’allargamento dei mercati di
riferimento, con particolare attenzione alle aree del Nord America e dell’estremo Oriente
(compresa l’Oceania), come pure sulla base della percentuale media di fatturato estero degli
ultimi tre anni.
Come per gli altri interventi cofinanziati dalla Misura in esame è attribuito un punteggio a
favore delle imprese che creano occupazione aggiuntiva, riservando attenzione questa volta alla
manodopera qualificata specializzata in commercio estero, la cui creazione è strettamente
correlata con i processi di internazionalizzazione.
I criteri di selezione individuati si ritengono pienamente adeguati alle finalità delle azioni
cofinanziate e coerenti con quanto previsto nel CdP.
Quale criterio di priorità il bando considera solo l’ordine cronologico di arrivo delle domande,
senza mostrare attenzione agli obiettivi di carattere trasversale. In tal senso sarebbe opportuno,
ad esempio, accordare preferenza alle imprese a prevalente partecipazione femminile o che
adottano un sistema di gestione ambientale.
93
Ad eccezione degli interventi di cui al primo trattino non concernenti aiuti ma iniziative promozionali a titolarità
regionale rivolte al sistema delle PMI, attuate in conformità con le indicazioni del programma annuale promozionale,
e quindi non soggetta a procedura di selezione. Il bando della Submisura 1.3.2 a) è stato pubblicato in BUR n. 20 del
05/02/2002.
Valutazione intermedia indipendente del DocUP Obiettivo 2 Regione Marche 2000-2006
Ecosfera S.p.A Rapporto di valutazione intermedia 84
Submisure 1.3.2 a)
Principi, obiettivi e priorità trasversali Pertinenza dei criteri di selezione e priorità
Obiettivi specifici
Adeguata: i criteri di valutazione appaiono
pertinenti agli obiettivi specifici da perseguire
Sostenibilità ambientale
Inadeguata: sarebbe auspicabile integrare la
priorità trasversale
Pari Opportunità
Inadeguata: sarebbe auspicabile integrare la
priorità trasversale
Occupazione
Adeguata: si tiene in debito conto la priorità
trasversale
Società dell’informazione Non rilevante per le azioni in oggetto
Chiarezza e trasparenza della procedura valutativa
Adeguata: si rileva una soddisfacente
esplicitazione dei criteri di selezione
Submisura 3) incentivi per l’acquisizione di servizi diretti alla creazione di imprese innovative
La Submisura attribuisce priorità alle iniziative inerenti nei nuovi bacini di impiego e attività di
servizio dotate di ampie potenzialità di sviluppo economico ed occupazionale (tecnologie
dell’informazione e della comunicazione, tutela ambientale, servizi sociali, attività culturali,
ecc.).
L’attivazione degli interventi prevede due procedure parallele. La prima è rivolta
all’individuazione dei fornitori dei servizi, di cui si valuta, l’affidabilità tecnica (disponibilità
dei mezzi finanziari, tecnici e capacità professionali), la completezza e complessità dei servizi
offerti (il cui peso è preponderante rispetto agli altri aspetti considerati), la capacità di diffusione
delle conoscenze e delle informazioni ed, infine, la capacità di utilizzo di tecnologie di
comunicazione multimediali a distanza.
Mentre per il caso precedente si riscontra un perfetto allineamento del contenuto del bando con
quanto previsto nella scheda di Misura, per la seconda procedura, concernente la selezione delle
imprese, il bando94
si discosta dal CdP articolando in modo diverso i criteri di selezione95
,
sebbene le linee strategiche sottese non subiscano variazioni sostanziali. Tuttavia una
formulazione più aderente al tenore letterale della scheda sarebbe stata forse preferibile, in virtù
di quelle esigenze di chiarezza e trasparenza della procedura valutativa che appaiono comunque
elementi da tenere in conto.
I criteri adottati nel bando fanno riferimento a due ambiti selettivi prevalenti:
- il settore di investimento, coerentemente con l’obiettivo di incentivare le iniziative
imprenditoriali attinenti i nuovi bacini di impiego, per le connesse potenzialità in termini di
sviluppo economico e occupazione, premiando in particolare i settori relativi alle nuove
tecnologie della comunicazione e dell’informazione, cui va il punteggio più elevato (35), e
alla tutela ambientale (25);
- i soggetti proponenti, favorendo in primo luogo le iniziative femminili (30) e a seguire
quelle promosse da giovani muniti o meno di laurea (rispettivamente 20 e 15 punti).
94
Il bando per l’accesso ai contributi figura quale allegato A alla deliberazione n. 21 dell’8 Gennaio 2003.
95
I criteri di selezione previsti nel CdP sono i seguenti:
- originalità e innovatività dell’iniziativa rispetto al territorio Ob 2;
- iniziative imprenditoriali attinenti i nuovi bacini di impiego e le attività di servizio dotate di ampie potenzialità
di sviluppo economico e occupazionale;
- grado di tecnologia e di informatizzazione prevista;
- numero e tipologia (donne, titolo di studio) dei soggetti coinvolti.
Valutazione intermedia indipendente del DocUP Obiettivo 2 Regione Marche 2000-2006
Ecosfera S.p.A Rapporto di valutazione intermedia 85
Le ragioni sottostanti la scelta strategica di incentivare soprattutto in questi ambiti
l’imprenditoria giovanile e femminile appaiono condivisibili; esse sono da ricercare per la prima
tipologia di soggetti nel possesso di conoscenze e di attitudini che ne determinano una più
spiccata propensione ad operare in settori innovativi, principalmente quelli a più elevato
contenuto tecnologico.
L’elevata presenza femminile in alcune delle attività che ricadono nei nuovi bacini di impiego,
in particolare la tutela ambientale, i servizi sociali e le attività culturali, ha indirizzato il policy
maker verso i settori in oggetto e in minor misura su quelli tradizionali nell’affrontare il
problema della disoccupazione femminile e della carenza di iniziative imprenditoriali da parte
delle donne.
Ci si sofferma, infine, sulle priorità inserite nel bando tese a premiare le iniziative sulla base del
numero dei soggetti coinvolti, dell’impatto occupazionale e dell’entità dell’investimento.
Al riguardo si osserva che i criteri premiali accordati, pur ritenuti appropriati, non riprendono
quelli previsti dal CdP, ad eccezione dei punti c) ed f) ampiamente soddisfatti dai criteri di
selezione.
Pur essendo le indicazioni del CdP non vincolanti appare opportuno esprimersi sulla mancata
considerazione dei soggetti svantaggiati, che avrebbero potuto trovare spazio in questa tipologia
di interventi più che nelle altre contemplate dalla Misura 1.3. In effetti si può ritenere che questa
carenza sia in parte colmata dalla presenza della Submisura 3.3.2 “Aiuti alla creazione e al
consolidamento delle imprese sociali” espressamente destinata all’inserimento lavorativo di
persone svantaggiate.
Submisura 1.3.3
Principi, obiettivi e priorità trasversali Pertinenza dei criteri di selezione e priorità
Obiettivi specifici
Adeguata: i criteri di valutazione appaiono
pertinenti agli obiettivi specifici da perseguire
Sostenibilità ambientale
Adeguata: si tiene in debito conto la priorità
trasversale
Pari Opportunità
Inadeguata: non viene attribuita priorità
all’inserimento lavorativo di altri soggetti
svantaggiati
Occupazione
Adeguata: si tiene in debito conto la priorità
trasversale
Società dell’informazione
Adeguata: viene attribuito un punteggio premiale alle
iniziative nel settore delle tecnologie della
comunicazione e dell’informazione
Chiarezza e trasparenza della procedura valutativa
Inadeguata: sarebbe stata preferibile una
formulazione dei criteri di valutazione del bando
più aderente alla scheda di misura del CdP
Con la modifica della procedura a bando in procedura a sportello96
, la valutazione dei progetti
anziché condurre alla definizione di una graduatoria, servirà ad accertare che l’impresa
raggiunga o meno il punteggio minimo richiesto per l’accesso ai contributo.
96
La richiesta è stata formulata in occasione del CdS del 12 giugno 2003.
Valutazione intermedia indipendente del DocUP Obiettivo 2 Regione Marche 2000-2006
Ecosfera S.p.A Rapporto di valutazione intermedia 86
Misura 1.4 “Infrastrutture per il sistema produttivo”
La Misura 1.4 è volta ad intervenire su alcuni elementi di fragilità del sistema produttivo, che ne
ostacolano il rafforzamento competitivo, in linea con i seguenti obiettivi:
Sostenere l’efficienza regionale ed organizzativa del sistema produttivo regionale;
Riqualificare l’offerta regionale di servizi al sistema produttivo, con particolare riferimento
a quelli di tipo strategico e “di frontiera”;
Migliorare la dotazione e la funzionalità delle infrastrutture per la localizzazione delle
imprese in un’ottica di sviluppo sostenibile.
Gli interventi previsti nell’ambito della Submisura 1.4.1 – strettamente complementari con le
azioni attivabili nell’ambito della Misura 1.3 da ultimo analizzata – sono volti a qualificare
ulteriormente l’offerta regionale di servizi avanzati all’impresa, capace di garantire prestazioni
innovative, indipendentemente dai vincoli dimensionali e finanziari delle aziende locali97
.
Per l’intervento a), che intende promuovere il potenziamento della dotazione infrastrutturale dei
laboratori di ricerca, di prova e dei centri di innovazione e di trasferimento di tecnologia, il CdP
ha previsto quali criteri di selezione:
grado di incidenza sulla funzionalità del sistema produttivo locale, con particolare
riferimento all’integrazione con altre infrastrutture esistenti;
qualità della progettazione, dimostrazione della fattibilità tecnico-economica
dell’intervento, dei tempi di esecuzione e dell’eseguibilità in relazione alle disponibilità
economiche;
equilibrio finanziario e gestionale dell’infrastruttura da finanziare.
Oltre a riportate fedelmente questi tre criteri, che possono ricevere fino ad un massimo di 20
punti su un totale di 100, il bando di attuazione98
ha inteso inoltre privilegiare due aspetti
ulteriori ovvero:
completezza e complessità del progetto, intesa come capacità di offrire una gamma integrata
e articolata di servizi;
capacità di diffusione delle conoscenze.
Il primo criterio dall’analisi dei punteggi è risultato essere quello prevalente (può ricevere fino
ad un massimo di 30 punti); si tratta comunque di criteri volti entrambi a privilegiare
l’affidabilità tecnica dei soggetti proponenti, e che risultano fra l’altro previsti dal CdP per
l’intervento b) della stessa Submisura.
In caso di parità è accordata prevalenza alle iniziative che nel loro piano di investimento
mostrino un’attenzione tangibile all’introduzione di innovazione tecnologica e al miglioramento
delle performance ambientali; si riprende in tal modo l’indicazione del CdP, mentre in questo
caso il bando omette il riferimento alla priorità solitamente riservata ai progetti ricadenti negli
strumenti di programmazione regionale e negoziata.
97
La Submisura 1.4.2, di cui non ci si occupa direttamente, si propone di incentivare la realizzazione di opere di
urbanizzazione primaria e indotta, nonché interventi di infrastrutturazione leggera o high-tech nelle aree produttive
già in possesso di un’adeguata dotazione di infrastrutturazione primaria.
98
Approvato con DGR n. 80 del 22/01/2002, il bando dell’intervento a è stato pubblicato in BUR n. 23 del
07/02/2002.
Valutazione intermedia indipendente del DocUP Obiettivo 2 Regione Marche 2000-2006
Ecosfera S.p.A Rapporto di valutazione intermedia 87
Analogamente a quanto osservato nella precedente Misura, nel caso dell’intervento b) tutti i
criteri specifici previsti dal CdP vengono riformulati, senza che ne risulti comunque alterato il
senso complessivo.
Anche per tale azione sarebbe stata preferibile una formulazione più aderente al tenore della
scheda, in virtù di quelle esigenze di chiarezza e trasparenza della procedura valutativa che
appaiono comunque elementi da tenere in conto99
.
Nell’ambito del criterio selettivo determinante in termini di punteggio (fino a 40 punti su 100) si
valuta la qualità tecnica della proposta progettuale da più punti di vista: organizzazione del
piano di lavoro, chiarezza ed adeguatezza degli obiettivi previsti, metodologia, rapporto costo-
efficacia dell’intervento, etc..
Apprezzabile appare l’attenzione riservata alle iniziative che presentino un carattere
particolarmente innovativo in ragione dell’approccio o della metodologia utilizzata, o per la
natura della modalità di diffusione delle conoscenze. La natura dei due interventi sembra tale da
farli apparire scarsamente significativi in termini di ricadute occupazionali, così come
problematico appare l’inserimento di criteri premiali di promozione delle Pari Opportunità.
Il principale criterio di priorità inserito del bando100
non rientra tra quelli suggeriti, a titolo
indicativo, nella sezione II.5.
Qualora dovessero risultare ulteriori parità troverà applicazione, in linea con la consueta
previsione del CdP, il criterio di prevalenza accordato ai progetti ricadenti negli strumenti di
programmazione territoriale e negoziata, purché approvati.
Submisura 1.4.1 (int. a e b)
Principi, obiettivi e priorità trasversali Pertinenza dei criteri di selezione e priorità
Obiettivi specifici
Adeguata: i criteri di valutazione appaiono
pertinenti rispetto agli obiettivi specifici da
perseguire
Sostenibilità ambientale Adeguata
Pari Opportunità Non rilevante per le azioni in oggetto
Occupazione Non rilevante per le azioni in oggetto
Società dell’informazione Non rilevante per le azioni in oggetto
Chiarezza e trasparenza della procedura valutativa
Inadeguata (per il caso del solo int. b): sarebbe
stata preferibile una formulazione dei criteri di
valutazione del bando più aderente alla scheda di
misura del CdP
Misura 2.2 “Ottimizzazione del sistema di gestione del ciclo dei rifiuti”
La Misura 2.2 del DocUP è finalizzata all’ottimizzazione del sistema regionale di gestione
integrata dei rifiuti, attraverso l’azione di tre submisure tra loro integrate.
La misura nel suo complesso è volta al soddisfacimento dei seguenti obiettivi specifici:
99
Il CdP individua i seguenti criteri:
affidabilità tecnica del soggetto (disponibilità dei mezzi finanziari e tecnici e di capacità professionali);
presenza di una specifica analisi della domanda;
completezza e complessità del progetto, intesa come capacità di offrire una gamma integrata e articolata di servizi;
capacità di diffusione delle conoscenze.
100
Il criterio in questione recita testualmente: “A parità di punteggio per intervento avrà precedenza in graduatoria
l’impresa che propone più interventi con sommatoria dei punteggi ammessi maggiore”.
Valutazione intermedia indipendente del DocUP Obiettivo 2 Regione Marche 2000-2006
Ecosfera S.p.A Rapporto di valutazione intermedia 88
Ottimizzare il sistema regionale dei rifiuti, promuovendo la raccolta differenziata, il
riciclaggio e il recupero di materia dai rifiuti, e ottimizzando il sistema di smaltimento;
Promuovere la riduzione della quantità e pericolosità dei rifiuti prodotti attraverso iniziative
di sperimentazione.
I criteri di selezione da CdP sono i medesimi per entrambi gli interventi di cui ci si occupa
(Submisura 2.2.1, interventi c1 e c2) ovvero:
significatività dei risultati attesi sulla riduzione dei rifiuti;
significatività del progetto in rapporto alle caratteristiche produttive regionali (distretti) ed
aggregazione dei soggetti proponenti;
esaustività, compiutezza, organicità del progetto e sua integrazione con altre iniziative di
“sostenibilità ambientale”;
previsione di diffusione del prototipo su scala più ampia rispetto alla sperimentazione;
caratteristiche innovative del progetto;
tempi di realizzazione.
I predetti criteri sono stati esplicitati nei bandi attraverso una riformulazione che ha tenuto conto
della specifica natura degli interventi, ma che ha comunque rivelato da un punto di vista
complessivo piena coerenza con la scheda di misura del CdP. Per un’analisi dettagliata si fa
rinvio all’esame dei singoli bandi effettuato di seguito.
Stante la natura peculiare degli interventi considerati, non appare significativo formulare
riflessioni di una qualche significatività in ordine alla possibile integrazione dei criteri selettivi
ai fini della promozione delle priorità occupazionali e di rispetto delle Pari Opportunità.
Per quanto riguarda i criteri di priorità, con apprezzabile chiarezza in entrambi i bandi il criterio
unico da CdP viene riarticolato, prevedendo due criteri distinti.
Nello specifico vengono assegnati 3 punti ai progetti realizzati da soggetti in possesso di sistemi
di certificazione di qualità e/o ambientali, inserendo anche la certificazione ECOLABEL
accanto a quelle menzionate nel CdP (ISO-EMAS); il medesimo punteggio viene attribuito in
caso di parità ai progetti ricadenti negli strumenti di programmazione negoziata e territoriale
(Accordi di Programma quadro e Patti Territoriali di cui all’art. 2 della L. 662/96, PRUSST e
Progetti Integrati Territoriali), purché approvati.
Intervento c1): “Progetti di ricerca e sviluppo finalizzati alla realizzazione di prototipo di bene
durevole concepito con componenti a lunga durata, facilmente riparabili e disassemblabili a
fine vita per essere recuperati e riciclati: LCA del prodotto”101
.
Tutti i criteri del CdP possono dirsi esplicitati dal bando, che mira in primo luogo a premiare la
qualità tecnica delle proposte progettuali. Di qui l’attribuzione di punteggi che privilegia (fino a
punti 20) i progetti in grado di determinare un significativo aumento della durata della vita del
bene, nonché la volontà di promuovere le iniziative che prevedano una diminuzione rilevante
del n° di materiali componenti e incidano sulla percentuale di riciclabilità (aspetto quest’ultimo
che può ricevere fino a punti 10). Coerentemente con gli obiettivi di misura è fortemente
premiato l’uso dei materiali derivanti da riciclaggio.
101
I bandi degli interventi c1) e c2) figurano in allegato alla Delibera di Giunta n. 1325 del 16 luglio 2002.
Valutazione intermedia indipendente del DocUP Obiettivo 2 Regione Marche 2000-2006
Ecosfera S.p.A Rapporto di valutazione intermedia 89
Il bando prevede un criterio di tipo per così dire riassuntivo (“Esaustività, compiutezza ed
organicità del progetto”) all’interno del quale vengono valutati (con punteggio da 3 a 15) aspetti
che nel CdP formano oggetto di criteri aventi autonoma rilevanza.
Ci si riferisce nello specifico a:
Diffusione del prototipo su scala più ampia rispetto alla sperimentazione (immissione sul
mercato del bene);
Significatività dei risultati attesi sulla produzione dei rifiuti nel territorio regionale.
Sempre nell’ambito dell’ampio criterio in questione va positivamente sottolineato l’inserimento
della ponderazione di alcuni aspetti specifici:
Stima della riduzione del consumo energetico per la produzione del bene;
Analisi della sostenibilità ambientale del bene;
Previsione di un progetto di monitoraggio per il controllo dell’intervento.
Il criterio “tempi di realizzazione” viene esplicitato in termini di “Stato di attuazione del
progetto”, con assegnazione di punteggi differenziati (da 4 a 8) in virtù dello stato più o meno
avanzato di attuazione.
E’ possibile pertanto affermare che tutti i criteri del bando sono pienamente allineati con gli
obiettivi e i criteri di selezione individuati nella scheda misura, ove si eccettui un unico
scostamento: manca nel bando dell’intervento c1) una valutazione della significatività del
progetto in rapporto alle caratteristiche produttive regionali (come da criterio del CdP), di cui
viceversa si tiene conto nel bando dell’intervento c2).
Intervento c2): “Progetti di ricerca e sviluppo finalizzati alla realizzazione di imballaggi
pluriuso”.
Le considerazioni che possono farsi sulla struttura del bando dell’intervento c2) possono dirsi
del tutto speculari rispetto a quelle appena svolte in relazione all’intervento c1). I criteri di
selezione delle operazioni elencati nei due bandi risultano in effetti pressoché coincidenti, con le
necessarie specificazioni legate alla natura peculiare dell’intervento c2), volto a promuovere e
favorire azioni dirette ad incentivare politiche sostenibili di prodotto rivolte agli imballaggi102
.
Unica differenza significativa tra i due bandi, peraltro già evidenziata, si riferisce al criterio
“esaustività, compiutezza ed organicità del progetto” che nel caso dell’intervento c2) pondera al
suo interno anche l’aspetto “significatività dell’incidenza regionale (tipologia di imballaggio
riferita ai distretti produttivi)”, in linea con quanto previsto dal CdP.
102
Le lievi differenze nei punteggi presenti in alcuni casi non sembrano infatti determinare scostamenti significativi
tra i due bandi.
Valutazione intermedia indipendente del DocUP Obiettivo 2 Regione Marche 2000-2006
Ecosfera S.p.A Rapporto di valutazione intermedia 90
Submisura 2.2.1 (int. c1 e c2)
Principi, obiettivi e priorità trasversali Pertinenza dei criteri di selezione e priorità
Obiettivi specifici
Adeguati: i criteri di valutazione appaiono
pertinenti rispetto agli obiettivi specifici da
perseguire
Sostenibilità ambientale
Adeguata: si tratta dell’oggetto stesso
dell’intervento.
Pari Opportunità Non rilevante per le azioni in oggetto
Occupazione Non rilevante per le azioni in oggetto
Società dell’informazione Non rilevante per le azioni in oggetto
Chiarezza e trasparenza della procedura valutativa
Adeguata: si rileva una soddisfacente
esplicitazione dei criteri di selezione
Misura 3.1 “Promozione turistica e valorizzazione del patrimonio ricettivo”
Obiettivo specifico della misura in esame è quello di aumentare il grado di attrattività turistica
del territorio, attraverso azioni dirette a promuovere le risorse esistenti e a riqualificare e
diversificare l’offerta ricettiva.
Ci si occupa qui in particolare della Submisura 3.1.2, che sviluppa una politica di sostegno alle
attività a rilevanza turistica articolata su tre tipologie di intervento.
L’esame dei due bandi (uno relativo agli interventi a e b, l’altro all’int. c) ha rivelato nel
complesso piena coerenza dei parametri valutativi individuati con gli obiettivi specifici di
misura e con i criteri di selezione stabiliti nell’apposita sezione della scheda di misura del CdP.
Per ciò che attiene agli aspetti occupazionali, si constata positivamente la presenza di
un’adeguata ponderazione della priorità occupazionale e della promozione delle Pari
Opportunità. La creazione di nuova occupazione, con particolare riferimento alle assunzioni a
tempo indeterminato, alle assunzioni di manodopera qualificata e femminile forma del resto
oggetto di apposito criterio di selezione esplicitamente richiamato dal CdP.
Coerentemente con la necessità di conferire una più accentuata rilevanza alla sostenibilità delle
iniziative dal punto di vista ambientale, si concorda con la proposta dell’Autorità Ambientale
Regionale che ha suggerito l’inserimento nella Scheda di Misura dei seguenti criteri di selezione
integrativi:
Adesione del soggetto beneficiario ad un sistema di gestione ambientale;
Localizzazione dell’intervento in un territorio in cui è stato attivato un processo di Agenda
21 locale;
Performance ambientale dell’intervento.
Sotto tale profilo, peraltro, in linea con il CdP, i bandi già prevedevano appositi punteggi
premiali volti a favorire la localizzazione dell’intervento in area protetta.
Per tutti e tre gli interventi verrà data priorità, a parità di punteggio, ai progetti inseriti negli
strumenti di programmazione negoziata e territoriale, purché approvati. Nei bandi si richiede di
produrre la documentazione dell'Ente Pubblico che ha approvato l'accordo o lo strumento di
pianificazione103
.
103
In caso di perdurante parità potranno utilizzarsi i seguenti criteri aggiuntivi:
Bando int. a) e b) 1. “Maggior incremento di presenze turistiche registrato nel triennio 1999/2001, riscontrato nel
Comune in cui ricade l’intervento specie con riferimento al mercato internazionale; 2. “Lavori iniziati prima nel
tempo”.
Bando int. c) “Lavori iniziati prima nel tempo”.
Valutazione intermedia indipendente del DocUP Obiettivo 2 Regione Marche 2000-2006
Ecosfera S.p.A Rapporto di valutazione intermedia 91
Di seguito si effettuano alcune brevi considerazioni di carattere specifico sui criteri selettivi
delle tre tipologie di intervento su cui si articola la Submisura 3.1.2.
Submisura 3.1.2 a) “Interventi inerenti strutture ricettive, extra ricettive ed afferenti attività
turistiche”104.
Il bando è unico per gli interventi a) e b), ma prevede due schede di valutazione distinte in
allegato.
L’analisi del bando ha rilevato una sostanziale coerenza rispetto ai criteri di valutazione del
CdP.
In primo luogo si introduce un’attribuzione di punteggi differenziata a seconda della tipologia di
intervento. Coerentemente con le indicazioni del CdP, viene privilegiata in modo prevalente la
ristrutturazione e/o ampliamento (punti 10) e il riutilizzo di edificio (punti 7) rispetto alla
costruzione ex novo (punti 1). La selezione in funzione della tipologia di intervento viene
riarticolata in caso di intervento in area a sostegno transitorio, prevedendo un diverso ordine di
priorità.
L’attribuzione dei punteggi rivela una volontà di privilegiare in modo deciso progetti validi
sotto il profilo dell’efficienza gestionale (il rapporto tra occupazione generata dall’investimento
e costo dell’investimento ammesso può consentire infatti di ottenere, qualora estremamente
favorevole, anche 30 punti; il rapporto tra costo e investimento da sostenere posti letto della
struttura viene premiato fino a 10 punti).
Quanto agli aspetti occupazionali, particolare attenzione è opportunamente riservata alle
assunzioni di personale femminile e/o qualificato, coerentemente con l’apposito criterio di
selezione del CdP, che riflette le correlate priorità orizzontali di Programma.
Viene inoltre opportunamente data priorità, in linea con le indicazioni di cui al punto II.5 della
scheda di misura, ai progetti che presentino continuità nella strategia di intervento rispetto al
precedente periodo di programmazione (nelle aree in phasing out, possono ricevere 5 punti i
progetti che rappresentino il completamento di strutture a rilevante finalità pubblica già
parzialmente finanziata).
Submisura 3.1.2 b) “Interventi inerenti impianti annessi e non”
Anche nella scheda di valutazione dell’intervento b) una prima attribuzione di punteggi pertiene
alla tipologia di intervento, con punteggio massimo (punti 10) riservato alla realizzazione di
impianti sportivi annessi alle strutture ricettive.
In linea con la natura specifica dell’intervento, vengono adeguatamente ponderati aspetti quali
l’aumento della superficie dell’impianto sportivo realizzato e la lunghezza degli impianti di
risalita.
Considerazioni di segno analogo a quelle riportate per l’intervento a) possono farsi in
riferimento agli aspetti occupazionali, che tengono in debito conto dal punto di vista dei
punteggi la promozione delle Pari Opportunità e l’assunzione di manodopera qualificata.
104
Il bando della Submisura 3.1.2, interventi a e b figura in allegato alla DGR 783 del 20 maggio 2002.
Valutazione intermedia indipendente del DocUP Obiettivo 2 Regione Marche 2000-2006
Ecosfera S.p.A Rapporto di valutazione intermedia 92
Submisura 3.1.2 c) “Interventi inerenti servizi di supporto e di ricettività rurale o minore, con il
recupero di borghi anche ai fini dell’attività turistico-ricettiva gestita in forma
imprenditoriale”105
.
L'intervento c) mira specificamente a sostenere interventi di recupero di centri abitati in disuso o
di strutture inutilizzate a fini turistici (miniere dismesse, dimore storiche, castelli
abbandonati…)106
, ed in linea con la natura peculiare dell'intervento vengono ponderati anche
aspetti quali quello della densità demografica dei borghi rurali o nei centri in disuso in cui ricade
l'intervento (si tratta peraltro di fattori dei quali il CdP faceva espressa menzione).
In sede di valutazione si intende inoltre privilegiare, quale elemento qualificante della scelta di
investimento, la partecipazione del capitale privato, che può consentire di ottenere tre punti
aggiuntivi, qualora superiore al 50%.
La selezione terrà altresì in debito conto la valenza turistica, culturale e ambientale del luogo di
ubicazione dell’intervento, conformemente a quanto previsto dal CdP.
Come emerso durante il confronto avuto con l’AAR ed il Responsabile di Misura, in caso di
emanazione di un nuovo bando potrebbe essere eventualmente eliminato il criterio “qualità dei
servizi prestati” presente nella scheda di valutazione dell'intervento.
In effetti nel criterio “performance ambientale dell'intervento” sembra ricompresa la
valutazione di quella “qualità dei servizi prestati anche sotto il profilo ambientale (risparmio
energetico, idrico, fonti rinnovabili, bioedilizia) dalla struttura oggetto di intervento” cui fa
riferimento il CdP nella sez. II.5 della Scheda di misura.
Submisura 3.1.2 (int. a, b, c)
Principi, obiettivi e priorità trasversali Pertinenza dei criteri di selezione e priorità
Obiettivi specifici
Adeguati: i criteri di valutazione appaiono
pertinenti rispetto agli obiettivi specifici da
perseguire
Sostenibilità ambientale
Inadeguata: si ritiene opportuno rafforzare i criteri
selettivi di natura ambientale
Pari Opportunità
Adeguata: è attribuito un punteggio premiale
all’assunzione di personale femminile
Occupazione
Adeguata: gli aspetti occupazionali sono
considerati in modo significativo nell’attribuzione
di punteggi
Società dell’informazione Non rilevante per le azioni in oggetto
Chiarezza e trasparenza della procedura valutativa
Adeguata: si rileva una soddisfacente
esplicitazione dei criteri di selezione
Misura 3.3: “Aiuti agli investimenti per la riqualificazione della rete dei servizi socio-
assistenziali”
Le azioni previste dalla Misura 3.3 sono finalizzate a garantire una rete di servizi flessibili e
diversificati per i minori, per gli anziani, per le famiglie con persone non autosufficienti, sia
attraverso interventi di recupero strutturale e funzionale di edifici (Submisura 3.3.1), sia tramite
105
Il bando, approvato con DGR 1485 del 2/08/2002, è stato pubblicato in BUR n. 101 del 13/09/2002.
106
Il bando dell’intervento c) prevede due schede di valutazione distinte in Allegato, una per i soggetti pubblici,
l’altra per i soggetti privati.
Valutazione intermedia indipendente del DocUP Obiettivo 2 Regione Marche 2000-2006
Ecosfera S.p.A Rapporto di valutazione intermedia 93
incentivi, sotto forma di contributi in c/capitale, alla nascita e al consolidamento di imprese
sociali che operano nel campo dei servizi alla persona o di imprese che implementano attività
produttive e di servizi, finalizzate all’inserimento lavorativo di persone svantaggiate (Submisura
3.3.2).
La misura è volta al soddisfacimento dei seguenti obiettivi specifici:
Aumentare la qualità della vita della popolazione locale, migliorando le dotazioni
infrastrutturali e le condizioni di accesso ai servizi socio-assistenziali da parte delle fasce
deboli;
Favorire la partecipazione delle donne al mercato del lavoro, migliorando l’offerta di servizi
di cura.
Submisura 3.3.2: “Aiuti alla creazione e al consolidamento di imprese sociali”
La procedura di individuazione dei destinatari della Submisura 3.3.2107
prevede l’attivazione di
tavoli di concertazione promossi dai Comitati dei Sindaci degli Ambiti territoriali, organismi
previsti dal “Piano regionale per un sistema integrato di interventi e di servizi sociali – anni
2000/2002” per attivare processi di programmazione partecipata, volti a far emergere le effettive
priorità dei territori interessati nel settore oggetto di intervento.
I criteri applicati dalla Commissione valutatrice ai fini della formulazione della graduatoria
riportati in allegato al bando appaiono pienamente coerenti con gli obiettivi di misura e con le
indicazioni del CdP in materia di criteri di selezione e di priorità contenute nelle sezione II.5
della scheda di misura.
L’analisi dei punteggi fa emergere una particolare rilevanza di due aspetti, cui possono essere
assegnati fino a 10 punti:
a) grado di coinvolgimento nel progetto dei diversi attori sociali (pubblici e privati) presenti
sul territorio;
b) valutazione della qualità tecnica della proposta progettuale, dal punto di vista strutturale ed
organizzativo.
Nella ponderazione del parametro occupazionale si tiene conto attraverso uno specifico criterio
delle assunzioni di personale femminile.
Ricordiamo inoltre che la Misura in questione rappresenta l’unica azione rivolte in modo
specifico alla creazione di opportunità occupazionali per le cosiddette fasce deboli108
. Risulta in
questo caso assicurata un’ampia promozione del principio delle Pari Opportunità, inteso non
solo nel senso di eguali opportunità tra uomini e donne, ma in riferimento al più ampio obiettivo
dell’eliminazione di qualunque forma di discriminazione nell’accesso al mercato del lavoro.
Limitate sembrano le ricadute degli interventi finanziati dal punto di vista della sostenibilità
ambientale, così che non sembra opportuno formulare alcuna integrazione dei criteri di
selezione in tal senso.
In caso di parità di punteggio verrà in primo luogo data priorità ai progetti ricadenti negli
strumenti di programmazione negoziata e territoriale; in caso di ulteriore parità tra progetti che
prevedono l’esecuzione di opere edili, verrà concessa priorità ai progetti esecutivi, ossia
107
Il bando per l’attuazione della misura 3.3, approvato con DGR n. 3142 del 28/12/2001, è stato pubblicato in
BUR n. 32 del 27/02/2002.
108
La misura si interconnette fortemente con le azioni disposte nell’ambito della misura B1 del POR Ob. 3, volta a
promuovere l’accesso al mercato del lavoro dei gruppi svantaggiati, come pure con la misura D3 volta alla creazione
di impresa e al sostegno all’imprenditorialità nei “nuovi bacini di impiego”.
Valutazione intermedia indipendente del DocUP Obiettivo 2 Regione Marche 2000-2006
Ecosfera S.p.A Rapporto di valutazione intermedia 94
completi di tutte le autorizzazioni (concessioni, nulla-osta, etc) occorrenti ai fini della
immediata cantierabilità. In ultima istanza sarà osservato l’ordine cronologico di arrivo.
Submisura 3.3.2
Principi, obiettivi e priorità trasversali Pertinenza dei criteri di selezione e priorità
Obiettivi specifici
Adeguati: i criteri di valutazione appaiono
pertinenti rispetto agli obiettivi specifici da
perseguire
Sostenibilità ambientale Non rilevante per l’azione in oggetto
Pari Opportunità
Adeguata: è attribuito un punteggio premiale
all’assunzione di personale femminile, e la misura
costituisce inoltre l’unica azione del DocUP
direttamente destinata ai soggetti svantaggiati
Occupazione
Adeguata: gli aspetti occupazionali sono
considerati in modo soddisfacente nell’attribuzione
dei punteggi
Società dell’informazione Non rilevante per l’ azione in oggetto
Chiarezza e trasparenza della procedura valutativa
Adeguata: si rileva una soddisfacente
esplicitazione dei criteri di selezione
Misura 3.5 “Sviluppo delle attività commerciali e artigianali e sistemazione dell’arredo
urbano nei centri storici”
La Misura in questione è volta a favorire la rivitalizzazione culturale ed economica dei centri
storici soggetti ad uno stato di degrado e di abbandono. Per realizzare tale obiettivo specifico si
è prevista un’articolazione su due Submisure, strettamente correlate ai fini della realizzazione di
progetti integrati nelle aree selezionate109
.
Submisura 3.5.1: Aiuti agli investimenti materiali e immateriali delle PMI del commercio e
dell’artigianato artistico e tradizionale
I criteri di selezione e priorità riportati nella scheda di valutazione del bando della Submisura
3.5.1110
appaiono pienamente in linea con gli obiettivi di misura, nonché con le indicazioni del
DocUP e del CdP.
Ricordiamo che sulla misura in questione è stato disposto nel corso della seconda seduta del
Comitato di Sorveglianza un adattamento della scheda di misura del CdP. E’stato in tal modo
individuato un criterio prioritario (localizzazione dell’intervento nei Comuni con significativo
indice di disagio sociale), conformemente all’approccio selettivo del DocUP, che mira a
sostenere il settore del commercio nelle aree che presentino alti indici di disagio sociale, sia dal
punto di vista demografico che dal punto di vista della situazione socio-economica.
Accanto a tale criterio principale (che comporta l’assegnazione di 20 punti ai Comuni
richiedenti che rientrino nella lista delle aree depresse di cui all’Allegato 4 del bando), i
109
La Submisura 3.5.2, di cui non ci si occupa in modo specifico in questa sede, prevede la realizzazione di azioni
coordinate per la valorizzazione dei centri storici e per la promozione dei prodotti tipici locali, con particolare
riferimento alle azioni di marketing e allo sviluppo del commercio elettronico.
110
Il bando per l’attuazione della Submisura 3.5.1 è stato approvato con DGR n. 1179 del 25/06/2002,
successivamente modificata con DGR 1289 del 09/07/2002.
Valutazione intermedia indipendente del DocUP Obiettivo 2 Regione Marche 2000-2006
Ecosfera S.p.A Rapporto di valutazione intermedia 95
punteggi favoriscono l’effettiva realizzazione degli interventi (“Stato dei progetti”), la
massimizzazione dell’impatto sulla struttura produttiva del territorio (premiando l’apertura o
insediamento di nuove imprese), le proposte progettuali significative dal punto di vista delle
tipologie di azioni previste (7 punti per gli interventi “globali”).
I criteri che ponderano il tasso di incremento occupazionale tengono conto in misura adeguata
del tasso di incremento occupazionale femminile.
Analogamente a quanto osservato in precedenza per la Misura 3.3, anche in tal caso non sembra
significativo suggerire eventuali integrazioni dei criteri selettivi dal punto di vista della
sostenibilità ambientale.
Accanto al consueto criterio di prevalenza per i progetti ricadenti negli strumenti di
programmazione negoziata e territoriale, si considera, in caso di parità ulteriore, il rapporto più
alto tra l’entità dell’investimento complessivo del progetto ed il numero degli abitanti del
Comune in cui viene effettuato l’intervento111
.
Submisura 3.5.1
Principi, obiettivi e priorità trasversali Pertinenza dei criteri di selezione e priorità
Obiettivi specifici
Adeguati: i criteri di valutazione appaiono
pertinenti agli obiettivi specifici da perseguire
Sostenibilità ambientale Non rilevante per l’azione in oggetto
Pari Opportunità
Adeguata: è attribuito un punteggio premiale
all’assunzione di personale femminile
Occupazione
Adeguata: gli aspetti occupazionali sono
considerati in modo soddisfacente nell’attribuzione
dei punteggi
Società dell’informazione Non rilevante per le azioni in oggetto
Chiarezza e trasparenza della procedura valutativa
Adeguata: si rileva una soddisfacente
esplicitazione dei criteri di selezione
111
In conclusione il bando riporta un ulteriore criterio selettivo, “Rapporto percentuale più alto tra il valore del
progetto del Comune ed il valore del progetto globale”, la cui applicazione è peraltro subordinata alla modifica del
CdP, come specificato in calce alla scheda di valutazione.
Valutazione intermedia indipendente del DocUP Obiettivo 2 Regione Marche 2000-2006
Ecosfera S.p.A Rapporto di valutazione intermedia 96
2.6 Suggerimenti per eventuali cambiamenti nelle procedure di selezione
L’analisi delle procedure attuative ha portato all’individuazione di alcuni correttivi a seguito di
eventuali scostamenti fra l’assetto reale dell’andamento del Programma e i desiderata posti a
base della programmazione. L’obiettivo è quello di rendere più efficaci le procedure e/o
rimuovere alcune disfunzioni manifestatasi.
Riguardo alle iniziative innovative, si condivide la volontà della stessa Regione di semplificare
le procedure di accesso adottando la valutazione a sportello, più snella e senza scadenze
vincolanti per la presentazione delle domande e dunque più adatta a stimolare investimenti
meno diffusi sul territorio e, specificamente, l’avvio di attività di impresa nei settori non
tradizionali.
Questo tipo di procedura, pur non pervenendo alla redazione di una graduatoria finale, consente
di orientare la selezione delle proposte progettuali sulla base di criteri di selezione che
permettono di verificare il raggiungimento di un punteggio minimo per l’ottenimento dei
contributi.
Il ricorso alla procedura valutativa a sportello per alcune tipologie di intervento potrebbe
rappresentare, oltre che una modalità di semplificazione, anche una sorta di “compromesso” per
il perseguimento di due obiettivi per certi versi contrastanti, ossia la velocità della spesa e
un’elevata qualità dei progetti. Quanto asserito vale nei casi in cui non ci si limiti a considerare
l’adeguatezza dal punto di vista documentale e l’ordine di arrivo delle proposte progettuali, ma
si effettui un’appropriata valutazione sulla base di criteri di selezione analoghi a quelli stabiliti
per la redazione delle graduatorie, con lo scopo di verificare il raggiungimento di un punteggio
minimo per l’ottenimento dei fondi.
I provvedimenti di recente adottati dall’Amministrazione regionale per l’accelerazione della
spesa per concorrere alla riserva di performance ed evitare contestualmente il rischio di
disimpegno automatico si sono concretizzati prevalentemente nello scorrimento delle
graduatorie. Si è di fatto compiuta una scelta - del resto quasi obbligata - a favore degli
stringenti vincoli finanziari con un prezzo elevato in termini di qualità della progettazione, con
il rischio di inficiare in parte l’opera di selezione dei progetti, finanziando le proposte collocate
in fondo alla graduatoria e, dunque, meno valide dal punto di vista qualitativo.
Accanto a tale fenomeno si aggiunge un ulteriore elemento potenzialmente in grado di incidere
negativamente sulla qualità progettuale. Il riferimento è al tardivo recepimento delle proposte di
modifica e integrazione dei criteri di selezione, suggerite ad esempio dall’AAR e dal Valutatore
indipendente, e volte ad accrescere l’efficacia complessiva degli interventi selezionati nel
raggiungimento degli obiettivi specifici e delle priorità trasversali del DocUP.
Si ritiene infine di doversi esprimere sulla complessità di alcune procedure che ha di fatto
condizionato la performance attuativa dei relativi interventi. È questo il caso di alcune misure
con procedura concertativa (si pensi ad esempio alla Misura 3.3), che se da un lato consentono
di recepire a pieno i bisogni del territorio interessato, hanno allungato oltremodo i tempi di
realizzazione degli interventi e in particolare proprio la fase di selezione e individuazione dei
progetti. Tale circostanza suggerisce una seria riflessione da parte dell’Amministrazione
regionale sulla compatibilità delle procedure delineate rispetto ai tempi serrati imposti dalle
regole della programmazione comunitaria, disponendo eventuali modifiche a regole procedurali
eccessivamente farraginose anche se rispettose di tutti gli stakeholders.
Valutazione intermedia indipendente del DocUP Obiettivo 2 Regione Marche 2000-2006
Ecosfera S.p.A Rapporto di valutazione intermedia 97
2.7 Valutazione della fattibilità di progetti di particolare rilevanza per il
territorio regionale
Premessa metodologica
La selezione dei progetti di interesse regionale rappresenta il primo momento dell’analisi che
confluisce all’interno del Blocco C del Rapporto di valutazione intermedia e concerne la
“Valutazione della fattibilità dei progetti di particolare rilevanza per il territorio regionale”. Si
tratta di un blocco aggiunto nel capitolato del bando di gara ai sei individuati dalle Linee Guida
dell’UVAL, una scelta che rende ancor più evidente lo specifico interesse dell’Amministrazione
regionale nei confronti della tematica in oggetto.
Le fasi previste per lo svolgimento dell’analisi sono le seguenti.
Nel corso della prima fase dell’analisi si è proceduto all’identificazione dell’insieme di
interventi potenzialmente oggetto della valutazione di fattibilità, sulla base di requisiti di natura
squisitamente finanziaria.
La selezione dei progetti dovrà necessariamente incrociarsi con le esigenze dell’Autorità di
Gestione. Allo scopo di orientare la scelta tra le submisure individuate a seguito della prima
scrematura effettuata dal valutatore, l’AdG è chiamata a valutare la rilevanza delle azioni del
Programma sulla base di alcuni parametri o elementi caratterizzanti.
Proposte per la selezione
dei progetti di interesse regionale
Proposte per la selezione
dei progetti di interesse regionale
Confronto con
l'Autorità di Gestione
Confronto con
l'Autorità di Gestione
Suggerimenti per il
miglioramento del sistema
di valutazione di fattibilità
Suggerimenti per il
miglioramento del sistema
di valutazione di fattibilità
Individuazione dei progetti
di interesse regionale
Individuazione dei progetti
di interesse regionale
Valutazione intermedia indipendente del DocUP Obiettivo 2 Regione Marche 2000-2006
Ecosfera S.p.A Rapporto di valutazione intermedia 98
A prescindere dai risultati che emergeranno, resta in ogni caso da verificare la disponibilità di
documentazione chiara ed esaustiva per lo svolgimento dell’analisi.
Una volta circoscritto l’oggetto dell’analisi, si procederà verificando gli aspetti della valutazione
di fattibilità dei progetti in relazione agli obiettivi globali della programmazione regionale e
delle specificità del contesto operativo. Inoltre la “storia” dei progetti, ponendo in luce limiti e
nodi critici rilevabili solo in fase attuativa, potrà fornire utili lezioni dell’esperienza da
valorizzare per rendere più efficace il sistema regionale di valutazione della fattibilità.
2.7.1 I possibili progetti di interesse regionale
Al fine di giungere ad una prima scrematura dei possibili interventi rilevanti per il territorio
regionale si è scelto di ricorrere ad un parametro di tipo finanziario, coerentemente con il
principio assunto nel CdP dalla Regione Marche, che individua nell’ammontare
dell’investimento il criterio determinante in ordine alla necessità di procedere o meno
all’elaborazione di studi di fattibilità o all’Analisi Costi-Benefici.
Infatti, nell’ambito dei requisiti per l’assegnazione della riserva di premialità112
, e precisamente
per la qualità dei criteri di selezione, è prevista l’adozione dell’analisi di fattibilità tecnico-
economica per i progetti il cui costo totale è pari o superiore ai 5 milioni di €; in alternativa il
ricorso all’Analisi Costi-Benefici o costo-efficacia per gli investimenti compresi tra i 500.000 e
i 5 milioni di €113
. Non sono invece presi in considerazione progetti di importo inferiore.
Nel caso del DocUP ad oggi non si sono finanziati Grandi Progetti (≥ 5.000.000 €), mentre sono
in possesso dei requisiti richiesti per l’ACB le iniziative progettuali riportate nella tabella
seguente, sebbene non necessariamente ciò comporti l’effettivo ricorso alle summenzionate
procedure.
112
Le indicazioni relative all’assegnazione della riserva di premialità sono contenute nella Sezione 1.3 del
Complemento di Programmazione.
113
Di seguito sono elencati i requisiti che soddisfano il criterio di fattibilità tecnico-economica, i quali coincidono
con quelli minimi richiesti ai sensi della Delibera CIPE n. 106/99 All. B:
Inquadramento territoriale e socio-economico del progetto, struttura ed obiettivi
Analisi della domanda attuale e prevista e specifica dei gruppi di beneficiari
Analisi dell’offerta attuale e prevista
Descrizione dell’investimento, con verifica della disponibilità dei più importanti input materiali e umani e con
individuazione delle alternative tecnologiche disponibili
Analisi delle alternative possibili
Analisi degli aspetti e dei costi gestionali in fase di esercizio (se esistenti)
Analisi di fattibilità finanziaria (analisi costi e ricavi)
Analisi di fattibilità economica e sociale (analisi costi e benefici)
Descrizione e analisi degli impatti ambientali
Contributo alla programmazione 2000-2006
Relazione sintetica conclusiva riportante i principali risultati e le raccomandazioni motivate sulla fattibilità
dell’opera
Valutazione intermedia indipendente del DocUP Obiettivo 2 Regione Marche 2000-2006
Ecosfera S.p.A Rapporto di valutazione intermedia 99
Misura Progetto Costo totale (€)
1.4 - Infrastrutture produttive
Submisura 1.4.1.b) MECCANO SpA 1.136.000,00
Area ZIPA di Ostra 2° lotto progetto esecutivo delle opere
di urbanizzazione primaria
752.518,56
PIP Cisterna – Realizzazione OO.UU. Primaria 1° stralcio 1.032.913,80
II comparto PIP - Montedoro 591.344,93
Ripe San Ginesio 624.777,99
Submisura 1.4.2
Apiro 756.545,30
2.1 – Ciclo idrico integrato e risanamento ambientale
A.S.S.M. SpA (Tolentino) 1.081.688,30
ASET SpA (Fano) 703.888,89
Gorgovivo (Belvedere O.) 948.823,31
Gorgovivo Multiservizi (Ancona) 1.292.576,84
Gorgovivo Multiservizi S.p.a. (San Marcello) 846.087,04
Submisura 2.1.1
Gorgovivo Multiservizi S.p.a. (Jesi) 518.419,50
2.2 – Ottimizzazione del sistema di gestione del ciclo dei rifiuti
1) CM zona Urbania (PU) 1.291.142,25
2) CIS Maiolati Spontini (AN) 1.291.142,25
3) Cons.Intercom. Consmari di Tolentino (MC) 1.291.142,25
Submisura 2.2.3(*)
4) Comune di Ascoli Piceno (AP) 1.291.142,25
2.4 - Infrastrutture portuali
Scalo di Alaggio – Ancona 750.000,00
Gru a portale – Ancona 720.000,00Submisura 2.4.1
Parabordi – Fano 500.000,00
2.5 - Strutture intermodali
Submisura 2.5.1
Interporto di Jesi:
a) Realizzazione e completamento edifici servizi
b) Costruzione del collettore delle acque reflue
4.440.374,00
Submisura 2.5.2
Autoporto del Tronto:
a) Opere di urbanizzazione
b) Capannoni di deposito e attrezzature
c) Edificio Uffici e centro servizi
3.758.631,00
2.6 – Razionalizzazione del sistema dei trasporti
CM Metauro- Fossombrone (PU) 600.716,96
Submisura 2.6.1
CM Catria e Nerone-Cagli (PU) 744.002,80
(*)La quota riportata è quella pubblica
Fonte: Regione Marche (RAE al 31/12/02 ed elenco progetti generatori di ENC aggiornato al 10/07/03)
Come si evince dalla rappresentazione tabellare, delle diverse iniziative cofinanziate nell’ambito
del DocUP, solo quelle appartenenti a otto Submisure (all’interno di sei Misure) presentano i
requisiti finanziari previsti per lo svolgimento dell’Analisi Costi-Benefici. Si tratta in tutti i casi
di interventi infrastrutturali, la cui significatività si accresce soprattutto in una chiave
prospettica; infatti, gli orientamenti comunitari individuano per il prossimo futuro quali azioni
da privilegiare quelle di sistema, in particolare quelle volte a potenziare la dotazione
infrastrutturale di un territorio, in luogo dei tradizionali incentivi diretti al sistema produttivo.
Valutazione intermedia indipendente del DocUP Obiettivo 2 Regione Marche 2000-2006
Ecosfera S.p.A Rapporto di valutazione intermedia 100
La scelta degli interventi dovrebbe avvenire nell’ambito delle tipologie di azione individuate; a
tale scopo si invita l’AdG ad effettuare una valutazione di massima delle otto Submisure, con
riferimento ad alcuni aspetti “qualificanti” che a nostro avviso costituiscono ulteriori elementi
per orientare la selezione dei progetti di interesse regionale.
A tale scopo l’AdG potrà compilare la tabella riportata in allegato, che fa riferimento ai seguenti
criteri:
- Rilevanza strategica in risposta a fabbisogni e alle dinamiche di sviluppo del territorio
- Consistenza finanziaria
- Portata innovativa
- Integrazione con altre iniziative
- Attivazione del partenariato tra amministrazione regionale e locale e privati
- Impatto positivo sull’ambiente
- Autosostenibilità finanziaria dei progetti (generatori di entrate nette consistenti o ricorso
al project financing)
Si richiede in sostanza, per ciascuna tipologia di azione considerata, di esprimere un giudizio sul
grado di correlazione con i criteri selettivi prescelti - ai quali abbiamo provveduto ad attribuire
un peso relativo in funzione della maggiore o minore rilevanza ai fini del tema considerato -
quantificando l’intensità del legame con un valore numerico compreso tra 0 e 2, ove:
0 assente,
1 debole-medio,
2 alto.
Valutazione intermedia indipendente del DocUP Obiettivo 2 Regione Marche 2000-2006
Ecosfera S.p.A Rapporto di valutazione intermedia 101
3. L’EFFICACIA E L’EFFICIENZA DEL PROGRAMMA ED I PRIMI
IMPATTI
Nella prima parte della sezione in oggetto si presenta un’elaborazione sintetica dello stato di
attuazione delle azioni del DocUP, utilizzando i dati di monitoraggio finanziario al 30/06/2003
articolati per Misura unitamente alle informazioni desumibili dalla Relazione di Esecuzione al
31/12/2003 e dall’aggiornamento a maggio.
La disponibilità di dati disaggregati per Submisura e tipologia di intervento unitamente alle
indicazioni emerse nel corso degli incontri avviati con i responsabili regionali e con gli
stakeholders, hanno consentito un’analisi maggiormente dettagliata per Submisura/tipologia di
azione, nonché l’elaborazione di suggerimenti finalizzati ad accrescere l’efficacia e l’efficienza
degli interventi ed orientare l’eventuale riprogrammazione di metà percorso.
Nei due capitoli successivi ci si sofferma su due ambiti più circoscritti di analisi nella volontà di
soddisfare specifiche esigenze conoscitive dell’AdG: l’analisi dei costi medi e della
distribuzione territoriale di un certo numero di azioni intraprese con il DocUP Ob. 2 e la verifica
del soddisfacimento dei criteri per il conseguimento della riserva di premialità.
Oggetto di analisi è stato, infine, il grado di integrazione delle priorità orizzontali, ovvero la
protezione e sostenibilità ambientale, l’occupazione e mercato del lavoro, la promozione delle
pari opportunità tra uomini e donne ed eliminazione delle disuguaglianze.
La valutazione di efficacia e di efficienza avrebbe dovuto racchiudere una ricognizione volta ad
individuare i risultati e i primi impatti, tangibili e intangibili del programma ed evidenziare
anche i risultati e gli impatti inattesi. La valutazione di efficacia dovrebbe includere infatti,
secondo quanto riportato nelle Linee Guida, una rilevazione di risultati e impatti relativa anche a
effetti inattesi, e come tali non inclusi nel sistema degli indicatori.
Tale analisi ha lo scopo di accrescere la consapevolezza dell’AdG sui risultati immediati
prodotti dagli interventi rispetto agli obiettivi inizialmente fissati, nonché sulle loro possibili
implicazioni dal punto di vista dell’impatto, così da fornire un quadro il più possibile chiaro ed
esaustivo per orientare la riprogrammazione di metà periodo. A tal fine, è evidente che la
disponibilità di significativi dati di avanzamento del Programma afferenti dal Sistema di
monitoraggio regionale, con una prima quantificazione degli effetti generati dagli interventi
cofinanziati, rappresenta una sorta di conditio sine qua non per procedere a considerazioni di
effettiva utilità per l’Amministrazione regionale.
Tuttavia, i dati di avanzamento ad oggi pervenuti dalla struttura di monitoraggio regionale non
appaiono tali da consentire significative considerazioni su primi risultati o eventuali impatti del
Programma.
Peraltro, a motivo fondamentale della sostanziale assenza di effetti e primi impatti prodotti,
nonché dell’attuale stato di attuazione del Programma va citato il ritardo nell’avvio
(operativamente solo ad inizio 2002), fenomeno che ha riguardato in modo più generale tutti i
DocUP Ob. 2.
Sarà pertanto nostra cura svolgere tale ricognizione allorché risulteranno completate un numero
significativo di operazioni, che saranno, quindi, in grado di generare risultati/impatti; questi
ultimi potranno essere resi disponibili dal Sistema di monitoraggio regionale, o rilevati
direttamente su base campionaria da parte del Valutatore. Prima del completamento di un
Valutazione intermedia indipendente del DocUP Obiettivo 2 Regione Marche 2000-2006
Ecosfera S.p.A Rapporto di valutazione intermedia 102
numero rilevante di progetti, infatti, non appare possibile alcuna rilevazione, né mediata né
diretta.
3.1 L’avanzamento del Programma al 30/06/2003: elementi positivi e criticità
rilevate
La performance finanziaria è espressa attraverso tre indicatori:
capacità effettiva di impegno, pari al rapporto tra risorse impegnate ed il costo totale da
rendicontare alla Commissione;
capacità di spesa o efficienza realizzativa, pari al rapporto tra i pagamenti e il costo totale da
rendicontare alla Commissione;
capacità effettiva di utilizzo, espressa dal rapporto tra erogazioni e impegni ovvero quanto è
stato speso rispetto all’impegnato.
Dallo stato di attuazione al 30/06/2003 si evince un significativo avanzamento rispetto ai valori
registrati alla fine del 2002, con impegni pari a 62.597.520,21 €, circa il 19,33% del costo totale,
e pagamenti da rendicontare per 11.443.525,88 €, ossia il 3,53% delle risorse totali ed il 18,28%
degli impegni assunti.
Una parte consistente degli impegni è stata assunta nella prima parte del 2003, con un
incremento superiore al 124% rispetto al 31/12/2002, mentre l’aumento della spesa è quasi del
250%.
La tabella e le rappresentazioni grafiche che seguono permettono di visualizzare l’andamento
del Programma per asse, per misura e per ambito territoriale, con riferimento al Piano
finanziario allegato al Complemento di Programmazione.
Valutazione intermedia indipendente del DocUP Obiettivo 2 Regione Marche 2000-2006
Ecosfera S.p.A Rapporto di valutazione intermedia 103
DocUP Marche Ob. 2 anni 2000/06 - Stato di avanzamento finanziario a livello di beneficiario finale al 30/6/2003
Asse Impegni Pubblici Pagamenti Pubblici
Misura
Intervento
Costo tot. da
rendicontare
alla
Commissione
Impegni da
rendicontare
alla
Commissione
Impegni
pubblici
totali
FESR
Nazionale
(Stato,
Regione,
altri)
Privati da
rendicontare
Pagamenti da
rendicontare
alla
Commissione
Pagamenti
pubblici
totali
FESR
Nazionale
(Stato,
Regione,
altri)
Privati da
rendicontare
Asse 1 116.517.514,00 27.254.431,41 25.326.240,55 12.812.102,25 12.514.138,30 1.928.190,86 3.189.480,74 2.859.786,03 1.369.197,94 1.490.588,09 329.694,71
1.1 77.160.588,00 21.115.169,78 21.115.169,78 10.790.883,49 10.324.286,29 0 2.121.020,53 2.121.020,53 1.008.486,79 1.112.533,74 0
1.2 12.426.275,00 0 0 0 0 0 0 0 0 0 0
1.3 23.259.838,00 3.117.450,80 3.117.450,80 1.377.937,16 1.739.513,64 0 529.468,56 529.468,56 237.598,36 291.870,20 0
1.4 3.670.813,0 3.021.810,83 1.093.619,97 643.281,60 450.338,37 1.928.190,86 538.991,65 209.296,94 123.112,79 86.184,15 329.694,71
Asse 2 127.048.483,00 17.124.897,08 12.282.724,04 5.713.359,64 6.569.364,40 4.842.173,04 3.796.546,35 1.616.881,89 819.960,30 796.921,59 2.179.664,46
2.1 70.900.941,00 2.082.552,61 619.249,79 309.624,90 309.624,89 1.463.302,82 1.697.941,24 501.136,60 250.568,30 250.568,30 1.196.804,64
2.2 19.380.729,00 3.760.973,34 1.298.690,79 649.602,80 649.087,99 2.462.282,55 1.100.469,89 385.164,47 192.839,64 192.324,83 715.305,42
2.3 7.899.137,00 766.107,78 522.853,56 289.218,66 233.634,90 243.254,22 414.840,66 286.050,73 158.749,07 127.301,66 128.789,93
2.4 6.149.145,00 1.517.447,96 1.517.447,96 758.723,99 758.723,97 0 90.414,82 90.414,82 45.207,41 45.207,41 0
2.5 8.199.005,00 6.684.818,85 6.011.485,40 2.672.714,65 3.338.770,75 673.333,45 462.548,21 323.783,74 161.891,88 161.891,86 138.764,47
2.6 11.797.248,00 2.312.996,54 2.312.996,54 1.033.474,64 1.279.521,90 0 30.331,53 30.331,53 10.704,00 19.627,53 0
2.7 2.722.278,00 0 0 0 0 0 0 0 0 0 0
Asse 3 75.390.948,00 16.484.786,39 11.653.029,27 6.119.997,47 5.533.031,80 4.831.757,12 4.072.641,78 1.676.306,49 817.965,75 858.340,74 2.396.335,29
3.1 28.374.834,00 12.361.635,27 7.569.668,78 4.078.705,68 3.490.963,10 4.791.966,49 3.491.441,03 1.102.039,47 551.021,28 551.018,19 2.389.401,56
3.2 18.163.537,00 2.307.309,53 2.267.518,90 1.133.319,59 1.134.199,31 39.790,63 256.414,26 249.480,53 104.515,61 144.964,92 6.933,73
3.3 15.117.601,00 0 0 0 0 0 0 0 0 0 0
3.4 7.585.018,00 714.203,99 714.203,99 357.101,17 357.102,82 0 71.420,40 71.420,40 35.709,87 35.710,53 0
3.5 6.149.958,00 1.101.637,60 1.101.637,60 550.871,03 0550.766,57 0 253.366,09 253.366,09 126.718,99 126.647,10 0
Asse 4 4.849.958,00 1.733.405,33 1.733.405,33 866.702,72 866.702,61 0 384.857,01 384.857,01 192.426,25 192.430,76 0
4.1 4.849.958,00 1.733.405,33 1.733.405,33 866.702,72 866.702,61 0 384.857,01 384.857,01 192.426,25 192.430,76 0
Totale 323.806.903,00 62.597.520,21 50.995.399,19 25.512.162,08 25.483.237,11 11.602.121,02 11.443.525,88 6.537.831,42 3.199.550,24 3.338.281,18 4.905.694,46
Gli importi del costo totale da rendicontare sono tratti dal Piano finanziario presentato al Comitato di Sorveglianza in occasione della seduta del 18/6/2002.
Valutazione intermedia indipendente del DocUP Obiettivo 2 Regione Marche 2000-2006
Ecosfera S.p.A Rapporto di valutazione intermedia 104
Dalla figura si evince una situazione differente per ambito territoriale in termini di avanzamento
finanziario, in quanto le zone ricadenti nell’area phasing out presentano una maggiore capacità
di impegno (30,33%) rispetto all’Area
Ob. 2 (17,36%), la quale presenta invece
un livello di spesa sull’impegnato
percentualmente più elevato (19,74 v.
13,64%).
A livello di Asse, l’attività di assistenza
tecnica (Asse 4) presenta un buon
avanzamento sia in termini di impegni
che di spesa, come del resto ci si poteva
attendere da azioni propedeutiche
all’avvio e all’attuazione del
Programma.
Gli Assi 1 e 3 fanno registrare livelli non troppo dissimili per quanto concerne le somme
impegnate (23,4 e 21,8%), risultati condizionati dall’andamento di alcune iniziative il cui peso
finanziario incide significativamente sull’avanzamento complessivo. Quanto all’Asse 1 ha
inciso senz’altro il blocco procedurale della Misura 1.2 relativa all’ingegneria finanziaria ed il
ritardato avvio dei tre regimi di aiuto nazionali (leggi 488/92, 341/95 e 598/94) previsti
nell’ambito della Submisura 1.1.1.
L’Asse 2 arriva invece al 13,48% del costo totale, probabilmente per le procedure di attuazione
più lunghe e complesse delle misure di natura infrastrutturale che caratterizzano in massima
parte l’Asse in questione e per i risultati solo parzialmente soddisfacenti le previsioni delle
misure volte alla realizzazione di infrastrutture ambientali.
Avanzamento finanziario per area territoriale
0%
5%
10%
15%
20%
25%
30%
35%
Area Ob.2 Phasing out Totale DocUP
capacità di impegno capacità di spesa capacità di utilizzo
Avanzamento finanziario - Asse 1
0%
10%
20%
30%
40%
50%
60%
70%
80%
90%
100%
Asse 1 1.1 1.2 1.3 1.4
capacità di impegno capacità di spesa capacità di utilizzo
Avanzamento finanziario - Asse 2
0%
10%
20%
30%
40%
50%
60%
70%
80%
90%
100%
Asse 2 2.1 2.2 2.3 2.4 2.5 2.6 2.7
capacità di impegno capacità di spesa capacità di utilizzo
Avanzamento finanziario - Asse 3
0%
10%
20%
30%
40%
50%
60%
70%
80%
90%
100%
Asse 3 3.1 3.2 3.3 3.4 3.5
capacità di impegno capacità di spesa capacità di utilizzo
Avanzamento finanziario - Asse 4
0%
10%
20%
30%
40%
50%
60%
70%
80%
90%
100%
Asse 4
capacità di impegno capacità di spesa capacità di utilizzo
Valutazione intermedia indipendente del DocUP Obiettivo 2 Regione Marche 2000-2006
Ecosfera S.p.A Rapporto di valutazione intermedia 105
Gli impegni dell’Asse 3 superano la quota del 20%; anche in questo caso si rilevano alcuni
ritardi, per lo più di natura procedurale, particolarmente evidenti per la Misura 3.3 relativa ai
servizi socio-assistenziali da ricondurre ai maggiori tempi richiesti dalle attività di
concertazione con le Amministrazioni comunali e propedeutiche alla selezione dei progetti.
Dal punto di vista dei pagamenti, le quote più elevate si registrano per l’Asse 3 che sia per
capacità di spesa (5,4%) che di utilizzo (24,71%) supera la media complessiva del DocUP,
soprattutto grazie alla conclusione in tempi rapidi delle attività promozionali previste dalla
Misura 3.1.
L’avanzamento della spesa sugli impegni appare abbastanza soddisfacente nel caso dell’Asse 2,
con un valore pari al 22,17%, mentre rispetto alle risorse complessivamente disposte il
medesimo indicatore finanziario arriva al 2,99%.
Infine, decisamente più bassi i pagamenti registrati per l’Asse 1 che si attestano sui 2,74 e
11,70% rispetto al costo totale rendicontabile e alle somme impegnate.
3.1.1 Andamento delle misure/submisure al 30/06/2003
Come si è detto precedentemente, l’attuazione del Programma ha ricevuto una forte
accelerazione nel corso del 2003 ed al 30/06/2003 14 delle 17 Misure hanno effettuato dei
pagamenti. Considerando tuttavia la complessa articolazione del Programma in submisure e/o
tipologie di azione, l’andamento delle iniziative programmate è tutt’altro che uniforme e alcune
di esse hanno incontrato difficoltà che ne hanno ostacolato e in qualche caso ostacolano tuttora
il perseguimento degli obiettivi individuati.
Quanto all’avanzamento fisico del Programma, si fa notare che i più recenti dati di
monitoraggio ufficiali sono riportati nel Rapporto annuale di esecuzione al 31/12/2002. La
relazione sullo stato di attuazione al 31 maggio fornisce informazioni di carattere finanziario e
procedurale, mentre quelle relative all’avanzamento fisico attengono, il più delle volte, al
numero di progetti conclusi.
Grazie alla collaborazione dei Servizi regionali e dello Staff di monitoraggio è stato possibile
aggiornare al 30 giugno una parte dei dati sullo stato di attuazione e, ove ritenuto significativo,
stimare i valori che dovrebbero assumere gli indicatori una volta completati i progetti
cofinanziati.
Le poche ultimazioni alla data di riferimento hanno consentito di rilevare per lo più gli
indicatori di realizzazione, mentre solo in qualche caso è stato possibile disporre di dati effettivi
e/o attesi sui risultati e, a maggior ragione, sugli impatti.
Misura 1.1 “Aiuti agli investimenti produttivi ed ambientali delle PMI industriali ed
artigiane”
La Misura si articola in tre submisure a loro volta suddivise in diverse tipologie di intervento:
• la Submisura 1.1.1 prevede il cofinanziamento a valere sul DocUP delle seguenti leggi
nazionali: la 488/92, la 341/95 e la 598/94, con incentivi diretti e agevolazioni fiscali alle PMI
industriali per la realizzazione di investimenti finalizzati all’ammodernamento,
Valutazione intermedia indipendente del DocUP Obiettivo 2 Regione Marche 2000-2006
Ecosfera S.p.A Rapporto di valutazione intermedia 106
all’aggiornamento tecnologico dei macchinari e degli impianti tecnico-produttivi e al
miglioramento della sostenibilità ambientale;
• la Submisura 1.1.2 prevede aiuti agli investimenti produttivi delle PMI artigiane;
• infine, la Submisura 1.1.3 si rivolge alle PMI industriali e artigiane ed incentiva le iniziative
rivolte alla riconversione ecologica, al miglioramento delle condizioni di sicurezza e di salute
nell’ambiente di lavoro e al risparmio energetico.
L’avanzamento finanziario della Misura
evidenzia pagamenti per 2.121.020,53 €,
pari al 2,75% del costo totale da
rendicontare e intorno al 10% delle
somme impegnate.
In merito all’attuazione della Submisura
1.1.1 si registra un ritardo generalizzato
nell’avvio, causato dai tempi richiesti per
l’elaborazione delle convenzioni per
regolare i rapporti con i soggetti
attuatori, nonché per modificare e
adattare la normativa nazionale nel caso
delle leggi delegate 341/95 e 598/94 alle specificità regionali ed alle procedure e alla tempistica
proprie del DocUP.
Dal punto di vista procedurale, per la Submisura 1.1.1 int. A - L. 488/92 è stata sottoscritta la
convenzione tra il Ministero per le Attività produttive (MAP) e la Regione, a seguito della quale
sono stati comunicati al Ministero le risorse e i criteri per il cofinanziamento dell’8° e dell’11°
bando industria, oltre al programmato 14° bando114
. Alla data del 30/06/03 molti dei progetti
finanziati dall’8° bando presentano un discreto avanzamento finanziario, pertanto una volta
acquisiti al DocUP tali interventi potranno incidere positivamente sull’avanzamento della spesa.
L’individuazione degli interventi è stata rallentata dall’espletamento di alcuni passaggi
procedurali a carico del MAP, ossia il decreto che identifica il completamento dei progetti
dell’8° e 11° bando industria e la comunicazione formale in merito alla sostituzione delle risorse
nazionali con quelle del DocUP sia alle imprese che alla Regione.
Le altre due azioni della Submisura hanno trovato di recente avvio con la pubblicazione dei
bandi nel mese di maggio. In particolare per l’int. B1) – L. 341/95, i rapporti tra la Regione
Marche ed il gestore concessionario (Mediocredito Centrale) sono regolati da apposita
convenzione, la cui definizione ha risentito dei tempi necessari alle modifiche apportate alla
procedura di selezione da automatica a valutativa, consentendo la pubblicazione del bando solo
a maggio 2003.
Anche nel caso della L. 598/94 art. 11 (int. B2) sono state apportate delle modifiche alla scheda
di misura del CdP allo scopo di renderlo più completo ed efficace nel sostenere i processi di
innovazione, ampliando le voci di spesa ammissibili, anche alla luce dell’evoluzione della
normativa nazionale. Inoltre, sono state cambiate le modalità di corresponsione del contributo in
114
Il tardivo avvio dell’azione in oggetto è da imputare al maggior tempo che si è reso necessario per il
completamento del procedimento relativo al 14° bando industria della L. 488/92, aperto dal Ministero delle Attività
Produttive a novembre 2001 e chiuso solamente nel novembre 2002, tanto che alla data del 30 giugno non sono
ancora disponibili le graduatorie delle imprese finanziate. A motivo di tale ritardo la Regione Marche ha giudicato
necessario avviare una procedura scritta per la richiesta di modifica del CdP (nota del 17.12.2002) al fine di
permettere il cofinanziamento di precedenti bandi industria già chiusi (comunque successivi al 27.11.2000, data di
ricevibilità del DocUP Marche).
Avanzamento finanziario - Misura 1.1
27,4
42
53,4
3,5
6,8
2,7
10 8,3
12,8
0%
10%
20%
30%
40%
50%
60%
1.1 1.1.1 1.1.2 1.1.3
Capacità di impegno Capacità di spesa Capacità di utilizzo
Valutazione intermedia indipendente del DocUP Obiettivo 2 Regione Marche 2000-2006
Ecosfera S.p.A Rapporto di valutazione intermedia 107
c/interessi, non più attraverso rate semestrali posticipate per finanziamenti fino a 7 anni,
incompatibili con i tempi di utilizzo delle risorse del DocUP, ma in rate attualizzate per stato di
avanzamento di realizzazione degli investimenti da completare in tempi più brevi rispetto a
quanto previsto in precedenza.
Le Submisure 1.1.2 e 1.1.3 hanno invece trovato prontamente attuazione con la pubblicazione
dei bandi nel mese di gennaio 2002, in linea con i cronogrammi procedurali riportati nella
scheda tecnica del CdP. L’ultimazione degli interventi è prevista per settembre (1.1.2) e
novembre 2003 (1.1.3).
Per le medesime Submisure al 31 maggio risultano finanziate rispettivamente 246 e 121
imprese, un numero conseguito all’attivazione nei primi mesi del 2003 della procedura di
scorrimento delle graduatorie fino a concorrenza delle disponibilità dell’annualità 2003.
In particolare per la Submisura 1.1.2, occorre dire che si tratta di uno strumento già conosciuto
e “collaudato” nello scorso periodo di programmazione e dal quale era pertanto ragionevole
attendersi i positivi risultati in termini di domande pervenute, tutte presentate da imprese di
piccole dimensioni. Ciò nonostante nel corso degli ultimi mesi si è accresciuto in modo
preoccupante il numero delle rinunce (in totale 10) per cause indubbiamente imputabili al
difficile momento congiunturale dell’economia, con un effetto a cascata che, dopo aver
interessato inizialmente le aziende leader, investe in quest’ultimo periodo le piccole e
piccolissime imprese subfornitrici marchigiane.
L’avanzamento finanziario della Submisura rivela un buon livello di impegni (42%), mentre il
livello di spesa, ancora poco rilevante (3,5% del costo totale e 8,3% delle somme impegnate)
appare coerente con il recente avvio dei lavori e con il termine previsto per il loro
completamento all’incirca per la fine di settembre 2003.
Dalle tabelle che seguono si evince l’avanzamento fisico descritto dagli indicatori di
realizzazione e di risultato quantificati in parte al 31/12/2002 e in parte al 30/06/2003 e pesati
percentualmente rispetto ai valori attesi al 31/12/2008.
Valore realizzato Valore impegnato
Tipologia di
intervento
Indicatori di
realizzazione Valore
assoluto
%
Valore
assoluto
%
Valore obiettivo
al 31/12/08*
n. di imprese beneficiarie
(di cui gestite da donne)
25
(n.p.)
1,8%
246
(18*)
17,5%
(28%)
1406
(65)
n. di nuove imprese
beneficiarie
(di cui gestite da donne)
n.p. -
42*
(5*)
24%
(38%)
171
(13)
Sub 2
n. di imprese beneficiarie
per dimensione d'impresa
25 1,8% 246 P.I.
0% M.I.
25% P.I.
30% M.I. e 70%
P.I.
* Dati forniti dallo Staff di monitoraggio regionale.** I target da CdP comprendono insieme i valori attesi
dagli interventi attivati dalle Submisure 1.1.1 e 1.1.2, mentre nella presente tabella si è stimata la quota
ascrivibile alla sola Submisura 2 a partire dal peso finanziario della stessa (circa il 38% del costo totale
ammissibile delle due Submisure).
Valutazione intermedia indipendente del DocUP Obiettivo 2 Regione Marche 2000-2006
Ecosfera S.p.A Rapporto di valutazione intermedia 108
Valore realizzato Valore impegnato
Tipologia di
intervento
Indicatori di risultato Valore
assoluto
%
Valore
assoluto
%
Valore
obiettivo
al
31/12/08*
Sub. 2
Ammontare degli investimenti
effettuati dalle PMI a
integrazione del contributo dei
fondi strutturali
43,974 mln € 19% 228 mln €
*I target da CdP comprendono insieme i valori attesi dagli interventi attivati dalle Submisure 1.1.1 e 1.1.2,
mentre nella presente tabella si è stimata la quota ascrivibile alla sola Submisura 2 a partire dal peso
finanziario della stessa (circa il 38% del costo totale ammissibile delle due Submisure).
I progetti effettivamente ultimati sono appena 25 (meno del 2% del target), mentre i dati relativi
agli interventi cofinanziati, pari al 17,5% dell’obiettivo, permettono di esprimere una
valutazione decisamente positiva sulle capacità della misura di soddisfare le aspettative, peraltro
rafforzata anche dalla rilevanza degli investimenti attivati115
.
Con riguardo al territorio si aggiunge che la maggior parte degli investimenti (200 su 246)
ricadono in area Ob. 2.
Le priorità espresse in fase programmatica in relazione a determinate tipologie di intervento,
confermate nei bandi di accesso ai contributi, premiavano in ordine la creazione di nuovi
impianti, riattivazioni, riconversioni, ampliamenti, ristrutturazioni e trasferimenti di impianti
produttivi esistenti e, infine, gli ammodernamenti. Queste preferenze hanno trovato solo un
parziale riscontro negli investimenti effettivamente finanziati, volti per oltre il 62% alla
realizzazione di lavori di ampliamento, mentre una buona percentuale, sebbene più contenuta,
pari al 23%, è destinata alla creazione di nuovi impianti.
I dati raccolti dal Servizio sulle imprese gestite da donne evidenziano una quota piuttosto esigua
(18 su 177) e oltre un investimento su 3 è diretto alla creazione di nuove attività; rispetto a tale
dato occorre precisare che sono state considerate le sole ditte individuali in luogo dell’accezione
più ampia di impresa femminile della L. 215, cui si ritiene preferibile far riferimento ai fini di
una maggiore completezza del dato, nonché per garantirne l’omogeneità con le altre misure del
DocUP. Si ribadisce, inoltre, l’opportunità di inserire dei criteri premiali al fine di favorire
attivamente la diffusione dell’imprenditoria femminile in linea con la priorità trasversale delle
Pari Opportunità tra uomini e donne.
L’analisi per comparto produttivo, evidenzia la netta prevalenza sia per numero di progetti
finanziati che per entità degli investimenti attivabili di alcuni settori che presentano una certa
stabilità, quali quello delle costruzioni (non finanziato nel precedente periodo di
programmazione), della lavorazione dei metalli e del legno. Interessante appare poi la positiva
risposta delle imprese operanti nel settore tessile e abbigliamento vista la crisi che ha interessato
il comparto sia sul mercato interno che su quello estero.
115
Al riguardo si evidenzia un valore medio degli investimenti superiore al costo medio stimato, una differenza che
potrebbe condizionare gli effetti complessivi della misura. Per tali aspetti si rimanda tuttavia al paragrafo 3.2 nel
quale si sviluppa un’accurata analisi dei costi medi e della distribuzione territoriale degli interventi.
Valutazione intermedia indipendente del DocUP Obiettivo 2 Regione Marche 2000-2006
Ecosfera S.p.A Rapporto di valutazione intermedia 109
L’intervento in oggetto appare tra l’altro di particolare interesse per l’integrazione con la Misura
di aiuto all’occupazione del POR Ob. 3, che avrebbe dovuto concretizzarsi attraverso
l’applicazione di un criterio premiale a favore delle imprese che avessero creato occupazione
femminile e qualificata. Il coinvolgimento delle parti sociali ed economiche ha favorito
l’inserimento del suddetto meccanismo nel CdP e nel bando, cui però non sono seguiti risultati
significativi a causa del tardivo avvio della Misura del POR.
A fronte di un esito insoddisfacente, resta comunque valida la modalità di integrazione che
potrebbe essere replicata in futuro anche nell’ambito di altri regimi di aiuto, al fine di realizzare
un coordinamento efficace che tenga conto dei tempi di attivazione delle iniziative da garantire
attraverso una collaborazione più intensa con i responsabili del FSE.
Dal punto di vista gestionale si sottolinea un ottimale utilizzo dei supporti informatici con i
quali viene seguito l’andamento degli interventi e si forniscono informazioni ai potenziali
destinatari; l’elaborazione delle domande effettuate dagli interessati, ha permesso tra l’altro la
pubblicazione sul sito regionale delle risposte relative ai quesiti più frequenti.
Quanto alla Submisura 1.1.3, risulta impegnato il 50% delle risorse disponibili di cui è stato
erogato circa il 14%, corrispondente a poco meno del 7% del costo totale.
Le tabelle che seguono illustrano la situazione attuativa registrata alla fine di maggio e il peso
percentuale delle iniziative cofinanziate rispetto agli obiettivi programmati nonché gli effetti
attesi in termini di risultato e impatto a seguito dell’ultimazione degli interventi.
Valore realizzato Valore impegnato
Tipologia di
intervento
Indicatori di realizzazione Valore
assoluto
%
Valore
assoluto
%
Valore
obiettivo
al
31/12/08
Sub 3
n. di imprese beneficiarie
(di cui gestite da donne)
20 5,7% 121 34,6% 350
Valore realizzato Valore impegnato
Tipologia di
intervento
Indicatori di risultato Valore
assoluto
%
Valore
assoluto
%
Valore
obiettivo
al
31/12/08
Sub 3
Ammontare degli investimenti
effettuati dalle PMI a
integrazione del contributo dei
fondi strutturali
1.595 10% 7.772 mln € 50%
15,5 mln
€
Valore realizzato Valore impegnato
Tipologia di
intervento
Indicatori di impatto Valore
assoluto
%
Valore
assoluto
%
Valore
obiettivo
al
31/12/08
Sub 3 Occupazione creata 295 118% 250
Valutazione intermedia indipendente del DocUP Obiettivo 2 Regione Marche 2000-2006
Ecosfera S.p.A Rapporto di valutazione intermedia 110
I progetti ultimati alla medesima data ammontano a 20 su un totale di 121 ammessi a contributo,
il cui completamento permetterebbe di soddisfare quasi il 35% dell’obiettivo.
La capacità del contributo pubblico concesso di stimolare gli investimenti aziendali è espressa
da un moltiplicatore medio elevato, pari a 5,4.
Il Rapporto annuale di esecuzione al 31/12/2002 evidenzia una distribuzione per dimensione
aziendale in forte coerenza con il punteggio premiale attribuito alle imprese di piccole
dimensione; difatti il 61% dei progetti finanziati siano stati presentati da microimprese, mentre
le piccole imprese rappresentano il 25% dei beneficiari e le medie solamente il 14%.
Va aggiunto poi che circa la metà delle 121 imprese finanziate sono artigiane, un risultato che
indica la diffusione di iniziative a valenza ambientale anche in un comparto tradizionalmente
meno propenso ad investimenti di tale natura.
Non si hanno invece informazioni sul numero di aziende gestite da donne, pertanto non si è in
grado di valutare l’efficacia della priorità attribuita alle imprese femminili.
Sono state fornite inoltre dal Servizio le stime effettuate dalle imprese relative all’occupazione
attesa a due anni dalla realizzazione dei 121 investimenti finanziati. Complessivamente si
prevedono 295 nuovi posti di lavoro, di cui 201 in area Ob. 2, un valore già superiore del 18%
all’obiettivo prefissato di 250 nel 2008. Circa la tipologia contrattuale si rileva che si tratta
sempre di occupazione a tempo pieno, salvo in tre casi per i quali si dovrebbe applicare il part
time.
Dall’analisi della tipologia progettuale, si evince che circa il 28% dei progetti presentati fa
riferimento ad investimenti ambientali c.d. puri, quali sono quelli previsti dalle lettere a) ed e)
rivolti rispettivamente alla riduzione dell’impatto ambientale dei processi produttivi e ad
investimenti per il risparmio energetico. Questa tipologia di interventi è stata peraltro
incentivata con la previsione di una percentuale di contributo più elevata.
L’insieme dei progetti presentati mostra una marcata connotazione ambientale116
, anche
nell’ambito dei più diffusi progetti misti (35%), in molti casi veri e propri programmi di
investimento articolati su diversi interventi, a riprova di una apprezzabile sensibilità del sistema
delle imprese nei confronti di investimenti innovativi specifici e capaci di incidere
positivamente su quel trade-off tra ambiente e sviluppo, che rappresenta uno dei temi di
rilevanza strategica su cui si è focalizzata l’attenzione della Commissione Europea nell’attuale
ciclo di programmazione.
Il considerevole numero di domande pervenuto (286 di cui 232 ammesse in graduatoria) ha
consentito l’attivazione della procedura di scorrimento delle graduatorie, per la quale si sono
utilizzate le risorse ancora disponibili del bando 2001-2002 della Submisura 1.3.1, che al
contrario non ha ricevuto una quantità di progetti sufficiente ad esaurire i fondi stanziati.
116
Analogamente a quanto osservato nel Rapporto annuale di esecuzione al 31/12/2002, anche i dati del vecchio
periodo di programmazione evidenziano - in presenza di un’azione che presenta forti similarità con quella che qui si
analizza (Azione 1.4 – Aiuti agli investimenti delle PMI industriali e artigiane per ridurre l’impatto ambientale e
migliorare la sicurezza sul lavoro) - la propensione delle imprese a compiere investimenti “misti” rispetto ad
interventi ambientali “puri”.
Valutazione intermedia indipendente del DocUP Obiettivo 2 Regione Marche 2000-2006
Ecosfera S.p.A Rapporto di valutazione intermedia 111
Misura 1.2 “Servizi di ingegneria finanziaria”
La Misura in oggetto promuove il riequilibrio della struttura finanziaria delle PMI industriali e
artigiane ricorrendo sia ai più tradizionali fondi di garanzia e di abbattimento del costo delle
operazioni di finanziamento per investimenti materiali ed immateriali (Submisura 1.2.1), che
attraverso forme di partecipazione al capitale di rischio per la realizzazione di investimenti
innovativi, ossia per lo sviluppo e il consolidamento organizzativo, quali processi di ricambio
generazionale, start-up e early stage, nonché per il finanziamento di progetti di ricerca e di
attività innovative (Submisura 1.2.2).
Alla fine del secondo semestre del 2003 non si registrano impegni per nessuna delle azioni
programmate.
Il bando per l’affidamento dell’incarico ad un soggetto gestore per le attività previste dalla
Submisura 1.2.1 è stato pubblicato con oltre un anno di ritardo rispetto alle previsioni iniziali,
per la necessità di apportare delle modifiche di carattere terminologico e procedurale alla scheda
di Misura. In particolare, in fase di avvio si sono verificati dei problemi, poi superati, per la
difficoltà di conciliare la normativa statale e comunitaria sulla natura del soggetto gestore,
difficoltà legata alla scelta di prevedere nella presente programmazione un fondo per
l’abbattimento dei tassi di interesse accanto all’attività di garanzia.
Ulteriore ritardo è stato accumulato a causa di un successivo ricorso giudiziario per la
sospensiva della gara d’asta che ha bloccato il procedimento di attuazione nei mesi
successivi117
.
La Submisura 1.2.2 non ha ricevuto l’auspicato interesse da parte dei potenziali destinatari,
come dimostra l’unica domanda pervenuta. Le cause sembrano imputabili oltre che alla
congiuntura certamente poco favorevole ad investimenti di grandi dimensioni, anche alla scarsa
diffusione e conoscenza del fondo mobiliare chiuso, uno strumento ritenuto peraltro inadeguato
alla piccola impresa marchigiana, realtà di riferimento del DocUP.
Nel caso in oggetto si può asserire che si è inserito nel Programma uno strumento senz’altro
all’avanguardia, ma non rispondente alle esigenze e alle caratteristiche proprie del sistema
imprenditoriale dell’area Ob. 2.
Tali ragioni hanno orientato la Regione a richiedere una modifica al DocUP, in occasione della
riprogrammazione di metà periodo, per giungere ad una definizione meno rigorosa dello
strumento finanziario che consenta anche la costituzione di fondi aperti.
Si condivide poi la scelta di trasformare la procedura di selezione da valutativa a graduatoria in
procedura a sportello, una semplificazione che potrebbe favorire l’avvicinamento delle imprese
a iniziative innovative. Con la modifica della procedura da bando a procedura a sportello118
, la
valutazione dei progetti anziché condurre alla definizione di una graduatoria, servirà ad
accertare che l’impresa raggiunga o meno il punteggio minimo richiesto per l’accesso ai
contributo, sulla base di quei requisiti già individuati nel CdP e nel bando pubblicato.
117
Le notizie pervenute più recentemente dall’Amministrazione regionale fanno rilevare il definitivo superamento
dell’ostacolo in questione, cui sarebbe seguita la sottoscrizione convenzione con il soggetto gestore e l’elargizione dei
primi pagamenti.
118
La richiesta è stata formulata in occasione del CdS del 12 giugno 2003.
Valutazione intermedia indipendente del DocUP Obiettivo 2 Regione Marche 2000-2006
Ecosfera S.p.A Rapporto di valutazione intermedia 112
Misura 1.3 “Incentivi per il miglioramento della qualità e il rafforzamento della competitività
delle PMI”
La Misura appare piuttosto complessa suddividendosi in tre submisure a loro volta articolate in
numerose tipologie di intervento con le quali si intende stimolare la diffusione di servizi
avanzati alle imprese; le azioni programmate sono le seguenti.
1. Submisura 1.3.1 concernente l’erogazione di incentivi per investimenti e consulenze esterne
finalizzati all’acquisizione dei seguenti servizi innovativi:
- attività di progettazione, prototipazione rapida e produzione di prova, acquisizione di
brevetti, marchi e licenze;
- acquisizione di servizi CAE, CAD, CAM e CIM;
- certificazione di qualità aziendale;
- certificazione dei sistemi di gestione ambientale;
- certificazione dei sistemi integrati (qualità – ambiente – sicurezza).
2. Submisura 1.3.2. Incentivi per l'acquisizione di servizi per la commercializzazione e
l’internazionalizzazione, prevede a sua volta le seguenti tipologie di intervento con
procedura a bando:
a1) iniziative di promozione e marketing dell’immagine e dell’economia regionale a favore
del sistema economico e imprenditoriale marchigiano;
a2) aiuti alle PMI per l’acquisizione di servizi di qualificazione organizzativa;
b) aiuti alle PMI per l’acquisizione di servizi di innovazione informatica.
3. Submisura 1.3.3 – Incentivi per l’acquisizione di servizi diretti alla realizzazione di imprese
innovative.
I numerosi interventi programmati agiscono su diversi obiettivi specifici e funzionali
all’accrescimento della competitività del sistema produttivo dell’area Ob. 2 e phasing out; in
particolare essi intendono:
promuovere l’ammodernamento degli impianti produttivi e l’introduzione nel ciclo
produttivo di tecnologie altamente innovative;
favorire l’internazionalizzazione del sistema produttivo marchigiano;
sostenere l’efficienza gestionale ed organizzativa del sistema produttivo regionale;
favorire il miglioramento della gestione ambientale delle produzioni, con effetti positivi
sulla riduzione dei fattori inquinanti e dei consumi di materie prime;
favorire la creazione di nuovi impianti e/o di nuove imprese, con particolare attenzione alle
iniziative femminili e a basso impatto ambientale e ai settori innovativi.
L’avanzamento finanziario al 30 giugno 2003 mostra impegni per oltre 3 milioni di euro, pari a
circa il 13,4% delle risorse stanziate; la capacità di spesa ammonta al 2,3%, un valore
corrispondente al 17% delle somme impegnate. Dal grafico si evince una situazione abbastanza
omogenea per quanto concerne gli impegni, assunti per tutte le tipologie di intervento fatta
eccezione per la Submisura 1.3.3; lo stesso si può affermare la capacità di spesa che si attesta su
valori prossimi alla media di Misura, salvo per gli ottimi risultati dell’int. 1.3.2 a1) a titolarità
regionale e non a bando, che ha utilizzato tutte le risorse impegnate, mentre al contrario si
ravvisa l’assenza di erogazioni finanziarie nel caso dell’int. 1.3.2 b).
Valutazione intermedia indipendente del DocUP Obiettivo 2 Regione Marche 2000-2006
Ecosfera S.p.A Rapporto di valutazione intermedia 113
Dei 267 progetti ammessi a finanziamento, tra l’altro non sufficienti ad assorbire le risorse
messe a bando, ne sono stati conclusi e liquidati 43; di questi 40 riguardano la Submisura 1.3.1
e gli altri 3 la 1.3.2.
Un’analisi più dettagliata a livello di tipologia di intervento evidenzia una differente risposta da
parte dei potenziali destinatati, che appare legata in modo inverso al grado di innovatività delle
iniziative programmate.
La Submisura 1.3.1 evidenzia una ripartizione dei progetti in vari trattini, con una evidente
preferenza delle imprese per le forme di intervento in certa misura più conosciuti, come nel caso
particolarmente evidente della certificazione di
qualità (terzo trattino) che rappresenta circa il 59%
dei progetti finanziati ed il 40% degli investimenti
attivati. Può essere interessante, pur con le dovute
cautele, il confronto tra questi dati e la
performance attuativa della misura, relativa ad
interventi similari, prevista nel DocUP Ob. 2 1997-
99. Si tratta per la precisione dell’Azione 1.5
“Servizi avanzati per le PMI e le imprese
artigiane”, che prevedeva alcune tipologie di
intervento che vengono riproposte anche
nell’attuale ciclo di programmazione. Da tale tipo di analisi si evidenzia come, anche nel
passato, i servizi connessi con la realizzazione e certificazione dei sistemi di qualità aziendale
risultassero la forma di intervento di maggior successo119
.
Gli ultimi due trattini assorbono un ammontare considerevolmente più basso di contributi, sono
infatti meno conosciuti dal sistema imprenditoriale del territorio e posseggono un forte
potenziale innovativo; essi hanno più marcata connotazione ambientale e finanziano la
119
Dai dati riportati nella Relazione finale al 31/12/2001 emerge che il 45% circa del totale dei progetti realizzati
erano relativi a tale tipologia di intervento, mentre si evidenziava una certa difficoltà a ricorrere ad altre forme di
investimento (servizi CAD-CAM), in modo non troppo dissimile a quanto manifestatosi finora nell’attuazione del
DocUP Ob. 2 2000-2006.
Ripartizione degli investimenti per
tipologia di intervento (dati al
18/07/2003)
Trattino 1
18%
Trattino 2
32%
Trattino 3
40%
Trattino 5
3%
Trattino 4
7%
Avanzamento finanziario - Misura 1.3
13,4 14,6 14,314,5
7,112,8
2,3 1,2
7,1
2,22,5
8,5
17,316,917
100
0%
10%
20%
30%
40%
50%
60%
70%
80%
90%
100%
110%
1.3 1.3.1 1.3.2 1.3.2 a1) 1.3.2 a2) 1.3.2 b) 1.3.3
Capacità di impegno Capacità di spesa Capacità di utilizzo
Valutazione intermedia indipendente del DocUP Obiettivo 2 Regione Marche 2000-2006
Ecosfera S.p.A Rapporto di valutazione intermedia 114
certificazione dei sistemi di gestione ambientale, ecogestione e audit, ecolabel (trattino 4) e la
certificazione dei sistemi integrati (trattino 5).
A fronte del parziale utilizzo delle risorse stanziate con il bando 2001-2001 per la Submisura
1.3.1, la Regione ha operato una modifica del piano finanziario – approvata nel corso
dell’ultimo CdS – con la quale si sono spostate le risorse risultate in eccedenza a favore della
1.1.3, che presentava invece un numero significativo di domande risultate ammissibili, ma non
finanziate per carenza di fondi.
La scarsa conoscenza delle certificazioni dei sistemi di gestione ambientale e dei sistemi
integrati appare la causa principale delle poche domande pervenute, carenza non colmata da
un’adeguata sensibilizzazione delle aziende. Un contributo positivo in tale senso può provenire
dal progetto Ecomarche avviato nel luglio 2002 da Confindustria proprio per promuovere la
certificazione di qualità ambientale presso il sistema imprenditoriale attraverso le cinque Unioni
territoriali.
Con riferimento alle ultimazioni, gli indicatori di realizzazione della Submisura 1.3.1 mostrano
il completamento di 40 iniziative, oltre un quinto di quelle cofinanziate, e l’erogazione di 34
giornate di consulenza alle aziende beneficiarie. L’insieme delle iniziative ammesse a
finanziamento permetterà invece di soddisfare il 25% dell’obiettivo programmato.
Valore realizzato Valore impegnato
Tipologia di intervento
Indicatori di
realizzazione Valore
assoluto
%
Valore
assoluto
%
Valore
obiettivo
al
31/12/08
n. di imprese
beneficiarie
(di cui gestite da donne)
40*
(0)
2,7%
(0%)
224
(n.p.)
25,2%
890
(8)
Sub 1 - Incentivi per
l’acquisizione di servizi
per la qualità e
l’innovazione tecnologica giornate di consulenza
erogate
34* 0,2% n.p. - 17.800
*Dati aggiornati al 18/07/03
Nell’ambito della Submisura 1.3.2, l’intervento a1) consiste in una operazione a titolarità
regionale e prevede l’individuazione delle iniziative da finanziare sulla base di atto
programmatico regionale. Con tale azione si intende organizzare annualmente dai 5 ai 10 eventi
promozionali e/o di immagine, ubicati prevalentemente nell’area europea, nord-americana ed
asiatica. Ad oggi, è stato realizzato un evento promozionale all’estero a favore dell’artigianato
artistico regionale, tenutosi a Parigi nella seconda metà del mese di dicembre 2002, organizzato
in collaborazione con l’ICE (Istituto per il Commercio Estero), per il quale sono stati liquidati
circa 113.759 € dei 123.500 € stanziati.
Le imprese che hanno ricevuto i finanziamenti nell’ambito degli int. a2) e b) sono 43, circa il
5% del target programmato; di queste solo 3 hanno ultimato gli investimenti.
Valutazione intermedia indipendente del DocUP Obiettivo 2 Regione Marche 2000-2006
Ecosfera S.p.A Rapporto di valutazione intermedia 115
Valore realizzato Valore impegnato
Tipologia di intervento
Indicatori di
realizzazione Valore
assoluto
%
Valore
assoluto
%
Valore
obiettivo
al
31/12/08
n. di imprese
beneficiarie (di cui
gestite da donne)
3* 0,4%
43
(n.p.)
5%
850
(7)
giornate di consulenza
erogate
n.p. n.p. 11.500
Sub 2 - Incentivi per
l'acquisizione di servizi per
la commercializzazione e
l'internazionalizzazione
n. di iniziative di
sensibilizzazione e
promozione realizzate
1 0,7% 1 0,7% 150
*Dati aggiornati al 18/07/03
Anche in questo caso il contenuto fortemente innovativo degli interventi programmati, tra l’altro
non inseriti nella precedente programmazione, ha condizionato il buon esito dell’iniziativa che
non ha riscontrato presso i potenziali destinatari la risposta attesa. A tali difficoltà non
avrebbero poi ovviato le poche e, probabilmente inadeguate, attività promozionali realizzate; a
ciò si aggiungano altri due fattori, segnalati dal Responsabile regionale, ossia la concorrenza di
altri bandi pubblicati nello stesso periodo e la scelta di concedere il contributo in regime de
minimis.
In particolare l’aver pubblicato contestualmente bandi relativi ad incentivi di tipo tradizionale e
dunque ritenuti più appetibili per il target di riferimento, senza la previsione di un tempistica
“strategica”, ha senz’altro influito sull’esito dell’iniziativa; infine sui risultati, a nostro avviso,
potrebbe aver contribuito anche la congiuntura negativa in cui ha trovato avvio il Programma.
Quanto ai limiti connessi all’utilizzo del regime de minimis, si propone una soluzione
procedurale, peraltro già adottata dal Servizio Industria e Artigianato in relazione alla
Submisura 1.1.2 con procedura scritta del 17/12/2002. Si suggerisce di sostituire la procedura
esistente, che lega l’accesso al regime de minimis o al regime notificato all’entità
dell’investimento da realizzare, con il principio di alternatività del contributo a scelta
dell’impresa richiedente, in tal modo il raggiungimento del tetto massimo di 100.000 € in tre
anni non costituirà un impedimento.
Un apporto significativo alla diffusione delle iniziative può provenire, come si è detto, da
un’efficace promozione dei servizi in oggetto, che nel caso di specie potrebbe attuarsi attraverso
un’appropriata valorizzazione delle opportunità offerte dallo Sportello per
l’internazionalizzazione regionale.
Si sottolinea infine l’esigenza espressa unanimemente dai responsabili delle azioni della 1.3 di
garantire una migliore e tempestiva circolazione delle informazioni all’interno del Servizio,
principalmente in relazione alle novità legislative.
Per la Submisura 1.3.3, alla scadenza del 3/06/2003 sono pervenute solo cinque domande, un
risultato insoddisfacente ascrivibile in qualche misura alla procedura a graduatoria
evidentemente troppo “rigida” per l’avvio di un’attività imprenditoriale.
Valutazione intermedia indipendente del DocUP Obiettivo 2 Regione Marche 2000-2006
Ecosfera S.p.A Rapporto di valutazione intermedia 116
In relazione agli esiti della Submisura, si condivide pienamente la scelta operata dalla Regione
di adottare per i prossimi bandi una procedura a sportello, certamente più adeguata al tipo di
iniziative che si intende promuovere. In effetti l’assenza di scadenze vincolanti per la
presentazione delle domande consente comunque la redazione di una graduatoria finale sulla
base di criteri valutativi in grado di orientare la progettazione e la selezione delle proposte.
Con la modifica della procedura da bando a procedura a sportello, la valutazione dei progetti
anziché condurre alla definizione di una graduatoria, servirà ad accertare che l’impresa
raggiunga o meno il punteggio minimo richiesto per l’accesso ai contributo utilizzando i
medesimi parametri impiegati per il primo bando.
Si è poi completata la procedura di evidenza pubblica per l’approvazione dell’elenco dei
potenziali prestatori di servizi, che ha portato all’individuazione di 12 imprese.
Al riguardo, si attendono effetti positivi dalle modifiche procedurali introdotte per accrescere il
numero delle imprese fornitrici di servizi, la cui attività di sensibilizzazione è un valido
presupposto per la diffusione delle iniziative sul territorio.
Misura 1.4 “Infrastrutture per il sistema produttivo”
La Misura 1.4 interviene su alcuni elementi di fragilità del sistema produttivo, che ne ostacolano
il rafforzamento competitivo qualificando ulteriormente l’offerta regionale di servizi avanzati
all’impresa.
Più in dettaglio, la Submisura 1.4.1 int. a) persegue il potenziamento della dotazione
infrastrutturale dei laboratori di ricerca, di prova e dei centri di innovazione e di trasferimento di
tecnologia, mentre con l’int. b) si promuove la progettazione e realizzazione di un centro per
l’integrazione dei controlli di prodotto e la prototipazione integrata.
La Submisura 1.4.2 prevede, invece, la realizzazione di opere di urbanizzazione primaria e
indotta, nonché di interventi di infrastrutturazione leggera o high-tech nelle aree produttive già
in possesso di un’adeguata dotazione di infrastrutture primarie.
La performance finanziaria della
Misura al 30/06/2003 è
particolarmente positiva, con
impegni per oltre 3 milioni di euro,
pari all’82,3% degli stanziamenti,
di cui circa il 13% per la
Submisura 1.4.1; i pagamenti
rappresentano il 14,7% del costo
totale ed il 17,8% delle somme
impegnate.
Avanzamento finanziario - Misura 1.4
102
83,3
10,6
82,3
17,9
10,6
14,7 17,517,8
100
0%
10%
20%
30%
40%
50%
60%
70%
80%
90%
100%
110%
1.4 1.4.1 a) 1.4.1 b) 1.4.2
Capacità di impegno Capacità di spesa Capacità di utilizzo
Valutazione intermedia indipendente del DocUP Obiettivo 2 Regione Marche 2000-2006
Ecosfera S.p.A Rapporto di valutazione intermedia 117
La tabella che segue evidenzia l’avanzamento fisico della prima tipologia di intervento, mentre
non sono disponibili informazioni sulle realizzazioni effettive e attese dall’attuazione delle
iniziative cofinanziate nell’ambito della Submisura 2.
Valore
realizzato
Valore impegnato
Tipologia di intervento
Indicatori di
realizzazione Valore
assoluto
%
Valore
assoluto
%
Valore
obiettivo
al 31/12/08
Sub 1 - Qualificazione
dell’offerta di servizi innovativi
ed avanzati all’impresa
n. di strutture
qualificate
1 16,7% 2 33% 6
superficie attrezzata n.p. n.p. 5haSub 2 - Aiuti agli Enti locali e
Consorzi industriali di cui alla
L.R. 48/96 per attrezzare le aree
produttive
n. di imprese
localizzate
n.p. n.p. 18
Nell’ambito della Submisura 1.4.1 due dei quattro progetti presentati sono stati finanziati, uno
per ciascuna tipologia di intervento; quello relativo all’int. a) concerne l’acquisizione di
apparecchi di nuova generazione per le analisi chimiche nella Provincia di Ascoli Piceno ed è
già stato ultimato.
Il secondo progetto (int. b) concerne la realizzazione di un centro per l’integrazione dei controlli
di prodotto e la prototipazione integrata da localizzarsi nel comune di Fabriano e per il quale è
stato impegnato oltre l’80% delle somme complessivamente disponibili.
Dei sei centri previsti da programma, se ne sono finanziati due anche per i vincoli posti dalle
risorse disponibili. L’attenzione prestata dal territorio all’azione in oggetto unitamente alla sua
strategicità per lo sviluppo del sistema produttivo locale sono a nostro avviso elementi da tenere
in considerazione nel corso della verifica di metà percorso.
Nel caso di una eventuale riproposizione della Submisura, appare auspicabile il rafforzamento
delle attività informative, nonché un maggiore adeguamento delle stesse alle specificità delle
iniziative promosse.
Per la Submisura 1.4.2 sono stati finanziati 5 dei 12 progetti presentati (tutti giudicati
ammissibili), per i quali si è completata la procedura di appalto ed è avvenuta la consegna dei
lavori.
È in corso la procedura di scorrimento della graduatoria per il finanziamento di altre cinque
opere per le quali è previsto l’impiego delle rimanenti risorse finanziarie.
Le opere finanziate riguardano prevalentemente aree produttive già realizzate per il 60%, cui del
resto era stata data priorità sia nel CdP che nel bando. In tal modo si è inteso favorire
l’infrastrutturazione leggera innovativa e high-tech e, dunque, l’innalzamento degli standard
qualitativi delle aree già in possesso di adeguata infrastrutture primarie.
Al riguardo occorre sottolineare che dalla descrizione dei progetti, riportata nelle schede di
monitoraggio procedurale, si evince che verranno realizzate esclusivamente opere di
urbanizzazione primaria, non lasciando spazio alle suddette priorità.
Valutazione intermedia indipendente del DocUP Obiettivo 2 Regione Marche 2000-2006
Ecosfera S.p.A Rapporto di valutazione intermedia 118
La valenza ambientale della progettazione invece ha risentito del ritardo che sta caratterizzando
la definizione da parte dell’Amministrazione regionale delle cosiddette “aree ecologicamente
attrezzate”; ciò ha di fatto impedito l’applicazione della priorità attribuita, prima dal CdP e poi
dal bando, alle iniziative finalizzate all’apprestamento di tali aree.
Si aggiunge inoltre che tale obiettivo è da ritenersi definitivamente mancato, in quanto lo
scorrimento delle graduatorie in corso (per l’accelerazione della spesa) determinerà
l’esaurimento di tutte le risorse disponibili a favore di iniziative che, per la citata carenza
normativa, non potevano contemplare le aree ecologicamente attrezzate.
Misura 2.1 “Ciclo idrico integrato e risanamento ambientale”
La Misura intende migliorare la gestione delle risorse idriche, ottimizzando e rafforzando i
sistemi di depurazione ed il ciclo idrico e valorizzando al contempo le risorse ambientali
attraverso la bonifica dei siti inquinati ed il recupero delle aree degradate e dismesse.
L’intervento si articola in tre Submisure che come si evince dalla rappresentazione grafica
presentano uno stato di attuazione
piuttosto eterogeneo.
Nel complesso il livello delle
somme complessivamente
impegnate appare percentualmente
poco significativo, mentre i relativi
pagamenti superano l’80%, fatta
eccezione per la Submisura 2.1.3
per la quale non sono stati ancora
assunti impegni.
Nella tabella successiva si riportano le realizzazioni fisiche e i risultati attesi sulla base dei
progetti ammessi a contributo, in certi casi le stime riguardano solo una porzione degli stessi.
Avanzamento finanziario - Misura 2.1
2,2
13,4
2,9 1,9
10,7
2,4
8083,181,5
0%
10%
20%
30%
40%
50%
60%
70%
80%
90%
100%
2.1 2.1.1 2.1.2 2.1.3
Capacità di impegno Capacità di spesa Capacità di utilizzo
Valutazione intermedia indipendente del DocUP Obiettivo 2 Regione Marche 2000-2006
Ecosfera S.p.A Rapporto di valutazione intermedia 119
Valore realizzato Valore impegnato
Tipologia di intervento Indicatori di realizzazione Valore
assoluto
%
Valore
assoluto
%
Valore
obiettivo al
31/12/08
n. progetti di
potenziamento depuratori
8 160% 5
Capacità di trattamento e
aumento della stessa (mc)
n.p. 2.500
Sub 1 - Interventi per lo
smaltimento e
trattamento acque reflue
Km di realizzazione di
condotte fognarie
20 400% 5
Km di rete rilevati e
informatizzati
0,5* 1% 40Sub 2 - Ristrutturazione
e razionalizzazione del
sistema idrico Km di rete razionalizzati e
resi efficienti
11 37% 30
Sub 3 - Bonifica e
recupero dei siti
inquinati e delle aree
degradate
Superficie
bonificata/recuperata (ha)
0 0% 0 0% 30
* Dati parziali riferibili ad una parte degli interventi finanziati
Valore realizzato Valore impegnato
Tipologia di intervento Indicatori di risultato Valore
assoluto
%
Valore
assoluto
%
Valore
obiettivo al
31/12/08
Potenziamento depuratori
(Incremento percentuale
di popolazione servita)
n.p. 30%
Abitanti equivalenti
trattati con sistemi
naturali
n.p. 1.000
% di riduzione di spese di
gestione
n.p. 10%
Sub 1 - Interventi per lo
smaltimento e
trattamento acque reflue
n. imprese potenziali
utilizzatrici
6* 60% 10
Aumento di volume
erogato (l/die)
n.p. 3.000Sub 2 - Ristrutturazione
e razionalizzazione del
sistema idrico % di popolazione servita 80%* 80%
Sub 3 - Bonifica e
recupero dei siti
inquinati e delle aree
degradate
N. di siti/aree riutilizzati
dopo uno/tre anni
0 0% 0 0% 15
* Dati parziali riferibili ad una parte degli interventi finanziati
Valutazione intermedia indipendente del DocUP Obiettivo 2 Regione Marche 2000-2006
Ecosfera S.p.A Rapporto di valutazione intermedia 120
Per la Submisura 2.1.1 “Interventi per il trattamento e lo smaltimento delle acque reflue” sono
pervenuti 42 progetti di cui 9 ammessi a finanziamento, di cui 6 in area Ob. 2 e 3 in sostegno
transitorio. L’impegno ammonta a 1.055.866,42 € pari a poco meno del 3% del costo totale da
rendicontare alla Commissione.
Le realizzazioni attese appaiono al contrario di molto superiori agli obiettivi stimati per il 2008
(cfr. tabelle precedenti), un risultato che evidenzia l’opportunità di procedere alla loro
ridefinizione.
La Submisura 2.1.2 “Ristrutturazione e razionalizzazione del ciclo idrico” ha finanziato 3 delle
15 iniziative progettuali presentate, due delle quali ricadono in area Ob. 2; si sono impegnati
complessivamente 1.026.686,19 €, pari al 2,2% degli stanziamenti.
I valori previsti una volta ultimati gli interventi ammessi sia per l’indicatore di realizzazione
“Km di rete razionalizzati e resi efficienti” e di risultato “% di popolazione servita” presentano
un peso significativo sull’obiettivo complessivo, soprattutto se si considera l’esiguità degli
impegni.
Relativamente alle due azioni precedenti, occorre sottolineare la necessità di procedere ad una
rapida approvazione dei Piani d’Ambito previsti dalla Legge Galli; difatti solo il 30% delle
risorse complessivamente disposte per il settore delle risorse idriche può essere utilizzato in
assenza dei suddetti Piani, che sono invece indispensabili dopo il 31/12/2003 per utilizzare il
restante 70%.
Sulla base dell’iter previsto dalla Legge Galli sono stati istituiti 5 Ambiti Territoriali Ottimali
(ATO), i quali non hanno ancora provveduto alla elaborazione dei Piani d’Ambito funzionali
alla realizzazione della Misura, avendo svolto unicamente una ricognizione preliminare delle
infrastrutture esistenti.
L’esito della Submisura 2.1.3 allo stato attuale appare del tutto insoddisfacente.
Per l’intervento relativo al recupero delle aree degradate a causa della coltivazione di cave ora
dismesse è stata presentata un’unica domanda giudicata poi inammissibile. Fortemente ostativi
al buon esito dell’iniziativa appaiono gli alti costi a carico degli Enti Locali a fronte di un
contributo pubblico pari al 50%, una quota evidentemente insufficiente a sostenere le limitate
capacità finanziarie dei potenziali beneficiari.
Gli altri interventi contemplati dalla Submisura (bonifica dei siti inquinati e delle discariche
abbandonate o esaurite, recupero dei siti industriali dismessi), fanno registrare analoghi risultati:
poche domande pervenute (cinque) e tutte ritenute non ammissibili, prevalentemente per la
mancanza dei requisiti prescritti dal bando. Si tratta di una situazione che pone l’attenzione su
una scarsa capacità progettuale da parte del territorio in termini quantitativi e, soprattutto,
qualitativi.
Appare opportuno sottolineare che la condizione imprescindibile per l’ammissibilità dei progetti
è la loro piena conformità al Piano regionale di Bonifica delle aree inquinate, esistente ma da
sottoporre ad un sostanziale aggiornamento, che fra l’altro amplierebbe in modo significativo il
territorio di intervento; tuttavia i tempi per il completamento di tali attività non sono stati
definiti con precisione.
In sintesi per la Misura nel suo complesso, tenuto conto dei tempi considerevolmente lunghi
richiesti per il completamento degli interventi in oggetto, si ravvisa la necessità di privilegiare in
fase di riprogrammazione delle risorse le sole azioni che sono concretamente realizzabili,
rimuovendo ove possibile gli ostacoli di natura finanziaria (intensità dell’aiuto) e attivando
Valutazione intermedia indipendente del DocUP Obiettivo 2 Regione Marche 2000-2006
Ecosfera S.p.A Rapporto di valutazione intermedia 121
un’assistenza tecnica presso i possibili beneficiari al fine di contribuire all’accrescimento della
qualità della progettazione.
Misura 2.2 “Ottimizzazione del sistema di gestione dei rifiuti”
La Misura si prefigge di ottimizzare il sistema regionale di rifiuti attraverso tre principali linee
di azione:
1) riduzione della produzione dei rifiuti;
2) razionalizzazione e riorganizzazione del sistema di raccolta differenziata dei rifiuti urbani e
assimilabili per ottenere flussi costanti e omogenei;
3) sostegno e sviluppo del sistema di recupero di materia del trattamento dei rifiuti.
L’avanzamento finanziario mostra
uno stato di attuazione alquanto
insoddisfacente, per la gran parte
delle iniziative previste dalla
Misura. Nel complesso gli impegni
ammontano al 19,4%, mentre la
spesa si ferma al 5,7% del costo
totale e supera il 29%
dell’impegnato.
Per quanto concerne l’avanzamento fisico, si riportano i valori previsti a seguito
dell’ultimazione degli interventi finanziati.
Valore realizzato
al 31/05/03
Valore
impegnato
Tipologia di intervento
Indicatori di
realizzazione Valore
assoluto
%
Valore
assoluto
%
Valore
obiettivo
al
31/12/08
Riduzione della produzione
di rifiuti
Numero di iniziative
realizzate
9* 100% 8-10
Separazione dei rifiuti in
flussi omogenei e costanti
Numero di impianti
realizzati
6 150% 4
Numero di impianti
realizzati per il trattamento
dei rifiuti
1 50% 2Sostegno e sviluppo del
recupero di materia dal
trattamento dei rifiuti
residui Numero di interventi per
l’abbattimento degli odori
1 50% 2
*In tal caso si fa riferimento a progetti selezionati ma che non hanno ancora ricevuto una formale
ammissione al contributo
Avanzamento finanziario - Misura 2.2
19,4
0,8
25,3
5,7
0,8
7,3
29,3
100
28,9
0%
10%
20%
30%
40%
50%
60%
70%
80%
90%
100%
110%
2.2 2.2.1
a)
2.2.1
b1)
2.2.1
b2)
2.2.1
b3)
2.2.1
c1)
2.2.1
c2)
2.2.2 2.2.3
Capacità di impegno Capacità di spesa Capacità di utilizzo
Valutazione intermedia indipendente del DocUP Obiettivo 2 Regione Marche 2000-2006
Ecosfera S.p.A Rapporto di valutazione intermedia 122
Nel complesso poco soddisfacenti i risultati della Submisura 2.2.1, per la quale non si
registrano impegni, a fronte di un numero di domande pervenute inferiore alle attese e
insufficienti ad utilizzare le risorse complessivamente disposte.
Le realizzazioni attese possono in tal caso apparire fuorvianti, poiché è stato percentualmente
superato il target di fine periodo, mentre si può senz’altro affermare l’insuccesso della gran
parte delle iniziative programmate. Al riguardo si riscontra l’opportunità di rivedere i valori
obiettivo associati agli indicatori.
Come si è detto gli ambiti di intervento sono molteplici e diversi i rispettivi risultati, pertanto
occorre distinguere caso per caso il livello di attenzione riscontrato da parte del territorio e i
fattori che talora ne hanno ostacolato il buon esito.
Rispetto all’int. a) progetti di autorecupero domestico della frazione umida dei rifiuti domestici
(autocompostaggio), il Servizio fa rilevare che sono stati individuati 5 progetti, 3 dei quali in
territorio Ob. 2, ed ha disposto la riattivazione del bando di accesso ai contributi120
. Abbastanza
positivo anche l’esito dell’int. b2) con cui si sono selezionati 4 progetti (uno in sostegno
normale e gli altri in sostegno transitorio) finalizzati all’eliminazione dell’usa e getta e
separazione dei flussi della ristorazione collettiva (mense, sagre e feste locali).
Le maggiori difficoltà si sono registrate per i progetti di incentivazione alla pratica del vuoto a
rendere, di sistemi di vendita alla spina di prodotti liquidi e/o in polvere integrati con la
separazione in flussi omogenei o costanti, previsti dall’int. b1), e per le iniziative di cui al punto
c), ovvero aiuti per progetti di ricerca e sviluppo per la realizzazione di beni durevoli (c1) e di
imballaggi pluriuso (c2).
Il motivo dell’insuccesso va probabilmente ricercato nel contenuto fortemente sperimentale
delle iniziative, che necessitavano di una sensibilità da parte del territorio alla tematica della
riduzione della produzione dei rifiuti, evidentemente non ancora maturata. Anzi proprio le
criticità evidenziate pongono l’accento sulla inadeguatezza dell’azione pubblica per quanto
concerne l’educazione ambientale e, più in generale, le attività di sensibilizzazione.
Dal confronto con il Servizio regionale, è emerso un ulteriore fattore di criticità da imputare alla
difficoltà di individuare le imprese commerciali di media dimensione potenzialmente interessate
alle iniziative e presso le quali svolgere le attività di sensibilizzazione e promozione.
Infine vi è l’int. b3), il quale incentiva progetti di riduzione dei rifiuti e separazione in flussi
omogenei degli stessi nelle Aziende Sanitarie Ospedaliere e che al di fuori del DocUP ha fatto
registrare effetti positivi anche in termini di riduzione dei costi per lo smaltimento dei rifiuti
ospedalieri. In questo caso si ravvisa la necessità di adeguare il DocUP ai cambiamenti che in
questi anni hanno interessato il sistema sanitario, ostacolando di fatto l’implementazione
dell’intervento nell’ambito del Programma comunitario.
In conclusione, l’esame della Submisura 2.2.1 evidenzia l’opportunità di procedere in fase di
riprogrammazione ad una accurata selezione delle iniziative da riproporre in ulteriori bandi,
riconsiderando altresì l’entità di risorse che il territorio è effettivamente in grado di assorbire.
Nell’ambito della Submisura 2.2.2 sono stati finanziati 6 progetti, 4 dei quali in area Ob. 2, un
numero inferiore alle attese e, comunque, non in grado di assorbire tutti i fondi stanziati; gli
impegni ammontano infatti ad appena 21.567,23 €, circa lo 0,8% del costo totale. Come si
evince dalla tabella precedente le informazioni che provengono dal monitoraggio fisico possono
120
Il provvedimento è stato attuato con DDS n. 28 del 12/05/2003 pubblicato sul BURM n. 49 del 29/05/2003.
Valutazione intermedia indipendente del DocUP Obiettivo 2 Regione Marche 2000-2006
Ecosfera S.p.A Rapporto di valutazione intermedia 123
trarre in inganno, motivo per cui anche per la presente Submisura si ravvisa la verifica delle
stime effettuate in fase di programmazione.
Le iniziative cofinanziate riguardano esclusivamente l’int. a1) finalizzato alla realizzazione di
piattaforme di trasferenza per la raccolta, cernita e raggruppamento di frazioni merceologiche
diverse provenienti dalla raccolta differenziata, mentre non sono pervenute domande per l’int.
a2) che prevede la realizzazione di stazioni di raggruppamento di frazioni merceologiche
diverse provenienti dalla raccolta differenziata.
Nel corso dell’ultimo CdS sono state proposte alcune modifiche alla scheda di Misura
relativamente all’int. a2) concernenti in primo luogo l’accesso ai finanziamenti per gli Enti
locali o loro consorzi nonché per i soggetti gestori costituiti ed operanti ai sensi del D.lgs.
270/2000 territorialmente interessati; si tratta di un inserimento che richiedendo una variazione
del DocUP, potrà attuarsi in fase di riprogrammazione; in secondo luogo è stata suggerita la
possibilità di realizzare anche stazioni mobili informatizzate oltre a quelle fisse.
Tali cambiamenti dovrebbero assicurare una più ampia gamma di interventi e un maggior
numero di richieste, senza contare che con l’estensione dei beneficiari si dà la dovuta
considerazione alle competenze delegate ai Comuni in materia di gestione dei rifiuti.
Si invita poi a porre l’attenzione a quello che è stato identificato come il principale ostacolo al
buon esito dell’iniziativa ossia l’insufficiente intensità di aiuto concessa rispetto al cospicuo
investimento finanziario complessivo; al riguardo si rileva che la quota del 35% appare inferiore
al contributo riconosciuto da altre Regioni del Centro-Nord per interventi della medesima
natura121
.
La Submisura 2.2.3 presenta le medesime difficoltà della precedente, in quanto il tasso di
cofinanziamento pubblico, anche in questo caso del 35 %, ha ad oggi determinato delle
difficoltà notevoli a tre dei quattro soggetti beneficiari, che non possiedono le necessarie
capacità finanziarie. Solo il Consorzio Obbligatorio Smaltimento Rifiuti (CONSMARI) ha
provveduto ad attivare gli interventi, tutti ricadenti in area Ob. 2, generando un impegno di
3.739.406,11 €, pari al 25,3%, cui sono seguiti pagamenti per 1.078.902,66 €, corrispondenti al
28,9% degli impegni e al 7,3% del costo totale.
In merito al monitoraggio fisico gli interventi da realizzare nell’ambito del progetto avviato
dalla CONSMARI prevede entrambe le tipologie descritte dagli indicatori fisici, ossia impianti
per il trattamento dei rifiuti e per l’abbattimento degli odori; tuttavia accanto a questi è prevista
anche la realizzazione di altre opere complementari, quali la fornitura di un trituratore e di un
deferizzatore dei rifiuti solidi urbani e assimilabili, l’installazione di un carroponte e il
potenziamento di una linea CDR.
Per quanto concerne il sistema di gestione dei rifiuti, la legge regionale122
attuativa del D. lgs.
N. 22 del 5/02/97 (Decreto Ronchi) ha previsto una vasta delega alle Province e alle Autorità di
Ambito. Sebbene gli ATO non siano ancora operativi (ad eccezione di quello operante nella
provincia di Macerata), negli ultimi anni si è notevolmente rafforzata la capacità di gestione
delle Province.
Attualmente esistono forti perplessità in merito al completamento delle altre iniziative
individuate, in quanto in occasione della revisione di metà percorso si dovranno tenere in
adeguata considerazione i lunghi tempi necessari alla realizzazione delle opere in oggetto.
121
La verifica avviata dall’Unità di A.T. sull’entità delle entrate nette consistenti generabili da ciascun impianto
appare propedeutica alla revisione dei tassi di finanziamento. Qualora queste risultassero basse, comunque nel
rispetto dei parametri indicati nell’art. 29 del Reg. 1260/99, l’AdG ha dichiarato in sede di CdS la volontà di rivedere
l’intensità dell’aiuto concesso.
122
Si tratta della Legge Regionale n. 28 del 28/10/99.
Valutazione intermedia indipendente del DocUP Obiettivo 2 Regione Marche 2000-2006
Ecosfera S.p.A Rapporto di valutazione intermedia 124
Valgono pertanto le medesime riflessioni espresse in ordine alla Misura precedente, ovvero
concentrare gli sforzi in fase di riprogrammazione sugli interventi che presentano reali
possibilità di essere ultimati entro i termini prescritti dal DocUP.
Misura 2.3 “Interventi di sostegno al sistema delle aree protette e al sistema dei CEA”
La Misura è volta al sostegno di iniziative per la conservazione e la valorizzazione delle aree
naturali e delle potenzialità paesaggistiche, artistiche e culturali presenti nelle aree interne,
attraverso interventi di tipo infrastrutturale ed educativo.
La Misura si suddivide nelle seguenti tre submisure:
1) il sostegno alla rete ecologica regionale, con la realizzazione di iniziative finalizzate alla
salvaguardia delle specie di interesse naturalistico, alla creazione di corridoi ecologici, come
pure alla redazione di piani di gestione di cui alla Direttiva 92/43/CEE;
2) il sostegno alla fruibilità e alla ricettività delle aree protette, che prevede due modalità di
intervento: l’int. a) ovvero il potenziamento di infrastrutture destinate alla fruibilità dell’area
protetta con particolare attenzione alle fasce deboli (sentieri escursionistici, aree attrezzate,
punti di osservazione, percorsi ippici e ciclabili, ecc.) e l’int. b) con il quale si finanziano la
ristrutturazione e l’adeguamento di immobili da destinare a strutture ricettive delle aree protette
(foresterie, centri visita);
3) il sostegno al sistema dei Centri di Educazione Ambientale (CEA), riconosciuti ai sensi
della deliberazione del Consiglio Regionale n. 25/95, finanziando la ristrutturazione,
potenziamento e adeguamento agli standard europei degli edifici adibiti alle attività proprie dei
CEA [int. a], come pure la dotazione tecnico-funzionale (strutture documentali, laboratori
tecnico-didattici, infrastrutture di comunicazione, ecc.) dei Centri stessi [int. b].
L’avvio della Misura, con la pubblicazione del bando sul BUR n. 74 del 26 giugno 2002, ha
risentito di un ritardo iniziale di oltre quattro mesi rispetto alle previsioni da CdP.
Il bando è frutto del confronto sia con il Servizio Politiche Comunitarie sia con i soggetti
direttamente interessati dagli interventi (Province, Comuni, Comunità Montane e soggetti
gestori delle aree protette).
I dati sullo stato di attuazione
al 30/06/2003 evidenziano un
buon andamento della Misura:
il valore degli impegni al
30/06/2003 ammonta a
766.107,78 €, circa il 9,7%,
mentre la quota di spesa
effettuata sugli impegni è pari
al 54,2%, piuttosto elevata
rispetto alla media del DocUP,
e del 5,3% del costo totale
rendicontabile.
Avanzamento finanziario - Misura 2.3
9,7
2,1
13,712,65,3
1,1
12,7
1,6
49,9
92,7
12,9
54,2
0%
10%
20%
30%
40%
50%
60%
70%
80%
90%
100%
2.3 2.3.1 2.3.2 2.3.3
capacità di impegno capacità di spesa capacità di utilizzo
Valutazione intermedia indipendente del DocUP Obiettivo 2 Regione Marche 2000-2006
Ecosfera S.p.A Rapporto di valutazione intermedia 125
Nella tabella successiva si riportano le realizzazioni fisiche effettive e quelle attese sulla base
dei progetti ammessi a contributo, nonché una stima degli effetti in termini di risultato per la
sola Submisura 2.3.1.
In sintesi è possibile riscontrare il superamento generalizzato dei valori obiettivo individuati,
aspetto che se da una parte pone senz’altro l’accento sul successo di tali iniziative, dall’altra
evidenzia anche la necessità di verificare se siano stati eccessivamente sottostimati i valori
obiettivo degli indicatori di realizzazione e di risultato.
Valore
realizzato al
31/05/03
Valore impegnato
Tipologia di intervento
Indicatori di
realizzazione
Valore
assoluto
%
Valore
assoluto
%
Valore
obiettivo
al
31/12/08
N. di interventi effettuati 0 0% 8 267% 3
N. di piani di gestione
realizzati
0 0% 25 500% 52.3.1 - Sostegno alla rete
ecologica regionale
Superficie interessata
(ha)
0 0% 49.738,382 2.487% 2.000
Percorsi realizzati (km) 0 0% 36 240% 15
N. di aree attrezzate
realizzate
1 5% 20 400% 5
2.3.2 - Sostegno alla
fruibilità e alla ricettività
delle aree protette
N. di edifici ristrutturati 2 40% 5 100% 5
2.3.3 - Sostegno al sistema
dei Centri di Educazione
Ambientale
Numero di interventi
effettuati
0 0% 19 190% 10
Valore realizzato
Valore
impegnato
Tipologia di intervento Indicatori di risultato
Valore
assoluto
%
Valore
assoluto
%
Valore
obiettivo
al
31/12/08
Numero di specie
conservate
0 0% 78 312% 25
2.3.1 - Sostegno alla rete
ecologica regionale Numero di habitat
conservati
0 0% 27 450% 6
Riguardo alla Submisura 2.3.1, sono stati finanziati complessivamente 8 progetti (di cui 5
ricadenti in area Ob. 2 e 3 in phasing out), per un totale di impegni pari a 341.912,87 €. Il costo
totale rendicontabile per gli interventi in area Ob. 2 supera le risorse stanziate con il bando;
pertanto, al fine di soddisfare le richieste presentate e ritenute ammissibili, è stata utilizzata una
parte della dotazione relativa all’annualità 2004.
Le ricadute attese in relazione alle iniziative effettivamente avviate superano abbondantemente
tutti gli obiettivi programmati, sia nel caso delle realizzazioni fisiche che dei risultati.
Valutazione intermedia indipendente del DocUP Obiettivo 2 Regione Marche 2000-2006
Ecosfera S.p.A Rapporto di valutazione intermedia 126
Nell’ambito della Submisura 2.3.2 i progetti ammessi a finanziamento sono 9 (di cui 3 conclusi
e liquidati alla fine di maggio), per un impegno complessivo di 371.777,64 €; attualmente è in
corso l’istruttoria di altre 4 proposte pervenute con la riattivazione del bando a febbraio 2003.
Come per la precedente Submisura gli effetti riconducibili alla realizzazione delle azioni
cofinanziate sono fortemente superiori a quanto programmato.
Infine, è stata approvata la graduatoria della Submisura 2.3.3, cui sono seguiti impegni per
circa 52.417 € tutti in area Ob. 2, di cui il 50% è di competenza pubblica. Alla data in esame
sono stati effettuati pagamenti pari a circa la metà di quanto impegnato. Riguardo alle aree in
sostegno transitorio è stato riattivato il bando di accesso ai contributi con DDS n. 39 del
17/02/2003.
Il numero di progetti ad oggi finanziato è quasi il doppio di quanto previsto a termine del
periodo di programmazione, impegnando appena il 2% delle somme stanziate.
Nel corso del CdS sono state formulate delle proposte per l’adeguamento dei criteri di selezione
e di priorità della Submisura 2.3.2 con lo scopo di rendere più selettivo il bando e più aderente
alle finalità ambientali. Nello specifico si tratta del criterio di selezione “progetti che prevedono
il ricorso all’ingegneria naturale e alla bioarchitettura” e della priorità riconosciuta ai “progetti
ricadenti negli strumenti di programmazione negoziata e territoriale (…) purché approvati e ai
progetti presentati da soggetti in possesso di certificazioni ambientali (EMAS, ISO)”.
È stato così recepito il lavoro svolto dallo Staff dell’AAR sull’integrazione dei criteri di
selezione ambientali, da cui ci si attende un innalzamento della qualità dei progetti selezionati.
Misura 2.4 “Infrastrutture portuali”
Le opere finanziate dalla presente Misura sono rivolte al miglioramento e all’ammodernamento
delle strutture dei porti pescherecci e alla riqualificazione delle aree portuali, attraverso due
ambiti di azione:
1) il riassetto dei porti di pesca e delle attrezzature portuali, ovvero la realizzazione,
ristrutturazione o potenziamento di banchine di ormeggio, di scali di alaggio con attrezzature
specifiche, di zone per rifornimento acqua e carburante, elettricità, etc.
2) la ristrutturazione ed ammodernamento delle zone portuali, sostanzialmente per il
miglioramento dell’arredo urbano e della viabilità, al fine di rendere più sicure ed agevoli le
attività della pesca e della sua filiera.
L’intervento del DocUP si inserisce nell’ambito di un’articolata politica di sostegno del
comparto regionale della pesca, le cui potenzialità appaiono fortemente minacciate, come si
evince dalla generale flessione di addetti registrata a partire dal 1998 e che ha colpito
principalmente i comuni ammessi ai benefici dell’Obiettivo 2, con un trend negativo più
accentuato nel caso di Ancona.
Al potenziamento e all’ammodernamento delle infrastrutture portuali sono state destinate le
risorse del DocUP Pesca e il DocUP Ob. 2, secondo un approccio complementare; infatti mentre
con il primo si finanziano gli impianti e le piccole attrezzature volte a creare le migliori
condizioni per raccordare l’area portuale con le attività della filiera della pesca, con la Misura
2.4 del DocUP Ob. 2 si intendono realizzare opere infrastrutturali di una certa portata, che
Valutazione intermedia indipendente del DocUP Obiettivo 2 Regione Marche 2000-2006
Ecosfera S.p.A Rapporto di valutazione intermedia 127
dovranno contribuire a creare un contesto adeguato alla commercializzazione dei prodotti della
pesca e della sua filiera e, più in generale, allo sviluppo delle attività produttive nell’area.
I criteri di selezione previsti da CdP rendono evidente l’attenzione alla qualità delle iniziative ed
alla capacità di integrarsi con il sistema territoriale di riferimento, premiando in primo luogo i
progetti che integrano le azioni finanziate nell’ambito delle aree portuali dell’Ob. 2 con quelle
realizzate dallo SFOP 2000/2006.
Inoltre, a parità di punteggio vengono privilegiati i progetti che si interconnettono con lo
sviluppo generale dell’area portuale, che assicurino il massimo rispetto ambientale e
garantiscano sicurezza ed igiene a favore di quanti operano nell’ambito portuale o che
determinano un incremento occupazionale volto anche al rispetto delle pari opportunità. Infine,
viene concessa priorità ai progetti ricadenti negli strumenti di programmazione negoziata e
territoriale.
Dallo stato di attuazione della Misura al 30 giugno 2003 si evince un livello di impegni
significativo, pari a
1.517.447,96 € ossia il
24,7% del costo, con
valori percentualmente
superiori per la Submisura
2.4.1. La capacità di spesa
e di utilizzo si attesta
rispettivamente sull’1,5 e
sul 6%, con pagamenti più
consistenti per la seconda
Submisura.
Avanzamento finanziario - Misura 2.4
8,1
31,824,7
1,31,61,5
16
4,96
0%
10%
20%
30%
40%
50%
60%
70%
80%
90%
100%
2.4 2.4.1 2.4.2
Capacità di impegno Capacità di spesa Capacità di utilizzo
Valutazione intermedia indipendente del DocUP Obiettivo 2 Regione Marche 2000-2006
Ecosfera S.p.A Rapporto di valutazione intermedia 128
Nelle tabelle successive si riportano le realizzazioni fisiche e le ricadute occupazionali attese al
completamento dei progetti effettivamente ammessi a contributo.
Valore realizzato
al 31/05/03
Valore
impegnato
Tipologia di intervento
Indicatori di
realizzazione Valore
assoluto
%
Valore
assoluto
%
Valore
obiettivo
al
31/12/08
numero di porti
riqualificati
4 100% 4
numero di banchine
ormeggio ristrutturate
4 67% 6
Riassetto dei porti di pesca
e attrezzature portuali
numero di scali di alaggio
realizzati o ristrutturati
3 150% 2
numero di interventi
realizzati
5 125% 4
numero di aree di sosta
realizzate
1 25% 4
metri lineari di banchine
realizzate
n.p. 300
Ristrutturazione e
ammodernamento delle
zone portuali
metri lineari di banchine
con ripristino del manto
stradale
150 150% 100
Valore realizzato
al 31/05/03
Valore
impegnato
Tipologia di intervento Indicatori di impatto
Valore
assoluto
%
Valore
assoluto
%
Valore
obiettivo
al
31/12/08
Riassetto dei porti di pesca
e attrezzature portuali
Ristrutturazione e
ammodernamento delle
zone portuali
occupazione creata totale
(di cui femminile)
3
(1)
30%
10
(1)
I progetti finanziati sono sette, tutti esecutivi e ricadenti nelle aree portuali ammissibili all’Ob.2.
I cinque interventi approvati nell’ambito della Submisura 1 interessano quattro porti, in linea
con i valori obiettivo del CdP, e si tratta delle strutture portuali di Ancona (con due progetti
complementari), San Benedetto del Tronto, Fano e Civitanova Marche.
Per la Submisura 2.4.2 sono stati finanziati cinque progetti, uno in più rispetto a quanto
programmato. Una volta completati gli interventi gli indicatori di realizzazione dovrebbero
assumere mediamente valori superiori al target obiettivo di riferimento.
Valutazione intermedia indipendente del DocUP Obiettivo 2 Regione Marche 2000-2006
Ecosfera S.p.A Rapporto di valutazione intermedia 129
Per le due Submisure non sono ancora disponibili informazioni sui risultati attesi, sebbene il
soddisfacente numero di interventi cofinanziati in relazione al target obiettivo permetta di
avanzare ipotesi ottimistiche sul raggiungimento degli obiettivi della misura.
I dati relativi all’occupazione forniti dal Servizio (relativi alla prima Submisura) indicano la
creazione di 3 nuovi posti di lavoro (circa il 30% del target dell’intera Misura 2.4), di cui uno
femminile.
Dal punto di vista procedurale sono stati stipulati i contratti di appalto o sono in corso di stipula
nel rispetto della tempistica stabilita dai bandi, la cui pubblicazione ha avuto un ritardo di circa
tre mesi rispetto alle previsioni del cronoprogramma del CdP.
In ordine alle prospettive di attuazione degli interventi non si denotano particolari problemi, al
contrario esse appaiono decisamente positive, in quanto l’ultimazione della gran parte dei lavori
è prevista entro il 2003.
Misura 2.5 “Strutture intermodali”
Con la Misura 2.5 si intende soddisfare l’esigenza di realizzare opere funzionali al
completamento di due strutture intermodali altamente strategiche per la realtà produttiva e per
l’intero sistema locale marchigiano.
1) L’Interporto di Jesi, ubicato in area phasing out, avrebbe dovuto essere realizzate con il
precedente DocUP Ob. 2 1997-99, ma per motivi procedurali e giudiziari, attualmente risolti, i
lavori sono stati avviati solo di recente. Le opere non comprese tra quelle finanziate dalla
presente misura sono realizzate con risorse nazionali (Legge 641/96), risorse regionali (L.R. n.
64/97 e L.R. n. 32/99) e fondi propri della Società Interporto Marche S.p.A..
Con le risorse del DocUP si finanziano la realizzazione ed il completamento dell’edificio servizi
e la costruzione del collettore delle acque reflue e relativi impianti.
Il soggetto all’attuazione dell’intervento preposto, nonché beneficiario finale, è la Interporto
Marche S.p.A. cui partecipa la Regione Marche (82,3% del capitale sociale), alcuni enti locali
ed enti pubblici e privati.
2) L’Autoporto Valle del Tronto ricade in area Ob. 2 nel Centro Intermodale del Tronto; si
tratta del completamento di un intervento avviato nel precedente ciclo di programmazione dei
Fondi Strutturali (1997-99), volto a rendere pienamente operativa la struttura in questione
destinata a servire le aree industriali di Ascoli Piceno e Monsampolo-Monteprandone, dove si
localizzano circa 480 imprese.
L’Autoporto è finalizzato alla razionalizzazione del sistema logistico merci per l’abbattimento
dei costi di trasporto, inserendosi, a completamento ed in prosecuzione delle infrastrutture già
realizzate, a servizio dell’insediamento produttivo del Consorzio di Industrializzazione di Ascoli
Piceno, in sinergia con la linea ferroviaria esistente Porto d’Ascoli – Ascoli Piceno,
consentendone un utilizzo più intenso che vuole costituire un’alternativa alla viabilità.
La presente Misura prevede la realizzazione di opere di urbanizzazione, capannoni di deposito e
attrezzature e di un edificio destinato ad accogliere uffici e un centro servizi.
Il Beneficiario finale è il Centro Intermodale del Tronto (C.I.T.) S.p.A. – Società composta
dall’Ente pubblico economico Consorzio per l’Industrializzazione delle Valli del Tronto,
Valutazione intermedia indipendente del DocUP Obiettivo 2 Regione Marche 2000-2006
Ecosfera S.p.A Rapporto di valutazione intermedia 130
dell’Aso e del Tesino (55% del capitale sociale) e da società e soggetti privati nel settore del
trasporto merci.
La riorganizzazione del trasporto intermodale regionale rientra in una concezione del sistema di
trasporto nel quale i diversi modi (aereo, marittimo, terrestre) non vengono più considerati
separatamente e acquista valore il principio dell’integrazione tra gli stessi e il modo di trasporto
diviene un “segmento intercambiabile della catena”.
Dalle nuove strutture intermodali si attendono inoltre ricadute positive in termini di
salvaguardia ambientale grazie alla riduzione del trasporto su strada.
I dati di monitoraggio
finanziario fanno rilevare un
avanzamento consistente
soprattutto riguardo alle
somme impegnate pari a
6.684.818,85 €, oltre l’80%
del costo rendicontabile, ed
il pieno assorbimento delle
risorse disposte per la
Submisura 2.5.1. Si
registrano erogazioni
esclusivamente per
l’Autoporto Valle del
Tronto, pari al 20,6% degli impegni e al 12,3% dell’investimento.
Relativamente a quest’opera risulta completata una parte dei lavori come si evince dai dati di
monitoraggio fisico relativi alla superficie infrastrutturata pari a 11.200 mq di aree verdi e 1.600
mq coperti su un totale da realizzare rispettivamente di 22.000 e 5.000 mq.
Valore realizzato al
31/12/02
Valore impegnato
Tipologia di
intervento
Indicatori di
realizzazione Valore
assoluto
% Valore assoluto %
Valore
obiettivo
al
31/12/08
Interporto di Jesi
Superficie
infrastrutturata (mq)
0,00 0%
1.100 mq
coperti
1.100 mq
collettore
100%
1.100 mq
coperti
1.100 mq
collettore
Autoporto della
Valle del Tronto
Superficie
infrastrutturata (mq)
11.200 mq
1.600 mq
50,9%
32%
22.000 mq per
verde
5.000 mq
coperti
100%
22.000
mq per
verde
5.000 mq
coperti
Dalle informazioni in nostro possesso non si evincono fattori di criticità che possano ostacolare
o ritardare l’ultimazione dei lavori nei tempi programmati.
Avanzamento finanziario - Misura 2.5
81,5
59,7
100
12,35,6
20,6
6,9
0%
10%
20%
30%
40%
50%
60%
70%
80%
90%
100%
2.5 2.5.1 2.5.2
Capacità di impegno Capacità di spesa Capacità di utilizzo
Valutazione intermedia indipendente del DocUP Obiettivo 2 Regione Marche 2000-2006
Ecosfera S.p.A Rapporto di valutazione intermedia 131
Misura 2.6 “Razionalizzazione del sistema dei trasporti”
La Misura 2.6 si propone di accrescere la mobilità dei cittadini residenti nella aree a bassa
densità abitativa e a domanda debole, con ricadute positive in termini di innalzamento della
qualità della vita, attraverso due tipologie di intervento:
1) l’attivazione servizi di trasporto a chiamata, che comprende anche il potenziamento dei
servizi di scuolabus;
2) la realizzazione di aree attrezzate per il trasporto pubblico e parcheggi urbani.
Dal punto di vista procedurale, relativamente alla Submisura 2.6.1, con DGR 252 del 11
febbraio 2002 è stato approvato il bando di accesso ai benefici e con DDS Trasporti n. 371 del
19 novembre 2002, e in seguito i progetti esecutivi ritenuti ammissibili, presentati dagli enti
locali beneficiari.
Per quanto riguarda la Submisura 2.6.2, nel mese di febbraio 2002 sono stati approvati due
bandi separati per il sostegno normale e per il sostegno transitorio.
La numerosità dei progetti attivati per entrambe le azioni contemplate permette di esprimere un
giudizio nettamente
favorevole sull’andamento
della Misura, che a fronte
dell’interesse riscontrato fa
rilevare una piena
rispondenza tra le iniziative
proposte e le esigenze
dell’area di riferimento.
Le risorse impegnate
ammontano a 2.312.996,54
€, ossia 19,6% delle risorse,
mentre i pagamenti, pari a
30.331,53, si presentano
ancora bassi, rappresentando
in termini percentuali appena lo 0,3% dei fondi stanziati e l’1,3 degli impegni.
Avanzamento finanziario - Misura 2.6
11,5
32,6
19,6
0,40,3
3,6
1,3
0%
10%
20%
30%
40%
50%
60%
70%
80%
90%
100%
2.6 2.6.1 2.6.2
Capacità di impegno Capacità di spesa Capacità di utilizzo
Valutazione intermedia indipendente del DocUP Obiettivo 2 Regione Marche 2000-2006
Ecosfera S.p.A Rapporto di valutazione intermedia 132
Dalla tabella che segue si evince che gli interventi attivati soddisfano ampiamente gli obiettivi,
ad eccezione del numero dei comuni interessati al servizio a chiamata che non arrivano al 70%
del target.
Valore realizzato
al 31/05/03
Valore
impegnato
Tipologia di intervento
Indicatori di
realizzazione Valore
assoluto
%
Valore
assoluto
%
Valore
obiettivo al
31/12/08
Numero di autobus e
scuolabus riconvertiti
n.p. 75
Numero dei Comuni
interessati al servizio a
chiamata
34 68% 50
Numero dei sistemi di
chiamata realizzati
18 120% 15
Servizi di trasporto a
chiamata
Aree attrezzate per il
trasporto pubblico e
parcheggi urbani
Numero di aree attrezzate
realizzate (nodi)
37 230% 16
I progetti finanziati sono così distribuiti tra le diverse linee di intervento:
- 18 per i servizi di trasporto a chiamata, di cui 16 in area Ob. 2123
;
- 37 per le aree attrezzate, di questi 26 in sostegno normale, mentre 11 ricadono in aree in
phasing out;
- 2 per i parcheggi, entrambi in aree Ob. 2.
Le opere relative alla prima Submisura sono tutte afferenti progetti esecutivi e hanno completato
la procedura di appalto. Per quanto concerne invece la Submisura 2.6.2 si registrano ad oggi due
rinunce.
L’analisi condotta sulle iniziative in oggetto non ha evidenziato difficoltà che possano
compromettere il pieno raggiungimento degli obiettivi specifici della Misura.
Misura 2.7 “Interventi di rinnovamento e miglioramento dei villaggi rurali e delle
infrastrutture connesse”
La Misura è finalizzata alla salvaguardia e alla valorizzazione del patrimonio rurale nonché al
rafforzamento del tessuto socio-economico nelle aree interne marginali a rischio di
spopolamento. Sono state previste due tipologie di intervento:
1. rinnovamento e miglioramento dei villaggi e tutela del patrimonio rurale;
2. miglioramento delle infrastrutture rurali connesse allo sviluppo dell’agricoltura.
123
Alcuni progetti ritenuti ammissibili ricadono su entrambe le aree (sostegno normale e transitorio); poiché
occorre trattare separatamente, per sostegno, la gestione dei contributi concessi, il numero dei progetti risulta
maggiore di quelli effettivamente pervenuti.
Valutazione intermedia indipendente del DocUP Obiettivo 2 Regione Marche 2000-2006
Ecosfera S.p.A Rapporto di valutazione intermedia 133
Quest’ultima in realtà non verrà finanziata con il DocUP, ma all’interno della Misura R del
PSR.
L’avvio della Submisura 2.7.1 è avvenuto con la pubblicazione del bando approvato con DGR
n. 1671 del 17/09/2003, con un ritardo di oltre sei mesi sui tempi indicati nella scheda di
Misura.
Alla data di riferimento non si rileva alcun avanzamento finanziario essendo ancora in corso
l’istruttoria delle domande pervenute.
Misura 3.1 “Promozione turistica e valorizzazione del patrimonio ricettivo”
La Misura è finalizzata al potenziamento ed alla riqualificazione dell’offerta turistica
marchigiana nelle aree oggetto di intervento, da realizzare sia attraverso interventi
infrastrutturali sia mediante attività promozionali. La Misura si articola in due Submisure:
1) promozione turistica che, in coerenza con il Programma annuale regionale di promozione
turistica, si rivolge ai mercati turistici italiani ed esteri attraverso la realizzazione di campagne
pubblicitarie sul prodotto turistico marchigiano, iniziative di accoglienza turistica
(manifestazioni, eventi, ecc.) ed, infine, iniziative di promozione e valorizzazione delle risorse
tipiche regionali, anche con il sostegno diretto delle strutture operanti sul territorio;
2) aiuti agli investimenti per attività a rilevanza turistica finalizzati all’adeguamento, al
miglioramento e alla riattivazione di strutture ai fini turistici, con particolare riguardo ad
interventi di limitato impatto ambientale e alla promozione di progetti integrati volti a
valorizzare gli aspetti culturali e ambientali.
Dal punto di vista finanziario,
si tratta di un intervento di un
certo peso, essendo state
disposte per esso risorse pari a
quasi il 9% del totale. Al mese
di giugno si rileva un buon
avanzamento finanziario delle
due azioni programmate, con
un livello di impegni e
pagamenti rispettivamente pari
a 12.361.635,27 € e
3.491.441,03 €, ovvero il 43,6
ed il 12,3% del costo totale. La
spesa sull’impegnato ammonta invece al 28,2% ed ha riguardato la sola Submisura 3.1.1.
Avanzamento finanziario - Misura 3.1
43,6
93,9
26
12,3
47,6
28,2
50,7
0%
10%
20%
30%
40%
50%
60%
70%
80%
90%
100%
3.1 3.1.1 3.1.2
Capacità di impegno Capacità di spesa Capacità di utilizzo
Valutazione intermedia indipendente del DocUP Obiettivo 2 Regione Marche 2000-2006
Ecosfera S.p.A Rapporto di valutazione intermedia 134
Le tabelle successive mostrano le realizzazioni fisiche effettive nel caso della Submisura 1 e
quelle attese al completamento dei progetti finanziati dalla Submisura 2 alla data del 30 giugno.
Valore realizzato Valore impegnato
Tipologia di
intervento
Indicatori di realizzazione Valore
assoluto
%
Valore
assoluto
%
Valore
obiettivo
al
31/12/08
n. azioni promozionali di
accoglienza
173 288% 219 365% 60
n. campagne di informazione 33 10% 33 10% 50
n. uffici e strutture informative
coinvolte
6* 60% 10
n. tour operatori coinvolti 1* 33% 3
n. associazioni albergatori
regionali ed extra regionali
coinvolte
n.p. 8
Sub. 1 - Promozione
turistica
n. copie materiale editoriale
turistico
95.000* 19% 500.000
n. siti abbandonati ristrutturati 0 0% 16 320% 5
n. strutture riqualificate /
ristrutturate
0 0% 65 68% 100
n. strutture create 0 0% 3 100% 3
n. posti letto creati / adeguati 0 0% n.p. 3.000
Sub. 2 - Aiuti agli
investimenti per
attività a rilevanza
turistica
n. impianti realizzati 0 0% 5 50% 10
Dati aggiornati al 31/12/02
Valore realizzato Valore impegnato
Tipologia di
intervento
Indicatori di risultato Valore
assoluto
%
Valore
assoluto
%
Valore
obiettivo
al
31/12/08
Sub. 2 - Aiuti agli
investimenti per
attività a rilevanza
turistica
Ammontare investimenti
effettuati dalle PMI ad
integrazione del contributo
dei fondi strutturali
0 0% 18,04 mln € 44% 41 mln €
La Submisura 3.1.1 fa registrare dati positivi anche in termini di realizzazioni fisiche
(aggiornate a maggio), in particolare sono stati completati tutti i 5 progetti finanziati nell’ambito
dell’intervento a) Attivazione di campagne pubblicitarie, mentre sono 173 quelli ultimati per
l’int. b) relative ad azioni promozionali di accoglienza turistica (di cui 138 in area Ob. 2 e 35 in
area phasing out). Per quest’ultima tipologia di intervento è stato superato ampiamente il valore
obiettivo complessivo, che prevedeva l’attuazione di 60 iniziative di accoglienza.
Valutazione intermedia indipendente del DocUP Obiettivo 2 Regione Marche 2000-2006
Ecosfera S.p.A Rapporto di valutazione intermedia 135
Dalla Relazione di attuazione al 31 maggio 2003 si evince che l’attuazione dell’int. c) Iniziative
di promozione e valorizzazione delle risorse tipiche del territorio regionale - procede
regolarmente da parte del beneficiario finale individuato, sebbene non si registrino ancora i
relativi impegni.
Per quanto concerne la Submisura 3.1.2 è stato pubblicato il bando relativo all’attivazione degli
interventi sub a) Strutture ricettive ed extraricettive e sub b) Impianti annessi e non, approvato
con la DGR n. 783 del 02/05/2002, e successivamente quello relativo all’int. c) Servizi di
supporto e di ricettività minore, recupero di borghi, di cui alla DGR n. 1485 del 2/8/2002.
Tutte le iniziative hanno incontrato una risposta molto positiva da parte del territorio, che per la
tipologia a) ha portato al finanziamento di 68 strutture ricettive ed extraricettive sulle 291
ammesse in graduatoria (di cui 227 in area Ob. 2 e 64 in phasing out), mentre dei 9 progetti
selezionati nell’ambito dell’int. b) se ne sono finanziati 5, ovvero la metà di quanto
programmato.
Rispetto all’int. c) è stata completata l’istruttoria delle domande pervenute con la concessione di
contributi destinati al recupero di 16 siti abbandonati, superando di oltre tre volte il target
programmato.
Dal punto di vista attuativo dai dati ad oggi disponibili al 30 giugno non risulta essere stato
ultimato nessuno dei progetti finanziati nell’ambito della Misura.
Nella tabella di avanzamento fisico sono riportati i dati “previsionali” tratti dai decreti di
impegno effettuati dal Servizio regionale competente al 30.06.03, da intendere come indicazione
di ciò che si prevede di realizzare nell’ipotesi che i progetti approvati a quella data vadano a
buon fine. La realizzazione effettiva potrà aver luogo negli anni successivi (fino a 24-30 mesi
circa dall’approvazione).
Il buon esito dei bandi e, dunque, una certa disponibilità di progetti ha orientato il Servizio
regionale preposto all’attuazione a richiedere l’attivazione dello scorrimento delle graduatorie al
fine di accelerare la spesa.
Tra l’altro proprio l’altissimo numero di domande pervenute, suggerisce l’inserimento del
regime di aiuto notificato accanto all’attuale regime de minimis, che inevitabilmente rischia di
condizionare l’entità degli investimenti attivati e determina inoltre l’esclusione dall’accesso ai
contributi per le molte aziende che hanno raggiunto il tetto massimo di aiuto stabilito in 100.000
€ su un periodo di tre anni dall’art. 2, co. 2 del Reg. (CE) n. 69/2001.
Per la medesima Submisura, si segnalano alcune difficoltà attuative circa la ripartizione delle risorse
a causa della mancata correlazione tra contenuti della scheda tecnica e piani finanziari di dettaglio;
infatti questi ultimi sono stati redatti successivamente all’elaborazione ed approvazione dei bandi e
sulla base del tasso di contributo concedibile, anziché per tipologia di intervento.
Valutazione intermedia indipendente del DocUP Obiettivo 2 Regione Marche 2000-2006
Ecosfera S.p.A Rapporto di valutazione intermedia 136
Misura 3.2 – Recupero, valorizzazione e promozione del patrimonio storico e culturale
Con la Misura si intende portare a compimento il programma di interventi relativi al sistema
regionale del “Museo diffuso” avviato nella precedente programmazione con i DocUP Obiettivo
2 e 5b ed altri programmi finanziati attraverso risorse regionali.
L’intervento in esame si articola in tre Submisure:
1) Sistema Museo diffuso: progetti integrati su scala territoriale, ossia concentrati su una
medesima area caratterizzata da continuità o contiguità territoriale, volti al recupero strutturale e
adeguamento funzionale oltre che alla valorizzazione e promozione di beni culturali, storico-
artistici, naturalistici; a queste iniziative devono associarsi anche esperienze pilota in rete.
2) Sistema Museo diffuso: progetti integrati in base a tematismi, con i quali si finanziano i
medesimi interventi ma che, a differenza della submisura precedente, trovano l’elemento
unificante non nel territorio, ma nel tema o nella tipologia dei beni oggetto di intervento a
prescindere dalla contiguità o continuità territoriale.
3) Sistema Museo diffuso: promozione e immagine, finalizzata a dare visibilità alla comune
appartenenza delle strutture aderenti al sistema museo diffuso e a rafforzarne l’identità.
La Misura nel suo complesso presenta impegni per 2.307.309,53 €, pari al 12,7% con un
avanzamento ancora poco
rilevante della spesa, pari
all’1,4% del costo totale
rendicontabile.
Scendendo a livello di
Submisura si denota uno stato
di attuazione in realtà piuttosto
diversificato.
Non essendo giunto a conclusione nessuno degli interventi attivati, si riportano nella tabella a
seguire i valori che da progetto dovrebbero presentare i diversi indicatori di realizzazione
individuati se tutte le iniziative giungessero a buon fine.
Valore realizzato al
31/05/03
Valore impegnato
Tipologia di
intervento
Indicatori di
realizzazione Valore
assoluto
%
Valore
assoluto
%
Valore
obiettivo al
31/12/08
Sistema museo diffuso:
progetti integrata su
scala territoriale
n. beni culturali,
storici, naturalistici
recuperati
0 0% 10 33-40% 25-30
Sistema museo diffuso:
progetti integrata in
base a tematismi
n. beni culturali,
storici, naturalistici
recuperati
0 0% 20 67-80% 25-30
Sistema museo diffuso:
promozione ed
immagine
n. campagne
promozionali
realizzate
0 0% 17 68-85% 20-25
Avanzamento finanziario - Misura 3.2
35,8
10,33,312,7 3,3
0,61,4
32,5
17,4
11,1
0%
10%
20%
30%
40%
50%
60%
70%
80%
90%
100%
3.2 3.2.1 3.2.2 3.2.3
Capacità di impegno Capacità di spesa Capacità di utilizzo
Valutazione intermedia indipendente del DocUP Obiettivo 2 Regione Marche 2000-2006
Ecosfera S.p.A Rapporto di valutazione intermedia 137
Nel complesso tali effetti appaiono più che soddisfacenti rispetto agli obiettivi programmati, a
maggior ragione se si considera la bassa entità degli impegni finanziari ad oggi assunti.
In relazione alle Submisure 3.2.1 e 3.2.2, i bandi per la selezione dei progetti sono stati
pubblicati a maggio 2002 (con un ritardo di circa due mesi rispetto alle previsioni del CdP); a
seguito della procedura di istruttoria risultano ammessi e finanziati complessivamente 30
interventi, 19 dei quali progetti di rete che prevedono in forma integrata e complementare più
tipologie di interventi concentrati in un’area continua o contigua territorialmente, costituiti in
media da 3-5 progetti ciascuno.
L’avanzamento finanziario al mese di giugno 2003 fa registrare impegni per un totale di
2.253.197,51 € (circa il 12,4% del costo totale); alla stessa data sono stati effettuati i primi
pagamenti che arrivano a coprire l’1,4% del costo totale e l’11,4% degli impegni assunti.
L’iter procedurale delle Submisure 3.2.1 e 3.2.2 si è rivelato piuttosto complesso per
l’articolazione in più fasi di valutazione e, soprattutto, perché si tratta di progetti di rete, aspetto
che le differenzia dalla maggioranza delle azioni del DocUP.
In effetti la complessità delle procedure di attuazione, legata all’adozione dell’approccio bottom
up in modo da garantire l’adesione alle esigenze del territorio, ha richiesto un forte impegno da
parte del Servizio Beni e Attività Culturali responsabile dell’attuazione della Submisura, che ha
incentivato e facilitato il processo di concertazione fra i beneficiari finali, conseguendo effetti
positivi sull’avanzamento procedurale complessivo.
In merito alla Submisura 3.2.3, a titolarità regionale, si rileva una più rapida e semplice
attuazione, in quanto una parte delle iniziative ammesse finanziate erano state già
precedentemente selezionate in attuazione al Piano Regionale per i beni e delle attività
culturali124
e acquisite al DocUP, mentre altre sono state individuate sulla base di una
concertazione con le Province125
. Complessivamente gli interventi individuati sono 17.
Misura 3.3 “Aiuti agli investimenti per la riqualificazione della rete dei servizi socio-
assistenziali”
Le azioni previste dalla Misura 3.3 sono finalizzate a garantire una rete di servizi flessibili e
diversificati per i minori, per gli anziani, per le famiglie con persone non autosufficienti, sia
attraverso interventi di recupero strutturale e funzionale di edifici (Submisura 3.3.1), sia tramite
incentivi, sotto forma di contributi in c/capitale, alla nascita e al consolidamento di imprese
sociali che operano nel campo dei servizi alla persona o di imprese che implementano attività
produttive e di servizi, finalizzate all’inserimento lavorativo di persone svantaggiate (Submisura
3.3.2).
L’intervento in oggetto ha una significativa portata innovativa sia per l’oggetto di intervento – i
servizi socio-assistenziali - sia per le modalità procedurali adottate per l’individuazione degli
stessi.
124
Il Piano è stato approvato con Delibera n. 272/99 (BUR Marche n. 118 del 3.12.99) ai sensi della L.R. 75/97.
125
Le iniziative risultate coerenti e conformi con la scheda di Misura, sono state ammesse a finanziamento a seguito
del DDS n. 186 del 27/6/2000. La Regione, verificatane la conformità con i contenuti e gli obiettivi della submisura
ha sottoscritto con le Province un’intesa, ratificata con deliberazione n. 1047 del 5/6/2002, nella quale sono stati
stabiliti i progetti da finanziare e le risorse da attivare.
Valutazione intermedia indipendente del DocUP Obiettivo 2 Regione Marche 2000-2006
Ecosfera S.p.A Rapporto di valutazione intermedia 138
Il procedimento attuativo può ritenersi a tutti gli effetti sperimentale per la preferenza accordata
alla concertazione con gli Enti locali e finalizzata all’individuazione degli obiettivi di politica
sociale e delle forme integrate di intervento da assumere nei diversi Ambiti territoriali, ossia
assetti territoriali ottimali per la pianificazione sociale definita nel “Piano regionale per un
sistema integrato di interventi e di servizi sociali 2000-2002”126
.
Il Comitato dei Sindaci dell’Ambito rappresenta in questo contesto programmatico il soggetto di
governo partecipato a livello distrettuale nonché la sede naturale della concertazione per la
“selezione” delle priorità espresse dal territorio.
Le relazioni con Enti locali rispondono ai princìpi del decentramento e della sussidiarietà e
appaiono particolarmente importanti per la Misura in esame dato che i servizi sociali sono a
regia comunale.
Questi individuano una serie di priorità che costituiscono un primo filtro per i progetti. Tuttavia
la poca abitudine alla concertazione ha rischiato di compromettere in parte il lavoro di questo
organismo ed ha determinato dei forti ritardi sulla tempistica inizialmente prevista per l’effettivo
avvio degli interventi.
Alla data del 30/06/2003, infatti, la Misura non fa registrare impegni in quanto non è stata
ancora completata l’istruttoria dei progetti presentati, in totale 65 di cui 54 per la prima
Submisura e 11 per la seconda. In sede di CdS il Servizio ha prospettato la possibilità di non
procedere all’emanazione di un ulteriore bando, ma di attivare lo scorrimento della graduatoria
in quanto i fondi disponibili per il periodo 2000-2006 sono in grado di soddisfare tutte le
richieste pervenute.
Misura 3.4 “Sviluppo della Società dell’Informazione a livello locale”
La Misura in oggetto appare fortemente strategica, dato il rilievo attribuito alle iniziative rivolte
alla promozione della Società dell’Informazione a livello regionale, nazionale e comunitario.
Essa appare particolarmente complessa articolandosi in tre Submisure che al proprio interno
prevedono diverse tipologie di azioni:
1. Servizi per il cittadino, con i quali si intende completare quanto avviato con il ciclo
precedente di Fondi Strutturali; le azioni programmate prevedono la realizzazione di siti
web (int. a) finalizzati a facilitare l’accesso alle principali informazioni pubbliche e
l’interazione di base con la P.A., con particolare attenzione alla fruizione da parte dei
disabili; è previsto poi un progetto sperimentale relativo a servizi telematici basati sull’uso
delle carte intelligenti (int. b), l’unico tra gli interventi previsti che potrebbe essere
generatore di entrate nette consistenti.
2. Sportello per le attività produttive e marketing territoriale, nel cui ambito si finanzia
l’implementazione di servizi telematici rivolti alle imprese (int. a) e la realizzazione di un
network telematico e banche dati destinati a fornire adeguate informazioni a coloro che
intendono allocare sul territorio regionale nuovi impianti produttivi (int. b).
3. Servizi telematici a supporto dei circuiti culturali, con lo scopo di promuovere, valorizzare
e fornire informazioni inerenti il patrimonio culturale, teatrale e bibliotecario, dando giusto
rilievo agli eventi e agli spettacoli che si realizzano sul territorio, offrendo altresì servizi on
line agli utenti.
126
Allegato alla deliberazione n. 306, 1 marzo 2000, che ha istituito 24 Ambiti territoriali.
Valutazione intermedia indipendente del DocUP Obiettivo 2 Regione Marche 2000-2006
Ecosfera S.p.A Rapporto di valutazione intermedia 139
La Misura nel suo insieme ha evidenziato tempi più lunghi per il completamento di alcuni step
procedurali rispetto a quelli
indicati nel CdP. Un ritardo
che ha senz’altro condizionato
l’avanzamento finanziario, con
l’assunzione di impegni per
714.203,99 €, pari al 9,4% del
costo totale e una capacità di
spesa di appena lo 0,4%. Non
sono stati ancora effettuati
pagamenti per la Submisura
3.4.3.
In questa prima fase di attuazione relativa alle sole operazioni a titolarità regionale non è
possibile procedere alla quantificazione degli indicatori di realizzazione fisica, per la quale
occorrerà attendere la successiva individuazione degli interventi a regia regionale.
Nell’ambito delle iniziative a titolarità regionale della Submisura 1 int. a) Portali Servizio al
Cittadino e Submisura 2 int. a) Sportello Unico per le attività produttive e b) Marketing
territoriale, sono stati impegnati i fondi per la realizzazione di un framework regionale
denominato “COHESION” e finalizzato allo sviluppo di servizi presso gli enti locali da erogare
a cittadini e imprese.
Quanto all’avanzamento procedurale, per le stesse iniziative si evidenzia un ritardo di oltre tre
mesi per il completamento della fase istruttoria inerente la licitazione privata, le cui cause vanno
ricercate nella complessità della documentazione presentata dalle ditte partecipanti. A questi
oneri inattesi vanno poi ad aggiungersi anche intense attività di programmazione e di
progettazione finalizzate a realizzare un’adeguata integrazione tra gli interventi del DocUP e i
progetti di e-government attivati a livello nazionale e il Piano eEurope 2002.
Riguardo alle operazioni a regia regionale è stato pubblicato unicamente il bando relativo alla
Submisura 2 int. b) sul BUR del 5/6/2003, mentre risultano in corso di elaborazione gli altri
bandi.
Nel corso del 2002 è stata avviata la Submisura 3.4.3 con la pubblicazione di un bando
triennale, cui è seguita l’approvazione della graduatoria nel mese di maggio 2003 e
l’ammissione a contributo di 22 domande sulle 25 pervenute. Anche in questo caso si rileva un
certo ritardo (oltre due mesi) sulla tempistica indicata nel CdP.
Dalla Relazione di esecuzione e nel corso del CdS non sono state evidenziate particolari criticità
circa la possibilità di attivare e completare le diverse iniziative programmate; tuttavia si invita a
prestare la dovuta attenzione al mancato avvio di alcune tipologie di intervento, in particolare
quelle a regia regionale delle Submisure 1 e 2.
Avanzamento finanziario - Misura 3.4
9,4 8,1
14,2
44,5
0,9 1,7
9,410
21,1 21,1
0%
10%
20%
30%
40%
50%
60%
70%
80%
90%
100%
3.4 3.4.1 3.4.2 3.4.3
Capacità di impegno Capacità di spesa Capacità di utilizzo
Valutazione intermedia indipendente del DocUP Obiettivo 2 Regione Marche 2000-2006
Ecosfera S.p.A Rapporto di valutazione intermedia 140
Misura 3.5 “Sviluppo delle attività commerciali e artigianali e sistemazione dell’arredo
urbano nei centri storici”
La Misura in oggetto promuove la rivitalizzazione dei centri storici di Comuni ricompresi nelle
aree Ob. 2, con priorità per le aree che presentano alti indici di disagio sociale, attraverso due
azioni principali:
1. Aiuti agli investimenti materiali e immateriali alle PMI del commercio e dell’artigianato
artistico e tradizionale, articolati a loro volta in due tipologie di interventi:
a) ristrutturazione, l’ammodernamento e la manutenzione straordinaria dei locali destinati
alla vendita e/o dei locali destinati ad attività di artigianato artistico e tradizionale;
b) acquisizione delle attrezzature volte a favorire la riqualificazione delle imprese.
2. Sostegno agli enti locali per la valorizzazione dei centri storici e la promozione dei prodotti
tipici locali. Anche questa Submisura distingue due tipologie di interventi:
a) realizzazione di azioni coordinate per la valorizzazione dei centri storici e per la
promozione dei prodotti tipici locali, con particolare riferimento alle azioni di marketing e
allo sviluppo del commercio elettronico;
b) miglioramento dell’arredo urbano.
La Misura è da ritenersi fortemente strategica in quanto dagli interventi cofinanziati ci si attende
un’azione di contrasto allo spopolamento in atto con effetti positivi in termini demografici, sulla
qualità della vita, sull’attrattività turistica delle località e, infine, sulla creazione di nuove
opportunità occupazionali.
Sono stati attivati due bandi triennali, il primo per la selezione di progetti integrati da realizzare
in aree di centri storici identificate dai Comuni, a seguito di un’intensa concertazione sul
territorio unitamente ad attività di informazione e sensibilizzazione presso le PMI. Il progetto
integrato si compone dei progetti attivabili dalle Submisure 1 int. a) e b) e 3.5.2 int. b).
A conclusione dell’istruttoria sono state inserite in graduatoria 51 dei 53 progetti presentati, di
questi se ne sono finanziati 11. La gran parte degli interventi (10 su 11) interessano comuni che
presentano indici significativi di disagio sociale, un risultato che evidenzia l’efficacia del
punteggio aggiuntivo preferenziale previsto dal bando proprio a favore di quei comuni che
presentano un grave disagio di tipo demografico e socio economico; in fase di selezione
l’identificazione degli ambiti comunali con tali caratteristiche è stata supportata dal Piano
regionale per un sistema integrato di interventi e servizi sociali 2000-2002127
.
Nell’ambito della Submisura 3.5.2 int. a), destinata alla promozione di prodotti tipici che
assorbe solo il 5% del costo totale ammissibile, si sono finanziati 7 progetti.
127
Rispetto alle caratteristiche peculiari del territorio marchigiano, il Piano permette di distinguere tre tipologie di
comuni con indici di disagio sociale:
- Comuni “periferici” ossia comuni dell’entroterra con situazione demografica piuttosto preoccupante;
- Comuni “svantaggiati”, che presentano situazioni più gravi sia sotto l’aspetto demografico che socio-economico;
- Comuni “rurali”, con un’economia fortemente agricola.
Valutazione intermedia indipendente del DocUP Obiettivo 2 Regione Marche 2000-2006
Ecosfera S.p.A Rapporto di valutazione intermedia 141
L’avanzamento finanziario
registrato al 30/06/2003
evidenzia un discreto livello di
impegni per le due Submisure,
cha supera il milione e 100
mila €, pari a circa il 18% del
cosato. Si registrano invece
pagamenti solo per la seconda
azione, per l’importo di
253.366,09 € ovvero il 60,7%
delle somme impegnate e
l’11,7% del costo totale.
Il recente avvio fa sì che nessuno degli interventi sia stato completato a conclusione nessuno
degli interventi attivati; pertanto la tabella che segue riporta i soli valori attesi, ovvero quelli che
da progetto dovrebbero assumere i diversi indicatori di realizzazione individuati se tutte le
iniziative giungessero a buon fine.
Si desumono nel complesso buone prospettive attuative in relazione alle somme impegnate, sia
per quanto concerne le imprese esistenti e nuove beneficiarie degli aiuti (3.5.1), sia con riguardo
agli enti locali coinvolti e al numero di iniziative promozionali intraprese.
Particolarmente positivi sono le opportunità per le donne, le quali partecipano numerose con
attività imprenditoriali e allo stesso tempo vedono incrementare i posti di lavoro ad esse
destinati. L’impatto occupazionale appare comunque molto significativo sia per i posti
mantenuti (103) che per quelli creati (81).
Valore realizzato
al 30/06/2003
Valore impegnato
Tipologia di
intervento
Indicatori di
realizzazione Valore
assoluto
%
Valore
assoluto
%
Valore
obiettivo
al
31/12/08
N. di imprese
beneficiarie (di cui n.
gestite da donne)
0 0%
62
(37)
38,8%
(92,5%)
160
(40)
3.5.1 - Aiuti agli
investimenti materiali
ed immateriali delle
PMI del commercio e
dell’artigianato
artistico tradizionale
N. di nuove imprese
beneficiarie (di cui n.
gestite da donne)
0 0%
24
(12)
80%
(150%)
30
(8)
N. di Enti locali
beneficiali
0 0% 11 38,8% 30
3.5.2 -Sostegno agli
Enti Locali per la
valorizzazione dei
centri storici e la
promozione dei
prodotti tipici locali
N. di iniziative
promozionali realizzate
0 0% 7 35% 20
Avanzamento finanziario - Misura 3.5
17,9 19,217,2
4,1 11,7
23
60,7
0%
10%
20%
30%
40%
50%
60%
70%
80%
90%
100%
3.5 3.5.1 3.5.2
Capacità di impegno Capacità di spesa Capacità di utilizzo
Valutazione intermedia indipendente del DocUP Obiettivo 2 Regione Marche 2000-2006
Ecosfera S.p.A Rapporto di valutazione intermedia 142
Valore realizzato
al 30/06/2003
Valore impegnato
Tipologia di
intervento
Indicatori di
impatto Valore
assoluto
%
Valore
assoluto
%
Valore
obiettivo
al
31/12/08
3.5.1 - Aiuti agli
investimenti materiali
ed immateriali delle
PMI del commercio e
dell’artigianato
artistico tradizionale
Occupazione
creata/mantenuta
totale (di cui
femminile)
0 0%
81/103
(90/137,5)
194%/61%
(257%/96%)
71/169
(35/84)
Dal punto di vista procedurale si sono rispettati i tempi indicati nel CdP.
Anche per questa Misura ci si sta orientando per adottare un unico bando di accesso,
finanziando con le risorse previste per il triennio 2004-2006 anche la progettazione in
graduatoria ma non finanziata per l’esaurimento dei fondi.
Misura 4.1 “Assistenza tecnica”
La Misura si compone di tre Submisure:
1) Informazione e pubblicità;
2) Studi e ricerche;
3) Valutazione, monitoraggio, sorveglianza, controllo e attività di supporto.
Il grafico accanto mostra un
livello piuttosto elevato di
impegni relativamente alle
Submisure 4.1.1 e 4.1.3 per un
importo complessivo di
1.733.405,33 €, pari al 35,7%
del costo totale. Non è stata
ancora attivata la seconda
Submisura.
Quanto alla spesa, si evince un
avanzamento significativo per
la 4.1.1 che ha utilizzato quasi
tutte le risorse impegnate
(94,4%); mentre più contenuti sono i pagamenti registrati per l’azione 4.1.3 (circa l’11,6% degli
impegni).
Avanzamento finanziario - Misura 4.1
35,7
47,7
38,9
7,9
45,1
4,5
22,2
11,6
94,4
0%
10%
20%
30%
40%
50%
60%
70%
80%
90%
100%
4.1 4.1.1 4.1.2 4.1.3
Capacità di impegno Capacità di spesa Capacità di utilizzo
Valutazione intermedia indipendente del DocUP Obiettivo 2 Regione Marche 2000-2006
Ecosfera S.p.A Rapporto di valutazione intermedia 143
Le tabelle successive forniscono le prime realizzazioni e risultati al 31/12/02.
Valore realizzato
Tipologia di
intervento
Indicatori di realizzazione Valore
assoluto
%
Valore
obiettivo al
31/12/08
Numero di convegni e seminari
effettuati
9 60% 15
Numero di pubblicazioni cartacee o
multimediali
3 23% 13Informazione e
pubblicità
Numero di inserzioni promozionali
87 (31 su 4
quotidiani, 36
su 3 e 20 su 2)
65 su due
quotidiani
Studi e ricerche Numero di studi e ricerche effettuati 0 7
Numero di giornate/uomo di
consulenza acquisite
62 1.200
Numero di attrezzature informatiche
acquisite
- 20
Personale assunto a tempo determinato
e indeterminato (di cui femminile)
8 (8) 12 (12)
Valutazione,
monitoraggio,
sorveglianza,
controllo ed
attività di
supporto
Numero di giornate/uomo di assistenza
tecnica prestate alle autorità locali ed
agli operatori privati
- 180
Tipologia di intervento Indicatori di risultato
Valore realizzato al
31/12/02
Valore obiettivo
Aumento dell’efficacia e
dell’efficienza del
DOC.U.P. (livello dei
pagamenti)
dato non ancora
calcolabile
100% degli impegni dei
primi due anni al
31/12/2003 e 98% dello
stanziamento
complessivo alla
chiusura del programma
Miglioramento della
capacità di monitoraggio
della Regione: rispetto
della tempistica
procedurale indicata nei
bandi
dato non ancora
calcolabile
Scarto rispetto al
preventivato non
superiore al 20%
Informazione e
pubblicità
Studi e ricerche
Valutazione,
monitoraggio,
sorveglianza, controllo
ed attività di supporto
Miglioramento del
monitoraggio finanziario
e fisico
Invio dei dati al 30
settembre ed al 31
dicembre avvenuto entro
i termini previsti
Rispetto della tempistica
di invio al SIRGS di tutti
gli indicatori finanziari e
fisici previsti dalla
procedura
Valutazione intermedia indipendente del DocUP Obiettivo 2 Regione Marche 2000-2006
Ecosfera S.p.A Rapporto di valutazione intermedia 144
Con riguardo alla prima Submisura è stata attivata una parte delle iniziative previste dal Piano
di comunicazione del DocUP, predisposto in conformità con quanto previsto dal Reg. (CE) n.
1159/2000, approvato con DGR n. 2877 del 4/12/2001 e allegato al CdP.
In particolare è stata realizzata la campagna promozionale “L’Europa c’è”, che avvalendosi di
molteplici strumenti (manifesti, spot radiofonici, inserzioni su quotidiani e periodici, etc.) vuole
informare l’opinione pubblica sul ruolo svolto dalle politiche comunitarie in termini sia di
opportunità concrete di sviluppo, sia di impatto sul contesto socio-economico degli interventi
realizzati con il precedente ciclo di Fondi Strutturali.
Nell’ambito della medesima Submisura, sono stati pubblicati gli estratti dei bandi di gara su
alcuni quotidiani locali per informare delle opportunità di investimento i potenziali beneficiari
finali/destinatari ultimi.
Relativamente alla Submisura 4.1.2, al 30 giugno era ancora in corso l’istruttoria delle 14
offerte pervenute a seguito delle due gare di appalto per l’affidamento di due studi, il primo
relativo alla razionalizzazione del sistema di trasporti e dell’intermodalità, il secondo attiene alla
diffusione dell’ICT.
Si stanno in questa fase recuperando i ritardi registrati inizialmente, per dar seguito alle
necessarie modifiche della scheda tecnica del CdP e che hanno portato alla sostituzione di
alcune ricerche soppresse o l’integrazione di quelle preesistenti con altre nell’ambito delle
tematiche inerenti la competitività e l’innovazione delle imprese.
La Submisura 4.1.3 si suddivide in tre interventi: a) valutazione, b) monitoraggio e c)
sorveglianza, controllo e altre attività di supporto, a loro volta composti da più tipologie di
attività molto differenziate tra loro.
L’intervento a) riguarda il servizio di consulenza prestato all’Autorità di gestione da una società
esterna in qualità di valutatore indipendente del programma.
Obiettivo dell’intervento b) è il rafforzamento dei sistemi di monitoraggio regionale attraverso
l’acquisizione di attrezzature informatiche e dei relativi software.
Tra l’altro l’intervento prevede anche l’istituzione di un sistema di controllo efficace e
permanente volto a garantire il rispetto delle norme vigenti in materia di cumulo degli aiuti,
inclusa la creazione, ai sensi del Reg. (CE) n. 69/2001, di un registro centrale degli aiuti de
minimis.
La banca dati anagrafica degli aiuti de minimis non è stata ad oggi attivata a causa della ritardata
sottoscrizione della convenzione tra l’Amministrazione regionale e l’Istituto di Promozione
Industriale (IPI), cui è affidata la predisposizione di tale strumento.
Le spese ad oggi effettuate per l’int. c) sono state destinate principalmente all’assunzioni di
personale a tempo determinato e, in minore misura, per le attività legate all’organizzazione dei
Comitati di Sorveglianza.
Al fine di ottemperare alle indicazioni fornite in sede di negoziato dalla DG Regio della
Commissione attraverso il vademecum sulle disposizioni di attuazione del DocUP Ob. 2, la
Submisura in oggetto ha istituito un’Unità di Assistenza Tecnica, avvenuta più tardi di quanto
preventivato, in quanto la complessità dell’intervento ha comportato un notevole aggravio della
procedura di valutazione delle offerte tecnico-economiche pervenute.
L’Unità di A.T. è incaricata di offrire consulenza alle autorità locali ed agli operatori privati in
merito all’utilizzo dei Fondi strutturali, da effettuarsi anche attraverso l’attivazione di un
servizio on line su un sito web appositamente realizzato.
Nel corso dell’ultimo CdS è stata illustrata l’intenzione di estendere l’incarico affidando al
soggetto individuato le verifiche connesse alle Entrate Nette Consistenti di cui all’art. 29 co. 4
del Reg. (CE) 1260/99.
Valutazione intermedia indipendente del DocUP Obiettivo 2 Regione Marche 2000-2006
Ecosfera S.p.A Rapporto di valutazione intermedia 145
In generale si è riscontrato un certo ritardo nell’avvio di molte delle attività previste dalla
Misura, che può ritenersi in buona parte recuperato nel corso della prima metà del 2003.
Considerazioni di sintesi
In sintesi, l’analisi della prima fase di attuazione dell’intervento comunitario ha posto in
evidenza tre principali criticità:
1. difficoltà di natura procedurale e/o giuridico–amministrative, che hanno rallentato l’avvio
di alcune iniziative;
2. risposte insoddisfacenti da parte dei potenziali destinatari/beneficiari, soprattutto in
relazione alle iniziative a maggior contenuto innovativo;
3. intensità di aiuto insufficiente e definizione in corso degli strumenti programmatici e di
governo, problematiche che hanno interessato specificamente gli interventi per la
realizzazione di infrastrutture ambientali.
Al primo fattore di criticità può essere ricondotto il ritardo che ha interessato gli interventi
previsti dalla Submisura 1.1.1, che pur essendo stato determinato dalla necessità di predisporre
le convenzioni con i soggetti attuatori, ha condizionato fortemente l’avanzamento complessivo
del Programma dato il significativo peso delle risorse finanziarie in questione.
A fattori di ordine procedurale si può ascrivere anche la pubblicazione del bando per
l’affidamento dell’incarico ad un soggetto gestore per le attività previste dalla Submisura 1.2.1
oltre un anno dopo le previsioni iniziali. Come si è detto precedentemente, i tempi si sono
ulteriormente allungati a causa del successivo ricorso giudiziario per la sospensiva della gara
d’asta128
. Alla fine del secondo semestre del 2003 non si registrano avanzamenti finanziari per la
Misura, alla quale sono state assegnate ingenti risorse con la conseguenza che il suo blocco ha
condizionato profondamente gli obiettivi di spesa.
L’iter procedurale di molti degli interventi programmati all’interno dell’Asse 3 è apparso
piuttosto complesso e appesantito dai lunghi tempi richiesti per il coinvolgimento dei soggetti
pubblici e privati operanti sul territorio alla programmazione degli interventi e all’integrazione
degli stessi.
Se questa interazione ha portato senz’altro ad una maggiore coincidenza tra gli interventi
individuati e le esigenze locali, dall’altra ha comportato un aggravio notevole delle procedure
con ritardi significativi per alcune iniziative, da imputare anche alla natura sperimentale di una
parte degli strumenti concertativi attivati, come nel caso dei Comitati dei Sindaci e degli Ambiti
Territoriali previsti dalla Misura 3.3 per i servizi soci-assistenziali.
Il secondo fattore di criticità ha interessato in larga misura le azioni a maggior contenuto
innovativo, con il rischio di comprometterne l’efficacia con conseguenze anche sulla qualità
della programmazione, fortemente legata al successo di tali iniziative considerate di grande
valenza strategica.
128
Da notizie fornite di recente dall’Amministrazione regionale risulta che l’ostacolo in questione sia stato
definitivamente rimosso.
Valutazione intermedia indipendente del DocUP Obiettivo 2 Regione Marche 2000-2006
Ecosfera S.p.A Rapporto di valutazione intermedia 146
Alcuni dei servizi innovativi alle imprese previsti nell’ambito della Misura 1.3, alcuni dei quali
non erano inseriti nella precedente programmazione, non hanno riscontrato presso i potenziali
destinatari la risposta attesa. A tali difficoltà non avrebbero poi ovviato le poche e,
probabilmente inadeguate, attività promozionali realizzate; a ciò si aggiungano altri due fattori,
segnalati dal Responsabile regionale, ossia la concorrenza di altri bandi pubblicati nello stesso
periodo e la scelta di prevedere esclusivamente il regime de minimis.
Per la Submisura 1.3.3 – Incentivi per l’acquisizione di servizi diretti alla realizzazione di
imprese innovative, il risultato insoddisfacente in termini di proposte pervenuto, è ascrivibile in
qualche misura alla procedura a graduatoria evidentemente troppo “rigida” per l’avvio di
un’attività imprenditoriale, ragione per cui è stata presentata in sede di CdS la proposta di
adottare una procedura a sportello.
Anche per la Submisura 1.2.2, che prevede forme di partecipazione al capitale di rischio per la
realizzazione di investimenti innovativi, si rileva un risultato nient’affatto positivo, come
dimostra la presentazione di una sola domanda. Le cause sembrano imputabili, oltre che alla
congiuntura poco favorevole alla realizzazione di investimenti di una certa portata, anche alla
scarsa diffusione e conoscenza sul territorio del fondo mobiliare chiuso, uno strumento ritenuto
peraltro inadeguato alla piccola impresa marchigiana, realtà di riferimento del DocUP. Tali
ragioni hanno orientato la Regione a richiedere una modifica del DocUP, in occasione della
riprogrammazione di metà periodo, per giungere ad una definizione meno rigorosa dello
strumento finanziario.
Si è riscontrata una scarsa attenzione da parte del territorio anche rispetto ad alcune iniziative di
carattere ambientale, quali il recupero dei siti inquinati e delle aree dimesse - Submisura 2.1.3 -
e l’ottimizzazione del sistema di gestione del ciclo dei rifiuti, obiettivo specifico della Misura
2.2. In particolare per quest’ultima Misura ciò può essere ricondotto ad una bassa sensibilità
rispetto a certe iniziative di carattere sperimentale, volte alla prevenzione e alla riduzione dei
rifiuti (int. 1).
Per le azioni dirette al miglioramento della dotazione infrastrutturale in campo ambientale vale
la terza delle problematiche identificate, ossia il basso tasso di contribuzione concesso rispetto
alle effettive capacità finanziarie dei potenziali beneficiari e all’entità mediamente elevata del
costo medio dei progetti; così come in qualche caso si è risentito della non completa operatività
degli organismi di governo integrato su scala territoriale previsti dalla normativa nazionale e
regionale (il riferimento va in particolare alla Misura 2.1 per la gestione del ciclo idrico).
A fronte delle criticità rilevate non mancano interessanti esperienze di successo, per alcune
delle quali si fornisce una breve sintesi nel seguito.
In primo luogo si può attribuire alle azioni attivate dal DocUP un ruolo strategico indispensabile
nell’incentivare gli investimenti delle imprese nell’innovazione quale risposta positiva per
reagire alla crisi economica in atto.
Al riguardo appaiono estremamente positivi i risultati della Submisura 1.1.2 in termini di
domande pervenute - tutte presentati da imprese di piccole dimensioni - da leggere con fiducia
proprio in considerazione del difficile momento congiunturale.
Valutazione intermedia indipendente del DocUP Obiettivo 2 Regione Marche 2000-2006
Ecosfera S.p.A Rapporto di valutazione intermedia 147
Il dovuto rilievo va dato anche alla Submisura 1.1.3, per la marcata connotazione ambientale dei
progetti presentati, a riprova di una apprezzabile sensibilità del sistema delle imprese nei
confronti di investimenti innovativi specifici e capaci di incidere positivamente su quel trade-off
tra ambiente e sviluppo, che rappresenta uno dei temi di rilevanza strategica su cui si è
focalizzata l’attenzione della Commissione Europea nell’attuale ciclo di programmazione.
La numerosità dei progetti attivati per le azioni contemplate dalla Misura 2.6 - attivazione
servizi di trasporto a chiamata e realizzazione di aree attrezzate e parcheggi – consente di
esprimere un primo giudizio favorevole rispetto alla capacità delle azioni programmate nel
rispondere alle esigenze locali.
Il buon avanzamento finanziario delle due azioni di cui alla Misura 3.1 Promozione turistica e
valorizzazione del patrimonio ricettivo, per le quali si sono disposte risorse pari a quasi il 9%
del totale, testimonia il successo delle azioni ad oggi attivate.
Per quanto concerne le Misure 3.2, 3.3 e 3.5, si sottolinea il forte impegno da parte dei Servizi
responsabili dell’attuazione nell’incentivare e facilitare il processo di concertazione con i
soggetti locali, coerentemente con l’approccio bottom up finalizzato a garantire da una parte una
maggiore adesione delle iniziative alle esigenze del territorio e dall’altra la realizzazione di
progetti integrati, più complessi e onerosi dal punto di vista procedurale, ma sicuramente più
validi in termini di impatti attesi.
Valutazione intermedia indipendente del DocUP Obiettivo 2 Regione Marche 2000-2006
Ecosfera S.p.A Rapporto di valutazione intermedia 148
3.2 Analisi dei costi medi e della distribuzione territoriale degli interventi
L’analisi relativa ai costi medi fa direttamente riferimento a quanto riportato nel Blocco D
(“Valutazione di efficacia ed efficienza ed individuazione dei primi impatti”129
) previsto dalle
Linee Guida per la valutazione intermedia dei Programmi Operativi a cura dell’UVAL.
Nell’impostazione del documento di orientamento UVAL, la ricostruzione dei costi unitari degli
interventi è attività finalizzata ad offrire all’Autorità di Gestione gli elementi necessari per
migliorare la propria performance nell’utilizzazione delle risorse e per affinare le proprie
conoscenze, in particolare in vista della riprogrammazione.
Nella consapevolezza che l’attuale stato di attuazione del Programma non è tale da effettuare
un’esaustiva valutazione di efficienza, una rielaborazione ragionata degli elementi di costo,
quale può desumersi dalle informazioni di monitoraggio, può comunque rivelarsi di effettiva
utilità per l’Autorità di Gestione, allo scopo ad esempio di un’eventuale “ritaratura” dei valori
obiettivo inizialmente fissati.
La metodologia utilizzata ha previsto in tale stadio iniziale dell’analisi del Valutatore
un’estrapolazione dei costi unitari di investimento, condotta con riferimento ai dati di attuazione
del Programma riportati nel Rapporto annuale di esecuzione al 31/12/2002, e compiuta con
riferimento a quelle azioni ove esistessero dati di attuazione significativi ai fini di una
ricostruzione del costo medio di investimento.
A tale primo elaborato potrà seguire un ulteriore momento di approfondimento, che possa
consentire - sulla base di nuove e più aggiornate informazioni afferenti dal sistema di
monitoraggio regionale - di completare quella ricognizione, ad oggi forzatamente imparziale,
relativa alle cause degli scostamenti tra i valori di investimento all’interno del territorio
regionale e tra i diversi settori produttivi. L’analisi di tali eventuali discrasie potrebbe
evidenziare infatti alcune differenze tra i contesti non facilmente desumibili da altre fonti, e
rivelarsi dunque in tal modo di significativa utilità per l’AdG, per migliorare la performance del
Programma.
L’analisi è stata completata e arricchita con i risultati per submisura e/o tipologia di intervento
in termini di progetti finanziati e investimenti attivabili con riferimento anche alla loro
distribuzione per provincia.
In considerazione delle maggiore significatività della verifica dei costi medi anche in termini di
differenze provinciali, l’analisi che segue dà maggiore spazio alle misure di aiuto rispetto alle
altre iniziative; una scelta da una parte legata alla disponibilità di informazioni, dall’altra per la
maggiore significatività che, a nostro avviso, può avere questo tipo di analisi in relazione a tale
tipologia di interventi rispetto a quelli di natura infrastrutturale.
129
Nell’offerta tecnica del Valutatore tale blocco figura quale “Blocco E”, stante la previsione di un blocco
aggiuntivo relativo alla “Valutazione della fattibilità di progetti di particolare rilevanza per il territorio regionale”
(Blocco C).
Valutazione intermedia indipendente del DocUP Obiettivo 2 Regione Marche 2000-2006
Ecosfera S.p.A Rapporto di valutazione intermedia 149
3.2.1 Gli aiuti alle imprese
Il momento di avvio del Programma è coinciso con una decisa inversione di tendenza della
congiuntura internazionale e nazionale che, dopo la crescita registrata alla fine degli anni ’90, ha
fatto registrare una generale stagnazione dell’economia.
Una crisi che nelle Marche si è manifestata a partire dalla seconda metà dello scorso anno, con
un significativo calo delle produzioni, senza tuttavia condizionare la propensione agli
investimenti delle PMI che hanno positivamente risposto soprattutto ai bandi relativi a forme di
aiuto in qualche misura già note (Submisure 1.1.2 e 1.1.3).
In effetti, si registrano risultati meno soddisfacenti per la Misura 1.3 dal contenuto senz’altro
più innovativo e che prevede servizi reali alle imprese per l’internazionalizzazione, la
commercializzazione e la creazione di imprese innovative.
Con riguardo alla difficile congiuntura, per le misure già avviate occorre porre attenzione alla
effettiva capacità delle aziende finanziate di completare gli interventi cofinanziati, mentre
saranno soprattutto gli esiti dei bandi della Submisura 1.1.1 (Leggi 341 e 598), pubblicati a
maggio 2003, a dar conto dell’attuale propensione agli investimenti che è apparsa decisamente
positiva per tutto il 2002, anche al di fuori del DocUP.
In generale, l’analisi ha permesso di evidenziare un livello medio di investimenti piuttosto
elevato, sia con riferimento ai valori medi attesi - deducibili dalla quantificazione degli
indicatori fisici di realizzazione - sia rispetto ai risultati della precedente programmazione, nei
casi in cui è stato possibile procedere ad un raffronto.
La maggiore entità dei costi medi va intesa positivamente, in quanto espressione di una capacità
delle aziende, tra l’altro per la maggior parte di piccole dimensioni, di effettuare investimenti
cospicui, potenzialmente più efficaci sia nell’accrescere la competitività della singola impresa,
sia nel produrre ricadute significative sul territorio. Si tratta di una quanto mai auspicabile
alternativa a numerosi interventi a pioggia che, se da una parte permettono di sostenere un
maggior numero di imprese, d’altro canto, proprio per la loro esiguità, presentano una scarsa
efficacia nel generare l’innovazione necessaria a fronteggiare l’agguerrita concorrenza sui
mercati nazionali ed esteri.
In conclusione, si ritiene che qualora le differenze rilevate rispetto a quanto programmato
dovessero essere confermate dagli esiti degli altri bandi pubblicati, occorrerà riflettere
sull’opportunità di una revisione di alcuni valori obiettivo, in primo luogo sul numero di
imprese che si prevede di finanziare.
Relativamente alla Misura 1.1, si aggiunge che una disaggregazione dei valori obiettivo sui tre
interventi in cui si articola la Misura consentirebbe di disporre di informazioni più precise
sull’andamento degli stessi.
A completamento dell’analisi ci si è soffermati sulla distribuzione provinciale degli interventi,
dalla quale è emerso per la Misura 1.1 che, se per costo totale medio dell’intervento il primato
spetta alla provincia di Ancona, laddove si abbia riguardo alla concentrazione degli interventi
per numero e per investimenti, la provincia più dinamica è senz’altro quella di Macerata, con
una elevata capacità progettuale in relazione agli investimenti a contenuto ambientale
cofinanziati dalla Submisura 1.1.3.
Di seguito ci si sofferma sulle singole submisure utilizzando i dati attuativi al 31/12/2002, in
luogo dei valori più aggiornati di maggio e giugno 2003, scelta legata alla maggiore
Valutazione intermedia indipendente del DocUP Obiettivo 2 Regione Marche 2000-2006
Ecosfera S.p.A Rapporto di valutazione intermedia 150
completezza delle informazioni ai fini dello svolgimento dell’analisi al livello dell’unità di
indagine individuata130
.
Submisura 1.1.2 - Aiuti agli investimenti delle imprese artigiane di produzione e di servizi alla
produzione
Nell’ambito delle iniziative di aiuto, la Submisura in oggetto riveste una particolare rilevanza in
quanto prevede la concessione di incentivi a sostegno degli investimenti produttivi in un
comparto, quello dell’artigianato, il cui peso relativo nel territorio regionale risulta superiore a
quello nazionale, sia per unità produttive che per contributo alla formazione del valore aggiunto.
Le dinamiche che hanno caratterizzato il comparto artigianale marchigiano nel corso del 2002
riflettono pienamente il difficile momento; difatti dopo una prima tenuta del sistema, nell’ultima
parte dello scorso anno la situazione è deteriorata con una crisi che ha investito principalmente
le tradizionali produzioni regionali, in primo luogo il settore calzaturiero, del tessile e
dell’abbigliamento. Nel IV trimestre del 2002 l’andamento della produzione manifatturiera,
rispetto allo stesso trimestre dell’anno precedente, presenta un saldo negativo pari a -18,5% con
livelli preoccupanti dei tre comparti di cui sopra pari rispettivamente a -52,5, -41,2 e -56,3%131
.
Tra le attività manifatturiere, il trend negativo risulta accentuato per le imprese contoterziste,
estremamente diffuse nell’organizzazione del processo produttivo marchigiano, le quali
presentano una netta diminuzione delle attività pari al 25,2%, con riduzioni che arrivano a -
41,7% per il tessile e -50% per la cartotecnica.
Quanto alla competitività del sistema sui mercati internazionali, i dati sono largamente negativi
con una riduzione del fatturato estero che interessa circa il 54,4% delle imprese.
Gli effetti della crisi appaiono invece meno evidenti dalla lettura delle dinamiche demografiche
che, riflettendo l’andamento nazionale, mostrano un lieve incremento delle imprese attive nel
corso del 2002, cui si è accompagnata una riduzione generalizzata delle cessazioni.
I dati di monitoraggio al 31/12/2002 evidenziano che sono stati finanziati complessivamente
177 progetti di cui 138 in area Obiettivo 2 e 39 in zone phasing out, per un ammontare
complessivo di 10,3 milioni di euro di contributi, tutti presentati da imprese di piccole
dimensioni e che hanno prodotto sul territorio un investimento attivabile superiore a 54,3
Meuro132
.
In considerazione del quadro descritto, i positivi risultati della Submisura in termini di domande
pervenute vanno letti con una certa fiducia, anche se nella fattispecie si tratta di uno strumento
già conosciuto e “collaudato” nello scorso periodo di programmazione e dal quale era pertanto
ragionevole attendersi una performance attuativa rilevante.
A tale riguardo occorre aggiungere la dinamicità del settore non è rimasta circoscritta al DocUP
e, dunque, al momento ancora relativamente positivo della congiuntura regionale in cui è stato
130
Per la Submisura 1.3.1 si è prescelto di utilizzare i dati aggiornati al 18/07/2003, che soli presentavano quel
grado di disaggregazione delle informazioni (per tipologia di intervento e per settore di attività) indispensabile per
effettuare riflessioni significative sull’azione considerata.
131
Le informazioni sull’andamento del sistema produttivo regionale e provinciale sono tratte dal Report n. 9
dell’ARMAL (Agenzia Regionale Marche Lavoro), per il periodo dicembre 2002 – gennaio 2003; l’indagine è stata
condotta su un campione di 400 aziende.
132
Nei primi mesi del 2003, ricorrendo allo scorrimento della graduatoria al fine di accelerare la spesa, è stato
possibile finanziare altre 69 iniziative imprenditoriali, con la concessione di contributi aggiuntivi per circa 2,8 milioni
di euro.
Valutazione intermedia indipendente del DocUP Obiettivo 2 Regione Marche 2000-2006
Ecosfera S.p.A Rapporto di valutazione intermedia 151
pubblicato il bando133
. Infatti, le imprese artigiane marchigiane che hanno effettuato
investimenti nella seconda metà del 2002 sono state circa il 15%, dimostrando così una buona
capacità di risposta alle difficoltà connesse alla fase bassa del ciclo economico.
Per quanto attiene la dimensione unitaria di investimento, si premette che la modalità di
quantificazione del valore obiettivo (che fa riferimento a quattro differenti tipologie di azioni
relative a regimi di aiuto previste nelle due Submisure 1.1.1. e 1.1.2) non consente che una
stima forzatamente approssimativa del costo medio programmato, anche se porlo a confronto
con l’investimento attivabile medio consente di ricavare un dato comunque indicativo.
Ciò posto, si evidenzia appunto la dimensione unitaria di investimento, 306.783 €, sia
abbastanza rilevante e pari a quasi tre volte il costo medio atteso 111.959 €134
. Anche dal
confronto con l’investimento medio realizzato nel DocUP Ob. 2 1997-99 relativamente
all’Azione 1.2 “Aiuti agli investimenti delle imprese artigiane” emerge il valore
comparativamente rilevante del costo medio registrato finora sulla Submisura, pur se non si
tratta di azioni totalmente coincidenti con la tipologia di investimenti finanziabili.
In merito alla possibile ritaratura del valore obiettivo inizialmente fissato, la natura composita
della definizione del target che, come in precedenza evidenziato assomma quattro azioni di
natura significativamente differente, non sembra poter consentire per ora considerazioni dotate
di una qualche significatività.
Con riguardo alla distribuzione territoriale degli investimenti, si registra una prevalenza di
progetti di un certo peso finanziario in provincia di Ancona (si veda tabella successiva).
Dalla distribuzione territoriale dei progetti finanziati
e degli investimenti attivati rappresentata nei grafici
che seguono, si evince il primato della provincia di
Macerata sulle altre, che dimostra una spiccata
propensione ad investire pur in presenza di una
situazione che non parrebbe giustificare simili
differenze; infatti per numero di imprese artigiane
attive e per valore aggiunto annualmente prodotto è
al terzo posto dopo le province di Ascoli Piceno e
Pesaro Urbino (dati al 2002) 135
.
133
Il bando è stato approvato con D.G.R. n. 3108 del 28/12/2001 e pubblicato sul BURM n. 6 del 9/01/2002.
134
Il costo medio atteso è stato calcolato rapportando il costo totale ammissibile (dunque comprensivo della quota
privata) per le Submisure 1.1.1 e 1.1.2 , come da piano finanziario, e le 3.700 imprese si prevede di finanziare sulla
base del relativo indicatore fisico di realizzazione.
135
A ciò si aggiunga che il peso percentuale della popolazione provinciale residente in area ob. 2 e phasing out sul
totale della popolazione regionale interessata dal DocUP risulta il più basso delle quattro province.
Ripartizione
territoriale
Investimento
attivabile medio
Ancona 346.133
Pesaro Urbino 316.942
Macerata 302.165
Ascoli Piceno 279.725
Submisura 1.1.2 306.783
Valutazione intermedia indipendente del DocUP Obiettivo 2 Regione Marche 2000-2006
Ecosfera S.p.A Rapporto di valutazione intermedia 152
Distribuzione territoriale dei progetti e degli investimenti
Peraltro, la capacità di
attivare investimenti sul
territorio, espressa
sinteticamente attraverso
il moltiplicatore, risulta, a
fronte di un valore medio
di 5,25, decisamente più
alta nella provincia di
Macerata (5,45), rispetto
alla provincia di Ascoli
Piceno (4,94).
Gli ottimi risultati registrati nella provincia di Ascoli Piceno sia per numero di progetti
finanziati (50 su un totale di 177) che per investimenti (13,9 su 54,3 Meuro) appaiono al
contrario coerenti con la maggiore concentrazione di imprese artigiane nella provincia in
oggetto.
La performance meno soddisfacente di Ancona è anch’essa pienamente in linea con il peso
relativamente più basso che riveste il comparto dell’artigianato alla formazione della ricchezza
provinciale rispetto alle altre province marchigiane, pur restando più elevato di quello italiano.
L’analisi per comparto produttivo, evidenzia la netta prevalenza sia per numero di progetti
finanziati che per entità degli investimenti attivabili di alcuni settori che presentano una certa
stabilità, quali quello delle costruzioni (non finanziato nel precedente periodo di
programmazione), della lavorazione dei metalli e del legno; i medesimi comparti presentano
inoltre livelli di investimenti superiori alla media.
Piuttosto interessante appare la positiva risposta delle imprese operanti nel settore tessile e
abbigliamento vista la grave crisi che ha interessato il comparto sia sul mercato interno che su
quello estero, mentre gli investimenti medi per azienda sono meno elevati di quelli di altre
produzioni (246.145 €).
Submisura 1.1.3 – Aiuti per la riconversione ecologica delle PMI industriali e artigiane, per il
miglioramento delle condizioni di sicurezza e di salute nell’ambiente di lavoro e per il
risparmio energetico
La Submisura, finalizzata alla concessione di incentivi alle PMI industriale ed artigiane per
l’introduzione di investimenti innovativi atti a prevenire o ridurre l’impatto ambientale dei loro
processi produttivi, alla data del 31/12/2002 aveva finanziato 92 progetti, per un ammontare
complessivo di contributo pari a € 5.939.254.
Per numero di progetti ammessi a contributo emerge la provincia di Macerata, con 31 progetti
finanziati, seguita da quella di Ascoli Piceno, con 26 progetti. Come per la precedente misura,
ciò testimonia una vitalità del tessuto imprenditoriale che sceglie forme di investimento
innovativo, soprattutto di natura ambientale, pur in presenza di un numero inferiore di imprese
attive sul territorio e di una congiuntura economica non favorevole, o quanto meno incerta.
Tale dato fa sì che la provincia in questione, con un valore pari al 34% dei progetti finanziati, da
sola rappresenti il 35,7% del totale dei contributi concessi ed il 39,1% degli investimenti
attivabili.
Ancona
18%
Macerata
32%
Pesaro
Urbino
22%
Ascoli
Piceno
28%
Ancona
20%
Macerata
31%
Pesaro
Urbino
23%
Ascoli
Piceno
26%
Valutazione intermedia indipendente del DocUP Obiettivo 2 Regione Marche 2000-2006
Ecosfera S.p.A Rapporto di valutazione intermedia 153
Distribuzione territoriale dei progetti e degli investimenti
La provincia di Ascoli
Piceno, con il 28% dei
progetti, rappresenta circa il
29,3% del totale dei
contributi concessi ed il
29,1% degli investimenti
attivabili.
Altro dato su cui riflettere (e
che può essere indice di una
marcata differenziazione tra
i due contesti provinciali) è la “forbice” registrata tra il valore dell’investimento attivabile
medio nella Provincia di Macerata e quello significativamente più basso registrato finora nella
Provincia di Pesaro e Urbino (€ 201.895 v. € 122.550).
Come riportato nel Piano Regionale per le Attività
Produttive 2003-2005 nella sezione relativa alle politiche
di innovazione delle PMI, dai dati più recenti, relativi al
periodo 1994-1997 emerge che il 63% delle imprese ha
introdotto innovazioni, che non hanno però determinato
innovazioni di prodotto. Sempre dai dati si è rilevata, in
termini relativi, una maggior propensione delle piccole
imprese ad investire in innovazione rispetto alle medie,
pur se va precisato che si tratta di dati che fanno
riferimento ad un’accezione ampia del concetto di innovazione che assomma in sé una pluralità
di tipologie di investimento, e non solo le azioni di natura essenzialmente ambientale previste
dalla Submisura 1.1.3.
Pienamente in linea con tali dati, il Rapporto annuale di esecuzione al 31/12/2002 evidenzia
come il 61% dei progetti finanziati siano stati presentati da microimprese, mentre le piccole
imprese rappresentano il 25% dei beneficiari e le medie solamente il 14%.
L’analisi dei dati relativi all’investimento attivabile medio finisce in qualche modo per
controbilanciare questa situazione: aumenta infatti il dato relativo alle medie imprese capaci di
generare un volume di investimento pari ad oltre il 19% (3.087.124 €) del totale degli
investimenti attivabili, così come cresce fino al 27% l’incidenza delle piccole imprese (per un
importo di euro 4.340.013). Ciò è indice di un investimento medio per le imprese di maggiori
dimensioni più consistente rispetto a quello delle micro imprese, che comunque nel complesso
prevedono di attivare investimenti per 8.589.971 € pari ad oltre il 53% del totale.
Il dato di investimento medio finora riscontrato (174.099 €) si discosta in modo apprezzabile dal
valore programmato, pari a soli € 96.282, in modo non dissimile da quanto rilevato per la
Submisura 1.1.2, pur se in tale caso il gap risulta più contenuto.
La maggior parte dei progetti presentati pertiene alla realizzazione di veri e propri programmi di
investimento articolati su diversi interventi, aspetto che comunque può spiegare in parte la
dimensione piuttosto rilevante degli investimenti in cantiere.
Ripartizione
territoriale
Investimento
attivabile medio
Macerata 201.895
Ascoli Piceno 179.117
Ancona 176.688
Pesaro Urbino 122.550
Submisura 1.1.3 174.099
Ancona
16%
Macerata
34%
Pesaro
Urbino
22%
Ascoli
Piceno
28%
Ancona
17%
Macerata
39%
Pesaro
Urbino
15%
Ascoli
Piceno
29%
Valutazione intermedia indipendente del DocUP Obiettivo 2 Regione Marche 2000-2006
Ecosfera S.p.A Rapporto di valutazione intermedia 154
Misura 1.3 - Incentivi per il miglioramento della qualità e il rafforzamento della
competitività delle PMI
La Misura appare piuttosto complessa suddividendosi in tre submisure a loro volta articolate in
numerose tipologie di intervento, con le quali ci si propone di stimolare la diffusione di servizi
avanzati alle imprese atti ad accrescerne la competitività.
Submisura 1.3.1 Incentivi per l’acquisizione di servizi per la qualità e per l’innovazione
tecnologica
La Submisura 1 concerne l’erogazione di incentivi per investimenti e consulenze esterne,
finalizzate all’acquisizione dei seguenti servizi innovativi:
- attività di progettazione, prototipazione rapida e produzione di prova, acquisizione di
brevetti, marchi e licenze;
- acquisizione di servizi CAE, CAD, CAM e CIM;
- certificazione di qualità aziendale;
- certificazione dei sistemi di gestione ambientale;
- certificazione dei sistemi integrati (qualità – ambiente – sicurezza).
Al 31/12/2002 dei 230 progetti presentati, ne sono stati ammessi a finanziamento 224. Il
contributo concesso iniziale è pari a € 2.190.498, cui vanno aggiunte le economie verificatesi
nell’anno 2002 (€ 6.828,24) che portano il contributo finale netto ad € 2.183.670,35, quota che
risulta sensibilmente inferiore ai 4.982.600,40 euro messi a bando.
Distribuzione territoriale dei progetti e degli investimenti
La distribuzione
territoriale ha
evidenziato una spiccata
capacità progettuale da
parte del contesto
produttivo della
provincia di Ascoli
Piceno, che con 88
progetti sui 224
complessivamente
finanziati (pari al 39,28%) si presenta come la realtà territoriale leader in questa specifica area
di innovazione, seguita a debita distanza da Ancona (67). Più modesta la performance attuativa
nel maceratese (37) e nella provincia di Pesaro Urbino (solo 32 progetti finanziati).
Il dato di investimento attivato medio (27.772 €) è
diverso, ma non eccessivamente distante, dal
costo medio programmato, pari a 48.236 €. La
Provincia di Pesaro, che come abbiamo visto è in
coda alla graduatoria quanto a numerosità dei
progetti finanziati, mostra una maggior
propensione ad investimenti di entità rilevante
rispetto alle altre realtà regionali.
Ripartizione
territoriale
Investimento
attivabile medio
Macerata 26.863
Ascoli Piceno 24.606
Ancona 27.501
Pesaro Urbino 38.697
Submisura 1.3.1 27.772
Progetti finanziati
Ancona
30%
Ascoli
Piceno
39%
Macerata
17%
Pesaro
Urbino
14%
Investimenti attivabili
Ancona
29%
Ascoli
Piceno
35%
Macerata
16%
Pesaro
Urbino
20%
Valutazione intermedia indipendente del DocUP Obiettivo 2 Regione Marche 2000-2006
Ecosfera S.p.A Rapporto di valutazione intermedia 155
Submisura 1.3.2. Incentivi per l'acquisizione di servizi per la commercializzazione e
l’internazionalizzazione – int. a2) servizi di qualificazione organizzativa e b) servizi di
innovazione informatica
Gli interventi che qui si prendono in esame prevedono rispettivamente:
il finanziamento di programmi di penetrazione commerciale e la realizzazione di studi
mirati allo sviluppo dei processi di internazionalizzazione, analisi di mercato finalizzate alla
localizzazione di iniziative produttive in aree di interesse prioritario, individuazione dei
mercati e delle reti distributive più idonee, individuazione delle strategie per la penetrazione
di tali mercati, valorizzazione all’estero di marchi di qualità delle produzioni locali,
creazione di reti per rafforzare l’attività dei consorzi (int. a2);
la creazione e integrazione di siti web aziendali, pubblicazione e gestione di listini di
prodotti on line, acquisizione di ordini in forma elettronica, banche dati on line della
fornitura e subfornitura ed altre attività volte a favorire l’innovazione tecnologica ed
informatica (int. b).
Distribuzione territoriale dei progetti
La distribuzione territoriale
dei progetti presentati
evidenzia una maggior
sensibilità del sistema delle
imprese della provincia di
Ancona rispetto al tema
dell’internazionalizzazione,
su cui è incentrato
l’intervento a2), rispetto agli
altri contesti provinciali.
Analoga riflessione può
riguardare l’intervento b), anche se in tal caso il gap tra il capoluogo di Regione e le altre
province è meno evidente136
.
Distribuzione territoriale degli investimenti
Quanto all’ammontare
degli investimenti, si
evidenzia una maggiore
concentrazione nella
provincia di Pesaro
Urbino nel primo caso e
nell’anconetano per il
secondo intervento.
L’analisi della dimensione media di investimento rivela dati sensibilmente differenti tra i due
interventi.
136
Su 19 progetti finanziati, 8 sono infatti localizzati nella provincia di Ancona, 5 nella provincia di Ascoli Piceno,
2 nella provincia di Macerata e 4 nella provincia di Pesaro Urbino.
1.3.2 a2)
Ascoli
Piceno
26%
Macerata
11%
Pesaro
Urbino
21%
Ancona
42%
1.3.2b
Ascoli
Piceno
28%
Macerata
17%
Pesaro
Urbino
17%
Ancona
38%
1.3.2 a2)
Pesaro
Urbino
48%
Ascoli
Piceno
13%
Macerata
11%
Ancona
28%
1.3.2b
Ascoli
Piceno
23%
Macerata
19%
Pesaro
Urbino
13%
Ancona
45%
Valutazione intermedia indipendente del DocUP Obiettivo 2 Regione Marche 2000-2006
Ecosfera S.p.A Rapporto di valutazione intermedia 156
Per l’int. a2) il dato dell’investimento effettivamente riscontrato risulta di entità
significativamente più rilevante rispetto al valore programmato (€ 92.474,47 v. € 37.154,94);
valgono le medesime considerazioni nel caso dell’azione 1.3.2 b), per la quale l’investimento
medio attivato sul territorio è oltre tre volte superiore al costo medio programmato (€ 44.172 v.
€ 14.270).
Si tratta di risultati che fanno emergere la necessità di procedere in fase di riprogrammazione di
metà percorso ad un ripensamento degli obiettivi realizzativi inizialmente individuati.
A livello provinciale, l’investimento medio è molto diversificato per l’int. a2), come risulta
ancor più evidente dai grafici sottostanti. L’importo di gran lunga più elevato si registra in
provincia di Pesaro e Urbino, per un importo pari ad oltre 210 mila euro.
In qualche misura più equilibrato risulta il valore considerato nel caso dell’intervento b), con
distanze meno evidenti tra le diverse unità territoriali di riferimento.
Investimento medio per provincia – Submisure 1.3.2 a2) e 1.3.2 b)
3.2.2 Le opere infrastrutturali
Le misure esaminate in questa sezione sono quattro, in ragione della disponibilità di
informazioni137
e della significatività dell’analisi che, comunque, non può che fornire delle
indicazioni di massima, in considerazione della complessità e dell’articolazione degli interventi
infrastrutturali.
Dall’analisi è emersa una estrema variabilità dell’ammontare degli investimenti relativamente
ad alcune tipologie di intervento (1.4.2, 2.1.1, 2.1.2, 2.2.1 e 2.2.2), così come appare piuttosto
eterogenea la distribuzione territoriale, da cui si evince da parte di alcune province un maggiore
interesse a realizzare determinate opere e/o una più elevata capacità progettuale.
137
Per la Misura in oggetto si sono utilizzate le informazioni tratte dall’elenco dei progetti che possono produrre
Entrate Nette Consistenti aggiornato al 10 luglio 2003, mentre non si dispone di informazioni complete sulla
distribuzione provinciale degli interventi cofinanziati.
1.3.2 a2)
0
50.000
100.000
150.000
200.000
250.000
Ancona Ascoli
Piceno
Macerata Pesaro
Urbino
1.3.2b
0
10.000
20.000
30.000
40.000
50.000
60.000
Ancona Ascoli
Piceno
Macerata Pesaro
Urbino
Valutazione intermedia indipendente del DocUP Obiettivo 2 Regione Marche 2000-2006
Ecosfera S.p.A Rapporto di valutazione intermedia 157
Submisura 1.4.2 - Aiuti agli Enti locali e ai consorzi industriali
Alla data del 10/07/2003 sono stati individuati dieci progetti, tra i quali si considerano anche
cinque non ancora formalmente ammessi a finanziamento, ma già individuati a seguito della
riapertura della graduatoria per l’utilizzo delle risorse pubbliche ancora disponibili.
Distribuzione territoriale dei progetti e degli investimenti
Le rappresentazioni grafiche
evidenziano che l’80% delle
opere di riqualificazione delle
aree produttive è equamente
ripartito tra le province di
Pesaro Urbino e Macerata.
Quanto agli investimenti,
questi appaiono fortemente
concentrati nel maceratese, un
contesto produttivo che, pur accogliendo un numero di imprese attive lievemente più basso della
media regionale, si sta rivelando tra i più dinamici, come dimostra anche il tasso di crescita più
elevato registrato nell’ultimo trimestre del 2002 (0,28 contro lo 0,11 della regione)138
.
L’entità degli investimenti appare molto variabile,
legata evidentemente alla differente complessità
delle iniziative progettuali, tutte volte a potenziare
l’infrastrutturazione primaria di aree produttive
esistenti. Il costo medio registrato è di circa 640
mila €, con livelli più elevati nelle province di
Macerata e Ancona, dove è in corso di realizzazione
un unico intervento.
Misura 2.1 - Ciclo idrico integrato e risanamento ambientale
Al 31 maggio 2003 delle tre tipologie di intervento previste dalla Misura, quella relativa al
recupero delle cave dimesse (Submisura 2.1.3) non ha visto l’avvio di alcuna opera.
Sono state invece approvate le graduatorie relativamente alle altre submisure.
2.1.1 - Distribuzione territoriale dei progetti e degli investimenti
I nove progetti relativi
all’ottimizzazione degli impianti
di depurazione esistenti -
Submisura 2.1.1 Interventi per il
trattamento e lo smaltimento
delle acque reflue - interessano
prevalentemente la provincia di
Ancona.
138
Fonte: Camere di Commercio provinciali.
Ripartizione
territoriale
Investimento medio
Ancona 752.519
Ascoli Piceno 483.359
Macerata 954.750
Pesaro Urbino 334.425
Submisura 639.258
N. progetti
Macerata
40%
Ancona
10% Ascoli
Piceno
10%Pesaro
Urbino
40%
Investimenti attivati
Macerata
59%
Ancona
12%
Ascoli
Piceno
8%
Pesaro
Urbino
21%
Ancona
60%
Macerata
24%
Pesaro
Urbino
11%
Ascoli
Piceno
5%
Ancona
56%
Macerata
22%
Ascoli
Piceno
11%
Pesaro
Urbino
11%
Valutazione intermedia indipendente del DocUP Obiettivo 2 Regione Marche 2000-2006
Ecosfera S.p.A Rapporto di valutazione intermedia 158
2.1.2 - Distribuzione territoriale dei progetti e degli investimenti
Nell’ambito della seconda
Submisura, destinata alla
ristrutturazione e
razionalizzazione del ciclo idrico,
sono stati ammessi a
finanziamento tre progetti, due dei
quali ricadenti nell’anconetano,
l’altro nella provincia di Ascoli
Piceno
L’entità degli investimenti è piuttosto variabile per entrambe le tipologie di intervento, con un
valore medio che nel primo caso è intorno ai 700 mila €, mentre per la Submisura 2.1.2 si aggira
sui 340 mila €.
Misura 2.2 – Ottimizzazione del sistema di gestione del ciclo dei rifiuti
La Misura in esame prevede tre principali tipologie di intervento, ad oggi tutte avviate:
• Submisura 2.2.1 – Riduzione della produzione di rifiuti;
• Submisura 2.2.2 - Separazione dei rifiuti in flussi omogenei e costanti;
• Submisura 2.2.3 - Sostegno e sviluppo del recupero di materia del trattamento di rifiuti.
La prima Submisura non ha incontrato un particolare interesse da parte del territorio; per quanto
riguarda l’int. a) - Progetti di autorecupero domestico della frazione umida dei rifiuti domestici,
mediante la pratica dell’autocompostaggio, sono stati finanziati cinque progetti, i quali
presentano un’estrema variabilità rispetto all’ammontare degli investimenti, con un valore
medio intorno a 56.936 €.
Sono stati poi approvate quattro iniziative relativamente all’int. b) - Progetti per l’eliminazione
dell’usa e getta e di separazione dei flussi nella ristorazione collettiva (come mense, sagre e
feste locali), anche in questo caso il costo risulta piuttosto disomogeneo, con una media pari a
28.715 €.
Nell’ambito della Submisura 2.2.2 sono pervenuti sei progetti (di cui quattro in area Ob. 2) per
la realizzazione di piattaforme di trasferenza, cernita e raggruppamento di frazioni
merceologiche diverse, derivanti da raccolta differenziata, con un investimento medio pari a
68.310 €.
Quanto all’ultima tipologia di interventi, sono 4 le iniziative ammesse a contributo, una per
provincia, tutte del medesimo importo (1.291.142,25 €). Di queste l’unica effettivamente
avviata è quella ricadente nel comune di Tolentino (MC) affidata alla CONSMARI.
Ancona
21%
Ascoli
Piceno
79%
Ancona
33%
Ascoli
Piceno
67%
Valutazione intermedia indipendente del DocUP Obiettivo 2 Regione Marche 2000-2006
Ecosfera S.p.A Rapporto di valutazione intermedia 159
Misura 2.6 – Razionalizzazione del sistema dei trasporti
La Misura in oggetto è destinata a potenziare il sistema di trasporto locale nelle aree marginali e
a minore densità abitativa, migliorando la mobilità dei residenti con ricadute positive in termini
di innalzamento della qualità della vita.
La numerosità dei progetti attivati per entrambe le azioni contemplate, rispettivamente 18 per i
servizi di trasporto a chiamata e 37 per le aree attrezzate e i parcheggi, permette di esprimere un
giudizio nettamente favorevole sull’andamento della Misura.
2.6.1. Distribuzione territoriale dei progetti e degli investimenti
La distribuzione provinciale
degli interventi evidenzia
come nell’anconetano non
siano stati attivati né il
trasporto a chiamata, né i
progetti inerenti i servizi di
scuolabus, a fronte di una
elevata concentrazione nelle
province di Ascoli Piceno e
Pesaro Urbino.
2.6.2. Distribuzione territoriale dei progetti e degli investimenti
La realizzazione di aree
attrezzate per il trasporto
pubblico interessa invece tutte
le province, sebbene in misura
diversa, con un maggior numero
di progetti e di investimenti
nelle province di Pesaro Urbino
e Macerata.
Come ci si poteva attendere
dalla natura dell’intervento, il livello degli investimenti attinenti i sistemi a chiamata, che in
media si aggira sui 211.600 €, è direttamente proporzionale al numero di comuni interessati dal
progetto, come dimostra l’elevato costo medio, circa 460 mila €, che si registra nel caso delle
comunità montane.
Soffermandosi ancora sulla Submisura 1, si è riscontrata una spesa media effettiva inferiore a
quella stimata in fase di programmazione (circa 300.000 €), tanto che impegnando le prime
cinque annualità è stato possibile finanziare un numero di progetti (18) superiore all’obiettivo
evidenziato dall’indicatore di realizzazione (15)139
.
I progetti relativi alla realizzazione di 28 aree attrezzate presentano una certa omogeneità di
costo, che mediamente si aggira sui 17.400 €, contrariamente alle differenze riscontrate per gli
investimenti richiesti per i sette nodi (tre dei quali nella provincia di Macerata), i cui valori
vanno da un minimo di 80 mila € a un massimo di 259 mila €, con una media di circa 155 mila
€. Infine, la costruzione di due parcheggi nelle province di Macerata e Pesaro Urbino comporta
investimenti piuttosto omogenei, che mediamente si attestano intorno ai 23.000 €.
139
Al riguardo occorre sottolineare che il numero di progetti risulta accresciuto a seguito della necessità di trattare
separatamente la gestione degli interventi per la parte che ricade nelle aree a sostegno normale e quella che interessa
il sostegno transitorio.
Macerata
17%
Pesaro
Urbino
28%
Ascoli
Piceno
55%
Pesaro
Urbino
45%
Macerata
18%
Ascoli
Piceno
37%
Ascoli
Piceno
8%Pesaro
Urbino
46%
Ancona
11%
Macerata
35%
Pesaro
Urbino
37%
Ascoli
Piceno
10%
Ancona
12%
Macerata
41%
Valutazione intermedia indipendente del DocUP Obiettivo 2 Regione Marche 2000-2006
Ecosfera S.p.A Rapporto di valutazione intermedia 160
3.3 I Beneficiari Finali e i destinatari ultimi del Programma, testimoni
privilegiati della gestione ed attuazione del Programma: alcuni casi.
In tale breve sezione di approfondimento, rispondendo ad una sollecitazione espressa con
particolare enfasi nei documenti di indirizzo metodologico ed operativo sulla valutazione
intermedia redatti dalla Commissione Europea, si è cercato di individuare alcune esperienze
progettuali che potessero rivelarsi quali significativi “luoghi dell’interazione” tra Autorità di
Gestione – Unità di Assistenza Tecnica da un lato e Beneficiari Finali/Destinatari Ultimi del
Programma dall’altro.
Tale approfondimento – se da un lato soddisfa un’esigenza conoscitiva ritenuta di innegabile
importanza in sede comunitaria - si rivela d’altro canto funzionale ad una valutazione realmente
attenta a cogliere il punto di vista di tutti gli attori coinvolti nel processo di gestione ed
attuazione del Programma, ivi compresi quei Beneficiari Finali che possono fornire una
testimonianza qualificata, ad esempio, su eventuali rallentamenti dell’iter realizzativo non
immediatamente riconducibili ad una causa di natura univoca. Ciò risulta del pari pienamente
convergente con l’impostazione accolta dal Valutatore in sede di offerta tecnica, laddove si è
esplicitamente prevista tra le tecniche di indagine da utilizzarsi nel corso del processo valutativo
quella dell’intervista individuale (o di gruppo) a interlocutori privilegiati, selezionati anche fra
le forze economiche e sociali e tra i destinatari delle azioni (e non solo dunque tra i soggetti
responsabili della gestione e attuazione del Programma), in grado di formulare giudizi
qualificati sui risultati conseguiti. Tali interviste si rivelano particolarmente utili poiché
rappresentano il mezzo per ottenere informazioni da soggetti locali difficilmente coinvolgibili in
altri tipi di attività di rilevazione. Analogamente, un focus particolare su tali soggetti può
rivelarsi di particolare importanza laddove si siano sperimentate (ed è il caso della misura 3.3
del Programma che rientra tra i casi oggetto di approfondimento) procedure innovative che
prevedevano la concertazione tra i diversi enti di governo territoriale competenti nel settore
oggetto di intervento.
Ciò premesso, la metodologia individuata ha previsto l’identificazione - effettuata di concerto
con l’Autorità di Gestione - di alcuni soggetti (4 in tutto) che apparissero particolarmente
qualificati ad esprimere il loro punto di vista, alla luce di alcuni criteri ritenuti prioritari. Tra i
criteri presi in considerazione possono citarsi i seguenti:
• particolare esperienza del soggetto beneficiario nella presentazione e realizzazione di
progetti cofinanziati dai Fondi Strutturali (così da raccogliere considerazioni di sicuro
interesse per il processo valutativo);
• necessità di considerare in modo equilibrato i tre assi del Programma (si è infatti
considerato non rilevante ai fini dell’analisi l’Asse 4 – Assistenza Tecnica);
• natura innovativa della procedura individuata.
Sono state pertanto selezionate quattro azioni ritenute di prioritario interesse ai fini
dell’indagine, e correlativamente si sono individuati quattro progetti presentati a valere sulle
misure in questione.
Misura 1.4.1 b) Qualificazione dell'offerta di servizi innovativi ed avanzati all'impresa -
Progettazione e realizzazione di un centro per l’integrazione dei controlli di prodotto e per la
prototipazione integrata
Intervento realizzato dalla Meccano S.p.A. (Centro Servizi nel Comune di Fabriano)
Valutazione intermedia indipendente del DocUP Obiettivo 2 Regione Marche 2000-2006
Ecosfera S.p.A Rapporto di valutazione intermedia 161
Misura 2.1.1 Interventi per il trattamento e lo smaltimento delle acque reflue
Soggetto Beneficiario Gorgovivo Multiservizi (viale Cavallotti - Jesi)
Misura 3.2.2 Recupero, valorizzazione e promozione del patrimonio storico e culturale -
Sistema Museo diffuso: progetti integrati in base a tematismi
Comune di Saltara (Villa Balì)
Misura 3.3.1 Aiuti agli investimenti per la riqualificazione della rete dei servizi socio-
assistenziali - Sostegno ad interventi strutturali.
Comune di Cingoli: Casa di Riposo Foltrani Filati.
Nel corso del confronto con i beneficiari finali si è inteso porre una particolare attenzione a
cinque ambiti tematici ritenuti di maggiore rilievo per l’analisi valutativa:
1. Contenuti essenziali del progetto.
2. Interazione con l’Amministrazione regionale e con l’Unità di Assistenza tecnica.
3. L’iter procedurale
4. Capacità dell’intervento di soddisfare gli obiet.tivi specifici della misura e impatto atteso sul
territorio.
5. Inserimento del progetto in un più ampio programma di sviluppo dell’area.
In due dei quattro casi selezionati non è stato possibile effettuare un’intervista diretta con i
soggetti beneficiari delle azioni prescelte entro i termini previsti per l’aggiornamento del
documento in oggetto. Pertanto, nelle pagine seguenti si presentano due schede riassuntive,
volte a cogliere i momenti essenziali emersi dall’interazione con i Beneficiari Finali individuati
sulle azioni 2.1.1 (Comune di Gorgovivo) e 3.3.1 (Comune di Cingoli).
Misura 2.1.1: Interventi per il trattamento e lo smaltimento delle acque reflue.
Intervista con Gorgovivo S.p.A in relazione al progetto di sistemazione della rete
fognaria realizzato in Viale Cavallotti a Jesi.
1. Contenuti essenziali del progetto. Come riferito dal referente del progetto Ing. Valerio
Spinaci, il progetto realizzato pertiene ad un intervento di sostituzione della rete fognaria
preesistente effettuato nel centro storico della città di Jesi. L’intervento è localizzato in
Viale Cavallotti, asse viario fondamentale per la viabilità cittadina, che versava da tempo
in condizioni critiche in conseguenza di una rete fognaria obsoleta, i cui frequenti guasti
comportavano la necessità di continui interventi di manutenzione, con conseguenti disagi
alla viabilità. E’ stato precisato che la Società che realizza l’intervento è nata su impulso
di un certo numero di Comuni dell’area proprietari delle reti, per la gestione del ciclo
idrico integrato. L’intervento, che rientrava già nei piani di investimento della Società, si
snoda lungo una porzione della rete fognaria pari a 550 m, capace di servire una
popolazione stimabile attorno ai 3000-3300 ab. eq.ti. Il costo totale ammissibile è di
Euro 518.419,50; l’intervento non appare generatore di entrate nette consistenti. Al
momento della pubblicazione del bando l’intervento era già in avanzato stato di
realizzazione: il DocUP ha pertanto sostenuto esigenze già individuate permettendo il
completamento del progetto, che può dirsi ormai virtualmente concluso (è stata fatta la
contabilità finale e si sta per procedere all’ultima tranche della rendicontazione).
Valutazione intermedia indipendente del DocUP Obiettivo 2 Regione Marche 2000-2006
Ecosfera S.p.A Rapporto di valutazione intermedia 162
2. Interazione con l’Amministrazione regionale e con l’Unità di Assistenza tecnica. Sono
intercorsi contatti frequenti e proficui sia con la Regione, che con l’Unità di AT. Con
l’Assistenza tecnica Ecoter-Resco, oltre ad un primo incontro conoscitivo, si è avuto
anche un colloquio successivo per risolvere problemi specifici, e anche i contati
telefonici e via posta elettronica sono stati numerosi.
3. L’iter procedurale. Pur se si attendeva il bando in tempi più rapidi, una volta avviata la
procedura si è rivelata sostanzialmente chiara, trasparente ed adeguata a consentire al
Soggetto Beneficiario una realizzazione del progetto nei tempi previsti. Sono apparse per
certi versi onerose le procedure collegate alla rendicontazione, che hanno richiesto un
considerevole impiego di risorse, anche per i tempi ristretti; anche il monitoraggio del
progetto ha comportato la necessità di rispondere in modo tempestivo a numerose
richieste di dati di diversa natura.
4. Capacità dell’intervento di soddisfare gli obiettivi specifici della misura e impatto atteso
sul territorio. Il progetto, che come detto interessa direttamente una popolazione servita
pari a circa 3000 ab. eq.ti, ha ricadute positive sul complesso della popolazione urbana.
Gli effetti occupazionali si limitano alla sola fase di cantiere.
5. Inserimento del progetto in un più ampio programma di sviluppo dell’area. La
sistemazione della rete fognaria si salda con altri interventi di arredo urbano realizzati
nel centro storico di Jesi dal Comune con fondi di diversa provenienza (non DocUP).
Sempre nella stessa area, la Gorgovivo Multiservizi S.p.A. sta realizzando un progetto
sulla rete acquedottistica presentato sull’azione 2.1.2 del DocUP. Ancora, si segnala la
realizzazione da parte di Gorgovivo S.p.A di un depuratore che serve la città di Jesi. Il
progetto realizzato si inserisce inoltre in un contesto più ampio di interventi di segno
analogo in tema di ciclo idrico integrato (rete fognaria, rete acquedottistica, impianti di
depurazione) realizzati dai Comuni che partecipano all’azienda multiservizi nell’area
limitrofa.
Misura 3.3.1: Aiuti agli investimenti per la riqualificazione della rete dei servizi socio-
assistenziali - Sostegno ad interventi strutturali.
Intervista al Comune di Cingoli in relazione al progetto Casa di Riposo Foltrani Filati.
1. Contenuti essenziali del progetto Il progetto individuato nell’ambito della Submisura
3.3.1 ha come beneficiario finale il Comune di Cingoli. Si tratta di un intervento di
recupero/ristrutturazione di una struttura esistente, un ex albergo già adibito a casa di
riposo, la "Foltrani Filati", gestito in economia dal Comune, che ha appaltato all’esterno
l’assistenza infermieristica, per l’esattezza ad una cooperativa sociale in cui operano
prevalentemente donne. La struttura è in grado di ospitare 45 anziani in 21 camere. Il
costo complessivo del progetto è di euro 201.893,73, con un contributo pari al 50%
(96.599,16 €). La spesa dichiarata nella scheda di monitoraggio è più elevata, attestandosi
sui 211.861,65 €. Quasi sicuramente si tratta di un progetto non generatore di entrate nette
consistenti. Al momento della pubblicazione del bando l’intervento era già in avanzato
stato di realizzazione, in tal senso il DocUP ha sostenuto esigenze già individuate
permettendo l’ampliamento ed il completamento del progetto, che dovrebbe essere
rendicontato entro la prima metà del 2004.
Valutazione intermedia indipendente del DocUP Obiettivo 2 Regione Marche 2000-2006
Ecosfera S.p.A Rapporto di valutazione intermedia 163
2. Interazione con l’Amministrazione regionale e con l’Unità di Assistenza tecnica. Per
quanto concerne l’interazione con l’Amministrazione regionale, è stato positivamente
segnalato l’inserimento nel bando del responsabile regionale del procedimento, figura che
ha rappresentato un riferimento indispensabile per reperire prontamente chiarimenti e
informazioni propedeutiche alla presentazione della domanda di contributo. A questi
primi contatti con le strutture regionali ne sono seguiti di ulteriori, in relazione alla
presentazione del servizio di Assistenza tecnica e del sito web attivato a tale scopo dalla
struttura incaricata del servizio. Nel complesso l’assistenza ricevuta è stata ritenuta molto
soddisfacente. Successivamente sono intercorse le ordinarie comunicazioni per il
reperimento dei dati di monitoraggio; a queste si sono aggiunte ulteriori sollecitazioni per
la presentazione della documentazione relativa ai pagamenti effettuati in ordine al
raggiungimento degli obiettivi finanziari connessi alla riserva di premialità. A tale
riguardo il Comune ha potuto rispondere positivamente, in quanto il progetto era già stato
attivato, aspetto che ha consentito di superare il ritardo registrato nel completamento del
procedimento amministrativo e che molto probabilmente potrebbe aver pesato sulla
capacità delle iniziative “nate” con il DocUP di concorrere positivamente all’obiettivo di
spesa.
3. L’iter procedurale. L’individuazione delle priorità territoriali in ordine al fabbisogno degli
interventi di cui alla presente misura è avvenuta avvalendosi di procedure concertative
attivate dai Comitati dei Sindaci degli Ambiti Territoriali, così come previsti dal Piano
regionale, attraverso tavoli di concertazione con i soggetti interessati. Il sistema attivato è
stato molto apprezzato dalle Amministrazioni locali coinvolte per il positivo confronto
che ne è scaturito e per la capacità effettiva della concertazione di far emergere i reali
fabbisogni di servizi socioassistenziali delle popolazioni residenti, che riguardano in
primo luogo proprio una maggiore assistenza agli anziani, in ragione della forte presenza
in queste aree di persone di età superiore ai 65 anni. Inoltre è stata colta pienamente la
portata del cambiamento rispetto al precedente approccio programmatico che calava
dall’alto priorità e azioni, al quale si è sostituito il rafforzamento del ruolo degli Enti
locali nel guidare il processo di sviluppo dei sistemi territoriali su cui hanno competenza.
Nel suo insieme la procedura adottata può ritenersi sufficientemente “fluida” e l’utilizzo
di uno strumento “sperimentale”, qual è il Comitato dei Sindaci, non ha presentato
difficoltà né ha determinato appesantimenti e rallentamenti rispetto alla tempistica
stabilita dal bando.
Ciò premesso, l’iter realizzativo della misura presenta comunque un ritardo, di cui
occorrerà accertare le cause reali, che secondo il Comune sarebbe probabilmente
ascrivibile all’avvicendamento dei responsabili regionali. In merito si sottolinea che ad
oggi non risulta ancora esser stato notificato il decreto di concessione (si attende il parere
di conformità contabile), mentre è stata approvata la graduatoria e il Beneficiario finale ha
presentato nei termini prescritti la comunicazione di accettazione del contributo.
Il Comune di Cingoli ha realizzato progetti a valere su altre azioni del DocUP 2000-2006:
ci si riferisce nello specifico ai contributi ricevuti per l’implementazione di un sistema di
trasporto a chiamata e di una fermata attrezzata nell’ambito della Misura 2.6, mentre come
membro della Comunità Montana del San Vicino il Comune partecipa alla creazione dello
Sportello Unico Territoriale finanziato dalla Misura 3.4 “Sviluppo della Società
dell’Informazione a livello locale”.
Valutazione intermedia indipendente del DocUP Obiettivo 2 Regione Marche 2000-2006
Ecosfera S.p.A Rapporto di valutazione intermedia 164
Può essere in tal senso interessante evidenziare quelle che a detta del Beneficiario sono
state le problematiche specifiche registrate dal punto di vista della gestione del progetto,
soprattutto per ciò che attiene agli aspetti di natura procedurale. Rispetto agli interventi
concernenti il rafforzamento del sistema di trasporto locale, è stata in primo luogo
sottolineata dagli interlocutori comunali una maggiore velocità del procedimento, anche
grazie all’esperienza maturata nella precedente programmazione.
I progetti realizzati nella scorsa programmazione hanno costituito in qualche misura un
positivo riferimento, anche in termini progettuali, per quei comuni che, come Cingoli,140
hanno optato per il trasporto a chiamata nel ciclo attuale di Fondi strutturali. Sempre con
riguardo alla Misura 2.6, la maggiore complessità dei bandi e degli adempimenti e la
necessità di ricevere chiarimenti sulla normativa di riferimento e sull’ammissibilità delle
spese, hanno comportato la necessità di più frequenti contatti con la Regione ed in
particolare con l’Unità di Assistenza Tecnica, che ha poi inserito tali informazioni anche
sul sito web. Si ha dunque un primo positivo riscontro sull’operato dell’Unità di A.T. e
sull’efficacia di un azione direttamente rivolta al territorio ed a beneficiari finali diversi
dalla Regione.
La Misura 3.4 è stata avviata con un certo ritardo, circostanza che si lega indubbiamente ai
tempi lunghi di preparazione di progetti complessi, all’interno dei quali i singoli ambiti di
intervento ricevono finanziamenti provenienti da diverse fonti; al riguardo ha ricevuto una
valutazione positiva l’assistenza attivata dalla Regione a favore dei piccoli Comuni e
finalizzata all’ideazione e all’avvio di programmi integrati nell’ambito dello sviluppo della
Società dell’Informazione.
4. Capacità dell’intervento di soddisfare gli obiettivi specifici della misura e impatto atteso
sul territorio. Il progetto è ormai in fase di ultimazione ed è possibile esprimere una
valutazione positiva sulla capacità dello stesso di contribuire al raggiungimento degli
obiettivi specifici e globali di misura. Con riguardo in particolare all’occupazione generata
dall’intervento, sono state effettuate due nuove assunzioni: un assistente sociale e un
operatore socioassistenziale.
5. Inserimento del progetto in un più ampio programma di sviluppo dell’area. L’intervento
rientra in un programma di sviluppo dei servizi socioassistenziali nell’area (che vede la
realizzazione di un asilo nel comune di Apiro), a sua volta inserito in un processo più
ampio di sviluppo dell’area volto ad accrescere la qualità della vita delle popolazioni
residenti e contrastarne i flussi migratori, principalmente attraverso una maggiore
disponibilità e qualità di servizi pubblici. Come si è detto precedentemente sono molteplici
le iniziative attivate avviate dal Comune di Cingoli, alcune delle quali cofinanziate dal
DocUP Ob. 2 2000-2006.
140
In particolare è stata segnalata la positiva esperienza del comune di Fano.
Valutazione intermedia indipendente del DocUP Obiettivo 2 Regione Marche 2000-2006
Ecosfera S.p.A Rapporto di valutazione intermedia 165
Le interviste raccolte, pur se relative ad un numero limitato di Soggetti beneficiari, si sono
rivelate particolarmente interessanti e hanno fornito lo spunto per alcune brevi considerazioni di
sintesi in relazione ai diversi ambiti di riflessione toccati.
In primo luogo in entrambi i casi esaminati è emerso che gli interventi realizzati attraverso il
cofinanziamento del DocUP erano progetti già in programma. Ciò ci consente di
sottolineare che il DocUP si è rilevato in tal senso efficace dal punto di vista delle scelte
programmatiche, poiché ha saputo cogliere le istanze presenti sul territorio, che
evidentemente facevano riferimento ad esigenze reali dell’Area Obiettivo 2, nello specifico
nel settore delle infrastrutture per il sistema produttivo e nel settore dei servizi
socioassistenzali.
Pur con la dovuta approssimazione, i pochi casi esaminati hanno permesso di riscontrare
quale elemento comune un giudizio positivo in ordine alla qualità dell’interazione dei
Soggetti beneficiari con i responsabili regionali e con l’Unità di Assistenza Tecnica.
E’intercorso un continuo scambio di pareri ed informazioni con i responsabili regionali
interessati, e - dal momento in cui è divenuto operativo sul territorio – anche con il Servizio
di Assistenza Tecnica, che ha previsto alcuni incontri di carattere generale con i Beneficiari
Finali presso la sede della Regione, e presta assistenza ai Beneficiari in tutta la fase di
gestione del progetto.
Quanto alle procedure di attuazione individuate, non sono stati segnalati particolari nodi se
non relativamente agli adempimenti di natura burocratica. In particolare sono apparse
particolarmente onerose e complesse le richieste di schede e di informazioni connesse alle
esigenze di monitoraggio, nonché gli adempimenti correlati alla rendicontazione.
Le due iniziative appaiono in grado di contribuire in modo significativo al processo di
sviluppo sostenuto dal DocUP, sia attraverso il raggiungimento degli obiettivi specifici di
misura, sia generando effetti positivi in relazione alle finalità di livello più elevato
individuate dal Programma.
Infine, le iniziative analizzate sono inserite in modo coerente e sinergico nella
programmazione regionale, che prevede la possibilità di attivare ulteriori strumenti
finanziari con i quali le azioni DocUP possono agire in modo pienamente sinergico.
Valutazione intermedia indipendente del DocUP Obiettivo 2 Regione Marche 2000-2006
Ecosfera S.p.A Rapporto di valutazione intermedia 166
3.4 La riserva di premialità
In considerazione del prossimo obiettivo “intermedio” legato al soddisfacimento dei requisiti
per accedere alla riserva di premialità di cui all’art. 44 del Reg. 1260/99, nonché alla connessa
verifica della spesa delle risorse stanziate sull’annualità 2001 onde evitare il disimpegno
automatico, il Valutatore ha inteso procedere con l’elaborazione di un approfondimento
specifico ad un esame dei risultati conseguiti.
Tale ricognizione è stata condotta sulla base dei dati attuativi e previsionali forniti dai Servizi
regionali, riservando una specifica attenzione alle criticità incontrate e alle iniziative adottate
dall’AdG del DocUP in ordine al loro superamento; con uno sforzo ulteriore si è cercato al
contempo di fornire un contributo di idee al fine di accrescere la performance regionale.
Quale principale base documentale si è utilizzata la relazione sulla premialità presentata in
forma orale nell’ultima seduta del Comitato di Sorveglianza (11 e 12 giugno 2003) unitamente
al Rapporto annuale di esecuzione al 31/12/2002 e alla Relazione sullo stato di attuazione
aggiornato a maggio 2003.
Nel presente Rapporto si fornisce una versione aggiornata dell’analisi condotta lo scorso
giugno, tenendo conto di informazioni più recenti e dei dati di monitoraggio finanziario al
30/06/2003.
Com’è noto, il Reg. (CE) 1260/99 all’art. 44 ha introdotto il principio della premialità per
l’attuale ciclo di Fondi Strutturali, allo scopo di innalzare la qualità della programmazione e
della gestione degli interventi nella prospettiva di ricevere ulteriori risorse finanziarie.
Il DocUP Marche concorre all’assegnazione della riserva comunitaria del 4%, la cui
assegnazione è legata alla valutazione dell’efficacia e dell’efficienza del Programma sulla base
del set di indicatori definiti dal Ministero dell’Economia e delle Finanze (MEF) ai fini della
ripartizione delle quote premiali di concerto con la Commissione141
.
Il numero di indicatori rilevato, per quel che concerne le aree Ob. 2, è limitato a sei (in luogo
degli otto indicati all’interno del Documento di lavoro n. 4 della Commissione Europea).
Nel corso del 2003, le attività dello Staff tecnico di monitoraggio, istituito presso il Ministero
dell’Economia e delle Finanze, cui hanno partecipato con regolarità le Autorità di Gestione delle
Regioni Obiettivo 2 e delle Province autonome, hanno permesso di ricevere risposte tecniche e
pervenire a soluzioni condivise in ordine ai problemi di interpretazione dei criteri individuati
nella proposta nazionale.
Allo stesso tempo l’aver monitorato in itinere gli indicatori ha rappresentato un’occasione ed
uno stimolo per ogni AdG a verificare lo stato di avanzamento rispetto ai valori obiettivo e ad
attivarsi per promuovere le eventuali necessarie azioni di accelerazione, anche sulla base di
possibili buone prassi di altre realtà regionali o provinciali.
141
La proposta nazionale del Ministero dell’Economia e delle Finanze è stata presentata con lettera n. 48922 del
19/12/2001 e recepita dalla Commissione Europea DG Regio con lettera n. 100463 del 21/01/2002.
Valutazione intermedia indipendente del DocUP Obiettivo 2 Regione Marche 2000-2006
Ecosfera S.p.A Rapporto di valutazione intermedia 167
3.4.1 I criteri obiettivo
L’ammontare complessivo della riserva è assegnato, in principio, a quei programmi che avranno
soddisfatto comunque tutti e tre i criteri e almeno cinque dei sei indicatori previsti. Le eventuali
eccedenze derivanti dai programmi non idonei saranno destinate agli altri programmi, che si
sono già aggiudicati il proprio 4%, proporzionalmente alla loro dotazione di bilancio iniziale,
tenendo conto del numero degli indicatori soddisfatti.
I criteri generali adottati per l’assegnazione della riserva di premialità per i DocUP Ob. 2 sono
descritti nella tabella successiva.
Valutazione intermedia indipendente del DocUP Obiettivo 2 Regione Marche 2000-2006
Ecosfera S.p.A Rapporto di valutazione intermedia 168
Criteri Descrizione Note
A.1 CRITERIO DI EFFICACIA
A.1.1 Realizzazione fisica
Raggiungimento del target previsto per il 30/09/2003 per un insieme di misure individuate nel CdP, il cui
valore finanziario deve corrispondere almeno al 50% del costo totale pubblico del DocUP.
Il criterio sarà soddisfatto se entro il 30/09/2003 l’avanzamento fisico avrà raggiunto in media l’80% del
target fissato.
Si tratta di un criterio
obbligatorio
A.2 CRITERI DI GESTIONE
A.2.1 Qualità del sistema di
sorveglianza
Adozione di procedure di monitoraggio che assicurino la disponibilità di dati finanziari trimestrali per tutte
le misure, di dati fisici annuali per le misure per le quali sono stati definiti indicatori di realizzazione fisica
e di dati procedurali semestrali per le sole misure infrastrutturali.
Solo per queste ultime il monitoraggio dovrà avvenire a livello di progetto, mentre per le altre si ritiene
sufficiente il livello della misura.
Infine è prevista la trasmissione all’IGRUE dei dati finanziari, fisici e procedurali a partire dal primo
trimestre 2002 (entro il 40° giorno dalla scadenza del trimestre).
A.2.2 Qualità del sistema di
controllo
Separazione e autonomia delle attività di gestione e controllo da quelle di pagamento.
Mantenimento della funzione di verifica dell’efficacia del sistema di gestione e controllo in capo ad una
struttura interna all’Amministrazione titolare del DocUP.
Controlli in materia finanziaria da effettuarsi su un campione pari ad almeno il 5% degli interventi avviati
nel triennio 2000-2002.
A.2.3 Qualità dei criteri di
selezione
Adozione di un sistema di procedure di selezione che deve essere basato su un’analisi di fattibilità tecnico-
economica (con requisiti minimi richiesti dalla delibera CIPE 106/99 All. B) o analisi costi-benefici.
Il criterio si riterrà soddisfatto se una quota pari ad almeno il 60% degli impegni assunti entro il 30/09/03
per progetti infrastrutturali sarà stata selezionata attraverso studi di fattibilità, nei casi in cui il costo totale
è pari o superiore ai 5 milioni di €, ovvero mediante l’analisi costi-benefici o costo-efficacia per gli
investimenti compresi tra i 500.000 e i 5 milioni di €.
A.2.4 Qualità del sistema di
valutazione in itinere
Affidamento dell’incarico di valutazione intermedia entro il 30/06/2002 e rispetto dei requisiti previsti
volti a garantire l’indipendenza del valutatore, la qualità della valutazione e la trasparenza delle procedure
di selezione.
Devono essere rispettati
almeno tre dei quattro
criteri
A.3 FINANZIARIO
A.3.1 Assorbimento dei
fondi
Raggiungimento di un livello di pagamenti per un ammontare corrispondente al 100% degli impegni
stanziati sul bilancio comunitario al 2001 entro il 30/09/2003.
Si tratta di un criterio
obbligatorio
Valutazione intermedia indipendente del DocUP Obiettivo 2 Regione Marche 2000-2006
Ecosfera S.p.A Rapporto di valutazione intermedia 169
3.4.2 I risultati intermedi e le previsioni al 30 settembre 2003
La relazione orale presentata in occasione dell’ultimo Comitato di Sorveglianza aveva
richiamato l’attenzione sulle difficoltà legate al conseguimento dei due criteri obbligatori, quello
finanziario e quello di efficacia. Difatti i risultati attuativi, quali potevano dedursi dalla
ricognizione aggiornata al 30 giugno per la parte finanziaria ed al 31 maggio per l’avanzamento
fisico e procedurale, apparivano ancora distanti dal raggiungimento dei target individuati.
Su tali difficoltà pesavano in primo luogo i ritardi registrati nelle procedure di attuazione, con
un tardivo avvio degli interventi rispetto alle previsioni iniziali del CdP, tanto che in diversi casi
i cronogrammi sono stati modificati proprio per recepire l’effettiva attivazione a partire dalla
data di approvazione del Complemento; inoltre, per qualche tipologia di intervento i tempi per
l’espletamento di alcuni step procedurali si sono rivelati più lunghi del previsto.
A questi elementi di criticità si aggiungeva anche il parziale o totale insuccesso di alcune
iniziative che hanno riscontrato una scarsa attenzione da parte del territorio in termini di
proposte progettuali pervenute; situazione che in larga misura ha interessato azioni di natura
sperimentale e a maggior contenuto innovativo (ciò vale in particolare per le Submisure 1.3.3,
1.2.2, 2.2.1).
Pur non disponendo ancora di dati di monitoraggio definitivi, le più recenti previsioni
(aggiornate al 10 ottobre) consentono di rivedere in una prospettiva di maggiore ottimismo le
possibilità di raggiungere i suddetti obiettivi. Grazie agli sforzi compiuti negli ultimi mesi
dall’Amministrazione regionale, sono stati rimossi alcuni fattori critici ed è stato dato un forte
impulso alla spesa, attivando una serie di azioni condivise dall’AdG e dai Servizi responsabili
delle misure del DocUP.
A. Criterio di efficacia
Relativamente al criterio di efficacia, la tabella seguente permette di visualizzare gli indicatori
prescelti ed i relativi valori-obiettivo, nonché i risultati registrati a maggio 2003 e le previsioni
al termine del 30 settembre.
L’ammontare delle risorse pubbliche delle Misure individuate rappresenta il 53,45% del totale
DocUP, superando il valore minimo prescritto del 50%.
L’insieme delle Misure prescelte appare appropriato in termini di completezza e, pertanto, in
grado di soddisfare le esigenze informative sull’efficacia complessiva del Programma, in quanto
le tipologie di intervento, espressione dei tre Assi prioritari (viene escluso solo quello relativo
all’A.T.), sono differenziate sia per natura, per obiettivi e target di riferimento.
La natura infrastrutturale o la tempistica prevista dai cronogrammi procedurali nel caso di
quattro tipologie di interventi non ne garantisce l’ultimazione alla data stabilita, pertanto ai fini
della misurazione del criterio in esame si sono adottati indicatori procedurali in luogo di quelli
fisici.
Se alla data del 31/05/2003 i valori degli indicatori fisici e procedurali esprimevano una media
del 43,63%, un risultato piuttosto distante dall’auspicato 80%, i dati attuativi e procedurali,
ancora parziali, registrati al 30 settembre soddisfano e superano ampiamente l’obiettivo minimo
con un valore medio pari a 154%142
.
142
La media è stata calcolata secondo la metodologia stabilita ovvero quale media aritmetica tra le percentuali di
soddisfacimento del valore obiettivo.
Valutazione intermedia indipendente del DocUP Obiettivo 2 Regione Marche 2000-2006
Ecosfera S.p.A Rapporto di valutazione intermedia 170
Il criterio di efficacia: misure e indicatori prescelti, avanzamento (su dati parziali) al 30/09/2003 e target obiettivo alla stessa data– (valori in euro)
Indicatore
Misura
Fisico Procedurale
Costo totale
pubblico
% su costo
totale
pubblico
Realizzazioni
al 30/09/03
(dati non
definitivi)
Target al
30/09/03
% del target
obiettivo prevista
1.1 Aiuti agli investimenti
produttivi e ambientali delle
PMI artigiane e industriali
Imprese beneficiarie
(lavori avviati) – n
77.160.865 30,79 367 420 87,38%
Superficie interessata -
ha
1.100 400 275,00%
2.3 Interventi a sostegno al
sistema delle aree protette e al
sistema dei CEA
Percorsi attrezzati – km
6.149.145 2,45
0 5 0,00%
Autobus e scuolabus
riconvertiti (lavori
appaltati) – n.
9 9 100,00%
2.6 Razionalizzazione del
sistema dei trasporti
Aree attrezzate
(lavori appaltati) – n
9.659.007 3,85
2 2 100,00%
Strutture riqualificate/
ristrutturate – n
10 10 100,00%
3.1 Promozione turistica e
valorizzazione del patrimonio
ricettivo Campagne di
informazione realizzate
– n
22.549.845 9
70 15 466,67%
3.2 Recupero, valorizzazione e
promozione del patrimonio
storico e culturale
Beni recuperati
(lavori appaltati) – n
18.449.873 7,36 12 12 100,00%
Costo totale pubblico misure selezionate 133.968.735 53,45 Valore medio 154% > 80% min
Valutazione intermedia indipendente del DocUP Obiettivo 2 Regione Marche 2000-2006
Ecosfera S.p.A Rapporto di valutazione intermedia 171
Di seguito vengono esaminate le cinque misure selezionate dalla Regione Marche per il criterio
di efficacia, evidenziando le modalità individuate dalla Regione per accelerarne l’avanzamento
fisico, procedurale e finanziario.
Misura 1.1
Nell’insieme il numero di iniziative finanziate pari a 367 consente di soddisfare circa l’87% del
valore obiettivo (420) previsto al 30/09/2003 relativamente all’indicatore procedurale Imprese
beneficiarie (lavori avviati).
A causa dei ritardi procedurali registrati da parte delle tre azioni programmate nell’ambito della
Submisura 1.1.1, solo nel mese di settembre sono state individuate le imprese da ammettere a
contributo relativamente all’int. a) Legge 488 e all’int. b1) Legge 341; non si dispone ancora
della graduatoria dell’int. b2) Legge 598, il cui bando, come per la 341, è stato pubblicato nel
mese di maggio.
Nel primo caso sono stati finanziati 59 progetti selezionati con l’8°, l’11° ed il 14° bando, di cui
29 già avviati e liquidati. L’acquisizione al DocUP in tempo utile dei progetti già finanziati con
i suddetti bandi rappresenta un contributo positivo al raggiungimento degli obiettivi legati al
criterio di efficacia, nonché a quelli di natura finanziaria, rispetto al quale in verità si nutrivano
forti riserve a causa dei lunghi tempi occorsi al MAP per espletare gli adempimenti di propria
competenza.
Quanto alla Legge 341/95, con il DDS n. 468 del 30/09/2003, la Regione ha provveduto ad
approvare la graduatoria del bando 2003, in base alla quale vengono finanziati 86 progetti, di
cui 58 in area Ob. 2 e 28 in phasing out; tuttavia nessuno di questi risulta avviato e pertanto non
può concorrere al raggiungimento del criterio di efficacia.
Infine, i lavori avviati nell’ambito delle Submisure 1.1.2 e 1.1.3, i cui bandi sono stati pubblicati
nel gennaio del 2002, rappresentano una quota determinante del valore complessivamente
raggiunto. Infatti ben 338 imprese sulle 367 finanziate hanno registrato dei pagamenti e di
queste 107 hanno ultimato i propri progetti.
Adattamenti e soluzioni per favorire il raggiungimento degli obiettivi
A fronte dell’interesse riscontrato in termini di domande pervenute per le Submisure 1.1.2 e
1.1.3, nei primi mesi del 2003 si è proceduto allo scorrimento delle graduatorie finanziando altri
progetti ammissibili a finanziamento, fino a concorrenza delle disponibilità dell’annualità 2003,
incrementando il numero di imprese nel primo caso da 177 a 246 e nel secondo da 92 a 121.
Misura 2.3
Riguardo al criterio di efficacia cui concorre la Misura in oggetto, le realizzazioni registrate al
30 settembre, pari a 1.100 mq, superano di gran lunga le realizzazioni attese di 400 mq per
l’indicatore fisico “ha di superficie interessata” e relativo alla prima Submisura; al contrario
non sono stati ultimati gli interventi legati al secondo indicatore “km di percorsi attrezzati”
cofinanziati dalla Submisura 2.
Adattamenti e soluzioni per favorire il raggiungimento degli obiettivi
In termini di domande presentate, appaiono particolarmente positivi anche i risultati registrati
dalla Submisura 2.3.3, al punto che il Responsabile di Submisura ha attivato le procedure per
consentire il finanziamento dei progetti ammessi in graduatoria e non finanziati per carenza di
risorse, attraverso il ricorso alle disponibilità per le annualità successive al 2003.
Valutazione intermedia indipendente del DocUP Obiettivo 2 Regione Marche 2000-2006
Ecosfera S.p.A Rapporto di valutazione intermedia 172
Misura 2.6
Nell’ambito della presente Misura sono state completate le procedure di appalto dei lavori in
tempo utile per conseguire l’obiettivo espresso dai due indicatori procedurali individuati, ovvero
“Autobus e scuolabus riconvertiti” (9) e “Aree attrezzate” (2).
Adattamenti e soluzioni per favorire il raggiungimento degli obiettivi
Con la procedura scritta del 17/12/2002 è stata apportata una modifica al cronoprogramma del
CdP prevedendo in luogo di bandi pubblici a validità triennale, un unico bando, eventualmente
da riproporre a metà percorso. Tale proposta si lega alla possibilità di scorrere la graduatoria al
fine di accelerare la spesa, in ragione della positiva risposta del territorio al 1° bando, che ha
visto l’arrivo di numerose domande per un importo complessivo superiore alla dotazione
disponibile per le sei annualità del DocUP.
Con il DDST n. 5 del 26/03/03 è stato operato lo scorrimento della graduatoria della Submisura
2.6.1, utilizzando anche le risorse delle annualità 2004 e 2005, e si è riusciti in tal modo a
finanziare altri 10 progetti.
Misura 3.1
Ai fini del criterio di efficacia rilevano la Submisura 1 int. a) e la Submisura 2. Nel primo caso
le azioni finanziabili sono a “breve ciclo di vita”, ossia il procedimento di attuazione e
realizzazione si completa nel corso di un anno; pertanto appaiono particolarmente idonee per i
tempi con cui vanno soddisfatti gli obiettivi della premialità.
Nel caso della Submisura 3.1.1 a), l’attuazione è partita contemporaneamente all’approvazione
del DocUP, grazie al legame esistente tra Piani promozionali turistici annuali, predisposti
dall’Amministrazione regionale ed i contenuti della scheda tecnica.
I risultati al 30 settembre hanno ampiamente soddisfatto i valori attesi, con l’attuazione di 70
campagne di informazione (indicatore di realizzazione fisica identificato per la premialità), un
risultato di gran lunga superiore alle 15 previste e che in termini percentuali corrisponde a circa
il 466% del valore obiettivo.
Per la Submisura 2, sono stati ultimati i lavori per la riqualificazione/ristrutturazione di 10
strutture come stabilito dal CdP, nel rispetto della tempistica di realizzazione.
Adattamenti e soluzioni per favorire il raggiungimento degli obiettivi
L’eliminazione della durata triennale del bando a seguito della modifica apportata al
cronogramma relativo alla Submisura 2, permette di utilizzare tutte le risorse a favore delle
imprese attualmente in graduatoria, accelerando le procedure di spesa per soddisfare il criterio
di performance finanziaria e conseguentemente i vincoli imposti dalla regola “n+2” in relazione
al disimpegno automatico.
La possibilità prospettata sta trovando concreta attuazione per la Submisura c), in quanto allo
scopo di conferire uno stimolo all’attuazione ed alla spesa, il Servizio regionale ha predisposto
le procedure per avvalersi dello scorrimento delle graduatorie utilizzando i fondi stanziati per le
annualità successive.
Misura 3.2
Rispetto all’indicatore procedurale “beni recuperati (lavori appaltati)” scelto ad espressione
del criterio di efficacia per la premialità rilevano le Submisure 3.2.1 e 3.2.2, mentre non
concorre la terza.
Dai dati attuativi più recenti risultano appaltate 12 opere, esattamente quante ne prevedeva il
target obiettivo. L’attendibilità delle previsioni formulate del resto era desumibile dalla
Valutazione intermedia indipendente del DocUP Obiettivo 2 Regione Marche 2000-2006
Ecosfera S.p.A Rapporto di valutazione intermedia 173
tempistica del procedimento attuativo; infatti, pur a fronte di un ritardo nell’avvio di circa due
mesi rispetto a quanto previsto dal CdP, il cronogramma procedurale della Misura riportato nel
bando ha stabilito che lo step “Avvio lavori (o appalto e consegna dei lavori) esecuzione e
rendicontazione intermedia” dovesse concludersi entro luglio 2003.
Adattamenti e soluzioni per favorire il raggiungimento degli obiettivi
Dalle informazioni in nostro possesso non risulta sia stato necessario attivare azioni specifiche
per assicurare il rispetto dei tempi di espletamento delle procedure.
B. Criterio di gestione
Dei quattro criteri gestionali, ad oggi si possono ritenere pienamente soddisfatti i requisiti
inerenti il servizio di valutazione intermedia e quelli richiesti per il sistema di monitoraggio, con
la regolare trasmissione dei dati finanziari, fisici e procedurali al Ministero dell’Economia e
delle Finanze - IGRUE secondo la tempistica prescritta.
Per quanto concerne la qualità dei criteri di selezione, il Programma non prevede progetti il cui
costo totale è superiore a 5 milioni di euro da sottoporre alla verifica della fattibilità tecnico-
economica, mentre si sta predisponendo, a cura dell’Unità di Assistenza Tecnica, l’elenco degli
studi di fattibilità e candidabili a finanziamento nonché dei progetti avviati la cui realizzazione
sia stata preceduta da un’analisi costi-benefici o costi-efficacia in quanto riconducibili nella
seconda categoria, ossia quelli il cui costo totale è compreso tra i 500.000 ed i 5 milioni di euro.
Quanto al sistema di controllo, si evince il pieno rispetto di tutti gli aspetti contemplati dalla
proposta nazionale; difatti, i requisiti di autonomia e indipendenza funzionale tra le strutture
responsabili della gestione e controllo e le strutture responsabili della certificazione della spesa
sono assicurati dalla ripartizione dei suddetti compiti tra l’Autorità di Gestione, cui è conferito il
coordinamento della gestione degli interventi (gestione e controllo di primo livello) svolto con il
supporto dei responsabili di misura e submisura, e l’Autorità di Pagamento, che si avvale di
referenti dislocati presso le strutture responsabili dell’attuazione, il cui compito è procedere al
controllo della veridicità della spesa dichiarate dai beneficiari finali, secondo le disposizioni
dell’art. 9, co. 2 del Reg. (CE) 438/2001.
Anche a seguito di consultazioni intervenute con l’IGRUE, si è recentemente perfezionata
l’indipendenza della funzione di controllo di secondo livello. Le relative responsabilità
competono oggi infatti ad una Posizione Organizzativa operante nell’ambito del Dipartimento
Programmazione e Bilancio così che risulta rafforzata l’indipendenza della struttura di controllo
di secondo livello dall’Autorità di Gestione del DocUP.
Si prende atto che risulta parimenti soddisfatto il secondo requisito di qualità del sistema di
controllo relativo all’internalizzazione della funzione di verifica dell’efficacia dei sistemi di
gestione e controllo del Programma.
Nelle attività della P.O. sono inclusi i controlli in itinere prescritti dal Reg. (CE) 438/2001 per
un campione di progetti pari ad almeno il 5% delle operazioni avviate nel primo triennio (2001-
2003)143
, ovvero il terzo requisito prescritto. Allo stato attuale le attività di controllo sono state
143
Più precisamente la Regione, accogliendo l’impostazione assunta dal Gruppo Tecnico sulla riserva del 4%,
individua l’universo di riferimento da cui estrarre il campione nel volume di risorse da spendere e certificare entro il
30/09/2003 per soddisfare il criterio A.3 corrispondente agli impegni sul bilancio comunitario al 2001.
Valutazione intermedia indipendente del DocUP Obiettivo 2 Regione Marche 2000-2006
Ecosfera S.p.A Rapporto di valutazione intermedia 174
avviate, a seguito dell’acquisizione da parte della struttura preposta degli elenchi dei progetti
ammessi a finanziamento e delle piste di controllo presso i settori responsabili dell’attuazione.
L’ammontare della spesa su cui è stato individuato il campione è pari a 11,2 milioni di € di
quota FESR, corrispondente ad una quota pubblica di circa 35/40 milioni di €. La spesa
controllata è pari a 6.206.185,49 €, ossia il 55,41% del campione individuato, un valore
superiore a quello minimo stabilito per il conseguimento del criterio premiale.
D. Criterio finanziario
L’assorbimento dei fondi, altro criterio obbligatorio, prevede una spesa al 30/09/2003 da parte
dei beneficiari finali, certificata dall’Autorità di Pagamento alla Commissione Europea e
accettata da quest’ultima, corrispondente agli impegni sul bilancio comunitario relativi
all’annualità 2001.
Ciò significherebbe automaticamente evitare il disimpegno automatico sulle risorse per il 2001,
anticipando di 3 mesi l’obiettivo di spesa nel rispetto della regola “n+2”.
La tabella che segue illustra la quota FESR da spendere entro il prossimo settembre, dalla quale
deve essere sottratto interamente l’anticipo del 7%, per un importo effettivo pari a 11.158.801 €.
Si sottolinea che per la riserva di premialità è stato utilizzato il Piano finanziario originario
approvato con Decisione C(01) 2790 del 16/10/2001.
Importo FESR 1°
annualità (2001)
Tot. importo
misure sospese
Importo da
spendere al
30/09/2003
Anticipo FESR
7%
Importo effettivo
da spendere al
30/09/2003
A B C (=A - B) D E (=C-D)
19.928.520 0 19.928.520 8.769.791 11.158.801
Dallo stato di attuazione al 30/06/2003 si evince un significativo avanzamento rispetto ai valori
del 31/12/2002, con impegni pari a 62.597.520,21 €, circa il 19,67% del costo totale e
pagamenti da rendicontare alla Commissione per 11.443.526,08 €, ossia il 3,53% delle risorse
totali ed al 18,28% degli impegni assunti. Una parte consistente della spesa è stata realizzata nei
primi mesi del 2003, con un incremento rispetto al 31/12/2002 di oltre il 50%.
Con riguardo alla riserva di performance, alla stessa data la quota di spesa FESR ammonta a
3.199.550,25, coprendo per
il 28,7% l’importo
effettivamente da spendere;
un valore che, pur a fronte di
un incremento rilevante
rispetto al 5,5% registrato a
fine 2002, è evidentemente
lontano da quel 100%
richiesto per soddisfare il
criterio premiale.
A3. Criterio finanziario - L'assorbimento dei fondi
5,5%
28,7%
103,7%
0%
10%
20%
30%
40%
50%
60%
70%
80%
90%
100%
110%
120%
31/12/2002 30/06/2003 30/09/2003
Valutazione intermedia indipendente del DocUP Obiettivo 2 Regione Marche 2000-2006
Ecosfera S.p.A Rapporto di valutazione intermedia 175
Le previsioni formulate dai Responsabili di Misura sono positive e, se troveranno effettiva
realizzazione, consentiranno di raggiungere e superare di 3,71 punti percentuali l’obiettivo
minimo di spesa.
La stima effettuata appare ambiziosa, ma non irrealistica stando alle informazioni pervenute
nell’ultimo periodo, ed ha richiesto da parte dei Servizi regionali un impegno straordinario per il
suo conseguimento.
La tabella riportata alla pagina successiva offre un quadro dettagliato del contributo in termini di
pagamenti che ciascuna misura dovrebbe garantire per soddisfare il criterio A.3. L’avanzamento
effettivo del Programma è desumibile dai dati di monitoraggio ufficiali al 30 giugno, mentre si
possono considerare molto attendibili i valori previsionali aggiornati al 10 ottobre.
Sulla base delle previsioni formulate, alla fine di settembre tutte le Misure avranno prodotto dei
pagamenti, con la sola eccezione della 2.7 (il cui peso relativo sul Programma non è
particolarmente rilevante).
La rappresentazione grafica mostra il peso dei pagamenti totali per misura sul relativo costo
totale rendicontabile al 2001. Rispetto alla medesima rappresentazione elaborata per il
documento presentato a giugno, sulla base delle previsioni formulate in occasione del CdS, si
evince un deciso riorientamento della strategia regionale a fronte delle difficoltà attuative
incontrate da diverse dalle
Misure dell’Asse 1 e 2, che
ha portato quasi a
raddoppiare le aspettative di
spesa relative all’Asse 3, con
un ruolo di primo piano per
la Misura 3.1 per la quale i
pagamenti attesi passano da
circa 2,5 a 5,2 milioni di €.
Si sono dunque individuati
canali alternativi di spesa, un
provvedimento che si è
rivelato necessario anche a
seguito delle considerazioni
precedentemente espresse
dal Valutatore nel documento “Lezioni e suggerimenti all’AdG per aumentare efficacia ed
efficienza (riserva di premialità)”. Nell’elaborato erano state infatti evidenziate delle criticità su
alcune misure che avrebbero dovuto produrre una quota di pagamenti piuttosto rilevante sia in
percentuale che in valore assoluto.
Difficoltà che hanno riguardato in particolare la Misura 1.2 da cui si attendeva una spesa di oltre
4 milioni di €, per la quale solo nel corso del mese di settembre si sono superate le difficoltà di
natura giudiziaria, che ne avevano bloccato l’attuazione per quasi un anno, e si sono così
completate in tempi rapidissimi le procedure per l’individuazione del beneficiario finale di una
parte delle iniziative programmate ed attivate le prime spese.
Sono state poi fortemente ridimensionate le previsioni di spesa relative alla Misura 2.2, che a
maggio erano stimate prossime ai 2,5 milioni di €, e le cui azioni hanno invece riscosso
un’attenzione decisamente più bassa rispetto alle attese, con l’eccezione positiva della
Submisura 2.2.3.
Pagamenti totali previsti per Misura sul relativo costo totale
rendicontabile al 2001
0%
15%
30%
45%
60%
75%
90%
105%
120%
135%
150%
1.1 1.2 1.3 1.4 2.1 2.2 2.3 2.4 2.5 2.6 2.7 3.1 3.2 3.3 3.4 3.5 4.1
Valutazione intermedia indipendente del DocUP Obiettivo 2 Regione Marche 2000-2006
Ecosfera S.p.A Rapporto di valutazione intermedia (bozza) 176
Verifica del criterio finanziario al 30/06/2003 e previsioni al 30/09/2003 (valori in euro)
Costo totale ammissibile (2001) Pagamenti totali rendicontati al 30/06/2003
Pagamenti totali da rendicontare previsti al
30/09/03Asse / Misura
Totali di cui FESR Totali di cui FESR Totali di cui FESR
Asse 1 19.315.218,00 9.137.227,00 3.189.480,74 1.369.197,94 12.255.969,12 5.602.727,50
Misura 1.1 12.458.311,00 6.229.156,00 2.121.020,53 1.008.486,79 7.353.973,03 3.676.986,47
Misura 1.2 2.642.401,00 848.127,00 0,00 0,00 3.098.742,00 1065.246,83
Misura 1.3 3.676.148,00 1.838.073,00 529.468,56 237.598,36 1.227.311,33 613.655.67
Misura 1.4 538.358,00 221.871,00 538.991,65 123.112,79 575.942,76 246.838,53
Asse 2 19.709.738,00 3.753.385,00 3.796.546,55 819.960,31 5.224.715,59 1.464.318,27
Misura 2.1 11.034.167,00 619.928,00 1.697.941,24 250.568,30 1.897.941,24 348.657,52
Misura 2.2 3.006.047,00 2.103662,00 1.100.469,88 192.839,64 1.162.445,89 232.642,50
Misura 2.3 1.314.260,00 485.256,00 414.840,87 158.749,08 1.094.993,27 423.117,25
Misura 2.4 880.421,00 440.210,00 90.414,82 45.207,41 104.335,19 52.167,60
Misura 2.5 1.599.147,00 650.212,00 462.548,21 161.891,88 695.000,00 272.733,39
Misura 2.6 1.508.854,00 754.429,00 30.331,53 10.704,00 270.000,00 135.000,01
Misura 2.7 366.842,00 183.422,00 0,00 0,00 0 0
Asse 3 10.337.028,00 5.168.515,00 4.072.641,78 817.965,75 8.153.139,85 4.076.569,84
Misura 3.1 3.520.745,00 1.760.370,00 3.491.441,03 551.021,28 5.200.000,00 2.599.999,88
Misura 3.2 2.990.548,00 1.495.276,00 256.414,26 104.515,61 1.152.773,76 576.386,91
Misura 3.3 1.642.174,00 821.087,00 0,00 0,00 1.197.000,00 598.500,00
Misura 3.4 1.303.023,00 651.513,00 71.420,40 35.709,87 250.000,00 125.000,59
Misura 3.5 880.538,00 440.269,00 253.366,09 126.718,99 353.366,09 176.683,05
Asse 4 771.478,00 385.739,00 384.857,01 192.426,25 858.594,97 429.297,49
Misura 4.1 771.478,0 385.739,00 384.857,01 192.426,25 858.594,97 429.297,49
TOTALE 50.133.462,00 19.928.592,00 11.443.526,08 3.199.550,25 26.492.419,53 11.572.913,10
Percentuale di quota FESR 2001, al netto dell’acconto del 7%, pagata al 30/06/2003 33,07%
Percentuale di quota FESR 2001, al netto dell’acconto del 7%, che si prevede di pagare al 30/06/2003 103,71%
Fonte: elaborazione su dati della Regione Marche
Valutazione intermedia indipendente del DocUP Obiettivo 2 Regione Marche 2000-2006
Ecosfera S.p.A. Rapporto di valutazione intermedia 177
3.4.3 Lezioni e suggerimenti per migliorare l’efficacia e l’efficienza
La parte conclusiva è in primo luogo volta ad una ricognizione della pluralità di strumenti
individuati dalla Regione Marche per l’accelerazione delle procedure di attuazione e di spesa,
così da trarne un primo giudizio in termini di buone prassi attivate ed eventualmente fornire
indicazioni che possano contribuire ad un rafforzamento e potenziamento dell’efficacia
gestionale complessiva.
Tale analisi, seppur svolta con riferimento ad un tema specifico, quale è quello della premialità,
può rivelarsi infatti utile all’AdG anche al fine di trarne insegnamenti per il miglioramento delle
procedure attuative e dei meccanismi di spesa lungo tutto l’arco di vita del Programma.
In qualche misura le difficoltà riscontrate nel corso della prima ricognizione ed ora in gran parte
superate, se da una parte possono ascriversi ai ritardi con cui si sono avviati molti interventi a
causa di ostacoli di natura procedurali, allo scarso interesse manifestato dal territorio per alcune
misure innovative nonché a ricorsi giudiziari, dall’altra hanno evidenziato una sorta di
“scollamento” tra le finalità di livello superiore - nelle quali rientra la premialità – promosse
dall’AdG e l’agire dei singoli Servizi regionali, che solo nel corso degli ultimi mesi si sono
attivati in modo sinergico per garantire il raggiungimento dei target attuativi e finanziari.
Va comunque sottolineato che lo stesso processo decisionale dell’AdG ha risentito
inevitabilmente delle difficoltà interpretative connesse ai criteri premiali, superate in itinere e a
Programma avviato, da parte delle strutture nazionali ed europee.
Si segnala inoltre il ritardato avvio che ha coinvolto quale problematica di natura generale tutti i
DocUP Ob. 2, a fronte di una tempistica che ha differito solo di un trimestre il termine ultimo di
verifica sulla premialità rispetto ai PO dell’Ob. 1, partiti con considerevole anticipo.
Per far fronte ai ritardi e alle criticità ravvisate attraverso la ricognizione effettuata nel mese di
maggio, l’Amministrazione regionale con DGR 133/2003, in seguito modificata con DGR
535/2003, ha previsto alcune modalità volte ad accelerare e a completare le procedure di
attuazione e di spesa.
In tale quadro è stato ribadito il ruolo di coordinamento delle Conferenze di Servizi quale sede
più appropriata per l’individuazione dei provvedimenti più idonei da parte dei Servizi regionali
responsabili degli interventi cofinanziati dai Fondi Strutturali.
Sulla base di quanto riferito nei colloqui intercorsi con i referenti regionali, si ha ad oggi notizia
di un unico caso di utilizzo dello strumento, mentre si è preferito far ricorso a frequenti riunioni
tra i Servizi regionali coinvolti nell’attuazione del DocUP e l’Autorità di Gestione.
Tra gli altri accorgimenti introdotti con il provvedimento sopra richiamato, ha trovato in
particolare un’ampia diffusione la possibilità di ammettere a contributo i progetti utilmente
collocati in graduatoria e non finanziati per mancanza di risorse, attingendo alle disponibilità
delle annualità successive.
Dalle informazioni disponibili al mese di maggio, le azioni per le quali è stato attivato il
procedimento per lo scorrimento della graduatoria al fine di perseguire l’obiettivo di spesa sono
sei: per lo più si tratta di quelle selezionate per il criterio di efficacia (Submisure 1.1.2, 1.1.3 e
2.6.1, Misure 2.3 e 3.1), con la sola eccezione della Misura 3.5.
È stata poi prevista l’attivazione di ulteriori bandi, anche in anticipo rispetto alle scadenze
indicate dai cronogrammi procedurali, per quegli interventi per i quali alla prima tranche di
bandi sia seguito un riscontro limitato in termini di domande ammissibili, previa un’eventuale
Valutazione intermedia indipendente del DocUP Obiettivo 2 Regione Marche 2000-2006
Ecosfera S.p.A. Rapporto di valutazione intermedia 178
concertazione con i soggetti interessati del territorio e purché non risulti modificato in modo
sostanziale il contenuto dei bandi già emessi. Dall’esame della documentazione acquisita non
risulta ad oggi alcun caso di concreta attivazione di ulteriori bandi che possano aver prodotto
effetti nei tempi prescritti per la riserva di performance.
Talvolta le tempistiche eccessivamente lunghe dei procedimenti, su cui ha pesato il tardivo
avvio che ha interessato alcune Misure, hanno determinato effetti negativi in termini di risultati
attuativi. In qualche caso è stato in parte possibile scongiurare tale criticità, procedendo con il
bando alla compressione dell’iter originariamente previsto nel CdP per l’istruttoria e la
valutazione.
Tale tipo di provvedimento si rileva ad esempio per la Misura 2.2, in cui il termine di
presentazione delle domande è passato da 6 a 4 mesi, per la Submisura 1.3.2 (escluso primo
trattino), ove i tempi per la conclusione delle iniziative si sono ridotti ad 8 mesi in luogo dei 12
iniziali; possono citarsi infine le Misure 3.3 e 3.4, per le quali i bandi stabiliscono scadenze più
ravvicinate per la raccolta dei progetti.
Al raggiungimento dell’obiettivo della riserva di performance e ad evitare di incorrere nel
disimpegno automatico, è stata ed è tuttora orientata una parte delle attività svolte dall’Unità di
Assistenza Tecnica presso i beneficiari finali diversi dalla Regione. Già a partire dalla fine del
2002 è stata condotta un’opera di sensibilizzazione dei beneficiari finali, e dei destinatari ultimi
nel caso dei regimi di aiuto, rispetto agli adempimenti richiesti per il soddisfacimento dei criteri
della premialità e nel suggerire le procedure da adottare per la velocizzazione della spesa.
In particolare, è stato compito dell’Unità di Assistenza Tecnica quello di sollecitare i beneficiari
finali a fornire il loro massimo contributo per accelerare le procedure di rendicontazione della
spesa effettivamente sostenuta così da poterla certificare in tempi utili per conseguire il target di
spesa fissato quale criterio di natura finanziaria (obbligatorio) per la riserva di premialità.
La necessità di stimolare una tempestiva comunicazione in ordine alle realizzazioni effettuate è
emersa anche nel caso in cui per il criterio di efficacia si sia prescelto un indicatore di tipo
procedurale.
Soprattutto per il caso di azioni in cui i Beneficiari Finali siano diversi dalla Regione, si ritiene
fondamentale il ruolo svolto dall’Unità di Assistenza Tecnica la quale, ancor più
dell’Amministrazione regionale, può direttamente agire da stimolo per i beneficiari stessi.
Ai fini degli obiettivi connessi alla riserva di premialità, si era già fatta rilevare nel “Rapporto di
valutazione ed analisi delle procedure per l’attuazione del Programma al 31/12/2002”
l’opportunità di attivare – limitatamente al periodo di tempo necessario per verificare il
raggiungimento dei target – un monitoraggio più attento che verificasse a cadenze più serrate di
quelle previste per il monitoraggio ordinario l’avanzamento finanziario del Programma, come
pure quello fisico e procedurale delle misure selezionate per il criterio di efficacia.
Ciò al fine di consentire all’Autorità di Gestione di poter disporre di un quadro il più possibile
aggiornato della situazione, precondizione fondamentale per chi presiede al processo
decisionale e perché si possa comprendere la reale efficacia delle misure e delle soluzioni
individuate sino a quel momento.
Anche in tale sede si riconferma l’utilità che avrebbe potuto rivestire tale accorgimento, in virtù
della valenza “quasi-strategica” che sembra rivestire un sistema di monitoraggio efficiente per il
governo dell’attuazione, massimamente per ciò che attiene alle scadenze connesse
all’ottenimento della riserva prevista dalla Commissione Europea per i programmi più
performanti.
Valutazione intermedia indipendente del DocUP Obiettivo 2 Regione Marche 2000-2006
Ecosfera S.p.A. Rapporto di valutazione intermedia 179
Ciò posto, avrebbe potuto rivelarsi funzionale ai fini del conseguimento di maggiori livelli di
efficienza gestionale prevedere una sorta di “cabina di regia” sulla premialità cui partecipassero
tutti i soggetti coinvolti nell’attuazione delle relative misure, così da poter trasferire in modo più
sistematico le risultanze emerse in sede di Gruppo tecnico Obiettivo 2.
L’insieme delle misure che qui si suggeriscono, unitamente a quanto già positivamente attivato
dalla AdG e che si è avuto modo di richiamare in precedenza, potrebbe consentire un
rafforzamento della circolazione delle informazioni tra tutti i soggetti parte del processo di
gestione e attuazione, da non limitare ad un caso isolato e per così dire una tantum collegato ad
una situazione di emergenza.
Quel che si vuole intendere è che la realizzazione di una condivisione di informazioni e di
buone prassi gestionali maturata nell’ambito del tema “premialità”, potrebbe essere utilizzata
lungo tutta la durata del Programma, in particolar modo per quanto attiene ad eventuali
accorgimenti individuati in tema di accelerazione della spesa, che potranno comunque rivelarsi
funzionali al raggiungimento dei requisiti di performance finanziaria imposti dalla regola del
disimpegno automatico per le annualità a venire.
Anche in futuro, infatti, la Regione dovrà compiere il massimo sforzo ai fini di evitare il rischio
del disimpegno, una prospettiva che, come si è detto, ha determinato in positivo una forte spinta
al rafforzamento dell’azione amministrativa nel senso della stabilizzazione dell’organizzazione,
del potenziamento delle strutture dedicate e della semplificazione e velocizzazione delle attività
di attuazione del DocUP.
Valutazione intermedia indipendente del DocUP Obiettivo 2 Regione Marche 2000-2006
Ecosfera S.p.A. Rapporto di valutazione intermedia 180
3.5 Grado di integrazione delle priorità trasversali: la protezione e sostenibilità
ambientale
Nell’attuale ciclo di programmazione, l’ambiente rientra tra le priorità trasversali, in ossequio ad
una politica che vuole conciliare sviluppo e tutela del patrimonio naturale, mercato e rispetto
dell’ambiente anche a tutela delle generazioni future.
In fase di programmazione del DocUP, la necessità di integrare la componente ambientale ha
comportato la necessità di procedere alla valutazione ambientale strategica (VAS), in linea con i
criteri proposti dalla Commissione Europea e dal documento di indirizzo metodologico
predisposto da ANPA/Minambiente. Sono stati pertanto individuati già nel DOCUP otto criteri
di sostenibilità ambientale144
, rispetto ai quali si è rilevato che la gran parte delle misure (13 su
16) è associata a effetti ambientali positivi o potenzialmente positivi e circa un terzo delle
misure anche ad effetti positivi rilevanti.
Dal punto di vista del disegno programmatico le misure dell’Asse 2 appaiono potenzialmente in
grado di incidere in modo rilevante sulla dotazione infrastrutturale della Regione Marche in
campo ambientale, e si è già sottolineata la significatività delle misure stesse anche dal punto di
vista della dotazione finanziaria.
Proprio perché la realizzazione delle azioni DocUP rappresenta, alla luce dei dati disponibili, il
principale strumento di intervento nel settore della gestione delle acque e del ciclo dei rifiuti,
occorre produrre un’ulteriore sforzo per giungere alla piena operatività degli organismi di
governo integrato su scala territoriale previsti dalla normativa nazionale e regionale (il
riferimento è in particolare alla Misura 2.1 sulla gestione del ciclo idrico).
La ritardata operatività dell’Autorità Ambientale Regionale (AAR) non ha consentito la
predisposizione di un set di indicatori specifico di natura ambientale, pur se in molti casi le
indicazioni successivamente pervenute dalla task-force ambientale a seguito delle interazioni
informali intervenute con i RdM hanno portato ad una sostanziale convergenza sull’opportunità
di provvedere ad alcune integrazioni che potessero fornire una più puntuale sorveglianza degli
144
Gli obiettivi di sostenibilità ambientale sono precisamente:
1. Sviluppo dell’efficienza e del risparmio energetico e del ricorso a fonti rinnovabili, per la riduzione delle emissioni
climalteranti - secondo gli impegni assunti dall’Italia nel recepimento del protocollo di Kyoto - e in generale delle
emissioni inquinanti derivanti dall’uso di combustibili fossili a scopo energetico e per la mobilità;
2. Conservazione e miglioramento della qualità delle risorse idriche, riducendo i prelievi, razionalizzando il sistema
di distribuzione, potenziando la capacità di depurazione e favorendo il riciclo delle acque usate;
3. Riduzione della produzione di rifiuti e sviluppo del recupero e riciclo di risorse utili per nuovi cicli di produzione e
consumo, minimizzandone lo smaltimento finale ai livelli stabiliti dal Dlgs 22/97 e dal piano regionale;
4. Riduzione del rischio idrogeologico, recupero naturale e tutela di aree e siti degradati dal punto di vista
idrogeologico, idraulico e morfodinamico;
5. Miglioramento della capacità del territorio di sostenere la biodiversità, anche attraverso l’estensione e la
valorizzazione delle aree protette;
6. Miglioramento della qualità dell’ambiente urbano e della tutela e restauro del patrimonio storico artistico e del
paesaggio marchigiano;
7. Aumento dell’eco-efficienza del sistema produttivo, con la diffusione di tecnologie e cicli produttivi a minore
impatto ambientale sotto il profilo delle emissioni idriche ed atmosferiche, dei rifiuti, dei consumi di energia e
materie prime e anche attraverso lo sviluppo di prodotti e servizi ad elevato contenuto ambientale, la diffusione di
sistemi di gestione ambientali e della loro certificazione;
8. Bonifica e recupero a funzioni produttive o naturali di aree contaminate da smaltimento di rifiuti e da attività
industriali o di cava.
Valutazione intermedia indipendente del DocUP Obiettivo 2 Regione Marche 2000-2006
Ecosfera S.p.A. Rapporto di valutazione intermedia 181
aspetti ambientali degli interventi. Positivo giudizio può darsi delle convenute integrazioni dei
criteri selettivi, così che può sostanzialmente ritenersi che – ove siano confermate in sede di
modifica del CdP le proposte di revisione dei criteri ad oggi concordate tra RdM e AAR – i
criteri di selezione sembrano adeguati a tenere in debito conto in fase di selezione delle
iniziative progettuali della priorità trasversale di cui qui ci si occupa.
Sotto quest’aspetto, tuttavia, pesa negativamente una circostanza che si è avuto modo di rilevare
in altra parte del documento, ossia che in diversi casi le integrazioni non potranno essere
apportate, poiché non si prevede di attivare nuovi bandi. Inoltre, la decisione di procedere a
scorrimenti in graduatoria a fini di accelerazione della spesa può incidere in modo negativo sulla
qualità dei progetti effettivamente ammessi a finanziamento.
In definitiva, il mancato coinvolgimento dell’AAR in fase di programmazione sembra rivelarsi
un gap difficilmente colmabile, e che – aldilà del positivo sforzo intrapreso per recuperare il
tempo perduto – potrebbe comunque pesare dal punto di vista della qualità delle iniziative
progettuale, nonché dei meccanismi di sorveglianza, visti fra l’altro i tempi piuttosto lunghi con
i quali si sta procedendo alle modifiche del CdP in relazione alle integrazioni su criteri e
indicatori di natura ambientale.
In linea con quanto stabilito nel Piano di Cooperazione sistematica tra l’Autorità Ambientale e
l’Autorità di Gestione, l’AAR è attualmente impegnata nel raggiungimento di alcuni obiettivi
calendarizzati per la verifica di metà periodo, ovvero:
l’aggiornamento della VEA, cui il gruppo di lavoro sta procedendo di concerto con l’ARPA
regionale145
;
sempre nell’ambito della predetta attività di aggiornamento, si sta provvedendo alla
definizione di due indicatori di tipo sintetico che possano consentire di dare una misura
dell’impatto complessivo sull’ambiente dell’insieme degli interventi cofinanziati. Secondo
quanto riferito nel corso di incontri recentemente intervenuti, dovrebbe trattarsi di un
indicatore di natura finanziaria, da quantificarsi sulla base della percentuale di costo
ammissibile con valenza ambientale, e di un indicatore di tipo quantitativo, facente
riferimento alla percentuale di progetti a finalità ambientale.
Un’ulteriore attività da cui si attendono a breve termine risultati è quella attualmente in corso
sul fronte del monitoraggio ambientale. Sono state infatti predisposte ad opera dell’AAR alcune
schede integrative destinate ai beneficiari finali / destinatari ultimi degli interventi, che
richiedono informazioni suppletive in relazione alla stima che è possibile fare delle ricadute
ambientali degli interventi al livello dei differenti subsistemi. Le informazioni richieste nella
maggior parte dei casi appaiono di agevole reperibilità, anche se da quanto finora riferito solo
per pochissimi interventi si sono ricevute risposte da un numero sufficientemente significativo
di soggetti.
Sempre in tema di monitoraggio il gruppo di lavoro dell’AAR sta svolgendo un’attività
finalizzata alla realizzazione di un sistema informativo di monitoraggio ambientale
georeferenziato, in grado di dialogare con il SIRA (Sistema Informativo Ambientale Regionale).
Si ha modo di rilevare positivamente l’approfondimento condotto dalla task- force regionale
sulla misura 1.1.3 che presenta una particolare rilevanza dal punto di vista dell’innovazione
145
L’AAR ha provveduto a trasmettere una relazione sul lavoro ad oggi compiuto per l’aggiornamento della VEA;
tuttavia il documento è pervenuto in tempi talmente ravvicinati rispetto al termine ultimo di consegna del presente
Rapporto da non poterne consentire un’analisi adeguata.
Valutazione intermedia indipendente del DocUP Obiettivo 2 Regione Marche 2000-2006
Ecosfera S.p.A. Rapporto di valutazione intermedia 182
tecnologica ecocompatibile, iniziativa che potrebbe essere utilmente riproposta in futuro
procedendo ad analisi più approfondite anche su altre misure a particolare valenza ambientale.
La metodologia utilizzata ha previsto un accurato screening effettuato sui primi 90 progetti
ammessi a finanziamento, che in primo luogo ha previsto una riclassificazione dei progetti stessi
in funzione della tipologia di intervento e per componente ambientale interessata, pur se le
informazioni di tipo quantitativo disponibili si sono spesso rivelate insufficienti per procedere a
considerazioni significative.
L’analisi ha incluso pure alcune considerazioni sul meccanismo di attribuzione del punteggio,
che ha detta dell’AAR si è rivelato non del tutto efficace nella ponderazione degli effetti
ambientali delle iniziative presentate.
Valutazione intermedia indipendente del DocUP Obiettivo 2 Regione Marche 2000-2006
Ecosfera S.p.A. Rapporto di valutazione intermedia 183
3.6 Grado di integrazione delle priorità trasversali: le pari opportunità uomini
e donne e l’eliminazione delle diseguaglianze
La considerazione dell’applicazione del principio di pari opportunità in sede di valutazione
intermedia all’interno del DocUP Marche richiederebbe la disponibilità dei dati di impatto
relativi alla componente femminile dell’occupazione creata/mantenuta, così come di quelli
inerenti la titolarità femminile delle imprese ammesse alle varie forme di agevolazione
comprese nel DocUP.
È appena il caso di ribadire, comunque, la scarsa significatività della rilevazione dei dati
d’impatto in fase intermedia (disponendo, peraltro, di soli 18 mesi effettivi di attuazione del
Programma) e la mancanza degli ulteriori dati citati, in virtù di un recente riallineamento del
sistema di monitoraggio alle esigenze informative della valutazione, grazie al quale sarà forse
possibile ottenere il flusso connesso al monitoraggio fisico dei progetti ammessi a
cofinanziamento solo in occasione della rilevazione annuale 2003. I tempi del monitoraggio
fisico, infatti, prevedono una cadenza annuale della raccolta ordinata e aggregata a livello
centrale degli indicatori.
È per questo che l’analisi svolta incrocia i caratteri qualitativi mutuati dalla metodologia VISPO
ed un’ulteriore connotazione qualitativa della capacità delle varie misure di rispondere
positivamente o comunque considerare la politica trasversale delle PP.OO., con l’unico
riferimento quantitativo obiettivamente ed esaustivamente disponibile, ovvero quello della
pianificazione ed attuazione finanziaria.
Il percorso logico seguito nell’effettuazione della presente analisi è, dunque, il seguente.
Quantificazione
Valutazione VISPO
applicata nell’ex-ante
del DocUP sulla base
parametri di giudizio
trasformati in valori
Considerazione ulteriori
parametri presenti
nel CdP in grado di
esprimere valore
segnaletico sull’impatto
potenziale del DocUP
sulle pp.oo
Raffronto giudizio
sintetico ottenuto
con pianificazione ed
attuazione finanziaria
al 30/6/2003
Valutazione intermedia indipendente del DocUP Obiettivo 2 Regione Marche 2000-2006
Ecosfera S.p.A. Rapporto di valutazione intermedia 184
L’analisi effettuata prende avvio dalla tabella VISPO già inserita nella Valutazione ex ante del
Programma e collegandola alle singole misure del DOCUP, e segue quindi la metodologia ivi
adottata.
Per conferire, quindi, un carattere più operativo alla valutazione della considerazione della
parità di genere all’interno del processo di attuazione del DocUP, si è reso necessario tradurre le
indicazioni a carattere programmatico contenute nella stessa tabella VISPO con il riscontro della
situazione attuativa in fase intermedia del Programma.
La prima operazione è stata quella di associare agli obiettivi specifici contenuti nell’analisi
VISPO le rispettive misure collegate, mediante le quali tali obiettivi vengono attuati dal DocUP.
Solo mediante tale associazione, infatti, si rende possibile confrontare la concreta attuazione del
Programma con gli effetti e l’intensità stimata su ciascun obiettivo specifico delle 4 priorità
trasversali nelle quali è declinato (secondo la metodologia VISPO) il principio delle pari
opportunità, ovvero:
- Condizioni di vita
- Accessibilità al mercato del lavoro
- Situazione lavorativa sul posto di lavoro
- Creazione di attività socio-economiche
Riprendendo le indicazioni in merito all’intensità degli effetti di ciascun obiettivo sulle priorità
trasversali, il punteggio derivante dalla lettura della tabella VISPO della valutazione ex ante, la
quale, in corrispondenza dei medesimi obiettivi specifici, riporta lo stesso punteggio anche su
misure diverse è attribuito in relazione alla seguente corrispondenza fra segno e valore:
= : 0
+ : 0,25
++ : 0,50
Quale ulteriore caratterizzazione qualitativa della capacità delle misure di tenere in
considerazione il tema della parità di genere, viene poi attribuito un punteggio di misura
(distinto da quello relativo agli obiettivi che persegue) sulla base della presenza o meno di 3
elementi all’interno della singola scheda di misura come presente nel Complemento di
Programmazione, ovvero:
1. obiettivi specifici di riferimento rispetto alle Pari Opportunità;
2. criteri di priorità nella scelta dei progetti premianti la parità di genere;
3. indicatori di realizzazione fisica attestanti la presenza della parità di genere;
a ciascuno degli elementi considerati è attribuito un valore pari a 0,25, con possibili oscillazioni,
quindi, del primo punteggio sintetico da 0 a 0,75.
L’esigenza di un ulteriore punteggio, specifico di misura, è connessa all’opportunità di
verificare come, al di là della definizione delle linee programmatiche contenuta nel DocUP, il
Complemento di Programmazione abbia saputo tradurre in termini operativi la considerazione
della politica trasversale in oggetto.
Valutazione intermedia indipendente del DocUP Obiettivo 2 Regione Marche 2000-2006
Ecosfera S.p.A. Rapporto di valutazione intermedia 185
Tale attribuzione sconta implicitamente il primato assegnato al criterio VISPO rispetto
all’attribuzione del punteggio alla singola misura146
.
Nella colonna “Punteggio sintetico pari opportunità” viene riportato la somma del punteggio
VISPO sull’obiettivo e di quello attribuito alla singola misura.
Nella colonna successiva il “punteggio sintetico pari opportunità” viene percentualizzato
rapportando il punteggio effettivo al massimo ottenibile (2,75).
Le tabelle successive riportano l’attribuzione dei punteggi sintetici eseguita come sopra descritta
per ciascun asse del DocUP.
146
Infatti, mentre il punteggio attribuibile applicando la VISPO ha come massimo il valore 2 (0,5 x 4) il successivo,
specifico di misura ha come massimo valore 0,75 (0,25 x 3).
Valutazione intermedia indipendente del DocUP Obiettivo 2 Regione Marche 2000-2006
Ecosfera S.p.A. Rapporto di valutazione intermedia 186
DOCUP Marche 2000/2006 - VALUTAZIONE QUALITATIVA PARI OPPORTUNITA' (ASSE 1)
Condizioni di
vita
( A )
Accessibilità al
mercato del
lavoro
( B )
Situazione
lavorativa sul
posto di lavoro
( C )
Creazione di
attività socio-
economiche
( D )
( E ) (F =
A+B+C+D+E)
(G=F/MAX)
1.1- Aiuti agli investimenti produttivi ed
ambientali delle PMI industriali e artigiane 0,00 0,00 0,50 0,00 0,75 1,25 45%
1.2- Servizi di ingegneria finanziaria 0,00 0,00 0,50 0,00 0,25 0,75 27%
1.3- Incentivi per il miglioramento della
qualità ed il rafforzamento della
competitività delle PMI 0,00 0,00 0,50 0,00
0,75 1,25 45%
1.1- Aiuti agli investimenti produttivi ed
ambientali delle PMI industriali e artigiane 0,00 0,00 0,50 0,50 0,75 1,75 64%
1.4- Infrastrutture per il sistema produttivo 0,00 0,00 0,50 0,50 0,00 1 36%
1.1- Aiuti agli investimenti produttivi ed
ambientali delle PMI industriali e artigiane 0,00 0,00 0,50 0,25 0,75 1,5 55%
1.2- Servizi di ingegneria finanziaria 0,00 0,00 0,50 0,25 0,25 1 36%
1.3- Incentivi per il miglioramento della
qualità ed il rafforzamento della
competitività delle PMI 0,00 0,00 0,50 0,25
0,75 1,5 55%
1.3-Incentivi per il miglioramento della
qualità ed il rafforzamento delle
competitività delle PMI 0,00 0,00 0,50 0,00
0,75 1,25 45%
1.4-Infrastrutture per il sistema produttivo
0,00 0,00 0,50 0,00 0,00 0,5 18%
5. Riqualificare l’offerta regionale di servizi al sistema produttivo,
con particolare riferimento a quelli di tipo strategico e di frontiera
1.4-Infrastrutture per il sistema produttivo
0,00 0,00 0,25 0,25
0,00 0,5 18%
1.1- Aiuti agli investimenti produttivi ed
ambientali delle PMI industriali e artigiane 0,25 0,00 0,25 0,00 0,75 1,25 45%
1.2- Servizi di ingegneria finanziaria 0,25 0,00 0,25 0,00 0,25 0,75 27%
1.3- Incentivi per il miglioramento della
qualità ed il rafforzamento della
competitività delle PMI 0,25 0,00 0,25 0,00
0,75 1,25 45%
7. Migliorare la dotazione e la funzionalità delle infrastrutture
per la localizzazione delle imprese in un’ottica di sviluppo sostenibile
1.4-Infrastrutture per il sistema produttivo
0,00 0,00 0,00 0,25
0,00 0,25 9%
Punteggio sintetico
pari opportunità
percentualizzato
MISURE Punteggio di
misura pari
opportunità
(da C.d.P.)
Punteggio
sintetico pari
opportunità
ASSE-OBIETTIVO GLOBALE Punteggio intensità delle priorità trasversali/obiettivi
specifici
(come da VISPO del DocUP)
OBIETTIVI SPECIFICI
Asse1-Rafforzamentodeltessutoproduttivodell’area,specieinterminidicrescitadella
competitivitàdelleimpresesuimercatiinterniedesteri,puntandosulladiffusionedell’innovazione
atuttiilivelliinun’otticadisvilupposostenibile
1. Promuovere l’ammodernamento tecnologico degli impianti
produttivi e l’introduzione nel ciclo produttivo di tecnologie
altamente innovative.
2. Favorire la creazione di nuovi impianti e/o di nuove imprese, con
particolare attenzione alle iniziative femminili e a basso impatto
ambientale e ai settori innovativi
3. Favorire l’internazionalizzazione del sistema produttivo
marchigiano
4. Sostenere l’efficienza gestionale ed organizzativa del sistema
produttivo regionale
6. Favorire il miglioramento della gestione ambientale delle
produzioni, con effetti positivi sulla riduzione dei fattori inquinanti e
dei consumi di materie prime
Valutazione intermedia indipendente del DocUP Obiettivo 2 Regione Marche 2000-2006
Ecosfera S.p.A. Rapporto di valutazione intermedia 187
DOCUP Marche 2000/2006 - VALUTAZIONE QUALITATIVA PARI OPPORTUNITA' (ASSE 2)
Condizioni di
vita
( A )
Accessibilità al
mercato del
lavoro
( B )
Situazione
lavorativa sul
posto di lavoro
( C )
Creazione di
attività socio-
economiche
( D )
( E ) (F =
A+B+C+D+E)
(G=F/MAX)
8. Migliorare la gestione della risorsa idrica, ottimizzando e
potenziando le infrastrutture relative ai sistemi di depurazione e al
ciclo idrico
2.1-Ciclo integrato e risanamento ambientale
0,25 0,00 0,00 0,00
0,00 0,25 9%
9. Valorizzare le risorse ambientali, bonificando i siti inquinati
e recuperando aree degradate e dismesse
2.1-Ciclo idrico integrato e risanamento
ambientale 0,25 0,00 0,00 0,00 0,00 0,25 9%
10. Ottimizzare il sistema regionale dei rifiuti promuovendo la
raccolta differenziata, il riciclaggio e il recupero di materia dei rifiuti
e ottimizzando il sistema di smaltimento
2.2-Ottimizzazione del sistema di gestione
del ciclo dei rifiuti
0,25 0,00 0,00 0,00
0,00 0,25 9%
11. Promuovere la riduzione della quantità e pericolosità dei
rifiuti prodotti attraverso iniziative di sperimentazione
2.2- Ottimizzazione del sistema di gestione
del ciclo dei rifiuti 0,25 0,00 0,00 0,00
0,00 0,25 9%
12. Migliorare la fruizione del patrimonio naturalistico,
riducendone il degrado e abbandono e incentivandone l’integrazione
con la comunità locale, in un’ottica di manutenzione, tutela, sviluppo
sostenibile, valorizzazione e fruizione delle risorse territoriali e di
sviluppo di attività connesse
2.3- Interventi di sostegno al sistema delle
aree protette e al sistema dei Centri di
educazione ambientale (CEA)
0,25 0,00 0,25 0,50
0,25 1,25 45%
13. Favorire la riqualificazione dei servizi e delle infrastrutture
per il miglioramento della mobilità e dell’accessibilità in ambito
portuale, al fine di creare le condizioni di contesto più idonee allo
sviluppo delle attività produttive e della commercializzazione dei
prodotti della pesca e della sua filiera
2.4-Infrastrutture portuali
0,00 0,00 0,00 0,00
0,00 0 0%
14. Riorganizzare il sistema di trasporto merci, attraverso il
potenziamento e l’integrazione delle strutture intermodali
2.5- Strutture intermodali
0,00 0,00 0,00 0,00
0,00 0 0%
15. Migliorare le condizioni della mobilità della popolazione,
aumentando l’offerta di servizi di trasporto alternativi e migliorando
l’assetto della rete di trasporto pubblico locale
2.6-Razionalizzazione del sistema dei
trasporti
0,50 0,00 0,00 0,00
0,00 0,5 18%
16. Favorire il mantenimento e il rafforzamento del tessuto
socioeconomico delle aree interne marginali a rischio di
spopolamento e migliorare le condizioni di vita e di lavoro delle
popolazioni rurali
2.7-Interventi di rinnovamento e
miglioramento dei villaggi rurali e delle
infrastrutture connesse
0,25 0,00 0,25 0,50
0,25 1,25 45%
Punteggio sintetico
pari opportunità
percentualizzato
MISURE Punteggio di
misura pari
opportunità
(da C.d.P.)
Punteggio
sintetico pari
opportunità
ASSE-OBIETTIVO GLOBALE Punteggio intensità delle priorità trasversali/obiettivi
specifici
(come da VISPO del DocUP)
OBIETTIVI SPECIFICI
Asse2-Dotareilcontestoterritorialeeambientaleincuioperailsistemaproduttivolocaledei
serviziedelleinfrastrutturepiùidoneeaconsentireunosviluppoeconomicosostenibilee
rispettosodellecompatibilitàambientali.
Valutazione intermedia indipendente del DocUP Obiettivo 2 Regione Marche 2000-2006
Ecosfera S.p.A. Rapporto di valutazione intermedia 188
DOCUP Marche 2000/2006 - VALUTAZIONE QUALITATIVA PARI OPPORTUNITA' (ASSE 3)
Condizioni di
vita
( A )
Accessibilità al
mercato del
lavoro
( B )
Situazione
lavorativa sul
posto di lavoro
( C )
Creazione di
attività socio-
economiche
( D )
( E ) (F =
A+B+C+D+E)
(G=F/MAX)
17. Aumentare il grado di attrattività turistica del territorio,
attraverso azioni dirette a promuovere le risorse esistenti e a
riqualificare e diversificare l’offerta ricettiva
3.1-Promozione turistica e valorizzazione
del patrimonio ricettivo
0,25 0,00 0,50 0,50
0,25 1,5 55%
18. Contribuire al recupero, valorizzazione, fruizione e
promozione integrata del patrimonio storico, archeologico e culturale,
sia come condizione per diversificare e destagionalizzare l’offerta
turistica, sia in generale come fattore strategico della politica di
riequilibrio e di sviluppo socioculturale delle comunità locali
3.2-Recupero, valorizzazione e promozione
del patrimonio storico e culturale
0,25 0,00 0,50 0,50
0,25 1,5 55%
19. Aumentare la qualità della vita della popolazione locale,
migliorando le dotazioni infrastrutturali e le condizioni di accesso ai
servizi socio assistenziali da parte delle fasce deboli
3.3-Aiuti agli investimenti per la
riqualificazione della rete dei servizi
socioassistenziali 0,50 0,00 0,25 0,50
0,50 1,75 64%
20. Favorire la partecipazione delle donne al mercato del
lavoro, migliorando l’offerta dei servizi di cura
3.3-Aiuti agli investimenti per la
riqualificazione della rete dei servizi
socioassistenziali 0,50 0,00 0,50 0,50
0,50 2 73%
21. Contribuire, attraverso lo sviluppo e la diffusione a livello
locale delle tecniche e degli strumenti forniti dalla società
dell’informazione, alla semplificazione ed accelerazione dei rapporti
intercorrenti tra pubblica amministrazione da un lato e cittadino e
sistema imprenditoriale dall’altro, e al miglioramento della qualità dei
servizi pubblici erogati dalla P.A.
3.4-Sviluppo della società dell’informazione
a livello locale
0,25 0,00 0,25 0,25
0,00 0,75 27%
22. Promuovere la diffusione dell’informazione e l’attività dei
sistemi culturali regionali (teatrale, museale e bibliotecario)
attraverso lo sviluppo della società dell’informazione
3.4-Sviluppo della società dell’informazione
a livello locale
0,25 0,00 0,25 0,50
0,00 1 36%
23. Favorire la rivitalizzazione culturale ed economica dei
centri storici soggetti ad uno stato di degrado e di abbandono
3.5-Sviluppo delle attività commerciali e
sistemazione dell’arredo urbano nei centri
storici 0,25 0,00 0,25 0,50
0,50 1,5 55%
Punteggio sintetico
pari opportunità
percentualizzato
Asse3-Diversificazionedelleattivitàeconomichenell’areainteressata,attraversolo
sviluppoelariqualificazionedisettoridiinterventoingradodicontribuireaduna
riutilizzazionedell’areainternaeallacontestualecreazionedinuoveiniziative
imprenditoriali
MISURE Punteggio di
misura pari
opportunità
(da C.d.P.)
Punteggio
sintetico pari
opportunità
ASSE-OBIETTIVO GLOBALE Punteggio intensità delle priorità trasversali/obiettivi
specifici
(come da VISPO del DocUP)
OBIETTIVI SPECIFICI
Valutazione intermedia indipendente del DocUP Obiettivo 2 Regione Marche 2000-2006
Ecosfera S.p.A. Rapporto di valutazione intermedia 189
La costruzione dei punteggi in funzione degli obiettivi specifici rende necessario ridurre ad
unità i valori diversi attribuiti a ciascuna misura in corrispondenza di differenti obiettivi
specifici.
A tal fine, nella tavola che segue, l’iter valutativo assunto parte dalla media aritmetica dei vari
punteggi attribuiti alle misure.
DOCUP Ob. 2 Marche 2000/2006 - CONFRONTO VALUTAZIONE QUALITATIVA - PESO FINANZIARIO - ATTUAZIONE FINANZIARIA
1.1- Aiuti agli investimenti produttivi ed ambientali delle PMI industriali e artigiane
52% 77.160.588,00€ 21.115.169,78€ 27%
1.2- Servizi di ingegneria finanziaria
32% 12.426.275,00€ -€ 0%
1.3- Incentivi per il miglioramento della qualità ed il rafforzamento della
competitività delle PMI
48% 23.259.838,00€ 3.117.450,80€ 13%
1.4- Infrastrutture per il sistema produttivo
20% 3.670.813,00€ 3.021.810,83€ 82%
2.1-Ciclo idrico integrato e risanamento ambientale
9% 70.900.941,00€ 2.082.552,61€ 3%
2.2-Ottimizzazione del sistema di gestione del ciclo dei rifiuti
9% 19.380.729,00€ 3.739.406,11€ 19%
2.3- Interventi di sostegno al sistema delle aree protette e al sistema dei Centri di
educazione ambientale (CEA) 23% 7.899.137,00€ 722.177,23€ 9%
2.4-Infrastrutture portuali 0% 6.149.145,00€ 1.517.447,96€ 25%
2.5- Strutture intermodali 0% 8.199.005,00€ 6.684.818,87€ 82%
2.6-Razionalizzazione del sistema dei trasporti 18% 11.797.248,00€ 2.312.996,54€ 20%
2.7-Interventi di rinnovamento e miglioramento dei villaggi rurali e delle
infrastrutture connesse
45% 2.722.278,00€ -€ 0%
3.1-Promozione turistica e valorizzazione del patrimonio ricettivo 27% 28.374.834,00€ 12.361.635,27€ 44%
3.2-Recupero, valorizzazione e promozione del patrimonio storico e culturale 55% 18.163.537,00€ 2.253.197,51€ 12%
3.3-Aiuti agli investimenti per la riqualificazione della rete dei servizi
socioassistenziali 68% 15.117.601,00€ -€ 0%
3.4-Sviluppo della società dell’informazione a livello locale 32% 7.585.018,00€ 714.203,99€ 9%
3.5-Sviluppo delle attività commerciali e sistemazione dell’arredo urbano nei centri
storici 55% 6.149.958,00€ 1.101.637,60€ 18%
COSTO IMPEGNI
Punteggio sintetico
pari opportunità
medio
MISURE
Impegni/Costi
Una prima riflessione emerge dal confronto fra la colonna che riporta l’attribuzione dei punteggi
costruita come sopra e l’allocazione delle risorse finanziarie alla specifica misura.
Ponendo, per semplicità, una
stratificazione in tre classi dei
giudizi (alto > 66%, medio fra
34 e 66%, basso < 33%) si
osserva una concentrazione delle
misure nella fascia bassa (55%
delle risorse allocate), cui
seguono la fascia media (40%) e
quella alta (solo 5%).
Anche passando dalla
programmazione finanziaria
(relativa al riparto delle risorse
fra le varie misure) a livello attuativo (considerando, quindi, gli impegni al 30/06/2003), si nota
una forte concentrazione di impegni attivati all’interno della classe con valutazione più bassa
dell’impatto potenziale sulle P.O..
Raffronto valutazione qualitativa P.O. - Pianificazione
finanziaria
40%
55%
5%
P ESO FINANZIARIO MISURE CON GIUDIZIO SINTETICO P .O. ALTO (> 66%)
P ESO FINANZIARIO MISURE CON GIUDIZIO SINTETICO P .O. MEDIO ( fra 34 e 66%)
P ESO FINANZIARIO MISURE CON GIUDIZIO SINTETICO P .O. BASSO (< 34%)
Valutazione intermedia indipendente del DocUP Obiettivo 2 Regione Marche 2000-2006
Ecosfera S.p.A. Rapporto di valutazione intermedia 190
Appare significativo anche il
fatto che nessuna delle misure
con stima dell’impatto
potenziale più elevato
(emergente dall’incrocio fra
VISPO e analisi sulle singole
misure) risulta attivata, ovvero
con impegni superiori a zero al
30 giugno del 2003.
Ciò fa supporre che le priorità
regionali non sono state
indirizzate a tali tipi di misure e che, in generale, non è sufficientemente sostenuta la politica
trasversale delle Pari Opportunità all’interno del DocUP.
Raffronto valutazione qualitativa P.O. - Attuazione
finanziaria
45%
55%
IMP EGNIMISURE CON GIUDIZIO SINTETICO P .O. MEDIO ( fra 34 e 66%)
IMP EGNIMISURE CON GIUDIZIO SINTETICO P .O. BASSO (< 34%)
Valutazione intermedia indipendente del DocUP Obiettivo 2 Regione Marche 2000-2006
Ecosfera S.p.A. Rapporto di valutazione intermedia 191
3.7 Grado di integrazione delle priorità trasversali: l’incremento occupazionale
Come per l’integrazione delle Pari Opportunità, vale anche in questo caso la scarsa
significatività della rilevazione dei dati d’impatto in fase intermedia (disponendo, peraltro, di
soli 18 mesi effettivi di attuazione del Programma).
È per questo che l’analisi svolta incrocia i caratteri qualitativi mutuati dalla tabella 1 –
Articolazione assi-obiettivi globali, obiettivi specifici e misure – del CdP del DocUP Marche.
ed un’ulteriore connotazione qualitativa della capacità delle varie misure di rispondere
positivamente o comunque considerare la politica trasversale dell’occupazione, con l’unico
riferimento quantitativo obiettivamente ed esaustivamente disponibile, ovvero quello della
pianificazione ed attuazione finanziaria.
Il percorso logico seguito nell’effettuazione della presente analisi è, dunque, il seguente.
L’analisi effettuata prende avvio dalla tabella che rappresenta la coerenza del DocUP rispetto
alla Strategia Europea per l’Occupazione (SEO) già inserita nella Valutazione ex ante del
Programma, collegandola alle singole misure del DOCUP, e segue quindi la metodologia ivi
adottata.
Per conferire, quindi, un carattere più operativo alla valutazione della situazione occupazionale
di genere all’interno del processo di attuazione del DOCUP, si è reso necessario tradurre le
indicazioni a carattere programmatico contenute nella stessa tabella SEO con il riscontro della
situazione attuativa in fase intermedia del Programma.
La prima operazione è stata quella di associare agli obiettivi specifici contenuti nell’analisi SEO
le rispettive misure collegate, mediante le quali tali obiettivi vengono attuati dal DOCUP.
Quantificazione
valutazione SEO
applicata nell’ex-ante
del DocUP sulla base
parametri di giudizio
trasformati in valori
Considerazione ulteriori
parametri presenti
nel CdP in grado di
esprimere valore
segnaletico all’impatto
potenziale del DocUP
sulla occupazione
Raffronto giudizio
sintetico ottenuto
con pianificazione ed
attuazione finanziaria
al 30/6/2003
Valutazione intermedia indipendente del DocUP Obiettivo 2 Regione Marche 2000-2006
Ecosfera S.p.A. Rapporto di valutazione intermedia 192
Solo mediante tale associazione, infatti, si rende possibile confrontare la concreta attuazione del
Programma con gli effetti e l’intensità stimata su ciascun obiettivo specifico delle 4 priorità
trasversali nelle quali è declinato (secondo la metodologia SEO) lo stato occupazionale, ovvero:
- Occupabilità
- Imprenditorialità
- Adattabilità
- Pari opportunità
Riprendendo le indicazioni in merito all’intensità degli effetti di ciascun obiettivo sulle priorità
trasversali, il punteggio derivante dalla lettura della tabella SEO della valutazione ex ante, la
quale, in corrispondenza dei medesimi obiettivi specifici, riporta lo stesso punteggio anche su
misure diverse è attribuito in relazione alla seguente corrispondenza fra segno e valore:
= : 0
+ : 0,25
++ : 0,50
Quale ulteriore caratterizzazione qualitativa della capacità delle misure di tenere in
considerazione il tema della occupazione, viene poi attribuito un punteggio di misura (distinto
da quello relativo agli obiettivi che persegue) sulla base della presenza o meno di 3 elementi
all’interno della singola scheda di misura come presente nel Complemento di Programmazione,
ovvero:
• descrizione della misura rispetto la situazione occupazionale;
• criteri di selezione/priorità nella scelta dei progetti premianti l’occupazione di genere;
• indicatori di impatto attestanti la presenza di politica occupazionale;
a ciascuno degli elementi considerati è attribuito un valore pari a 0,25, con possibili oscillazioni,
quindi, del primo punteggio sintetico da 0 a 0,75.
L’esigenza di un ulteriore punteggio, specifico di misura, è connessa all’opportunità di
verificare come, al di là della definizione delle linee programmatiche contenuta nel DocUP, il
Complemento di Programmazione abbia saputo tradurre in termini operativi la considerazione
della politica trasversale in oggetto.
Tale attribuzione sconta implicitamente il primato assegnato al criterio SEO rispetto
all’attribuzione del punteggio alla singola misura147
.
Nella colonna “Punteggio sintetico occupazione” viene riportato la somma del punteggio SEO
sull’obiettivo e di quello attribuito alla singola misura.
Nella colonna successiva il “punteggio sintetico occupazione” viene percentualizzato
rapportando il punteggio effettivo al massimo ottenibile (2,75).
Le tabelle successive riportano l’attribuzione dei punteggi sintetici eseguita come sopra descritta
per ciascun asse del DocUP.
147
Infatti, mentre il punteggio attribuibile applicando la SEO ha come massimo il valore 2 (0,5 x 4) il successivo,
specifico di misura ha come massimo valore 0,75 (0,25 x 3).
Valutazione intermedia indipendente del DocUP Obiettivo 2 Regione Marche 2000-2006
Ecosfera S.p.A. Rapporto di valutazione intermedia 193
DOCUP Marche 2000/2006 - VALUTAZIONE QUALITATIVA OCCUPAZIONE (segue)
Occupabilità Imprenditorialità Adattabilità Pari opportunità
( E ) (F =
A+B+C+D+E)
(G=F/Max)
8. Migliorare la gestione della risorsa idrica, ottimizzando e
potenziando le infrastrutture relative ai sistemi di depurazione e al
ciclo idrico
2.1-Ciclo integrato e risanamento ambientale
0,25 0,00 0,00 0,00
0,00 0,25 9%
9. Valorizzare le risorse ambientali, bonificando i siti inquinati
e recuperando aree degradate e dismesse
2.1-Ciclo idrico integrato e risanamento
ambientale 0,25 0,00 0,00 0,00
0,00 0,25 9%
10. Ottimizzare il sistema regionale dei rifiuti promuovendo la
raccolta differenziata, il riciclaggio e il recupero di materia dei rifiuti
e ottimizzando il sistema di smaltimento
2.2-Ottimizzazione del sistema di gestione
del ciclo dei rifiuti
0,25 0,00 0,00 0,00
0,25 0,5 18%
11. Promuovere la riduzione della quantità e pericolosità dei
rifiuti prodotti attraverso iniziative di sperimentazione
2.2- Ottimizzazione del sistema di gestione
del ciclo dei rifiuti 0,00 0,00 0,00 0,00
0,25 0,25 9%
12. Migliorare la fruizione del patrimonio naturalistico,
riducendone il degrado e abbandono e incentivandone l’integrazione
con la comunità locale, in un’ottica di manutenzione, tutela, sviluppo
sostenibile, valorizzazione e fruizione delle risorse territoriali e di
sviluppo di attività connesse
2.3- Interventi di sostegno al sistema delle
aree protette e al sistema dei Centri di
educazione ambientale (CEA)
0,25 0,25 0,00 0,50
0,33 1,33 48%
13. Favorire la riqualificazione dei servizi e delle infrastrutture
per il miglioramento della mobilità e dell’accessibilità in ambito
portuale, al fine di creare le condizioni di contesto più idonee allo
sviluppo delle attività produttive e della commercializzazione dei
prodotti della pesca e della sua filiera
2.4-Infrastrutture portuali
0,50 0,00 0,00 0,00
0,50 1 36%
14. Riorganizzare il sistema di trasporto merci, attraverso il
potenziamento e l’integrazione delle strutture intermodali
2.5- Strutture intermodali
0,25 0,00 0,00 0,00
0,25 0,5 18%
15. Migliorare le condizioni della mobilità della popolazione,
aumentando l’offerta di servizi di trasporto alternativi e migliorando
l’assetto della rete di trasporto pubblico locale
2.6-Razionalizzazione del sistema dei
trasporti
0,50 0,00 0,00 0,00
0,25 0,75 27%
16. Favorire il mantenimento e il rafforzamento del tessuto
socioeconomico delle aree interne marginali a rischio di
spopolamento e migliorare le condizioni di vita e di lavoro delle
popolazioni rurali
2.7-Interventi di rinnovamento e
miglioramento dei villaggi rurali e delle
infrastrutture connesse
0,25 0,50 0,25 0,25
0,50 1,75 64%
Punteggio sintetico
occupazione
percentualizzato
MISURE Punteggio di
misura
occupazione
(da C.d.P.)
Punteggio
sintetico
occupazione
ASSE-OBIETTIVO GLOBALE Punteggio intensità delle priorità trasversali/obiettivi
specifici
(come da VISPO del DocUP)
OBIETTIVI SPECIFICI
Asse2-Dotareilcontestoterritorialeeambientaleincuioperailsistemaproduttivolocaledeiserviziedelle
infrastrutturepiùidoneeaconsentireunosviluppoeconomicosostenibileerispettosodellecompatibilitàambientali.
Valutazione intermedia indipendente del DocUP Obiettivo 2 Regione Marche 2000-2006
Ecosfera S.p.A. Rapporto di valutazione intermedia 194
DOCUP Marche 2000/2006 - VALUTAZIONE QUALITATIVA OCCUPAZIONE (segue)
Occupabilità Imprenditorialità Adattabilità Pari opportunità
( E ) (F =
A+B+C+D+E)
(G=F/Max)
17. Aumentare il grado di attrattività turistica del territorio,
attraverso azioni dirette a promuovere le risorse esistenti e a
riqualificare e diversificare l’offerta ricettiva
3.1-Promozione turistica e valorizzazione
del patrimonio ricettivo
0,50 0,50 0,50 0,50
0,67 2,67 97%
18. Contribuire al recupero, valorizzazione, fruizione e
promozione integrata del patrimonio storico, archeologico e culturale,
sia come condizione per diversificare e destagionalizzare l’offerta
turistica, sia in generale come fattore strategico della politica di
riequilibrio e di sviluppo socioculturale delle comunità locali
3.2-Recupero, valorizzazione e promozione
del patrimonio storico e culturale
0,50 0,25 0,25 0,50
0,42 1,92 70%
19. Aumentare la qualità della vita della popolazione locale,
migliorando le dotazioni infrastrutturali e le condizioni di accesso ai
servizi socio assistenziali da parte delle fasce deboli
3.3-Aiuti agli investimenti per la
riqualificazione della rete dei servizi
socioassistenziali 0,50 0,25 0,00 0,50
0,75 2 73%
20. Favorire la partecipazione delle donne al mercato del
lavoro, migliorando l’offerta dei servizi di cura
3.3-Aiuti agli investimenti per la
riqualificazione della rete dei servizi
socioassistenziali 0,50 0,50 0,25 0,50
0,75 2,5 91%
21. Contribuire, attraverso lo sviluppo e la diffusione a livello
locale delle tecniche e degli strumenti forniti dalla società
dell’informazione, alla semplificazione ed accelerazione dei rapporti
intercorrenti tra pubblica amministrazione da un lato e cittadino e
sistema imprenditoriale dall’altro, e al miglioramento della qualità dei
servizi pubblici erogati dalla P.A.
3.4-Sviluppo della società dell’informazione
a livello locale
0,00 0,25 0,50 0,25
0,75 1,75 64%
22. Promuovere la diffusione dell’informazione e l’attività dei
sistemi culturali regionali (teatrale, museale e bibliotecario)
attraverso lo sviluppo della società dell’informazione
3.4-Sviluppo della società dell’informazione
a livello locale
0,00 0,00 0,50 0,50
0,75 1,75 64%
23. Favorire la rivitalizzazione culturale ed economica dei
centri storici soggetti ad uno stato di degrado e di abbandono
3.5-Sviluppo delle attività commerciali e
sistemazione dell’arredo urbano nei centri
storici 0,50 0,50 0,00 0,50
0,37 1,87 68%
Punteggio sintetico
occupazione
percentualizzato
Asse3-Diversificazionedelleattivitàeconomichenell’areainteressata,attraversolo
sviluppoelariqualificazionedisettoridiinterventoingradodicontribuireaduna
rivitalizzazionedell’areainternaeallacontestualecreazionedinuoveiniziative
imprenditoriali
MISURE Punteggio di
misura
occupazione
(da C.d.P.)
Punteggio
sintetico
occupazione
ASSE-OBIETTIVO GLOBALE Punteggio intensità delle priorità trasversali/obiettivi
specifici
(come da VISPO del DocUP)
OBIETTIVI SPECIFICI
Valutazione intermedia indipendente del DocUP Obiettivo 2 Regione Marche 2000-2006
Ecosfera S.p.A. Rapporto di valutazione intermedia 195
La costruzione dei punteggi in funzione degli obiettivi specifici rende necessario ridurre ad
unità i valori diversi attribuiti a ciascuna misura in corrispondenza di differenti obiettivi
specifici.
A tal fine, nella tavola che segue, l’iter valutativo assunto parte dalla media aritmetica dei vari
punteggi attribuiti alle misure.
Una prima riflessione emerge dal confronto fra la colonna che riporta l’attribuzione dei punteggi
costruita come sopra e l’allocazione delle risorse finanziarie alla specifica misura.
Ponendo, per semplicità, una stratificazione in tre classi dei giudizi (alto > 66%, medio fra 34 e
66%, basso < 33%) si osserva una concentrazione delle misure nella fascia media (51% delle
risorse allocate), cui seguono la fascia bassa (37%) e quella alta (12%).
Anche passando dalla
programmazione finanziaria
(relativa al riparto delle risorse
fra le varie misure) a livello
attuativo (considerando, quindi,
gli impegni al 30/06/2003), si
nota una forte concentrazione di
impegni attivati all’interno della
classe con valutazione media
dell’impatto potenziale sulle
politiche occupazionali.
DOCUP Ob. 2 Marche 2000/2006 - CONFRONTO VALUTAZIONE QUALITATIVA - PESO FINANZIARIO - ATTUAZIONE FINANZIARIA
1.1- Aiuti agli investimenti produttivi ed ambientali delle PMI industriali e artigiane
61% 77.160.588,00€ 21.115.169,78€ 27%
1.2- Servizi di ingegneria finanziaria
47% 12.426.275,00€ -€ 0%
1.3- Incentivi per il miglioramento della qualità ed il rafforzamento della
competitività delle PMI
45% 23.259.838,00€ 3.117.450,80€ 13%
1.4- Infrastrutture per il sistema produttivo
41% 3.670.813,00€ 3.021.810,83€ 82%
2.1-Ciclo idrico integrato e risanamento ambientale
9% 70.900.941,00€ 2.082.552,61€ 3%
2.2-Ottimizzazione del sistema di gestione del ciclo dei rifiuti
14% 19.380.729,00€ 3.739.406,11€ 19%
2.3- Interventi di sostegno al sistema delle aree protette e al sistema dei Centri di
educazione ambientale (CEA) 24% 7.899.137,00€ 722.177,23€ 9%
2.4-Infrastrutture portuali 36% 6.149.145,00€ 1.517.447,96€ 25%
2.5- Strutture intermodali 18% 8.199.005,00€ 6.684.818,87€ 82%
2.6-Razionalizzazione del sistema dei trasporti 27% 11.797.248,00€ 2.312.996,54€ 20%
2.7-Interventi di rinnovamento e miglioramento dei villaggi rurali e delle
infrastrutture connesse
64% 2.722.278,00€ -€ 0%
3.1-Promozione turistica e valorizzazione del patrimonio ricettivo 49% 28.374.834,00€ 12.361.635,27€ 44%
3.2-Recupero, valorizzazione e promozione del patrimonio storico e culturale 70% 18.163.537,00€ 2.253.197,51€ 12%
3.3-Aiuti agli investimenti per la riqualificazione della rete dei servizi
socioassistenziali 82% 15.117.601,00€ -€ 0%
3.4-Sviluppo della società dell’informazione a livello locale 64% 7.585.018,00€ 714.203,99€ 9%
3.5-Sviluppo delle attività commerciali e sistemazione dell’arredo urbano nei centri
storici 68% 6.149.958,00€ 1.101.637,60€ 18%
IMPEGNIPunteggio sintetico
occupazione medio
MISURE
Impegni/Costi
COSTO
Raffronto valutazione qualitativa Impatto Occupazione -
Pianificazione finanziaria
51%
12%
37%
PESO FINANZIARIO MISURE CON GIUDIZIO SINTETICO O. ALTO (> 66%)
PESO FINANZIARIO MISURE CON GIUDIZIO SINTETICO O. MEDIO ( fra 34 e 66%)
PESO FINANZIARIO MISURE CON GIUDIZIO SINTETICO O. BASSO (< 34%)
Valutazione intermedia indipendente del DocUP Obiettivo 2 Regione Marche 2000-2006
Ecosfera S.p.A. Rapporto di valutazione intermedia 196
Appare significativo anche il
fatto che solo due misure (la 3.2
e la 3.5, per un totale di €
3.354.835,11, pari al 6% degli
impegni) con stima dell’impatto
potenziale più elevato
(emergente dall’incrocio fra
SEO e analisi sulle singole
misure) risultano attivate,
ovvero con impegni superiori a
zero, al 30 giugno del 2003.
Il dato emergente dal range
medio è più confortante: gli
impegni salgono a complessivi € 41.847.718,63 pari al 68%.
Nell’insieme l’analisi evidenzia l’opportunità di sostenere con maggiore forza la politica
trasversale dell’occupazione all’interno del DocUP.
Raffronto valutazione qualitativa Impatto Occupazione -
Attuazione finanziaria
68%
26%
6%
IMPEGNI MISURE CON GIUDIZIO SINTETICO O. ALTO ( > 66%)
IMPEGNI MISURE CON GIUDIZIO SINTETICO O. MEDIO ( fra 34 e 66%)
IMPEGNI MISURE CON GIUDIZIO SINTETICO O. BASSO (< 34%)
Valutazione intermedia indipendente del DocUP Obiettivo 2 Regione Marche 2000-2006
Ecosfera S.p.A. Rapporto di valutazione intermedia 197
4. CAPITOLI TEMATICI - RAZIONALIZZAZIONE DEL SISTEMA
DI INCENTIVI ALLE IMPRESE DEL DOCUP
Vengono presentate in questa sede le prime considerazioni emerse nel corso dell’indagine
relativa agli aiuti alle PMI cofinanziati dal DocUP Ob. 2 Marche 2000-2006, nella prospettiva
di una razionalizzazione del sistema regionale di incentivi che ne accresca l’efficacia
complessiva.
Con il caso studio si dà seguito alla proposta rivolta all’Autorità di Gestione del DocUP da parte
della Commissione Europea - nel corso dell’incontro annuale svoltosi a Bruxelles il 25-26
novembre 2002 - di avvalersi del contributo del Valutatore indipendente per individuare le
problematiche inerenti l’attuale sistema di incentivi nonché possibili soluzioni per il loro
superamento. Gli esiti dell’indagine costituiranno tra l’altro un punto di partenza per l’analisi
sui medesimi temi affidata all’IPI (Istituto per la Promozione Industriale), e che in
collaborazione con la Regione Marche, nel quadro dell’apposita convenzione perfezionata il 16
luglio 2003 con l’organismo tecnico di diretta emanazione del MAP.
L’attività è stata sviluppata in diversi momenti, ricorrendo ad un’analisi desk della
documentazione di riferimento e all’organizzazione di un Focus Group, tenutosi lo scorso 13
marzo, cui hanno partecipato l’AdG e i Responsabili di Misura/Submisura. Il coinvolgimento
dei referenti regionali, in conformità con l’approccio partecipativo dell’attività valutativa, ha
consentito di cogliere riflessioni e/o suggerimenti, anche di tipo operativo, che completano ed
arricchiscono gli esiti e le considerazioni raccolte nella prima fase di indagine, e di stimolare
altresì un confronto costruttivo sulle possibili modalità di miglioramento del sistema vigente.
La significatività della testimonianza dei partecipanti al Focus va considerata alla luce delle
competenze ed esperienze maturate nell’attuazione e gestione di tali tipologie di interventi.
L’analisi delle scelte compiute ha rivelato una forte volontà di utilizzare, ove possibile, nel
modo più pieno le opportunità offerte dallo strumento della delega, a testimonianza di un
elevato grado di autonomia, strettamente connesso con un solido background gestionale che
sembra caratterizzare la struttura preposta all’attuazione delle azioni di aiuto.
Parlare di requisiti di razionalità cui deve rispondere un sistema di aiuti significa in primo luogo
rispondere ad un’esigenza di concentrazione delle risorse, sia da un punto di vista geografico
che finanziario. La concentrazione, principio che sta alla base della programmazione
comunitaria attuata a mezzo dei fondi strutturali e che ne ha guidato le progressive riforme, si
traduce nel settore considerato nella necessità di indirizzare le risorse del DocUP sui regimi di
maggiore impatto e selettività, così da massimizzarne gli effetti sul territorio.
Un sistema razionale sembra poi doversi caratterizzare per una forte complementarietà, anche
per ciò che attiene la diversificazione dei meccanismi di funzionamento, così da rispondere alle
peculiari esigenze nonché alle specifiche caratteristiche aziendali.
Il conseguimento di un maggior livello di efficacia degli interventi può conseguirsi poi
attraverso l’introduzione di procedure di selezione delle iniziative che siano espressione degli
obiettivi e delle priorità strategiche del Programma.
Un elemento che non va trascurato in un’analisi d’insieme del Programma, attiene alla necessità
di garantire un giusto equilibrio tra interventi di tipo tradizionale e iniziative a contenuto
innovativo.
Valutazione intermedia indipendente del DocUP Obiettivo 2 Regione Marche 2000-2006
Ecosfera S.p.A. Rapporto di valutazione intermedia 198
La razionalità del sistema di incentivi deve infine includere la ricerca di un ottimale
coordinamento tra i regimi di aiuto attivati con le diverse risorse disponibili (regionali,
comunitarie e statali).
Rispetto a ciascuno dei fattori sopra considerati, è possibile esprimere considerazioni di segno
sostanzialmente positivo, grazie anche alla circostanza che la Regione ha predisposto un set di
strumenti programmatici che sembra in grado di conferire ordine e coerenza ad un insieme
complesso, avendo come costante orizzonte di riferimento strategico l’idea di sviluppo del
sistema produttivo da ultimo definita nel Piano Regionale per le Attività Produttive. La
comparazione tra la struttura del Piano e quella del DocUP ha evidenziato una coerenza
complessiva della strategia di intervento a sostegno del sistema produttivo regionale.
A conclusione dell’indagine si forniscono alcuni elementi di riflessione, volti da un lato
all’individuazione di nuovi strumenti di supporto al governo del sistema degli incentivi che
possano orientare la razionalizzazione (il riferimento è evidentemente in primo luogo alla
necessità di predisporre un adeguato sistema di monitoraggio regionale), nonché alla piena
valorizzazione degli strumenti esistenti (specie le Conferenze di Servizi per il coordinamento
dei programmi comunitari attivati nel territorio regionale).
Un aspetto problematico sembra essere rappresentato dalla scarsa visibilità delle sinergie
attivabili tra i molteplici regimi agevolativi esistenti a livello regionale, soprattutto nei casi in
cui questi appaiono similari nei contenuti e nelle finalità. Tanto che si è rivelato essenziale il
confronto con i Responsabili regionali dell’Asse 1, per escludere i rischi di duplicazione
ravvisati nel corso dell’analisi sulla coerenza dell’intervento comunitario con il contesto
programmatico regionale.
Altro elemento di possibile criticità su cui soffermarsi, anche in vista dell’approssimarsi della
riprogrammazione di metà percorso, concerne il rischio di diseconomie gestionali connesse alla
struttura estremamente articolata dell’Asse 1, per superare il quale si può considerare
l’opportunità di procedere a modifiche che permettano di conseguire livelli più soddisfacenti di
efficienza della macchina amministrativa.
Valutazione intermedia indipendente del DocUP Obiettivo 2 Regione Marche 2000-2006
Ecosfera S.p.A. Rapporto di valutazione intermedia 199
4.1. Razionalizzazione dei regimi di aiuto: evoluzione ed orientamenti del
contesto istituzionale, normativo e programmatico
Allo scopo di comprendere le ragioni sottostanti il processo in atto, appare opportuno procedere
ad una breve descrizione dei mutamenti nel quadro normativo e istituzionale degli ultimi anni,
che ne sono alla base.
La necessità di procedere alla suddetta razionalizzazione è strettamente connessa alla riforma in
senso federalista dello Stato avviata con il D.lgs. 112/98 e successivamente con l’entrata in
vigore della modifica del Titolo V della Costituzione nel 2001, hanno determinato un
significativo rafforzamento del ruolo delle Regioni; in particolare la centralità riconosciuta al
territorio nelle politiche di sviluppo, in linea con il principio di sussidiarietà, ha condotto alla
scelta del livello regionale quale ambito prioritario di programmazione degli interventi.
Con il conferimento alle Regioni delle funzioni relative a numerose leggi agevolative, il
trasferimento delle risorse finanziarie statali ai Fondi Unici regionali e l’attivazione degli
interventi si è completato tra il 2000 e il 2001 il provvedimento più significativo.
Le evoluzioni del contesto di riferimento e la numerosità degli incentivi esistenti richiedono il
coordinamento degli interventi al fine di assicurare la complementarietà tra gli strumenti, la
concentrazione delle risorse, nonché la semplificazione delle procedure.
Poiché l’attuale quadro normativo nazionale in materia (L. 59/97 e successive modifiche)
prevede il mantenimento di un doppio livello di competenza, nazionale e regionale, le azioni di
riordino non possono non tener conto della necessità di raccordare efficacemente e
sinergicamente il sistema di incentivi tra i diversi livelli istituzionali148
.
A tale scopo recentemente è stata conferita la “delega” al Governo per il riordino e la
razionalizzazione del sistema degli incentivi, con l’elaborazione di un Testo Unico in materia.
Un primo contributo al processo di razionalizzazione lo si deve al D.lgs. 123/98, che ha posto
l’accento sull’eliminazione delle sovrapposizioni fra gli interventi e sulla standardizzazione di
tutto il procedimento, dalle modalità di individuazione delle iniziative (procedura automatica,
valutativa e negoziale), al tipo di agevolazione (in c/capitale, in c/interessi e bonus fiscale, etc.),
alle attività di controllo e ispettiva fino alla disciplina delle revoche. Alla base dell’omogeneità
dei comportamenti connessa alla standardizzazione delle diverse fasi del procedimento vi sono i
criteri di massima trasparenza e predeterminazione della tempistica per il loro svolgimento.
Lo stesso Decreto individua, inoltre, un nuovo ruolo per l’attività di monitoraggio per la
necessità di disporre, come per i fondi strutturali, di informazioni utili per misurare gli esiti
degli interventi attuati e realizzare una programmazione più efficace.
Entrambi i livelli istituzionali coinvolti si stanno adoperando in questi anni per adeguarsi al
nuovo contesto programmatico e operativo, ricorrendo a strumenti spesso analoghi per evitare le
sovrapposizioni e realizzare un’ottimale allocazione e utilizzazione delle risorse, si pensi ad
esempio all’attivazione di un sistema di monitoraggio o alla predisposizione di testi unici
nazionali e regionali.
148
Le esigenze di coordinamento con lo Stato centrale appaiono di ancor più pressante necessità alla luce di diversi
fattori, quali l’assenza di meccanismi che regolino efficacemente la transizione verso il nuovo sistema, un regime di
finanziamento di stampo ancora fortemente centralistico e il mancato trasferimento di competenze e fondi in ordine
ad alcune importanti leggi di agevolazione, come la 488/92.
Valutazione intermedia indipendente del DocUP Obiettivo 2 Regione Marche 2000-2006
Ecosfera S.p.A. Rapporto di valutazione intermedia 200
In questa nuova cornice istituzionale, negli ultimi anni la Regione Marche ha provveduto ad
adeguare la propria organizzazione e a dotarsi di una normativa appropriata per fronteggiare le
nuove competenze.
In relazione alla maggiore autonomia programmatoria, la L.R. 31/2001 ha definito le modalità
con cui si esplica la funzione programmatica, definendo nuovi strumenti di programmazione149
,
mentre nell’ambito di nostro specifico interesse la L.R. 10/99 ha indicato la necessità di
elaborare un Piano Regionale per le Attività Produttive, allo scopo di delineare un quadro
organico degli interventi attivati o attivabili dalla Regione, avvalendosi di risorse nazionali,
regionali e comunitarie secondo una logica integrata. Allo stato attuale è stata approvata la
proposta di Piano (febbraio 2003), la cui stesura definitiva seguirà ad un processo di
consultazione con le parti sociali e istituzionali.
I prossimi provvedimenti previsti avranno ad oggetto una verifica, sulla base degli obiettivi
individuati, degli strumenti agevolativi disponibili in modo da giungere ad una selezione degli
stessi nonché ad una concreta semplificazione della normativa di riferimento, attraverso la
redazione del Testo Unico per gli incentivi ai settori dell’artigianato, dell’industria e dei servizi
alla produzione.
Nell’ambito dell’ampliamento delle responsabilità nella definizione e nelle modalità di gestione
dei regimi di aiuto, nel corso del 2000 la Regione Marche ha completato il subentro allo Stato
nelle Convenzioni con gli Enti gestori delle principali leggi di agevolazione delegate alla
competenza regionale; in questa prima fase la priorità è stata assicurare la continuità operativa
in considerazione delle esigenze delle imprese attraverso l’attivazione del Fondo Unico,
finanziato con risorse disposte annualmente dallo Stato centrali ed istituito a seguito della L.R.
10/1999, con la quale è stato recepito quanto disposto dal D.lgs. 112/98.
Superata la fase di transizione per l’avvio di tutti gli interventi agevolativi, è stata posta
attenzione alla risoluzione di alcune problematiche:
- completare il processo avviato da tempo in materia di riordino e la razionalizzazione degli
interventi attuati a livello regionale, in particolare di quelli conferiti alla Regione.
- provvedere alla diffusione ed alla standardizzazione di un’attività istituzionalizzata di
monitoraggio e valutazione degli interventi a livello regionale.
Un supporto significativo ai problemi connessi all’efficienza/efficacia del processo di
decentramento dovrebbe giungere dalla collaborazione recentemente avviata nel quadro della
convenzioni recentemente sottoscritte con il MAP (20/05/03) e con l’IPI (16/07/03), organismo
tecnico di diretta emanazione del Ministero stesso150
.
Essendo l’oggetto della Valutazione indipendente il DocUP Ob. 2, l’analisi condotta verte
prevalentemente sulle azioni cofinanziate da quest’ultimo, mentre ci si sofferma in minor
misura sulle relazioni con il resto della programmazione regionale e con quella nazionale. In
149
L’art. 2 della L.R. 31/2001 prevede i seguenti strumenti della programmazione economico-finanziaria e di
bilancio: a) il documento di programmazione economica e finanziaria regionale; b) il bilancio pluriennale; c) il
bilancio annuale; d) la legge finanziaria; e) le leggi regionali di spesa.
150
Come chiarito nella relazione orale sull’Assistenza tecnica presentata nell’ultimo CdS, nel quadro dello schema
di Convenzione che sta per essere perfezionato per l’attuazione della Submisura 1.1.1 a) - L. 488/92 tra Regione
Marche, Servizio Industria, Artigianato e Energia, e MAP, DG Incentivi alle Imprese, l’art. 6 (“Gestione”) individua
nell’IPI il soggetto incaricato dello svolgimento delle seguenti funzioni:
Attività di supporto alla gestione ed attuazione dell’intervento in di cui sopra, per conto del Ministero, oggetto
della convenzione Regione Marche/MAP;
Attività di assistenza tecnica all’AdG connesse all’intervento stesso, che dovranno formare oggetto di apposita
convenzione tra la struttura dell’Amministrazione regionale incaricata delle funzioni di AdG e l’IPI stesso.
Valutazione intermedia indipendente del DocUP Obiettivo 2 Regione Marche 2000-2006
Ecosfera S.p.A. Rapporto di valutazione intermedia 201
questa sede si effettua una ricognizione sul sistema di aiuti cofinanziato con il DocUP,
verificando se e con quali modalità la programmazione per il periodo 2000-2006 abbia
contribuito nelle Marche, come in altre regioni, al processo di razionalizzazione degli aiuti.
Vengono indicati inoltre possibili orientamenti che possano guidare le decisioni future in
un’ottica di costante miglioramento del sistema.
4.1.1 Il quadro degli incentivi alle imprese cofinanziati dal DocUP con riguardo ai
requisiti di razionalità
Gli interventi del DocUP destinati al sistema produttivo marchigiano sono concentrati
all’interno dell’Asse 1, al quale sono state destinate risorse pari a circa 116 milioni di Euro151
(circa il 36% del totale ) distribuiti su quattro ambiti di azione (Misure), a loro volta articolate in
Submisure e in tipologie di intervento.
Le azioni cofinanziate, pur essendo piuttosto diversificate nella natura così come nelle finalità
specifiche, operano sinergicamente per accrescere la competitività complessiva del sistema
produttivo marchigiano ovvero «il rafforzamento del tessuto produttivo dell’area, specie in
termini di crescita della competitività delle imprese sui mercati interni ed esteri, puntando sulla
diffusione dell’innovazione a tutti i livelli in un’ottica di sviluppo sostenibile».
La tabella che segue consente di visualizzare la struttura dell’Asse ed il contenuto delle
iniziative di aiuto, nonché la ripartizione delle risorse finanziarie.
Misura/ ambiti di
intervento
Submisura Descrizione
Ripartizione delle risorse
tra le misure dell’Asse 1
(C.T. da rendicontare)
1.1.1
Incentivi a sostegno degli investimento
produttivi e dell’innovazione delle PMI
industriali (Leggi 488/92, 341/95, 598/94)
26,6%
1.1.2 Aiuti agli investimenti delle imprese artigiane 26,8%
1.1 – Aiuti agli
investimenti
produttivi e
ambientali e PMI
industriali e
artigiane 1.1.3
Aiuti per la riconversione ecologica delle PMI
industriali e artigiane, il risparmio energetico, il
miglioramento condizioni di sicurezza e salute
nell’ambiente di lavoro
12,9%
1.2.1
Prestazione di garanzie ed abbattimento del
costo delle operazioni di finanziamento per
investimenti materiali ed immateriali
7,6%
1.2 – Servizi di
ingegneria
finanziaria
1.2.2
Miglioramento dell’accesso delle PMI al
capitale di rischio finalizzato ad operazioni per
lo sviluppo e il consolidamento organizzativo
3,1%
1.3.1
Incentivi per l’acquisizione di servizi per la
qualità e l’innovazione tecnologica
12,9%
1.3.2
Incentivi per l’acquisizione di servizi per la
commercializzazione e l’internazionalizzazione
6,2%
1.3 – Incentivi per
il miglioramento
della qualità ed il
rafforzamento della
competitività delle
PMI 1.3.3
Incentivi per l’acquisizione di servizi diretti alla
creazione di imprese innovative
0,9%
1.4.1
Qualificazione dell’offerta di servizi innovativi
ed avanzati all’impresa
0,9%
1.4 - Infrastrutture
per il sistema
produttivo 1.4.2 Infrastrutture per le aree produttive 2,2%
151
I fondi pubblici superano il 30% del totale.
Valutazione intermedia indipendente del DocUP Obiettivo 2 Regione Marche 2000-2006
Ecosfera S.p.A. Rapporto di valutazione intermedia 202
Destinatarie delle iniziative di aiuto sono esclusivamente le piccole e medie imprese artigiane e
industriali, ovvero il parametro dimensionale che caratterizza il modello di organizzazione
economico marchigiano ed ha fortemente contribuito a determinarne il vantaggio competitivo.
Una scelta che contraddistingue la strategia di sviluppo della regione è che la quasi totalità degli
interventi agisce sul versante della domanda, ad eccezione della Misura 1.4 concernente
interventi di natura infrastrutturale per le aree produttive e per l’offerta di servizi di frontiera e la
ricerca, che pertanto non sarà oggetto del presente studio.
Come si evince dal Piano Regionale per le Attività Produttive, si tratta di un approccio che si
estende in realtà all’intera programmazione a sostegno delle attività produttive, con riguardo
dunque agli interventi regionali, statali e comunitari.
Di seguito il sistema di incentivi del DocUP viene esaminato cercando di evidenziare il
possesso o la mancanza di quei requisiti di razionalità della programmazione, sui quali insiste la
documentazione nazionale e comunitaria, che tratta le questioni in oggetto.
La concentrazione delle risorse
La concentrazione, intesa da un punto di vista sia geografico che finanziario, è uno dei princìpi
cardine della programmazione comunitaria che ha guidato le progressive riforme dei fondi
strutturali. Nell’idea del legislatore comunitario, supportata da numerosi studi effettuati
sull’argomento, la concentrazione è ritenuta un elemento in grado di massimizzare l’impatto
delle politiche di sviluppo del territorio.
Dalla struttura degli incentivi attivati con il DocUP si evince l’attenzione del policy maker a
perseguire l’efficacia delle azioni programmate, concentrando appunto le risorse del DocUP
sugli strumenti agevolativi di maggiore impatto e selettività152
.
Con riferimento ai soli regimi di aiuto presenti nell’Asse 1, si ravvisa una elevata
concentrazione di risorse (quasi il 70%) nella Misura 1.1 a testimonianza della centralità degli
incentivi per gli
investimenti produttivi a
favore delle PMI
industriali e artigiane,
con la finalità di
perseguire il
rafforzamento e
l’innovazione dal punto
di vista tecnologico,
organizzativo e della
tutela ambientale.
152
Il principio comunitario della concentrazione delle risorse su un insieme ristretto di strumenti si sta estendendo
anche al resto della programmazione regionale, anche a fronte dell’esiguità dei fondi disponibili rispetto alle
numerose leggi delegate con il D.lgs. 112/98; situazione che ha favorito, e in qualche misura imposto, una forte
selezione delle iniziative da attivare.
Distribuzione risorse tra le
misure di aiuto dell'Asse 1
(valori percentuali)
1.1
70%
1.2
11%
1.3
19%
Distribuzione risorse all'interno
della Misura 1.1
(valori percentuali)
1.1.1a
13%
1.1.1b1
13%
1.1.1b2
13%
1.1.3
20%
1.1.2
41%
Valutazione intermedia indipendente del DocUP Obiettivo 2 Regione Marche 2000-2006
Ecosfera S.p.A. Rapporto di valutazione intermedia 203
L’azione comunitaria si rivolge in tal modo prevalentemente al core-business dell’economia
regionale – per riprendere un’espressione del Piano che ricalca, nelle linee strategiche portanti,
l’impostazione del DocUP - ovvero la struttura della produzione industriale e artigianale nei
settori dove vi è il maggiore vantaggio competitivo, pur non escludendo forme di
differenziazione dell’economia regionale (terziario, turismo, cultura e ambiente).
Il numero di iniziative attivate disciplinate dalla normativa nazionali è relativamente contenuto:
si tratta delle leggi 488, 341 e 598 a sostegno delle PMI industriali, che da sole assorbono il
39% dei finanziamenti con una ripartizione equa dei fondi.
La selezione si è basata sul tiraggio delle normative negli anni precedenti (ammontare delle
agevolazioni richieste, investimenti attivati e contributi concessi), ovviamente tenendo conto dei
dati economici generali e delle priorità strategiche individuate. Qualche breve considerazione
sulle tre leggi, aiuterà a comprendere con maggiore chiarezza la scelta della Regione.
La Legge 488/92 – Industria – è uno strumento ormai estremamente diffuso nelle Marche,
dove nel 2001 sono state approvate 81 domande per un importo pari a 17 milioni di euro153
,
come in tutte le aree depresse del territorio nazionale con il quale vengono finanziati, con
contributi in c/capitale, programmi di investimento (creazione di un nuovo impianto,
ampliamento, ammodernamento, ristrutturazione, riconversione, riattivazione e trasferimento di
un impianto produttivo esistente). Le operazioni sono a titolarità nazionale, sebbene con le
modifiche recentemente apportate sia possibile tarare lo strumento in relazione alle specificità
del contesto di riferimento, consentendo alle amministrazioni regionali una scelta
programmatoria a monte attraverso la partecipazione ai meccanismi di selezione.
Con il Decreto del MICA del 22/7/99 è stata introdotta, tra le altre novità, una graduatoria
speciale per ciascuna regione, relativa ad un’area o ad alcuni settori di attività in cui concentrare
gli interventi per un ammontare di risorse che può arrivare fino al 50%. Nel caso delle Marche è
stata riconosciuta priorità alle zone colpite dal terremoto del 1997 e ad alcuni Comuni dell’Area
Ob. 2, nonché ai settori del comparto moda (comparto tessile, abbigliamento e calzaturiero) che
negli ultimi anni sono stati penalizzati dal calo delle esportazioni, cui si aggiungono le difficoltà
nel sostenere la competizione delle aree esterne alla regione, come si evince dai bassi indici di
produttività rispetto alle Regioni concorrenti del Nord-Est.
La legge 341/95 rientra tra gli strumenti delegati alle Regioni; con essa si finanziano i
medesimi investimenti nelle aree depresse della 488, ma attraverso incentivi automatici (nel
DocUP Ob. 2 Marche si utilizza la procedura valutativa) sotto forma di bonus fiscale. Con il
bando del 2001 sono state accolte 381 domande agevolate cui sono stati destinati contributi pari
a 2,88 Mln di euro.
La legge 598/94, anch’essa delegata alle competenze regionali, prevede agevolazioni in
c/interessi a favore degli investimenti per l’innovazione tecnologica, la tutela ambientale e, a
seguito delle recenti modifiche, anche l’innovazione organizzativa e commerciale. Non è stata,
invece, ricompresa la ricerca, pure prevista dalla normativa nazionale; un ambito di intervento
di cui si auspica vivamente l’integrazione nel DocUP, per il contributo imprescindibile che ne
può derivare in termini di capacità del sistema produttivo regionale di essere competitivo sul
mercato nazionale e internazionale.
153
I dati di attuazione delle tre leggi sono tratti dalla Relazione 2002 sugli incentivi alle imprese del MAP.
Valutazione intermedia indipendente del DocUP Obiettivo 2 Regione Marche 2000-2006
Ecosfera S.p.A. Rapporto di valutazione intermedia 204
Si tratta dunque di uno strumento piuttosto completo a sostegno di un’innovazione ad ampio
raggio, con un’attenzione crescente da parte delle imprese che nel 2001 ha portato a finanziare
331 domande a fronte di un importo complessivo di 3,37 mln di euro154
.
Agli investimenti produttivi delle PMI imprese artigiane è destinata la Submisura 1.1.2, che
assorbe un ammontare di risorse di poco superiore alla 1.1.1. Per le iniziative volte a ridurre
l’impatto sull’ambiente dei processi produttivi o volte al miglioramento delle condizioni di
sicurezza e salute nell’ambiente di lavoro entrambe le categorie (PMI artigiane e industriali)
possono accedere alla Submisura 1.1.3, che prevede la concessione di aiuti nel rispetto della
regola del de minimis155
.
Accanto alla rimozione della fragilità strutturale si è prestata attenzione anche ad altri elementi
di debolezza dell’imprenditoria locale, in primo luogo lo squilibrio finanziario e la scarsa
capitalizzazione delle imprese, le cui cause sono da ricercare soprattutto nella ridotta
dimensione aziendale, che contribuisce al determinarsi di un altro fattore critico, ossia la scarsa
vocazione all’innovazione e all’internazionalizzazione.
A tale scopo sono state previste azioni atte a favorire la solidità finanziaria delle imprese,
agevolando con fondi pari a circa l’11% del totale degli aiuti dell’Asse 1, sia l’accesso al credito
(prestazioni di garanzia e di abbattimento dei tassi d’interesse) sia la partecipazione al capitale
di rischio per la realizzazione di investimenti materiali e immateriali.
Espressamente dedicata all’innovazione e all’internazionalizzazione del sistema produttivo
marchigiano è la Misura 1.3, che finanza servizi avanzati alle imprese. I fondi questa volta
arrivano al 19% da distribuire su un insieme piuttosto diversificato di interventi, che vanno dalla
creazione di imprese innovative alla progettazione computerizzata, dalla certificazione dei
sistemi di qualità aziendale e di gestione ambientale alla promozione delle strategie aziendali
per l’internazionalizzazione e per la commercializzazione, fino alla diffusione dell’innovazione
informatica e allo sviluppo dell’e-commerce.
In stretta complementarietà con la Misura precedente, la Submisura 1.4.1 opera sul versante
dell’offerta di servizi di frontiera e di ricerca finanziando i centri di ricerca e le imprese che
operano nei servizi alla produzione.
Altre quattro iniziative di aiuto rivolte alle imprese ricadono all’interno degli altri Assi per un
ammontare di risorse complessivo pari a 27,4 mln di euro. L’oggetto di tali iniziative è piuttosto
specifico, come nel caso della Submisura 2.1.1c) che sostiene progetti di ricerca e sviluppo
finalizzati alla realizzazione di beni durevoli o imballaggi pluriuso. Le altre tre azioni
presentano invece una specializzazione di tipo settoriale rivolgendosi alle strutture ricettive
turistiche (Submisura 3.1.2), alla creazione e al consolidamento delle imprese sociali per i
servizi alla persona o il reinserimento lavorativo delle persone svantaggiate (Submisura 3.3.2) e,
infine, alle attività di commercio e artigianato artistico (Submisura 3.5.1) per la rivitalizzazione
dei centri storici in situazioni di degrado e di abbandono.
Complementarietà e integrazione fra gli interventi a ragione della complessità della
struttura dell’Asse 1
La scelta degli strumenti legislativi nazionali e regionali da attivare è strettamente funzionale
agli obiettivi e alle preferenze delle diverse tipologie di destinatario.
154
Nel biennio 2000-2001 gli investimenti attivati sono passati da 80 a 180 miliardi di lire a fronte di agevolazioni
concesse che variano da 6 a 8,4 miliardi di lire (fonte: Piano regionale per le Attività Produttive).
155
L’art. 2, co. 2 del Reg. (CE) n. 69/2001 della Commissione relativo all’applicazione degli art. 87 e 88 del
Trattato CE stabilisce che l’importo complessivo degli aiuti de minimis accordati ad una medesima impresa non può
superare 100.000 euro su un periodo di tre anni.
Valutazione intermedia indipendente del DocUP Obiettivo 2 Regione Marche 2000-2006
Ecosfera S.p.A. Rapporto di valutazione intermedia 205
Accanto alle esigenze di integrazione e complementarietà tra gli incentivi rispetto agli obiettivi
di livello superiore, ad esempio l’accrescimento della competitività del sistema, si è andata
sempre più affermando la necessità di una complementarietà in termini di meccanismi di
funzionamento, con una specializzazione degli strumenti nel rispondere alle diverse esigenze e
caratteristiche delle imprese.
Da qui la possibilità per le imprese di scegliere lo strumento più adeguato alle loro esigenze sia
in relazione alla complessità della procedura di accesso (automatica, valutativa a graduatoria e
valutativa a sportello) sia al tipo di agevolazione concessa (in c/capitale, in c/interessi e bonus
fiscale). L’esistenza di differenti caratteristiche giustifica talora l’inserimento di strumenti che
perseguono i medesimi obiettivi.
Il sistema di incentivi cofinanziato dal DocUP prevede:
la Legge 488/92 – Industria – a titolarità nazionale;
i regimi di aiuto decentrati e trasferiti alla competenza regionale (Leggi 341/95 e 598/94);
i regimi di aiuto de minimis per l’acquisizione di servizi reali o investimenti di minore
entità;
i regimi di aiuto regionali.
La scelta operata riflette chiaramente la strategia del Programma, che si rivolge prevalentemente
al sistema produttivo artigiano e industriale nei settori dove si ritrova il vantaggio competitivo
della regione, offrendo loro una gamma diversificata degli strumenti agevolativi.
Coerentemente con la selezione operata non vengono inclusi nel DocUP gli incentivi rivolti a
specifiche categorie di soggetti, ad esempio le donne (L. 215/91) o i giovani (L. 95/95), come
pure quelli destinati a determinati settori, ad esempio il turismo finanziabile con la L. 488/92,
sebbene alle strutture ricettive siano destinati gli aiuti previsti dalla Submisura 3.1.2.
Dalla comparazione con le altre Regioni italiane, in particolare con gli altri DocUP Ob., si
riscontra un ricorso contenuto agli incentivi a titolarità nazionale, mentre una netta preferenza
viene accordata agli strumenti già definiti a livello regionale o passibili di un adattamento nel
caso delle leggi nazionali delegate con la Bassanini, in considerazione delle più ampie capacità
di rispondere alle esigenze di sviluppo locale.
Il ricorso alla normativa nazionale decentrata evita il disperdersi di esperienze consolidate e
presenta il vantaggio della adattabilità; inoltre, nel caso della L. 341/95 vengono realizzati
investimenti di dimensione medio-piccola o, comunque, meno complessi dal punto di vista della
composizione della spesa, creando così la necessaria complementarietà con la L. 488/92 –
Industria, dove la complessità delle procedure di accesso e di predisposizione della
documentazione richiesta determinano una selezione “naturale” dei possibili destinatari degli
aiuti. Pertanto, le due leggi pur rivolgendosi al medesimo target per la realizzazione delle stesse
tipologie di interventi, rispondono ad esigenze aziendali molto diverse, che vanno oltre le
differenti modalità di concessione delle agevolazioni (c/capitale o bonus fiscale).
Appare largamente diffuso il ricorso al regime de minimis, accanto al quale si suggerisce di
prevedere anche aiuti notificati e, ove fosse già previsto, utilizzare il principio di alternatività
del contributo a scelta dell’impresa richiedente, indipendentemente dall’entità dell’investimento
da realizzare, già apportata per alcune misure di aiuto. Si consentirebbe in tal modo l’accesso ai
finanziamenti anche alle imprese che hanno già saturato il tetto massimo di investimenti stabiliti
per il de minimis nel corso degli ultimi tre anni.
Circa i procedimenti attuativi, la normativa nazionale li ha ricondotti a tre di seguito descritti:
Valutazione intermedia indipendente del DocUP Obiettivo 2 Regione Marche 2000-2006
Ecosfera S.p.A. Rapporto di valutazione intermedia 206
1. automatico, si applica a quegli interventi che non necessitano di un’attività istruttoria
tecnica, economica e finanziaria; si fonda prevalentemente sulle dichiarazioni del
proponente e la concessione dei contributi avviene nei limiti delle disponibilità in base
all’ordine cronologico di arrivo delle domande;
2. valutativo, è previsto per i programmi di investimento più complessi e dà luogo ad
un’istruttoria volta a verificare la validità tecnica, economica e finanziaria del progetto. Può
dar luogo alla definizione di graduatorie attraverso una valutazione comparata sulla base di
parametri oggettivi predeterminati (procedura valutativa a graduatoria) o disporre le
risorse nei limiti delle disponibilità secondo l’ordine cronologico di arrivo delle domande
senza effettuare alcuna comparazione (procedura valutativa a sportello);
3. negoziale, si applica per gli interventi connessi allo sviluppo territoriale o settoriale che
accanto alla valutazione dei progetti richiedono la negoziazione con i soggetti interessati.
Dalla rappresentazione grafica si evince che il procedimento maggiormente utilizzato è quello
valutativo a graduatoria, che attualmente riguarda il 64% delle risorse disposte per gli incentivi
alle imprese e 8 tipologie di intervento, con una lieve riduzione a seguito delle modifiche
intervenute o proposte nel corso del CdS del 12 giugno.
Rispetto alla prima versione del CdP, si registra un più intenso ricorso all’altra procedura
valutativa, quella a sportello che inizialmente riguardava solo la legge 598/94 e di cui è stata
richiesta l’estensione ad altre tre azioni. Il passaggio dalla procedura valutativa a graduatoria a
quest’ultima dovrebbe essere a breve approvata per le Submisure 1.2.2 “Miglioramento
dell’accesso delle PMI al capitale di rischio” e 1.3.3 “Incentivi per l’acquisizione di servizi
diretti alla creazione di impresa”; si tratta di una semplificazione connessa alla natura
innovativa delle due iniziative e costituisce una risposta allo scarso successo riscontrato con il
primo bando.
Si rileva al contrario una preferenza ridotta per gli incentivi automatici, per la volontà di rendere
più selettiva ed efficace le azione rispetto alle finalità individuate, come dimostra la modifica
apportata alla legge 341/95, con la quale si è stabilito l’utilizzo della procedura valutativa a
graduatoria in luogo di quella automatica.
La procedura negoziale è stata attivata solo per la Submisura 3.3.2, che unisce alla novità della
creazione e consolidamento delle imprese sociali per la programmazione regionale nelle
Marche, il ricorso a modalità sperimentali per realizzare la concertazione con il territorio. Il
procedimento prevede infatti l’attivazione da parte dei Comitati dei Sindaci degli Ambiti
Distribuzione risorse per procedura attuativa
(I° edizione del CdP)
aut.
7% val. sp.
16%
val. gr.
74%
val. neg.
3%
Distribuzione risorse per procedura attuativa (a
seguito delle modifiche approvate o in corso)
val. sp.
28%
val. gr.
69%
val. neg.
3%
aut.
0%
Valutazione intermedia indipendente del DocUP Obiettivo 2 Regione Marche 2000-2006
Ecosfera S.p.A. Rapporto di valutazione intermedia 207
Territoriali156
di tavoli di concertazione, che consentano di individuare le priorità nel territorio
in ordine al fabbisogno degli interventi previsti dalla misura.
In sintesi dall’analisi emerge una certa diversificazione delle procedure, ma con un chiaro
orientamento dell’Amministrazione regionale a favore delle procedure valutative in grado di
garantire una maggiore qualità ed efficacia degli interventi, una scelta che va a modificare
l’assetto inizialmente individuato e che vede l’utilizzo di procedure più selettive e complesse
per le misure agevolative consolidate, mentre per le azioni innovative per la realtà marchigiana
si sono ritenute più adeguate procedure valutative a sportello, dove la portata della valutazione è
diretta ad accertare il raggiungimento da parte dell’impresa del punteggio minimo per accedere
ai contributi.
Il D.lgs. 123/98 individua le seguenti procedure di erogazione dei contributi: il credito
d’imposta, il bonus fiscale, la concessione di garanzia, il contributo in conto capitale, il
contributo in conto interessi, il finanziamento agevolato.
A tale riguardo si registra il ricorso nel DocUP a molteplici modalità agevolative, sebbene con
una decisa prevalenza del contributo in c/capitale che interessa oltre il 70% degli interventi,
superando di molto i valori già elevati della media italiana (46%)157
.
La selettività in funzione di una maggiore efficacia degli interventi: valorizzazione delle
nuove competenze regionali
In occasione del CdS che si è tenuto nel giugno 2002, la Commissione ha esplicitamente
richiamato l’attenzione sull’opportunità di potenziare l’efficacia dei regimi di aiuto del DocUP,
provvedendo a favorire la concentrazione delle risorse su poche azioni al fine di garantire un
impatto significativo sul territorio, anche attraverso un’adeguata selezione degli interventi.
L’accoglimento delle esigenze espresse dalla Commissione trova conferma nella scelta di
adottare esclusivamente procedure di selezione valutative, di qui le recenti modifiche apportate
alle modalità attuative di alcuni strumenti normativi nazionali delegati al Fondo Unico
regionale, allo scopo di renderli più mirati alle finalità del Programma, avvalendosi della
possibilità offerta dal D.lgs. 112/98 di modificarne il regolamento di attuazione.
Si realizza così la valorizzazione delle nuove e crescenti responsabilità acquisite dalle Regioni
in materia di politica industriale, il cui fondamento sta proprio nel potenziale vantaggio di
calibrare le forme di intervento in funzione delle specifiche necessità della struttura economica e
del sistema delle imprese.
In particolare per la Submisura 1.1.1 int. b1) – L. 341/95 si è introdotta la procedura valutativa a
graduatoria, in luogo di quella automatica originariamente prevista. Oltre a favorire le iniziative
progettuali più allineate con gli obiettivi specifici e le priorità trasversali della Misura, la novità
procedurale permette di rimuovere l’eccessiva dispersione delle risorse, una criticità riscontrata
nei precedenti bandi e che ha parzialmente inficiato l’efficacia dell’intervento. La numerosità
delle richieste provenienti dal territorio, a fronte di una limitata disponibilità di risorse
finanziarie limitate con l’attribuzione dei contributi secondo il riparto proquota, ha infatti
determinato percentuali di aiuto inferiori alle richieste dalle imprese.
156
Come previsto dal “Piano regionale per un sistema integrato di interventi e servizi sociali – Anni 2000/2002”
approvato con DA n. 306/2000.
157
Fonte: Relazione sugli interventi di sostegno alle attività economiche e produttive al 2002, Ministero per le
Attività Produttive – Direzione Generale Coordinamento Incentivi alle imprese.
Valutazione intermedia indipendente del DocUP Obiettivo 2 Regione Marche 2000-2006
Ecosfera S.p.A. Rapporto di valutazione intermedia 208
Occorre poi aggiungere che le modifiche apportate hanno tenuto conto di altre normative di
agevolazione all’interno del DocUP (la già citata complementarietà con la L. 488), ma anche
degli strumenti di tipo automatico attivati a livello nazionale, come la “Tremonti bis”.
Nel caso della L. 598/94 le modifiche apportate non accrescono il carattere selettivo del
procedimento prescelto (valutativo a sportello), ma intervengono sull’oggetto dell’iniziativa,
con l’estensione alle ulteriori opportunità di spesa inerenti l’innovazione organizzativa e
commerciale e la sicurezza sui luoghi di lavoro. Si sta, inoltre, considerando l’ipotesi per il
futuro di associare il contributo in c/capitale a quello in c/interessi.
Presenza di interventi tradizionali e innovativi
Un elemento positivo che caratterizza la strategia del DocUP è rappresentato dall’aver
programmato azioni innovative accanto a forme di aiuto tradizionali.
Ai fini dell’analisi il contenuto innovativo delle azioni attivate è stato distinto su tre livelli di
intensità:
basso, con riguardo alle iniziative di tipo tradizionale sia nel contenuto, sia per l’esistenza
di esperienze consolidate;
medio, con riferimento agli interventi il cui obiettivo è propriamente l’innovazione
aziendale nelle sue diverse forme e che possono beneficiare di esperienze similari
pregresse;
alto, per le iniziative “sperimentali” ovvero il cui contenuto è fortemente innovativo e al
contempo non hanno trovato fino ad oggi attuazione sul territorio regionale.
Nel prospetto che segue a ciascuna tipologie di iniziativa incentivante è associato il grado di
innovatività, in base al quale
nella rappresentazione
grafica si sono poi aggregati
gli interventi dal punto di
vista sia numerico che
finanziario (anche in questo
caso si fa riferimento alle
sole agevolazioni alle
imprese).
Dalla struttura esaminata emerge una certa prevalenza degli interventi mediamente innovativi,
intorno al 50% sia per disponibilità di risorse finanziarie che per numero, mentre sono tre le
azioni qualificabili come “tradizionali”, che assorbono invece il 36% dei fondi.
A tale risultato ha senz’altro contribuito l’impegno dell’Amministrazione nel sostenere la
competitività aziendale puntando sull’innovazione tecnologica e organizzativa,
sull’internazionalizzazione e l’informatizzazione senza trascurare la sostenibilità ambientale dei
processi produttivi.
Hanno invece natura sperimentale quattro delle iniziative di aiuto con il 15% delle risorse e
distribuite su tre Assi, pertanto abbastanza diverse nelle finalità perseguite. Di seguito ci si
sofferma brevemente sulle azioni in oggetto e sulle problematiche che senza eccezioni hanno
incontrato in fase attuativa e che appaiono imputabili proprio all’elemento innovativo.
Grado di innovatività degli incentivi -
ripartizione delle risorse
alta
15%
media
49%
bassa
36%
Grado di innovatività degli incentivi -
numerosità degli strumenti attivati
alta
27%
media
53%
bassa
20%
Valutazione intermedia indipendente del DocUP Obiettivo 2 Regione Marche 2000-2006
Ecosfera S.p.A. Rapporto di valutazione intermedia 209
Con la Submisura 1.2.2 è stato attivato uno strumento di natura innovativa (fondo di
investimento mobiliare chiuso) finalizzato alla patrimonializzazione delle aziende attraverso la
diretta partecipazione al capitale di rischio. Gli esiti insoddisfacenti del bando sono ascrivibili
da un lato alla scarsa conoscenza dello strumento in oggetto, ma soprattutto alla scarsa
rispondenza dello stesso alla struttura produttiva marchigiana, in particolare, alla piccola
dimensione delle imprese locali. Allo scopo di superare tali difficoltà accanto ad uno
snellimento delle procedure di selezione, è in corso una verifica finalizzata alla ridefinizione
dell’intervento per allinearlo alle esigenze aziendali.
Le iniziative di cui alla Submisura 1.3.3 prevedono servizi a supporto della creazione di imprese
operanti in settori innovativi, i c.d. “nuovi bacini di impiego”, con priorità per i settori delle
tecnologie dell’informazione e comunicazione e della tutela ambientale. Il carattere innovativo e
sperimentale va ricercato sia nella natura dell’intervento sia nel procedimento amministrativo
che richiede, da una parte, l’individuazione dei soggetti fornitori dei servizi e, dall’altra, gli
aspiranti imprenditori che dovranno fruire dei servizi stessi. Accanto a tempi piuttosto lunghi
della procedura, si registra in questo caso una risposta insufficiente da parte del territorio alle
opportunità di finanziamento.
La Submisura 2.2.1 – il cui obiettivo è la tutela ambientale attraverso il cofinanziamento di
progetti finalizzati alla riduzione della produzione di rifiuti della produzione dei rifiuti – ha
riscontrato uno scarso interesse presso i potenziali destinatari per la gran parte delle iniziative
previste, proposte in un contesto evidentemente non ancora sufficientemente sensibilizzato sulla
tematica in esame; ciò vale senz’altro per gli aiuti previsti alle aziende che realizzano progetti di
ricerca per la realizzazione di imballaggi pluriuso o di beni a lunga durata, di cui all’int. c).
Infine, vi è la Submisura 3.3.2 a sostegno delle imprese sociali, ovvero il terzo settore che nella
programmazione in corso beneficia per la prima volta dei finanziamenti comunitari. La natura
innovativa dell’iniziativa si ritrova anche nella particolare procedura di valutazione e selezione
concertata con gli Enti locali, che per alcuni Comitati di Sindaci degli Ambiti Territoriali, si è
rivelata particolarmente laboriosa con conseguenti ritardi nei tempi dell’attuazione.
Se è vero che i rischi sono, in qualche misura, da mettere in conto laddove si ricorra a nuovi
strumenti di intervento, è tuttavia opportuno disporre prontamente efficaci soluzioni per
superare le criticità, onde evitare in fase di revisione di metà periodo la decurtazione parziale o
totale delle risorse per le iniziative, aspetto dalla portata niente affatto trascurabile in termini di
qualità della programmazione.
Valutazione intermedia indipendente del DocUP Obiettivo 2 Regione Marche 2000-2006
Ecosfera S.p.A. Rapporto di valutazione intermedia 210
Aspetti esterni: le sinergie con la programmazione regionale per le attività produttive
La normativa e i documenti di riferimento per la razionalizzazione del sistema di aiuti158
,
invitano a riservare attenzione al rischio di duplicazione tra gli incentivi che trovano il loro
fondamento normativo in leggi regionali rispetto agli interventi nazionali (comprese quelli
conferiti). Del resto nelle Marche, come la maggior parte delle Regioni, anche dopo il
decentramento, una parte consistente delle politiche regionali a favore delle imprese è attuata
attraverso interventi disciplinati da norme regionali.
Riguardo all’aspetto considerato, si può senz’altro affermare che nel suo insieme l’impianto
programmatico degli aiuti del DocUP aderisce pienamente alle priorità e alle strategie
identificate prima dal PRS 2000 e successivamente recepite dal recente DPEFR, approvato nel
2002.
Una ancor più stretta coerenza si ravvisa tra le azioni e la stessa struttura del Programma
comunitario e gli assi fondamentali del Piano Regionale per le Attività Produttive approvato lo
scorso febbraio, al quale il DocUP si dovrebbe affiancare con i propri strumenti di intervento.
Attraverso il Piano è stata definita ancora più chiaramente l’idea di sviluppo che si vuole
perseguire con la programmazione regionale per i prossimi anni, consentendo al contempo di
predisporre un inquadramento organico degli interventi nel settore, in relazione a:
- interventi attivabili con risorse regionali;
- interventi attivabili con risorse DocUP;
- interventi attivabili con risorse statali delegate alle Regioni.
Dalla lettura del Piano si evince che, per la definizione dell’architettura programmatica, si è
tenuto conto non solo della struttura del DocUP, ma anche della Relazione Annuale
sull’andamento degli incentivi alle imprese del MAP, con attenzione anche agli strumenti
nazionali, proprio per evitare possibili duplicazioni e sovrapposizioni.
L’incontro con i Responsabili di Misura in occasione del Focus Group ha fornito alcune
informazioni aggiuntive in merito alle modalità individuate per il coordinamento degli strumenti
di aiuto cofinanziati dal DocUP e gli altri interventi attivati sul territorio.
Particolare rilievo è stato riconosciuto alla distinzione tra azioni che prevedono investimenti
spot e quelle, più consuete nel DocUP, che finanziano programmi di investimento di una certa
entità. Per tale via sembra possibile rinvenire una coerenza complessiva della strategia di
intervento a sostegno del sistema produttivo.
Un altro aspetto significativo, sollevato nel 1998 dalla Commissione159
, è inerente la coerenza
delle zonizzazioni ai sensi dei fondi strutturali e degli aiuti di Stato, in un’ottica di
concentrazione geografica delle risorse per una maggiore efficacia degli interventi attivati.
Con l’approvazione nel 2000 della Carta italiana degli aiuti a finalità regionale per il periodo
2000-2006160
sono state individuate le aree ammissibili alla deroga di cui all’art. 87 paragrafo 3,
158
In primo luogo il D.lgs. 123/1998 e la Relazione sugli interventi di sostegno alle attività economiche e
produttive al 2002.
159
L’argomento è trattato ampiamente nella Comunicazione della Commissione agli Stati membri 98/C 90/03 del
26 marzo 1998, nella quale la Commissione distingue tra due possibilità di mancata coincidenza: a) aree d’intervento
dei fondi strutturali, ma non ammesse a deroghe sugli aiuti di Stato; b) aree ammesse a deroghe sugli aiuti di Stato,
ma non agli interventi dei fondi strutturali. In merito alla seconda ipotesi la Comunicazione argomenta che «questo
dato non costituisce un problema. Esso favorisce invece la coerenza tra la politica degli aiuti regionali e gli
interventi dei fondi strutturali, in quanto consente una certa libertà di scelta agli Stati membri in materia di politica
regionale al di fuori delle zone definite di comune accordo con la Commissione per l’applicazione della politica
regionale comunitaria»
Valutazione intermedia indipendente del DocUP Obiettivo 2 Regione Marche 2000-2006
Ecosfera S.p.A. Rapporto di valutazione intermedia 211
lettera c) del Trattato, nelle quali possono essere applicati, per le diverse misure di
incentivazione alle imprese (leggi nazionali tra cui la 488/92, leggi regionali, agevolazioni
comunitarie), massimali d’intensità degli aiuti più elevati rispetto ai tassi standard previsti dalla
disciplina comunitaria161
:
I territori delle Marche ammessi alla suddetta deroga sono ricompresi nei sistemi locali del
lavoro e costituiscono solo una parte quindi dei Comuni ammessi ai benefici dell’Obiettivo 2162
,
il che evidenzia la scelta di parametri ancor più stringenti, in modo da concentrare le risorse e
intensificare il sostegno in un’area delimitata e con condizioni di svantaggio maggiori.
4.2. Suggerimenti per orientare la razionalizzazione: opportunità da cogliere e
possibili fattori di criticità
Il presente capitolo intende fornire degli elementi di riflessione per orientare la
razionalizzazione del sistema regionale di incentivi alle imprese, che non sembra poter
prescindere da un appropriato set di strumenti di “governo” di un sistema complesso e in
continuo divenire.
Ciò significa da un lato ottimale utilizzo delle modalità di coordinamento programmatico ed
operativo esistenti, dall’altro predisporre opportuni accorgimenti che rafforzino l’efficienza
gestionale complessiva.
Rafforzare il coordinamento delle azioni del DocUP con gli altri strumenti di
programmazione comunitari e regionali, avvalendosi di una base informativa adeguata.
La complessa articolazione del quadro degli interventi a sostegno dello sviluppo delle attività
economiche e produttive pone l’accento sulla funzione di coordinamento.
Il processo di razionalizzazione in corso deve contrastare soprattutto il rischio di duplicazione
delle iniziative ripetute a livello locale e nazionale con conseguente spreco di risorse ed il
determinarsi di un eccesso di concorrenza fra le politiche locali, aspetto quest’ultimo cui si può
ovviare attraverso l’utilizzo di criteri di omogeneità fiscale e massimali di incentivazione
finanziarie alle imprese.
Se nel primo periodo dell’attuale ciclo di programmazione ha avuto luogo il completamento del
trasferimento delle principali leggi di agevolazione alla competenza regionale, assicurando
prioritariamente la continuità operativa in considerazione delle esigenze delle imprese, nella
fase attuale appare diffusa l’esigenza di procedere ad un miglioramento del sistema da
realizzarsi attraverso la predisposizione di un adeguato sistema di monitoraggio regionale,
nonché la piena valorizzazione degli strumenti programmatici e gestionali a disposizione della
Regione.
Il monitoraggio dei regimi di aiuto è poi funzionale all’obiettivo della concentrazione delle
risorse su un numero ridotto di strumenti sulla base di un’analisi comparativa in termini di
impatto sul tessuto produttivo regionale.
160
Decisione della Commissione del 20 settembre 2000 C(2000) 2752.
161
Per le piccole imprese: 8% ESN + 10% ESL rispetto al 15% ESL, mentre nel caso delle medie imprese 8% ESN
+ 6% ESL rispetto al 7,5% ESL.
162
Decisione della Commissione del 27 luglio 2000 C(2000) 2327.
Valutazione intermedia indipendente del DocUP Obiettivo 2 Regione Marche 2000-2006
Ecosfera S.p.A. Rapporto di valutazione intermedia 212
Sul tema della pianificazione e coordinamento tra le azioni del DocUP e tra queste e le altre
iniziative regionali e comunitarie, si attende un positivo contributo dagli strumenti di
programmazione, arricchiti recentemente con il Piano per le Attività Produttive, sebbene anche
quest’ultimo non dia sufficiente visibilità alle relazioni di sinergia e complementarietà attivabili
tra i molteplici regimi agevolativi esistenti a livello regionale, soprattutto nei casi in cui questi
appaiono similari nei contenuti e nelle finalità.
Infatti, si è rivelato essenziale il momento del confronto con i Responsabili regionali dell’Asse 1
per escludere i rischi di duplicazione tra alcuni degli interventi attivati con il DocUP ed altri
aiuti regionali concernenti regimi volti a soddisfare i medesimi obiettivi, pericoli ravvisati nel
corso dell’analisi sulla coerenza dell’intervento comunitario con il contesto programmatico
regionale.
Le modalità gestionali che possono rivelarsi suscettibile di sviluppi positivi sono racchiuse
nell’insieme di strumenti individuati dalla DGR n. 43/2003. La Delibera in questione ha
rafforzato la funzione di coordinamento tra i diversi programmi comunitari in capo all’AdG del
DocUP Ob. 2, e tra questi e gli strumenti della programmazione economico-finanziaria e di
bilancio, per evitare di perdere di vista l’obiettivo globale dello sviluppo socio-economico del
territorio marchigiano, garantendo l’opportuna integrazione, sinergia e complementarietà tra gli
interventi.
Si richiama l’attenzione sulla previsione di apposite Conferenze di Servizi, con la
partecipazione delle strutture regionali dei programmi cofinanziati dai FS e con il
coordinamento del Dipartimento “Programmazione e Bilancio”, allo scopo fra l’altro di evitare
sovrapposizioni e duplicazioni di interventi e di rafforzare la possibilità di integrazione tra
progetti finanziabili dai diversi programmi comunitari.
Precondizione in certa misura indispensabile ai fini di un’efficace regolazione del sistema
regionale di agevolazioni è la piena operatività di un sistema completo di raccolta delle
informazioni, che comprenda tutti gli incentivi attivati sul territorio. A tale riguardo, nell’ambito
della convenzione con l’IPI è previsto il supporto per l’integrazione ed implementazione della
banca dati anagrafica per la verifica del rispetto del cumulo degli aiuti e del rispetto della soglia
“de minimis”.
Una possibile strada percorribile per un riordino degli strumenti di aiuto, è quella già intrapresa
da alcune regioni Ob. 1 (Basilicata, Calabria e Campania) che hanno predisposto una normativa
quadro ad hoc, nella quale sono stati individuati alcuni riferimenti di ordine procedurale e
attuativo che regolano l’accesso agli incentivi.
Occorre peraltro evidenziare che una riforma di questa portata ha richiesto tempi non brevi che
hanno comportato in qualche caso una temporanea paralisi del sistema di agevolazioni.
Diseconomie gestionali connesse alla complessa articolazione dell’Asse 1
Da una visione d’insieme dei regimi di aiuti attivati con il DocUP, si ravvisa un probabile
elemento di criticità nel rischio di diseconomie gestionali connesse alla complessa articolazione
dell’Asse 1.
In occasione della riprogrammazione di metà periodo potrebbe procedersi ad una ridefizione
della struttura degli interventi, anche attraverso accorpamenti tra azioni similari la cui autonoma
esistenza allo stato attuale si giustifica sulla base di esigenze di complementarietà.
Valutazione intermedia indipendente del DocUP Obiettivo 2 Regione Marche 2000-2006
Ecosfera S.p.A. Rapporto di valutazione intermedia 213
Una volta accertato un reale ed effettivo appesantimento della macchina amministrativa, una
possibile ipotesi di “riforma”, finalizzata ad una maggiore economicità della gestione, potrebbe
concretizzarsi nella definizione di azioni più ampie al cui interno i possibili destinatari possono
optare per le modalità agevolative più adeguate alle proprie esigenze.
Un’esemplificazione di quanto sopra affermato può rinvenirsi nel caso delle Submisure 1.1.1
int. b2) - L. 598 e 1.1.3, che hanno ad oggetto tipologie di spesa sostanzialmente assimilabili;
come si è detto in tal caso non sussiste il rischio di sovrapposizione, in quanto il target di
riferimento nel secondo caso si estende alle PMI artigiane, così come è differente la modalità di
agevolazione (rispettivamente c/interessi e c/capitale nei limiti della regola del de minimis).
Tuttavia la sostanziale coincidenza delle spese finanziabili attraverso le submisure 1.1.1 b2) e
1.1.3, resa ancor più evidente dall’estensione dell’ambito di intervento della L. 598/94 alla
salute e sicurezza sui luoghi di lavoro, ed il prospettato inserimento del contributo in c/capitale
accanto a quello in c/interessi, danno forza all’ipotesi di un accorpamento ai fini di una
maggiore economicità gestionale.
La verifica dell’efficacia delle iniziative attivate consentirà di formulare dei suggerimenti in fase
di riprogrammazione del Programma, che potranno evidenziare in primo luogo l’opportunità di
uno spostamento di fondi da azioni i cui esiti attuativi si saranno rivelati fortemente
insoddisfacenti, ma anche la possibilità di ricondurre all’interno di misure similari quelle che
avranno registrato, rispetto agli obiettivi inizialmente individuati, una riuscita tale da non
giustificare una gestione esclusiva.
A quest’ultimo riguardo l’attenzione va posta su alcune misure di carattere innovativo che sulla
base dei recenti dati di monitoraggio evidenziano performance attuative largamente inferiori
alle attese.
Valutazione intermedia indipendente del DocUP Obiettivo 2 Regione Marche 2000-2006
Ecosfera S.p.A. Rapporto di valutazione intermedia 214
5. QUALITÀ DEL SISTEMA DI ATTUAZIONE
5.1 Organizzazione dell’attuazione del DocUP
L’Autorità di Gestione del DocUP Ob. 2 è la Regione Marche, che ha individuato quale
Autorità di gestione e coordinamento a livello regionale la struttura “Attuazione delle Politiche
Comunitarie”163
.
La denominazione attuale della struttura responsabile è frutto del recente riordino su base
dipartimentale al quale si è provveduto in attuazione della Legge Regionale 20/2001164
.
I dipartimenti, elemento fondante delle nuova modalità organizzativa, sono concepiti come unità
organizzative che dovrebbero apportare un reale valore aggiunto grazie ad una maggiore
aggregazione per aree omogenee di Servizi.
Ai sensi dell’art. 10 della Legge Regionale 20/2001, il nuovo modello non prevede più gli Uffici
quali articolazioni interne dei Servizi165
, ma unicamente posizioni di funzione o di progetto (alle
quali preporre personale con qualifica dirigenziale).
L’Autorità di Gestione del DocUP alla luce del nuovo assetto si configura quale posizione di
funzione coordinata dal Direttore del Dipartimento “Programmazione e Bilancio”.
All’Autorità di Gestione (di seguito: AdG) spetta la responsabilità delle funzioni e delle attività
indicate nell’art. 34 del Regolamento 1260/99, ed in particolare:
le funzioni di programmazione e gestione finanziaria del Programma;
la responsabilità della compatibilità con le politiche comunitarie;
la responsabilità di garantire idonee modalità di integrazione del partenariato istituzionale
ed economico-sociale;
la responsabilità del rispetto degli obblighi in materia di informazione e pubblicità;
l’attività di coordinamento generale degli interventi previsti dal DocUP, nonché il
coordinamento del Programma con le misure finanziate dal FEOGA nel PSR e con le azioni
previste dal FSE nel POR Obiettivo 3.
Tra le responsabilità proprie dell’AdG su cui appare opportuna una breve riflessione, vorremmo
riservare breve spazio alle modalità di coinvolgimento del partenariato166
(su cui peraltro si avrà
modo di tornare in seguito nella sezione dedicata al Comitato di Sorveglianza).
163
Nelle Disposizioni di attuazione del DocUP era stata individuata quale Autorità di Gestione e coordinamento del
Programma il Servizio Politiche Comunitarie e Cooperazione allo Sviluppo (Ufficio Politiche Comunitarie). Sulla
base del nuovo assetto al Servizio Politiche Comunitarie e Cooperazione allo Sviluppo vengono demandati compiti
essenzialmente legati alla cooperazione, al rapporto con gli organismi comunitari e alla fase ascendente delle
politiche comunitarie, nonché le funzioni relative all’Autorità di Pagamento del DocUP.
164
Legge Regionale 15 ottobre 2001, n. 20, “Norme in materia di organizzazione e di personale della Regione”, in
BUR Marche n. 124 del 25/10/2001. La legge è stata emanata in attuazione dei principi contenuti nel decreto
legislativo 30 marzo 2001, n. 165.
165
La nuova struttura amministrativa della Giunta Regionale è stata definita con la DGR n. 270 del 25/02/2003,
successivamente modificata con DGR n. 415 del 25/03/2003. Ai sensi dell’art. 17 della L.R. 20/2001 possono inoltre
prevedersi posizioni organizzative non dirigenziali.
166
Nel corso del mese di ottobre si sono incontrati alcuni dei rappresentanti delle parti economiche e sociali, al fine
di verificare il ruolo del partenariato e raccogliere altresì possibili spunti di riflessione in ordine all’adeguatezza della
Valutazione intermedia indipendente del DocUP Obiettivo 2 Regione Marche 2000-2006
Ecosfera S.p.A. Rapporto di valutazione intermedia 215
L’approccio alla programmazione ha dato indubbiamente ampio spazio alla negoziazione e alla
concertazione della Regione sia con il sistema delle autonomie infraregionali, le Province e i
Comuni, sia con le categorie economiche e sociali presenti sul territorio marchigiano.
Il mutato approccio si inserisce coerentemente nel processo di decentramento regionale avviato
in conformità con le disposizioni dal D.lgs. 112/98167
, che ha ridefinito le funzioni
amministrative degli Enti locali e si pone in linea con il percorso avviato dalla recente revisione
del Titolo V della Costituzione168
, che ha incentrato il nuovo sistema di programmazione
sempre più sulla codeterminazione Regione/Enti locali per la pianificazione delle politiche di
sviluppo territoriale, in modo da promuovere azioni condivise e maggiormente in linea con le
istanze locali, favorendo in particolar modo la valorizzazione delle risorse endogene secondo
un’ottica di sviluppo sostenibile.
In sede di programmazione del DocUP si è deciso di dare continuità al tavolo di concertazione
costituito per la stesura e per la sottoscrizione del Patto programmatico per lo Sviluppo,
sottoscritto il 24 settembre 1999.
Il tavolo, con deliberazione di Giunta Regionale n. 2067 del 2 agosto 1999, è stato integrato,
così come previsto dalla delibera CIPE del 22 dicembre 1998, con rappresentanti della
Conferenza delle Autonomie locali, della Commissione Pari Opportunità, delle Associazioni
ambientaliste e di volontariato169
.
Se il coinvolgimento degli Enti di governo locale nell’elaborazione del documento di
programmazione è avvenuto dunque in modo diffuso ed articolato, il sistema di attuazione del
Programma appare fortemente accentrato sulla Regione, in ragione del fatto che la delega al
livello provinciale è prevista solo per settori quali la formazione o l’agricoltura, non coinvolti
dal campo di applicazione del DocUP.
strategia del DocUP ad esprimere i fabbisogni del territorio. In particolare nel corso delle interviste si sono sviluppate
le seguenti tematiche:
- modalità di coinvolgimento nelle funzioni di programmazione e sorveglianza del Doc.U.P., nonché nelle attività di
promozione e sensibilizzazione presso i potenziali destinatari degli interventi;
- capacità della strategia e delle iniziative ammissibili a finanziamento di soddisfare le esigenze espresse dal
territorio;
- riflessioni in ordine alla riprogrammazione di metà periodo.
167
L’attuazione delle nuove disposizioni costituzionali impone una revisione della precedente impostazione
verticale della programmazione. Ai sensi della L.R. 46/1992, il coinvolgimento del partenariato si concretizza nella
consultazione dei due organi della programmazione, la Conferenza delle autonomie e il Comitato economico e
sociale, anteriormente all’adozione dei principali strumenti di programmazione.
168
Con la revisione del Titolo V assume maggiore rilevanza l’attuazione del processo di decentramento di funzioni
amministrative e il riconoscimento di un’adeguata potestà regolamentare agli Enti Locali, che acquistano nel nuovo
modello una posizione di equiordinazione (art. 114) rispetto agli Enti regionali e allo Stato, con un profondo
mutamento dei rapporti tra i poteri pubblici.
169
Tra le modalità di attuazione del principio del partenariato in fase di elaborazione del Programma ricordiamo:
a) l’istituzionalizzazione del ruolo dell’Amministrazione provinciale quale ente intermedio, incaricato di operare
un primo filtro delle istanze provenienti dal territorio;
b) il rafforzamento del partenariato economico-sociale con il coinvolgimento di associazioni e organizzazioni che
finora non erano state interlocutori diretti della Regione in fase di programmazione dei Fondi strutturali
(associazioni ambientaliste, del terzo settore, ecc.);
c) la partecipazione di esponenti politici regionali e di funzionari del Servizio Politiche comunitarie ad incontri
organizzati da alcuni Comuni ricadenti tra quelli ammissibili all’Obiettivo 2, allo scopo di sensibilizzare i
rappresentanti dei rispettivi ambiti istituzionali ed economico-sociali sulle linee strategiche del documento di
programmazione.
Valutazione intermedia indipendente del DocUP Obiettivo 2 Regione Marche 2000-2006
Ecosfera S.p.A. Rapporto di valutazione intermedia 216
Meritevole di un breve approfondimento appare altresì, anche alla luce della recente
emanazione della Delibera regionale n. 43 del 14 gennaio 2003, l’attività di coordinamento
degli interventi del DocUP e di raccordo con gli altri programmi cofinanziati dai Fondi
Strutturali riservata all’Autorità di Gestione170
.
La delibera in questione ricalca sostanzialmente contenuti e finalità di un precedente
provvedimento (DGR 350/2002), emanato all’inizio del 2002; la DGR 43/2003 ne dispone la
revoca, introducendo le opportune modifiche legate alla riorganizzazione dell’Ente regionale su
base dipartimentale, conseguenti all’emanazione della L.R. 20/2001.
La particolare attenzione dedicata al tema risponde all’esigenza, opportunamente avvertita
dall’AdG, di individuare metodologie e soluzioni comuni, in relazioni ad eventuali criticità
insorte in fase di attuazione, attraverso l’istituzione di una rete di collegamento tra tutti i
soggetti coinvolti nella programmazione dei Fondi Strutturali.
Con la recente Delibera della Giunta Regionale si è provveduto alla definizione delle modalità
di coordinamento e delle misure organizzative per garantire la concertazione e il raccordo delle
diverse strutture regionali ai fini della programmazione e attuazione delle politiche comunitarie
e della notifica degli atti alla Commissione UE in seguito all'istituzione dei Dipartimenti ai sensi
della L.R. 20/2001.
L’iniziativa regionale è volta al rafforzamento del coordinamento dei diversi programmi
comunitari, sulla base di una riflessione che identifica nell’impostazione della programmazione
basata su programmi monofondo il rischio di perdere una visione complessiva delle politiche di
sviluppo socio-economico.
Nel testo del provvedimento si sottolinea pertanto la necessità di un maggior coordinamento tra
i diversi programmi comunitari, e di questi con gli strumenti della programmazione economico-
finanziaria e di bilancio, per evitare di perdere di vista l’obiettivo globale dello sviluppo socio-
economico del territorio marchigiano, garantendo l’opportuna integrazione, sinergia e
complementarità tra gli interventi.
Tale esigenza è, peraltro, espressa nel “Vademecum per i piani e i documenti di
programmazione dei fondi strutturali”171
, che attribuisce all’AdG del DocUP la responsabilità
di coordinare il Programma con il FSE e con il PSR, e di definire procedure comuni e un
raccordo operativo tra i vari Dipartimenti e Servizi responsabili della programmazione,
attuazione e controllo dei Fondi Strutturali.
Tra le misure individuate nel provvedimento rientrano:
• la previsione di una sessione comunitaria della Giunta Regionale indetta semestralmente, al
fine di definire gli indirizzi politici e le linee strategiche per la programmazione e la
gestione delle politiche comunitarie e verificare lo stato di attuazione dei programmi
comunitari;
• lo svolgimento di apposite Conferenze di Servizi, con la partecipazione delle strutture
regionali dei programmi cofinanziati dai FS e con il coordinamento del Dipartimento
“Programmazione e Bilancio”, allo scopo fra l’altro di evitare sovrapposizioni e
170
Nelle Disposizioni di attuazione del Programma si chiarisce che, nella pratica, la funzione di coordinamento va
considerata sotto un duplice aspetto, interno ed esterno:
per ciò che attiene al coordinamento interno, essa si traduce nello svolgimento di riunioni periodiche che
coinvolgono oltre ai soggetti responsabili dell’attuazione, anche l’Unità di Assistenza tecnica e il Valutatore del
DocUP;
a livello esterno, essa implica lo svolgimento di incontri con le Autorità di Gestione del POR Ob. 3 e del PSR e con
l’Autorità Ambientale.
171
Vademecum per i Piani e i documenti di programmazione dei fondi strutturali, Documento di lavoro n. 1,
Commissione Europea, Direzione Generale XVI, Politica Regionale e di coesione, ottobre 2000.
Valutazione intermedia indipendente del DocUP Obiettivo 2 Regione Marche 2000-2006
Ecosfera S.p.A. Rapporto di valutazione intermedia 217
duplicazioni di interventi e di rafforzare la possibilità di integrazione tra progetti finanziabili
dai diversi programmi comunitari;
• l’individuazione e implementazione, ove possibile, di sistemi comuni di monitoraggio e
rendicontazione delle spese e di procedure comuni per la formulazione dei bandi di accesso
ai benefici delle misure.
L’AdG svolge inoltre una funzione di supporto tecnico ed esprime un parere preventivo di
conformità con le politiche e la normativa comunitaria sui bandi di accesso ai benefici e sugli
altri atti (convenzioni, decreti) predisposti dai servizi competenti per materia relativamente
all’Ob. 2.
Sotto questo aspetto, va ricordato che l’AdG ha predisposto delle linee guida per la
compilazione dei bandi articolate in due sezioni:
la prima, contenente gli elementi indispensabili per la redazione del testo del bando, sulla
base di una specifica delle voci contenute nelle singole schede di misura del Complemento;
la seconda, contenente le informazioni che debbono comparire nella modulistica/facsimile
allegata, così da assicurare le condizioni necessarie ad un’efficiente ed efficace attività di
monitoraggio e valutazione.
L’individuazione di tale strumento sembra ribadire la sensibilità dei responsabili regionali nei
confronti dell’omogeneizzazione ed ottimizzazione delle procedure di attuazione degli
interventi (con specifica attenzione alle attività di monitoraggio e valutazione e sorveglianza),
anche alle luce delle esperienze condotte nel precedente ciclo di programmazione.
I bandi predisposti dai singoli responsabili di gestione vengono poi inviati all’AdG, così da
acquisire sia il parere di conformità con le politiche comunitarie che il parere contabile172
.
Venendo più da vicino all’analisi del modello organizzativo regionale predisposto per la
gestione ed attuazione del DocUP Ob. 2, possiamo in primo luogo sottolineare che esso appare
opportunamente fondato su una chiara distinzione di compiti e responsabilità tra Autorità di
Gestione, Autorità di Pagamento ed Autorità di controllo. Come si è già avuto modo di rilevare,
se per l’AdG e la struttura responsabile dei controlli è stata prevista l’istituzione di posizioni di
funzione coordinate dal Direttore di Dipartimento, per l’Autorità di Pagamento si è optato in
favore del mantenimento di un’apposita posizione organizzativa nell’ambito del Servizio
Politiche Comunitarie e Cooperazione allo Sviluppo.
Il DocUP rinvia al Complemento di Programmazione per l’articolazione compiuta dell’assetto
attuativo e per una puntuale articolazione delle modalità di coordinamento tra Responsabile di
procedimento e Responsabile di misura.
Per ciascuna misura, Submisura ed intervento si indicano nella sezione II.3 della scheda di
misura l’Autorità responsabile dell’attuazione (con riferimento alle strutture regionali
competenti), il Responsabile di gestione (con riferimento alle posizioni organizzative regionali
cui sono demandate le relative responsabilità) ed il referente specifico dell’Autorità di
Pagamento.
Il Responsabile di Submisura, che di norma è responsabile del procedimento per gli atti
amministrativi relativi all’attuazione degli interventi, può eventualmente avvalersi di
172
Come stabilito nelle Disposizioni di attuazione del DocUP, tale parere contabile è volto a verificare che gli
impegni assunti con il bando non superino la quota di finanziamento assegnata alla misura all’interno della
destinazione (sostegno normale e transitorio) e dell’asse prioritario.
Valutazione intermedia indipendente del DocUP Obiettivo 2 Regione Marche 2000-2006
Ecosfera S.p.A. Rapporto di valutazione intermedia 218
responsabili dell’istruttoria, nel caso di procedimenti particolarmente complessi o nell’ipotesi in
cui la Submisura comprenda una molteplicità di azioni di differente tipologia173
.
Tra le funzioni in capo al Responsabile di Misura rientra quella di sovrintendere alle operazioni
di immissione dei dati di attuazione finanziaria, fisica e procedurale degli interventi nel sistema
di monitoraggio adottato, attestandone la veridicità; al Responsabile competono inoltre le
verifiche di natura contabile e amministrativa sulla veridicità delle spese dichiarate ed
effettivamente sostenute dai beneficiari (controllo di primo livello).
Il referente specifico dell’Autorità di Pagamento effettua, per ciascuna misura, il controllo
dell’ammissibilità delle spese dichiarate dai Responsabili di Misura, in particolare riguardo al
rispetto di quanto richiesto in tema di certificazione delle spese dall’art. 9 par. 2 del Reg. (CE)
438/2001.
Si tratta di struttura separata ed indipendente dal Responsabile della gestione, che si rapporta,
per lo svolgimento dei suoi compiti, all’Autorità di Pagamento centrale174
.
Per ciò che riguarda il quadro dei Responsabili di Misura e Submisura del DocUP, si rileva
l’esistenza di un personale con un patrimonio di conoscenze, formatosi sin dal passato periodo
di programmazione, e dunque con un solido background gestionale.
In negativo, si segnala però come in taluni casi gli incarichi connessi alla gestione del DocUP si
sommino a già gravosi oneri relativi all’espletamento delle funzioni connesse alla normale
attività dei funzionari, con un organico a disposizione per la gestione della misura spesso esiguo
in relazione alle necessità.
Punto di forza della struttura organizzativa predisposta per assicurare la gestione del Programma
può essere considerato il Gruppo regionale di Monitoraggio e Assistenza Tecnica, che è stato
definito nel suo assetto: la struttura risulta attualmente composta di dieci elementi, a seguito
della recente assunzione di tre figure a tempo determinato (di cui un’unità a tempo parziale,
dedicata prevalentemente al monitoraggio del DocUP SFOP).
Sulla base di una comune e positiva esperienza di lavoro, maturata nello scorso periodo di
programmazione, si è cercato di dare continuità ad un Gruppo di lavoro regionale con compiti
relativi sia all’attività di Monitoraggio, sia concernenti aspetti dell’Assistenza tecnica
tradizionalmente intesa.
L’AdG ha deciso infatti di affidare all’Unità di Assistenza tecnica compiti essenzialmente di
supporto al livello territoriale, sia in fase di presentazione dei progetti sia nella fase di avvio e
gestione dei progetti stessi.
Si ravvisa in tale opzione un’apprezzabile considerazione delle esigenze del territorio, con un
approccio che presenta caratteri di indubbia innovatività, e di cui potrebbe essere interessante
valutare la possibile trasferibilità in altri contesti regionali.
Il profilo prescelto per il Gruppo Regionale di Monitoraggio e Assistenza Tecnica rivela d’altro
lato una particolare attenzione all’esigenza dell’internalizzazione delle conoscenze, così da
orientare l’esperienza dei Fondi Strutturali ai fini della sedimentazione e della valorizzazione di
un utile patrimonio di “saperi” operativi.
173
La nomina dei Responsabili di Misura e Submisura del DocUP è avvenuta con DPGR n. 205 dell’11/12/2001.
174
In alcuni limitati casi al livello più basso dell’articolazione interna l’indipendenza funzionale tra referente
dell’Autorità di Pagamento e responsabile della gestione non si realizza (segnatamente, ciò accade quando il
Dirigente del Servizio è responsabile della gestione della misura). Peraltro, come è stato chiarito nel corso del primo
Comitato di Sorveglianza, i Regolamenti comunitari si limitano a prescrivere la necessità dell’indipendenza tra
Autorità di Gestione e Autorità di Pagamento Centrale.
Valutazione intermedia indipendente del DocUP Obiettivo 2 Regione Marche 2000-2006
Ecosfera S.p.A. Rapporto di valutazione intermedia 219
Con la ripartizione delle Misure tra i membri dello Staff si è provveduto contestualmente a
definire l’architettura delle postazioni Monit 2000, con l’assegnazione delle postazioni
secondarie e della postazione subprincipale Ob. 2.
Si può ritenere che la piena operatività dello Staff di Monitoraggio e Assistenza Tecnica potrà
garantire non solo un supporto operativo alla gestione del DocUP, ma rappresentare, allo stesso
tempo, un elemento potenzialmente in grado di favorire il colloquio e il raccordo tra i singoli
uffici preposti all’attuazione delle diverse Submisure e l’AdG. Si tratta pertanto di una struttura
centrale sia per ciò che attiene aspetti più direttamente inerenti l’efficienza della gestione in
termini operativi, sia in relazione all’ottimale circolazione dei flussi informativi tra l’AdG e gli
altri soggetti responsabili della gestione dell’intervento.
Per quanto attiene alle funzioni non legate al monitoraggio in senso stretto il ruolo dei
Responsabili dello Staff si sostanzia in un’ampia e capillare attività di assistenza che riguarda
anche il livello minimo di gestione del DocUP (ovvero, i Responsabili di Submisure e/o di
intervento, all’interno di Submisure particolarmente complesse).
Uno sforzo apprezzabile è stato intrapreso dalla Regione per sostenere e potenziare il “capitale
umano” coinvolto nell’attuazione del Programma, valorizzando e consolidando da un lato il
partenariato “interno” alla struttura regionale attivato in fase di programmazione, dall’altro
prevedendo appositi momenti formativi per i responsabili regionali coinvolti nella gestione del
DocUP.
Per quanto attiene a quest’ultimo aspetto, a partire dal 2000 è stata prevista dal Servizio
Politiche Comunitarie un’attività specifica per i responsabili di misura e per i dirigenti dei
Servizi, d’intesa con la Scuola di Formazione del Personale regionale. Il percorso formativo si
snoda attraverso seminari e moduli destinati a fornire elementi conoscitivi ai Responsabili di
misura per la redazione dei bandi e per la messa a punto di una metodologia di valutazione dei
progetti.
Ulteriori incontri sono destinati ai Dirigenti dei Servizi, al fine di creare maggiore familiarità
con i nuovi adempimenti in materia di gestione e controllo previsti dai Regolamenti 1260/99,
438/2001 e 448/2001.
Parte di una medesima strategia di rafforzamento può infine essere considerato il Piano di
incremento delle risorse umane, piano previsto nelle Disposizioni di attuazione del DocUP e che
si è in parte realizzato, come testimonia il potenziamento della struttura regionale di
Monitoraggio e Assistenza Tecnica cui abbiamo fatto cenno in precedenza.
Valutazione intermedia indipendente del DocUP Obiettivo 2 Regione Marche 2000-2006
Ecosfera S.p.A. Rapporto di valutazione intermedia 220
Assessore alle Politiche
Comunitarie
SSeerrvviizzii rreeggiioonnaallii
“Verifica dell’efficacia dei
sistemi di gestione e
controllo dei Fondi
strutturali”
(Controllo di II livello)
Gruppo di Assistenza
Tecnica e Monitoraggio
regionale
“Attuazione delle
Politiche Comunitarie”
(AdG)
Referente Autorità di
Pagamento
Servizio Politiche Comunitarie
e Cooperazione allo Sviluppo
(AdP)
Responsabili di
Misura/Submisura
Giunta Regionale
Autorità
Ambientale
OORRGGAANNIIGGRRAAMMMMAA DDEELL SSIISSTTEEMMAA DDII GGEESSTTIIOONNEE RREEGGIIOONNAALLEE DDEELL DDOOCCUUPP
Legami funzionali
Flussi informativi
Dipartimento
Programmazione e
Bilancio
Valutazione intermedia indipendente del DocUP Obiettivo 2 Regione Marche 2000-2006
Ecosfera S.p.A. Rapporto di valutazione intermedia 221
5.2 L’Autorità Ambientale
Alla luce dell’enfasi posta dalla Commissione Europea sull’integrazione della dimensione
ambientale negli interventi cofinanziati dai Fondi Strutturali, l’Autorità Ambientale Regionale
(AAR) viene ad assumere un ruolo significativo di cooperazione e collaborazione con le
Autorità di Gestione dei Programmi.
Per ciò che attiene in modo specifico al DocUP, come stabilito nelle Disposizioni di attuazione
del Programma, l’Autorità Ambientale ha il compito di:
• cooperare con l’Autorità di gestione degli interventi ed i responsabili degli assi prioritari e
delle misure, in tutte le fasi di predisposizione, attuazione, sorveglianza, monitoraggio e
valutazione delle azioni, ai fini dell’implementazione di obiettivi, criteri ed indicatori di
sostenibilità ambientale, nonché al fine di garantire la corretta applicazione delle normative
comunitarie, nazionali e regionali in materia di ambiente;
• coordinare la propria attività con quella del Nucleo tecnico di valutazione e verifica del
Ministero del Tesoro, Bilancio e Programmazione Economica, per la definizione degli indirizzi
tecnici e metodologici inerenti la valutazione degli aspetti ambientali;
• predisporre sintesi di dati di base sullo stato dell’ambiente di concerto con gli organismi
competenti (ARPAM);
• collaborare alla redazione del rapporto annuale di esecuzione dei programmi operativi,
curando gli aspetti relativi al perseguimento degli obiettivi ambientali e di sostenibilità
ambientale degli interventi, nonché la compatibilità con la politica e la normativa comunitaria in
materia di ambiente.
In fase di programmazione del DocUP, il Servizio Tutela e Risanamento ambientale è stato
coinvolto nella sua veste di Autorità Ambientale sia negli incontri tra i servizi, sia nelle
consultazioni delle forze economico-sociali e del partenariato istituzionale; è stato altresì
assicurata la partecipazione dell’Autorità ai gruppi di lavoro istituiti con DGR 68/2001 per la
messa a punto del Complemento di Programmazione, così da acquisirne il contributo nella
definizione di appropriati indicatori di misurazione dell’impatto sull’ambiente, e
nell’individuazione di procedure e criteri di selezione capaci di promuovere i progetti aventi
ricadute significative in termini di sostenibilità ambientale.
Nel giugno 2002 è stato presentato il documento “Linee Guida – Piano di Cooperazione
sistematica tra l’Autorità Ambientale e l’Autorità regionale”. L’Autorità Ambientale della
Regione Marche è poi divenuta pienamente operativa a partire dal mese di luglio 2002, a seguito
dell’attivazione dell’apposita Task-force prevista dall’intesa siglata tra Regione Marche e
Ministero dell’Ambiente, con un certo ritardo rispetto alla maggior parte delle Regioni
Obiettivo 1 e Obiettivo 2. La struttura, che consta di quindici elementi più un Responsabile, ha
definito un’organizzazione del lavoro per gruppi tematici quali: industria, trasporti,
infrastrutture ambientali, turismo, energia, pesca, agricoltura.
Per quanto riguarda le azioni concretamente sviluppate, va in primo luogo sottolineata
positivamente l’effettuazione di una serie di incontri con i responsabili di Asse e Misura del
DocUP, che testimoniano la volontà di colmare il ritardo riscontrato nell’avvio delle attività in
vista della revisione di metà periodo.
Valutazione intermedia indipendente del DocUP Obiettivo 2 Regione Marche 2000-2006
Ecosfera S.p.A. Rapporto di valutazione intermedia 222
Nel corso degli incontri, i componenti del Gruppo di lavoro dell’Autorità Ambientale hanno
illustrato alcune proposte di integrazione degli indicatori di natura ambientale (con riferimento
alle indicazioni elaborate in merito dal Valutatore) e sui criteri di sostenibilità ambientale
previsti per la selezione dei progetti.
I suggerimenti dell’AAR sono stati riassunti in apposite schede che sono state poste
all’attenzione dei Responsabili di Misura. Copia della documentazione è stata poi trasmessa
all’Autorità di Gestione.
E’ stata avviata nella fase iniziale anche un’attività di collaborazione con il Valutatore,
attraverso incontri che hanno avuto come tema principale di riflessione il confronto sui possibili
suggerimenti per eventuali integrazioni degli indicatori di natura ambientale.
Ulteriore aspetto preso in carico dall’Autorità Ambientale è quello di predisporre indicazioni
operative finalizzate all’esigenza di un adeguato monitoraggio dei dati di interesse ambientale:
in tal senso sono state elaborate delle proposte di schede integrative per i beneficiari finali,
contenenti la richiesta di alcune informazioni relative ai dati ambientali che dovrebbero essere
agevolmente reperibili.
In collaborazione con l’ARPAM l’AAR definisce le modalità per adeguare il sistema
informativo all’esigenze di monitoraggio e valutazione ambientale.
Anche a seguito del confronto con il Valutatore, l’AAR ha sviluppato un’analisi finalizzata
all’individuazione di possibili indicatori di sintesi dell’impatto determinato sull’ambiente dagli
interventi cofinanziati.
Valutazione intermedia indipendente del DocUP Obiettivo 2 Regione Marche 2000-2006
Ecosfera S.p.A. Rapporto di valutazione intermedia 223
5.3 Il Sistema dei controlli
La responsabilità primaria del controllo finanziario sull’utilizzo dei fondi comunitari, da
effettuarsi conformemente all’art. 38 del Regolamento (CE) n. 1260/1999, spetta alla Regione
Marche, in quanto amministrazione titolare dell’intervento.
A tal fine, secondo quanto riportato nel DocUP, essa “adotta le misure necessarie ad assicurare
la trasparenza dei flussi finanziari, la regolarità delle operazioni e l’impiego efficiente dei
Fondi Comunitari, attiva procedure di controllo da espletarsi sia nelle fasi di gestione del
programma che nelle fasi successive di verifica dello stesso; provvede a definire un’adeguata
pista di controllo ai sensi di quanto previsto dall’art. 7 del Regolamento (CE) 438/2001”.
Come chiarito in precedenza, competono al Responsabile di misura le verifiche di natura
contabile e amministrativa sulla veridicità delle spese dichiarate ed effettivamente sostenute dai
beneficiari (controllo di primo livello).
Limitatamente a quanto previsto dall’art. 9 par. 2 del Reg. (CE 438/2001) in tema di
certificazione delle spese, una funzione di controllo sull’ammissibilità delle spese dichiarate dai
Responsabili spetta, per ciascuna misura, al referente specifico dell’Autorità di Pagamento.
La struttura incaricata del controllo di secondo livello (verifica ed efficacia del sistema di
gestione e controllo) è stata individuata nella P.O. “Verifica dell’efficacia dei sistemi di gestione
e controllo dei Fondi strutturali”, funzionalmente indipendente sia dall’Autorità di gestione che
dall’Autorità di Pagamento. Si tratta nello specifico di apposita Posizione Organizzativa istituita
nell’ambito del Dipartimento “Programmazione e Bilancio”175
.
La definizione puntuale della struttura è stata completata solo di recente a seguito del processo
di riforma organizzativa dell’Ente Regionale avviato con l’emanazione della L.R. 20/2001,
processo che ha comportato tempi non brevi per ridefinire unità organizzative e posizioni
dirigenziali.
Le Piste di controllo di cui all’art. 7 del Reg. 438/2001 sono state elaborate per tutte le misure
avviate. Con il questionario trasmesso all’IGRUE per consentire di predisporre lo stato di
attuazione del Reg. 438/2001, sono state comunicate le integrazioni e gli aggiornamenti al
sistema di gestione e controllo del Programma, quale descritto nella Relazione ex art. 5 del
Regolamento stesso prodotta dalla Regione.
175
La recente modifica intervenuta comporta la necessità di rivedere la Relazione inviata alla Commissione ai sensi
dell’art. 5 Reg. (CE) 438/2001.
Valutazione intermedia indipendente del DocUP Obiettivo 2 Regione Marche 2000-2006
Ecosfera S.p.A. Rapporto di valutazione intermedia 224
5.4 Il sistema informativo e di monitoraggio
Il Sistema informativo ha il proprio perno nel sistema di monitoraggio, finalizzato ad alimentare
la rilevazione sistematica dei dati sia in relazione all’andamento gestionale degli interventi
(avanzamento procedurale), che agli esiti della loro attuazione (avanzamento realizzativo e
risultati).
Spetta conseguentemente all’Autorità di Gestione, ai sensi del Regolamento generale sui Fondi
Strutturali, il compito di implementare un sistema tempestivo ed affidabile di rilevazione dei
dati finanziari e statistici relativi all’attuazione, nonché la responsabilità in ordine alla
trasmissione dei dati stessi.
La principale funzione del sistema di monitoraggio consta, in estrema sintesi, nel dotare l’AdG
di uno strumento efficace per la gestione degli interventi, nell’ampliare e migliorare le funzioni
di supporto ai Comitati di Sorveglianza e alle attività di valutazione, e nell’ottimizzare le
modalità per la rendicontazione della spesa.
I tre aspetti di un sistema di monitoraggio riguardano:
- avanzamento finanziario;
- avanzamento fisico;
- avanzamento procedurale.
Il monitoraggio finanziario ha per oggetto i flussi finanziari che intercorrono tra la
Commissione, lo Stato membro, l’Autorità di Gestione e l’Autorità di Pagamento, e i beneficiari
finali degli interventi. Le principali grandezze di riferimento riguardano, in particolare, i
pagamenti e gli impegni.
La Commissione Europea effettuerà i pagamenti dovuti in base alle certificazioni che la
Regione farà pervenire, calcolate come sommatoria delle spese effettuate dai beneficiari finali.
Sarà quindi di fondamentale importanza che il sistema di monitoraggio presenti in modo
aggiornato la situazione dei pagamenti comunicati dai beneficiari finali.
Sarà poi indispensabile che vengano monitorati gli impegni, intesi come atti amministrativi
formali con i quali vengono assegnate risorse ad un soggetto, per il compimento di una
determinata attività/azione.
Il sistema di monitoraggio fisico rappresenta uno degli elementi portanti dell’attuale ciclo di
programmazione. Se nel passato periodo, infatti, i dati fisici raccolti erano essenzialmente
riconducibili a informazioni di base aggregate a livello di asse e di misura, nella
programmazione 2000-2006 il monitoraggio fisico si fonda su informazioni rilevate a livello di
singolo progetto e si sviluppa in relazione ad un modello più articolato.
Ulteriore compito del sistema sarà, infine, quello relativo alla verifica dell’avanzamento
procedurale, inteso come quantificazione, effettuata anche attraverso un sistema di indicatori,
della qualità delle procedure di valutazione, selezione e gestione dei progetti.
Un sistema di monitoraggio valido dovrà garantire efficaci elaborazioni dello stato di
avanzamento del Programma ai diversi livelli dei tipi su descritti.
Sotto tale profilo, si sottolinea in primo luogo che il sistema regionale ha provveduto finora ad
una rilevazione completa e ad un invio regolare dei dati di monitoraggio finanziario, fisico e
procedurale alle strutture centrali.
Valutazione intermedia indipendente del DocUP Obiettivo 2 Regione Marche 2000-2006
Ecosfera S.p.A. Rapporto di valutazione intermedia 225
Per quanto riguarda il sistema informativo, l’Autorità di Gestione della Regione Marche ha
inizialmente previsto l’utilizzo del software predisposto dal Ministero dell’Economia e delle
Finanze per il monitoraggio nazionale (Monit 2000).
La Regione Marche ha peraltro più volte segnalato, anche con comunicazione ufficiale
all’IGRUE, l’esistenza di una serie di peculiarità del DocUP rispetto alle quali sono stati
sollecitati specifici adeguamenti del sistema da parte del fornitore, che ne consentissero un
utilizzo conforme ai desiderata gestionali dell’AdG.
Tra i fattori evidenziati ricordiamo:
• L’articolazione particolarmente complessa del DocUP, che vede talora la compresenza
nell’ambito di una stessa Submisura di interventi significativamente differenti, oltre che per
tipologia, anche in relazione al beneficiario finale, al regime di aiuto e al tasso di
cofinanziamento. Ciò rende necessario disporre di aggregati di livello inferiore alla misura,
attualmente non disponibili su Monit 2000;
• la necessità di prevedere una rilevazione distinta nell’ambito della quota privati tra “privati
rendicontabili” e “privati non rendicontabili”, conformemente all’articolazione del Piano
finanziario.
Queste ed altre specificità del Programma hanno determinato un utilizzo solo limitato del
sistema predisposto ad opera del Ministero dell’Economia e Finanze, pur se le ultime versioni di
Monit hanno previsto alcune funzionalità che rientravano tra quelle richieste dalla Regione.
Il caricamento dei dati su Monit è avvenuto pertanto inizialmente a livello di misura. Il
monitoraggio procedurale e finanziario a livello di progetto è stato effettuato, in una prima fase,
attraverso fogli Excel predisposti ad opera dello Staff regionale di monitoraggio, che sono stati
comunque trasmessi in forma cartacea e su supporto telematico alle strutture centrali176
.
Come comunicato di recente, la regione Marche sta provvedendo in ogni caso ad alimentare il
sistema Monit 2000 per progetto, a partire dall’invio dei dati al 31 marzo 2003, ed in ogni caso
si sta regolarmente procedendo alla trasmissione dei dati di monitoraggio secondo la tempistica
stabilita.
Questo, se da un lato risulta formalmente corretto ove riguardato sotto l’aspetto degli obblighi
determinati a livello nazionale per il monitoraggio del Programma, sotto altri versanti non
sembra consentire, in assenza di altro e parallelo data- base gestionale, un monitoraggio che
possa dirsi davvero efficiente e tempestivamente utilizzabile dal Valutatore, per formulare in
tempi rapidi considerazioni significative sull’andamento del Programma al livello del singolo
intervento. Secondo quanto appreso di recente non risulta infatti all’ordine del giorno la più
volte ventilata ipotesi di implementare un software gestionale, dialogante con Monit tramite la
procedura del “protocollino”.
Il software in questione dovrebbe procedere alla rilevazione, aggregazione e disaggregazione
delle informazioni e dei dati per intervento, nonché ad altre esigenze gestionali specifiche
sollevate dall’AdG del Programma.
L’avvio dell’operatività del nuovo sistema informativo, di cui si ribadisce l’urgenza, consentirà
di evitare la sostanziale duplicazione del lavoro dei Responsabili derivante dalla necessità di
dover elaborare, da un lato, aggregazioni dei dati legate ad esigenze gestionali dell’AdG e,
dall’altro, di dover comunque fare fronte agli obblighi relativi al monitoraggio nazionale,
176
Ricordiamo che in relazione alla premialità – secondo l’orientamento emerso nel mese di febbraio in sede di
Gruppo Tecnico – l’obbligo della rilevazione dei dati di monitoraggio a livello di singola operazione è limitato, per le
Regioni Ob. 2, alle sole operazioni infrastrutturali.
Valutazione intermedia indipendente del DocUP Obiettivo 2 Regione Marche 2000-2006
Ecosfera S.p.A. Rapporto di valutazione intermedia 226
provvedendo alle relative attività di imputazione dati secondo le specifiche del sistema Monit
2000.
Nello schema rappresentato di seguito si è prospettata una possibile articolazione del flusso dei
dati di monitoraggio ipotizzabile a regime, evidenziando in grigio il Sistema informativo in
corso di implementazione.
Quanto alla modalità “organizzative” del processo di rilevazione dei dati di monitoraggio, è
compito la raccolta dei dati presso i Responsabili di Misura/Submisura, solitamente con cadenza
trimestrale. I responsabili provvedono quindi all’elaborazione e al successivo caricamento dei
dati di monitoraggio sulle postazioni Monit.
Per il caso in cui il Beneficiario Finale sia diverso dalla Regione Marche sono state
recentemente predisposte delle apposite schede di monitoraggio177
, che possono rappresentare
non solo uno strumento funzionale alla mera raccolta delle informazioni di carattere finanziario,
procedurale e fisico, ma anche, come auspicato dall’AdG stessa, un supporto concreto rivolto ai
beneficiari finali stessi, ai fini di una corretta gestione finanziaria degli interventi stessi.
Nel caso in cui dunque il Beneficiario Finale sia diverso dalla Regione, le schede in questione,
acquisite dallo Staff di monitoraggio e AT regionale vengono caricate sul sistema MONIT dai
singoli componenti dello Staff di Assistenza Tecnica e monitoraggio regionale, sempre a seguito
di confronto con il RdM competente alla validazione dei dati stessi.
Sarebbe stato auspicabile prevedere un monitoraggio “rafforzato” per le misure selezionate per
concorrere alla riserva di performance178
, con una rilevazione quanto meno mensile (se non
quindicinale) dello stato di attuazione delle misure in questione, così da fornire all’AdG un
177 L’AdG ha provveduto in proposito a redigere il Documento “Linee Guida per la compilazione delle schede di
monitoraggio da parte dei Beneficiari diversi dall’Amministrazione regionale”.
178
Di cui all’art. 44 del Reg. (CE) 1260/99.
Beneficiari
Finali
Responsabili
di Misura
Sistema
informativo
Dati
PPRROOCCEESSSSOO DDII RRIILLEEVVAAZZIIOONNEE EE TTRRAATTTTAAMMEENNTTOO DDEEII DDAATTII
IIPPOOTTIIZZZZAABBIILLEE AA RREEGGIIMMEE
Negativa
MONIT
2000
Validazione
dei dati
Gruppo di
Monitoraggio e AT
Positiva
Valutazione intermedia indipendente del DocUP Obiettivo 2 Regione Marche 2000-2006
Ecosfera S.p.A. Rapporto di valutazione intermedia 227
quadro di controllo esaustivo e costante dell’andamento di un aspetto così significativo
dell’attuazione del Programma.
Accanto a tale esigenza, limitata al periodo interessato dagli adempimenti connessi alla riserva
di premialità, analogo rafforzamento del monitoraggio finanziario poteva comunque essere
utilmente previsto per rilevare in modo sistematico i dati relativi a quelle misure considerate a
rischio di incorrere nel disimpegno automatico.
Valutazione intermedia indipendente del DocUP Obiettivo 2 Regione Marche 2000-2006
Ecosfera S.p.A. Rapporto di valutazione intermedia 228
5.5 Trasparenza e comunicazione
I principali riferimenti normativi in materia di oneri di trasparenza e comunicazione si
rinvengono negli artt. 34 e 46 del Reg. (CE) 1260/99, nonché nel Regolamento specifico
destinato alle azioni di informazione e pubblicità ad opera degli Stati membri sugli interventi
dei Fondi strutturali (Reg. 1159/2000).
L’accessibilità alle informazioni e alle opportunità offerte dal Programma rappresenta del resto,
non il mero contenuto di una serie di obblighi da rispettare, quanto piuttosto una condizione
essenziale per garantire un’efficace attuazione dell’intervento sul territorio.
In tale prospettiva può leggersi il complesso delle misure attivate dall’AdG, che conformemente
a quanto indicato nelle Disposizioni di attuazione del Programma, ha provveduto:
alla nomina di un Responsabile regionale per la Comunicazione;
alla stesura di un piano delle azioni di comunicazione, inserito nel CdP coerentemente con
quanto stabilito nell’art. 18, par. 3, lett. d) del Reg. (CE) 1260/99 e redatto secondo le
indicazioni contenute nel Reg. 1159/2000 (vedi par. 3 dell’Allegato);
ad istituire un’unità di Assistenza Tecnica con compiti di supporto alle autorità locali e agli
operatori privati in merito al concreto utilizza delle opportunità offerte dal Programma.
Sulla base del documento “Piano di Cooperazione sistematica tra l’Autorità Ambientale e
l’Autorità di gestione”, si prevede inoltre un ruolo specifico della task-force ambientale
regionale nella definizione del Piano di comunicazione e un coinvolgimento dell’AAR nelle
conseguenti iniziative. Si suggerisce in proposito di sviluppare al massimo la collaborazione tra
i servizi regionali interessati, al fine di ottenere una comunicazione sempre più efficace sui temi
dell’ambiente e dello sviluppo sostenibile, che hanno rilevanza strategica nell’attuale ciclo di
programmazione.
Intendiamo in tale sede soffermarci in particolare sui contenuti del piano, nonché sulle prime
azioni (convegni, seminari, pubblicazioni e inserzioni promozionali), concretamente attivate
nella fase di avvio.
Il piano della comunicazione, presentato dall’AdG nel corso della prima seduta del CdS, è stato
successivamente modificato inserendo alcune integrazioni, in particolare nella parte relativa al
Grande Pubblico, in linea con le osservazioni formulate dalla Commissione nell’ambito della
seconda seduta del Comitato stesso.
Il breve documento si articola in cinque sezioni, secondo la struttura orientativa delineata nel
Reg. 1159/2000.
1. Obiettivi e destinatari delle azioni informative e pubblicitarie. Le azioni del piano si
prefiggono da un lato di informare i potenziali beneficiari finali, le autorità pubbliche, le
organizzazioni professionali, le parti economiche e sociali, le organizzazioni non
governative, gli operatori o promotori di progetti in ordine alle possibilità offerte dagli
interventi cofinanziati; inoltre, esse mirano a diffondere presso l’opinione pubblica la
conoscenza del ruolo svolto dall’UE, in stretta partnership con gli Stati membri e i risultati
conseguiti nell’attuazione del Programma.
Una forte enfasi è stata posta sulla necessità di dare adeguata rilevanza anche sotto questo
profilo all’obiettivo trasversale della sostenibilità ambientale179
.
179
Tra gli obiettivi della comunicazione rilevano poi una serie di aspetti specifici che pure hanno considerevole
rilevanza: ad esempio, adeguata informazione deve essere fornita sui lavori del Comitato di sorveglianza, debbono
Valutazione intermedia indipendente del DocUP Obiettivo 2 Regione Marche 2000-2006
Ecosfera S.p.A. Rapporto di valutazione intermedia 229
Il target dei destinatari si presenta dunque vasto ed eterogeneo e coinvolge:
a) potenziali beneficiari finali e destinatari degli interventi;
b) organismi che ne rappresentano a vario titolo gli interessi (ivi comprese le
organizzazioni no profit);
c) operatori della comunicazione;
d) la popolazione regionale nel suo complesso.
2. Contenuti e strategie delle azioni comunicative. Questa sezione del Piano contiene un
elenco degli strumenti concretamente attivati per dare attuazione alla campagna informativa.
Potrebbe rivelarsi utile da un punto di vista gestionale prevedere una riclassificazione delle
azioni informative sulla base dei differenti target di destinazione. A fini esemplificativi, si
propone di seguito una possibile schema di articolazione dei media per categorie di
destinatari180
.
Azioni rivolte all’utenza qualificata
Seminari e convegni
Bollettino cartaceo di carattere specialistico redatto con periodicità semestrale
Brochures specialistiche
Inserzioni giornalistiche a carattere specialistico (pubblicati in particolare sulla rivista istituzionale
della Regione Marche)
Conferenze stampa (destinate agli operatori della comunicazione)
Cd-Rom
Sito www.europa.marche.it
Azioni rivolte al Grande Pubblico
Passaggi sul televideo regionale
Sito www.europa.marche.it
Campagna pubblicitaria
Opuscoli informativi
Cd-Rom
E’ nell’ambito delle azioni rivolte al Grande Pubblico che si è provveduto come detto alle
integrazioni più significative del piano, prevedendo fra l’altro una campagna pubblicitaria, che è
stata recentemente avviata.
La campagna, articolata su tutti i mezzi di comunicazione di massa (quotidiani nazionali che si
pubblicano nelle Marche con cronaca regionale, periodici, emittenti radiotelevisive locali), sarà
volta ad informare in modo semplice ed efficace sulle realizzazioni concrete rese possibili nei
diversi contesti regionali con i finanziamenti UE.
essere resi noti i nominativi dei referenti regionali cui rivolgersi per ottenere spiegazioni sui criteri di ammissibilità e
sul funzionamento degli interventi, incombe l’onere di rendere opportunamente trasparenti le procedure, le pratiche
amministrative, i criteri di valutazione, etc..
180
Come risulta evidente dalla visualizzazione dello schema proposto, alcuni strumenti, come ad esempio il portale
Europa del sito istituzionale regionale, si prestano ad una fruizione differenziata in ragione del profilo (specialistico o
meno) del soggetto utilizzatore.
Valutazione intermedia indipendente del DocUP Obiettivo 2 Regione Marche 2000-2006
Ecosfera S.p.A. Rapporto di valutazione intermedia 230
3. Previsione delle risorse finanziarie necessarie. Per la realizzazione del Piano vengono
stanziati 464.811,209 € a valere sulle risorse della Misura 4.1 (Assistenza Tecnica),
corrispondenti al 9,58% dell’ammontare complessivo dell’Asse 4.
4. Organismi competenti per l’esecuzione del Piano. Il Servizio Stampa e il Servizio
Informatica della Regione collaborano con l’Autorità di Gestione (è previsto anche
l’eventuale apporto di risorse professionali esterne).
5. Criteri di valutazione delle azioni realizzate. Sono stati previsti appositi strumenti per
monitorare e valutare l’efficacia delle azioni realizzate, da predisporsi eventualmente con
l’ausilio del Valutatore (questionari rivolti ai beneficiari, interviste, etc.).
Quanto alle azioni concretamente attivate fino a questo momento, si riportano di seguito i dati di
avanzamento fisico al 31/12/2002, che testimoniano di un grado piuttosto soddisfacente di
realizzazioni.
Indicatori di realizzazione fisica Valore obiettivo Valore realizzato
Numero di convegni e seminari effettuati 15 9
Numero di pubblicazioni cartacee o multimediali 13 3
Numero di inserzioni promozionali 65 su due quotidiani 87*
*31 su 4 quotidiani, 36 su 3 quotidiani, 20 su 2 quotidiani
Tra le pubblicazioni, si segnalano due brochure che hanno avuto una buona diffusione, l’una
contenente informazioni di carattere generale sul Programma, l’altra volta ad illustrare i
contenuti della Misura 2.2 sul ciclo dei rifiuti, realizzata dall’Agenzia Regionale per il
Riutilizzo, Riciclo e Recupero dei Rifiuti su incarico del Servizio Tutela e Risanamento
ambientale. L’altro prodotto realizzato è un opuscolo informativo che illustra l’attività e la
composizione del gruppo di lavoro dell’Autorità Ambientale Regionale.
I convegni realizzati durante il 2002 sono stati prevalentemente organizzati dal Servizio
Politiche Comunitarie, in collaborazione, oltre che con i Servizi competenti della gestione e
attuazione degli interventi, anche con Province, Comunità Montane e Comuni.
Ulteriori azioni di sensibilizzazione e promozione sono state promosse dai Servizi responsabili
dell’attuazione di alcune misure, dalla Camera di Commercio di Ascoli e di S. Benedetto, da
Comuni ed Associazioni di categoria.
Sulla base della documentazione esaminata in relazione ai Convegni svolti finora, si rileva la
necessità di procedere in modo più preciso alla registrazione delle presenze in occasione degli
eventi di comunicazione, così da poter disporre di uno strumento il più possibile accurato di
misurazione del grado effettivo di sensibilità del territorio, nonché per verificare la capacità
delle iniziative attivate a raggiungere il complesso dei soggetti potenzialmente interessati
operanti nell’ambito del territorio stesso.
Sarebbe auspicabile in particolare provvedere alla registrazione ed archiviazione di alcuni dati
informativi essenziali relativi a tutti gli intervenuti, comprensivi dell’indirizzo di posta
elettronica; si raccomanda inoltre una più attenta conservazione degli indirizzari, visto che in
taluni casi non risulta più traccia di mailing-list acquisite a pagamento dalle amministrazioni
provinciali e comunali che si sono occupate della spedizione degli inviti in occasione dei
convegni.
Sotto tale profilo, si sottolinea che, nell’ambito del ruolo di coordinamento delle attività di
comunicazione spettante alla struttura regionale, possono opportunamente prevedersi per il
Valutazione intermedia indipendente del DocUP Obiettivo 2 Regione Marche 2000-2006
Ecosfera S.p.A. Rapporto di valutazione intermedia 231
futuro una serie di direttive ed orientamenti indirizzate agli organizzatori dei singoli eventi, così
da assicurare in ogni occasione la registrazione ed archiviazione dei dati informativi relativi agli
intervenuti.
La disponibilità di elenchi completi e precisi appare fra l’altro indispensabile per procedere alla
realizzazione di indagini attendibili per monitorare e valutare l’efficacia delle iniziative attivate
(somministrazione di questionari, estrapolazione di un campione di soggetti da sottoporre ad
interviste, etc.).
Al proposito si segnala che il Valutatore ha già provveduto ad elaborare due strumenti di
indagine: una traccia di intervista, destinata ai soggetti responsabili delle azioni di
comunicazione, e un questionario rivolto ai soggetti destinatari delle azioni stesse, che si è in
attesa di somministrare ad un campione significativo di soggetti intervenuti (Allegato 3).
Valutazione intermedia indipendente del DocUP Obiettivo 2 Regione Marche 2000-2006
Ecosfera S.p.A. Rapporto di valutazione intermedia 232
5.6 Possibili suggerimenti per il miglioramento del sistema di gestione e
monitoraggio del DocUP
L’analisi del sistema di gestione degli interventi ha fatto emergere una serie di aspetti positivi,
che possiamo sinteticamente riassumere in un breve elenco.
• Adeguatezza della struttura così come di recente ridefinita ad assicurare il rispetto della
normativa comunitaria in termini di separazione ed indipendenza delle funzioni di
gestione, pagamento e controllo;
• Adeguatezza delle risorse umane coinvolte in termini di qualità professionali, alla luce
anche di una consolidata esperienza risalente al periodo di programmazione precedente;
• Individuazione di una modalità di raccordo tra Autorità di Gestione e Servizi regionali
(Responsabili di Misura/Submisura) che appare particolarmente apprezzabile (realizzata
attraverso il Gruppo di Assistenza Tecnica e Monitoraggio Regionale);
• Innovatività dell’opzione compiuta in ordine all’affidamento del Servizio di Assistenza
Tecnica, orientato al supporto al livello territoriale;
• Avvio del piano di rafforzamento del capitale umano a disposizione dell’Autorità di
Gestione;
• Positiva valutazione del grado e modalità di coinvolgimento dell’Autorità Ambientale;
• Svolgimento di apposite Conferenze di Servizi per rafforzare il coordinamento e le
possibili integrazioni tra gli interventi cofinanziati dai Fondi Strutturali;
• Soddisfacente avvio dell’attività di promozione e comunicazione sul territorio, con
positivi riscontri in termini di conoscenza delle iniziative cofinanziate da parte dei
potenziali beneficiari finali/destinatari, resi evidenti anche dal numero generalmente
elevato di domande pervenute.
Dal confronto con le strutture regionali responsabili, sono emersi tuttavia alcuni elementi di
fragilità del sistema sui quali appare opportuna una breve riflessione.
Un fattore che ha inciso negativamente sull’efficienza complessiva della macchina
amministrativa attuatrice del programma è stato il processo di ridefinizione dell’organizzazione
dei Dipartimenti della Giunta regionale, che ha comportato tempi piuttosto lunghi.
Per quanto riguarda l’adeguatezza del capitale umano coinvolto, accanto al giudizio
generalmente positivo sul buon livello delle professionalità coinvolti nell’attuazione, si segnala
un fattore di debolezza costituito dall’aggravio di lavoro che incombe su alcuni Responsabili di
Misura. In effetti, così come emerso dai primi incontri, le responsabilità di lavoro connesse alla
gestione del DocUP si sommano al carico di lavoro ordinario derivante da altri incarichi,
nuocendo in taluni casi alla qualità complessiva del lavoro stesso.
Vista l’oggettiva esiguità delle risorse del bilancio regionale che non pare consentire nel breve
termine ampliamenti di organico, potrebbe valutarsi l’eventualità di un maggiore utilizzo di
alcuni strumenti a disposizione della Regione e attualmente destinati ad altri scopi. Il
riferimento è ad esempio ai Centri di informazione turistica dislocati sul territorio, che
potrebbero fornire informazioni su alcune misure rientranti nell’Asse 3 contribuendo così
all’attività di sensibilizzazione ed informazione su alcune misure.
Valutazione intermedia indipendente del DocUP Obiettivo 2 Regione Marche 2000-2006
Ecosfera S.p.A. Rapporto di valutazione intermedia 233
Occorre inoltre intensificare l’attività di animazione sul territorio in relazione a quegli interventi
che non risultavano attivati nella precedente programmazione e risultano pertanto meno
conosciuti dai potenziali beneficiari finali/destinatari.
Un contributo importante su tale versante dovrebbe peraltro provenire dall’Unità di Assistenza
Tecnica, che è stata recentemente attivata con compiti di prevalente supporto al livello
territoriale: si tratta di una scelta che già si è avuto modo di apprezzare per il suo carattere di
indubbia innovatività, e che rivela una positiva considerazione dell’importanza del dialogo con
le strutture periferiche.
La società affidataria ha provveduto a implementare un servizio di assistenza on line
avvalendosi di un sito web collocato nel server della Regione appositamente dedicato, ove gli
interessati possono accedere a un sistema di help desk.
Un ulteriore possibile strumento di cui può suggerirsi l’utilizzo è poi quello dell’informazione
on-line; in proposito, si segnala positivamente l’esperienza del sito del Servizio Artigianato e
Industria, che ha previsto la pubblicazione delle risposte ad una serie di FAQ (Frequently Asked
Questions) rivolte ai responsabili di procedimento.
L’intensificazione del ricorso allo strumento informatico – se da un lato rappresenta un possibile
mezzo per ottimizzare la gestione – appare per altri versi funzionale al più generale obiettivo del
miglioramento del rapporto tra cittadini-sistema delle imprese e Pubblica Amministrazione. E’
questo uno dei temi centrali di quella diffusione della “Società dell’Informazione” che rientra
tra le priorità trasversali del DocUP.
Si è già sottolineato positivamente tra i fattori di eccellenza dell’organizzazione regionale di
attuazione del DocUP il Gruppo di Assistenza Tecnica e Monitoraggio regionale, nucleo di
coordinamento tra i Responsabili di Misura/Submisura e l’Autorità di Gestione del Programma.
Alcuni suggerimenti possono formularsi per valorizzare le potenzialità dello Staff, che nella
fase di avvio del Programma sembrano essersi espresse sono in forma limitata.
Come evidenziato più volte nel corso degli incontri svolti con i Responsabili regionali, gli oneri
legati alla conclusione dei controlli relativi alla passata programmazione hanno coinvolto
numerosi componenti dello Staff, temporaneamente distaccati su sedi decentrate, determinando
un’operatività effettiva della struttura solo parziale e in una certa fase, per così dire
intermittente.
Quanto accaduto suggerisce di porre particolare attenzione all’ottimizzazione dei flussi
informativi: occorre assicurare un’ottimale circolazione delle informazioni tra i singoli membri
incaricati di seguire le Misure, il Responsabile del Monitoraggio Regionale e l’AdG, così da
minimizzare per il futuro ripercussioni sull’efficienza complessiva del monitoraggio derivanti
dall’assenza di questo o quel membro della struttura. Ciò che si dovrebbe evitare è insomma una
sorta di “personalizzazione” del monitoraggio, con conseguente impossibilità per l’AdG di
disporre di una serie di dati informativi certi ed aggiornati in caso di assenza di un dato
responsabile.
Al di là delle funzioni legate al monitoraggio in senso stretto, il Gruppo come accennato è
incaricato di svolgere poi anche un’attività capillare di assistenza ai responsabili di
Misura/Submisura, che si sostanzia nel rilascio di pareri su questioni inerenti l’applicazione
della normativa comunitaria o comunque il rispetto di normative coinvolte dal campo di
applicazione del DocUP.
In tal senso, ottimale circolazione dei flussi informativi può voler dire anche e soprattutto
fruibilità delle risposte date su questioni controverse, messa a sistema dei contributi forniti in
Valutazione intermedia indipendente del DocUP Obiettivo 2 Regione Marche 2000-2006
Ecosfera S.p.A. Rapporto di valutazione intermedia 234
relazione a questo o quel nodo problematico, in modo da renderle note quanto meno
all’universalità del Gruppo o – e sarebbe la soluzione preferibile – anche ai singoli responsabili
di procedimento.
La gestione complessiva degli adempimenti correlati alla riserva di performance, ad esempio, è
stata condizionata indubbiamente dal fatto che la proposta nazionale per il meccanismo di
attribuzione della riserva nelle aree Obiettivo 2 è stata definita solo all’inizio del 2002.
Ciò rende in parte comprensibili i limiti della programmazione, visto che sulle misure
selezionate i cronogrammi elaborati in origine non potevano essere “allineati” con gli obiettivi
legati al conseguimento della premialità.
Per altri versi, possono individuarsi per il futuro adeguati accorgimenti che consentano una
gestione più coordinata ed efficiente.
In particolare, sembra importante assicurare che i Responsabili di misura vengano sensibilizzati
ed informati su tutte le implicazioni correlate al tema della premialità, rispetto ai quali è
sembrata emergere talvolta una conoscenza incompleta e/o una sostanziale sottovalutazione
della rilevanza delle problematiche connesse.
Anche in tema di premialità emerge l’importanza fondamentale di un’ottimale circolazione dei
flussi informativi ai fini del conseguimento di livelli soddisfacenti di efficienza gestionale.
Sarebbe opportuno ad esempio rendere note a tutti i responsabili interessati le risultanze cui si
sta pervenendo a seguito delle riunioni periodiche del Gruppo tecnico per la premialità, riunioni
che coinvolgono tutte le Regioni Ob. 2.
Ci si riferisce fra l’altro in particolare alla possibile utilizzazione di buone prassi gestionali e
suggerimenti che possono provenire dai Responsabili di altre Regioni nel corso degli incontri;
analogamente, di indubbia importanza è poi garantire la più ampia diffusione possibile di
eventuali soluzioni sperimentate presso singoli Servizi regionali in risposta a specifiche
esigenze gestionali.
Elemento da sviluppare e che è sembrato piuttosto carente è poi quello del coordinamento tra
tutti i soggetti coinvolti, da realizzarsi attraverso una consultazione quasi permanente che
consenta di segnalare con la massima tempestività l’insorgere di criticità e nodi problematici.
Per ciò che attiene alle problematiche specifiche relative alla funzione di monitoraggio, occorre
premettere che le considerazioni che possono formularsi in tale sede non possono che rilevarsi
per certi aspetti parziali ed incomplete, attesa la più volte annunciata implementazione di un
nuovo strumento per la gestione e il monitoraggio degli interventi, che ci si ripromette di
analizzare nel dettaglio non appena sarà operativo.
In positivo si rileva la circostanza che – nonostante l’esistenza di una serie di criticità in ordine
all’utilizzo del sistema Monit 2000 – la Regione ha comunque finora provveduto ad inviare alle
strutture centrali i dati di monitoraggio finanziario, fisico e procedurale secondo la tempistica e
il livello di dettaglio stabiliti a livello nazionale.
Come già evidenziato in precedenza, l’attivazione di un software di gestione e monitoraggio
sviluppato in funzione delle esigenze gestionali specifiche della Regione resta a nostro avviso
un’esigenza prioritaria e non ulteriormente differibile.
La realizzazione del nuovo strumento consentirà tra l’altro di evitare la duplicazione del lavoro
derivante dalla necessità di dover comunque procedere ad un’elaborazione di dati distinta, con
un’attività di imputazione dati su Monit per far fronte alle esigenze del monitoraggio centrale e
una separata aggregazione compiuta per disporre di informazioni utili da un punto di vista
gestionale.
Valutazione intermedia indipendente del DocUP Obiettivo 2 Regione Marche 2000-2006
Ecosfera S.p.A. Rapporto di valutazione intermedia 235
Un sistema informativo efficiente consentirà inoltre di porre rimedio alla “frammentazione”
della raccolta delle informazioni che si è evidenziata nella prima fase di attuazione come uno
degli elementi “critici” del sistema di monitoraggio.
Ci sia consentito, infine, tornare brevemente ancora una volta sull’importanza del monitoraggio
per le misure selezionate in relazione all’applicazione del criterio di efficacia della riserva di
premialità. Come più volte suggerito, sarebbe stato utile prevedere un monitoraggio ad hoc per
tali misure con una rilevazione con cadenza mensile, o meglio ancora su base quindicinale, fino
alla data di scadenza degli adempimenti connessi alla riserva stessa.
Un sistema di monitoraggio davvero efficiente è infatti elemento in certa misura “strategico” per
consentire all’AdG di disporre di un quadro costantemente aggiornato dello stato di
avanzamento del Programma, elemento che assume una rilevanza ancor maggiore per ciò che
attiene all’avanzamento fisico e procedurale delle misure selezionate per concorrere
all’ottenimento della riserva di performance.
Analogo rafforzamento del monitoraggio potrebbe utilmente prevedersi in futuro limitatamente
alle misure considerate a rischio di incorrere nel disimpegno automatico.
Valutazione intermedia indipendente del DocUP Obiettivo 2 Regione Marche 2000-2006
Ecosfera S.p.A. Rapporto di valutazione intermedia 236
5.7 Il Comitato di Sorveglianza: ruolo e funzioni181
La Commissione Europea ha posto particolare accento in questo ciclo di programmazione sulla
sorveglianza dei Programmi, rafforzando le funzioni esercitate in merito sia dall’AdG, sia dal
Comitato di Sorveglianza.
Ci si concentra in particolare in questa sede sul ruolo del Comitato di Sorveglianza (di seguito,
CdS), organo di raccordo tra l’AdG e la Commissione, la quale partecipa ai lavori con un suo
rappresentante quale membro consultivo (eventualmente affiancato da un rappresentante della
BEI).
Il CdS del DocUP Ob. 2 è stato istituito con D.G.R. n. 2493 del 23/10/2001, ed i suoi membri
sono stati nominati con Decreto del Presidente della Giunta Regionale n. 186 del 29/10/2001.
Il Regolamento interno del CdS, approvato nella seduta di insediamento del 22 novembre 2001,
prevede nell’articolo 3 una gamma di funzioni visualizzabili nella tabella che riportiamo di
seguito. La lista di funzioni individuate risulta del tutto speculare rispetto all’elenco contenuto
nell’art. 35 del Reg. (Ce) 1260/99 e sostanzialmente ripreso nelle Disposizioni di attuazione del
Programma.
Funzioni del Comitato di Sorveglianza ex art. 3 del Regolamento interno
Conferma o adatta il Complemento di Programmazione, compresi gli indicatori fisici e finanziari da
impiegare nella sorveglianza dell’intervento, conformemente all’art. 15 del Reg. (CE) 1260/99;
esamina e approva entro sei mesi dall’approvazione del DocUP, i criteri di selezione delle operazioni
finanziate a titolo di ciascuna misura;
valuta periodicamente i progressi compiuti nel raggiungimento degli obiettivi specifici del DocUP
sulla base degli indicatori di realizzazione, di risultato e di impatto definiti nel DocUP stesso;
esamina i risultati dell’esecuzione, segnatamente il conseguimento degli obiettivi fissati a livello
delle misure, nonché la valutazione intermedia di cui all’art. 42 del Reg. (CE) 1260/99;
esamina ed approva i rapporti annuali e finali di esecuzione prima che siano trasmessi alla
Commissione;
esamina e approva qualsiasi proposta di modifica presentata dall’Autorità di Gestione inerente al
contenuto della Decisione della Commissione concernente l’approvazione del DocUP;
approva qualsiasi adattamento o revisione del Complemento, proposta dal Comitato stesso o
dall’Autorità di Gestione, che consenta il raggiungimento degli obiettivi prefissati senza modificare
l’importo totale dei Fondi concessi per l’asse prioritario cui si riferiscono, né gli obiettivi specifici
dello stesso, conformemente all’art. 34 par. 3 del Reg. (CE) 1260/99.
Alla luce dell’enfasi posta sulla funzione di sorveglianza e sul principio del partenariato la
nostra analisi sarà volta ad una lettura critica dei seguenti aspetti:
composizione del Comitato di Sorveglianza e modalità di attivazione del partenariato al suo
interno;
procedure operative e modalità di circolazione delle informazioni;
breve resoconto degli argomenti trattati e delle decisioni adottate nell’ambito dei CdS svolti
finora.
181
Si è ritenuto opportuno rinviare l’analisi del Comitato di Sorveglianza del 13 giugno 2003, al momento in cui
sarà trasmesso in forma definitiva il verbale della seduta.
Valutazione intermedia indipendente del DocUP Obiettivo 2 Regione Marche 2000-2006
Ecosfera S.p.A. Rapporto di valutazione intermedia 237
5.7.1 La composizione del CdS e il partenariato
Quanto alla composizione del Comitato di Sorveglianza, interessa verificare il rispetto del
principio del partenariato allargato, conformemente a quanto stabilito nel Regolamento 1260/99.
Il Regolamento generale precisa infatti, all’articolo 8, che le azioni comunitarie si fondano su
una stretta concertazione (partenariato) tra la Commissione e lo Stato membro nonché le
Autorità regionali e locali e le altre autorità pubbliche, le parti economiche e sociali e gli altri
organismi competenti, in particolare in materia di protezione ambientale e di Pari Opportunità
tra donne e uomini.
Il paragrafo 2 dell’articolo specifica che il partenariato riguarda la preparazione, il
finanziamento, la sorveglianza e la valutazione degli interventi.
Nello schema che si riporta in conclusione di paragrafo viene proposta una rappresentazione
tabellare182
della composizione del Comitato di Sorveglianza, cui segue una griglia di presenze
allo scopo di verificare se la composizione permanente sia effettivamente in grado di garantire
una stretta concertazione tra tutti i soggetti interessati.
Ad una prima sommaria analisi la composizione permanente del CdS evidenzia una piena
applicazione del principio del partenariato, con una presenza di tutte le parti pubbliche,
economiche e sociali previste dal regolamento interno, dalla normativa comunitaria e dalle
disposizioni del DocUP.
Fino ad oggi sono state tenute solo due riunioni del CdS: alla seduta inaugurale del 22
novembre 2001 ha fatto seguito infatti un’unica seduta nel corso del 2002, contrariamente a
quanto stabilito nel Regolamento interno, che prevede (art. 4) lo svolgimento di almeno due
riunioni l’anno.
Per le modifiche al CdP intervenute successivamente allo svolgimento del secondo Comitato, si
è fatto ricorso allo strumento della procedura scritta, previsto dall’art. 8 del Regolamento
interno.
La verifica delle effettive presenze alle riunioni del Comitato di Sorveglianza può dare una
misura del livello di interesse delle parti istituzionali, economiche e sociali a partecipare
attivamente ai lavori.
Per ciò che attiene al versante delle Amministrazioni centrali, appare generalmente significativa
la partecipazione delle parti coinvolte, eccezion fatta per il Dipartimento Pari Opportunità della
Presidenza del Consiglio dei Ministri. Tale assenza si unisce peraltro alla mancata
partecipazione ad entrambe le riunioni del rappresentante della Commissione regionale per le
Pari Opportunità, che pure è stato regolarmente invitato a partecipare alle sedute in veste di
membro consultivo: circostanza che appare preoccupante, in relazione all’importanza strategica
del tema nell’attuale ciclo di programmazione.
A testimonianza di un’elevata responsabilizzazione delle strutture regionali coinvolte
nell’attuazione del DocUP, si rileva la nutrita presenza ad entrambe le sedute di funzionari del
Servizio Politiche Comunitarie (segnatamente della struttura di Assistenza tecnica e
Monitoraggio regionale), dei Responsabili di Asse (membri effettivi del CdS) e di numerosi
Responsabili di Misura e Submisura, alcuni dei quali hanno svolto un ruolo particolarmente
attivo, come si evince dai Verbali183
.
182
Nella tabella si è evitato di far menzione di alcuni membri effettivi del Comitato, e precisamente il Presidente
(Assessore alle Politiche Comunitarie o suo sostituto) ed i Responsabili di Asse.
183
Oltre ai membri “ordinari”, alle sedute del CdS sono solitamente invitati a partecipare il Responsabile della
comunicazione del DocUP, il Valutatore indipendente ed appunto i responsabili di Misura e Submisura del DocUP,
se ritenuto opportuno in relazione ai temi trattati.
Valutazione intermedia indipendente del DocUP Obiettivo 2 Regione Marche 2000-2006
Ecosfera S.p.A. Rapporto di valutazione intermedia 238
Emerge un’attiva partecipazione delle parti sociali, in primo luogo da parte dei rappresentanti
sindacali alla discussione inerente i regimi di aiuto in pieno accordo con le posizioni assunte dai
responsabili regionali; si tratta di un’evidente testimonianza della positiva concertazione
avvenuta in fase di programmazione rispetto agli orientamenti adottati e che prosegue in fase di
attuazione degli interventi184
.
Tra le parti economiche e sociali, si fa rilevare la sistematica assenza dei rappresentanti delle
organizzazioni artigiane, che pure avevano svolto un ruolo significativo nel tavolo di
concertazione regionale attivato in fase di programmazione185
.
Tale circostanza appare sorprendente anche alla luce del fatto che molteplici azioni del DocUP
si sostanziano in un rafforzamento del tessuto delle PMI artigiane.
Considerazioni di segno analogo possono farsi nei riguardi delle assenze del rappresentante
regionale del Terzo settore, ove si valuti la significativa presenza nel DocUP di aiuti
specificamente destinati alla creazione ed al consolidamento di imprese sociali.
Altro aspetto significativo che è possibile rilevare è l’equilibrata presenza di donne e uomini
all’interno del Comitato, conformemente a quanto sancito dall’art. 8 e dall’art. 35 del
Regolamento generale.
184
A tale riguardo appare interessante ricordare che le integrazioni tra alcune Misure del DocUP e del POR
Obiettivo 3 sono state favorite grazie al buon funzionamento della concertazione tra la Regione e le parti sociali. In
particolare la Submisura 1.1.2 “Aiuti agli investimenti delle imprese artigiane di produzione e di servizi alla
produzione”, fortemente interconnessa alla misura D1 del POR, che finanzia interventi di formazione continua,
prevedendo la possibilità per le imprese artigiane di usufruire su richiesta dei contributi all’assunzione previsti dal
POR Obiettivo 3, nel caso in cui confermino le previsioni iniziali di incremento occupazionale, assumano a tempo
indeterminato donne e manodopera qualificata, ovvero dimostrino una trasformazione dei contratti a tempo
determinato in contratti a tempo indeterminato.
185
A seguito della consultazione delle associazioni rappresentative degli artigiani, si è ad esempio optato per la
previsione, in sede di selezione delle iniziative da ammettere a finanziamento, di criteri premiali per le piccole
dimensioni di impresa, con esplicito riferimento alla micro-impresa, cioè quella che occupa meno di 10 dipendenti,
sia per i regimi di aiuto sia per l’aggiudicazione dei lavori in caso di infrastrutture.
Valutazione intermedia indipendente del DocUP Obiettivo 2 Regione Marche 2000-2006
Ecosfera S.p.A. Rapporto di valutazione intermedia 239
COMPOSIZIONE PERMANENTE DEL CDS
Numero
membri
RAPPRESENTANTI REGIONALI 5
Resp.le AdG 1
Resp.le Servizio Politiche Comunitarie 1
Rapp.te CdS POR Ob. 3 1
Resp.le PSR 1
Resp.le AdP 1
AMMINISTRAZIONI CENTRALI 5
Rapp.te Ministero dell’Economia e Finanze (Serv. Politiche dei FS) 1
Rapp.te Ministero dell’Economia e Finanze (IGRUE) 1
Rapp.te Ministero Attività Produttive 1
Rapp.te Ministero dell’Ambiente 1
Rapp.te PCM – Dip.to Pari Opportunità 1
ENTI LOCALI 5
Rapp.te EE.LL. designato da Conf. Reg. delle Autonomie Locali (membro effettivo) 1
Rapp.ti EE.LL designati da Conf. Reg. delle Autonomie Locali (membri consultivi) 4
RAPPRESENTANTI DELLE ORGANIZZAZIONI SINDACALI 3
Rapp.te CGIL 1
Rapp.te CISL 1
Rapp.te UIL 1
RAPPR.TI ORGANIZZAZIONI DATORIALI E SISTEMA COOPERATIVO 6
Rapp.te Confindustria-CONFAPI 1
Rapp.ti Confartigianato, CNA, CASA e CLAAI 2
Rapp.te Legacoop, Confcooperative, UNCI e AGCI 1
Rapp.te Col diretti, CIA, Confagricoltura, COPAGRI 1
Rapp.te Confesercenti-Confcommercio 1
RAPP.TI DI ALTRE CATEGORIE 4
Rapp.te del Terzo Settore 1
Rapp.te Unioncamere 1
Rapp.te Associazioni ambientaliste 1
Rapp.te designato dal Comitato Economico e Sociale della Giunta Regionale 1
POLITICHE TRASVERSALI 2
Autorità Ambientale 1
Rappr.te Commissione regionale per le Pari Opportunità 1
RAPPRESENTANTE DELLA COMMISSIONE EUROPEA 1
Rapp.te Commissione UE (DG Regio) 1
Valutazione intermedia indipendente del DocUP Obiettivo 2 Regione Marche 2000-2006
Ecosfera S.p.A. Rapporto di valutazione intermedia 240
PRESENZE
PARTECIPANTI ALLE SEDUTE DEL CDS
1° CdS 2° CdS
Resp.le AdG X X
Resp.le Servizio Politiche Comunitarie X X
Rapp.te CdS POR Ob. 3 X
Resp.le PSR X X
Resp.le AdP X X
Rapp.te Ministero dell’Economia e Finanze (Serv. Politiche dei FS) X X
Rapp.te Ministero dell’Economia e Finanze (IGRUE) X
Rapp.te Ministero Attività Produttive X X
Rapp.te Ministero dell’Ambiente X
Rapp.te PCM – Dip.to Pari Opportunità
Rapp.te EE.LL. designato da Conf. Reg. delle Autonomie Locali (membro effettivo) X
Rapp.te EE.LL designato da Conf. Reg. delle Autonomie Locali (membro consultivo) X X
Rapp.te EE.LL designato da Conf. Reg. delle Autonomie Locali (membro consultivo) X
Rapp.te EE.LL designato da Conf. Reg. delle Autonomie Locali (membro consultivo) X
Rapp.te EE.LL designato da Conf. Reg. delle Autonomie Locali (membro consultivo) X
Rapp.te CGIL X X
Rapp.te CISL X
Rapp.te UIL
Rapp.te Confindustria-CONFAPI X
Rapp.te Confartigianato, CNA, CASA e CLAAI
Rapp.te Confartigianato, CNA, CASA e CLAAI
Rapp.te Legacoop, Confcooperative, UNCI e AGCI X
Rapp.te Col diretti, CIA, Confagricoltura, COPAGRI X
Rapp.te Confesercenti-Confcommercio
Rapp.te del Terzo Settore X X
Rapp.te Unioncamere X X
Rapp.te Associazioni ambientaliste X
Rapp.te designato dal Comitato Economico e Sociale della Giunta Regionale X
Autorità Ambientale X X
Rappr.te Commissione regionale per le Pari Opportunità
Rappr.te Commissione UE (DG Regio) X X
5.7.2 Procedure operative e flussi informativi
Le modalità di funzionamento del Comitato sono stabilite nel Regolamento interno, approvato
nella seduta inaugurale del 22 novembre 2001.
Nel Regolamento interno, oltre alla definizione delle funzioni e della composizione del CdS,
vengono stabiliti alcuni principi relativi alla modalità di convocazione, alla fissazione
dell’ordine del giorno, all’adozione delle deliberazioni e ad altri aspetti.
Per alcune deliberazioni di particolare rilevanza (modifica del CdP, proposte di modifica del
DocUP, modifiche del Regolamento interno) è richiesta l’approvazione della maggioranza dei
membri effettivi; in caso di parità, è decisivo il parere espresso dal Presidente del Comitato. E’
prevista una Segreteria Tecnica del Comitato, con funzioni organizzative e di predisposizione ed
Valutazione intermedia indipendente del DocUP Obiettivo 2 Regione Marche 2000-2006
Ecosfera S.p.A. Rapporto di valutazione intermedia 241
elaborazione della documentazione da sottoporre al CdS. Detta Segreteria, che dispone di tre
unità di personale, è responsabile degli adempimenti relativi alla verbalizzazione delle sedute.
Alla Segreteria Tecnica fanno capo anche i Gruppi Tecnici di lavoro eventualmente istituiti in
relazione ad aspetti settoriali o tematici.
Per quanto attiene alla modalità di circolazione delle informazioni tra i membri del CdS, è stata
prevista l’attivazione di un’area riservata all’interno del sito del Servizio Politiche Comunitarie
e Cooperazione allo Sviluppo, modalità che appare senza dubbio ottimale.
Non risultano ancora completamente attivati gli strumenti di diffusione dell’attività del CdS
accessibili al grande pubblico, che dovrebbero essere presto disponibili nell’apposita pagina
web dell’organo, creata all’interno del sito www.europa.marche.it (non è ancora possibile in
particolare la visualizzazione dei verbali dei CdS).
Tale pagina consente comunque di reperire alcune informazioni di base sul CdS, per ciò che
attiene a funzioni, struttura e composizione, regolamento interno dell’organo.
5.7.3 Principali argomenti trattati nel corso delle prime sedute
Nel corso dei due primi Comitati è stato sollevato un ampio ventaglio di questioni, come può
evincersi dalla lettura dei verbali.
L’analisi ha rilevato una sostanziale capacità dell’organo di deliberare tempestivamente in
ordine ai problemi posti in discussione, come può rilevarsi ad esempio dalle decisioni assunte in
materia di modica del Piano della Comunicazione, o nel recepimento di alcune osservazioni
della Commissione inerenti il Piano Finanziario del CdP. Ne discende un primo giudizio
positivo sull’idoneità del sistema di sorveglianza a far emergere i nodi critici rispetto
all’avanzamento del programma e ad individuare adeguate soluzioni rettificative.
Tra i temi ricorrenti sembrano particolarmente significative le discussioni relative ai regimi di
aiuto attivati nel DocUP, rispetto ai quali, nel corso del secondo Comitato, il rappresentante
della Commissione Europea ha invitato ad avviare una riflessione ai fini di una possibile
concentrazione dell’intervento sui regimi di aiuto più “efficaci”, ovvero suscettibili di avere
ricadute significative in termini di impatto sul territorio. L’attenzione riservata in sede di CdS al
tema più ampio della razionalizzazione dei regimi di aiuto cofinanziati dal DocUP ha orientato
l’AdG, anche su suggerimento della Commissione, a richiedere un contributo da parte del
Valutatore indipendente attraverso un’analisi ad hoc sull’argomento.
Molte delle questioni emerse in sede di CdS hanno riguardato adattamenti del Complemento
inerenti i criteri di selezione risultati non sempre idonei a garantire una selezione dei progetti
coerenti con le finalità dell’intervento; i cronogrammi procedurali in quanto spesso i tempi
previsti sono stati disattesi o risultati eccessivamente lunghi rispetto agli obiettivi di spesa; le
spese ammissibili che hanno richiesto un’ulteriore specificazione.
Oltre alla riorganizzazione del Piano finanziario che vede la distinzione dei finanziamenti
privati da rendicontare da quelli che ne sono esclusi, si ricorda un altro importante
provvedimento di natura finanziaria che stabilisce l’importo globale degli interventi
dell’Obiettivo 3 previsto in favore delle zone Obiettivo 2, nel rispetto del principio di
coordinamento sancito dall’art. 10 punto 2 Reg. (CE) 1260/99 tra le azioni dei vari fondi.
Valutazione intermedia indipendente del DocUP Obiettivo 2 Regione Marche 2000-2006
Ecosfera S.p.A. Rapporto di valutazione intermedia 242
Altri provvedimenti sono stati volti all’accelerazione della spesa, in vista del duplice obiettivo
dell’assegnazione della riserva di premialità al 30/09/2003186
e, comunque, della certificazione
di spesa per tutte le risorse assegnate all’annualità 2001 entro il 31/12/2003 in modo da evitare
il disimpegno automatico187
(cfr. box successivo).
Nel corso del primo CdS del 22 novembre 2001 per l’Asse 2 si è deciso di ammettere a bando i progetti
in fase di attuazione oltre che di progettazione, purché coerenti con la strategia del Programma ai sensi
della Delibera CIPE n. 189 del 16/10/97.
Provvedimenti per velocizzare la spesa sono stati adottati più di recente attraverso il ricorso alla
procedura scritta; ad esempio, nel caso della Submisura 3.1.2 l’eliminazione della durata triennale del
bando rende possibile l’utilizzazione di tutte le risorse a favore delle imprese attualmente in
graduatoria. La modifica introdotta, accelerando le procedure di spesa, contribuisce ad evitare il
rischio di disimpegno automatico, ed agevola inoltre il conseguimento del criterio di efficacia della
riserva di premialità cui la misura concorre.
La risoluzione di problematiche o eventuali migliorie volte ad incrementare l’efficacia della
azioni programmate proposte in sede di CdS, hanno incontrato in diversi casi un impedimento
nel contenuto piuttosto dettagliato del DocUP, che di fatto ha reso necessario rinviare i
provvedimenti enunciati alla modifica dello stesso prevista in occasione della revisione di metà
percorso.
Il limite evidenziato ha determinato un irrigidimento del processo decisionale che le
disposizioni comunitarie introdotte per il ciclo di Fondi Strutturali 2000-2006 volevano
scongiurare attraverso la definizione di uno strumento operativo flessibile, il Complemento di
Programmazione, che è possibile modificare direttamente in seno al Comitato di Sorveglianza,
dove peraltro la Commissione Europea riveste un ruolo puramente consultivo, a differenza di
quanto avviene per il DocUP da approvare con Decisione della Commissione solo in seguito ad
un impegnativo negoziato.
Nel box che segue si riportano le principali questioni irrisolte e/o rinviate alla verifica di metà
percorso per la questione sopra descritta.
Nel corso del primo CdS del 22 novembre 2001 non è stato possibile estendere i finanziamenti disposti
per la Misura 1.1 alle imprese artigiane, come proposto dal Servizio “Artigianato e Industria” poiché
nel DocUP si precisa che gli aiuti in questione sono rivolti esclusivamente alle PMI industriali.
Nella riunione successiva viene posticipata l’estensione del campo di applicazione della Submisura
1.1.1b2 (Legge 598/94) al settore della ricerca, potendo in questa prima fase di attuazione del
Programma procedere all’inserimento di progetti attinenti l’organizzazione aziendale, la
commercializzazione e la sicurezza sui luoghi di lavoro.
Modifiche al DocUP sono necessarie anche per adottare un’interpretazione estensiva di “Fondi
chiusi” relativamente alla Submisura 1.3.3, che allo stato attuale appare evidentemente poco allineata
con le specificità del sistema produttivo marchigiano costituito prevalentemente da piccole imprese.
Altri aspetti più volte emersi nel corso delle riunioni sono inerenti l’attuazione degli
adempimenti che la Regione è tenuta ad attuare in osservanza alle disposizioni comunitarie
nell’ambito delle funzioni di sorveglianza, monitoraggio, valutazione intermedia e controlli.
In alcuni casi alla definizione di alcuni orientamenti definiti in sede dell’ultimo CdS, tenutosi il
18/06/2002, ha fatto seguito il ricorso allo strumento della procedura scritta.
186
Su cui v. nota 15.
187
Ai sensi dell’art. 31 paragrafo 2 del Reg. 1260/99.
Valutazione intermedia indipendente del DocUP Obiettivo 2 Regione Marche 2000-2006
Ecosfera S.p.A. Rapporto di valutazione intermedia 243
Tra i principali provvedimenti si ricordano:
- l’integrazione del piano della comunicazione con una parte dedicata alle azioni rivolte al Grande
Pubblico, fornendo un’esplicitazione delle modalità tecniche cui si intende ricorrere;
- la revisione della procedura prevista per la Submisura 1.1.1.b1, che vede l’inserimento di criteri di
selezione;
- l’inserimento degli indicatori occupazionali di genere in osservanza al principio delle Pari
Opportunità;
- l’introduzione per le Submisure 1.1.2 e 3.1.2 del principio di alternatività del contributo (de
minimis/regime esentato) a scelta del destinatario in luogo dell’entità dell’investimento. La ragione
è duplice: da una parte in tal modo non verrebbero esclusi coloro che, volendo dar luogo ad un
investimento inferiore a 200.000 €, hanno già beneficiato nel triennio precedente degli incentivi a
titolo de minimis sino al tetto massimo consentito; dall’altra, si eviterebbe il rischio di condizionare
la progettualità con la riduzione dell’investimento privato.
5.8 Valutazione delle procedure di gestione
La presente parte è finalizzata all’analisi delle procedure attuative del DOCUP per il tramite
delle Piste di controllo. L’obiettivo è quello di individuare i punti di forza del sistema di
gestione ma, soprattutto, di evidenziare le eventuali cause di rallentamento del processo
attuativo (ridondanze di controlli, sovrapposizione di funzioni, sottodimensionamento degli
organici) formulando, quindi, possibili suggerimenti in ordine alla loro rimozione.
La metodologia utilizzata ha previsto le seguenti fasi:
confronto con il responsabile della Struttura di controllo di secondo livello - coordinatore
della Posizione Organizzativa “Verifica dell’efficacia dei sistemi di gestione e controllo” - e
acquisizione delle Piste di controllo;
analisi “desk” dei documenti programmatici, della normativa di riferimento (leggi regionali,
delibere di giunta, etc.), nonché delle piste acquisite;
condivisione dei contenuti dell’analisi con l’AdG e con il responsabile della Struttura terza,
in linea con l’approccio partecipato e condiviso che caratterizza il servizio di valutazione
intermedia.
Si è ritenuto opportuno articolare il documento fornendo, preliminarmente, una breve
descrizione delle Piste di controllo, intese quale strumento di rappresentazione dei sistemi di
gestione.
Va precisato che le considerazioni esposte nel presente documento, in particolare per quanto
attiene ai criteri organizzativi relativi all’attuazione del Programma, costituiscono un’analisi non
esaustiva del complesso quadro organizzativo regionale.
La non definitività delle Piste di controllo acquisite – alla data della visita presso gli uffici
regionali, quelle redatte non risultavano convalidate -, l’approssimazione riscontrata nella
redazione di talune delle Piste di controllo visionate, la recente riorganizzazione delle strutture
di gestione, controllo e pagamento delineata nella DGR n. 270/2003188
, sono tutti elementi che
legittimano una rappresentazione che non può, ad oggi, che essere incompleta.
188
Nell’Allegato A alla Delibera di Giunta Regionale n. 270 del 25 febbraio 2003 si precisa la natura sperimentale
dell’assetto organizzativo predisposto in attuazione degli artt. 9 e 10 della L.R. 20/2001, stante la natura
profondamente innovativa del processo di riorganizzazione attivato. La Giunta infatti si riserva di procedere entro
Valutazione intermedia indipendente del DocUP Obiettivo 2 Regione Marche 2000-2006
Ecosfera S.p.A. Rapporto di valutazione intermedia 244
Dall’analisi delle Piste di controllo, emerge come priorità la necessità di un rafforzamento e
consolidamento dei flussi comunicativi da attivarsi sia sul piano orizzontale, tra i diversi
responsabili delle operazioni, sia sul piano verticale tra i Responsabili dei Servizi e gli stessi
responsabili delle operazioni.
Superato il legittimo periodo di assestamento dovuto alla riorganizzazione regionale,
dovrebbero essere fornite, alle strutture di gestione, direttive più precise per lo svolgimento
dell’attività. Direttive, o indirizzi operativi, che consentano loro di adottare procedure e
comportamenti univoci per l’attuazione delle operazioni, in particolare per ciò che attiene alle
istruttorie, visto che sono state predisposte delle Linee Guida per la redazione dei bandi.
Tali direttive, ovviamente, non possono essere viste come riferimenti assoluti, fisse ed
immodificabili regole procedurali alle quali i responsabili delle misure e sub-misure debbano
necessariamente attenersi. Questo, infatti, violerebbe la naturale ed auspicabile tendenza
all’aumento di responsabilizzazione dei dirigenti e funzionari addetti al DocUP, e la loro
capacità di fronteggiare anche estemporaneamente i problemi di natura gestionale che si
dovessero presentare nell’affrontare questa o quella problematica specifica che ostacola il
regolare fluire dell’iter amministrativo.
Le direttive, invece, dovrebbero nascere da un confronto sereno ed organico fra settori
differenti, così come all’interno dei settori stessi, in modo da tendere all’omogeneizzazione dei
processi (che ne rappresenta sicuramente garanzia di incremento di efficienza) ed al
trasferimento di positive esperienza da parte di chi le ha adottate ad altri che possono grazie ad
esse accelerare l’iter.
Un’indicazione riveniente dall’analisi dei flussi procedurali rappresentati nelle Piste, è quella di
adottare una separazione più spinta nell’attuazione del processo completo, con interventi anche
collaterali di figura professionali diverse, per evitare l’accentramento di un’eccessiva quantità di
funzioni in capo allo stesso soggetto. Funzioni anche di natura diversa, difficilmente seguibili in
parallelo (si pensi all’attività istruttoria da un lato ed ai controlli in loco dall’altro) se non a
scapito della qualità complessiva del processo attuativo o, comunque, della sua velocità. È
appena il caso di ricordare quanto in maniera forte incida la capacità di raggiungere gli obiettivi
di spesa fissati nel piano finanziario sia sull’ottenimento di ulteriori risorse grazie al
meccanismo della riserva di performance che sulla certezza di non subirne la decurtazione,
mediante la ferrea regola del disimpegno automatico, da verificare annualmente mediante il
criterio “n + 2”.
Una più ricca dotazione di personale con responsabilità sulle varie linee di azione del DocUP, o,
comunque, una sua più forte specializzazione (rendendo sempre più autonomi rispetto ad
ulteriori incombenze derivanti dal ruolo assunto, diverse da quelle inerenti il DocUP) appare,
inoltre, una doverosa seppur forse scontata o inutile (in relazione al non incrementabile organico
complessivo) raccomandazione.
Considerazioni ben più certe e definite potranno essere esposte a seguito di un’ulteriore
disamina delle Piste di controllo, una volta che queste risulteranno convalidate da coloro i quali
le hanno redatte.
l’anno ad eventuali modifiche previa una verifica intermedia “..non prima di sei mesi dall’avvio del suo
funzionamento”. La DGR è stata poi successivamente rettificata con DGR n. 415 del 25/03/2003, limitatamente alla
declaratoria di funzioni relativa ad AdG ed Autorità di Pagamento del Programma.
Valutazione intermedia indipendente del DocUP Obiettivo 2 Regione Marche 2000-2006
Ecosfera S.p.A. Rapporto di valutazione intermedia 245
5.8.1 Analisi delle piste di controllo
L’analisi che segue, come detto, non potendo fruire di strumenti di verifica completi e
convalidati, ha meramente carattere indicativo. Verranno evidenziati alcuni elementi, punti di
forza ma anche punti di debolezza del sistema organizzativo regionale, che è stato possibile
desumere dai documenti acquisiti e da quanto rilevato nel corso dell’incontro con la Struttura
regionale di controllo di secondo livello.
La scelta delle Piste di controllo come strumento di valutazione dei processi attuativi del DocUP
Marche deriva dalla valenza attribuita, nell’attuale periodo di programmazione comunitaria,
all’organizzazione dei sistemi di gestione e controllo e, quindi, alla prevenzione e alla
individuazione di errori e/o irregolarità.
Lo strumento che la Commissione europea ha privilegiato per garantire maggiore efficacia e
trasparenza al processo di utilizzo delle risorse finanziarie è la Pista di controllo che deve essere
in grado di consentire l’individuazione e la verifica di tutti gli elementi connessi alla procedura
di attuazione di azioni e/o progetti.
La Pista di controllo, nelle previsioni del Reg. (CE) n. 438/2001, assume, infatti, rilevanza nella
misura in cui questa consente di verificare, per ogni fase del processo di attuazione, i soggetti
responsabili dell’attuazione e di eventuali controlli stessi.
L’utilizzo, delle Piste di controllo, nell’ambito della valutazione dei sistemi, è stato enfatizzato
nel documento Linee guida per l’organizzazione dei sistemi di gestione e controllo e per la
predisposizione delle piste di controllo, redatto a cura del Ministero dell’Economia e Finanze –
IGRUE -, nel quale è proposta una rappresentazione delle Piste che utilizza l’analisi dei processi
intesa come “… metodologia finalizzata a descrivere e rappresentare flussi di attività
identificando le operazioni effettuate, i soggetti coinvolti, le risorse utilizzate e i risultati
prodotti”.
5.8.2 Il modello di rappresentazione delle Piste di controllo
Le Piste di controllo sono state redatte dai Responsabili di misura/submisura/intervento sulla
base di un modello fornito loro dalla Struttura di controllo di secondo livello, modello diverso
da quello proposto dal Ministero dell’Economia e Finanze nel citato documento Linee guida …,
ma convalidato dai rappresentanti dell’IGRUE durante le missioni di audit svolte presso la
Regione.
Il modello utilizzato risponde ai requisiti di efficacia richiesti dal Ministero dell’Economia e
Finanze nel documento citato in quanto, comunque, descrive e rappresenta le attività
identificando le operazioni effettuate, i soggetti coinvolti e i documenti prodotti.
Volutamente è stata scelta una modalità di rappresentazione delle procedure di attuazione
semplificata rispetto a quella proposta dal Ministero dell’Economia e Finanze; una
rappresentazione scelta dalla Struttura di controllo di secondo livello per non gravare
eccessivamente i soggetti della gestione delle operazioni.
In più occasioni è stato, infatti, ribadito nel corso dell’incontro, che i soggetti che si occupano
della gestione degli interventi DocUP, svolgono tale attività congiuntamente all’attività propria
Valutazione intermedia indipendente del DocUP Obiettivo 2 Regione Marche 2000-2006
Ecosfera S.p.A. Rapporto di valutazione intermedia 246
del Servizio di appartenenza, stante una carenza di organico cui non può farsi fronte con le
esigue risorse DocUP, creando situazioni di potenziale “rischio gestionale”189
, che potrebbero
inficiare il risultato complessivo dell’intervento gestito.
Proprio in virtù di quanto già evidenziato circa le carenze di organico e il sovrapporsi dei ruoli
ricoperti dai singoli responsabili della gestione degli interventi, si dà particolare enfasi al
modello di rappresentazione prescelto per le Piste di controllo.
Il Reg. (CE) n. 438/2001 così come il citato documento Linee guida … sottolineano, infatti, la
necessità che le Piste siano costantemente e tempestivamente manutenute “al fine di
mantenerne, se non di migliorarne, i livelli di performance”. Le Piste di controllo non devono
mai divenire obsolete.
L’aspetto della dotazione d’organico, della numerosità del personale attribuito alla funzione di
gestione delle operazioni del DocUP, va ribadita anche con riferimento all’attività di controllo
di primo livello. Sempre nel corso dell’incontro con la Struttura di controllo di secondo livello
è, infatti, emerso che gli adempimenti connessi con i controlli di primo livello, diversi da quelli
amministrativi-contabili, sono assolti solo parzialmente dai Responsabili di misura/submisura.
Si richiama, a questo proposito, l’art. 4 del già citato Reg. (CE) n. 438/2001 il quale prevede
l’effettuazione di verifiche in loco, cioè di verifiche “fisiche”, per tutte le operazioni
cofinanziate, o a campione, indicando le modalità di campionamento.
L’inosservanza di tale prescrizione è stata giustificata con la carenza di personale messo a
disposizione degli organismi di gestione del DocUP e, ancora una volta, con il sovraccarico di
mansioni attribuite agli stessi soggetti.
5.8.3 La gestione delle operazioni
Per talune misure/submisure i soggetti attori rappresentati all’interno dei processi di attuazione
sono unicamente i responsabili stessi. Ordinariamente, infatti, tali soggetti svolgono attività
istruttoria, attività di attuazione - quindi anche i controlli in loco in itinere -, attività di
rendicontazione.
Né i regolamenti comunitari né il Ministero dell’Economia e Finanze si sono mai espressi in
merito alla ripartizione delle singole attività nell’ambito della gestione delle operazioni
cofinanziate [se non con riferimento alla distinzione imposta nell’art. 3 del Reg. (CE) n.
438/2001 tra le funzioni di gestione, di controllo di secondo livello e di pagamento]. Purtuttavia
si segnalano almeno due questioni che dovrebbero costituire oggetto di riflessione da parte
dell’Amministrazione.
La concentrazione di più attività in capo ad un unico soggetto comporta, soprattutto quando
l’attuazione coinvolge più beneficiari finali o destinatari finali come nel caso dei regimi di aiuto,
189
Si fa riferimento, ad esempio, a rischi derivanti da tempi di istruttoria particolarmente lunghi, elevati tempi di
approvazione delle domande, ecc. .
Valutazione intermedia indipendente del DocUP Obiettivo 2 Regione Marche 2000-2006
Ecosfera S.p.A. Rapporto di valutazione intermedia 247
una maggiore probabilità di rischio di errore nella gestione della misura/submisura oltre,
evidentemente, a un rallentamento generalizzato del processo di spesa190
.
Sempre avuto riguardo agli adempimenti posti in essere dai responsabili della gestione, si è
riscontrato, come prassi consolidata, che costoro svolgono al contempo attività di istruttoria dei
progetti/domande presentati e attività di valutazione delle opposizioni presentate avverso le
graduatorie.
Pur in mancanza di una specifica norma o regolamento esplicitamente contraria a tale
impostazione, la procedura utilizzata non sembra pienamente coerente con le previsioni dell’art.
3 del Reg. (CE) n. 438/2001: “….una chiara definizione e assegnazione delle funzioni, nonché
un’adeguata separazione delle stesse necessarie per garantire sane procedure finanziarie….”
potrebbe essere lo spunto per attribuire la funzione di valutazione delle opposizioni, che
facilmente è assimilabile ad una funzione di controllo, ad un soggetto diverso da quello che
espleta la funzione di istruttoria, tipicamente rientrante tra le funzioni di gestione.
Una tale impostazione, peraltro, consentirebbe di prevenire potenziali contestazioni da parte di
organismi di controllo, diversi da quelli organizzati all’interno dell’Amministrazione191
, che
possono attivarsi in qualsiasi momento durante tutto il periodo di programmazione.
Tra gli aspetti che si ritiene opportuno segnalare è la risposta dei soggetti preposti alla gestione
delle misura/submisure all’adempimento delle Piste di controllo.
Se da un lato si registra, infatti, una ancora incostante attenzione nei confronti di una cultura del
controllo intesa quale strumento di implementazione dell’efficienza dei sistemi di gestione,
dall’altro è, comunque, da segnalare, come aspetto positivo, la pronta risposta degli stessi
responsabili della gestione che, seppure a volte in modo approssimativo, hanno dato seguito alle
richieste della Struttura di controllo di secondo livello nell’arco di tre mesi (circa).
Va anche tenuto conto del fatto che nell’ipotesi di interventi infrastrutturali con beneficiario
finale diverso dalla Regione Marche, sono state talvolta coinvolte nella redazione delle Piste di
controllo le stesse amministrazioni beneficiarie.
Queste ultime, da un’analisi preliminare dei documenti visionati, sembrano ben aver risposto
alle richieste regionali producendo Piste di controllo sufficientemente esaurienti sotto il profilo
informativo. Tale aspetto non può che considerarsi un indicatore positivo della capacità della
Regione, non solo di delegare, ma anche di attivarsi efficacemente con i suoi interlocutori
privilegiati per l’attuazione del Programma.
190
Un elevato grado di rischiosità comporta, tra l’altro, ripercussioni negative sulla tempistica dei singoli processi
di attuazione degli interventi a causa del fatto che il responsabile della gestione si troverà a dover far fronte a
un’attività di controllo di secondo livello più intensa e pressante.
191
Si fa riferimento, ad esempio, all’IGRUE, alla Corte dei Conti italiana, alla Corte dei Conti europea, alla
Commissione europea, ecc..
Valutazione intermedia indipendente del DocUP Obiettivo 2 Regione Marche 2000-2006
Ecosfera S.p.A. Rapporto di valutazione intermedia 248
6. CONCLUSIONI E RACCOMANDAZIONI
In tale nota conclusiva - più che ripercorrere analiticamente gli esiti cui si perviene in ogni
singola sezione del Rapporto - si intende porre l’accento su alcuni aspetti apparsi meritevoli di
particolare attenzione e sui quali si ritiene utile fornire un contributo di suggerimenti e di idee
alla luce dell’analisi svolta nel corso della prima fase dell’attività valutativa sul complesso degli
aspetti programmatici, gestionali ed attuativi inerenti il DocUP Ob. 2 Marche, tenendo in dovuta
considerazione l’imminente verifica di metà periodo e l’eventuale necessità di procedere alla
riprogrammazione.
La sezione dell’analisi dedicata alla verifica della coerenza delle linee strategiche del DocUP
con i principali documenti programmatici esistenti ha fatto emergere l’armonico inserimento del
Programma nel quadro complessivo dei documenti di policy regionali. La strategia
programmatica del DocUP non appare oggi, nelle sue linee portanti, affatto datata, visto che –
aldilà di una crisi economica che ha costretto a rivedere le stime sulla crescita al ribasso - le
priorità per il territorio oggetto di intervento restano quelle che hanno guidato il programmatore
regionale all’atto dell’elaborazione del Programma. In alcuni settori, come ad esempio quello
ambientale, proprio la rilevanza in termini finanziari degli stanziamenti DocUP rispetto
all’insieme delle risorse complessivamente a disposizione rende ancor più “strategica”
l’esigenza di conseguire una performance attuativa soddisfacente.
L’analisi delle procedure di selezione degli interventi ha fatto emergere talora una certa
complessità dell’iter che ha di fatto condizionato in più di un caso la performance attuativa. In
particolare si sono registrati ritardi sulle misure che prevedevano la concertazione con i soggetti
titolati ad esprimere i bisogni del territorio di riferimento.
Tale evenienza suggerisce una verifica da parte della Regione sulla compatibilità delle
procedure delineate per alcune azioni, rispetto ai tempi serrati imposti dalle regole della
programmazione comunitaria e di disporre, ove necessario, le opportune modifiche a regole
procedurali farraginose, anche se rispettose delle prerogative di tutti gli stakeholders.
Peraltro ciò non significa sottostimare la valenza strategica dell’approccio bottom up
nell’impostazione programmatica fortemente sostenuta dalla Commissione nell’attuale ciclo di
programmazione comunitaria, che si inserisce nel processo di riforma in senso federalista
avviato a livello nazionale. Al contrario, si rileva l’opportunità di potenziare e migliorare le
modalità concertative adottate valorizzando adeguatamente le esperienze positive, ma cogliendo
altresì i nodi che hanno reso meno fluida la consultazione delle parti pubbliche e private
operanti nelle aree di riferimento.
Un ulteriore aspetto di natura procedurale su cui si richiama l’attenzione è l’utilizzo dello
strumento di scorrimento delle graduatorie, che se da una parte ha innegabilmente fornito un
contributo di rilievo per imprimere una decisa accelerazione alla spesa nell’imminenza della
verifica per l’assegnazione della riserva di premialità, non può tuttavia divenire una prassi per le
implicazioni negative sulla qualità dei progetti finanziati, vanificando in parte l’efficacia delle
procedure di selezione.
In considerazione dei vincoli di spesa che ogni anno occorrerà rispettare, onde evitare il rischio
di incorrere nel disimpegno automatico della quota comunitaria, si suggerire di verificare la
concreta perseguibilità dell’obiettivo finanziario, prevedendo ove possibile procedure più snelle.
Valutazione intermedia indipendente del DocUP Obiettivo 2 Regione Marche 2000-2006
Ecosfera S.p.A. Rapporto di valutazione intermedia 249
In qualche caso il ricorso alla procedura valutativa a sportello dovrebbe consentire una sorta di
“compromesso” tra due esigenze non sempre conciliabili, ossia la velocità della spesa e
un’elevata qualità dei progetti. La procedura in questione difatti se da una parte consente una
decisa riduzione dei tempi con effetti positivi in termini di accelerazione della spesa, dall’altra
appare in grado di garantire una certa qualità progettuale, purché si preveda un punteggio
minimo per l’accesso ai contributi sulla base di criteri di selezione analoghi a quelli stabiliti per
la valutazione a graduatoria.
L’analisi dell’efficacia e dell’efficienza del Programma contiene una sezione dedicata all’analisi
dei costi medi e della distribuzione territoriale di un certo numero di azioni intraprese con il
DocUP Ob. 2, analisi che ha evidenziato un livello medio di investimenti piuttosto elevato. Tale
circostanza, se da un lato può condurre a dover rivedere in alcuni casi la quantificazione dei
valori obiettivo inizialmente fissati, soprattutto per ciò che attiene al numero di imprese che si
prevede di finanziare, non è di per sé negativa. Essa può rivelarsi indicativa di una propensione
delle imprese, pur in periodi di crisi quale quello attuale, a realizzare comunque investimenti di
una certa rilevanza, ed in alcuni casi veri e propri programmi di investimento articolati su varie
tipologie di intervento finanziabili nel quadro di una stessa Submisura, investimenti che, per la
loro consistenza finanziaria, appaiono potenzialmente più efficaci sia nell’accrescere la
competitività della singola impresa, sia nel produrre ricadute significative sul territorio.
Una ulteriore circostanza rilevata nel corso della ricognizione compiuta circa l’efficacia e
l’efficienza del DocUP riguarda la sostanziale difficoltà che si è riscontrata su quasi tutte le
azioni a contenuto innovativo. Tale fenomeno, pur se in certa misura generalizzato, non può
ricondursi a cause di natura univoca. Si rimanda pertanto alle considerazioni di dettaglio
contenute nel Rapporto, pur se in tale sede ci sentiamo comunque di suggerire di prestare in
vista dell’imminente attività di riprogrammazione la massima attenzione proprio agli interventi
aventi una più marcata connotazione innovativa, anche in considerazione della forte valenza
strategica degli interventi stessi.
In alcuni casi le criticità attuative riscontrate sulle azioni innovative possono essere ascrivibili,
almeno in parte, a un deficit proprio della funzione di programmazione, laddove si è previsto di
attivare iniziative che nei fatti non hanno trovato alcuna risposta significativa da parte dei
soggetti potenzialmente interessati.
Le difficoltà riscontrate sulle azioni maggiormente innovative possono spiegarsi anche con una
maggiore propensione delle imprese a concentrare i propri investimenti, nell’attuale congiuntura
di stagnazione/recessione, su azioni previste da strumenti in certa misura più tradizionali e
consolidati.
Una maggiore diffusione di tali iniziative può essere perseguita in primo luogo attraverso una
più intensa e capillare attività di promozione e comunicazione sul territorio, così come ravvisato
dalla Regione stessa nell’analisi elaborata all’interno del Rapporto Annuale di Esecuzione.
Al riguardo si aggiunge che potrebbe essere potenzialmente positivo avvalersi in modo più
incisivo dei canali di comunicazioni esistenti sul territorio (CCIAA, Enti, Associazioni di
categoria), così come promuovere un maggiore coinvolgimento delle associazioni professionali
(commercialisti, ingegneri) a fronte dell’elevato contributo in termini di consulenza aziendale.
Un altro fattore ostativo è stato rinvenuto nell’aver pubblicato i bandi per le misure in oggetto
contestualmente a quelli relativi ad incentivi di tipo tradizionale e che hanno riscontrato
maggior successo presso il target di riferimento. A tale fenomeno ha indubbiamente contribuito
anche l’attuale fase negativa del ciclo economico, che ha condizionato le scelte delle imprese in
ordine all’entità e alla tipologia di investimenti da attivare, così che sono stati privilegiate
Valutazione intermedia indipendente del DocUP Obiettivo 2 Regione Marche 2000-2006
Ecosfera S.p.A. Rapporto di valutazione intermedia 250
iniziative a minor contenuto innovativo o ritenute non ulteriormente procrastinabili, come il
rinnovo dei macchinari.
Al riguardo una adeguata pianificazione della tempistica di pubblicazione dei bandi dovrebbe
consentire la riduzione del rischio di creare concorrenza tra le diverse azioni programmate.
In diversi casi l’adozione del regime de minimis ha determinato l’esclusione delle imprese che
avevano già saturato il tetto massimo di investimenti nei tre anni, fissato in 100.000 €. Si
suggerisce pertanto di modificare le procedure vigenti per alcune azioni, introducendo il regime
di aiuto notificato ove è previsto unicamente il de minimis. Laddove già coesistano entrambe le
modalità, potrebbe trovare applicazione il principio di alternatività del contributo a scelta
dell’impresa richiedente, indipendentemente dall’entità dell’investimento da realizzare. Tali
accorgimenti consentirebbero anche alle aziende impossibilitate ad accedere al regime de
minimis, a causa del raggiungimento del massimale consentito, di potersi avvalere comunque
degli aiuti192
.
Le misure volte al miglioramento della dotazione infrastrutturale in campo ambientale hanno in
qualche caso risentito della non completa operatività degli organismi di governo integrato su
scala territoriale previsti dalla normativa nazionale e regionale (il riferimento va in particolare
alla Misura 2.1 per la gestione del ciclo idrico).
Al di là della necessità appena richiamata di compiere un ulteriore sforzo nell’adeguare il
sistema regionale di gestione delle funzioni pubbliche in campo ambientale, può rilevarsi in
positivo il recupero di un ritardo accumulato rispetto alle regioni del Centro-Nord sia sotto il
profilo degli strumenti istituzionali e di controllo (ampliamento delle competenze provinciali in
campo ambientale, la piena operatività dell’AAR, lo sviluppo del sistema di monitoraggio
ambientale), sia di strumenti di tipo volontario e informativo (sistemi di gestione ambientale,
attività di formazione ed educazione ambientale).
A tale considerazione di segno positivo, fa da contraltare la preoccupazione relativa al parziale
insuccesso di alcune delle iniziative programmate da attribuire ad un inadeguato tasso di
intensità di contribuzione previsto rispetto alle effettive capacità finanziarie dei potenziali
beneficiari per sostenere investimenti di portata spesso rilevante.
L’approfondimento inerente la razionalizzazione del sistema regionale di incentivi alle imprese,
ha consentito di fornire alcuni elementi di riflessione per orientare il processo in atto, il quale
non sembra poter prescindere da un appropriato set di strumenti di “governo” di un sistema
complesso e in continuo divenire. Ciò significa da un lato ottimale utilizzo delle modalità di
coordinamento programmatico ed operativo esistenti, dall’altro predisporre opportuni
accorgimenti che rafforzino l’efficienza gestionale complessiva, in primo luogo un sistema di
monitoraggio ad hoc. Quest’ultimo appare funzionale all’obiettivo della concentrazione delle
risorse su un numero ridotto di strumenti sulla base di un’analisi comparativa in termini di
impatto sul tessuto produttivo regionale.
Sul tema della pianificazione e coordinamento tra le azioni del DocUP e tra queste e le altre
iniziative regionali e comunitarie, emerge la necessità di rafforzare le relazioni di sinergia e
complementarietà attivabili tra i regimi agevolativi, soprattutto nei casi in cui questi appaiono
similari nei contenuti e nelle finalità.
Da una visione d’insieme dei regimi di aiuti attivati con il DocUP, si ravvisa un probabile
elemento di criticità nel rischio di diseconomie gestionali connesse alla complessa articolazione
192
La modifica procedurale è stata già apportata su proposta del Servizio Industria e Artigianato alla Submisura
1.1.2 con la procedura scritta del 17/12/2002.
Valutazione intermedia indipendente del DocUP Obiettivo 2 Regione Marche 2000-2006
Ecosfera S.p.A. Rapporto di valutazione intermedia 251
dell’Asse 1. In occasione della riprogrammazione di metà periodo potrebbe procedersi ad una
ridefizione della struttura degli interventi, anche attraverso accorpamenti tra azioni similari, la
cui autonoma esistenza allo stato attuale si giustifica sulla base di esigenze di complementarietà.
Una volta accertato un reale ed effettivo appesantimento della macchina amministrativa, una
possibile ipotesi di “riforma”, finalizzata ad una maggiore qualità ed economicità della gestione,
potrebbe concretizzarsi nella definizione di azioni più ampie al cui interno i possibili destinatari
possono optare per le modalità agevolative più adeguate alle proprie esigenze.
Nell’ambito della verifica sull’integrazione della priorità trasversale relativa alla diffusione delle
Pari Opportunità, è emersa la carente attività di sensibilizzazione presso i soggetti coinvolti
nell’attuazione degli interventi e la mancanza di coordinamento per la ricerca di un approccio
comune in termini di fissazione degli obiettivi e determinazione delle modalità per perseguirli e
misurare i risultati.
Al riguardo si auspica una maggiore presenza della Commissione per le Pari Opportunità (o
comunque l’attivazione di una struttura operativa preposta), che potrebbe colmare le lacune
riscontrate e offrire un positivo contributo nel migliorare l’efficacia delle azioni del DocUP. In
tal senso si ricorda il positivo apporto alla qualità della programmazione e dell’attuazione delle
misure fornito dell’Autorità Ambientale Regionale in relazione alla tematica di competenza.
Tale apporto può considerarsi una buona prassi da applicare anche per la verifica della
integrazione della componente della parità di genere all’interno delle azioni attivate con il
DocUP.
Sulla premialità, tema che ha di fatto rappresentato nella prima fase di attuazione un elemento di
stimolo da un lato, di condizionamento dall’altro, per i numerosi adempimenti connessi e la
tassatività dei termini di verifica, si è registrato un iniziale ritardo, poi recuperato nella fase
immediatamente a ridosso della scadenza del termine di verifica del target.
Su tale tema è emersa con maggiore evidenza l’utilità, ai fini di una soddisfacente gestione, di
un sistema di monitoraggio efficiente. Il monitoraggio, che in tale ciclo di programmazione
acquista maggior rilievo nel contesto di un complessivo rafforzamento della funzione di
sorveglianza, viene talvolta vissuto come un mero obbligo cui ottemperare nei confronti delle
strutture centrali, magari nell’imminenza dei termini previsti per la trasmissione dei dati. In
realtà, un buon sistema di monitoraggio, alimentato in tempo reale, supportato da un adeguato
sistema informativo di raccolta delle informazioni, è strumento fondamentale e utility gestionale
fruibile innanzitutto dall’Autorità di Gestione, che può così in ogni momento disporre di una
“fotografia” esauriente ed aggiornata dello stato di attuazione del Programma.
Quanto al sistema predisposto per l’attuazione degli interventi, si è avuto modo di rilevare
l’adeguatezza della struttura regionale – così come recentemente ridefinita in conseguenza del
processo di riforma su base dipartimentale avviato dalla L.R. 20/2001 - dal punto di vista del
rispetto della normativa comunitaria che prescrive la piena separazione ed indipendenza delle
funzioni di gestione, pagamento e controllo.
Si è avuto poi modo di segnalare tra i fattori di eccellenza dell’organizzazione regionale di
attuazione del DocUP il Gruppo di Assistenza Tecnica e Monitoraggio regionale, nucleo di
coordinamento tra i Responsabili di Misura/Submisura e l’Autorità di Gestione del Programma.
Proprio la centralità di tale struttura ai fini di un’ottimale circolazione dei flussi informativi
suggerisce per il futuro di implementare al più presto un sistema informativo pienamente
efficiente ed adeguato alla complessa articolazione del DocUP. Un sistema informativo
efficiente potrebbe infatti rivelarsi un utile strumento per porre rimedio a quella
Valutazione intermedia indipendente del DocUP Obiettivo 2 Regione Marche 2000-2006
Ecosfera S.p.A. Rapporto di valutazione intermedia 252
“frammentazione” della raccolta delle informazioni che si è evidenziata nella prima fase di
attuazione come uno degli elementi critici del sistema di monitoraggio.
Quanto all’Unità di Assistenza Tecnica, si è avuto modo di apprezzare l’opzione compiuta dalla
Regione. Alla sostanziale internalizzazione dell’assistenza tecnica tradizionalmente intesa si
accompagna una scelta in favore di un Servizio di AT concepito con compiti di prevalente
supporto al livello territoriale. Si tratta di una scelta che presenta caratteri di indubbia
innovatività, e che rivela una positiva considerazione dell’importanza del dialogo con le
strutture periferiche. Dall’interazione avuta dal Valutatore con alcuni Beneficiari Finali del
Programma è emerso inoltre un buon grado di soddisfazione circa la disponibilità e la qualità
dell’assistenza prestata in fase di presentazione e gestione del progetto sia dai referenti
regionali, sia dall’Unità di Assistenza tecnica.
Valutazione intermedia indipendente del DocUP Obiettivo 2 Regione Marche 2000-2006
Ecosfera S.p.A. Rapporto di valutazione intermedia I
ALLEGATO 1
CONFRONTO FRA LINEE DI BILANCIO PREVENTIVO REGIONALE E AMBITI DI
INTERVENTO DEL DOCUP
Valutazione intermedia indipendente del DocUP Obiettivo 2 Regione Marche 2000-2006
Ecosfera S.p.A. Rapporto di valutazione intermedia II
REGIONE MARCHE - Confronto fra linee di bilancio preventivo regionale e ambiti di intervento del DOCUP
U.P.B. Capitolo Num. cap. prec. Descrizione DOCUP Descrizione DOCUP
20813
Rate contributi
pluriennali per
investimenti
20813201 6200204
Contributi costanti 35.li a comuni, loro consorzi ed altri enti
autorizzati, per la costruzione, l'ampliamento e la sistemazione degli
acquedotti
Submisura
2.1.2
Ristrutturazione e razionalizzazione
del ciclo idrico
20813202 6200205
Contrib. costanti 35.li per la esecuzione di acquedotti, opere igieniche
e sanitarie di interesse degli enti locali
Submisura
2.1.2
Ristrutturazione e razionalizzazione
del ciclo idrico
20813203 6200206
Contrib. costanti 35.li a enti locali per la realizzazione opere
acquedottistiche comprese quelle delle zone rurali
Submisura
2.1.2
Ristrutturazione e razionalizzazione
del ciclo idrico
20813204 6200207
Contrib. costanti 35.li a enti locali per la realizzazione opere di
fognature, impianti di depurazione acque reflue
Submisura
2.1.1
Interventi per il trattamento e lo
smaltimento delle acque reflue
20813205 6200208
Contrib. costanti 35.li a enti locali per la realizzazione di impianti di
smaltimento dei rifiuti solidi urbani e di origine industriale
Submisura
2.2.3
Sostegno e sviluppo del recupero di
materia del trattamento dei rifiuti
20813206 6200209
Contrib. costanti 35.li a enti locali per la esecuzione delle opere
previste dagli artt. 2,3,8 e 10 della L. 589/1949
Submisura
1.4.2
Aiuti agli Enti locali e Consorzi
industriali, di cui alla L. R. 48/96 per
attrezzare le aree produttive
20813207 6200210
Contrib. costanti 35.li a favore di enti locali per la realizzazione di
impianti di adduzione secondaria e per la distribuzione di gas metano
Submisura
1.4.2
Aiuti agli Enti locali e Consorzi
industriali, di cui alla L. R. 48/96 per
attrezzare le aree produttive
20813209 6200212
Contrib. costanti 35.li a enti locali per la realizzazione di opere
pubbliche di interesse dei medesimi previste dagli artt. 2,3,8 e 10 della
L. 589/1949
Submisura
1.4.2
Aiuti agli Enti locali e Consorzi
industriali, di cui alla L. R. 48/96 per
attrezzare le aree produttive
20813210 6200216
Contrib. costanti 35.li a Comuni per la costruzione e il completamento
di opere occorrenti per fornire di energia elettrica i Comuni stessi
Submisura
1.4.2
Aiuti agli Enti locali e Consorzi
industriali, di cui alla L. R. 48/96 per
attrezzare le aree produttive
20813211 6200217
Contrib. costanti 35.li a enti locali per la realizzazione di impianti di
distribuzione di gas metano per usi domestici e industriali
Submisura
1.4.2
Aiuti agli Enti locali e Consorzi
industriali, di cui alla L. R. 48/96 per
attrezzare le aree produttive
20813212 6200218
Contrib. costanti 35.li per esecuzione di opere stradali di interesse di
enti locali
Submisura
1.4.2
Aiuti agli Enti locali e Consorzi
industriali, di cui alla L. R. 48/96 per
attrezzare le aree produttive
20813213 6200220
Contrib. costanti 35.li a favore di enti locali per opere di difesa del
litorale marchigiano in zone di interesse turistico e per il
miglioramento porti di 4° cl.
Submisura
3.1.2 a
Aiuti agli investimenti per attività a
rilevanza turistica: interventi inerenti
strutture ricettive, extra-ricettive, ed
afferenti attività turistiche
Valutazione intermedia indipendente del DocUP Obiettivo 2 Regione Marche 2000-2006
Ecosfera S.p.A. Rapporto di valutazione intermedia III
20813215 6200224
Concorso regionale sui mutui contratti per la costruzione,
l'ampliamento, il riadattamento di fabbricati rurali
Submisura
2.7.1
Rinnovamento e miglioramento dei
villaggi e tutela del patrimonio rurale
20813233 6200267
Concorso regionale sugli interessi dei mutui di durata quindicennale
contratti per la costruzione, l'ampliamento e il riattamento di fabbricati
rurali dai beneficiari previsti dall'art. 26 della L. 457/78 (art. 21 LR
36/82)
Submisura
2.7.1
Rinnovamento e miglioramento dei
villaggi e tutela del patrimonio rurale
20813240 6200277
Contributi ai Comuni per interventi straordinari per il recupero dei
centri storici minori
Submisura
3.5.2.b
Aiuti agli investimenti per attività a
rilevanza turistica: interventi inerenti
servizi di supporto e di ricettività
rurale o minore, con il recupero di
borghi anche ai fini dell'attività
turistico-ricettiva gestita in forma
imprenditoriale
20813241 6200278
Contributi ai Comuni per interventi straordinari per il recupero dei
centri storici minori
Submisura
3.5.2.b
Aiuti agli investimenti per attività a
rilevanza turistica: interventi inerenti
servizi di supporto e di ricettività
rurale o minore, con il recupero di
borghi anche ai fini dell'attività
turistico-ricettiva gestita in forma
imprenditoriale
20813244 6200281
Contributi pluriennali ai Comuni nelle spese d'ammortamento dei
mutui contratti con gli istituti di credito ordinari e speciali per la
realizzazione di impianti preordinati alla soluzione della emergenza
idrica potabile
Submisura
2.1.2
Ristrutturazione e razionalizzazione
del ciclo idrico
20813249 6300211
Contributo su operazioni creditizie effettuate da imprese artigiane (L.
R. 33/97 art. 4 - Interventi per lo sviluppo e la riqualificazione
dell'artigianato marchigiano
Submisura
1.1.2
Aiuti agli investimenti delle imprese
artigiane e di servizi alla produzione
20813250 6300225
Concorso sui mutui per il finanziamento dei piani di sviluppo
aziendale art. 6 L. 153/75 e L. R. 42/77
Misura
1.1
Aiuti agli investimenti produttivi ed
ambientali delle PMI industriali ed
artigiane
20813256 6300237
Contributi sul pagamento dell'importo di mutui 25.li contratti per
l'attuazione di iniziative di interesse alberghiero
Submisura
3.1.2 a
Aiuti agli investimenti per attività a
rilevanza turistica: interventi inerenti
strutture ricettive, extra-ricettive, ed
afferenti attività turistiche
20813257 6300239
Concorso reg.le sugli interessi di mutui contratti per l'incentivazione
turistico alberghiera (L. R. 13/78)
Misura
3.1
Promozione turistica e
valorizzazione del patrimonio
ricettivo
Valutazione intermedia indipendente del DocUP Obiettivo 2 Regione Marche 2000-2006
Ecosfera S.p.A. Rapporto di valutazione intermedia IV
20813263 6300258
Concorso reg.le sugli interessi dei mutui contratti per la durata sino a
15 anni per incentivazione turistico alberghiera
Misura
3.1
Promozione turistica e
valorizzazione del patrimonio
ricettivo
20813283 6300292
Contributi in capitale per la concessione di contributi in conto
interesse sui mutui contratti per la realizzazione di strutture turistiche
ricettive e tecnologiche
Submisura
3.1.2 a
Aiuti agli investimenti per attività a
rilevanza turistica: interventi inerenti
strutture ricettive, extra-ricettive, ed
afferenti attività turistiche
20814
Rimborso
mutui e prestiti
20814205 6520213
Quota di capitale del mutuo con ammortamento a carico dello Stato
per la sicurezza degli impianti a fune (L. 140/99 art. 8)
Submisura
3.1.2 b
Aiuti agli investimenti per attività a
rilevanza turistica: interventi inerenti
impianti annessi e non
20814206 6520214
Quota di ammortamento mutui quindicennali per interventi nel settore
dei trasporti
Mis. 2.6
Razionalizzazione del sistema dei
trasporti
20814209 6510102
Interessi passivi sui mutui contratti con la cassa DD.PP. per la
realizzazione di opere acquedottistiche - quota a carico del bilancio
reg.le
Submisura
2.1.2
Ristrutturazione e razionalizzazione
del ciclo idrico
20814218 6510113
Interessi passivi su mutuo con ammortamento a carico dello Stato per
la sicurezza degli impianti a fune (L. 140/99 art. 8)
Submisura
3.1.2 b
Aiuti agli investimenti per attività a
rilevanza turistica: interventi inerenti
impianti annessi e non
20814219 6510114
Quota di ammortamento mutui quindicennali per interventi nel settore
dei trasporti
Mis. 2.6
Razionalizzazione del sistema dei
trasporti
20814224 6520202
Quota di capitale compresa nella rata di ammortamento dei mutui
contratti con la cassa DD.PP. per la realizzazione di opere
acquedottistiche - quota regione
Submisura
2.1.2
Ristrutturazione e razionalizzazione
del ciclo idrico
30910
Assistenza
tecnica e
ammodername
nto impianti -
investimento x
interventi di
filiera agricola
e sviluppo
rurale
30910401 3122207
Contributi in c/capitale per la ristrutturazione ed il consolidamento di
impianti di cooperative aziende private, innovazione tecnologica e
funzionamento centro servizi
Misura
1.3
Incentivi per il miglioramento della
qualità ed il rafforzamento della
competitività delle PMI
Valutazione intermedia indipendente del DocUP Obiettivo 2 Regione Marche 2000-2006
Ecosfera S.p.A. Rapporto di valutazione intermedia V
30910405 3128212
Aiuti di Stato per il salvataggio e la ristrutturazione di imprese in
difficoltà
Misura
1.3
Incentivi per il miglioramento della
qualità ed il rafforzamento della
competitività delle PMI
31002
Forestazione -
Investimento
31002202 2143206
Spese ordinarie e straordinarie per la gestione delle foreste demaniali
trasferite alla regione e relative pertinenze
Misura
3.1
Promozione turistica e
valorizzazione del patrimonio
ricettivo
31002402 2143203
Spese ordinarie e straordinarie per la gestione delle foreste demaniali
trasferite alla regione e relative pertinenze
31002403 2143204 Spese per la manutenzione straordinaria nelle foreste demaniali
31002405 2144201
Spese per la concessione alle aziende speciali di un contributo
finalizzato allo svolgimento di attività destinate alla valorizzazione
ambientale di aree forestali collettive e di uso civico
31106
Pesca e
acquacoltura -
investimento
31106202 3261208
Contributi per la realizzazione di interventi di aggregazione e riordino
funzionale dei mercati ittici regionali, riassetto dei porti, certificazione
della qualità e valorizzazione della produzione ittica
Misura
2.4
Infrastrutture portuali
31106402 3261209
Contributi per la realizzazione di interventi di aggregazione e riordino
funzionale dei mercati ittici regionali, riassetto dei porti, certificazione
della qualità e valorizzazione della produzione ittica
Misura
2.4
Infrastrutture portuali
31202
Submisura
2.7.2
Miglioramento delle infrastrutture
rurali connesse allo sviluppo
dell'agricoltura
Politica delle
risorse
energetiche -
investimento
31202203 2228212
Concessione di contributi in capitale per il contenimento di consumi
energetici nel settore agricolo, industriale e terziario
Submisura
1.1.3
Aiuti per la riconversione ecologica
delle PMI industriali ed artigiane, per
il miglioramento delle condizioni di
sicurezza e di salute nell'ambiente di
lavoro e per il risparmio energetico
31202204 2228213
Concessione di contributi in capitale per incentivi alla produzione di
energia da fonti rinnovabili nel settore agricolo (art 13 L 10/91 e art 8
LR 35/84)
Submisura
2.7.2
Miglioramento delle infrastrutture
rurali connesse allo sviluppo
dell'agricoltura
Valutazione intermedia indipendente del DocUP Obiettivo 2 Regione Marche 2000-2006
Ecosfera S.p.A. Rapporto di valutazione intermedia VI
Submisura
2.7.2
Miglioramento delle infrastrutture
rurali connesse allo sviluppo
dell'agricoltura
31202205 2228215
Concessione di contributi in c/capitale per iniziative finalizzate al
risparmio energetico e all'utilizzazione di fonti rinnivabili di energia o
assimilate Submisura
1.1.3
Aiuti per la riconversione ecologica
delle PMI industriali ed artigiane, per
il miglioramento delle condizioni di
sicurezza e di salute nell'ambiente di
lavoro e per il risparmio energetico
Submisura
2.7.2
Miglioramento delle infrastrutture
rurali connesse allo sviluppo
dell'agricoltura
31202206 2228216
Contributi in c/capitale per il contenimento dei consumi energetici, per
l'utilizzo di fonti rinnovabili di energia
Submisura
1.1.3
Aiuti per la riconversione ecologica
delle PMI industriali ed artigiane, per
il miglioramento delle condizioni di
sicurezza e di salute nell'ambiente di
lavoro e per il risparmio energetico
Submisura
2.7.2
Miglioramento delle infrastrutture
rurali connesse allo sviluppo
dell'agricoltura
31202207 2226201
Contributi in c/capitale per interventi di risparmio energetico e
sviluppo fonti rinnovabili di energia mirati alla riduzione delle
emissioni di anidride carbonica Submisura
1.1.3
Aiuti per la riconversione ecologica
delle PMI industriali ed artigiane, per
il miglioramento delle condizioni di
sicurezza e di salute nell'ambiente di
lavoro e per il risparmio energetico
Submisura
2.7.2
Miglioramento delle infrastrutture
rurali connesse allo sviluppo
dell'agricoltura
31202401 2228217
Contributi in c/capitale per il contenimento dei consumi energetici, per
l'utilizzo di fonti rinnovabili di energia
Submisura
1.1.3
Aiuti per la riconversione ecologica
delle PMI industriali ed artigiane, per
il miglioramento delle condizioni di
sicurezza e di salute nell'ambiente di
lavoro e per il risparmio energetico
Valutazione intermedia indipendente del DocUP Obiettivo 2 Regione Marche 2000-2006
Ecosfera S.p.A. Rapporto di valutazione intermedia VII
31204
Politica delle
risorse
energetiche in
agricoltura -
investimento
31204201 3114223
Contributi a favore della produzione ed utilizzazione delle fonti
energetiche rinnovabili nel settore agricolo ai sensi del D. Lgs 173/98
art 1 commi 3 e 4
Submisura
2.7.2
Miglioramento delle infrastrutture
rurali connesse allo sviluppo
dell'agricoltura
31302
Sostegno
all'artigianato
di produzione -
investimento
31302201 3222230
Contributi in conto capitale alle imprese artigiane nel settore artistico
per l'avvio dell'attività - art 25 c. 3 lett b LR 14/2000
Submisura
3.5.1
Aiuti agli investimenti materiali e
immateriali delle PMI del
commercio e dell'artigianato artistico
e tradizionale
31302202 3222245
Contributi ai consorzi e/o cooperative di imprese artigiane per la
prevenzione e la riduzione dell'impatto ambientale (art 22 c. 2 lett. A)
Submisura
1.1.2
Aiuti agli investimenti delle imprese
artigiane e di servizi alla produzione
31302401 2231201
Contributi in c/capitale ai Comuni per l'apprestamento di aree da
destinare all'insediamento di imprese artigiane ed alle imprese dello
stesso settore per l'acquisto e/o la ristrutturazione dei laboratori (art 11
c. 1 lett A, B)
Submisura
1.4.2
Aiuti agli Enti locali e Consorzi
industriali, di cui alla L. R. 48/96 per
attrezzare le aree produttive
31302403 2231204
Contrib. C/capitale a Comuni per recupero e ristrutturazione locali da
affittare a imprese artig. di servizi singole o associate per acquisto o
ristrutt. locali in zone individuate da PCAS, a imprese artig. di servizi
per promozione, valorizz., commercializz.
Submisura
1.4.2
Aiuti agli Enti locali e Consorzi
industriali, di cui alla L. R. 48/96 per
attrezzare le aree produttive
31302404 2231210
Contributi in c/capitale ai Comuni per l'acquisizione e l'apprestamento
di aree da destinare all'insediamento di imprese artigiane (art 11 c 2
lett A)
Submisura
1.4.2
Aiuti agli Enti locali e Consorzi
industriali, di cui alla L. R. 48/96 per
attrezzare le aree produttive
31302405 2231211
Contributi in c/capitale alle imprese artigiane singole o associate per
l'acquisto, la costruzione o la ristrutturazione ed il riuso di fabbricati
esistenti da destinare ad attività artigiane (art. 11 c. 1 lett B)
Submisura
1.1.2
Aiuti agli investimenti delle imprese
artigiane e di servizi alla produzione
31302408 2231214
Contributi alle imprese artigiane dei servizi singole o associate per
l'acquisto o la ristrutturazione dei locali in cui trasferire la propria
attività nelle zone individuate dal piano comunale (art 32 c. 3 lett. B)
Submisura
1.1.2
Aiuti agli investimenti delle imprese
artigiane e di servizi alla produzione
31302409 2231215
Contr. a impr. artig. di servizi assoc. per real.ne prog. finalizzati
prom.ne, valor.ne e commerc.ne servizi artigiani, real.ne centri pronto
interv. utenza, acq.e.gest. attrez. per innovare serv. erogati, da mettere
a disp.ne associati (art. 32 c. 3 lett.C)
Submisura
1.3.2 a
Incentivi per l'acquisizione di servizi
per la commercializzazione e
l'internazionalizzazione (servizi di
qualificazione organizzativa)
Valutazione intermedia indipendente del DocUP Obiettivo 2 Regione Marche 2000-2006
Ecosfera S.p.A. Rapporto di valutazione intermedia VIII
31302410 3221211
Contributi per programmi di promozione commerciale e
partecipazione a fiere (art. 20), sportello per l'internazionalizzazione e
contributi per programmi di internazionalizzazione di PMI
Submisura
1.3.2 a
Incentivi per l'acquisizione di servizi
per la commercializzazione e
l'internazionalizzazione (servizi di
qualificazione organizzativa)
31302411 3222244
Contributi alle imprese artigiane per l'acquisto di macchinari e
attrezzature di tipo innovativo, nonché di veicoli tecnici speciali e
acquisto di hardware e software - art 17 c. 2 lett A, B
Submisura
1.3.1
Incentivi per l'acquisizione di servizi
per la qualità e per l'innovazione
tecnologica
31302412 3222246
Contributi ai consorzi e/o cooperative di imprese artigiane per la
realizzazione delle attività produttive, degli acquisti e della
distribuzione nei settori della subfornitura, del contoterzismo e del
facon (art 22 c. 2 lett. C)
Submisura
1.3.2 a
Incentivi per l'acquisizione di servizi
per la commercializzazione e
l'internazionalizzazione (servizi di
qualificazione organizzativa)
31302413 3222247
Contributi ai consorzi e/o cooperative di imprese artigiane per la
costituzione di reti tra imprese, anche mediante collegamenti
telematici (art 22 c. 2 lett. D)
Submisura
1.3.2
Incentivi per l'acquisizione di servizi
per la commercializzazione e
l'internazionalizzazione
31302414 3222249
Contributi alle imprese artigiane e alle PMI per la tutela della
sicurezza degli ambienti di lavoro e la prevenzione e riduzione
dell'impatto ambientale (art 46 c1)
Submisura
1.1.3
Aiuti per la riconversione ecologica
delle PMI industriali ed artigiane, per
il miglioramento delle condizioni di
sicurezza e di salute nell'ambiente di
lavoro e per il risparmio energetico
31302415 3222250
Contributi in c/capitale per acquisto di hardware e software (art 17 lett
C LR 33/97)
Submisura
1.3.1
Incentivi per l'acquisizione di servizi
per la qualità e per l'innovazione
tecnologica
31302416 n.p.
Contributi ai consorzi e/o cooperative di imprese artigiane per la
prevenzione e la riduzione dell'impatto ambientale (art 22 c. 2 lett. A)
Submisura
1.1.3
Aiuti per la riconversione ecologica
delle PMI industriali ed artigiane, per
il miglioramento delle condizioni di
sicurezza e di salute nell'ambiente di
lavoro e per il risparmio energetico
31302418 n.p.
Contributi ai consorzi e/o cooperative di imprese artigiane per la
promozione, penetrazione e distribuzione commerciale (art 22 co. 2
lett B)
Submisura
1.3.2 a
Incentivi per l'acquisizione di servizi
per la commercializzazione e
l'internazionalizzazione (servizi di
qualificazione organizzativa)
31304
Sostegno
all'artigianato
artistico -
investimento
31304401 3223205
Contributi in c/capitale ai Comuni per la redazione di piani comunali
per la valorizzazione artigianato artistico
Submisura
3.5.2
Sostegno agli Enti locali per la
valorizzazione dei centri storici e la
promozione dei prodotti tipici locali
Valutazione intermedia indipendente del DocUP Obiettivo 2 Regione Marche 2000-2006
Ecosfera S.p.A. Rapporto di valutazione intermedia IX
31304402 3223206
Contributi c/capitale a Comuni per recupero locali di prop. Com.le da
concedere a imprese del settore artistico con contratto di locazione
gratuita a imprese artigiane stesso settore per ristrutturazione locali e
spese primo impianto e avvio attività (art 25)
Submisura
3.5.2.b
Sostegno agli Enti locali per la
valorizzazione dei centri storici e la
promozione dei prodotti tipici locali
31304403 3223210
Contributi c/capitale a Comuni per la redazione di piani comunali per
la valorizzazione dell'artigianato artistico, tradizionale e tipico di
qualità (art. 25 c. 2 lett.A)
Submisura
3.5.2
Sostegno agli Enti locali per la
valorizzazione dei centri storici e la
promozione dei prodotti tipici locali
31304404 3223211
Contributi c/capitale a Comuni per recupero, ristrutt.ne e adeguamento
funz.le locali di proprietà comunale da concedere, con contratti di
locazione gratuita, ad imprese artigiane operanti nel settore artistico,
tradizionale e tipico (art 25 c. 2 lett. B)
Submisura
3.5.2.b
Sostegno agli Enti locali per la
valorizzazione dei centri storici e la
promozione dei prodotti tipici locali
31304405 3223212
Contributi c/capitale alle imprese artigiane per interventi localizzati
nelle aree individuate dai piani comunali e finalizzati alla
ristrutturazione di locali di proprietà o in locazione con contratto
almeno quinquennale (art 25 c. 3 lett A)
Submisura
3.5.1
Aiuti agli investimenti materiali e
immateriali delle PMI del
commercio e dell'artigianato artistico
e tradizionale
31304406 3223213
Contributi c/capitale alle imprese artigiane per interventi localizzati
nelle aree individuate dai piani comunali e per le spese di primo
impianto e ampliamento per le nuove imprese (art 25 c. 3 lett B)
Submisura
3.5.1
Aiuti agli investimenti materiali e
immateriali delle PMI del
commercio e dell'artigianato artistico
e tradizionale
31402
Servizi reali
alle imprese,
innovazione e
qualità -
investimento
31402201 3222201
Contributo ai consorzi e alle società consortili di cui all'art 17 della L
317/91
Misura
1.3
Incentivi per il miglioramento della
qualità e il rafforzamento della
competitività delle PMI
31402202 3222202
Contributo ai consorzi e alle società consortili di cui all'art 23 della L
317/91
Misura
1.3
Incentivi per il miglioramento della
qualità e il rafforzamento della
competitività delle PMI
31402203 3222208
Concessione di contributi a consorzi e società consortili per interventi
di innovazione e sviluppo - art 17 L 317/91
Misura
1.3
Incentivi per il miglioramento della
qualità e il rafforzamento della
competitività delle PMI
Valutazione intermedia indipendente del DocUP Obiettivo 2 Regione Marche 2000-2006
Ecosfera S.p.A. Rapporto di valutazione intermedia X
Misura
1.3
Incentivi per il miglioramento della
qualità e il rafforzamento della
competitività delle PMI
31402206 3281203
Contributo in conto interessi per investimenti finalizzati alla
innovazione tecnologica ed alla tutela ambientale (art 11 L 598/94)
Submisura
1.1.3
Aiuti per la riconversione ecologica
delle PMI industriali ed artigiane, per
il miglioramento delle condizioni di
sicurezza e di salute nell'ambiente di
lavoro e per il risparmio energetico
31402207 3281204 Contributo relativo alle agevolazioni per i consorzi export
Misura
1.3
Incentivi per il miglioramento della
qualità e il rafforzamento della
competitività delle PMI
31402401 3211208
Contributi per la realizzazione di progetti altamente innovativi in aree
a valenza distrettuale
Submisura
1.3.3
Incentivi per l'acquisizione di servizi
diretti alla creazione di imprese
innovative
31402402 3211209
Rifinanziamento della LR 46/96, modificata dall'art 31 della LR 12/98
- contributi per l'attività inerente l'assistenza tecnica
Misura
1.3
Incentivi per il miglioramento della
qualità e il rafforzamento della
competitività delle PMI
31402403 3222223
Contributi alle imprese artigiane per la tutela della salute e della
sicurezza degli ambienti di lavoro, la prevenzione e riduzione
dell'impatto ambientale (art 46 c. 1)
Submisura
1.1.3
Aiuti per la riconversione ecologica
delle PMI industriali ed artigiane, per
il miglioramento delle condizioni di
sicurezza e di salute nell'ambiente di
lavoro e per il risparmio energetico
31402404 3222227
Spese per la costituzione di un fondo a favore delle attività produttive
extra-agricole per investimenti di innovazione tecnologica e di
manutenzione straordinaria di immobili e impianti
Misura
1.3
Incentivi per il miglioramento della
qualità e il rafforzamento della
competitività delle PMI
31402405 3222229 Spese per la promizione dell'offerta dei servizi avanzati
Misura
1.3
Incentivi per il miglioramento della
qualità e il rafforzamento della
competitività delle PMI
31402406 3251210
Contributi alle PMI per la certificazione dei sistemi di qualità
aziendale (art 2 c. 1 lett A LR 13/2000)
Submisura
1.3.1
Incentivi per l'acquisizione di servizi
per la qualità e per l'innovazione
tecnologica
31402407 3251211
Contributi alle PMI per l'attestazione delle specifiche tecniche dei
prodotti (art 2 c.1 lett B LR 13/2000)
Submisura
1.3.1
Incentivi per l'acquisizione di servizi
per la qualità e per l'innovazione
tecnologica
31402408 3251213
Contributi alle PMI per l'informatizzazione dei processi produttivi, di
gestione e di magazzino (art 2 c. 1 lett D LR 13/2000)
Submisura
1.1.1 b2
Aiuti agli investimenti produttivi
delle PMI industriali - L 598/94
Valutazione intermedia indipendente del DocUP Obiettivo 2 Regione Marche 2000-2006
Ecosfera S.p.A. Rapporto di valutazione intermedia XI
31402409 3251214
Contributi alle PMI per la certificazione dei sistemi di gestione
ambientale (art 2 c. 1 lett E LR 13/2000)
Submisura
1.3.1
Incentivi per l'acquisizione di servizi
per la qualità e per l'innovazione
tecnologica
31402410 3251215
Contributi alle PMI per il trasferimento di tecnologie nelle strutture
produttive (art 2 c. 1 lett F LR 13/2000)
Submisura
1.1.1 b2
Aiuti agli investimenti produttivi
delle PMI industriali - L 598/94
31402411 3251216
Contributi alle PMI per l'acquisizione delle tecnologie e dei servizi
funzionali alla pratica del commercio elettronico (art 2 c. 1 lett G LR
13/2000)
Misura
1.3
Incentivi per il miglioramento della
qualità e il rafforzamento della
competitività delle PMI
31402412 3251217
Contributi alle PMI per l'attività di progettazione, prototipazione
rapida e di produzione di prova (art 2 c. 1 lett H LR 13/2000)
Submisura
1.4.1 b
Qualificazione dell'offerta di servizi
innovativi ed avanzati all'impresa
(centro per l'integrazione dei
controlli di prodotto e per la
prototipazione integrata)
31402413 3251218
Contributi per l'accreditamento di laboratori o di organismi di
certificazione (art 2 c. 1 lett I LR 13/2000)
Submisura
1.3.3
Incentivi per l'acquisizione di servizi
diretti alla creazione di imprese
innovative
31402415 n.p.
Contributi alle PMI per il trasferimento di tecnologie nelle strutture
produttive (art 2 c. 1 lett F LR 13/2000)
Submisura
1.1.1 b2
Aiuti agli investimenti produttivi
delle PMI industriali - L 598/94
31404
Politica del
credito e servizi
finanziari -
investimento
31404201 3222251
Contributi all'artigiancassa per trasformazione dei debiti da breve a
medio termine e per miglioramento sicurezza dei lavoratori e
prevenzione e miglioramento dell'impatto ambientale - LR 33/97 art 4
c. 1 lett C, D - domande presentate anno 1999
Submisura
1.2.1 a
Prestazione di garanzie e
abbattimento del costo delle
operazioni di finanziamento per
investimenti materiali ed immateriali
(Fondo di garanzia)
31404203 3521201
Contributi per operazioni di prestiti e leasing alle imprese artigiane per
iniziative di investimenti (art 9 c. 16 L 64/86 e 337/88)
Submisura
1.2.1 b
Prestazione di garanzie e
abbattimento del costo delle
operazioni di finanziamento per
investimenti materiali ed immateriali
(Fondo per l'abbattimento)
31404402 3221201
Contributi alle imprese artigiane per la realizzazione di programmi di
promozione commerciale ed economica (art 20)
Submisura
1.3.2 a
Incentivi per l'acquisizione di servizi
per la commercializzazione e
l'internazionalizzazione (servizi di
qualificazione organizzativa)
31404403 3221202
Sussidi e premi diretti a promuovere l'artigianato e a favorire la
partecipazione a manifestazioni fieristiche, mostre, convegni che
interessino l'artigianato
Submisura
1.3.2 a
Incentivi per l'acquisizione di servizi
per la commercializzazione e
l'internazionalizzazione (servizi di
qualificazione organizzativa)
Valutazione intermedia indipendente del DocUP Obiettivo 2 Regione Marche 2000-2006
Ecosfera S.p.A. Rapporto di valutazione intermedia XII
31404404 3222213
Contributi all'artigiancassa sugli interessi dei mutui contratti da
aziende artigiane nella parte eccedente i limiti di cui alla L 949/52 e L
240/81 art 4 c. 1 lett A, B
Submisura
1.2.1 b
Prestazione di garanzie e
abbattimento del costo delle
operazioni di finanziamento per
investimenti materiali ed immateriali
(Fondo per l'abbattimento)
31404405 3222214
Contributi all'artigiancassa per trasformazione dei debiti da breve a
medio termine e per miglioramento sicurezza dei lavoratori e
prevenzione e miglioramento dell'impatto ambientale - (lett D) (art 4
c. 1 lett C, D) 1° tranche
Submisura
1.2.1 a
Prestazione di garanzie e
abbattimento del costo delle
operazioni di finanziamento per
investimenti materiali ed immateriali
(Fondo di garanzia)
31404406 3222217
Contributi in c/capitale alle imprese artigiane per l'acquisto di
macchinari e attrezzature di tipo innovativo (art 17 c. 2 lett A)
Submisura
1.1.3
Aiuti per la riconversione ecologica
delle PMI industriali ed artigiane, per
il miglioramento delle condizioni di
sicurezza e di salute nell'ambiente di
lavoro e per il risparmio energetico
31404408 3222226
Spese per il sostegno al consolidamento finanziario delle piccole e
medie imprese, delle imprese artigiane e delle imprese cooperative per
la costituzione di un consorzio regionale di secondo grado per le
cooperative artigiane di garanzia e dei confidi
Submisura
1.2.1 a
Prestazione di garanzie e
abbattimento del costo delle
operazioni di finanziamento per
investimenti materiali ed immateriali
(Fondo di garanzia)
31404409 3222240
Contributi all'artigiancassa sugli interessi dei mutui contratti da
aziende artigiane nella parte eccedente i limiti di cui alla L 949/52 e L
240/81 art 4 c. 1 lett A, B
Submisura
1.2.1 b
Prestazione di garanzie e
abbattimento del costo delle
operazioni di finanziamento per
investimenti materiali ed immateriali
(Fondo per l'abbattimento)
31404410 3222241
Contributi all'artigiancassa per trasformazione dei debiti da breve a
medio termine e per miglioramento sicurezza dei lavoratori e
prevenzione e miglioramento dell'impatto ambientale - (art 4 c. 1 lett
C, D)
Submisura
1.2.1 a
Prestazione di garanzie e
abbattimento del costo delle
operazioni di finanziamento per
investimenti materiali ed immateriali
(Fondo di garanzia)
31404411 3222242
Contributi alle imprese artigiane per le operazioni di locazione
finanziaria eccedenti i limiti operativi dell'artigiancassa (art 6)
Submisura
1.2.1 b
Prestazione di garanzie e
abbattimento del costo delle
operazioni di finanziamento per
investimenti materiali ed immateriali
(Fondo per l'abbattimento)
Valutazione intermedia indipendente del DocUP Obiettivo 2 Regione Marche 2000-2006
Ecosfera S.p.A. Rapporto di valutazione intermedia XIII
31404412 3222243
Contributi per la riduzione dei tassi d'interesse sui finanziamenti
garantiti dalle cooperative artigiane di garanzia (art 7)
Submisura
1.2.1 b
Prestazione di garanzie e
abbattimento del costo delle
operazioni di finanziamento per
investimenti materiali ed immateriali
(Fondo per l'abbattimento)
31404704 3930201
Contrib. alla società regionale di garanzia Marche soc. coop. Con sede
in Ancona per garantire mutui contratti dalle imprese nei confronti del
sist. bancario per invest. di tipo immat. Fondi FESR Decisione C96
1.333 del 24.6.96
Submisura
1.2.1 a
Prestazione di garanzie e
abbattimento del costo delle
operazioni di finanziamento per
investimenti materiali ed immateriali
(Fondo di garanzia)
31404705 3930202
Contrib. alla società regionale di garanzia Marche soc. coop. Con sede
in Ancona per garantire mutui contratti dalle imprese nei confronti del
sist. bancario per invest. di tipo immat. Fondi Stato L 183/87 PMI
Submisura
1.2.1 a
Prestazione di garanzie e
abbattimento del costo delle
operazioni di finanziamento per
investimenti materiali ed immateriali
(Fondo di garanzia)
31404415 3222226
Contrib. alla società regionale di garanzia Marche soc. coop. Con sede
in Ancona per garantire mutui contratti dalle imprese nei confronti del
sist. bancario per invest. di tipo immat. Fondi Regione PMI
Submisura
1.2.1 a
Prestazione di garanzie e
abbattimento del costo delle
operazioni di finanziamento per
investimenti materiali ed immateriali
(Fondo di garanzia)
31404902 3281202
Contributo in conto interessi per l'acquisto o locazione finanziaria di
macchinari, macchine utensili, impianti tecnici (di cui all L. 1329/65)
Submisura
1.2.1 b
Prestazione di garanzie e
abbattimento del costo delle
operazioni di finanziamento per
investimenti materiali ed immateriali
(Fondo per l'abbattimento)
31404903 3281206
Contributo per l'incentivo automatico, mediante bonus fiscale, per
acquisto macchinari (art 8 c. 2 L 266/97)
Misura
1.1
Aiuti agli investimenti produttivi ed
ambientali delle PMI industriali ed
artigiane
31404904 3281207
Spese per la concessione di incentivi automatici mediante bonus
fiscale, per acquisto di macchinari, impianti, hardware, programmi e
servizi di consulenza informatica e telecomunicazioni
Misura
1.1
Aiuti agli investimenti produttivi ed
ambientali delle PMI industriali ed
artigiane
31404905 3281208
Contributi per laboratori, macchinari, attrezzature e scorte (art 37 L
949/52) e operazioni di leasing per laboratori, macchinari, attrezzature
(art 23 L 240/81)
Misura
1.1
Aiuti agli investimenti produttivi ed
ambientali delle PMI industriali ed
artigiane
Valutazione intermedia indipendente del DocUP Obiettivo 2 Regione Marche 2000-2006
Ecosfera S.p.A. Rapporto di valutazione intermedia XIV
31504
Cooperazione -
investimento
31504201 3213205
Spese per la concessione di contributi al sistema cooperativo, incluse
quelle sociali, per le finalità previste dall'art. 9 c. 1 LR 23/80
Misura
1.1
Aiuti agli investimenti produttivi ed
ambientali delle PMI industriali ed
artigiane
31504202 3273201
Contributi in c/interessi concessi alle imprese cooperative e loro
consorzi per effettuare investimenti materiali e immateriali (art 4 LR
4/99)
Submisura
1.2.1 b
Prestazione di garanzie e
abbattimento del costo delle
operazioni di finanziamento per
investimenti materiali ed immateriali
(Fondo per l'abbattimento)
31504402 3273205
Contributi in c/interessi concessi alle imprese cooperative e loro
consorzi per effettuare investimenti materiali e immateriali (art 4 LR
4/99)
Submisura
1.2.1 b
Prestazione di garanzie e
abbattimento del costo delle
operazioni di finanziamento per
investimenti materiali ed immateriali
(Fondo per l'abbattimento)
31504403 3273206 Fondo di rotazione per la capitalizzazione delle cooperative
Misura
1.2
Servizi di ingegneria finanziaria
31504404 3273207
Contributi ad integrazione del fondo rischi per il sostegno delle attività
dei consorzi fidi regionali costituiti da coop e/o organizzazioni
regionali della coop per operazioni a medio termine (art 6 c. 2 lett A
LR 4/99)
Submisura
1.2.1 a
Prestazione di garanzie e
abbattimento del costo delle
operazioni di finanziamento per
investimenti materiali ed immateriali
(Fondo di garanzia)
31504205 3273204
Contributi alle cooperative di garanzie o consorzi fidi anche di
secondo grado, in conto quote sociali o consortili contributi finalizzati
ad ampliare le disponibilità dei fondi garanzia e dei fondi rischio, per
l'install. Elettr
Submisura
1.2.1 a
Prestazione di garanzie e
abbattimento del costo delle
operazioni di finanziamento per
investimenti materiali ed immateriali
(Fondo di garanzia)
31802
Organizzazione
turistica -
investimento
31802901 3281210 Contributi ai consorzi agro-alimentari e turistico alberghieri (L 49/85)
Misura
3.1
Promozione turistica e
valorizzazione del patrimonio
ricettivo
31804
Sviluppo della
ricettività -
investimento
31804202 3232202
Contributi in forma attualizzata sui mutui decennali contratti da oper.
privati per la ristrut. e la riqual. delle strutture ricettive e per la
realizzazione o ristrutturazione di strut turistiche ricreative e sportive
Submisura
3.1.2 a
Aiuti agli investimenti per attività a
rilevanza turistica: interventi inerenti
strutture ricettive, extra-ricettive, ed
afferenti attività turistiche
31804203 3232203
Contributi ai Comuni , Province ed enti privati per la ristrutturazione
ed il completamento di strutture di rilevante interesse culturale
Submisura
3.2.1
Sistema Museo diffuso: progetti
integrati su scala territoriale
Valutazione intermedia indipendente del DocUP Obiettivo 2 Regione Marche 2000-2006
Ecosfera S.p.A. Rapporto di valutazione intermedia XV
31804204 3232204
Contributi in capitale nelle spese per la realizzazione di strutture
turistiche ricettive e tecnologiche (L 556/88)
Submisura
3.1.2 a
Aiuti agli investimenti per attività a
rilevanza turistica: interventi inerenti
strutture ricettive, extra-ricettive, ed
afferenti attività turistiche
31804205 3232211
Contributi in forma attualizzata sui mutui contratti per la realizzazione
di opere finalizzate allo sviluppo della riqualificazione dell'offerta
turistica
Submisura
3.1.2 a
Aiuti agli investimenti per attività a
rilevanza turistica: interventi inerenti
strutture ricettive, extra-ricettive, ed
afferenti attività turistiche
31804206 3232213
Contributi in conto capitale per la realizzazione di opere destinate a
campeggio fisso all'aperto
Submisura
3.1.2 a
Aiuti agli investimenti per attività a
rilevanza turistica: interventi inerenti
strutture ricettive, extra-ricettive, ed
afferenti attività turistiche
31804207 3232216
Spese per il preammortamento dei mutui concessi ai sensi della LR
33/91 e successive modifiche
Submisura
3.1.2
Aiuti agli investimenti per attività a
rilevanza turistica
31804401 3232210
Contributi per la realizzazione di opere finalizzate allo sviluppo della
riqualificazione dell'offerta turistica (LR 42/95 e LR 36/96)
Submisura
3.1.2 a
Aiuti agli investimenti per attività a
rilevanza turistica: interventi inerenti
strutture ricettive, extra-ricettive, ed
afferenti attività turistiche
31804402 3232212
Contributi in conto capitale ai Comuni per la realizzazione di aree
attrezzate di sosta per veicoli autosufficienti
Submisura
3.1.2 c
Aiuti agli investimenti per attività a
rilevanza turistica: interventi inerenti
servizi di supporto e di ricettività
rurale o minore, con il recupero di
borghi anche ai fini dell'attività
turistico-ricettiva gestita in forma
imprenditoriale
31804403 3232214
Spese per interventi in c/capitale per opere di riqualificazione di opere
ricettive
Submisura
3.1.2 a
Aiuti agli investimenti per attività a
rilevanza turistica: interventi inerenti
strutture ricettive, extra-ricettive, ed
afferenti attività turistiche
31804404 3232215
Contributi in c/interessi per la realizzazione di opere finalizzate allo
sviluppo della riqualificazione delle strutture turistico ricettive
alberghiere
Submisura
3.1.2 a
Aiuti agli investimenti per attività a
rilevanza turistica: interventi inerenti
strutture ricettive, extra-ricettive, ed
afferenti attività turistiche
42202
Piani
territoriali e
risanamenrto
ambientale
investimento
42202401 2132215
Contributi ai Comuni per la progettazione e la realizzazione di piste
ciclabili
Submisura
2.3.2
Sostegno alla fruibilità ed alla
ricettività delle aree protette
Valutazione intermedia indipendente del DocUP Obiettivo 2 Regione Marche 2000-2006
Ecosfera S.p.A. Rapporto di valutazione intermedia XVI
42202402 2132236 Fondo regionale per la valorizzazione ambientale
Submisura
2.1.3
Bonifica e recupero dei siti inquinati
e delle aree degradate
42202403 2132241
Interventi e studi a sostegno del risanamento dell'area ad elevato
rischio di crisi ambientale - Ancona - Falconara e Bassa Valle
dell'Esino - D. Lgs 112/98 art 74 - DACR N. 305 del 01.03.2000
Submisura
2.1.3
Bonifica e recupero dei siti inquinati
e delle aree degradate
42202901 2192202 Interventi a supporto dell'attuazione della LR 18/98 -DPCM ambiente
Submisura
2.1.2
Ristrutturazione e razionalizzazione
del ciclo idrico
42204
Piani di bacino,
difesa costiera,
risanamento
aree ad elevato
rischio
idrogeologico,
porti-
investimento
42204201 2111203
Interventi diretti all'attuazione del programma per i bacini idrici di
rilievo regionale L 183/89 - correlato al cap ex 2003153
Submisura
2.1.2
Ristrutturazione e razionalizzazione
del ciclo idrico
42204202 2111205
Interventi di manutenzione idraulica nell'ambito degli ecosistemi
fluviali nei bacini di rilievo regionale (L 236/93)
Submisura
2.1.2
Ristrutturazione e razionalizzazione
del ciclo idrico
42204203 2111212
Interventi di sistemazione idraulica delle aste fluviali e dissesti
idrogeologici di consolidamento dei versanti e degli abitati e degli…
bacino idraulico interregionale del fiume Tronto (art 31 L 183/89 e art
9 L 253/90)
Submisura
2.1.2
Ristrutturazione e razionalizzazione
del ciclo idrico
42204206 2111223
Interventi diretti all'attuazione del programma per i bacini idrici di
rilievo regionale L 183/89 - correlato al cap ex 2003150/E
Submisura
2.1.2
Ristrutturazione e razionalizzazione
del ciclo idrico
42204220 2111241
Spese per l'attuazione del programma relativo agli schemi previsionali
e programmatici per gli anni 2001, 2002 e 2003 da realizzarsi nel
bacino di rilievo regionale delle Marche L 183/89 art 31
Submisura
2.1.2
Ristrutturazione e razionalizzazione
del ciclo idrico
42204226 2123211
Costruzione acquedotto consorziale schema idrico integrato Nera
Tennacola L 67/88 - Deliberazione CIPE 27.11.1996 - FIO 1988/89
Submisura
2.1.2
Ristrutturazione e razionalizzazione
del ciclo idrico
42204228 n.p.
Spese per intervento di ripristino assetto ambientale ed idrogeologico
nella riserva naturale statale "Gola del furlo" - Ordinanza Ministro
dell'Interno delegato protezione civile n. 3073 del 22.07.2000
Submisura
2.1.3
Bonifica e recupero dei siti inquinati
e delle aree degradate
42204229 n.p.
Spese per l'attuazione del programma relativo agli schemi previsionali
e programmatici per gli anni 2001, 2002 e 2003 da realizzarsi nel
bacino nazionale del fiume Tevere - art 31 L 183/89
Submisura
2.1.2
Ristrutturazione e razionalizzazione
del ciclo idrico
Valutazione intermedia indipendente del DocUP Obiettivo 2 Regione Marche 2000-2006
Ecosfera S.p.A. Rapporto di valutazione intermedia XVII
42204230 n.p.
Spese per l'attuazione del programma relativo agli schemi previsionali
e programmatici per gli anni 2001, 2002 e 2003 da realizzarsi nel
bacino interregionale dei fiumi Conca e Marecchia - art 31 L 183/89
Submisura
2.1.2
Ristrutturazione e razionalizzazione
del ciclo idrico
Misura
2.1
Ciclo idrico integrato e risanamento
ambientale
42204401 2112202
Spese per l'esecuzione di lavori di somma urgenza per la difesa della
costa e ripascimento degli arenili (e per il miglioramento delle
condizioni di sicurezza per la fruibilità dei litorali Submisura
2.3.1
Sostegno alla rete ecologica
regionale
Misura
2.1
Ciclo idrico integrato e risanamento
ambientale
42204402 2112204
Opere a difesa della costa nonché studi, analisi meteomarine ed
indagini locali Submisura
2.3.1
Sostegno alla rete ecologica
regionale
Submisura
2.1.3
Bonifica e recupero dei siti inquinati
e delle aree degradate
42204403 2223203
Ristrutturazione e miglioramento dei porti di Fano, Senigallia,
Civitanova Marche, S. Benedetto T. e, per la parte pubblica, di P.S.
Giorgio, nonché per la realizzazione del porto turistico peschereccio di
P. Recanati e spiagge attrezzate (art 1 LR 9/89)
Submisura
3.1.2 a
Aiuti agli investimenti per attività a
rilevanza turistica: interventi inerenti
strutture ricettive, extra-ricettive, ed
afferenti attività turistiche
42204404 2223209
Manutenzione, riparazione e illuminazione dei porti, manutenzione e
riparazione delle opere edilizie, delle attività tecnico amministrative e
di polizia, escavazione dei porti di 2° cat. Dalla seconda alla quarta
classe degli approdi turistici
Misura
2.4
Infrastrutture portuali
42204405 2111250
Contributi alle comunità montane per interventi di silvicoltura e
sistemazione idraulico-forestale
Misura
2.1
Ciclo idrico integrato e risanamento
ambientale
Misura
2.1
Ciclo idrico integrato e risanamento
ambientale
42204901 2291201
Spese per interventi di difesa della costa di competenza regionale ai
sensi del decreto legislativo 112/98 Submisura
2.3.1
Sostegno alla rete ecologica
regionale
Valutazione intermedia indipendente del DocUP Obiettivo 2 Regione Marche 2000-2006
Ecosfera S.p.A. Rapporto di valutazione intermedia XVIII
42302
Piani,
programmi
tutela aria,
acqua, suolo e
ciclo dei rifiuti
- investimento
42302402 2132204
Conferimento all'agenzia regionale riutilizzo riciclo recupero dei
rifiuti per attivazione e realizzazioni progettuali
Submisura
2.1.2
Ristrutturazione e razionalizzazione
del ciclo idrico
42204403 2132204
Conferimento all'agenzia regionale riutilizzo riciclo recupero dei
rifiuti per attivazione e realizzazioni progettuali
Misura
2.2
Ottimizzazione del sistema di
gestione del ciclo dei rifiuti
42308
Sostegno agli
investimenti nel
ciclo dei rifiuti
- investimento
42308202 2132246 Progetto LSU/LPU - Selezione e valorizzazione rifiuti recuperabili
Submisura
2.2.2
Separazione dei rifiuti in flussi
omogenei e costanti
42308402 2132234
Fondo generale per la gestione dei rifiuti secondo le finalità di cui
all'art 3 c. 27 L 549/95
Misura
2.2
Ottimizzazione del sistema di
gestione del ciclo dei rifiuti
42502
Sistema aree
protette -
investimento
42502210 2132245 Spese per l'avvio delle riserve naturali regionali
Submisura
2.3.1
Sostegno alla rete ecologica
regionale
42602
Lavori Pubblici
- investimento
42602201 2123216 Recupero funzionale del centro storico di Macerata
Submisura
3.5.2.b
Sostegno agli Enti locali per la
valorizzazione dei centri storici e la
promozione dei prodotti tipici locali
42602401 2111201
Spese relative ai lavori effettuati in conseguenza di contravvenzioni
alle disposizioni di polizia idraulica, delle strade, dei porti, di quelle
sismiche, di violazioni di norme di piani regolatori edilizi
Misura
2.1
Ciclo idrico integrato e risanamento
ambientale
42602402 2111204 Spese per la esecuzione di opere idrauliche di interesse regionale
Misura
2.1
Ciclo idrico integrato e risanamento
ambientale
42602901 2191202 Spese per gli interventi di tutela dell'assetto idrogeologico
Misura
2.1
Ciclo idrico integrato e risanamento
ambientale
42604
Edilizia
residenziale -
investimento
42604401 2211201
Contributi in capitale per il recupero edilizio di edifici rurali aventi
valore storico architettonico (art 4 LR 33/90)
Submisura
2.7.1
Rinnovamento e miglioramento dei
villaggi e tutela del patrimonio rurale
Valutazione intermedia indipendente del DocUP Obiettivo 2 Regione Marche 2000-2006
Ecosfera S.p.A. Rapporto di valutazione intermedia XIX
42702
Trasporto
pubblico locale
- Investimento
42702201 2222221
Contributi per investimenti in materiale rotabile ed altri mezzi di
trasporto pubblico di persone
Misura
2.6
Razionalizzazione del sistema dei
trasporti
42704
Sviluppo e
potenziamento
delle
infrastrutture -
investimento
42704206 2222201
Contributi agli enti locali per la realizzazione di parcheggi ai sensi
dell'art 3 LR 122/89
Submisura
2.6.2
Aree attrezzate per il trasporto
pubblico e parcheggi urbani
42704207 2222204
Spese e contributi per la realizzazione di interventi nel settore dei
trasporti: acquisto e rinnovo materiale rotabile anche a trazione
elettrica, impianti a fune
Misura
2.6
Razionalizzazione del sistema dei
trasporti
42704208 2222205
Contributo agli enti e alle aziende esercenti il trasporto pubblico locale
per favorire l'adozione di interventi diretti ed aumentare l'effcienza del
trasporto pubblico locale
Misura
2.6
Razionalizzazione del sistema dei
trasporti
42704209 2222208
Spese per la concessione agli enti e alle imprese di trasporto pubblico
di contributi in c/capitale per il finanziamento di spese di invest nel
sett trasp pubb locale (art 18 del DL 151/91 conv con mod nella L
202/91)
Misura
2.6
Razionalizzazione del sistema dei
trasporti
42704211 2222210
Spese per l'acquisizione di tecnologie di controllo nel trasporto
pubblico locale
Misura
2.6
Razionalizzazione del sistema dei
trasporti
42704213 2222212
Contributi per la eliminazione dei passaggi a livello e per il rinnovo
del materiale rotabile ferroviario previsti dall'accordo di programma
quadro per il trasporto ferroviario
Misura
2.6
Razionalizzazione del sistema dei
trasporti
42704215 2222220
Contributi per la realizzazione di interventi relativi alla sicurezza degli
impianti a fune DL 24/11/99 e art8 L 140/99
Submisura
3.1.2 b
Aiuti agli investimenti per attività a
rilevanza turistica: interventi inerenti
impianti annessi e non
42704216 2223210
Contributi per il miglioramento funzionale e lo sviluppo commerciale
del porto di Ancona
Misura
2.4
Infrastrutture portuali
42704401 2132213
Contributi ai Comuni per la progettazione e la realizzazione di
percorsi pedonali sicuri
Submisura
2.3.2
Sostegno alla fruibilità ed alla
ricettività delle aree protette
42704402 2132239 Quota di cofinanziamento progetti statali realizzazione piste ciclabili
Submisura
2.3.2
Sostegno alla fruibilità ed alla
ricettività delle aree protette
Valutazione intermedia indipendente del DocUP Obiettivo 2 Regione Marche 2000-2006
Ecosfera S.p.A. Rapporto di valutazione intermedia XX
42704403 2222202
Primi interventi per la realizzazione di una metropolitana leggera
nell'area urbana di Ancona
Submisura
2.6.2
Aree attrezzate per il trasporto
pubblico e parcheggi urbani
42704407 2222214
Contributi agli enti locali per la realizzazione dei nodi di scambio
previsti nel piano regionale del trasporto pubblico locale
Submisura
2.6.2
Aree attrezzate per il trasporto
pubblico e parcheggi urbani
42704408 2222218
Contributi agli ineti locali per la realizzazione di parcheggi ai sensi
dell'art 3 L 122/89
Submisura
2.6.2
Aree attrezzate per il trasporto
pubblico e parcheggi urbani
42704409 2222222
Contributi ai Comuni per la realizzazione degli interventi previsti dai
piani urbani del traffico, della mobilità e dei piani di bacino finalizzati
al miglioramento del sistema di trasporto pubblico locale
Misura
2.6
Razionalizzazione del sistema dei
trasporti
42704410 n.p.
Contributo una tantum pari al valore attuale dei contributi in
c/interessi alle piccole e medie imprese per le finalità di cui all'art 28
della LR 22/2001
Submisura
3.1.2 b
Aiuti agli investimenti per attività a
rilevanza turistica: interventi inerenti
impianti annessi e non
52808
Strutture ed
attrezzature
sanitarie -
investimento
52808203 4212211
Spese per la realizzazione e/o l'adattamento di strutture residenziali
per anziani (L 67/88)
Submisura
3.3.1
Aiuti agli investimenti per la
riqualificazione della rete dei servizi
socio-assistenziali:sostegno ad
interventi strutturali
52808210 4212234 Spese per il completamento di una RSA in Comune di Mondavio
Submisura
3.3.1
Aiuti agli investimenti per la
riqualificazione della rete dei servizi
socio-assistenziali:sostegno ad
interventi strutturali
52808214 4212240
Spese per la realizzazione 2° stralcio RSA di Macerata Feltria art 20 L
67/88
Submisura
3.3.1
Aiuti agli investimenti per la
riqualificazione della rete dei servizi
socio-assistenziali:sostegno ad
interventi strutturali
52808215 4212241
Spese per la realizzazione 2° stralcio RSA di Ascoli Piceno art 20 L
67/88
Submisura
3.3.1
Aiuti agli investimenti per la
riqualificazione della rete dei servizi
socio-assistenziali:sostegno ad
interventi strutturali
52808216 4212242
Spese per la realizzazione della comunità protetta psichiatrica di Jesi
art 20 L 67/88
Submisura
3.3.1
Aiuti agli investimenti per la
riqualificazione della rete dei servizi
socio-assistenziali:sostegno ad
interventi strutturali
Valutazione intermedia indipendente del DocUP Obiettivo 2 Regione Marche 2000-2006
Ecosfera S.p.A. Rapporto di valutazione intermedia XXI
52808217 4212243
Spese per la realizzazione della struttura residenziale psichiatrica di
Fabriano art 20 L 67/88
Submisura
3.3.1
Aiuti agli investimenti per la
riqualificazione della rete dei servizi
socio-assistenziali:sostegno ad
interventi strutturali
52808218 4212245
Spese per la realizzazione degli interventi relativi alla RSA di S.
Angelo in Vado
Submisura
3.3.1
Aiuti agli investimenti per la
riqualificazione della rete dei servizi
socio-assistenziali:sostegno ad
interventi strutturali
52808219 4212246
Spese per la realizzazione degli interventi relativi alla RSA di
Novafeltria
Submisura
3.3.1
Aiuti agli investimenti per la
riqualificazione della rete dei servizi
socio-assistenziali:sostegno ad
interventi strutturali
52808224 4212251 Progetto completamento RSA in Comune di Arcevia (art 20 L 67/88)
Submisura
3.3.1
Aiuti agli investimenti per la
riqualificazione della rete dei servizi
socio-assistenziali:sostegno ad
interventi strutturali
52808225 4212252
Progetto esecutivo dei lavori per la realizzazione di una residenza
sanitaria assistenziale in Comune di Sassoferrato (art 20 L 67/88)
Submisura
3.3.1
Aiuti agli investimenti per la
riqualificazione della rete dei servizi
socio-assistenziali:sostegno ad
interventi strutturali
52808226 4212253
Progetto ampliamento RSA in Comune di Montemarciano (art 20 L
67/88)
Submisura
3.3.1
Aiuti agli investimenti per la
riqualificazione della rete dei servizi
socio-assistenziali:sostegno ad
interventi strutturali
52808228 4212255 Progetto completamento RSA in Comune di Matelica (art 20 L 67/88)
Submisura
3.3.1
Aiuti agli investimenti per la
riqualificazione della rete dei servizi
socio-assistenziali:sostegno ad
interventi strutturali
52808236 4212268
Progetto esecutivo per i lavori di ristrutturazione degli ultimi due piani
dell'ospedale A. Murri di Jesi per la realizzazione di una RSA di n. 80
posti letto
Submisura
3.3.1
Aiuti agli investimenti per la
riqualificazione della rete dei servizi
socio-assistenziali:sostegno ad
interventi strutturali
52808238 4212270
Interventi per il progetto esecutivo di una RSA per 40 posti letto ex
ospedale di S. Genesio (MC) L 67/88 e DM Salute 5/10/2001
Submisura
3.3.1
Aiuti agli investimenti per la
riqualificazione della rete dei servizi
socio-assistenziali:sostegno ad
interventi strutturali
52808239 4212271
Interventi per il progetto esecutivo per i lavori di adeguamento alle
norme di sicurezza della RSA ex presidio ospedaliero Umberto I di
Castelfidardo (AN) L 67/88 e DM Salute 5/10/2002
Submisura
3.3.1
Aiuti agli investimenti per la
riqualificazione della rete dei servizi
socio-assistenziali:sostegno ad
interventi strutturali
Valutazione intermedia indipendente del DocUP Obiettivo 2 Regione Marche 2000-2006
Ecosfera S.p.A. Rapporto di valutazione intermedia XXII
52808245 4212280
Spese per la realizzazione del progetto di completamento di una RSA
nel Comune di Petritoli
Submisura
3.3.1
Aiuti agli investimenti per la
riqualificazione della rete dei servizi
socio-assistenziali:sostegno ad
interventi strutturali
52808246 4212281
Spese per adeguamento norme di prevenzione incendi della RSA ex
presidio ospedaliero "M. Montessori" in Comune di Chiaravalle (AN)
Submisura
3.3.1
Aiuti agli investimenti per la
riqualificazione della rete dei servizi
socio-assistenziali:sostegno ad
interventi strutturali
52808247 4212282
Spese per la realizzazione di una RSA da 40 posti letto nel Comune di
Acquasanta terme (AP)
Submisura
3.3.1
Aiuti agli investimenti per la
riqualificazione della rete dei servizi
socio-assistenziali:sostegno ad
interventi strutturali
52808249 n.p.
Spese per la realizzazione di un modulo di n. 20 posti letto di RSA per
disabili nella ex struttura ospedaliera di Urbania - ASL 2 Urbino
Submisura
3.3.1
Aiuti agli investimenti per la
riqualificazione della rete dei servizi
socio-assistenziali:sostegno ad
interventi strutturali
52808250 n.p.
Spese per la realizzazione di un modulo di RSA (n. 20 posti letto)
presso la struttura ospedaliera di Cagli - ASL 2 di Urbino
Submisura
3.3.1
Aiuti agli investimenti per la
riqualificazione della rete dei servizi
socio-assistenziali:sostegno ad
interventi strutturali
52810
Strutture ed
attrezzature
socio-
assistenziali -
investimento
52810201 4234203
Interventi straordinari per incentivare gli investimenti in strutture
socio-assistenziali, contributi in c/capitale
Submisura
3.3.1
Aiuti agli investimenti per la
riqualificazione della rete dei servizi
socio-assistenziali:sostegno ad
interventi strutturali
53104
Promozione e
attività
culturali -
investimento
53104201 2132219 Contributi per il sistema archeologico regionale (LR 16/94 art 5)
Misura
3.2
Recupero, valorizzazione e
promozione del patrimonio storico e
culturale
53104202 n.p.
Spese per la realizzazione del Parco museo delle miniere di zolfo delle
Marche
Submisura
3.2.2
Sistema Museo diffuso: progetti
integrati in base a tematismi
53104401 2132218 Contributi per il sistema archeologico regionale (LR 16/94 art 5)
Misura
3.2
Recupero, valorizzazione e
promozione del patrimonio storico e
culturale
53104402 4111203
Contributi per interventi urgenti a tutela dei beni mobili di interesse
artistico e storico
Misura
3.2
Recupero, valorizzazione e
promozione del patrimonio storico e
culturale
Valutazione intermedia indipendente del DocUP Obiettivo 2 Regione Marche 2000-2006
Ecosfera S.p.A. Rapporto di valutazione intermedia XXIII
53104403 4111205 Interventi per la gestione del sistema museale
Misura
3.2
Recupero, valorizzazione e
promozione del patrimonio storico e
culturale
53104405 4112210
Contributi al Comune di Recanati per l'acquisto, il recupero edilizio ed
il restauro conservativo dei luoghi leopardiani
Submisura
3.2.2
Sistema Museo diffuso: progetti
integrati in base a tematismi
53104406 n.p.
Contributo straordinario al Comune di Ancona per il miglioramento
della struttura teatrale "Le Muse" di Ancona
Submisura
3.2.2
Sistema Museo diffuso: progetti
integrati in base a tematismi
53104407 n.p.
Contributo straordinario all'orchestra regionale marchigiana per il
miglioramento della struttura ospitale presso il teatro delle Muse
Submisura
3.2.2
Sistema Museo diffuso: progetti
integrati in base a tematismi
53106
Valorizzazione,
vigilanza,
catalogazione
beni culturali,
sopraintendenz
a bibliografica
- investimento
53106201 4111212
Spese per l'acquisizione di beni mobili di notevole interesse storico
artistico
Misura
3.2
Recupero, valorizzazione e
promozione del patrimonio storico e
culturale
53106202 n.p. Spese per lo sviluppo del sistema biblioteche nazionali
Misura
3.2
Recupero, valorizzazione e
promozione del patrimonio storico e
culturale
53106203 4112212
Contributi in capitale agli enti locali ed altri soggetti proprietari di
biblioteche di interesse locale per il risanamento conservativo dei
locali adibiti a sede di biblioteche e di archivi storici
Submisura
3.2.2
Sistema Museo diffuso: progetti
integrati in base a tematismi
53106401 4111206
Concorso nella realizzazione di iniziative di catalogazione di beni
culturali realizzate dagli enti locali autonomamente progettate (art 2 c.
4 LR 45/92)
Misura
3.2
Recupero, valorizzazione e
promozione del patrimonio storico e
culturale
53106402 4111210
Spese per l'acquisizione di beni mobili di notevole interesse storico
artistico
Misura
3.2
Recupero, valorizzazione e
promozione del patrimonio storico e
culturale
Valutazione intermedia indipendente del DocUP Obiettivo 2 Regione Marche 2000-2006
Ecosfera S.p.A. Rapporto di valutazione intermedia XXIV
ALLEGATO 2
PESO FINANZIARIO DEL DOCUP E DEL BILANCIO REGIONALE SUI CAMPI
D’INTERVENTO DEL DOCUP NEL PERIODO 2001 - 2005
Valutazione intermedia indipendente del DocUP Obiettivo 2 Regione Marche 2000-2006
Ecosfera S.p.A. Rapporto di valutazione intermedia XXV
REGIONE MARCHE - Peso finanziario del DOCUP e del Bilancio regionale sui campi d’intervento del DOCUP nel periodo 2001 - 2005
VALORI ANNUI DI BILANCIO (in euro) DOCUP
U.P.B. Capitolo
Num. cap.
prec.
2001 2002 2003 2004 2005
20813 49.270.312,40 46.044.988,51 41.491.448,80 38.354.879,03 38.169.323,57
20813201 6200204 737.883,17 689.580,00 689.577,38 637.448,38 634.364,50
Submisura 2.1.2
Rate contributi
pluriennali per
investimenti 20813202 6200205 373.606,99 349.150,00 349.147,59 322.753,58 321.192,14 Submisura 2.1.2
20813203 6200206 433.595,98 405.212,00 405.210,53 374.578,41 372.766,25 Submisura 2.1.2
20813204 6200207 440.133,97 411.322,00 411.320,22 380.226,23 378.386,75 Submisura 2.1.1
20813205 6200208 49.698,34 46.445,00 46.443,94 42.932,98 42.725,28 Submisura 2.2.3
20813206 6200209 857.644,99 801.502,00 801.500,82 740.910,91 737.326,49 Submisura 1.4.2
20813207 6200210 56.907,25 53.182,00 53.180,08 49.159,90 48.922,07 Submisura 1.4.2
20813209 6200212 1.021.890,82 954.996,00 954.994,91 882.801,52 878.530,66 Submisura 1.4.2
20813210 6200216 21.488,69 20.082,00 20.080,88 18.562,85 18.473,05 Submisura 1.4.2
20813211 6200217 132.634,49 123.952,00 123.949,65 114.579,61 114.025,29 Submisura 1.4.2
20813212 6200218 92.200,62 86.165,00 86.163,60 79.650,01 79.264,68 Submisura 1.4.2
20813213 6200220 105.119,30 98.238,00 98.236,82 90.810,55 90.371,22 Submisura 3.1.2 a
20813215 6200224 35.859,39 33.511,97 Submisura 2.7.1
20813233 6200267 26.869,24 25.110,33 Submisura 2.7.1
20813240 6200277 110.094,50 102.887,51 102.887,51 95.109,67 94.649,54 Submisura 3.5.2.b
20813241 6200278 395.170,25 369.301,69 322.188,25 297.832,25 296.391,38 Submisura 3.5.2.b
20813244 6200281 1.492.111,31 1.394.435,00 1.394.433,63 1.289.020,62 1.282.784,52 Submisura 2.1.2
Valutazione intermedia indipendente del DocUP Obiettivo 2 Regione Marche 2000-2006
Ecosfera S.p.A. Rapporto di valutazione intermedia XXVI
20813249 6300211 2.321.059,76 2.169.118,98 2.640.443,10 2.440.837,30 2.429.028,87 Submisura 1.1.2
20813250 6300225 130.869,86 122.302,88 68.491,73 63.314,06 63.007,75 Misura 1.1
20813256 6300237 34.310,67 32.064,63 11.586,50 10.710,61 10.658,80 Submisura 3.1.2 a
20813257 6300239 42.266,11 39.499,29 39.499,08 36.513,12 36.336,48 Misura 3.1
20813263 6300258 7.628,97 7.129,56 3.632,84 3.358,21 3.341,97 Misura 3.1
20813283 6300292 95.986,21 89.702,78 17.611,81 16.280,44 16.201,67 Submisura 3.1.2 a
20814 142.653.826,97 136.141.663,27 150.143.269,19 120.056.598,78 122.556.598,78
Rimborso mutui e
prestiti
20814205 6520213 120.731,09 115.219,70
Submisura 3.1.2 b
20814206 6520214 2.662.507,99 2.540.964,19 Misura 2.6
20814209 6510102 21.729,32 20.737,37 Submisura 2.1.2
20814218 6510113 189.406,33 180.759,91 Submisura 3.1.2 b
20814219 6510114 1.677.598,98 1.601.016,39 Misura 2.6
20814224 6520202 26.321,27 25.119,70 Submisura 2.1.2
Valutazione intermedia indipendente del DocUP Obiettivo 2 Regione Marche 2000-2006
Ecosfera S.p.A. Rapporto di valutazione intermedia XXVII
30910 1.410.692,19 1.357.248,73 1.218.734,99 1.218.734,99 1.218.734,99
30910401 3122207
Misura 1.3
Assistenza tecnica e
ammodernamento
impianti -
investimento x
interventi di filiera
agricola e sviluppo
rurale
30910405 3128212 1.288.303,37 1.239.496,56 1.190.734,99 1.190.734,99 1.190.734,99 Misura 1.3
31002 2.996.894,49 1.697.001,39 1.362.846,61 662.846,61 662.846,61
Forestazione -
Investimento
31002202 2143206 2.188.873,01 1.239.456,56
Misura 3.1
31002402 2143203 136.808,99 77.468,54 70.508,25
31002403 2143204 456.941,97 258.744,90 319.933,16
31202 49.270.312,40 3.513.047,24 6.744.081,18 754.027,07 754.027,07 Submisura 2.7.2
Politica delle risorse
energetiche -
investimento
31202203 2228212 648.581,57 72.515,15 72.515,15 Submisura 1.1.3
Submisura 2.7.2
31202205 2228215 2.320.987,55 259.499,76 259.499,76
Submisura 1.1.3
Submisura 2.7.2
31202207 2226201 33.335.091,54 2.376.842,07 2.436.776,23 272.445,60 272.445,60
Submisura 1.1.3
Submisura 2.7.2
31202401 2228217 12.313.579,87 877.976,73 754.027,07 84.304,56 84.304,56
Submisura 1.1.3
Valutazione intermedia indipendente del DocUP Obiettivo 2 Regione Marche 2000-2006
Ecosfera S.p.A. Rapporto di valutazione intermedia XXVIII
31204 791.147,41 777.267,63
Politica delle risorse
energetiche in
agricoltura -
investimento
31204201 3114223 791.147,41 777.267,63
Submisura 2.7.2
31302 3.571.319,41 3.508.664,69 3.333.231,46 3.333.231,46 3.333.231,46
31302201 3222230
Submisura 3.5.1
Sostegno
all'artigianato di
produzione -
investimento 31302404 2231210 785.890,61 772.103,06 733.497,91 733.497,91 733.497,91 Submisura 1.4.2
31302405 2231211 785.890,61 772.103,06 733.497,91 733.497,91 733.497,91 Submisura 1.1.2
31302411 3222244 1.687.430,70 1.657.826,65 1.574.935,32 1.574.935,32 1.574.935,32 Submisura 1.3.1
31302412 3222246 34.169,17 33.569,71 31.891,22 31.891,22 31.891,22 Submisura 1.3.2 a
31302413 3222247 49.267,82 48.403,47 45.983,30 45.983,30 45.983,30 Submisura 1.3.2
31302415 3222250 26.283,96 25.822,84 24.531,70 24.531,70 24.531,70 Submisura 1.3.1
31302416 n.p. 18.398,78 18.075,99 17.172,19 17.172,19 17.172,19 Submisura 1.1.3
31302418 n.p. Submisura 1.3.2a
Valutazione intermedia indipendente del DocUP Obiettivo 2 Regione Marche 2000-2006
Ecosfera S.p.A. Rapporto di valutazione intermedia XXIX
31304 262.429,82 258.228,45 246.394,50 246.394,50 246.394,50
31304403 322310 1.077,47 1.077,47 1.077,47
Submisura 3.5.2
Sostegno
all'artigianato
artistico -
investimento 31304402 3223206 Submisura 3.5.2.b
31304404 3223211 26.242,98 25.822,84 24.531,70 24.531,70 24.531,70
Submisura 3.5.2.b
31304405 3223212 139.024,09
136.798,39
129.958,47 129.958,47 129.958,47 Submisura 3.5.1
31304406 3223213 97.162,75 95.607,22 90.826,86 90.826,86 90.826,86 Submisura 3.5.1
31402 75.789.744,21 74.576.389,15 70.536.338,16 22.358.015,25 21.665.405,25
31402201 3222201 557.365,80 548.442,66
Misura 1.3
31402202 3222202 73.044,69 71.875,28 Misura 1.3
Servizi reali alle
imprese,
innovazione e
qualità -
investimento 31402203 3222208 115.315,76 113.469,61 Misura 1.3
31402405 3222229 735.951,08 233.275,58 226.049,14 Misura 1.3
31402406 3251210 1.086.459,44 1.069.065,78 1.015.612,49 321.920,31 311.947,81 Submisura 1.3.1
31402407 3251211 52.485,96 51.645,69 49.063,41 15.551,71 15.069,94 Submisura 1.3.1
31402408 3251213 Submisura 1.1.1 b2
31402409 3251214 Submisura 1.3.1
31402410 3251215 Submisura 1.1.1 b2
31402411 3251216 262.429,82 258.228,45 245.317,03 77.758,53 75.349,71 Misura 1.3
Valutazione intermedia indipendente del DocUP Obiettivo 2 Regione Marche 2000-2006
Ecosfera S.p.A. Rapporto di valutazione intermedia XXX
31402412 3251217 157.457,89 154.937,07 147.190,22 46.655,12 45.209,83 Submisura 1.4.1 b
31402415 n.p. 15.745,79 15.493,71 14.719,02 4.665,51 4.520,98 Submisura 1.1.1 b2
31404 2.999.442,21 2.943.804,33 3.046.614,12 2.796.614,12 2.796.614,12
Politica del credito e
servizi finanziari -
investimento
31404201 3222251
Submisura 1.2.1 a
31404402 3221201 1.420.788,41 1.394.433,63 1.574.711,95 1.445.493,75 1.445.493,75 Submisura 1.3.2 a
31404412 3222243 1.578.653,79 1.549.370,70 Submisura 1.2.1 b
31504 9.146.815,98 4.748.464,46 5.377.700,05 2.100.998,30 2.100.998,30
Cooperazione -
investimento
31504201 3213205 20.891,51 10.845,59
Misura 1.1
31504403 3273206 3.397.359,78 1.763.700,31 1.499.145,26 585.696,79 585.696,79 Misura 1.2
31504404 3273207 149.225,16 77.468,53 65.848,25 25.726,07 25.726,07 Submisura 1.2.1 a
31804 744.282,54 2.499.396,68 225.691,66 225.691,66 225.691,66
Sviluppo della
ricettività -
investimento
31804202 3232202 704.918,72
Submisura 3.1.2 a
31804204 3232204 29.237,96 98.184,85 Submisura 3.1.2 a
31804402 3232212 20.800,00 20.800,00 20.800,00 Submisura 3.1.2 c
31804404 3232215 70.744,80 237.570,17 204.891,66 204.891,66 204.891,66 Submisura 3.1.2 a
Valutazione intermedia indipendente del DocUP Obiettivo 2 Regione Marche 2000-2006
Ecosfera S.p.A. Rapporto di valutazione intermedia XXXI
42202 267.881,33 258.228,45 358.228,45 258.228,45 258.228,45
Piani territoriali e
risanamento
ambientale
investimento
4220403 2132241 267.881,33 258.228,45 258.228,45 186.143,60 186.143,60
Submisura 2.3.2
42204 23.472.884,38 39.505.759,99 10.288.970,79 5.584.559,49 2.359.244,84
42204201 2111203 84.264,29 141.820,02
Submisura 2.1.2
42204202 2111205 175.056,18 294.626,23 Submisura 2.1.2
42204206 2111223 76.588,79 128.901,86 Submisura 2.1.2
Piani di bacino,
difesa costiera,
risanamento aree ad
elevato rischio
idrogeologico, porti-
investimento
42204220 2111241 5.407.820,19 2.935.210,35 1.240.004,67 Submisura 2.1.2
42204228 n.p. 481.463,16 810.320,87 810.320,87 439.819,03 185.805,30 Submisura 2.1.3
42204229 n.p. 184.115,93
309.874,14
309.874,14 168.190,83 71.053,65 Submisura 2.1.2
42204230 n.p. 241.824,58 407.000,00 Submisura 2.1.2
Misura 2.1
42204401 2112202 306.859,89 516.456,90 516.456,90 280.318,06 118.422,76
Submisura 2.3.1
Misura 2.1
42204402 2112204 306.859,89 516.456,90 438.988,37 238.270,35 100.659,34
Submisura 2.3.1
42204404 2223209 306.859,89 516.456,90 1.145.571,12 73.006,68 30.842,29 Misura 2.4
42204405 2111250 153.429,94 258.228,45 258.228,45 172.152,30 172.152,30 Misura 2.1
42204901 2291201 220.353,16 370.862,78 338.792,78 183.887,05 77.684,65 Misura 2.1
Valutazione intermedia indipendente del DocUP Obiettivo 2 Regione Marche 2000-2006
Ecosfera S.p.A. Rapporto di valutazione intermedia XXXII
Submisura 2.3.1
Valutazione intermedia indipendente del DocUP Obiettivo 2 Regione Marche 2000-2006
Ecosfera S.p.A. Rapporto di valutazione intermedia XXXIII
42302 940.123,37 1.239.496,56 1.617.796,56 1.639.496,56 1.639.496,56
42302402 2132204 117.515,42 154.937,07 154.937,07 157.015,29 157.015,29
Submisura 2.1.2
Piani, programmi
tutela aria, acqua,
suolo e ciclo dei
rifiuti - investimento
42204403 2132204 822.607,95 1.084.559,49 1.062.859,49 1.434.559,49 1.434.559,49 Misura 2.2
42502 956.035,68 1.030.331,52 2.324.056,05 1.755.953,46 1.755.953,46
Sistema aree
protette -
investimento
42502210 2132245
Submisura 2.3.1
42602 9.128.162,29 19.723.124,05 2.686.441,47 3.524.580,77 2.557.494,57
Lavori Pubblici -
investimento
42602201 2123216 .032.913,80 1.355.171,20 983.334,82
Submisura 3.5.2.b
42602401 2111201 47.804,82 103.291,38 Misura 2.1
42602402 2111204 764.877,19 1.652.662,08 1.032.913,80 1.355.171,20 983.334,82 Misura 2.1
42702 5.461.168,42 5.668.919,94 2.887.367,31
Trasporto pubblico
locale -
Investimento
42702201 2222221 3.939.960,49 4.089.842,84 2.877.367,31
Misura 2.6
42704 4.108.170,01 85.986.093,99 119.403.766,67 2.019.346,49 2.019.346,49
42704206 2222201 10.125,39 211.929,57
Submisura 2.6.2
Sviluppo e
potenziamento delle
infrastrutture -
investimento
42704207 2222204 265.800,59 5.563.341,87 Misura 2.6
Valutazione intermedia indipendente del DocUP Obiettivo 2 Regione Marche 2000-2006
Ecosfera S.p.A. Rapporto di valutazione intermedia XXXIV
42704209 2222208 734.672,68 12.424,72 12.424,72 Misura 2.6
42704211 2222210 2.220.764,67 Misura 2.6
42704213 2222212 3.615.198,29 Misura 2.6
42704215 2222220 3.615.198,29 61.139,93 61.139,93 Submisura 3.1.2 b
42704407 2222214 29.609,80 619.748,28 300.786,04 5.086,87 5.086,87 Submisura 2.6.2
42704408 2222218 49.349,67 1.032.913,80 1.020.976,73 17.266,67 17.266,67 Submisura 2.6.2
42704409 2222222 9.869,93 206.582,76 170.595,35 2.885,09 2.885,09 Misura 2.6
42704410 n.p. 7.402,45 154.937,07 200.696,51 3.394,16 3.394,16 Submisura 3.1.2 b
52808 62.157.496,08 65.208.194,29 68.573.805,84 4.441.529,50 4.441.529,50 Submisura 3.3.1
52808215 4212241 995.730,00 64.493,49 64.493,49 Submisura 3.3.1
52808216 4212242 187.474,00 12.142,70 12.142,70 Submisura 3.3.1
52808217 4212243 164.750,00 10.670,87 10.670,87 Submisura 3.3.1
52808238 4212270 1.731.401,49 1.816.378,91 Submisura 3.3.1
52808239 4212271 701.520,37 735.951,08 Submisura 3.3.1
52808245 4212280 1.330.673,37 1.395.983,00 Submisura 3.3.1
52808246 4212281 701.520,37 735.951,08 Submisura 3.3.1
52808247 4212282 2.643.624,12 2.773.373,55 Submisura 3.3.1
52808249 n.p. 893.023,12 936.852,81 Submisura 3.3.1
52808250 n.p. 1.155.170,20 1.211.866,11 Submisura 3.3.1
Valutazione intermedia indipendente del DocUP Obiettivo 2 Regione Marche 2000-2006
Ecosfera S.p.A. Rapporto di valutazione intermedia XXXV
52810 1.032.913,80 1.032.913,80 3.532.913,80 3.532.913,80
Strutture ed
attrezzature socio-
assistenziali -
investimento
52810201 4234203 1.032.913,80 1.032.913,80 3.532.913,80 3.532.913,80
Submisura 3.3.1
53104 2.215.600,27 2.215.600,11 1.626.965,04 1.626.965,04 1.626.965,04
5310402 n.p. 516.456,94 516.456,90
Misura 3.2
Promozione e
attività culturali -
investimento 53104401 2132218 278.886,75
278.886,73
237.053,72 237.053,72 237.053,72 Misura 3.2
53104405 4112210 129.114,24 129.114,23 238.861,32 238.861,32 238.861,32 Submisura 3.2.2
53104406 n.p. 774.685,41 774.685,35 100.000,00 00.000,00 100.000,00 Submisura 3.2.2
53104407 n.p. 516.456,94 516.456,90 Submisura 3.2.2
53106 728.204,54 728.204,23 458.880,58 458.880,58 458.880,58
53106202 n.p. 309.342,81 309.342,68
Misura 3.2
53106203 4112212 387.342,85 387.342,68 329.241,28 29.241,28 329.241,28 Submisura 3.2.2
Valorizzazione,
vigilanza,
catalogazione beni
culturali,
sopraintendenza
bibliografica -
investimento
53106402 4111210 30.987,42
30.987,41
26.339,30 26.339,30 26.339,30 Misura 3.2
Valutazione intermedia indipendente del DocUP Obiettivo 2 Regione Marche 2000-2006
Ecosfera S.p.A. Rapporto di valutazione intermedia XXXVI
ALLEGATO 3
ELABORATI PER LA VALUTAZIONE DELLE AZIONI DI
COMUNICAZIONE
Valutazione intermedia indipendente del DocUP Obiettivo 2 Regione Marche 2000-2006
Ecosfera S.p.A. Rapporto di valutazione intermedia XXXVII
QUESTIONARIO PER I DESTINATARI DELLE AZIONI DI COMUNICAZIONE (ENTI LOCALI,
ORGANIZZAZIONI PROFESSIONALI, PARTI ECONOMICHE E SOCIALI, ORGANIZZAZIONI NO
PROFIT, PROMOTORI DI PROGETTI, ECC.)
1. A suo avviso l’invito a partecipare al convegno è stato trasmesso con sufficiente anticipo?
Si
No
2. La trattazione dei temi all’ordine del giorno è risultata chiara ed esaustiva?
Si
No
(Osservazioni aggiuntive per motivare le scelte selezionate)
……………………………………………………………………………………………………
3. Essi risultano coerenti con gli obiettivi conoscitivi programmati nell’ambito del Convegno?
Si
No
(Osservazioni aggiuntive per motivare le scelte selezionate)
……………………………………………………………………………………………………
4. È stato distribuito materiale informativo?
Si
No
5. Se si, di che natura (cartaceo, supporto informatico)?
……………………………………………………………………………………………………
6. In che misura le azioni informative e pubblicitarie hanno raggiunto le finalità di:
fornire informazioni chiare ed esaurienti su procedure, pratiche amministrative da espletare, criteri di
valutazione dei progetti?
Alta
Media
Bassa
(Osservazioni aggiuntive per motivare le scelte selezionate)
……………………………………………………………………………………………………
Valutazione intermedia indipendente del DocUP Obiettivo 2 Regione Marche 2000-2006
Ecosfera S.p.A. Rapporto di valutazione intermedia XXXVIII
fornire i nominativi e i recapiti dei referenti regionali e locali ai quali rivolgersi per ottenere
spiegazioni sui criteri di ammissibilità e sul funzionamento dei progetti?
Alta
Media
Bassa
(Osservazioni aggiuntive per motivare le scelte selezionate)
……………………………………………………………………………………………………
evidenziare il ruolo dell’Unione Europea a tutela dell’ambiente e delle Pari Opportunità- tra uomo e
donna, sottolineando che tutti gli interventi dovranno essere realizzati nel rispetto degli stessi?
Alta
Media
Bassa
(Osservazioni aggiuntive per motivare le scelte selezionate)
……………………………………………………………………………………………………
favorire il conseguimento di un livello efficace di partenariato con gli operatori da associare agli
investimenti?
Alta
Media
Bassa
(Osservazioni aggiuntive per motivare le scelte selezionate)
……………………………………………………………………………………………………
7. Quali suggerimenti può fornire al fine di potenziare l’efficacia delle azioni informative e
promozionali?
……………………………………………………………………………………………………
Valutazione intermedia indipendente del DocUP Obiettivo 2 Regione Marche 2000-2006
Ecosfera S.p.A. Rapporto di valutazione intermedia XXXIX
TRACCIA DI INTERVISTA DESTINATA AI SOGGETTI RESPONSABILI DELLE AZIONI DI
COMUNICAZIONE E PUBBLICITÀ DEL DOCUP
1. Visto il composito target cui si rivolge il DocUP, si è pensato di regolare lo strumento di
comunicazione a seconda delle esigenze e della capacità di comprensione dei destinatari?
2. In che modo è stato elaborato l’indirizzario con i nominativi dei potenziali operatori cui
rivolgere le azioni informative?
3. Si è fatto ricorso a specifiche modalità per valutare l’effettivo tasso di partecipazione agli
incontri promossi?
4. Più in generale quali parametri avete utilizzato o utilizzerete per misurare il feedback (ad
esempio numerosità delle domande di finanziamento pervenute e percentuale di inammissibilità
in presenza e in assenza di fonti informative)?
5. I primi risultati appaiono soddisfacenti?
6. Ritiene che le iniziative di promozione siano state tempestive?
7. È stato predisposto un cronogramma delle attività da svolgere nel breve e medio periodo? In
particolare è stata prevista una iterazione delle azioni di comunicazioni rivolte ad un determinato
target?
8. Si sono verificati problemi che porteranno ad un ripensamento della strategia iniziale?
9. Si è fatto leva sulle potenzialità dei soggetti locali intermediari (associazioni di categoria,
associazioni no profit, ecc.)?
10. Ritiene che questo possa ingenerare confusione circa l’identificazione dell’interlocutore
istituzionale preposto a supportare i fruitori (Regione, Enti locali)?
11. L’intervento dei soggetti intermediari è in grado di garantire la tempestività delle informazioni?
12. Avete pensato di ricorrere al mailing diretto alle aziende che operano nel settore?
13. È stato installato uno sportello permanente presso la Regione in grado di chiarire le modalità di
accesso e di offrire delucidazioni in merito ad una corretta gestione dei fondi strutturali?
14. Sarà possibile quantificare, anche in modo approssimativo, la frequenza con cui si è fatto ricorso
al numero verde/sportello informativo/consulenti eventualmente preposti?
15. Siete stati supportati da esperti della comunicazione? Pensate di ricorrervi in futuro?
REGIONE MARCHE
VALUTAZIONE INTERMEDIA INDIPENDENTE
DEL DOCUP OBIETTIVO 2 MARCHE 2000-2006
ANALISI DI EFFICACIA ED EFFICIENZA DEL PROGRAMMA
AL 31 DICEMBRE 2003
ROMA, MAGGIO 2004
S.p.A.
Unione EuropeaRegione Marche
Valutazione intermedia indipendente del DocUP Obiettivo 2 Regione Marche 2000-2006
Ecosfera S.p.A Rapporto di valutazione intermedia 1
INDICE
1. L’EFFICACIA E L’EFFICIENZA DEL PROGRAMMA ED I PRIMI
IMPATTI......................................................................................................................... 2
1.1 L’AVANZAMENTO DEL PROGRAMMA AL 31/12/2003: ELEMENTI POSITIVI E CRITICITÀ RILEVATE...3
1.1.1 Andamento delle misure/submisure al 31/12/2004.......................................................... 6
1.2 PRINCIPALI PROPOSTE PER LA RIPROGRAMMAZIONE DEL DOCUP.................................................55
1.3 I BENEFICIARI FINALI E I DESTINATARI ULTIMI DEL PROGRAMMA, TESTIMONI PRIVILEGIATI DELLA
GESTIONE ED ATTUAZIONE DEL PROGRAMMA: ALCUNI CASI.......................................................................68
1.4 GRADO DI INTEGRAZIONE DELLE PRIORITÀ TRASVERSALI: LA PROTEZIONE E SOSTENIBILITÀ
AMBIENTALE ...............................................................................................................................................74
1.5 GRADO DI INTEGRAZIONE DELLE PRIORITÀ TRASVERSALI: LE PARI OPPORTUNITÀ UOMINI E DONNE
E L’ELIMINAZIONE DELLE DISEGUAGLIANZE................................................................................................78
1.6 GRADO DI INTEGRAZIONE DELLE PRIORITÀ TRASVERSALI: L’INCREMENTO OCCUPAZIONALE .......86
Valutazione intermedia indipendente del DocUP Obiettivo 2 Regione Marche 2000-2006
Ecosfera S.p.A Rapporto di valutazione intermedia 2
1. L’EFFICACIA E L’EFFICIENZA DEL PROGRAMMA ED I PRIMI
IMPATTI
Il presente documento costituisce l’aggiornamento della sezione “L’efficacia e l’efficienza del
programma ed i primi impatti” del Rapporto di valutazione intermedia consegnato lo scorso
ottobre.
L’analisi condotta sullo stato di attuazione delle azioni del DocUP al 31/12/2003 è stata
elaborata a partire dai dati di monitoraggio finanziario e procedurale dettagliati almeno per
submisura; sono invece solo parziali le informazioni attinenti il monitoraggio fisico alla stessa
data, per lo più aggiornati a maggio 2003 se non al 31/12/2002.
A tale riguardo occorre sottolineare che non è stato possibile avvalersi ai fini dell’analisi dei dati
inseriti nel sistema MONIT in quanto aggregati a livello di misura e dunque poco significativi
per valutare l’andamento di un programma articolato e complesso come il DocUP Ob. 2 della
Regione Marche, per il quale l’unità di analisi prescelta è stata la submisura e/o la tipologia di
intervento.
Le evidenze espresse dai dati di monitoraggio unitamente alle indicazioni emerse nel corso degli
incontri avviati con i responsabili regionali e con gli stakeholders, hanno consentito di fornire
alcuni suggerimenti finalizzati ad accrescere l’efficacia e l’efficienza degli interventi e ad
orientare l’eventuale riprogrammazione di metà periodo.
Per quanto concerne quest’ultima fase, nella presente versione il Rapporto di valutazione
intermedia è stato integrato con un approfondimento sulle principali proposte formulate dalla
Regione per la mid-term review, verificandone l’adeguatezza rispetto ai risultati attuativi e alle
criticità rilevate al termine del primo triennio di programmazione ed alle principali indicazioni
del Valutatore indipendente e di altri soggetti a diverso titolo coinvolti nell’attuazione, nonché
la coerenza con i princìpi e gli orientamenti della Commissione Europea per la revisione dei
programmi cofinanziati dai fondi strutturali.
Oggetto di analisi è stato, infine, il grado di integrazione delle priorità orizzontali, ovvero la
protezione e sostenibilità ambientale, l’occupazione e mercato del lavoro, la promozione delle
pari opportunità tra uomini e donne ed eliminazione delle disuguaglianze.
La valutazione di efficacia e di efficienza avrebbe dovuto racchiudere una ricognizione volta ad
individuare i risultati e i primi impatti, tangibili e intangibili del programma ed evidenziare
anche i risultati e gli impatti inattesi. La valutazione di efficacia dovrebbe includere infatti,
secondo quanto riportato nelle Linee Guida, una rilevazione di risultati e impatti relativa anche a
effetti inattesi, e come tali non inclusi nel sistema degli indicatori.
Tale analisi ha lo scopo di accrescere la consapevolezza dell’AdG sui risultati immediati
prodotti dagli interventi rispetto agli obiettivi inizialmente fissati, nonché sulle loro possibili
implicazioni dal punto di vista dell’impatto, così da fornire un quadro il più possibile chiaro ed
esaustivo per orientare la riprogrammazione di metà periodo. A tal fine, è evidente che la
disponibilità di significativi dati di avanzamento del Programma afferenti dal Sistema di
monitoraggio regionale, con una prima quantificazione degli effetti generati dagli interventi
cofinanziati, rappresenta una sorta di conditio sine qua non per procedere a considerazioni di
effettiva utilità per l’Amministrazione regionale.
Tuttavia, i dati di avanzamento ad oggi pervenuti dalla struttura di monitoraggio regionale non
appaiono tali da consentire significative considerazioni su primi risultati o eventuali impatti del
Programma.
Valutazione intermedia indipendente del DocUP Obiettivo 2 Regione Marche 2000-2006
Ecosfera S.p.A Rapporto di valutazione intermedia 3
Peraltro, a motivo fondamentale della sostanziale assenza di effetti e primi impatti prodotti,
nonché dell’attuale stato di attuazione del Programma va citato il ritardo nell’avvio
(operativamente solo ad inizio 2002), fenomeno che ha riguardato in modo più generale tutti i
DocUP Ob. 2.
Sarà pertanto nostra cura svolgere tale ricognizione allorché risulteranno completate un numero
significativo di operazioni, che saranno, quindi, in grado di generare risultati/impatti; questi
ultimi potranno essere resi disponibili dal Sistema di monitoraggio regionale, o rilevati
direttamente su base campionaria da parte del Valutatore. Prima del completamento di un
numero rilevante di progetti, infatti, non appare possibile alcuna rilevazione, né mediata né
diretta.
1.1 L’avanzamento del Programma al 31/12/2003: elementi positivi e criticità
rilevate
La performance finanziaria è espressa attraverso tre indicatori:
capacità effettiva di impegno, pari al rapporto tra risorse impegnate ed il costo totale da
rendicontare alla Commissione;
capacità di spesa o efficienza realizzativa, pari al rapporto tra i pagamenti e il costo totale da
rendicontare alla Commissione;
capacità effettiva di utilizzo, espressa dal rapporto tra erogazioni e impegni ovvero quanto è
stato speso rispetto all’impegnato.
Lo stato di attuazione al 31/12/03 fa registrare un notevole avanzamento sia negli impegni che
nei pagamenti da rendicontare alla Commissione rispetto agli importi rilevati al 30/06/03. Gli
impegni e i pagamenti sono infatti aumentati: gli impegni da € 62.597.520,21 a €
108.216.756,91 e rappresentano il 33,42% del costo totale, mentre i pagamenti passano da
11.443.525,88 a 39.780.383,55, arrivando al 12,29% del costo totale ed al 36,76% degli
impegni assunti.
La tabella e le rappresentazioni grafiche che seguono permettono di visualizzare l’andamento
del Programma per asse, per misura e per ambito territoriale, con riferimento al Piano
finanziario allegato al Complemento di Programmazione.
Valutazione intermedia indipendente del DocUP Obiettivo 2 Regione Marche 2000-2006
Ecosfera S.p.A Rapporto di valutazione intermedia 4
DocUP Marche Ob 2 anni 2000/06- Stato di avanzamento finanziario a livello di beneficiario finale al 31/12/03
Asse Impegni pubblici totali Pagamenti pubblici totali
Misura
Intervento
Costo totale da
rendicontare alla
Commissione
Impegni da
rendicontare alla
Commissione
Impegni
pubblici totali
FESR
Nazionale (Stato,
Regione, Altri)
Privati da
rendicontare
Pagamenti da
rendicontare alla
Commissione
Pagamenti
pubblici totali
FESR
Nazionale (Stato,
Regione, Altri)
Privati da
rendicontare
ASSE 1 116.517.514,00 50.502.721,61 47.228.773,05 23.044.098,92 24.184.674,13 3.273.948,56 17.474.619,29 16.729.616,05 8.734.162,04 7.995.454,01 745.003,24
1.1 77.160.588,00 33.209.352,01 33.209.352,01 16.275.722,56 16.933.629,45 0 11.794.147,70 11.794.147,70 6.107.370,64 5.686.777,06 0
1.2 12.426.275,00 8.853.157,00 7.790.887,00 3.873.428,00 3.917.459,00 1.062.270,00 3.098.740,00 3.098.740,00 1.737.533,00 1.361.207,00 0
1.3 23.259.838,00 5.050.155,59 5.050.155,59 2.201.811,82 2.848.343,77 0 1.360.763,56 1.360.763,56 609.291,58 751.471,98 0
1.4 3.670.813,00 3.390.057,01 1.178.378,45 693.136,54 485.241,91 2.211.678,56 1.220.968,03 475.964,79 279.966,82 195.997,97 745.003,24
ASSE 2 127.048.483,00 24.358.500,85 16.228.352,89 8.109.838,57 8.118.514,32 8.130.147,96 8.519.881,43 4.660.596,73 2.301.782,75 2.358.813,98 3.859.284,70
2.1 70.900.941,00 3.775.383,19 1.135.327,84 567.663,93 567.663,91 2.640.055,35 2.167.830,98 659.325,51 329.662,76 329.662,75 1.508.505,47
2.2 19.380.729,00 4.308.586,78 1.552.961,54 794.393,73 758.567,81 2.755.625,24 2.515.406,75 910.759,36 464.678,97 446.080,39 1.604.647,39
2.3 7.899.137,00 3.740.451,68 2.363.712,64 1.315.608,66 1.048.103,98 1.376.739,04 1.577.017,87 1.003.324,00 555.412,50 447.911,50 573.693,87
2.4 6.149.145,00 2.067.283,10 2.067.283,10 1.033.641,55 1.033.641,55 0 565.115,01 565.115,01 282.557,51 282.557,50 0
2.5 8.199.005,00 6.684.818,88 5.345.429,32 2.672.714,66 2.672.714,66 1.339.389,56 1.064.444,26 894.622,44 388.084,18 506.538,26 169.821,82
2.6 11.797.248,00 3.713.081,04 3.713.081,04 1.696.078,17 2.017.002,87 0 616.985,82 616.985,82 275.231,56 341.754,26 0
2.7 2.722.278,00 68.896,18 50.557,41 29.737,87 20.819,54 18.338,77 13.080,74 10.464,59 6.155,27 4.309,32 2.616,15
ASSE 3 75.390.948,00 31.059.418,59 25.704.321,79 11.641.986,01 14.062.335,78 5.355.096,80 12.806.125,34 9.194.901,19 3.904.455,50 5.290.445,69 3.611.224,15
3.1 28.374.834,00 16.367.447,77 11.479.293,41 5.528.749,87 5.950.543,54 4.888.154,36 7.599.152,87 4.063.857,81 2.097.825,57 1.966.032,24 3.535.295,06
3.2 18.163.537,00 7.652.095,57 7.185.153,13 3.816.267,70 3.368.885,43 466.942,44 1.876.181,78 1.800.252,69 917.757,59 882.495,10 75.929,09
3.3 15.117.601,00 4.473.150,49 4.473.150,49 1.013.552,99 3.459.597,50 0 2.576.248,62 2.576.248,62 511.570,43 2.064.678,19 0
3.4 7.585.018,00 1.265.656,18 1.265.656,18 632.813,36 632.842,82 0 404.102,37 404.102,37 202.047,01 202.055,36 0
3.5 6.149.958,00 1.301.068,58 1.301.068,58 650.602,09 650.466,49 0 350.439,70 350.439,70 175.254,90 175.184,80 0
ASSE 4 4.849.958,00 2.296.115,86 2.296.115,86 1.148.058,01 1.148.057,85 0 979.757,49 979.757,49 489.876,93 489.880,56 0
4.1 4.849.958,00 2.296.115,86 2.296.115,86 1.148.058,01 1.148.057,85 0 979.757,49 979.757,49 489.876,93 489.880,56 0
TOTALE 323.806.903,00 108.216.756,91 91.457.563,59 43.943.981,51 47.513.582,08 16.759.193,32 39.780.383,55 31.564.871,46 15.430.277,22 16.134.594,24 8.215.512,09
Gli importi del costo totale da rendicontare sono tratti dal Piano finanziario presentato al Comitato di Sorveglianza in occasione della seduta del 18/6/2002.
Valutazione intermedia indipendente del DocUP Obiettivo 2 Regione Marche 2000-2006
Ecosfera S.p.A. Rapporto di valutazione intermedia 5
La figura inerente l’avanzamento finanziario per area territoriale consente di verificare quale sia
la capacità di impegno, di spesa e di utilizzo dei fondi dell’area obiettivo 2, phasing out e
dell’area complessiva interessata dal DocUP. Appare evidente come la capacità di impegno sia
aumentata, soprattutto nelle zone ricadenti nell’area in sostegno transitorio (passando dal 30,33
al 45,91%), mentre nell’area ob.2 esso è pari al 31,21% del costo totale, circa 14 punti
percentuali in più rispetto al giugno dello stesso anno.
Le zone in sostegno transitorio presentano
anche una buona capacità di spesa (14,09%)
rispetto all’area ob.2 (11,97%) e all’area
totale DocUP (12,29%).
Anche in questo caso si registra un aumento
significativo nel corso della seconda metà
dell’anno, in particolare nell’area Ob. 2.
L’accelerazione impressa alla spesa è in
buona parte da imputare al sopraggiungere
dei termini fissati per il soddisfacimento del
criterio di efficienza ai fini dell’assegnazione
della riserva di premialità.
A livello di asse, l’attività di assistenza tecnica presenta una capacità di impegno, di spesa e
utilizzo dei fondi superiore rispetto agli altri, un risultato coerente con la natura delle azioni in
oggetto, propedeutiche all’avvio e all’attuazione del Programma
Gli assi 1, 2, 3 presentano un livello di avanzamento di gran lunga maggiore rispetto allo stato
evidenziato nelle rilevazioni al 30/06/03.
Gli Assi 1 e 3 presentano una capacità di impegno e di spesa simili, rispettivamente 43,34% e
15% per l’asse 1; 41,20% e 16,99% per l’Asse 3; mentre la capacità di utilizzo delle risorse è
superiore in quest’ultimo asse (41,23%) rispetto al primo (34,60%).
Avanzamento finanziario - Asse 1
0%
20%
40%
60%
80%
100%
Asse 1 1.1 1.2 1.3 1.4
capacità di impegno capacità di spesa capacità di utilizzo
Avanzamento finanziario - Asse 2
0%
20%
40%
60%
80%
100%
Asse
2
2.1 2.2 2.3 2.4 2.5 2.6 2.7
capacità di impegno capacità di spesa capacità di utilizzo
Avanzamento finanziario - Asse 3
0%
10%
20%
30%
40%
50%
60%
70%
Asse 3 3.1 3.2 3.3 3.4 3.5
capacità di impegno capacità di spesa capacità di utilizzo
Avanzamento finanziario - Asse 4
0%
10%
20%
30%
40%
50%
Asse 4
capacità di impegno capacità di spesa capacità di utilizzo
Avanzamento finanziario per asse
0%
10%
20%
30%
40%
50%
Asse 1 Asse 2 Asse 3 Asse 4
capacità di impegno capacità di spesa capacità di utilizzo
Valutazione intermedia indipendente del DocUP Obiettivo 2 Regione Marche 2000-2006
Ecosfera S.p.A. Rapporto di valutazione intermedia 6
Per quanto riguarda l’Asse 1, si è registrato un significativo avanzamento riconducibile ai
progressi verificatisi nell’ambito della Submisura 1.1.1 per l’avvio dei tre regimi di aiuto (Leggi
488/92, 341/95 e 598/94). Per la L. 488, che eroga contributi a fondo perduto per finanziare
investimenti in beni durevoli, materiali ed immateriali, sono stati finanziati 59 progetti, mentre
per la L. 341, che concede agevolazioni per gli investimenti in attrezzature, macchinari,
impianti, collaudi, software, i progetti finanziati sono 89. Diversa è la situazione per la L. 598,
che prevede finanziamenti agevolati per l’innovazione tecnologica e la tutela ambientale, per la
quale è stato finanziato un solo progetto.
È stato inoltre superato il blocco procedurale che ha interessato l’avvio di alcune delle azioni di
ingegneria finanziaria, che ha condizionato a lungo i risultati dell’Asse 1, per il rilevante peso
finanziario della Misura 1.2 sul totale delle risorse.
L’Asse 2, che ha come obiettivo il miglioramento della rete ecologica e la riqualificazione
ambientale, ha una percentuale di impegno (19,17%) e di capacità di spesa (6,71%) più bassa
rispetto agli altri assi, mentre la capacità di utilizzo dei fondi è allineata (34,98%).
L’avanzamento finanziario dell’asse appare condizionato da procedure di attuazione più lunghe
e complesse richieste per l’attuazione di misure di natura infrastrutturale, che caratterizzano in
massima parte l’Asse in questione, ma soprattutto dai risultati solo parzialmente soddisfacenti
delle Misure 2.1 e 2.2 volte alla realizzazione di infrastrutture ambientali connesse alla gestione
delle risorse idriche e dei rifiuti.
L’Asse 3 presenta una capacità di impegno, di spesa e di utilizzo superiore alla media
complessiva del DocUP, grazie ai progressi nel numero di progetti conclusi, soprattutto per la
Misura 3.1, e all’avvio dei progetti finanziati nell’ambito di alcune misure che in passato
avevano accumulato dei ritardi, per lo più di natura procedurale, particolarmente evidenti per la
Misura 3.3 relativa ai servizi socio-assistenziali.
1.1.1 Andamento delle misure/submisure al 31/12/2004
Come si è detto precedentemente, l’attuazione del Programma ha ricevuto una forte
accelerazione ed al 31/12/2003 e tutte le Misure hanno effettuato dei pagamenti.
Considerando tuttavia la complessa articolazione del Programma in submisure e/o tipologie di
azione, l’andamento delle iniziative programmate è tutt’altro che uniforme e alcune di esse
hanno incontrato difficoltà che ne hanno ostacolato e in qualche caso ostacolano tuttora il
perseguimento degli obiettivi individuati.
Quanto all’avanzamento fisico del Programma, si fa notare che i più recenti dati di
monitoraggio forniti dalla Regione sufficientemente disaggregati sono riportati nel Rapporto
annuale di esecuzione al 31/12/2002 (solo in parte aggiornati al 30/09/2003 per le misure che
concorrevano alla premialità).
Le informazioni aggiornate al 31/12/2003 sono di carattere finanziario e procedurale, mentre
alla stessa data non è stato possibile effettuare un aggiornamento degli indicatori fisici, di
risultato e di impatto, in quanto non sono state fornite informazioni sufficienti a tale scopo (se
non a livello di misura).
Tuttavia l’elaborazione dei dati di carattere procedurale ha consentito di stimare i valori che
dovrebbero assumere gli indicatori una volta completati i progetti finanziati, fornendo anche
Valutazione intermedia indipendente del DocUP Obiettivo 2 Regione Marche 2000-2006
Ecosfera S.p.A. Rapporto di valutazione intermedia 7
indicazioni sulla validità dei valori obiettivi inseriti nel CdP e l’eventuale ridefinizione degli
stessi in fase di revisione di metà periodo.
Misura 1.1 “Aiuti agli investimenti produttivi ed ambientali delle PMI industriali ed
artigiane”
La Misura si articola in tre submisure a loro volta suddivise in diverse tipologie di intervento:
• la Submisura 1.1.1 prevede il cofinanziamento a valere sul DocUP delle seguenti leggi
nazionali: la 488/92, la 341/95 e la 598/94, con incentivi diretti e agevolazioni fiscali alle PMI
industriali per la realizzazione di investimenti finalizzati all’ammodernamento,
all’aggiornamento tecnologico dei macchinari e degli impianti tecnico-produttivi e al
miglioramento della sostenibilità ambientale;
• la Submisura 1.1.2 prevede aiuti agli investimenti produttivi delle PMI artigiane;
• infine, la Submisura 1.1.3 si rivolge alle PMI industriali e artigiane ed incentiva le iniziative
rivolte alla riconversione ecologica, al miglioramento delle condizioni di sicurezza e di salute
nell’ambiente di lavoro e al risparmio energetico1
.
L’avanzamento finanziario della Misura evidenzia pagamenti per 11.794.147,70 € pari al
15,29% del costo totale da rendicontare e il 35,51% delle somme impegnate, un incremento
notevole rispetto agli stessi valori di giugno, rispettivamente 2,75% e 10%.
In merito all’attuazione della
Submisura 1.1.1 ha accumulato un
ritardo generalizzato nell’avvio,
causato dai tempi richiesti per
l’elaborazione delle convenzioni per
regolare i rapporti con i soggetti
attuatori, nonché per modificare e
adattare la normativa nazionale nel
caso delle leggi delegate 341/95 e
598/94 alle specificità regionali ed
alle procedure e alla tempistica
proprie del DocUP.
Dal punto di vista procedurale, per la Submisura 1.1.1 int. A - L. 488/92 è stata sottoscritta la
convenzione tra il Ministero per le Attività produttive (MAP) e la Regione, a seguito della quale
sono stati comunicati al Ministero le risorse e i criteri per il cofinanziamento dell’8° e dell’11°
bando industria, oltre al programmato 14° bando2
.
1
Nell’ambito della revisione di metà periodo, per la Misura 1.1.3 è stata proposta la suddivisione della submisura
in intervento a) ricomprendente tutti gli interventi a finalità ambientale e di salute e sicurezza dei luoghi di lavoro e in
un intervento b), finalizzato alla realizzazione di investimenti per il risparmio energetico e lo sviluppo di fonti
energetiche rinnovabili. I due interventi saranno dotati di autonoma dotazione finanziaria e soggetti a procedure
distinte di accesso.
2
Il tardivo avvio dell’azione in oggetto è da imputare al maggior tempo che si è reso necessario per il
completamento del procedimento relativo al 14° bando industria della L. 488/92, aperto dal Ministero delle Attività
Produttive a novembre 2001 e chiuso solamente nel novembre 2002. A motivo di tale ritardo la Regione Marche ha
giudicato necessario avviare una procedura scritta per la richiesta di modifica del CdP (nota del 17.12.2002) al fine di
permettere il cofinanziamento di precedenti bandi industria già chiusi (comunque successivi al 27.11.2000, data di
ricevibilità del DocUP Marche).
Avanzamento finanziario- Misura 1.1
6,0%
35,5%43,0% 41,7%
30,5%
71,7%
15,3%
23,2%
20,7%
49,7%
32,4%
19,6%
0%
10%
20%
30%
40%
50%
60%
70%
80%
Misura 1.1 1.1.1 1.1.2 1.1.3
capacità di impegno capacità di spesa capacità di utilizzo
Valutazione intermedia indipendente del DocUP Obiettivo 2 Regione Marche 2000-2006
Ecosfera S.p.A. Rapporto di valutazione intermedia 8
L’individuazione degli interventi è stata rallentata dall’espletamento di alcuni passaggi
procedurali a carico del MAP, ossia il decreto che identifica il completamento dei progetti
dell’8° e 11° bando industria e la comunicazione formale in merito alla sostituzione delle risorse
nazionali con quelle del DocUP sia alle imprese che alla Regione.
Alla data del 31/12/2003, in relazione all’8°, 11° e 14° bando della L. 488/92, sono stati
finanziati 59 progetti, di cui 32 sono stati liquidati e 2 conclusi con un totale di investimenti
attivati di 28.524.947,45 €.
Le altre due azioni della Submisura hanno trovato di recente avvio con la pubblicazione dei
bandi nel mese di maggio. In particolare per l’int. B1) – L. 341/95, i rapporti tra la Regione
Marche ed il gestore concessionario (Mediocredito Centrale) sono regolati da apposita
convenzione, la cui definizione ha risentito dei tempi necessari alle modifiche apportate alla
procedura di selezione da automatica a valutativa, consentendo la pubblicazione del bando solo
a maggio 2003.
Alla fine dello scorso anno si registra il finanziamento di 86 progetti, tutti in corso di attuazione.
Anche nel caso della L. 598/94 art. 11 (int. B2) sono state apportate delle modifiche alla scheda
di misura del CdP allo scopo di renderlo più completo ed efficace nel sostenere i processi di
innovazione, ampliando le voci di spesa ammissibili, anche alla luce dell’evoluzione della
normativa nazionale. Inoltre, sono state cambiate le modalità di corresponsione del contributo in
c/interessi, non più attraverso rate semestrali posticipate per finanziamenti fino a 7 anni,
incompatibili con i tempi di utilizzo delle risorse del DocUP, ma in rate attualizzate per stato di
avanzamento di realizzazione degli investimenti da completare in tempi più brevi rispetto a
quanto previsto in precedenza.
I risultati conseguiti dal bando sono del tutto insoddisfacenti, con un unico progetto finanziato,
un esito che tuttavia non deve sorprendere in un momento di congiuntura negativa, dunque con
una bassa propensione delle imprese ad investire, ma soprattutto per la scarsa appetibilità di un
contributo in c/interessi a fronte di un costo del denaro già molto basso.
Tale consapevolezza è all’origine della proposta di prevedere per il prossimo bando anche
l’agevolazione in c/capitale.
La tabella che segue riporta in sintesi lo stato di attuazione fisica e procedurale in relazione alle
sole aziende finanziate, evidenziando l’opportunità condivisa dai servizi di ridimensionare i
target iniziali.
Valore realizzato Valore impegnato
Tipologia di
intervento
Indicatori di
realizzazione Valore
assoluto
%
Valore
assoluto
%
Valore
obiettivo al
31/12/08*
1.1.1 A - L. 488/92 n. di imprese beneficiarie 2 59
1.1.1 B1 - L. 341/95 n. di imprese beneficiarie 0 86
1.1.1 B2 – L.598/94 n. di imprese beneficiarie 0 1
Tot. Sub 1 n. di imprese beneficiarie 2 0,2% 146 11,2% 1300
* I target da CdP comprendono insieme i valori attesi dagli interventi attivati dalle Submisure 1.1.1 e 1.1.2, mentre
nella presente tabella si è stimata la quota ascrivibile alla sola Submisura 1 a partire dal peso finanziario della stessa
(circa il 62% del costo totale ammissibile).
Fonte: elaborazioni Ecosfera su dati della Regione Marche
Valutazione intermedia indipendente del DocUP Obiettivo 2 Regione Marche 2000-2006
Ecosfera S.p.A. Rapporto di valutazione intermedia 9
Le Submisure 1.1.2 e 1.1.3 hanno trovato prontamente avvio con la pubblicazione dei primi
bandi già nel mese di gennaio 2002, in linea con i cronogrammi procedurali riportati nella
scheda tecnica del CdP. Per la misura 1.1.3 è stato poi pubblicato un secondo bando nel corso
del 2003.
Lo stato di attuazione delle due Submisure fa registrare un avanzamento con rispettivamente
246 e176 progetti finanziati, un numero in parte conseguito a seguito dl l’attivazione nei primi
mesi del 2003 della procedura di scorrimento delle graduatorie fino a concorrenza delle
disponibilità dell’annualità 2003; mentre gli investimenti attivati ammontano di 32.229.499,02 €
e di 8.525.340,20 €.
In particolare per la Submisura 1.1.2, occorre dire che si tratta di uno strumento già conosciuto
e “collaudato” nello scorso periodo di programmazione e dal quale era pertanto ragionevole
attendersi i positivi risultati in termini di domande pervenute, tutte presentate da imprese di
piccole dimensioni. Ciò nonostante nel corso degli ultimi mesi si è accresciuto in modo
preoccupante il numero delle rinunce per cause indubbiamente imputabili al difficile momento
che sta attraversando la nostra economia, con un effetto a cascata che, dopo aver interessato
inizialmente le aziende leader, investe in quest’ultimo periodo le piccole e piccolissime imprese
subfornitrici marchigiane.
L’avanzamento finanziario della Submisura rivela un buon livello di impegni (41,71%) un
livello di spesa sul costo totale del 20,74% e sulle somme impegnate del 49,74%. Ciò a
conferma del buon andamento della submisura fin dal suo avvio.
Dalle tabelle che seguono si evince l’avanzamento fisico al 31/12/2003 con riferimento al
numero di imprese beneficiarie, mentre per i restanti indicatori si tratta di valori aggiornati al
30/06/2003.
Valore realizzato Valore impegnato
Tipologia di
intervento
Indicatori di realizzazione Valore
assoluto
%
Valore
assoluto
%
Valore obiettivo
al 31/12/08*
n. di imprese beneficiarie
(di cui gestite da donne)
122
(n.p.)
8,7%
246
(18)
17,5%
(28%)
1400
(65)
n. di nuove imprese beneficiarie
(di cui gestite da donne)
n.p. -
42*
(5*)
24%
(38%)
171
(13)
Sub 2
n. di imprese beneficiarie per
dimensione d'impresa
25 1,8% 246 P.I.
0% M.I.
25% P.I.
30% M.I. e 70% P.I
* I target da CdP comprendono insieme i valori attesi dagli interventi attivati dalle Submisure 1.1.1 e 1.1.2, mentre
nella presente tabella si è stimata la quota ascrivibile alla sola Submisura 2 a partire dal peso finanziario della stessa
(circa il 38% del costo totale ammissibile delle due Submisure).
Fonte: elaborazioni Ecosfera su dati della Regione Marche
I progetti effettivamente ultimati sono 122 permettono di esprimere una valutazione
decisamente positiva, mentre si fa rilevare anche in questo un’evidente sovrastima del valore
obiettivo, confermato dall’importo medio degli investimenti attivati superiore al costo medio
atteso.
Valutazione intermedia indipendente del DocUP Obiettivo 2 Regione Marche 2000-2006
Ecosfera S.p.A. Rapporto di valutazione intermedia 10
Con riguardo al territorio si aggiunge che la maggior parte degli investimenti (200 su 246)
ricadono in area Ob. 2.
Le priorità espresse in fase programmatica in relazione a determinate tipologie di intervento,
confermate nei bandi di accesso ai contributi, premiavano in ordine la creazione di nuovi
impianti, riattivazioni, riconversioni, ampliamenti, ristrutturazioni e trasferimenti di impianti
produttivi esistenti e, infine, gli ammodernamenti. Queste preferenze hanno trovato solo un
parziale riscontro negli investimenti effettivamente finanziati, volti per oltre il 62% alla
realizzazione di lavori di ampliamento, mentre una buona percentuale, sebbene più contenuta,
pari al 23%, è destinata alla creazione di nuovi impianti.
I dati raccolti dal Servizio sulle imprese gestite da donne evidenziano una quota piuttosto esigua
(18 su 177) e oltre un investimento su 3 è diretto alla creazione di nuove attività; rispetto a tale
dato occorre precisare che sono state considerate le sole ditte individuali in luogo dell’accezione
più ampia di impresa femminile della L. 215, cui si ritiene preferibile far riferimento ai fini di
una maggiore completezza del dato, nonché per garantirne l’omogeneità con le altre misure del
DocUP. Si ribadisce, inoltre, l’opportunità di inserire dei criteri premiali al fine di favorire
attivamente la diffusione dell’imprenditoria femminile in linea con la priorità trasversale delle
Pari Opportunità tra uomini e donne.
L’analisi per comparto produttivo, evidenzia la netta prevalenza sia per numero di progetti
finanziati che per entità degli investimenti attivabili di alcuni settori che presentano una certa
stabilità, quali quello delle costruzioni (non finanziato nel precedente periodo di
programmazione), della lavorazione dei metalli e del legno. Interessante appare poi la positiva
risposta delle imprese operanti nel settore tessile e abbigliamento vista la crisi che ha interessato
il comparto sia sul mercato interno che su quello estero.
La Submisura in oggetto appare tra l’altro di particolare interesse per l’integrazione con il POR
Ob. 3, concertata anche con le parti sociali ed economiche, da concretizzarsi attraverso
l’applicazione di un criterio premiale a favore delle imprese che avessero creato nuova
occupazione nell’ambito degli investimenti cofinanziati dal DocUP nell’ambito della submisura
in oggetto.
Più precisamente a tali aziende è stata riconosciuta la possibilità di accedere agli aiuti a valere
sui fondi del POR Ob. 3, Asse A, misure 2 e 3, Asse B, misura 1, ed Asse E, misura 1 destinati
alle assunzioni a tempo indeterminato a favore di soggetti residenti nella regione e in possesso
delle seguenti caratteristiche:
- giovani (< 24 anni) in cerca di 1° occupazione o disoccupati;
- soggetti svantaggiate dal punto di vista dell’inserimento o reinserimento lavorativo
(disabili, nomadi, detenuti ammessi alle misure restrittive alternative alla detenzione,
tossicodipendenti, ecc.);
- donne.
Il 5/10/2003 con DGR n. 1122 è stato approvato il bando per l’accesso agli incentivi suddetti.
Con Decreto del Dirigente del Servizio Formazione Professionale e Problemi del lavoro n° 90
del 25/02/2004 sono state approvate le graduatorie riferite ai progetti compresi nei territori
dell’obiettivo 2 e nei territori in phasing out.
Per quanto riguarda la prima graduatoria le imprese che hanno ottenuto gli aiuti per le
assunzioni sono 17, con 30 nuovi assunti; per la seconda le imprese ammesse sono 14 con 24
nuovi addetti.
Valutazione intermedia indipendente del DocUP Obiettivo 2 Regione Marche 2000-2006
Ecosfera S.p.A. Rapporto di valutazione intermedia 11
Le risorse finanziarie previste dalla deliberazione n° 1122/2003 sono sufficienti a garantire
l’accoglimento di tutte le domande ammissibili a finanziamento.
Dal punto di vista gestionale e attuativo delle azioni programmate si sottolinea un ottimale
utilizzo dei supporti informatici con i quali viene seguito l’andamento degli interventi e si
forniscono informazioni ai potenziali destinatari; l’elaborazione delle domande effettuate dagli
interessati, ha permesso tra l’altro la pubblicazione sul sito regionale delle risposte relative ai
quesiti più frequenti.
Quanto alla Submisura 1.1.3 risulta impegnato il 71,70% delle risorse disponibili, con un
livello di spesa sul costo totale del 23,20% e sulle somme impegnate del 32,36%.
Le tabelle che seguono illustrano la situazione attuativa registrata alla fine del 2003 e il peso
percentuale delle iniziative cofinanziate rispetto agli obiettivi programmati nonché gli effetti
attesi in termini impatto occupazionale.
Valore realizzato Valore impegnato
Tipologia di
intervento
Indicatori di realizzazione
Valore assoluto % Valore assoluto %
Valore
obiettivo al
31/12/08
Sub 3 n. di imprese beneficiarie 56 16% 176 50,3% 350
Valore realizzato Valore impegnato
Tipologia di
intervento
Indicatori di impatto
Valore assoluto % Valore assoluto %
Valore
obiettivo al
31/12/08
Sub 3 Occupazione creata* 295 118% 250
Fonte: elaborazioni Ecosfera su dati della Regione Marche
* Dati al 30/06/2003
I progetti ultimati alla medesima data ammontano a 56 su un totale di 176 ammessi a contributo,
il cui completamento permetterebbe di soddisfare oltre il 50% dell’obiettivo.
L’analisi che segue fa riferimento ha come fonte Rapporto annuale di esecuzione al 31/12/2002
e prende in esame le 121 imprese finanziate con il 1° bando.
La capacità del contributo pubblico concesso di stimolare gli investimenti aziendali è espressa
da un moltiplicatore medio elevato, pari a 5,4.
La distribuzione per dimensione aziendale in forte coerenza con il punteggio premiale attribuito
alle imprese di piccole dimensione; difatti il 61% dei progetti finanziati siano stati presentati da
microimprese, mentre le piccole imprese rappresentano il 25% dei beneficiari e le medie
solamente il 14%.
Va aggiunto poi che circa la metà di queste imprese sono artigiane, un risultato che indica la
diffusione di iniziative a valenza ambientale anche in un comparto tradizionalmente meno
propenso ad investimenti di tale natura.
Non si hanno invece informazioni sul numero di aziende gestite da donne, pertanto non si è in
grado di valutare l’efficacia della priorità attribuita alle imprese femminili.
Valutazione intermedia indipendente del DocUP Obiettivo 2 Regione Marche 2000-2006
Ecosfera S.p.A. Rapporto di valutazione intermedia 12
Sono state fornite inoltre dal Servizio le stime effettuate dalle imprese relative all’occupazione
attesa a due anni dalla realizzazione dei primi 121 progetti selezionati. Complessivamente si
prevedono 295 nuovi posti di lavoro, di cui 201 in area Ob. 2, un valore già superiore del 18%
all’obiettivo prefissato di 250 nel 2008. Circa la tipologia contrattuale si rileva che si tratta
sempre di occupazione a tempo pieno, salvo in tre casi per i quali si dovrebbe applicare il part
time.
Dall’analisi della tipologia progettuale, si evince che circa il 28% dei progetti presentati fa
riferimento ad investimenti ambientali c.d. puri, quali sono quelli previsti dalle lettere a) ed e)
rivolti rispettivamente alla riduzione dell’impatto ambientale dei processi produttivi e ad
investimenti per il risparmio energetico. Questa tipologia di interventi è stata peraltro
incentivata con la previsione di una percentuale di contributo più elevata.
L’insieme dei progetti presentati mostra una marcata connotazione ambientale3
, anche
nell’ambito dei più diffusi progetti misti (35%), in molti casi veri e propri programmi di
investimento articolati su diversi interventi, a riprova di una apprezzabile sensibilità del sistema
delle imprese nei confronti di investimenti innovativi specifici e capaci di incidere
positivamente su quel trade-off tra ambiente e sviluppo, che rappresenta uno dei temi di
rilevanza strategica su cui si è focalizzata l’attenzione della Commissione Europea nell’attuale
ciclo di programmazione.
Il considerevole numero di progetti ammessi in graduatoria (343) ha consentito l’attivazione
della procedura di scorrimento delle graduatorie, per la quale si sono utilizzate le risorse ancora
disponibili del bando 2001-2002 della Submisura 1.3.1, che al contrario non ha ricevuto una
quantità di progetti sufficiente ad esaurire i fondi stanziati.
Misura 1.2 “Servizi di ingegneria finanziaria”
La Misura in oggetto promuove il riequilibrio della struttura finanziaria delle PMI industriali e
artigiane ricorrendo sia ai più tradizionali fondi di garanzia e di abbattimento del costo delle
operazioni di finanziamento per investimenti materiali ed immateriali (Submisura 1.2.1), che
attraverso forme di partecipazione al capitale di rischio per la realizzazione di investimenti
innovativi, ossia per lo sviluppo e il consolidamento organizzativo, quali processi di ricambio
generazionale, start-up e early stage, nonché per il finanziamento di progetti di ricerca e di
attività innovative (Submisura 1.2.2).
Alla fine del secondo semestre del 2003 non si registrano impegni per nessuna delle azioni
programmate.
Il bando per l’affidamento dell’incarico ad un soggetto gestore per le attività previste dalla
Submisura 1.2.1 è stato pubblicato con oltre un anno di ritardo rispetto alle previsioni iniziali,
per la necessità di apportare delle modifiche di carattere terminologico e procedurale alla scheda
di Misura. In particolare, in fase di avvio si sono verificati dei problemi, poi superati, per la
3
Analogamente a quanto osservato nel Rapporto annuale di esecuzione al 31/12/2002, anche i dati del vecchio
periodo di programmazione evidenziano - in presenza di un’azione che presenta forti similarità con quella che qui si
analizza (Azione 1.4 – Aiuti agli investimenti delle PMI industriali e artigiane per ridurre l’impatto ambientale e
migliorare la sicurezza sul lavoro) - la propensione delle imprese a compiere investimenti “misti” rispetto ad
interventi ambientali “puri”.
Valutazione intermedia indipendente del DocUP Obiettivo 2 Regione Marche 2000-2006
Ecosfera S.p.A. Rapporto di valutazione intermedia 13
difficoltà di conciliare la normativa statale e comunitaria sulla natura del soggetto gestore,
difficoltà legata alla scelta di prevedere nella presente programmazione un fondo per
l’abbattimento dei tassi di interesse accanto all’attività di garanzia.
Ulteriore ritardo è stato accumulato a causa di un successivo ricorso giudiziario per la
sospensiva della gara d’asta che ha bloccato il procedimento di attuazione per alcuni mesi.
Alla fine di settembre la convenzione con il soggetto gestore è stata sottoscritta ed stato
possibile elargire i primi pagamenti.
Come si evince dalla figura, per la
submisura 1.2.1 la capacità di
impegno è del 100%, la capacità di
spesa del 35% , e la capacità di
utilizzazione delle risorse del 35%.
La Submisura 1.2.2, invece, è rimasta
inattuata, non avendo ricevuto
l’auspicato interesse da parte dei
potenziali destinatari, come dimostra
l’unica domanda pervenuta. Le cause
sembrano imputabili oltre che alla
congiuntura certamente poco
favorevole ad investimenti di grandi
dimensioni, anche alla scarsa diffusione e conoscenza del fondo mobiliare chiuso, uno
strumento ritenuto peraltro inadeguato alla piccola impresa marchigiana, realtà di riferimento
del DocUP.
Nel caso in oggetto si può asserire che si è inserito nel Programma uno strumento senz’altro
all’avanguardia, ma non rispondente alle esigenze e alle caratteristiche proprie del sistema
imprenditoriale dell’area Ob. 2, soprattutto a gestione familiare, e con una spiccata propensione
a mantenere l'accentramento del potere nelle mani dell'imprenditore.
Tali ragioni hanno orientato la Regione a richiedere una modifica al DocUP, in occasione della
riprogrammazione di metà periodo, per giungere ad una definizione meno rigorosa dello
strumento finanziario che consenta anche la costituzione di fondi aperti.
Si condivide poi la scelta di trasformare la procedura di selezione da valutativa a graduatoria in
procedura a sportello, una semplificazione che potrebbe favorire l’avvicinamento delle imprese
a iniziative innovative. Con la modifica della procedura da bando a procedura a sportello4
, la
valutazione dei progetti anziché condurre alla definizione di una graduatoria, servirà ad
accertare che l’impresa raggiunga o meno il punteggio minimo richiesto per l’accesso ai
contributo, sulla base di quei requisiti già individuati nel CdP e nel bando pubblicato.
Misura 1.3 “Incentivi per il miglioramento della qualità e il rafforzamento della competitività
delle PMI”
La Misura appare piuttosto complessa suddividendosi in tre submisure a loro volta articolate in
numerose tipologie di intervento con le quali si intende stimolare la diffusione di servizi
avanzati alle imprese; le azioni programmate sono le seguenti.
4
La richiesta è stata formulata in occasione del CdS del 12 giugno 2003.
Avanzamento finanziario- Misura 1.2
71,3%
100%
35%24,9% 35%35%
0%
20%
40%
60%
80%
100%
120%
Misura 1.2 1.2.1 1.2.2
capacità di impegno capacità di spesa capacità di utilizzo
Valutazione intermedia indipendente del DocUP Obiettivo 2 Regione Marche 2000-2006
Ecosfera S.p.A. Rapporto di valutazione intermedia 14
1. Submisura 1.3.1 concernente l’erogazione di incentivi per investimenti e consulenze esterne
finalizzati all’acquisizione dei seguenti servizi innovativi:
- attività di progettazione, prototipazione rapida e produzione di prova, acquisizione di
brevetti, marchi e licenze;
- acquisizione di servizi CAE, CAD, CAM e CIM;
- certificazione di qualità aziendale;
- certificazione dei sistemi di gestione ambientale;
- certificazione dei sistemi integrati (qualità – ambiente – sicurezza).
2. Submisura 1.3.2. Incentivi per l'acquisizione di servizi per la commercializzazione e
l’internazionalizzazione, prevede a sua volta le seguenti tipologie di intervento con
procedura a bando:
a1) iniziative di promozione e marketing dell’immagine e dell’economia regionale a favore
del sistema economico e imprenditoriale marchigiano;
a2) aiuti alle PMI per l’acquisizione di servizi di qualificazione organizzativa;
b) aiuti alle PMI per l’acquisizione di servizi di innovazione informatica.
3. Submisura 1.3.3 – Incentivi per l’acquisizione di servizi diretti alla realizzazione di imprese
innovative.
I numerosi interventi programmati agiscono su diversi obiettivi specifici e funzionali
all’accrescimento della competitività del sistema produttivo dell’area Ob. 2 e phasing out; in
particolare essi intendono:
promuovere l’ammodernamento degli impianti produttivi e l’introduzione nel ciclo
produttivo di tecnologie altamente innovative;
favorire l’internazionalizzazione del sistema produttivo marchigiano;
sostenere l’efficienza gestionale ed organizzativa del sistema produttivo regionale;
favorire il miglioramento della gestione ambientale delle produzioni, con effetti positivi
sulla riduzione dei fattori inquinanti e dei consumi di materie prime;
favorire la creazione di nuovi impianti e/o di nuove imprese, con particolare attenzione alle
iniziative femminili e a basso impatto ambientale e ai settori innovativi.
L'avanzamento finanziario della Misura al 31/12/2003 evidenzia impegni complessivi per
5.050.155,59 € pari al 21,71% dei costi totali, una capacità di spesa del 5,85% e una capacità di
utilizzo dei fondi pari al 26,94%.
Avanzamento finanziario - Misura 1.3
1,8%
52%
12,8%
14,5%27,4% 14,3%
7,1%
21,7%
5,9% 5,6% 7,1% 7,1%
7,5% 6,5%
46%
27%
21%
56%
100%
0%
20%
40%
60%
80%
100%
120%
Misura 1.3 1.3.1 1.3.2 1.3.2 a1) 1.3.2 a2) 1.3.2 b) 1.3.3
capacità di impegno capacità di spesa capacità di utilizzo
Valutazione intermedia indipendente del DocUP Obiettivo 2 Regione Marche 2000-2006
Ecosfera S.p.A. Rapporto di valutazione intermedia 15
Per quanto attiene la Submisura 1.3.1 il livello di impegni sul costo totale è aumentato dal
14,6% al 27,37%, mentre è rimasto pressoché costante per le altre Submisure.
La Submisura 1.3.3 ha registrato impegni per una percentuale pari ad appena l’1,83.
La capacità di spesa si attesta su valori prossimi alla media di Misura, salvo per gli ottimi
risultati dell’int. 1.3.2 a1) a titolarità regionale e non a bando, che ha utilizzato tutte le risorse
impegnate. Un buon livello di utilizzo dei fondi è stato raggiunto anche dalle Submisure 1.3.2,
int a2) e b).
Dei 267 progetti ammessi a finanziamento, tra l’altro non sufficienti ad assorbire le risorse
messe a bando, ne sono stati conclusi e liquidati 43; di questi 40 riguardano la Submisura 1.3.1
e gli altri 3 la 1.3.2.
Un’analisi più dettagliata a livello di tipologia di intervento evidenzia una differente risposta da
parte dei potenziali destinatati, che appare legata in modo inverso al grado di innovatività delle
iniziative programmate.
La Submisura 1.3.1 evidenzia una ripartizione dei progetti in vari trattini. Le Figure sopra
riportate mettono in evidenza rispettivamente la ripartizione degli investimenti e dei progetti
finanziati per tipologia di intervento. Dal primo grafico appare evidente come il primo trattino
(42,10%), attinente ad attività di progettazione, prototipazione rapida e produzione di prova;
acquisizione di brevetti, marchi e licenze, il secondo trattino (38,26%), relativo all'acquisizione
di servizi CAE, CAD, CAM e CIM, ed il terzo (18,33%), riguardante la certificazione di qualità,
siano stati i preferiti dalle imprese, con rispettivamente l'8, il 22% e il 60%di progetti finanziati.
Rispetto alle rilevazioni al 30/6/03 in cui vi era una netta prevalenza di investimenti attivati per
le forme di intervento in certa misura più conosciute, come nel caso della certificazione di
qualità (terzo trattino), le imprese sembrano indirizzarsi verso una maggiore innovazione
tecnologica mostrando di comprenderne la necessità per mantenere la propria competitività sul
mercato. Relativamente alla certificazione di qualità può essere interessante, pur con le dovute
cautele, il confronto tra questi dati e la performance attuativa della misura, relativa ad interventi
similari, prevista nel DocUP Ob. 2 1997-99. Si tratta per la precisione dell’Azione 1.5 “Servizi
avanzati per le PMI e le imprese artigiane”, che prevedeva alcune tipologie di intervento che
vengono riproposte anche nell’attuale ciclo di programmazione. Da tale tipo di analisi si
Ripartizione degli investimenti per
tipologia di intervento (dati al 31/12/03)
Trattino 1
42,10%
Trattino 2
38,26%
Trattino 3
18,33%
Trattino 4
0,00%
Trattino 5
1,30%
Ripartizione dei progetti finanziati per
tipologia di intervento
(dati al 31/12/03)
Trattino 3
60%
Trattino 5
2%
Trattino 2
22%
Trattino 1
8%Trattino 4
8%
Valutazione intermedia indipendente del DocUP Obiettivo 2 Regione Marche 2000-2006
Ecosfera S.p.A. Rapporto di valutazione intermedia 16
evidenzia come, anche nel passato, i servizi connessi con la realizzazione e certificazione dei
sistemi di qualità aziendale risultassero la forma di intervento di maggior successo5
.
Gli ultimi due trattini assorbono un ammontare considerevolmente più basso di contributi, e per
il trattino 5, in particolare, la percentuale di progetti finanziati è la più bassa, mentre per il 4°
arriva all'8%; tali tipologie di intervento sono infatti meno conosciute dal sistema
imprenditoriale del territorio e posseggono un forte potenziale innovativo; essi hanno più
marcata connotazione ambientale e finanziano la certificazione dei sistemi di gestione
ambientale, ecogestione e audit, ecolabel (trattino 4) e la certificazione dei sistemi integrati
(trattino 5).
A fronte del parziale utilizzo delle risorse stanziate con il bando 2001-2001 per la Submisura
1.3.1, la Regione ha operato una modifica del piano finanziario – approvata nel corso
dell’ultimo CdS – con la quale si sono spostate le risorse risultate in eccedenza a favore della
1.1.3, che presentava invece un numero significativo di domande risultate ammissibili, ma non
finanziate per carenza di fondi.
La scarsa conoscenza delle certificazioni dei sistemi di gestione ambientale e dei sistemi
integrati appare la causa principale delle poche domande pervenute, carenza non colmata da
un’adeguata sensibilizzazione delle aziende. Un contributo positivo in tale senso può provenire
dal progetto Ecomarche avviato nel luglio 2002 da Confindustria proprio per promuovere la
certificazione di qualità ambientale presso il sistema imprenditoriale attraverso le cinque Unioni
territoriali.
Con riferimento alle ultimazioni, gli indicatori di realizzazione della Submisura 1.3.1 mostrano
al 31/12/2003 il completamento di 37 iniziative, oltre un quinto di quelle cofinanziate, e
l’erogazione di 34 giornate di consulenza alle aziende beneficiarie. L’insieme delle iniziative
ammesse a finanziamento permetterà invece di soddisfare il 33% dell’obiettivo programmato.
Valore realizzato Valore impegnato
Tipologia di intervento
Indicatori di
realizzazione Valore
assoluto
%
Valore
assoluto
%
Valore
obiettivo
al
31/12/08
n. di imprese beneficiarie
(di cui gestite da donne)
37
(0)
4%
(0%)
297
(n.p.)
33%
890
(8)
Sub 1 - Incentivi per
l’acquisizione di servizi per
la qualità e l’innovazione
tecnologica
giornate di consulenza
erogate
34* 0,2% n.p. - 17.800
Fonte: elaborazioni Ecosfera su dati della Regione Marche
*Dati aggiornati al 18/07/03
Nell’ambito della Submisura 1.3.2, l’intervento a1) consiste in una operazione a titolarità
regionale e prevede l’individuazione delle iniziative da finanziare sulla base di atto
programmatico regionale. Con tale azione si intende organizzare annualmente dai 5 ai 10 eventi
promozionali e/o di immagine, ubicati prevalentemente nell’area europea, nord-americana ed
asiatica. Ad oggi, è stato realizzato un evento promozionale all’estero a favore dell’artigianato
artistico regionale, tenutosi a Parigi nella seconda metà del mese di dicembre 2002, organizzato
5
Dai dati riportati nella Relazione finale al 31/12/2001 emerge che il 45% circa del totale dei progetti realizzati
erano relativi a tale tipologia di intervento, mentre si evidenziava una certa difficoltà a ricorrere ad altre forme di
investimento (servizi CAD-CAM), in modo non troppo dissimile a quanto manifestatosi finora nell’attuazione del
DocUP Ob. 2 2000-2006.
Valutazione intermedia indipendente del DocUP Obiettivo 2 Regione Marche 2000-2006
Ecosfera S.p.A. Rapporto di valutazione intermedia 17
in collaborazione con l’ICE (Istituto per il Commercio Estero), per il quale sono stati liquidati
circa 113.759 € dei 123.500 € stanziati.
Le imprese che hanno ricevuto i finanziamenti nell’ambito degli int. a2) e b) sono 43, circa il
5% del target programmato; di queste 20 hanno ultimato gli investimenti.
Valutazione intermedia indipendente del DocUP Obiettivo 2 Regione Marche 2000-2006
Ecosfera S.p.A. Rapporto di valutazione intermedia 18
Valore realizzato Valore impegnato
Tipologia di
intervento
Indicatori di realizzazione
Valore
assoluto
%
Valore
assoluto
%
Valore
obiettivo al
31/12/08
n. di imprese beneficiarie (di cui
gestite da donne)
20 2,3%
43
(n.p.)
5%
850
(7)
giornate di consulenza erogate n.p. n.p. 11.500Sub 2
n. di iniziative di sensibilizzazione e
promozione realizzate
1 0,7% 1 0,7% 150
Fonte: elaborazioni Ecosfera su dati della Regione Marche
Dai valori riportati in tabella, si evince chiaramente un target da rivedere al ribasso per tutte le
tipologie di intervento programmate.
Anche in questo caso il contenuto fortemente innovativo degli interventi programmati, tra l’altro
non inseriti nella precedente programmazione, ha condizionato il buon esito dell’iniziativa che
non ha riscontrato presso i potenziali destinatari la risposta attesa. A tali difficoltà non
avrebbero poi ovviato le poche e, probabilmente inadeguate, attività promozionali realizzate; a
ciò si aggiungano altri due fattori, segnalati dal Responsabile regionale, ossia la concorrenza di
altri bandi pubblicati nello stesso periodo e la scelta di concedere il contributo in regime de
minimis.
In particolare l’aver pubblicato contestualmente bandi relativi ad incentivi di tipo tradizionale e
dunque ritenuti più appetibili per il target di riferimento, senza la previsione di un tempistica
“strategica”, ha senz’altro influito sull’esito dell’iniziativa; infine sui risultati, a nostro avviso,
potrebbe aver contribuito anche la congiuntura negativa in cui ha trovato avvio il Programma.
Quanto ai limiti connessi all’utilizzo del regime de minimis, si propone una soluzione
procedurale, peraltro già adottata dal Servizio Industria e Artigianato in relazione alla
Submisura 1.1.2 con procedura scritta del 17/12/2002. Si suggerisce di sostituire la procedura
esistente, che lega l’accesso al regime de minimis o al regime notificato all’entità
dell’investimento da realizzare, con il principio di alternatività del contributo a scelta
dell’impresa richiedente, in tal modo il raggiungimento del tetto massimo di 100.000 € in tre
anni non costituirà un impedimento6
.
Un apporto significativo alla diffusione delle iniziative può provenire, come si è detto, da
un’efficace promozione dei servizi in oggetto, che nel caso di specie potrebbe attuarsi attraverso
un’appropriata valorizzazione delle opportunità offerte dallo Sportello per
l’internazionalizzazione regionale.
Si sottolinea infine l’esigenza espressa unanimemente dai responsabili delle azioni della 1.3 di
garantire una migliore e tempestiva circolazione delle informazioni all’interno del Servizio,
principalmente in relazione alle novità legislative.
6
La proposta di revisione della scheda di misura accoglie l’indicazione formulata dal Valutatore.
Valutazione intermedia indipendente del DocUP Obiettivo 2 Regione Marche 2000-2006
Ecosfera S.p.A. Rapporto di valutazione intermedia 19
Per la Submisura 1.3.3, al 31/12/2003 sono pervenute solo cinque domande, un risultato
insoddisfacente ascrivibile in qualche misura alla procedura a graduatoria evidentemente troppo
“rigida” per l’avvio di un’attività imprenditoriale.
Si è poi completata la procedura di evidenza pubblica per l’approvazione dell’elenco dei
potenziali prestatori di servizi, che ha portato all’individuazione di 12 imprese.
In relazione agli esiti della Submisura, in un primo momento la Regione aveva operato una
scelta, da noi sostenuta, di adottare per i bandi successivi una procedura a sportello, certamente
più adeguata al tipo di iniziative che si intende promuovere. In effetti l’assenza di scadenze
vincolanti per la presentazione delle domande consente comunque la redazione di una
graduatoria finale sulla base di criteri valutativi in grado di orientare la progettazione e la
selezione delle proposte. Con la modifica della procedura da bando a procedura a sportello, la
valutazione dei progetti anziché condurre alla definizione di una graduatoria, avrebbe consentito
di accertare il raggiungimento da parte delle imprese del punteggio minimo richiesto per
l’accesso ai contributo utilizzando i medesimi parametri impiegati per il primo bando.
Altri impulsi positivi erano attesi a seguito delle modifiche procedurali introdotte per accrescere
il numero delle imprese fornitrici di servizi, la cui attività di sensibilizzazione rappresenta un
valido presupposto per la diffusione delle iniziative sul territorio.
In fase di riprogrammazione di metà periodo, l’orientamento dell’amministrazione è mutato ed è
stata proposta l’eliminazione della submisura per il secondo triennio, in quanto le possibilità di
sostenere efficacemente la creazione di imprese innovative appaiono evidentemente meno
realistiche in un periodo così critico per il contesto produttivo.
Va sottolineato al riguardo che la scelta di rimuovere l’azione in oggetto, rivelatasi non
perseguibile con successo, viene accompagnata dall’ampliamento delle iniziative finalizzate al
rinnovamento, nell’accezione più ampia del termine, del sistema produttivo regionale, che oggi
appare più che mai l’unica strategia valida per sostenere il confronto con il mercato interno ed
estero.
Misura 1.4 “Infrastrutture per il sistema produttivo”
La Misura 1.4 interviene su alcuni elementi di fragilità del sistema produttivo, che ne ostacolano
il rafforzamento competitivo qualificando ulteriormente l’offerta regionale di servizi avanzati
all’impresa.
Più in dettaglio, la Submisura 1.4.1 int. a) persegue il potenziamento della dotazione
infrastrutturale dei laboratori di ricerca, di prova e dei centri di innovazione e di trasferimento di
tecnologia, mentre con l’int. b) si promuove la progettazione e realizzazione di un centro per
l’integrazione dei controlli di prodotto e la prototipazione integrata.
La Submisura 1.4.2 prevede, invece, la realizzazione di opere di urbanizzazione primaria e
indotta, nonché di interventi di infrastrutturazione leggera o high-tech nelle aree produttive già
in possesso di un’adeguata dotazione di infrastrutture primarie.
Valutazione intermedia indipendente del DocUP Obiettivo 2 Regione Marche 2000-2006
Ecosfera S.p.A. Rapporto di valutazione intermedia 20
La performance finanziaria della
Misura al 31/12/2003 è
particolarmente positiva, con
impegni per 3.390.057,01 €, pari al
92,35% degli stanziamenti; i
pagamenti rappresentano il 33,26%
del costo totale ed il 36,02% delle
somme impegnate.
La tabella che segue evidenzia
l’avanzamento fisico della prima
tipologia di intervento, mentre non
sono disponibili informazioni sulle realizzazioni effettive e attese dall’attuazione delle iniziative
cofinanziate nell’ambito della Submisura 2.
Valore realizzato Valore impegnato
Tipologia di
intervento
Indicatori di
realizzazione Valore
assoluto
%
Valore
assoluto
%
Valore
obiettivo al
31/12/08
Sub 1 n. di strutture qualificate 1 16,7% 2 33% 6
superficie attrezzata n.p. n.p. 5ha
Sub 2
n. di imprese localizzate n.p. n.p. 18
Fonte: elaborazioni Ecosfera su dati della Regione Marche
Nell’ambito della Submisura 1.4.1 due dei quattro progetti presentati sono stati finanziati, uno
per ciascuna tipologia di intervento; quello relativo all’int. a) concerne l’acquisizione di
apparecchi di nuova generazione per le analisi chimiche nella Provincia di Ascoli Piceno ed è
già stato ultimato.
Il secondo progetto (int. b) concerne la realizzazione di un centro per l’integrazione dei controlli
di prodotto e la prototipazione integrata da localizzarsi nel comune di Fabriano e per il quale è
stato impegnato oltre l’80% delle somme complessivamente disponibili.
Dei sei centri previsti da programma, se ne sono finanziati due anche per i vincoli posti dalle
risorse disponibili. L’attenzione prestata dal territorio all’azione in oggetto unitamente alla sua
strategicità per lo sviluppo del sistema produttivo locale sono a nostro avviso elementi da tenere
in considerazione nel corso della verifica di metà percorso7
.
Per la Submisura 1.4.2 sono stati finanziati 8 dei 12 progetti presentati (uno dei quali è stato
revocato), per i quali si è completata la procedura di appalto ed è avvenuta la consegna dei
lavori.
Tre degli otto progetti sono stati individuati attivando la procedura di scorrimento della
graduatoria che ha permesso di impegnare le rimanenti risorse finanziarie.
Le opere finanziate riguardano prevalentemente aree produttive già realizzate per il 60%, cui del
resto era stata data priorità sia nel CdP che nel bando. In tal modo si è inteso favorire
7
In realtà la proposte per il secondo triennio sono a favore della chiusura della Submisura 1.4.1.
Avanzamento finanziario - Misura 1.4
83,3%
116,3%
100,0%
34,9%
10,6%
92,4%
39,5%
18,2%
10,6%
33,3%33,3%
52,1%
34,0%
40,0%36,0%
0%
20%
40%
60%
80%
100%
120%
Misura 1.4 1.4.1 1.4.1a) 1.4.1b) 1.4.2
capacità di impegno capacità di spesa capacità di utilizzo
Valutazione intermedia indipendente del DocUP Obiettivo 2 Regione Marche 2000-2006
Ecosfera S.p.A. Rapporto di valutazione intermedia 21
l’infrastrutturazione leggera innovativa e high-tech e, dunque, l’innalzamento degli standard
qualitativi delle aree già in possesso di adeguata infrastrutture primarie.
Al riguardo occorre sottolineare che dalla descrizione dei progetti, riportata nelle schede di
monitoraggio procedurale, si evince che verranno realizzate esclusivamente opere di
urbanizzazione primaria, non lasciando spazio alle suddette priorità.
La valenza ambientale della progettazione invece ha risentito del ritardo che sta caratterizzando
la definizione da parte dell’Amministrazione regionale delle cosiddette “aree ecologicamente
attrezzate”; ciò ha di fatto impedito l’applicazione della priorità attribuita, prima dal CdP e poi
dal bando, alle iniziative finalizzate all’apprestamento di tali aree.
L’assegnazione di nuove risorse con la riprogrammazione unitamente alle modifiche apportate
alla scheda di misura dovrebbero consentire l’attivazione di nuovi interventi con un più elevato
contenuto tecnologico e ambientale (cfr. paragrafo 1.2 – principali proposte per la
riprogrammazione del DocUP).
Misura 2.1 “Ciclo idrico integrato e risanamento ambientale”
La Misura intende migliorare la gestione delle risorse idriche, ottimizzando e rafforzando i
sistemi di depurazione ed il ciclo idrico e valorizzando al contempo le risorse ambientali
attraverso la bonifica dei siti inquinati ed il recupero delle aree degradate e dismesse.
L’intervento si articola in tre Submisure che come si evince dalla rappresentazione grafica
presentano uno stato di attuazione piuttosto eterogeneo.
L’intervento si articola in tre Submisure che come si evince dalla rappresentazione grafica
presentano uno stato di attuazione piuttosto eterogeneo.
Nel complesso il livello delle somme complessivamente impegnate appare percentualmente
poco significativo, mentre i
pagamenti superano l’90% per la
Submisura 2.1.2, ed il 40% per
la 2.1.1, fatta eccezione per la
2.1.3 per la quale non sono stati
ancora assunti impegni.
Nella tabella successiva si
riportano le realizzazioni fisiche
e i risultati attesi sulla base dei
progetti ammessi a contributo, in
certi casi le stime riguardano
solo una porzione degli stessi.
Avanzamento finanziario-Misura 2.1
57,4%
43,7%
97,7%
6%
12,5%
5,3% 12,2%
2,6%3,1%
0%
20%
40%
60%
80%
100%
120%
Misura 2.1 2.1.1 2.1.2 2.1.3
capacità di impegno capacità di spesa capacità di utilizzo
Valutazione intermedia indipendente del DocUP Obiettivo 2 Regione Marche 2000-2006
Ecosfera S.p.A. Rapporto di valutazione intermedia 22
Valore realizzato Valore impegnato
Tipologia di intervento Indicatori di realizzazione Valore
assoluto
%
Valore
assoluto
%
Valore
obiettivo al
31/12/08
n. progetti di potenziamento
depuratori
2 11 220% 5
Capacità di trattamento e
aumento della stessa (mc)
n.p. 2.500
Sub 1 - Interventi per lo
smaltimento e trattamento
acque reflue
Km di realizzazione di
condotte fognarie
20 400% 5
Km di rete rilevati e
informatizzati
0,5* 1% 40Sub 2 - Ristrutturazione e
razionalizzazione del
sistema idrico Km di rete razionalizzati e
resi efficienti
11 37% 30
Sub 3 - Bonifica e recupero
dei siti inquinati e delle
aree degradate
Superficie
bonificata/recuperata (ha)
0 0% 0 0% 30
Valore realizzato Valore impegnato
Tipologia di intervento Indicatori di risultato Valore
assoluto
%
Valore
assoluto
%
Valore
obiettivo al
31/12/08
Potenziamento depuratori
(Incremento percentuale di
popolazione servita)
n.p. 30%
Abitanti equivalenti trattati
con sistemi naturali
n.p. 1.000
% di riduzione di spese di
gestione
n.p. 10%
Sub 1 - Interventi per lo
smaltimento e trattamento
acque reflue
n. imprese potenziali
utilizzatrici
6* 60% 10
Aumento di volume erogato
(l/die)
n.p. 3.000Sub 2 - Ristrutturazione e
razionalizzazione del
sistema idrico
% di popolazione servita 80%* 80%
Sub 3 - Bonifica e recupero
dei siti inquinati e delle
aree degradate
N. di siti/aree riutilizzati
dopo uno/tre anni
0 0% 0 0% 15
Dati parziali riferibili ad una parte degli interventi finanziati
Fonte: elaborazioni Ecosfera su dati della Regione Marche
Per la Submisura 2.1.1 “Interventi per il trattamento e lo smaltimento delle acque reflue” sono
pervenuti 42 progetti di cui 11 finanziati, 8 localizzati nell'area Ob. 2 e 3 nella zona in sostegno
transitorio. L’impegno ammonta a 2.815.046,33 € pari al 5,98% del costo totale da rendicontare
alla Commissione.
Le realizzazioni attese appaiono al contrario di molto superiori agli obiettivi stimati per il 2008
(cfr. tabelle precedenti), un risultato che evidenzia l’opportunità di procedere alla loro
ridefinizione.
Valutazione intermedia indipendente del DocUP Obiettivo 2 Regione Marche 2000-2006
Ecosfera S.p.A. Rapporto di valutazione intermedia 23
La Submisura 2.1.2 “Ristrutturazione e razionalizzazione del ciclo idrico” ha finanziato 3 delle
15 iniziative progettuali presentate, due delle quali ricadono in area Ob. 2; si sono impegnati
complessivamente 960.336,86 €, pari al 12,52% degli stanziamenti.
I valori previsti una volta ultimati gli interventi ammessi per l’indicatore di realizzazione “Km di
rete razionalizzati e resi efficienti” presenta un peso significativo sull’obiettivo complessivo,
soprattutto se si considera l’esiguità degli impegni.
Relativamente alle due azioni precedenti, occorre sottolineare l’avvenuta approvazione alla fine
del 2003 dei Piani d’Ambito previsti dalla Legge Galli, a fronte di un ritardo che ha
condizionato in parte gli esiti attuativi della misura.
Sulla base dell’iter previsto dalla Legge Galli sono stati istituiti 5 Ambiti Territoriali Ottimali
(ATO), i quali hanno provveduto alla elaborazione dei Piani d’Ambito funzionali alla
realizzazione della Misura.
I Piani d’Ambito rappresentato l’inquadramento programmatico per le azioni rivolte a
migliorare la gestione delle risorse idriche, ma soprattutto una condizione richiesta per l’utilizzo
dei fondi disposti. Difatti solo il 30% delle risorse per il settore delle risorse idriche può essere
utilizzato in assenza dei suddetti Piani, che sono invece indispensabili dopo il 31/12/2003 per
l’impiego del restante 70%.
L’esito della Submisura 2.1.3 allo stato attuale appare del tutto insoddisfacente.
Per l’intervento relativo al recupero delle aree degradate a causa della coltivazione di cave ora
dismesse è stata presentata un’unica domanda giudicata poi inammissibile. Fortemente ostativi
al buon esito dell’iniziativa appaiono gli alti costi a carico degli Enti Locali a fronte di un
contributo pubblico pari al 50%, una quota evidentemente insufficiente a sostenere le limitate
capacità finanziarie dei potenziali beneficiari.
Gli altri interventi contemplati dalla Submisura (bonifica dei siti inquinati e delle discariche
abbandonate o esaurite, recupero dei siti industriali dismessi), fanno registrare analoghi risultati:
poche domande pervenute (cinque) e tutte ritenute non ammissibili, prevalentemente per la
mancanza dei requisiti prescritti dal bando. Si tratta di una situazione che pone l’attenzione su
una scarsa capacità progettuale da parte del territorio in termini quantitativi e, soprattutto,
qualitativi.
Appare opportuno sottolineare che la condizione imprescindibile per l’ammissibilità dei progetti
è la loro piena conformità al Piano regionale di Bonifica delle aree inquinate, esistente ma da
sottoporre ad un sostanziale aggiornamento, e che fra l’altro amplierebbe in modo significativo
il territorio di intervento; tuttavia i tempi per il completamento di tali attività non sono stati
definiti con precisione.
In sintesi per la Misura nel suo complesso, tenuto conto dei tempi considerevolmente lunghi
richiesti per il completamento degli interventi in oggetto, si ravvisa la necessità di privilegiare in
fase di riprogrammazione delle risorse le sole azioni che sono concretamente realizzabili,
rimuovendo ove possibile gli ostacoli di natura finanziaria (intensità dell’aiuto) e attivando
un’assistenza tecnica presso i possibili beneficiari al fine di contribuire all’accrescimento della
qualità della progettazione.
Valutazione intermedia indipendente del DocUP Obiettivo 2 Regione Marche 2000-2006
Ecosfera S.p.A. Rapporto di valutazione intermedia 24
Misura 2.2 “Ottimizzazione del sistema di gestione dei rifiuti”
La Misura si prefigge di ottimizzare il sistema regionale di rifiuti attraverso tre principali linee
di azione:
1) riduzione della produzione dei rifiuti;
2) razionalizzazione e riorganizzazione del sistema di raccolta differenziata dei rifiuti urbani e
assimilabili per ottenere flussi costanti e omogenei;
3) sostegno e sviluppo del sistema di recupero di materia del trattamento dei rifiuti.
L’avanzamento finanziario
mostra uno stato di
attuazione alquanto
insoddisfacente, per la gran
parte delle iniziative previste
dalla Misura.
Nel complesso gli impegni
ammontano al 22,23%
mentre la spesa si attesta sul
12,98% del costo totale e sul
58,38% dell’impegnato.
Per quanto concerne l’avanzamento fisico, si riportano i valori previsti a seguito
dell’ultimazione degli interventi finanziati.
Valore realizzato al
31/05/03
Valore
impegnato
Tipologia di intervento Indicatori di realizzazione
Valore
assoluto
%
Valore
assoluto
%
Valore
obiettivo
al
31/12/08
2.2.1 Riduzione della
produzione di rifiuti
N. di iniziative realizzate 1 10% 9 100% 8-10
2.2.2 Separazione dei rifiuti in
flussi omogenei e costanti
N. di impianti realizzati 1 25% 6 150% 4
N. di impianti realizzati per il
trattamento dei rifiuti
1 50% 22.2.3 Sostegno e sviluppo del
recupero di materia dal
trattamento dei rifiuti residui N. di interventi per
l’abbattimento degli odori
1 50% 2
Fonte: elaborazioni Ecosfera su dati della Regione Marche
Nel complesso ancora poco soddisfacenti i risultati della Submisura 2.2.1, per la quale si
registrano impegni e pagamenti solo per l'int. a1) e b2) con percentuali superiori per il secondo
intervento, a fronte di un numero di domande pervenute inferiore alle attese e insufficienti ad
utilizzare le risorse complessivamente disposte.
Le realizzazioni attese possono in tal caso apparire fuorvianti, poiché è stato percentualmente
superato il target di fine periodo, mentre si può senz’altro affermare l’insuccesso della gran
Avanzamento finanziario- Misura 2.2
0%
10%
20%
30%
40%
50%
60%
70%
80%
Misura
2.2
2.2.1a) 2.2.1
b1)
2.2.1
b2)
2.2.1
b3)
2.2.1
c1)
2.2.1
c2)
2.2.2 2.2.3
capacità di impegno capacità di spesa capacità di utilizzo
Valutazione intermedia indipendente del DocUP Obiettivo 2 Regione Marche 2000-2006
Ecosfera S.p.A. Rapporto di valutazione intermedia 25
parte delle iniziative programmate. Al riguardo si riscontra l’opportunità di rivedere i valori
obiettivo associati agli indicatori.
Come si è detto gli ambiti di intervento sono molteplici e diversi i rispettivi risultati, pertanto
occorre distinguere caso per caso il livello di attenzione riscontrato da parte del territorio e i
fattori che talora ne hanno ostacolato il buon esito.
Rispetto all’int. a) progetti di autorecupero domestico della frazione umida dei rifiuti domestici
(autocompostaggio), il Servizio fa rilevare che sono stati individuati 5 progetti, 3 dei quali in
territorio Ob. 2, ed ha disposto la riattivazione del bando di accesso ai contributi8
. Abbastanza
positivo anche l’esito dell’int. b2) con cui si sono selezionati 4 progetti (uno in sostegno
normale e gli altri in sostegno transitorio) finalizzati all’eliminazione dell’usa e getta e
separazione dei flussi della ristorazione collettiva (mense, sagre e feste locali).
Le maggiori difficoltà si sono registrate per i progetti di incentivazione alla pratica del vuoto a
rendere, di sistemi di vendita alla spina di prodotti liquidi e/o in polvere integrati con la
separazione in flussi omogenei o costanti, previsti dall’int. b1), e per le iniziative di cui al punto
c), ovvero aiuti per progetti di ricerca e sviluppo per la realizzazione di beni durevoli (c1) e di
imballaggi pluriuso (c2).
Il motivo dell’insuccesso va probabilmente ricercato nel contenuto fortemente sperimentale
delle iniziative, che necessitavano di una sensibilità da parte del territorio alla tematica della
riduzione della produzione dei rifiuti, evidentemente non ancora maturata. Anzi proprio le
criticità evidenziate pongono l’accento sulla inadeguatezza dell’azione pubblica per quanto
concerne l’educazione ambientale e, più in generale, le attività di sensibilizzazione.
Dal confronto con il Servizio regionale, è emerso un ulteriore fattore di criticità da imputare alla
difficoltà di individuare le imprese commerciali di media dimensione potenzialmente interessate
alle iniziative e presso le quali svolgere le attività di sensibilizzazione e promozione.
Infine vi è l’int. b3), il quale incentiva progetti di riduzione dei rifiuti e separazione in flussi
omogenei degli stessi nelle Aziende Sanitarie Ospedaliere e che al di fuori del DocUP ha fatto
registrare effetti positivi anche in termini di riduzione dei costi per lo smaltimento dei rifiuti
ospedalieri. In questo caso si ravvisa la necessità di adeguare il DocUP ai cambiamenti che in
questi anni hanno interessato il sistema sanitario, ostacolando di fatto l’implementazione
dell’intervento nell’ambito del Programma comunitario.
In conclusione, l’esame della Submisura 2.2.1 evidenzia l’opportunità di procedere in fase di
riprogrammazione ad una accurata selezione delle iniziative da riproporre in ulteriori bandi,
riconsiderando altresì l’entità di risorse che il territorio è effettivamente in grado di assorbire.
Nell’ambito della Submisura 2.2.2 sono stati finanziati 6 progetti, 4 dei quali in area Ob. 2, un
numero inferiore alle attese e, comunque, non in grado di assorbire tutti i fondi stanziati; gli
impegni ammontano infatti ad appena 302.340,00 €, circa lo 10,82% del costo totale. Come si
evince dalla tabella precedente le informazioni che provengono dal monitoraggio fisico possono
trarre in inganno, motivo per cui anche per la presente Submisura si ravvisa la verifica delle
stime effettuate in fase di programmazione.
Le iniziative cofinanziate riguardano esclusivamente l’int. a1) finalizzato alla realizzazione di
piattaforme di trasferenza per la raccolta, cernita e raggruppamento di frazioni merceologiche
diverse provenienti dalla raccolta differenziata, mentre non sono pervenute domande per l’int.
8
Il provvedimento è stato attuato con DDS n. 28 del 12/05/2003 pubblicato sul BURM n. 49 del 29/05/2003.
Valutazione intermedia indipendente del DocUP Obiettivo 2 Regione Marche 2000-2006
Ecosfera S.p.A. Rapporto di valutazione intermedia 26
a2) che prevede la realizzazione di stazioni di raggruppamento di frazioni merceologiche
diverse provenienti dalla raccolta differenziata.
Nel corso dell’ultimo CdS sono state proposte alcune modifiche alla scheda di Misura
relativamente all’int. a2) concernenti in primo luogo l’accesso ai finanziamenti per gli Enti
locali o loro consorzi nonché per i soggetti gestori costituiti ed operanti ai sensi del D.lgs.
270/2000 territorialmente interessati; si tratta di un inserimento che richiedendo una variazione
del DocUP, potrà attuarsi in fase di riprogrammazione; in secondo luogo è stata suggerita la
possibilità di realizzare anche stazioni mobili informatizzate oltre a quelle fisse.
Tali cambiamenti dovrebbero assicurare una più ampia gamma di interventi e un maggior
numero di richieste, senza contare che con l’estensione dei beneficiari si dà la dovuta
considerazione alle competenze delegate ai Comuni in materia di gestione dei rifiuti.
Si invita poi a porre l’attenzione a quello che è stato identificato come il principale ostacolo al
buon esito dell’iniziativa ossia l’insufficiente intensità di aiuto concessa rispetto al cospicuo
investimento finanziario complessivo; al riguardo si rileva che la quota del 35% appare inferiore
al contributo riconosciuto da altre Regioni del Centro-Nord per interventi della medesima
natura9
.
La Submisura 2.2.3 presenta le medesime difficoltà della precedente, in quanto il tasso di
cofinanziamento pubblico, anche in questo caso del 35 %, ha ad oggi determinato delle
difficoltà notevoli a tre dei quattro soggetti beneficiari, che non possiedono le necessarie
capacità finanziarie. Solo il Consorzio Obbligatorio Smaltimento Rifiuti (CONSMARI) ha
provveduto ad attivare gli interventi, tutti ricadenti in area Ob. 2, generando un impegno di
3.739.406,11 €, pari al 25,3%, cui sono seguiti pagamenti per 2.280.132,08 €, corrispondenti al
60,98% degli impegni e al 15,45% del costo totale.
In merito al monitoraggio fisico gli interventi da realizzare nell’ambito del progetto avviato
dalla CONSMARI prevede entrambe le tipologie descritte dagli indicatori fisici, ossia impianti
per il trattamento dei rifiuti e per l’abbattimento degli odori; tuttavia accanto a questi è prevista
anche la realizzazione di altre opere complementari, quali la fornitura di un trituratore e di un
deferizzatore dei rifiuti solidi urbani e assimilabili, l’installazione di un carroponte e il
potenziamento di una linea CDR.
Per quanto concerne il sistema di gestione dei rifiuti, la legge regionale10
attuativa del D. lgs. N.
22 del 5/02/97 (Decreto Ronchi) ha previsto una vasta delega alle Province e alle Autorità di
Ambito. Sebbene gli ATO non siano ancora operativi (ad eccezione di quello operante nella
provincia di Macerata), negli ultimi anni si è notevolmente rafforzata la capacità di gestione
delle Province.
Attualmente esistono forti perplessità in merito al completamento delle altre iniziative
individuate, in quanto in occasione della revisione di metà percorso si dovranno tenere in
adeguata considerazione i lunghi tempi necessari alla realizzazione delle opere in oggetto.
Valgono pertanto le medesime riflessioni espresse in ordine alla Misura precedente, ovvero
concentrare gli sforzi in fase di riprogrammazione sugli interventi che presentano reali
possibilità di essere ultimati entro i termini prescritti dal DocUP11
.
9
La verifica avviata dall’Unità di A.T. sull’entità delle entrate nette consistenti generabili da ciascun impianto
appare propedeutica alla revisione dei tassi di finanziamento. Qualora queste risultassero basse, comunque nel
rispetto dei parametri indicati nell’art. 29 del Reg. 1260/99, l’AdG ha dichiarato in sede di CdS la volontà di rivedere
l’intensità dell’aiuto concesso.
10
Si tratta della Legge Regionale n. 28 del 28/10/99.
11
In fase di riprogrammazione sono stati eliminati dalla scheda tecnica di misura tre dei quattro beneficiari finali
della submisura 3, mentre la dotazione finanziaria dell’intera misura è stata ridotta.
Valutazione intermedia indipendente del DocUP Obiettivo 2 Regione Marche 2000-2006
Ecosfera S.p.A. Rapporto di valutazione intermedia 27
Misura 2.3 “Interventi di sostegno al sistema delle aree protette e al sistema dei CEA”
La Misura è volta al sostegno di iniziative per la conservazione e la valorizzazione delle aree
naturali e delle potenzialità paesaggistiche, artistiche e culturali presenti nelle aree interne,
attraverso interventi di tipo infrastrutturale ed educativo.
La Misura si suddivide nelle seguenti tre submisure:
1) il sostegno alla rete ecologica regionale, con la realizzazione di iniziative finalizzate alla
salvaguardia delle specie di interesse naturalistico, alla creazione di corridoi ecologici, come
pure alla redazione di piani di gestione di cui alla Direttiva 92/43/CEE;
2) il sostegno alla fruibilità e alla ricettività delle aree protette, che prevede due modalità di
intervento: l’int. a) ovvero il potenziamento di infrastrutture destinate alla fruibilità dell’area
protetta con particolare attenzione alle fasce deboli (sentieri escursionistici, aree attrezzate,
punti di osservazione, percorsi ippici e ciclabili, ecc.) e l’int. b) con il quale si finanziano la
ristrutturazione e l’adeguamento di immobili da destinare a strutture ricettive delle aree protette
(foresterie, centri visita);
3) il sostegno al sistema dei Centri di Educazione Ambientale (CEA), riconosciuti ai sensi
della deliberazione del Consiglio Regionale n. 25/95, finanziando la ristrutturazione,
potenziamento e adeguamento agli standard europei degli edifici adibiti alle attività proprie dei
CEA [int. a], come pure la dotazione tecnico-funzionale (strutture documentali, laboratori
tecnico-didattici, infrastrutture di comunicazione, ecc.) dei Centri stessi [int. b].
L’avvio della Misura, con la pubblicazione del bando sul BUR n. 74 del 26 giugno 2002, ha
risentito di un ritardo iniziale di oltre quattro mesi rispetto alle previsioni da CdP.
Il bando è frutto del confronto sia con il Servizio Politiche Comunitarie sia con i soggetti
direttamente interessati dagli interventi (Province, Comuni, Comunità Montane e soggetti
gestori delle aree protette).
I dati sullo stato di attuazione al
31/12/2003 evidenziano un buon
andamento della Misura: il
valore degli impegni ammonta a
3.740.451,68 €, circa il 47,35%
sulle risorse totali, mentre la
quota di spesa effettuata sugli
impegni è pari al 42,16%,
piuttosto elevata rispetto alla
media del DocUP, e del 19,96%
del costo totale rendicontabile.
Nella tabella successiva si riportano le realizzazioni fisiche effettive e quelle attese sulla base
dei progetti ammessi a contributo, nonché una stima degli effetti in termini di risultato per la
sola Submisura 2.3.1.
Avanzamento finanziario-Misura 2.3
44,3%42,2%
51,9%46,3%
47,4% 37,5%
10,7%20% 10,9%
81,1%
24,2% 21%
0%
10%
20%
30%
40%
50%
60%
70%
80%
90%
Misura 2.3 2.3.1 2.3.2 2.3.3
capacità di impegno capacità di spesa capacità di utilizzo
Valutazione intermedia indipendente del DocUP Obiettivo 2 Regione Marche 2000-2006
Ecosfera S.p.A. Rapporto di valutazione intermedia 28
Valore realizzato
al 31/05/03
Valore impegnato
Tipologia di intervento Indicatori di realizzazione
Valore
assoluto
%
Valore
assoluto
%
Valore
obiettivo
al
31/12/08
N. di interventi effettuati 0 0% 8 267% 3
N. di piani di gestione
realizzati
0 0% 25 500% 5
2.3.1 - Sostegno alla rete
ecologica regionale
Superficie interessata (ha) 0 0% 49.738,382 2.487% 2.000
Percorsi realizzati (km) 0 0% 36 240% 15
N. di aree attrezzate
realizzate
1 5% 20 400% 5
2.3.2 - Sostegno alla
fruibilità e alla ricettività
delle aree protette
N. di edifici ristrutturati 2 40% 5 100% 5
2.3.3 - Sostegno al sistema
dei Centri di Educazione
Ambientale
N. di interventi effettuati 0 0% 21 210% 10
Valore realizzato
Valore
impegnato
Tipologia di intervento Indicatori di risultato
Valore
assoluto
%
Valore
assoluto
%
Valore
obiettivo
al
31/12/08
Numero di specie
conservate
0 0% 78 312% 25
2.3.1 - Sostegno alla rete
ecologica regionale Numero di habitat
conservati
0 0% 27 450% 6
Fonte: elaborazioni Ecosfera su dati della Regione Marche
In sintesi è possibile riscontrare il superamento generalizzato dei valori obiettivo, aspetto che se
da una parte pone senz’altro l’accento sul successo di tali iniziative, dall’altra evidenzia anche la
necessità di verificare, per alcuni indicatori in particolare, la correttezza delle modalità di
definizione utilizzate.
Riguardo alla Submisura 2.3.1, sono stati finanziati complessivamente 8 progetti (di cui 5
ricadenti in area Ob. 2 e 3 in phasing out), per un totale di impegni pari a 1.200.767,99 €. Il
costo totale rendicontabile per gli interventi in area Ob. 2 supera le risorse stanziate con il
bando; pertanto, al fine di soddisfare le richieste presentate e ritenute ammissibili, è stata
utilizzata una parte della dotazione relativa all’annualità 2004.
Le ricadute attese in relazione alle iniziative effettivamente avviate superano abbondantemente
tutti gli obiettivi programmati, sia nel caso delle realizzazioni fisiche che dei risultati.
Nell’ambito della Submisura 2.3.2 i progetti ammessi a finanziamento sono 11, per un
impegno complessivo di 1.255.747,32.
Come per la precedente Submisura gli effetti riconducibili alla realizzazione delle azioni
cofinanziate sono fortemente superiori a quanto programmato.
Valutazione intermedia indipendente del DocUP Obiettivo 2 Regione Marche 2000-2006
Ecosfera S.p.A. Rapporto di valutazione intermedia 29
Riguardo alla Submisura 2.3.3, alla data in esame sono stati finanziati 21 progetti, per un totale
di impegni pari a 1.283.936,37 €, con pagamenti per 268.991,64 €. Il numero di progetti ad oggi
finanziato è il doppio di quanto previsto a termine del periodo di programmazione, impegnando
circa il 50% delle somme stanziate.
Nel corso del CdS sono state formulate delle proposte per l’adeguamento dei criteri di selezione
e di priorità della Submisura 2.3.2 con lo scopo di rendere più selettivo il bando e più aderente
alle finalità ambientali. Nello specifico si tratta del criterio di selezione “progetti che prevedono
il ricorso all’ingegneria naturale e alla bioarchitettura” e della priorità riconosciuta ai “progetti
ricadenti negli strumenti di programmazione negoziata e territoriale (…) purché approvati e ai
progetti presentati da soggetti in possesso di certificazioni ambientali (EMAS, ISO)”.
È stato così recepito il lavoro svolto dallo Staff dell’AAR sull’integrazione dei criteri di
selezione ambientali, da cui ci si attende un innalzamento della qualità dei progetti selezionati.
Misura 2.4 “Infrastrutture portuali”
Le opere finanziate dalla presente Misura sono rivolte al miglioramento e all’ammodernamento
delle strutture dei porti pescherecci e alla riqualificazione delle aree portuali, attraverso due
ambiti di azione:
1) il riassetto dei porti di pesca e delle attrezzature portuali, ovvero la realizzazione,
ristrutturazione o potenziamento di banchine di ormeggio, di scali di alaggio con attrezzature
specifiche, di zone per rifornimento acqua e carburante, elettricità, etc.
2) la ristrutturazione ed ammodernamento delle zone portuali, sostanzialmente per il
miglioramento dell’arredo urbano e della viabilità, al fine di rendere più sicure ed agevoli le
attività della pesca e della sua filiera.
L’intervento del DocUP si inserisce nell’ambito di un’articolata politica di sostegno del
comparto regionale della pesca, le cui potenzialità appaiono fortemente minacciate, come si
evince dalla generale flessione di addetti registrata a partire dal 1998 e che ha colpito
principalmente i comuni ammessi ai benefici dell’Obiettivo 2, con un trend negativo più
accentuato nel caso di Ancona.
Al potenziamento e all’ammodernamento delle infrastrutture portuali sono state destinate le
risorse del DocUP Pesca e il DocUP Ob. 2, secondo un approccio complementare; infatti mentre
con il primo si finanziano gli impianti e le piccole attrezzature volte a creare le migliori
condizioni per raccordare l’area portuale con le attività della filiera della pesca, con la Misura
2.4 del DocUP Ob. 2 si intendono realizzare opere infrastrutturali di una certa portata, che
dovranno contribuire a creare un contesto adeguato alla commercializzazione dei prodotti della
pesca e della sua filiera e, più in generale, allo sviluppo delle attività produttive nell’area.
I criteri di selezione previsti da CdP rendono evidente l’attenzione alla qualità delle iniziative ed
alla capacità di integrarsi con il sistema territoriale di riferimento, premiando in primo luogo i
progetti che integrano le azioni finanziate nell’ambito delle aree portuali dell’Ob. 2 con quelle
realizzate dallo SFOP 2000/2006.
Valutazione intermedia indipendente del DocUP Obiettivo 2 Regione Marche 2000-2006
Ecosfera S.p.A. Rapporto di valutazione intermedia 30
Inoltre, a parità di punteggio vengono privilegiati i progetti che si interconnettono con lo
sviluppo generale dell’area portuale, che assicurino il massimo rispetto ambientale e
garantiscano sicurezza ed igiene a favore di quanti operano nell’ambito portuale o che
determinano un incremento occupazionale volto anche al rispetto delle pari opportunità. Infine,
viene concessa priorità ai progetti ricadenti negli strumenti di programmazione negoziata e
territoriale.
Dallo stato di attuazione della
Misura al 31/12/2003 si evince
un livello di impegni
significativo, pari a 2.067.283,10
€ ossia il 33,62% del costo, con
valori percentualmente superiori
per la Submisura 2.4.1. La
capacità di spesa e di utilizzo si
attestano rispettivamente sul
9,19% e sul 27,34%, con
pagamenti più consistenti per la
seconda Submisura.
Nelle tabelle successive si riportano le realizzazioni fisiche e le ricadute occupazionali attese al
completamento dei progetti effettivamente ammessi a contributo.
Valore realizzato
Valore
impegnato
Tipologia di intervento Indicatori di realizzazione
Valore
assoluto
%
Valore
assoluto
%
Valore
obiettivo
al
31/12/08
N. di porti riqualificati 4 100% 4
N. di banchine ormeggio
ristrutturate
4 67% 62.4.1 Riassetto dei porti di
pesca e attrezzature
portuali
N. di scali di alaggio realizzati o
ristrutturati
3 150% 2
N. di interventi realizzati 2 50% 4
N. di aree di sosta realizzate 1 25% 4
metri lineari di banchine realizzate n.p. 300
2.4.2 Ristrutturazione e
ammodernamento delle
zone portuali
metri lineari di banchine con
ripristino del manto stradale
150 150% 100
Valore realizzato Valore impegnato
Tipologia di
intervento
Indicatori di impatto
Valore assoluto % Valore assoluto %
Valore
obiettivo al
31/12/08
2.4
occupazione creata totale
(di cui femminile)
3
(1)
30%
10
(1)
Fonte: elaborazioni Ecosfera su dati della Regione Marche
Avanzamento finanziario - Misura 2.4
27,3%
33,6%
8,1%
44,5%
11,3%9,2%
4,4%
25,3%
54,0%
0%
10%
20%
30%
40%
50%
60%
Misura 2.4 2.4.1 2.4.2
capacità di impegno capacità di spesa capacità di utilizzo
Valutazione intermedia indipendente del DocUP Obiettivo 2 Regione Marche 2000-2006
Ecosfera S.p.A. Rapporto di valutazione intermedia 31
I progetti finanziati sono sette, tutti esecutivi e ricadenti nelle aree portuali ammissibili all’Ob.2.
I cinque interventi approvati nell’ambito della Submisura 1 interessano quattro porti, in linea
con i valori obiettivo del CdP, e si tratta delle strutture portuali di Ancona (con due progetti
complementari), San Benedetto del Tronto, Fano e Civitanova Marche.
Relativamente alla Submisura 2.4.1 sono stati finanziati 5 progetti, mentre per la Submisura
2.4.2 sono stati finanziati due progetti. Una volta completati gli interventi gli indicatori di
realizzazione dovrebbero assumere mediamente valori superiori al target obiettivo di
riferimento.
Per le due Submisure non sono ancora disponibili informazioni sui risultati attesi, sebbene il
soddisfacente numero di interventi cofinanziati in relazione al target obiettivo permetta di
avanzare ipotesi ottimistiche sul raggiungimento degli obiettivi della misura.
I dati relativi all’occupazione forniti dal Servizio (relativi alla prima Submisura) indicano la
creazione di 3 nuovi posti di lavoro (circa il 30% del target dell’intera Misura 2.4), di cui uno
femminile.
Dal punto di vista procedurale sono stati stipulati i contratti di appalto o sono in corso di stipula
nel rispetto della tempistica stabilita dai bandi, la cui pubblicazione ha avuto un ritardo di circa
tre mesi rispetto alle previsioni del cronoprogramma del CdP.
In ordine alle prospettive di attuazione degli interventi non si denotano particolari problemi, al
contrario esse appaiono decisamente positive.
Misura 2.5 “Strutture intermodali”
Con la Misura 2.5 si intende soddisfare l’esigenza di realizzare opere funzionali al
completamento di due strutture intermodali altamente strategiche per la realtà produttiva e per
l’intero sistema locale marchigiano.
1) L’Interporto di Jesi, ubicato in area phasing out, avrebbe dovuto essere realizzate con il
precedente DocUP Ob. 2 1997-99, ma per motivi procedurali e giudiziari, attualmente risolti, i
lavori sono stati avviati solo di recente. Le opere non comprese tra quelle finanziate dalla
presente misura sono realizzate con risorse nazionali (Legge 641/96), risorse regionali (L.R. n.
64/97 e L.R. n. 32/99) e fondi propri della Società Interporto Marche S.p.A..
Con le risorse del DocUP si finanziano la realizzazione ed il completamento dell’edificio servizi
e la costruzione del collettore delle acque reflue e relativi impianti.
Il soggetto all’attuazione dell’intervento preposto, nonché beneficiario finale, è la Interporto
Marche S.p.A. cui partecipa la Regione Marche (82,3% del capitale sociale), alcuni enti locali
ed enti pubblici e privati.
2) L’Autoporto Valle del Tronto ricade in area Ob. 2 nel Centro Intermodale del Tronto; si
tratta del completamento di un intervento avviato nel precedente ciclo di programmazione dei
Fondi Strutturali (1997-99), volto a rendere pienamente operativa la struttura in questione
destinata a servire le aree industriali di Ascoli Piceno e Monsampolo-Monteprandone, dove si
localizzano circa 480 imprese.
Valutazione intermedia indipendente del DocUP Obiettivo 2 Regione Marche 2000-2006
Ecosfera S.p.A. Rapporto di valutazione intermedia 32
L’Autoporto è finalizzato alla razionalizzazione del sistema logistico merci per l’abbattimento
dei costi di trasporto, inserendosi, a completamento ed in prosecuzione delle infrastrutture già
realizzate, a servizio dell’insediamento produttivo del Consorzio di Industrializzazione di Ascoli
Piceno, in sinergia con la linea ferroviaria esistente Porto d’Ascoli – Ascoli Piceno,
consentendone un utilizzo più intenso che vuole costituire un’alternativa alla viabilità.
La presente Misura prevede la realizzazione di opere di urbanizzazione, capannoni di deposito e
attrezzature e di un edificio destinato ad accogliere uffici e un centro servizi.
Il Beneficiario finale è il Centro Intermodale del Tronto (C.I.T.) S.p.A. – Società composta
dall’Ente pubblico economico Consorzio per l’Industrializzazione delle Valli del Tronto,
dell’Aso e del Tesino (55% del capitale sociale) e da società e soggetti privati nel settore del
trasporto merci.
La riorganizzazione del trasporto intermodale regionale rientra in una concezione del sistema di
trasporto nel quale i diversi modi (aereo, marittimo, terrestre) non vengono più considerati
separatamente e acquista valore il principio dell’integrazione tra gli stessi e il modo di trasporto
diviene un “segmento intercambiabile della catena”.
Dalle nuove strutture intermodali si attendono inoltre ricadute positive in termini di
salvaguardia ambientale grazie alla riduzione del trasporto su strada.
I dati di monitoraggio
finanziario fanno rilevare un
avanzamento consistente
soprattutto riguardo alle somme
impegnate pari a 6.684.818,88 €,
oltre l’80% del costo
rendicontabile, ed il pieno
assorbimento delle risorse
disposte per la Submisura 2.5.1.
Si registrano erogazioni
esclusivamente per l’Autoporto
Valle del Tronto, pari al 38,20%
degli impegni e al 22,81%
dell’investimento.
Relativamente a quest’opera risulta completata una parte dei lavori come si evince dai dati
(aggiornati solo al 31/12/02) di monitoraggio fisico relativi alla superficie infrastrutturata pari a
11.200 mq di aree verdi e 1.600 mq coperti su un totale da realizzare rispettivamente di 22.000 e
5.000 mq.
Avanzamento finanziario - Misura 2.5
81,5%
100,0%
59,7%
22,8%
13,0%
4,7%
38,2%
4,7%
15,9%
0%
20%
40%
60%
80%
100%
120%
Misura 2.5 2.5.1 2.5.2
capacità di impegno capacità di spesa capacità di utilizzo
Valutazione intermedia indipendente del DocUP Obiettivo 2 Regione Marche 2000-2006
Ecosfera S.p.A. Rapporto di valutazione intermedia 33
Valore realizzato Valore impegnato
Tipologia di
intervento
Indicatori di
realizzazione Valore
assoluto
% Valore assoluto %
Valore obiettivo
al 31/12/08
Interporto di Jesi
Superficie
infrastrutturata (mq)
0,00 0%
1.100 mq coperti
1.100 mq
collettore
100%
1.100 mq coperti
1.100 mq collettore
Autoporto della
Valle del Tronto
Superficie
infrastrutturata (mq)
11.200 mq
1.600 mq
50,9
%
32%
22.000 mq per
verde
5.000 mq coperti
100%
22.000 mq per
verde
5.000 mq coperti
Fonte: elaborazioni Ecosfera su dati della Regione Marche aggiornati al 31/12/02
Dalle informazioni in nostro possesso non si evincono fattori di criticità che possano ostacolare
o ritardare l’ultimazione dei lavori nei tempi programmati.
Misura 2.6 “Razionalizzazione del sistema dei trasporti”
La Misura 2.6 si propone di accrescere la mobilità dei cittadini residenti nella aree a bassa
densità abitativa e a domanda debole, con ricadute positive in termini di innalzamento della
qualità della vita, attraverso due tipologie di intervento:
1) l’attivazione servizi di trasporto a chiamata, che comprende anche il potenziamento dei
servizi di scuolabus;
2) la realizzazione di aree attrezzate per il trasporto pubblico e parcheggi urbani.
Dal punto di vista procedurale, relativamente alla Submisura 2.6.1, con DGR 252 del 11
febbraio 2002 è stato approvato il bando di accesso ai benefici e con DDS Trasporti n. 371 del
19 novembre 2002, e in seguito i progetti esecutivi ritenuti ammissibili, presentati dagli enti
locali beneficiari.
Per quanto riguarda la Submisura 2.6.2, nel mese di febbraio 2002 sono stati approvati due
bandi separati per il sostegno normale e per il sostegno transitorio.
La numerosità dei progetti attivati per entrambe le azioni contemplate permette di esprimere un
giudizio nettamente favorevole sull’andamento della Misura, che a fronte dell’interesse
riscontrato fa rilevare una piena
rispondenza tra le iniziative
proposte e le esigenze dell’area di
riferimento.
Le risorse impegnate ammontano a
3.713.081,04 €, ossia 31,4% delle
risorse, mentre i pagamenti, pari a
616.985,82 €, rappresentano in
termini percentuali il 5,23% dei
fondi stanziati e il 16,62% degli
impegni.
Avanzamento finanziario - Misura 2.6
57,9%
5,2%
8,6%
16,6%
31,5%
15,0%
3,1%
14,9% 20,7%
0%
10%
20%
30%
40%
50%
60%
70%
Misura 2.6 2.6.1 2.6.2
capacità di impegno capacità di spesa capacità di utilizzo
Valutazione intermedia indipendente del DocUP Obiettivo 2 Regione Marche 2000-2006
Ecosfera S.p.A. Rapporto di valutazione intermedia 34
Dalla tabella che segue si evince che gli interventi attivati soddisfano ampiamente gli obiettivi,
ad eccezione del numero dei comuni interessati al servizio a chiamata che non arrivano al 70%
del target.
Valore realizzato
Valore
impegnatoTipologia di
intervento
Indicatori di realizzazione
Valore
assoluto
%
Valore
assoluto
%
Valore
obiettivo al
31/12/08
N. di autobus e scuolabus riconvertiti n.p. 75
N. dei Comuni interessati al servizio a
chiamata
34 68% 50
N. dei sistemi di chiamata realizzati 18 120% 15
2.6.1 Servizi di
trasporto a
chiamata
2.6.2 Aree
attrezzate per il
trasporto pubblico e
parcheggi urbani N. di aree attrezzate realizzate (nodi) 37 230% 16
Fonte: elaborazioni Ecosfera su dati della Regione Marche aggiornati al 31/05/03
I progetti finanziati sono così distribuiti tra le diverse linee di intervento:
- 18 per i servizi di trasporto a chiamata, di cui 16 in area Ob. 212
;
- 37 per le aree attrezzate, di questi 26 in sostegno normale, mentre 11 ricadono in aree in
phasing out;
- 2 per i parcheggi, entrambi in aree Ob. 2.
Le opere relative alla prima Submisura sono tutte afferenti progetti esecutivi e hanno completato
la procedura di appalto. Per quanto concerne invece la Submisura 2.6.2 si registrano ad oggi due
rinunce.
L’analisi condotta sulle iniziative in oggetto non ha evidenziato difficoltà che possano
compromettere il pieno raggiungimento degli obiettivi specifici della Misura.
Misura 2.7 “Interventi di rinnovamento e miglioramento dei villaggi rurali e delle
infrastrutture connesse”
La Misura in oggetto è finalizzata alla salvaguardia e alla valorizzazione del patrimonio rurale
nonché al rafforzamento del tessuto socio-economico nelle aree interne marginali a rischio di
spopolamento. Sono state previste due tipologie di intervento:
1. rinnovamento e miglioramento dei villaggi e tutela del patrimonio rurale;
2. miglioramento delle infrastrutture rurali connesse allo sviluppo dell’agricoltura.
12
Alcuni progetti ritenuti ammissibili ricadono su entrambe le aree (sostegno normale e transitorio); poiché
occorre trattare separatamente, per sostegno, la gestione dei contributi concessi, il numero dei progetti risulta
maggiore di quelli effettivamente pervenuti.
Valutazione intermedia indipendente del DocUP Obiettivo 2 Regione Marche 2000-2006
Ecosfera S.p.A. Rapporto di valutazione intermedia 35
Quest’ultima in realtà non è mai stata attivata (come già risulta da Complemento di
Programmazione) e verrà definitivamente soppressa con la revisione di metà periodo.
Tale eliminazione è da riconnettersi alla scelta di canalizzare le ridotte risorse disponibili a
favore degli interventi previsti dalla Submisura 1 in modo da determinare un impatto che abbia
una certa significatività sul territorio, coerentemente con gli obiettivi di concentrazione delle
risorse.
L’avvio della Submisura 2.7.1 è avvenuto con la pubblicazione del bando approvato con DGR
n. 1671 del 17/09/2003, con un ritardo di oltre sei mesi sui tempi indicati nella scheda di
Misura.
A ciò si aggiunga che si sono resi necessari tempi più lunghi rispetto a quelli preventivati per
completare l’iter procedurale a causa di due fattori ostativi:
a) le intense attività di controllo previste per la chiusura della precedente programmazione che
hanno impegnato per un certo periodo il responsabile di misura;
b) la necessità di richiedere un parere al Servizio di Politiche Comunitarie circa la validità di
alcuni progetti su cui si avevano dubbi di allineamento (in termini di contenuto) rispetto a
quanto indicato nella scheda di Misura.
Nel complesso la progettazione può ritenersi valida e pienamente soddisfacente rispetto alle
esigenze del territorio, il quale ha manifestato un maggiore interesse alle iniziative previste dalla
Submisura 2.7.1 a) finalizzate al recupero, alla ristrutturazione ed al risanamento conservativo
di strutture di pregio architettonico ai fini di fruizione collettiva.
In considerazione di ciò è stato deciso di riservare una quota più elevata di risorse a tale
tipologia di intervento nel bando di imminente pubblicazione che tra l’altro prevede modifiche
relativamente al cronoprogramma procedurale. In particolar modo, esse afferiscono sia alla fase
istruttoria in cui è previsto una riduzione dei giorni a disposizione per le eventuali integrazioni
della documentazione nonché per l’esercizio del diritto di tutela, sia alla fase di formulazione e
pubblicazione della graduatoria in cui è stato previsto, invece, un aumento dei giorni necessari
per la predisposizione della graduatoria finale.
Infine, sono previste modifiche anche per la fase di appalto e consegna dei lavori attraverso un
aumento dei giorni a disposizione per la consegna dei lavori.
Le variazioni su indicate hanno avuto lo scopo di adeguare i tempi di attuazione della Misura
alle effettive esigenze emerse con la prima edizione del bando.
I progetti finanziati alla data attuale
sono 14, con impegni complessivi
per 68.896,18 € che rappresentano il
2,53% dei costi totali.; ed una
capacità di spesa molto bassa, pari
allo 0,48%.
Sebbene l’avanzamento finanziario
al 31/12/2003 appaia poco
soddisfacente, le prospettive nel
breve periodo possono ritenersi
senz’altro positive. Infatti i decreti
regionali di concessione dei
contributi sono stati formalizzati nel mese di novembre 2003 per un totale di investimenti
attivabili di oltre 1.370.000 €, il che permetterà di assorbire non solo tutte le risorse stanziate dal
bando relative al periodo 2001-02, ma anche quelle previste per il 2003.
Avanzamento finanziario - Misura 2.7 (sub 1)
0,5%2,5%
19,0%
0%
5%
10%
15%
20%
capacità di impegno capacità di spesa capacità di utilizzo
Valutazione intermedia indipendente del DocUP Obiettivo 2 Regione Marche 2000-2006
Ecosfera S.p.A. Rapporto di valutazione intermedia 36
Al riguardo si sottolinea che alla data considerata le procedure di appalto avviate dagli enti
locali beneficiari finali della misura non erano state completate e gli impegni rendicontabili alla
Commissione assumono un valore ancora molto basso.
Dal punto di vista della distribuzione delle iniziative sul territorio, è stata evidenziata dal
Servizio regionale una più elevata concentrazione delle stesse nella provincia di Pesaro.
Con riferimento alle priorità orizzontali individuate dal DocUP, la natura infrastrutturali degli
interventi finanziati fa ritenere meno significativo l’impatto atteso in termini occupazionali.
Abbastanza rilevante è, invece, la tematica ambientale particolarmente considerata nei criteri di
selezione dei progetti. Le modalità di selezione e valutazione delle proposte progettuali previste
dal bando si sono rivelate in tal senso particolarmente efficaci, in quanto i progetti selezionati si
localizzano in prevalenza nelle aree parco e/o protette e/o naturalistiche e/o svantaggiate ovvero
sono collegati alla valorizzazione delle risorse naturali e culturali locali.
Da questo punto di vista si riscontra una concreta integrazione con la Misura 2.3 che tra le
proprie submisure ne prevede una destinata al sostegno della fruibilità e della ricettività delle
aree protette, nonché con la misura 3.2 che mira al recupero, alla valorizzazione e alla
promozione del patrimonio storico e culturale.
In ordine alle prospettive di attuazione degli interventi non si denotano particolari problemi per
l’ultimazione degli interventi entro i tempi indicati nel bando: in particolare i progetti inerenti la
submisura 2.7.1 a) saranno completati entro l’anno, mentre il completamento delle opere
finanziate dalla submisura 2.7.1 b) richiederà qualche mese in più.
Misura 3.1 “Promozione turistica e valorizzazione del patrimonio ricettivo”
La Misura è finalizzata al potenziamento ed alla riqualificazione dell’offerta turistica
marchigiana nelle aree oggetto di intervento, da realizzare sia attraverso interventi
infrastrutturali sia mediante attività promozionali. La Misura si articola in due Submisure:
1) promozione turistica che, in coerenza con il Programma annuale regionale di promozione
turistica, si rivolge ai mercati turistici italiani ed esteri attraverso la realizzazione di campagne
pubblicitarie sul prodotto turistico marchigiano, iniziative di accoglienza turistica
(manifestazioni, eventi, ecc.) ed, infine, iniziative di promozione e valorizzazione delle risorse
tipiche regionali, anche con il sostegno diretto delle strutture operanti sul territorio;
2) aiuti agli investimenti per attività a rilevanza turistica finalizzati all’adeguamento, al
miglioramento e alla riattivazione di strutture ai fini turistici, con particolare riguardo ad
interventi di limitato impatto ambientale e alla promozione di progetti integrati volti a
valorizzare gli aspetti culturali e ambientali.
Valutazione intermedia indipendente del DocUP Obiettivo 2 Regione Marche 2000-2006
Ecosfera S.p.A. Rapporto di valutazione intermedia 37
Dal punto di vista finanziario,
si tratta di un intervento di un
certo peso, essendo state
disposte per esso risorse pari
a quasi il 9% del totale. Al
31/12/03 si rileva un buon
avanzamento finanziario delle
due azioni programmate, con
un livello di impegni e
pagamenti rispettivamente
pari a 16.367.447,77 € e
7.599.152,87 €, ovvero il
57,68 ed il 26,78%
del costo totale. La spesa sull’impegnato ammonta invece al 46,43%.
Le tabelle successive mostrano le realizzazioni fisiche effettive nel caso della Submisura 1 e
quelle attese al completamento dei progetti finanziati dalla Submisura 2.
Valore realizzato Valore impegnato
Tipologia di
intervento
Indicatori di realizzazione Valore
assoluto
%
Valore
assoluto
%
Valore
obiettivo
al
31/12/08
n. azioni promozionali di
accoglienza
209 348% 209 348% 60
n. campagne di informazione 33 10% 33 10% 50
n. uffici e strutture informative
coinvolte
6* 60% 10
n. tour operatori coinvolti 1* 33% 3
n. associazioni albergatori regionali
ed extra regionali coinvolte
n.p. 8
Sub. 1 - Promozione
turistica
n. copie materiale editoriale turistico 95.000* 19% 500.000
n. siti abbandonati ristrutturati 0 0% 16 320% 5
n. strutture riqualificate /
ristrutturate
n. strutture create
3 3% 58 60% 103
n. posti letto creati / adeguati 0 0% n.p. 3.000
Sub. 2 - Aiuti agli
investimenti per
attività a rilevanza
turistica
n. impianti realizzati 0 0% 7 70% 10
Fonte: elaborazioni Ecosfera su dati della Regione Marche
* Dati aggiornati al 31/12/02
Avanzamento finanziario - Misura 3.1
57,7%
93,2%
45,3%
75,3%
26,8%
9,9%
46,4%
21,8%
80,8%
0%
20%
40%
60%
80%
100%
Misura 3.1 3.1.1 3.1.2
capacità di impegno capacità di spesa capacità di utilizzo
Valutazione intermedia indipendente del DocUP Obiettivo 2 Regione Marche 2000-2006
Ecosfera S.p.A. Rapporto di valutazione intermedia 38
La Submisura 3.1.1 fa registrare dati positivi anche in termini di realizzazioni fisiche
(aggiornate a dicembre), in particolare sono stati completati 6 progetti sui 10 finanziati
nell’ambito dell’intervento a) Attivazione di campagne pubblicitarie, mentre sono 209 quelli
ultimati per l’int. b) relative ad azioni promozionali di accoglienza turistica (di cui 168 in area
Ob. 2 e 41 in area phasing out). Per quest’ultima tipologia di intervento è stato superato
ampiamente il valore obiettivo complessivo, che prevedeva l’attuazione di 60 iniziative di
accoglienza.
Al 31/12/2003 l’attuazione dell’int. c) Iniziative di promozione e valorizzazione delle risorse
tipiche del territorio regionale, con un progetto finanziato all'interno dell'area in phasing out,
registra impegni e pagamenti per 450.000,00 €.
Per quanto concerne la Submisura 3.1.2 è stato pubblicato il bando relativo all’attivazione degli
interventi sub a) Strutture ricettive ed extraricettive e sub b) Impianti annessi e non, approvato
con la DGR n. 783 del 02/05/2002, e successivamente quello relativo all’int. c) Servizi di
supporto e di ricettività minore, recupero di borghi, di cui alla DGR n. 1485 del 2/8/2002.
Tutte le iniziative hanno incontrato una risposta molto positiva da parte del territorio, che per la
tipologia a) ha portato al finanziamento di 58 strutture ricettive ed extraricettive sulle 291
ammesse in graduatoria (di cui 227 in area Ob. 2 e 64 in phasing out), mentre dei 13 progetti
selezionati nell’ambito dell’int. b) se ne sono finanziati 7.
Al 30/06/03 era stata completata l’istruttoria delle domande pervenute per l’int. c) con la
concessione di contributi destinati al recupero di 16 siti abbandonati, superando di oltre tre volte
il target programmato; ad oggi il numero di progetti finanziati è di 39.
Dal punto di vista attuativo dai dati ad oggi disponibili risultano essere stati ultimati tre progetti
nell’ambito dell’int. a), destinato alla riqualificazione delle strutture ricettive.
Nella tabella di avanzamento fisico sono riportati i dati “previsionali” tratti dai decreti di
impegno effettuati dal Servizio regionale competente, da intendere come indicazione di ciò che
si prevede di realizzare nell’ipotesi che i progetti approvati a quella data vadano a buon fine. La
realizzazione effettiva potrà aver luogo negli anni successivi (fino a 24-30 mesi circa
dall’approvazione).
Il buon esito dei bandi e, dunque, una certa disponibilità di progetti ha orientato il Servizio
regionale preposto all’attuazione a richiedere l’attivazione dello scorrimento delle graduatorie al
fine di accelerare la spesa.
Tra l’altro proprio l’altissimo numero di domande pervenute, suggerisce l’inserimento del
regime di aiuto notificato accanto all’attuale regime de minimis, che inevitabilmente rischia di
condizionare l’entità degli investimenti attivati e determina inoltre l’esclusione dall’accesso ai
contributi per le molte aziende che hanno raggiunto il tetto massimo di aiuto stabilito in 100.000
€ su un periodo di tre anni dall’art. 2, co. 2 del Reg. (CE) n. 69/2001.
Per la medesima Submisura, si sono verificate alcune difficoltà per la ripartizione delle risorse a
causa della mancata correlazione tra contenuti della scheda tecnica e piani finanziari di
dettaglio; infatti questi ultimi sono stati redatti successivamente all’elaborazione ed
approvazione dei bandi e sulla base del tasso di contributo concedibile, anziché per tipologia di
intervento.
Valutazione intermedia indipendente del DocUP Obiettivo 2 Regione Marche 2000-2006
Ecosfera S.p.A. Rapporto di valutazione intermedia 39
Misura 3.2 – Recupero, valorizzazione e promozione del patrimonio storico e culturale
Con la Misura si intende portare a compimento il programma di interventi relativi al sistema
regionale del “Museo diffuso” avviato nella precedente programmazione con i DocUP Obiettivo
2 e 5b ed altri programmi finanziati attraverso risorse regionali.
L’intervento in esame si articola in tre Submisure:
1) Sistema Museo diffuso: progetti integrati su scala territoriale, ossia concentrati su una
medesima area caratterizzata da continuità o contiguità territoriale, volti al recupero strutturale e
adeguamento funzionale oltre che alla valorizzazione e promozione di beni culturali, storico-
artistici, naturalistici; a queste iniziative devono associarsi anche esperienze pilota in rete.
2) Sistema Museo diffuso: progetti integrati in base a tematismi, con i quali si finanziano i
medesimi interventi ma che, a differenza della submisura precedente, trovano l’elemento
unificante non nel territorio, ma nel tema o nella tipologia dei beni oggetto di intervento a
prescindere dalla contiguità o continuità territoriale.
3) Sistema Museo diffuso: promozione e immagine, finalizzata a dare visibilità alla comune
appartenenza delle strutture aderenti al sistema museo diffuso e a rafforzarne l’identità.
La Misura nel suo complesso
presenta impegni per
7.652.095,57 €, pari al
42,13% con un avanzamento,
pari al 10,33% del costo
totale rendicontabile.
Scendendo a livello di
Submisura: soprattutto la
terza presenta un buon livello
di impegni che ammontano a
1.444.320 €, pari al 37,06%,
del costo totale, con una
percentuale di pagamenti del
17,80% e una capacità di utlizzo pari al 48,04%.
Andamenti simili si riscontrano, invece, per le Submisure 3.2.1 e 3.2.2.
La prima fa registrare impegni per 3.112.949,45 €, circa il 39,12% del costo totale; i pagamenti
effettuati coprono il 6,36% delle risorse disponibili e il 16,26% degli impegni assunti.
La seconda ha impegni per 3.094.826,12€ con una capacità di impegno pari al 49,06% e di
spesa del 10,72%, una quota sull'impegnato pari al 21,85%.
Avanzamento finanziario - Misura 3.2
39,1%
49,1%
37,1%
48,0%
42,1%
17,8%10,7%
6,4%
10,3%
21,9%
16,3%
24,5%
0%
10%
20%
30%
40%
50%
60%
Misura 3.2 3.2.1 3.2.2 3.2.3
capacità di impegno capacità di spesa capacità di utilizzo
Valutazione intermedia indipendente del DocUP Obiettivo 2 Regione Marche 2000-2006
Ecosfera S.p.A. Rapporto di valutazione intermedia 40
Non essendo giunto a conclusione nessuno degli interventi attivati, si riportano nella tabella a
seguire i valori che da progetto dovrebbero presentare i diversi indicatori di realizzazione
individuati se tutte le iniziative giungessero a buon fine.
Valore realizzato al
31/05/03
Valore impegnato
Tipologia di intervento
Indicatori di
realizzazione Valore
assoluto
%
Valore
assoluto
%
Valore
obiettivo al
31/12/08
Sistema museo diffuso:
progetti integrata su scala
territoriale
n. beni culturali,
storici, naturalistici
recuperati
1 4-3% 37 148-123% 25-30
Sistema museo diffuso:
progetti integrata in base
a tematismi
n. beni culturali,
storici, naturalistici
recuperati
0 0% 20 67-80% 25-30
Sistema museo diffuso:
promozione ed immagine
n. campagne
promozionali
realizzate
5 25-20% 17 68-85% 20-25
Fonte: elaborazioni Ecosfera su dati della Regione Marche
Nel complesso tali effetti appaiono più che soddisfacenti rispetto agli obiettivi programmati, a
maggior ragione se si considera la bassa entità degli impegni finanziari ad oggi assunti.
In relazione alle Submisure 3.2.1 e 3.2.2, l’avanzamento finanziario al 31/12/2003 fa registrare
impegni per un totale di 6.207.775,57 € (circa il 43,5% del costo totale); alla stessa data sono
stati effettuati i primi pagamenti che arrivano a coprire l’8,3% del costo totale ed il 19% degli
impegni assunti.
In relazione alla Submisura 3.2.1 i progetti finanziati sono 37, tutti nell'area ob.2, mentre per la
3.2.2 i progetti finanziati sono 20, di cui 13 in area ob.2 e 7 nell'area in phasing out.
L’iter procedurale delle Submisure 3.2.1 e 3.2.2 si è rivelato piuttosto complesso per
l’articolazione in più fasi di valutazione e, soprattutto, perché si tratta di progetti di rete, aspetto
che le differenzia dalla maggioranza delle azioni del DocUP.
In effetti la complessità delle procedure di attuazione, legata all’adozione dell’approccio bottom
up in modo da garantire l’adesione alle esigenze del territorio, ha richiesto un forte impegno da
parte del Servizio Beni e Attività Culturali responsabile dell’attuazione della Submisura, che ha
incentivato e facilitato il processo di concertazione fra i beneficiari finali, conseguendo effetti
positivi sull’avanzamento procedurale complessivo.
In merito alla Submisura 3.2.3, a titolarità regionale, si rileva una più rapida e semplice
attuazione, in quanto una parte delle iniziative ammesse finanziate erano state già
precedentemente selezionate in attuazione al Piano Regionale per i beni e delle attività
culturali13
e acquisite al DocUP, mentre altre sono state individuate sulla base di una
concertazione con le Province14
. Complessivamente gli interventi individuati sono 17, di cui 10
localizzati in area ob. 2 e 7 in zone miste. I progetti completati al 31/12/2003 sono 5.
13
Il Piano è stato approvato con Delibera n. 272/99 (BUR Marche n. 118 del 3.12.99) ai sensi della L.R. 75/97.
14
Le iniziative risultate coerenti e conformi con la scheda di Misura, sono state ammesse a finanziamento a seguito
del DDS n. 186 del 27/6/2000. La Regione, verificatane la conformità con i contenuti e gli obiettivi della submisura
Valutazione intermedia indipendente del DocUP Obiettivo 2 Regione Marche 2000-2006
Ecosfera S.p.A. Rapporto di valutazione intermedia 41
Misura 3.3 “Aiuti agli investimenti per la riqualificazione della rete dei servizi socio-
assistenziali”
Le azioni previste dalla Misura 3.3 sono finalizzate a garantire una rete di servizi flessibili e
diversificati per i minori, per gli anziani, per le famiglie con persone non autosufficienti, sia
attraverso interventi di recupero strutturale e funzionale di edifici (Submisura 3.3.1), sia tramite
incentivi, sotto forma di contributi in c/capitale, per la nascita e il consolidamento di imprese
sociali che operano nel campo dei servizi alla persona o di imprese che implementano attività
produttive e di servizi, finalizzate all’inserimento lavorativo di persone svantaggiate (Submisura
3.3.2).
L’intervento in oggetto ha una significativa portata innovativa sia per l’oggetto di intervento – i
servizi socio-assistenziali - sia per le modalità procedurali adottate per l’individuazione degli
stessi.
Il procedimento attuativo può ritenersi a tutti gli effetti sperimentale per la preferenza accordata
alla concertazione con gli Enti locali e finalizzata all’individuazione degli obiettivi di politica
sociale e delle forme integrate di intervento da assumere nei diversi Ambiti territoriali, ossia
assetti territoriali ottimali per la pianificazione sociale definita nel “Piano regionale per un
sistema integrato di interventi e di servizi sociali 2000-2002”15
.
Il Comitato dei Sindaci dell’Ambito Territoriale rappresenta in questo contesto programmatico
il soggetto di governo partecipato a livello distrettuale nonché la sede naturale della
concertazione per la “selezione” delle priorità espresse dal territorio.
Le relazioni con Enti locali rispondono ai princìpi del decentramento e della sussidiarietà e
appaiono particolarmente importanti per la Misura in esame dato che i servizi sociali sono a
regia comunale.
L’innovatività della procedura di concertazione con gli Ambiti territoriali produce effetti anche
nel sistema di selezione per l’accesso ai benefici.
Nel bando, infatti, si prevede l’attivazione, da parte dei Comitati dei Sindaci degli Ambiti, di
tavoli di concertazione che consentono di individuare le priorità nel territorio, coerentemente al
fabbisogno degli interventi di cui alla presente misura e le risorse finanziarie attivabili.
Nella fase successiva si procede alla preselezione delle domande da parte dell’Ente Capofila
d’Ambito che prevede la verifica della sussistenza dei requisiti di ammissibilità elencati nel
bando. Tale fase garantisce l’aderenza dei progetti alle priorità individuate in sede di
concertazione e costituisce una fase cardine nel procedimento di selezione.
A questo punto è prevista la trasmissione da parte dello stesso Ente alla Regione delle domande
per le quali è stata accertata la presenza dei requisiti di ammissibilità ed ha inizio l’istruttoria
ordinaria dei progetti a cura di una Commissione valutatrice.
Il coinvolgimento dei soggetti pubblici operanti sul territorio e lo svolgimento delle attività di
concertazione e preselezione degli interventi hanno determinato forti ritardi sulla tempistica
inizialmente prevista per l’avvio degli interventi, tempi ulteriormente dilatati da cambiamenti di
tipo organizzativo interni alla Regione.
Nonostante questi ritardi connessi senz’altro alla novità dello strumento, il nuovo approccio
programmatico costituisce un esempio di best practice che potrà essere replicato in futuro sia
ha sottoscritto con le Province un’intesa, ratificata con deliberazione n. 1047 del 5/6/2002, nella quale sono stati
stabiliti i progetti da finanziare e le risorse da attivare.
15
Allegato alla deliberazione n. 306, 1 marzo 2000, che ha istituito 24 Ambiti territoriali.
Valutazione intermedia indipendente del DocUP Obiettivo 2 Regione Marche 2000-2006
Ecosfera S.p.A. Rapporto di valutazione intermedia 42
nell’ambito della Regione stessa che in altre Regioni per l’implementazione di altre iniziative di
sviluppo locale.
In effetti i risultati conseguiti appaiono soddisfacenti ed è stato riscontrato un notevole interesse
da parte degli enti locali coinvolti per le modalità di programmazione e di selezione dei progetti
adottate dalla Misura in oggetto.
Alla data del 31/12/03 l’avanzamento procedurale attuale fa registrare l’approvazione della
graduatoria e l’assegnazione dei fondi ai beneficiari finali.
Si è deciso di non procedere all’emanazione di un ulteriore bando e in fase di riprogrammazione
saranno assegnate nuove risorse che consentiranno di attivare lo scorrimento della graduatoria
per la submisura 3.3.1. Il finanziamento di progetti che occupano una posizione bassa in
graduatoria non comporterà, però, un peggioramento della qualità media dei progetti stessi,
garantita dalla preselezione operata dagli Ambiti territoriali.
La Misura registra impegni per € 4.473.150,49 con una percentuale sul costo totale del 29,59%,
di pagamenti del 17,04% e con un rapporto percentuale pagamenti su impegni del 57,59%.
La partecipazioni degli Enti locali, in termini di investimenti attivati, per i singoli progetti
denota un forte impegno da parte delle Amministrazioni Pubbliche per il soddisfacimento dei
bisogni della collettività.
I progetti che hanno ottenuto il
finanziamento sono in tutto 53,
di cui 43 per la prima submisura
sui 51 ammessi a finanziamento,
e 10 per la seconda, (5 per l’area
obiettivo 2 e 5 per l’area in
phasing out). Un unico
intervento è stato ultimato
nell’ambito della submisura 1,
mentre non si rilevano fattori
ostativi al completamento delle
diverse iniziative programmate
nei tempi previsti.
Le Amministrazioni Locali hanno dimostrato una notevole maturità nell’accogliere
favorevolmente la nuova pratica di concertazione e nel contribuire al buon esito delle attività,
manifestando tra l’altro un generale apprezzamento per la possibilità offerta dalla procedura di
far emergere i principali fabbisogni delle popolazioni residenti. A tale riguardo occorre
aggiungere che le risorse stanziate sono state sufficienti a soddisfare gran parte dei suddetti
fabbisogni, facilmente identificati dagli Enti Locali più vicini al territorio.
L’approccio programmatico ha inoltre garantito una ripartizione efficiente e razionale delle
risorse tra i vari comuni componenti i diversi ambiti, grazie a valutazioni oggettive che hanno
permesso di dare precedenza alle problematiche rivelatesi prioritarie e di tener conto delle
caratteristiche socio-demografiche e territoriali per la scelta dei luoghi dove realizzare gli
interventi.
Dal punto di vista più ampio delle finalità individuate dalla programmazione regionale, l’azione
del DocUP viene completata da interventi similari attivati con risorse regionali nelle aree fuori
Obiettivo 2, per i quali le minori disponibilità finanziarie hanno evidenziato la necessità di
Avanzamento finanziario - Misura 3.3
16,9%
57,6%
66,7%
33,6%
29,6% 22,4%
17,0%
0%
10%
20%
30%
40%
50%
60%
70%
80%
Misura 3.3 3.3.1 3.3.2
capacità di impegno capacità di spesa capacità di utilizzo
Valutazione intermedia indipendente del DocUP Obiettivo 2 Regione Marche 2000-2006
Ecosfera S.p.A. Rapporto di valutazione intermedia 43
definire in modo ancor più chiaro e puntuale all’interno dei bandi le preferenze da accordare ai
diversi fabbisogni preventivamente evidenziati in sede di concertazione.
I progetti presentati per l’attuazione della misura in esame contribuiscono al raggiungimento
degli obiettivi individuati, con buoni risultati attesi soprattutto in termini di occupazione
femminile, ma anche di inserimento lavorativo di persone svantaggiate grazie a diversi progetti
finalizzati alla creazione ed al consolidamento di cooperative sociali.
Tali interventi rientrano nel programma regionale per i servizi socio-assistenziali, a sua volta
inserito in un processo di sviluppo più ampio che ha come obiettivo l’accrescimento della
qualità della vita delle popolazioni residenti e la riduzione della tendenza allo spopolamento,
anche attraverso il miglioramento del sistema dei servizi sociali.
In questo senso va intesa la partecipazione di alcuni dei Comuni coinvolti, singolarmente o in
forma associata, nei progetti attuativi della misura ad iniziative a valere su altre azioni del
DocUP. La misura in esame, infatti, è strettamente correlata a tutte le misure dell’Asse 3,
mentre un’ulteriore integrazione si rileva con la misura 2.6, destinata alla razionalizzazione del
sistema del trasporto pubblico nelle aree marginali.
Dalle informazioni raccolte è dunque possibile affermare che il DocUP ha favorito lo sviluppo
della collaborazione tra Comuni in una logica di sviluppo globale dell’area.
Altro aspetto di particolare interesse è l’integrazione con il POR Ob. 3: più precisamente è stata
riconosciuta la possibilità di accedere agli aiuti a valere sui fondi del POR Ob. 3 Asse B, misura
1, finalizzata a sostenere le pari opportunità per tutti nell’accesso al mercato del lavoro ed Asse
D, misura 3, volta a favorire l’imprenditoria, in particolare nel settore dei servizi, del non profit
e dell’economia sociale.
Misura 3.4 “Sviluppo della Società dell’Informazione a livello locale”
La Misura in oggetto appare fortemente strategica, dato il rilievo attribuito alle iniziative rivolte
alla promozione della Società dell’Informazione a livello regionale, nazionale e comunitario.
Essa è particolarmente complessa articolandosi in tre Submisure che al proprio interno
prevedono diverse tipologie di azioni:
1. Servizi per il cittadino, con i quali si intende completare quanto avviato con il ciclo
precedente di Fondi Strutturali; le azioni programmate prevedono la realizzazione di siti
web (int. a) finalizzati a facilitare l’accesso alle principali informazioni pubbliche e
l’interazione di base con la P.A., con particolare attenzione alla fruizione da parte dei
disabili; è previsto poi un progetto sperimentale relativo a servizi telematici basati sull’uso
delle carte intelligenti (int. b).
2. Sportello unico territoriale per le attività produttive e marketing territoriale (SUT), nel cui
ambito si finanzia l’implementazione di servizi telematici connessi con lo sportello per le
attività produttive (SUAP) rivolti alle imprese (int. a) e la realizzazione di un network
telematico e banche dati destinati a fornire adeguate informazioni a coloro che intendono
allocare sul territorio regionale nuovi impianti produttivi (int. b); entrambi gli strumenti
sono volti alla promozione economica del territorio.
3. Servizi telematici a supporto dei circuiti culturali, con lo scopo di promuovere, valorizzare
e fornire informazioni inerenti il patrimonio culturale, teatrale e bibliotecario, dando giusto
rilievo agli eventi e agli spettacoli che si realizzano sul territorio, offrendo altresì servizi on
line agli utenti.
Valutazione intermedia indipendente del DocUP Obiettivo 2 Regione Marche 2000-2006
Ecosfera S.p.A. Rapporto di valutazione intermedia 44
La Misura nel suo insieme ha evidenziato tempi più lunghi per il completamento di alcuni step
procedurali rispetto a quelli indicati nel CdP, ma allo stato attuale si registrano notevoli
avanzamenti rispetto allo stato di attuazione alla data del 30/06/2003.
Al 31/12/03, infatti, si rileva un avanzamento finanziario della Misura, con l’assunzione di
impegni per 1.265.656,18 €, pari
al 16,69% del costo totale, circa
il 7% in più dal giugno
precedente. Quanto ai
pagamenti, la capacità di spesa
ammonta al 5,33% (+4,9%) e
una percentuale di pagamenti
sull’impegnato del 31,93%
(+21,9%).
Nell’ambito delle iniziative a
titolarità regionale della
Submisura 1 int. a) Portali
Servizio al Cittadino e Submisura 2 int. a) Sportello Unico per le attività produttive e b)
Marketing territoriale, sono stati impegnati i fondi per la realizzazione di un framework
regionale denominato “COHESION”, finalizzato alla realizzazione delle infrastrutture
informatiche necessarie all’erogazione da parte degli enti locali di servizi on line a favore di
cittadini e imprese.
Più esattamente si tratta di una piattaforma infrastrutturale di comunità digitale basata su di un
sistema organizzato di servizi telematici erogati da un centro servizi localizzato presso la Server
Farm della Regione Marche, grazie al quale gli enti locali, spesso afflitti dalla carenza di risorse
economiche e/o progettuali, sono messi in condizione di gestire autonomamente l’erogazione in
modalità telematica dei servizi amministrativi. A tale scopo essi possono usufruire di una serie
di soluzioni applicative ed un insieme di servizi comuni standardizzati e predisposti ad essere
utilizzati secondo i meccanismi di cooperazione applicativa fissati dal Piano di e-government
nazionale.
Quanto all’avanzamento procedurale, per le stesse iniziative si evidenzia un certo prolungarsi
della fase istruttoria inerente la licitazione privata, le cui cause vanno ricercate nella complessità
della documentazione presentata dalle ditte partecipanti. A questi oneri inattesi vanno poi ad
aggiungersi anche intense attività di programmazione e di progettazione finalizzate a realizzare
un’adeguata integrazione tra gli interventi del DocUP e i progetti di e-government attivati a
livello nazionale e il Piano eEurope 2002.
Ad oggi nell’ambito della Submisura 3.4.1 a) a titolarità regionale è stato finanziato lo
sviluppo del progetto telematico per la realizzazione di siti web finalizzati a garantire l’accesso
bidirezionale a internet e per il quale sono state impegnate le prime tre annualità disposte per la
tipologia di intervento in oggetto.
Le operazione a regia regionale per l’implementazione del progetto presso gli enti pubblici non
è stato ancora attivato, atteso che l’avvio è subordinato al completamento delle infrastrutture e
dei servizi necessari per il loro funzionamento. Per l’iniziativa in oggetto è prevista l’emissione
di un unico bando che dovrebbe assorbire tutte le risorse rimanenti stanziate per la submisura 1;
inoltre secondo il parere del referente regionale i ritardi registrati non dovrebbero pregiudicare il
completamento dell’iniziativa nei termini previsti.
Avanzamento finanziario - Misura 3.4
17,5%
30%
25,6%
8,1%
16,7%
5,2%2,8%
5,3%
35,0%31,9%
0%
5%
10%
15%
20%
25%
30%
35%
40%
Misura 3.4 3.4.1 3.4.2 3.4.3
capacità di impegno capacità di spesa capacità di utilizzo
Valutazione intermedia indipendente del DocUP Obiettivo 2 Regione Marche 2000-2006
Ecosfera S.p.A. Rapporto di valutazione intermedia 45
Per la submisura 3.4.1 b), relativa alla sperimentazione di un’infrastruttura di servizi telematici
basata sull’uso delle Carte intelligenti, è stato approvato il bando con delibera del 16/09/2003.
L’istruttoria dei progetti è ancora in corso ma, dal confronto con il responsabile di misura, è
stato possibile prevedere che verranno utilizzare tutte le risorse indicate dal bando. Trattandosi
di un’iniziativa a carattere sperimentale che interessa una popolazione di circa 15-20 mila
abitanti, si è pensato di ricorrere alla formazione di un campione omogeneo da individuare
nell’ambito di più comuni, chiamati a intraprendere insieme un’attività di progettazione capace,
allo stesso tempo, di mediare e rispondere alle molteplici esigenze che via via emergeranno.
Le operazioni a regia regionale della Submisura 3.4.2 mirano all’implementazione dello
sportello unico per le attività produttive (int. a) e marketing territoriale (int. b) da avviare nel
secondo triennio, una volta completato il progetto COHESION.
Lo Sportello Unico del Territorio (SUT) è un progetto di servizi alle imprese che la Regione
Marche ha presentato in risposta al primo bando di e-government nazionale, posizionandosi tra
l’altro ad un buon livello nella graduatoria nazionale. Attraverso il sistema informatico verranno
erogati alle imprese servizi telematici, sia informativi che interattivi, di Sportello Unico alle
Attività Produttive (sistema gestionale) e di Marketing finalizzato allo sviluppo economico e
produttivo del territorio marchigiano (sistema geografico).
Nel progetto SUT rientrano 200 comuni e circa altri venti enti “aggregatori” secondo un sistema
organizzato per centri servizi territoriali. Nelle intenzioni del Servizio regionale si è cercato di
mediare due tendenze: da una parte la centralizzazione del progetto e dall’altra garantire una
certa autonomia dei soggetti coinvolti nella definizione delle proprie esigenze e nella gestione
dei servizi in modalità associata.
Per quanto concerne lo Sportello Unico per le Attività Produttive (SUAP)16
, il progetto è stato
calato in una realtà regionale già organizzata dal punto di vista territoriale. Ad esempio
l’erogazione dei servizi del SUAP è stata affidata alle comunità montane espressione
dell’aggregazione di piccoli comuni limitrofi.
Relativamente alla submisura 3.4.2 int. a), è stato pubblicato il bando sul BUR del 16/09/2003
relativo al Progetto SUAP, il cui scopo è quello di consentire un più omogeneo svolgimento
delle funzioni e dei compiti di competenza comunale in materia di insediamenti produttivi e
nonché la semplificazione e l’unificazione dei procedimenti relativi, garantendo a tutti gli
interessati la possibilità reale di avere informazioni e dati continuamente aggiornati presso
strutture unificate e facilmente accessibili tramite idonei strumenti telematici.
Circa la realizzazione del sito che raccoglie le informazioni, soprattutto di natura produttiva,
necessarie a creare una banca dati a supporto del marketing territoriale, submisura 3.4.2 int. b),
il bando è stato pubblicato sul BUR del 05/06/2003 ed ha permesso di finanziare 13 progetti (1
localizzato in area ob. 2), nessuno dei quali giunto ad ultimazione alla data considerata.
Infine, per la submisura 3.4.3 il bando relativo al primo triennio è stato pubblicato con DGR n.
1453 del 02/08/02. Secondo quanto riferito dal responsabile della misura, non ci sarà un altro
bando ma si procederà ad uno scorrimento della graduatoria che però non andrà a penalizzare la
qualità dei progetti atteso che il loro posizionamento in fondo alla suddetta graduatoria è
ascrivibile soltanto alla ristrettezza degli ambiti territoriali interessati dagli stessi progetti, così
come previsto dai criteri di selezione riportati nel CdP.
16
Il progetto per la realizzazione del SUAP ha avuto avvio l’8 novembre 2001 con la firma del Protocollo d’Intesa
tra Regione Marche e Amministrazioni locali approvato con D.G.R. n. 1577/2001.
Valutazione intermedia indipendente del DocUP Obiettivo 2 Regione Marche 2000-2006
Ecosfera S.p.A. Rapporto di valutazione intermedia 46
La Submisura mirando a promuovere e valorizzare il patrimonio museale, teatrale e
bibliotecario nonché a migliorare il livello di interazione tra utente e offerta culturale, è
strettamente interconnessa con la Misura 3.2 finalizzata alla costituzione del sistema regionale
del “museo diffuso”, completandone con la realizzazione di servizi on line gli interventi
strutturali e promozionali sui beni culturali previsti da quest’ultima.
Allo stato attuale, la Submisura in oggetto ha recuperato, almeno in parte, il ritardo registrato al
30/06/2003, con 9 progetti finanziati, tutti ricadenti nell’area Ob. 2.
Ad oggi non sono state evidenziate criticità particolarmente gravi circa la possibilità di attivare e
completare nei tempi le diverse iniziative programmate, sebbene occorra tenere in debito conto
alcuni fattori che hanno ritardato e/o reso più complessa l’attuazione degli interventi.
In generale è possibile affermare la necessità di allineare la programmazione regionale con
quella comunitaria ed, in particolare, con quella nazionale ha senz’altro causato dei ritardi per le
tipologie di interventi programmate all’interno delle submisure 2 e 3.
Tuttavia il Responsabile di Misura ha tenuto a sottolineare difficoltà potenzialmente maggiori
laddove non si è dovuto procedere al suddetto allineamento. Ciò è evidente nel caso della
Submisura 3.4.1, per la quale la Regione non ha potuto avvalersi di indicazioni formulate al
livello nazionale e/o comunitario come è avvenuto per le altre due submisure per risolvere le
inevitabili problematiche tecniche e amministrative connesse al carattere sperimentale della
messa on-line di servizi per i cittadini e le imprese. Ciò pone a carico dell’Amministrazione
l’elaborazione di studi ad hoc per l’individuazione delle soluzioni più idonee, il che determina
rallentamenti anche significativi alle procedure di implementazione delle iniziative a fronte dei
ristretti vincoli temporali imposti dalla programmazione comunitaria.
Valutazione intermedia indipendente del DocUP Obiettivo 2 Regione Marche 2000-2006
Ecosfera S.p.A. Rapporto di valutazione intermedia 47
Misura 3.5 “Sviluppo delle attività commerciali e artigianali e sistemazione dell’arredo
urbano nei centri storici”
La Misura in oggetto promuove la rivitalizzazione dei centri storici di Comuni ricompresi nelle
aree Ob. 2, con priorità per le aree che presentano alti indici di disagio sociale, attraverso due
azioni principali:
1. Aiuti agli investimenti materiali e immateriali alle PMI del commercio e dell’artigianato
artistico e tradizionale, articolati a loro volta in due tipologie di interventi:
a) ristrutturazione, l’ammodernamento e la manutenzione straordinaria dei locali destinati
alla vendita e/o dei locali destinati ad attività di artigianato artistico e tradizionale;
b) acquisizione delle attrezzature volte a favorire la riqualificazione delle imprese.
2. Sostegno agli enti locali per la valorizzazione dei centri storici e la promozione dei prodotti
tipici locali. Anche questa Submisura distingue due tipologie di interventi:
a) realizzazione di azioni coordinate per la valorizzazione dei centri storici e per la
promozione dei prodotti tipici locali, con particolare riferimento alle azioni di marketing
e allo sviluppo del commercio elettronico;
b) miglioramento dell’arredo urbano.
La Misura è da ritenersi fortemente strategica in quanto dagli interventi cofinanziati ci si attende
un’azione di contrasto allo spopolamento in atto con effetti positivi in termini demografici, sulla
qualità della vita, sull’attrattività turistica delle località e, infine, sulla creazione di nuove. Per
quanto attiene la Submisura 1 int. a) e b) e Submisura 2 int. b) è stato attivato un bando triennale
per la selezione di progetti integrati da realizzare in aree di centri storici identificate dai
Comuni, a seguito di un’intensa concertazione sul territorio unitamente ad attività di
informazione e sensibilizzazione presso le PMI. Il progetto integrato si compone dei progetti
attivabili dalle Submisure 1 int. a) e b) e 3.5.2 int. b).
A conclusione dell’istruttoria sono state inserite in graduatoria 51 dei 53 progetti presentati, di
questi se ne sono finanziati 29 (che interessano 29 comuni e 260 aziende). La gran parte degli
interventi interessano comuni che presentano indici significativi di disagio sociale, un risultato
che evidenzia l’efficacia del punteggio aggiuntivo preferenziale previsto dal bando proprio a
favore di quei comuni che presentano un grave disagio di tipo demografico e socio economico;
in fase di selezione l’identificazione degli ambiti comunali con tali caratteristiche è stata
supportata dal Piano regionale per un sistema integrato di interventi e servizi sociali 2000-
200217
.
Per la Submisura 2 int a) è stato attivato un bando di accesso al cofinanziamento per la
realizzazione di azioni coordinate per la valorizzazione dei centri storici e la promozione dei
prodotti tipici locali. Nell’ambito di tale Submisura, che assorbe solo il 5% del costo totale
ammissibile, si sono finanziati 7 progetti.
17
Rispetto alle caratteristiche peculiari del territorio marchigiano, il Piano permette di distinguere tre tipologie di
comuni con indici di disagio sociale:
- Comuni “periferici” ossia comuni dell’entroterra con situazione demografica piuttosto preoccupante;
- Comuni “svantaggiati”, che presentano situazioni più gravi sia sotto l’aspetto demografico che socio-economico;
- Comuni “rurali”, con un’economia fortemente agricola.
Valutazione intermedia indipendente del DocUP Obiettivo 2 Regione Marche 2000-2006
Ecosfera S.p.A. Rapporto di valutazione intermedia 48
L’avanzamento finanziario
registrato al 31/12/2003
evidenzia un discreto livello di
impegni per le due Submisure,
cha è pari a 1.301.068,58 €,
corrispondente al 21,16% del
costo. Si registrano invece
pagamenti solo per la seconda
azione, per l’importo di
350.439,70 € ovvero il 56,84%
delle somme impegnate e il
16,16% del costo totale.
Il recente avvio fa sì che nessuno degli interventi sia stato completato a conclusione nessuno
degli interventi attivati (le informazioni in nostro possesso sono aggiornate al 30/06/2003);
pertanto la tabella che segue riporta i soli valori attesi, ovvero quelli che da progetto dovrebbero
assumere i diversi indicatori di realizzazione individuati se tutte le iniziative giungessero a buon
fine. Non è stato possibile avere informazioni più recenti sull’andamento complessivo della
Misura e i dati di monitoraggio non sono stati resi disponibili a causa di problematiche connesse
al ritardo che sta caratterizzando la nomina del referente dello Staff di monitoraggio regionale
per la misura in questione.
Si desumono nel complesso buone prospettive attuative in relazione alle somme impegnate, sia
per quanto concerne le imprese esistenti e nuove beneficiarie degli aiuti (3.5.1), sia con riguardo
agli enti locali coinvolti e al numero di iniziative promozionali intraprese. Le imprese
complessivamente ammesse a finanziamento sono 62, di cui circa il 30% di nuova costituzione,
localizzate in undici comuni.
Particolarmente positivi sono le opportunità per le donne, le quali partecipano numerose con
attività imprenditoriali (38 le imprese gestite da donne, di cui 12 di nuova costituzione) e allo
stesso tempo vedono incrementare i posti di lavoro ad esse destinati (+22). L’impatto
occupazionale appare comunque molto significativo sia per i posti mantenuti (119) che per
quelli creati (30,50).
Valore realizzato al
30/06/2003
Valore impegnato
Tipologia di intervento Indicatori di realizzazione
Valore
assoluto
%
Valore
assoluto
%
Valore
obiettivo al
31/12/08
N. di imprese beneficiarie
(di cui n. gestite da donne)
0 0%
62
(38)
38,8%
(95%)
160
(40)
3.5.1 - Aiuti agli
investimenti materiali ed
immateriali delle PMI del
commercio e
dell’artigianato artistico
tradizionale
N. di nuove imprese
beneficiarie (di cui n.
gestite da donne)
0 0%
18
(12)
60%
(150%)
30
(8)
N. di Enti locali beneficiali 0 0% 11 38,8% 303.5.2 -Sostegno agli Enti
Locali per la
valorizzazione dei centri
storici e la promozione
dei prodotti tipici locali
N. di iniziative
promozionali realizzate
0 0% 7 35% 20
Avanzamento finanziario - Misura 3.5
21,2%
17,2%
28,4%
5,7%
16,2%
26,9%
56,8%
0%
10%
20%
30%
40%
50%
60%
Misura 3.5 3.5.1 3.5.2
capacità di impegno capacità di spesa capacità di utilizzo
Valutazione intermedia indipendente del DocUP Obiettivo 2 Regione Marche 2000-2006
Ecosfera S.p.A. Rapporto di valutazione intermedia 49
Valore realizzato al
30/06/2003
Valore impegnato
Tipologia di intervento
Indicatori di
impatto Valore
assoluto
%
Valore
assoluto
%
Valore
obiettivo al
31/12/08
3.5.1 - Aiuti agli
investimenti materiali ed
immateriali delle PMI del
commercio e
dell’artigianato artistico
tradizionale
Occupazione
creata/mantenuta
totale (di cui
femminile)
0 0%
30,5 / 119
(22 / 74)
43% / 70,4%
(62,9% / 88%)
71/169
(35/84)
Fonte: elaborazioni Ecosfera su dati della Regione Marche al 30/06/03
Dal punto di vista procedurale si sono rispettati i tempi indicati nel CdP.
Anche per questa Misura ci si sta orientando per adottare un unico bando di accesso,
finanziando con le risorse previste per il triennio 2004-2006 anche la progettazione in
graduatoria, ma non finanziata per l’esaurimento dei fondi.
Misura 4.1 “Assistenza tecnica”
La Misura si compone di tre Submisure:
1) Informazione e pubblicità;
2) Studi e ricerche;
3) Valutazione, monitoraggio, sorveglianza, controllo e attività di supporto.
Al 31/12/03 la Submisura
4.1.2 è stata attivata, con
impegni per 163.000,00 €
corrispondenti ad una
percentuale del 32,60% sul
costo totale, e di pagamenti
pari al 9,78%.
Le altre due Submisure
presentano un avanzamento
nella quota di impegni sul
costo totale che ammonta
rispettivamente al 78,04% e
al 45,57%.
Quanto alla spesa, si evince un avanzamento significativo per la 4.1.1 che ha utilizzato quasi
tutte le risorse impegnate (93,33%); mentre sono aumentati, ma sono comunque inferiori, i
pagamenti registrati per l’azione 4.1.3 (circa il 33,46% degli impegni).
Avanzamento finanziario - Misura 4.1
47,3% 45,6%
78,0%
32,6%
15,3%
72,8%
20,2%
9,8%
33,5%42,7%
30,0%
93,3%
0%
20%
40%
60%
80%
100%
Misura 4.1 4.1.1 4.1.2 4.1.3
capacità di impegno capacità di spesa capacità di utilizzo
Valutazione intermedia indipendente del DocUP Obiettivo 2 Regione Marche 2000-2006
Ecosfera S.p.A. Rapporto di valutazione intermedia 50
Le tabelle successive forniscono le prime realizzazioni e risultati al 31/12/02.
Valore realizzatoTipologia di
intervento
Indicatori di realizzazione
Valore assoluto %
Valore obiettivo
al 31/12/08
Numero di convegni e seminari effettuati 9 60% 15
Numero di pubblicazioni cartacee o
multimediali
3 23% 13Informazione e
pubblicità
Numero di inserzioni promozionali
87 (31 su 4
quotidiani, 36
su 3 e 20 su 2)
65 su due
quotidiani
Studi e ricerche Numero di studi e ricerche effettuati 0 7
Numero di giornate/uomo di consulenza
acquisite
62 1.200
Numero di attrezzature informatiche
acquisite
- 20
Personale assunto a tempo determinato e
indeterminato (di cui femminile)
8 (8) 12 (12)
Valutazione,
monitoraggio,
sorveglianza,
controllo ed attività
di supporto
Numero di giornate/uomo di assistenza
tecnica prestate alle autorità locali ed agli
operatori privati
- 180
Tipologia di intervento Indicatori di risultato
Valore realizzato al
31/12/02
Valore obiettivo
Aumento dell’efficacia e
dell’efficienza del
DOC.U.P. (livello dei
pagamenti)
dato non ancora
calcolabile
100% degli impegni dei
primi due anni al
31/12/2003 e 98% dello
stanziamento
complessivo alla
chiusura del programma
Miglioramento della
capacità di monitoraggio
della Regione: rispetto
della tempistica
procedurale indicata nei
bandi
dato non ancora
calcolabile
Scarto rispetto al
preventivato non
superiore al 20%
Informazione e
pubblicità
Studi e ricerche
Valutazione,
monitoraggio,
sorveglianza, controllo
ed attività di supporto
Miglioramento del
monitoraggio finanziario
e fisico
Invio dei dati al 30
settembre ed al 31
dicembre avvenuto entro
i termini previsti
Rispetto della tempistica
di invio al SIRGS di tutti
gli indicatori finanziari e
fisici previsti dalla
procedura
Con riguardo alla prima Submisura è stata attivata una parte delle iniziative previste dal Piano
di comunicazione del DocUP, predisposto in conformità con quanto previsto dal Reg. (CE) n.
1159/2000, approvato con DGR n. 2877 del 4/12/2001 e allegato al CdP.
Valutazione intermedia indipendente del DocUP Obiettivo 2 Regione Marche 2000-2006
Ecosfera S.p.A. Rapporto di valutazione intermedia 51
In particolare è stata realizzata la campagna promozionale “L’Europa c’è”, che avvalendosi di
molteplici strumenti (manifesti, spot radiofonici, inserzioni su quotidiani e periodici, etc.) vuole
informare l’opinione pubblica sul ruolo svolto dalle politiche comunitarie in termini sia di
opportunità concrete di sviluppo, sia di impatto sul contesto socio-economico degli interventi
realizzati con il precedente ciclo di Fondi Strutturali.
Nell’ambito della medesima Submisura, sono stati pubblicati gli estratti dei bandi di gara su
alcuni quotidiani locali per informare delle opportunità di investimento i potenziali beneficiari
finali/destinatari ultimi.
Relativamente alla Submisura 4.1.2, al 30 giugno era ancora in corso l’istruttoria delle 14
offerte pervenute a seguito delle due gare di appalto per l’affidamento di due studi, il primo
relativo alla razionalizzazione del sistema di trasporti e dell’intermodalità, il secondo attiene alla
diffusione dell’ICT.
Si stanno in questa fase recuperando i ritardi registrati inizialmente, per dar seguito alle
necessarie modifiche della scheda tecnica del CdP e che hanno portato alla sostituzione di
alcune ricerche soppresse o l’integrazione di quelle preesistenti con altre nell’ambito delle
tematiche inerenti la competitività e l’innovazione delle imprese.
La Submisura 4.1.3 si suddivide in tre interventi: a) valutazione, b) monitoraggio e c)
sorveglianza, controllo e altre attività di supporto, a loro volta composti da più tipologie di
attività molto differenziate tra loro.
L’intervento a) riguarda il servizio di consulenza prestato all’Autorità di gestione da una società
esterna in qualità di valutatore indipendente del programma.
Obiettivo dell’intervento b) è il rafforzamento dei sistemi di monitoraggio regionale attraverso
l’acquisizione di attrezzature informatiche e dei relativi software.
Tra l’altro l’intervento prevede anche l’istituzione di un sistema di controllo efficace e
permanente volto a garantire il rispetto delle norme vigenti in materia di cumulo degli aiuti,
inclusa la creazione, ai sensi del Reg. (CE) n. 69/2001, di un registro centrale degli aiuti de
minimis.
La banca dati anagrafica degli aiuti de minimis non è stata ad oggi attivata a causa della ritardata
sottoscrizione della convenzione tra l’Amministrazione regionale e l’Istituto di Promozione
Industriale (IPI), cui è affidata la predisposizione di tale strumento.
Le spese ad oggi effettuate per l’int. c) sono state destinate principalmente all’assunzioni di
personale a tempo determinato e, in minore misura, per le attività legate all’organizzazione dei
Comitati di Sorveglianza.
Al fine di ottemperare alle indicazioni fornite in sede di negoziato dalla DG Regio della
Commissione attraverso il vademecum sulle disposizioni di attuazione del DocUP Ob. 2, la
Submisura in oggetto ha istituito un’Unità di Assistenza Tecnica, avvenuta più tardi di quanto
preventivato, in quanto la complessità dell’intervento ha comportato un notevole aggravio della
procedura di valutazione delle offerte tecnico-economiche pervenute.
L’Unità di A.T. è incaricata di offrire consulenza alle autorità locali ed agli operatori privati in
merito all’utilizzo dei Fondi strutturali, da effettuarsi anche attraverso l’attivazione di un
servizio on line su un sito web appositamente realizzato.
Nel corso dell’ultimo CdS è stata illustrata l’intenzione di estendere l’incarico affidando al
soggetto individuato le verifiche connesse alle Entrate Nette Consistenti di cui all’art. 29 co. 4
del Reg. (CE) 1260/99.
In generale si è riscontrato un certo ritardo nell’avvio di molte delle attività previste dalla
Misura, che può ritenersi in buona parte recuperato nel corso della prima metà del 2003.
Valutazione intermedia indipendente del DocUP Obiettivo 2 Regione Marche 2000-2006
Ecosfera S.p.A. Rapporto di valutazione intermedia 52
Considerazioni di sintesi
In sintesi, l’analisi della prima fase di attuazione dell’intervento comunitario ha posto in
evidenza tre principali criticità:
1. difficoltà di natura procedurale e/o giuridico–amministrative, che hanno rallentato l’avvio
di alcune iniziative;
2. risposte insoddisfacenti da parte dei potenziali destinatari/beneficiari, soprattutto in
relazione alle iniziative a maggior contenuto innovativo;
3. intensità di aiuto insufficiente e definizione in corso degli strumenti programmatici e di
governo, problematiche che hanno interessato specificamente gli interventi per la
realizzazione di infrastrutture ambientali.
Molte dei fattori che hanno ostacolato l’avvio delle iniziative promosse dal DocUP sono state
rimossi nell’ultima parte dell’anno, nel corso del quale si è registrato un significativo
avanzamento procedurale e finanziario.
Al primo fattore di criticità può essere ricondotto il ritardo che ha interessato gli interventi
previsti dalla Submisura 1.1.1, che pur essendo stato determinato dalla necessità di predisporre
le convenzioni con i soggetti attuatori, ha condizionato fortemente l’avanzamento complessivo
del Programma dato il significativo peso delle risorse finanziarie in questione. Le tipologie di
intervento programmate hanno poi trovato tutte attuazione nel corso del secondo semestre del
2003.
A fattori di ordine procedurale si può ascrivere anche la pubblicazione del bando per
l’affidamento dell’incarico ad un soggetto gestore per le attività previste dalla Submisura 1.2.1
oltre un anno dopo le previsioni iniziali. Come si è detto precedentemente, i tempi si sono
ulteriormente allungati a causa del successivo ricorso giudiziario per la sospensiva della gara
d’asta. Un ritardo che ha condizionato profondamente gli obiettivi di spesa considerando le
ingenti risorse destinate alla Misura.
Alla fine di settembre è stata sottoscritta la convenzione con il soggetto gestore e si sono
registrate le prime spese a carico dell’intervento in oggetto.
L’iter procedurale di molti degli interventi programmati all’interno dell’Asse 3 è apparso
piuttosto complesso e appesantito dai lunghi tempi richiesti per il coinvolgimento dei soggetti
pubblici e privati operanti sul territorio alla programmazione degli interventi e all’integrazione
degli stessi.
Se questa interazione ha portato senz’altro ad una maggiore coincidenza tra gli interventi
individuati e le esigenze locali, dall’altra ha comportato un aggravio notevole delle procedure
con ritardi significativi per alcune iniziative, da imputare anche alla natura sperimentale di una
parte degli strumenti concertativi attivati, come nel caso dei Comitati dei Sindaci e degli Ambiti
Territoriali previsti dalla Misura 3.3 per i servizi soci-assistenziali.
Il secondo fattore di criticità ha interessato in larga misura le azioni a maggior contenuto
innovativo, con il rischio di comprometterne l’efficacia con conseguenze anche sulla qualità
della programmazione, fortemente legata al successo di tali iniziative considerate di grande
valenza strategica.
Valutazione intermedia indipendente del DocUP Obiettivo 2 Regione Marche 2000-2006
Ecosfera S.p.A. Rapporto di valutazione intermedia 53
Alcuni dei servizi innovativi alle imprese previsti nell’ambito della Misura 1.3, alcuni dei quali
non erano inseriti nella precedente programmazione, non hanno riscontrato presso i potenziali
destinatari la risposta attesa. A tali difficoltà, sorte principalmente con il primo bando, non
avrebbero poi ovviato le poche e, probabilmente inadeguate, attività promozionali realizzate; a
ciò si aggiungano altri due fattori, segnalati dal Responsabile regionale, ossia la concorrenza di
altri bandi pubblicati nello stesso periodo e la scelta di prevedere esclusivamente il regime de
minimis.
Per la Submisura 1.3.3 – Incentivi per l’acquisizione di servizi diretti alla realizzazione di
imprese innovative, il risultato insoddisfacente in termini di proposte pervenuto, è ascrivibile
solo in parte alla procedura a graduatoria evidentemente troppo “rigida” per l’avvio di
un’attività imprenditoriale, poi modificata in sede di CdS adottando una procedura a sportello.
Nell’attuale fase di revisione del DocUP si è deciso di non riproporre la submisura nel secondo
triennio di programmazione.
La fase economica di stagnazione ha infatti condizionato inevitabilmente il successo di una
misura, di per sé sperimentale in un contesto produttivo come quello marchigiano in cui
l’imprenditoria resta fortemente legata alle produzioni manifatturiere tradizionali.
Anche per la Submisura 1.2.2, che prevede forme di partecipazione al capitale di rischio per la
realizzazione di investimenti innovativi, si rileva un risultato nient’affatto positivo, come
dimostra la presentazione di una sola domanda. Le cause sembrano imputabili, oltre che alla
congiuntura poco favorevole alla realizzazione di investimenti di una certa portata, anche alla
scarsa diffusione e conoscenza sul territorio del fondo mobiliare chiuso, uno strumento ritenuto
peraltro inadeguato alla piccola impresa marchigiana, realtà di riferimento del DocUP. Tali
ragioni hanno orientato la Regione a richiedere una modifica del DocUP, in occasione della
riprogrammazione di metà periodo, per giungere ad una definizione meno rigorosa dello
strumento finanziario.
Si è riscontrata una scarsa attenzione da parte del territorio anche rispetto ad alcune iniziative di
carattere ambientale, quali il recupero dei siti inquinati e delle aree dimesse - Submisura 2.1.3 -
e l’ottimizzazione del sistema di gestione del ciclo dei rifiuti, obiettivo specifico della Misura
2.2. In particolare per quest’ultima Misura ciò può essere ricondotto ad una bassa sensibilità
rispetto a certe iniziative di carattere sperimentale, volte alla prevenzione e alla riduzione dei
rifiuti (int. 1).
Per le azioni dirette al miglioramento della dotazione infrastrutturale in campo ambientale vale
la terza delle problematiche identificate, ossia il basso tasso di contribuzione concesso rispetto
alle effettive capacità finanziarie dei potenziali beneficiari e all’entità mediamente elevata del
costo medio dei progetti; così come in qualche caso si è risentito della non completa operatività
degli organismi di governo integrato su scala territoriale previsti dalla normativa nazionale e
regionale (il riferimento va in particolare alla Misura 2.1 per la gestione del ciclo idrico).
A fronte delle criticità rilevate non mancano interessanti esperienze di successo, per alcune
delle quali si fornisce una breve sintesi nel seguito.
In primo luogo si può attribuire alle azioni attivate dal DocUP un ruolo strategico indispensabile
nell’incentivare gli investimenti delle imprese nell’innovazione quale risposta positiva per
reagire alla crisi economica in atto.
Valutazione intermedia indipendente del DocUP Obiettivo 2 Regione Marche 2000-2006
Ecosfera S.p.A. Rapporto di valutazione intermedia 54
Al riguardo appaiono estremamente positivi i risultati della Submisura 1.1.2 in termini di
domande pervenute - tutte presentati da imprese di piccole dimensioni - da leggere con fiducia
proprio in considerazione del difficile momento congiunturale. Altrettanto buoni gli esiti degli
altri incentivi tradizionali agli investimenti più recentemente avviati nell’ambito della
Submisura 1.1.1, con la sola eccezione negativa degli esiti della L. 598. Quest’ultima ha
“pagato” il ricorso ad uno strumento contributivo, quello in conto interessi che, nell’attuale ciclo
economico in cui il costo del denaro si attesta su livelli piuttosto bassi, riceve uno scarso
interesse da parte delle imprese rispetto ad altre modalità agevolative.
Inoltre la Submisura 1.1.2 di aiuti agli investimenti rivolta alle imprese artigiane ha adottato un
sistema innovativo e integrato per incentivare la creazione di nuova occupazione di qualità, non
limitandosi all’inserimento nel bando dei consueti criteri di priorità, ma riconoscendo alle
imprese beneficiarie che dichiarano di incrementare i posti di lavoro la possibilità di accedere ai
contributi alle assunzioni concesse dal POR Ob. 3.
Il dovuto rilievo va dato anche alla Submisura 1.1.3, per la marcata connotazione ambientale dei
progetti presentati, a riprova di una apprezzabile sensibilità del sistema delle imprese nei
confronti di investimenti innovativi specifici e capaci di incidere positivamente su quel trade-off
tra ambiente e sviluppo, che rappresenta uno dei temi di rilevanza strategica su cui si è
focalizzata l’attenzione della Commissione Europea nell’attuale ciclo di programmazione.
La numerosità dei progetti attivati per le azioni contemplate dalla Misura 2.6 - attivazione
servizi di trasporto a chiamata e realizzazione di aree attrezzate e parcheggi – consente di
esprimere un primo giudizio favorevole rispetto alla capacità delle azioni programmate nel
rispondere alle esigenze locali.
Il buon avanzamento finanziario delle due azioni di cui alla Misura 3.1 Promozione turistica e
valorizzazione del patrimonio ricettivo, per le quali si sono disposte risorse pari a quasi il 9%
del totale, testimonia il successo delle azioni ad oggi attivate.
Per quanto concerne le Misure 3.2, 3.3 e 3.5, si sottolinea il forte impegno da parte dei Servizi
responsabili dell’attuazione nell’incentivare e facilitare il processo di concertazione con i
soggetti locali, coerentemente con l’approccio bottom up finalizzato a garantire da una parte una
maggiore adesione delle iniziative alle esigenze del territorio e dall’altra la realizzazione di
progetti integrati, più complessi e onerosi dal punto di vista procedurale, ma sicuramente più
validi in termini di impatti attesi.
A tali considerazioni si aggiungono gli ottimi risultati raggiunti in termini progettuali sia dal
punto di vista quantitativo che qualitativo a seguito dell’espletamento delle procedure di
selezione delle proposte pervenute.
Infine, dal confronto con alcuni responsabili di misura/submisura unitamente alle considerazioni
espresse dai beneficiari finali / destinatari intervistati è emersa una buona capacità del territorio
di partecipare alla costruzione di un comune percorso di sviluppo, che vede da una parte il
rafforzamento del ruolo degli Enti locali nel determinare il cambiamento in linea con le
indicazioni del DocUP e, più in generale, della programmazione regionale e dall’altra il
coinvolgimento degli attori pubblici e privati locali in molteplici iniziative destinate
all’innalzamento della qualità della vita, alla valorizzazione delle risorse locali ed alla
diversificazione delle attività economiche.
Valutazione intermedia indipendente del DocUP Obiettivo 2 Regione Marche 2000-2006
Ecosfera S.p.A. Rapporto di valutazione intermedia 55
1.2 Principali proposte per la riprogrammazione del DocUP
Nel presente paragrafo si procede ad una verifica delle principali proposte della Regione
Marche per la revisione di metà periodo del DocUP Ob. 2 prevista dal Reg. CE 1260/99 allo
scopo di consolidare i risultati positivi raggiunti da alcuni interventi e di fornire una risposta alle
criticità di attuazione incontrate da alcune misure nel corso della prima fase di attuazione del
programma.
In particolare verrà posto l’accento sulla coerenza delle stesse rispetto alle principali indicazioni
emerse dall’analisi valutativa e agli orientamenti della DG Regio della Commissione europea.
La proposta di riprogrammazione, frutto di un’intensa collaborazione tra l’Autorità di Gestione
del programma e le strutture regionali responsabili dell’attuazione degli interventi, ha preso il
via dai seguenti documenti:
1. Rapporto di valutazione intermedia al 30/06/2003;
2. linee guida rivisitate dalla DG Regio della Commissione europea (“non-paper” di
orientamento per la revisione dei programmi italiani);
3. ricognizione del sistema di incentivazione regionale nel suo complesso effettuata dall’IPI su
mandato della Task Force costituita con il Ministero dell’Economia e delle Finanze e il
Ministero delle Attività Produttive;
4. accordi intercorsi con i funzionari comunitari e nazionali durante l’incontro annuale di
novembre 2003.
Dal punto di vista finanziario verranno allocate le risorse aggiuntive derivanti all’attribuzione
della riserva di premialità e rimodulati i fondi tra interventi nell’ambito di una misura e tra
misura e misura del medesimo asse, con l’eccezione di trasferimenti dall’Asse 2 all’Asse 1 per
le operazioni a finalità ambientale.
Alla luce dei risultati complessivi della Valutazione intermedia è possibile affermare che le
linee strategiche del DocUP sono ancora valide rispetto agli obiettivi generali di sviluppo,
quanto alle finalità specifiche delle misure in qualche caso è stata richiamata l’attenzione su
alcuni fattori di criticità che si sono frapposti al buon esito degli interventi.
L’Amministrazione regionale è apparsa in grado di fornire risposte appropriate e risolutive per
la gran parte dei casi evidenziati, sebbene talvolta sia stato necessario rimuovere alcune
tipologie di intervento rivelatesi non perseguibili a causa di un interesse insufficiente da parte
del territorio per la natura fortemente sperimentale e innovativa di alcune iniziative.
Valutazione intermedia indipendente del DocUP Obiettivo 2 Regione Marche 2000-2006
Ecosfera S.p.A. Rapporto di valutazione intermedia 56
Asse 1 “Sviluppo e rafforzamento del sistema produttivo”
In coerenza con le indicazioni della Commissione non sono state avanzate proposte inerenti
nuovi regimi di aiuto e le integrazioni previste si limitano ad inserire alcune tipologie di
intervento in materia di certificazione di qualità etico-sociale, di ricerca e di investimenti
altamente innovativi e comunque nell’ambito di incentivi preesistenti.
A questo riguardo si fa rilevare che una parte delle risorse aggiuntive derivanti
dall’assegnazione della riserva di premialità sarà distribuita tra le misure che hanno contribuito
in misura sostanziale al raggiungimento del criterio finanziario e di quello di efficacia, tra cui
figurano prevalentemente i regimi di aiuto alle imprese, anche sulla base di un impegno assunto
con la DGR 133/2003.
Ciò avviene comunque nel rispetto dell’orientamento della DG Regio, in quanto le somme
saranno tutte destinate ad interventi dal contenuto maggiormente innovativo e a finalità
ambientale, nonché alle azioni di tipo infrastrutturale a sostegno delle aree produttive, uniche
eccezioni riconosciute al principio generale di non incrementare la dotazione delle misure di
incentivazione alle imprese né nel numero né nella dotazione finanziaria.
Peraltro la diffusione dell’innovazione in senso ampio nel sistema imprenditoriale rappresenta
allo stato attuale un’esigenza da soddisfare con un impegno ancora maggiore in risposta alla
congiuntura negativa che rende ancor più evidenti i problemi connessi alla bassa competitività
sul mercato nazionale ed estero delle piccole e piccolissime imprese artigiane e industriali che
operano in settori tradizionali e che rappresentano la realtà dominante del tessuto produttivo
regionale.
Non mancano poi dei segnali a favore di una reale riduzione del peso attribuito agli aiuti diretti
e tradizionali alle imprese, sostenuta fortemente dagli orientamenti comunitari, come dimostra
la decisione di non finanziare con il DocUP i nuovi bandi della L. 341/95 art. 1, nonostante i
buoni risultati conseguiti.
In effetti le medesime tipologie di investimento (nuovi impianti, ampliamenti,
ammodernamenti, riconversioni, trasferimenti) vengono sostenuti dalla L. 488/92, prevista nella
submisura 1.1.1 A), sebbene sia diversa la forma di agevolazione concessa: bonus fiscale per la
L. 341 e contributo in c/capitale per la L. 488.
Nel complesso l’analisi condotta dal Valutatore sul sistema di incentivi delle Marche ha
evidenziato che non sussistono seri rischi di sovrapposizione o duplicazione di regimi, per cui
non si sono necessari interventi di razionalizzazione del sistema regionale degli incentivi.
In accordo con la ricognizione del sistema di incentivazione regionale effettuata dall’IPI, si
evidenzia invece un buon grado di integrazione tra gli strumenti di sostegno alle imprese
previsti dalle misure del DocUP Ob. 2 e gli altri strumenti attivati a livello regionale, in
affiancamento all’azione dei principali interventi nazionali.
Come nel caso di altre regioni, sono state rilevate delle difficoltà nell’attuazione di alcune azioni
a contenuto innovativo (in particolare poche domande per la creazione di imprese innovative,
lentezza nell’avvio della misura di ingegneria finanziaria ed in particolare uno scarso interesse
per il sostegno all’accesso al capitale di rischio).
Non tutti gli ostacoli si sono rivelati superabili, come dimostra la volontà di eliminare la
Submisura 1.3.3 “Servizi diretti alla creazione di imprese innovativi”, che ha conseguito ad
oggi il finanziamento di appena cinque progetti.
Valutazione intermedia indipendente del DocUP Obiettivo 2 Regione Marche 2000-2006
Ecosfera S.p.A. Rapporto di valutazione intermedia 57
Le misure dell’Asse 1 sono interessate da modifiche che nell’insieme sono dirette a:
1. rafforzarne l’efficacia delle iniziative, rimuovendo ostacoli di tipo procedurale e
considerando innovazioni nella normativa di riferimento;
2. ad ampliare la gamma degli interventi a contenuto innovativo, introducendo incentivi a
favore della ricerca, migliorando la qualità dei sistemi organizzativi delle imprese
marchigiane nonché dei processi produzioni in termini di minore impatto sull’ambiente.
Rispetto al primo punto, si sottolinea per la L. 598/94 – volta a favorire l’innovazione
tecnologica, organizzativa e commerciale, la tutela ambientale e la sicurezza negli ambienti di
lavoro – la scelta di prevedere oltre al contributo in conto interessi anche l’agevolazione in
conto capitale. Tale novità discende dallo scarso ricorso ai finanziamenti agevolati sotto forma
di riduzione del tasso di interesse in un periodo di difficoltà congiunturale e strutturale qual è il
presente, come dimostrano i risultati del tutto insoddisfacenti del primo bando.
Il ciclo economico attuale si caratterizza per un tasso di interesse già molto basso, per cui la
concessione di contributi in c/interessi non è particolarmente significativa alle imprese, che
preferiranno altre forme di agevolazione più efficaci nel sostenerne gli investimenti.
Nell’ambito dei servizi di ingegneria finanziaria, per la Submisura 1.2.1 “Prestazione di
garanzie ed abbattimento del costo delle operazioni di finanziamento per investimenti materiali
e immateriali”, è previsto il potenziamento del fondo rischi del sistema delle cooperative
artigiane di garanzia di primo grado - previste dalla L.R. 28/10/03 n. 20 - per la concessione di
controgaranzie e/o cogaranzie a favore delle operazioni di garanzia di primo grado.
Tale provvedimento avviene nel recepimento degli indirizzi del trattato di Basilea 2, a seguito
del quale le banche dei paesi aderenti dovranno accantonare quote di capitale in misura
proporzionale al rischio, per la cui misurazione si utilizzerà lo strumento del rating, cui è legato
il giudizio sulla probabilità che il cliente affidato possa diventare insolvente. Con le
metodologie di rating, le valutazioni di tipo patrimoniale avranno un ruolo ancora più
determinante che in passato nel determinare la concessione degli affidamenti, il che
inevitabilmente penalizzerà le piccole e piccolissime imprese.
In un simile contesto le garanzie collettive dei fidi (confidi) rappresentano un elemento
indispensabile per il rafforzamento del ruolo degli organismi di garanzia nella facilitazione
dell’accesso al credito delle microimprese.
Accogliendo le indicazioni del Valutatore, è stato esteso a tutta la Misura 1.3 il principio di
alternatività del contributo Reg. 70/2001 – de minimis. In effetti in diversi casi l’adozione del
regime de minimis aveva determinato l’esclusione delle imprese che avevano già saturato il tetto
massimo di investimenti nei tre anni, fissato in 100.000 €. Si suggeriva al riguardo di modificare
le procedure vigenti per alcune azioni, introducendo il regime di aiuto notificato ove è previsto
unicamente il de minimis. Laddove invece coesistevano entrambe le modalità, si proponeva per
l’appunto di applicare il principio di alternatività del contributo a scelta dell’impresa
richiedente, indipendentemente dall’entità dell’investimento da realizzare.
Gli accorgimenti introdotti consentiranno anche alle aziende impossibilitate ad accedere al
regime de minimis, a causa del raggiungimento del massimale consentito, di potersi avvalere
comunque degli aiuti.
Valutazione intermedia indipendente del DocUP Obiettivo 2 Regione Marche 2000-2006
Ecosfera S.p.A. Rapporto di valutazione intermedia 58
L’innalzamento qualitativo degli interventi, di cui al secondo punto, viene perseguito
introducendo la possibilità di finanziare nuove tipologie di azioni all’interno di submisure
preesistenti.
La novità più rilevante concerne il settore della ricerca. A tale riguardo sia il Valutatore
indipendente che l’IPI avevano evidenziato l’opportunità di sostenere più efficacemente le
imprese ad investire nella ricerca industriale e lo sviluppo precompetitivo.
Tale orientamento accoglie peraltro l’accento posto dalla Commissione di accrescere le risorse
per l’innovazione e la ricerca industriale, tipologia di investimento quest’ultima notoriamente
trascurata dalle piccole imprese.
Appare pertanto apprezzabile l’introduzione degli aiuti concessi per la ricerca industriale e lo
sviluppo precompetitivo delle PMI industriali nell’ambito della L. 598/94 (coperta da un regime
già autorizzato dalla CE) e delle piccole imprese artigiane all’interno della Submisura 1.1.2
“Aiuti agli investimenti produttivi delle imprese artigiane di produzione e di servizi alla
produzione”.
La modifica apportata ha determinato la divisione della submisura in due interventi a) e b): dove
il primo prevede il finanziamento delle tipologie esistenti e il secondo sarà specificamente
rivolto alla diffusione dell’innovazione tecnologica nelle imprese artigiane di minime
dimensioni con contributo in conto capitale. Tali azioni opereranno in sinergia e
complementarità con le operazioni di sviluppo generale previste nel punto a) della stessa
submisura e con le azioni innovative FESR, all’interno di un processo di sviluppo in cui riveste
un ruolo di primo piano il trasferimento e la diffusione dell’innovazione tecnologica nel tessuto
produttivo.
Nell’ambito della Submisura 1.3.1, relativa ai servizi avanzati per la qualità e la competitività, è
stata prevista la concessione di incentivi per l’acquisizione della certificazione della
responsabilità sociale (norma S.A. 8000), sistema di qualità di più recente diffusione, le cui
prescrizioni riguardano il rispetto delle principali regole etico-sociali del mercato del lavoro con
conseguenti benefici in termini di miglioramento delle condizioni di lavoro all’interno delle
imprese che vi aderiranno.
L’inserimento di tale tipologia di azione avviene in coerenza con le indicazioni formulate nel
recente Testo Unico per gli incentivi ai settori dell’artigianato, dell’industria e dei servizi alla
produzione (L.R. n. 20 del 28/10/2003).
La diffusione del nuovo sistema di qualità appare fortemente sinergico e coerente con gli
incentivi concessi alle imprese volti ad accrescere oltre gli standard prescritti dalla legge i livelli
di sicurezza e della salute sul luogo di lavoro già previsti dalla Misura 1.1 (Submisura 1.1.1 B2 -
L. 598/994 e Submisura 1.1.3).
Per la Submisura 1.4.2 “Aiuti per attrezzare le aree produttive” sono state presentate modifiche
di notevole portata e la destinazione di ulteriori risorse, con lo scopo di raggiungere standard
elevati di efficienza delle aree produttive esistenti, attraverso il finanziamento dei seguenti
interventi: opere di riqualificazione delle aree esistenti, opere secondarie e high-tech delle aree
produttive, opere di risanamento delle aree artigianali e industriali dismesse, infrastrutture di
logistica, dotazioni tecniche, infrastrutturali e di servizi.
Nell’attuale scheda tecnica di misura, l’infrastrutturazione leggera innovativa e high-tech e
l’innalzamento degli standard qualitativi delle aree già in possesso di adeguata infrastrutture
primarie sono riconosciute come prioritari rispetto alla realizzazione opere di infrastrutturazione
primaria.
A fronte della scarsa efficacia della preferenza accordata nei bandi, la proposta di revisione
vengono posti chiari limiti alla finanziabilità di opere di urbanizzazione primaria, consentita
Valutazione intermedia indipendente del DocUP Obiettivo 2 Regione Marche 2000-2006
Ecosfera S.p.A. Rapporto di valutazione intermedia 59
solo nei casi in cui non sussistesse domanda esaustiva della disponibilità finanziaria della
misura e comunque nel limite massimo del 30% degli investimenti.
Con la revisione in atto dovrebbe essere recuperata inoltre quella valenza ambientale
dell’intervento, su cui ha posto l’accento anche la Commissione Europea nel non-paper, e non
soddisfatta per l’assenza di una definizione ad hoc per le cosiddette “aree ecologicamente
attrezzate” o “ecoefficienti”18
.
Nell’attuale ciclo di programmazione dei fondi strutturali è stato riconosciuto un valore
fortemente strategico all’approccio integrato allo sviluppo territoriale. Il DocUP Ob. 2 Marche
ha adottato tale modalità di programmazione e attuazione degli interventi in ambiti molto
specifici quali la valorizzazione del patrimonio storico e culturale e il sostegno alla
riqualificazione dei centri storici; si denota invece la carenza di tale tipo di interventi nelle
azioni che coinvolgessero anche altri settori, in primo luogo il sistema produttivo regionale.
Con DPEFR 2003-2005 la programmazione regionale ha introdotto le ARSSTEL (Agende
Regionali Stratetiche per lo Sviluppo Territoriale Locale), quali strumenti finalizzati a mettere
in coerenza programmatica una varietà di azioni locali di sviluppo localizzate su determinati
ambiti territoriali e che promuovono un’attiva collaborazione di tutti i diversi operatori locali
pubblici e privati.
In fase di riprogrammazione si sta valutando l’opportunità di rafforzare tale componente
strategica finanziando con il DocUP proprio le ARSTEL, prevedendo una riserva ad hoc di
risorse nell’ambito di alcune Misure. Per le sue intrinseche caratteristiche, infatti, l’operazione
interessa trasversalmente molteplici azioni comprese all’interno di tutti e quattro gli assi del
DocUP.
Le iniziative da realizzare nell’ambito delle ARSTEL
RAPPORTO DI VALUTAZIONE INTERMEDIA
RAPPORTO DI VALUTAZIONE INTERMEDIA
RAPPORTO DI VALUTAZIONE INTERMEDIA
RAPPORTO DI VALUTAZIONE INTERMEDIA
RAPPORTO DI VALUTAZIONE INTERMEDIA
RAPPORTO DI VALUTAZIONE INTERMEDIA
RAPPORTO DI VALUTAZIONE INTERMEDIA
RAPPORTO DI VALUTAZIONE INTERMEDIA
RAPPORTO DI VALUTAZIONE INTERMEDIA
RAPPORTO DI VALUTAZIONE INTERMEDIA
RAPPORTO DI VALUTAZIONE INTERMEDIA
RAPPORTO DI VALUTAZIONE INTERMEDIA
RAPPORTO DI VALUTAZIONE INTERMEDIA
RAPPORTO DI VALUTAZIONE INTERMEDIA
RAPPORTO DI VALUTAZIONE INTERMEDIA
RAPPORTO DI VALUTAZIONE INTERMEDIA
RAPPORTO DI VALUTAZIONE INTERMEDIA
RAPPORTO DI VALUTAZIONE INTERMEDIA
RAPPORTO DI VALUTAZIONE INTERMEDIA
RAPPORTO DI VALUTAZIONE INTERMEDIA
RAPPORTO DI VALUTAZIONE INTERMEDIA
RAPPORTO DI VALUTAZIONE INTERMEDIA
RAPPORTO DI VALUTAZIONE INTERMEDIA
RAPPORTO DI VALUTAZIONE INTERMEDIA
RAPPORTO DI VALUTAZIONE INTERMEDIA
RAPPORTO DI VALUTAZIONE INTERMEDIA
RAPPORTO DI VALUTAZIONE INTERMEDIA
RAPPORTO DI VALUTAZIONE INTERMEDIA
RAPPORTO DI VALUTAZIONE INTERMEDIA
RAPPORTO DI VALUTAZIONE INTERMEDIA
RAPPORTO DI VALUTAZIONE INTERMEDIA
RAPPORTO DI VALUTAZIONE INTERMEDIA

RAPPORTO DI VALUTAZIONE INTERMEDIA

  • 1.
    REGIONE MARCHE VALUTAZIONE INTERMEDIAINDIPENDENTE DEL DOCUP OBIETTIVO 2 MARCHE 2000-2006 RAPPORTO DI VALUTAZIONE INTERMEDIA ROMA, OTTOBRE 2003 S.p.A. Unione EuropeaRegione Marche
  • 2.
    Valutazione intermedia indipendentedel DocUP Obiettivo 2 Regione Marche 2000-2006 Ecosfera S.p.A Rapporto di valutazione intermedia 1 INDICE SINTESI PRELIMINARE ............................................................................................ 3 1. DISEGNO E METODO DELLA VALUTAZIONE ....................................... 9 2. LA LOGICA DEL PROGRAMMA NEL CONTESTO DI POLICY.......... 14 2.1 IL DECENTRAMENTO AMMINISTRATIVO E IL CONTESTO PROGRAMMATICO REGIONALE.................18 2.2 PESO FINANZIARIO DEL DOCUP RISPETTO AGLI ALTRI PROGRAMMI COFINANZIATI DALLA UNIONE EUROPEA.....................................................................................................................................................23 2.3 AMBITI SETTORIALI DI INTERVENTO .............................................................................................24 2.3.1 Aiuti alle attività produttive ........................................................................................... 24 2.3.2 La coerenza del Programma nelle azioni a diretta finalità ambientale........................... 34 2.3.3 Infrastrutture portuali ..................................................................................................... 41 2.3.4 Trasporti......................................................................................................................... 42 2.3.5 Rinnovamento e miglioramento dei villaggi rurali, tutela del patrimonio rurale........... 44 2.3.7 Promozione e valorizzazione del patrimonio turistico e culturale ................................. 44 2.3.6 Servizi socio-assistenziali .............................................................................................. 47 2.3.7 Sviluppo della Società dell’Informazione a livello locale.............................................. 48 2.3.8 Coerenza del DocUP con le politiche nazionali e regionali per la formazione ed il mercato del lavoro....................................................................................................................... 49 2.3.9 Confronto finanziario fra DocUP e Bilancio regionale.................................................. 52 2.4 ANALISI DEL SISTEMA DEGLI INDICATORI .....................................................................................56 2.4.1 Gli indicatori degli effetti............................................................................................... 57 2.4.2 La misurazione dell’impatto .......................................................................................... 62 2.4.3 Tabelle di sintesi sulla revisione del sistema di indicatori del DocUP .......................... 64 2.5 VALUTAZIONE DI COERENZA E PERTINENZA DEI CRITERI DI SELEZIONE E PRIORITÀ ADOTTATI .....72 2.6 SUGGERIMENTI PER EVENTUALI CAMBIAMENTI NELLE PROCEDURE DI SELEZIONE........................96 2.7 VALUTAZIONE DELLA FATTIBILITÀ DI PROGETTI DI PARTICOLARE RILEVANZA PER IL TERRITORIO REGIONALE..................................................................................................................................................97 2.7.1 I possibili progetti di interesse regionale........................................................................ 98 3. L’EFFICACIA E L’EFFICIENZA DEL PROGRAMMA ED I PRIMI IMPATTI..................................................................................................................... 101 3.1 L’AVANZAMENTO DEL PROGRAMMA AL 30/06/2003: ELEMENTI POSITIVI E CRITICITÀ RILEVATE 102 3.1.1 Andamento delle misure/submisure al 30/06/2003...................................................... 105 3.2 ANALISI DEI COSTI MEDI E DELLA DISTRIBUZIONE TERRITORIALE DEGLI INTERVENTI.................148 3.2.1 Gli aiuti alle imprese .................................................................................................... 149 3.2.2 Le opere infrastrutturali................................................................................................ 156 3.3 I BENEFICIARI FINALI E I DESTINATARI ULTIMI DEL PROGRAMMA, TESTIMONI PRIVILEGIATI DELLA GESTIONE ED ATTUAZIONE DEL PROGRAMMA: ALCUNI CASI.....................................................................160 3.4 LA RISERVA DI PREMIALITÀ ........................................................................................................166 3.4.1 I criteri obiettivo........................................................................................................... 167 3.4.2 I risultati intermedi e le previsioni al 30 settembre 2003............................................. 169
  • 3.
    Valutazione intermedia indipendentedel DocUP Obiettivo 2 Regione Marche 2000-2006 Ecosfera S.p.A Rapporto di valutazione intermedia 2 3.4.3 Lezioni e suggerimenti per migliorare l’efficacia e l’efficienza .................................. 177 3.5 GRADO DI INTEGRAZIONE DELLE PRIORITÀ TRASVERSALI: LA PROTEZIONE E SOSTENIBILITÀ AMBIENTALE .............................................................................................................................................180 3.6 GRADO DI INTEGRAZIONE DELLE PRIORITÀ TRASVERSALI: LE PARI OPPORTUNITÀ UOMINI E DONNE E L’ELIMINAZIONE DELLE DISEGUAGLIANZE..............................................................................................183 3.7 GRADO DI INTEGRAZIONE DELLE PRIORITÀ TRASVERSALI: L’INCREMENTO OCCUPAZIONALE .....191 4. CAPITOLI TEMATICI - RAZIONALIZZAZIONE DEL SISTEMA DI INCENTIVI ALLE IMPRESE DEL DOCUP......................................................... 197 4.1. RAZIONALIZZAZIONE DEI REGIMI DI AIUTO: EVOLUZIONE ED ORIENTAMENTI DEL CONTESTO ISTITUZIONALE, NORMATIVO E PROGRAMMATICO.....................................................................................199 4.1.1 Il quadro degli incentivi alle imprese cofinanziati dal DocUP con riguardo ai requisiti di razionalità.................................................................................................................................. 201 4.2. SUGGERIMENTI PER ORIENTARE LA RAZIONALIZZAZIONE: OPPORTUNITÀ DA COGLIERE E POSSIBILI FATTORI DI CRITICITÀ................................................................................................................................211 5. QUALITÀ DEL SISTEMA DI ATTUAZIONE.......................................... 214 5.1 ORGANIZZAZIONE DELL’ATTUAZIONE DEL DOCUP ....................................................................214 5.2 L’AUTORITÀ AMBIENTALE.........................................................................................................221 5.3 IL SISTEMA DEI CONTROLLI.........................................................................................................223 5.4 IL SISTEMA INFORMATIVO E DI MONITORAGGIO ..........................................................................224 5.5 TRASPARENZA E COMUNICAZIONE..............................................................................................228 5.6 POSSIBILI SUGGERIMENTI PER IL MIGLIORAMENTO DEL SISTEMA DI GESTIONE E MONITORAGGIO DEL DOCUP ..............................................................................................................................................232 5.7 IL COMITATO DI SORVEGLIANZA: RUOLO E FUNZIONI.................................................................236 5.7.1 La composizione del CdS e il partenariato................................................................... 237 5.7.2 Procedure operative e flussi informativi ...................................................................... 240 5.7.3 Principali argomenti trattati nel corso delle prime sedute............................................ 241 5.8 VALUTAZIONE DELLE PROCEDURE DI GESTIONE .........................................................................243 5.8.1 Analisi delle piste di controllo ..................................................................................... 245 5.8.2 Il modello di rappresentazione delle Piste di controllo................................................ 245 5.8.3 La gestione delle operazioni......................................................................................... 246 6. CONCLUSIONI E RACCOMANDAZIONI............................................... 248 ALLEGATO 1 .................................................................................................................I ALLEGATO 2 ........................................................................................................ XXIV ALLEGATO 3 ..................................................................................................... XXXVI
  • 4.
    Valutazione intermedia indipendentedel DocUP Obiettivo 2 Regione Marche 2000-2006 Ecosfera S.p.A Rapporto di valutazione intermedia 3 SINTESI PRELIMINARE Sulla base delle indicazioni e degli orientamenti delineati nei principali riferimenti di ordine metodologico ed operativo, ed in primo luogo del Documento “Linee Guida per la valutazione intermedia dei Programmi Operativi” a cura dell’UVAL, il Valutatore ha predisposto il Rapporto di Valutazione intermedia. La valutazione intermedia, intesa in tale ciclo di programmazione come sistema in grado di contribuire - attraverso approfondimenti sull’andamento dei programmi - al miglioramento dell’attività di sorveglianza, dovrebbe essere, nell’impostazione data al tema nei documenti di orientamento comunitario, attività immediatamente fruibile da parte dell’AdG che ne è la principale destinataria. Recependo tale tipo di impostazione, la natura partecipativa della metodologia che si è scelto di adottare ha cercato e cerca di tener conto in modo preminente dei fabbisogni valutativi emersi nel corso di un processo di costante dialogo ed interazione con l’AdG. Proprio il positivo confronto avviato con i referenti regionali ha condotto a focalizzare, in tale prima versione del Rapporto, l’attenzione in primo luogo su due temi che sono apparsi centrali nella considerazione degli attori regionali responsabili dell’attuazione del Programma: premialità e aiuti alle imprese. Il tema della premialità ha posto le Amministrazioni responsabili dei PO nella necessità di far fronte ad un elemento nuovo rispetto al passato, al quale il Valutatore ha ritenuto di dover prestare una particolare cura, così da formulare se del caso anche opportune raccomandazioni e suggerimenti. Quanto alle azioni relative ai regimi di aiuto e alla loro possibile razionalizzazione, si è provveduto a farne oggetto di apposito approfondimento tematico, raccogliendo in tal senso una specifica esigenza espressa dall’Autorità di Gestione, dietro sollecitazione proveniente dalla Commissione Europea. Orientare la Valutazione in modo da tener conto in primo luogo delle azioni destinate al sistema produttivo (Asse 1) si pone del resto in linea con quanto sottolineato dalla stessa Commissione in sede di incontri bilaterali e in Comitato di Sorveglianza, ove si è prospettata l’opportunità di acquisire proprio il contributo del Valutatore sul tema oggetto di interesse. L’attenzione rivolta al settore produttivo trova del resto fondamento anche nella rilevanza finanziaria delle Azioni del relativo Asse del DocUP rispetto al complesso delle iniziative cofinanziate dal Programma. Così come previsto dalle Linee Guida il Rapporto presenta una struttura piuttosto articolata, all’interno della quale confluiscono i risultati delle attività realizzate nei diversi blocchi tematici, compresi i prodotti aggiuntivi che si è previsto di erogare con una certa frequenza proprio in relazione alle sopraesposte esigenze di immediata utilizzabilità della Valutazione da parte dell’AdG. Il Rapporto si articola in cinque sezioni principali concernenti rispettivamente il disegno di valutazione, la logica del programma nel contesto di policy, l’efficacia e l’efficienza del programma, un approfondimento tematico inerente il processo di razionalizzazione del sistema di incentivi alle imprese ed infine il sistema di gestione, partenariato e monitoraggio. Segue una breve nota conclusiva contenente i primi suggerimenti che abbiamo ritenuto opportuno formulare, sempre con la premessa che formeranno oggetto di apposito momento di condivisione e confronto con l’Amministrazione regionale. Il confronto con l’AdG e con gli altri soggetti a vario titolo coinvolti nell’attuazione del Programma ha portato nella prima parte del Rapporto (Disegno e metodo della Valutazione)
  • 5.
    Valutazione intermedia indipendentedel DocUP Obiettivo 2 Regione Marche 2000-2006 Ecosfera S.p.A Rapporto di valutazione intermedia 4 all’enucleazione di tre quesiti prioritari che rappresentano sinteticamente i fabbisogni conoscitivi espressi dall’Amministrazione regionale e hanno orientato il complesso delle attività finora svolte dal Valutatore. • 1a Domanda di Valutazione: valutazione dell’efficacia della strategia del DocUP nel sostenere il rinnovamento complessivo dell’area Ob. 2 in un’ottica di sostenibilità della crescita. • 2a Domanda di Valutazione: analisi degli aspetti relazionali/organizzativi nelle interazioni tra i diversi soggetti a vario titolo coinvolti nella gestione e implementazione del DocUP. • 3a Domanda di Valutazione: verifica dell’adeguatezza delle modalità/strumenti attuativi individuati rispetto agli obiettivi strategici del DocUP. Il Disegno contiene inoltre indicazioni sulle modalità di indagine utilizzate per l’elaborazione dei prodotti presentati dalla società di valutazione, in relazione ai Blocchi di attività previsti dalle Linee Guida. Nella successiva sezione del documento – la logica del programma nel contesto di policy - sono confluiti gli elaborati previsti dall’Offerta Tecnica attinenti i blocchi B, C e D. Nell’ambito del Blocco B - Valutazione dell’attualità della diagnosi e della strategia ed esame della collocazione del DocUP nel contesto degli interventi - l’analisi ha permesso di mettere in evidenza la misura in cui l’intervento cofinanziato concorre al raggiungimento degli obiettivi generali e specifici rispetto alle dinamiche di policy già in atto, nonché i legami funzionali e le coerenze con le strategie individuate a livello nazionale e regionale e con i piani di sviluppo territoriali e settoriali. Per quanto concerne i risultati dell’analisi, è emersa la rilevanza del Programma nel complesso delle politiche attivate sul territorio regionale, una rilevanza di ordine quantitativo in considerazione dell’entità delle risorse finanziarie messe a disposizione e della molteplicità degli ambiti di intervento, e qualitativo, in virtù del carattere innovativo che ha contraddistinto la fase programmatica per la forte valenza assunta dal partenariato istituzionale e con le parti economiche e sociali. A livello settoriale, è emersa più chiaramente la strumentalità dell’intervento comunitario in oggetto nel raggiungimento delle finalità regionali, dando luogo a relazioni sinergiche e, talvolta, di vera e propria complementarità con le azioni promosse dai Piani di Settore, dalle leggi regionali di attuazione, come pure dagli altri programmi cofinanziati con i Fondi Strutturali. Successivamente viene presentata una proposta del valutatore all’AdG per procedere alla selezione dei progetti di interesse regionale, il primo momento dell’analisi che confluisce all’interno del Blocco C. Si tratta di un blocco aggiunto nel capitolato del bando di gara ai sei individuati dalle Linee Guida dell’UVAL, una scelta che rende ancor più evidente lo specifico interesse dell’Amministrazione regionale nei confronti della tematica in oggetto. L’analisi ha consentito di identificare l’insieme degli interventi potenzialmente oggetto della valutazione di fattibilità, sulla base di requisiti di natura squisitamente finanziaria. La selezione dei progetti dovrà necessariamente incrociarsi con le esigenze dell’Autorità di Gestione. Allo scopo di orientare la scelta tra le submisure individuate a seguito della prima scrematura effettuata dal valutatore, l’AdG è chiamata a valutare la rilevanza delle azioni del Programma sulla base di alcuni parametri o elementi caratterizzanti. All’interno della prima parte del Rapporto è confluita anche la verifica dell’adeguatezza del sistema di indicatori, individuato nel Complemento di Programmazione (CdP), ad esprimere l’efficacia e l’efficienza delle azioni del DocUP nel raggiungimento degli obiettivi programmati.
  • 6.
    Valutazione intermedia indipendentedel DocUP Obiettivo 2 Regione Marche 2000-2006 Ecosfera S.p.A Rapporto di valutazione intermedia 5 Dall’analisi condotta sono emersi elementi positivi, in primo luogo l’impegno profuso dall’amministrazione regionale nell’identificazione di un set analitico di indicatori per misura e/o tipologia di intervento (submisura), mediamente in grado di soddisfare gli obiettivi conoscitivi unitamente alla quantificazione dei valori obiettivo per ciascun indicatore. Inoltre si riscontra il recepimento dei primi suggerimenti formulati dal Valutatore in un apposito prodotto aggiuntivo in ordine alla necessità di arricchire il sistema di indicatori relativamente alle priorità trasversali di Pari Opportunità e di sostenibilità ambientale degli interventi. Pur nella complessiva positività della situazione di partenza, dall’analisi sono scaturite alcune proposte per migliorare ulteriormente il sistema di indicatori; in particolare una maggiore conoscenza della risposta del tessuto imprenditoriale potrà allo stesso tempo fornire gli elementi necessari per un eventuale riorientamento delle azioni cofinanziate dal DocUP, all’interno del processo di “razionalizzazione” dei regimi di aiuti. Una maggiore disaggregazione è stata suggerita anche in relazione all’indicatore di impatto occupazionale, altra priorità orizzontale del DocUP, per poter cogliere in un ambito prossimo alla piena occupazione elementi qualitativi (come la componente occupazionale femminile e di gruppi svantaggiati, la tipologia contrattuale applicata, etc). L’analisi della sezione attinente la strategia viene completata con la verifica dell’adeguatezza dei criteri utilizzati per la selezione dei progetti contemplata dal Blocco D. L’analisi ha complessivamente fatto emergere una sostanziale pertinenza dei criteri individuati con le finalità specifiche del DocUP, come pure una diffusa conformità tra i criteri di selezione effettivamente inseriti nei bandi e le indicazioni del Complemento di Programmazione. Considerazioni di segno positivo possono egualmente farsi dal punto di vista della chiarezza e trasparenza della procedura valutativa, con un’esplicitazione dei criteri nei bandi che ha previsto, nella quasi totalità dei casi, una definizione di criteri e una attribuzione di punteggi articolate in modo esaustivo e lineare. Quanto all’integrazione delle altre priorità trasversali, si è riscontrato, in particolare su alcune azioni dell’Asse 1, un mancato recepimento nei bandi dei criteri di priorità del CdP correlati alla promozione delle Pari Opportunità. L’analisi dell’efficacia e dell’efficienza del Programma, di cui al Blocco E, è stata elaborata sulla base dei dati disaggregati per Submisura e relativi allo stato di attuazione degli interventi forniti dal sistema di monitoraggio regionale e aggiornati al 30/06/2003. La verifica in oggetto è avvenuta in un momento in cui non si dispone di un livello di attuazione tale da consentire un giudizio esaustivo sulla efficacia ed efficienza delle iniziative cofinanziate, essendo stati ancora registrati pochi completamenti, mentre in nessun caso si dispone di risultati e, ovviamente, di impatti prodotti dalle azioni attivate. Affidandosi alle informazioni emerse sia da un’analisi desk della documentazione disponibile sia a seguito di colloqui intercorsi con alcuni soggetti coinvolti a vario titolo nella gestione del DocUP, è stato possibile giungere all’individuazione di alcuni fattori di criticità ricorrenti e/o specifici, nonché mettere in rilievo le esperienze di successo. Dal punto di vista metodologico, sono stati organizzati incontri sia con i responsabili di misura e gli altri attori regionali coinvolti nell’attuazione del DocUP, sia con le parti sociali ed economiche. In particolare il contatto con alcune organizzazioni di categoria ha consentito di raccogliere un primo giudizio sulla effettiva capacità del Programma di rispondere alle aspettative del territorio, nonché sulla eventuale opportunità di riorientare la strategia in funzione del mutato quadro congiunturale di riferimento. Queste informazioni di tipo qualitativo, unitamente a quelle quantitative, hanno consentito l’elaborazione di riflessioni e suggerimenti che possono contribuire alla revisione di metà
  • 7.
    Valutazione intermedia indipendentedel DocUP Obiettivo 2 Regione Marche 2000-2006 Ecosfera S.p.A Rapporto di valutazione intermedia 6 periodo, così da massimizzare l’efficacia e l’efficienza delle azioni programmate nel perseguimento degli obiettivi specifici e globali del DocUP. Oggetto di verifica è stato altresì il grado di integrazione delle strategie orizzontali, ovvero protezione e sostenibilità ambientale, occupazione e mercato del lavoro, promozione delle pari opportunità tra uomini e donne ed eliminazione delle disuguaglianze. In merito alla prima tematica, posto che non si sono registrate modifiche sostanziali nel contesto ambientale di riferimento, l’Autorità Ambientale Regionale (AAR) sta procedendo all’aggiornamento della VEA (di concerto con l’ARPA regionale), nonché all’integrazione dei criteri di selezione e degli indicatori di natura ambientale in modo da tenere in giusta considerazione la priorità trasversale. Come inoltre stabilito nel Piano di Cooperazione Sistematica tra l’AAR e l’AdG, la task force ambientale si è attivata per la realizzazione di un monitoraggio ad hoc attraverso l’elaborazione di schede integrative per la raccolta di informazioni specifiche sugli effetti ambientali attesi in relazione alle iniziative attivate. Quanto alle altre due priorità, si rinvia ad una fase di maggiore avanzamento del Programma l’analisi degli effetti prodotti dagli interventi cofinanziati in relazione alle tematiche in oggetto, non disponendo al momento di dati né sui valori di impatto attesi né, considerando i 18 mesi effettivi di attuazione del Programma, di quelli effettivamente conseguiti. Per ciascuna priorità trasversale si è pertanto condotta una prima verifica che ha incrociato i caratteri qualitativi mutuati dalla metodologia VISPO, per le Pari Opportunità, e dell’analisi di coerenza del DocUP rispetto alla Strategia Europea per l’Occupazione, per la priorità occupazionale, con l’unico riferimento quantitativo obiettivamente ed esaustivamente disponibile, ovvero quello della pianificazione ed attuazione finanziaria. Quale ulteriore caratterizzazione qualitativa della capacità delle misure di tenere in considerazione il tema della parità di genere e dell’occupazione, si è poi considerata la presenza o meno di 3 elementi all’interno della singola scheda di misura come presente nel Complemento di Programmazione: • obiettivi specifici di riferimento rispetto a Pari Opportunità/Occupazione; • criteri di selezione/priorità nella scelta dei progetti premianti la parità di genere/l’occupazione; • indicatori attestanti la presenza della parità di genere/politica occupazionale; La metodologia adottata ha consentito di giungere alla definizione di un punteggio sintetico per Misura, che vuole essere indicativo del grado di integrazione delle due priorità trasversali. Nella versione attuale è stata inserita l’analisi dei costi medi e della distribuzione territoriale di un certo numero di azioni intraprese con il DocUP Ob. 2. L’analisi ha permesso di evidenziare un livello medio di investimenti piuttosto elevato, sia con riferimento ai valori medi attesi - deducibili dalla quantificazione degli indicatori fisici di realizzazione - sia rispetto ai risultati della precedente programmazione, nei casi in cui è stato possibile procedere ad un raffronto. In particolare la maggiore entità dei costi medi registrata per gli investimenti produttivi va intesa positivamente, in quanto espressione di una capacità delle aziende, tra l’altro per la maggior parte di piccole dimensioni, di effettuare investimenti cospicui, potenzialmente più efficaci sia nell’accrescere la competitività della singola impresa, sia nel produrre ricadute significative sul territorio. Le differenze rilevate rispetto a quanto programmato rendono auspicabile una revisione di alcuni valori obiettivo, in primo luogo sul numero di imprese che si prevede di finanziare.
  • 8.
    Valutazione intermedia indipendentedel DocUP Obiettivo 2 Regione Marche 2000-2006 Ecosfera S.p.A Rapporto di valutazione intermedia 7 Relativamente agli interventi infrastrutturali è emersa una estrema variabilità dell’ammontare degli investimenti relativamente ad alcune tipologie di intervento, così come appare piuttosto eterogenea la distribuzione territoriale degli interventi, che fa emergere da parte di alcune province un diverso interesse a realizzare determinate opere e/o una più elevata capacità progettuale. Un ulteriore momento di indagine ha riguardato l’approfondimento sulla riserva di premialità, di cui si fornisce una versione aggiornata rispetto al primo elaborato presentato nel mese di giugno. Pur non disponendo ancora di dati di monitoraggio definitivi, le più recenti previsioni (aggiornate al 10 ottobre) consentono di rivedere in una prospettiva di maggiore ottimismo le possibilità di raggiungere i suddetti obiettivi. Grazie agli sforzi compiuti negli ultimi mesi dall’Amministrazione regionale, sono stati rimossi alcuni fattori critici ed è stato dato un forte impulso alla spesa, attivando una serie di azioni condivise dall’AdG e dai Servizi responsabili delle misure del DocUP. Come evidenziato dall’elaborato possono ritenersi senza dubbio soddisfatti il criterio di efficacia (A.1), con l’ampio superamento del target di realizzazione fisica e di avanzamento procedurale, ed il criterio relativo alla qualità del sistema di gestione (A.2). Quanto al criterio finanziario (A.3) i dati previsionali da ultimo forniti appaiono positivi e testimoniano la potenziale capacità delle azioni attivate di assorbire tutti i fondi dell’annualità 2001, così come prescritto dal criterio in questione. La realizzazione di una condivisione di informazioni e di buone prassi gestionali maturata nell’ambito del tema “premialità”, dovrebbe essere utilizzata lungo tutta la durata del Programma, in particolar modo per quanto attiene la valorizzazione dello strumento del monitoraggio e gli eventuali accorgimenti individuati in tema di accelerazione della spesa, considerato il riproporsi di obiettivi di spesa vincolanti imposti dalla regola del disimpegno automatico. Tale sezione avrebbe dovuto includere altresì un’apposita analisi volta a mettere in luce i risultati e i primi impatti, tangibili e intangibili del programma ed evidenziare anche i risultati e gli impatti inattesi, come tali non inclusi nel sistema degli indicatori. I dati di avanzamento ad oggi pervenuti (e del resto la brevità del periodo di attuazione del Programma oggetto di osservazione, di fatto avviato solo a partire dal 2002) non appaiono però tali da consentire significative considerazioni su primi risultati o eventuali impatti del Programma. L’approfondimento sul tema della razionalizzazione dei regimi di aiuto risponde ad una specifica richiesta dell’Autorità di Gestione ed ha lo scopo di fornire elementi conoscitivi e spunti di riflessione che possano indirizzare il processo in atto. La razionalizzazione del sistema di incentivi alle imprese è strettamente connessa con la riforma in senso federalista dello Stato che ha determinato un significativo rafforzamento del ruolo delle Regioni, in particolare la centralità riconosciuta al territorio nelle politiche di sviluppo. In particolare, l’esame del sistema di incentivi cofinanziati dal DocUP ha cercato di evidenziare il possesso o la mancanza di quei requisiti di razionalità della programmazione, sui quali insiste la documentazione nazionale e comunitaria, in primo luogo il coordinamento dei numerosi strumenti esistenti al fine di assicurare la complementarietà e l’integrazione, quindi la concentrazione delle risorse, la semplificazione delle procedure di attuazione, nonché un’adeguata selettività degli interventi in funzione di una maggiore efficacia degli stessi.
  • 9.
    Valutazione intermedia indipendentedel DocUP Obiettivo 2 Regione Marche 2000-2006 Ecosfera S.p.A Rapporto di valutazione intermedia 8 Dall’analisi del sistema regionale individuato per la gestione, attuazione e controllo del DocUP, concernente i Blocchi E ed F, è emerso che un ruolo significativo nel dialogo tra centro e periferia regionale in fase di attuazione sembra poter essere rivestito dall’innovativa modalità individuata per l’affidamento del Servizio di Assistenza Tecnica. La scelta di internalizzare in buona parte l’attività di Assistenza Tecnica tradizionalmente intesa ha comportato infatti l’individuazione in capo all’Unità di Assistenza Tecnica di un’originale funzione di supporto al territorio in fase di presentazione e gestione dei progetti, prevedendone un’articolazione su base provinciale. Il ruolo dell’Unità di AT regionale potrebbe rivelarsi piuttosto significativo in ordine alla “disseminazione” sull’intero territorio regionale di informazioni e buone prassi gestionali reperite al livello centrale, contribuendo ad un’economizzazione complessiva della gestione del Programma. Quanto alla comunicazione tra i diversi livelli gestionali, l’analisi ha rivelato l’assoluta centralità del ruolo dello Staff di Assistenza Tecnica e Monitoraggio regionale, individuato come luogo di incontro fondamentale dei flussi informativi intercorrenti tra AdG e Servizi regionali coinvolti nel processo di attuazione. In merito agli elementi di criticità si torna ad insistere sulla necessità non ulteriormente dilazionabile di implementare al più presto un sistema informativo conforme alle esigenze gestionali dell’AdG1 , che consenta di disporre di uno strumento integrato di raccolta delle informazioni, così da assicurare in ogni momento al livello centrale della gestione una conoscenza esauriente dell’andamento del Programma. In ragione della particolare enfasi posta dalla Commissione Europea nell’attuale ciclo di programmazione sul rafforzamento della funzione di sorveglianza, si è ritenuto di dedicare in tale sezione un breve approfondimento specifico al funzionamento del Comitato di Sorveglianza, che ha messo in rilievo l’assenza di alcuni interlocutori significativi, in particolare la Commissione per le Pari Opportunità e il rappresentante del Dipartimento Pari Opportunità del Presidenza del Consiglio dei Ministri. 1 Ci si riferisce soprattutto con riferimento alla necessità di avere oggetti di osservazione ed aggregazione – le submisure e gli interventi - a livello di maggiore dettaglio rispetto a quanto non sia possibile ottenere dall’utilizzo del sistema MONIT, il quale fornisce quale unico aggregato le misure in cui è articolato il DocUP.
  • 10.
    Valutazione intermedia indipendentedel DocUP Obiettivo 2 Regione Marche 2000-2006 Ecosfera S.p.A Rapporto di valutazione intermedia 9 1. DISEGNO E METODO DELLA VALUTAZIONE Sulla base di quanto previsto dall’offerta tecnica e dal contratto stipulato con l’Amministrazione regionale, è stato predisposto il Disegno della Valutazione, finalizzato a definire il percorso di lavoro, individuando gli obiettivi, la metodologia e gli strumenti di analisi e ad identificare un primo elenco di quesiti prioritari, che possano riflettere le aspettative dei fruitori della valutazione stessa. Il Disegno ed, in particolare, i risultati inerenti i quesiti fondamentali di valutazione, sono il frutto di un processo graduale di confronto con l’Autorità di Gestione, che ha portato alla condivisione sostanziale dell’impostazione metodologica ed operativa del complesso delle attività di valutazione intermedia. L’approccio interattivo, con il quale si accoglie l’impostazione suggerita dagli orientamenti comunitari2 , caratterizza in effetti ciascuna fase della valutazione intermedia, allo scopo di favorire un processo di co-decisione frutto di un costante dialogo tra Valutatore ed AdG, affinché quest’ultima, partecipando al processo valutativo, possa comprendere al meglio i meccanismi e le modalità di indagine e apprezzare il valore dei risultati a cui si è pervenuti3 . Coerentemente con il nuovo significato che l’attuale programmazione attribuisce all’attività valutativa, lo stesso Disegno della Valutazione va inteso come uno strumento flessibile, da adattare periodicamente all’andamento del Programma, individuando di volta in volta quegli aspetti che risulteranno maggiormente significativi e, pertanto, meritevoli di specifici approfondimenti. Approccio metodologico e i soggetti coinvolti Nello svolgimento delle attività di valutazione si è fatto ricorso alle tradizionali tecniche di indagine quantitativa, incentrate sostanzialmente sull’analisi delle informazioni fornite dal monitoraggio, sintetizzate dagli indicatori individuati, e dei dati di contesto, in aggiunta alle quali il Valutatore ha previsto l’utilizzo di modalità di valutazione di tipo qualitativo che permettano l’accrescimento delle capacità interpretative e di analisi. Di qui la scelta di orientarsi verso la cosiddetta valutazione “partecipata”, che prevede il coinvolgimento, oltre che dell’AdG, anche degli altri soggetti a vario titolo interessati all’attuazione del Programma e che, grazie alle specifiche competenze e conoscenze, possono fornire un contributo di valore rispetto ai temi indagati. Le ragioni a sostegno di questo orientamento sono da ricercare nella maggiore efficacia propria dei metodi di analisi qualitativa ai fini dell’individuazione in itinere di criticità di tipo strategico o procedurale e di appropriate soluzioni rettificative, di una più rapida diffusione delle best 2 I principali riferimenti in tema di valutazione intermedia sono rappresentati dal Regolamento 1260/99 (art. 42), dal documento di lavoro metodologico della Commissione Europea “La valutazione intermedia degli interventi dei Fondi strutturali”, working paper n. 8, dicembre 2000 e dai due documenti di indirizzo tecnico e metodologico elaborati dall’UVAL (Unità di Valutazione degli Investimenti Pubblici): Orientamenti per l’organizzazione della Valutazione Intermedia dei Programmi Operativi e Linee Guida per la Valutazione Intermedia dei Programmi Operativi (giugno 2001). 3 Il Reg. (CE) 1260/1999 all’art. 42 stabilisce che l’Autorità di Gestione è responsabile della valutazione ed è anche, al tempo stesso, diretta beneficiaria del processo valutativo, nel senso che i risultati ottenuti serviranno a orientare l’attività di programmazione, motivo per il quale essa è particolarmente interessata alle dinamiche di interazione ed alla restituzione dell’attività valutativa.
  • 11.
    Valutazione intermedia indipendentedel DocUP Obiettivo 2 Regione Marche 2000-2006 Ecosfera S.p.A Rapporto di valutazione intermedia 10 practices nonché della costruzione di un processo di apprendimento interattivo tra Valutatore e “valutati” che consente di indirizzare la stessa attività valutativa. A tal riguardo sono state realizzate diverse attività di confronto con i soggetti coinvolti nella fase programmatoria ed attuativa, così come azioni divulgative mirate alla condivisione e alla diffusione dei risultati della valutazione. Nello schema che segue si illustrano gli strumenti adottati e i soggetti chiamati di volta in volta a partecipare. Seminari Incontri tematici Incontri collettivi Questionari Focus group Interviste dirette Autorità di Gestione Responsabili di misure Staff di Monitoraggio e Assistenza Tecnica regionale Autorità Ambientale Regionale Unità di Assistenza Tecnica Responsabile regionale per le Pari Opportunità Partenariato istituzionale Partenariato economico e sociale Beneficiari finali/ destinatari ultimi Le domande di valutazione Coerentemente con un’impostazione che tenga conto delle peculiarità della struttura del Programma e delle necessità specifiche dell’AdG, nell’ultima parte del Disegno è stata sviluppata un’analisi che ha portato alla individuazione di una serie di priorità volte ad indirizzare il lavoro del Valutatore. Fondamentale in tal senso è stato il confronto con gli attori regionali preposti all’attuazione e alla gestione dell’intervento rispetto a un ventaglio di temi ritenuti rilevanti, suddivisi in due distinte tipologie: I. Priorità strategiche in quanto strettamente connesse agli obiettivi del Programma. II. Temi rilevanti sotto il profilo organizzativo, gestionale e attuativo del DocUP. A partire dai due gruppi di temi e tenendo in forte considerazione le indicazioni emerse nel corso dei colloqui, è stata sviluppata un’analisi multicriteria con il ricorso a predefiniti criteri di valutazione, che ha permesso di operare una riclassificazione delle tematiche secondo un ordine di importanza. Di seguito si riportano i temi risultati maggiormente significativi in questa fase di avvio del DocUP.
  • 12.
    Valutazione intermedia indipendentedel DocUP Obiettivo 2 Regione Marche 2000-2006 Ecosfera S.p.A Rapporto di valutazione intermedia 11 I. Priorità strategiche • Rafforzamento delle imprese da un punto di vista finanziario e innovazione tecnologica del processo produttivo • Attuazione della Società dell’Informazione • Potenziamento delle infrastrutture ambientali • Valorizzazione delle potenzialità del patrimonio delle risorse naturali, storiche, culturali • Sviluppo della rete dei servizi socioassistenziali anche come opportunità occupazionale II. Temi attuativi e gestionali • Criteri e procedure per la selezione dei progetti • Relazioni tra Amministrazione regionale e Amministrazioni centrali e locali/altri Enti Pubblici • Grado di collaborazione/interazione tra i diversi soggetti coinvolti nella gestione e attuazione del DocUP • Flusso di informazioni tra i diversi soggetti responsabili della gestione (sistema di monitoraggio) L’analisi condotta sui temi emersi ha suggerito la formulazione di una prima proposta di Domande di Valutazione che rappresentano sinteticamente i fabbisogni conoscitivi espressi dall’Amministrazione: 1a Domanda di Valutazione: Valutazione dell'efficacia della strategia del DocUP nel sostenere il rinnovamento complessivo dell’area Ob. 2 in un’ottica di sostenibilità della crescita. Pur tenendo conto della specificità delle cinque priorità strategiche che confluiscono all’interno della I Domanda, è stato identificato quale elemento unificante la volontà di rinnovamento dell’area Obiettivo 2, secondo un percorso di sviluppo che privilegi modalità compatibili con l’ambiente e, al tempo stesso, un complessivo innalzamento della qualità della vita, attraverso la diffusione dei servizi socio-assistenziali e della Società dell’Informazione. L’innovatività del DocUP assume rilievo sia con riguardo al contenuto programmatico delle azioni, sia dal punto di vista delle modalità e delle procedure individuate per l’attuazione delle stesse. 2a Domanda di Valutazione: Analisi degli aspetti relazionali/organizzativi nelle interazioni tra i diversi soggetti a vario titolo coinvolti nella gestione e implementazione del DocUP. Il quesito in oggetto si lega alla necessità di creare un contesto operativo che consenta una circolazione snella delle informazioni, sia all’interno dell’Amministrazione Regionale, sia nei rapporti tra questa e il territorio di riferimento. 3a Domanda di Valutazione: Verifica dell’adeguatezza delle modalità/strumenti attuativi individuati rispetto agli obiettivi strategici del DocUP. Nel corso degli incontri con i Responsabili regionali è emersa la rilevanza della verifica in itinere dell’idoneità delle procedure e dei criteri di valutazione dei progetti, in relazione alla loro capacità di selezionare iniziative in grado di generare effetti significativi sul territorio. Occorre sottolineare che i quesiti identificati rappresentano una sorta di “canovaccio” sulla base del quale sviluppare analisi puntuali, nonché successive riflessioni e confronti con gli attori regionali. Del resto, la stessa metodologia utilizzata si caratterizza per la sua elevata flessibilità nel recepire eventuali modifiche delle priorità originariamente emerse. Al fine di soddisfare le esigenze conoscitive condensate nelle tre Domande di Valutazione, l’approccio metodologico suggerito nelle Linee Guida dell’UVAL prevede la definizione di adeguati livelli di indagine (Unità di Analisi) che in concreto formeranno oggetto della Valutazione.
  • 13.
    Valutazione intermedia indipendentedel DocUP Obiettivo 2 Regione Marche 2000-2006 Ecosfera S.p.A Rapporto di valutazione intermedia 12 Le Unità di Analisi possono fare sia ad interventi di carattere unitario (nel caso in oggetto il livello minimo individuato solitamente è la submisure) che a temi trasversali, su cui sviluppare i quesiti prioritari di cui sopra, anche attraverso opportuni approfondimenti tematici. Nella fase iniziale l’attività di valutazione si è concentrata prevalentemente su aspetti legati alle modalità attuative del Programma e sulla verifica della coerenza della strategia del DocUP rispetto agli obiettivi identificati, soffermandosi sui diversi aspetti espressi dalle domande di valutazione. È stato così possibile fornire delle prime risposte alla seconda e alla terza domanda; quanto alla prima si sono elaborate le prime indicazioni proprio in occasione della verifica di metà percorso di cui al presente rapporto. La genericità della I domanda è al suo carattere strategico e alle difficoltà di orientare la valutazione nella fase di avvio del DocUP su ambiti più circoscritti di intervento. Se in un primo momento si è sviluppata un’analisi della coerenza della strategia e delle azioni programmate rispetto alle priorità individuate sul territorio regionale, successivamente sono emerse specifiche esigenze conoscitive per l’AdG rispetto alle quali è stato richiesto il contributo del Valutatore indipendente, che in tale occasione ha condotto un approfondimento tematico sulla possibile razionalizzazione delle misure inerenti i regimi di aiuto (per il quale si rimanda al capitolo 4). Altro ambito di prioritario interesse per l’Amministrazione regionale è stato rappresentato dalla necessità di far fronte agli adempimenti connessi con la verifica del raggiungimento del target fissato per la riserva comunitaria di performance. La prossimità di tale scadenza ha indotto il Valutatore a focalizzare l’analisi dell’efficacia e dell’efficienza sul tema della premialità così da fornire possibili suggerimenti utili al soddisfacimento degli obiettivi connessi. In funzione delle priorità condendsate all’interno delle domande di valutazione sono stati elaborati diversi documenti in cui si sviluppano specifiche tematiche, documenti con i quali si è voluto rispondere in maniera tempestiva ed efficace ad alcuni aspetti ritenuti di particolare interesse ed utilità per l’AdG e che poi sono confluiti nei rapporti di valutazione.
  • 14.
    Valutazione intermedia indipendentedel DocUP Obiettivo 2 Regione Marche 2000-2006 Ecosfera S.p.A Rapporto di valutazione intermedia 13 Rappresentatività delle Domande di valutazione Integrazione con i blocchi di attività(*) Documenti aggiuntivi 1° 2° 3° B C D E F G Peso dell'intervento cofinanziato sul contesto di policy Sintesi sulle eventuali necessarie modifiche del sistema degli indicatori Lezioni e suggerimenti all’AdG per aumentare efficacia ed efficienza (riserva di premialità) Documento su costi medi Lezioni e suggerimenti per il miglioramento del sistema di gestione e partenariato Relazioni all’AdG per il miglioramento delle procedure di controllo Revisione dei cronogrammi di misura Suggerimenti per il miglioramento del sistema di monitoraggio Caso studio: razionalizzazione del sistema di incentivi alle imprese del DocUP Relazioni sulla selezione dei progetti di interesse regionale Documento con suggerimenti per eventuali cambiamenti nelle procedure di selezione seguite
  • 15.
    Valutazione intermedia indipendentedel DocUP Obiettivo 2 Regione Marche 2000-2006 Ecosfera S.p.A Rapporto di valutazione intermedia 14 2. LA LOGICA DEL PROGRAMMA NEL CONTESTO DI POLICY La presente sezione è tesa a fare emergere la misura in cui l’intervento cofinanziato concorre al raggiungimento degli obiettivi generali e specifici rispetto alle dinamiche di policy già in atto, nonché i legami funzionali e le coerenze con le strategie individuate a livello nazionale e regionale e con i piani di sviluppo territoriali e settoriali. La coerenza della strategia è stata verificata anche rispetto alle caratteristiche del territorio di riferimento, ove possibile tenendo conto dell’evoluzione del contesto sociale ed economico rispetto alla situazione esistente nella fase di elaborazione del DocUP, in modo da accertare l’attualità degli obiettivi individuati e degli interventi programmati. Il confronto tra il DocUP e gli altri strumenti di intervento è stato condotto ad un duplice livello di analisi: il primo ha considerato il Programma nel suo insieme, verificandone la coerenza e la funzionalità rispetto alle priorità strategiche regionali espresse dal PRS; il secondo ha avuto come parametro di riferimento gli ambiti settoriali di intervento, in modo da rendere più evidenti le rispettive specificità e fabbisogni. Dal punto di vista metodologico, nell’ambito di un’analisi di tipo documentale, si sono utilizzate tecniche di comparazione quantitativa e qualitativa fra il DocUP ed altri strumenti di programmazione attivati a livello territoriale e settoriale. In particolare ci si è avvalsi della cross-section analysis, sia nella prima sezione del documento per esprimere la coerenza e l’intensità del contributo del Programma al raggiungimento degli obiettivi strategici individuati dal PRS, sia nella seconda parte per verificare il livello di complementarità e sinergia delle iniziative del DocUP con quelle previste dal POR Obiettivo 3, stante le strette interrelazioni ravvisate nella fase di programmazione. Riguardo al peso relativo del Programma, inteso dal punto di vista delle risorse finanziarie mobilitate, l’analisi ne ha messo in evidenza la forte rilevanza accresciuta a seguito del ridimensionamento delle disponibilità regionali come si evince dai documenti di bilancio. È in corso un’analisi dei bilanci regionali del 2002 e 2003, al fine di ricavarne delle indicazioni più precise sul peso relativo del programma comunitario nei diversi ambiti di intervento, si risponde in tal modo ad un esplicito interesse dell’AdG. Per la ricostruzione del quadro informativo ci si è avvalsi di numerosi documenti: o il DocUP Obiettivo 2 e il Complemento di Programmazione; o i rapporti di valutazione ex ante; o i principali documenti programmatici regionali, in particolare il Programma Regionale di Sviluppo 2000, il Documento di Programmazione Economica e Finanziaria regionale 2003-2005, la Relazione al bilancio di previsione 2002 e pluriennale 2002-2004, il Piano di Sviluppo Rurale, il POR Obiettivo 3 e i Piani di Settore. o dati elaborati da istituti statistici nazionali e regionali di cui si darà conto nel corso del documento. Per quanto concerne i risultati dell’analisi, è emersa in primo luogo la rilevanza del Programma nel complesso delle politiche attivate sul territorio regionale, una rilevanza di ordine quantitativo in considerazione dell’entità delle risorse finanziarie messe a disposizione e della molteplicità degli ambiti di intervento, e qualitativo, in virtù del carattere innovativo che ha contraddistinto la fase programmatica per la forte valenza assunta dal partenariato istituzionale e con le parti economiche e sociali.
  • 16.
    Valutazione intermedia indipendentedel DocUP Obiettivo 2 Regione Marche 2000-2006 Ecosfera S.p.A Rapporto di valutazione intermedia 15 In effetti le linee strategiche del DocUP riflettono quelle individuate prima dal PRS (che come si è detto ha definito lo scenario in cui inserire le scelte programmatiche successive) e sostanzialmente riproposte dal DPEFR; allo stesso tempo, gli interventi cofinanziati concorrono al raggiungimento degli obiettivi comuni, pur tenendo conto del più ampio raggio d’azione del Programma regionale e delle specificità dell’area Obiettivo 2. Le azioni del DocUP insistono prevalentemente sul rafforzamento della competitività del sistema produttivo (puntando soprattutto sull’innovazione), sulla tutela della risorsa “ambiente” e, più in generale, sulla promozione di uno sviluppo sostenibile. A livello settoriale, è emersa più chiaramente la strumentalità dell’intervento comunitario in oggetto nel raggiungimento delle finalità regionali, dando luogo a relazioni sinergiche e, talvolta, di vera e propria complementarità con le azioni promosse dai Piani di Settore, dalle leggi regionali di attuazione, come pure dagli altri programmi cofinanziati con i Fondi Strutturali. Il sistema di aiuti rivolti al comparto produttivo nell’ambito del DocUP appare fortemente coerente con il contesto di riferimento, come pure con le priorità e le strategie identificate prima dal PRS 2000 e successivamente con quelle espresse dal Piano regionale per le Attività Produttive (PRAP) approvato nel 2003; priorità e strategie che convergono verso l’innalzamento qualitativo delle produzioni regionali a fronte dell’agguerrita competizione internazionale. Complessivamente il Programma si propone di rispondere alle esigenze di rinnovamento, in primo luogo dei settori artigianali e manifatturieri tradizionali, in linea con le priorità riservate a tali settori fortemente rappresentativi della realtà produttiva marchigiana. Se l’analisi sviluppata ha posto in luce la creazione di sinergie e complementarità con le diverse iniziative in corso di realizzazione, sono emersi anche i rischi connessi alla sovrapposizione e duplicazione degli stessi, nonché alla creazione di diseconomie di tipo finanziario e gestionale. Allo scopo di contrastare questi rischi si raccomanda un potenziamento delle attività di monitoraggio e coordinamento degli incentivi, un programmazione che renda più evidenti le complementarietà tra gli incentivi individuati accanto all’elaborazione di una tempistica di attivazione dei diversi strumenti atta a fronteggiare la possibile concorrenza tra gli stessi, spesso a scapito di quelli più innovativi. L’analisi del complesso delle azioni previste nel settore ambientale ha evidenziato, da un lato, continuità in termini programmatici con l'impostazione del PRS, dall'altro, un ruolo decisivo del DocUP nel potenziamento della dotazione infrastrutturale, con particolare incidenza dell’intervento cofinanziato negli ambiti della tutela delle acque e nella gestione della risorsa rifiuti. Dalle informazioni in nostro possesso, allo stato attuale le misure del DocUP costituiscono indubbiamente lo strumento più significativo di intervento nella gestione del ciclo idrico integrato, soprattutto per ciò che attiene al miglioramento delle reti acquedottistiche e al potenziamento degli impianti di collettamento e depurazione, e si pongono in una linea di coerente continuità con le azioni territoriali a valenza strategica prefigurate dal PIT e con il disegno programmatico del Piano di Gestione delle Acque. Analogamente, in virtù degli ambiziosi obiettivi che la programmazione regionale si è data, di vitale importanza appare la realizzazione degli interventi DocUP in tema di riduzione della produzione dei rifiuti, potenziamento dei sistemi di raccolta differenziata e dei complessi impiantistici per il recupero e il trattamento dei rifiuti. In un quadro di ridimensionamento delle risorse regionali a sostegno del sistema delle Aree protette, le iniziative finanziabili dal DocUP configurano poi una linea di attività particolarmente significativa, anche in virtù dei contenuti innovativi (ad esempio la submisura
  • 17.
    Valutazione intermedia indipendentedel DocUP Obiettivo 2 Regione Marche 2000-2006 Ecosfera S.p.A Rapporto di valutazione intermedia 16 relativa ai corridoi ecologici, che può agire in modo sinergico con analoghe iniziative attivate dal PSR). Per ciò che attiene il riassetto dei porti pescherecci, la programmazione regionale sembra aver coordinato nel modo più opportuno i due strumenti cofinanziati dall’UE, il DocUP SFOP e il DocUP Ob. 2, che agiscono nel settore secondo una modalità pienamente sinergica. Pur nella complessità dei documenti programmatici che investono il settore dei trasporti, può rilevarsi un apprezzabile contributo del Programma cofinanziato in alcuni ambiti specifici. La programmazione ha opportunamente individuato infatti i temi dell'intermodalità e quelli del trasporto pubblico locale come bisogni particolarmente rilevanti in relazione alle necessità specifiche dell'area Obiettivo 2. In tema di trasporto intermodale le azioni si riferiscono ad infrastrutture di movimentazione merci, il cui avvio risale al precedente ciclo di programmazione e il cui completamento appare strategico per i contesti produttivi di localizzazione. Lo specifico contributo del Programma cofinanziato risiede nella realizzazione di infrastrutture che qualificano in modo significativo le opere dal punto di vista tecnologico, e si inserisce in un quadro complessivo di investimenti che prevedono anche la mobilitazione di consistenti fondi di derivazione statale, attraverso i quali dovrebbe essere assicurata la piena funzionalità delle infrastrutture intermodali. Le azioni a sostegno del sistema di trasporto pubblico locale, pienamente coerenti con il recente piano di riordino del settore, fanno poi riferimento ad esigenze particolarmente rilevanti in un'area dalle caratteristiche morfologiche ed insediative di natura peculiare, e possono incidere in modo significativo sul miglioramento della mobilità dei cittadini e sulla qualità della vita, soprattutto per quelle zone la cui marginalità è stata ulteriormente accresciuta dalla crisi sismica del 1997. Il peso del DocUP nel comparto turistico rileva soprattutto nel potenziamento delle strutture ricettive complementari, stante la cospicua dimensione finanziaria degli interventi attivati, in un piano di sviluppo del settore che punta alla valorizzazione del circuito turistico alternativo a quello classico balneare per riqualificare le aree interne, valorizzandone il patrimonio ambientale, culturale e religioso. Per quanto concerne la tutela e la valorizzazione dei beni culturali il Programma riflette puntualmente le priorità individuate nel piano di settore, rivolgendo particolare attenzione alla creazione del "Museo diffuso", nella prosecuzione di quanto iniziato con il DocUP Ob. 2 e 5b. Nella costruzione di un sistema integrato dei servizi socio-assistenziali, il Programma si pone nel solco tracciato con il recente Piano di settore, individuando la centralità del territorio nell’espressione dei bisogni, confermando conseguentemente la funzione degli Ambiti territoriali nella gestione della rete dei servizi ed il ruolo di governo del Comitato dei Sindaci. Nel processo di transizione verso la Società dell’Informazione e della Conoscenza, la Misura 3.4 si mostra sinergica con le iniziative attivabili attraverso il Programma regionale di Azioni innovative FESR. In prospettiva, si attende il completamento del PARSIC, che dovrebbe contare, stando alle informazioni contenute nel Documento di Programmazione Economica e Finanziaria regionale (DPEFR), sul concorso di una pluralità di fonti di finanziamento, tra le quali comunque l’apporto dei Fondi strutturali appare significativamente rilevante. Rispetto alle politiche per l’occupazione e per il mercato del lavoro, si rileva la trasversalità dell’obiettivo occupazionale, che si inserisce in un quadro programmatico coerente con i quattro
  • 18.
    Valutazione intermedia indipendentedel DocUP Obiettivo 2 Regione Marche 2000-2006 Ecosfera S.p.A Rapporto di valutazione intermedia 17 pilastri strategici scaturiti dal processo di Lussemburgo e recepiti nel Piano Nazionale per l’Occupazione (NAP): occupabilità, sviluppo dell’imprenditorialità, adattabilità e Pari Opportunità. Sono apparsi piuttosto frequenti i punti di contatto con il principale strumento di intervento sulle risorse umane, il POR Obiettivo 3, che ha rappresentato il riferimento privilegiato dell’analisi. In effetti, dal punto di vista dei contenuti i due programmi appaiono fortemente coerenti nel promuovere l’incontro tra domanda e offerta di lavoro; sebbene occorrerà attendere uno stadio più avanzato di implementazione degli interventi per poter verificare in che modo e con quali risultati lo sviluppo dell’economia locale è stato effettivamente connesso alle dinamiche occupazionali. Dal punto di vista strategico il Programma, pur finanziando in prevalenza innovazioni di processo tendenzialmente labour saving, ha recepito le indicazioni fornite nel PRS in merito all’opportunità di sostenere iniziative che promuovono innovazioni di prodotto e lo sviluppo dei comparti ritenuti in grado di creare occupazione aggiuntiva. La scarsità di risorse finanziarie riservate dal DocUP espressamente ai cosiddetti settori innovativi (servizi sociali, attività culturali ed ambientali, tecnologie dell’informazione e della comunicazione), potrebbe essere in parte colmata dal potenziale accrescimento dell’efficacia complessiva delle azioni attivate, laddove esse operano in sinergia con iniziative cofinanziate nell’ambito del POR Obiettivo 3.
  • 19.
    Valutazione intermedia indipendentedel DocUP Obiettivo 2 Regione Marche 2000-2006 Ecosfera S.p.A Rapporto di valutazione intermedia 18 2.1 Il decentramento amministrativo e il contesto programmatico regionale La collocazione del DocUP Obiettivo 2 nel contesto complessivo delle politiche territoriali è stata esaminata tenendo conto del processo di rinnovamento piuttosto ampio che sta interessando l’Amministrazione regionale a seguito del decentramento; un processo che ha comportato una riorganizzazione interna dell’Ente per l’accrescimento e il rafforzamento delle funzioni di propria competenza. L’autoriforma dell’Ente regionale: implicazioni sulla funzione di programmazione Negli ultimi anni la Regione Marche ha attivato un progressivo decentramento amministrativo, in osservanza alle disposizioni normative nazionali in materia, nello specifico le leggi Bassanini (leggi 59 e 127 del 1997) e la più recente modifica del Titolo V della Costituzione, dando così avvio ad un processo di rinnovamento piuttosto ampio che ha comportato la ridefinizione degli strumenti di governo in relazione al rafforzamento delle funzioni di propria competenza (programmazione, informazione/valutazione/controllo, legislazione, organizzazione, bilancio) e la riorganizzazione dell’assetto regionale di tali funzioni. In merito al primo aspetto, l’entrata in vigore della Legge regionale 31/2001 “Ordinamento contabile della Regione Marche e strumenti di programmazione” ha apportato importanti innovazioni, a cominciare dall’ambito di nostro interesse ovvero la modalità in cui si esplica la funzione programmatica. In primo luogo sono stati definiti nuovi strumenti di programmazione4 , tra i quali particolarmente rilevante è il DPEFR, presentato per la prima volta nel 2002, cui è attribuita una funzione di raccordo tra la programmazione di bilancio e gli altri strumenti di programmazione regionale. La realizzazione di una maggiore integrazione tra le politiche territoriali ha in realtà accolto quanto era già stato anticipato dal Programma Regionale di Sviluppo 2000 (PRS)5 , rispetto al quale il DPEFR ha consentito un aggiornamento del quadro programmatico di medio periodo. In coerenza con il PRS 2000 e con suoi strumenti attuativi (PPAS, Piani di settore, Patto programmatico per lo sviluppo) è stato elaborato il Piano di Inquadramento Territoriale (PIT)6 , che lega le azioni alle specificità degli ambiti territoriali, promuovendo l’integrazione programmatica. La configurazione della nuova geografia dello sviluppo regionale7 è compito del PIT, che dovrà «corredarla delle componenti insediative e infrastrutturali che accompagnano le azioni di sviluppo previste dai PO». 4 L’art. 2 della L.R. 31/2001 prevede i seguenti strumenti della programmazione economico-finanziaria e di bilancio: a) il documento di programmazione economica e finanziaria regionale; b) il bilancio pluriennale; c) il bilancio annuale; d) la legge finanziaria; e) le leggi regionali di spesa. 5 Il PRS è stato approvato con delibera 197/1998 e pubblicato quale Supplemento n. 123 al BURM n. 43 del 28/05/1998. 6 Supplemento n. 16 del BURM del 30/03/2000. 7 Nuova geografia dello sviluppo significa, da una parte, caratterizzare territorialmente la programmazione regionale in base alle scelte programmatiche e ai PO; dall’altra individuare la dimensione d’area nel cui ambito programmare in modo integrato, ma caratterizzato da azioni di sviluppo coerenti con la base fisica e la struttura funzionale del territorio.
  • 20.
    Valutazione intermedia indipendentedel DocUP Obiettivo 2 Regione Marche 2000-2006 Ecosfera S.p.A Rapporto di valutazione intermedia 19 La numerosità degli strumenti di intervento esistenti e la complessità della loro gestione hanno fatto emergere il rischio di diseconomie, che ostacolerebbero le attese sinergie a causa di possibili sovrapposizione tra le numerose azioni attivate sul territorio nazionale. Per fronteggiare tale pericolo il DPEFR ha proposto la sperimentazione delle Agende Strategiche per lo Sviluppo Territoriale (ASSTEL), un nuovo strumento fondato sul partenariato e sulla contrattualizzazione degli impegni condivisi tra le diverse istituzioni pubbliche, finalizzato proprio a rendere coerenti le diverse azioni locali di sviluppo. L’approccio alla programmazione ha dato ampio spazio alla negoziazione e alla concertazione della Regione sia con il sistema delle autonomie infraregionali, le Province e i Comuni, sia con le categorie economiche e sociali presenti sul territorio marchigiano. Attività coerenti con l’avvio del processo di decentramento regionale sulla base di quanto previsto dal D.lgs. 112/988 , che ha ridefinito le funzioni amministrative degli Enti locali, e dalla revisione costituzionale9 , che ha incentrato il nuovo sistema di programmazione sempre più sulla codeterminazione Regione/Enti locali per la pianificazione delle politiche di sviluppo territoriale, in modo da promuovere azioni condivise e maggiormente in linea con le istanze locali, favorendo in particolar modo la valorizzazione delle risorse endogene secondo un’ottica di sviluppo sostenibile. La riforma organizzativa, introdotta con la L.R. 20/2001 “Norme in materia di organizzazione e di personale della Regione”, ha visto una nuova articolazione in aree dipartimentali quali strutture in grado di coordinare e indirizzare le funzioni dei Servizi di riferimento. Il nuovo assetto regionale appare coerente con i contenuti programmatici e l’impostazione organizzativa suggerita dal PRS, soprattutto per l’integrazione trasversale tra i Dipartimenti funzionali e settoriali e le strategie e gli obiettivi che ciascuno di essi è chiamato a realizzare. Centralità del Programma Regionale di Sviluppo e coerenza con il DocUP Obiettivo 2 Marche 2000-2006 L’analisi della coerenza del DocUP Ob. 2 rispetto al contesto di policy è condotta principalmente con riguardo al PRS che ha costituito il principale atto programmatico di riferimento nella fase di stesura del documento10 . Il PRS è stato presentato nella versione definitiva nel 1998 e, pertanto, anche le informazioni sul contesto socio-economico di riferimento risalgono allo stesso periodo. Con l’approvazione del PRS 2000, la Regione ha individuato le linee strategiche fondamentali su cui innestare la crescita e al tempo stesso ha avviato un processo programmatorio interno, 8 L’attuazione delle nuove disposizioni costituzionali impone una revisione della precedente impostazione verticale della programmazione espressa nella L.R. 46/1992. Si procederà a tale riguardo ad un regolare ricorso alla programmazione negoziata e alla valorizzazione del ruolo della Conferenza regionale delle autonomie e del Comitato economico sociale, in osservanza a quanto previsto dall’art. 76 1° co. lett. b) della L.R. 10/1999. 9 Con la revisione del Titolo V assume maggiore rilevanza l’attuazione del processo di decentramento di funzioni amministrative e il riconoscimento di un’adeguata potestà regolamentare agli enti locali, che acquistano nel nuovo modello una posizione di equiordinazione (art. 114) rispetto agli Enti regionali e allo Stato, con un profondo mutamento dei rapporti tra i poteri pubblici. 10 Il PRS rappresenta il riferimento strategico fondamentale per tutti i piani nazionali e comunitari attuati nella regione, del resto tra gli scopi del PRS vi è proprio quello di «attivare e governare un processo di programmazione essenziale per lo sviluppo sociale ed economico regionale…».
  • 21.
    Valutazione intermedia indipendentedel DocUP Obiettivo 2 Regione Marche 2000-2006 Ecosfera S.p.A Rapporto di valutazione intermedia 20 attivando risorse normative, organizzative, strumentali, umane in rapporto agli obiettivi11 , e aperto verso l’esterno, avvalendosi di forme di programmazione cooperativa (interistituzionale) e negoziata (d’area)12 . Il PRS presenta una struttura flessibile costituita da poche filiere di politiche di intervento integrate e intersettoriali che rappresentano le priorità e sono denominate Programmi Obiettivo (PO), articolati a loro volta in sottoprogrammi e in Progetti Obiettivo. Le scelte programmatiche trovano espressione in cinque Programmi Operativi: 1. Innovazione istituzionale amministrativa e organizzativa; 2. Sistema ambiente e attività vocazionali; 3. Sviluppo e innovazione dei localismi economico e del lavoro; 4. Sistemi produttivi agro-alimentari e spazio rurale; 5. Welfare regionale. La valorizzazione delle “interdipendenze istituzionali e funzionali” assunte dal PRS 2000 è in parte ripresa per la definizione dei contenuti dello stesso DocUP con un’ampia partecipazione alla fase programmatica da parte del territorio nelle sue molteplici espressioni (istituzionali, economiche, sociali). Inoltre la stessa impostazione del DocUP è per due aspetti riconducibile a quella del PRS: - l’articolazione in Assi prioritari riprende l’approccio intersettoriale del PO nell’esprimere i fabbisogni e gli obiettivi di diversi settori; - il DocUP insiste su alcune priorità, anche nel rispetto del principio di concentrazione delle risorse. Ricorrendo alla cross-section analysis è stato possibile evidenziare momenti di contatto tra gli obiettivi del DocUP e gli ambiti individuati dal PRS. Tale tecnica ha consentito, inoltre, di quantificare il contributo del Programma comunitario al raggiungimento delle priorità espresse dai PO, individuando tre livelli di intensità sulla base delle risorse finanziarie nonché della articolazione e molteplicità delle tipologie di interventi. Gli ambiti di intervento del PRS su cui insiste il DocUP, sono prevalentemente l’ambiente e il sistema produttivo, oggetto rispettivamente del secondo e del terzo PO, cui si aggiunge in misura minore il rafforzamento dell’offerta di servizi sociali previsto dalla Misura 3.3 che rientra nell’ambito del PO “Welfare regionale”. È ovviamente meno significativa l’efficacia del Programma in ambiti istituzionali e nel comparto agricolo, contemplati dai PO “Innovazione istituzionale amministrativa e organizzativa” e “Sistemi produttivi agro-alimentari e spazio rurale”. Nel complesso le linee strategiche del DocUP riflettono quelle individuate dal PRS e allo stesso tempo concorrono al raggiungimento degli obiettivi comuni, pur tenendo conto del più ampio raggio d’azione del programma regionale e delle specificità dell’area Obiettivo 2. 11 Come previsto in sede di programmazione, il PRS e in particolare i Programmi Obiettivo (PO), che ne costituiscono le priorità, hanno avuto un effetto di trascinamento sul piano normativo, stimolando aggiornamenti, modifiche, semplificazione, riduzione di strumenti normativi già esistenti e, soprattutto, regole finalizzate all’attuazione dei progetti in corso. Inoltre, l’individuazione di nuovi compiti ha comportato un processo di ridefinizione e miglioramento dell’assetto organizzativo dell’Ente, confluito nella L.R. 20/2001. 12 Il PRS è stato adeguato in corso di definizione da una parte rispetto agli esiti della consultazione della Conferenza delle Autonomie e del Comitato sociale ed economico marchigiani, dall’altra in relazione alle emergenze determinate dagli eventi sismici del settembre del 1997.
  • 22.
    Valutazione intermedia indipendentedel DocUP Obiettivo 2 Regione Marche 2000-2006 Ecosfera S.p.A Rapporto di valutazione intermedia 21 La numerosità dei punti di contatto conferma anche ad un livello di maggiore dettaglio un’architettura programmatica coerente e la validità dello strumento PRS nel costituire lo scenario in cui inserire le scelte programmatiche successive. Come si è detto precedentemente, con il DPEFR Marche 2003-2005 si sono in parte riformulati gli indirizzi strategici del PRS ed è pertanto apparso opportuno verificare in che misura il DocUP si inserisce negli indirizzi strategici del documento di programmazione regionale. Dal confronto tra i due elaborati si evince un potenziale contributo delle iniziative cofinanziate dal DocUP a quattro dei cinque principali ambiti di intervento13 , ovvero: la proiezione internazionale, sia rivolta al sistema imprenditoriale, sia alla promozione ed alla valorizzazione del patrimonio culturale, storico e ambientale per sostenere e diversificare l’offerta turistica, obiettivi specificamente perseguiti dalle Misure 1.3 e 3.2; l’innovazione tecnologica, organizzativa e finanziaria finalizzata al rafforzamento strutturale delle PMI e ad accrescerne la competitività; si tratta dell’approccio strategico proprio dell’Asse 1 del DocUP; la sostenibilità ambientale delle iniziative, la tutela ed il risanamento del territorio, che rappresentano per il programma in oggetto (in particolare nell’ambito dell’Asse 2) non solo un vincolo ma un’opportunità di sviluppo laddove il territorio è una risorsa da valorizzare per le ricadute economiche connesse nonché per l’innalzamento della qualità della vita per la popolazione residente; il potenziamento delle infrastrutture nel settore dei trasporti e delle comunicazioni, che viene sostenuto dal DocUP attraverso le misure 2.5 (trasporto intermodale), 2.6 (trasporto a chiamata) e 3.4 (società dell’informazione). 13 L’ambito non considerato dal DocUP è quello relativo alla formazione delle risorse umane e all’accreditamento delle strutture formative, al quale sono destinate le risorse del FSE del POR Ob. 3.
  • 23.
    Valutazione intermedia indipendentedel DocUP Obiettivo 2 Regione Marche 2000-2006 Ecosfera S.p.A Rapporto di valutazione intermedia 22 PRS: P.O. / Sottoprogramma / Progetto Obiettivi specifici Sottoprogramma "Tutela delle acque e difesa del suolo" Sottoprogramma "Qualità dell'aria" Sottoprogramma "La risorsa rifiuti - La discarica residuale" Sottoprogramma "Ambiente, attività vocazionali ed economiche" Sottoprogramma "I sistemi locali di piccole e medie imprese" Sottoprogramma "Mercato del lavoro e politiche per lo sviluppo delle risorse umane" Sottoprogramma - Mobilità e trasporti Sottoprogramma "Sistemi produttivi agricoli e della pesca" Sottoprogramma "Agricoltura e spazi rurali" Sottoprogramma dei servizi sociali Sottoprogramma dei servizi sanitari 1. Promuovere l’ammodernamento tecnologico degli impianti produttivi e l’introduzione nel ciclo produttivo di tecnologie altamente innovative. 2. Favorire la creazione di nuovi impianti e/o di nuove imprese, con particolare attenzione alle iniziative femminili e a basso impatto ambientale e ai settori innovativi 3. Favorire l’internazionalizzazione del sistema produttivo marchigiano 4. Sostenere l’efficienza gestionale ed organizzativa del sistema produttivo regionale 5. Riqualificare l’offerta regionale di servizi al sistema produttivo, con particolare riferimento a quelli di tipo strategico e di frontiera 6. Favorire il miglioramento della gestione ambientale delle produzioni, con effetti positivi sulla riduzione dei fattori inquinanti e dei consumi di materie prime 7. Migliorare la dotazione e la funzionalità delle infrastrutture per la localizzazione delle imprese in un’ottica di sviluppo sostenibile 1. Migliorare la gestione della risorsa idrica, ottimizzando e potenziando le infrastrutture relative ai sistemi di depurazione e al ciclo idrico 2. Valorizzare le risorse ambientali, bonificando i siti inquinati e recuperando aree degradate e dismesse 3. Ottimizzare il sistema regionale dei rifiuti promuovendo la raccolta differenziata, il riciclaggio e il recupero di materia dei rifiuti e ottimizzando il sistema di smaltimento 4. Promuovere la riduzione della quantità e pericolosità dei rifiuti prodotti attraverso iniziative di sperimentazione 5. Migliorare la fruizione del patrimonio naturalistico, riducendone il degrado e abbandono e incentivandone l’integrazione con la comunità locale, in un’ottica di manutenzione, tutela, sviluppo sostenibile, valorizzazione e fruizione delle risorse territoriali e di sviluppo di attività connesse 6. Favorire la riqualificazione dei servizi e delle infrastrutture per il miglioramento della mobilità e dell’accessibilità in ambito portuale, al fine di creare le condizioni di contesto più idonee allo sviluppo delle attività produttive e della commercializzazione dei prodotti della pesca e della sua filiera 7. Riorganizzare il sistema di trasporto merci, attraverso il potenziamento e l’integrazione delle strutture intermodali 8. Migliorare le condizioni della mobilità della popolazione, aumentando l’offerta di servizi di trasporto alternativi e migliorando l’assetto della rete di trasporto pubblico locale 9. Favorire il mantenimento e il rafforzamento del tessuto socioeconomico delle aree interne marginali a rischio di spopolamento e migliorare le condizioni di vita e di lavoro delle popolazioni rurali 1. Aumentare il grado di attrattività turistica del territorio, attraverso azioni dirette a promuovere le risorse esistenti e a riqualificare e diversificare l’offerta ricettiva 2. Contribuire al recupero, valorizzazione, fruizione e promozione integrata del patrimonio storico, archeologico e culturale, sia come condizione per diversificare e destagionalizzare l’offerta turistica, sia in generale come fattore strategico della politica di riequilibrio e di sviluppo socioculturale delle comunità locali 3. Aumentare la qualità della vita della popolazione locale, migliorando le dotazioni infrastrutturali e le condizioni di accesso ai servizi socio assistenziali da parte delle fasce deboli 4. Favorire la partecipazione delle donne al mercato del lavoro, migliorando l’offerta dei servizi di cura 5. Contribuire, attraverso lo sviluppo e la diffusione a livello locale delle tecniche e degli strumenti forniti dalla società dell’informazione, alla semplificazione ed accelerazione dei rapporti intercorrenti tra pubblica amministrazione da un lato e cittadino e sistema imprenditoriale dall’altro, e al miglioramento della qualità dei servizi pubblici erogati dalla P.A. 6. Promuovere la diffusione dell’informazione e l’attività dei sistemi culturali regionali (teatrale, museale e bibliotecario) attraverso lo sviluppo della società dell’informazione 7. Favorire la rivitalizzazione culturale ed economica dei centri storici soggetti ad uno stato di degrado e di abbandono Legenda : Contributo medio P.O. Innovazione istituzionale amministrativa e organizzativa Asse 1 Asse 2 P.O. Sviluppo e innovazione dei localismi economici e del lavoro P.O. Sistema Ambiente e attività vocazionali P.O. "Sistemi produttivi agro- alimentari e spazio rurale" P.O. "Welfare regionale" Contributo alto Asse 3 Contributo basso
  • 24.
    Valutazione intermedia indipendentedel DocUP Obiettivo 2 Regione Marche 2000-2006 Ecosfera S.p.A. Rapporto di valutazione intermedia 23 2.2 Peso finanziario del DocUP rispetto agli altri programmi cofinanziati dalla Unione Europea Le politiche comunitarie rivestono un’importanza sempre maggiore nel processo di sviluppo socio-economico del territorio per l’entità delle risorse messe a disposizione, come pure per l’innovatività dei contenuti programmatici e delle procedure attivate per il governo degli interventi pubblici. Come si evince dalla figura successiva, la rilevanza del DocUP è assoluta ove si valuti l’investimento complessivo (quote pubbliche e private) che esso è in grado di attivare: 843,807 milioni di euro, pari a circa il 44,4% del totale dei programmi comunitari. Va tuttavia rilevato che in termini di soli finanziamenti pubblici, il DocUP è preceduto per importanza dal Piano di Sviluppo Rurale e dal POR Ob. 3 e ciò perché una parte significativa degli interventi finanziati dal DocUP è destinata al sistema produttivo, ambito in cui la partecipazione finanziaria dei privati è rilevante. Fonte: elaborazioni Ecosfera su dati della Regione Marche Peso finanziario dei programmi cofinanziati dall'UE(valori percentuali) 0 5 10 15 20 25 30 35 40 45 50 DocUPOb.2 POROb.3 Pianodi SviluppoRurale DocUPSFOP PICLeaderPlus PICEqual Azioni Innovative (FESR) PICInterreg Transfrontaliero AreaAdriatica PICInterreg Transnazionale CADSES Risorse pubbliche Totale investimenti
  • 25.
    Valutazione intermedia indipendentedel DocUP Obiettivo 2 Regione Marche 2000-2006 Ecosfera S.p.A. Rapporto di valutazione intermedia 24 2.3 Ambiti settoriali di intervento Nella parte che segue si sviluppa una valutazione delle relazioni che intercorrono tra il DocUP e gli altri strumenti programmatici (PRS, PIT, DPEFR, Piani di settore, ecc.) con riferimento puntuale ai singoli settori di intervento, sia quelli direttamente connessi agli obiettivi specifici del Programma sia quelli che presentano legami con le priorità trasversali. Questo giustifica l’approfondimento separato di cui sono oggetto le politiche per la formazione e il mercato del lavoro, strettamente correlate alle tematiche trasversali dell’occupazione e delle Pari Opportunità. L’indagine si è svolta ricorrendo a modalità diverse in relazione alle informazioni di volta in volta disponibili. In particolare l’attenzione è stata rivolta all’analisi: • del contesto socio-economico alla base della strategia del DocUP; • della coerenza con gli obiettivi e le linee strategiche individuate dalla programmazione regionale e analisi delle interconnessioni “operative” con le azioni attivate o da attivare; • del peso finanziario del DocUP sul totale delle risorse attivate nell’ambito di intervento; • dell’attualità della strategia del DocUP a fronte dei mutamenti intervenuti nel territorio regionale sulla base di dati statistici aggiornati. 2.3.1 Aiuti alle attività produttive La strategia del DocUP per il rafforzamento del tessuto produttivo regionale è stata definita sulla base di un’analisi della situazione socio-economica che ha evidenziato una struttura produttiva marchigiana caratterizzata da una decisa rilevanza del comparto industriale, con valori superiori alla media del Centro Nord sia rispetto al tasso di industrializzazione (+1,7 al 1996) sia in riferimento al numero di occupati (+8% nel 1998)14 . Nelle regione si è infatti affermato il cosiddetto modello di imprenditorialità diffusa, in particolare con un’importanza sempre crescente del manifatturiero, in controtendenza con l’andamento nazionale che vede una quota sempre maggiore di ricchezza e occupati nel settore dei servizi. Ciò vale anche per l’area Obiettivo 2 sebbene i sistemi produttivi più dinamici non ricadano nei territori eleggibili. La struttura settoriale evidenzia, come nel resto della regione, una realtà piuttosto diversificata, sebbene si possano individuare alcune specializzazioni di una certa rilevanza riconducibili al sistema moda nella provincia di Ancona e Ascoli Piceno (settore tessile-abbigliamento e industria conciaria e fabbricazione di prodotti in pelle e cuoio), come pure il distretto meccanico nell’area di Fabriano. Il peso del terziario è al contrario più basso rispetto ai valori medi registrati in Italia e nel Centro-Nord. A ciò si aggiunga che l’analisi settoriale evidenzia il prevalere di settori meno strategici, come il commercio, mentre appare molto scarsa l’offerta di servizi avanzati alla produzione (di ingegneria, organizzazione, marketing e assistenza all’internazionalizzazione). L’analisi del commercio internazionale evidenzia una spiccata vocazione all’export da parte delle PMI marchigiane, con tassi di crescita che nella seconda metà degli anni ’90 decisamente superiori alla media del Paese. 14 Fonte: ISTAT.
  • 26.
    Valutazione intermedia indipendentedel DocUP Obiettivo 2 Regione Marche 2000-2006 Ecosfera S.p.A. Rapporto di valutazione intermedia 25 Un periodo quello di riferimento segnato da alcuni profondi cambiamenti: • è cambiata la specializzazione settoriale, con una importanza relativa sempre maggiore per la meccanica a scapito del calzaturiero, attività manifatturiera tradizionale della regione; • si affermano nuovi mercati di sbocco, i Paesi dell’Europa Centrale e dell’Est, mentre diminuisce il peso dei mercati UE; • si sono intensificati i fenomeni di delocalizzazione produttiva e si accrescono gli investimenti diretti all’estero, fenomeni di internazionalizzazione con cui non solo si realizza il decentramento della produzione, per il minor costo della manodopera, ma si attua una strategia di penetrazione commerciale sui mercati esteri. In sintesi i principali punti di forza del sistema produttivo individuati con l’analisi SWOT sono rappresentati dalla diffusa imprenditorialità e natalità delle imprese, estrema flessibilità produttiva e capacità di adattamento alla domanda, spirito individualistico e concorrenziale delle imprese, tassi di interesse vantaggiosi per le imprese, presenza di università e centri di ricerca. La dimensione ridotta delle aziende, se per molti anni ha rappresentato un fattore di forza per l’alto grado di flessibilità e adattamento connessi, negli ultimi anni è divenuto un serio ostacolo per la competitività delle imprese. Difatti i principali fattori di debolezza del sistema – fragilità finanziaria, scarsa diffusione delle innovazioni tecnologiche, scarsa propensione all’internazionalizzazione, limiti di carattere culturale e organizzativo del management aziendale – sui quali le azioni del DocUP intendono agire, sono ascrivibili proprio alla dimensione delle imprese. In realtà che la propensione all’innovazione sia strettamente legata alla dimensione aziendale è vero solo in parte e limitatamente al tipo di innovazione introdotta; le piccole imprese marchigiane appaiono infatti molto dinamiche per quanto concerne l’innovazione di processo di tipo tradizionale (legata al normale rinnovo dei macchinari), mentre è poco diffuso il ricorso a forme di innovazione all’avanguardia e conseguentemente più costose, quali progettazione e produzione in prova e in ricerca e sviluppo, attività diffuse nelle produzioni a maggiore valore aggiunto piuttosto che in quelle di tipo tradizionale. In alcune aree della regione, il sistema di PMI ha potuto far fronte più agevolmente ai costi dell’innovazione organizzandosi in distretti15 e realizzato così economie di scala. Tuttavia solo alcune delle imprese localizzate nell’area Obiettivo 2 sono organizzata in distretti produttivi, in quanto nell’area eleggibile ricadono solo alcune porzioni di distretti industriali. Alla dimensione mediamente piccola delle aziende può in parte riferirsi la dinamica poco soddisfacente di una variabile particolarmente significativa, ossia la produttività espressa dal valore aggiunto per addetto (scomposizione per settore), che presenta valori molto bassi rispetto alle regioni di riferimento del Nord-Est16 . A tale punto debole dell’imprenditoria regionale ha contribuito anche un’altra peculiarità della struttura produttiva regionale: la forte presenza di imprese contoterziste. In effetti, il non interagire direttamente con il mercato impedisce una significativa acquisizione del valore prodotto in quanto questo si concentra nelle fasi a valle della catena del valore. 15 Nelle Marche è particolarmente diffuso il modello organizzativo-produttivo del distretto industriale, inteso come ambito territoriale specializzato in un particolare settore e caratterizzato da rapporti di collaborazione e di scambio tra le imprese che vi appartengono e dotato di grande flessibilità. 16 Il Piano regionale per le Attività Produttive evidenzia la necessità di conseguire elevati recuperi di produttività, sulla base del confronto con altre regioni. In particolare, se comparata alle regioni del Nord-Est la produttività è in media inferiore di 17 punti percentuali (rispetto alla media italiana solo 3 punti), con scostamenti più elevati nei settori tipici dell’industria marchigiana, come il sistema moda (dati del periodo 1995-98).
  • 27.
    Valutazione intermedia indipendentedel DocUP Obiettivo 2 Regione Marche 2000-2006 Ecosfera S.p.A. Rapporto di valutazione intermedia 26 Negli ultimi anni si assiste ad una evoluzione dei rapporti con l’impresa leader e si vanno consolidando i cosiddetti “rapporti evoluti” di fornitura, caratterizzati da un radicale cambio di strategia dell’impresa contoterzista. In primo luogo si punta alla soddisfazione del committente dando spazio alla qualità del prodotto e/o alla personalizzazione delle modalità di fornitura piuttosto che alla tradizionale competizione sul costo con le imprese concorrenti; inoltre si tende a non avere un unico committente, un atteggiamento apprezzato anche dalle imprese leader che intravedono nella capacità delle aziende di stare sul mercato autonomamente un elemento di efficienza gestionale. L’analisi SWOT del DocUP ha inoltre posto l’attenzione sulle crescenti difficoltà dei settori produttivi trainanti, in particolare il settore moda, nel fronteggiare la concorrenza sui mercati esteri. Nel 1998 è stato registrato un preoccupante calo delle esportazioni17 in tali settori imputabile a diversi fattori, quali la crisi economica che ha colpito alcune delle piazze principali, ossia la Russia e alcuni Paesi dell’Europa dell’Est, la concorrenza dei paesi emergenti come pure il divieto, precedente all’introduzione della moneta unica europea, posto al ricorso alle politiche svalutative, che fino all’inizio degli anni ’90 ha rappresentato un importante vantaggio competitivo dell’Italia sui mercati internazionali. Il momento di avvio del Programma è coinciso con una decisa inversione di tendenza della congiuntura internazionale e nazionale che, dopo la crescita registrata negli anni immediatamente precedenti, ha fatto registrare una generale stagnazione dell’economia. L’evoluzione negativa del contesto economico di riferimento non fa che rafforzare le priorità individuate e l’attualità della strategia del Programma; emerge invece la necessità di rivedere in chiave meno ottimistica le prospettive di crescita a fronte dell’andamento negativo del presente ciclo economico. Una crisi che nelle Marche si è manifestata a partire dalla seconda metà dello scorso anno, con un significativo calo delle produzioni, che ha interessato le imprese industriali e, in misura maggiore, l’artigianato. Per le prime si registra nel secondo semestre del 2002 e nel primo trimestre del 2003 una riduzione dei volumi produttivi e delle vendite rispetto allo stesso periodo dell’anno precedente. Indagine congiunturale trimestrale - Totale Industria Variazioni percentuali rispetto allo stesso periodo dell'anno precedente III trim 2002 IV trim 2002 I trim 2003 II trim 2003 Produzione -1,3 -0,7 -1,2 0,2 Vendite -mercato interno 0,3 -0,1 -1,8 -0,5 -mercato estero -1,8 -4,9 -2,1 -1,2 Tendenza delle vendite* -mercato interno stazionaria in diminuzione in aumento in diminuzione -mercato estero stazionaria in diminuzione stazionaria stazionaria *Previsioni degli operatori per il trimestre successivo Fonte: Confindustria Marche 17 Secondo uno studio di Ambiente Italia Srl, nel 1998 in realtà si sarebbe verificata una riduzione del valore delle merci e non delle quantità esportate, a seguito di politiche di riduzione dei prezzi applicate dalle imprese marchigiane proprio in considerazione della crisi economica che ha investito i Paesi dell’Est europeo.
  • 28.
    Valutazione intermedia indipendentedel DocUP Obiettivo 2 Regione Marche 2000-2006 Ecosfera S.p.A. Rapporto di valutazione intermedia 27 Nonostante la lieve ripresa della produzione della produzione del II trimestre, le indicazioni che provengono dall’Indagine trimestrale e dai sondaggi mensili forniscono un quadro di perdurante rallentamento delle vendite e spostano a fine anno le attese di un più deciso miglioramento dei livelli di attività economica. Restano peraltro fortemente differenziate le dinamiche registrate nei principali settori, anche in relazione alla diversa intensità con la quale i settori risentono delle variazioni del ciclo economico. Il comparto maggiormente colpito è quello delle Calzature la cui produzione nel secondo trimestre 2003 è diminuita del 6,9% rispetto allo stesso periodo dell'anno precedente, Le vendite complessive sono diminuite del 14,9% in termini reali rispetto al secondo trimestre 2002, con un calo generalizzato sia sul mercato interno (-15,1%), sia sul mercato estero (- 14,7%). La difficile fase congiunturale del settore si è riflessa sui livelli occupazionali che sono diminuiti, tra aprile e giugno 2003, di circa lo 0,5%, cui si accompagna un aumento dei ricorsi alla CIG (+36,9%) nel secondo trimestre 2003. Dai dati relativi al secondo trimestre del 2003 si evince un ulteriore moderato rallentamento nel caso dei settori dei Minerali non Metalliferi, del Legno e Mobile e Gomma e Plastica. Nel medesimo periodo appare decisamente più confortante la situazione del settore della meccanica e per il Tessile-Abbigliamento, dove si registrano attività produttiva e commerciale in crescita. Nel complesso positivo l’andamento dell’industria alimentare (sebbene con una riduzione delle esportazioni del 9,8%). Tra le imprese artigiane si registra un protratto periodo di difficoltà, che interessa in modo generalizzato quasi tutti i settori, con un carattere accentuato nel comparto del cosiddetto “Sistema Moda” che occupa oltre un terzo degli addetti manifatturieri regionali ma anche altri settori portanti dell’artigianato manifatturiero regionale: Macchine utensili e stampi, Vetro, Lavorazioni metallurgiche, Mobili e, tra i settori non manifatturieri, per gli Autoriparatori. L’artigianato, la forma più diffusa d’imprenditoria regionale, da oltre un anno presenta saldi tendenziali negativi dei livelli di produzione. Considerata poi la tradizionale alta propensione all’investimento degli artigiani - peraltro caratterizzati per la gran parte dei casi dall’acquisto di macchinari cosiddetti “di ultima generazione” – sono ancora troppo poche (8% circa del totale) le imprese che hanno fatto investimenti nel corso del trimestre. Va ricordato, a questo proposito, che – nonostante la crisi già in atto – nello stesso periodo di un anno fa queste erano il 15% e alla fine del 2002 ben il 20% del totale18 . Va inoltre rilevata l’instabilità della domanda estera, nel secondo trimestre dell’anno, infatti, il saldo tra i casi di aumento e i casi di diminuzione del fatturato all’esportazione è nuovamente negativo dopo che nel trimestre precedente si era verificato l’opposto. Indagine congiunturale trimestrale - Totale Artigianato Variazioni percentuali rispetto allo stesso periodo dell'anno precedente III trim 2002 IV trim 2002 I trim 2003 II trim 2003 Produzione -20,2 -18,2 -18,2 -22,2 II trimestre 2003 - andamento del fatturato rispetto al trimestre precedente Locale -5,3 Nazionale -6,3 Estero* -17,9 *Il 7% delle imprese manifatturiere intervistate dichiara di esportare Fonte: elaborazioni Ecosfera su dati dell’Osservatorio Ebam sull’artigianato delle Marche 18 La generalizzata crisi degli investimenti ben evidente dai dati macroeconomici relativi all’economia italiana nel suo complesso, crisi verosimilmente accentuata nel caso delle imprese di medio-piccola dimensione dal recente condono fiscale, che ha sicuramente pesantemente drenato verso un’altra direzione le finanze delle imprese.
  • 29.
    Valutazione intermedia indipendentedel DocUP Obiettivo 2 Regione Marche 2000-2006 Ecosfera S.p.A. Rapporto di valutazione intermedia 28 Le finalità individuate dal DocUP a partire dai dati di contesto sono adeguatamente sintetizzate nell’obiettivo globale ossia il «rafforzamento del tessuto produttivo dell’area, specie in termini di crescita della competitività delle imprese sui mercati interni ed esteri, puntando sulla diffusione dell’innovazione a tutti i livelli in un’ottica di sviluppo sostenibile». Il rafforzamento complessivo del sistema produttivo potrà essere realizzato attraverso azioni orientate al raggiungimento dei seguenti obiettivi specifici: promuovere l’ammodernamento tecnologico degli impianti produttivi e l’introduzione nel ciclo produttivo di tecnologie altamente innovative; favorire la creazione di nuovi impianti e/o di nuove imprese, con particolare attenzione alle iniziative femminili e a basso impatto ambientale e ai settori innovativi; favorire l’internazionalizzazione del sistema produttivo marchigiano; sostenere l’efficienza gestionale ed organizzativa del sistema produttivo regionale; riqualificare l’offerta regionale di servizi al sistema produttivo, con particolare riferimento a quelli di tipo strategico e di frontiera; favorire il miglioramento della gestione ambientale delle produzioni, con effetti positivi sulla riduzione dei fattori inquinanti e dei consumi di materie prime; migliorare la dotazione e la funzionalità delle infrastrutture per la localizzazione delle imprese in un’ottica di sviluppo sostenibile. L’Asse 1 del DocUP destinato al sistema produttivo prevede la realizzazione di un ampia gamma di interventi sia strutturali (incentivi diretti alle PMI), sia infrastrutturali (per attrezzare le aree produttive e potenziare centri e laboratori di ricerca), sia di servizio allo sviluppo (attività di promozione per sistema regionale delle PMI). L’Asse si declina in quattro Misure a loro volta articolate in diverse tipologie di intervento: Misura Articolazione e descrizione per submisura 1.1.1 - Incentivi a sostegno degli investimento produttivi e dell’innovazione delle PMI industriali (Leggi 488/92, 341/95, 598/94) 1.1.2 - Aiuti agli investimenti delle imprese artigiane 1.1 – Aiuti agli investimenti produttivi e ambientali e PMI industriali e artigiane 1.1.3 - Aiuti per la riconversione ecologica delle PMI industriali e artigiane, il risparmio energetico, il miglioramento condizioni di sicurezza e salute nell’ambiente di lavoro 1.2.1 - Prestazione di garanzie ed abbattimento del costo delle operazioni di finanziamento per investimenti materiali ed immateriali1.2 – Servizi di ingegneria finanziaria 1.2.2 - Miglioramento dell’accesso delle PMI al capitale di rischio finalizzato ad operazioni per lo sviluppo e il consolidamento organizzativo 1.3.1 - Incentivi per l’acquisizione di servizi per la qualità e l’innovazione tecnologica 1.3.2 - Incentivi per l’acquisizione di servizi per la commercializzazione e l’internazionalizzazione 1.3 – Incentivi per il miglioramento della qualità ed il rafforzamento della competitività delle PMI 1.3.3 - Incentivi per l’acquisizione di servizi diretti alla creazione di imprese innovative 1.4.1 - Qualificazione dell’offerta di servizi innovativi ed avanzati all’impresa1.4 - Infrastrutture per il sistema produttivo 1.4.2 - Infrastrutture per le aree produttive
  • 30.
    Valutazione intermedia indipendentedel DocUP Obiettivo 2 Regione Marche 2000-2006 Ecosfera S.p.A. Rapporto di valutazione intermedia 29 L’impianto programmatico dell’Asse 1 appare coerente con il contesto di riferimento, come pure con le priorità e le strategie identificate dal PRS 200019 . In relazione alla maggiore autonomia programmatoria dell’Ente regionale è stato approvato il Piano Regionale per le Attività Produttive. È stato così delineato un quadro organico degli interventi attivati o attivabili dalla Regione, avvalendosi di risorse nazionali, regionali e comunitarie secondo una logica integrata. I prossimi provvedimenti previsti avranno ad oggetto una verifica, sulla base degli obiettivi individuati, degli strumenti agevolativi disponibili in modo da giungere ad una selezione degli stessi nonché ad una concreta semplificazione della normativa di riferimento, attraverso la redazione del Testo Unico per gli incentivi ai settori dell’artigianato, dell’industria e dei servizi alla produzione. Dalla lettura del Piano si evince una sostanziale coincidenza tra gli obiettivi prioritari (crescita della competitività del sistema, sviluppo compatibile, creazione di lavoro stabile e di qualità, aumento del PIL) così come rispetto alla strategia ritenuta ottimale per il loro raggiungimento. In particolare le azioni del DocUP, coerentemente con l’approccio del PRAP, sono rivolte prioritariamente al rafforzamento ed al rinnovamento dei settori artigianali e manifatturieri tradizionali, fortemente rappresentativi del “made in Marche”20 , pur non escludendo forme di differenziazione dell’economia regionale (terziario, turismo, cultura e ambiente). La programmazione regionale nel suo complesso mira all’accrescimento della competitività delle imprese soprattutto attraverso l’innalzamento qualitativo delle produzioni regionali, quale risposta vincente alla crescente concorrenza internazionale, che nel caso delle Marche proviene per lo più dai Paesi di nuova industrializzazione, data la radicata presenza di attività manifatturiere tradizionali. Si tratta si una scelta legata alla ormai diffusa consapevolezza che la concorrenza deve essere affrontata inevitabilmente con un maggior valore aggiunto in termini di qualità e/o tecnologia, non essendo più possibile confrontarsi sulla base del solo prezzo. Per quanto attiene alla verifica della coerenza delle azioni relative a regimi di aiuto previste nel DocUP con quelle attivate attraverso strumenti di natura differente (leggi regionali, leggi nazionali, leggi nazionali delegate alla Regione), si rinvia all’approfondimento tematico che si è provveduto a realizzare in seguito a specifica sollecitazione ricevuta dall’AdG del Programma. 19 Nelle azioni del Programma trovano piena espressione gli indirizzi strategici identificati nel PRS, nello specifico gli obiettivi del sottoprogramma 8.1 “I sistemi locali di piccole e medie imprese”, previsto nell’ambito del P.O. “Sviluppo e innovazione dei localismi economici e del lavoro”, sinteticamente espresse nei seguenti indirizzi strategici: a) intensificazione del processo di diffusione delle innovazioni tecnologiche, organizzative e gestionali in rapporto alle differenti potenzialità proprie dei settori produttivi e delle aree territoriali prevalenti della regione; b) sviluppo di un maggiore orientamento al marketing e della capacità di collegarsi ai nuovi mercati interni e internazionali; c) il sostegno all’internazionalizzazione dei sistemi produttivi locali; d) sviluppo del mercato dei capitali di rischio, del credito e dei finanziamenti. 20 Una strategia che si rivela coerente con l’indirizzo leggibile nell’indicatore previsto dal bando 2002 della Legge 488/92 del settore industria (Submisura 1.1.1, intervento a) che esprime le priorità regionali da individuare con riferimento alle aree del territorio, ai settori merceologici ed al tipo di investimento. Difatti alle priorità territoriali che favoriscono le imprese localizzate sia nelle aree colpite dal sisma del 1997, sia nelle aree Obiettivo 2, si accompagna il sostegno ai settori manifatturieri tradizionali, nello specifico il “sistema moda” (comparto tessile, abbigliamento e calzaturiero), che negli ultimi anni è stato penalizzato dal calo delle esportazioni.
  • 31.
    Valutazione intermedia indipendentedel DocUP Obiettivo 2 Regione Marche 2000-2006 Ecosfera S.p.A. Rapporto di valutazione intermedia 30 Con tale approfondimento si è inteso dare seguito alla proposta rivolta all’Autorità di Gestione del DocUP da parte della Commissione Europea - nel corso dell’incontro annuale svoltosi a Bruxelles il 25-26 novembre 2002 - di avvalersi del contributo del Valutatore indipendente per individuare le problematiche inerenti l’attuale sistema di incentivi nonché possibili soluzioni per il loro superamento. Il peso finanziario delle risorse del DocUP per il sistema produttivo è rilevante (Asse 1) e ammonta con riferimento alla sola quota pubblica a circa 114 Meuro (quasi il 35% del totale). La significatività di questo ammontare si accresce se posto in relazione alle cifre complessivamente disposte nell’ambito del sistema di aiuti regionale, basti pensare che per il 2002 il Programma partecipa con oltre il 45% (pari a 40,028 Meuro) delle risorse complessivamente disposte nel Bilancio regionale (87,625 Meuro)21 allo sviluppo dei settori dell’artigianato e dell’industria. Un’altra parte consistente delle risorse, intorno al 35%, è di provenienza statale ed è confluito nel Fondo Unico regionale per le attività produttive22 . In particolare l’attivazione del Fondo ha dato attuazione la delega alle Regioni della gestione delle Leggi 341/95 e 598/94 e disposto apposite risorse dal 2000, cui si aggiunge dall’anno in corso il cofinanziamento a valere sul DocUP (Submisura 1.1.1 b)23 . Risorse finanziarie per industria e artigianato (2002) 46% 37% 4% 13% DocUP Ob. 2 Fondo Unico Risparmio energetico Risorse regionali Di seguito ci si sofferma sulla strategia espressa dalle singole misure, evidenziando le eventuali interconnessioni con i principali strumenti finanziari attivati a livello regionale. Entrando nel dettaglio delle singole misure, si rileva immediatamente la centralità dal punto di vista finanziario della Misura 1.1 con finanziamenti pubblici pari al 24% delle disponibilità del Programma, e destinata a sostenere gli investimenti produttivi e ambientali delle PMI industriali 21 Per la quantificazione delle risorse disposte per i regimi di aiuto e per il loro l’impiego nei diversi ambiti di intervento si è fatto riferimento in particolar modo alla Relazione al bilancio di previsione 2002 e pluriennale 2002- 2004. Si precisa altresì che la quota del DocUP per l’anno in corso è relativa alle prime due annualità. 22 Il Fondo è stato istituito a seguito della L.R. 10/1999 che ha recepito quanto disposto dal D.lgs. 112/92. Il Fondo è finanziato con risorse disposte annualmente dallo Stato centrali, che già da due anni contribuiscono alla copertura di incentivi a favore del settore produttivo. 23 Nell’ambito delle normative nazionali attivate con il Fondo Unico regionale si ricordano anche la legge 1329/65 (Legge Sabatini), Legge 942/52 (Artigiancassa), Legge 140/97 (Ricerca e Sviluppo), Legge 266/97 art. 3 (Distretti), Legge 83/89 (Consorzi export) e la Legge 10/91 (risparmio energetico). La figura accanto consente di visualizzare più chiaramente la composizione finanziaria di cui sopra, rispetto alla quale è evidente che DocUP e Fondo Unico regionale costituiscono i principali strumenti di stimolo alle attività produttive e, come vedremo, agiscono sinergicamente al perseguimento degli obiettivi individuati.
  • 32.
    Valutazione intermedia indipendentedel DocUP Obiettivo 2 Regione Marche 2000-2006 Ecosfera S.p.A. Rapporto di valutazione intermedia 31 e artigiane proprio in ragione delle debolezze strutturali sopra descritte. Rientrano in questa Misura strumenti normativi nazionali (leggi 488, 341 e 598) e incentivi disciplinati dalla normativa regionale. L’orientamento del DocUP, comunemente a quanto espresso anche nel PRAP, è sostenere prioritariamente le naturali tendenze di un tessuto imprenditoriale operante prevalentemente in settori tradizionali e interessato prevalentemente al rinnovo di macchinari e impianti. La Legge 488/92 Industria è la sola iniziativa cofinanziata dal DocUP Ob. 2 che riconosce una precisa priorità settoriale, con la destinazione stabilita dagli ultimi tre bandi del 20% delle risorse della graduatoria speciale a quello che in un’accezione ampia viene definito “sistema moda e calzaturiero”. Pur senza arrivare a proporre una strategia innovativa aggressiva, che non troverebbe un’adeguata risposta da parte del territorio, accanto agli investimenti più tradizionali sono stati incentivate anche le innovazioni cosiddette immateriali, che interessano l’organizzazione, la commercializzazione e la ricerca. A tale riguardo un forte contributo può provenire dalla Submisura 1.1.1 b2) – Legge 598/94, delegata alle competenze regionali, che prevede agevolazioni in c/interessi a favore degli investimenti per l’innovazione tecnologica, la tutela ambientale e, a seguito delle recenti modifiche, anche l’innovazione organizzativa e commerciale. Si tratta dunque di uno strumento piuttosto completo a sostegno di un’innovazione ad ampio raggio, che ha registrato un’attenzione crescente da parte delle imprese. Non è stata, invece, ricompresa la ricerca, pure prevista dalla normativa nazionale; un ambito di intervento di cui si auspica vivamente l’integrazione nel DocUP, per il contributo imprescindibile che ne può derivare in termini di capacità del sistema produttivo regionale di essere competitivo sul mercato nazionale e internazionale. Le ragguardevoli risorse finanziarie, circa 31 Meuro, stanziate per il sostegno agli investimenti delle PMI artigiane nell’ambito della Submisura 1.1.2, riflettono l’importanza del comparto nella struttura produttiva marchigiana, il cui peso relativo nel territorio regionale risulta superiore a quello nazionale, sia per unità produttive che per contributo alla formazione del valore aggiunto. Per quanto concerne la coerenza con la programmazione regionale concernente le PMI artigiane, il relativo Piano di settore (luglio 1999) a superamento degli ostacoli che si frappongono allo sviluppo del settore, individua due linee di azione pienamente accolte nel DocUP: • la diffusione del processo di diffusione delle innovazioni tecnologiche, gestionali e organizzative; • il sostegno ai processi di commercializzazione e internazionalizzazione. Oltre alle iniziative cofinanziate dalla UE, la Regione ha predisposto per il 2002 un Quadro attuativo24 della L.R. n. 33/97 “Interventi per lo sviluppo e la qualificazione dell’artigianato marchigiano”, modificata dalla L.R. n. 14/200025 , le medesime disposizioni normative alla base delle azioni del DocUP. 24 I Quadri attuativi per il 2002 delle leggi regionali 14/2000 e 13/2000 sono disponibili sul sito regionale www.marcheimpresa.net. 25 Nell’ambito del Quadro attuativo per il 2002 della L.R. 14/2000 sono finanziabili gli interventi previsti agli artt. 4, 7, 8, 9, 11, 17, 20, 22, 25.
  • 33.
    Valutazione intermedia indipendentedel DocUP Obiettivo 2 Regione Marche 2000-2006 Ecosfera S.p.A. Rapporto di valutazione intermedia 32 La presenza di diversi strumenti finanziari pone la necessità di disporre di un quadro organico e coerente degli interventi che si intendono attivare nonché di un efficace coordinamento degli stessi, in modo da potenziare le eventuali sinergie ed evitare al contempo i rischi connessi a diseconomie di tipo finanziario e gestionale evidenziate allo stato attuale e connesse all’attivazione ed alla gestione di programmi di intervento, che hanno ad oggetto le medesime finalità specifiche, cui si aggiunge il rischio di concorrenza tra i diversi strumenti attivati26 . La Misura in esame conferisce valore alla sostenibilità dello sviluppo, a tale scopo non solo si sono introdotti dei criteri premiali per le imprese che realizzano investimenti a basso impatto ambientale, ma si sostengono iniziative direttamente finalizzate a migliorare le performance ambientali dei processi produttivi e elevano le condizioni di sicurezza sui posti di lavoro superando gli standard imposti dalla normativa e/o che realizzano il risparmio energetico e l’utilizzo di fonti energetiche rinnovabili (Submisure 1.1.1 b2 – Legge 598 e 1.1.3). Le agevolazioni alle imprese per il risparmio energetico sono sostenute anche da iniziative finanziate con il Fondo Unico regionale, che hanno dato luogo alla pubblicazione di due bandi nel 200227 , nell’ambito di programmi congiunti tra il Ministero dell’Ambiente e le Regioni. Il riequilibrio della gestione finanziaria delle PMI industriali e artigiane viene ampiamente sostenuto dalla Misura 1.2, che propone una gamma di strumenti di accesso al credito. Si tratta di strumenti ampiamente utilizzati e conosciuti dalle imprese come i Fondi di Garanzia o per l’abbattimento dei tassi di interesse, accanto ai quali si introduce la creazione di uno strumento sperimentale, ossia un fondo di partecipazione al capitale di rischio per la realizzazione di investimenti di natura innovativa (di natura organizzativa, per il ricambio generazionale, progetti di ricerca, early stage, etc.). Altro ambito di intervento è rappresentato dalla gamma piuttosto ampia di servizi avanzati alle imprese contemplati nell’ambito della Misura 1.3 e concernenti la certificazione di qualità aziendale e ambientale, la progettazione computerizzata, l’internazionalizzazione e la creazione di imprese innovative. In tal modo si intende supplire all’ancora insufficiente offerta sul territorio regionale di servizi necessari all’innalzamento della qualità dei processi produttivi e organizzativi della competitività delle imprese. In particolare gli interventi a sostegno dei processi di internazionalizzazione del sistema produttivo marchigiano (Submisura 1.3.2) hanno ad oggetto l’introduzione di tecnologie informatiche e la diffusione del e-commerce, strettamente connessi alla diffusione della Società dell’Informazione contemplata dalla Misura 3.4 e dal Programma regionale per le iniziative innovative. 26 Il confronto con i responsabili regionali ha permesso di chiarire i rilievi inizialmente emersi in merito a possibili sovrapposizioni connessi alla Submisura 1.1.2, espressamente rivolta alle aziende artigiane, e agli interventi previsti in attuazione dell’art. 46 della L.R. n. 14/2000, incentivati sia dal Quadro attuativo sia dalla Submisura 1.1.3, concernenti i contributi alle imprese artigiane ed alle PMI per la tutela della salute e della sicurezza degli ambienti di lavoro, la prevenzione e riduzione dell’impatto ambientale. 27 Si tratta dei bandi del 31/10/2002 in attuazione della L.R. 30/11/1999 n. 32, art. 25 “Incentivazione risparmio energetico e sviluppo delle fonti rinnovabili di energia” e dell’11/11/2002 per la concessione dei contributi a favore di soggetti pubblici e privati per l'installazione di pannelli solari fotovoltaici con riferimento programma “Tetti fotovoltaici” di cui ai decreti del Ministero dell'Ambiente n. 106 del 16/03/2001 e del 24/07/2002.
  • 34.
    Valutazione intermedia indipendentedel DocUP Obiettivo 2 Regione Marche 2000-2006 Ecosfera S.p.A. Rapporto di valutazione intermedia 33 Le più tradizionali attività promozionali e di marketing connesse al processo di internazionalizzazione agiscono in sinergia con i progetti da realizzare nell’ambito della Convenzione tra la Regione Marche e l’ICE28 (le cui risorse sono in buona parte destinate allo Sportello regionale) e del Programma promozionale fieristico che interessa 400 aziende29 . Come mostra la figura, le risorse disponibili per il 2002, che complessivamente ammontano ad oltre 3,189 Meuro, sono riconducibili principalmente ai tre programmi di cui si è detto, con un contributo del DocUP pari al 35% (circa 1,291 Meuro). La Submisura 1.3.3 prevede il sostegno alla creazione di imprese innovative soprattutto attraverso la fornitura di servizi di accompagnamento, con priorità per quelle attività che rientrano nei cosiddetti “nuovi bacini d’impiego” (servizi sociali, attività culturali ed ambientali, tecnologie dell’informazione e della comunicazione), che proprio per le potenzialità in termini occupazionali e di Pari Opportunità e per le forti connessioni con le misure del POR Obiettivo 3 vengono trattate in modo più approfondito nella parte dedicata alla formazione e alle politiche per il mercato del lavoro. Allo sviluppo di questi nuovi settori partecipano anche le iniziative finanziabili dalle submisure 3.1.2 “Aiuti agli investimenti per attività a rilevanza turistica” e 3.3.2 “Aiuti alla creazione ed al consolidamento di imprese sociali”. Occorre aggiungere che gli obiettivi specifici perseguiti dalle iniziative del DocUP per l’innovazione dei processi produttivi, l’introduzione di nuove tecnologie e l’efficienza gestionale e organizzativa sono i medesimi individuati dalla L.R. 13/2000 “Interventi per lo sviluppo della qualità e dell’innovazione tecnologica nelle piccole e medie imprese”. Con il Quadro attuativo per il 2002 della L.R. 13/2000, la Regione ha infatti finanziato alcune iniziative analoghe a quelle oggetto delle azioni del DocUP. Nello specifico si sostiene: A. la certificazione dei sistemi di qualità aziendale conforme alle norme ISO 9000, a quelle derivate e alle successive modifiche. B. l’attestazione delle specifiche tecniche dei prodotti a seguito di prove svolte presso i competenti laboratori. C. l’acquisizione delle tecnologie e dei servizi funzionali alla pratica del commercio elettronico. D. l’attività di progettazione, prototipazione rapida30 e di produzione di prova. 28 La Convenzione è stata sottoscritta l’11 febbraio 2002. 29 Oltre che con gli interventi strettamente mirati ad accrescere la competitività delle imprese, la proiezione internazionale dello sviluppo viene perseguito anche con il PIC Interreg III transfrontaliero area adriatica, per il quale sono state disposte risorse per un totale di 14,431 Meuro. Il Programma è rivolto alla costruzione di una politica comune con l’area dell’Est europeo da sviluppare intorno ai temi dell’integrazione territoriale, della concorrenza, della crescita dei sistemi locali e della coesione economica e sociale. 30 Per prototipazione rapida si intendono le diverse fasi di uno stesso processo innovativo aziendale. Il flusso delle attività prevede generalmente una fase di progettazione CAE/CAD, seguita dalla prototipazione virtuale realizzata mediante software di simulazione dei processi di produzione che analizzano, prima di realizzare il prototipo, i problemi legati al processo produttivo (così da ridurre i tempi ed i costi di progettazione e di messa a punto del processo). Le attività dirette alla progettazione, sperimentazione, sviluppo di nuovi prodotti devono essere volte Ripartizione delle risorse per l'internazionalizzazione 35% 10% 55% DocUP Ob. 2 Programma promozionale fieristico Convenzione ICE-Regione Marche
  • 35.
    Valutazione intermedia indipendentedel DocUP Obiettivo 2 Regione Marche 2000-2006 Ecosfera S.p.A. Rapporto di valutazione intermedia 34 Come nel caso dell’artigianato si rileva l’opportunità di disporre di una documentazione che garantisca un coordinamento più efficace tra i diversi strumenti attivati31 , mentre si rileva una positiva relazione di complementarità si rileva tra le «attività di progettazione, prototipazione rapida e produzione di prova» previste dalla Submisura 1.3.1, come per quelle previste al punto B, e le iniziative di natura infrastrutturale cofinanziate nell’ambito della Misura 1.4 “Infrastrutture per il sistema produttivo”. Quest’ultima prevede infatti il potenziamento e la realizzazione di centri di ricerca al fine di incrementare l’offerta regionale di servizi strategici e di frontiera alle PMI, cui si aggiungono le infrastrutture per le aree produttive sia primarie che leggera e high-tech. In sintesi, pur ravvisando una sostanziale coerenza e adeguatezza delle linee strategiche del DocUP sia rispetto agli obiettivi individuati, sia con la programmazione regionale, si delineano di seguito alcuni spunti di riflessione per la riprogrammazione di metà percorso allo scopo di innalzare l’efficacia dell’intervento. Nell’ambito delle misure previste dal DocUP per rafforzare il sistema produttivo marchigiano non viene dato sufficiente spazio a strumenti di progettazione integrata32 . Considerare la possibilità di rafforzare il sostegno mirato ai comparti colpiti da crisi strutturale (in primo luogo il calzaturiero), ad esempio incrementando la riserva per la graduatoria speciale della L. 488/92 e innalzando i punteggi assegnati ai settori in difficoltà33 . 2.3.2 La coerenza del Programma nelle azioni a diretta finalità ambientale Lo sviluppo delle politiche ambientali nella Regione Marche, che ha conosciuto una decisa accelerazione sul finire degli anni Novanta, si è caratterizzato per una decisa volontà di colmare il ritardo accumulato nei confronti delle regioni del Centro Nord del Paese, in termini di legislazione specifica di settore, pianificazione, programmazione, istituzione di sistemi informativi e di monitoraggio ambientale, strutture istituzionali. Se sotto il profilo istituzionale può sottolinearsi in positivo la piena operatività dell’ARPAM (Agenzia Regionale per la Protezione dell’Ambiente delle Marche) e dell’Autorità Ambientale Regionale, non sono ancora stati invece ancora operativi gli organismi previsti dalla normativa nazionale e regionale per il governo integrato del ciclo delle acque e per la gestione dei rifiuti. Particolare attenzione e sensibilità all’integrazione delle politiche ambientali e ai temi dello sviluppo sostenibile si rinvengono in tutti gli strumenti di programmazione regionale che orientano le azioni di sviluppo regionali. I due principali piani di carattere generale che delineano una strategia di carattere generale nel all’apporto di modifiche sostanziali a linee di produzione e processi produttivi, comportando sensibili miglioramenti delle tecnologie esistenti. 31 Come per le iniziative rivolte all’artigianato, il confronto con i responsabili di Misura ha permesso di escludere il pericolo ravvisato in un primo momento di una duplicazione di interventi a causa delle forti analogie tra le azioni programmate. Inoltre, le esigenze espresse in ordine ad un più efficace coordinamento tra le azioni potrà provenire dal redigendo Testo Unico per gli incentivi ai settori dell’artigianato, dell’industria e dei servizi alla produzione. 32 Il riferimento è ad esempio a strumenti quali i Piani Integrati Aziendali. 33 Tale orientamento è presente anche nel documento regionale “La Regione Marche a sostegni del sistema moda e del comparto calzaturiero: strategie e misure” presentato al Tavolo di Settore – Sistema Moda, che si è tenuto a Porto S. Elpidio lo scorso 17 luglio.
  • 36.
    Valutazione intermedia indipendentedel DocUP Obiettivo 2 Regione Marche 2000-2006 Ecosfera S.p.A. Rapporto di valutazione intermedia 35 settore ambientale sono il PRS 2000 e il PIT (Piano di inquadramento territoriale). Vogliamo soffermarci soprattutto sul primo documento come principale riferimento di carattere programmatico per verificare la coerenza del DocUP con la programmazione regionale. La successiva puntuale definizione delle priorità del Dipartimento territorio e ambiente contenuta nel DPEFR 2000-2006 non sembra infatti comportare modifiche sostanziali ai temi strategici prioritari nel settore considerato. Né, sotto altro e diverso profili, i dati di contesto ambientali contenuti nella Relazione sullo Stato dell’Ambiente sembrano determinare modifiche rispetto alla VEA34 , tali da determinare pertanto modifiche nelle iniziali scelte programmatiche del settore ambientale. Può in ogni caso rilevarsi una raggiunta maturità del sistema marchigiano in tema di politiche ambientali, sia in riferimento alla dotazione degli strumenti istituzionali e di controllo (aldilà del già rilevato ritardo in materia di organismi di governo su scala territoriale del ciclo dei rifiuti, che rischia comunque di avere ripercussioni fortemente negative sulle relative misure del DocUP), sia in ciò che riguarda gli strumenti di tipo volontario ed informativo, ovvero i sistemi di gestione ambientali che iniziano finalmente a diffondersi anche nelle imprese marchigiane (con il significativo contributo del DocUP che prevede uno specifico intervento in tal senso nell’ambito della Submisura 1.1.3). Come riferimento programmatico di fondo il riferimento più puntuale è il Programma Obiettivo “Sistema ambiente e attività vocazionali” (contenuto all’interno del Piano Regionale di Sviluppo). Esso si articola sulla base dell’idea che la risorsa ambiente sia una componente essenziale dello standard integrato di sviluppo di una comunità insediata, ben oltre dunque la considerazione riduttiva della politica ambientale quale ambito di mere attività di controllo o di vincolismo burocratico. Si coglie con evidenza nel PRS la necessità di uscire dalla tradizionale logica di un intervento di tipo “conservativo” sull’ambiente, nella consapevolezza della complessa serie di interrelazioni che si determinano tra “bene-ambiente” e sistema economico. Di qui l’enfasi posta non solo sulla tutela dell’ambiente attraverso specifici interventi al livello dei differenti subsistemi - quali quelli previsti nell’Asse 2 del DocUP - ma anche sulla certificazione ambientale delle imprese e sull’introduzione di processi produttivi che riducano l’impatto sull’ambiente (sviluppando ad esempio un uso razionale ed efficiente dell’energia). Il P.O. si struttura su quattro sottoprogrammi, così intitolati: Tutela delle acque e difesa del suolo; Qualità dell’aria; La risorsa rifiuti; Ambiente ed attività vocazionali economiche. Le priorità programmatiche del PRS in materia ambientale si ritrovano in modo piuttosto puntuale nell’articolazione programmatica dell’Asse 2 del DocUP, volta al miglioramento della dotazione infrastrutturale regionale in tre ambiti prioritari di intervento: Tutela delle acque (Misura 2.1); Gestione della risorsa rifiuti (Misura 2.2); Sostegno al sistema dei Parchi e delle Aree protette e promozione della cultura ambientale (Misura 2.3). 34 Sulla Valutazione ex ante ambientale (VEA) è attualmente in corso un’attività di aggiornamento da parte dell’AAR, di concerto con l’ARPA regionale, conformemente a quanto stabilito nel documento “Piano di Cooperazione Sistematica tra l’Autorità Ambientale Regionale e l’Autorità di Gestione”.
  • 37.
    Valutazione intermedia indipendentedel DocUP Obiettivo 2 Regione Marche 2000-2006 Ecosfera S.p.A. Rapporto di valutazione intermedia 36 Il peso finanziario di tali interventi nell’ambito del DocUP è reso evidente nella figura successiva35 . La Tutela delle Acque In materia di tutela delle acque, l’attuazione della Legge Galli n. 36/1994 (che prevede l’approvazione dei Piani d’Ambito quali strumenti che disciplinano gli interventi del ciclo idrico integrato) rappresenta la priorità per la politica regionale negli anni a venire, e come tale è chiaramente identificata nel Sottoprogramma “Tutela delle Acque e difesa del suolo”36 . Ancora, appare significativo il richiamo nel sottoprogramma alla necessità di regolamentare in modo adeguato il settore delle attività estrattive, settore che pone profili assai delicati, e che è stato oggetto di recente riordino a seguito della Legge n. 71 dell’1 dicembre 1997, sulla base della quale è stato approvato con Delibera del Consiglio Regionale n. 66/2002 del 9 aprile 2002 il Piano Regionale delle Attività Estrattive. Il Piano Regionale di tutela delle acque (DACR n. 302 del 29 febbraio 2000) costituisce un riferimento normativo particolarmente rilevante per la Misura 2.1 ed in particolare per la Submisura 2.1.1 “Interventi per il trattamento e lo smaltimento delle acque reflue”. In particolare nel capitolo 9 “Programma di interventi di collettamento e depurazione”, dopo aver classificato e passato in rassegna i corpi idrici e preso atto dei carichi inquinanti che possono essere depositati nell’ambiente, si fissano gli obiettivi di qualità con i relativi traguardi temporali, in linea con quanto previsto dall’art. 44 del D. Lgs. n. 152/9937 . 35 Ai fini della realizzazione degli obiettivi programmatici di settore individuati, una rilevanza sia pure indiretta è attribuibile agli interventi dell’Asse 1, volti all’introduzione di processi produttivi energy saving ed ecosostenibili. In particolare, non sono trascurabili gli effetti in relazione al miglioramento della qualità dell’aria, pur in assenza di una specifica considerazione del tema nell’Asse 2. 36 Ulteriore riferimento programmatico è il Piano Pluriennale di Attività e di Spesa 1999-2001 (PPAS), documento di raccordo tra priorità strategiche generali e politiche settoriali, che definisce alcune linee di attività inerenti il sistema delle acque: organizzazione del ciclo idrico integrato (7.1.1), monitoraggio e tutela del Mare Adriatico (7.1.2), Piano di risanamento delle acque (7.1.2 bis). 37 In base al D. Lgs. 11 maggio 1999, n. 152, le classi di qualità dei corpi idrici recettori vanno da 1 a 5 (da ambiente non inquinato - classe 1 – ad ambiente fortemente inquinato, corrispondente alla classe 5). Ai sensi dell’art. 5, co. 3 del Decreto citato entro fine 2008 ogni corpo idrico molto o fortemente inquinato dovrà conseguire il requisito di stato sufficiente (III classe di qualità); entro fine 2016 l’obiettivo è quello della classe 2. Peso delle risorse pubbliche disposte per le attività innovative nel DocUP (in Meuro) 0 30 60 90 120 150 180 210 240 270 300 330 360 Misura 2.1 Misura 2.2 Misura 2.3 Totale DocUP
  • 38.
    Valutazione intermedia indipendentedel DocUP Obiettivo 2 Regione Marche 2000-2006 Ecosfera S.p.A. Rapporto di valutazione intermedia 37 Il Piano Regionale di tutela delle acque contiene alcuni parametri originariamente elaborati per la valutazione dei progetti presentati ai sensi dell’art. 8 della L.R. 46/92. Gli obiettivi e i parametri valutativi contenuti nel Piano appaiono pienamente in linea con quelli stabiliti nella scheda di misura del Complemento di Programmazione e nel bando di selezione, e vengono da questo espressamente richiamati. Risultano in particolare coerenti i criteri di priorità individuati, con l’attribuzione di punteggi che favorisce in caso di parità gli interventi localizzati nelle zone definite sensibili, e tiene conto in subordine della classe di qualità del corpo idrico recettore e dell’eventuale localizzazione nelle aree protette38 . Nel settore del risanamento idrico le risorse utilizzabili per finanziare opere di collettamento e depurazione sono la L.R. 46/92 sopra citata39 e il Piano straordinario sulla depurazione (L. 135/97) del Ministero dell’Ambiente. La dotazione finanziaria relativa alla submisura 2.1.1 (pari a € 4.163.359,24 per il triennio 2001- 2003 nelle zone Obiettivo 2) sembra tale da far ritenere un peso molto significativo dell’intervento finanziabile attraverso i fondi DocUP, sulla base dei dati ricavabili dalla Relazione al Bilancio di previsione 2002 e pluriennale 2002-200440 . La Submisura 2.1.2 volta alla ristrutturazione e razionalizzazione del ciclo idrico si dimostra sinergica con quanto previsto nell’ambito del PSR, che nella Misura Q “Gestione delle risorse idriche” in agricoltura prevede la Sottomisura 1 destinata ad interventi per la razionalizzazione della gestione delle risorse idriche in agricoltura in materia di irrigazione di terreni agricoli, nonché con gli interventi per la razionalizzazione degli usi di acqua potabile finanziabili attraverso la Legge 598/94 nell’ambito della Submisura 1.1.1 b2). La risorsa rifiuti Quanto al settore dei rifiuti, conformemente alla sopra richiamata priorità individuata nel PRS, il legislatore regionale ha provveduto all’elaborazione della L.R. n. 28 del 28/10/1999 e del Piano regionale per la gestione dei rifiuti, approvato dal Consiglio regionale con atto deliberativo n. 284 del 15/12/1999. Il settore rifiuti attende comunque l’effettiva realizzazione del decentramento, con l’attribuzione al livello provinciale delle funzioni in materia di istruttoria e procedure autorizzative, secondo quanto stabilito dalla L.R. 28/99. 38 Tra i criteri di selezione indicati nel bando della submisura 2.1.1, una specifica rilevanza in termini di punteggio è assegnata ai progetti inseriti nel Piano Regionale di Tutela delle Acque. 39 Gli Enti locali possono utilizzare per il settore idrico una quota degli stanziamenti in conto interesse, nell’ambito delle disponibilità messe annualmente a disposizione dalla legge per la realizzazione di opere pubbliche. 40 Nella Relazione, approvata nella seduta della Giunta Regionale del 12 marzo 2002, si fa peraltro menzione di un Accordo di Programma Quadro (APQ) con il Ministero dell’Ambiente, che dovrebbe rendere disponibili fondi di derivazione statale, relativo ad un Piano di interventi urgenti nel settore della depurazione, predisposto dagli ATO (Ambiti Territoriali Ottimali), in collaborazione con le Amministrazioni provinciali ai sensi dell’art. 141 comma 4 della L. 388/2000 (Finanziaria 2001). Sulla base delle delibere CIPE predisposte in relazione all’Accordo dovrebbe essere possibile attivare un cofinanziamento statale di circa 9,8 milioni di euro, subordinatamente alla quota di investimenti che gli Enti locali e gestori del ciclo idrico potranno effettuare attraverso aumenti tariffari deliberati dalle Autorità di Ambito Territoriale Ottimale.
  • 39.
    Valutazione intermedia indipendentedel DocUP Obiettivo 2 Regione Marche 2000-2006 Ecosfera S.p.A. Rapporto di valutazione intermedia 38 Elemento peculiare che attende di essere valutato è inoltre costituito dal ruolo che verrà svolto dall’Agenzia Regionale per il Riutilizzo, Riciclo e Recupero dei Rifiuti, una delle prime Agenzie Regionali costituite nel settore in Italia. L’Agenzia “delle 5 R” opera dal 199041 con funzioni di supporto tecnico-organizzativo alla Regione e di assistenza alle imprese; sulla base della Convenzione n. 6158 del 28/12/2001 dovrebbe svolgere un ruolo specifico di supporto ai Responsabili regionali in relazione alla Misura 2.2 del DocUP42 . Il PRS evidenzia quali priorità programmatiche per gli anni a venire la riduzione della produzione dei rifiuti, l’incentivazione alla separazione dei flussi dei rifiuti in flussi omogenei e costanti, il sostegno al recupero di materia del trattamento dei rifiuti, temi che formano oggetto specifico delle submisure 2.2.1, 2.2.2 e 2.2.3 del DocUP. In tema di riduzione della produzione dei rifiuti, il Piano pone l’obiettivo di raggiungere al 2008 una riduzione del 10% della quota registrata nel 1996. Gli interventi previsti dal DocUP sono pienamente coerenti con gli obiettivi prioritari individuati nel Piano regionale per la gestione dei rifiuti in tema di minimizzazione della produzione di rifiuti43 . Per ciò che attiene tale specifico tema, l’ammontare delle risorse messo a bando nel quadro della Submisura 2.2.1 del DocUP appare rilevante qualora la si ponga a raffronto, dal punto di vista del peso finanziario, con i programmi finanziati sulla base delle risorse rese disponibili con il DGR 2389/1999. Sul fronte della raccolta differenziata, rispetto agli obiettivi posti dalla Regione (20% al 31.12.2000; 25% al 31.12.2001; 30% al 31.12.2002; 35% al 31.12.2003) si registra una media regionale per l’anno 2000 pari al 10,95%, con medie provinciali che oscillano tra il 10,32% della Provincia di Macerata ed il 12,11% della Provincia di Ancona44 . La Submisura 2.2.2, che prevede interventi specifici per la separazione dei rifiuti in flussi omogenei e costanti, si inserisce nel solco degli interventi previsti nell’ambito del Piano per raggiungere l’obiettivo della raccolta differenziata integrata. Presupposto del raggiungimento degli elevati obiettivi di recupero che la Regione ha fissato è infatti la qualificazione dei servizi di raccolta, che dovranno essere riorganizzati sulla base di apposite aree. Le piattaforme di trasferenza, cernita e raggruppamento e le stazioni di raggruppamento di frazioni merceologiche diverse derivanti da raccolta differenziata, di cui alla Submisura 2.2.2 DocUP, mirano alla realizzazione di strutture impiantistiche e di organizzazione della RD (Raccolta Differenziata) funzionalmente integrate. 41 Più precisamente, nel 1990 è stata costituita l’Agenzia regionale per le materie prime e seconde, trasformatasi in Agenzia Regionale per il Riutilizzo, Riciclo e Recupero dei Rifiuti SpA a seguito dell’entrata in vigore della L.R. 28/99. 42 Un’attività di supporto tecnico-scientifico e di vigilanza e controllo rientra invece tra i compiti dell’ARPAM: come è evidente, in un contesto di funzioni integrate, occorrerà valutare attentamente l’effettivo coordinamento del ruolo esercitato dalla molteplicità di attori operanti nel sistema. 43 Tra gli obiettivi prioritari della politica di riduzione della produzione dei rifiuti elencate nel Piano figurano infatti la riduzione dei consumi di merci a perdere (qualora sostituibili efficacemente con prodotti riutilizzabili più volte), il sostegno alla formazione di rifiuti “verdi” attraverso la valorizzazione della pratica dell’autocompostaggio, ed altri ancora che trovano puntuale corrispondenza tra gli interventi finanziabili nell’ambito della relativa submisura DocUP. 44 I risultati ottenuti devono comunque essere considerati in rapporto ai dati precedenti che al 1996 registravano una percentuale del 3,4%; sempre nell’anno 2000 si segnalano alcune prestazioni eccellenti nei Comuni di Serra De’ Conti (AN) con il 27.26%, Agugliano (AN) con il 26.45%, Colli del Tronto (AP) con il 22.44%, San Leo (PU) 21,88 ed Esanatoglia (MC) 21.15%.
  • 40.
    Valutazione intermedia indipendentedel DocUP Obiettivo 2 Regione Marche 2000-2006 Ecosfera S.p.A. Rapporto di valutazione intermedia 39 Le piattaforme, finalizzate al deposito, selezione e primo trattamento dei materiali sono concepite come momento centrale di un sistema funzionalmente integrato con il servizio di raccolta differenziata presente sul territorio comunale oggetto di intervento, sistema che dovrebbe agevolare, anche in termini economici, la valorizzazione della risorsa rifiuti. Non risulta agevole sulla base della documentazione reperita valutare il peso in termini finanziari del DocUP rispetto all’insieme degli strumenti finanziari destinati a promuovere la raccolta differenziata45 . Coerentemente con le osservazioni formulate nel Piano Regionale per la Gestione dei rifiuti e in virtù della rilevanza in termini finanziari (€ 14.755.912), assoluta centralità viene ad essere rivestita dalla Submisura 2.2.3, che prevede interventi di completamento ed adeguamento ambientale su quattro complessi impiantistici di gestione dei rifiuti già individuati nel Piano. Si tratta di infrastrutture essenziali per un sistema regionale caratterizzato finora, oltre che da un basso livello di raccolta differenziata, da un’insufficiente dotazione di impianti di trattamento e recupero in alcune Province. Il sostegno alle Aree protette e al sistema dei Centri di Educazione Ambientale Punto di riferimento programmatico per gli interventi del DocUP in materia di sostegno al sistema delle Aree protette sono in primo luogo le indicazioni contenute nel P.O. “Sistema ambiente e attività vocazionali”. In sede preliminare, si sottolinea come l’ambiente e le attività vocazionali e culturali ad esso collegate possano rappresentare, soprattutto per l’area appenninica e pedemontana, una risorsa fondamentale per lo sviluppo. Per ciò che riguarda la rete ecologica regionale, nel sottoprogramma “Ambiente ed attività vocazionali economiche” la programmazione regionale si pone come obiettivi il forte incremento del numero delle Aree protette (Parchi e riserve naturali), e quello di promuovere politiche attive ed integrate di sviluppo che coinvolgano agricoltura, forestazione, turismo, beni naturali e beni storico-culturali. Accanto alle Aree protette propriamente dette, si intende promuovere lo sviluppo complessivo della Rete Ecologica Regionale, che ricomprende 80 SIC (Siti di Importanza Comunitaria) e 29 ZPS (Zone di Protezione Speciale) comprese nella rete Natura 2000 e le Aree floristiche individuate ai sensi della L.R. 52/74. Il PRS fa parimenti menzione di una vasta iniziativa che tocca l’area Obiettivo 2, il progetto APE (Appennino Parco d’Europa) che promuove una sorta di grande corridoio ecologico 45 Sulla base della L.R. 32/97, la Regione interviene con finanziamenti il cui importo è deciso annualmente in occasione dell’approvazione del bilancio nei seguenti settori: a) attività e servizi di raccolta differenziata dei rifiuti solidi urbani ed assimilati; b) impianti tecnologici di recupero - smaltimento dei rifiuti; c) impianti di riutilizzo e riciclaggio delle materie ottenute dai rifiuti e connessi sistemi di raccolta; d) bonifica di discariche, di cave dismesse, di siti inquinati e recupero ambientale di aree degradate. Ad esempio, a sostegno dello sviluppo della raccolta differenziata con il bilancio regionale 1999 sono stati stanziati complessivamente 4 miliardi di Lire. Ulteriori fondi sono reperibili poi attraverso le intese e accordi di programma promossi dalla Regione.
  • 41.
    Valutazione intermedia indipendentedel DocUP Obiettivo 2 Regione Marche 2000-2006 Ecosfera S.p.A. Rapporto di valutazione intermedia 40 territoriale tra le Aree protette, dalla Liguria alla Calabria e consente di attivare finanziamenti statali per progetti tra Aree protette. Nel quadro di un ridimensionamento delle risorse messe a disposizione dal PTRAP (Programma Triennale Aree Protette) 2000-2003 la Misura 2.3 del DocUP viene a rappresentare una linea di attività particolarmente significativa. La Submisura 2.3.1 configura una modalità di intervento innovativa, orientata alla salvaguardia delle specie di notevole interesse naturalistico e alla creazione di corridoi ecologici, seguendo le priorità indicate dal PIT46 . E’ prevista anche l’acquisizione di terreni strategici ai fini della conservazione di habitat e specie selvatiche: di qui le possibili sinergie con le azioni previste nell’ambito della Misura f) del Piano di Sviluppo Rurale (PSR), che prevede nella Sottomisura 4) l’adozione di tecniche colturali ed agronomiche finalizzate alla riduzione dei fattori di mortalità delle specie faunistiche rurali. Ancora, possibilità di integrazione si individuano con la Misura h) del PSR, destinata all’imboschimento delle superfici agricole, e soprattutto nella Misura i) “Altre misure forestali”, che nella Sottomisura 1, int. b prevede interventi di rimboschimento con finalità ambientali di superfici non agricole, con espresso riferimento alla realizzazione di corridoi ecologici e alla ricostituzione di habitat naturali di pregio47 . La Submisura 2.3.2 si riferisce in modo più specifico ad interventi infrastrutturali a sostegno della fruibilità delle aree protette e per migliorarne la ricettività. Attraverso l’apposito Accordo di Programma stipulato con il Ministero dell’Ambiente nel 2001 saranno attivabili finanziamenti per le Aree protette, che nel 2001 hanno reso disponibili finanziamenti di derivazione statale per un ammontare pari a 1,4 milioni di euro circa. La diffusione della cultura ambientale è presupposto indispensabile per il successo delle politiche di intervento nel settore; basti pensare alla raccolta differenziata, per la quale una comunicazione efficace è fondamentale per il raggiungimento degli obiettivi che la programmazione regionale si è posta. Si tratta di un tema su cui la Regione ha dimostrato di avere particolare sensibilità, anche attraverso l’attivazione di un forum informatico aperto sul portale “Ambiente” del sito istituzionale, espressamente dedicato alla discussione sui temi dell’educazione ambientale. Il sistema di Educazione Ambientale (EA) delle Marche si è sviluppato, in assenza di un preciso codice di identificazione a monte (una legge o norma che lo istituisca), attraverso un processo lungo e diffuso che ha portato a criteri per il riconoscimento, (non già per l’istituzione) delle realtà territoriali sorte e comprovate dal “mercato” dell’educazione ambientale. La Submisura 2.3.3 destinata al sostegno al sistema dei Centri di Educazione Ambientale (CEA) si inserisce pertanto in un settore attualmente oggetto di ripensamento, con il trapasso dal “Sistema CEA”, considerato eccessivamente diffuso e parcellizzato, al nuovo modello INFEA della Regione Marche, dinamicamente strutturato a reti, integrato con il sistema nazionale, funzionalmente diversificato (Laboratori territoriali, Centri d'esperienza, Centri Risorse), 46 Vedi anche i “Progetti integrati del PIT per il PRS”, in particolare il Progetto “Corridoio appenninico” e il Progetto “Corridoi integrati infrastrutture-ambiente”. 47 Tra i criteri di selezione della scheda di misura del Complemento di Programmazione vengono valutate le possibili integrazione dei progetti presentati con le misure f), h) ed i) del PSR e la coerenza con le misure del programma di azione APE, con particolare riferimento ai progetti già cofinanziati dal Ministero.
  • 42.
    Valutazione intermedia indipendentedel DocUP Obiettivo 2 Regione Marche 2000-2006 Ecosfera S.p.A. Rapporto di valutazione intermedia 41 territorialmente decentrato, coordinato da una struttura regionale di coordinamento istituzionale e tecnico-operativo48 . 2.3.3 Infrastrutture portuali Riferimento programmatico generale è costituito dal P.O. 9 del PRS intitolato “Sistemi produttivi agro-alimentari e spazio rurale”. Il P.O. include il sottoprogramma: “Sistemi produttivi agricoli e della pesca”, che, nell’ambito delle infrastrutture di servizio, attribuisce specifica rilevanza ai porti pescherecci e approdi per la piccola pesca, i quali necessitano di interventi per potenziare la capacità delle banchine di ormeggio e la dotazione di attrezzature e per realizzare una opportuna separazione della attività ittiche da quelle turistiche. Il Piano Regionale per la Pesca 2000-2002 fa poi esplicito riferimento all’esigenza di “adeguare e potenziare le strutture portuali alle necessità della pesca e della sua filiera per meglio supportare lo sviluppo dell’economia ittica”. Come si evince dal Piano finanziario allegato al documento di programmazione di settore da ultimo citato, in tema di riassetto dei porti di pesca i Programmi regionali finanziati dai Fondi strutturali costituiscono in pratica l’unico strumento di intervento. In materia di ristrutturazione e ammodernamento dei porti di pesca e delle zone portuali il DocUP prevede la Misura 2.4, che trova corrispondenza nella Misura 3.3 del DocUP SFOP (“Attrezzature e porti di pesca”). Si tratta di misure con finalità sostanzialmente coincidenti, che mirano alla riqualificazione dei servizi e delle infrastrutture portuali, e alla razionalizzazione delle aree portuali per creare le condizioni di contesto più idonee allo sviluppo delle attività produttive e di commercializzazione dei prodotti della pesca e della sua filiera49 . Conformemente a quanto riportato nell’analisi di coerenza inserita nel DocUP, il rischio di sovrapposizione e duplicazioni dovrebbe essere evitato e dovrebbe dunque risultare possibile un utilizzo sinergico dei due strumenti di programmazione nelle quattro aree portuali in zona Obiettivo 2, ossia quelle di Ancona, Fano, Civitanova Marche, San Benedetto del Tronto50 , in quanto il DocUP SFOP dovrebbe limitarsi a finanziare impianti e piccole attrezzature, mentre al DocUP Ob. 2 dovrebbe essere demandato il finanziamento di interventi infrastrutturali di una certa portata, volti all’ammodernamento e alla riqualificazione delle strutture e al miglioramento dell’arredo urbano e della viabilità. 48 In effetti i CEA riconosciuti ai sensi della DCR 25/95 sono proliferati negli ultimi anni fino a raggiungere un numero piuttosto ragguardevole (72). Pertanto si è avvertita la necessità di razionalizzare la rete INFEA (informazione, formazione ed educazione ambientale) e, con del n. 81 del Consiglio Regionale del 20/11/2002, si è prevista la progressiva introduzione di un nuovo sistema con specifici e più restrittivi criteri per il riconoscimento, in cui opereranno tre diverse componenti: i Laboratori Territoriali (LabTer), i Centri di Esperienza (CE), i Centri Risorse (CR). 49 Se il bando della misura SFOP attribuisce tra i Criteri di selezione una rilevanza in termini di punteggio ai progetti che non ricadono in area Obiettivo 2, così da limitare la sovrapposizione tra i due diversi strumenti, la scheda misura del DocUP Ob.2 tra i criteri di selezione fa riferimento a progetti che integrino le azioni finanziate nell’ambito delle aree portuali dell’Ob.2 con lo SFOP 2000-2006. 50 Cui si aggiungono i comuni costieri limitrofi di Grottammare, Monteprandone e Monsampolo del Tronto.
  • 43.
    Valutazione intermedia indipendentedel DocUP Obiettivo 2 Regione Marche 2000-2006 Ecosfera S.p.A. Rapporto di valutazione intermedia 42 2.3.4 Trasporti La creazione di una adeguata rete di infrastrutture di trasporto appare come condizione indispensabile per ridurre la marginalità della maggior parte dell’area Obiettivo 2, area che include un’ampia fascia di comuni situati a ridosso della dorsale appenninica, periferici rispetto ai circuiti tradizionali dello sviluppo regionale. Il Sottoprogramma “Mobilità e trasporti”, contenuto nel P.O. “Sviluppo e innovazione dei localismi economici e del lavoro” del PRS, delinea l’orizzonte strategico della politica regionale di settore51 . Soffermeremo in particolare la nostra attenzione sulle tematiche dell’intermodalità e del trasporto pubblico locale, che presentano diretta connessione con le azioni attivate dal DocUP in materia di trasporti (Misure 2.5 e 2.6). Trasporto intermodale Nell’ambito del Progetto “Sviluppo e potenziamento delle infrastrutture”, contenuto all’interno del P.O. settoriale da ultimo citato, il PRS fa riferimento ad una serie di interventi di potenziamento del “Sistema delle Infrastrutture puntuali”. Con riferimento alla multimodalità, vengono individuati quali interventi prioritari l’Interporto di Jesi e l’Autoporto della Valle del Tronto, infrastrutture di movimentazione merci strategiche per i rispettivi sistemi produttivi di localizzazione, il cui avvio risale al precedente ciclo di interventi cofinanziati dall’Unione Europea ed attualmente oggetto delle due Submisure 2.5.1 e 2.5.2 del DocUP Ob. 2 2000-2006. Sul tema specifico dell’intermodalità52 , appare opportuno ancora il riferimento al Progetto “Internodi centrali” del PIT, che – in linea con le indicazioni contenute nel Progetto 8.3.2 “Sviluppo e potenziamento delle infrastrutture“ del PRS - individua un’area nevralgica per l’interconnessione tra le modalità di trasporto, articolata su tre nodi fondamentali per la realizzazione di un sistema integrato di collegamento della Regione con l’esterno: il porto di Ancona, l’Aeroporto di Falconara e l’Interporto di Jesi. Ulteriori utili elementi per ricostruire il quadro complessivo delle priorità regionali nel settore si rinvengono nell’Intesa Generale Quadro, che la Regione Marche ha recentemente siglato con il Governo (24 ottobre 2002), relativa alla programmazione delle opere di cui alla Delibera CIPE del 21/12/2001. L’Intesa fa riferimento a tre ambiti prioritari di intervento: 1. Corridoio plurimodale adriatico; 2. Corridoi trasversali e dorsale appenninica; 3. Hub portuali e interportuali. Accanto alla previsione di una articolata serie di interventi relativi al completamento delle reti di viabilità d’interesse regionale ed interregionale, l’ultima sezione del documento individua quali 51 I riferimenti di ordine programmatico nel settore dei trasporti sono molto numerosi. Tra gli altri ricordiamo i Piani Triennali di investimento ANAS (2001-2003), l’Accordo di Programma Quadro per la Viabilità (2000-2005), l’Accordo di Programma Quadro per il Servizio Ferroviario (2000-2005). 52 Lo sviluppo dell’intermodalità si inserisce pienamente nella priorità trasversale comunitaria dello sviluppo sostenibile, in quanto è modalità di trasporto che consente di ridurre i costi e l’impatto ambientale, rafforzando al tempo stesso la sicurezza. Possibili integrazioni sul tema dell’intermodalità sono ravvisabili con il PIC Interreg IIIB CADSES (si veda in particolare la Misura 2.1 “Sviluppo di sistemi di trasporto efficienti con riferimento allo sviluppo sostenibile”).
  • 44.
    Valutazione intermedia indipendentedel DocUP Obiettivo 2 Regione Marche 2000-2006 Ecosfera S.p.A. Rapporto di valutazione intermedia 43 infrastrutture strategiche gli allacci plurimodali al porto di Ancona e le opere di allaccio alla SS 76 e alla linea Falconara-Orte, indispensabili per la funzionalità dell’Interporto di Jesi. Nell’ambito di uno stanziamento di 13,438 Meuro, attraverso il DocUP (Submisura 2.5.1) verranno finanziate opere di realizzazione e completamento dell’edificio servizi dell’Interporto e un collettore per le acque reflue, con uno stanziamento complessivo di 4,44 Meuro circa. Alla luce delle indicazioni rinvenibili dall’Intesa, in relazione alla destinazione dei fondi DocUP, sembra emergere la necessità di chiarire in ordine al finanziamento delle spese di allaccio ferroviario dell’infrastruttura con la linea Falconara-Orte. Ulteriori fonti di finanziamento dell’infrastruttura sono la Legge 641/96 (legge statale), la L.R. n. 64/97 relativa ad un contributo straordinario alla Società Interporto S.p.A., la L.R. 32/99 e fondi propri della Società Interporto S.p.A. Le realizzazioni previste dal DocUP si inseriscono in modo armonico in tale quadro abbastanza complesso, e includono il completamento di servizi che qualificano l’intero progetto come opera di elevato livello tecnologico. La realizzazione dell’Autoporto Valle del Tronto, avviata nello scorso ciclo di programmazione con un investimento complessivo di 10.792.320.000 lire (finanziamento DocUP Ob. 2 1997/1999 con contributo del 70,09%), si inserisce nel quadro delle infrastrutture a supporto dell’insediamento produttivo del Consorzio di Industrializzazione di Ascoli Piceno. Grazie al DocUP 2000-2006 si prevede il finanziamento di opere di urbanizzazione (tra cui la sistemazione di tutte le aree verdi, capannoni di deposito e attrezzature, e il completamento degli uffici e del centro servizi). Trasporto pubblico locale Il Progetto “Un sistema integrato per il trasporto pubblico locale” del Sottoprogramma “Mobilità e trasporti” del PRS, in conformità con le indicazioni contenute nel Piano Regionale dei Trasporti, fissa una serie di priorità per la ristrutturazione del sistema di Trasporto Pubblico Locale (TPL). Si tratta di un progetto molto articolato, che tocca aspetti quali la ridefinizione delle concessioni di servizio sulla base di servizi territoriali ripartiti per Aree omogenee, la realizzazione di un’integrazione tra le comunità tariffarie, la progettazione di una rete integrata di TPL con l’individuazione dei relativi punti attrezzati di scambio (nodi), che saranno alla base dei successivi atti di riordino del settore, tra i quali ricordiamo in primo luogo la L.R. 45/98 e il Piano Regionale del Trasporto Pubblico Locale53 , che definisce: a) le prospettive dell'attività programmatoria della Regione nel settore del Trasporto Pubblico Locale a breve e medio termine ed indirizzi per la pianificazione operativa dei trasporti locali, dei Piani di bacino e dei Piani urbani del traffico dei Comuni, atti ad assicurarne la coerenza con il Piano regionale dei Trasporti54 ; b) i bacini di traffico, definiti sulla base dell’analisi della domanda; c) la rete principale dei trasporti pubblici su strada e su ferrovia ed i principali nodi di scambio. Nella programmazione DocUP, specifica attenzione è destinata ad azioni mirate di sostegno ai sistemi locali di trasporto pubblico, che tengano conto della condizione della domanda e della 53 Le risorse per l’attuazione delle priorità regionali individuate nel Piano vengono definite nel Programma Triennale dei Servizi del Trasporto Pubblico Locale (1999-2002). 54 Approvato con Delibera amministrativa n. 213/94, il Piano Regionale dei Trasporti costituisce ancora oggi una base fondamentale dell’intervento regionale del settore.
  • 45.
    Valutazione intermedia indipendentedel DocUP Obiettivo 2 Regione Marche 2000-2006 Ecosfera S.p.A. Rapporto di valutazione intermedia 44 carenza di infrastrutture (parcheggi e nodi di scambio) in zone caratterizzata da elevata perifericità e bassa densità abitativa (Misura 2.6). La Submisura 2.6.1 si riferisce alla realizzazione di un sistema di autobus a chiamata (per le zone in cui non si giustifica al momento l’attivazione di un servizio di linea) e all’utilizzo ottimale dei sistemi di scuolabus esistenti, sempre con la finalità di migliorare la mobilità dei cittadini e l’accesso dell’utenza ai sistemi di TPL in un contesto morfologico ed insediativo caratterizzato da elementi peculiari, marginalizzato dalla inadeguatezza dei collegamenti e ulteriormente penalizzato dalla crisi sismica del 1997. Nella Submisura 2.6.2 si prevede invece la realizzazione di nodi di scambio (aree attrezzate per il trasporto pubblico e parcheggi urbani). I due interventi appaiono pienamente in linea con le indicazioni contenute nel PRS, nel Piano Regionale dei Trasporti e con gli obiettivi indicati nella Relazione programmatica del Programma Triennale dei Servizi, tra i quali rientrano il miglioramento della mobilità nelle aree urbane ed extraurbane, la maggiore accessibilità dei cittadini ai servizi, il superamento della congestione e dell’inquinamento derivante dai trasporti. 2.3.5 Rinnovamento e miglioramento dei villaggi rurali, tutela del patrimonio rurale Il DocUP prevede una misura specifica volta alla realizzazione di interventi di conservazione di strutture non produttive del patrimonio rurale e di recupero di edifici, allo scopo di creare infrastrutture di servizio alla popolazione delle aree interne marginali. Si tratta di un intervento che ha strette connessioni con le iniziative finanziate nell’ambito del PSR (Misura O e R). In particolare grazie alla Misura R si finanzierà con maggiori disponibilità finanziarie quanto inizialmente previsto nell’ambito della Submisura 2 (miglioramento delle infrastrutture rurali connesse allo sviluppo dell’agricoltura), che si è deciso di non attivare (si attende in tal senso la modifica del DocUP). Si evidenzia un grado di connessione piuttosto ridotta con quanto previsto nell’ambito del P.O. “Sistemi produttivi agro-alimentari e spazio rurale” del PRS; si tratta comunque di un settore nel quale l’intervento DocUP appare sostanzialmente marginale, anche per la ridotta consistenza della dotazione finanziaria. 2.3.7 Promozione e valorizzazione del patrimonio turistico e culturale Promozione turistica e valorizzazione del patrimonio ricettivo Nell’ambito del sottoprogramma “Ambiente ed attività vocazionali ed economiche” del P.O. “Sistema ambiente ed attività vocazionali”, numerosi sono i progetti di promozione e valorizzazione del turismo regionale. Le azioni specifiche di promozione elaborate nel PRS pongono l’accento sulla necessità di realizzare un sistema integrato dell’informazione, assistenza ed accoglienza turistica, con la messa in rete dei punti di informazione sul territorio, sulla creazione di circuiti dei piccoli centri
  • 46.
    Valutazione intermedia indipendentedel DocUP Obiettivo 2 Regione Marche 2000-2006 Ecosfera S.p.A. Rapporto di valutazione intermedia 45 di interesse storico-artistico, sull’attivazione di categorie di prodotti su cui sviluppare pacchetti tematici di offerta (pacchetto cultura, enogastronomia, vacanza verde, etc.). L’impostazione del PRS viene sviluppata nel Programma Promozionale turistico 2002, predisposto in attuazione del Piano Triennale di Promozione del Turismo Regionale 2002-2004. Punto di partenza dell’approccio alla promozione turistica è da un lato la necessità di cogliere a pieno le opportunità offerte dalla rivoluzione tecnologica in atto nel settore della comunicazione: sulla base delle stime OMT (Organizzazione Mondiale del Turismo) sembra infatti possibile raggiungere con i sistemi on-line due miliardi di turisti. Dalla cultura di prodotto, incentrata sull’insieme delle attività delle imprese turistiche, occorre poi passare ad una visione che «…pone al centro l’ambiente, il territorio destinato al turismo con tutte le sue molteplici valenze attrattive»55 . L’orientamento per una cultura di prodotto innovativo trova supporto nella recente emanazione della Legge quadro nazionale n. 135/2001 di riforma della legislazione di settore. La Legge ha introdotto il nuovo concetto di organizzazione dei “Sistemi turistici locali”, che consentono un’aggregazione delle realtà pubbliche e private interessate alla promozione di specifici pacchetti tematici di offerta. La Misura 3.1. del DocUP prevede una serie articolata di interventi di rafforzamento e riqualificazione dell’offerta turistica marchigiana nell’area Obiettivo 2, nell’ottica della promozione del turismo sostenibile e di un’offerta integrata di beni culturali, ambientali e di attrazioni turistiche. Nell’ambito delle iniziative promozionali, la Submisura 3.1.1 è rivolta, in linea con gli orientamenti del PPT, a individuare circuiti turistico-culturali-naturalistici alternativi, che ricomprendano anche i centri minori e le Aree protette. Tra le azioni promo-pubblicitarie del “Prodotto Marche” finanziabili dal DocUP attraverso la Submisura 3.1.1, rientrano in primo luogo campagne pubblicitarie di grande impatto, nell’ottica dell’enfasi posta nel PPT sulle strategie di comunicazione come momento fondamentale della valorizzazione delle risorse turistiche del territorio, pur in un momento di forte crisi del settore a livello nazionale e internazionale. Verranno inoltre selezionati progetti per realizzare manifestazioni e eventi di accoglienza, proposte di sviluppo per pacchetti-offerta volti alla realizzazione di itinerari nel settore dell’ecoturismo, del turismo culturale e religioso, da sviluppare in coerenza con il PPT, e progetti di valorizzazione delle risorse tipiche del territorio regionale. Ulteriore linea di attività, particolarmente significativa dal punto di vista della consistenza finanziaria (oltre 21 Meuro in totale) riguarda gli aiuti agli investimenti per attività a rilevanza turistica. Il rafforzamento delle potenzialità infrastrutturali del settore include una pluralità di interventi finanziabili dalla Submisura 3.1.2, secondo una linea di continuità con gli interventi realizzati nello scorso ciclo di programmazione. Accanto agli interventi di adeguamento, riqualificazione, riattivazione e recupero di strutture a fini turistici, nella strategia di riqualificazione dell’offerta ricettiva perseguita dal nuovo DocUP, coerentemente con la priorità trasversale dello sviluppo sostenibile, viene riservata una particolare attenzione ad interventi di miglioramento degli standard qualitativi dell’offerta ricettiva, secondo i canoni della certificazione di qualità e dei sistemi di gestione ambientale, delle tecnologie di bioedilizia, della normativa in materia di sicurezza, in relazione alla necessità 55 Programma Promozionale Turistico 2002, p. 10.
  • 47.
    Valutazione intermedia indipendentedel DocUP Obiettivo 2 Regione Marche 2000-2006 Ecosfera S.p.A. Rapporto di valutazione intermedia 46 di adeguare le strutture alle esigenze dell’handicap anche sensoriale, del risparmio energetico e idrico. Recupero, promozione e valorizzazione del patrimonio storico e culturale Nel settore dei beni e delle attività culturali il DocUP si pone in diretta continuità con le indicazioni programmatiche del PRS56 , che sono state successivamente “tradotte” in termini operativi ed organizzativi nelle disposizioni del Piano di settore del 1999. Lo sviluppo del settore, secondo una logica integrata che permetta di coglierne a pieno la valenza in termini di sviluppo socio-culturale e di adeguata fruizione turistica e ambientale, appare un elemento chiave per il successo della strategia di diversificazione economica e di valorizzazione dei sistemi di sviluppo locale perseguita nel DocUP. Alla base del Piano dei Beni e delle Attività Culturali57 , emanato sulla base della L.R. 75/97, sta la funzione strategica del “Sistema”, quale modalità organizzativa che può valorizzare al meglio le potenzialità esistenti e ridurre al minimo le diseconomie di scala ed organizzative che caratterizzano il settore. Il Piano si articola su una serie di Programmi tematici, tra i quali interessa ai nostri fini richiamare, per la connessione con la Misura 3.2 del DocUP, il Programma “Organizzazione del patrimonio culturale in Sistema del Museo diffuso”58 . Obiettivo del Programma è in primo luogo quello di costituire il “Sistema Museo diffuso”, che equipara alle raccolte e ai musei locali tutti i beni culturali esistenti nel territorio e prevede la gestione congiunta di sedi, strutture, patrimonio, servizi, organizzazione59 . Il Programma ricalca nelle sue articolazioni le tipologie di intervento citate nella L.R. 6/1998, prevedendo azioni di conservazione e di restauro, adeguamenti strutturali e funzionali, progetti pilota, nonché interventi a sostegno delle Associazioni di area per la gestione del museo diffuso e per la promozione dell’immagine del patrimonio culturale nel suo complesso. La presenza nell’area Obiettivo 2 di un notevole patrimonio di risorse naturali e storico-culturali la rende terreno elettivo per l’implementazione di progetti integrati sia sulla base di reti territoriali che su base tematica, quali quelli prefigurati nella programmazione DocUP. Le azioni, che rispondono ad una logica di continuità con la precedente fase di programmazione, ricalcano fedelmente la struttura dei sottoprogrammi ed azioni del Programma Museo Diffuso, individuando una duplice tipologia di intervento, in cui agli interventi di tipo strutturale (recupero di strutture o adeguamento funzionale dei beni), si affiancano esperienze pilota in rete per la valorizzazione e promozione integrata dei luoghi del Museo diffuso. Un’attenzione prioritaria è riservata alla valorizzazione del sistema archeologico regionale e i progetti tematici attivabili sulla base della Submisura 3.2.2 sembrano conferire maggiore incisività all’intervento nel settore, che per ora poggia unicamente sulle risorse dalla L.R. 16/94 sulla salvaguardia e valorizzazione del sistema archeologico regionale. 56 Si vedano in particolare i progetti sul sistema bibliotecario-archivistico, sulla catalogazione dei beni culturali, sul sistema museale, sul sistema archeologico e su quello dei teatri nel P.O. “Sistema ambiente ed attività vocazionali economiche” più volte citato. 57 Approvato con DACR n. 272 dell’11 novembre 1999. 58 Di cui alla L.R. 24 marzo 1998, n. 6. 59 Il Museo diffuso è da intendersi quale sistema funzionale di portata regionale, strutturato su sottosistemi di scala territoriale inferiore, ed avente la finalità di promuovere l’integrazione dei beni del patrimonio storico-artistico, naturalistico ed archeologico della Regione, implementando forme ed iniziative di gestione congiunta, che rappresentano un momento chiave della messa a sistema del patrimonio culturale.
  • 48.
    Valutazione intermedia indipendentedel DocUP Obiettivo 2 Regione Marche 2000-2006 Ecosfera S.p.A. Rapporto di valutazione intermedia 47 2.3.6 Servizi socio-assistenziali Il rafforzamento della rete dei servizi socio-assistenziali e alla persona rappresenta, per la Regione Marche, da un lato un’esigenza prioritaria per colmare il gap rispetto a Regioni di analogo livello socio-economico, dall’altro, si configura anche come una significativa opportunità per creare nuove figure occupazionali, nell’ottica di quella diversificazione produttiva, che rientra tra gli indirizzi strategici della programmazione DocUP. Ancora, gli incentivi alla creazione e al consolidamento di imprese sociali (Submisura 3.3.1 del DocUP), si connettono in modo diretto con le iniziative di sostegno all’economia sociale e al non profit di cui alla Misura D3 del POR Ob. 3, ove lo sviluppo dei servizi sociali appare come terreno privilegiato per la creazione di nuova imprenditorialità nei “nuovi bacini di impiego”. La Misura 3.3 del DocUP si pone in linea di diretta continuità con la strategia programmatica delineata nel “Piano regionale per un sistema integrato di interventi e di servizi sociali 2000- 2002”60 . Il Piano contiene in primo luogo una mappatura dei servizi socio-assistenziali e un’approfondita analisi delle aree di disagio sociale. L’analisi delle caratteristiche demografiche e socio- economiche della Regione evidenzia come la problematicità demografica si accompagni in molti casi alla marginalità a livello culturale, e, in molti casi, anche ad una situazione di debolezza sotto il profilo economico. Molti comuni dell’entroterra tra quelli che presentano elevati indici di vecchiaia, dipendenza e ricambio - definiti dal Piano come “demograficamente svantaggiati” - rientrano nell’area eleggibile all’Obiettivo 2. Il quadro regionale è comunque piuttosto articolato, e non mancano realtà positive per dinamicità e potenzialità della struttura demografica, soprattutto tra i comuni costieri e tra quelli situati nelle vicinanze dei grandi centri urbani. Il Piano si inserisce in un contesto di riforma complessiva del “Welfare regionale”, che poggia in primo luogo sull’omonimo P.O. contenuto nel PRS. Il Piano, in modo pienamente coerente con l’impostazione del PRS, promuove il superamento dei settorialismi storici, nell’ottica della promozione complessiva della qualità della vita: l’approccio anche in questo settore è quello di unità funzionalmente integrate in un sistema, in cui la risposta al disagio e al bisogno sociale proviene innanzitutto dal livello comunale, con la possibilità di integrare le risorse di intervento al livello dell’Ambito territoriale, qualora siano richiesti interventi più complessi e meno frequenti. L’architettura sistemica proposta nel Piano e recepita pienamente nella scheda di misura DocUP sostituisce il modello bottom-up a quello centralistico-verticale: accanto al ruolo che permane centrale del settore pubblico, viene valorizzata la compartecipazione negli interventi sociali, e la funzione di nuovi protagonisti, come la realtà sempre più significativa del volontariato e del terzo settore61 . In ossequio poi ai princìpi del decentramento e della sussidiarietà, risulta particolarmente rilevante l’apporto del livello locale nell’individuazione degli obiettivi di politica sociale e delle forme integrate di intervento da assumere. 60 Allegato alla deliberazione n. 306, 1 marzo 2000. 61 A sostegno della cooperazione sociale va segnalata la recente approvazione della L.R. 34/01, che ha abrogato la L.R. 50/95 e prevede nell’art. 7 la concessione di specifici contributi regionali.
  • 49.
    Valutazione intermedia indipendentedel DocUP Obiettivo 2 Regione Marche 2000-2006 Ecosfera S.p.A. Rapporto di valutazione intermedia 48 In tale sede interessa sottolineare il ruolo degli Ambiti territoriali, e in particolare del Comitato dei Sindaci degli Ambiti territoriali, istituzione prevista dal Piano e che riveste una funzione rilevante nell’ambito della Misura 3.3. del DocUP, quale sede naturale della concertazione, nonché istanza atta a “selezionare” le priorità espresse dal territorio. Pur nella centralità del Comune come nodo di progettazione e regia della rete dei servizi, la rilevante differenziazione delle dimensioni comunali ha imposto la necessità di diverse modalità organizzative e gestionali, con conseguente individuazione dell’Ambito territoriale, o distretto socio-assistenziale, quale assetto territoriale ottimale per la pianificazione sociale62 . L’Ambito territoriale rappresenta dunque la sede più significativa per il raccordo tra Regione e Comune ai fini della programmazione degli interventi sociali; il Comitato dei Sindaci dell’Ambito è lo strumento del governo partecipato a livello distrettuale. 2.3.7 Sviluppo della Società dell’Informazione a livello locale La promozione del miglioramento dei flussi informativi intercorrenti tra la Pubblica Amministrazione da un lato, i cittadini e il sistema delle imprese dall’altro, rappresenta un elemento importante per il miglioramento della qualità della vita, nonché una priorità significativa per la politica comunitaria in questo ciclo di programmazione, individuata dal DocUP quale strategia di tipo orizzontale. Anche in questo caso si rinviene un riferimento programmatico puntuale nel PRS, che, nel Progetto 6.3 “Rete telematica regionale per la P.A.”, sottolinea la centralità dell’interconnessione delle reti tecniche, funzionali e sociali quale modalità privilegiata dell’interazione tra attori locali e contesto globale. Il progetto si inserisce inoltre nel quadro della politica comunitaria di sviluppo di reti transeuropee di telecomunicazioni (TEN – Telecoms), volta a promuovere un’area informativa comune nell’Unione Europea63 . In tema di Società dell’informazione non può mancare poi un riferimento ai due programmi espressamente destinati allo sviluppo della Società dell’Informazione: il “Piano di Azione Regionale per lo sviluppo della Società dell’Informazione e della Conoscenza” (PARSIC) e il Programma regionale di azioni innovative FESR – Innovazione tecnologica e Società dell’informazione per lo sviluppo dei distretti industriali della regione Marche. Il PARSIC ha origine dall’iniziativa avviata dalla Regione Marche nel corso del 2000, attraverso la costituzione di un apposito Comitato interistituzionale. Il Piano, articolato su Assi prioritari di intervento, in analogia con la struttura dei Programmi comunitari, affronta i nodi della strategia dello sviluppo locale, con l’obiettivo di accelerare la transizione verso la Società dell’Informazione dell’intero sistema regionale. Di seguito ci si sofferma brevemente sui quattro Assi di intervento del PARSIC, evidenziando le sinergie con le azioni previste dal DocUP nella Misura 3.4. 62 Già il PRS individua il contesto distrettuale come territorio politico minimo e autosufficiente in cui sia possibile riconoscere una popolazione residente, specifici soggetti di governo e che abbia una dimensione minima per un’efficiente erogazione dei servizi socio-sanitari (Progetto “Distretto socio-sanitario” del P.O. “Welfare regionale”). 63 Tra i riferimenti normativi comunitari si ricorda anche la Decisione del Consiglio n. 98/253/CE del 30 marzo 1998 che adotta un programma comunitario pluriennale per incentivare la realizzazione della Società dell’Informazione in Europa (“Società dell'Informazione”), pubblicata sulla Gazzetta Ufficiale delle Comunità europee n. L 107 del 07/04/98.
  • 50.
    Valutazione intermedia indipendentedel DocUP Obiettivo 2 Regione Marche 2000-2006 Ecosfera S.p.A. Rapporto di valutazione intermedia 49 Asse A - Piano di azione regionale per l’e-Government, che prevede azioni innovative finalizzate alla riorganizzazione della Pubblica Amministrazione attraverso l’impiego di sistemi ICT (Information and Communication Technology), tra cui rientrano anche specifici interventi di innovazione organizzativa per il sistema sanitario regionale. Il DocUP si inserisce in questo processo di rinnovamento della P.A. con la realizzazione di interventi (creazione di siti web, sperimentazione di un sistema di servizi telematici con accesso altamente securizzato, basato sull’uso delle carte intelligenti) volti ad agevolare l’accesso dei cittadini all’informazione pubblica, prestando un’attenzione particolare al necessario adeguamento dei siti esistenti alle esigenze di fruizione dei disabili. Asse B – Azioni di sostegno allo sviluppo dell’economia digitale (new economy), per la diffusione di ICT nel sistema economico-produttivo, rispetto alle quali iniziative del DocUP sono rivolte ad attivare servizi telematici connessi con lo sportello unico per le attività produttive, in modo da favorire l’interazione tra impresa e P.A.. Oltre ai servizi di sportello, la misura si propone di realizzare un vero e proprio sistema informativo territoriale per la gestione delle informazioni relative agli insediamenti produttivi localizzati sul territorio, alla presenza di servizi e infrastrutture tecnologiche, alla disponibilità di forza lavoro, nonché alle opportunità e agli incentivi finanziari per coloro che intendono allocare nuovi impianti produttivi. In quest’ambito di azione si inserisce anche il Programma regionale di azioni innovative FESR, principalmente rivolto alla diffusione dell’innovazione nel tessuto socio-economico marchigiano; in particolare, è prevista la realizzazione di un framework applicativo per la gestione della supply chain a livello di distretto industriale. Non si sono evidenziate relazioni significative con gli altri due assi del PARSIC, l’Asse C - Azioni per la valorizzazione del fattore umano (alfabetizzazione informatica dei cittadini, formazione dipendenti pubblici e formazione specialistica degli addetti al governo delle reti e dei sistemi) e l’Asse D – Azioni per lo sviluppo delle infrastrutture. 2.3.8 Coerenza del DocUP con le politiche nazionali e regionali per la formazione ed il mercato del lavoro In linea con le indicazioni comunitarie espresse nel Reg. 1260/99, il DocUP Obiettivo 2 ha recepito la centralità e la trasversalità dell’obiettivo occupazionale nel perseguimento dello sviluppo territoriale. Al riguardo si rileva la coerenza dei contenuti programmatici con i quattro pilastri strategici scaturiti dal processo di Lussemburgo e recepiti nel Piano Nazionale per l’Occupazione (NAP): occupabilità, sviluppo dell’imprenditorialità, adattabilità e Pari Opportunità. Ciò emerge innanzitutto dalla trasversalità degli obiettivi di accrescimento dell’occupazione e delle Pari Opportunità64 , per il perseguimento dei quali sono stati inseriti dei criteri di priorità nella fase di selezione delle iniziative produttive, il cui impatto è monitorato dal sistema degli indicatori, anche in quei casi in cui la creazione di posti di lavoro è solo indirettamente collegabile alla natura dell’intervento65 . 64 Si sottolinea che in fase di valutazione dei progetti viene riservata una forte attenzione alle Pari Opportunità intese nel senso più ampio del termine, riguardando non solo le donne ma anche le fasce deboli della popolazione. 65 Il rafforzamento del sistema degli indicatori nel rappresentare l’efficacia degli interventi attivati in termini occupazionali e di Pari Opportunità si è realizzato con l’ultima modifica del CdP a seguito dei rilievi della Commissione europea in sede di CdS nonché del valutatore indipendente.
  • 51.
    Valutazione intermedia indipendentedel DocUP Obiettivo 2 Regione Marche 2000-2006 Ecosfera S.p.A. Rapporto di valutazione intermedia 50 Il Programma concorre, inoltre, allo sviluppo dell’imprenditorialità attraverso la fornitura di servizi o incentivi a supporto della creazione di impresa, con priorità per le attività innovative e le imprese sociali. Per quanto concerne il principio dell’adattabilità, si rileva il forte peso attribuito al rafforzamento della competitività del sistema produttivo, il cui sviluppo si relaziona in modo sinergico con le politiche formative e del mercato del lavoro. I punti di contatto sono particolarmente evidenti con il principale strumento di intervento sulle risorse umane, il POR Obiettivo 3 cofinanziato dal FSE e che rappresenterà il riferimento programmatico dell’analisi che segue. Rispetto alle connessioni con gli altri strumenti programmatici attivati sul territorio, si rileva in questo caso non solo un comune orientamento strategico, ma l’attivazione di veri e propri meccanismi di raccordo tra alcuni interventi, previsti espressamente nelle schede di misura del CdP66 . Nel complesso i due programmi perseguono la volontà di far incontrare la domanda di lavoro (Obiettivo 2) con l’offerta di lavoro (Obiettivo 3), un risultato che sarà senza dubbio favorito dalla preferenza accordata nel POR agli interventi realizzati nelle aree Obiettivo 2. In una fase più avanzata dell’attuazione degli interventi, andrà verificato in che modo e in che misura le professionalità che si vanno a formare saranno realmente connesse con i settori sostenuti nell’ambito del DocUP e, più in generale, il raggiungimento della finalità di collegare strettamente lo sviluppo dell’economia locale all’aumento dell’occupabilità e delle dinamiche occupazionali. Si segnala al riguardo l’esperienza positiva della passata programmazione dove l’integrazione fra le politiche formative e le politiche di sviluppo ha prodotto effetti inattesi dando luogo al fenomeno cosiddetto della “esondazione dei distretti”, ovvero il loro spostamento/allargamento verso le zone limitrofe proprio per la presenza di personale qualificato, favorendo una concreta rivitalizzazione economica di aree più marginali. Ci si sofferma a questo punto su quei casi, cui si è fatto cenno precedentemente, in cui il livello di integrazione tra gli interventi è particolarmente evidente. La Submisura 1.1.2 “Aiuti agli investimenti delle imprese artigiane di produzione e di servizi alla produzione” appare fortemente interconnessa alla Misura D1 del POR, che prevede interventi formativi per sostenere processi di riorganizzazione aziendale e interventi di formazione continua, con priorità per i settori caratterizzati da ritardi di sviluppo, come pure agli incentivi concessi dal POR alle assunzioni finanziate dal FSE. Più precisamente si prevede la possibilità per le imprese artigiane di usufruire su richiesta dei contributi all’assunzione previsti dal POR Obiettivo 3, nel caso in cui confermino le previsioni iniziali di incremento occupazionale, assumano a tempo indeterminato donne e manodopera qualificata, ovvero dimostrino una trasformazione dei contratti a tempo determinato in contratti a tempo indeterminato67 . 66 Tale livello di integrazione è stato favorito in fase di programmazione da un’operazione di raccordo delle linee strategiche del DocUP con i contenuti e le procedure del POR Obiettivo 3, avvenuta sotto l’impulso ed il coordinamento del Servizio Politiche Comunitarie. Terminata la messa a punto della proposta di DocUP, un gruppo interservizi, coinvolto nell’espletamento delle attività connesse con la messa a punto del CdP, ha provveduto ad omogeneizzare le procedure di attuazione e ad individuare criteri di selezione comuni ed integrati per le operazioni da finanziare nel quadro del POR Obiettivo 3. Nel tempo il coordinamento tra i due programmi è garantito da una parte attraverso la presenza nel Comitato di Sorveglianza di un rappresentante del POR Obiettivo 3, dall’altra con riunioni periodiche che prevedano il coinvolgimento delle Autorità di Gestione del DocUP e del POR Ob. 3. 67 In questo caso le integrazioni tra le Misure del DocUP e del POR Obiettivo 3 sono state favorite grazie al buon funzionamento della concertazione tra la Regione e le parti sociali.
  • 52.
    Valutazione intermedia indipendentedel DocUP Obiettivo 2 Regione Marche 2000-2006 Ecosfera S.p.A. Rapporto di valutazione intermedia 51 La Submisura 1.2.2 favorisce l’accesso al capitale di rischio per diverse tipologie di investimenti, tra i quali quelli volti alla sostituzione di familiari, con una evidente connessione con il ricambio generazionale promosso dalla Misura D3 del POR.. La Submisura 1.3.3 è strettamente complementare alla Misura D3 del POR, in quanto la prima è volta a riqualificare l’offerta di servizi di supporto e consulenza alla creazione di impresa in settori innovativi, necessari alla seconda che prevede forme di incentivazione alla nascita di nuova imprenditorialità nei medesimi settori, attraverso aiuti e incentivi diretti alle imprese. Il POR Obiettivo 3 colma in parte quella che ad un primo sguardo appare come una carenza nella strategia del DocUP, che dedica in effetti poco spazio alla creazione di imprese innovative. La Misura 3.3, infine, si connette a diversi interventi previsti nel POR, nello specifico alla Misura B1, finalizzata a sostenere l’accesso al mercato del lavoro per le donne e le persone a rischio di esclusione sociale, e alla Misura D3 volta a favorire l’imprenditoria, in particolare nei settori dei servizi, del non profit e dell’economia sociale. Dal punto di vista strategico, l’analisi ha posto in rilievo l’inserimento nel DocUP delle indicazioni fornite nel PRS per contrastare la riduzione dei posti di lavoro iniziata negli ultimi anni, causata dall’urgenza di operare ristrutturazioni nelle realtà produttive più tradizionali. Tali orientamenti rilevano la necessità di promuovere investimenti in settori innovativi (ad esempio i servizi integrati all’industria e all’individuo) in grado di creare nuova occupazione aggiuntiva e permettere, allo stesso tempo, di superare l’elemento di debolezza rappresentato dalla eccessiva specializzazione produttiva. Tali strategie si sono rivelate vincenti in altri contesti – soprattutto angloamericani - dove la crescita economica è trainata dall’espansione di beni e servizi innovativi68 . Lo sviluppo dei comparti ritenuti particolarmente strategici nel panorama internazionale avrebbe dei riflessi molto positivi anche in termini di competitività, stimolando il confronto con gli altri paesi industrializzati dell’UE, naturali partner o concorrenti per regioni sviluppate quali sono quelle del Centro Nord dell’Italia. In questo senso le azioni dal DocUP, pur finanziando in prevalenza innovazioni di processo tendenzialmente labour saving, prevedono anche il sostegno ad iniziative che promuovono innovazioni di prodotto, le quali riescono al contrario a creare occupazione aggiuntiva. Inoltre, le azioni del DocUP a favore di queste tipologie di investimento, operando in sinergia con iniziative finanziate da altri programmi, ne accrescono l’efficacia complessiva. Un caso significativo è rappresentato dalla Submisura 1.3.3, che finanzia servizi per la creazione di imprese innovative, con priorità per quelle attività che rientrano nei cosiddetti “nuovi bacini d’impiego” (servizi sociali, attività culturali ed ambientali, tecnologie dell’informazione e della comunicazione). Per le potenzialità in termini occupazionali e di Pari Opportunità, tali interventi sono fortemente complementari con le iniziative e agli obiettivi specifici della Misura D3 del POR Obiettivo 3, che prevede forme di incentivazione alla nascita di nuova imprenditorialità nei medesimi settori, attraverso aiuti e incentivi diretti alle imprese. Particolarmente efficace appare l’azione del Programma nel promuovere la diversificazione del sistema delle attività economiche nell’ambito del turismo rurale e dei servizi ambientali (Submisure 1.1.3, 3.1.2), in una logica di sviluppo sostenibile che tenda a valorizzare anche economicamente le risorse endogene del territorio, come pure nei settori ad alta intensità relazionale e pertanto labour intensive, quali i servizi di assistenza a favore dei minori, dei 68 La forza di queste politiche di sviluppo non va ricercata nella nota cultura deregolativa, ma soprattutto nella loro capacità di innovare prodotto e lavoro: al centro della strategia non c’è solo il modello del lavoro (il contratto, la tutela), ma anche il suo contenuto legato ai nuovi lavori.
  • 53.
    Valutazione intermedia indipendentedel DocUP Obiettivo 2 Regione Marche 2000-2006 Ecosfera S.p.A. Rapporto di valutazione intermedia 52 disabili e, soprattutto, degli anziani (Submisura 3.3.2) che rappresentano una porzione significativa nella struttura demografica della regione69 . La valorizzazione di tali comparti rientra nella strategia del DocUP a favore delle Pari Opportunità, che risulta incentrata in particolare su due aspetti: o un adeguato sviluppo quantitativo e qualitativo di tutti i servizi che facilitano la partecipazione femminile al mercato del lavoro; o sostegno ai settori a forte connotazione femminile o coerenti con i profili professionali che caratterizzano le donne marchigiane, quali turismo, beni culturali, servizi alla persona e alle famiglie70 . 2.3.9 Confronto finanziario fra DocUP e Bilancio regionale Dopo avere esaminato la coerenza programmatica del DocUP rispetto alla programmazione generale e settoriale vigente all’interno del contesto regionale, appare utile confrontare il rapporto fra le dimensioni finanziarie del Programma e quello delle corrispondenti linee di bilancio attivate dai decision maker regionali. È pur vero, infatti, che le risorse regionali sono una delle fonti di cofinanziamento stesse del DocUP, ma la loro analisi isolata è di sicuro interesse per verificare le scelte programmatiche di autonoma responsabilità del livello regionale di spesa. Il confronto fra il peso assunto dalle linee di bilancio regionali (vigenti quindi su tutto il territorio marchigiano) e quello delle risorse attribuite mediante il DocUP appare, quindi, di un certo rilievo in relazione ai seguenti aspetti. - Misurare l’entità delle risorse finanziarie facenti capo alle aree obiettivo 2 e phasing-out rispetto alla dimensione della spesa pubblica regionale complessiva, ovviamente solo nei campi d’intervento comuni. - Considerare l’allineamento o il diverso orientamento delle priorità delle singole linee di intervento assunte in sede di programmazione dei fondi strutturali e programmazione regionale. Il periodo preso a base di riferimento è quello che va dal 2001 al 2005, non essendo ancora reperibile (nella programmazione regionale, su base triennale) alcun valore di riferimento per il 2006, visto che l’ultimo bilancio di previsione approvato include i valori (per gli importi aggregati delle Unità Previsionali di Bilancio che aggregano un insieme di capitoli) relativi al triennio 2003-2005. Del resto, l’evoluzione del DocUP contiene solo 1 anno non coperto dall’analisi, e quindi quest’ultima appare sufficientemente significativa. 69 Il problema dell’invecchiamento della popolazione è molto sentito nella Regione che registra al ’99 un indice di vecchiaia del 163% a fronte del 122% nazionale. 70 Sulla reale positività dell’idea di trasformare le tradizionali attività femminili in vere e proprie attività professionali, fatta propria anche dal DocUP e dal POR Ob. 3, sono emerse di recente delle perplessità. In particolare, si temono effetti distorti dalla “professionalizzazione” delle attività riconducibili al concetto di cure familiari che potrebbe favorire una sorta di segregazione settoriale con scarse prospettive di carriera e basse retribuzioni, sulla base di una alquanto improbabile “vocazione” delle donne. Secondo tale orientamento nel campo dei servizi di prossimità andrebbe piuttosto perseguita la conciliazione tra i due sessi; mentre le Pari Opportunità andrebbero promosse in altri ambiti lavorativi che attualmente presentano una partecipazione femminile ancora ridotta.
  • 54.
    Valutazione intermedia indipendentedel DocUP Obiettivo 2 Regione Marche 2000-2006 Ecosfera S.p.A. Rapporto di valutazione intermedia 53 Il percorso con il quale è stato svolto l’esercizio di raffronto fra programmazione di spesa regionale e DocUP è quello descritto dalle seguenti fasi. I. Ricostruzione dell’inerenza fra le singole poste contabili del bilancio regionale71 e le misure/submisure del DocUP. L’inerenza dei capitoli di spesa è stata verificata solo con riferimento a quelli che riguardano spese d’investimento, essendo esclusa dall’ambito d’intervento dei fondi strutturali la parte corrente delle spese delle P.A.. Per ciascun capitolo individuato è stata considerata anche l’Unità Previsionale di Bilancio specifica. L’associazione fra capitoli del bilancio regionale e misure-submisure del DocUP è riportata in dettaglio all’allegato 1. II. Associazione ai capitoli così individuati delle relative poste contabili iscritte nei bilanci preventivi nel periodo 2001-2005. Essendo stati resi disponibili i bilanci di previsione esclusivamente per gli anni 2002 e 2003, gli importi dell’anno precedente e dei due successivi sono stati stimati ricorrendo all’estrapolazione dei valori globali delle U.P.B. sulla base dell’andamento del trend 2002-2005 (per il 2001), ipotizzando un rapporto costante fra singoli capitoli ed U.P.B. di riferimento. Molti dei capitoli che tematicamente presentavano un allineamento con corrispondenti linee di spesa del DocUP sono stati tuttavia trascurati in fase di quantificazione, poiché presentavano importo nullo nel periodo considerato. Il quadro dell’associazione capitoli/misure-submisure è quello mostrato all’allegato 2 nel quale trovano posto solo le poste contabili valorizzate. III. Ricostruzione dei valori assegnabili a ciascuna misura del DocUP aggregando i vari capitoli ascrivibili direttamente alla misura o alle submisure, per ogni anno dal 2001 al 2005. Il quadro complessivo del rapporto fra importi di bilancio ed importi del DocUP (ovviamente considerando l’articolazione della sola spesa pubblica, non del costo totale, per motivi di omogeneità delle variabili poste a confronto) è esposto nella tavola sinottica riportata alla pagina seguente. Emerge innanzitutto come, all’interno delle linee di intervento promosse con il DocUP, quest’ultimo abbia una rilevanza finanziaria globale maggiore del Bilancio Regionale in termini assoluti. Tale prevalenza non è però costantemente verificabile in tutti i settori di intervento. Ragionando, infatti, in termini di assi prioritari, è interessante verificare come sull’Asse 2 il bilancio regionale preveda (con riferimento ai temi oggetto della programmazione dei fondi strutturali nel periodo) uno stanziamento quasi doppio rispetto al DocUP nel suo insieme. Un’ulteriore considerazione, inoltre, va fatta considerando che esistono linee di intervento del DocUP che non prevedono alcuno stanziamento specifico all’interno del bilancio regionale. È il caso delle Misure 2.5 e 3.4, per le quali non è stato rinvenuto alcun capitolo di bilancio tematicamente inerente le misure stesse. Emerge, in questo caso, una forte rilevanza del DocUP sull’attuazione delle policy inerenti l’intermodalità e la società dell’informazione, laddove il bilancio regionale non prevede poste specifiche di allocazione delle risorse (che sono però previste in leggi speciali nazionali non ricadenti nell’alveo del documento di programmazione delle risorse regionali). 71 Nella forma vigente in base all’ultima legge regionale di bilancio del 2001, con la quale sono state introdotte le U.P.B. in relazione alle quali sono associati i singoli capitoli di spesa e di entrata.
  • 55.
    Valutazione intermedia indipendentedel DocUP Obiettivo 2 Regione Marche 2000-2006 Ecosfera S.p.A. Rapporto di valutazione intermedia 54 TOTALI NEL PERIODO TOTALI NEL PERIODO MISURE 2001 2002 2003 2004 2005 2001* 2002 2003 2004* 2005* 1.1 12,458 14,790 14,331 12,634 12,110 66,324 0,972 0,939 1,482 0,891 0,891 5,175 1.2 1,696 2,044 2,045 1,877 1,872 9,534 5,125 3,391 1,565 0,611 0,611 11,304 1.3 3,676 4,382 4,283 3,818 3,701 19,859 1,421 1,394 1,575 1,445 1,445 7,281 1.4 0,444 0,539 0,549 0,514 0,522 2,568 3,126 2,967 2,921 2,666 2,655 14,335 ASSE 1 18,274 21,755 21,208 18,843 18,205 98,286 10,644 8,691 7,543 5,614 5,603 38,094 2.1 4,207 5,036 4,969 4,482 4,396 23,090 3,161 5,665 9,268 5,930 3,106 27,131 2.2 1,240 1,472 1,427 1,259 1,207 6,605 0,872 1,131 1,109 1,477 1,477 6,067 2.3 0,971 1,157 1,132 1,009 0,979 5,248 0,834 1,404 1,294 0,702 0,297 4,531 2.4 0,880 1,070 1,089 1,020 1,037 5,096 0,307 0,516 1,146 0,073 0,031 2,073 2.5 1,300 1,486 1,315 1,018 0,836 5,955 0,000 2.6 1,509 1,802 1,770 1,588 1,548 8,217 4,429 6,007 1,322 0,022 0,022 11,802 2.7 0,367 0,446 0,454 0,425 0,432 2,123 46,503 4,091 5,512 0,616 0,616 57,338 ASSE 2 10,474 12,469 12,156 10,800 10,435 56,334 56,106 18,814 19,651 8,822 5,550 108,942 3.1 3,521 4,206 4,132 3,706 3,616 19,180 2,606 2,731 4,042 0,290 0,290 9,959 3.2 2,991 3,548 3,432 3,020 2,888 15,878 2,944 2,944 0,931 0,931 0,931 8,682 3.3 1,642 1,949 1,886 1,661 1,590 8,729 10,190 10,639 1,348 3,620 3,620 29,418 3.4 1,303 1,533 1,457 1,251 1,167 6,712 0,000 3.5 0,881 1,070 1,089 1,020 1,037 5,097 0,768 0,730 1,704 1,995 1,621 6,818 ASSE 3 10,337 12,306 11,996 10,659 10,298 55,596 16,508 17,045 8,025 6,836 6,463 54,877 TOTALE GENERALE 210,216 TOTALE GENERALE 201,913 * : Valori stimati ANNI ANNI CONFRONTO ALLOCAZIONE RISORSE DOCUP- BILANCIO REGIONE MARCHE (Valori in MEuro) PIANO FINANZIARIO DOCUP CAPITOLI BILANCIO REGIONALE CONNESSI
  • 56.
    Valutazione intermedia indipendentedel DocUP Obiettivo 2 Regione Marche 2000-2006 Ecosfera S.p.A Rapporto di valutazione intermedia 55 Un ulteriore elemento di riflessione è offerto dal peso che le misure e gli assi assumono rispetto all’aggregato totale dello stanziamento previsto, come mostrato dai due grafici che seguono. È soprattutto all’interno della linea d’intervento riconducibile all’Asse 2 che appaiono più vistose differenze di peso della policy nel contesto del DocUP rispetto al contesto del bilancio regionale. Le politiche inerenti l’ambiente ed il territorio, infatti, occupano nel bilancio regionale una molto più forte presenza rispetto a quanto avvenga (sempre in termini di allocazione relativa delle risorse finanziarie) nel Documento di Programmazione. Sostanzialmente allineati sono i pesi relativi sono quelli inerenti l’Asse 3 (relativo alla Diversificazione economica e valorizzazione delle potenzialità locali), dove può ritenersi più elevata la coerenza fra strumento di programmazione del FESR e politica di bilancio regionale. È decisamente più significativo nel DocUP che non nel bilancio regionale, invece, il peso attribuito alle politiche legate al sostegno del tessuto produttivo (Asse 1). Considerazioni simili si possono fare osservando il livello più disaggregato d’intervento relativo alle misure, laddove nel DocUP la Misura 1.1 assorbe quasi un terzo delle risorse allocate, contro meno del 5% del bilancio regionale. Specularmente, il campo d’intervento della Misura 2.7 rappresenta, invece, quello più significativo fra i dati relativi al bilancio regionale, mentre il DocUP gli attribuisce solo l’1% delle risorse. 1.1 1.2 1.3 1.4 2.1 2.2 2.3 2.4 2.5 2.6 2.7 3.1 3.2 3.3 3.4 3.5 0% 5% 10% 15% 20% 25% 30% 35% RAPPORTO MISURE/RISORSE TOTALI DOCUP BILANCIO ASSE 1 ASSE 2 ASSE 3 19% 54% 27% 47% 27% 26% 0% 10% 20% 30% 40% 50% 60% RAPPORTO ASSI/RISORSE ALLOCATE DOCUP BILANCIO
  • 57.
    Valutazione intermedia indipendentedel DocUP Obiettivo 2 Regione Marche 2000-2006 Ecosfera S.p.A Rapporto di valutazione intermedia 56 2.4 Analisi del sistema degli indicatori I regolamenti comunitari riconoscono nel sistema di monitoraggio lo strumento fondamentale per l’espletamento delle funzioni di sorveglianza e di valutazione72 che, proprio attraverso la rilevazione di informazioni attinenti l’avanzamento fisico, finanziario e procedurale a livello di progetto e di Programma, possono promuovere una più efficace programmazione e gestione. Il sistema di indicatori individuato nel DocUP costituisce, quindi, una base comune di dati per il sistema di sorveglianza e valutazione. In linea con gli orientamenti comunitari, gli indicatori sono stati suddivisi in due categorie, ossia quelli di avanzamento procedurale, finalizzati a valutare il grado di implementazione delle diverse azioni e gli indicatori degli effetti prodotti dall’attuazione delle stesse azioni. Per lo svolgimento dell’analisi, oltre ad avvalersi di un supporto documentale73 , sono stati previsti momenti di confronto con il gruppo dell’Autorità Ambientale Regionale (AAR) che ha svolto contestualmente al Valutatore una verifica analoga sugli ambiti di propria competenza. Una scelta legata alla volontà di impostare con l’AAR un rapporto di collaborazione e coordinamento, coerentemente con l’approccio partecipativo illustrato nell’Offerta Tecnica e nel documento sul Disegno della valutazione, soprattutto per evitare il rischio di duplicazioni nelle richieste di informazioni presso i Servizi responsabili dell’attuazione degli interventi con un inutile aggravio di lavoro per gli stessi. Nel maggio 2003 si è tenuto un incontro con i Responsabili di Misura, nonché con i referenti dello Staff di monitoraggio, allo scopo di condividere i suggerimenti del Valutatore e verificare l’effettiva reperibilità delle informazioni aggiuntive senza un aggravio eccessivo per i Servizi. Gli indicatori di avanzamento procedurale L’importanza del monitoraggio procedurale risulta rafforzata con il ciclo programmatico 2000- 2006, per la maggiore considerazione dei risvolti connessi alla gestione ed al coordinamento delle politiche di sviluppo dei Fondi Strutturali. Del resto la stessa implementazione dell’attività di monitoraggio procedurale implica per l’AdG la necessità di ottimizzare i processi informativi e decisionali interni. Dall’andamento degli indicatori di avanzamento procedurale si possono desumere indicazioni sulla qualità del processo attuativo, aspetto strettamente funzionale agli esiti complessivi del Programma. 72 Il Reg. 1260/99 individua le disposizioni generali relative agli indicatori di sorveglianza all’art. 36. Laddove si disciplinano le procedure di programmazione (artt. 16, 17 e 18) e di valutazione (artt. 40, 41 42, 43 e 44) sono dettate altre indicazioni circa i criteri fondamentali per la sorveglianza e la valutazione del sostegno comunitario, le responsabilità per i diversi livelli gestionali e gli obblighi di informazione. 73 Tra i documenti di riferimento metodologico ed operativo consultati si ricorda: Documento di Lavoro n. 3 “Indicatori per la sorveglianza e la valutazione: una metodologia alternativa” della Commissione Europea; Indicatori di risultato e di impatto: proposte, fonti e note esplicative, elaborato dal Sistema nazionale di valutazione QCS Ob.1 (UVAL – INEA – ISFOL/Struttura nazionale di valutazione FSE); Vademecum per il monitoraggio per la programmazione dei Fondi Strutturali 2000-2006 a cura dell’IGRUE – Ministero dell’Economia e delle Finanze.
  • 58.
    Valutazione intermedia indipendentedel DocUP Obiettivo 2 Regione Marche 2000-2006 Ecosfera S.p.A Rapporto di valutazione intermedia 57 Si ritiene che la regolare rilevazione degli indicatori individuati nel CdP sia in grado di soddisfare il fabbisogno conoscitivo indispensabile a valutare la corretta attuazione degli interventi (in particolare il tasso di completamento e di mortalità dei progetti), consentendo allo stesso tempo di individuare eventuali inefficienze negli step attuativi. Gli indicatori procedurali adottati, riportati nella tabella successiva, sono comuni alle diverse misure che compongono il Programma. Indicatori Descrizione N. progetti presentati Numero di progetti candidati nelle scadenze previste N. progetti ammissibili Numero di progetti che hanno superato positivamente l’esame formale e che rientrano nella graduatoria dei finanziabili N. progetti finanziati (approvati, avviati) Numero di progetti il cui costo viene ritenuto ammissibile ad essere coperto, anche in parte, dai contributi disponibili e che quindi risultano realizzabili grazie alle risorse dell'Obiettivo 2 N. progetti conclusi Numero di progetti finanziati e conclusi N. progetti oggetto di rinuncia Numero di progetti ammessi e finanziati che hanno rinunciato al contributo finanziario e non hanno portato a termine le realizzazioni previste N. progetti revocati Numero di progetti ammessi e finanziati cui, a seguito di verifiche formali o di inadempienze procedurali, è stato revocato il contributo finanziario previsto Domanda espressa Rapporto tra progetti ammissibili e progetti presentati Capacità decisionale Rapporto tra progetti approvati e progetti programmati Efficienza attuativa Rapporto tra progetti avviati e progetti approvati Avanzamento procedurale effettivo Rapporto tra progetti conclusi e progetti approvati Mortalità dei progetti finanziati Rapporto tra progetti oggetto di revoche o rinunce e progetti approvati 2.4.1 Gli indicatori degli effetti Gli indicatori individuati nel CdP misurano gli effetti prodotti a livello di misura così come di tipologia di intervento, riflettendo la scelta dell’Amministrazione regionale di disporre di informazioni dettagliate sugli esiti delle azioni cofinanziate. Gli indicatori si suddividono nelle tre seguenti tipologie: di realizzazione, che danno conto degli output delle attività cofinanziate a livello di misura e/o tipologia di intervento; attraverso la loro individuazione e quantificazione in unità fisiche o finanziarie, si valuta l’avanzamento fisico delle azioni attuate dai beneficiari finali ed il grado di raggiungimento degli obiettivi operativi; di risultato, che si riferiscono all’effetto diretto e immediato prodotto dalla misura sui beneficiari diretti delle azioni finanziate ed esprimono il raggiungimento degli obiettivi specifici; di impatto, che riflettono il perseguimento degli obiettivi di livello più alto e si distinguono in specifici e globali. I primi registrano gli effetti che si verificano dopo un certo lasso di tempo, ma direttamente legati alle azioni intraprese. Gli impatti globali evidenziano le conseguenze di medio-lungo periodo al di là degli effetti immediati e che coinvolgono una
  • 59.
    Valutazione intermedia indipendentedel DocUP Obiettivo 2 Regione Marche 2000-2006 Ecosfera S.p.A Rapporto di valutazione intermedia 58 popolazione più vasta. Spesso in questi casi è solo possibile stimare la variazione registrata effettivamente imputabile al Programma. Il legame tra indicatori e obiettivi programmatici è rappresentato nel seguente diagramma. La revisione del sistema di indicatori ha messo in evidenza una buona capacità degli stessi di informare sugli effetti prodotti dalle azioni attivate nell’ambito del DocUP - sebbene siano possibili alcune integrazioni di cui si dirà nel seguito del documento - e la definizione completa dei valori obiettivo per ciascuno degli indicatori prescelti. Nei limiti consentiti dalla specificità di alcuni degli interventi previsti dal DocUP, si sono individuati indicatori comuni alle misure dirette a soddisfare gli stessi obiettivi, al fine di consentirne l’aggregazione e la comparazione e ottenere informazioni sul raggiungimento dei risultati a livello di Programma. Le indicazioni e i suggerimenti che seguono, in merito all’introduzione di ulteriori indicatori e alle modifiche di quelli esistenti, sono orientati a conservare e a rafforzare tale omogeneità. Si sottolinea l’importanza di procedere a modalità di rilevazione uniformi e condivise rispetto agli indicatori comuni a più azioni; in particolare si rileva che non è stata indicata la tempistica in base alla quale misurare l’impatto occupazionale, che andrebbe verificato a distanza di due anni dalla conclusione dell’intervento, così come il tasso di sopravvivenza delle nuove imprese per il quale occorre attendere 18 mesi di tempo perché le indicazioni abbiano una qualche significatività. Allo scopo di favorire la raccolta dei dati si suggerisce di allegare al modello di domanda di contributo delle schede opportunamente predisposte da far compilare al soggetto proponente74 . 74 Dalla documentazione allegata ai bandi ad oggi pubblicati si evince che tale procedura per il reperimento delle informazioni è in parte già utilizzata. Logica del Programma: relazioni tra i diversi livelli di indicatLogica del Programma: relazioni tra i diversi livelli di indicatori e di obiettiviori e di obiettivi Indicatori di impatto (effetti a lungo termine) Indicatori di risultato (effetti diretti e immediati) Indicatori di realizzazione (beni e servizi prodotti dal Programma) Obiettivi operativi Obiettivi specifici Obiettivi globali Risorse Operazioni del Programma
  • 60.
    Valutazione intermedia indipendentedel DocUP Obiettivo 2 Regione Marche 2000-2006 Ecosfera S.p.A Rapporto di valutazione intermedia 59 Nella parte successiva del documento vengono illustrate le principali considerazioni emerse dall’analisi e comuni a più misure. Al riguardo occorre precisare che non si ritiene vincolante la quantificazione dei target obiettivo per i nuovi indicatori, laddove ciò risultasse particolarmente complesso a causa della tipologia di informazione; si ritiene, infatti, comunque utile la verifica degli effetti delle misure del DocUP su un determinato fenomeno, anche nell’impossibilità di definire un valore obiettivo attendibile. Per la sintesi completa delle integrazioni e dei suggerimenti del Valutatore si rimanda alla parte finale del documento, dove sono allegate delle tabelle che riportano gli indicatori proposti dal Valutatore con una colonna Note nella quale sono inserite eventuali osservazioni come anche modalità di rilevazione. Le strategie orizzontali del DocUP Considerando che la strategia regionale del DocUP si caratterizza per una duplice articolazione in assi prioritari e linee strategiche di tipo orizzontale, l’analisi dell’adeguatezza degli indicatori selezionati è stata condotta con riferimento oltre che agli obiettivi operativi, specifici e globali, anche con attenzione alle finalità orizzontali, ossia: 1. protezione e sostenibilità ambientale; 2. occupazione e mercato del lavoro; 3. promozione delle Pari Opportunità tra uomini e donne ed eliminazione delle disuguaglianze; 4. diffusione della Società dell’Informazione. Per monitorare e valutare le ricadute del Programma su tali obiettivi è apparso opportuno integrare la base informativa predisposta, prevedendo indicatori comuni a più misure, concernenti soprattutto la promozione dell’occupazione e delle Pari Opportunità. Gli effetti occupazionali del DocUP, previsti a seguito degli investimenti produttivi, acquistano maggiore rilevanza per le positive ricadute in termini di riduzione dello spopolamento nelle aree più interne della regione (obiettivo generale del Programma). Attualmente si prevede la rilevazione dell’occupazione creata e mantenuta, ovvero posti di lavoro supplementari o mantenuti nell’azienda o nell’Ente, che non sarebbero esistiti senza il Programma, la misura o il progetto. Si ritiene che l’impatto del Programma sull’occupazione possa essere esaminato con un livello di maggiore dettaglio con riguardo ad aspetti di tipo qualitativo, in relazione ai quali si suggerisce di raccogliere, ove possibile, informazioni già nella fase di presentazione delle domande di accesso ai contributi, in modo da renderne più agevole la rilevazione. Pertanto, ai fini della valutazione, si richiede di disaggregare l’occupazione creata/mantenuta rilevata indicando, ove possibile, le seguenti componenti: - femminile; - categorie svantaggiate (portatori di handicap, ecc.); - a tempo indeterminato/determinato; - part-time75 ; 75 Si precisa che di regola il numero di occupati va espresso in ETP (Equivalente Tempo Pieno); laddove siano previsti posti di lavoro a tempo parziale questi possono essere convertiti in ETP secondo il rapporto 2:1.
  • 61.
    Valutazione intermedia indipendentedel DocUP Obiettivo 2 Regione Marche 2000-2006 Ecosfera S.p.A Rapporto di valutazione intermedia 60 - atipica (collaborazione occasionale, collaborazione coordinata e continuativa, contratto interinale). Circa le Pari Opportunità, va precisato che il DocUP accoglie un’ampia nozione del principio comunitario indicato nel Regolamento 1260/99, intendendolo non solo nel senso di piena uguaglianza tra uomini e donne, ma anche in termini di eliminazione di qualunque forma di discriminazione nell’accesso al mercato del lavoro, favorendo anche iniziative volte ad agevolare l’inserimento professionale di soggetti appartenenti alle cosiddette fasce deboli. I gap informativi riscontrati sono decisamente minori rispetto a quelli evidenziati nel documento presentato lo scorso luglio, nel quale si fornivano i primi suggerimenti sul sistema di indicatori. Infatti, nell’ambito delle modifiche apportate con la prima revisione del CdP, anche a seguito delle osservazioni della Commissione, è stata introdotta la specificazione della componente femminile tra gli indicatori di impatto occupazionale, sebbene, in qualche caso, permanga la mancanza di tale indicazione, come pure della quota di imprese gestite o create da donne sul totale di quelle ammesse a finanziamento. In merito a quest’ultimo aspetto si evidenzia altresì la necessità di utilizzare una definizione chiara e condivisa di impresa femminile, in modo da procedere ad una rilevazione uniforme76 da parte dei diversi Servizi coinvolti. In relazione all’integrazione della priorità di protezione e sostenibilità ambientale, l’analisi ha evidenziato una situazione nettamente diversa da quella inizialmente rilevata e caratterizzata da una certa carenza di indicatori, attribuibile in prima istanza al mancato inserimento nelle schede di misura di molti di quelli individuati nel DocUP. L’AAR, la cui attività è ormai a regime dopo il ritardato avvio, ha provveduto all’individuazione di indicatori ambientali77 integrativi, condivisi con i Responsabili del procedimento, il cui recepimento formale nel CdP sarà sufficiente a colmare le lacune inizialmente riscontrate. Si sottolinea che la predetta attività si è svolta in un costante processo di condivisione e scambio con il Valutatore indipendente, che ha portato ad una sostanziale convergenza in ordine alle integrazioni da apportare al set di indicatori di natura ambientale. Così che possono dirsi soddisfatte in linea di massima le esigenze informative inerenti il monitoraggio ambientale per lo svolgimento dell’attività di valutazione. Al riguardo occorre aggiungere che i Servizi regionali competenti dell’attuazione della Misura 1.2 hanno ritenuto non recepibili gli indicatori ambientali proposti dall’AAR78 , per il rischio di un effetto distorsivo rispetto all’obiettivo specifico della Misura, ossia il perseguimento del 76 La Legge 215/92 sulla imprenditorialità femminile prevede le seguenti definizioni dei soggetti beneficiari dei contributi: a) le società cooperative e le società di persone, costituite in misura non inferiore al 60% da donne; b) le società di capitali le cui quote di partecipazione spettino in misura non inferiore ai 2/3 a donne ed i cui organi amministrativi siano costituiti per almeno i 2/3 da donne; c) le imprese individuali gestite da donne; d) le imprese o i loro consorzi, le associazioni, gli enti, le società di promozione imprenditoriale (anche a capitale misto pubblico/privato), i centri di formazione e gli ordini professionali che promuovono corsi di formazione imprenditoriale o servizi di consulenza e assistenza tecnica e manageriale riservati per una quota non inferiore al 70% a donne. 77 L’AAR ha predisposto e condiviso con i Responsabili di Misura alcune schede per il reperimento delle informazioni ambientali a livello di progetto, da far compilare, secondo i casi, al proponente o a coloro che curano l’istruttoria dei progetti stessi. 78 Con esattezza si tratta dell’indicatore di realizzazione “N. di imprese beneficiarie che effettuano investimenti in campo ambientale” e dell’indicatore d’impatto “% degli investimenti ambientali sul totale”.
  • 62.
    Valutazione intermedia indipendentedel DocUP Obiettivo 2 Regione Marche 2000-2006 Ecosfera S.p.A Rapporto di valutazione intermedia 61 riequilibrio finanziario. In considerazione della valenza trasversale della tematica ambientale si ritiene utile tale rilevazione, sempre che sia agevole reperire le informazioni richieste. In ordine alla sostenibilità ambientale del percorso di sviluppo intrapreso, occorre aggiungere che è emersa la necessità di indicatori sintetici che permettano di valutare l’effettiva integrazione della priorità ambientale. Condividendo il rilievo mosso, l’AAR ha avviato uno studio che ha consentito di individuare due tipologie di indicatori: uno quantitativo, % di progetti a finalità ambientale, e uno finanziario, % di costo ammissibile ambientale. Gli indicatori sono stati definiti tenendo conto della finalità ambientale del progetto, ossia “la prevenzione, la riduzione e l’eliminazione dell’inquinamento e di ogni altra causa di degrado ambientale”. Gli aiuti alle PMI Il rilievo dato nel DocUP allo sviluppo del sistema produttivo in un’ottica di innovazione e competitività, richiama l’attenzione sugli effetti concreti che discenderanno dall’attuazione dell’intervento e dalla risposta del territorio. Per le azioni programmate all’interno dell’Asse 1 appare, quindi, utile disaggregare il numero di imprese e gli investimenti attivati per: - classe dimensionale (micro, piccole e medie)79 ; - settore produttivo; - tipologia di intervento80 . Occorre puntualizzare che si tratta di esigenze informative particolarmente significative per l’attività valutativa, in quanto una maggiore conoscenza degli sviluppi che interessano il sistema imprenditoriale potrà fornire gli elementi necessari per un eventuale riorientamento delle azioni cofinanziate dal DocUP, funzionalmente al processo di “razionalizzazione” dei regimi di aiuti. Inoltre, si ritiene necessaria una disaggregazione dei valori obiettivo relativi agli indicatori della Misura 1.1 che permetta di distinguere gli effetti prodotti dalle azioni previste dalla Submisura 1.1.1 (PMI industriali) e quelle contemplate dalla 1.1.2 (PMI artigiane), data la diversa natura degli interventi attivati. Infine l’analisi dei costi medi attesi (di cui al paragrafo 3.2), calcolati sulla base delle iniziative ammesse a finanziamento, ha messo in evidenza un investimento mediamente più elevato rispetto alle previsioni iniziali, pertanto appare opportuno riconsiderare la stima originaria per alcuni indicatori, in particolare relativamente alle azioni dell’Asse 1. 79 Per la definizione di micro, piccola e media impresa si fa riferimento a quella adottata dalla Commissione nella Raccomandazione n. 96/280/CE del 03/04/1996 e richiamata dalla Comunicazione N° 96/C 213/04 del 23/07/96 e dal Reg. CE 70/2001. In sintesi secondo la definizione attualmente in vigore le classi dimensionali delle PMI sono identificabili sulla base dei seguenti requisiti: Tipo N. dipendenti Fatturato Tot. stato patrimoniale Microimpresa da 1 a 9 dipendenti Non superiore a 7 Mln di Euro Non superiore a 5 Mln di Euro Piccola impresa da 10 a 49 dipendenti Non superiore a 7 Mln di Euro Non superiore a 5 Mln di Euro Media impresa da 50 a 249 dipendenti Non superiore a 40 Mln di Euro Non superiore a 27 Mln di Euro 80 Per i settori produttivi può farsi riferimento alla classificazione ISTAT ATECO del 1991, mentre per le tipologie di intervento si rimanda alle indicazioni contenute nelle schede di misura.
  • 63.
    Valutazione intermedia indipendentedel DocUP Obiettivo 2 Regione Marche 2000-2006 Ecosfera S.p.A Rapporto di valutazione intermedia 62 Analogo provvedimento si suggerisce rispetto a quelle iniziative che hanno ricevuto una scarsa attenzione da parte dei potenziali destinatari/beneficiari. 2.4.2 La misurazione dell’impatto La struttura del Programma assicura che tutti gli obiettivi individuati (globali, specifici e operativi) concorrano a diversi livelli (assi, misure e tipologie di intervento) al perseguimento dell’obiettivo generale del DocUP ossia “ridurre la perifericità economica e sociale e frenare lo spopolamento dell’area selezionata, valorizzandone le potenzialità storico-culturali e ambientali e favorendo, nella prospettiva di uno sviluppo sostenibile, la nascita e il rafforzamento di iniziative imprenditoriali, soprattutto di natura innovativa, capaci di generare nuove opportunità occupazionali”. Sebbene in qualche caso si suggerisca il rafforzamento degli indicatori, il sistema individuato appare nel complesso adeguato a fornire informazioni inerenti l’impatto delle azioni cofinanziate del Programma; anche grazie alla possibilità di procedere all’aggregazione dei dati in modo da dare conto anche degli effetti imputabili ad azioni distinte ma orientate al perseguimento dei medesimi obiettivi. Soffermandosi in particolare sulle azioni dell’Asse 1 concernenti il sistema produttivo, anche su indicazione dell’Autorità di Gestione, si ravvisa la disponibilità di un insieme abbastanza ampio di indicatori espressione delle ricadute degli interventi sulla competitività del sistema imprenditoriale. Come si evince dalla rappresentazione tabellare in molti casi i valori dovranno ricavarsi dall’aggregazione e/o elaborazione dei dati di monitoraggio, a causa della scarsa disponibilità di dati statistici ad un livello territoriale inferiore alla provincia e, dunque, non in grado di recare informazioni sull’andamento delle variabili socio-economiche delle sole aree Obiettivo 2 e phasing out. Indicatori espressione dell’accrescimento della competitività delle imprese Dinamica degli investimenti Tasso medio di sopravvivenza delle nuove PMI Variazione fatturato delle aziende sovvenzionate, di cui estero Imprese che ha introdotto innovazioni sul totale delle imprese presenti nell’area Ob. 2 (%) Variazione delle imprese che operano nei settori innovativi sul totale imprese presenti nell’area Ob. 2 (%) Variazione delle imprese femminili sul totale imprese presenti nell’area Ob. 2 (%) Dinamica dell’occupazione creata/mantenuta (scomposizione per settore e tipologia di contratto, nonché articolazione di genere) dopo due anni L’analisi complessiva dell’impatto delle azioni rivolte al sistema produttivo andrebbe opportunamente completata, oltre che da raffronti con l’andamento degli aspetti individuati a livello regionale e del Centro-Nord, anche considerando la dinamica di una variabile particolarmente significativa per la realtà marchigiana, ossia l’andamento della produttività espressa dal valore aggiunto per addetto (scomposizione per settore), come si è fatto rilevare precedentemente rappresenta un fattore di debolezza dell’imprenditoria regionale.
  • 64.
    Valutazione intermedia indipendentedel DocUP Obiettivo 2 Regione Marche 2000-2006 Ecosfera S.p.A Rapporto di valutazione intermedia 63 Per stabilire gli effetti direttamente imputabili al DocUP sarebbe opportuno avvalersi di indagini mirate, ad esempio su un campione di imprese finanziate di cui fotografare la situazione al momento del finanziamento e quella dopo un certo lasso di tempo dalla conclusione dell’intervento (almeno un anno). Per alcuni interventi ritenuti di particolare rilevanza per le significative ricadute che essi potrebbero avere sul territorio interessato, si riscontra la mancata definizione di indicatori di impatto, oltre a quelli relativi all’atteso incremento occupazionale. Tuttavia occorre sottolineare, anche a seguito del confronto con i Responsabili di Misura, che le integrazioni inizialmente prospettate determinerebbero un notevole onere aggiuntivo per le strutture regionali incaricate della raccolta delle informazioni. Nel caso di specie si tratta della dinamica dei flussi turistici generati a seguito della valorizzazione delle risorse storiche, culturali e ambientali attraverso sistemi di museo diffuso (Misura 3.2); nonché, nell’ambito della diffusione della Società dell’Informazione (Misura 3.4), della variazione dei servizi delle pubbliche amministrazioni disponibili on line e del grado di utilizzazione degli stessi da parte di cittadini e imprese rispetto ai canali tradizionali. Non si ha certezza invece sulle modalità di reperimento dei dati per la misurazione dell’impatto per quanto concerne le strutture intermodali (Misura 2.5), che potrebbe essere misurata ad esempio dalla “% di movimento merci sottratto al traffico stradale (t/anno)”; una difficoltà aggravata dalla circostanza che l’individuazione del soggetto gestore, che potrebbe trovarsi nelle condizioni di soddisfare le richieste, è prevista solo tra qualche anno al termine dei lavori. Infine, si rileva che in qualche caso potrebbe essere necessario ricorrere ad opportune indagini sul campo, in particolare in relazione all’andamento del fenomeno dello spopolamento alla cui riduzione concorrono in modo diretto e indiretto una molteplicità di azioni cofinanziate, trattandosi dell’Obiettivo generale del DocUP, verificando soprattutto quali siano gli aspetti che più di altri avranno contribuito alla permanenza delle popolazioni nelle aree oggetto degli interventi.
  • 65.
    Valutazione intermedia indipendentedel DocUP Obiettivo 2 Regione Marche 2000-2006 Ecosfera S.p.A Rapporto di valutazione intermedia 64 2.4.3 Tabelle di sintesi sulla revisione del sistema di indicatori del DocUP Misura 1.1 Indicatori di realizzazione Submisura Indicatori suggeriti dal valutatore Note 1.1.1 Aiuti agli investimenti produttivi delle PMI industriali 1.1.2 Aiuti agli investimenti delle imprese artigiane di produzione e di servizi alla produzione N. imprese e investimenti attivati disaggregati per: - per settore produttivo - per classe dimensionale (micro, piccole e medie) - per tipologia di intervento N. imprese gestite da donne 1.1.3 Aiuti alla riconversione ecologica delle PMI industriali ed artigiane e il miglioramento delle condizioni di sicurezza e di salute nell'ambiente di lavoro e per il risparmio energetico N. imprese e investimenti attivati disaggregati per: - per settore produttivo - per classe dimensionale (micro, piccole e medie) - per tipologia di intervento L’indicazione delle imprese gestite da donne è connessa alla priorità orizzontale delle Pari Opportunità Indicatori di risultato Submisura Indicatori suggeriti dal valutatore Note % di imprese che migliorano le condizioni di sicurezza e salute sul luogo del lavoro % di imprese che hanno effettuato investimenti in innovazione organizzativa 1.1.1 Aiuti agli investimenti produttivi delle PMI industriali % di imprese che hanno effettuato investimenti in innovazione commerciale L'introduzione degli indicatori segue alla modifica del CdP, con cui si ampliano le spese ammissibili della Submisura 1.1.3 (ai sensi della L. 598/94) e alla opportunità di rilevare le diverse tipologie di innovazione attivata.
  • 66.
    Valutazione intermedia indipendentedel DocUP Obiettivo 2 Regione Marche 2000-2006 Ecosfera S.p.A Rapporto di valutazione intermedia 65 Indicatori di impatto Submisura Indicatori suggeriti dal valutatore Note 1.1.1 Aiuti agli investimenti produttivi delle PMI industriali 1.1.2 Aiuti agli investimenti delle imprese artigiane di produzione Sull’occupazione precisare anche le seguenti componenti: - altre categorie svantaggiate - tempo indeterminato - contratti atipici - part-time Variazione % del fatturato delle aziende che hanno avviato attività di riciclaggio e raccolta rifiuti c/terzi Si ricorda che è previsto l’inserimento dell’indicatore di risultato “N. di aziende beneficiarie che hanno avviato attività di riciclaggio e raccolta rifiuti c/terzi” a sostituzione del “N. di aziende beneficiarie che hanno avviato attività nel settore ambientale” 1.1.3 Aiuti alla riconversione ecologica delle PMI industriali ed artigiane e il miglioramento delle condizioni di sicurezza e di salute nell'ambiente di lavoro e per il risparmio energetico Sull’occupazione precisare anche le seguenti componenti: - altre categorie svantaggiate - tempo indeterminato - contratti atipici - part-time Misura 1.2 Indicatori di realizzazione Submisura Indicatori suggeriti dal valutatore Note 1.2.1 Prestazione di garanzie ed abbattimento del costo delle operazioni di finanziamento per investimenti materiali ed immateriali 1.2.2 Miglioramento dell’accesso delle PMI al capitale di rischio N. imprese e investimenti attivati disaggregati per: - per settore produttivo - per classe dimensionale (micro, piccole e medie) - per tipologia di intervento Indicatori di risultato Submisura Indicatori suggeriti dal valutatore Note N. di nuove aziende avviate/potenziate gestite da donne L’indicazione delle imprese gestite da donne è connessa alla priorità orizzontale delle Pari Opportunità 1.2.2 Miglioramento dell’accesso delle PMI al capitale di rischio Variazione del livello di capitalizzazione delle imprese (dato dal rapporto tra capitale proprio e di terzi) Dal confronto con il Responsabile di Submisura è emersa l’opportunità di evidenziare l’efficacia dello strumento finanziario nel favorire la patrimonializzazione delle imprese
  • 67.
    Valutazione intermedia indipendentedel DocUP Obiettivo 2 Regione Marche 2000-2006 Ecosfera S.p.A Rapporto di valutazione intermedia 66 Indicatori di impatto Submisura Indicatori suggeriti dal valutatore Note Sull’occupazione precisare anche le seguenti componenti: - altre categorie svantaggiate - tempo indeterminato - contratti atipici - part-time Incremento del fatturato delle aziende sovvenzionate 1.2.1 Prestazione di garanzie ed abbattimento del costo delle operazioni di finanziamento per investimenti materiali ed immateriali Incremento del fatturato estero delle aziende sovvenzionate Sull’occupazione precisare anche le seguenti componenti: - altre categorie svantaggiate - tempo indeterminato - contratti atipici - part-time Incremento del fatturato delle aziende sovvenzionate Incremento del fatturato estero delle aziende sovvenzionate L’indicatore che misura l’incremento del fatturato estero è connesso all’obiettivo specifico della Misura “Favorire l’internazionalizzazione del sistema produttivo marchigiano” 1.2.2 Miglioramento dell’accesso delle PMI al capitale di rischio Tasso di sopravvivenza delle nuove imprese dopo 18 mesi La creazione di impresa va accompagnata dalla verifica della capacità delle stesse di permanenza sul mercato Misura 1.3 Indicatori di realizzazione Submisura Indicatori suggeriti dal valutatore Note 1.3.1 Incentivi per l’acquisizione di servizi per la qualità e l’innovazione tecnologica 1.3.2 Incentivi per l’acquisizione di servizi per la commercializzazione e l’internazionalizzazione 1.3.3 Incentivi per l’acquisizione di servizi diretti alla creazione di imprese innovative N. imprese e investimenti attivati disaggregati per: - per settore produttivo - per classe dimensionale (micro, piccole e medie) - per tipologia di intervento
  • 68.
    Valutazione intermedia indipendentedel DocUP Obiettivo 2 Regione Marche 2000-2006 Ecosfera S.p.A Rapporto di valutazione intermedia 67 Indicatori di risultato Submisura Indicatori suggeriti dal valutatore Note N. di nuove imprese create da donne N. di nuove imprese create nel settore delle nuove tecnologie e dell’informatizzazione 1.3.3 Incentivi per l’acquisizione di servizi diretti alla creazione di imprese innovative N. di nuove imprese create nel settore ambientale L’indicazione delle imprese create da donne è connessa alla priorità orizzontale delle Pari Opportunità, mentre con gli altri indicatori si vuole dar conto della creazione di nuove imprese nei settori cui è stata riconosciuta priorità Indicatori di impatto Submisura Indicatori suggeriti dal valutatore Note 1.3.1 Incentivi per l’acquisizione di servizi per la qualità e l’innovazione tecnologica 1.3.2 Incentivi per l’acquisizione di servizi per la commercializzazione e l’internazionalizzazione 1.3.3 Incentivi per l’acquisizione di servizi diretti alla creazione di imprese innovative Occupazione creata/mantenuta precisando le seguenti componenti: - femminile - altre categorie svantaggiate - tempo indeterminato - contratti atipici - part-time Misura 1.4 Indicatori di impatto Submisura Indicatori suggeriti dal valutatore Note 1.4.1 Qualificazione dell’offerta di servizi innovativi ed avanzati all’impresa 1.4.2 Aiuti agli Enti locali e Consorzi industriali di cui alla L.R. 48/96 per attrezzare le aree produttive Rispetto all’occupazione precisare anche le seguenti componenti: - altre categorie svantaggiate - tempo indeterminato - contratti atipici - part-time Misura 2.3 Indicatori di impatto Submisura Indicatori suggeriti dal valutatore Note 2.3.1 Sostegno alla rete ecologica regionale 2.3.2 Sostegno alla fruibilità e alla ricettività delle aree protette 2.3.3 Sostegno al sistema dei Centri di Educazione Ambientale CEA Rispetto all’occupazione precisare anche le seguenti componenti: - altre categorie svantaggiate - tempo indeterminato - contratti atipici - part-time
  • 69.
    Valutazione intermedia indipendentedel DocUP Obiettivo 2 Regione Marche 2000-2006 Ecosfera S.p.A Rapporto di valutazione intermedia 68 Misura 2.4 Indicatori di realizzazione Submisura Indicatori suggeriti dal valutatore Note 2.4.2 Ristrutturazione e ammodernamento delle zone portuali N. aree/immobili realizzati o ristrutturati per rimessaggio L’inserimento segue alle modifiche del CdP, con le quali si accrescono le tipologie di intervento finanziabili. Indicatori di impatto Submisura Indicatori suggeriti dal valutatore Note 2.4.1 Riassetto dei porti di pesca e attrezzature portuali 2.4.2 Ristrutturazione e ammodernamento zone portuali Occupazione creata/mantenuta precisando altresì le seguenti componenti: - di cui femminile - altre categorie svantaggiate - tempo indeterminato - contratti atipici - part-time Misura 2.5 Indicatori di impatto Submisura Indicatori suggeriti dal valutatore Note % di movimento merci sottratto al traffico stradale (t/anno) 2.5.1 Interporto di Jesi 2.5.2 Autoporto della Valle del Tronto Rispetto all’occupazione precisare anche le seguenti componenti: - altre categorie svantaggiate - tempo indeterminato - contratti atipici - part-time Dal confronto con il Responsabile di Misura, è emersa incertezza sulla possibilità di reperire le informazioni richieste. Potrebbe in alternativa rilevarsi l’impatto in termini di grado di soddisfazione dell’utenza (%). Misura 2.6 Indicatori di impatto Submisura Indicatori suggeriti dal valutatore Note 2.6.1 Servizi di trasporto a chiamata 2.6.2 Aree attrezzate per il trasporto pubblico e parcheggi urbani Rispetto all’occupazione precisare anche le seguenti componenti: - altre categorie svantaggiate - tempo indeterminato - contratti atipici - part-time
  • 70.
    Valutazione intermedia indipendentedel DocUP Obiettivo 2 Regione Marche 2000-2006 Ecosfera S.p.A Rapporto di valutazione intermedia 69 Misura 2.7 Indicatori di impatto Submisura Indicatori suggeriti dal valutatore Note 2.7.1 Rinnovamento e miglioramento dei villaggi e tutela del patrimonio rurale Rispetto all’occupazione precisare anche le seguenti componenti: - altre categorie svantaggiate - tempo indeterminato - contratti atipici - part-time Misura 3.1 Indicatori di risultato Submisura Indicatori suggeriti dal valutatore Note % di aziende beneficiarie gestite da donne rispetto al totale delle imprese dell’area3.1.2 Aiuti agli investimenti per attività a rilevanza turistica Variazione % del fatturato delle imprese beneficiarie In considerazione della priorità orizzontale delle Pari Opportunità, si richiede l’indicazione delle imprese gestite da donne. Indicatori di impatto Submisura Indicatori suggeriti dal valutatore Note 3.1.1 Promozione turistica 3.1.2 Aiuti agli investimenti per attività a rilevanza turistica Rispetto all’occupazione precisare le seguenti componenti: - altre categorie svantaggiate - tempo indeterminato - contratti atipici - part-time Misura 3.2 Indicatori di impatto Submisura Indicatori suggeriti dal valutatore Note Incremento % dei flussi turistici Incremento annuo del flusso turistico nel periodo di bassa stagione 3.2.1 Sistema museo diffuso: progetti integrati su scala territoriale 3.2.2 Sistema museo diffuso: progetti integrati in base a tematismi 3.2..3 Sistema museo diffuso: promozione ed immagine Rispetto all’occupazione precisare anche le seguenti componenti: - altre categorie svantaggiate - tempo indeterminato - contratti atipici - part-time Per gli indicatori sul turismo la fonte individuata è l’Azienda di Promozione Turistica. Il dato può essere integrato mediante rilevazione diretta (popolazione di riferimento: visitatori) del legame tra il movimento turistico e gli interventi realizzati. Il costo presunto è elevato.
  • 71.
    Valutazione intermedia indipendentedel DocUP Obiettivo 2 Regione Marche 2000-2006 Ecosfera S.p.A Rapporto di valutazione intermedia 70 Misura 3.3 Indicatori di realizzazione Submisura Indicatori suggeriti dal valutatore Note 3.3.2 Aiuti alla creazione e consolidamento di imprese sociali N. di imprese create da donne L'introduzione di questo indicatore è coerente con l'obiettivo specifico della misura Indicatori di impatto Submisura Indicatori suggeriti dal valutatore Note 3.3.1 Sostegno ad interventi infrastrutturali 3.3.2 Aiuti alla creazione e consolidamento di imprese sociali Rispetto all’occupazione precisare anche le seguenti componenti: - altre categorie svantaggiate - tempo indeterminato - contratti atipici - part-time Misura 3.4 Indicatori di realizzazione Tipologia di intervento Indicatori suggeriti dal valutatore Note Servizi telematici realizzatiSportello unico per le attività produttive e marketing territoriale Banche dati realizzate Indicatori di risultato Tipologia di intervento Indicatori suggeriti dal valutatore Note Sportello unico per le attività produttive e marketing territoriale N. di utenti che utilizzeranno il network tematico per il marketing territoriale Indicatori di impatto Submisura Indicatori suggeriti dal valutatore Note 3.4.1 Servizi per il cittadino 3.4.2 Sportello unico per le attività produttive e marketing territoriale 3.4.3 Servizi telematici a supporto dei circuiti culturali Rispetto all’occupazione precisare anche le seguenti componenti: - altre categorie svantaggiate - tempo indeterminato - contratti atipici - part-time È in corso di definizione un ulteriore indicatore di impatto con l’ausilio del Servizio regionale
  • 72.
    Valutazione intermedia indipendentedel DocUP Obiettivo 2 Regione Marche 2000-2006 Ecosfera S.p.A Rapporto di valutazione intermedia 71 Misura 3.5 Indicatori di realizzazione Submisura Indicatori suggeriti dal valutatore Note N. imprese distinte per settore di attività 3.5.1 Aiuti agli investimenti materiali ed immateriali delle PMI del commercio e dell’artigianato artistico e tradizionale Investimenti attivati per settore di attività (€) La distinzione richiesta attiene i quattro settori oggetto della Misura. Indicatori di impatto Tipologia di intervento Indicatori suggeriti dal valutatore Note 3.5.1 Aiuti agli investimenti materiali ed immateriali delle PMI del commercio e dell’artigianato artistico e tradizionale 3.5.2 Sostegno agli Enti locali per la valorizzazione dei centri storici e la promozione dei prodotti tipici locali Rispetto all’occupazione precisare anche le seguenti componenti: - altre categorie svantaggiate - tempo indeterminato - contratti atipici - part-time
  • 73.
    Valutazione intermedia indipendentedel DocUP Obiettivo 2 Regione Marche 2000-2006 Ecosfera S.p.A Rapporto di valutazione intermedia 72 2.5 Valutazione di coerenza e pertinenza dei criteri di selezione e priorità adottati La centralità dei criteri di selezione si è rivelata anche in occasione del confronto avuto in fase di avvio della Valutazione intermedia con l’AdG ed i responsabili regionali coinvolti nel processo di attuazione del Programma, ai fini della costruzione “partecipativa” delle Domande di Valutazione. Il tema in questione è emerso infatti nella considerazione degli attori regionali quale tema attuativo-gestionale di primaria rilevanza, e la terza domanda di Valutazione (Verifica dell’adeguatezza delle modalità/strumenti attuativi individuati rispetto agli obiettivi strategici del DocUP) fa evidente riferimento ai criteri e procedure utilizzate per la selezione dei progetti. Si è concordato con l’AdG di concentrare l’attenzione sulle sole azioni relative a regimi di aiuto, orientando in tal modo l’analisi al tema della possibile razionalizzazione del sistema di aiuti del DocUP, su cui è stato richiesto uno specifico contributo da parte del Valutatore. Misura 1.1 “Aiuti agli investimenti produttivi ed ambientali delle PMI industriali e artigiane” La Misura presenta un’articolazione piuttosto complessa prevedendo numerose tipologie di intervento, sinergicamente orientate al raggiungimento dei seguenti obiettivi specifici: a) promuovere l’ammodernamento tecnologico degli impianti produttivi e l’introduzione nel ciclo produttivo di tecnologie altamente innovative atte a prevenire o ridurre l’impatto ambientale, a favorire il risparmio energetico e l’impiego delle fonti energetiche rinnovabili, nonché a migliorare le condizioni di salute e di sicurezza sui luoghi di lavoro; b) favorire la creazione di nuovi impianti e/o di nuove imprese, con particolare attenzione alle iniziative femminili e a basso impatto ambientale e ai settori innovativi; c) favorire l’internazionalizzazione del sistema produttivo marchigiano; d) favorire il miglioramento della gestione ambientale delle produzioni, con effetti positivi sulla riduzione dei fattori inquinanti e dei consumi di materie prime. Accanto alle finalità specifiche si devono considerate le strategie orizzontali in base alle quali gli investimenti produttivi dovrebbero favorire da una parte l’incremento occupazionale e le condizioni di Pari Opportunità tra uomini e donne, dall’altra essere compatibili con un percorso di sviluppo sostenibile dal punto di vista ambientale. Se nel complesso i criteri di valutazione dei progetti appaiono pertinenti, in qualche caso si è rilevata la necessità di provvedere al loro potenziamento per il raggiungimento di determinate finalità. A tale riguardo si ritiene sia da rinforzare il set dei criteri ambientali in modo da favorire gli investimenti aziendali che migliorano le performance ambientali dei propri processi produttivi. Si condivide pertanto la proposta dell’AAR relativa alle submisure 1.1.1 b1) e 1.1.2 di inserimento di un apposito parametro di valutazione denominato “performance ambientale dell’impresa o miglioramento ambientale conseguito”. Una considerazione di carattere generale concerne i criteri di priorità effettivamente impiegati per i progetti che a seguito della procedura di valutazione presentano parità nei punteggi
  • 74.
    Valutazione intermedia indipendentedel DocUP Obiettivo 2 Regione Marche 2000-2006 Ecosfera S.p.A Rapporto di valutazione intermedia 73 attribuiti. La scheda della Misura 1.1 del CdP ha individuato alcuni criteri premiali indicativi; precisamente è riconosciuto carattere prioritario alle iniziative che: ricadono negli strumenti di programmazione negoziata e territoriale (Accordi di programma quadro e Patti territoriali di cui all’art. 2 della L. 662/96, PRUSST e Progetti Integrati Territoriali) purché approvati; sono presentati dalle piccole imprese (soltanto nel caso in cui il parametro dimensionale non costituisca un criterio di selezione); sono presentati da imprese a prevalente partecipazione femminile; sono presentati da soggetti appartenenti alle fasce deboli. Nei bandi ad oggi pubblicati non sono state considerate tali priorità, con la parziale eccezione della Submisura 1.1.3, per quanto concerne il 2° ed il 3° punto dell’elenco precedente. Si tratta di una carenza che non permette di realizzare l’auspicata integrazione con la programmazione negoziata e territoriale, che il CdP promuove in modo abbastanza generalizzato per la gran parte delle azioni del DocUP. In tal modo risulta limitata anche la diffusione delle condizioni di Pari Opportunità tra uomini e donne, che per la misura in oggetto non ha natura unicamente trasversale, ma rappresenta uno degli obiettivi specifici indicati nella scheda del CdP. Inoltre in nessun caso è stato indicato quale requisito preferenziale l’appartenenza da parte dei richiedenti alle fasce deboli. Si ricorda a tale riguardo che i soggetti in questione sono destinatari degli aiuti concessi per la creazione ed il consolidamento delle imprese sociali nell’ambito della Submisura 3.3.2, iniziativa espressamente finalizzata all’inserimento lavorativo di persone svantaggiate. Le considerazioni sopra formulate non sono da estendersi ai casi particolari della Submisura 1.1.1 a) (a gestione nazionale) e della 1.1.1 b2), per la quale è prevista la procedura automatica. Nel seguito viene condotta un’analisi per ciascuna Submisura/tipologia di azione in cui si declina la Misura e che si distinguono sia per lo stato di avanzamento sia per le modalità di gestione. Submisura 1.1.1 int. a) – Legge 488/92: “Incentivi a sostegno dei programmi di investimento delle piccole e medie imprese locali finalizzati alla realizzazione delle seguenti iniziative: nuovi insediamenti produttivi, solo se adeguatamente giustificati, oppure ampliamento, ammodernamento, ristrutturazione, riconversione, riattivazione o trasferimento di impianti produttivi preesistenti, nel caso in cui ciò sia determinato da decisioni o ordinanze della pubblica amministrazione”. Per la Submisura 1.1.1. a), non ancora attivata, gli indicatori che concorrono alla formazione delle graduatorie del bando nazionale della Legge 488/92 sono i seguenti: a) rapporto tra il capitale proprio investito ed il valore dell’investimento complessivo ammissibile; b) rapporto tra il valore dell’agevolazione massima concedibile ed il valore dell’agevolazione richiesta; c) indicatore degli effetti ecologico-ambientali derivanti dal programma di investimento; d) rapporto tra il numero di occupati attivati ed il valore dell’investimento complessivo ammissibile; e) indicatore delle priorità regionali individuate con riferimento alle aree del territorio, ai settori merceologici e al tipo di investimento.
  • 75.
    Valutazione intermedia indipendentedel DocUP Obiettivo 2 Regione Marche 2000-2006 Ecosfera S.p.A Rapporto di valutazione intermedia 74 I criteri di selezione scelti sono evidentemente diretti a selezionare aziende che partecipano in modo significativo dal punto di vista finanziario alla realizzazione degli investimenti, massimizzano l’impatto occupazionale conseguente alla realizzazione degli interventi, i quali devono altresì rivelarsi coerenti con il principio di sostenibilità ambientale. All’interno dei bandi della Legge 488/92 attivati a cura del Ministero delle Attività Produttive, è previsto l’inserimento di un indicatore definito dalla Regione, espressione delle priorità e della strategia di sviluppo proprie del territorio. Per l’anno 2002 la Regione Marche ha privilegiato il criterio territoriale per quanto concerne la graduatoria ordinaria a vantaggio delle aree colpite dagli eventi sismici del 1997 o che beneficiavano dell’ex Cassa del Mezzogiorno. Per la graduatoria speciale, cui è destinato il 20% delle risorse finanziarie complessivamente disponibili, oltre all’ubicazione territoriale sono stati introdotti criteri di priorità legati al settore ed alla tipologia di investimento. Nel primo caso si è stabilito di premiare le imprese che operano nel comparto della moda, un settore di punta nell’economia marchigiana e con problemi connessi ai livelli di produttività significativamente più bassi di quelli registrati nelle altre regioni del Centro-Nord. Per quanto concerne gli investimenti, è stato individuato il seguente ordine di preferenza: creazione di nuovi impianti, a seguire riattivazione e riconversione, quindi ampliamento, ristrutturazione e trasferimento di un impianto produttivo esistente, e infine l’ammodernamento. La scelta operata dalla Regione riflette le peculiarità nonché le problematiche del sistema produttivo marchigiano, in coerenza inoltre con gli obiettivi specifici della Misura 1.1, come si evince del resto dall’utilizzo anche nel caso di altre azioni della classificazione per tipologia di investimento. Submisura 1.1.1 int. b1) - Legge 341/95, art. 1: “Incentivi per investimenti produttivi connessi con la creazione di un nuovo impianto produttivo o con l’ampliamento, l’ammodernamento, la ristrutturazione, la riconversione, la riattivazione ed il trasferimento di un impianto produttivo esistente”. In origine la Submisura in esame non prevedeva il ricorso a criteri di selezione essendo stata adottata una procedura automatica di selezione. Nel corso del primo CdS (22/11/2001) è stata approvata la proposta di rendere selettiva la procedura con lo scopo di orientare gli interventi verso gli obiettivi propri dell’Asse. In particolare nel bando81 sono attribuiti punteggi ai progetti in relazione a due classi di criteri. Accanto ai criteri base (fascia A) sono previsti dei criteri supplementari (fascia B) che, qualora esplicitamente dichiarati dalle imprese all’atto della domanda, concorrono alla formazione della graduatoria. I criteri base considerano in primo luogo il rapporto tra l’ammontare dell’investimento ammesso e il valore della produzione, con il quale si premiano le iniziative progettuali di maggiore entità in relazione alla dimensione aziendale. Secondariamente viene valutata la tipologia di investimento applicando il seguente ordine di preferenza: nuovo impianto, riattivazione, ampliamento, riconversione, delocalizzazione, ammodernamento e ristrutturazione. Per entrambi i criteri possono essere attribuiti fino a venti punti. 81 Il bando è stato approvato con DGR n° 616 del 7/5/2003.
  • 76.
    Valutazione intermedia indipendentedel DocUP Obiettivo 2 Regione Marche 2000-2006 Ecosfera S.p.A Rapporto di valutazione intermedia 75 Ai singoli criteri opzionali è stato conferito un peso differenziato che vede privilegiare prevalentemente l’adesione a sistemi di certificazione ambientale e miglioramento delle performance ambientali attribuibili al progetto presentato. Meno determinante è il punteggio assegnato alle imprese che effettuano investimenti nelle tecnologie dell’informazione e per l’acquisizione della certificazioni di qualità aziendale. Il parametro occupazionale è anch’esso preso in considerazione pur incidendo in modo poco significativo sul punteggio complessivo. Nel loro insieme i criteri prescelti appaiono coerenti con la strategia di sviluppo del DocUP, anche alla luce dell’integrazione degli aspetti ambientali. La certificazione ambientale, originariamente il solo elemento considerato, seppur rilevante non appariva esaustivo per pervenire ad una appropriata selezione degli interventi che tenesse conto della concezione ben più vasta di sviluppo sostenibile del Programma. Di qui l’opportunità di favorire quelle imprese che, pur non aderendo ad un sistema di gestione ambientale, propongono investimenti in grado di ridurre l’impatto del processo produttivo sull’ambiente. Nell’elaborato definitivo del bando permane invece la mancata integrazione del principio delle Pari Opportunità: non è stato previsto difatti alcun criterio premiale a favore dell’imprenditoria femminile o dell’occupazione femminile. Submisura 1.1.1b1) Principi, obiettivi e priorità trasversali Adeguatezza dei criteri di selezione e priorità Obiettivi specifici Adeguata: i criteri di selezione appaiono pertinenti agli obiettivi specifici da perseguire Sostenibilità ambientale Adeguata: si ravvisa la piena integrazione della priorità trasversale Pari Opportunità Inadeguata: non viene favorita né l’imprenditoria femminile né l’inserimento lavorativo delle donne o di soggetti svantaggiati Occupazione Adeguata: il parametro occupazionale è preso in considerazione, ma incide in modo poco significativo sul punteggio complessivo Società dell’informazione Adeguata: gli investimenti nelle tecnologie dell’informazione sono presi in considerazione, ma incidono in modo poco significativo sul punteggio complessivo Chiarezza e trasparenza della procedura valutativa Adeguata: si rileva una soddisfacente esplicitazione dei criteri di selezione Submisura 1.1.1 int. b2) - Legge 598/94, art. 11: agevolazioni per “Investimenti per l’innovazione tecnologica e la tutela ambientale, l’innovazione organizzativa e commerciale e la sicurezza sui luoghi di lavoro” Per l’intervento in oggetto si utilizza la procedura valutativa a sportello, pertanto non sono previsti criteri di selezione e l’ammissibilità delle domande è subordinata esclusivamente all’ordine cronologico di arrivo nei limiti delle risorse disponibili.
  • 77.
    Valutazione intermedia indipendentedel DocUP Obiettivo 2 Regione Marche 2000-2006 Ecosfera S.p.A Rapporto di valutazione intermedia 76 Submisura 1.1.2: “Aiuti agli investimenti delle imprese artigiane di produzione e di servizi alla produzione” Gli incentivi al sostegno degli investimenti produttivi delle imprese artigiane di produzione e di servizi alla produzione sono rivolti: all’ammodernamento, ampliamento, ristrutturazione, riconversione, riattivazione e trasferimento di impianti già esistenti solo nel caso di rischio e/o incompatibilità ambientale e di aree eccessivamente congestionate; all’acquisto o costruzione di immobili per la creazione di nuove attività produttive, solo se adeguatamente motivati: avranno priorità le imprese che recuperano e riutilizzano siti industriali dismessi per attività produttive a basso impatto ambientale o per servizi strettamente connessi con la produzione. Per la predisposizione della graduatoria di merito degli interventi nel bando82 si sono ripresi i due criteri individuati nel Complemento, finalizzati all’individuazione di imprese che siano in possesso dei requisiti finanziari necessari per giungere alla realizzazione degli investimenti cofinanziati (performance di fatturato dell’ultimo triennio), privilegiando al contempo quelle che massimizzano l’occupazione creata a tempo indeterminato. Per quanto concerne la priorità occupazionale, sono stati previsti incentivi per le aziende che assumono manodopera femminile e/o qualificata83 a tempo indeterminato, nel qual caso potranno accedere agli aiuti per la formazione continua di cui alla Misura D1 del POR Ob. 3. Si ravvisa in questa scelta una possibile best practice in quanto oltre a favorire l’integrazione tra i due programmi, può determinare uno stimolo molto efficace alla diffusione dell’occupazione femminile e/o qualificata, alternativo al consueto criterio di priorità. L’attenzione posta alla “qualità” dell’occupazione creata appare poi coerente con le caratteristiche del mercato del lavoro marchigiano che, seppure con qualche differenza nel territorio, fa registrare dei valori occupazionali abbastanza positivi, tanto che in alcune aree si è prossimi alla piena occupazione. Il bando non ha riconosciuto come prioritari nessuno dei quattro requisiti definiti nel CdP84 , mentre ha attribuito dei coefficienti di priorità alle tipologie di iniziative ammissibili nel seguente ordine di importanza: nuovo impianto, riattivazione, ampliamento, riconversione, delocalizzazione, ammodernamento e ristrutturazione. In relazione alla tipologia di investimento si sottolinea la coerenza con le priorità individuate già dalla 1.1.1 a) e 1.1.1 b1), sebbene per le submisure esaminate precedentemente tale aspetto venga valutato nell’ambito dei criteri di selezione. Infine a parità di punteggio hanno precedenza in graduatoria le imprese che non rientrano nel campo di applicazione del D.lgs. 334/99, ossia nei cui stabilimenti non sono presenti sostanze pericolose. In ordine alle esigenze di chiarezza e trasparenza del bando, non viene adeguatamente esplicitata la modalità con cui viene attribuita la priorità, prevista da CdP e recepita dal bando, a quelle che, tra le nuove attività, «recuperano e riutilizzano siti industriali dimessi per attività produttive a basso impatto ambientale o per servizi strettamente connessi con la produzione». 82 Il bando è stato approvato con D.G.R. n. 3108 del 28/12/2001 e pubblicato sul BURM n. 6 del 9/01/2002. 83 Con occupazione qualificata si fa riferimento alle seguenti figure: operai specializzati, impiegato amministrativo di concetto, quadri e tecnici. 84 I criteri di priorità individuati nel CdP sono riportati a pag. 74.
  • 78.
    Valutazione intermedia indipendentedel DocUP Obiettivo 2 Regione Marche 2000-2006 Ecosfera S.p.A Rapporto di valutazione intermedia 77 Inoltre, rispetto ad altre misure di aiuto, in primo luogo la 1.3, la metodologia individuata per calcolare il punteggio appare piuttosto complessa e di non immediata leggibilità per le imprese richiedenti. Ai fini di una maggiore comprensibilità delle procedure valutative, si suggerisce il ricorso ad una modalità di computo dei punteggi che possa risultare più facilmente comprensibile anche dai non addetti ai lavori. Nel complesso i criteri individuati non appaiono sufficientemente premianti verso quelle aziende che migliorano le performance ambientali del proprio processo produttivo e, dunque, poco efficaci nell’attuare la strategia orizzontale volta a promuovere uno sviluppo del sistema produttivo che abbia un impatto contenuto sull’ambiente; tale gap potrà essere colmato in occasione del prossimo bando, che dovrebbe recepire il criterio “performance ambientale dell’impresa o miglioramento ambientale conseguito”. L’inserimento del criterio integrativo appena richiamato nella scheda di misura del CdP è stato concordato con l’AAR. Submisura 1.1.2 Principi, obiettivi e priorità trasversali Pertinenza dei criteri di selezione e priorità Obiettivi specifici Adeguata: i criteri di valutazione appaiono pertinenti agli obiettivi specifici da perseguire Sostenibilità ambientale Inadeguata nella prima edizione del bando, mentre in quello successivo sarà possibile conseguire la piena integrazione della priorità trasversale a condizione che venga effettivamente recepito il criterio aggiuntivo proposto dall’AAR Pari Opportunità Inadeguata: non viene attribuita priorità all’imprenditoria femminile e all’inserimento lavorativo di soggetti svantaggiati Occupazione Adeguata: il parametro occupazionale è preso in considerazione Società dell’informazione Inadeguata: non viene riconosciuto alcuna priorità alla tematica in oggetto Chiarezza e trasparenza della procedura valutativa Inadeguata: non si ravvisa sufficiente esplicitazione di alcuni meccanismi premiali, cui si aggiunge una modalità di calcolo dei punteggi alquanto complessa. Submisura 1.1.3: “Aiuti per la riconversione ecologica delle PMI industriali e artigiane, per il miglioramento delle condizioni di sicurezza e di salute nell’ambiente di lavoro e per il risparmio energetico” Tutti i criteri di selezione indicati nel CdP sono stati inseriti nel bando85 e adeguatamente esplicitati con l’indicazione del relativo punteggio, dando luogo ad una procedura di valutazione chiara e trasparente; più precisamente essi prendono in considerazione i seguenti aspetti: a) tipologia degli interventi previsti all’interno della Submisura86 , in primo luogo agli investimenti da parte di imprese che operano nel settore ambientale; 85 Il bando è stato approvato con D.G.R. n. 79 del 22/01/2002 e pubblicato sul BURM n. 15 del 25/01/2002. 86 I punteggi sono attribuiti in misura decrescente (da 6 a 1) per gli interventi ammissibili nel seguente ordine: - interventi volti al recupero ed al riciclaggio dei rifiuti c/terzi; - introduzione nel ciclo produttivo di sistemi innovativi, impianti, attrezzature che riducano l'impatto ambientale (riduzione pericolosità e/o quantità degli inquinanti in atmosfera, negli scarichi idrici e nei rifiuti);
  • 79.
    Valutazione intermedia indipendentedel DocUP Obiettivo 2 Regione Marche 2000-2006 Ecosfera S.p.A Rapporto di valutazione intermedia 78 b) parametri dimensionali dell’impresa; c) certificazioni ambientali conseguite; d) rapporto tra ammontare dell’investimento e fatturato dell’ultimo bilancio approvato; e) incremento di occupazione, con particolare riferimento, a titolo indicativo, alle assunzioni a tempo indeterminato e di manodopera di media e alta qualifica. La scelta effettuata fa emergere la volontà di garantire efficacia e efficienza delle iniziative, privilegiando da una parte alcune tipologie di intervento tra quelle ammissibili e dall’altra individuando imprese solide dal punto di vista finanziario, dunque in possesso dei requisiti necessari a conseguire il completamento degli investimenti previsti; in entrambi i casi vengono attribuiti i punteggi più elevati (fino a 6); seguono in ordine di importanza i parametri dimensionali (1-5), che privilegiano le imprese più piccole, e la diffusione di modalità gestionali compatibili con l’ambiente (3-5). In merito all’incremento occupazionale vengono pesati in misura diversa i posti di lavoro a tempo pieno o parziale (rispettivamente 1 e 0,5 per ogni unità). Dei quattro requisiti previsti dal CdP87 per l’attribuzione della priorità a progetti che ottengono lo stesso punteggio, si considera solo quello relativo alle imprese a prevalente partecipazione femminile, mentre come si è visto la dimensione dell’impresa richiedente è inserita tra i criteri di selezione. Costituiscono requisiti preferenziali aggiuntivi l’ordine cronologico di presentazione delle domande e la più recente iscrizione delle imprese al registro della CCIAA; quest’ultimo è orientato a favorire le imprese di più recente costituzione, in ragione della maggiore rilevanza relativa che assume il contributo pubblico per le aziende meno consolidate, nonché della priorità attribuita dal DocUP alla creazione di nuovi impianti e/o di nuove imprese. Le modalità individuate per la definizione della graduatoria appaiono appropriate alle finalità della Misura. Submisura 1.1.3 Principi, obiettivi e priorità trasversali Pertinenza dei criteri di selezione e priorità Obiettivi specifici Adeguata: i criteri di valutazione appaiono pertinenti agli obiettivi specifici da perseguire Sostenibilità ambientale Adeguata: si tratta dell’oggetto dell’intervento Pari Opportunità Adeguata: viene favorita opportunamente l’imprenditoria femminile, mentre si potrebbe favorire l’assunzione di donne e di soggetti svantaggiati Occupazione Adeguata: si tiene in debito conto la priorità trasversale Società dell’informazione Non rilevante per le azioni in oggetto Chiarezza e trasparenza della procedura valutativa Adeguata: si rileva una soddisfacente esplicitazione dei criteri di selezione - rimozione o bonifica di strutture contenenti amianto e/o altre sostanze inquinanti; - interventi volti a favorire sia il risparmio energetico sia l’utilizzo di fonti energetiche rinnovabili; - miglioramento della sicurezza e salute dei lavoratori sul luogo di lavoro (rispetto ai requisiti di legge vigenti); - realizzazione o modifica di impianti per il riutilizzo dei propri scarti di lavorazione a fini produttivi. 87 I criteri di priorità individuati nel CdP sono riportati a pag. 74.
  • 80.
    Valutazione intermedia indipendentedel DocUP Obiettivo 2 Regione Marche 2000-2006 Ecosfera S.p.A Rapporto di valutazione intermedia 79 Misura 1.2 “Servizi di ingegneria finanziaria” La Misura in oggetto è finalizzata a promuovere il riequilibrio della struttura finanziaria delle imprese locali, nonché lo sviluppo di investimenti innovativi attraverso strumenti di ingegneria finanziaria che agevolino l’accesso al credito. Più precisamente gli obiettivi specifici indicati nella scheda di misura sono: - promuovere l’ammodernamento degli impianti produttivi e l’introduzione nel ciclo produttivo di tecnologie altamente innovative; - favorire l’internazionalizzazione del sistema produttivo marchigiano; - favorire il miglioramento della gestione ambientale delle produzioni, con effetti positivi sulla riduzione dei fattori inquinanti e dei consumi di materie prime. Submisura 1.2.1 “Prestazione di garanzie ed abbattimento del costo delle operazioni di finanziamento per investimenti materiali ed immateriali” La Submisura si articola in due tipologie di azione: a) la costituzione di un Fondo di garanzia da utilizzare per le operazioni di garanzia nel finanziamento (anche sotto forma di leasing) di investimenti produttivi in attività reputate economicamente efficienti; b) la costituzione di un Fondo per l’abbattimento del costo delle operazioni di finanziamento (anche sotto forma di leasing) per la realizzazione degli investimenti produttivi, di cui una parte sarà riservata come si è detto alle imprese artigiane. L’attuazione degli interventi viene svolta da un soggetto gestore (beneficiario finale) selezionato attraverso un bando ad evidenza pubblica. Le domande presentate dalle imprese vengono selezionate tramite una procedura valutativa a sportello secondo l’ordine cronologico di spedizione, a seguito di pubblicazione di apposito regolamento attuativo. L’istruttoria prevista appare piuttosto accurata e verterà sulla verifica della validità della richiesta sotto l’aspetto finanziario, tecnico-produttivo (innovazione di processo e di prodotto) e delle potenzialità commerciali e di sviluppo dell’impresa proponente (creazione di nuova occupazione). Al riguardo si rileva che nell’ambito delle modifiche apportate con la procedura scritta del dicembre 2002 è stata corretta la terminologia utilizzata nel CdP, laddove si individuano criteri di selezione e priorità, in realtà non applicabili nel modo consueto in una procedura automatica, la quale prevede la sola verifica dell’esistenza o meno dei requisiti di ammissibilità delle proposte pervenute, senza ricorrere ad alcuna assegnazione di punteggi. Esattamente il CdP individua due criteri di priorità legati a finalità distinte: da un lato, vengono privilegiati gli interventi volti al miglioramento dell’impatto ambientale determinato dal processo produttivo e, dall’altro, si sostengono gli investimenti produttivi realizzati dalla microimpresa artigiana avvalendosi di uno strumento finanziario ad hoc. Come si è detto, entrambi i criteri non sono in concreto applicabili per la procedura in esame, tuttavia in coerenza con l’importanza riconosciuta alla componente ambientale, l’AAR ha
  • 81.
    Valutazione intermedia indipendentedel DocUP Obiettivo 2 Regione Marche 2000-2006 Ecosfera S.p.A Rapporto di valutazione intermedia 80 fornito una definizione più puntuale di “rispetto della normativa ambientale e urbanistica”, quale requisito di ammissibilità88 . Per quanto concerne il settore dell’artigianato, la preferenza accordata da CdP trova espressione, anziché nella fase di valutazione dei progetti, in una linea di intervento appositamente dedicata con la quale si riserva una quota del Fondo per l’abbattimento del costo delle operazioni di finanziamento alle Cooperative Artigiane di Garanzia89 . Submisura 1.2.2 :“Miglioramento dell’accesso delle PMI al capitale di rischio” L’azione in oggetto è finalizzata ad operazioni per lo sviluppo e il consolidamento organizzativo, quali processi di ricambio generazionale, start-up e early stage, finanziamento progetti di ricerca e programmi innovativi. I criteri di selezione individuati nel bando appaiono del tutto coincidenti con le indicazioni contenute nel CdP e pertinenti con le finalità perseguite dalla Misura. Essi prendono in considerazione i seguenti elementi: Validità tecnica ed economica della proposta di intervento; Incremento occupazionale a tempo indeterminato; Rapporto tra ammontare del ricorso al capitale di rischio e quota di capitale proprio. L’esplicitazione dei suddetti criteri nel bando riflette il contenuto fortemente innovativo e strategico della Submisura in oggetto. Viene infatti privilegiata la qualità della progettazione presentata (fino a 3 punti), valutata in termini di innovatività dell’intervento, perché assente o poco diffuso sul territorio, ovvero per l’organizzazione on line dell’attività, incentivando la diffusione dell’e-commerce e dell’e-business. La verifica della validità economica, accanto alla più consueta analisi degli indici di redditività, riserva attenzione all’evoluzione del mercato di riferimento ed, in particolare, all’eventuale estensione ai mercati esteri, privilegiando le imprese che presentano maggiore propensione all’internazionalizzazione. Un peso significativo viene riconosciuto all’incremento occupazionale connesso con la realizzazione dell’intervento (con l’assegnazione di un massimo di 5 punti). A garanzia delle componenti orizzontali dello sviluppo indicati in ambito comunitario e recepite dal DocUP, si suggerisce l’inserimento di criteri di selezione che favoriscano gli investimenti che riducono l’impatto delle attività produttive sull’ambiente. Potrebbe essere inoltre accordata priorità ai progetti presentati da imprese a prevalente partecipazione femminile. A tale riguardo occorre sottolineare che nel momento in cui l’attuale procedura a bando venisse trasformata in procedura a sportello, esigenza recentemente emersa90 , la valutazione dei progetti anziché condurre alla definizione di una graduatoria, servirà ad accertare che l’impresa raggiunga o meno il punteggio minimo richiesto per l’accesso ai contributo. 88 Più precisamente l’AAR suggerisce di intendere il rispetto della normativa ambientale ed urbanistica, inserito nel CdP tra i criteri di ammissibilità, «con particolare, ma non esclusivo riferimento alla gestione dei rifiuti, alla quantità e qualità delle acque prelevate e scaricate, alle emissioni in atmosfera, alle emissioni di rumori». 89 Il Fondo destinato alle microimprese artigiane sarà gestito secondo le procedure previste dagli art. 7, 8, 9 della L.R. n. 33/97 “Interventi per lo sviluppo e la qualificazione dell’artigianato marchigiano”, rifinanziata e modificata con L.R. n. 14/2000. 90 Tale orientamento è stato manifestato dal Servizio preposto all’attuazione nel corso del confronto con l’AAR, che ne ha lasciato traccia nella Relazione delle attività svolte e, successivamente, in occasione del CdS del 12 giugno 2003.
  • 82.
    Valutazione intermedia indipendentedel DocUP Obiettivo 2 Regione Marche 2000-2006 Ecosfera S.p.A Rapporto di valutazione intermedia 81 Submisura 1.2.2 Principi, obiettivi e priorità trasversali Pertinenza dei criteri di selezione e priorità Obiettivi specifici Adeguata: i criteri di valutazione appaiono pertinenti rispetto agli obiettivi specifici da perseguire Sostenibilità ambientale Inadeguata: non è stata perseguita la piena integrazione della priorità trasversale Pari Opportunità Inadeguata: non è stata attribuita sufficiente attenzione all’imprenditorialità femminile Occupazione Adeguata: il parametro occupazionale è preso in considerazione Società dell’informazione Adeguata: si ravvisa la piena integrazione della priorità trasversale Chiarezza e trasparenza della procedura valutativa Adeguata: a seguito delle modifiche apportate al CdP. Misura 1.3 “Incentivi per il miglioramento della qualità ed il rafforzamento della competitività delle PMI” La Misura si propone di stimolare la diffusione di servizi avanzati alle imprese atti ad accrescerne la competitività; in particolare le linee strategiche dell’intervento tenderanno a: - promuovere l’ammodernamento degli impianti produttivi e l’introduzione nel ciclo produttivo di tecnologie altamente innovative; - favorire l’internazionalizzazione del sistema produttivo marchigiano; - sostenere l’efficienza gestionale ed organizzativa del sistema produttivo regionale; - favorire il miglioramento della gestione ambientale delle produzioni, con effetti positivi sulla riduzione dei fattori inquinanti e dei consumi di materie prime; - favorire la creazione di nuovi impianti e/o di nuove imprese, con particolare attenzione alle iniziative femminili e a basso impatto ambientale e ai settori innovativi. L’articolazione della Misura si presenta piuttosto complessa così come i parametri individuati per la selezione delle operazioni. Sono invece comuni i criteri premiali (elencati di seguito) proposti dal CdP laddove i progetti presentino parità nel punteggio ricevuto in fase di selezione: a) progetti ricadenti negli strumenti di programmazione negoziata e territoriale (Accordi di programma quadro e Patti territoriali di cui all’art. 2 della L. 662/96, PRUSST e Progetti Integrati Territoriali) purché approvati; b) progetti presentati dalle piccole imprese, qualora il parametro dimensionale non figuri tra i criteri di selezione; c) progetti presentati da imprese a prevalente partecipazione femminile; d) limitatamente alle Submisure 1) e 2) intervento b) progetti che prevedono un incremento occupazionale femminile; e) progetti presentati da soggetti appartenenti alle fasce deboli; f) iniziative che nel loro piano di investimento mostrino un’attenzione tangibile all’introduzione di innovazione tecnologica e al miglioramento delle performance ambientali.
  • 83.
    Valutazione intermedia indipendentedel DocUP Obiettivo 2 Regione Marche 2000-2006 Ecosfera S.p.A Rapporto di valutazione intermedia 82 Quattro delle priorità individuate sono le medesime suggerite dal CdP per gli interventi della Misura 1.1, omogeneità che mette in rilievo la sostanziale coerenza della strategia adottata per indirizzare lo sviluppo del sistema produttivo. Con i criteri di cui ai punti d) ed f) si rafforza invece l’attenzione posta da una parte alle Pari Opportunità, che così viene estesa dalla sola imprenditoria anche all’occupazione femminile, e dall’altra al contenuto innovativo dei progetti, dal punto di vista tecnologico e dell’impatto sull’ambiente, in linea con le specificità delle iniziative in oggetto. In merito all’effettivo recepimento dei criteri di priorità nei bandi ad oggi pubblicati, si rileva che per nessuna tipologia di intervento si promuove l’integrazione con la programmazione negoziata e territoriale, né viene attribuita alcuna preferenza alle persone svantaggiate. Analogamente a quanto è emerso per la Misura 1.1, si ravvisa la necessità di adeguare in tal senso i prossimi bandi o di rivedere, in occasione della revisione di metà periodo, gli obiettivi che effettivamente si intendono perseguire con le azioni in esame. Submisure 1) “Incentivi per l’acquisizione di servizi per la qualità e l’innovazione tecnologica” e 2) int. b “Servizi di innovazione informatica: aiuti alle PMI industriali ed artigiane per l’acquisto di servizi finalizzati a favorire l’innovazione tecnologica ed informatica nell’ambito dei programmi di commercializzazione ed internazionalizzazione delle imprese locali” Per gli interventi in esame il CdP ha indicato quattro criteri di selezione, ripresi poi fedelmente nei bandi91 , con i quali si è inteso privilegiare gli interventi presentati da quelle imprese che dimostrino una forte capacità di sviluppo (tasso di crescita del fatturato nel triennio precedente la presentazione della domanda), soprattutto in termini di propensione all’internazionalizzazione (percentuale del fatturato estero sul totale). Sono state, inoltre, considerate sia la capacità delle imprese di massimizzare l’incremento occupazionale, sebbene non venga posta attenzione al livello di qualifica, sia il tipo di impresa richiedente, aspetto con il quale si è inteso premiare principalmente la piccola impresa artigiana. La scelta dei criteri preferenziali si limita alla promozione delle condizioni di Pari Opportunità tra uomini e donne cui si aggiunge, rispetto alle previsioni del CdP, l’ordine cronologico di invio delle proposte progettuali. Non è stata invece riservata attenzione all’elemento territoriale (progetti ricadenti negli strumenti di programmazione negoziata e territoriale), ad un concetto di Pari Opportunità allargato anche alle fasce deboli ed, infine, al contenuto dell’investimento in termini di miglioramento delle performance ambientali e di innovazione tecnologica. Quest’ultimo aspetto si ritiene in realtà poco significativo considerando la natura di per sé fortemente innovativa delle iniziative ammissibili e la scelta di non accordare alcuna preferenza alle tipologie di servizi richiesti, evidente posti sullo stesso piano rispetto agli obiettivi specifici della Misura. Circa l’integrazione della priorità ambientale, si concorda con il suggerimento espresso dall’AAR in ordine all’inserimento di un criterio di selezione aggiuntivo - adesione del soggetto beneficiario ad un sistema di gestione ambientale - per la Submisura 1.3.292 . 91 Il bando della Submisura 1.3.1 è stato pubblicato in BUR n. 14 del 25/01/2002: quello della 1.3.2 b) in BUR n. 20 del 05/02/2002. 92 L’integrazione è stata condivisa dal RdM per l’int. a).
  • 84.
    Valutazione intermedia indipendentedel DocUP Obiettivo 2 Regione Marche 2000-2006 Ecosfera S.p.A Rapporto di valutazione intermedia 83 Tuttavia recependo il timore espresso dal Responsabile del procedimento, circa la possibilità che tale modifica possa incidere negativamente sul tiraggio già scarso della Submisura 1.3.2 int. b) in ragione della sua natura fortemente innovativa, si suggerisce comunque l’inserimento dell’aspetto premiale tra i criteri di priorità. Submisure 1.3.1 e 1.3.2 b) Principi, obiettivi e priorità trasversali Pertinenza dei criteri di selezione e priorità Obiettivi specifici Adeguati: i criteri di valutazione appaiono pertinenti agli obiettivi specifici da perseguire Sostenibilità ambientale Inadeguata: da integrare, almeno come elemento premiale per le iniziative che presentano una parità di punteggio Pari Opportunità Inadeguata: non viene attribuita priorità all’inserimento lavorativo di soggetti svantaggiati Occupazione Adeguata: gli aspetti occupazionali sono considerati in modo significativo nell’attribuzione di punteggi Società dell’informazione Adeguata: si tratta dell’oggetto dell’intervento Chiarezza e trasparenza della procedura valutativa Adeguata: si rileva una soddisfacente esplicitazione dei criteri di selezione Submisura 2), int. a) servizi di qualificazione organizzativa La Submisura finanzia iniziative di promozione e marketing e aiuti alle PMI industriali ed artigiane per l’acquisizione di servizi per le strategie d’internazionalizzazione delle imprese locali. In fase di istruttoria delle proposte progettuali93 , si premiano in primo luogo le imprese che dimostrano una spiccata propensione all’esportazione, attraverso l’allargamento dei mercati di riferimento, con particolare attenzione alle aree del Nord America e dell’estremo Oriente (compresa l’Oceania), come pure sulla base della percentuale media di fatturato estero degli ultimi tre anni. Come per gli altri interventi cofinanziati dalla Misura in esame è attribuito un punteggio a favore delle imprese che creano occupazione aggiuntiva, riservando attenzione questa volta alla manodopera qualificata specializzata in commercio estero, la cui creazione è strettamente correlata con i processi di internazionalizzazione. I criteri di selezione individuati si ritengono pienamente adeguati alle finalità delle azioni cofinanziate e coerenti con quanto previsto nel CdP. Quale criterio di priorità il bando considera solo l’ordine cronologico di arrivo delle domande, senza mostrare attenzione agli obiettivi di carattere trasversale. In tal senso sarebbe opportuno, ad esempio, accordare preferenza alle imprese a prevalente partecipazione femminile o che adottano un sistema di gestione ambientale. 93 Ad eccezione degli interventi di cui al primo trattino non concernenti aiuti ma iniziative promozionali a titolarità regionale rivolte al sistema delle PMI, attuate in conformità con le indicazioni del programma annuale promozionale, e quindi non soggetta a procedura di selezione. Il bando della Submisura 1.3.2 a) è stato pubblicato in BUR n. 20 del 05/02/2002.
  • 85.
    Valutazione intermedia indipendentedel DocUP Obiettivo 2 Regione Marche 2000-2006 Ecosfera S.p.A Rapporto di valutazione intermedia 84 Submisure 1.3.2 a) Principi, obiettivi e priorità trasversali Pertinenza dei criteri di selezione e priorità Obiettivi specifici Adeguata: i criteri di valutazione appaiono pertinenti agli obiettivi specifici da perseguire Sostenibilità ambientale Inadeguata: sarebbe auspicabile integrare la priorità trasversale Pari Opportunità Inadeguata: sarebbe auspicabile integrare la priorità trasversale Occupazione Adeguata: si tiene in debito conto la priorità trasversale Società dell’informazione Non rilevante per le azioni in oggetto Chiarezza e trasparenza della procedura valutativa Adeguata: si rileva una soddisfacente esplicitazione dei criteri di selezione Submisura 3) incentivi per l’acquisizione di servizi diretti alla creazione di imprese innovative La Submisura attribuisce priorità alle iniziative inerenti nei nuovi bacini di impiego e attività di servizio dotate di ampie potenzialità di sviluppo economico ed occupazionale (tecnologie dell’informazione e della comunicazione, tutela ambientale, servizi sociali, attività culturali, ecc.). L’attivazione degli interventi prevede due procedure parallele. La prima è rivolta all’individuazione dei fornitori dei servizi, di cui si valuta, l’affidabilità tecnica (disponibilità dei mezzi finanziari, tecnici e capacità professionali), la completezza e complessità dei servizi offerti (il cui peso è preponderante rispetto agli altri aspetti considerati), la capacità di diffusione delle conoscenze e delle informazioni ed, infine, la capacità di utilizzo di tecnologie di comunicazione multimediali a distanza. Mentre per il caso precedente si riscontra un perfetto allineamento del contenuto del bando con quanto previsto nella scheda di Misura, per la seconda procedura, concernente la selezione delle imprese, il bando94 si discosta dal CdP articolando in modo diverso i criteri di selezione95 , sebbene le linee strategiche sottese non subiscano variazioni sostanziali. Tuttavia una formulazione più aderente al tenore letterale della scheda sarebbe stata forse preferibile, in virtù di quelle esigenze di chiarezza e trasparenza della procedura valutativa che appaiono comunque elementi da tenere in conto. I criteri adottati nel bando fanno riferimento a due ambiti selettivi prevalenti: - il settore di investimento, coerentemente con l’obiettivo di incentivare le iniziative imprenditoriali attinenti i nuovi bacini di impiego, per le connesse potenzialità in termini di sviluppo economico e occupazione, premiando in particolare i settori relativi alle nuove tecnologie della comunicazione e dell’informazione, cui va il punteggio più elevato (35), e alla tutela ambientale (25); - i soggetti proponenti, favorendo in primo luogo le iniziative femminili (30) e a seguire quelle promosse da giovani muniti o meno di laurea (rispettivamente 20 e 15 punti). 94 Il bando per l’accesso ai contributi figura quale allegato A alla deliberazione n. 21 dell’8 Gennaio 2003. 95 I criteri di selezione previsti nel CdP sono i seguenti: - originalità e innovatività dell’iniziativa rispetto al territorio Ob 2; - iniziative imprenditoriali attinenti i nuovi bacini di impiego e le attività di servizio dotate di ampie potenzialità di sviluppo economico e occupazionale; - grado di tecnologia e di informatizzazione prevista; - numero e tipologia (donne, titolo di studio) dei soggetti coinvolti.
  • 86.
    Valutazione intermedia indipendentedel DocUP Obiettivo 2 Regione Marche 2000-2006 Ecosfera S.p.A Rapporto di valutazione intermedia 85 Le ragioni sottostanti la scelta strategica di incentivare soprattutto in questi ambiti l’imprenditoria giovanile e femminile appaiono condivisibili; esse sono da ricercare per la prima tipologia di soggetti nel possesso di conoscenze e di attitudini che ne determinano una più spiccata propensione ad operare in settori innovativi, principalmente quelli a più elevato contenuto tecnologico. L’elevata presenza femminile in alcune delle attività che ricadono nei nuovi bacini di impiego, in particolare la tutela ambientale, i servizi sociali e le attività culturali, ha indirizzato il policy maker verso i settori in oggetto e in minor misura su quelli tradizionali nell’affrontare il problema della disoccupazione femminile e della carenza di iniziative imprenditoriali da parte delle donne. Ci si sofferma, infine, sulle priorità inserite nel bando tese a premiare le iniziative sulla base del numero dei soggetti coinvolti, dell’impatto occupazionale e dell’entità dell’investimento. Al riguardo si osserva che i criteri premiali accordati, pur ritenuti appropriati, non riprendono quelli previsti dal CdP, ad eccezione dei punti c) ed f) ampiamente soddisfatti dai criteri di selezione. Pur essendo le indicazioni del CdP non vincolanti appare opportuno esprimersi sulla mancata considerazione dei soggetti svantaggiati, che avrebbero potuto trovare spazio in questa tipologia di interventi più che nelle altre contemplate dalla Misura 1.3. In effetti si può ritenere che questa carenza sia in parte colmata dalla presenza della Submisura 3.3.2 “Aiuti alla creazione e al consolidamento delle imprese sociali” espressamente destinata all’inserimento lavorativo di persone svantaggiate. Submisura 1.3.3 Principi, obiettivi e priorità trasversali Pertinenza dei criteri di selezione e priorità Obiettivi specifici Adeguata: i criteri di valutazione appaiono pertinenti agli obiettivi specifici da perseguire Sostenibilità ambientale Adeguata: si tiene in debito conto la priorità trasversale Pari Opportunità Inadeguata: non viene attribuita priorità all’inserimento lavorativo di altri soggetti svantaggiati Occupazione Adeguata: si tiene in debito conto la priorità trasversale Società dell’informazione Adeguata: viene attribuito un punteggio premiale alle iniziative nel settore delle tecnologie della comunicazione e dell’informazione Chiarezza e trasparenza della procedura valutativa Inadeguata: sarebbe stata preferibile una formulazione dei criteri di valutazione del bando più aderente alla scheda di misura del CdP Con la modifica della procedura a bando in procedura a sportello96 , la valutazione dei progetti anziché condurre alla definizione di una graduatoria, servirà ad accertare che l’impresa raggiunga o meno il punteggio minimo richiesto per l’accesso ai contributo. 96 La richiesta è stata formulata in occasione del CdS del 12 giugno 2003.
  • 87.
    Valutazione intermedia indipendentedel DocUP Obiettivo 2 Regione Marche 2000-2006 Ecosfera S.p.A Rapporto di valutazione intermedia 86 Misura 1.4 “Infrastrutture per il sistema produttivo” La Misura 1.4 è volta ad intervenire su alcuni elementi di fragilità del sistema produttivo, che ne ostacolano il rafforzamento competitivo, in linea con i seguenti obiettivi: Sostenere l’efficienza regionale ed organizzativa del sistema produttivo regionale; Riqualificare l’offerta regionale di servizi al sistema produttivo, con particolare riferimento a quelli di tipo strategico e “di frontiera”; Migliorare la dotazione e la funzionalità delle infrastrutture per la localizzazione delle imprese in un’ottica di sviluppo sostenibile. Gli interventi previsti nell’ambito della Submisura 1.4.1 – strettamente complementari con le azioni attivabili nell’ambito della Misura 1.3 da ultimo analizzata – sono volti a qualificare ulteriormente l’offerta regionale di servizi avanzati all’impresa, capace di garantire prestazioni innovative, indipendentemente dai vincoli dimensionali e finanziari delle aziende locali97 . Per l’intervento a), che intende promuovere il potenziamento della dotazione infrastrutturale dei laboratori di ricerca, di prova e dei centri di innovazione e di trasferimento di tecnologia, il CdP ha previsto quali criteri di selezione: grado di incidenza sulla funzionalità del sistema produttivo locale, con particolare riferimento all’integrazione con altre infrastrutture esistenti; qualità della progettazione, dimostrazione della fattibilità tecnico-economica dell’intervento, dei tempi di esecuzione e dell’eseguibilità in relazione alle disponibilità economiche; equilibrio finanziario e gestionale dell’infrastruttura da finanziare. Oltre a riportate fedelmente questi tre criteri, che possono ricevere fino ad un massimo di 20 punti su un totale di 100, il bando di attuazione98 ha inteso inoltre privilegiare due aspetti ulteriori ovvero: completezza e complessità del progetto, intesa come capacità di offrire una gamma integrata e articolata di servizi; capacità di diffusione delle conoscenze. Il primo criterio dall’analisi dei punteggi è risultato essere quello prevalente (può ricevere fino ad un massimo di 30 punti); si tratta comunque di criteri volti entrambi a privilegiare l’affidabilità tecnica dei soggetti proponenti, e che risultano fra l’altro previsti dal CdP per l’intervento b) della stessa Submisura. In caso di parità è accordata prevalenza alle iniziative che nel loro piano di investimento mostrino un’attenzione tangibile all’introduzione di innovazione tecnologica e al miglioramento delle performance ambientali; si riprende in tal modo l’indicazione del CdP, mentre in questo caso il bando omette il riferimento alla priorità solitamente riservata ai progetti ricadenti negli strumenti di programmazione regionale e negoziata. 97 La Submisura 1.4.2, di cui non ci si occupa direttamente, si propone di incentivare la realizzazione di opere di urbanizzazione primaria e indotta, nonché interventi di infrastrutturazione leggera o high-tech nelle aree produttive già in possesso di un’adeguata dotazione di infrastrutturazione primaria. 98 Approvato con DGR n. 80 del 22/01/2002, il bando dell’intervento a è stato pubblicato in BUR n. 23 del 07/02/2002.
  • 88.
    Valutazione intermedia indipendentedel DocUP Obiettivo 2 Regione Marche 2000-2006 Ecosfera S.p.A Rapporto di valutazione intermedia 87 Analogamente a quanto osservato nella precedente Misura, nel caso dell’intervento b) tutti i criteri specifici previsti dal CdP vengono riformulati, senza che ne risulti comunque alterato il senso complessivo. Anche per tale azione sarebbe stata preferibile una formulazione più aderente al tenore della scheda, in virtù di quelle esigenze di chiarezza e trasparenza della procedura valutativa che appaiono comunque elementi da tenere in conto99 . Nell’ambito del criterio selettivo determinante in termini di punteggio (fino a 40 punti su 100) si valuta la qualità tecnica della proposta progettuale da più punti di vista: organizzazione del piano di lavoro, chiarezza ed adeguatezza degli obiettivi previsti, metodologia, rapporto costo- efficacia dell’intervento, etc.. Apprezzabile appare l’attenzione riservata alle iniziative che presentino un carattere particolarmente innovativo in ragione dell’approccio o della metodologia utilizzata, o per la natura della modalità di diffusione delle conoscenze. La natura dei due interventi sembra tale da farli apparire scarsamente significativi in termini di ricadute occupazionali, così come problematico appare l’inserimento di criteri premiali di promozione delle Pari Opportunità. Il principale criterio di priorità inserito del bando100 non rientra tra quelli suggeriti, a titolo indicativo, nella sezione II.5. Qualora dovessero risultare ulteriori parità troverà applicazione, in linea con la consueta previsione del CdP, il criterio di prevalenza accordato ai progetti ricadenti negli strumenti di programmazione territoriale e negoziata, purché approvati. Submisura 1.4.1 (int. a e b) Principi, obiettivi e priorità trasversali Pertinenza dei criteri di selezione e priorità Obiettivi specifici Adeguata: i criteri di valutazione appaiono pertinenti rispetto agli obiettivi specifici da perseguire Sostenibilità ambientale Adeguata Pari Opportunità Non rilevante per le azioni in oggetto Occupazione Non rilevante per le azioni in oggetto Società dell’informazione Non rilevante per le azioni in oggetto Chiarezza e trasparenza della procedura valutativa Inadeguata (per il caso del solo int. b): sarebbe stata preferibile una formulazione dei criteri di valutazione del bando più aderente alla scheda di misura del CdP Misura 2.2 “Ottimizzazione del sistema di gestione del ciclo dei rifiuti” La Misura 2.2 del DocUP è finalizzata all’ottimizzazione del sistema regionale di gestione integrata dei rifiuti, attraverso l’azione di tre submisure tra loro integrate. La misura nel suo complesso è volta al soddisfacimento dei seguenti obiettivi specifici: 99 Il CdP individua i seguenti criteri: affidabilità tecnica del soggetto (disponibilità dei mezzi finanziari e tecnici e di capacità professionali); presenza di una specifica analisi della domanda; completezza e complessità del progetto, intesa come capacità di offrire una gamma integrata e articolata di servizi; capacità di diffusione delle conoscenze. 100 Il criterio in questione recita testualmente: “A parità di punteggio per intervento avrà precedenza in graduatoria l’impresa che propone più interventi con sommatoria dei punteggi ammessi maggiore”.
  • 89.
    Valutazione intermedia indipendentedel DocUP Obiettivo 2 Regione Marche 2000-2006 Ecosfera S.p.A Rapporto di valutazione intermedia 88 Ottimizzare il sistema regionale dei rifiuti, promuovendo la raccolta differenziata, il riciclaggio e il recupero di materia dai rifiuti, e ottimizzando il sistema di smaltimento; Promuovere la riduzione della quantità e pericolosità dei rifiuti prodotti attraverso iniziative di sperimentazione. I criteri di selezione da CdP sono i medesimi per entrambi gli interventi di cui ci si occupa (Submisura 2.2.1, interventi c1 e c2) ovvero: significatività dei risultati attesi sulla riduzione dei rifiuti; significatività del progetto in rapporto alle caratteristiche produttive regionali (distretti) ed aggregazione dei soggetti proponenti; esaustività, compiutezza, organicità del progetto e sua integrazione con altre iniziative di “sostenibilità ambientale”; previsione di diffusione del prototipo su scala più ampia rispetto alla sperimentazione; caratteristiche innovative del progetto; tempi di realizzazione. I predetti criteri sono stati esplicitati nei bandi attraverso una riformulazione che ha tenuto conto della specifica natura degli interventi, ma che ha comunque rivelato da un punto di vista complessivo piena coerenza con la scheda di misura del CdP. Per un’analisi dettagliata si fa rinvio all’esame dei singoli bandi effettuato di seguito. Stante la natura peculiare degli interventi considerati, non appare significativo formulare riflessioni di una qualche significatività in ordine alla possibile integrazione dei criteri selettivi ai fini della promozione delle priorità occupazionali e di rispetto delle Pari Opportunità. Per quanto riguarda i criteri di priorità, con apprezzabile chiarezza in entrambi i bandi il criterio unico da CdP viene riarticolato, prevedendo due criteri distinti. Nello specifico vengono assegnati 3 punti ai progetti realizzati da soggetti in possesso di sistemi di certificazione di qualità e/o ambientali, inserendo anche la certificazione ECOLABEL accanto a quelle menzionate nel CdP (ISO-EMAS); il medesimo punteggio viene attribuito in caso di parità ai progetti ricadenti negli strumenti di programmazione negoziata e territoriale (Accordi di Programma quadro e Patti Territoriali di cui all’art. 2 della L. 662/96, PRUSST e Progetti Integrati Territoriali), purché approvati. Intervento c1): “Progetti di ricerca e sviluppo finalizzati alla realizzazione di prototipo di bene durevole concepito con componenti a lunga durata, facilmente riparabili e disassemblabili a fine vita per essere recuperati e riciclati: LCA del prodotto”101 . Tutti i criteri del CdP possono dirsi esplicitati dal bando, che mira in primo luogo a premiare la qualità tecnica delle proposte progettuali. Di qui l’attribuzione di punteggi che privilegia (fino a punti 20) i progetti in grado di determinare un significativo aumento della durata della vita del bene, nonché la volontà di promuovere le iniziative che prevedano una diminuzione rilevante del n° di materiali componenti e incidano sulla percentuale di riciclabilità (aspetto quest’ultimo che può ricevere fino a punti 10). Coerentemente con gli obiettivi di misura è fortemente premiato l’uso dei materiali derivanti da riciclaggio. 101 I bandi degli interventi c1) e c2) figurano in allegato alla Delibera di Giunta n. 1325 del 16 luglio 2002.
  • 90.
    Valutazione intermedia indipendentedel DocUP Obiettivo 2 Regione Marche 2000-2006 Ecosfera S.p.A Rapporto di valutazione intermedia 89 Il bando prevede un criterio di tipo per così dire riassuntivo (“Esaustività, compiutezza ed organicità del progetto”) all’interno del quale vengono valutati (con punteggio da 3 a 15) aspetti che nel CdP formano oggetto di criteri aventi autonoma rilevanza. Ci si riferisce nello specifico a: Diffusione del prototipo su scala più ampia rispetto alla sperimentazione (immissione sul mercato del bene); Significatività dei risultati attesi sulla produzione dei rifiuti nel territorio regionale. Sempre nell’ambito dell’ampio criterio in questione va positivamente sottolineato l’inserimento della ponderazione di alcuni aspetti specifici: Stima della riduzione del consumo energetico per la produzione del bene; Analisi della sostenibilità ambientale del bene; Previsione di un progetto di monitoraggio per il controllo dell’intervento. Il criterio “tempi di realizzazione” viene esplicitato in termini di “Stato di attuazione del progetto”, con assegnazione di punteggi differenziati (da 4 a 8) in virtù dello stato più o meno avanzato di attuazione. E’ possibile pertanto affermare che tutti i criteri del bando sono pienamente allineati con gli obiettivi e i criteri di selezione individuati nella scheda misura, ove si eccettui un unico scostamento: manca nel bando dell’intervento c1) una valutazione della significatività del progetto in rapporto alle caratteristiche produttive regionali (come da criterio del CdP), di cui viceversa si tiene conto nel bando dell’intervento c2). Intervento c2): “Progetti di ricerca e sviluppo finalizzati alla realizzazione di imballaggi pluriuso”. Le considerazioni che possono farsi sulla struttura del bando dell’intervento c2) possono dirsi del tutto speculari rispetto a quelle appena svolte in relazione all’intervento c1). I criteri di selezione delle operazioni elencati nei due bandi risultano in effetti pressoché coincidenti, con le necessarie specificazioni legate alla natura peculiare dell’intervento c2), volto a promuovere e favorire azioni dirette ad incentivare politiche sostenibili di prodotto rivolte agli imballaggi102 . Unica differenza significativa tra i due bandi, peraltro già evidenziata, si riferisce al criterio “esaustività, compiutezza ed organicità del progetto” che nel caso dell’intervento c2) pondera al suo interno anche l’aspetto “significatività dell’incidenza regionale (tipologia di imballaggio riferita ai distretti produttivi)”, in linea con quanto previsto dal CdP. 102 Le lievi differenze nei punteggi presenti in alcuni casi non sembrano infatti determinare scostamenti significativi tra i due bandi.
  • 91.
    Valutazione intermedia indipendentedel DocUP Obiettivo 2 Regione Marche 2000-2006 Ecosfera S.p.A Rapporto di valutazione intermedia 90 Submisura 2.2.1 (int. c1 e c2) Principi, obiettivi e priorità trasversali Pertinenza dei criteri di selezione e priorità Obiettivi specifici Adeguati: i criteri di valutazione appaiono pertinenti rispetto agli obiettivi specifici da perseguire Sostenibilità ambientale Adeguata: si tratta dell’oggetto stesso dell’intervento. Pari Opportunità Non rilevante per le azioni in oggetto Occupazione Non rilevante per le azioni in oggetto Società dell’informazione Non rilevante per le azioni in oggetto Chiarezza e trasparenza della procedura valutativa Adeguata: si rileva una soddisfacente esplicitazione dei criteri di selezione Misura 3.1 “Promozione turistica e valorizzazione del patrimonio ricettivo” Obiettivo specifico della misura in esame è quello di aumentare il grado di attrattività turistica del territorio, attraverso azioni dirette a promuovere le risorse esistenti e a riqualificare e diversificare l’offerta ricettiva. Ci si occupa qui in particolare della Submisura 3.1.2, che sviluppa una politica di sostegno alle attività a rilevanza turistica articolata su tre tipologie di intervento. L’esame dei due bandi (uno relativo agli interventi a e b, l’altro all’int. c) ha rivelato nel complesso piena coerenza dei parametri valutativi individuati con gli obiettivi specifici di misura e con i criteri di selezione stabiliti nell’apposita sezione della scheda di misura del CdP. Per ciò che attiene agli aspetti occupazionali, si constata positivamente la presenza di un’adeguata ponderazione della priorità occupazionale e della promozione delle Pari Opportunità. La creazione di nuova occupazione, con particolare riferimento alle assunzioni a tempo indeterminato, alle assunzioni di manodopera qualificata e femminile forma del resto oggetto di apposito criterio di selezione esplicitamente richiamato dal CdP. Coerentemente con la necessità di conferire una più accentuata rilevanza alla sostenibilità delle iniziative dal punto di vista ambientale, si concorda con la proposta dell’Autorità Ambientale Regionale che ha suggerito l’inserimento nella Scheda di Misura dei seguenti criteri di selezione integrativi: Adesione del soggetto beneficiario ad un sistema di gestione ambientale; Localizzazione dell’intervento in un territorio in cui è stato attivato un processo di Agenda 21 locale; Performance ambientale dell’intervento. Sotto tale profilo, peraltro, in linea con il CdP, i bandi già prevedevano appositi punteggi premiali volti a favorire la localizzazione dell’intervento in area protetta. Per tutti e tre gli interventi verrà data priorità, a parità di punteggio, ai progetti inseriti negli strumenti di programmazione negoziata e territoriale, purché approvati. Nei bandi si richiede di produrre la documentazione dell'Ente Pubblico che ha approvato l'accordo o lo strumento di pianificazione103 . 103 In caso di perdurante parità potranno utilizzarsi i seguenti criteri aggiuntivi: Bando int. a) e b) 1. “Maggior incremento di presenze turistiche registrato nel triennio 1999/2001, riscontrato nel Comune in cui ricade l’intervento specie con riferimento al mercato internazionale; 2. “Lavori iniziati prima nel tempo”. Bando int. c) “Lavori iniziati prima nel tempo”.
  • 92.
    Valutazione intermedia indipendentedel DocUP Obiettivo 2 Regione Marche 2000-2006 Ecosfera S.p.A Rapporto di valutazione intermedia 91 Di seguito si effettuano alcune brevi considerazioni di carattere specifico sui criteri selettivi delle tre tipologie di intervento su cui si articola la Submisura 3.1.2. Submisura 3.1.2 a) “Interventi inerenti strutture ricettive, extra ricettive ed afferenti attività turistiche”104. Il bando è unico per gli interventi a) e b), ma prevede due schede di valutazione distinte in allegato. L’analisi del bando ha rilevato una sostanziale coerenza rispetto ai criteri di valutazione del CdP. In primo luogo si introduce un’attribuzione di punteggi differenziata a seconda della tipologia di intervento. Coerentemente con le indicazioni del CdP, viene privilegiata in modo prevalente la ristrutturazione e/o ampliamento (punti 10) e il riutilizzo di edificio (punti 7) rispetto alla costruzione ex novo (punti 1). La selezione in funzione della tipologia di intervento viene riarticolata in caso di intervento in area a sostegno transitorio, prevedendo un diverso ordine di priorità. L’attribuzione dei punteggi rivela una volontà di privilegiare in modo deciso progetti validi sotto il profilo dell’efficienza gestionale (il rapporto tra occupazione generata dall’investimento e costo dell’investimento ammesso può consentire infatti di ottenere, qualora estremamente favorevole, anche 30 punti; il rapporto tra costo e investimento da sostenere posti letto della struttura viene premiato fino a 10 punti). Quanto agli aspetti occupazionali, particolare attenzione è opportunamente riservata alle assunzioni di personale femminile e/o qualificato, coerentemente con l’apposito criterio di selezione del CdP, che riflette le correlate priorità orizzontali di Programma. Viene inoltre opportunamente data priorità, in linea con le indicazioni di cui al punto II.5 della scheda di misura, ai progetti che presentino continuità nella strategia di intervento rispetto al precedente periodo di programmazione (nelle aree in phasing out, possono ricevere 5 punti i progetti che rappresentino il completamento di strutture a rilevante finalità pubblica già parzialmente finanziata). Submisura 3.1.2 b) “Interventi inerenti impianti annessi e non” Anche nella scheda di valutazione dell’intervento b) una prima attribuzione di punteggi pertiene alla tipologia di intervento, con punteggio massimo (punti 10) riservato alla realizzazione di impianti sportivi annessi alle strutture ricettive. In linea con la natura specifica dell’intervento, vengono adeguatamente ponderati aspetti quali l’aumento della superficie dell’impianto sportivo realizzato e la lunghezza degli impianti di risalita. Considerazioni di segno analogo a quelle riportate per l’intervento a) possono farsi in riferimento agli aspetti occupazionali, che tengono in debito conto dal punto di vista dei punteggi la promozione delle Pari Opportunità e l’assunzione di manodopera qualificata. 104 Il bando della Submisura 3.1.2, interventi a e b figura in allegato alla DGR 783 del 20 maggio 2002.
  • 93.
    Valutazione intermedia indipendentedel DocUP Obiettivo 2 Regione Marche 2000-2006 Ecosfera S.p.A Rapporto di valutazione intermedia 92 Submisura 3.1.2 c) “Interventi inerenti servizi di supporto e di ricettività rurale o minore, con il recupero di borghi anche ai fini dell’attività turistico-ricettiva gestita in forma imprenditoriale”105 . L'intervento c) mira specificamente a sostenere interventi di recupero di centri abitati in disuso o di strutture inutilizzate a fini turistici (miniere dismesse, dimore storiche, castelli abbandonati…)106 , ed in linea con la natura peculiare dell'intervento vengono ponderati anche aspetti quali quello della densità demografica dei borghi rurali o nei centri in disuso in cui ricade l'intervento (si tratta peraltro di fattori dei quali il CdP faceva espressa menzione). In sede di valutazione si intende inoltre privilegiare, quale elemento qualificante della scelta di investimento, la partecipazione del capitale privato, che può consentire di ottenere tre punti aggiuntivi, qualora superiore al 50%. La selezione terrà altresì in debito conto la valenza turistica, culturale e ambientale del luogo di ubicazione dell’intervento, conformemente a quanto previsto dal CdP. Come emerso durante il confronto avuto con l’AAR ed il Responsabile di Misura, in caso di emanazione di un nuovo bando potrebbe essere eventualmente eliminato il criterio “qualità dei servizi prestati” presente nella scheda di valutazione dell'intervento. In effetti nel criterio “performance ambientale dell'intervento” sembra ricompresa la valutazione di quella “qualità dei servizi prestati anche sotto il profilo ambientale (risparmio energetico, idrico, fonti rinnovabili, bioedilizia) dalla struttura oggetto di intervento” cui fa riferimento il CdP nella sez. II.5 della Scheda di misura. Submisura 3.1.2 (int. a, b, c) Principi, obiettivi e priorità trasversali Pertinenza dei criteri di selezione e priorità Obiettivi specifici Adeguati: i criteri di valutazione appaiono pertinenti rispetto agli obiettivi specifici da perseguire Sostenibilità ambientale Inadeguata: si ritiene opportuno rafforzare i criteri selettivi di natura ambientale Pari Opportunità Adeguata: è attribuito un punteggio premiale all’assunzione di personale femminile Occupazione Adeguata: gli aspetti occupazionali sono considerati in modo significativo nell’attribuzione di punteggi Società dell’informazione Non rilevante per le azioni in oggetto Chiarezza e trasparenza della procedura valutativa Adeguata: si rileva una soddisfacente esplicitazione dei criteri di selezione Misura 3.3: “Aiuti agli investimenti per la riqualificazione della rete dei servizi socio- assistenziali” Le azioni previste dalla Misura 3.3 sono finalizzate a garantire una rete di servizi flessibili e diversificati per i minori, per gli anziani, per le famiglie con persone non autosufficienti, sia attraverso interventi di recupero strutturale e funzionale di edifici (Submisura 3.3.1), sia tramite 105 Il bando, approvato con DGR 1485 del 2/08/2002, è stato pubblicato in BUR n. 101 del 13/09/2002. 106 Il bando dell’intervento c) prevede due schede di valutazione distinte in Allegato, una per i soggetti pubblici, l’altra per i soggetti privati.
  • 94.
    Valutazione intermedia indipendentedel DocUP Obiettivo 2 Regione Marche 2000-2006 Ecosfera S.p.A Rapporto di valutazione intermedia 93 incentivi, sotto forma di contributi in c/capitale, alla nascita e al consolidamento di imprese sociali che operano nel campo dei servizi alla persona o di imprese che implementano attività produttive e di servizi, finalizzate all’inserimento lavorativo di persone svantaggiate (Submisura 3.3.2). La misura è volta al soddisfacimento dei seguenti obiettivi specifici: Aumentare la qualità della vita della popolazione locale, migliorando le dotazioni infrastrutturali e le condizioni di accesso ai servizi socio-assistenziali da parte delle fasce deboli; Favorire la partecipazione delle donne al mercato del lavoro, migliorando l’offerta di servizi di cura. Submisura 3.3.2: “Aiuti alla creazione e al consolidamento di imprese sociali” La procedura di individuazione dei destinatari della Submisura 3.3.2107 prevede l’attivazione di tavoli di concertazione promossi dai Comitati dei Sindaci degli Ambiti territoriali, organismi previsti dal “Piano regionale per un sistema integrato di interventi e di servizi sociali – anni 2000/2002” per attivare processi di programmazione partecipata, volti a far emergere le effettive priorità dei territori interessati nel settore oggetto di intervento. I criteri applicati dalla Commissione valutatrice ai fini della formulazione della graduatoria riportati in allegato al bando appaiono pienamente coerenti con gli obiettivi di misura e con le indicazioni del CdP in materia di criteri di selezione e di priorità contenute nelle sezione II.5 della scheda di misura. L’analisi dei punteggi fa emergere una particolare rilevanza di due aspetti, cui possono essere assegnati fino a 10 punti: a) grado di coinvolgimento nel progetto dei diversi attori sociali (pubblici e privati) presenti sul territorio; b) valutazione della qualità tecnica della proposta progettuale, dal punto di vista strutturale ed organizzativo. Nella ponderazione del parametro occupazionale si tiene conto attraverso uno specifico criterio delle assunzioni di personale femminile. Ricordiamo inoltre che la Misura in questione rappresenta l’unica azione rivolte in modo specifico alla creazione di opportunità occupazionali per le cosiddette fasce deboli108 . Risulta in questo caso assicurata un’ampia promozione del principio delle Pari Opportunità, inteso non solo nel senso di eguali opportunità tra uomini e donne, ma in riferimento al più ampio obiettivo dell’eliminazione di qualunque forma di discriminazione nell’accesso al mercato del lavoro. Limitate sembrano le ricadute degli interventi finanziati dal punto di vista della sostenibilità ambientale, così che non sembra opportuno formulare alcuna integrazione dei criteri di selezione in tal senso. In caso di parità di punteggio verrà in primo luogo data priorità ai progetti ricadenti negli strumenti di programmazione negoziata e territoriale; in caso di ulteriore parità tra progetti che prevedono l’esecuzione di opere edili, verrà concessa priorità ai progetti esecutivi, ossia 107 Il bando per l’attuazione della misura 3.3, approvato con DGR n. 3142 del 28/12/2001, è stato pubblicato in BUR n. 32 del 27/02/2002. 108 La misura si interconnette fortemente con le azioni disposte nell’ambito della misura B1 del POR Ob. 3, volta a promuovere l’accesso al mercato del lavoro dei gruppi svantaggiati, come pure con la misura D3 volta alla creazione di impresa e al sostegno all’imprenditorialità nei “nuovi bacini di impiego”.
  • 95.
    Valutazione intermedia indipendentedel DocUP Obiettivo 2 Regione Marche 2000-2006 Ecosfera S.p.A Rapporto di valutazione intermedia 94 completi di tutte le autorizzazioni (concessioni, nulla-osta, etc) occorrenti ai fini della immediata cantierabilità. In ultima istanza sarà osservato l’ordine cronologico di arrivo. Submisura 3.3.2 Principi, obiettivi e priorità trasversali Pertinenza dei criteri di selezione e priorità Obiettivi specifici Adeguati: i criteri di valutazione appaiono pertinenti rispetto agli obiettivi specifici da perseguire Sostenibilità ambientale Non rilevante per l’azione in oggetto Pari Opportunità Adeguata: è attribuito un punteggio premiale all’assunzione di personale femminile, e la misura costituisce inoltre l’unica azione del DocUP direttamente destinata ai soggetti svantaggiati Occupazione Adeguata: gli aspetti occupazionali sono considerati in modo soddisfacente nell’attribuzione dei punteggi Società dell’informazione Non rilevante per l’ azione in oggetto Chiarezza e trasparenza della procedura valutativa Adeguata: si rileva una soddisfacente esplicitazione dei criteri di selezione Misura 3.5 “Sviluppo delle attività commerciali e artigianali e sistemazione dell’arredo urbano nei centri storici” La Misura in questione è volta a favorire la rivitalizzazione culturale ed economica dei centri storici soggetti ad uno stato di degrado e di abbandono. Per realizzare tale obiettivo specifico si è prevista un’articolazione su due Submisure, strettamente correlate ai fini della realizzazione di progetti integrati nelle aree selezionate109 . Submisura 3.5.1: Aiuti agli investimenti materiali e immateriali delle PMI del commercio e dell’artigianato artistico e tradizionale I criteri di selezione e priorità riportati nella scheda di valutazione del bando della Submisura 3.5.1110 appaiono pienamente in linea con gli obiettivi di misura, nonché con le indicazioni del DocUP e del CdP. Ricordiamo che sulla misura in questione è stato disposto nel corso della seconda seduta del Comitato di Sorveglianza un adattamento della scheda di misura del CdP. E’stato in tal modo individuato un criterio prioritario (localizzazione dell’intervento nei Comuni con significativo indice di disagio sociale), conformemente all’approccio selettivo del DocUP, che mira a sostenere il settore del commercio nelle aree che presentino alti indici di disagio sociale, sia dal punto di vista demografico che dal punto di vista della situazione socio-economica. Accanto a tale criterio principale (che comporta l’assegnazione di 20 punti ai Comuni richiedenti che rientrino nella lista delle aree depresse di cui all’Allegato 4 del bando), i 109 La Submisura 3.5.2, di cui non ci si occupa in modo specifico in questa sede, prevede la realizzazione di azioni coordinate per la valorizzazione dei centri storici e per la promozione dei prodotti tipici locali, con particolare riferimento alle azioni di marketing e allo sviluppo del commercio elettronico. 110 Il bando per l’attuazione della Submisura 3.5.1 è stato approvato con DGR n. 1179 del 25/06/2002, successivamente modificata con DGR 1289 del 09/07/2002.
  • 96.
    Valutazione intermedia indipendentedel DocUP Obiettivo 2 Regione Marche 2000-2006 Ecosfera S.p.A Rapporto di valutazione intermedia 95 punteggi favoriscono l’effettiva realizzazione degli interventi (“Stato dei progetti”), la massimizzazione dell’impatto sulla struttura produttiva del territorio (premiando l’apertura o insediamento di nuove imprese), le proposte progettuali significative dal punto di vista delle tipologie di azioni previste (7 punti per gli interventi “globali”). I criteri che ponderano il tasso di incremento occupazionale tengono conto in misura adeguata del tasso di incremento occupazionale femminile. Analogamente a quanto osservato in precedenza per la Misura 3.3, anche in tal caso non sembra significativo suggerire eventuali integrazioni dei criteri selettivi dal punto di vista della sostenibilità ambientale. Accanto al consueto criterio di prevalenza per i progetti ricadenti negli strumenti di programmazione negoziata e territoriale, si considera, in caso di parità ulteriore, il rapporto più alto tra l’entità dell’investimento complessivo del progetto ed il numero degli abitanti del Comune in cui viene effettuato l’intervento111 . Submisura 3.5.1 Principi, obiettivi e priorità trasversali Pertinenza dei criteri di selezione e priorità Obiettivi specifici Adeguati: i criteri di valutazione appaiono pertinenti agli obiettivi specifici da perseguire Sostenibilità ambientale Non rilevante per l’azione in oggetto Pari Opportunità Adeguata: è attribuito un punteggio premiale all’assunzione di personale femminile Occupazione Adeguata: gli aspetti occupazionali sono considerati in modo soddisfacente nell’attribuzione dei punteggi Società dell’informazione Non rilevante per le azioni in oggetto Chiarezza e trasparenza della procedura valutativa Adeguata: si rileva una soddisfacente esplicitazione dei criteri di selezione 111 In conclusione il bando riporta un ulteriore criterio selettivo, “Rapporto percentuale più alto tra il valore del progetto del Comune ed il valore del progetto globale”, la cui applicazione è peraltro subordinata alla modifica del CdP, come specificato in calce alla scheda di valutazione.
  • 97.
    Valutazione intermedia indipendentedel DocUP Obiettivo 2 Regione Marche 2000-2006 Ecosfera S.p.A Rapporto di valutazione intermedia 96 2.6 Suggerimenti per eventuali cambiamenti nelle procedure di selezione L’analisi delle procedure attuative ha portato all’individuazione di alcuni correttivi a seguito di eventuali scostamenti fra l’assetto reale dell’andamento del Programma e i desiderata posti a base della programmazione. L’obiettivo è quello di rendere più efficaci le procedure e/o rimuovere alcune disfunzioni manifestatasi. Riguardo alle iniziative innovative, si condivide la volontà della stessa Regione di semplificare le procedure di accesso adottando la valutazione a sportello, più snella e senza scadenze vincolanti per la presentazione delle domande e dunque più adatta a stimolare investimenti meno diffusi sul territorio e, specificamente, l’avvio di attività di impresa nei settori non tradizionali. Questo tipo di procedura, pur non pervenendo alla redazione di una graduatoria finale, consente di orientare la selezione delle proposte progettuali sulla base di criteri di selezione che permettono di verificare il raggiungimento di un punteggio minimo per l’ottenimento dei contributi. Il ricorso alla procedura valutativa a sportello per alcune tipologie di intervento potrebbe rappresentare, oltre che una modalità di semplificazione, anche una sorta di “compromesso” per il perseguimento di due obiettivi per certi versi contrastanti, ossia la velocità della spesa e un’elevata qualità dei progetti. Quanto asserito vale nei casi in cui non ci si limiti a considerare l’adeguatezza dal punto di vista documentale e l’ordine di arrivo delle proposte progettuali, ma si effettui un’appropriata valutazione sulla base di criteri di selezione analoghi a quelli stabiliti per la redazione delle graduatorie, con lo scopo di verificare il raggiungimento di un punteggio minimo per l’ottenimento dei fondi. I provvedimenti di recente adottati dall’Amministrazione regionale per l’accelerazione della spesa per concorrere alla riserva di performance ed evitare contestualmente il rischio di disimpegno automatico si sono concretizzati prevalentemente nello scorrimento delle graduatorie. Si è di fatto compiuta una scelta - del resto quasi obbligata - a favore degli stringenti vincoli finanziari con un prezzo elevato in termini di qualità della progettazione, con il rischio di inficiare in parte l’opera di selezione dei progetti, finanziando le proposte collocate in fondo alla graduatoria e, dunque, meno valide dal punto di vista qualitativo. Accanto a tale fenomeno si aggiunge un ulteriore elemento potenzialmente in grado di incidere negativamente sulla qualità progettuale. Il riferimento è al tardivo recepimento delle proposte di modifica e integrazione dei criteri di selezione, suggerite ad esempio dall’AAR e dal Valutatore indipendente, e volte ad accrescere l’efficacia complessiva degli interventi selezionati nel raggiungimento degli obiettivi specifici e delle priorità trasversali del DocUP. Si ritiene infine di doversi esprimere sulla complessità di alcune procedure che ha di fatto condizionato la performance attuativa dei relativi interventi. È questo il caso di alcune misure con procedura concertativa (si pensi ad esempio alla Misura 3.3), che se da un lato consentono di recepire a pieno i bisogni del territorio interessato, hanno allungato oltremodo i tempi di realizzazione degli interventi e in particolare proprio la fase di selezione e individuazione dei progetti. Tale circostanza suggerisce una seria riflessione da parte dell’Amministrazione regionale sulla compatibilità delle procedure delineate rispetto ai tempi serrati imposti dalle regole della programmazione comunitaria, disponendo eventuali modifiche a regole procedurali eccessivamente farraginose anche se rispettose di tutti gli stakeholders.
  • 98.
    Valutazione intermedia indipendentedel DocUP Obiettivo 2 Regione Marche 2000-2006 Ecosfera S.p.A Rapporto di valutazione intermedia 97 2.7 Valutazione della fattibilità di progetti di particolare rilevanza per il territorio regionale Premessa metodologica La selezione dei progetti di interesse regionale rappresenta il primo momento dell’analisi che confluisce all’interno del Blocco C del Rapporto di valutazione intermedia e concerne la “Valutazione della fattibilità dei progetti di particolare rilevanza per il territorio regionale”. Si tratta di un blocco aggiunto nel capitolato del bando di gara ai sei individuati dalle Linee Guida dell’UVAL, una scelta che rende ancor più evidente lo specifico interesse dell’Amministrazione regionale nei confronti della tematica in oggetto. Le fasi previste per lo svolgimento dell’analisi sono le seguenti. Nel corso della prima fase dell’analisi si è proceduto all’identificazione dell’insieme di interventi potenzialmente oggetto della valutazione di fattibilità, sulla base di requisiti di natura squisitamente finanziaria. La selezione dei progetti dovrà necessariamente incrociarsi con le esigenze dell’Autorità di Gestione. Allo scopo di orientare la scelta tra le submisure individuate a seguito della prima scrematura effettuata dal valutatore, l’AdG è chiamata a valutare la rilevanza delle azioni del Programma sulla base di alcuni parametri o elementi caratterizzanti. Proposte per la selezione dei progetti di interesse regionale Proposte per la selezione dei progetti di interesse regionale Confronto con l'Autorità di Gestione Confronto con l'Autorità di Gestione Suggerimenti per il miglioramento del sistema di valutazione di fattibilità Suggerimenti per il miglioramento del sistema di valutazione di fattibilità Individuazione dei progetti di interesse regionale Individuazione dei progetti di interesse regionale
  • 99.
    Valutazione intermedia indipendentedel DocUP Obiettivo 2 Regione Marche 2000-2006 Ecosfera S.p.A Rapporto di valutazione intermedia 98 A prescindere dai risultati che emergeranno, resta in ogni caso da verificare la disponibilità di documentazione chiara ed esaustiva per lo svolgimento dell’analisi. Una volta circoscritto l’oggetto dell’analisi, si procederà verificando gli aspetti della valutazione di fattibilità dei progetti in relazione agli obiettivi globali della programmazione regionale e delle specificità del contesto operativo. Inoltre la “storia” dei progetti, ponendo in luce limiti e nodi critici rilevabili solo in fase attuativa, potrà fornire utili lezioni dell’esperienza da valorizzare per rendere più efficace il sistema regionale di valutazione della fattibilità. 2.7.1 I possibili progetti di interesse regionale Al fine di giungere ad una prima scrematura dei possibili interventi rilevanti per il territorio regionale si è scelto di ricorrere ad un parametro di tipo finanziario, coerentemente con il principio assunto nel CdP dalla Regione Marche, che individua nell’ammontare dell’investimento il criterio determinante in ordine alla necessità di procedere o meno all’elaborazione di studi di fattibilità o all’Analisi Costi-Benefici. Infatti, nell’ambito dei requisiti per l’assegnazione della riserva di premialità112 , e precisamente per la qualità dei criteri di selezione, è prevista l’adozione dell’analisi di fattibilità tecnico- economica per i progetti il cui costo totale è pari o superiore ai 5 milioni di €; in alternativa il ricorso all’Analisi Costi-Benefici o costo-efficacia per gli investimenti compresi tra i 500.000 e i 5 milioni di €113 . Non sono invece presi in considerazione progetti di importo inferiore. Nel caso del DocUP ad oggi non si sono finanziati Grandi Progetti (≥ 5.000.000 €), mentre sono in possesso dei requisiti richiesti per l’ACB le iniziative progettuali riportate nella tabella seguente, sebbene non necessariamente ciò comporti l’effettivo ricorso alle summenzionate procedure. 112 Le indicazioni relative all’assegnazione della riserva di premialità sono contenute nella Sezione 1.3 del Complemento di Programmazione. 113 Di seguito sono elencati i requisiti che soddisfano il criterio di fattibilità tecnico-economica, i quali coincidono con quelli minimi richiesti ai sensi della Delibera CIPE n. 106/99 All. B: Inquadramento territoriale e socio-economico del progetto, struttura ed obiettivi Analisi della domanda attuale e prevista e specifica dei gruppi di beneficiari Analisi dell’offerta attuale e prevista Descrizione dell’investimento, con verifica della disponibilità dei più importanti input materiali e umani e con individuazione delle alternative tecnologiche disponibili Analisi delle alternative possibili Analisi degli aspetti e dei costi gestionali in fase di esercizio (se esistenti) Analisi di fattibilità finanziaria (analisi costi e ricavi) Analisi di fattibilità economica e sociale (analisi costi e benefici) Descrizione e analisi degli impatti ambientali Contributo alla programmazione 2000-2006 Relazione sintetica conclusiva riportante i principali risultati e le raccomandazioni motivate sulla fattibilità dell’opera
  • 100.
    Valutazione intermedia indipendentedel DocUP Obiettivo 2 Regione Marche 2000-2006 Ecosfera S.p.A Rapporto di valutazione intermedia 99 Misura Progetto Costo totale (€) 1.4 - Infrastrutture produttive Submisura 1.4.1.b) MECCANO SpA 1.136.000,00 Area ZIPA di Ostra 2° lotto progetto esecutivo delle opere di urbanizzazione primaria 752.518,56 PIP Cisterna – Realizzazione OO.UU. Primaria 1° stralcio 1.032.913,80 II comparto PIP - Montedoro 591.344,93 Ripe San Ginesio 624.777,99 Submisura 1.4.2 Apiro 756.545,30 2.1 – Ciclo idrico integrato e risanamento ambientale A.S.S.M. SpA (Tolentino) 1.081.688,30 ASET SpA (Fano) 703.888,89 Gorgovivo (Belvedere O.) 948.823,31 Gorgovivo Multiservizi (Ancona) 1.292.576,84 Gorgovivo Multiservizi S.p.a. (San Marcello) 846.087,04 Submisura 2.1.1 Gorgovivo Multiservizi S.p.a. (Jesi) 518.419,50 2.2 – Ottimizzazione del sistema di gestione del ciclo dei rifiuti 1) CM zona Urbania (PU) 1.291.142,25 2) CIS Maiolati Spontini (AN) 1.291.142,25 3) Cons.Intercom. Consmari di Tolentino (MC) 1.291.142,25 Submisura 2.2.3(*) 4) Comune di Ascoli Piceno (AP) 1.291.142,25 2.4 - Infrastrutture portuali Scalo di Alaggio – Ancona 750.000,00 Gru a portale – Ancona 720.000,00Submisura 2.4.1 Parabordi – Fano 500.000,00 2.5 - Strutture intermodali Submisura 2.5.1 Interporto di Jesi: a) Realizzazione e completamento edifici servizi b) Costruzione del collettore delle acque reflue 4.440.374,00 Submisura 2.5.2 Autoporto del Tronto: a) Opere di urbanizzazione b) Capannoni di deposito e attrezzature c) Edificio Uffici e centro servizi 3.758.631,00 2.6 – Razionalizzazione del sistema dei trasporti CM Metauro- Fossombrone (PU) 600.716,96 Submisura 2.6.1 CM Catria e Nerone-Cagli (PU) 744.002,80 (*)La quota riportata è quella pubblica Fonte: Regione Marche (RAE al 31/12/02 ed elenco progetti generatori di ENC aggiornato al 10/07/03) Come si evince dalla rappresentazione tabellare, delle diverse iniziative cofinanziate nell’ambito del DocUP, solo quelle appartenenti a otto Submisure (all’interno di sei Misure) presentano i requisiti finanziari previsti per lo svolgimento dell’Analisi Costi-Benefici. Si tratta in tutti i casi di interventi infrastrutturali, la cui significatività si accresce soprattutto in una chiave prospettica; infatti, gli orientamenti comunitari individuano per il prossimo futuro quali azioni da privilegiare quelle di sistema, in particolare quelle volte a potenziare la dotazione infrastrutturale di un territorio, in luogo dei tradizionali incentivi diretti al sistema produttivo.
  • 101.
    Valutazione intermedia indipendentedel DocUP Obiettivo 2 Regione Marche 2000-2006 Ecosfera S.p.A Rapporto di valutazione intermedia 100 La scelta degli interventi dovrebbe avvenire nell’ambito delle tipologie di azione individuate; a tale scopo si invita l’AdG ad effettuare una valutazione di massima delle otto Submisure, con riferimento ad alcuni aspetti “qualificanti” che a nostro avviso costituiscono ulteriori elementi per orientare la selezione dei progetti di interesse regionale. A tale scopo l’AdG potrà compilare la tabella riportata in allegato, che fa riferimento ai seguenti criteri: - Rilevanza strategica in risposta a fabbisogni e alle dinamiche di sviluppo del territorio - Consistenza finanziaria - Portata innovativa - Integrazione con altre iniziative - Attivazione del partenariato tra amministrazione regionale e locale e privati - Impatto positivo sull’ambiente - Autosostenibilità finanziaria dei progetti (generatori di entrate nette consistenti o ricorso al project financing) Si richiede in sostanza, per ciascuna tipologia di azione considerata, di esprimere un giudizio sul grado di correlazione con i criteri selettivi prescelti - ai quali abbiamo provveduto ad attribuire un peso relativo in funzione della maggiore o minore rilevanza ai fini del tema considerato - quantificando l’intensità del legame con un valore numerico compreso tra 0 e 2, ove: 0 assente, 1 debole-medio, 2 alto.
  • 102.
    Valutazione intermedia indipendentedel DocUP Obiettivo 2 Regione Marche 2000-2006 Ecosfera S.p.A Rapporto di valutazione intermedia 101 3. L’EFFICACIA E L’EFFICIENZA DEL PROGRAMMA ED I PRIMI IMPATTI Nella prima parte della sezione in oggetto si presenta un’elaborazione sintetica dello stato di attuazione delle azioni del DocUP, utilizzando i dati di monitoraggio finanziario al 30/06/2003 articolati per Misura unitamente alle informazioni desumibili dalla Relazione di Esecuzione al 31/12/2003 e dall’aggiornamento a maggio. La disponibilità di dati disaggregati per Submisura e tipologia di intervento unitamente alle indicazioni emerse nel corso degli incontri avviati con i responsabili regionali e con gli stakeholders, hanno consentito un’analisi maggiormente dettagliata per Submisura/tipologia di azione, nonché l’elaborazione di suggerimenti finalizzati ad accrescere l’efficacia e l’efficienza degli interventi ed orientare l’eventuale riprogrammazione di metà percorso. Nei due capitoli successivi ci si sofferma su due ambiti più circoscritti di analisi nella volontà di soddisfare specifiche esigenze conoscitive dell’AdG: l’analisi dei costi medi e della distribuzione territoriale di un certo numero di azioni intraprese con il DocUP Ob. 2 e la verifica del soddisfacimento dei criteri per il conseguimento della riserva di premialità. Oggetto di analisi è stato, infine, il grado di integrazione delle priorità orizzontali, ovvero la protezione e sostenibilità ambientale, l’occupazione e mercato del lavoro, la promozione delle pari opportunità tra uomini e donne ed eliminazione delle disuguaglianze. La valutazione di efficacia e di efficienza avrebbe dovuto racchiudere una ricognizione volta ad individuare i risultati e i primi impatti, tangibili e intangibili del programma ed evidenziare anche i risultati e gli impatti inattesi. La valutazione di efficacia dovrebbe includere infatti, secondo quanto riportato nelle Linee Guida, una rilevazione di risultati e impatti relativa anche a effetti inattesi, e come tali non inclusi nel sistema degli indicatori. Tale analisi ha lo scopo di accrescere la consapevolezza dell’AdG sui risultati immediati prodotti dagli interventi rispetto agli obiettivi inizialmente fissati, nonché sulle loro possibili implicazioni dal punto di vista dell’impatto, così da fornire un quadro il più possibile chiaro ed esaustivo per orientare la riprogrammazione di metà periodo. A tal fine, è evidente che la disponibilità di significativi dati di avanzamento del Programma afferenti dal Sistema di monitoraggio regionale, con una prima quantificazione degli effetti generati dagli interventi cofinanziati, rappresenta una sorta di conditio sine qua non per procedere a considerazioni di effettiva utilità per l’Amministrazione regionale. Tuttavia, i dati di avanzamento ad oggi pervenuti dalla struttura di monitoraggio regionale non appaiono tali da consentire significative considerazioni su primi risultati o eventuali impatti del Programma. Peraltro, a motivo fondamentale della sostanziale assenza di effetti e primi impatti prodotti, nonché dell’attuale stato di attuazione del Programma va citato il ritardo nell’avvio (operativamente solo ad inizio 2002), fenomeno che ha riguardato in modo più generale tutti i DocUP Ob. 2. Sarà pertanto nostra cura svolgere tale ricognizione allorché risulteranno completate un numero significativo di operazioni, che saranno, quindi, in grado di generare risultati/impatti; questi ultimi potranno essere resi disponibili dal Sistema di monitoraggio regionale, o rilevati direttamente su base campionaria da parte del Valutatore. Prima del completamento di un
  • 103.
    Valutazione intermedia indipendentedel DocUP Obiettivo 2 Regione Marche 2000-2006 Ecosfera S.p.A Rapporto di valutazione intermedia 102 numero rilevante di progetti, infatti, non appare possibile alcuna rilevazione, né mediata né diretta. 3.1 L’avanzamento del Programma al 30/06/2003: elementi positivi e criticità rilevate La performance finanziaria è espressa attraverso tre indicatori: capacità effettiva di impegno, pari al rapporto tra risorse impegnate ed il costo totale da rendicontare alla Commissione; capacità di spesa o efficienza realizzativa, pari al rapporto tra i pagamenti e il costo totale da rendicontare alla Commissione; capacità effettiva di utilizzo, espressa dal rapporto tra erogazioni e impegni ovvero quanto è stato speso rispetto all’impegnato. Dallo stato di attuazione al 30/06/2003 si evince un significativo avanzamento rispetto ai valori registrati alla fine del 2002, con impegni pari a 62.597.520,21 €, circa il 19,33% del costo totale, e pagamenti da rendicontare per 11.443.525,88 €, ossia il 3,53% delle risorse totali ed il 18,28% degli impegni assunti. Una parte consistente degli impegni è stata assunta nella prima parte del 2003, con un incremento superiore al 124% rispetto al 31/12/2002, mentre l’aumento della spesa è quasi del 250%. La tabella e le rappresentazioni grafiche che seguono permettono di visualizzare l’andamento del Programma per asse, per misura e per ambito territoriale, con riferimento al Piano finanziario allegato al Complemento di Programmazione.
  • 104.
    Valutazione intermedia indipendentedel DocUP Obiettivo 2 Regione Marche 2000-2006 Ecosfera S.p.A Rapporto di valutazione intermedia 103 DocUP Marche Ob. 2 anni 2000/06 - Stato di avanzamento finanziario a livello di beneficiario finale al 30/6/2003 Asse Impegni Pubblici Pagamenti Pubblici Misura Intervento Costo tot. da rendicontare alla Commissione Impegni da rendicontare alla Commissione Impegni pubblici totali FESR Nazionale (Stato, Regione, altri) Privati da rendicontare Pagamenti da rendicontare alla Commissione Pagamenti pubblici totali FESR Nazionale (Stato, Regione, altri) Privati da rendicontare Asse 1 116.517.514,00 27.254.431,41 25.326.240,55 12.812.102,25 12.514.138,30 1.928.190,86 3.189.480,74 2.859.786,03 1.369.197,94 1.490.588,09 329.694,71 1.1 77.160.588,00 21.115.169,78 21.115.169,78 10.790.883,49 10.324.286,29 0 2.121.020,53 2.121.020,53 1.008.486,79 1.112.533,74 0 1.2 12.426.275,00 0 0 0 0 0 0 0 0 0 0 1.3 23.259.838,00 3.117.450,80 3.117.450,80 1.377.937,16 1.739.513,64 0 529.468,56 529.468,56 237.598,36 291.870,20 0 1.4 3.670.813,0 3.021.810,83 1.093.619,97 643.281,60 450.338,37 1.928.190,86 538.991,65 209.296,94 123.112,79 86.184,15 329.694,71 Asse 2 127.048.483,00 17.124.897,08 12.282.724,04 5.713.359,64 6.569.364,40 4.842.173,04 3.796.546,35 1.616.881,89 819.960,30 796.921,59 2.179.664,46 2.1 70.900.941,00 2.082.552,61 619.249,79 309.624,90 309.624,89 1.463.302,82 1.697.941,24 501.136,60 250.568,30 250.568,30 1.196.804,64 2.2 19.380.729,00 3.760.973,34 1.298.690,79 649.602,80 649.087,99 2.462.282,55 1.100.469,89 385.164,47 192.839,64 192.324,83 715.305,42 2.3 7.899.137,00 766.107,78 522.853,56 289.218,66 233.634,90 243.254,22 414.840,66 286.050,73 158.749,07 127.301,66 128.789,93 2.4 6.149.145,00 1.517.447,96 1.517.447,96 758.723,99 758.723,97 0 90.414,82 90.414,82 45.207,41 45.207,41 0 2.5 8.199.005,00 6.684.818,85 6.011.485,40 2.672.714,65 3.338.770,75 673.333,45 462.548,21 323.783,74 161.891,88 161.891,86 138.764,47 2.6 11.797.248,00 2.312.996,54 2.312.996,54 1.033.474,64 1.279.521,90 0 30.331,53 30.331,53 10.704,00 19.627,53 0 2.7 2.722.278,00 0 0 0 0 0 0 0 0 0 0 Asse 3 75.390.948,00 16.484.786,39 11.653.029,27 6.119.997,47 5.533.031,80 4.831.757,12 4.072.641,78 1.676.306,49 817.965,75 858.340,74 2.396.335,29 3.1 28.374.834,00 12.361.635,27 7.569.668,78 4.078.705,68 3.490.963,10 4.791.966,49 3.491.441,03 1.102.039,47 551.021,28 551.018,19 2.389.401,56 3.2 18.163.537,00 2.307.309,53 2.267.518,90 1.133.319,59 1.134.199,31 39.790,63 256.414,26 249.480,53 104.515,61 144.964,92 6.933,73 3.3 15.117.601,00 0 0 0 0 0 0 0 0 0 0 3.4 7.585.018,00 714.203,99 714.203,99 357.101,17 357.102,82 0 71.420,40 71.420,40 35.709,87 35.710,53 0 3.5 6.149.958,00 1.101.637,60 1.101.637,60 550.871,03 0550.766,57 0 253.366,09 253.366,09 126.718,99 126.647,10 0 Asse 4 4.849.958,00 1.733.405,33 1.733.405,33 866.702,72 866.702,61 0 384.857,01 384.857,01 192.426,25 192.430,76 0 4.1 4.849.958,00 1.733.405,33 1.733.405,33 866.702,72 866.702,61 0 384.857,01 384.857,01 192.426,25 192.430,76 0 Totale 323.806.903,00 62.597.520,21 50.995.399,19 25.512.162,08 25.483.237,11 11.602.121,02 11.443.525,88 6.537.831,42 3.199.550,24 3.338.281,18 4.905.694,46 Gli importi del costo totale da rendicontare sono tratti dal Piano finanziario presentato al Comitato di Sorveglianza in occasione della seduta del 18/6/2002.
  • 105.
    Valutazione intermedia indipendentedel DocUP Obiettivo 2 Regione Marche 2000-2006 Ecosfera S.p.A Rapporto di valutazione intermedia 104 Dalla figura si evince una situazione differente per ambito territoriale in termini di avanzamento finanziario, in quanto le zone ricadenti nell’area phasing out presentano una maggiore capacità di impegno (30,33%) rispetto all’Area Ob. 2 (17,36%), la quale presenta invece un livello di spesa sull’impegnato percentualmente più elevato (19,74 v. 13,64%). A livello di Asse, l’attività di assistenza tecnica (Asse 4) presenta un buon avanzamento sia in termini di impegni che di spesa, come del resto ci si poteva attendere da azioni propedeutiche all’avvio e all’attuazione del Programma. Gli Assi 1 e 3 fanno registrare livelli non troppo dissimili per quanto concerne le somme impegnate (23,4 e 21,8%), risultati condizionati dall’andamento di alcune iniziative il cui peso finanziario incide significativamente sull’avanzamento complessivo. Quanto all’Asse 1 ha inciso senz’altro il blocco procedurale della Misura 1.2 relativa all’ingegneria finanziaria ed il ritardato avvio dei tre regimi di aiuto nazionali (leggi 488/92, 341/95 e 598/94) previsti nell’ambito della Submisura 1.1.1. L’Asse 2 arriva invece al 13,48% del costo totale, probabilmente per le procedure di attuazione più lunghe e complesse delle misure di natura infrastrutturale che caratterizzano in massima parte l’Asse in questione e per i risultati solo parzialmente soddisfacenti le previsioni delle misure volte alla realizzazione di infrastrutture ambientali. Avanzamento finanziario per area territoriale 0% 5% 10% 15% 20% 25% 30% 35% Area Ob.2 Phasing out Totale DocUP capacità di impegno capacità di spesa capacità di utilizzo Avanzamento finanziario - Asse 1 0% 10% 20% 30% 40% 50% 60% 70% 80% 90% 100% Asse 1 1.1 1.2 1.3 1.4 capacità di impegno capacità di spesa capacità di utilizzo Avanzamento finanziario - Asse 2 0% 10% 20% 30% 40% 50% 60% 70% 80% 90% 100% Asse 2 2.1 2.2 2.3 2.4 2.5 2.6 2.7 capacità di impegno capacità di spesa capacità di utilizzo Avanzamento finanziario - Asse 3 0% 10% 20% 30% 40% 50% 60% 70% 80% 90% 100% Asse 3 3.1 3.2 3.3 3.4 3.5 capacità di impegno capacità di spesa capacità di utilizzo Avanzamento finanziario - Asse 4 0% 10% 20% 30% 40% 50% 60% 70% 80% 90% 100% Asse 4 capacità di impegno capacità di spesa capacità di utilizzo
  • 106.
    Valutazione intermedia indipendentedel DocUP Obiettivo 2 Regione Marche 2000-2006 Ecosfera S.p.A Rapporto di valutazione intermedia 105 Gli impegni dell’Asse 3 superano la quota del 20%; anche in questo caso si rilevano alcuni ritardi, per lo più di natura procedurale, particolarmente evidenti per la Misura 3.3 relativa ai servizi socio-assistenziali da ricondurre ai maggiori tempi richiesti dalle attività di concertazione con le Amministrazioni comunali e propedeutiche alla selezione dei progetti. Dal punto di vista dei pagamenti, le quote più elevate si registrano per l’Asse 3 che sia per capacità di spesa (5,4%) che di utilizzo (24,71%) supera la media complessiva del DocUP, soprattutto grazie alla conclusione in tempi rapidi delle attività promozionali previste dalla Misura 3.1. L’avanzamento della spesa sugli impegni appare abbastanza soddisfacente nel caso dell’Asse 2, con un valore pari al 22,17%, mentre rispetto alle risorse complessivamente disposte il medesimo indicatore finanziario arriva al 2,99%. Infine, decisamente più bassi i pagamenti registrati per l’Asse 1 che si attestano sui 2,74 e 11,70% rispetto al costo totale rendicontabile e alle somme impegnate. 3.1.1 Andamento delle misure/submisure al 30/06/2003 Come si è detto precedentemente, l’attuazione del Programma ha ricevuto una forte accelerazione nel corso del 2003 ed al 30/06/2003 14 delle 17 Misure hanno effettuato dei pagamenti. Considerando tuttavia la complessa articolazione del Programma in submisure e/o tipologie di azione, l’andamento delle iniziative programmate è tutt’altro che uniforme e alcune di esse hanno incontrato difficoltà che ne hanno ostacolato e in qualche caso ostacolano tuttora il perseguimento degli obiettivi individuati. Quanto all’avanzamento fisico del Programma, si fa notare che i più recenti dati di monitoraggio ufficiali sono riportati nel Rapporto annuale di esecuzione al 31/12/2002. La relazione sullo stato di attuazione al 31 maggio fornisce informazioni di carattere finanziario e procedurale, mentre quelle relative all’avanzamento fisico attengono, il più delle volte, al numero di progetti conclusi. Grazie alla collaborazione dei Servizi regionali e dello Staff di monitoraggio è stato possibile aggiornare al 30 giugno una parte dei dati sullo stato di attuazione e, ove ritenuto significativo, stimare i valori che dovrebbero assumere gli indicatori una volta completati i progetti cofinanziati. Le poche ultimazioni alla data di riferimento hanno consentito di rilevare per lo più gli indicatori di realizzazione, mentre solo in qualche caso è stato possibile disporre di dati effettivi e/o attesi sui risultati e, a maggior ragione, sugli impatti. Misura 1.1 “Aiuti agli investimenti produttivi ed ambientali delle PMI industriali ed artigiane” La Misura si articola in tre submisure a loro volta suddivise in diverse tipologie di intervento: • la Submisura 1.1.1 prevede il cofinanziamento a valere sul DocUP delle seguenti leggi nazionali: la 488/92, la 341/95 e la 598/94, con incentivi diretti e agevolazioni fiscali alle PMI industriali per la realizzazione di investimenti finalizzati all’ammodernamento,
  • 107.
    Valutazione intermedia indipendentedel DocUP Obiettivo 2 Regione Marche 2000-2006 Ecosfera S.p.A Rapporto di valutazione intermedia 106 all’aggiornamento tecnologico dei macchinari e degli impianti tecnico-produttivi e al miglioramento della sostenibilità ambientale; • la Submisura 1.1.2 prevede aiuti agli investimenti produttivi delle PMI artigiane; • infine, la Submisura 1.1.3 si rivolge alle PMI industriali e artigiane ed incentiva le iniziative rivolte alla riconversione ecologica, al miglioramento delle condizioni di sicurezza e di salute nell’ambiente di lavoro e al risparmio energetico. L’avanzamento finanziario della Misura evidenzia pagamenti per 2.121.020,53 €, pari al 2,75% del costo totale da rendicontare e intorno al 10% delle somme impegnate. In merito all’attuazione della Submisura 1.1.1 si registra un ritardo generalizzato nell’avvio, causato dai tempi richiesti per l’elaborazione delle convenzioni per regolare i rapporti con i soggetti attuatori, nonché per modificare e adattare la normativa nazionale nel caso delle leggi delegate 341/95 e 598/94 alle specificità regionali ed alle procedure e alla tempistica proprie del DocUP. Dal punto di vista procedurale, per la Submisura 1.1.1 int. A - L. 488/92 è stata sottoscritta la convenzione tra il Ministero per le Attività produttive (MAP) e la Regione, a seguito della quale sono stati comunicati al Ministero le risorse e i criteri per il cofinanziamento dell’8° e dell’11° bando industria, oltre al programmato 14° bando114 . Alla data del 30/06/03 molti dei progetti finanziati dall’8° bando presentano un discreto avanzamento finanziario, pertanto una volta acquisiti al DocUP tali interventi potranno incidere positivamente sull’avanzamento della spesa. L’individuazione degli interventi è stata rallentata dall’espletamento di alcuni passaggi procedurali a carico del MAP, ossia il decreto che identifica il completamento dei progetti dell’8° e 11° bando industria e la comunicazione formale in merito alla sostituzione delle risorse nazionali con quelle del DocUP sia alle imprese che alla Regione. Le altre due azioni della Submisura hanno trovato di recente avvio con la pubblicazione dei bandi nel mese di maggio. In particolare per l’int. B1) – L. 341/95, i rapporti tra la Regione Marche ed il gestore concessionario (Mediocredito Centrale) sono regolati da apposita convenzione, la cui definizione ha risentito dei tempi necessari alle modifiche apportate alla procedura di selezione da automatica a valutativa, consentendo la pubblicazione del bando solo a maggio 2003. Anche nel caso della L. 598/94 art. 11 (int. B2) sono state apportate delle modifiche alla scheda di misura del CdP allo scopo di renderlo più completo ed efficace nel sostenere i processi di innovazione, ampliando le voci di spesa ammissibili, anche alla luce dell’evoluzione della normativa nazionale. Inoltre, sono state cambiate le modalità di corresponsione del contributo in 114 Il tardivo avvio dell’azione in oggetto è da imputare al maggior tempo che si è reso necessario per il completamento del procedimento relativo al 14° bando industria della L. 488/92, aperto dal Ministero delle Attività Produttive a novembre 2001 e chiuso solamente nel novembre 2002, tanto che alla data del 30 giugno non sono ancora disponibili le graduatorie delle imprese finanziate. A motivo di tale ritardo la Regione Marche ha giudicato necessario avviare una procedura scritta per la richiesta di modifica del CdP (nota del 17.12.2002) al fine di permettere il cofinanziamento di precedenti bandi industria già chiusi (comunque successivi al 27.11.2000, data di ricevibilità del DocUP Marche). Avanzamento finanziario - Misura 1.1 27,4 42 53,4 3,5 6,8 2,7 10 8,3 12,8 0% 10% 20% 30% 40% 50% 60% 1.1 1.1.1 1.1.2 1.1.3 Capacità di impegno Capacità di spesa Capacità di utilizzo
  • 108.
    Valutazione intermedia indipendentedel DocUP Obiettivo 2 Regione Marche 2000-2006 Ecosfera S.p.A Rapporto di valutazione intermedia 107 c/interessi, non più attraverso rate semestrali posticipate per finanziamenti fino a 7 anni, incompatibili con i tempi di utilizzo delle risorse del DocUP, ma in rate attualizzate per stato di avanzamento di realizzazione degli investimenti da completare in tempi più brevi rispetto a quanto previsto in precedenza. Le Submisure 1.1.2 e 1.1.3 hanno invece trovato prontamente attuazione con la pubblicazione dei bandi nel mese di gennaio 2002, in linea con i cronogrammi procedurali riportati nella scheda tecnica del CdP. L’ultimazione degli interventi è prevista per settembre (1.1.2) e novembre 2003 (1.1.3). Per le medesime Submisure al 31 maggio risultano finanziate rispettivamente 246 e 121 imprese, un numero conseguito all’attivazione nei primi mesi del 2003 della procedura di scorrimento delle graduatorie fino a concorrenza delle disponibilità dell’annualità 2003. In particolare per la Submisura 1.1.2, occorre dire che si tratta di uno strumento già conosciuto e “collaudato” nello scorso periodo di programmazione e dal quale era pertanto ragionevole attendersi i positivi risultati in termini di domande pervenute, tutte presentate da imprese di piccole dimensioni. Ciò nonostante nel corso degli ultimi mesi si è accresciuto in modo preoccupante il numero delle rinunce (in totale 10) per cause indubbiamente imputabili al difficile momento congiunturale dell’economia, con un effetto a cascata che, dopo aver interessato inizialmente le aziende leader, investe in quest’ultimo periodo le piccole e piccolissime imprese subfornitrici marchigiane. L’avanzamento finanziario della Submisura rivela un buon livello di impegni (42%), mentre il livello di spesa, ancora poco rilevante (3,5% del costo totale e 8,3% delle somme impegnate) appare coerente con il recente avvio dei lavori e con il termine previsto per il loro completamento all’incirca per la fine di settembre 2003. Dalle tabelle che seguono si evince l’avanzamento fisico descritto dagli indicatori di realizzazione e di risultato quantificati in parte al 31/12/2002 e in parte al 30/06/2003 e pesati percentualmente rispetto ai valori attesi al 31/12/2008. Valore realizzato Valore impegnato Tipologia di intervento Indicatori di realizzazione Valore assoluto % Valore assoluto % Valore obiettivo al 31/12/08* n. di imprese beneficiarie (di cui gestite da donne) 25 (n.p.) 1,8% 246 (18*) 17,5% (28%) 1406 (65) n. di nuove imprese beneficiarie (di cui gestite da donne) n.p. - 42* (5*) 24% (38%) 171 (13) Sub 2 n. di imprese beneficiarie per dimensione d'impresa 25 1,8% 246 P.I. 0% M.I. 25% P.I. 30% M.I. e 70% P.I. * Dati forniti dallo Staff di monitoraggio regionale.** I target da CdP comprendono insieme i valori attesi dagli interventi attivati dalle Submisure 1.1.1 e 1.1.2, mentre nella presente tabella si è stimata la quota ascrivibile alla sola Submisura 2 a partire dal peso finanziario della stessa (circa il 38% del costo totale ammissibile delle due Submisure).
  • 109.
    Valutazione intermedia indipendentedel DocUP Obiettivo 2 Regione Marche 2000-2006 Ecosfera S.p.A Rapporto di valutazione intermedia 108 Valore realizzato Valore impegnato Tipologia di intervento Indicatori di risultato Valore assoluto % Valore assoluto % Valore obiettivo al 31/12/08* Sub. 2 Ammontare degli investimenti effettuati dalle PMI a integrazione del contributo dei fondi strutturali 43,974 mln € 19% 228 mln € *I target da CdP comprendono insieme i valori attesi dagli interventi attivati dalle Submisure 1.1.1 e 1.1.2, mentre nella presente tabella si è stimata la quota ascrivibile alla sola Submisura 2 a partire dal peso finanziario della stessa (circa il 38% del costo totale ammissibile delle due Submisure). I progetti effettivamente ultimati sono appena 25 (meno del 2% del target), mentre i dati relativi agli interventi cofinanziati, pari al 17,5% dell’obiettivo, permettono di esprimere una valutazione decisamente positiva sulle capacità della misura di soddisfare le aspettative, peraltro rafforzata anche dalla rilevanza degli investimenti attivati115 . Con riguardo al territorio si aggiunge che la maggior parte degli investimenti (200 su 246) ricadono in area Ob. 2. Le priorità espresse in fase programmatica in relazione a determinate tipologie di intervento, confermate nei bandi di accesso ai contributi, premiavano in ordine la creazione di nuovi impianti, riattivazioni, riconversioni, ampliamenti, ristrutturazioni e trasferimenti di impianti produttivi esistenti e, infine, gli ammodernamenti. Queste preferenze hanno trovato solo un parziale riscontro negli investimenti effettivamente finanziati, volti per oltre il 62% alla realizzazione di lavori di ampliamento, mentre una buona percentuale, sebbene più contenuta, pari al 23%, è destinata alla creazione di nuovi impianti. I dati raccolti dal Servizio sulle imprese gestite da donne evidenziano una quota piuttosto esigua (18 su 177) e oltre un investimento su 3 è diretto alla creazione di nuove attività; rispetto a tale dato occorre precisare che sono state considerate le sole ditte individuali in luogo dell’accezione più ampia di impresa femminile della L. 215, cui si ritiene preferibile far riferimento ai fini di una maggiore completezza del dato, nonché per garantirne l’omogeneità con le altre misure del DocUP. Si ribadisce, inoltre, l’opportunità di inserire dei criteri premiali al fine di favorire attivamente la diffusione dell’imprenditoria femminile in linea con la priorità trasversale delle Pari Opportunità tra uomini e donne. L’analisi per comparto produttivo, evidenzia la netta prevalenza sia per numero di progetti finanziati che per entità degli investimenti attivabili di alcuni settori che presentano una certa stabilità, quali quello delle costruzioni (non finanziato nel precedente periodo di programmazione), della lavorazione dei metalli e del legno. Interessante appare poi la positiva risposta delle imprese operanti nel settore tessile e abbigliamento vista la crisi che ha interessato il comparto sia sul mercato interno che su quello estero. 115 Al riguardo si evidenzia un valore medio degli investimenti superiore al costo medio stimato, una differenza che potrebbe condizionare gli effetti complessivi della misura. Per tali aspetti si rimanda tuttavia al paragrafo 3.2 nel quale si sviluppa un’accurata analisi dei costi medi e della distribuzione territoriale degli interventi.
  • 110.
    Valutazione intermedia indipendentedel DocUP Obiettivo 2 Regione Marche 2000-2006 Ecosfera S.p.A Rapporto di valutazione intermedia 109 L’intervento in oggetto appare tra l’altro di particolare interesse per l’integrazione con la Misura di aiuto all’occupazione del POR Ob. 3, che avrebbe dovuto concretizzarsi attraverso l’applicazione di un criterio premiale a favore delle imprese che avessero creato occupazione femminile e qualificata. Il coinvolgimento delle parti sociali ed economiche ha favorito l’inserimento del suddetto meccanismo nel CdP e nel bando, cui però non sono seguiti risultati significativi a causa del tardivo avvio della Misura del POR. A fronte di un esito insoddisfacente, resta comunque valida la modalità di integrazione che potrebbe essere replicata in futuro anche nell’ambito di altri regimi di aiuto, al fine di realizzare un coordinamento efficace che tenga conto dei tempi di attivazione delle iniziative da garantire attraverso una collaborazione più intensa con i responsabili del FSE. Dal punto di vista gestionale si sottolinea un ottimale utilizzo dei supporti informatici con i quali viene seguito l’andamento degli interventi e si forniscono informazioni ai potenziali destinatari; l’elaborazione delle domande effettuate dagli interessati, ha permesso tra l’altro la pubblicazione sul sito regionale delle risposte relative ai quesiti più frequenti. Quanto alla Submisura 1.1.3, risulta impegnato il 50% delle risorse disponibili di cui è stato erogato circa il 14%, corrispondente a poco meno del 7% del costo totale. Le tabelle che seguono illustrano la situazione attuativa registrata alla fine di maggio e il peso percentuale delle iniziative cofinanziate rispetto agli obiettivi programmati nonché gli effetti attesi in termini di risultato e impatto a seguito dell’ultimazione degli interventi. Valore realizzato Valore impegnato Tipologia di intervento Indicatori di realizzazione Valore assoluto % Valore assoluto % Valore obiettivo al 31/12/08 Sub 3 n. di imprese beneficiarie (di cui gestite da donne) 20 5,7% 121 34,6% 350 Valore realizzato Valore impegnato Tipologia di intervento Indicatori di risultato Valore assoluto % Valore assoluto % Valore obiettivo al 31/12/08 Sub 3 Ammontare degli investimenti effettuati dalle PMI a integrazione del contributo dei fondi strutturali 1.595 10% 7.772 mln € 50% 15,5 mln € Valore realizzato Valore impegnato Tipologia di intervento Indicatori di impatto Valore assoluto % Valore assoluto % Valore obiettivo al 31/12/08 Sub 3 Occupazione creata 295 118% 250
  • 111.
    Valutazione intermedia indipendentedel DocUP Obiettivo 2 Regione Marche 2000-2006 Ecosfera S.p.A Rapporto di valutazione intermedia 110 I progetti ultimati alla medesima data ammontano a 20 su un totale di 121 ammessi a contributo, il cui completamento permetterebbe di soddisfare quasi il 35% dell’obiettivo. La capacità del contributo pubblico concesso di stimolare gli investimenti aziendali è espressa da un moltiplicatore medio elevato, pari a 5,4. Il Rapporto annuale di esecuzione al 31/12/2002 evidenzia una distribuzione per dimensione aziendale in forte coerenza con il punteggio premiale attribuito alle imprese di piccole dimensione; difatti il 61% dei progetti finanziati siano stati presentati da microimprese, mentre le piccole imprese rappresentano il 25% dei beneficiari e le medie solamente il 14%. Va aggiunto poi che circa la metà delle 121 imprese finanziate sono artigiane, un risultato che indica la diffusione di iniziative a valenza ambientale anche in un comparto tradizionalmente meno propenso ad investimenti di tale natura. Non si hanno invece informazioni sul numero di aziende gestite da donne, pertanto non si è in grado di valutare l’efficacia della priorità attribuita alle imprese femminili. Sono state fornite inoltre dal Servizio le stime effettuate dalle imprese relative all’occupazione attesa a due anni dalla realizzazione dei 121 investimenti finanziati. Complessivamente si prevedono 295 nuovi posti di lavoro, di cui 201 in area Ob. 2, un valore già superiore del 18% all’obiettivo prefissato di 250 nel 2008. Circa la tipologia contrattuale si rileva che si tratta sempre di occupazione a tempo pieno, salvo in tre casi per i quali si dovrebbe applicare il part time. Dall’analisi della tipologia progettuale, si evince che circa il 28% dei progetti presentati fa riferimento ad investimenti ambientali c.d. puri, quali sono quelli previsti dalle lettere a) ed e) rivolti rispettivamente alla riduzione dell’impatto ambientale dei processi produttivi e ad investimenti per il risparmio energetico. Questa tipologia di interventi è stata peraltro incentivata con la previsione di una percentuale di contributo più elevata. L’insieme dei progetti presentati mostra una marcata connotazione ambientale116 , anche nell’ambito dei più diffusi progetti misti (35%), in molti casi veri e propri programmi di investimento articolati su diversi interventi, a riprova di una apprezzabile sensibilità del sistema delle imprese nei confronti di investimenti innovativi specifici e capaci di incidere positivamente su quel trade-off tra ambiente e sviluppo, che rappresenta uno dei temi di rilevanza strategica su cui si è focalizzata l’attenzione della Commissione Europea nell’attuale ciclo di programmazione. Il considerevole numero di domande pervenuto (286 di cui 232 ammesse in graduatoria) ha consentito l’attivazione della procedura di scorrimento delle graduatorie, per la quale si sono utilizzate le risorse ancora disponibili del bando 2001-2002 della Submisura 1.3.1, che al contrario non ha ricevuto una quantità di progetti sufficiente ad esaurire i fondi stanziati. 116 Analogamente a quanto osservato nel Rapporto annuale di esecuzione al 31/12/2002, anche i dati del vecchio periodo di programmazione evidenziano - in presenza di un’azione che presenta forti similarità con quella che qui si analizza (Azione 1.4 – Aiuti agli investimenti delle PMI industriali e artigiane per ridurre l’impatto ambientale e migliorare la sicurezza sul lavoro) - la propensione delle imprese a compiere investimenti “misti” rispetto ad interventi ambientali “puri”.
  • 112.
    Valutazione intermedia indipendentedel DocUP Obiettivo 2 Regione Marche 2000-2006 Ecosfera S.p.A Rapporto di valutazione intermedia 111 Misura 1.2 “Servizi di ingegneria finanziaria” La Misura in oggetto promuove il riequilibrio della struttura finanziaria delle PMI industriali e artigiane ricorrendo sia ai più tradizionali fondi di garanzia e di abbattimento del costo delle operazioni di finanziamento per investimenti materiali ed immateriali (Submisura 1.2.1), che attraverso forme di partecipazione al capitale di rischio per la realizzazione di investimenti innovativi, ossia per lo sviluppo e il consolidamento organizzativo, quali processi di ricambio generazionale, start-up e early stage, nonché per il finanziamento di progetti di ricerca e di attività innovative (Submisura 1.2.2). Alla fine del secondo semestre del 2003 non si registrano impegni per nessuna delle azioni programmate. Il bando per l’affidamento dell’incarico ad un soggetto gestore per le attività previste dalla Submisura 1.2.1 è stato pubblicato con oltre un anno di ritardo rispetto alle previsioni iniziali, per la necessità di apportare delle modifiche di carattere terminologico e procedurale alla scheda di Misura. In particolare, in fase di avvio si sono verificati dei problemi, poi superati, per la difficoltà di conciliare la normativa statale e comunitaria sulla natura del soggetto gestore, difficoltà legata alla scelta di prevedere nella presente programmazione un fondo per l’abbattimento dei tassi di interesse accanto all’attività di garanzia. Ulteriore ritardo è stato accumulato a causa di un successivo ricorso giudiziario per la sospensiva della gara d’asta che ha bloccato il procedimento di attuazione nei mesi successivi117 . La Submisura 1.2.2 non ha ricevuto l’auspicato interesse da parte dei potenziali destinatari, come dimostra l’unica domanda pervenuta. Le cause sembrano imputabili oltre che alla congiuntura certamente poco favorevole ad investimenti di grandi dimensioni, anche alla scarsa diffusione e conoscenza del fondo mobiliare chiuso, uno strumento ritenuto peraltro inadeguato alla piccola impresa marchigiana, realtà di riferimento del DocUP. Nel caso in oggetto si può asserire che si è inserito nel Programma uno strumento senz’altro all’avanguardia, ma non rispondente alle esigenze e alle caratteristiche proprie del sistema imprenditoriale dell’area Ob. 2. Tali ragioni hanno orientato la Regione a richiedere una modifica al DocUP, in occasione della riprogrammazione di metà periodo, per giungere ad una definizione meno rigorosa dello strumento finanziario che consenta anche la costituzione di fondi aperti. Si condivide poi la scelta di trasformare la procedura di selezione da valutativa a graduatoria in procedura a sportello, una semplificazione che potrebbe favorire l’avvicinamento delle imprese a iniziative innovative. Con la modifica della procedura da bando a procedura a sportello118 , la valutazione dei progetti anziché condurre alla definizione di una graduatoria, servirà ad accertare che l’impresa raggiunga o meno il punteggio minimo richiesto per l’accesso ai contributo, sulla base di quei requisiti già individuati nel CdP e nel bando pubblicato. 117 Le notizie pervenute più recentemente dall’Amministrazione regionale fanno rilevare il definitivo superamento dell’ostacolo in questione, cui sarebbe seguita la sottoscrizione convenzione con il soggetto gestore e l’elargizione dei primi pagamenti. 118 La richiesta è stata formulata in occasione del CdS del 12 giugno 2003.
  • 113.
    Valutazione intermedia indipendentedel DocUP Obiettivo 2 Regione Marche 2000-2006 Ecosfera S.p.A Rapporto di valutazione intermedia 112 Misura 1.3 “Incentivi per il miglioramento della qualità e il rafforzamento della competitività delle PMI” La Misura appare piuttosto complessa suddividendosi in tre submisure a loro volta articolate in numerose tipologie di intervento con le quali si intende stimolare la diffusione di servizi avanzati alle imprese; le azioni programmate sono le seguenti. 1. Submisura 1.3.1 concernente l’erogazione di incentivi per investimenti e consulenze esterne finalizzati all’acquisizione dei seguenti servizi innovativi: - attività di progettazione, prototipazione rapida e produzione di prova, acquisizione di brevetti, marchi e licenze; - acquisizione di servizi CAE, CAD, CAM e CIM; - certificazione di qualità aziendale; - certificazione dei sistemi di gestione ambientale; - certificazione dei sistemi integrati (qualità – ambiente – sicurezza). 2. Submisura 1.3.2. Incentivi per l'acquisizione di servizi per la commercializzazione e l’internazionalizzazione, prevede a sua volta le seguenti tipologie di intervento con procedura a bando: a1) iniziative di promozione e marketing dell’immagine e dell’economia regionale a favore del sistema economico e imprenditoriale marchigiano; a2) aiuti alle PMI per l’acquisizione di servizi di qualificazione organizzativa; b) aiuti alle PMI per l’acquisizione di servizi di innovazione informatica. 3. Submisura 1.3.3 – Incentivi per l’acquisizione di servizi diretti alla realizzazione di imprese innovative. I numerosi interventi programmati agiscono su diversi obiettivi specifici e funzionali all’accrescimento della competitività del sistema produttivo dell’area Ob. 2 e phasing out; in particolare essi intendono: promuovere l’ammodernamento degli impianti produttivi e l’introduzione nel ciclo produttivo di tecnologie altamente innovative; favorire l’internazionalizzazione del sistema produttivo marchigiano; sostenere l’efficienza gestionale ed organizzativa del sistema produttivo regionale; favorire il miglioramento della gestione ambientale delle produzioni, con effetti positivi sulla riduzione dei fattori inquinanti e dei consumi di materie prime; favorire la creazione di nuovi impianti e/o di nuove imprese, con particolare attenzione alle iniziative femminili e a basso impatto ambientale e ai settori innovativi. L’avanzamento finanziario al 30 giugno 2003 mostra impegni per oltre 3 milioni di euro, pari a circa il 13,4% delle risorse stanziate; la capacità di spesa ammonta al 2,3%, un valore corrispondente al 17% delle somme impegnate. Dal grafico si evince una situazione abbastanza omogenea per quanto concerne gli impegni, assunti per tutte le tipologie di intervento fatta eccezione per la Submisura 1.3.3; lo stesso si può affermare la capacità di spesa che si attesta su valori prossimi alla media di Misura, salvo per gli ottimi risultati dell’int. 1.3.2 a1) a titolarità regionale e non a bando, che ha utilizzato tutte le risorse impegnate, mentre al contrario si ravvisa l’assenza di erogazioni finanziarie nel caso dell’int. 1.3.2 b).
  • 114.
    Valutazione intermedia indipendentedel DocUP Obiettivo 2 Regione Marche 2000-2006 Ecosfera S.p.A Rapporto di valutazione intermedia 113 Dei 267 progetti ammessi a finanziamento, tra l’altro non sufficienti ad assorbire le risorse messe a bando, ne sono stati conclusi e liquidati 43; di questi 40 riguardano la Submisura 1.3.1 e gli altri 3 la 1.3.2. Un’analisi più dettagliata a livello di tipologia di intervento evidenzia una differente risposta da parte dei potenziali destinatati, che appare legata in modo inverso al grado di innovatività delle iniziative programmate. La Submisura 1.3.1 evidenzia una ripartizione dei progetti in vari trattini, con una evidente preferenza delle imprese per le forme di intervento in certa misura più conosciuti, come nel caso particolarmente evidente della certificazione di qualità (terzo trattino) che rappresenta circa il 59% dei progetti finanziati ed il 40% degli investimenti attivati. Può essere interessante, pur con le dovute cautele, il confronto tra questi dati e la performance attuativa della misura, relativa ad interventi similari, prevista nel DocUP Ob. 2 1997- 99. Si tratta per la precisione dell’Azione 1.5 “Servizi avanzati per le PMI e le imprese artigiane”, che prevedeva alcune tipologie di intervento che vengono riproposte anche nell’attuale ciclo di programmazione. Da tale tipo di analisi si evidenzia come, anche nel passato, i servizi connessi con la realizzazione e certificazione dei sistemi di qualità aziendale risultassero la forma di intervento di maggior successo119 . Gli ultimi due trattini assorbono un ammontare considerevolmente più basso di contributi, sono infatti meno conosciuti dal sistema imprenditoriale del territorio e posseggono un forte potenziale innovativo; essi hanno più marcata connotazione ambientale e finanziano la 119 Dai dati riportati nella Relazione finale al 31/12/2001 emerge che il 45% circa del totale dei progetti realizzati erano relativi a tale tipologia di intervento, mentre si evidenziava una certa difficoltà a ricorrere ad altre forme di investimento (servizi CAD-CAM), in modo non troppo dissimile a quanto manifestatosi finora nell’attuazione del DocUP Ob. 2 2000-2006. Ripartizione degli investimenti per tipologia di intervento (dati al 18/07/2003) Trattino 1 18% Trattino 2 32% Trattino 3 40% Trattino 5 3% Trattino 4 7% Avanzamento finanziario - Misura 1.3 13,4 14,6 14,314,5 7,112,8 2,3 1,2 7,1 2,22,5 8,5 17,316,917 100 0% 10% 20% 30% 40% 50% 60% 70% 80% 90% 100% 110% 1.3 1.3.1 1.3.2 1.3.2 a1) 1.3.2 a2) 1.3.2 b) 1.3.3 Capacità di impegno Capacità di spesa Capacità di utilizzo
  • 115.
    Valutazione intermedia indipendentedel DocUP Obiettivo 2 Regione Marche 2000-2006 Ecosfera S.p.A Rapporto di valutazione intermedia 114 certificazione dei sistemi di gestione ambientale, ecogestione e audit, ecolabel (trattino 4) e la certificazione dei sistemi integrati (trattino 5). A fronte del parziale utilizzo delle risorse stanziate con il bando 2001-2001 per la Submisura 1.3.1, la Regione ha operato una modifica del piano finanziario – approvata nel corso dell’ultimo CdS – con la quale si sono spostate le risorse risultate in eccedenza a favore della 1.1.3, che presentava invece un numero significativo di domande risultate ammissibili, ma non finanziate per carenza di fondi. La scarsa conoscenza delle certificazioni dei sistemi di gestione ambientale e dei sistemi integrati appare la causa principale delle poche domande pervenute, carenza non colmata da un’adeguata sensibilizzazione delle aziende. Un contributo positivo in tale senso può provenire dal progetto Ecomarche avviato nel luglio 2002 da Confindustria proprio per promuovere la certificazione di qualità ambientale presso il sistema imprenditoriale attraverso le cinque Unioni territoriali. Con riferimento alle ultimazioni, gli indicatori di realizzazione della Submisura 1.3.1 mostrano il completamento di 40 iniziative, oltre un quinto di quelle cofinanziate, e l’erogazione di 34 giornate di consulenza alle aziende beneficiarie. L’insieme delle iniziative ammesse a finanziamento permetterà invece di soddisfare il 25% dell’obiettivo programmato. Valore realizzato Valore impegnato Tipologia di intervento Indicatori di realizzazione Valore assoluto % Valore assoluto % Valore obiettivo al 31/12/08 n. di imprese beneficiarie (di cui gestite da donne) 40* (0) 2,7% (0%) 224 (n.p.) 25,2% 890 (8) Sub 1 - Incentivi per l’acquisizione di servizi per la qualità e l’innovazione tecnologica giornate di consulenza erogate 34* 0,2% n.p. - 17.800 *Dati aggiornati al 18/07/03 Nell’ambito della Submisura 1.3.2, l’intervento a1) consiste in una operazione a titolarità regionale e prevede l’individuazione delle iniziative da finanziare sulla base di atto programmatico regionale. Con tale azione si intende organizzare annualmente dai 5 ai 10 eventi promozionali e/o di immagine, ubicati prevalentemente nell’area europea, nord-americana ed asiatica. Ad oggi, è stato realizzato un evento promozionale all’estero a favore dell’artigianato artistico regionale, tenutosi a Parigi nella seconda metà del mese di dicembre 2002, organizzato in collaborazione con l’ICE (Istituto per il Commercio Estero), per il quale sono stati liquidati circa 113.759 € dei 123.500 € stanziati. Le imprese che hanno ricevuto i finanziamenti nell’ambito degli int. a2) e b) sono 43, circa il 5% del target programmato; di queste solo 3 hanno ultimato gli investimenti.
  • 116.
    Valutazione intermedia indipendentedel DocUP Obiettivo 2 Regione Marche 2000-2006 Ecosfera S.p.A Rapporto di valutazione intermedia 115 Valore realizzato Valore impegnato Tipologia di intervento Indicatori di realizzazione Valore assoluto % Valore assoluto % Valore obiettivo al 31/12/08 n. di imprese beneficiarie (di cui gestite da donne) 3* 0,4% 43 (n.p.) 5% 850 (7) giornate di consulenza erogate n.p. n.p. 11.500 Sub 2 - Incentivi per l'acquisizione di servizi per la commercializzazione e l'internazionalizzazione n. di iniziative di sensibilizzazione e promozione realizzate 1 0,7% 1 0,7% 150 *Dati aggiornati al 18/07/03 Anche in questo caso il contenuto fortemente innovativo degli interventi programmati, tra l’altro non inseriti nella precedente programmazione, ha condizionato il buon esito dell’iniziativa che non ha riscontrato presso i potenziali destinatari la risposta attesa. A tali difficoltà non avrebbero poi ovviato le poche e, probabilmente inadeguate, attività promozionali realizzate; a ciò si aggiungano altri due fattori, segnalati dal Responsabile regionale, ossia la concorrenza di altri bandi pubblicati nello stesso periodo e la scelta di concedere il contributo in regime de minimis. In particolare l’aver pubblicato contestualmente bandi relativi ad incentivi di tipo tradizionale e dunque ritenuti più appetibili per il target di riferimento, senza la previsione di un tempistica “strategica”, ha senz’altro influito sull’esito dell’iniziativa; infine sui risultati, a nostro avviso, potrebbe aver contribuito anche la congiuntura negativa in cui ha trovato avvio il Programma. Quanto ai limiti connessi all’utilizzo del regime de minimis, si propone una soluzione procedurale, peraltro già adottata dal Servizio Industria e Artigianato in relazione alla Submisura 1.1.2 con procedura scritta del 17/12/2002. Si suggerisce di sostituire la procedura esistente, che lega l’accesso al regime de minimis o al regime notificato all’entità dell’investimento da realizzare, con il principio di alternatività del contributo a scelta dell’impresa richiedente, in tal modo il raggiungimento del tetto massimo di 100.000 € in tre anni non costituirà un impedimento. Un apporto significativo alla diffusione delle iniziative può provenire, come si è detto, da un’efficace promozione dei servizi in oggetto, che nel caso di specie potrebbe attuarsi attraverso un’appropriata valorizzazione delle opportunità offerte dallo Sportello per l’internazionalizzazione regionale. Si sottolinea infine l’esigenza espressa unanimemente dai responsabili delle azioni della 1.3 di garantire una migliore e tempestiva circolazione delle informazioni all’interno del Servizio, principalmente in relazione alle novità legislative. Per la Submisura 1.3.3, alla scadenza del 3/06/2003 sono pervenute solo cinque domande, un risultato insoddisfacente ascrivibile in qualche misura alla procedura a graduatoria evidentemente troppo “rigida” per l’avvio di un’attività imprenditoriale.
  • 117.
    Valutazione intermedia indipendentedel DocUP Obiettivo 2 Regione Marche 2000-2006 Ecosfera S.p.A Rapporto di valutazione intermedia 116 In relazione agli esiti della Submisura, si condivide pienamente la scelta operata dalla Regione di adottare per i prossimi bandi una procedura a sportello, certamente più adeguata al tipo di iniziative che si intende promuovere. In effetti l’assenza di scadenze vincolanti per la presentazione delle domande consente comunque la redazione di una graduatoria finale sulla base di criteri valutativi in grado di orientare la progettazione e la selezione delle proposte. Con la modifica della procedura da bando a procedura a sportello, la valutazione dei progetti anziché condurre alla definizione di una graduatoria, servirà ad accertare che l’impresa raggiunga o meno il punteggio minimo richiesto per l’accesso ai contributo utilizzando i medesimi parametri impiegati per il primo bando. Si è poi completata la procedura di evidenza pubblica per l’approvazione dell’elenco dei potenziali prestatori di servizi, che ha portato all’individuazione di 12 imprese. Al riguardo, si attendono effetti positivi dalle modifiche procedurali introdotte per accrescere il numero delle imprese fornitrici di servizi, la cui attività di sensibilizzazione è un valido presupposto per la diffusione delle iniziative sul territorio. Misura 1.4 “Infrastrutture per il sistema produttivo” La Misura 1.4 interviene su alcuni elementi di fragilità del sistema produttivo, che ne ostacolano il rafforzamento competitivo qualificando ulteriormente l’offerta regionale di servizi avanzati all’impresa. Più in dettaglio, la Submisura 1.4.1 int. a) persegue il potenziamento della dotazione infrastrutturale dei laboratori di ricerca, di prova e dei centri di innovazione e di trasferimento di tecnologia, mentre con l’int. b) si promuove la progettazione e realizzazione di un centro per l’integrazione dei controlli di prodotto e la prototipazione integrata. La Submisura 1.4.2 prevede, invece, la realizzazione di opere di urbanizzazione primaria e indotta, nonché di interventi di infrastrutturazione leggera o high-tech nelle aree produttive già in possesso di un’adeguata dotazione di infrastrutture primarie. La performance finanziaria della Misura al 30/06/2003 è particolarmente positiva, con impegni per oltre 3 milioni di euro, pari all’82,3% degli stanziamenti, di cui circa il 13% per la Submisura 1.4.1; i pagamenti rappresentano il 14,7% del costo totale ed il 17,8% delle somme impegnate. Avanzamento finanziario - Misura 1.4 102 83,3 10,6 82,3 17,9 10,6 14,7 17,517,8 100 0% 10% 20% 30% 40% 50% 60% 70% 80% 90% 100% 110% 1.4 1.4.1 a) 1.4.1 b) 1.4.2 Capacità di impegno Capacità di spesa Capacità di utilizzo
  • 118.
    Valutazione intermedia indipendentedel DocUP Obiettivo 2 Regione Marche 2000-2006 Ecosfera S.p.A Rapporto di valutazione intermedia 117 La tabella che segue evidenzia l’avanzamento fisico della prima tipologia di intervento, mentre non sono disponibili informazioni sulle realizzazioni effettive e attese dall’attuazione delle iniziative cofinanziate nell’ambito della Submisura 2. Valore realizzato Valore impegnato Tipologia di intervento Indicatori di realizzazione Valore assoluto % Valore assoluto % Valore obiettivo al 31/12/08 Sub 1 - Qualificazione dell’offerta di servizi innovativi ed avanzati all’impresa n. di strutture qualificate 1 16,7% 2 33% 6 superficie attrezzata n.p. n.p. 5haSub 2 - Aiuti agli Enti locali e Consorzi industriali di cui alla L.R. 48/96 per attrezzare le aree produttive n. di imprese localizzate n.p. n.p. 18 Nell’ambito della Submisura 1.4.1 due dei quattro progetti presentati sono stati finanziati, uno per ciascuna tipologia di intervento; quello relativo all’int. a) concerne l’acquisizione di apparecchi di nuova generazione per le analisi chimiche nella Provincia di Ascoli Piceno ed è già stato ultimato. Il secondo progetto (int. b) concerne la realizzazione di un centro per l’integrazione dei controlli di prodotto e la prototipazione integrata da localizzarsi nel comune di Fabriano e per il quale è stato impegnato oltre l’80% delle somme complessivamente disponibili. Dei sei centri previsti da programma, se ne sono finanziati due anche per i vincoli posti dalle risorse disponibili. L’attenzione prestata dal territorio all’azione in oggetto unitamente alla sua strategicità per lo sviluppo del sistema produttivo locale sono a nostro avviso elementi da tenere in considerazione nel corso della verifica di metà percorso. Nel caso di una eventuale riproposizione della Submisura, appare auspicabile il rafforzamento delle attività informative, nonché un maggiore adeguamento delle stesse alle specificità delle iniziative promosse. Per la Submisura 1.4.2 sono stati finanziati 5 dei 12 progetti presentati (tutti giudicati ammissibili), per i quali si è completata la procedura di appalto ed è avvenuta la consegna dei lavori. È in corso la procedura di scorrimento della graduatoria per il finanziamento di altre cinque opere per le quali è previsto l’impiego delle rimanenti risorse finanziarie. Le opere finanziate riguardano prevalentemente aree produttive già realizzate per il 60%, cui del resto era stata data priorità sia nel CdP che nel bando. In tal modo si è inteso favorire l’infrastrutturazione leggera innovativa e high-tech e, dunque, l’innalzamento degli standard qualitativi delle aree già in possesso di adeguata infrastrutture primarie. Al riguardo occorre sottolineare che dalla descrizione dei progetti, riportata nelle schede di monitoraggio procedurale, si evince che verranno realizzate esclusivamente opere di urbanizzazione primaria, non lasciando spazio alle suddette priorità.
  • 119.
    Valutazione intermedia indipendentedel DocUP Obiettivo 2 Regione Marche 2000-2006 Ecosfera S.p.A Rapporto di valutazione intermedia 118 La valenza ambientale della progettazione invece ha risentito del ritardo che sta caratterizzando la definizione da parte dell’Amministrazione regionale delle cosiddette “aree ecologicamente attrezzate”; ciò ha di fatto impedito l’applicazione della priorità attribuita, prima dal CdP e poi dal bando, alle iniziative finalizzate all’apprestamento di tali aree. Si aggiunge inoltre che tale obiettivo è da ritenersi definitivamente mancato, in quanto lo scorrimento delle graduatorie in corso (per l’accelerazione della spesa) determinerà l’esaurimento di tutte le risorse disponibili a favore di iniziative che, per la citata carenza normativa, non potevano contemplare le aree ecologicamente attrezzate. Misura 2.1 “Ciclo idrico integrato e risanamento ambientale” La Misura intende migliorare la gestione delle risorse idriche, ottimizzando e rafforzando i sistemi di depurazione ed il ciclo idrico e valorizzando al contempo le risorse ambientali attraverso la bonifica dei siti inquinati ed il recupero delle aree degradate e dismesse. L’intervento si articola in tre Submisure che come si evince dalla rappresentazione grafica presentano uno stato di attuazione piuttosto eterogeneo. Nel complesso il livello delle somme complessivamente impegnate appare percentualmente poco significativo, mentre i relativi pagamenti superano l’80%, fatta eccezione per la Submisura 2.1.3 per la quale non sono stati ancora assunti impegni. Nella tabella successiva si riportano le realizzazioni fisiche e i risultati attesi sulla base dei progetti ammessi a contributo, in certi casi le stime riguardano solo una porzione degli stessi. Avanzamento finanziario - Misura 2.1 2,2 13,4 2,9 1,9 10,7 2,4 8083,181,5 0% 10% 20% 30% 40% 50% 60% 70% 80% 90% 100% 2.1 2.1.1 2.1.2 2.1.3 Capacità di impegno Capacità di spesa Capacità di utilizzo
  • 120.
    Valutazione intermedia indipendentedel DocUP Obiettivo 2 Regione Marche 2000-2006 Ecosfera S.p.A Rapporto di valutazione intermedia 119 Valore realizzato Valore impegnato Tipologia di intervento Indicatori di realizzazione Valore assoluto % Valore assoluto % Valore obiettivo al 31/12/08 n. progetti di potenziamento depuratori 8 160% 5 Capacità di trattamento e aumento della stessa (mc) n.p. 2.500 Sub 1 - Interventi per lo smaltimento e trattamento acque reflue Km di realizzazione di condotte fognarie 20 400% 5 Km di rete rilevati e informatizzati 0,5* 1% 40Sub 2 - Ristrutturazione e razionalizzazione del sistema idrico Km di rete razionalizzati e resi efficienti 11 37% 30 Sub 3 - Bonifica e recupero dei siti inquinati e delle aree degradate Superficie bonificata/recuperata (ha) 0 0% 0 0% 30 * Dati parziali riferibili ad una parte degli interventi finanziati Valore realizzato Valore impegnato Tipologia di intervento Indicatori di risultato Valore assoluto % Valore assoluto % Valore obiettivo al 31/12/08 Potenziamento depuratori (Incremento percentuale di popolazione servita) n.p. 30% Abitanti equivalenti trattati con sistemi naturali n.p. 1.000 % di riduzione di spese di gestione n.p. 10% Sub 1 - Interventi per lo smaltimento e trattamento acque reflue n. imprese potenziali utilizzatrici 6* 60% 10 Aumento di volume erogato (l/die) n.p. 3.000Sub 2 - Ristrutturazione e razionalizzazione del sistema idrico % di popolazione servita 80%* 80% Sub 3 - Bonifica e recupero dei siti inquinati e delle aree degradate N. di siti/aree riutilizzati dopo uno/tre anni 0 0% 0 0% 15 * Dati parziali riferibili ad una parte degli interventi finanziati
  • 121.
    Valutazione intermedia indipendentedel DocUP Obiettivo 2 Regione Marche 2000-2006 Ecosfera S.p.A Rapporto di valutazione intermedia 120 Per la Submisura 2.1.1 “Interventi per il trattamento e lo smaltimento delle acque reflue” sono pervenuti 42 progetti di cui 9 ammessi a finanziamento, di cui 6 in area Ob. 2 e 3 in sostegno transitorio. L’impegno ammonta a 1.055.866,42 € pari a poco meno del 3% del costo totale da rendicontare alla Commissione. Le realizzazioni attese appaiono al contrario di molto superiori agli obiettivi stimati per il 2008 (cfr. tabelle precedenti), un risultato che evidenzia l’opportunità di procedere alla loro ridefinizione. La Submisura 2.1.2 “Ristrutturazione e razionalizzazione del ciclo idrico” ha finanziato 3 delle 15 iniziative progettuali presentate, due delle quali ricadono in area Ob. 2; si sono impegnati complessivamente 1.026.686,19 €, pari al 2,2% degli stanziamenti. I valori previsti una volta ultimati gli interventi ammessi sia per l’indicatore di realizzazione “Km di rete razionalizzati e resi efficienti” e di risultato “% di popolazione servita” presentano un peso significativo sull’obiettivo complessivo, soprattutto se si considera l’esiguità degli impegni. Relativamente alle due azioni precedenti, occorre sottolineare la necessità di procedere ad una rapida approvazione dei Piani d’Ambito previsti dalla Legge Galli; difatti solo il 30% delle risorse complessivamente disposte per il settore delle risorse idriche può essere utilizzato in assenza dei suddetti Piani, che sono invece indispensabili dopo il 31/12/2003 per utilizzare il restante 70%. Sulla base dell’iter previsto dalla Legge Galli sono stati istituiti 5 Ambiti Territoriali Ottimali (ATO), i quali non hanno ancora provveduto alla elaborazione dei Piani d’Ambito funzionali alla realizzazione della Misura, avendo svolto unicamente una ricognizione preliminare delle infrastrutture esistenti. L’esito della Submisura 2.1.3 allo stato attuale appare del tutto insoddisfacente. Per l’intervento relativo al recupero delle aree degradate a causa della coltivazione di cave ora dismesse è stata presentata un’unica domanda giudicata poi inammissibile. Fortemente ostativi al buon esito dell’iniziativa appaiono gli alti costi a carico degli Enti Locali a fronte di un contributo pubblico pari al 50%, una quota evidentemente insufficiente a sostenere le limitate capacità finanziarie dei potenziali beneficiari. Gli altri interventi contemplati dalla Submisura (bonifica dei siti inquinati e delle discariche abbandonate o esaurite, recupero dei siti industriali dismessi), fanno registrare analoghi risultati: poche domande pervenute (cinque) e tutte ritenute non ammissibili, prevalentemente per la mancanza dei requisiti prescritti dal bando. Si tratta di una situazione che pone l’attenzione su una scarsa capacità progettuale da parte del territorio in termini quantitativi e, soprattutto, qualitativi. Appare opportuno sottolineare che la condizione imprescindibile per l’ammissibilità dei progetti è la loro piena conformità al Piano regionale di Bonifica delle aree inquinate, esistente ma da sottoporre ad un sostanziale aggiornamento, che fra l’altro amplierebbe in modo significativo il territorio di intervento; tuttavia i tempi per il completamento di tali attività non sono stati definiti con precisione. In sintesi per la Misura nel suo complesso, tenuto conto dei tempi considerevolmente lunghi richiesti per il completamento degli interventi in oggetto, si ravvisa la necessità di privilegiare in fase di riprogrammazione delle risorse le sole azioni che sono concretamente realizzabili, rimuovendo ove possibile gli ostacoli di natura finanziaria (intensità dell’aiuto) e attivando
  • 122.
    Valutazione intermedia indipendentedel DocUP Obiettivo 2 Regione Marche 2000-2006 Ecosfera S.p.A Rapporto di valutazione intermedia 121 un’assistenza tecnica presso i possibili beneficiari al fine di contribuire all’accrescimento della qualità della progettazione. Misura 2.2 “Ottimizzazione del sistema di gestione dei rifiuti” La Misura si prefigge di ottimizzare il sistema regionale di rifiuti attraverso tre principali linee di azione: 1) riduzione della produzione dei rifiuti; 2) razionalizzazione e riorganizzazione del sistema di raccolta differenziata dei rifiuti urbani e assimilabili per ottenere flussi costanti e omogenei; 3) sostegno e sviluppo del sistema di recupero di materia del trattamento dei rifiuti. L’avanzamento finanziario mostra uno stato di attuazione alquanto insoddisfacente, per la gran parte delle iniziative previste dalla Misura. Nel complesso gli impegni ammontano al 19,4%, mentre la spesa si ferma al 5,7% del costo totale e supera il 29% dell’impegnato. Per quanto concerne l’avanzamento fisico, si riportano i valori previsti a seguito dell’ultimazione degli interventi finanziati. Valore realizzato al 31/05/03 Valore impegnato Tipologia di intervento Indicatori di realizzazione Valore assoluto % Valore assoluto % Valore obiettivo al 31/12/08 Riduzione della produzione di rifiuti Numero di iniziative realizzate 9* 100% 8-10 Separazione dei rifiuti in flussi omogenei e costanti Numero di impianti realizzati 6 150% 4 Numero di impianti realizzati per il trattamento dei rifiuti 1 50% 2Sostegno e sviluppo del recupero di materia dal trattamento dei rifiuti residui Numero di interventi per l’abbattimento degli odori 1 50% 2 *In tal caso si fa riferimento a progetti selezionati ma che non hanno ancora ricevuto una formale ammissione al contributo Avanzamento finanziario - Misura 2.2 19,4 0,8 25,3 5,7 0,8 7,3 29,3 100 28,9 0% 10% 20% 30% 40% 50% 60% 70% 80% 90% 100% 110% 2.2 2.2.1 a) 2.2.1 b1) 2.2.1 b2) 2.2.1 b3) 2.2.1 c1) 2.2.1 c2) 2.2.2 2.2.3 Capacità di impegno Capacità di spesa Capacità di utilizzo
  • 123.
    Valutazione intermedia indipendentedel DocUP Obiettivo 2 Regione Marche 2000-2006 Ecosfera S.p.A Rapporto di valutazione intermedia 122 Nel complesso poco soddisfacenti i risultati della Submisura 2.2.1, per la quale non si registrano impegni, a fronte di un numero di domande pervenute inferiore alle attese e insufficienti ad utilizzare le risorse complessivamente disposte. Le realizzazioni attese possono in tal caso apparire fuorvianti, poiché è stato percentualmente superato il target di fine periodo, mentre si può senz’altro affermare l’insuccesso della gran parte delle iniziative programmate. Al riguardo si riscontra l’opportunità di rivedere i valori obiettivo associati agli indicatori. Come si è detto gli ambiti di intervento sono molteplici e diversi i rispettivi risultati, pertanto occorre distinguere caso per caso il livello di attenzione riscontrato da parte del territorio e i fattori che talora ne hanno ostacolato il buon esito. Rispetto all’int. a) progetti di autorecupero domestico della frazione umida dei rifiuti domestici (autocompostaggio), il Servizio fa rilevare che sono stati individuati 5 progetti, 3 dei quali in territorio Ob. 2, ed ha disposto la riattivazione del bando di accesso ai contributi120 . Abbastanza positivo anche l’esito dell’int. b2) con cui si sono selezionati 4 progetti (uno in sostegno normale e gli altri in sostegno transitorio) finalizzati all’eliminazione dell’usa e getta e separazione dei flussi della ristorazione collettiva (mense, sagre e feste locali). Le maggiori difficoltà si sono registrate per i progetti di incentivazione alla pratica del vuoto a rendere, di sistemi di vendita alla spina di prodotti liquidi e/o in polvere integrati con la separazione in flussi omogenei o costanti, previsti dall’int. b1), e per le iniziative di cui al punto c), ovvero aiuti per progetti di ricerca e sviluppo per la realizzazione di beni durevoli (c1) e di imballaggi pluriuso (c2). Il motivo dell’insuccesso va probabilmente ricercato nel contenuto fortemente sperimentale delle iniziative, che necessitavano di una sensibilità da parte del territorio alla tematica della riduzione della produzione dei rifiuti, evidentemente non ancora maturata. Anzi proprio le criticità evidenziate pongono l’accento sulla inadeguatezza dell’azione pubblica per quanto concerne l’educazione ambientale e, più in generale, le attività di sensibilizzazione. Dal confronto con il Servizio regionale, è emerso un ulteriore fattore di criticità da imputare alla difficoltà di individuare le imprese commerciali di media dimensione potenzialmente interessate alle iniziative e presso le quali svolgere le attività di sensibilizzazione e promozione. Infine vi è l’int. b3), il quale incentiva progetti di riduzione dei rifiuti e separazione in flussi omogenei degli stessi nelle Aziende Sanitarie Ospedaliere e che al di fuori del DocUP ha fatto registrare effetti positivi anche in termini di riduzione dei costi per lo smaltimento dei rifiuti ospedalieri. In questo caso si ravvisa la necessità di adeguare il DocUP ai cambiamenti che in questi anni hanno interessato il sistema sanitario, ostacolando di fatto l’implementazione dell’intervento nell’ambito del Programma comunitario. In conclusione, l’esame della Submisura 2.2.1 evidenzia l’opportunità di procedere in fase di riprogrammazione ad una accurata selezione delle iniziative da riproporre in ulteriori bandi, riconsiderando altresì l’entità di risorse che il territorio è effettivamente in grado di assorbire. Nell’ambito della Submisura 2.2.2 sono stati finanziati 6 progetti, 4 dei quali in area Ob. 2, un numero inferiore alle attese e, comunque, non in grado di assorbire tutti i fondi stanziati; gli impegni ammontano infatti ad appena 21.567,23 €, circa lo 0,8% del costo totale. Come si evince dalla tabella precedente le informazioni che provengono dal monitoraggio fisico possono 120 Il provvedimento è stato attuato con DDS n. 28 del 12/05/2003 pubblicato sul BURM n. 49 del 29/05/2003.
  • 124.
    Valutazione intermedia indipendentedel DocUP Obiettivo 2 Regione Marche 2000-2006 Ecosfera S.p.A Rapporto di valutazione intermedia 123 trarre in inganno, motivo per cui anche per la presente Submisura si ravvisa la verifica delle stime effettuate in fase di programmazione. Le iniziative cofinanziate riguardano esclusivamente l’int. a1) finalizzato alla realizzazione di piattaforme di trasferenza per la raccolta, cernita e raggruppamento di frazioni merceologiche diverse provenienti dalla raccolta differenziata, mentre non sono pervenute domande per l’int. a2) che prevede la realizzazione di stazioni di raggruppamento di frazioni merceologiche diverse provenienti dalla raccolta differenziata. Nel corso dell’ultimo CdS sono state proposte alcune modifiche alla scheda di Misura relativamente all’int. a2) concernenti in primo luogo l’accesso ai finanziamenti per gli Enti locali o loro consorzi nonché per i soggetti gestori costituiti ed operanti ai sensi del D.lgs. 270/2000 territorialmente interessati; si tratta di un inserimento che richiedendo una variazione del DocUP, potrà attuarsi in fase di riprogrammazione; in secondo luogo è stata suggerita la possibilità di realizzare anche stazioni mobili informatizzate oltre a quelle fisse. Tali cambiamenti dovrebbero assicurare una più ampia gamma di interventi e un maggior numero di richieste, senza contare che con l’estensione dei beneficiari si dà la dovuta considerazione alle competenze delegate ai Comuni in materia di gestione dei rifiuti. Si invita poi a porre l’attenzione a quello che è stato identificato come il principale ostacolo al buon esito dell’iniziativa ossia l’insufficiente intensità di aiuto concessa rispetto al cospicuo investimento finanziario complessivo; al riguardo si rileva che la quota del 35% appare inferiore al contributo riconosciuto da altre Regioni del Centro-Nord per interventi della medesima natura121 . La Submisura 2.2.3 presenta le medesime difficoltà della precedente, in quanto il tasso di cofinanziamento pubblico, anche in questo caso del 35 %, ha ad oggi determinato delle difficoltà notevoli a tre dei quattro soggetti beneficiari, che non possiedono le necessarie capacità finanziarie. Solo il Consorzio Obbligatorio Smaltimento Rifiuti (CONSMARI) ha provveduto ad attivare gli interventi, tutti ricadenti in area Ob. 2, generando un impegno di 3.739.406,11 €, pari al 25,3%, cui sono seguiti pagamenti per 1.078.902,66 €, corrispondenti al 28,9% degli impegni e al 7,3% del costo totale. In merito al monitoraggio fisico gli interventi da realizzare nell’ambito del progetto avviato dalla CONSMARI prevede entrambe le tipologie descritte dagli indicatori fisici, ossia impianti per il trattamento dei rifiuti e per l’abbattimento degli odori; tuttavia accanto a questi è prevista anche la realizzazione di altre opere complementari, quali la fornitura di un trituratore e di un deferizzatore dei rifiuti solidi urbani e assimilabili, l’installazione di un carroponte e il potenziamento di una linea CDR. Per quanto concerne il sistema di gestione dei rifiuti, la legge regionale122 attuativa del D. lgs. N. 22 del 5/02/97 (Decreto Ronchi) ha previsto una vasta delega alle Province e alle Autorità di Ambito. Sebbene gli ATO non siano ancora operativi (ad eccezione di quello operante nella provincia di Macerata), negli ultimi anni si è notevolmente rafforzata la capacità di gestione delle Province. Attualmente esistono forti perplessità in merito al completamento delle altre iniziative individuate, in quanto in occasione della revisione di metà percorso si dovranno tenere in adeguata considerazione i lunghi tempi necessari alla realizzazione delle opere in oggetto. 121 La verifica avviata dall’Unità di A.T. sull’entità delle entrate nette consistenti generabili da ciascun impianto appare propedeutica alla revisione dei tassi di finanziamento. Qualora queste risultassero basse, comunque nel rispetto dei parametri indicati nell’art. 29 del Reg. 1260/99, l’AdG ha dichiarato in sede di CdS la volontà di rivedere l’intensità dell’aiuto concesso. 122 Si tratta della Legge Regionale n. 28 del 28/10/99.
  • 125.
    Valutazione intermedia indipendentedel DocUP Obiettivo 2 Regione Marche 2000-2006 Ecosfera S.p.A Rapporto di valutazione intermedia 124 Valgono pertanto le medesime riflessioni espresse in ordine alla Misura precedente, ovvero concentrare gli sforzi in fase di riprogrammazione sugli interventi che presentano reali possibilità di essere ultimati entro i termini prescritti dal DocUP. Misura 2.3 “Interventi di sostegno al sistema delle aree protette e al sistema dei CEA” La Misura è volta al sostegno di iniziative per la conservazione e la valorizzazione delle aree naturali e delle potenzialità paesaggistiche, artistiche e culturali presenti nelle aree interne, attraverso interventi di tipo infrastrutturale ed educativo. La Misura si suddivide nelle seguenti tre submisure: 1) il sostegno alla rete ecologica regionale, con la realizzazione di iniziative finalizzate alla salvaguardia delle specie di interesse naturalistico, alla creazione di corridoi ecologici, come pure alla redazione di piani di gestione di cui alla Direttiva 92/43/CEE; 2) il sostegno alla fruibilità e alla ricettività delle aree protette, che prevede due modalità di intervento: l’int. a) ovvero il potenziamento di infrastrutture destinate alla fruibilità dell’area protetta con particolare attenzione alle fasce deboli (sentieri escursionistici, aree attrezzate, punti di osservazione, percorsi ippici e ciclabili, ecc.) e l’int. b) con il quale si finanziano la ristrutturazione e l’adeguamento di immobili da destinare a strutture ricettive delle aree protette (foresterie, centri visita); 3) il sostegno al sistema dei Centri di Educazione Ambientale (CEA), riconosciuti ai sensi della deliberazione del Consiglio Regionale n. 25/95, finanziando la ristrutturazione, potenziamento e adeguamento agli standard europei degli edifici adibiti alle attività proprie dei CEA [int. a], come pure la dotazione tecnico-funzionale (strutture documentali, laboratori tecnico-didattici, infrastrutture di comunicazione, ecc.) dei Centri stessi [int. b]. L’avvio della Misura, con la pubblicazione del bando sul BUR n. 74 del 26 giugno 2002, ha risentito di un ritardo iniziale di oltre quattro mesi rispetto alle previsioni da CdP. Il bando è frutto del confronto sia con il Servizio Politiche Comunitarie sia con i soggetti direttamente interessati dagli interventi (Province, Comuni, Comunità Montane e soggetti gestori delle aree protette). I dati sullo stato di attuazione al 30/06/2003 evidenziano un buon andamento della Misura: il valore degli impegni al 30/06/2003 ammonta a 766.107,78 €, circa il 9,7%, mentre la quota di spesa effettuata sugli impegni è pari al 54,2%, piuttosto elevata rispetto alla media del DocUP, e del 5,3% del costo totale rendicontabile. Avanzamento finanziario - Misura 2.3 9,7 2,1 13,712,65,3 1,1 12,7 1,6 49,9 92,7 12,9 54,2 0% 10% 20% 30% 40% 50% 60% 70% 80% 90% 100% 2.3 2.3.1 2.3.2 2.3.3 capacità di impegno capacità di spesa capacità di utilizzo
  • 126.
    Valutazione intermedia indipendentedel DocUP Obiettivo 2 Regione Marche 2000-2006 Ecosfera S.p.A Rapporto di valutazione intermedia 125 Nella tabella successiva si riportano le realizzazioni fisiche effettive e quelle attese sulla base dei progetti ammessi a contributo, nonché una stima degli effetti in termini di risultato per la sola Submisura 2.3.1. In sintesi è possibile riscontrare il superamento generalizzato dei valori obiettivo individuati, aspetto che se da una parte pone senz’altro l’accento sul successo di tali iniziative, dall’altra evidenzia anche la necessità di verificare se siano stati eccessivamente sottostimati i valori obiettivo degli indicatori di realizzazione e di risultato. Valore realizzato al 31/05/03 Valore impegnato Tipologia di intervento Indicatori di realizzazione Valore assoluto % Valore assoluto % Valore obiettivo al 31/12/08 N. di interventi effettuati 0 0% 8 267% 3 N. di piani di gestione realizzati 0 0% 25 500% 52.3.1 - Sostegno alla rete ecologica regionale Superficie interessata (ha) 0 0% 49.738,382 2.487% 2.000 Percorsi realizzati (km) 0 0% 36 240% 15 N. di aree attrezzate realizzate 1 5% 20 400% 5 2.3.2 - Sostegno alla fruibilità e alla ricettività delle aree protette N. di edifici ristrutturati 2 40% 5 100% 5 2.3.3 - Sostegno al sistema dei Centri di Educazione Ambientale Numero di interventi effettuati 0 0% 19 190% 10 Valore realizzato Valore impegnato Tipologia di intervento Indicatori di risultato Valore assoluto % Valore assoluto % Valore obiettivo al 31/12/08 Numero di specie conservate 0 0% 78 312% 25 2.3.1 - Sostegno alla rete ecologica regionale Numero di habitat conservati 0 0% 27 450% 6 Riguardo alla Submisura 2.3.1, sono stati finanziati complessivamente 8 progetti (di cui 5 ricadenti in area Ob. 2 e 3 in phasing out), per un totale di impegni pari a 341.912,87 €. Il costo totale rendicontabile per gli interventi in area Ob. 2 supera le risorse stanziate con il bando; pertanto, al fine di soddisfare le richieste presentate e ritenute ammissibili, è stata utilizzata una parte della dotazione relativa all’annualità 2004. Le ricadute attese in relazione alle iniziative effettivamente avviate superano abbondantemente tutti gli obiettivi programmati, sia nel caso delle realizzazioni fisiche che dei risultati.
  • 127.
    Valutazione intermedia indipendentedel DocUP Obiettivo 2 Regione Marche 2000-2006 Ecosfera S.p.A Rapporto di valutazione intermedia 126 Nell’ambito della Submisura 2.3.2 i progetti ammessi a finanziamento sono 9 (di cui 3 conclusi e liquidati alla fine di maggio), per un impegno complessivo di 371.777,64 €; attualmente è in corso l’istruttoria di altre 4 proposte pervenute con la riattivazione del bando a febbraio 2003. Come per la precedente Submisura gli effetti riconducibili alla realizzazione delle azioni cofinanziate sono fortemente superiori a quanto programmato. Infine, è stata approvata la graduatoria della Submisura 2.3.3, cui sono seguiti impegni per circa 52.417 € tutti in area Ob. 2, di cui il 50% è di competenza pubblica. Alla data in esame sono stati effettuati pagamenti pari a circa la metà di quanto impegnato. Riguardo alle aree in sostegno transitorio è stato riattivato il bando di accesso ai contributi con DDS n. 39 del 17/02/2003. Il numero di progetti ad oggi finanziato è quasi il doppio di quanto previsto a termine del periodo di programmazione, impegnando appena il 2% delle somme stanziate. Nel corso del CdS sono state formulate delle proposte per l’adeguamento dei criteri di selezione e di priorità della Submisura 2.3.2 con lo scopo di rendere più selettivo il bando e più aderente alle finalità ambientali. Nello specifico si tratta del criterio di selezione “progetti che prevedono il ricorso all’ingegneria naturale e alla bioarchitettura” e della priorità riconosciuta ai “progetti ricadenti negli strumenti di programmazione negoziata e territoriale (…) purché approvati e ai progetti presentati da soggetti in possesso di certificazioni ambientali (EMAS, ISO)”. È stato così recepito il lavoro svolto dallo Staff dell’AAR sull’integrazione dei criteri di selezione ambientali, da cui ci si attende un innalzamento della qualità dei progetti selezionati. Misura 2.4 “Infrastrutture portuali” Le opere finanziate dalla presente Misura sono rivolte al miglioramento e all’ammodernamento delle strutture dei porti pescherecci e alla riqualificazione delle aree portuali, attraverso due ambiti di azione: 1) il riassetto dei porti di pesca e delle attrezzature portuali, ovvero la realizzazione, ristrutturazione o potenziamento di banchine di ormeggio, di scali di alaggio con attrezzature specifiche, di zone per rifornimento acqua e carburante, elettricità, etc. 2) la ristrutturazione ed ammodernamento delle zone portuali, sostanzialmente per il miglioramento dell’arredo urbano e della viabilità, al fine di rendere più sicure ed agevoli le attività della pesca e della sua filiera. L’intervento del DocUP si inserisce nell’ambito di un’articolata politica di sostegno del comparto regionale della pesca, le cui potenzialità appaiono fortemente minacciate, come si evince dalla generale flessione di addetti registrata a partire dal 1998 e che ha colpito principalmente i comuni ammessi ai benefici dell’Obiettivo 2, con un trend negativo più accentuato nel caso di Ancona. Al potenziamento e all’ammodernamento delle infrastrutture portuali sono state destinate le risorse del DocUP Pesca e il DocUP Ob. 2, secondo un approccio complementare; infatti mentre con il primo si finanziano gli impianti e le piccole attrezzature volte a creare le migliori condizioni per raccordare l’area portuale con le attività della filiera della pesca, con la Misura 2.4 del DocUP Ob. 2 si intendono realizzare opere infrastrutturali di una certa portata, che
  • 128.
    Valutazione intermedia indipendentedel DocUP Obiettivo 2 Regione Marche 2000-2006 Ecosfera S.p.A Rapporto di valutazione intermedia 127 dovranno contribuire a creare un contesto adeguato alla commercializzazione dei prodotti della pesca e della sua filiera e, più in generale, allo sviluppo delle attività produttive nell’area. I criteri di selezione previsti da CdP rendono evidente l’attenzione alla qualità delle iniziative ed alla capacità di integrarsi con il sistema territoriale di riferimento, premiando in primo luogo i progetti che integrano le azioni finanziate nell’ambito delle aree portuali dell’Ob. 2 con quelle realizzate dallo SFOP 2000/2006. Inoltre, a parità di punteggio vengono privilegiati i progetti che si interconnettono con lo sviluppo generale dell’area portuale, che assicurino il massimo rispetto ambientale e garantiscano sicurezza ed igiene a favore di quanti operano nell’ambito portuale o che determinano un incremento occupazionale volto anche al rispetto delle pari opportunità. Infine, viene concessa priorità ai progetti ricadenti negli strumenti di programmazione negoziata e territoriale. Dallo stato di attuazione della Misura al 30 giugno 2003 si evince un livello di impegni significativo, pari a 1.517.447,96 € ossia il 24,7% del costo, con valori percentualmente superiori per la Submisura 2.4.1. La capacità di spesa e di utilizzo si attesta rispettivamente sull’1,5 e sul 6%, con pagamenti più consistenti per la seconda Submisura. Avanzamento finanziario - Misura 2.4 8,1 31,824,7 1,31,61,5 16 4,96 0% 10% 20% 30% 40% 50% 60% 70% 80% 90% 100% 2.4 2.4.1 2.4.2 Capacità di impegno Capacità di spesa Capacità di utilizzo
  • 129.
    Valutazione intermedia indipendentedel DocUP Obiettivo 2 Regione Marche 2000-2006 Ecosfera S.p.A Rapporto di valutazione intermedia 128 Nelle tabelle successive si riportano le realizzazioni fisiche e le ricadute occupazionali attese al completamento dei progetti effettivamente ammessi a contributo. Valore realizzato al 31/05/03 Valore impegnato Tipologia di intervento Indicatori di realizzazione Valore assoluto % Valore assoluto % Valore obiettivo al 31/12/08 numero di porti riqualificati 4 100% 4 numero di banchine ormeggio ristrutturate 4 67% 6 Riassetto dei porti di pesca e attrezzature portuali numero di scali di alaggio realizzati o ristrutturati 3 150% 2 numero di interventi realizzati 5 125% 4 numero di aree di sosta realizzate 1 25% 4 metri lineari di banchine realizzate n.p. 300 Ristrutturazione e ammodernamento delle zone portuali metri lineari di banchine con ripristino del manto stradale 150 150% 100 Valore realizzato al 31/05/03 Valore impegnato Tipologia di intervento Indicatori di impatto Valore assoluto % Valore assoluto % Valore obiettivo al 31/12/08 Riassetto dei porti di pesca e attrezzature portuali Ristrutturazione e ammodernamento delle zone portuali occupazione creata totale (di cui femminile) 3 (1) 30% 10 (1) I progetti finanziati sono sette, tutti esecutivi e ricadenti nelle aree portuali ammissibili all’Ob.2. I cinque interventi approvati nell’ambito della Submisura 1 interessano quattro porti, in linea con i valori obiettivo del CdP, e si tratta delle strutture portuali di Ancona (con due progetti complementari), San Benedetto del Tronto, Fano e Civitanova Marche. Per la Submisura 2.4.2 sono stati finanziati cinque progetti, uno in più rispetto a quanto programmato. Una volta completati gli interventi gli indicatori di realizzazione dovrebbero assumere mediamente valori superiori al target obiettivo di riferimento.
  • 130.
    Valutazione intermedia indipendentedel DocUP Obiettivo 2 Regione Marche 2000-2006 Ecosfera S.p.A Rapporto di valutazione intermedia 129 Per le due Submisure non sono ancora disponibili informazioni sui risultati attesi, sebbene il soddisfacente numero di interventi cofinanziati in relazione al target obiettivo permetta di avanzare ipotesi ottimistiche sul raggiungimento degli obiettivi della misura. I dati relativi all’occupazione forniti dal Servizio (relativi alla prima Submisura) indicano la creazione di 3 nuovi posti di lavoro (circa il 30% del target dell’intera Misura 2.4), di cui uno femminile. Dal punto di vista procedurale sono stati stipulati i contratti di appalto o sono in corso di stipula nel rispetto della tempistica stabilita dai bandi, la cui pubblicazione ha avuto un ritardo di circa tre mesi rispetto alle previsioni del cronoprogramma del CdP. In ordine alle prospettive di attuazione degli interventi non si denotano particolari problemi, al contrario esse appaiono decisamente positive, in quanto l’ultimazione della gran parte dei lavori è prevista entro il 2003. Misura 2.5 “Strutture intermodali” Con la Misura 2.5 si intende soddisfare l’esigenza di realizzare opere funzionali al completamento di due strutture intermodali altamente strategiche per la realtà produttiva e per l’intero sistema locale marchigiano. 1) L’Interporto di Jesi, ubicato in area phasing out, avrebbe dovuto essere realizzate con il precedente DocUP Ob. 2 1997-99, ma per motivi procedurali e giudiziari, attualmente risolti, i lavori sono stati avviati solo di recente. Le opere non comprese tra quelle finanziate dalla presente misura sono realizzate con risorse nazionali (Legge 641/96), risorse regionali (L.R. n. 64/97 e L.R. n. 32/99) e fondi propri della Società Interporto Marche S.p.A.. Con le risorse del DocUP si finanziano la realizzazione ed il completamento dell’edificio servizi e la costruzione del collettore delle acque reflue e relativi impianti. Il soggetto all’attuazione dell’intervento preposto, nonché beneficiario finale, è la Interporto Marche S.p.A. cui partecipa la Regione Marche (82,3% del capitale sociale), alcuni enti locali ed enti pubblici e privati. 2) L’Autoporto Valle del Tronto ricade in area Ob. 2 nel Centro Intermodale del Tronto; si tratta del completamento di un intervento avviato nel precedente ciclo di programmazione dei Fondi Strutturali (1997-99), volto a rendere pienamente operativa la struttura in questione destinata a servire le aree industriali di Ascoli Piceno e Monsampolo-Monteprandone, dove si localizzano circa 480 imprese. L’Autoporto è finalizzato alla razionalizzazione del sistema logistico merci per l’abbattimento dei costi di trasporto, inserendosi, a completamento ed in prosecuzione delle infrastrutture già realizzate, a servizio dell’insediamento produttivo del Consorzio di Industrializzazione di Ascoli Piceno, in sinergia con la linea ferroviaria esistente Porto d’Ascoli – Ascoli Piceno, consentendone un utilizzo più intenso che vuole costituire un’alternativa alla viabilità. La presente Misura prevede la realizzazione di opere di urbanizzazione, capannoni di deposito e attrezzature e di un edificio destinato ad accogliere uffici e un centro servizi. Il Beneficiario finale è il Centro Intermodale del Tronto (C.I.T.) S.p.A. – Società composta dall’Ente pubblico economico Consorzio per l’Industrializzazione delle Valli del Tronto,
  • 131.
    Valutazione intermedia indipendentedel DocUP Obiettivo 2 Regione Marche 2000-2006 Ecosfera S.p.A Rapporto di valutazione intermedia 130 dell’Aso e del Tesino (55% del capitale sociale) e da società e soggetti privati nel settore del trasporto merci. La riorganizzazione del trasporto intermodale regionale rientra in una concezione del sistema di trasporto nel quale i diversi modi (aereo, marittimo, terrestre) non vengono più considerati separatamente e acquista valore il principio dell’integrazione tra gli stessi e il modo di trasporto diviene un “segmento intercambiabile della catena”. Dalle nuove strutture intermodali si attendono inoltre ricadute positive in termini di salvaguardia ambientale grazie alla riduzione del trasporto su strada. I dati di monitoraggio finanziario fanno rilevare un avanzamento consistente soprattutto riguardo alle somme impegnate pari a 6.684.818,85 €, oltre l’80% del costo rendicontabile, ed il pieno assorbimento delle risorse disposte per la Submisura 2.5.1. Si registrano erogazioni esclusivamente per l’Autoporto Valle del Tronto, pari al 20,6% degli impegni e al 12,3% dell’investimento. Relativamente a quest’opera risulta completata una parte dei lavori come si evince dai dati di monitoraggio fisico relativi alla superficie infrastrutturata pari a 11.200 mq di aree verdi e 1.600 mq coperti su un totale da realizzare rispettivamente di 22.000 e 5.000 mq. Valore realizzato al 31/12/02 Valore impegnato Tipologia di intervento Indicatori di realizzazione Valore assoluto % Valore assoluto % Valore obiettivo al 31/12/08 Interporto di Jesi Superficie infrastrutturata (mq) 0,00 0% 1.100 mq coperti 1.100 mq collettore 100% 1.100 mq coperti 1.100 mq collettore Autoporto della Valle del Tronto Superficie infrastrutturata (mq) 11.200 mq 1.600 mq 50,9% 32% 22.000 mq per verde 5.000 mq coperti 100% 22.000 mq per verde 5.000 mq coperti Dalle informazioni in nostro possesso non si evincono fattori di criticità che possano ostacolare o ritardare l’ultimazione dei lavori nei tempi programmati. Avanzamento finanziario - Misura 2.5 81,5 59,7 100 12,35,6 20,6 6,9 0% 10% 20% 30% 40% 50% 60% 70% 80% 90% 100% 2.5 2.5.1 2.5.2 Capacità di impegno Capacità di spesa Capacità di utilizzo
  • 132.
    Valutazione intermedia indipendentedel DocUP Obiettivo 2 Regione Marche 2000-2006 Ecosfera S.p.A Rapporto di valutazione intermedia 131 Misura 2.6 “Razionalizzazione del sistema dei trasporti” La Misura 2.6 si propone di accrescere la mobilità dei cittadini residenti nella aree a bassa densità abitativa e a domanda debole, con ricadute positive in termini di innalzamento della qualità della vita, attraverso due tipologie di intervento: 1) l’attivazione servizi di trasporto a chiamata, che comprende anche il potenziamento dei servizi di scuolabus; 2) la realizzazione di aree attrezzate per il trasporto pubblico e parcheggi urbani. Dal punto di vista procedurale, relativamente alla Submisura 2.6.1, con DGR 252 del 11 febbraio 2002 è stato approvato il bando di accesso ai benefici e con DDS Trasporti n. 371 del 19 novembre 2002, e in seguito i progetti esecutivi ritenuti ammissibili, presentati dagli enti locali beneficiari. Per quanto riguarda la Submisura 2.6.2, nel mese di febbraio 2002 sono stati approvati due bandi separati per il sostegno normale e per il sostegno transitorio. La numerosità dei progetti attivati per entrambe le azioni contemplate permette di esprimere un giudizio nettamente favorevole sull’andamento della Misura, che a fronte dell’interesse riscontrato fa rilevare una piena rispondenza tra le iniziative proposte e le esigenze dell’area di riferimento. Le risorse impegnate ammontano a 2.312.996,54 €, ossia 19,6% delle risorse, mentre i pagamenti, pari a 30.331,53, si presentano ancora bassi, rappresentando in termini percentuali appena lo 0,3% dei fondi stanziati e l’1,3 degli impegni. Avanzamento finanziario - Misura 2.6 11,5 32,6 19,6 0,40,3 3,6 1,3 0% 10% 20% 30% 40% 50% 60% 70% 80% 90% 100% 2.6 2.6.1 2.6.2 Capacità di impegno Capacità di spesa Capacità di utilizzo
  • 133.
    Valutazione intermedia indipendentedel DocUP Obiettivo 2 Regione Marche 2000-2006 Ecosfera S.p.A Rapporto di valutazione intermedia 132 Dalla tabella che segue si evince che gli interventi attivati soddisfano ampiamente gli obiettivi, ad eccezione del numero dei comuni interessati al servizio a chiamata che non arrivano al 70% del target. Valore realizzato al 31/05/03 Valore impegnato Tipologia di intervento Indicatori di realizzazione Valore assoluto % Valore assoluto % Valore obiettivo al 31/12/08 Numero di autobus e scuolabus riconvertiti n.p. 75 Numero dei Comuni interessati al servizio a chiamata 34 68% 50 Numero dei sistemi di chiamata realizzati 18 120% 15 Servizi di trasporto a chiamata Aree attrezzate per il trasporto pubblico e parcheggi urbani Numero di aree attrezzate realizzate (nodi) 37 230% 16 I progetti finanziati sono così distribuiti tra le diverse linee di intervento: - 18 per i servizi di trasporto a chiamata, di cui 16 in area Ob. 2123 ; - 37 per le aree attrezzate, di questi 26 in sostegno normale, mentre 11 ricadono in aree in phasing out; - 2 per i parcheggi, entrambi in aree Ob. 2. Le opere relative alla prima Submisura sono tutte afferenti progetti esecutivi e hanno completato la procedura di appalto. Per quanto concerne invece la Submisura 2.6.2 si registrano ad oggi due rinunce. L’analisi condotta sulle iniziative in oggetto non ha evidenziato difficoltà che possano compromettere il pieno raggiungimento degli obiettivi specifici della Misura. Misura 2.7 “Interventi di rinnovamento e miglioramento dei villaggi rurali e delle infrastrutture connesse” La Misura è finalizzata alla salvaguardia e alla valorizzazione del patrimonio rurale nonché al rafforzamento del tessuto socio-economico nelle aree interne marginali a rischio di spopolamento. Sono state previste due tipologie di intervento: 1. rinnovamento e miglioramento dei villaggi e tutela del patrimonio rurale; 2. miglioramento delle infrastrutture rurali connesse allo sviluppo dell’agricoltura. 123 Alcuni progetti ritenuti ammissibili ricadono su entrambe le aree (sostegno normale e transitorio); poiché occorre trattare separatamente, per sostegno, la gestione dei contributi concessi, il numero dei progetti risulta maggiore di quelli effettivamente pervenuti.
  • 134.
    Valutazione intermedia indipendentedel DocUP Obiettivo 2 Regione Marche 2000-2006 Ecosfera S.p.A Rapporto di valutazione intermedia 133 Quest’ultima in realtà non verrà finanziata con il DocUP, ma all’interno della Misura R del PSR. L’avvio della Submisura 2.7.1 è avvenuto con la pubblicazione del bando approvato con DGR n. 1671 del 17/09/2003, con un ritardo di oltre sei mesi sui tempi indicati nella scheda di Misura. Alla data di riferimento non si rileva alcun avanzamento finanziario essendo ancora in corso l’istruttoria delle domande pervenute. Misura 3.1 “Promozione turistica e valorizzazione del patrimonio ricettivo” La Misura è finalizzata al potenziamento ed alla riqualificazione dell’offerta turistica marchigiana nelle aree oggetto di intervento, da realizzare sia attraverso interventi infrastrutturali sia mediante attività promozionali. La Misura si articola in due Submisure: 1) promozione turistica che, in coerenza con il Programma annuale regionale di promozione turistica, si rivolge ai mercati turistici italiani ed esteri attraverso la realizzazione di campagne pubblicitarie sul prodotto turistico marchigiano, iniziative di accoglienza turistica (manifestazioni, eventi, ecc.) ed, infine, iniziative di promozione e valorizzazione delle risorse tipiche regionali, anche con il sostegno diretto delle strutture operanti sul territorio; 2) aiuti agli investimenti per attività a rilevanza turistica finalizzati all’adeguamento, al miglioramento e alla riattivazione di strutture ai fini turistici, con particolare riguardo ad interventi di limitato impatto ambientale e alla promozione di progetti integrati volti a valorizzare gli aspetti culturali e ambientali. Dal punto di vista finanziario, si tratta di un intervento di un certo peso, essendo state disposte per esso risorse pari a quasi il 9% del totale. Al mese di giugno si rileva un buon avanzamento finanziario delle due azioni programmate, con un livello di impegni e pagamenti rispettivamente pari a 12.361.635,27 € e 3.491.441,03 €, ovvero il 43,6 ed il 12,3% del costo totale. La spesa sull’impegnato ammonta invece al 28,2% ed ha riguardato la sola Submisura 3.1.1. Avanzamento finanziario - Misura 3.1 43,6 93,9 26 12,3 47,6 28,2 50,7 0% 10% 20% 30% 40% 50% 60% 70% 80% 90% 100% 3.1 3.1.1 3.1.2 Capacità di impegno Capacità di spesa Capacità di utilizzo
  • 135.
    Valutazione intermedia indipendentedel DocUP Obiettivo 2 Regione Marche 2000-2006 Ecosfera S.p.A Rapporto di valutazione intermedia 134 Le tabelle successive mostrano le realizzazioni fisiche effettive nel caso della Submisura 1 e quelle attese al completamento dei progetti finanziati dalla Submisura 2 alla data del 30 giugno. Valore realizzato Valore impegnato Tipologia di intervento Indicatori di realizzazione Valore assoluto % Valore assoluto % Valore obiettivo al 31/12/08 n. azioni promozionali di accoglienza 173 288% 219 365% 60 n. campagne di informazione 33 10% 33 10% 50 n. uffici e strutture informative coinvolte 6* 60% 10 n. tour operatori coinvolti 1* 33% 3 n. associazioni albergatori regionali ed extra regionali coinvolte n.p. 8 Sub. 1 - Promozione turistica n. copie materiale editoriale turistico 95.000* 19% 500.000 n. siti abbandonati ristrutturati 0 0% 16 320% 5 n. strutture riqualificate / ristrutturate 0 0% 65 68% 100 n. strutture create 0 0% 3 100% 3 n. posti letto creati / adeguati 0 0% n.p. 3.000 Sub. 2 - Aiuti agli investimenti per attività a rilevanza turistica n. impianti realizzati 0 0% 5 50% 10 Dati aggiornati al 31/12/02 Valore realizzato Valore impegnato Tipologia di intervento Indicatori di risultato Valore assoluto % Valore assoluto % Valore obiettivo al 31/12/08 Sub. 2 - Aiuti agli investimenti per attività a rilevanza turistica Ammontare investimenti effettuati dalle PMI ad integrazione del contributo dei fondi strutturali 0 0% 18,04 mln € 44% 41 mln € La Submisura 3.1.1 fa registrare dati positivi anche in termini di realizzazioni fisiche (aggiornate a maggio), in particolare sono stati completati tutti i 5 progetti finanziati nell’ambito dell’intervento a) Attivazione di campagne pubblicitarie, mentre sono 173 quelli ultimati per l’int. b) relative ad azioni promozionali di accoglienza turistica (di cui 138 in area Ob. 2 e 35 in area phasing out). Per quest’ultima tipologia di intervento è stato superato ampiamente il valore obiettivo complessivo, che prevedeva l’attuazione di 60 iniziative di accoglienza.
  • 136.
    Valutazione intermedia indipendentedel DocUP Obiettivo 2 Regione Marche 2000-2006 Ecosfera S.p.A Rapporto di valutazione intermedia 135 Dalla Relazione di attuazione al 31 maggio 2003 si evince che l’attuazione dell’int. c) Iniziative di promozione e valorizzazione delle risorse tipiche del territorio regionale - procede regolarmente da parte del beneficiario finale individuato, sebbene non si registrino ancora i relativi impegni. Per quanto concerne la Submisura 3.1.2 è stato pubblicato il bando relativo all’attivazione degli interventi sub a) Strutture ricettive ed extraricettive e sub b) Impianti annessi e non, approvato con la DGR n. 783 del 02/05/2002, e successivamente quello relativo all’int. c) Servizi di supporto e di ricettività minore, recupero di borghi, di cui alla DGR n. 1485 del 2/8/2002. Tutte le iniziative hanno incontrato una risposta molto positiva da parte del territorio, che per la tipologia a) ha portato al finanziamento di 68 strutture ricettive ed extraricettive sulle 291 ammesse in graduatoria (di cui 227 in area Ob. 2 e 64 in phasing out), mentre dei 9 progetti selezionati nell’ambito dell’int. b) se ne sono finanziati 5, ovvero la metà di quanto programmato. Rispetto all’int. c) è stata completata l’istruttoria delle domande pervenute con la concessione di contributi destinati al recupero di 16 siti abbandonati, superando di oltre tre volte il target programmato. Dal punto di vista attuativo dai dati ad oggi disponibili al 30 giugno non risulta essere stato ultimato nessuno dei progetti finanziati nell’ambito della Misura. Nella tabella di avanzamento fisico sono riportati i dati “previsionali” tratti dai decreti di impegno effettuati dal Servizio regionale competente al 30.06.03, da intendere come indicazione di ciò che si prevede di realizzare nell’ipotesi che i progetti approvati a quella data vadano a buon fine. La realizzazione effettiva potrà aver luogo negli anni successivi (fino a 24-30 mesi circa dall’approvazione). Il buon esito dei bandi e, dunque, una certa disponibilità di progetti ha orientato il Servizio regionale preposto all’attuazione a richiedere l’attivazione dello scorrimento delle graduatorie al fine di accelerare la spesa. Tra l’altro proprio l’altissimo numero di domande pervenute, suggerisce l’inserimento del regime di aiuto notificato accanto all’attuale regime de minimis, che inevitabilmente rischia di condizionare l’entità degli investimenti attivati e determina inoltre l’esclusione dall’accesso ai contributi per le molte aziende che hanno raggiunto il tetto massimo di aiuto stabilito in 100.000 € su un periodo di tre anni dall’art. 2, co. 2 del Reg. (CE) n. 69/2001. Per la medesima Submisura, si segnalano alcune difficoltà attuative circa la ripartizione delle risorse a causa della mancata correlazione tra contenuti della scheda tecnica e piani finanziari di dettaglio; infatti questi ultimi sono stati redatti successivamente all’elaborazione ed approvazione dei bandi e sulla base del tasso di contributo concedibile, anziché per tipologia di intervento.
  • 137.
    Valutazione intermedia indipendentedel DocUP Obiettivo 2 Regione Marche 2000-2006 Ecosfera S.p.A Rapporto di valutazione intermedia 136 Misura 3.2 – Recupero, valorizzazione e promozione del patrimonio storico e culturale Con la Misura si intende portare a compimento il programma di interventi relativi al sistema regionale del “Museo diffuso” avviato nella precedente programmazione con i DocUP Obiettivo 2 e 5b ed altri programmi finanziati attraverso risorse regionali. L’intervento in esame si articola in tre Submisure: 1) Sistema Museo diffuso: progetti integrati su scala territoriale, ossia concentrati su una medesima area caratterizzata da continuità o contiguità territoriale, volti al recupero strutturale e adeguamento funzionale oltre che alla valorizzazione e promozione di beni culturali, storico- artistici, naturalistici; a queste iniziative devono associarsi anche esperienze pilota in rete. 2) Sistema Museo diffuso: progetti integrati in base a tematismi, con i quali si finanziano i medesimi interventi ma che, a differenza della submisura precedente, trovano l’elemento unificante non nel territorio, ma nel tema o nella tipologia dei beni oggetto di intervento a prescindere dalla contiguità o continuità territoriale. 3) Sistema Museo diffuso: promozione e immagine, finalizzata a dare visibilità alla comune appartenenza delle strutture aderenti al sistema museo diffuso e a rafforzarne l’identità. La Misura nel suo complesso presenta impegni per 2.307.309,53 €, pari al 12,7% con un avanzamento ancora poco rilevante della spesa, pari all’1,4% del costo totale rendicontabile. Scendendo a livello di Submisura si denota uno stato di attuazione in realtà piuttosto diversificato. Non essendo giunto a conclusione nessuno degli interventi attivati, si riportano nella tabella a seguire i valori che da progetto dovrebbero presentare i diversi indicatori di realizzazione individuati se tutte le iniziative giungessero a buon fine. Valore realizzato al 31/05/03 Valore impegnato Tipologia di intervento Indicatori di realizzazione Valore assoluto % Valore assoluto % Valore obiettivo al 31/12/08 Sistema museo diffuso: progetti integrata su scala territoriale n. beni culturali, storici, naturalistici recuperati 0 0% 10 33-40% 25-30 Sistema museo diffuso: progetti integrata in base a tematismi n. beni culturali, storici, naturalistici recuperati 0 0% 20 67-80% 25-30 Sistema museo diffuso: promozione ed immagine n. campagne promozionali realizzate 0 0% 17 68-85% 20-25 Avanzamento finanziario - Misura 3.2 35,8 10,33,312,7 3,3 0,61,4 32,5 17,4 11,1 0% 10% 20% 30% 40% 50% 60% 70% 80% 90% 100% 3.2 3.2.1 3.2.2 3.2.3 Capacità di impegno Capacità di spesa Capacità di utilizzo
  • 138.
    Valutazione intermedia indipendentedel DocUP Obiettivo 2 Regione Marche 2000-2006 Ecosfera S.p.A Rapporto di valutazione intermedia 137 Nel complesso tali effetti appaiono più che soddisfacenti rispetto agli obiettivi programmati, a maggior ragione se si considera la bassa entità degli impegni finanziari ad oggi assunti. In relazione alle Submisure 3.2.1 e 3.2.2, i bandi per la selezione dei progetti sono stati pubblicati a maggio 2002 (con un ritardo di circa due mesi rispetto alle previsioni del CdP); a seguito della procedura di istruttoria risultano ammessi e finanziati complessivamente 30 interventi, 19 dei quali progetti di rete che prevedono in forma integrata e complementare più tipologie di interventi concentrati in un’area continua o contigua territorialmente, costituiti in media da 3-5 progetti ciascuno. L’avanzamento finanziario al mese di giugno 2003 fa registrare impegni per un totale di 2.253.197,51 € (circa il 12,4% del costo totale); alla stessa data sono stati effettuati i primi pagamenti che arrivano a coprire l’1,4% del costo totale e l’11,4% degli impegni assunti. L’iter procedurale delle Submisure 3.2.1 e 3.2.2 si è rivelato piuttosto complesso per l’articolazione in più fasi di valutazione e, soprattutto, perché si tratta di progetti di rete, aspetto che le differenzia dalla maggioranza delle azioni del DocUP. In effetti la complessità delle procedure di attuazione, legata all’adozione dell’approccio bottom up in modo da garantire l’adesione alle esigenze del territorio, ha richiesto un forte impegno da parte del Servizio Beni e Attività Culturali responsabile dell’attuazione della Submisura, che ha incentivato e facilitato il processo di concertazione fra i beneficiari finali, conseguendo effetti positivi sull’avanzamento procedurale complessivo. In merito alla Submisura 3.2.3, a titolarità regionale, si rileva una più rapida e semplice attuazione, in quanto una parte delle iniziative ammesse finanziate erano state già precedentemente selezionate in attuazione al Piano Regionale per i beni e delle attività culturali124 e acquisite al DocUP, mentre altre sono state individuate sulla base di una concertazione con le Province125 . Complessivamente gli interventi individuati sono 17. Misura 3.3 “Aiuti agli investimenti per la riqualificazione della rete dei servizi socio- assistenziali” Le azioni previste dalla Misura 3.3 sono finalizzate a garantire una rete di servizi flessibili e diversificati per i minori, per gli anziani, per le famiglie con persone non autosufficienti, sia attraverso interventi di recupero strutturale e funzionale di edifici (Submisura 3.3.1), sia tramite incentivi, sotto forma di contributi in c/capitale, alla nascita e al consolidamento di imprese sociali che operano nel campo dei servizi alla persona o di imprese che implementano attività produttive e di servizi, finalizzate all’inserimento lavorativo di persone svantaggiate (Submisura 3.3.2). L’intervento in oggetto ha una significativa portata innovativa sia per l’oggetto di intervento – i servizi socio-assistenziali - sia per le modalità procedurali adottate per l’individuazione degli stessi. 124 Il Piano è stato approvato con Delibera n. 272/99 (BUR Marche n. 118 del 3.12.99) ai sensi della L.R. 75/97. 125 Le iniziative risultate coerenti e conformi con la scheda di Misura, sono state ammesse a finanziamento a seguito del DDS n. 186 del 27/6/2000. La Regione, verificatane la conformità con i contenuti e gli obiettivi della submisura ha sottoscritto con le Province un’intesa, ratificata con deliberazione n. 1047 del 5/6/2002, nella quale sono stati stabiliti i progetti da finanziare e le risorse da attivare.
  • 139.
    Valutazione intermedia indipendentedel DocUP Obiettivo 2 Regione Marche 2000-2006 Ecosfera S.p.A Rapporto di valutazione intermedia 138 Il procedimento attuativo può ritenersi a tutti gli effetti sperimentale per la preferenza accordata alla concertazione con gli Enti locali e finalizzata all’individuazione degli obiettivi di politica sociale e delle forme integrate di intervento da assumere nei diversi Ambiti territoriali, ossia assetti territoriali ottimali per la pianificazione sociale definita nel “Piano regionale per un sistema integrato di interventi e di servizi sociali 2000-2002”126 . Il Comitato dei Sindaci dell’Ambito rappresenta in questo contesto programmatico il soggetto di governo partecipato a livello distrettuale nonché la sede naturale della concertazione per la “selezione” delle priorità espresse dal territorio. Le relazioni con Enti locali rispondono ai princìpi del decentramento e della sussidiarietà e appaiono particolarmente importanti per la Misura in esame dato che i servizi sociali sono a regia comunale. Questi individuano una serie di priorità che costituiscono un primo filtro per i progetti. Tuttavia la poca abitudine alla concertazione ha rischiato di compromettere in parte il lavoro di questo organismo ed ha determinato dei forti ritardi sulla tempistica inizialmente prevista per l’effettivo avvio degli interventi. Alla data del 30/06/2003, infatti, la Misura non fa registrare impegni in quanto non è stata ancora completata l’istruttoria dei progetti presentati, in totale 65 di cui 54 per la prima Submisura e 11 per la seconda. In sede di CdS il Servizio ha prospettato la possibilità di non procedere all’emanazione di un ulteriore bando, ma di attivare lo scorrimento della graduatoria in quanto i fondi disponibili per il periodo 2000-2006 sono in grado di soddisfare tutte le richieste pervenute. Misura 3.4 “Sviluppo della Società dell’Informazione a livello locale” La Misura in oggetto appare fortemente strategica, dato il rilievo attribuito alle iniziative rivolte alla promozione della Società dell’Informazione a livello regionale, nazionale e comunitario. Essa appare particolarmente complessa articolandosi in tre Submisure che al proprio interno prevedono diverse tipologie di azioni: 1. Servizi per il cittadino, con i quali si intende completare quanto avviato con il ciclo precedente di Fondi Strutturali; le azioni programmate prevedono la realizzazione di siti web (int. a) finalizzati a facilitare l’accesso alle principali informazioni pubbliche e l’interazione di base con la P.A., con particolare attenzione alla fruizione da parte dei disabili; è previsto poi un progetto sperimentale relativo a servizi telematici basati sull’uso delle carte intelligenti (int. b), l’unico tra gli interventi previsti che potrebbe essere generatore di entrate nette consistenti. 2. Sportello per le attività produttive e marketing territoriale, nel cui ambito si finanzia l’implementazione di servizi telematici rivolti alle imprese (int. a) e la realizzazione di un network telematico e banche dati destinati a fornire adeguate informazioni a coloro che intendono allocare sul territorio regionale nuovi impianti produttivi (int. b). 3. Servizi telematici a supporto dei circuiti culturali, con lo scopo di promuovere, valorizzare e fornire informazioni inerenti il patrimonio culturale, teatrale e bibliotecario, dando giusto rilievo agli eventi e agli spettacoli che si realizzano sul territorio, offrendo altresì servizi on line agli utenti. 126 Allegato alla deliberazione n. 306, 1 marzo 2000, che ha istituito 24 Ambiti territoriali.
  • 140.
    Valutazione intermedia indipendentedel DocUP Obiettivo 2 Regione Marche 2000-2006 Ecosfera S.p.A Rapporto di valutazione intermedia 139 La Misura nel suo insieme ha evidenziato tempi più lunghi per il completamento di alcuni step procedurali rispetto a quelli indicati nel CdP. Un ritardo che ha senz’altro condizionato l’avanzamento finanziario, con l’assunzione di impegni per 714.203,99 €, pari al 9,4% del costo totale e una capacità di spesa di appena lo 0,4%. Non sono stati ancora effettuati pagamenti per la Submisura 3.4.3. In questa prima fase di attuazione relativa alle sole operazioni a titolarità regionale non è possibile procedere alla quantificazione degli indicatori di realizzazione fisica, per la quale occorrerà attendere la successiva individuazione degli interventi a regia regionale. Nell’ambito delle iniziative a titolarità regionale della Submisura 1 int. a) Portali Servizio al Cittadino e Submisura 2 int. a) Sportello Unico per le attività produttive e b) Marketing territoriale, sono stati impegnati i fondi per la realizzazione di un framework regionale denominato “COHESION” e finalizzato allo sviluppo di servizi presso gli enti locali da erogare a cittadini e imprese. Quanto all’avanzamento procedurale, per le stesse iniziative si evidenzia un ritardo di oltre tre mesi per il completamento della fase istruttoria inerente la licitazione privata, le cui cause vanno ricercate nella complessità della documentazione presentata dalle ditte partecipanti. A questi oneri inattesi vanno poi ad aggiungersi anche intense attività di programmazione e di progettazione finalizzate a realizzare un’adeguata integrazione tra gli interventi del DocUP e i progetti di e-government attivati a livello nazionale e il Piano eEurope 2002. Riguardo alle operazioni a regia regionale è stato pubblicato unicamente il bando relativo alla Submisura 2 int. b) sul BUR del 5/6/2003, mentre risultano in corso di elaborazione gli altri bandi. Nel corso del 2002 è stata avviata la Submisura 3.4.3 con la pubblicazione di un bando triennale, cui è seguita l’approvazione della graduatoria nel mese di maggio 2003 e l’ammissione a contributo di 22 domande sulle 25 pervenute. Anche in questo caso si rileva un certo ritardo (oltre due mesi) sulla tempistica indicata nel CdP. Dalla Relazione di esecuzione e nel corso del CdS non sono state evidenziate particolari criticità circa la possibilità di attivare e completare le diverse iniziative programmate; tuttavia si invita a prestare la dovuta attenzione al mancato avvio di alcune tipologie di intervento, in particolare quelle a regia regionale delle Submisure 1 e 2. Avanzamento finanziario - Misura 3.4 9,4 8,1 14,2 44,5 0,9 1,7 9,410 21,1 21,1 0% 10% 20% 30% 40% 50% 60% 70% 80% 90% 100% 3.4 3.4.1 3.4.2 3.4.3 Capacità di impegno Capacità di spesa Capacità di utilizzo
  • 141.
    Valutazione intermedia indipendentedel DocUP Obiettivo 2 Regione Marche 2000-2006 Ecosfera S.p.A Rapporto di valutazione intermedia 140 Misura 3.5 “Sviluppo delle attività commerciali e artigianali e sistemazione dell’arredo urbano nei centri storici” La Misura in oggetto promuove la rivitalizzazione dei centri storici di Comuni ricompresi nelle aree Ob. 2, con priorità per le aree che presentano alti indici di disagio sociale, attraverso due azioni principali: 1. Aiuti agli investimenti materiali e immateriali alle PMI del commercio e dell’artigianato artistico e tradizionale, articolati a loro volta in due tipologie di interventi: a) ristrutturazione, l’ammodernamento e la manutenzione straordinaria dei locali destinati alla vendita e/o dei locali destinati ad attività di artigianato artistico e tradizionale; b) acquisizione delle attrezzature volte a favorire la riqualificazione delle imprese. 2. Sostegno agli enti locali per la valorizzazione dei centri storici e la promozione dei prodotti tipici locali. Anche questa Submisura distingue due tipologie di interventi: a) realizzazione di azioni coordinate per la valorizzazione dei centri storici e per la promozione dei prodotti tipici locali, con particolare riferimento alle azioni di marketing e allo sviluppo del commercio elettronico; b) miglioramento dell’arredo urbano. La Misura è da ritenersi fortemente strategica in quanto dagli interventi cofinanziati ci si attende un’azione di contrasto allo spopolamento in atto con effetti positivi in termini demografici, sulla qualità della vita, sull’attrattività turistica delle località e, infine, sulla creazione di nuove opportunità occupazionali. Sono stati attivati due bandi triennali, il primo per la selezione di progetti integrati da realizzare in aree di centri storici identificate dai Comuni, a seguito di un’intensa concertazione sul territorio unitamente ad attività di informazione e sensibilizzazione presso le PMI. Il progetto integrato si compone dei progetti attivabili dalle Submisure 1 int. a) e b) e 3.5.2 int. b). A conclusione dell’istruttoria sono state inserite in graduatoria 51 dei 53 progetti presentati, di questi se ne sono finanziati 11. La gran parte degli interventi (10 su 11) interessano comuni che presentano indici significativi di disagio sociale, un risultato che evidenzia l’efficacia del punteggio aggiuntivo preferenziale previsto dal bando proprio a favore di quei comuni che presentano un grave disagio di tipo demografico e socio economico; in fase di selezione l’identificazione degli ambiti comunali con tali caratteristiche è stata supportata dal Piano regionale per un sistema integrato di interventi e servizi sociali 2000-2002127 . Nell’ambito della Submisura 3.5.2 int. a), destinata alla promozione di prodotti tipici che assorbe solo il 5% del costo totale ammissibile, si sono finanziati 7 progetti. 127 Rispetto alle caratteristiche peculiari del territorio marchigiano, il Piano permette di distinguere tre tipologie di comuni con indici di disagio sociale: - Comuni “periferici” ossia comuni dell’entroterra con situazione demografica piuttosto preoccupante; - Comuni “svantaggiati”, che presentano situazioni più gravi sia sotto l’aspetto demografico che socio-economico; - Comuni “rurali”, con un’economia fortemente agricola.
  • 142.
    Valutazione intermedia indipendentedel DocUP Obiettivo 2 Regione Marche 2000-2006 Ecosfera S.p.A Rapporto di valutazione intermedia 141 L’avanzamento finanziario registrato al 30/06/2003 evidenzia un discreto livello di impegni per le due Submisure, cha supera il milione e 100 mila €, pari a circa il 18% del cosato. Si registrano invece pagamenti solo per la seconda azione, per l’importo di 253.366,09 € ovvero il 60,7% delle somme impegnate e l’11,7% del costo totale. Il recente avvio fa sì che nessuno degli interventi sia stato completato a conclusione nessuno degli interventi attivati; pertanto la tabella che segue riporta i soli valori attesi, ovvero quelli che da progetto dovrebbero assumere i diversi indicatori di realizzazione individuati se tutte le iniziative giungessero a buon fine. Si desumono nel complesso buone prospettive attuative in relazione alle somme impegnate, sia per quanto concerne le imprese esistenti e nuove beneficiarie degli aiuti (3.5.1), sia con riguardo agli enti locali coinvolti e al numero di iniziative promozionali intraprese. Particolarmente positivi sono le opportunità per le donne, le quali partecipano numerose con attività imprenditoriali e allo stesso tempo vedono incrementare i posti di lavoro ad esse destinati. L’impatto occupazionale appare comunque molto significativo sia per i posti mantenuti (103) che per quelli creati (81). Valore realizzato al 30/06/2003 Valore impegnato Tipologia di intervento Indicatori di realizzazione Valore assoluto % Valore assoluto % Valore obiettivo al 31/12/08 N. di imprese beneficiarie (di cui n. gestite da donne) 0 0% 62 (37) 38,8% (92,5%) 160 (40) 3.5.1 - Aiuti agli investimenti materiali ed immateriali delle PMI del commercio e dell’artigianato artistico tradizionale N. di nuove imprese beneficiarie (di cui n. gestite da donne) 0 0% 24 (12) 80% (150%) 30 (8) N. di Enti locali beneficiali 0 0% 11 38,8% 30 3.5.2 -Sostegno agli Enti Locali per la valorizzazione dei centri storici e la promozione dei prodotti tipici locali N. di iniziative promozionali realizzate 0 0% 7 35% 20 Avanzamento finanziario - Misura 3.5 17,9 19,217,2 4,1 11,7 23 60,7 0% 10% 20% 30% 40% 50% 60% 70% 80% 90% 100% 3.5 3.5.1 3.5.2 Capacità di impegno Capacità di spesa Capacità di utilizzo
  • 143.
    Valutazione intermedia indipendentedel DocUP Obiettivo 2 Regione Marche 2000-2006 Ecosfera S.p.A Rapporto di valutazione intermedia 142 Valore realizzato al 30/06/2003 Valore impegnato Tipologia di intervento Indicatori di impatto Valore assoluto % Valore assoluto % Valore obiettivo al 31/12/08 3.5.1 - Aiuti agli investimenti materiali ed immateriali delle PMI del commercio e dell’artigianato artistico tradizionale Occupazione creata/mantenuta totale (di cui femminile) 0 0% 81/103 (90/137,5) 194%/61% (257%/96%) 71/169 (35/84) Dal punto di vista procedurale si sono rispettati i tempi indicati nel CdP. Anche per questa Misura ci si sta orientando per adottare un unico bando di accesso, finanziando con le risorse previste per il triennio 2004-2006 anche la progettazione in graduatoria ma non finanziata per l’esaurimento dei fondi. Misura 4.1 “Assistenza tecnica” La Misura si compone di tre Submisure: 1) Informazione e pubblicità; 2) Studi e ricerche; 3) Valutazione, monitoraggio, sorveglianza, controllo e attività di supporto. Il grafico accanto mostra un livello piuttosto elevato di impegni relativamente alle Submisure 4.1.1 e 4.1.3 per un importo complessivo di 1.733.405,33 €, pari al 35,7% del costo totale. Non è stata ancora attivata la seconda Submisura. Quanto alla spesa, si evince un avanzamento significativo per la 4.1.1 che ha utilizzato quasi tutte le risorse impegnate (94,4%); mentre più contenuti sono i pagamenti registrati per l’azione 4.1.3 (circa l’11,6% degli impegni). Avanzamento finanziario - Misura 4.1 35,7 47,7 38,9 7,9 45,1 4,5 22,2 11,6 94,4 0% 10% 20% 30% 40% 50% 60% 70% 80% 90% 100% 4.1 4.1.1 4.1.2 4.1.3 Capacità di impegno Capacità di spesa Capacità di utilizzo
  • 144.
    Valutazione intermedia indipendentedel DocUP Obiettivo 2 Regione Marche 2000-2006 Ecosfera S.p.A Rapporto di valutazione intermedia 143 Le tabelle successive forniscono le prime realizzazioni e risultati al 31/12/02. Valore realizzato Tipologia di intervento Indicatori di realizzazione Valore assoluto % Valore obiettivo al 31/12/08 Numero di convegni e seminari effettuati 9 60% 15 Numero di pubblicazioni cartacee o multimediali 3 23% 13Informazione e pubblicità Numero di inserzioni promozionali 87 (31 su 4 quotidiani, 36 su 3 e 20 su 2) 65 su due quotidiani Studi e ricerche Numero di studi e ricerche effettuati 0 7 Numero di giornate/uomo di consulenza acquisite 62 1.200 Numero di attrezzature informatiche acquisite - 20 Personale assunto a tempo determinato e indeterminato (di cui femminile) 8 (8) 12 (12) Valutazione, monitoraggio, sorveglianza, controllo ed attività di supporto Numero di giornate/uomo di assistenza tecnica prestate alle autorità locali ed agli operatori privati - 180 Tipologia di intervento Indicatori di risultato Valore realizzato al 31/12/02 Valore obiettivo Aumento dell’efficacia e dell’efficienza del DOC.U.P. (livello dei pagamenti) dato non ancora calcolabile 100% degli impegni dei primi due anni al 31/12/2003 e 98% dello stanziamento complessivo alla chiusura del programma Miglioramento della capacità di monitoraggio della Regione: rispetto della tempistica procedurale indicata nei bandi dato non ancora calcolabile Scarto rispetto al preventivato non superiore al 20% Informazione e pubblicità Studi e ricerche Valutazione, monitoraggio, sorveglianza, controllo ed attività di supporto Miglioramento del monitoraggio finanziario e fisico Invio dei dati al 30 settembre ed al 31 dicembre avvenuto entro i termini previsti Rispetto della tempistica di invio al SIRGS di tutti gli indicatori finanziari e fisici previsti dalla procedura
  • 145.
    Valutazione intermedia indipendentedel DocUP Obiettivo 2 Regione Marche 2000-2006 Ecosfera S.p.A Rapporto di valutazione intermedia 144 Con riguardo alla prima Submisura è stata attivata una parte delle iniziative previste dal Piano di comunicazione del DocUP, predisposto in conformità con quanto previsto dal Reg. (CE) n. 1159/2000, approvato con DGR n. 2877 del 4/12/2001 e allegato al CdP. In particolare è stata realizzata la campagna promozionale “L’Europa c’è”, che avvalendosi di molteplici strumenti (manifesti, spot radiofonici, inserzioni su quotidiani e periodici, etc.) vuole informare l’opinione pubblica sul ruolo svolto dalle politiche comunitarie in termini sia di opportunità concrete di sviluppo, sia di impatto sul contesto socio-economico degli interventi realizzati con il precedente ciclo di Fondi Strutturali. Nell’ambito della medesima Submisura, sono stati pubblicati gli estratti dei bandi di gara su alcuni quotidiani locali per informare delle opportunità di investimento i potenziali beneficiari finali/destinatari ultimi. Relativamente alla Submisura 4.1.2, al 30 giugno era ancora in corso l’istruttoria delle 14 offerte pervenute a seguito delle due gare di appalto per l’affidamento di due studi, il primo relativo alla razionalizzazione del sistema di trasporti e dell’intermodalità, il secondo attiene alla diffusione dell’ICT. Si stanno in questa fase recuperando i ritardi registrati inizialmente, per dar seguito alle necessarie modifiche della scheda tecnica del CdP e che hanno portato alla sostituzione di alcune ricerche soppresse o l’integrazione di quelle preesistenti con altre nell’ambito delle tematiche inerenti la competitività e l’innovazione delle imprese. La Submisura 4.1.3 si suddivide in tre interventi: a) valutazione, b) monitoraggio e c) sorveglianza, controllo e altre attività di supporto, a loro volta composti da più tipologie di attività molto differenziate tra loro. L’intervento a) riguarda il servizio di consulenza prestato all’Autorità di gestione da una società esterna in qualità di valutatore indipendente del programma. Obiettivo dell’intervento b) è il rafforzamento dei sistemi di monitoraggio regionale attraverso l’acquisizione di attrezzature informatiche e dei relativi software. Tra l’altro l’intervento prevede anche l’istituzione di un sistema di controllo efficace e permanente volto a garantire il rispetto delle norme vigenti in materia di cumulo degli aiuti, inclusa la creazione, ai sensi del Reg. (CE) n. 69/2001, di un registro centrale degli aiuti de minimis. La banca dati anagrafica degli aiuti de minimis non è stata ad oggi attivata a causa della ritardata sottoscrizione della convenzione tra l’Amministrazione regionale e l’Istituto di Promozione Industriale (IPI), cui è affidata la predisposizione di tale strumento. Le spese ad oggi effettuate per l’int. c) sono state destinate principalmente all’assunzioni di personale a tempo determinato e, in minore misura, per le attività legate all’organizzazione dei Comitati di Sorveglianza. Al fine di ottemperare alle indicazioni fornite in sede di negoziato dalla DG Regio della Commissione attraverso il vademecum sulle disposizioni di attuazione del DocUP Ob. 2, la Submisura in oggetto ha istituito un’Unità di Assistenza Tecnica, avvenuta più tardi di quanto preventivato, in quanto la complessità dell’intervento ha comportato un notevole aggravio della procedura di valutazione delle offerte tecnico-economiche pervenute. L’Unità di A.T. è incaricata di offrire consulenza alle autorità locali ed agli operatori privati in merito all’utilizzo dei Fondi strutturali, da effettuarsi anche attraverso l’attivazione di un servizio on line su un sito web appositamente realizzato. Nel corso dell’ultimo CdS è stata illustrata l’intenzione di estendere l’incarico affidando al soggetto individuato le verifiche connesse alle Entrate Nette Consistenti di cui all’art. 29 co. 4 del Reg. (CE) 1260/99.
  • 146.
    Valutazione intermedia indipendentedel DocUP Obiettivo 2 Regione Marche 2000-2006 Ecosfera S.p.A Rapporto di valutazione intermedia 145 In generale si è riscontrato un certo ritardo nell’avvio di molte delle attività previste dalla Misura, che può ritenersi in buona parte recuperato nel corso della prima metà del 2003. Considerazioni di sintesi In sintesi, l’analisi della prima fase di attuazione dell’intervento comunitario ha posto in evidenza tre principali criticità: 1. difficoltà di natura procedurale e/o giuridico–amministrative, che hanno rallentato l’avvio di alcune iniziative; 2. risposte insoddisfacenti da parte dei potenziali destinatari/beneficiari, soprattutto in relazione alle iniziative a maggior contenuto innovativo; 3. intensità di aiuto insufficiente e definizione in corso degli strumenti programmatici e di governo, problematiche che hanno interessato specificamente gli interventi per la realizzazione di infrastrutture ambientali. Al primo fattore di criticità può essere ricondotto il ritardo che ha interessato gli interventi previsti dalla Submisura 1.1.1, che pur essendo stato determinato dalla necessità di predisporre le convenzioni con i soggetti attuatori, ha condizionato fortemente l’avanzamento complessivo del Programma dato il significativo peso delle risorse finanziarie in questione. A fattori di ordine procedurale si può ascrivere anche la pubblicazione del bando per l’affidamento dell’incarico ad un soggetto gestore per le attività previste dalla Submisura 1.2.1 oltre un anno dopo le previsioni iniziali. Come si è detto precedentemente, i tempi si sono ulteriormente allungati a causa del successivo ricorso giudiziario per la sospensiva della gara d’asta128 . Alla fine del secondo semestre del 2003 non si registrano avanzamenti finanziari per la Misura, alla quale sono state assegnate ingenti risorse con la conseguenza che il suo blocco ha condizionato profondamente gli obiettivi di spesa. L’iter procedurale di molti degli interventi programmati all’interno dell’Asse 3 è apparso piuttosto complesso e appesantito dai lunghi tempi richiesti per il coinvolgimento dei soggetti pubblici e privati operanti sul territorio alla programmazione degli interventi e all’integrazione degli stessi. Se questa interazione ha portato senz’altro ad una maggiore coincidenza tra gli interventi individuati e le esigenze locali, dall’altra ha comportato un aggravio notevole delle procedure con ritardi significativi per alcune iniziative, da imputare anche alla natura sperimentale di una parte degli strumenti concertativi attivati, come nel caso dei Comitati dei Sindaci e degli Ambiti Territoriali previsti dalla Misura 3.3 per i servizi soci-assistenziali. Il secondo fattore di criticità ha interessato in larga misura le azioni a maggior contenuto innovativo, con il rischio di comprometterne l’efficacia con conseguenze anche sulla qualità della programmazione, fortemente legata al successo di tali iniziative considerate di grande valenza strategica. 128 Da notizie fornite di recente dall’Amministrazione regionale risulta che l’ostacolo in questione sia stato definitivamente rimosso.
  • 147.
    Valutazione intermedia indipendentedel DocUP Obiettivo 2 Regione Marche 2000-2006 Ecosfera S.p.A Rapporto di valutazione intermedia 146 Alcuni dei servizi innovativi alle imprese previsti nell’ambito della Misura 1.3, alcuni dei quali non erano inseriti nella precedente programmazione, non hanno riscontrato presso i potenziali destinatari la risposta attesa. A tali difficoltà non avrebbero poi ovviato le poche e, probabilmente inadeguate, attività promozionali realizzate; a ciò si aggiungano altri due fattori, segnalati dal Responsabile regionale, ossia la concorrenza di altri bandi pubblicati nello stesso periodo e la scelta di prevedere esclusivamente il regime de minimis. Per la Submisura 1.3.3 – Incentivi per l’acquisizione di servizi diretti alla realizzazione di imprese innovative, il risultato insoddisfacente in termini di proposte pervenuto, è ascrivibile in qualche misura alla procedura a graduatoria evidentemente troppo “rigida” per l’avvio di un’attività imprenditoriale, ragione per cui è stata presentata in sede di CdS la proposta di adottare una procedura a sportello. Anche per la Submisura 1.2.2, che prevede forme di partecipazione al capitale di rischio per la realizzazione di investimenti innovativi, si rileva un risultato nient’affatto positivo, come dimostra la presentazione di una sola domanda. Le cause sembrano imputabili, oltre che alla congiuntura poco favorevole alla realizzazione di investimenti di una certa portata, anche alla scarsa diffusione e conoscenza sul territorio del fondo mobiliare chiuso, uno strumento ritenuto peraltro inadeguato alla piccola impresa marchigiana, realtà di riferimento del DocUP. Tali ragioni hanno orientato la Regione a richiedere una modifica del DocUP, in occasione della riprogrammazione di metà periodo, per giungere ad una definizione meno rigorosa dello strumento finanziario. Si è riscontrata una scarsa attenzione da parte del territorio anche rispetto ad alcune iniziative di carattere ambientale, quali il recupero dei siti inquinati e delle aree dimesse - Submisura 2.1.3 - e l’ottimizzazione del sistema di gestione del ciclo dei rifiuti, obiettivo specifico della Misura 2.2. In particolare per quest’ultima Misura ciò può essere ricondotto ad una bassa sensibilità rispetto a certe iniziative di carattere sperimentale, volte alla prevenzione e alla riduzione dei rifiuti (int. 1). Per le azioni dirette al miglioramento della dotazione infrastrutturale in campo ambientale vale la terza delle problematiche identificate, ossia il basso tasso di contribuzione concesso rispetto alle effettive capacità finanziarie dei potenziali beneficiari e all’entità mediamente elevata del costo medio dei progetti; così come in qualche caso si è risentito della non completa operatività degli organismi di governo integrato su scala territoriale previsti dalla normativa nazionale e regionale (il riferimento va in particolare alla Misura 2.1 per la gestione del ciclo idrico). A fronte delle criticità rilevate non mancano interessanti esperienze di successo, per alcune delle quali si fornisce una breve sintesi nel seguito. In primo luogo si può attribuire alle azioni attivate dal DocUP un ruolo strategico indispensabile nell’incentivare gli investimenti delle imprese nell’innovazione quale risposta positiva per reagire alla crisi economica in atto. Al riguardo appaiono estremamente positivi i risultati della Submisura 1.1.2 in termini di domande pervenute - tutte presentati da imprese di piccole dimensioni - da leggere con fiducia proprio in considerazione del difficile momento congiunturale.
  • 148.
    Valutazione intermedia indipendentedel DocUP Obiettivo 2 Regione Marche 2000-2006 Ecosfera S.p.A Rapporto di valutazione intermedia 147 Il dovuto rilievo va dato anche alla Submisura 1.1.3, per la marcata connotazione ambientale dei progetti presentati, a riprova di una apprezzabile sensibilità del sistema delle imprese nei confronti di investimenti innovativi specifici e capaci di incidere positivamente su quel trade-off tra ambiente e sviluppo, che rappresenta uno dei temi di rilevanza strategica su cui si è focalizzata l’attenzione della Commissione Europea nell’attuale ciclo di programmazione. La numerosità dei progetti attivati per le azioni contemplate dalla Misura 2.6 - attivazione servizi di trasporto a chiamata e realizzazione di aree attrezzate e parcheggi – consente di esprimere un primo giudizio favorevole rispetto alla capacità delle azioni programmate nel rispondere alle esigenze locali. Il buon avanzamento finanziario delle due azioni di cui alla Misura 3.1 Promozione turistica e valorizzazione del patrimonio ricettivo, per le quali si sono disposte risorse pari a quasi il 9% del totale, testimonia il successo delle azioni ad oggi attivate. Per quanto concerne le Misure 3.2, 3.3 e 3.5, si sottolinea il forte impegno da parte dei Servizi responsabili dell’attuazione nell’incentivare e facilitare il processo di concertazione con i soggetti locali, coerentemente con l’approccio bottom up finalizzato a garantire da una parte una maggiore adesione delle iniziative alle esigenze del territorio e dall’altra la realizzazione di progetti integrati, più complessi e onerosi dal punto di vista procedurale, ma sicuramente più validi in termini di impatti attesi.
  • 149.
    Valutazione intermedia indipendentedel DocUP Obiettivo 2 Regione Marche 2000-2006 Ecosfera S.p.A Rapporto di valutazione intermedia 148 3.2 Analisi dei costi medi e della distribuzione territoriale degli interventi L’analisi relativa ai costi medi fa direttamente riferimento a quanto riportato nel Blocco D (“Valutazione di efficacia ed efficienza ed individuazione dei primi impatti”129 ) previsto dalle Linee Guida per la valutazione intermedia dei Programmi Operativi a cura dell’UVAL. Nell’impostazione del documento di orientamento UVAL, la ricostruzione dei costi unitari degli interventi è attività finalizzata ad offrire all’Autorità di Gestione gli elementi necessari per migliorare la propria performance nell’utilizzazione delle risorse e per affinare le proprie conoscenze, in particolare in vista della riprogrammazione. Nella consapevolezza che l’attuale stato di attuazione del Programma non è tale da effettuare un’esaustiva valutazione di efficienza, una rielaborazione ragionata degli elementi di costo, quale può desumersi dalle informazioni di monitoraggio, può comunque rivelarsi di effettiva utilità per l’Autorità di Gestione, allo scopo ad esempio di un’eventuale “ritaratura” dei valori obiettivo inizialmente fissati. La metodologia utilizzata ha previsto in tale stadio iniziale dell’analisi del Valutatore un’estrapolazione dei costi unitari di investimento, condotta con riferimento ai dati di attuazione del Programma riportati nel Rapporto annuale di esecuzione al 31/12/2002, e compiuta con riferimento a quelle azioni ove esistessero dati di attuazione significativi ai fini di una ricostruzione del costo medio di investimento. A tale primo elaborato potrà seguire un ulteriore momento di approfondimento, che possa consentire - sulla base di nuove e più aggiornate informazioni afferenti dal sistema di monitoraggio regionale - di completare quella ricognizione, ad oggi forzatamente imparziale, relativa alle cause degli scostamenti tra i valori di investimento all’interno del territorio regionale e tra i diversi settori produttivi. L’analisi di tali eventuali discrasie potrebbe evidenziare infatti alcune differenze tra i contesti non facilmente desumibili da altre fonti, e rivelarsi dunque in tal modo di significativa utilità per l’AdG, per migliorare la performance del Programma. L’analisi è stata completata e arricchita con i risultati per submisura e/o tipologia di intervento in termini di progetti finanziati e investimenti attivabili con riferimento anche alla loro distribuzione per provincia. In considerazione delle maggiore significatività della verifica dei costi medi anche in termini di differenze provinciali, l’analisi che segue dà maggiore spazio alle misure di aiuto rispetto alle altre iniziative; una scelta da una parte legata alla disponibilità di informazioni, dall’altra per la maggiore significatività che, a nostro avviso, può avere questo tipo di analisi in relazione a tale tipologia di interventi rispetto a quelli di natura infrastrutturale. 129 Nell’offerta tecnica del Valutatore tale blocco figura quale “Blocco E”, stante la previsione di un blocco aggiuntivo relativo alla “Valutazione della fattibilità di progetti di particolare rilevanza per il territorio regionale” (Blocco C).
  • 150.
    Valutazione intermedia indipendentedel DocUP Obiettivo 2 Regione Marche 2000-2006 Ecosfera S.p.A Rapporto di valutazione intermedia 149 3.2.1 Gli aiuti alle imprese Il momento di avvio del Programma è coinciso con una decisa inversione di tendenza della congiuntura internazionale e nazionale che, dopo la crescita registrata alla fine degli anni ’90, ha fatto registrare una generale stagnazione dell’economia. Una crisi che nelle Marche si è manifestata a partire dalla seconda metà dello scorso anno, con un significativo calo delle produzioni, senza tuttavia condizionare la propensione agli investimenti delle PMI che hanno positivamente risposto soprattutto ai bandi relativi a forme di aiuto in qualche misura già note (Submisure 1.1.2 e 1.1.3). In effetti, si registrano risultati meno soddisfacenti per la Misura 1.3 dal contenuto senz’altro più innovativo e che prevede servizi reali alle imprese per l’internazionalizzazione, la commercializzazione e la creazione di imprese innovative. Con riguardo alla difficile congiuntura, per le misure già avviate occorre porre attenzione alla effettiva capacità delle aziende finanziate di completare gli interventi cofinanziati, mentre saranno soprattutto gli esiti dei bandi della Submisura 1.1.1 (Leggi 341 e 598), pubblicati a maggio 2003, a dar conto dell’attuale propensione agli investimenti che è apparsa decisamente positiva per tutto il 2002, anche al di fuori del DocUP. In generale, l’analisi ha permesso di evidenziare un livello medio di investimenti piuttosto elevato, sia con riferimento ai valori medi attesi - deducibili dalla quantificazione degli indicatori fisici di realizzazione - sia rispetto ai risultati della precedente programmazione, nei casi in cui è stato possibile procedere ad un raffronto. La maggiore entità dei costi medi va intesa positivamente, in quanto espressione di una capacità delle aziende, tra l’altro per la maggior parte di piccole dimensioni, di effettuare investimenti cospicui, potenzialmente più efficaci sia nell’accrescere la competitività della singola impresa, sia nel produrre ricadute significative sul territorio. Si tratta di una quanto mai auspicabile alternativa a numerosi interventi a pioggia che, se da una parte permettono di sostenere un maggior numero di imprese, d’altro canto, proprio per la loro esiguità, presentano una scarsa efficacia nel generare l’innovazione necessaria a fronteggiare l’agguerrita concorrenza sui mercati nazionali ed esteri. In conclusione, si ritiene che qualora le differenze rilevate rispetto a quanto programmato dovessero essere confermate dagli esiti degli altri bandi pubblicati, occorrerà riflettere sull’opportunità di una revisione di alcuni valori obiettivo, in primo luogo sul numero di imprese che si prevede di finanziare. Relativamente alla Misura 1.1, si aggiunge che una disaggregazione dei valori obiettivo sui tre interventi in cui si articola la Misura consentirebbe di disporre di informazioni più precise sull’andamento degli stessi. A completamento dell’analisi ci si è soffermati sulla distribuzione provinciale degli interventi, dalla quale è emerso per la Misura 1.1 che, se per costo totale medio dell’intervento il primato spetta alla provincia di Ancona, laddove si abbia riguardo alla concentrazione degli interventi per numero e per investimenti, la provincia più dinamica è senz’altro quella di Macerata, con una elevata capacità progettuale in relazione agli investimenti a contenuto ambientale cofinanziati dalla Submisura 1.1.3. Di seguito ci si sofferma sulle singole submisure utilizzando i dati attuativi al 31/12/2002, in luogo dei valori più aggiornati di maggio e giugno 2003, scelta legata alla maggiore
  • 151.
    Valutazione intermedia indipendentedel DocUP Obiettivo 2 Regione Marche 2000-2006 Ecosfera S.p.A Rapporto di valutazione intermedia 150 completezza delle informazioni ai fini dello svolgimento dell’analisi al livello dell’unità di indagine individuata130 . Submisura 1.1.2 - Aiuti agli investimenti delle imprese artigiane di produzione e di servizi alla produzione Nell’ambito delle iniziative di aiuto, la Submisura in oggetto riveste una particolare rilevanza in quanto prevede la concessione di incentivi a sostegno degli investimenti produttivi in un comparto, quello dell’artigianato, il cui peso relativo nel territorio regionale risulta superiore a quello nazionale, sia per unità produttive che per contributo alla formazione del valore aggiunto. Le dinamiche che hanno caratterizzato il comparto artigianale marchigiano nel corso del 2002 riflettono pienamente il difficile momento; difatti dopo una prima tenuta del sistema, nell’ultima parte dello scorso anno la situazione è deteriorata con una crisi che ha investito principalmente le tradizionali produzioni regionali, in primo luogo il settore calzaturiero, del tessile e dell’abbigliamento. Nel IV trimestre del 2002 l’andamento della produzione manifatturiera, rispetto allo stesso trimestre dell’anno precedente, presenta un saldo negativo pari a -18,5% con livelli preoccupanti dei tre comparti di cui sopra pari rispettivamente a -52,5, -41,2 e -56,3%131 . Tra le attività manifatturiere, il trend negativo risulta accentuato per le imprese contoterziste, estremamente diffuse nell’organizzazione del processo produttivo marchigiano, le quali presentano una netta diminuzione delle attività pari al 25,2%, con riduzioni che arrivano a - 41,7% per il tessile e -50% per la cartotecnica. Quanto alla competitività del sistema sui mercati internazionali, i dati sono largamente negativi con una riduzione del fatturato estero che interessa circa il 54,4% delle imprese. Gli effetti della crisi appaiono invece meno evidenti dalla lettura delle dinamiche demografiche che, riflettendo l’andamento nazionale, mostrano un lieve incremento delle imprese attive nel corso del 2002, cui si è accompagnata una riduzione generalizzata delle cessazioni. I dati di monitoraggio al 31/12/2002 evidenziano che sono stati finanziati complessivamente 177 progetti di cui 138 in area Obiettivo 2 e 39 in zone phasing out, per un ammontare complessivo di 10,3 milioni di euro di contributi, tutti presentati da imprese di piccole dimensioni e che hanno prodotto sul territorio un investimento attivabile superiore a 54,3 Meuro132 . In considerazione del quadro descritto, i positivi risultati della Submisura in termini di domande pervenute vanno letti con una certa fiducia, anche se nella fattispecie si tratta di uno strumento già conosciuto e “collaudato” nello scorso periodo di programmazione e dal quale era pertanto ragionevole attendersi una performance attuativa rilevante. A tale riguardo occorre aggiungere la dinamicità del settore non è rimasta circoscritta al DocUP e, dunque, al momento ancora relativamente positivo della congiuntura regionale in cui è stato 130 Per la Submisura 1.3.1 si è prescelto di utilizzare i dati aggiornati al 18/07/2003, che soli presentavano quel grado di disaggregazione delle informazioni (per tipologia di intervento e per settore di attività) indispensabile per effettuare riflessioni significative sull’azione considerata. 131 Le informazioni sull’andamento del sistema produttivo regionale e provinciale sono tratte dal Report n. 9 dell’ARMAL (Agenzia Regionale Marche Lavoro), per il periodo dicembre 2002 – gennaio 2003; l’indagine è stata condotta su un campione di 400 aziende. 132 Nei primi mesi del 2003, ricorrendo allo scorrimento della graduatoria al fine di accelerare la spesa, è stato possibile finanziare altre 69 iniziative imprenditoriali, con la concessione di contributi aggiuntivi per circa 2,8 milioni di euro.
  • 152.
    Valutazione intermedia indipendentedel DocUP Obiettivo 2 Regione Marche 2000-2006 Ecosfera S.p.A Rapporto di valutazione intermedia 151 pubblicato il bando133 . Infatti, le imprese artigiane marchigiane che hanno effettuato investimenti nella seconda metà del 2002 sono state circa il 15%, dimostrando così una buona capacità di risposta alle difficoltà connesse alla fase bassa del ciclo economico. Per quanto attiene la dimensione unitaria di investimento, si premette che la modalità di quantificazione del valore obiettivo (che fa riferimento a quattro differenti tipologie di azioni relative a regimi di aiuto previste nelle due Submisure 1.1.1. e 1.1.2) non consente che una stima forzatamente approssimativa del costo medio programmato, anche se porlo a confronto con l’investimento attivabile medio consente di ricavare un dato comunque indicativo. Ciò posto, si evidenzia appunto la dimensione unitaria di investimento, 306.783 €, sia abbastanza rilevante e pari a quasi tre volte il costo medio atteso 111.959 €134 . Anche dal confronto con l’investimento medio realizzato nel DocUP Ob. 2 1997-99 relativamente all’Azione 1.2 “Aiuti agli investimenti delle imprese artigiane” emerge il valore comparativamente rilevante del costo medio registrato finora sulla Submisura, pur se non si tratta di azioni totalmente coincidenti con la tipologia di investimenti finanziabili. In merito alla possibile ritaratura del valore obiettivo inizialmente fissato, la natura composita della definizione del target che, come in precedenza evidenziato assomma quattro azioni di natura significativamente differente, non sembra poter consentire per ora considerazioni dotate di una qualche significatività. Con riguardo alla distribuzione territoriale degli investimenti, si registra una prevalenza di progetti di un certo peso finanziario in provincia di Ancona (si veda tabella successiva). Dalla distribuzione territoriale dei progetti finanziati e degli investimenti attivati rappresentata nei grafici che seguono, si evince il primato della provincia di Macerata sulle altre, che dimostra una spiccata propensione ad investire pur in presenza di una situazione che non parrebbe giustificare simili differenze; infatti per numero di imprese artigiane attive e per valore aggiunto annualmente prodotto è al terzo posto dopo le province di Ascoli Piceno e Pesaro Urbino (dati al 2002) 135 . 133 Il bando è stato approvato con D.G.R. n. 3108 del 28/12/2001 e pubblicato sul BURM n. 6 del 9/01/2002. 134 Il costo medio atteso è stato calcolato rapportando il costo totale ammissibile (dunque comprensivo della quota privata) per le Submisure 1.1.1 e 1.1.2 , come da piano finanziario, e le 3.700 imprese si prevede di finanziare sulla base del relativo indicatore fisico di realizzazione. 135 A ciò si aggiunga che il peso percentuale della popolazione provinciale residente in area ob. 2 e phasing out sul totale della popolazione regionale interessata dal DocUP risulta il più basso delle quattro province. Ripartizione territoriale Investimento attivabile medio Ancona 346.133 Pesaro Urbino 316.942 Macerata 302.165 Ascoli Piceno 279.725 Submisura 1.1.2 306.783
  • 153.
    Valutazione intermedia indipendentedel DocUP Obiettivo 2 Regione Marche 2000-2006 Ecosfera S.p.A Rapporto di valutazione intermedia 152 Distribuzione territoriale dei progetti e degli investimenti Peraltro, la capacità di attivare investimenti sul territorio, espressa sinteticamente attraverso il moltiplicatore, risulta, a fronte di un valore medio di 5,25, decisamente più alta nella provincia di Macerata (5,45), rispetto alla provincia di Ascoli Piceno (4,94). Gli ottimi risultati registrati nella provincia di Ascoli Piceno sia per numero di progetti finanziati (50 su un totale di 177) che per investimenti (13,9 su 54,3 Meuro) appaiono al contrario coerenti con la maggiore concentrazione di imprese artigiane nella provincia in oggetto. La performance meno soddisfacente di Ancona è anch’essa pienamente in linea con il peso relativamente più basso che riveste il comparto dell’artigianato alla formazione della ricchezza provinciale rispetto alle altre province marchigiane, pur restando più elevato di quello italiano. L’analisi per comparto produttivo, evidenzia la netta prevalenza sia per numero di progetti finanziati che per entità degli investimenti attivabili di alcuni settori che presentano una certa stabilità, quali quello delle costruzioni (non finanziato nel precedente periodo di programmazione), della lavorazione dei metalli e del legno; i medesimi comparti presentano inoltre livelli di investimenti superiori alla media. Piuttosto interessante appare la positiva risposta delle imprese operanti nel settore tessile e abbigliamento vista la grave crisi che ha interessato il comparto sia sul mercato interno che su quello estero, mentre gli investimenti medi per azienda sono meno elevati di quelli di altre produzioni (246.145 €). Submisura 1.1.3 – Aiuti per la riconversione ecologica delle PMI industriali e artigiane, per il miglioramento delle condizioni di sicurezza e di salute nell’ambiente di lavoro e per il risparmio energetico La Submisura, finalizzata alla concessione di incentivi alle PMI industriale ed artigiane per l’introduzione di investimenti innovativi atti a prevenire o ridurre l’impatto ambientale dei loro processi produttivi, alla data del 31/12/2002 aveva finanziato 92 progetti, per un ammontare complessivo di contributo pari a € 5.939.254. Per numero di progetti ammessi a contributo emerge la provincia di Macerata, con 31 progetti finanziati, seguita da quella di Ascoli Piceno, con 26 progetti. Come per la precedente misura, ciò testimonia una vitalità del tessuto imprenditoriale che sceglie forme di investimento innovativo, soprattutto di natura ambientale, pur in presenza di un numero inferiore di imprese attive sul territorio e di una congiuntura economica non favorevole, o quanto meno incerta. Tale dato fa sì che la provincia in questione, con un valore pari al 34% dei progetti finanziati, da sola rappresenti il 35,7% del totale dei contributi concessi ed il 39,1% degli investimenti attivabili. Ancona 18% Macerata 32% Pesaro Urbino 22% Ascoli Piceno 28% Ancona 20% Macerata 31% Pesaro Urbino 23% Ascoli Piceno 26%
  • 154.
    Valutazione intermedia indipendentedel DocUP Obiettivo 2 Regione Marche 2000-2006 Ecosfera S.p.A Rapporto di valutazione intermedia 153 Distribuzione territoriale dei progetti e degli investimenti La provincia di Ascoli Piceno, con il 28% dei progetti, rappresenta circa il 29,3% del totale dei contributi concessi ed il 29,1% degli investimenti attivabili. Altro dato su cui riflettere (e che può essere indice di una marcata differenziazione tra i due contesti provinciali) è la “forbice” registrata tra il valore dell’investimento attivabile medio nella Provincia di Macerata e quello significativamente più basso registrato finora nella Provincia di Pesaro e Urbino (€ 201.895 v. € 122.550). Come riportato nel Piano Regionale per le Attività Produttive 2003-2005 nella sezione relativa alle politiche di innovazione delle PMI, dai dati più recenti, relativi al periodo 1994-1997 emerge che il 63% delle imprese ha introdotto innovazioni, che non hanno però determinato innovazioni di prodotto. Sempre dai dati si è rilevata, in termini relativi, una maggior propensione delle piccole imprese ad investire in innovazione rispetto alle medie, pur se va precisato che si tratta di dati che fanno riferimento ad un’accezione ampia del concetto di innovazione che assomma in sé una pluralità di tipologie di investimento, e non solo le azioni di natura essenzialmente ambientale previste dalla Submisura 1.1.3. Pienamente in linea con tali dati, il Rapporto annuale di esecuzione al 31/12/2002 evidenzia come il 61% dei progetti finanziati siano stati presentati da microimprese, mentre le piccole imprese rappresentano il 25% dei beneficiari e le medie solamente il 14%. L’analisi dei dati relativi all’investimento attivabile medio finisce in qualche modo per controbilanciare questa situazione: aumenta infatti il dato relativo alle medie imprese capaci di generare un volume di investimento pari ad oltre il 19% (3.087.124 €) del totale degli investimenti attivabili, così come cresce fino al 27% l’incidenza delle piccole imprese (per un importo di euro 4.340.013). Ciò è indice di un investimento medio per le imprese di maggiori dimensioni più consistente rispetto a quello delle micro imprese, che comunque nel complesso prevedono di attivare investimenti per 8.589.971 € pari ad oltre il 53% del totale. Il dato di investimento medio finora riscontrato (174.099 €) si discosta in modo apprezzabile dal valore programmato, pari a soli € 96.282, in modo non dissimile da quanto rilevato per la Submisura 1.1.2, pur se in tale caso il gap risulta più contenuto. La maggior parte dei progetti presentati pertiene alla realizzazione di veri e propri programmi di investimento articolati su diversi interventi, aspetto che comunque può spiegare in parte la dimensione piuttosto rilevante degli investimenti in cantiere. Ripartizione territoriale Investimento attivabile medio Macerata 201.895 Ascoli Piceno 179.117 Ancona 176.688 Pesaro Urbino 122.550 Submisura 1.1.3 174.099 Ancona 16% Macerata 34% Pesaro Urbino 22% Ascoli Piceno 28% Ancona 17% Macerata 39% Pesaro Urbino 15% Ascoli Piceno 29%
  • 155.
    Valutazione intermedia indipendentedel DocUP Obiettivo 2 Regione Marche 2000-2006 Ecosfera S.p.A Rapporto di valutazione intermedia 154 Misura 1.3 - Incentivi per il miglioramento della qualità e il rafforzamento della competitività delle PMI La Misura appare piuttosto complessa suddividendosi in tre submisure a loro volta articolate in numerose tipologie di intervento, con le quali ci si propone di stimolare la diffusione di servizi avanzati alle imprese atti ad accrescerne la competitività. Submisura 1.3.1 Incentivi per l’acquisizione di servizi per la qualità e per l’innovazione tecnologica La Submisura 1 concerne l’erogazione di incentivi per investimenti e consulenze esterne, finalizzate all’acquisizione dei seguenti servizi innovativi: - attività di progettazione, prototipazione rapida e produzione di prova, acquisizione di brevetti, marchi e licenze; - acquisizione di servizi CAE, CAD, CAM e CIM; - certificazione di qualità aziendale; - certificazione dei sistemi di gestione ambientale; - certificazione dei sistemi integrati (qualità – ambiente – sicurezza). Al 31/12/2002 dei 230 progetti presentati, ne sono stati ammessi a finanziamento 224. Il contributo concesso iniziale è pari a € 2.190.498, cui vanno aggiunte le economie verificatesi nell’anno 2002 (€ 6.828,24) che portano il contributo finale netto ad € 2.183.670,35, quota che risulta sensibilmente inferiore ai 4.982.600,40 euro messi a bando. Distribuzione territoriale dei progetti e degli investimenti La distribuzione territoriale ha evidenziato una spiccata capacità progettuale da parte del contesto produttivo della provincia di Ascoli Piceno, che con 88 progetti sui 224 complessivamente finanziati (pari al 39,28%) si presenta come la realtà territoriale leader in questa specifica area di innovazione, seguita a debita distanza da Ancona (67). Più modesta la performance attuativa nel maceratese (37) e nella provincia di Pesaro Urbino (solo 32 progetti finanziati). Il dato di investimento attivato medio (27.772 €) è diverso, ma non eccessivamente distante, dal costo medio programmato, pari a 48.236 €. La Provincia di Pesaro, che come abbiamo visto è in coda alla graduatoria quanto a numerosità dei progetti finanziati, mostra una maggior propensione ad investimenti di entità rilevante rispetto alle altre realtà regionali. Ripartizione territoriale Investimento attivabile medio Macerata 26.863 Ascoli Piceno 24.606 Ancona 27.501 Pesaro Urbino 38.697 Submisura 1.3.1 27.772 Progetti finanziati Ancona 30% Ascoli Piceno 39% Macerata 17% Pesaro Urbino 14% Investimenti attivabili Ancona 29% Ascoli Piceno 35% Macerata 16% Pesaro Urbino 20%
  • 156.
    Valutazione intermedia indipendentedel DocUP Obiettivo 2 Regione Marche 2000-2006 Ecosfera S.p.A Rapporto di valutazione intermedia 155 Submisura 1.3.2. Incentivi per l'acquisizione di servizi per la commercializzazione e l’internazionalizzazione – int. a2) servizi di qualificazione organizzativa e b) servizi di innovazione informatica Gli interventi che qui si prendono in esame prevedono rispettivamente: il finanziamento di programmi di penetrazione commerciale e la realizzazione di studi mirati allo sviluppo dei processi di internazionalizzazione, analisi di mercato finalizzate alla localizzazione di iniziative produttive in aree di interesse prioritario, individuazione dei mercati e delle reti distributive più idonee, individuazione delle strategie per la penetrazione di tali mercati, valorizzazione all’estero di marchi di qualità delle produzioni locali, creazione di reti per rafforzare l’attività dei consorzi (int. a2); la creazione e integrazione di siti web aziendali, pubblicazione e gestione di listini di prodotti on line, acquisizione di ordini in forma elettronica, banche dati on line della fornitura e subfornitura ed altre attività volte a favorire l’innovazione tecnologica ed informatica (int. b). Distribuzione territoriale dei progetti La distribuzione territoriale dei progetti presentati evidenzia una maggior sensibilità del sistema delle imprese della provincia di Ancona rispetto al tema dell’internazionalizzazione, su cui è incentrato l’intervento a2), rispetto agli altri contesti provinciali. Analoga riflessione può riguardare l’intervento b), anche se in tal caso il gap tra il capoluogo di Regione e le altre province è meno evidente136 . Distribuzione territoriale degli investimenti Quanto all’ammontare degli investimenti, si evidenzia una maggiore concentrazione nella provincia di Pesaro Urbino nel primo caso e nell’anconetano per il secondo intervento. L’analisi della dimensione media di investimento rivela dati sensibilmente differenti tra i due interventi. 136 Su 19 progetti finanziati, 8 sono infatti localizzati nella provincia di Ancona, 5 nella provincia di Ascoli Piceno, 2 nella provincia di Macerata e 4 nella provincia di Pesaro Urbino. 1.3.2 a2) Ascoli Piceno 26% Macerata 11% Pesaro Urbino 21% Ancona 42% 1.3.2b Ascoli Piceno 28% Macerata 17% Pesaro Urbino 17% Ancona 38% 1.3.2 a2) Pesaro Urbino 48% Ascoli Piceno 13% Macerata 11% Ancona 28% 1.3.2b Ascoli Piceno 23% Macerata 19% Pesaro Urbino 13% Ancona 45%
  • 157.
    Valutazione intermedia indipendentedel DocUP Obiettivo 2 Regione Marche 2000-2006 Ecosfera S.p.A Rapporto di valutazione intermedia 156 Per l’int. a2) il dato dell’investimento effettivamente riscontrato risulta di entità significativamente più rilevante rispetto al valore programmato (€ 92.474,47 v. € 37.154,94); valgono le medesime considerazioni nel caso dell’azione 1.3.2 b), per la quale l’investimento medio attivato sul territorio è oltre tre volte superiore al costo medio programmato (€ 44.172 v. € 14.270). Si tratta di risultati che fanno emergere la necessità di procedere in fase di riprogrammazione di metà percorso ad un ripensamento degli obiettivi realizzativi inizialmente individuati. A livello provinciale, l’investimento medio è molto diversificato per l’int. a2), come risulta ancor più evidente dai grafici sottostanti. L’importo di gran lunga più elevato si registra in provincia di Pesaro e Urbino, per un importo pari ad oltre 210 mila euro. In qualche misura più equilibrato risulta il valore considerato nel caso dell’intervento b), con distanze meno evidenti tra le diverse unità territoriali di riferimento. Investimento medio per provincia – Submisure 1.3.2 a2) e 1.3.2 b) 3.2.2 Le opere infrastrutturali Le misure esaminate in questa sezione sono quattro, in ragione della disponibilità di informazioni137 e della significatività dell’analisi che, comunque, non può che fornire delle indicazioni di massima, in considerazione della complessità e dell’articolazione degli interventi infrastrutturali. Dall’analisi è emersa una estrema variabilità dell’ammontare degli investimenti relativamente ad alcune tipologie di intervento (1.4.2, 2.1.1, 2.1.2, 2.2.1 e 2.2.2), così come appare piuttosto eterogenea la distribuzione territoriale, da cui si evince da parte di alcune province un maggiore interesse a realizzare determinate opere e/o una più elevata capacità progettuale. 137 Per la Misura in oggetto si sono utilizzate le informazioni tratte dall’elenco dei progetti che possono produrre Entrate Nette Consistenti aggiornato al 10 luglio 2003, mentre non si dispone di informazioni complete sulla distribuzione provinciale degli interventi cofinanziati. 1.3.2 a2) 0 50.000 100.000 150.000 200.000 250.000 Ancona Ascoli Piceno Macerata Pesaro Urbino 1.3.2b 0 10.000 20.000 30.000 40.000 50.000 60.000 Ancona Ascoli Piceno Macerata Pesaro Urbino
  • 158.
    Valutazione intermedia indipendentedel DocUP Obiettivo 2 Regione Marche 2000-2006 Ecosfera S.p.A Rapporto di valutazione intermedia 157 Submisura 1.4.2 - Aiuti agli Enti locali e ai consorzi industriali Alla data del 10/07/2003 sono stati individuati dieci progetti, tra i quali si considerano anche cinque non ancora formalmente ammessi a finanziamento, ma già individuati a seguito della riapertura della graduatoria per l’utilizzo delle risorse pubbliche ancora disponibili. Distribuzione territoriale dei progetti e degli investimenti Le rappresentazioni grafiche evidenziano che l’80% delle opere di riqualificazione delle aree produttive è equamente ripartito tra le province di Pesaro Urbino e Macerata. Quanto agli investimenti, questi appaiono fortemente concentrati nel maceratese, un contesto produttivo che, pur accogliendo un numero di imprese attive lievemente più basso della media regionale, si sta rivelando tra i più dinamici, come dimostra anche il tasso di crescita più elevato registrato nell’ultimo trimestre del 2002 (0,28 contro lo 0,11 della regione)138 . L’entità degli investimenti appare molto variabile, legata evidentemente alla differente complessità delle iniziative progettuali, tutte volte a potenziare l’infrastrutturazione primaria di aree produttive esistenti. Il costo medio registrato è di circa 640 mila €, con livelli più elevati nelle province di Macerata e Ancona, dove è in corso di realizzazione un unico intervento. Misura 2.1 - Ciclo idrico integrato e risanamento ambientale Al 31 maggio 2003 delle tre tipologie di intervento previste dalla Misura, quella relativa al recupero delle cave dimesse (Submisura 2.1.3) non ha visto l’avvio di alcuna opera. Sono state invece approvate le graduatorie relativamente alle altre submisure. 2.1.1 - Distribuzione territoriale dei progetti e degli investimenti I nove progetti relativi all’ottimizzazione degli impianti di depurazione esistenti - Submisura 2.1.1 Interventi per il trattamento e lo smaltimento delle acque reflue - interessano prevalentemente la provincia di Ancona. 138 Fonte: Camere di Commercio provinciali. Ripartizione territoriale Investimento medio Ancona 752.519 Ascoli Piceno 483.359 Macerata 954.750 Pesaro Urbino 334.425 Submisura 639.258 N. progetti Macerata 40% Ancona 10% Ascoli Piceno 10%Pesaro Urbino 40% Investimenti attivati Macerata 59% Ancona 12% Ascoli Piceno 8% Pesaro Urbino 21% Ancona 60% Macerata 24% Pesaro Urbino 11% Ascoli Piceno 5% Ancona 56% Macerata 22% Ascoli Piceno 11% Pesaro Urbino 11%
  • 159.
    Valutazione intermedia indipendentedel DocUP Obiettivo 2 Regione Marche 2000-2006 Ecosfera S.p.A Rapporto di valutazione intermedia 158 2.1.2 - Distribuzione territoriale dei progetti e degli investimenti Nell’ambito della seconda Submisura, destinata alla ristrutturazione e razionalizzazione del ciclo idrico, sono stati ammessi a finanziamento tre progetti, due dei quali ricadenti nell’anconetano, l’altro nella provincia di Ascoli Piceno L’entità degli investimenti è piuttosto variabile per entrambe le tipologie di intervento, con un valore medio che nel primo caso è intorno ai 700 mila €, mentre per la Submisura 2.1.2 si aggira sui 340 mila €. Misura 2.2 – Ottimizzazione del sistema di gestione del ciclo dei rifiuti La Misura in esame prevede tre principali tipologie di intervento, ad oggi tutte avviate: • Submisura 2.2.1 – Riduzione della produzione di rifiuti; • Submisura 2.2.2 - Separazione dei rifiuti in flussi omogenei e costanti; • Submisura 2.2.3 - Sostegno e sviluppo del recupero di materia del trattamento di rifiuti. La prima Submisura non ha incontrato un particolare interesse da parte del territorio; per quanto riguarda l’int. a) - Progetti di autorecupero domestico della frazione umida dei rifiuti domestici, mediante la pratica dell’autocompostaggio, sono stati finanziati cinque progetti, i quali presentano un’estrema variabilità rispetto all’ammontare degli investimenti, con un valore medio intorno a 56.936 €. Sono stati poi approvate quattro iniziative relativamente all’int. b) - Progetti per l’eliminazione dell’usa e getta e di separazione dei flussi nella ristorazione collettiva (come mense, sagre e feste locali), anche in questo caso il costo risulta piuttosto disomogeneo, con una media pari a 28.715 €. Nell’ambito della Submisura 2.2.2 sono pervenuti sei progetti (di cui quattro in area Ob. 2) per la realizzazione di piattaforme di trasferenza, cernita e raggruppamento di frazioni merceologiche diverse, derivanti da raccolta differenziata, con un investimento medio pari a 68.310 €. Quanto all’ultima tipologia di interventi, sono 4 le iniziative ammesse a contributo, una per provincia, tutte del medesimo importo (1.291.142,25 €). Di queste l’unica effettivamente avviata è quella ricadente nel comune di Tolentino (MC) affidata alla CONSMARI. Ancona 21% Ascoli Piceno 79% Ancona 33% Ascoli Piceno 67%
  • 160.
    Valutazione intermedia indipendentedel DocUP Obiettivo 2 Regione Marche 2000-2006 Ecosfera S.p.A Rapporto di valutazione intermedia 159 Misura 2.6 – Razionalizzazione del sistema dei trasporti La Misura in oggetto è destinata a potenziare il sistema di trasporto locale nelle aree marginali e a minore densità abitativa, migliorando la mobilità dei residenti con ricadute positive in termini di innalzamento della qualità della vita. La numerosità dei progetti attivati per entrambe le azioni contemplate, rispettivamente 18 per i servizi di trasporto a chiamata e 37 per le aree attrezzate e i parcheggi, permette di esprimere un giudizio nettamente favorevole sull’andamento della Misura. 2.6.1. Distribuzione territoriale dei progetti e degli investimenti La distribuzione provinciale degli interventi evidenzia come nell’anconetano non siano stati attivati né il trasporto a chiamata, né i progetti inerenti i servizi di scuolabus, a fronte di una elevata concentrazione nelle province di Ascoli Piceno e Pesaro Urbino. 2.6.2. Distribuzione territoriale dei progetti e degli investimenti La realizzazione di aree attrezzate per il trasporto pubblico interessa invece tutte le province, sebbene in misura diversa, con un maggior numero di progetti e di investimenti nelle province di Pesaro Urbino e Macerata. Come ci si poteva attendere dalla natura dell’intervento, il livello degli investimenti attinenti i sistemi a chiamata, che in media si aggira sui 211.600 €, è direttamente proporzionale al numero di comuni interessati dal progetto, come dimostra l’elevato costo medio, circa 460 mila €, che si registra nel caso delle comunità montane. Soffermandosi ancora sulla Submisura 1, si è riscontrata una spesa media effettiva inferiore a quella stimata in fase di programmazione (circa 300.000 €), tanto che impegnando le prime cinque annualità è stato possibile finanziare un numero di progetti (18) superiore all’obiettivo evidenziato dall’indicatore di realizzazione (15)139 . I progetti relativi alla realizzazione di 28 aree attrezzate presentano una certa omogeneità di costo, che mediamente si aggira sui 17.400 €, contrariamente alle differenze riscontrate per gli investimenti richiesti per i sette nodi (tre dei quali nella provincia di Macerata), i cui valori vanno da un minimo di 80 mila € a un massimo di 259 mila €, con una media di circa 155 mila €. Infine, la costruzione di due parcheggi nelle province di Macerata e Pesaro Urbino comporta investimenti piuttosto omogenei, che mediamente si attestano intorno ai 23.000 €. 139 Al riguardo occorre sottolineare che il numero di progetti risulta accresciuto a seguito della necessità di trattare separatamente la gestione degli interventi per la parte che ricade nelle aree a sostegno normale e quella che interessa il sostegno transitorio. Macerata 17% Pesaro Urbino 28% Ascoli Piceno 55% Pesaro Urbino 45% Macerata 18% Ascoli Piceno 37% Ascoli Piceno 8%Pesaro Urbino 46% Ancona 11% Macerata 35% Pesaro Urbino 37% Ascoli Piceno 10% Ancona 12% Macerata 41%
  • 161.
    Valutazione intermedia indipendentedel DocUP Obiettivo 2 Regione Marche 2000-2006 Ecosfera S.p.A Rapporto di valutazione intermedia 160 3.3 I Beneficiari Finali e i destinatari ultimi del Programma, testimoni privilegiati della gestione ed attuazione del Programma: alcuni casi. In tale breve sezione di approfondimento, rispondendo ad una sollecitazione espressa con particolare enfasi nei documenti di indirizzo metodologico ed operativo sulla valutazione intermedia redatti dalla Commissione Europea, si è cercato di individuare alcune esperienze progettuali che potessero rivelarsi quali significativi “luoghi dell’interazione” tra Autorità di Gestione – Unità di Assistenza Tecnica da un lato e Beneficiari Finali/Destinatari Ultimi del Programma dall’altro. Tale approfondimento – se da un lato soddisfa un’esigenza conoscitiva ritenuta di innegabile importanza in sede comunitaria - si rivela d’altro canto funzionale ad una valutazione realmente attenta a cogliere il punto di vista di tutti gli attori coinvolti nel processo di gestione ed attuazione del Programma, ivi compresi quei Beneficiari Finali che possono fornire una testimonianza qualificata, ad esempio, su eventuali rallentamenti dell’iter realizzativo non immediatamente riconducibili ad una causa di natura univoca. Ciò risulta del pari pienamente convergente con l’impostazione accolta dal Valutatore in sede di offerta tecnica, laddove si è esplicitamente prevista tra le tecniche di indagine da utilizzarsi nel corso del processo valutativo quella dell’intervista individuale (o di gruppo) a interlocutori privilegiati, selezionati anche fra le forze economiche e sociali e tra i destinatari delle azioni (e non solo dunque tra i soggetti responsabili della gestione e attuazione del Programma), in grado di formulare giudizi qualificati sui risultati conseguiti. Tali interviste si rivelano particolarmente utili poiché rappresentano il mezzo per ottenere informazioni da soggetti locali difficilmente coinvolgibili in altri tipi di attività di rilevazione. Analogamente, un focus particolare su tali soggetti può rivelarsi di particolare importanza laddove si siano sperimentate (ed è il caso della misura 3.3 del Programma che rientra tra i casi oggetto di approfondimento) procedure innovative che prevedevano la concertazione tra i diversi enti di governo territoriale competenti nel settore oggetto di intervento. Ciò premesso, la metodologia individuata ha previsto l’identificazione - effettuata di concerto con l’Autorità di Gestione - di alcuni soggetti (4 in tutto) che apparissero particolarmente qualificati ad esprimere il loro punto di vista, alla luce di alcuni criteri ritenuti prioritari. Tra i criteri presi in considerazione possono citarsi i seguenti: • particolare esperienza del soggetto beneficiario nella presentazione e realizzazione di progetti cofinanziati dai Fondi Strutturali (così da raccogliere considerazioni di sicuro interesse per il processo valutativo); • necessità di considerare in modo equilibrato i tre assi del Programma (si è infatti considerato non rilevante ai fini dell’analisi l’Asse 4 – Assistenza Tecnica); • natura innovativa della procedura individuata. Sono state pertanto selezionate quattro azioni ritenute di prioritario interesse ai fini dell’indagine, e correlativamente si sono individuati quattro progetti presentati a valere sulle misure in questione. Misura 1.4.1 b) Qualificazione dell'offerta di servizi innovativi ed avanzati all'impresa - Progettazione e realizzazione di un centro per l’integrazione dei controlli di prodotto e per la prototipazione integrata Intervento realizzato dalla Meccano S.p.A. (Centro Servizi nel Comune di Fabriano)
  • 162.
    Valutazione intermedia indipendentedel DocUP Obiettivo 2 Regione Marche 2000-2006 Ecosfera S.p.A Rapporto di valutazione intermedia 161 Misura 2.1.1 Interventi per il trattamento e lo smaltimento delle acque reflue Soggetto Beneficiario Gorgovivo Multiservizi (viale Cavallotti - Jesi) Misura 3.2.2 Recupero, valorizzazione e promozione del patrimonio storico e culturale - Sistema Museo diffuso: progetti integrati in base a tematismi Comune di Saltara (Villa Balì) Misura 3.3.1 Aiuti agli investimenti per la riqualificazione della rete dei servizi socio- assistenziali - Sostegno ad interventi strutturali. Comune di Cingoli: Casa di Riposo Foltrani Filati. Nel corso del confronto con i beneficiari finali si è inteso porre una particolare attenzione a cinque ambiti tematici ritenuti di maggiore rilievo per l’analisi valutativa: 1. Contenuti essenziali del progetto. 2. Interazione con l’Amministrazione regionale e con l’Unità di Assistenza tecnica. 3. L’iter procedurale 4. Capacità dell’intervento di soddisfare gli obiet.tivi specifici della misura e impatto atteso sul territorio. 5. Inserimento del progetto in un più ampio programma di sviluppo dell’area. In due dei quattro casi selezionati non è stato possibile effettuare un’intervista diretta con i soggetti beneficiari delle azioni prescelte entro i termini previsti per l’aggiornamento del documento in oggetto. Pertanto, nelle pagine seguenti si presentano due schede riassuntive, volte a cogliere i momenti essenziali emersi dall’interazione con i Beneficiari Finali individuati sulle azioni 2.1.1 (Comune di Gorgovivo) e 3.3.1 (Comune di Cingoli). Misura 2.1.1: Interventi per il trattamento e lo smaltimento delle acque reflue. Intervista con Gorgovivo S.p.A in relazione al progetto di sistemazione della rete fognaria realizzato in Viale Cavallotti a Jesi. 1. Contenuti essenziali del progetto. Come riferito dal referente del progetto Ing. Valerio Spinaci, il progetto realizzato pertiene ad un intervento di sostituzione della rete fognaria preesistente effettuato nel centro storico della città di Jesi. L’intervento è localizzato in Viale Cavallotti, asse viario fondamentale per la viabilità cittadina, che versava da tempo in condizioni critiche in conseguenza di una rete fognaria obsoleta, i cui frequenti guasti comportavano la necessità di continui interventi di manutenzione, con conseguenti disagi alla viabilità. E’ stato precisato che la Società che realizza l’intervento è nata su impulso di un certo numero di Comuni dell’area proprietari delle reti, per la gestione del ciclo idrico integrato. L’intervento, che rientrava già nei piani di investimento della Società, si snoda lungo una porzione della rete fognaria pari a 550 m, capace di servire una popolazione stimabile attorno ai 3000-3300 ab. eq.ti. Il costo totale ammissibile è di Euro 518.419,50; l’intervento non appare generatore di entrate nette consistenti. Al momento della pubblicazione del bando l’intervento era già in avanzato stato di realizzazione: il DocUP ha pertanto sostenuto esigenze già individuate permettendo il completamento del progetto, che può dirsi ormai virtualmente concluso (è stata fatta la contabilità finale e si sta per procedere all’ultima tranche della rendicontazione).
  • 163.
    Valutazione intermedia indipendentedel DocUP Obiettivo 2 Regione Marche 2000-2006 Ecosfera S.p.A Rapporto di valutazione intermedia 162 2. Interazione con l’Amministrazione regionale e con l’Unità di Assistenza tecnica. Sono intercorsi contatti frequenti e proficui sia con la Regione, che con l’Unità di AT. Con l’Assistenza tecnica Ecoter-Resco, oltre ad un primo incontro conoscitivo, si è avuto anche un colloquio successivo per risolvere problemi specifici, e anche i contati telefonici e via posta elettronica sono stati numerosi. 3. L’iter procedurale. Pur se si attendeva il bando in tempi più rapidi, una volta avviata la procedura si è rivelata sostanzialmente chiara, trasparente ed adeguata a consentire al Soggetto Beneficiario una realizzazione del progetto nei tempi previsti. Sono apparse per certi versi onerose le procedure collegate alla rendicontazione, che hanno richiesto un considerevole impiego di risorse, anche per i tempi ristretti; anche il monitoraggio del progetto ha comportato la necessità di rispondere in modo tempestivo a numerose richieste di dati di diversa natura. 4. Capacità dell’intervento di soddisfare gli obiettivi specifici della misura e impatto atteso sul territorio. Il progetto, che come detto interessa direttamente una popolazione servita pari a circa 3000 ab. eq.ti, ha ricadute positive sul complesso della popolazione urbana. Gli effetti occupazionali si limitano alla sola fase di cantiere. 5. Inserimento del progetto in un più ampio programma di sviluppo dell’area. La sistemazione della rete fognaria si salda con altri interventi di arredo urbano realizzati nel centro storico di Jesi dal Comune con fondi di diversa provenienza (non DocUP). Sempre nella stessa area, la Gorgovivo Multiservizi S.p.A. sta realizzando un progetto sulla rete acquedottistica presentato sull’azione 2.1.2 del DocUP. Ancora, si segnala la realizzazione da parte di Gorgovivo S.p.A di un depuratore che serve la città di Jesi. Il progetto realizzato si inserisce inoltre in un contesto più ampio di interventi di segno analogo in tema di ciclo idrico integrato (rete fognaria, rete acquedottistica, impianti di depurazione) realizzati dai Comuni che partecipano all’azienda multiservizi nell’area limitrofa. Misura 3.3.1: Aiuti agli investimenti per la riqualificazione della rete dei servizi socio- assistenziali - Sostegno ad interventi strutturali. Intervista al Comune di Cingoli in relazione al progetto Casa di Riposo Foltrani Filati. 1. Contenuti essenziali del progetto Il progetto individuato nell’ambito della Submisura 3.3.1 ha come beneficiario finale il Comune di Cingoli. Si tratta di un intervento di recupero/ristrutturazione di una struttura esistente, un ex albergo già adibito a casa di riposo, la "Foltrani Filati", gestito in economia dal Comune, che ha appaltato all’esterno l’assistenza infermieristica, per l’esattezza ad una cooperativa sociale in cui operano prevalentemente donne. La struttura è in grado di ospitare 45 anziani in 21 camere. Il costo complessivo del progetto è di euro 201.893,73, con un contributo pari al 50% (96.599,16 €). La spesa dichiarata nella scheda di monitoraggio è più elevata, attestandosi sui 211.861,65 €. Quasi sicuramente si tratta di un progetto non generatore di entrate nette consistenti. Al momento della pubblicazione del bando l’intervento era già in avanzato stato di realizzazione, in tal senso il DocUP ha sostenuto esigenze già individuate permettendo l’ampliamento ed il completamento del progetto, che dovrebbe essere rendicontato entro la prima metà del 2004.
  • 164.
    Valutazione intermedia indipendentedel DocUP Obiettivo 2 Regione Marche 2000-2006 Ecosfera S.p.A Rapporto di valutazione intermedia 163 2. Interazione con l’Amministrazione regionale e con l’Unità di Assistenza tecnica. Per quanto concerne l’interazione con l’Amministrazione regionale, è stato positivamente segnalato l’inserimento nel bando del responsabile regionale del procedimento, figura che ha rappresentato un riferimento indispensabile per reperire prontamente chiarimenti e informazioni propedeutiche alla presentazione della domanda di contributo. A questi primi contatti con le strutture regionali ne sono seguiti di ulteriori, in relazione alla presentazione del servizio di Assistenza tecnica e del sito web attivato a tale scopo dalla struttura incaricata del servizio. Nel complesso l’assistenza ricevuta è stata ritenuta molto soddisfacente. Successivamente sono intercorse le ordinarie comunicazioni per il reperimento dei dati di monitoraggio; a queste si sono aggiunte ulteriori sollecitazioni per la presentazione della documentazione relativa ai pagamenti effettuati in ordine al raggiungimento degli obiettivi finanziari connessi alla riserva di premialità. A tale riguardo il Comune ha potuto rispondere positivamente, in quanto il progetto era già stato attivato, aspetto che ha consentito di superare il ritardo registrato nel completamento del procedimento amministrativo e che molto probabilmente potrebbe aver pesato sulla capacità delle iniziative “nate” con il DocUP di concorrere positivamente all’obiettivo di spesa. 3. L’iter procedurale. L’individuazione delle priorità territoriali in ordine al fabbisogno degli interventi di cui alla presente misura è avvenuta avvalendosi di procedure concertative attivate dai Comitati dei Sindaci degli Ambiti Territoriali, così come previsti dal Piano regionale, attraverso tavoli di concertazione con i soggetti interessati. Il sistema attivato è stato molto apprezzato dalle Amministrazioni locali coinvolte per il positivo confronto che ne è scaturito e per la capacità effettiva della concertazione di far emergere i reali fabbisogni di servizi socioassistenziali delle popolazioni residenti, che riguardano in primo luogo proprio una maggiore assistenza agli anziani, in ragione della forte presenza in queste aree di persone di età superiore ai 65 anni. Inoltre è stata colta pienamente la portata del cambiamento rispetto al precedente approccio programmatico che calava dall’alto priorità e azioni, al quale si è sostituito il rafforzamento del ruolo degli Enti locali nel guidare il processo di sviluppo dei sistemi territoriali su cui hanno competenza. Nel suo insieme la procedura adottata può ritenersi sufficientemente “fluida” e l’utilizzo di uno strumento “sperimentale”, qual è il Comitato dei Sindaci, non ha presentato difficoltà né ha determinato appesantimenti e rallentamenti rispetto alla tempistica stabilita dal bando. Ciò premesso, l’iter realizzativo della misura presenta comunque un ritardo, di cui occorrerà accertare le cause reali, che secondo il Comune sarebbe probabilmente ascrivibile all’avvicendamento dei responsabili regionali. In merito si sottolinea che ad oggi non risulta ancora esser stato notificato il decreto di concessione (si attende il parere di conformità contabile), mentre è stata approvata la graduatoria e il Beneficiario finale ha presentato nei termini prescritti la comunicazione di accettazione del contributo. Il Comune di Cingoli ha realizzato progetti a valere su altre azioni del DocUP 2000-2006: ci si riferisce nello specifico ai contributi ricevuti per l’implementazione di un sistema di trasporto a chiamata e di una fermata attrezzata nell’ambito della Misura 2.6, mentre come membro della Comunità Montana del San Vicino il Comune partecipa alla creazione dello Sportello Unico Territoriale finanziato dalla Misura 3.4 “Sviluppo della Società dell’Informazione a livello locale”.
  • 165.
    Valutazione intermedia indipendentedel DocUP Obiettivo 2 Regione Marche 2000-2006 Ecosfera S.p.A Rapporto di valutazione intermedia 164 Può essere in tal senso interessante evidenziare quelle che a detta del Beneficiario sono state le problematiche specifiche registrate dal punto di vista della gestione del progetto, soprattutto per ciò che attiene agli aspetti di natura procedurale. Rispetto agli interventi concernenti il rafforzamento del sistema di trasporto locale, è stata in primo luogo sottolineata dagli interlocutori comunali una maggiore velocità del procedimento, anche grazie all’esperienza maturata nella precedente programmazione. I progetti realizzati nella scorsa programmazione hanno costituito in qualche misura un positivo riferimento, anche in termini progettuali, per quei comuni che, come Cingoli,140 hanno optato per il trasporto a chiamata nel ciclo attuale di Fondi strutturali. Sempre con riguardo alla Misura 2.6, la maggiore complessità dei bandi e degli adempimenti e la necessità di ricevere chiarimenti sulla normativa di riferimento e sull’ammissibilità delle spese, hanno comportato la necessità di più frequenti contatti con la Regione ed in particolare con l’Unità di Assistenza Tecnica, che ha poi inserito tali informazioni anche sul sito web. Si ha dunque un primo positivo riscontro sull’operato dell’Unità di A.T. e sull’efficacia di un azione direttamente rivolta al territorio ed a beneficiari finali diversi dalla Regione. La Misura 3.4 è stata avviata con un certo ritardo, circostanza che si lega indubbiamente ai tempi lunghi di preparazione di progetti complessi, all’interno dei quali i singoli ambiti di intervento ricevono finanziamenti provenienti da diverse fonti; al riguardo ha ricevuto una valutazione positiva l’assistenza attivata dalla Regione a favore dei piccoli Comuni e finalizzata all’ideazione e all’avvio di programmi integrati nell’ambito dello sviluppo della Società dell’Informazione. 4. Capacità dell’intervento di soddisfare gli obiettivi specifici della misura e impatto atteso sul territorio. Il progetto è ormai in fase di ultimazione ed è possibile esprimere una valutazione positiva sulla capacità dello stesso di contribuire al raggiungimento degli obiettivi specifici e globali di misura. Con riguardo in particolare all’occupazione generata dall’intervento, sono state effettuate due nuove assunzioni: un assistente sociale e un operatore socioassistenziale. 5. Inserimento del progetto in un più ampio programma di sviluppo dell’area. L’intervento rientra in un programma di sviluppo dei servizi socioassistenziali nell’area (che vede la realizzazione di un asilo nel comune di Apiro), a sua volta inserito in un processo più ampio di sviluppo dell’area volto ad accrescere la qualità della vita delle popolazioni residenti e contrastarne i flussi migratori, principalmente attraverso una maggiore disponibilità e qualità di servizi pubblici. Come si è detto precedentemente sono molteplici le iniziative attivate avviate dal Comune di Cingoli, alcune delle quali cofinanziate dal DocUP Ob. 2 2000-2006. 140 In particolare è stata segnalata la positiva esperienza del comune di Fano.
  • 166.
    Valutazione intermedia indipendentedel DocUP Obiettivo 2 Regione Marche 2000-2006 Ecosfera S.p.A Rapporto di valutazione intermedia 165 Le interviste raccolte, pur se relative ad un numero limitato di Soggetti beneficiari, si sono rivelate particolarmente interessanti e hanno fornito lo spunto per alcune brevi considerazioni di sintesi in relazione ai diversi ambiti di riflessione toccati. In primo luogo in entrambi i casi esaminati è emerso che gli interventi realizzati attraverso il cofinanziamento del DocUP erano progetti già in programma. Ciò ci consente di sottolineare che il DocUP si è rilevato in tal senso efficace dal punto di vista delle scelte programmatiche, poiché ha saputo cogliere le istanze presenti sul territorio, che evidentemente facevano riferimento ad esigenze reali dell’Area Obiettivo 2, nello specifico nel settore delle infrastrutture per il sistema produttivo e nel settore dei servizi socioassistenzali. Pur con la dovuta approssimazione, i pochi casi esaminati hanno permesso di riscontrare quale elemento comune un giudizio positivo in ordine alla qualità dell’interazione dei Soggetti beneficiari con i responsabili regionali e con l’Unità di Assistenza Tecnica. E’intercorso un continuo scambio di pareri ed informazioni con i responsabili regionali interessati, e - dal momento in cui è divenuto operativo sul territorio – anche con il Servizio di Assistenza Tecnica, che ha previsto alcuni incontri di carattere generale con i Beneficiari Finali presso la sede della Regione, e presta assistenza ai Beneficiari in tutta la fase di gestione del progetto. Quanto alle procedure di attuazione individuate, non sono stati segnalati particolari nodi se non relativamente agli adempimenti di natura burocratica. In particolare sono apparse particolarmente onerose e complesse le richieste di schede e di informazioni connesse alle esigenze di monitoraggio, nonché gli adempimenti correlati alla rendicontazione. Le due iniziative appaiono in grado di contribuire in modo significativo al processo di sviluppo sostenuto dal DocUP, sia attraverso il raggiungimento degli obiettivi specifici di misura, sia generando effetti positivi in relazione alle finalità di livello più elevato individuate dal Programma. Infine, le iniziative analizzate sono inserite in modo coerente e sinergico nella programmazione regionale, che prevede la possibilità di attivare ulteriori strumenti finanziari con i quali le azioni DocUP possono agire in modo pienamente sinergico.
  • 167.
    Valutazione intermedia indipendentedel DocUP Obiettivo 2 Regione Marche 2000-2006 Ecosfera S.p.A Rapporto di valutazione intermedia 166 3.4 La riserva di premialità In considerazione del prossimo obiettivo “intermedio” legato al soddisfacimento dei requisiti per accedere alla riserva di premialità di cui all’art. 44 del Reg. 1260/99, nonché alla connessa verifica della spesa delle risorse stanziate sull’annualità 2001 onde evitare il disimpegno automatico, il Valutatore ha inteso procedere con l’elaborazione di un approfondimento specifico ad un esame dei risultati conseguiti. Tale ricognizione è stata condotta sulla base dei dati attuativi e previsionali forniti dai Servizi regionali, riservando una specifica attenzione alle criticità incontrate e alle iniziative adottate dall’AdG del DocUP in ordine al loro superamento; con uno sforzo ulteriore si è cercato al contempo di fornire un contributo di idee al fine di accrescere la performance regionale. Quale principale base documentale si è utilizzata la relazione sulla premialità presentata in forma orale nell’ultima seduta del Comitato di Sorveglianza (11 e 12 giugno 2003) unitamente al Rapporto annuale di esecuzione al 31/12/2002 e alla Relazione sullo stato di attuazione aggiornato a maggio 2003. Nel presente Rapporto si fornisce una versione aggiornata dell’analisi condotta lo scorso giugno, tenendo conto di informazioni più recenti e dei dati di monitoraggio finanziario al 30/06/2003. Com’è noto, il Reg. (CE) 1260/99 all’art. 44 ha introdotto il principio della premialità per l’attuale ciclo di Fondi Strutturali, allo scopo di innalzare la qualità della programmazione e della gestione degli interventi nella prospettiva di ricevere ulteriori risorse finanziarie. Il DocUP Marche concorre all’assegnazione della riserva comunitaria del 4%, la cui assegnazione è legata alla valutazione dell’efficacia e dell’efficienza del Programma sulla base del set di indicatori definiti dal Ministero dell’Economia e delle Finanze (MEF) ai fini della ripartizione delle quote premiali di concerto con la Commissione141 . Il numero di indicatori rilevato, per quel che concerne le aree Ob. 2, è limitato a sei (in luogo degli otto indicati all’interno del Documento di lavoro n. 4 della Commissione Europea). Nel corso del 2003, le attività dello Staff tecnico di monitoraggio, istituito presso il Ministero dell’Economia e delle Finanze, cui hanno partecipato con regolarità le Autorità di Gestione delle Regioni Obiettivo 2 e delle Province autonome, hanno permesso di ricevere risposte tecniche e pervenire a soluzioni condivise in ordine ai problemi di interpretazione dei criteri individuati nella proposta nazionale. Allo stesso tempo l’aver monitorato in itinere gli indicatori ha rappresentato un’occasione ed uno stimolo per ogni AdG a verificare lo stato di avanzamento rispetto ai valori obiettivo e ad attivarsi per promuovere le eventuali necessarie azioni di accelerazione, anche sulla base di possibili buone prassi di altre realtà regionali o provinciali. 141 La proposta nazionale del Ministero dell’Economia e delle Finanze è stata presentata con lettera n. 48922 del 19/12/2001 e recepita dalla Commissione Europea DG Regio con lettera n. 100463 del 21/01/2002.
  • 168.
    Valutazione intermedia indipendentedel DocUP Obiettivo 2 Regione Marche 2000-2006 Ecosfera S.p.A Rapporto di valutazione intermedia 167 3.4.1 I criteri obiettivo L’ammontare complessivo della riserva è assegnato, in principio, a quei programmi che avranno soddisfatto comunque tutti e tre i criteri e almeno cinque dei sei indicatori previsti. Le eventuali eccedenze derivanti dai programmi non idonei saranno destinate agli altri programmi, che si sono già aggiudicati il proprio 4%, proporzionalmente alla loro dotazione di bilancio iniziale, tenendo conto del numero degli indicatori soddisfatti. I criteri generali adottati per l’assegnazione della riserva di premialità per i DocUP Ob. 2 sono descritti nella tabella successiva.
  • 169.
    Valutazione intermedia indipendentedel DocUP Obiettivo 2 Regione Marche 2000-2006 Ecosfera S.p.A Rapporto di valutazione intermedia 168 Criteri Descrizione Note A.1 CRITERIO DI EFFICACIA A.1.1 Realizzazione fisica Raggiungimento del target previsto per il 30/09/2003 per un insieme di misure individuate nel CdP, il cui valore finanziario deve corrispondere almeno al 50% del costo totale pubblico del DocUP. Il criterio sarà soddisfatto se entro il 30/09/2003 l’avanzamento fisico avrà raggiunto in media l’80% del target fissato. Si tratta di un criterio obbligatorio A.2 CRITERI DI GESTIONE A.2.1 Qualità del sistema di sorveglianza Adozione di procedure di monitoraggio che assicurino la disponibilità di dati finanziari trimestrali per tutte le misure, di dati fisici annuali per le misure per le quali sono stati definiti indicatori di realizzazione fisica e di dati procedurali semestrali per le sole misure infrastrutturali. Solo per queste ultime il monitoraggio dovrà avvenire a livello di progetto, mentre per le altre si ritiene sufficiente il livello della misura. Infine è prevista la trasmissione all’IGRUE dei dati finanziari, fisici e procedurali a partire dal primo trimestre 2002 (entro il 40° giorno dalla scadenza del trimestre). A.2.2 Qualità del sistema di controllo Separazione e autonomia delle attività di gestione e controllo da quelle di pagamento. Mantenimento della funzione di verifica dell’efficacia del sistema di gestione e controllo in capo ad una struttura interna all’Amministrazione titolare del DocUP. Controlli in materia finanziaria da effettuarsi su un campione pari ad almeno il 5% degli interventi avviati nel triennio 2000-2002. A.2.3 Qualità dei criteri di selezione Adozione di un sistema di procedure di selezione che deve essere basato su un’analisi di fattibilità tecnico- economica (con requisiti minimi richiesti dalla delibera CIPE 106/99 All. B) o analisi costi-benefici. Il criterio si riterrà soddisfatto se una quota pari ad almeno il 60% degli impegni assunti entro il 30/09/03 per progetti infrastrutturali sarà stata selezionata attraverso studi di fattibilità, nei casi in cui il costo totale è pari o superiore ai 5 milioni di €, ovvero mediante l’analisi costi-benefici o costo-efficacia per gli investimenti compresi tra i 500.000 e i 5 milioni di €. A.2.4 Qualità del sistema di valutazione in itinere Affidamento dell’incarico di valutazione intermedia entro il 30/06/2002 e rispetto dei requisiti previsti volti a garantire l’indipendenza del valutatore, la qualità della valutazione e la trasparenza delle procedure di selezione. Devono essere rispettati almeno tre dei quattro criteri A.3 FINANZIARIO A.3.1 Assorbimento dei fondi Raggiungimento di un livello di pagamenti per un ammontare corrispondente al 100% degli impegni stanziati sul bilancio comunitario al 2001 entro il 30/09/2003. Si tratta di un criterio obbligatorio
  • 170.
    Valutazione intermedia indipendentedel DocUP Obiettivo 2 Regione Marche 2000-2006 Ecosfera S.p.A Rapporto di valutazione intermedia 169 3.4.2 I risultati intermedi e le previsioni al 30 settembre 2003 La relazione orale presentata in occasione dell’ultimo Comitato di Sorveglianza aveva richiamato l’attenzione sulle difficoltà legate al conseguimento dei due criteri obbligatori, quello finanziario e quello di efficacia. Difatti i risultati attuativi, quali potevano dedursi dalla ricognizione aggiornata al 30 giugno per la parte finanziaria ed al 31 maggio per l’avanzamento fisico e procedurale, apparivano ancora distanti dal raggiungimento dei target individuati. Su tali difficoltà pesavano in primo luogo i ritardi registrati nelle procedure di attuazione, con un tardivo avvio degli interventi rispetto alle previsioni iniziali del CdP, tanto che in diversi casi i cronogrammi sono stati modificati proprio per recepire l’effettiva attivazione a partire dalla data di approvazione del Complemento; inoltre, per qualche tipologia di intervento i tempi per l’espletamento di alcuni step procedurali si sono rivelati più lunghi del previsto. A questi elementi di criticità si aggiungeva anche il parziale o totale insuccesso di alcune iniziative che hanno riscontrato una scarsa attenzione da parte del territorio in termini di proposte progettuali pervenute; situazione che in larga misura ha interessato azioni di natura sperimentale e a maggior contenuto innovativo (ciò vale in particolare per le Submisure 1.3.3, 1.2.2, 2.2.1). Pur non disponendo ancora di dati di monitoraggio definitivi, le più recenti previsioni (aggiornate al 10 ottobre) consentono di rivedere in una prospettiva di maggiore ottimismo le possibilità di raggiungere i suddetti obiettivi. Grazie agli sforzi compiuti negli ultimi mesi dall’Amministrazione regionale, sono stati rimossi alcuni fattori critici ed è stato dato un forte impulso alla spesa, attivando una serie di azioni condivise dall’AdG e dai Servizi responsabili delle misure del DocUP. A. Criterio di efficacia Relativamente al criterio di efficacia, la tabella seguente permette di visualizzare gli indicatori prescelti ed i relativi valori-obiettivo, nonché i risultati registrati a maggio 2003 e le previsioni al termine del 30 settembre. L’ammontare delle risorse pubbliche delle Misure individuate rappresenta il 53,45% del totale DocUP, superando il valore minimo prescritto del 50%. L’insieme delle Misure prescelte appare appropriato in termini di completezza e, pertanto, in grado di soddisfare le esigenze informative sull’efficacia complessiva del Programma, in quanto le tipologie di intervento, espressione dei tre Assi prioritari (viene escluso solo quello relativo all’A.T.), sono differenziate sia per natura, per obiettivi e target di riferimento. La natura infrastrutturale o la tempistica prevista dai cronogrammi procedurali nel caso di quattro tipologie di interventi non ne garantisce l’ultimazione alla data stabilita, pertanto ai fini della misurazione del criterio in esame si sono adottati indicatori procedurali in luogo di quelli fisici. Se alla data del 31/05/2003 i valori degli indicatori fisici e procedurali esprimevano una media del 43,63%, un risultato piuttosto distante dall’auspicato 80%, i dati attuativi e procedurali, ancora parziali, registrati al 30 settembre soddisfano e superano ampiamente l’obiettivo minimo con un valore medio pari a 154%142 . 142 La media è stata calcolata secondo la metodologia stabilita ovvero quale media aritmetica tra le percentuali di soddisfacimento del valore obiettivo.
  • 171.
    Valutazione intermedia indipendentedel DocUP Obiettivo 2 Regione Marche 2000-2006 Ecosfera S.p.A Rapporto di valutazione intermedia 170 Il criterio di efficacia: misure e indicatori prescelti, avanzamento (su dati parziali) al 30/09/2003 e target obiettivo alla stessa data– (valori in euro) Indicatore Misura Fisico Procedurale Costo totale pubblico % su costo totale pubblico Realizzazioni al 30/09/03 (dati non definitivi) Target al 30/09/03 % del target obiettivo prevista 1.1 Aiuti agli investimenti produttivi e ambientali delle PMI artigiane e industriali Imprese beneficiarie (lavori avviati) – n 77.160.865 30,79 367 420 87,38% Superficie interessata - ha 1.100 400 275,00% 2.3 Interventi a sostegno al sistema delle aree protette e al sistema dei CEA Percorsi attrezzati – km 6.149.145 2,45 0 5 0,00% Autobus e scuolabus riconvertiti (lavori appaltati) – n. 9 9 100,00% 2.6 Razionalizzazione del sistema dei trasporti Aree attrezzate (lavori appaltati) – n 9.659.007 3,85 2 2 100,00% Strutture riqualificate/ ristrutturate – n 10 10 100,00% 3.1 Promozione turistica e valorizzazione del patrimonio ricettivo Campagne di informazione realizzate – n 22.549.845 9 70 15 466,67% 3.2 Recupero, valorizzazione e promozione del patrimonio storico e culturale Beni recuperati (lavori appaltati) – n 18.449.873 7,36 12 12 100,00% Costo totale pubblico misure selezionate 133.968.735 53,45 Valore medio 154% > 80% min
  • 172.
    Valutazione intermedia indipendentedel DocUP Obiettivo 2 Regione Marche 2000-2006 Ecosfera S.p.A Rapporto di valutazione intermedia 171 Di seguito vengono esaminate le cinque misure selezionate dalla Regione Marche per il criterio di efficacia, evidenziando le modalità individuate dalla Regione per accelerarne l’avanzamento fisico, procedurale e finanziario. Misura 1.1 Nell’insieme il numero di iniziative finanziate pari a 367 consente di soddisfare circa l’87% del valore obiettivo (420) previsto al 30/09/2003 relativamente all’indicatore procedurale Imprese beneficiarie (lavori avviati). A causa dei ritardi procedurali registrati da parte delle tre azioni programmate nell’ambito della Submisura 1.1.1, solo nel mese di settembre sono state individuate le imprese da ammettere a contributo relativamente all’int. a) Legge 488 e all’int. b1) Legge 341; non si dispone ancora della graduatoria dell’int. b2) Legge 598, il cui bando, come per la 341, è stato pubblicato nel mese di maggio. Nel primo caso sono stati finanziati 59 progetti selezionati con l’8°, l’11° ed il 14° bando, di cui 29 già avviati e liquidati. L’acquisizione al DocUP in tempo utile dei progetti già finanziati con i suddetti bandi rappresenta un contributo positivo al raggiungimento degli obiettivi legati al criterio di efficacia, nonché a quelli di natura finanziaria, rispetto al quale in verità si nutrivano forti riserve a causa dei lunghi tempi occorsi al MAP per espletare gli adempimenti di propria competenza. Quanto alla Legge 341/95, con il DDS n. 468 del 30/09/2003, la Regione ha provveduto ad approvare la graduatoria del bando 2003, in base alla quale vengono finanziati 86 progetti, di cui 58 in area Ob. 2 e 28 in phasing out; tuttavia nessuno di questi risulta avviato e pertanto non può concorrere al raggiungimento del criterio di efficacia. Infine, i lavori avviati nell’ambito delle Submisure 1.1.2 e 1.1.3, i cui bandi sono stati pubblicati nel gennaio del 2002, rappresentano una quota determinante del valore complessivamente raggiunto. Infatti ben 338 imprese sulle 367 finanziate hanno registrato dei pagamenti e di queste 107 hanno ultimato i propri progetti. Adattamenti e soluzioni per favorire il raggiungimento degli obiettivi A fronte dell’interesse riscontrato in termini di domande pervenute per le Submisure 1.1.2 e 1.1.3, nei primi mesi del 2003 si è proceduto allo scorrimento delle graduatorie finanziando altri progetti ammissibili a finanziamento, fino a concorrenza delle disponibilità dell’annualità 2003, incrementando il numero di imprese nel primo caso da 177 a 246 e nel secondo da 92 a 121. Misura 2.3 Riguardo al criterio di efficacia cui concorre la Misura in oggetto, le realizzazioni registrate al 30 settembre, pari a 1.100 mq, superano di gran lunga le realizzazioni attese di 400 mq per l’indicatore fisico “ha di superficie interessata” e relativo alla prima Submisura; al contrario non sono stati ultimati gli interventi legati al secondo indicatore “km di percorsi attrezzati” cofinanziati dalla Submisura 2. Adattamenti e soluzioni per favorire il raggiungimento degli obiettivi In termini di domande presentate, appaiono particolarmente positivi anche i risultati registrati dalla Submisura 2.3.3, al punto che il Responsabile di Submisura ha attivato le procedure per consentire il finanziamento dei progetti ammessi in graduatoria e non finanziati per carenza di risorse, attraverso il ricorso alle disponibilità per le annualità successive al 2003.
  • 173.
    Valutazione intermedia indipendentedel DocUP Obiettivo 2 Regione Marche 2000-2006 Ecosfera S.p.A Rapporto di valutazione intermedia 172 Misura 2.6 Nell’ambito della presente Misura sono state completate le procedure di appalto dei lavori in tempo utile per conseguire l’obiettivo espresso dai due indicatori procedurali individuati, ovvero “Autobus e scuolabus riconvertiti” (9) e “Aree attrezzate” (2). Adattamenti e soluzioni per favorire il raggiungimento degli obiettivi Con la procedura scritta del 17/12/2002 è stata apportata una modifica al cronoprogramma del CdP prevedendo in luogo di bandi pubblici a validità triennale, un unico bando, eventualmente da riproporre a metà percorso. Tale proposta si lega alla possibilità di scorrere la graduatoria al fine di accelerare la spesa, in ragione della positiva risposta del territorio al 1° bando, che ha visto l’arrivo di numerose domande per un importo complessivo superiore alla dotazione disponibile per le sei annualità del DocUP. Con il DDST n. 5 del 26/03/03 è stato operato lo scorrimento della graduatoria della Submisura 2.6.1, utilizzando anche le risorse delle annualità 2004 e 2005, e si è riusciti in tal modo a finanziare altri 10 progetti. Misura 3.1 Ai fini del criterio di efficacia rilevano la Submisura 1 int. a) e la Submisura 2. Nel primo caso le azioni finanziabili sono a “breve ciclo di vita”, ossia il procedimento di attuazione e realizzazione si completa nel corso di un anno; pertanto appaiono particolarmente idonee per i tempi con cui vanno soddisfatti gli obiettivi della premialità. Nel caso della Submisura 3.1.1 a), l’attuazione è partita contemporaneamente all’approvazione del DocUP, grazie al legame esistente tra Piani promozionali turistici annuali, predisposti dall’Amministrazione regionale ed i contenuti della scheda tecnica. I risultati al 30 settembre hanno ampiamente soddisfatto i valori attesi, con l’attuazione di 70 campagne di informazione (indicatore di realizzazione fisica identificato per la premialità), un risultato di gran lunga superiore alle 15 previste e che in termini percentuali corrisponde a circa il 466% del valore obiettivo. Per la Submisura 2, sono stati ultimati i lavori per la riqualificazione/ristrutturazione di 10 strutture come stabilito dal CdP, nel rispetto della tempistica di realizzazione. Adattamenti e soluzioni per favorire il raggiungimento degli obiettivi L’eliminazione della durata triennale del bando a seguito della modifica apportata al cronogramma relativo alla Submisura 2, permette di utilizzare tutte le risorse a favore delle imprese attualmente in graduatoria, accelerando le procedure di spesa per soddisfare il criterio di performance finanziaria e conseguentemente i vincoli imposti dalla regola “n+2” in relazione al disimpegno automatico. La possibilità prospettata sta trovando concreta attuazione per la Submisura c), in quanto allo scopo di conferire uno stimolo all’attuazione ed alla spesa, il Servizio regionale ha predisposto le procedure per avvalersi dello scorrimento delle graduatorie utilizzando i fondi stanziati per le annualità successive. Misura 3.2 Rispetto all’indicatore procedurale “beni recuperati (lavori appaltati)” scelto ad espressione del criterio di efficacia per la premialità rilevano le Submisure 3.2.1 e 3.2.2, mentre non concorre la terza. Dai dati attuativi più recenti risultano appaltate 12 opere, esattamente quante ne prevedeva il target obiettivo. L’attendibilità delle previsioni formulate del resto era desumibile dalla
  • 174.
    Valutazione intermedia indipendentedel DocUP Obiettivo 2 Regione Marche 2000-2006 Ecosfera S.p.A Rapporto di valutazione intermedia 173 tempistica del procedimento attuativo; infatti, pur a fronte di un ritardo nell’avvio di circa due mesi rispetto a quanto previsto dal CdP, il cronogramma procedurale della Misura riportato nel bando ha stabilito che lo step “Avvio lavori (o appalto e consegna dei lavori) esecuzione e rendicontazione intermedia” dovesse concludersi entro luglio 2003. Adattamenti e soluzioni per favorire il raggiungimento degli obiettivi Dalle informazioni in nostro possesso non risulta sia stato necessario attivare azioni specifiche per assicurare il rispetto dei tempi di espletamento delle procedure. B. Criterio di gestione Dei quattro criteri gestionali, ad oggi si possono ritenere pienamente soddisfatti i requisiti inerenti il servizio di valutazione intermedia e quelli richiesti per il sistema di monitoraggio, con la regolare trasmissione dei dati finanziari, fisici e procedurali al Ministero dell’Economia e delle Finanze - IGRUE secondo la tempistica prescritta. Per quanto concerne la qualità dei criteri di selezione, il Programma non prevede progetti il cui costo totale è superiore a 5 milioni di euro da sottoporre alla verifica della fattibilità tecnico- economica, mentre si sta predisponendo, a cura dell’Unità di Assistenza Tecnica, l’elenco degli studi di fattibilità e candidabili a finanziamento nonché dei progetti avviati la cui realizzazione sia stata preceduta da un’analisi costi-benefici o costi-efficacia in quanto riconducibili nella seconda categoria, ossia quelli il cui costo totale è compreso tra i 500.000 ed i 5 milioni di euro. Quanto al sistema di controllo, si evince il pieno rispetto di tutti gli aspetti contemplati dalla proposta nazionale; difatti, i requisiti di autonomia e indipendenza funzionale tra le strutture responsabili della gestione e controllo e le strutture responsabili della certificazione della spesa sono assicurati dalla ripartizione dei suddetti compiti tra l’Autorità di Gestione, cui è conferito il coordinamento della gestione degli interventi (gestione e controllo di primo livello) svolto con il supporto dei responsabili di misura e submisura, e l’Autorità di Pagamento, che si avvale di referenti dislocati presso le strutture responsabili dell’attuazione, il cui compito è procedere al controllo della veridicità della spesa dichiarate dai beneficiari finali, secondo le disposizioni dell’art. 9, co. 2 del Reg. (CE) 438/2001. Anche a seguito di consultazioni intervenute con l’IGRUE, si è recentemente perfezionata l’indipendenza della funzione di controllo di secondo livello. Le relative responsabilità competono oggi infatti ad una Posizione Organizzativa operante nell’ambito del Dipartimento Programmazione e Bilancio così che risulta rafforzata l’indipendenza della struttura di controllo di secondo livello dall’Autorità di Gestione del DocUP. Si prende atto che risulta parimenti soddisfatto il secondo requisito di qualità del sistema di controllo relativo all’internalizzazione della funzione di verifica dell’efficacia dei sistemi di gestione e controllo del Programma. Nelle attività della P.O. sono inclusi i controlli in itinere prescritti dal Reg. (CE) 438/2001 per un campione di progetti pari ad almeno il 5% delle operazioni avviate nel primo triennio (2001- 2003)143 , ovvero il terzo requisito prescritto. Allo stato attuale le attività di controllo sono state 143 Più precisamente la Regione, accogliendo l’impostazione assunta dal Gruppo Tecnico sulla riserva del 4%, individua l’universo di riferimento da cui estrarre il campione nel volume di risorse da spendere e certificare entro il 30/09/2003 per soddisfare il criterio A.3 corrispondente agli impegni sul bilancio comunitario al 2001.
  • 175.
    Valutazione intermedia indipendentedel DocUP Obiettivo 2 Regione Marche 2000-2006 Ecosfera S.p.A Rapporto di valutazione intermedia 174 avviate, a seguito dell’acquisizione da parte della struttura preposta degli elenchi dei progetti ammessi a finanziamento e delle piste di controllo presso i settori responsabili dell’attuazione. L’ammontare della spesa su cui è stato individuato il campione è pari a 11,2 milioni di € di quota FESR, corrispondente ad una quota pubblica di circa 35/40 milioni di €. La spesa controllata è pari a 6.206.185,49 €, ossia il 55,41% del campione individuato, un valore superiore a quello minimo stabilito per il conseguimento del criterio premiale. D. Criterio finanziario L’assorbimento dei fondi, altro criterio obbligatorio, prevede una spesa al 30/09/2003 da parte dei beneficiari finali, certificata dall’Autorità di Pagamento alla Commissione Europea e accettata da quest’ultima, corrispondente agli impegni sul bilancio comunitario relativi all’annualità 2001. Ciò significherebbe automaticamente evitare il disimpegno automatico sulle risorse per il 2001, anticipando di 3 mesi l’obiettivo di spesa nel rispetto della regola “n+2”. La tabella che segue illustra la quota FESR da spendere entro il prossimo settembre, dalla quale deve essere sottratto interamente l’anticipo del 7%, per un importo effettivo pari a 11.158.801 €. Si sottolinea che per la riserva di premialità è stato utilizzato il Piano finanziario originario approvato con Decisione C(01) 2790 del 16/10/2001. Importo FESR 1° annualità (2001) Tot. importo misure sospese Importo da spendere al 30/09/2003 Anticipo FESR 7% Importo effettivo da spendere al 30/09/2003 A B C (=A - B) D E (=C-D) 19.928.520 0 19.928.520 8.769.791 11.158.801 Dallo stato di attuazione al 30/06/2003 si evince un significativo avanzamento rispetto ai valori del 31/12/2002, con impegni pari a 62.597.520,21 €, circa il 19,67% del costo totale e pagamenti da rendicontare alla Commissione per 11.443.526,08 €, ossia il 3,53% delle risorse totali ed al 18,28% degli impegni assunti. Una parte consistente della spesa è stata realizzata nei primi mesi del 2003, con un incremento rispetto al 31/12/2002 di oltre il 50%. Con riguardo alla riserva di performance, alla stessa data la quota di spesa FESR ammonta a 3.199.550,25, coprendo per il 28,7% l’importo effettivamente da spendere; un valore che, pur a fronte di un incremento rilevante rispetto al 5,5% registrato a fine 2002, è evidentemente lontano da quel 100% richiesto per soddisfare il criterio premiale. A3. Criterio finanziario - L'assorbimento dei fondi 5,5% 28,7% 103,7% 0% 10% 20% 30% 40% 50% 60% 70% 80% 90% 100% 110% 120% 31/12/2002 30/06/2003 30/09/2003
  • 176.
    Valutazione intermedia indipendentedel DocUP Obiettivo 2 Regione Marche 2000-2006 Ecosfera S.p.A Rapporto di valutazione intermedia 175 Le previsioni formulate dai Responsabili di Misura sono positive e, se troveranno effettiva realizzazione, consentiranno di raggiungere e superare di 3,71 punti percentuali l’obiettivo minimo di spesa. La stima effettuata appare ambiziosa, ma non irrealistica stando alle informazioni pervenute nell’ultimo periodo, ed ha richiesto da parte dei Servizi regionali un impegno straordinario per il suo conseguimento. La tabella riportata alla pagina successiva offre un quadro dettagliato del contributo in termini di pagamenti che ciascuna misura dovrebbe garantire per soddisfare il criterio A.3. L’avanzamento effettivo del Programma è desumibile dai dati di monitoraggio ufficiali al 30 giugno, mentre si possono considerare molto attendibili i valori previsionali aggiornati al 10 ottobre. Sulla base delle previsioni formulate, alla fine di settembre tutte le Misure avranno prodotto dei pagamenti, con la sola eccezione della 2.7 (il cui peso relativo sul Programma non è particolarmente rilevante). La rappresentazione grafica mostra il peso dei pagamenti totali per misura sul relativo costo totale rendicontabile al 2001. Rispetto alla medesima rappresentazione elaborata per il documento presentato a giugno, sulla base delle previsioni formulate in occasione del CdS, si evince un deciso riorientamento della strategia regionale a fronte delle difficoltà attuative incontrate da diverse dalle Misure dell’Asse 1 e 2, che ha portato quasi a raddoppiare le aspettative di spesa relative all’Asse 3, con un ruolo di primo piano per la Misura 3.1 per la quale i pagamenti attesi passano da circa 2,5 a 5,2 milioni di €. Si sono dunque individuati canali alternativi di spesa, un provvedimento che si è rivelato necessario anche a seguito delle considerazioni precedentemente espresse dal Valutatore nel documento “Lezioni e suggerimenti all’AdG per aumentare efficacia ed efficienza (riserva di premialità)”. Nell’elaborato erano state infatti evidenziate delle criticità su alcune misure che avrebbero dovuto produrre una quota di pagamenti piuttosto rilevante sia in percentuale che in valore assoluto. Difficoltà che hanno riguardato in particolare la Misura 1.2 da cui si attendeva una spesa di oltre 4 milioni di €, per la quale solo nel corso del mese di settembre si sono superate le difficoltà di natura giudiziaria, che ne avevano bloccato l’attuazione per quasi un anno, e si sono così completate in tempi rapidissimi le procedure per l’individuazione del beneficiario finale di una parte delle iniziative programmate ed attivate le prime spese. Sono state poi fortemente ridimensionate le previsioni di spesa relative alla Misura 2.2, che a maggio erano stimate prossime ai 2,5 milioni di €, e le cui azioni hanno invece riscosso un’attenzione decisamente più bassa rispetto alle attese, con l’eccezione positiva della Submisura 2.2.3. Pagamenti totali previsti per Misura sul relativo costo totale rendicontabile al 2001 0% 15% 30% 45% 60% 75% 90% 105% 120% 135% 150% 1.1 1.2 1.3 1.4 2.1 2.2 2.3 2.4 2.5 2.6 2.7 3.1 3.2 3.3 3.4 3.5 4.1
  • 177.
    Valutazione intermedia indipendentedel DocUP Obiettivo 2 Regione Marche 2000-2006 Ecosfera S.p.A Rapporto di valutazione intermedia (bozza) 176 Verifica del criterio finanziario al 30/06/2003 e previsioni al 30/09/2003 (valori in euro) Costo totale ammissibile (2001) Pagamenti totali rendicontati al 30/06/2003 Pagamenti totali da rendicontare previsti al 30/09/03Asse / Misura Totali di cui FESR Totali di cui FESR Totali di cui FESR Asse 1 19.315.218,00 9.137.227,00 3.189.480,74 1.369.197,94 12.255.969,12 5.602.727,50 Misura 1.1 12.458.311,00 6.229.156,00 2.121.020,53 1.008.486,79 7.353.973,03 3.676.986,47 Misura 1.2 2.642.401,00 848.127,00 0,00 0,00 3.098.742,00 1065.246,83 Misura 1.3 3.676.148,00 1.838.073,00 529.468,56 237.598,36 1.227.311,33 613.655.67 Misura 1.4 538.358,00 221.871,00 538.991,65 123.112,79 575.942,76 246.838,53 Asse 2 19.709.738,00 3.753.385,00 3.796.546,55 819.960,31 5.224.715,59 1.464.318,27 Misura 2.1 11.034.167,00 619.928,00 1.697.941,24 250.568,30 1.897.941,24 348.657,52 Misura 2.2 3.006.047,00 2.103662,00 1.100.469,88 192.839,64 1.162.445,89 232.642,50 Misura 2.3 1.314.260,00 485.256,00 414.840,87 158.749,08 1.094.993,27 423.117,25 Misura 2.4 880.421,00 440.210,00 90.414,82 45.207,41 104.335,19 52.167,60 Misura 2.5 1.599.147,00 650.212,00 462.548,21 161.891,88 695.000,00 272.733,39 Misura 2.6 1.508.854,00 754.429,00 30.331,53 10.704,00 270.000,00 135.000,01 Misura 2.7 366.842,00 183.422,00 0,00 0,00 0 0 Asse 3 10.337.028,00 5.168.515,00 4.072.641,78 817.965,75 8.153.139,85 4.076.569,84 Misura 3.1 3.520.745,00 1.760.370,00 3.491.441,03 551.021,28 5.200.000,00 2.599.999,88 Misura 3.2 2.990.548,00 1.495.276,00 256.414,26 104.515,61 1.152.773,76 576.386,91 Misura 3.3 1.642.174,00 821.087,00 0,00 0,00 1.197.000,00 598.500,00 Misura 3.4 1.303.023,00 651.513,00 71.420,40 35.709,87 250.000,00 125.000,59 Misura 3.5 880.538,00 440.269,00 253.366,09 126.718,99 353.366,09 176.683,05 Asse 4 771.478,00 385.739,00 384.857,01 192.426,25 858.594,97 429.297,49 Misura 4.1 771.478,0 385.739,00 384.857,01 192.426,25 858.594,97 429.297,49 TOTALE 50.133.462,00 19.928.592,00 11.443.526,08 3.199.550,25 26.492.419,53 11.572.913,10 Percentuale di quota FESR 2001, al netto dell’acconto del 7%, pagata al 30/06/2003 33,07% Percentuale di quota FESR 2001, al netto dell’acconto del 7%, che si prevede di pagare al 30/06/2003 103,71% Fonte: elaborazione su dati della Regione Marche
  • 178.
    Valutazione intermedia indipendentedel DocUP Obiettivo 2 Regione Marche 2000-2006 Ecosfera S.p.A. Rapporto di valutazione intermedia 177 3.4.3 Lezioni e suggerimenti per migliorare l’efficacia e l’efficienza La parte conclusiva è in primo luogo volta ad una ricognizione della pluralità di strumenti individuati dalla Regione Marche per l’accelerazione delle procedure di attuazione e di spesa, così da trarne un primo giudizio in termini di buone prassi attivate ed eventualmente fornire indicazioni che possano contribuire ad un rafforzamento e potenziamento dell’efficacia gestionale complessiva. Tale analisi, seppur svolta con riferimento ad un tema specifico, quale è quello della premialità, può rivelarsi infatti utile all’AdG anche al fine di trarne insegnamenti per il miglioramento delle procedure attuative e dei meccanismi di spesa lungo tutto l’arco di vita del Programma. In qualche misura le difficoltà riscontrate nel corso della prima ricognizione ed ora in gran parte superate, se da una parte possono ascriversi ai ritardi con cui si sono avviati molti interventi a causa di ostacoli di natura procedurali, allo scarso interesse manifestato dal territorio per alcune misure innovative nonché a ricorsi giudiziari, dall’altra hanno evidenziato una sorta di “scollamento” tra le finalità di livello superiore - nelle quali rientra la premialità – promosse dall’AdG e l’agire dei singoli Servizi regionali, che solo nel corso degli ultimi mesi si sono attivati in modo sinergico per garantire il raggiungimento dei target attuativi e finanziari. Va comunque sottolineato che lo stesso processo decisionale dell’AdG ha risentito inevitabilmente delle difficoltà interpretative connesse ai criteri premiali, superate in itinere e a Programma avviato, da parte delle strutture nazionali ed europee. Si segnala inoltre il ritardato avvio che ha coinvolto quale problematica di natura generale tutti i DocUP Ob. 2, a fronte di una tempistica che ha differito solo di un trimestre il termine ultimo di verifica sulla premialità rispetto ai PO dell’Ob. 1, partiti con considerevole anticipo. Per far fronte ai ritardi e alle criticità ravvisate attraverso la ricognizione effettuata nel mese di maggio, l’Amministrazione regionale con DGR 133/2003, in seguito modificata con DGR 535/2003, ha previsto alcune modalità volte ad accelerare e a completare le procedure di attuazione e di spesa. In tale quadro è stato ribadito il ruolo di coordinamento delle Conferenze di Servizi quale sede più appropriata per l’individuazione dei provvedimenti più idonei da parte dei Servizi regionali responsabili degli interventi cofinanziati dai Fondi Strutturali. Sulla base di quanto riferito nei colloqui intercorsi con i referenti regionali, si ha ad oggi notizia di un unico caso di utilizzo dello strumento, mentre si è preferito far ricorso a frequenti riunioni tra i Servizi regionali coinvolti nell’attuazione del DocUP e l’Autorità di Gestione. Tra gli altri accorgimenti introdotti con il provvedimento sopra richiamato, ha trovato in particolare un’ampia diffusione la possibilità di ammettere a contributo i progetti utilmente collocati in graduatoria e non finanziati per mancanza di risorse, attingendo alle disponibilità delle annualità successive. Dalle informazioni disponibili al mese di maggio, le azioni per le quali è stato attivato il procedimento per lo scorrimento della graduatoria al fine di perseguire l’obiettivo di spesa sono sei: per lo più si tratta di quelle selezionate per il criterio di efficacia (Submisure 1.1.2, 1.1.3 e 2.6.1, Misure 2.3 e 3.1), con la sola eccezione della Misura 3.5. È stata poi prevista l’attivazione di ulteriori bandi, anche in anticipo rispetto alle scadenze indicate dai cronogrammi procedurali, per quegli interventi per i quali alla prima tranche di bandi sia seguito un riscontro limitato in termini di domande ammissibili, previa un’eventuale
  • 179.
    Valutazione intermedia indipendentedel DocUP Obiettivo 2 Regione Marche 2000-2006 Ecosfera S.p.A. Rapporto di valutazione intermedia 178 concertazione con i soggetti interessati del territorio e purché non risulti modificato in modo sostanziale il contenuto dei bandi già emessi. Dall’esame della documentazione acquisita non risulta ad oggi alcun caso di concreta attivazione di ulteriori bandi che possano aver prodotto effetti nei tempi prescritti per la riserva di performance. Talvolta le tempistiche eccessivamente lunghe dei procedimenti, su cui ha pesato il tardivo avvio che ha interessato alcune Misure, hanno determinato effetti negativi in termini di risultati attuativi. In qualche caso è stato in parte possibile scongiurare tale criticità, procedendo con il bando alla compressione dell’iter originariamente previsto nel CdP per l’istruttoria e la valutazione. Tale tipo di provvedimento si rileva ad esempio per la Misura 2.2, in cui il termine di presentazione delle domande è passato da 6 a 4 mesi, per la Submisura 1.3.2 (escluso primo trattino), ove i tempi per la conclusione delle iniziative si sono ridotti ad 8 mesi in luogo dei 12 iniziali; possono citarsi infine le Misure 3.3 e 3.4, per le quali i bandi stabiliscono scadenze più ravvicinate per la raccolta dei progetti. Al raggiungimento dell’obiettivo della riserva di performance e ad evitare di incorrere nel disimpegno automatico, è stata ed è tuttora orientata una parte delle attività svolte dall’Unità di Assistenza Tecnica presso i beneficiari finali diversi dalla Regione. Già a partire dalla fine del 2002 è stata condotta un’opera di sensibilizzazione dei beneficiari finali, e dei destinatari ultimi nel caso dei regimi di aiuto, rispetto agli adempimenti richiesti per il soddisfacimento dei criteri della premialità e nel suggerire le procedure da adottare per la velocizzazione della spesa. In particolare, è stato compito dell’Unità di Assistenza Tecnica quello di sollecitare i beneficiari finali a fornire il loro massimo contributo per accelerare le procedure di rendicontazione della spesa effettivamente sostenuta così da poterla certificare in tempi utili per conseguire il target di spesa fissato quale criterio di natura finanziaria (obbligatorio) per la riserva di premialità. La necessità di stimolare una tempestiva comunicazione in ordine alle realizzazioni effettuate è emersa anche nel caso in cui per il criterio di efficacia si sia prescelto un indicatore di tipo procedurale. Soprattutto per il caso di azioni in cui i Beneficiari Finali siano diversi dalla Regione, si ritiene fondamentale il ruolo svolto dall’Unità di Assistenza Tecnica la quale, ancor più dell’Amministrazione regionale, può direttamente agire da stimolo per i beneficiari stessi. Ai fini degli obiettivi connessi alla riserva di premialità, si era già fatta rilevare nel “Rapporto di valutazione ed analisi delle procedure per l’attuazione del Programma al 31/12/2002” l’opportunità di attivare – limitatamente al periodo di tempo necessario per verificare il raggiungimento dei target – un monitoraggio più attento che verificasse a cadenze più serrate di quelle previste per il monitoraggio ordinario l’avanzamento finanziario del Programma, come pure quello fisico e procedurale delle misure selezionate per il criterio di efficacia. Ciò al fine di consentire all’Autorità di Gestione di poter disporre di un quadro il più possibile aggiornato della situazione, precondizione fondamentale per chi presiede al processo decisionale e perché si possa comprendere la reale efficacia delle misure e delle soluzioni individuate sino a quel momento. Anche in tale sede si riconferma l’utilità che avrebbe potuto rivestire tale accorgimento, in virtù della valenza “quasi-strategica” che sembra rivestire un sistema di monitoraggio efficiente per il governo dell’attuazione, massimamente per ciò che attiene alle scadenze connesse all’ottenimento della riserva prevista dalla Commissione Europea per i programmi più performanti.
  • 180.
    Valutazione intermedia indipendentedel DocUP Obiettivo 2 Regione Marche 2000-2006 Ecosfera S.p.A. Rapporto di valutazione intermedia 179 Ciò posto, avrebbe potuto rivelarsi funzionale ai fini del conseguimento di maggiori livelli di efficienza gestionale prevedere una sorta di “cabina di regia” sulla premialità cui partecipassero tutti i soggetti coinvolti nell’attuazione delle relative misure, così da poter trasferire in modo più sistematico le risultanze emerse in sede di Gruppo tecnico Obiettivo 2. L’insieme delle misure che qui si suggeriscono, unitamente a quanto già positivamente attivato dalla AdG e che si è avuto modo di richiamare in precedenza, potrebbe consentire un rafforzamento della circolazione delle informazioni tra tutti i soggetti parte del processo di gestione e attuazione, da non limitare ad un caso isolato e per così dire una tantum collegato ad una situazione di emergenza. Quel che si vuole intendere è che la realizzazione di una condivisione di informazioni e di buone prassi gestionali maturata nell’ambito del tema “premialità”, potrebbe essere utilizzata lungo tutta la durata del Programma, in particolar modo per quanto attiene ad eventuali accorgimenti individuati in tema di accelerazione della spesa, che potranno comunque rivelarsi funzionali al raggiungimento dei requisiti di performance finanziaria imposti dalla regola del disimpegno automatico per le annualità a venire. Anche in futuro, infatti, la Regione dovrà compiere il massimo sforzo ai fini di evitare il rischio del disimpegno, una prospettiva che, come si è detto, ha determinato in positivo una forte spinta al rafforzamento dell’azione amministrativa nel senso della stabilizzazione dell’organizzazione, del potenziamento delle strutture dedicate e della semplificazione e velocizzazione delle attività di attuazione del DocUP.
  • 181.
    Valutazione intermedia indipendentedel DocUP Obiettivo 2 Regione Marche 2000-2006 Ecosfera S.p.A. Rapporto di valutazione intermedia 180 3.5 Grado di integrazione delle priorità trasversali: la protezione e sostenibilità ambientale Nell’attuale ciclo di programmazione, l’ambiente rientra tra le priorità trasversali, in ossequio ad una politica che vuole conciliare sviluppo e tutela del patrimonio naturale, mercato e rispetto dell’ambiente anche a tutela delle generazioni future. In fase di programmazione del DocUP, la necessità di integrare la componente ambientale ha comportato la necessità di procedere alla valutazione ambientale strategica (VAS), in linea con i criteri proposti dalla Commissione Europea e dal documento di indirizzo metodologico predisposto da ANPA/Minambiente. Sono stati pertanto individuati già nel DOCUP otto criteri di sostenibilità ambientale144 , rispetto ai quali si è rilevato che la gran parte delle misure (13 su 16) è associata a effetti ambientali positivi o potenzialmente positivi e circa un terzo delle misure anche ad effetti positivi rilevanti. Dal punto di vista del disegno programmatico le misure dell’Asse 2 appaiono potenzialmente in grado di incidere in modo rilevante sulla dotazione infrastrutturale della Regione Marche in campo ambientale, e si è già sottolineata la significatività delle misure stesse anche dal punto di vista della dotazione finanziaria. Proprio perché la realizzazione delle azioni DocUP rappresenta, alla luce dei dati disponibili, il principale strumento di intervento nel settore della gestione delle acque e del ciclo dei rifiuti, occorre produrre un’ulteriore sforzo per giungere alla piena operatività degli organismi di governo integrato su scala territoriale previsti dalla normativa nazionale e regionale (il riferimento è in particolare alla Misura 2.1 sulla gestione del ciclo idrico). La ritardata operatività dell’Autorità Ambientale Regionale (AAR) non ha consentito la predisposizione di un set di indicatori specifico di natura ambientale, pur se in molti casi le indicazioni successivamente pervenute dalla task-force ambientale a seguito delle interazioni informali intervenute con i RdM hanno portato ad una sostanziale convergenza sull’opportunità di provvedere ad alcune integrazioni che potessero fornire una più puntuale sorveglianza degli 144 Gli obiettivi di sostenibilità ambientale sono precisamente: 1. Sviluppo dell’efficienza e del risparmio energetico e del ricorso a fonti rinnovabili, per la riduzione delle emissioni climalteranti - secondo gli impegni assunti dall’Italia nel recepimento del protocollo di Kyoto - e in generale delle emissioni inquinanti derivanti dall’uso di combustibili fossili a scopo energetico e per la mobilità; 2. Conservazione e miglioramento della qualità delle risorse idriche, riducendo i prelievi, razionalizzando il sistema di distribuzione, potenziando la capacità di depurazione e favorendo il riciclo delle acque usate; 3. Riduzione della produzione di rifiuti e sviluppo del recupero e riciclo di risorse utili per nuovi cicli di produzione e consumo, minimizzandone lo smaltimento finale ai livelli stabiliti dal Dlgs 22/97 e dal piano regionale; 4. Riduzione del rischio idrogeologico, recupero naturale e tutela di aree e siti degradati dal punto di vista idrogeologico, idraulico e morfodinamico; 5. Miglioramento della capacità del territorio di sostenere la biodiversità, anche attraverso l’estensione e la valorizzazione delle aree protette; 6. Miglioramento della qualità dell’ambiente urbano e della tutela e restauro del patrimonio storico artistico e del paesaggio marchigiano; 7. Aumento dell’eco-efficienza del sistema produttivo, con la diffusione di tecnologie e cicli produttivi a minore impatto ambientale sotto il profilo delle emissioni idriche ed atmosferiche, dei rifiuti, dei consumi di energia e materie prime e anche attraverso lo sviluppo di prodotti e servizi ad elevato contenuto ambientale, la diffusione di sistemi di gestione ambientali e della loro certificazione; 8. Bonifica e recupero a funzioni produttive o naturali di aree contaminate da smaltimento di rifiuti e da attività industriali o di cava.
  • 182.
    Valutazione intermedia indipendentedel DocUP Obiettivo 2 Regione Marche 2000-2006 Ecosfera S.p.A. Rapporto di valutazione intermedia 181 aspetti ambientali degli interventi. Positivo giudizio può darsi delle convenute integrazioni dei criteri selettivi, così che può sostanzialmente ritenersi che – ove siano confermate in sede di modifica del CdP le proposte di revisione dei criteri ad oggi concordate tra RdM e AAR – i criteri di selezione sembrano adeguati a tenere in debito conto in fase di selezione delle iniziative progettuali della priorità trasversale di cui qui ci si occupa. Sotto quest’aspetto, tuttavia, pesa negativamente una circostanza che si è avuto modo di rilevare in altra parte del documento, ossia che in diversi casi le integrazioni non potranno essere apportate, poiché non si prevede di attivare nuovi bandi. Inoltre, la decisione di procedere a scorrimenti in graduatoria a fini di accelerazione della spesa può incidere in modo negativo sulla qualità dei progetti effettivamente ammessi a finanziamento. In definitiva, il mancato coinvolgimento dell’AAR in fase di programmazione sembra rivelarsi un gap difficilmente colmabile, e che – aldilà del positivo sforzo intrapreso per recuperare il tempo perduto – potrebbe comunque pesare dal punto di vista della qualità delle iniziative progettuale, nonché dei meccanismi di sorveglianza, visti fra l’altro i tempi piuttosto lunghi con i quali si sta procedendo alle modifiche del CdP in relazione alle integrazioni su criteri e indicatori di natura ambientale. In linea con quanto stabilito nel Piano di Cooperazione sistematica tra l’Autorità Ambientale e l’Autorità di Gestione, l’AAR è attualmente impegnata nel raggiungimento di alcuni obiettivi calendarizzati per la verifica di metà periodo, ovvero: l’aggiornamento della VEA, cui il gruppo di lavoro sta procedendo di concerto con l’ARPA regionale145 ; sempre nell’ambito della predetta attività di aggiornamento, si sta provvedendo alla definizione di due indicatori di tipo sintetico che possano consentire di dare una misura dell’impatto complessivo sull’ambiente dell’insieme degli interventi cofinanziati. Secondo quanto riferito nel corso di incontri recentemente intervenuti, dovrebbe trattarsi di un indicatore di natura finanziaria, da quantificarsi sulla base della percentuale di costo ammissibile con valenza ambientale, e di un indicatore di tipo quantitativo, facente riferimento alla percentuale di progetti a finalità ambientale. Un’ulteriore attività da cui si attendono a breve termine risultati è quella attualmente in corso sul fronte del monitoraggio ambientale. Sono state infatti predisposte ad opera dell’AAR alcune schede integrative destinate ai beneficiari finali / destinatari ultimi degli interventi, che richiedono informazioni suppletive in relazione alla stima che è possibile fare delle ricadute ambientali degli interventi al livello dei differenti subsistemi. Le informazioni richieste nella maggior parte dei casi appaiono di agevole reperibilità, anche se da quanto finora riferito solo per pochissimi interventi si sono ricevute risposte da un numero sufficientemente significativo di soggetti. Sempre in tema di monitoraggio il gruppo di lavoro dell’AAR sta svolgendo un’attività finalizzata alla realizzazione di un sistema informativo di monitoraggio ambientale georeferenziato, in grado di dialogare con il SIRA (Sistema Informativo Ambientale Regionale). Si ha modo di rilevare positivamente l’approfondimento condotto dalla task- force regionale sulla misura 1.1.3 che presenta una particolare rilevanza dal punto di vista dell’innovazione 145 L’AAR ha provveduto a trasmettere una relazione sul lavoro ad oggi compiuto per l’aggiornamento della VEA; tuttavia il documento è pervenuto in tempi talmente ravvicinati rispetto al termine ultimo di consegna del presente Rapporto da non poterne consentire un’analisi adeguata.
  • 183.
    Valutazione intermedia indipendentedel DocUP Obiettivo 2 Regione Marche 2000-2006 Ecosfera S.p.A. Rapporto di valutazione intermedia 182 tecnologica ecocompatibile, iniziativa che potrebbe essere utilmente riproposta in futuro procedendo ad analisi più approfondite anche su altre misure a particolare valenza ambientale. La metodologia utilizzata ha previsto un accurato screening effettuato sui primi 90 progetti ammessi a finanziamento, che in primo luogo ha previsto una riclassificazione dei progetti stessi in funzione della tipologia di intervento e per componente ambientale interessata, pur se le informazioni di tipo quantitativo disponibili si sono spesso rivelate insufficienti per procedere a considerazioni significative. L’analisi ha incluso pure alcune considerazioni sul meccanismo di attribuzione del punteggio, che ha detta dell’AAR si è rivelato non del tutto efficace nella ponderazione degli effetti ambientali delle iniziative presentate.
  • 184.
    Valutazione intermedia indipendentedel DocUP Obiettivo 2 Regione Marche 2000-2006 Ecosfera S.p.A. Rapporto di valutazione intermedia 183 3.6 Grado di integrazione delle priorità trasversali: le pari opportunità uomini e donne e l’eliminazione delle diseguaglianze La considerazione dell’applicazione del principio di pari opportunità in sede di valutazione intermedia all’interno del DocUP Marche richiederebbe la disponibilità dei dati di impatto relativi alla componente femminile dell’occupazione creata/mantenuta, così come di quelli inerenti la titolarità femminile delle imprese ammesse alle varie forme di agevolazione comprese nel DocUP. È appena il caso di ribadire, comunque, la scarsa significatività della rilevazione dei dati d’impatto in fase intermedia (disponendo, peraltro, di soli 18 mesi effettivi di attuazione del Programma) e la mancanza degli ulteriori dati citati, in virtù di un recente riallineamento del sistema di monitoraggio alle esigenze informative della valutazione, grazie al quale sarà forse possibile ottenere il flusso connesso al monitoraggio fisico dei progetti ammessi a cofinanziamento solo in occasione della rilevazione annuale 2003. I tempi del monitoraggio fisico, infatti, prevedono una cadenza annuale della raccolta ordinata e aggregata a livello centrale degli indicatori. È per questo che l’analisi svolta incrocia i caratteri qualitativi mutuati dalla metodologia VISPO ed un’ulteriore connotazione qualitativa della capacità delle varie misure di rispondere positivamente o comunque considerare la politica trasversale delle PP.OO., con l’unico riferimento quantitativo obiettivamente ed esaustivamente disponibile, ovvero quello della pianificazione ed attuazione finanziaria. Il percorso logico seguito nell’effettuazione della presente analisi è, dunque, il seguente. Quantificazione Valutazione VISPO applicata nell’ex-ante del DocUP sulla base parametri di giudizio trasformati in valori Considerazione ulteriori parametri presenti nel CdP in grado di esprimere valore segnaletico sull’impatto potenziale del DocUP sulle pp.oo Raffronto giudizio sintetico ottenuto con pianificazione ed attuazione finanziaria al 30/6/2003
  • 185.
    Valutazione intermedia indipendentedel DocUP Obiettivo 2 Regione Marche 2000-2006 Ecosfera S.p.A. Rapporto di valutazione intermedia 184 L’analisi effettuata prende avvio dalla tabella VISPO già inserita nella Valutazione ex ante del Programma e collegandola alle singole misure del DOCUP, e segue quindi la metodologia ivi adottata. Per conferire, quindi, un carattere più operativo alla valutazione della considerazione della parità di genere all’interno del processo di attuazione del DocUP, si è reso necessario tradurre le indicazioni a carattere programmatico contenute nella stessa tabella VISPO con il riscontro della situazione attuativa in fase intermedia del Programma. La prima operazione è stata quella di associare agli obiettivi specifici contenuti nell’analisi VISPO le rispettive misure collegate, mediante le quali tali obiettivi vengono attuati dal DocUP. Solo mediante tale associazione, infatti, si rende possibile confrontare la concreta attuazione del Programma con gli effetti e l’intensità stimata su ciascun obiettivo specifico delle 4 priorità trasversali nelle quali è declinato (secondo la metodologia VISPO) il principio delle pari opportunità, ovvero: - Condizioni di vita - Accessibilità al mercato del lavoro - Situazione lavorativa sul posto di lavoro - Creazione di attività socio-economiche Riprendendo le indicazioni in merito all’intensità degli effetti di ciascun obiettivo sulle priorità trasversali, il punteggio derivante dalla lettura della tabella VISPO della valutazione ex ante, la quale, in corrispondenza dei medesimi obiettivi specifici, riporta lo stesso punteggio anche su misure diverse è attribuito in relazione alla seguente corrispondenza fra segno e valore: = : 0 + : 0,25 ++ : 0,50 Quale ulteriore caratterizzazione qualitativa della capacità delle misure di tenere in considerazione il tema della parità di genere, viene poi attribuito un punteggio di misura (distinto da quello relativo agli obiettivi che persegue) sulla base della presenza o meno di 3 elementi all’interno della singola scheda di misura come presente nel Complemento di Programmazione, ovvero: 1. obiettivi specifici di riferimento rispetto alle Pari Opportunità; 2. criteri di priorità nella scelta dei progetti premianti la parità di genere; 3. indicatori di realizzazione fisica attestanti la presenza della parità di genere; a ciascuno degli elementi considerati è attribuito un valore pari a 0,25, con possibili oscillazioni, quindi, del primo punteggio sintetico da 0 a 0,75. L’esigenza di un ulteriore punteggio, specifico di misura, è connessa all’opportunità di verificare come, al di là della definizione delle linee programmatiche contenuta nel DocUP, il Complemento di Programmazione abbia saputo tradurre in termini operativi la considerazione della politica trasversale in oggetto.
  • 186.
    Valutazione intermedia indipendentedel DocUP Obiettivo 2 Regione Marche 2000-2006 Ecosfera S.p.A. Rapporto di valutazione intermedia 185 Tale attribuzione sconta implicitamente il primato assegnato al criterio VISPO rispetto all’attribuzione del punteggio alla singola misura146 . Nella colonna “Punteggio sintetico pari opportunità” viene riportato la somma del punteggio VISPO sull’obiettivo e di quello attribuito alla singola misura. Nella colonna successiva il “punteggio sintetico pari opportunità” viene percentualizzato rapportando il punteggio effettivo al massimo ottenibile (2,75). Le tabelle successive riportano l’attribuzione dei punteggi sintetici eseguita come sopra descritta per ciascun asse del DocUP. 146 Infatti, mentre il punteggio attribuibile applicando la VISPO ha come massimo il valore 2 (0,5 x 4) il successivo, specifico di misura ha come massimo valore 0,75 (0,25 x 3).
  • 187.
    Valutazione intermedia indipendentedel DocUP Obiettivo 2 Regione Marche 2000-2006 Ecosfera S.p.A. Rapporto di valutazione intermedia 186 DOCUP Marche 2000/2006 - VALUTAZIONE QUALITATIVA PARI OPPORTUNITA' (ASSE 1) Condizioni di vita ( A ) Accessibilità al mercato del lavoro ( B ) Situazione lavorativa sul posto di lavoro ( C ) Creazione di attività socio- economiche ( D ) ( E ) (F = A+B+C+D+E) (G=F/MAX) 1.1- Aiuti agli investimenti produttivi ed ambientali delle PMI industriali e artigiane 0,00 0,00 0,50 0,00 0,75 1,25 45% 1.2- Servizi di ingegneria finanziaria 0,00 0,00 0,50 0,00 0,25 0,75 27% 1.3- Incentivi per il miglioramento della qualità ed il rafforzamento della competitività delle PMI 0,00 0,00 0,50 0,00 0,75 1,25 45% 1.1- Aiuti agli investimenti produttivi ed ambientali delle PMI industriali e artigiane 0,00 0,00 0,50 0,50 0,75 1,75 64% 1.4- Infrastrutture per il sistema produttivo 0,00 0,00 0,50 0,50 0,00 1 36% 1.1- Aiuti agli investimenti produttivi ed ambientali delle PMI industriali e artigiane 0,00 0,00 0,50 0,25 0,75 1,5 55% 1.2- Servizi di ingegneria finanziaria 0,00 0,00 0,50 0,25 0,25 1 36% 1.3- Incentivi per il miglioramento della qualità ed il rafforzamento della competitività delle PMI 0,00 0,00 0,50 0,25 0,75 1,5 55% 1.3-Incentivi per il miglioramento della qualità ed il rafforzamento delle competitività delle PMI 0,00 0,00 0,50 0,00 0,75 1,25 45% 1.4-Infrastrutture per il sistema produttivo 0,00 0,00 0,50 0,00 0,00 0,5 18% 5. Riqualificare l’offerta regionale di servizi al sistema produttivo, con particolare riferimento a quelli di tipo strategico e di frontiera 1.4-Infrastrutture per il sistema produttivo 0,00 0,00 0,25 0,25 0,00 0,5 18% 1.1- Aiuti agli investimenti produttivi ed ambientali delle PMI industriali e artigiane 0,25 0,00 0,25 0,00 0,75 1,25 45% 1.2- Servizi di ingegneria finanziaria 0,25 0,00 0,25 0,00 0,25 0,75 27% 1.3- Incentivi per il miglioramento della qualità ed il rafforzamento della competitività delle PMI 0,25 0,00 0,25 0,00 0,75 1,25 45% 7. Migliorare la dotazione e la funzionalità delle infrastrutture per la localizzazione delle imprese in un’ottica di sviluppo sostenibile 1.4-Infrastrutture per il sistema produttivo 0,00 0,00 0,00 0,25 0,00 0,25 9% Punteggio sintetico pari opportunità percentualizzato MISURE Punteggio di misura pari opportunità (da C.d.P.) Punteggio sintetico pari opportunità ASSE-OBIETTIVO GLOBALE Punteggio intensità delle priorità trasversali/obiettivi specifici (come da VISPO del DocUP) OBIETTIVI SPECIFICI Asse1-Rafforzamentodeltessutoproduttivodell’area,specieinterminidicrescitadella competitivitàdelleimpresesuimercatiinterniedesteri,puntandosulladiffusionedell’innovazione atuttiilivelliinun’otticadisvilupposostenibile 1. Promuovere l’ammodernamento tecnologico degli impianti produttivi e l’introduzione nel ciclo produttivo di tecnologie altamente innovative. 2. Favorire la creazione di nuovi impianti e/o di nuove imprese, con particolare attenzione alle iniziative femminili e a basso impatto ambientale e ai settori innovativi 3. Favorire l’internazionalizzazione del sistema produttivo marchigiano 4. Sostenere l’efficienza gestionale ed organizzativa del sistema produttivo regionale 6. Favorire il miglioramento della gestione ambientale delle produzioni, con effetti positivi sulla riduzione dei fattori inquinanti e dei consumi di materie prime
  • 188.
    Valutazione intermedia indipendentedel DocUP Obiettivo 2 Regione Marche 2000-2006 Ecosfera S.p.A. Rapporto di valutazione intermedia 187 DOCUP Marche 2000/2006 - VALUTAZIONE QUALITATIVA PARI OPPORTUNITA' (ASSE 2) Condizioni di vita ( A ) Accessibilità al mercato del lavoro ( B ) Situazione lavorativa sul posto di lavoro ( C ) Creazione di attività socio- economiche ( D ) ( E ) (F = A+B+C+D+E) (G=F/MAX) 8. Migliorare la gestione della risorsa idrica, ottimizzando e potenziando le infrastrutture relative ai sistemi di depurazione e al ciclo idrico 2.1-Ciclo integrato e risanamento ambientale 0,25 0,00 0,00 0,00 0,00 0,25 9% 9. Valorizzare le risorse ambientali, bonificando i siti inquinati e recuperando aree degradate e dismesse 2.1-Ciclo idrico integrato e risanamento ambientale 0,25 0,00 0,00 0,00 0,00 0,25 9% 10. Ottimizzare il sistema regionale dei rifiuti promuovendo la raccolta differenziata, il riciclaggio e il recupero di materia dei rifiuti e ottimizzando il sistema di smaltimento 2.2-Ottimizzazione del sistema di gestione del ciclo dei rifiuti 0,25 0,00 0,00 0,00 0,00 0,25 9% 11. Promuovere la riduzione della quantità e pericolosità dei rifiuti prodotti attraverso iniziative di sperimentazione 2.2- Ottimizzazione del sistema di gestione del ciclo dei rifiuti 0,25 0,00 0,00 0,00 0,00 0,25 9% 12. Migliorare la fruizione del patrimonio naturalistico, riducendone il degrado e abbandono e incentivandone l’integrazione con la comunità locale, in un’ottica di manutenzione, tutela, sviluppo sostenibile, valorizzazione e fruizione delle risorse territoriali e di sviluppo di attività connesse 2.3- Interventi di sostegno al sistema delle aree protette e al sistema dei Centri di educazione ambientale (CEA) 0,25 0,00 0,25 0,50 0,25 1,25 45% 13. Favorire la riqualificazione dei servizi e delle infrastrutture per il miglioramento della mobilità e dell’accessibilità in ambito portuale, al fine di creare le condizioni di contesto più idonee allo sviluppo delle attività produttive e della commercializzazione dei prodotti della pesca e della sua filiera 2.4-Infrastrutture portuali 0,00 0,00 0,00 0,00 0,00 0 0% 14. Riorganizzare il sistema di trasporto merci, attraverso il potenziamento e l’integrazione delle strutture intermodali 2.5- Strutture intermodali 0,00 0,00 0,00 0,00 0,00 0 0% 15. Migliorare le condizioni della mobilità della popolazione, aumentando l’offerta di servizi di trasporto alternativi e migliorando l’assetto della rete di trasporto pubblico locale 2.6-Razionalizzazione del sistema dei trasporti 0,50 0,00 0,00 0,00 0,00 0,5 18% 16. Favorire il mantenimento e il rafforzamento del tessuto socioeconomico delle aree interne marginali a rischio di spopolamento e migliorare le condizioni di vita e di lavoro delle popolazioni rurali 2.7-Interventi di rinnovamento e miglioramento dei villaggi rurali e delle infrastrutture connesse 0,25 0,00 0,25 0,50 0,25 1,25 45% Punteggio sintetico pari opportunità percentualizzato MISURE Punteggio di misura pari opportunità (da C.d.P.) Punteggio sintetico pari opportunità ASSE-OBIETTIVO GLOBALE Punteggio intensità delle priorità trasversali/obiettivi specifici (come da VISPO del DocUP) OBIETTIVI SPECIFICI Asse2-Dotareilcontestoterritorialeeambientaleincuioperailsistemaproduttivolocaledei serviziedelleinfrastrutturepiùidoneeaconsentireunosviluppoeconomicosostenibilee rispettosodellecompatibilitàambientali.
  • 189.
    Valutazione intermedia indipendentedel DocUP Obiettivo 2 Regione Marche 2000-2006 Ecosfera S.p.A. Rapporto di valutazione intermedia 188 DOCUP Marche 2000/2006 - VALUTAZIONE QUALITATIVA PARI OPPORTUNITA' (ASSE 3) Condizioni di vita ( A ) Accessibilità al mercato del lavoro ( B ) Situazione lavorativa sul posto di lavoro ( C ) Creazione di attività socio- economiche ( D ) ( E ) (F = A+B+C+D+E) (G=F/MAX) 17. Aumentare il grado di attrattività turistica del territorio, attraverso azioni dirette a promuovere le risorse esistenti e a riqualificare e diversificare l’offerta ricettiva 3.1-Promozione turistica e valorizzazione del patrimonio ricettivo 0,25 0,00 0,50 0,50 0,25 1,5 55% 18. Contribuire al recupero, valorizzazione, fruizione e promozione integrata del patrimonio storico, archeologico e culturale, sia come condizione per diversificare e destagionalizzare l’offerta turistica, sia in generale come fattore strategico della politica di riequilibrio e di sviluppo socioculturale delle comunità locali 3.2-Recupero, valorizzazione e promozione del patrimonio storico e culturale 0,25 0,00 0,50 0,50 0,25 1,5 55% 19. Aumentare la qualità della vita della popolazione locale, migliorando le dotazioni infrastrutturali e le condizioni di accesso ai servizi socio assistenziali da parte delle fasce deboli 3.3-Aiuti agli investimenti per la riqualificazione della rete dei servizi socioassistenziali 0,50 0,00 0,25 0,50 0,50 1,75 64% 20. Favorire la partecipazione delle donne al mercato del lavoro, migliorando l’offerta dei servizi di cura 3.3-Aiuti agli investimenti per la riqualificazione della rete dei servizi socioassistenziali 0,50 0,00 0,50 0,50 0,50 2 73% 21. Contribuire, attraverso lo sviluppo e la diffusione a livello locale delle tecniche e degli strumenti forniti dalla società dell’informazione, alla semplificazione ed accelerazione dei rapporti intercorrenti tra pubblica amministrazione da un lato e cittadino e sistema imprenditoriale dall’altro, e al miglioramento della qualità dei servizi pubblici erogati dalla P.A. 3.4-Sviluppo della società dell’informazione a livello locale 0,25 0,00 0,25 0,25 0,00 0,75 27% 22. Promuovere la diffusione dell’informazione e l’attività dei sistemi culturali regionali (teatrale, museale e bibliotecario) attraverso lo sviluppo della società dell’informazione 3.4-Sviluppo della società dell’informazione a livello locale 0,25 0,00 0,25 0,50 0,00 1 36% 23. Favorire la rivitalizzazione culturale ed economica dei centri storici soggetti ad uno stato di degrado e di abbandono 3.5-Sviluppo delle attività commerciali e sistemazione dell’arredo urbano nei centri storici 0,25 0,00 0,25 0,50 0,50 1,5 55% Punteggio sintetico pari opportunità percentualizzato Asse3-Diversificazionedelleattivitàeconomichenell’areainteressata,attraversolo sviluppoelariqualificazionedisettoridiinterventoingradodicontribuireaduna riutilizzazionedell’areainternaeallacontestualecreazionedinuoveiniziative imprenditoriali MISURE Punteggio di misura pari opportunità (da C.d.P.) Punteggio sintetico pari opportunità ASSE-OBIETTIVO GLOBALE Punteggio intensità delle priorità trasversali/obiettivi specifici (come da VISPO del DocUP) OBIETTIVI SPECIFICI
  • 190.
    Valutazione intermedia indipendentedel DocUP Obiettivo 2 Regione Marche 2000-2006 Ecosfera S.p.A. Rapporto di valutazione intermedia 189 La costruzione dei punteggi in funzione degli obiettivi specifici rende necessario ridurre ad unità i valori diversi attribuiti a ciascuna misura in corrispondenza di differenti obiettivi specifici. A tal fine, nella tavola che segue, l’iter valutativo assunto parte dalla media aritmetica dei vari punteggi attribuiti alle misure. DOCUP Ob. 2 Marche 2000/2006 - CONFRONTO VALUTAZIONE QUALITATIVA - PESO FINANZIARIO - ATTUAZIONE FINANZIARIA 1.1- Aiuti agli investimenti produttivi ed ambientali delle PMI industriali e artigiane 52% 77.160.588,00€ 21.115.169,78€ 27% 1.2- Servizi di ingegneria finanziaria 32% 12.426.275,00€ -€ 0% 1.3- Incentivi per il miglioramento della qualità ed il rafforzamento della competitività delle PMI 48% 23.259.838,00€ 3.117.450,80€ 13% 1.4- Infrastrutture per il sistema produttivo 20% 3.670.813,00€ 3.021.810,83€ 82% 2.1-Ciclo idrico integrato e risanamento ambientale 9% 70.900.941,00€ 2.082.552,61€ 3% 2.2-Ottimizzazione del sistema di gestione del ciclo dei rifiuti 9% 19.380.729,00€ 3.739.406,11€ 19% 2.3- Interventi di sostegno al sistema delle aree protette e al sistema dei Centri di educazione ambientale (CEA) 23% 7.899.137,00€ 722.177,23€ 9% 2.4-Infrastrutture portuali 0% 6.149.145,00€ 1.517.447,96€ 25% 2.5- Strutture intermodali 0% 8.199.005,00€ 6.684.818,87€ 82% 2.6-Razionalizzazione del sistema dei trasporti 18% 11.797.248,00€ 2.312.996,54€ 20% 2.7-Interventi di rinnovamento e miglioramento dei villaggi rurali e delle infrastrutture connesse 45% 2.722.278,00€ -€ 0% 3.1-Promozione turistica e valorizzazione del patrimonio ricettivo 27% 28.374.834,00€ 12.361.635,27€ 44% 3.2-Recupero, valorizzazione e promozione del patrimonio storico e culturale 55% 18.163.537,00€ 2.253.197,51€ 12% 3.3-Aiuti agli investimenti per la riqualificazione della rete dei servizi socioassistenziali 68% 15.117.601,00€ -€ 0% 3.4-Sviluppo della società dell’informazione a livello locale 32% 7.585.018,00€ 714.203,99€ 9% 3.5-Sviluppo delle attività commerciali e sistemazione dell’arredo urbano nei centri storici 55% 6.149.958,00€ 1.101.637,60€ 18% COSTO IMPEGNI Punteggio sintetico pari opportunità medio MISURE Impegni/Costi Una prima riflessione emerge dal confronto fra la colonna che riporta l’attribuzione dei punteggi costruita come sopra e l’allocazione delle risorse finanziarie alla specifica misura. Ponendo, per semplicità, una stratificazione in tre classi dei giudizi (alto > 66%, medio fra 34 e 66%, basso < 33%) si osserva una concentrazione delle misure nella fascia bassa (55% delle risorse allocate), cui seguono la fascia media (40%) e quella alta (solo 5%). Anche passando dalla programmazione finanziaria (relativa al riparto delle risorse fra le varie misure) a livello attuativo (considerando, quindi, gli impegni al 30/06/2003), si nota una forte concentrazione di impegni attivati all’interno della classe con valutazione più bassa dell’impatto potenziale sulle P.O.. Raffronto valutazione qualitativa P.O. - Pianificazione finanziaria 40% 55% 5% P ESO FINANZIARIO MISURE CON GIUDIZIO SINTETICO P .O. ALTO (> 66%) P ESO FINANZIARIO MISURE CON GIUDIZIO SINTETICO P .O. MEDIO ( fra 34 e 66%) P ESO FINANZIARIO MISURE CON GIUDIZIO SINTETICO P .O. BASSO (< 34%)
  • 191.
    Valutazione intermedia indipendentedel DocUP Obiettivo 2 Regione Marche 2000-2006 Ecosfera S.p.A. Rapporto di valutazione intermedia 190 Appare significativo anche il fatto che nessuna delle misure con stima dell’impatto potenziale più elevato (emergente dall’incrocio fra VISPO e analisi sulle singole misure) risulta attivata, ovvero con impegni superiori a zero al 30 giugno del 2003. Ciò fa supporre che le priorità regionali non sono state indirizzate a tali tipi di misure e che, in generale, non è sufficientemente sostenuta la politica trasversale delle Pari Opportunità all’interno del DocUP. Raffronto valutazione qualitativa P.O. - Attuazione finanziaria 45% 55% IMP EGNIMISURE CON GIUDIZIO SINTETICO P .O. MEDIO ( fra 34 e 66%) IMP EGNIMISURE CON GIUDIZIO SINTETICO P .O. BASSO (< 34%)
  • 192.
    Valutazione intermedia indipendentedel DocUP Obiettivo 2 Regione Marche 2000-2006 Ecosfera S.p.A. Rapporto di valutazione intermedia 191 3.7 Grado di integrazione delle priorità trasversali: l’incremento occupazionale Come per l’integrazione delle Pari Opportunità, vale anche in questo caso la scarsa significatività della rilevazione dei dati d’impatto in fase intermedia (disponendo, peraltro, di soli 18 mesi effettivi di attuazione del Programma). È per questo che l’analisi svolta incrocia i caratteri qualitativi mutuati dalla tabella 1 – Articolazione assi-obiettivi globali, obiettivi specifici e misure – del CdP del DocUP Marche. ed un’ulteriore connotazione qualitativa della capacità delle varie misure di rispondere positivamente o comunque considerare la politica trasversale dell’occupazione, con l’unico riferimento quantitativo obiettivamente ed esaustivamente disponibile, ovvero quello della pianificazione ed attuazione finanziaria. Il percorso logico seguito nell’effettuazione della presente analisi è, dunque, il seguente. L’analisi effettuata prende avvio dalla tabella che rappresenta la coerenza del DocUP rispetto alla Strategia Europea per l’Occupazione (SEO) già inserita nella Valutazione ex ante del Programma, collegandola alle singole misure del DOCUP, e segue quindi la metodologia ivi adottata. Per conferire, quindi, un carattere più operativo alla valutazione della situazione occupazionale di genere all’interno del processo di attuazione del DOCUP, si è reso necessario tradurre le indicazioni a carattere programmatico contenute nella stessa tabella SEO con il riscontro della situazione attuativa in fase intermedia del Programma. La prima operazione è stata quella di associare agli obiettivi specifici contenuti nell’analisi SEO le rispettive misure collegate, mediante le quali tali obiettivi vengono attuati dal DOCUP. Quantificazione valutazione SEO applicata nell’ex-ante del DocUP sulla base parametri di giudizio trasformati in valori Considerazione ulteriori parametri presenti nel CdP in grado di esprimere valore segnaletico all’impatto potenziale del DocUP sulla occupazione Raffronto giudizio sintetico ottenuto con pianificazione ed attuazione finanziaria al 30/6/2003
  • 193.
    Valutazione intermedia indipendentedel DocUP Obiettivo 2 Regione Marche 2000-2006 Ecosfera S.p.A. Rapporto di valutazione intermedia 192 Solo mediante tale associazione, infatti, si rende possibile confrontare la concreta attuazione del Programma con gli effetti e l’intensità stimata su ciascun obiettivo specifico delle 4 priorità trasversali nelle quali è declinato (secondo la metodologia SEO) lo stato occupazionale, ovvero: - Occupabilità - Imprenditorialità - Adattabilità - Pari opportunità Riprendendo le indicazioni in merito all’intensità degli effetti di ciascun obiettivo sulle priorità trasversali, il punteggio derivante dalla lettura della tabella SEO della valutazione ex ante, la quale, in corrispondenza dei medesimi obiettivi specifici, riporta lo stesso punteggio anche su misure diverse è attribuito in relazione alla seguente corrispondenza fra segno e valore: = : 0 + : 0,25 ++ : 0,50 Quale ulteriore caratterizzazione qualitativa della capacità delle misure di tenere in considerazione il tema della occupazione, viene poi attribuito un punteggio di misura (distinto da quello relativo agli obiettivi che persegue) sulla base della presenza o meno di 3 elementi all’interno della singola scheda di misura come presente nel Complemento di Programmazione, ovvero: • descrizione della misura rispetto la situazione occupazionale; • criteri di selezione/priorità nella scelta dei progetti premianti l’occupazione di genere; • indicatori di impatto attestanti la presenza di politica occupazionale; a ciascuno degli elementi considerati è attribuito un valore pari a 0,25, con possibili oscillazioni, quindi, del primo punteggio sintetico da 0 a 0,75. L’esigenza di un ulteriore punteggio, specifico di misura, è connessa all’opportunità di verificare come, al di là della definizione delle linee programmatiche contenuta nel DocUP, il Complemento di Programmazione abbia saputo tradurre in termini operativi la considerazione della politica trasversale in oggetto. Tale attribuzione sconta implicitamente il primato assegnato al criterio SEO rispetto all’attribuzione del punteggio alla singola misura147 . Nella colonna “Punteggio sintetico occupazione” viene riportato la somma del punteggio SEO sull’obiettivo e di quello attribuito alla singola misura. Nella colonna successiva il “punteggio sintetico occupazione” viene percentualizzato rapportando il punteggio effettivo al massimo ottenibile (2,75). Le tabelle successive riportano l’attribuzione dei punteggi sintetici eseguita come sopra descritta per ciascun asse del DocUP. 147 Infatti, mentre il punteggio attribuibile applicando la SEO ha come massimo il valore 2 (0,5 x 4) il successivo, specifico di misura ha come massimo valore 0,75 (0,25 x 3).
  • 194.
    Valutazione intermedia indipendentedel DocUP Obiettivo 2 Regione Marche 2000-2006 Ecosfera S.p.A. Rapporto di valutazione intermedia 193 DOCUP Marche 2000/2006 - VALUTAZIONE QUALITATIVA OCCUPAZIONE (segue) Occupabilità Imprenditorialità Adattabilità Pari opportunità ( E ) (F = A+B+C+D+E) (G=F/Max) 8. Migliorare la gestione della risorsa idrica, ottimizzando e potenziando le infrastrutture relative ai sistemi di depurazione e al ciclo idrico 2.1-Ciclo integrato e risanamento ambientale 0,25 0,00 0,00 0,00 0,00 0,25 9% 9. Valorizzare le risorse ambientali, bonificando i siti inquinati e recuperando aree degradate e dismesse 2.1-Ciclo idrico integrato e risanamento ambientale 0,25 0,00 0,00 0,00 0,00 0,25 9% 10. Ottimizzare il sistema regionale dei rifiuti promuovendo la raccolta differenziata, il riciclaggio e il recupero di materia dei rifiuti e ottimizzando il sistema di smaltimento 2.2-Ottimizzazione del sistema di gestione del ciclo dei rifiuti 0,25 0,00 0,00 0,00 0,25 0,5 18% 11. Promuovere la riduzione della quantità e pericolosità dei rifiuti prodotti attraverso iniziative di sperimentazione 2.2- Ottimizzazione del sistema di gestione del ciclo dei rifiuti 0,00 0,00 0,00 0,00 0,25 0,25 9% 12. Migliorare la fruizione del patrimonio naturalistico, riducendone il degrado e abbandono e incentivandone l’integrazione con la comunità locale, in un’ottica di manutenzione, tutela, sviluppo sostenibile, valorizzazione e fruizione delle risorse territoriali e di sviluppo di attività connesse 2.3- Interventi di sostegno al sistema delle aree protette e al sistema dei Centri di educazione ambientale (CEA) 0,25 0,25 0,00 0,50 0,33 1,33 48% 13. Favorire la riqualificazione dei servizi e delle infrastrutture per il miglioramento della mobilità e dell’accessibilità in ambito portuale, al fine di creare le condizioni di contesto più idonee allo sviluppo delle attività produttive e della commercializzazione dei prodotti della pesca e della sua filiera 2.4-Infrastrutture portuali 0,50 0,00 0,00 0,00 0,50 1 36% 14. Riorganizzare il sistema di trasporto merci, attraverso il potenziamento e l’integrazione delle strutture intermodali 2.5- Strutture intermodali 0,25 0,00 0,00 0,00 0,25 0,5 18% 15. Migliorare le condizioni della mobilità della popolazione, aumentando l’offerta di servizi di trasporto alternativi e migliorando l’assetto della rete di trasporto pubblico locale 2.6-Razionalizzazione del sistema dei trasporti 0,50 0,00 0,00 0,00 0,25 0,75 27% 16. Favorire il mantenimento e il rafforzamento del tessuto socioeconomico delle aree interne marginali a rischio di spopolamento e migliorare le condizioni di vita e di lavoro delle popolazioni rurali 2.7-Interventi di rinnovamento e miglioramento dei villaggi rurali e delle infrastrutture connesse 0,25 0,50 0,25 0,25 0,50 1,75 64% Punteggio sintetico occupazione percentualizzato MISURE Punteggio di misura occupazione (da C.d.P.) Punteggio sintetico occupazione ASSE-OBIETTIVO GLOBALE Punteggio intensità delle priorità trasversali/obiettivi specifici (come da VISPO del DocUP) OBIETTIVI SPECIFICI Asse2-Dotareilcontestoterritorialeeambientaleincuioperailsistemaproduttivolocaledeiserviziedelle infrastrutturepiùidoneeaconsentireunosviluppoeconomicosostenibileerispettosodellecompatibilitàambientali.
  • 195.
    Valutazione intermedia indipendentedel DocUP Obiettivo 2 Regione Marche 2000-2006 Ecosfera S.p.A. Rapporto di valutazione intermedia 194 DOCUP Marche 2000/2006 - VALUTAZIONE QUALITATIVA OCCUPAZIONE (segue) Occupabilità Imprenditorialità Adattabilità Pari opportunità ( E ) (F = A+B+C+D+E) (G=F/Max) 17. Aumentare il grado di attrattività turistica del territorio, attraverso azioni dirette a promuovere le risorse esistenti e a riqualificare e diversificare l’offerta ricettiva 3.1-Promozione turistica e valorizzazione del patrimonio ricettivo 0,50 0,50 0,50 0,50 0,67 2,67 97% 18. Contribuire al recupero, valorizzazione, fruizione e promozione integrata del patrimonio storico, archeologico e culturale, sia come condizione per diversificare e destagionalizzare l’offerta turistica, sia in generale come fattore strategico della politica di riequilibrio e di sviluppo socioculturale delle comunità locali 3.2-Recupero, valorizzazione e promozione del patrimonio storico e culturale 0,50 0,25 0,25 0,50 0,42 1,92 70% 19. Aumentare la qualità della vita della popolazione locale, migliorando le dotazioni infrastrutturali e le condizioni di accesso ai servizi socio assistenziali da parte delle fasce deboli 3.3-Aiuti agli investimenti per la riqualificazione della rete dei servizi socioassistenziali 0,50 0,25 0,00 0,50 0,75 2 73% 20. Favorire la partecipazione delle donne al mercato del lavoro, migliorando l’offerta dei servizi di cura 3.3-Aiuti agli investimenti per la riqualificazione della rete dei servizi socioassistenziali 0,50 0,50 0,25 0,50 0,75 2,5 91% 21. Contribuire, attraverso lo sviluppo e la diffusione a livello locale delle tecniche e degli strumenti forniti dalla società dell’informazione, alla semplificazione ed accelerazione dei rapporti intercorrenti tra pubblica amministrazione da un lato e cittadino e sistema imprenditoriale dall’altro, e al miglioramento della qualità dei servizi pubblici erogati dalla P.A. 3.4-Sviluppo della società dell’informazione a livello locale 0,00 0,25 0,50 0,25 0,75 1,75 64% 22. Promuovere la diffusione dell’informazione e l’attività dei sistemi culturali regionali (teatrale, museale e bibliotecario) attraverso lo sviluppo della società dell’informazione 3.4-Sviluppo della società dell’informazione a livello locale 0,00 0,00 0,50 0,50 0,75 1,75 64% 23. Favorire la rivitalizzazione culturale ed economica dei centri storici soggetti ad uno stato di degrado e di abbandono 3.5-Sviluppo delle attività commerciali e sistemazione dell’arredo urbano nei centri storici 0,50 0,50 0,00 0,50 0,37 1,87 68% Punteggio sintetico occupazione percentualizzato Asse3-Diversificazionedelleattivitàeconomichenell’areainteressata,attraversolo sviluppoelariqualificazionedisettoridiinterventoingradodicontribuireaduna rivitalizzazionedell’areainternaeallacontestualecreazionedinuoveiniziative imprenditoriali MISURE Punteggio di misura occupazione (da C.d.P.) Punteggio sintetico occupazione ASSE-OBIETTIVO GLOBALE Punteggio intensità delle priorità trasversali/obiettivi specifici (come da VISPO del DocUP) OBIETTIVI SPECIFICI
  • 196.
    Valutazione intermedia indipendentedel DocUP Obiettivo 2 Regione Marche 2000-2006 Ecosfera S.p.A. Rapporto di valutazione intermedia 195 La costruzione dei punteggi in funzione degli obiettivi specifici rende necessario ridurre ad unità i valori diversi attribuiti a ciascuna misura in corrispondenza di differenti obiettivi specifici. A tal fine, nella tavola che segue, l’iter valutativo assunto parte dalla media aritmetica dei vari punteggi attribuiti alle misure. Una prima riflessione emerge dal confronto fra la colonna che riporta l’attribuzione dei punteggi costruita come sopra e l’allocazione delle risorse finanziarie alla specifica misura. Ponendo, per semplicità, una stratificazione in tre classi dei giudizi (alto > 66%, medio fra 34 e 66%, basso < 33%) si osserva una concentrazione delle misure nella fascia media (51% delle risorse allocate), cui seguono la fascia bassa (37%) e quella alta (12%). Anche passando dalla programmazione finanziaria (relativa al riparto delle risorse fra le varie misure) a livello attuativo (considerando, quindi, gli impegni al 30/06/2003), si nota una forte concentrazione di impegni attivati all’interno della classe con valutazione media dell’impatto potenziale sulle politiche occupazionali. DOCUP Ob. 2 Marche 2000/2006 - CONFRONTO VALUTAZIONE QUALITATIVA - PESO FINANZIARIO - ATTUAZIONE FINANZIARIA 1.1- Aiuti agli investimenti produttivi ed ambientali delle PMI industriali e artigiane 61% 77.160.588,00€ 21.115.169,78€ 27% 1.2- Servizi di ingegneria finanziaria 47% 12.426.275,00€ -€ 0% 1.3- Incentivi per il miglioramento della qualità ed il rafforzamento della competitività delle PMI 45% 23.259.838,00€ 3.117.450,80€ 13% 1.4- Infrastrutture per il sistema produttivo 41% 3.670.813,00€ 3.021.810,83€ 82% 2.1-Ciclo idrico integrato e risanamento ambientale 9% 70.900.941,00€ 2.082.552,61€ 3% 2.2-Ottimizzazione del sistema di gestione del ciclo dei rifiuti 14% 19.380.729,00€ 3.739.406,11€ 19% 2.3- Interventi di sostegno al sistema delle aree protette e al sistema dei Centri di educazione ambientale (CEA) 24% 7.899.137,00€ 722.177,23€ 9% 2.4-Infrastrutture portuali 36% 6.149.145,00€ 1.517.447,96€ 25% 2.5- Strutture intermodali 18% 8.199.005,00€ 6.684.818,87€ 82% 2.6-Razionalizzazione del sistema dei trasporti 27% 11.797.248,00€ 2.312.996,54€ 20% 2.7-Interventi di rinnovamento e miglioramento dei villaggi rurali e delle infrastrutture connesse 64% 2.722.278,00€ -€ 0% 3.1-Promozione turistica e valorizzazione del patrimonio ricettivo 49% 28.374.834,00€ 12.361.635,27€ 44% 3.2-Recupero, valorizzazione e promozione del patrimonio storico e culturale 70% 18.163.537,00€ 2.253.197,51€ 12% 3.3-Aiuti agli investimenti per la riqualificazione della rete dei servizi socioassistenziali 82% 15.117.601,00€ -€ 0% 3.4-Sviluppo della società dell’informazione a livello locale 64% 7.585.018,00€ 714.203,99€ 9% 3.5-Sviluppo delle attività commerciali e sistemazione dell’arredo urbano nei centri storici 68% 6.149.958,00€ 1.101.637,60€ 18% IMPEGNIPunteggio sintetico occupazione medio MISURE Impegni/Costi COSTO Raffronto valutazione qualitativa Impatto Occupazione - Pianificazione finanziaria 51% 12% 37% PESO FINANZIARIO MISURE CON GIUDIZIO SINTETICO O. ALTO (> 66%) PESO FINANZIARIO MISURE CON GIUDIZIO SINTETICO O. MEDIO ( fra 34 e 66%) PESO FINANZIARIO MISURE CON GIUDIZIO SINTETICO O. BASSO (< 34%)
  • 197.
    Valutazione intermedia indipendentedel DocUP Obiettivo 2 Regione Marche 2000-2006 Ecosfera S.p.A. Rapporto di valutazione intermedia 196 Appare significativo anche il fatto che solo due misure (la 3.2 e la 3.5, per un totale di € 3.354.835,11, pari al 6% degli impegni) con stima dell’impatto potenziale più elevato (emergente dall’incrocio fra SEO e analisi sulle singole misure) risultano attivate, ovvero con impegni superiori a zero, al 30 giugno del 2003. Il dato emergente dal range medio è più confortante: gli impegni salgono a complessivi € 41.847.718,63 pari al 68%. Nell’insieme l’analisi evidenzia l’opportunità di sostenere con maggiore forza la politica trasversale dell’occupazione all’interno del DocUP. Raffronto valutazione qualitativa Impatto Occupazione - Attuazione finanziaria 68% 26% 6% IMPEGNI MISURE CON GIUDIZIO SINTETICO O. ALTO ( > 66%) IMPEGNI MISURE CON GIUDIZIO SINTETICO O. MEDIO ( fra 34 e 66%) IMPEGNI MISURE CON GIUDIZIO SINTETICO O. BASSO (< 34%)
  • 198.
    Valutazione intermedia indipendentedel DocUP Obiettivo 2 Regione Marche 2000-2006 Ecosfera S.p.A. Rapporto di valutazione intermedia 197 4. CAPITOLI TEMATICI - RAZIONALIZZAZIONE DEL SISTEMA DI INCENTIVI ALLE IMPRESE DEL DOCUP Vengono presentate in questa sede le prime considerazioni emerse nel corso dell’indagine relativa agli aiuti alle PMI cofinanziati dal DocUP Ob. 2 Marche 2000-2006, nella prospettiva di una razionalizzazione del sistema regionale di incentivi che ne accresca l’efficacia complessiva. Con il caso studio si dà seguito alla proposta rivolta all’Autorità di Gestione del DocUP da parte della Commissione Europea - nel corso dell’incontro annuale svoltosi a Bruxelles il 25-26 novembre 2002 - di avvalersi del contributo del Valutatore indipendente per individuare le problematiche inerenti l’attuale sistema di incentivi nonché possibili soluzioni per il loro superamento. Gli esiti dell’indagine costituiranno tra l’altro un punto di partenza per l’analisi sui medesimi temi affidata all’IPI (Istituto per la Promozione Industriale), e che in collaborazione con la Regione Marche, nel quadro dell’apposita convenzione perfezionata il 16 luglio 2003 con l’organismo tecnico di diretta emanazione del MAP. L’attività è stata sviluppata in diversi momenti, ricorrendo ad un’analisi desk della documentazione di riferimento e all’organizzazione di un Focus Group, tenutosi lo scorso 13 marzo, cui hanno partecipato l’AdG e i Responsabili di Misura/Submisura. Il coinvolgimento dei referenti regionali, in conformità con l’approccio partecipativo dell’attività valutativa, ha consentito di cogliere riflessioni e/o suggerimenti, anche di tipo operativo, che completano ed arricchiscono gli esiti e le considerazioni raccolte nella prima fase di indagine, e di stimolare altresì un confronto costruttivo sulle possibili modalità di miglioramento del sistema vigente. La significatività della testimonianza dei partecipanti al Focus va considerata alla luce delle competenze ed esperienze maturate nell’attuazione e gestione di tali tipologie di interventi. L’analisi delle scelte compiute ha rivelato una forte volontà di utilizzare, ove possibile, nel modo più pieno le opportunità offerte dallo strumento della delega, a testimonianza di un elevato grado di autonomia, strettamente connesso con un solido background gestionale che sembra caratterizzare la struttura preposta all’attuazione delle azioni di aiuto. Parlare di requisiti di razionalità cui deve rispondere un sistema di aiuti significa in primo luogo rispondere ad un’esigenza di concentrazione delle risorse, sia da un punto di vista geografico che finanziario. La concentrazione, principio che sta alla base della programmazione comunitaria attuata a mezzo dei fondi strutturali e che ne ha guidato le progressive riforme, si traduce nel settore considerato nella necessità di indirizzare le risorse del DocUP sui regimi di maggiore impatto e selettività, così da massimizzarne gli effetti sul territorio. Un sistema razionale sembra poi doversi caratterizzare per una forte complementarietà, anche per ciò che attiene la diversificazione dei meccanismi di funzionamento, così da rispondere alle peculiari esigenze nonché alle specifiche caratteristiche aziendali. Il conseguimento di un maggior livello di efficacia degli interventi può conseguirsi poi attraverso l’introduzione di procedure di selezione delle iniziative che siano espressione degli obiettivi e delle priorità strategiche del Programma. Un elemento che non va trascurato in un’analisi d’insieme del Programma, attiene alla necessità di garantire un giusto equilibrio tra interventi di tipo tradizionale e iniziative a contenuto innovativo.
  • 199.
    Valutazione intermedia indipendentedel DocUP Obiettivo 2 Regione Marche 2000-2006 Ecosfera S.p.A. Rapporto di valutazione intermedia 198 La razionalità del sistema di incentivi deve infine includere la ricerca di un ottimale coordinamento tra i regimi di aiuto attivati con le diverse risorse disponibili (regionali, comunitarie e statali). Rispetto a ciascuno dei fattori sopra considerati, è possibile esprimere considerazioni di segno sostanzialmente positivo, grazie anche alla circostanza che la Regione ha predisposto un set di strumenti programmatici che sembra in grado di conferire ordine e coerenza ad un insieme complesso, avendo come costante orizzonte di riferimento strategico l’idea di sviluppo del sistema produttivo da ultimo definita nel Piano Regionale per le Attività Produttive. La comparazione tra la struttura del Piano e quella del DocUP ha evidenziato una coerenza complessiva della strategia di intervento a sostegno del sistema produttivo regionale. A conclusione dell’indagine si forniscono alcuni elementi di riflessione, volti da un lato all’individuazione di nuovi strumenti di supporto al governo del sistema degli incentivi che possano orientare la razionalizzazione (il riferimento è evidentemente in primo luogo alla necessità di predisporre un adeguato sistema di monitoraggio regionale), nonché alla piena valorizzazione degli strumenti esistenti (specie le Conferenze di Servizi per il coordinamento dei programmi comunitari attivati nel territorio regionale). Un aspetto problematico sembra essere rappresentato dalla scarsa visibilità delle sinergie attivabili tra i molteplici regimi agevolativi esistenti a livello regionale, soprattutto nei casi in cui questi appaiono similari nei contenuti e nelle finalità. Tanto che si è rivelato essenziale il confronto con i Responsabili regionali dell’Asse 1, per escludere i rischi di duplicazione ravvisati nel corso dell’analisi sulla coerenza dell’intervento comunitario con il contesto programmatico regionale. Altro elemento di possibile criticità su cui soffermarsi, anche in vista dell’approssimarsi della riprogrammazione di metà percorso, concerne il rischio di diseconomie gestionali connesse alla struttura estremamente articolata dell’Asse 1, per superare il quale si può considerare l’opportunità di procedere a modifiche che permettano di conseguire livelli più soddisfacenti di efficienza della macchina amministrativa.
  • 200.
    Valutazione intermedia indipendentedel DocUP Obiettivo 2 Regione Marche 2000-2006 Ecosfera S.p.A. Rapporto di valutazione intermedia 199 4.1. Razionalizzazione dei regimi di aiuto: evoluzione ed orientamenti del contesto istituzionale, normativo e programmatico Allo scopo di comprendere le ragioni sottostanti il processo in atto, appare opportuno procedere ad una breve descrizione dei mutamenti nel quadro normativo e istituzionale degli ultimi anni, che ne sono alla base. La necessità di procedere alla suddetta razionalizzazione è strettamente connessa alla riforma in senso federalista dello Stato avviata con il D.lgs. 112/98 e successivamente con l’entrata in vigore della modifica del Titolo V della Costituzione nel 2001, hanno determinato un significativo rafforzamento del ruolo delle Regioni; in particolare la centralità riconosciuta al territorio nelle politiche di sviluppo, in linea con il principio di sussidiarietà, ha condotto alla scelta del livello regionale quale ambito prioritario di programmazione degli interventi. Con il conferimento alle Regioni delle funzioni relative a numerose leggi agevolative, il trasferimento delle risorse finanziarie statali ai Fondi Unici regionali e l’attivazione degli interventi si è completato tra il 2000 e il 2001 il provvedimento più significativo. Le evoluzioni del contesto di riferimento e la numerosità degli incentivi esistenti richiedono il coordinamento degli interventi al fine di assicurare la complementarietà tra gli strumenti, la concentrazione delle risorse, nonché la semplificazione delle procedure. Poiché l’attuale quadro normativo nazionale in materia (L. 59/97 e successive modifiche) prevede il mantenimento di un doppio livello di competenza, nazionale e regionale, le azioni di riordino non possono non tener conto della necessità di raccordare efficacemente e sinergicamente il sistema di incentivi tra i diversi livelli istituzionali148 . A tale scopo recentemente è stata conferita la “delega” al Governo per il riordino e la razionalizzazione del sistema degli incentivi, con l’elaborazione di un Testo Unico in materia. Un primo contributo al processo di razionalizzazione lo si deve al D.lgs. 123/98, che ha posto l’accento sull’eliminazione delle sovrapposizioni fra gli interventi e sulla standardizzazione di tutto il procedimento, dalle modalità di individuazione delle iniziative (procedura automatica, valutativa e negoziale), al tipo di agevolazione (in c/capitale, in c/interessi e bonus fiscale, etc.), alle attività di controllo e ispettiva fino alla disciplina delle revoche. Alla base dell’omogeneità dei comportamenti connessa alla standardizzazione delle diverse fasi del procedimento vi sono i criteri di massima trasparenza e predeterminazione della tempistica per il loro svolgimento. Lo stesso Decreto individua, inoltre, un nuovo ruolo per l’attività di monitoraggio per la necessità di disporre, come per i fondi strutturali, di informazioni utili per misurare gli esiti degli interventi attuati e realizzare una programmazione più efficace. Entrambi i livelli istituzionali coinvolti si stanno adoperando in questi anni per adeguarsi al nuovo contesto programmatico e operativo, ricorrendo a strumenti spesso analoghi per evitare le sovrapposizioni e realizzare un’ottimale allocazione e utilizzazione delle risorse, si pensi ad esempio all’attivazione di un sistema di monitoraggio o alla predisposizione di testi unici nazionali e regionali. 148 Le esigenze di coordinamento con lo Stato centrale appaiono di ancor più pressante necessità alla luce di diversi fattori, quali l’assenza di meccanismi che regolino efficacemente la transizione verso il nuovo sistema, un regime di finanziamento di stampo ancora fortemente centralistico e il mancato trasferimento di competenze e fondi in ordine ad alcune importanti leggi di agevolazione, come la 488/92.
  • 201.
    Valutazione intermedia indipendentedel DocUP Obiettivo 2 Regione Marche 2000-2006 Ecosfera S.p.A. Rapporto di valutazione intermedia 200 In questa nuova cornice istituzionale, negli ultimi anni la Regione Marche ha provveduto ad adeguare la propria organizzazione e a dotarsi di una normativa appropriata per fronteggiare le nuove competenze. In relazione alla maggiore autonomia programmatoria, la L.R. 31/2001 ha definito le modalità con cui si esplica la funzione programmatica, definendo nuovi strumenti di programmazione149 , mentre nell’ambito di nostro specifico interesse la L.R. 10/99 ha indicato la necessità di elaborare un Piano Regionale per le Attività Produttive, allo scopo di delineare un quadro organico degli interventi attivati o attivabili dalla Regione, avvalendosi di risorse nazionali, regionali e comunitarie secondo una logica integrata. Allo stato attuale è stata approvata la proposta di Piano (febbraio 2003), la cui stesura definitiva seguirà ad un processo di consultazione con le parti sociali e istituzionali. I prossimi provvedimenti previsti avranno ad oggetto una verifica, sulla base degli obiettivi individuati, degli strumenti agevolativi disponibili in modo da giungere ad una selezione degli stessi nonché ad una concreta semplificazione della normativa di riferimento, attraverso la redazione del Testo Unico per gli incentivi ai settori dell’artigianato, dell’industria e dei servizi alla produzione. Nell’ambito dell’ampliamento delle responsabilità nella definizione e nelle modalità di gestione dei regimi di aiuto, nel corso del 2000 la Regione Marche ha completato il subentro allo Stato nelle Convenzioni con gli Enti gestori delle principali leggi di agevolazione delegate alla competenza regionale; in questa prima fase la priorità è stata assicurare la continuità operativa in considerazione delle esigenze delle imprese attraverso l’attivazione del Fondo Unico, finanziato con risorse disposte annualmente dallo Stato centrali ed istituito a seguito della L.R. 10/1999, con la quale è stato recepito quanto disposto dal D.lgs. 112/98. Superata la fase di transizione per l’avvio di tutti gli interventi agevolativi, è stata posta attenzione alla risoluzione di alcune problematiche: - completare il processo avviato da tempo in materia di riordino e la razionalizzazione degli interventi attuati a livello regionale, in particolare di quelli conferiti alla Regione. - provvedere alla diffusione ed alla standardizzazione di un’attività istituzionalizzata di monitoraggio e valutazione degli interventi a livello regionale. Un supporto significativo ai problemi connessi all’efficienza/efficacia del processo di decentramento dovrebbe giungere dalla collaborazione recentemente avviata nel quadro della convenzioni recentemente sottoscritte con il MAP (20/05/03) e con l’IPI (16/07/03), organismo tecnico di diretta emanazione del Ministero stesso150 . Essendo l’oggetto della Valutazione indipendente il DocUP Ob. 2, l’analisi condotta verte prevalentemente sulle azioni cofinanziate da quest’ultimo, mentre ci si sofferma in minor misura sulle relazioni con il resto della programmazione regionale e con quella nazionale. In 149 L’art. 2 della L.R. 31/2001 prevede i seguenti strumenti della programmazione economico-finanziaria e di bilancio: a) il documento di programmazione economica e finanziaria regionale; b) il bilancio pluriennale; c) il bilancio annuale; d) la legge finanziaria; e) le leggi regionali di spesa. 150 Come chiarito nella relazione orale sull’Assistenza tecnica presentata nell’ultimo CdS, nel quadro dello schema di Convenzione che sta per essere perfezionato per l’attuazione della Submisura 1.1.1 a) - L. 488/92 tra Regione Marche, Servizio Industria, Artigianato e Energia, e MAP, DG Incentivi alle Imprese, l’art. 6 (“Gestione”) individua nell’IPI il soggetto incaricato dello svolgimento delle seguenti funzioni: Attività di supporto alla gestione ed attuazione dell’intervento in di cui sopra, per conto del Ministero, oggetto della convenzione Regione Marche/MAP; Attività di assistenza tecnica all’AdG connesse all’intervento stesso, che dovranno formare oggetto di apposita convenzione tra la struttura dell’Amministrazione regionale incaricata delle funzioni di AdG e l’IPI stesso.
  • 202.
    Valutazione intermedia indipendentedel DocUP Obiettivo 2 Regione Marche 2000-2006 Ecosfera S.p.A. Rapporto di valutazione intermedia 201 questa sede si effettua una ricognizione sul sistema di aiuti cofinanziato con il DocUP, verificando se e con quali modalità la programmazione per il periodo 2000-2006 abbia contribuito nelle Marche, come in altre regioni, al processo di razionalizzazione degli aiuti. Vengono indicati inoltre possibili orientamenti che possano guidare le decisioni future in un’ottica di costante miglioramento del sistema. 4.1.1 Il quadro degli incentivi alle imprese cofinanziati dal DocUP con riguardo ai requisiti di razionalità Gli interventi del DocUP destinati al sistema produttivo marchigiano sono concentrati all’interno dell’Asse 1, al quale sono state destinate risorse pari a circa 116 milioni di Euro151 (circa il 36% del totale ) distribuiti su quattro ambiti di azione (Misure), a loro volta articolate in Submisure e in tipologie di intervento. Le azioni cofinanziate, pur essendo piuttosto diversificate nella natura così come nelle finalità specifiche, operano sinergicamente per accrescere la competitività complessiva del sistema produttivo marchigiano ovvero «il rafforzamento del tessuto produttivo dell’area, specie in termini di crescita della competitività delle imprese sui mercati interni ed esteri, puntando sulla diffusione dell’innovazione a tutti i livelli in un’ottica di sviluppo sostenibile». La tabella che segue consente di visualizzare la struttura dell’Asse ed il contenuto delle iniziative di aiuto, nonché la ripartizione delle risorse finanziarie. Misura/ ambiti di intervento Submisura Descrizione Ripartizione delle risorse tra le misure dell’Asse 1 (C.T. da rendicontare) 1.1.1 Incentivi a sostegno degli investimento produttivi e dell’innovazione delle PMI industriali (Leggi 488/92, 341/95, 598/94) 26,6% 1.1.2 Aiuti agli investimenti delle imprese artigiane 26,8% 1.1 – Aiuti agli investimenti produttivi e ambientali e PMI industriali e artigiane 1.1.3 Aiuti per la riconversione ecologica delle PMI industriali e artigiane, il risparmio energetico, il miglioramento condizioni di sicurezza e salute nell’ambiente di lavoro 12,9% 1.2.1 Prestazione di garanzie ed abbattimento del costo delle operazioni di finanziamento per investimenti materiali ed immateriali 7,6% 1.2 – Servizi di ingegneria finanziaria 1.2.2 Miglioramento dell’accesso delle PMI al capitale di rischio finalizzato ad operazioni per lo sviluppo e il consolidamento organizzativo 3,1% 1.3.1 Incentivi per l’acquisizione di servizi per la qualità e l’innovazione tecnologica 12,9% 1.3.2 Incentivi per l’acquisizione di servizi per la commercializzazione e l’internazionalizzazione 6,2% 1.3 – Incentivi per il miglioramento della qualità ed il rafforzamento della competitività delle PMI 1.3.3 Incentivi per l’acquisizione di servizi diretti alla creazione di imprese innovative 0,9% 1.4.1 Qualificazione dell’offerta di servizi innovativi ed avanzati all’impresa 0,9% 1.4 - Infrastrutture per il sistema produttivo 1.4.2 Infrastrutture per le aree produttive 2,2% 151 I fondi pubblici superano il 30% del totale.
  • 203.
    Valutazione intermedia indipendentedel DocUP Obiettivo 2 Regione Marche 2000-2006 Ecosfera S.p.A. Rapporto di valutazione intermedia 202 Destinatarie delle iniziative di aiuto sono esclusivamente le piccole e medie imprese artigiane e industriali, ovvero il parametro dimensionale che caratterizza il modello di organizzazione economico marchigiano ed ha fortemente contribuito a determinarne il vantaggio competitivo. Una scelta che contraddistingue la strategia di sviluppo della regione è che la quasi totalità degli interventi agisce sul versante della domanda, ad eccezione della Misura 1.4 concernente interventi di natura infrastrutturale per le aree produttive e per l’offerta di servizi di frontiera e la ricerca, che pertanto non sarà oggetto del presente studio. Come si evince dal Piano Regionale per le Attività Produttive, si tratta di un approccio che si estende in realtà all’intera programmazione a sostegno delle attività produttive, con riguardo dunque agli interventi regionali, statali e comunitari. Di seguito il sistema di incentivi del DocUP viene esaminato cercando di evidenziare il possesso o la mancanza di quei requisiti di razionalità della programmazione, sui quali insiste la documentazione nazionale e comunitaria, che tratta le questioni in oggetto. La concentrazione delle risorse La concentrazione, intesa da un punto di vista sia geografico che finanziario, è uno dei princìpi cardine della programmazione comunitaria che ha guidato le progressive riforme dei fondi strutturali. Nell’idea del legislatore comunitario, supportata da numerosi studi effettuati sull’argomento, la concentrazione è ritenuta un elemento in grado di massimizzare l’impatto delle politiche di sviluppo del territorio. Dalla struttura degli incentivi attivati con il DocUP si evince l’attenzione del policy maker a perseguire l’efficacia delle azioni programmate, concentrando appunto le risorse del DocUP sugli strumenti agevolativi di maggiore impatto e selettività152 . Con riferimento ai soli regimi di aiuto presenti nell’Asse 1, si ravvisa una elevata concentrazione di risorse (quasi il 70%) nella Misura 1.1 a testimonianza della centralità degli incentivi per gli investimenti produttivi a favore delle PMI industriali e artigiane, con la finalità di perseguire il rafforzamento e l’innovazione dal punto di vista tecnologico, organizzativo e della tutela ambientale. 152 Il principio comunitario della concentrazione delle risorse su un insieme ristretto di strumenti si sta estendendo anche al resto della programmazione regionale, anche a fronte dell’esiguità dei fondi disponibili rispetto alle numerose leggi delegate con il D.lgs. 112/98; situazione che ha favorito, e in qualche misura imposto, una forte selezione delle iniziative da attivare. Distribuzione risorse tra le misure di aiuto dell'Asse 1 (valori percentuali) 1.1 70% 1.2 11% 1.3 19% Distribuzione risorse all'interno della Misura 1.1 (valori percentuali) 1.1.1a 13% 1.1.1b1 13% 1.1.1b2 13% 1.1.3 20% 1.1.2 41%
  • 204.
    Valutazione intermedia indipendentedel DocUP Obiettivo 2 Regione Marche 2000-2006 Ecosfera S.p.A. Rapporto di valutazione intermedia 203 L’azione comunitaria si rivolge in tal modo prevalentemente al core-business dell’economia regionale – per riprendere un’espressione del Piano che ricalca, nelle linee strategiche portanti, l’impostazione del DocUP - ovvero la struttura della produzione industriale e artigianale nei settori dove vi è il maggiore vantaggio competitivo, pur non escludendo forme di differenziazione dell’economia regionale (terziario, turismo, cultura e ambiente). Il numero di iniziative attivate disciplinate dalla normativa nazionali è relativamente contenuto: si tratta delle leggi 488, 341 e 598 a sostegno delle PMI industriali, che da sole assorbono il 39% dei finanziamenti con una ripartizione equa dei fondi. La selezione si è basata sul tiraggio delle normative negli anni precedenti (ammontare delle agevolazioni richieste, investimenti attivati e contributi concessi), ovviamente tenendo conto dei dati economici generali e delle priorità strategiche individuate. Qualche breve considerazione sulle tre leggi, aiuterà a comprendere con maggiore chiarezza la scelta della Regione. La Legge 488/92 – Industria – è uno strumento ormai estremamente diffuso nelle Marche, dove nel 2001 sono state approvate 81 domande per un importo pari a 17 milioni di euro153 , come in tutte le aree depresse del territorio nazionale con il quale vengono finanziati, con contributi in c/capitale, programmi di investimento (creazione di un nuovo impianto, ampliamento, ammodernamento, ristrutturazione, riconversione, riattivazione e trasferimento di un impianto produttivo esistente). Le operazioni sono a titolarità nazionale, sebbene con le modifiche recentemente apportate sia possibile tarare lo strumento in relazione alle specificità del contesto di riferimento, consentendo alle amministrazioni regionali una scelta programmatoria a monte attraverso la partecipazione ai meccanismi di selezione. Con il Decreto del MICA del 22/7/99 è stata introdotta, tra le altre novità, una graduatoria speciale per ciascuna regione, relativa ad un’area o ad alcuni settori di attività in cui concentrare gli interventi per un ammontare di risorse che può arrivare fino al 50%. Nel caso delle Marche è stata riconosciuta priorità alle zone colpite dal terremoto del 1997 e ad alcuni Comuni dell’Area Ob. 2, nonché ai settori del comparto moda (comparto tessile, abbigliamento e calzaturiero) che negli ultimi anni sono stati penalizzati dal calo delle esportazioni, cui si aggiungono le difficoltà nel sostenere la competizione delle aree esterne alla regione, come si evince dai bassi indici di produttività rispetto alle Regioni concorrenti del Nord-Est. La legge 341/95 rientra tra gli strumenti delegati alle Regioni; con essa si finanziano i medesimi investimenti nelle aree depresse della 488, ma attraverso incentivi automatici (nel DocUP Ob. 2 Marche si utilizza la procedura valutativa) sotto forma di bonus fiscale. Con il bando del 2001 sono state accolte 381 domande agevolate cui sono stati destinati contributi pari a 2,88 Mln di euro. La legge 598/94, anch’essa delegata alle competenze regionali, prevede agevolazioni in c/interessi a favore degli investimenti per l’innovazione tecnologica, la tutela ambientale e, a seguito delle recenti modifiche, anche l’innovazione organizzativa e commerciale. Non è stata, invece, ricompresa la ricerca, pure prevista dalla normativa nazionale; un ambito di intervento di cui si auspica vivamente l’integrazione nel DocUP, per il contributo imprescindibile che ne può derivare in termini di capacità del sistema produttivo regionale di essere competitivo sul mercato nazionale e internazionale. 153 I dati di attuazione delle tre leggi sono tratti dalla Relazione 2002 sugli incentivi alle imprese del MAP.
  • 205.
    Valutazione intermedia indipendentedel DocUP Obiettivo 2 Regione Marche 2000-2006 Ecosfera S.p.A. Rapporto di valutazione intermedia 204 Si tratta dunque di uno strumento piuttosto completo a sostegno di un’innovazione ad ampio raggio, con un’attenzione crescente da parte delle imprese che nel 2001 ha portato a finanziare 331 domande a fronte di un importo complessivo di 3,37 mln di euro154 . Agli investimenti produttivi delle PMI imprese artigiane è destinata la Submisura 1.1.2, che assorbe un ammontare di risorse di poco superiore alla 1.1.1. Per le iniziative volte a ridurre l’impatto sull’ambiente dei processi produttivi o volte al miglioramento delle condizioni di sicurezza e salute nell’ambiente di lavoro entrambe le categorie (PMI artigiane e industriali) possono accedere alla Submisura 1.1.3, che prevede la concessione di aiuti nel rispetto della regola del de minimis155 . Accanto alla rimozione della fragilità strutturale si è prestata attenzione anche ad altri elementi di debolezza dell’imprenditoria locale, in primo luogo lo squilibrio finanziario e la scarsa capitalizzazione delle imprese, le cui cause sono da ricercare soprattutto nella ridotta dimensione aziendale, che contribuisce al determinarsi di un altro fattore critico, ossia la scarsa vocazione all’innovazione e all’internazionalizzazione. A tale scopo sono state previste azioni atte a favorire la solidità finanziaria delle imprese, agevolando con fondi pari a circa l’11% del totale degli aiuti dell’Asse 1, sia l’accesso al credito (prestazioni di garanzia e di abbattimento dei tassi d’interesse) sia la partecipazione al capitale di rischio per la realizzazione di investimenti materiali e immateriali. Espressamente dedicata all’innovazione e all’internazionalizzazione del sistema produttivo marchigiano è la Misura 1.3, che finanza servizi avanzati alle imprese. I fondi questa volta arrivano al 19% da distribuire su un insieme piuttosto diversificato di interventi, che vanno dalla creazione di imprese innovative alla progettazione computerizzata, dalla certificazione dei sistemi di qualità aziendale e di gestione ambientale alla promozione delle strategie aziendali per l’internazionalizzazione e per la commercializzazione, fino alla diffusione dell’innovazione informatica e allo sviluppo dell’e-commerce. In stretta complementarietà con la Misura precedente, la Submisura 1.4.1 opera sul versante dell’offerta di servizi di frontiera e di ricerca finanziando i centri di ricerca e le imprese che operano nei servizi alla produzione. Altre quattro iniziative di aiuto rivolte alle imprese ricadono all’interno degli altri Assi per un ammontare di risorse complessivo pari a 27,4 mln di euro. L’oggetto di tali iniziative è piuttosto specifico, come nel caso della Submisura 2.1.1c) che sostiene progetti di ricerca e sviluppo finalizzati alla realizzazione di beni durevoli o imballaggi pluriuso. Le altre tre azioni presentano invece una specializzazione di tipo settoriale rivolgendosi alle strutture ricettive turistiche (Submisura 3.1.2), alla creazione e al consolidamento delle imprese sociali per i servizi alla persona o il reinserimento lavorativo delle persone svantaggiate (Submisura 3.3.2) e, infine, alle attività di commercio e artigianato artistico (Submisura 3.5.1) per la rivitalizzazione dei centri storici in situazioni di degrado e di abbandono. Complementarietà e integrazione fra gli interventi a ragione della complessità della struttura dell’Asse 1 La scelta degli strumenti legislativi nazionali e regionali da attivare è strettamente funzionale agli obiettivi e alle preferenze delle diverse tipologie di destinatario. 154 Nel biennio 2000-2001 gli investimenti attivati sono passati da 80 a 180 miliardi di lire a fronte di agevolazioni concesse che variano da 6 a 8,4 miliardi di lire (fonte: Piano regionale per le Attività Produttive). 155 L’art. 2, co. 2 del Reg. (CE) n. 69/2001 della Commissione relativo all’applicazione degli art. 87 e 88 del Trattato CE stabilisce che l’importo complessivo degli aiuti de minimis accordati ad una medesima impresa non può superare 100.000 euro su un periodo di tre anni.
  • 206.
    Valutazione intermedia indipendentedel DocUP Obiettivo 2 Regione Marche 2000-2006 Ecosfera S.p.A. Rapporto di valutazione intermedia 205 Accanto alle esigenze di integrazione e complementarietà tra gli incentivi rispetto agli obiettivi di livello superiore, ad esempio l’accrescimento della competitività del sistema, si è andata sempre più affermando la necessità di una complementarietà in termini di meccanismi di funzionamento, con una specializzazione degli strumenti nel rispondere alle diverse esigenze e caratteristiche delle imprese. Da qui la possibilità per le imprese di scegliere lo strumento più adeguato alle loro esigenze sia in relazione alla complessità della procedura di accesso (automatica, valutativa a graduatoria e valutativa a sportello) sia al tipo di agevolazione concessa (in c/capitale, in c/interessi e bonus fiscale). L’esistenza di differenti caratteristiche giustifica talora l’inserimento di strumenti che perseguono i medesimi obiettivi. Il sistema di incentivi cofinanziato dal DocUP prevede: la Legge 488/92 – Industria – a titolarità nazionale; i regimi di aiuto decentrati e trasferiti alla competenza regionale (Leggi 341/95 e 598/94); i regimi di aiuto de minimis per l’acquisizione di servizi reali o investimenti di minore entità; i regimi di aiuto regionali. La scelta operata riflette chiaramente la strategia del Programma, che si rivolge prevalentemente al sistema produttivo artigiano e industriale nei settori dove si ritrova il vantaggio competitivo della regione, offrendo loro una gamma diversificata degli strumenti agevolativi. Coerentemente con la selezione operata non vengono inclusi nel DocUP gli incentivi rivolti a specifiche categorie di soggetti, ad esempio le donne (L. 215/91) o i giovani (L. 95/95), come pure quelli destinati a determinati settori, ad esempio il turismo finanziabile con la L. 488/92, sebbene alle strutture ricettive siano destinati gli aiuti previsti dalla Submisura 3.1.2. Dalla comparazione con le altre Regioni italiane, in particolare con gli altri DocUP Ob., si riscontra un ricorso contenuto agli incentivi a titolarità nazionale, mentre una netta preferenza viene accordata agli strumenti già definiti a livello regionale o passibili di un adattamento nel caso delle leggi nazionali delegate con la Bassanini, in considerazione delle più ampie capacità di rispondere alle esigenze di sviluppo locale. Il ricorso alla normativa nazionale decentrata evita il disperdersi di esperienze consolidate e presenta il vantaggio della adattabilità; inoltre, nel caso della L. 341/95 vengono realizzati investimenti di dimensione medio-piccola o, comunque, meno complessi dal punto di vista della composizione della spesa, creando così la necessaria complementarietà con la L. 488/92 – Industria, dove la complessità delle procedure di accesso e di predisposizione della documentazione richiesta determinano una selezione “naturale” dei possibili destinatari degli aiuti. Pertanto, le due leggi pur rivolgendosi al medesimo target per la realizzazione delle stesse tipologie di interventi, rispondono ad esigenze aziendali molto diverse, che vanno oltre le differenti modalità di concessione delle agevolazioni (c/capitale o bonus fiscale). Appare largamente diffuso il ricorso al regime de minimis, accanto al quale si suggerisce di prevedere anche aiuti notificati e, ove fosse già previsto, utilizzare il principio di alternatività del contributo a scelta dell’impresa richiedente, indipendentemente dall’entità dell’investimento da realizzare, già apportata per alcune misure di aiuto. Si consentirebbe in tal modo l’accesso ai finanziamenti anche alle imprese che hanno già saturato il tetto massimo di investimenti stabiliti per il de minimis nel corso degli ultimi tre anni. Circa i procedimenti attuativi, la normativa nazionale li ha ricondotti a tre di seguito descritti:
  • 207.
    Valutazione intermedia indipendentedel DocUP Obiettivo 2 Regione Marche 2000-2006 Ecosfera S.p.A. Rapporto di valutazione intermedia 206 1. automatico, si applica a quegli interventi che non necessitano di un’attività istruttoria tecnica, economica e finanziaria; si fonda prevalentemente sulle dichiarazioni del proponente e la concessione dei contributi avviene nei limiti delle disponibilità in base all’ordine cronologico di arrivo delle domande; 2. valutativo, è previsto per i programmi di investimento più complessi e dà luogo ad un’istruttoria volta a verificare la validità tecnica, economica e finanziaria del progetto. Può dar luogo alla definizione di graduatorie attraverso una valutazione comparata sulla base di parametri oggettivi predeterminati (procedura valutativa a graduatoria) o disporre le risorse nei limiti delle disponibilità secondo l’ordine cronologico di arrivo delle domande senza effettuare alcuna comparazione (procedura valutativa a sportello); 3. negoziale, si applica per gli interventi connessi allo sviluppo territoriale o settoriale che accanto alla valutazione dei progetti richiedono la negoziazione con i soggetti interessati. Dalla rappresentazione grafica si evince che il procedimento maggiormente utilizzato è quello valutativo a graduatoria, che attualmente riguarda il 64% delle risorse disposte per gli incentivi alle imprese e 8 tipologie di intervento, con una lieve riduzione a seguito delle modifiche intervenute o proposte nel corso del CdS del 12 giugno. Rispetto alla prima versione del CdP, si registra un più intenso ricorso all’altra procedura valutativa, quella a sportello che inizialmente riguardava solo la legge 598/94 e di cui è stata richiesta l’estensione ad altre tre azioni. Il passaggio dalla procedura valutativa a graduatoria a quest’ultima dovrebbe essere a breve approvata per le Submisure 1.2.2 “Miglioramento dell’accesso delle PMI al capitale di rischio” e 1.3.3 “Incentivi per l’acquisizione di servizi diretti alla creazione di impresa”; si tratta di una semplificazione connessa alla natura innovativa delle due iniziative e costituisce una risposta allo scarso successo riscontrato con il primo bando. Si rileva al contrario una preferenza ridotta per gli incentivi automatici, per la volontà di rendere più selettiva ed efficace le azione rispetto alle finalità individuate, come dimostra la modifica apportata alla legge 341/95, con la quale si è stabilito l’utilizzo della procedura valutativa a graduatoria in luogo di quella automatica. La procedura negoziale è stata attivata solo per la Submisura 3.3.2, che unisce alla novità della creazione e consolidamento delle imprese sociali per la programmazione regionale nelle Marche, il ricorso a modalità sperimentali per realizzare la concertazione con il territorio. Il procedimento prevede infatti l’attivazione da parte dei Comitati dei Sindaci degli Ambiti Distribuzione risorse per procedura attuativa (I° edizione del CdP) aut. 7% val. sp. 16% val. gr. 74% val. neg. 3% Distribuzione risorse per procedura attuativa (a seguito delle modifiche approvate o in corso) val. sp. 28% val. gr. 69% val. neg. 3% aut. 0%
  • 208.
    Valutazione intermedia indipendentedel DocUP Obiettivo 2 Regione Marche 2000-2006 Ecosfera S.p.A. Rapporto di valutazione intermedia 207 Territoriali156 di tavoli di concertazione, che consentano di individuare le priorità nel territorio in ordine al fabbisogno degli interventi previsti dalla misura. In sintesi dall’analisi emerge una certa diversificazione delle procedure, ma con un chiaro orientamento dell’Amministrazione regionale a favore delle procedure valutative in grado di garantire una maggiore qualità ed efficacia degli interventi, una scelta che va a modificare l’assetto inizialmente individuato e che vede l’utilizzo di procedure più selettive e complesse per le misure agevolative consolidate, mentre per le azioni innovative per la realtà marchigiana si sono ritenute più adeguate procedure valutative a sportello, dove la portata della valutazione è diretta ad accertare il raggiungimento da parte dell’impresa del punteggio minimo per accedere ai contributi. Il D.lgs. 123/98 individua le seguenti procedure di erogazione dei contributi: il credito d’imposta, il bonus fiscale, la concessione di garanzia, il contributo in conto capitale, il contributo in conto interessi, il finanziamento agevolato. A tale riguardo si registra il ricorso nel DocUP a molteplici modalità agevolative, sebbene con una decisa prevalenza del contributo in c/capitale che interessa oltre il 70% degli interventi, superando di molto i valori già elevati della media italiana (46%)157 . La selettività in funzione di una maggiore efficacia degli interventi: valorizzazione delle nuove competenze regionali In occasione del CdS che si è tenuto nel giugno 2002, la Commissione ha esplicitamente richiamato l’attenzione sull’opportunità di potenziare l’efficacia dei regimi di aiuto del DocUP, provvedendo a favorire la concentrazione delle risorse su poche azioni al fine di garantire un impatto significativo sul territorio, anche attraverso un’adeguata selezione degli interventi. L’accoglimento delle esigenze espresse dalla Commissione trova conferma nella scelta di adottare esclusivamente procedure di selezione valutative, di qui le recenti modifiche apportate alle modalità attuative di alcuni strumenti normativi nazionali delegati al Fondo Unico regionale, allo scopo di renderli più mirati alle finalità del Programma, avvalendosi della possibilità offerta dal D.lgs. 112/98 di modificarne il regolamento di attuazione. Si realizza così la valorizzazione delle nuove e crescenti responsabilità acquisite dalle Regioni in materia di politica industriale, il cui fondamento sta proprio nel potenziale vantaggio di calibrare le forme di intervento in funzione delle specifiche necessità della struttura economica e del sistema delle imprese. In particolare per la Submisura 1.1.1 int. b1) – L. 341/95 si è introdotta la procedura valutativa a graduatoria, in luogo di quella automatica originariamente prevista. Oltre a favorire le iniziative progettuali più allineate con gli obiettivi specifici e le priorità trasversali della Misura, la novità procedurale permette di rimuovere l’eccessiva dispersione delle risorse, una criticità riscontrata nei precedenti bandi e che ha parzialmente inficiato l’efficacia dell’intervento. La numerosità delle richieste provenienti dal territorio, a fronte di una limitata disponibilità di risorse finanziarie limitate con l’attribuzione dei contributi secondo il riparto proquota, ha infatti determinato percentuali di aiuto inferiori alle richieste dalle imprese. 156 Come previsto dal “Piano regionale per un sistema integrato di interventi e servizi sociali – Anni 2000/2002” approvato con DA n. 306/2000. 157 Fonte: Relazione sugli interventi di sostegno alle attività economiche e produttive al 2002, Ministero per le Attività Produttive – Direzione Generale Coordinamento Incentivi alle imprese.
  • 209.
    Valutazione intermedia indipendentedel DocUP Obiettivo 2 Regione Marche 2000-2006 Ecosfera S.p.A. Rapporto di valutazione intermedia 208 Occorre poi aggiungere che le modifiche apportate hanno tenuto conto di altre normative di agevolazione all’interno del DocUP (la già citata complementarietà con la L. 488), ma anche degli strumenti di tipo automatico attivati a livello nazionale, come la “Tremonti bis”. Nel caso della L. 598/94 le modifiche apportate non accrescono il carattere selettivo del procedimento prescelto (valutativo a sportello), ma intervengono sull’oggetto dell’iniziativa, con l’estensione alle ulteriori opportunità di spesa inerenti l’innovazione organizzativa e commerciale e la sicurezza sui luoghi di lavoro. Si sta, inoltre, considerando l’ipotesi per il futuro di associare il contributo in c/capitale a quello in c/interessi. Presenza di interventi tradizionali e innovativi Un elemento positivo che caratterizza la strategia del DocUP è rappresentato dall’aver programmato azioni innovative accanto a forme di aiuto tradizionali. Ai fini dell’analisi il contenuto innovativo delle azioni attivate è stato distinto su tre livelli di intensità: basso, con riguardo alle iniziative di tipo tradizionale sia nel contenuto, sia per l’esistenza di esperienze consolidate; medio, con riferimento agli interventi il cui obiettivo è propriamente l’innovazione aziendale nelle sue diverse forme e che possono beneficiare di esperienze similari pregresse; alto, per le iniziative “sperimentali” ovvero il cui contenuto è fortemente innovativo e al contempo non hanno trovato fino ad oggi attuazione sul territorio regionale. Nel prospetto che segue a ciascuna tipologie di iniziativa incentivante è associato il grado di innovatività, in base al quale nella rappresentazione grafica si sono poi aggregati gli interventi dal punto di vista sia numerico che finanziario (anche in questo caso si fa riferimento alle sole agevolazioni alle imprese). Dalla struttura esaminata emerge una certa prevalenza degli interventi mediamente innovativi, intorno al 50% sia per disponibilità di risorse finanziarie che per numero, mentre sono tre le azioni qualificabili come “tradizionali”, che assorbono invece il 36% dei fondi. A tale risultato ha senz’altro contribuito l’impegno dell’Amministrazione nel sostenere la competitività aziendale puntando sull’innovazione tecnologica e organizzativa, sull’internazionalizzazione e l’informatizzazione senza trascurare la sostenibilità ambientale dei processi produttivi. Hanno invece natura sperimentale quattro delle iniziative di aiuto con il 15% delle risorse e distribuite su tre Assi, pertanto abbastanza diverse nelle finalità perseguite. Di seguito ci si sofferma brevemente sulle azioni in oggetto e sulle problematiche che senza eccezioni hanno incontrato in fase attuativa e che appaiono imputabili proprio all’elemento innovativo. Grado di innovatività degli incentivi - ripartizione delle risorse alta 15% media 49% bassa 36% Grado di innovatività degli incentivi - numerosità degli strumenti attivati alta 27% media 53% bassa 20%
  • 210.
    Valutazione intermedia indipendentedel DocUP Obiettivo 2 Regione Marche 2000-2006 Ecosfera S.p.A. Rapporto di valutazione intermedia 209 Con la Submisura 1.2.2 è stato attivato uno strumento di natura innovativa (fondo di investimento mobiliare chiuso) finalizzato alla patrimonializzazione delle aziende attraverso la diretta partecipazione al capitale di rischio. Gli esiti insoddisfacenti del bando sono ascrivibili da un lato alla scarsa conoscenza dello strumento in oggetto, ma soprattutto alla scarsa rispondenza dello stesso alla struttura produttiva marchigiana, in particolare, alla piccola dimensione delle imprese locali. Allo scopo di superare tali difficoltà accanto ad uno snellimento delle procedure di selezione, è in corso una verifica finalizzata alla ridefinizione dell’intervento per allinearlo alle esigenze aziendali. Le iniziative di cui alla Submisura 1.3.3 prevedono servizi a supporto della creazione di imprese operanti in settori innovativi, i c.d. “nuovi bacini di impiego”, con priorità per i settori delle tecnologie dell’informazione e comunicazione e della tutela ambientale. Il carattere innovativo e sperimentale va ricercato sia nella natura dell’intervento sia nel procedimento amministrativo che richiede, da una parte, l’individuazione dei soggetti fornitori dei servizi e, dall’altra, gli aspiranti imprenditori che dovranno fruire dei servizi stessi. Accanto a tempi piuttosto lunghi della procedura, si registra in questo caso una risposta insufficiente da parte del territorio alle opportunità di finanziamento. La Submisura 2.2.1 – il cui obiettivo è la tutela ambientale attraverso il cofinanziamento di progetti finalizzati alla riduzione della produzione di rifiuti della produzione dei rifiuti – ha riscontrato uno scarso interesse presso i potenziali destinatari per la gran parte delle iniziative previste, proposte in un contesto evidentemente non ancora sufficientemente sensibilizzato sulla tematica in esame; ciò vale senz’altro per gli aiuti previsti alle aziende che realizzano progetti di ricerca per la realizzazione di imballaggi pluriuso o di beni a lunga durata, di cui all’int. c). Infine, vi è la Submisura 3.3.2 a sostegno delle imprese sociali, ovvero il terzo settore che nella programmazione in corso beneficia per la prima volta dei finanziamenti comunitari. La natura innovativa dell’iniziativa si ritrova anche nella particolare procedura di valutazione e selezione concertata con gli Enti locali, che per alcuni Comitati di Sindaci degli Ambiti Territoriali, si è rivelata particolarmente laboriosa con conseguenti ritardi nei tempi dell’attuazione. Se è vero che i rischi sono, in qualche misura, da mettere in conto laddove si ricorra a nuovi strumenti di intervento, è tuttavia opportuno disporre prontamente efficaci soluzioni per superare le criticità, onde evitare in fase di revisione di metà periodo la decurtazione parziale o totale delle risorse per le iniziative, aspetto dalla portata niente affatto trascurabile in termini di qualità della programmazione.
  • 211.
    Valutazione intermedia indipendentedel DocUP Obiettivo 2 Regione Marche 2000-2006 Ecosfera S.p.A. Rapporto di valutazione intermedia 210 Aspetti esterni: le sinergie con la programmazione regionale per le attività produttive La normativa e i documenti di riferimento per la razionalizzazione del sistema di aiuti158 , invitano a riservare attenzione al rischio di duplicazione tra gli incentivi che trovano il loro fondamento normativo in leggi regionali rispetto agli interventi nazionali (comprese quelli conferiti). Del resto nelle Marche, come la maggior parte delle Regioni, anche dopo il decentramento, una parte consistente delle politiche regionali a favore delle imprese è attuata attraverso interventi disciplinati da norme regionali. Riguardo all’aspetto considerato, si può senz’altro affermare che nel suo insieme l’impianto programmatico degli aiuti del DocUP aderisce pienamente alle priorità e alle strategie identificate prima dal PRS 2000 e successivamente recepite dal recente DPEFR, approvato nel 2002. Una ancor più stretta coerenza si ravvisa tra le azioni e la stessa struttura del Programma comunitario e gli assi fondamentali del Piano Regionale per le Attività Produttive approvato lo scorso febbraio, al quale il DocUP si dovrebbe affiancare con i propri strumenti di intervento. Attraverso il Piano è stata definita ancora più chiaramente l’idea di sviluppo che si vuole perseguire con la programmazione regionale per i prossimi anni, consentendo al contempo di predisporre un inquadramento organico degli interventi nel settore, in relazione a: - interventi attivabili con risorse regionali; - interventi attivabili con risorse DocUP; - interventi attivabili con risorse statali delegate alle Regioni. Dalla lettura del Piano si evince che, per la definizione dell’architettura programmatica, si è tenuto conto non solo della struttura del DocUP, ma anche della Relazione Annuale sull’andamento degli incentivi alle imprese del MAP, con attenzione anche agli strumenti nazionali, proprio per evitare possibili duplicazioni e sovrapposizioni. L’incontro con i Responsabili di Misura in occasione del Focus Group ha fornito alcune informazioni aggiuntive in merito alle modalità individuate per il coordinamento degli strumenti di aiuto cofinanziati dal DocUP e gli altri interventi attivati sul territorio. Particolare rilievo è stato riconosciuto alla distinzione tra azioni che prevedono investimenti spot e quelle, più consuete nel DocUP, che finanziano programmi di investimento di una certa entità. Per tale via sembra possibile rinvenire una coerenza complessiva della strategia di intervento a sostegno del sistema produttivo. Un altro aspetto significativo, sollevato nel 1998 dalla Commissione159 , è inerente la coerenza delle zonizzazioni ai sensi dei fondi strutturali e degli aiuti di Stato, in un’ottica di concentrazione geografica delle risorse per una maggiore efficacia degli interventi attivati. Con l’approvazione nel 2000 della Carta italiana degli aiuti a finalità regionale per il periodo 2000-2006160 sono state individuate le aree ammissibili alla deroga di cui all’art. 87 paragrafo 3, 158 In primo luogo il D.lgs. 123/1998 e la Relazione sugli interventi di sostegno alle attività economiche e produttive al 2002. 159 L’argomento è trattato ampiamente nella Comunicazione della Commissione agli Stati membri 98/C 90/03 del 26 marzo 1998, nella quale la Commissione distingue tra due possibilità di mancata coincidenza: a) aree d’intervento dei fondi strutturali, ma non ammesse a deroghe sugli aiuti di Stato; b) aree ammesse a deroghe sugli aiuti di Stato, ma non agli interventi dei fondi strutturali. In merito alla seconda ipotesi la Comunicazione argomenta che «questo dato non costituisce un problema. Esso favorisce invece la coerenza tra la politica degli aiuti regionali e gli interventi dei fondi strutturali, in quanto consente una certa libertà di scelta agli Stati membri in materia di politica regionale al di fuori delle zone definite di comune accordo con la Commissione per l’applicazione della politica regionale comunitaria»
  • 212.
    Valutazione intermedia indipendentedel DocUP Obiettivo 2 Regione Marche 2000-2006 Ecosfera S.p.A. Rapporto di valutazione intermedia 211 lettera c) del Trattato, nelle quali possono essere applicati, per le diverse misure di incentivazione alle imprese (leggi nazionali tra cui la 488/92, leggi regionali, agevolazioni comunitarie), massimali d’intensità degli aiuti più elevati rispetto ai tassi standard previsti dalla disciplina comunitaria161 : I territori delle Marche ammessi alla suddetta deroga sono ricompresi nei sistemi locali del lavoro e costituiscono solo una parte quindi dei Comuni ammessi ai benefici dell’Obiettivo 2162 , il che evidenzia la scelta di parametri ancor più stringenti, in modo da concentrare le risorse e intensificare il sostegno in un’area delimitata e con condizioni di svantaggio maggiori. 4.2. Suggerimenti per orientare la razionalizzazione: opportunità da cogliere e possibili fattori di criticità Il presente capitolo intende fornire degli elementi di riflessione per orientare la razionalizzazione del sistema regionale di incentivi alle imprese, che non sembra poter prescindere da un appropriato set di strumenti di “governo” di un sistema complesso e in continuo divenire. Ciò significa da un lato ottimale utilizzo delle modalità di coordinamento programmatico ed operativo esistenti, dall’altro predisporre opportuni accorgimenti che rafforzino l’efficienza gestionale complessiva. Rafforzare il coordinamento delle azioni del DocUP con gli altri strumenti di programmazione comunitari e regionali, avvalendosi di una base informativa adeguata. La complessa articolazione del quadro degli interventi a sostegno dello sviluppo delle attività economiche e produttive pone l’accento sulla funzione di coordinamento. Il processo di razionalizzazione in corso deve contrastare soprattutto il rischio di duplicazione delle iniziative ripetute a livello locale e nazionale con conseguente spreco di risorse ed il determinarsi di un eccesso di concorrenza fra le politiche locali, aspetto quest’ultimo cui si può ovviare attraverso l’utilizzo di criteri di omogeneità fiscale e massimali di incentivazione finanziarie alle imprese. Se nel primo periodo dell’attuale ciclo di programmazione ha avuto luogo il completamento del trasferimento delle principali leggi di agevolazione alla competenza regionale, assicurando prioritariamente la continuità operativa in considerazione delle esigenze delle imprese, nella fase attuale appare diffusa l’esigenza di procedere ad un miglioramento del sistema da realizzarsi attraverso la predisposizione di un adeguato sistema di monitoraggio regionale, nonché la piena valorizzazione degli strumenti programmatici e gestionali a disposizione della Regione. Il monitoraggio dei regimi di aiuto è poi funzionale all’obiettivo della concentrazione delle risorse su un numero ridotto di strumenti sulla base di un’analisi comparativa in termini di impatto sul tessuto produttivo regionale. 160 Decisione della Commissione del 20 settembre 2000 C(2000) 2752. 161 Per le piccole imprese: 8% ESN + 10% ESL rispetto al 15% ESL, mentre nel caso delle medie imprese 8% ESN + 6% ESL rispetto al 7,5% ESL. 162 Decisione della Commissione del 27 luglio 2000 C(2000) 2327.
  • 213.
    Valutazione intermedia indipendentedel DocUP Obiettivo 2 Regione Marche 2000-2006 Ecosfera S.p.A. Rapporto di valutazione intermedia 212 Sul tema della pianificazione e coordinamento tra le azioni del DocUP e tra queste e le altre iniziative regionali e comunitarie, si attende un positivo contributo dagli strumenti di programmazione, arricchiti recentemente con il Piano per le Attività Produttive, sebbene anche quest’ultimo non dia sufficiente visibilità alle relazioni di sinergia e complementarietà attivabili tra i molteplici regimi agevolativi esistenti a livello regionale, soprattutto nei casi in cui questi appaiono similari nei contenuti e nelle finalità. Infatti, si è rivelato essenziale il momento del confronto con i Responsabili regionali dell’Asse 1 per escludere i rischi di duplicazione tra alcuni degli interventi attivati con il DocUP ed altri aiuti regionali concernenti regimi volti a soddisfare i medesimi obiettivi, pericoli ravvisati nel corso dell’analisi sulla coerenza dell’intervento comunitario con il contesto programmatico regionale. Le modalità gestionali che possono rivelarsi suscettibile di sviluppi positivi sono racchiuse nell’insieme di strumenti individuati dalla DGR n. 43/2003. La Delibera in questione ha rafforzato la funzione di coordinamento tra i diversi programmi comunitari in capo all’AdG del DocUP Ob. 2, e tra questi e gli strumenti della programmazione economico-finanziaria e di bilancio, per evitare di perdere di vista l’obiettivo globale dello sviluppo socio-economico del territorio marchigiano, garantendo l’opportuna integrazione, sinergia e complementarietà tra gli interventi. Si richiama l’attenzione sulla previsione di apposite Conferenze di Servizi, con la partecipazione delle strutture regionali dei programmi cofinanziati dai FS e con il coordinamento del Dipartimento “Programmazione e Bilancio”, allo scopo fra l’altro di evitare sovrapposizioni e duplicazioni di interventi e di rafforzare la possibilità di integrazione tra progetti finanziabili dai diversi programmi comunitari. Precondizione in certa misura indispensabile ai fini di un’efficace regolazione del sistema regionale di agevolazioni è la piena operatività di un sistema completo di raccolta delle informazioni, che comprenda tutti gli incentivi attivati sul territorio. A tale riguardo, nell’ambito della convenzione con l’IPI è previsto il supporto per l’integrazione ed implementazione della banca dati anagrafica per la verifica del rispetto del cumulo degli aiuti e del rispetto della soglia “de minimis”. Una possibile strada percorribile per un riordino degli strumenti di aiuto, è quella già intrapresa da alcune regioni Ob. 1 (Basilicata, Calabria e Campania) che hanno predisposto una normativa quadro ad hoc, nella quale sono stati individuati alcuni riferimenti di ordine procedurale e attuativo che regolano l’accesso agli incentivi. Occorre peraltro evidenziare che una riforma di questa portata ha richiesto tempi non brevi che hanno comportato in qualche caso una temporanea paralisi del sistema di agevolazioni. Diseconomie gestionali connesse alla complessa articolazione dell’Asse 1 Da una visione d’insieme dei regimi di aiuti attivati con il DocUP, si ravvisa un probabile elemento di criticità nel rischio di diseconomie gestionali connesse alla complessa articolazione dell’Asse 1. In occasione della riprogrammazione di metà periodo potrebbe procedersi ad una ridefizione della struttura degli interventi, anche attraverso accorpamenti tra azioni similari la cui autonoma esistenza allo stato attuale si giustifica sulla base di esigenze di complementarietà.
  • 214.
    Valutazione intermedia indipendentedel DocUP Obiettivo 2 Regione Marche 2000-2006 Ecosfera S.p.A. Rapporto di valutazione intermedia 213 Una volta accertato un reale ed effettivo appesantimento della macchina amministrativa, una possibile ipotesi di “riforma”, finalizzata ad una maggiore economicità della gestione, potrebbe concretizzarsi nella definizione di azioni più ampie al cui interno i possibili destinatari possono optare per le modalità agevolative più adeguate alle proprie esigenze. Un’esemplificazione di quanto sopra affermato può rinvenirsi nel caso delle Submisure 1.1.1 int. b2) - L. 598 e 1.1.3, che hanno ad oggetto tipologie di spesa sostanzialmente assimilabili; come si è detto in tal caso non sussiste il rischio di sovrapposizione, in quanto il target di riferimento nel secondo caso si estende alle PMI artigiane, così come è differente la modalità di agevolazione (rispettivamente c/interessi e c/capitale nei limiti della regola del de minimis). Tuttavia la sostanziale coincidenza delle spese finanziabili attraverso le submisure 1.1.1 b2) e 1.1.3, resa ancor più evidente dall’estensione dell’ambito di intervento della L. 598/94 alla salute e sicurezza sui luoghi di lavoro, ed il prospettato inserimento del contributo in c/capitale accanto a quello in c/interessi, danno forza all’ipotesi di un accorpamento ai fini di una maggiore economicità gestionale. La verifica dell’efficacia delle iniziative attivate consentirà di formulare dei suggerimenti in fase di riprogrammazione del Programma, che potranno evidenziare in primo luogo l’opportunità di uno spostamento di fondi da azioni i cui esiti attuativi si saranno rivelati fortemente insoddisfacenti, ma anche la possibilità di ricondurre all’interno di misure similari quelle che avranno registrato, rispetto agli obiettivi inizialmente individuati, una riuscita tale da non giustificare una gestione esclusiva. A quest’ultimo riguardo l’attenzione va posta su alcune misure di carattere innovativo che sulla base dei recenti dati di monitoraggio evidenziano performance attuative largamente inferiori alle attese.
  • 215.
    Valutazione intermedia indipendentedel DocUP Obiettivo 2 Regione Marche 2000-2006 Ecosfera S.p.A. Rapporto di valutazione intermedia 214 5. QUALITÀ DEL SISTEMA DI ATTUAZIONE 5.1 Organizzazione dell’attuazione del DocUP L’Autorità di Gestione del DocUP Ob. 2 è la Regione Marche, che ha individuato quale Autorità di gestione e coordinamento a livello regionale la struttura “Attuazione delle Politiche Comunitarie”163 . La denominazione attuale della struttura responsabile è frutto del recente riordino su base dipartimentale al quale si è provveduto in attuazione della Legge Regionale 20/2001164 . I dipartimenti, elemento fondante delle nuova modalità organizzativa, sono concepiti come unità organizzative che dovrebbero apportare un reale valore aggiunto grazie ad una maggiore aggregazione per aree omogenee di Servizi. Ai sensi dell’art. 10 della Legge Regionale 20/2001, il nuovo modello non prevede più gli Uffici quali articolazioni interne dei Servizi165 , ma unicamente posizioni di funzione o di progetto (alle quali preporre personale con qualifica dirigenziale). L’Autorità di Gestione del DocUP alla luce del nuovo assetto si configura quale posizione di funzione coordinata dal Direttore del Dipartimento “Programmazione e Bilancio”. All’Autorità di Gestione (di seguito: AdG) spetta la responsabilità delle funzioni e delle attività indicate nell’art. 34 del Regolamento 1260/99, ed in particolare: le funzioni di programmazione e gestione finanziaria del Programma; la responsabilità della compatibilità con le politiche comunitarie; la responsabilità di garantire idonee modalità di integrazione del partenariato istituzionale ed economico-sociale; la responsabilità del rispetto degli obblighi in materia di informazione e pubblicità; l’attività di coordinamento generale degli interventi previsti dal DocUP, nonché il coordinamento del Programma con le misure finanziate dal FEOGA nel PSR e con le azioni previste dal FSE nel POR Obiettivo 3. Tra le responsabilità proprie dell’AdG su cui appare opportuna una breve riflessione, vorremmo riservare breve spazio alle modalità di coinvolgimento del partenariato166 (su cui peraltro si avrà modo di tornare in seguito nella sezione dedicata al Comitato di Sorveglianza). 163 Nelle Disposizioni di attuazione del DocUP era stata individuata quale Autorità di Gestione e coordinamento del Programma il Servizio Politiche Comunitarie e Cooperazione allo Sviluppo (Ufficio Politiche Comunitarie). Sulla base del nuovo assetto al Servizio Politiche Comunitarie e Cooperazione allo Sviluppo vengono demandati compiti essenzialmente legati alla cooperazione, al rapporto con gli organismi comunitari e alla fase ascendente delle politiche comunitarie, nonché le funzioni relative all’Autorità di Pagamento del DocUP. 164 Legge Regionale 15 ottobre 2001, n. 20, “Norme in materia di organizzazione e di personale della Regione”, in BUR Marche n. 124 del 25/10/2001. La legge è stata emanata in attuazione dei principi contenuti nel decreto legislativo 30 marzo 2001, n. 165. 165 La nuova struttura amministrativa della Giunta Regionale è stata definita con la DGR n. 270 del 25/02/2003, successivamente modificata con DGR n. 415 del 25/03/2003. Ai sensi dell’art. 17 della L.R. 20/2001 possono inoltre prevedersi posizioni organizzative non dirigenziali. 166 Nel corso del mese di ottobre si sono incontrati alcuni dei rappresentanti delle parti economiche e sociali, al fine di verificare il ruolo del partenariato e raccogliere altresì possibili spunti di riflessione in ordine all’adeguatezza della
  • 216.
    Valutazione intermedia indipendentedel DocUP Obiettivo 2 Regione Marche 2000-2006 Ecosfera S.p.A. Rapporto di valutazione intermedia 215 L’approccio alla programmazione ha dato indubbiamente ampio spazio alla negoziazione e alla concertazione della Regione sia con il sistema delle autonomie infraregionali, le Province e i Comuni, sia con le categorie economiche e sociali presenti sul territorio marchigiano. Il mutato approccio si inserisce coerentemente nel processo di decentramento regionale avviato in conformità con le disposizioni dal D.lgs. 112/98167 , che ha ridefinito le funzioni amministrative degli Enti locali e si pone in linea con il percorso avviato dalla recente revisione del Titolo V della Costituzione168 , che ha incentrato il nuovo sistema di programmazione sempre più sulla codeterminazione Regione/Enti locali per la pianificazione delle politiche di sviluppo territoriale, in modo da promuovere azioni condivise e maggiormente in linea con le istanze locali, favorendo in particolar modo la valorizzazione delle risorse endogene secondo un’ottica di sviluppo sostenibile. In sede di programmazione del DocUP si è deciso di dare continuità al tavolo di concertazione costituito per la stesura e per la sottoscrizione del Patto programmatico per lo Sviluppo, sottoscritto il 24 settembre 1999. Il tavolo, con deliberazione di Giunta Regionale n. 2067 del 2 agosto 1999, è stato integrato, così come previsto dalla delibera CIPE del 22 dicembre 1998, con rappresentanti della Conferenza delle Autonomie locali, della Commissione Pari Opportunità, delle Associazioni ambientaliste e di volontariato169 . Se il coinvolgimento degli Enti di governo locale nell’elaborazione del documento di programmazione è avvenuto dunque in modo diffuso ed articolato, il sistema di attuazione del Programma appare fortemente accentrato sulla Regione, in ragione del fatto che la delega al livello provinciale è prevista solo per settori quali la formazione o l’agricoltura, non coinvolti dal campo di applicazione del DocUP. strategia del DocUP ad esprimere i fabbisogni del territorio. In particolare nel corso delle interviste si sono sviluppate le seguenti tematiche: - modalità di coinvolgimento nelle funzioni di programmazione e sorveglianza del Doc.U.P., nonché nelle attività di promozione e sensibilizzazione presso i potenziali destinatari degli interventi; - capacità della strategia e delle iniziative ammissibili a finanziamento di soddisfare le esigenze espresse dal territorio; - riflessioni in ordine alla riprogrammazione di metà periodo. 167 L’attuazione delle nuove disposizioni costituzionali impone una revisione della precedente impostazione verticale della programmazione. Ai sensi della L.R. 46/1992, il coinvolgimento del partenariato si concretizza nella consultazione dei due organi della programmazione, la Conferenza delle autonomie e il Comitato economico e sociale, anteriormente all’adozione dei principali strumenti di programmazione. 168 Con la revisione del Titolo V assume maggiore rilevanza l’attuazione del processo di decentramento di funzioni amministrative e il riconoscimento di un’adeguata potestà regolamentare agli Enti Locali, che acquistano nel nuovo modello una posizione di equiordinazione (art. 114) rispetto agli Enti regionali e allo Stato, con un profondo mutamento dei rapporti tra i poteri pubblici. 169 Tra le modalità di attuazione del principio del partenariato in fase di elaborazione del Programma ricordiamo: a) l’istituzionalizzazione del ruolo dell’Amministrazione provinciale quale ente intermedio, incaricato di operare un primo filtro delle istanze provenienti dal territorio; b) il rafforzamento del partenariato economico-sociale con il coinvolgimento di associazioni e organizzazioni che finora non erano state interlocutori diretti della Regione in fase di programmazione dei Fondi strutturali (associazioni ambientaliste, del terzo settore, ecc.); c) la partecipazione di esponenti politici regionali e di funzionari del Servizio Politiche comunitarie ad incontri organizzati da alcuni Comuni ricadenti tra quelli ammissibili all’Obiettivo 2, allo scopo di sensibilizzare i rappresentanti dei rispettivi ambiti istituzionali ed economico-sociali sulle linee strategiche del documento di programmazione.
  • 217.
    Valutazione intermedia indipendentedel DocUP Obiettivo 2 Regione Marche 2000-2006 Ecosfera S.p.A. Rapporto di valutazione intermedia 216 Meritevole di un breve approfondimento appare altresì, anche alla luce della recente emanazione della Delibera regionale n. 43 del 14 gennaio 2003, l’attività di coordinamento degli interventi del DocUP e di raccordo con gli altri programmi cofinanziati dai Fondi Strutturali riservata all’Autorità di Gestione170 . La delibera in questione ricalca sostanzialmente contenuti e finalità di un precedente provvedimento (DGR 350/2002), emanato all’inizio del 2002; la DGR 43/2003 ne dispone la revoca, introducendo le opportune modifiche legate alla riorganizzazione dell’Ente regionale su base dipartimentale, conseguenti all’emanazione della L.R. 20/2001. La particolare attenzione dedicata al tema risponde all’esigenza, opportunamente avvertita dall’AdG, di individuare metodologie e soluzioni comuni, in relazioni ad eventuali criticità insorte in fase di attuazione, attraverso l’istituzione di una rete di collegamento tra tutti i soggetti coinvolti nella programmazione dei Fondi Strutturali. Con la recente Delibera della Giunta Regionale si è provveduto alla definizione delle modalità di coordinamento e delle misure organizzative per garantire la concertazione e il raccordo delle diverse strutture regionali ai fini della programmazione e attuazione delle politiche comunitarie e della notifica degli atti alla Commissione UE in seguito all'istituzione dei Dipartimenti ai sensi della L.R. 20/2001. L’iniziativa regionale è volta al rafforzamento del coordinamento dei diversi programmi comunitari, sulla base di una riflessione che identifica nell’impostazione della programmazione basata su programmi monofondo il rischio di perdere una visione complessiva delle politiche di sviluppo socio-economico. Nel testo del provvedimento si sottolinea pertanto la necessità di un maggior coordinamento tra i diversi programmi comunitari, e di questi con gli strumenti della programmazione economico- finanziaria e di bilancio, per evitare di perdere di vista l’obiettivo globale dello sviluppo socio- economico del territorio marchigiano, garantendo l’opportuna integrazione, sinergia e complementarità tra gli interventi. Tale esigenza è, peraltro, espressa nel “Vademecum per i piani e i documenti di programmazione dei fondi strutturali”171 , che attribuisce all’AdG del DocUP la responsabilità di coordinare il Programma con il FSE e con il PSR, e di definire procedure comuni e un raccordo operativo tra i vari Dipartimenti e Servizi responsabili della programmazione, attuazione e controllo dei Fondi Strutturali. Tra le misure individuate nel provvedimento rientrano: • la previsione di una sessione comunitaria della Giunta Regionale indetta semestralmente, al fine di definire gli indirizzi politici e le linee strategiche per la programmazione e la gestione delle politiche comunitarie e verificare lo stato di attuazione dei programmi comunitari; • lo svolgimento di apposite Conferenze di Servizi, con la partecipazione delle strutture regionali dei programmi cofinanziati dai FS e con il coordinamento del Dipartimento “Programmazione e Bilancio”, allo scopo fra l’altro di evitare sovrapposizioni e 170 Nelle Disposizioni di attuazione del Programma si chiarisce che, nella pratica, la funzione di coordinamento va considerata sotto un duplice aspetto, interno ed esterno: per ciò che attiene al coordinamento interno, essa si traduce nello svolgimento di riunioni periodiche che coinvolgono oltre ai soggetti responsabili dell’attuazione, anche l’Unità di Assistenza tecnica e il Valutatore del DocUP; a livello esterno, essa implica lo svolgimento di incontri con le Autorità di Gestione del POR Ob. 3 e del PSR e con l’Autorità Ambientale. 171 Vademecum per i Piani e i documenti di programmazione dei fondi strutturali, Documento di lavoro n. 1, Commissione Europea, Direzione Generale XVI, Politica Regionale e di coesione, ottobre 2000.
  • 218.
    Valutazione intermedia indipendentedel DocUP Obiettivo 2 Regione Marche 2000-2006 Ecosfera S.p.A. Rapporto di valutazione intermedia 217 duplicazioni di interventi e di rafforzare la possibilità di integrazione tra progetti finanziabili dai diversi programmi comunitari; • l’individuazione e implementazione, ove possibile, di sistemi comuni di monitoraggio e rendicontazione delle spese e di procedure comuni per la formulazione dei bandi di accesso ai benefici delle misure. L’AdG svolge inoltre una funzione di supporto tecnico ed esprime un parere preventivo di conformità con le politiche e la normativa comunitaria sui bandi di accesso ai benefici e sugli altri atti (convenzioni, decreti) predisposti dai servizi competenti per materia relativamente all’Ob. 2. Sotto questo aspetto, va ricordato che l’AdG ha predisposto delle linee guida per la compilazione dei bandi articolate in due sezioni: la prima, contenente gli elementi indispensabili per la redazione del testo del bando, sulla base di una specifica delle voci contenute nelle singole schede di misura del Complemento; la seconda, contenente le informazioni che debbono comparire nella modulistica/facsimile allegata, così da assicurare le condizioni necessarie ad un’efficiente ed efficace attività di monitoraggio e valutazione. L’individuazione di tale strumento sembra ribadire la sensibilità dei responsabili regionali nei confronti dell’omogeneizzazione ed ottimizzazione delle procedure di attuazione degli interventi (con specifica attenzione alle attività di monitoraggio e valutazione e sorveglianza), anche alle luce delle esperienze condotte nel precedente ciclo di programmazione. I bandi predisposti dai singoli responsabili di gestione vengono poi inviati all’AdG, così da acquisire sia il parere di conformità con le politiche comunitarie che il parere contabile172 . Venendo più da vicino all’analisi del modello organizzativo regionale predisposto per la gestione ed attuazione del DocUP Ob. 2, possiamo in primo luogo sottolineare che esso appare opportunamente fondato su una chiara distinzione di compiti e responsabilità tra Autorità di Gestione, Autorità di Pagamento ed Autorità di controllo. Come si è già avuto modo di rilevare, se per l’AdG e la struttura responsabile dei controlli è stata prevista l’istituzione di posizioni di funzione coordinate dal Direttore di Dipartimento, per l’Autorità di Pagamento si è optato in favore del mantenimento di un’apposita posizione organizzativa nell’ambito del Servizio Politiche Comunitarie e Cooperazione allo Sviluppo. Il DocUP rinvia al Complemento di Programmazione per l’articolazione compiuta dell’assetto attuativo e per una puntuale articolazione delle modalità di coordinamento tra Responsabile di procedimento e Responsabile di misura. Per ciascuna misura, Submisura ed intervento si indicano nella sezione II.3 della scheda di misura l’Autorità responsabile dell’attuazione (con riferimento alle strutture regionali competenti), il Responsabile di gestione (con riferimento alle posizioni organizzative regionali cui sono demandate le relative responsabilità) ed il referente specifico dell’Autorità di Pagamento. Il Responsabile di Submisura, che di norma è responsabile del procedimento per gli atti amministrativi relativi all’attuazione degli interventi, può eventualmente avvalersi di 172 Come stabilito nelle Disposizioni di attuazione del DocUP, tale parere contabile è volto a verificare che gli impegni assunti con il bando non superino la quota di finanziamento assegnata alla misura all’interno della destinazione (sostegno normale e transitorio) e dell’asse prioritario.
  • 219.
    Valutazione intermedia indipendentedel DocUP Obiettivo 2 Regione Marche 2000-2006 Ecosfera S.p.A. Rapporto di valutazione intermedia 218 responsabili dell’istruttoria, nel caso di procedimenti particolarmente complessi o nell’ipotesi in cui la Submisura comprenda una molteplicità di azioni di differente tipologia173 . Tra le funzioni in capo al Responsabile di Misura rientra quella di sovrintendere alle operazioni di immissione dei dati di attuazione finanziaria, fisica e procedurale degli interventi nel sistema di monitoraggio adottato, attestandone la veridicità; al Responsabile competono inoltre le verifiche di natura contabile e amministrativa sulla veridicità delle spese dichiarate ed effettivamente sostenute dai beneficiari (controllo di primo livello). Il referente specifico dell’Autorità di Pagamento effettua, per ciascuna misura, il controllo dell’ammissibilità delle spese dichiarate dai Responsabili di Misura, in particolare riguardo al rispetto di quanto richiesto in tema di certificazione delle spese dall’art. 9 par. 2 del Reg. (CE) 438/2001. Si tratta di struttura separata ed indipendente dal Responsabile della gestione, che si rapporta, per lo svolgimento dei suoi compiti, all’Autorità di Pagamento centrale174 . Per ciò che riguarda il quadro dei Responsabili di Misura e Submisura del DocUP, si rileva l’esistenza di un personale con un patrimonio di conoscenze, formatosi sin dal passato periodo di programmazione, e dunque con un solido background gestionale. In negativo, si segnala però come in taluni casi gli incarichi connessi alla gestione del DocUP si sommino a già gravosi oneri relativi all’espletamento delle funzioni connesse alla normale attività dei funzionari, con un organico a disposizione per la gestione della misura spesso esiguo in relazione alle necessità. Punto di forza della struttura organizzativa predisposta per assicurare la gestione del Programma può essere considerato il Gruppo regionale di Monitoraggio e Assistenza Tecnica, che è stato definito nel suo assetto: la struttura risulta attualmente composta di dieci elementi, a seguito della recente assunzione di tre figure a tempo determinato (di cui un’unità a tempo parziale, dedicata prevalentemente al monitoraggio del DocUP SFOP). Sulla base di una comune e positiva esperienza di lavoro, maturata nello scorso periodo di programmazione, si è cercato di dare continuità ad un Gruppo di lavoro regionale con compiti relativi sia all’attività di Monitoraggio, sia concernenti aspetti dell’Assistenza tecnica tradizionalmente intesa. L’AdG ha deciso infatti di affidare all’Unità di Assistenza tecnica compiti essenzialmente di supporto al livello territoriale, sia in fase di presentazione dei progetti sia nella fase di avvio e gestione dei progetti stessi. Si ravvisa in tale opzione un’apprezzabile considerazione delle esigenze del territorio, con un approccio che presenta caratteri di indubbia innovatività, e di cui potrebbe essere interessante valutare la possibile trasferibilità in altri contesti regionali. Il profilo prescelto per il Gruppo Regionale di Monitoraggio e Assistenza Tecnica rivela d’altro lato una particolare attenzione all’esigenza dell’internalizzazione delle conoscenze, così da orientare l’esperienza dei Fondi Strutturali ai fini della sedimentazione e della valorizzazione di un utile patrimonio di “saperi” operativi. 173 La nomina dei Responsabili di Misura e Submisura del DocUP è avvenuta con DPGR n. 205 dell’11/12/2001. 174 In alcuni limitati casi al livello più basso dell’articolazione interna l’indipendenza funzionale tra referente dell’Autorità di Pagamento e responsabile della gestione non si realizza (segnatamente, ciò accade quando il Dirigente del Servizio è responsabile della gestione della misura). Peraltro, come è stato chiarito nel corso del primo Comitato di Sorveglianza, i Regolamenti comunitari si limitano a prescrivere la necessità dell’indipendenza tra Autorità di Gestione e Autorità di Pagamento Centrale.
  • 220.
    Valutazione intermedia indipendentedel DocUP Obiettivo 2 Regione Marche 2000-2006 Ecosfera S.p.A. Rapporto di valutazione intermedia 219 Con la ripartizione delle Misure tra i membri dello Staff si è provveduto contestualmente a definire l’architettura delle postazioni Monit 2000, con l’assegnazione delle postazioni secondarie e della postazione subprincipale Ob. 2. Si può ritenere che la piena operatività dello Staff di Monitoraggio e Assistenza Tecnica potrà garantire non solo un supporto operativo alla gestione del DocUP, ma rappresentare, allo stesso tempo, un elemento potenzialmente in grado di favorire il colloquio e il raccordo tra i singoli uffici preposti all’attuazione delle diverse Submisure e l’AdG. Si tratta pertanto di una struttura centrale sia per ciò che attiene aspetti più direttamente inerenti l’efficienza della gestione in termini operativi, sia in relazione all’ottimale circolazione dei flussi informativi tra l’AdG e gli altri soggetti responsabili della gestione dell’intervento. Per quanto attiene alle funzioni non legate al monitoraggio in senso stretto il ruolo dei Responsabili dello Staff si sostanzia in un’ampia e capillare attività di assistenza che riguarda anche il livello minimo di gestione del DocUP (ovvero, i Responsabili di Submisure e/o di intervento, all’interno di Submisure particolarmente complesse). Uno sforzo apprezzabile è stato intrapreso dalla Regione per sostenere e potenziare il “capitale umano” coinvolto nell’attuazione del Programma, valorizzando e consolidando da un lato il partenariato “interno” alla struttura regionale attivato in fase di programmazione, dall’altro prevedendo appositi momenti formativi per i responsabili regionali coinvolti nella gestione del DocUP. Per quanto attiene a quest’ultimo aspetto, a partire dal 2000 è stata prevista dal Servizio Politiche Comunitarie un’attività specifica per i responsabili di misura e per i dirigenti dei Servizi, d’intesa con la Scuola di Formazione del Personale regionale. Il percorso formativo si snoda attraverso seminari e moduli destinati a fornire elementi conoscitivi ai Responsabili di misura per la redazione dei bandi e per la messa a punto di una metodologia di valutazione dei progetti. Ulteriori incontri sono destinati ai Dirigenti dei Servizi, al fine di creare maggiore familiarità con i nuovi adempimenti in materia di gestione e controllo previsti dai Regolamenti 1260/99, 438/2001 e 448/2001. Parte di una medesima strategia di rafforzamento può infine essere considerato il Piano di incremento delle risorse umane, piano previsto nelle Disposizioni di attuazione del DocUP e che si è in parte realizzato, come testimonia il potenziamento della struttura regionale di Monitoraggio e Assistenza Tecnica cui abbiamo fatto cenno in precedenza.
  • 221.
    Valutazione intermedia indipendentedel DocUP Obiettivo 2 Regione Marche 2000-2006 Ecosfera S.p.A. Rapporto di valutazione intermedia 220 Assessore alle Politiche Comunitarie SSeerrvviizzii rreeggiioonnaallii “Verifica dell’efficacia dei sistemi di gestione e controllo dei Fondi strutturali” (Controllo di II livello) Gruppo di Assistenza Tecnica e Monitoraggio regionale “Attuazione delle Politiche Comunitarie” (AdG) Referente Autorità di Pagamento Servizio Politiche Comunitarie e Cooperazione allo Sviluppo (AdP) Responsabili di Misura/Submisura Giunta Regionale Autorità Ambientale OORRGGAANNIIGGRRAAMMMMAA DDEELL SSIISSTTEEMMAA DDII GGEESSTTIIOONNEE RREEGGIIOONNAALLEE DDEELL DDOOCCUUPP Legami funzionali Flussi informativi Dipartimento Programmazione e Bilancio
  • 222.
    Valutazione intermedia indipendentedel DocUP Obiettivo 2 Regione Marche 2000-2006 Ecosfera S.p.A. Rapporto di valutazione intermedia 221 5.2 L’Autorità Ambientale Alla luce dell’enfasi posta dalla Commissione Europea sull’integrazione della dimensione ambientale negli interventi cofinanziati dai Fondi Strutturali, l’Autorità Ambientale Regionale (AAR) viene ad assumere un ruolo significativo di cooperazione e collaborazione con le Autorità di Gestione dei Programmi. Per ciò che attiene in modo specifico al DocUP, come stabilito nelle Disposizioni di attuazione del Programma, l’Autorità Ambientale ha il compito di: • cooperare con l’Autorità di gestione degli interventi ed i responsabili degli assi prioritari e delle misure, in tutte le fasi di predisposizione, attuazione, sorveglianza, monitoraggio e valutazione delle azioni, ai fini dell’implementazione di obiettivi, criteri ed indicatori di sostenibilità ambientale, nonché al fine di garantire la corretta applicazione delle normative comunitarie, nazionali e regionali in materia di ambiente; • coordinare la propria attività con quella del Nucleo tecnico di valutazione e verifica del Ministero del Tesoro, Bilancio e Programmazione Economica, per la definizione degli indirizzi tecnici e metodologici inerenti la valutazione degli aspetti ambientali; • predisporre sintesi di dati di base sullo stato dell’ambiente di concerto con gli organismi competenti (ARPAM); • collaborare alla redazione del rapporto annuale di esecuzione dei programmi operativi, curando gli aspetti relativi al perseguimento degli obiettivi ambientali e di sostenibilità ambientale degli interventi, nonché la compatibilità con la politica e la normativa comunitaria in materia di ambiente. In fase di programmazione del DocUP, il Servizio Tutela e Risanamento ambientale è stato coinvolto nella sua veste di Autorità Ambientale sia negli incontri tra i servizi, sia nelle consultazioni delle forze economico-sociali e del partenariato istituzionale; è stato altresì assicurata la partecipazione dell’Autorità ai gruppi di lavoro istituiti con DGR 68/2001 per la messa a punto del Complemento di Programmazione, così da acquisirne il contributo nella definizione di appropriati indicatori di misurazione dell’impatto sull’ambiente, e nell’individuazione di procedure e criteri di selezione capaci di promuovere i progetti aventi ricadute significative in termini di sostenibilità ambientale. Nel giugno 2002 è stato presentato il documento “Linee Guida – Piano di Cooperazione sistematica tra l’Autorità Ambientale e l’Autorità regionale”. L’Autorità Ambientale della Regione Marche è poi divenuta pienamente operativa a partire dal mese di luglio 2002, a seguito dell’attivazione dell’apposita Task-force prevista dall’intesa siglata tra Regione Marche e Ministero dell’Ambiente, con un certo ritardo rispetto alla maggior parte delle Regioni Obiettivo 1 e Obiettivo 2. La struttura, che consta di quindici elementi più un Responsabile, ha definito un’organizzazione del lavoro per gruppi tematici quali: industria, trasporti, infrastrutture ambientali, turismo, energia, pesca, agricoltura. Per quanto riguarda le azioni concretamente sviluppate, va in primo luogo sottolineata positivamente l’effettuazione di una serie di incontri con i responsabili di Asse e Misura del DocUP, che testimoniano la volontà di colmare il ritardo riscontrato nell’avvio delle attività in vista della revisione di metà periodo.
  • 223.
    Valutazione intermedia indipendentedel DocUP Obiettivo 2 Regione Marche 2000-2006 Ecosfera S.p.A. Rapporto di valutazione intermedia 222 Nel corso degli incontri, i componenti del Gruppo di lavoro dell’Autorità Ambientale hanno illustrato alcune proposte di integrazione degli indicatori di natura ambientale (con riferimento alle indicazioni elaborate in merito dal Valutatore) e sui criteri di sostenibilità ambientale previsti per la selezione dei progetti. I suggerimenti dell’AAR sono stati riassunti in apposite schede che sono state poste all’attenzione dei Responsabili di Misura. Copia della documentazione è stata poi trasmessa all’Autorità di Gestione. E’ stata avviata nella fase iniziale anche un’attività di collaborazione con il Valutatore, attraverso incontri che hanno avuto come tema principale di riflessione il confronto sui possibili suggerimenti per eventuali integrazioni degli indicatori di natura ambientale. Ulteriore aspetto preso in carico dall’Autorità Ambientale è quello di predisporre indicazioni operative finalizzate all’esigenza di un adeguato monitoraggio dei dati di interesse ambientale: in tal senso sono state elaborate delle proposte di schede integrative per i beneficiari finali, contenenti la richiesta di alcune informazioni relative ai dati ambientali che dovrebbero essere agevolmente reperibili. In collaborazione con l’ARPAM l’AAR definisce le modalità per adeguare il sistema informativo all’esigenze di monitoraggio e valutazione ambientale. Anche a seguito del confronto con il Valutatore, l’AAR ha sviluppato un’analisi finalizzata all’individuazione di possibili indicatori di sintesi dell’impatto determinato sull’ambiente dagli interventi cofinanziati.
  • 224.
    Valutazione intermedia indipendentedel DocUP Obiettivo 2 Regione Marche 2000-2006 Ecosfera S.p.A. Rapporto di valutazione intermedia 223 5.3 Il Sistema dei controlli La responsabilità primaria del controllo finanziario sull’utilizzo dei fondi comunitari, da effettuarsi conformemente all’art. 38 del Regolamento (CE) n. 1260/1999, spetta alla Regione Marche, in quanto amministrazione titolare dell’intervento. A tal fine, secondo quanto riportato nel DocUP, essa “adotta le misure necessarie ad assicurare la trasparenza dei flussi finanziari, la regolarità delle operazioni e l’impiego efficiente dei Fondi Comunitari, attiva procedure di controllo da espletarsi sia nelle fasi di gestione del programma che nelle fasi successive di verifica dello stesso; provvede a definire un’adeguata pista di controllo ai sensi di quanto previsto dall’art. 7 del Regolamento (CE) 438/2001”. Come chiarito in precedenza, competono al Responsabile di misura le verifiche di natura contabile e amministrativa sulla veridicità delle spese dichiarate ed effettivamente sostenute dai beneficiari (controllo di primo livello). Limitatamente a quanto previsto dall’art. 9 par. 2 del Reg. (CE 438/2001) in tema di certificazione delle spese, una funzione di controllo sull’ammissibilità delle spese dichiarate dai Responsabili spetta, per ciascuna misura, al referente specifico dell’Autorità di Pagamento. La struttura incaricata del controllo di secondo livello (verifica ed efficacia del sistema di gestione e controllo) è stata individuata nella P.O. “Verifica dell’efficacia dei sistemi di gestione e controllo dei Fondi strutturali”, funzionalmente indipendente sia dall’Autorità di gestione che dall’Autorità di Pagamento. Si tratta nello specifico di apposita Posizione Organizzativa istituita nell’ambito del Dipartimento “Programmazione e Bilancio”175 . La definizione puntuale della struttura è stata completata solo di recente a seguito del processo di riforma organizzativa dell’Ente Regionale avviato con l’emanazione della L.R. 20/2001, processo che ha comportato tempi non brevi per ridefinire unità organizzative e posizioni dirigenziali. Le Piste di controllo di cui all’art. 7 del Reg. 438/2001 sono state elaborate per tutte le misure avviate. Con il questionario trasmesso all’IGRUE per consentire di predisporre lo stato di attuazione del Reg. 438/2001, sono state comunicate le integrazioni e gli aggiornamenti al sistema di gestione e controllo del Programma, quale descritto nella Relazione ex art. 5 del Regolamento stesso prodotta dalla Regione. 175 La recente modifica intervenuta comporta la necessità di rivedere la Relazione inviata alla Commissione ai sensi dell’art. 5 Reg. (CE) 438/2001.
  • 225.
    Valutazione intermedia indipendentedel DocUP Obiettivo 2 Regione Marche 2000-2006 Ecosfera S.p.A. Rapporto di valutazione intermedia 224 5.4 Il sistema informativo e di monitoraggio Il Sistema informativo ha il proprio perno nel sistema di monitoraggio, finalizzato ad alimentare la rilevazione sistematica dei dati sia in relazione all’andamento gestionale degli interventi (avanzamento procedurale), che agli esiti della loro attuazione (avanzamento realizzativo e risultati). Spetta conseguentemente all’Autorità di Gestione, ai sensi del Regolamento generale sui Fondi Strutturali, il compito di implementare un sistema tempestivo ed affidabile di rilevazione dei dati finanziari e statistici relativi all’attuazione, nonché la responsabilità in ordine alla trasmissione dei dati stessi. La principale funzione del sistema di monitoraggio consta, in estrema sintesi, nel dotare l’AdG di uno strumento efficace per la gestione degli interventi, nell’ampliare e migliorare le funzioni di supporto ai Comitati di Sorveglianza e alle attività di valutazione, e nell’ottimizzare le modalità per la rendicontazione della spesa. I tre aspetti di un sistema di monitoraggio riguardano: - avanzamento finanziario; - avanzamento fisico; - avanzamento procedurale. Il monitoraggio finanziario ha per oggetto i flussi finanziari che intercorrono tra la Commissione, lo Stato membro, l’Autorità di Gestione e l’Autorità di Pagamento, e i beneficiari finali degli interventi. Le principali grandezze di riferimento riguardano, in particolare, i pagamenti e gli impegni. La Commissione Europea effettuerà i pagamenti dovuti in base alle certificazioni che la Regione farà pervenire, calcolate come sommatoria delle spese effettuate dai beneficiari finali. Sarà quindi di fondamentale importanza che il sistema di monitoraggio presenti in modo aggiornato la situazione dei pagamenti comunicati dai beneficiari finali. Sarà poi indispensabile che vengano monitorati gli impegni, intesi come atti amministrativi formali con i quali vengono assegnate risorse ad un soggetto, per il compimento di una determinata attività/azione. Il sistema di monitoraggio fisico rappresenta uno degli elementi portanti dell’attuale ciclo di programmazione. Se nel passato periodo, infatti, i dati fisici raccolti erano essenzialmente riconducibili a informazioni di base aggregate a livello di asse e di misura, nella programmazione 2000-2006 il monitoraggio fisico si fonda su informazioni rilevate a livello di singolo progetto e si sviluppa in relazione ad un modello più articolato. Ulteriore compito del sistema sarà, infine, quello relativo alla verifica dell’avanzamento procedurale, inteso come quantificazione, effettuata anche attraverso un sistema di indicatori, della qualità delle procedure di valutazione, selezione e gestione dei progetti. Un sistema di monitoraggio valido dovrà garantire efficaci elaborazioni dello stato di avanzamento del Programma ai diversi livelli dei tipi su descritti. Sotto tale profilo, si sottolinea in primo luogo che il sistema regionale ha provveduto finora ad una rilevazione completa e ad un invio regolare dei dati di monitoraggio finanziario, fisico e procedurale alle strutture centrali.
  • 226.
    Valutazione intermedia indipendentedel DocUP Obiettivo 2 Regione Marche 2000-2006 Ecosfera S.p.A. Rapporto di valutazione intermedia 225 Per quanto riguarda il sistema informativo, l’Autorità di Gestione della Regione Marche ha inizialmente previsto l’utilizzo del software predisposto dal Ministero dell’Economia e delle Finanze per il monitoraggio nazionale (Monit 2000). La Regione Marche ha peraltro più volte segnalato, anche con comunicazione ufficiale all’IGRUE, l’esistenza di una serie di peculiarità del DocUP rispetto alle quali sono stati sollecitati specifici adeguamenti del sistema da parte del fornitore, che ne consentissero un utilizzo conforme ai desiderata gestionali dell’AdG. Tra i fattori evidenziati ricordiamo: • L’articolazione particolarmente complessa del DocUP, che vede talora la compresenza nell’ambito di una stessa Submisura di interventi significativamente differenti, oltre che per tipologia, anche in relazione al beneficiario finale, al regime di aiuto e al tasso di cofinanziamento. Ciò rende necessario disporre di aggregati di livello inferiore alla misura, attualmente non disponibili su Monit 2000; • la necessità di prevedere una rilevazione distinta nell’ambito della quota privati tra “privati rendicontabili” e “privati non rendicontabili”, conformemente all’articolazione del Piano finanziario. Queste ed altre specificità del Programma hanno determinato un utilizzo solo limitato del sistema predisposto ad opera del Ministero dell’Economia e Finanze, pur se le ultime versioni di Monit hanno previsto alcune funzionalità che rientravano tra quelle richieste dalla Regione. Il caricamento dei dati su Monit è avvenuto pertanto inizialmente a livello di misura. Il monitoraggio procedurale e finanziario a livello di progetto è stato effettuato, in una prima fase, attraverso fogli Excel predisposti ad opera dello Staff regionale di monitoraggio, che sono stati comunque trasmessi in forma cartacea e su supporto telematico alle strutture centrali176 . Come comunicato di recente, la regione Marche sta provvedendo in ogni caso ad alimentare il sistema Monit 2000 per progetto, a partire dall’invio dei dati al 31 marzo 2003, ed in ogni caso si sta regolarmente procedendo alla trasmissione dei dati di monitoraggio secondo la tempistica stabilita. Questo, se da un lato risulta formalmente corretto ove riguardato sotto l’aspetto degli obblighi determinati a livello nazionale per il monitoraggio del Programma, sotto altri versanti non sembra consentire, in assenza di altro e parallelo data- base gestionale, un monitoraggio che possa dirsi davvero efficiente e tempestivamente utilizzabile dal Valutatore, per formulare in tempi rapidi considerazioni significative sull’andamento del Programma al livello del singolo intervento. Secondo quanto appreso di recente non risulta infatti all’ordine del giorno la più volte ventilata ipotesi di implementare un software gestionale, dialogante con Monit tramite la procedura del “protocollino”. Il software in questione dovrebbe procedere alla rilevazione, aggregazione e disaggregazione delle informazioni e dei dati per intervento, nonché ad altre esigenze gestionali specifiche sollevate dall’AdG del Programma. L’avvio dell’operatività del nuovo sistema informativo, di cui si ribadisce l’urgenza, consentirà di evitare la sostanziale duplicazione del lavoro dei Responsabili derivante dalla necessità di dover elaborare, da un lato, aggregazioni dei dati legate ad esigenze gestionali dell’AdG e, dall’altro, di dover comunque fare fronte agli obblighi relativi al monitoraggio nazionale, 176 Ricordiamo che in relazione alla premialità – secondo l’orientamento emerso nel mese di febbraio in sede di Gruppo Tecnico – l’obbligo della rilevazione dei dati di monitoraggio a livello di singola operazione è limitato, per le Regioni Ob. 2, alle sole operazioni infrastrutturali.
  • 227.
    Valutazione intermedia indipendentedel DocUP Obiettivo 2 Regione Marche 2000-2006 Ecosfera S.p.A. Rapporto di valutazione intermedia 226 provvedendo alle relative attività di imputazione dati secondo le specifiche del sistema Monit 2000. Nello schema rappresentato di seguito si è prospettata una possibile articolazione del flusso dei dati di monitoraggio ipotizzabile a regime, evidenziando in grigio il Sistema informativo in corso di implementazione. Quanto alla modalità “organizzative” del processo di rilevazione dei dati di monitoraggio, è compito la raccolta dei dati presso i Responsabili di Misura/Submisura, solitamente con cadenza trimestrale. I responsabili provvedono quindi all’elaborazione e al successivo caricamento dei dati di monitoraggio sulle postazioni Monit. Per il caso in cui il Beneficiario Finale sia diverso dalla Regione Marche sono state recentemente predisposte delle apposite schede di monitoraggio177 , che possono rappresentare non solo uno strumento funzionale alla mera raccolta delle informazioni di carattere finanziario, procedurale e fisico, ma anche, come auspicato dall’AdG stessa, un supporto concreto rivolto ai beneficiari finali stessi, ai fini di una corretta gestione finanziaria degli interventi stessi. Nel caso in cui dunque il Beneficiario Finale sia diverso dalla Regione, le schede in questione, acquisite dallo Staff di monitoraggio e AT regionale vengono caricate sul sistema MONIT dai singoli componenti dello Staff di Assistenza Tecnica e monitoraggio regionale, sempre a seguito di confronto con il RdM competente alla validazione dei dati stessi. Sarebbe stato auspicabile prevedere un monitoraggio “rafforzato” per le misure selezionate per concorrere alla riserva di performance178 , con una rilevazione quanto meno mensile (se non quindicinale) dello stato di attuazione delle misure in questione, così da fornire all’AdG un 177 L’AdG ha provveduto in proposito a redigere il Documento “Linee Guida per la compilazione delle schede di monitoraggio da parte dei Beneficiari diversi dall’Amministrazione regionale”. 178 Di cui all’art. 44 del Reg. (CE) 1260/99. Beneficiari Finali Responsabili di Misura Sistema informativo Dati PPRROOCCEESSSSOO DDII RRIILLEEVVAAZZIIOONNEE EE TTRRAATTTTAAMMEENNTTOO DDEEII DDAATTII IIPPOOTTIIZZZZAABBIILLEE AA RREEGGIIMMEE Negativa MONIT 2000 Validazione dei dati Gruppo di Monitoraggio e AT Positiva
  • 228.
    Valutazione intermedia indipendentedel DocUP Obiettivo 2 Regione Marche 2000-2006 Ecosfera S.p.A. Rapporto di valutazione intermedia 227 quadro di controllo esaustivo e costante dell’andamento di un aspetto così significativo dell’attuazione del Programma. Accanto a tale esigenza, limitata al periodo interessato dagli adempimenti connessi alla riserva di premialità, analogo rafforzamento del monitoraggio finanziario poteva comunque essere utilmente previsto per rilevare in modo sistematico i dati relativi a quelle misure considerate a rischio di incorrere nel disimpegno automatico.
  • 229.
    Valutazione intermedia indipendentedel DocUP Obiettivo 2 Regione Marche 2000-2006 Ecosfera S.p.A. Rapporto di valutazione intermedia 228 5.5 Trasparenza e comunicazione I principali riferimenti normativi in materia di oneri di trasparenza e comunicazione si rinvengono negli artt. 34 e 46 del Reg. (CE) 1260/99, nonché nel Regolamento specifico destinato alle azioni di informazione e pubblicità ad opera degli Stati membri sugli interventi dei Fondi strutturali (Reg. 1159/2000). L’accessibilità alle informazioni e alle opportunità offerte dal Programma rappresenta del resto, non il mero contenuto di una serie di obblighi da rispettare, quanto piuttosto una condizione essenziale per garantire un’efficace attuazione dell’intervento sul territorio. In tale prospettiva può leggersi il complesso delle misure attivate dall’AdG, che conformemente a quanto indicato nelle Disposizioni di attuazione del Programma, ha provveduto: alla nomina di un Responsabile regionale per la Comunicazione; alla stesura di un piano delle azioni di comunicazione, inserito nel CdP coerentemente con quanto stabilito nell’art. 18, par. 3, lett. d) del Reg. (CE) 1260/99 e redatto secondo le indicazioni contenute nel Reg. 1159/2000 (vedi par. 3 dell’Allegato); ad istituire un’unità di Assistenza Tecnica con compiti di supporto alle autorità locali e agli operatori privati in merito al concreto utilizza delle opportunità offerte dal Programma. Sulla base del documento “Piano di Cooperazione sistematica tra l’Autorità Ambientale e l’Autorità di gestione”, si prevede inoltre un ruolo specifico della task-force ambientale regionale nella definizione del Piano di comunicazione e un coinvolgimento dell’AAR nelle conseguenti iniziative. Si suggerisce in proposito di sviluppare al massimo la collaborazione tra i servizi regionali interessati, al fine di ottenere una comunicazione sempre più efficace sui temi dell’ambiente e dello sviluppo sostenibile, che hanno rilevanza strategica nell’attuale ciclo di programmazione. Intendiamo in tale sede soffermarci in particolare sui contenuti del piano, nonché sulle prime azioni (convegni, seminari, pubblicazioni e inserzioni promozionali), concretamente attivate nella fase di avvio. Il piano della comunicazione, presentato dall’AdG nel corso della prima seduta del CdS, è stato successivamente modificato inserendo alcune integrazioni, in particolare nella parte relativa al Grande Pubblico, in linea con le osservazioni formulate dalla Commissione nell’ambito della seconda seduta del Comitato stesso. Il breve documento si articola in cinque sezioni, secondo la struttura orientativa delineata nel Reg. 1159/2000. 1. Obiettivi e destinatari delle azioni informative e pubblicitarie. Le azioni del piano si prefiggono da un lato di informare i potenziali beneficiari finali, le autorità pubbliche, le organizzazioni professionali, le parti economiche e sociali, le organizzazioni non governative, gli operatori o promotori di progetti in ordine alle possibilità offerte dagli interventi cofinanziati; inoltre, esse mirano a diffondere presso l’opinione pubblica la conoscenza del ruolo svolto dall’UE, in stretta partnership con gli Stati membri e i risultati conseguiti nell’attuazione del Programma. Una forte enfasi è stata posta sulla necessità di dare adeguata rilevanza anche sotto questo profilo all’obiettivo trasversale della sostenibilità ambientale179 . 179 Tra gli obiettivi della comunicazione rilevano poi una serie di aspetti specifici che pure hanno considerevole rilevanza: ad esempio, adeguata informazione deve essere fornita sui lavori del Comitato di sorveglianza, debbono
  • 230.
    Valutazione intermedia indipendentedel DocUP Obiettivo 2 Regione Marche 2000-2006 Ecosfera S.p.A. Rapporto di valutazione intermedia 229 Il target dei destinatari si presenta dunque vasto ed eterogeneo e coinvolge: a) potenziali beneficiari finali e destinatari degli interventi; b) organismi che ne rappresentano a vario titolo gli interessi (ivi comprese le organizzazioni no profit); c) operatori della comunicazione; d) la popolazione regionale nel suo complesso. 2. Contenuti e strategie delle azioni comunicative. Questa sezione del Piano contiene un elenco degli strumenti concretamente attivati per dare attuazione alla campagna informativa. Potrebbe rivelarsi utile da un punto di vista gestionale prevedere una riclassificazione delle azioni informative sulla base dei differenti target di destinazione. A fini esemplificativi, si propone di seguito una possibile schema di articolazione dei media per categorie di destinatari180 . Azioni rivolte all’utenza qualificata Seminari e convegni Bollettino cartaceo di carattere specialistico redatto con periodicità semestrale Brochures specialistiche Inserzioni giornalistiche a carattere specialistico (pubblicati in particolare sulla rivista istituzionale della Regione Marche) Conferenze stampa (destinate agli operatori della comunicazione) Cd-Rom Sito www.europa.marche.it Azioni rivolte al Grande Pubblico Passaggi sul televideo regionale Sito www.europa.marche.it Campagna pubblicitaria Opuscoli informativi Cd-Rom E’ nell’ambito delle azioni rivolte al Grande Pubblico che si è provveduto come detto alle integrazioni più significative del piano, prevedendo fra l’altro una campagna pubblicitaria, che è stata recentemente avviata. La campagna, articolata su tutti i mezzi di comunicazione di massa (quotidiani nazionali che si pubblicano nelle Marche con cronaca regionale, periodici, emittenti radiotelevisive locali), sarà volta ad informare in modo semplice ed efficace sulle realizzazioni concrete rese possibili nei diversi contesti regionali con i finanziamenti UE. essere resi noti i nominativi dei referenti regionali cui rivolgersi per ottenere spiegazioni sui criteri di ammissibilità e sul funzionamento degli interventi, incombe l’onere di rendere opportunamente trasparenti le procedure, le pratiche amministrative, i criteri di valutazione, etc.. 180 Come risulta evidente dalla visualizzazione dello schema proposto, alcuni strumenti, come ad esempio il portale Europa del sito istituzionale regionale, si prestano ad una fruizione differenziata in ragione del profilo (specialistico o meno) del soggetto utilizzatore.
  • 231.
    Valutazione intermedia indipendentedel DocUP Obiettivo 2 Regione Marche 2000-2006 Ecosfera S.p.A. Rapporto di valutazione intermedia 230 3. Previsione delle risorse finanziarie necessarie. Per la realizzazione del Piano vengono stanziati 464.811,209 € a valere sulle risorse della Misura 4.1 (Assistenza Tecnica), corrispondenti al 9,58% dell’ammontare complessivo dell’Asse 4. 4. Organismi competenti per l’esecuzione del Piano. Il Servizio Stampa e il Servizio Informatica della Regione collaborano con l’Autorità di Gestione (è previsto anche l’eventuale apporto di risorse professionali esterne). 5. Criteri di valutazione delle azioni realizzate. Sono stati previsti appositi strumenti per monitorare e valutare l’efficacia delle azioni realizzate, da predisporsi eventualmente con l’ausilio del Valutatore (questionari rivolti ai beneficiari, interviste, etc.). Quanto alle azioni concretamente attivate fino a questo momento, si riportano di seguito i dati di avanzamento fisico al 31/12/2002, che testimoniano di un grado piuttosto soddisfacente di realizzazioni. Indicatori di realizzazione fisica Valore obiettivo Valore realizzato Numero di convegni e seminari effettuati 15 9 Numero di pubblicazioni cartacee o multimediali 13 3 Numero di inserzioni promozionali 65 su due quotidiani 87* *31 su 4 quotidiani, 36 su 3 quotidiani, 20 su 2 quotidiani Tra le pubblicazioni, si segnalano due brochure che hanno avuto una buona diffusione, l’una contenente informazioni di carattere generale sul Programma, l’altra volta ad illustrare i contenuti della Misura 2.2 sul ciclo dei rifiuti, realizzata dall’Agenzia Regionale per il Riutilizzo, Riciclo e Recupero dei Rifiuti su incarico del Servizio Tutela e Risanamento ambientale. L’altro prodotto realizzato è un opuscolo informativo che illustra l’attività e la composizione del gruppo di lavoro dell’Autorità Ambientale Regionale. I convegni realizzati durante il 2002 sono stati prevalentemente organizzati dal Servizio Politiche Comunitarie, in collaborazione, oltre che con i Servizi competenti della gestione e attuazione degli interventi, anche con Province, Comunità Montane e Comuni. Ulteriori azioni di sensibilizzazione e promozione sono state promosse dai Servizi responsabili dell’attuazione di alcune misure, dalla Camera di Commercio di Ascoli e di S. Benedetto, da Comuni ed Associazioni di categoria. Sulla base della documentazione esaminata in relazione ai Convegni svolti finora, si rileva la necessità di procedere in modo più preciso alla registrazione delle presenze in occasione degli eventi di comunicazione, così da poter disporre di uno strumento il più possibile accurato di misurazione del grado effettivo di sensibilità del territorio, nonché per verificare la capacità delle iniziative attivate a raggiungere il complesso dei soggetti potenzialmente interessati operanti nell’ambito del territorio stesso. Sarebbe auspicabile in particolare provvedere alla registrazione ed archiviazione di alcuni dati informativi essenziali relativi a tutti gli intervenuti, comprensivi dell’indirizzo di posta elettronica; si raccomanda inoltre una più attenta conservazione degli indirizzari, visto che in taluni casi non risulta più traccia di mailing-list acquisite a pagamento dalle amministrazioni provinciali e comunali che si sono occupate della spedizione degli inviti in occasione dei convegni. Sotto tale profilo, si sottolinea che, nell’ambito del ruolo di coordinamento delle attività di comunicazione spettante alla struttura regionale, possono opportunamente prevedersi per il
  • 232.
    Valutazione intermedia indipendentedel DocUP Obiettivo 2 Regione Marche 2000-2006 Ecosfera S.p.A. Rapporto di valutazione intermedia 231 futuro una serie di direttive ed orientamenti indirizzate agli organizzatori dei singoli eventi, così da assicurare in ogni occasione la registrazione ed archiviazione dei dati informativi relativi agli intervenuti. La disponibilità di elenchi completi e precisi appare fra l’altro indispensabile per procedere alla realizzazione di indagini attendibili per monitorare e valutare l’efficacia delle iniziative attivate (somministrazione di questionari, estrapolazione di un campione di soggetti da sottoporre ad interviste, etc.). Al proposito si segnala che il Valutatore ha già provveduto ad elaborare due strumenti di indagine: una traccia di intervista, destinata ai soggetti responsabili delle azioni di comunicazione, e un questionario rivolto ai soggetti destinatari delle azioni stesse, che si è in attesa di somministrare ad un campione significativo di soggetti intervenuti (Allegato 3).
  • 233.
    Valutazione intermedia indipendentedel DocUP Obiettivo 2 Regione Marche 2000-2006 Ecosfera S.p.A. Rapporto di valutazione intermedia 232 5.6 Possibili suggerimenti per il miglioramento del sistema di gestione e monitoraggio del DocUP L’analisi del sistema di gestione degli interventi ha fatto emergere una serie di aspetti positivi, che possiamo sinteticamente riassumere in un breve elenco. • Adeguatezza della struttura così come di recente ridefinita ad assicurare il rispetto della normativa comunitaria in termini di separazione ed indipendenza delle funzioni di gestione, pagamento e controllo; • Adeguatezza delle risorse umane coinvolte in termini di qualità professionali, alla luce anche di una consolidata esperienza risalente al periodo di programmazione precedente; • Individuazione di una modalità di raccordo tra Autorità di Gestione e Servizi regionali (Responsabili di Misura/Submisura) che appare particolarmente apprezzabile (realizzata attraverso il Gruppo di Assistenza Tecnica e Monitoraggio Regionale); • Innovatività dell’opzione compiuta in ordine all’affidamento del Servizio di Assistenza Tecnica, orientato al supporto al livello territoriale; • Avvio del piano di rafforzamento del capitale umano a disposizione dell’Autorità di Gestione; • Positiva valutazione del grado e modalità di coinvolgimento dell’Autorità Ambientale; • Svolgimento di apposite Conferenze di Servizi per rafforzare il coordinamento e le possibili integrazioni tra gli interventi cofinanziati dai Fondi Strutturali; • Soddisfacente avvio dell’attività di promozione e comunicazione sul territorio, con positivi riscontri in termini di conoscenza delle iniziative cofinanziate da parte dei potenziali beneficiari finali/destinatari, resi evidenti anche dal numero generalmente elevato di domande pervenute. Dal confronto con le strutture regionali responsabili, sono emersi tuttavia alcuni elementi di fragilità del sistema sui quali appare opportuna una breve riflessione. Un fattore che ha inciso negativamente sull’efficienza complessiva della macchina amministrativa attuatrice del programma è stato il processo di ridefinizione dell’organizzazione dei Dipartimenti della Giunta regionale, che ha comportato tempi piuttosto lunghi. Per quanto riguarda l’adeguatezza del capitale umano coinvolto, accanto al giudizio generalmente positivo sul buon livello delle professionalità coinvolti nell’attuazione, si segnala un fattore di debolezza costituito dall’aggravio di lavoro che incombe su alcuni Responsabili di Misura. In effetti, così come emerso dai primi incontri, le responsabilità di lavoro connesse alla gestione del DocUP si sommano al carico di lavoro ordinario derivante da altri incarichi, nuocendo in taluni casi alla qualità complessiva del lavoro stesso. Vista l’oggettiva esiguità delle risorse del bilancio regionale che non pare consentire nel breve termine ampliamenti di organico, potrebbe valutarsi l’eventualità di un maggiore utilizzo di alcuni strumenti a disposizione della Regione e attualmente destinati ad altri scopi. Il riferimento è ad esempio ai Centri di informazione turistica dislocati sul territorio, che potrebbero fornire informazioni su alcune misure rientranti nell’Asse 3 contribuendo così all’attività di sensibilizzazione ed informazione su alcune misure.
  • 234.
    Valutazione intermedia indipendentedel DocUP Obiettivo 2 Regione Marche 2000-2006 Ecosfera S.p.A. Rapporto di valutazione intermedia 233 Occorre inoltre intensificare l’attività di animazione sul territorio in relazione a quegli interventi che non risultavano attivati nella precedente programmazione e risultano pertanto meno conosciuti dai potenziali beneficiari finali/destinatari. Un contributo importante su tale versante dovrebbe peraltro provenire dall’Unità di Assistenza Tecnica, che è stata recentemente attivata con compiti di prevalente supporto al livello territoriale: si tratta di una scelta che già si è avuto modo di apprezzare per il suo carattere di indubbia innovatività, e che rivela una positiva considerazione dell’importanza del dialogo con le strutture periferiche. La società affidataria ha provveduto a implementare un servizio di assistenza on line avvalendosi di un sito web collocato nel server della Regione appositamente dedicato, ove gli interessati possono accedere a un sistema di help desk. Un ulteriore possibile strumento di cui può suggerirsi l’utilizzo è poi quello dell’informazione on-line; in proposito, si segnala positivamente l’esperienza del sito del Servizio Artigianato e Industria, che ha previsto la pubblicazione delle risposte ad una serie di FAQ (Frequently Asked Questions) rivolte ai responsabili di procedimento. L’intensificazione del ricorso allo strumento informatico – se da un lato rappresenta un possibile mezzo per ottimizzare la gestione – appare per altri versi funzionale al più generale obiettivo del miglioramento del rapporto tra cittadini-sistema delle imprese e Pubblica Amministrazione. E’ questo uno dei temi centrali di quella diffusione della “Società dell’Informazione” che rientra tra le priorità trasversali del DocUP. Si è già sottolineato positivamente tra i fattori di eccellenza dell’organizzazione regionale di attuazione del DocUP il Gruppo di Assistenza Tecnica e Monitoraggio regionale, nucleo di coordinamento tra i Responsabili di Misura/Submisura e l’Autorità di Gestione del Programma. Alcuni suggerimenti possono formularsi per valorizzare le potenzialità dello Staff, che nella fase di avvio del Programma sembrano essersi espresse sono in forma limitata. Come evidenziato più volte nel corso degli incontri svolti con i Responsabili regionali, gli oneri legati alla conclusione dei controlli relativi alla passata programmazione hanno coinvolto numerosi componenti dello Staff, temporaneamente distaccati su sedi decentrate, determinando un’operatività effettiva della struttura solo parziale e in una certa fase, per così dire intermittente. Quanto accaduto suggerisce di porre particolare attenzione all’ottimizzazione dei flussi informativi: occorre assicurare un’ottimale circolazione delle informazioni tra i singoli membri incaricati di seguire le Misure, il Responsabile del Monitoraggio Regionale e l’AdG, così da minimizzare per il futuro ripercussioni sull’efficienza complessiva del monitoraggio derivanti dall’assenza di questo o quel membro della struttura. Ciò che si dovrebbe evitare è insomma una sorta di “personalizzazione” del monitoraggio, con conseguente impossibilità per l’AdG di disporre di una serie di dati informativi certi ed aggiornati in caso di assenza di un dato responsabile. Al di là delle funzioni legate al monitoraggio in senso stretto, il Gruppo come accennato è incaricato di svolgere poi anche un’attività capillare di assistenza ai responsabili di Misura/Submisura, che si sostanzia nel rilascio di pareri su questioni inerenti l’applicazione della normativa comunitaria o comunque il rispetto di normative coinvolte dal campo di applicazione del DocUP. In tal senso, ottimale circolazione dei flussi informativi può voler dire anche e soprattutto fruibilità delle risposte date su questioni controverse, messa a sistema dei contributi forniti in
  • 235.
    Valutazione intermedia indipendentedel DocUP Obiettivo 2 Regione Marche 2000-2006 Ecosfera S.p.A. Rapporto di valutazione intermedia 234 relazione a questo o quel nodo problematico, in modo da renderle note quanto meno all’universalità del Gruppo o – e sarebbe la soluzione preferibile – anche ai singoli responsabili di procedimento. La gestione complessiva degli adempimenti correlati alla riserva di performance, ad esempio, è stata condizionata indubbiamente dal fatto che la proposta nazionale per il meccanismo di attribuzione della riserva nelle aree Obiettivo 2 è stata definita solo all’inizio del 2002. Ciò rende in parte comprensibili i limiti della programmazione, visto che sulle misure selezionate i cronogrammi elaborati in origine non potevano essere “allineati” con gli obiettivi legati al conseguimento della premialità. Per altri versi, possono individuarsi per il futuro adeguati accorgimenti che consentano una gestione più coordinata ed efficiente. In particolare, sembra importante assicurare che i Responsabili di misura vengano sensibilizzati ed informati su tutte le implicazioni correlate al tema della premialità, rispetto ai quali è sembrata emergere talvolta una conoscenza incompleta e/o una sostanziale sottovalutazione della rilevanza delle problematiche connesse. Anche in tema di premialità emerge l’importanza fondamentale di un’ottimale circolazione dei flussi informativi ai fini del conseguimento di livelli soddisfacenti di efficienza gestionale. Sarebbe opportuno ad esempio rendere note a tutti i responsabili interessati le risultanze cui si sta pervenendo a seguito delle riunioni periodiche del Gruppo tecnico per la premialità, riunioni che coinvolgono tutte le Regioni Ob. 2. Ci si riferisce fra l’altro in particolare alla possibile utilizzazione di buone prassi gestionali e suggerimenti che possono provenire dai Responsabili di altre Regioni nel corso degli incontri; analogamente, di indubbia importanza è poi garantire la più ampia diffusione possibile di eventuali soluzioni sperimentate presso singoli Servizi regionali in risposta a specifiche esigenze gestionali. Elemento da sviluppare e che è sembrato piuttosto carente è poi quello del coordinamento tra tutti i soggetti coinvolti, da realizzarsi attraverso una consultazione quasi permanente che consenta di segnalare con la massima tempestività l’insorgere di criticità e nodi problematici. Per ciò che attiene alle problematiche specifiche relative alla funzione di monitoraggio, occorre premettere che le considerazioni che possono formularsi in tale sede non possono che rilevarsi per certi aspetti parziali ed incomplete, attesa la più volte annunciata implementazione di un nuovo strumento per la gestione e il monitoraggio degli interventi, che ci si ripromette di analizzare nel dettaglio non appena sarà operativo. In positivo si rileva la circostanza che – nonostante l’esistenza di una serie di criticità in ordine all’utilizzo del sistema Monit 2000 – la Regione ha comunque finora provveduto ad inviare alle strutture centrali i dati di monitoraggio finanziario, fisico e procedurale secondo la tempistica e il livello di dettaglio stabiliti a livello nazionale. Come già evidenziato in precedenza, l’attivazione di un software di gestione e monitoraggio sviluppato in funzione delle esigenze gestionali specifiche della Regione resta a nostro avviso un’esigenza prioritaria e non ulteriormente differibile. La realizzazione del nuovo strumento consentirà tra l’altro di evitare la duplicazione del lavoro derivante dalla necessità di dover comunque procedere ad un’elaborazione di dati distinta, con un’attività di imputazione dati su Monit per far fronte alle esigenze del monitoraggio centrale e una separata aggregazione compiuta per disporre di informazioni utili da un punto di vista gestionale.
  • 236.
    Valutazione intermedia indipendentedel DocUP Obiettivo 2 Regione Marche 2000-2006 Ecosfera S.p.A. Rapporto di valutazione intermedia 235 Un sistema informativo efficiente consentirà inoltre di porre rimedio alla “frammentazione” della raccolta delle informazioni che si è evidenziata nella prima fase di attuazione come uno degli elementi “critici” del sistema di monitoraggio. Ci sia consentito, infine, tornare brevemente ancora una volta sull’importanza del monitoraggio per le misure selezionate in relazione all’applicazione del criterio di efficacia della riserva di premialità. Come più volte suggerito, sarebbe stato utile prevedere un monitoraggio ad hoc per tali misure con una rilevazione con cadenza mensile, o meglio ancora su base quindicinale, fino alla data di scadenza degli adempimenti connessi alla riserva stessa. Un sistema di monitoraggio davvero efficiente è infatti elemento in certa misura “strategico” per consentire all’AdG di disporre di un quadro costantemente aggiornato dello stato di avanzamento del Programma, elemento che assume una rilevanza ancor maggiore per ciò che attiene all’avanzamento fisico e procedurale delle misure selezionate per concorrere all’ottenimento della riserva di performance. Analogo rafforzamento del monitoraggio potrebbe utilmente prevedersi in futuro limitatamente alle misure considerate a rischio di incorrere nel disimpegno automatico.
  • 237.
    Valutazione intermedia indipendentedel DocUP Obiettivo 2 Regione Marche 2000-2006 Ecosfera S.p.A. Rapporto di valutazione intermedia 236 5.7 Il Comitato di Sorveglianza: ruolo e funzioni181 La Commissione Europea ha posto particolare accento in questo ciclo di programmazione sulla sorveglianza dei Programmi, rafforzando le funzioni esercitate in merito sia dall’AdG, sia dal Comitato di Sorveglianza. Ci si concentra in particolare in questa sede sul ruolo del Comitato di Sorveglianza (di seguito, CdS), organo di raccordo tra l’AdG e la Commissione, la quale partecipa ai lavori con un suo rappresentante quale membro consultivo (eventualmente affiancato da un rappresentante della BEI). Il CdS del DocUP Ob. 2 è stato istituito con D.G.R. n. 2493 del 23/10/2001, ed i suoi membri sono stati nominati con Decreto del Presidente della Giunta Regionale n. 186 del 29/10/2001. Il Regolamento interno del CdS, approvato nella seduta di insediamento del 22 novembre 2001, prevede nell’articolo 3 una gamma di funzioni visualizzabili nella tabella che riportiamo di seguito. La lista di funzioni individuate risulta del tutto speculare rispetto all’elenco contenuto nell’art. 35 del Reg. (Ce) 1260/99 e sostanzialmente ripreso nelle Disposizioni di attuazione del Programma. Funzioni del Comitato di Sorveglianza ex art. 3 del Regolamento interno Conferma o adatta il Complemento di Programmazione, compresi gli indicatori fisici e finanziari da impiegare nella sorveglianza dell’intervento, conformemente all’art. 15 del Reg. (CE) 1260/99; esamina e approva entro sei mesi dall’approvazione del DocUP, i criteri di selezione delle operazioni finanziate a titolo di ciascuna misura; valuta periodicamente i progressi compiuti nel raggiungimento degli obiettivi specifici del DocUP sulla base degli indicatori di realizzazione, di risultato e di impatto definiti nel DocUP stesso; esamina i risultati dell’esecuzione, segnatamente il conseguimento degli obiettivi fissati a livello delle misure, nonché la valutazione intermedia di cui all’art. 42 del Reg. (CE) 1260/99; esamina ed approva i rapporti annuali e finali di esecuzione prima che siano trasmessi alla Commissione; esamina e approva qualsiasi proposta di modifica presentata dall’Autorità di Gestione inerente al contenuto della Decisione della Commissione concernente l’approvazione del DocUP; approva qualsiasi adattamento o revisione del Complemento, proposta dal Comitato stesso o dall’Autorità di Gestione, che consenta il raggiungimento degli obiettivi prefissati senza modificare l’importo totale dei Fondi concessi per l’asse prioritario cui si riferiscono, né gli obiettivi specifici dello stesso, conformemente all’art. 34 par. 3 del Reg. (CE) 1260/99. Alla luce dell’enfasi posta sulla funzione di sorveglianza e sul principio del partenariato la nostra analisi sarà volta ad una lettura critica dei seguenti aspetti: composizione del Comitato di Sorveglianza e modalità di attivazione del partenariato al suo interno; procedure operative e modalità di circolazione delle informazioni; breve resoconto degli argomenti trattati e delle decisioni adottate nell’ambito dei CdS svolti finora. 181 Si è ritenuto opportuno rinviare l’analisi del Comitato di Sorveglianza del 13 giugno 2003, al momento in cui sarà trasmesso in forma definitiva il verbale della seduta.
  • 238.
    Valutazione intermedia indipendentedel DocUP Obiettivo 2 Regione Marche 2000-2006 Ecosfera S.p.A. Rapporto di valutazione intermedia 237 5.7.1 La composizione del CdS e il partenariato Quanto alla composizione del Comitato di Sorveglianza, interessa verificare il rispetto del principio del partenariato allargato, conformemente a quanto stabilito nel Regolamento 1260/99. Il Regolamento generale precisa infatti, all’articolo 8, che le azioni comunitarie si fondano su una stretta concertazione (partenariato) tra la Commissione e lo Stato membro nonché le Autorità regionali e locali e le altre autorità pubbliche, le parti economiche e sociali e gli altri organismi competenti, in particolare in materia di protezione ambientale e di Pari Opportunità tra donne e uomini. Il paragrafo 2 dell’articolo specifica che il partenariato riguarda la preparazione, il finanziamento, la sorveglianza e la valutazione degli interventi. Nello schema che si riporta in conclusione di paragrafo viene proposta una rappresentazione tabellare182 della composizione del Comitato di Sorveglianza, cui segue una griglia di presenze allo scopo di verificare se la composizione permanente sia effettivamente in grado di garantire una stretta concertazione tra tutti i soggetti interessati. Ad una prima sommaria analisi la composizione permanente del CdS evidenzia una piena applicazione del principio del partenariato, con una presenza di tutte le parti pubbliche, economiche e sociali previste dal regolamento interno, dalla normativa comunitaria e dalle disposizioni del DocUP. Fino ad oggi sono state tenute solo due riunioni del CdS: alla seduta inaugurale del 22 novembre 2001 ha fatto seguito infatti un’unica seduta nel corso del 2002, contrariamente a quanto stabilito nel Regolamento interno, che prevede (art. 4) lo svolgimento di almeno due riunioni l’anno. Per le modifiche al CdP intervenute successivamente allo svolgimento del secondo Comitato, si è fatto ricorso allo strumento della procedura scritta, previsto dall’art. 8 del Regolamento interno. La verifica delle effettive presenze alle riunioni del Comitato di Sorveglianza può dare una misura del livello di interesse delle parti istituzionali, economiche e sociali a partecipare attivamente ai lavori. Per ciò che attiene al versante delle Amministrazioni centrali, appare generalmente significativa la partecipazione delle parti coinvolte, eccezion fatta per il Dipartimento Pari Opportunità della Presidenza del Consiglio dei Ministri. Tale assenza si unisce peraltro alla mancata partecipazione ad entrambe le riunioni del rappresentante della Commissione regionale per le Pari Opportunità, che pure è stato regolarmente invitato a partecipare alle sedute in veste di membro consultivo: circostanza che appare preoccupante, in relazione all’importanza strategica del tema nell’attuale ciclo di programmazione. A testimonianza di un’elevata responsabilizzazione delle strutture regionali coinvolte nell’attuazione del DocUP, si rileva la nutrita presenza ad entrambe le sedute di funzionari del Servizio Politiche Comunitarie (segnatamente della struttura di Assistenza tecnica e Monitoraggio regionale), dei Responsabili di Asse (membri effettivi del CdS) e di numerosi Responsabili di Misura e Submisura, alcuni dei quali hanno svolto un ruolo particolarmente attivo, come si evince dai Verbali183 . 182 Nella tabella si è evitato di far menzione di alcuni membri effettivi del Comitato, e precisamente il Presidente (Assessore alle Politiche Comunitarie o suo sostituto) ed i Responsabili di Asse. 183 Oltre ai membri “ordinari”, alle sedute del CdS sono solitamente invitati a partecipare il Responsabile della comunicazione del DocUP, il Valutatore indipendente ed appunto i responsabili di Misura e Submisura del DocUP, se ritenuto opportuno in relazione ai temi trattati.
  • 239.
    Valutazione intermedia indipendentedel DocUP Obiettivo 2 Regione Marche 2000-2006 Ecosfera S.p.A. Rapporto di valutazione intermedia 238 Emerge un’attiva partecipazione delle parti sociali, in primo luogo da parte dei rappresentanti sindacali alla discussione inerente i regimi di aiuto in pieno accordo con le posizioni assunte dai responsabili regionali; si tratta di un’evidente testimonianza della positiva concertazione avvenuta in fase di programmazione rispetto agli orientamenti adottati e che prosegue in fase di attuazione degli interventi184 . Tra le parti economiche e sociali, si fa rilevare la sistematica assenza dei rappresentanti delle organizzazioni artigiane, che pure avevano svolto un ruolo significativo nel tavolo di concertazione regionale attivato in fase di programmazione185 . Tale circostanza appare sorprendente anche alla luce del fatto che molteplici azioni del DocUP si sostanziano in un rafforzamento del tessuto delle PMI artigiane. Considerazioni di segno analogo possono farsi nei riguardi delle assenze del rappresentante regionale del Terzo settore, ove si valuti la significativa presenza nel DocUP di aiuti specificamente destinati alla creazione ed al consolidamento di imprese sociali. Altro aspetto significativo che è possibile rilevare è l’equilibrata presenza di donne e uomini all’interno del Comitato, conformemente a quanto sancito dall’art. 8 e dall’art. 35 del Regolamento generale. 184 A tale riguardo appare interessante ricordare che le integrazioni tra alcune Misure del DocUP e del POR Obiettivo 3 sono state favorite grazie al buon funzionamento della concertazione tra la Regione e le parti sociali. In particolare la Submisura 1.1.2 “Aiuti agli investimenti delle imprese artigiane di produzione e di servizi alla produzione”, fortemente interconnessa alla misura D1 del POR, che finanzia interventi di formazione continua, prevedendo la possibilità per le imprese artigiane di usufruire su richiesta dei contributi all’assunzione previsti dal POR Obiettivo 3, nel caso in cui confermino le previsioni iniziali di incremento occupazionale, assumano a tempo indeterminato donne e manodopera qualificata, ovvero dimostrino una trasformazione dei contratti a tempo determinato in contratti a tempo indeterminato. 185 A seguito della consultazione delle associazioni rappresentative degli artigiani, si è ad esempio optato per la previsione, in sede di selezione delle iniziative da ammettere a finanziamento, di criteri premiali per le piccole dimensioni di impresa, con esplicito riferimento alla micro-impresa, cioè quella che occupa meno di 10 dipendenti, sia per i regimi di aiuto sia per l’aggiudicazione dei lavori in caso di infrastrutture.
  • 240.
    Valutazione intermedia indipendentedel DocUP Obiettivo 2 Regione Marche 2000-2006 Ecosfera S.p.A. Rapporto di valutazione intermedia 239 COMPOSIZIONE PERMANENTE DEL CDS Numero membri RAPPRESENTANTI REGIONALI 5 Resp.le AdG 1 Resp.le Servizio Politiche Comunitarie 1 Rapp.te CdS POR Ob. 3 1 Resp.le PSR 1 Resp.le AdP 1 AMMINISTRAZIONI CENTRALI 5 Rapp.te Ministero dell’Economia e Finanze (Serv. Politiche dei FS) 1 Rapp.te Ministero dell’Economia e Finanze (IGRUE) 1 Rapp.te Ministero Attività Produttive 1 Rapp.te Ministero dell’Ambiente 1 Rapp.te PCM – Dip.to Pari Opportunità 1 ENTI LOCALI 5 Rapp.te EE.LL. designato da Conf. Reg. delle Autonomie Locali (membro effettivo) 1 Rapp.ti EE.LL designati da Conf. Reg. delle Autonomie Locali (membri consultivi) 4 RAPPRESENTANTI DELLE ORGANIZZAZIONI SINDACALI 3 Rapp.te CGIL 1 Rapp.te CISL 1 Rapp.te UIL 1 RAPPR.TI ORGANIZZAZIONI DATORIALI E SISTEMA COOPERATIVO 6 Rapp.te Confindustria-CONFAPI 1 Rapp.ti Confartigianato, CNA, CASA e CLAAI 2 Rapp.te Legacoop, Confcooperative, UNCI e AGCI 1 Rapp.te Col diretti, CIA, Confagricoltura, COPAGRI 1 Rapp.te Confesercenti-Confcommercio 1 RAPP.TI DI ALTRE CATEGORIE 4 Rapp.te del Terzo Settore 1 Rapp.te Unioncamere 1 Rapp.te Associazioni ambientaliste 1 Rapp.te designato dal Comitato Economico e Sociale della Giunta Regionale 1 POLITICHE TRASVERSALI 2 Autorità Ambientale 1 Rappr.te Commissione regionale per le Pari Opportunità 1 RAPPRESENTANTE DELLA COMMISSIONE EUROPEA 1 Rapp.te Commissione UE (DG Regio) 1
  • 241.
    Valutazione intermedia indipendentedel DocUP Obiettivo 2 Regione Marche 2000-2006 Ecosfera S.p.A. Rapporto di valutazione intermedia 240 PRESENZE PARTECIPANTI ALLE SEDUTE DEL CDS 1° CdS 2° CdS Resp.le AdG X X Resp.le Servizio Politiche Comunitarie X X Rapp.te CdS POR Ob. 3 X Resp.le PSR X X Resp.le AdP X X Rapp.te Ministero dell’Economia e Finanze (Serv. Politiche dei FS) X X Rapp.te Ministero dell’Economia e Finanze (IGRUE) X Rapp.te Ministero Attività Produttive X X Rapp.te Ministero dell’Ambiente X Rapp.te PCM – Dip.to Pari Opportunità Rapp.te EE.LL. designato da Conf. Reg. delle Autonomie Locali (membro effettivo) X Rapp.te EE.LL designato da Conf. Reg. delle Autonomie Locali (membro consultivo) X X Rapp.te EE.LL designato da Conf. Reg. delle Autonomie Locali (membro consultivo) X Rapp.te EE.LL designato da Conf. Reg. delle Autonomie Locali (membro consultivo) X Rapp.te EE.LL designato da Conf. Reg. delle Autonomie Locali (membro consultivo) X Rapp.te CGIL X X Rapp.te CISL X Rapp.te UIL Rapp.te Confindustria-CONFAPI X Rapp.te Confartigianato, CNA, CASA e CLAAI Rapp.te Confartigianato, CNA, CASA e CLAAI Rapp.te Legacoop, Confcooperative, UNCI e AGCI X Rapp.te Col diretti, CIA, Confagricoltura, COPAGRI X Rapp.te Confesercenti-Confcommercio Rapp.te del Terzo Settore X X Rapp.te Unioncamere X X Rapp.te Associazioni ambientaliste X Rapp.te designato dal Comitato Economico e Sociale della Giunta Regionale X Autorità Ambientale X X Rappr.te Commissione regionale per le Pari Opportunità Rappr.te Commissione UE (DG Regio) X X 5.7.2 Procedure operative e flussi informativi Le modalità di funzionamento del Comitato sono stabilite nel Regolamento interno, approvato nella seduta inaugurale del 22 novembre 2001. Nel Regolamento interno, oltre alla definizione delle funzioni e della composizione del CdS, vengono stabiliti alcuni principi relativi alla modalità di convocazione, alla fissazione dell’ordine del giorno, all’adozione delle deliberazioni e ad altri aspetti. Per alcune deliberazioni di particolare rilevanza (modifica del CdP, proposte di modifica del DocUP, modifiche del Regolamento interno) è richiesta l’approvazione della maggioranza dei membri effettivi; in caso di parità, è decisivo il parere espresso dal Presidente del Comitato. E’ prevista una Segreteria Tecnica del Comitato, con funzioni organizzative e di predisposizione ed
  • 242.
    Valutazione intermedia indipendentedel DocUP Obiettivo 2 Regione Marche 2000-2006 Ecosfera S.p.A. Rapporto di valutazione intermedia 241 elaborazione della documentazione da sottoporre al CdS. Detta Segreteria, che dispone di tre unità di personale, è responsabile degli adempimenti relativi alla verbalizzazione delle sedute. Alla Segreteria Tecnica fanno capo anche i Gruppi Tecnici di lavoro eventualmente istituiti in relazione ad aspetti settoriali o tematici. Per quanto attiene alla modalità di circolazione delle informazioni tra i membri del CdS, è stata prevista l’attivazione di un’area riservata all’interno del sito del Servizio Politiche Comunitarie e Cooperazione allo Sviluppo, modalità che appare senza dubbio ottimale. Non risultano ancora completamente attivati gli strumenti di diffusione dell’attività del CdS accessibili al grande pubblico, che dovrebbero essere presto disponibili nell’apposita pagina web dell’organo, creata all’interno del sito www.europa.marche.it (non è ancora possibile in particolare la visualizzazione dei verbali dei CdS). Tale pagina consente comunque di reperire alcune informazioni di base sul CdS, per ciò che attiene a funzioni, struttura e composizione, regolamento interno dell’organo. 5.7.3 Principali argomenti trattati nel corso delle prime sedute Nel corso dei due primi Comitati è stato sollevato un ampio ventaglio di questioni, come può evincersi dalla lettura dei verbali. L’analisi ha rilevato una sostanziale capacità dell’organo di deliberare tempestivamente in ordine ai problemi posti in discussione, come può rilevarsi ad esempio dalle decisioni assunte in materia di modica del Piano della Comunicazione, o nel recepimento di alcune osservazioni della Commissione inerenti il Piano Finanziario del CdP. Ne discende un primo giudizio positivo sull’idoneità del sistema di sorveglianza a far emergere i nodi critici rispetto all’avanzamento del programma e ad individuare adeguate soluzioni rettificative. Tra i temi ricorrenti sembrano particolarmente significative le discussioni relative ai regimi di aiuto attivati nel DocUP, rispetto ai quali, nel corso del secondo Comitato, il rappresentante della Commissione Europea ha invitato ad avviare una riflessione ai fini di una possibile concentrazione dell’intervento sui regimi di aiuto più “efficaci”, ovvero suscettibili di avere ricadute significative in termini di impatto sul territorio. L’attenzione riservata in sede di CdS al tema più ampio della razionalizzazione dei regimi di aiuto cofinanziati dal DocUP ha orientato l’AdG, anche su suggerimento della Commissione, a richiedere un contributo da parte del Valutatore indipendente attraverso un’analisi ad hoc sull’argomento. Molte delle questioni emerse in sede di CdS hanno riguardato adattamenti del Complemento inerenti i criteri di selezione risultati non sempre idonei a garantire una selezione dei progetti coerenti con le finalità dell’intervento; i cronogrammi procedurali in quanto spesso i tempi previsti sono stati disattesi o risultati eccessivamente lunghi rispetto agli obiettivi di spesa; le spese ammissibili che hanno richiesto un’ulteriore specificazione. Oltre alla riorganizzazione del Piano finanziario che vede la distinzione dei finanziamenti privati da rendicontare da quelli che ne sono esclusi, si ricorda un altro importante provvedimento di natura finanziaria che stabilisce l’importo globale degli interventi dell’Obiettivo 3 previsto in favore delle zone Obiettivo 2, nel rispetto del principio di coordinamento sancito dall’art. 10 punto 2 Reg. (CE) 1260/99 tra le azioni dei vari fondi.
  • 243.
    Valutazione intermedia indipendentedel DocUP Obiettivo 2 Regione Marche 2000-2006 Ecosfera S.p.A. Rapporto di valutazione intermedia 242 Altri provvedimenti sono stati volti all’accelerazione della spesa, in vista del duplice obiettivo dell’assegnazione della riserva di premialità al 30/09/2003186 e, comunque, della certificazione di spesa per tutte le risorse assegnate all’annualità 2001 entro il 31/12/2003 in modo da evitare il disimpegno automatico187 (cfr. box successivo). Nel corso del primo CdS del 22 novembre 2001 per l’Asse 2 si è deciso di ammettere a bando i progetti in fase di attuazione oltre che di progettazione, purché coerenti con la strategia del Programma ai sensi della Delibera CIPE n. 189 del 16/10/97. Provvedimenti per velocizzare la spesa sono stati adottati più di recente attraverso il ricorso alla procedura scritta; ad esempio, nel caso della Submisura 3.1.2 l’eliminazione della durata triennale del bando rende possibile l’utilizzazione di tutte le risorse a favore delle imprese attualmente in graduatoria. La modifica introdotta, accelerando le procedure di spesa, contribuisce ad evitare il rischio di disimpegno automatico, ed agevola inoltre il conseguimento del criterio di efficacia della riserva di premialità cui la misura concorre. La risoluzione di problematiche o eventuali migliorie volte ad incrementare l’efficacia della azioni programmate proposte in sede di CdS, hanno incontrato in diversi casi un impedimento nel contenuto piuttosto dettagliato del DocUP, che di fatto ha reso necessario rinviare i provvedimenti enunciati alla modifica dello stesso prevista in occasione della revisione di metà percorso. Il limite evidenziato ha determinato un irrigidimento del processo decisionale che le disposizioni comunitarie introdotte per il ciclo di Fondi Strutturali 2000-2006 volevano scongiurare attraverso la definizione di uno strumento operativo flessibile, il Complemento di Programmazione, che è possibile modificare direttamente in seno al Comitato di Sorveglianza, dove peraltro la Commissione Europea riveste un ruolo puramente consultivo, a differenza di quanto avviene per il DocUP da approvare con Decisione della Commissione solo in seguito ad un impegnativo negoziato. Nel box che segue si riportano le principali questioni irrisolte e/o rinviate alla verifica di metà percorso per la questione sopra descritta. Nel corso del primo CdS del 22 novembre 2001 non è stato possibile estendere i finanziamenti disposti per la Misura 1.1 alle imprese artigiane, come proposto dal Servizio “Artigianato e Industria” poiché nel DocUP si precisa che gli aiuti in questione sono rivolti esclusivamente alle PMI industriali. Nella riunione successiva viene posticipata l’estensione del campo di applicazione della Submisura 1.1.1b2 (Legge 598/94) al settore della ricerca, potendo in questa prima fase di attuazione del Programma procedere all’inserimento di progetti attinenti l’organizzazione aziendale, la commercializzazione e la sicurezza sui luoghi di lavoro. Modifiche al DocUP sono necessarie anche per adottare un’interpretazione estensiva di “Fondi chiusi” relativamente alla Submisura 1.3.3, che allo stato attuale appare evidentemente poco allineata con le specificità del sistema produttivo marchigiano costituito prevalentemente da piccole imprese. Altri aspetti più volte emersi nel corso delle riunioni sono inerenti l’attuazione degli adempimenti che la Regione è tenuta ad attuare in osservanza alle disposizioni comunitarie nell’ambito delle funzioni di sorveglianza, monitoraggio, valutazione intermedia e controlli. In alcuni casi alla definizione di alcuni orientamenti definiti in sede dell’ultimo CdS, tenutosi il 18/06/2002, ha fatto seguito il ricorso allo strumento della procedura scritta. 186 Su cui v. nota 15. 187 Ai sensi dell’art. 31 paragrafo 2 del Reg. 1260/99.
  • 244.
    Valutazione intermedia indipendentedel DocUP Obiettivo 2 Regione Marche 2000-2006 Ecosfera S.p.A. Rapporto di valutazione intermedia 243 Tra i principali provvedimenti si ricordano: - l’integrazione del piano della comunicazione con una parte dedicata alle azioni rivolte al Grande Pubblico, fornendo un’esplicitazione delle modalità tecniche cui si intende ricorrere; - la revisione della procedura prevista per la Submisura 1.1.1.b1, che vede l’inserimento di criteri di selezione; - l’inserimento degli indicatori occupazionali di genere in osservanza al principio delle Pari Opportunità; - l’introduzione per le Submisure 1.1.2 e 3.1.2 del principio di alternatività del contributo (de minimis/regime esentato) a scelta del destinatario in luogo dell’entità dell’investimento. La ragione è duplice: da una parte in tal modo non verrebbero esclusi coloro che, volendo dar luogo ad un investimento inferiore a 200.000 €, hanno già beneficiato nel triennio precedente degli incentivi a titolo de minimis sino al tetto massimo consentito; dall’altra, si eviterebbe il rischio di condizionare la progettualità con la riduzione dell’investimento privato. 5.8 Valutazione delle procedure di gestione La presente parte è finalizzata all’analisi delle procedure attuative del DOCUP per il tramite delle Piste di controllo. L’obiettivo è quello di individuare i punti di forza del sistema di gestione ma, soprattutto, di evidenziare le eventuali cause di rallentamento del processo attuativo (ridondanze di controlli, sovrapposizione di funzioni, sottodimensionamento degli organici) formulando, quindi, possibili suggerimenti in ordine alla loro rimozione. La metodologia utilizzata ha previsto le seguenti fasi: confronto con il responsabile della Struttura di controllo di secondo livello - coordinatore della Posizione Organizzativa “Verifica dell’efficacia dei sistemi di gestione e controllo” - e acquisizione delle Piste di controllo; analisi “desk” dei documenti programmatici, della normativa di riferimento (leggi regionali, delibere di giunta, etc.), nonché delle piste acquisite; condivisione dei contenuti dell’analisi con l’AdG e con il responsabile della Struttura terza, in linea con l’approccio partecipato e condiviso che caratterizza il servizio di valutazione intermedia. Si è ritenuto opportuno articolare il documento fornendo, preliminarmente, una breve descrizione delle Piste di controllo, intese quale strumento di rappresentazione dei sistemi di gestione. Va precisato che le considerazioni esposte nel presente documento, in particolare per quanto attiene ai criteri organizzativi relativi all’attuazione del Programma, costituiscono un’analisi non esaustiva del complesso quadro organizzativo regionale. La non definitività delle Piste di controllo acquisite – alla data della visita presso gli uffici regionali, quelle redatte non risultavano convalidate -, l’approssimazione riscontrata nella redazione di talune delle Piste di controllo visionate, la recente riorganizzazione delle strutture di gestione, controllo e pagamento delineata nella DGR n. 270/2003188 , sono tutti elementi che legittimano una rappresentazione che non può, ad oggi, che essere incompleta. 188 Nell’Allegato A alla Delibera di Giunta Regionale n. 270 del 25 febbraio 2003 si precisa la natura sperimentale dell’assetto organizzativo predisposto in attuazione degli artt. 9 e 10 della L.R. 20/2001, stante la natura profondamente innovativa del processo di riorganizzazione attivato. La Giunta infatti si riserva di procedere entro
  • 245.
    Valutazione intermedia indipendentedel DocUP Obiettivo 2 Regione Marche 2000-2006 Ecosfera S.p.A. Rapporto di valutazione intermedia 244 Dall’analisi delle Piste di controllo, emerge come priorità la necessità di un rafforzamento e consolidamento dei flussi comunicativi da attivarsi sia sul piano orizzontale, tra i diversi responsabili delle operazioni, sia sul piano verticale tra i Responsabili dei Servizi e gli stessi responsabili delle operazioni. Superato il legittimo periodo di assestamento dovuto alla riorganizzazione regionale, dovrebbero essere fornite, alle strutture di gestione, direttive più precise per lo svolgimento dell’attività. Direttive, o indirizzi operativi, che consentano loro di adottare procedure e comportamenti univoci per l’attuazione delle operazioni, in particolare per ciò che attiene alle istruttorie, visto che sono state predisposte delle Linee Guida per la redazione dei bandi. Tali direttive, ovviamente, non possono essere viste come riferimenti assoluti, fisse ed immodificabili regole procedurali alle quali i responsabili delle misure e sub-misure debbano necessariamente attenersi. Questo, infatti, violerebbe la naturale ed auspicabile tendenza all’aumento di responsabilizzazione dei dirigenti e funzionari addetti al DocUP, e la loro capacità di fronteggiare anche estemporaneamente i problemi di natura gestionale che si dovessero presentare nell’affrontare questa o quella problematica specifica che ostacola il regolare fluire dell’iter amministrativo. Le direttive, invece, dovrebbero nascere da un confronto sereno ed organico fra settori differenti, così come all’interno dei settori stessi, in modo da tendere all’omogeneizzazione dei processi (che ne rappresenta sicuramente garanzia di incremento di efficienza) ed al trasferimento di positive esperienza da parte di chi le ha adottate ad altri che possono grazie ad esse accelerare l’iter. Un’indicazione riveniente dall’analisi dei flussi procedurali rappresentati nelle Piste, è quella di adottare una separazione più spinta nell’attuazione del processo completo, con interventi anche collaterali di figura professionali diverse, per evitare l’accentramento di un’eccessiva quantità di funzioni in capo allo stesso soggetto. Funzioni anche di natura diversa, difficilmente seguibili in parallelo (si pensi all’attività istruttoria da un lato ed ai controlli in loco dall’altro) se non a scapito della qualità complessiva del processo attuativo o, comunque, della sua velocità. È appena il caso di ricordare quanto in maniera forte incida la capacità di raggiungere gli obiettivi di spesa fissati nel piano finanziario sia sull’ottenimento di ulteriori risorse grazie al meccanismo della riserva di performance che sulla certezza di non subirne la decurtazione, mediante la ferrea regola del disimpegno automatico, da verificare annualmente mediante il criterio “n + 2”. Una più ricca dotazione di personale con responsabilità sulle varie linee di azione del DocUP, o, comunque, una sua più forte specializzazione (rendendo sempre più autonomi rispetto ad ulteriori incombenze derivanti dal ruolo assunto, diverse da quelle inerenti il DocUP) appare, inoltre, una doverosa seppur forse scontata o inutile (in relazione al non incrementabile organico complessivo) raccomandazione. Considerazioni ben più certe e definite potranno essere esposte a seguito di un’ulteriore disamina delle Piste di controllo, una volta che queste risulteranno convalidate da coloro i quali le hanno redatte. l’anno ad eventuali modifiche previa una verifica intermedia “..non prima di sei mesi dall’avvio del suo funzionamento”. La DGR è stata poi successivamente rettificata con DGR n. 415 del 25/03/2003, limitatamente alla declaratoria di funzioni relativa ad AdG ed Autorità di Pagamento del Programma.
  • 246.
    Valutazione intermedia indipendentedel DocUP Obiettivo 2 Regione Marche 2000-2006 Ecosfera S.p.A. Rapporto di valutazione intermedia 245 5.8.1 Analisi delle piste di controllo L’analisi che segue, come detto, non potendo fruire di strumenti di verifica completi e convalidati, ha meramente carattere indicativo. Verranno evidenziati alcuni elementi, punti di forza ma anche punti di debolezza del sistema organizzativo regionale, che è stato possibile desumere dai documenti acquisiti e da quanto rilevato nel corso dell’incontro con la Struttura regionale di controllo di secondo livello. La scelta delle Piste di controllo come strumento di valutazione dei processi attuativi del DocUP Marche deriva dalla valenza attribuita, nell’attuale periodo di programmazione comunitaria, all’organizzazione dei sistemi di gestione e controllo e, quindi, alla prevenzione e alla individuazione di errori e/o irregolarità. Lo strumento che la Commissione europea ha privilegiato per garantire maggiore efficacia e trasparenza al processo di utilizzo delle risorse finanziarie è la Pista di controllo che deve essere in grado di consentire l’individuazione e la verifica di tutti gli elementi connessi alla procedura di attuazione di azioni e/o progetti. La Pista di controllo, nelle previsioni del Reg. (CE) n. 438/2001, assume, infatti, rilevanza nella misura in cui questa consente di verificare, per ogni fase del processo di attuazione, i soggetti responsabili dell’attuazione e di eventuali controlli stessi. L’utilizzo, delle Piste di controllo, nell’ambito della valutazione dei sistemi, è stato enfatizzato nel documento Linee guida per l’organizzazione dei sistemi di gestione e controllo e per la predisposizione delle piste di controllo, redatto a cura del Ministero dell’Economia e Finanze – IGRUE -, nel quale è proposta una rappresentazione delle Piste che utilizza l’analisi dei processi intesa come “… metodologia finalizzata a descrivere e rappresentare flussi di attività identificando le operazioni effettuate, i soggetti coinvolti, le risorse utilizzate e i risultati prodotti”. 5.8.2 Il modello di rappresentazione delle Piste di controllo Le Piste di controllo sono state redatte dai Responsabili di misura/submisura/intervento sulla base di un modello fornito loro dalla Struttura di controllo di secondo livello, modello diverso da quello proposto dal Ministero dell’Economia e Finanze nel citato documento Linee guida …, ma convalidato dai rappresentanti dell’IGRUE durante le missioni di audit svolte presso la Regione. Il modello utilizzato risponde ai requisiti di efficacia richiesti dal Ministero dell’Economia e Finanze nel documento citato in quanto, comunque, descrive e rappresenta le attività identificando le operazioni effettuate, i soggetti coinvolti e i documenti prodotti. Volutamente è stata scelta una modalità di rappresentazione delle procedure di attuazione semplificata rispetto a quella proposta dal Ministero dell’Economia e Finanze; una rappresentazione scelta dalla Struttura di controllo di secondo livello per non gravare eccessivamente i soggetti della gestione delle operazioni. In più occasioni è stato, infatti, ribadito nel corso dell’incontro, che i soggetti che si occupano della gestione degli interventi DocUP, svolgono tale attività congiuntamente all’attività propria
  • 247.
    Valutazione intermedia indipendentedel DocUP Obiettivo 2 Regione Marche 2000-2006 Ecosfera S.p.A. Rapporto di valutazione intermedia 246 del Servizio di appartenenza, stante una carenza di organico cui non può farsi fronte con le esigue risorse DocUP, creando situazioni di potenziale “rischio gestionale”189 , che potrebbero inficiare il risultato complessivo dell’intervento gestito. Proprio in virtù di quanto già evidenziato circa le carenze di organico e il sovrapporsi dei ruoli ricoperti dai singoli responsabili della gestione degli interventi, si dà particolare enfasi al modello di rappresentazione prescelto per le Piste di controllo. Il Reg. (CE) n. 438/2001 così come il citato documento Linee guida … sottolineano, infatti, la necessità che le Piste siano costantemente e tempestivamente manutenute “al fine di mantenerne, se non di migliorarne, i livelli di performance”. Le Piste di controllo non devono mai divenire obsolete. L’aspetto della dotazione d’organico, della numerosità del personale attribuito alla funzione di gestione delle operazioni del DocUP, va ribadita anche con riferimento all’attività di controllo di primo livello. Sempre nel corso dell’incontro con la Struttura di controllo di secondo livello è, infatti, emerso che gli adempimenti connessi con i controlli di primo livello, diversi da quelli amministrativi-contabili, sono assolti solo parzialmente dai Responsabili di misura/submisura. Si richiama, a questo proposito, l’art. 4 del già citato Reg. (CE) n. 438/2001 il quale prevede l’effettuazione di verifiche in loco, cioè di verifiche “fisiche”, per tutte le operazioni cofinanziate, o a campione, indicando le modalità di campionamento. L’inosservanza di tale prescrizione è stata giustificata con la carenza di personale messo a disposizione degli organismi di gestione del DocUP e, ancora una volta, con il sovraccarico di mansioni attribuite agli stessi soggetti. 5.8.3 La gestione delle operazioni Per talune misure/submisure i soggetti attori rappresentati all’interno dei processi di attuazione sono unicamente i responsabili stessi. Ordinariamente, infatti, tali soggetti svolgono attività istruttoria, attività di attuazione - quindi anche i controlli in loco in itinere -, attività di rendicontazione. Né i regolamenti comunitari né il Ministero dell’Economia e Finanze si sono mai espressi in merito alla ripartizione delle singole attività nell’ambito della gestione delle operazioni cofinanziate [se non con riferimento alla distinzione imposta nell’art. 3 del Reg. (CE) n. 438/2001 tra le funzioni di gestione, di controllo di secondo livello e di pagamento]. Purtuttavia si segnalano almeno due questioni che dovrebbero costituire oggetto di riflessione da parte dell’Amministrazione. La concentrazione di più attività in capo ad un unico soggetto comporta, soprattutto quando l’attuazione coinvolge più beneficiari finali o destinatari finali come nel caso dei regimi di aiuto, 189 Si fa riferimento, ad esempio, a rischi derivanti da tempi di istruttoria particolarmente lunghi, elevati tempi di approvazione delle domande, ecc. .
  • 248.
    Valutazione intermedia indipendentedel DocUP Obiettivo 2 Regione Marche 2000-2006 Ecosfera S.p.A. Rapporto di valutazione intermedia 247 una maggiore probabilità di rischio di errore nella gestione della misura/submisura oltre, evidentemente, a un rallentamento generalizzato del processo di spesa190 . Sempre avuto riguardo agli adempimenti posti in essere dai responsabili della gestione, si è riscontrato, come prassi consolidata, che costoro svolgono al contempo attività di istruttoria dei progetti/domande presentati e attività di valutazione delle opposizioni presentate avverso le graduatorie. Pur in mancanza di una specifica norma o regolamento esplicitamente contraria a tale impostazione, la procedura utilizzata non sembra pienamente coerente con le previsioni dell’art. 3 del Reg. (CE) n. 438/2001: “….una chiara definizione e assegnazione delle funzioni, nonché un’adeguata separazione delle stesse necessarie per garantire sane procedure finanziarie….” potrebbe essere lo spunto per attribuire la funzione di valutazione delle opposizioni, che facilmente è assimilabile ad una funzione di controllo, ad un soggetto diverso da quello che espleta la funzione di istruttoria, tipicamente rientrante tra le funzioni di gestione. Una tale impostazione, peraltro, consentirebbe di prevenire potenziali contestazioni da parte di organismi di controllo, diversi da quelli organizzati all’interno dell’Amministrazione191 , che possono attivarsi in qualsiasi momento durante tutto il periodo di programmazione. Tra gli aspetti che si ritiene opportuno segnalare è la risposta dei soggetti preposti alla gestione delle misura/submisure all’adempimento delle Piste di controllo. Se da un lato si registra, infatti, una ancora incostante attenzione nei confronti di una cultura del controllo intesa quale strumento di implementazione dell’efficienza dei sistemi di gestione, dall’altro è, comunque, da segnalare, come aspetto positivo, la pronta risposta degli stessi responsabili della gestione che, seppure a volte in modo approssimativo, hanno dato seguito alle richieste della Struttura di controllo di secondo livello nell’arco di tre mesi (circa). Va anche tenuto conto del fatto che nell’ipotesi di interventi infrastrutturali con beneficiario finale diverso dalla Regione Marche, sono state talvolta coinvolte nella redazione delle Piste di controllo le stesse amministrazioni beneficiarie. Queste ultime, da un’analisi preliminare dei documenti visionati, sembrano ben aver risposto alle richieste regionali producendo Piste di controllo sufficientemente esaurienti sotto il profilo informativo. Tale aspetto non può che considerarsi un indicatore positivo della capacità della Regione, non solo di delegare, ma anche di attivarsi efficacemente con i suoi interlocutori privilegiati per l’attuazione del Programma. 190 Un elevato grado di rischiosità comporta, tra l’altro, ripercussioni negative sulla tempistica dei singoli processi di attuazione degli interventi a causa del fatto che il responsabile della gestione si troverà a dover far fronte a un’attività di controllo di secondo livello più intensa e pressante. 191 Si fa riferimento, ad esempio, all’IGRUE, alla Corte dei Conti italiana, alla Corte dei Conti europea, alla Commissione europea, ecc..
  • 249.
    Valutazione intermedia indipendentedel DocUP Obiettivo 2 Regione Marche 2000-2006 Ecosfera S.p.A. Rapporto di valutazione intermedia 248 6. CONCLUSIONI E RACCOMANDAZIONI In tale nota conclusiva - più che ripercorrere analiticamente gli esiti cui si perviene in ogni singola sezione del Rapporto - si intende porre l’accento su alcuni aspetti apparsi meritevoli di particolare attenzione e sui quali si ritiene utile fornire un contributo di suggerimenti e di idee alla luce dell’analisi svolta nel corso della prima fase dell’attività valutativa sul complesso degli aspetti programmatici, gestionali ed attuativi inerenti il DocUP Ob. 2 Marche, tenendo in dovuta considerazione l’imminente verifica di metà periodo e l’eventuale necessità di procedere alla riprogrammazione. La sezione dell’analisi dedicata alla verifica della coerenza delle linee strategiche del DocUP con i principali documenti programmatici esistenti ha fatto emergere l’armonico inserimento del Programma nel quadro complessivo dei documenti di policy regionali. La strategia programmatica del DocUP non appare oggi, nelle sue linee portanti, affatto datata, visto che – aldilà di una crisi economica che ha costretto a rivedere le stime sulla crescita al ribasso - le priorità per il territorio oggetto di intervento restano quelle che hanno guidato il programmatore regionale all’atto dell’elaborazione del Programma. In alcuni settori, come ad esempio quello ambientale, proprio la rilevanza in termini finanziari degli stanziamenti DocUP rispetto all’insieme delle risorse complessivamente a disposizione rende ancor più “strategica” l’esigenza di conseguire una performance attuativa soddisfacente. L’analisi delle procedure di selezione degli interventi ha fatto emergere talora una certa complessità dell’iter che ha di fatto condizionato in più di un caso la performance attuativa. In particolare si sono registrati ritardi sulle misure che prevedevano la concertazione con i soggetti titolati ad esprimere i bisogni del territorio di riferimento. Tale evenienza suggerisce una verifica da parte della Regione sulla compatibilità delle procedure delineate per alcune azioni, rispetto ai tempi serrati imposti dalle regole della programmazione comunitaria e di disporre, ove necessario, le opportune modifiche a regole procedurali farraginose, anche se rispettose delle prerogative di tutti gli stakeholders. Peraltro ciò non significa sottostimare la valenza strategica dell’approccio bottom up nell’impostazione programmatica fortemente sostenuta dalla Commissione nell’attuale ciclo di programmazione comunitaria, che si inserisce nel processo di riforma in senso federalista avviato a livello nazionale. Al contrario, si rileva l’opportunità di potenziare e migliorare le modalità concertative adottate valorizzando adeguatamente le esperienze positive, ma cogliendo altresì i nodi che hanno reso meno fluida la consultazione delle parti pubbliche e private operanti nelle aree di riferimento. Un ulteriore aspetto di natura procedurale su cui si richiama l’attenzione è l’utilizzo dello strumento di scorrimento delle graduatorie, che se da una parte ha innegabilmente fornito un contributo di rilievo per imprimere una decisa accelerazione alla spesa nell’imminenza della verifica per l’assegnazione della riserva di premialità, non può tuttavia divenire una prassi per le implicazioni negative sulla qualità dei progetti finanziati, vanificando in parte l’efficacia delle procedure di selezione. In considerazione dei vincoli di spesa che ogni anno occorrerà rispettare, onde evitare il rischio di incorrere nel disimpegno automatico della quota comunitaria, si suggerire di verificare la concreta perseguibilità dell’obiettivo finanziario, prevedendo ove possibile procedure più snelle.
  • 250.
    Valutazione intermedia indipendentedel DocUP Obiettivo 2 Regione Marche 2000-2006 Ecosfera S.p.A. Rapporto di valutazione intermedia 249 In qualche caso il ricorso alla procedura valutativa a sportello dovrebbe consentire una sorta di “compromesso” tra due esigenze non sempre conciliabili, ossia la velocità della spesa e un’elevata qualità dei progetti. La procedura in questione difatti se da una parte consente una decisa riduzione dei tempi con effetti positivi in termini di accelerazione della spesa, dall’altra appare in grado di garantire una certa qualità progettuale, purché si preveda un punteggio minimo per l’accesso ai contributi sulla base di criteri di selezione analoghi a quelli stabiliti per la valutazione a graduatoria. L’analisi dell’efficacia e dell’efficienza del Programma contiene una sezione dedicata all’analisi dei costi medi e della distribuzione territoriale di un certo numero di azioni intraprese con il DocUP Ob. 2, analisi che ha evidenziato un livello medio di investimenti piuttosto elevato. Tale circostanza, se da un lato può condurre a dover rivedere in alcuni casi la quantificazione dei valori obiettivo inizialmente fissati, soprattutto per ciò che attiene al numero di imprese che si prevede di finanziare, non è di per sé negativa. Essa può rivelarsi indicativa di una propensione delle imprese, pur in periodi di crisi quale quello attuale, a realizzare comunque investimenti di una certa rilevanza, ed in alcuni casi veri e propri programmi di investimento articolati su varie tipologie di intervento finanziabili nel quadro di una stessa Submisura, investimenti che, per la loro consistenza finanziaria, appaiono potenzialmente più efficaci sia nell’accrescere la competitività della singola impresa, sia nel produrre ricadute significative sul territorio. Una ulteriore circostanza rilevata nel corso della ricognizione compiuta circa l’efficacia e l’efficienza del DocUP riguarda la sostanziale difficoltà che si è riscontrata su quasi tutte le azioni a contenuto innovativo. Tale fenomeno, pur se in certa misura generalizzato, non può ricondursi a cause di natura univoca. Si rimanda pertanto alle considerazioni di dettaglio contenute nel Rapporto, pur se in tale sede ci sentiamo comunque di suggerire di prestare in vista dell’imminente attività di riprogrammazione la massima attenzione proprio agli interventi aventi una più marcata connotazione innovativa, anche in considerazione della forte valenza strategica degli interventi stessi. In alcuni casi le criticità attuative riscontrate sulle azioni innovative possono essere ascrivibili, almeno in parte, a un deficit proprio della funzione di programmazione, laddove si è previsto di attivare iniziative che nei fatti non hanno trovato alcuna risposta significativa da parte dei soggetti potenzialmente interessati. Le difficoltà riscontrate sulle azioni maggiormente innovative possono spiegarsi anche con una maggiore propensione delle imprese a concentrare i propri investimenti, nell’attuale congiuntura di stagnazione/recessione, su azioni previste da strumenti in certa misura più tradizionali e consolidati. Una maggiore diffusione di tali iniziative può essere perseguita in primo luogo attraverso una più intensa e capillare attività di promozione e comunicazione sul territorio, così come ravvisato dalla Regione stessa nell’analisi elaborata all’interno del Rapporto Annuale di Esecuzione. Al riguardo si aggiunge che potrebbe essere potenzialmente positivo avvalersi in modo più incisivo dei canali di comunicazioni esistenti sul territorio (CCIAA, Enti, Associazioni di categoria), così come promuovere un maggiore coinvolgimento delle associazioni professionali (commercialisti, ingegneri) a fronte dell’elevato contributo in termini di consulenza aziendale. Un altro fattore ostativo è stato rinvenuto nell’aver pubblicato i bandi per le misure in oggetto contestualmente a quelli relativi ad incentivi di tipo tradizionale e che hanno riscontrato maggior successo presso il target di riferimento. A tale fenomeno ha indubbiamente contribuito anche l’attuale fase negativa del ciclo economico, che ha condizionato le scelte delle imprese in ordine all’entità e alla tipologia di investimenti da attivare, così che sono stati privilegiate
  • 251.
    Valutazione intermedia indipendentedel DocUP Obiettivo 2 Regione Marche 2000-2006 Ecosfera S.p.A. Rapporto di valutazione intermedia 250 iniziative a minor contenuto innovativo o ritenute non ulteriormente procrastinabili, come il rinnovo dei macchinari. Al riguardo una adeguata pianificazione della tempistica di pubblicazione dei bandi dovrebbe consentire la riduzione del rischio di creare concorrenza tra le diverse azioni programmate. In diversi casi l’adozione del regime de minimis ha determinato l’esclusione delle imprese che avevano già saturato il tetto massimo di investimenti nei tre anni, fissato in 100.000 €. Si suggerisce pertanto di modificare le procedure vigenti per alcune azioni, introducendo il regime di aiuto notificato ove è previsto unicamente il de minimis. Laddove già coesistano entrambe le modalità, potrebbe trovare applicazione il principio di alternatività del contributo a scelta dell’impresa richiedente, indipendentemente dall’entità dell’investimento da realizzare. Tali accorgimenti consentirebbero anche alle aziende impossibilitate ad accedere al regime de minimis, a causa del raggiungimento del massimale consentito, di potersi avvalere comunque degli aiuti192 . Le misure volte al miglioramento della dotazione infrastrutturale in campo ambientale hanno in qualche caso risentito della non completa operatività degli organismi di governo integrato su scala territoriale previsti dalla normativa nazionale e regionale (il riferimento va in particolare alla Misura 2.1 per la gestione del ciclo idrico). Al di là della necessità appena richiamata di compiere un ulteriore sforzo nell’adeguare il sistema regionale di gestione delle funzioni pubbliche in campo ambientale, può rilevarsi in positivo il recupero di un ritardo accumulato rispetto alle regioni del Centro-Nord sia sotto il profilo degli strumenti istituzionali e di controllo (ampliamento delle competenze provinciali in campo ambientale, la piena operatività dell’AAR, lo sviluppo del sistema di monitoraggio ambientale), sia di strumenti di tipo volontario e informativo (sistemi di gestione ambientale, attività di formazione ed educazione ambientale). A tale considerazione di segno positivo, fa da contraltare la preoccupazione relativa al parziale insuccesso di alcune delle iniziative programmate da attribuire ad un inadeguato tasso di intensità di contribuzione previsto rispetto alle effettive capacità finanziarie dei potenziali beneficiari per sostenere investimenti di portata spesso rilevante. L’approfondimento inerente la razionalizzazione del sistema regionale di incentivi alle imprese, ha consentito di fornire alcuni elementi di riflessione per orientare il processo in atto, il quale non sembra poter prescindere da un appropriato set di strumenti di “governo” di un sistema complesso e in continuo divenire. Ciò significa da un lato ottimale utilizzo delle modalità di coordinamento programmatico ed operativo esistenti, dall’altro predisporre opportuni accorgimenti che rafforzino l’efficienza gestionale complessiva, in primo luogo un sistema di monitoraggio ad hoc. Quest’ultimo appare funzionale all’obiettivo della concentrazione delle risorse su un numero ridotto di strumenti sulla base di un’analisi comparativa in termini di impatto sul tessuto produttivo regionale. Sul tema della pianificazione e coordinamento tra le azioni del DocUP e tra queste e le altre iniziative regionali e comunitarie, emerge la necessità di rafforzare le relazioni di sinergia e complementarietà attivabili tra i regimi agevolativi, soprattutto nei casi in cui questi appaiono similari nei contenuti e nelle finalità. Da una visione d’insieme dei regimi di aiuti attivati con il DocUP, si ravvisa un probabile elemento di criticità nel rischio di diseconomie gestionali connesse alla complessa articolazione 192 La modifica procedurale è stata già apportata su proposta del Servizio Industria e Artigianato alla Submisura 1.1.2 con la procedura scritta del 17/12/2002.
  • 252.
    Valutazione intermedia indipendentedel DocUP Obiettivo 2 Regione Marche 2000-2006 Ecosfera S.p.A. Rapporto di valutazione intermedia 251 dell’Asse 1. In occasione della riprogrammazione di metà periodo potrebbe procedersi ad una ridefizione della struttura degli interventi, anche attraverso accorpamenti tra azioni similari, la cui autonoma esistenza allo stato attuale si giustifica sulla base di esigenze di complementarietà. Una volta accertato un reale ed effettivo appesantimento della macchina amministrativa, una possibile ipotesi di “riforma”, finalizzata ad una maggiore qualità ed economicità della gestione, potrebbe concretizzarsi nella definizione di azioni più ampie al cui interno i possibili destinatari possono optare per le modalità agevolative più adeguate alle proprie esigenze. Nell’ambito della verifica sull’integrazione della priorità trasversale relativa alla diffusione delle Pari Opportunità, è emersa la carente attività di sensibilizzazione presso i soggetti coinvolti nell’attuazione degli interventi e la mancanza di coordinamento per la ricerca di un approccio comune in termini di fissazione degli obiettivi e determinazione delle modalità per perseguirli e misurare i risultati. Al riguardo si auspica una maggiore presenza della Commissione per le Pari Opportunità (o comunque l’attivazione di una struttura operativa preposta), che potrebbe colmare le lacune riscontrate e offrire un positivo contributo nel migliorare l’efficacia delle azioni del DocUP. In tal senso si ricorda il positivo apporto alla qualità della programmazione e dell’attuazione delle misure fornito dell’Autorità Ambientale Regionale in relazione alla tematica di competenza. Tale apporto può considerarsi una buona prassi da applicare anche per la verifica della integrazione della componente della parità di genere all’interno delle azioni attivate con il DocUP. Sulla premialità, tema che ha di fatto rappresentato nella prima fase di attuazione un elemento di stimolo da un lato, di condizionamento dall’altro, per i numerosi adempimenti connessi e la tassatività dei termini di verifica, si è registrato un iniziale ritardo, poi recuperato nella fase immediatamente a ridosso della scadenza del termine di verifica del target. Su tale tema è emersa con maggiore evidenza l’utilità, ai fini di una soddisfacente gestione, di un sistema di monitoraggio efficiente. Il monitoraggio, che in tale ciclo di programmazione acquista maggior rilievo nel contesto di un complessivo rafforzamento della funzione di sorveglianza, viene talvolta vissuto come un mero obbligo cui ottemperare nei confronti delle strutture centrali, magari nell’imminenza dei termini previsti per la trasmissione dei dati. In realtà, un buon sistema di monitoraggio, alimentato in tempo reale, supportato da un adeguato sistema informativo di raccolta delle informazioni, è strumento fondamentale e utility gestionale fruibile innanzitutto dall’Autorità di Gestione, che può così in ogni momento disporre di una “fotografia” esauriente ed aggiornata dello stato di attuazione del Programma. Quanto al sistema predisposto per l’attuazione degli interventi, si è avuto modo di rilevare l’adeguatezza della struttura regionale – così come recentemente ridefinita in conseguenza del processo di riforma su base dipartimentale avviato dalla L.R. 20/2001 - dal punto di vista del rispetto della normativa comunitaria che prescrive la piena separazione ed indipendenza delle funzioni di gestione, pagamento e controllo. Si è avuto poi modo di segnalare tra i fattori di eccellenza dell’organizzazione regionale di attuazione del DocUP il Gruppo di Assistenza Tecnica e Monitoraggio regionale, nucleo di coordinamento tra i Responsabili di Misura/Submisura e l’Autorità di Gestione del Programma. Proprio la centralità di tale struttura ai fini di un’ottimale circolazione dei flussi informativi suggerisce per il futuro di implementare al più presto un sistema informativo pienamente efficiente ed adeguato alla complessa articolazione del DocUP. Un sistema informativo efficiente potrebbe infatti rivelarsi un utile strumento per porre rimedio a quella
  • 253.
    Valutazione intermedia indipendentedel DocUP Obiettivo 2 Regione Marche 2000-2006 Ecosfera S.p.A. Rapporto di valutazione intermedia 252 “frammentazione” della raccolta delle informazioni che si è evidenziata nella prima fase di attuazione come uno degli elementi critici del sistema di monitoraggio. Quanto all’Unità di Assistenza Tecnica, si è avuto modo di apprezzare l’opzione compiuta dalla Regione. Alla sostanziale internalizzazione dell’assistenza tecnica tradizionalmente intesa si accompagna una scelta in favore di un Servizio di AT concepito con compiti di prevalente supporto al livello territoriale. Si tratta di una scelta che presenta caratteri di indubbia innovatività, e che rivela una positiva considerazione dell’importanza del dialogo con le strutture periferiche. Dall’interazione avuta dal Valutatore con alcuni Beneficiari Finali del Programma è emerso inoltre un buon grado di soddisfazione circa la disponibilità e la qualità dell’assistenza prestata in fase di presentazione e gestione del progetto sia dai referenti regionali, sia dall’Unità di Assistenza tecnica.
  • 254.
    Valutazione intermedia indipendentedel DocUP Obiettivo 2 Regione Marche 2000-2006 Ecosfera S.p.A. Rapporto di valutazione intermedia I ALLEGATO 1 CONFRONTO FRA LINEE DI BILANCIO PREVENTIVO REGIONALE E AMBITI DI INTERVENTO DEL DOCUP
  • 255.
    Valutazione intermedia indipendentedel DocUP Obiettivo 2 Regione Marche 2000-2006 Ecosfera S.p.A. Rapporto di valutazione intermedia II REGIONE MARCHE - Confronto fra linee di bilancio preventivo regionale e ambiti di intervento del DOCUP U.P.B. Capitolo Num. cap. prec. Descrizione DOCUP Descrizione DOCUP 20813 Rate contributi pluriennali per investimenti 20813201 6200204 Contributi costanti 35.li a comuni, loro consorzi ed altri enti autorizzati, per la costruzione, l'ampliamento e la sistemazione degli acquedotti Submisura 2.1.2 Ristrutturazione e razionalizzazione del ciclo idrico 20813202 6200205 Contrib. costanti 35.li per la esecuzione di acquedotti, opere igieniche e sanitarie di interesse degli enti locali Submisura 2.1.2 Ristrutturazione e razionalizzazione del ciclo idrico 20813203 6200206 Contrib. costanti 35.li a enti locali per la realizzazione opere acquedottistiche comprese quelle delle zone rurali Submisura 2.1.2 Ristrutturazione e razionalizzazione del ciclo idrico 20813204 6200207 Contrib. costanti 35.li a enti locali per la realizzazione opere di fognature, impianti di depurazione acque reflue Submisura 2.1.1 Interventi per il trattamento e lo smaltimento delle acque reflue 20813205 6200208 Contrib. costanti 35.li a enti locali per la realizzazione di impianti di smaltimento dei rifiuti solidi urbani e di origine industriale Submisura 2.2.3 Sostegno e sviluppo del recupero di materia del trattamento dei rifiuti 20813206 6200209 Contrib. costanti 35.li a enti locali per la esecuzione delle opere previste dagli artt. 2,3,8 e 10 della L. 589/1949 Submisura 1.4.2 Aiuti agli Enti locali e Consorzi industriali, di cui alla L. R. 48/96 per attrezzare le aree produttive 20813207 6200210 Contrib. costanti 35.li a favore di enti locali per la realizzazione di impianti di adduzione secondaria e per la distribuzione di gas metano Submisura 1.4.2 Aiuti agli Enti locali e Consorzi industriali, di cui alla L. R. 48/96 per attrezzare le aree produttive 20813209 6200212 Contrib. costanti 35.li a enti locali per la realizzazione di opere pubbliche di interesse dei medesimi previste dagli artt. 2,3,8 e 10 della L. 589/1949 Submisura 1.4.2 Aiuti agli Enti locali e Consorzi industriali, di cui alla L. R. 48/96 per attrezzare le aree produttive 20813210 6200216 Contrib. costanti 35.li a Comuni per la costruzione e il completamento di opere occorrenti per fornire di energia elettrica i Comuni stessi Submisura 1.4.2 Aiuti agli Enti locali e Consorzi industriali, di cui alla L. R. 48/96 per attrezzare le aree produttive 20813211 6200217 Contrib. costanti 35.li a enti locali per la realizzazione di impianti di distribuzione di gas metano per usi domestici e industriali Submisura 1.4.2 Aiuti agli Enti locali e Consorzi industriali, di cui alla L. R. 48/96 per attrezzare le aree produttive 20813212 6200218 Contrib. costanti 35.li per esecuzione di opere stradali di interesse di enti locali Submisura 1.4.2 Aiuti agli Enti locali e Consorzi industriali, di cui alla L. R. 48/96 per attrezzare le aree produttive 20813213 6200220 Contrib. costanti 35.li a favore di enti locali per opere di difesa del litorale marchigiano in zone di interesse turistico e per il miglioramento porti di 4° cl. Submisura 3.1.2 a Aiuti agli investimenti per attività a rilevanza turistica: interventi inerenti strutture ricettive, extra-ricettive, ed afferenti attività turistiche
  • 256.
    Valutazione intermedia indipendentedel DocUP Obiettivo 2 Regione Marche 2000-2006 Ecosfera S.p.A. Rapporto di valutazione intermedia III 20813215 6200224 Concorso regionale sui mutui contratti per la costruzione, l'ampliamento, il riadattamento di fabbricati rurali Submisura 2.7.1 Rinnovamento e miglioramento dei villaggi e tutela del patrimonio rurale 20813233 6200267 Concorso regionale sugli interessi dei mutui di durata quindicennale contratti per la costruzione, l'ampliamento e il riattamento di fabbricati rurali dai beneficiari previsti dall'art. 26 della L. 457/78 (art. 21 LR 36/82) Submisura 2.7.1 Rinnovamento e miglioramento dei villaggi e tutela del patrimonio rurale 20813240 6200277 Contributi ai Comuni per interventi straordinari per il recupero dei centri storici minori Submisura 3.5.2.b Aiuti agli investimenti per attività a rilevanza turistica: interventi inerenti servizi di supporto e di ricettività rurale o minore, con il recupero di borghi anche ai fini dell'attività turistico-ricettiva gestita in forma imprenditoriale 20813241 6200278 Contributi ai Comuni per interventi straordinari per il recupero dei centri storici minori Submisura 3.5.2.b Aiuti agli investimenti per attività a rilevanza turistica: interventi inerenti servizi di supporto e di ricettività rurale o minore, con il recupero di borghi anche ai fini dell'attività turistico-ricettiva gestita in forma imprenditoriale 20813244 6200281 Contributi pluriennali ai Comuni nelle spese d'ammortamento dei mutui contratti con gli istituti di credito ordinari e speciali per la realizzazione di impianti preordinati alla soluzione della emergenza idrica potabile Submisura 2.1.2 Ristrutturazione e razionalizzazione del ciclo idrico 20813249 6300211 Contributo su operazioni creditizie effettuate da imprese artigiane (L. R. 33/97 art. 4 - Interventi per lo sviluppo e la riqualificazione dell'artigianato marchigiano Submisura 1.1.2 Aiuti agli investimenti delle imprese artigiane e di servizi alla produzione 20813250 6300225 Concorso sui mutui per il finanziamento dei piani di sviluppo aziendale art. 6 L. 153/75 e L. R. 42/77 Misura 1.1 Aiuti agli investimenti produttivi ed ambientali delle PMI industriali ed artigiane 20813256 6300237 Contributi sul pagamento dell'importo di mutui 25.li contratti per l'attuazione di iniziative di interesse alberghiero Submisura 3.1.2 a Aiuti agli investimenti per attività a rilevanza turistica: interventi inerenti strutture ricettive, extra-ricettive, ed afferenti attività turistiche 20813257 6300239 Concorso reg.le sugli interessi di mutui contratti per l'incentivazione turistico alberghiera (L. R. 13/78) Misura 3.1 Promozione turistica e valorizzazione del patrimonio ricettivo
  • 257.
    Valutazione intermedia indipendentedel DocUP Obiettivo 2 Regione Marche 2000-2006 Ecosfera S.p.A. Rapporto di valutazione intermedia IV 20813263 6300258 Concorso reg.le sugli interessi dei mutui contratti per la durata sino a 15 anni per incentivazione turistico alberghiera Misura 3.1 Promozione turistica e valorizzazione del patrimonio ricettivo 20813283 6300292 Contributi in capitale per la concessione di contributi in conto interesse sui mutui contratti per la realizzazione di strutture turistiche ricettive e tecnologiche Submisura 3.1.2 a Aiuti agli investimenti per attività a rilevanza turistica: interventi inerenti strutture ricettive, extra-ricettive, ed afferenti attività turistiche 20814 Rimborso mutui e prestiti 20814205 6520213 Quota di capitale del mutuo con ammortamento a carico dello Stato per la sicurezza degli impianti a fune (L. 140/99 art. 8) Submisura 3.1.2 b Aiuti agli investimenti per attività a rilevanza turistica: interventi inerenti impianti annessi e non 20814206 6520214 Quota di ammortamento mutui quindicennali per interventi nel settore dei trasporti Mis. 2.6 Razionalizzazione del sistema dei trasporti 20814209 6510102 Interessi passivi sui mutui contratti con la cassa DD.PP. per la realizzazione di opere acquedottistiche - quota a carico del bilancio reg.le Submisura 2.1.2 Ristrutturazione e razionalizzazione del ciclo idrico 20814218 6510113 Interessi passivi su mutuo con ammortamento a carico dello Stato per la sicurezza degli impianti a fune (L. 140/99 art. 8) Submisura 3.1.2 b Aiuti agli investimenti per attività a rilevanza turistica: interventi inerenti impianti annessi e non 20814219 6510114 Quota di ammortamento mutui quindicennali per interventi nel settore dei trasporti Mis. 2.6 Razionalizzazione del sistema dei trasporti 20814224 6520202 Quota di capitale compresa nella rata di ammortamento dei mutui contratti con la cassa DD.PP. per la realizzazione di opere acquedottistiche - quota regione Submisura 2.1.2 Ristrutturazione e razionalizzazione del ciclo idrico 30910 Assistenza tecnica e ammodername nto impianti - investimento x interventi di filiera agricola e sviluppo rurale 30910401 3122207 Contributi in c/capitale per la ristrutturazione ed il consolidamento di impianti di cooperative aziende private, innovazione tecnologica e funzionamento centro servizi Misura 1.3 Incentivi per il miglioramento della qualità ed il rafforzamento della competitività delle PMI
  • 258.
    Valutazione intermedia indipendentedel DocUP Obiettivo 2 Regione Marche 2000-2006 Ecosfera S.p.A. Rapporto di valutazione intermedia V 30910405 3128212 Aiuti di Stato per il salvataggio e la ristrutturazione di imprese in difficoltà Misura 1.3 Incentivi per il miglioramento della qualità ed il rafforzamento della competitività delle PMI 31002 Forestazione - Investimento 31002202 2143206 Spese ordinarie e straordinarie per la gestione delle foreste demaniali trasferite alla regione e relative pertinenze Misura 3.1 Promozione turistica e valorizzazione del patrimonio ricettivo 31002402 2143203 Spese ordinarie e straordinarie per la gestione delle foreste demaniali trasferite alla regione e relative pertinenze 31002403 2143204 Spese per la manutenzione straordinaria nelle foreste demaniali 31002405 2144201 Spese per la concessione alle aziende speciali di un contributo finalizzato allo svolgimento di attività destinate alla valorizzazione ambientale di aree forestali collettive e di uso civico 31106 Pesca e acquacoltura - investimento 31106202 3261208 Contributi per la realizzazione di interventi di aggregazione e riordino funzionale dei mercati ittici regionali, riassetto dei porti, certificazione della qualità e valorizzazione della produzione ittica Misura 2.4 Infrastrutture portuali 31106402 3261209 Contributi per la realizzazione di interventi di aggregazione e riordino funzionale dei mercati ittici regionali, riassetto dei porti, certificazione della qualità e valorizzazione della produzione ittica Misura 2.4 Infrastrutture portuali 31202 Submisura 2.7.2 Miglioramento delle infrastrutture rurali connesse allo sviluppo dell'agricoltura Politica delle risorse energetiche - investimento 31202203 2228212 Concessione di contributi in capitale per il contenimento di consumi energetici nel settore agricolo, industriale e terziario Submisura 1.1.3 Aiuti per la riconversione ecologica delle PMI industriali ed artigiane, per il miglioramento delle condizioni di sicurezza e di salute nell'ambiente di lavoro e per il risparmio energetico 31202204 2228213 Concessione di contributi in capitale per incentivi alla produzione di energia da fonti rinnovabili nel settore agricolo (art 13 L 10/91 e art 8 LR 35/84) Submisura 2.7.2 Miglioramento delle infrastrutture rurali connesse allo sviluppo dell'agricoltura
  • 259.
    Valutazione intermedia indipendentedel DocUP Obiettivo 2 Regione Marche 2000-2006 Ecosfera S.p.A. Rapporto di valutazione intermedia VI Submisura 2.7.2 Miglioramento delle infrastrutture rurali connesse allo sviluppo dell'agricoltura 31202205 2228215 Concessione di contributi in c/capitale per iniziative finalizzate al risparmio energetico e all'utilizzazione di fonti rinnivabili di energia o assimilate Submisura 1.1.3 Aiuti per la riconversione ecologica delle PMI industriali ed artigiane, per il miglioramento delle condizioni di sicurezza e di salute nell'ambiente di lavoro e per il risparmio energetico Submisura 2.7.2 Miglioramento delle infrastrutture rurali connesse allo sviluppo dell'agricoltura 31202206 2228216 Contributi in c/capitale per il contenimento dei consumi energetici, per l'utilizzo di fonti rinnovabili di energia Submisura 1.1.3 Aiuti per la riconversione ecologica delle PMI industriali ed artigiane, per il miglioramento delle condizioni di sicurezza e di salute nell'ambiente di lavoro e per il risparmio energetico Submisura 2.7.2 Miglioramento delle infrastrutture rurali connesse allo sviluppo dell'agricoltura 31202207 2226201 Contributi in c/capitale per interventi di risparmio energetico e sviluppo fonti rinnovabili di energia mirati alla riduzione delle emissioni di anidride carbonica Submisura 1.1.3 Aiuti per la riconversione ecologica delle PMI industriali ed artigiane, per il miglioramento delle condizioni di sicurezza e di salute nell'ambiente di lavoro e per il risparmio energetico Submisura 2.7.2 Miglioramento delle infrastrutture rurali connesse allo sviluppo dell'agricoltura 31202401 2228217 Contributi in c/capitale per il contenimento dei consumi energetici, per l'utilizzo di fonti rinnovabili di energia Submisura 1.1.3 Aiuti per la riconversione ecologica delle PMI industriali ed artigiane, per il miglioramento delle condizioni di sicurezza e di salute nell'ambiente di lavoro e per il risparmio energetico
  • 260.
    Valutazione intermedia indipendentedel DocUP Obiettivo 2 Regione Marche 2000-2006 Ecosfera S.p.A. Rapporto di valutazione intermedia VII 31204 Politica delle risorse energetiche in agricoltura - investimento 31204201 3114223 Contributi a favore della produzione ed utilizzazione delle fonti energetiche rinnovabili nel settore agricolo ai sensi del D. Lgs 173/98 art 1 commi 3 e 4 Submisura 2.7.2 Miglioramento delle infrastrutture rurali connesse allo sviluppo dell'agricoltura 31302 Sostegno all'artigianato di produzione - investimento 31302201 3222230 Contributi in conto capitale alle imprese artigiane nel settore artistico per l'avvio dell'attività - art 25 c. 3 lett b LR 14/2000 Submisura 3.5.1 Aiuti agli investimenti materiali e immateriali delle PMI del commercio e dell'artigianato artistico e tradizionale 31302202 3222245 Contributi ai consorzi e/o cooperative di imprese artigiane per la prevenzione e la riduzione dell'impatto ambientale (art 22 c. 2 lett. A) Submisura 1.1.2 Aiuti agli investimenti delle imprese artigiane e di servizi alla produzione 31302401 2231201 Contributi in c/capitale ai Comuni per l'apprestamento di aree da destinare all'insediamento di imprese artigiane ed alle imprese dello stesso settore per l'acquisto e/o la ristrutturazione dei laboratori (art 11 c. 1 lett A, B) Submisura 1.4.2 Aiuti agli Enti locali e Consorzi industriali, di cui alla L. R. 48/96 per attrezzare le aree produttive 31302403 2231204 Contrib. C/capitale a Comuni per recupero e ristrutturazione locali da affittare a imprese artig. di servizi singole o associate per acquisto o ristrutt. locali in zone individuate da PCAS, a imprese artig. di servizi per promozione, valorizz., commercializz. Submisura 1.4.2 Aiuti agli Enti locali e Consorzi industriali, di cui alla L. R. 48/96 per attrezzare le aree produttive 31302404 2231210 Contributi in c/capitale ai Comuni per l'acquisizione e l'apprestamento di aree da destinare all'insediamento di imprese artigiane (art 11 c 2 lett A) Submisura 1.4.2 Aiuti agli Enti locali e Consorzi industriali, di cui alla L. R. 48/96 per attrezzare le aree produttive 31302405 2231211 Contributi in c/capitale alle imprese artigiane singole o associate per l'acquisto, la costruzione o la ristrutturazione ed il riuso di fabbricati esistenti da destinare ad attività artigiane (art. 11 c. 1 lett B) Submisura 1.1.2 Aiuti agli investimenti delle imprese artigiane e di servizi alla produzione 31302408 2231214 Contributi alle imprese artigiane dei servizi singole o associate per l'acquisto o la ristrutturazione dei locali in cui trasferire la propria attività nelle zone individuate dal piano comunale (art 32 c. 3 lett. B) Submisura 1.1.2 Aiuti agli investimenti delle imprese artigiane e di servizi alla produzione 31302409 2231215 Contr. a impr. artig. di servizi assoc. per real.ne prog. finalizzati prom.ne, valor.ne e commerc.ne servizi artigiani, real.ne centri pronto interv. utenza, acq.e.gest. attrez. per innovare serv. erogati, da mettere a disp.ne associati (art. 32 c. 3 lett.C) Submisura 1.3.2 a Incentivi per l'acquisizione di servizi per la commercializzazione e l'internazionalizzazione (servizi di qualificazione organizzativa)
  • 261.
    Valutazione intermedia indipendentedel DocUP Obiettivo 2 Regione Marche 2000-2006 Ecosfera S.p.A. Rapporto di valutazione intermedia VIII 31302410 3221211 Contributi per programmi di promozione commerciale e partecipazione a fiere (art. 20), sportello per l'internazionalizzazione e contributi per programmi di internazionalizzazione di PMI Submisura 1.3.2 a Incentivi per l'acquisizione di servizi per la commercializzazione e l'internazionalizzazione (servizi di qualificazione organizzativa) 31302411 3222244 Contributi alle imprese artigiane per l'acquisto di macchinari e attrezzature di tipo innovativo, nonché di veicoli tecnici speciali e acquisto di hardware e software - art 17 c. 2 lett A, B Submisura 1.3.1 Incentivi per l'acquisizione di servizi per la qualità e per l'innovazione tecnologica 31302412 3222246 Contributi ai consorzi e/o cooperative di imprese artigiane per la realizzazione delle attività produttive, degli acquisti e della distribuzione nei settori della subfornitura, del contoterzismo e del facon (art 22 c. 2 lett. C) Submisura 1.3.2 a Incentivi per l'acquisizione di servizi per la commercializzazione e l'internazionalizzazione (servizi di qualificazione organizzativa) 31302413 3222247 Contributi ai consorzi e/o cooperative di imprese artigiane per la costituzione di reti tra imprese, anche mediante collegamenti telematici (art 22 c. 2 lett. D) Submisura 1.3.2 Incentivi per l'acquisizione di servizi per la commercializzazione e l'internazionalizzazione 31302414 3222249 Contributi alle imprese artigiane e alle PMI per la tutela della sicurezza degli ambienti di lavoro e la prevenzione e riduzione dell'impatto ambientale (art 46 c1) Submisura 1.1.3 Aiuti per la riconversione ecologica delle PMI industriali ed artigiane, per il miglioramento delle condizioni di sicurezza e di salute nell'ambiente di lavoro e per il risparmio energetico 31302415 3222250 Contributi in c/capitale per acquisto di hardware e software (art 17 lett C LR 33/97) Submisura 1.3.1 Incentivi per l'acquisizione di servizi per la qualità e per l'innovazione tecnologica 31302416 n.p. Contributi ai consorzi e/o cooperative di imprese artigiane per la prevenzione e la riduzione dell'impatto ambientale (art 22 c. 2 lett. A) Submisura 1.1.3 Aiuti per la riconversione ecologica delle PMI industriali ed artigiane, per il miglioramento delle condizioni di sicurezza e di salute nell'ambiente di lavoro e per il risparmio energetico 31302418 n.p. Contributi ai consorzi e/o cooperative di imprese artigiane per la promozione, penetrazione e distribuzione commerciale (art 22 co. 2 lett B) Submisura 1.3.2 a Incentivi per l'acquisizione di servizi per la commercializzazione e l'internazionalizzazione (servizi di qualificazione organizzativa) 31304 Sostegno all'artigianato artistico - investimento 31304401 3223205 Contributi in c/capitale ai Comuni per la redazione di piani comunali per la valorizzazione artigianato artistico Submisura 3.5.2 Sostegno agli Enti locali per la valorizzazione dei centri storici e la promozione dei prodotti tipici locali
  • 262.
    Valutazione intermedia indipendentedel DocUP Obiettivo 2 Regione Marche 2000-2006 Ecosfera S.p.A. Rapporto di valutazione intermedia IX 31304402 3223206 Contributi c/capitale a Comuni per recupero locali di prop. Com.le da concedere a imprese del settore artistico con contratto di locazione gratuita a imprese artigiane stesso settore per ristrutturazione locali e spese primo impianto e avvio attività (art 25) Submisura 3.5.2.b Sostegno agli Enti locali per la valorizzazione dei centri storici e la promozione dei prodotti tipici locali 31304403 3223210 Contributi c/capitale a Comuni per la redazione di piani comunali per la valorizzazione dell'artigianato artistico, tradizionale e tipico di qualità (art. 25 c. 2 lett.A) Submisura 3.5.2 Sostegno agli Enti locali per la valorizzazione dei centri storici e la promozione dei prodotti tipici locali 31304404 3223211 Contributi c/capitale a Comuni per recupero, ristrutt.ne e adeguamento funz.le locali di proprietà comunale da concedere, con contratti di locazione gratuita, ad imprese artigiane operanti nel settore artistico, tradizionale e tipico (art 25 c. 2 lett. B) Submisura 3.5.2.b Sostegno agli Enti locali per la valorizzazione dei centri storici e la promozione dei prodotti tipici locali 31304405 3223212 Contributi c/capitale alle imprese artigiane per interventi localizzati nelle aree individuate dai piani comunali e finalizzati alla ristrutturazione di locali di proprietà o in locazione con contratto almeno quinquennale (art 25 c. 3 lett A) Submisura 3.5.1 Aiuti agli investimenti materiali e immateriali delle PMI del commercio e dell'artigianato artistico e tradizionale 31304406 3223213 Contributi c/capitale alle imprese artigiane per interventi localizzati nelle aree individuate dai piani comunali e per le spese di primo impianto e ampliamento per le nuove imprese (art 25 c. 3 lett B) Submisura 3.5.1 Aiuti agli investimenti materiali e immateriali delle PMI del commercio e dell'artigianato artistico e tradizionale 31402 Servizi reali alle imprese, innovazione e qualità - investimento 31402201 3222201 Contributo ai consorzi e alle società consortili di cui all'art 17 della L 317/91 Misura 1.3 Incentivi per il miglioramento della qualità e il rafforzamento della competitività delle PMI 31402202 3222202 Contributo ai consorzi e alle società consortili di cui all'art 23 della L 317/91 Misura 1.3 Incentivi per il miglioramento della qualità e il rafforzamento della competitività delle PMI 31402203 3222208 Concessione di contributi a consorzi e società consortili per interventi di innovazione e sviluppo - art 17 L 317/91 Misura 1.3 Incentivi per il miglioramento della qualità e il rafforzamento della competitività delle PMI
  • 263.
    Valutazione intermedia indipendentedel DocUP Obiettivo 2 Regione Marche 2000-2006 Ecosfera S.p.A. Rapporto di valutazione intermedia X Misura 1.3 Incentivi per il miglioramento della qualità e il rafforzamento della competitività delle PMI 31402206 3281203 Contributo in conto interessi per investimenti finalizzati alla innovazione tecnologica ed alla tutela ambientale (art 11 L 598/94) Submisura 1.1.3 Aiuti per la riconversione ecologica delle PMI industriali ed artigiane, per il miglioramento delle condizioni di sicurezza e di salute nell'ambiente di lavoro e per il risparmio energetico 31402207 3281204 Contributo relativo alle agevolazioni per i consorzi export Misura 1.3 Incentivi per il miglioramento della qualità e il rafforzamento della competitività delle PMI 31402401 3211208 Contributi per la realizzazione di progetti altamente innovativi in aree a valenza distrettuale Submisura 1.3.3 Incentivi per l'acquisizione di servizi diretti alla creazione di imprese innovative 31402402 3211209 Rifinanziamento della LR 46/96, modificata dall'art 31 della LR 12/98 - contributi per l'attività inerente l'assistenza tecnica Misura 1.3 Incentivi per il miglioramento della qualità e il rafforzamento della competitività delle PMI 31402403 3222223 Contributi alle imprese artigiane per la tutela della salute e della sicurezza degli ambienti di lavoro, la prevenzione e riduzione dell'impatto ambientale (art 46 c. 1) Submisura 1.1.3 Aiuti per la riconversione ecologica delle PMI industriali ed artigiane, per il miglioramento delle condizioni di sicurezza e di salute nell'ambiente di lavoro e per il risparmio energetico 31402404 3222227 Spese per la costituzione di un fondo a favore delle attività produttive extra-agricole per investimenti di innovazione tecnologica e di manutenzione straordinaria di immobili e impianti Misura 1.3 Incentivi per il miglioramento della qualità e il rafforzamento della competitività delle PMI 31402405 3222229 Spese per la promizione dell'offerta dei servizi avanzati Misura 1.3 Incentivi per il miglioramento della qualità e il rafforzamento della competitività delle PMI 31402406 3251210 Contributi alle PMI per la certificazione dei sistemi di qualità aziendale (art 2 c. 1 lett A LR 13/2000) Submisura 1.3.1 Incentivi per l'acquisizione di servizi per la qualità e per l'innovazione tecnologica 31402407 3251211 Contributi alle PMI per l'attestazione delle specifiche tecniche dei prodotti (art 2 c.1 lett B LR 13/2000) Submisura 1.3.1 Incentivi per l'acquisizione di servizi per la qualità e per l'innovazione tecnologica 31402408 3251213 Contributi alle PMI per l'informatizzazione dei processi produttivi, di gestione e di magazzino (art 2 c. 1 lett D LR 13/2000) Submisura 1.1.1 b2 Aiuti agli investimenti produttivi delle PMI industriali - L 598/94
  • 264.
    Valutazione intermedia indipendentedel DocUP Obiettivo 2 Regione Marche 2000-2006 Ecosfera S.p.A. Rapporto di valutazione intermedia XI 31402409 3251214 Contributi alle PMI per la certificazione dei sistemi di gestione ambientale (art 2 c. 1 lett E LR 13/2000) Submisura 1.3.1 Incentivi per l'acquisizione di servizi per la qualità e per l'innovazione tecnologica 31402410 3251215 Contributi alle PMI per il trasferimento di tecnologie nelle strutture produttive (art 2 c. 1 lett F LR 13/2000) Submisura 1.1.1 b2 Aiuti agli investimenti produttivi delle PMI industriali - L 598/94 31402411 3251216 Contributi alle PMI per l'acquisizione delle tecnologie e dei servizi funzionali alla pratica del commercio elettronico (art 2 c. 1 lett G LR 13/2000) Misura 1.3 Incentivi per il miglioramento della qualità e il rafforzamento della competitività delle PMI 31402412 3251217 Contributi alle PMI per l'attività di progettazione, prototipazione rapida e di produzione di prova (art 2 c. 1 lett H LR 13/2000) Submisura 1.4.1 b Qualificazione dell'offerta di servizi innovativi ed avanzati all'impresa (centro per l'integrazione dei controlli di prodotto e per la prototipazione integrata) 31402413 3251218 Contributi per l'accreditamento di laboratori o di organismi di certificazione (art 2 c. 1 lett I LR 13/2000) Submisura 1.3.3 Incentivi per l'acquisizione di servizi diretti alla creazione di imprese innovative 31402415 n.p. Contributi alle PMI per il trasferimento di tecnologie nelle strutture produttive (art 2 c. 1 lett F LR 13/2000) Submisura 1.1.1 b2 Aiuti agli investimenti produttivi delle PMI industriali - L 598/94 31404 Politica del credito e servizi finanziari - investimento 31404201 3222251 Contributi all'artigiancassa per trasformazione dei debiti da breve a medio termine e per miglioramento sicurezza dei lavoratori e prevenzione e miglioramento dell'impatto ambientale - LR 33/97 art 4 c. 1 lett C, D - domande presentate anno 1999 Submisura 1.2.1 a Prestazione di garanzie e abbattimento del costo delle operazioni di finanziamento per investimenti materiali ed immateriali (Fondo di garanzia) 31404203 3521201 Contributi per operazioni di prestiti e leasing alle imprese artigiane per iniziative di investimenti (art 9 c. 16 L 64/86 e 337/88) Submisura 1.2.1 b Prestazione di garanzie e abbattimento del costo delle operazioni di finanziamento per investimenti materiali ed immateriali (Fondo per l'abbattimento) 31404402 3221201 Contributi alle imprese artigiane per la realizzazione di programmi di promozione commerciale ed economica (art 20) Submisura 1.3.2 a Incentivi per l'acquisizione di servizi per la commercializzazione e l'internazionalizzazione (servizi di qualificazione organizzativa) 31404403 3221202 Sussidi e premi diretti a promuovere l'artigianato e a favorire la partecipazione a manifestazioni fieristiche, mostre, convegni che interessino l'artigianato Submisura 1.3.2 a Incentivi per l'acquisizione di servizi per la commercializzazione e l'internazionalizzazione (servizi di qualificazione organizzativa)
  • 265.
    Valutazione intermedia indipendentedel DocUP Obiettivo 2 Regione Marche 2000-2006 Ecosfera S.p.A. Rapporto di valutazione intermedia XII 31404404 3222213 Contributi all'artigiancassa sugli interessi dei mutui contratti da aziende artigiane nella parte eccedente i limiti di cui alla L 949/52 e L 240/81 art 4 c. 1 lett A, B Submisura 1.2.1 b Prestazione di garanzie e abbattimento del costo delle operazioni di finanziamento per investimenti materiali ed immateriali (Fondo per l'abbattimento) 31404405 3222214 Contributi all'artigiancassa per trasformazione dei debiti da breve a medio termine e per miglioramento sicurezza dei lavoratori e prevenzione e miglioramento dell'impatto ambientale - (lett D) (art 4 c. 1 lett C, D) 1° tranche Submisura 1.2.1 a Prestazione di garanzie e abbattimento del costo delle operazioni di finanziamento per investimenti materiali ed immateriali (Fondo di garanzia) 31404406 3222217 Contributi in c/capitale alle imprese artigiane per l'acquisto di macchinari e attrezzature di tipo innovativo (art 17 c. 2 lett A) Submisura 1.1.3 Aiuti per la riconversione ecologica delle PMI industriali ed artigiane, per il miglioramento delle condizioni di sicurezza e di salute nell'ambiente di lavoro e per il risparmio energetico 31404408 3222226 Spese per il sostegno al consolidamento finanziario delle piccole e medie imprese, delle imprese artigiane e delle imprese cooperative per la costituzione di un consorzio regionale di secondo grado per le cooperative artigiane di garanzia e dei confidi Submisura 1.2.1 a Prestazione di garanzie e abbattimento del costo delle operazioni di finanziamento per investimenti materiali ed immateriali (Fondo di garanzia) 31404409 3222240 Contributi all'artigiancassa sugli interessi dei mutui contratti da aziende artigiane nella parte eccedente i limiti di cui alla L 949/52 e L 240/81 art 4 c. 1 lett A, B Submisura 1.2.1 b Prestazione di garanzie e abbattimento del costo delle operazioni di finanziamento per investimenti materiali ed immateriali (Fondo per l'abbattimento) 31404410 3222241 Contributi all'artigiancassa per trasformazione dei debiti da breve a medio termine e per miglioramento sicurezza dei lavoratori e prevenzione e miglioramento dell'impatto ambientale - (art 4 c. 1 lett C, D) Submisura 1.2.1 a Prestazione di garanzie e abbattimento del costo delle operazioni di finanziamento per investimenti materiali ed immateriali (Fondo di garanzia) 31404411 3222242 Contributi alle imprese artigiane per le operazioni di locazione finanziaria eccedenti i limiti operativi dell'artigiancassa (art 6) Submisura 1.2.1 b Prestazione di garanzie e abbattimento del costo delle operazioni di finanziamento per investimenti materiali ed immateriali (Fondo per l'abbattimento)
  • 266.
    Valutazione intermedia indipendentedel DocUP Obiettivo 2 Regione Marche 2000-2006 Ecosfera S.p.A. Rapporto di valutazione intermedia XIII 31404412 3222243 Contributi per la riduzione dei tassi d'interesse sui finanziamenti garantiti dalle cooperative artigiane di garanzia (art 7) Submisura 1.2.1 b Prestazione di garanzie e abbattimento del costo delle operazioni di finanziamento per investimenti materiali ed immateriali (Fondo per l'abbattimento) 31404704 3930201 Contrib. alla società regionale di garanzia Marche soc. coop. Con sede in Ancona per garantire mutui contratti dalle imprese nei confronti del sist. bancario per invest. di tipo immat. Fondi FESR Decisione C96 1.333 del 24.6.96 Submisura 1.2.1 a Prestazione di garanzie e abbattimento del costo delle operazioni di finanziamento per investimenti materiali ed immateriali (Fondo di garanzia) 31404705 3930202 Contrib. alla società regionale di garanzia Marche soc. coop. Con sede in Ancona per garantire mutui contratti dalle imprese nei confronti del sist. bancario per invest. di tipo immat. Fondi Stato L 183/87 PMI Submisura 1.2.1 a Prestazione di garanzie e abbattimento del costo delle operazioni di finanziamento per investimenti materiali ed immateriali (Fondo di garanzia) 31404415 3222226 Contrib. alla società regionale di garanzia Marche soc. coop. Con sede in Ancona per garantire mutui contratti dalle imprese nei confronti del sist. bancario per invest. di tipo immat. Fondi Regione PMI Submisura 1.2.1 a Prestazione di garanzie e abbattimento del costo delle operazioni di finanziamento per investimenti materiali ed immateriali (Fondo di garanzia) 31404902 3281202 Contributo in conto interessi per l'acquisto o locazione finanziaria di macchinari, macchine utensili, impianti tecnici (di cui all L. 1329/65) Submisura 1.2.1 b Prestazione di garanzie e abbattimento del costo delle operazioni di finanziamento per investimenti materiali ed immateriali (Fondo per l'abbattimento) 31404903 3281206 Contributo per l'incentivo automatico, mediante bonus fiscale, per acquisto macchinari (art 8 c. 2 L 266/97) Misura 1.1 Aiuti agli investimenti produttivi ed ambientali delle PMI industriali ed artigiane 31404904 3281207 Spese per la concessione di incentivi automatici mediante bonus fiscale, per acquisto di macchinari, impianti, hardware, programmi e servizi di consulenza informatica e telecomunicazioni Misura 1.1 Aiuti agli investimenti produttivi ed ambientali delle PMI industriali ed artigiane 31404905 3281208 Contributi per laboratori, macchinari, attrezzature e scorte (art 37 L 949/52) e operazioni di leasing per laboratori, macchinari, attrezzature (art 23 L 240/81) Misura 1.1 Aiuti agli investimenti produttivi ed ambientali delle PMI industriali ed artigiane
  • 267.
    Valutazione intermedia indipendentedel DocUP Obiettivo 2 Regione Marche 2000-2006 Ecosfera S.p.A. Rapporto di valutazione intermedia XIV 31504 Cooperazione - investimento 31504201 3213205 Spese per la concessione di contributi al sistema cooperativo, incluse quelle sociali, per le finalità previste dall'art. 9 c. 1 LR 23/80 Misura 1.1 Aiuti agli investimenti produttivi ed ambientali delle PMI industriali ed artigiane 31504202 3273201 Contributi in c/interessi concessi alle imprese cooperative e loro consorzi per effettuare investimenti materiali e immateriali (art 4 LR 4/99) Submisura 1.2.1 b Prestazione di garanzie e abbattimento del costo delle operazioni di finanziamento per investimenti materiali ed immateriali (Fondo per l'abbattimento) 31504402 3273205 Contributi in c/interessi concessi alle imprese cooperative e loro consorzi per effettuare investimenti materiali e immateriali (art 4 LR 4/99) Submisura 1.2.1 b Prestazione di garanzie e abbattimento del costo delle operazioni di finanziamento per investimenti materiali ed immateriali (Fondo per l'abbattimento) 31504403 3273206 Fondo di rotazione per la capitalizzazione delle cooperative Misura 1.2 Servizi di ingegneria finanziaria 31504404 3273207 Contributi ad integrazione del fondo rischi per il sostegno delle attività dei consorzi fidi regionali costituiti da coop e/o organizzazioni regionali della coop per operazioni a medio termine (art 6 c. 2 lett A LR 4/99) Submisura 1.2.1 a Prestazione di garanzie e abbattimento del costo delle operazioni di finanziamento per investimenti materiali ed immateriali (Fondo di garanzia) 31504205 3273204 Contributi alle cooperative di garanzie o consorzi fidi anche di secondo grado, in conto quote sociali o consortili contributi finalizzati ad ampliare le disponibilità dei fondi garanzia e dei fondi rischio, per l'install. Elettr Submisura 1.2.1 a Prestazione di garanzie e abbattimento del costo delle operazioni di finanziamento per investimenti materiali ed immateriali (Fondo di garanzia) 31802 Organizzazione turistica - investimento 31802901 3281210 Contributi ai consorzi agro-alimentari e turistico alberghieri (L 49/85) Misura 3.1 Promozione turistica e valorizzazione del patrimonio ricettivo 31804 Sviluppo della ricettività - investimento 31804202 3232202 Contributi in forma attualizzata sui mutui decennali contratti da oper. privati per la ristrut. e la riqual. delle strutture ricettive e per la realizzazione o ristrutturazione di strut turistiche ricreative e sportive Submisura 3.1.2 a Aiuti agli investimenti per attività a rilevanza turistica: interventi inerenti strutture ricettive, extra-ricettive, ed afferenti attività turistiche 31804203 3232203 Contributi ai Comuni , Province ed enti privati per la ristrutturazione ed il completamento di strutture di rilevante interesse culturale Submisura 3.2.1 Sistema Museo diffuso: progetti integrati su scala territoriale
  • 268.
    Valutazione intermedia indipendentedel DocUP Obiettivo 2 Regione Marche 2000-2006 Ecosfera S.p.A. Rapporto di valutazione intermedia XV 31804204 3232204 Contributi in capitale nelle spese per la realizzazione di strutture turistiche ricettive e tecnologiche (L 556/88) Submisura 3.1.2 a Aiuti agli investimenti per attività a rilevanza turistica: interventi inerenti strutture ricettive, extra-ricettive, ed afferenti attività turistiche 31804205 3232211 Contributi in forma attualizzata sui mutui contratti per la realizzazione di opere finalizzate allo sviluppo della riqualificazione dell'offerta turistica Submisura 3.1.2 a Aiuti agli investimenti per attività a rilevanza turistica: interventi inerenti strutture ricettive, extra-ricettive, ed afferenti attività turistiche 31804206 3232213 Contributi in conto capitale per la realizzazione di opere destinate a campeggio fisso all'aperto Submisura 3.1.2 a Aiuti agli investimenti per attività a rilevanza turistica: interventi inerenti strutture ricettive, extra-ricettive, ed afferenti attività turistiche 31804207 3232216 Spese per il preammortamento dei mutui concessi ai sensi della LR 33/91 e successive modifiche Submisura 3.1.2 Aiuti agli investimenti per attività a rilevanza turistica 31804401 3232210 Contributi per la realizzazione di opere finalizzate allo sviluppo della riqualificazione dell'offerta turistica (LR 42/95 e LR 36/96) Submisura 3.1.2 a Aiuti agli investimenti per attività a rilevanza turistica: interventi inerenti strutture ricettive, extra-ricettive, ed afferenti attività turistiche 31804402 3232212 Contributi in conto capitale ai Comuni per la realizzazione di aree attrezzate di sosta per veicoli autosufficienti Submisura 3.1.2 c Aiuti agli investimenti per attività a rilevanza turistica: interventi inerenti servizi di supporto e di ricettività rurale o minore, con il recupero di borghi anche ai fini dell'attività turistico-ricettiva gestita in forma imprenditoriale 31804403 3232214 Spese per interventi in c/capitale per opere di riqualificazione di opere ricettive Submisura 3.1.2 a Aiuti agli investimenti per attività a rilevanza turistica: interventi inerenti strutture ricettive, extra-ricettive, ed afferenti attività turistiche 31804404 3232215 Contributi in c/interessi per la realizzazione di opere finalizzate allo sviluppo della riqualificazione delle strutture turistico ricettive alberghiere Submisura 3.1.2 a Aiuti agli investimenti per attività a rilevanza turistica: interventi inerenti strutture ricettive, extra-ricettive, ed afferenti attività turistiche 42202 Piani territoriali e risanamenrto ambientale investimento 42202401 2132215 Contributi ai Comuni per la progettazione e la realizzazione di piste ciclabili Submisura 2.3.2 Sostegno alla fruibilità ed alla ricettività delle aree protette
  • 269.
    Valutazione intermedia indipendentedel DocUP Obiettivo 2 Regione Marche 2000-2006 Ecosfera S.p.A. Rapporto di valutazione intermedia XVI 42202402 2132236 Fondo regionale per la valorizzazione ambientale Submisura 2.1.3 Bonifica e recupero dei siti inquinati e delle aree degradate 42202403 2132241 Interventi e studi a sostegno del risanamento dell'area ad elevato rischio di crisi ambientale - Ancona - Falconara e Bassa Valle dell'Esino - D. Lgs 112/98 art 74 - DACR N. 305 del 01.03.2000 Submisura 2.1.3 Bonifica e recupero dei siti inquinati e delle aree degradate 42202901 2192202 Interventi a supporto dell'attuazione della LR 18/98 -DPCM ambiente Submisura 2.1.2 Ristrutturazione e razionalizzazione del ciclo idrico 42204 Piani di bacino, difesa costiera, risanamento aree ad elevato rischio idrogeologico, porti- investimento 42204201 2111203 Interventi diretti all'attuazione del programma per i bacini idrici di rilievo regionale L 183/89 - correlato al cap ex 2003153 Submisura 2.1.2 Ristrutturazione e razionalizzazione del ciclo idrico 42204202 2111205 Interventi di manutenzione idraulica nell'ambito degli ecosistemi fluviali nei bacini di rilievo regionale (L 236/93) Submisura 2.1.2 Ristrutturazione e razionalizzazione del ciclo idrico 42204203 2111212 Interventi di sistemazione idraulica delle aste fluviali e dissesti idrogeologici di consolidamento dei versanti e degli abitati e degli… bacino idraulico interregionale del fiume Tronto (art 31 L 183/89 e art 9 L 253/90) Submisura 2.1.2 Ristrutturazione e razionalizzazione del ciclo idrico 42204206 2111223 Interventi diretti all'attuazione del programma per i bacini idrici di rilievo regionale L 183/89 - correlato al cap ex 2003150/E Submisura 2.1.2 Ristrutturazione e razionalizzazione del ciclo idrico 42204220 2111241 Spese per l'attuazione del programma relativo agli schemi previsionali e programmatici per gli anni 2001, 2002 e 2003 da realizzarsi nel bacino di rilievo regionale delle Marche L 183/89 art 31 Submisura 2.1.2 Ristrutturazione e razionalizzazione del ciclo idrico 42204226 2123211 Costruzione acquedotto consorziale schema idrico integrato Nera Tennacola L 67/88 - Deliberazione CIPE 27.11.1996 - FIO 1988/89 Submisura 2.1.2 Ristrutturazione e razionalizzazione del ciclo idrico 42204228 n.p. Spese per intervento di ripristino assetto ambientale ed idrogeologico nella riserva naturale statale "Gola del furlo" - Ordinanza Ministro dell'Interno delegato protezione civile n. 3073 del 22.07.2000 Submisura 2.1.3 Bonifica e recupero dei siti inquinati e delle aree degradate 42204229 n.p. Spese per l'attuazione del programma relativo agli schemi previsionali e programmatici per gli anni 2001, 2002 e 2003 da realizzarsi nel bacino nazionale del fiume Tevere - art 31 L 183/89 Submisura 2.1.2 Ristrutturazione e razionalizzazione del ciclo idrico
  • 270.
    Valutazione intermedia indipendentedel DocUP Obiettivo 2 Regione Marche 2000-2006 Ecosfera S.p.A. Rapporto di valutazione intermedia XVII 42204230 n.p. Spese per l'attuazione del programma relativo agli schemi previsionali e programmatici per gli anni 2001, 2002 e 2003 da realizzarsi nel bacino interregionale dei fiumi Conca e Marecchia - art 31 L 183/89 Submisura 2.1.2 Ristrutturazione e razionalizzazione del ciclo idrico Misura 2.1 Ciclo idrico integrato e risanamento ambientale 42204401 2112202 Spese per l'esecuzione di lavori di somma urgenza per la difesa della costa e ripascimento degli arenili (e per il miglioramento delle condizioni di sicurezza per la fruibilità dei litorali Submisura 2.3.1 Sostegno alla rete ecologica regionale Misura 2.1 Ciclo idrico integrato e risanamento ambientale 42204402 2112204 Opere a difesa della costa nonché studi, analisi meteomarine ed indagini locali Submisura 2.3.1 Sostegno alla rete ecologica regionale Submisura 2.1.3 Bonifica e recupero dei siti inquinati e delle aree degradate 42204403 2223203 Ristrutturazione e miglioramento dei porti di Fano, Senigallia, Civitanova Marche, S. Benedetto T. e, per la parte pubblica, di P.S. Giorgio, nonché per la realizzazione del porto turistico peschereccio di P. Recanati e spiagge attrezzate (art 1 LR 9/89) Submisura 3.1.2 a Aiuti agli investimenti per attività a rilevanza turistica: interventi inerenti strutture ricettive, extra-ricettive, ed afferenti attività turistiche 42204404 2223209 Manutenzione, riparazione e illuminazione dei porti, manutenzione e riparazione delle opere edilizie, delle attività tecnico amministrative e di polizia, escavazione dei porti di 2° cat. Dalla seconda alla quarta classe degli approdi turistici Misura 2.4 Infrastrutture portuali 42204405 2111250 Contributi alle comunità montane per interventi di silvicoltura e sistemazione idraulico-forestale Misura 2.1 Ciclo idrico integrato e risanamento ambientale Misura 2.1 Ciclo idrico integrato e risanamento ambientale 42204901 2291201 Spese per interventi di difesa della costa di competenza regionale ai sensi del decreto legislativo 112/98 Submisura 2.3.1 Sostegno alla rete ecologica regionale
  • 271.
    Valutazione intermedia indipendentedel DocUP Obiettivo 2 Regione Marche 2000-2006 Ecosfera S.p.A. Rapporto di valutazione intermedia XVIII 42302 Piani, programmi tutela aria, acqua, suolo e ciclo dei rifiuti - investimento 42302402 2132204 Conferimento all'agenzia regionale riutilizzo riciclo recupero dei rifiuti per attivazione e realizzazioni progettuali Submisura 2.1.2 Ristrutturazione e razionalizzazione del ciclo idrico 42204403 2132204 Conferimento all'agenzia regionale riutilizzo riciclo recupero dei rifiuti per attivazione e realizzazioni progettuali Misura 2.2 Ottimizzazione del sistema di gestione del ciclo dei rifiuti 42308 Sostegno agli investimenti nel ciclo dei rifiuti - investimento 42308202 2132246 Progetto LSU/LPU - Selezione e valorizzazione rifiuti recuperabili Submisura 2.2.2 Separazione dei rifiuti in flussi omogenei e costanti 42308402 2132234 Fondo generale per la gestione dei rifiuti secondo le finalità di cui all'art 3 c. 27 L 549/95 Misura 2.2 Ottimizzazione del sistema di gestione del ciclo dei rifiuti 42502 Sistema aree protette - investimento 42502210 2132245 Spese per l'avvio delle riserve naturali regionali Submisura 2.3.1 Sostegno alla rete ecologica regionale 42602 Lavori Pubblici - investimento 42602201 2123216 Recupero funzionale del centro storico di Macerata Submisura 3.5.2.b Sostegno agli Enti locali per la valorizzazione dei centri storici e la promozione dei prodotti tipici locali 42602401 2111201 Spese relative ai lavori effettuati in conseguenza di contravvenzioni alle disposizioni di polizia idraulica, delle strade, dei porti, di quelle sismiche, di violazioni di norme di piani regolatori edilizi Misura 2.1 Ciclo idrico integrato e risanamento ambientale 42602402 2111204 Spese per la esecuzione di opere idrauliche di interesse regionale Misura 2.1 Ciclo idrico integrato e risanamento ambientale 42602901 2191202 Spese per gli interventi di tutela dell'assetto idrogeologico Misura 2.1 Ciclo idrico integrato e risanamento ambientale 42604 Edilizia residenziale - investimento 42604401 2211201 Contributi in capitale per il recupero edilizio di edifici rurali aventi valore storico architettonico (art 4 LR 33/90) Submisura 2.7.1 Rinnovamento e miglioramento dei villaggi e tutela del patrimonio rurale
  • 272.
    Valutazione intermedia indipendentedel DocUP Obiettivo 2 Regione Marche 2000-2006 Ecosfera S.p.A. Rapporto di valutazione intermedia XIX 42702 Trasporto pubblico locale - Investimento 42702201 2222221 Contributi per investimenti in materiale rotabile ed altri mezzi di trasporto pubblico di persone Misura 2.6 Razionalizzazione del sistema dei trasporti 42704 Sviluppo e potenziamento delle infrastrutture - investimento 42704206 2222201 Contributi agli enti locali per la realizzazione di parcheggi ai sensi dell'art 3 LR 122/89 Submisura 2.6.2 Aree attrezzate per il trasporto pubblico e parcheggi urbani 42704207 2222204 Spese e contributi per la realizzazione di interventi nel settore dei trasporti: acquisto e rinnovo materiale rotabile anche a trazione elettrica, impianti a fune Misura 2.6 Razionalizzazione del sistema dei trasporti 42704208 2222205 Contributo agli enti e alle aziende esercenti il trasporto pubblico locale per favorire l'adozione di interventi diretti ed aumentare l'effcienza del trasporto pubblico locale Misura 2.6 Razionalizzazione del sistema dei trasporti 42704209 2222208 Spese per la concessione agli enti e alle imprese di trasporto pubblico di contributi in c/capitale per il finanziamento di spese di invest nel sett trasp pubb locale (art 18 del DL 151/91 conv con mod nella L 202/91) Misura 2.6 Razionalizzazione del sistema dei trasporti 42704211 2222210 Spese per l'acquisizione di tecnologie di controllo nel trasporto pubblico locale Misura 2.6 Razionalizzazione del sistema dei trasporti 42704213 2222212 Contributi per la eliminazione dei passaggi a livello e per il rinnovo del materiale rotabile ferroviario previsti dall'accordo di programma quadro per il trasporto ferroviario Misura 2.6 Razionalizzazione del sistema dei trasporti 42704215 2222220 Contributi per la realizzazione di interventi relativi alla sicurezza degli impianti a fune DL 24/11/99 e art8 L 140/99 Submisura 3.1.2 b Aiuti agli investimenti per attività a rilevanza turistica: interventi inerenti impianti annessi e non 42704216 2223210 Contributi per il miglioramento funzionale e lo sviluppo commerciale del porto di Ancona Misura 2.4 Infrastrutture portuali 42704401 2132213 Contributi ai Comuni per la progettazione e la realizzazione di percorsi pedonali sicuri Submisura 2.3.2 Sostegno alla fruibilità ed alla ricettività delle aree protette 42704402 2132239 Quota di cofinanziamento progetti statali realizzazione piste ciclabili Submisura 2.3.2 Sostegno alla fruibilità ed alla ricettività delle aree protette
  • 273.
    Valutazione intermedia indipendentedel DocUP Obiettivo 2 Regione Marche 2000-2006 Ecosfera S.p.A. Rapporto di valutazione intermedia XX 42704403 2222202 Primi interventi per la realizzazione di una metropolitana leggera nell'area urbana di Ancona Submisura 2.6.2 Aree attrezzate per il trasporto pubblico e parcheggi urbani 42704407 2222214 Contributi agli enti locali per la realizzazione dei nodi di scambio previsti nel piano regionale del trasporto pubblico locale Submisura 2.6.2 Aree attrezzate per il trasporto pubblico e parcheggi urbani 42704408 2222218 Contributi agli ineti locali per la realizzazione di parcheggi ai sensi dell'art 3 L 122/89 Submisura 2.6.2 Aree attrezzate per il trasporto pubblico e parcheggi urbani 42704409 2222222 Contributi ai Comuni per la realizzazione degli interventi previsti dai piani urbani del traffico, della mobilità e dei piani di bacino finalizzati al miglioramento del sistema di trasporto pubblico locale Misura 2.6 Razionalizzazione del sistema dei trasporti 42704410 n.p. Contributo una tantum pari al valore attuale dei contributi in c/interessi alle piccole e medie imprese per le finalità di cui all'art 28 della LR 22/2001 Submisura 3.1.2 b Aiuti agli investimenti per attività a rilevanza turistica: interventi inerenti impianti annessi e non 52808 Strutture ed attrezzature sanitarie - investimento 52808203 4212211 Spese per la realizzazione e/o l'adattamento di strutture residenziali per anziani (L 67/88) Submisura 3.3.1 Aiuti agli investimenti per la riqualificazione della rete dei servizi socio-assistenziali:sostegno ad interventi strutturali 52808210 4212234 Spese per il completamento di una RSA in Comune di Mondavio Submisura 3.3.1 Aiuti agli investimenti per la riqualificazione della rete dei servizi socio-assistenziali:sostegno ad interventi strutturali 52808214 4212240 Spese per la realizzazione 2° stralcio RSA di Macerata Feltria art 20 L 67/88 Submisura 3.3.1 Aiuti agli investimenti per la riqualificazione della rete dei servizi socio-assistenziali:sostegno ad interventi strutturali 52808215 4212241 Spese per la realizzazione 2° stralcio RSA di Ascoli Piceno art 20 L 67/88 Submisura 3.3.1 Aiuti agli investimenti per la riqualificazione della rete dei servizi socio-assistenziali:sostegno ad interventi strutturali 52808216 4212242 Spese per la realizzazione della comunità protetta psichiatrica di Jesi art 20 L 67/88 Submisura 3.3.1 Aiuti agli investimenti per la riqualificazione della rete dei servizi socio-assistenziali:sostegno ad interventi strutturali
  • 274.
    Valutazione intermedia indipendentedel DocUP Obiettivo 2 Regione Marche 2000-2006 Ecosfera S.p.A. Rapporto di valutazione intermedia XXI 52808217 4212243 Spese per la realizzazione della struttura residenziale psichiatrica di Fabriano art 20 L 67/88 Submisura 3.3.1 Aiuti agli investimenti per la riqualificazione della rete dei servizi socio-assistenziali:sostegno ad interventi strutturali 52808218 4212245 Spese per la realizzazione degli interventi relativi alla RSA di S. Angelo in Vado Submisura 3.3.1 Aiuti agli investimenti per la riqualificazione della rete dei servizi socio-assistenziali:sostegno ad interventi strutturali 52808219 4212246 Spese per la realizzazione degli interventi relativi alla RSA di Novafeltria Submisura 3.3.1 Aiuti agli investimenti per la riqualificazione della rete dei servizi socio-assistenziali:sostegno ad interventi strutturali 52808224 4212251 Progetto completamento RSA in Comune di Arcevia (art 20 L 67/88) Submisura 3.3.1 Aiuti agli investimenti per la riqualificazione della rete dei servizi socio-assistenziali:sostegno ad interventi strutturali 52808225 4212252 Progetto esecutivo dei lavori per la realizzazione di una residenza sanitaria assistenziale in Comune di Sassoferrato (art 20 L 67/88) Submisura 3.3.1 Aiuti agli investimenti per la riqualificazione della rete dei servizi socio-assistenziali:sostegno ad interventi strutturali 52808226 4212253 Progetto ampliamento RSA in Comune di Montemarciano (art 20 L 67/88) Submisura 3.3.1 Aiuti agli investimenti per la riqualificazione della rete dei servizi socio-assistenziali:sostegno ad interventi strutturali 52808228 4212255 Progetto completamento RSA in Comune di Matelica (art 20 L 67/88) Submisura 3.3.1 Aiuti agli investimenti per la riqualificazione della rete dei servizi socio-assistenziali:sostegno ad interventi strutturali 52808236 4212268 Progetto esecutivo per i lavori di ristrutturazione degli ultimi due piani dell'ospedale A. Murri di Jesi per la realizzazione di una RSA di n. 80 posti letto Submisura 3.3.1 Aiuti agli investimenti per la riqualificazione della rete dei servizi socio-assistenziali:sostegno ad interventi strutturali 52808238 4212270 Interventi per il progetto esecutivo di una RSA per 40 posti letto ex ospedale di S. Genesio (MC) L 67/88 e DM Salute 5/10/2001 Submisura 3.3.1 Aiuti agli investimenti per la riqualificazione della rete dei servizi socio-assistenziali:sostegno ad interventi strutturali 52808239 4212271 Interventi per il progetto esecutivo per i lavori di adeguamento alle norme di sicurezza della RSA ex presidio ospedaliero Umberto I di Castelfidardo (AN) L 67/88 e DM Salute 5/10/2002 Submisura 3.3.1 Aiuti agli investimenti per la riqualificazione della rete dei servizi socio-assistenziali:sostegno ad interventi strutturali
  • 275.
    Valutazione intermedia indipendentedel DocUP Obiettivo 2 Regione Marche 2000-2006 Ecosfera S.p.A. Rapporto di valutazione intermedia XXII 52808245 4212280 Spese per la realizzazione del progetto di completamento di una RSA nel Comune di Petritoli Submisura 3.3.1 Aiuti agli investimenti per la riqualificazione della rete dei servizi socio-assistenziali:sostegno ad interventi strutturali 52808246 4212281 Spese per adeguamento norme di prevenzione incendi della RSA ex presidio ospedaliero "M. Montessori" in Comune di Chiaravalle (AN) Submisura 3.3.1 Aiuti agli investimenti per la riqualificazione della rete dei servizi socio-assistenziali:sostegno ad interventi strutturali 52808247 4212282 Spese per la realizzazione di una RSA da 40 posti letto nel Comune di Acquasanta terme (AP) Submisura 3.3.1 Aiuti agli investimenti per la riqualificazione della rete dei servizi socio-assistenziali:sostegno ad interventi strutturali 52808249 n.p. Spese per la realizzazione di un modulo di n. 20 posti letto di RSA per disabili nella ex struttura ospedaliera di Urbania - ASL 2 Urbino Submisura 3.3.1 Aiuti agli investimenti per la riqualificazione della rete dei servizi socio-assistenziali:sostegno ad interventi strutturali 52808250 n.p. Spese per la realizzazione di un modulo di RSA (n. 20 posti letto) presso la struttura ospedaliera di Cagli - ASL 2 di Urbino Submisura 3.3.1 Aiuti agli investimenti per la riqualificazione della rete dei servizi socio-assistenziali:sostegno ad interventi strutturali 52810 Strutture ed attrezzature socio- assistenziali - investimento 52810201 4234203 Interventi straordinari per incentivare gli investimenti in strutture socio-assistenziali, contributi in c/capitale Submisura 3.3.1 Aiuti agli investimenti per la riqualificazione della rete dei servizi socio-assistenziali:sostegno ad interventi strutturali 53104 Promozione e attività culturali - investimento 53104201 2132219 Contributi per il sistema archeologico regionale (LR 16/94 art 5) Misura 3.2 Recupero, valorizzazione e promozione del patrimonio storico e culturale 53104202 n.p. Spese per la realizzazione del Parco museo delle miniere di zolfo delle Marche Submisura 3.2.2 Sistema Museo diffuso: progetti integrati in base a tematismi 53104401 2132218 Contributi per il sistema archeologico regionale (LR 16/94 art 5) Misura 3.2 Recupero, valorizzazione e promozione del patrimonio storico e culturale 53104402 4111203 Contributi per interventi urgenti a tutela dei beni mobili di interesse artistico e storico Misura 3.2 Recupero, valorizzazione e promozione del patrimonio storico e culturale
  • 276.
    Valutazione intermedia indipendentedel DocUP Obiettivo 2 Regione Marche 2000-2006 Ecosfera S.p.A. Rapporto di valutazione intermedia XXIII 53104403 4111205 Interventi per la gestione del sistema museale Misura 3.2 Recupero, valorizzazione e promozione del patrimonio storico e culturale 53104405 4112210 Contributi al Comune di Recanati per l'acquisto, il recupero edilizio ed il restauro conservativo dei luoghi leopardiani Submisura 3.2.2 Sistema Museo diffuso: progetti integrati in base a tematismi 53104406 n.p. Contributo straordinario al Comune di Ancona per il miglioramento della struttura teatrale "Le Muse" di Ancona Submisura 3.2.2 Sistema Museo diffuso: progetti integrati in base a tematismi 53104407 n.p. Contributo straordinario all'orchestra regionale marchigiana per il miglioramento della struttura ospitale presso il teatro delle Muse Submisura 3.2.2 Sistema Museo diffuso: progetti integrati in base a tematismi 53106 Valorizzazione, vigilanza, catalogazione beni culturali, sopraintendenz a bibliografica - investimento 53106201 4111212 Spese per l'acquisizione di beni mobili di notevole interesse storico artistico Misura 3.2 Recupero, valorizzazione e promozione del patrimonio storico e culturale 53106202 n.p. Spese per lo sviluppo del sistema biblioteche nazionali Misura 3.2 Recupero, valorizzazione e promozione del patrimonio storico e culturale 53106203 4112212 Contributi in capitale agli enti locali ed altri soggetti proprietari di biblioteche di interesse locale per il risanamento conservativo dei locali adibiti a sede di biblioteche e di archivi storici Submisura 3.2.2 Sistema Museo diffuso: progetti integrati in base a tematismi 53106401 4111206 Concorso nella realizzazione di iniziative di catalogazione di beni culturali realizzate dagli enti locali autonomamente progettate (art 2 c. 4 LR 45/92) Misura 3.2 Recupero, valorizzazione e promozione del patrimonio storico e culturale 53106402 4111210 Spese per l'acquisizione di beni mobili di notevole interesse storico artistico Misura 3.2 Recupero, valorizzazione e promozione del patrimonio storico e culturale
  • 277.
    Valutazione intermedia indipendentedel DocUP Obiettivo 2 Regione Marche 2000-2006 Ecosfera S.p.A. Rapporto di valutazione intermedia XXIV ALLEGATO 2 PESO FINANZIARIO DEL DOCUP E DEL BILANCIO REGIONALE SUI CAMPI D’INTERVENTO DEL DOCUP NEL PERIODO 2001 - 2005
  • 278.
    Valutazione intermedia indipendentedel DocUP Obiettivo 2 Regione Marche 2000-2006 Ecosfera S.p.A. Rapporto di valutazione intermedia XXV REGIONE MARCHE - Peso finanziario del DOCUP e del Bilancio regionale sui campi d’intervento del DOCUP nel periodo 2001 - 2005 VALORI ANNUI DI BILANCIO (in euro) DOCUP U.P.B. Capitolo Num. cap. prec. 2001 2002 2003 2004 2005 20813 49.270.312,40 46.044.988,51 41.491.448,80 38.354.879,03 38.169.323,57 20813201 6200204 737.883,17 689.580,00 689.577,38 637.448,38 634.364,50 Submisura 2.1.2 Rate contributi pluriennali per investimenti 20813202 6200205 373.606,99 349.150,00 349.147,59 322.753,58 321.192,14 Submisura 2.1.2 20813203 6200206 433.595,98 405.212,00 405.210,53 374.578,41 372.766,25 Submisura 2.1.2 20813204 6200207 440.133,97 411.322,00 411.320,22 380.226,23 378.386,75 Submisura 2.1.1 20813205 6200208 49.698,34 46.445,00 46.443,94 42.932,98 42.725,28 Submisura 2.2.3 20813206 6200209 857.644,99 801.502,00 801.500,82 740.910,91 737.326,49 Submisura 1.4.2 20813207 6200210 56.907,25 53.182,00 53.180,08 49.159,90 48.922,07 Submisura 1.4.2 20813209 6200212 1.021.890,82 954.996,00 954.994,91 882.801,52 878.530,66 Submisura 1.4.2 20813210 6200216 21.488,69 20.082,00 20.080,88 18.562,85 18.473,05 Submisura 1.4.2 20813211 6200217 132.634,49 123.952,00 123.949,65 114.579,61 114.025,29 Submisura 1.4.2 20813212 6200218 92.200,62 86.165,00 86.163,60 79.650,01 79.264,68 Submisura 1.4.2 20813213 6200220 105.119,30 98.238,00 98.236,82 90.810,55 90.371,22 Submisura 3.1.2 a 20813215 6200224 35.859,39 33.511,97 Submisura 2.7.1 20813233 6200267 26.869,24 25.110,33 Submisura 2.7.1 20813240 6200277 110.094,50 102.887,51 102.887,51 95.109,67 94.649,54 Submisura 3.5.2.b 20813241 6200278 395.170,25 369.301,69 322.188,25 297.832,25 296.391,38 Submisura 3.5.2.b 20813244 6200281 1.492.111,31 1.394.435,00 1.394.433,63 1.289.020,62 1.282.784,52 Submisura 2.1.2
  • 279.
    Valutazione intermedia indipendentedel DocUP Obiettivo 2 Regione Marche 2000-2006 Ecosfera S.p.A. Rapporto di valutazione intermedia XXVI 20813249 6300211 2.321.059,76 2.169.118,98 2.640.443,10 2.440.837,30 2.429.028,87 Submisura 1.1.2 20813250 6300225 130.869,86 122.302,88 68.491,73 63.314,06 63.007,75 Misura 1.1 20813256 6300237 34.310,67 32.064,63 11.586,50 10.710,61 10.658,80 Submisura 3.1.2 a 20813257 6300239 42.266,11 39.499,29 39.499,08 36.513,12 36.336,48 Misura 3.1 20813263 6300258 7.628,97 7.129,56 3.632,84 3.358,21 3.341,97 Misura 3.1 20813283 6300292 95.986,21 89.702,78 17.611,81 16.280,44 16.201,67 Submisura 3.1.2 a 20814 142.653.826,97 136.141.663,27 150.143.269,19 120.056.598,78 122.556.598,78 Rimborso mutui e prestiti 20814205 6520213 120.731,09 115.219,70 Submisura 3.1.2 b 20814206 6520214 2.662.507,99 2.540.964,19 Misura 2.6 20814209 6510102 21.729,32 20.737,37 Submisura 2.1.2 20814218 6510113 189.406,33 180.759,91 Submisura 3.1.2 b 20814219 6510114 1.677.598,98 1.601.016,39 Misura 2.6 20814224 6520202 26.321,27 25.119,70 Submisura 2.1.2
  • 280.
    Valutazione intermedia indipendentedel DocUP Obiettivo 2 Regione Marche 2000-2006 Ecosfera S.p.A. Rapporto di valutazione intermedia XXVII 30910 1.410.692,19 1.357.248,73 1.218.734,99 1.218.734,99 1.218.734,99 30910401 3122207 Misura 1.3 Assistenza tecnica e ammodernamento impianti - investimento x interventi di filiera agricola e sviluppo rurale 30910405 3128212 1.288.303,37 1.239.496,56 1.190.734,99 1.190.734,99 1.190.734,99 Misura 1.3 31002 2.996.894,49 1.697.001,39 1.362.846,61 662.846,61 662.846,61 Forestazione - Investimento 31002202 2143206 2.188.873,01 1.239.456,56 Misura 3.1 31002402 2143203 136.808,99 77.468,54 70.508,25 31002403 2143204 456.941,97 258.744,90 319.933,16 31202 49.270.312,40 3.513.047,24 6.744.081,18 754.027,07 754.027,07 Submisura 2.7.2 Politica delle risorse energetiche - investimento 31202203 2228212 648.581,57 72.515,15 72.515,15 Submisura 1.1.3 Submisura 2.7.2 31202205 2228215 2.320.987,55 259.499,76 259.499,76 Submisura 1.1.3 Submisura 2.7.2 31202207 2226201 33.335.091,54 2.376.842,07 2.436.776,23 272.445,60 272.445,60 Submisura 1.1.3 Submisura 2.7.2 31202401 2228217 12.313.579,87 877.976,73 754.027,07 84.304,56 84.304,56 Submisura 1.1.3
  • 281.
    Valutazione intermedia indipendentedel DocUP Obiettivo 2 Regione Marche 2000-2006 Ecosfera S.p.A. Rapporto di valutazione intermedia XXVIII 31204 791.147,41 777.267,63 Politica delle risorse energetiche in agricoltura - investimento 31204201 3114223 791.147,41 777.267,63 Submisura 2.7.2 31302 3.571.319,41 3.508.664,69 3.333.231,46 3.333.231,46 3.333.231,46 31302201 3222230 Submisura 3.5.1 Sostegno all'artigianato di produzione - investimento 31302404 2231210 785.890,61 772.103,06 733.497,91 733.497,91 733.497,91 Submisura 1.4.2 31302405 2231211 785.890,61 772.103,06 733.497,91 733.497,91 733.497,91 Submisura 1.1.2 31302411 3222244 1.687.430,70 1.657.826,65 1.574.935,32 1.574.935,32 1.574.935,32 Submisura 1.3.1 31302412 3222246 34.169,17 33.569,71 31.891,22 31.891,22 31.891,22 Submisura 1.3.2 a 31302413 3222247 49.267,82 48.403,47 45.983,30 45.983,30 45.983,30 Submisura 1.3.2 31302415 3222250 26.283,96 25.822,84 24.531,70 24.531,70 24.531,70 Submisura 1.3.1 31302416 n.p. 18.398,78 18.075,99 17.172,19 17.172,19 17.172,19 Submisura 1.1.3 31302418 n.p. Submisura 1.3.2a
  • 282.
    Valutazione intermedia indipendentedel DocUP Obiettivo 2 Regione Marche 2000-2006 Ecosfera S.p.A. Rapporto di valutazione intermedia XXIX 31304 262.429,82 258.228,45 246.394,50 246.394,50 246.394,50 31304403 322310 1.077,47 1.077,47 1.077,47 Submisura 3.5.2 Sostegno all'artigianato artistico - investimento 31304402 3223206 Submisura 3.5.2.b 31304404 3223211 26.242,98 25.822,84 24.531,70 24.531,70 24.531,70 Submisura 3.5.2.b 31304405 3223212 139.024,09 136.798,39 129.958,47 129.958,47 129.958,47 Submisura 3.5.1 31304406 3223213 97.162,75 95.607,22 90.826,86 90.826,86 90.826,86 Submisura 3.5.1 31402 75.789.744,21 74.576.389,15 70.536.338,16 22.358.015,25 21.665.405,25 31402201 3222201 557.365,80 548.442,66 Misura 1.3 31402202 3222202 73.044,69 71.875,28 Misura 1.3 Servizi reali alle imprese, innovazione e qualità - investimento 31402203 3222208 115.315,76 113.469,61 Misura 1.3 31402405 3222229 735.951,08 233.275,58 226.049,14 Misura 1.3 31402406 3251210 1.086.459,44 1.069.065,78 1.015.612,49 321.920,31 311.947,81 Submisura 1.3.1 31402407 3251211 52.485,96 51.645,69 49.063,41 15.551,71 15.069,94 Submisura 1.3.1 31402408 3251213 Submisura 1.1.1 b2 31402409 3251214 Submisura 1.3.1 31402410 3251215 Submisura 1.1.1 b2 31402411 3251216 262.429,82 258.228,45 245.317,03 77.758,53 75.349,71 Misura 1.3
  • 283.
    Valutazione intermedia indipendentedel DocUP Obiettivo 2 Regione Marche 2000-2006 Ecosfera S.p.A. Rapporto di valutazione intermedia XXX 31402412 3251217 157.457,89 154.937,07 147.190,22 46.655,12 45.209,83 Submisura 1.4.1 b 31402415 n.p. 15.745,79 15.493,71 14.719,02 4.665,51 4.520,98 Submisura 1.1.1 b2 31404 2.999.442,21 2.943.804,33 3.046.614,12 2.796.614,12 2.796.614,12 Politica del credito e servizi finanziari - investimento 31404201 3222251 Submisura 1.2.1 a 31404402 3221201 1.420.788,41 1.394.433,63 1.574.711,95 1.445.493,75 1.445.493,75 Submisura 1.3.2 a 31404412 3222243 1.578.653,79 1.549.370,70 Submisura 1.2.1 b 31504 9.146.815,98 4.748.464,46 5.377.700,05 2.100.998,30 2.100.998,30 Cooperazione - investimento 31504201 3213205 20.891,51 10.845,59 Misura 1.1 31504403 3273206 3.397.359,78 1.763.700,31 1.499.145,26 585.696,79 585.696,79 Misura 1.2 31504404 3273207 149.225,16 77.468,53 65.848,25 25.726,07 25.726,07 Submisura 1.2.1 a 31804 744.282,54 2.499.396,68 225.691,66 225.691,66 225.691,66 Sviluppo della ricettività - investimento 31804202 3232202 704.918,72 Submisura 3.1.2 a 31804204 3232204 29.237,96 98.184,85 Submisura 3.1.2 a 31804402 3232212 20.800,00 20.800,00 20.800,00 Submisura 3.1.2 c 31804404 3232215 70.744,80 237.570,17 204.891,66 204.891,66 204.891,66 Submisura 3.1.2 a
  • 284.
    Valutazione intermedia indipendentedel DocUP Obiettivo 2 Regione Marche 2000-2006 Ecosfera S.p.A. Rapporto di valutazione intermedia XXXI 42202 267.881,33 258.228,45 358.228,45 258.228,45 258.228,45 Piani territoriali e risanamento ambientale investimento 4220403 2132241 267.881,33 258.228,45 258.228,45 186.143,60 186.143,60 Submisura 2.3.2 42204 23.472.884,38 39.505.759,99 10.288.970,79 5.584.559,49 2.359.244,84 42204201 2111203 84.264,29 141.820,02 Submisura 2.1.2 42204202 2111205 175.056,18 294.626,23 Submisura 2.1.2 42204206 2111223 76.588,79 128.901,86 Submisura 2.1.2 Piani di bacino, difesa costiera, risanamento aree ad elevato rischio idrogeologico, porti- investimento 42204220 2111241 5.407.820,19 2.935.210,35 1.240.004,67 Submisura 2.1.2 42204228 n.p. 481.463,16 810.320,87 810.320,87 439.819,03 185.805,30 Submisura 2.1.3 42204229 n.p. 184.115,93 309.874,14 309.874,14 168.190,83 71.053,65 Submisura 2.1.2 42204230 n.p. 241.824,58 407.000,00 Submisura 2.1.2 Misura 2.1 42204401 2112202 306.859,89 516.456,90 516.456,90 280.318,06 118.422,76 Submisura 2.3.1 Misura 2.1 42204402 2112204 306.859,89 516.456,90 438.988,37 238.270,35 100.659,34 Submisura 2.3.1 42204404 2223209 306.859,89 516.456,90 1.145.571,12 73.006,68 30.842,29 Misura 2.4 42204405 2111250 153.429,94 258.228,45 258.228,45 172.152,30 172.152,30 Misura 2.1 42204901 2291201 220.353,16 370.862,78 338.792,78 183.887,05 77.684,65 Misura 2.1
  • 285.
    Valutazione intermedia indipendentedel DocUP Obiettivo 2 Regione Marche 2000-2006 Ecosfera S.p.A. Rapporto di valutazione intermedia XXXII Submisura 2.3.1
  • 286.
    Valutazione intermedia indipendentedel DocUP Obiettivo 2 Regione Marche 2000-2006 Ecosfera S.p.A. Rapporto di valutazione intermedia XXXIII 42302 940.123,37 1.239.496,56 1.617.796,56 1.639.496,56 1.639.496,56 42302402 2132204 117.515,42 154.937,07 154.937,07 157.015,29 157.015,29 Submisura 2.1.2 Piani, programmi tutela aria, acqua, suolo e ciclo dei rifiuti - investimento 42204403 2132204 822.607,95 1.084.559,49 1.062.859,49 1.434.559,49 1.434.559,49 Misura 2.2 42502 956.035,68 1.030.331,52 2.324.056,05 1.755.953,46 1.755.953,46 Sistema aree protette - investimento 42502210 2132245 Submisura 2.3.1 42602 9.128.162,29 19.723.124,05 2.686.441,47 3.524.580,77 2.557.494,57 Lavori Pubblici - investimento 42602201 2123216 .032.913,80 1.355.171,20 983.334,82 Submisura 3.5.2.b 42602401 2111201 47.804,82 103.291,38 Misura 2.1 42602402 2111204 764.877,19 1.652.662,08 1.032.913,80 1.355.171,20 983.334,82 Misura 2.1 42702 5.461.168,42 5.668.919,94 2.887.367,31 Trasporto pubblico locale - Investimento 42702201 2222221 3.939.960,49 4.089.842,84 2.877.367,31 Misura 2.6 42704 4.108.170,01 85.986.093,99 119.403.766,67 2.019.346,49 2.019.346,49 42704206 2222201 10.125,39 211.929,57 Submisura 2.6.2 Sviluppo e potenziamento delle infrastrutture - investimento 42704207 2222204 265.800,59 5.563.341,87 Misura 2.6
  • 287.
    Valutazione intermedia indipendentedel DocUP Obiettivo 2 Regione Marche 2000-2006 Ecosfera S.p.A. Rapporto di valutazione intermedia XXXIV 42704209 2222208 734.672,68 12.424,72 12.424,72 Misura 2.6 42704211 2222210 2.220.764,67 Misura 2.6 42704213 2222212 3.615.198,29 Misura 2.6 42704215 2222220 3.615.198,29 61.139,93 61.139,93 Submisura 3.1.2 b 42704407 2222214 29.609,80 619.748,28 300.786,04 5.086,87 5.086,87 Submisura 2.6.2 42704408 2222218 49.349,67 1.032.913,80 1.020.976,73 17.266,67 17.266,67 Submisura 2.6.2 42704409 2222222 9.869,93 206.582,76 170.595,35 2.885,09 2.885,09 Misura 2.6 42704410 n.p. 7.402,45 154.937,07 200.696,51 3.394,16 3.394,16 Submisura 3.1.2 b 52808 62.157.496,08 65.208.194,29 68.573.805,84 4.441.529,50 4.441.529,50 Submisura 3.3.1 52808215 4212241 995.730,00 64.493,49 64.493,49 Submisura 3.3.1 52808216 4212242 187.474,00 12.142,70 12.142,70 Submisura 3.3.1 52808217 4212243 164.750,00 10.670,87 10.670,87 Submisura 3.3.1 52808238 4212270 1.731.401,49 1.816.378,91 Submisura 3.3.1 52808239 4212271 701.520,37 735.951,08 Submisura 3.3.1 52808245 4212280 1.330.673,37 1.395.983,00 Submisura 3.3.1 52808246 4212281 701.520,37 735.951,08 Submisura 3.3.1 52808247 4212282 2.643.624,12 2.773.373,55 Submisura 3.3.1 52808249 n.p. 893.023,12 936.852,81 Submisura 3.3.1 52808250 n.p. 1.155.170,20 1.211.866,11 Submisura 3.3.1
  • 288.
    Valutazione intermedia indipendentedel DocUP Obiettivo 2 Regione Marche 2000-2006 Ecosfera S.p.A. Rapporto di valutazione intermedia XXXV 52810 1.032.913,80 1.032.913,80 3.532.913,80 3.532.913,80 Strutture ed attrezzature socio- assistenziali - investimento 52810201 4234203 1.032.913,80 1.032.913,80 3.532.913,80 3.532.913,80 Submisura 3.3.1 53104 2.215.600,27 2.215.600,11 1.626.965,04 1.626.965,04 1.626.965,04 5310402 n.p. 516.456,94 516.456,90 Misura 3.2 Promozione e attività culturali - investimento 53104401 2132218 278.886,75 278.886,73 237.053,72 237.053,72 237.053,72 Misura 3.2 53104405 4112210 129.114,24 129.114,23 238.861,32 238.861,32 238.861,32 Submisura 3.2.2 53104406 n.p. 774.685,41 774.685,35 100.000,00 00.000,00 100.000,00 Submisura 3.2.2 53104407 n.p. 516.456,94 516.456,90 Submisura 3.2.2 53106 728.204,54 728.204,23 458.880,58 458.880,58 458.880,58 53106202 n.p. 309.342,81 309.342,68 Misura 3.2 53106203 4112212 387.342,85 387.342,68 329.241,28 29.241,28 329.241,28 Submisura 3.2.2 Valorizzazione, vigilanza, catalogazione beni culturali, sopraintendenza bibliografica - investimento 53106402 4111210 30.987,42 30.987,41 26.339,30 26.339,30 26.339,30 Misura 3.2
  • 289.
    Valutazione intermedia indipendentedel DocUP Obiettivo 2 Regione Marche 2000-2006 Ecosfera S.p.A. Rapporto di valutazione intermedia XXXVI ALLEGATO 3 ELABORATI PER LA VALUTAZIONE DELLE AZIONI DI COMUNICAZIONE
  • 290.
    Valutazione intermedia indipendentedel DocUP Obiettivo 2 Regione Marche 2000-2006 Ecosfera S.p.A. Rapporto di valutazione intermedia XXXVII QUESTIONARIO PER I DESTINATARI DELLE AZIONI DI COMUNICAZIONE (ENTI LOCALI, ORGANIZZAZIONI PROFESSIONALI, PARTI ECONOMICHE E SOCIALI, ORGANIZZAZIONI NO PROFIT, PROMOTORI DI PROGETTI, ECC.) 1. A suo avviso l’invito a partecipare al convegno è stato trasmesso con sufficiente anticipo? Si No 2. La trattazione dei temi all’ordine del giorno è risultata chiara ed esaustiva? Si No (Osservazioni aggiuntive per motivare le scelte selezionate) …………………………………………………………………………………………………… 3. Essi risultano coerenti con gli obiettivi conoscitivi programmati nell’ambito del Convegno? Si No (Osservazioni aggiuntive per motivare le scelte selezionate) …………………………………………………………………………………………………… 4. È stato distribuito materiale informativo? Si No 5. Se si, di che natura (cartaceo, supporto informatico)? …………………………………………………………………………………………………… 6. In che misura le azioni informative e pubblicitarie hanno raggiunto le finalità di: fornire informazioni chiare ed esaurienti su procedure, pratiche amministrative da espletare, criteri di valutazione dei progetti? Alta Media Bassa (Osservazioni aggiuntive per motivare le scelte selezionate) ……………………………………………………………………………………………………
  • 291.
    Valutazione intermedia indipendentedel DocUP Obiettivo 2 Regione Marche 2000-2006 Ecosfera S.p.A. Rapporto di valutazione intermedia XXXVIII fornire i nominativi e i recapiti dei referenti regionali e locali ai quali rivolgersi per ottenere spiegazioni sui criteri di ammissibilità e sul funzionamento dei progetti? Alta Media Bassa (Osservazioni aggiuntive per motivare le scelte selezionate) …………………………………………………………………………………………………… evidenziare il ruolo dell’Unione Europea a tutela dell’ambiente e delle Pari Opportunità- tra uomo e donna, sottolineando che tutti gli interventi dovranno essere realizzati nel rispetto degli stessi? Alta Media Bassa (Osservazioni aggiuntive per motivare le scelte selezionate) …………………………………………………………………………………………………… favorire il conseguimento di un livello efficace di partenariato con gli operatori da associare agli investimenti? Alta Media Bassa (Osservazioni aggiuntive per motivare le scelte selezionate) …………………………………………………………………………………………………… 7. Quali suggerimenti può fornire al fine di potenziare l’efficacia delle azioni informative e promozionali? ……………………………………………………………………………………………………
  • 292.
    Valutazione intermedia indipendentedel DocUP Obiettivo 2 Regione Marche 2000-2006 Ecosfera S.p.A. Rapporto di valutazione intermedia XXXIX TRACCIA DI INTERVISTA DESTINATA AI SOGGETTI RESPONSABILI DELLE AZIONI DI COMUNICAZIONE E PUBBLICITÀ DEL DOCUP 1. Visto il composito target cui si rivolge il DocUP, si è pensato di regolare lo strumento di comunicazione a seconda delle esigenze e della capacità di comprensione dei destinatari? 2. In che modo è stato elaborato l’indirizzario con i nominativi dei potenziali operatori cui rivolgere le azioni informative? 3. Si è fatto ricorso a specifiche modalità per valutare l’effettivo tasso di partecipazione agli incontri promossi? 4. Più in generale quali parametri avete utilizzato o utilizzerete per misurare il feedback (ad esempio numerosità delle domande di finanziamento pervenute e percentuale di inammissibilità in presenza e in assenza di fonti informative)? 5. I primi risultati appaiono soddisfacenti? 6. Ritiene che le iniziative di promozione siano state tempestive? 7. È stato predisposto un cronogramma delle attività da svolgere nel breve e medio periodo? In particolare è stata prevista una iterazione delle azioni di comunicazioni rivolte ad un determinato target? 8. Si sono verificati problemi che porteranno ad un ripensamento della strategia iniziale? 9. Si è fatto leva sulle potenzialità dei soggetti locali intermediari (associazioni di categoria, associazioni no profit, ecc.)? 10. Ritiene che questo possa ingenerare confusione circa l’identificazione dell’interlocutore istituzionale preposto a supportare i fruitori (Regione, Enti locali)? 11. L’intervento dei soggetti intermediari è in grado di garantire la tempestività delle informazioni? 12. Avete pensato di ricorrere al mailing diretto alle aziende che operano nel settore? 13. È stato installato uno sportello permanente presso la Regione in grado di chiarire le modalità di accesso e di offrire delucidazioni in merito ad una corretta gestione dei fondi strutturali? 14. Sarà possibile quantificare, anche in modo approssimativo, la frequenza con cui si è fatto ricorso al numero verde/sportello informativo/consulenti eventualmente preposti? 15. Siete stati supportati da esperti della comunicazione? Pensate di ricorrervi in futuro?
  • 293.
    REGIONE MARCHE VALUTAZIONE INTERMEDIAINDIPENDENTE DEL DOCUP OBIETTIVO 2 MARCHE 2000-2006 ANALISI DI EFFICACIA ED EFFICIENZA DEL PROGRAMMA AL 31 DICEMBRE 2003 ROMA, MAGGIO 2004 S.p.A. Unione EuropeaRegione Marche
  • 294.
    Valutazione intermedia indipendentedel DocUP Obiettivo 2 Regione Marche 2000-2006 Ecosfera S.p.A Rapporto di valutazione intermedia 1 INDICE 1. L’EFFICACIA E L’EFFICIENZA DEL PROGRAMMA ED I PRIMI IMPATTI......................................................................................................................... 2 1.1 L’AVANZAMENTO DEL PROGRAMMA AL 31/12/2003: ELEMENTI POSITIVI E CRITICITÀ RILEVATE...3 1.1.1 Andamento delle misure/submisure al 31/12/2004.......................................................... 6 1.2 PRINCIPALI PROPOSTE PER LA RIPROGRAMMAZIONE DEL DOCUP.................................................55 1.3 I BENEFICIARI FINALI E I DESTINATARI ULTIMI DEL PROGRAMMA, TESTIMONI PRIVILEGIATI DELLA GESTIONE ED ATTUAZIONE DEL PROGRAMMA: ALCUNI CASI.......................................................................68 1.4 GRADO DI INTEGRAZIONE DELLE PRIORITÀ TRASVERSALI: LA PROTEZIONE E SOSTENIBILITÀ AMBIENTALE ...............................................................................................................................................74 1.5 GRADO DI INTEGRAZIONE DELLE PRIORITÀ TRASVERSALI: LE PARI OPPORTUNITÀ UOMINI E DONNE E L’ELIMINAZIONE DELLE DISEGUAGLIANZE................................................................................................78 1.6 GRADO DI INTEGRAZIONE DELLE PRIORITÀ TRASVERSALI: L’INCREMENTO OCCUPAZIONALE .......86
  • 295.
    Valutazione intermedia indipendentedel DocUP Obiettivo 2 Regione Marche 2000-2006 Ecosfera S.p.A Rapporto di valutazione intermedia 2 1. L’EFFICACIA E L’EFFICIENZA DEL PROGRAMMA ED I PRIMI IMPATTI Il presente documento costituisce l’aggiornamento della sezione “L’efficacia e l’efficienza del programma ed i primi impatti” del Rapporto di valutazione intermedia consegnato lo scorso ottobre. L’analisi condotta sullo stato di attuazione delle azioni del DocUP al 31/12/2003 è stata elaborata a partire dai dati di monitoraggio finanziario e procedurale dettagliati almeno per submisura; sono invece solo parziali le informazioni attinenti il monitoraggio fisico alla stessa data, per lo più aggiornati a maggio 2003 se non al 31/12/2002. A tale riguardo occorre sottolineare che non è stato possibile avvalersi ai fini dell’analisi dei dati inseriti nel sistema MONIT in quanto aggregati a livello di misura e dunque poco significativi per valutare l’andamento di un programma articolato e complesso come il DocUP Ob. 2 della Regione Marche, per il quale l’unità di analisi prescelta è stata la submisura e/o la tipologia di intervento. Le evidenze espresse dai dati di monitoraggio unitamente alle indicazioni emerse nel corso degli incontri avviati con i responsabili regionali e con gli stakeholders, hanno consentito di fornire alcuni suggerimenti finalizzati ad accrescere l’efficacia e l’efficienza degli interventi e ad orientare l’eventuale riprogrammazione di metà periodo. Per quanto concerne quest’ultima fase, nella presente versione il Rapporto di valutazione intermedia è stato integrato con un approfondimento sulle principali proposte formulate dalla Regione per la mid-term review, verificandone l’adeguatezza rispetto ai risultati attuativi e alle criticità rilevate al termine del primo triennio di programmazione ed alle principali indicazioni del Valutatore indipendente e di altri soggetti a diverso titolo coinvolti nell’attuazione, nonché la coerenza con i princìpi e gli orientamenti della Commissione Europea per la revisione dei programmi cofinanziati dai fondi strutturali. Oggetto di analisi è stato, infine, il grado di integrazione delle priorità orizzontali, ovvero la protezione e sostenibilità ambientale, l’occupazione e mercato del lavoro, la promozione delle pari opportunità tra uomini e donne ed eliminazione delle disuguaglianze. La valutazione di efficacia e di efficienza avrebbe dovuto racchiudere una ricognizione volta ad individuare i risultati e i primi impatti, tangibili e intangibili del programma ed evidenziare anche i risultati e gli impatti inattesi. La valutazione di efficacia dovrebbe includere infatti, secondo quanto riportato nelle Linee Guida, una rilevazione di risultati e impatti relativa anche a effetti inattesi, e come tali non inclusi nel sistema degli indicatori. Tale analisi ha lo scopo di accrescere la consapevolezza dell’AdG sui risultati immediati prodotti dagli interventi rispetto agli obiettivi inizialmente fissati, nonché sulle loro possibili implicazioni dal punto di vista dell’impatto, così da fornire un quadro il più possibile chiaro ed esaustivo per orientare la riprogrammazione di metà periodo. A tal fine, è evidente che la disponibilità di significativi dati di avanzamento del Programma afferenti dal Sistema di monitoraggio regionale, con una prima quantificazione degli effetti generati dagli interventi cofinanziati, rappresenta una sorta di conditio sine qua non per procedere a considerazioni di effettiva utilità per l’Amministrazione regionale. Tuttavia, i dati di avanzamento ad oggi pervenuti dalla struttura di monitoraggio regionale non appaiono tali da consentire significative considerazioni su primi risultati o eventuali impatti del Programma.
  • 296.
    Valutazione intermedia indipendentedel DocUP Obiettivo 2 Regione Marche 2000-2006 Ecosfera S.p.A Rapporto di valutazione intermedia 3 Peraltro, a motivo fondamentale della sostanziale assenza di effetti e primi impatti prodotti, nonché dell’attuale stato di attuazione del Programma va citato il ritardo nell’avvio (operativamente solo ad inizio 2002), fenomeno che ha riguardato in modo più generale tutti i DocUP Ob. 2. Sarà pertanto nostra cura svolgere tale ricognizione allorché risulteranno completate un numero significativo di operazioni, che saranno, quindi, in grado di generare risultati/impatti; questi ultimi potranno essere resi disponibili dal Sistema di monitoraggio regionale, o rilevati direttamente su base campionaria da parte del Valutatore. Prima del completamento di un numero rilevante di progetti, infatti, non appare possibile alcuna rilevazione, né mediata né diretta. 1.1 L’avanzamento del Programma al 31/12/2003: elementi positivi e criticità rilevate La performance finanziaria è espressa attraverso tre indicatori: capacità effettiva di impegno, pari al rapporto tra risorse impegnate ed il costo totale da rendicontare alla Commissione; capacità di spesa o efficienza realizzativa, pari al rapporto tra i pagamenti e il costo totale da rendicontare alla Commissione; capacità effettiva di utilizzo, espressa dal rapporto tra erogazioni e impegni ovvero quanto è stato speso rispetto all’impegnato. Lo stato di attuazione al 31/12/03 fa registrare un notevole avanzamento sia negli impegni che nei pagamenti da rendicontare alla Commissione rispetto agli importi rilevati al 30/06/03. Gli impegni e i pagamenti sono infatti aumentati: gli impegni da € 62.597.520,21 a € 108.216.756,91 e rappresentano il 33,42% del costo totale, mentre i pagamenti passano da 11.443.525,88 a 39.780.383,55, arrivando al 12,29% del costo totale ed al 36,76% degli impegni assunti. La tabella e le rappresentazioni grafiche che seguono permettono di visualizzare l’andamento del Programma per asse, per misura e per ambito territoriale, con riferimento al Piano finanziario allegato al Complemento di Programmazione.
  • 297.
    Valutazione intermedia indipendentedel DocUP Obiettivo 2 Regione Marche 2000-2006 Ecosfera S.p.A Rapporto di valutazione intermedia 4 DocUP Marche Ob 2 anni 2000/06- Stato di avanzamento finanziario a livello di beneficiario finale al 31/12/03 Asse Impegni pubblici totali Pagamenti pubblici totali Misura Intervento Costo totale da rendicontare alla Commissione Impegni da rendicontare alla Commissione Impegni pubblici totali FESR Nazionale (Stato, Regione, Altri) Privati da rendicontare Pagamenti da rendicontare alla Commissione Pagamenti pubblici totali FESR Nazionale (Stato, Regione, Altri) Privati da rendicontare ASSE 1 116.517.514,00 50.502.721,61 47.228.773,05 23.044.098,92 24.184.674,13 3.273.948,56 17.474.619,29 16.729.616,05 8.734.162,04 7.995.454,01 745.003,24 1.1 77.160.588,00 33.209.352,01 33.209.352,01 16.275.722,56 16.933.629,45 0 11.794.147,70 11.794.147,70 6.107.370,64 5.686.777,06 0 1.2 12.426.275,00 8.853.157,00 7.790.887,00 3.873.428,00 3.917.459,00 1.062.270,00 3.098.740,00 3.098.740,00 1.737.533,00 1.361.207,00 0 1.3 23.259.838,00 5.050.155,59 5.050.155,59 2.201.811,82 2.848.343,77 0 1.360.763,56 1.360.763,56 609.291,58 751.471,98 0 1.4 3.670.813,00 3.390.057,01 1.178.378,45 693.136,54 485.241,91 2.211.678,56 1.220.968,03 475.964,79 279.966,82 195.997,97 745.003,24 ASSE 2 127.048.483,00 24.358.500,85 16.228.352,89 8.109.838,57 8.118.514,32 8.130.147,96 8.519.881,43 4.660.596,73 2.301.782,75 2.358.813,98 3.859.284,70 2.1 70.900.941,00 3.775.383,19 1.135.327,84 567.663,93 567.663,91 2.640.055,35 2.167.830,98 659.325,51 329.662,76 329.662,75 1.508.505,47 2.2 19.380.729,00 4.308.586,78 1.552.961,54 794.393,73 758.567,81 2.755.625,24 2.515.406,75 910.759,36 464.678,97 446.080,39 1.604.647,39 2.3 7.899.137,00 3.740.451,68 2.363.712,64 1.315.608,66 1.048.103,98 1.376.739,04 1.577.017,87 1.003.324,00 555.412,50 447.911,50 573.693,87 2.4 6.149.145,00 2.067.283,10 2.067.283,10 1.033.641,55 1.033.641,55 0 565.115,01 565.115,01 282.557,51 282.557,50 0 2.5 8.199.005,00 6.684.818,88 5.345.429,32 2.672.714,66 2.672.714,66 1.339.389,56 1.064.444,26 894.622,44 388.084,18 506.538,26 169.821,82 2.6 11.797.248,00 3.713.081,04 3.713.081,04 1.696.078,17 2.017.002,87 0 616.985,82 616.985,82 275.231,56 341.754,26 0 2.7 2.722.278,00 68.896,18 50.557,41 29.737,87 20.819,54 18.338,77 13.080,74 10.464,59 6.155,27 4.309,32 2.616,15 ASSE 3 75.390.948,00 31.059.418,59 25.704.321,79 11.641.986,01 14.062.335,78 5.355.096,80 12.806.125,34 9.194.901,19 3.904.455,50 5.290.445,69 3.611.224,15 3.1 28.374.834,00 16.367.447,77 11.479.293,41 5.528.749,87 5.950.543,54 4.888.154,36 7.599.152,87 4.063.857,81 2.097.825,57 1.966.032,24 3.535.295,06 3.2 18.163.537,00 7.652.095,57 7.185.153,13 3.816.267,70 3.368.885,43 466.942,44 1.876.181,78 1.800.252,69 917.757,59 882.495,10 75.929,09 3.3 15.117.601,00 4.473.150,49 4.473.150,49 1.013.552,99 3.459.597,50 0 2.576.248,62 2.576.248,62 511.570,43 2.064.678,19 0 3.4 7.585.018,00 1.265.656,18 1.265.656,18 632.813,36 632.842,82 0 404.102,37 404.102,37 202.047,01 202.055,36 0 3.5 6.149.958,00 1.301.068,58 1.301.068,58 650.602,09 650.466,49 0 350.439,70 350.439,70 175.254,90 175.184,80 0 ASSE 4 4.849.958,00 2.296.115,86 2.296.115,86 1.148.058,01 1.148.057,85 0 979.757,49 979.757,49 489.876,93 489.880,56 0 4.1 4.849.958,00 2.296.115,86 2.296.115,86 1.148.058,01 1.148.057,85 0 979.757,49 979.757,49 489.876,93 489.880,56 0 TOTALE 323.806.903,00 108.216.756,91 91.457.563,59 43.943.981,51 47.513.582,08 16.759.193,32 39.780.383,55 31.564.871,46 15.430.277,22 16.134.594,24 8.215.512,09 Gli importi del costo totale da rendicontare sono tratti dal Piano finanziario presentato al Comitato di Sorveglianza in occasione della seduta del 18/6/2002.
  • 298.
    Valutazione intermedia indipendentedel DocUP Obiettivo 2 Regione Marche 2000-2006 Ecosfera S.p.A. Rapporto di valutazione intermedia 5 La figura inerente l’avanzamento finanziario per area territoriale consente di verificare quale sia la capacità di impegno, di spesa e di utilizzo dei fondi dell’area obiettivo 2, phasing out e dell’area complessiva interessata dal DocUP. Appare evidente come la capacità di impegno sia aumentata, soprattutto nelle zone ricadenti nell’area in sostegno transitorio (passando dal 30,33 al 45,91%), mentre nell’area ob.2 esso è pari al 31,21% del costo totale, circa 14 punti percentuali in più rispetto al giugno dello stesso anno. Le zone in sostegno transitorio presentano anche una buona capacità di spesa (14,09%) rispetto all’area ob.2 (11,97%) e all’area totale DocUP (12,29%). Anche in questo caso si registra un aumento significativo nel corso della seconda metà dell’anno, in particolare nell’area Ob. 2. L’accelerazione impressa alla spesa è in buona parte da imputare al sopraggiungere dei termini fissati per il soddisfacimento del criterio di efficienza ai fini dell’assegnazione della riserva di premialità. A livello di asse, l’attività di assistenza tecnica presenta una capacità di impegno, di spesa e utilizzo dei fondi superiore rispetto agli altri, un risultato coerente con la natura delle azioni in oggetto, propedeutiche all’avvio e all’attuazione del Programma Gli assi 1, 2, 3 presentano un livello di avanzamento di gran lunga maggiore rispetto allo stato evidenziato nelle rilevazioni al 30/06/03. Gli Assi 1 e 3 presentano una capacità di impegno e di spesa simili, rispettivamente 43,34% e 15% per l’asse 1; 41,20% e 16,99% per l’Asse 3; mentre la capacità di utilizzo delle risorse è superiore in quest’ultimo asse (41,23%) rispetto al primo (34,60%). Avanzamento finanziario - Asse 1 0% 20% 40% 60% 80% 100% Asse 1 1.1 1.2 1.3 1.4 capacità di impegno capacità di spesa capacità di utilizzo Avanzamento finanziario - Asse 2 0% 20% 40% 60% 80% 100% Asse 2 2.1 2.2 2.3 2.4 2.5 2.6 2.7 capacità di impegno capacità di spesa capacità di utilizzo Avanzamento finanziario - Asse 3 0% 10% 20% 30% 40% 50% 60% 70% Asse 3 3.1 3.2 3.3 3.4 3.5 capacità di impegno capacità di spesa capacità di utilizzo Avanzamento finanziario - Asse 4 0% 10% 20% 30% 40% 50% Asse 4 capacità di impegno capacità di spesa capacità di utilizzo Avanzamento finanziario per asse 0% 10% 20% 30% 40% 50% Asse 1 Asse 2 Asse 3 Asse 4 capacità di impegno capacità di spesa capacità di utilizzo
  • 299.
    Valutazione intermedia indipendentedel DocUP Obiettivo 2 Regione Marche 2000-2006 Ecosfera S.p.A. Rapporto di valutazione intermedia 6 Per quanto riguarda l’Asse 1, si è registrato un significativo avanzamento riconducibile ai progressi verificatisi nell’ambito della Submisura 1.1.1 per l’avvio dei tre regimi di aiuto (Leggi 488/92, 341/95 e 598/94). Per la L. 488, che eroga contributi a fondo perduto per finanziare investimenti in beni durevoli, materiali ed immateriali, sono stati finanziati 59 progetti, mentre per la L. 341, che concede agevolazioni per gli investimenti in attrezzature, macchinari, impianti, collaudi, software, i progetti finanziati sono 89. Diversa è la situazione per la L. 598, che prevede finanziamenti agevolati per l’innovazione tecnologica e la tutela ambientale, per la quale è stato finanziato un solo progetto. È stato inoltre superato il blocco procedurale che ha interessato l’avvio di alcune delle azioni di ingegneria finanziaria, che ha condizionato a lungo i risultati dell’Asse 1, per il rilevante peso finanziario della Misura 1.2 sul totale delle risorse. L’Asse 2, che ha come obiettivo il miglioramento della rete ecologica e la riqualificazione ambientale, ha una percentuale di impegno (19,17%) e di capacità di spesa (6,71%) più bassa rispetto agli altri assi, mentre la capacità di utilizzo dei fondi è allineata (34,98%). L’avanzamento finanziario dell’asse appare condizionato da procedure di attuazione più lunghe e complesse richieste per l’attuazione di misure di natura infrastrutturale, che caratterizzano in massima parte l’Asse in questione, ma soprattutto dai risultati solo parzialmente soddisfacenti delle Misure 2.1 e 2.2 volte alla realizzazione di infrastrutture ambientali connesse alla gestione delle risorse idriche e dei rifiuti. L’Asse 3 presenta una capacità di impegno, di spesa e di utilizzo superiore alla media complessiva del DocUP, grazie ai progressi nel numero di progetti conclusi, soprattutto per la Misura 3.1, e all’avvio dei progetti finanziati nell’ambito di alcune misure che in passato avevano accumulato dei ritardi, per lo più di natura procedurale, particolarmente evidenti per la Misura 3.3 relativa ai servizi socio-assistenziali. 1.1.1 Andamento delle misure/submisure al 31/12/2004 Come si è detto precedentemente, l’attuazione del Programma ha ricevuto una forte accelerazione ed al 31/12/2003 e tutte le Misure hanno effettuato dei pagamenti. Considerando tuttavia la complessa articolazione del Programma in submisure e/o tipologie di azione, l’andamento delle iniziative programmate è tutt’altro che uniforme e alcune di esse hanno incontrato difficoltà che ne hanno ostacolato e in qualche caso ostacolano tuttora il perseguimento degli obiettivi individuati. Quanto all’avanzamento fisico del Programma, si fa notare che i più recenti dati di monitoraggio forniti dalla Regione sufficientemente disaggregati sono riportati nel Rapporto annuale di esecuzione al 31/12/2002 (solo in parte aggiornati al 30/09/2003 per le misure che concorrevano alla premialità). Le informazioni aggiornate al 31/12/2003 sono di carattere finanziario e procedurale, mentre alla stessa data non è stato possibile effettuare un aggiornamento degli indicatori fisici, di risultato e di impatto, in quanto non sono state fornite informazioni sufficienti a tale scopo (se non a livello di misura). Tuttavia l’elaborazione dei dati di carattere procedurale ha consentito di stimare i valori che dovrebbero assumere gli indicatori una volta completati i progetti finanziati, fornendo anche
  • 300.
    Valutazione intermedia indipendentedel DocUP Obiettivo 2 Regione Marche 2000-2006 Ecosfera S.p.A. Rapporto di valutazione intermedia 7 indicazioni sulla validità dei valori obiettivi inseriti nel CdP e l’eventuale ridefinizione degli stessi in fase di revisione di metà periodo. Misura 1.1 “Aiuti agli investimenti produttivi ed ambientali delle PMI industriali ed artigiane” La Misura si articola in tre submisure a loro volta suddivise in diverse tipologie di intervento: • la Submisura 1.1.1 prevede il cofinanziamento a valere sul DocUP delle seguenti leggi nazionali: la 488/92, la 341/95 e la 598/94, con incentivi diretti e agevolazioni fiscali alle PMI industriali per la realizzazione di investimenti finalizzati all’ammodernamento, all’aggiornamento tecnologico dei macchinari e degli impianti tecnico-produttivi e al miglioramento della sostenibilità ambientale; • la Submisura 1.1.2 prevede aiuti agli investimenti produttivi delle PMI artigiane; • infine, la Submisura 1.1.3 si rivolge alle PMI industriali e artigiane ed incentiva le iniziative rivolte alla riconversione ecologica, al miglioramento delle condizioni di sicurezza e di salute nell’ambiente di lavoro e al risparmio energetico1 . L’avanzamento finanziario della Misura evidenzia pagamenti per 11.794.147,70 € pari al 15,29% del costo totale da rendicontare e il 35,51% delle somme impegnate, un incremento notevole rispetto agli stessi valori di giugno, rispettivamente 2,75% e 10%. In merito all’attuazione della Submisura 1.1.1 ha accumulato un ritardo generalizzato nell’avvio, causato dai tempi richiesti per l’elaborazione delle convenzioni per regolare i rapporti con i soggetti attuatori, nonché per modificare e adattare la normativa nazionale nel caso delle leggi delegate 341/95 e 598/94 alle specificità regionali ed alle procedure e alla tempistica proprie del DocUP. Dal punto di vista procedurale, per la Submisura 1.1.1 int. A - L. 488/92 è stata sottoscritta la convenzione tra il Ministero per le Attività produttive (MAP) e la Regione, a seguito della quale sono stati comunicati al Ministero le risorse e i criteri per il cofinanziamento dell’8° e dell’11° bando industria, oltre al programmato 14° bando2 . 1 Nell’ambito della revisione di metà periodo, per la Misura 1.1.3 è stata proposta la suddivisione della submisura in intervento a) ricomprendente tutti gli interventi a finalità ambientale e di salute e sicurezza dei luoghi di lavoro e in un intervento b), finalizzato alla realizzazione di investimenti per il risparmio energetico e lo sviluppo di fonti energetiche rinnovabili. I due interventi saranno dotati di autonoma dotazione finanziaria e soggetti a procedure distinte di accesso. 2 Il tardivo avvio dell’azione in oggetto è da imputare al maggior tempo che si è reso necessario per il completamento del procedimento relativo al 14° bando industria della L. 488/92, aperto dal Ministero delle Attività Produttive a novembre 2001 e chiuso solamente nel novembre 2002. A motivo di tale ritardo la Regione Marche ha giudicato necessario avviare una procedura scritta per la richiesta di modifica del CdP (nota del 17.12.2002) al fine di permettere il cofinanziamento di precedenti bandi industria già chiusi (comunque successivi al 27.11.2000, data di ricevibilità del DocUP Marche). Avanzamento finanziario- Misura 1.1 6,0% 35,5%43,0% 41,7% 30,5% 71,7% 15,3% 23,2% 20,7% 49,7% 32,4% 19,6% 0% 10% 20% 30% 40% 50% 60% 70% 80% Misura 1.1 1.1.1 1.1.2 1.1.3 capacità di impegno capacità di spesa capacità di utilizzo
  • 301.
    Valutazione intermedia indipendentedel DocUP Obiettivo 2 Regione Marche 2000-2006 Ecosfera S.p.A. Rapporto di valutazione intermedia 8 L’individuazione degli interventi è stata rallentata dall’espletamento di alcuni passaggi procedurali a carico del MAP, ossia il decreto che identifica il completamento dei progetti dell’8° e 11° bando industria e la comunicazione formale in merito alla sostituzione delle risorse nazionali con quelle del DocUP sia alle imprese che alla Regione. Alla data del 31/12/2003, in relazione all’8°, 11° e 14° bando della L. 488/92, sono stati finanziati 59 progetti, di cui 32 sono stati liquidati e 2 conclusi con un totale di investimenti attivati di 28.524.947,45 €. Le altre due azioni della Submisura hanno trovato di recente avvio con la pubblicazione dei bandi nel mese di maggio. In particolare per l’int. B1) – L. 341/95, i rapporti tra la Regione Marche ed il gestore concessionario (Mediocredito Centrale) sono regolati da apposita convenzione, la cui definizione ha risentito dei tempi necessari alle modifiche apportate alla procedura di selezione da automatica a valutativa, consentendo la pubblicazione del bando solo a maggio 2003. Alla fine dello scorso anno si registra il finanziamento di 86 progetti, tutti in corso di attuazione. Anche nel caso della L. 598/94 art. 11 (int. B2) sono state apportate delle modifiche alla scheda di misura del CdP allo scopo di renderlo più completo ed efficace nel sostenere i processi di innovazione, ampliando le voci di spesa ammissibili, anche alla luce dell’evoluzione della normativa nazionale. Inoltre, sono state cambiate le modalità di corresponsione del contributo in c/interessi, non più attraverso rate semestrali posticipate per finanziamenti fino a 7 anni, incompatibili con i tempi di utilizzo delle risorse del DocUP, ma in rate attualizzate per stato di avanzamento di realizzazione degli investimenti da completare in tempi più brevi rispetto a quanto previsto in precedenza. I risultati conseguiti dal bando sono del tutto insoddisfacenti, con un unico progetto finanziato, un esito che tuttavia non deve sorprendere in un momento di congiuntura negativa, dunque con una bassa propensione delle imprese ad investire, ma soprattutto per la scarsa appetibilità di un contributo in c/interessi a fronte di un costo del denaro già molto basso. Tale consapevolezza è all’origine della proposta di prevedere per il prossimo bando anche l’agevolazione in c/capitale. La tabella che segue riporta in sintesi lo stato di attuazione fisica e procedurale in relazione alle sole aziende finanziate, evidenziando l’opportunità condivisa dai servizi di ridimensionare i target iniziali. Valore realizzato Valore impegnato Tipologia di intervento Indicatori di realizzazione Valore assoluto % Valore assoluto % Valore obiettivo al 31/12/08* 1.1.1 A - L. 488/92 n. di imprese beneficiarie 2 59 1.1.1 B1 - L. 341/95 n. di imprese beneficiarie 0 86 1.1.1 B2 – L.598/94 n. di imprese beneficiarie 0 1 Tot. Sub 1 n. di imprese beneficiarie 2 0,2% 146 11,2% 1300 * I target da CdP comprendono insieme i valori attesi dagli interventi attivati dalle Submisure 1.1.1 e 1.1.2, mentre nella presente tabella si è stimata la quota ascrivibile alla sola Submisura 1 a partire dal peso finanziario della stessa (circa il 62% del costo totale ammissibile). Fonte: elaborazioni Ecosfera su dati della Regione Marche
  • 302.
    Valutazione intermedia indipendentedel DocUP Obiettivo 2 Regione Marche 2000-2006 Ecosfera S.p.A. Rapporto di valutazione intermedia 9 Le Submisure 1.1.2 e 1.1.3 hanno trovato prontamente avvio con la pubblicazione dei primi bandi già nel mese di gennaio 2002, in linea con i cronogrammi procedurali riportati nella scheda tecnica del CdP. Per la misura 1.1.3 è stato poi pubblicato un secondo bando nel corso del 2003. Lo stato di attuazione delle due Submisure fa registrare un avanzamento con rispettivamente 246 e176 progetti finanziati, un numero in parte conseguito a seguito dl l’attivazione nei primi mesi del 2003 della procedura di scorrimento delle graduatorie fino a concorrenza delle disponibilità dell’annualità 2003; mentre gli investimenti attivati ammontano di 32.229.499,02 € e di 8.525.340,20 €. In particolare per la Submisura 1.1.2, occorre dire che si tratta di uno strumento già conosciuto e “collaudato” nello scorso periodo di programmazione e dal quale era pertanto ragionevole attendersi i positivi risultati in termini di domande pervenute, tutte presentate da imprese di piccole dimensioni. Ciò nonostante nel corso degli ultimi mesi si è accresciuto in modo preoccupante il numero delle rinunce per cause indubbiamente imputabili al difficile momento che sta attraversando la nostra economia, con un effetto a cascata che, dopo aver interessato inizialmente le aziende leader, investe in quest’ultimo periodo le piccole e piccolissime imprese subfornitrici marchigiane. L’avanzamento finanziario della Submisura rivela un buon livello di impegni (41,71%) un livello di spesa sul costo totale del 20,74% e sulle somme impegnate del 49,74%. Ciò a conferma del buon andamento della submisura fin dal suo avvio. Dalle tabelle che seguono si evince l’avanzamento fisico al 31/12/2003 con riferimento al numero di imprese beneficiarie, mentre per i restanti indicatori si tratta di valori aggiornati al 30/06/2003. Valore realizzato Valore impegnato Tipologia di intervento Indicatori di realizzazione Valore assoluto % Valore assoluto % Valore obiettivo al 31/12/08* n. di imprese beneficiarie (di cui gestite da donne) 122 (n.p.) 8,7% 246 (18) 17,5% (28%) 1400 (65) n. di nuove imprese beneficiarie (di cui gestite da donne) n.p. - 42* (5*) 24% (38%) 171 (13) Sub 2 n. di imprese beneficiarie per dimensione d'impresa 25 1,8% 246 P.I. 0% M.I. 25% P.I. 30% M.I. e 70% P.I * I target da CdP comprendono insieme i valori attesi dagli interventi attivati dalle Submisure 1.1.1 e 1.1.2, mentre nella presente tabella si è stimata la quota ascrivibile alla sola Submisura 2 a partire dal peso finanziario della stessa (circa il 38% del costo totale ammissibile delle due Submisure). Fonte: elaborazioni Ecosfera su dati della Regione Marche I progetti effettivamente ultimati sono 122 permettono di esprimere una valutazione decisamente positiva, mentre si fa rilevare anche in questo un’evidente sovrastima del valore obiettivo, confermato dall’importo medio degli investimenti attivati superiore al costo medio atteso.
  • 303.
    Valutazione intermedia indipendentedel DocUP Obiettivo 2 Regione Marche 2000-2006 Ecosfera S.p.A. Rapporto di valutazione intermedia 10 Con riguardo al territorio si aggiunge che la maggior parte degli investimenti (200 su 246) ricadono in area Ob. 2. Le priorità espresse in fase programmatica in relazione a determinate tipologie di intervento, confermate nei bandi di accesso ai contributi, premiavano in ordine la creazione di nuovi impianti, riattivazioni, riconversioni, ampliamenti, ristrutturazioni e trasferimenti di impianti produttivi esistenti e, infine, gli ammodernamenti. Queste preferenze hanno trovato solo un parziale riscontro negli investimenti effettivamente finanziati, volti per oltre il 62% alla realizzazione di lavori di ampliamento, mentre una buona percentuale, sebbene più contenuta, pari al 23%, è destinata alla creazione di nuovi impianti. I dati raccolti dal Servizio sulle imprese gestite da donne evidenziano una quota piuttosto esigua (18 su 177) e oltre un investimento su 3 è diretto alla creazione di nuove attività; rispetto a tale dato occorre precisare che sono state considerate le sole ditte individuali in luogo dell’accezione più ampia di impresa femminile della L. 215, cui si ritiene preferibile far riferimento ai fini di una maggiore completezza del dato, nonché per garantirne l’omogeneità con le altre misure del DocUP. Si ribadisce, inoltre, l’opportunità di inserire dei criteri premiali al fine di favorire attivamente la diffusione dell’imprenditoria femminile in linea con la priorità trasversale delle Pari Opportunità tra uomini e donne. L’analisi per comparto produttivo, evidenzia la netta prevalenza sia per numero di progetti finanziati che per entità degli investimenti attivabili di alcuni settori che presentano una certa stabilità, quali quello delle costruzioni (non finanziato nel precedente periodo di programmazione), della lavorazione dei metalli e del legno. Interessante appare poi la positiva risposta delle imprese operanti nel settore tessile e abbigliamento vista la crisi che ha interessato il comparto sia sul mercato interno che su quello estero. La Submisura in oggetto appare tra l’altro di particolare interesse per l’integrazione con il POR Ob. 3, concertata anche con le parti sociali ed economiche, da concretizzarsi attraverso l’applicazione di un criterio premiale a favore delle imprese che avessero creato nuova occupazione nell’ambito degli investimenti cofinanziati dal DocUP nell’ambito della submisura in oggetto. Più precisamente a tali aziende è stata riconosciuta la possibilità di accedere agli aiuti a valere sui fondi del POR Ob. 3, Asse A, misure 2 e 3, Asse B, misura 1, ed Asse E, misura 1 destinati alle assunzioni a tempo indeterminato a favore di soggetti residenti nella regione e in possesso delle seguenti caratteristiche: - giovani (< 24 anni) in cerca di 1° occupazione o disoccupati; - soggetti svantaggiate dal punto di vista dell’inserimento o reinserimento lavorativo (disabili, nomadi, detenuti ammessi alle misure restrittive alternative alla detenzione, tossicodipendenti, ecc.); - donne. Il 5/10/2003 con DGR n. 1122 è stato approvato il bando per l’accesso agli incentivi suddetti. Con Decreto del Dirigente del Servizio Formazione Professionale e Problemi del lavoro n° 90 del 25/02/2004 sono state approvate le graduatorie riferite ai progetti compresi nei territori dell’obiettivo 2 e nei territori in phasing out. Per quanto riguarda la prima graduatoria le imprese che hanno ottenuto gli aiuti per le assunzioni sono 17, con 30 nuovi assunti; per la seconda le imprese ammesse sono 14 con 24 nuovi addetti.
  • 304.
    Valutazione intermedia indipendentedel DocUP Obiettivo 2 Regione Marche 2000-2006 Ecosfera S.p.A. Rapporto di valutazione intermedia 11 Le risorse finanziarie previste dalla deliberazione n° 1122/2003 sono sufficienti a garantire l’accoglimento di tutte le domande ammissibili a finanziamento. Dal punto di vista gestionale e attuativo delle azioni programmate si sottolinea un ottimale utilizzo dei supporti informatici con i quali viene seguito l’andamento degli interventi e si forniscono informazioni ai potenziali destinatari; l’elaborazione delle domande effettuate dagli interessati, ha permesso tra l’altro la pubblicazione sul sito regionale delle risposte relative ai quesiti più frequenti. Quanto alla Submisura 1.1.3 risulta impegnato il 71,70% delle risorse disponibili, con un livello di spesa sul costo totale del 23,20% e sulle somme impegnate del 32,36%. Le tabelle che seguono illustrano la situazione attuativa registrata alla fine del 2003 e il peso percentuale delle iniziative cofinanziate rispetto agli obiettivi programmati nonché gli effetti attesi in termini impatto occupazionale. Valore realizzato Valore impegnato Tipologia di intervento Indicatori di realizzazione Valore assoluto % Valore assoluto % Valore obiettivo al 31/12/08 Sub 3 n. di imprese beneficiarie 56 16% 176 50,3% 350 Valore realizzato Valore impegnato Tipologia di intervento Indicatori di impatto Valore assoluto % Valore assoluto % Valore obiettivo al 31/12/08 Sub 3 Occupazione creata* 295 118% 250 Fonte: elaborazioni Ecosfera su dati della Regione Marche * Dati al 30/06/2003 I progetti ultimati alla medesima data ammontano a 56 su un totale di 176 ammessi a contributo, il cui completamento permetterebbe di soddisfare oltre il 50% dell’obiettivo. L’analisi che segue fa riferimento ha come fonte Rapporto annuale di esecuzione al 31/12/2002 e prende in esame le 121 imprese finanziate con il 1° bando. La capacità del contributo pubblico concesso di stimolare gli investimenti aziendali è espressa da un moltiplicatore medio elevato, pari a 5,4. La distribuzione per dimensione aziendale in forte coerenza con il punteggio premiale attribuito alle imprese di piccole dimensione; difatti il 61% dei progetti finanziati siano stati presentati da microimprese, mentre le piccole imprese rappresentano il 25% dei beneficiari e le medie solamente il 14%. Va aggiunto poi che circa la metà di queste imprese sono artigiane, un risultato che indica la diffusione di iniziative a valenza ambientale anche in un comparto tradizionalmente meno propenso ad investimenti di tale natura. Non si hanno invece informazioni sul numero di aziende gestite da donne, pertanto non si è in grado di valutare l’efficacia della priorità attribuita alle imprese femminili.
  • 305.
    Valutazione intermedia indipendentedel DocUP Obiettivo 2 Regione Marche 2000-2006 Ecosfera S.p.A. Rapporto di valutazione intermedia 12 Sono state fornite inoltre dal Servizio le stime effettuate dalle imprese relative all’occupazione attesa a due anni dalla realizzazione dei primi 121 progetti selezionati. Complessivamente si prevedono 295 nuovi posti di lavoro, di cui 201 in area Ob. 2, un valore già superiore del 18% all’obiettivo prefissato di 250 nel 2008. Circa la tipologia contrattuale si rileva che si tratta sempre di occupazione a tempo pieno, salvo in tre casi per i quali si dovrebbe applicare il part time. Dall’analisi della tipologia progettuale, si evince che circa il 28% dei progetti presentati fa riferimento ad investimenti ambientali c.d. puri, quali sono quelli previsti dalle lettere a) ed e) rivolti rispettivamente alla riduzione dell’impatto ambientale dei processi produttivi e ad investimenti per il risparmio energetico. Questa tipologia di interventi è stata peraltro incentivata con la previsione di una percentuale di contributo più elevata. L’insieme dei progetti presentati mostra una marcata connotazione ambientale3 , anche nell’ambito dei più diffusi progetti misti (35%), in molti casi veri e propri programmi di investimento articolati su diversi interventi, a riprova di una apprezzabile sensibilità del sistema delle imprese nei confronti di investimenti innovativi specifici e capaci di incidere positivamente su quel trade-off tra ambiente e sviluppo, che rappresenta uno dei temi di rilevanza strategica su cui si è focalizzata l’attenzione della Commissione Europea nell’attuale ciclo di programmazione. Il considerevole numero di progetti ammessi in graduatoria (343) ha consentito l’attivazione della procedura di scorrimento delle graduatorie, per la quale si sono utilizzate le risorse ancora disponibili del bando 2001-2002 della Submisura 1.3.1, che al contrario non ha ricevuto una quantità di progetti sufficiente ad esaurire i fondi stanziati. Misura 1.2 “Servizi di ingegneria finanziaria” La Misura in oggetto promuove il riequilibrio della struttura finanziaria delle PMI industriali e artigiane ricorrendo sia ai più tradizionali fondi di garanzia e di abbattimento del costo delle operazioni di finanziamento per investimenti materiali ed immateriali (Submisura 1.2.1), che attraverso forme di partecipazione al capitale di rischio per la realizzazione di investimenti innovativi, ossia per lo sviluppo e il consolidamento organizzativo, quali processi di ricambio generazionale, start-up e early stage, nonché per il finanziamento di progetti di ricerca e di attività innovative (Submisura 1.2.2). Alla fine del secondo semestre del 2003 non si registrano impegni per nessuna delle azioni programmate. Il bando per l’affidamento dell’incarico ad un soggetto gestore per le attività previste dalla Submisura 1.2.1 è stato pubblicato con oltre un anno di ritardo rispetto alle previsioni iniziali, per la necessità di apportare delle modifiche di carattere terminologico e procedurale alla scheda di Misura. In particolare, in fase di avvio si sono verificati dei problemi, poi superati, per la 3 Analogamente a quanto osservato nel Rapporto annuale di esecuzione al 31/12/2002, anche i dati del vecchio periodo di programmazione evidenziano - in presenza di un’azione che presenta forti similarità con quella che qui si analizza (Azione 1.4 – Aiuti agli investimenti delle PMI industriali e artigiane per ridurre l’impatto ambientale e migliorare la sicurezza sul lavoro) - la propensione delle imprese a compiere investimenti “misti” rispetto ad interventi ambientali “puri”.
  • 306.
    Valutazione intermedia indipendentedel DocUP Obiettivo 2 Regione Marche 2000-2006 Ecosfera S.p.A. Rapporto di valutazione intermedia 13 difficoltà di conciliare la normativa statale e comunitaria sulla natura del soggetto gestore, difficoltà legata alla scelta di prevedere nella presente programmazione un fondo per l’abbattimento dei tassi di interesse accanto all’attività di garanzia. Ulteriore ritardo è stato accumulato a causa di un successivo ricorso giudiziario per la sospensiva della gara d’asta che ha bloccato il procedimento di attuazione per alcuni mesi. Alla fine di settembre la convenzione con il soggetto gestore è stata sottoscritta ed stato possibile elargire i primi pagamenti. Come si evince dalla figura, per la submisura 1.2.1 la capacità di impegno è del 100%, la capacità di spesa del 35% , e la capacità di utilizzazione delle risorse del 35%. La Submisura 1.2.2, invece, è rimasta inattuata, non avendo ricevuto l’auspicato interesse da parte dei potenziali destinatari, come dimostra l’unica domanda pervenuta. Le cause sembrano imputabili oltre che alla congiuntura certamente poco favorevole ad investimenti di grandi dimensioni, anche alla scarsa diffusione e conoscenza del fondo mobiliare chiuso, uno strumento ritenuto peraltro inadeguato alla piccola impresa marchigiana, realtà di riferimento del DocUP. Nel caso in oggetto si può asserire che si è inserito nel Programma uno strumento senz’altro all’avanguardia, ma non rispondente alle esigenze e alle caratteristiche proprie del sistema imprenditoriale dell’area Ob. 2, soprattutto a gestione familiare, e con una spiccata propensione a mantenere l'accentramento del potere nelle mani dell'imprenditore. Tali ragioni hanno orientato la Regione a richiedere una modifica al DocUP, in occasione della riprogrammazione di metà periodo, per giungere ad una definizione meno rigorosa dello strumento finanziario che consenta anche la costituzione di fondi aperti. Si condivide poi la scelta di trasformare la procedura di selezione da valutativa a graduatoria in procedura a sportello, una semplificazione che potrebbe favorire l’avvicinamento delle imprese a iniziative innovative. Con la modifica della procedura da bando a procedura a sportello4 , la valutazione dei progetti anziché condurre alla definizione di una graduatoria, servirà ad accertare che l’impresa raggiunga o meno il punteggio minimo richiesto per l’accesso ai contributo, sulla base di quei requisiti già individuati nel CdP e nel bando pubblicato. Misura 1.3 “Incentivi per il miglioramento della qualità e il rafforzamento della competitività delle PMI” La Misura appare piuttosto complessa suddividendosi in tre submisure a loro volta articolate in numerose tipologie di intervento con le quali si intende stimolare la diffusione di servizi avanzati alle imprese; le azioni programmate sono le seguenti. 4 La richiesta è stata formulata in occasione del CdS del 12 giugno 2003. Avanzamento finanziario- Misura 1.2 71,3% 100% 35%24,9% 35%35% 0% 20% 40% 60% 80% 100% 120% Misura 1.2 1.2.1 1.2.2 capacità di impegno capacità di spesa capacità di utilizzo
  • 307.
    Valutazione intermedia indipendentedel DocUP Obiettivo 2 Regione Marche 2000-2006 Ecosfera S.p.A. Rapporto di valutazione intermedia 14 1. Submisura 1.3.1 concernente l’erogazione di incentivi per investimenti e consulenze esterne finalizzati all’acquisizione dei seguenti servizi innovativi: - attività di progettazione, prototipazione rapida e produzione di prova, acquisizione di brevetti, marchi e licenze; - acquisizione di servizi CAE, CAD, CAM e CIM; - certificazione di qualità aziendale; - certificazione dei sistemi di gestione ambientale; - certificazione dei sistemi integrati (qualità – ambiente – sicurezza). 2. Submisura 1.3.2. Incentivi per l'acquisizione di servizi per la commercializzazione e l’internazionalizzazione, prevede a sua volta le seguenti tipologie di intervento con procedura a bando: a1) iniziative di promozione e marketing dell’immagine e dell’economia regionale a favore del sistema economico e imprenditoriale marchigiano; a2) aiuti alle PMI per l’acquisizione di servizi di qualificazione organizzativa; b) aiuti alle PMI per l’acquisizione di servizi di innovazione informatica. 3. Submisura 1.3.3 – Incentivi per l’acquisizione di servizi diretti alla realizzazione di imprese innovative. I numerosi interventi programmati agiscono su diversi obiettivi specifici e funzionali all’accrescimento della competitività del sistema produttivo dell’area Ob. 2 e phasing out; in particolare essi intendono: promuovere l’ammodernamento degli impianti produttivi e l’introduzione nel ciclo produttivo di tecnologie altamente innovative; favorire l’internazionalizzazione del sistema produttivo marchigiano; sostenere l’efficienza gestionale ed organizzativa del sistema produttivo regionale; favorire il miglioramento della gestione ambientale delle produzioni, con effetti positivi sulla riduzione dei fattori inquinanti e dei consumi di materie prime; favorire la creazione di nuovi impianti e/o di nuove imprese, con particolare attenzione alle iniziative femminili e a basso impatto ambientale e ai settori innovativi. L'avanzamento finanziario della Misura al 31/12/2003 evidenzia impegni complessivi per 5.050.155,59 € pari al 21,71% dei costi totali, una capacità di spesa del 5,85% e una capacità di utilizzo dei fondi pari al 26,94%. Avanzamento finanziario - Misura 1.3 1,8% 52% 12,8% 14,5%27,4% 14,3% 7,1% 21,7% 5,9% 5,6% 7,1% 7,1% 7,5% 6,5% 46% 27% 21% 56% 100% 0% 20% 40% 60% 80% 100% 120% Misura 1.3 1.3.1 1.3.2 1.3.2 a1) 1.3.2 a2) 1.3.2 b) 1.3.3 capacità di impegno capacità di spesa capacità di utilizzo
  • 308.
    Valutazione intermedia indipendentedel DocUP Obiettivo 2 Regione Marche 2000-2006 Ecosfera S.p.A. Rapporto di valutazione intermedia 15 Per quanto attiene la Submisura 1.3.1 il livello di impegni sul costo totale è aumentato dal 14,6% al 27,37%, mentre è rimasto pressoché costante per le altre Submisure. La Submisura 1.3.3 ha registrato impegni per una percentuale pari ad appena l’1,83. La capacità di spesa si attesta su valori prossimi alla media di Misura, salvo per gli ottimi risultati dell’int. 1.3.2 a1) a titolarità regionale e non a bando, che ha utilizzato tutte le risorse impegnate. Un buon livello di utilizzo dei fondi è stato raggiunto anche dalle Submisure 1.3.2, int a2) e b). Dei 267 progetti ammessi a finanziamento, tra l’altro non sufficienti ad assorbire le risorse messe a bando, ne sono stati conclusi e liquidati 43; di questi 40 riguardano la Submisura 1.3.1 e gli altri 3 la 1.3.2. Un’analisi più dettagliata a livello di tipologia di intervento evidenzia una differente risposta da parte dei potenziali destinatati, che appare legata in modo inverso al grado di innovatività delle iniziative programmate. La Submisura 1.3.1 evidenzia una ripartizione dei progetti in vari trattini. Le Figure sopra riportate mettono in evidenza rispettivamente la ripartizione degli investimenti e dei progetti finanziati per tipologia di intervento. Dal primo grafico appare evidente come il primo trattino (42,10%), attinente ad attività di progettazione, prototipazione rapida e produzione di prova; acquisizione di brevetti, marchi e licenze, il secondo trattino (38,26%), relativo all'acquisizione di servizi CAE, CAD, CAM e CIM, ed il terzo (18,33%), riguardante la certificazione di qualità, siano stati i preferiti dalle imprese, con rispettivamente l'8, il 22% e il 60%di progetti finanziati. Rispetto alle rilevazioni al 30/6/03 in cui vi era una netta prevalenza di investimenti attivati per le forme di intervento in certa misura più conosciute, come nel caso della certificazione di qualità (terzo trattino), le imprese sembrano indirizzarsi verso una maggiore innovazione tecnologica mostrando di comprenderne la necessità per mantenere la propria competitività sul mercato. Relativamente alla certificazione di qualità può essere interessante, pur con le dovute cautele, il confronto tra questi dati e la performance attuativa della misura, relativa ad interventi similari, prevista nel DocUP Ob. 2 1997-99. Si tratta per la precisione dell’Azione 1.5 “Servizi avanzati per le PMI e le imprese artigiane”, che prevedeva alcune tipologie di intervento che vengono riproposte anche nell’attuale ciclo di programmazione. Da tale tipo di analisi si Ripartizione degli investimenti per tipologia di intervento (dati al 31/12/03) Trattino 1 42,10% Trattino 2 38,26% Trattino 3 18,33% Trattino 4 0,00% Trattino 5 1,30% Ripartizione dei progetti finanziati per tipologia di intervento (dati al 31/12/03) Trattino 3 60% Trattino 5 2% Trattino 2 22% Trattino 1 8%Trattino 4 8%
  • 309.
    Valutazione intermedia indipendentedel DocUP Obiettivo 2 Regione Marche 2000-2006 Ecosfera S.p.A. Rapporto di valutazione intermedia 16 evidenzia come, anche nel passato, i servizi connessi con la realizzazione e certificazione dei sistemi di qualità aziendale risultassero la forma di intervento di maggior successo5 . Gli ultimi due trattini assorbono un ammontare considerevolmente più basso di contributi, e per il trattino 5, in particolare, la percentuale di progetti finanziati è la più bassa, mentre per il 4° arriva all'8%; tali tipologie di intervento sono infatti meno conosciute dal sistema imprenditoriale del territorio e posseggono un forte potenziale innovativo; essi hanno più marcata connotazione ambientale e finanziano la certificazione dei sistemi di gestione ambientale, ecogestione e audit, ecolabel (trattino 4) e la certificazione dei sistemi integrati (trattino 5). A fronte del parziale utilizzo delle risorse stanziate con il bando 2001-2001 per la Submisura 1.3.1, la Regione ha operato una modifica del piano finanziario – approvata nel corso dell’ultimo CdS – con la quale si sono spostate le risorse risultate in eccedenza a favore della 1.1.3, che presentava invece un numero significativo di domande risultate ammissibili, ma non finanziate per carenza di fondi. La scarsa conoscenza delle certificazioni dei sistemi di gestione ambientale e dei sistemi integrati appare la causa principale delle poche domande pervenute, carenza non colmata da un’adeguata sensibilizzazione delle aziende. Un contributo positivo in tale senso può provenire dal progetto Ecomarche avviato nel luglio 2002 da Confindustria proprio per promuovere la certificazione di qualità ambientale presso il sistema imprenditoriale attraverso le cinque Unioni territoriali. Con riferimento alle ultimazioni, gli indicatori di realizzazione della Submisura 1.3.1 mostrano al 31/12/2003 il completamento di 37 iniziative, oltre un quinto di quelle cofinanziate, e l’erogazione di 34 giornate di consulenza alle aziende beneficiarie. L’insieme delle iniziative ammesse a finanziamento permetterà invece di soddisfare il 33% dell’obiettivo programmato. Valore realizzato Valore impegnato Tipologia di intervento Indicatori di realizzazione Valore assoluto % Valore assoluto % Valore obiettivo al 31/12/08 n. di imprese beneficiarie (di cui gestite da donne) 37 (0) 4% (0%) 297 (n.p.) 33% 890 (8) Sub 1 - Incentivi per l’acquisizione di servizi per la qualità e l’innovazione tecnologica giornate di consulenza erogate 34* 0,2% n.p. - 17.800 Fonte: elaborazioni Ecosfera su dati della Regione Marche *Dati aggiornati al 18/07/03 Nell’ambito della Submisura 1.3.2, l’intervento a1) consiste in una operazione a titolarità regionale e prevede l’individuazione delle iniziative da finanziare sulla base di atto programmatico regionale. Con tale azione si intende organizzare annualmente dai 5 ai 10 eventi promozionali e/o di immagine, ubicati prevalentemente nell’area europea, nord-americana ed asiatica. Ad oggi, è stato realizzato un evento promozionale all’estero a favore dell’artigianato artistico regionale, tenutosi a Parigi nella seconda metà del mese di dicembre 2002, organizzato 5 Dai dati riportati nella Relazione finale al 31/12/2001 emerge che il 45% circa del totale dei progetti realizzati erano relativi a tale tipologia di intervento, mentre si evidenziava una certa difficoltà a ricorrere ad altre forme di investimento (servizi CAD-CAM), in modo non troppo dissimile a quanto manifestatosi finora nell’attuazione del DocUP Ob. 2 2000-2006.
  • 310.
    Valutazione intermedia indipendentedel DocUP Obiettivo 2 Regione Marche 2000-2006 Ecosfera S.p.A. Rapporto di valutazione intermedia 17 in collaborazione con l’ICE (Istituto per il Commercio Estero), per il quale sono stati liquidati circa 113.759 € dei 123.500 € stanziati. Le imprese che hanno ricevuto i finanziamenti nell’ambito degli int. a2) e b) sono 43, circa il 5% del target programmato; di queste 20 hanno ultimato gli investimenti.
  • 311.
    Valutazione intermedia indipendentedel DocUP Obiettivo 2 Regione Marche 2000-2006 Ecosfera S.p.A. Rapporto di valutazione intermedia 18 Valore realizzato Valore impegnato Tipologia di intervento Indicatori di realizzazione Valore assoluto % Valore assoluto % Valore obiettivo al 31/12/08 n. di imprese beneficiarie (di cui gestite da donne) 20 2,3% 43 (n.p.) 5% 850 (7) giornate di consulenza erogate n.p. n.p. 11.500Sub 2 n. di iniziative di sensibilizzazione e promozione realizzate 1 0,7% 1 0,7% 150 Fonte: elaborazioni Ecosfera su dati della Regione Marche Dai valori riportati in tabella, si evince chiaramente un target da rivedere al ribasso per tutte le tipologie di intervento programmate. Anche in questo caso il contenuto fortemente innovativo degli interventi programmati, tra l’altro non inseriti nella precedente programmazione, ha condizionato il buon esito dell’iniziativa che non ha riscontrato presso i potenziali destinatari la risposta attesa. A tali difficoltà non avrebbero poi ovviato le poche e, probabilmente inadeguate, attività promozionali realizzate; a ciò si aggiungano altri due fattori, segnalati dal Responsabile regionale, ossia la concorrenza di altri bandi pubblicati nello stesso periodo e la scelta di concedere il contributo in regime de minimis. In particolare l’aver pubblicato contestualmente bandi relativi ad incentivi di tipo tradizionale e dunque ritenuti più appetibili per il target di riferimento, senza la previsione di un tempistica “strategica”, ha senz’altro influito sull’esito dell’iniziativa; infine sui risultati, a nostro avviso, potrebbe aver contribuito anche la congiuntura negativa in cui ha trovato avvio il Programma. Quanto ai limiti connessi all’utilizzo del regime de minimis, si propone una soluzione procedurale, peraltro già adottata dal Servizio Industria e Artigianato in relazione alla Submisura 1.1.2 con procedura scritta del 17/12/2002. Si suggerisce di sostituire la procedura esistente, che lega l’accesso al regime de minimis o al regime notificato all’entità dell’investimento da realizzare, con il principio di alternatività del contributo a scelta dell’impresa richiedente, in tal modo il raggiungimento del tetto massimo di 100.000 € in tre anni non costituirà un impedimento6 . Un apporto significativo alla diffusione delle iniziative può provenire, come si è detto, da un’efficace promozione dei servizi in oggetto, che nel caso di specie potrebbe attuarsi attraverso un’appropriata valorizzazione delle opportunità offerte dallo Sportello per l’internazionalizzazione regionale. Si sottolinea infine l’esigenza espressa unanimemente dai responsabili delle azioni della 1.3 di garantire una migliore e tempestiva circolazione delle informazioni all’interno del Servizio, principalmente in relazione alle novità legislative. 6 La proposta di revisione della scheda di misura accoglie l’indicazione formulata dal Valutatore.
  • 312.
    Valutazione intermedia indipendentedel DocUP Obiettivo 2 Regione Marche 2000-2006 Ecosfera S.p.A. Rapporto di valutazione intermedia 19 Per la Submisura 1.3.3, al 31/12/2003 sono pervenute solo cinque domande, un risultato insoddisfacente ascrivibile in qualche misura alla procedura a graduatoria evidentemente troppo “rigida” per l’avvio di un’attività imprenditoriale. Si è poi completata la procedura di evidenza pubblica per l’approvazione dell’elenco dei potenziali prestatori di servizi, che ha portato all’individuazione di 12 imprese. In relazione agli esiti della Submisura, in un primo momento la Regione aveva operato una scelta, da noi sostenuta, di adottare per i bandi successivi una procedura a sportello, certamente più adeguata al tipo di iniziative che si intende promuovere. In effetti l’assenza di scadenze vincolanti per la presentazione delle domande consente comunque la redazione di una graduatoria finale sulla base di criteri valutativi in grado di orientare la progettazione e la selezione delle proposte. Con la modifica della procedura da bando a procedura a sportello, la valutazione dei progetti anziché condurre alla definizione di una graduatoria, avrebbe consentito di accertare il raggiungimento da parte delle imprese del punteggio minimo richiesto per l’accesso ai contributo utilizzando i medesimi parametri impiegati per il primo bando. Altri impulsi positivi erano attesi a seguito delle modifiche procedurali introdotte per accrescere il numero delle imprese fornitrici di servizi, la cui attività di sensibilizzazione rappresenta un valido presupposto per la diffusione delle iniziative sul territorio. In fase di riprogrammazione di metà periodo, l’orientamento dell’amministrazione è mutato ed è stata proposta l’eliminazione della submisura per il secondo triennio, in quanto le possibilità di sostenere efficacemente la creazione di imprese innovative appaiono evidentemente meno realistiche in un periodo così critico per il contesto produttivo. Va sottolineato al riguardo che la scelta di rimuovere l’azione in oggetto, rivelatasi non perseguibile con successo, viene accompagnata dall’ampliamento delle iniziative finalizzate al rinnovamento, nell’accezione più ampia del termine, del sistema produttivo regionale, che oggi appare più che mai l’unica strategia valida per sostenere il confronto con il mercato interno ed estero. Misura 1.4 “Infrastrutture per il sistema produttivo” La Misura 1.4 interviene su alcuni elementi di fragilità del sistema produttivo, che ne ostacolano il rafforzamento competitivo qualificando ulteriormente l’offerta regionale di servizi avanzati all’impresa. Più in dettaglio, la Submisura 1.4.1 int. a) persegue il potenziamento della dotazione infrastrutturale dei laboratori di ricerca, di prova e dei centri di innovazione e di trasferimento di tecnologia, mentre con l’int. b) si promuove la progettazione e realizzazione di un centro per l’integrazione dei controlli di prodotto e la prototipazione integrata. La Submisura 1.4.2 prevede, invece, la realizzazione di opere di urbanizzazione primaria e indotta, nonché di interventi di infrastrutturazione leggera o high-tech nelle aree produttive già in possesso di un’adeguata dotazione di infrastrutture primarie.
  • 313.
    Valutazione intermedia indipendentedel DocUP Obiettivo 2 Regione Marche 2000-2006 Ecosfera S.p.A. Rapporto di valutazione intermedia 20 La performance finanziaria della Misura al 31/12/2003 è particolarmente positiva, con impegni per 3.390.057,01 €, pari al 92,35% degli stanziamenti; i pagamenti rappresentano il 33,26% del costo totale ed il 36,02% delle somme impegnate. La tabella che segue evidenzia l’avanzamento fisico della prima tipologia di intervento, mentre non sono disponibili informazioni sulle realizzazioni effettive e attese dall’attuazione delle iniziative cofinanziate nell’ambito della Submisura 2. Valore realizzato Valore impegnato Tipologia di intervento Indicatori di realizzazione Valore assoluto % Valore assoluto % Valore obiettivo al 31/12/08 Sub 1 n. di strutture qualificate 1 16,7% 2 33% 6 superficie attrezzata n.p. n.p. 5ha Sub 2 n. di imprese localizzate n.p. n.p. 18 Fonte: elaborazioni Ecosfera su dati della Regione Marche Nell’ambito della Submisura 1.4.1 due dei quattro progetti presentati sono stati finanziati, uno per ciascuna tipologia di intervento; quello relativo all’int. a) concerne l’acquisizione di apparecchi di nuova generazione per le analisi chimiche nella Provincia di Ascoli Piceno ed è già stato ultimato. Il secondo progetto (int. b) concerne la realizzazione di un centro per l’integrazione dei controlli di prodotto e la prototipazione integrata da localizzarsi nel comune di Fabriano e per il quale è stato impegnato oltre l’80% delle somme complessivamente disponibili. Dei sei centri previsti da programma, se ne sono finanziati due anche per i vincoli posti dalle risorse disponibili. L’attenzione prestata dal territorio all’azione in oggetto unitamente alla sua strategicità per lo sviluppo del sistema produttivo locale sono a nostro avviso elementi da tenere in considerazione nel corso della verifica di metà percorso7 . Per la Submisura 1.4.2 sono stati finanziati 8 dei 12 progetti presentati (uno dei quali è stato revocato), per i quali si è completata la procedura di appalto ed è avvenuta la consegna dei lavori. Tre degli otto progetti sono stati individuati attivando la procedura di scorrimento della graduatoria che ha permesso di impegnare le rimanenti risorse finanziarie. Le opere finanziate riguardano prevalentemente aree produttive già realizzate per il 60%, cui del resto era stata data priorità sia nel CdP che nel bando. In tal modo si è inteso favorire 7 In realtà la proposte per il secondo triennio sono a favore della chiusura della Submisura 1.4.1. Avanzamento finanziario - Misura 1.4 83,3% 116,3% 100,0% 34,9% 10,6% 92,4% 39,5% 18,2% 10,6% 33,3%33,3% 52,1% 34,0% 40,0%36,0% 0% 20% 40% 60% 80% 100% 120% Misura 1.4 1.4.1 1.4.1a) 1.4.1b) 1.4.2 capacità di impegno capacità di spesa capacità di utilizzo
  • 314.
    Valutazione intermedia indipendentedel DocUP Obiettivo 2 Regione Marche 2000-2006 Ecosfera S.p.A. Rapporto di valutazione intermedia 21 l’infrastrutturazione leggera innovativa e high-tech e, dunque, l’innalzamento degli standard qualitativi delle aree già in possesso di adeguata infrastrutture primarie. Al riguardo occorre sottolineare che dalla descrizione dei progetti, riportata nelle schede di monitoraggio procedurale, si evince che verranno realizzate esclusivamente opere di urbanizzazione primaria, non lasciando spazio alle suddette priorità. La valenza ambientale della progettazione invece ha risentito del ritardo che sta caratterizzando la definizione da parte dell’Amministrazione regionale delle cosiddette “aree ecologicamente attrezzate”; ciò ha di fatto impedito l’applicazione della priorità attribuita, prima dal CdP e poi dal bando, alle iniziative finalizzate all’apprestamento di tali aree. L’assegnazione di nuove risorse con la riprogrammazione unitamente alle modifiche apportate alla scheda di misura dovrebbero consentire l’attivazione di nuovi interventi con un più elevato contenuto tecnologico e ambientale (cfr. paragrafo 1.2 – principali proposte per la riprogrammazione del DocUP). Misura 2.1 “Ciclo idrico integrato e risanamento ambientale” La Misura intende migliorare la gestione delle risorse idriche, ottimizzando e rafforzando i sistemi di depurazione ed il ciclo idrico e valorizzando al contempo le risorse ambientali attraverso la bonifica dei siti inquinati ed il recupero delle aree degradate e dismesse. L’intervento si articola in tre Submisure che come si evince dalla rappresentazione grafica presentano uno stato di attuazione piuttosto eterogeneo. L’intervento si articola in tre Submisure che come si evince dalla rappresentazione grafica presentano uno stato di attuazione piuttosto eterogeneo. Nel complesso il livello delle somme complessivamente impegnate appare percentualmente poco significativo, mentre i pagamenti superano l’90% per la Submisura 2.1.2, ed il 40% per la 2.1.1, fatta eccezione per la 2.1.3 per la quale non sono stati ancora assunti impegni. Nella tabella successiva si riportano le realizzazioni fisiche e i risultati attesi sulla base dei progetti ammessi a contributo, in certi casi le stime riguardano solo una porzione degli stessi. Avanzamento finanziario-Misura 2.1 57,4% 43,7% 97,7% 6% 12,5% 5,3% 12,2% 2,6%3,1% 0% 20% 40% 60% 80% 100% 120% Misura 2.1 2.1.1 2.1.2 2.1.3 capacità di impegno capacità di spesa capacità di utilizzo
  • 315.
    Valutazione intermedia indipendentedel DocUP Obiettivo 2 Regione Marche 2000-2006 Ecosfera S.p.A. Rapporto di valutazione intermedia 22 Valore realizzato Valore impegnato Tipologia di intervento Indicatori di realizzazione Valore assoluto % Valore assoluto % Valore obiettivo al 31/12/08 n. progetti di potenziamento depuratori 2 11 220% 5 Capacità di trattamento e aumento della stessa (mc) n.p. 2.500 Sub 1 - Interventi per lo smaltimento e trattamento acque reflue Km di realizzazione di condotte fognarie 20 400% 5 Km di rete rilevati e informatizzati 0,5* 1% 40Sub 2 - Ristrutturazione e razionalizzazione del sistema idrico Km di rete razionalizzati e resi efficienti 11 37% 30 Sub 3 - Bonifica e recupero dei siti inquinati e delle aree degradate Superficie bonificata/recuperata (ha) 0 0% 0 0% 30 Valore realizzato Valore impegnato Tipologia di intervento Indicatori di risultato Valore assoluto % Valore assoluto % Valore obiettivo al 31/12/08 Potenziamento depuratori (Incremento percentuale di popolazione servita) n.p. 30% Abitanti equivalenti trattati con sistemi naturali n.p. 1.000 % di riduzione di spese di gestione n.p. 10% Sub 1 - Interventi per lo smaltimento e trattamento acque reflue n. imprese potenziali utilizzatrici 6* 60% 10 Aumento di volume erogato (l/die) n.p. 3.000Sub 2 - Ristrutturazione e razionalizzazione del sistema idrico % di popolazione servita 80%* 80% Sub 3 - Bonifica e recupero dei siti inquinati e delle aree degradate N. di siti/aree riutilizzati dopo uno/tre anni 0 0% 0 0% 15 Dati parziali riferibili ad una parte degli interventi finanziati Fonte: elaborazioni Ecosfera su dati della Regione Marche Per la Submisura 2.1.1 “Interventi per il trattamento e lo smaltimento delle acque reflue” sono pervenuti 42 progetti di cui 11 finanziati, 8 localizzati nell'area Ob. 2 e 3 nella zona in sostegno transitorio. L’impegno ammonta a 2.815.046,33 € pari al 5,98% del costo totale da rendicontare alla Commissione. Le realizzazioni attese appaiono al contrario di molto superiori agli obiettivi stimati per il 2008 (cfr. tabelle precedenti), un risultato che evidenzia l’opportunità di procedere alla loro ridefinizione.
  • 316.
    Valutazione intermedia indipendentedel DocUP Obiettivo 2 Regione Marche 2000-2006 Ecosfera S.p.A. Rapporto di valutazione intermedia 23 La Submisura 2.1.2 “Ristrutturazione e razionalizzazione del ciclo idrico” ha finanziato 3 delle 15 iniziative progettuali presentate, due delle quali ricadono in area Ob. 2; si sono impegnati complessivamente 960.336,86 €, pari al 12,52% degli stanziamenti. I valori previsti una volta ultimati gli interventi ammessi per l’indicatore di realizzazione “Km di rete razionalizzati e resi efficienti” presenta un peso significativo sull’obiettivo complessivo, soprattutto se si considera l’esiguità degli impegni. Relativamente alle due azioni precedenti, occorre sottolineare l’avvenuta approvazione alla fine del 2003 dei Piani d’Ambito previsti dalla Legge Galli, a fronte di un ritardo che ha condizionato in parte gli esiti attuativi della misura. Sulla base dell’iter previsto dalla Legge Galli sono stati istituiti 5 Ambiti Territoriali Ottimali (ATO), i quali hanno provveduto alla elaborazione dei Piani d’Ambito funzionali alla realizzazione della Misura. I Piani d’Ambito rappresentato l’inquadramento programmatico per le azioni rivolte a migliorare la gestione delle risorse idriche, ma soprattutto una condizione richiesta per l’utilizzo dei fondi disposti. Difatti solo il 30% delle risorse per il settore delle risorse idriche può essere utilizzato in assenza dei suddetti Piani, che sono invece indispensabili dopo il 31/12/2003 per l’impiego del restante 70%. L’esito della Submisura 2.1.3 allo stato attuale appare del tutto insoddisfacente. Per l’intervento relativo al recupero delle aree degradate a causa della coltivazione di cave ora dismesse è stata presentata un’unica domanda giudicata poi inammissibile. Fortemente ostativi al buon esito dell’iniziativa appaiono gli alti costi a carico degli Enti Locali a fronte di un contributo pubblico pari al 50%, una quota evidentemente insufficiente a sostenere le limitate capacità finanziarie dei potenziali beneficiari. Gli altri interventi contemplati dalla Submisura (bonifica dei siti inquinati e delle discariche abbandonate o esaurite, recupero dei siti industriali dismessi), fanno registrare analoghi risultati: poche domande pervenute (cinque) e tutte ritenute non ammissibili, prevalentemente per la mancanza dei requisiti prescritti dal bando. Si tratta di una situazione che pone l’attenzione su una scarsa capacità progettuale da parte del territorio in termini quantitativi e, soprattutto, qualitativi. Appare opportuno sottolineare che la condizione imprescindibile per l’ammissibilità dei progetti è la loro piena conformità al Piano regionale di Bonifica delle aree inquinate, esistente ma da sottoporre ad un sostanziale aggiornamento, e che fra l’altro amplierebbe in modo significativo il territorio di intervento; tuttavia i tempi per il completamento di tali attività non sono stati definiti con precisione. In sintesi per la Misura nel suo complesso, tenuto conto dei tempi considerevolmente lunghi richiesti per il completamento degli interventi in oggetto, si ravvisa la necessità di privilegiare in fase di riprogrammazione delle risorse le sole azioni che sono concretamente realizzabili, rimuovendo ove possibile gli ostacoli di natura finanziaria (intensità dell’aiuto) e attivando un’assistenza tecnica presso i possibili beneficiari al fine di contribuire all’accrescimento della qualità della progettazione.
  • 317.
    Valutazione intermedia indipendentedel DocUP Obiettivo 2 Regione Marche 2000-2006 Ecosfera S.p.A. Rapporto di valutazione intermedia 24 Misura 2.2 “Ottimizzazione del sistema di gestione dei rifiuti” La Misura si prefigge di ottimizzare il sistema regionale di rifiuti attraverso tre principali linee di azione: 1) riduzione della produzione dei rifiuti; 2) razionalizzazione e riorganizzazione del sistema di raccolta differenziata dei rifiuti urbani e assimilabili per ottenere flussi costanti e omogenei; 3) sostegno e sviluppo del sistema di recupero di materia del trattamento dei rifiuti. L’avanzamento finanziario mostra uno stato di attuazione alquanto insoddisfacente, per la gran parte delle iniziative previste dalla Misura. Nel complesso gli impegni ammontano al 22,23% mentre la spesa si attesta sul 12,98% del costo totale e sul 58,38% dell’impegnato. Per quanto concerne l’avanzamento fisico, si riportano i valori previsti a seguito dell’ultimazione degli interventi finanziati. Valore realizzato al 31/05/03 Valore impegnato Tipologia di intervento Indicatori di realizzazione Valore assoluto % Valore assoluto % Valore obiettivo al 31/12/08 2.2.1 Riduzione della produzione di rifiuti N. di iniziative realizzate 1 10% 9 100% 8-10 2.2.2 Separazione dei rifiuti in flussi omogenei e costanti N. di impianti realizzati 1 25% 6 150% 4 N. di impianti realizzati per il trattamento dei rifiuti 1 50% 22.2.3 Sostegno e sviluppo del recupero di materia dal trattamento dei rifiuti residui N. di interventi per l’abbattimento degli odori 1 50% 2 Fonte: elaborazioni Ecosfera su dati della Regione Marche Nel complesso ancora poco soddisfacenti i risultati della Submisura 2.2.1, per la quale si registrano impegni e pagamenti solo per l'int. a1) e b2) con percentuali superiori per il secondo intervento, a fronte di un numero di domande pervenute inferiore alle attese e insufficienti ad utilizzare le risorse complessivamente disposte. Le realizzazioni attese possono in tal caso apparire fuorvianti, poiché è stato percentualmente superato il target di fine periodo, mentre si può senz’altro affermare l’insuccesso della gran Avanzamento finanziario- Misura 2.2 0% 10% 20% 30% 40% 50% 60% 70% 80% Misura 2.2 2.2.1a) 2.2.1 b1) 2.2.1 b2) 2.2.1 b3) 2.2.1 c1) 2.2.1 c2) 2.2.2 2.2.3 capacità di impegno capacità di spesa capacità di utilizzo
  • 318.
    Valutazione intermedia indipendentedel DocUP Obiettivo 2 Regione Marche 2000-2006 Ecosfera S.p.A. Rapporto di valutazione intermedia 25 parte delle iniziative programmate. Al riguardo si riscontra l’opportunità di rivedere i valori obiettivo associati agli indicatori. Come si è detto gli ambiti di intervento sono molteplici e diversi i rispettivi risultati, pertanto occorre distinguere caso per caso il livello di attenzione riscontrato da parte del territorio e i fattori che talora ne hanno ostacolato il buon esito. Rispetto all’int. a) progetti di autorecupero domestico della frazione umida dei rifiuti domestici (autocompostaggio), il Servizio fa rilevare che sono stati individuati 5 progetti, 3 dei quali in territorio Ob. 2, ed ha disposto la riattivazione del bando di accesso ai contributi8 . Abbastanza positivo anche l’esito dell’int. b2) con cui si sono selezionati 4 progetti (uno in sostegno normale e gli altri in sostegno transitorio) finalizzati all’eliminazione dell’usa e getta e separazione dei flussi della ristorazione collettiva (mense, sagre e feste locali). Le maggiori difficoltà si sono registrate per i progetti di incentivazione alla pratica del vuoto a rendere, di sistemi di vendita alla spina di prodotti liquidi e/o in polvere integrati con la separazione in flussi omogenei o costanti, previsti dall’int. b1), e per le iniziative di cui al punto c), ovvero aiuti per progetti di ricerca e sviluppo per la realizzazione di beni durevoli (c1) e di imballaggi pluriuso (c2). Il motivo dell’insuccesso va probabilmente ricercato nel contenuto fortemente sperimentale delle iniziative, che necessitavano di una sensibilità da parte del territorio alla tematica della riduzione della produzione dei rifiuti, evidentemente non ancora maturata. Anzi proprio le criticità evidenziate pongono l’accento sulla inadeguatezza dell’azione pubblica per quanto concerne l’educazione ambientale e, più in generale, le attività di sensibilizzazione. Dal confronto con il Servizio regionale, è emerso un ulteriore fattore di criticità da imputare alla difficoltà di individuare le imprese commerciali di media dimensione potenzialmente interessate alle iniziative e presso le quali svolgere le attività di sensibilizzazione e promozione. Infine vi è l’int. b3), il quale incentiva progetti di riduzione dei rifiuti e separazione in flussi omogenei degli stessi nelle Aziende Sanitarie Ospedaliere e che al di fuori del DocUP ha fatto registrare effetti positivi anche in termini di riduzione dei costi per lo smaltimento dei rifiuti ospedalieri. In questo caso si ravvisa la necessità di adeguare il DocUP ai cambiamenti che in questi anni hanno interessato il sistema sanitario, ostacolando di fatto l’implementazione dell’intervento nell’ambito del Programma comunitario. In conclusione, l’esame della Submisura 2.2.1 evidenzia l’opportunità di procedere in fase di riprogrammazione ad una accurata selezione delle iniziative da riproporre in ulteriori bandi, riconsiderando altresì l’entità di risorse che il territorio è effettivamente in grado di assorbire. Nell’ambito della Submisura 2.2.2 sono stati finanziati 6 progetti, 4 dei quali in area Ob. 2, un numero inferiore alle attese e, comunque, non in grado di assorbire tutti i fondi stanziati; gli impegni ammontano infatti ad appena 302.340,00 €, circa lo 10,82% del costo totale. Come si evince dalla tabella precedente le informazioni che provengono dal monitoraggio fisico possono trarre in inganno, motivo per cui anche per la presente Submisura si ravvisa la verifica delle stime effettuate in fase di programmazione. Le iniziative cofinanziate riguardano esclusivamente l’int. a1) finalizzato alla realizzazione di piattaforme di trasferenza per la raccolta, cernita e raggruppamento di frazioni merceologiche diverse provenienti dalla raccolta differenziata, mentre non sono pervenute domande per l’int. 8 Il provvedimento è stato attuato con DDS n. 28 del 12/05/2003 pubblicato sul BURM n. 49 del 29/05/2003.
  • 319.
    Valutazione intermedia indipendentedel DocUP Obiettivo 2 Regione Marche 2000-2006 Ecosfera S.p.A. Rapporto di valutazione intermedia 26 a2) che prevede la realizzazione di stazioni di raggruppamento di frazioni merceologiche diverse provenienti dalla raccolta differenziata. Nel corso dell’ultimo CdS sono state proposte alcune modifiche alla scheda di Misura relativamente all’int. a2) concernenti in primo luogo l’accesso ai finanziamenti per gli Enti locali o loro consorzi nonché per i soggetti gestori costituiti ed operanti ai sensi del D.lgs. 270/2000 territorialmente interessati; si tratta di un inserimento che richiedendo una variazione del DocUP, potrà attuarsi in fase di riprogrammazione; in secondo luogo è stata suggerita la possibilità di realizzare anche stazioni mobili informatizzate oltre a quelle fisse. Tali cambiamenti dovrebbero assicurare una più ampia gamma di interventi e un maggior numero di richieste, senza contare che con l’estensione dei beneficiari si dà la dovuta considerazione alle competenze delegate ai Comuni in materia di gestione dei rifiuti. Si invita poi a porre l’attenzione a quello che è stato identificato come il principale ostacolo al buon esito dell’iniziativa ossia l’insufficiente intensità di aiuto concessa rispetto al cospicuo investimento finanziario complessivo; al riguardo si rileva che la quota del 35% appare inferiore al contributo riconosciuto da altre Regioni del Centro-Nord per interventi della medesima natura9 . La Submisura 2.2.3 presenta le medesime difficoltà della precedente, in quanto il tasso di cofinanziamento pubblico, anche in questo caso del 35 %, ha ad oggi determinato delle difficoltà notevoli a tre dei quattro soggetti beneficiari, che non possiedono le necessarie capacità finanziarie. Solo il Consorzio Obbligatorio Smaltimento Rifiuti (CONSMARI) ha provveduto ad attivare gli interventi, tutti ricadenti in area Ob. 2, generando un impegno di 3.739.406,11 €, pari al 25,3%, cui sono seguiti pagamenti per 2.280.132,08 €, corrispondenti al 60,98% degli impegni e al 15,45% del costo totale. In merito al monitoraggio fisico gli interventi da realizzare nell’ambito del progetto avviato dalla CONSMARI prevede entrambe le tipologie descritte dagli indicatori fisici, ossia impianti per il trattamento dei rifiuti e per l’abbattimento degli odori; tuttavia accanto a questi è prevista anche la realizzazione di altre opere complementari, quali la fornitura di un trituratore e di un deferizzatore dei rifiuti solidi urbani e assimilabili, l’installazione di un carroponte e il potenziamento di una linea CDR. Per quanto concerne il sistema di gestione dei rifiuti, la legge regionale10 attuativa del D. lgs. N. 22 del 5/02/97 (Decreto Ronchi) ha previsto una vasta delega alle Province e alle Autorità di Ambito. Sebbene gli ATO non siano ancora operativi (ad eccezione di quello operante nella provincia di Macerata), negli ultimi anni si è notevolmente rafforzata la capacità di gestione delle Province. Attualmente esistono forti perplessità in merito al completamento delle altre iniziative individuate, in quanto in occasione della revisione di metà percorso si dovranno tenere in adeguata considerazione i lunghi tempi necessari alla realizzazione delle opere in oggetto. Valgono pertanto le medesime riflessioni espresse in ordine alla Misura precedente, ovvero concentrare gli sforzi in fase di riprogrammazione sugli interventi che presentano reali possibilità di essere ultimati entro i termini prescritti dal DocUP11 . 9 La verifica avviata dall’Unità di A.T. sull’entità delle entrate nette consistenti generabili da ciascun impianto appare propedeutica alla revisione dei tassi di finanziamento. Qualora queste risultassero basse, comunque nel rispetto dei parametri indicati nell’art. 29 del Reg. 1260/99, l’AdG ha dichiarato in sede di CdS la volontà di rivedere l’intensità dell’aiuto concesso. 10 Si tratta della Legge Regionale n. 28 del 28/10/99. 11 In fase di riprogrammazione sono stati eliminati dalla scheda tecnica di misura tre dei quattro beneficiari finali della submisura 3, mentre la dotazione finanziaria dell’intera misura è stata ridotta.
  • 320.
    Valutazione intermedia indipendentedel DocUP Obiettivo 2 Regione Marche 2000-2006 Ecosfera S.p.A. Rapporto di valutazione intermedia 27 Misura 2.3 “Interventi di sostegno al sistema delle aree protette e al sistema dei CEA” La Misura è volta al sostegno di iniziative per la conservazione e la valorizzazione delle aree naturali e delle potenzialità paesaggistiche, artistiche e culturali presenti nelle aree interne, attraverso interventi di tipo infrastrutturale ed educativo. La Misura si suddivide nelle seguenti tre submisure: 1) il sostegno alla rete ecologica regionale, con la realizzazione di iniziative finalizzate alla salvaguardia delle specie di interesse naturalistico, alla creazione di corridoi ecologici, come pure alla redazione di piani di gestione di cui alla Direttiva 92/43/CEE; 2) il sostegno alla fruibilità e alla ricettività delle aree protette, che prevede due modalità di intervento: l’int. a) ovvero il potenziamento di infrastrutture destinate alla fruibilità dell’area protetta con particolare attenzione alle fasce deboli (sentieri escursionistici, aree attrezzate, punti di osservazione, percorsi ippici e ciclabili, ecc.) e l’int. b) con il quale si finanziano la ristrutturazione e l’adeguamento di immobili da destinare a strutture ricettive delle aree protette (foresterie, centri visita); 3) il sostegno al sistema dei Centri di Educazione Ambientale (CEA), riconosciuti ai sensi della deliberazione del Consiglio Regionale n. 25/95, finanziando la ristrutturazione, potenziamento e adeguamento agli standard europei degli edifici adibiti alle attività proprie dei CEA [int. a], come pure la dotazione tecnico-funzionale (strutture documentali, laboratori tecnico-didattici, infrastrutture di comunicazione, ecc.) dei Centri stessi [int. b]. L’avvio della Misura, con la pubblicazione del bando sul BUR n. 74 del 26 giugno 2002, ha risentito di un ritardo iniziale di oltre quattro mesi rispetto alle previsioni da CdP. Il bando è frutto del confronto sia con il Servizio Politiche Comunitarie sia con i soggetti direttamente interessati dagli interventi (Province, Comuni, Comunità Montane e soggetti gestori delle aree protette). I dati sullo stato di attuazione al 31/12/2003 evidenziano un buon andamento della Misura: il valore degli impegni ammonta a 3.740.451,68 €, circa il 47,35% sulle risorse totali, mentre la quota di spesa effettuata sugli impegni è pari al 42,16%, piuttosto elevata rispetto alla media del DocUP, e del 19,96% del costo totale rendicontabile. Nella tabella successiva si riportano le realizzazioni fisiche effettive e quelle attese sulla base dei progetti ammessi a contributo, nonché una stima degli effetti in termini di risultato per la sola Submisura 2.3.1. Avanzamento finanziario-Misura 2.3 44,3%42,2% 51,9%46,3% 47,4% 37,5% 10,7%20% 10,9% 81,1% 24,2% 21% 0% 10% 20% 30% 40% 50% 60% 70% 80% 90% Misura 2.3 2.3.1 2.3.2 2.3.3 capacità di impegno capacità di spesa capacità di utilizzo
  • 321.
    Valutazione intermedia indipendentedel DocUP Obiettivo 2 Regione Marche 2000-2006 Ecosfera S.p.A. Rapporto di valutazione intermedia 28 Valore realizzato al 31/05/03 Valore impegnato Tipologia di intervento Indicatori di realizzazione Valore assoluto % Valore assoluto % Valore obiettivo al 31/12/08 N. di interventi effettuati 0 0% 8 267% 3 N. di piani di gestione realizzati 0 0% 25 500% 5 2.3.1 - Sostegno alla rete ecologica regionale Superficie interessata (ha) 0 0% 49.738,382 2.487% 2.000 Percorsi realizzati (km) 0 0% 36 240% 15 N. di aree attrezzate realizzate 1 5% 20 400% 5 2.3.2 - Sostegno alla fruibilità e alla ricettività delle aree protette N. di edifici ristrutturati 2 40% 5 100% 5 2.3.3 - Sostegno al sistema dei Centri di Educazione Ambientale N. di interventi effettuati 0 0% 21 210% 10 Valore realizzato Valore impegnato Tipologia di intervento Indicatori di risultato Valore assoluto % Valore assoluto % Valore obiettivo al 31/12/08 Numero di specie conservate 0 0% 78 312% 25 2.3.1 - Sostegno alla rete ecologica regionale Numero di habitat conservati 0 0% 27 450% 6 Fonte: elaborazioni Ecosfera su dati della Regione Marche In sintesi è possibile riscontrare il superamento generalizzato dei valori obiettivo, aspetto che se da una parte pone senz’altro l’accento sul successo di tali iniziative, dall’altra evidenzia anche la necessità di verificare, per alcuni indicatori in particolare, la correttezza delle modalità di definizione utilizzate. Riguardo alla Submisura 2.3.1, sono stati finanziati complessivamente 8 progetti (di cui 5 ricadenti in area Ob. 2 e 3 in phasing out), per un totale di impegni pari a 1.200.767,99 €. Il costo totale rendicontabile per gli interventi in area Ob. 2 supera le risorse stanziate con il bando; pertanto, al fine di soddisfare le richieste presentate e ritenute ammissibili, è stata utilizzata una parte della dotazione relativa all’annualità 2004. Le ricadute attese in relazione alle iniziative effettivamente avviate superano abbondantemente tutti gli obiettivi programmati, sia nel caso delle realizzazioni fisiche che dei risultati. Nell’ambito della Submisura 2.3.2 i progetti ammessi a finanziamento sono 11, per un impegno complessivo di 1.255.747,32. Come per la precedente Submisura gli effetti riconducibili alla realizzazione delle azioni cofinanziate sono fortemente superiori a quanto programmato.
  • 322.
    Valutazione intermedia indipendentedel DocUP Obiettivo 2 Regione Marche 2000-2006 Ecosfera S.p.A. Rapporto di valutazione intermedia 29 Riguardo alla Submisura 2.3.3, alla data in esame sono stati finanziati 21 progetti, per un totale di impegni pari a 1.283.936,37 €, con pagamenti per 268.991,64 €. Il numero di progetti ad oggi finanziato è il doppio di quanto previsto a termine del periodo di programmazione, impegnando circa il 50% delle somme stanziate. Nel corso del CdS sono state formulate delle proposte per l’adeguamento dei criteri di selezione e di priorità della Submisura 2.3.2 con lo scopo di rendere più selettivo il bando e più aderente alle finalità ambientali. Nello specifico si tratta del criterio di selezione “progetti che prevedono il ricorso all’ingegneria naturale e alla bioarchitettura” e della priorità riconosciuta ai “progetti ricadenti negli strumenti di programmazione negoziata e territoriale (…) purché approvati e ai progetti presentati da soggetti in possesso di certificazioni ambientali (EMAS, ISO)”. È stato così recepito il lavoro svolto dallo Staff dell’AAR sull’integrazione dei criteri di selezione ambientali, da cui ci si attende un innalzamento della qualità dei progetti selezionati. Misura 2.4 “Infrastrutture portuali” Le opere finanziate dalla presente Misura sono rivolte al miglioramento e all’ammodernamento delle strutture dei porti pescherecci e alla riqualificazione delle aree portuali, attraverso due ambiti di azione: 1) il riassetto dei porti di pesca e delle attrezzature portuali, ovvero la realizzazione, ristrutturazione o potenziamento di banchine di ormeggio, di scali di alaggio con attrezzature specifiche, di zone per rifornimento acqua e carburante, elettricità, etc. 2) la ristrutturazione ed ammodernamento delle zone portuali, sostanzialmente per il miglioramento dell’arredo urbano e della viabilità, al fine di rendere più sicure ed agevoli le attività della pesca e della sua filiera. L’intervento del DocUP si inserisce nell’ambito di un’articolata politica di sostegno del comparto regionale della pesca, le cui potenzialità appaiono fortemente minacciate, come si evince dalla generale flessione di addetti registrata a partire dal 1998 e che ha colpito principalmente i comuni ammessi ai benefici dell’Obiettivo 2, con un trend negativo più accentuato nel caso di Ancona. Al potenziamento e all’ammodernamento delle infrastrutture portuali sono state destinate le risorse del DocUP Pesca e il DocUP Ob. 2, secondo un approccio complementare; infatti mentre con il primo si finanziano gli impianti e le piccole attrezzature volte a creare le migliori condizioni per raccordare l’area portuale con le attività della filiera della pesca, con la Misura 2.4 del DocUP Ob. 2 si intendono realizzare opere infrastrutturali di una certa portata, che dovranno contribuire a creare un contesto adeguato alla commercializzazione dei prodotti della pesca e della sua filiera e, più in generale, allo sviluppo delle attività produttive nell’area. I criteri di selezione previsti da CdP rendono evidente l’attenzione alla qualità delle iniziative ed alla capacità di integrarsi con il sistema territoriale di riferimento, premiando in primo luogo i progetti che integrano le azioni finanziate nell’ambito delle aree portuali dell’Ob. 2 con quelle realizzate dallo SFOP 2000/2006.
  • 323.
    Valutazione intermedia indipendentedel DocUP Obiettivo 2 Regione Marche 2000-2006 Ecosfera S.p.A. Rapporto di valutazione intermedia 30 Inoltre, a parità di punteggio vengono privilegiati i progetti che si interconnettono con lo sviluppo generale dell’area portuale, che assicurino il massimo rispetto ambientale e garantiscano sicurezza ed igiene a favore di quanti operano nell’ambito portuale o che determinano un incremento occupazionale volto anche al rispetto delle pari opportunità. Infine, viene concessa priorità ai progetti ricadenti negli strumenti di programmazione negoziata e territoriale. Dallo stato di attuazione della Misura al 31/12/2003 si evince un livello di impegni significativo, pari a 2.067.283,10 € ossia il 33,62% del costo, con valori percentualmente superiori per la Submisura 2.4.1. La capacità di spesa e di utilizzo si attestano rispettivamente sul 9,19% e sul 27,34%, con pagamenti più consistenti per la seconda Submisura. Nelle tabelle successive si riportano le realizzazioni fisiche e le ricadute occupazionali attese al completamento dei progetti effettivamente ammessi a contributo. Valore realizzato Valore impegnato Tipologia di intervento Indicatori di realizzazione Valore assoluto % Valore assoluto % Valore obiettivo al 31/12/08 N. di porti riqualificati 4 100% 4 N. di banchine ormeggio ristrutturate 4 67% 62.4.1 Riassetto dei porti di pesca e attrezzature portuali N. di scali di alaggio realizzati o ristrutturati 3 150% 2 N. di interventi realizzati 2 50% 4 N. di aree di sosta realizzate 1 25% 4 metri lineari di banchine realizzate n.p. 300 2.4.2 Ristrutturazione e ammodernamento delle zone portuali metri lineari di banchine con ripristino del manto stradale 150 150% 100 Valore realizzato Valore impegnato Tipologia di intervento Indicatori di impatto Valore assoluto % Valore assoluto % Valore obiettivo al 31/12/08 2.4 occupazione creata totale (di cui femminile) 3 (1) 30% 10 (1) Fonte: elaborazioni Ecosfera su dati della Regione Marche Avanzamento finanziario - Misura 2.4 27,3% 33,6% 8,1% 44,5% 11,3%9,2% 4,4% 25,3% 54,0% 0% 10% 20% 30% 40% 50% 60% Misura 2.4 2.4.1 2.4.2 capacità di impegno capacità di spesa capacità di utilizzo
  • 324.
    Valutazione intermedia indipendentedel DocUP Obiettivo 2 Regione Marche 2000-2006 Ecosfera S.p.A. Rapporto di valutazione intermedia 31 I progetti finanziati sono sette, tutti esecutivi e ricadenti nelle aree portuali ammissibili all’Ob.2. I cinque interventi approvati nell’ambito della Submisura 1 interessano quattro porti, in linea con i valori obiettivo del CdP, e si tratta delle strutture portuali di Ancona (con due progetti complementari), San Benedetto del Tronto, Fano e Civitanova Marche. Relativamente alla Submisura 2.4.1 sono stati finanziati 5 progetti, mentre per la Submisura 2.4.2 sono stati finanziati due progetti. Una volta completati gli interventi gli indicatori di realizzazione dovrebbero assumere mediamente valori superiori al target obiettivo di riferimento. Per le due Submisure non sono ancora disponibili informazioni sui risultati attesi, sebbene il soddisfacente numero di interventi cofinanziati in relazione al target obiettivo permetta di avanzare ipotesi ottimistiche sul raggiungimento degli obiettivi della misura. I dati relativi all’occupazione forniti dal Servizio (relativi alla prima Submisura) indicano la creazione di 3 nuovi posti di lavoro (circa il 30% del target dell’intera Misura 2.4), di cui uno femminile. Dal punto di vista procedurale sono stati stipulati i contratti di appalto o sono in corso di stipula nel rispetto della tempistica stabilita dai bandi, la cui pubblicazione ha avuto un ritardo di circa tre mesi rispetto alle previsioni del cronoprogramma del CdP. In ordine alle prospettive di attuazione degli interventi non si denotano particolari problemi, al contrario esse appaiono decisamente positive. Misura 2.5 “Strutture intermodali” Con la Misura 2.5 si intende soddisfare l’esigenza di realizzare opere funzionali al completamento di due strutture intermodali altamente strategiche per la realtà produttiva e per l’intero sistema locale marchigiano. 1) L’Interporto di Jesi, ubicato in area phasing out, avrebbe dovuto essere realizzate con il precedente DocUP Ob. 2 1997-99, ma per motivi procedurali e giudiziari, attualmente risolti, i lavori sono stati avviati solo di recente. Le opere non comprese tra quelle finanziate dalla presente misura sono realizzate con risorse nazionali (Legge 641/96), risorse regionali (L.R. n. 64/97 e L.R. n. 32/99) e fondi propri della Società Interporto Marche S.p.A.. Con le risorse del DocUP si finanziano la realizzazione ed il completamento dell’edificio servizi e la costruzione del collettore delle acque reflue e relativi impianti. Il soggetto all’attuazione dell’intervento preposto, nonché beneficiario finale, è la Interporto Marche S.p.A. cui partecipa la Regione Marche (82,3% del capitale sociale), alcuni enti locali ed enti pubblici e privati. 2) L’Autoporto Valle del Tronto ricade in area Ob. 2 nel Centro Intermodale del Tronto; si tratta del completamento di un intervento avviato nel precedente ciclo di programmazione dei Fondi Strutturali (1997-99), volto a rendere pienamente operativa la struttura in questione destinata a servire le aree industriali di Ascoli Piceno e Monsampolo-Monteprandone, dove si localizzano circa 480 imprese.
  • 325.
    Valutazione intermedia indipendentedel DocUP Obiettivo 2 Regione Marche 2000-2006 Ecosfera S.p.A. Rapporto di valutazione intermedia 32 L’Autoporto è finalizzato alla razionalizzazione del sistema logistico merci per l’abbattimento dei costi di trasporto, inserendosi, a completamento ed in prosecuzione delle infrastrutture già realizzate, a servizio dell’insediamento produttivo del Consorzio di Industrializzazione di Ascoli Piceno, in sinergia con la linea ferroviaria esistente Porto d’Ascoli – Ascoli Piceno, consentendone un utilizzo più intenso che vuole costituire un’alternativa alla viabilità. La presente Misura prevede la realizzazione di opere di urbanizzazione, capannoni di deposito e attrezzature e di un edificio destinato ad accogliere uffici e un centro servizi. Il Beneficiario finale è il Centro Intermodale del Tronto (C.I.T.) S.p.A. – Società composta dall’Ente pubblico economico Consorzio per l’Industrializzazione delle Valli del Tronto, dell’Aso e del Tesino (55% del capitale sociale) e da società e soggetti privati nel settore del trasporto merci. La riorganizzazione del trasporto intermodale regionale rientra in una concezione del sistema di trasporto nel quale i diversi modi (aereo, marittimo, terrestre) non vengono più considerati separatamente e acquista valore il principio dell’integrazione tra gli stessi e il modo di trasporto diviene un “segmento intercambiabile della catena”. Dalle nuove strutture intermodali si attendono inoltre ricadute positive in termini di salvaguardia ambientale grazie alla riduzione del trasporto su strada. I dati di monitoraggio finanziario fanno rilevare un avanzamento consistente soprattutto riguardo alle somme impegnate pari a 6.684.818,88 €, oltre l’80% del costo rendicontabile, ed il pieno assorbimento delle risorse disposte per la Submisura 2.5.1. Si registrano erogazioni esclusivamente per l’Autoporto Valle del Tronto, pari al 38,20% degli impegni e al 22,81% dell’investimento. Relativamente a quest’opera risulta completata una parte dei lavori come si evince dai dati (aggiornati solo al 31/12/02) di monitoraggio fisico relativi alla superficie infrastrutturata pari a 11.200 mq di aree verdi e 1.600 mq coperti su un totale da realizzare rispettivamente di 22.000 e 5.000 mq. Avanzamento finanziario - Misura 2.5 81,5% 100,0% 59,7% 22,8% 13,0% 4,7% 38,2% 4,7% 15,9% 0% 20% 40% 60% 80% 100% 120% Misura 2.5 2.5.1 2.5.2 capacità di impegno capacità di spesa capacità di utilizzo
  • 326.
    Valutazione intermedia indipendentedel DocUP Obiettivo 2 Regione Marche 2000-2006 Ecosfera S.p.A. Rapporto di valutazione intermedia 33 Valore realizzato Valore impegnato Tipologia di intervento Indicatori di realizzazione Valore assoluto % Valore assoluto % Valore obiettivo al 31/12/08 Interporto di Jesi Superficie infrastrutturata (mq) 0,00 0% 1.100 mq coperti 1.100 mq collettore 100% 1.100 mq coperti 1.100 mq collettore Autoporto della Valle del Tronto Superficie infrastrutturata (mq) 11.200 mq 1.600 mq 50,9 % 32% 22.000 mq per verde 5.000 mq coperti 100% 22.000 mq per verde 5.000 mq coperti Fonte: elaborazioni Ecosfera su dati della Regione Marche aggiornati al 31/12/02 Dalle informazioni in nostro possesso non si evincono fattori di criticità che possano ostacolare o ritardare l’ultimazione dei lavori nei tempi programmati. Misura 2.6 “Razionalizzazione del sistema dei trasporti” La Misura 2.6 si propone di accrescere la mobilità dei cittadini residenti nella aree a bassa densità abitativa e a domanda debole, con ricadute positive in termini di innalzamento della qualità della vita, attraverso due tipologie di intervento: 1) l’attivazione servizi di trasporto a chiamata, che comprende anche il potenziamento dei servizi di scuolabus; 2) la realizzazione di aree attrezzate per il trasporto pubblico e parcheggi urbani. Dal punto di vista procedurale, relativamente alla Submisura 2.6.1, con DGR 252 del 11 febbraio 2002 è stato approvato il bando di accesso ai benefici e con DDS Trasporti n. 371 del 19 novembre 2002, e in seguito i progetti esecutivi ritenuti ammissibili, presentati dagli enti locali beneficiari. Per quanto riguarda la Submisura 2.6.2, nel mese di febbraio 2002 sono stati approvati due bandi separati per il sostegno normale e per il sostegno transitorio. La numerosità dei progetti attivati per entrambe le azioni contemplate permette di esprimere un giudizio nettamente favorevole sull’andamento della Misura, che a fronte dell’interesse riscontrato fa rilevare una piena rispondenza tra le iniziative proposte e le esigenze dell’area di riferimento. Le risorse impegnate ammontano a 3.713.081,04 €, ossia 31,4% delle risorse, mentre i pagamenti, pari a 616.985,82 €, rappresentano in termini percentuali il 5,23% dei fondi stanziati e il 16,62% degli impegni. Avanzamento finanziario - Misura 2.6 57,9% 5,2% 8,6% 16,6% 31,5% 15,0% 3,1% 14,9% 20,7% 0% 10% 20% 30% 40% 50% 60% 70% Misura 2.6 2.6.1 2.6.2 capacità di impegno capacità di spesa capacità di utilizzo
  • 327.
    Valutazione intermedia indipendentedel DocUP Obiettivo 2 Regione Marche 2000-2006 Ecosfera S.p.A. Rapporto di valutazione intermedia 34 Dalla tabella che segue si evince che gli interventi attivati soddisfano ampiamente gli obiettivi, ad eccezione del numero dei comuni interessati al servizio a chiamata che non arrivano al 70% del target. Valore realizzato Valore impegnatoTipologia di intervento Indicatori di realizzazione Valore assoluto % Valore assoluto % Valore obiettivo al 31/12/08 N. di autobus e scuolabus riconvertiti n.p. 75 N. dei Comuni interessati al servizio a chiamata 34 68% 50 N. dei sistemi di chiamata realizzati 18 120% 15 2.6.1 Servizi di trasporto a chiamata 2.6.2 Aree attrezzate per il trasporto pubblico e parcheggi urbani N. di aree attrezzate realizzate (nodi) 37 230% 16 Fonte: elaborazioni Ecosfera su dati della Regione Marche aggiornati al 31/05/03 I progetti finanziati sono così distribuiti tra le diverse linee di intervento: - 18 per i servizi di trasporto a chiamata, di cui 16 in area Ob. 212 ; - 37 per le aree attrezzate, di questi 26 in sostegno normale, mentre 11 ricadono in aree in phasing out; - 2 per i parcheggi, entrambi in aree Ob. 2. Le opere relative alla prima Submisura sono tutte afferenti progetti esecutivi e hanno completato la procedura di appalto. Per quanto concerne invece la Submisura 2.6.2 si registrano ad oggi due rinunce. L’analisi condotta sulle iniziative in oggetto non ha evidenziato difficoltà che possano compromettere il pieno raggiungimento degli obiettivi specifici della Misura. Misura 2.7 “Interventi di rinnovamento e miglioramento dei villaggi rurali e delle infrastrutture connesse” La Misura in oggetto è finalizzata alla salvaguardia e alla valorizzazione del patrimonio rurale nonché al rafforzamento del tessuto socio-economico nelle aree interne marginali a rischio di spopolamento. Sono state previste due tipologie di intervento: 1. rinnovamento e miglioramento dei villaggi e tutela del patrimonio rurale; 2. miglioramento delle infrastrutture rurali connesse allo sviluppo dell’agricoltura. 12 Alcuni progetti ritenuti ammissibili ricadono su entrambe le aree (sostegno normale e transitorio); poiché occorre trattare separatamente, per sostegno, la gestione dei contributi concessi, il numero dei progetti risulta maggiore di quelli effettivamente pervenuti.
  • 328.
    Valutazione intermedia indipendentedel DocUP Obiettivo 2 Regione Marche 2000-2006 Ecosfera S.p.A. Rapporto di valutazione intermedia 35 Quest’ultima in realtà non è mai stata attivata (come già risulta da Complemento di Programmazione) e verrà definitivamente soppressa con la revisione di metà periodo. Tale eliminazione è da riconnettersi alla scelta di canalizzare le ridotte risorse disponibili a favore degli interventi previsti dalla Submisura 1 in modo da determinare un impatto che abbia una certa significatività sul territorio, coerentemente con gli obiettivi di concentrazione delle risorse. L’avvio della Submisura 2.7.1 è avvenuto con la pubblicazione del bando approvato con DGR n. 1671 del 17/09/2003, con un ritardo di oltre sei mesi sui tempi indicati nella scheda di Misura. A ciò si aggiunga che si sono resi necessari tempi più lunghi rispetto a quelli preventivati per completare l’iter procedurale a causa di due fattori ostativi: a) le intense attività di controllo previste per la chiusura della precedente programmazione che hanno impegnato per un certo periodo il responsabile di misura; b) la necessità di richiedere un parere al Servizio di Politiche Comunitarie circa la validità di alcuni progetti su cui si avevano dubbi di allineamento (in termini di contenuto) rispetto a quanto indicato nella scheda di Misura. Nel complesso la progettazione può ritenersi valida e pienamente soddisfacente rispetto alle esigenze del territorio, il quale ha manifestato un maggiore interesse alle iniziative previste dalla Submisura 2.7.1 a) finalizzate al recupero, alla ristrutturazione ed al risanamento conservativo di strutture di pregio architettonico ai fini di fruizione collettiva. In considerazione di ciò è stato deciso di riservare una quota più elevata di risorse a tale tipologia di intervento nel bando di imminente pubblicazione che tra l’altro prevede modifiche relativamente al cronoprogramma procedurale. In particolar modo, esse afferiscono sia alla fase istruttoria in cui è previsto una riduzione dei giorni a disposizione per le eventuali integrazioni della documentazione nonché per l’esercizio del diritto di tutela, sia alla fase di formulazione e pubblicazione della graduatoria in cui è stato previsto, invece, un aumento dei giorni necessari per la predisposizione della graduatoria finale. Infine, sono previste modifiche anche per la fase di appalto e consegna dei lavori attraverso un aumento dei giorni a disposizione per la consegna dei lavori. Le variazioni su indicate hanno avuto lo scopo di adeguare i tempi di attuazione della Misura alle effettive esigenze emerse con la prima edizione del bando. I progetti finanziati alla data attuale sono 14, con impegni complessivi per 68.896,18 € che rappresentano il 2,53% dei costi totali.; ed una capacità di spesa molto bassa, pari allo 0,48%. Sebbene l’avanzamento finanziario al 31/12/2003 appaia poco soddisfacente, le prospettive nel breve periodo possono ritenersi senz’altro positive. Infatti i decreti regionali di concessione dei contributi sono stati formalizzati nel mese di novembre 2003 per un totale di investimenti attivabili di oltre 1.370.000 €, il che permetterà di assorbire non solo tutte le risorse stanziate dal bando relative al periodo 2001-02, ma anche quelle previste per il 2003. Avanzamento finanziario - Misura 2.7 (sub 1) 0,5%2,5% 19,0% 0% 5% 10% 15% 20% capacità di impegno capacità di spesa capacità di utilizzo
  • 329.
    Valutazione intermedia indipendentedel DocUP Obiettivo 2 Regione Marche 2000-2006 Ecosfera S.p.A. Rapporto di valutazione intermedia 36 Al riguardo si sottolinea che alla data considerata le procedure di appalto avviate dagli enti locali beneficiari finali della misura non erano state completate e gli impegni rendicontabili alla Commissione assumono un valore ancora molto basso. Dal punto di vista della distribuzione delle iniziative sul territorio, è stata evidenziata dal Servizio regionale una più elevata concentrazione delle stesse nella provincia di Pesaro. Con riferimento alle priorità orizzontali individuate dal DocUP, la natura infrastrutturali degli interventi finanziati fa ritenere meno significativo l’impatto atteso in termini occupazionali. Abbastanza rilevante è, invece, la tematica ambientale particolarmente considerata nei criteri di selezione dei progetti. Le modalità di selezione e valutazione delle proposte progettuali previste dal bando si sono rivelate in tal senso particolarmente efficaci, in quanto i progetti selezionati si localizzano in prevalenza nelle aree parco e/o protette e/o naturalistiche e/o svantaggiate ovvero sono collegati alla valorizzazione delle risorse naturali e culturali locali. Da questo punto di vista si riscontra una concreta integrazione con la Misura 2.3 che tra le proprie submisure ne prevede una destinata al sostegno della fruibilità e della ricettività delle aree protette, nonché con la misura 3.2 che mira al recupero, alla valorizzazione e alla promozione del patrimonio storico e culturale. In ordine alle prospettive di attuazione degli interventi non si denotano particolari problemi per l’ultimazione degli interventi entro i tempi indicati nel bando: in particolare i progetti inerenti la submisura 2.7.1 a) saranno completati entro l’anno, mentre il completamento delle opere finanziate dalla submisura 2.7.1 b) richiederà qualche mese in più. Misura 3.1 “Promozione turistica e valorizzazione del patrimonio ricettivo” La Misura è finalizzata al potenziamento ed alla riqualificazione dell’offerta turistica marchigiana nelle aree oggetto di intervento, da realizzare sia attraverso interventi infrastrutturali sia mediante attività promozionali. La Misura si articola in due Submisure: 1) promozione turistica che, in coerenza con il Programma annuale regionale di promozione turistica, si rivolge ai mercati turistici italiani ed esteri attraverso la realizzazione di campagne pubblicitarie sul prodotto turistico marchigiano, iniziative di accoglienza turistica (manifestazioni, eventi, ecc.) ed, infine, iniziative di promozione e valorizzazione delle risorse tipiche regionali, anche con il sostegno diretto delle strutture operanti sul territorio; 2) aiuti agli investimenti per attività a rilevanza turistica finalizzati all’adeguamento, al miglioramento e alla riattivazione di strutture ai fini turistici, con particolare riguardo ad interventi di limitato impatto ambientale e alla promozione di progetti integrati volti a valorizzare gli aspetti culturali e ambientali.
  • 330.
    Valutazione intermedia indipendentedel DocUP Obiettivo 2 Regione Marche 2000-2006 Ecosfera S.p.A. Rapporto di valutazione intermedia 37 Dal punto di vista finanziario, si tratta di un intervento di un certo peso, essendo state disposte per esso risorse pari a quasi il 9% del totale. Al 31/12/03 si rileva un buon avanzamento finanziario delle due azioni programmate, con un livello di impegni e pagamenti rispettivamente pari a 16.367.447,77 € e 7.599.152,87 €, ovvero il 57,68 ed il 26,78% del costo totale. La spesa sull’impegnato ammonta invece al 46,43%. Le tabelle successive mostrano le realizzazioni fisiche effettive nel caso della Submisura 1 e quelle attese al completamento dei progetti finanziati dalla Submisura 2. Valore realizzato Valore impegnato Tipologia di intervento Indicatori di realizzazione Valore assoluto % Valore assoluto % Valore obiettivo al 31/12/08 n. azioni promozionali di accoglienza 209 348% 209 348% 60 n. campagne di informazione 33 10% 33 10% 50 n. uffici e strutture informative coinvolte 6* 60% 10 n. tour operatori coinvolti 1* 33% 3 n. associazioni albergatori regionali ed extra regionali coinvolte n.p. 8 Sub. 1 - Promozione turistica n. copie materiale editoriale turistico 95.000* 19% 500.000 n. siti abbandonati ristrutturati 0 0% 16 320% 5 n. strutture riqualificate / ristrutturate n. strutture create 3 3% 58 60% 103 n. posti letto creati / adeguati 0 0% n.p. 3.000 Sub. 2 - Aiuti agli investimenti per attività a rilevanza turistica n. impianti realizzati 0 0% 7 70% 10 Fonte: elaborazioni Ecosfera su dati della Regione Marche * Dati aggiornati al 31/12/02 Avanzamento finanziario - Misura 3.1 57,7% 93,2% 45,3% 75,3% 26,8% 9,9% 46,4% 21,8% 80,8% 0% 20% 40% 60% 80% 100% Misura 3.1 3.1.1 3.1.2 capacità di impegno capacità di spesa capacità di utilizzo
  • 331.
    Valutazione intermedia indipendentedel DocUP Obiettivo 2 Regione Marche 2000-2006 Ecosfera S.p.A. Rapporto di valutazione intermedia 38 La Submisura 3.1.1 fa registrare dati positivi anche in termini di realizzazioni fisiche (aggiornate a dicembre), in particolare sono stati completati 6 progetti sui 10 finanziati nell’ambito dell’intervento a) Attivazione di campagne pubblicitarie, mentre sono 209 quelli ultimati per l’int. b) relative ad azioni promozionali di accoglienza turistica (di cui 168 in area Ob. 2 e 41 in area phasing out). Per quest’ultima tipologia di intervento è stato superato ampiamente il valore obiettivo complessivo, che prevedeva l’attuazione di 60 iniziative di accoglienza. Al 31/12/2003 l’attuazione dell’int. c) Iniziative di promozione e valorizzazione delle risorse tipiche del territorio regionale, con un progetto finanziato all'interno dell'area in phasing out, registra impegni e pagamenti per 450.000,00 €. Per quanto concerne la Submisura 3.1.2 è stato pubblicato il bando relativo all’attivazione degli interventi sub a) Strutture ricettive ed extraricettive e sub b) Impianti annessi e non, approvato con la DGR n. 783 del 02/05/2002, e successivamente quello relativo all’int. c) Servizi di supporto e di ricettività minore, recupero di borghi, di cui alla DGR n. 1485 del 2/8/2002. Tutte le iniziative hanno incontrato una risposta molto positiva da parte del territorio, che per la tipologia a) ha portato al finanziamento di 58 strutture ricettive ed extraricettive sulle 291 ammesse in graduatoria (di cui 227 in area Ob. 2 e 64 in phasing out), mentre dei 13 progetti selezionati nell’ambito dell’int. b) se ne sono finanziati 7. Al 30/06/03 era stata completata l’istruttoria delle domande pervenute per l’int. c) con la concessione di contributi destinati al recupero di 16 siti abbandonati, superando di oltre tre volte il target programmato; ad oggi il numero di progetti finanziati è di 39. Dal punto di vista attuativo dai dati ad oggi disponibili risultano essere stati ultimati tre progetti nell’ambito dell’int. a), destinato alla riqualificazione delle strutture ricettive. Nella tabella di avanzamento fisico sono riportati i dati “previsionali” tratti dai decreti di impegno effettuati dal Servizio regionale competente, da intendere come indicazione di ciò che si prevede di realizzare nell’ipotesi che i progetti approvati a quella data vadano a buon fine. La realizzazione effettiva potrà aver luogo negli anni successivi (fino a 24-30 mesi circa dall’approvazione). Il buon esito dei bandi e, dunque, una certa disponibilità di progetti ha orientato il Servizio regionale preposto all’attuazione a richiedere l’attivazione dello scorrimento delle graduatorie al fine di accelerare la spesa. Tra l’altro proprio l’altissimo numero di domande pervenute, suggerisce l’inserimento del regime di aiuto notificato accanto all’attuale regime de minimis, che inevitabilmente rischia di condizionare l’entità degli investimenti attivati e determina inoltre l’esclusione dall’accesso ai contributi per le molte aziende che hanno raggiunto il tetto massimo di aiuto stabilito in 100.000 € su un periodo di tre anni dall’art. 2, co. 2 del Reg. (CE) n. 69/2001. Per la medesima Submisura, si sono verificate alcune difficoltà per la ripartizione delle risorse a causa della mancata correlazione tra contenuti della scheda tecnica e piani finanziari di dettaglio; infatti questi ultimi sono stati redatti successivamente all’elaborazione ed approvazione dei bandi e sulla base del tasso di contributo concedibile, anziché per tipologia di intervento.
  • 332.
    Valutazione intermedia indipendentedel DocUP Obiettivo 2 Regione Marche 2000-2006 Ecosfera S.p.A. Rapporto di valutazione intermedia 39 Misura 3.2 – Recupero, valorizzazione e promozione del patrimonio storico e culturale Con la Misura si intende portare a compimento il programma di interventi relativi al sistema regionale del “Museo diffuso” avviato nella precedente programmazione con i DocUP Obiettivo 2 e 5b ed altri programmi finanziati attraverso risorse regionali. L’intervento in esame si articola in tre Submisure: 1) Sistema Museo diffuso: progetti integrati su scala territoriale, ossia concentrati su una medesima area caratterizzata da continuità o contiguità territoriale, volti al recupero strutturale e adeguamento funzionale oltre che alla valorizzazione e promozione di beni culturali, storico- artistici, naturalistici; a queste iniziative devono associarsi anche esperienze pilota in rete. 2) Sistema Museo diffuso: progetti integrati in base a tematismi, con i quali si finanziano i medesimi interventi ma che, a differenza della submisura precedente, trovano l’elemento unificante non nel territorio, ma nel tema o nella tipologia dei beni oggetto di intervento a prescindere dalla contiguità o continuità territoriale. 3) Sistema Museo diffuso: promozione e immagine, finalizzata a dare visibilità alla comune appartenenza delle strutture aderenti al sistema museo diffuso e a rafforzarne l’identità. La Misura nel suo complesso presenta impegni per 7.652.095,57 €, pari al 42,13% con un avanzamento, pari al 10,33% del costo totale rendicontabile. Scendendo a livello di Submisura: soprattutto la terza presenta un buon livello di impegni che ammontano a 1.444.320 €, pari al 37,06%, del costo totale, con una percentuale di pagamenti del 17,80% e una capacità di utlizzo pari al 48,04%. Andamenti simili si riscontrano, invece, per le Submisure 3.2.1 e 3.2.2. La prima fa registrare impegni per 3.112.949,45 €, circa il 39,12% del costo totale; i pagamenti effettuati coprono il 6,36% delle risorse disponibili e il 16,26% degli impegni assunti. La seconda ha impegni per 3.094.826,12€ con una capacità di impegno pari al 49,06% e di spesa del 10,72%, una quota sull'impegnato pari al 21,85%. Avanzamento finanziario - Misura 3.2 39,1% 49,1% 37,1% 48,0% 42,1% 17,8%10,7% 6,4% 10,3% 21,9% 16,3% 24,5% 0% 10% 20% 30% 40% 50% 60% Misura 3.2 3.2.1 3.2.2 3.2.3 capacità di impegno capacità di spesa capacità di utilizzo
  • 333.
    Valutazione intermedia indipendentedel DocUP Obiettivo 2 Regione Marche 2000-2006 Ecosfera S.p.A. Rapporto di valutazione intermedia 40 Non essendo giunto a conclusione nessuno degli interventi attivati, si riportano nella tabella a seguire i valori che da progetto dovrebbero presentare i diversi indicatori di realizzazione individuati se tutte le iniziative giungessero a buon fine. Valore realizzato al 31/05/03 Valore impegnato Tipologia di intervento Indicatori di realizzazione Valore assoluto % Valore assoluto % Valore obiettivo al 31/12/08 Sistema museo diffuso: progetti integrata su scala territoriale n. beni culturali, storici, naturalistici recuperati 1 4-3% 37 148-123% 25-30 Sistema museo diffuso: progetti integrata in base a tematismi n. beni culturali, storici, naturalistici recuperati 0 0% 20 67-80% 25-30 Sistema museo diffuso: promozione ed immagine n. campagne promozionali realizzate 5 25-20% 17 68-85% 20-25 Fonte: elaborazioni Ecosfera su dati della Regione Marche Nel complesso tali effetti appaiono più che soddisfacenti rispetto agli obiettivi programmati, a maggior ragione se si considera la bassa entità degli impegni finanziari ad oggi assunti. In relazione alle Submisure 3.2.1 e 3.2.2, l’avanzamento finanziario al 31/12/2003 fa registrare impegni per un totale di 6.207.775,57 € (circa il 43,5% del costo totale); alla stessa data sono stati effettuati i primi pagamenti che arrivano a coprire l’8,3% del costo totale ed il 19% degli impegni assunti. In relazione alla Submisura 3.2.1 i progetti finanziati sono 37, tutti nell'area ob.2, mentre per la 3.2.2 i progetti finanziati sono 20, di cui 13 in area ob.2 e 7 nell'area in phasing out. L’iter procedurale delle Submisure 3.2.1 e 3.2.2 si è rivelato piuttosto complesso per l’articolazione in più fasi di valutazione e, soprattutto, perché si tratta di progetti di rete, aspetto che le differenzia dalla maggioranza delle azioni del DocUP. In effetti la complessità delle procedure di attuazione, legata all’adozione dell’approccio bottom up in modo da garantire l’adesione alle esigenze del territorio, ha richiesto un forte impegno da parte del Servizio Beni e Attività Culturali responsabile dell’attuazione della Submisura, che ha incentivato e facilitato il processo di concertazione fra i beneficiari finali, conseguendo effetti positivi sull’avanzamento procedurale complessivo. In merito alla Submisura 3.2.3, a titolarità regionale, si rileva una più rapida e semplice attuazione, in quanto una parte delle iniziative ammesse finanziate erano state già precedentemente selezionate in attuazione al Piano Regionale per i beni e delle attività culturali13 e acquisite al DocUP, mentre altre sono state individuate sulla base di una concertazione con le Province14 . Complessivamente gli interventi individuati sono 17, di cui 10 localizzati in area ob. 2 e 7 in zone miste. I progetti completati al 31/12/2003 sono 5. 13 Il Piano è stato approvato con Delibera n. 272/99 (BUR Marche n. 118 del 3.12.99) ai sensi della L.R. 75/97. 14 Le iniziative risultate coerenti e conformi con la scheda di Misura, sono state ammesse a finanziamento a seguito del DDS n. 186 del 27/6/2000. La Regione, verificatane la conformità con i contenuti e gli obiettivi della submisura
  • 334.
    Valutazione intermedia indipendentedel DocUP Obiettivo 2 Regione Marche 2000-2006 Ecosfera S.p.A. Rapporto di valutazione intermedia 41 Misura 3.3 “Aiuti agli investimenti per la riqualificazione della rete dei servizi socio- assistenziali” Le azioni previste dalla Misura 3.3 sono finalizzate a garantire una rete di servizi flessibili e diversificati per i minori, per gli anziani, per le famiglie con persone non autosufficienti, sia attraverso interventi di recupero strutturale e funzionale di edifici (Submisura 3.3.1), sia tramite incentivi, sotto forma di contributi in c/capitale, per la nascita e il consolidamento di imprese sociali che operano nel campo dei servizi alla persona o di imprese che implementano attività produttive e di servizi, finalizzate all’inserimento lavorativo di persone svantaggiate (Submisura 3.3.2). L’intervento in oggetto ha una significativa portata innovativa sia per l’oggetto di intervento – i servizi socio-assistenziali - sia per le modalità procedurali adottate per l’individuazione degli stessi. Il procedimento attuativo può ritenersi a tutti gli effetti sperimentale per la preferenza accordata alla concertazione con gli Enti locali e finalizzata all’individuazione degli obiettivi di politica sociale e delle forme integrate di intervento da assumere nei diversi Ambiti territoriali, ossia assetti territoriali ottimali per la pianificazione sociale definita nel “Piano regionale per un sistema integrato di interventi e di servizi sociali 2000-2002”15 . Il Comitato dei Sindaci dell’Ambito Territoriale rappresenta in questo contesto programmatico il soggetto di governo partecipato a livello distrettuale nonché la sede naturale della concertazione per la “selezione” delle priorità espresse dal territorio. Le relazioni con Enti locali rispondono ai princìpi del decentramento e della sussidiarietà e appaiono particolarmente importanti per la Misura in esame dato che i servizi sociali sono a regia comunale. L’innovatività della procedura di concertazione con gli Ambiti territoriali produce effetti anche nel sistema di selezione per l’accesso ai benefici. Nel bando, infatti, si prevede l’attivazione, da parte dei Comitati dei Sindaci degli Ambiti, di tavoli di concertazione che consentono di individuare le priorità nel territorio, coerentemente al fabbisogno degli interventi di cui alla presente misura e le risorse finanziarie attivabili. Nella fase successiva si procede alla preselezione delle domande da parte dell’Ente Capofila d’Ambito che prevede la verifica della sussistenza dei requisiti di ammissibilità elencati nel bando. Tale fase garantisce l’aderenza dei progetti alle priorità individuate in sede di concertazione e costituisce una fase cardine nel procedimento di selezione. A questo punto è prevista la trasmissione da parte dello stesso Ente alla Regione delle domande per le quali è stata accertata la presenza dei requisiti di ammissibilità ed ha inizio l’istruttoria ordinaria dei progetti a cura di una Commissione valutatrice. Il coinvolgimento dei soggetti pubblici operanti sul territorio e lo svolgimento delle attività di concertazione e preselezione degli interventi hanno determinato forti ritardi sulla tempistica inizialmente prevista per l’avvio degli interventi, tempi ulteriormente dilatati da cambiamenti di tipo organizzativo interni alla Regione. Nonostante questi ritardi connessi senz’altro alla novità dello strumento, il nuovo approccio programmatico costituisce un esempio di best practice che potrà essere replicato in futuro sia ha sottoscritto con le Province un’intesa, ratificata con deliberazione n. 1047 del 5/6/2002, nella quale sono stati stabiliti i progetti da finanziare e le risorse da attivare. 15 Allegato alla deliberazione n. 306, 1 marzo 2000, che ha istituito 24 Ambiti territoriali.
  • 335.
    Valutazione intermedia indipendentedel DocUP Obiettivo 2 Regione Marche 2000-2006 Ecosfera S.p.A. Rapporto di valutazione intermedia 42 nell’ambito della Regione stessa che in altre Regioni per l’implementazione di altre iniziative di sviluppo locale. In effetti i risultati conseguiti appaiono soddisfacenti ed è stato riscontrato un notevole interesse da parte degli enti locali coinvolti per le modalità di programmazione e di selezione dei progetti adottate dalla Misura in oggetto. Alla data del 31/12/03 l’avanzamento procedurale attuale fa registrare l’approvazione della graduatoria e l’assegnazione dei fondi ai beneficiari finali. Si è deciso di non procedere all’emanazione di un ulteriore bando e in fase di riprogrammazione saranno assegnate nuove risorse che consentiranno di attivare lo scorrimento della graduatoria per la submisura 3.3.1. Il finanziamento di progetti che occupano una posizione bassa in graduatoria non comporterà, però, un peggioramento della qualità media dei progetti stessi, garantita dalla preselezione operata dagli Ambiti territoriali. La Misura registra impegni per € 4.473.150,49 con una percentuale sul costo totale del 29,59%, di pagamenti del 17,04% e con un rapporto percentuale pagamenti su impegni del 57,59%. La partecipazioni degli Enti locali, in termini di investimenti attivati, per i singoli progetti denota un forte impegno da parte delle Amministrazioni Pubbliche per il soddisfacimento dei bisogni della collettività. I progetti che hanno ottenuto il finanziamento sono in tutto 53, di cui 43 per la prima submisura sui 51 ammessi a finanziamento, e 10 per la seconda, (5 per l’area obiettivo 2 e 5 per l’area in phasing out). Un unico intervento è stato ultimato nell’ambito della submisura 1, mentre non si rilevano fattori ostativi al completamento delle diverse iniziative programmate nei tempi previsti. Le Amministrazioni Locali hanno dimostrato una notevole maturità nell’accogliere favorevolmente la nuova pratica di concertazione e nel contribuire al buon esito delle attività, manifestando tra l’altro un generale apprezzamento per la possibilità offerta dalla procedura di far emergere i principali fabbisogni delle popolazioni residenti. A tale riguardo occorre aggiungere che le risorse stanziate sono state sufficienti a soddisfare gran parte dei suddetti fabbisogni, facilmente identificati dagli Enti Locali più vicini al territorio. L’approccio programmatico ha inoltre garantito una ripartizione efficiente e razionale delle risorse tra i vari comuni componenti i diversi ambiti, grazie a valutazioni oggettive che hanno permesso di dare precedenza alle problematiche rivelatesi prioritarie e di tener conto delle caratteristiche socio-demografiche e territoriali per la scelta dei luoghi dove realizzare gli interventi. Dal punto di vista più ampio delle finalità individuate dalla programmazione regionale, l’azione del DocUP viene completata da interventi similari attivati con risorse regionali nelle aree fuori Obiettivo 2, per i quali le minori disponibilità finanziarie hanno evidenziato la necessità di Avanzamento finanziario - Misura 3.3 16,9% 57,6% 66,7% 33,6% 29,6% 22,4% 17,0% 0% 10% 20% 30% 40% 50% 60% 70% 80% Misura 3.3 3.3.1 3.3.2 capacità di impegno capacità di spesa capacità di utilizzo
  • 336.
    Valutazione intermedia indipendentedel DocUP Obiettivo 2 Regione Marche 2000-2006 Ecosfera S.p.A. Rapporto di valutazione intermedia 43 definire in modo ancor più chiaro e puntuale all’interno dei bandi le preferenze da accordare ai diversi fabbisogni preventivamente evidenziati in sede di concertazione. I progetti presentati per l’attuazione della misura in esame contribuiscono al raggiungimento degli obiettivi individuati, con buoni risultati attesi soprattutto in termini di occupazione femminile, ma anche di inserimento lavorativo di persone svantaggiate grazie a diversi progetti finalizzati alla creazione ed al consolidamento di cooperative sociali. Tali interventi rientrano nel programma regionale per i servizi socio-assistenziali, a sua volta inserito in un processo di sviluppo più ampio che ha come obiettivo l’accrescimento della qualità della vita delle popolazioni residenti e la riduzione della tendenza allo spopolamento, anche attraverso il miglioramento del sistema dei servizi sociali. In questo senso va intesa la partecipazione di alcuni dei Comuni coinvolti, singolarmente o in forma associata, nei progetti attuativi della misura ad iniziative a valere su altre azioni del DocUP. La misura in esame, infatti, è strettamente correlata a tutte le misure dell’Asse 3, mentre un’ulteriore integrazione si rileva con la misura 2.6, destinata alla razionalizzazione del sistema del trasporto pubblico nelle aree marginali. Dalle informazioni raccolte è dunque possibile affermare che il DocUP ha favorito lo sviluppo della collaborazione tra Comuni in una logica di sviluppo globale dell’area. Altro aspetto di particolare interesse è l’integrazione con il POR Ob. 3: più precisamente è stata riconosciuta la possibilità di accedere agli aiuti a valere sui fondi del POR Ob. 3 Asse B, misura 1, finalizzata a sostenere le pari opportunità per tutti nell’accesso al mercato del lavoro ed Asse D, misura 3, volta a favorire l’imprenditoria, in particolare nel settore dei servizi, del non profit e dell’economia sociale. Misura 3.4 “Sviluppo della Società dell’Informazione a livello locale” La Misura in oggetto appare fortemente strategica, dato il rilievo attribuito alle iniziative rivolte alla promozione della Società dell’Informazione a livello regionale, nazionale e comunitario. Essa è particolarmente complessa articolandosi in tre Submisure che al proprio interno prevedono diverse tipologie di azioni: 1. Servizi per il cittadino, con i quali si intende completare quanto avviato con il ciclo precedente di Fondi Strutturali; le azioni programmate prevedono la realizzazione di siti web (int. a) finalizzati a facilitare l’accesso alle principali informazioni pubbliche e l’interazione di base con la P.A., con particolare attenzione alla fruizione da parte dei disabili; è previsto poi un progetto sperimentale relativo a servizi telematici basati sull’uso delle carte intelligenti (int. b). 2. Sportello unico territoriale per le attività produttive e marketing territoriale (SUT), nel cui ambito si finanzia l’implementazione di servizi telematici connessi con lo sportello per le attività produttive (SUAP) rivolti alle imprese (int. a) e la realizzazione di un network telematico e banche dati destinati a fornire adeguate informazioni a coloro che intendono allocare sul territorio regionale nuovi impianti produttivi (int. b); entrambi gli strumenti sono volti alla promozione economica del territorio. 3. Servizi telematici a supporto dei circuiti culturali, con lo scopo di promuovere, valorizzare e fornire informazioni inerenti il patrimonio culturale, teatrale e bibliotecario, dando giusto rilievo agli eventi e agli spettacoli che si realizzano sul territorio, offrendo altresì servizi on line agli utenti.
  • 337.
    Valutazione intermedia indipendentedel DocUP Obiettivo 2 Regione Marche 2000-2006 Ecosfera S.p.A. Rapporto di valutazione intermedia 44 La Misura nel suo insieme ha evidenziato tempi più lunghi per il completamento di alcuni step procedurali rispetto a quelli indicati nel CdP, ma allo stato attuale si registrano notevoli avanzamenti rispetto allo stato di attuazione alla data del 30/06/2003. Al 31/12/03, infatti, si rileva un avanzamento finanziario della Misura, con l’assunzione di impegni per 1.265.656,18 €, pari al 16,69% del costo totale, circa il 7% in più dal giugno precedente. Quanto ai pagamenti, la capacità di spesa ammonta al 5,33% (+4,9%) e una percentuale di pagamenti sull’impegnato del 31,93% (+21,9%). Nell’ambito delle iniziative a titolarità regionale della Submisura 1 int. a) Portali Servizio al Cittadino e Submisura 2 int. a) Sportello Unico per le attività produttive e b) Marketing territoriale, sono stati impegnati i fondi per la realizzazione di un framework regionale denominato “COHESION”, finalizzato alla realizzazione delle infrastrutture informatiche necessarie all’erogazione da parte degli enti locali di servizi on line a favore di cittadini e imprese. Più esattamente si tratta di una piattaforma infrastrutturale di comunità digitale basata su di un sistema organizzato di servizi telematici erogati da un centro servizi localizzato presso la Server Farm della Regione Marche, grazie al quale gli enti locali, spesso afflitti dalla carenza di risorse economiche e/o progettuali, sono messi in condizione di gestire autonomamente l’erogazione in modalità telematica dei servizi amministrativi. A tale scopo essi possono usufruire di una serie di soluzioni applicative ed un insieme di servizi comuni standardizzati e predisposti ad essere utilizzati secondo i meccanismi di cooperazione applicativa fissati dal Piano di e-government nazionale. Quanto all’avanzamento procedurale, per le stesse iniziative si evidenzia un certo prolungarsi della fase istruttoria inerente la licitazione privata, le cui cause vanno ricercate nella complessità della documentazione presentata dalle ditte partecipanti. A questi oneri inattesi vanno poi ad aggiungersi anche intense attività di programmazione e di progettazione finalizzate a realizzare un’adeguata integrazione tra gli interventi del DocUP e i progetti di e-government attivati a livello nazionale e il Piano eEurope 2002. Ad oggi nell’ambito della Submisura 3.4.1 a) a titolarità regionale è stato finanziato lo sviluppo del progetto telematico per la realizzazione di siti web finalizzati a garantire l’accesso bidirezionale a internet e per il quale sono state impegnate le prime tre annualità disposte per la tipologia di intervento in oggetto. Le operazione a regia regionale per l’implementazione del progetto presso gli enti pubblici non è stato ancora attivato, atteso che l’avvio è subordinato al completamento delle infrastrutture e dei servizi necessari per il loro funzionamento. Per l’iniziativa in oggetto è prevista l’emissione di un unico bando che dovrebbe assorbire tutte le risorse rimanenti stanziate per la submisura 1; inoltre secondo il parere del referente regionale i ritardi registrati non dovrebbero pregiudicare il completamento dell’iniziativa nei termini previsti. Avanzamento finanziario - Misura 3.4 17,5% 30% 25,6% 8,1% 16,7% 5,2%2,8% 5,3% 35,0%31,9% 0% 5% 10% 15% 20% 25% 30% 35% 40% Misura 3.4 3.4.1 3.4.2 3.4.3 capacità di impegno capacità di spesa capacità di utilizzo
  • 338.
    Valutazione intermedia indipendentedel DocUP Obiettivo 2 Regione Marche 2000-2006 Ecosfera S.p.A. Rapporto di valutazione intermedia 45 Per la submisura 3.4.1 b), relativa alla sperimentazione di un’infrastruttura di servizi telematici basata sull’uso delle Carte intelligenti, è stato approvato il bando con delibera del 16/09/2003. L’istruttoria dei progetti è ancora in corso ma, dal confronto con il responsabile di misura, è stato possibile prevedere che verranno utilizzare tutte le risorse indicate dal bando. Trattandosi di un’iniziativa a carattere sperimentale che interessa una popolazione di circa 15-20 mila abitanti, si è pensato di ricorrere alla formazione di un campione omogeneo da individuare nell’ambito di più comuni, chiamati a intraprendere insieme un’attività di progettazione capace, allo stesso tempo, di mediare e rispondere alle molteplici esigenze che via via emergeranno. Le operazioni a regia regionale della Submisura 3.4.2 mirano all’implementazione dello sportello unico per le attività produttive (int. a) e marketing territoriale (int. b) da avviare nel secondo triennio, una volta completato il progetto COHESION. Lo Sportello Unico del Territorio (SUT) è un progetto di servizi alle imprese che la Regione Marche ha presentato in risposta al primo bando di e-government nazionale, posizionandosi tra l’altro ad un buon livello nella graduatoria nazionale. Attraverso il sistema informatico verranno erogati alle imprese servizi telematici, sia informativi che interattivi, di Sportello Unico alle Attività Produttive (sistema gestionale) e di Marketing finalizzato allo sviluppo economico e produttivo del territorio marchigiano (sistema geografico). Nel progetto SUT rientrano 200 comuni e circa altri venti enti “aggregatori” secondo un sistema organizzato per centri servizi territoriali. Nelle intenzioni del Servizio regionale si è cercato di mediare due tendenze: da una parte la centralizzazione del progetto e dall’altra garantire una certa autonomia dei soggetti coinvolti nella definizione delle proprie esigenze e nella gestione dei servizi in modalità associata. Per quanto concerne lo Sportello Unico per le Attività Produttive (SUAP)16 , il progetto è stato calato in una realtà regionale già organizzata dal punto di vista territoriale. Ad esempio l’erogazione dei servizi del SUAP è stata affidata alle comunità montane espressione dell’aggregazione di piccoli comuni limitrofi. Relativamente alla submisura 3.4.2 int. a), è stato pubblicato il bando sul BUR del 16/09/2003 relativo al Progetto SUAP, il cui scopo è quello di consentire un più omogeneo svolgimento delle funzioni e dei compiti di competenza comunale in materia di insediamenti produttivi e nonché la semplificazione e l’unificazione dei procedimenti relativi, garantendo a tutti gli interessati la possibilità reale di avere informazioni e dati continuamente aggiornati presso strutture unificate e facilmente accessibili tramite idonei strumenti telematici. Circa la realizzazione del sito che raccoglie le informazioni, soprattutto di natura produttiva, necessarie a creare una banca dati a supporto del marketing territoriale, submisura 3.4.2 int. b), il bando è stato pubblicato sul BUR del 05/06/2003 ed ha permesso di finanziare 13 progetti (1 localizzato in area ob. 2), nessuno dei quali giunto ad ultimazione alla data considerata. Infine, per la submisura 3.4.3 il bando relativo al primo triennio è stato pubblicato con DGR n. 1453 del 02/08/02. Secondo quanto riferito dal responsabile della misura, non ci sarà un altro bando ma si procederà ad uno scorrimento della graduatoria che però non andrà a penalizzare la qualità dei progetti atteso che il loro posizionamento in fondo alla suddetta graduatoria è ascrivibile soltanto alla ristrettezza degli ambiti territoriali interessati dagli stessi progetti, così come previsto dai criteri di selezione riportati nel CdP. 16 Il progetto per la realizzazione del SUAP ha avuto avvio l’8 novembre 2001 con la firma del Protocollo d’Intesa tra Regione Marche e Amministrazioni locali approvato con D.G.R. n. 1577/2001.
  • 339.
    Valutazione intermedia indipendentedel DocUP Obiettivo 2 Regione Marche 2000-2006 Ecosfera S.p.A. Rapporto di valutazione intermedia 46 La Submisura mirando a promuovere e valorizzare il patrimonio museale, teatrale e bibliotecario nonché a migliorare il livello di interazione tra utente e offerta culturale, è strettamente interconnessa con la Misura 3.2 finalizzata alla costituzione del sistema regionale del “museo diffuso”, completandone con la realizzazione di servizi on line gli interventi strutturali e promozionali sui beni culturali previsti da quest’ultima. Allo stato attuale, la Submisura in oggetto ha recuperato, almeno in parte, il ritardo registrato al 30/06/2003, con 9 progetti finanziati, tutti ricadenti nell’area Ob. 2. Ad oggi non sono state evidenziate criticità particolarmente gravi circa la possibilità di attivare e completare nei tempi le diverse iniziative programmate, sebbene occorra tenere in debito conto alcuni fattori che hanno ritardato e/o reso più complessa l’attuazione degli interventi. In generale è possibile affermare la necessità di allineare la programmazione regionale con quella comunitaria ed, in particolare, con quella nazionale ha senz’altro causato dei ritardi per le tipologie di interventi programmate all’interno delle submisure 2 e 3. Tuttavia il Responsabile di Misura ha tenuto a sottolineare difficoltà potenzialmente maggiori laddove non si è dovuto procedere al suddetto allineamento. Ciò è evidente nel caso della Submisura 3.4.1, per la quale la Regione non ha potuto avvalersi di indicazioni formulate al livello nazionale e/o comunitario come è avvenuto per le altre due submisure per risolvere le inevitabili problematiche tecniche e amministrative connesse al carattere sperimentale della messa on-line di servizi per i cittadini e le imprese. Ciò pone a carico dell’Amministrazione l’elaborazione di studi ad hoc per l’individuazione delle soluzioni più idonee, il che determina rallentamenti anche significativi alle procedure di implementazione delle iniziative a fronte dei ristretti vincoli temporali imposti dalla programmazione comunitaria.
  • 340.
    Valutazione intermedia indipendentedel DocUP Obiettivo 2 Regione Marche 2000-2006 Ecosfera S.p.A. Rapporto di valutazione intermedia 47 Misura 3.5 “Sviluppo delle attività commerciali e artigianali e sistemazione dell’arredo urbano nei centri storici” La Misura in oggetto promuove la rivitalizzazione dei centri storici di Comuni ricompresi nelle aree Ob. 2, con priorità per le aree che presentano alti indici di disagio sociale, attraverso due azioni principali: 1. Aiuti agli investimenti materiali e immateriali alle PMI del commercio e dell’artigianato artistico e tradizionale, articolati a loro volta in due tipologie di interventi: a) ristrutturazione, l’ammodernamento e la manutenzione straordinaria dei locali destinati alla vendita e/o dei locali destinati ad attività di artigianato artistico e tradizionale; b) acquisizione delle attrezzature volte a favorire la riqualificazione delle imprese. 2. Sostegno agli enti locali per la valorizzazione dei centri storici e la promozione dei prodotti tipici locali. Anche questa Submisura distingue due tipologie di interventi: a) realizzazione di azioni coordinate per la valorizzazione dei centri storici e per la promozione dei prodotti tipici locali, con particolare riferimento alle azioni di marketing e allo sviluppo del commercio elettronico; b) miglioramento dell’arredo urbano. La Misura è da ritenersi fortemente strategica in quanto dagli interventi cofinanziati ci si attende un’azione di contrasto allo spopolamento in atto con effetti positivi in termini demografici, sulla qualità della vita, sull’attrattività turistica delle località e, infine, sulla creazione di nuove. Per quanto attiene la Submisura 1 int. a) e b) e Submisura 2 int. b) è stato attivato un bando triennale per la selezione di progetti integrati da realizzare in aree di centri storici identificate dai Comuni, a seguito di un’intensa concertazione sul territorio unitamente ad attività di informazione e sensibilizzazione presso le PMI. Il progetto integrato si compone dei progetti attivabili dalle Submisure 1 int. a) e b) e 3.5.2 int. b). A conclusione dell’istruttoria sono state inserite in graduatoria 51 dei 53 progetti presentati, di questi se ne sono finanziati 29 (che interessano 29 comuni e 260 aziende). La gran parte degli interventi interessano comuni che presentano indici significativi di disagio sociale, un risultato che evidenzia l’efficacia del punteggio aggiuntivo preferenziale previsto dal bando proprio a favore di quei comuni che presentano un grave disagio di tipo demografico e socio economico; in fase di selezione l’identificazione degli ambiti comunali con tali caratteristiche è stata supportata dal Piano regionale per un sistema integrato di interventi e servizi sociali 2000- 200217 . Per la Submisura 2 int a) è stato attivato un bando di accesso al cofinanziamento per la realizzazione di azioni coordinate per la valorizzazione dei centri storici e la promozione dei prodotti tipici locali. Nell’ambito di tale Submisura, che assorbe solo il 5% del costo totale ammissibile, si sono finanziati 7 progetti. 17 Rispetto alle caratteristiche peculiari del territorio marchigiano, il Piano permette di distinguere tre tipologie di comuni con indici di disagio sociale: - Comuni “periferici” ossia comuni dell’entroterra con situazione demografica piuttosto preoccupante; - Comuni “svantaggiati”, che presentano situazioni più gravi sia sotto l’aspetto demografico che socio-economico; - Comuni “rurali”, con un’economia fortemente agricola.
  • 341.
    Valutazione intermedia indipendentedel DocUP Obiettivo 2 Regione Marche 2000-2006 Ecosfera S.p.A. Rapporto di valutazione intermedia 48 L’avanzamento finanziario registrato al 31/12/2003 evidenzia un discreto livello di impegni per le due Submisure, cha è pari a 1.301.068,58 €, corrispondente al 21,16% del costo. Si registrano invece pagamenti solo per la seconda azione, per l’importo di 350.439,70 € ovvero il 56,84% delle somme impegnate e il 16,16% del costo totale. Il recente avvio fa sì che nessuno degli interventi sia stato completato a conclusione nessuno degli interventi attivati (le informazioni in nostro possesso sono aggiornate al 30/06/2003); pertanto la tabella che segue riporta i soli valori attesi, ovvero quelli che da progetto dovrebbero assumere i diversi indicatori di realizzazione individuati se tutte le iniziative giungessero a buon fine. Non è stato possibile avere informazioni più recenti sull’andamento complessivo della Misura e i dati di monitoraggio non sono stati resi disponibili a causa di problematiche connesse al ritardo che sta caratterizzando la nomina del referente dello Staff di monitoraggio regionale per la misura in questione. Si desumono nel complesso buone prospettive attuative in relazione alle somme impegnate, sia per quanto concerne le imprese esistenti e nuove beneficiarie degli aiuti (3.5.1), sia con riguardo agli enti locali coinvolti e al numero di iniziative promozionali intraprese. Le imprese complessivamente ammesse a finanziamento sono 62, di cui circa il 30% di nuova costituzione, localizzate in undici comuni. Particolarmente positivi sono le opportunità per le donne, le quali partecipano numerose con attività imprenditoriali (38 le imprese gestite da donne, di cui 12 di nuova costituzione) e allo stesso tempo vedono incrementare i posti di lavoro ad esse destinati (+22). L’impatto occupazionale appare comunque molto significativo sia per i posti mantenuti (119) che per quelli creati (30,50). Valore realizzato al 30/06/2003 Valore impegnato Tipologia di intervento Indicatori di realizzazione Valore assoluto % Valore assoluto % Valore obiettivo al 31/12/08 N. di imprese beneficiarie (di cui n. gestite da donne) 0 0% 62 (38) 38,8% (95%) 160 (40) 3.5.1 - Aiuti agli investimenti materiali ed immateriali delle PMI del commercio e dell’artigianato artistico tradizionale N. di nuove imprese beneficiarie (di cui n. gestite da donne) 0 0% 18 (12) 60% (150%) 30 (8) N. di Enti locali beneficiali 0 0% 11 38,8% 303.5.2 -Sostegno agli Enti Locali per la valorizzazione dei centri storici e la promozione dei prodotti tipici locali N. di iniziative promozionali realizzate 0 0% 7 35% 20 Avanzamento finanziario - Misura 3.5 21,2% 17,2% 28,4% 5,7% 16,2% 26,9% 56,8% 0% 10% 20% 30% 40% 50% 60% Misura 3.5 3.5.1 3.5.2 capacità di impegno capacità di spesa capacità di utilizzo
  • 342.
    Valutazione intermedia indipendentedel DocUP Obiettivo 2 Regione Marche 2000-2006 Ecosfera S.p.A. Rapporto di valutazione intermedia 49 Valore realizzato al 30/06/2003 Valore impegnato Tipologia di intervento Indicatori di impatto Valore assoluto % Valore assoluto % Valore obiettivo al 31/12/08 3.5.1 - Aiuti agli investimenti materiali ed immateriali delle PMI del commercio e dell’artigianato artistico tradizionale Occupazione creata/mantenuta totale (di cui femminile) 0 0% 30,5 / 119 (22 / 74) 43% / 70,4% (62,9% / 88%) 71/169 (35/84) Fonte: elaborazioni Ecosfera su dati della Regione Marche al 30/06/03 Dal punto di vista procedurale si sono rispettati i tempi indicati nel CdP. Anche per questa Misura ci si sta orientando per adottare un unico bando di accesso, finanziando con le risorse previste per il triennio 2004-2006 anche la progettazione in graduatoria, ma non finanziata per l’esaurimento dei fondi. Misura 4.1 “Assistenza tecnica” La Misura si compone di tre Submisure: 1) Informazione e pubblicità; 2) Studi e ricerche; 3) Valutazione, monitoraggio, sorveglianza, controllo e attività di supporto. Al 31/12/03 la Submisura 4.1.2 è stata attivata, con impegni per 163.000,00 € corrispondenti ad una percentuale del 32,60% sul costo totale, e di pagamenti pari al 9,78%. Le altre due Submisure presentano un avanzamento nella quota di impegni sul costo totale che ammonta rispettivamente al 78,04% e al 45,57%. Quanto alla spesa, si evince un avanzamento significativo per la 4.1.1 che ha utilizzato quasi tutte le risorse impegnate (93,33%); mentre sono aumentati, ma sono comunque inferiori, i pagamenti registrati per l’azione 4.1.3 (circa il 33,46% degli impegni). Avanzamento finanziario - Misura 4.1 47,3% 45,6% 78,0% 32,6% 15,3% 72,8% 20,2% 9,8% 33,5%42,7% 30,0% 93,3% 0% 20% 40% 60% 80% 100% Misura 4.1 4.1.1 4.1.2 4.1.3 capacità di impegno capacità di spesa capacità di utilizzo
  • 343.
    Valutazione intermedia indipendentedel DocUP Obiettivo 2 Regione Marche 2000-2006 Ecosfera S.p.A. Rapporto di valutazione intermedia 50 Le tabelle successive forniscono le prime realizzazioni e risultati al 31/12/02. Valore realizzatoTipologia di intervento Indicatori di realizzazione Valore assoluto % Valore obiettivo al 31/12/08 Numero di convegni e seminari effettuati 9 60% 15 Numero di pubblicazioni cartacee o multimediali 3 23% 13Informazione e pubblicità Numero di inserzioni promozionali 87 (31 su 4 quotidiani, 36 su 3 e 20 su 2) 65 su due quotidiani Studi e ricerche Numero di studi e ricerche effettuati 0 7 Numero di giornate/uomo di consulenza acquisite 62 1.200 Numero di attrezzature informatiche acquisite - 20 Personale assunto a tempo determinato e indeterminato (di cui femminile) 8 (8) 12 (12) Valutazione, monitoraggio, sorveglianza, controllo ed attività di supporto Numero di giornate/uomo di assistenza tecnica prestate alle autorità locali ed agli operatori privati - 180 Tipologia di intervento Indicatori di risultato Valore realizzato al 31/12/02 Valore obiettivo Aumento dell’efficacia e dell’efficienza del DOC.U.P. (livello dei pagamenti) dato non ancora calcolabile 100% degli impegni dei primi due anni al 31/12/2003 e 98% dello stanziamento complessivo alla chiusura del programma Miglioramento della capacità di monitoraggio della Regione: rispetto della tempistica procedurale indicata nei bandi dato non ancora calcolabile Scarto rispetto al preventivato non superiore al 20% Informazione e pubblicità Studi e ricerche Valutazione, monitoraggio, sorveglianza, controllo ed attività di supporto Miglioramento del monitoraggio finanziario e fisico Invio dei dati al 30 settembre ed al 31 dicembre avvenuto entro i termini previsti Rispetto della tempistica di invio al SIRGS di tutti gli indicatori finanziari e fisici previsti dalla procedura Con riguardo alla prima Submisura è stata attivata una parte delle iniziative previste dal Piano di comunicazione del DocUP, predisposto in conformità con quanto previsto dal Reg. (CE) n. 1159/2000, approvato con DGR n. 2877 del 4/12/2001 e allegato al CdP.
  • 344.
    Valutazione intermedia indipendentedel DocUP Obiettivo 2 Regione Marche 2000-2006 Ecosfera S.p.A. Rapporto di valutazione intermedia 51 In particolare è stata realizzata la campagna promozionale “L’Europa c’è”, che avvalendosi di molteplici strumenti (manifesti, spot radiofonici, inserzioni su quotidiani e periodici, etc.) vuole informare l’opinione pubblica sul ruolo svolto dalle politiche comunitarie in termini sia di opportunità concrete di sviluppo, sia di impatto sul contesto socio-economico degli interventi realizzati con il precedente ciclo di Fondi Strutturali. Nell’ambito della medesima Submisura, sono stati pubblicati gli estratti dei bandi di gara su alcuni quotidiani locali per informare delle opportunità di investimento i potenziali beneficiari finali/destinatari ultimi. Relativamente alla Submisura 4.1.2, al 30 giugno era ancora in corso l’istruttoria delle 14 offerte pervenute a seguito delle due gare di appalto per l’affidamento di due studi, il primo relativo alla razionalizzazione del sistema di trasporti e dell’intermodalità, il secondo attiene alla diffusione dell’ICT. Si stanno in questa fase recuperando i ritardi registrati inizialmente, per dar seguito alle necessarie modifiche della scheda tecnica del CdP e che hanno portato alla sostituzione di alcune ricerche soppresse o l’integrazione di quelle preesistenti con altre nell’ambito delle tematiche inerenti la competitività e l’innovazione delle imprese. La Submisura 4.1.3 si suddivide in tre interventi: a) valutazione, b) monitoraggio e c) sorveglianza, controllo e altre attività di supporto, a loro volta composti da più tipologie di attività molto differenziate tra loro. L’intervento a) riguarda il servizio di consulenza prestato all’Autorità di gestione da una società esterna in qualità di valutatore indipendente del programma. Obiettivo dell’intervento b) è il rafforzamento dei sistemi di monitoraggio regionale attraverso l’acquisizione di attrezzature informatiche e dei relativi software. Tra l’altro l’intervento prevede anche l’istituzione di un sistema di controllo efficace e permanente volto a garantire il rispetto delle norme vigenti in materia di cumulo degli aiuti, inclusa la creazione, ai sensi del Reg. (CE) n. 69/2001, di un registro centrale degli aiuti de minimis. La banca dati anagrafica degli aiuti de minimis non è stata ad oggi attivata a causa della ritardata sottoscrizione della convenzione tra l’Amministrazione regionale e l’Istituto di Promozione Industriale (IPI), cui è affidata la predisposizione di tale strumento. Le spese ad oggi effettuate per l’int. c) sono state destinate principalmente all’assunzioni di personale a tempo determinato e, in minore misura, per le attività legate all’organizzazione dei Comitati di Sorveglianza. Al fine di ottemperare alle indicazioni fornite in sede di negoziato dalla DG Regio della Commissione attraverso il vademecum sulle disposizioni di attuazione del DocUP Ob. 2, la Submisura in oggetto ha istituito un’Unità di Assistenza Tecnica, avvenuta più tardi di quanto preventivato, in quanto la complessità dell’intervento ha comportato un notevole aggravio della procedura di valutazione delle offerte tecnico-economiche pervenute. L’Unità di A.T. è incaricata di offrire consulenza alle autorità locali ed agli operatori privati in merito all’utilizzo dei Fondi strutturali, da effettuarsi anche attraverso l’attivazione di un servizio on line su un sito web appositamente realizzato. Nel corso dell’ultimo CdS è stata illustrata l’intenzione di estendere l’incarico affidando al soggetto individuato le verifiche connesse alle Entrate Nette Consistenti di cui all’art. 29 co. 4 del Reg. (CE) 1260/99. In generale si è riscontrato un certo ritardo nell’avvio di molte delle attività previste dalla Misura, che può ritenersi in buona parte recuperato nel corso della prima metà del 2003.
  • 345.
    Valutazione intermedia indipendentedel DocUP Obiettivo 2 Regione Marche 2000-2006 Ecosfera S.p.A. Rapporto di valutazione intermedia 52 Considerazioni di sintesi In sintesi, l’analisi della prima fase di attuazione dell’intervento comunitario ha posto in evidenza tre principali criticità: 1. difficoltà di natura procedurale e/o giuridico–amministrative, che hanno rallentato l’avvio di alcune iniziative; 2. risposte insoddisfacenti da parte dei potenziali destinatari/beneficiari, soprattutto in relazione alle iniziative a maggior contenuto innovativo; 3. intensità di aiuto insufficiente e definizione in corso degli strumenti programmatici e di governo, problematiche che hanno interessato specificamente gli interventi per la realizzazione di infrastrutture ambientali. Molte dei fattori che hanno ostacolato l’avvio delle iniziative promosse dal DocUP sono state rimossi nell’ultima parte dell’anno, nel corso del quale si è registrato un significativo avanzamento procedurale e finanziario. Al primo fattore di criticità può essere ricondotto il ritardo che ha interessato gli interventi previsti dalla Submisura 1.1.1, che pur essendo stato determinato dalla necessità di predisporre le convenzioni con i soggetti attuatori, ha condizionato fortemente l’avanzamento complessivo del Programma dato il significativo peso delle risorse finanziarie in questione. Le tipologie di intervento programmate hanno poi trovato tutte attuazione nel corso del secondo semestre del 2003. A fattori di ordine procedurale si può ascrivere anche la pubblicazione del bando per l’affidamento dell’incarico ad un soggetto gestore per le attività previste dalla Submisura 1.2.1 oltre un anno dopo le previsioni iniziali. Come si è detto precedentemente, i tempi si sono ulteriormente allungati a causa del successivo ricorso giudiziario per la sospensiva della gara d’asta. Un ritardo che ha condizionato profondamente gli obiettivi di spesa considerando le ingenti risorse destinate alla Misura. Alla fine di settembre è stata sottoscritta la convenzione con il soggetto gestore e si sono registrate le prime spese a carico dell’intervento in oggetto. L’iter procedurale di molti degli interventi programmati all’interno dell’Asse 3 è apparso piuttosto complesso e appesantito dai lunghi tempi richiesti per il coinvolgimento dei soggetti pubblici e privati operanti sul territorio alla programmazione degli interventi e all’integrazione degli stessi. Se questa interazione ha portato senz’altro ad una maggiore coincidenza tra gli interventi individuati e le esigenze locali, dall’altra ha comportato un aggravio notevole delle procedure con ritardi significativi per alcune iniziative, da imputare anche alla natura sperimentale di una parte degli strumenti concertativi attivati, come nel caso dei Comitati dei Sindaci e degli Ambiti Territoriali previsti dalla Misura 3.3 per i servizi soci-assistenziali. Il secondo fattore di criticità ha interessato in larga misura le azioni a maggior contenuto innovativo, con il rischio di comprometterne l’efficacia con conseguenze anche sulla qualità della programmazione, fortemente legata al successo di tali iniziative considerate di grande valenza strategica.
  • 346.
    Valutazione intermedia indipendentedel DocUP Obiettivo 2 Regione Marche 2000-2006 Ecosfera S.p.A. Rapporto di valutazione intermedia 53 Alcuni dei servizi innovativi alle imprese previsti nell’ambito della Misura 1.3, alcuni dei quali non erano inseriti nella precedente programmazione, non hanno riscontrato presso i potenziali destinatari la risposta attesa. A tali difficoltà, sorte principalmente con il primo bando, non avrebbero poi ovviato le poche e, probabilmente inadeguate, attività promozionali realizzate; a ciò si aggiungano altri due fattori, segnalati dal Responsabile regionale, ossia la concorrenza di altri bandi pubblicati nello stesso periodo e la scelta di prevedere esclusivamente il regime de minimis. Per la Submisura 1.3.3 – Incentivi per l’acquisizione di servizi diretti alla realizzazione di imprese innovative, il risultato insoddisfacente in termini di proposte pervenuto, è ascrivibile solo in parte alla procedura a graduatoria evidentemente troppo “rigida” per l’avvio di un’attività imprenditoriale, poi modificata in sede di CdS adottando una procedura a sportello. Nell’attuale fase di revisione del DocUP si è deciso di non riproporre la submisura nel secondo triennio di programmazione. La fase economica di stagnazione ha infatti condizionato inevitabilmente il successo di una misura, di per sé sperimentale in un contesto produttivo come quello marchigiano in cui l’imprenditoria resta fortemente legata alle produzioni manifatturiere tradizionali. Anche per la Submisura 1.2.2, che prevede forme di partecipazione al capitale di rischio per la realizzazione di investimenti innovativi, si rileva un risultato nient’affatto positivo, come dimostra la presentazione di una sola domanda. Le cause sembrano imputabili, oltre che alla congiuntura poco favorevole alla realizzazione di investimenti di una certa portata, anche alla scarsa diffusione e conoscenza sul territorio del fondo mobiliare chiuso, uno strumento ritenuto peraltro inadeguato alla piccola impresa marchigiana, realtà di riferimento del DocUP. Tali ragioni hanno orientato la Regione a richiedere una modifica del DocUP, in occasione della riprogrammazione di metà periodo, per giungere ad una definizione meno rigorosa dello strumento finanziario. Si è riscontrata una scarsa attenzione da parte del territorio anche rispetto ad alcune iniziative di carattere ambientale, quali il recupero dei siti inquinati e delle aree dimesse - Submisura 2.1.3 - e l’ottimizzazione del sistema di gestione del ciclo dei rifiuti, obiettivo specifico della Misura 2.2. In particolare per quest’ultima Misura ciò può essere ricondotto ad una bassa sensibilità rispetto a certe iniziative di carattere sperimentale, volte alla prevenzione e alla riduzione dei rifiuti (int. 1). Per le azioni dirette al miglioramento della dotazione infrastrutturale in campo ambientale vale la terza delle problematiche identificate, ossia il basso tasso di contribuzione concesso rispetto alle effettive capacità finanziarie dei potenziali beneficiari e all’entità mediamente elevata del costo medio dei progetti; così come in qualche caso si è risentito della non completa operatività degli organismi di governo integrato su scala territoriale previsti dalla normativa nazionale e regionale (il riferimento va in particolare alla Misura 2.1 per la gestione del ciclo idrico). A fronte delle criticità rilevate non mancano interessanti esperienze di successo, per alcune delle quali si fornisce una breve sintesi nel seguito. In primo luogo si può attribuire alle azioni attivate dal DocUP un ruolo strategico indispensabile nell’incentivare gli investimenti delle imprese nell’innovazione quale risposta positiva per reagire alla crisi economica in atto.
  • 347.
    Valutazione intermedia indipendentedel DocUP Obiettivo 2 Regione Marche 2000-2006 Ecosfera S.p.A. Rapporto di valutazione intermedia 54 Al riguardo appaiono estremamente positivi i risultati della Submisura 1.1.2 in termini di domande pervenute - tutte presentati da imprese di piccole dimensioni - da leggere con fiducia proprio in considerazione del difficile momento congiunturale. Altrettanto buoni gli esiti degli altri incentivi tradizionali agli investimenti più recentemente avviati nell’ambito della Submisura 1.1.1, con la sola eccezione negativa degli esiti della L. 598. Quest’ultima ha “pagato” il ricorso ad uno strumento contributivo, quello in conto interessi che, nell’attuale ciclo economico in cui il costo del denaro si attesta su livelli piuttosto bassi, riceve uno scarso interesse da parte delle imprese rispetto ad altre modalità agevolative. Inoltre la Submisura 1.1.2 di aiuti agli investimenti rivolta alle imprese artigiane ha adottato un sistema innovativo e integrato per incentivare la creazione di nuova occupazione di qualità, non limitandosi all’inserimento nel bando dei consueti criteri di priorità, ma riconoscendo alle imprese beneficiarie che dichiarano di incrementare i posti di lavoro la possibilità di accedere ai contributi alle assunzioni concesse dal POR Ob. 3. Il dovuto rilievo va dato anche alla Submisura 1.1.3, per la marcata connotazione ambientale dei progetti presentati, a riprova di una apprezzabile sensibilità del sistema delle imprese nei confronti di investimenti innovativi specifici e capaci di incidere positivamente su quel trade-off tra ambiente e sviluppo, che rappresenta uno dei temi di rilevanza strategica su cui si è focalizzata l’attenzione della Commissione Europea nell’attuale ciclo di programmazione. La numerosità dei progetti attivati per le azioni contemplate dalla Misura 2.6 - attivazione servizi di trasporto a chiamata e realizzazione di aree attrezzate e parcheggi – consente di esprimere un primo giudizio favorevole rispetto alla capacità delle azioni programmate nel rispondere alle esigenze locali. Il buon avanzamento finanziario delle due azioni di cui alla Misura 3.1 Promozione turistica e valorizzazione del patrimonio ricettivo, per le quali si sono disposte risorse pari a quasi il 9% del totale, testimonia il successo delle azioni ad oggi attivate. Per quanto concerne le Misure 3.2, 3.3 e 3.5, si sottolinea il forte impegno da parte dei Servizi responsabili dell’attuazione nell’incentivare e facilitare il processo di concertazione con i soggetti locali, coerentemente con l’approccio bottom up finalizzato a garantire da una parte una maggiore adesione delle iniziative alle esigenze del territorio e dall’altra la realizzazione di progetti integrati, più complessi e onerosi dal punto di vista procedurale, ma sicuramente più validi in termini di impatti attesi. A tali considerazioni si aggiungono gli ottimi risultati raggiunti in termini progettuali sia dal punto di vista quantitativo che qualitativo a seguito dell’espletamento delle procedure di selezione delle proposte pervenute. Infine, dal confronto con alcuni responsabili di misura/submisura unitamente alle considerazioni espresse dai beneficiari finali / destinatari intervistati è emersa una buona capacità del territorio di partecipare alla costruzione di un comune percorso di sviluppo, che vede da una parte il rafforzamento del ruolo degli Enti locali nel determinare il cambiamento in linea con le indicazioni del DocUP e, più in generale, della programmazione regionale e dall’altra il coinvolgimento degli attori pubblici e privati locali in molteplici iniziative destinate all’innalzamento della qualità della vita, alla valorizzazione delle risorse locali ed alla diversificazione delle attività economiche.
  • 348.
    Valutazione intermedia indipendentedel DocUP Obiettivo 2 Regione Marche 2000-2006 Ecosfera S.p.A. Rapporto di valutazione intermedia 55 1.2 Principali proposte per la riprogrammazione del DocUP Nel presente paragrafo si procede ad una verifica delle principali proposte della Regione Marche per la revisione di metà periodo del DocUP Ob. 2 prevista dal Reg. CE 1260/99 allo scopo di consolidare i risultati positivi raggiunti da alcuni interventi e di fornire una risposta alle criticità di attuazione incontrate da alcune misure nel corso della prima fase di attuazione del programma. In particolare verrà posto l’accento sulla coerenza delle stesse rispetto alle principali indicazioni emerse dall’analisi valutativa e agli orientamenti della DG Regio della Commissione europea. La proposta di riprogrammazione, frutto di un’intensa collaborazione tra l’Autorità di Gestione del programma e le strutture regionali responsabili dell’attuazione degli interventi, ha preso il via dai seguenti documenti: 1. Rapporto di valutazione intermedia al 30/06/2003; 2. linee guida rivisitate dalla DG Regio della Commissione europea (“non-paper” di orientamento per la revisione dei programmi italiani); 3. ricognizione del sistema di incentivazione regionale nel suo complesso effettuata dall’IPI su mandato della Task Force costituita con il Ministero dell’Economia e delle Finanze e il Ministero delle Attività Produttive; 4. accordi intercorsi con i funzionari comunitari e nazionali durante l’incontro annuale di novembre 2003. Dal punto di vista finanziario verranno allocate le risorse aggiuntive derivanti all’attribuzione della riserva di premialità e rimodulati i fondi tra interventi nell’ambito di una misura e tra misura e misura del medesimo asse, con l’eccezione di trasferimenti dall’Asse 2 all’Asse 1 per le operazioni a finalità ambientale. Alla luce dei risultati complessivi della Valutazione intermedia è possibile affermare che le linee strategiche del DocUP sono ancora valide rispetto agli obiettivi generali di sviluppo, quanto alle finalità specifiche delle misure in qualche caso è stata richiamata l’attenzione su alcuni fattori di criticità che si sono frapposti al buon esito degli interventi. L’Amministrazione regionale è apparsa in grado di fornire risposte appropriate e risolutive per la gran parte dei casi evidenziati, sebbene talvolta sia stato necessario rimuovere alcune tipologie di intervento rivelatesi non perseguibili a causa di un interesse insufficiente da parte del territorio per la natura fortemente sperimentale e innovativa di alcune iniziative.
  • 349.
    Valutazione intermedia indipendentedel DocUP Obiettivo 2 Regione Marche 2000-2006 Ecosfera S.p.A. Rapporto di valutazione intermedia 56 Asse 1 “Sviluppo e rafforzamento del sistema produttivo” In coerenza con le indicazioni della Commissione non sono state avanzate proposte inerenti nuovi regimi di aiuto e le integrazioni previste si limitano ad inserire alcune tipologie di intervento in materia di certificazione di qualità etico-sociale, di ricerca e di investimenti altamente innovativi e comunque nell’ambito di incentivi preesistenti. A questo riguardo si fa rilevare che una parte delle risorse aggiuntive derivanti dall’assegnazione della riserva di premialità sarà distribuita tra le misure che hanno contribuito in misura sostanziale al raggiungimento del criterio finanziario e di quello di efficacia, tra cui figurano prevalentemente i regimi di aiuto alle imprese, anche sulla base di un impegno assunto con la DGR 133/2003. Ciò avviene comunque nel rispetto dell’orientamento della DG Regio, in quanto le somme saranno tutte destinate ad interventi dal contenuto maggiormente innovativo e a finalità ambientale, nonché alle azioni di tipo infrastrutturale a sostegno delle aree produttive, uniche eccezioni riconosciute al principio generale di non incrementare la dotazione delle misure di incentivazione alle imprese né nel numero né nella dotazione finanziaria. Peraltro la diffusione dell’innovazione in senso ampio nel sistema imprenditoriale rappresenta allo stato attuale un’esigenza da soddisfare con un impegno ancora maggiore in risposta alla congiuntura negativa che rende ancor più evidenti i problemi connessi alla bassa competitività sul mercato nazionale ed estero delle piccole e piccolissime imprese artigiane e industriali che operano in settori tradizionali e che rappresentano la realtà dominante del tessuto produttivo regionale. Non mancano poi dei segnali a favore di una reale riduzione del peso attribuito agli aiuti diretti e tradizionali alle imprese, sostenuta fortemente dagli orientamenti comunitari, come dimostra la decisione di non finanziare con il DocUP i nuovi bandi della L. 341/95 art. 1, nonostante i buoni risultati conseguiti. In effetti le medesime tipologie di investimento (nuovi impianti, ampliamenti, ammodernamenti, riconversioni, trasferimenti) vengono sostenuti dalla L. 488/92, prevista nella submisura 1.1.1 A), sebbene sia diversa la forma di agevolazione concessa: bonus fiscale per la L. 341 e contributo in c/capitale per la L. 488. Nel complesso l’analisi condotta dal Valutatore sul sistema di incentivi delle Marche ha evidenziato che non sussistono seri rischi di sovrapposizione o duplicazione di regimi, per cui non si sono necessari interventi di razionalizzazione del sistema regionale degli incentivi. In accordo con la ricognizione del sistema di incentivazione regionale effettuata dall’IPI, si evidenzia invece un buon grado di integrazione tra gli strumenti di sostegno alle imprese previsti dalle misure del DocUP Ob. 2 e gli altri strumenti attivati a livello regionale, in affiancamento all’azione dei principali interventi nazionali. Come nel caso di altre regioni, sono state rilevate delle difficoltà nell’attuazione di alcune azioni a contenuto innovativo (in particolare poche domande per la creazione di imprese innovative, lentezza nell’avvio della misura di ingegneria finanziaria ed in particolare uno scarso interesse per il sostegno all’accesso al capitale di rischio). Non tutti gli ostacoli si sono rivelati superabili, come dimostra la volontà di eliminare la Submisura 1.3.3 “Servizi diretti alla creazione di imprese innovativi”, che ha conseguito ad oggi il finanziamento di appena cinque progetti.
  • 350.
    Valutazione intermedia indipendentedel DocUP Obiettivo 2 Regione Marche 2000-2006 Ecosfera S.p.A. Rapporto di valutazione intermedia 57 Le misure dell’Asse 1 sono interessate da modifiche che nell’insieme sono dirette a: 1. rafforzarne l’efficacia delle iniziative, rimuovendo ostacoli di tipo procedurale e considerando innovazioni nella normativa di riferimento; 2. ad ampliare la gamma degli interventi a contenuto innovativo, introducendo incentivi a favore della ricerca, migliorando la qualità dei sistemi organizzativi delle imprese marchigiane nonché dei processi produzioni in termini di minore impatto sull’ambiente. Rispetto al primo punto, si sottolinea per la L. 598/94 – volta a favorire l’innovazione tecnologica, organizzativa e commerciale, la tutela ambientale e la sicurezza negli ambienti di lavoro – la scelta di prevedere oltre al contributo in conto interessi anche l’agevolazione in conto capitale. Tale novità discende dallo scarso ricorso ai finanziamenti agevolati sotto forma di riduzione del tasso di interesse in un periodo di difficoltà congiunturale e strutturale qual è il presente, come dimostrano i risultati del tutto insoddisfacenti del primo bando. Il ciclo economico attuale si caratterizza per un tasso di interesse già molto basso, per cui la concessione di contributi in c/interessi non è particolarmente significativa alle imprese, che preferiranno altre forme di agevolazione più efficaci nel sostenerne gli investimenti. Nell’ambito dei servizi di ingegneria finanziaria, per la Submisura 1.2.1 “Prestazione di garanzie ed abbattimento del costo delle operazioni di finanziamento per investimenti materiali e immateriali”, è previsto il potenziamento del fondo rischi del sistema delle cooperative artigiane di garanzia di primo grado - previste dalla L.R. 28/10/03 n. 20 - per la concessione di controgaranzie e/o cogaranzie a favore delle operazioni di garanzia di primo grado. Tale provvedimento avviene nel recepimento degli indirizzi del trattato di Basilea 2, a seguito del quale le banche dei paesi aderenti dovranno accantonare quote di capitale in misura proporzionale al rischio, per la cui misurazione si utilizzerà lo strumento del rating, cui è legato il giudizio sulla probabilità che il cliente affidato possa diventare insolvente. Con le metodologie di rating, le valutazioni di tipo patrimoniale avranno un ruolo ancora più determinante che in passato nel determinare la concessione degli affidamenti, il che inevitabilmente penalizzerà le piccole e piccolissime imprese. In un simile contesto le garanzie collettive dei fidi (confidi) rappresentano un elemento indispensabile per il rafforzamento del ruolo degli organismi di garanzia nella facilitazione dell’accesso al credito delle microimprese. Accogliendo le indicazioni del Valutatore, è stato esteso a tutta la Misura 1.3 il principio di alternatività del contributo Reg. 70/2001 – de minimis. In effetti in diversi casi l’adozione del regime de minimis aveva determinato l’esclusione delle imprese che avevano già saturato il tetto massimo di investimenti nei tre anni, fissato in 100.000 €. Si suggeriva al riguardo di modificare le procedure vigenti per alcune azioni, introducendo il regime di aiuto notificato ove è previsto unicamente il de minimis. Laddove invece coesistevano entrambe le modalità, si proponeva per l’appunto di applicare il principio di alternatività del contributo a scelta dell’impresa richiedente, indipendentemente dall’entità dell’investimento da realizzare. Gli accorgimenti introdotti consentiranno anche alle aziende impossibilitate ad accedere al regime de minimis, a causa del raggiungimento del massimale consentito, di potersi avvalere comunque degli aiuti.
  • 351.
    Valutazione intermedia indipendentedel DocUP Obiettivo 2 Regione Marche 2000-2006 Ecosfera S.p.A. Rapporto di valutazione intermedia 58 L’innalzamento qualitativo degli interventi, di cui al secondo punto, viene perseguito introducendo la possibilità di finanziare nuove tipologie di azioni all’interno di submisure preesistenti. La novità più rilevante concerne il settore della ricerca. A tale riguardo sia il Valutatore indipendente che l’IPI avevano evidenziato l’opportunità di sostenere più efficacemente le imprese ad investire nella ricerca industriale e lo sviluppo precompetitivo. Tale orientamento accoglie peraltro l’accento posto dalla Commissione di accrescere le risorse per l’innovazione e la ricerca industriale, tipologia di investimento quest’ultima notoriamente trascurata dalle piccole imprese. Appare pertanto apprezzabile l’introduzione degli aiuti concessi per la ricerca industriale e lo sviluppo precompetitivo delle PMI industriali nell’ambito della L. 598/94 (coperta da un regime già autorizzato dalla CE) e delle piccole imprese artigiane all’interno della Submisura 1.1.2 “Aiuti agli investimenti produttivi delle imprese artigiane di produzione e di servizi alla produzione”. La modifica apportata ha determinato la divisione della submisura in due interventi a) e b): dove il primo prevede il finanziamento delle tipologie esistenti e il secondo sarà specificamente rivolto alla diffusione dell’innovazione tecnologica nelle imprese artigiane di minime dimensioni con contributo in conto capitale. Tali azioni opereranno in sinergia e complementarità con le operazioni di sviluppo generale previste nel punto a) della stessa submisura e con le azioni innovative FESR, all’interno di un processo di sviluppo in cui riveste un ruolo di primo piano il trasferimento e la diffusione dell’innovazione tecnologica nel tessuto produttivo. Nell’ambito della Submisura 1.3.1, relativa ai servizi avanzati per la qualità e la competitività, è stata prevista la concessione di incentivi per l’acquisizione della certificazione della responsabilità sociale (norma S.A. 8000), sistema di qualità di più recente diffusione, le cui prescrizioni riguardano il rispetto delle principali regole etico-sociali del mercato del lavoro con conseguenti benefici in termini di miglioramento delle condizioni di lavoro all’interno delle imprese che vi aderiranno. L’inserimento di tale tipologia di azione avviene in coerenza con le indicazioni formulate nel recente Testo Unico per gli incentivi ai settori dell’artigianato, dell’industria e dei servizi alla produzione (L.R. n. 20 del 28/10/2003). La diffusione del nuovo sistema di qualità appare fortemente sinergico e coerente con gli incentivi concessi alle imprese volti ad accrescere oltre gli standard prescritti dalla legge i livelli di sicurezza e della salute sul luogo di lavoro già previsti dalla Misura 1.1 (Submisura 1.1.1 B2 - L. 598/994 e Submisura 1.1.3). Per la Submisura 1.4.2 “Aiuti per attrezzare le aree produttive” sono state presentate modifiche di notevole portata e la destinazione di ulteriori risorse, con lo scopo di raggiungere standard elevati di efficienza delle aree produttive esistenti, attraverso il finanziamento dei seguenti interventi: opere di riqualificazione delle aree esistenti, opere secondarie e high-tech delle aree produttive, opere di risanamento delle aree artigianali e industriali dismesse, infrastrutture di logistica, dotazioni tecniche, infrastrutturali e di servizi. Nell’attuale scheda tecnica di misura, l’infrastrutturazione leggera innovativa e high-tech e l’innalzamento degli standard qualitativi delle aree già in possesso di adeguata infrastrutture primarie sono riconosciute come prioritari rispetto alla realizzazione opere di infrastrutturazione primaria. A fronte della scarsa efficacia della preferenza accordata nei bandi, la proposta di revisione vengono posti chiari limiti alla finanziabilità di opere di urbanizzazione primaria, consentita
  • 352.
    Valutazione intermedia indipendentedel DocUP Obiettivo 2 Regione Marche 2000-2006 Ecosfera S.p.A. Rapporto di valutazione intermedia 59 solo nei casi in cui non sussistesse domanda esaustiva della disponibilità finanziaria della misura e comunque nel limite massimo del 30% degli investimenti. Con la revisione in atto dovrebbe essere recuperata inoltre quella valenza ambientale dell’intervento, su cui ha posto l’accento anche la Commissione Europea nel non-paper, e non soddisfatta per l’assenza di una definizione ad hoc per le cosiddette “aree ecologicamente attrezzate” o “ecoefficienti”18 . Nell’attuale ciclo di programmazione dei fondi strutturali è stato riconosciuto un valore fortemente strategico all’approccio integrato allo sviluppo territoriale. Il DocUP Ob. 2 Marche ha adottato tale modalità di programmazione e attuazione degli interventi in ambiti molto specifici quali la valorizzazione del patrimonio storico e culturale e il sostegno alla riqualificazione dei centri storici; si denota invece la carenza di tale tipo di interventi nelle azioni che coinvolgessero anche altri settori, in primo luogo il sistema produttivo regionale. Con DPEFR 2003-2005 la programmazione regionale ha introdotto le ARSSTEL (Agende Regionali Stratetiche per lo Sviluppo Territoriale Locale), quali strumenti finalizzati a mettere in coerenza programmatica una varietà di azioni locali di sviluppo localizzate su determinati ambiti territoriali e che promuovono un’attiva collaborazione di tutti i diversi operatori locali pubblici e privati. In fase di riprogrammazione si sta valutando l’opportunità di rafforzare tale componente strategica finanziando con il DocUP proprio le ARSTEL, prevedendo una riserva ad hoc di risorse nell’ambito di alcune Misure. Per le sue intrinseche caratteristiche, infatti, l’operazione interessa trasversalmente molteplici azioni comprese all’interno di tutti e quattro gli assi del DocUP. Le iniziative da realizzare nell’ambito delle ARSTEL