3549




Annual Report 2008
(02)2799-2789
: chen.steve@quanmax.com




(02)2799-2789
: joe.lin@quanmax.com



                         415 5
(02)2799-2789
                         415 2
(02)2799-2789




                    96 B1
http://www.tsc.com.tw
(02)2504-8125




    http://www.ey.com/taiwan
    (02)2720-4000




  http://www.quanmax.com
.......................................................................................................1

      ..............................................................................................................4
             .......................................................................................................4
             .......................................................................................................4

             .......................................................................................................6
             .......................................................................................................6

.....................................................................................................................8
                            .........................................................................................18
                         ............................................................................................25
                         ............................................................................................25

                                                                            .......................................25

                                                                     ..............................................25

  ..................................................................................................................27

                                                                            .......................................28

      ..............................................................................................................29
                 ...................................................................................................29
         (                      )               ....................................................................33
                        ............................................................................................33
                                   .................................................................................33
                                      ..............................................................................33
                                                               .....................................................33
                                   .................................................................................33

      ..............................................................................................................34
             .......................................................................................................34
                        ............................................................................................39
..............................................................................46
                 ................................................................................................46
          .......................................................................................................46
          .......................................................................................................47

   ..............................................................................................................48


..................................................................................................................48
                             .....................................................................................50
                                                      ............................................................52
                         .........................................................................................53
                                                                               ...................................53

                                                               .................................................53

                                                        ........................................................128
          .......................................................................................................128
          .......................................................................................................129
          .......................................................................................................129
                                                            .....................................................130

          .......................................................................................................130
                                                                              ...................................131
                 ................................................................................................132

          .......................................................................................................133
                        .........................................................................................133
                                                                                  ...............................133
                                                                                                .................133
                                .................................................................................133


                                                           .....................................................134
696,510                         5,201,991
                                 8.23%              37.40%                      367,715
                                     96.84%


 ( )

                                96                  97
                               643,521             696,510             8.23
                               504,237             619,445            22.85
                               139,284               77,065         (44.67)
                               118,377             142,612            20.47
                                20,907             (65,547)        (413.52)
                               230,556             462,950           100.80
                                29,455               43,335           47.12
                               222,008             354,068            59.48
                               186,806             367,715            96.84

( )
                   97

( )

                                          96             97
                                 ( )      16,506         146,476    129,970
                                 ( )       4,313         158,007    153,694
                                 ( )     208,177         149,293    357,470

( )
                                            96                    97
                   (%)                     15.36                 24.49
                         (%)               19.88                 32.38
                                            4.19               (13.13)
           (%)                             44.47                 70.93
             (%)                           29.03                 52.79
                        ( )( )              3.74                  7.37
       )¦$ ¨¦¤¢ 
      ( '  % ¥ # !     © § ¥ £¡
( )
1.

                                                            PICMG 1.0/1.3
                CompactPCI                        ATCA (Advanced Telecom
     Computing Architecture)
   2.




   3.




( )
   1.
     (1)

      (2)

      (3)

   2.
     (1)

      (2)

      (3)

   3.
     (1)

      (2)

   4.
     (1)         3C       Gericom   chiliGREEN   MAXDATA      NB   DT

      (2)


( )
            97
                         98
Quanmax                    PICMG    ETX
         HMI/POS        (Digital Signage*

                   3C


( )
   1.




   2.
V 2c`cÙ `r¨e€ âH 2Eà8
                            1 0 è Ã ç æåäã  á 1 0 ß                            Gericom AG 1 ƒÏ D
                                                                                            20 ƒ¨Î S™                97.08
                               V Þ
                                9h ˜
                              Kontron Design Manufacturing Services(M) SDN BHD                           Ý CÜ        97.07
V H Û 2rh 2CF CØ
 45%                      Ú k Ù1 0 l       Kontron AG             × hÖ 1 0 Ó
                                                                   Er€ 2CÕF8 ÔÒ Ñ ˆ È Ð   31        5     97        97.05
        V
       chiliGREEN Computer GmbH                         1 ƒÏÎ
                                                         20 r¨Ey       Sliger Designs Inc.   1 0 ÍD
                                                                                              25¨S™                 97.05
                                                                V   Quanmax Inc.     H ÌvË 1 0 F
                                                                                      5r•Ê fCu É                   97.04
                                               V gU
                                                499,200,000           T R P È d G F D B @8 D d „
                                                                       SƒE•E`šÇfcq ‚                             96.10
            V f0 5l IEÄÂ~rSƒCcrA½•r»º20 E`cp r¦S™
                  1 m Æ Å ÃÁ € À ¸ · D ™  º ¿ ¾ “8 ¼  ¹ 1 m l q ¸ · D                                              96.08
                                                                    D
                                                               V S™ ¶       Kontron System Japan   µ ´
                                                                                                    `cd              96.07
                                                                                       V r)Q53 fh
                                                                                         ³² ±°4 ­                    95.12
       V œ ¦`0 f¦fQª
                   ¯® ­ h¬ «      0950155002                © ¨ § ¦¢ b¥¤ £Y¢ ¡ Ÿ ž  œ
                                                             `cI¦EQSc5Qc•b 5`Q›                                    95.12
                             V gU
                       475,000,000                   TR PH GFD B @
                                                     SQe¨CCš8 U                   40,000,000D dba Y
                                                                                               2¨c``X                95.11
                                                                              V Kontron System Japan D S™            95.08
             V WU
              435,000,000                  TR PH GFD B @
                                           ¨SQe¨¦ECA8 U                    70,000,000   TR PD dba Y
                                                                                        ¨22¨c``X                    94.12
 VKontron Manufacturing Services SDN. BHD.                               h Kontron Technology Japan    D S™          94.09
          V WU
             365,000,000                 TR PH GFD B @ f s sr1 m l khq ˜ —
                                         ¨SQeE`C•¨r s Qf0 5Crrrp ~Qh                                              94.07
                                                                           V •” q “’ ‘ Ž1
                                                                            –r~rp 5•rc20                          94.06
                                                                             V ~ƒrD 5‡ ¦…
                                                                                Œ‹ rЉ ˆ                 ERP †       94.01
               V WU
              350,000,000                  TR PH GFD B @
                                           ¨SQe¨¦ECA8 U                    70,000,000   TR PD dba Y
                                                                                        ¨22¨c``X                    93.08
                                                          V
                                                        Kontron Australia          1 0 „ ƒ‚
                                                                                    2`€ 5QrEy               China
Kontron            1 0 €  } B | s w uV
                    f`¨~CCQr ¨{zU                     280,000,000          T R P H G F D B @8 1 m
                                                                             ¨S¨IEC¤y20 5l
     k h q x w H v u “ f s r8 s r 1 m l k h q p o n 1 m l k j i
      rrrp •C5••QAt¨$20 5Eƒrc¦•ey 20 5Eƒh `•h                                                                      93.04
                                      V gU
                                   65,827,070               TR PH GFD B @ fD s
                                                            ¨2QIEC`fd tU                          23,052,590
                           TR dD „‚ y
                           ¨SP•2q CU         21,903,960            TR PD dqpi g0 FD Y
                                                                      ¨22crCF h `f`X         -                   93.03
                                V gU
                         20,870,520                  TR PH GFD B @ feD s
                                                     2QIE`Cƒ5– dU                      43,149,480      ™ `h
   ˜ D – X 8  ˆ ‡ †…
    E—e`Y•Q”“’‘cQ‰QcQx rU                            219,637          TR P g „‚€ y
                                                                        S`0 ƒcEU                     6,284,723
      TR g0 D x
      ¨SP`CF`eY`X w¨vtU                     us44,620,000            TR PD dqpi g0 FD Y
                                                                      ¨22crCF h `f`X        -                    91.06
                    V WU
                  19,400,000                T PH GFD B @
                                             ¨RSQe¨¦ECA8 U                  9,400,000   TR PD dba Y
                                                                                        ¨22¨c``X                    90.06
                      V WU
                  10,000,000                        PH GFD B @
                                             T¨RSQe¨¦ECA8 U                 8,000,000   TR PD dba Y
                                                                                        ¨22¨c``X                    89.04
                                                  V WU
                                                     2,000,000         T R P H G F D B @8 7 6 4 3 1
                                                                        SQI¦ECA95520                             88.09
                                       !    !    !      !   !   !      !    !   !
                                                                                             9 9          88
V
           Quanmax AG  È s
                        5Qr   chiliGREEN Computer GmbH 1 0D ™qÙ1 0
                                                        2SrQ$2CF       98.04
                    V
                    Quanmax AG      HEÌrvu É
                                           Gericom AG   1 0D ™qÙ1 0
                                                         2SrQ$2CF      98.01
                                              V
                                              Maxdata GmbH   1 0 D
                                                              2âá S™   97.12
V   19%   H Û 2rh 2CF CØ
              Ú k Ù1 0 l      Kontron AG  × hÖ 1 0 Ó
                                           Er€ 2CÕF8 ÔÒ Ñ ˆ È Ð
                                                         30   9   97    97.08
1.
      2.
      3.

      1.
SCM   2.
      3.
      4.
      1.
      2.
      3.
      4.
      5.
      6.
1.
2.
3.
4.

5.
6.
7.
8.
9.
10.
11.
12.

13.

14.

15.         /   /
16.
17.
18.
19.
1.



2.    MIS
3.
4.
1.
2.
3.
1.
2.
3.
4.
5.
( )
              1.
                                                                                                                                                                    98    4     28   /       %




                                                                                                                                                                                  ¦ù ëíì
                                                                                                                                                                    é
                                                                                                                                                                         ê

                                                                                                                                                                                ¨ ú§ îðï
                                                                       ïö ø ÿ ü
                                                                         ôõ ÷ ýþé û ùú




                                                                                                                                                                               ©
                                                                           ï ö ¤ô ¥ £ ¢¡ 
                                          ïö ó




                                                                                                                                                                                   
                                                                                                                                                                                  
                                                                              ïö ø
                                            ôõ ò ñ

                                                                                ôõ ÷



                                                                                   õ




                                                                                                                                                     B ò A@ 9
                                                                                                                                                           ¢A 
                                                                                                                                                           78
                           ë % òñ

                                       ë% ò'ñ




                                                                                                                                                             
                                                                                                                                                       D CB

                                                                                                                                                    £! û 
                                                                                                                                                      § ¢
                                                                                                                            ( )
 #




                                                                                                                       65
          $¤


                                    %




                                                                                                                 43
                              ò




                                                                                                           




                                                                                                                                                                                # 
                                                                      ï) ô

                                                                      ï) ô
                                                             ) ïô
                                                              ) ïô
                                                          01

                                                             1




                                                                                                                                                                                ¤$
                                                                   2ï
                                                              0( ï
                                                  ï(

                                                                   ï(




                                                                                                                                                                                  
                                                                 (
                                                           0

                                                               0
                                                                                              Technical University Graz, Austria, Dipl.-Ing. Degree in   Kontron AG




                                                                                                                                                               RPQ
                                                                                              Electrical Engineering and Electronics                     Quanmax AG CEO
                                                                                              Design Engineer for Integrated Circuits at Siemens,
  GF
   H




                                                                                                                                                         Funworld AG chairman
                              96.06.29 3   96.06.29                                           Munich





                                    é
 E




                                                                                                                                                                                 S
                                                                                                                                                                                         S
                                                                                                                                                                                         S
                                                      I
                                                            I
                                                                       I
                                                                             I
                                                                                  I
                                                                                        I
                                                                                        I
                                                                                            I
      (Hannes Niederhauser)                                                                   RD Manager for Integrated Circuits at Mikron GmbH,
                                                                                              Munich
                                                                                              Business unit Manager Boards




                                                                                              ci c d




                                                                                                                                                           €
                                                                                                                                                               ƒ‚
                                                                                                                                                                    €
                                                                                               gbh `ab




                                                                                                                                                   xwvy
                                                                                            ef YX
                                                                                                                                                         Quanmax (M) SDN.BHD.
E 




                                                                                                qp




                                                                                                                                                                          „p
  T




                                                                                                            rr
                              97.08.18 3   93.03.17   100,000   0.2%   100,000   0.2%                                                                                      ( )
  VU
     W



                                    é




                                                                                                                                                                                 S
                                                                                                                                                                                         S
                                                                                                                                                                                         S
                                                                                               qp




                                                                                                                                                   „p p „p
                                                                                             tsh
                                                                                             ci




                                                                                                                                                            ‡ …†
                                                                                            ub




                                                                                                                                                           ˆw‰
                                                                                                                                                      „p „ x‘’
                                                                                  I
                                                                                        I
                                                                                        I
                                                                                            I
                                                                                                                                                         Quanmax Japan Inc.
                                                                                                                                                         Sliger Designs Inc.
                                                                                              Physician and Dipl.-Med.                                   Quanmax (M) SDN.BHD.
                                                                                              Engineer at Kontron Elektronik GmbH
                                                                                              Manager RD at Kontron GmbH
  ”“
   •–




                                                                                              Managing Director at Kontron GmbH
                              97.08.18 3   96.06.29





                                    é




                                                                                                                                                                                 S
                                                                                                                                                                                         S
                                                                                                                                                                                         S
                                                      I
                                                            I
                                                                       I
                                                                             I
                                                                                  I
                                                                                        I
                                                                                        I
                                                                                            I
                                                                                              Manager of Product Marketing at Kontron GmbH
      (Rudolf Wieczorek)
                                                                                              RD Manager at Boards GmbH
                                                                                              Member of the Board
                                                                                              Member of the Supervisory Board at Kontron AG / CTO
                                                                                              LMU,ludwig Maximilian University,Munich                    Kontron AG




                                                                                                                                                              „p
      Kontron AG
                                                                                              PHD Physics                                                Kontron Design Manufacturing
                                                                                              RD Manager IBD, Germany                                   Services SDN.BHD.




                                                                                                                                                                     „p
                              97.11.05 3   96.06.29 31,680,473 66.7% 9,483,491 18.99%





                                    é
  £î—˜




                                                                                                                                                                                 S
                                                                                                                                                                                         S
                                                                                                                                                                                         S
  d™




                                                                                  I
                                                                                        I
                                                                                        I
                                                                                            I
                                                                                              Project Management EMEA, Kontron AG                        Kontron AG CPO
                                                                                              VP sales EMEA Kontron AG
      (Martin Zurek)                                                                          Member of BOD, Kontron AG




                                                                                              rst kk ah
                                                                                                       rn



                                                                                                                                                   xuwvy
                                                                                                 o ih
                                                                                            ` qa p `j
                                                                                                  d ml




                                                                                                                                                           
                                                                                                                                                         Quanmax Japan Inc.




                                                                                                                                                                    „p „
                                                                                                                                                                       „p p
                              97.06.27 3   93.03.17 1,041,783 2.09% 1,041,783 2.09%           AMP Account Manager                                        Quanmax (M) SDN.BHD.

  fe



                                    é
   g




                                                                                                                                                                         S
                                                                                                                                                                           S
                                                                                                                                                                             S
                                                                                  I
                                                                                        I
                                                                                        I
                                                                                            I                                                            Sliger Designs Inc.
                                                                                                                                                         Rack Solution Inc.




                                                                                                                                                                „p „
                                                                                                                                                                        p
                                                                                              University Linz, Bussiness Administration
      x
  vw




                                                                                              Mechanical Engineer
                              97.06.27 3   97.06.27                                                                                                      Gericom(    )





                                    é




                                                                                                                                                                  S
                                                                                                                                                                    S
                                                                                                                                                                      S
                                                                                                                                                            yz
                                                                                              Gericom CEO  Founder
                                                      I
                                                            I
                                                                       I
                                                                             I
                                                                                  I
                                                                                        I
                                                                                        I
                                                                                            I
      (Hermann Oberlehner)
£!                                      £!                                            £ !                                                                                                                                       #
                                                                                                                                                                                   ¸·                                     °±                                              §¦ }  ‹Š                                                                                  } {|
                                                                                                                                                                                   ¹                                         ²                                         ¨  Œ




                                                                                                                                                    2.
                                                                                                                                                                                                                                                                                                                                                                                                                  $¤

                                                                                                                                                                                                                                                                                                                                                                                                           ë % òñ



                                                                                                                                                         96.06.29 3
                                                                                                                                                                                                           96.06.29 3
                                                                                                                                                                                                                                                                96.06.29 3
                                                                                                                                                                                                                                                                             96.06.29 3
                                                                                                                                                                                                                                                                                          96.06.29 3
                                                                                                                                                                                                                                                                                                                                                    96.06.29 3


                                                                                                                                                                                                                                                                                                                                                                                                              ò
                                                                                                                                                                                        é                                       é                                       é é é                                                                                           é                                           %




                                                             Kontron AG
                                                                                                                                                         96.06.29
                                                                                                                                                                                                           96.06.29
                                                                                                                                                                                                                                                                96.06.29
                                                                                                                                                                                                                                                                             96.06.29
                                                                                                                                                                                                                                                                                          96.06.29
                                                                                                                                                                                                                                                                                                                                                    96.06.29




                                                                                                                                                                                                                                                                                                                                                                                                           ë% ò'ñ
                                                                                                                                                                          I                                         I                                               I I I                                                                               I                                           ï(          ôõ ò ñ
                                                                                                                                                                                                                                                                                                                                                                                                              ïö ó
                                                                                                                                                                          I                                         I                                                I I I                                                                              I                                01         ï) ô


                                                                                                                      Fidelity Group
                                                                                                                                                                                                                    I                                                 I I I                                                                             I
                                                                                                                                                         416,000




                                                                                                                                                                                                                                                                                                                                                                                                 ï(                 ôõ ÷
                                                                                                                                                                                                                                                                                                                                                                                                                  ïö ø
                                                                                                                                                         0.83%




                                                                                                                                                                                                                    I                                                  I I I                                                                            I                                 0 1       ï) ô
                                                                                          The SYZ  CO private bank
                                                                                                                                                                          I                                         I                                                   I I I                                                                           I                                      ( 2ï          ôõ ÷ ýþé û ùú
                                                                                                                                                                          I                                         I                                                    I I I                                                                          I
DWS Deutsche Aktien Typ O
                                                                                                                                                                                                                                                                                                                                                                                            ) ïô           ïö ø ÿ ü
                                                             DWS Deutsche Aktien 130/30                                                                                   I                                         I                                                     I I I                                                                         I                                    0( ï
                            Alken Asset Management, London                                                                                                                I                                         I                                                                                                                                   I                                    ) ïô              ï ö ¤ô ¥ £ ¢¡ 
                                                                                                                                                                »’º                         YX                                                             YX
                                                                                                                                                                                                                                                                           I t ’I I
                                                                                                                                                                                                                                                                                                            ih                                               ih                    ih ih 0                             õ
                                                                                                                                                                      q                             ˜ —p         ´ b³                               tsh         ˜—p ub ª`© R–• ‘`† ijh
                                                                                                                                                                   Ž
                                                                                                                                                                                            `ab      „b             ci                           ub       `ab   „b ci ab — ’aq k`a                       `k ja                                              ‚ j                 `k ja    `k ja
                                                                                                                                                                                               cd     ci             qp                             ci    mc     ci qp c d ˜ p ” “ k h                   kh                                                   `aƒ                kh       kh
                                                                                                                                                             £¤                                                   r«                                 qp   rn                  r« „™ r l                     l ~                                                                                              
                                                                                                                                                               w‰                                                                               r«                             c ›š ‡                                                                        € a                  l€      l ~
                                                                                                                                                                 x                                             u c                                                           ¥ œ ˆ                                                                                                                         43
                                                                                                                                                                                                                                                                                                                   Manager, Decision Technology
                                                                                                                                                                                                                                                                                                                   Con-Way Transportation Service
                                                                                                                                                                                                                                                                                                                                                                                                           ( )




                                                                                                                                                             R ®¯                                                                               ¥c
                                                                                                                                                                                                                                                                                  Ÿ —ž                                                                                                                                  65
                                                                                                                                                                                                                                                                                    y›
                                                                                                                                                                                                                                                                                      
                                                                                                                                       97




                                                             4%
                                                                                          6%



2%
                            3%
                                                                                                                      12%




                                                                                                                                                ½                                                                                                                                                                                                     ‡ ‚ „
                                                                                                                                       12




                                                                                                                                                                                                                                         µ¶b                                ¬­b u¥y ¡r                                                                                        78
                                                                                                                                                                                                                                                                                            IBM Taiwan




                                                                                                                                            ¾                                                                                            ci                               c i  ¢£ g                                                                    ˆ‰ ‡…†
                                                                                                                                       31




                                                                                                                                                                              ¼                                                           qp                                   qp ¤                                                                                    B ò A@ 9
                                                                                                                                        ¿                                                                                             r«                                r ® xw‰ Ž
                                                                                                                                                                                                                                                                        R¯
                                                                                                                                                                                                                                                                                                                                                              `k ˆa      D CB
                                                                                                                                                                                                                                    u c                                                                                                                          h€          ¢A 
                                                                                                                                                                                    S                                       S                                           S S S                                                                              S d #  £ § ! û ¢                                             ù¦ú
                                                                                                                                                                                    S                                       S                                            S S S                                                                              S ¤  $                                                        ¨§
                                                                                                                                                                                    S                                       S                                             S S S                                                                              S                                                            ©
3.
                                               97   12   31




                                               ½
                                                    ¾
                                                         ¿
     Fidelity Group
     The SYZ  CO private bank
     DWS Deutsche Aktien 130/30




                                          ÁÀ
                                           Â
     Alken Asset Management, London
     DWS Deutsche Aktien Typ O
         Kontron AG




                                         ÍÌ
                           ËÊ
                                      ÎÐ Ï

                                         ÐÏ
                                         ÐÕÏ




                             ÞßÊ
                                ÖÛ
                                       Ø×
                            Ñ ÓÒ




                                      ÜÝ
                      ÆÇ




                                   ÚÙ

                                 ÅÉÆ
                ÄÅ
                       ÈÉ
     Á




                             ÑÔ
     Ã




                              Ö
$¤
                      9                        9               9                                        9                                 9                                    9                           9                             9                                        9                    9
                                                                                                                                                                                                                                                                                                                                                £!




9
8
7
6
5
4
3
2
1
                                                                                                                                                                                                                                                                                                           1




10
                                                                                                                                                                                                                                                                                                                                                              £ ! £ !        T E
                      @                        @               @                                        @                                 @                                    @                           @                             @                                        @                    @                                                                                      E
                                                                                                                                                                                                                                                                                                                                                                                                                                                                                                                                                  4.


                                                                                           A                             A                                        A                            A
                                                                                                                                                                                                         îç                     A                                         A                   A                                                 ¸·
                                                                                              B                                                             PI                       h                                                                                                          B
       üAõ Aüõ ü A A                                                                                                                                                                       8 £C@ BA A û                                                                                                                                                     °± §¦ }  ‹Š }{| vw fe ”“ £—˜ VU GF
                                                                                                                                                                                           i
                                                                                                                                                                                                                                                                                                                                                 ¹               ² ¨  Œ x g •– î W H


                                                                                                                                                                                                                                                                                                                                                                                                                Kontron AG
                  ˆ
     Bø Bø ¢ B§ BùDõ                    ˆ
                                                                                                                                                              Aôõ                        ü£ð ù  § B§ £ !                                                                                                                                                                             d™
                                                       (                           C                                                                  a                                                                                                           C




                          30
                                                                                                                                                          B




27
                                                                                                                                                                                                   !                                                                                      C                         '
     ‰                                                                                                                                                   $#
                                       
               ¦õ ò §Dò                                                                                                                                                               û úü  ò  òñ
     u                             i
         õ õ ù
                                                                                   ‚                                 r
                                                                                                                                  s                                                                                                                                                               DE
                                                                                                                                                      ïö                           û ¨ùú ýþé û   ò ¨ 8
         ‘                                                                                                                                               cb
  ë  å ¨ ú§ ÷D 
                                                                                                                    ut                                U
                                                                                                                                                                                                                                                                                                                                                                                                                                                                                                                        õö C
                           d                                                                                                                                                                                                                                                          8                                                                                                                                              £                                     
                               8                                                                                                                                                                                                                                                                                                                                                                                                             ¤
                                                                                                                                                                                       ©ë  ë ÿ§ £ ! £ Còé




                                                                                                                                                                                                                                             (
                                                                                                                                                              V
 û ë ©  û øD A                                                                                                                                                                                                                                                                                                                                                                                                       A                                                                    Dò û D û ÷D
                                                                                                                                                                                                                                                                                                                                                                                                                                                 ¥¦
                                                                                                                                                                                                                                                             FG
   £ø  û B                      ê  £¢ %
                                                                                                                                                                                                                                                                                                                                (                                               %           I           I I I ë ã                                     ¡
                                                                                                                                                                                                                                                                                                                                                                                                                                                                                       üý û ú ø D
                                                                                                                             vw                                                                        p                                                                      B
                                                                                                                                                                                                                                                                                                                                                                                                                                                                                                                           ï
                                                           p
          § © û ùD §
                                                                                                                                                                                                                                                                                                                                                                                                                                                          ¢
                                  ë © ¤¥ A àá I I I I I I I
       —                                                                                                                                                                                                                                                                                                                                                                                                         ì ñ                                                                    ÿþD BA§ û ù
                                                                                                                                                                                                                                                                                                                        )                                                                                                                                
              ’                                    8                       ƒ                                                                                                                                           a                                                                                                                                                                                                                                                                         ¦      §
                                                                                                                                                                                                                                                             H
     £˜  ûú  £ìø ê©§ BAôõ B§ ï
                                                                                                                yx                                                         g
                                                                                                                                                                                                                                                                                                                                                                                                                 £ õ                                                                
                                                                                                                                                                                                                                                                                                                                                                                                                                                                                                                               ð ê é¦ èõ
 8                                                                                                                                                                                                                                                                                                                                  0
                                                                                                                                                                                                                                                                                                                                                                                                                                                                                   ü ûú û ø
                                                                                                                                                                                                                           $#                                                                                                                                                                                                                    !                                                       ¨
                                                                                   „                                                  €                                                     I                                                                                                                   1
      ñ D  ï  ë A õö
                                                                                                                                                                                           q                                                                                                                                                              %         %
                                                                                                                                                                                                                                                                                                                                                                                                                                                                                     f § !
                                                     I I I I I                                                                                                                                                                                                                                                                  2
                                                                                                                                                                                                                                                                                                                                                                                            I                                                                                                           §
                                                                                       …
                       § û û ï û BA I                                                                                                                                                                                                                                                                                                                                                                    I I I ñ                                                                                                                    ñ íë ì é
                                                                                                                                                                                                                           cb                                                                                       '                                                                                                                                                                        
                                                                                                                                                                                                                                                                                                                                                                                                                                                                                                  ¢A û
                                                                                                                                                                                                                                                                                                                                                                                                                                                                                                              ©¦
                  © ö B
                                                                                                                                                                                                                       U                                              PI                                                                                                                                                                                                                                                         ò 4²
                                                                                                                                                                                                       p                                                                                                                                                                                                                Cò                                                           C Bû
                                                                                                                                      x                                            8                                        V                                                                                                                                                                                                                                                                                                               î
                   £ ò ñ £ ! £ § ! ©  C õö
                                                                                   †                                                                                  DE                                                                                              P(
                                                                                                                                                                                                                                                                                                                                                                                                                                                                                          Aô ùDò ÷D
                                                                                                                                      €                                                                        d                                                                                                                3                                                                                                                                                                                                  ó
           û  £ ë —                                                                                                                                                                                                                                                                                                                                                                                               î í ý
                                                                                                                                                                                                                                                                                                                                            %             %         %   %   %   %   %   %           %       %                %   %
                                                                                                                                                  1                                                                                                                                                                     4
                                                                                                                                                                                                                                                                                                                                                                                                                                                                                         B Dò û û
                                                                                                                y                                                                                                                                                         Q                                                 5                                                                                           4²
            û âáó û 4 § ì§ ôõ˜ ï                                                                                                                                                                                                                                                                                                                                                                                                                                                                    ûú û øD
                                                                                       ‡                                                                                                                                                                                                                                76
                                                                                                                                                                                                                                                                                                                                                                                                                                                                                       ü §                                      ô
                                                                                                                                                                                                                                                                                                                                                                                                                                                                              1




             û A £ § ê ï ô8 ï ô8  ô                       I I                                                                                                                                                                                                                R                                                             %             %         %   %   %   %           I             I I I
                                                                                                                                                                                                                                                                                                           “v”


                                                                                                                                                                                                                            W
                                                                                                                U                                                                                                                                                                                           8
                                                                                                                                                                                                                                                                                                                                                                                                                                                                              2




                                                                                                                                                                                                                                                                  S                                                                         %             %         %   %   %   %
                     B§ £ ø   ôï ¤  ¤ ïö                     I I                                                                                                                                                                                                                                                                                                                           I              I I I
                                                                                               vw                    V                                                                                                          ef                       UT
                                                                                                                                                                                                                                                                                                                                                                                                                                                                              3




                            ê ï £
                                                                  I                C                                                                                       g                                                                                          V                                                                     %             %         %   %   %   %   %               %   I                    %   %
                   ë  
                                       ï ê                                                                                                                                                                         8
                                                                                                                                                                                                                                     g
                                                                                                                                                                                                                                                                                                                                                                                                                                                                              4




                                                                                                                                                                                                                                                                      W                                                                     %             %         %   %   %   %   %   %           %       %                %   %
                                                                                                                                  g
                                                                                                            8
              û òá ìï û   þ
                                                                                       ‡
                                                                                                                                                                                                                                                                                                                                                                                                                                                                              5




                                                                    I                                                                                                                                                                                                                                                                   %             %         %       %   %   %   %       I I I I                                                                                                                                          àá
               û £ £ § !  BA
                                                                                                                                                                      DE
                                                                                                                                                                                                                                                                                                                                                                                                                                                                                                                                         ãâ
                                                                                                                                                                                                                                                                                                                                                                                                                                                                              6




                                                                                                                                                                                                                                                                                                                                        %             %         %       %   %   %       %       %                            %   %
                         £ ãâ                             I                  yx                                                                                                                                                                                                                                                                                                              I                                                                                                                                          äæ å
                                                                                                                                                                                                                                                                                                                                                                                                                                                                                                                                   (




                                                                                                                                            8
                                                                                                                                                                                                                                                                             0                                                                                                                                                                                                                                                          ç
                                                                                                    €
                                                                                                                                                                                                                                                                                                                                                                                                                                                                                                                                   1)




                                                                                                                                                                                                                                                                                                                                                                                                                                                                              7




                                                                   û                                                                                                                                                                             1                                                                                      %             %         %       %   %   %   %   %       %           %                %   %
                                                                                                                                                                                                                                                     X
                                                                                                                                                                                                                                                                  Y       ø
                                                                                                                                                                                                                                                                                                                                                                                                                                                                              8




                                                                           £!                                                                                                                                                                                                                                                           %             %         %       %   %   %   %   %       %           %                %   %
                                                                                                                                                                                                                                             )




                                                                                                    x                                                                                                                                                    `
                                                                                                                                                                                                                                             8
                                                                                                    
                                                                                                                                                                                                                                                                                                                                                                                                                                                                              9




                                                                   û4                               €                                                                                                                                                                                                                                   %             %         %       %   %   %   %   %           %       %                %   %
                                                                               y
                                                                                                                                                                                                                                                                                                                                                                                                                                                                              10




                                                                           £C                                                                                                                                                                                                                                                           %             %         %       %   %   %   %   I I I I                                  %

                                                                                                                                                                                                                                                                                                                                                                                                                                                                                                                   ò9
                                                                       8
                                                                           ùú
                                                                                                                                                                                                                                                                                                                                                                                                                                                                                             ¢A 
                                                                                                                                                                                                                                                                                                                                                                                                                                                                                                                    
                                                                                                                                                                                                                                                                                                                                        I I I I I I I I I I I I                                                                                                                                                   $#
                                                                                                                                                                                                                                                                                                                                                                                                                                                                                         ( A
                                                                                                                                                                                                                                                                                                                                                                                                                                                                                             ã Bâ
( )

                                                                                                                                     ~                                                                                                                                        ~
                                                                                                                                                                                                    ~
                                                                                                                                €                                                                                                                                         €




                                                                                                                                                                                                                                                                                                  SCM
                                                                                                                                                                                                  €                                                                                                                                                                  b
                          ·¶                                                                                             •‚                                                                                                                                       ‚                                                                                               y                                                                                                          x
                                                                                                                                                                                          ‚
                                                                                                                                                                                                                                                                                                                                                                                                                                 4    b
                                                                                                                                                                                                                                                                                                                                                                                                                                  y
                      4
                      y
                                                         4 ûú
                                                         y
                                                                                   4ùD
                                                                                   y                                            #
                                                                                                                                                                                                                                                                           Dò                                                ò        h                                            h
                                                                                                                                                                                                                                                                                                                                                                                                                                                                             1
                                                                                                                                                                                                                                                                                                                                                                                                                                                                             ç #
                                                                                                                                          h
                                                                                                                                                                                                  Dò                                                                                h
                                                                                                                                                                                                                                                                                                                                                                                                                                                                            €
                                                                                                                                                                                                  ‰h                                                                                                                4T   b
                                                                                                                                                                                                                                                                                                                    y
                                                                                                                           4T   b                                                         y                                                                       4T       b
                                                                                                                                                                                                                                                                                                                                                                               
                                                                                                                           y                                                                                                                                      y




                               ¸¹                            ¨                         £                             s                                                                        Š                                                                       VU                                        s                                                     VU                                                              fe
                                                             ¤                             ¤¥                                   —–                                                                       ‹Œ                                                                                                                      t
                               º                                 ©                                                                                                                                                                                                     ƒ                                                                                                   W                                                           g                                             $¤
                                                                                                                                                                                                                                                                                                                                                                                                                                                                              ò ñ
                                                                                                                                                                                                                                                                                                                                                                                                                                                                                          ( )




                                                                                                                                                                                                                                                                                                                                                                                                                                                                                                  d




       96.03.21
                                                  94.09.21
                                                                             96.06.29
                                                                                                             97.07.01
                                                                                                                                                                      98.03.02
                                                                                                                                                                                                                                                    94.07.01
                                                                                                                                                                                                                                                                                                  97.07.01
                                                                                                                                                                                                                                                                                                                                                      91.12.01
                                                                                                                                                                                                                                                                                                                                                                                                                     94.05.12




                                                                                                                                                                                                                                                                                                                                                                                                                                                                             ë%


                                                                             7,000
          I                                          I                                                                                                                        I
                                                                                                             18,000
                                                                                                                                                                                                                                                                                                  34,400



                                                                                                                                                                                                                                                    332,800
                                                                                                                                                                                                                                                                                                                                                      100,000




                                                                                                                                                                                                                                                                                                                                                                                                                                                                   ï(
                                                                                                                                                                                                                                                                                                                                                                                                                     1,041,783




                                                                                                                                                                                                                                                                                                                                                                                                                                                                                                       ôõ
                                                                                                                                                                                                                                                                                                                                                                                                                                                               e
                                                                             0.01%
                                                                                                             0.04%
                                                                                                                                                                                                                                                    0.67%
                                                                                                                                                                                                                                                                                                  0.07%
                                                                                                                                                                                                                                                                                                                                                      0.20%
                                                                                                                                                                                                                                                                                                                                                                                                                     2.09%




          I                                          I                                                                                                                        I                                                                                                                                                                                                                                                                                ) ï ô ïö
          I                                          I                         I                                I                                                                                                                                             I                                          I                                               I
                                                                                                                                                                      50,000




                                                                                                                                                                                                                                                                                                                                                                                                                                                                                                            ˜ ™
                                                                                                                                                                                                                                                                                                                                                                                                                     104,499




                                                                                                                                                                                                                                                                                                    ï( þÿ ùú
                                                                                                                                                                                                                                                                                                                   ôõ ü
                                                                                                                                                                      0.1%




                                                                                                                                                                                                                                                                                                                                                                                                                                                               e
                                                                                                                                                                                                                                                                                                                                                                                                                     0.21%




          I                                          I                         I                                I                                                                                                                                             I I I                                ) ï ô ïö ýé
          I                                          I                         I                                I                                                             I                                                                                I I I I ï ( õ £ ¢¡ 
                                                                                                                                                                                                                                                                                                                 ï
          I´                                         I                         I                                I                                                             I                                                                                 I I I I ) ï ô ö ¤ô ¥                                                                                                                                                                           e
  ¿À                                        ¼» ´³ ° ­ ¬                                               ¦§   z ž         ™˜ Ž                                                       Ž                                                                                                   ˆ‡ „ z w                                          vu
                  ½                  tsh                                                          ‡         {‡ ‡p ˆ‡ ›       …                        ‡ ‡†                                                                                                                                  … {          
                                                 µ ‡       ª                                                              ’‡                                                                                                                                                              ‡ †     x
                                                                                                                                                                                                              Lawrence




                                                                                                                                                                                                                                                                         ‡ „ ` tsh efg `YX `op ijh
                                                             (
                                                                                                                                                            (




                                                       ±                                                                                                                                                                                                                                     …      y      43
   wx ‡ ` s ‡ ‚„— tsh
ÂÁ
       ˆ’ ab h ˆ ub                 ub               ‡                                                        | ”“ œ š
                                                                                                                                              `c       ˆˆ                                                                                                                                       |
                                                             )




                                                                                                                                                                                      
                                             (




                                                         ²   «
                                                                                                                                                                                                                                                                                                                                                                                                                                                                             ( )




                                                                                                `ˆ’a       ˆ ˆ uˆ                                                                                                                                               ms ‚ ˆ ƒ‚ ast ub bh ab qra k`a
                                                                                                                                                             ESBU/




                                                                                                                œ
                                             )




                                                                                                                                                                                  ‘
                                                                                                                                                                                                                                         Account Manager
                                                                                                                                                                                                                                         TYCO Electronics




¥                                   ci                                                              q
              ¾
                                                                                                                                              ms „w uqh
                                                                                                                          ”“
      ƒb cd £Žw ’b £x’w `a ci                                                                                                                                                                                                                                                                                65
                           a qp        qp                                                                                                                                                                                                                        rn `a € kl cqip cqip cd st k h
                                                                                                                                                                                                                                                                                                                                                                                                                                                                                          x
                                                                                                                                                                                                                                                                                                             Compu-shack GMBH




                                                                                                                                                                        )




                                                                                                               u                                                                                                                                                              d             d                                                                                                                                                 ml
                                                                                                                                                                                                                                                                                                                                                                                                        AMP Account Manager
                                                                                                                                                                                                                                                                                                                                                                                                                                                                             2




                                                                     ®                                                                                                                                                                                                                                                                                rr                                                                                                                         ç
                                                                                                                                              rn u x
                                                                                                                                                                                                              Technological University(MBA)




         r ux ¥ b d r
                                                                                                                                                   Director of sales Marketing




                                                                         ¯
                                                                                                ”“d
                                                                                                                                                                                                                                                                                                                                                                                                                                                     rn                                   €
                                                                                                                fg i                                                                                                                                                                                                                                                                      i
                                                                                                                          Ÿj                                                                                                                                                                                                                                                             kj                                                                                                       78
                                                                                                                           k                                                                                                                                                                                                                                                           l
                                                                                                                                                                                                                                                                                                                                                                                       nm
                                                                                                                    (
                                                                                                                                                                                                                                                                                                                                                                                                                                                                                                                    98




                                                                                                                     l
                                                                                                                   ¡                                                      }                                                                                                                          }                                                                                   po
                                                                                                                                                                                                                                                  Rack solution Inc.
                                                                                                                                                                                                                                                                                                                                               Rack Solution Inc.

                                                                                                                                                                                                                                                                                                                                                                 (

                                                                                                                                                                                                                                                                                                                                               Sliger Designs Inc.
                                                                                                                                                                                                                                                                                                                                               Sliger Designs Inc.




                                                                                                                    )




                                                                                                                             ¢
          I                                          I                         I                                                                                                                                                                                                                                                                                                                                                                                                                                              “
                                                                                                                                                                                                                                                  Quanmax Japan Inc.
                                                                                                                                                                                                                                                                                                                                               Quanmax Japan Inc.
                                                                                                                                                                                                                                                                                                                                               Quanmax Japan Inc.




                                                                                                                                                                                                                                                         fg                                                                                                                                rq
                                                                                                                                                                                                                                                                                                                                                                                                                                                                             D ò¢A9
                                                                                                                                                                                                                                                                                                                                                 fg                                                               fg fg
                                                                                                                                                                                                                                                                                                                                                                                                                                                                                                                    4




                                                                                                                     nm
                                                                                                                                                                                                                                                                                                                                                                   )




                                                                                                                                                                                                                                                                                        fg                                                                   fg                                                                                           fg
                                                                                                                                                                                                                                                                                                                                               Quanmax (M) SDN.BHD.
                                                                                                                                                                                                                                                                                                                                               Quanmax (M) SDN.BHD.




                                                                                                                       po                                                                                                                                                                                                                                                                       fg fg                                      fg
                                                                                                                                                                                                                                                                                                                                                                                                                                                                                 B                                       ”
                                                                                                                                                                                                                                                                                                                                                                                                                                                                                   
                                                                                                                                                                                                                                                                                                                                                                                                                                                                                                                    28 /




          I                                          I                         I                                I                                                             I                                                                               I                                          I                                               I                                                                    I                                      #                                       ù¦ú         –•

          I                                          I                         I                                I                                                             I                                                                               I                                          I                                               I                                                                    I                                    $¤           4 
                                                                                                                                                                                                                                                                                                                                                                                                                                                                                              y
                                                                                                                                                                                                                                                                                                                                                                                                                                                                                                              ¨ § ÃÉ
                                                                                                                                                                                                                                                                                                                                                                                                                                                                                                                      —
                                                                                                                                                                                                                                                                                                                                                                                                                                                                                                                    %




          I                                          I                         I                                I                                                             I                                                                               I                                          I                                               I                                                                    I                                                £                             ë ©
#
                 ìë                                                 }  ‹Š                                                                                                                                                                                                                                                                        ( )




97
                                                                      Œ       }{| vwx fge ”•“ VUW GHF
                                                                                                              –                     $¤




                                                                                                Kontron AG
                                              îí
                                  ðï                                                    I                                                                                                                     Ì
                     òñ                                                                                                                                                                   É
                                                                                                                    B A @á
                                                                                          I
                                                                                                                                                                         (A)
                                                                                                                      Aõ  ˜           æ
                                                  ôó                                                                  Bü                   Ì
                             öõ
                                                                                                                                                                                                                                                                                                                                                  (




                                                                                                                                                                                                                              Í
                                                                                            I                        BA@
                                      ø÷                                                                                                                           (B)
                                                                                              I                       Aõ  ˜ á                                                                                                Í
                                      ù                                                                                                æ                                                                                                  Î
                                                               úû                                                     Bü                   Ì                                                                                              Ê
                                                                                                                                                                     
                             ýü                                                                                                                                                                                               ÐÏ                                                                      É
                                                                                                                                                                                                                                                                                                                                                  )




                                                                                      2,712
                                                                                                                        B A@                                                                                                                                                                              Ê
                             þÿ                                                                                                                                          Ñ                                                        V
                                                                                                                                                                    (C)




                                       




                                          ¡
                                                                                                                      Aõ  ˜ á  ù     æ


                                                                                      2,712
                                                                                                                                           Ì                                                                              É
             ¢
                                                                                                                      Bü
                 £                                í
                                                                                      276                            BA@                       Dò
                                  ¤




                                                                                                                                                                                                                              $Ò
                                                                                                                                                                    (D)




                             ¦    ¥
                                                                                      276


                                                                                                                                       æ                                                                                                          Ó
     §
                                                                                                                      Aõ  ˜ á ¡
                                                                                                                                           Ì
                                      ¨
                                                                                                                      Bü
                                                                                                                                                                                                                                                                                                                                            (1)




                                             ©




                                                                                                                                                                                                                                                          × Ô
                                                                                                                                                                                                                                                                                              A B




                                                                                                                     BA@                                    ûû                                                                                            ÙØ
                                                      
                                                                                                                                                                                                                                                                                    Õ
                                                                                                                                                                                                                                                                                              C
                                                                                                                                                                                                                                                                                                                                            (




                                                  ü                                                                                                                                                                                                               Ú                     cb
                             ¦    ¥
                                                                                                                                       æ
                                                                                                                      Aõ  ˜ á 0  C
                                                                                      0.81% 0.81%
                                                                                                                                                                                                                                                                                              D




                                                                                                                      Bü                   Ì          )                                                                                                                                   Ö
                             




                                                      óò                                                             B A @ ûó                                            tÝ                                                                           Û

                                             
                                                                                                                                                                              Ó
                                                                                                                                                                                                                                              Ü
                                                 
                                                                                                                                       æ                                                                                              Ê
                                                                                      7,344 7,344
                                                                                                                                                                    (E)




                                                                                                                      Aõ  ˜ á  C
                                                                                                                                           Ì
                                                                                                                                                                                                                                                                                                                                            )




                                                                                                                      Bü
                             




                                          


                                                                                                                                                                                                                              Í
                                                                                                I                     BA@
                                              
                                                                                                                                                    
                                                                                                                                                                    (F)




                                                                                                                                                                                                                              Í
 !
                                                                                                                      Aõ  ˜ á         æ                                                                                                  Î
                         #                        




                                                                                                  I                   Bü                   Ì                                                                                              Ê
                                                                                                                                                                  ò9
                                                  $
                                                  í                                                              cÊ Þ                                           í                             ÐÏ                                                                                                              !
                                                                                      1,581




                                                                                                                           Ê
                                      %




                                                                                                                                                                                                  V                                                                                                 Ë
                                                                                                                  ÷ A@
                 '                        




                                                                                                                 cÊ Þ
                                                                                                    I                                      ù                                                              !
                             (
                                                                                                                           ç
     §
                                                                                                                   ï B í þ                                                           Þ                                                                                                               É
                                                                                                                                                                                                                                                                                                          Ê
                                      )       ÷                                                                  cÊ Þ
                                                                                                                                  á
                                                                                                                                                                         (G)




                                                                                                                           Ê
                                                                                      1,581




                                                                                                                                                   æ
                                                 




                                                                                                                                                       Ì                                                          ß
                                                                                                                    ÷ üAõ  
                                                                                                      I          cÊ Þ                                                                                             à
                             
                                                                                                                           ç
                                                                                                                     ï B ˜ ç
                                          



                     ò                                                                                                                                                                        
                                                                                                        I                                                                                                                                                                       !
                                      0       
                                                                                                                         B A@                           í                                             ã
                                                                                                                                                                                  á                                                                                       á
                                                                                                                                                                   (H)




                                                           1
                                                                                                                                                                                                          ä
                                      ¨
                                                                                                          I           Aõ  ˜ á ï ï     æ                                                                                                                                      âR
                                              3   2
                                                                                                                      Bü                   Ì (                                                                                                                                                                        –•
                                      4
                                                                                                                                                                                                                                                              c
 !
                                                                                                                                                                                                                                                                                                                               97




                                                                                                                           A@                                                                                                                                         Ö
                                                                                      3.24%
                                                                                                                                                                                                                                                                          F G




                                                                                                                                                          C ûû ÃÉ
                                                                                                                                                                                                                                                          ×                                                       —                     “
                                                                                                                                                                                                                                                                  ÙØ å
                                                                                                                                                                                                                                                                                                                               12




                                                                                                                                                                                                                                                                                                                          ÄÅ
                                                                                                                          B á ) û
                                                                                                                                                                                                                                                                  Ú Õ                                                               ”
                                                                                                                      Aõ  ˜
                                                                                                                                                                                                                                                                          A B C D E




                                                                                                                                       æ
                                                                                      3.24%




                                                                                                                                           Ì                                                                                                                                              b                               ÇÆ
                                                                                                                                          0  ûû
                                                                                                                                                                                                                                                                                                                               31




                                                                                                                                                                                                                      Ë                                                                                                         Ã
                                                                                                                      Bü ë þ
                                                                                                                                               ê                                                                                                                                                                      È
                                                                                                            S                  É                               è                                                           s
                                                                                                                                   Ê
                                                                                                                              ò ó A Sõ
                                                                                                                                                           é                                                              e 
                                                                                                                                  B
‘   C

                                                                                                                                                                                                                                            a   `




                                                                                                                 5,000,000
                                                                                                                                      2,000,000
                                                                                                                                                                                                                                                                                                                                                                                                     FG




                           50,000,000
                                                  30,000,000
                                                                       15,000,000
                                                                                            10,000,000




        100,000,000
                                                                                                                              È                    È
                                         È                     È                    È                    È




                                                                                                                                                                                       2,000,000
               ‰



                                                                                                                                                                                                                                                                                                                                                                                                                   H
                       È                                                                                                                                                                                                                                                                                                                                                                                  Ø
                                                                                                                                  †                    †




                                             †                     †                    †                    †
                                                                                                                                                                                                                                            È
                   
                                                 À À À À ÀÂ ÀÂ
                                                  Â Â Â Â                                                             ‡                    ‡
                                                                                                                                                                                                                                                                                                                                                                                                     Ù        IP




                                 ‡                     ‡                    ‡                    ‡




                                                                                                                                                                                                                                                                                                                                                                                                                       56




                                                                                                                                                                                                                                                                                                                                                                                                 B




                                                                                                                                      5,000,000
                                                                                                                 10,000,000
                                                                                                                                                                                                                                                                                                                                                                                                              Ð


                                                  50,000,000
                                                                       30,000,000
                                                                                            15,000,000
                                                                                                                                                   È                                                                                                                                                                                                                                     R   Q




                           100,000,000
                                                                                                                                               ˆ
                                                                                                                              È
                                                                                                                          ˆ
                                                               È                    È                    È
                                                           ˆ                    ˆ                    ˆ
                                         È
                                     ˆ           À   À À À À À                                                                                         †




                                                                                                                                  †




                                                                   †                    †                    †




                                             †




                                                   Â  Â Â Â Â Â
                                                                                                                                                                                                                                                                                                         c           b
                                                                                                                                                                                                                       uv
                                                                                                                                                                                                                                                                             q
                                                                                                                                                                           €
                                                                                                                                                                                   „




                                                                                                                                                                                                                                                             Ñ
                                                                                                                                                                               …




                                                                                                                                                                                                                            w
                                                                                                                                                                                                                                                                                                                 d




                                                                                                                                                                                                               Ñ Ñ
                                                                                                                                                                                                                                x




                                                                                                                                                                                                                                                                                                             f       e




                                                                                                                                                                                                                                                                                                                                                         H




                                                                                                                                                                                                               €                    y




9
         0
                            0
                                                   0
                                                                        0
                                                                                             0
                                                                                                                  0
                                                                                                                                       0




                                                                                                                                                                                                                                                                                                                                             Ø                                                                              @                    9




                                                                                                                                                                                                                                                                                                                     g
                                                                                                                                                                                                                                    Kontron AG




                                                                                                                                                                                                                ÑÑÑ                                                                                                                  Ù                                                                                              AB




                                                                                                                                                                                                                                                                 s       r
                                                                                                                                                                                                                                    ‚   




                                                                                                                                                                                                                                                                                                     i                   h




                                                                                                                                                                                                                   ƒ
                                                                                                                                                                                                                                                                                                                                                                                                                                         Ð
                                                                                                                                                                                                                                                                     t




                                                                                                                                                                                                                                                                                                                 p




                                                                                                                                                                                                                                                                                                                                                                                                                                    D        C
                                                                                                                                                                                                                ÑÑ
                                                                                                                                                                                                                                                                                                         c           b

                                                                                                                                                                                                                       uv
                                                                                                                                                                                                                                                                             q
                                                                                                                                                                           €
                                                                                                                                                                                   „




                                                                                                                                                                                                                                                                                                                                                 T           S
                                                                                                                                                                                                                   Ñ
                                                                                                                                                                               …




                                                                                                                                                                                                                            w
                                                                                                                                                                                                                                                                                                                 d




                                                                                                                                                                                                                                                                                                                                                     U
                                                                                                                                                                                                               Ñ Ñ              x




                                                                                                                                                                                                                                                                                                             f       e



                                                                                                                                                                                                                                                                                                                                 W                           V




                                                                                                                                                                                                               €                    y
                                                                                                                                                                                                                                                                                                                                                                                                                   (A+B+C+D)




9
         0
                            0
                                                   0
                                                                        0
                                                                                             0
                                                                                                                  0
                                                                                                                                       0
                                                                                                                                                                                                                                    Kontron AG




                                                                                                                                                                                                                                                                                                                     g




                                                                                                                                                                                                                                                                                                                                 X




                                                                                                                                                                                                                                                                                                                                                     Y




                                                                                                                                                                                                                                    ‚

                                                                                                                                                                                                                                        


                                                                                                                                                                                                                                                                 s       r
                                                                                                                                                                                                                ÑÑÑ
                                                                                                                                                                                                                                                                                                     i                   h
                                                                                                                                                                                                                                                                                                                                         Ø
                                                                                                                                                                                                                                                                                                                                                                                                                                                             56




                                                                                                                                                                                                                   ƒ




                                                                                                                                                                                                                                                                     t




                                                                                                                                                                                                                                                                                                                 p
                                                                                                                                                                                                                                                                                                                                     Ù
                                                                                                                                                                                                                                                                                                                                                                                                                                                     7
                                                                                                                                                                                                                ÑÑ                                                                           b
                                                                                                                                                                                                                                                                                                                                                                                                                                                         8




                                                                                                                                                                       e                           x
                                                                                                                                                               f




                                                                                                                                                                                                                                                                                     c




                                                                                                                                                                                       €
                                                                                                                                                                                                       y




                                                                                                                                                                       g




                                                                                                                                                                                                                                                                                         d




                                                                                                                                                                                                                                                                                                                                                                                                                                E                9




                                                                                                                                                                                                       ‚
                                                                                                                                                                                                           

                                                                                                                                                                                                                                                                                                                                                         H




                                                                                                                                                           s
                                                                                                                                                                       r
                                                                                                                                               Ñ Ñ Ñ
                                                                                                                                                                                                       Kontron AG




9
         0
                            0
                                                   0
                                                                        0
                                                                                             0
                                                                                                                  0




                                                                                                                                                                                                                                                                                                                                                                                                                                    AB




                                                                                                                                                                                                                                                                                 i
                                                                                                                                                                                                                                                                                                 h
                                                                                                                                                                                                                                                                                                                                             Ø
                                                                                                                                                                                           ƒ




                                                                                                                                                                   t




                                                                                                                                                                                                                                                    uv
                                                                                                                                                                                                                                                                                                                                     Ù                                                                                                   Ð
                                                                                                                                                                                                                                                                                         p
                                                                                                                                                  ÑÑ                                   €

                                                                                                                                                                                                       „




                                                                                                                                                                                                                                                                                                                                                                                                                                    D        C




                                                                                                                                                                                                                                                                                                 q




                                                                                                                                                                                                                                                         w




                                                                                                                                                                                               …
                                                                                                                                                     ÑÑ
                                                                                                                                                                                                                                                                                             b




                                                                                                                                                                       e                           x
                                                                                                                                                               f




                                                                                                                                                                                                                                                                                     c




                                                                                                                                                                                                                                                                                                                                                                             T       S




                                                                                                                                                                                       €
                                                                                                                                                                                                       y




                                                                                                                                                                       g




                                                                                                                                                                                                                                                                                         d




                                                                                                                                                                                                                                                                                                                                                                                 U




                                                                                                                                                                                                       ‚                                                                                                                                                         W                   V

                                                                                                                                                                                                           




                                                                                                                                                           s
                                                                                                                                                                       r
                                                                                                                                               Ñ Ñ Ñ
                                                                                                                                                                                                       Kontron AG
                                                                                                                                                                                                                                                                                                                             J




9
         0
                            0
                                                   0
                                                                        0
                                                                                             0
                                                                                                                  0




                                                                                                                                                                                                                                                                                                 h




                                                                                                                                                                                                                                                                                 i




                                                                                                                                                                                                                                                                                                                                                                 X
                                                                                                                                                                                           ƒ




                                                                                                                                                                   t




                                                                                                                                                                                                                                                    uv




                                                                                                                                                                                                                                                                                                                                                                                 Y
                                                                                                                                                                                                                                                                                                                                                                                                                   (A+B+C+D+E+F+G)




                                                                                                                                                                                                                                                                                         p
                                                                                                                                                  ÑÑ                                   €

                                                                                                                                                                                                       „
                                                                                                                                                                                                                                                                                                                                                                         Ø
                                                                                                                                                                                                                                                                                                 q




                                                                                                                                                                                                                                                         w




                                                                                                                                                                                               …
                                                                                                                                                     ÑÑ                                                                                                                                                                                                              Ù
†                   j




                                                                                                                                                                                                                                                                                     ž                         ž                   ž




                                                                                                                                                                                                                                                                                 e           Ÿ     e                   Ÿ       e               Ÿ




                                                                                                                                                                                                                                                                                                                                       ¡    


                                                                                                                                                                                                                                                                                         §   ¦

                                                                                                                                                                                                                                                                                                       £




                                                                                                                                                                                                                                                                                                                                                                                                                                         ‡




                                                                                                                                                                                                                                                                                                           ¤




                                                                                                                                                                                                                                                                                                                                                                                                                                                 ˆ




                                                                                                                                                                                                                                                                                                                   ¥


                                                                                                                                                                                                                                                                                                                           ¢


                                                                                                                                                                                                                                                                                         ¨




    ´




                                                                                                                                                                                                                                                                                                                                                                                   Š   ‰




                                                                                                                                                      Ç   Æ




Ú




                                                                                                                                                                                                                                                                                                                                                                               ‹




                                                                                                                                                                                                                                                                                                   ©




                                                                                                                                                                                                                                                                                                                                                                                                                                                                     h




                                                                                                                                                                                                                                      ¶·




        5,000,000
        2,000,000
                                                                                                                                                                                                                                                                                                                                                                                                                                                 f




        50,000,000
        30,000,000
        15,000,000
        10,000,000
                                                                                                                                                                                                                                                                                                                                                                                                      Œ




        100,000,000
                                                                                                                                                                                                                                                                                                                                                   




                                                                                                              È                   È
                                                                                                                                                                                                                                                                                                                                                                                                                               (A)




                              È                   È                   È                   È




                                                                                                                                                                                                                                           ¹        ¸
                                                                                                                                                                                                                                                                                                                                                               ‘




                                                                                                                  Ô   Ó               Ô   Ó
                                                                                                                                                                                                                                                                                                                                                           Š




             2,000,000
         Ø       È




                                                                                                                                                                                                                                                                                                                                                                                                   h




                                  Ô   Ó               Ô   Ó               Ô   Ó               Ô   Ó




                                                                                                                                                                                                                                                                                                                                                                                                      Ž



                                                                                                                                                      È




                                                                                                                                                                                                                                                                                                   ©

                                                                                                                                                                                                                                                                                                                                                       ‹
                                                                                                                      Õ                   Õ


                                                                                                                                                                                                                                      º




             Ù                        Õ                   Õ                   Õ                   Õ




                                                                                                                                                                                                                                               »¼




                                                                                                      Ö                   Ö




                      Ö                   Ö                   Ö                   Ö




                                                                                                                                                                                                                                           ª




                                                                                                                                                                                                                                                                                                                                                                                   Š   ‰




                                                                                                                                                                                                                         ¬                                   «




                                                                                                                                                                                                                                                                                                                                                                                                                                             i




                                                                                                                                                                                                                                                                                                                                                                               ‹




                                                                                                                                                                                                                                 ²




                                                                                                                                                                                                                                                                                                   ©




                                                                                                                                                                                                                                                                                                                                                                                                                                                                         j




                      5,000,000
                                                                                                                                                                                                                                                                                                                                                                                                                                             i




                     10,000,000



                      50,000,000
                      30,000,000
                      15,000,000
                                                                                                                                                                                                                             ½                      ³




                                                                                                                                                                                                                                                                                                                                                                                                                                                                 k




                                                                                                                                                                                                                                                                                                                                                                                                      Œ




                      100,000,000
                                                                                                                                  È




                                                                                                              È




                                                                                                                                                                                                                                                                                                                                                   




                                                  È                   È                   È



                                                                                                                                                                                                                                                                                                                                                                                                                                                                 g




                                                                                                                              ×           Ó




                                                                                                          ×           Ó




                              È                                                                                                                                                                                                                                                                                                                                ‘




                                                                                                                                                                                                                                                                                                                                                           Š




                                                          Ó                   Ó                   Ó
                                              ×                   ×                   ×



                                                                                                                                                                                                                     ¾




                                                                                                                                                                                                                                                                                                                                                                                                   h




                                                                                                                                      Ô
                                                                                                                                                                                                                                                                                                                                                                                                                               (B)




                                                                                                                  Ô




                                      Ó
                          ×




                                                                                                                                                                                                                                                                                                                                                                                                                                                                                                                                                                                       ™


                                                      Ô                   Ô                   Ô




                                                                                                                                                                                                                                                                                                                                                                                                      Ž




                                                                                                                                                                                                                                                                                                   ©

                                                                                                                                                                                                                                                                                                                                                       ‹




                                  Ô




                                                                                                                                                                                                                                                                                                                                                                                                                                                                                                                                                                               e               d




                                                                                                                                          Õ




                                                                                                                      Õ
                                                                                                                                                                                                                                                                                                                                                                                                                                                                                                                                                                                                                                         (2)




                                                          Õ                   Õ                   Õ




                                      Õ




                                                                                                                                                                                                                                                                                                                                                                                                                                                                                                                                                                                   f




                                                                                                                                                                                                                                                                                                                                                                                   Š   ‰




                                                                                                                                                                                                                                                                                                                                                                                                                                                     m       l




                                                                                                                                                                                                                                                                                                                                                                                                                                                                                                                                                                                           g



                                                                                                                                                                  Ê   É
                                                                                                                                                                                                                                                                                                 450




                                                                                                                                                                                                                                                                                                                                                                               ‹




                                                                                                                                                                                                                                                                                                                                                                                                                                     o                           n




                                                                                                                                              Ì   Ë




                                                                                                                                                                                                                                                                                                                                                                                                      Œ




                                                                                                                                                                                                                                                                                                                                                                                                                                 p




                                                                                                                                                                                                                                                                                                                                                   




                                                                                                                                                                                          ¹       ¸
                                                                                                                                                          Í




                                                                                                                                                                                                                                                                                                                                                                                                                                             f




                                                                                                                                                                                                                                                                                                                                                               ‘




                                                                                                                                                                                                                                                                                                                                                           Š
3
0
0
0
0
0
0
0




                                                                                                                                                              Î




                                                                                                                                                                                                                                                                                                                                                                                                   h




                                                                                                                                                                                                                                                                                                                                                                                                                                                                     q
                                                                                                                                                                                                                                                                                                 450




                                                                                                                                                                                      º




                                                                                                                                                                      Ï



                                                                                                                                              Ì
                                                                                                                                                                                                                                                                                                                                                                                                      Ž


                                                                                                                                                                                                                 °                                       ¯




                                                                                                                                                                                                                                                                                                                                                       ‹
                                                                                                                                                                                                                                                                                                                                                                                                                               (C)




                                                                                                                                                                      Ñ   Ð




                                                                                                                                                                                                                                 ±²




                                                                                                                                                                                                                                                                                                                                                                                   Š   ‰




                                                                                                                                                                                                                                                                         ª




                                                                                                                                                                      Ò




                                                                                                                                                                                                                                                    ³´




                                                                                                                                                                                                                                                                                                                                                                                                                                                                     s       r




                                                                                                                                                                                                                                                                 ¬           «
                                                                                                                                                                                                                                                                                                 30




                                                                                                                                                                                                                                                                                                                                                                               ‹




                                                                                                                                                                  Ê   É




                                                                                                                                                                                                                                      µ




                                                                                                                                                                                                                                                                                                                                                                                                                                                 u                   t




                                                                                                                                                                                              À       ¿



                                                                                                                                                                                                                                                                     ­




                                                                                                                                                  Ë



                                                                                                                                              Ì




                                                                                                                                                                                                                                                                                                                                                                                                      Œ




                                                                                                                                                                                                                                                                         ®




                                                                                                                                                                                                                                                                                                                                                                                                                                                         w                       v




                                                                                                                                                                                                                                                                                                                                                               ‘



                                                                                                                                                                                                      ÁÂ



                                                                                                                                                                                                                                                                                                                                                           Š




                                                                                                                                                          Í




                                                                                                                                                                                                                                                                                                                                                                                                   h
                                                                                                                                                                                                                                                                                                 30




                                                                                                                                                                                                                                                                                                                                                                                                      Ž

                                                                                                                                                              Î
                                                                                                                                                                                                                                                                                                                                                                                                                               (D)




                                                                                                                                                                                                                                                                                                                                                       ‹




                                                                                                                                                                              Ã




                                                                                                                                                                      Ï
0
0
0
0




3
0
0
0




                                                                                                                                              Ì
                                                                                                                                                                                                           (A+B+C+ D)




                                                                                                                                                                                  Ä




                                                                                                                                                                                                                                                                                                                                                                                           




                                                                                                                                                                                                      Å




                                                                                                                                                                                          ¹




                                                                                                                                                                          Ð
                                                                                                                                                                      Ñ




                                                                                                                                                                                                                                                                                                                                                                                                                                                                                                                                      x




                                                                                                                                                                                                                                                                                                                                                                                   Š   ‰




                                                                                                                                                                                                                                                                                                                                                                                                                                                                                                     ~




                                                                                                                                                                                      º




                                                                                                                                                                      Ò




                                                                                                                                                                                                                                                                                                                                                                                                                                                                                         €                       




                                                                                                                                                                                                                                                                                                                                                                                                                                                                                                                                      x
                                                                                                                                                                              E




                                                                                                                                                                                                                                                                                                                                                                               ‹
                                                                                                                                                                                                                                                                                                 0.13%
                                                                                                                                                                                                                                                                                                                                                                                                                                                                                                                 A B C




                                                                                                                                                                                                                                                                                                                                                                                                                                                                                                         ‚           




                                                                                                                                                                                                                                                                                                                                                                                                                                                                                                                                              y




                                                                                                                                                                                                                                                                                                                                                                                                      Œ
                                                                                                                                                                                                                                                                                                                                                                                                                                                                                                                 D




                                                                                                                                                                                                                                                                                                                                                   
                                                                                                                                                                                                                                                                                                                                                                                                                                                                                                             ƒ




                                                                                                                                                                                                                                                                                                                                                                                                                                                                                                                                          {               z




                                                                                                                                                                                                                                                                                                                                                               ‘




                                                                                                                                                                                                                                                                                                                                                           Š
                                                                                                                                                                                                                                                                                                                                                                                                                                                                                     p




                                                                                                                                                                                                                                                                                                                                                                                                                                                                                                                                                                                                       ’                1




                                                                                                                                                                                                                                                                                                                                                                                                   h




                                                                                                                                                                                                                                                                                                                                                                                                                                                                                                 „




                                                                                                                                                                                                                                                                                                                                                                                                      Ž
                                                                                                                                                                                                                                                                                                 0.13%




                                                                                                                                                                                                                                                                                                                                                                                                                                                                                                                                                  |
                                                                                                                                                                                                                                                                                                                                                                                                                                                                                                                                                                                                   ì
                                                                                                                                                                                                                                                                                                                                                       ‹




                                                                                                                                                                                                                                                                                                                                                                                                                                                                                                     …




                                                                                                                                                                                                                                                                                                                                                                                                                                                                                                                                                                                                       
                                                                                                                                                                                                                                                                                                                                                                                                                                                                                                                                                                                                                            97




                                                                                                                                                                                                                                                                                                                                                                                                                                                                                                                                                      }




                                                                                                                                                                                                                                                                                                                                                                                                                                                                                                                                                                                                   “




                                                                                                                                                                                                                                                                                                                                                                                                                                                                                                                                                                                                                                     í
                                                                                                                                                                                                                                                                                                                                                                                                                                                                                                                                  –




                                                                                                                                                                                                                                                                                                                                                                                                                                                                                                                                                                   ’   ‘



                                                                                                                                                                                                                                                                                                                                                                                                               š   ™
                                                                                                                                                                                                                                                                                                                                                                                                                                                                                                                                                                                                                   ”•
                                                                                                                                                                                                                                                                                                                                                                                                                                                                                                                                                                                                                            12




                                                                                                                                                                                                                                                                                                                                                                           r

                                                                                                                                                                                                                                                                                                                                                                                                                                                                                                                             —Š



                                                                                                                                                                                                                                                                                                                                                                                                                                                                                                                                                                                                                                 ¤




                                                                                                                                                                                                                                                                                                                                                                                                                                                                                                                                                                                                               —        –




                                                                                                                                                                                                                                                                                                                                                                   f                                                                                                                                                                                          “”




                                                                                                                                                                                                                                                                                                                                                                                                           ›
                                                                                                                                                                                                                                                                                                                                                                                                                                                                                                                                                                                                                            31




                                                                                                                                                                                                                                                                                                                                                                                                                                                                                                                                                                                                                             '




                                                                                                                                                                                                                                                                                                                                                                                                                                                                                             ˜                           ‹




                                                                                                                                                                                                                                                                                                                                                                                                                       œ




                                                                                                                                                                                                                                                                                                                                                                       g




                                                                                                                                                                                                                                                                                                   ©




                                                                                                                                                                                                                                                                                                                                                                                                                                                                                                                                                                                                           ˜




                                                                                                                                                                                                                                                                                                                                                                                                                           
                                                                                                                                                                                                                                                                                                                                                                                                                                                                                                                                                                           •
¤                                                  ë




                                                                                                              2
                                                                                                              1
                                                                                                                            s s                                  Qb¤ Qb¤                                                            3




                                                                                                              97
                                                                                                                                                                               Qb¤ XRVW QR¤
¢n                                                                        ˆ‡                                               t t b QRb¤                            R R           R V
                                                                                                                                        v Q ¤
                                                                                                                                      õ        ô
                                                                                             uv                                                                                 `Y `Y T S




                   5,000,000
                                                    2,000,000




                   50,000,000
                   30,000,000
                   15,000,000
                   10,000,000
                                                                                                                                              Rpi pi            dhg d ef                                                           45




     100,000,000
                                                                                                                              ÷                ö
                                                                                               xw                                                                                c a U




                                                                    2,000,000
              ‰ ‰ ˜—      ‰ ˜— ‰ ˜—     ‰ ˜— ‰ ˜—            ‰ ˜—                                                                              uq q                                                                       $#




                                                                                                                                                           97
                                                                                             y                                            ƒH‚


                                                                                                                                                                      10,229
                                                                                                                                                                                                                                                                                                                         é   è
              ¡ ™             ™ ™                                ™ ‰                            z{                                                                                                                        %



                                                                                                                                                           8
                                            ™ š™         š                                                                   Q v
                                                                                                                                                                                                                                                                 (A)




                š        š š          š                                                 on                                            $# wx                                                               $ 2 0 ) '
                                                                                                                                                            ë




                                                                                                                                                                      10,229
                                                                                        pq                                            %„ €y                                                                % 1 (




                                                    5,000,000
                   10,000,000
                                                                                                                                                                                                                                                                                     ê




                    50,000,000
                    30,000,000
                    15,000,000
                                                                                                                              u …G                                                                                       $#




                    100,000,000
                                                                                                                                                                                                                                                                                                                 ë
                                                                                        o rn                                   †T                                          r                                             %                                                           ê




                                                                                                                                                                                                                                                                                                 ì
                            ‰› — ›‰ — ›‰ — ›‰ — ›‰ ˜—
                                                                                                                                                                                                                                                                                                         í
                                                                                         p|
                                                                                                                                                                                                                                                (B)




                    › ‰ ˜— ˜ ˜ ˜ ˜ ™
                                                                                        ~}                                ‰ ‡ˆ                                             r
                                                                                                                                                                                                            $ 2 0 ) '
                                                                                                                                                                                                             % 1 (
                          ™ ™ ™ ™ ™                                                                                         v
                                                                                    
                                                                                                                                                                                                                                                    ð
                                                                                                                                  ’w‘                                                                                      $#
                                                                                                                                                                                                                                                        ñ
                                                                                                                                                                      1,716




                                                                                                                                                                                                                                                                                                                                         î




                                                                                                                                                                                                                                                            òó
                                                                                                                                                                                                                           %
                                                                                                                                                                                                                                                                                                                                 ï   í




                                                                                                                                                                                                                                                            ó
                                                                                                                                                                                                                                                                                                                                                                                       (3)




                                                                                                                   “”
                                                                           ‹Š                                       •
                                                                                                                                                                                                                                            (C)




                                                                                                                                                                      1,716




                                                                                                                                                                                                              $ 2 0 ) '
                                                                    ŽŒ                                                  …–                                                                                    % 1 (
                                                                                                                    ’‘                                                                            ü




                                                                                                                                                                                                                 6                                                                       õ           ô




                                                                                                                                                                                              ý       í
                                                                                                                                                                                                                  í
                                                              ‹Š  ‘
                                                                                                                              ÷
                                                                                                                                                                      1,581




                                                                                                                                                                                                                                                                         ÷                           ö



                                                                                                                                                                                                              û
                                                                œ  xw                                             —‚



6
     0
                   0
                       0
                       0
                       0
                       0
                                                                                                                                                                                                                               $#
                                                                                                                                                                                                                                                                     ø




                                                                                                                                                                                                  ü
                                                                                                                       ˜  ø
                                                                                                                                                                                                                    %                                           ú                                               ù




                                                                                                                      ú                                ù


                                                                                                                                                                                              ý       í
                                                             ž   “’ y
                                                                                                                                                                                                              û
                                                                                                                                                                                                                      7
                                                                                                                                                                                                                                                                             û
                                                               Ÿ                                                                 û
                                                                                                                                                                           r                                                                                                                         ü




                                                                                                                                               ü




                                                                                                                                                                                                  ü


                                                                                                                                                                                                                                                                                         ý                   í




                                                                                                                                      ý            í




                                                                                                                                                                                              ý       í
                                                                                                                                                                                                                  í
                                                                      •”                                                                                                                                            6 '
                                                                                                                                                                      1,581




                                                                                                                                                                                                              û
                                                                                                                                                                                                                                                (D)




                                                                                                     on        y                                                                                                              $ ()
                                                                                                                                                                                                                                                                     ÿ                       þ
                                                                         –
                                                                                                                                                                                                  ü
                                                                                                     pq             d™                                                                                                % 0
                                                                                                                                                                                                                                                2




                                                                                                                                                                                              ý       í




                                                                                                                                                                           r                                  û
                                                                                                                                                                                                                        7 1
                                                                                                                                                                                                                          2  
                                                                                                     o rn             ev(
                                                                           ‹Š                                       gf
                                                                                                                                                                                                                                                                                                                     A B




                                                                                                                                                                                                                                            ø
                                                                                                                                                                      3.68%




                                                                                                                                                                                                                 $# ¨© ¢ £ ¡
                                                                                                                                                                                                                                                                                 ý
                                                                                                     ps
                                                                                                                                                                                                                                                                                                                     C




                                                                                                                                                                                                                                                                                                                                             ï
                                                                    ŽŒ €
                                                                                                          t        “h                                                                                            %  ¤¡
                                                                                                                      i#
                                                                                                                                                                                                                                                                                                                     D




                                                                                                                                                                                                                                                                                                                                                 ó




                                                                                                                      ú                                ù
                                                                                                                                                                                                          $ 2 0 ) '   ¦ ¥
                                                                                                                                                                      3.68%
                                                                                                                                                                                                                                                                                                                                                     97




                                                              ‹Š  ‘ ‚ƒ
                                                                                                                                                                                                           % 1 (  §
                                                                                                                                                                                                                                                                                                                                                                               Û




                                                                                                                                  û
6
     0
                   0
                       0
                       0
                       0
                       0




                                                                œ  „
                                                                                                                                               ü



                                                                                                                              ÷
                                                                                                                                                                                                                                                                                                                                                     12




                                                                                                                                                                                                                                                                                                                                                               Ü
                                                                                                                                                                           r                                      $#              
                                                                                                                                                                                                                                                                                                                     ú                   ù
                                                                                                                                                                                                                                                                                                                                                     31




                                                             ž   “’ …x†                                                                                                                                         % ! 
                                                                                                                                                                                                                                                                                                                                                      ÝÞ




                                                                                                                                                                                                                                                ý
                                                               Ÿ  y                                                                      5˜
                                                                                E




                                                                                                                                                                                                                                                                                                                                                      á    à                       ß




                                                                      •”                                                                  ” lkj                            r                                $2 0) '  
                                                                                                                                                                                                            % 1 (                                                                                                                                    Þ




                                                                                                                                                                                                                                                                                                                                                           â




                                                                         –                                                                my                                                                                   é




                                                                                                                                                                                                                                                                                                                                                                       ä   ã
                                                                                                                                                                                                                     F C % A @ 82
                                                                                                                                                                                                                      í




                                                                                                                                                                                                                                                                                                                                                                   æ               å
                                                                                                                                                                           r
                                                                                                                                                                                                                                                                                                                                                           ç
                                                                                                                                                                                                              IPHG ED B$ 9
(2)
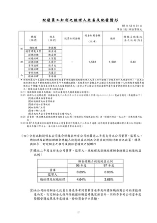
                           3.68%                    4.64%
                           0.86%                    0.89%
                                   97                    96
                                                                                                          (1)
                                                      ˆ F¤©$24@FS¡$Ô×|·@#
                                                          ó ò ç ñ š E 0 U T R P ð °g ï{ î í j
    ˆ W V U T R P I E 0 D C B A 5 3 1 é ç g B A µ # å ²p ± ä ã â 5 9 8 – • ° 7 á à D 0 ) '  ì
     Ó@$@FSQF2$@@$4$êèŠ2æ ©($2Q2$@¤QF¤$2$($% # Fë ß”                                              97    4
                                                                                                                         “
                                                                                                         ˆ Œz
     °   Þ — Üg Ú ³ I » z Ù  Ø e U T V d c U T b 1 `X U T R P Ö Õ Î G 7 ¡ Ç c G 7 ¡Ò 9 8
      2$2ÝÛF$(©( g u f@FF@@a×@FSfF(F(ÔÓ@i ”                                                     3
                                                                                                                         “
                                                                 H I U Ñ š Ð c i 9 G Ì – • Ï Î Í
                                                                  F$$$F2©2eQ$F@                        (6)
                                                                                               Ì Ê É „
                                                                                                Ë (5    (5)
                                                                                                Ì Ê É i
                                                                                                 Ë F(h   (4)
                                                                                            Æ Å Ä Ã c G
                                                                                             e$È       (3)
                                                                                   Æ Å u c 7 (
                                                                                           Ä Ã G ¡
                                                                                u e$$Ç¡               (2)
                                                                                        Æ Ã G
                                                                                         eÅ Ä c 7        (1)
   ” Á À «  p ¾ ½ ¼ ´                 ³ º ¹ ´ d h ¸ { ¶ ² ³ µ # ² ± 5 ° ¯u ­ g « ª © ¨ H G
    ©eª ¿g ©o (4@» @» ± F©©(ƒ¤·$F(´ $³ $©F®¬2©FI ©7 ”                                                    2
                                                                                                                         “
                                                ˆ 0 ) ' – • £ ¢ ¡   ™ Ÿ žg œ › c š ™ ˜ — –
                                                 §¦ ¥ $( ‡¤42$F2‡• — ”                               1
                                                                                                                         “
                                                                      ˆ ‘    I # !  t  ‘   ˆ
                                                                       ’F©% $4(F©ŽŒI
  … „ ‹ I{ ‰ ˆ † … „ 5 % # „ ƒ '            – • ’ “ ‚ i … r ~ } I { z y w v u t s r q
   ©s F|ŠF2‡F(©4©( ™ v f” $’ €I ©„ @©|hF˜xe¡ $@• p      )                             (
      n m l k j i h H g f d ™ —– • ” ’ “ ’ W V U T b 1 ˆ ‡ E 0 D C # … „ ‚  E 0 € y
       ©FF(E ©e˜Q@$©@$@@(‘‰$2$2F† ©$ƒ¡2F# x w u 4o
rv q i g e U T V d c U T b 1 ` X W V U T R P H G 7 E 0 D C B A 5 9 8 6 5 3 1 0 ) '  #©!(v  t
  4phf@FF@@aY@$@FSQI ©F2$@@$@7 $42$($% $Fs                                                           
                                                                                ¨
                                                                                ©§                   Þ ¦
                                                                                                       ÍÜ ¡¥
                                                                                       ü
                                                                                      ¡Äÿ              Þ Ü
                                                                                                        ÍÊÌ þ ¤
                                                                                    ý ü
                                                                                     ºèû                Þ ú
                                                                                                         ÍÜ ¨ù
                                                                                      ø ÷
                                                                                       ÝÆö               Þ ÍÄó õ ô
             0.43        1, 5 81          1, 5 81                                 òäÊî    ñ              Þ Ü
                                                                                                           ÍÍË ì £
                                                                                        ðï
                                                                                        âèî                Þ Ü
                                                                                                            ÍÍË ì
                                                                                        íê
                                                                                        ¨Æé                 Þ Ü
                                                                                                             ÍÍË ì
                                                                                       ëÝÆé  ê    ãÝçèÊåäË      æ Þã
                                                                                        áà
                                                                                        â·ß                   ÞÍÝË ¢
                                                                                                                   Ü
)        ( Û                               4
                                         ¾ ½»                                  ¾   2                  2
         Ó Ñ Ú ºØ ÏÖ È
               Ð Î      Ì ÍË                ¼              ÈÇ ÅÃÁ
                                                           ĺÆÄ«                                    ¾ ½»            ¼
          ÔÒÂÙ×Õ Ë                      ÈÇ ÅÃ
                                        ĺÆÊÇ É                                        À º½¿¼ »                  ¹ º¸
        ¶ ´ ³ ± ¯­ «© §
         ·µ¨²°®¬ª¨¦
    ¥   31      ¤ £
               12   97
( )

             (97)                       10

                                                                           ( )
                      (       1)             ( )       ( )                (%)
                                                   A          B         B/A
                                              10              9          90
                                              10             10         100
                                              10              9   1      90
        Kontron AG
                                              10              6          60
        Kontron AG
                                               3              3         100
                      3
                                              10             10         100
                      3                        7              1   1     100
                                              10             10         100
                                              10             10   1     100
                                              10              6          60


            14        3




  1

  2   (1)                                                                          ( )
            (%)                                                   ( )

      (2)
                                                                                   ( )
            (%)                                                   ( )

  3              97       6        27        Kontron AG                       97   6     27
97       10

                   (%)   /

          1        10

          0        0

          3        30




1.
2.
3.
c                                                                                                                                                                                                     D
                                                                                                             ³                                                     ¬                                                                                                                                                     D                                                                                                                                                                                                  …                                                                                                     D                                                                                                                                                                        c                                                             D                                                                                                
                                                                                                                                                                                                                                                                                                                                                                                                                                                                                                                                                                                                                                                                                                                                                                                                                                                                                                                                                                            
                                                                                                                                                         0
                             !                    ¡
                                                                                                                                 þ                                             þ                                                                                                                                                                                                                                                                                                                                                                                                                                                                                                                                                                                                                                                                                                                      þ
                                                                                                                                                                                                                                                                                                                                          þ                                                                                                                                                                                           ~                                                                                                                                                                                        þ                                                   ˆ‰                                              þ
        ¡                                                             £¢                                             “                                                 4                                 ž                                       š                                          ”•                                                                                                  ¡                                                                                                                                                          d                                                                            A                                                                                                                                                   t                                                                      Q
                                                                                                                             ÿ ö ÿ                                                                                                                                                                                                                                                                                                                                   þ þ                                                                                                                                                                                                                                                                                                                                                                                                                        þ þ ÿ
    Ÿ                                                                                                                W                                                                                                            ¨                                                                                                   ÿ                                                                      ~                                                    ÿ     ú                                                                                                                                                              ed                                                                  4           ÿ                                                 0                     u0                             ÿ                                                            ÿ ÿ                                                                                       
 Å                                                           ¤
                                                                                                                                 ÷                                             •                 Ÿ                                        ‡                           x                                                                   ‘                                                  0                                         4†                                                                                         }                                                  qr                                                                                                                                                                                                                                                                         0                                             FE                                                            !                   
                                         „¥
                                                                                                                                ùø               ´                             UY                                                             ˆ                            y                                                      |                                                                                                                                                                                                                                                  e                                                                  f                                                                       •–                                ‘                      1                     d                                                                                                                                   ¡
                                                                                                                                                    Œ                                                       •                                                                                                                                                                                                                                                                                                                                                                                                                                                                                                                                                                                      2                                                             SR
                                                                                                                 û                                                                 $                         þ                                                                                                                                                 ™’                                    ùø                         x                                                                                                                                                                                                               hg                                                                                                                    ’                                                                 e   ú                                                                              ¢G                                                                        
                                 Œ            v¼                                                                                                                                                                                                      ›                                –                                                                                                                                       „y                                                                                                                                                              f8                                                                                                           d                                                 ¨                                                                                                                                                                                                                            ¨
                Æ~                                                                                               ûü                                                                         ­®           ÿ                                    6¢                               A                                                                                    ~                                                                                                                                                                                                                                                                                           i                                                                              ˆ‰                            “”                                               gf                                  H                          H                                                                                                                            õô
                                              w                                                                                                                                                  x                                                                                                         —8                                                                                                                                                                          ‡                                                                                     ut                                                                                                                 0                                                                                                                                                                       I                              þ       I                                                   $#                                     
                         Ç                                A                                                                      þý                                                    ¯°            y                       78                                                                                                               ‡                                                                                                                    ‰ˆ                                                                                                                                                                                            –j                                                                                                                                                         ih                                          UT                                                                                                                       
        ’                                                                                                                                                                                                            '                                                                     ˜”                                                     ˆ0                                                                                                                                            £                                                                                         vq                                                                                                                                    ùø                                                                                                                                            0                ÿ                                                   %
    8                                                                                                                                                                                                                                     I                                                                                                                                                                                                                                                                                                     0                                                                                       d                                                                                                                                                                                                                       0V
                                                                                                                                                                                                                                                                                                                                                                                                                                                                                                                                                                                                                                                                                                                                                                                                                           p
                 ú þú ÿ
                                                                                                                                                                               ±'
                                                                                                                                                                                                                                                                                   þ                                                                                                                                                                                                                                                                                                                                                                    k0                                                                                                                                                                                                                                                                                                         ('
                   ÿ                                                                                                                                                                                                                          w                                                                                   1                                                                                                                                                             £h                                                                                                                                                                                                                                                                                                                              H                                                  P
                 ÷                                                                                                   ¡                                                                                                                                                        ÿ                                                                           2                                                                                                                                                                                                                     ùø                                                                                                                                                                                                                                                                 rq                  ùø                     Q
                     h                            ¡                                                                                      £¢                                ²                                                 8ƒ                                                                       ~                                                                      “                                                                       ¨                       þ                                                                                                                                                                                 ùø                                                                                                                                                                                                                                                                     0)
    Ÿ                                                         Be                                                                                                                       ¯°                                                                                                                                                                                                                                                                                                                                                                                                                                                                                                                                                                                                                                               I                                                                                       
                                                                                                                                                                                                                                                                  0
 Å                                       0                                                           ¤                                                                                                                                                                                                                  4†                                                                                                                                                                                                                                                                                                                                                                                                                                                                                                                                                                                                                            1
                                                                                                                                                                                                                                  œ                                                                                                                                                                                                                                ÿ                                                                                                                                                                                                                                                                                                                                           s¨                                                                      ¨
                                                                                                     ¥                                                                                                                                                                                                                                                                                                                                                                                                                                                                                                                                                                                                                                                                                                                                                                           P                                                                                    2
                                                                                                                                                                                                                                                                                                               ™
                                                                                    Œ                                                                                                                                                                                                                                                    þ                                                                                                                                        þ                                                                                             þ
                                                                                                                                                                 9 o                                                                                                  78                                                                                                                                 ¥                                                                                                                                                                                                             …                                                  3                                                          3                                                                                                          3                                                                  3                                               3
                     ÈŒ                                                         ˆ‰                               w                                                                                                                                                                                                                                                                                                                                                                                                                                                                                                                                   þ þ                                                                                                                                                                            þ                                                       þ þ
                                                                                                                                         5                                                                                                                    „                                                           v           ÿ                                                                  ‡                                                             ÿ                                                                                4                    ÿ                                              s
                                                                                                                                 þ                                                                                                                                                                                                                                                               ‹ˆ                                    4†                                                                                                                                                                              ¤–           0               ÿ ÿ                                                                                                                                                            v            ÿ                                                      W   ÿ ÿ                                            4
                ÊÉ                                                     
                                                                                                                                                                                                                                                                                   …l                                                         –                                                                                                                                                                                                                                           56                                                                                                                                                     ˆ‰
            h                                                              #‰                                                ÿ                                                                                                                                                                                            A                                                                                            Œ                                               Š                                                                                                                                           d                            hg                                                                                                                                                                 w                                                               £                                                                              56
                                                      @                                                                                                                                                                                                                                                                                                                                              þ
                                                                                                                                                                                                                                                                                                  q                       8—                                                                                                               x                                                                                                                    78                                                9k                                                                                                —                                                                                                               x5
                                                                                                                     ¡
                 ÷                                                                                                                                                                                                                                                         ¡                                                                                                                         }                                                     y                                                                                                                                                                                                     i                            „ ˜                                                                                                                                                                                                         X                                  78
                                                                                                                                         £¢
                     h                ¥                                                                                                                                                                                                                                                                                                                                                                                               4
                                                                                                                                                                                                                                                                                                                                                                                                                                           û
                                                                                                                                                                                                                                                                           §¦                                                                          ˜”                                                         ~                                                                                                                                                                 I                                                                                                                                                                                                                                              y
                                                                                                                                                                                                                                                                                                                                                                                                                                                                                                                                                                                                                                                                                                                                                                                                                                    þ                                                  ¡
  Ÿ
                                                                                                                                ¤                                                                                                                                                                                                                                                                                                                                                                                                                                                        w                                                                                   j                                                              ™                                                                                                                                             `Y                                                                                !
 Å
                                                                                                                                                                                                                                                                           ¡
                                                                                                                                                                                                                                                                                                                                          þ                                                                                                                                                         5                                                                                                                                                               lf                                                     –‡                                                                                                                                                                                                                     ¡
                                                                                     Œ                                               ¥                                                                                                                                                                                                                                                               Ž                                                                                                                                                                                                                                                                                                                                                                                                    0                    ÿ
                                                                                                        „ T                                                                                                                                                                    n¥                                                     ÿ                                                                                                                                                             ú                                           x                                                                                                                                                                                                                                                                                                                                                                                            
9 '                                           
                                                                                                                                                                                                                                                                                                                                                                         ~              y                                                                                                        £h                                         „y                                                                                                                                     ˆ‰                d                                                                                                                           €                                                              U                                                                   
                                                                           
                                                                                                                             ¶µ                                                                                                                                                        X                                                                                                 9                                                                                                                                                                                                                                                                                                                                                       ˆ‰                                                                                                     
                                                                       
                                                                                                                                                                                                                                                                           ¡6                                                                                                      ™                                                                                                       e5                                                                                              z                                                                                                       c                                                                                                                                                       q                     ba                                                                               $#
                                                                           #‰
                                                                                                                                                                                                                                                                                                                                                          š                                                                       0                                                                                                                                                      {¢                                                    nm                                                                                                                                                                     ¡‚
                                                                                                                                                                                                                                                                                                                                                                                                                                                                                                                                                                                                                                                                                                                                                                                                                                                                                                                                                                                                                                  ö÷
                                                      @
                                                                                                                                                 ™                                                                                                                    78                                                      ¨                                                                                                                                                                                                                                                                                                 „                                                              9 ˜                                                                                                                                                                                                         FE                                      %                                                                             ùø
                                                                                                                                                                                                                                                          9                                                                                   ‡                                                                                                                                    Be                                                                                    |                                                                                                                                                                                                                                „ƒ
                                      ¥                                                                                                                                                                                                                                                                                                                                                                                                                                                                                                                                         þ
                                                                                                                                                                                                                                                                                                                         ¡ˆ                                                                                                                                                                                                                                                                                                                                                       ™                                                                                                                                                                                                P                                                                               ('
                                                                                                                             ö÷
                                                                                                                                                                                                                                                                                                                                                                                                                                                                                                                ~                                                              }                                                                                                                                                                                                                                                  …                                                      Q
                                                                                                                     ·                   ú
                                                                                     Œ½                                                                                                                                                                                                                              „                                 ÷                                                                       „                                                                                                                                                                        ~                                                       þú       3                                                                                                                                                     †¢                                                                                                     9)
                                                                                                                                                                                                                                                                                                                                                                                                                                                                   ‰                                                                                                                                                                                                                                                                                                                                                                                                                               U
                                                                                                                 w               þ                                                                                                                                                                                                    ¢l                                                                                                                                                        £                                                               x
                                                          ¦
                                                                                                                                                                                                                                                                                                                                                                                                                                                                                                                                                                                                                                                    ÿ                                                                                                                                                     9 ‡
                                                          H                                                                   
                                                                                                                             ÿ                                                                                                                                                                                                                                                                                                                                                                                                                                               €                                                                  no                                                                                                                                                                                                                           9 V
                                                                                                                                                                                                                                                                                                                                      £                                                                                                            ¨                           þ                                                                                                          ‚
                                                                  I
                                                                                                                                                                                                                                                                                                                                                                                   ˆ‰                                                                                                                                                                                                                                                           p
                                                                  I                                                  ¡
                                                                                                                                                                                                                                                                                                                                                                                                                                                                    
                                                                                                                                                                                                                                                                                                                                                                                                                                                                   ÿ                                                                                                                                         ƒ„                                                      qr
                                      w                                                                                                 £¢
                                                                                                                                                                                                                                                                                                                                              ¤                                                                                                                                                                                            9                                                                                                                         e
                                                                                                                                                                                                                                                                                                                                 n¥                                                                                                               ¡
                                                                                                                                 ¤
                                                                                                                                                                                                                                                                                                                                                       6                                                                                                                                                    ~                                                                                                                  „ f
                                                                                          Œ½             0¥

                                                                                                                                                                                                                                                                               «ª                                                                                                                                                                                                                                                                                             
                                                                                                                                                                                                                                                                                                                                                                                                                                                                                                                                                                                                                                                                 þ                                                                                                                                                                                                                                                                                          
                                                          ¦                                                                          §¦                                                                                                                                                                                   ûú                                                                                                                                                                ú                                                                                             ú                                                                                                                                                                                                                                                     ú                                                                  ú ú
                                                      ¿¾                                                                                                                                                                                                                                                                                                                                                                                                                                                                                                                                                                                    W                ÿ ú
                                                                                                                                 ùø                                                                                                                                                    §¦                                 ûü                                                                                                                   ¡                                                                                                                     ¡                                                                          @                                                               ¡                                                                                                      ¡                                                               ¡                                                           ¡
                                                                           ¢†                                                                                                                                                                                                                                                                                                                                                                                                               £¢                                                                                            £¢                                                                                                                                         £¢                                                                                                         £¢                                                                 £¢                                              £¢                                                  ûú
                                                                                                         ¸                                                                                                                                                                                                                   þý                                                                                                                                                                                                                                                                                                                              A                                                                                                                                                                                                                                                                                                                                                      ¤
                                       À                                                                                         þ       3                                                                                                                                                                                                                                                                                                                      ¤                                                                                                         ¤                                                              A                                                                           ¤                                                                                                           ¤                                                          ¤                                                           ¤                                                               ¥
                                                                                                                                                                                                                                                                                                                                                                                                                                                                                                                                                                                                                                                                                                                                                                                                                                                                                                                                                                                                                       ûü
                                      ¥                                                                                                                                                                                                                                                                                   ÿ                                                                                                                                   @¥                                                                                                        @¥                                                             ed                                                                          @¥                                                                                                          @¥                                                         @¥                                                          @¥                                                               §¦

                                     
                                                                                                                 õÿ                                                                                                                                                                                                                                                                                                                                            A                                                                                                             A                                                                  f                                                                   A                                                                                                           A                                                          A                                                               A
                                                                                                                                                                                                                                                                                                                                                                                                                                                                                                                                                                                                                                                                                                                                                                                                                                                                                                                                                                                                                          þý
                                                                                                                                                                                                                                                                                                                              ¡
                                                                                               ŒÁ                                º¹                                                                                                                                                                                                                    £¢                                                                                                                  B                                                                                                     B                                                              hg                                                                          B                                                                                                       B                                                              B                                                           B                                                                            
                                                                                                                                                                                                                                                                                                                                                                                                                                                                                                                                                                                                                                                                                                                                                                                                                                                                                                                                                                                                                    ùø ÿ
                                                                                                                                                                                                                                                                                                                                                                                                                                                                                                        C                                                                                           C                                                                                                                                    C                                                                                                              C                                                              C                                                C                                     ¨
                                                              Â$                                                                             »                                                                                                                                                                                            ¤                                                                                                                                                                                                                                                                                                                      i                                                                                                                                                                                                                                                                                                                                               ©                   ¡
                                                                                                                 w                                                                                                                                                                                                                            ¥                                                                                                                                                                                                                                                                                                                                                                                                                                                                                                                                                                                                                                                                                                £¢
                                                                  Ã!                                                         A   þ                                                                                                                                                                                                                                                 ¨                                                                                                                                                                                                                                                                             –j
                                                                                                                                                                                                                                                                                                                    56




                                                                      Ä~                                                      
                                                                                                                             ÿ                                                                                                                                                                                                                         ©                                                                                                                                                                                                                                                                                d
                                                                                                                                                                                                                                                                                                                                              o                                                                                                                                                                                                                                                                                                              k
I                                                                                                                                                                                                                                                                                                                                                                                                                                                                                                                                                                                                                                                Ë
“                                                                                                                                                                                                                                                                                                                                                                                                                                                                                                                                                                                                                                        




                                                                        6.
                                                                                                                                                                                                  5.
                                                                                                                                                                                                                                                                                                                                                                                                                                                  2.
                                                                                                                                                                                                                                                                                                                                                                                                                                                                                                                                    1.




                                                                        7.
                                                                                                                                                                                                                                                                                                                                                  4.
                                                                                                                                                                                                                                                                                                                                                  3.
                                                                                                                                                                                                               i                                                                                                                                                                                                                                                                                                                                                               °                    p                                                                                        ™’
                                  þ þ         5                                                                                                                  ˆ‰                    Ä~                                                                  7                   €                                                             ˆ‰                           ˆ‰                                           ˆ‰                Be                                           þ       3                                          ¡                                                                                       q
                                                                                                                                              x                                    Ê                           p                                      ö               8Ô                                                                                                                                                        @                                                                                                                                                              ¡                                                             Ì5
                                                                                                           ß                                                                                                                             q                                                                                                                                                                                                                                                                                                                                                                   ×                                            ‹
                                                                                                                                                                                                                                                                                                                                                                                           ¨                                                                                                                                                                          
                                 ÿ ÿ                                                                                                                                                                                                                                                                                                                                                                                                                                      ÿ
                                                                                                                ˆ‰                                qr                           p                           ¡                                      9     ˜                                                                                                          ˜                 €                                       „A                                                        å                                                                                                                                          Ø
                         ¡                                                                                                                        e                                      '@                             ×                                ˜                                                                                           ¨                                8Ô                                                x                              ô                                                                    ¸                                                  ¨i                                                                        ÎÍ
                 e                        P                                      ¨                                                                                                                                                            Ø                                                                                                               €                                                                                                                           I
                                                                                                                                                                                                                                                                                                                                                                                                                                                                                                                                                                  þ
                                                                                                                                                                                                                                                                                                                                                                                                                                                                                                                               ç
                                              ‚                                                                                                            f                                                                                                                                                                                                                                                                                                                                                                                          W                                             pÙ
                                                                                                  €                                                                        Ai                              ¨i                                                                                                                                         8Ô                                       Õ                                             ©                                               w
                                                                                                                                                                                                                                                                                                                                                                                                                                                                                                               û ÿ                                                                                                                                                  þ õô
                                                                                                                                                                                                                                                         ˆ‰
                                                                                 8Ô                                                                        C#                                                                                                                                                                                                                                           Ö0                                   ú                              Š                                               5                                                                                                                                      
                                                                                                                                                                                                                                                                                                                                                                                                                                                                                                                                                                                                                                                                  ÿ
                                          $                                                                                                                                                                                                                                        3                                                                                                                                                                                                                                                                                                                             ÛÚ
                                                                                                                                                                                                                                                                                                                                                                                                                                     Ê
                                          Q                                                                                                                               „p                                   pÙ
                                                                                                                                                                                                                                                                               þ                                                                                                                                                                               w                                                  Êâ                                                 ãâ
                                                                                                                                                                                                                                                                                                                                
                                                                                                      àá                          D                                        b                                                                                                                                                                                          ˜                                                                                                     A                                                                                                                                                                             ¡
                                                                                                                                                                                                                                                                           ÿ                                                                                                                                                                                                                                                                                                                                      Ü0
             %¯                                                                                            ”              0                                                                                                 ÛÚ                                                                                                                                            ˆ‰                                                                                        ¨†                                                                                           Be
                                                                                                                                      A
                                                                                                                                                                                                                                                                                                                                                                                                    ùø 
                                                                                                                                                                                                                                                                               €                                                    #                                              ¸
                                                                                     n                                                                 {                       B5                                                                                                                                                                                                                                                                                                                                  Êî                                                                                                   {
                                                                                                                                                                                                                                                                                                                                                                                                                                                                                                                                                                                                                                                                  ö÷
                                                           ™’                                                                                                                                                                                                          8Ô                                           ý
                                                                                              Ê                                                                                i                                                Ü0                                                                                                                                                                                                                                     |                                                                                     ƒ
                                                                                                                                                                                                                                                                                      þ                                                                                                                                                                                                                                                                                                                                                                       ùø
                                                                                                                                          |                                                                                          {                                                                                                                                                                       ¢G             9                                                         ò                        ¨                                                           ä                        |                                             0
                                                                    —                                                                                                                                                                                                                  »
                                                                                     p0                                                                                        p                                                                                                                                                                                                                                                                                                      ôó                           Êï                                                 I                                      ùø
                                                                                                                                              ùø                                                                                                                                     ÿ 
                                                  hr
                                                                                                                                                                                                                                                                                                               ƒ                                 ¸
                                                                                                                                                                                              q                |                                                                                                                                                                                                                                                                                                                                              A                                                                                                                ª
                                                                                                                              ¸                                                                                                                                                            ˜
                                                                                                                                                                                                                                                                                           ùø                   ¢                                                                                                                                                                                                                                                                       
                                                                                                                                                                          9¡                                                                                                                                                                                                                                                                                                          ×                     °                                                        å                                                                                           Q
                                                                                                                                                                                                                                                                                               ˆ‰           @5
                                                  0
                                                                                                                                                                                                                        ùø                                                                                                                                                                                                                                                                                                                                                                               ÞÝ                                                                                       ~
                                                                                                                                                       3                                                                                                                                                                                                                                           `Y                                                                                     õ                 ¡                                             @
                                    ùø þ
                                  þ                                              ¨
                                                                                                                                                                                                     ¸
                                                                                                                                                                                                                                                                                                                                                                                                                                                                w
                                                                                                                                                                                                                                                                                                                                                                                                                                                                                                                                                          ô
                                                                                                                                                                                                                                                                                                               A                                                                                                                                                                                                                                                                                                                                                                                          “
                                                                                                                                                                                                                        þ            3                                                                                                                                                                                 ˆ‰                                                   A0                                     A                                          Êæ                             ×
                                                                                                                                                                                                                                                               „ ÷                                  „                           ¨
                                 ÿ G ÿ                                                                     ”                                                    ˆ‰                                                                                                                                                                                                                                                                                                                                                     d                                                                   0Ø                                                                                     °
                                                                                          n                                                                                                                                                                                                                                                                                                ¨                                                                                              å                                                                                                    {                                              ¡
                                                                                                                                                                                                                    ÿ                                                              3                                ò                                                                                                                                                                                                   ñð                                                     ç
                 e¡                                                                                                                                                                                       Wý
                                                                                                                                                                                                                                                                               þ                                                                                                                    €
                                                                                                                                                                                                                                                                                                            ž5
                                                                                                                                                                                                                                                                                                                                                                                                                                                                        ô                                  9                             ¡â
                                                                         ¸                                                                                     #‰                                                                                                                                                                                                                                                                                                                                                                                                                                   |                                                                     
                                                                             õ                                                                                                                                                                                             ÿ                                                                                                           8Ô                                                                                        ƒ
                             R‚                                                                                                           @                                                                         ƒ                                                                                                                                                                                                                                                                         ä                                                                                                            ùø
                                                                                                                                                                                                                                                                             !                                                                                                                                                                           ê                                                                                                                                                                             
                                                                                                  º¹                                                                                                                        I                                                                                                                                                                  Õ                                                                                                                                     „
                                                                                                                                      v¥                                                                                                                                                                                                                                                                                                                                         ö                                                                                                                                                                                            ϰ
                              Q                                                                                                                                                                            ½A                                                                                                                                                                              Ö                                                                                                                                                                                                                þ
    „ T                                                                                                                                                                                                                                                                                        ˆ‰                                            ˆ‰
                                                                                                           »                                                                                                                                                                                                                                                                                                                                                                                          ÷                                                                                                                                                                   e
                                                                                                                                                                                                                                                                                                                                                                                                                                                                                                                                                      éè
                                                                                                                                                                                                                    ¦                                                                                                                                                                  Ÿ                                                                                              B                                                                                                                  ÿ
                                                                                                                                                                                                                                                                                                                                                                                                                                                                                                                                                                                                                           ß                                            Ð
                                 SÒ Hˆ‰ F E                                                                                                                                                                         H                                                                                                                                                                                             ~                                                                                  øù                                                              q‰
                                                                                                                                                                                                                                                                                           #‰       „ ˜                                                                                                                                                                                                                                                                                                                              ˆ‰   
                                                                                                                                                                      Œ                                                     I                                                                                                                                                  9
                                                                                                                                                                                                                                                                                                     
                                                                                 ¨                                                                               ˆ‰                                                         I                                                                                                                                                                                                                                                             úª                                                                                                                                                                  Ñ
                                                                ™
                                                                                                                                                                                                                                                                                                                                                                                                                                                                                                                                                                                                                                                                                                                                    ö÷
                                                                                                                                                                                                                                                                                                                                                                                                                                                                                                                                                                                                                                                                                                       ~
                                                                                  €                                                           x                                                    „w
                                                                                                                                                                                                                                                                               '                                                                                                                                                                                                                                                                     ûô                                         ¨
                 e                        P                                      8Ô                                                                                                                   l
                                                                                                                                                                                                                                                                           )( #                                                                                                                                                                                                  ûÊ                                                                                                                          €                                                            eT
                                                                                                                                                                                                                                                                                                                                                                                                                                                                                                                                                                                                                                                                                                                                    ùø
                                                                                                                                                                                                                                                                                                                        o                                                                                                                                                                                                                                             ’
                                                                                                                                                  qr                                                ½                                                                                                                                                                                                                                                                                                                                                                                           8Ô
                                          $                                                                                                                                                                                                                                   €                                ƒ                                                                                                                                                                                                                                d
                                                                                                      àá                                          e                                                                                                                                                                                                                                                                                                 „ ü                                                                                                                                                                                                                            f
                                                                                                                                                                                                                                                                       8Ô                                                                                                                                                                                                                                                                                                          Œ                                                     `
                                                                                                           ”                                                                                                        ¦                                                                                                                                                                                                                                                                                                                                                                                                   àá
                                                       ¯                                                                                                                                                                                                       „                                                                    ˜                                                                                                                                                                                                    ¡“
                                                                                          n                                                                f                                                   ¿¾                                                                                                                                                                                                                                                   Wý                                                                                                                                                       ”
                 e                                     ¨                                                                                                                                                                                                                                            „ T                                                                                                                                                                                                                                   é                                                                                                                               Ò
                                                                                              Ê                                                            C#                                                                                                                                                                                                                                                                                                                                                                                                                                       n
                                                                                                                                                                                                                    A
                                                                                                                                                                                                                                                                           0                                                                                                                                                                                                              þ´                                                                                                             Ê                                                                eÓ
                                                                                                                                                                                                                                                                                           ™            W       $                                                                                                                                                                                                                                                     q
                                                                        9p                                                                                                                                                               ÷
                             R                                                                                                   D                                                                                                                                    ²                                    @                                                                                                                                                                                                                                                                  ¯°                                                                                                  f
                                                                                                                                     A                                                                  8¨                                                                                                                                                                                                                                                                                ÿ                                                                                                        p0
                                                                                                                                                                                                                                                                               €                                                                                                                                                                                                                                                                                                                                                          
                                                                                                                          0                                                                                                                                                                                                                                                                                                                                                                                                          
                                          T                                                                                                                                                                                                                                                                    A                                                                                                                                                                                                                                                                                                                                                         qr
                                                                                                                                         @                                                                         A
                                                                                                                                                                                                                                                                               þ                                                                                                                                                                                                           ¡                                          b
                                                                                                                                                                                                                                                                                                                                                                                                                                                                                                                                                                                                             ùø
                                                                                                                                                                                                                                                                                                        %¯                                                                                                                                                          ¡                                                                                                                                                                                                     e
                     P                                                                                                                                                                                                                   ÷9                                ÿ
                                 Q                                                                                       9A                                                                                    ¿                                                                                                                                                                                                                                                                 ƒ{                                                                                                                                              '
                                                                                                                                                                                                                                                                                                                                    ™’                                                                                                                                                                                                                        Êz                                                                                                                   f8
                                                                                                                                                                                                                                     {
                                     UV                                                                                                                                                                                                                                                                                                                                                                                                                                                                                                                                        °            ¸                                                     0
                                                                                                                                                                                                                                                                           ö÷
                                                                                                                                                                                                                                                                           ùø                                                                ˆ‰
                                                                                                                                                                                                                                                                                                                                                                                                                                                            ¢|                                                                           ¡
                                          $                                                                                                                                                                   |
                                                                                                                                                                                                                                                                                                                                                                                                                                                                                                                                                                                                                                                                               
                                                                                                                                                                                                                                                                                                                                                                                                                                                            £Ã                                                                                                       
                                                                                                                                                                                                                        ùø                                                     …                                                                                                                                                                                                                                                                                                                                                                                         q
                                                                                                                                                                                                                                                                                                                                         ˜                                                                                                                                                                                                                                                                                                
                                                                #                                                                                                                                    ê                                                                             1                                                                                                                                                                                                                                                                                                                                                                                                                                          ûú
                                                                                                                                                                                                                                                                                                                                                                                                                                                               ¤                                                                             ê                                                                                                                                                                             ¤
                                                                    ‰                                                                                                                                                                                                                  2÷                           …{                                                                                                                                                                                                                                                                                                                                                                                          ˆ‰
                                                                                                                                                                                                                    ¢                                                                                                                                                                                                                                        ¨
                                                                                                                                                                                                                        þ                                                                                                                                                                                                                                                                                                                                 †¢                                                                                                                                                                   ¥
                                                                                                                                                                                                                                                                                                                                                                                                                                                                                                                                                                                                                                                                                                                              ûü
                                                                                                                                                                                                                                                                           3                                |
                                                                                                                                                                                                                                                                                                                                                                                                                                                               ¥~                                                                                                                                                                                         ¨                                                                    §¦
                             ô                                                                                                                                                                                      ÿ                                                      54                                                            ™                                                                                                                                                                                                                ë                                                                                                           €
                         ¨                                                                                                                                                                                     ÑÊ                                                                                                                                                                                                                                       ¦                                                                                                                                                                                                                                                                        þý
                                                                                                                                                                                                                                                               „                                                                                                                                                                                                                                                                                                     ìÆ                                                                                  8Ô
                                 W                                                                                                                                                                                                                                                                  9 q
                                                                                                                                                                                                                                                                                                                                                                                                                                                                        §                                                                                                                                                                                                                                                  ùø ÿ               
                                                                    X                                                                                                                                                   Be                                                                                                                                                                                                                          „                                             ¨
                                                                                                                                                                                                                                                                                   6                                                                                                                                                                                                                                                                                  I                                                                                       Õ                                                      ¨
                                     ùø                                                                                                                                                                             Ê                                                                                                                                                                                                                                                                                                                                                                                                                                                                                                    ©
                                                                                                                                                                                                                                                                                    ÷                                                                                                                                                                                                                                                                                      w                                                                                                            Ö0                                               ¡
                                                                                                                                                                                                                                                                                                                                                                                                                                                                                      …{                                                     ê
         ¸   8                                                                                                                                                                                                                                                                     FE                                                                                                                                                                                                                                                                                                                                                                                                                                                            £¢
                                                                                                                                                                                                           “p
                                                                                                                                                                                                                                                                                                                                                                                                                                                                                                                                                     8è
                                                                                                                                                                                                                                                                               þ                                                                                                                                                                                        |                                                                                                                                                                                             ùø
                                 Y1                                                                                                                                                                            @                                                   0                                                                                                                                                                                                                                                                                          Êí                                                                          i
9                                                                                                                                                                                                                   A
                                                                                                                                                                                                                                                                           ÿ
                                                                                                                                                                                                                                                                                                                                                                                                                                                  RoHS
1.




                                                             98    4   8
          97   1   1        97        12        31



                                                              (




                                                              1.
     2.                3.                  4.           5.




                                 98    4        8




                                      Hannes Niederhauser
– Ï Î Í Ì Ë ¯ Ê É È Ç Æ
                              q‹˜‹w–­ wedsº ¾ Å Ã Á                                      Â
                                                                              À » 
                                                                               weº ˜ µ Ž
                                                                          – º ¾ · ¼
                                                                                  » º ¹ · µ
                                                                                   e–¸ßÀ
                                              – ” ¦ “ ¯ ® ³ ² ± °œ ˜
                                               e•ip„ii©˜{됗                           4.
                                         – ” ¦ “ ¯ ® ­ ¬ « ª ¨ ¢ œ ˜
                                          s•wpr‹q˜e©§ë—                              3.
                                      – ” ¦ “ ¥ ¡ £ ¢ Œ ¡   Ÿ œ ˜
                                       e•iw˜wpq‹r–žë—                                2.
   Ú Ù
    is– Ø ×                                                 –ì “ ’ › šœ ˜
                                                            íispr‘됗                  1.          Ý Ü Û Ô
                                                                                                    iuwqÓ
                                                                            Þ eº ˜ µ Þ            97.11.05
Õ Ô Ó Ò qÑe
 wd˜½ rwÖÐ                                                                         » 
                       – ” ¦ “ ¥ ê é è ç æ å ä ✠› š ™ á
                        s•wi˜¡ uussº ãyreq˜                                        2.
                    Ï Î Í Ì Ë ¯ Ê É È Ç Æ
                 –qsq˜si˜­ w–sº ¾ –· àr™ Á                                         1.
                                                              Å Ã › š Â
                                                                                    »  µ
                                                                                     eº ˜ ßÀ
   Ú Ù
    is– Ø ×                                                                – º ¾ · ¼               Ý Ü Û Ô
                                                                                                    iuwqÓ
                                                                                                   97.08.18
Õ Ô Ó Ò qÑe
 wd˜½ rwÖÐ                                                                           » º ¹ ·
                                                                                      e–¸µ Þ
                              Ì Ë ¯ Ê É È Ç Æ
                   –Ï‹ÎqÍi‹ih–­ ueeº ¾ ˜· Ä„™ Á            Å Ã › š Â
                                                                               À » 
                                                                                weº ˜ µ ¿
                                                                        ¾
                                                                    – º ½ · ¼  2
                                                                                 » º ¹ · µ
                                                                                  e–¸¶´
                                     – ” ¦ “ ¯ ® ³ ² ± °œ › š ™ ˜
                                      e•i¤rii©˜{yrw—                                 4.
                                – ” ¦ “ ¯ ® ­ ¬ « ª ¨ ¢ œ › š ™ ˜
                                 s•wprsd˜e©§yrw—                                    3.
                           –e•¦iw˜w¤d‹r–žyrw—
                               ” “ ¥ ¡ £ ¢ Œ ¡   Ÿ œ › š ™ ˜                          2.
                                                  – ” “ ’ w vx w v u t
                                                   s•spr‘yrws                        1.
                                                                             ƒ ‘ ‰  
                                                                              de˜‡„ Ž
                                               g  Œ Š ‰ — • ” “ ’ w v
                                                w‹u˜–ww…„du                          2.
                                 gm uˆs˜u† d˜–ww…„du
                                        † ‡ † ˆ e ™ — • ” “ ’ w v                      1.
                                                                                      ‘ ‰ ƒ 
                                                                                       ed˜‚„ €
                                            ~u|–‰ f
                                                }                 zx w v u t
                                                         ‚ ‰ {yrws                   4.
                                                      ˆ           p o — • ” “
                                                        u† qr˜˜˜–wu’                   3.
                                             n l          • ” ’ j h g
                                       ˆ† ˜m˜–r—˜˜i“w˜ksif                         2.
   Ú Ù
    is– Ø ×                                                     e
                                                           ˆ† ™d—˜•–wu’               ” “
                                                                                       1.
                                                                                                    ‚ € y
                                                                                                     sqx
ÕwÔd˜½ rwÖÐ
       Ó Ò qÑe                                                                         ‘ ‰ ˆ † „
                                                                                        eu‡…ƒ     96.06.29
    v t f
     wusr                                d i g f d
                                          qpheec                                                      a b`
                                                                                                   1.97
                                                                                                     2.
–ì “ ’ › šœ ˜
                                                                                           ¦ íispr‘됗                                 3.
  Ú Ù
   is–   Ø                                                                     ¦ ( ³ ² ± ° ˆ
                                                                                £º i¤iq‰‡                         2.Quanmax AG
Õ º h½ reÖ Ð
      ¾ Òq×w
           Ñ                                                                    –  Œ …  ý ü $ ú ù  ¨ › š
                                                                             ¦ uwhU˜–ws©„d™                                         1.   98.05.14
                                                                                                                                       5.
                                                                                    ¦ ( '  Ý % Ô Ó ü † ú
                                                                                     )£º ¡sqsu¥uù
                                                 ¦         ¦ “ ¯ ® ³ ² ± ° ” ¦ “ ¯ ® ­ ¬ « ª ¨ ¢ › š ™ ˜
                                                       – ” w¤•wi¤i{œ Æ •wprsd˜e©§œ rw—                                              4.
                                                                               ±  ý Ï Ï    ý ü $ ú ù › š ™
                                                                             ¦ i£¡wi˜–wpr˜ø Ò                                    3.
      Ú Ù
       is–                                                                            –  Œ …  ý ü $ ú ù  ¨ › š
                                                                                    ¦ uwhU˜–ws©„d™                                  2.
Õ º h½        ¾                Ø ×
                                qeÖ                                                                                                    1.   98.04.08
                          ÒrwÐ         Ñ                                ¦ §É ÿ ¥£Æ q¡pd˜e¡w…„–uuö
                                                                                ¤ ¢ ±   ÿ ¯ þ ý ü $ ú ù › š ™ ø ÷
       Ú Ù
        is–                     Ø ×
                                 qeÖ
 Õ º h½         ¾          ÒrwÐ          Ñ                                                          – ¢ 3 E
                                                                                                 ¦ irÓ ï d¡                C Œ      1.   98.02.27
        Ú Ù
         is–                                                                            – ý „ ƒ ‚ Í ²  Õ y w v u
                                                                                    ¦ qq4¥d˜©d€xAt                                   2.
  Õ º h½          ¾              Ø ×
                                  qeÖ                                                                          – s r ý       1.2009         97.12.29
                            ÒrwÐ           Ñ                                                             ¦ qiü
         Ú Ù
          is–                                                                             – q V p i ý
                                                                                       ¦ u¡4iü req˜             97    › š ™ á       2.
   Õ º h½           ¾             Ø ×
                                   qeÖ                                                                                                 1.   97.10.29
                             ÒrwÐ            Ñ                                                     ¦ – î £AXÂ q˜       h g f á
          Ú Ù
           is–                     Ø ×
                                    qeÖ
    Õ º h½            ¾       Ò Ñ
                               rwÐ                                                                              › š e « ª ¨
                                                                                                          ¦ rh¥e‹¢                    1.   97.09.18
                                                                                     Ý Ü Û Ô Ó
                                                                                ¦ ˜uudeF À X˜–w–¡         d ý ü $ ú ù c              3.
                                                                                                                                       2.
                                                                                                                    ¦ – º ¾ · ¼
  Ú Ù
   is–   Ø                                                              – ” “ ® ³ ² ± °                           ¦ “ ¯ ® ­ ¬
Õ º h½ reÖ Ð
      ¾ Òq×w
           Ñ                                         ªu¨‹¢§œ          ¦ e£ •¦i¤¡ ¯riŸ w¤˜§œ “ ’Æ ”› šip›„š‹di«
                                                                            ¢                  ì
                                                             µ ”•¦i“w¥˜¡w¤dŒs – œ µ ispr‘œ rw—                            ™ ˜     1.   97.09.17
                                                                                                                 – ¢ 3 E
                                                                                                           ¦ ˜„Ó ï C                 5.
                                                                                                                          – ¢ b ¨
                                                                                                                     ¦ ˜4wa           4.
                                                                          ¦§É ÿ ¥¢ ý˜ü˜`£Y4üe¡w…„–uuö
                                                                                  ¤                    $ ú ù › š ™ ø ÷                 3.
      Ú Ù
       is–                                                                                                    ¦ XUUS– W V Ý T        2.
Õ º h½        ¾                Ø ×
                                qeÖ                                                                  –                                 1.   97.08.29
                          ÒrwÐ         Ñ                                                                 ¦
                                                                                                       dC º ¾ Å Ã ˜·      R       ¹
       Ú Ù
        is–                     Ø ×
                                 qeÖ
 Õ º h½         ¾          ÒrwÐ          Ñ                               – P ¦ “ ¥ ê é è ç æ å ä âH › š ™ á
                                                                      ¦ sQwi˜¡ uussº ãIreq˜                                        1.   97.07.24
        Ú Ù
         is–                     Ø ×
                                  qeÖ                                                                ¦ – i ¥ô sÝ º ¾
                                                                                                               G F ½                  2.
  Õ º h½          ¾         ÒrwÐ           Ñ                                                                      › š 5 « ª ¨
                                                                                                               ¦ re‹¢               1.   97.06.30
         Ú Ù
          is–                                                                                                   – Œ ¡ £ ¢ › š
                                                                                                            ¦ up‹„5                 2.
   Õ º h½           ¾             Ø ×
                                   qeÖ                                                                    – ¢ 3 E        C › š         1.   97.06.05
                             ÒrwÐ            Ñ                                                        ¦ ˜„Ó ï D„d™
          Ú Ù
           is–                     Ø ×
                                    qeÖ
    Õ º h½            ¾       Ò Ñ
                               rwÐ                                                                           – ¢ 3 E
                                                                                                         ¦ ˜rÓ ï Drd™    C › š            97.05.02
                                                                                                       – B @ 8 7 6 ý ü $ ú
                                                                                                  ¦ w9A9˜e¡uù                        9.
                                                                                                – › š 5 Í ¢ 3 1 › š ™ ¢
                                                                                                 ‹ru‹r42r©0                         8.
                                                                                                                                       7.
                                                                                             ¦ ( '  Ý % Ô Ó ü $ ú
                                                                                              )£º ¡sqse¡uù
                                                                                                   Ý % Ô Ó ý ü $ ú ù › š
                                                                                ¦ – º ¾ · ¼ sd–˜e¡w…„d™                               6.
                                                                                                                     – ¦ “ ¯
                                                                                                                      s” ip„®
                                                     ³i²¤±i°{œ     ¦         ® ­ ¬ « ª ¨ ¢
                                                               Æ ” i“¤¯r‹q˜e©‡œ µ is…„‘œ rw—         ì “ ’ › ¦š › š ™ ˜             5.
                                                                                       ¦ ‘ì ¡º Ý º {yrw—
                                                                                          – # !                    ¾œ › š ™ ˜          4.
                                                                                    ý Ï Ï    ý× ü û ú ù › š ™
                                                                        ¦ –w±i£¡wi˜˜iwpr˜ø Ò                                      3.
  Ú Ù
   is– Ø                                                                                 –  Œ Š  ý ü û ú ù  ¨ › š
                                                                                     ¦ uwh‹˜˜iws©„d™                                 2.
Õ º h½ reÖ Ð
      ¾ Òq×w
           Ñ                                                                          ±   ÿ ¯ þ ý ü û ú ù › š ™ ø ÷
                                                                     ¦§É ÿ ¤¥¢£Æ q¡pd˜–ww…„–uuö                                      1.   97.04.07
   õ ô
    wu× ó                                                                         ñ ò
                                                                                   qp– × eð   ñ                                                ï bî
                                                                                                  31         5       98                     2.97
p                      p              p                          p                     ¨4€
                                                                                                       º ¾
           p                      p              p                          p                     ~
                                                                                                  X4}   º ¾
             p                      p              p              (23,464,200)
                                                                                                ­ uÈ
                                                                                                  É
                                                                                      | z
                                                                                       4{“
                                                                                      Kontron AG        º ¾
               p                      p              p            p                               y 
                                                                                                   €9x º ¾
                 p                      p              p            p                            v u
                                                                                             wh¡t º ¾
                   p                      p              p            p                               r
                                                                                               sq C º ¾ R
                     p                      p              p            p                       o n
                                                                                                 4m C º ¾
    )   b i Ó l
        (                  )   b i
                               (
    i j ˜k i j Ó hf i j ˜k i j Ó hf)b i Ó l
                                                 (              )    (        b i g      e ¡d
            Ì î   28   — ¡iü g
                       4 – • ý     98                        ý iü
                                                                97                                      ™ ¡˜
Ó
    “ ’
     ”¥‘                                                                                                  ( )
                                                                                 97
( )
                                                                                                                                                                                      ( )
     p                                    p                            p                                p                                                  ¢ ¡
                                                                                                                                                            4U         ­d¥                 
       p                                    p                            p                                p                                            Ÿ œ
                                                                                                                                                        ©ž             ­d¥                
         p                                    p                            p                                p                                          œ
                                                                                                                                                       ¡›               ­d¥               
           p                                    p                            p                                p                                     š ™
                                                                                                                                                     X                  ­d¥              
             p                                    p                            p                                p                                    ˜ —
                                                                                                                                                      9©”                  ­d¥             
               p                                    p                            p                                p                                      – •
                                                                                                                                                          ”               ­d¥            
                 p                                    p                            p                                p                                       “ r
                                                                                                                                                             ¥q             ­d¥           
                   p                                    p                            p                                p                                         ’ ‘
                                                                                                                                                                 €          ­d¥          
                     p                                    p                            p                                p                                 s r
                                                                                                                                                           q                 ­d¥         
                       p                                    p                            p                                p                                  y 
                                                                                                                                                              €9x               ­d¥        
                         p                                    p                            p                                p                                 Ž 
                                                                                                                                                               ¥¡Œ               ­†£…
                           p                                    p                            p                                p                                ® ‹
                                                                                                                                                                ˜Š    ­           †£…
                             p                                    p                            p                                p                       ‰ ˆ
                                                                                                                                                         ¥„‡           ­            † £…
                               p                                    p                            p                                p                ƒ 
                                                                                                                                                    „‚                     º ¾
)    (                              )    b i
                                          (
i j biÓ˜lk i j Ó hf i j ˜k i j Ó hf                         b i Ó l
                                                                        )     (                          )        (                 b i g   e ¡d
          Ì î   28         4     — ¡iü g
                                   – • ý         98                                                ý iü  97                                                                  ™ ¡˜
î                                                                                                               î                                       î       î          î           î          î          î               X ñ ð
                                                                                                                                                                                                                                                            ¦W V Ó¤ Aï
                                                                                                                                                                  X ¦W V              î       î          î           î   1.46%      728,000
                                                                                                                                                                                                                                                       û U SR Q
                                                                                                                                                                                                                                                        Dú ù T5P
                                  D7B                            C                                                                                                                                                                                     û U SR Q
                                                                                                                                                                                                                                                         Dú ù T5P
                                   D7B                             C                                                           © ù $                           ' %               î       î          î           î          î          î              1 ) ñ ð
                                                                                                                                                                                                                                                           00( Ó¤ Aï
                                    D7B                              C                                                                          6
                                                                                                                                                 © 7%                                                                                              ¨    )
                                                                                                                                                                                                                                                                @9
                                                                                                                                                                                                                                                      ©É § © A8    (
                                     D7B                               C                                                                             4 2 %
                                                                                                                                                       53$
                  ¤D5¢ÒF E            D7B                                C                                                      © ù $                           ' %
                   ¤D5¢ÒF E            D7B                                 C                                                                     6
                                                                                                                                                  © 7%                           î       î          î           î       2.00%      1,000,000
                                                                                                                                                                                                                                                    ¨    )
                                                                                                                                                                                                                                                            @9
                                                                                                                                                                                                                                                      ©É § © A8    (
                    ¤ F E
                     D5¢Ò               D7B                                  C                                                                        4 2 %
                                                                                                                                                        53$
                                         D7B                                   C                                                                             1 )
                                                                                                                                                               00(                î       î       0.21%      104,499     2.09%      1,041,783
                                                                                                                                                                                                                                                                   H I£ G
                                          D7B                                    C                                               © ù $                           ' %             î       î          î           î          î          î                1 ) ñ ð
                                                                                                                                                                                                                                                             00( Ó¤ Aï
                                           D7B                                     C                                                   @9
                                                                                                                                        © A8                                                                                                           ¨       )
                                                                                                                                                                                                                                                                  6
                                                                                                                                                                                                                                                           ©É § © 7%    (
                                            D7B                                      C                                                                 4 2 %
                                                                                                                                                         53$
                  ¤D5¢ÒF E                   D7B                                       C                                          © ù $                           ' %
                   ¤D5¢ÒF E                   D7B                                        C                                              @9
                                                                                                                                         © A8                                   î       î          î           î       3.99%      1,995,000
                                                                                                                                                                                                                                                         ¨       )
                                                                                                                                                                                                                                                                 6
                                                                                                                                                                                                                                                           ©É § © 7%    (
                    ¤ F E
                     D5¢Ò                      D7B                                         C                                                            4 2 %
                                                                                                                                                          53$
                                                D7B                                          C                                                                1 )
                                                                                                                                                                00(
                                                 D7B                                           C                                   © ù $                           ' %           î       î          î           î          î          î                1 ) ñ ð
                                                                                                                                                                                                                                                             00( Ó¤ Aï
                                                  D7B                                            C                                       @9
                                                                                                                                          © A8                                                                                                         ¨       )
                                                                                                                                                                                                                                                                 4 2 %
                                                                                                                                                                                                                                                           ©É § 53$     (
                                                   D7B                                             C                                              6
                                                                                                                                                   © 7%
                  ¤D5¢ÒF E                          D7B                                              C                              © ù $                           ' %
                   ¤D5¢ÒF E                          D7B                                               C                                 © A8                   @9            î       î          î           î       4.99%      2,491,000
                                                                                                                                                                                                                                                         ¨       )
                                                                                                                                                                                                                                                                4 2 %
                                                                                                                                                                                                                                                           ©É § 53$     (
                    ¤ F E
                     D5¢Ò                             D7B                                                C                                         6
                                                                                                                                                    © 7%
                                                       D7B                                                 C                                                   1 )
                                                                                                                                                                 00(
                                                        D7B                                                  C                            © A8                  @9                î       î          î           î          î          î           1 ) ñ ð
                                                                                                                                                                                                                                                        00( Ó¤ Aï
                                                         D7B                                                   C                                    6
                                                                                                                                                     © 7%                                                                                       ¨   )       (
                                                                                                                                                                                                                                                          ' %
                                                                                                                                                                                                                                                   ©É § © ù $
                                                          D7B                                                    C                                       4 2 %
                                                                                                                                                           53$
                  ¤ E
                   DF5¢Ò                                   D7B                                                     C                       © A8                 @9
                   ¤ E
                    DF5¢Ò                                   D7B                                                      C                              © 7%                  6    î       î          î           î       6.01%      3,000,000        )
                                                                                                                                                                                                                                                      ¨      (
                                                                                                                                                                                                                                                                ' %
                                                                                                                                                                                                                                                        ©É § © ù $
                    ¤DF5E¢Ò                                  D7B                                                       C                                  4 2 %
                                                                                                                                                            53$
                                                              D C
                                                               7B                                                                                               1 )
                                                                                                                                                                  00(
                          î                                                                                                                    î                                  î       î          î           î       6.85%      3,420,000                          
                                                                                                                                                                                                                                                         ¨ § ¥
                                                                                                                                                                                                                                                ©É ¤¦ ¦£ ¨ #
                                                                                                                                                                                                                                                   ÿ þ ý ü û úù ø ÷
                                                                                                                                                                                                                                                    4A·DЩ¨¥ö
                          î                                                                                                                    î                                  î       î          î           î       9.46%      4,724,200                            
                                                                                                                                                                                                                                                 ©É ¤U ¦
                                                                                                                                                                                                                                                         ¨ § ¦ ! 
                                                                                                                                                                                                                                                    ÿ þ ý ü û úù ø ÷
                                                                                                                                                                                                                                                     4A·DЩ¨¥ö
                            î                  î                                                                                                                                     î î         î              î        9.68%      4,830,000                              
                                                                                                                                                                                                                                                         ¨ § ¥ £ ¡
                                                                                                                                                                                                                                                  ©É ¤¦ ¦¤¢ 
                                                                                                                                                                                                                                                     ÿ þ ý ü û úù ø ÷
                                                                                                                                                                                                                                                      4A·DЩ¨¥ö
                              î                  î                                                                                                                                    î î          î              î         î              î                õ ô òñ ð
                                                                                                                                                                                                                                                             2óÓ¤ AïKontron AG
                                î                  î                                                                                                                                   î î            î             î    18.99%     9,483,491                        Kontron AG
                                                                                                                            )                             (
                          Ï ÐÎ             ¸ â
                                            ãÑ                                                                                                                                  í¨ì A§ ¨ì   í                ë A§         í ¨ì          ë A§
                                  é èÓÐÎ D¸ á3
                                                                                                                                                                                  §¥ ë        § ¥                          § ¥
                                    çæ å Ï                                                                                                                                              © §                                                             1
                                                                                                                                                                                                                                                         é èæ â
                                                                                                                                                                                                                                                           ç ¸
    ç              ä ¸ â Ñ á ßÝ Ü Ï Û Ú Ù
                    ãD¸ àÞÐÎ DÖ ·‰Ø                                                                                                                                            ¦ » º                 © §                      © § ¦
                                                                                                                                                                                                                                   ¨U¥
        ê        ×4€ÕÓ2ª €‰¤ Ш€¨É
                      Ö Ô¬ « Ò Ñ Ï Î Í Ì Ë Ê                                                                                                                                                         ³ ² A® ¬ «
                                                                                                                                                                                    U¥ D2¹ ¥ €D¨¦ ¯­2ª
                                                                                                                                                                                    ¸ ¶ µ
                                                                                                                                                                                     ¨¤ ·´               ± °                       ¤ ‰£
                  ÈDU» 2D2¥U2©§ €A¼
                     Ç Æ Å Ä ¦ Ã Â Á À ¿ ¾ ½
î           28    4 — ü  98
!

    1.
                                                                                                            98   Y    04        `       28    rphfAca
                                                                                                                                             q ig e db


                                                               49,920                                   100,080                          150,000                  -

    2.
                                                53s
                                               v u t                                  v u
             ‚ 0            u ˆ u …ƒ„                             x w u ˆ u                                   …0u
                                                                                                               “ ’ v                                       € y
                                   ‡ †                                                                                                        ˜ 7…” u ‰ 7”
                                                                                                                                                 —…– •
                                                                                                                                        j7i h g f…™
                                           (   )   ‘ 7‰
                                                      (   )              (      )       ‘ 7‰
                                                                                               (       )                                                e d
88
                   09
                         ‚   10          200,000    2,000,000        200,000                 2,000,000        ¤©k
                                                                                                             n ml                            €         o              1

89
                   04
                         ‚   10      1,000,000 10,000,000          1,000,000            10,000,000
                                                                                                            qf…‰ •
                                                                                                               p                           €         o                2
                                                                                                            8,000,000   ‘
90
                   06
                         ‚   87      2,000,000 20,000,000          1,940,000            19,400,000
                                                                                                             f…‰ •
                                                                                                            q p                                 o             €       3
                                                                                                            9,400,000   ‘
                             10      6,402,000 64,020,000          6,402,000            64,020,000
                                                                                                             fp …7k
                                                                                                            q s r                               o
                        ‚                                                                                  44,620,000      ‘
91                  06                                                                                                                                        €       4
                                     2,087,000 20,870,000          2,087,052            20,870,520
                                                                                                                    q t                         o
                                                                                                            43,149,480
                                                                                                            ‘
                                                                                                              qfp s ¦u
                                                                                                                     v
                        ‚                                                                                  23,052,590      ‘
93                  03       10      6,582,707 65,827,070          6,582,707            65,827,070                                              o             €       5
                                                                                                               fp …7k
                                                                                                              q s r
                                                                                                            21,903,960
                                                                                                            ‘
93
                   04
                         ‚   10 40,000,000 400,000,000 28,000,000 280,000,000
                                                                                                                 fp 7w
                                                                                                                q x                             o             €       6
                                                                                                            214,172,930             ‘
93
                   08
                         ‚   10 40,000,000 400,000,000 35,000,000 350,000,000
                                                                                                              f…‰ •
                                                                                                             q p                                o             €       7
                                                                                                            70,000,000      ‘
94
                   07
                         ‚   10 40,000,000 400,000,000 35,000,000 365,000,000
                                                                                                             fp 7w
                                                                                                            q x                                 o             €       8
                                                                                                            15,000,000      ‘
94
                   12
                         ‚   10 50,000,000 500,000,000 43,500,000 435,000,000
                                                                                                             f…‰ •
                                                                                                            q p                                 o             €       9
                                                                                                            70,000,000      ‘
95
                   11
                         ‚   12 80,000,000 800,000,000 47,500,000 475,000,000
                                                                                                                 f…‰ •
                                                                                                                q p                             o         €       10
                                                                                                            40,000,000
                                                                                                            ‘
96
                   11
                         ‚   10 80,000,000 800,000,000 49,920,000 499,200,000
                                                                                                              qfp s ¦u
                                                                                                                    v
                                                                                                                                                o         €       11
                                                                                      ‰‡fs
                                                                                     ˆ † …                  24,200,000      ‘
€            1
                 ‚  y
                    88       9       9    …0|z
                                         ‚  €  ~ } {         88333694   „ ¤ƒ                      Š
‰‡fs
                                                                                        ˆ † …
      €        2    89
                          ‚  y
                             4        15…0|z
                                       ‚  €  ~ } {            89277435        Š …
                                                                              ˆ‰†‡fs ¤ƒ                    „
      €        3    90
                         ‚  y
                             6        5
                                      ‚T‘  Az
                                                  0     ŽŒ ‹            Š
                                                                 09032277200                     ‰¤ƒ fs
                                                                                                ˆ „ ‡…
                                                                                                    †
      €        4    91
                        ‚  y8        15              3Az09132555160
                                                     ‚  ’ ‹                             Š ‰‡fs ¤ƒ
                                                                                               ˆ † … „
      €        5    93
                       ‚  y 5        5                    09308373930
                                                      0~ ”z
                                                    ‚  “                              Š ‰‡fs ¤ƒ
                                                                                              ˆ † … „
      €        6    93
                      ‚  y  5        5                    09308373930
                                                     0~ ”z
                                                   ‚  “                              Š ‰‡fs ¤ƒ
                                                                                           ˆ † … „
      €        7
                     ‚  y
                    93       8        16          0~ ”z
                                                ‚  “       09316335920            Š ‰‡fs ¤ƒ
                                                                                          ˆ † … „
      €        8
                    ‚  y
                    94       8        11         0~ ”z
                                               ‚  “        09411552520           Š ‰‡fs ¤ƒ  ˆ † … „
      €        9
                   ‚  y
                    94       2        3                    09571928110
                                                    0~ ”z ‚
                                                  ‚  “                              Љ‡fs ¤ƒ
                                                                                    ˆ † …                    „
      €        10     95
                              y 11        14 0~ ™ ”z ‚
                                            ‚ f“             09585163320    Š ‰‡fs ¤ƒ
                                                                                 ˆ † … „
      €        11     96
                             y  11     ‚   • ”z
                                          5                “    09691025010Š                          „ ¤ƒ
          3.

( )

                                                                                                          98     Y     04     `    28      ›š™hf—7a
                                                                                                                                           qb ˜g e d –


                                                       œ          2                   17                         760                       29       808
                                                       œ      1,163,337 11,580,119                      13,887,685                23,288,859 49,920,000
                                                       œ        2.33%            23.20%                     27.82%                 46.65%         100.00%



( )
          1.                                                          10


                                                                                                                     98   Y       04   `   28   ›hfAca
                                                                                                                                                qg e db
                                                                                                                                                      (%)
                                           1-999                              96                                          27,078                  0.05
                                      1,000-5,000                          397                                         814,357                    1.63
                                   5,001-10,000                            107                                         705,641                    1.41
                                   10,001-15,000                              46                                       558,161                    1.12
                                   15,001-20,000                              26                                       445,901                    0.89
                                   20,001-30,000                              38                                       894,803                    1.79
                                   30,001-40,000                              17                                       592,750                    1.19
                                   40,001-50,000                                 9                                     438,524                    0.88
                                 50,001-100,000                               21                                     1,455,399                    2.92
                              100,001-200,000                                 16                                     2,149,566                    4.31
                              200,001-400,000                                 17                                     5,116,924                   10.25
…†„€ƒV‚y€cwatrVVcgecaY
                                                                   xvusqpihfdb`                97         WUS
                                                                                                          XVTR ¤     1
                             1)       ¤   (    0.02
                             1)       ¤   (   61.93      6F ED  ù C         !
                              3.54            19.88      6                  5                         A @ 8
                                                                                                         Bþ §9% 7
                             1)       ¤   (      0
                                  0              0
                                                              ù 0 (4  3 0 2
                                  0              0
                                                              ù ÿ 1)'% ù ÿ                                      ù       ù        ø
       P H
        QIG                  1)       ¤   (    1.2
                                                               ù ÿ   $ #
                             1)       ¤   (    3.74
                                                             ù !
                              7.37             3.74
                                                                £   
                                                                 
                             49,920           49,920      )
                                                             ù ø
                                                                         (
                                                                                                                       ù        ø
                             1)       ¤   (   18.97
                                                                         ¨
                                                                    ù © §ù ý ü §¥¦
                             24.85            20.62
                                                                 £          ÿ      þ                ¢ ¡                  ù        ø
      25.99                  26.12            74.32
                                                                                ÿ          þ
      18.00                  18.00            34.00                   ý÷
      32.00                  44.70            94.08
                                                                                           õü û              ú           ù ø
   ô ó  31     5
                                                              ö                            õ
              98             í ì   97
                                              í ì   96                                                                   ï ðî
  ò ñ í
   ÂÊì                                                           í fì
ë ê é è ç
  £­à Êæ
                                                                                                                                      ( )
 1.46              728,000
 2.00              1,000,000
                                                                Å Ä Ã Á Ö Õ ¶ µ å ä ã â
                                                                 ­ —ª¥r¥f³ Љ¦fá
 2.09              1,041,783
                                                                      Å Ä Ã Á Ö Õ Ç à Þ
                                                                       × ´ª¥f­Æ …ßÝ
 3.99              1,995,000
                                                                                       Ü 3¿ Û
 4.99              2,491,000
                                                                        Å Ä Ã Á Ö Õ Ç Ú
                                                                         ­ ——¥¢ÈÆ £Ó
 6.01              3,000,000
                                                                         Å Ä Ã Á Ö Ù Ø Ó
                                                                          ­ ——¥Õ f±ÐÒ
 6.85              3,420,000
                                                                    Å Ä Ã Á Ö Õ Ç Æ Ô Ó
                                                                     ×£´—ÂfÈ¢³ ÂÐÒ
 9.46              4,724,200
                                               Ë É Ç Æ Å Ä Ã Á À ¿ Å Ñ » º ¹ · ¶ µ ³ ² °
                                                 ÊÈ­ —Âf£±¦¼r‰¸¦¢´f±¯
 9.68              4,830,000
                                              Ë ÊÈ­ —Ц¦¥¼r‰¸¦¢´f±¯
                                                  É Ç Æ Å Ä Ã Á Ï Î Í Ì » º ¹ · ¶ µ ³ ² °
 18.99             9,483,491
                                                Ë É Ç Æ Å Ä Ã Á À ¿ ¾ ½ » º ¹ · ¶ µ ³ ² °
                                                  ÊÈ­ —Âf—´¼r‰¸¦¢´f±¯                         Kontron AG
  (%)
  ® ¬ q
   f­¦¨                 «¦ ª¨
                           q ©                                             § q – ¤ ¢ ¡ Ÿ
                                                                            ¥¥¦¥£—q  ž
 qg e db
 pfAca            28     ` Y4        98
                         )                                                      5%                       (                            ( )
                                                                                                                             2.
  100.00                49,920,000                            808                        ! ! ! !
  62.07                 30,985,474                            8                            1,000,001
  2.00                  1,000,000                             1                     800,001-1,000,000
  4.28                  2,135,400                             3                     600,001-800,000
  5.21                  2,600,022                             6                     400,001-600,000
(%)
(3)
                                                                                                                       (2)
                                                                                                   0.5                 (1)
                                                                                                                                1.
                                                                                                                                     ( )
                                                                                                                                     ( )
                                                                                                                                3.
                                  97                                     14         5        97
                                                                                                                                2.
                                                                                                                       (3)
                                                                                                                       (2)
                                                                                                   0.5                 (1)
                                                                                                                                1.
                                                                                                                                     ( )
    Ö Õ } Ó Ñ Ð Ï Î Í x s Ì Ë …Ê Ö Õ ` Y ¦ } ³ Ç Æ Å Ä Y ‡ ™ Ú Ù                                                       9
                                                                                                                       8
×®•‹Ô–ÒÁÏsr€ge…o –d e¹ c¸ Vµ’ •³ŸÇ aÆ ˜ÅgÄ tY ÉÈg‡ €† ˜™ €d­ b ² ugœ €e† ¾ Vl c tu d Ø                                    ¤¤
                                                                                                                       7
                               s˜awr tcu ÉÈ` g€˜º €­ u ² ¼ g€u Vœ e–€¨ Ǩ ˜uw¨ €S ÁœR
                                                                                                                       6
                                            … aqc… a¼ab–Y€¦ €º€¨˜¹a¸w»aq–u€· a¿aY˜¦t·€¶‹žt»T
                                             µ–Bt–˜‹€caw––€–w˜t€––½RRR
                                                 ¨ u€œe»au€œ€ºtd˜¹a¸traq€uÀ œa`aY˜¦–· c¶ a¼tST
                                                       d uœ d r œ`                                                         ¤¤
          — –§                                                 Y¦¥                                            ±        5
                                                                                                                       4
  ¯ f ™ … ®d Vb €z ` Y d b ‰ ­ « ª © ¨ u } — § z q … ` ¨“ au’ –} ‘ w ª ¦   ² ‰ ž Ÿ
   a–TBe–u tœ t} g› ˜• c” €” w𠬕 y” t‰ V‡ t™ Vc– ac”µtcaV˜tV–¬€Žˆ«‰q¤´ … „ VcVat˜tŒzY|`¢³£ u h  –wŠ¡ ­ ‚˜Ÿu° R       ¤¤
                                                                                                                       3
 … d ™ r q ` Y ‡ ‡ –† e… a„ w} j h m f r wy j x ` v V ƒf‚ ˜ Vg ˜€ – •~ wu w} a| ez wx aw VY av a
  s˜VacaVag€ac˜cccw‚€Vcawa–a˜chgYi`u –€aa€–ca–t{y˜aguˆ‡t R R                                                          2
                 …€ap Vo en –k €˜€l–k ˜agY u˜˜–e• ˜d c™ c— r’ ‹” a“ ‚’ u ‚ƒ g‘ e` rY ‹ V‰ ˆ R                            ¤¤
2.


           (1)                1,580,966          3,161,932
           (2)                            7.37
      3.
                 (                  )                 840,627
                  1,681,253



( )
˜ — ˆ – •  “ ‘  
 ¡H‡ ” ¡’’0HŽ         PC   Œd‡       Š      ‰                  PC
                                                           ™
                                    x Û߉`‹ý ‡ x †A… ˆ‡ ïÛ ë
                                                   † ÷
                                                    ó…Hƒ¡„qIÛ 9
                                                              å                          (1)
                                                                ƒ 
                                                                 d‚9 Û 9                       2.
                                                        ø € ïë      å ™   q ~
                                                           } ì ë | (zx      {
                                                              ™
                                                      R HfB˜ d’y p
                                                                ©ë — r £      q
                                              ™
                                            v ë t s f4£p ë `
                                                          å r q o
                                                    ‰
                           @d9 ‡ xCwqe ë‡uq¡4‡jr˜hn©em
                                                ™ Û ’l k å ig f          e
                                    î d ™
                                     ßH©ë                    — 8 – • ”
                                                         ˜ `å q0©(„
                                       “ ß‘ §I‰ å ˆ ¡† … „ ‚
                                           æ Q P                   ‡
                                         €
                                     R ’Ü ’Û 9µ÷ AqCƒ âà
                                                 xyw@
                                                   v             å              á        (4)
                               (Consumer Products)        u @ ì t ë s WU
                                                           ¡% d9 ê¡Ah §T
                                         (System Products)
                                                                            V
                    (Embedded Single Board Computers)
                                                                   @ b
                                                                    A9 c ra
                                                                    S R Q                (3)
                                                     DEBC@A9 ‡fæ pD âà
                                                               å ç q©i §P á I
  100.00    696,510
    6.20     43,195
                                                                                h g
   10.90     75,915
                                                                                  f 0e
   11.67     81,290                                                    Y b
                                                                     @ ` ð î
                                                                      d9X cêïaí
   33.59    233,974
   37.64    262,136
                                                              @ ì V U
                                                               A9 fë WAT
                                                                      S R Q P
                                                                         ¡§I
                G
            8 7 HF
               97                                 D B @
                                                   ECA9
 %
     563412)0'(#$©!
               %                                             sä
                                                               Û                        (2)
                   ÜÈÛßå9§¨©¦§¥¡¤£¢£®¡ÔþßÈ®†‡ù
                                            ä   ÿý ü Ü Û û ú
                                                   Û ø í õ ô ì
                                                    ††˜†fêë
                                                  Û1fêë
                                                      ÷ ö õ ô ì
                                                Û ò ð î ì
                                                 ßóñBêïíµêë
                                           é æ å Ü ä á
                                            êè®çf®µÈÛs˜ã‹âà                              (1)
                                                               Þ Ý Ü
                                                                ßBÈÛ                           1.
ç ¬ ˆ — ‡ “ – •  é € õ z  y x ç h
         §‚5‡¤FBH§Hy¥FQf xmW                                           w v•           — u 2010        ¨ È”o
                                                                                                             •  Œ “
         À  n €   ‘
          P£’ß ``¥$”                                 @
                                                25.1% 22.4%      é €  y x ç h f
                                                                  §D|PQg• p1Ž                      £   13.0%          c
           € ©u
      10.9% 2009             •   2008       € õ z  y x º x w v
                                           `HByDb2u                                  •  Œ o À  n•
                                                                                           ΡG¿rÛu
       ‚ Š ‰ Ò
        `0$uß
       4.2%                           ” y x ç ¬ ˆ ú ‡ † †
                                       |¥b§‚P2…•
                                      32.3%                                          { €   u• y x ç h f
                                                                                      B`©…à¥FQG‹ ¢
 ƒ ‚ T    ” ~ }
  „2`Hb¡ß                     7,230               13.8 %
                                                        ±
                                                           €   u• ~
                                                            `©(R}                           | §By¥bº
                                                                                              2      ½ { õ z  y x
                 x w v
              20072u             • …§¥s
                                       t  ”
                                        Gartner Dataquest                    q o À  n m l k j
                                                                              rp¿2‡ ¦2i
                                                                               y x ç h f
                                                                                ¥FQgí F©Q|8           { z e x §
                                                                      ß ™ ˜ ˜ — %
                                                                       Û2Q$# – • •
                                                                                                                             d
       ” “ ’ ‘ ï §  z ‰ ” ÷ ˆ é                               • † „ Ï ” s                        ~ 2¾
       F‡¦‡%©cD2H¦~ d‡…P§ê ƒ
                                                                                                    ‚ — àT
             y w v t  õ s p • q p i h 9   ä ® ­ g  0y ™ x ¸ z ¢
              x• u B§`rÛ0õ cŸ ‚£I ¥%wPS¡ €                                                              C.
                                              ß 0¤c2`Q£0Q2
                                                 f e d b ï a Y S R X W É ý % # V U T
                  S R P         ä ¸ y x ¸ z• ø á H F § E ñ ” D C Ç Æ A £ @
                   Q1 Ÿ )£¥%wômD‚• IG)P¦‚þB§0é 9
  ® ­ { z 7 • 6 4 3 · é 1 ) ' • % # 
   w¥F%8™25%20(Û$¨¸                                                                  ä ® ­ y x ¸             B.
                                                   ß ÷ ¨¦¤— • ‚w­
                                                                         !  ¥£©¥£z
                                                         ®  ý © ”± § ¥ £                           ä ®
   É wý                                                                                                          ¢
              ö õ • ã ñ ð
               HFóôRò‚§¤
                          ä ¸  ÿ Ç Æ ï ¾ ý å • ü û ú ù Ï ï ä î ¸ y x ” ¸ y z x ø ¸ á • z ÷¢
                         ¡ )¿©‚~ þ” ä b® %­ ¥¿‚w)¿D%£DWò¤                                                 A.
                                           ¿‚£hd¸ š Ö š %¥® ™ |¥%wPS¡
                            ì ¦ ë ê         è ç æ å       ä ¸ y x ¸ z • ã ¤ § ¦ {
                         ímRH§éDF©bD”¿)¿D%£ÕÈ¿§H|z ™ âà§g®                                                  á ß Þ Ý
               ™       y x     z  Ü •         Ú Ù Ø
                 ž ¥¸£©uÛÚwHºFÔÕÈ‚||P‚oÎ¥¿5鴮     × Ö ƒ Ç Æ Ó Ò Ñ Ð Ï ƒ Í x Ì Ë ƒ Ç
     Ê É ƒ Ç Æ
      3È‚ÅP£)bÀ©¿‚%¸Fˆƒi|H|¥%|F¶3•
                                  Ä Ã Â Á         ” ¹ ®       ¾ ½ ¼ »               º ” ¹ ® ¸ · µ ´
                    ° ¯ ® ­ ¬        « ª ¦ ¨ § ¦
          )|w©P©©•–D” œ ©¤%F¢8ˆ• £‚wP©—±               ¥     £       ¡                                ³     ²
                                                                                              Ÿ ž  œ › š ˜        ™
                      x ” “ ’ ‘          Ž  Œ
•–yD%§§P%§‹bhkDˆ©|†„‚F€©~|%¥%ds              Šƒ ‰ ‡ … ƒ              }                } { z y x t
  (GPS)             w v               (Information System)                                     r q p n
                                                                                                ©Pog
                                                                                              Analyzer)               5
 (Blood        l          f
             b mj h s £u gt s
              a kiéPg%3g                                 “
                                                        (PLC)
                                                                                     b ©a g   Machine Interface)
(Human                         — “
                            ¹ bH¤ » ‡ x –  ý                              
                                                                      e d w ˜ ¡    y
                                                                    ‡ ™dQ H™–¢ ý §q%¡í                † m ” ‰ ü
                “ r ¥k ™  ’                         ™• @ 
                                                 · ë ‘ 49 ‰ ‡ x b “ … I m b “ … »   †P
           x%§Fdg ë §P I u®ˆg | a CPPv ! ra v H§Ú Ø ×
             „ Hƒ ‚
                   ± ˜  Q
                     (Digital Signage)                        } ì            g
                                                                            (NAS)          € Py                  t   POS
g g ‚ßÙÌg “ 5
 ATM                         “ s ø Ø×                    R 0êëh1’©08dxg wý ug ‡ Ú
                                                                     g ý Œ f ´ e c b©X W        a ` Y         V
               × Û  U T  Q ™S rÛ I È G E C ³
          Ø ’®‰ u%©SRë %ÿ q ý PqHFD0² @ ¥A %9§x8                                             B     PC       @ å 9 7
         { Ä v { 6» 4 g ë 2 ì
          q£©5é†3g êë V U 9 Ppgi # ( 0 ( A9 $ # å !  
                                                      2§g T ø©1g )ë g g 'ý %9v ˜
              Consumer Electronic)                      3C(Computer Communication
            — å g ß                                                                                         PC
                                                                                                      A9 ‡qÏ  ˆ ˜ 
                  Ž ™
                   ý © ‘   — ±   í ” ý                                                               @
                                                                                                        ¨ ¦ û
                      ¤
                 r ¥” ¢ Ð H§ `qC‡ Ï h ™   ©       ‘ ƒ „
      · qþ`ë £R ª òý ¡r£§ü dqå ‹ë µ å ‡ x ü í ©§ú ö ý g
                         PC                                                                       (Embedded PC)
       ™ß   0ë P v !  (Industrial PC)                   ™ ë             
                                                         HµÛ ¡ý ´ §P ÿ I e     Q Œ ý
                                                                                 Õ                         PC‘ rÕ   ”
           ý Q ü
            Û 4í I                          ò ñ ” ã ‘ û ú Ž `¥ x ö þ ý @ ©ë ˜ õ ô  ™
                                              øfÀg I‡ 9 `†ó¡÷Cu9 BHhA©ë V                      ™
       ˜ ú ó 9 ‘ ƒ û ñú ù ð » ï  “ { Å ‘ î
        ¡Iq§„òý §d0¡£å h§’4£xí Q í §0‹ý C4v §‚§±                            È ¿ ž ì ë { Ä { Å ‘
    kg É È
    êéC‘                                                   ª
                                è y ™ ë ¤ ç Ï Ý Ü ‘³ £ç qå Ø ä ’ ã â ¡‘ ³ Ö á ã à qÓ g                    OEM
    à                                                           ‘ Û Ú ×
                                 g Þ B §r qHx04¡µæý Ùq¸ Û A©`ý ¡†0‰ q… ’á ´      Ž È Õ Ô
          PC                          Î »Î
   ” Рߝ b ‡ Ï ¡Wº Í Ê u p É È Ç y Æ { Å Ä 9 ‘ à  ÁÒ r Òú
    ÑgCa uCÌË ý qq©`dA0H‡ Hd0 … §§9
  ý C¾ ‘            ¿             PC    ‡ ¼X »                                     ´ ‘ ³ ² ¢ ± ¯
                                                                         d µ ¡0A§qe° qr ¹ ¬ À
                              î ½                     g¹ ¸
                        ª ð Q†í r v © § g ¥ ‚¤ º £¢ ¡r · ¶  5 ‘ Ÿ ¡ž 9 㠝 7 œ
 ý x fu®t `£¨¦§i¡`¡’¡ ¨§§qóq¡HÛ ‰ ›®£™«                                                          PC       † ­ ÷ š
ß `wz
                                                                                  ð ¸
    ç §ï2Ùî”                                      { z ” z ‰ õ ÷ £ y w ê s ¸ Ÿ
               ä í ± D£%¥¸£­ • |¥|H2§`BB¤ $w
   } ·
    ¿‡éxq              ì÷ ë ñ ¸ ‘ z ty âx z        æ ¸ z ø å        ‘ ß Þ S R 7 „
 õ v                                                  ¾
                  è|€FÕi¦ä0Q©p0ècž¥®F¢cñ áP©©£ • ‘
                     ç { z ß €
                          š ¨ • p”‘cñt « ç y x0”©£|0‚ ­ • ‚ 5`0`…Ï
                                  ã                         â        à ö § ª ¦
        t ß Þ S ” y x ¸
         `± R¤FD%£z •                  y x k ¾ ¢ t        e x §         Ü ‘ t ö
       Û Ú ‰ { z             Ø ¸ ”¤ „ Ï õ v ×  Ä i
                                    Ý ¥®|‡ñuß $Q|8 B”F%0˜
        `2|¥ÔBã Ù• £z¥£h u§`ç§u• p0õ h   ®d b#
      Õ ¾ ½  Œ £ Ž § Ò ” { z Ð Ï
       `0§%Ôã Ó¦ÑPF‚¦Qûwñ h 5• §¦ cŸ Ú¿¨¦Íƒ BÖÊ   á        ›%š    Î ‘™ Ì Ë
         ÉIȃ ¤gÛÆBp¶´ • Ä0¤”
           x Å      Ç Å ƒ Å µ            Ã ê Â Á    À › ¨ ½ ¡
                                                     ¿ %š ©¾¦¢8£y¥x¸£z
                                                                                y¥x£z  ¸
                                                          ¼ » º ¹
                                                           2‡@               Ò      { |z        (3)
                                                                        ³ P²           ¸ ž
           t s
            1r                                                 ¨ § ¦ @
                                                                 Q0¦Aš
          t y €                         V U ST                    ¨
                                                                  ©§
       OEM/ODM                             ¥  W               ¤$ 
                                                                 #!  
       t ©1w e
           € y x                        ` Y
                                         a¡ ¢X               34210( '©¡
                                                                   ! )  %
        q Y ©„‚
              † … ƒ                  IQRQPQDHFDB
                                              IGEC                  9 7 6
                                                                     845
            t v u                        ead 8b c                ¥ £ ¡
                                                                   ¦¤¢ÿ þ
        q i h g
         ¤p©f                              ‡              ý ü ûú ø ö ô ò
                                                              ÷÷r¨ù÷õóñ
   ™                   ê         ™                         ™                      ¬
                            í   ê · Ó ¶
                                 BDG§             › ™ ê ƒ  ƒ
                                                    …š 05„µ–¬         ¸
                                                                    ž £z
                                                                                              ß
      ³ “ É § ¦ { z ™ • {              y w ° o        ¯ ™  •       ´
  𠇣²u£ý©D”|g2êuÈFz ž B$±GÀ œ ± ‡Igξ € T ®
 ´¿’¦¾  ï          Ú ­ ƒ t
                ™ Vu¦«¬Î‡©ªƒ ¨B0¦Bš ñ
                                §           ™ ¬ß ¥ ¤  £ ¡
                                             ‚Û¦I¤¢ Q® |z       {
    Ú      £ € y x    z ƒ z   ‡ ƒ  
• wABï¥%¸wˆÈ{|‚® ™ |…5àŸ“ ±                               o ™
                                           ž0± F} ž pÀ œ
                                               { z ~
                                               § ¨5ž 25™˜–‚wz                                     (2)
                                                 › š ™ êƒ  ƒ ¬ ¸
                                                                                         ß y
                                                                                          –Dx
‰ w V s i h ˆ ‡ † … „ ƒ ‚  dd ‰ u † 
            `C`qˆ…Cf6©EˆdCEp§££~@•X€” D ¥V W ©q                        v €     w
       o9n
       Xm§i     4~9
                ™ —ƒ      54% i    p‰
                                    41%        w q o n §    m                   i             29%       24%
       } a |
        44§y§x C{ Cs¥r…6f§†NBV q i h £a W
                                        } “ 44X¥¦ i 4— d
                                                       d zc ™
                                                        2003~2007             ü
                                                               v D† y x Y ¥‰
                                                                £¡W •u w‘
                                                                       34.6%              2007      23.4%
     Vr† 2004     stx
                     “          V pop§m•l 9 khipfd w
                                     w q n       j g e            )                   (             58.5%
       ” “
       £–¡•4†      2007 ‘’rA W p£ˆ†
                          dB     65%‰ ‡      …€x    2004    „ ƒ Y ™ —
                                                               £¥V W pW 9˜9          i               28.5%
  30%        € x      w u t s i h d
             ©yd W 4vC§¥qrp6fgecX¦ XB6A W        b a                V ÷
                                                                       •‚ G ü                            NB
                                                     U 0 Y`XS BA H G F D B
                                                      ¡6T©¥QRIP6£¥0 ECA
          1 ÷ ð ï 0 ÷ ð (  % $ # ! ø    ú   ¨ ø ¦ ¤ ÷
           )•AÝ–)'ñ ©§Añ p©4§¥Ýð                              9 8 7 5 3
                                                                         @4642
         þ ý üñ ú ù ø ÷ ð ö
          ÖDû0–ÝA8õ 4¦™`¦Ò8È“w¢ï Aw§£¡ÿ °
                                          PC                     ô á ~ ó ä ò é â ³ ñ ¸ ð î ¸ z ¢Ò   ¸
           m         PC-based
                                                        —     ë ê Ñ é å
                                                          h ì• ¦@ – Öp³ ™ V PB2Bš ñ š • è    § ¦
      ü íìÖë•å ä  y w ¸
       %¢¦¤± ËAþ22òz
                ” ç æ                      PC                     w v ã â á ~ ø
                                                                   ¦¢Ë1y©á ß ¬ ž ¨ %•Fcpé    à ú ‡ ß €
       ¥ «            ” w v ¨ { z Ã
                        ¿c'• F) @ |’• Î ‹ ÈÝ$Û• A1ÒÖ8‘    Ï 7           Þ ƒ Ü ¢ ß Ú— Ù Ø × Õ Ô Ó
     ¼ Ñ Ð z ¸ z Ñ Ï Ã Â
      ÒkA‚£©F8)þ¨ ™³• Ë8§¨ËÉ                             Î Í Ó Ì É Ç t Â Ê  MIC ITIS            • È
                                                                                                    BAÂ g
             ¶ » º ¸
              p0¹·
         Advantech                       Apple Acer Asus           ¶ ! !                  Ç Æ Å Ä ÃÂÁ ¿ ¾ ½
                                                                                           ©aa¤DŒvÀ©Q¼
         Kontron Radisys                 Dell HP Lenovo Toshiba                                                6.
              !               !                       !        12 -17
                                                                      ! ª ! ª ! ”                         t 'W µ ´
              ²’
              25 -55              ’ ¯ °q ­
  « r ³±ª ª 1}0¡w q ®¬! ª ª ” © u ¨  w               5 -8                        ’ § ¯                       ¦ ¥
                                                                                                               8¦¤
                                                                                                               5.
                                  1 ­ «
                                     £ ¢                                                                   Ÿ 4¦ƒ
                                                                                                               ž „
                                                                                                               4.
                  œ ˜ ›
                  1©—1— š        ! … 8w                                ™ ˜ – ”’
                                                                          1— ©•“‘ w                Ž q
                                                                                                    a¦pX     3.
                                      … ‰©i                               /   ‡ † „
                                                                                81… ¦ƒ               ‚  €    2.
                   ‹
 h ! … i Œ! Š8q ! –ˆ                  m l                                           w 1m        s ¤141~
                             | w©k                                                                        m k
                                                                                                             l j
                                                                                                               1.
j !}|s{! W q8X z¦x l j vt! W 8X ux pn
                           r                 y               k ! u s r q o
                     `¤¡ AX
                         Y                                          ` a¡ i t ƒ i                       h ©g
                                                 d˜™ –”• ’¢‘¢‰0
                                         eeee d˜™———— –”•““““ ’¢‘¢‰0
                                          f™0‘‘‘‘ –•¢¢¢0ˆˆˆˆ
                                                  d˜™ –”• ’¢‘¢‰0
                                                   d ˜  ” ’ ‘  ‰
¿ ¾ 
                                                                                      ¡r©Ž
                                                                                 Ð 1 ƒ
                                                                                  $„ §‚        (1)
                                                                           Ð 1 Ï Î ƒ ‚
                                                                            „ 2 4H2 ´ y            4.
                         PC                 Fanless Box PCs ULV                    97
                             É Í Ì
                              È 7’Ë ½                                             96
                 ² ± s Ê É È Ç Æ Å Ä Â Á a · ¶ µ ´
                  i'5'§7Hiý 7» ¼ §» 'i± H³
                                1U     19                     4U      19           95
            À ¿ ° ¯ ¼ »
             uqUH· g‰º ¬ ¾u)· Uyº ¬       ½ ² ±                                    94
                                                     ¹ ¸ · ¶ µ ­± ´
                                                      Uu'i¬ H³      15           93
                         « ª © ‰'U§us          ²   ¨± ° ¯ ®                                 § '¦
                                                                       H G ¤ – •
                                                                        6¡¥5ø À 1              (2)
                   ¢
                9 ¡   20,324     1 6                      h œ › š † ‘ ™ Ý ©x ¤
                                    ¥B ©ø Ÿ 1 ‘Œ4D4UÝ£† £ Ÿ
                                    9 ¡¢     52,803           h ø1 6                 £†  )Ÿ£ž
                                      1 6                    ¥B œ › š † Ÿ ‘ 1 ™ l Ý 5£ž ˜
                                      XB ©ø Ÿ 1 ‰Œ5©§D£† •                               (1)
                                                                                         Ö — 1
                                                                                          D©6   l –   3.
                               u sr ˆ ™ ˜ – sr ˆ u
                                ‰tHjuq‘”† u‰tHj'y€                                 “ i’
     … ‘ ‡ …† … „ x w  ˆ € „† … „  ˆ € „ … „  | €
      H„ { iy†$qFƒ‰j‰'4q‰ƒ‰'† q‰ju„                                               Ž u
                                  y         Œ ‹ Š ˆ‡… ˆ
                                             u‰u‰y†† j'u y„                            { tz
  ™ ‚g d  u€ ™ ˜ – •  ˆ € „ … „}| 
   ƒq†©ujˆ'F‘’‘f† ’” ‘j‰'~† qjy)‚ƒF€
                                                 y                      … y qikˆ l
   „yi‰jˆuHv†£H„‘j‰'v‰tqiq€ † jqiim€
      x w  € „ …  ˆ € „† u s r n ‚                    dp o n ‚
                            y y                                    i
                                                                   jˆ Hhy 7w     x
 g e d  ™ ˜
  7f†$‰ƒˆi’‘–—† •’” ‰€ £’‘ƒ‰H‡† qi‚ƒF€
                              “ † … „ ˆ € „ … „ 
                          v t s r b
                           ¥u))qa                                             p h f
                                                                               ige
                 I §U56£X§CX6£0576G •4pUrÃ
                    % ` Y X H G v u m l æ å ø W V H ‹ Š j i ¢ h
                                                                             d c b
                                                                              §'Ha
                                                        ¼
                                                   Motorola           
                                                                 Radisys            ²T R
                                                                                    ¥h S¼ Q
     ˜ l P I  G E  0  @ l B @ 89 6  ¢
      4©DA½HF©6D¡CA 97¥5h                                              ¨ V v u H
                ¿ ¾ Ž       0 æ å ® ˆ F 0 T ! i ( ‹ Š 4  '©V 9 ! 2
        1 XŒê r46©£pC)” )Œˆj
                                                                     3 ¥ C÷ % ©G
         ,
    £ D   y Ç V  ¨ ¦ ¤  ¨ ¢ G ¦   9 þ Ö Õ V ý # ü
     §x ˆo ©§¥Í §¡£÷ X† ¡ÿ9   X§§$û
            Ñd ú ‰  ù ød w ø ö ó ¶
                         í      ë
 ¤rðîˆ)V ¡ §§40©pý ´9 X6…ˆ¡¡àd ñD     æ          Ë õ ô Þ ó ò  ü ¶ æâ ö õ
   x ïðd÷‰ 4dpì 4ð÷4¢ê£ö`õ T£!Ê 4XC£•å…ä•㥧á8ß pT
                                                                 é è ç æ
    Þ ‰ Ý Ü Û õ Ó l Ú
     £V©r64ËpY C¥¤ Ÿ                  Ù Ø × ý Ö Õ › % Ô Ó V U 0 G Ò Ð 
                                        •5 •6©•§÷ 6 4¨                        Ñ      (4)
                                                                                     d
  ü Æ Š j Å
   E‹•C6¶4ÃÄd                              V ¿ 9 ¾ r€d 6A H G 4W Œ¡Ç l XÇ
                                                     Ï  Î H Íy B V Ì ¼ ± Ë 4Ê © ©Æ É È
                                                               ¤             » º
                                                                               DT       NB
       ¸d                 l ˆ4§x 
    Gericom chiliGREEN MAXDATA                               
                                    Á À ˆ`pX¥H ½ˆ¡C¥´³ P©¹    3C   · s ¶ ‡ µ d ²
              °
           ± §¯E÷ ® ¬ ª œ ‰ ¨ § ¦ ¤  U 0 6A                      £B
                                                               HMI/POS            U   Ÿ
              U 0r¥   œ          d       — – • H d  H q
9 •š¡™›­£‘X«d©©c©£…¥”f¡¢ ¥¡6ÝG ¡¡0 Cž
    PICMG        ETX                š™6˜`C4XG “¥C©o V ’ ÷                   Technology)
ECT(Embedded Computing                    d ‘   Ž 
                                          Rz§ˆC©H          ”Quanmax”             ü ‹ Š
                                                                                   4Œpj
`
                                                      )     Ï H æ v
                                                            (
                                                  W w ¥u ¹ £þ U» ©u)     (              (1)
                                                                                                1.
                                                                                  ˆ Ë
                                                                                   ia Ê
     H
9 C•£ó· — 44‡    ‘ ë  Quanmax         Å î`56£Wk7i•§„
                                           d Ý † è H G ) u l … Ñ þ ‹ Š ç          C.
                                    % ƒ ó ‚ 9 d !   H ) u µ
                                     s# i‘ £ø ÷Y(£§                         B.
              x ‰ u l ü 9 ç å H G ‚ w d ÷Ø × þ Ù ƒ ¿ ¾ v
       9 | €¡yr¡p„ È U62÷£g£U4pˆ¥% ! GÓÖ                                   A.
                                                                              ! u %
                 6 B cd Ù ƒ – • Ž êd t p Ø × þ æ å – • q p                        C.
    9@8 ÷ 1©H2eg¡¡´÷SsDgg6©ú¡ù ri 6 ¡Ó                 Û             1 Ôƒ    B.
                                      H 9 G ƒÁ h i2 g f3
                                               Â þ þ ' £! d U9©
                                 9 645©1 ¤ d ¥$þ £Ê ¥¥96            Ë e d 1 B ïcA.
                     Ï » ‘ l ü V ©b G Ë     Æ a
             9 V5U T `Ö¥C$Wó 5£©â ©$¥d 5Ó(2                ` u
                                                                   $            ƒ¤
                                                                                  D.
                                       X þ
                                        YÓ UV Ï T » çåÊ iã „ R Û å '             C.
                               w 9f s                                      TR 2
                                                    H G à d Ï » ç å i „ Us £ä
                           9 W X§‘ ¹ ¡ðe5£©©SrÚ                              B.
                                  9 è  Ž Q I ² H Û
                                   @8 4©X5P4©pB d £Ê · — ¡rE ©Ž        Ë          A.F G
                                                                             ¿ ¾ 
                                                                         Ð 1
                                                                          $„ ƒ           (2)
                          Ï )  ¯ Ü  B í B  H V ‰ á 2 y
                9 5Hˆ5»u¥dPD6 X(¥Ûd Ö C5rp j A÷ó 9                         C.
                        $ Ù             8 ® i ó !
                   9 #®©þ á $E7„ ¥% A # 5u¡£2d Xü     4 3 ç 1 @          B.
                                             0 þ Ù ƒ           )                  A.
                                   9 | $£gp4¥d (2 $Ö        ' % # ƒ % !
                   1 ¥564D4§g¡¥)•ø d XD¡þ
                      þ Î æ Û å Ó l î è í ì þ ë j H G ‰ u Û ê é
       è ç å 9 å ® s¤
   8 ©Xp•Ú ã §ˆ©$¡d ¡¥D6G ©ã ê         6 Å            
                          ¨  h   è  H 1 Î Uæ¥ þ Ü5Û¥å HÓ ¨                 D.
                                                           Ï »
     G T
      £õ4     ¦ ¤       ¢ d Ù ƒ þ å   9
                                       õ       CPU     v u
                                                        X£¼ Intel AMD
                                                                        2 ä i3 ÛQ H
                                                                       £¡©pB     C.
                §¥Ë£Ê £ë ½U4¡`¾¡£     â þ                           
                                                              d Ž $¥¡Ü  0 l Ý
         G s d Ù þ Ø ×  Ö i 9Û                þ Î
                                          þ á 7à Cß G Þ Ç d ­ ¬ ý
  Hˆ)•ÚÿeUƒ©¡£D45`ãB  ¢©§$Dx §4Ci Ç Õ £û                              X86    ü B.
                                                                                  A.
9  )¹  pÔ©5} 6©gDø6 )$x AP¡$'4ù 1 496
             Õ Y W Ó Ò H G Ñ ú ù ï ÷ ö õ d ô ó 1 6 ò ñ ïð
                                                                                  1¤
    ø ΩXå5C©Dè)ìø8ë©¥H6…•d ¥D©ø 49 pr¤ Ú
            æ Û Ó l î í            j G ‰ u Û ê é                  è ç å å ® s     D.
                                                                                  C.
                                                 9 ¡ËUX5Ó £3 Q
                                                    Î æ ø Ï 8» Û å 2 ä
 â á à ß                         0            G s Ú Ù ƒ ø Ø ×  Ö i Û
  ¾ø ©)$ÞDx  d Ž Ç $lXÝ¡ÜH6)•Ûd U©¢DD£59 pBã                                 B.
                                                                                  A.
                                            9  ¹  ¡¡D} ©Ñ
                                                      Õ Y W Ô Ó Ò H G
â        Š                  Á † j Á Ò• Ø á … Â „ × ƒ          NB        Æ ‚•
20%               €  ~nÜ ‰ j Á Ò × } 1| Y
                   @HHG1C(Gf
                       ‹ (b ‰ ˆ ‡ W@(CŒ£Y•DH$¡aÇ ‰ ˆ Æ Dz¢ 
                                   NB                          ‰ ˆ                        2008
      Â C u
       Wvâ £¨7.4%               o l
                                 ¥Ø
                                GDP 8.1%          § ƒË es(1wHº wnl
                                                      { z ¡œ …’Ø h y ¥qw• t £o ¥m ‡
                                                                      r xp  2.2%         2.5%
   § E j Á
    k£f©Ò    GDP                             h f e t
                                             ¡gƒÓ 1™                          ‘  C
                                                                                ’• HH        GDP
                                                                                                 t
         ‰ ˆ
          ££‡
          IMF     2008               †                   ™€
                           ñ i t („ • Þ ‚ Î  dË ’ ˜ A— y• v “ u
                            Cð AAº …zYƒy1(¡f–”™ t º ¡W¼ Aº      x                  s ø e   NB
                                                                      ¾w½ fr 1q $i Ë g e ¼  ½ d
                                                                      YH@phf¡@©Þ Ac
                 b Ñ `
â 4 £a­ @1 £CVU¥R• $W5@©¥$HPŸ F W Í E T S Q ¾ ½ ô ¡ P ’ © I Þ G Ñ
 —nW$DY• X s ¥Ñ A@(© 
              E ¨ § Â C ö                 B        0 9 8 ¡                   7 5
                                                                              ¥6•
     0 Ó Ò Ñ ¼ ö Þ ) Ÿ ž4  '  Ý $ • # ì™Ë$ý  ½ 4Ñ 3
      1$C(¡¡£$Pœ 2 (5%¿Gs$£D¥2                           ! Ÿ ¼
     ù  © § ¼                        ¦ ¤ ç ¢ À   ÿ Í • ý ü Ÿ ¼ û • é 
      Ñ ø ÷¨• ö õ ô‘ â ó ¡¥C¡£¡¡Dè þÅ$(ÏsCà xzYè
                                        ò ñ ð ï î é Ñ ” “
          ¥™ PnCi©ìYW¡¡5GWYsW5íÍ ì à • ú
  ꣩G$C¡åãD5à $¡W¥CWys™ x¯ëÑ
             ¡   é è ç Ø æ ä â á Í ß Þ Ý Ü Ñ ª © Û  ÚG  ٠• › Ø
    ×£(©Ô $CyÐGW¡½ ¼
               Ö Õ Ó Ò Ñ Ï Î Í Ì ” “ ¾ Ÿ                                         ¼ Æ• ª
       Ä Ã Â Á À —• ª © ¾ ½ Ÿ ¼ 
        ¥¥C§ ˜¿¥i$s$ ¡CG» (£$P¥Ÿ                       Ë Ê É È ¶ ¡Ç µ2ų ¡©
                                                                                    ´
        ² ± Ž ’ • ® ­ ¬ « ª © ¨ § ¦ ¤ ¢ »©ºPŸ ¹· $ œ Ž
         YG°¯5¡W¡$y¥£W£5›P}G’                          ¡   ¸ ž
        ‘ —• ” “ ‘   í d ø æ å œ l u Î
         (˜–5Y’ 5W£ˆ©P9G Ž d G  Š $$™                                       ›þ š Ú
      Ù             H G ‹          â ‡ Ë       Ë õ Š ë 
        Ø Š 4Œd ñ § W£Ê d £Ê  $Y `ÿd ÿ C5C ‰
                                                             2 Gó e¥á©‰¡`…¤
                                                                                                    B.
  8.1%                                                                         †    )
                                                                                          ÿ 5`
   f ˆˆ
      2,633      (      v G † Î G
                         6îDX`Cl 5ˆ 9   x § $
                                    1,400    ¢ f                        | y ~d  ¢
    IPC         d         v           ƒ { 3 V î G Î
                                  6.4% 2008
                                 y §¥†D…¥G
                                                                 €£†CÊ £4††
                                                                  ‘  ‡ Ë2011          ‘
                  d „
                   ÷©† |§x
ETP(Electronics Trend Publications)       2006
                                                                              …
                                                                         u l GÊ I „                 A.
                                                                                                  U
                                                                                           ÿ Î 4¥G
                                                                                               Ï ¡0 Î
                                                                          i Ö
                                                               D ƒ x u X§ Õ ‚ Î ` þ ¦ Ë
                                                                y£µ§iú G ¤ R £w Ê                 (3)
             ö
         þDXó à XU¡4¥ rŠ©ƒ ©ƒ 9
                                ë 0 Î G ‹ j                d       €                ¦ ¤
                                                                                     ’d | f o
               d G             u                 þ ý à $ ~ ! %¡5 Ïx » Ë { Ê o
            ø îH6f o Y ¥Cdd Î Ê ©•¸d € 58§7þy|}U¥ | £@©1ä       Ö y                      0
 ¤ 5ù z(xd ¦
           ú y w                    v uÏ t Ë % ƒ              Š j q o                       ( 
     H d l                   k $j Ý           H G
                            y 5!©iWsCrG£¦ ‹•1 6 2d pmn% Ô ÿd Š 5H
      G “¢©¶ §x ¡! §iC1 ¤ 6o d   8 è©þ )ö 6h˜‹rCj!                ÷                            (2)
                                                                                             |  g£Êf Ë
    100.00        696,510           100.00           643,521
     79.31        552,426            82.61           531,624
                                                                               ¢            £
      Ÿ              Ÿ                Ÿ                  Ÿ                   ž¢ ¡     
    50.17         349,461           18.90            121,601
     4.23          29,471           19.14            123,179
                                                                          š œ                   
    24.91         173,494           44.57            286,844
                                                                           š ›
    20.69         144,084           17.39            111,897
                                                                            š ™
     %          – —•                  %                      – —•                        ˜
            ŽŒ 97                            ŽŒ   96                              “ ‘
                                                                                    ŽŒ ”’y
%
    d ™ — – “‘ 
     e¡˜S• ”’r‰
â t e e ¼ } ¸ |
                                                                                                                        eDHf¡A§€
                                                                           â e ¼
                                                                            ’f¥Ñ „ k z y x Ñ ª © 8 w o
                                                                                                   ¤ P| {Ê 7‚CG¡wÙ‚ñ¡†                        g Cß •
                                                                                                                           â v ‡ Ÿ Ñ ä o
                                                                                                                                  › ‚YD$H¡p
                                                                                                                                                     E                Í
                                                                               Á                 ¶
                                                                      â wÀ î ¥Ñ u ˆ ££E nAÓ • Þ ¤                      ¶ Q ¸ « ª
          ) Df£((ý Á À s ¨ ¸    ý7ɦ r · q Á Ò p ³ Ñ Ê ¡
                            t e Ñ Q ¸                      Ê ££9Ñ AC£aâ 4¨ ¥x©G 
              ¾ ½Ë Ÿ
               $¼                    { z  ± ì Ò Ê @DW£À            o † s ø #Ñ Á      (Customization)                                î ¶ ñ ª
                                                                                                                                        ¸ $1G©                 E.
                                                                            â H7¥YD¡©nl s9
                                                                                     ä o  ¡   ¦ p n m ÿ                             á l ¿ ¾
           k ß ÷ j Ó ¡
            D$(AG  Þ ¦ ¤ ¦ Þ € i h g ÷ Î é è  f e Ê ÷ ¾ ½ Ÿ ¼ 
                                                  Ê $¡¥£(f¡7UwPWw§D$Y¥Pô È                                                                                    D.
                           â W(W¥D¼
                                   ¡ ï î ¾ ½ Ÿ                     {                        â               d   ® e                              ‘         “¼
                                ™ ˜ ñ Î
             • ¡4W¥€ – • (A÷ t §A9‘f Hö §D$²                  €z ” ¤ %Ê ¦ ¤ z ’  ¿ ¾ ¼ ”“ h „ Ò Ÿ ÆÅ
                                                                                     (Ø {“ U(UÓ ™
    ± DÊ { â ‰                                      ˆ —î TG
                                                     §íÊ£§ ü ¡E„          (Solution Provider)                                   ‡ ŸÊé › i
                                                                                                                                 YYè DpÊ Ø
                 Ñ z b † xì ì … 9 ÷   i w
                        4 @¥Æ Ê £¡C(® i§Di ì aÊ AGÕ ™ (‚1 ©« ¥D¼       ì „ ›                   ƒ h Ò                    ¸  € ¾ ½ Ÿ                            C.
                       ô ß r p 
  â £¥Ñ w1½h w(AíAg©Ü xD5¡Yè                                  ¿ ¾ Ñ h Ò f § y                            w v Ñ ¿ ¾ é                    uYô ß {
     ê Ê s        X86                          § Ü f ô ß q × › i h Ò
                                                 rÊ ¥£$Ñ r› $7 pÊ Ê §GÕ ™ i ü w ©Dtz                                                    Ñ        B.X86
                                                                                                                                                          â Á
            Ò Ñ g
             CWFÜ f ô ß Ñ Ï Í é        ¥D¥SD£¬ Ê y´                             PC                   ¼ © e T e ´ ¨ d
                                                                                                        (%â HAi 1§Î
 “ ´ ©a“ YWÇ4T“ Î R“ P½ ý¸ ³ H©Gfß Ê ½£PD¼
                                 b ` X V“ U S                                Q I “                       G Ÿ ý à                       á “® ô ß Ÿ c             A.
                                                                                                                                                       E F—
                                                                                               Ù ñ ß
                                                                                                UC¹— 7—            E                                            C¤ B     (5)
                      â Ss¡  û ‚ û ¦                         €    ® ý  ½ Ÿ 5 Ë                                          ¤ Í « “ ª ¤  Ñ s u ø D             Ý
               Ñ × ® ß
                (S— â — Á À ï î  Þ ) Q ¸ Ü ¡ @8Ë ¦   Ê « ª
                                                       fiCC¥5AÑ @ § ™  g¥Ó 5¼
                                           ì ä £££(¡Gfw¥©  Â ì §91(ý ¡7z GnAÓ 5                                                               Ý î Ÿ
                                                                                                                                             6 Wï (5
                                                                                         â                            Á  « ª
                                                                                                                      ¡GVg¥Ó ) ¡£                           Ý
                  ú ½                    Ò Aý
                                             %                        ˆ !   3 2 Ë 1 ¦   × ® ä0
                                                                        1 Hú 4¡W WC1Ê Ì                                                            )
                             ¤
                ¨ ¦ ¥ ¦¢   i # ýi w “ ü ¦  £ý  ú ù ø ÷ ö õ ô ó Ò Ê «
                 ©§('Ê £¡ý Aþÿ$i 1’ýi £w¤ Ê ©d 1ºHHUAHH¥¹ƒª 
                                                            “                          (             û
                     ò ñ ð                         î í « ì
Ê (£ÍÑ ¾ ¤ ï“ ä Vöygª 1¾ 4¥3 µ ëâ nú S©Cwß o Þ èÊ e ¼Y« ½ Uå                              ¿ ¾       ê ù Ÿ á ý ® é à ¬ ç ¾ æª
HMI/POS                                            ETX                                  PICMG
                                     “ G½ Ê Hã “ (½sGâ                                                            Ê U(£aísÓ ˆ
                                                                                                                               p Ý ­ Ü Û ‰
                                                                                                                                H£¥Æ f1¡
                                                                              Ú Ù
                                                                     â ynÇ F €  † ×6Ê Ö(y£W5Ê @­                        Õ ´ ¤ Ý Ô s ø 
      Ó £ê Ò Ñ                                           Á À Q ­
                          Ê ®ya¿¾ Ë £(£¸¡(Â Ô â  ©ÀÐDâ ¾£(ƒ ¡ÍA†£Ç º F ¹1ÌÆ™ Ì s ½aÓ     Ý Ø Ï Î ¦
   ™Èy @£™¤ • œ “Çø‘ £Æ(ª¡—£w(¿1½H Y¯ »¡£a‰Q££i« øª ·                      Ã Ä Á                      ¼                          Ë Ê¸ É e
        ¶ f“ ß¡µ ´                            s Å ¦ “ 1Å V• ©
                                                              ³ ²                      ± ° • ¨
                                                                                        w z©@UÇ w¡­HH¡ˆA˜nAÓ                ® ¬                  Æ
                                                                                                                ¨                  ¸
                                                                                                              ©@UF Ç F Ñ i§@™ ¦£¥f¡ˆ                         e ‰
                                                                                                                                                           „ 2 0         (4)
                                                                                                                                                                ¤
,              ,
      Â 76  »Õ 1á üû 0)( %$#š
      ,
       ¡9¡8¦ 543( ¸‘2 'a¦ ˜Rø » '¡¥¡a™ µ ‡ þ ˜ü a™ µ ‡ þ
                                 ,
                                                                 ý š
  ûúù  ! ˆ    ©¨¦¤¢ ÿ 𙕠”“ ýüûúù
  ‰Tø RŽ  ‰‡ ¦¾¥í ‰ ¡¡§¥£¡T‘¼ ‘‘˜Wî ˜˜T‘‹ø
                                           (ubiquitous computing)
                                                              Tï
              ˆ‰‡ ­¼ Í­˜°­ôa‘T‹¦
                    Ì ÷ ö® õ ó ò ñ ²
                                     POI             POS
                                                               ð    HMI
 îTRìT­WTëW˜ç葘¸ãË® ‘˜‹˜Þ® ¦ µ Þ®
    ÉÈí Ð ÏÎ êÐ é æ¦ åáä                ¦ âáàß             Ý       ˆ ÿ
                                                                    ‰‡ a½
¦ R´ WÚ® TRÕ­­¼ šY™ µ ‡ ¦R­­Ñ0­­Ë¡R¦ ‰˜‰Ä
     Ü ÛÙ Ø×Ö Ô                   Ó Ò Ð Ï Î Í Ì Ê® É È Ç Æ Å
                           ÁÀ¨§ ¿ 𙠐 ¼»º¹ · µ
                           ¡‹‘‘¸¦‘a½¾a­› ­W{Y¸¶ ® ­´
                                (PC)
  ³ •²±¯ ¬ «ª ¨§¦¥ £
   T²R‰‘°®¡­‹‰©T‘a‰R¤ž ¢ ‘¡‰ a‘˜W˜W‰˜“ ‰“
                                       š™ Ÿžœ›—𙕔 —–•”
                             ’‘‹Ž
                                                                 ŒŠˆ
                                                                   ‹‰‡
                                                      õ ô p ø Ñ e ¼ p
                                                       P(fG©³          (1)
                                               † î ¼ ¦ õ ô p ø Ñ e ¼ p
                                              4x$£Y5Uif¡x³                    2.
                           â ¥C41˜ Ê Fn©Q ¸ g
                             Ó Ò … „ ƒ ¦ í ‚ €  ¨ ~ ß
‚ ˜
                          OK
      g £f                     — y
                                ˜† x
              NG
 NG                       OK
                                /
      e Pd                   g
                             §‰ Pf                                ” •“
              NG
                                                    NG
                                 e ™                       — ˜† U –
                                          OK
                                                                             ’ ‘
                                                                            W€e
                   D   (System Products    e ¼ B é
                                            f¥CPè
                                               ‚  y
                                                H£€x
                   
               † ‡ §‰
                                                     §‰
                  ‡ i
               † ˆh
                   w                           g i
                                                £f h
               ut rq
               v5s4p
                                               g e
                                                £f 'd
               † … „
                £W£ƒ
                                          (SMT DIP)
                                                `          Y X
                                               U bQ
                                                WcAU a
                                          V U SQ I G F
                                           W¢ HTRPH£E
(Embedded Single Board Computers)          @Aµ ä
                                              Ê £ã 4x¼
                                                     † î                 (2)
7 GF ¦ C         97.8.31        X
                                  B`@”8£7¥5  97 W ¨ €I9GC
                                           6 8 V U T S R P H8 7 F E 4                                      97.6.27
                                                                                                                                 4 8
                                                                                                                        Bs8£76¨¨~t!
                                                                                                                          @ cd } 5 4 a 2 0
                               100.00        696,510
                                                     ¡ ” {ý                                      100.00         643,521        ý  ¡ ” {
                               61.06         425,335           ) ¨(                              59.14          380,543             ) ¨(
         )   !   (             9.04          62,948      KEM               )    !  (             8.95           57,610         KEM         3
           $                   10.32         71,854    Brunen IT           )      !(             13.88          89,315         KMS         2
         }                  19.58         136,373   chiliGREEN          )       (!            18.03          116,053            KAI     1
        
              ¤ ¢
                  |£ý    (%)
                           ý
                        ¡ Pü                                                         ¤ ¢   (%)
                                                                                                                     ý Pü
      © § {
      ¨¦ ” ¨÷ ö ÿ Hö   þ                                    û Hú
                                                                                { |£ý ¡
                                                                           © §                                                    û ú      ù §ø
                      ÷                      97
                                                                           ¨¦ ” ¥÷ ö ÿHþ ö
                                                                                          ÷                 96
                                                                                                                  õ á à ß Ö q
                                                                                                                   pCrt× trh               (2)
                           j zñ      y         w “ × Õ
                                                g9R3é     u s                q p o ï n
 Í l Î
  §mA”CÍ            i ð  y × Õ Ax
                         97
                  jk‚RhDRRi d½ se ¾ pDD1d€z”lÍ ’é f  v ”t˜ i — d– ½ w• “ Îp†ChÎ
                                                           d ™ r                         ‘
                                                                                   Kontron                                         97
  ‰ ˆ ‡ u                     Kontron
   ‚†‚itvt hgfpe s †d9i ‚€ggér 1f xtvt  ×h f Õ
                      … „ ƒ  y ‡¥ h w i u                            r q i h f
                                                                       s£p1ge                            Kontron
    7
8£GF ¦ C     B X     97.8.31
              `Y@A897D¨5  £7 W9¨ ¥QI£GDC
                       6 8 V U T S R P H8 7 F E 4                           c  4
                                                                       B @ 8d7  6 b5  4 0
                                                                        3A9¨3a2 1!                      97.6.27
                         100.00         621,617                                             100.00          491,006
                              ý ¡ ” –                                          ý ¡ œ–”
                         52.25     ) ¨( 324,755                                   ) ¨(      64.39           316,095
      $                  10.76  '     66,908          %         %                                                                         3
        $                16.19   #    100,644   !                   )        (            15.42           75,746            KEM           2
)    (    !              20.80          129,310         KEM           )    !   (            20.19           99,165            KMS           1
                 (%)   ¤ ¢
                            ¥£ý ¡                  ýPü                         ¤ ¢
                                                                                     ¥£ý ¡ (%)
                                                                                                       ý Pü
 © §
 ¦                 ” – ÷ ö ÿ þ                               û Hú  ©                                           û Hú jø
                                                                                                                        ù
                                            ÷Hö
                                        97
                                                                      §¨¦ ” – ÷ ö ÿ Hþ ö÷                96
                                                                                                      õ á à ß × Õ q
                                                                                                       pCrtRArh                            (1)
                                                                           ó ôslòŸñRðyïtr°Cìê•°pt}×
                                                                                            ä î í ë é è ç æ Ù å
             )       Ö Õyä{yAáACµiAry°Cp°CŸ× Ö Õ °ÓjÑÒ§jƒC§pAjÊ
                     (                    ã â à ß Þ Ý Ü i Û Ú Ù Ø                     Ô)    (   Î Í Ð Ï Î Í Ì Ë                            4.
                               ˜ P—                     É È Æ Å Š Ä
                                                         §3ŠÇl3¢}Ã                                             Â Á ¿ ¾
                                                                                                                RlÀz ƒ½
                                 ˜ P—            Œ ¼ Š º ¹ ¸ Š ´
                                                  y»C¥ŠH· ¶µ³                                                   ² m ±
                                                                                                                   ‡Ak rz
                                   ˜ P—               ¤ ¯ Š ® ­ «
                                                       °¬yЬyª                 ©         CPU
                                                                                        Š › ¨'Š †                  PCB
                                                                                                              ~ › | ¦
                                                                                                               §}z }¥
                                     ˜ P—              ¤ £ Š ¡ Œ
                                                        j¥¢C Š žŸ                                          †    ~ › š
                                                                                                                  œC‚ ™LCD
                                       ˜ P—     –’s”•’srŠ‹Aˆ
                                                    •Š “ ‘ Š Ž Œ ‰                                † … „ ‚ €~ | z x
                                                                                                    ‡rCƒ}{yw
                          o m
                           pnAAk                           v m k q
                                                            pAtth                                ujtrh
                                                                                                     s q
                                                                                                  o n m k i … ƒ p
                                                                                                   pAAlj©xh                               3.
552,426               10,617,991        144,084    531,624 624,696           17,864,986   111,897    850,361
      3,784                 11,310            397        78           104,751      17,754,619   2,215
                                                                                                            Í
                                                                                                           822,641
                                                                                                                                          Ì
      63,588                10,465,226       Â17,702      Â
                                                         607,054                   Â            Â Ë                                     Ê
      28,807                7,576             5Â         1  Â                        Â           Â                         P I HF
                                                                                                                            @@8GE
      233,801               90,519            173Â       6    Â                        Â           Â                  C A 9 74
                                                                                                                       DB@863
      10,197                122               5          96           31,086       31,850       1,665      74
                                                                                                                   µ 431)
                                                                                                                    ¨® 5'20(
      51,586                5,641             24,328     1,097        217,176      24,973       15,770     3,302
                                                                                                                         µ É
                                                                                                                          Ç® ¿ ´È
      160,663               37,597            101,474    16,364       178,611      53,544       92,247     24,344
                                                                                                                          µ ÆÄ
                                                                                                                           Ç® ¬ÅÃ
                                                                                                                            ÁÀ¿¾
                                                                                                                            ¬¤Ç«½
           ±      ¯                 ±      ¯       ±            ¯                        ±           ¯                       µ ³
                                                                                                                              °® ´²
               #%                     # £           #%                                    # $                ± 
                                                                                                                ¤¯ '#
                      ª «©                    97                           ª «©                 96        ª «©
             ¢»¡             PCS
       §¥
       ¨Å£¤Ÿ          Ÿ œ
                     |~ž†›                                                                                                                 6.
                                                                                                       š ‚ Ö Î Í Ì Ë
                                                                                                        £™ grlyCCÊ
                                                         
              !¥¨ÕD†ù¨©§¥£æ Ù ¡ÿ þ ”ƒû 9ùî ¤ß Dõ ô ƒ£ð                 ý ü ú ø ÷ ö ó ò ñ
                                    SBC
       ï3æ ìGë
       215,437
              í    ê Ú Õ Ý è Þ æ Ó ¦ Ò¤ ¢ ä
                           ÂÙƒ†éDçYx‚å”ã âá´Â à999ƒÕ Q× s¨‚£YÐÎ
                              50,692                          350,741
                                                                             ß Þ Ý Ü Û Ú Ù Ø Ö Õ Ô Ó Ò ÑÏ
                                                                               95,599
       15,879               Â 20,022                          5,144Â           34,609
                                                                                                                                 Í «Ì
       11,172                 Â
                              120                             38,261 Â         5,602
                                                                                                                                   Ë ¤Ê
                                                                                                                            (Mobile Products)
       86,180                   Â
                              7,495                           216,218  Â       31,226
                                                                                                                        µ É
                                                                                                                         Ç® ¿ ´È
                                                                                                                           (System Products)
       102,206                    Â
                              23,055                          91,118     Â     24,162
                                                                                                                       µ ÆÄ
                                                                                                                        Ç® »ÅÃ
                                                                                                           (Embedded Single Board Computers)
                                                                                                                         ÁÀ¿¾
                                                                                                                         ¬¨«½
              ± »®                    ¯ ¨®         º · ¶
                                                    b¼¸†¨®         ± »®
                                                                  º · ¶
                                                                   b¹¸£°®           ¯ ¨®               ±¯®
                                                                                                       ¤°­                 µ ³
                                                                                                                             ¨® ´²
                                    ª ¬© 97                                      ª «©  96                    ª «©
                     ¢ I¡   PCS
      §¥£
      ¨¦¤Ÿ                            Ÿž œ
                                     |3£›                                                         š ™      Î Í Ì Ë
                                                                                                    £g½ x lyCCÊ                             5.
                                                                          j ˜v ”i
                                                                                —       w GpAg9ˆA”‚“
                                                                                            q p o – ‘ •   ‰                  IT
             Brunen
       j ’ ‘   … ‚ Ž  r
        gdƒAƒh†Ö ‚9g½                                                                            w
                                                                 w z pgˆ| ‡ gˆd½ s‹é z h ‚i h f ‰
                                                                       q p o ˆ h f re Œ Š                                      GmbH
chiliGREEN computer j i ð  y
                     p‚Rhhi                                        h f se   f       d ™ ˜ s †× Ö • ”l ‘
                                                                                  Kontron    …          “ Î
                                                                                     ˆD‡À†f ‡j€gpe Í „é                           97
 ‰ ‚ Ö i u
  ƒ1ytvt
Kontron               s †d9i
                        … „ ƒ                                     vy g
                                                                  ‚€× r Ö é 1f xtvt
                                                                              h w i u                    Kontron
                                                                                                    r q i h f
                                                                                                     s£p1ge
j Ó œ Ý         Ü    Ó
                              yx u Ò ¡hvf wÒ Û©d gˆVb gˆe
                                                 Ú Ù c h f
                                                          Ó
                                                      j tÒ Ø
       Í               Í Š           Š Ó Ò   Ð
 ×y¾ · YÌ Š ÖÕtåy ÔwgÌ »ÓwÒ c “ »tgÑtŽ dÏwÎrÌ© ¶ vˆe  h f
                                                        j å “
 Ÿ g̈råÀYs Ycb Š Ù ¾ µ R É Ç
     Í Ù Ë Ê                                 Å
                                         ëìé t ¾ ™ “ Ÿ b Ye
                                                          c Ä
      Á ¼                       ºÈvèÆv¶         ·
  a å¿À¾b » ½5é ¼b »r“ Ÿ c · t¹Yj¸å “ Ÿ c Y¶ri Vb vˆe
                                                        c h f
                                                                                     (1)
                                                      s Yr “ Ÿ b
                                                               c
                                                 j
锯Yvärw­§wÕ é Yªˆ©¨g’¥
       « • ® ¬   « © Ý                         g¤é wg¢ˆoã vf r°
                                                          ³  
                                              ¥ £ µ ò ´ ¡ g²r h s ±“
    e Š œ é ›
  žrsŒs€gD¬œwˆšgã •t³        — ™ –c ˜c
                           ˜ §o w¦ P— • Ð ™ ˜ s ‘ “
                            ˆy—˜Gé ©Vb tR”Y”é u ’ t‘ r Ÿ
          Ž     … Œ ‹™c ‰         ‡
 q g㠏wˆo  tcVb ˆ8é ©Š¾ to ˆY‰gÝ Š e Aƒ’• †gpe ‰ d Ý … h ftx o
                                        j ~ „l
                                            ƒ             ‚        r~
  ä î í m
   r°§vé                   ~ |é               k ã Û     ™ ˜
                           rw}ÇÙ å { j tpm Š dˆo f ¸ { ua e Am      “
 ó‡Y€p €
     z ‡  h gY               u             h g      “ ó – p î í ë
           i@e f x { wa e ¸ vã l r fq go i@e ‚m {‚x °X §vé  Ù Ø
   Û m l k j h g yt™ o ˜ — – • s ” §“ ó y ‘
                     e
    pné !ti@fd§tˆ³ tˆ©8é ’· ¥  r©jˆYClj§Ê o      ‰ Í ‡ † ã Î Í Ë
            2                2            3                 Ý
                                                         l€ÀÑ 
            21              11           18                Ñ 
            75              61           71
                                                                              … ç
                                                               € Yy             Û ‚ „
                                                                                   ƒ
            11              10           13
                                                                 v x
            0                0            0
        2.98               3.61         3.67
                                                              vwu
                                                                          q i
                                                                   stÍ v rh
       34.79               35.27        35.04                         p i
                                                                       ©Í h
            109             84          105
            42              15           14
                                                            fge
            17              18           23
                                                             a §`
            30              29           27
                                                            v ¾               d c
                                                                                ©d b
                                                             X YW
            15              16           29          )   T  (
                                                           VU ½ x
            5                6           12          )      (
                                                         T§S ½      x
     Q R   5     Í   98    Q ©Í   97    Q Í   96                      Î lÍ
‡                g …
                      f ˆ      97.07.01~99.06.30      „3ƒy‰ees(ph
                                                               ‚ € xv u G t r q H i            A g
                                                                                                @ 7f
      ‡               g …        97.07.01~99.06.30       „ € xv u G t r q H i
                                                          ¡‚ƒywees(ph                        A g
                                                                                                 @ 7f
        ‡              † f ˆ   95.04.01~99.06.30        „ € xv u G t r q H i
                                                           ¡‚ƒywees(ph                        A g
                                                                                                  @ 7f
          ‡     g7f †‚ …        94.07.16~99.06.30         „ € x u G t r q H i
                                                            ¡‚ƒyvwees(ph                       A g
                                                                                                   @ 7f
            ‡    g7f †‚ …       93.12.01~99.06.30          „¡ƒ€yvwees(ph
                                                              ‚ x u G t r q H i                    A g
                                                                                                    @ 7f
 d c b
  e(Qa            g7f 5‚ W …
                   ` X
                    QY (             US R P A
                                     VT¤Q@                           H G
                                                                       ICF                    D B A
                                                                                               EC@
                                                                           Q 9°£¡G7$ ×
                                                                                 2c Y 8 … %
              ‹ ¥ ' 6 % 4 ‹ 0 )
     4 '2 ¦£ 1@ 7$ × 5¥2 1@ ` ¨' í … • ™ $ … ‡û ” ¨Ò ö X               % ü #                  (5)
                             
    ‚5ßU¡¨£#Gí 3hU@ ¥« (¨¦¤¢ ¨f #¡¥!£¥'ý
             ! @  … ¡  ú ù “ † g f   © § ¥ £   ÿ X „ ¨ þ             Q ¡‡£G£#G†
                                                                                ü û Ð Ï ú ù “
           ø ÷ t ö ˆ@ ó ñ Ù ¼ ï º “ g f í ì ë ê é è ç æ å ä ã
            G#'mõôò¥!ðG¥† h4e o î@ × #¥¡jh£!!… ˜â
 “ à@ Þ Ý … Ü Û Ú ª “ † Ù Ø × Ö q Õ Ô Ó Ò Ñ g f
  G† s áß1'Û œ 4G‡)§@ )•!£q ¡!£jh4e
                                                                                                (4)
                  Ë P                s r s É
            Q 4… GI ’ ˜Ê£± ‘ @ Ç — GÆr £4Ä Gžg¥G†                ‚  s Ð… Ï Å Î Í … Ã Ì “ f
                           ¿“’‘´ Áà ¨ À Èd1!¿x µ™ ½ ¼ „G¹•‘ ‚ E¡e
@ s˜r … ¥® µ jµ¡GÂQ “ ¡£s … ‚ '® g4´ ¾£ˆ Gƒ ™ £ … ¥®   ¯                                      ¯
                 ‚ ¯                      ‚
      ™ Gs † 4´ »€¡Œ ™ !¨ §ž1¹‡'¥g† ·4¡!˜r °‡
         `               ‚ @                … º ¦ t ¥ ¸ ¤ ‹ ¢ Š ‰ ˆ ¶ µ ´ s ³ œ ² › ±š s @
           £ ¯ Gs « ª ©¥£!£Q ¡   Ÿ  'G#£h ™
   Š ¥s E!£¥… PGI #”)’4‰jEŽ¡¥¥')‡‰ h4e
               ‚Y '®£†™ — x – †­¬‘ • “ ’ ‘  @  Œ G… !‹ #Š ž‰D ˆ † g f @ 4˜
                                                                                                (3)
                                                                            b a ` … „ ƒ ‚
                                                                             Q 4~Y }'¥¥£
                                                                               €¥GX |
       y                            ” s r p o
         g– z y v ’˜rqj4¡n#” Gj¡•g!dv˜E{X                   W V k i – h f R e ™ — –£
                         ‡
  ” “ ¥‘4!w‰£ˆ£t£… „ W V  € x lm u t s r q i g f
   • 1’x£¥u@ †@ ¥ƒ£G‚¡£¥y4@ w#v4E'R ph4e
                                                                                                (2)
                                                    Q          15
                                                                   c b a ` Y X W VT S
                                                                    d4!B £CU)R
                                                                                0.5
                          7 6 5 Ì 3 2                      P äI ‡          P
  H !F D Û BÚ @ Í          ¡'¾4Û 0 (   $ o G é  o ¥I
 rhÜ b o jRY£é '¼ !i é ¡¡§é § ¥Ú £¡jlÍ Ç
      ‰Gc ECAoÌ 9 8˜      ©1Ì )¨¼ ¦©'%¤ § | ¢ #  f Ø § Î ¤
                                        Ë        þ ý ã é ü û à ú Í
                                    j ÿò ‘ wj® ttrß g§Í É
                                              j ÷ ø å           ù
                                                r wR÷ · x YX · x Vb     c
                      j    c         ÷ ø å ÷ ö õ Ë ñ ô
                             Vb … r ty©t§rê†Ñ Š ñ ˆ@Š êð         ó ò ñ
                                                         Ì í ‡ ã ì ë –
                                       j yo c  5é YrlgƒU
                                            ï î ™
       c ® ­      Ë é ® è                 ç ë æ å c
    o Vb y8é ò ‘ ê§¢y Š ¼ x Ú ìé t¥b œ ¥râYÇ            ä ã á à ß Þ
!
                                            ed¨7Ekis7d53¨¨”’
                                           leodn¨m7lEjkhigsfe7™d˜5—3–¨•¨““““ ‘‘‘‘
                                            leodn¨m7lEjkhigsfe7™d˜5—3–¨•¨
                                             l o n m l j h g f e ™ ˜ — – •
                                           leodn¨m7lEjkhigsfe7™d˜5—3–¨•¨
„sƒ”‚€~{|zx
       } y   1.
                                                                 s1Ek¾¤“ ¥ s rª p
                                                                w “ v u Ä t                            q
             Ž  Œ ‹ Š ‰ ˆ ‡ † …                                  Qƒƒˆ ‘ kˆ
                                                                 “ ’‰         ‰                 (   1)
                          98      3      31         • ” ˆ
       ˆ      ˆ     ˆ      ˆ             ˆ          97             VŠ
                                                                   Œ ‹
                                                                  96           95          94            93
                                                                                                               
                             (             )                   ¢ žœš˜–
                                                              ¡ Ÿ›™—
                                       860,387     667,362       625,474      562,621    ¥ © Œ ¨ ¤ § £¦
                                                                                           390,559       287,573
                                       921,685 1,039,601         575,106      546,848
                                                                                Œ          284,804        85,874
                                         9,577       10,088         9,139        9,056¥ Œ «­ ª¬
                                                                                            75,407       146,263
                                         3,316        3,660         5,170        6,178
                                                                                     ¥ Œ ¯ ®        -         4,384
                                        62,498       58,464       39,161        65,921  ¥ Œ 58,770        78,284
                                      1,857,464 1,779,175 1,254,050 1,190,624              809,540
                                                                                            ± Q² ° ¥ Œ  602,378
                                       440,784     537,388       123,688      340,133
                                                                                              ´³
                                                                                           153,240       129,804
                                       Ž      2            2Ž    206,081      399,678
                                                                                              Q² ·Iƒ£
                                                                                              ¸³
                                                                                           153,240
                                                                                                           ¶µ ¤
                                                                                                         129,804
                                              -             -    100,000               -
                                                                                           ¶ µ º ¹
                                                                                            71,104       116,986
                                              -             -       1,061              -
                                                                                          ¶ µ ¯ ®
                                                                                            71,373            7,765
                                       617,063     537,388       224,749      340,133
                                                                                              Q²
                                                                                              ´³
                                                                                           295,717       254,555
                                     Ž        2           Ž2     307,142      399,678
                                                                                              Q² ‚° šµ
                                                                                              ¸³
                                                                                           295,717
                                                                                                           ± ¶
                                                                                                         254,555
                                       499,200     499,200       499,200      475,000
                                                                                   ¼       435,000       350,000
                                                                                                                   »
                                         8,000        8,000         8,000        8,000 ¾ Q² ½ ¼ Œ  -             -
                                       754,103     749,338       464,016      365,369
                                                                                              ´³
                                                                                            82,576            2,094
                                   Ž          2         Ž  2     381,623      281,624
                                                                                              Q² ¢”¿
                                                                                              ¸³
                                                                                            82,576
                                                                                                           ÂÁÀ
                                                                                                              2,094
                                              -             -            -         kQÈ– (ÅCÌ §
                                                                                  Ë Ê É Ç Æ Ä Ã
                                                                                       -            -             -
                                       (20,903)    (14,751)       58,085         2,122      (3,753)       (4,271)
                                                                                                 §zQk(–
                                                                                                  Ñ Ð C¾
                                                                                                     Ö
                                                                                                         ÏÎ Í
                                                                                                       zÕ Ô Ó Ò
                                              -             -            -             -            -             -
                                                                                                     p‚Qƒ¼ ×»
                                                                                                    Ú Ê ÙÝØ ’
                                                                                              Q² Ë Ü Û
                                                                                              ´³
                                      1,240,401 1,241,787 1,029,301           850,491      513,823       347,823
                                 Ž            2       Ž    2     946,908      790,946
                                                                                              Q² ±
                                                                                              ¸³
                                                                                           513,823       347,823 °
   1                                                                  p˜óñä·œ·ëé ”˜äœáß Þ
                                                                     õ ôòðïîíìêèçæåãâà
   2                                                                    ƒ©§¥£¡œþä· ó·ë÷ß Þ
                                                                       õ ¨¦¤¢ ÿýìüûúùøö
`    €        ~ } | œ › š            G F D › ™ Ø x { ¤                               2   Ž
                                                                 › ™
                                                 • À ¿ itSqm‹™ ¤ mf•‚Cƒ•tUmŠ| k‰
                                      ` Ud€Sf¬UdWƒ1Ÿ m(¢™ z® ˜Ytmzk•jˆUWƒ{                 –         ‹ £Ø Ÿ                  1   Ž
                       €tSe¿ ¬ À                                                           Œ Š  ’ ‘
                                        €  À ¿ ¬ ~ } | œ mš •p‚T k W› Ž ¯ — YU‹” )df ¢ƒ¡ “  ž ´
                                                           { ‹ z  › ™                                       {ˆ             97
                        €tSe¿ ¬ À                          { ‹ z  › ™ 
                                                             m•p‚kWŽ                        Œ Š
                                                                                             YU‹          †     ˆ           96
    2       Ž                  À
                         €tSe¿ ¬ fm|        ~ }              { ‹ z  › ™ y
                                                              m•p‚Èmx                   Ë ‰ˆ ‡
                                                                                          Qd£ †} †                ˆ         95
    2       Ž                   À
                          €tSe¿ ¬ fm|        ~ }              { ‹ z  › ™ y
                                                               m•p‚Èmx                   … „ ‚  ‡ dv}
                                                                                           ¥ƒ†ju      w            ˆ       94
    1       Ž        €tSe¿ ¬ fm| À         ~ }              { ‹ z  › ™ y
                                                                m•p‚Èmx                           w v
                                                                                                    Yju                ˆ     93
                           str’pq
                           str’pq
                            t’qoooo
                            str’pq
                             s r p                                n•lmkdijhY
                                                                   •mdjYgggg
                                                                   n•lmkdijhY
                                                                    n•lmkdijhY
                                                                     n l k i h                 ef™d˜i—S
                                                                                               ef™d˜i—S
                                                                                                fdiS––––
                                                                                                ef™d˜i—S
                                                                                                 e ™ ˜ —         ” •“    ” •“
                                                                         ‡ „ ‚ € y x w u „ ¨ s þ
                                                                       ‰va…’'X ‘(% 'e£v!ý
                                                                    ‰     …    ‚ € y x w u „ ¨ s þ
                                                                 c v‡ˆ†„'X ƒ'% 'tv£4t!ý r                                             ( )
                                                                                                               2
                                                                      é p h f
                                                                  c°8 qÔ … igÕ eª À v Ge3b –   t — d c                              ( )
                                                                                 V T
                                                                             `aXYWŸ Up›‚™Q— VIzŠ       Œ ‹                      Ž      1
0.44                    2.25        6.09           3.74          7.37              0.1
                                                                                                                           R P
                                                                                                                            SQ{
17,104                  80,482      282,793        186,806       367,715           4,766     Ë Â Á Ê » ¼
-                       -           -              -             -                 -
                                                                                                Ñ I 6¾ º Ì ØH
                                                                                                   G F E› ™             D
-                       -           -              -             -                 -          ˤ Ê C B
-                       -           -              -             -                 -          Ë Ê          9 8 sÊA    7
17,104                  80,482      282,793        186,806       367,715           4,766
                                                                                                                                Ë
                                                                                                    7
                                                                                          9 8  pÊ 64                     Ë 5´ @
1,261                   81,059      290,819        222,008       354,068           4,766
                                                                                                      7                      5
16,673                  56,511      25,593         29,455        43,335            13,386  Ú9iÊ 8 2 0   64
15,749                  158,335     296,732        230,556       462,950           24,732      Ë $)¨¡31'%
                                                                                                            Ë  !
2,185                   (20,765)    19,680         20,907        (65,547)          (6,580)              ʨ('%
141,655                 99,988      143,538        139,284       77,065            21,952
                                                                                                                $        #                   
630,000                 456,472     597,266        643,521       696,510           232,229
                                                                                                                    !                       
         ˆ   93                 ˆ
                               94   ˆ     ˆ95    ˆ        96            97
                                                                                  ©¡ ñéë·˜– 
                                                                                       Ÿ›™—                                 
                                                                                        Œ ‹
                                                                                        V¤Š
                       1     
                                                                                   • ” ˆ
                                                                                    31      3     98
                            Ž  Œ ‹ Š ‰ ˆ ‡ † …                                      “ ’‰
                                                                                       Qƒˆ ‘                          ‰ ˆ
    Â
„ { ¢Á »                 „ ƒ   }{ y
                        sV‚I~izx                                                                                                               2.
                                                                                                                    w “ v 
                                                                                                                     ¤1e ¥ s
2.
                                            ¥                          â ± Ù Ü Û  à ® ­ ¥ «                                                                                 ¶ µ            (2)
                                                                ¶
                                      `%±ÙCVŒ «‚ª ᥠ·µ º¹ qƒË zC» %WY’”Œ ‚ª ¬ § Œ U¹ ¶ ´
                                                                                     ` ± ° ¥ Œ á ±
                                                                                      %‚QV¤m‚°                                                                                             º(1)
                                                                                                                     ¶ à ®­ ¥ ¬ ¶ ‹
                                                                                                                      óµ jd’VŒ šµ Š                                                                1.
                                                                                                                                                                              ° S¯
                                                                         ~ Î Ø ß Þ Ý
                                                                          m½kQ›kƒtdYÓ ÇYmUkYˆ                         ™ Ü Û • ¼ ”                                                    4         Ž
                                                                     {                                        κ
                                                                                                              C›                  Ú ‰
                                                                                                                                   d¦ ƒˆ P – { Ž
                                                                                                                                                                           {         3
                                                                                          ` › × Õ™ Ê
                                                                                           ÎÅ‚mÙØÙ                                                        ‰ ˆ                     2           Ž
                                                                  `                 × ™
                                                                    ÎQ›¢mÕÖÔ¼› £ kÔ W£ § É ¤ SW { ŽÙ Í W Ó ‘                                                                     1
2 (0.76)            Ž        1.05             1.06    Ž                2  Ž                    2                                     ‰ tÑ Š { ‰    Ò ‹
93.58         2     Ž        10.43            10.50     Ž              2    Ž                  2                                      ‰ tSd mÑ      Ò Ñ Ð Ò
1        Ž    1     Ž        3.08             Ž
                                              1           Ž            1      Ž                1  ± ® ­ © Ï
                                                                                                  Ä1SUŒ Y§ É
1        Ž    1     Ž        13.86            6.70          Ž          1        Ž              ± ®
                                                                                               1
                                                                                               qÄÇY­ Î Í                                                                         Í
1        Ž    1     Ž        7.89             1 Ž             Ž        1          Ž            1        ± ®
                                                                                                        ÀÇd­
                                                                                                                          ‘ Ym£ § ÉÉ WÉ£                                               §
                                                                                                                                              Í
0.44          2.25           6.09             3.74                     7.37                    0.1                       mÁ£ §»
2.71          17.63          47.35            29.03                    52.79                   2.05                      „ ±  ®
                                                                                                                         À1•Ë Ë
                                                                                                                                                      Â ¢
0.36          18.63          61.23            44.47                    70.93                   0.95
                                                                                                                 Ë
                                                                                                          Ë •´ @ ˜À                                       ±
                                                                                                                                           ® ­ ¼                                     ¶
0.62          (4.77)         4.14             4.19                     (13.13)                 (1.32)
                                                                                                                   $
                                                                                                         Ë ÊW q(s¬ Œ tµÌ                                  ! Ç j                         $
5.51          18.68          41.46            19.88                    32.38                   0.38
                                                                                                   ± ® È ” Ü Û
                                                                                                   Ä1UjSË ¢(»
3.37          11.82          28.35            15.36                    24.49                   0.36           ± ® È ”
                                                                                                              qÉ1mj•¥ Œ
1.05          0.56           0.50             0.51                     0.39                    0.5       ¿
                                                                                                         ˜Ç®                                                 ¥Œ
                                                                                                                                                              ”s°
4.31          6.05           65.95            70.41                    69.04                   97   ¿
                                                                                                    ˜À1® •½VŒ                           ¾ ¥
76            138            106              95                       90                      51
                                                                                                                              ¾
                                                                                                                            ÑY Æ « •
                                                                                                                            9• ½ Ã Yzª w Ž                         Á              3)       (
4.57          3.59           5.97             9.27                     5.79                    7.78  ¿
                                                                                                     ˜À1®                                                             Å ¶
4.78          2.64           3.43             3.82                     4.04                    7.09           Y½
                                                                                                             ¿Ä1®t »          ¾                                       Uº tµ—
63            76             48               42                       77                      82                                   • ¾ Õ
                                                                                                                           Ñ97ÉY!½ qw                              Á
5.80          4.81           7.68             8.67                     4.72                    4.46   ¿
                                                                                                      ˜À1®
                                                                                                                                       ½  » !
1.25          21.41          321.64           185.24                   72.78                   2.99                         ѾYtf¼†$º ±  ¹ S¸ ¿ ·
172.22 128.63                135.40           411.63                   99.37                   180.99                                           ® d­ ¤ ³ tµ                        ¶
254.87 221.54                165.41           505.69                   124.19                  195.19                                             ® d­           ¤ ƒ£ ¶ ´
775.69 317.79                9,391.46         12,952.18 12,309.55 12,356.94
                                                                                                                                                                         ®
                                                                                               ­ƒ¥ÈŒ                                              «(ª ¬
                                                                                                                                            § Œ (¹ qd²±°      º 
42.26         36.53          28.57            17.92                    30.20                   33.22                                                ® ­
                                                                                                                                                     S’¥
                                                                                                                                             Œ všµ Š¯   ¬ ¶
                                                                                                                                                                                             ‹
     ˆ   93             ˆ
                        94    ˆ      ˆ
                                     95                   96                     ˆ   97
                                                                                               )    ¡ñžœ·˜–
                                                                                                        Ÿ›™—             (
                                                                                                       • ”
                                                                                                         31          3
                         «                                                                               ˆ     98                                                            7 « ²
                          ² ‹ Š ‰ ˆ ‡ † …                                                             “ ’ ‰
                                                                                                       Qƒˆ ‘                                      ‰          ˆ
                                                                                                                                ªq©(§¨¦ƒ˜5—3–¨•¨
                                                                                                                                ªq©(§¨¦ƒ˜5—3–¨•¨““““
                                                                                                                                 q(¨ƒ53¨¨”‘‘‘‘ ¥¥¥¥
                                                                                                                                 ªq©(§¨¦ƒ˜5—3–¨•¨
                                                                                                                                  ª © § ¦ ˜ — – •
`        2                 ã    )
                                                                                                                     $(                à                             ‹
                                                                                                                                                                     (2)
                                   $
                                                                 S0 · WË $ Yã ± á Ë ÊW i‰ tÑ Š
                                 Ë Êm á ¼¨Wi×$ m ¤Êm¢Ù S•m  f‰ tdÐ
                                                          2 0 ¨ ¼                 )              G                !                         (
                                                                                                                                         à ÒÒ Ñ                      (1)
                                                                                                                                                                   ‰d Ò     6.
                                                                                                                                                             ` mÑ
                                                                                                                                                                )
                  â    º               «
Œ Ðd âq¥ Œ ¯® mŒ © ¹ ⨱ # ¥ Œ ª á $ » § ‚ã W£ § ƒÙ ¤ Yj m•tŒ ƒ{t §É(    )
                                                                       É Í É Ó à ®­ ©Ï                                               (                               (3)
                                                                                                                                                              `§)
       Éâ ú               ¼ ‰ ‡                Í (
   » § q±ƒö Ãq âY› æ Œ ƒˆQk† … á W£ ƒÙ Ó kQƒ† jd­ YÍ £ ƒÙ$   É                         ‰ ˆ ‡ à ® Î                                                           É   (2)
                                                                                                                                                                     (1)
                                                                   ¶µ ¤ £ áÍ É Ó à ® Í
                                                           ` § ·€¤ ƒYm W£ § ƒÙ … ¤ Sm ‘Wd­mm£§ § É
                                                                                                                                                                         É   5.
                                  `aÑ ù ø ÷ Á                           ö á                                                                            Í             (4)
                                          » t©¨•w Ü t¥ $ kˆtÙqã $•Ùqs@Ê ˆà WUË » £  §        » ` » õ¢ô Æ á ˸  à ¢®Á m
                                                                                                         ±                                      Â                    (3)
                                                            ` ± Ù
                                                             %ƒË Ü Û Ym¼sÃ Ê ¸ @ Wtj@¼Ë ‚(Ë» Á w á Ë                      à ® ȸ ” Ü Û                              (2)
                           ` ±                á ó 
                            Ç¢°Å¥ Œ¤Ádw òff® ã ñ ‚C»                                   2 0 · â Ë
                                                                   @ ¥ò Sjf$ jsÊ ¸ @ ˆWtjU¥ Œ        ×                       ð à ® È ”                              (1)
                                                                                                                                                                             4.
                                                                                   ` ± ° ¥ Œ á ±
                                                                                    %zÅ”It¢Ù W®                            Æ à                          ¶
                                                                                                                                                     ¥ UŒ µ $
                                                                                                                                                      Vs° jÌ         (7)
                                                                    ` ± Ù ¥
                                                                     %CVŒ                              á ±            Æ à
                                                                                                         tÙ Ã ïj® Y½VŒ «                   ¾ ¥                      (6)
                                                                                        ` «®
                                                                                         '‚ª Â Ã á                             à ÑY Æ •
                                                                                                                                    365   ¾
                                                                                                                                 ’9• ½ Ã •zª w                     Á (5)
                                                                              ` %±                  ¾ Y½ Ã Ø ë )
       è   (
               Å Á          á        à                                         )
                                                                          Ø ë  ì •ê º            í Å ‚j¥ š ©ç  ž Uté             è m ê »U        (                (4)
                                                                                                                                                                       Å
                                             ¾ í Å
  Å•º ©ç  » •º •w º ît•¼ × Ã Æ j® Y½ qì •º zf¥ š                                   `                         á»
                                                                                                       Á ž w UU Å Ã Æ à
                                                                                      %± à m •W•¼ é × •º  W®  » qºÂ                                                (3)
                                                                            ` (® Â                                á             à Ñ • ¾ Á
                                                                                                                                  ’9¨ÉY½ à •w
                                                                                                                                    365                              (2)
                                                                                ` ¾ ½ »
                                                                                 %± •Uí  ì S! º ‚j¥ š m !Uté )  Øë                              ê »
 ! º è©ç   (        Á    î ±                            í                  Ø ë  m! º
                                                                               )
                                                                                                             ê » é                   è             »(                (1)
                                                                                                                                                                             3.
           »S! º •w º tám¢Ù Ã Æ àj® ¾Y½ qìW! º zf¥ š m ž UUd! º ©ç ž  d! µ º  —
                                         `›                         ¼                                                  å { à                              ¶ U       (3)
                                                 æ ·f$ ÅáÊË
                                            ` YI¤ƒ£º ᥠ2¼0 Ë•´Å ¼Wqt˜”Œ ¤ ˆWd­ ¿ †$       2Ê0ã †$ ã ¨ ¥@ Yq’Ñ à ¼®f ·
                                                                                             ä ÷                                                                   (2)
                                                  ¶·µ                                     ` óe£ dVŒ ƒ££ Wd­ ƒ£³
                                                                                                                                    ¹ ¸ ¤
                                                                                                                                                                     (1)
                                                                                                    ¶µ ¤ ᥠ¤ à ® ¤
!
!
!
    !
!
                                           !
!
!




        !!   !!   !!   !!   !!   !!   !!       !
(97   )
          54   88
               89   127
會計師查核報告

控創科技股份有限公司 公鑒:

  控創科技股份有限公司民國九十七年十二月三十一日及民國九十六年十二月三
十一日之資產負債表,暨民國九十七年一月一日至十二月三十一日及民國九十六年一
月一日至十二月三十一日之損益表、股東權益變動表及現金流量表,業經本會計師查
核竣事。上開財務報表之編製係管理階層之責任,本會計師之責任則為根據查核結果
對上開財務報表表示意見。

  本會計師係依照會計師查核簽證財務報表規則及一般公認審計準則規劃並執行
查核工作,以合理確信財務報表有無重大不實表達。此項查核工作包括以抽查方式獲
取財務報表所列金額及所揭露事項之查核證據、評估管理階層編製財務報表所採用之
會計原則及所作之重大會計估計,暨評估財務報表整體之表達。本會計師相信此項查
核工作可對所表示之意見提供合理之依據。

  依本會計師之意見,第一段所述財務報表在所有重大方面係依照商業會計法及商
業會計處理準則中與財務會計準則相關之規定、證券發行人財務報告編製準則暨一般
公認會計原則編製,足以允當表達控創科技股份有限公司民國九十七年十二月三十一
日及民國九十六年十二月三十一日之財務狀況,暨民國九十七年一月一日至十二月三
十一日及民國九十六年一月一日至十二月三十一日之經營成果與現金流量。

  控創科技股份有限公司已編製民國九十七年度及民國九十六年度之合併財務報
表,並經本會計師皆出具無保留意見之查核報告在案,備供參考。


                 安永會計師事務所
                 主管機關核准辦理公開發行公司財務報告
                 查核簽證文號:金管證六第 0950104133 號
                        金管證六第 0930133943 號


                      林 麗 凰

                 會計師:

                      鄭 戊 水



                 中華民國九十八年三月二十四日
控創科技股份有限公司
                                                                   資 產 負 債 表
                                                          民國九十七年十二月三十一日及民國九十六年十二月三十一日
                                                                                                                                                                       單位:新臺幣千元
             資            產                       97.12.31                  96.12.31                         負 債 及 股 東 權 益                       97.12.31                96.12.31
   代碼        會    計   科   目       附   註   金        額       %        金        額       %            代碼         會  計   科   目         附   註   金       額       %       金       額       %
11xx       流動資產                                                                                21xx        流動負債
 1100       現金及約當現金           二及四.1           $308,923     17.36        $148,099      11.81     2100        短期借款              四.6             $40,065     2.25        $12,000     0.96
 1120-40    應收票據及帳款淨額         二及四.2             90,142      5.07          65,002       5.18     2120        應付票據                                3,778     0.21            803     0.06
 1150       應收帳款-關係人淨額        二及五              105,501      5.93          18,173       1.45     2140        應付帳款                              151,523     8.52         27,846     2.22
 1180       其他應收款-關係人         二及五                7,901      0.45         258,048      20.58     2150        應付帳款-關係人          五                   -         -          30,555     2.44
 1190       其他金融資產-流動                            4,248      0.24           2,889       0.23     2160        應付所得稅             二及四.11            3,890     0.22         16,018     1.28
 120x       存貨淨額              二及四.3            126,521      7.11         114,373       9.12     2170        應付費用                               26,900     1.51         21,411     1.71
 1260       預付款項                                 6,831      0.38           1,966       0.16     2190        其他應付款-關係人         五               203,621    11.44            -         -
 1280       其他流動資產                               5,864      0.33           2,605       0.21     2240        其他金融負債-流動                           7,079     0.40            782     0.06
 1286       遞延所得稅資產-流動        二及四.11            11,431      0.64          14,319       1.14     2260        預收款項                                  532     0.03         14,273     1.14
             流動資產合計                            667,362     37.51         625,474      49.88     2270        一年或一營業週期內到期長期借款   四.7             100,000     5.62            -         -
                                                                                                             流動負債合計                           537,388    30.20        123,688     9.87
14xx       基金及投資
 1421       採權益法之長期股權投資       二及四.4        1,039,601       58.43         575,106      45.86    24xx        長期附息負債
                                                                                                2420        長期借款              四.7                 -        -          100,000     7.97
15xx       固定資產               二
 1531       機器設備                                10,583      0.60          10,988       0.88    28xx        其他負債
 1551       運輸設備                                   -          -              690       0.06     2881        遞延貸項              二                   -        -            1,061     0.08
 1561       辦公設備                                13,550      0.76          13,576       1.08
 1631       租賃改良                                 7,498      0.42           5,069       0.40    2xxx          負債合計                             537,388    30.20        224,749    17.92
 1681       其他設備                                   336      0.02             336       0.03
 15xx-16xx  成本合計                                31,967      1.80          30,659       2.45
 15x9       減:累計折舊                             (21,879)    (1.23)        (21,520)     (1.72)   31xx        股本                 四.9
             固定資產淨額                             10,088      0.57           9,139       0.73     3110        普通股股本                             499,200    28.06        499,200    39.81
                                                                                               32xx        資本公積
17xx       無形資產               二、三及四.5                                                           3210        資本公積-發行溢價         四.9               8,000     0.45          8,000     0.64
 1750       電腦軟體成本                               3,660      0.20           5,170       0.41    33xx        保留盈餘
                                                                                                3310        法定盈餘公積            四.9              55,218     3.10         36,537     2.91
18xx       其他資產                                                                                 3350        未分配盈餘                             694,120    39.02        427,479    34.09
 1820       存出保證金             六                  9,240      0.52           9,209       0.73                   保留盈餘小計                          749,338    42.12        464,016    37.00
 1830       遞延費用              二                  3,336      0.19             989       0.08    34xx        股東權益其他項目
 1860       遞延所得稅資產-非流動       二及四.11            36,672      2.06          23,168       1.85     3420        累積換算調整數                          (14,751)    (0.83)       58,085      4.63
 1888       預付退休金             二及四.8              9,216      0.52           5,795       0.46    3xxx           股東權益合計          二及四.4        1,241,787     69.80     1,029,301     82.08
             其他資產合計                             58,464      3.29          39,161       3.12

1xxx       資產總計                           $1,779,175      100.00    $1,254,050       100.00    2xxx-3xxx   負債及股東權益總計                      $1,779,175    100.00    $1,254,050    100.00

                                                                                         (請參閱財務報表附註)

           董事長:漢尼斯                                                                  經理人:鄭國楷                                                會計主管:高麗芬
控創科技股份有限公司
                           損  益  表
                     民國九十七年一月一日至十二月三十一日
                     及民國九十六年一月一日至十二月三十一日
                                                                         單位:新臺幣千元
                                             97年度                        96年度
   代碼     項          目     附註         金     額           %         金     額      %
4000    營業收入             二及五
 4110    銷貨收入                             $696,719    100.03          $637,517     99.07
 4170    減:銷貨退回                             (2,502)    (0.36)           (6,129)    (0.95)
 4190      銷貨折讓                               (656)    (0.09)             (327)    (0.05)
 4610    勞務收入                                1,774      0.25            11,531      1.79
 4880    其他營業收入                              1,175      0.17               929      0.14
          營業收入合計                           696,510    100.00           643,521    100.00
5000    營業成本             四.10及五           (620,506)   (89.09)         (503,176)   (78.19)
5910     營業毛利                               76,004     10.91           140,345     21.81
5920    聯屬公司間未實現利益                             -          -             (1,061)    (0.16)
5930    聯屬公司間已實現利益                           1,061      0.16               -          -
         營業毛利淨額                             77,065     11.07           139,284     21.65

6000    營業費用             四.10及五
 6100    推銷費用                              (40,312)    (5.79)          (33,564)    (5.22)
 6200    管理及總務費用                           (49,497)    (7.11)          (32,458)    (5.04)
 6300    研究發展費用                            (52,803)    (7.58)          (52,355)    (8.14)
          營業費用合計                          (142,612)   (20.48)         (118,377)   (18.40)
6900    營業淨利(損)                            (65,547)    (9.41)           20,907      3.25

7100    營業外收入及利益
 7110    利息收入            五                   5,363      0.77             3,473      0.54
 7121    採權益法認列之投資收益     二及四.4             451,038     64.76           126,865     19.72
 7130    處分固定資產利益                               16        -                  1        -
 7140    處分投資利益                                -          -             90,309     14.03
 7150    存貨盤盈                                  428      0.06               562      0.09
 7160    兌換利益                                  -          -              1,603      0.25
 7480    什項收入                                6,105      0.87             7,743      1.20
          營業外收入及利益合計                       462,950     66.46           230,556     35.83

7500    營業外費用及損失
 7510    利息費用                               (4,933)    (0.71)           (1,205)    (0.19)
 7530    處分固定資產損失                              (29)       -                -          -
 7560    兌換損失                               (6,910)    (0.99)              -          -
 7570    存貨跌價及呆滯損失       二及四.3             (29,568)    (4.25)          (26,803)    (4.17)
 7880    什項支出                               (1,895)    (0.27)           (1,447)    (0.22)
          營業外費用及損失合計                       (43,335)    (6.22)          (29,455)    (4.58)

7900    繼續營業單位稅前淨利                         354,068     50.83           222,008     34.50
8110    所得稅利益(費用)        二及四.11             13,647      1.96           (35,202)    (5.47)
9600    本期淨利                              $367,715     52.79          $186,806     29.03

9750    基本每股盈餘(元)        二及四.12
         本期稅前淨利                        $ 7.09                     $ 4.45
         本期淨利                          $ 7.37                     $ 3.74

                                 (請參閱財務報表附註)


    董事長:漢尼斯                    經理人:鄭國楷                          會計主管:高麗芬
控創科技股份有限公司
                                 股東權益變動表
                  民國九十七年一月一日至十二月三十一日及民國九十六年一月一日至十二月三十一日
                                                                                                         單位:新臺幣千元
                                                          保     留     盈    餘
     項       目      附註    股         本     資 本 公 積       法定盈餘公積         未分配盈餘           累積換算調整數            合          計
民國九十六年一月一日餘額      四.9         $475,000        $8,000        $8,048       $357,321          $2,122              $850,491
九十五年度盈餘指撥及分配:     四.9
 提列法定盈餘公積                          -              -          28,489        (28,489)                  -               -
 發放員工股票紅利                        5,200            -             -           (5,200)                  -               -
 發放股東股票股利                       19,000            -             -          (19,000)                  -               -
 發放現金股利                            -              -             -          (57,000)                  -           (57,000)
 發放董監酬勞                            -              -             -           (2,545)                  -            (2,545)
累積換算調整數之變動        二及四.4            -              -             -              -             55,963              55,963
被投資公司保留盈餘變動調整數                     -              -             -           (4,414)                  -            (4,414)
九十六年度淨利                            -              -             -          186,806                   -          186,806
民國九十六年十二月三十一日餘額   四.9          499,200          8,000        36,537        427,479           58,085            1,029,301
九十六年度盈餘指撥及分配:     四.9
 提列法定盈餘公積                          -              -          18,681        (18,681)              -                   -
 發放員工現金紅利                          -              -             -             (840)              -                 (840)
 發放股東現金股利                          -              -             -          (79,872)              -               (79,872)
 發放董監酬勞                            -              -             -           (1,681)              -                (1,681)
累積換算調整數之變動        二及四.4            -              -             -              -            (72,836)             (72,836)
九十七年度淨利                            -              -             -          367,715               -              367,715
民國九十七年十二月三十一日餘額               $499,200         $8,000       $55,218       $694,120         $ (14,751)         $1,241,787


                                         (請參閱財務報表附註)

    董事長 : 漢尼斯                            經理人:鄭國楷                                      會計主管:高麗芬
控創科技股份有限公司
                       現金流量表
     民國九十七年ㄧ月ㄧ日至十二月三十一日及民國九十六年一月一日至十二月三十一日
                                            單位:新臺幣千元
         項        目            97年度           96年度
營業活動之現金流量:
 本期淨利                             $367,715       $186,806
 調整項目:
  折舊費用                               2,664          3,109
  攤銷費用                               2,627          7,642
  呆帳提列數                              9,497          1,627
  採權益法認列之投資收益                     (451,038)      (126,865)
  處分投資利益                               -          (90,309)
  退休金利益                             (3,421)           -
  處分固定資產損失淨額                             13             (1)
  固定資產報廢損失                             140            -
  存貨跌價及呆滯損失                         29,568         26,803
  遞延費用轉列其他損失及其他                        430          1,181
  聯屬公司間未(已)實現利益                     (1,061)         1,061
 資產及負債科目變動:
  應收票據及帳款增加                        (34,637)       (36,023)
  應收帳款-關係人(增加)減少                   (87,328)         8,638
  其他應收款-關係人增加                       (1,844)        (9,694)
  其他金融資產(增加)減少                      (1,359)           100
  存貨增加                             (41,716)       (41,509)
  預付款項(增加)減少                        (4,865)           451
  其他流動資產增加                          (3,259)             (2)
  遞延所得稅資產、負債淨變動數                   (10,616)        17,985
  本期提撥退休金                              -              (43)
  本期淨退休金成本                             -              350
  應付票據增加(減少)                         2,975         (7,303)
  應付帳款增加                           123,677          7,625
  應付帳款-關係人增加(減少)                   (30,555)         9,537
  應付所得稅增加(減少)                      (12,128)        15,870
  應付費用增加(減少)                         5,489         (1,163)
  其他金融負債-流動增加(減少)                    6,297         (4,016)
  預收款項增加(減少)                       (13,741)        11,637
  營業活動之淨現金流出                      (146,476)       (16,506)
投資活動之現金流量:
 取得採權益法之長期股權投資價款                   (86,293)        (6,879)
 處分以成本衡量之金融資產非流動之價款                    -                83
 購置固定資產價款                           (4,202)        (3,300)
 處分固定資產價款                              436              16
 購置無形資產價款                             (155)          (996)
 其他應收款-關係人減少                       251,991          9,635
 受限制資產減少                               -            5,764
 存出保證金增加                               (31)           (10)
 遞延費用增加                             (3,739)           -
  投資活動之淨現金流入                       158,007          4,313
融資活動之現金流量:
 短期借款增加                             28,065            -
 其他應付款-關係人增加                       203,621            -
 代收款-關係人減少                             -         (248,632)
 舉借長期借款                                -          100,000
 發放董監酬勞及員工紅利                        (2,521)        (2,545)
 發放現金股利                            (79,872)       (57,000)
  融資活動之淨現金流入(流出)                   149,293       (208,177)
本期現金及約當現金增加(減少)數                   160,824       (220,370)
期初現金及約當現金餘額                        148,099        368,469
期末現金及約當現金餘額                       $308,923       $148,099
現金流量資訊之補充揭露:
  本期支付利息                            $4,933         $1,205
  本期支付所得稅                           $8,968         $1,192
                       (請參閱財務報表附註)

 董事長:漢尼斯               經理人:鄭國楷               會計主管:高麗芬
控創科技股份有限公司
                  財務報表附註
              民國九十七年十二月三十一日
             及民國九十六年十二月三十一日
    (除每股資料及其他另予註明者外,所有金額均以新臺幣千元為單位)



一、 公司沿革

  本公司(原名世普科技股份有限公司,統一編號:70399869)於民國八十八年九月
  九日經核准設立,並於民國九十三年三月十七日由股東常會決議與邁肯股份有限
  公司(以下簡稱邁肯公司)及強豐科技股份有限公司(以下簡稱強豐公司)合併。合
  併後,本公司為存續公司並更名為控創科技股份有限公司(以下簡稱本公司)。另
  本公司於民國九十四年五月十六日經董事會決議與世普科技股份有限公司(以下
  簡稱世普公司,統一編號:27338821)合併,合併後本公司為存續公司,世普公
  司為消滅公司。截至民國九十七年及民國九十六年十二月三十一日止,Kontron
  AG (以下簡稱 KAG 公司)持有本公司普通股分別為19%及66%。

  本公司主要營業項目為電器批發業、電器零售業、國際貿易業、事務性機器設備
  批發業、事務性機器設備零售業、資料儲存及處理設備製造業、有線通信機械器
  材製造業、無線通信機械器材製造業、電子零組件製造業、自動控制設備工程業
  等。

  本公司股票自民國九十五年十二月二十九日經「財團法人中華民國證券櫃檯買賣
  中心」核准為興櫃股票買賣公司。

  本公司民國九十七年及九十六年十二月三十一日之員工人數皆為105人。

二、 重要會計政策之彙總說明

  本財務報表係依照商業會計法及商業會計處理準則中與財務會計準則相關之規
  定、證券發行人財務報告編製準則及一般公認會計原則編製。重要會計政策之彙
  總說明及衡量基礎如下:

  1. 會計估計

    本公司依照前述準則、法令及原則編製財務報表時,必須使用合理之估計和
    假設,因估計通常係在不確定情況下作成之判斷,因此可能與將來實際結果
    有所差異。
控創科技股份有限公司財務報表附註(續)
           (金額除另予註明外,均以新臺幣千元為單位)



2. 流動與非流動之區分

  屬正常營業週期構成之一部份者、預期於資產負債表日後十二個月內將變
  現、或正常營業過程中將變現,即備供出售或消耗者列為流動資產;須於資
  產負債表日後十二個月內清償、或因營業而發生之債務、預期將於企業營業
  週期之正常營業過程中清償者列為流動負債。不屬於流動資產(負債)者為非流
  動資產(負債)。

3. 備抵呆帳

  備抵呆帳之提列係按各應收款項之可收現性斟酌估列。

4. 存   貨

  存貨係按加權平均成本與市價孰低計價。

  比較成本與市價孰低時,係以全體項目為比較基礎。存貨成本之計算係採用
  加權平均法。市價之決定為重置成本或淨變現價值。

5. 金融資產

  本公司於民國九十五年一月一日起依財務會計準則公報第三十四號「金融商
  品之會計處理準則」及「證券發行人財務報告編製準則」之規定分類帳列之
  金融資產。金融資產於原始認列時以公平價值衡量,但非以公平價值衡量且
  公平價值變動認列為損益之金融資產,尚應加計取得或發行之交易成本。

  本公司依慣例交易購買或出售之金融資產,採交易日(即本公司決定購買或出
  售金融資產的日期)會計處理,慣例交易係指一項金融資產之購買或出售,其
  資產之交付期間係在市場慣例或法令規定之期間內者。

  本公司持有之金融資產係分類為以成本衡量之金融資產,係指無法可靠衡量
  公平價值之權益商品投資,包括未上市(櫃)股票及興櫃股票等,其係以原始成
  本衡量。若有減損之客觀證據,則認列減損損失,且此減損金額不得迴轉。
控創科技股份有限公司財務報表附註(續)
        (金額除另予註明外,均以新臺幣千元為單位)



6. 金融資產及負債之除列

 (1) 金融資產

   本公司對於構成金融資產或部分金融資產之合約權利喪失控制時,即除列
   該金融資產或部分金融資產。當本公司移轉全部或部分金融資產且放棄對
   金融資產之控制時,於交換所收取對價之範圍內視為出售。

   當金融資產之移轉未符合喪失控制之條件時,本公司則視該移轉交易為擔
   保借款,再取得資產之權利非屬衍生性金融商品。

 (2) 金融負債

   本公司之金融負債於合約規定之義務解除、取消或到期而使金融負債消滅
   時,除列全部或部分金融負債。

   當本公司自相同債權人以幾乎不相同條件交換既有之金融負債,或對既有
   負債條件進行大幅修改,並同時承擔新金融負債,該種交換或修改視為除
   列既有負債並同時認列新負債,差額計入當期損益。

7. 採權益法評價之長期股權投資

 持有被投資公司有表決權之股份達百分之二十以上,或未達百分之二十但具
 有重大影響力者,採權益法評價。自民國九十五年一月一日起,投資當日之
 投資成本與股權淨值之差額屬於商譽部分不再攤銷,新增之差額比照財務會
 計準則公報第二十五號「企業合併-購買法之會計處理」有關收購成本分攤
 之步驟予以分析處理。認列被投資公司之損失,以長期股權投資帳面餘額降
 至零為限。但若投資公司擔保被投資公司之債務,或有其他財務上之承諾,
 致對該公司投資及墊款之帳面價值發生貸方餘額時,在資產負債表中應列為
 負債。

 持有被投資公司表決權股份達百分之五十以上或未達百分之五十,但仍具有
 控制能力者為本公司之子公司,除依權益法評價外,並於年度終了時,編製
 合併報表。

 本公司與採權益法評價之被投資公司間交易及其各被投資公司間側流交易所
 產生之損益尚未實現者,予以遞延。交易損益如屬折舊性或攤銷性之資產所
 產生者,依其效益年限逐年承認;其他類資產所產生者,於實現年度承認。
控創科技股份有限公司財務報表附註(續)
          (金額除另予註明外,均以新臺幣千元為單位)



 被投資公司發放股票股利時,僅註記股數增加,不列為投資收益,並按收到
 股票股利後之總股數,重新計算每股成本或帳面價值。

 出售長期股權投資時,應以售價與該投資帳面價值之差額,作為長期股權投
 資處分損益,帳上如有因長期股權投資所產生之資本公積或其他股東權益調
 整項目餘額時,應按出售比例轉列為當期損益。

8. 固定資產及其折舊

 固定資產係按成本減累計折舊計價。重大更新及改良,作為資本支出;修理
 及維護支出,則作為當年度費用。

 固定資產折舊係按成本減除累計減損後,依估計耐用年數按直線法計提。耐
 用年數屆滿仍繼續使用者,則就其殘值重行估計可使用年數繼續提列折舊。

 固定資產處分時,其相關成本、累計折舊及累計減損均自帳上減除,處分固
 定資產之利益或損失,依其性質列為當年度營業外收入及利益或費用及損失。

9. 無形資產

 本公司自民國九十六年一月一日起適用財務會計準則公報第三十七號「無形
 資產之會計處理準則」。原始認列無形資產時,係以成本衡量。無形資產於
 原始認列後,以其成本減除累計攤銷及累計減損損失後之金額作為帳面價
 值。本公司評估無形資產耐用年限屬有限耐用年限。

 有限耐用年限之無形資產之可攤銷金額於耐用年限期間,按合理而有系統之
 方法攤銷,並於無形資產有跡象顯示減損時,進行減損測試。

 本公司無形資產係依效益期間約3-5年採直線法攤銷。

 研究發展支出

 本公司研究發展專案區分為研究階段及發展階段,如無法區分者,皆視為研
 究階段,研究階段發生之支出皆認列為當期費用,發展階段之支出如同時符
 合下列條件則予以資本化,否則,亦於發生時認列為當期費用。資本化條件
 包括:
控創科技股份有限公司財務報表附註(續)
           (金額除另予註明外,均以新臺幣千元為單位)



  (1) 完成該無形資產已達技術可行性,使該無形資產將可供使用或出售。
  (2) 意圖完成該無形資產,並加以使用或出售。
  (3) 有能力使用或出售該無形資產。
  (4) 無形資產很有可能產生未來經濟效益。
  (5) 具充足之技術、財務及其他資源,以完成此項發展專案計劃。
  (6) 發展階段歸屬於無形資產之支出能可靠衡量。

  發展階段中之無形資產每年定期進行減損測試。

10. 遞延費用

  主要係網路設備、裝潢工程、模具費及修繕工程,依效益期間分年平均攤銷。

11. 退休金

  本公司對正式聘用員工訂有退休辦法,係屬確定給付退休辦法。依該辦法規
  定,員工退休金之支付,係根據服務年資及退休前六個月之平均經常性薪資
  為計算之基數。

  本公司依勞動基準法規定,按月依薪資總額百分之二提撥勞工退休準備金,
  專戶儲存於臺灣銀行,實際支付退休金時,先自準備金專戶支用,如有不足,
  列為當期費用。

  淨退休金成本係依財務會計準則公報第十八號「退休金會計處理準則」之規
  定,按精算報告提列,包括當期服務成本、利息成本、基金資產之預期報酬、
  未認列過渡性淨資產與退休金利益之攤提。未認列過渡性淨資產以員工平均
  剩餘服務年限按直線法攤銷。屬確定提撥退休金辦法者,依權責發生基礎,
  將每期提撥之退休基金數額認列為當期費用。

  勞工退休金條例自民國九十四年七月一日起施行,並採確定提撥制。實施後
  員工得選擇適用「勞動基準法」有關之退休金規定,或適用該條例之退休金
  制度並保留適用該條例前之工作年資。對適用該條例之員工,本公司每月負
  擔之員工退休金提撥率,不得低於員工每月薪資百分之六。
控創科技股份有限公司財務報表附註(續)
           (金額除另予註明外,均以新臺幣千元為單位)



12. 收入認列

  本公司於符合具有說服力之證據證明雙方交易存在、商品已交付且風險及報
  酬已移轉、勞務已提供或資產已提供他人使用、價款係屬固定或可決定、價
  款收現性可合理確定時方認列收入。銷貨退回及折讓係於實際發生期間列為
  銷貨之減項,相關銷貨成本則列為銷貨成本之減項。去料加工時,加工產品
  之所有權及風險並未移轉,是以本公司去料時不作銷貨處理。

  銷貨收入係按本公司與買方所協議交易對象(考量商業折扣及數量折扣後)之
  公平價值衡量;惟銷貨收入之對價為一年期以內之應收款時,其公平價值與
  到期值差異不大且交易量頻繁,則不按設算利率計算公平價值。

13. 所得稅

  本公司所得稅之估計以會計所得為基礎,資產及負債之帳面價值與課稅基礎
  之差異,依預計迴轉年度之適用稅率計算認列為遞延所得稅,並將應課稅之
  暫時性差異所產生之所得稅影響數認列為遞延所得稅負債,與將可減除暫時
  性差異及所得稅抵減所產生之所得稅影響數認列為遞延所得稅資產,再評估
  其遞延所得稅資產之可實現性,認列其備抵評價金額。

  遞延所得稅資產或負債依其相關資產或負債之分類,劃分為流動或非流動項
  目,非與資產或負債相關者,則依預期回轉期間之長短,劃分為流動或非流
  動項目。

  自兩稅合一制度實施後,本公司當年度依稅法規定調整之稅後盈餘於次年度
  股東會未作分配者,該未分配盈餘應加徵10%營利事業所得稅,列為股東會
  決議年度之所得稅費用。

  以前年度所得稅負之調整,列為調整年度所得稅。

  本公司所得稅抵減之會計處理依財務會計準則公報第十二號「所得稅抵減之
  會計處理準則」之規定處理,因購置設備或技術、研究發展、人才培訓及股
  權投資等所產生之所得稅抵減採當期認列法處理。

  配合民國九十五年一月一日開始實施之「所得基本稅額條例」,本公司依其
  規定計算基本稅額,並與按所得稅法規定計算之應納稅額兩者相較擇其高者
  估列為當期所得稅。另本公司於評估遞延所得稅資產可實現性時,亦將未來
  年度應繳納之最低所得稅稅額納入考量。
控創科技股份有限公司財務報表附註(續)
        (金額除另予註明外,均以新臺幣千元為單位)



14. 外幣交易及外幣財務報表之換算

 本公司以新臺幣列帳。所有非遠期外匯買賣合約之外幣交易依交易日匯率換
 算入帳;資產負債表日之外幣債權債務依當日之匯率換算。因實際結清及換
 算外幣債權債務而產生之已實現及未實現兌換損益為當期營業外收支。惟本
 公司與國外營運機構間具有長期投資或墊款性質之款項,其換算差額則列為
 股東權益項下之累積換算調整數。

 本公司採權益法評價之國外長期股權投資,其外幣財務報表經以功能性貨幣
 編製或按功能性貨幣再衡量後,其換算為本國貨幣財務報表所產生之換算差
 額,列為股東權益項下之累積換算調整數。

15. 非金融資產之減損

 本公司於每一資產負債表日評估所有適用財務會計準則公報第三十五號「資
 產減損之會計處理準則」之資產是否有減損跡象,如有減損跡象,則進行減
 損測試,依該公報規定以個別資產或資產所屬之現金產生單位進行測試。減
 損測試結果如資產(或資產所屬現金產生單位)之帳面價值大於可回收金額,
 則須認列減損損失,而可回收金額則為淨公平價值及使用價值之較高者;反
 之,若於資產負債表日有證據顯示資產於以前年度認列之減損損失可能已不
 存在或減少時,應重新評估可回收金額,若可回收金額因資產之估計服務潛
 能變動而增加時,減損應予迴轉,惟迴轉後帳面價值不可超過資產在未認列
 減損損失情況下,減除應提列折舊或攤銷後之帳面價值。減損損失及減損迴
 轉利益列為營業外收支。

 另外,商譽應定期於每年進行減損測試。減損測試結果如現金產生單位或群
 組之帳面價值(包含商譽之帳面價值)大於可回收金額,則須認列減損損失,
 認列減損時,商譽先行減除,減除不足之數再依帳面價值之相對比例分攤至
 商譽以外之其他資產。商譽之減損,一經認列,嗣後不得以任何理由迴轉。

16. 金融資產之減損

 本公司於每一資產負債表日評估金融資產是否已經減損,對於以成本衡量之
 金融資產,採用之減損評估方式如下:

 若有客觀證據顯示未有公開市場報價之權益商品投資,或與前述權益商品連
 動且其清償須交付該等權益商品之衍生性商品,有減損之客觀證據,本公司
 將認列減損損失,減損金額為估計未來現金流量以類似金融資產當時市場報
 酬率折現之折現值與帳面價值間之差額,此減損金額不得迴轉。
控創科技股份有限公司財務報表附註(續)
          (金額除另予註明外,均以新臺幣千元為單位)



  17. 普通股每股盈餘

   普通股每股盈餘係以本期淨利除以普通股流通在外加權平均股數計算之;累
   積盈餘或資本公積轉增資之股數,採追溯調整計算。

  18. 員工分紅及董監酬勞

   依財團法人中華民國會計研究發展基金會於96年3月發布(96)基秘字第052號
   函之規定,員工分紅及董監酬勞應視為費用,而非盈餘之分配。

  19. 資本支出與收益支出之劃分

   凡支出之經濟效益達於未來各期者,列為資產並按其耐用年限攤銷;其不具
   未來經濟效益者或雖具未來經濟效益,但其金額不具重要性者,則列為當期
   費用或損失。

三、 會計變動之理由及其影響

  本公司自民國97年1月1日起,採用基金會新發布之(96)基秘字第052號函「員工分
  紅及董監酬勞會計處理」  之規定,此項會計原則變動使民國97年度淨利減少3,557
  千元,每股盈餘減少0.07元,對財務報表並無重大影響。

  本公司自民國九十六年一月一日起,採用新發布之財務會計準則公報第三十七號
  「無形資產之會計處理準則」,以及各號公報配合新修訂之條文。於公報開始適
  用日重新評估已認列無形資產之耐用年限或攤銷方法,此項改變,對本公司民國
  九十六年一月一日至十二月三十一日淨利、稅後基本每股盈餘及民國九十六年十
  二月三十一日之總資產並未有影響。

四、 重要會計科目之說明

  1. 現金及約當現金
                        97.12.31    96.12.31
   庫存現金                    $353      $1,865
   銀行存款                 308,570     146,234
   合  計                $308,923    $148,099
控創科技股份有限公司財務報表附註(續)
             (金額除另予註明外,均以新臺幣千元為單位)



2. 應收票據及應收帳款淨額

                                         97.12.31         96.12.31
  應收票據                                       $522          $1,585
  應收帳款                                   101,305           67,982
  減:備抵呆帳                                  (11,685)          (4,565)
  淨  額                                   $90,142          $65,002

3. 存     貨

                                          97.12.31         96.12.31
  製 成 品                                   $33,997          $28,400
  半 成 品                                      1,801            4,549
  在 製 品                                     13,463           17,205
  原   料                                     38,215           74,996
  商品存貨                                      64,851           19,507
  在途存貨                                       1,834            7,995
  合   計                                   154,161          152,652
  減:備抵存貨跌價及呆滯損失                            (27,640)         (38,279)
  淨   額                                  $126,521         $114,373

4. 基金及投資

                                        97.12.31                96.12.31
    被投資公司名稱                       金     額 持股比例%           金     額 持股比例%
 採權益法之長期股權投資:
   Quanmax (M) SDN. BHD.          $885,466      100.00    $567,559     100.00
   Quanmax Japan Inc.                3,286       67.00       2,464      67.00
   chiliGREEN computer GmbH        123,344       85.01           -       -
   Sliger Designs Inc.              13,242       60.00           -       -
   Rack Solution Inc.               11,867       95.64           -       -
   康傳科技有限公司(香港)                      2,396      100.00       5,083     100.00
   Kontron Technology Asia
    Paciftc Co., Ltd.                     -           -          -       -
   Kontron Australia Pty. Ltd.            -           -          -       -
 合     計                         $1,039,601               $575,106
控創科技股份有限公司財務報表附註(續)
           (金額除另予註明外,均以新臺幣千元為單位)



(1) 民國九十七年及九十六年十二月三十一日採權益法評價之長期股權投資,
    原始投資成本及各該年度投資損益列示如下:

                                     97 年度               96 年度
                                原始投資       投資      原始投資        投資
        被投資公司名稱                  成 本      (損)益      成 本       (損)益
  Quanmax (M) SDN. BHD.         $69,086 $393,278    $69,086 $82,372
  Quanmax Japan Inc.              1,926       165     1,926        70
  chiliGREEN computer GmbH       56,093   66,669           -        -
  Sliger Designs Inc.            16,755    (4,658)         -        -
  Rack Solution Inc.             13,445    (1,533)         -        -
  康傳科技有限公司(香港)                    6,249    (2,883)    6,249    (1,124)
  Kontron Technology Asia
   Paciftc Co., Ltd.                   -          -         -   42,926
  Kontron Australia Pty. Ltd.          -          -         -    2,621
                                $163,554   $451,038   $77,261 $126,865

  上開採權益法評價之長期股權投資民國九十七年度除 Quanmax (M) SDN.
  BHD.及 chiliGREEN computer GmbH 係採用被投資公司經會計師查核之財務
  報表評價認列外,其他採權益法評價之長期股權投資,係依公司自結數為
  認列依據。民國九十六年度採權益法評價之長期股權投資均係依經會計師
  查核簽證之財務報表為認列依據。

  本公司對上述採權益法評價之被投資公司,因本公司對其直接或間接持有
  表決權股份超過50%以上或未達50%,但仍具有控制能力者為本公司之子
  公司,已編入本公司民國九十七年及民國九十六年度合併財務報表。

(2) 本公司原為擴展業務需要,透過本公司100%持有之 Kontron Technology
    Asia Pacific Co., Ltd.再轉投資大陸孫公司從事相關業務,然基於未來規劃
    及經營策略之考量,已於民國九十六年十一月五日經董事會決議通過處分
    所持有之 Kontron Technology Asia Pacific Co., Ltd.全數股份予 KAG 公司,
    而此間接投資大陸孫公司之投資案業經經濟部投資審議委員會中華民國九
    十七年六月二十五日經審二字第09700201020號函核准撤銷。

(3) Kontron Australia Pty. Ltd.民國九十六年六月三十日之長期股權投資貸餘為
    18,572千元,惟因本公司意圖支持該被投資公司,依財務會計準則公報第
    五號規定,先行沖抵本公司帳載對被投資公司之墊款及應收帳款,故期末
    帳列金額為零。又本公司已於民國九十六年十二月三十一日處分所持有之
    Kontron Australia Pty. Ltd.全數股份予 KAG 公司。
控創科技股份有限公司財務報表附註(續)
        (金額除另予註明外,均以新臺幣千元為單位)



(4) 本公司於民國九十五年四月經董事會決議通過投資 Quanmax Japan Inc.投
    資金額折合新臺幣約1,296千元,持股比例為45%。又本公司於民國九十六
    年七月一日增加投資 Quanmax Japan Inc.持股比例至67%。

(5) 本公司於民國九十六年度以新臺幣6,249千元(美金190千元)增加投資康傳
    科技有限公司(香港)持股比例100%,並由該被投資公司轉投資康傳電子科
    技(上海)有限公司,持股比例100%。上述經由第三地區間接投資大陸地區
    業經經濟部投資審議委員會中華民國九十六年十月十五日經審二字第
    09600340310號函核准在案。

(6) 本公司於民國九十七年度以新臺幣16,755千元(美金532千元及相關交易成
    本)轉投資 Sliger Designs Inc.,持股比例為60%,上述對外投資業經經濟部
    投資審議委員會中華民國九十七年七月四日經審三字第09700246800號函
    核准在案。

(7) 本公司於民國九十七年五月基於營運規劃考量經董事會決議通過投資歐洲
    公司 chiliGREEN Computer GmbH,投資成本折合新臺幣約8,940千元,持
    股比例為50.01%。另於民國九十七年八月底向 World of Vision Trading
    GmbH 購買35%之股權,投資成本折合新台幣約47,153千元(歐元1,000千元
    及相關交易成本),合計持股比例為85.01%。

(8) 民國九十七年及九十六年十二月三十一日長期股權投資之外幣換算調整數
    列示如下:

              被投資公司          97.12.31    96.12.31
  Quanmax (M) SDN. BHD.      $(17,274)   $58,097
  Quanmax Japan Inc.              686          29
  chiliGREEN computer GmbH        582           -
  Sliger Designs Inc.           1,145           -
  Rack Solution Inc.              (45)          -
  康傳科技有限公司(香港)                    155         (41)
  合       計                  $(14,751)   $58,085

(9) 截至民國九十七年十二月三十一日止,本公司轉投資大陸地區之相關資訊
    請詳附註十一、(三)大陸投資資訊。
控創科技股份有限公司財務報表附註(續)
          (金額除另予註明外,均以新臺幣千元為單位)



5. 無形資產

    項  目        97.1.1     本期增加           本期減少                97.12.31
 單獨取得成本:
  電腦軟體成本        $11,809        $155                    $-       $11,964
 攤銷及減損:
  攤銷             (6,639)      (1,665)                   -         (8,304)
 帳面價值            $5,170      $(1,510)                  $-         $3,660

    項  目        96.1.1     本期增加           本期減少                96.12.31
 單獨取得成本:
  電腦軟體成本        $10,813        $996                    $-       $11,809
 攤銷及減損:
  攤銷             (4,635)      (2,004)                   -         (6,639)
 帳面價值            $6,178      $(1,008)                  $-         $5,170

6. 短期借款

        借款性質                          97.12.31               96.12.31
 遠期信用狀借款                               $28,065                      $-
 信用借款                                   12,000                 12,000
 合 計                                   $40,065                $12,000

 (1) 上列各項借款於民國 97 年及 96 年度之利率區間分別為 2.90%~4.60%及
     2.81%~2.90%。

 (2) 截至民國 97 年及 96 年 12 月 31 日止,上列各項借款之未使用額度各約為
     29,935 千元及 38,000 千元。

7. 長期借款

      貸款銀行       借款種類      97.12.31     96.12.31            抵押或擔保
 中華開發工業銀行       信用借款       $100,000      $100,000             無
 合計                         100,000       100,000
 減:一年內到期之長期借款              (100,000)               -
 一年後到期之長期借款                      $-      $100,000
控創科技股份有限公司財務報表附註(續)
       (金額除另予註明外,均以新臺幣千元為單位)



8. 應計退休金負債

 本公司採用財務會計準則公報第十八號「退休金會計處理準則」,以資產負
 債表日為衡量日完成精算,本公司之基金提撥狀況與帳載應計退休金負債調
 節如下:
                   97.12.31  96.12.31
  給付義務
    累積給付義務          $(5,559)  $(6,953)
    未來薪資增加影響數        (2,384)   (3,216)
    預計給付義務           (7,943)  (10,169)
  退休基金資產公平價值         16,546    15,964
  提撥狀況                8,603     5,795
  未認列過渡性淨給付義務             -       864
  未認列退休金損失(利益)          613      (864)
  補列之最低退休金負債              -         -
  (應計退休金負債)預付退休金     $9,216    $5,795

 本公司淨退休金成本組成項目如下:
                      97 年度       96 年度
 服務成本                       $-         $-
 利息成本                      356        381
 退休基金資產預期報酬               (399)      (394)
 過渡性淨給付義務攤銷數               567        425
 退休金損益攤銷數                    -        (62)
 縮減或清償利益                (3,945)         -
 淨退休金成本(利益)            $(3,421)      $350

 退休金精算報告之假設:
                      97 年度       96 年度
   折 現 率                 2.5%        3.5%
   未來薪資水準增加率             2.0%        2.5%
   退休基金資產預期投資報酬率         2.5%        2.5%

 本公司民國九十七年及九十六年十二月三十一日專戶儲存於臺灣銀行之退休
 準備金餘額分別為16,546千元及15,964千元。

 本公司自民國九十四年七月一日起依勞工退休金條例採確定提撥制,民國九
 十七年及九十六年度認列之退休金費用分別為3,549千元及4,377千元,截至民
 國九十七年及九十六年十二月三十一日止,尚未實際提撥數分別為850千元及
 975千元,帳列應付費用項下。
控創科技股份有限公司財務報表附註(續)
           (金額除另予註明外,均以新臺幣千元為單位)



9. 股東權益

 (1) 股    本

   截至民國九十七年十二月三十一日止,本公司額定及實收資本額分別為
   800,000千元及499,200千元,每股面額10元,分別為80,000千股及49,920千
   股。

   本公司於民國九十六年六月二十九日經股東常會決議通過董事會提案之
   盈餘分派議案,以普通股股利計19,000千元及員工紅利5,200千元,合計盈
   餘24,200千元增資,合計發行新股2,420千股,上項增資案業經主管機關核
   准在案,並已變更登記完竣。

 (2) 資本公積

   依公司法規定,資本公積除彌補公司虧損外,不得使用,但超過票面金額
   發行股票所得之溢額產生之資本公積,得撥充股本,按股東原有股份之比
   例發給新股。

 (3) 法定公積

   依公司法規定,每年度決算如有盈餘,於依法繳納稅捐及彌補歷年虧損
   後,應先提百分之十為法定盈餘公積,依公司法規定,法定公積應提撥至
   其餘額達股本總額時止。法定公積得用以彌補虧損;且當該項公積已逹實
   收股本百分之五十時,並得以其半數撥充股本。

 (4) 盈餘分配及股利政策

    a. 依公司章程規定如依上述第(3)項彌補虧損及提列法定公積後,如尚有
       盈餘得分派股東股利、董監酬勞及員工紅利。上述盈餘分配,應於次年
       度股東常會議決之,並列於盈餘分配年度之財務報表內。分配比例如
       下:(1)員工紅利:0.5%〜15%;(2)董事、監察人酬勞:1%;(3)扣除
       前各項盈餘後,由董事會就該盈餘額併同以往年度盈餘,擬具分派議案
       提請股東會決議分配之。

         上述員工股票紅利之發放對象得包含符合一定條件之從屬公司員工,其
         條件授權公司董事會決定之。

         九十七年度對於員工紅利及董監酬勞之估列係分別按稅前淨利之0.5%
         及1%計算。年度終了後,董事會決議之發放金額有重大變動時,該變
         動調整原提列年度費用,至股東會決議日時,若金額仍有變動,則依會
         計估計變動處理,於股東會決議年度調整入帳。如股東、決議採股票發
         放員工紅利,股票紅利股數以決議分紅之金額除以股票公平價值決定,
         股票公平價值係以股東會決議日前一日之收盤價,並考量除權除息之影
         響為計算基礎。
控創科技股份有限公司財務報表附註(續)
      (金額除另予註明外,均以新臺幣千元為單位)



  b. 本公司經營高科技之相關產業,處於企業生命週期之成長期,配合整體
     環境及產業成長特性,為達成公司永續經營、追求股東長期利益、穩定
     經營績效目標,依公司未來之資本支出預算及資金需求情形,以維持每
     股盈餘之穩定成長,其股票股利之分配以不高於擬發放股利總數之百分
     之七十為限。

  c. 本公司民國九十七年度盈餘分配議案,截至會計師查核報告出具日止,
     尚未經董事會通過,有關董事會通過擬議及股東會決議盈餘分派情形,
     請至台灣證券交易之「公開資訊觀測站」查詢。

  d. 本公司民國九十六年度盈餘分配議案資訊如下:

                   97.6.27 股東會決 97.4.7 董事會
                    議實際配發數       通過配發數        差異數   差異原因
一、 配發情形
  1. 員工現金紅利          $840 千元      $840 千元      -     無
  2. 董監酬勞            1,681 千元     1,681 千元     -     無
  3. 股東現金股利         79,872 千元    79,872 千元     -     無
二、 每股盈餘相關資訊(追溯後)
  1. 原每股盈餘(元)        $3.74 元      $3.74 元      -     無
  2. 設算每股盈餘(元)        3.69 元       3.69 元      -     無


  e. 本公司民國九十五年度盈餘分配議案資訊如下:

                   96.6.29 股東會決 96.4.4 董事會
                    議實際配發數       通過配發數        差異數   差異原因
一、 配發情形
  1. 員工股票紅利          $5,200 千元    $5,200 千元    -     無
  2. 董監酬勞             2,545 千元     2,545 千元    -     無
  3. 股東現金股利          57,000 千元    57,000 千元    -     無
  4. 股東股票股利          19,000 千元    19,000 千元    -     無
二、 每股盈餘相關資訊(追溯後)
  1. 原每股盈餘(元)         $6.40 元      $6.40 元     -     無
  2. 設算每股盈餘(元)         6.22 元       6.22 元     -     無
控創科技股份有限公司財務報表附註(續)
            (金額除另予註明外,均以新臺幣千元為單位)



10. 本期發生之用人、折舊及攤銷費用

  本公司發生之用人、折舊、折耗及攤銷費用依其功能別彙總如下:

            功能別             97年度                            96年度
                  屬於營業 屬於營業                      屬於營業 屬於營業
  性質別             成 本 者費 用 者 合            計 成 本 者費 用 者 合                   計
  用人費用
   薪資費用           $15,966   $61,140   $77,106     $20,935   $48,198    $69,133
   勞健保費用              254     3,597     3,851       1,861     3,504      5,365
   退休金費用              704     2,845     3,549       1,365     3,012      4,377
   其他用人費用             529     1,324     1,853         978     1,282      2,260
  折舊費用                772     1,892     2,664         872     2,237      3,109
  攤銷費用                566     2,061     2,627         725     6,917      7,642
11. 所 得 稅

  (1) 本公司營利事業所得稅稅率最高為25%,所得稅費用(利益)組成如下:

                                                97 年度                 96 年度
    當期所得稅費用及其他調整                                 $(7,098)             $16,321
    未分配盈餘加徵百分之十                                    4,067                  896
    其他遞延所得稅費用(利益)                                (10,616)              17,985
                                                $(13,647)             $35,202

  (2) 本公司損益表中所列稅前淨利依規定稅率計算之所得稅額與估計所得稅費
      用(利益)間之差異列示如下:
                         97 年度     96 年度
      稅前淨利按法定稅率
        計算之稅額             $88,517  $55,502
      所得稅調節項目稅額之影響數:
      權益法認列之投資收入          (98,319) (20,593)
      投資抵減增加數             (14,041) (12,421)
      未分配盈餘加徵10%            8,132   17,077
      以前年度所得稅調整及其他          2,064   (4,363)
      所得稅費用(利益)          $(13,647) $35,202
控創科技股份有限公司財務報表附註(續)
      (金額除另予註明外,均以新臺幣千元為單位)



(3) 遞延所得稅費用(利益)主要項目如下:
                         97 年度       96 年度
 呆帳超限                     $(1,952)     $(462)
 存貨跌價損失淨變動數                 2,660     (6,701)
 未實現兌換損益淨變動數               (1,255)       523
 未實現銷貨毛利淨變動數                  265       (265)
 虧損扣抵(增加)減少               (26,982)    25,165
 投資抵減(增加)減少                  (961)       708
 商譽遞延淨變動數                   2,839      2,839
 權益法認列投資損益                 14,440     (4,394)
 退休金遞延                          -        902
 遞延費用轉列其他損失                   330       (330)
                         $(10,616)   $17,985

(4) 本公司遞延所得稅資產(負債)之主要內容如下:

                         97.12.31    96.12.31
 遞延所得稅資產:
  呆帳超限                    $3,174      $1,222
  存貨跌價損失                   6,910       9,570
  未實現兌換損失                  1,348          93
  商譽遞延                     7,809      10,648
  虧損扣抵                    26,982           -
  投資抵減-機器設備                   48         175
  投資抵減-研究發展               16,079      14,991
  權益法認列投資損失                    -         193
  未實現銷貨毛利                      -         265
  遞延費用轉列其他損失                   -         330
  遞延所得稅資產總額               62,350      37,487
  備抵評價-遞延所得稅資產                 -           -
 遞延所得稅資產淨額               $62,350     $37,487

 遞延所得稅負債:
  權益法認列投資利益              $(14,247)        $-
 遞延所得稅資產淨額-流     動       $11,431     $14,319
 遞延所得稅資產淨額-非流動           $36,672     $23,168
控創科技股份有限公司財務報表附註(續)
     (金額除另予註明外,均以新臺幣千元為單位)



(5) 依據促進產業升級條例之規定,投資抵減可用以抵減當年度應納所得稅之
    半數,其未扣抵餘額可遞延至以後四年內扣抵,每年抵減數不得超過當年
    度應納所得稅之半數,最後一年之餘額則可全額抵減。截至民國九十七年
    十二月三十一日止,本公司投資抵減尚未抵減稅額彙總如下:

                  投資抵減
   到期年限     購置機器設備   研究發展支出            備 註
 民國100年         $-      $2,086       申報數
 民國101年         48      13,993       申報數及估計數
 合   計         $48     $16,079

(6) 依所得稅法規定,營利事業所得稅結算申報委託會計師查核簽證申報者,
    得將經稽徵核定之前十年內各期虧損自本期純益扣除後,再行核課營利事
    業所得稅。截至民國九十七年十二月三十一日止,本公司尚未抵減之虧損
    彙總如下:

   到期年限      虧損總額       尚未使用餘額         備   註
 民國107年      $107,928    $107,928    申報數

(7) 本公司營利事業所得稅結算申報已奉稽徵機關核定至民國九十四年度。

(8) 兩稅合一及未分配盈餘相關資訊:

 未分配盈餘及盈餘分配之稅額扣抵比率之資訊內容如下:

                          97.12.31      96.12.31
 股東可扣抵稅額帳戶期末餘額            $12,275        $7,056
 八十六年度及以前年度未分配盈餘                $-            $-
 八十七年度及以後年度未分配盈餘          694,120       427,479
                         $694,120      $427,479

                        97 年度(預計)     96 年度(實際)
 盈餘分配之稅額扣抵比率                 2.33%         3.71%

 惟依所得稅法規定,非中華民國境內居住之個人及在中華民國境內無固定
 營業場所之營利事業,在中華民國境內取得公司、合作社分配之股利或盈
 餘總額所含被投資公司或合作社已繳納之營利事業所得稅額,不得抵繳該
 股利淨額或盈餘淨額之應扣繳稅額。但因被投資公司或合作社之未分配盈
 餘,依規定應加徵百分之十營利事業所得稅部份,則不在此限。
控創科技股份有限公司財務報表附註(續)
              (金額除另予註明外,均以新臺幣千元為單位)




      本公司預計分配民國九十七年度未分配盈餘之稅額扣抵比率時,已考量當
      年度應付所得稅,由於實際分配予股東之可扣抵稅額,應以股利盈餘分配
      日之股東可扣抵稅額帳戶餘額為計算基礎,可能會因本公司依所得稅法規
      定預計產生之各項可扣抵稅額與實際不同而調整。

  12. 每股盈餘
                                                  97 年度
                                  金額(千元)                        每股盈餘
                              稅    前 稅       後 股數(千股) 稅          前     稅    後
    基本每股盈餘:
     屬於普通股股東之
      本期純益                    $354,068 $367,715   49,920       $7.09       $7.37


                                                  96 年度
                                  金額(千元)                        每股盈餘
                              稅    前 稅       後 股數(千股) 稅          前     稅    後
    基本每股盈餘:
     屬於普通股股東之
      本期純益                    $222,008 $186,806   49,920       $4.45       $3.74


五、 關係人交易

  1. 關係人之名稱及關係

                 關係人名稱                                與本公司之關係
    Kontron AG (KAG)                        原為本公司之母公司,於97.6.27後為對本公
                                             司採權益法評價之投資公司,又於97.8.31
                                             後對本公司喪失重大影響力
    Quanmax (M) SDN. BHD. (QMM)             採權益法評價之被投資公司
    (原名為 Kontron Manufacturing Services
      SDN.已於民國97年7月23日更名為
      「Quaumax (M) SDN. BHD.」)
    Quanmax Japan Inc. (QJP)                               ″
    (原名為 Kontron System Japan Co., Ltd.已
      於民國97年5月更名為          「Quaumax Japan
      Inc.」)
控創科技股份有限公司財務報表附註(續)
            (金額除另予註明外,均以新臺幣千元為單位)



               關係人名稱                                  與本公司之關係
康傳科技有限公司(香港)                                採權益法評價之被投資公司
chiliGREEN Computer GmbH                             ″
  (chiliGREEN)
Sliger Designs Inc. (Sliger Designs)                        ″
Rack Solution Inc. (RSI)                                    ″
康傳電子科技(上海)有限公司                              子公司採權益法評價之被投資公司
Quanmax AG (原名為 Gericom AG)                                 ″
Gericom Far East Limited.                                   ″
Gericom Shanghai, China Co., Limited                        ″
Maxdata GmbH (Maxdata)                                      ″
Kontron Design Manufacturing Services       97.6.18以後為 Quanmax (M) SDN. BHD.之
  (M) SDN. BHD. (KDMS)                        子公司,97.6.29以後為對本公司採權益法
                                              評價之投資公司之聯屬公司,又於97.8.31
                                              後與本公司非為關係人
Kontron Technology Asia Pacific Co., Ltd.   原為聯屬公司,於97.6.27後為對本公司採權
                                              益法評價之投資公司之聯屬公司,又於
                                              97.8.31後與本公司非為關係人
Kontron Australia Pty. Ltd. (KAUS)                          ″
Kontron (Beijing) Technology Co., Ltd.                      ″
 (KCN)
Kontron Technology Japan Co., Ltd. (KTJ)          ″
Kontron Embedded Computers GmbH,                  ″
 Eching (KEC)
Kontron Modules Computers GmbH                    ″
 (KOM)
Kontron Embedded Modules GmbH (KEM)               ″
Kontron UK Limited (KUK)                          ″
Kontron America Inc. (KAI)                        ″
Kontron Canada Inc. (KCI)                         ″
Kontron Poland (KPL)                              ″
Kontron Technology (Inside), Denmark              ″
 (KEM-DEM)
Kontron Ukraine (Kontron Ukra)                    ″
RT Soft ZAO Russia Co., Ltd. (RT Soft)            ″
漢尼斯等共9人                                  為本公司董事
黃逸駿等共3人                                  為本公司監察人
陳孟鴻、鄭國楷等共6人                              為本公司副總經理以上之管理階層
控創科技股份有限公司財務報表附註(續)
            (金額除另予註明外,均以新臺幣千元為單位)



2. 與關係人間之重大交易事項

 (1) 進貨及銷貨
                             97 年度              96 年度
                                 佔本公司               佔本公司
                        金    額 進貨淨額%       金    額 進貨淨額%
   進       貨:
       KEM               $43,978    7.07    $75,746   15.42
       QMM                27,437    4.41     99,165   20.19
       KAI                23,128    3.72     36,618    7.46
       KDMS                9,839    1.58          -    -
       KEM-DEM             5,201    0.84      7,588    1.54
       KEC                 2,463    0.40     11,540    2.35
       其他                    353    0.06        862    0.18
                        $112,399   18.08   $231,519   47.14

   本公司對於同種類原料或商品並無同時向關係人及非關係人進貨之情
   形。本公司向關係人進貨之交易價格係依訂單協議價格辦理,付款條件為
   出貨日起算一個月;向非關係人進貨之付款條件為二至三個月。

                             97 年度              96 年度
                                 佔本公司               佔本公司
                        金    額 營業淨額%       金    額 營業淨額%
   銷     貨:
       chiliGREEN       $136,373   19.58         $-    -
       QMM                31,715    4.55     89,315   13.88
       KEM                29,257    4.20     57,610    8.95
       Quanmax AG         28,830    4.14          -    -
       KEC                18,145    2.60     48,358    7.51
       QJP                11,493    1.65     11,613    1.80
       KTJ                 7,574    1.09      2,070    0.32
       KAI                 4,286    0.61    116,053   18.03
       KDMS                2,990    0.43          -    -
       KUK                 2,269    0.33      4,966    0.77
       KAUS                1,372    0.20      4,408    0.69
       康傳電子                1,161    0.17          -    -
       KCN                   805    0.11      1,403    0.22
       Sliger Designs        523    0.08          -    -
       其他                    545    0.08      2,923    0.46
                        $277,338   39.82   $338,719   52.63

   本公司銷售商品與關係人之價格計算係依成本加價1%〜25%,銷售與非關
   係人則為成本加價15%〜35%,關係人收款期間為交貨日起算一個月至二
   個月,非關係人則為一至三個月。
控創科技股份有限公司財務報表附註(續)
      (金額除另予註明外,均以新臺幣千元為單位)



(2) 應收(付)帳款-關係人

                         97.12.31            96.12.31
                  金      額        %     金    額        %
 應收帳款
  chiliGREEN       $68,027      34.87         $-     -
  Quanmax AG        28,782      14.75          -     -
  RSI                6,952       3.56          -     -
  康傳電子               1,000       0.51          -     -
  QMM                  598       0.31        527     0.65
  KAI                    -       -         1,355     1.66
  KEC                    -       -         9,811    12.02
  QJP                    -       -         6,088     7.46
  其他                   142       0.07        586     0.72
  小      計         105,501      54.07     18,367    22.51
  減:備抵呆帳                 -       -         (194)    (0.24)
  淨      額        $105,501      54.07    $18,173    22.27

                         97.12.31            96.12.31
                  金      額        %     金    額        %
 其他應收款:
  Maxdata              $850     10.76         $-     -
  chiliGREEN             793    10.04          -     -
  KAG                      -     -       235,300    91.18
  KAUS                     -     -        22,698     8.80
  其他                     251     3.17         50     0.02
                      $1,894    23.97   $258,048   100.00

 其他應收款主係子公司管理服務收入、利息收入及墊付款項。

 應付帳款:
  KEM                     $-     -       $16,884    28.91
  KEC                      -     -         4,052     6.94
  KAI                      -     -         4,116     7.05
  KMS                      -     -         5,032     8.62
  其他                       -     -           471     0.80
                          $-     -       $30,555    52.32

 其他應付款:
  QMM              $72,581      35.02         $-     -

 其他應付款主係代收貨款。
控創科技股份有限公司財務報表附註(續)
        (金額除另予註明外,均以新臺幣千元為單位)



(3) 財產交易

  97年度:無此事項。

  96年度出售各項基金與投資予關係人情形如下:

  出售對象                 出售標的                 出售價款       帳面價值        處分(損)益
  KAG         Kontron Technology Asia
               Pacific Co., Ltd.            $227,500   $153,375     $74,125
  KAG         Kontron Australia Pty. Ltd.     $6,500    $(8,302)    $14,802
  KAG         Kontron Technology Japan
               Co., Ltd.                      $1,300         $-      $1,300

(4) 資金融通

  • 本公司資金融通予關係人情形如下:(帳列其他應收款-關係人)

                                               97 年度
                         本年度                                       利息收入
                        最高餘額            期末餘額           利率%          總額
    Maxdata             $167,472         $6,007          4.00       $1,815
    chiliGREEN            $95,920             $-         6.00       $1,777

                                               96 年度
                         本年度                                       利息收入
                        最高餘額            期末餘額           利率%          總額
    KAUS                 $15,211           $-            8.00       $602

  k 本公司向關係人借入資金情形如下(帳列其他應付款-關係人):

                                               97 年度
                         本年度                                       利息費用
                        最高餘額            期末餘額           利率%           總額
    QMM                 $131,040        $131,040         2.00       $1,105

    96年度:無此事項。
控創科技股份有限公司財務報表附註(續)
        (金額除另予註明外,均以新臺幣千元為單位)



(5) 其   他
                    97 年度                 96 年度
                        佔本公司該                 佔本公司該
              金     額   科目金額%    金        額   科目金額%
   維修成本及其他
   營業成本:
    QMM            $18    -          $3,940      0.78
    其他               5    -             174      0.03
                   $23    -          $3,560      0.71

   推銷費用:
    其他             $52   0.13             $-      -

   管理費用:
    KAG             $-     -          $308       0.95
    其他             145   0.29          171       0.53
                  $145   0.29         $479       1.48

   研發費用:
    其他             $42   0.08          $49        -

   其他收入:
    KAG             $-     -         $4,530     58.50
    Maxdata        268   4.39
    其他               -     -             89      1.15
                  $268   4.39        $4,619     59.65

   其他費用:
    其他              $7   0.37             $-      -

(6) 主要管理階層薪酬總額資訊:

           項 目                  97 年度          96 年度
   薪資、獎金、特支費、業務執行費用及紅利          $16,463        $10,740
控創科技股份有限公司財務報表附註(續)
           (金額除另予註明外,均以新臺幣千元為單位)



六、 質押之資產

   資 產 名     稱    抵押擔保標的         97.12.31   96.12.31
  受限制資產:
   存出保證金          法院提存            $5,718     $5,718

七、 重大承諾事項及或有事項

  1. 本公司與其他公司簽訂營業租賃合約,未來需支付之租金彙總如下:

           年  度            金      額
            九十八                $10,128
            九十九                  4,975

  2. 本公司與麟瑞科技股份有限公司因產品延遲交貨依合約規定需支付違約金
     2,000 千元,截至目前尚未支付,惟麟瑞科技股份有限公司仍向法院申請執行
     假扣押凍結合併公司銀行帳戶資金 5,764 千元,合併公司於接獲法院通知後立
     即提存擔保金 5,718 千元,申請撤銷假扣押,截至報告出具日止,本案尚由台
     北地方法院審理中。

  3. 本公司為長、短期借款所開立保證票據為 170,000 千元。

八、 重大之災害損失

  無此事項。

九、 重大之期後事項

  本公司於民國98年2月27日處分採權益法之長期股權投資 chiliGREEN 予 Quanmax
  AG,交易價款為新台幣328,138千元(歐元為7,400千元),因 Quanmax AG 亦為本
  公司間接持股之子公司,此交易為組織重整,無相關處分損益。

十、 其   他

  1. 本公司於民國九十七年及九十六年一月一日至十二月三十一日並未從事衍生
     性金融商品之交易事項。
控創科技股份有限公司財務報表附註(續)
       (金額除另予註明外,均以新臺幣千元為單位)



2. 公平價值之資訊

                        97.12.31               96.12.31
     非衍生性金融資產        帳面價值 公平價值              帳面價值 公平價值
 資產
  現金及約當現金          $308,923     $308,923    $148,099   $148,099
  應收款項淨額(含應收票據 應收
              、
   帳款及應收關係人款項)      195,643       195,643     83,175     83,175
  其他應收款-關係人           7,901         7,901    258,048    258,048
  其他金融資產-流動           4,100         4,100      2,606      2,606
  採權益法之長期股權投資     1,039,601     1,039,601    575,106    575,106
  存出保證金               9,240         9,240      9,209      9,209

 負債
  短期借款                 40,065     40,065      12,000     12,000
  應付款項(含應付票據 應付帳款
            、
    及應付關係人款項)         155,301    155,301      59,204     59,204
  應付所得稅                 3,890      3,890      16,018     16,018
  應付費用                 26,900     26,900      21,411     21,411
  其他金融負債-流動             7,079      7,079         782        782
  長期借款(含一年內到期部份)      100,000    100,000     100,000    100,000

 (1) 本公司估計金融商品公平價值所使用之方法及假設如下:

   • 短期金融商品公平價值以其在資產負債表上之帳面價值估計其公平價
     值,因為此類商品到期日甚近,其帳面價值應屬估計公平價值之合理基
     礎。此方法應用於現金及約當現金、應收款項淨額(含應收票據、應收
     帳款及應收關係人款項)、其他應收款-關係人、其他金融資產-流動、
     短期借款、應付款項(含應付票據、應付帳款及應付關係人款項)、應付
     所得稅、應付費用、其他金融負債-流動。

   k 採權益法之長期股權投資如有活絡市場公開報價時,則以此市場價格為
     公平價值 若無市價格可供參考時 則依財務或其他資訊估計公平價值
         。          ,               。

   l 存出保證金及受限制資產以帳面價值估計其公平價值,係因為預計未來
     收取之金額與帳面價值相近。

   m 長期借款(含一年內到期)以其在資產負債表上之帳面價值估計其公平
     價值,因為本公司之長期借款利率均係採機動利率,其已參照市場情況
     調整,故本公司之借款利率應近似於市場利率。
控創科技股份有限公司財務報表附註(續)
        (金額除另予註明外,均以新臺幣千元為單位)



 (2) 本公司金融資產及金融負債之公平價值,以活絡市場之公開報價直接決定
     者及以評價方法估計者分別如下:

                        公開報價決定之金額             評價方法估計之金額
                        97.12.31 96.12.31     97.12.31 96.12.31
   金融資產
    現金及約當現金             $308,923   $148,099          $-        $-
    應收款項淨額(含關係人款項)             -          -     195,643    83,175
    其他應收款-關係人                  -          -       7,901   258,048
    其他金融資產-流動                  -          -       4,100     2,606
    採權益法之長期股權投資                -          -   1,039,601   575,106
    存出保證金                      -          -       9,240     9,209

   金融負債
    短期借款                       -          -     40,065     12,000
    應付款項(含應付關係人款項)             -          -    155,301     59,204
    應付所得稅                      -          -      3,890     16,018
    應付費用                       -          -     26,900     21,411
    其他金融負債-流動                  -          -      7,079        782
    長期借款(含一年內到期部份)             -          -    100,000    100,000

 (3) 本公司民國九十七年及九十六年十二月三十一日具固定利率變動之公平
     價值風險之金融資產分別為6,357千元及39,258千元,金融負債分別為
     28,065千元及0元;具浮動利率變動之現金流動量風險之金融資產分別為
     306,992千元及109,228千元,金融負債分別為112,000千元及112,000千元。

 (4) 本公司民國九十七年及九十六年度非以公平價值衡量且公平價值變動認
     列損益之金融資產或金融負債,其利息收入總額分別為5,363千元及3,473
     千元,及利息費用總額分別為4,933千元及1,205千元。

3. 財務風險資訊

 (1) 市場風險:無。

 (2) 信用風險

   本公司主要的潛在信用風險係源自於現金及約當現金及應收款項之金融
   商品。本公司之現金存放於不同之金融機構。本公司控制暴露於每一金融
   機構之信用風險,而且認為本公司之現金及約當現金不會有重大之信用風
   險顯著集中之虞。
控創科技股份有限公司財務報表附註(續)
            (金額除另予註明外,均以新臺幣千元為單位)



     本公司為減低應收款項信用風險規定與客戶進行信用交易前,需經信用確
     認程序,並持續評估應收款項收回情形。本公司信用風險顯著集中之應收
     款項客戶餘額超過百分之五者如下:

                             97.12.31                96.12.31
                      金      額           %      金    額           %
      應收款項(含關係人)      $172,525          83.21    $72,890        82.89
      其他應收款項(含關係人)        $7,650        96.82   $257,998        99.98


    (3) 流動性風險

     本公司之資本及營運資金足以支應履行所有合約義務,故未有因無法籌措
     資金以履行合約義務之流動性風險。

    (4) 利率變動之現金流量風險

     本公司之短期借款與長期借款均屬機動利率之債務,故市場利率變動將會
     使短期借款及長期借款之有效利率隨之變動,而使其未來現金流量產生波
     動,市場利率增加1%,將增加本公司未來一年度內之現金流出1,120千元。
十一、附註揭露事項

   (一) 重大交易事項相關資訊

      編 號            項             目                   附 表
       1    資金貸與他人                                     附表一
       2    為他人背書保證                                     無
       3    期末持有有價證券情形                                 附表二
       4    累積買進或賣出同一有價證券之金額達新臺幣一                       無
            億元或實收資本額 20%以上
       5    取得不動產之金額達新臺幣一億元或實收資本額                           無
            20%以上
       6    處分不動產之金額達新臺幣一億元或實收資本額                           無
            20%以上
       7    與關係人進  、銷貨之金額達新臺幣一億元或實收資                       附表四
            本額 20%以上
       8    應收關係人款項達新臺幣一億元或實收資本額 20                         無
            %以上
       9    從事衍生性商品交易                                       無
控創科技股份有限公司財務報表附註(續)
         (金額除另予註明外,均以新臺幣千元為單位)



(二) 轉投資事業相關資訊:

   編 號            項               目                附 表
    1 資金貸與他人                                       附表一
    2 為他人背書保證                                       無
    3 期末持有有價證券情形                                   附表二
    4 累積買進或賣出同一有價證券之金額達新臺幣一                        附表三
      億元或實收資本額 20%以上
    5 取得不動產之金額達新臺幣一億元或實收資本額                           無
      20%以上
    6 處分不動產之金額達新臺幣一億元或實收資本額                           無
      20%以上
    7 與關係人進 銷貨之金額達新臺幣一億元或實收資
             、                                      附表四
      本額 20%以上
    8 應收關係人款項達新臺幣一億元或實收資本額 20%                      附表五
      以上
    9 從事衍生性商品交易                                     詳(三)
   10 被投資公司名稱、所在地區…等相關資訊                            附表六

(三) 承做衍生性商品之轉投資公司:Quanmax AG

  承做衍生性商品之原因:Quanmax AG 承做遠期外匯合約,主係為規避以外
  幣計價之淨資產或負債因匯率波動所產生之風險。

  合併公司承作遠期外匯合約交易情形如下:

                                                 帳面價值
    項 目          合約期間               名目本金        (公平價值)
  遠期外匯合約     97.11.26~98.02.23   USD 1,280 千元     $(4,257)
  遠期外匯合約     97.11.26~98.01.12   USD 4,812 千元     (15,164)
  遠期外匯合約     97.12.19~98.01.29   USD 1,370 千元        (333)
  合  計                                           $(19,754)

  上述遠期外匯合約交易帳列於公平價值變動列入損益之金融負債,期末評
  價帳列金融負債評價損失金額為 19,565 千元(匯率影響數 189 千元)。
控創科技股份有限公司財務報表附註(續)
            (金額除另予註明外,均以新臺幣千元為單位)



  (四) 大陸投資資訊:

    1. 大陸被投資公司名稱、主要營業項目、實收資本額、投資方式、資金匯
       出入、持股比例、投資損益、期末投資帳面價值、已匯回投資損益及赴
       大陸地區投資限額情形:請詳附表七。

    2. 與大陸投資公司直接或間接經由第三地區事業所發生之重大交易事項:
       請詳附註五。

    3. 大陸投資公司直接或間接經由第三地區事業提供背書、保證或提供擔保
       品情形:無。

    4. 與大陸投資公司直接或間接經由第三地區提供資金融通情形:無。

    5. 其他對當期損益或財務狀況有重大影響之交易事項:無。

十二、部門別財務資訊

  (一) 產業別財務資訊:本公司民國九十七年度及九十六年度主要從事電腦週邊
      設備,電子零組件、電腦測試儀器及電路板等之產製及銷售,為單一產業
      公司。

  (二) 地區別財務資訊:截至民國九十七年底本公司尚無國外營運部門。

  (三) 外銷銷貨資訊:民國九十七年度及九十六年度外銷銷貨淨額明細如下:

            地      區                     97 年度                  96 年度
            亞      洲                     $173,494                $286,844
            美      洲                        29,471                123,179
            歐      洲                      349,461                 121,601
                                         $552,426                $531,624

  (四) 重要客戶資訊:民國九十七年度及九十六年度占控創公司營業收入淨額10%
      以上客戶明細如下:
                                      97 年度             96 年度
             客    戶            銷貨金額 所佔比例             銷貨金額 所佔比例%
                                             %
    chiliGREEN Computer GmbH   $136,373     19.58          $-        -
    Brunen IT Service GmbH      $71,854     10.32          $-        -
    Quanmax (M) SDN. BHD.       $31,715      4.55     $89,315       13.88
    Kontron America Inc.         $9,079      1.30    $116,053       18.03
聲 明 書


 本公司民國九十七年度(自民國九十七年一月一日至十二月三十一日止)依「關係
企業合併營業報告書關係企業合併財務報表及關係報告書編製準則」應納入編製關係
企業合併財務報表之公司與依財務會計準則公報第七號應納入編製母子公司合併財務
報表之公司均相同,且關係企業合併財務報表所應揭露相關資訊於前揭母子公司合併
財務報表中均已揭露,爰不再另行編製關係企業合併財務報表。

  特此聲明




                  公司名稱:控創科技股份有限公司



                  董 事 長:漢 尼 斯



                  中華民國九十八年三月二十四日
會計師查核報告

控創科技股份有限公司 公鑒:

  控創科技股份有限公司及其子公司民國九十七年及民國九十六年十二月三十一
日之合併資產負債表,暨民國九十七年一月一日至十二月三十一日及九十六年一月一
日至十二月三十一日之合併損益表、合併股東權益變動表及合併現金流量表,業經本
會計師查核竣事。上開合併財務報表之編製係管理階層之責任,本會計師之責任則為
根據查核結果對上開合併財務報表表示意見。

  本會計師係依照會計師查核簽證財務報表規則及一般公認審計準則規劃並執行
查核工作,以合理確信合併財務報表有無重大不實表達。此項查核工作包括以抽查方
式獲取合併財務報表所列金額及所揭露事項之查核證據、評估管理階層編製合併財務
報表所採用之會計原則及所作之重大會計估計,暨評估合併財務報表整體之表達。本
會計師相信此項查核工作可對所表示之意見提供合理之依據。

  依本會計師之意見,第一段所述之合併財務報表在所有重大方面係依照證券發行
人財務報告編製準則暨一般公認會計原則編製,足以允當表達控創科技股份有限公司
及其子公司民國九十七年十二月三十一日及民國九十六年十二月三十一日之財務狀
況,暨民國九十七年一月一日至十二月三十一日及民國九十六年一月一日至十二月三
十一日之營業結果與現金流量。

                 安永會計師事務所
                 主管機關核准辦理公開發行公司財務報告
                 查核簽證文號:金管證六字第 0950104133 號
                        金管證六字第 0930133943 號


                      林 麗 凰


                 會計師:


                      鄭 戊 水


                 中華民國九十八年三月二十四日
控創科技股份有限公司及子公司
                                                                    合 併 資 產 負 債 表
                                                             民國九十七年十二月三十一日及民國九十六年十二月三十一日
                                                                                                                                                                       單位:新臺幣千元
                  資           產                     97.12.31                  96.12.31                       負 債 及 股 東 權 益                       97.12.31                96.12.31
  代碼              會   計   科   目       附   註   金       額      %          金       額      %           代碼        會  計   科   目          附   註   金       額      %        金       額      %
11xx       流動資產                                                                                  21xx    流動負債
 1100       現金及約當現金               二及四.1         $942,678       30.27     $234,615        12.34    2100    短期借款                 四.5          $174,578       5.61        $51,992     2.74
 1120-40    應收票據及帳款淨額             二及四.2          622,937       20.00       469,593       24.70    2120    應付票據                                  3,778      0.12            803     0.04
 1150       應收帳款-關係人淨額            二及五                658        0.02       138,027        7.26    2140    應付帳款                                659,961     21.19        490,405    25.79
 1180       其他應收款-關係人             二及五                -            -        258,077       13.58    2150    應付帳款-關係人             五                3,667      0.12         46,438     2.44
 1190       其他金融資產-流動                              7,345        0.24         7,467        0.39    2160    應付所得稅                二及四.11           4,245      0.14         16,183     0.85
 120x       存貨淨額                  二及四.3          554,088       17.79       596,398       31.37    2170    應付費用                 四.7            412,121     13.24         52,502     2.76
 1260       預付款項                                  38,924        1.25         3,667        0.19    2180    公平價值變動列入損益之金融負債-流動   二及十.2           19,754      0.63            -         -
 1280       其他流動資產                               195,503        6.28         2,799        0.15    2190    其他應付款-關係人                               -          -          75,554     3.98
 1286       遞延所得稅資產-流動            二及四.11           2,694        0.09        14,319        0.75    2240    其他金融負債-流動                            25,951      0.83         33,667     1.77
             流動資產合計                            2,364,827       75.94     1,724,962       90.73    2270    一年或一營業週期內到期長期借款                     100,000      3.21            -         -
                                                                                                  2280    其他流動負債                              300,530      9.65            419     0.02
14xx       基金及投資                                                                                           流動負債合計                           1,704,585     54.74        767,963    40.39
 1421       採權益法之長期股權投資           二                 1,883       0.06            -          -
                                                                                                 24xx    長期附息負債
15xx      固定資產                    二                                                               2420    長期借款                 四.6                 -        -          100,000     5.26
 1501      土地                                         496       0.02            -           -
 1521      房屋及建築                                   88,276       2.83            -           -   28xx     其他負債
 1531      機器設備                                    26,214       0.84        149,901       7.88   2861     遞延所得稅負債-非流動          二及四.11           36,404     1.17            -         -
 1561      辦公設備                                    29,845       0.96         28,112       1.48   2880     其他負債-其他                               14,877     0.48            -         -
 1631      租賃改良                                     7,498       0.24          5,069       0.27   2881     遞延貸項                 二                   -         -           2,784     0.15
 1681      其他設備                                     1,978       0.06            337       0.02             其他負債合計                               51,281     1.65          2,784     0.15
 15xx-16xx 成本合計                                   154,307       4.95        183,419       9.65
 15x9      減:累計折舊                                 (21,880)     (0.70)       (60,864)     (3.20) 2xxx       負債合計                             1,755,866     56.39        870,747    45.80
            固定資產淨額                                132,427       4.25        122,555       6.45

17xx       無形資產                   二、三及四.4                                                        31xx    股本                    四.9
 1710       商標權                                   313,473      10.07            -           -     3110    普通股股本                                499,200    16.03        499,200    26.26
 1720-30    專利權、特許權                                24,576       0.79            -           -    32xx    資本公積
 1750       電腦軟體成本                                 32,119       1.03          7,285       0.38    3210     資本公積-發行溢價           四.9               8,000     0.26          8,000     0.42
 1760       商譽                                     71,525       2.30            -           -    33xx    保留盈餘
 1780       其他無形資產                                144,427       4.63            -                 3310     法定盈餘公積              四.9              55,218     1.76         36,537     1.92
             無形資產合計                               586,120      18.82          7,285       0.38    3350    未分配盈餘                                694,120    22.30        427,479    22.48
                                                                                                            保留盈餘小計                             749,338    24.06        464,016    24.40
18xx       其他資產                                                                                  34xx    股東權益其他項目
 1820       存出保證金                 六                 9,240       0.30         16,507       0.87    3420    累積換算調整數                             (14,751)    (0.47)       58,085      3.06
 1830       遞延費用                                   10,237       0.33            989       0.05            母公司股東權益合計                         1,241,787     39.88     1,029,301     54.14
 1860       遞延所得稅資產-非流動           二及四.11              -           -          23,168       1.22   3610    少數股權                                 116,297      3.73         1,213      0.06
 1888       預付退休金                 二及四.8             9,216       0.30          5,795       0.30
             其他資產合計                                28,693       0.93         46,459       2.44   3xxx      股東權益合計              二            1,358,084     43.61     1,030,514     54.20

1xxx       資產總計                               $3,113,950      100.00    $1,901,261      100.00   2xxx-3xxx 負債及股東權益總計                       $3,113,950    100.00    $1,901,261    100.00

                                                                                           (請參閱財務報表附註)

           董事長:漢尼斯                                                                     經理人:鄭國楷                                             會計主管:高麗芬
控創科技股份有限公司及子公司
                           合 併 損 益 表
                        民國九十七年一月一日至十二月三十一日
                       及民國九十六年一月一日至十二月三十一日
                                                                           單位:新臺幣千元
                                                97年度                       96年度
   代碼       項          目       附註        金     額           %        金     額      %
4000      營業收入             二及五
 4110      銷貨收入                          $5,202,201      100.00      $3,779,899      99.84
 4170      減:銷貨退回                            (2,502)      (0.05)         (6,129)     (0.16)
 4190        銷貨折讓                              (657)      (0.01)           (326)     (0.01)
 4610      勞務收入                               1,774        0.04          11,531       0.31
 4880      其他營業收入                             1,175        0.02             929       0.02
            營業收入合計                        5,201,991      100.00       3,785,904     100.00
5000      營業成本             四.10及五        (4,602,182)     (88.47)     (3,287,619)    (86.84)
5910       營業毛利                             599,809       11.53         498,285      13.16

6000      營業費用             四.10及五
 6100      推銷費用                              (243,507)    (4.68)        (136,395)    (3.60)
 6200      管理及總務費用                           (124,642)    (2.40)        (116,538)    (3.08)
 6300      研究發展費用                             (77,449)    (1.49)         (75,357)    (1.99)
            營業費用合計                           (445,598)    (8.57)        (328,290)    (8.67)
6900      營業淨利                                154,211      2.96          169,995      4.49

7100      營業外收入及利益
 7110      利息收入            五                    1,831      0.04            5,604      0.15
 7121      採權益法認列之投資收益     二                      -          -                 28       -
 7130      處分固定資產利益                                 16       -             2,502      0.07
 7140      處分投資利益          五                  233,412      4.49           90,309      2.38
 7150      存貨盤盈                                   428      0.01              170        -
 7160      兌換利益                                   -          -             5,227      0.14
 7260      存貨跌價回升利益                            60,899      1.17              -          -
 7480      什項收入            五                   24,000      0.46           21,215      0.56
            營業外收入及利益合計                        320,586      6.17          125,055      3.30

7500      營業外費用及損失
 7510      利息費用            五                   (3,828)    (0.07)          (1,234)    (0.03)
 7530      處分固定資產損失                               (29)       -              (281)    (0.01)
 7560      兌換損失                                  (159)       -               -          -
 7570      存貨跌價及呆滯損失       二及四.3                  -          -           (32,715)    (0.86)
 7650      金融負債評價損失                           (19,565)    (0.38)             -          -
 7880      什項支出                               (18,058)    (0.35)         (11,328)    (0.30)
            營業外費用及損失合計                        (41,639)    (0.80)         (45,558)    (1.20)

7900      繼續營業單位稅前淨利                          433,158      8.33          249,492      6.59
8110      所得稅費用            二及四.11              (6,592)    (0.13)         (41,710)    (1.10)
8900      合併本期淨利                             $426,566      8.20         $207,782      5.49
9600      合併總損益歸屬予:
9601       母公司股東                             $367,715      7.07         $186,806      4.94
9602       少數股權                                58,851      1.13           20,976      0.55
9600       合併總損益                             $426,566      8.20         $207,782      5.49

9750      基本每股盈餘(元)        二及四.12
           歸屬予母公司股東-稅前                   $ 7.09                      $ 4.45
           歸屬予母公司股東-稅後                   $ 7.37                      $ 3.74

                                    (請參閱財務報表附註)


       董事長:漢尼斯                   經理人:鄭國楷                           會計主管:高麗芬
控創科技股份有限公司及子公司
                                                 合 併 股 東 權 益 變 動 表
                           民國九十七年一月一日至十二月三十一日及民國九十六年一月一日至十二月三十一日
                                                                                                                                  單位:新臺幣千元
                                                         保       留     盈       餘
     項       目        附註    股          本   資 本 公 積     法定盈餘公積          未分配盈餘           累積換算調整數          母公司股東權益         少數股權         合           計
民國九十六年一月一日餘額      四.9           $475,000      $8,000      $8,048        $357,321            $2,122         $850,491       $39,901         $890,392
九十五年度盈餘指撥及分配:     四.9
 提列法定盈餘公積                            -           -            28,489        (28,489)             -               -            -                 -
 發放員工股票紅利                          5,200         -               -           (5,200)             -               -            -                 -
 發放股東股票股利                         19,000         -               -          (19,000)             -               -            -                 -
 發放現金股利                              -           -               -          (57,000)             -           (57,000)         -             (57,000)
 發放董監酬勞                              -           -               -           (2,545)             -            (2,545)         -              (2,545)
九十六年度合併總損益                           -           -               -          186,806              -          186,806        20,976          207,782
累積換算調整數之變動        二                  -           -               -              -            55,963          55,963            14           55,977
被投資公司保留盈餘變動調整數                       -           -               -           (4,414)             -            (4,414)         -              (4,414)
少數股權變動數                              -           -               -              -                -               -        (59,678)          (59,678)
民國九十六年十二月三十一日餘額   四.9            499,200       8,000          36,537        427,479          58,085        1,029,301        1,213         1,030,514
九十六年度盈餘指撥及分配:     四.9
 提列法定盈餘公積                            -           -            18,681        (18,681)             -               -            -                 -
 發放員工現金紅利                            -           -               -             (840)             -             (840)          -               (840)
 發放股東現金股利                            -           -               -          (79,872)             -           (79,872)         -             (79,872)
 發放董監酬勞                              -           -               -           (1,681)             -            (1,681)         -              (1,681)
九十七年度合併總損益                           -           -               -          367,715              -          367,715        58,851          426,566
累積換算調整數之變動        二                  -           -               -              -           (72,836)         (72,836)        (939)          (73,775)
少數股權變動數                              -           -               -              -                -               -         57,172           57,172
民國九十七年十二月三十一日餘額                 $499,200      $8,000         $55,218       $694,120        $ (14,751)     $1,241,787     $116,297        $1,358,084

                                                       (請參閱財務報表附註)


     董事長 : 漢尼斯                                           經理人:鄭國楷                                                        會計主管:高麗芬
控創科技股份有限公司及子公司
                      合 併 現 金 流 量 表
       民國九十七年ㄧ月ㄧ日至十二月三十一日及民國九十六年一月一日至十二月三十一日
                                                  單位:新臺幣千元
           項      目                 97年度            96年度
營業活動之現金流量:
 合併總淨利                                 $426,566        $207,782
 調整項目:
  折舊費用                                    21,562          31,132
  攤銷費用                                    29,209          11,219
  呆帳提列數                                    9,513             542
  採權益法認列之投資收益                                -               (28)
  處分固定資產損失(利益)淨額                               13         (2,221)
  處分投資利益                                (233,412)        (90,309)
  存貨跌價及呆滯損失(跌價回升利益)                      (60,899)         32,715
  固定資產報廢損失                                 6,036             -
  遞延費用轉列其他損失及其他                              431           1,337
  金融負債評價損失                                19,565             -
 資產及負債科目變動:
  應收票據及帳款(增加)減少                         (162,857)         22,432
  應收帳款-關係人減少                             137,369          45,844
  其他應收款-關係人(增加)減少                              79        (21,876)
  其他金融資產(增加)減少                               122          (2,530)
  存貨(增加)減少                               103,209        (216,983)
  預付款項(增加)減少                             (35,257)          6,465
  其他流動資產(增加)減少                          (192,704)          7,137
  遞延所得稅資產、負債淨變動數                          71,197          17,985
  預付退休金增加                                 (3,421)            -
  本期提撥退休金                                    -               (43)
  本期淨退休金成本                                   -               350
  應付帳款及票據增加                              172,531          27,657
  應付帳款-關係人減少                             (42,771)        (25,748)
  應付所得稅增加(減少)                            (11,938)         15,730
  應付費用增加(減少)                             359,619         (27,048)
  其他應付款-關係人增加(減少)                        (75,554)         69,917
  其他金融負債-流動減少                             (7,716)         (1,636)
  其他流動負債增加                               300,111           6,998
  其他負債增加                                  14,877             -
  遞延貸項增加(減少)                              (2,784)          2,784
  營業活動之淨現金流入                             842,696         119,604
投資活動之現金流量:
 其他應收款-關係人減少                             257,998             -
 處分採權益法之長期股權投資價款                         254,395             -
 處分以成本衡量之金融資產非流動之價款                          -                 83
 購置固定資產價款                                (34,086)       (118,470)
 處分固定資產價款                                    436           2,720
 購置無形資產價款                                (23,588)         (3,744)
 受限制資產減少                                     -             5,764
 存出保證金增加(減少)                               7,267          (6,853)
 遞延費用增加                                   (3,739)         (2,977)
  投資活動之淨現金流入(流出)                         458,683        (123,477)
融資活動之現金流量:
 短期借款增加                                  122,586          39,992
 代收款-關係人減少                                   -          (248,632)
 舉借長期借款                                      -           100,000
 發放董監酬勞及員工紅利                              (2,521)         (2,545)
 發放現金股利                                  (79,872)        (57,000)
  融資活動之淨現金流入(流出)                          40,193        (168,185)
子公司首次併入影響數                              (545,886)        (87,787)
匯率影響數                                    (87,623)         48,021
本期現金及約當現金增加(減少)數                         708,063        (211,824)
期初現金及約當現金餘額                              234,615         446,439
期末現金及約當現金餘額                            $942,678        $234,615
現金流量資訊之補充揭露:
  本期支付利息                                  $3,828          $1,336
  本期支付所得稅                                 $8,968         $25,981
                          (請參閱財務報表附註)

 董事長:漢尼斯                經理人:鄭國楷                  會計主管:高麗芬
控創科技股份有限公司及子公司
                     合併財務報表附註
                  民國九十七年十二月三十一日
                 及民國九十六年十二月三十一日
            (除另有註明外,所有金額均以新臺幣千元為單位)


一、 公司沿革

  本公司(原名世普科技股份有限公司,統一編號:70399869)於民國八十八年九月
  九日經核准設立,並於民國九十三年三月十七日由股東常會決議與邁肯股份有限
  公司(以下簡稱邁肯公司)及強豐科技股份有限公司(以下簡稱強豐公司)合併。合
  併後,本公司為存續公司並更名為控創科技股份有限公司(以下簡稱本公司)。另
  本公司於民國九十四年五月十六日經董事會決議與世普科技股份有限公司(以下
  簡稱世普公司,統一編號:27338821)合併,合併後本公司為存續公司,世普公
  司為消滅公司。截至民國九十七年及民國九十六年十二月三十一日止,Kontron
  AG (以下簡稱 KAG 公司)持有本公司普通股分別為19%及66%。

  本公司主要營業項目為電器批發業、電器零售業、國際貿易業、事務性機器設備
  批發業、事務性機器設備零售業、資料儲存及處理設備製造業、有線通信機械器
  材製造業、無線通信機械器材製造業、電子零組件製造業、自動控制設備工程業
  等。

  本公司股票自民國九十五年十二月二十九日經「財團法人中華民國證券櫃檯買賣
  中心」核准為興櫃股票買賣公司。

  截至民國九十七年及九十六年十二月三十一日止,合併公司員工人數分別為265
  人及683人。

二、重要會計政策之彙總說明

  本合併財務報表係依照證券發行人財務報告編製準則及一般公認會計原則編製。
  重要會計政策之彙總說明及衡量基礎如下:

  1. 合併概況

    (1) 合併財務報表編製原則

      直接或間接持有被投資公司普通股股權百分之五十以上 及直接或間接持
                              ,
      有被投資公司普通股股權未達百分之五十,但對其具有實質控制能力者,
      構成母子公司關係,除依權益法評價外,並就其財務報表予以合併。
控創科技股份有限公司及子公司合併財務報表附註(續)
          (金額除另予註明外,均以新臺幣千元為單位)



    合併財務報表編製個體間之往來交易於編製合併財務報表時予以沖銷 對
                                   。
    於取得子公司之成本與子公司股權淨值之差異所產生之合併借貸項 係按
                                 ,
    五年平均攤銷 惟自民國九十五年一月一日起該差額屬於商譽部分不再攤
          。
    銷,新增之差額比照財務會計準則公報第二十五號「企業合併-購買法之
    會計處理」有關收購成本分攤之步驟予以分析處理。

(2) 合併財務報表編製主體列示如下:

九十七年度
                                                             所持股權
 投資公司名稱                         子公司名稱                業務性質    百分比(%)      說 明
控創科技(股)                  Quanmax (M) SDN.          各種電子零組件    100.00   97年7月23日
公司                       BHD.                      等產品之製造加             更名
                         (原名為 Kontron              工買賣
                         Manufacturing Services
                         SDN. BHD.)
          ″              Quanmax Japan Inc.        各種電子零組件    67.00    97年5月更名
                         (原名為 Kontron              產品之買賣
                         System Japan Co., Ltd.)
          ″       康傳科技有限公司(香 一般投資業務                          100.00
                  港)
         ″        chiliGREEN Computer 各種電子零組件                 85.01    本年度新取得
                  GmbH                產品之買賣
         ″        Sliger Design Inc.  各種電子零組件                 60.00    本年度新取得
                                      產品之買賣
         ″        Rack Solution Inc.  各種電子零組件                 95.64    本年度新取得
                                      產品之買賣
Quanmax (M) SDN.  Quanmax AG          各種電子零組件                 70.30    本年度新取得
BHD. (原名為 Kontron (原名為 Gericom AG)    產品之買賣
Manufacturing Services
SDN. BHD.)
          ″              Gericom Far East Limited 一般投資業務     100.00    本年度新取得
          ″              Maxdata GmbH              各種電子零組件   100.00    本年度新取得
                                                   產品之買賣
康傳科技有限公司                 康傳電子科技(上海)                各種電子零組件   100.00
(香港)                     有限公司                      產品之買賣
Quanmax AG               European Mobile           各種電子零組件   100.00
(原名為 Gericom AG)         Computer Service          產品之買賣
                         GmbH
Gericom Far East         Gericom Shanghai,         各種電子零組件   100.00
Limited                  China Co., Limited        產品之買賣
控創科技股份有限公司及子公司合併財務報表附註(續)
              (金額除另予註明外,均以新臺幣千元為單位)

  九十六年度
                                                                所持股權
   投資公司名稱                         子公司名稱                  業務性質   百分比(%)       說     明
  控創科技(股)             Kontron Technology Asia        一般投資業務       -      已於96年處分
  公司                  Pacific Co., Ltd.                                  全數持股
            ″         Kontron Australia              各種電子零組       -      已於96年處分
                      Pty. Ltd.                      件產品之買賣              全數持股
            ″         Quanmax (M) SDN. BHD.          各種電子零組     100.00
                      (原名為 Kontron                   件等產品之製
                      Manufacturing Services         造加工買賣
                      SDN. BHD.)
            ″         Quanmax Japan Inc.             各種電子零組      67.00   96年增加持股
                      (原名為 Kontron System            件產品之買賣              至67%,對其
                      Japan Co., Ltd.).                                  具有控制能力
            ″         康傳科技有限公司(香港)                   一般投資業務     100.00
  Kontron             Kontron (Beijing) Technology   各種電子零組       -      控創科技已於
  Technology Asia     Co., Ltd.                      件等產品之買              96年處分全數
  Pacific Co., Ltd.                                  賣                   Kontron
                                                                         Technology
                                                                         Asia Pacific
                                                                         Co., Ltd.之持
                                                                         股
  康傳科技有限公 康傳電子科技(上海)有限公 各 種 電 子 零 組                             100.00
  司(香港)               司                              件產品之買賣


 控創科技及上述所有列入合併報表編製主體之子公司於以下簡稱合併公司。

2. 會計估計

 合併公司依照前述準則、法令及原則編製財務報表時,必須使用合理之估計
 和假設,因估計通常係在不確定情況下作成之判斷,因此可能與將來實際結
 果有所差異。

3. 流動與非流動之區分

 合併公司屬正常營業週期構成之一部份者、預期於資產負債表日後十二個月
 內將變現、或正常營業過程中將變現,即備供出售或消耗者列為流動資產;
 須於資產負債表日後十二個月內清償、或因營業而發生之債務、預期將於企
 業營業週期之正常營業過程中清償者列為流動負債。不屬於流動資產(負債)
 者為非流動資產(負債)。
控創科技股份有限公司及子公司合併財務報表附註(續)
          (金額除另予註明外,均以新臺幣千元為單位)



4. 備抵呆帳

  合併公司備抵呆帳之提列係按各應收款項之可收現性斟酌估列。

5. 存    貨

  合併公司存貨係按加權平均成本與市價孰低計價。

  合併公司比較成本與市價孰低時,係以全體項目為比較基礎。存貨成本之計
  算係採用加權平均法。市價之決定為重置成本或淨變現價值。

6. 金融資產

  合併公司於民國九十五年一月一日起依財務會計準則公報第三十四號「金融
  商品之會計處理準則」及「證券發行人財務報告編製準則」之規定分類帳列
  之金融資產。金融資產於原始認列時以公平價值衡量,但非以公平價值衡量
  且公平價值變動認列為損益之金融資產,尚應加計取得或發行之交易成本。

  合併公司依慣例交易購買或出售之金融資產,採交易日(即本公司決定購買或
  出售金融資產的日期)會計處理,慣例交易係指一項金融資產之購買或出售,
  其資產之交付期間係在市場慣例或法令規定之期間內者。

  合併公司持有之金融負債係分類為公平價值變動列入損益之金融資產及負債
  對於取得及發生之主要目的為短期內出售或再買回之交易目的金融資產、負
  債及未能符合避險會計之衍生性商品分類為公平價值變動列入損益之金融資
  產及負債。

  續後評價係以公平價值衡量且公平價值變動認列於當期損益。上市(櫃)公司股
  票、可轉換公司債及封閉型基金係以資產負債表日公開市場之收盤價為公平
  價值;開放型基金則按資產負債表日每單位受益憑證淨資產價值為公平價
  值。衍生性金融商品係以評價方法估計其公平價值。

7. 金融資產及負債之除列

  (1) 金融資產

       合併公司對於構成金融資產或部分金融資產之合約權利喪失控制時,即
       除列該金融資產或部分金融資產。當合併公司移轉全部或部分金融資產
       且放棄對金融資產之控制時,於交換所收取對價之範圍內視為出售。

       當金融資產之移轉未符合喪失控制之條件時,合併公司則視該移轉交易
       為擔保借款,再取得資產之權利非屬衍生性金融商品。
控創科技股份有限公司及子公司合併財務報表附註(續)
       (金額除另予註明外,均以新臺幣千元為單位)



 (2) 金融負債

   合併公司之金融負債於合約規定之義務解除、取消或到期而使金融負債
   消滅時,除列全部或部分金融負債。

   當合併公司自相同債權人以幾乎不相同條件交換既有之金融負債,或對
   既有負債條件進行大幅修改,並同時承擔新金融負債,該種交換或修改
   視為除列既有負債並同時認列新負債,差額計入當期損益。

8. 採權益法評價之長期股權投資

 持有被投資公司有表決權之股份達百分之二十以上,或未達百分之二十但具
 有重大影響者,採權益法評價。認列被投資公司之損失,以長期股權投資帳
 面餘額降至零為限。但若投資公司擔保被投資公司之債務,或有其他財務上
 之承諾,致對該公司投資及墊款之帳面價值發生貸方餘額時,在資產負債表
 中應列為負債。

 持有被投資公司表決權股份達百分之五十以上或未達百分之五十,但仍具有
 控制能力者為合併公司之子公司,除依權益法評價外,並於年度終了時,編
 製合併報表。

 合併公司與採權益法評價之被投資公司間交易及其各被投資公司間側流交易
 所產生之損益尚未實現者,予以遞延。交易損益如屬折舊性或攤銷性之資產
 所產生者,依其效益年限逐年承認;其他類資產所產生者,於實現年度承認。

 被投資公司發放股票股利時,僅註記股數增加,不列為投資收益,並按收到
 股票股利後之總股數,重新計算每股成本或帳面價值。

 股票出售時之成本係按加權平均法計算。

9. 固定資產及其折舊

 合併公司固定資產係按成本減累計折舊計價。重大更新及改良,作為資本支
 出;修理及維護支出,則作為當年度費用。

 固定資產折舊係按成本減除累計減損後,依估計耐用年數按直線法計提。耐
 用年數屆滿仍繼續使用者,則就其殘值重行估計可使用年數繼續提列折舊。

 固定資產處分時,其相關成本、累計折舊及累計減損均自帳上減除,處分固
 定資產之利益或損失,依其性質列為當年度營業外收入及利益或費用及損失。
控創科技股份有限公司及子公司合併財務報表附註(續)
           (金額除另予註明外,均以新臺幣千元為單位)



10. 無形資產

  合併公司自民國九十六年一月一日起適用財務會計準則公報第三十七號「無
  形資產之會計處理準則」。原始認列無形資產時,係以成本衡量。無形資產
  於原始認列後,以其成本減除累計攤銷及累計減損損失後之金額作為帳面價
  值。合併公司評估無形資產耐用年限屬有限耐用年限。

  有限耐用年限之無形資產之可攤銷金額於耐用年限期間,按合理而有系統之
  方法攤銷,並於無形資產有跡象顯示減損時,進行減損測試。

  合併公司無形資產係依效益期間採直線法攤銷:

        電腦軟體成本及其他無形資產        2~5 年
        顧客關係                   6年
        商標權                   15 年

  研究發展支出

  合併公司研究發展專案區分為研究階段及發展階段,如無法區分者,皆視為
  研究階段,研究階段發生之支出皆認列為當期費用,發展階段之支出如同時
  符合下列條件則予以資本化,否則,亦於發生時認列為當期費用。資本化條
  件包括:

  (1)   完成該無形資產已達技術可行性,使該無形資產將可供使用或出售。
  (2)   意圖完成該無形資產,並加以使用或出售。
  (3)   有能力使用或出售該無形資產。
  (4)   無形資產很有可能產生未來經濟效益。
  (5)   具充足之技術、財務及其他資源,以完成此項發展專案計劃。
  (6)   發展階段歸屬於無形資產之支出能可靠衡量。

  發展階段中之無形資產每年定期進行減損測試。

11. 商    譽

  係合併公司之投資成本與依持股比例所享有被投資公司股權淨值之差異,以
  前年度分十年攤提,自民國九十五年一月一日起該差額不再攤銷。新增之差
  額比照財務會計準則公報第二十五號「企業合併—購買法之會計處理」有關
  收購成本分攤之步驟與以分析處理,其中屬於商譽部份不得攤銷。
控創科技股份有限公司及子公司合併財務報表附註(續)
            (金額除另予註明外,均以新臺幣千元為單位)



12. 遞延費用

  主要係網路設備、裝潢工程、模具費及修繕工程,依效益期間分年平均攤銷。

13. 退休金

  本公司對正式聘用員工訂有退休辦法,係屬確定給付退休辦法。依該辦法規
  定,員工退休金之支付,係根據服務年資及退休前六個月之平均經常性薪資
  為計算之基數。

  本公司依勞動基準法規定,按月依薪資總額百分之二提撥勞工退休準備金,
  專戶儲存於台灣銀行,實際支付退休金時,先自準備金專戶支用,如有不足,
  列為當期費用。

  淨退休金成本係依財務會計準則公報第十八號「退休金會計處理準則」之規
  定,按精算報告提列,包括當期服務成本、利息成本、基金資產之預期報酬、
  未認列過渡性淨資產與退休金利益之攤提。未認列過渡性淨資產以員工平均
  剩餘服務年限按直線法攤銷。屬確定提撥退休金辦法者,依權責發生基礎,
  將每期提撥之退休基金數額認列為當期費用。

  勞工退休金條例自民國九十四年七月一日起施行,並採確定提撥制。實施後
  員工得選擇適用「勞動基準法」有關之退休金規定,或適用該條例之退休金
  制度並保留適用該條例前之工作年資。對適用該條例之員工,控創科技每月
  負擔之員工退休金提撥率,不得低於員工每月薪資百分之六。

14. 收入認列方法

  合併公司於符合具有說服力之證據證明雙方交易存在、商品已交付且風險及
  報酬已移轉、勞務已提供或資產已提供他人使用、價款係屬固定或可決定、
  價款收現性可合理確定時方認列收入。銷貨退回及折讓係於實際發生期間列
  為銷貨之減項,相關銷貨成本則列為銷貨成本之減項。去料加工時,加工產
  品之所有權及風險並未移轉,是以合併公司去料時不作銷貨處理。

  銷貨收入係按合併公司與買方所協議交易對象(考量商業折扣及數量折扣後)
  之公平價值衡量;惟銷貨收入之對價為一年期以內之應收款時,其公平價值
  與到期值差異不大且交易量頻繁,則不按設算利率計算公平價值。
控創科技股份有限公司及子公司合併財務報表附註(續)
            (金額除另予註明外,均以新臺幣千元為單位)



15. 所得稅

  合併公司所得稅之估計以會計所得為基礎,資產及負債之帳面價值與課稅基
  礎之差異,依預計迴轉年度之適用稅率計算認列為遞延所得稅,並將應課稅
  之暫時性差異所產生之所得稅影響數認列為遞延所得稅負債,與將可減除暫
  時性差異及所得稅抵減所產生之所得稅影響數認列為遞延所得稅資產,再評
  估其遞延所得稅資產之可實現性,認列其備抵評價金額。

  遞延所得稅資產或負債依其相關資產或負債之分類,劃分為流動或非流動項
  目,非與資產或負債相關者,則依預期回轉期間之長短,劃分為流動或非流
  動項目。

  自兩稅合一制度實施後,控創科技當年度依稅法規定調整之稅後盈餘於次年
  度股東會未作分配者,該未分配盈餘應加徵10%營利事業所得稅,列為股東會
  決議年度之所得稅費用。

  以前年度所得稅賦之調整,列為調整年度所得稅。

  本公司所得稅抵減之會計處理依財務會計準則公報第十二號「所得稅抵減之
  會計處理準則」之規定處理,因購置設備或技術、研究發展、人才培訓及股
  權投資等所產生之所得稅抵減採當期認列法處理。

  配合民國九十五年一月一日開始實施之「所得基本稅額條例」,本公司依其
  規定計算基本稅額,並與按所得稅法規定計算之應納稅額兩者相較擇其高者
  估列為當期所得稅。另合併公司於評估遞延所得稅資產可實現性時,亦將未
  來年度應繳納之最低所得稅稅額納入考量。

16. 外幣交易及外幣財務報表之換算

  合併公司以新臺幣列帳。所有非遠期外匯買賣合約之外幣交易依交易日匯率
  換算入帳;資產負債表日之外幣債權債務依當日之匯率換算。因實際結清及
  換算外幣債權債務而產生之已實現及未實現兌換損益為當期營業外收支。惟
  合併公司與國外營運機構間具有長期投資或墊款性質之款項,其換算差額則
  列為股東權益項下之累積換算調整數。

  合併公司之國外營運機構,其外幣財務報表經以功能性貨幣編製或按功能性
  貨幣再衡量後,其換算為本國貨幣財務報表所產生之換算差額,列為股東權
  益項下之累積換算調整數。
控創科技股份有限公司及子公司合併財務報表附註(續)
       (金額除另予註明外,均以新臺幣千元為單位)



17. 非金融資產之減損

 合併公司於每一資產負債表日評估所有適用財務會計準則公報第三十五號
 「資產減損之會計處理準則」之資產是否有減損跡象,如有減損跡象,則進
 行減損測試,依該公報規定以個別資產或資產所屬之現金產生單位進行測
 試。減損測試結果如資產(或資產所屬現金產生單位)之帳面價值大於可回
 收金額,則須認列減損損失,而可回收金額則為淨公平價值及使用價值之較
 高者;反之,若於資產負債表日有證據顯示資產於以前年度認列之減損損失
 可能已不存在或減少時,應重新評估可回收金額,若可回收金額因資產之估
 計服務潛能變動而增加時,減損應予迴轉,惟迴轉後帳面價值不可超過資產
 在未認列減損損失情況下,減除應提列折舊或攤銷後之帳面價值。減損損失
 及減損迴轉利益列為營業外收支。

 另外,商譽應定期於每年進行減損測試。減損測試結果如現金產生單位或群
 組之帳面價值(包含商譽之帳面價值)大於可回收金額,則須認列減損損失,
 認列減損時,商譽先行減除,減除不足之數再依帳面價值之相對比例分攤至
 商譽以外之其他資產。商譽之減損,一經認列,嗣後不得以任何理由迴轉。

18. 金融資產之減損

 合併公司於每一資產負債表日評估金融資產是否已經減損,對於以成本衡量
 之金融資產,採用之減損評估方式如下:

 若有客觀證據顯示未有公開市場報價之權益商品投資,或與前述權益商品連
 動且其清償須交付該等權益商品之衍生性商品,有減損之客觀證據,合併公
 司將認列減損損失,減損金額為估計未來現金流量以類似金融資產當時市場
 報酬率折現之折現值與帳面價值間之差額,此減損金額不得迴轉。

19. 普通股每股盈餘

 本公司普通股每股盈餘係以本期淨利除以普通股流通在外加權平均股數計算
 之;累積盈餘或資本公積轉增資之股數,採追溯調整計算。

20. 員工分紅及董監酬勞

 本公司依財團法人中華民國會計研究發展基金會於96年3月發布(96)基秘字第
 052號函之規定,員工分紅及董監酬勞應視為費用,而非盈餘之分配。
控創科技股份有限公司及子公司合併財務報表附註(續)
         (金額除另予註明外,均以新臺幣千元為單位)



  21. 資本支出與收益支出之劃分

   合併公司凡支出之經濟效益達於未來各期者,列為資產並按其耐用年限攤
   銷;其不具未來經濟效益者或雖具未來經濟效益,但其金額不具重要性者,
   則列為當期費用或損失。

三、 會計變動之理由及其影響

  本公司自民國97年1月1日起,採用基金會新發布之(96)基秘字第052號函「員工分
  紅及董監酬勞會計處理」  之規定,此項會計原則變動使民國97年度淨利減少3,557
  千元,每股盈餘減少0.07元,對合併財務報表並無重大影響。

  合併公司自民國九十六年一月一日起,採用新發布之財務會計準則公報第三十七
  號「無形資產之會計處理準則」,以及各號公報配合新修訂之條文。於公報開始
  適用日重新評估已認列無形資產之耐用年限或攤銷方法,此項改變,對合併公司
  民國九十六年一月一日至十二月三十一日淨利、稅後基本每股盈餘及民國九十六
  年十二月三十一日之總資產並未有影響。

四、 重要會計科目之說明

  1. 現金及約當現金

                          97.12.31    96.12.31
   庫存現金                      $353      $1,941
   銀行存款                   942,325     232,674
   合  計                  $942,678    $234,615

   以上現金及約當現金均無提供質押或用途受限制之情事。

  2. 應收票據及帳款

                          97.12.31    96.12.31
   應收票據                      $522      $1,585
   應收帳款                   787,991     472,573
   減:備抵呆帳                (165,576)      (4,565)
   淨  額                  $622,937    $469,593
控創科技股份有限公司及子公司合併財務報表附註(續)
             (金額除另予註明外,均以新臺幣千元為單位)


3. 存       貨

                                           97.12.31            96.12.31
  製成品                                      $34,313             $75,913
  半成品                                         1,801               4,549
  在製品                                       13,463               42,055
  原 料                                       38,215             490,425
  商品存貨                                     592,323               18,460
  在途存貨                                        1,833               7,995
  合   計                                    681,948             639,397
  減:備抵跌價損失                                (127,860)             (42,999)
  淨   額                                   $554,088            $596,398

4. 無形資產

       項       目   97.1.1     本期增加        本期減少        其他影響數(註)        97.12.31
  單獨取得成本:
   商標權                  $-    $335,458          $-     $(11,854)      $323,604
   特許權及專利權               -      25,096           -          (13)        25,083
   電腦軟體成本           22,420      33,808      (9,934)      (1,932)        44,362
   商譽                    -      74,752           -       (3,227)        71,525
   其他無形資產                -     160,424           -       (4,672)       155,752
   小   計           $22,420    $629,538     $(9,934)    $(21,698)      $620,326
  攤銷及減損:
   商標權                  $-     $10,008          $-        $123             10,131
   特許權及專利權               -         506           -           1                507
   電腦軟體成本           15,135       6,549      (8,818)       (623)            12,243
   其他無形資產                -      11,193           -         132             11,325
   小   計           $15,135     $28,256     $(8,818)      $(367)        $34,206
   帳面價值             $7,285    $601,282     $(1,116)    $(21,331)      $586,120


       項       目   96.1.1     本期增加        本期減少        其他影響數(註)        96.12.31
  單獨取得成本:
   電腦軟體成本          $20,330     $3,744           $-      $(1,654)       $22,420
  攤銷及減損:
   攤銷              (10,464)     (4,494)          -         (177)        (15,135)
  帳面價值              $9,866      $(750)          $-      $(1,831)           $7,285


  註:其他影響數主係匯率影響數。
控創科技股份有限公司及子公司合併財務報表附註(續)
       (金額除另予註明外,均以新臺幣千元為單位)


5. 短期借款
                          97.12.31                96.12.31
 無擔保借款                   $174,578                 $51,992
 利率區間(%)               2.90%-4.60%             2.81%-3.36%
 尚未動用借款額度                 $29,935                 $24,526

6. 長期借款

     貸款銀行     借款種類   97.12.31     96.12.31      抵押或擔保
 中華開發工業銀行     信用借款   $100,000     $100,000        無
 合計                    100,000     100,000
 減:一年內到期之長期借款         (100,000)            -
 一年後到期之長期借款                 $-    $100,000

7. 應付費用

                          97.12.31               96.12.31
 應付保固費用                  $152,053                      $-
 應付勞務費                     93,422                   5,373
 應付薪資                        7,682                23,651
 其  他                     158,964                 23,478
 淨  額                    $412,121                $52,502

8. 應計退休金負債

 本公司採用財務會計準則公報第十八號「退休金會計處理準則」,以資產負
 債表日為衡量日完成精算,控創科技之基金提撥狀況與帳載應計退休金負債
 調節如下:

                         97.12.31               96.12.31
   給付義務
     累積給付義務               $(5,559)               $(6,953)
     未來薪資增加影響數             (2,384)                (3,216)
     預計給付義務                (7,943)               (10,169)
   退休基金資產公平價值              16,546                 15,964
   提撥狀況                     8,603                  5,795
   未認列過渡性淨給付義務                  -                    864
   未認列退休金損失(利益)               613                   (864)
   補列之最低退休金負債                   -                      -
   (應計退休金負債)預付退休金          $9,216                 $5,795
控創科技股份有限公司及子公司合併財務報表附註(續)
           (金額除另予註明外,均以新臺幣千元為單位)



 淨退休金成本組成項目如下:

                            97 年度       96 年度
 服務成本                             $-         $-
 利息成本                            356        381
 退休基金資產預期報酬                     (399)      (394)
 過渡性淨給付義務攤銷數                     567        425
 退休金損益攤銷數                          -        (62)
 縮減或清償利益                      (3,945)         -
 淨退休金成本(利益)                  $(3,421)      $350

 退休金精算報告之假設:

                            97 年度       96 年度
 折 現 率                         2.50%       3.50%
 未來薪資水準增加率                     2.00%       2.50%
 退休基金資產預期投資報酬率                 2.50%       2.50%

 本公司民國九十七年及九十六年十二月三十一日專戶儲存於台灣銀行之退休
 準備金餘額分別為16,546千元及15,964千元。

 本公司自民國九十四年七月一日起依勞工退休金條例採確定提撥制,民國九
 十六年及九十五年度認列之退休金費用分別為3,549千元及4,027千元,截至民
 國九十七年及九十六年十二月三十一日止,尚未實際提撥數分別為850千元及
 975千元,帳列應付費用項下。

9. 股東權益

 (1) 股    本

   截至民國九十七年十二月三十一日止,本公司額定及實收資本額分別為
   800,000千元及499,200千元,每股面額10元,分別為80,000千股及49,920千
   股。

   本公司於民國九十六年六月二十九日經股東常會決議通過董事會提案之
   盈餘分派議案,以普通股股利計19,000千元及員工紅利5,200千元,合計盈
   餘24,200千元增資,合計發行新股2,420千股,上項增資案業經主管機關核
   准在案,並已變更登記完竣。
控創科技股份有限公司及子公司合併財務報表附註(續)
      (金額除另予註明外,均以新臺幣千元為單位)



(2) 資本公積

  依公司法規定,資本公積除彌補公司虧損外,不得使用,但超過票面金額
  發行股票所得之溢額產生之資本公積,得撥充股本,按股東原有股份之比
  例發給新股。

(3) 法定公積

  依公司法規定,每年度決算如有盈餘,於依法繳納稅捐及彌補歷年虧損
  後,應先提百分之十為法定盈餘公積,依公司法規定,法定公積應提撥至
  其餘額達股本總額時止。法定公積得用以彌補虧損;且當該項公積已逹實
  收股本百分之五十時,並得以其半數撥充股本。

(4) 盈餘分配及股利政策

  a. 依本公司章程規定如依上述第(3)項彌補虧損及提列法定公積後,如尚
     有盈餘得分派股東股利、董監酬勞及員工紅利。上述盈餘分配,應於
     次年度股東常會議決之,並列於盈餘分配年度之財務報表內。分配比
     例如下:(1)員工紅利:0.5%〜15%;(2)董事、監察人酬勞:1%;(3)
     扣除前各項盈餘後,由董事會就該盈餘額併同以往年度盈餘,擬具分
     派議案提請股東會決議分配之。

    上述員工股票紅利之發放對象得包含符合一定條件之從屬公司員工,
    其條件授權公司董事會決定之。

    九十七年度對於員工紅利及董監酬勞之估列係分別按稅前淨利之0.5%
    及1%計算。年度終了後,董事會決議之發放金額有重大變動時,該變
    動調整原提列年度費用,至股東會決議日時,若金額仍有變動,則依
    會計估計變動處理,於股東會決議年度調整入帳。如股東、決議採股
    票發放員工紅利,股票紅利股數以決議分紅之金額除以股票公平價值
    決定,股票公平價值係以股東會決議日前一日之收盤價,並考量除權
    除息之影響為計算基礎。

  b. 本公司經營高科技之相關產業,處於企業生命週期之成長期,配合整
     體環境及產業成長特性,為達成公司永續經營、追求股東長期利益、
     穩定經營績效目標,依公司未來之資本支出預算及資金需求情形,以
     維持每股盈餘之穩定成長,其股票股利之分配以不高於擬發放股利總
     數之百分之七十為限。
控創科技股份有限公司及子公司合併財務報表附註(續)
      (金額除另予註明外,均以新臺幣千元為單位)



  c. 本公司民國九十七年度盈餘分配議案,截至會計師查核報告出具日
     止,尚未經董事會通過,有關董事會通過擬議及股東會決議盈餘分派
     情形,請至台灣證券交易所之「公開資訊觀測站」查詢。

  d. 本公司民國九十六年度盈餘分配議案資訊如下:

                   97.6.27 股東會決 97.4.7 董事會
                    議實際配發數       通過配發數        差異數   差異原因
一、 配發情形
  1. 員工現金紅利          $840 千元      $840 千元      -     無
  2. 董監酬勞            1,681 千元     1,681 千元     -     無
  3. 股東現金股利         79,872 千元    79,872 千元     -     無
二、 每股盈餘相關資訊(追溯後)
  1. 原每股盈餘(元)        $3.74 元      $3.74 元      -     無
  2. 設算每股盈餘(元)        3.69 元       3.69 元      -     無


  e. 本公司民國九十五年度盈餘分配議案資訊如下:

                   96.6.29 股東會決 96.4.4 董事會
                    議實際配發數       通過配發數        差異數   差異原因
一、 配發情形
  1. 員工股票紅利          $5,200 千元    $5,200 千元    -     無
  2. 董監酬勞             2,545 千元     2,545 千元    -     無
  3. 股東現金股利          57,000 千元    57,000 千元    -     無
  4. 股東股票股利          19,000 千元    19,000 千元    -     無
二、 每股盈餘相關資訊(追溯後)
  1. 原每股盈餘(元)         $6.40 元      $6.40 元     -     無
  2. 設算每股盈餘(元)         6.22 元       6.22 元     -     無
控創科技股份有限公司及子公司合併財務報表附註(續)
          (金額除另予註明外,均以新臺幣千元為單位)


10. 本期發生之用人、折舊及攤銷費用

  合併公司民國九十七年及九十六年度發生之用人、折舊、折耗及攤銷費用依
  其功能別彙總如下:

            功能別         97年度                             96年度
                  屬於營業屬於營業                         屬於營業屬於營業
  性質別             成 本 者費 用 者            合    計     成 本 者費 用 者             合    計
  用人費用
   薪資費用           $106,487   $218,796   $325,283    $189,589   $154,591   $344,180
   勞健保費用             8,448     20,960     29,408       1,861      5,879      7,740
   退休金費用               704      2,871      3,575      14,417     13,068     27,485
   其他用人費用              529      2,075      2,604       1,198      2,974      4,172
  折舊費用              14,591      6,971     21,562      23,745      7,387     31,132
  攤銷費用                 566     28,643     29,209         725     10,494     11,219

11. 所 得 稅

  (1) 依中華民國所得稅法規定,合併公司之營利事業所得稅以各公司主體為申
      報單位,不得合併申報。

  (2) 合併公司營利事業所得稅稅率最高為25%,所得稅費用(利益)組成如下:

                                                 97 年度               96 年度
    當期所得稅費用及其他調整                                  $(7,098)           $22,829
    未分配盈餘加徵百分之十                                     4,067                896
    其他遞延所得稅費用                                     (10,616)            17,985
    子公司影響數                                         20,239                  -
    所得稅費用                                          $6,592            $41,710

  (3) 合併公司損益表中所列稅前淨利依規定稅率計算之所得稅額與估計所得稅
      費用(利益)間之差異列示如下:

                                                 97 年度                96 年度
    稅前淨利按法定稅率
     計算之稅額                                    $108,290                $62,010
    所得稅調節項目稅額之影響數:
    權益法認列之投資收入                                     (98,319)           (20,593)
    投資抵減增加數                                        (14,041)           (12,421)
    未分配盈餘加徵10%                                       8,132             17,077
    以前年度所得稅調整及其他                                     2,890             (4,363)
    所得稅費用                                           $6,952            $41,710
控創科技股份有限公司及子公司合併財務報表附註(續)
     (金額除另予註明外,均以新臺幣千元為單位)



(4) 合併遞延所得稅費用(利益)主要項目如下:

                        97 年度         96 年度
 呆帳超限                    $(1,952)       $(462)
 存貨跌價損失淨變動數                2,660       (6,701)
 未實現兌換損益淨變動數              (1,255)         523
 未實現銷貨毛利淨變動數                 265         (265)
 虧損扣抵增加(減少)              (26,982)      25,165
 投資抵減增加(減少)                 (961)         708
 商譽遞延淨變動數                  2,839        2,839
 權益法認列投資損益                14,440       (4,394)
 退休金遞延                         -          902
 遞延費用轉列其他損失                  330         (330)
                        $(10,616)     $17,985

(5) 合併公司遞延所得稅資產(負債)之主要內容如下:

                           97.12.31   96.12.31
 遞延所得稅資產:
  呆帳超限                      $3,174     $1,222
  存貨跌價損失                     6,910      9,570
  未實現兌換損失                    1,348         93
  商譽遞延                       7,809     10,648
  虧損扣抵                      26,982          -
  投資抵減-機器設備                     48        175
  投資抵減-研究發展                 16,079     14,991
  權益法認列投資損失                      -        193
  未實現銷貨毛利                        -        265
  遞延費用轉列其他損失                     -        330
  子公司影響數                     9,233          -
  遞延所得稅資產總額                 71,583     37,487
  備抵評價-遞延所得稅資產                   -          -
                           $71,583    $37,487
 遞延所得稅負債:
  權益法認列投資利益             $(14,247)          $-
  子公司影響數                 (91,046)           -
  遞延所得稅負債總額            $(105,293)          $-
 遞延所得稅資產淨額-流 動            $2,694      $14,319
 遞延所得稅資產(負債)淨額-非流動      $(36,404)     $23,168
控創科技股份有限公司及子公司合併財務報表附註(續)
     (金額除另予註明外,均以新臺幣千元為單位)



(6) 依據促進產業升級條例之規定,投資抵減可用以抵減當年度應納所得稅之
    半數,其未扣抵餘額可遞延至以後四年內扣抵,每年抵減數不得超過當年
    度應納所得稅之半數,最後一年之餘額則可全額抵減。截至民國九十七年
    十二月三十一日止,本公司投資抵減尚未抵減稅額彙總如下:

                 投資抵減
   到期年限    購置機器設備   研究發展支出             備 註
 民國100年        $-      $2,086        申報數
 民國101年        48      13,993        申報數及估計數
 合   計        $48     $16,079

(7) 依所得稅法規定,營利事業所得稅結算申報委託會計師查核簽證申報者,
    得將經稽徵核定之前十年內各期虧損自本期純益扣除後,再行核課營利事
    業所得稅。截至民國九十七年十二月三十一日止,本公司尚未抵減之虧損
    彙總如下:

   到期年限      虧損總額       尚未使用餘額         備   註
 民國107年      $107,928    $107,928    申報數

(8) 本公司營利事業所得稅結算申報已奉稽徵機關核定至民國九十四年度。

(9) 本公司兩稅合一及未分配盈餘相關資訊:

 未分配盈餘及盈餘分配之稅額扣抵比率之資訊內容如下:

                          97.12.31      96.12.31
 股東可扣抵稅額帳戶期末餘額            $12,275        $7,056
 八十六年度及以前年度未分配盈餘               $-            $-
 八十七年度及以後年度未分配盈餘          694,120       427,479
                         $694,120      $427,479

                        97 年度(預計)     96 年度(實際)
 盈餘分配之稅額扣抵比率                 2.33%         3.71%
控創科技股份有限公司及子公司合併財務報表附註(續)
        (金額除另予註明外,均以新臺幣千元為單位)



    惟依所得稅法規定,非中華民國境內居住之個人及在中華民國境內無固定
    營業場所之營利事業,在中華民國境內取得公司、合作社分配之股利或盈
    餘總額所含被投資公司或合作社已繳納之營利事業所得稅額,不得抵繳該
    股利淨額或盈餘淨額之應扣繳稅額。但因被投資公司或合作社之未分配盈
    餘,依規定應加徵百分之十營利事業所得稅部份,則不在此限。

    本公司預計分配民國九十六年度未分配盈餘之稅額扣抵比率時,已考量當
    年度應付所得稅,由於實際分配予股東之可扣抵稅額,應以股利盈餘分配
    日之股東可扣抵稅額帳戶餘額為計算基礎,可能會因控創科技依所得稅法
    規定預計產生之各項可扣抵稅額與實際不同而調整。

12. 每股盈餘

                                       97 年度
                       金額(千元)                     每股盈餘
                   稅    前   稅    後 股數(千股) 稅        前    稅   後
 基本每股盈餘:
  歸屬於母公司普通股股東
   本期純益            $354,068 $367,715   49,920   $7.09   $7.37


                                       96 年度
                       金額(千元)                     每股盈餘
                   稅    前   稅    後 股數(千股) 稅       前     稅   後
 基本每股盈餘:
  歸屬於母公司普通股股東
   本期純益       $222,008 $186,806        49,920   $4.45   $3.74
控創科技股份有限公司及子公司合併財務報表附註(續)
             (金額除另予註明外,均以新臺幣千元為單位)

五、 關係人交易

  1. 關係人之名稱及關係

                   關係人名稱                                 與合併公司之關係
    Gericom Switzerland GmbH                    採權益法評價之被投資公司
    Kontron AG (KAG)                            原為合併公司之母公司,於97.6.27後為對控
                                                 創科技採權益法評價之投資公司,又於
                                                 97.8.31後對控創科技喪失重大影響力
    Kontron Design Manufacturing Services       97.6.18以後為 Quanmax (M) SDN. BHD.之
     (M) SDN. BHD. (KDMS)                        子公司,97.6.29以後為對控創科技採權益
                                                 法評價之投資公司之聯屬公司,又於
                                                 97.8.31後與控創科技非為關係人
    Kontron Technology Asia Pacific Co., Ltd.   原為聯屬公司,於97.6.27後為對控創科技採
                                                 權益法評價之投資公司之聯屬公司,又於
                                                 97.8.31後與控創科技非為關係人
    Kontron Australia Pty. Ltd. (KAUS)                         ″
    Kontron (Beijing) Technology Co., Ltd.                     ″
     (KCN)
    Kontron Technology Japan Co., Ltd. (KTJ)                   ″
    Kontron Embedded Computers GmbH,                           ″
     Eching (KEC)
    Kontron Modules Computers GmbH                             ″
     (KOM)
    Kontron Embedded Modules GmbH (KEM)                        ″
    Kontron UK Limited (KUK)                                   ″
    Kontron America Inc. (KAI)                                 ″
    Kontron Canada Inc. (KCI)                                  ″
    Kontron Poland (KPL)                                       ″
    Kontron Technology (Inside), Denmark                       ″
     (KEM-DEM)
    Kontron Ukraine (Kontron Ukra)                             ″
    RT Soft ZAO Russia Co., Ltd. (RT Soft)                     ″
    漢尼斯等共9人                                     為控創科技董事
    黃逸駿等共3人                                     為控創科技監察人
    陳孟鴻、鄭國楷等共6人                                 為控創科技副總經理以上之管理階層
控創科技股份有限公司及子公司合併財務報表附註(續)
         (金額除另予註明外,均以新臺幣千元為單位)



2. 與關係人間之重大交易事項

 (1) 進貨及銷貨

                        97 年度                96 年度
                            佔合併公司                佔合併公司
                 金      額   進貨淨額%     金      額   進貨淨額%
   進    貨:
       KDMS       $302,839     6.59          $-       -
       KEM          54,979     1.19     272,678     8.30
       KAI          29,207     0.63      66,832     2.03
       KCI          23,842     0.52      46,577     1.42
       KEM-DEM      15,802     0.34      25,025     0.76
       KEC           3,055     0.07      21,451     0.65
       KOM           4,290     0.09      19,843     0.60
       合計         $434,014     9.43    $452,406    13.76

   合併公司並無同時向關係人及非關係人進貨之情形。合併公司向關係人進
   貨之交易價格係依訂單協議價格辦理,付款條件為出貨日起算一個月;向
   非關係人進貨之付款條件為二至三個月。

                        97 年度                96 年度
                            佔合併公司                佔合併公司
                 金      額   營業淨額%     金      額   營業淨額%
   銷    貨:
       KEM         $309,935    5.96     $622,232   16.44
       KCI          354,591    6.81      167,372    4.42
       KAI          262,715    5.05      446,996   11.81
       KOM          129,338    2.49      181,375    4.79
       KEC           18,407    0.35       49,695    1.31
       KEM-DEM        8,478    0.16       15,864    0.42
       KTJ            7,574    0.15        2,070    0.05
       KDMS           2,990    0.06            -      -
       KUK            2,269    0.04        4,965    0.13
       KANS           1,372    0.03            -      -
       KPL               72      -         1,792    0.05
       其他               844    0.02        1,131    0.03
       合計        $1,098,585   21.12   $1,493,492   39.45
控創科技股份有限公司及子公司合併財務報表附註(續)
       (金額除另予註明外,均以新臺幣千元為單位)



 合併公司銷售商品與關係人之價格計算係依成本加價5%〜25%,銷售與非
 關係人則為成本加價15%〜35%,關係人收款期間為交貨日起算一個月至
 二個月,非關係人則為一至三個月。

(2) 應收(付)帳款-關係人
                          97.12.31               96.12.31
                  金       額        %       金     額        %
  應收帳款:
   KAI                    $-           -    $54,869       8.96
   KEM                     -           -     29,519       4.82
   KCI                     -           -     20,428       3.34
   KOM                     -           -     15,612       2.55
   KEC                     -           -      9,811       1.60
   KAG                     -           -      4,978       0.82
   Gericom
    Switzerland
    GmbH                658        0.08           -         -
   其他                     -          -        2,810       0.46
   合計                  $658        0.08    $138,027      22.55

  其他應收款:
   KAG                    $-           -   $235,300      91.17
   KAUS                    -           -     22,698       8.80
   其他                      -           -         79       0.03
   合計                     $-           -   $258,077     100.00

  應付帳款:
   KEM                    $-           -    $17,664       3.29
   KEM-DEM                 -           -     12,694       2.37
   KAI                     -           -      6,404       1.19
   KEC                     -           -      4,473       0.83
   KCI                     -           -      4,208       0.78
   Gericom
    Switzerland
    GmbH               3,667       0.55           -         -
   其他                      -         -          995       0.19
   合計                 $3,667       0.55     $46,438       8.65
控創科技股份有限公司及子公司合併財務報表附註(續)
      (金額除另予註明外,均以新臺幣千元為單位)



(3) 財產交易

  • 97年度出售各項基金與投資予關係人情形如下:

    出售對象         出售標的                出售價款       帳面價值        處分(損)益
    KDMS    Quanmax (M) SDM.
             BHD.帳上除存貨以
             外之資產、負債                 $212,380   $225,824    $(13,444)
    KAG     KDMS 之全數持股               $233,412         $-    $233,412

    96年度:

    出售對象          出售標的              出售價款        帳面價值        處分(損)益
    KAG     Kontron Technology
             Asia Pacific Co., Ltd. $227,500    $153,375     $74,125
            Kontron Australia Pty.
    KAG      Ltd.                      $6,500    $(8,302)    $14,802
    KAG     Kontron Technology
             Japan Co., Ltd.           $1,300         $-      $1,300

    上述出售價款截至民國九十六年十二月三十一日止皆尚未收現,帳列於
    其他應收款-關係人項下。

  k 97年度:無此事項。

    96年度向關係人購置固定資產明細如下:

      對     象          購買項目               交易金額
    KAG                機器設備                $76,445
控創科技股份有限公司及子公司合併財務報表附註(續)
          (金額除另予註明外,均以新臺幣千元為單位)



(4) 其    他

                        97 年度                 96 年度
                            佔合併公司                 佔合併公司
                金       額   該科目金額%   金       額    該科目金額%
   維修成本及其他
   營業成本:
    KAG              $912     0.02           $-     -
    其他                  5     -               -     -
    合計               $917     0.02           $-     -

   推銷費用:
    KAI             $2,156    0.89       $6,851     5.02
    其他                  45    0.01            -     -
    合計              $2,201    0.90       $6,851     5.02

   管理費用:
    KAG                 $-    -           $308      0.26

   研發費用:
    其他                 $4     0.01         $23      -



   其他費用:
    KEM               $25     0.14           $-     -
    KAI                15     0.08            -     -
    其他                  7     0.04            -     -
    合計                $47     0.26           $-     -

   其他收入:
    KAG                 $-    -          $4,848    22.85
    KAI                635    2.65        2,539    11.97
    KCI                963    4.01            -     -
    其他                 214    0.89          536     2.53
    合計              $1,812    7.55       $7,923    37.35
控創科技股份有限公司及子公司合併財務報表附註(續)
         (金額除另予註明外,均以新臺幣千元為單位)



    (6) 主要管理階層薪酬總額資訊:

             項 目                           97 年度          96 年度
     薪資、獎金、特支費、業務執行費用及紅利                   $16,463        $10,740

六、 質押之資產

   資 產 名       稱   抵押擔保標的       97.12.31             96.12.31
  存出保證金            法院提存          $5,718               $5,718

七、 重大承諾事項及或有事項

  1. 合併公司與其他公司簽訂營業租賃合約,未來需支付之租金彙總如下:

           年   度            金     額
    九十八                         $20,307
    九十九                          14,807
    一OO                           9,832
    一O一                           9,832
    一O二                           9,832
    合 計                         $64,010

  2. 合併公司與麟瑞科技股份有限公司因產品延遲交貨依合約規定需支付違約金
     2,000 千元,截至目前尚未支付,惟麟瑞科技股份有限公司仍向法院申請執行
     假扣押凍結合併公司銀行帳戶資金 5,764 千元,合併公司於接獲法院通知後立
     即提存擔保金 5,718 千元,申請撤銷假扣押,截至報告出具日止,本案尚由台
     北地方法院審理中。

  3. 合併公司為長、短期借款所開立保證票據為 170,000 千元。

八、 重大之災害損失

  無此事項。
控創科技股份有限公司及子公司合併財務報表附註(續)
              (金額除另予註明外,均以新臺幣千元為單位)



九、 重大之期後事項

  本公司於民國98年2月27日處分採權益法之長期股權投資 chiliGREEN 予 Quanmax
  AG,交易價款為新台幣328,138千元(歐元為7,400千元),因 Quanmax AG 亦為本
  公司間接持股之子公司,此交易為組織重整,無相關處分損益。

十、 其    他

  1. 金融商品之公平價值
                               97.12.31                 96.12.31
              金融商品        帳面價值       公平價值          帳面價值       公平價值
       非衍生性金融資產
       現金及約當現金            $942,678   $942,678      $234,615   $234,615
       應收款項(含應收票據 應收帳款
                 、
        及應收關係人款項)          623,595    623,595       607,620    607,620
       其他應收款-關係人                 -          -       258,077    258,077
       其他金融資產-流動             7,196      7,196         7,184      7,184
       採權益法之長期股權投資           1,883      1,883             -          -
       存出保證金                 9,240      9,240        16,507     16,507


       非衍生性金融負債
        短期借款               174,578    174,578        51,992        51,992
        應付款項(含應付票據 應付帳款
                  、
         及應付關係人款項)         667,406    667,406       537,646    537,646
        應付所得稅                4,245      4,245        16,183     16,183
        應付費用               412,121    412,121        52,502     52,502
        其他應付款-關係人                -          -        75,554     75,554
        其他金融負債-流動           25,951     25,951        33,667     33,667
        長期借款(含一年內到期部份)     100,000    100,000       100,000    100,000
        其他流動負債             300,530    300,530           419        419


       衍生性金融負債
        公平價值變動列入損益之金融
         負債-遠期外匯合約          19,754        19,754          -             -
控創科技股份有限公司及子公司合併財務報表附註(續)
     (金額除另予註明外,均以新臺幣千元為單位)


(1) 合併公司估計金融商品公平價值所使用之方法及假設如下:

 • 短期金融商品公平價值以其在資產負債表上之帳面價值估計其公平價
   值,因為此類商品到期日甚近,其帳面價值應屬估計公平價值之合理基
   礎。此方法應用於現金及約當現金、應收款項淨額(含應收票據、應收
   帳款及應收關係人款項)、其他應收款、其他金融資產-流動、短期借
   款、應付款項(含應付票據、應付帳款及應付關係人款項)、應付費用、
   其他應付款、應付所得稅及其他金融負債-流動及其他流動負債。

 ‚ 採權益法之長期股權投資如有活絡市場公開報價時,則以此市場價格為
   公平價值 若無市價格可供參考時 則依財務或其他資訊估計公平價值
       。          ,               。

 ƒ 存出保證金以帳面價值估計其公平價值,係因為預計未來收取之金額與
   帳面價值相近。

 „ 長期借款(含一年內到期)以其在資產負俵表上之帳面價值估計其公平
   價值,因為本公司之長期借款利率均係採機動利率,其已參照市場情況
   調整,故合併公司之借款利率應近似於市場利率。

(2) 合併公司金融資產及金融負債之公平價值,以活絡市場之公開報價直接決
    定者及以評價方法估計者分別如下:
                   公開報價決定之金額             評價方法估計之金額
                   97.12.31 96.12.31     97.12.31 96.12.31
 非衍生性金融資產
  現金及約當現金          $942,678   $234,615         $-        $-
  應收款項淨額(含關係人款項)          -          -    623,595   607,620
  其他應收款-關係人               -          -          -   258,077
  其他金融資產-流動               -          -      7,196     7,184
  採權益法之長期股權投資             -          -      1,883         -
  存出保證金                   -          -      9,240    16,507

 非衍生性金融負債
  短期借款                    -          -    174,578    51,992
  應付款項(含應付關係人款項)          -          -    667,406   537,646
  應付所得稅                   -          -      4,245    16,183
  應付費用                    -          -    412,121    52,502
  其他應付款-關係人               -          -          -    75,554
  其他金融負債-流動               -          -     25,951    33,667
  長期借款(含一年內到期部份)          -          -    100,000   100,000
  其他流動負債                  -          -    300,530       419

 衍生性金融負債
  公平價值變動列入損益之金融           -          -     19,754         -
   負債
控創科技股份有限公司及子公司合併財務報表附註(續)
       (金額除另予註明外,均以新臺幣千元為單位)



 (3) 合併公司民國九十七年及九十六年十二月三十一日具固定利率變動之公
     平價值風險之金融資產分別為6,357千元及114,308千元,金融負債均為0
     元;具浮動利率變動之現金流量風險之金融資產分別為940,747千元及0
     元,金融負債分別為274,578千元及151,992千元。

 (4) 合併公司民國九十七年及九十六年度非以公平價值衡量且公平價值變動
     認列損益之金融資產或金融負債,其利息收入總額分別為1,831千元及
     5,604千元,及利息費用總額分別為3,828千元及1,234千元。

2. 合併公司承做遠期外匯合約 主係為規避以外幣計價之淨資產或負債因匯率波
               ,
 動所產生之風險。合併公司承作遠期外匯合約交易情形如下:

                                                          帳面價值
   項 目            合約期間                  名目本金             (公平價值)
 遠期外匯合約     97.11.26~98.02.23        USD 1,280 千元          $(4,257)
 遠期外匯合約     97.11.26~98.01.12        USD 4,812 千元          (15,164)
 遠期外匯合約     97.12.19~98.01.29        USD 1,370 千元             (333)
 合  計                                                     $(19,754)

  上述遠期外匯合約交易帳列於公平價值變動列入損益之金融負債,期末評價
  帳列金融負債評價損失金額為19,565千元(匯率影響數189千元)。

3. 財務風險資訊

 (1) 市場風險:無。

 (2) 信用風險

   合併公司主要的潛在信用風險係源自於現金及約當現金及應收款項之金
   融商品。合併公司之現金存放於不同之金融機構。合併公司控制暴露於每
   一金融機構之信用風險,而且認為合併公司之現金及約當現金不會有重大
   之信用風險顯著集中之虞。

   合併公司為減低應收款項信用風險規定與客戶進行信用交易前,需經信用
   確認程序,並持續評估應收款項收回情形。合併公司信用風險顯著集中之
   應收款項客戶餘額超過百分之五者如下:

                             97.12.31                     96.12.31
                       金     額         %            金     額          %
   應收款項(含關係人)          $497,611       79.80%        $572,358         93.49
   其他應收款項(含關係人)                 $-          -       $258,077         100.00
控創科技股份有限公司及子公司合併財務報表附註(續)
            (金額除另予註明外,均以新臺幣千元為單位)



    (3) 流動性風險

      合併公司之資本及營運資金足以支應履行所有合約義務,故未有因無法籌
      措資金以履行合約義務之流動性風險。

    (4) 利率變動之現金流量風險

      合併公司之短期借款與長期借款係屬機動利率之債務,故市場利率變動將
      會使短期借款之有效利率隨之變動,而使其未來現金流量產生波動,市場
      利率增加1%,將增加合併公司未來一年度內之現金流出2,746千元。

  4. 其他

    民國九十六年度合併財務報表已作適當分類,俾使與民國九十七年度合併財
    務報表比較,該重分類對合併財務報表之表達無重大影響。

  5. 民國九十七年及九十六年度聯屬公司間之業務關係及重要交易往來情形:詳
     附表八。

十一、附註揭露事項

  (一) 重大交易事項相關資訊:

      編 號           項    目            附 表
       1 資金貸與他人                       附表一
       2 為他人背書保證                       無
       3 期末持有有價證券情形                   附表二
          累積買進或賣出同一有價證券之金額達新臺幣一       附表三
       4
          億元或實收資本額 20%以上
          取得不動產之金額達新臺幣一億元或實收資本額        無
       5
          20%以上
          處分不動產之金額達新臺幣一億元或實收資本額        無
       6
          20%以上
          與關係人進  、銷貨之金額達新臺幣一億元或實收資    附表四
       7
          本額 20%以上
          應收關係人款項達新臺幣一億元或實收資本額        附表五
       8
          20%以上
       9 從事衍生性商品交易                     無
控創科技股份有限公司及子公司合併財務報表附註(續)
      (金額除另予註明外,均以新臺幣千元為單位)



(二) 轉投資事業相關資訊:

   編 號          項     目          附 表
    1 資金貸與他人                      無
    2 為他人背書保證                     無
    3 期末持有有價證券情形                 附表二
       累積買進或賣出同一有價證券之金額達新臺幣一      無
    4
       億元或實收資本額 20%以上
       取得不動產之金額達新臺幣一億元或實收資本額      無
    5
       20%以上
       處分不動產之金額達新臺幣一億元或實收資本額      無
    6
       20%以上
       與關係人進 銷貨之金額達新臺幣一億元或實收資 附表四
              、
    7
       本額 20%以上
       應收關係人款項達新臺幣一億元或實收資本額 20%   無
    8
       以上
    9 從事衍生性商品交易                 詳附註十.2
   10 被投資公司名稱、所在地區…等相關資訊         附表六

(三) 大陸投資資訊:

  1. 大陸被投資公司名稱、主要營業項目、實收資本額、投資方式、資金匯
     出入情形、持股比例、投資損益、期末投資帳面價值、已匯回投資損益
     及赴大陸地區投資限額情形:請詳附表七。

  2. 與大陸被投資公司直接或間接經由第三地區事業所發生之重大交易事
     項:請詳附表八。

  3. 與大陸被投資公司直接或間接經由第三地區事業提供背書、保證或提供
     擔保品情形:無。

  4. 與大陸被投資公司直接或間接經由第三地區提供資金融通情形:無。

  5. 其他對當期損益或財務狀況有重大影響之交易事項:無。
控創科技股份有限公司及子公司合併財務報表附註(續)
               (金額除另予註明外,均以新臺幣千元為單位)



十二、部門別財務資訊

      (一) 產業別財務資訊:合併公司主要係從事電腦週邊設備、電子零組件、電腦
          測試儀器及電路板等之產製及銷售,為單一產業。

      (二) 地區別財務資訊:

                                                   97年度

                                                              日本及

              國內           歐洲         馬來西亞         美洲         中國大陸       調整及沖銷           合    計

來自合併公司以

 外客戶之收入      $488,577    $1,537,003   $3,074,049   $47,437     $54,925            $-    $5,201,991

來自合併公司之

 收入           207,933       26,844       26,668           -          -     (261,445)              -

收入合計         $696,510    $1,563,847   $3,100,717   $47,437     $54,925    $(261,445)    $5,201,991

部門(損)益=毛利     $76,004     $440,490     $149,311    $14,211      $9,028     $(89,244)     $599,809

投資(損)益淨額                                                                                          -

公司一般費用(營

 業費用)                                                                                     (445,598)

利息收(支)淨額                                                                                     (1,997)

公司營業外收
 (支)淨額                                                                                    280,944

繼續營業單位之

 稅前利益                                                                                    $433,158

可辨認資產       $1,779,175   $2,353,808   $1,077,315   $70,843     $79,028   $(2,248,102)   $3,112,067

長期投資                                                                                         1,883

公司一般資產                                                                                            -

資產合計                                                                                    $3,113,950

折舊、折耗及攤

 銷費用總額         $5,291      $28,919      $12,911     $1,988      $1,662            $-      $50,771

資本支出金額-

 部門            $4,202      $16,144      $13,031      $574        $135             $-      $34,086
控創科技股份有限公司及子公司合併財務報表附註(續)
               (金額除另予註明外,均以新臺幣千元為單位)



                                                 96年度

              國內         中國大陸       馬來西亞         澳洲        日本           調整及沖銷         合    計

來自合併公司以

 外客戶之收入      $536,782    $420,463   $2,770,386   $40,031   $18,242             $-    $3,785,904

來自合併公司之

 收入           106,739           -     103,697          -            -    (210,436)             -

收入合計         $643,521    $420,463   $2,874,083   $40,031   $18,242      $(210,436)   $3,785,904

部門(損)益=毛利    $139,284    $151,385    $187,602    $15,625       $3,313      $1,076     $498,285

投資(損)益淨額                                                                                     28

公司一般費用(營

 業費用)                                                                                  (328,290)

利息收(支)淨額                                                                                   4,370

公司營業外收

 (支)淨額                                                                                    75,099

繼續營業單位之

 稅前利益                                                                                 $249,492

可辨認資產       $1,254,050     $6,795   $1,218,249        $-       $5,442   $(583,275)   $1,901,261

長期投資                                                                                           -

公司一般資產                                                                                         -

資產合計                                                                                 $1,901,261

折舊、折耗及攤

 銷費用總額        $10,751      $2,854     $28,442      $304            $-          $-      $42,351

資本支出金額-

 部門            $3,300      $2,075    $113,000       $95            $-          $-     $118,470



      (三) 外銷銷貨資訊:民國九十七年度及九十六年度外銷銷貨淨額明細如下:

                   地      區                         97 年度                  96 年度
                   亞      洲                         $717,521             $1,177,163
                   美      洲                        1,941,978              1,585,795
                   歐      洲                        2,398,408                911,049
                   合      計                       $5,057,907             $3,674,007
控創科技股份有限公司及子公司合併財務報表附註(續)
        (金額除另予註明外,均以新臺幣千元為單位)



(四) 重要客戶資訊:合併公司民國九十七年度及九十六年度來自某一客戶之收
    入達損益表上收入金額10%以上者列示如下:

                                97 年度                96 年度
       客       戶         銷貨金額       所佔比例      銷貨金額       所佔比例
  KCI                    $522,154     10.04   $167,372      4.42
  KEM                     516,714      9.93    641,594     16.95
  KAI                     409,848      7.88    458,323     12.11
  Avocent                 280,670      5.40    509,153     13.45
    International Ltd.
s ž d c 
                                                                     h ¡m  )T§g e# m † œ                             6.
  ›TšT™§”– ! )R'kkekf)•( d ŒS”ksRw“† „)§))e6Œ6„ y
                     ˜ —       0 (  % g e ‘ Q d c ’ ¡m   R§‰  ‹ ˆ ‡  ‘  Ž                       97               5.
                                                                      h s ” Š ˜          ˆ ‡
                                                                                          as y                       4.
                                              F D  ‰        † z y          w v u
                                      h sRm GX6)¡| € {ˆ‡ as‰ xs§kRt  % as y           ˆ ‡                         3.
       h s¡m )t k…Rkk•    r u „ ƒ          !skTx€R†§€ s zas‰ §k§kuRt ‰  % as y
                                             ‚  ˆ ¡m ~ } | { y oRn xsw lkv k˜§ ˆ ‡
                                                                          m j                        97               2.
                                                 h s r)t  ep§$!
                                                            q #   97
                                                                                           ˆ ‡
                                                                                            as y    97               1.
                      h                 f e d ™ ˜ —             • ” ’
                        i‘S ! 0  g §s( )t )§‰ T– )R“‘S ! 0 a‰ as y                     ˆ ‡
             21              212,486            1,029,301
                                                                           … ‚
                                                                            †ƒ„¡a€e sxset
                                                                       1,241,787
                                                                                             y w v u
         1
   (125) ( 6)                (72,836)              58,085              (14,751)
                                                                                      C6 rsq6pe
                                                                                      C6 rsq6pe
                                                                                       6BBBB s6eiiii
                                                                                       C6 rsq6pe
                                                                                        C r q p
     61 ( 5) 1               285,322              464,016              749,338
                                                                                   h d c
                                                                                    6gTf6e)U b
     H                            H                 8,000                8,000
                                                                                                            ` Y W
                                                                                                             a$XV
H                                   H             499,200              499,200
                                                                                                        U S
                                                                                                         TQ !
     139                      312,639             224,749              537,388
                                                                                                                      Q R'
    (100)                      (1,061)              1,061        H                                       C6 PG
                                                                                                         C6 PG
                                                                                                          6BBBB GIIII
                                                                                                             C6 PG
                                                                                                              C P
           1
    (100)( 4)                (100,000)            100,000          H                                F 8
                                                                                                     GD 67
     334 ( 3)  1              413,700             123,688                537,388
                                                                                                     F GD  %
      42                      525,125           1,254,050              1,779,175
                                                                                                       F D
                                                                                                        GE 
      49( 2)     1             19,303              39,161                 58,464
                                                                                                          C6B¡@A
                                                                                                          C6B¡@A
                                                                                                           6¡A9999
                                                                                                               C6B¡@A
                                                                                                                C B @
     (29)                      (1,510)              5,170                  3,660
                                                                                                # 8
                                                                                                 $! 67
      10                          949               9,139                 10,088
                                                                                                  # 5
                                                                                                   $! 64
      81( 1)       1          464,495             575,106              1,039,601
                                                                                                   # 3
                                                                                                    $! 2
       7                     41,888             625,474                667,362
                                                                                     ! 0§)§ %             ( '
                                                                                                 #$! 
         %
                       ¡                         © §¨   96
                                                                            © §¨   97                                
                                                                                              © §¨
 ¦ ¤ ¢   ÿý ü
  §¥£¡Öþ•û
 10,000                                           20
2.
           é Ý  #
     h ³ ë ¡k· Š Š ”kÖ è                  0 ! × ! ‚  ˆ € ˜ ˆ ‡…
                                      ! §• s‚ ú† s§e$¡~ §‰ Q¾ ùøóÖ è s‚ • ! 0
                                                                         -
                                                                               !                                               1.
       h ¡k· ”kÖ
             é Ý  #                 è R° ÷† kt e$€ )… ² )• k£y ± ŒôóÖ è T°
                                         ± × r  ˆ u ƒ ö õ ˆ…                        ±
         H          H                308,923
                                                                      …  ò ê é Ý
                                                                       ó€ 5 TÖ y R¡)·
                                                                   307,300                   (146,476)            148,099
                                                                     )       (
   ïñ†ñ‚ ðî! 0
        í ! ï í                       )
                                       uet à h(
                                                      ê ë               Ý Š        ` Ý
                                           ß      é Ý           ! ê é ç kæ · ˜    å 
                                             )Þ ³ ¡)ç · æ Ö ˜ è s‚ ± R¡Xe§‰ Ö è à §)·
                                                                                    97
                                                                                                         97
    ä ã â á à ß Þ Ý
     ”¡s¡g kTee·                             ì Ý
                                        ` k)· • ! 0 Xe§‰ T°
                                                                                                                                    1.
                                                                                                                                    2.
                                                                                                                                    5.
                                      r e o n m l            ·      ³
                                h sRm kt ”” ¡§kkj g ”# )¶ ¸ a² ! 0 ¡g m Í 6§s( a‡   Õ f e ˆ                              96
                                                              96
                                                                                  r ˜
                                                                        h s )t §‰ p                                                 4.
                        ” ¿ Ú             r             u t Q ’ Ö   Ž 
Ü•½a¼ Û•)• „¾ c ¡´ Ù ×Ø† )t ˜ ‰ p TRk¡• ”‘§k§Ra‹ ˜ ‰ Q a‡                                          ˆ                              3.
                                96
                                                               r              Õ f e
                                                       h s m )t e ² ! 0 g Í 6k”( d a‡
                                                                                 Layout
                                                                                                       ˆ                            2.
                                            Ó Ñ
                      h sRm r)t ˜ ‰ p ¼ Ô§6Ò”¡Ð • ¼ ™ Ï            } a¼ … )„§˜ ‰ Q a‡
                                                                      ½ Î Í Ì                            ˆ   97                     1.
                              h s¡m r)t Q Ë
                                         ´ s ˆ† Ê”# ÃeaÈ„£e§¸ ° kÄ)§‰§Rk‰ as y
                                                      É Ç ¼ Á ÆR Å ˜ — –
                                                         )               20%
                                                                                            ˆ ‡   (
  97 ( 3)   1        180,909
                                             … € Â
                                                
                                          186,806
                                                                  v  y „‚¡ae y w v u
                                                                           ƒ  €
                                                                         367,715             ŠsÀxset
      1
 (139)( 5)           (48,849)              35,202                        (13,647)
                                                                                          ” eko )Q       )        (
                                                                                                                         
   59( 3)     1      132,060              222,008                        354,068
                                                                                   e e”      ½Š o n
                                                                                             a¼ oRkm
   47( 4)       1      13,880              29,455                          43,335
                                                                               ¿s¾ •” ½a¼ q – T°Q                           )
  101 ( 3)1          232,394              230,556                        462,950
                                                                                                               ±
    (414)            (86,454)              20,907
                                                                                e
                                                                         (65,547)
                                                                                  e”)  ¿ • e² ±T
                                                                                        „¾ ³a”–” T°°         )
                                                                                                                 ±    (
   20( 2)         1    24,235             118,377                        142,612
                                                                                                ½ ¼ ±
                                                                                                 eT°
        1
 (45) ( 1)           (62,219)             139,284                          77,065
                                                                                                   ” » T°          ±
    (200)               2,122              (1,061)                          1,061                            )            (
   23( 1)           1117,330              503,176
                                                                         ” »Aº¹ ·)¶ ¸ )£µ
                                                                         620,506
                                                                                                           · ¶
      8                52,989             643,521                        696,510
                                                                                                 Q ´aT°              ±
                                                                                                  ³² T°               ±
   ­«
¯Œ®¬ v  y  u t
                          ( )                    ˜ §‰   96                      ˜ §‰   97
                                                                                                ˜ §‰         ª ©
 ¨ § ¦ ¥ £¡  
  §¥£¡¤¢£Ÿ                                                                                                                          1.
‡                                 (2,883)
     ™                 ™                r €  ‹Š‰ %v
                                         Gq € ’8P8x ' 8‡s }                       p sV ' % r q                        e ˆ† € …„ ƒ‚
                                                                                                                          2‡d ’ @5m 
                                                                                            (1,533)
                                                                                          ponm
                                                                                          5G…l                                 Rack Solution Inc.
       ™                 ™              vs r € ~ %
                                        8Gq € ’…h' x  ‡ }         kbPPhV @f
                                                                             jp ii ` p g    (4,658)
                                                                                          po m                                 Sliger Designs Inc.
         ™                 ™            vs r € ~ %
                                        8Gq € ’…h' x  }            kbPPhV G@fl
                                                                             j p i i ` p 5n g…
                                                                                            66,669
                                                                                          po m                       chiliGREEN computer GmbH
           ™                 ™         {z y 4
                                       PD23 € ‡ v bx P|qs r           kbPPhV G@fl
                                                                              j p i i ` p 5n g…              Japan Co., Ltd.
                                                                                            165
                                                                                          ponm
                                                                                          5G…l
             ™                 ™      v ) u t v s xG
                                       5( G5 € ‡ 8©qw     r          kbPP`hV @f
                                                                               jp ii p g                                    d e
                                                                                                              Quanmax Japan Inc. Kontron System
                                                     ' %˜—                                p sV % r             Manufacturing Services SDN. BHD.)
                                                                                            393,278
               ™                 ™                                                                             Quanmax (M) SDN.BHD. (Kontron
                                     „…2G‚¥d 5w 5Gt
                                       • ” “ € ‘  x ‰ ‡ vG–u
                                        5ƒ e g 25# y ’…Gˆ4…†`            qc`P`i5hg'$ 
                                                                          WGabPPVWeU
                                                                          d p Y Xf               )   (
IPH ' %              I PH                 C BA9 (76 4
                                           D@# 853                                  1 20
                                                                                                    ) ( '                     
 T R
  S 5Q            F GE                                                                            %#! 
                                                                                                   $                       
¨ § ¦ ¥ £¡  
 §¥£¡¤¢£Ÿ                                                                                                                                    2.
                                                                                                                                             1.
                                                                                                                                             3.
                                                                               34,997        ¢   ¨ r •                   176,992
                                               206,314                                                                                  2.
                 t §¥a‡ † ¡ÿ
                   ¦ ¤ ˆ                                          ¢ éh Ý © ! ‚                    ‘ S
                                                                   £ë ))· ÿ Ö è sù! ! 0 0 í – û ©kt Q ‡¡ÿè ”‚ • ! u0
                                                                                                   T … Ö !
        103,646                                                                                          98
                                                                                                                 h ¡ÿ                   1.
                          é Ý Š
                        ³ ¡k· )þ í                         û Ö è R° ó” Š T° T§‰
                                                                      ± †           ± þ ˜                 ‘ S …
                                                                                                      í û TQ ðÖ è T°
                                                                                                                   ±
                     H        H                            206,255              (206,314)
                                                                                                     …  ò ê é Ý
                                                                                                      ó€ 5 TÖ y R¡)·
                                                                                                              103,646          308,923
                                                                                 ( )
             ï í ! ï í
              ñ†ñ‚ ñ†! 0                               )
                                                            uet à h ê ë ³ ¡Ý Ré Ý Š
                                                                 (
                                                                                       é                               Ý
               ä                 ã                           ß kÞ ` ì · !                       ê æ ç¡k· ý Ö è à å` )·
              â á à ß ! ‚
               Tg ¡sÞ üí û                                   Ý )· í û 0 X¡‰ ¡í û R°
                                                                             ç Ö æè s‚ý • ! ± X¡‰ ¡í û §
            ¨ § ¦ ¥ £¡  
             §¥£¡¤¢£Ÿ                                                                                                                        2.
1.

 (1)




 (2)




       A.

       B.

       C.
                    !
 (3)




2.



            (   )


3.



4.




5.
6.



7.
8.
9.
     (1)




     (2)
                 97




           10%



10.


11.
12.




13.
1.
2.
3.
4.
(Hannes Niederhauser)

quanmax annual report

  • 1.
  • 2.
    (02)2799-2789 : chen.steve@quanmax.com (02)2799-2789 : joe.lin@quanmax.com 415 5 (02)2799-2789 415 2 (02)2799-2789 96 B1 http://www.tsc.com.tw (02)2504-8125 http://www.ey.com/taiwan (02)2720-4000 http://www.quanmax.com
  • 3.
    .......................................................................................................1 ..............................................................................................................4 .......................................................................................................4 .......................................................................................................4 .......................................................................................................6 .......................................................................................................6 .....................................................................................................................8 .........................................................................................18 ............................................................................................25 ............................................................................................25 .......................................25 ..............................................25 ..................................................................................................................27 .......................................28 ..............................................................................................................29 ...................................................................................................29 ( ) ....................................................................33 ............................................................................................33 .................................................................................33 ..............................................................................33 .....................................................33 .................................................................................33 ..............................................................................................................34 .......................................................................................................34 ............................................................................................39
  • 4.
    ..............................................................................46 ................................................................................................46 .......................................................................................................46 .......................................................................................................47 ..............................................................................................................48 ..................................................................................................................48 .....................................................................................50 ............................................................52 .........................................................................................53 ...................................53 .................................................53 ........................................................128 .......................................................................................................128 .......................................................................................................129 .......................................................................................................129 .....................................................130 .......................................................................................................130 ...................................131 ................................................................................................132 .......................................................................................................133 .........................................................................................133 ...............................133 .................133 .................................................................................133 .....................................................134
  • 5.
    696,510 5,201,991 8.23% 37.40% 367,715 96.84% ( ) 96 97 643,521 696,510 8.23 504,237 619,445 22.85 139,284 77,065 (44.67) 118,377 142,612 20.47 20,907 (65,547) (413.52) 230,556 462,950 100.80 29,455 43,335 47.12 222,008 354,068 59.48 186,806 367,715 96.84 ( ) 97 ( ) 96 97 ( ) 16,506 146,476 129,970 ( ) 4,313 158,007 153,694 ( ) 208,177 149,293 357,470 ( ) 96 97 (%) 15.36 24.49 (%) 19.88 32.38 4.19 (13.13) (%) 44.47 70.93 (%) 29.03 52.79 ( )( ) 3.74 7.37 )¦$ ¨¦¤¢  ( ' % ¥ # ! © § ¥ £¡ ( )
  • 6.
    1. PICMG 1.0/1.3 CompactPCI ATCA (Advanced Telecom Computing Architecture) 2. 3. ( ) 1. (1) (2) (3) 2. (1) (2) (3) 3. (1) (2) 4. (1) 3C Gericom chiliGREEN MAXDATA NB DT (2) ( ) 97 98
  • 7.
    Quanmax PICMG ETX HMI/POS (Digital Signage* 3C ( ) 1. 2.
  • 8.
    V 2c`cÙ `r¨e€âH 2Eà8 1 0 è Ã ç æåäã  á 1 0 ß Gericom AG 1 ƒÏ D 20 ƒ¨Î S™ 97.08 V Þ 9h ˜ Kontron Design Manufacturing Services(M) SDN BHD Ý CÜ 97.07 V H Û 2rh 2CF CØ 45% Ú k Ù1 0 l Kontron AG × hÖ 1 0 Ó Er€ 2CÕF8 ÔÒ Ñ ˆ È Ð 31 5 97 97.05 V chiliGREEN Computer GmbH 1 ƒÏÎ 20 r¨Ey Sliger Designs Inc. 1 0 ÍD 25¨S™ 97.05 V Quanmax Inc. H ÌvË 1 0 F 5r•Ê fCu É 97.04 V gU 499,200,000 T R P È d G F D B @8 D d „ SƒE•E`šÇfcq ‚ 96.10 V f0 5l IEÄÂ~rSƒCcrA½•r»º20 E`cp r¦S™ 1 m Æ Å ÃÁ € À ¸ · D ™  º ¿ ¾ “8 ¼  ¹ 1 m l q ¸ · D 96.08 D V S™ ¶ Kontron System Japan µ ´ `cd 96.07 V r)Q53 fh ³² ±°4 ­ 95.12 V œ ¦`0 f¦fQª ¯® ­ h¬ « 0950155002 © ¨ § ¦¢ b¥¤ £Y¢ ¡ Ÿ ž  œ `cI¦EQSc5Qc•b 5`Q› 95.12 V gU 475,000,000 TR PH GFD B @ SQe¨CCš8 U 40,000,000D dba Y 2¨c``X 95.11 V Kontron System Japan D S™ 95.08 V WU 435,000,000 TR PH GFD B @ ¨SQe¨¦ECA8 U 70,000,000 TR PD dba Y ¨22¨c``X 94.12 VKontron Manufacturing Services SDN. BHD. h Kontron Technology Japan D S™ 94.09 V WU 365,000,000 TR PH GFD B @ f s sr1 m l khq ˜ — ¨SQeE`C•¨r s Qf0 5Crrrp ~Qh 94.07 V •” q “’ ‘ Ž1 –r~rp 5•rc20 94.06 V ~ƒrD 5‡ ¦… Œ‹ rЉ ˆ ERP † 94.01 V WU 350,000,000 TR PH GFD B @ ¨SQe¨¦ECA8 U 70,000,000 TR PD dba Y ¨22¨c``X 93.08 V Kontron Australia 1 0 „ ƒ‚ 2`€ 5QrEy China Kontron 1 0 €  } B | s w uV f`¨~CCQr ¨{zU 280,000,000 T R P H G F D B @8 1 m ¨S¨IEC¤y20 5l k h q x w H v u “ f s r8 s r 1 m l k h q p o n 1 m l k j i rrrp •C5••QAt¨$20 5Eƒrc¦•ey 20 5Eƒh `•h 93.04 V gU 65,827,070 TR PH GFD B @ fD s ¨2QIEC`fd tU 23,052,590 TR dD „‚ y ¨SP•2q CU 21,903,960 TR PD dqpi g0 FD Y ¨22crCF h `f`X - 93.03 V gU 20,870,520 TR PH GFD B @ feD s 2QIE`Cƒ5– dU 43,149,480 ™ `h ˜ D – X 8  ˆ ‡ †… E—e`Y•Q”“’‘cQ‰QcQx rU 219,637 TR P g „‚€ y S`0 ƒcEU 6,284,723 TR g0 D x ¨SP`CF`eY`X w¨vtU us44,620,000 TR PD dqpi g0 FD Y ¨22crCF h `f`X - 91.06 V WU 19,400,000 T PH GFD B @ ¨RSQe¨¦ECA8 U 9,400,000 TR PD dba Y ¨22¨c``X 90.06 V WU 10,000,000 PH GFD B @ T¨RSQe¨¦ECA8 U 8,000,000 TR PD dba Y ¨22¨c``X 89.04 V WU 2,000,000 T R P H G F D B @8 7 6 4 3 1 SQI¦ECA95520 88.09 ! ! ! ! ! ! ! ! ! 9 9 88
  • 9.
    V Quanmax AG È s 5Qr chiliGREEN Computer GmbH 1 0D ™qÙ1 0 2SrQ$2CF 98.04 V Quanmax AG HEÌrvu É Gericom AG 1 0D ™qÙ1 0 2SrQ$2CF 98.01 V Maxdata GmbH 1 0 D 2âá S™ 97.12 V 19% H Û 2rh 2CF CØ Ú k Ù1 0 l Kontron AG × hÖ 1 0 Ó Er€ 2CÕF8 ÔÒ Ñ ˆ È Ð 30 9 97 97.08
  • 10.
    1. 2. 3. 1. SCM 2. 3. 4. 1. 2. 3. 4. 5. 6.
  • 11.
    1. 2. 3. 4. 5. 6. 7. 8. 9. 10. 11. 12. 13. 14. 15. / / 16. 17. 18. 19. 1. 2. MIS 3. 4. 1. 2. 3. 1. 2. 3. 4. 5.
  • 12.
    ( ) 1. 98 4 28 / % ¦ù ëíì é ê ¨ ú§ îðï ïö ø ÿ ü ôõ ÷ ýþé û ùú © ï ö ¤ô ¥ £ ¢¡  ïö ó ïö ø ôõ ò ñ ôõ ÷ õ B ò A@ 9 ¢A 78 ë % òñ ë% ò'ñ D CB £! û § ¢ ( ) # 65 $¤ % 43 ò # ï) ô ï) ô ) ïô ) ïô 01 1 ¤$ 2ï 0( ï ï( ï( ( 0 0 Technical University Graz, Austria, Dipl.-Ing. Degree in Kontron AG RPQ Electrical Engineering and Electronics Quanmax AG CEO Design Engineer for Integrated Circuits at Siemens, GF H Funworld AG chairman 96.06.29 3 96.06.29 Munich é E S S S I I I I I I I I (Hannes Niederhauser) RD Manager for Integrated Circuits at Mikron GmbH, Munich Business unit Manager Boards ci c d € ƒ‚ € gbh `ab xwvy ef YX Quanmax (M) SDN.BHD. E qp „p T rr 97.08.18 3 93.03.17 100,000 0.2% 100,000 0.2% ( ) VU W é S S S qp „p p „p tsh ci ‡ …† ub ˆw‰ „p „ x‘’ I I I I Quanmax Japan Inc. Sliger Designs Inc. Physician and Dipl.-Med. Quanmax (M) SDN.BHD. Engineer at Kontron Elektronik GmbH Manager RD at Kontron GmbH ”“ •– Managing Director at Kontron GmbH 97.08.18 3 96.06.29 é S S S I I I I I I I I Manager of Product Marketing at Kontron GmbH (Rudolf Wieczorek) RD Manager at Boards GmbH Member of the Board Member of the Supervisory Board at Kontron AG / CTO LMU,ludwig Maximilian University,Munich Kontron AG „p Kontron AG PHD Physics Kontron Design Manufacturing RD Manager IBD, Germany Services SDN.BHD. „p 97.11.05 3 96.06.29 31,680,473 66.7% 9,483,491 18.99% é £î—˜ S S S d™ I I I I Project Management EMEA, Kontron AG Kontron AG CPO VP sales EMEA Kontron AG (Martin Zurek) Member of BOD, Kontron AG rst kk ah rn xuwvy o ih ` qa p `j d ml  Quanmax Japan Inc. „p „ „p p 97.06.27 3 93.03.17 1,041,783 2.09% 1,041,783 2.09% AMP Account Manager Quanmax (M) SDN.BHD. fe é g S S S I I I I Sliger Designs Inc. Rack Solution Inc. „p „ p University Linz, Bussiness Administration x vw Mechanical Engineer 97.06.27 3 97.06.27 Gericom( ) é S S S yz Gericom CEO Founder I I I I I I I I (Hermann Oberlehner)
  • 13.
    £! £! £ ! # ¸· °± §¦ }  ‹Š } {| ¹ ² ¨  Œ 2. $¤ ë % òñ 96.06.29 3 96.06.29 3 96.06.29 3 96.06.29 3 96.06.29 3 96.06.29 3 ò é é é é é é % Kontron AG 96.06.29 96.06.29 96.06.29 96.06.29 96.06.29 96.06.29 ë% ò'ñ I I I I I I ï( ôõ ò ñ ïö ó I I I I I I 01 ï) ô Fidelity Group I I I I I 416,000 ï( ôõ ÷ ïö ø 0.83% I I I I I 0 1 ï) ô The SYZ CO private bank I I I I I I ( 2ï ôõ ÷ ýþé û ùú I I I I I I DWS Deutsche Aktien Typ O ) ïô ïö ø ÿ ü DWS Deutsche Aktien 130/30 I I I I I I 0( ï Alken Asset Management, London I I I ) ïô ï ö ¤ô ¥ £ ¢¡  »’º YX YX I t ’I I ih ih ih ih 0 õ q ˜ —p ´ b³ tsh ˜—p ub ª`© R–• ‘`† ijh Ž `ab „b ci ub `ab „b ci ab — ’aq k`a `k ja ‚ j `k ja `k ja cd ci qp ci mc ci qp c d ˜ p ” “ k h kh `aƒ kh kh £¤ r« qp rn r« „™ r l l ~  w‰ r« c ›š ‡ € a l€ l ~ x u c  ¥ œ ˆ 43 Manager, Decision Technology Con-Way Transportation Service ( ) R ®¯  ¥c Ÿ —ž 65 y›   97 4% 6% 2% 3% 12% ½ ‡ ‚ „ 12 µ¶b ¬­b u¥y ¡r 78 IBM Taiwan ¾ ci c i  ¢£ g ˆ‰ ‡…† 31 ¼ qp qp ¤ B ò A@ 9 ¿ r« r ® xw‰ Ž R¯ `k ˆa D CB u c  h€ ¢A S S S S S S d # £ § ! û ¢ ù¦ú S S S S S S ¤ $ ¨§ S S S S S S ©
  • 14.
    3. 97 12 31 ½ ¾ ¿ Fidelity Group The SYZ CO private bank DWS Deutsche Aktien 130/30 ÁÀ  Alken Asset Management, London DWS Deutsche Aktien Typ O Kontron AG ÍÌ ËÊ ÎÐ Ï ÐÏ ÐÕÏ ÞßÊ ÖÛ Ø× Ñ ÓÒ ÜÝ ÆÇ ÚÙ ÅÉÆ ÄÅ ÈÉ Á ÑÔ Ã Ö
  • 15.
    9 9 9 9 9 9 9 9 9 9 £! 9 8 7 6 5 4 3 2 1 1 10 £ ! £ ! T E @ @ @ @ @ @ @ @ @ @ E 4. A A A A îç A A A ¸· B PI h B üAõ Aüõ ü A A 8 £C@ BA A û °± §¦ }  ‹Š }{| vw fe ”“ £—˜ VU GF i ¹ ² ¨  Œ x g •– î W H Kontron AG ˆ Bø Bø ¢ B§ BùDõ ˆ Aôõ ü£ð ù § B§ £ ! d™ ( C a C 30 B 27 ! C ' ‰  $# ¦õ ò §Dò û úü ò òñ u i õ õ ù ‚ r s DE ïö û ¨ùú ýþé û ò ¨ 8 ‘ cb ë å ¨ ú§ ÷D ut U õö C d 8 £   8 ¤ ©ë ë ÿ§ £ ! £ Còé ( V û ë © û øD A A Dò û D û ÷D ¥¦ FG £ø û B ê £¢ % ( % I I I I ë ã ¡ üý û ú ø D vw p B ï p § © û ùD § ¢ ë © ¤¥ A àá I I I I I I I — ì ñ ÿþD BA§ û ù ) ’ 8 ƒ a ¦ § H £˜ ûú £ìø ê©§ BAôõ B§ ï yx g £ õ ð ê é¦ èõ 8 0 ü ûú û ø $# ! ¨ „ € I 1 ñ D ï ë A õö q  % % f § ! I I I I I 2 I § … § û û ï û BA I I I I ñ ñ íë ì é cb ' ¢A û ©¦ © ö B U PI ò 4² p Cò C Bû x 8 V î £ ò ñ £ ! £ § ! © C õö † DE P( Aô ùDò ÷D € d 3 ó û £ ë — î í ý % % % % % % % % % % % % 1 4 B Dò û û y Q 5 4² û âáó û 4 § ì§ ôõ˜ ï ûú û øD ‡ 76 ü § ô 1 û A £ § ê ï ô8 ï ô8 ô I I R % % % % % % I I I I “v” W U 8 2 S % % % % % % B§ £ ø ôï ¤ ¤ ïö I I I I I I vw V ef UT 3 ê ï £ I C g V % % % % % % % % I % % ë ï ê 8 g 4 W % % % % % % % % % % % % g 8 û òá ìï û þ ‡ 5 I % % % % % % % I I I I àá û £ £ § ! BA DE ãâ 6 % % % % % % % % % % £ ãâ I yx I äæ å ( 8 0 ç € 1) 7 û 1 % % % % % % % % % % % % X Y ø 8 £! % % % % % % % % % % % % ) x ` 8 9 û4 € % % % % % % % % % % % % y 10 £C % % % % % % % I I I I % ò9 8 ùú ¢A I I I I I I I I I I I I $# ( A ã Bâ
  • 16.
    ( ) ~ ~ ~ € € SCM € b ·¶ •‚ ‚ y x ‚ 4 b y 4 y 4 ûú y 4ùD y # Dò ò h h 1 ç # h Dò h € ‰h 4T b y 4T b y 4T b y y ¸¹ ¨ £ s Š VU s VU fe ¤ ¤¥ —– ‹Œ t º © ƒ W g $¤ ò ñ ( ) d 96.03.21 94.09.21 96.06.29 97.07.01 98.03.02 94.07.01 97.07.01 91.12.01 94.05.12 ë% 7,000 I I I 18,000 34,400 332,800 100,000 ï( 1,041,783 ôõ e 0.01% 0.04% 0.67% 0.07% 0.20% 2.09% I I I ) ï ô ïö I I I I I I I 50,000 ˜ ™ 104,499 ï( þÿ ùú ôõ ü 0.1% e 0.21% I I I I I I I ) ï ô ïö ýé I I I I I I I I I ï ( õ £ ¢¡  ï I´ I I I I I I I I ) ï ô ö ¤ô ¥ e ¿À ¼» ´³ ° ­ ¬ ¦§ z ž ™˜ Ž Ž  ˆ‡ „ z w vu ½ tsh ‡ {‡ ‡p ˆ‡ › … ‡ ‡† … { µ ‡ ª ’‡ ‡ † x Lawrence ‡ „ ` tsh efg `YX `op ijh ( ( ± … y 43 wx ‡ ` s ‡ ‚„— tsh ÂÁ ˆ’ ab h ˆ ub ub ‡ | ”“ œ š `c ˆˆ | )  ( ² « ( ) `ˆ’a ˆ ˆ uˆ ms ‚ ˆ ƒ‚ ast ub bh ab qra k`a ESBU/ œ ) ‘ Account Manager TYCO Electronics ¥ ci q ¾ ms „w uqh ”“ ƒb cd £Žw ’b £x’w `a ci 65 a qp qp rn `a € kl cqip cqip cd st k h x Compu-shack GMBH ) u  d d ml AMP Account Manager 2 ® rr ç rn u x Technological University(MBA) r ux ¥ b d r Director of sales Marketing ¯ ”“d rn € fg i i Ÿj kj 78  k l nm ( 98 l ¡ } } po Rack solution Inc. Rack Solution Inc. ( Sliger Designs Inc. Sliger Designs Inc. ) ¢ I I I “ Quanmax Japan Inc. Quanmax Japan Inc. Quanmax Japan Inc. fg rq D ò¢A9 fg fg fg 4 nm ) fg fg fg Quanmax (M) SDN.BHD. Quanmax (M) SDN.BHD. po fg fg fg B ” 28 / I I I I I I I I I # ù¦ú –• I I I I I I I I I $¤ 4 y ¨ § ÃÉ — % I I I I I I I I I £ ë ©
  • 17.
    # ìë }  ‹Š ( ) 97  Œ }{| vwx fge ”•“ VUW GHF – $¤ Kontron AG îí ðï I Ì òñ É B A @á I (A) Aõ ˜ æ ôó Bü Ì öõ ( Í I BA@ ø÷ (B) I Aõ ˜ á Í ù æ Î úû Bü Ì Ê ýü ÐÏ É ) 2,712 B A@ Ê þÿ Ñ V (C)   ¡ Aõ ˜ á ù æ 2,712 Ì É ¢ Bü £ í 276 BA@ Dò ¤ $Ò (D) ¦ ¥ 276 æ Ó § Aõ ˜ á ¡ Ì ¨ Bü (1) © × Ô A B BA@ ûû ÙØ Õ C ( ü Ú cb ¦ ¥ æ Aõ ˜ á 0 C 0.81% 0.81% D Bü Ì ) Ö óò B A @ ûó tÝ Û Ó Ü æ Ê 7,344 7,344 (E) Aõ ˜ á C Ì ) Bü Í I BA@ (F) Í ! Aõ ˜ á æ Î # I Bü Ì Ê ò9 $ í cÊ Þ í ÐÏ ! 1,581 Ê % V Ë   ÷ A@ ' cÊ Þ I ù ! ( ç §   ï B í þ Þ É Ê ) ÷ cÊ Þ á (G) Ê 1,581 æ Ì ß   ÷ üAõ   I cÊ Þ à ç   ï B ˜ ç ò I ! 0 B A@ í ã á á (H) 1 ä ¨ I Aõ ˜ á ï ï æ âR 3 2 Bü Ì ( –• 4 c ! 97 A@ Ö 3.24% F G C ûû ÃÉ × — “ ÙØ å 12 ÄÅ B á ) û Ú Õ ” Aõ ˜ A B C D E æ 3.24% Ì b ÇÆ 0 ûû 31 Ë Ã Bü ë þ ê È S É è s Ê ò ó A Sõ é e B
  • 18.
    C a ` 5,000,000 2,000,000 FG 50,000,000 30,000,000 15,000,000 10,000,000 100,000,000 È È È È È È 2,000,000 ‰ H È Ø † † † † † † È  À À À À À À     ‡ ‡ Ù IP ‡ ‡ ‡ ‡ 56 B 5,000,000 10,000,000 Ð 50,000,000 30,000,000 15,000,000 È R Q 100,000,000 ˆ È ˆ È È È ˆ ˆ ˆ È ˆ À À À À À À † † † † † †       c b uv q € „ Ñ … w d Ñ Ñ x f e H € y 9 0 0 0 0 0 0 0 Ø @ 9 g Kontron AG ÑÑÑ Ù AB s r ‚  i h ƒ Ð t p D C ÑÑ c b uv q € „ T S Ñ … w d U Ñ Ñ x f e W V € y (A+B+C+D) 9 0 0 0 0 0 0 0 Kontron AG g X Y ‚  s r ÑÑÑ i h Ø 56 ƒ t p Ù 7 ÑÑ b 8 e x f c € y g d E 9 ‚  H s r Ñ Ñ Ñ Kontron AG 9 0 0 0 0 0 0 AB i h Ø ƒ t uv Ù Ð p ÑÑ € „ D C q w … ÑÑ b e x f c T S € y g d U ‚ W V  s r Ñ Ñ Ñ Kontron AG J 9 0 0 0 0 0 0 h i X ƒ t uv Y (A+B+C+D+E+F+G) p ÑÑ € „ Ø q w … ÑÑ Ù
  • 19.
    j ž ž ž e Ÿ e Ÿ e Ÿ ¡   § ¦ £ ‡ ¤ ˆ ¥ ¢ ¨ ´ Š ‰ Ç Æ Ú ‹ © h ¶· 5,000,000 2,000,000 f 50,000,000 30,000,000 15,000,000 10,000,000  Œ 100,000,000  È È (A) È È È È ¹ ¸ ‘ Ô Ó Ô Ó Š 2,000,000 Ø È h Ô Ó Ô Ó Ô Ó Ô Ó  Ž È © ‹ Õ Õ º Ù Õ Õ Õ Õ »¼ Ö Ö Ö Ö Ö Ö ª Š ‰ ¬ « i ‹ ² © j 5,000,000 i 10,000,000 50,000,000 30,000,000 15,000,000 ½ ³ k  Œ 100,000,000 È È  È È È g × Ó × Ó È ‘ Š Ó Ó Ó × × × ¾ h Ô (B) Ô Ó × ™ Ô Ô Ô  Ž © ‹ Ô e d Õ Õ (2) Õ Õ Õ Õ f Š ‰ m l g Ê É 450 ‹ o n Ì Ë  Œ p  ¹ ¸ Í f ‘ Š 3 0 0 0 0 0 0 0 Î h q 450 º Ï Ì  Ž ° ¯ ‹ (C) Ñ Ð ±² Š ‰ ª Ò ³´ s r ¬ « 30 ‹ Ê É µ u t À ¿ ­ Ë Ì  Œ ® w v ‘ ÁÂ Š Í h 30  Ž Î (D) ‹ Ã Ï 0 0 0 0 3 0 0 0 Ì (A+B+C+ D) Ä  Å ¹ Ð Ñ x Š ‰ ~ º Ò €  x E ‹ 0.13% A B C ‚  y  Œ D  ƒ { z ‘ Š p ’ 1 h „  Ž 0.13% | ì ‹ … 97 } “ í – ’ ‘ š ™ ”• 12 r —Š ¤ — – f “” › 31 ' ˜ ‹ œ g © ˜  •
  • 20.
    ¤ ë 2 1 s s Qb¤ Qb¤ 3 97 Qb¤ XRVW QR¤ ¢n ˆ‡ t t b QRb¤ R R R V v Q ¤ õ ô uv `Y `Y T S 5,000,000 2,000,000 50,000,000 30,000,000 15,000,000 10,000,000 Rpi pi dhg d ef 45 100,000,000 ÷ ö xw c a U 2,000,000   ‰ ‰ ˜— ‰ ˜— ‰ ˜— ‰ ˜— ‰ ˜— ‰ ˜— uq q $# 97 y ƒH‚ 10,229 é è ¡ ™ ™ ™ ™ ‰ z{ % 8 ™ š™ š Q v (A) š š š š on $# wx $ 2 0 ) ' ë 10,229 pq %„ €y % 1 ( 5,000,000 10,000,000 ê 50,000,000 30,000,000 15,000,000 u …G $# 100,000,000 ë o rn †T r % ê ì ‰› — ›‰ — ›‰ — ›‰ — ›‰ ˜— í p| (B) › ‰ ˜— ˜ ˜ ˜ ˜ ™ ~} ‰ ‡ˆ r $ 2 0 ) ' % 1 ( ™ ™ ™ ™ ™ v  ð ’w‘ $# ñ 1,716 î òó % ï í ó (3) “” ‹Š • (C) 1,716 $ 2 0 ) ' ŽŒ …– % 1 ( ’‘ ü 6 õ ô ý í í ‹Š  ‘ ÷ 1,581 ÷ ö û œ  xw —‚ 6 0 0 0 0 0 0 $# ø ü ˜ ø % ú ù ú ù ý í ž   “’ y û 7 û Ÿ  û r ü ü ü ý í ý í ý í í •” 6 ' 1,581 û (D) on y $ () ÿ þ – ü pq d™ % 0 2 ý í r û 7 1 2   o rn ev( ‹Š gf A B ø 3.68% $# ¨© ¢ £ ¡ ý ps C ï ŽŒ € t “h % ¤¡ i# D ó ú ù $ 2 0 ) ' ¦ ¥ 3.68% 97 ‹Š  ‘ ‚ƒ % 1 ( § Û û 6 0 0 0 0 0 0 œ  „ ü ÷ 12 Ü r $# ú ù 31 ž   “’ …x† % ! ÝÞ ý Ÿ  y 5˜ E á à ß •” ” lkj r $2 0) ' % 1 ( Þ â – my é ä ã F C % A @ 82 í æ å r ç IPHG ED B$ 9
  • 21.
    (2) 3.68% 4.64% 0.86% 0.89% 97 96 (1) ˆ F¤©$24@FS¡$Ô×|·@# ó ò ç ñ š E 0 U T R P ð °g ï{ î í j ˆ W V U T R P I E 0 D C B A 5 3 1 é ç g B A µ # å ²p ± ä ã â 5 9 8 – • ° 7 á à D 0 ) ' ì Ó@$@FSQF2$@@$4$êèŠ2æ ©($2Q2$@¤QF¤$2$($% # Fë ß” 97 4 “ ˆ Œz ° Þ — Üg Ú ³ I » z Ù Ø e U T V d c U T b 1 `X U T R P Ö Õ Î G 7 ¡ Ç c G 7 ¡Ò 9 8 2$2ÝÛF$(©( g u f@FF@@a×@FSfF(F(ÔÓ@i ” 3 “ H I U Ñ š Ð c i 9 G Ì – • Ï Î Í F$$$F2©2eQ$F@ (6) Ì Ê É „ Ë (5 (5) Ì Ê É i Ë F(h (4) Æ Å Ä Ã c G e$È (3) Æ Å u c 7 ( Ä Ã G ¡ u e$$Ç¡ (2) Æ Ã G eÅ Ä c 7 (1) ” Á À «  p ¾ ½ ¼ ´ ³ º ¹ ´ d h ¸ { ¶ ² ³ µ # ² ± 5 ° ¯u ­ g « ª © ¨ H G ©eª ¿g ©o (4@» @» ± F©©(ƒ¤·$F(´ $³ $©F®¬2©FI ©7 ” 2 “ ˆ 0 ) ' – • £ ¢ ¡   ™ Ÿ žg œ › c š ™ ˜ — – §¦ ¥ $( ‡¤42$F2‡• — ” 1 “ ˆ ‘    I # ! t ‘   ˆ ’F©% $4(F©ŽŒI … „ ‹ I{ ‰ ˆ † … „ 5 % # „ ƒ ' – • ’ “ ‚ i … r ~ } I { z y w v u t s r q ©s F|ŠF2‡F(©4©( ™ v f” $’ €I ©„ @©|hF˜xe¡ $@• p ) ( n m l k j i h H g f d ™ —– • ” ’ “ ’ W V U T b 1 ˆ ‡ E 0 D C # … „ ‚  E 0 € y ©FF(E ©e˜Q@$©@$@@(‘‰$2$2F† ©$ƒ¡2F# x w u 4o rv q i g e U T V d c U T b 1 ` X W V U T R P H G 7 E 0 D C B A 5 9 8 6 5 3 1 0 ) ' #©!(v t 4phf@FF@@aY@$@FSQI ©F2$@@$@7 $42$($% $Fs ¨ ©§ Þ ¦ ÍÜ ¡¥   ü ¡Äÿ Þ Ü ÍÊÌ þ ¤ ý ü ºèû Þ ú ÍÜ ¨ù ø ÷ ÝÆö Þ ÍÄó õ ô 0.43 1, 5 81 1, 5 81 òäÊî ñ Þ Ü ÍÍË ì £ ðï âèî Þ Ü ÍÍË ì íê ¨Æé Þ Ü ÍÍË ì ëÝÆé ê ãÝçèÊåäË æ Þã áà â·ß ÞÍÝË ¢ Ü ) ( Û 4 ¾ ½» ¾ 2 2 Ó Ñ Ú ºØ ÏÖ È Ð Î Ì ÍË ¼ ÈÇ ÅÃÁ ĺÆÄ« ¾ ½» ¼ ÔÒÂÙ×Õ Ë ÈÇ Åà ĺÆÊÇ É À º½¿¼ » ¹ º¸ ¶ ´ ³ ± ¯­ «© § ·µ¨²°®¬ª¨¦ ¥ 31 ¤ £ 12 97
  • 22.
    ( ) (97) 10 ( ) ( 1) ( ) ( ) (%) A B B/A 10 9 90 10 10 100 10 9 1 90 Kontron AG 10 6 60 Kontron AG 3 3 100 3 10 10 100 3 7 1 1 100 10 10 100 10 10 1 100 10 6 60 14 3 1 2 (1) ( ) (%) ( ) (2) ( ) (%) ( ) 3 97 6 27 Kontron AG 97 6 27
  • 23.
    97 10 (%) / 1 10 0 0 3 30 1. 2. 3.
  • 24.
    c D ³ ¬ D … D c D 0 ! ¡ þ þ þ þ ~ þ ˆ‰ þ ¡ £¢ “ 4 ž š ”• ¡ d A t Q ÿ ö ÿ þ þ þ þ ÿ Ÿ W ¨ ÿ ~ ÿ ú ed 4 ÿ 0 u0 ÿ ÿ ÿ  Å ¤ ÷ • Ÿ ‡ x ‘ 0 4† } qr 0 FE ! „¥ ùø ´ UY   ˆ y | e f •– ‘ 1 d ¡ Œ • 2 SR û $ þ ™’ ùø x hg ’ e ú ¢G Œ v¼ › – „y f8 d ¨ ¨ Æ~ ûü ­® ÿ 6¢ A ~ i ˆ‰ “” gf H H õô w x —8 ‡ ut 0 I þ I $# Ç A þý ¯° y 78 ‡ ‰ˆ –j ih UT ’ ' ˜” ˆ0 £ vq ùø 0 ÿ % 8   I 0 d 0V  p ú þú ÿ   ±' þ k0 (' ÿ w 1 £h H P ÷ ¡ ÿ 2 ùø rq ùø Q h ¡ £¢ ² 8ƒ ~ “ ¨ þ ùø 0) Ÿ Be ¯° I 0  Å 0 ¤ 4†   1 œ ÿ s¨ ¨  ¥  P 2  ™ Œ þ þ þ 9 o 78 ¥ … 3 3 3 3 3 ÈŒ ˆ‰ w þ þ þ þ þ 5 „ v ÿ ‡ ÿ 4 ÿ s þ ‹ˆ 4† ¤– 0 ÿ ÿ v ÿ W ÿ ÿ 4 ÊÉ    …l – 56 ˆ‰ h #‰ ÿ A Œ Š d hg w £ 56 @ þ q 8— x 78 9k — x5 ¡ ÷ ¡ } y i „ ˜ X 78 £¢ h  ¥ 4 û §¦ ˜” ~ I y þ ¡ Ÿ ¤ w j ™ `Y !  Å ¡ þ 5 lf –‡ ¡ Œ ¥ Ž 0 ÿ „ T n¥ ÿ ú x 9 ' ~  y £h „y ˆ‰ d € U ¶µ X 9 ˆ‰   ¡6 ™ e5 z  c q ba $# #‰  š 0 {¢ nm ¡‚ ö÷ @ ™ 78 ¨ „ 9 ˜ FE % ùø 9 ‡ Be | „ƒ  ¥ þ ¡ˆ ™ P (' ö÷ ~ } … Q · ú Œ½ „ ÷ „ ~ þú 3 †¢ 9) ‰ U w þ ¢l £ x ¦ ÿ 9 ‡ H   ÿ € no 9 V £ ¨ þ ‚ I ˆ‰ p I ¡   ÿ ƒ„ qr  w £¢ ¤ 9 e n¥ ¡ ¤ 6 ~ „ f Œ½ 0¥ «ª     þ         ¦ §¦ ûú ú ú ú ú ú ¿¾ W ÿ ú ùø §¦ ûü ¡ ¡ @ ¡ ¡ ¡ ¡ ¢† £¢ £¢ £¢ £¢ £¢ £¢ ûú ¸ þý A ¤ À þ 3 ¤ ¤ A ¤ ¤ ¤ ¤ ¥ ûü  ¥ ÿ   @¥ @¥ ed @¥ @¥ @¥ @¥ §¦ õÿ A A f A A A A þý ¡ ŒÁ º¹ £¢ B B hg B B B B   ùø ÿ C C C C C C ¨ Â$ » ¤ i © ¡ w ¥ £¢ Ã! A þ ¨ –j 56 Ä~   ÿ © d o k
  • 25.
    I Ë “ 6. 5. 2. 1. 7. 4. 3. i ° p ™’ þ þ 5 ˆ‰ Ä~ 7 € ˆ‰ ˆ‰ ˆ‰ Be þ 3 ¡ q x Ê p ö 8Ô @ ¡ Ì5   ß q × ‹ ¨ ÿ ÿ ÿ ˆ‰ qr p ¡ 9 ˜ ˜ € „A å Ø ¡ e '@ × ˜ ¨ 8Ô x ô ¸ ¨i ÎÍ e P ¨ Ø € I þ ç ‚ f W pÙ € Ai ¨i 8Ô Õ © w û ÿ þ õô ˆ‰ 8Ô C# Ö0 ú Š 5   ÿ $ 3 ÛÚ Ê Q „p pÙ þ w Êâ ã⠐ àá D b ˜ A ¡ ÿ  Ü0 %¯ ” 0 ÛÚ ˆ‰ ¨† Be A ùø € # ¸ n { B5 Êî { ö÷ ™’ 8Ô ý Ê i Ü0  | ƒ þ ùø | { ¢G 9 ò ¨ ä | 0 — » p0 p ôó Êï I ùø ùø ÿ hr ƒ ¸ q | A ª ¸ ˜ ùø ¢ 9¡ × ° å Q ˆ‰ @5 0 ùø ÞÝ ~ 3 `Y õ ¡ @ ùø þ þ ¨ ¸ w ô  A “ þ 3 ˆ‰ A0 A Êæ ×   „ ÷ „ ¨ ÿ G ÿ ” ˆ‰ d 0Ø ° n ¨ å { ¡ ÿ 3 ò ñð ç e¡  Wý þ € ž5 ô 9 ¡â ¸ #‰ | õ ÿ 8Ô ƒ R‚ @ ƒ ä ùø  ! ê º¹ I Õ „ v¥ ö ϰ Q ½A Ö þ „ T ˆ‰ ˆ‰ » ÷ e éè ¦ Ÿ B ÿ  ß Ð SÒ Hˆ‰ F E H ~ øù q‰ #‰ „ ˜ ˆ‰ Œ I 9  ¨ ˆ‰ I úª Ñ ™ ö÷ ~ € x „w ' ûô ¨ e P 8Ô l )( # ûÊ € eT ùø o ’ qr ½ 8Ô $ € ƒ d àá e „ ü f 8Ô Œ ` ” ¦ àá ¯ „ ˜ ¡“ n f ¿¾ Wý ” e ¨ „ T é Ò Ê C# n A 0 þ´ Ê eÓ ™ W $ q 9p ÷ R D ² @ ¯° f  A 8¨  ÿ p0 € 0   T  A qr @ A þ ¡ b ùø %¯ ¡ e P ÷9 ÿ Q 9A ¿ ƒ{ ' ™’ Êz f8 { UV ° ¸ 0 ö÷ ùø ˆ‰ ¢| ¡ $ | £Ã ùø … q ˜ # ê 1 ûú ¤ ê ¤ ‰ 2÷ …{ ˆ‰ ¢ ¨ þ †¢ ¥ ûü 3 | ¥~ ¨ §¦ ô ÿ 54 ™ ë € ¨ ÑÊ ¦ þý „ ìÆ 8Ô W 9 q § ùø ÿ   X Be „ ¨ 6 I Õ ¨ ùø Ê © ÷ w Ö0 ¡ …{ ê ¸ 8 FE £¢ “p 8è þ | ùø Y1 @ 0 Êí i 9 A ÿ RoHS
  • 26.
    1. 98 4 8 97 1 1 97 12 31 ( 1. 2. 3. 4. 5. 98 4 8 Hannes Niederhauser
  • 27.
    – Ï ÎÍ Ì Ë ¯ Ê É È Ç Æ q‹˜‹w–­ wedsº ¾ Å Ã Á  À »  weº ˜ µ Ž – º ¾ · ¼ » º ¹ · µ e–¸ßÀ – ” ¦ “ ¯ ® ³ ² ± °œ ˜ e•ip„ii©˜{됗 4. – ” ¦ “ ¯ ® ­ ¬ « ª ¨ ¢ œ ˜ s•wpr‹q˜e©§ë— 3. – ” ¦ “ ¥ ¡ £ ¢ Œ ¡   Ÿ œ ˜ e•iw˜wpq‹r–žë— 2. Ú Ù is– Ø × –ì “ ’ › šœ ˜ íispr‘됗 1. Ý Ü Û Ô iuwqÓ Þ eº ˜ µ Þ 97.11.05 Õ Ô Ó Ò qÑe wd˜½ rwÖÐ »  – ” ¦ “ ¥ ê é è ç æ å ä ✠› š ™ á s•wi˜¡ uussº ãyreq˜ 2. Ï Î Í Ì Ë ¯ Ê É È Ç Æ –qsq˜si˜­ w–sº ¾ –· àr™ Á 1. Å Ã › š  »  µ eº ˜ ßÀ Ú Ù is– Ø × – º ¾ · ¼ Ý Ü Û Ô iuwqÓ 97.08.18 Õ Ô Ó Ò qÑe wd˜½ rwÖÐ » º ¹ · e–¸µ Þ Ì Ë ¯ Ê É È Ç Æ –Ï‹ÎqÍi‹ih–­ ueeº ¾ ˜· Ä„™ Á Å Ã › š  À »  weº ˜ µ ¿ ¾ – º ½ · ¼ 2 » º ¹ · µ e–¸¶´ – ” ¦ “ ¯ ® ³ ² ± °œ › š ™ ˜ e•i¤rii©˜{yrw— 4. – ” ¦ “ ¯ ® ­ ¬ « ª ¨ ¢ œ › š ™ ˜ s•wprsd˜e©§yrw— 3. –e•¦iw˜w¤d‹r–žyrw— ” “ ¥ ¡ £ ¢ Œ ¡   Ÿ œ › š ™ ˜ 2. – ” “ ’ w vx w v u t s•spr‘yrws 1. ƒ ‘ ‰   de˜‡„ Ž g  Œ Š ‰ — • ” “ ’ w v w‹u˜–ww…„du 2. gm uˆs˜u† d˜–ww…„du † ‡ † ˆ e ™ — • ” “ ’ w v 1. ‘ ‰ ƒ  ed˜‚„ € ~u|–‰ f } zx w v u t ‚ ‰ {yrws 4. ˆ p o — • ” “ u† qr˜˜˜–wu’ 3. n l • ” ’ j h g ˆ† ˜m˜–r—˜˜i“w˜ksif 2. Ú Ù is– Ø × e ˆ† ™d—˜•–wu’ ” “ 1. ‚ € y sqx ÕwÔd˜½ rwÖÐ Ó Ò qÑe ‘ ‰ ˆ † „ eu‡…ƒ 96.06.29 v t f wusr d i g f d qpheec a b` 1.97 2.
  • 28.
    –ì “ ’› šœ ˜ ¦ íispr‘됗 3. Ú Ù is– Ø ¦ ( ³ ² ± ° ˆ £º i¤iq‰‡ 2.Quanmax AG Õ º h½ reÖ Ð ¾ Òq×w Ñ –  Œ … ý ü $ ú ù ¨ › š ¦ uwhU˜–ws©„d™ 1. 98.05.14 5. ¦ ( ' Ý % Ô Ó ü † ú )£º ¡sqsu¥uù ¦ ¦ “ ¯ ® ³ ² ± ° ” ¦ “ ¯ ® ­ ¬ « ª ¨ ¢ › š ™ ˜ – ” w¤•wi¤i{œ Æ •wprsd˜e©§œ rw— 4. ± ý Ï Ï ý ü $ ú ù › š ™ ¦ i£¡wi˜–wpr˜ø Ò 3. Ú Ù is– –  Œ … ý ü $ ú ù ¨ › š ¦ uwhU˜–ws©„d™ 2. Õ º h½ ¾ Ø × qeÖ 1. 98.04.08 ÒrwÐ Ñ ¦ §É ÿ ¥£Æ q¡pd˜e¡w…„–uuö ¤ ¢ ±   ÿ ¯ þ ý ü $ ú ù › š ™ ø ÷ Ú Ù is– Ø × qeÖ Õ º h½ ¾ ÒrwÐ Ñ – ¢ 3 E ¦ irÓ ï d¡ C Œ 1. 98.02.27 Ú Ù is– – ý „ ƒ ‚ Í ²  Õ y w v u ¦ qq4¥d˜©d€xAt 2. Õ º h½ ¾ Ø × qeÖ – s r ý 1.2009 97.12.29 ÒrwÐ Ñ ¦ qiü Ú Ù is– – q V p i ý ¦ u¡4iü req˜ 97 › š ™ á 2. Õ º h½ ¾ Ø × qeÖ 1. 97.10.29 ÒrwÐ Ñ ¦ – î £AX q˜ h g f á Ú Ù is– Ø × qeÖ Õ º h½ ¾ Ò Ñ rwÐ › š e « ª ¨ ¦ rh¥e‹¢ 1. 97.09.18 Ý Ü Û Ô Ó ¦ ˜uudeF À X˜–w–¡ d ý ü $ ú ù c 3. 2. ¦ – º ¾ · ¼ Ú Ù is– Ø – ” “ ® ³ ² ± ° ¦ “ ¯ ® ­ ¬ Õ º h½ reÖ Ð ¾ Òq×w Ñ ªu¨‹¢§œ ¦ e£ •¦i¤¡ ¯riŸ w¤˜§œ “ ’Æ ”› šip›„š‹di« ¢ ì µ ”•¦i“w¥˜¡w¤dŒs – œ µ ispr‘œ rw— ™ ˜ 1. 97.09.17 – ¢ 3 E ¦ ˜„Ó ï C 5. – ¢ b ¨ ¦ ˜4wa 4. ¦§É ÿ ¥¢ ý˜ü˜`£Y4üe¡w…„–uuö ¤ $ ú ù › š ™ ø ÷ 3. Ú Ù is– ¦ XUUS– W V Ý T 2. Õ º h½ ¾ Ø × qeÖ – 1. 97.08.29 ÒrwÐ Ñ ¦ dC º ¾ Å Ã ˜· R ¹ Ú Ù is– Ø × qeÖ Õ º h½ ¾ ÒrwÐ Ñ – P ¦ “ ¥ ê é è ç æ å ä âH › š ™ á ¦ sQwi˜¡ uussº ãIreq˜ 1. 97.07.24 Ú Ù is– Ø × qeÖ ¦ – i ¥ô sÝ º ¾  G F ½ 2. Õ º h½ ¾ ÒrwÐ Ñ › š 5 « ª ¨ ¦ re‹¢ 1. 97.06.30 Ú Ù is– – Œ ¡ £ ¢ › š ¦ up‹„5 2. Õ º h½ ¾ Ø × qeÖ – ¢ 3 E C › š 1. 97.06.05 ÒrwÐ Ñ ¦ ˜„Ó ï D„d™ Ú Ù is– Ø × qeÖ Õ º h½ ¾ Ò Ñ rwÐ – ¢ 3 E ¦ ˜rÓ ï Drd™ C › š 97.05.02 – B @ 8 7 6 ý ü $ ú ¦ w9A9˜e¡uù 9. – › š 5 Í ¢ 3 1 › š ™ ¢ ‹ru‹r42r©0 8. 7. ¦ ( ' Ý % Ô Ó ü $ ú )£º ¡sqse¡uù Ý % Ô Ó ý ü $ ú ù › š ¦ – º ¾ · ¼ sd–˜e¡w…„d™ 6. – ¦ “ ¯ s” ip„® ³i²¤±i°{œ ¦ ® ­ ¬ « ª ¨ ¢ Æ ” i“¤¯r‹q˜e©‡œ µ is…„‘œ rw— ì “ ’ › ¦š › š ™ ˜ 5. ¦ ‘ì ¡º Ý º {yrw— – # ! ¾œ › š ™ ˜ 4. ý Ï Ï ý× ü û ú ù › š ™ ¦ –w±i£¡wi˜˜iwpr˜ø Ò 3. Ú Ù is– Ø –  Œ Š ý ü û ú ù ¨ › š ¦ uwh‹˜˜iws©„d™ 2. Õ º h½ reÖ Ð ¾ Òq×w Ñ ±   ÿ ¯ þ ý ü û ú ù › š ™ ø ÷ ¦§É ÿ ¤¥¢£Æ q¡pd˜–ww…„–uuö 1. 97.04.07 õ ô wu× ó ñ ò qp– × eð ñ ï bî 31 5 98 2.97
  • 29.
    p p p p ¨4€  º ¾ p p p p  ~ X4} º ¾ p p p (23,464,200) ­ uÈ É | z 4{“ Kontron AG º ¾ p p p p y €9x º ¾ p p p p v u wh¡t º ¾ p p p p r sq C º ¾ R p p p p o n 4m C º ¾ ) b i Ó l ( ) b i ( i j ˜k i j Ó hf i j ˜k i j Ó hf)b i Ó l ( ) ( b i g e ¡d Ì î 28 — ¡iü g 4 – • ý 98 ý iü 97 ™ ¡˜ Ó “ ’ ”¥‘ ( ) 97
  • 30.
    ( ) ( ) p p p p ¢ ¡ 4U  ­d¥  p p p p Ÿ œ ©ž ­d¥  p p p p  œ ¡› ­d¥  p p p p š ™ X ­d¥  p p p p ˜ — 9©” ­d¥  p p p p – • ” ­d¥  p p p p “ r ¥q ­d¥  p p p p ’ ‘ € ­d¥  p p p p s r q ­d¥  p p p p y €9x ­d¥  p p p p Ž  ¥¡Œ ­†£… p p p p ® ‹ ˜Š ­ †£… p p p p ‰ ˆ ¥„‡ ­ † £… p p p p ƒ  „‚ º ¾ ) ( ) b i ( i j biÓ˜lk i j Ó hf i j ˜k i j Ó hf b i Ó l ) ( ) ( b i g e ¡d Ì î 28 4 — ¡iü g – • ý 98 ý iü 97 ™ ¡˜
  • 31.
    î î î î î î î î X ñ ð ¦W V Ó¤ Aï X ¦W V î î î î 1.46% 728,000 û U SR Q Dú ù T5P D7B C û U SR Q Dú ù T5P D7B C © ù $ ' % î î î î î î 1 ) ñ ð 00( Ó¤ Aï D7B C 6 © 7% ¨ ) @9 ©É § © A8 ( D7B C 4 2 % 53$ ¤D5¢ÒF E D7B C © ù $ ' % ¤D5¢ÒF E D7B C 6 © 7% î î î î 2.00% 1,000,000 ¨ ) @9 ©É § © A8 ( ¤ F E D5¢Ò D7B C 4 2 % 53$ D7B C 1 ) 00( î î 0.21% 104,499 2.09% 1,041,783 H I£ G D7B C © ù $ ' % î î î î î î 1 ) ñ ð 00( Ó¤ Aï D7B C @9 © A8 ¨ ) 6 ©É § © 7% ( D7B C 4 2 % 53$ ¤D5¢ÒF E D7B C © ù $ ' % ¤D5¢ÒF E D7B C @9 © A8 î î î î 3.99% 1,995,000 ¨ ) 6 ©É § © 7% ( ¤ F E D5¢Ò D7B C 4 2 % 53$ D7B C 1 ) 00( D7B C © ù $ ' % î î î î î î 1 ) ñ ð 00( Ó¤ Aï D7B C @9 © A8 ¨ ) 4 2 % ©É § 53$ ( D7B C 6 © 7% ¤D5¢ÒF E D7B C © ù $ ' % ¤D5¢ÒF E D7B C © A8 @9 î î î î 4.99% 2,491,000 ¨ ) 4 2 % ©É § 53$ ( ¤ F E D5¢Ò D7B C 6 © 7% D7B C 1 ) 00( D7B C © A8 @9 î î î î î î 1 ) ñ ð 00( Ó¤ Aï D7B C 6 © 7% ¨ ) ( ' % ©É § © ù $ D7B C 4 2 % 53$ ¤ E DF5¢Ò D7B C © A8 @9 ¤ E DF5¢Ò D7B C © 7% 6 î î î î 6.01% 3,000,000 ) ¨ ( ' % ©É § © ù $ ¤DF5E¢Ò D7B C 4 2 % 53$ D C 7B 1 ) 00( î î î î î î 6.85% 3,420,000 ¨ § ¥ ©É ¤¦ ¦£ ¨ # ÿ þ ý ü û úù ø ÷ 4A·DЩ¨¥ö î î î î î î 9.46% 4,724,200 ©É ¤U ¦ ¨ § ¦ ! ÿ þ ý ü û úù ø ÷ 4A·DЩ¨¥ö î î î î î î 9.68% 4,830,000 ¨ § ¥ £ ¡ ©É ¤¦ ¦¤¢  ÿ þ ý ü û úù ø ÷ 4A·DЩ¨¥ö î î î î î î î î õ ô òñ ð 2óÓ¤ AïKontron AG î î î î î î 18.99% 9,483,491 Kontron AG ) ( Ï ÐÎ ¸ â ãÑ í¨ì A§ ¨ì í ë A§ í ¨ì ë A§ é èÓÐÎ D¸ á3 §¥ ë § ¥ § ¥ çæ å Ï © § 1 é èæ â ç ¸ ç ä ¸ â Ñ á ßÝ Ü Ï Û Ú Ù ãD¸ àÞÐÎ DÖ ·‰Ø ¦ » º © § © § ¦ ¨U¥ ê ×4€ÕÓ2ª €‰¤ Ш€¨É Ö Ô¬ « Ò Ñ Ï Î Í Ì Ë Ê ³ ² A® ¬ « U¥ D2¹ ¥ €D¨¦ ¯­2ª ¸ ¶ µ ¨¤ ·´ ± ° ¤ ‰£ ÈDU» 2D2¥U2©§ €A¼ Ç Æ Å Ä ¦ à  Á À ¿ ¾ ½ î 28 4 — ü 98
  • 33.
    ! 1. 98 Y 04 ` 28 rphfAca q ig e db 49,920 100,080 150,000 - 2. 53s v u t v u ‚ 0 u ˆ u …ƒ„ x w u ˆ u …0u “ ’ v € y ‡ † ˜ 7…” u ‰ 7” —…– • j7i h g f…™ ( ) ‘ 7‰  ( ) ( ) ‘ 7‰  ( ) e d 88  09 ‚ 10 200,000 2,000,000 200,000 2,000,000 ¤©k n ml € o 1 89  04 ‚ 10 1,000,000 10,000,000 1,000,000 10,000,000 qf…‰ • p € o 2 8,000,000 ‘ 90  06 ‚ 87 2,000,000 20,000,000 1,940,000 19,400,000 f…‰ • q p o € 3 9,400,000 ‘ 10 6,402,000 64,020,000 6,402,000 64,020,000 fp …7k q s r o  ‚ 44,620,000 ‘ 91 06 € 4 2,087,000 20,870,000 2,087,052 20,870,520 q t o 43,149,480 ‘ qfp s ¦u v  ‚ 23,052,590 ‘ 93 03 10 6,582,707 65,827,070 6,582,707 65,827,070 o € 5 fp …7k q s r 21,903,960 ‘ 93  04 ‚ 10 40,000,000 400,000,000 28,000,000 280,000,000 fp 7w q x o € 6 214,172,930 ‘ 93  08 ‚ 10 40,000,000 400,000,000 35,000,000 350,000,000 f…‰ • q p o € 7 70,000,000 ‘ 94  07 ‚ 10 40,000,000 400,000,000 35,000,000 365,000,000 fp 7w q x o € 8 15,000,000 ‘ 94  12 ‚ 10 50,000,000 500,000,000 43,500,000 435,000,000 f…‰ • q p o € 9 70,000,000 ‘ 95  11 ‚ 12 80,000,000 800,000,000 47,500,000 475,000,000 f…‰ • q p o € 10 40,000,000 ‘ 96  11 ‚ 10 80,000,000 800,000,000 49,920,000 499,200,000 qfp s ¦u v o € 11 ‰‡fs ˆ † … 24,200,000 ‘ € 1 ‚  y 88 9 9 …0|z ‚  €  ~ } { 88333694 „ ¤ƒ Š
  • 34.
    ‰‡fs ˆ † … € 2 89 ‚  y 4 15…0|z ‚  €  ~ } { 89277435 Š … ˆ‰†‡fs ¤ƒ „ € 3 90 ‚  y 6 5 ‚T‘  Az  0 ŽŒ ‹ Š 09032277200 ‰¤ƒ fs ˆ „ ‡… † € 4 91 ‚  y8 15 3Az09132555160 ‚  ’ ‹ Š ‰‡fs ¤ƒ ˆ † … „ € 5 93 ‚  y 5 5 09308373930  0~ ”z ‚  “ Š ‰‡fs ¤ƒ ˆ † … „ € 6 93 ‚  y 5 5 09308373930  0~ ”z ‚  “ Š ‰‡fs ¤ƒ ˆ † … „ € 7 ‚  y 93 8 16  0~ ”z ‚  “ 09316335920 Š ‰‡fs ¤ƒ ˆ † … „ € 8 ‚  y 94 8 11  0~ ”z ‚  “ 09411552520 Š ‰‡fs ¤ƒ ˆ † … „ € 9 ‚  y 94 2 3 09571928110  0~ ”z ‚ ‚  “ Љ‡fs ¤ƒ ˆ † … „ € 10 95  y 11 14 0~ ™ ”z ‚ ‚ f“ 09585163320 Š ‰‡fs ¤ƒ ˆ † … „ € 11 96  y 11 ‚   • ”z 5 “ 09691025010Š „ ¤ƒ 3. ( ) 98 Y 04 ` 28 ›š™hf—7a qb ˜g e d – œ 2 17 760 29 808 œ 1,163,337 11,580,119 13,887,685 23,288,859 49,920,000 œ 2.33% 23.20% 27.82% 46.65% 100.00% ( ) 1. 10 98 Y 04 ` 28 ›hfAca qg e db (%) 1-999 96 27,078 0.05 1,000-5,000 397 814,357 1.63 5,001-10,000 107 705,641 1.41 10,001-15,000 46 558,161 1.12 15,001-20,000 26 445,901 0.89 20,001-30,000 38 894,803 1.79 30,001-40,000 17 592,750 1.19 40,001-50,000 9 438,524 0.88 50,001-100,000 21 1,455,399 2.92 100,001-200,000 16 2,149,566 4.31 200,001-400,000 17 5,116,924 10.25
  • 35.
    …†„€ƒV‚y€cwatrVVcgecaY xvusqpihfdb` 97 WUS XVTR ¤ 1 1) ¤ ( 0.02 1) ¤ ( 61.93 6F ED ù C ! 3.54 19.88 6 5 A @ 8 Bþ §9% 7 1) ¤ ( 0 0 0 ù 0 (4 3 0 2 0 0 ù ÿ 1)'% ù ÿ ù ù ø P H QIG 1) ¤ ( 1.2 ù ÿ $ # 1) ¤ ( 3.74 ù ! 7.37 3.74 £ 49,920 49,920 )   ù ø ( ù ø 1) ¤ ( 18.97 ¨ ù © §ù ý ü §¥¦ 24.85 20.62 £ ÿ þ ¢ ¡ ù ø 25.99 26.12 74.32   ÿ þ 18.00 18.00 34.00 ý÷ 32.00 44.70 94.08 õü û ú ù ø ô ó 31 5 ö õ 98 í ì 97 í ì 96 ï ðî ò ñ í ÂÊì í fì ë ê é è ç  £­à Êæ ( ) 1.46 728,000 2.00 1,000,000 Å Ä Ã Á Ö Õ ¶ µ å ä ã â ­ —ª¥r¥f³ Љ¦fá 2.09 1,041,783 Å Ä Ã Á Ö Õ Ç à Þ × ´ª¥f­Æ …ßÝ 3.99 1,995,000 Ü 3¿ Û 4.99 2,491,000 Å Ä Ã Á Ö Õ Ç Ú ­ ——¥¢ÈÆ £Ó 6.01 3,000,000 Å Ä Ã Á Ö Ù Ø Ó ­ ——¥Õ f±ÐÒ 6.85 3,420,000 Å Ä Ã Á Ö Õ Ç Æ Ô Ó ×£´—ÂfÈ¢³ ÂÐÒ 9.46 4,724,200 Ë É Ç Æ Å Ä Ã Á À ¿ Å Ñ » º ¹ · ¶ µ ³ ² °  ÊÈ­ —Âf£±¦¼r‰¸¦¢´f±¯ 9.68 4,830,000 Ë ÊÈ­ —Ц¦¥¼r‰¸¦¢´f±¯ É Ç Æ Å Ä Ã Á Ï Î Í Ì » º ¹ · ¶ µ ³ ² ° 18.99 9,483,491 Ë É Ç Æ Å Ä Ã Á À ¿ ¾ ½ » º ¹ · ¶ µ ³ ² °  ÊÈ­ —Âf—´¼r‰¸¦¢´f±¯ Kontron AG (%) ® ¬ q f­¦¨ «¦ ª¨ q © § q – ¤ ¢ ¡ Ÿ ¥¥¦¥£—q  ž qg e db pfAca 28 ` Y4 98 ) 5% ( ( ) 2. 100.00 49,920,000 808 ! ! ! ! 62.07 30,985,474 8 1,000,001 2.00 1,000,000 1 800,001-1,000,000 4.28 2,135,400 3 600,001-800,000 5.21 2,600,022 6 400,001-600,000 (%)
  • 36.
    (3) (2) 0.5 (1) 1. ( ) ( ) 3. 97 14 5 97 2. (3) (2) 0.5 (1) 1. ( ) Ö Õ } Ó Ñ Ð Ï Î Í x s Ì Ë …Ê Ö Õ ` Y ¦ } ³ Ç Æ Å Ä Y ‡ ™ Ú Ù 9 8 ×®•‹Ô–ÒÁÏsr€ge…o –d e¹ c¸ Vµ’ •³ŸÇ aÆ ˜ÅgÄ tY ÉÈg‡ €† ˜™ €d­ b ² ugœ €e† ¾ Vl c tu d Ø ¤¤ 7 s˜awr tcu ÉÈ` g€˜º €­ u ² ¼ g€u Vœ e–€¨ Ǩ ˜uw¨ €S ÁœR 6 … aqc… a¼ab–Y€¦ €º€¨˜¹a¸w»aq–u€· a¿aY˜¦t·€¶‹žt»T µ–Bt–˜‹€caw––€–w˜t€––½RRR ¨ u€œe»au€œ€ºtd˜¹a¸traq€uÀ œa`aY˜¦–· c¶ a¼tST d uœ d r œ` ¤¤ — –§ Y¦¥ ± 5 4 ¯ f ™ … ®d Vb €z ` Y d b ‰ ­ « ª © ¨ u } — § z q … ` ¨“ au’ –} ‘ w ª ¦   ² ‰ ž Ÿ a–TBe–u tœ t} g› ˜• c” €” w𠬕 y” t‰ V‡ t™ Vc– ac”µtcaV˜tV–¬€Žˆ«‰q¤´ … „ VcVat˜tŒzY|`¢³£ u h  –wŠ¡ ­ ‚˜Ÿu° R ¤¤ 3 … d ™ r q ` Y ‡ ‡ –† e… a„ w} j h m f r wy j x ` v V ƒf‚ ˜ Vg ˜€ – •~ wu w} a| ez wx aw VY av a s˜VacaVag€ac˜cccw‚€Vcawa–a˜chgYi`u –€aa€–ca–t{y˜aguˆ‡t R R 2 …€ap Vo en –k €˜€l–k ˜agY u˜˜–e• ˜d c™ c— r’ ‹” a“ ‚’ u ‚ƒ g‘ e` rY ‹ V‰ ˆ R ¤¤
  • 37.
    2. (1) 1,580,966 3,161,932 (2) 7.37 3. ( ) 840,627 1,681,253 ( )
  • 38.
    ˜ — ˆ– • “ ‘   ¡H‡ ” ¡’’0HŽ PC Œd‡ Š ‰ PC ™ x Û߉`‹ý ‡ x †A… ˆ‡ ïÛ ë † ÷ ó…Hƒ¡„qIÛ 9 å (1) ƒ  d‚9 Û 9 2. ø € ïë å ™ q ~ } ì ë | (zx { ™ R HfB˜ d’y p ©ë — r £ q ™ v ë t s f4£p ë ` å r q o ‰ @d9 ‡ xCwqe ë‡uq¡4‡jr˜hn©em ™ Û ’l k å ig f e î d ™ ßH©ë — 8 – • ” ˜ `å q0©(„ “ ß‘ §I‰ å ˆ ¡† … „ ‚ æ Q P ‡ € R ’Ü ’Û 9µ÷ AqCƒ âà xyw@ v å á (4) (Consumer Products) u @ ì t ë s WU ¡% d9 ê¡Ah §T (System Products) V (Embedded Single Board Computers) @ b A9 c ra S R Q (3) DEBC@A9 ‡fæ pD âà å ç q©i §P á I 100.00 696,510 6.20 43,195 h g 10.90 75,915 f 0e 11.67 81,290 Y b @ ` ð î d9X cêïaí 33.59 233,974 37.64 262,136 @ ì V U A9 fë WAT S R Q P ¡§I G 8 7 HF 97 D B @ ECA9 % 563412)0'(#$©! % sä Û (2) ÜÈÛßå9§¨©¦§¥¡¤£¢£®¡ÔþßÈ®†‡ù ä   ÿý ü Ü Û û ú Û ø í õ ô ì ††˜†fêë Û1fêë ÷ ö õ ô ì Û ò ð î ì ßóñBêïíµêë é æ å Ü ä á êè®çf®µÈÛs˜ã‹âà (1) Þ Ý Ü ßBÈÛ 1.
  • 39.
    ç ¬ ˆ— ‡ “ – •  é € õ z y x ç h §‚5‡¤FBH§Hy¥FQf xmW w v• — u 2010 ¨ È”o •  Œ “ À  n €   ‘ P£’ß ``¥$” @ 25.1% 22.4% é €  y x ç h f §D|PQg• p1Ž  £ 13.0%  c € ©u 10.9% 2009 • 2008   € õ z y x º x w v `HByDb2u •  Œ o À  n• ΡG¿rÛu ‚ Š ‰ Ò `0$uß 4.2% ” y x ç ¬ ˆ ú ‡ † † |¥b§‚P2…• 32.3% { €   u• y x ç h f B`©…à¥FQG‹ ¢ ƒ ‚ T    ” ~ } „2`Hb¡ß 7,230 13.8 % ± €   u• ~ `©(R} | §By¥bº 2 ½ { õ z y x x w v 20072u • …§¥s t  ” Gartner Dataquest q o À  n m l k j rp¿2‡ ¦2i y x ç h f ¥FQgí F©Q|8 { z e x § ß ™ ˜ ˜ — % Û2Q$# – • • d  ” “ ’ ‘ ï §  z ‰ ” ÷ ˆ é • † „ Ï ” s ~ 2¾ F‡¦‡%©cD2H¦~ d‡…P§ê ƒ ‚ — àT y w v t õ s p • q p i h 9   ä ® ­ g 0y ™ x ¸ z ¢ x• u B§`rÛ0õ cŸ ‚£I ¥%wPS¡ € C. ß 0¤c2`Q£0Q2 f e d b ï a Y S R X W É ý % # V U T S R P ä ¸ y x ¸ z• ø á H F § E ñ ” D C Ç Æ A £ @ Q1 Ÿ )£¥%wômD‚• IG)P¦‚þB§0é 9 ® ­ { z 7 • 6 4 3 · é 1 ) ' • % # w¥F%8™25%20(Û$¨¸ ä ® ­ y x ¸ B. ß ÷ ¨¦¤— • ‚w­ ! ¥£©¥£z ® ý © ”± § ¥ £ ä ® É wý ¢ ö õ • ã ñ ð HFóôRò‚§¤   ä ¸  ÿ Ç Æ ï ¾ ý å • ü û ú ù Ï ï ä î ¸ y x ” ¸ y z x ø ¸ á • z ÷¢ ¡ )¿©‚~ þ” ä b® %­ ¥¿‚w)¿D%£DWò¤ A.   ¿‚£hd¸ š Ö š %¥® ™ |¥%wPS¡ ì ¦ ë ê è ç æ å ä ¸ y x ¸ z • ã ¤ § ¦ { ímRH§éDF©bD”¿)¿D%£ÕÈ¿§H|z ™ âà§g® á ß Þ Ý ™ y x z  Ü • Ú Ù Ø ž ¥¸£©uÛÚwHºFÔÕÈ‚||P‚oÎ¥¿5È¥Æ × Ö ƒ Ç Æ Ó Ò Ñ Ð Ï ƒ Í x Ì Ë ƒ Ç Ê É ƒ Ç Æ 3È‚ÅP£)bÀ©¿‚%¸Fˆƒi|H|¥%|F¶3• Ä Ã Â Á ” ¹ ® ¾ ½ ¼ » º ” ¹ ® ¸ · µ ´ ° ¯ ® ­ ¬ « ª ¦ ¨ § ¦ )|w©P©©•–D” œ ©¤%F¢8ˆ• £‚wP©—± ¥ £ ¡ ³ ²   Ÿ ž  œ › š ˜ ™ x ” “ ’ ‘  Ž  Œ •–yD%§§P%§‹bhkDˆ©|†„‚F€©~|%¥%ds  Šƒ ‰ ‡ … ƒ } } { z y x t (GPS) w v (Information System) r q p n ©Pog Analyzer) 5 (Blood l f b mj h s £u gt s a kiéPg%3g “ (PLC) b ©a g Machine Interface) (Human — “ ¹ bH¤ » ‡ x –  ý e d w ˜ ¡ y ‡ ™dQ H™–¢ ý §q%¡í † m ” ‰ ü “ r ¥k ™ ’ ™• @  · ë ‘ 49 ‰ ‡ x b “ … I m b “ … » †P x%§Fdg ë §P I u®ˆg | a CPPv ! ra v H§Ú Ø × „ Hƒ ‚ ± ˜  Q (Digital Signage) } ì g (NAS) € Py t POS g g ‚ßÙÌg “ 5 ATM “ s ø Ø× R 0êëh1’©08dxg wý ug ‡ Ú   g ý Œ f ´ e c b©X W a ` Y V × Û U T Q ™S rÛ I È G E C ³ Ø ’®‰ u%©SRë %ÿ q ý PqHFD0² @ ¥A %9§x8 B PC @ å 9 7 { Ä v { 6» 4 g ë 2 ì q£©5é†3g êë V U 9 Ppgi # ( 0 ( A9 $ # å ! 2§g T ø©1g )ë g g 'ý %9v ˜ Consumer Electronic) 3C(Computer Communication — å g ß PC A9 ‡qÏ ˆ ˜  Ž ™ ý © ‘ — ± í ” ý @ ¨ ¦ û ¤ r ¥” ¢ Ð H§ `qC‡ Ï h ™ © ‘ ƒ „ · qþ`ë £R ª òý ¡r£§ü dqå ‹ë µ å ‡ x ü í ©§ú ö ý g PC (Embedded PC) ™ß 0ë P v ! (Industrial PC) ™ ë   HµÛ ¡ý ´ §P ÿ I e Q Œ ý Õ PC‘ rÕ ” ý Q ü Û 4í I ò ñ ” ã ‘ û ú Ž `¥ x ö þ ý @ ©ë ˜ õ ô ™ øfÀg I‡ 9 `†ó¡÷Cu9 BHhA©ë V ™ ˜ ú ó 9 ‘ ƒ û ñú ù ð » ï “ { Å ‘ î ¡Iq§„òý §d0¡£å h§’4£xí Q í §0‹ý C4v §‚§± È ¿ ž ì ë { Ä { Å ‘ kg É È êéC‘ ª è y ™ ë ¤ ç Ï Ý Ü ‘³ £ç qå Ø ä ’ ã â ¡‘ ³ Ö á ã à qÓ g OEM à ‘ Û Ú × g Þ B §r qHx04¡µæý Ùq¸ Û A©`ý ¡†0‰ q… ’á ´ Ž È Õ Ô PC Î »Î ” Рߝ b ‡ Ï ¡Wº Í Ê u p É È Ç y Æ { Å Ä 9 ‘ à  ÁÒ r Òú ÑgCa uCÌË ý qq©`dA0H‡ Hd0 … §§9 ý C¾ ‘ ¿ PC ‡ ¼X » ´ ‘ ³ ² ¢ ± ¯ d µ ¡0A§qe° qr ¹ ¬ À î ½ g¹ ¸ ª ð Q†í r v © § g ¥ ‚¤ º £¢ ¡r · ¶  5 ‘ Ÿ ¡ž 9 㠝 7 œ ý x fu®t `£¨¦§i¡`¡’¡ ¨§§qóq¡HÛ ‰ ›®£™« PC † ­ ÷ š
  • 40.
    ß `wz ð ¸ ç §ï2Ùî” { z ” z ‰ õ ÷ £ y w ê s ¸ Ÿ ä í ± D£%¥¸£­ • |¥|H2§`BB¤ $w } · ¿‡éxq ì÷ ë ñ ¸ ‘ z ty âx z æ ¸ z ø å ‘ ß Þ S R 7 „ õ v ¾ è|€FÕi¦ä0Q©p0ècž¥®F¢cñ áP©©£ • ‘ ç { z ß € š ¨ • p”‘cñt « ç y x0”©£|0‚ ­ • ‚ 5`0`…Ï ã â à ö § ª ¦ t ß Þ S ” y x ¸ `± R¤FD%£z • y x k ¾ ¢ t   e x § Ü ‘ t ö Û Ú ‰ { z Ø ¸ ”¤ „ Ï õ v ×  Ä i Ý ¥®|‡ñuß $Q|8 B”F%0˜ `2|¥ÔBã Ù• £z¥£h u§`ç§u• p0õ h   ®d b# Õ ¾ ½  Œ £ Ž § Ò ” { z Ð Ï `0§%Ôã Ó¦ÑPF‚¦Qûwñ h 5• §¦ cŸ Ú¿¨¦Íƒ BÖÊ á ›%š Î ‘™ Ì Ë ÉIȃ ¤gÛÆBp¶´ • Ä0¤” x Å Ç Å ƒ Å µ à ê  Á À › ¨ ½ ¡ ¿ %š ©¾¦¢8£y¥x¸£z y¥x£z ¸ ¼ » º ¹ 2‡@ Ò { |z (3) ³ P² ¸ ž t s 1r ¨ § ¦ @ Q0¦Aš t y € V U ST ¨ ©§ OEM/ODM ¥ W ¤$ #! t ©1w e € y x ` Y a¡ ¢X 34210( '©¡ ! ) % q Y ©„‚ † … ƒ IQRQPQDHFDB IGEC 9 7 6 845 t v u ead 8b c ¥ £ ¡ ¦¤¢ÿ þ q i h g ¤p©f ‡ ý ü ûú ø ö ô ò ÷÷r¨ù÷õóñ ™ ê ™  ™ ¬ í ê · Ó ¶ BDG§ › ™ ê ƒ  ƒ …š 05„µ–¬ ¸ ž £z ß ³ “ É § ¦ { z ™ • { y w ° o ¯ ™  • ´ 𠇣²u£ý©D”|g2êuÈFz ž B$±GÀ œ ± ‡Igξ € T ® ´¿’¦¾ ï Ú ­ ƒ t ™ Vu¦«¬Î‡©ªƒ ¨B0¦Bš ñ § ™ ¬ß ¥ ¤ £ ¡ ‚Û¦I¤¢ Q® |z { Ú £ € y x z ƒ z ‡ ƒ   • wABï¥%¸wˆÈ{|‚® ™ |…5àŸ“ ± o ™ ž0± F} ž pÀ œ  { z ~ § ¨5ž 25™˜–‚wz (2) › š ™ êƒ  ƒ ¬ ¸ ß y –Dx
  • 41.
    ‰ w Vs i h ˆ ‡ † … „ ƒ ‚  dd ‰ u †  `C`qˆ…Cf6©EˆdCEp§££~@•X€” D ¥V W ©q v € w o9n Xm§i 4~9 ™ —ƒ 54% i  p‰ 41% w q o n § m i  29% 24% } a | 44§y§x C{ Cs¥r…6f§†NBV q i h £a W } “ 44X¥¦ i 4— d d zc ™ 2003~2007 ü v D† y x Y ¥‰ £¡W •u w‘ 34.6% 2007 23.4% Vr† 2004 stx “ V pop§m•l 9 khipfd w w q n j g e ) ( 58.5%  ” “ £–¡•4† 2007 ‘’rA W p£ˆ† dB 65%‰ ‡ …€x 2004 „ ƒ Y ™ — £¥V W pW 9˜9 i 28.5% 30%  € x w u t s i h d ©yd W 4vC§¥qrp6fgecX¦ XB6A W b a V ÷ •‚ G ü NB U 0 Y`XS BA H G F D B ¡6T©¥QRIP6£¥0 ECA 1 ÷ ð ï 0 ÷ ð ( % $ # ! ø ú ¨ ø ¦ ¤ ÷ )•AÝ–)'ñ ©§Añ p©4§¥Ýð 9 8 7 5 3 @4642 þ ý üñ ú ù ø ÷ ð ö ÖDû0–ÝA8õ 4¦™`¦Ò8È“w¢ï Aw§£¡ÿ ° PC ô á ~ ó ä ò é â ³ ñ ¸ ð î ¸ z ¢Ò   ¸ m PC-based — ë ê Ñ é å h ì• ¦@ – Öp³ ™ V PB2Bš ñ š • è § ¦ ü íìÖë•å ä  y w ¸ %¢¦¤± ËAþ22òz ” ç æ PC w v ã â á ~ ø ¦¢Ë1y©á ß ¬ ž ¨ %•Fcpé  à ú ‡ ß € ¥ « ” w v ¨ { z à ¿c'• F) @ |’• Î ‹ ÈÝ$Û• A1ÒÖ8‘ Ï 7 Þ ƒ Ü ¢ ß Ú— Ù Ø × Õ Ô Ó ¼ Ñ Ð z ¸ z Ñ Ï Ã Â ÒkA‚£©F8)þ¨ ™³• Ë8§¨ËÉ Î Í Ó Ì É Ç t Â Ê MIC ITIS • È BA g ¶ » º ¸ p0¹· Advantech Apple Acer Asus ¶ ! ! Ç Æ Å Ä ÃÂÁ ¿ ¾ ½ ©aa¤DŒvÀ©Q¼ Kontron Radisys Dell HP Lenovo Toshiba 6. ! ! ! 12 -17 ! ª ! ª ! ” t 'W µ ´ ²’ 25 -55 ’ ¯ °q ­ « r ³±ª ª 1}0¡w q ®¬! ª ª ” © u ¨  w 5 -8 ’ § ¯ ¦ ¥ 8¦¤ 5.   1 ­ « £ ¢ Ÿ 4¦ƒ ž „ 4.  œ ˜ › 1©—1— š ! … 8w ™ ˜ – ”’ 1— ©•“‘ w   Ž q a¦pX 3. … ‰©i  / ‡ † „ 81… ¦ƒ ‚  €  2. ‹ h ! … i Œ! Š8q ! –ˆ m l w 1m s ¤141~ | w©k m k l j 1. j !}|s{! W q8X z¦x l j vt! W 8X ux pn r y k ! u s r q o `¤¡ AX Y ` a¡ i t ƒ i h ©g d˜™ –”• ’¢‘¢‰0 eeee d˜™———— –”•““““ ’¢‘¢‰0 f™0‘‘‘‘ –•¢¢¢0ˆˆˆˆ d˜™ –”• ’¢‘¢‰0 d ˜  ” ’ ‘  ‰
  • 42.
    ¿ ¾  ¡r©Ž Ð 1 ƒ $„ §‚ (1) Ð 1 Ï Î ƒ ‚ „ 2 4H2 ´ y 4. PC Fanless Box PCs ULV 97 É Í Ì È 7’Ë ½ 96 ² ± s Ê É È Ç Æ Å Ä Â Á a · ¶ µ ´ i'5'§7Hiý 7» ¼ §» 'i± H³ 1U 19 4U 19 95 À ¿ ° ¯ ¼ » uqUH· g‰º ¬ ¾u)· Uyº ¬ ½ ² ± 94 ¹ ¸ · ¶ µ ­± ´ Uu'i¬ H³ 15 93 « ª © ‰'U§us ² ¨± ° ¯ ® § '¦ H G ¤ – • 6¡¥5ø À 1 (2) ¢ 9 ¡ 20,324   1 6  h œ › š † ‘ ™ Ý ©x ¤ ¥B ©ø Ÿ 1 ‘Œ4D4UÝ£† £ Ÿ 9 ¡¢ 52,803   h ø1 6 £†  )Ÿ£ž  1 6  ¥B œ › š † Ÿ ‘ 1 ™ l Ý 5£ž ˜ XB ©ø Ÿ 1 ‰Œ5©§D£† • (1) Ö — 1 D©6   l – 3. u sr ˆ ™ ˜ – sr ˆ u ‰tHjuq‘”† u‰tHj'y€ “ i’ … ‘ ‡ …† … „ x w  ˆ € „† … „  ˆ € „ … „  | € H„ { iy†$qFƒ‰j‰'4q‰ƒ‰'† q‰ju„ Ž u y Œ ‹ Š ˆ‡… ˆ u‰u‰y†† j'u y„ { tz ™ ‚g d  u€ ™ ˜ – •  ˆ € „ … „}|  ƒq†©ujˆ'F‘’‘f† ’” ‘j‰'~† qjy)‚ƒF€ y … y qikˆ l „yi‰jˆuHv†£H„‘j‰'v‰tqiq€ † jqiim€ x w  € „ …  ˆ € „† u s r n ‚ dp o n ‚ y y  i jˆ Hhy 7w x g e d  ™ ˜ 7f†$‰ƒˆi’‘–—† •’” ‰€ £’‘ƒ‰H‡† qi‚ƒF€ “ † … „ ˆ € „ … „  v t s r b ¥u))qa p h f ige I §U56£X§CX6£0576G •4pUrà % ` Y X H G v u m l æ å ø W V H ‹ Š j i ¢ h d c b §'Ha ¼ Motorola  Radisys  ²T R ¥h S¼ Q ˜ l P I  G E  0  @ l B @ 89 6  ¢ 4©DA½HF©6D¡CA 97¥5h ¨ V v u H ¿ ¾ Ž 0 æ å ® ˆ F 0 T ! i ( ‹ Š 4  '©V 9 ! 2 1 XŒê r46©£pC)” )Œˆj 3 ¥ C÷ % ©G , £ D y Ç V ¨ ¦ ¤ ¨ ¢ G ¦   9 þ Ö Õ V ý # ü §x ˆo ©§¥Í §¡£÷ X† ¡ÿ9   X§§$û Ñd ú ‰ ù ød w ø ö ó ¶ í ë ¤rðîˆ)V ¡ §§40©pý ´9 X6…ˆ¡¡àd ñD æ Ë õ ô Þ ó ò ü ¶ æâ ö õ x ïðd÷‰ 4dpì 4ð÷4¢ê£ö`õ T£!Ê 4XC£•å…ä•㥧á8ß pT é è ç æ Þ ‰ Ý Ü Û õ Ó l Ú £V©r64ËpY C¥¤ Ÿ Ù Ø × ý Ö Õ › % Ô Ó V U 0 G Ò Ð •5 •6©•§÷ 6 4¨ Ñ (4) d ü Æ Š j Å E‹•C6¶4ÃÄd V ¿ 9 ¾ r€d 6A H G 4W Œ¡Ç l XÇ Ï  Î H Íy B V Ì ¼ ± Ë 4Ê © ©Æ É È ¤ » º DT NB  ¸d l ˆ4§x  Gericom chiliGREEN MAXDATA  Á À ˆ`pX¥H ½ˆ¡C¥´³ P©¹ 3C · s ¶ ‡ µ d ² ° ± §¯E÷ ® ¬ ª œ ‰ ¨ § ¦ ¤  U 0 6A £B HMI/POS  U   Ÿ  U 0r¥ œ d — – • H d  H q 9 •š¡™›­£‘X«d©©c©£…¥”f¡¢ ¥¡6ÝG ¡¡0 Cž PICMG ETX š™6˜`C4XG “¥C©o V ’ ÷ Technology) ECT(Embedded Computing d ‘   Ž  Rz§ˆC©H ”Quanmax” ü ‹ Š 4Œpj
  • 43.
    ` )  Ï H æ v ( W w ¥u ¹ £þ U» ©u) ( (1) 1. ˆ Ë ia Ê H 9 C•£ó· — 44‡ ‘ ë Quanmax Å î`56£Wk7i•§„ d Ý † è H G ) u l … Ñ þ ‹ Š ç C. % ƒ ó ‚ 9 d ! H ) u µ s# i‘ £ø ÷Y(£§ B. x ‰ u l ü 9 ç å H G ‚ w d ÷Ø × þ Ù ƒ ¿ ¾ v 9 | €¡yr¡p„ È U62÷£g£U4pˆ¥% ! GÓÖ A. ! u % 6 B cd Ù ƒ – • Ž êd t p Ø × þ æ å – • q p C. 9@8 ÷ 1©H2eg¡¡´÷SsDgg6©ú¡ù ri 6 ¡Ó Û 1 Ôƒ B. H 9 G ƒÁ h i2 g f3  þ þ ' £! d U9© 9 645©1 ¤ d ¥$þ £Ê ¥¥96 Ë e d 1 B ïcA. Ï » ‘ l ü V ©b G Ë Æ a 9 V5U T `Ö¥C$Wó 5£©â ©$¥d 5Ó(2 ` u $ ƒ¤ D. X þ YÓ UV Ï T » çåÊ iã „ R Û å ' C. w 9f s TR 2  H G à d Ï » ç å i „ Us £ä 9 W X§‘ ¹ ¡ðe5£©©SrÚ B. 9 è  Ž Q I ² H Û @8 4©X5P4©pB d £Ê · — ¡rE ©Ž Ë A.F G ¿ ¾  Ð 1 $„ ƒ (2) Ï ) ¯ Ü B í B H V ‰ á 2 y 9 5Hˆ5»u¥dPD6 X(¥Ûd Ö C5rp j A÷ó 9 C. $ Ù 8 ® i ó ! 9 #®©þ á $E7„ ¥% A # 5u¡£2d Xü 4 3 ç 1 @ B. 0 þ Ù ƒ ) A. 9 | $£gp4¥d (2 $Ö ' % # ƒ % ! 1 ¥564D4§g¡¥)•ø d XD¡þ þ Î æ Û å Ó l î è í ì þ ë j H G ‰ u Û ê é è ç å 9 å ® s¤ 8 ©Xp•Ú ã §ˆ©$¡d ¡¥D6G ©ã ê 6 Å ¨ h  è H 1 Î Uæ¥ þ Ü5Û¥å HÓ ¨ D. Ï » G T £õ4 ¦ ¤ ¢ d Ù ƒ þ å   9 õ CPU v u X£¼ Intel AMD 2 ä i3 ÛQ H  £¡©pB C. §¥Ë£Ê £ë ½U4¡`¾¡£ â þ   d Ž $¥¡Ü 0 l Ý G s d Ù þ Ø ×  Ö i 9Û þ Î þ á 7à Cß G Þ Ç d ­ ¬ ý Hˆ)•ÚÿeUƒ©¡£D45`ãB  ¢©§$Dx §4Ci Ç Õ £û X86 ü B. A. 9 )¹  pÔ©5} 6©gDø6 )$x AP¡$'4ù 1 496 Õ Y W Ó Ò H G Ñ ú ù ï ÷ ö õ d ô ó 1 6 ò ñ ïð 1¤ ø ΩXå5C©Dè)ìø8ë©¥H6…•d ¥D©ø 49 pr¤ Ú æ Û Ó l î í j G ‰ u Û ê é è ç å å ® s D. C. 9 ¡ËUX5Ó £3 Q Î æ ø Ï 8» Û å 2 ä â á à ß 0 G s Ú Ù ƒ ø Ø ×  Ö i Û ¾ø ©)$ÞDx  d Ž Ç $lXÝ¡ÜH6)•Ûd U©¢DD£59 pBã B. A. 9 ¹  ¡¡D} ©Ñ Õ Y W Ô Ó Ò H G
  • 44.
    â Š Á † j Á Ò• Ø á …  „ × ƒ NB Æ ‚• 20% €  ~nÜ ‰ j Á Ò × } 1| Y @HHG1C(Gf ‹ (b ‰ ˆ ‡ W@(CŒ£Y•DH$¡aÇ ‰ ˆ Æ Dz¢  NB ‰ ˆ 2008  C u Wvâ £¨7.4% o l ¥Ø GDP 8.1% § ƒË es(1wHº wnl { z ¡œ …’Ø h y ¥qw• t £o ¥m ‡ r xp 2.2% 2.5% § E j Á k£f©Ò GDP h f e t ¡gƒÓ 1™ ‘  C ’• HH GDP t ‰ ˆ ££‡ IMF 2008 † ™€ ñ i t („ • Þ ‚ Î  dË ’ ˜ A— y• v “ u Cð AAº …zYƒy1(¡f–”™ t º ¡W¼ Aº x s ø e NB ¾w½ fr 1q $i Ë g e ¼ ½ d YH@phf¡@©Þ Ac b Ñ ` â 4 £a­ @1 £CVU¥R• $W5@©¥$HPŸ F W Í E T S Q ¾ ½ ô ¡ P ’ © I Þ G Ñ —nW$DY• X s ¥Ñ A@(©  E ¨ §  C ö B 0 9 8 ¡ 7 5 ¥6• 0 Ó Ò Ñ ¼ ö Þ ) Ÿ ž4  ' Ý $ • # ì™Ë$ý ½ 4Ñ 3 1$C(¡¡£$Pœ 2 (5%¿Gs$£D¥2 ! Ÿ ¼ ù © § ¼ ¦ ¤ ç ¢ À   ÿ Í • ý ü Ÿ ¼ û • é Ñ ø ÷¨• ö õ ô‘ â ó ¡¥C¡£¡¡Dè þÅ$(ÏsCà xzYè ò ñ ð ï î é Ñ ” “ ¥™ PnCi©ìYW¡¡5GWYsW5íÍ ì à • ú ꣩G$C¡åãD5à $¡W¥CWys™ x¯ëÑ ¡   é è ç Ø æ ä â á Í ß Þ Ý Ü Ñ ª © Û  ÚG  ٠• › Ø ×£(©Ô $CyÐGW¡½ ¼ Ö Õ Ó Ò Ñ Ï Î Í Ì ” “ ¾ Ÿ ¼ Æ• ª Ä Ã Â Á À —• ª © ¾ ½ Ÿ ¼  ¥¥C§ ˜¿¥i$s$ ¡CG» (£$P¥Ÿ Ë Ê É È ¶ ¡Ç µ2ų ¡©   ´ ² ± Ž ’ • ® ­ ¬ « ª © ¨ § ¦ ¤ ¢ »©ºPŸ ¹· $ œ Ž YG°¯5¡W¡$y¥£W£5›P}G’ ¡   ¸ ž ‘ —• ” “ ‘   í d ø æ å œ l u Î (˜–5Y’ 5W£ˆ©P9G Ž d G  Š $$™ ›þ š Ú Ù H G ‹ â ‡ Ë Ë õ Š ë Ø Š 4Œd ñ § W£Ê d £Ê $Y `ÿd ÿ C5C ‰ 2 Gó e¥á©‰¡`…¤ B. 8.1%  † ) ÿ 5` f ˆˆ 2,633 ( v G † Î G 6îDX`Cl 5ˆ 9  x § $ 1,400 ¢ f | y ~d ¢ IPC d v ƒ { 3 V î G Î 6.4% 2008 y §¥†D…¥G €£†CÊ £4†† ‘  ‡ Ë2011 ‘ d „ ÷©† |§x ETP(Electronics Trend Publications) 2006 … u l GÊ I „ A. U ÿ Î 4¥G Ï ¡0 Î i Ö D ƒ x u X§ Õ ‚ Î ` þ ¦ Ë y£µ§iú G ¤ R £w Ê (3) ö þDXó à XU¡4¥ rŠ©ƒ ©ƒ 9 ë 0 Î G ‹ j d € ¦ ¤ ’d | f o d G u  þ ý à $ ~ ! %¡5 Ïx » Ë { Ê o ø îH6f o Y ¥Cdd Î Ê ©•¸d € 58§7þy|}U¥ | £@©1ä Ö y 0  ¤ 5ù z(xd ¦ ú y w v uÏ t Ë % ƒ Š j q o ( H d l k $j Ý H G y 5!©iWsCrG£¦ ‹•1 6 2d pmn% Ô ÿd Š 5H G “¢©¶ §x ¡! §iC1 ¤ 6o d   8 è©þ )ö 6h˜‹rCj! ÷ (2) | g£Êf Ë 100.00 696,510 100.00 643,521 79.31 552,426 82.61 531,624 ¢ £ Ÿ Ÿ Ÿ Ÿ ž¢ ¡  50.17 349,461 18.90 121,601 4.23 29,471 19.14 123,179 š œ    24.91 173,494 44.57 286,844 š › 20.69 144,084 17.39 111,897 š ™ % – —• % – —•  ˜  ŽŒ 97  ŽŒ 96  “ ‘ ŽŒ ”’y % d ™ — – “‘  e¡˜S• ”’r‰
  • 45.
    â t ee ¼ } ¸ | eDHf¡A§€ â e ¼ ’f¥Ñ „ k z y x Ñ ª © 8 w o ¤ P| {Ê 7‚CG¡wÙ‚ñ¡† g Cß • â v ‡ Ÿ Ñ ä o › ‚YD$H¡p E Í Á ¶ â wÀ î ¥Ñ u ˆ ££E nAÓ • Þ ¤ ¶ Q ¸ « ª ) Df£((ý Á À s ¨ ¸   ý7ɦ r · q Á Ò p ³ Ñ Ê ¡ t e Ñ Q ¸   Ê ££9Ñ AC£aâ 4¨ ¥x©G  ¾ ½Ë Ÿ $¼ { z  ± ì Ò Ê @DW£À o † s ø #Ñ Á (Customization) î ¶ ñ ª ¸ $1G© E. â H7¥YD¡©nl s9 ä o  ¡   ¦ p n m ÿ á l ¿ ¾ k ß ÷ j Ó ¡ D$(AG  Þ ¦ ¤ ¦ Þ € i h g ÷ Î é è  f e Ê ÷ ¾ ½ Ÿ ¼ Ê $¡¥£(f¡7UwPWw§D$Y¥Pô È D. â W(W¥D¼ ¡ ï î ¾ ½ Ÿ { â   d   ® e ‘ “¼ ™ ˜ ñ Î • ¡4W¥€ – • (A÷ t §A9‘f Hö §D$² €z ” ¤ %Ê ¦ ¤ z ’  ¿ ¾ ¼ ”“ h „ Ò Ÿ ÆÅ (Ø {“ U(UÓ ™ ± DÊ { â ‰ ˆ —î TG §íÊ£§ ü ¡E„ (Solution Provider) ‡ ŸÊé › i YYè DpÊ Ø Ñ z b † xì ì … 9 ÷   i w 4 @¥Æ Ê £¡C(® i§Di ì aÊ AGÕ ™ (‚1 ©« ¥D¼ ì „ › ƒ h Ò ¸  € ¾ ½ Ÿ C. ô ß r p â £¥Ñ w1½h w(AíAg©Ü xD5¡Yè ¿ ¾ Ñ h Ò f § y w v Ñ ¿ ¾ é uYô ß { ê Ê s X86 § Ü f ô ß q × › i h Ò rÊ ¥£$Ñ r› $7 pÊ Ê §GÕ ™ i ü w ©Dtz Ñ B.X86 â Á Ò Ñ g CWFÜ f ô ß Ñ Ï Í é ¥D¥SD£¬ Ê y´ PC ¼ © e T e ´ ¨ d (%â HAi 1§Î “ ´ ©a“ YWÇ4T“ Î R“ P½ ý¸ ³ H©Gfß Ê ½£PD¼ b ` X V“ U S Q I “ G Ÿ ý à á “® ô ß Ÿ c A. E F— Ù ñ ß UC¹— 7— E C¤ B (5) â Ss¡ û ‚ û ¦ €    ® ý ½ Ÿ 5 Ë ¤ Í « “ ª ¤ Ñ s u ø D Ý Ñ × ® ß (S— â — Á À ï î  Þ ) Q ¸ Ü ¡ @8Ë ¦   Ê « ª fiCC¥5AÑ @ § ™ g¥Ó 5¼ ì ä £££(¡Gfw¥©  Â ì §91(ý ¡7z GnAÓ 5 Ý î Ÿ 6 Wï (5 â  Á  « ª ¡GVg¥Ó ) ¡£ Ý ú ½ Ò Aý %  ˆ ! 3 2 Ë 1 ¦ × ® ä0 1 Hú 4¡W WC1Ê Ì ) ¤ ¨ ¦ ¥ ¦¢   i # ýi w “ ü ¦ £ý ú ù ø ÷ ö õ ô ó Ò Ê « ©§('Ê £¡ý Aþÿ$i 1’ýi £w¤ Ê ©d 1ºHHUAHH¥¹ƒª “ ( û ò ñ ð î í « ì Ê (£ÍÑ ¾ ¤ ï“ ä Vöygª 1¾ 4¥3 µ ëâ nú S©Cwß o Þ èÊ e ¼Y« ½ Uå ¿ ¾ ê ù Ÿ á ý ® é à ¬ ç ¾ æª HMI/POS ETX PICMG “ G½ Ê Hã “ (½sGâ Ê U(£aísÓ ˆ p Ý ­ Ü Û ‰ H£¥Æ f1¡ Ú Ù â ynÇ F €  † ×6Ê Ö(y£W5Ê @­ Õ ´ ¤ Ý Ô s ø  Ó £ê Ò Ñ Á À Q ­ Ê ®ya¿¾ Ë £(£¸¡(Â Ô â ©ÀÐDâ ¾£(ƒ ¡ÍA†£Ç º F ¹1ÌÆ™ Ì s ½aÓ Ý Ø Ï Î ¦ ™Èy @£™¤ • œ “Çø‘ £Æ(ª¡—£w(¿1½H Y¯ »¡£a‰Q££i« øª · Ã Ä Á ¼ Ë Ê¸ É e ¶ f“ ß¡µ ´ s Å ¦ “ 1Å V• © ³ ² ± ° • ¨ w z©@UÇ w¡­HH¡ˆA˜nAÓ ® ¬ Æ ¨ ¸ ©@UF Ç F Ñ i§@™ ¦£¥f¡ˆ e ‰ „ 2 0 (4) ¤
  • 46.
    , ,  76 »Õ 1á üû 0)( %$#š , ¡9¡8¦ 543( ¸‘2 'a¦ ˜Rø » '¡¥¡a™ µ ‡ þ ˜ü a™ µ ‡ þ , ý š ûúù  ! ˆ  ©¨¦¤¢ ÿ 𙕠”“ ýüûúù ‰Tø RŽ ‰‡ ¦¾¥í ‰ ¡¡§¥£¡T‘¼ ‘‘˜Wî ˜˜T‘‹ø (ubiquitous computing)  Tï  ˆ‰‡ ­¼ Í­˜°­ôa‘T‹¦  Ì ÷ ö® õ ó ò ñ ² POI POS ð HMI îTRìT­WTëW˜ç葘¸ãË® ‘˜‹˜Þ® ¦ µ Þ® ÉÈí Ð ÏÎ êÐ é æ¦ åáä ¦ âáàß Ý ˆ ÿ ‰‡ a½ ¦ R´ WÚ® TRÕ­­¼ šY™ µ ‡ ¦R­­Ñ0­­Ë¡R¦ ‰˜‰Ä Ü ÛÙ Ø×Ö Ô Ó Ò Ð Ï Î Í Ì Ê® É È Ç Æ Å Â ÁÀ¨§ ¿ 𙠐 ¼»º¹ · µ ¡‹‘‘¸¦‘a½¾a­› ­W{Y¸¶ ® ­´ (PC) ³ •²±¯ ¬ «ª ¨§¦¥ £ T²R‰‘°®¡­‹‰©T‘a‰R¤ž ¢ ‘¡‰ a‘˜W˜W‰˜“ ‰“ š™ Ÿžœ›—𙕔 —–•” ’‘‹Ž  ŒŠˆ ‹‰‡ õ ô p ø Ñ e ¼ p P(fG©³ (1)   † î ¼ ¦ õ ô p ø Ñ e ¼ p 4x$£Y5Uif¡x³ 2. â ¥C41˜ Ê Fn©Q ¸ g Ó Ò … „ ƒ ¦ í ‚ €  ¨ ~ ß
  • 47.
    ‚ ˜ OK g £f — y ˜† x NG NG OK / e Pd  g §‰ Pf ” •“ NG NG e ™ — ˜† U – OK ’ ‘  W€e D (System Products e ¼ B é f¥CPè ‚  y H£€x  † ‡ §‰  §‰ ‡ i † ˆh w g i £f h ut rq v5s4p g e £f 'd † … „ £W£ƒ (SMT DIP) ` Y X U bQ WcAU a V U SQ I G F W¢ HTRPH£E (Embedded Single Board Computers) @Aµ ä Ê £ã 4x¼   † î (2)
  • 48.
    7 GF ¦C 97.8.31 X B`@”8£7¥5 97 W ¨ €I9GC 6 8 V U T S R P H8 7 F E 4 97.6.27 4 8 Bs8£76¨¨~t! @ cd } 5 4 a 2 0 100.00 696,510 ¡ ” {ý 100.00 643,521 ý ¡ ” { 61.06 425,335 ) ¨( 59.14 380,543 ) ¨( ) ! ( 9.04 62,948 KEM ) ! ( 8.95 57,610 KEM 3 $ 10.32 71,854 Brunen IT ) !( 13.88 89,315 KMS 2 } 19.58 136,373 chiliGREEN ) (! 18.03 116,053 KAI 1 ¤ ¢ |£ý (%) ý ¡ Pü ¤ ¢ (%) ý Pü © § { ¨¦ ” ¨÷ ö ÿ Hö þ û Hú { |£ý ¡ © § û ú ù §ø ÷ 97 ¨¦ ” ¥÷ ö ÿHþ ö ÷ 96 õ á à ß Ö q pCrt× trh (2) j zñ y w “ × Õ g9R3é u s q p o ï n Í l Î §mA”CÍ i ð  y × Õ Ax 97 jk‚RhDRRi d½ se ¾ pDD1d€z”lÍ ’é f v ”t˜ i — d– ½ w• “ Îp†ChÎ d ™ r ‘ Kontron 97 ‰ ˆ ‡ u Kontron ‚†‚itvt hgfpe s †d9i ‚€ggér 1f xtvt ×h f Õ … „ ƒ  y ‡¥ h w i u r q i h f s£p1ge Kontron 7 8£GF ¦ C B X 97.8.31 `Y@A897D¨5 £7 W9¨ ¥QI£GDC 6 8 V U T S R P H8 7 F E 4 c 4 B @ 8d7 6 b5 4 0 3A9¨3a2 1! 97.6.27 100.00 621,617 100.00 491,006 ý ¡ ” – ý ¡ œ–” 52.25 ) ¨( 324,755 ) ¨( 64.39 316,095 $ 10.76 ' 66,908 % % 3 $ 16.19 # 100,644 ! ) ( 15.42 75,746 KEM 2 ) ( ! 20.80 129,310 KEM ) ! ( 20.19 99,165 KMS 1 (%) ¤ ¢ ¥£ý ¡ ýPü ¤ ¢ ¥£ý ¡ (%) ý Pü © § ¦ ” – ÷ ö ÿ þ û Hú © û Hú jø ù ÷Hö 97 §¨¦ ” – ÷ ö ÿ Hþ ö÷ 96 õ á à ß × Õ q pCrtRArh (1) ó ôslòŸñRðyïtr°Cìê•°pt}× ä î í ë é è ç æ Ù å ) Ö Õyä{yAáACµiAry°Cp°CŸ× Ö Õ °ÓjÑÒ§jƒC§pAjÊ ( ã â à ß Þ Ý Ü i Û Ú Ù Ø Ô) ( Î Í Ð Ï Î Í Ì Ë 4. ˜ P— É È Æ Å Š Ä §3ŠÇl3¢}à  Á ¿ ¾ RlÀz ƒ½ ˜ P— Œ ¼ Š º ¹ ¸ Š ´ y»C¥ŠH· ¶µ³ ² m ± ‡Ak rz ˜ P— ¤ ¯ Š ® ­ « °¬yЬyª © CPU Š › ¨'Š † PCB ~ › | ¦ §}z }¥ ˜ P— ¤ £ Š ¡ Œ j¥¢C Š žŸ † ~ › š œC‚ ™LCD ˜ P— –’s”•’srŠ‹Aˆ •Š “ ‘ Š Ž Œ ‰ † … „ ‚ €~ | z x ‡rCƒ}{yw o m pnAAk v m k q pAtth ujtrh s q o n m k i … ƒ p pAAlj©xh 3.
  • 49.
    552,426 10,617,991 144,084 531,624 624,696 17,864,986 111,897 850,361 3,784 11,310 397 78 104,751 17,754,619 2,215 Í 822,641 Ì 63,588 10,465,226 Â17,702  607,054 Â Â Ë Ê 28,807 7,576 5 1    P I HF @@8GE 233,801 90,519 173 6    C A 9 74 DB@863 10,197 122 5 96 31,086 31,850 1,665 74 µ 431) ¨® 5'20( 51,586 5,641 24,328 1,097 217,176 24,973 15,770 3,302 µ É Ç® ¿ ´È 160,663 37,597 101,474 16,364 178,611 53,544 92,247 24,344 µ ÆÄ Ç® ¬Åà ÁÀ¿¾ ¬¤Ç«½ ± ¯ ± ¯ ± ¯ ± ¯ µ ³ °® ´² #% # £ #% # $ ± ¤¯ '# ª «© 97 ª «© 96 ª «© ¢»¡ PCS §¥ ¨Å£¤Ÿ   Ÿ œ |~ž†› 6. š ‚ Ö Î Í Ì Ë £™ grlyCCÊ   !¥¨ÕD†ù¨©§¥£æ Ù ¡ÿ þ ”ƒû 9ùî ¤ß Dõ ô ƒ£ð ý ü ú ø ÷ ö ó ò ñ SBC ï3æ ìGë 215,437 í ê Ú Õ Ý è Þ æ Ó ¦ Ò¤ ¢ ä ÂÙƒ†éDçYx‚å”ã âá´Â à999ƒÕ Q× s¨‚£YÐÎ 50,692 350,741 ß Þ Ý Ü Û Ú Ù Ø Ö Õ Ô Ó Ò ÑÏ 95,599 15,879  20,022 5,144 34,609 Í «Ì 11,172  120 38,261  5,602 Ë ¤Ê (Mobile Products) 86,180  7,495 216,218  31,226 µ É Ç® ¿ ´È (System Products) 102,206  23,055 91,118  24,162 µ ÆÄ Ç® »Åà (Embedded Single Board Computers) ÁÀ¿¾ ¬¨«½ ± »® ¯ ¨® º · ¶ b¼¸†¨® ± »® º · ¶ b¹¸£°® ¯ ¨® ±¯® ¤°­ µ ³ ¨® ´² ª ¬© 97 ª «© 96 ª «© ¢ I¡ PCS §¥£ ¨¦¤Ÿ   Ÿž œ |3£› š ™ Î Í Ì Ë £g½ x lyCCÊ 5. j ˜v ”i — w GpAg9ˆA”‚“ q p o – ‘ •   ‰ IT Brunen j ’ ‘   … ‚ Ž  r gdƒAƒh†Ö ‚9g½ w w z pgˆ| ‡ gˆd½ s‹é z h ‚i h f ‰ q p o ˆ h f re Œ Š GmbH chiliGREEN computer j i ð  y p‚Rhhi h f se f d ™ ˜ s †× Ö • ”l ‘ Kontron … “ Î ˆD‡À†f ‡j€gpe Í „é  97 ‰ ‚ Ö i u ƒ1ytvt Kontron s †d9i … „ ƒ vy g ‚€× r Ö é 1f xtvt h w i u Kontron r q i h f s£p1ge
  • 50.
    j Ó œÝ Ü Ó yx u Ò ¡hvf wÒ Û©d gˆVb gˆe Ú Ù c h f Ó j tÒ Ø Í Í Š Š Ó Ò Ð ×y¾ · YÌ Š ÖÕtåy ÔwgÌ »ÓwÒ c “ »tgÑtŽ dÏwÎrÌ© ¶ vˆe h f j å “ Ÿ g̈råÀYs Ycb Š Ù ¾ µ R É Ç Í Ù Ë Ê Å ëìé t ¾ ™ “ Ÿ b Ye c Ä Á ¼ ºÈvèÆv¶ · a å¿À¾b » ½5é ¼b »r“ Ÿ c · t¹Yj¸å “ Ÿ c Y¶ri Vb vˆe c h f (1) s Yr “ Ÿ b c j 锯Yvärw­§wÕ é Yªˆ©¨g’¥ « • ® ¬ « © Ý g¤é wg¢ˆoã vf r° ³   ¥ £ µ ò ´ ¡ g²r h s ±“ e Š œ é › žrsŒs€gD¬œwˆšgã •t³ — ™ –c ˜c ˜ §o w¦ P— • Ð ™ ˜ s ‘ “ ˆy—˜Gé ©Vb tR”Y”é u ’ t‘ r Ÿ  Ž  … Œ ‹™c ‰ ‡ q g㠏wˆo  tcVb ˆ8é ©Š¾ to ˆY‰gÝ Š e Aƒ’• †gpe ‰ d Ý … h ftx o j ~ „l ƒ ‚  r~ ä î í m r°§vé  ~ |é k ã Û ™ ˜ rw}ÇÙ å { j tpm Š dˆo f ¸ { ua e Am “ ó‡Y€p € z ‡ h gY u h g “ ó – p î í ë i@e f x { wa e ¸ vã l r fq go i@e ‚m {‚x °X §vé  Ù Ø Û m l k j h g yt™ o ˜ — – • s ” §“ ó y ‘ e pné !ti@fd§tˆ³ tˆ©8é ’· ¥  r©jˆYClj§Ê o  ‰ Í ‡ † ã Î Í Ë 2 2 3 Ý l€ÀÑ  21 11 18 Ñ  75 61 71 … ç € Yy Û ‚ „ ƒ 11 10 13 v x 0 0 0 2.98 3.61 3.67 vwu q i stÍ v rh 34.79 35.27 35.04 p i ©Í h 109 84 105 42 15 14 fge 17 18 23 a §` 30 29 27 v ¾ d c ©d b X YW 15 16 29 ) T ( VU ½ x 5 6 12 ) ( T§S ½ x Q R 5 Í 98 Q ©Í 97 Q Í 96 Î lÍ
  • 51.
    g … f ˆ 97.07.01~99.06.30 „3ƒy‰ees(ph ‚ € xv u G t r q H i A g @ 7f ‡ g … 97.07.01~99.06.30 „ € xv u G t r q H i ¡‚ƒywees(ph A g @ 7f ‡ † f ˆ 95.04.01~99.06.30 „ € xv u G t r q H i ¡‚ƒywees(ph A g @ 7f ‡ g7f †‚ … 94.07.16~99.06.30 „ € x u G t r q H i ¡‚ƒyvwees(ph A g @ 7f ‡ g7f †‚ … 93.12.01~99.06.30 „¡ƒ€yvwees(ph ‚ x u G t r q H i A g @ 7f d c b e(Qa g7f 5‚ W … ` X QY ( US R P A VT¤Q@ H G ICF D B A EC@ Q 9°£¡G7$ × 2c Y 8 … % ‹ ¥ ' 6 % 4 ‹ 0 ) 4 '2 ¦£ 1@ 7$ × 5¥2 1@ ` ¨' í … • ™ $ … ‡û ” ¨Ò ö X % ü # (5) ‚5ßU¡¨£#Gí 3hU@ ¥« (¨¦¤¢ ¨f #¡¥!£¥'ý ! @ … ¡ ú ù “ † g f © § ¥ £   ÿ X „ ¨ þ Q ¡‡£G£#G† ü û Ð Ï ú ù “ ø ÷ t ö ˆ@ ó ñ Ù ¼ ï º “ g f í ì ë ê é è ç æ å ä ã G#'mõôò¥!ðG¥† h4e o î@ × #¥¡jh£!!… ˜â “ à@ Þ Ý … Ü Û Ú ª “ † Ù Ø × Ö q Õ Ô Ó Ò Ñ g f G† s áß1'Û œ 4G‡)§@ )•!£q ¡!£jh4e (4) Ë P s r s É Q 4… GI ’ ˜Ê£± ‘ @ Ç — GÆr £4Ä Gžg¥G† ‚  s Ð… Ï Å Î Í … Ã Ì “ f ¿“’‘´ Áà ¨ À Èd1!¿x µ™ ½ ¼ „G¹•‘ ‚ E¡e @ s˜r … ¥® µ jµ¡GÂQ “ ¡£s … ‚ '® g4´ ¾£ˆ Gƒ ™ £ … ¥® ¯ ¯ ‚ ¯ ‚ ™ Gs † 4´ »€¡Œ ™ !¨ §ž1¹‡'¥g† ·4¡!˜r °‡ ` ‚ @  … º ¦ t ¥ ¸ ¤ ‹ ¢ Š ‰ ˆ ¶ µ ´ s ³ œ ² › ±š s @ £ ¯ Gs « ª ©¥£!£Q ¡   Ÿ  'G#£h ™ Š ¥s E!£¥… PGI #”)’4‰jEŽ¡¥¥')‡‰ h4e ‚Y '®£†™ — x – †­¬‘ • “ ’ ‘  @  Œ G… !‹ #Š ž‰D ˆ † g f @ 4˜ (3) b a ` … „ ƒ ‚ Q 4~Y }'¥¥£ €¥GX | y ” s r p o g– z y v ’˜rqj4¡n#” Gj¡•g!dv˜E{X W V k i – h f R e ™ — –£  ‡ ” “ ¥‘4!w‰£ˆ£t£… „ W V  € x lm u t s r q i g f • 1’x£¥u@ †@ ¥ƒ£G‚¡£¥y4@ w#v4E'R ph4e (2) Q 15 c b a ` Y X W VT S d4!B £CU)R 0.5 7 6 5 Ì 3 2 P äI ‡ P H !F D Û BÚ @ Í ¡'¾4Û 0 (  $ o G é o ¥I rhÜ b o jRY£é '¼ !i é ¡¡§é § ¥Ú £¡jlÍ Ç ‰Gc ECAoÌ 9 8˜ ©1Ì )¨¼ ¦©'%¤ § | ¢ #  f Ø § Î ¤ Ë þ ý ã é ü û à ú Í j ÿò ‘ wj® ttrß g§Í É j ÷ ø å ù r wR÷ · x YX · x Vb c j c ÷ ø å ÷ ö õ Ë ñ ô Vb … r ty©t§rê†Ñ Š ñ ˆ@Š êð ó ò ñ Ì í ‡ ã ì ë – j yo c  5é YrlgƒU ï î ™ c ® ­ Ë é ® è ç ë æ å c o Vb y8é ò ‘ ê§¢y Š ¼ x Ú ìé t¥b œ ¥râYÇ ä ã á à ß Þ
  • 52.
    ! ed¨7Ekis7d53¨¨”’ leodn¨m7lEjkhigsfe7™d˜5—3–¨•¨““““ ‘‘‘‘ leodn¨m7lEjkhigsfe7™d˜5—3–¨•¨ l o n m l j h g f e ™ ˜ — – • leodn¨m7lEjkhigsfe7™d˜5—3–¨•¨ „sƒ”‚€~{|zx  } y 1. s1Ek¾¤“ ¥ s rª p w “ v u Ä t q Ž  Œ ‹ Š ‰ ˆ ‡ † … Qƒƒˆ ‘ kˆ “ ’‰ ‰ ( 1) 98 3 31 • ” ˆ ˆ ˆ ˆ ˆ ˆ 97 VŠ Œ ‹ 96 95 94 93   ( ) ¢ žœš˜– ¡ Ÿ›™— 860,387 667,362 625,474 562,621 ¥ © Œ ¨ ¤ § £¦ 390,559 287,573 921,685 1,039,601 575,106 546,848 Œ 284,804 85,874 9,577 10,088 9,139 9,056¥ Œ «­ ª¬ 75,407 146,263 3,316 3,660 5,170 6,178 ¥ Œ ¯ ® - 4,384 62,498 58,464 39,161 65,921 ¥ Œ 58,770 78,284 1,857,464 1,779,175 1,254,050 1,190,624 809,540 ± Q² ° ¥ Œ 602,378 440,784 537,388 123,688 340,133 ´³ 153,240 129,804 Ž 2 2Ž 206,081 399,678 Q² ·Iƒ£ ¸³ 153,240 ¶µ ¤ 129,804 - - 100,000 - ¶ µ º ¹ 71,104 116,986 - - 1,061 - ¶ µ ¯ ® 71,373 7,765 617,063 537,388 224,749 340,133 Q² ´³ 295,717 254,555 Ž 2 Ž2 307,142 399,678 Q² ‚° šµ ¸³ 295,717 ± ¶ 254,555 499,200 499,200 499,200 475,000 ¼ 435,000 350,000 » 8,000 8,000 8,000 8,000 ¾ Q² ½ ¼ Œ - - 754,103 749,338 464,016 365,369 ´³ 82,576 2,094 Ž 2 Ž 2 381,623 281,624 Q² ¢”¿ ¸³ 82,576 ÂÁÀ 2,094 - - - kQÈ– (ÅCÌ § Ë Ê É Ç Æ Ä Ã - - - (20,903) (14,751) 58,085 2,122 (3,753) (4,271) §zQk(– Ñ Ð C¾ Ö ÏÎ Í zÕ Ô Ó Ò - - - - - - p‚Qƒ¼ ×» Ú Ê ÙÝØ ’ Q² Ë Ü Û ´³ 1,240,401 1,241,787 1,029,301 850,491 513,823 347,823 Ž 2 Ž 2 946,908 790,946 Q² ± ¸³ 513,823 347,823 ° 1 p˜óñä·œ·ëé ”˜äœáß Þ õ ôòðïîíìêèçæåãâà 2 ƒ©§¥£¡œþä· ó·ë÷ß Þ õ ¨¦¤¢ ÿýìüûúùøö
  • 53.
    ` € ~ } | œ › š G F D › ™ Ø x { ¤ 2 Ž › ™ • À ¿ itSqm‹™ ¤ mf•‚Cƒ•tUmŠ| k‰ ` Ud€Sf¬UdWƒ1Ÿ m(¢™ z® ˜Ytmzk•jˆUWƒ{ – ‹ £Ø Ÿ 1 Ž €tSe¿ ¬ À  Œ Š  ’ ‘ €  À ¿ ¬ ~ } | œ mš •p‚T k W› Ž ¯ — YU‹” )df ¢ƒ¡ “  ž ´ { ‹ z  › ™  {ˆ 97 €tSe¿ ¬ À { ‹ z  › ™  m•p‚kWŽ  Œ Š YU‹ † ˆ 96 2 Ž  À €tSe¿ ¬ fm| ~ } { ‹ z  › ™ y m•p‚Èmx Ë ‰ˆ ‡ Qd£ †} † ˆ 95 2 Ž  À €tSe¿ ¬ fm| ~ } { ‹ z  › ™ y m•p‚Èmx … „ ‚  ‡ dv} ¥ƒ†ju w ˆ 94 1 Ž €tSe¿ ¬ fm| À ~ } { ‹ z  › ™ y m•p‚Èmx w v Yju ˆ 93 str’pq str’pq t’qoooo str’pq s r p n•lmkdijhY •mdjYgggg n•lmkdijhY n•lmkdijhY n l k i h ef™d˜i—S ef™d˜i—S fdiS–––– ef™d˜i—S e ™ ˜ — ” •“ ” •“ ‡ „ ‚ € y x w u „ ¨ s þ ‰va…’'X ‘(% 'e£v!ý ‰ … ‚ € y x w u „ ¨ s þ c v‡ˆ†„'X ƒ'% 'tv£4t!ý r ( ) 2 é p h f c°8 qÔ … igÕ eª À v Ge3b – t — d c ( ) V T `aXYWŸ Up›‚™Q— VIzŠ Œ ‹ Ž 1 0.44 2.25 6.09 3.74 7.37 0.1 R P SQ{ 17,104 80,482 282,793 186,806 367,715 4,766 Ë Â Á Ê » ¼ - - - - - - Ñ I 6¾ º Ì ØH G F E› ™ D - - - - - - ˤ Ê C B - - - - - - Ë Ê 9 8 sÊA 7 17,104 80,482 282,793 186,806 367,715 4,766 Ë 7 9 8 pÊ 64 Ë 5´ @ 1,261 81,059 290,819 222,008 354,068 4,766 7 5 16,673 56,511 25,593 29,455 43,335 13,386 Ú9iÊ 8 2 0 64 15,749 158,335 296,732 230,556 462,950 24,732 Ë $)¨¡31'% Ë ! 2,185 (20,765) 19,680 20,907 (65,547) (6,580) ʨ('% 141,655 99,988 143,538 139,284 77,065 21,952 $ # 630,000 456,472 597,266 643,521 696,510 232,229 ! ˆ 93 ˆ 94 ˆ ˆ95 ˆ 96 97 ©¡ ñéë·˜– Ÿ›™—   Œ ‹ V¤Š 1 • ” ˆ 31 3 98 Ž  Œ ‹ Š ‰ ˆ ‡ † … “ ’‰ Qƒˆ ‘ ‰ ˆ  „ { ¢Á » „ ƒ   }{ y sV‚I~izx 2. w “ v ¤1e ¥ s
  • 54.
    2. ¥ â ± Ù Ü Û à ® ­ ¥ « ¶ µ (2) ¶ `%±ÙCVŒ «‚ª ᥠ·µ º¹ qƒË zC» %WY’”Œ ‚ª ¬ § Œ U¹ ¶ ´ ` ± ° ¥ Œ á ± %‚QV¤m‚° º(1) ¶ à ®­ ¥ ¬ ¶ ‹ óµ jd’VŒ šµ Š 1. ° S¯ ~ Î Ø ß Þ Ý m½kQ›kƒtdYÓ ÇYmUkYˆ ™ Ü Û • ¼ ” 4 Ž { κ C› Ú ‰ d¦ ƒˆ P – { Ž { 3 ` › × Õ™ Ê ÎÅ‚mÙØÙ ‰ ˆ 2 Ž ` × ™ ÎQ›¢mÕÖÔ¼› £ kÔ W£ § É ¤ SW { ŽÙ Í W Ó ‘ 1 2 (0.76) Ž 1.05 1.06 Ž 2 Ž 2 ‰ tÑ Š { ‰ Ò ‹ 93.58 2 Ž 10.43 10.50 Ž 2 Ž 2 ‰ tSd mÑ Ò Ñ Ð Ò 1 Ž 1 Ž 3.08 Ž 1 Ž 1 Ž 1 ± ® ­ © Ï Ä1SUŒ Y§ É 1 Ž 1 Ž 13.86 6.70 Ž 1 Ž ± ® 1 qÄÇY­ Î Í Í 1 Ž 1 Ž 7.89 1 Ž Ž 1 Ž 1 ± ® ÀÇd­ ‘ Ym£ § ÉÉ WÉ£ § Í 0.44 2.25 6.09 3.74 7.37 0.1 mÁ£ §» 2.71 17.63 47.35 29.03 52.79 2.05 „ ± ® À1•Ë Ë Â ¢ 0.36 18.63 61.23 44.47 70.93 0.95 Ë Ë •´ @ ˜À ± ® ­ ¼ ¶ 0.62 (4.77) 4.14 4.19 (13.13) (1.32) $ Ë ÊW q(s¬ Œ tµÌ ! Ç j $ 5.51 18.68 41.46 19.88 32.38 0.38 ± ® È ” Ü Û Ä1UjSË ¢(» 3.37 11.82 28.35 15.36 24.49 0.36 ± ® È ” qÉ1mj•¥ Œ 1.05 0.56 0.50 0.51 0.39 0.5 ¿ ˜Ç® ¥Œ ”s° 4.31 6.05 65.95 70.41 69.04 97 ¿ ˜À1® •½VŒ ¾ ¥ 76 138 106 95 90 51 ¾ ÑY Æ « • 9• ½ à Yzª w Ž Á 3) ( 4.57 3.59 5.97 9.27 5.79 7.78 ¿ ˜À1® Å ¶ 4.78 2.64 3.43 3.82 4.04 7.09 Y½ ¿Ä1®t » ¾ Uº tµ— 63 76 48 42 77 82 • ¾ Õ Ñ97ÉY!½ qw Á 5.80 4.81 7.68 8.67 4.72 4.46 ¿ ˜À1® ½  » ! 1.25 21.41 321.64 185.24 72.78 2.99 ѾYtf¼†$º ± ¹ S¸ ¿ · 172.22 128.63 135.40 411.63 99.37 180.99 ® d­ ¤ ³ tµ ¶ 254.87 221.54 165.41 505.69 124.19 195.19 ® d­ ¤ ƒ£ ¶ ´ 775.69 317.79 9,391.46 12,952.18 12,309.55 12,356.94 ® ­ƒ¥ÈŒ «(ª ¬ § Œ (¹ qd²±° º 42.26 36.53 28.57 17.92 30.20 33.22 ® ­ S’¥ Œ všµ Š¯ ¬ ¶ ‹ ˆ 93 ˆ 94 ˆ ˆ 95 96 ˆ 97 ) ¡ñžœ·˜– Ÿ›™— ( • ” 31 3 « ˆ 98  7 « ² ² ‹ Š ‰ ˆ ‡ † … “ ’ ‰ Qƒˆ ‘ ‰ ˆ ªq©(§¨¦ƒ˜5—3–¨•¨ ªq©(§¨¦ƒ˜5—3–¨•¨““““ q(¨ƒ53¨¨”‘‘‘‘ ¥¥¥¥ ªq©(§¨¦ƒ˜5—3–¨•¨ ª © § ¦ ˜ — – •
  • 55.
    ` 2 ã ) $( à ‹ (2) $ S0 · WË $ Yã ± á Ë ÊW i‰ tÑ Š Ë Êm á ¼¨Wi×$ m ¤Êm¢Ù S•m f‰ tdÐ 2 0 ¨ ¼ ) G ! ( à ÒÒ Ñ (1) ‰d Ò 6. ` mÑ ) â º « Œ Ðd âq¥ Œ ¯® mŒ © ¹ ⨱ # ¥ Œ ª á $ » § ‚ã W£ § ƒÙ ¤ Yj m•tŒ ƒ{t §É( ) É Í É Ó à ®­ ©Ï ( (3) `§) Éâ ú ¼ ‰ ‡ Í ( » § q±ƒö Ãq âY› æ Œ ƒˆQk† … á W£ ƒÙ Ó kQƒ† jd­ YÍ £ ƒÙ$ É ‰ ˆ ‡ à ® Î É (2) (1) ¶µ ¤ £ áÍ É Ó à ® Í ` § ·€¤ ƒYm W£ § ƒÙ … ¤ Sm ‘Wd­mm£§ § É É 5. `aÑ ù ø ÷ Á ö á Í (4) » t©¨•w Ü t¥ $ kˆtÙqã $•Ùqs@Ê ˆà WUË » £ § » ` » õ¢ô Æ á ˸ à ¢®Á m ±  (3) ` ± Ù %ƒË Ü Û Ym¼sÃ Ê ¸ @ Wtj@¼Ë ‚(Ë» Á w á Ë à ® ȸ ” Ü Û (2) ` ± á ó Ç¢°Å¥ Œ¤Ádw òff® ã ñ ‚C» 2 0 · â Ë @ ¥ò Sjf$ jsÊ ¸ @ ˆWtjU¥ Œ × ð à ® È ” (1) 4. ` ± ° ¥ Œ á ± %zÅ”It¢Ù W® Æ à ¶ ¥ UŒ µ $ Vs° jÌ (7) ` ± Ù ¥ %CVŒ á ± Æ à tÙ Ã ïj® Y½VŒ « ¾ ¥ (6) ` «® '‚ª Â à á à ÑY Æ • 365 ¾ ’9• ½ à •zª w Á (5) ` %± ¾ Y½ Ã Ø ë ) è ( Å Á á à ) Ø ë  ì •ê º í Å ‚j¥ š ©ç ž Uté è m ê »U ( (4) Å ¾ í Å Å•º ©ç  » •º •w º ît•¼ × Ã Æ j® Y½ qì •º zf¥ š ` á» Á ž w UU Å Ã Æ à %± à m •W•¼ é × •º  W®  » qºÂ (3) ` (® Â á à Ñ • ¾ Á ’9¨ÉY½ à •w 365 (2) ` ¾ ½ » %± •Uí  ì S! º ‚j¥ š m !Uté ) Øë ê » ! º è©ç ( Á î ± í Ø ë  m! º ) ê » é è »( (1) 3.  »S! º •w º tám¢Ù Ã Æ àj® ¾Y½ qìW! º zf¥ š m ž UUd! º ©ç ž  d! µ º — `› ¼ å { à ¶ U (3) æ ·f$ ÅáÊË ` YI¤ƒ£º ᥠ2¼0 Ë•´Å ¼Wqt˜”Œ ¤ ˆWd­ ¿ †$ 2Ê0ã †$ ã ¨ ¥@ Yq’Ñ à ¼®f · ä ÷  (2) ¶·µ ` óe£ dVŒ ƒ££ Wd­ ƒ£³ ¹ ¸ ¤ (1) ¶µ ¤ ᥠ¤ à ® ¤
  • 56.
    ! ! ! ! ! ! ! ! !! !! !! !! !! !! !! !
  • 57.
    (97 ) 54 88 89 127
  • 58.
    會計師查核報告 控創科技股份有限公司 公鑒: 控創科技股份有限公司民國九十七年十二月三十一日及民國九十六年十二月三 十一日之資產負債表,暨民國九十七年一月一日至十二月三十一日及民國九十六年一 月一日至十二月三十一日之損益表、股東權益變動表及現金流量表,業經本會計師查 核竣事。上開財務報表之編製係管理階層之責任,本會計師之責任則為根據查核結果 對上開財務報表表示意見。 本會計師係依照會計師查核簽證財務報表規則及一般公認審計準則規劃並執行 查核工作,以合理確信財務報表有無重大不實表達。此項查核工作包括以抽查方式獲 取財務報表所列金額及所揭露事項之查核證據、評估管理階層編製財務報表所採用之 會計原則及所作之重大會計估計,暨評估財務報表整體之表達。本會計師相信此項查 核工作可對所表示之意見提供合理之依據。 依本會計師之意見,第一段所述財務報表在所有重大方面係依照商業會計法及商 業會計處理準則中與財務會計準則相關之規定、證券發行人財務報告編製準則暨一般 公認會計原則編製,足以允當表達控創科技股份有限公司民國九十七年十二月三十一 日及民國九十六年十二月三十一日之財務狀況,暨民國九十七年一月一日至十二月三 十一日及民國九十六年一月一日至十二月三十一日之經營成果與現金流量。 控創科技股份有限公司已編製民國九十七年度及民國九十六年度之合併財務報 表,並經本會計師皆出具無保留意見之查核報告在案,備供參考。 安永會計師事務所 主管機關核准辦理公開發行公司財務報告 查核簽證文號:金管證六第 0950104133 號 金管證六第 0930133943 號 林 麗 凰 會計師: 鄭 戊 水 中華民國九十八年三月二十四日
  • 59.
    控創科技股份有限公司 資 產 負 債 表 民國九十七年十二月三十一日及民國九十六年十二月三十一日 單位:新臺幣千元 資 產 97.12.31 96.12.31 負 債 及 股 東 權 益 97.12.31 96.12.31 代碼 會 計 科 目 附 註 金 額 % 金 額 % 代碼 會 計 科 目 附 註 金 額 % 金 額 % 11xx 流動資產 21xx 流動負債 1100 現金及約當現金 二及四.1 $308,923 17.36 $148,099 11.81 2100 短期借款 四.6 $40,065 2.25 $12,000 0.96 1120-40 應收票據及帳款淨額 二及四.2 90,142 5.07 65,002 5.18 2120 應付票據 3,778 0.21 803 0.06 1150 應收帳款-關係人淨額 二及五 105,501 5.93 18,173 1.45 2140 應付帳款 151,523 8.52 27,846 2.22 1180 其他應收款-關係人 二及五 7,901 0.45 258,048 20.58 2150 應付帳款-關係人 五 - - 30,555 2.44 1190 其他金融資產-流動 4,248 0.24 2,889 0.23 2160 應付所得稅 二及四.11 3,890 0.22 16,018 1.28 120x 存貨淨額 二及四.3 126,521 7.11 114,373 9.12 2170 應付費用 26,900 1.51 21,411 1.71 1260 預付款項 6,831 0.38 1,966 0.16 2190 其他應付款-關係人 五 203,621 11.44 - - 1280 其他流動資產 5,864 0.33 2,605 0.21 2240 其他金融負債-流動 7,079 0.40 782 0.06 1286 遞延所得稅資產-流動 二及四.11 11,431 0.64 14,319 1.14 2260 預收款項 532 0.03 14,273 1.14 流動資產合計 667,362 37.51 625,474 49.88 2270 一年或一營業週期內到期長期借款 四.7 100,000 5.62 - - 流動負債合計 537,388 30.20 123,688 9.87 14xx 基金及投資 1421 採權益法之長期股權投資 二及四.4 1,039,601 58.43 575,106 45.86 24xx 長期附息負債 2420 長期借款 四.7 - - 100,000 7.97 15xx 固定資產 二 1531 機器設備 10,583 0.60 10,988 0.88 28xx 其他負債 1551 運輸設備 - - 690 0.06 2881 遞延貸項 二 - - 1,061 0.08 1561 辦公設備 13,550 0.76 13,576 1.08 1631 租賃改良 7,498 0.42 5,069 0.40 2xxx 負債合計 537,388 30.20 224,749 17.92 1681 其他設備 336 0.02 336 0.03 15xx-16xx 成本合計 31,967 1.80 30,659 2.45 15x9 減:累計折舊 (21,879) (1.23) (21,520) (1.72) 31xx 股本 四.9 固定資產淨額 10,088 0.57 9,139 0.73 3110 普通股股本 499,200 28.06 499,200 39.81 32xx 資本公積 17xx 無形資產 二、三及四.5 3210 資本公積-發行溢價 四.9 8,000 0.45 8,000 0.64 1750 電腦軟體成本 3,660 0.20 5,170 0.41 33xx 保留盈餘 3310 法定盈餘公積 四.9 55,218 3.10 36,537 2.91 18xx 其他資產 3350 未分配盈餘 694,120 39.02 427,479 34.09 1820 存出保證金 六 9,240 0.52 9,209 0.73 保留盈餘小計 749,338 42.12 464,016 37.00 1830 遞延費用 二 3,336 0.19 989 0.08 34xx 股東權益其他項目 1860 遞延所得稅資產-非流動 二及四.11 36,672 2.06 23,168 1.85 3420 累積換算調整數 (14,751) (0.83) 58,085 4.63 1888 預付退休金 二及四.8 9,216 0.52 5,795 0.46 3xxx 股東權益合計 二及四.4 1,241,787 69.80 1,029,301 82.08 其他資產合計 58,464 3.29 39,161 3.12 1xxx 資產總計 $1,779,175 100.00 $1,254,050 100.00 2xxx-3xxx 負債及股東權益總計 $1,779,175 100.00 $1,254,050 100.00 (請參閱財務報表附註) 董事長:漢尼斯 經理人:鄭國楷 會計主管:高麗芬
  • 60.
    控創科技股份有限公司 損 益 表 民國九十七年一月一日至十二月三十一日 及民國九十六年一月一日至十二月三十一日 單位:新臺幣千元 97年度 96年度 代碼 項 目 附註 金 額 % 金 額 % 4000 營業收入 二及五 4110 銷貨收入 $696,719 100.03 $637,517 99.07 4170 減:銷貨退回 (2,502) (0.36) (6,129) (0.95) 4190 銷貨折讓 (656) (0.09) (327) (0.05) 4610 勞務收入 1,774 0.25 11,531 1.79 4880 其他營業收入 1,175 0.17 929 0.14 營業收入合計 696,510 100.00 643,521 100.00 5000 營業成本 四.10及五 (620,506) (89.09) (503,176) (78.19) 5910 營業毛利 76,004 10.91 140,345 21.81 5920 聯屬公司間未實現利益 - - (1,061) (0.16) 5930 聯屬公司間已實現利益 1,061 0.16 - - 營業毛利淨額 77,065 11.07 139,284 21.65 6000 營業費用 四.10及五 6100 推銷費用 (40,312) (5.79) (33,564) (5.22) 6200 管理及總務費用 (49,497) (7.11) (32,458) (5.04) 6300 研究發展費用 (52,803) (7.58) (52,355) (8.14) 營業費用合計 (142,612) (20.48) (118,377) (18.40) 6900 營業淨利(損) (65,547) (9.41) 20,907 3.25 7100 營業外收入及利益 7110 利息收入 五 5,363 0.77 3,473 0.54 7121 採權益法認列之投資收益 二及四.4 451,038 64.76 126,865 19.72 7130 處分固定資產利益 16 - 1 - 7140 處分投資利益 - - 90,309 14.03 7150 存貨盤盈 428 0.06 562 0.09 7160 兌換利益 - - 1,603 0.25 7480 什項收入 6,105 0.87 7,743 1.20 營業外收入及利益合計 462,950 66.46 230,556 35.83 7500 營業外費用及損失 7510 利息費用 (4,933) (0.71) (1,205) (0.19) 7530 處分固定資產損失 (29) - - - 7560 兌換損失 (6,910) (0.99) - - 7570 存貨跌價及呆滯損失 二及四.3 (29,568) (4.25) (26,803) (4.17) 7880 什項支出 (1,895) (0.27) (1,447) (0.22) 營業外費用及損失合計 (43,335) (6.22) (29,455) (4.58) 7900 繼續營業單位稅前淨利 354,068 50.83 222,008 34.50 8110 所得稅利益(費用) 二及四.11 13,647 1.96 (35,202) (5.47) 9600 本期淨利 $367,715 52.79 $186,806 29.03 9750 基本每股盈餘(元) 二及四.12 本期稅前淨利 $ 7.09 $ 4.45 本期淨利 $ 7.37 $ 3.74 (請參閱財務報表附註) 董事長:漢尼斯 經理人:鄭國楷 會計主管:高麗芬
  • 61.
    控創科技股份有限公司 股東權益變動表 民國九十七年一月一日至十二月三十一日及民國九十六年一月一日至十二月三十一日 單位:新臺幣千元 保 留 盈 餘 項 目 附註 股 本 資 本 公 積 法定盈餘公積 未分配盈餘 累積換算調整數 合 計 民國九十六年一月一日餘額 四.9 $475,000 $8,000 $8,048 $357,321 $2,122 $850,491 九十五年度盈餘指撥及分配: 四.9 提列法定盈餘公積 - - 28,489 (28,489) - - 發放員工股票紅利 5,200 - - (5,200) - - 發放股東股票股利 19,000 - - (19,000) - - 發放現金股利 - - - (57,000) - (57,000) 發放董監酬勞 - - - (2,545) - (2,545) 累積換算調整數之變動 二及四.4 - - - - 55,963 55,963 被投資公司保留盈餘變動調整數 - - - (4,414) - (4,414) 九十六年度淨利 - - - 186,806 - 186,806 民國九十六年十二月三十一日餘額 四.9 499,200 8,000 36,537 427,479 58,085 1,029,301 九十六年度盈餘指撥及分配: 四.9 提列法定盈餘公積 - - 18,681 (18,681) - - 發放員工現金紅利 - - - (840) - (840) 發放股東現金股利 - - - (79,872) - (79,872) 發放董監酬勞 - - - (1,681) - (1,681) 累積換算調整數之變動 二及四.4 - - - - (72,836) (72,836) 九十七年度淨利 - - - 367,715 - 367,715 民國九十七年十二月三十一日餘額 $499,200 $8,000 $55,218 $694,120 $ (14,751) $1,241,787 (請參閱財務報表附註) 董事長 : 漢尼斯 經理人:鄭國楷 會計主管:高麗芬
  • 62.
    控創科技股份有限公司 現金流量表 民國九十七年ㄧ月ㄧ日至十二月三十一日及民國九十六年一月一日至十二月三十一日 單位:新臺幣千元 項 目 97年度 96年度 營業活動之現金流量: 本期淨利 $367,715 $186,806 調整項目: 折舊費用 2,664 3,109 攤銷費用 2,627 7,642 呆帳提列數 9,497 1,627 採權益法認列之投資收益 (451,038) (126,865) 處分投資利益 - (90,309) 退休金利益 (3,421) - 處分固定資產損失淨額 13 (1) 固定資產報廢損失 140 - 存貨跌價及呆滯損失 29,568 26,803 遞延費用轉列其他損失及其他 430 1,181 聯屬公司間未(已)實現利益 (1,061) 1,061 資產及負債科目變動: 應收票據及帳款增加 (34,637) (36,023) 應收帳款-關係人(增加)減少 (87,328) 8,638 其他應收款-關係人增加 (1,844) (9,694) 其他金融資產(增加)減少 (1,359) 100 存貨增加 (41,716) (41,509) 預付款項(增加)減少 (4,865) 451 其他流動資產增加 (3,259) (2) 遞延所得稅資產、負債淨變動數 (10,616) 17,985 本期提撥退休金 - (43) 本期淨退休金成本 - 350 應付票據增加(減少) 2,975 (7,303) 應付帳款增加 123,677 7,625 應付帳款-關係人增加(減少) (30,555) 9,537 應付所得稅增加(減少) (12,128) 15,870 應付費用增加(減少) 5,489 (1,163) 其他金融負債-流動增加(減少) 6,297 (4,016) 預收款項增加(減少) (13,741) 11,637 營業活動之淨現金流出 (146,476) (16,506) 投資活動之現金流量: 取得採權益法之長期股權投資價款 (86,293) (6,879) 處分以成本衡量之金融資產非流動之價款 - 83 購置固定資產價款 (4,202) (3,300) 處分固定資產價款 436 16 購置無形資產價款 (155) (996) 其他應收款-關係人減少 251,991 9,635 受限制資產減少 - 5,764 存出保證金增加 (31) (10) 遞延費用增加 (3,739) - 投資活動之淨現金流入 158,007 4,313 融資活動之現金流量: 短期借款增加 28,065 - 其他應付款-關係人增加 203,621 - 代收款-關係人減少 - (248,632) 舉借長期借款 - 100,000 發放董監酬勞及員工紅利 (2,521) (2,545) 發放現金股利 (79,872) (57,000) 融資活動之淨現金流入(流出) 149,293 (208,177) 本期現金及約當現金增加(減少)數 160,824 (220,370) 期初現金及約當現金餘額 148,099 368,469 期末現金及約當現金餘額 $308,923 $148,099 現金流量資訊之補充揭露: 本期支付利息 $4,933 $1,205 本期支付所得稅 $8,968 $1,192 (請參閱財務報表附註) 董事長:漢尼斯 經理人:鄭國楷 會計主管:高麗芬
  • 63.
    控創科技股份有限公司 財務報表附註 民國九十七年十二月三十一日 及民國九十六年十二月三十一日 (除每股資料及其他另予註明者外,所有金額均以新臺幣千元為單位) 一、 公司沿革 本公司(原名世普科技股份有限公司,統一編號:70399869)於民國八十八年九月 九日經核准設立,並於民國九十三年三月十七日由股東常會決議與邁肯股份有限 公司(以下簡稱邁肯公司)及強豐科技股份有限公司(以下簡稱強豐公司)合併。合 併後,本公司為存續公司並更名為控創科技股份有限公司(以下簡稱本公司)。另 本公司於民國九十四年五月十六日經董事會決議與世普科技股份有限公司(以下 簡稱世普公司,統一編號:27338821)合併,合併後本公司為存續公司,世普公 司為消滅公司。截至民國九十七年及民國九十六年十二月三十一日止,Kontron AG (以下簡稱 KAG 公司)持有本公司普通股分別為19%及66%。 本公司主要營業項目為電器批發業、電器零售業、國際貿易業、事務性機器設備 批發業、事務性機器設備零售業、資料儲存及處理設備製造業、有線通信機械器 材製造業、無線通信機械器材製造業、電子零組件製造業、自動控制設備工程業 等。 本公司股票自民國九十五年十二月二十九日經「財團法人中華民國證券櫃檯買賣 中心」核准為興櫃股票買賣公司。 本公司民國九十七年及九十六年十二月三十一日之員工人數皆為105人。 二、 重要會計政策之彙總說明 本財務報表係依照商業會計法及商業會計處理準則中與財務會計準則相關之規 定、證券發行人財務報告編製準則及一般公認會計原則編製。重要會計政策之彙 總說明及衡量基礎如下: 1. 會計估計 本公司依照前述準則、法令及原則編製財務報表時,必須使用合理之估計和 假設,因估計通常係在不確定情況下作成之判斷,因此可能與將來實際結果 有所差異。
  • 64.
    控創科技股份有限公司財務報表附註(續) (金額除另予註明外,均以新臺幣千元為單位) 2. 流動與非流動之區分 屬正常營業週期構成之一部份者、預期於資產負債表日後十二個月內將變 現、或正常營業過程中將變現,即備供出售或消耗者列為流動資產;須於資 產負債表日後十二個月內清償、或因營業而發生之債務、預期將於企業營業 週期之正常營業過程中清償者列為流動負債。不屬於流動資產(負債)者為非流 動資產(負債)。 3. 備抵呆帳 備抵呆帳之提列係按各應收款項之可收現性斟酌估列。 4. 存 貨 存貨係按加權平均成本與市價孰低計價。 比較成本與市價孰低時,係以全體項目為比較基礎。存貨成本之計算係採用 加權平均法。市價之決定為重置成本或淨變現價值。 5. 金融資產 本公司於民國九十五年一月一日起依財務會計準則公報第三十四號「金融商 品之會計處理準則」及「證券發行人財務報告編製準則」之規定分類帳列之 金融資產。金融資產於原始認列時以公平價值衡量,但非以公平價值衡量且 公平價值變動認列為損益之金融資產,尚應加計取得或發行之交易成本。 本公司依慣例交易購買或出售之金融資產,採交易日(即本公司決定購買或出 售金融資產的日期)會計處理,慣例交易係指一項金融資產之購買或出售,其 資產之交付期間係在市場慣例或法令規定之期間內者。 本公司持有之金融資產係分類為以成本衡量之金融資產,係指無法可靠衡量 公平價值之權益商品投資,包括未上市(櫃)股票及興櫃股票等,其係以原始成 本衡量。若有減損之客觀證據,則認列減損損失,且此減損金額不得迴轉。
  • 65.
    控創科技股份有限公司財務報表附註(續) (金額除另予註明外,均以新臺幣千元為單位) 6. 金融資產及負債之除列 (1) 金融資產 本公司對於構成金融資產或部分金融資產之合約權利喪失控制時,即除列 該金融資產或部分金融資產。當本公司移轉全部或部分金融資產且放棄對 金融資產之控制時,於交換所收取對價之範圍內視為出售。 當金融資產之移轉未符合喪失控制之條件時,本公司則視該移轉交易為擔 保借款,再取得資產之權利非屬衍生性金融商品。 (2) 金融負債 本公司之金融負債於合約規定之義務解除、取消或到期而使金融負債消滅 時,除列全部或部分金融負債。 當本公司自相同債權人以幾乎不相同條件交換既有之金融負債,或對既有 負債條件進行大幅修改,並同時承擔新金融負債,該種交換或修改視為除 列既有負債並同時認列新負債,差額計入當期損益。 7. 採權益法評價之長期股權投資 持有被投資公司有表決權之股份達百分之二十以上,或未達百分之二十但具 有重大影響力者,採權益法評價。自民國九十五年一月一日起,投資當日之 投資成本與股權淨值之差額屬於商譽部分不再攤銷,新增之差額比照財務會 計準則公報第二十五號「企業合併-購買法之會計處理」有關收購成本分攤 之步驟予以分析處理。認列被投資公司之損失,以長期股權投資帳面餘額降 至零為限。但若投資公司擔保被投資公司之債務,或有其他財務上之承諾, 致對該公司投資及墊款之帳面價值發生貸方餘額時,在資產負債表中應列為 負債。 持有被投資公司表決權股份達百分之五十以上或未達百分之五十,但仍具有 控制能力者為本公司之子公司,除依權益法評價外,並於年度終了時,編製 合併報表。 本公司與採權益法評價之被投資公司間交易及其各被投資公司間側流交易所 產生之損益尚未實現者,予以遞延。交易損益如屬折舊性或攤銷性之資產所 產生者,依其效益年限逐年承認;其他類資產所產生者,於實現年度承認。
  • 66.
    控創科技股份有限公司財務報表附註(續) (金額除另予註明外,均以新臺幣千元為單位) 被投資公司發放股票股利時,僅註記股數增加,不列為投資收益,並按收到 股票股利後之總股數,重新計算每股成本或帳面價值。 出售長期股權投資時,應以售價與該投資帳面價值之差額,作為長期股權投 資處分損益,帳上如有因長期股權投資所產生之資本公積或其他股東權益調 整項目餘額時,應按出售比例轉列為當期損益。 8. 固定資產及其折舊 固定資產係按成本減累計折舊計價。重大更新及改良,作為資本支出;修理 及維護支出,則作為當年度費用。 固定資產折舊係按成本減除累計減損後,依估計耐用年數按直線法計提。耐 用年數屆滿仍繼續使用者,則就其殘值重行估計可使用年數繼續提列折舊。 固定資產處分時,其相關成本、累計折舊及累計減損均自帳上減除,處分固 定資產之利益或損失,依其性質列為當年度營業外收入及利益或費用及損失。 9. 無形資產 本公司自民國九十六年一月一日起適用財務會計準則公報第三十七號「無形 資產之會計處理準則」。原始認列無形資產時,係以成本衡量。無形資產於 原始認列後,以其成本減除累計攤銷及累計減損損失後之金額作為帳面價 值。本公司評估無形資產耐用年限屬有限耐用年限。 有限耐用年限之無形資產之可攤銷金額於耐用年限期間,按合理而有系統之 方法攤銷,並於無形資產有跡象顯示減損時,進行減損測試。 本公司無形資產係依效益期間約3-5年採直線法攤銷。 研究發展支出 本公司研究發展專案區分為研究階段及發展階段,如無法區分者,皆視為研 究階段,研究階段發生之支出皆認列為當期費用,發展階段之支出如同時符 合下列條件則予以資本化,否則,亦於發生時認列為當期費用。資本化條件 包括:
  • 67.
    控創科技股份有限公司財務報表附註(續) (金額除另予註明外,均以新臺幣千元為單位) (1) 完成該無形資產已達技術可行性,使該無形資產將可供使用或出售。 (2) 意圖完成該無形資產,並加以使用或出售。 (3) 有能力使用或出售該無形資產。 (4) 無形資產很有可能產生未來經濟效益。 (5) 具充足之技術、財務及其他資源,以完成此項發展專案計劃。 (6) 發展階段歸屬於無形資產之支出能可靠衡量。 發展階段中之無形資產每年定期進行減損測試。 10. 遞延費用 主要係網路設備、裝潢工程、模具費及修繕工程,依效益期間分年平均攤銷。 11. 退休金 本公司對正式聘用員工訂有退休辦法,係屬確定給付退休辦法。依該辦法規 定,員工退休金之支付,係根據服務年資及退休前六個月之平均經常性薪資 為計算之基數。 本公司依勞動基準法規定,按月依薪資總額百分之二提撥勞工退休準備金, 專戶儲存於臺灣銀行,實際支付退休金時,先自準備金專戶支用,如有不足, 列為當期費用。 淨退休金成本係依財務會計準則公報第十八號「退休金會計處理準則」之規 定,按精算報告提列,包括當期服務成本、利息成本、基金資產之預期報酬、 未認列過渡性淨資產與退休金利益之攤提。未認列過渡性淨資產以員工平均 剩餘服務年限按直線法攤銷。屬確定提撥退休金辦法者,依權責發生基礎, 將每期提撥之退休基金數額認列為當期費用。 勞工退休金條例自民國九十四年七月一日起施行,並採確定提撥制。實施後 員工得選擇適用「勞動基準法」有關之退休金規定,或適用該條例之退休金 制度並保留適用該條例前之工作年資。對適用該條例之員工,本公司每月負 擔之員工退休金提撥率,不得低於員工每月薪資百分之六。
  • 68.
    控創科技股份有限公司財務報表附註(續) (金額除另予註明外,均以新臺幣千元為單位) 12. 收入認列 本公司於符合具有說服力之證據證明雙方交易存在、商品已交付且風險及報 酬已移轉、勞務已提供或資產已提供他人使用、價款係屬固定或可決定、價 款收現性可合理確定時方認列收入。銷貨退回及折讓係於實際發生期間列為 銷貨之減項,相關銷貨成本則列為銷貨成本之減項。去料加工時,加工產品 之所有權及風險並未移轉,是以本公司去料時不作銷貨處理。 銷貨收入係按本公司與買方所協議交易對象(考量商業折扣及數量折扣後)之 公平價值衡量;惟銷貨收入之對價為一年期以內之應收款時,其公平價值與 到期值差異不大且交易量頻繁,則不按設算利率計算公平價值。 13. 所得稅 本公司所得稅之估計以會計所得為基礎,資產及負債之帳面價值與課稅基礎 之差異,依預計迴轉年度之適用稅率計算認列為遞延所得稅,並將應課稅之 暫時性差異所產生之所得稅影響數認列為遞延所得稅負債,與將可減除暫時 性差異及所得稅抵減所產生之所得稅影響數認列為遞延所得稅資產,再評估 其遞延所得稅資產之可實現性,認列其備抵評價金額。 遞延所得稅資產或負債依其相關資產或負債之分類,劃分為流動或非流動項 目,非與資產或負債相關者,則依預期回轉期間之長短,劃分為流動或非流 動項目。 自兩稅合一制度實施後,本公司當年度依稅法規定調整之稅後盈餘於次年度 股東會未作分配者,該未分配盈餘應加徵10%營利事業所得稅,列為股東會 決議年度之所得稅費用。 以前年度所得稅負之調整,列為調整年度所得稅。 本公司所得稅抵減之會計處理依財務會計準則公報第十二號「所得稅抵減之 會計處理準則」之規定處理,因購置設備或技術、研究發展、人才培訓及股 權投資等所產生之所得稅抵減採當期認列法處理。 配合民國九十五年一月一日開始實施之「所得基本稅額條例」,本公司依其 規定計算基本稅額,並與按所得稅法規定計算之應納稅額兩者相較擇其高者 估列為當期所得稅。另本公司於評估遞延所得稅資產可實現性時,亦將未來 年度應繳納之最低所得稅稅額納入考量。
  • 69.
    控創科技股份有限公司財務報表附註(續) (金額除另予註明外,均以新臺幣千元為單位) 14. 外幣交易及外幣財務報表之換算 本公司以新臺幣列帳。所有非遠期外匯買賣合約之外幣交易依交易日匯率換 算入帳;資產負債表日之外幣債權債務依當日之匯率換算。因實際結清及換 算外幣債權債務而產生之已實現及未實現兌換損益為當期營業外收支。惟本 公司與國外營運機構間具有長期投資或墊款性質之款項,其換算差額則列為 股東權益項下之累積換算調整數。 本公司採權益法評價之國外長期股權投資,其外幣財務報表經以功能性貨幣 編製或按功能性貨幣再衡量後,其換算為本國貨幣財務報表所產生之換算差 額,列為股東權益項下之累積換算調整數。 15. 非金融資產之減損 本公司於每一資產負債表日評估所有適用財務會計準則公報第三十五號「資 產減損之會計處理準則」之資產是否有減損跡象,如有減損跡象,則進行減 損測試,依該公報規定以個別資產或資產所屬之現金產生單位進行測試。減 損測試結果如資產(或資產所屬現金產生單位)之帳面價值大於可回收金額, 則須認列減損損失,而可回收金額則為淨公平價值及使用價值之較高者;反 之,若於資產負債表日有證據顯示資產於以前年度認列之減損損失可能已不 存在或減少時,應重新評估可回收金額,若可回收金額因資產之估計服務潛 能變動而增加時,減損應予迴轉,惟迴轉後帳面價值不可超過資產在未認列 減損損失情況下,減除應提列折舊或攤銷後之帳面價值。減損損失及減損迴 轉利益列為營業外收支。 另外,商譽應定期於每年進行減損測試。減損測試結果如現金產生單位或群 組之帳面價值(包含商譽之帳面價值)大於可回收金額,則須認列減損損失, 認列減損時,商譽先行減除,減除不足之數再依帳面價值之相對比例分攤至 商譽以外之其他資產。商譽之減損,一經認列,嗣後不得以任何理由迴轉。 16. 金融資產之減損 本公司於每一資產負債表日評估金融資產是否已經減損,對於以成本衡量之 金融資產,採用之減損評估方式如下: 若有客觀證據顯示未有公開市場報價之權益商品投資,或與前述權益商品連 動且其清償須交付該等權益商品之衍生性商品,有減損之客觀證據,本公司 將認列減損損失,減損金額為估計未來現金流量以類似金融資產當時市場報 酬率折現之折現值與帳面價值間之差額,此減損金額不得迴轉。
  • 70.
    控創科技股份有限公司財務報表附註(續) (金額除另予註明外,均以新臺幣千元為單位) 17. 普通股每股盈餘 普通股每股盈餘係以本期淨利除以普通股流通在外加權平均股數計算之;累 積盈餘或資本公積轉增資之股數,採追溯調整計算。 18. 員工分紅及董監酬勞 依財團法人中華民國會計研究發展基金會於96年3月發布(96)基秘字第052號 函之規定,員工分紅及董監酬勞應視為費用,而非盈餘之分配。 19. 資本支出與收益支出之劃分 凡支出之經濟效益達於未來各期者,列為資產並按其耐用年限攤銷;其不具 未來經濟效益者或雖具未來經濟效益,但其金額不具重要性者,則列為當期 費用或損失。 三、 會計變動之理由及其影響 本公司自民國97年1月1日起,採用基金會新發布之(96)基秘字第052號函「員工分 紅及董監酬勞會計處理」 之規定,此項會計原則變動使民國97年度淨利減少3,557 千元,每股盈餘減少0.07元,對財務報表並無重大影響。 本公司自民國九十六年一月一日起,採用新發布之財務會計準則公報第三十七號 「無形資產之會計處理準則」,以及各號公報配合新修訂之條文。於公報開始適 用日重新評估已認列無形資產之耐用年限或攤銷方法,此項改變,對本公司民國 九十六年一月一日至十二月三十一日淨利、稅後基本每股盈餘及民國九十六年十 二月三十一日之總資產並未有影響。 四、 重要會計科目之說明 1. 現金及約當現金 97.12.31 96.12.31 庫存現金 $353 $1,865 銀行存款 308,570 146,234 合 計 $308,923 $148,099
  • 71.
    控創科技股份有限公司財務報表附註(續) (金額除另予註明外,均以新臺幣千元為單位) 2. 應收票據及應收帳款淨額 97.12.31 96.12.31 應收票據 $522 $1,585 應收帳款 101,305 67,982 減:備抵呆帳 (11,685) (4,565) 淨 額 $90,142 $65,002 3. 存 貨 97.12.31 96.12.31 製 成 品 $33,997 $28,400 半 成 品 1,801 4,549 在 製 品 13,463 17,205 原 料 38,215 74,996 商品存貨 64,851 19,507 在途存貨 1,834 7,995 合 計 154,161 152,652 減:備抵存貨跌價及呆滯損失 (27,640) (38,279) 淨 額 $126,521 $114,373 4. 基金及投資 97.12.31 96.12.31 被投資公司名稱 金 額 持股比例% 金 額 持股比例% 採權益法之長期股權投資: Quanmax (M) SDN. BHD. $885,466 100.00 $567,559 100.00 Quanmax Japan Inc. 3,286 67.00 2,464 67.00 chiliGREEN computer GmbH 123,344 85.01 - - Sliger Designs Inc. 13,242 60.00 - - Rack Solution Inc. 11,867 95.64 - - 康傳科技有限公司(香港) 2,396 100.00 5,083 100.00 Kontron Technology Asia Paciftc Co., Ltd. - - - - Kontron Australia Pty. Ltd. - - - - 合 計 $1,039,601 $575,106
  • 72.
    控創科技股份有限公司財務報表附註(續) (金額除另予註明外,均以新臺幣千元為單位) (1) 民國九十七年及九十六年十二月三十一日採權益法評價之長期股權投資, 原始投資成本及各該年度投資損益列示如下: 97 年度 96 年度 原始投資 投資 原始投資 投資 被投資公司名稱 成 本 (損)益 成 本 (損)益 Quanmax (M) SDN. BHD. $69,086 $393,278 $69,086 $82,372 Quanmax Japan Inc. 1,926 165 1,926 70 chiliGREEN computer GmbH 56,093 66,669 - - Sliger Designs Inc. 16,755 (4,658) - - Rack Solution Inc. 13,445 (1,533) - - 康傳科技有限公司(香港) 6,249 (2,883) 6,249 (1,124) Kontron Technology Asia Paciftc Co., Ltd. - - - 42,926 Kontron Australia Pty. Ltd. - - - 2,621 $163,554 $451,038 $77,261 $126,865 上開採權益法評價之長期股權投資民國九十七年度除 Quanmax (M) SDN. BHD.及 chiliGREEN computer GmbH 係採用被投資公司經會計師查核之財務 報表評價認列外,其他採權益法評價之長期股權投資,係依公司自結數為 認列依據。民國九十六年度採權益法評價之長期股權投資均係依經會計師 查核簽證之財務報表為認列依據。 本公司對上述採權益法評價之被投資公司,因本公司對其直接或間接持有 表決權股份超過50%以上或未達50%,但仍具有控制能力者為本公司之子 公司,已編入本公司民國九十七年及民國九十六年度合併財務報表。 (2) 本公司原為擴展業務需要,透過本公司100%持有之 Kontron Technology Asia Pacific Co., Ltd.再轉投資大陸孫公司從事相關業務,然基於未來規劃 及經營策略之考量,已於民國九十六年十一月五日經董事會決議通過處分 所持有之 Kontron Technology Asia Pacific Co., Ltd.全數股份予 KAG 公司, 而此間接投資大陸孫公司之投資案業經經濟部投資審議委員會中華民國九 十七年六月二十五日經審二字第09700201020號函核准撤銷。 (3) Kontron Australia Pty. Ltd.民國九十六年六月三十日之長期股權投資貸餘為 18,572千元,惟因本公司意圖支持該被投資公司,依財務會計準則公報第 五號規定,先行沖抵本公司帳載對被投資公司之墊款及應收帳款,故期末 帳列金額為零。又本公司已於民國九十六年十二月三十一日處分所持有之 Kontron Australia Pty. Ltd.全數股份予 KAG 公司。
  • 73.
    控創科技股份有限公司財務報表附註(續) (金額除另予註明外,均以新臺幣千元為單位) (4) 本公司於民國九十五年四月經董事會決議通過投資 Quanmax Japan Inc.投 資金額折合新臺幣約1,296千元,持股比例為45%。又本公司於民國九十六 年七月一日增加投資 Quanmax Japan Inc.持股比例至67%。 (5) 本公司於民國九十六年度以新臺幣6,249千元(美金190千元)增加投資康傳 科技有限公司(香港)持股比例100%,並由該被投資公司轉投資康傳電子科 技(上海)有限公司,持股比例100%。上述經由第三地區間接投資大陸地區 業經經濟部投資審議委員會中華民國九十六年十月十五日經審二字第 09600340310號函核准在案。 (6) 本公司於民國九十七年度以新臺幣16,755千元(美金532千元及相關交易成 本)轉投資 Sliger Designs Inc.,持股比例為60%,上述對外投資業經經濟部 投資審議委員會中華民國九十七年七月四日經審三字第09700246800號函 核准在案。 (7) 本公司於民國九十七年五月基於營運規劃考量經董事會決議通過投資歐洲 公司 chiliGREEN Computer GmbH,投資成本折合新臺幣約8,940千元,持 股比例為50.01%。另於民國九十七年八月底向 World of Vision Trading GmbH 購買35%之股權,投資成本折合新台幣約47,153千元(歐元1,000千元 及相關交易成本),合計持股比例為85.01%。 (8) 民國九十七年及九十六年十二月三十一日長期股權投資之外幣換算調整數 列示如下: 被投資公司 97.12.31 96.12.31 Quanmax (M) SDN. BHD. $(17,274) $58,097 Quanmax Japan Inc. 686 29 chiliGREEN computer GmbH 582 - Sliger Designs Inc. 1,145 - Rack Solution Inc. (45) - 康傳科技有限公司(香港) 155 (41) 合 計 $(14,751) $58,085 (9) 截至民國九十七年十二月三十一日止,本公司轉投資大陸地區之相關資訊 請詳附註十一、(三)大陸投資資訊。
  • 74.
    控創科技股份有限公司財務報表附註(續) (金額除另予註明外,均以新臺幣千元為單位) 5. 無形資產 項 目 97.1.1 本期增加 本期減少 97.12.31 單獨取得成本: 電腦軟體成本 $11,809 $155 $- $11,964 攤銷及減損: 攤銷 (6,639) (1,665) - (8,304) 帳面價值 $5,170 $(1,510) $- $3,660 項 目 96.1.1 本期增加 本期減少 96.12.31 單獨取得成本: 電腦軟體成本 $10,813 $996 $- $11,809 攤銷及減損: 攤銷 (4,635) (2,004) - (6,639) 帳面價值 $6,178 $(1,008) $- $5,170 6. 短期借款 借款性質 97.12.31 96.12.31 遠期信用狀借款 $28,065 $- 信用借款 12,000 12,000 合 計 $40,065 $12,000 (1) 上列各項借款於民國 97 年及 96 年度之利率區間分別為 2.90%~4.60%及 2.81%~2.90%。 (2) 截至民國 97 年及 96 年 12 月 31 日止,上列各項借款之未使用額度各約為 29,935 千元及 38,000 千元。 7. 長期借款 貸款銀行 借款種類 97.12.31 96.12.31 抵押或擔保 中華開發工業銀行 信用借款 $100,000 $100,000 無 合計 100,000 100,000 減:一年內到期之長期借款 (100,000) - 一年後到期之長期借款 $- $100,000
  • 75.
    控創科技股份有限公司財務報表附註(續) (金額除另予註明外,均以新臺幣千元為單位) 8. 應計退休金負債 本公司採用財務會計準則公報第十八號「退休金會計處理準則」,以資產負 債表日為衡量日完成精算,本公司之基金提撥狀況與帳載應計退休金負債調 節如下: 97.12.31 96.12.31 給付義務 累積給付義務 $(5,559) $(6,953) 未來薪資增加影響數 (2,384) (3,216) 預計給付義務 (7,943) (10,169) 退休基金資產公平價值 16,546 15,964 提撥狀況 8,603 5,795 未認列過渡性淨給付義務 - 864 未認列退休金損失(利益) 613 (864) 補列之最低退休金負債 - - (應計退休金負債)預付退休金 $9,216 $5,795 本公司淨退休金成本組成項目如下: 97 年度 96 年度 服務成本 $- $- 利息成本 356 381 退休基金資產預期報酬 (399) (394) 過渡性淨給付義務攤銷數 567 425 退休金損益攤銷數 - (62) 縮減或清償利益 (3,945) - 淨退休金成本(利益) $(3,421) $350 退休金精算報告之假設: 97 年度 96 年度 折 現 率 2.5% 3.5% 未來薪資水準增加率 2.0% 2.5% 退休基金資產預期投資報酬率 2.5% 2.5% 本公司民國九十七年及九十六年十二月三十一日專戶儲存於臺灣銀行之退休 準備金餘額分別為16,546千元及15,964千元。 本公司自民國九十四年七月一日起依勞工退休金條例採確定提撥制,民國九 十七年及九十六年度認列之退休金費用分別為3,549千元及4,377千元,截至民 國九十七年及九十六年十二月三十一日止,尚未實際提撥數分別為850千元及 975千元,帳列應付費用項下。
  • 76.
    控創科技股份有限公司財務報表附註(續) (金額除另予註明外,均以新臺幣千元為單位) 9. 股東權益 (1) 股 本 截至民國九十七年十二月三十一日止,本公司額定及實收資本額分別為 800,000千元及499,200千元,每股面額10元,分別為80,000千股及49,920千 股。 本公司於民國九十六年六月二十九日經股東常會決議通過董事會提案之 盈餘分派議案,以普通股股利計19,000千元及員工紅利5,200千元,合計盈 餘24,200千元增資,合計發行新股2,420千股,上項增資案業經主管機關核 准在案,並已變更登記完竣。 (2) 資本公積 依公司法規定,資本公積除彌補公司虧損外,不得使用,但超過票面金額 發行股票所得之溢額產生之資本公積,得撥充股本,按股東原有股份之比 例發給新股。 (3) 法定公積 依公司法規定,每年度決算如有盈餘,於依法繳納稅捐及彌補歷年虧損 後,應先提百分之十為法定盈餘公積,依公司法規定,法定公積應提撥至 其餘額達股本總額時止。法定公積得用以彌補虧損;且當該項公積已逹實 收股本百分之五十時,並得以其半數撥充股本。 (4) 盈餘分配及股利政策 a. 依公司章程規定如依上述第(3)項彌補虧損及提列法定公積後,如尚有 盈餘得分派股東股利、董監酬勞及員工紅利。上述盈餘分配,應於次年 度股東常會議決之,並列於盈餘分配年度之財務報表內。分配比例如 下:(1)員工紅利:0.5%〜15%;(2)董事、監察人酬勞:1%;(3)扣除 前各項盈餘後,由董事會就該盈餘額併同以往年度盈餘,擬具分派議案 提請股東會決議分配之。 上述員工股票紅利之發放對象得包含符合一定條件之從屬公司員工,其 條件授權公司董事會決定之。 九十七年度對於員工紅利及董監酬勞之估列係分別按稅前淨利之0.5% 及1%計算。年度終了後,董事會決議之發放金額有重大變動時,該變 動調整原提列年度費用,至股東會決議日時,若金額仍有變動,則依會 計估計變動處理,於股東會決議年度調整入帳。如股東、決議採股票發 放員工紅利,股票紅利股數以決議分紅之金額除以股票公平價值決定, 股票公平價值係以股東會決議日前一日之收盤價,並考量除權除息之影 響為計算基礎。
  • 77.
    控創科技股份有限公司財務報表附註(續) (金額除另予註明外,均以新臺幣千元為單位) b. 本公司經營高科技之相關產業,處於企業生命週期之成長期,配合整體 環境及產業成長特性,為達成公司永續經營、追求股東長期利益、穩定 經營績效目標,依公司未來之資本支出預算及資金需求情形,以維持每 股盈餘之穩定成長,其股票股利之分配以不高於擬發放股利總數之百分 之七十為限。 c. 本公司民國九十七年度盈餘分配議案,截至會計師查核報告出具日止, 尚未經董事會通過,有關董事會通過擬議及股東會決議盈餘分派情形, 請至台灣證券交易之「公開資訊觀測站」查詢。 d. 本公司民國九十六年度盈餘分配議案資訊如下: 97.6.27 股東會決 97.4.7 董事會 議實際配發數 通過配發數 差異數 差異原因 一、 配發情形 1. 員工現金紅利 $840 千元 $840 千元 - 無 2. 董監酬勞 1,681 千元 1,681 千元 - 無 3. 股東現金股利 79,872 千元 79,872 千元 - 無 二、 每股盈餘相關資訊(追溯後) 1. 原每股盈餘(元) $3.74 元 $3.74 元 - 無 2. 設算每股盈餘(元) 3.69 元 3.69 元 - 無 e. 本公司民國九十五年度盈餘分配議案資訊如下: 96.6.29 股東會決 96.4.4 董事會 議實際配發數 通過配發數 差異數 差異原因 一、 配發情形 1. 員工股票紅利 $5,200 千元 $5,200 千元 - 無 2. 董監酬勞 2,545 千元 2,545 千元 - 無 3. 股東現金股利 57,000 千元 57,000 千元 - 無 4. 股東股票股利 19,000 千元 19,000 千元 - 無 二、 每股盈餘相關資訊(追溯後) 1. 原每股盈餘(元) $6.40 元 $6.40 元 - 無 2. 設算每股盈餘(元) 6.22 元 6.22 元 - 無
  • 78.
    控創科技股份有限公司財務報表附註(續) (金額除另予註明外,均以新臺幣千元為單位) 10. 本期發生之用人、折舊及攤銷費用 本公司發生之用人、折舊、折耗及攤銷費用依其功能別彙總如下: 功能別 97年度 96年度 屬於營業 屬於營業 屬於營業 屬於營業 性質別 成 本 者費 用 者 合 計 成 本 者費 用 者 合 計 用人費用 薪資費用 $15,966 $61,140 $77,106 $20,935 $48,198 $69,133 勞健保費用 254 3,597 3,851 1,861 3,504 5,365 退休金費用 704 2,845 3,549 1,365 3,012 4,377 其他用人費用 529 1,324 1,853 978 1,282 2,260 折舊費用 772 1,892 2,664 872 2,237 3,109 攤銷費用 566 2,061 2,627 725 6,917 7,642 11. 所 得 稅 (1) 本公司營利事業所得稅稅率最高為25%,所得稅費用(利益)組成如下: 97 年度 96 年度 當期所得稅費用及其他調整 $(7,098) $16,321 未分配盈餘加徵百分之十 4,067 896 其他遞延所得稅費用(利益) (10,616) 17,985 $(13,647) $35,202 (2) 本公司損益表中所列稅前淨利依規定稅率計算之所得稅額與估計所得稅費 用(利益)間之差異列示如下: 97 年度 96 年度 稅前淨利按法定稅率 計算之稅額 $88,517 $55,502 所得稅調節項目稅額之影響數: 權益法認列之投資收入 (98,319) (20,593) 投資抵減增加數 (14,041) (12,421) 未分配盈餘加徵10% 8,132 17,077 以前年度所得稅調整及其他 2,064 (4,363) 所得稅費用(利益) $(13,647) $35,202
  • 79.
    控創科技股份有限公司財務報表附註(續) (金額除另予註明外,均以新臺幣千元為單位) (3) 遞延所得稅費用(利益)主要項目如下: 97 年度 96 年度 呆帳超限 $(1,952) $(462) 存貨跌價損失淨變動數 2,660 (6,701) 未實現兌換損益淨變動數 (1,255) 523 未實現銷貨毛利淨變動數 265 (265) 虧損扣抵(增加)減少 (26,982) 25,165 投資抵減(增加)減少 (961) 708 商譽遞延淨變動數 2,839 2,839 權益法認列投資損益 14,440 (4,394) 退休金遞延 - 902 遞延費用轉列其他損失 330 (330) $(10,616) $17,985 (4) 本公司遞延所得稅資產(負債)之主要內容如下: 97.12.31 96.12.31 遞延所得稅資產: 呆帳超限 $3,174 $1,222 存貨跌價損失 6,910 9,570 未實現兌換損失 1,348 93 商譽遞延 7,809 10,648 虧損扣抵 26,982 - 投資抵減-機器設備 48 175 投資抵減-研究發展 16,079 14,991 權益法認列投資損失 - 193 未實現銷貨毛利 - 265 遞延費用轉列其他損失 - 330 遞延所得稅資產總額 62,350 37,487 備抵評價-遞延所得稅資產 - - 遞延所得稅資產淨額 $62,350 $37,487 遞延所得稅負債: 權益法認列投資利益 $(14,247) $- 遞延所得稅資產淨額-流 動 $11,431 $14,319 遞延所得稅資產淨額-非流動 $36,672 $23,168
  • 80.
    控創科技股份有限公司財務報表附註(續) (金額除另予註明外,均以新臺幣千元為單位) (5) 依據促進產業升級條例之規定,投資抵減可用以抵減當年度應納所得稅之 半數,其未扣抵餘額可遞延至以後四年內扣抵,每年抵減數不得超過當年 度應納所得稅之半數,最後一年之餘額則可全額抵減。截至民國九十七年 十二月三十一日止,本公司投資抵減尚未抵減稅額彙總如下: 投資抵減 到期年限 購置機器設備 研究發展支出 備 註 民國100年 $- $2,086 申報數 民國101年 48 13,993 申報數及估計數 合 計 $48 $16,079 (6) 依所得稅法規定,營利事業所得稅結算申報委託會計師查核簽證申報者, 得將經稽徵核定之前十年內各期虧損自本期純益扣除後,再行核課營利事 業所得稅。截至民國九十七年十二月三十一日止,本公司尚未抵減之虧損 彙總如下: 到期年限 虧損總額 尚未使用餘額 備 註 民國107年 $107,928 $107,928 申報數 (7) 本公司營利事業所得稅結算申報已奉稽徵機關核定至民國九十四年度。 (8) 兩稅合一及未分配盈餘相關資訊: 未分配盈餘及盈餘分配之稅額扣抵比率之資訊內容如下: 97.12.31 96.12.31 股東可扣抵稅額帳戶期末餘額 $12,275 $7,056 八十六年度及以前年度未分配盈餘 $- $- 八十七年度及以後年度未分配盈餘 694,120 427,479 $694,120 $427,479 97 年度(預計) 96 年度(實際) 盈餘分配之稅額扣抵比率 2.33% 3.71% 惟依所得稅法規定,非中華民國境內居住之個人及在中華民國境內無固定 營業場所之營利事業,在中華民國境內取得公司、合作社分配之股利或盈 餘總額所含被投資公司或合作社已繳納之營利事業所得稅額,不得抵繳該 股利淨額或盈餘淨額之應扣繳稅額。但因被投資公司或合作社之未分配盈 餘,依規定應加徵百分之十營利事業所得稅部份,則不在此限。
  • 81.
    控創科技股份有限公司財務報表附註(續) (金額除另予註明外,均以新臺幣千元為單位) 本公司預計分配民國九十七年度未分配盈餘之稅額扣抵比率時,已考量當 年度應付所得稅,由於實際分配予股東之可扣抵稅額,應以股利盈餘分配 日之股東可扣抵稅額帳戶餘額為計算基礎,可能會因本公司依所得稅法規 定預計產生之各項可扣抵稅額與實際不同而調整。 12. 每股盈餘 97 年度 金額(千元) 每股盈餘 稅 前 稅 後 股數(千股) 稅 前 稅 後 基本每股盈餘: 屬於普通股股東之 本期純益 $354,068 $367,715 49,920 $7.09 $7.37 96 年度 金額(千元) 每股盈餘 稅 前 稅 後 股數(千股) 稅 前 稅 後 基本每股盈餘: 屬於普通股股東之 本期純益 $222,008 $186,806 49,920 $4.45 $3.74 五、 關係人交易 1. 關係人之名稱及關係 關係人名稱 與本公司之關係 Kontron AG (KAG) 原為本公司之母公司,於97.6.27後為對本公 司採權益法評價之投資公司,又於97.8.31 後對本公司喪失重大影響力 Quanmax (M) SDN. BHD. (QMM) 採權益法評價之被投資公司 (原名為 Kontron Manufacturing Services SDN.已於民國97年7月23日更名為 「Quaumax (M) SDN. BHD.」) Quanmax Japan Inc. (QJP) ″ (原名為 Kontron System Japan Co., Ltd.已 於民國97年5月更名為 「Quaumax Japan Inc.」)
  • 82.
    控創科技股份有限公司財務報表附註(續) (金額除另予註明外,均以新臺幣千元為單位) 關係人名稱 與本公司之關係 康傳科技有限公司(香港) 採權益法評價之被投資公司 chiliGREEN Computer GmbH ″ (chiliGREEN) Sliger Designs Inc. (Sliger Designs) ″ Rack Solution Inc. (RSI) ″ 康傳電子科技(上海)有限公司 子公司採權益法評價之被投資公司 Quanmax AG (原名為 Gericom AG) ″ Gericom Far East Limited. ″ Gericom Shanghai, China Co., Limited ″ Maxdata GmbH (Maxdata) ″ Kontron Design Manufacturing Services 97.6.18以後為 Quanmax (M) SDN. BHD.之 (M) SDN. BHD. (KDMS) 子公司,97.6.29以後為對本公司採權益法 評價之投資公司之聯屬公司,又於97.8.31 後與本公司非為關係人 Kontron Technology Asia Pacific Co., Ltd. 原為聯屬公司,於97.6.27後為對本公司採權 益法評價之投資公司之聯屬公司,又於 97.8.31後與本公司非為關係人 Kontron Australia Pty. Ltd. (KAUS) ″ Kontron (Beijing) Technology Co., Ltd. ″ (KCN) Kontron Technology Japan Co., Ltd. (KTJ) ″ Kontron Embedded Computers GmbH, ″ Eching (KEC) Kontron Modules Computers GmbH ″ (KOM) Kontron Embedded Modules GmbH (KEM) ″ Kontron UK Limited (KUK) ″ Kontron America Inc. (KAI) ″ Kontron Canada Inc. (KCI) ″ Kontron Poland (KPL) ″ Kontron Technology (Inside), Denmark ″ (KEM-DEM) Kontron Ukraine (Kontron Ukra) ″ RT Soft ZAO Russia Co., Ltd. (RT Soft) ″ 漢尼斯等共9人 為本公司董事 黃逸駿等共3人 為本公司監察人 陳孟鴻、鄭國楷等共6人 為本公司副總經理以上之管理階層
  • 83.
    控創科技股份有限公司財務報表附註(續) (金額除另予註明外,均以新臺幣千元為單位) 2. 與關係人間之重大交易事項 (1) 進貨及銷貨 97 年度 96 年度 佔本公司 佔本公司 金 額 進貨淨額% 金 額 進貨淨額% 進 貨: KEM $43,978 7.07 $75,746 15.42 QMM 27,437 4.41 99,165 20.19 KAI 23,128 3.72 36,618 7.46 KDMS 9,839 1.58 - - KEM-DEM 5,201 0.84 7,588 1.54 KEC 2,463 0.40 11,540 2.35 其他 353 0.06 862 0.18 $112,399 18.08 $231,519 47.14 本公司對於同種類原料或商品並無同時向關係人及非關係人進貨之情 形。本公司向關係人進貨之交易價格係依訂單協議價格辦理,付款條件為 出貨日起算一個月;向非關係人進貨之付款條件為二至三個月。 97 年度 96 年度 佔本公司 佔本公司 金 額 營業淨額% 金 額 營業淨額% 銷 貨: chiliGREEN $136,373 19.58 $- - QMM 31,715 4.55 89,315 13.88 KEM 29,257 4.20 57,610 8.95 Quanmax AG 28,830 4.14 - - KEC 18,145 2.60 48,358 7.51 QJP 11,493 1.65 11,613 1.80 KTJ 7,574 1.09 2,070 0.32 KAI 4,286 0.61 116,053 18.03 KDMS 2,990 0.43 - - KUK 2,269 0.33 4,966 0.77 KAUS 1,372 0.20 4,408 0.69 康傳電子 1,161 0.17 - - KCN 805 0.11 1,403 0.22 Sliger Designs 523 0.08 - - 其他 545 0.08 2,923 0.46 $277,338 39.82 $338,719 52.63 本公司銷售商品與關係人之價格計算係依成本加價1%〜25%,銷售與非關 係人則為成本加價15%〜35%,關係人收款期間為交貨日起算一個月至二 個月,非關係人則為一至三個月。
  • 84.
    控創科技股份有限公司財務報表附註(續) (金額除另予註明外,均以新臺幣千元為單位) (2) 應收(付)帳款-關係人 97.12.31 96.12.31 金 額 % 金 額 % 應收帳款 chiliGREEN $68,027 34.87 $- - Quanmax AG 28,782 14.75 - - RSI 6,952 3.56 - - 康傳電子 1,000 0.51 - - QMM 598 0.31 527 0.65 KAI - - 1,355 1.66 KEC - - 9,811 12.02 QJP - - 6,088 7.46 其他 142 0.07 586 0.72 小 計 105,501 54.07 18,367 22.51 減:備抵呆帳 - - (194) (0.24) 淨 額 $105,501 54.07 $18,173 22.27 97.12.31 96.12.31 金 額 % 金 額 % 其他應收款: Maxdata $850 10.76 $- - chiliGREEN 793 10.04 - - KAG - - 235,300 91.18 KAUS - - 22,698 8.80 其他 251 3.17 50 0.02 $1,894 23.97 $258,048 100.00 其他應收款主係子公司管理服務收入、利息收入及墊付款項。 應付帳款: KEM $- - $16,884 28.91 KEC - - 4,052 6.94 KAI - - 4,116 7.05 KMS - - 5,032 8.62 其他 - - 471 0.80 $- - $30,555 52.32 其他應付款: QMM $72,581 35.02 $- - 其他應付款主係代收貨款。
  • 85.
    控創科技股份有限公司財務報表附註(續) (金額除另予註明外,均以新臺幣千元為單位) (3) 財產交易 97年度:無此事項。 96年度出售各項基金與投資予關係人情形如下: 出售對象 出售標的 出售價款 帳面價值 處分(損)益 KAG Kontron Technology Asia Pacific Co., Ltd. $227,500 $153,375 $74,125 KAG Kontron Australia Pty. Ltd. $6,500 $(8,302) $14,802 KAG Kontron Technology Japan Co., Ltd. $1,300 $- $1,300 (4) 資金融通 • 本公司資金融通予關係人情形如下:(帳列其他應收款-關係人) 97 年度 本年度 利息收入 最高餘額 期末餘額 利率% 總額 Maxdata $167,472 $6,007 4.00 $1,815 chiliGREEN $95,920 $- 6.00 $1,777 96 年度 本年度 利息收入 最高餘額 期末餘額 利率% 總額 KAUS $15,211 $- 8.00 $602 k 本公司向關係人借入資金情形如下(帳列其他應付款-關係人): 97 年度 本年度 利息費用 最高餘額 期末餘額 利率% 總額 QMM $131,040 $131,040 2.00 $1,105 96年度:無此事項。
  • 86.
    控創科技股份有限公司財務報表附註(續) (金額除另予註明外,均以新臺幣千元為單位) (5) 其 他 97 年度 96 年度 佔本公司該 佔本公司該 金 額 科目金額% 金 額 科目金額% 維修成本及其他 營業成本: QMM $18 - $3,940 0.78 其他 5 - 174 0.03 $23 - $3,560 0.71 推銷費用: 其他 $52 0.13 $- - 管理費用: KAG $- - $308 0.95 其他 145 0.29 171 0.53 $145 0.29 $479 1.48 研發費用: 其他 $42 0.08 $49 - 其他收入: KAG $- - $4,530 58.50 Maxdata 268 4.39 其他 - - 89 1.15 $268 4.39 $4,619 59.65 其他費用: 其他 $7 0.37 $- - (6) 主要管理階層薪酬總額資訊: 項 目 97 年度 96 年度 薪資、獎金、特支費、業務執行費用及紅利 $16,463 $10,740
  • 87.
    控創科技股份有限公司財務報表附註(續) (金額除另予註明外,均以新臺幣千元為單位) 六、 質押之資產 資 產 名 稱 抵押擔保標的 97.12.31 96.12.31 受限制資產: 存出保證金 法院提存 $5,718 $5,718 七、 重大承諾事項及或有事項 1. 本公司與其他公司簽訂營業租賃合約,未來需支付之租金彙總如下: 年 度 金 額 九十八 $10,128 九十九 4,975 2. 本公司與麟瑞科技股份有限公司因產品延遲交貨依合約規定需支付違約金 2,000 千元,截至目前尚未支付,惟麟瑞科技股份有限公司仍向法院申請執行 假扣押凍結合併公司銀行帳戶資金 5,764 千元,合併公司於接獲法院通知後立 即提存擔保金 5,718 千元,申請撤銷假扣押,截至報告出具日止,本案尚由台 北地方法院審理中。 3. 本公司為長、短期借款所開立保證票據為 170,000 千元。 八、 重大之災害損失 無此事項。 九、 重大之期後事項 本公司於民國98年2月27日處分採權益法之長期股權投資 chiliGREEN 予 Quanmax AG,交易價款為新台幣328,138千元(歐元為7,400千元),因 Quanmax AG 亦為本 公司間接持股之子公司,此交易為組織重整,無相關處分損益。 十、 其 他 1. 本公司於民國九十七年及九十六年一月一日至十二月三十一日並未從事衍生 性金融商品之交易事項。
  • 88.
    控創科技股份有限公司財務報表附註(續) (金額除另予註明外,均以新臺幣千元為單位) 2. 公平價值之資訊 97.12.31 96.12.31 非衍生性金融資產 帳面價值 公平價值 帳面價值 公平價值 資產 現金及約當現金 $308,923 $308,923 $148,099 $148,099 應收款項淨額(含應收票據 應收 、 帳款及應收關係人款項) 195,643 195,643 83,175 83,175 其他應收款-關係人 7,901 7,901 258,048 258,048 其他金融資產-流動 4,100 4,100 2,606 2,606 採權益法之長期股權投資 1,039,601 1,039,601 575,106 575,106 存出保證金 9,240 9,240 9,209 9,209 負債 短期借款 40,065 40,065 12,000 12,000 應付款項(含應付票據 應付帳款 、 及應付關係人款項) 155,301 155,301 59,204 59,204 應付所得稅 3,890 3,890 16,018 16,018 應付費用 26,900 26,900 21,411 21,411 其他金融負債-流動 7,079 7,079 782 782 長期借款(含一年內到期部份) 100,000 100,000 100,000 100,000 (1) 本公司估計金融商品公平價值所使用之方法及假設如下: • 短期金融商品公平價值以其在資產負債表上之帳面價值估計其公平價 值,因為此類商品到期日甚近,其帳面價值應屬估計公平價值之合理基 礎。此方法應用於現金及約當現金、應收款項淨額(含應收票據、應收 帳款及應收關係人款項)、其他應收款-關係人、其他金融資產-流動、 短期借款、應付款項(含應付票據、應付帳款及應付關係人款項)、應付 所得稅、應付費用、其他金融負債-流動。 k 採權益法之長期股權投資如有活絡市場公開報價時,則以此市場價格為 公平價值 若無市價格可供參考時 則依財務或其他資訊估計公平價值 。 , 。 l 存出保證金及受限制資產以帳面價值估計其公平價值,係因為預計未來 收取之金額與帳面價值相近。 m 長期借款(含一年內到期)以其在資產負債表上之帳面價值估計其公平 價值,因為本公司之長期借款利率均係採機動利率,其已參照市場情況 調整,故本公司之借款利率應近似於市場利率。
  • 89.
    控創科技股份有限公司財務報表附註(續) (金額除另予註明外,均以新臺幣千元為單位) (2) 本公司金融資產及金融負債之公平價值,以活絡市場之公開報價直接決定 者及以評價方法估計者分別如下: 公開報價決定之金額 評價方法估計之金額 97.12.31 96.12.31 97.12.31 96.12.31 金融資產 現金及約當現金 $308,923 $148,099 $- $- 應收款項淨額(含關係人款項) - - 195,643 83,175 其他應收款-關係人 - - 7,901 258,048 其他金融資產-流動 - - 4,100 2,606 採權益法之長期股權投資 - - 1,039,601 575,106 存出保證金 - - 9,240 9,209 金融負債 短期借款 - - 40,065 12,000 應付款項(含應付關係人款項) - - 155,301 59,204 應付所得稅 - - 3,890 16,018 應付費用 - - 26,900 21,411 其他金融負債-流動 - - 7,079 782 長期借款(含一年內到期部份) - - 100,000 100,000 (3) 本公司民國九十七年及九十六年十二月三十一日具固定利率變動之公平 價值風險之金融資產分別為6,357千元及39,258千元,金融負債分別為 28,065千元及0元;具浮動利率變動之現金流動量風險之金融資產分別為 306,992千元及109,228千元,金融負債分別為112,000千元及112,000千元。 (4) 本公司民國九十七年及九十六年度非以公平價值衡量且公平價值變動認 列損益之金融資產或金融負債,其利息收入總額分別為5,363千元及3,473 千元,及利息費用總額分別為4,933千元及1,205千元。 3. 財務風險資訊 (1) 市場風險:無。 (2) 信用風險 本公司主要的潛在信用風險係源自於現金及約當現金及應收款項之金融 商品。本公司之現金存放於不同之金融機構。本公司控制暴露於每一金融 機構之信用風險,而且認為本公司之現金及約當現金不會有重大之信用風 險顯著集中之虞。
  • 90.
    控創科技股份有限公司財務報表附註(續) (金額除另予註明外,均以新臺幣千元為單位) 本公司為減低應收款項信用風險規定與客戶進行信用交易前,需經信用確 認程序,並持續評估應收款項收回情形。本公司信用風險顯著集中之應收 款項客戶餘額超過百分之五者如下: 97.12.31 96.12.31 金 額 % 金 額 % 應收款項(含關係人) $172,525 83.21 $72,890 82.89 其他應收款項(含關係人) $7,650 96.82 $257,998 99.98 (3) 流動性風險 本公司之資本及營運資金足以支應履行所有合約義務,故未有因無法籌措 資金以履行合約義務之流動性風險。 (4) 利率變動之現金流量風險 本公司之短期借款與長期借款均屬機動利率之債務,故市場利率變動將會 使短期借款及長期借款之有效利率隨之變動,而使其未來現金流量產生波 動,市場利率增加1%,將增加本公司未來一年度內之現金流出1,120千元。 十一、附註揭露事項 (一) 重大交易事項相關資訊 編 號 項 目 附 表 1 資金貸與他人 附表一 2 為他人背書保證 無 3 期末持有有價證券情形 附表二 4 累積買進或賣出同一有價證券之金額達新臺幣一 無 億元或實收資本額 20%以上 5 取得不動產之金額達新臺幣一億元或實收資本額 無 20%以上 6 處分不動產之金額達新臺幣一億元或實收資本額 無 20%以上 7 與關係人進 、銷貨之金額達新臺幣一億元或實收資 附表四 本額 20%以上 8 應收關係人款項達新臺幣一億元或實收資本額 20 無 %以上 9 從事衍生性商品交易 無
  • 91.
    控創科技股份有限公司財務報表附註(續) (金額除另予註明外,均以新臺幣千元為單位) (二) 轉投資事業相關資訊: 編 號 項 目 附 表 1 資金貸與他人 附表一 2 為他人背書保證 無 3 期末持有有價證券情形 附表二 4 累積買進或賣出同一有價證券之金額達新臺幣一 附表三 億元或實收資本額 20%以上 5 取得不動產之金額達新臺幣一億元或實收資本額 無 20%以上 6 處分不動產之金額達新臺幣一億元或實收資本額 無 20%以上 7 與關係人進 銷貨之金額達新臺幣一億元或實收資 、 附表四 本額 20%以上 8 應收關係人款項達新臺幣一億元或實收資本額 20% 附表五 以上 9 從事衍生性商品交易 詳(三) 10 被投資公司名稱、所在地區…等相關資訊 附表六 (三) 承做衍生性商品之轉投資公司:Quanmax AG 承做衍生性商品之原因:Quanmax AG 承做遠期外匯合約,主係為規避以外 幣計價之淨資產或負債因匯率波動所產生之風險。 合併公司承作遠期外匯合約交易情形如下: 帳面價值 項 目 合約期間 名目本金 (公平價值) 遠期外匯合約 97.11.26~98.02.23 USD 1,280 千元 $(4,257) 遠期外匯合約 97.11.26~98.01.12 USD 4,812 千元 (15,164) 遠期外匯合約 97.12.19~98.01.29 USD 1,370 千元 (333) 合 計 $(19,754) 上述遠期外匯合約交易帳列於公平價值變動列入損益之金融負債,期末評 價帳列金融負債評價損失金額為 19,565 千元(匯率影響數 189 千元)。
  • 92.
    控創科技股份有限公司財務報表附註(續) (金額除另予註明外,均以新臺幣千元為單位) (四) 大陸投資資訊: 1. 大陸被投資公司名稱、主要營業項目、實收資本額、投資方式、資金匯 出入、持股比例、投資損益、期末投資帳面價值、已匯回投資損益及赴 大陸地區投資限額情形:請詳附表七。 2. 與大陸投資公司直接或間接經由第三地區事業所發生之重大交易事項: 請詳附註五。 3. 大陸投資公司直接或間接經由第三地區事業提供背書、保證或提供擔保 品情形:無。 4. 與大陸投資公司直接或間接經由第三地區提供資金融通情形:無。 5. 其他對當期損益或財務狀況有重大影響之交易事項:無。 十二、部門別財務資訊 (一) 產業別財務資訊:本公司民國九十七年度及九十六年度主要從事電腦週邊 設備,電子零組件、電腦測試儀器及電路板等之產製及銷售,為單一產業 公司。 (二) 地區別財務資訊:截至民國九十七年底本公司尚無國外營運部門。 (三) 外銷銷貨資訊:民國九十七年度及九十六年度外銷銷貨淨額明細如下: 地 區 97 年度 96 年度 亞 洲 $173,494 $286,844 美 洲 29,471 123,179 歐 洲 349,461 121,601 $552,426 $531,624 (四) 重要客戶資訊:民國九十七年度及九十六年度占控創公司營業收入淨額10% 以上客戶明細如下: 97 年度 96 年度 客 戶 銷貨金額 所佔比例 銷貨金額 所佔比例% % chiliGREEN Computer GmbH $136,373 19.58 $- - Brunen IT Service GmbH $71,854 10.32 $- - Quanmax (M) SDN. BHD. $31,715 4.55 $89,315 13.88 Kontron America Inc. $9,079 1.30 $116,053 18.03
  • 93.
    聲 明 書 本公司民國九十七年度(自民國九十七年一月一日至十二月三十一日止)依「關係 企業合併營業報告書關係企業合併財務報表及關係報告書編製準則」應納入編製關係 企業合併財務報表之公司與依財務會計準則公報第七號應納入編製母子公司合併財務 報表之公司均相同,且關係企業合併財務報表所應揭露相關資訊於前揭母子公司合併 財務報表中均已揭露,爰不再另行編製關係企業合併財務報表。 特此聲明 公司名稱:控創科技股份有限公司 董 事 長:漢 尼 斯 中華民國九十八年三月二十四日
  • 94.
    會計師查核報告 控創科技股份有限公司 公鑒: 控創科技股份有限公司及其子公司民國九十七年及民國九十六年十二月三十一 日之合併資產負債表,暨民國九十七年一月一日至十二月三十一日及九十六年一月一 日至十二月三十一日之合併損益表、合併股東權益變動表及合併現金流量表,業經本 會計師查核竣事。上開合併財務報表之編製係管理階層之責任,本會計師之責任則為 根據查核結果對上開合併財務報表表示意見。 本會計師係依照會計師查核簽證財務報表規則及一般公認審計準則規劃並執行 查核工作,以合理確信合併財務報表有無重大不實表達。此項查核工作包括以抽查方 式獲取合併財務報表所列金額及所揭露事項之查核證據、評估管理階層編製合併財務 報表所採用之會計原則及所作之重大會計估計,暨評估合併財務報表整體之表達。本 會計師相信此項查核工作可對所表示之意見提供合理之依據。 依本會計師之意見,第一段所述之合併財務報表在所有重大方面係依照證券發行 人財務報告編製準則暨一般公認會計原則編製,足以允當表達控創科技股份有限公司 及其子公司民國九十七年十二月三十一日及民國九十六年十二月三十一日之財務狀 況,暨民國九十七年一月一日至十二月三十一日及民國九十六年一月一日至十二月三 十一日之營業結果與現金流量。 安永會計師事務所 主管機關核准辦理公開發行公司財務報告 查核簽證文號:金管證六字第 0950104133 號 金管證六字第 0930133943 號 林 麗 凰 會計師: 鄭 戊 水 中華民國九十八年三月二十四日
  • 95.
    控創科技股份有限公司及子公司 合 併 資 產 負 債 表 民國九十七年十二月三十一日及民國九十六年十二月三十一日 單位:新臺幣千元 資 產 97.12.31 96.12.31 負 債 及 股 東 權 益 97.12.31 96.12.31 代碼 會 計 科 目 附 註 金 額 % 金 額 % 代碼 會 計 科 目 附 註 金 額 % 金 額 % 11xx 流動資產 21xx 流動負債 1100 現金及約當現金 二及四.1 $942,678 30.27 $234,615 12.34 2100 短期借款 四.5 $174,578 5.61 $51,992 2.74 1120-40 應收票據及帳款淨額 二及四.2 622,937 20.00 469,593 24.70 2120 應付票據 3,778 0.12 803 0.04 1150 應收帳款-關係人淨額 二及五 658 0.02 138,027 7.26 2140 應付帳款 659,961 21.19 490,405 25.79 1180 其他應收款-關係人 二及五 - - 258,077 13.58 2150 應付帳款-關係人 五 3,667 0.12 46,438 2.44 1190 其他金融資產-流動 7,345 0.24 7,467 0.39 2160 應付所得稅 二及四.11 4,245 0.14 16,183 0.85 120x 存貨淨額 二及四.3 554,088 17.79 596,398 31.37 2170 應付費用 四.7 412,121 13.24 52,502 2.76 1260 預付款項 38,924 1.25 3,667 0.19 2180 公平價值變動列入損益之金融負債-流動 二及十.2 19,754 0.63 - - 1280 其他流動資產 195,503 6.28 2,799 0.15 2190 其他應付款-關係人 - - 75,554 3.98 1286 遞延所得稅資產-流動 二及四.11 2,694 0.09 14,319 0.75 2240 其他金融負債-流動 25,951 0.83 33,667 1.77 流動資產合計 2,364,827 75.94 1,724,962 90.73 2270 一年或一營業週期內到期長期借款 100,000 3.21 - - 2280 其他流動負債 300,530 9.65 419 0.02 14xx 基金及投資 流動負債合計 1,704,585 54.74 767,963 40.39 1421 採權益法之長期股權投資 二 1,883 0.06 - - 24xx 長期附息負債 15xx 固定資產 二 2420 長期借款 四.6 - - 100,000 5.26 1501 土地 496 0.02 - - 1521 房屋及建築 88,276 2.83 - - 28xx 其他負債 1531 機器設備 26,214 0.84 149,901 7.88 2861 遞延所得稅負債-非流動 二及四.11 36,404 1.17 - - 1561 辦公設備 29,845 0.96 28,112 1.48 2880 其他負債-其他 14,877 0.48 - - 1631 租賃改良 7,498 0.24 5,069 0.27 2881 遞延貸項 二 - - 2,784 0.15 1681 其他設備 1,978 0.06 337 0.02 其他負債合計 51,281 1.65 2,784 0.15 15xx-16xx 成本合計 154,307 4.95 183,419 9.65 15x9 減:累計折舊 (21,880) (0.70) (60,864) (3.20) 2xxx 負債合計 1,755,866 56.39 870,747 45.80 固定資產淨額 132,427 4.25 122,555 6.45 17xx 無形資產 二、三及四.4 31xx 股本 四.9 1710 商標權 313,473 10.07 - - 3110 普通股股本 499,200 16.03 499,200 26.26 1720-30 專利權、特許權 24,576 0.79 - - 32xx 資本公積 1750 電腦軟體成本 32,119 1.03 7,285 0.38 3210 資本公積-發行溢價 四.9 8,000 0.26 8,000 0.42 1760 商譽 71,525 2.30 - - 33xx 保留盈餘 1780 其他無形資產 144,427 4.63 - 3310 法定盈餘公積 四.9 55,218 1.76 36,537 1.92 無形資產合計 586,120 18.82 7,285 0.38 3350 未分配盈餘 694,120 22.30 427,479 22.48 保留盈餘小計 749,338 24.06 464,016 24.40 18xx 其他資產 34xx 股東權益其他項目 1820 存出保證金 六 9,240 0.30 16,507 0.87 3420 累積換算調整數 (14,751) (0.47) 58,085 3.06 1830 遞延費用 10,237 0.33 989 0.05 母公司股東權益合計 1,241,787 39.88 1,029,301 54.14 1860 遞延所得稅資產-非流動 二及四.11 - - 23,168 1.22 3610 少數股權 116,297 3.73 1,213 0.06 1888 預付退休金 二及四.8 9,216 0.30 5,795 0.30 其他資產合計 28,693 0.93 46,459 2.44 3xxx 股東權益合計 二 1,358,084 43.61 1,030,514 54.20 1xxx 資產總計 $3,113,950 100.00 $1,901,261 100.00 2xxx-3xxx 負債及股東權益總計 $3,113,950 100.00 $1,901,261 100.00 (請參閱財務報表附註) 董事長:漢尼斯 經理人:鄭國楷 會計主管:高麗芬
  • 96.
    控創科技股份有限公司及子公司 合 併 損 益 表 民國九十七年一月一日至十二月三十一日 及民國九十六年一月一日至十二月三十一日 單位:新臺幣千元 97年度 96年度 代碼 項 目 附註 金 額 % 金 額 % 4000 營業收入 二及五 4110 銷貨收入 $5,202,201 100.00 $3,779,899 99.84 4170 減:銷貨退回 (2,502) (0.05) (6,129) (0.16) 4190 銷貨折讓 (657) (0.01) (326) (0.01) 4610 勞務收入 1,774 0.04 11,531 0.31 4880 其他營業收入 1,175 0.02 929 0.02 營業收入合計 5,201,991 100.00 3,785,904 100.00 5000 營業成本 四.10及五 (4,602,182) (88.47) (3,287,619) (86.84) 5910 營業毛利 599,809 11.53 498,285 13.16 6000 營業費用 四.10及五 6100 推銷費用 (243,507) (4.68) (136,395) (3.60) 6200 管理及總務費用 (124,642) (2.40) (116,538) (3.08) 6300 研究發展費用 (77,449) (1.49) (75,357) (1.99) 營業費用合計 (445,598) (8.57) (328,290) (8.67) 6900 營業淨利 154,211 2.96 169,995 4.49 7100 營業外收入及利益 7110 利息收入 五 1,831 0.04 5,604 0.15 7121 採權益法認列之投資收益 二 - - 28 - 7130 處分固定資產利益 16 - 2,502 0.07 7140 處分投資利益 五 233,412 4.49 90,309 2.38 7150 存貨盤盈 428 0.01 170 - 7160 兌換利益 - - 5,227 0.14 7260 存貨跌價回升利益 60,899 1.17 - - 7480 什項收入 五 24,000 0.46 21,215 0.56 營業外收入及利益合計 320,586 6.17 125,055 3.30 7500 營業外費用及損失 7510 利息費用 五 (3,828) (0.07) (1,234) (0.03) 7530 處分固定資產損失 (29) - (281) (0.01) 7560 兌換損失 (159) - - - 7570 存貨跌價及呆滯損失 二及四.3 - - (32,715) (0.86) 7650 金融負債評價損失 (19,565) (0.38) - - 7880 什項支出 (18,058) (0.35) (11,328) (0.30) 營業外費用及損失合計 (41,639) (0.80) (45,558) (1.20) 7900 繼續營業單位稅前淨利 433,158 8.33 249,492 6.59 8110 所得稅費用 二及四.11 (6,592) (0.13) (41,710) (1.10) 8900 合併本期淨利 $426,566 8.20 $207,782 5.49 9600 合併總損益歸屬予: 9601 母公司股東 $367,715 7.07 $186,806 4.94 9602 少數股權 58,851 1.13 20,976 0.55 9600 合併總損益 $426,566 8.20 $207,782 5.49 9750 基本每股盈餘(元) 二及四.12 歸屬予母公司股東-稅前 $ 7.09 $ 4.45 歸屬予母公司股東-稅後 $ 7.37 $ 3.74 (請參閱財務報表附註) 董事長:漢尼斯 經理人:鄭國楷 會計主管:高麗芬
  • 97.
    控創科技股份有限公司及子公司 合 併 股 東 權 益 變 動 表 民國九十七年一月一日至十二月三十一日及民國九十六年一月一日至十二月三十一日 單位:新臺幣千元 保 留 盈 餘 項 目 附註 股 本 資 本 公 積 法定盈餘公積 未分配盈餘 累積換算調整數 母公司股東權益 少數股權 合 計 民國九十六年一月一日餘額 四.9 $475,000 $8,000 $8,048 $357,321 $2,122 $850,491 $39,901 $890,392 九十五年度盈餘指撥及分配: 四.9 提列法定盈餘公積 - - 28,489 (28,489) - - - - 發放員工股票紅利 5,200 - - (5,200) - - - - 發放股東股票股利 19,000 - - (19,000) - - - - 發放現金股利 - - - (57,000) - (57,000) - (57,000) 發放董監酬勞 - - - (2,545) - (2,545) - (2,545) 九十六年度合併總損益 - - - 186,806 - 186,806 20,976 207,782 累積換算調整數之變動 二 - - - - 55,963 55,963 14 55,977 被投資公司保留盈餘變動調整數 - - - (4,414) - (4,414) - (4,414) 少數股權變動數 - - - - - - (59,678) (59,678) 民國九十六年十二月三十一日餘額 四.9 499,200 8,000 36,537 427,479 58,085 1,029,301 1,213 1,030,514 九十六年度盈餘指撥及分配: 四.9 提列法定盈餘公積 - - 18,681 (18,681) - - - - 發放員工現金紅利 - - - (840) - (840) - (840) 發放股東現金股利 - - - (79,872) - (79,872) - (79,872) 發放董監酬勞 - - - (1,681) - (1,681) - (1,681) 九十七年度合併總損益 - - - 367,715 - 367,715 58,851 426,566 累積換算調整數之變動 二 - - - - (72,836) (72,836) (939) (73,775) 少數股權變動數 - - - - - - 57,172 57,172 民國九十七年十二月三十一日餘額 $499,200 $8,000 $55,218 $694,120 $ (14,751) $1,241,787 $116,297 $1,358,084 (請參閱財務報表附註) 董事長 : 漢尼斯 經理人:鄭國楷 會計主管:高麗芬
  • 98.
    控創科技股份有限公司及子公司 合 併 現 金 流 量 表 民國九十七年ㄧ月ㄧ日至十二月三十一日及民國九十六年一月一日至十二月三十一日 單位:新臺幣千元 項 目 97年度 96年度 營業活動之現金流量: 合併總淨利 $426,566 $207,782 調整項目: 折舊費用 21,562 31,132 攤銷費用 29,209 11,219 呆帳提列數 9,513 542 採權益法認列之投資收益 - (28) 處分固定資產損失(利益)淨額 13 (2,221) 處分投資利益 (233,412) (90,309) 存貨跌價及呆滯損失(跌價回升利益) (60,899) 32,715 固定資產報廢損失 6,036 - 遞延費用轉列其他損失及其他 431 1,337 金融負債評價損失 19,565 - 資產及負債科目變動: 應收票據及帳款(增加)減少 (162,857) 22,432 應收帳款-關係人減少 137,369 45,844 其他應收款-關係人(增加)減少 79 (21,876) 其他金融資產(增加)減少 122 (2,530) 存貨(增加)減少 103,209 (216,983) 預付款項(增加)減少 (35,257) 6,465 其他流動資產(增加)減少 (192,704) 7,137 遞延所得稅資產、負債淨變動數 71,197 17,985 預付退休金增加 (3,421) - 本期提撥退休金 - (43) 本期淨退休金成本 - 350 應付帳款及票據增加 172,531 27,657 應付帳款-關係人減少 (42,771) (25,748) 應付所得稅增加(減少) (11,938) 15,730 應付費用增加(減少) 359,619 (27,048) 其他應付款-關係人增加(減少) (75,554) 69,917 其他金融負債-流動減少 (7,716) (1,636) 其他流動負債增加 300,111 6,998 其他負債增加 14,877 - 遞延貸項增加(減少) (2,784) 2,784 營業活動之淨現金流入 842,696 119,604 投資活動之現金流量: 其他應收款-關係人減少 257,998 - 處分採權益法之長期股權投資價款 254,395 - 處分以成本衡量之金融資產非流動之價款 - 83 購置固定資產價款 (34,086) (118,470) 處分固定資產價款 436 2,720 購置無形資產價款 (23,588) (3,744) 受限制資產減少 - 5,764 存出保證金增加(減少) 7,267 (6,853) 遞延費用增加 (3,739) (2,977) 投資活動之淨現金流入(流出) 458,683 (123,477) 融資活動之現金流量: 短期借款增加 122,586 39,992 代收款-關係人減少 - (248,632) 舉借長期借款 - 100,000 發放董監酬勞及員工紅利 (2,521) (2,545) 發放現金股利 (79,872) (57,000) 融資活動之淨現金流入(流出) 40,193 (168,185) 子公司首次併入影響數 (545,886) (87,787) 匯率影響數 (87,623) 48,021 本期現金及約當現金增加(減少)數 708,063 (211,824) 期初現金及約當現金餘額 234,615 446,439 期末現金及約當現金餘額 $942,678 $234,615 現金流量資訊之補充揭露: 本期支付利息 $3,828 $1,336 本期支付所得稅 $8,968 $25,981 (請參閱財務報表附註) 董事長:漢尼斯 經理人:鄭國楷 會計主管:高麗芬
  • 99.
    控創科技股份有限公司及子公司 合併財務報表附註 民國九十七年十二月三十一日 及民國九十六年十二月三十一日 (除另有註明外,所有金額均以新臺幣千元為單位) 一、 公司沿革 本公司(原名世普科技股份有限公司,統一編號:70399869)於民國八十八年九月 九日經核准設立,並於民國九十三年三月十七日由股東常會決議與邁肯股份有限 公司(以下簡稱邁肯公司)及強豐科技股份有限公司(以下簡稱強豐公司)合併。合 併後,本公司為存續公司並更名為控創科技股份有限公司(以下簡稱本公司)。另 本公司於民國九十四年五月十六日經董事會決議與世普科技股份有限公司(以下 簡稱世普公司,統一編號:27338821)合併,合併後本公司為存續公司,世普公 司為消滅公司。截至民國九十七年及民國九十六年十二月三十一日止,Kontron AG (以下簡稱 KAG 公司)持有本公司普通股分別為19%及66%。 本公司主要營業項目為電器批發業、電器零售業、國際貿易業、事務性機器設備 批發業、事務性機器設備零售業、資料儲存及處理設備製造業、有線通信機械器 材製造業、無線通信機械器材製造業、電子零組件製造業、自動控制設備工程業 等。 本公司股票自民國九十五年十二月二十九日經「財團法人中華民國證券櫃檯買賣 中心」核准為興櫃股票買賣公司。 截至民國九十七年及九十六年十二月三十一日止,合併公司員工人數分別為265 人及683人。 二、重要會計政策之彙總說明 本合併財務報表係依照證券發行人財務報告編製準則及一般公認會計原則編製。 重要會計政策之彙總說明及衡量基礎如下: 1. 合併概況 (1) 合併財務報表編製原則 直接或間接持有被投資公司普通股股權百分之五十以上 及直接或間接持 , 有被投資公司普通股股權未達百分之五十,但對其具有實質控制能力者, 構成母子公司關係,除依權益法評價外,並就其財務報表予以合併。
  • 100.
    控創科技股份有限公司及子公司合併財務報表附註(續) (金額除另予註明外,均以新臺幣千元為單位) 合併財務報表編製個體間之往來交易於編製合併財務報表時予以沖銷 對 。 於取得子公司之成本與子公司股權淨值之差異所產生之合併借貸項 係按 , 五年平均攤銷 惟自民國九十五年一月一日起該差額屬於商譽部分不再攤 。 銷,新增之差額比照財務會計準則公報第二十五號「企業合併-購買法之 會計處理」有關收購成本分攤之步驟予以分析處理。 (2) 合併財務報表編製主體列示如下: 九十七年度 所持股權 投資公司名稱 子公司名稱 業務性質 百分比(%) 說 明 控創科技(股) Quanmax (M) SDN. 各種電子零組件 100.00 97年7月23日 公司 BHD. 等產品之製造加 更名 (原名為 Kontron 工買賣 Manufacturing Services SDN. BHD.) ″ Quanmax Japan Inc. 各種電子零組件 67.00 97年5月更名 (原名為 Kontron 產品之買賣 System Japan Co., Ltd.) ″ 康傳科技有限公司(香 一般投資業務 100.00 港) ″ chiliGREEN Computer 各種電子零組件 85.01 本年度新取得 GmbH 產品之買賣 ″ Sliger Design Inc. 各種電子零組件 60.00 本年度新取得 產品之買賣 ″ Rack Solution Inc. 各種電子零組件 95.64 本年度新取得 產品之買賣 Quanmax (M) SDN. Quanmax AG 各種電子零組件 70.30 本年度新取得 BHD. (原名為 Kontron (原名為 Gericom AG) 產品之買賣 Manufacturing Services SDN. BHD.) ″ Gericom Far East Limited 一般投資業務 100.00 本年度新取得 ″ Maxdata GmbH 各種電子零組件 100.00 本年度新取得 產品之買賣 康傳科技有限公司 康傳電子科技(上海) 各種電子零組件 100.00 (香港) 有限公司 產品之買賣 Quanmax AG European Mobile 各種電子零組件 100.00 (原名為 Gericom AG) Computer Service 產品之買賣 GmbH Gericom Far East Gericom Shanghai, 各種電子零組件 100.00 Limited China Co., Limited 產品之買賣
  • 101.
    控創科技股份有限公司及子公司合併財務報表附註(續) (金額除另予註明外,均以新臺幣千元為單位) 九十六年度 所持股權 投資公司名稱 子公司名稱 業務性質 百分比(%) 說 明 控創科技(股) Kontron Technology Asia 一般投資業務 - 已於96年處分 公司 Pacific Co., Ltd. 全數持股 ″ Kontron Australia 各種電子零組 - 已於96年處分 Pty. Ltd. 件產品之買賣 全數持股 ″ Quanmax (M) SDN. BHD. 各種電子零組 100.00 (原名為 Kontron 件等產品之製 Manufacturing Services 造加工買賣 SDN. BHD.) ″ Quanmax Japan Inc. 各種電子零組 67.00 96年增加持股 (原名為 Kontron System 件產品之買賣 至67%,對其 Japan Co., Ltd.). 具有控制能力 ″ 康傳科技有限公司(香港) 一般投資業務 100.00 Kontron Kontron (Beijing) Technology 各種電子零組 - 控創科技已於 Technology Asia Co., Ltd. 件等產品之買 96年處分全數 Pacific Co., Ltd. 賣 Kontron Technology Asia Pacific Co., Ltd.之持 股 康傳科技有限公 康傳電子科技(上海)有限公 各 種 電 子 零 組 100.00 司(香港) 司 件產品之買賣 控創科技及上述所有列入合併報表編製主體之子公司於以下簡稱合併公司。 2. 會計估計 合併公司依照前述準則、法令及原則編製財務報表時,必須使用合理之估計 和假設,因估計通常係在不確定情況下作成之判斷,因此可能與將來實際結 果有所差異。 3. 流動與非流動之區分 合併公司屬正常營業週期構成之一部份者、預期於資產負債表日後十二個月 內將變現、或正常營業過程中將變現,即備供出售或消耗者列為流動資產; 須於資產負債表日後十二個月內清償、或因營業而發生之債務、預期將於企 業營業週期之正常營業過程中清償者列為流動負債。不屬於流動資產(負債) 者為非流動資產(負債)。
  • 102.
    控創科技股份有限公司及子公司合併財務報表附註(續) (金額除另予註明外,均以新臺幣千元為單位) 4. 備抵呆帳 合併公司備抵呆帳之提列係按各應收款項之可收現性斟酌估列。 5. 存 貨 合併公司存貨係按加權平均成本與市價孰低計價。 合併公司比較成本與市價孰低時,係以全體項目為比較基礎。存貨成本之計 算係採用加權平均法。市價之決定為重置成本或淨變現價值。 6. 金融資產 合併公司於民國九十五年一月一日起依財務會計準則公報第三十四號「金融 商品之會計處理準則」及「證券發行人財務報告編製準則」之規定分類帳列 之金融資產。金融資產於原始認列時以公平價值衡量,但非以公平價值衡量 且公平價值變動認列為損益之金融資產,尚應加計取得或發行之交易成本。 合併公司依慣例交易購買或出售之金融資產,採交易日(即本公司決定購買或 出售金融資產的日期)會計處理,慣例交易係指一項金融資產之購買或出售, 其資產之交付期間係在市場慣例或法令規定之期間內者。 合併公司持有之金融負債係分類為公平價值變動列入損益之金融資產及負債 對於取得及發生之主要目的為短期內出售或再買回之交易目的金融資產、負 債及未能符合避險會計之衍生性商品分類為公平價值變動列入損益之金融資 產及負債。 續後評價係以公平價值衡量且公平價值變動認列於當期損益。上市(櫃)公司股 票、可轉換公司債及封閉型基金係以資產負債表日公開市場之收盤價為公平 價值;開放型基金則按資產負債表日每單位受益憑證淨資產價值為公平價 值。衍生性金融商品係以評價方法估計其公平價值。 7. 金融資產及負債之除列 (1) 金融資產 合併公司對於構成金融資產或部分金融資產之合約權利喪失控制時,即 除列該金融資產或部分金融資產。當合併公司移轉全部或部分金融資產 且放棄對金融資產之控制時,於交換所收取對價之範圍內視為出售。 當金融資產之移轉未符合喪失控制之條件時,合併公司則視該移轉交易 為擔保借款,再取得資產之權利非屬衍生性金融商品。
  • 103.
    控創科技股份有限公司及子公司合併財務報表附註(續) (金額除另予註明外,均以新臺幣千元為單位) (2) 金融負債 合併公司之金融負債於合約規定之義務解除、取消或到期而使金融負債 消滅時,除列全部或部分金融負債。 當合併公司自相同債權人以幾乎不相同條件交換既有之金融負債,或對 既有負債條件進行大幅修改,並同時承擔新金融負債,該種交換或修改 視為除列既有負債並同時認列新負債,差額計入當期損益。 8. 採權益法評價之長期股權投資 持有被投資公司有表決權之股份達百分之二十以上,或未達百分之二十但具 有重大影響者,採權益法評價。認列被投資公司之損失,以長期股權投資帳 面餘額降至零為限。但若投資公司擔保被投資公司之債務,或有其他財務上 之承諾,致對該公司投資及墊款之帳面價值發生貸方餘額時,在資產負債表 中應列為負債。 持有被投資公司表決權股份達百分之五十以上或未達百分之五十,但仍具有 控制能力者為合併公司之子公司,除依權益法評價外,並於年度終了時,編 製合併報表。 合併公司與採權益法評價之被投資公司間交易及其各被投資公司間側流交易 所產生之損益尚未實現者,予以遞延。交易損益如屬折舊性或攤銷性之資產 所產生者,依其效益年限逐年承認;其他類資產所產生者,於實現年度承認。 被投資公司發放股票股利時,僅註記股數增加,不列為投資收益,並按收到 股票股利後之總股數,重新計算每股成本或帳面價值。 股票出售時之成本係按加權平均法計算。 9. 固定資產及其折舊 合併公司固定資產係按成本減累計折舊計價。重大更新及改良,作為資本支 出;修理及維護支出,則作為當年度費用。 固定資產折舊係按成本減除累計減損後,依估計耐用年數按直線法計提。耐 用年數屆滿仍繼續使用者,則就其殘值重行估計可使用年數繼續提列折舊。 固定資產處分時,其相關成本、累計折舊及累計減損均自帳上減除,處分固 定資產之利益或損失,依其性質列為當年度營業外收入及利益或費用及損失。
  • 104.
    控創科技股份有限公司及子公司合併財務報表附註(續) (金額除另予註明外,均以新臺幣千元為單位) 10. 無形資產 合併公司自民國九十六年一月一日起適用財務會計準則公報第三十七號「無 形資產之會計處理準則」。原始認列無形資產時,係以成本衡量。無形資產 於原始認列後,以其成本減除累計攤銷及累計減損損失後之金額作為帳面價 值。合併公司評估無形資產耐用年限屬有限耐用年限。 有限耐用年限之無形資產之可攤銷金額於耐用年限期間,按合理而有系統之 方法攤銷,並於無形資產有跡象顯示減損時,進行減損測試。 合併公司無形資產係依效益期間採直線法攤銷: 電腦軟體成本及其他無形資產 2~5 年 顧客關係 6年 商標權 15 年 研究發展支出 合併公司研究發展專案區分為研究階段及發展階段,如無法區分者,皆視為 研究階段,研究階段發生之支出皆認列為當期費用,發展階段之支出如同時 符合下列條件則予以資本化,否則,亦於發生時認列為當期費用。資本化條 件包括: (1) 完成該無形資產已達技術可行性,使該無形資產將可供使用或出售。 (2) 意圖完成該無形資產,並加以使用或出售。 (3) 有能力使用或出售該無形資產。 (4) 無形資產很有可能產生未來經濟效益。 (5) 具充足之技術、財務及其他資源,以完成此項發展專案計劃。 (6) 發展階段歸屬於無形資產之支出能可靠衡量。 發展階段中之無形資產每年定期進行減損測試。 11. 商 譽 係合併公司之投資成本與依持股比例所享有被投資公司股權淨值之差異,以 前年度分十年攤提,自民國九十五年一月一日起該差額不再攤銷。新增之差 額比照財務會計準則公報第二十五號「企業合併—購買法之會計處理」有關 收購成本分攤之步驟與以分析處理,其中屬於商譽部份不得攤銷。
  • 105.
    控創科技股份有限公司及子公司合併財務報表附註(續) (金額除另予註明外,均以新臺幣千元為單位) 12. 遞延費用 主要係網路設備、裝潢工程、模具費及修繕工程,依效益期間分年平均攤銷。 13. 退休金 本公司對正式聘用員工訂有退休辦法,係屬確定給付退休辦法。依該辦法規 定,員工退休金之支付,係根據服務年資及退休前六個月之平均經常性薪資 為計算之基數。 本公司依勞動基準法規定,按月依薪資總額百分之二提撥勞工退休準備金, 專戶儲存於台灣銀行,實際支付退休金時,先自準備金專戶支用,如有不足, 列為當期費用。 淨退休金成本係依財務會計準則公報第十八號「退休金會計處理準則」之規 定,按精算報告提列,包括當期服務成本、利息成本、基金資產之預期報酬、 未認列過渡性淨資產與退休金利益之攤提。未認列過渡性淨資產以員工平均 剩餘服務年限按直線法攤銷。屬確定提撥退休金辦法者,依權責發生基礎, 將每期提撥之退休基金數額認列為當期費用。 勞工退休金條例自民國九十四年七月一日起施行,並採確定提撥制。實施後 員工得選擇適用「勞動基準法」有關之退休金規定,或適用該條例之退休金 制度並保留適用該條例前之工作年資。對適用該條例之員工,控創科技每月 負擔之員工退休金提撥率,不得低於員工每月薪資百分之六。 14. 收入認列方法 合併公司於符合具有說服力之證據證明雙方交易存在、商品已交付且風險及 報酬已移轉、勞務已提供或資產已提供他人使用、價款係屬固定或可決定、 價款收現性可合理確定時方認列收入。銷貨退回及折讓係於實際發生期間列 為銷貨之減項,相關銷貨成本則列為銷貨成本之減項。去料加工時,加工產 品之所有權及風險並未移轉,是以合併公司去料時不作銷貨處理。 銷貨收入係按合併公司與買方所協議交易對象(考量商業折扣及數量折扣後) 之公平價值衡量;惟銷貨收入之對價為一年期以內之應收款時,其公平價值 與到期值差異不大且交易量頻繁,則不按設算利率計算公平價值。
  • 106.
    控創科技股份有限公司及子公司合併財務報表附註(續) (金額除另予註明外,均以新臺幣千元為單位) 15. 所得稅 合併公司所得稅之估計以會計所得為基礎,資產及負債之帳面價值與課稅基 礎之差異,依預計迴轉年度之適用稅率計算認列為遞延所得稅,並將應課稅 之暫時性差異所產生之所得稅影響數認列為遞延所得稅負債,與將可減除暫 時性差異及所得稅抵減所產生之所得稅影響數認列為遞延所得稅資產,再評 估其遞延所得稅資產之可實現性,認列其備抵評價金額。 遞延所得稅資產或負債依其相關資產或負債之分類,劃分為流動或非流動項 目,非與資產或負債相關者,則依預期回轉期間之長短,劃分為流動或非流 動項目。 自兩稅合一制度實施後,控創科技當年度依稅法規定調整之稅後盈餘於次年 度股東會未作分配者,該未分配盈餘應加徵10%營利事業所得稅,列為股東會 決議年度之所得稅費用。 以前年度所得稅賦之調整,列為調整年度所得稅。 本公司所得稅抵減之會計處理依財務會計準則公報第十二號「所得稅抵減之 會計處理準則」之規定處理,因購置設備或技術、研究發展、人才培訓及股 權投資等所產生之所得稅抵減採當期認列法處理。 配合民國九十五年一月一日開始實施之「所得基本稅額條例」,本公司依其 規定計算基本稅額,並與按所得稅法規定計算之應納稅額兩者相較擇其高者 估列為當期所得稅。另合併公司於評估遞延所得稅資產可實現性時,亦將未 來年度應繳納之最低所得稅稅額納入考量。 16. 外幣交易及外幣財務報表之換算 合併公司以新臺幣列帳。所有非遠期外匯買賣合約之外幣交易依交易日匯率 換算入帳;資產負債表日之外幣債權債務依當日之匯率換算。因實際結清及 換算外幣債權債務而產生之已實現及未實現兌換損益為當期營業外收支。惟 合併公司與國外營運機構間具有長期投資或墊款性質之款項,其換算差額則 列為股東權益項下之累積換算調整數。 合併公司之國外營運機構,其外幣財務報表經以功能性貨幣編製或按功能性 貨幣再衡量後,其換算為本國貨幣財務報表所產生之換算差額,列為股東權 益項下之累積換算調整數。
  • 107.
    控創科技股份有限公司及子公司合併財務報表附註(續) (金額除另予註明外,均以新臺幣千元為單位) 17. 非金融資產之減損 合併公司於每一資產負債表日評估所有適用財務會計準則公報第三十五號 「資產減損之會計處理準則」之資產是否有減損跡象,如有減損跡象,則進 行減損測試,依該公報規定以個別資產或資產所屬之現金產生單位進行測 試。減損測試結果如資產(或資產所屬現金產生單位)之帳面價值大於可回 收金額,則須認列減損損失,而可回收金額則為淨公平價值及使用價值之較 高者;反之,若於資產負債表日有證據顯示資產於以前年度認列之減損損失 可能已不存在或減少時,應重新評估可回收金額,若可回收金額因資產之估 計服務潛能變動而增加時,減損應予迴轉,惟迴轉後帳面價值不可超過資產 在未認列減損損失情況下,減除應提列折舊或攤銷後之帳面價值。減損損失 及減損迴轉利益列為營業外收支。 另外,商譽應定期於每年進行減損測試。減損測試結果如現金產生單位或群 組之帳面價值(包含商譽之帳面價值)大於可回收金額,則須認列減損損失, 認列減損時,商譽先行減除,減除不足之數再依帳面價值之相對比例分攤至 商譽以外之其他資產。商譽之減損,一經認列,嗣後不得以任何理由迴轉。 18. 金融資產之減損 合併公司於每一資產負債表日評估金融資產是否已經減損,對於以成本衡量 之金融資產,採用之減損評估方式如下: 若有客觀證據顯示未有公開市場報價之權益商品投資,或與前述權益商品連 動且其清償須交付該等權益商品之衍生性商品,有減損之客觀證據,合併公 司將認列減損損失,減損金額為估計未來現金流量以類似金融資產當時市場 報酬率折現之折現值與帳面價值間之差額,此減損金額不得迴轉。 19. 普通股每股盈餘 本公司普通股每股盈餘係以本期淨利除以普通股流通在外加權平均股數計算 之;累積盈餘或資本公積轉增資之股數,採追溯調整計算。 20. 員工分紅及董監酬勞 本公司依財團法人中華民國會計研究發展基金會於96年3月發布(96)基秘字第 052號函之規定,員工分紅及董監酬勞應視為費用,而非盈餘之分配。
  • 108.
    控創科技股份有限公司及子公司合併財務報表附註(續) (金額除另予註明外,均以新臺幣千元為單位) 21. 資本支出與收益支出之劃分 合併公司凡支出之經濟效益達於未來各期者,列為資產並按其耐用年限攤 銷;其不具未來經濟效益者或雖具未來經濟效益,但其金額不具重要性者, 則列為當期費用或損失。 三、 會計變動之理由及其影響 本公司自民國97年1月1日起,採用基金會新發布之(96)基秘字第052號函「員工分 紅及董監酬勞會計處理」 之規定,此項會計原則變動使民國97年度淨利減少3,557 千元,每股盈餘減少0.07元,對合併財務報表並無重大影響。 合併公司自民國九十六年一月一日起,採用新發布之財務會計準則公報第三十七 號「無形資產之會計處理準則」,以及各號公報配合新修訂之條文。於公報開始 適用日重新評估已認列無形資產之耐用年限或攤銷方法,此項改變,對合併公司 民國九十六年一月一日至十二月三十一日淨利、稅後基本每股盈餘及民國九十六 年十二月三十一日之總資產並未有影響。 四、 重要會計科目之說明 1. 現金及約當現金 97.12.31 96.12.31 庫存現金 $353 $1,941 銀行存款 942,325 232,674 合 計 $942,678 $234,615 以上現金及約當現金均無提供質押或用途受限制之情事。 2. 應收票據及帳款 97.12.31 96.12.31 應收票據 $522 $1,585 應收帳款 787,991 472,573 減:備抵呆帳 (165,576) (4,565) 淨 額 $622,937 $469,593
  • 109.
    控創科技股份有限公司及子公司合併財務報表附註(續) (金額除另予註明外,均以新臺幣千元為單位) 3. 存 貨 97.12.31 96.12.31 製成品 $34,313 $75,913 半成品 1,801 4,549 在製品 13,463 42,055 原 料 38,215 490,425 商品存貨 592,323 18,460 在途存貨 1,833 7,995 合 計 681,948 639,397 減:備抵跌價損失 (127,860) (42,999) 淨 額 $554,088 $596,398 4. 無形資產 項 目 97.1.1 本期增加 本期減少 其他影響數(註) 97.12.31 單獨取得成本: 商標權 $- $335,458 $- $(11,854) $323,604 特許權及專利權 - 25,096 - (13) 25,083 電腦軟體成本 22,420 33,808 (9,934) (1,932) 44,362 商譽 - 74,752 - (3,227) 71,525 其他無形資產 - 160,424 - (4,672) 155,752 小 計 $22,420 $629,538 $(9,934) $(21,698) $620,326 攤銷及減損: 商標權 $- $10,008 $- $123 10,131 特許權及專利權 - 506 - 1 507 電腦軟體成本 15,135 6,549 (8,818) (623) 12,243 其他無形資產 - 11,193 - 132 11,325 小 計 $15,135 $28,256 $(8,818) $(367) $34,206 帳面價值 $7,285 $601,282 $(1,116) $(21,331) $586,120 項 目 96.1.1 本期增加 本期減少 其他影響數(註) 96.12.31 單獨取得成本: 電腦軟體成本 $20,330 $3,744 $- $(1,654) $22,420 攤銷及減損: 攤銷 (10,464) (4,494) - (177) (15,135) 帳面價值 $9,866 $(750) $- $(1,831) $7,285 註:其他影響數主係匯率影響數。
  • 110.
    控創科技股份有限公司及子公司合併財務報表附註(續) (金額除另予註明外,均以新臺幣千元為單位) 5. 短期借款 97.12.31 96.12.31 無擔保借款 $174,578 $51,992 利率區間(%) 2.90%-4.60% 2.81%-3.36% 尚未動用借款額度 $29,935 $24,526 6. 長期借款 貸款銀行 借款種類 97.12.31 96.12.31 抵押或擔保 中華開發工業銀行 信用借款 $100,000 $100,000 無 合計 100,000 100,000 減:一年內到期之長期借款 (100,000) - 一年後到期之長期借款 $- $100,000 7. 應付費用 97.12.31 96.12.31 應付保固費用 $152,053 $- 應付勞務費 93,422 5,373 應付薪資 7,682 23,651 其 他 158,964 23,478 淨 額 $412,121 $52,502 8. 應計退休金負債 本公司採用財務會計準則公報第十八號「退休金會計處理準則」,以資產負 債表日為衡量日完成精算,控創科技之基金提撥狀況與帳載應計退休金負債 調節如下: 97.12.31 96.12.31 給付義務 累積給付義務 $(5,559) $(6,953) 未來薪資增加影響數 (2,384) (3,216) 預計給付義務 (7,943) (10,169) 退休基金資產公平價值 16,546 15,964 提撥狀況 8,603 5,795 未認列過渡性淨給付義務 - 864 未認列退休金損失(利益) 613 (864) 補列之最低退休金負債 - - (應計退休金負債)預付退休金 $9,216 $5,795
  • 111.
    控創科技股份有限公司及子公司合併財務報表附註(續) (金額除另予註明外,均以新臺幣千元為單位) 淨退休金成本組成項目如下: 97 年度 96 年度 服務成本 $- $- 利息成本 356 381 退休基金資產預期報酬 (399) (394) 過渡性淨給付義務攤銷數 567 425 退休金損益攤銷數 - (62) 縮減或清償利益 (3,945) - 淨退休金成本(利益) $(3,421) $350 退休金精算報告之假設: 97 年度 96 年度 折 現 率 2.50% 3.50% 未來薪資水準增加率 2.00% 2.50% 退休基金資產預期投資報酬率 2.50% 2.50% 本公司民國九十七年及九十六年十二月三十一日專戶儲存於台灣銀行之退休 準備金餘額分別為16,546千元及15,964千元。 本公司自民國九十四年七月一日起依勞工退休金條例採確定提撥制,民國九 十六年及九十五年度認列之退休金費用分別為3,549千元及4,027千元,截至民 國九十七年及九十六年十二月三十一日止,尚未實際提撥數分別為850千元及 975千元,帳列應付費用項下。 9. 股東權益 (1) 股 本 截至民國九十七年十二月三十一日止,本公司額定及實收資本額分別為 800,000千元及499,200千元,每股面額10元,分別為80,000千股及49,920千 股。 本公司於民國九十六年六月二十九日經股東常會決議通過董事會提案之 盈餘分派議案,以普通股股利計19,000千元及員工紅利5,200千元,合計盈 餘24,200千元增資,合計發行新股2,420千股,上項增資案業經主管機關核 准在案,並已變更登記完竣。
  • 112.
    控創科技股份有限公司及子公司合併財務報表附註(續) (金額除另予註明外,均以新臺幣千元為單位) (2) 資本公積 依公司法規定,資本公積除彌補公司虧損外,不得使用,但超過票面金額 發行股票所得之溢額產生之資本公積,得撥充股本,按股東原有股份之比 例發給新股。 (3) 法定公積 依公司法規定,每年度決算如有盈餘,於依法繳納稅捐及彌補歷年虧損 後,應先提百分之十為法定盈餘公積,依公司法規定,法定公積應提撥至 其餘額達股本總額時止。法定公積得用以彌補虧損;且當該項公積已逹實 收股本百分之五十時,並得以其半數撥充股本。 (4) 盈餘分配及股利政策 a. 依本公司章程規定如依上述第(3)項彌補虧損及提列法定公積後,如尚 有盈餘得分派股東股利、董監酬勞及員工紅利。上述盈餘分配,應於 次年度股東常會議決之,並列於盈餘分配年度之財務報表內。分配比 例如下:(1)員工紅利:0.5%〜15%;(2)董事、監察人酬勞:1%;(3) 扣除前各項盈餘後,由董事會就該盈餘額併同以往年度盈餘,擬具分 派議案提請股東會決議分配之。 上述員工股票紅利之發放對象得包含符合一定條件之從屬公司員工, 其條件授權公司董事會決定之。 九十七年度對於員工紅利及董監酬勞之估列係分別按稅前淨利之0.5% 及1%計算。年度終了後,董事會決議之發放金額有重大變動時,該變 動調整原提列年度費用,至股東會決議日時,若金額仍有變動,則依 會計估計變動處理,於股東會決議年度調整入帳。如股東、決議採股 票發放員工紅利,股票紅利股數以決議分紅之金額除以股票公平價值 決定,股票公平價值係以股東會決議日前一日之收盤價,並考量除權 除息之影響為計算基礎。 b. 本公司經營高科技之相關產業,處於企業生命週期之成長期,配合整 體環境及產業成長特性,為達成公司永續經營、追求股東長期利益、 穩定經營績效目標,依公司未來之資本支出預算及資金需求情形,以 維持每股盈餘之穩定成長,其股票股利之分配以不高於擬發放股利總 數之百分之七十為限。
  • 113.
    控創科技股份有限公司及子公司合併財務報表附註(續) (金額除另予註明外,均以新臺幣千元為單位) c. 本公司民國九十七年度盈餘分配議案,截至會計師查核報告出具日 止,尚未經董事會通過,有關董事會通過擬議及股東會決議盈餘分派 情形,請至台灣證券交易所之「公開資訊觀測站」查詢。 d. 本公司民國九十六年度盈餘分配議案資訊如下: 97.6.27 股東會決 97.4.7 董事會 議實際配發數 通過配發數 差異數 差異原因 一、 配發情形 1. 員工現金紅利 $840 千元 $840 千元 - 無 2. 董監酬勞 1,681 千元 1,681 千元 - 無 3. 股東現金股利 79,872 千元 79,872 千元 - 無 二、 每股盈餘相關資訊(追溯後) 1. 原每股盈餘(元) $3.74 元 $3.74 元 - 無 2. 設算每股盈餘(元) 3.69 元 3.69 元 - 無 e. 本公司民國九十五年度盈餘分配議案資訊如下: 96.6.29 股東會決 96.4.4 董事會 議實際配發數 通過配發數 差異數 差異原因 一、 配發情形 1. 員工股票紅利 $5,200 千元 $5,200 千元 - 無 2. 董監酬勞 2,545 千元 2,545 千元 - 無 3. 股東現金股利 57,000 千元 57,000 千元 - 無 4. 股東股票股利 19,000 千元 19,000 千元 - 無 二、 每股盈餘相關資訊(追溯後) 1. 原每股盈餘(元) $6.40 元 $6.40 元 - 無 2. 設算每股盈餘(元) 6.22 元 6.22 元 - 無
  • 114.
    控創科技股份有限公司及子公司合併財務報表附註(續) (金額除另予註明外,均以新臺幣千元為單位) 10. 本期發生之用人、折舊及攤銷費用 合併公司民國九十七年及九十六年度發生之用人、折舊、折耗及攤銷費用依 其功能別彙總如下: 功能別 97年度 96年度 屬於營業屬於營業 屬於營業屬於營業 性質別 成 本 者費 用 者 合 計 成 本 者費 用 者 合 計 用人費用 薪資費用 $106,487 $218,796 $325,283 $189,589 $154,591 $344,180 勞健保費用 8,448 20,960 29,408 1,861 5,879 7,740 退休金費用 704 2,871 3,575 14,417 13,068 27,485 其他用人費用 529 2,075 2,604 1,198 2,974 4,172 折舊費用 14,591 6,971 21,562 23,745 7,387 31,132 攤銷費用 566 28,643 29,209 725 10,494 11,219 11. 所 得 稅 (1) 依中華民國所得稅法規定,合併公司之營利事業所得稅以各公司主體為申 報單位,不得合併申報。 (2) 合併公司營利事業所得稅稅率最高為25%,所得稅費用(利益)組成如下: 97 年度 96 年度 當期所得稅費用及其他調整 $(7,098) $22,829 未分配盈餘加徵百分之十 4,067 896 其他遞延所得稅費用 (10,616) 17,985 子公司影響數 20,239 - 所得稅費用 $6,592 $41,710 (3) 合併公司損益表中所列稅前淨利依規定稅率計算之所得稅額與估計所得稅 費用(利益)間之差異列示如下: 97 年度 96 年度 稅前淨利按法定稅率 計算之稅額 $108,290 $62,010 所得稅調節項目稅額之影響數: 權益法認列之投資收入 (98,319) (20,593) 投資抵減增加數 (14,041) (12,421) 未分配盈餘加徵10% 8,132 17,077 以前年度所得稅調整及其他 2,890 (4,363) 所得稅費用 $6,952 $41,710
  • 115.
    控創科技股份有限公司及子公司合併財務報表附註(續) (金額除另予註明外,均以新臺幣千元為單位) (4) 合併遞延所得稅費用(利益)主要項目如下: 97 年度 96 年度 呆帳超限 $(1,952) $(462) 存貨跌價損失淨變動數 2,660 (6,701) 未實現兌換損益淨變動數 (1,255) 523 未實現銷貨毛利淨變動數 265 (265) 虧損扣抵增加(減少) (26,982) 25,165 投資抵減增加(減少) (961) 708 商譽遞延淨變動數 2,839 2,839 權益法認列投資損益 14,440 (4,394) 退休金遞延 - 902 遞延費用轉列其他損失 330 (330) $(10,616) $17,985 (5) 合併公司遞延所得稅資產(負債)之主要內容如下: 97.12.31 96.12.31 遞延所得稅資產: 呆帳超限 $3,174 $1,222 存貨跌價損失 6,910 9,570 未實現兌換損失 1,348 93 商譽遞延 7,809 10,648 虧損扣抵 26,982 - 投資抵減-機器設備 48 175 投資抵減-研究發展 16,079 14,991 權益法認列投資損失 - 193 未實現銷貨毛利 - 265 遞延費用轉列其他損失 - 330 子公司影響數 9,233 - 遞延所得稅資產總額 71,583 37,487 備抵評價-遞延所得稅資產 - - $71,583 $37,487 遞延所得稅負債: 權益法認列投資利益 $(14,247) $- 子公司影響數 (91,046) - 遞延所得稅負債總額 $(105,293) $- 遞延所得稅資產淨額-流 動 $2,694 $14,319 遞延所得稅資產(負債)淨額-非流動 $(36,404) $23,168
  • 116.
    控創科技股份有限公司及子公司合併財務報表附註(續) (金額除另予註明外,均以新臺幣千元為單位) (6) 依據促進產業升級條例之規定,投資抵減可用以抵減當年度應納所得稅之 半數,其未扣抵餘額可遞延至以後四年內扣抵,每年抵減數不得超過當年 度應納所得稅之半數,最後一年之餘額則可全額抵減。截至民國九十七年 十二月三十一日止,本公司投資抵減尚未抵減稅額彙總如下: 投資抵減 到期年限 購置機器設備 研究發展支出 備 註 民國100年 $- $2,086 申報數 民國101年 48 13,993 申報數及估計數 合 計 $48 $16,079 (7) 依所得稅法規定,營利事業所得稅結算申報委託會計師查核簽證申報者, 得將經稽徵核定之前十年內各期虧損自本期純益扣除後,再行核課營利事 業所得稅。截至民國九十七年十二月三十一日止,本公司尚未抵減之虧損 彙總如下: 到期年限 虧損總額 尚未使用餘額 備 註 民國107年 $107,928 $107,928 申報數 (8) 本公司營利事業所得稅結算申報已奉稽徵機關核定至民國九十四年度。 (9) 本公司兩稅合一及未分配盈餘相關資訊: 未分配盈餘及盈餘分配之稅額扣抵比率之資訊內容如下: 97.12.31 96.12.31 股東可扣抵稅額帳戶期末餘額 $12,275 $7,056 八十六年度及以前年度未分配盈餘 $- $- 八十七年度及以後年度未分配盈餘 694,120 427,479 $694,120 $427,479 97 年度(預計) 96 年度(實際) 盈餘分配之稅額扣抵比率 2.33% 3.71%
  • 117.
    控創科技股份有限公司及子公司合併財務報表附註(續) (金額除另予註明外,均以新臺幣千元為單位) 惟依所得稅法規定,非中華民國境內居住之個人及在中華民國境內無固定 營業場所之營利事業,在中華民國境內取得公司、合作社分配之股利或盈 餘總額所含被投資公司或合作社已繳納之營利事業所得稅額,不得抵繳該 股利淨額或盈餘淨額之應扣繳稅額。但因被投資公司或合作社之未分配盈 餘,依規定應加徵百分之十營利事業所得稅部份,則不在此限。 本公司預計分配民國九十六年度未分配盈餘之稅額扣抵比率時,已考量當 年度應付所得稅,由於實際分配予股東之可扣抵稅額,應以股利盈餘分配 日之股東可扣抵稅額帳戶餘額為計算基礎,可能會因控創科技依所得稅法 規定預計產生之各項可扣抵稅額與實際不同而調整。 12. 每股盈餘 97 年度 金額(千元) 每股盈餘 稅 前 稅 後 股數(千股) 稅 前 稅 後 基本每股盈餘: 歸屬於母公司普通股股東 本期純益 $354,068 $367,715 49,920 $7.09 $7.37 96 年度 金額(千元) 每股盈餘 稅 前 稅 後 股數(千股) 稅 前 稅 後 基本每股盈餘: 歸屬於母公司普通股股東 本期純益 $222,008 $186,806 49,920 $4.45 $3.74
  • 118.
    控創科技股份有限公司及子公司合併財務報表附註(續) (金額除另予註明外,均以新臺幣千元為單位) 五、 關係人交易 1. 關係人之名稱及關係 關係人名稱 與合併公司之關係 Gericom Switzerland GmbH 採權益法評價之被投資公司 Kontron AG (KAG) 原為合併公司之母公司,於97.6.27後為對控 創科技採權益法評價之投資公司,又於 97.8.31後對控創科技喪失重大影響力 Kontron Design Manufacturing Services 97.6.18以後為 Quanmax (M) SDN. BHD.之 (M) SDN. BHD. (KDMS) 子公司,97.6.29以後為對控創科技採權益 法評價之投資公司之聯屬公司,又於 97.8.31後與控創科技非為關係人 Kontron Technology Asia Pacific Co., Ltd. 原為聯屬公司,於97.6.27後為對控創科技採 權益法評價之投資公司之聯屬公司,又於 97.8.31後與控創科技非為關係人 Kontron Australia Pty. Ltd. (KAUS) ″ Kontron (Beijing) Technology Co., Ltd. ″ (KCN) Kontron Technology Japan Co., Ltd. (KTJ) ″ Kontron Embedded Computers GmbH, ″ Eching (KEC) Kontron Modules Computers GmbH ″ (KOM) Kontron Embedded Modules GmbH (KEM) ″ Kontron UK Limited (KUK) ″ Kontron America Inc. (KAI) ″ Kontron Canada Inc. (KCI) ″ Kontron Poland (KPL) ″ Kontron Technology (Inside), Denmark ″ (KEM-DEM) Kontron Ukraine (Kontron Ukra) ″ RT Soft ZAO Russia Co., Ltd. (RT Soft) ″ 漢尼斯等共9人 為控創科技董事 黃逸駿等共3人 為控創科技監察人 陳孟鴻、鄭國楷等共6人 為控創科技副總經理以上之管理階層
  • 119.
    控創科技股份有限公司及子公司合併財務報表附註(續) (金額除另予註明外,均以新臺幣千元為單位) 2. 與關係人間之重大交易事項 (1) 進貨及銷貨 97 年度 96 年度 佔合併公司 佔合併公司 金 額 進貨淨額% 金 額 進貨淨額% 進 貨: KDMS $302,839 6.59 $- - KEM 54,979 1.19 272,678 8.30 KAI 29,207 0.63 66,832 2.03 KCI 23,842 0.52 46,577 1.42 KEM-DEM 15,802 0.34 25,025 0.76 KEC 3,055 0.07 21,451 0.65 KOM 4,290 0.09 19,843 0.60 合計 $434,014 9.43 $452,406 13.76 合併公司並無同時向關係人及非關係人進貨之情形。合併公司向關係人進 貨之交易價格係依訂單協議價格辦理,付款條件為出貨日起算一個月;向 非關係人進貨之付款條件為二至三個月。 97 年度 96 年度 佔合併公司 佔合併公司 金 額 營業淨額% 金 額 營業淨額% 銷 貨: KEM $309,935 5.96 $622,232 16.44 KCI 354,591 6.81 167,372 4.42 KAI 262,715 5.05 446,996 11.81 KOM 129,338 2.49 181,375 4.79 KEC 18,407 0.35 49,695 1.31 KEM-DEM 8,478 0.16 15,864 0.42 KTJ 7,574 0.15 2,070 0.05 KDMS 2,990 0.06 - - KUK 2,269 0.04 4,965 0.13 KANS 1,372 0.03 - - KPL 72 - 1,792 0.05 其他 844 0.02 1,131 0.03 合計 $1,098,585 21.12 $1,493,492 39.45
  • 120.
    控創科技股份有限公司及子公司合併財務報表附註(續) (金額除另予註明外,均以新臺幣千元為單位) 合併公司銷售商品與關係人之價格計算係依成本加價5%〜25%,銷售與非 關係人則為成本加價15%〜35%,關係人收款期間為交貨日起算一個月至 二個月,非關係人則為一至三個月。 (2) 應收(付)帳款-關係人 97.12.31 96.12.31 金 額 % 金 額 % 應收帳款: KAI $- - $54,869 8.96 KEM - - 29,519 4.82 KCI - - 20,428 3.34 KOM - - 15,612 2.55 KEC - - 9,811 1.60 KAG - - 4,978 0.82 Gericom Switzerland GmbH 658 0.08 - - 其他 - - 2,810 0.46 合計 $658 0.08 $138,027 22.55 其他應收款: KAG $- - $235,300 91.17 KAUS - - 22,698 8.80 其他 - - 79 0.03 合計 $- - $258,077 100.00 應付帳款: KEM $- - $17,664 3.29 KEM-DEM - - 12,694 2.37 KAI - - 6,404 1.19 KEC - - 4,473 0.83 KCI - - 4,208 0.78 Gericom Switzerland GmbH 3,667 0.55 - - 其他 - - 995 0.19 合計 $3,667 0.55 $46,438 8.65
  • 121.
    控創科技股份有限公司及子公司合併財務報表附註(續) (金額除另予註明外,均以新臺幣千元為單位) (3) 財產交易 • 97年度出售各項基金與投資予關係人情形如下: 出售對象 出售標的 出售價款 帳面價值 處分(損)益 KDMS Quanmax (M) SDM. BHD.帳上除存貨以 外之資產、負債 $212,380 $225,824 $(13,444) KAG KDMS 之全數持股 $233,412 $- $233,412 96年度: 出售對象 出售標的 出售價款 帳面價值 處分(損)益 KAG Kontron Technology Asia Pacific Co., Ltd. $227,500 $153,375 $74,125 Kontron Australia Pty. KAG Ltd. $6,500 $(8,302) $14,802 KAG Kontron Technology Japan Co., Ltd. $1,300 $- $1,300 上述出售價款截至民國九十六年十二月三十一日止皆尚未收現,帳列於 其他應收款-關係人項下。 k 97年度:無此事項。 96年度向關係人購置固定資產明細如下: 對 象 購買項目 交易金額 KAG 機器設備 $76,445
  • 122.
    控創科技股份有限公司及子公司合併財務報表附註(續) (金額除另予註明外,均以新臺幣千元為單位) (4) 其 他 97 年度 96 年度 佔合併公司 佔合併公司 金 額 該科目金額% 金 額 該科目金額% 維修成本及其他 營業成本: KAG $912 0.02 $- - 其他 5 - - - 合計 $917 0.02 $- - 推銷費用: KAI $2,156 0.89 $6,851 5.02 其他 45 0.01 - - 合計 $2,201 0.90 $6,851 5.02 管理費用: KAG $- - $308 0.26 研發費用: 其他 $4 0.01 $23 - 其他費用: KEM $25 0.14 $- - KAI 15 0.08 - - 其他 7 0.04 - - 合計 $47 0.26 $- - 其他收入: KAG $- - $4,848 22.85 KAI 635 2.65 2,539 11.97 KCI 963 4.01 - - 其他 214 0.89 536 2.53 合計 $1,812 7.55 $7,923 37.35
  • 123.
    控創科技股份有限公司及子公司合併財務報表附註(續) (金額除另予註明外,均以新臺幣千元為單位) (6) 主要管理階層薪酬總額資訊: 項 目 97 年度 96 年度 薪資、獎金、特支費、業務執行費用及紅利 $16,463 $10,740 六、 質押之資產 資 產 名 稱 抵押擔保標的 97.12.31 96.12.31 存出保證金 法院提存 $5,718 $5,718 七、 重大承諾事項及或有事項 1. 合併公司與其他公司簽訂營業租賃合約,未來需支付之租金彙總如下: 年 度 金 額 九十八 $20,307 九十九 14,807 一OO 9,832 一O一 9,832 一O二 9,832 合 計 $64,010 2. 合併公司與麟瑞科技股份有限公司因產品延遲交貨依合約規定需支付違約金 2,000 千元,截至目前尚未支付,惟麟瑞科技股份有限公司仍向法院申請執行 假扣押凍結合併公司銀行帳戶資金 5,764 千元,合併公司於接獲法院通知後立 即提存擔保金 5,718 千元,申請撤銷假扣押,截至報告出具日止,本案尚由台 北地方法院審理中。 3. 合併公司為長、短期借款所開立保證票據為 170,000 千元。 八、 重大之災害損失 無此事項。
  • 124.
    控創科技股份有限公司及子公司合併財務報表附註(續) (金額除另予註明外,均以新臺幣千元為單位) 九、 重大之期後事項 本公司於民國98年2月27日處分採權益法之長期股權投資 chiliGREEN 予 Quanmax AG,交易價款為新台幣328,138千元(歐元為7,400千元),因 Quanmax AG 亦為本 公司間接持股之子公司,此交易為組織重整,無相關處分損益。 十、 其 他 1. 金融商品之公平價值 97.12.31 96.12.31 金融商品 帳面價值 公平價值 帳面價值 公平價值 非衍生性金融資產 現金及約當現金 $942,678 $942,678 $234,615 $234,615 應收款項(含應收票據 應收帳款 、 及應收關係人款項) 623,595 623,595 607,620 607,620 其他應收款-關係人 - - 258,077 258,077 其他金融資產-流動 7,196 7,196 7,184 7,184 採權益法之長期股權投資 1,883 1,883 - - 存出保證金 9,240 9,240 16,507 16,507 非衍生性金融負債 短期借款 174,578 174,578 51,992 51,992 應付款項(含應付票據 應付帳款 、 及應付關係人款項) 667,406 667,406 537,646 537,646 應付所得稅 4,245 4,245 16,183 16,183 應付費用 412,121 412,121 52,502 52,502 其他應付款-關係人 - - 75,554 75,554 其他金融負債-流動 25,951 25,951 33,667 33,667 長期借款(含一年內到期部份) 100,000 100,000 100,000 100,000 其他流動負債 300,530 300,530 419 419 衍生性金融負債 公平價值變動列入損益之金融 負債-遠期外匯合約 19,754 19,754 - -
  • 125.
    控創科技股份有限公司及子公司合併財務報表附註(續) (金額除另予註明外,均以新臺幣千元為單位) (1) 合併公司估計金融商品公平價值所使用之方法及假設如下: • 短期金融商品公平價值以其在資產負債表上之帳面價值估計其公平價 值,因為此類商品到期日甚近,其帳面價值應屬估計公平價值之合理基 礎。此方法應用於現金及約當現金、應收款項淨額(含應收票據、應收 帳款及應收關係人款項)、其他應收款、其他金融資產-流動、短期借 款、應付款項(含應付票據、應付帳款及應付關係人款項)、應付費用、 其他應付款、應付所得稅及其他金融負債-流動及其他流動負債。 ‚ 採權益法之長期股權投資如有活絡市場公開報價時,則以此市場價格為 公平價值 若無市價格可供參考時 則依財務或其他資訊估計公平價值 。 , 。 ƒ 存出保證金以帳面價值估計其公平價值,係因為預計未來收取之金額與 帳面價值相近。 „ 長期借款(含一年內到期)以其在資產負俵表上之帳面價值估計其公平 價值,因為本公司之長期借款利率均係採機動利率,其已參照市場情況 調整,故合併公司之借款利率應近似於市場利率。 (2) 合併公司金融資產及金融負債之公平價值,以活絡市場之公開報價直接決 定者及以評價方法估計者分別如下: 公開報價決定之金額 評價方法估計之金額 97.12.31 96.12.31 97.12.31 96.12.31 非衍生性金融資產 現金及約當現金 $942,678 $234,615 $- $- 應收款項淨額(含關係人款項) - - 623,595 607,620 其他應收款-關係人 - - - 258,077 其他金融資產-流動 - - 7,196 7,184 採權益法之長期股權投資 - - 1,883 - 存出保證金 - - 9,240 16,507 非衍生性金融負債 短期借款 - - 174,578 51,992 應付款項(含應付關係人款項) - - 667,406 537,646 應付所得稅 - - 4,245 16,183 應付費用 - - 412,121 52,502 其他應付款-關係人 - - - 75,554 其他金融負債-流動 - - 25,951 33,667 長期借款(含一年內到期部份) - - 100,000 100,000 其他流動負債 - - 300,530 419 衍生性金融負債 公平價值變動列入損益之金融 - - 19,754 - 負債
  • 126.
    控創科技股份有限公司及子公司合併財務報表附註(續) (金額除另予註明外,均以新臺幣千元為單位) (3) 合併公司民國九十七年及九十六年十二月三十一日具固定利率變動之公 平價值風險之金融資產分別為6,357千元及114,308千元,金融負債均為0 元;具浮動利率變動之現金流量風險之金融資產分別為940,747千元及0 元,金融負債分別為274,578千元及151,992千元。 (4) 合併公司民國九十七年及九十六年度非以公平價值衡量且公平價值變動 認列損益之金融資產或金融負債,其利息收入總額分別為1,831千元及 5,604千元,及利息費用總額分別為3,828千元及1,234千元。 2. 合併公司承做遠期外匯合約 主係為規避以外幣計價之淨資產或負債因匯率波 , 動所產生之風險。合併公司承作遠期外匯合約交易情形如下: 帳面價值 項 目 合約期間 名目本金 (公平價值) 遠期外匯合約 97.11.26~98.02.23 USD 1,280 千元 $(4,257) 遠期外匯合約 97.11.26~98.01.12 USD 4,812 千元 (15,164) 遠期外匯合約 97.12.19~98.01.29 USD 1,370 千元 (333) 合 計 $(19,754) 上述遠期外匯合約交易帳列於公平價值變動列入損益之金融負債,期末評價 帳列金融負債評價損失金額為19,565千元(匯率影響數189千元)。 3. 財務風險資訊 (1) 市場風險:無。 (2) 信用風險 合併公司主要的潛在信用風險係源自於現金及約當現金及應收款項之金 融商品。合併公司之現金存放於不同之金融機構。合併公司控制暴露於每 一金融機構之信用風險,而且認為合併公司之現金及約當現金不會有重大 之信用風險顯著集中之虞。 合併公司為減低應收款項信用風險規定與客戶進行信用交易前,需經信用 確認程序,並持續評估應收款項收回情形。合併公司信用風險顯著集中之 應收款項客戶餘額超過百分之五者如下: 97.12.31 96.12.31 金 額 % 金 額 % 應收款項(含關係人) $497,611 79.80% $572,358 93.49 其他應收款項(含關係人) $- - $258,077 100.00
  • 127.
    控創科技股份有限公司及子公司合併財務報表附註(續) (金額除另予註明外,均以新臺幣千元為單位) (3) 流動性風險 合併公司之資本及營運資金足以支應履行所有合約義務,故未有因無法籌 措資金以履行合約義務之流動性風險。 (4) 利率變動之現金流量風險 合併公司之短期借款與長期借款係屬機動利率之債務,故市場利率變動將 會使短期借款之有效利率隨之變動,而使其未來現金流量產生波動,市場 利率增加1%,將增加合併公司未來一年度內之現金流出2,746千元。 4. 其他 民國九十六年度合併財務報表已作適當分類,俾使與民國九十七年度合併財 務報表比較,該重分類對合併財務報表之表達無重大影響。 5. 民國九十七年及九十六年度聯屬公司間之業務關係及重要交易往來情形:詳 附表八。 十一、附註揭露事項 (一) 重大交易事項相關資訊: 編 號 項 目 附 表 1 資金貸與他人 附表一 2 為他人背書保證 無 3 期末持有有價證券情形 附表二 累積買進或賣出同一有價證券之金額達新臺幣一 附表三 4 億元或實收資本額 20%以上 取得不動產之金額達新臺幣一億元或實收資本額 無 5 20%以上 處分不動產之金額達新臺幣一億元或實收資本額 無 6 20%以上 與關係人進 、銷貨之金額達新臺幣一億元或實收資 附表四 7 本額 20%以上 應收關係人款項達新臺幣一億元或實收資本額 附表五 8 20%以上 9 從事衍生性商品交易 無
  • 128.
    控創科技股份有限公司及子公司合併財務報表附註(續) (金額除另予註明外,均以新臺幣千元為單位) (二) 轉投資事業相關資訊: 編 號 項 目 附 表 1 資金貸與他人 無 2 為他人背書保證 無 3 期末持有有價證券情形 附表二 累積買進或賣出同一有價證券之金額達新臺幣一 無 4 億元或實收資本額 20%以上 取得不動產之金額達新臺幣一億元或實收資本額 無 5 20%以上 處分不動產之金額達新臺幣一億元或實收資本額 無 6 20%以上 與關係人進 銷貨之金額達新臺幣一億元或實收資 附表四 、 7 本額 20%以上 應收關係人款項達新臺幣一億元或實收資本額 20% 無 8 以上 9 從事衍生性商品交易 詳附註十.2 10 被投資公司名稱、所在地區…等相關資訊 附表六 (三) 大陸投資資訊: 1. 大陸被投資公司名稱、主要營業項目、實收資本額、投資方式、資金匯 出入情形、持股比例、投資損益、期末投資帳面價值、已匯回投資損益 及赴大陸地區投資限額情形:請詳附表七。 2. 與大陸被投資公司直接或間接經由第三地區事業所發生之重大交易事 項:請詳附表八。 3. 與大陸被投資公司直接或間接經由第三地區事業提供背書、保證或提供 擔保品情形:無。 4. 與大陸被投資公司直接或間接經由第三地區提供資金融通情形:無。 5. 其他對當期損益或財務狀況有重大影響之交易事項:無。
  • 129.
    控創科技股份有限公司及子公司合併財務報表附註(續) (金額除另予註明外,均以新臺幣千元為單位) 十二、部門別財務資訊 (一) 產業別財務資訊:合併公司主要係從事電腦週邊設備、電子零組件、電腦 測試儀器及電路板等之產製及銷售,為單一產業。 (二) 地區別財務資訊: 97年度 日本及 國內 歐洲 馬來西亞 美洲 中國大陸 調整及沖銷 合 計 來自合併公司以 外客戶之收入 $488,577 $1,537,003 $3,074,049 $47,437 $54,925 $- $5,201,991 來自合併公司之 收入 207,933 26,844 26,668 - - (261,445) - 收入合計 $696,510 $1,563,847 $3,100,717 $47,437 $54,925 $(261,445) $5,201,991 部門(損)益=毛利 $76,004 $440,490 $149,311 $14,211 $9,028 $(89,244) $599,809 投資(損)益淨額 - 公司一般費用(營 業費用) (445,598) 利息收(支)淨額 (1,997) 公司營業外收 (支)淨額 280,944 繼續營業單位之 稅前利益 $433,158 可辨認資產 $1,779,175 $2,353,808 $1,077,315 $70,843 $79,028 $(2,248,102) $3,112,067 長期投資 1,883 公司一般資產 - 資產合計 $3,113,950 折舊、折耗及攤 銷費用總額 $5,291 $28,919 $12,911 $1,988 $1,662 $- $50,771 資本支出金額- 部門 $4,202 $16,144 $13,031 $574 $135 $- $34,086
  • 130.
    控創科技股份有限公司及子公司合併財務報表附註(續) (金額除另予註明外,均以新臺幣千元為單位) 96年度 國內 中國大陸 馬來西亞 澳洲 日本 調整及沖銷 合 計 來自合併公司以 外客戶之收入 $536,782 $420,463 $2,770,386 $40,031 $18,242 $- $3,785,904 來自合併公司之 收入 106,739 - 103,697 - - (210,436) - 收入合計 $643,521 $420,463 $2,874,083 $40,031 $18,242 $(210,436) $3,785,904 部門(損)益=毛利 $139,284 $151,385 $187,602 $15,625 $3,313 $1,076 $498,285 投資(損)益淨額 28 公司一般費用(營 業費用) (328,290) 利息收(支)淨額 4,370 公司營業外收 (支)淨額 75,099 繼續營業單位之 稅前利益 $249,492 可辨認資產 $1,254,050 $6,795 $1,218,249 $- $5,442 $(583,275) $1,901,261 長期投資 - 公司一般資產 - 資產合計 $1,901,261 折舊、折耗及攤 銷費用總額 $10,751 $2,854 $28,442 $304 $- $- $42,351 資本支出金額- 部門 $3,300 $2,075 $113,000 $95 $- $- $118,470 (三) 外銷銷貨資訊:民國九十七年度及九十六年度外銷銷貨淨額明細如下: 地 區 97 年度 96 年度 亞 洲 $717,521 $1,177,163 美 洲 1,941,978 1,585,795 歐 洲 2,398,408 911,049 合 計 $5,057,907 $3,674,007
  • 131.
    控創科技股份有限公司及子公司合併財務報表附註(續) (金額除另予註明外,均以新臺幣千元為單位) (四) 重要客戶資訊:合併公司民國九十七年度及九十六年度來自某一客戶之收 入達損益表上收入金額10%以上者列示如下: 97 年度 96 年度 客 戶 銷貨金額 所佔比例 銷貨金額 所佔比例 KCI $522,154 10.04 $167,372 4.42 KEM 516,714 9.93 641,594 16.95 KAI 409,848 7.88 458,323 12.11 Avocent 280,670 5.40 509,153 13.45 International Ltd.
  • 132.
    s ž dc  h ¡m )T§g e# m † œ 6. ›TšT™§”– ! )R'kkekf)•( d ŒS”ksRw“† „)§))e6Œ6„ y ˜ — 0 ( % g e ‘ Q d c ’ ¡m  R§‰  ‹ ˆ ‡ ‘  Ž 97 5. h s ” Š ˜ ˆ ‡ as y 4. F D ‰ † z y w v u h sRm GX6)¡| € {ˆ‡ as‰ xs§kRt % as y ˆ ‡ 3. h s¡m )t k…Rkk• r u „ ƒ !skTx€R†§€ s zas‰ §k§kuRt ‰ % as y ‚  ˆ ¡m ~ } | { y oRn xsw lkv k˜§ ˆ ‡ m j 97 2. h s r)t ep§$! q # 97 ˆ ‡ as y 97 1. h f e d ™ ˜ — • ” ’ i‘S ! 0  g §s( )t )§‰ T– )R“‘S ! 0 a‰ as y ˆ ‡ 21 212,486 1,029,301 … ‚ †ƒ„¡a€e sxset 1,241,787 y w v u 1 (125) ( 6) (72,836) 58,085 (14,751) C6 rsq6pe C6 rsq6pe 6BBBB s6eiiii C6 rsq6pe C r q p 61 ( 5) 1 285,322 464,016 749,338 h d c 6gTf6e)U b H H 8,000 8,000 ` Y W a$XV H H 499,200 499,200 U S TQ ! 139 312,639 224,749 537,388 Q R' (100) (1,061) 1,061 H C6 PG C6 PG 6BBBB GIIII C6 PG C P 1 (100)( 4) (100,000) 100,000 H F 8 GD 67 334 ( 3) 1 413,700 123,688 537,388 F GD % 42 525,125 1,254,050 1,779,175 F D GE 49( 2) 1 19,303 39,161 58,464 C6B¡@A C6B¡@A 6¡A9999 C6B¡@A C B @ (29) (1,510) 5,170 3,660 # 8 $! 67 10 949 9,139 10,088 # 5 $! 64 81( 1) 1 464,495 575,106 1,039,601 # 3 $! 2 7 41,888 625,474 667,362 ! 0§)§ % ( ' #$! % ¡ © §¨ 96 © §¨ 97 © §¨ ¦ ¤ ¢   ÿý ü §¥£¡Öþ•û 10,000 20
  • 133.
    2. é Ý  # h ³ ë ¡k· Š Š ”kÖ è 0 ! × ! ‚  ˆ € ˜ ˆ ‡… ! §• s‚ ú† s§e$¡~ §‰ Q¾ ùøóÖ è s‚ • ! 0 - ! 1. h ¡k· ”kÖ é Ý  # è R° ÷† kt e$€ )… ² )• k£y ± ŒôóÖ è T° ± × r  ˆ u ƒ ö õ ˆ… ± H H 308,923 …  ò ê é Ý ó€ 5 TÖ y R¡)· 307,300 (146,476) 148,099 ) ( ïñ†ñ‚ ðî! 0 í ! ï í ) uet à h( ê ë Ý Š ` Ý ß é Ý ! ê é ç kæ · ˜ å )Þ ³ ¡)ç · æ Ö ˜ è s‚ ± R¡Xe§‰ Ö è à §)· 97 97 ä ã â á à ß Þ Ý ”¡s¡g kTee· ì Ý ` k)· • ! 0 Xe§‰ T° 1. 2. 5. r e o n m l · ³ h sRm kt ”” ¡§kkj g ”# )¶ ¸ a² ! 0 ¡g m Í 6§s( a‡ Õ f e ˆ 96 96 r ˜ h s )t §‰ p 4. ” ¿ Ú r u t Q ’ Ö   Ž  Ü•½a¼ Û•)• „¾ c ¡´ Ù ×Ø† )t ˜ ‰ p TRk¡• ”‘§k§Ra‹ ˜ ‰ Q a‡ ˆ 3. 96 r Õ f e h s m )t e ² ! 0 g Í 6k”( d a‡ Layout ˆ 2. Ó Ñ h sRm r)t ˜ ‰ p ¼ Ô§6Ò”¡Ð • ¼ ™ Ï } a¼ … )„§˜ ‰ Q a‡ ½ Î Í Ì ˆ 97 1. h s¡m r)t Q Ë ´ s ˆ† Ê”# ÃeaÈ„£e§¸ ° kÄ)§‰§Rk‰ as y É Ç ¼ Á ÆR Å ˜ — – ) 20% ˆ ‡ ( 97 ( 3) 1 180,909 … €   186,806  v y „‚¡ae y w v u ƒ  € 367,715 ŠsÀxset 1 (139)( 5) (48,849) 35,202 (13,647) ” eko )Q ) ( 59( 3) 1 132,060 222,008 354,068 e e” ½Š o n a¼ oRkm 47( 4) 1 13,880 29,455 43,335 ¿s¾ •” ½a¼ q – T°Q ) 101 ( 3)1 232,394 230,556 462,950 ± (414) (86,454) 20,907 e (65,547) e”) ¿ • e² ±T „¾ ³a”–” T°° ) ± ( 20( 2) 1 24,235 118,377 142,612 ½ ¼ ± eT° 1 (45) ( 1) (62,219) 139,284 77,065 ” » T° ± (200) 2,122 (1,061) 1,061 ) ( 23( 1) 1117,330 503,176 ” »Aº¹ ·)¶ ¸ )£µ 620,506 · ¶ 8 52,989 643,521 696,510 Q ´aT° ± ³² T° ± ­« ¯Œ®¬ v y u t ( ) ˜ §‰ 96 ˜ §‰ 97 ˜ §‰ ª © ¨ § ¦ ¥ £¡   §¥£¡¤¢£Ÿ 1.
  • 134.
    (2,883) ™ ™ r €  ‹Š‰ %v Gq € ’8P8x ' 8‡s } p sV ' % r q e ˆ† € …„ ƒ‚ 2‡d ’ @5m  (1,533) ponm 5G…l Rack Solution Inc. ™ ™ vs r € ~ % 8Gq € ’…h' x ‡ } kbPPhV @f jp ii ` p g (4,658) po m Sliger Designs Inc. ™ ™ vs r € ~ % 8Gq € ’…h' x } kbPPhV G@fl j p i i ` p 5n g… 66,669 po m chiliGREEN computer GmbH ™ ™ {z y 4 PD23 € ‡ v bx P|qs r kbPPhV G@fl j p i i ` p 5n g… Japan Co., Ltd. 165 ponm 5G…l ™ ™ v ) u t v s xG 5( G5 € ‡ 8©qw r kbPP`hV @f jp ii p g d e Quanmax Japan Inc. Kontron System ' %˜— p sV % r Manufacturing Services SDN. BHD.) 393,278 ™ ™ Quanmax (M) SDN.BHD. (Kontron „…2G‚¥d 5w 5Gt • ” “ € ‘  x ‰ ‡ vG–u 5ƒ e g 25# y ’…Gˆ4…†` qc`P`i5hg'$ WGabPPVWeU d p Y Xf ) ( IPH ' % I PH C BA9 (76 4 D@# 853 1 20 ) ( ' T R S 5Q F GE %#! $ ¨ § ¦ ¥ £¡   §¥£¡¤¢£Ÿ 2. 1. 3.   34,997 ¢ ¨ r •   176,992 206,314 2. t §¥a‡ † ¡ÿ ¦ ¤ ˆ   ¢ éh Ý © ! ‚ ‘ S £ë ))· ÿ Ö è sù! ! 0 0 í – û ©kt Q ‡¡ÿè ”‚ • ! u0 T … Ö ! 103,646 98 h ¡ÿ  1. é Ý Š ³ ¡k· )þ í û Ö è R° ó” Š T° T§‰ ± † ± þ ˜ ‘ S … í û TQ ðÖ è T° ± H H 206,255 (206,314) …  ò ê é Ý ó€ 5 TÖ y R¡)· 103,646 308,923 ( ) ï í ! ï í ñ†ñ‚ ñ†! 0 ) uet à h ê ë ³ ¡Ý Ré Ý Š ( é Ý ä ã ß kÞ ` ì · ! ê æ ç¡k· ý Ö è à å` )· â á à ß ! ‚ Tg ¡sÞ üí û Ý )· í û 0 X¡‰ ¡í û R° ç Ö æè s‚ý • ! ± X¡‰ ¡í û § ¨ § ¦ ¥ £¡   §¥£¡¤¢£Ÿ 2.
  • 135.
    1. (1) (2) A. B. C. ! (3) 2. ( ) 3. 4. 5.
  • 136.
    6. 7. 8. 9. (1) (2) 97 10% 10. 11. 12. 13.
  • 137.
  • 139.