1
Qanun-e-shahdat may be defined as a system of rules for
ascertaining controverted questions of fact in judicial
inquiries.It bears the same relation to a judicial investigation
as logic to reasoning. The main objective of the Qanun-e-
shahdat Order is to prevent indiscipline in admissionof
evidence by enacting a correctand uniform rule of practice. If
irrelevant facts are admitted, they are likely to disguise truth
than discover it
The main principles emerging from the Order are
 Evidence must be pinned down to matter in issue
 Best evidence must be tendered
 Hearsay evidence must be kept out
1 By Hina Shahid (NCBA&E)
part 1 Relevancyof
facts
Part 2 proof
Part 3 Productionand
effectof evidence
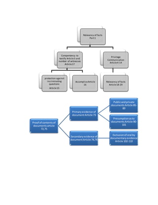
Relevancy of facts
Part1
Compentency to
testify Article3 and
number of witnesses
Article17
protection against
incriminating
questions
Article15
AccompliceArticle
16
Privilege
Communication
Article4-14
Relevancy of facts
Article18-29
Proof of contentsof
documentsarticle
72,75
Primaryevidence of
documentArticle 73
Publicandprivate
documentsArticle 85-
89
Presumptionasto
documentsArticle 90-
101
Secondaryevidence of
documentArticle 74,76
Exclusionof oral by
documentaryevidence
Article 102-110
part 2 On proof
Facts judiciallynoticeable
or not Article 111-113
EstoppleArticle 114-116
Burden of proof
Article 117-129
Examinationof
winess Article
132,133
Leading
questions article
136-138
impeachingthe
credit of witness
141,143,151
refreshing of
memory article
155-157
Procedure inaccordance with
provisionsarticle 132-162
Order of
production
and
examination
of witness
Article 130
Judge to
decide as to
admissibility
of evidence

Qso

  • 1.
    1 Qanun-e-shahdat may bedefined as a system of rules for ascertaining controverted questions of fact in judicial inquiries.It bears the same relation to a judicial investigation as logic to reasoning. The main objective of the Qanun-e- shahdat Order is to prevent indiscipline in admissionof evidence by enacting a correctand uniform rule of practice. If irrelevant facts are admitted, they are likely to disguise truth than discover it The main principles emerging from the Order are  Evidence must be pinned down to matter in issue  Best evidence must be tendered  Hearsay evidence must be kept out 1 By Hina Shahid (NCBA&E) part 1 Relevancyof facts Part 2 proof Part 3 Productionand effectof evidence
  • 2.
    Relevancy of facts Part1 Compentencyto testify Article3 and number of witnesses Article17 protection against incriminating questions Article15 AccompliceArticle 16 Privilege Communication Article4-14 Relevancy of facts Article18-29 Proof of contentsof documentsarticle 72,75 Primaryevidence of documentArticle 73 Publicandprivate documentsArticle 85- 89 Presumptionasto documentsArticle 90- 101 Secondaryevidence of documentArticle 74,76 Exclusionof oral by documentaryevidence Article 102-110
  • 3.
    part 2 Onproof Facts judiciallynoticeable or not Article 111-113 EstoppleArticle 114-116 Burden of proof Article 117-129 Examinationof winess Article 132,133 Leading questions article 136-138 impeachingthe credit of witness 141,143,151 refreshing of memory article 155-157
  • 4.
    Procedure inaccordance with provisionsarticle132-162 Order of production and examination of witness Article 130 Judge to decide as to admissibility of evidence