1. INTRODUCTION OF THE STUDY 
Labour welfare work aims to provide such aservice facilities and amenities which enable the 
workers toemploy in an organization to perform their task in good health and high morale. 
Labour welfare is a comprehensive term including various services, benefits and facilities 
provided by the employer. The welfare measures are extended in additional to normal wages and 
other economic rewards available to employees as per the legal provisions. Welfare measures 
may also be provided by the government, trade unions and non-government agencies in addition 
to the employer. 
Labour welfare is an important aspect in every organization with some added benefits which 
enable the workers to lead a decent life. There are several agencies involved in the labour 
welfare work namely the central government, employer’s trade union and other social service 
organization. Welfare services may broadly be classified into two categories:-1) Intramural 2) 
Extramural 
In order to get the best out of a worker in the matter of production, working condition is required 
to be improved to large extent. The work place should provide essential amenities for the 
worker’s essential need. Today various medical services like hospital, clinical and dispensary 
facilities are provided by organizations not only to the employees but also to their family 
members. Normally welfare and recreational benefits includes canteens, housing, transportation, 
education etc. 
1
1.1 The Concept of Labour Health, Safety and Welfare 
The concept of labour health, safety and welfare are flexible and widely differs with respect to 
the time, region, industry, country, social values and customs, Degree of industrialization the 
general socio economic development of the people and political ideologies prevailing during a 
particular time frame. It is also, molded according to the age group, sex, socio-cultural 
background, economic status and educational level of workers in various industries. 
1.2 The basic features of labor welfare measures are as follows: 
1. Labour welfare measures are those includes like facilities, services and amenities provided to 
the workers for improvement of their health, efficiency, economic stability and social status. 
2. Welfare measures are the addition to normal wages and other economic benefits that are 
madeavailable to workers due to legal provisions and collective bargaining 
3. Labor welfare schemes are fixed and ever-changing. New welfare measures are updated to the 
existing ones from time to time. 
4. Welfare measures may be introduced by the employers, government, and employee’s itself or 
by any social or charitable agency. 
1.3 important benefits of welfare measures can be summarized as follows: 
 They provide good physical and mental health to workers and thus promote a healthy 
2 
work environment in the firm. 
 Facilities like medical benefits, housing schemes, and education and recreation facilities 
for workers families help increase in their standards of living. This makes workers to pay 
more attention towards work and thus increases their productivity. 
 Employers get stable labor force by providing welfare facilities. So that Workers take 
active interest in their work.
According to the Labour Welfare Committee 
Anything that can do for the intellectual, physical, moral and economic benefits of the worker is 
very much essential. Whether by the employers, by the government or other agencies over and 
above what is laid down by law or what is normally expected of the contractual benefits for 
which the workers have bargained. According to the committee on labour welfare services such 
services and amenities as adequate canteens, rest rooms, recreation sanitary, medical facilities, 
arrangement for travel to and from the place of work and for the accommodation of worker 
employed at a distance from their home and such other services 
3 
1.4 Subject background of the study 
The philosophy of a healthy organization is to establish employee safety measures and 
activities, which gives an opportunity for the workers to express their social responsiveness 
towards the welfare scheme offered to them. There is necessity to know how labour welfare 
officer performs his duty in creating environment to boost of morale of the people working in the 
organization. The different acts, rules and regulation prescribed by the government to safeguard 
the welfare of the workers and to put them into force and if they are not the reasons for not forces 
are clearly examined.
1.5 The primary objectives of the study as follows. 
1. To know that whether welfare facilities play an important role on the working of 
4 
employees, 
2. To identify the nature and extent of the problem of industrial relations in the firm and to 
suggest measure for coping with the difference 
3. The study analyzes the different aspects of labour welfare measures such as housing, 
medical, canteen, education, transport, social welfare, community welfare, family 
welfare, recreation, insurance schemes, gratuity, provident fund and employment to 
dependents and its impact on industrial relations. 
4. The study discusses with the peculiarities of the labour management situation and 
suggests ways and means for the improvement of the industry. With this view, the 
analyses were done in impact of labour welfare measures on industrial relations. 
1.6 Objectives Of the study: 
1. To study the existing welfare facilities provided to the employees at NSL sugars ltd koppa 
2. To study and understand employees satisfaction levels towards the welfare measures at NSL 
sugars ltd Koppa 
3.To ascertain whether the welfare measures are being implemented effectively 
4. To give certain suggestion based on findings for improvement in the welfare facilities 
provided by the management.
5 
1.7Scope of the Study: 
This study aims to find out the satisfaction of the employees, whether the company is 
providing necessary health, safety and welfare measures in NSL sugars Ltd, KOPPA. The scope 
of the current study named” Employee welfare facilities” is limited only to NSL sugars limited, 
KOPPA unit & its application is also specifically limited to the NSL sugars ltd, KOPPA unit, 
and This study helps to improve the performance of the Human resource management 
department. In order to make them happy, feel satisfied and retain them, organization plan 
retention strategies. To make this possible one has to determine whether the present employees 
perceived satisfaction towards the labor securities and welfare facilities. The survey on employee 
satisfaction will help the organization to evaluate its return on investment in the important area 
like labor securities and welfare measures. Hence, in this study I propose the need to understand 
the impact of different employee Labour welfare measures on employee performance and 
satisfaction at NSL sugars ltd Koppa. 
1.8LIMITATIONS OF THE STUDY: 
1. The study is limited to only some employees of nsl sugars ltd Koppa therefore the result 
cannot be generalized to whole organization. 
2. As time was constraint, and the size of the population of nsl Sugars limited is large, it is 
not possible together full information. 
3. The data has been collected during general shift i.e. between 9:00 Am to 5:00 PM Hence 
it is not possible to gather full information 
4. The data is collected only from the permanent employees and hence the opinion of casual 
and contract employee is not collected.
LITERATURE REVIEW 
By contributing to employee satisfaction, volunteer opportunities have been shown to increase 
morale, improve employee recruitment and retention rates, enhance productivity, and ultimately 
positively affect profits. Properly developed and administered employee volunteer programs can 
be a valuable addition to employee benefit programs, especially now as companies look to 
contain or even Decrease benefit costs. Several studies have tried to determine the link between 
stress and job satisfaction. Job satisfaction and job stress are the two hot focuses in human 
resource management researches. 
The stress itself will be affected by number of stressors. Amongst some important factors 
causing stress one is role conflict. It has a significant negative impact on job satisfaction. 
Workload and professional uncertainty affects employee job satisfaction negatively. Role 
conflict is important job stressor that is faced due to the multiple roles. Role conflict may start 
when two or more concurrent and unsuited expectations exist in such a way that in agreement 
with a given role compromises fulfilling other. 
Role conflict decreases job satisfaction among both men and women. Work role conflict has a 
greater impact on job satisfaction in those workers who have a high centrality of the family role. 
Role conflict involves contradiction in expectations of an employee sales position. This may 
occur when a sales person is given a variety of contrary orders or is given a range of 
responsibilities that cannot be completed all together. 
Role conflict is a stressor that affects job satisfaction. Role conflict is generally defined as the 
simultaneous occurrence of two or more sets of pressures, such that compliance with one would 
make compliance with the other more difficult. Moreover a study on physical education teachers 
in Greece explored inverse relationship between roles conflicts on the one hand, and job 
satisfaction on the other A study of professional accountants revealed that role conflict was 
associated with low job satisfaction and high propensity to leave. Physical environment can be 
defined in terms of lightening, noise, temperature, humidity, clean air, air circulation and 
exposure to dangerous substances science, motivation and stress research section Cincinnati, 
6
most HR professionals indicated that feeling safe in the work environment was very important 
to employee job satisfaction. 
Female employees considered feeling safe in the workplace an especially important job 
satisfaction factor compared with male workers Having a window, or daylight within 15 ft (5 m), 
strongly improves satisfaction with lighting and increasing workstation size also improves 
satisfaction with privacy A study of managers of Chinese restaurant in Hong Kong showed that 
the physical work environment is one of the important determinants of job satisfaction in that 
industry. 
The purpose of presented study is to develop a model that measures the degree of difference in 
salary satisfaction and its impact on job satisfaction in public sector organizations and private 
sector organizations. Salary satisfaction affects job involvement, work inspiration, employee 
performance and motivation. 
The posited hypothesis is if there exists a significant difference in the degree of salary 
satisfaction in public sector and private sector organization, and the positive influence of salary 
satisfaction on job satisfaction in both public and private sectors. 
The relationship between Job satisfaction and employee engagement have been studied and 
reported by many researchers. It has been explained that Job satisfaction can be an antecedent 
and a consequence of employee engagement. An attempt is made here to highlight a few of the 
studies to support the present study. 
Garg and Kumar (2012) have reported in their research paper that Job satisfaction is an important 
driver of Employee engagement. Their research was concerned with measuring employee 
engagement levels based on certain parameters such as 
i. a career path that offers opportunities for advancement, 
ii. Fair pay and benefits, 
iii. The perception that organization offers good value to customers, and 
iv. a satisfactory work environment, defined by a reasonable workload, good relations 
with immediate supervisor, effective internal communication, good relationship with 
colleagues, and smooth functioning organizational dynamics. 
It concluded that job satisfaction and compensation are two such important parameters that are 
the key drivers of employee engagement in an organization. 
7
8 
3.1METHODOLOGY: 
The first and foremost step in the research process consists of problem identification. Once the 
problem is defined, the next step is the research design becomes easier. The research design is 
the basic framework, which provides guide line for the rest of the research process. The research 
designs the methods of collection of data collection and analysis. 
3.1 SAMPLING DESIGN 
The technique that is used is through personal interaction and questionnaire method. Through the 
percentage graphs Are prepared the survey is done on employees of nsl sugars limited. 
Total production of workmen = 619 
The sample size for the proposed study = 100 
3.3SOURCES OF DATA COLLECTION 
Both primary and secondary data has-been collected for the study. Following are few ways in 
which the data was collected. 
Primary data: 
Primary data has been collected through stratified random sampling technique. Questionnaires, 
schedules and correlation coefficient are employed. The sample size of this research was 100. 
Well defined questionnaires were given among the employees working in the manufacturing 
sector (general shift) at Koppa unit. A structured interview schedule administered among 
respondents for collection of primary data is ascertained by a four-point scale and three point 
scale. Methods of direct observation and informal focused group discussion with the employees 
were also followed to know the feelings of the respondents. The responses were well recorded 
and systematically analyzed to draw a clear picture on the study.
9 
Secondary data: 
The secondary data is another source for the collection of data from various books, office 
records, and various websites 
3.4Data Collection Tool: Structured questionnaire was prepared to interview the employees 
of the organization on distinct 20 parameters like: salary, medical benefits, work environment, 
transport facilities, canteen facilities at the organization etc. measured on Likert four point scale, 
which was later reduced to 5 factors with help of factor analysis 
3.5Data Analysis and Findings 
The study analyzes the different aspects of labour welfare measures such as housing, medical, 
canteen, education, transport, social welfare, community welfare, family welfare, recreation, 
insurance schemes, gratuity, provident fund and employment to dependents and its impact on 
industrial relations. As a result of those labour welfare measures, the performances of the 
organizations have improved significantly and employees became more committed towards their 
organizations and there exist healthy industrial relations. In Koppa unit, the framework of 
providing welfare measures to workers consists of statutory and voluntary measures, the former 
being taken by the management and the latter being achieved through collective bargaining 
agreements. These measures are discussed in the following paragraphs;
10 
The Factories Act, 1948: 
Section 42 to 48 of the India factories act, 1948, contains specific provisions relating to the 
Welfare of labour in factories. 
1. Washing facilities 
According to sec.42, every factory 
 Adequate and suitable facilities for washing shall be provided and maintained for the 
Use of the workers there in. 
 Separate and adequately screened facilities shall be provided for the use of male and 
Female workers. 
 Such facilities shall be conveniently accessible and shall be kept clean 
. 
2. Facilities for storing and drinking clothing 
Under sec 43, the state government may in respect of any factory make rules requiring the 
provisions Therein of suitable place for keeping clothing not worn during working hours and for 
the drying of wet Clothing. 
3. Facilities for sitting 
According to sec.44, in every factory, suitable arrangements for sitting shall be provided and 
Maintained for all workers 
. 
4. First aid appliances 
Under sec.45, these shall in every factory be provided and maintained so as to be readily 
accessible during all working hours. First aid boxes or cupboards to be provided and maintained 
shall not be less Than one for every one hundred and fifty workers ordinarily employed at any 
one time in the factory. 
5. Canteens 
Under sec.46, the state government may make rules requiring that in any specified factory where 
in More than two hundred and fifty workers are ordinarily employed, a canteen or canteens shall 
be Provided and maintained by the occupied for the use of the workers.
11 
6. Shelters, rest rooms and lunch rooms 
According to sec.47, in every factory where as more than one hundred and fifty workers are 
Ordinarily employed adequate and suitable shelters, rest rooms and a suitable lunch room which 
Provision for drinking water, shall be provided and maintained for the use of the workers. 
7. Crèches 
According to sec.48, in every factory where more than 30 women workers are ordinarily 
employed, There shall be provided and maintained a suitable room for the use of children under 
the age of 6 years of such women. Such room shall provide adequate accommodation, shall be 
adequately lighted and ventilated and shall be maintained. 
8. Welfare officers 
In every factory where in five hundred or more workers are ordinarily employed, the occupier 
shallemploy in the factory, such number of welfare officers as may be prescribed. The state 
government may prescribe the duties, qualifications and conditions of service of welfare officers 
appointed under the provisions of the factories act. 
The mines Act, 1952 and the Mines Rules: 
The main obligations of the mine owners regarding health and welfare of their workers are as 
Follows: 
(a) Maintenance of crèches where 50 women workers are employed; 
(b) Provision of shelters for taking food and rest if 150 or more persons are employed: 
(c) Provision of a canteen in mines employing 250 or more workers; 
(d) Maintenance of first-aid boxes and first-aid rooms in mines employing more than 150 
Workers; 
(e) Provision in coal mines of (i) pit head baths equipped with shower baths; (ii) sanitary 
Latrines and (iii) lockers, separately for men and women workers; 
(f) Appointment of a welfare officer in mines employing more than 500 or more persons 
To look after the matters relating to the welfare of the workers.
12 
The Plantations Labour, 1951: 
The fallowing welfare measures are to be provided to the plantation workers: 
a) Canteen in plantation employing 150 are more workers (S. 11) 
b) Crèches in plantation employing 50 or more women workers (S. 12). 
c) Recreational facilities in the workers and their children (S. 13). 
d) Educational facilities in the estate for the children of workers, where there are 25 
Workers’ children between the age of 6 and 12 (S. 14). 
e) Housing facilities for every worker and his family residing in the plantation. The 
Standard and specification of the accommodation, procedure for allotment and rent 
Chargeable from workers, are to be prescribed in the Rules by the state governments 
(S. 15 AND 16). 
f) The state government may make rules requiring every plantation employer to provide 
The workers with such number and type of umbrellas, blankets, raincoats or other like 
Amenities for the protection of workers from rain or cold as may be prescribed (S. 17). 
g) Appointment of a welfare officer in plantation employing 300 or more workers (S.18). 
The exact standards of these facilities have been prescribed under the rules framed by the 
State government. 
The Motor Transport Warders Act, 1961: 
The Motor Transport Undertakings are required to provide certain welfare and healthMeasures as 
given below: 
a) Canteen of prescribed standard, if employing 100 or more workers (S.8). 
b) Clean, ventilated well-lighted and comfortable rest rooms at every place wherein 
Motor transport workers are required to halt at night (S.9). 
c) Uniforms, raincoats to drivers, conductors and line checking staff for protection 
Against rain and cold. A prescribed amount of washing allowance is to be given to the 
Above mentioned categories of staff (S.10). 
d) Medical facilities are to be provided to the motor transport workers at the operating 
Centers and at halting stations as may be prescribed by the state government (S.11). 
e) First-aid facilities equipped with the prescribed contents are to be provided in every 
Transport vehicle (S.12).
The Contract Labour (Regulation and Abolition) Act, 1970: 
The following welfare and health measures are to be provided to the contract workers by the 
Contractor: 
(a) A canteen in every establishment employing 100 or more workers (S.16). 
(b) Rest rooms or other suitable alternative accommodation where the contract labour 
Is required to halt at night in connection with work of an establishment (S.17). 
(c) Provision for a sufficient supply of wholesome drinking water, sufficient number 
Of latrines and urinals of prescribed types and washing facilities (S.18). 
(d) Provision for first-aid box equipped with the prescribed contents (S.19). 
The Act imposes liability on the principal employer to provide the above amenities to the 
Contract labour employed in his establishment, if the contractor fails to do so. 
The Merchant Shipping Act, 1958: 
Provision in the Act relating to health and welfare cover: 
a) Crew accommodation; 
b) Supply of sufficient drinking water; 
c) Supply of necessities like beddings, towels, and mess utensils; 
d) Supply of medicines, medical stores, and provision of surgical and medical advice; 
e) Maintenance of proper weights and measures on board; and grant of relief to distressed 
seamen aboard a ship; 
f) Every foreign-going ship carrying more than the prescribed number of persons, 
Including the crew, is required to have on board as part of her complement a qualified 
Medical officer; 
g) Appointment of a Seamen’s welfare Officer at such ports in or outside India as the 
Government may consider necessary; 
h) Establishment of hostels, clubs, canteens, and libraries; 
i) Provision of medical treatment and hospitals; 
j) Provision of educational facilities 
The government has been authorized to frame rules, inter alia, for the levy of fees payable by 
Owners of ships at prescribed rates for the purpose of providing amenities to seamen and for 
Taking other measures for their welfare. 
13
Dock Workers (Safety, Health and Welfare) Scheme, 1961: 
A comprehensive Dock Workers (Safety, Health and Welfare) Scheme, 1961, has been 
Framed for all major ports and is administered by the Chief Advisor, Factories (Factory 
Advice Services and Labour Institutes). It is framed under the Dock Workers (Regulation of 
Employment) Act, 1948. Amenities provide in the port premises include provision of: 
a) Urinals and latrines; 
b) Drinking water; 
c) Washing facilities; 
d) Bathing facilities; 
e) Canteens; 
f) Rest shelters; 
g) Call stands; and 
h) First-aid arrangements. 
Other welfare measures provided are: 
a) Housing; 
b) Schools; 
c) Educational facilities; 
d) Grant of scholarships; 
e) Libraries; 
f) Sports and recreation; 
g) Fair price shops; and 
h) Cooperative societies. 
Inter-State Migrant Workmen (Regulation of employment and Conditions 
14 
Of Service) Act, 1979: 
Section 16 of the Act stipulates that every contractor employing inter-state migrant workmen 
In connection with the work of an establishment to which this Act applies will have to 
Provide the following facilities: 
a) To ensure regular payment of wages to such workmen (at least minimum wages have 
To be paid as fixed under the minimum Wages Act, 1948).
b) To ensure equal pay for equal work irrespective of sex; 
c) To ensure suitable conditions of work to such workmen having regard to the fact that 
They are required to work in a state different from their own state; 
d) To provide and maintain suitable residential accommodation to such workers working 
During the period of their employment; 
e) To provide the prescribed medical facilities to the workmen, free of charge; 
f) To provide such protective clothing to the workmen as may be prescribed; and 
In case of fatal accident or serious bodily injury to any such workman, to report to the 
Specified authorities of both the states and also the next of kin of the workmen 
15
INDUSTRY PROFILE 
4.1HISTIRICAL INDUSTRIAL DEVELOPMENT: 
India has been known as the original home of sugar cane and sugar. Indian knew the 
art of making sugar since the fourth century. However the advent of modern sugar industry in 
India dates back to mid-1930s when a few vacuum pan units were established in thesub-tropical 
belts of Uttar Pradesh and Bihar.Unitil the mid-50s, the sugar industry was almost 
wholly confined to the states of Uttar Pradesh and Bihar. After the fifties or early sixties the 
industry dispersed into southern India, western India and other parts of northern India. India is 
the largest consumer and second largest producer of the sugar in the world. The sufficient and 
well distributed monsoon rains, rapid population growth and substantial increases in sugar 
production capacity have combined to make India the largest consumer and largest producer of 
sugar in the world. The Indian sugar industry has not only achieved the singular distinction of 
being one of the largest producer of white plantation crystal sugar in the world but has also 
turned out be a massive enterprise of gigantic dimensions. With over 450 sugar factories located 
throughout the country, the sugar industry is amongst the largest agro processing industries, with 
an annual turnover of Rs150bn. It plays a major role in rural development and its importance 
for India stretches far beyond the role of a sweetener supplier. The sugar factories located in 
various parts of the country work as nuclei for development of rural areas by mobilizing rural 
resources and generating employment, transport and communication facilities. Over 45mn 
farmers, their dependent and a large mass of agricultural labour are involved in sugarcane 
cultivation, harvesting and ancillary activities constituting 7.5% of the rural population. The 
sugar industry employs over 0.5 MN skilled and unskilled workmen, mostly from the rural areas. 
16
4.2 GLOBAL SCANARIO (INTERNATIONAL TRADE OPPORTUNITY) 
International trade is of strategic importance to India has it can help maintain stability in the 
domestic market and despite the cyclicality in production. If there is a sugar surplus either due to 
excess production or due to greater economic attractiveness of cane for ethanol and cozen in 
the future, exports could be used if the surplus cannot be managed in the domestic market. 
Acceptability as a credible exporter will provide in the Indian sector an alternate set of markets 
for diverting surplus production. Similarly, in case of deficits, raw sugar imports could help 
bridge the supply gap. Globally, in the most of the key geographies like Brazil and Thailand, 
regulations have a significant influence on the sugar sector. Perishable nature of cane, small form 
land holdings and the need to influence domestic prices; all have been the drivers for regulations. 
India, too, sugar is highly regulated. Since 1993, the regulatory environment has considerably 
eased, but sugar skill continues to be an essential commodity under the essential commodity Act. 
There are regulations across the entire value chain land demarcation, sugarcane price, sugar 
cane procurement, sugar production and sale of sugar by mills in domestic and international 
markets. However, fundamental changes in the consumer profile and demonstrated ability of the 
sector to continuously ensure availability of sugar for domestic consumption has diluted the need 
for sugar to be considered as an essential commodity. According to a recently conducted nation-wide 
survey, nearly 75 per cent of the total non-levy sugar is consumed by industrial, small 
business and high income household segments. Further, even for a low income household 
17
18 
4.3 NSL GROUP OF COMPINIES 
NSL Sugars Ltd., having its Parental group of M/s. Nuziveedu Seeds Ltd., Hyderabad, is situated 
near Koppa, Maddur Taluk, Mandya District with a capacity of 5000 TCD of Sugar factory 
integrated with 26 MW Co-gen unit and a Distillery to produce 45 KLPD Fuel based Ethanol, 
which is under erection. 
The NSL Sugars Ltd., has commenced its Commercial activities w.e.f 29.07.2004, by producing 
White Crystal of Sugar and 26 MW Power. 
To achieve the desired results, the management is looking upon 3 aspects i.e. 
1. Labour 
2. Raw material and 
3. Bankers. 
Labours are the predominant factors for the sugar industry where different types unskilled, 
skilled, Semiskilled and highly skilled personnel are involved in the activities in the sugar 
industry. 
All most all sugar industries are being installed in the rural areas where the principal raw 
material is available in rural areas due to the availabilities of raw materials. 
While concede ring the nature of employment the basic elements of labours factors are to be 
seen: 
1. Nature of labour 
2. Standard of leaving 
3. Financial condition 
4. Family background 
5. Inclination towards work 
6. Educational background. 
If we considered NSL Sugars in to account, it suits up the economical standers of rural 
community in eve of the facts that cane has been declared as commercial crop, as result cash 
flow into the hands of farmers through the sugar industry which is purchasing the cane. 
Further NSL Sugars in its walks of life catering an uninterested power supply to the farmers in 
order to pump the water from the well to their fields so that the water availability is assured.
NSL Sugars not only producing Sugar and Electricity but also producing Ethanol which could be 
blended with petrol and diesel and thereby it is expected to reduce the cost of the fuels and intern 
saving of fore exchange. 
In order to achieve the object narrated above, the role of work force is pivotal where they have to 
play a prominent role in meeting the ends of the management. 
In order to keep the morel of the employees high their problems also are to be studied and 
addressed wherever and whenever it is required. While looking into the problems, a study shall 
conduct on the following aspects. 
19 
1. Financial stability 
2. Physical and mental fitness 
3. Educational background 
4. Inclination to work 
5. Motivation to work.
20 
4.4PROFILE OF COMPANY: 
Sri. M. Prabhakar Rao the Chairman and Managing Director of NSL Sugars Ltd., a post 
graduate in Agriculture, has been accredited as the Champion of the seeds production, processing 
and marketing throughout the Country and he is a fore runner with diversified visions and 
missions to combat the challenges being emerged, due to globalization and liberalization. 
Under his Dynamic Leadership, the said Sugar factory and the Co-gen unit, in a span of 12 
months, were taken for commercial operation. 
The above two projects, which are the brainchild of Mr. M. Prabhakar Rao, under the able 
assistance of Mr. K. Ramakoteswara Rao, Executive Director, the vision and mission of the 
management have been brought into realistic, in order to meet the needs of cane growers of the 
tail end area of Mandya District with the sole intention to provide employment directly and 
indirectly especially to the rural community, which will pave way to shoot up the entire area 
Socially Economically and Educationally up. 
There is no exaggeration to certify that, the conglomerated vision and mission planted by the 
Managing Director and Executive Director started producing yields thereby, the publics in 
general and the farming communities in particular are enjoying the fruits. 
In view of the dedicated workforce and their involvement, this factory is able to complete eight 
cane crushing seasons successfully and marching ahead ecstatic to complete the current crushing 
season in a grand scale. 
In order to contain the land becoming infertile, due to usage of excess chemical fertilizers, the 
management has taken steps to produce Bio/Vermi Compost fertilizers to make them available to 
the farmers at an affordable price and it is estimated that, the fertility of the land would be 
improved.
21 
4.5 COMPANY MISSION 
To become a leader in the sugar industry by occupying a position in the top 10 sugar 
companies in India. To be a global player in sugar fuel and energy with a market share of 7% in 
India 1% in global. 
COMPANY VISION 
To become one of top 3 sugar companies in India by 2015. 
CORE VALUES 
1. Good team 
2. Financial sound 
3. Right people 
4. Team work 
5. Intigrity 
6. Think big 
7. Speed work 
8. Quality products 
9. Fairness to all 
10. Accountability 
COMPANY PROMOTERS 
 Mr. M Venkataramaiah 
 Mr. M Prabhakar Rao
22 
4.6 NATURE OF THE BUSINESS 
AGRICULTURE INDUSTRY: 
Sugar Industry is mainly depends upon the Agriculture sugar cane is the main raw material for 
the manufacturing of sugar. Therefore, these sugar factory activities are depended on 
agriculture. Sometime sugar industry may face the non-availability of raw sugar cane due to 
some reasons like, failure of the crops, Low Production; failure of monsoon etc., Due to this 
reason sugar Industry production is vary from year to year.Seasonal Crop: Basically sugar 
industry highly depends on sugar cane. Mandya and Tumkur district is situated in southern dry 
zone with moderate temperature and humidity; Rainfall varies from 760mm to 880mm, Due to 
this reason sugar cultivation starts between the months June to August of every year. Basically 
sugar cane harvesting starts after 9-10 months. Therefore the cane availability is very high in the 
month of April and May. 
AREA OF OPERATION: 
The NSL Sugar has a wide regional operation. As a pvt.ltd.Industry its marketing operation its 
decision is taken by the company promoters. Koppa unit is located at koppa village, Maddur TQ, 
Mandya Dist., in the state of Karnataka. Koppa units command area is spread over 425 villages 
in Maddur, Mandya and TumkurTaluks. But its marketing operation is conducted Regional, 
National as well as global wide as per the Government instruction.
23 
COMPETITOR’S INFORMATION: 
The NSL Sugar pvt. Ltd., is a Pvt Undertaking Company, So, all the strategies are done by 
private itself. For some extent it is facing competition from private and Government Sugar 
factories like, 
 Sri Chamundeshwaris Sugar Co., PVT LTD., 
 The Godavari Sugar Mills Ltd., Karnataka 
 Davangere Sugars Company Ltd., Karnataka 
 Gangavathi Sugars Ltd., Karnataka 
 Bannari Amman Sugar Ltd., tamilnadu 
 Sri Renuka Sugars Ltd., Karnataka 
 Siruguppa Sugars & Chemicals 
 Jamakhandi Sugar Mills Ltd., 
 Nirani Sugars Ltd., 
 The Indian Sugars & Refineries 
 The Mysore sugars Co,. LTD., 
While there are competitions, the NSL Sugar Pvt. Ltd., carrying its activities without threats 
because farmers of this region has believed about company. 
QUALITY POLICY: 
NSL Sugar is committed to provide quality sugar, power and distillery products on time 
with satisfaction to all customers, meeting all the requirements and ensuring continual 
improvements and implementation of appropriate quality management system with total 
dedication and team work of its employees.
24 
Company’s quality policy includes 
 Selecting the right kind of raw material and accessories. 
 Adopting stringent quality control at various process of manufacturing. 
 Strict adherence to specification with emphasis on consistent quality in all areas of 
operations. 
 Planning Program for acquiring samples in order to ensure standard quality. 
 Product design to fully meet customer requirements including quality, design, 
economy. 
4.7 OBJECTIVES OF THE COMPANY: 
The object of the society is to encourage proper development of Agricultural Industries amongst 
members on co-operative lines by introducing modern methods of Agriculture and by promotion 
of principles of co-operation and joint farming methods. So as to secure best advantage of 
modern large-scale agricultural production to the owner or tenant cultivators of land and for that 
purpose: 
 The main object of this factory is to encourage the member for the proper development of 
agriculture on co-operative lines by introducing modern method. 
 To encourage self-help, theft and co-operation amongst members. 
 To arrange facilities to farmers. 
 To give good market rate to the farmers who supply cane to their factory. 
 Maximum utilization of manpower and production capacity.
25 
GOALS: 
The management has a future plan for expansion. Due to increase in the supply of sugar cane it 
has decided to increase the cane crushing capacity from 5000 to 7000 metric tons per year. 
 Planning for the further automation. 
 Planning to expand plant capacity from 5000 TCD to 7000 TCD. 
 Promoting lift irrigation projects. 
 Planning for the expansion of Co-generation of power. 
 Planning to improvise the infrastructure facility and construct quarters and buildings. 
Some silent features of NSL sugars and integrated complex are: 
1. Zero waste plants meaning that all by products generated are further processed into 
saleable products. 
2. Molasses, bagasse and press mud which are also by products of the sugar manufacturing 
process are converted into ethanol/rectified spirit power and organic manner product 
respectively. 
3. Enabling the socio-economic development of our farmers. 
4. By adopting rigid air pollution control measures the company has entered into clean 
development mechanism and carbon credit agreement with international organization. 
NSLSL had been awarded with the “Best technical efficiency award” for the season 2007-08 at 
the 40th annual SISSTA convention. The company has achieved tremendous acceleration in the 
last 7 years and has aggressive plans for the near future to take their growth to become amongst 
top five players of the industry in the country. The company also has ambitious plans to expand 
their business overseas also.The company is one of the few sugars companies which have 
implemented SAP for complete. It solutions of sugar industries. It has employed modern 
technologies in its operations, process and system. 
The quality of its sugar is also comparable to the best and therefore fetches premium in the 
market NSL group’s overview.
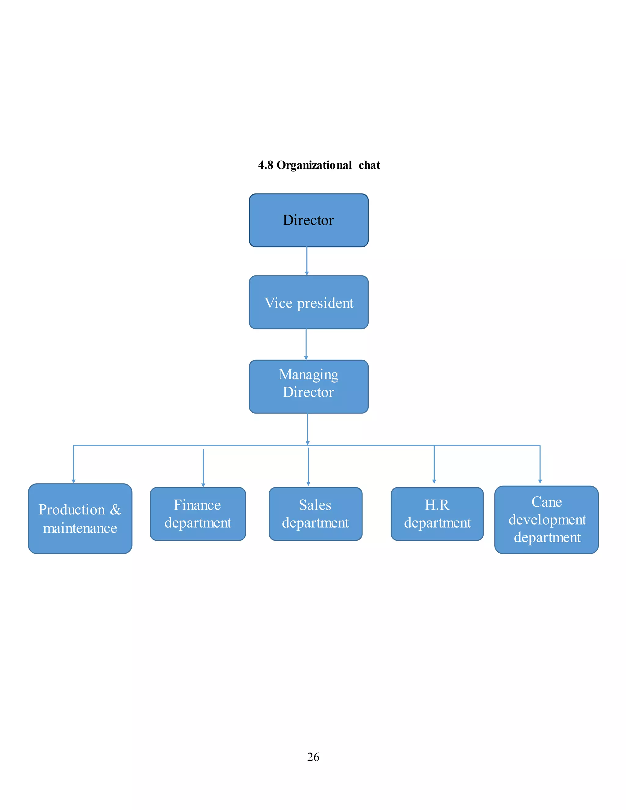
4.8 Organizational chat 
Director 
Vice president 
Managing 
Director 
26 
H.R 
department 
Sales 
department 
Finance 
department 
Production & 
maintenance 
Cane 
development 
department
Cashier 
Go down manager 
Go down keeper 
27 
ORGANISATION DESIGN: 
The structure and design of N.S.L Sugar ltd Koppa, it is a functional organizational structure. 
The company has subdivided into functional units such as, engineering, production, and 
maintenance department, finance department, sales department, human resource department and 
cane development department. It is a traditional kind of organizational design followed by N.S.L 
Sugar ltd. 
Structure of market department 
Chief sales officer 
Assistants
Structure of production department 
General Manager 
28 
Chief chemist 
D.G.M 
Mechanical 
Chief engineer 
Deputy Chief 
Engineer 
Senior 
engineer 
Assist shift 
engineer 
Operator 
Electrical 
engineer 
Foreman 
Helper 
Shift chemist 
Lab chemist 
Operator 
Helper 
Supervisor 
Electrician 
Helper 
Electrical 
engineer 
Technician 
Helper
STRUCTURE OF CANE DEPARTMENT 
Asst CANE 
OFFICER 
29 
COMMAND AREA: 
MADDUR, MANDYA AND KUNIGALThe organization covers many villages in Mandya 23 
villages, in Maddur 83 villages AND in kunigal 340 villages. This cover Total 425 
villages many villages in kunigal Taluk. This give 50% subsidy to the formers. Organizations 
provide transportation facility and they charge for that 
General manager 
ZONAL 
OFFICER 
CANE 
OFFICER 
FACTORY 
FARM 
FARM ASST SENIOUR ASST 
CIRCAL 
OFFICER
4.9 List of board of directors of NSL sugars lts as on 09/10/13 
Sl.no Name of director Designation 
1 Dr.pamidi kotaiah Chairman/independent director 
2 Mr. k ramakoteswara Rao Vice-Chairman/ director 
3 Mr.ravindra Singh singhvi MD & CEO 
4 Mr.prabhakara Rao Director 
5 Mr. s. Basavaiah Whole-time director 
6 Mrs. M. Asha priya Director 
7 Dr. D.G hapase Independent director 
8 Mr. m venkataram chowdary Director 
9 Dr. Gremella shesha chalpati Rao Independent director 
10 Mr. Anil Chandra Gupta Independent director 
30
Human Resource Department 
The Human Resource Department is performing a vital role in the organization. Human 
Resource Management is concern with people dimensions in management. As every organization 
is made up of people, acquiring their services, developing their skills, motivating them to higher 
levels of performance and ensuring their commitment to the organization. 
HRM is the qualitative improvement of human being, who people are considered most valuable 
asset of an organization. In NSL SCL ALSO Human Resources are given more importance, 
cared & always motivated towards organizational goals. 
31 
NATURE: DIVISIONS 
N.S.L sugars ltd have a three division, 
1. Sugar 
2. Power 
3. Ethanol 
SUGAR DIVISION: 
1. CAPACITY: 5000 TCD tons crash per day 
2. RAW MATERIAL: sugar cane 
3. PRODUCT: sugar 
4. BY PRODUCT: bagasse, premade 
POWER PLANT: 
1. CAPACITY: 26 mega vat, 26 u, p 
2. RAW MATERIAL: bagasse 
3. PRODUCT: power
32 
ETHONAL PLANT: 
1. CAPACITY: 45 K, L P, D (thousand litters per day) 
2. RAW MATERIAL: bagasse’s 
3. PRODUCT: Ethanol, E.N.A, R.S 
DEPARTMENTS: 
1. Administration 
2. Accounts 
3. Cane 
4. Engineering 
5. Electrical 
6. Manufacturing 
7. Civil 
8. Power plant 
9. Ethanol 
10. EDP
STATUTORY WELFARE SCHEMES 
The statutory welfare schemes include the following provisions: 
1. Drinking Water: At all the working places safe hygienic drinking water should be 
33 
provided. 
2. Facilities for sitting: In every organization, especially factories, suitable seating 
arrangements are to be provided. 
3. First aid appliances: First aid appliances are to be provided and should be readily 
assessable so that in case of any minor accident initial medication can be provided to the 
needed employee. 
4. Latrines and Urinals: A sufficient number of latrines and urinals are to be provided in the 
office and factory premises and are also to be maintained in a neat and clean condition. 
5. Canteen facilities: Cafeteria or canteens are to be provided by the employer so as to 
provide hygienic and nutritious food to the employees. 
6. Spittoons: In every work place, such as ware houses, store places, in the dock area and 
office premises spittoons are to be provided in convenient places and same are to be 
maintained in a hygienic condition. 
7. Lighting: Proper and sufficient lights are to be provided for employees so that they can 
work safely during the night shifts. 
8. Washing places: Adequate washing places such as bathrooms, wash basins with tap and 
tap on the stand pipe are provided in the port area in the vicinity of the work places. 
9. Changing rooms: Adequate changing rooms are to be provided for workers to change 
their cloth in the factory area and office premises. Adequate lockers are also provided to 
the workers to keep their clothes and belongings. 
10. Rest rooms: Adequate numbers of restrooms are provided to the workers with provisions 
of water supply, wash basins, toilets, bathrooms, etc.
34 
NON STATUTORY SCHEMES 
Many non-statutory welfare schemes may include the following schemes: 
1. Personal Health Care (Regular medical check-ups): Some of the companies provide the 
facility for extensive health check-up 
2. Flexi-time: The main objective of the flextime policy is to provide opportunity to 
employees to work with flexible working schedules. Flexible work schedules are initiated 
by employees and approved by management to meet business commitments while 
supporting employee personal life needs 
3. Employee Assistance Programs: Various assistant programs are arranged like external 
counseling service so that employees or members of their immediate family can get 
counseling on various matters. 
4. Harassment Policy: To protect an employee from harassments of any kind, guidelines are 
provided for proper action and also for protecting the aggrieved employee. 
5. Maternity & Adoption Leave – Employees can avail maternity or adoption leaves. 
Paternity leave policies have also been introduced by various companies. 
6. Medi-claim Insurance Scheme: This insurance scheme provides adequate insurance 
coverage of employees for expenses related to hospitalization due to illness, disease or 
injury or pregnancy. 
7. Employee Referral Scheme: In several companies employee referral scheme is 
implemented to encourage employees to refer friends and relatives for employment in the 
organization.
Welfare measures at NSL sugars ltd Koppa unit 
1. All workers who are handling machinery in production are being issued with 3 pair 
uniforms once in a two year and one pair shoe every year. 
2. All safety devices like helmet, safety goggle, ear plugs, hand gloves, nose mask, safety 
belts and safety nets have been issued to the employees based on their area of working. 
3. Regular health checkup camps are being conducted for the employees invoking the 
35 
service of Medical Fraternities. 
4. Full time Resident Medical Officer and Medical Attendants have been appointed to take 
health care of employees and residents of factory colony and medicines will be dispensed 
with free of cost. 
5. Ambulance has been procured and kept at factory site with full time driver to meet the 
exigency. 
6. All essential Officers, Staff and Workers have been provided family accommodation at 
factory colony. 
7. Dormitory facility has been provided for stay of bachelor employees. 
8. Canteen facility has been extended to the employees with subsidized rates i.e. (60 meal 
coupes at 16rs each are issued to employees) 
9. The Welfare Officer has been appointed to take care welfare aspects of the employees. 
10. Water Coolers have been provided in all vantage places and RO with UV treated water is 
being supplied to the employees and Factory Colony for drinking purpose. 
11. Transport facility has been extended to the employees to pick up and drop to attend duties 
in their respective shift from Koppa to Factory Site. 
12. Transport facility has been extended to School going children of employees who are 
studying at Maddur and Mandya with free of cost.
13. Multi-Purpose Co-operative Society has been established at Factory colony wherein all 
essential commodities have been made available and issuing to the employees with whole 
sale rates. 
14. All National Holidays are being celebrated meaningfully by involving the employees. 
15. Adequate Bathrooms and Toilet rooms have been provided at factory site for employees 
36 
use. 
16. All employees have been covered under statutory provisions like PF, Gratuity and 
Workmen compensation. 
SCHEDULED: 
1. First shift - 6am-2pm 
2. Second shift- 2pm-10pm 
3. Third shift- 10pm-6am 
4. General shift 8:30am-6pm 
AWARDS: 
1. CERTIFICATES: ISO 9001-2008 
2. At 2009 company got 2ndprize for provide best technical
DATA ANALYSIS AND INTERPRETATION 
Table showing the opinion of the Employees regarding working conditions: 
5.1 Medical Benefit to Individual and Family? 
Highly satisfied 33 
satisfied 56 
Neutral 06 
Dis-satisfied 05 
0 10 20 30 40 50 60 
dis-satisfied 
netural 
satisfied 
In the above table 1.1 the data shows that out of 100 selected employees the medical 
allowance given to employees and their family, the effectiveness has 30 employees are highly 
satisfied, 56 employee are just satisfied, 6 employee are neutral level of satisfaction and 5 
employees are dis-satisfied with the facilities provided by the nsl company 
37 
highly satisfied
high satisfied satisfied netural dis-satisfied 
38 
5.2. Disablement benefit to individual? 
Highly satisfied 26 
satisfied 39 
Neutral 27 
Dis-satisfied 08 
45 
40 
35 
30 
25 
20 
15 
10 
5 
0 
In the above table 1.2 the data shows that out of 100 selected employees the Disablement benefit 
to individual, the effectiveness has 26 employees are highly satisfied, 39 employee are just 
satisfied, 27 employee are neutral level of satisfaction and 8 employees are dis-satisfied with the 
facilities provided by the nsl company
CHART TITLE 
0 5 10 15 20 25 30 35 
39 
5.3 Dependence Benefit? 
Highly satisfied 33 
satisfied 31 
Neutral 27 
Dis-satisfied 09 
33 
31 
27 
9 
D I S - S A T I S F I ED 
N E TU R A L 
S A T I S F I ED 
H I G H L Y S A T I S F I ED 
In the above table 1.3 the data shows that out of 100 selected employees the Dependence 
Benefit?, the effectiveness has 33 employees are highly satisfied, 31 employee are just satisfied, 
27 employee are neutral level of satisfaction and 9 employees are dis-satisfied with the facilities 
provided by the nsl company
5.4 Old age benefit (Gratuity, PF, Group Insurance)? 
Highly satisfied 25 
satisfied 39 
Neutral 23 
Dis-satisfied 13 
In the above table 1.4 the data shows that out of 100 selected employees theOld age benefit 
(Gratuity, PF, Group Insurance)?, the effectiveness has 25 employees are highly satisfied, 39 
employee are just satisfied, 23 employee are neutral level of satisfaction and 13 employees are 
dis-satisfied with the facilities provided by the nsl company 
40 
25 
39 
23 
13 
0 5 10 15 20 25 30 35 40 45 
1 
dis-satisfied netural satisfied highly satisfied
5.5 Employee Injury Benefit? 
Highly satisfied 46 
satisfied 30 
Neutral 17 
Dis-satisfied 07 
0 10 20 30 40 50 
dis-satisfied 
netural 
satisfied 
In the above table 1.5 the data shows that out of 100 selected employees injury benefit 
(Gratuity, PF, Group Insurance)?, the effectiveness has 46 employees are highly satisfied, 30 
employee are just satisfied, 17 employee are neutral level of satisfaction and 7 employees are 
dis-satisfied with the facilities provided by the nsl company 
41 
highly satisfied
5.6 Environmental Protection? 
Highly satisfied 30 
satisfied 32 
Neutral 23 
Dis-satisfied 07 
35 
30 
20 
15 
10 
5 
In the above table 1.6 the data shows that out of 100 selected environment protection in and 
around plant, the effectiveness has 30 employees are highly satisfied, 32 employee are just 
satisfied, 23 employee are neutral level of satisfaction and 7 employees are dis-satisfied with the 
facilities provided by the nsl company 
42 
0 
25 
H I G H L Y 
S A T I S F I E D S A T I S F I E D 
N E T U R A L 
D I S - 
S A T I S F I E D
Highly satisfied 65 
satisfied 26 
Neutral 7 
Dis-satisfied 2 
0 10 20 30 40 50 60 70 
43 
5.7 Housing Facilities & basic amenities? 
65 
26 
7 
2 
DIS-SATISFIED 
NETURAL 
SATISFIED 
HIGHLY SATISFIED 
In the above table 1.7 the data shows that out of 100 selected employees Housing Facilities & 
basic amenities, the effectiveness has 65 employees are highly satisfied, 26 employee are just 
satisfied, 7 employee are neutral level of satisfaction and 2 employees are dis-satisfied with the 
facilities provided by the nsl company
Highly satisfied 70 
satisfied 20 
Neutral 18 
Dis-satisfied 03 
dis-satisfied netural satisfied highly satisfied 
0 10 20 30 40 50 60 70 80 
44 
5.8 Canteen Facilities? 
1 
In the above table 1.8 the data shows that out of 100 selected employees Housing Facilities & 
basic amenities, the effectiveness has 70 employees are highly satisfied, 20 employee are just 
satisfied, 18 employee are neutral level of satisfaction and 3 employees are dis-satisfied with the 
facilities provided by the nsl company
Highly satisfied 65 
satisfied 25 
Neutral 5 
Dis-satisfied 5 
0 10 20 30 40 50 60 70 
45 
5.9 Transport Facilities? 
dis-satisfied 
netural 
satisfied 
highly satisfied 
In the above table 1.9 the data shows that out of 100 selected transport facilities, the 
effectiveness has 65 employees are highly satisfied, 25 employee are just satisfied, employee are 
neutral level of satisfaction and 5 employees are dis-satisfied with the facilities provided by the 
nsl company
Highly satisfied 71 
satisfied 12 
Neutral 9 
Dis-satisfied 8 
0 10 20 30 40 50 60 70 80 
46 
5.10Provision for Safety Equipment? 
dis-satisfied 
netural 
satisfied 
highly satisfied 
In the above table 1.10 the data shows that out of 100 selected provision for safety equipment’s, 
the effectiveness has 71 employees are highly satisfied, 12 employee are just satisfied, 9 
employee are neutral level of satisfaction and 8 employees are dis-satisfied with the facilities 
provided by the nsl company
5.11 Drinking Water facility and sanitation? 
Highly satisfied 45 
satisfied 33 
Neutral 15 
Dis-satisfied 07 
In the above table 1.11 the data shows that out of 100 selected provision for drinking water and 
sanitation , the effectiveness has 45 employees are highly satisfied, 33 employee are just 
satisfied, 15 employee are neutral level of satisfaction and 7 employees are dis-satisfied with the 
facilities provided by the nsl company 
47 
45 
33 
15 
7 
HIGHLY SATISFIED SATISFIED NETURAL DIS-SATISFIED
5.12 Educational facility? 
Highly satisfied 70 
satisfied 15 
Neutral 9 
Dis-satisfied 6 
In the above table 1.12 the data shows that out of 100 selected provision for education facilities 
to employee children , the effectiveness has 70 employees are highly satisfied, 15 employee are 
just satisfied, 9 employee are neutral level of satisfaction and 6 employees are dis-satisfied with 
the facilities provided by the nsl company 
48 
70 
15 
9 
6 
H I G H L Y S A T IS FI ED S A T I S F I ED N E TU R A L D I S - S A T IS FIED
5.13 Overall training programs conducted by our organization? 
43% 
In the above table 1.13 the data shows that out of 100 selected Overall training programs 
conducted by our organization, the effectiveness has 43 employees are highly satisfied, 25 
employee are just satisfied, 20 employee are neutral level of satisfaction and 12 employees are 
dis-satisfied with the facilities provided by the nsl company 
49 
25% 
20% 
12% 
highly satisfied 
satisfied 
netural 
dis-satisfied 
Highly satisfied 43 
Satisfied 25 
Neutral 20 
Dis-satisfied 12
5.14 Is there any Grievance Handling procedure in the company? 
ChaIs there any Grievance Handling 
procedure in the company? 
35% 
In the above table 1.14 the data shows that out of 100 selected employees Is there any Grievance 
Handling procedure in the company, the effectiveness has 59 employees say yes, 33 employees 
say no, 17 employee told can’t say, with the facilities provided by the nsl company 
50 
59% 
6% 
highly satisfied 
satisfied 
netural 
Yes 59 
No 33 
Can’t say 17
Highly satisfied 44 
satisfied 19 
Neutral 21 
Dis-satisfied 06 
19 
21 
0 10 20 30 40 50 
51 
5.15 Conducive work environment? 
44 
16 
DIS-SATISFIED 
NETURAL 
SATISFIED 
HIGHLY SATISFIED 
In the above table 1.15 the data shows that out of 100 selected employees Conducive work 
environment?, the effectiveness has 44 employees are highly satisfied, 19 employee are just 
satisfied, 21 employee are neutral level of satisfaction and 16 employees are dis-satisfied with 
the facilities provided by the nsl company
5.16 Workers Recreation/Child/Youth/Women’s Club/playground, park etc.? 
Highly satisfied 44 
satisfied 19 
Neutral 21 
Dis-satisfied 6 
0 10 20 30 40 50 
dis-satisfied 
netural 
satisfied 
In the above table 1.16 the data shows that out of 100 selected employees Workers 
Recreation/Child/Youth/Women’s Club/playground, park etc.the effectiveness has 44 employees 
are highly satisfied, 19 employee are just satisfied, 21 employee are neutral level of satisfaction 
and 6 employees are dis-satisfied with the facilities provided by the nsl company 
52 
highly satisfied
Highly satisfied 8 
satisfied 45 
Neutral 35 
Dis-satisfied 12 
0 10 20 30 40 50 
dis-satisfied netural satisfied highly satisfied 
53 
5.17 Promotion policy? 
1 
In the above table 1.17 the data shows that out of 100 selected employees Promotion policy. The 
effectiveness has 8 employees are highly satisfied, 45 employee are just satisfied, 35 employee 
are neutral level of satisfaction and 12 employees are dis-satisfied with the facilities provided by 
the nsl company
Highly satisfied 53 
Satisfied 25 
Neutral 15 
Dis-satisfied 07 
H I G H L Y S A T IS FI ED S A T I S F I ED N E TU R A L D I S - S A T IS FIED 
54 
5.18 Uniforms& Shoes? 
53 
25 
15 
7 
In the above table 1.18 the data shows that out of 100 selected employees Promotion policy. The 
effectiveness has 53 employees are highly satisfied, 25 employee are just satisfied, 15 employee 
are neutral level of satisfaction and 7 employees are dis-satisfied with the facilities provided by 
the nsl company
Highly satisfied 39 
satisfied 32 
Neutral 17 
Dis-satisfied 12 
highly satisfied 
22% 
satisfied 
34% 
55 
5.19 Market Cooperative/Credit Society? 
netural 
39% 
dis-satisfied 
5% 
In the above table 1.19 the data shows that out of 100 selected employees Market 
Cooperative/Credit Society. The effectiveness has 39 employees are highly satisfied, 32 
employee are just satisfied, 17 employee are neutral level of satisfaction and 12 employees are 
dis-satisfied with the facilities provided by the nsl company
Highly satisfied 22 
satisfied 34 
Neutral 39 
Dis-satisfied 05 
5.20 Fair Distribution of work/provision for rest hours/breaks? 
In the above table 1.20 the data shows that out of 100 selected employees Fair Distribution of 
work/provision for rest hours/breaks. The effectiveness has 22 employees are highly satisfied, 34 
employee are just satisfied, 39 employee are neutral level of satisfaction and 5 employees are 
dis-satisfied with the facilities provided by the nsl company 
56 
22 
34 
39 
5 
H I G H L Y S A T IS FI ED S A T I S F I ED N E TU R A L D I S - S A T IS FIED
McKinney’s7S Framework 
McKinney’s 7‟s elements are distinguished as 3 hard S‟s and 4 soft S‟s. 
57 
Hard S‟s: 
- Structure, Strategy, System. 
Soft S‟s: 
- Style, Staff, Skill, Shared value.
58 
STRUCTURE:- 
Effective organization achieves a fit between these seven elements. This criterion is the origin of 
the other name of the model: diagnostic Model for organizational effectiveness. If one element 
changes then this will affect all the other. For ex; a change in HR-systems like internal career 
plans and management training will have an impact on organizational culture (management 
style) and thus will affect Structure, processes, & finally characteristic competences of the 
organization. 
STRATEGY: 
Action a company plans in response to or anticipation of changes in its external environment. 
Major action plan of SSL; prepare to develop sugar production capacity of 10, 00,000 MT 
per annum. A mission is very reason and jurisdiction for the existence of a firm. It is usually 
expressed in terms of the benefits the firm that firm provides to its customers. An organization 
mission statement states that what it is, why it exists and the unique contribution it can make. 
“To emerge as global mining organization with international standards of excellence, rendering 
optimum satisfaction to all its stakeholders”. 
E.g.:- Waste elimination 
– 
During the process of extraction of sugar they are getting many wastes like Bagasse’s 
, Molasses, and Press mud. But these wastes are reused as a raw material for some other purposes 
like bagasse is used to generate power, molasses is used for manufacture chocolate or distilleries 
and press mud is used for Fertilization. 
SYSTEM: 
Systems refer to all rules and regulations and procedures both formal and informal that 
complement the organization structure. It includes production, planning and control systems, 
capital budgeting systems, cost accounting system, planning and budgeting systems, 
performance evaluation system.
59 
STYLE: 
Style refers to the employees shared and common way of thinking and behaving 
Unwritten norms of behavior and thought: 
 Leadership Style 
 Organizational Culture 
Here style implies the leadership approach of top management and the company‟ employee’s 
way of thinking and behaving. The style is the tangible evidence of whatManagement considers 
important, the way it collectively spends time and attendance and uses symbolic behavior 
STAFF: 
The people/human resource managementProcesses used to develop managers, socialization 
processes, ways of shaping basic values of management cadre, ways of introducing young recruit 
to the company, ways of helping to manage the careers of employees. 
SKILLS: 
The distinctive competenceswhat the company does best, ways of expanding or shifting 
competences. The term skill includes those characteristics which people use to describe a 
company the dominate skill or the distinctive competence of an organization are part of the 
organization character. 
SHARED VALUE: 
Guiding concepts, fundamental ideas around which a business is built must be simple, usually 
stated at abstract level, have great meaning inside the organization even though outsiders may 
not see or understand them.It refers to a “Set of values and aspiration that goes behind the 
convention formal 
Statement of corporate objectives
60 
6.00 FINDINGS: INDUSTRY FINDINGS: 
 Growth in the main objective or goal of any organization & the organization will be 
frequently working on it. 
 The government place an important role in framing policies and procedures for 
sugar industries. 
 Flow of information and understanding between departments plays an important role for 
the success of an organization. 
 Each and every department is inter linked and acts as a sours of information to one 
another. 
 The effect of external factors like suppliers (farmers), government natural environment 
etc. plays an important role in agro-based industries. 
ORGINISATION FINDINGS: 
 The production plant and COGEN plant is fully computerized. 
 The company is planning to increase its sugarcane crushing capacity. 
 The company is planning to supply its power to TATA Company limited. 
 The company is showing more interest towards foreign market. 
 The company has a separate department called cane development department 
wherefarmers are encouraged by giving loans to grow more and more sugarcane. 
 The company has adopted new techniques and procedures to cut total cost.
61 
EMPIRICAL FIDINGS:- 
In NSL sugars ltd. 100 workers is selected for sample from company, thereafter we examine and 
study the awareness & implementation status of various Labour welfare provisions / amenities 
provided under factory act 1948 such as washing facility , facility for storage and drying of 
cloths, sitting facility, first aid facility, canteen facility, facility for rest/ shelter/dining room, 
facility for recruitment of welfare officer and also the non-statutory welfare measures such as 
facility of education for worker’s children, residential, medical, consumer store, entertainment, 
transportation, education & training, health & hygiene, safety etc. facilities arrangement for 
Workers. Now I highlights the importantobservation& collected data as given below:- 
Personal Information:- 
 I. 34 % of the sampled workers are unskilled, 45 % of them are semiskilled and 20 % 
sampled ofworkers are skilled workers 
 All sampled worker all male, so gender distribution of workers is not necessary. 
 The approximately 50% of sampled workers are in the age group 31‐40 years, 28 % of 
them arein the age group of 40‐50 years, this indicates that almost 66 % of the workers 
are having their age inthe age group 31‐50 years. 
 82 % of sampled workers have their level of education as primary or higher secondary. 
 78 % of sampled workers are married. 
 Approximately 63 % of sampled workers have their monthly income less than Rs.‐4000/‐. 
 Approximately 69 % of sampled workers have less than 20 years services. 
 58 % of sampled workers belongs nuclear family.
Suggestions 
 The company should recruit experience & young manager which help in adopting new 
62 
managerial techniques. 
 Medical allowances should be increased because they will not get proper treatment from 
that amount. 
 Special incentives should be given to encourage employees 
 In analysis we can see that employees are not satisfied with the promotion in the 
organization, so the company should concentrate about the promotion to the employees 
 Regarding environment protection in and around the plant the organization should grow 
more plants and trees 
 Organization should concentrate on credit and co-operative society which gets more 
benefits to employees
SWOT ANALYSIS OF NSL SUGAR PVT., LTD. 
The strength, weakness, opportunities and threats of NSL Sugar Company are as follows. 
63 
STRENGTHS: 
 Good technical team. 
 Cane potential area. 
 Good in finance strength. 
 Researches and development. 
 Strong network from all aspects- location, transport and infrastructure. 
 It has a wide distribution network. 
WEAKNESS: 
 Restricted cane area. 
 There is no control on cane price rate fixation by government. 
 Sugar sale it’s controlled by government of Karnataka. 
 Political interference. 
 The efficiency and the commitment of the workers are not checked effectively because of 
which the workers can take undue advantage. 
 Over all administration of NSL Sugar ltd, led by WTD only. 
 Crisis between management and farmers regarding price fixation.
64 
OPPORTUNITIES: 
 Capacity expansion. 
 Grain based distillery is going to be installed. 
 Rapid growth of agriculture Sector. 
 Awareness among the farmers for quality Sugar Cane. 
 Regular financial assistance. 
 Increase export share in the market. 
 Increase the divers’ product line. Implement change in technology. 
THREATS: 
 Substitute products. 
 Crisis between management and employees. 
 Decrease in sugar cane growth. 
 Government policies. 
 Computation by the labour in factories. 
 Fluctuation in sugar price.
65 
Conclusion: 
Sugar industry is a seasonal, agro-based industry occupies an important place in the economy. It 
has an immense potential for transforming the rural economy into self-generating one. The 
industry can except to grow and emerge as a key player in the international arena 
. 
When such is the case, safety and welfare measure observed in the industries have a important 
role in the development of the industries. N.S.L SUGAR COMPANY LIMITED has made great 
efforts after its privatization and succeeded in market from past 36 year and it is frequently 
working on its objective that is growth, as company believes growth as the success of the 
organization. By looking at the benefits given to the employees we can conclude there is high 
satisfaction towards welfare measures given to the employees, so that the same welfare activities 
should maintain in order to retain and development employee and organization in future.
Bibliography 
66 
Books: 
 V S P Rao second Edition,“ Human Resource Management”, Anurag J 
ain publisher, New Delhi – 110 028,PP 23 – 29 
 Labour and Industrial laws, S.N.Misra, central law publications, 27th edition, 2014 
 Industrial relation and labour laws, Srivastava.S.C, Vikas publication, 6th revised edition, 
2012 
Websites: 
http://www.nslugars.com/ N.S.L Sugars Company Ltd 
labour.nic.in/content/innerpage/acts.php

effectiveness of safety and welfare measures at NSL sugars ltd

  • 1.
    1. INTRODUCTION OFTHE STUDY Labour welfare work aims to provide such aservice facilities and amenities which enable the workers toemploy in an organization to perform their task in good health and high morale. Labour welfare is a comprehensive term including various services, benefits and facilities provided by the employer. The welfare measures are extended in additional to normal wages and other economic rewards available to employees as per the legal provisions. Welfare measures may also be provided by the government, trade unions and non-government agencies in addition to the employer. Labour welfare is an important aspect in every organization with some added benefits which enable the workers to lead a decent life. There are several agencies involved in the labour welfare work namely the central government, employer’s trade union and other social service organization. Welfare services may broadly be classified into two categories:-1) Intramural 2) Extramural In order to get the best out of a worker in the matter of production, working condition is required to be improved to large extent. The work place should provide essential amenities for the worker’s essential need. Today various medical services like hospital, clinical and dispensary facilities are provided by organizations not only to the employees but also to their family members. Normally welfare and recreational benefits includes canteens, housing, transportation, education etc. 1
  • 2.
    1.1 The Conceptof Labour Health, Safety and Welfare The concept of labour health, safety and welfare are flexible and widely differs with respect to the time, region, industry, country, social values and customs, Degree of industrialization the general socio economic development of the people and political ideologies prevailing during a particular time frame. It is also, molded according to the age group, sex, socio-cultural background, economic status and educational level of workers in various industries. 1.2 The basic features of labor welfare measures are as follows: 1. Labour welfare measures are those includes like facilities, services and amenities provided to the workers for improvement of their health, efficiency, economic stability and social status. 2. Welfare measures are the addition to normal wages and other economic benefits that are madeavailable to workers due to legal provisions and collective bargaining 3. Labor welfare schemes are fixed and ever-changing. New welfare measures are updated to the existing ones from time to time. 4. Welfare measures may be introduced by the employers, government, and employee’s itself or by any social or charitable agency. 1.3 important benefits of welfare measures can be summarized as follows:  They provide good physical and mental health to workers and thus promote a healthy 2 work environment in the firm.  Facilities like medical benefits, housing schemes, and education and recreation facilities for workers families help increase in their standards of living. This makes workers to pay more attention towards work and thus increases their productivity.  Employers get stable labor force by providing welfare facilities. So that Workers take active interest in their work.
  • 3.
    According to theLabour Welfare Committee Anything that can do for the intellectual, physical, moral and economic benefits of the worker is very much essential. Whether by the employers, by the government or other agencies over and above what is laid down by law or what is normally expected of the contractual benefits for which the workers have bargained. According to the committee on labour welfare services such services and amenities as adequate canteens, rest rooms, recreation sanitary, medical facilities, arrangement for travel to and from the place of work and for the accommodation of worker employed at a distance from their home and such other services 3 1.4 Subject background of the study The philosophy of a healthy organization is to establish employee safety measures and activities, which gives an opportunity for the workers to express their social responsiveness towards the welfare scheme offered to them. There is necessity to know how labour welfare officer performs his duty in creating environment to boost of morale of the people working in the organization. The different acts, rules and regulation prescribed by the government to safeguard the welfare of the workers and to put them into force and if they are not the reasons for not forces are clearly examined.
  • 4.
    1.5 The primaryobjectives of the study as follows. 1. To know that whether welfare facilities play an important role on the working of 4 employees, 2. To identify the nature and extent of the problem of industrial relations in the firm and to suggest measure for coping with the difference 3. The study analyzes the different aspects of labour welfare measures such as housing, medical, canteen, education, transport, social welfare, community welfare, family welfare, recreation, insurance schemes, gratuity, provident fund and employment to dependents and its impact on industrial relations. 4. The study discusses with the peculiarities of the labour management situation and suggests ways and means for the improvement of the industry. With this view, the analyses were done in impact of labour welfare measures on industrial relations. 1.6 Objectives Of the study: 1. To study the existing welfare facilities provided to the employees at NSL sugars ltd koppa 2. To study and understand employees satisfaction levels towards the welfare measures at NSL sugars ltd Koppa 3.To ascertain whether the welfare measures are being implemented effectively 4. To give certain suggestion based on findings for improvement in the welfare facilities provided by the management.
  • 5.
    5 1.7Scope ofthe Study: This study aims to find out the satisfaction of the employees, whether the company is providing necessary health, safety and welfare measures in NSL sugars Ltd, KOPPA. The scope of the current study named” Employee welfare facilities” is limited only to NSL sugars limited, KOPPA unit & its application is also specifically limited to the NSL sugars ltd, KOPPA unit, and This study helps to improve the performance of the Human resource management department. In order to make them happy, feel satisfied and retain them, organization plan retention strategies. To make this possible one has to determine whether the present employees perceived satisfaction towards the labor securities and welfare facilities. The survey on employee satisfaction will help the organization to evaluate its return on investment in the important area like labor securities and welfare measures. Hence, in this study I propose the need to understand the impact of different employee Labour welfare measures on employee performance and satisfaction at NSL sugars ltd Koppa. 1.8LIMITATIONS OF THE STUDY: 1. The study is limited to only some employees of nsl sugars ltd Koppa therefore the result cannot be generalized to whole organization. 2. As time was constraint, and the size of the population of nsl Sugars limited is large, it is not possible together full information. 3. The data has been collected during general shift i.e. between 9:00 Am to 5:00 PM Hence it is not possible to gather full information 4. The data is collected only from the permanent employees and hence the opinion of casual and contract employee is not collected.
  • 6.
    LITERATURE REVIEW Bycontributing to employee satisfaction, volunteer opportunities have been shown to increase morale, improve employee recruitment and retention rates, enhance productivity, and ultimately positively affect profits. Properly developed and administered employee volunteer programs can be a valuable addition to employee benefit programs, especially now as companies look to contain or even Decrease benefit costs. Several studies have tried to determine the link between stress and job satisfaction. Job satisfaction and job stress are the two hot focuses in human resource management researches. The stress itself will be affected by number of stressors. Amongst some important factors causing stress one is role conflict. It has a significant negative impact on job satisfaction. Workload and professional uncertainty affects employee job satisfaction negatively. Role conflict is important job stressor that is faced due to the multiple roles. Role conflict may start when two or more concurrent and unsuited expectations exist in such a way that in agreement with a given role compromises fulfilling other. Role conflict decreases job satisfaction among both men and women. Work role conflict has a greater impact on job satisfaction in those workers who have a high centrality of the family role. Role conflict involves contradiction in expectations of an employee sales position. This may occur when a sales person is given a variety of contrary orders or is given a range of responsibilities that cannot be completed all together. Role conflict is a stressor that affects job satisfaction. Role conflict is generally defined as the simultaneous occurrence of two or more sets of pressures, such that compliance with one would make compliance with the other more difficult. Moreover a study on physical education teachers in Greece explored inverse relationship between roles conflicts on the one hand, and job satisfaction on the other A study of professional accountants revealed that role conflict was associated with low job satisfaction and high propensity to leave. Physical environment can be defined in terms of lightening, noise, temperature, humidity, clean air, air circulation and exposure to dangerous substances science, motivation and stress research section Cincinnati, 6
  • 7.
    most HR professionalsindicated that feeling safe in the work environment was very important to employee job satisfaction. Female employees considered feeling safe in the workplace an especially important job satisfaction factor compared with male workers Having a window, or daylight within 15 ft (5 m), strongly improves satisfaction with lighting and increasing workstation size also improves satisfaction with privacy A study of managers of Chinese restaurant in Hong Kong showed that the physical work environment is one of the important determinants of job satisfaction in that industry. The purpose of presented study is to develop a model that measures the degree of difference in salary satisfaction and its impact on job satisfaction in public sector organizations and private sector organizations. Salary satisfaction affects job involvement, work inspiration, employee performance and motivation. The posited hypothesis is if there exists a significant difference in the degree of salary satisfaction in public sector and private sector organization, and the positive influence of salary satisfaction on job satisfaction in both public and private sectors. The relationship between Job satisfaction and employee engagement have been studied and reported by many researchers. It has been explained that Job satisfaction can be an antecedent and a consequence of employee engagement. An attempt is made here to highlight a few of the studies to support the present study. Garg and Kumar (2012) have reported in their research paper that Job satisfaction is an important driver of Employee engagement. Their research was concerned with measuring employee engagement levels based on certain parameters such as i. a career path that offers opportunities for advancement, ii. Fair pay and benefits, iii. The perception that organization offers good value to customers, and iv. a satisfactory work environment, defined by a reasonable workload, good relations with immediate supervisor, effective internal communication, good relationship with colleagues, and smooth functioning organizational dynamics. It concluded that job satisfaction and compensation are two such important parameters that are the key drivers of employee engagement in an organization. 7
  • 8.
    8 3.1METHODOLOGY: Thefirst and foremost step in the research process consists of problem identification. Once the problem is defined, the next step is the research design becomes easier. The research design is the basic framework, which provides guide line for the rest of the research process. The research designs the methods of collection of data collection and analysis. 3.1 SAMPLING DESIGN The technique that is used is through personal interaction and questionnaire method. Through the percentage graphs Are prepared the survey is done on employees of nsl sugars limited. Total production of workmen = 619 The sample size for the proposed study = 100 3.3SOURCES OF DATA COLLECTION Both primary and secondary data has-been collected for the study. Following are few ways in which the data was collected. Primary data: Primary data has been collected through stratified random sampling technique. Questionnaires, schedules and correlation coefficient are employed. The sample size of this research was 100. Well defined questionnaires were given among the employees working in the manufacturing sector (general shift) at Koppa unit. A structured interview schedule administered among respondents for collection of primary data is ascertained by a four-point scale and three point scale. Methods of direct observation and informal focused group discussion with the employees were also followed to know the feelings of the respondents. The responses were well recorded and systematically analyzed to draw a clear picture on the study.
  • 9.
    9 Secondary data: The secondary data is another source for the collection of data from various books, office records, and various websites 3.4Data Collection Tool: Structured questionnaire was prepared to interview the employees of the organization on distinct 20 parameters like: salary, medical benefits, work environment, transport facilities, canteen facilities at the organization etc. measured on Likert four point scale, which was later reduced to 5 factors with help of factor analysis 3.5Data Analysis and Findings The study analyzes the different aspects of labour welfare measures such as housing, medical, canteen, education, transport, social welfare, community welfare, family welfare, recreation, insurance schemes, gratuity, provident fund and employment to dependents and its impact on industrial relations. As a result of those labour welfare measures, the performances of the organizations have improved significantly and employees became more committed towards their organizations and there exist healthy industrial relations. In Koppa unit, the framework of providing welfare measures to workers consists of statutory and voluntary measures, the former being taken by the management and the latter being achieved through collective bargaining agreements. These measures are discussed in the following paragraphs;
  • 10.
    10 The FactoriesAct, 1948: Section 42 to 48 of the India factories act, 1948, contains specific provisions relating to the Welfare of labour in factories. 1. Washing facilities According to sec.42, every factory  Adequate and suitable facilities for washing shall be provided and maintained for the Use of the workers there in.  Separate and adequately screened facilities shall be provided for the use of male and Female workers.  Such facilities shall be conveniently accessible and shall be kept clean . 2. Facilities for storing and drinking clothing Under sec 43, the state government may in respect of any factory make rules requiring the provisions Therein of suitable place for keeping clothing not worn during working hours and for the drying of wet Clothing. 3. Facilities for sitting According to sec.44, in every factory, suitable arrangements for sitting shall be provided and Maintained for all workers . 4. First aid appliances Under sec.45, these shall in every factory be provided and maintained so as to be readily accessible during all working hours. First aid boxes or cupboards to be provided and maintained shall not be less Than one for every one hundred and fifty workers ordinarily employed at any one time in the factory. 5. Canteens Under sec.46, the state government may make rules requiring that in any specified factory where in More than two hundred and fifty workers are ordinarily employed, a canteen or canteens shall be Provided and maintained by the occupied for the use of the workers.
  • 11.
    11 6. Shelters,rest rooms and lunch rooms According to sec.47, in every factory where as more than one hundred and fifty workers are Ordinarily employed adequate and suitable shelters, rest rooms and a suitable lunch room which Provision for drinking water, shall be provided and maintained for the use of the workers. 7. Crèches According to sec.48, in every factory where more than 30 women workers are ordinarily employed, There shall be provided and maintained a suitable room for the use of children under the age of 6 years of such women. Such room shall provide adequate accommodation, shall be adequately lighted and ventilated and shall be maintained. 8. Welfare officers In every factory where in five hundred or more workers are ordinarily employed, the occupier shallemploy in the factory, such number of welfare officers as may be prescribed. The state government may prescribe the duties, qualifications and conditions of service of welfare officers appointed under the provisions of the factories act. The mines Act, 1952 and the Mines Rules: The main obligations of the mine owners regarding health and welfare of their workers are as Follows: (a) Maintenance of crèches where 50 women workers are employed; (b) Provision of shelters for taking food and rest if 150 or more persons are employed: (c) Provision of a canteen in mines employing 250 or more workers; (d) Maintenance of first-aid boxes and first-aid rooms in mines employing more than 150 Workers; (e) Provision in coal mines of (i) pit head baths equipped with shower baths; (ii) sanitary Latrines and (iii) lockers, separately for men and women workers; (f) Appointment of a welfare officer in mines employing more than 500 or more persons To look after the matters relating to the welfare of the workers.
  • 12.
    12 The PlantationsLabour, 1951: The fallowing welfare measures are to be provided to the plantation workers: a) Canteen in plantation employing 150 are more workers (S. 11) b) Crèches in plantation employing 50 or more women workers (S. 12). c) Recreational facilities in the workers and their children (S. 13). d) Educational facilities in the estate for the children of workers, where there are 25 Workers’ children between the age of 6 and 12 (S. 14). e) Housing facilities for every worker and his family residing in the plantation. The Standard and specification of the accommodation, procedure for allotment and rent Chargeable from workers, are to be prescribed in the Rules by the state governments (S. 15 AND 16). f) The state government may make rules requiring every plantation employer to provide The workers with such number and type of umbrellas, blankets, raincoats or other like Amenities for the protection of workers from rain or cold as may be prescribed (S. 17). g) Appointment of a welfare officer in plantation employing 300 or more workers (S.18). The exact standards of these facilities have been prescribed under the rules framed by the State government. The Motor Transport Warders Act, 1961: The Motor Transport Undertakings are required to provide certain welfare and healthMeasures as given below: a) Canteen of prescribed standard, if employing 100 or more workers (S.8). b) Clean, ventilated well-lighted and comfortable rest rooms at every place wherein Motor transport workers are required to halt at night (S.9). c) Uniforms, raincoats to drivers, conductors and line checking staff for protection Against rain and cold. A prescribed amount of washing allowance is to be given to the Above mentioned categories of staff (S.10). d) Medical facilities are to be provided to the motor transport workers at the operating Centers and at halting stations as may be prescribed by the state government (S.11). e) First-aid facilities equipped with the prescribed contents are to be provided in every Transport vehicle (S.12).
  • 13.
    The Contract Labour(Regulation and Abolition) Act, 1970: The following welfare and health measures are to be provided to the contract workers by the Contractor: (a) A canteen in every establishment employing 100 or more workers (S.16). (b) Rest rooms or other suitable alternative accommodation where the contract labour Is required to halt at night in connection with work of an establishment (S.17). (c) Provision for a sufficient supply of wholesome drinking water, sufficient number Of latrines and urinals of prescribed types and washing facilities (S.18). (d) Provision for first-aid box equipped with the prescribed contents (S.19). The Act imposes liability on the principal employer to provide the above amenities to the Contract labour employed in his establishment, if the contractor fails to do so. The Merchant Shipping Act, 1958: Provision in the Act relating to health and welfare cover: a) Crew accommodation; b) Supply of sufficient drinking water; c) Supply of necessities like beddings, towels, and mess utensils; d) Supply of medicines, medical stores, and provision of surgical and medical advice; e) Maintenance of proper weights and measures on board; and grant of relief to distressed seamen aboard a ship; f) Every foreign-going ship carrying more than the prescribed number of persons, Including the crew, is required to have on board as part of her complement a qualified Medical officer; g) Appointment of a Seamen’s welfare Officer at such ports in or outside India as the Government may consider necessary; h) Establishment of hostels, clubs, canteens, and libraries; i) Provision of medical treatment and hospitals; j) Provision of educational facilities The government has been authorized to frame rules, inter alia, for the levy of fees payable by Owners of ships at prescribed rates for the purpose of providing amenities to seamen and for Taking other measures for their welfare. 13
  • 14.
    Dock Workers (Safety,Health and Welfare) Scheme, 1961: A comprehensive Dock Workers (Safety, Health and Welfare) Scheme, 1961, has been Framed for all major ports and is administered by the Chief Advisor, Factories (Factory Advice Services and Labour Institutes). It is framed under the Dock Workers (Regulation of Employment) Act, 1948. Amenities provide in the port premises include provision of: a) Urinals and latrines; b) Drinking water; c) Washing facilities; d) Bathing facilities; e) Canteens; f) Rest shelters; g) Call stands; and h) First-aid arrangements. Other welfare measures provided are: a) Housing; b) Schools; c) Educational facilities; d) Grant of scholarships; e) Libraries; f) Sports and recreation; g) Fair price shops; and h) Cooperative societies. Inter-State Migrant Workmen (Regulation of employment and Conditions 14 Of Service) Act, 1979: Section 16 of the Act stipulates that every contractor employing inter-state migrant workmen In connection with the work of an establishment to which this Act applies will have to Provide the following facilities: a) To ensure regular payment of wages to such workmen (at least minimum wages have To be paid as fixed under the minimum Wages Act, 1948).
  • 15.
    b) To ensureequal pay for equal work irrespective of sex; c) To ensure suitable conditions of work to such workmen having regard to the fact that They are required to work in a state different from their own state; d) To provide and maintain suitable residential accommodation to such workers working During the period of their employment; e) To provide the prescribed medical facilities to the workmen, free of charge; f) To provide such protective clothing to the workmen as may be prescribed; and In case of fatal accident or serious bodily injury to any such workman, to report to the Specified authorities of both the states and also the next of kin of the workmen 15
  • 16.
    INDUSTRY PROFILE 4.1HISTIRICALINDUSTRIAL DEVELOPMENT: India has been known as the original home of sugar cane and sugar. Indian knew the art of making sugar since the fourth century. However the advent of modern sugar industry in India dates back to mid-1930s when a few vacuum pan units were established in thesub-tropical belts of Uttar Pradesh and Bihar.Unitil the mid-50s, the sugar industry was almost wholly confined to the states of Uttar Pradesh and Bihar. After the fifties or early sixties the industry dispersed into southern India, western India and other parts of northern India. India is the largest consumer and second largest producer of the sugar in the world. The sufficient and well distributed monsoon rains, rapid population growth and substantial increases in sugar production capacity have combined to make India the largest consumer and largest producer of sugar in the world. The Indian sugar industry has not only achieved the singular distinction of being one of the largest producer of white plantation crystal sugar in the world but has also turned out be a massive enterprise of gigantic dimensions. With over 450 sugar factories located throughout the country, the sugar industry is amongst the largest agro processing industries, with an annual turnover of Rs150bn. It plays a major role in rural development and its importance for India stretches far beyond the role of a sweetener supplier. The sugar factories located in various parts of the country work as nuclei for development of rural areas by mobilizing rural resources and generating employment, transport and communication facilities. Over 45mn farmers, their dependent and a large mass of agricultural labour are involved in sugarcane cultivation, harvesting and ancillary activities constituting 7.5% of the rural population. The sugar industry employs over 0.5 MN skilled and unskilled workmen, mostly from the rural areas. 16
  • 17.
    4.2 GLOBAL SCANARIO(INTERNATIONAL TRADE OPPORTUNITY) International trade is of strategic importance to India has it can help maintain stability in the domestic market and despite the cyclicality in production. If there is a sugar surplus either due to excess production or due to greater economic attractiveness of cane for ethanol and cozen in the future, exports could be used if the surplus cannot be managed in the domestic market. Acceptability as a credible exporter will provide in the Indian sector an alternate set of markets for diverting surplus production. Similarly, in case of deficits, raw sugar imports could help bridge the supply gap. Globally, in the most of the key geographies like Brazil and Thailand, regulations have a significant influence on the sugar sector. Perishable nature of cane, small form land holdings and the need to influence domestic prices; all have been the drivers for regulations. India, too, sugar is highly regulated. Since 1993, the regulatory environment has considerably eased, but sugar skill continues to be an essential commodity under the essential commodity Act. There are regulations across the entire value chain land demarcation, sugarcane price, sugar cane procurement, sugar production and sale of sugar by mills in domestic and international markets. However, fundamental changes in the consumer profile and demonstrated ability of the sector to continuously ensure availability of sugar for domestic consumption has diluted the need for sugar to be considered as an essential commodity. According to a recently conducted nation-wide survey, nearly 75 per cent of the total non-levy sugar is consumed by industrial, small business and high income household segments. Further, even for a low income household 17
  • 18.
    18 4.3 NSLGROUP OF COMPINIES NSL Sugars Ltd., having its Parental group of M/s. Nuziveedu Seeds Ltd., Hyderabad, is situated near Koppa, Maddur Taluk, Mandya District with a capacity of 5000 TCD of Sugar factory integrated with 26 MW Co-gen unit and a Distillery to produce 45 KLPD Fuel based Ethanol, which is under erection. The NSL Sugars Ltd., has commenced its Commercial activities w.e.f 29.07.2004, by producing White Crystal of Sugar and 26 MW Power. To achieve the desired results, the management is looking upon 3 aspects i.e. 1. Labour 2. Raw material and 3. Bankers. Labours are the predominant factors for the sugar industry where different types unskilled, skilled, Semiskilled and highly skilled personnel are involved in the activities in the sugar industry. All most all sugar industries are being installed in the rural areas where the principal raw material is available in rural areas due to the availabilities of raw materials. While concede ring the nature of employment the basic elements of labours factors are to be seen: 1. Nature of labour 2. Standard of leaving 3. Financial condition 4. Family background 5. Inclination towards work 6. Educational background. If we considered NSL Sugars in to account, it suits up the economical standers of rural community in eve of the facts that cane has been declared as commercial crop, as result cash flow into the hands of farmers through the sugar industry which is purchasing the cane. Further NSL Sugars in its walks of life catering an uninterested power supply to the farmers in order to pump the water from the well to their fields so that the water availability is assured.
  • 19.
    NSL Sugars notonly producing Sugar and Electricity but also producing Ethanol which could be blended with petrol and diesel and thereby it is expected to reduce the cost of the fuels and intern saving of fore exchange. In order to achieve the object narrated above, the role of work force is pivotal where they have to play a prominent role in meeting the ends of the management. In order to keep the morel of the employees high their problems also are to be studied and addressed wherever and whenever it is required. While looking into the problems, a study shall conduct on the following aspects. 19 1. Financial stability 2. Physical and mental fitness 3. Educational background 4. Inclination to work 5. Motivation to work.
  • 20.
    20 4.4PROFILE OFCOMPANY: Sri. M. Prabhakar Rao the Chairman and Managing Director of NSL Sugars Ltd., a post graduate in Agriculture, has been accredited as the Champion of the seeds production, processing and marketing throughout the Country and he is a fore runner with diversified visions and missions to combat the challenges being emerged, due to globalization and liberalization. Under his Dynamic Leadership, the said Sugar factory and the Co-gen unit, in a span of 12 months, were taken for commercial operation. The above two projects, which are the brainchild of Mr. M. Prabhakar Rao, under the able assistance of Mr. K. Ramakoteswara Rao, Executive Director, the vision and mission of the management have been brought into realistic, in order to meet the needs of cane growers of the tail end area of Mandya District with the sole intention to provide employment directly and indirectly especially to the rural community, which will pave way to shoot up the entire area Socially Economically and Educationally up. There is no exaggeration to certify that, the conglomerated vision and mission planted by the Managing Director and Executive Director started producing yields thereby, the publics in general and the farming communities in particular are enjoying the fruits. In view of the dedicated workforce and their involvement, this factory is able to complete eight cane crushing seasons successfully and marching ahead ecstatic to complete the current crushing season in a grand scale. In order to contain the land becoming infertile, due to usage of excess chemical fertilizers, the management has taken steps to produce Bio/Vermi Compost fertilizers to make them available to the farmers at an affordable price and it is estimated that, the fertility of the land would be improved.
  • 21.
    21 4.5 COMPANYMISSION To become a leader in the sugar industry by occupying a position in the top 10 sugar companies in India. To be a global player in sugar fuel and energy with a market share of 7% in India 1% in global. COMPANY VISION To become one of top 3 sugar companies in India by 2015. CORE VALUES 1. Good team 2. Financial sound 3. Right people 4. Team work 5. Intigrity 6. Think big 7. Speed work 8. Quality products 9. Fairness to all 10. Accountability COMPANY PROMOTERS  Mr. M Venkataramaiah  Mr. M Prabhakar Rao
  • 22.
    22 4.6 NATUREOF THE BUSINESS AGRICULTURE INDUSTRY: Sugar Industry is mainly depends upon the Agriculture sugar cane is the main raw material for the manufacturing of sugar. Therefore, these sugar factory activities are depended on agriculture. Sometime sugar industry may face the non-availability of raw sugar cane due to some reasons like, failure of the crops, Low Production; failure of monsoon etc., Due to this reason sugar Industry production is vary from year to year.Seasonal Crop: Basically sugar industry highly depends on sugar cane. Mandya and Tumkur district is situated in southern dry zone with moderate temperature and humidity; Rainfall varies from 760mm to 880mm, Due to this reason sugar cultivation starts between the months June to August of every year. Basically sugar cane harvesting starts after 9-10 months. Therefore the cane availability is very high in the month of April and May. AREA OF OPERATION: The NSL Sugar has a wide regional operation. As a pvt.ltd.Industry its marketing operation its decision is taken by the company promoters. Koppa unit is located at koppa village, Maddur TQ, Mandya Dist., in the state of Karnataka. Koppa units command area is spread over 425 villages in Maddur, Mandya and TumkurTaluks. But its marketing operation is conducted Regional, National as well as global wide as per the Government instruction.
  • 23.
    23 COMPETITOR’S INFORMATION: The NSL Sugar pvt. Ltd., is a Pvt Undertaking Company, So, all the strategies are done by private itself. For some extent it is facing competition from private and Government Sugar factories like,  Sri Chamundeshwaris Sugar Co., PVT LTD.,  The Godavari Sugar Mills Ltd., Karnataka  Davangere Sugars Company Ltd., Karnataka  Gangavathi Sugars Ltd., Karnataka  Bannari Amman Sugar Ltd., tamilnadu  Sri Renuka Sugars Ltd., Karnataka  Siruguppa Sugars & Chemicals  Jamakhandi Sugar Mills Ltd.,  Nirani Sugars Ltd.,  The Indian Sugars & Refineries  The Mysore sugars Co,. LTD., While there are competitions, the NSL Sugar Pvt. Ltd., carrying its activities without threats because farmers of this region has believed about company. QUALITY POLICY: NSL Sugar is committed to provide quality sugar, power and distillery products on time with satisfaction to all customers, meeting all the requirements and ensuring continual improvements and implementation of appropriate quality management system with total dedication and team work of its employees.
  • 24.
    24 Company’s qualitypolicy includes  Selecting the right kind of raw material and accessories.  Adopting stringent quality control at various process of manufacturing.  Strict adherence to specification with emphasis on consistent quality in all areas of operations.  Planning Program for acquiring samples in order to ensure standard quality.  Product design to fully meet customer requirements including quality, design, economy. 4.7 OBJECTIVES OF THE COMPANY: The object of the society is to encourage proper development of Agricultural Industries amongst members on co-operative lines by introducing modern methods of Agriculture and by promotion of principles of co-operation and joint farming methods. So as to secure best advantage of modern large-scale agricultural production to the owner or tenant cultivators of land and for that purpose:  The main object of this factory is to encourage the member for the proper development of agriculture on co-operative lines by introducing modern method.  To encourage self-help, theft and co-operation amongst members.  To arrange facilities to farmers.  To give good market rate to the farmers who supply cane to their factory.  Maximum utilization of manpower and production capacity.
  • 25.
    25 GOALS: Themanagement has a future plan for expansion. Due to increase in the supply of sugar cane it has decided to increase the cane crushing capacity from 5000 to 7000 metric tons per year.  Planning for the further automation.  Planning to expand plant capacity from 5000 TCD to 7000 TCD.  Promoting lift irrigation projects.  Planning for the expansion of Co-generation of power.  Planning to improvise the infrastructure facility and construct quarters and buildings. Some silent features of NSL sugars and integrated complex are: 1. Zero waste plants meaning that all by products generated are further processed into saleable products. 2. Molasses, bagasse and press mud which are also by products of the sugar manufacturing process are converted into ethanol/rectified spirit power and organic manner product respectively. 3. Enabling the socio-economic development of our farmers. 4. By adopting rigid air pollution control measures the company has entered into clean development mechanism and carbon credit agreement with international organization. NSLSL had been awarded with the “Best technical efficiency award” for the season 2007-08 at the 40th annual SISSTA convention. The company has achieved tremendous acceleration in the last 7 years and has aggressive plans for the near future to take their growth to become amongst top five players of the industry in the country. The company also has ambitious plans to expand their business overseas also.The company is one of the few sugars companies which have implemented SAP for complete. It solutions of sugar industries. It has employed modern technologies in its operations, process and system. The quality of its sugar is also comparable to the best and therefore fetches premium in the market NSL group’s overview.
  • 26.
    4.8 Organizational chat Director Vice president Managing Director 26 H.R department Sales department Finance department Production & maintenance Cane development department
  • 27.
    Cashier Go downmanager Go down keeper 27 ORGANISATION DESIGN: The structure and design of N.S.L Sugar ltd Koppa, it is a functional organizational structure. The company has subdivided into functional units such as, engineering, production, and maintenance department, finance department, sales department, human resource department and cane development department. It is a traditional kind of organizational design followed by N.S.L Sugar ltd. Structure of market department Chief sales officer Assistants
  • 28.
    Structure of productiondepartment General Manager 28 Chief chemist D.G.M Mechanical Chief engineer Deputy Chief Engineer Senior engineer Assist shift engineer Operator Electrical engineer Foreman Helper Shift chemist Lab chemist Operator Helper Supervisor Electrician Helper Electrical engineer Technician Helper
  • 29.
    STRUCTURE OF CANEDEPARTMENT Asst CANE OFFICER 29 COMMAND AREA: MADDUR, MANDYA AND KUNIGALThe organization covers many villages in Mandya 23 villages, in Maddur 83 villages AND in kunigal 340 villages. This cover Total 425 villages many villages in kunigal Taluk. This give 50% subsidy to the formers. Organizations provide transportation facility and they charge for that General manager ZONAL OFFICER CANE OFFICER FACTORY FARM FARM ASST SENIOUR ASST CIRCAL OFFICER
  • 30.
    4.9 List ofboard of directors of NSL sugars lts as on 09/10/13 Sl.no Name of director Designation 1 Dr.pamidi kotaiah Chairman/independent director 2 Mr. k ramakoteswara Rao Vice-Chairman/ director 3 Mr.ravindra Singh singhvi MD & CEO 4 Mr.prabhakara Rao Director 5 Mr. s. Basavaiah Whole-time director 6 Mrs. M. Asha priya Director 7 Dr. D.G hapase Independent director 8 Mr. m venkataram chowdary Director 9 Dr. Gremella shesha chalpati Rao Independent director 10 Mr. Anil Chandra Gupta Independent director 30
  • 31.
    Human Resource Department The Human Resource Department is performing a vital role in the organization. Human Resource Management is concern with people dimensions in management. As every organization is made up of people, acquiring their services, developing their skills, motivating them to higher levels of performance and ensuring their commitment to the organization. HRM is the qualitative improvement of human being, who people are considered most valuable asset of an organization. In NSL SCL ALSO Human Resources are given more importance, cared & always motivated towards organizational goals. 31 NATURE: DIVISIONS N.S.L sugars ltd have a three division, 1. Sugar 2. Power 3. Ethanol SUGAR DIVISION: 1. CAPACITY: 5000 TCD tons crash per day 2. RAW MATERIAL: sugar cane 3. PRODUCT: sugar 4. BY PRODUCT: bagasse, premade POWER PLANT: 1. CAPACITY: 26 mega vat, 26 u, p 2. RAW MATERIAL: bagasse 3. PRODUCT: power
  • 32.
    32 ETHONAL PLANT: 1. CAPACITY: 45 K, L P, D (thousand litters per day) 2. RAW MATERIAL: bagasse’s 3. PRODUCT: Ethanol, E.N.A, R.S DEPARTMENTS: 1. Administration 2. Accounts 3. Cane 4. Engineering 5. Electrical 6. Manufacturing 7. Civil 8. Power plant 9. Ethanol 10. EDP
  • 33.
    STATUTORY WELFARE SCHEMES The statutory welfare schemes include the following provisions: 1. Drinking Water: At all the working places safe hygienic drinking water should be 33 provided. 2. Facilities for sitting: In every organization, especially factories, suitable seating arrangements are to be provided. 3. First aid appliances: First aid appliances are to be provided and should be readily assessable so that in case of any minor accident initial medication can be provided to the needed employee. 4. Latrines and Urinals: A sufficient number of latrines and urinals are to be provided in the office and factory premises and are also to be maintained in a neat and clean condition. 5. Canteen facilities: Cafeteria or canteens are to be provided by the employer so as to provide hygienic and nutritious food to the employees. 6. Spittoons: In every work place, such as ware houses, store places, in the dock area and office premises spittoons are to be provided in convenient places and same are to be maintained in a hygienic condition. 7. Lighting: Proper and sufficient lights are to be provided for employees so that they can work safely during the night shifts. 8. Washing places: Adequate washing places such as bathrooms, wash basins with tap and tap on the stand pipe are provided in the port area in the vicinity of the work places. 9. Changing rooms: Adequate changing rooms are to be provided for workers to change their cloth in the factory area and office premises. Adequate lockers are also provided to the workers to keep their clothes and belongings. 10. Rest rooms: Adequate numbers of restrooms are provided to the workers with provisions of water supply, wash basins, toilets, bathrooms, etc.
  • 34.
    34 NON STATUTORYSCHEMES Many non-statutory welfare schemes may include the following schemes: 1. Personal Health Care (Regular medical check-ups): Some of the companies provide the facility for extensive health check-up 2. Flexi-time: The main objective of the flextime policy is to provide opportunity to employees to work with flexible working schedules. Flexible work schedules are initiated by employees and approved by management to meet business commitments while supporting employee personal life needs 3. Employee Assistance Programs: Various assistant programs are arranged like external counseling service so that employees or members of their immediate family can get counseling on various matters. 4. Harassment Policy: To protect an employee from harassments of any kind, guidelines are provided for proper action and also for protecting the aggrieved employee. 5. Maternity & Adoption Leave – Employees can avail maternity or adoption leaves. Paternity leave policies have also been introduced by various companies. 6. Medi-claim Insurance Scheme: This insurance scheme provides adequate insurance coverage of employees for expenses related to hospitalization due to illness, disease or injury or pregnancy. 7. Employee Referral Scheme: In several companies employee referral scheme is implemented to encourage employees to refer friends and relatives for employment in the organization.
  • 35.
    Welfare measures atNSL sugars ltd Koppa unit 1. All workers who are handling machinery in production are being issued with 3 pair uniforms once in a two year and one pair shoe every year. 2. All safety devices like helmet, safety goggle, ear plugs, hand gloves, nose mask, safety belts and safety nets have been issued to the employees based on their area of working. 3. Regular health checkup camps are being conducted for the employees invoking the 35 service of Medical Fraternities. 4. Full time Resident Medical Officer and Medical Attendants have been appointed to take health care of employees and residents of factory colony and medicines will be dispensed with free of cost. 5. Ambulance has been procured and kept at factory site with full time driver to meet the exigency. 6. All essential Officers, Staff and Workers have been provided family accommodation at factory colony. 7. Dormitory facility has been provided for stay of bachelor employees. 8. Canteen facility has been extended to the employees with subsidized rates i.e. (60 meal coupes at 16rs each are issued to employees) 9. The Welfare Officer has been appointed to take care welfare aspects of the employees. 10. Water Coolers have been provided in all vantage places and RO with UV treated water is being supplied to the employees and Factory Colony for drinking purpose. 11. Transport facility has been extended to the employees to pick up and drop to attend duties in their respective shift from Koppa to Factory Site. 12. Transport facility has been extended to School going children of employees who are studying at Maddur and Mandya with free of cost.
  • 36.
    13. Multi-Purpose Co-operativeSociety has been established at Factory colony wherein all essential commodities have been made available and issuing to the employees with whole sale rates. 14. All National Holidays are being celebrated meaningfully by involving the employees. 15. Adequate Bathrooms and Toilet rooms have been provided at factory site for employees 36 use. 16. All employees have been covered under statutory provisions like PF, Gratuity and Workmen compensation. SCHEDULED: 1. First shift - 6am-2pm 2. Second shift- 2pm-10pm 3. Third shift- 10pm-6am 4. General shift 8:30am-6pm AWARDS: 1. CERTIFICATES: ISO 9001-2008 2. At 2009 company got 2ndprize for provide best technical
  • 37.
    DATA ANALYSIS ANDINTERPRETATION Table showing the opinion of the Employees regarding working conditions: 5.1 Medical Benefit to Individual and Family? Highly satisfied 33 satisfied 56 Neutral 06 Dis-satisfied 05 0 10 20 30 40 50 60 dis-satisfied netural satisfied In the above table 1.1 the data shows that out of 100 selected employees the medical allowance given to employees and their family, the effectiveness has 30 employees are highly satisfied, 56 employee are just satisfied, 6 employee are neutral level of satisfaction and 5 employees are dis-satisfied with the facilities provided by the nsl company 37 highly satisfied
  • 38.
    high satisfied satisfiednetural dis-satisfied 38 5.2. Disablement benefit to individual? Highly satisfied 26 satisfied 39 Neutral 27 Dis-satisfied 08 45 40 35 30 25 20 15 10 5 0 In the above table 1.2 the data shows that out of 100 selected employees the Disablement benefit to individual, the effectiveness has 26 employees are highly satisfied, 39 employee are just satisfied, 27 employee are neutral level of satisfaction and 8 employees are dis-satisfied with the facilities provided by the nsl company
  • 39.
    CHART TITLE 05 10 15 20 25 30 35 39 5.3 Dependence Benefit? Highly satisfied 33 satisfied 31 Neutral 27 Dis-satisfied 09 33 31 27 9 D I S - S A T I S F I ED N E TU R A L S A T I S F I ED H I G H L Y S A T I S F I ED In the above table 1.3 the data shows that out of 100 selected employees the Dependence Benefit?, the effectiveness has 33 employees are highly satisfied, 31 employee are just satisfied, 27 employee are neutral level of satisfaction and 9 employees are dis-satisfied with the facilities provided by the nsl company
  • 40.
    5.4 Old agebenefit (Gratuity, PF, Group Insurance)? Highly satisfied 25 satisfied 39 Neutral 23 Dis-satisfied 13 In the above table 1.4 the data shows that out of 100 selected employees theOld age benefit (Gratuity, PF, Group Insurance)?, the effectiveness has 25 employees are highly satisfied, 39 employee are just satisfied, 23 employee are neutral level of satisfaction and 13 employees are dis-satisfied with the facilities provided by the nsl company 40 25 39 23 13 0 5 10 15 20 25 30 35 40 45 1 dis-satisfied netural satisfied highly satisfied
  • 41.
    5.5 Employee InjuryBenefit? Highly satisfied 46 satisfied 30 Neutral 17 Dis-satisfied 07 0 10 20 30 40 50 dis-satisfied netural satisfied In the above table 1.5 the data shows that out of 100 selected employees injury benefit (Gratuity, PF, Group Insurance)?, the effectiveness has 46 employees are highly satisfied, 30 employee are just satisfied, 17 employee are neutral level of satisfaction and 7 employees are dis-satisfied with the facilities provided by the nsl company 41 highly satisfied
  • 42.
    5.6 Environmental Protection? Highly satisfied 30 satisfied 32 Neutral 23 Dis-satisfied 07 35 30 20 15 10 5 In the above table 1.6 the data shows that out of 100 selected environment protection in and around plant, the effectiveness has 30 employees are highly satisfied, 32 employee are just satisfied, 23 employee are neutral level of satisfaction and 7 employees are dis-satisfied with the facilities provided by the nsl company 42 0 25 H I G H L Y S A T I S F I E D S A T I S F I E D N E T U R A L D I S - S A T I S F I E D
  • 43.
    Highly satisfied 65 satisfied 26 Neutral 7 Dis-satisfied 2 0 10 20 30 40 50 60 70 43 5.7 Housing Facilities & basic amenities? 65 26 7 2 DIS-SATISFIED NETURAL SATISFIED HIGHLY SATISFIED In the above table 1.7 the data shows that out of 100 selected employees Housing Facilities & basic amenities, the effectiveness has 65 employees are highly satisfied, 26 employee are just satisfied, 7 employee are neutral level of satisfaction and 2 employees are dis-satisfied with the facilities provided by the nsl company
  • 44.
    Highly satisfied 70 satisfied 20 Neutral 18 Dis-satisfied 03 dis-satisfied netural satisfied highly satisfied 0 10 20 30 40 50 60 70 80 44 5.8 Canteen Facilities? 1 In the above table 1.8 the data shows that out of 100 selected employees Housing Facilities & basic amenities, the effectiveness has 70 employees are highly satisfied, 20 employee are just satisfied, 18 employee are neutral level of satisfaction and 3 employees are dis-satisfied with the facilities provided by the nsl company
  • 45.
    Highly satisfied 65 satisfied 25 Neutral 5 Dis-satisfied 5 0 10 20 30 40 50 60 70 45 5.9 Transport Facilities? dis-satisfied netural satisfied highly satisfied In the above table 1.9 the data shows that out of 100 selected transport facilities, the effectiveness has 65 employees are highly satisfied, 25 employee are just satisfied, employee are neutral level of satisfaction and 5 employees are dis-satisfied with the facilities provided by the nsl company
  • 46.
    Highly satisfied 71 satisfied 12 Neutral 9 Dis-satisfied 8 0 10 20 30 40 50 60 70 80 46 5.10Provision for Safety Equipment? dis-satisfied netural satisfied highly satisfied In the above table 1.10 the data shows that out of 100 selected provision for safety equipment’s, the effectiveness has 71 employees are highly satisfied, 12 employee are just satisfied, 9 employee are neutral level of satisfaction and 8 employees are dis-satisfied with the facilities provided by the nsl company
  • 47.
    5.11 Drinking Waterfacility and sanitation? Highly satisfied 45 satisfied 33 Neutral 15 Dis-satisfied 07 In the above table 1.11 the data shows that out of 100 selected provision for drinking water and sanitation , the effectiveness has 45 employees are highly satisfied, 33 employee are just satisfied, 15 employee are neutral level of satisfaction and 7 employees are dis-satisfied with the facilities provided by the nsl company 47 45 33 15 7 HIGHLY SATISFIED SATISFIED NETURAL DIS-SATISFIED
  • 48.
    5.12 Educational facility? Highly satisfied 70 satisfied 15 Neutral 9 Dis-satisfied 6 In the above table 1.12 the data shows that out of 100 selected provision for education facilities to employee children , the effectiveness has 70 employees are highly satisfied, 15 employee are just satisfied, 9 employee are neutral level of satisfaction and 6 employees are dis-satisfied with the facilities provided by the nsl company 48 70 15 9 6 H I G H L Y S A T IS FI ED S A T I S F I ED N E TU R A L D I S - S A T IS FIED
  • 49.
    5.13 Overall trainingprograms conducted by our organization? 43% In the above table 1.13 the data shows that out of 100 selected Overall training programs conducted by our organization, the effectiveness has 43 employees are highly satisfied, 25 employee are just satisfied, 20 employee are neutral level of satisfaction and 12 employees are dis-satisfied with the facilities provided by the nsl company 49 25% 20% 12% highly satisfied satisfied netural dis-satisfied Highly satisfied 43 Satisfied 25 Neutral 20 Dis-satisfied 12
  • 50.
    5.14 Is thereany Grievance Handling procedure in the company? ChaIs there any Grievance Handling procedure in the company? 35% In the above table 1.14 the data shows that out of 100 selected employees Is there any Grievance Handling procedure in the company, the effectiveness has 59 employees say yes, 33 employees say no, 17 employee told can’t say, with the facilities provided by the nsl company 50 59% 6% highly satisfied satisfied netural Yes 59 No 33 Can’t say 17
  • 51.
    Highly satisfied 44 satisfied 19 Neutral 21 Dis-satisfied 06 19 21 0 10 20 30 40 50 51 5.15 Conducive work environment? 44 16 DIS-SATISFIED NETURAL SATISFIED HIGHLY SATISFIED In the above table 1.15 the data shows that out of 100 selected employees Conducive work environment?, the effectiveness has 44 employees are highly satisfied, 19 employee are just satisfied, 21 employee are neutral level of satisfaction and 16 employees are dis-satisfied with the facilities provided by the nsl company
  • 52.
    5.16 Workers Recreation/Child/Youth/Women’sClub/playground, park etc.? Highly satisfied 44 satisfied 19 Neutral 21 Dis-satisfied 6 0 10 20 30 40 50 dis-satisfied netural satisfied In the above table 1.16 the data shows that out of 100 selected employees Workers Recreation/Child/Youth/Women’s Club/playground, park etc.the effectiveness has 44 employees are highly satisfied, 19 employee are just satisfied, 21 employee are neutral level of satisfaction and 6 employees are dis-satisfied with the facilities provided by the nsl company 52 highly satisfied
  • 53.
    Highly satisfied 8 satisfied 45 Neutral 35 Dis-satisfied 12 0 10 20 30 40 50 dis-satisfied netural satisfied highly satisfied 53 5.17 Promotion policy? 1 In the above table 1.17 the data shows that out of 100 selected employees Promotion policy. The effectiveness has 8 employees are highly satisfied, 45 employee are just satisfied, 35 employee are neutral level of satisfaction and 12 employees are dis-satisfied with the facilities provided by the nsl company
  • 54.
    Highly satisfied 53 Satisfied 25 Neutral 15 Dis-satisfied 07 H I G H L Y S A T IS FI ED S A T I S F I ED N E TU R A L D I S - S A T IS FIED 54 5.18 Uniforms& Shoes? 53 25 15 7 In the above table 1.18 the data shows that out of 100 selected employees Promotion policy. The effectiveness has 53 employees are highly satisfied, 25 employee are just satisfied, 15 employee are neutral level of satisfaction and 7 employees are dis-satisfied with the facilities provided by the nsl company
  • 55.
    Highly satisfied 39 satisfied 32 Neutral 17 Dis-satisfied 12 highly satisfied 22% satisfied 34% 55 5.19 Market Cooperative/Credit Society? netural 39% dis-satisfied 5% In the above table 1.19 the data shows that out of 100 selected employees Market Cooperative/Credit Society. The effectiveness has 39 employees are highly satisfied, 32 employee are just satisfied, 17 employee are neutral level of satisfaction and 12 employees are dis-satisfied with the facilities provided by the nsl company
  • 56.
    Highly satisfied 22 satisfied 34 Neutral 39 Dis-satisfied 05 5.20 Fair Distribution of work/provision for rest hours/breaks? In the above table 1.20 the data shows that out of 100 selected employees Fair Distribution of work/provision for rest hours/breaks. The effectiveness has 22 employees are highly satisfied, 34 employee are just satisfied, 39 employee are neutral level of satisfaction and 5 employees are dis-satisfied with the facilities provided by the nsl company 56 22 34 39 5 H I G H L Y S A T IS FI ED S A T I S F I ED N E TU R A L D I S - S A T IS FIED
  • 57.
    McKinney’s7S Framework McKinney’s7‟s elements are distinguished as 3 hard S‟s and 4 soft S‟s. 57 Hard S‟s: - Structure, Strategy, System. Soft S‟s: - Style, Staff, Skill, Shared value.
  • 58.
    58 STRUCTURE:- Effectiveorganization achieves a fit between these seven elements. This criterion is the origin of the other name of the model: diagnostic Model for organizational effectiveness. If one element changes then this will affect all the other. For ex; a change in HR-systems like internal career plans and management training will have an impact on organizational culture (management style) and thus will affect Structure, processes, & finally characteristic competences of the organization. STRATEGY: Action a company plans in response to or anticipation of changes in its external environment. Major action plan of SSL; prepare to develop sugar production capacity of 10, 00,000 MT per annum. A mission is very reason and jurisdiction for the existence of a firm. It is usually expressed in terms of the benefits the firm that firm provides to its customers. An organization mission statement states that what it is, why it exists and the unique contribution it can make. “To emerge as global mining organization with international standards of excellence, rendering optimum satisfaction to all its stakeholders”. E.g.:- Waste elimination – During the process of extraction of sugar they are getting many wastes like Bagasse’s , Molasses, and Press mud. But these wastes are reused as a raw material for some other purposes like bagasse is used to generate power, molasses is used for manufacture chocolate or distilleries and press mud is used for Fertilization. SYSTEM: Systems refer to all rules and regulations and procedures both formal and informal that complement the organization structure. It includes production, planning and control systems, capital budgeting systems, cost accounting system, planning and budgeting systems, performance evaluation system.
  • 59.
    59 STYLE: Stylerefers to the employees shared and common way of thinking and behaving Unwritten norms of behavior and thought:  Leadership Style  Organizational Culture Here style implies the leadership approach of top management and the company‟ employee’s way of thinking and behaving. The style is the tangible evidence of whatManagement considers important, the way it collectively spends time and attendance and uses symbolic behavior STAFF: The people/human resource managementProcesses used to develop managers, socialization processes, ways of shaping basic values of management cadre, ways of introducing young recruit to the company, ways of helping to manage the careers of employees. SKILLS: The distinctive competenceswhat the company does best, ways of expanding or shifting competences. The term skill includes those characteristics which people use to describe a company the dominate skill or the distinctive competence of an organization are part of the organization character. SHARED VALUE: Guiding concepts, fundamental ideas around which a business is built must be simple, usually stated at abstract level, have great meaning inside the organization even though outsiders may not see or understand them.It refers to a “Set of values and aspiration that goes behind the convention formal Statement of corporate objectives
  • 60.
    60 6.00 FINDINGS:INDUSTRY FINDINGS:  Growth in the main objective or goal of any organization & the organization will be frequently working on it.  The government place an important role in framing policies and procedures for sugar industries.  Flow of information and understanding between departments plays an important role for the success of an organization.  Each and every department is inter linked and acts as a sours of information to one another.  The effect of external factors like suppliers (farmers), government natural environment etc. plays an important role in agro-based industries. ORGINISATION FINDINGS:  The production plant and COGEN plant is fully computerized.  The company is planning to increase its sugarcane crushing capacity.  The company is planning to supply its power to TATA Company limited.  The company is showing more interest towards foreign market.  The company has a separate department called cane development department wherefarmers are encouraged by giving loans to grow more and more sugarcane.  The company has adopted new techniques and procedures to cut total cost.
  • 61.
    61 EMPIRICAL FIDINGS:- In NSL sugars ltd. 100 workers is selected for sample from company, thereafter we examine and study the awareness & implementation status of various Labour welfare provisions / amenities provided under factory act 1948 such as washing facility , facility for storage and drying of cloths, sitting facility, first aid facility, canteen facility, facility for rest/ shelter/dining room, facility for recruitment of welfare officer and also the non-statutory welfare measures such as facility of education for worker’s children, residential, medical, consumer store, entertainment, transportation, education & training, health & hygiene, safety etc. facilities arrangement for Workers. Now I highlights the importantobservation& collected data as given below:- Personal Information:-  I. 34 % of the sampled workers are unskilled, 45 % of them are semiskilled and 20 % sampled ofworkers are skilled workers  All sampled worker all male, so gender distribution of workers is not necessary.  The approximately 50% of sampled workers are in the age group 31‐40 years, 28 % of them arein the age group of 40‐50 years, this indicates that almost 66 % of the workers are having their age inthe age group 31‐50 years.  82 % of sampled workers have their level of education as primary or higher secondary.  78 % of sampled workers are married.  Approximately 63 % of sampled workers have their monthly income less than Rs.‐4000/‐.  Approximately 69 % of sampled workers have less than 20 years services.  58 % of sampled workers belongs nuclear family.
  • 62.
    Suggestions  Thecompany should recruit experience & young manager which help in adopting new 62 managerial techniques.  Medical allowances should be increased because they will not get proper treatment from that amount.  Special incentives should be given to encourage employees  In analysis we can see that employees are not satisfied with the promotion in the organization, so the company should concentrate about the promotion to the employees  Regarding environment protection in and around the plant the organization should grow more plants and trees  Organization should concentrate on credit and co-operative society which gets more benefits to employees
  • 63.
    SWOT ANALYSIS OFNSL SUGAR PVT., LTD. The strength, weakness, opportunities and threats of NSL Sugar Company are as follows. 63 STRENGTHS:  Good technical team.  Cane potential area.  Good in finance strength.  Researches and development.  Strong network from all aspects- location, transport and infrastructure.  It has a wide distribution network. WEAKNESS:  Restricted cane area.  There is no control on cane price rate fixation by government.  Sugar sale it’s controlled by government of Karnataka.  Political interference.  The efficiency and the commitment of the workers are not checked effectively because of which the workers can take undue advantage.  Over all administration of NSL Sugar ltd, led by WTD only.  Crisis between management and farmers regarding price fixation.
  • 64.
    64 OPPORTUNITIES: Capacity expansion.  Grain based distillery is going to be installed.  Rapid growth of agriculture Sector.  Awareness among the farmers for quality Sugar Cane.  Regular financial assistance.  Increase export share in the market.  Increase the divers’ product line. Implement change in technology. THREATS:  Substitute products.  Crisis between management and employees.  Decrease in sugar cane growth.  Government policies.  Computation by the labour in factories.  Fluctuation in sugar price.
  • 65.
    65 Conclusion: Sugarindustry is a seasonal, agro-based industry occupies an important place in the economy. It has an immense potential for transforming the rural economy into self-generating one. The industry can except to grow and emerge as a key player in the international arena . When such is the case, safety and welfare measure observed in the industries have a important role in the development of the industries. N.S.L SUGAR COMPANY LIMITED has made great efforts after its privatization and succeeded in market from past 36 year and it is frequently working on its objective that is growth, as company believes growth as the success of the organization. By looking at the benefits given to the employees we can conclude there is high satisfaction towards welfare measures given to the employees, so that the same welfare activities should maintain in order to retain and development employee and organization in future.
  • 66.
    Bibliography 66 Books:  V S P Rao second Edition,“ Human Resource Management”, Anurag J ain publisher, New Delhi – 110 028,PP 23 – 29  Labour and Industrial laws, S.N.Misra, central law publications, 27th edition, 2014  Industrial relation and labour laws, Srivastava.S.C, Vikas publication, 6th revised edition, 2012 Websites: http://www.nslugars.com/ N.S.L Sugars Company Ltd labour.nic.in/content/innerpage/acts.php