Penyusunan Program Percobaan
Running LED
Rizqun Nad Putra (1710501072)
R. Suryoto Edy Raharjo, S.T., M.Eng.
Teknik Elektro
Fakultas Teknik
Universitas Tidar
Program Coba 1
$regfile = "m16def.dat"
$crystal = 8000000
Config Porta = Output
Config Portb = Output
Do
Porta = &B11111111
Portb = &B11110000
Waitms 100
Porta = &B00000000
Portb = &B00000000
Waitms 100
Loop
End
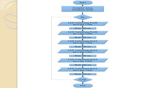
Start
Compiler setup
Hardware setup
Do
LED Terhubung PortA
bit 0 – 7 dan PortB bit
0 – 3 ON
Wait 100 ms
LED Terhubung PortA
bit 0 – 7 dan PortB bit
0 – 3 OFF
Wait 100 ms
Loop
End
Program Coba 2
$regfile = "m16def.dat"
$crystal = 8000000
Config Porta = Output
Config Portb = Output
Do
Porta = &B00000000
Portb = &B11000000
Waitms 300
Porta = &B00000000
Portb = &B00110000
Waitms 300
Porta = &B11000000
Portb = &B00000000
Waitms 300
Porta = &B00110000
Portb = &B00000000
Waitms 300
Porta = &B00001100
Portb = &B00000000
Waitms 300
Porta = &B00000011
Portb = &B00000000
Waitms 300
Loop
End
Start
Compiler setup
Hardware setup
Do
LED Terhubung PortB
bit 0 dan 1 ON
Wait 300 ms
LED Terhubung PortB
bit 2 dan 3 ON
Wait 300 ms
LED Terhubung PortA
bit 0 dan 1 ON
Wait 300 ms
LED Terhubung PortA
bit 2 dan 3 ON
LED Terhubung PortA
bit 4 dan 5 ON
LED Terhubung PortA
bit 6 dan 7 ON
Wait 300 ms
Wait 300 ms
Wait 300 ms
Loop
End
Program Coba 3
$regfile = "m16def.dat"
$crystal = 8000000
Config Porta = Output
Config Portb = Output
Do
Porta = &B10000000
Portb = &B00010000
Waitms 300
Porta = &B01000000
Portb = &B00100000
Waitms 300
Porta = &B00100000
Portb = &B01000000
Waitms 300
Porta = &B00010000
Portb = &B10000000
Waitms 300
Porta = &B00001001
Portb = &B00000000
Waitms 300
Porta = &B00000110
Portb = &B00000000
Waitms 300
Porta = &B00000000
Portb = &B00000000
Waitms 300
Porta = &B00000110
Portb = &B00000000
Waitms 300
Porta = &B00001001
Portb = &B00000000
Waitms 300
Porta = &B00010000
Portb = &B10000000
Waitms 300
Porta = &B00100000
Portb = &B01000000
Waitms 300
Porta = &B01000000
Portb = &B00100000
Waitms 300
Porta = &B10000000
Portb = &B00010000
Waitms 300
Loop
End
Start
Compiler setup
Hardware setup
Do
LED Terhubung PortA bit 0 dan PortB bit 3 ON
Wait 300 ms
LED Terhubung PortA bit 1 dan PortB bit 2 ON
Wait 300 ms
LED Terhubung PortA bit 2 dan PortB bit 1 ON
Wait 300 ms
LED Terhubung PortA bit 3 dan PortB bit 0 ON
Wait 300 ms
LED Terhubung PortA bit 4 dan PortA bit 7 ON
Wait 300 ms
AB
LED Terhubung PortA bit 5 dan PortA bit 6 ON
Wait 300 ms
LED Terhubung PortA dan PortB OFF
Wait 300 ms
LED Terhubung PortA bit 5 dan PortA bit 6 ON
LED Terhubung PortA bit 4 dan PortA bit 7 ON
LED Terhubung PortA bit 3 dan PortB bit 0 ON
LED Terhubung PortA bit 2 dan PortB bit 1 ON
Wait 300 ms
Wait 300 ms
Wait 300 ms
Wait 300 ms
AB
AB
AB
LED Terhubung PortA bit 1 dan PortB bit 2 ON
Wait 300 ms
Wait 300 ms
LED Terhubung PortA bit 0 dan PortB bit 3 ON
End
Loop
Sekian dan Terimakasih

Program Running Led

  • 1.
    Penyusunan Program Percobaan RunningLED Rizqun Nad Putra (1710501072) R. Suryoto Edy Raharjo, S.T., M.Eng. Teknik Elektro Fakultas Teknik Universitas Tidar
  • 2.
    Program Coba 1 $regfile= "m16def.dat" $crystal = 8000000 Config Porta = Output Config Portb = Output Do Porta = &B11111111 Portb = &B11110000 Waitms 100 Porta = &B00000000 Portb = &B00000000 Waitms 100 Loop End Start Compiler setup Hardware setup Do LED Terhubung PortA bit 0 – 7 dan PortB bit 0 – 3 ON Wait 100 ms LED Terhubung PortA bit 0 – 7 dan PortB bit 0 – 3 OFF Wait 100 ms Loop End
  • 4.
    Program Coba 2 $regfile= "m16def.dat" $crystal = 8000000 Config Porta = Output Config Portb = Output Do Porta = &B00000000 Portb = &B11000000 Waitms 300 Porta = &B00000000 Portb = &B00110000 Waitms 300 Porta = &B11000000 Portb = &B00000000 Waitms 300 Porta = &B00110000 Portb = &B00000000 Waitms 300 Porta = &B00001100 Portb = &B00000000 Waitms 300 Porta = &B00000011 Portb = &B00000000 Waitms 300 Loop End
  • 5.
    Start Compiler setup Hardware setup Do LEDTerhubung PortB bit 0 dan 1 ON Wait 300 ms LED Terhubung PortB bit 2 dan 3 ON Wait 300 ms LED Terhubung PortA bit 0 dan 1 ON Wait 300 ms LED Terhubung PortA bit 2 dan 3 ON LED Terhubung PortA bit 4 dan 5 ON LED Terhubung PortA bit 6 dan 7 ON Wait 300 ms Wait 300 ms Wait 300 ms Loop End
  • 7.
    Program Coba 3 $regfile= "m16def.dat" $crystal = 8000000 Config Porta = Output Config Portb = Output Do Porta = &B10000000 Portb = &B00010000 Waitms 300 Porta = &B01000000 Portb = &B00100000 Waitms 300 Porta = &B00100000 Portb = &B01000000 Waitms 300 Porta = &B00010000 Portb = &B10000000 Waitms 300 Porta = &B00001001 Portb = &B00000000 Waitms 300 Porta = &B00000110 Portb = &B00000000 Waitms 300 Porta = &B00000000 Portb = &B00000000 Waitms 300 Porta = &B00000110 Portb = &B00000000 Waitms 300 Porta = &B00001001 Portb = &B00000000 Waitms 300 Porta = &B00010000 Portb = &B10000000 Waitms 300 Porta = &B00100000 Portb = &B01000000 Waitms 300 Porta = &B01000000 Portb = &B00100000 Waitms 300 Porta = &B10000000 Portb = &B00010000 Waitms 300 Loop End
  • 8.
    Start Compiler setup Hardware setup Do LEDTerhubung PortA bit 0 dan PortB bit 3 ON Wait 300 ms LED Terhubung PortA bit 1 dan PortB bit 2 ON Wait 300 ms LED Terhubung PortA bit 2 dan PortB bit 1 ON Wait 300 ms LED Terhubung PortA bit 3 dan PortB bit 0 ON Wait 300 ms LED Terhubung PortA bit 4 dan PortA bit 7 ON Wait 300 ms AB
  • 9.
    LED Terhubung PortAbit 5 dan PortA bit 6 ON Wait 300 ms LED Terhubung PortA dan PortB OFF Wait 300 ms LED Terhubung PortA bit 5 dan PortA bit 6 ON LED Terhubung PortA bit 4 dan PortA bit 7 ON LED Terhubung PortA bit 3 dan PortB bit 0 ON LED Terhubung PortA bit 2 dan PortB bit 1 ON Wait 300 ms Wait 300 ms Wait 300 ms Wait 300 ms AB AB
  • 10.
    AB LED Terhubung PortAbit 1 dan PortB bit 2 ON Wait 300 ms Wait 300 ms LED Terhubung PortA bit 0 dan PortB bit 3 ON End Loop
  • 12.