Production Module & Report Completion
Sub-Module.
Management Information System
Present to
ASSOC. PROF. DR. AHMED BAHGAT EL SEDDAWY
Name: Farouk Zidan ID: 21225297
Name: Lamees Mahmoud ID: 21226930
Name: Noha Hasan ID: 21225329
Presentedby:
ABOUT CONSTRUCTION
INDUSTRY
The construction industry is responsible for
building new structures, and it works closely
with architects, engineers, and other
professionals to ensure that buildings meet
design specifications and requirements.
The design and installation of building
systems, including the BMS, fire alarm
system, access, security systems, and
electrical systems, must be carefully
coordinated during construction to ensure
proper functionality.
ABOUT
Petrokima was founded by Eng. Sami
Aman & Co in 1977 with only three
employees. They expanded by
implementing electronic control system
HVAC, building a factory, and handling
more significant projects. They employ
over 50 experienced technicians and have
more than 300 workers.
They have established themselves as one of prominent names in the Building Management and
Electrical Systems field by overseeing numerous projects. They have also gained the trust of
hospitals, hotels, and laboratories by providing them with steam humidification systems.
They are known for manufacturing high precision Electrical & Distribution panels and have a
production area of over 3000 SQM.
They have provided HVAC and control systems to substantial entities such as Dar Al-Handasa,
Mall of Arabia, IBM Egypt, and more.
Batch production is a production methodology in which products are manufactured in
groups called batches rather than continuously.
In batch production, a group or set or batch of products is made, and the same machinery is
used to make the next batch of goods.
Batch production is usually used for making group orders rather than mass production.
PRODUCTION
PROCESS
BATCH PRODUCTION
The “five M’s.”
Production management’s responsibilities are summarized by the “five M’s”:
Manpower, Machines, Methods, Materials, and Money.
ENTERPRISE RESOURCE
PLANNING (ERP)
• Enterprise resource planning is an
integrated system of software applications
that allows an organization to manage its
business processes using a centralized
relational database.
• It allows a business to see a snapshot of its
key functions' efficiency.
• SAP is a software suite that provides a
wide range of business functionalities.
• Software is modular software made to
integrate the main functions of an
organization's core business processes
into a unified system.
• The functionalities can be broadly
categorized into modules: finance,
logistics, human resources, sales and
distribution, production planning, etc.
• Each module provides a set of
functionalities specific to the business
process it supports.
Pricing
Issue
WHY DID THE COMPANY DECIDE
TO USE ERP?
Waste
of material
Effect
bullwhip
Lack
of sharing Inf.
• is an ERP software for SMBs
seeking to get up & running quickly.
• Offers a lean, clean set of modules that
make up the core of ERP.
• Users can expect to see financial
management, inventory management,
production management,CRM,
procurement, service management, some
basic project systems, dashboards,
embedded analytics, excel integration,
access via an internet browser, and basic
multi-company functionality.
ERP SYSTEM-
On premise Cloud
SAP Business One
mobile apps
SAP Business One designed for all
small & company’s needs
Deployment
Industries
Business One specializes in manufacturing,
trading, distribution, retail, e-commerce and
service industries.
• Each module represents a list of functions.
• Click on a function to get more selections or
launch it.
SAP Business One Enterprise Search Engine
SAP
INTEGRATION
Production planning
• Warehouse and inventory management – manage inventory using various costing
models, maintain item master data, and use multiple units of measure and pricing.
• Bin location management – manages stock in multiple warehouses by dividing each one
into various subzones, setting up allocation rules, optimizing stock movement, and
reducing picking times.
• Goods receipt and issue control – record goods receipts and issues; track stock locations
and transfers; enable consignment, drop-ship, and other orders; and perform inventory
and cycle counts.
• Production and material requirements planning create and maintain multilevel bills of
materials (BOMs), issue and release production orders manually or by backflush, and
globally keep BOM prices.
• Efficient reporting – generate reports with timely data and display them in various
formats or dashboards.
THE DIMENSION
OF IS
THE DIMENSION
OF IS
SAP
INTEGRATION
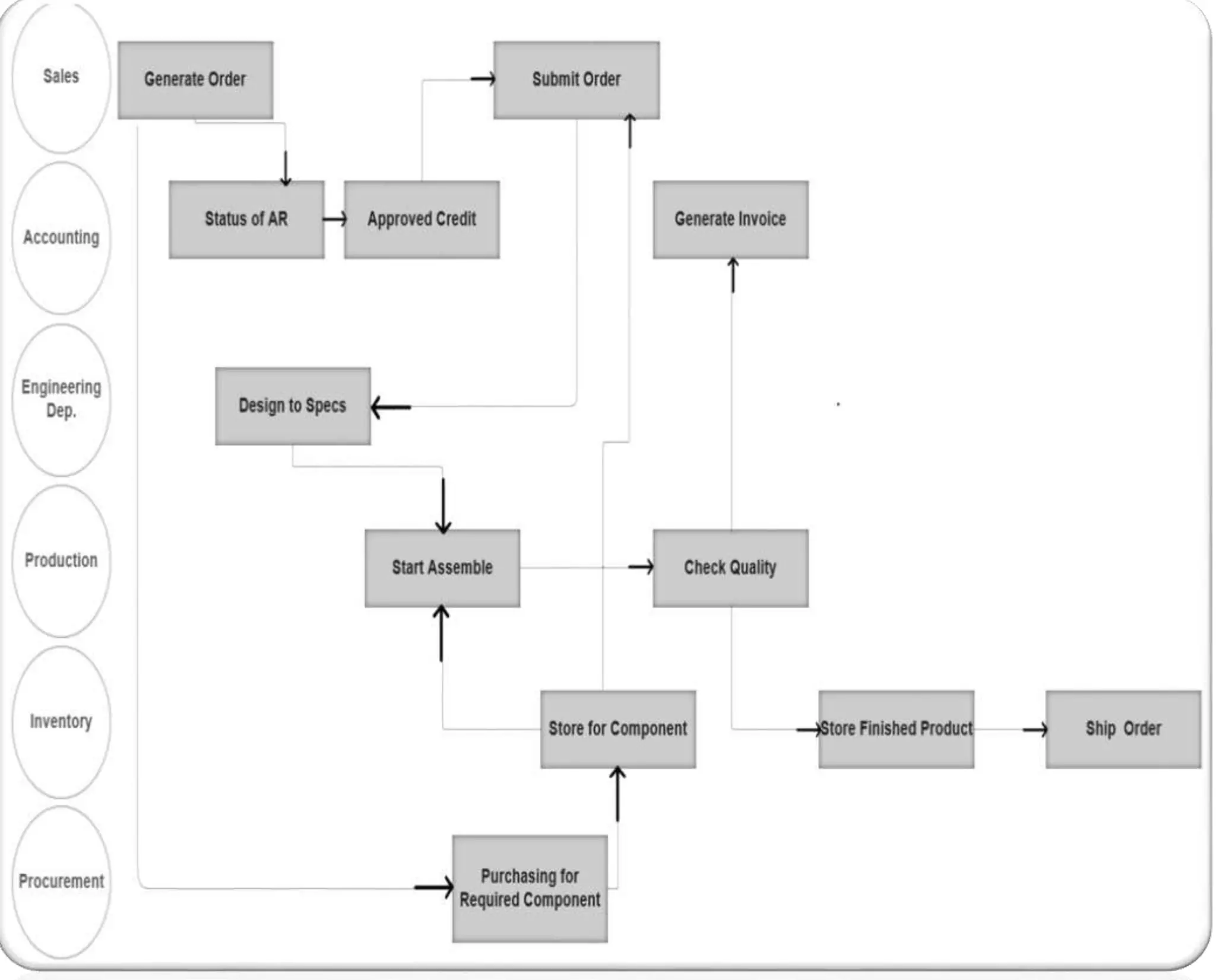
CUSTOMER ORDER
FLOW CHART
PRODUCTION PROCESS
FLOW CHART
CONTEXT
DIAGRAM
DATA FLOW
DIAGRAM (DFD)
LEVEL 1
Production Planning & Management
SAP Business One Steps
Production Process on SAP B1
Create
A Production Order.
Release The Order To
Assemble
Issue
Components &
Resources
Report
Completion
Use the SAP Business One Production module to create & maintain the following:
• Production Order is the main document in the production process. It records the
progress of the production process for each item produced.
• Production Orders are instructions for planning and assembling a production
item.
• It tracks all the material transactions, costs involved in the production process,
and additional expenses, such as labor overhead.
• Before the work begin, Production Order status must be changed from “planned” to
“Released”. At this point, the Production Order can begin collecting the costs of production.
Order Status
is Planed
Step 1#
1. Select the production order type and
the parent item.
2. Enter the quantity of the parent item.
3. Enter the production order due date,
which represents the production
completion date.
4. Enter Warehouse Code to transfer
components needed.
5. Automatically Calculate start & end
dates of each routing stage, based on
waiting days.
6. Insert the product No following by the
Panel Name.
7. After Filling in all the fields, Press
ENTER to proceed required
component to the next screen.
Generate A Production Order on SAP Business One.
In our case, the order will transfer through a Decision point
(waiting for Engineering Dep. design order specs and external
approval fromthe consultant
Production Planning & Management
SAP Business One Steps
Step 2#
Once the production order is released the order is ready to be executed on the shop floor.
1. Selecting Issue components on the context menu
2. Use the COMPONENT type to add Resource as Inventory Item
3. Issue MANUAL components.
4. Add the production order.
Bill of Materials (BOM
• Components appear based on the BOM setup. We can add/delete components and modify the base
quantities, warehouse, and issue method.
• The parent item is the finished goods, and the children are the components.
• Labor can be added either as a Labor type item or a resource
* Change Statusto
RELEASEDwhen the
orderreadyfor
production
3- Issue MANUAL
componentsby
Selecting Issue
componentson the
context menu
2- Use the
COMPONENTtype to
add Resourceas
InventoryItem
1- Selecting Issue
componentson the
context menu
Production Planning & Management SAP
Business One Steps
Step 3#
Once the requested components transferred from the Warehouse and start assembly process .
1. Add MANUAL the manpower resources Names and the number of working hours
2. By selecting (Issue Components), all resources costs are added to calculate.
Resources
Production Planning & Management SAP
Business One Steps
Report Completion
Production Planning & Management SAP
Business One Steps
Step 4#
1. Choose the context menu in production order to Report Completion
2. Alternative add a Receipt from Production Document
When you report completion, the system automatically:
1- Receives the finished product into inventory
2- Issues Backlashed Components
3- Calculates the cost of Producing the order
REPORT COMPLETION FLOW
CHART
The flow is shown the process has been done to ensure that the
panel has issued the used components to calculate the correct
cost and transfer the panel from the WIP to the warehouse as a
finished goods warehouse to be invoiced and ready for delivery
to the customer.
REPORT COMPLETION
Steps On SAP B1
Production Cost
Summarizing
Production Planning & Management SAP
Business One Steps
Step 5#
1. Choose Summary icon.
2. Automatically, calculate Actual Item Components Cost, Actual Resources components
Cost, Actual product Cost, and the total variance.
The Relationship Map between Issue for Production & Receive from
Production
Production Planning & Management SAP
Business One Steps Issue for Production &
Receive from Production
Summarizing
Closed the production
Order
Production Planning & Management SAP
Business One Steps
• After we add the receipt from production, we’ll want to go back to the production order
and change the status to closed.
Step 6#
• Choose a receipt from production to add the finished goods to inventory after the production
order is released, and the products are completed.
PRODUCTION COST
EFFICIENCY
Production efficiency is important to help manufacturing and production companies
determine the maximum capacity or output they can achieve with their current assets. It
helps them determine if they are being the most efficient with their resources available so
they can determine if they have areas for improvement. Some of these benefits include:
• Discovering the amount of resources needed for production
• Eliminating production waste
• Reducing energy used to create products or services
• Lowering production costs
ERP SYSTEM-
Advantages of Using SAP Business One
• Making Work More Efficient
Involves in several aspects related to
production, such as sales or CSR, product
development, finance, and asset
management, using only one platform.
This platform eliminates repetitive processes
by reducing the need to enter information
manually.
• Increase Productivity
This system is designed to make it easier for its
users.
• Complete SAP Features
Then, what are the disadvantages of
SAP?
• SAP Software Implementation Is Quite
Complicated
One of the drawbacks of implementing SAP is
its complexity which is made to suit the
company’s needs, where it takes effort to
implement one function or feature of software
at one time.
• The Price is Higher
It's expensive because companies must buy
the software & hardware needed to run
programs in all companies.
The SAP system enables companies to
manage product life cycles, financial
transactions, to supply chain activities. This
Software offers a variety of analytical
features, including reporting, evaluating
performance, and making decisions.
• Suitable for All Business Sizes
Thank You

Production Module & Report Completion Sub-Module. .pptx

  • 1.
    Production Module &Report Completion Sub-Module. Management Information System Present to ASSOC. PROF. DR. AHMED BAHGAT EL SEDDAWY Name: Farouk Zidan ID: 21225297 Name: Lamees Mahmoud ID: 21226930 Name: Noha Hasan ID: 21225329 Presentedby:
  • 2.
    ABOUT CONSTRUCTION INDUSTRY The constructionindustry is responsible for building new structures, and it works closely with architects, engineers, and other professionals to ensure that buildings meet design specifications and requirements. The design and installation of building systems, including the BMS, fire alarm system, access, security systems, and electrical systems, must be carefully coordinated during construction to ensure proper functionality.
  • 4.
    ABOUT Petrokima was foundedby Eng. Sami Aman & Co in 1977 with only three employees. They expanded by implementing electronic control system HVAC, building a factory, and handling more significant projects. They employ over 50 experienced technicians and have more than 300 workers. They have established themselves as one of prominent names in the Building Management and Electrical Systems field by overseeing numerous projects. They have also gained the trust of hospitals, hotels, and laboratories by providing them with steam humidification systems. They are known for manufacturing high precision Electrical & Distribution panels and have a production area of over 3000 SQM. They have provided HVAC and control systems to substantial entities such as Dar Al-Handasa, Mall of Arabia, IBM Egypt, and more.
  • 6.
    Batch production isa production methodology in which products are manufactured in groups called batches rather than continuously. In batch production, a group or set or batch of products is made, and the same machinery is used to make the next batch of goods. Batch production is usually used for making group orders rather than mass production. PRODUCTION PROCESS BATCH PRODUCTION The “five M’s.” Production management’s responsibilities are summarized by the “five M’s”: Manpower, Machines, Methods, Materials, and Money.
  • 7.
    ENTERPRISE RESOURCE PLANNING (ERP) •Enterprise resource planning is an integrated system of software applications that allows an organization to manage its business processes using a centralized relational database. • It allows a business to see a snapshot of its key functions' efficiency. • SAP is a software suite that provides a wide range of business functionalities. • Software is modular software made to integrate the main functions of an organization's core business processes into a unified system. • The functionalities can be broadly categorized into modules: finance, logistics, human resources, sales and distribution, production planning, etc. • Each module provides a set of functionalities specific to the business process it supports. Pricing Issue WHY DID THE COMPANY DECIDE TO USE ERP? Waste of material Effect bullwhip Lack of sharing Inf.
  • 8.
    • is anERP software for SMBs seeking to get up & running quickly. • Offers a lean, clean set of modules that make up the core of ERP. • Users can expect to see financial management, inventory management, production management,CRM, procurement, service management, some basic project systems, dashboards, embedded analytics, excel integration, access via an internet browser, and basic multi-company functionality. ERP SYSTEM- On premise Cloud SAP Business One mobile apps SAP Business One designed for all small & company’s needs Deployment Industries Business One specializes in manufacturing, trading, distribution, retail, e-commerce and service industries. • Each module represents a list of functions. • Click on a function to get more selections or launch it. SAP Business One Enterprise Search Engine
  • 9.
    SAP INTEGRATION Production planning • Warehouseand inventory management – manage inventory using various costing models, maintain item master data, and use multiple units of measure and pricing. • Bin location management – manages stock in multiple warehouses by dividing each one into various subzones, setting up allocation rules, optimizing stock movement, and reducing picking times. • Goods receipt and issue control – record goods receipts and issues; track stock locations and transfers; enable consignment, drop-ship, and other orders; and perform inventory and cycle counts. • Production and material requirements planning create and maintain multilevel bills of materials (BOMs), issue and release production orders manually or by backflush, and globally keep BOM prices. • Efficient reporting – generate reports with timely data and display them in various formats or dashboards.
  • 10.
  • 11.
  • 12.
  • 13.
  • 14.
  • 15.
  • 16.
  • 17.
    Production Planning &Management SAP Business One Steps Production Process on SAP B1 Create A Production Order. Release The Order To Assemble Issue Components & Resources Report Completion Use the SAP Business One Production module to create & maintain the following: • Production Order is the main document in the production process. It records the progress of the production process for each item produced. • Production Orders are instructions for planning and assembling a production item. • It tracks all the material transactions, costs involved in the production process, and additional expenses, such as labor overhead. • Before the work begin, Production Order status must be changed from “planned” to “Released”. At this point, the Production Order can begin collecting the costs of production.
  • 18.
    Order Status is Planed Step1# 1. Select the production order type and the parent item. 2. Enter the quantity of the parent item. 3. Enter the production order due date, which represents the production completion date. 4. Enter Warehouse Code to transfer components needed. 5. Automatically Calculate start & end dates of each routing stage, based on waiting days. 6. Insert the product No following by the Panel Name. 7. After Filling in all the fields, Press ENTER to proceed required component to the next screen. Generate A Production Order on SAP Business One. In our case, the order will transfer through a Decision point (waiting for Engineering Dep. design order specs and external approval fromthe consultant Production Planning & Management SAP Business One Steps
  • 19.
    Step 2# Once theproduction order is released the order is ready to be executed on the shop floor. 1. Selecting Issue components on the context menu 2. Use the COMPONENT type to add Resource as Inventory Item 3. Issue MANUAL components. 4. Add the production order. Bill of Materials (BOM • Components appear based on the BOM setup. We can add/delete components and modify the base quantities, warehouse, and issue method. • The parent item is the finished goods, and the children are the components. • Labor can be added either as a Labor type item or a resource * Change Statusto RELEASEDwhen the orderreadyfor production 3- Issue MANUAL componentsby Selecting Issue componentson the context menu 2- Use the COMPONENTtype to add Resourceas InventoryItem 1- Selecting Issue componentson the context menu Production Planning & Management SAP Business One Steps
  • 20.
    Step 3# Once therequested components transferred from the Warehouse and start assembly process . 1. Add MANUAL the manpower resources Names and the number of working hours 2. By selecting (Issue Components), all resources costs are added to calculate. Resources Production Planning & Management SAP Business One Steps
  • 21.
    Report Completion Production Planning& Management SAP Business One Steps Step 4# 1. Choose the context menu in production order to Report Completion 2. Alternative add a Receipt from Production Document When you report completion, the system automatically: 1- Receives the finished product into inventory 2- Issues Backlashed Components 3- Calculates the cost of Producing the order
  • 22.
    REPORT COMPLETION FLOW CHART Theflow is shown the process has been done to ensure that the panel has issued the used components to calculate the correct cost and transfer the panel from the WIP to the warehouse as a finished goods warehouse to be invoiced and ready for delivery to the customer. REPORT COMPLETION Steps On SAP B1
  • 23.
    Production Cost Summarizing Production Planning& Management SAP Business One Steps Step 5# 1. Choose Summary icon. 2. Automatically, calculate Actual Item Components Cost, Actual Resources components Cost, Actual product Cost, and the total variance.
  • 24.
    The Relationship Mapbetween Issue for Production & Receive from Production Production Planning & Management SAP Business One Steps Issue for Production & Receive from Production Summarizing
  • 25.
    Closed the production Order ProductionPlanning & Management SAP Business One Steps • After we add the receipt from production, we’ll want to go back to the production order and change the status to closed. Step 6# • Choose a receipt from production to add the finished goods to inventory after the production order is released, and the products are completed.
  • 26.
    PRODUCTION COST EFFICIENCY Production efficiencyis important to help manufacturing and production companies determine the maximum capacity or output they can achieve with their current assets. It helps them determine if they are being the most efficient with their resources available so they can determine if they have areas for improvement. Some of these benefits include: • Discovering the amount of resources needed for production • Eliminating production waste • Reducing energy used to create products or services • Lowering production costs
  • 27.
    ERP SYSTEM- Advantages ofUsing SAP Business One • Making Work More Efficient Involves in several aspects related to production, such as sales or CSR, product development, finance, and asset management, using only one platform. This platform eliminates repetitive processes by reducing the need to enter information manually. • Increase Productivity This system is designed to make it easier for its users. • Complete SAP Features Then, what are the disadvantages of SAP? • SAP Software Implementation Is Quite Complicated One of the drawbacks of implementing SAP is its complexity which is made to suit the company’s needs, where it takes effort to implement one function or feature of software at one time. • The Price is Higher It's expensive because companies must buy the software & hardware needed to run programs in all companies. The SAP system enables companies to manage product life cycles, financial transactions, to supply chain activities. This Software offers a variety of analytical features, including reporting, evaluating performance, and making decisions. • Suitable for All Business Sizes
  • 28.