DE JUDITH L.
CRISTINA P.
GENÍS C.
QUÈ ÉS UNA PLANA?
• Una plana, planura o planúria és una
àrea amb un relleu relativament pla.
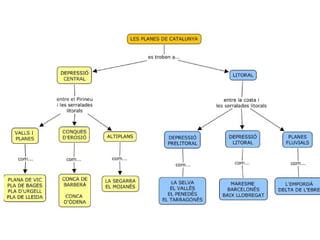
DEPRESSIÓ CENTRAL
• La Depressió Central és una de les
unitats més importeants de Catalunya.
S'estén entre el Prepirineu i les
Serralades Costaneres.Des d'un punt
de vista físic, d'altiplans d'entre els
800 i 1.000 metres
Depressió litoral
La Depressió Litoral és
una unitat de relleu a
Catalunya. És situada entre
la costa mediterrànea i la
Serralada Litoral, i comprèn
gran part de les comarques
del Barcelonès i el
Maresme.
SITUACIÓ
• Ben a prop del mar hi ha una estreta
llenca de terra que constitueix la
Depressió Litoral. Ocupa el territori de les
comarques del Baix Llobregat, el
Barcelonès i el Maresme.
PLANES DE CATALUNYA
• Algunes de les planes que hi ha a
Catalunya són:
• La plana de Vic.
• Plana de l’Empordà.
• Pla de Bages.
• Pla d’Urgell.
• Pla de Lleida.
• La plana de l'Empordà i el delta de
l'Ebre
Són dues planes litorals formades pels
dipòsits de terra que arrosseguen els rius
que hi desemboquen: la Muga, el Ter i el
Fluvià a la plana de l'Empordà i l'Ebre al
delta del mateix nom.
ACTIVITAT
• A les terres planes les la vida són millors que a la muntanya.
El seu clima és més suau i temperat. Com que hi ha pocs pendents
i la terra és molt fèrtil, les terres planes són molt adequades per a
tot tipus de conreus.
Les comunicacions hi són més fàcils. Això ha fet que, des de molt
antic, la majoria de pobles i de ciutats de Catalunya es
concentressin en aquestes terres més baixes.
Com que hi és més fàcil el desplaçament de les persones i el
transport de mercaderies, a les planes s’hi desenvolupa una
activitat agrícola i industrial i comercial molt important.
ACTIVITAT
• A les terres planes les la vida són millors que a la muntanya.
El seu clima és més suau i temperat. Com que hi ha pocs pendents
i la terra és molt fèrtil, les terres planes són molt adequades per a
tot tipus de conreus.
Les comunicacions hi són més fàcils. Això ha fet que, des de molt
antic, la majoria de pobles i de ciutats de Catalunya es
concentressin en aquestes terres més baixes.
Com que hi és més fàcil el desplaçament de les persones i el
transport de mercaderies, a les planes s’hi desenvolupa una
activitat agrícola i industrial i comercial molt important.

Planes de catalunya 5a

  • 1.
  • 2.
    QUÈ ÉS UNAPLANA? • Una plana, planura o planúria és una àrea amb un relleu relativament pla.
  • 4.
    DEPRESSIÓ CENTRAL • LaDepressió Central és una de les unitats més importeants de Catalunya. S'estén entre el Prepirineu i les Serralades Costaneres.Des d'un punt de vista físic, d'altiplans d'entre els 800 i 1.000 metres
  • 5.
    Depressió litoral La DepressióLitoral és una unitat de relleu a Catalunya. És situada entre la costa mediterrànea i la Serralada Litoral, i comprèn gran part de les comarques del Barcelonès i el Maresme.
  • 6.
    SITUACIÓ • Ben aprop del mar hi ha una estreta llenca de terra que constitueix la Depressió Litoral. Ocupa el territori de les comarques del Baix Llobregat, el Barcelonès i el Maresme.
  • 7.
    PLANES DE CATALUNYA •Algunes de les planes que hi ha a Catalunya són: • La plana de Vic. • Plana de l’Empordà. • Pla de Bages. • Pla d’Urgell. • Pla de Lleida.
  • 8.
    • La planade l'Empordà i el delta de l'Ebre Són dues planes litorals formades pels dipòsits de terra que arrosseguen els rius que hi desemboquen: la Muga, el Ter i el Fluvià a la plana de l'Empordà i l'Ebre al delta del mateix nom.
  • 9.
    ACTIVITAT • A lesterres planes les la vida són millors que a la muntanya. El seu clima és més suau i temperat. Com que hi ha pocs pendents i la terra és molt fèrtil, les terres planes són molt adequades per a tot tipus de conreus. Les comunicacions hi són més fàcils. Això ha fet que, des de molt antic, la majoria de pobles i de ciutats de Catalunya es concentressin en aquestes terres més baixes. Com que hi és més fàcil el desplaçament de les persones i el transport de mercaderies, a les planes s’hi desenvolupa una activitat agrícola i industrial i comercial molt important.
  • 10.
    ACTIVITAT • A lesterres planes les la vida són millors que a la muntanya. El seu clima és més suau i temperat. Com que hi ha pocs pendents i la terra és molt fèrtil, les terres planes són molt adequades per a tot tipus de conreus. Les comunicacions hi són més fàcils. Això ha fet que, des de molt antic, la majoria de pobles i de ciutats de Catalunya es concentressin en aquestes terres més baixes. Com que hi és més fàcil el desplaçament de les persones i el transport de mercaderies, a les planes s’hi desenvolupa una activitat agrícola i industrial i comercial molt important.