Programació didàctica Màquines Elèctriques Instal·lacions Elèctriques i Automàtiques
Màquines
Elèctriques
Instal·lacions Elèctriques i Automàtiques
PROGRAMACIÓ
DIDÀCTICA
(formació semipresencial)
Raül Solbes i Monzó
https://raulsolbes.com/
Actualitzada el 09/09/2016
Versió 1.0_2016v
Raül Solbes i Monzó Curs 2016-2017 Pàgina 1 de 40
Programació didàctica Màquines Elèctriques Instal·lacions Elèctriques i Automàtiques
ÍNDEX DE CONTINGUTS:
1.Marc normatiu....................................................................................................................3
2.Contextualització................................................................................................................4
3.Anàlisi prescriptiu...............................................................................................................5
4.Objectius............................................................................................................................7
5.Continguts..........................................................................................................................8
5.1.Estructura general......................................................................................................8
5.2.Unitats de treball.........................................................................................................9
5.3.Temporalització.........................................................................................................16
5.4.Continguts actitudinals..............................................................................................19
5.5.Competències bàsiques...........................................................................................19
5.6.Recursos materials i didàctics..................................................................................19
6.Orientacions metodològiques..........................................................................................20
7.Avaluació i qualificació.....................................................................................................22
8.Mesures d'atenció a la diversitat......................................................................................23
9.Foment de la lectura........................................................................................................24
10.Activitats extraescolars i complementàries....................................................................25
11.Qualitat i millora contínua...............................................................................................26
12.Annexes.........................................................................................................................27
12.1.Taules RAs-CAs-Continguts...................................................................................27
12.2.Taules de verificació...............................................................................................34
Raül Solbes i Monzó Curs 2016-2017 Pàgina 2 de 40
Programació didàctica Màquines Elèctriques Instal·lacions Elèctriques i Automàtiques
1. Marc normatiu.
El mòdul professional de Màquines Elèctriques està inclòs al Títol de Tècnic en Instal·lacions
Elèctriques i Automàtiques (en endavant TIEA), publicat al Reial Decret 177/2008.
La identificació bàsica d'aquest Títol és la següent:
• Denominació: Instal·lacions Elèctriques i Automàtiques.
• Nivell: Formació Professional de Grau Mitjà.
• Duració: 2.000 hores.
• Família Professional: Electricitat i Electrònica.
La competència general d'aquest títol consisteix a muntar i mantenir infraestructures de
telecomunicació en edificis, instal·lacions elèctriques de baixa tensió, màquines elèctriques i
sistemes automatitzats, aplicant normativa i reglamentació vigent, protocols de qualitat, seguretat i
riscos laborals, assegurant la seua funcionalitat i respecte al medi ambient.
Respecte del mòdul professional objecte d'aquesta programació, les seus dades bàsiques són les
que s'indiquen a continuació:
• Nom: Màquines Elèctriques
• Codi: 0240
• Professorat:
• Especialitat: Instal·lacions Electrotècniques.
• Cos: Professor Tècnic de Formació Professional.
• Correspondència d’unitats de competència amb el mòdul de Màquines Elèctriques:
• UC0825_2: Muntar i mantindre màquines elèctriques.
• Correspondència del mòdul de Màquines Elèctriques amb unitats de competència:
• UC0825_2: Muntar i mantindre màquines elèctriques.
El Títol de TIEA és ampliat pel Currículum de la Comunitat Valenciana publicat a l'Ordre del 29 de
juliol de 2009, el qual amplia els continguts, defineix la seua duració en un total de 110 hores (5
hores setmanals) i indica que serà un mòdul professional que s'impartirà en segon curs.
El desenvolupament d'aquesta programació didàctica atendrà les orientacions i objectius generals de
l’IES Cotes Baixes, indicats al Projecte Educatiu de Centre (aprovat el 29 de juny de 1999) i al Projecte
Curricular d'Etapa dels Cicles Formatius (aprovat el 28 de juny de 2012).
Raül Solbes i Monzó Curs 2016-2017 Pàgina 3 de 40
Programació didàctica Màquines Elèctriques Instal·lacions Elèctriques i Automàtiques
2. Contextualització.
La ciutat d'Alcoi és cap de la comarca de l'Alcoià, a la província d'Alacant. La ciutat compta amb
una població que oscil·la entre els 60.000 i 65.000 habitants i ocupa el centre d'una depressió, la
Foia d’Alcoi, envoltada per diverses serres: Mariola, el Carrascar de la Font Roja, els Plans i la
Serreta. Els seus cims arriben als 1.399 metres d'altitud (cim del Montcabrer). A més, dues
d'aquestes serres estan declarades parcs naturals: la Font Roja i la Serra Mariola.
El territori d'Alcoi està travessat per diversos cursos fluvials (el Polop, el Barxell i el Molinar) que
quan s’uneixen a les afores de la ciutat constitueixen el riu Serpis o riu d'Alcoi, que després d'un
accidentat recorregut desemboca en el Mediterrani a l'altura de Gandia.
Aquestes característiques geogràfiques han facilitat la creació d’un Clúster Industrial basat en la
industria tèxtil. Alcoi ha sigut durant molts anys una ciutat industrial, i per aquesta causa existeix
l’actual Escola Politècnica Superior d'Alcoi (EPSA), un campus de la Universitat Politècnica de
València, on és possible estudiar diversos graus d'enginyeria, entre la que pot trobar-se el grau
d'enginyeria elèctrica.
Respecte a l'entorn laboral, és important tindre en compte que les empreses de la comarca
relacionades amb les màquines elèctriques són empreses relativament menudes, és a dir,
xicotetes i menudes empreses amb un nombre de treballadors inferior a 10.
D’Alcoi cap al nord, la industria majoritària és la corresponent al sector tèxtil, però d’Alcoi cap al
sud, hi està l’industria del joguet i del plàstic.
L'alumnat que estudia a Cotes Baixes prové majoritàriament d’Alcoi, però també hi ha un
important percentatge que ve dels pobles del voltant, com són Muro, Cocentaina, Ibi, o Castalla.
Per tant, després d'analitzar l'entorn del Centre Educatiu, les orientacions bàsiques que caldrà
tindre en compte per desenvolupar el mòdul de Màquines Elèctriques són les següents:
• Sense deixar de banda altres tipus d'indústries, és important fer referència a la industria del
tèxtil, del joguet i del plàstic, de forma que es posaran exemples de situacions reals,
materials i recursos específics d'aquest tipus d'indústria.
• Es promouran convenis de col·laboració amb empreses instal·ladores de la comarca, de
forma que els pròpies empreses o treballadors relacionats amb les màquines elèctriques
puguen traslladar a l'alumnat situacions reals, orientacions tècniques, així com qualsevol
aspecte que ajude a l'alumnat a conéixer la tipologia de client final i la ideologia i política de
l'empresa de la zona.
• Aprofitant la ubicació del Campus Universitari, es promouran convenis de col·laboració
entre l'IES Cotes Baixes i l'EPSA, de forma que l'alumnat puga conèixer els tallers
associats al grau d'enginyeria elèctrica, i les possibilitats d'un futur itinerari formatiu.
Raül Solbes i Monzó Curs 2016-2017 Pàgina 4 de 40
Programació didàctica Màquines Elèctriques Instal·lacions Elèctriques i Automàtiques
3. Anàlisi prescriptiu.
Si s'analitza detingudament la competència general, les competències professionals, personals i
socials, i l'entorn laboral que defineix el Títol de TIEA es possible extraure les conclusions
següents:
1. L’alumnat tindrà com a punt de partida, una documentació tècnica que caldrà desenvolupar
d’acord al seu nivell (configuració i càlculs).
2. L’alumnat ha de saber realitzar pressupostos i determinar la logística necessària per poder
fer el replanteig de la instal·lació.
3. L’alumnat ha d'estar capacitat per fer el muntatge i manteniment, així com la posta en
marxa i verificació del funcionament de les instal·lacions següents:
• Distribució d’energia.
• Màquines elèctriques.
• Electrotècniques i automàtiques.
• Infraestructures de telecomunicacions.
Per altra banda, és evident que tot allò que realitze l'alumnat ho ha de fer aplicant la normativa i la
legislació vigent, els protocols de qualitat, de seguretat i de riscos laborals, així com assegurar el
seu funcionament i respecte al medi ambient.
Per donar resposta a tots els requeriments indicats al Títol, l'alumnat ha d'assolir una sèrie de
resultats d'aprenentatge repartits en diferents mòduls professionals, els quals estan tots
relacionats entre si.
Ara bé, hi ha relacions entre mòduls professionals que condicionen la planificació pedagògica i la
temporalització de continguts. Si centrem l'estudi en el mòdul professional objecte d'aquesta
programació, després d'analitzar tots i cadascun del mòduls, poden establir-se els següents com a
mòduls rellevants per al desenvolupament pedagògic del mòdul de Màquines Elèctriques:
• Mòdul d’Electrotècnia, doncs representa la base conceptual per poder comprendre el
funcionament de qualsevol sistema elèctric, així com el mòdul professional on l'alumnat
aprendrà a utilitzar els aparells de mesura de forma més exhaustiva.
• Mòdul d'Automatismes Industrials, doncs aquest serà la primera presa de contacte amb
les màquines elèctriques, i amb les instal·lacions i el manteniment industrial. És a dir,
Automatismes Industrials serà una base molt important per posteriorment poder assolir els
conceptes i procediments a desenvolupar en Màquines Elèctriques.
Ambdós mòduls (electrotècnia i automatismes industrials) són mòduls que s'estudien en primer
curs, així que l'alumnat, excepte casos especials, comptarà amb els coneixements necessaris
abans de cursar el mòdul de màquines elèctriques.
Totes les indicacions realitzades en aquest apartat, així com el procés tecnològic està enfocat al
muntatge i manteniment de xicotetes indústries.
Raül Solbes i Monzó Curs 2016-2017 Pàgina 5 de 40
Programació didàctica Màquines Elèctriques Instal·lacions Elèctriques i Automàtiques
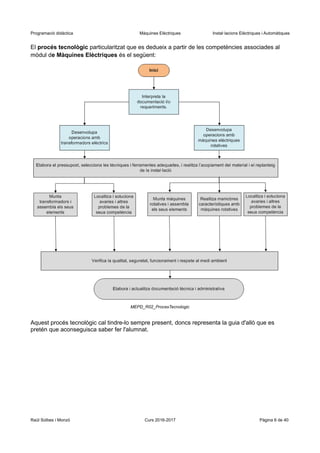
El procés tecnològic particularitzat que es dedueix a partir de les competències associades al
mòdul de Màquines Elèctriques és el següent:
Aquest procés tecnològic cal tindre-lo sempre present, doncs representa la guia d'allò que es
pretén que aconseguisca saber fer l'alumnat.
Raül Solbes i Monzó Curs 2016-2017 Pàgina 6 de 40
MEPD_R02_ProcesTecnologic
Programació didàctica Màquines Elèctriques Instal·lacions Elèctriques i Automàtiques
4. Objectius.
Tal i com s’indica en les orientacions pedagògiques del Títol, el mòdul de Màquines Elèctriques
ajuda a aconseguir els objectius generals a, b, c, d, e, g, i, j, k, l, m, n, ñ, o, i q.
Si es particularitzen aquestos objectius, la seua redacció és la següent:
• Identificar els elements d’instal·lacions amb màquines elèctriques.
• Delinear esquemes, croquis i plànols d’instal·lacions amb màquines elèctriques.
• Calcular dimensions físiques i elèctriques de les màquines elèctriques.
• Valorar costos d’instal·lacions amb màquines elèctriques.
• Seleccionar utillatge, ferramentes i tècniques de muntatge de màquines elèctriques.
• Posicionar els equips en instal·lacions industrials.
• Aplicar tècniques de mecanitzat, connexió, medició i muntatge de màquines elèctriques.
• Ubicar i fixar equips i elements de màquines elèctriques.
• Connectar i assemblar equips i elements de màquines elèctriques.
• Analitzar i localitzar avaries en instal·lacions amb màquines elèctriques.
• Ajustar i substituïr elements defectuosos.
• Comprovar les connexions.
• Complimentar fitxes de manteniment i informes d'incidències.
• Reconèixer drets i deures.
• Analitzar i descriure procediments de qualitat.
De forma complementària als objectius generals anteriors, es fixa el següent:
• Desenvolupar les competències bàsiques relacionades amb la ciència i la tecnologia,
l'entorn digital i el aprendre a aprendre.
Aquestos objectius s'han particularitzat per a les instal·lacions amb màquines elèctriques i es
tracta d'objectius d'àmbit general. Ara bé, cada Unitat de Treball compta amb objectius més
concrets i particulars, els quals ajuden a aconseguir tots i cadascun dels objectius generals
anteriors.
Raül Solbes i Monzó Curs 2016-2017 Pàgina 7 de 40
Programació didàctica Màquines Elèctriques Instal·lacions Elèctriques i Automàtiques
5. Continguts.
5.1. Estructura general.
Nom del mòdul professional Professor Curs Total Hores
Màquines Elèctriques Raül Solbes i Monzó 2n 110
UT RA01 RA02 RA03 RA04 RA05 RA06 RA07
Rellevància
[setmanes]
[hores]
1. Coneguem les màquines elèctriques i els seus
riscos.
X X X
10%
2s
10h
2. Documentem i dibuixem màquines elèctriques. X X
10%
2s
10h
3. Muntem transformadors i verifiquem el seu
funcionament.
X X X
20%
4s
20h
4. Desenvolupem el manteniment preventiu i
correctiu dels transformadors.
X
10%
2s
10h
5. Muntem màquines rotatives i verifiquem el seu
funcionament.
X X
20%
4s
20h
6. Desenvolupem el manteniment preventiu i
correctiu de les màquines rotatives.
X
10%
2s
10h
7. Fem maniobres amb màquines rotatives. X X
20%
4s
20h
Resultats d’aprenentatge
RA01 Elabora documentació tècnica de màquines elèctriques relacionant símbols normalitzats i representant gràficament elements i procediments.
RA02 Munta transformadors monofàsics i trifàsics, assemblant els seus elements i verificant el seu funcionament.
RA03 Repara avaries en transformadors, realitzant comprovacions i ajustos per a la posada en servei.
RA04 Munta màquines elèctriques rotatives, assemblant els seus elements i verificant el seu funcionament.
RA05 Manté i repara màquines elèctriques realitzant comprovacions i ajustos per a la posada en servei.
RA06 Realitza maniobres característiques en màquines rotatives, interpretant esquemes i aplicant tècniques de muntatge.
RA07 Compleix les normes de prevenció de riscos laborals i de protecció ambiental, identificant els riscos associats, les mesures i equips per a prevenir-los.
Generalitats de les màquines elèctriques
20%
Transformadors
30%
Màquines rotatives
50%
Raül Solbes i Monzó Curs 2016-2017 Pàgina 8 de 40
Programació didàctica Màquines Elèctriques Instal·lacions Elèctriques i Automàtiques
5.2. Unitats de treball.
UT1 Coneguem les màquines elèctriques i els seus riscos Hores (C+P): 6+4
Objectius (O): Preconeixements:
• Identificar els diferents tipus de màquines elèctriques.
• Conèixer la tipologia, constitució i característiques
bàsiques de les màquines elèctriques.
• Identificar i aprendre a prevenir els riscos associats a les
màquines elèctriques.
Malgrat ser la primera unitat de treball, al tractar-se d'un mòdul
professional de segon curs, l'alumnat haurà de comptar amb
coneixements bàsics d'electrotècnia, magnetisme, automatismes
industrials i riscos professionals.
Continguts conceptuals (C): Continguts procedimentals: Activitats (A), pràctiques (P) i treballs (T):
1.1 Generalitats i classificació de les màquines elèctriques.
1.2 Tipologia, constitució i característiques dels transformadors.
1.3 Tipologia, constitució i característiques de les màquines
rotatives.
1.4 Riscos i fonts de contaminació associats a les màquines
elèctriques.
A-1.1 – Activitat on l'alumnat haurà de realitzar càlculs per obtindre
valors característics de les màquines elèctriques: relació de
transformació, potencies, tensió, rendiment,... (1h).
T-1.1 – Treball on l'alumnat haurà d'identificar els riscos associats a una
instal·lació amb màquines elèctriques, així com explicar la forma de
prevenir-los i minimitzar-los (3h).
Raül Solbes i Monzó Curs 2016-2017 Pàgina 9 de 40
Programació didàctica Màquines Elèctriques Instal·lacions Elèctriques i Automàtiques
UT2 Documentem i dibuixem màquines elèctriques Hores (C+P): 5+5
Objectius (O): Preconeixements:
• Recordar les connexions i maniobres bàsiques dels
motors elèctrics.
• Conèixer les connexions dels transformadors.
• Aprendre a dibuixar i documentar una instal·lació
elèctrica amb màquines elèctriques.
• Conèixer el procés a seguir per al manteniment general
de màquines elèctriques.
L'alumnat haurà de conèixer el funcionament de programaris CAD, així
com comptar amb nocions bàsiques respecte simbologia elèctrica,
maniobres amb motors elèctrics i conceptes relacionats amb el
manteniment. Tots aquests coneixements formen part del mòdul
professional d'automatismes industrials (1er curs).
Continguts conceptuals (C): Continguts procedimentals: Activitats (A), pràctiques (P) i treballs (T):
2.1 Connexions de màquines elèctriques (placa de borns).
2.2 Maniobres bàsiques amb màquines elèctriques.
2.3 Simbologia normalitzada.
2.4 Documentació tècnica i de manteniment.
2.5 Manteniment de màquines elèctriques
A-2.X – Activitats on l'alumnat haurà de dibuixar (mitjançant
programaris informàtics): plànols, connexions i esquemes elèctrics (3h).
T-2.1 – Treball on l'alumnat haurà de documentar el manteniment,
correctiu o preventiu, associat a una màquina elèctrica (2h).
Raül Solbes i Monzó Curs 2016-2017 Pàgina 10 de 40
Programació didàctica Màquines Elèctriques Instal·lacions Elèctriques i Automàtiques
UT3 Muntem transformadors i verifiquem el seu funcionament Hores (C+P): 12+8
Objectius (O): Preconeixements:
• Identificar els materials, ferramentes i equips associats
als transformadors.
• Dimensionar i seleccionar un transformador.
• Muntar i verificar el funcionament d'un transformador.
L'alumnat haurà de conèixer els conceptes estudiants en les unitats de
treball anteriors, fonamentalment aquells conceptes relacionats amb les
generalitats, la tipologia, la constitució i les característiques dels
transformadors.
Continguts conceptuals (C): Continguts procedimentals: Activitats (A), pràctiques (P) i treballs (T):
3.1 Components dels transformadors.
3.2 Assajos dels transformadors.
3.3 Selecció de materials, ferramentes i equips per al muntatge
d'un transformador.
3.4 Bobinat dels transformadors.
3.5 Legislació i seguretat associades als transformadors.
A-3.X – Activitats on l'alumnat haurà de seleccionar els materials i
ferramentes per al muntatge de diversos transformadors (3h).
P-3.1 – Pràctica on l'alumnat realitzarà el muntatge, bobinat,
connexionat i assajos corresponents d'un transformador (5h).
Raül Solbes i Monzó Curs 2016-2017 Pàgina 11 de 40
Programació didàctica Màquines Elèctriques Instal·lacions Elèctriques i Automàtiques
UT4 Desenvolupem el manteniment preventiu i correctiu dels transformadors Hores (C+P): 5+5
Objectius (O): Preconeixements:
• Identificar les avaries tipus dels transformadors.
• Desenvolupar un procediment lògic de diagnòstic i
reparació d'avaries en els transformadors.
• Aprendre a dissenyar i aplicar el manteniment preventiu
bàsic en els transformadors.
L'alumnat haurà de conèixer conceptes generals respecte del
manteniment, així com el funcionament i la constitució dels
transformadors (conceptes estudiats en unitats de treball anteriors).
Continguts conceptuals (C): Continguts procedimentals: Activitats (A), pràctiques (P) i treballs (T):
4.1 Avaries característiques dels transformadors.
4.2 Manteniment correctiu dels transformadors.
4.3 Manteniment preventiu dels transformadors.
T-4.1 – Treball on l'alumnat haurà d'explicar com planificaria i
executaria el manteniment preventiu i correctiu d'un transformador (5h).
Raül Solbes i Monzó Curs 2016-2017 Pàgina 12 de 40
Programació didàctica Màquines Elèctriques Instal·lacions Elèctriques i Automàtiques
UT5 Muntem màquines rotatives i verifiquem el seu funcionament Hores (C+P): 12+8
Objectius (O): Preconeixements:
• Identificar els materials, ferramentes i equips associats
als motors elèctrics.
• Dimensionar i seleccionar un motor elèctric.
• Muntar i verificar el funcionament d'un motor elèctric.
L'alumnat haurà de conèixer els conceptes estudiants en les unitats de
treball anteriors, fonamentalment aquells conceptes relacionats amb les
generalitats, la tipologia, la constitució i les característiques de les
màquines rotatives.
Continguts conceptuals (C): Continguts procedimentals: Activitats (A), pràctiques (P) i treballs (T):
5.1. Components de les màquines rotatives.
5.2. Selecció de materials, ferramentes i equips per al muntatge
d'un motor elèctric.
5.3. Bobinat dels motors elèctrics.
5.4. Legislació i seguretat associades als motors elèctrics.
T-5.1 – Treball on l'alumnat haurà de dimensionar i calcular el motor
elèctric necessari per a una determinada aplicació (3h).
P-5.1 – Pràctica on l'alumnat realitzarà el muntatge, bobinat,
connexionat i assajos corresponents, d'un motor elèctric (5h).
Raül Solbes i Monzó Curs 2016-2017 Pàgina 13 de 40
Programació didàctica Màquines Elèctriques Instal·lacions Elèctriques i Automàtiques
UT6 Desenvolupem el manteniment preventiu i correctiu de les màquines rotatives Hores (C+P): 5+5
Objectius (O): Preconeixements:
• Identificar les avaries tipus dels motors elèctrics.
• Desenvolupar un procediment lògic de diagnòstic i
reparació d'avaries en els motors elèctrics.
• Aprendre a dissenyar i aplicar el manteniment preventiu
bàsic en motors elèctrics.
L'alumnat haurà de conèixer conceptes generals respecte del
manteniment, així com el funcionament i la constitució dels motors
elèctrics (conceptes estudiats en unitats de treball anteriors).
Continguts conceptuals (C): Continguts procedimentals: Activitats (A), pràctiques (P) i treballs (T):
6.1. Avaries característiques dels motors elèctrics.
6.2. Manteniment correctiu dels motors elèctrics.
6.3. Manteniment preventiu dels motors elèctrics.
T-6.1 – Treball on l'alumnat haurà d'explicar com planificaria i
executaria el manteniment preventiu i correctiu d'un motor elèctric(5h)
Raül Solbes i Monzó Curs 2016-2017 Pàgina 14 de 40
Programació didàctica Màquines Elèctriques Instal·lacions Elèctriques i Automàtiques
UT7 Fem maniobres amb màquines rotatives Hores (C+P): 5+15
Objectius (O): Preconeixements:
• Conèixer els sistemes de regulació i control dels
generadors i dels alternadors.
• Dibuixar i materialitzar esquemes elèctrics d'arrancada i
control de motors.
• Conèixer la legislació i sistemes de seguretat associats a
les maniobres amb màquines elèctriques.
L'alumnat haurà de conèixer els conceptes estudiants en les unitats de
treball anteriors, fonamentalment aquells conceptes relacionats amb els
esquemes elèctrics i les màquines rotatives. Així mateix, també haurà
de conèixer conceptes relacionats amb els automatismes industrials,
concretament amb el disseny i muntatge mitjançant lògica cablejada.
Continguts conceptuals (C): Continguts procedimentals: Activitats (A), pràctiques (P) i treballs (T):
7.1. Regulació i control de generadors i d'alternadors.
7.2. Maniobres d'arrancada i control de motors.
7.3. Legislació i seguretat de maniobres amb màquines
rotatives.
A-7.X – Activitats on l'alumnat haurà de dibuixar els esquemes de
maniobra i potència associats a automatitzacions amb màquines
elèctriques (10h).
P-7.1 – Pràctica on l'alumnat realitzarà el muntatge, connexionat,
acoblament, regulació i control d'una màquina rotativa (5h).
Raül Solbes i Monzó Curs 2016-2017 Pàgina 15 de 40
Programació didàctica Màquines Elèctriques Instal·lacions Elèctriques i Automàtiques
5.3. Temporalització.
Aspectes previs:
• Data començament del curs: 12/09/2016
• Data finalització (2n curs): 12/03/2017
• Horari del mòdul de Màquines Elèctriques:
• dilluns de 14:10 a 15:55h (2 hores) – tutories col·lectives
• dijous de 8:55h a 9:45h (1 hora) – tutoria individual
• dijous 10:15h a 12:05h (2 hores) – tutories telemàtiques
Trimestre Contingut (hores conceptuals + hores procedimentals)
1r
12/09/16 a
21/11/16
[10 setmanes -
5 quinzenes]
• Quinzena 1: del 12/09/16 – 25/09/16 – UT1 (6+4)
• Quinzena 2: 26/09/16 – 09/10/16 – UT2 (5+5)
• Quinzena 3: 10/10/16 – 23/10/16 – UT3 (10)
• Quinzena 4: 24/11/16 – 06/11/16 – UT3 (2+8)
• Quinzena 5: 07/11/16 - 20/11/16 - UT4 (5+5)
• 21/11/16 – 27/11/16 – control T1
2n
28/11/16 a
05/03/17
[10 setmanes -
5 quinzenes]
• Quinzena 6: 28/11/16 – 11/12/16 – UT5 (7+3)
• Quinzena 7: 12/12/16 – 25/12/16 – UT5 (5+5)
• Quinzena 8: 09/01/17 – 22/01/17 – UT6 (5+5)
• Quinzena 9: 23/01/17 – 05/02/17 – UT7 (5+5)
• Quinzena 10: 06/02/17 – 19/02/17 - UT7 (10)
• 20/02/17 – 26/02/17 – control T2
• 27/02/16 - 05/03/17 – recuperacions
3er
06/03/17 a
13/06/17
• Període FCT
Resum i
percentatge
d'hores
• Total hores docents 1er trimestre: 40h
(40% respecte al total del curs)
• Total hores docents 2n trimestre: 60h
(60% respecte al total del curs)
• Total hores controls: 9h
• Total hores conceptuals: 50h
(50% respecte del total d'hores docents efectives)
• Total hores procedimentals: 50h
• (50% respecte del total d'hores docents efectives)
• Total hores efectives: 100h
Nota: l'hora efectiva no contempla l'hora de control
Raül Solbes i Monzó Curs 2016-2017 Pàgina 16 de 40
Programació didàctica Màquines Elèctriques Instal·lacions Elèctriques i Automàtiques
Trimestre Quinzena Activitats-Pràctiques-Treballs
1er
1
• Activitat de càlcul de valors característics.
• Treball d'identificació i prevenció de riscos.
2
• Activitat de dibuix de plànols, connexions i esquemes.
• Treball per documentar el manteniment preventiu i
correctiu.
3 • Activitat de selecció de materials i ferramentes.
4
• Pràctica 3.1 – Muntatge, bobinat, connexionat i assajos d'un
transformador.
• Treball de planificació i execució del manteniment preventiu i
correctiu d'un transformador.
2n
6 • Activitat de selecció de materials i ferramentes.
7
• Pràctica 5.1 – Muntatge, bobinat, connexionat i assajos d'un
motor elèctric.
8
• Treball de planificació i execució del manteniment preventiu i
correctiu d'un motor elèctric.
9 • Activitat de dibuix d'esquemes de maniobra i potència.
10
• Pràctica 7.1 – Muntatge, connexionat, acoblament, regulació i
control d'una màquina rotativa.
3er FCT
Dates previstes corresponents a les pràctiques presencials i controls:
Nom Data Duració
P-3.1 Transformadors 03/11/16 o 07/11/16 5 hores
Control T1 del 21/11/16 al 27/11/16 3 hores
P-5.1 Motors 19/12/16 o 20/12/16 5 hores
P-7.1 Maniobres 13/02/17 o 16/02/17 5 hores
Controls T2 del 20/02/17 al 26/02/17 3 hores
Recuperacions del 27/03/16 al 05/03/17 3 hores
Raül Solbes i Monzó Curs 2016-2017 Pàgina 17 de 40
Programació didàctica Màquines Elèctriques Instal·lacions Elèctriques i Automàtiques
Dates inici i final (realitzat amb http://www.gantter.com/)
Cronograma (realitzat amb http://www.gantter.com/)
Les dates i els horaris de les tres pràctiques programades (P-3,1, P-5,1 i P-7,1) seran flexibles, de
forma que s'acordarà amb l'alumnat. Siga com siga, en aquest apartat s'indica la setmana i data
aproximada de realització. L'horari dependrà de la disponibilitat laboral de l'alumnat, però es
prioritzarà la utilització de les tutories col·lectives (classes de dilluns per la vesprada)
Raül Solbes i Monzó Curs 2016-2017 Pàgina 18 de 40
Programació didàctica Màquines Elèctriques Instal·lacions Elèctriques i Automàtiques
5.4. Continguts actitudinals.
Els continguts actitudinals són transversals a totes les unitats de treball, de forma que al llarg de
tot el curs es fomentaran la pràctica de les actituds següents:
• La puntualitat.
• L’actitud crítica.
• El respecte.
• La neteja i ordre.
5.5. Competències bàsiques.
Les competències clau que es desenvoluparan en aquest mòdul són les següents:
 Ciència i tecnologia.
 Digital.
 Aprendre a aprendre.
Per altra banda, aquest mòdul ajudarà a mantindre la competència clau relacionada amb les
matemàtiques.
5.6. Recursos materials i didàctics.
L'alumnat ha de comptar amb els materials i recursos següents:
 Programes necessaris per al desenvolupament dels continguts: Drafsight i SeeElectrical
 Ordinador, impressora i escàner.
 Connexió a Internet.
 Materials d’escriptura.
 Ferramentes de muntatge elèctric.
Els materials que s’utilitzaran en les pràctiques són els següents:
• P-3.1 - Transformadors
• Materials base per a la construcció d'un transformador.
• P-5.1 - Motors
• Materials base per a la construcció d'un motor.
• P-5.1 - Motors
• Materials base per fer el cablejat (panells de muntatge, conductors, borns,
canaletes,...).
• Dispositius electromecànics (Guardamotors, contactors, polsadors, sensors,...).
• Arrancadors electrònics i variadors de velocitat.
• Receptors (motors i làmpares)
Respecte a la bibliografia per tal d'ampliar i aclarir continguts, es recomana la següent:
 MANZANO ORREGO, Juan José; Máquinas eléctricas; ISBN 9788428334396
(www.paraninfo.es)
 VILLAR PEREA, José M.; Sistemas electrotécnicos de potencia; ISBN 9788494051609
(www.aulaelectrica.es)
 MARTÍN, Juan Carlos; Máquinas eléctricas; ISBN 9788490032961
(www.editex.es)
Raül Solbes i Monzó Curs 2016-2017 Pàgina 19 de 40
Programació didàctica Màquines Elèctriques Instal·lacions Elèctriques i Automàtiques
6. Orientacions metodològiques.
Per definir la metodologia que es seguirà en aquest mòdul professional cal tindre present les
consideracions següents:
 La formació és semipresencial i utilitza la plataforma Moodle com a aula virtual.
 Un elevat percentatge de l'alumnat que cursa aquest tipus de formació, està format per
persones adultes que normalment estan treballant, tenen responsabilitats familiars, i en
ocasions tenen seriosos problemes per poder assistir a l’institut.
 El mòdul és eminentment pràctic, on necessàriament caldrà realitzar muntatges elèctrics.
 Es tracta d'un mòdul professional de 2n curs, de forma que l'alumnat ja compta amb
coneixement bàsics d'electricitat, automatismes i màquines elèctriques.
A partir d’aquestes consideracions, caldrà utilitzar una metodologia que utilitze els pilars bàsics
següents:
 Claredat en les exposicions.
 Planificació i temporització amb total transparència i amb la major antelació possible.
 Motivació de l’alumnat.
 Pràctiques en cadascun dels bloc temàtics, de forma que minimitze l’assistència al Centre
però que assegure la formació de l'alumnat sense destreses pràctiques.
La metodologia ha seguir és la següent:
1. Cada dues setmanes (una quinzena) es publicaran, a la plataforma Moodle, nous
continguts, activitats, treballs o pràctiques.
2. Cada vegada que es pengen nous continguts a la plataforma, s’avisarà a l'alumnat perquè
estiga assabentat.
3. En cada quinzena l’alumnat realitzarà, almenys, una tasca, que serà necessari entregar.
En funció de la dificultat i la temporalització de les tasques, l’entrega podrà allargar-se fins
a dues quinzenes (1 mes).
4. Es realitzaran tres pràctiques de caràcter obligatori, les quals aglutinaran els criteris
d'avaluació dels resultats d'aprenentatge més pràctics i procedimentals.
5. Les correccions de les activitats seguiran criteris objectius i clars, que seran comunicats als
alumnat amb antelació.
6. Les principals vies de comunicació entre professor i alumnat seran el correu electrònic, i la
missatgeria interna, fòrums i xats de la plataforma Moodle.
7. En la mesura de les possibilitats s’intentarà utilitzar elements multimèdia, vídeos,...
8. Hi haurà una tutoria col·lectiva virtual en línia que serà gravada per a la seua posterior
visualització per part de l'alumnat, de forma que durant aquesta tutoria, s'explicaran els
continguts associats a la quinzena corresponent (excepte en les quinzenes on existisquen
pràctiques de caràcter presencial).
Raül Solbes i Monzó Curs 2016-2017 Pàgina 20 de 40
Programació didàctica Màquines Elèctriques Instal·lacions Elèctriques i Automàtiques
La metodologia a seguir per desenvolupar els continguts actitudinals:
Actitud Desenvolupament per part del professor
Puntualitat Es mostrarà una escrupolosa puntualitat alhora de penjar fitxers a la
plataforma i corregir les activitats de l'alumnat. Puntualitat que serà
exigida alhora de presentar les tasques encomanades.
Actitud crítica S’ animarà a proposar solucions alternatives a les activitats i a donar la
seua opinió a través dels fòrums.
Respecte Es respectarà les opinions de tot l'alumnat i no es permetrà que cap
opinió siga menyspreada.
Neteja i ordre L’estructura de tots els continguts seguirà sempre la mateixa plantilla i
ordre. En les pràctiques es prepararà el material necessari abans que
vinga l'alumnat perquè puga realitzar el muntatge el més aviat possible.
L’alumne/na presentarà les seues activitats de forma ordenada, i
l’execució de les pràctiques caldrà realitzar-se en ordre, manteniment i
neteja del lloc de treball.
La metodologia a seguir per desenvolupar les competències bàsiques:
Competència
bàsiques
Desenvolupament per part del professor
Ciència i tecnologia Aquesta competència és inherent al mòdul professional. Les
ferramentes, tècniques i dispositius a utilitzar estan íntimament
relacionats amb la ciència i la tecnologia, per tant, simplement amb l'ús
de les ferramentes que permet la plataforma Moodle serà suficient per
desenvolupar aquesta competència. Ara bé, es fomentarà l'ús dels
fòrums, les consultes, les tasques en línia, les videoconferències,...
Digital Aquesta capacitat és inherent amb el bloc temàtic de lògica programada,
i també amb la forma d’interactuar entre el professor i l’alumnat (formació
a través de l’aula virtual, el correu electrònic, els fòrums,...)
Aprendre a aprendre Es realitzaran activitats on alumnat caldrà que investigue i analitze
informació tècnica i comercial, de forma que aprendrà tècniques de
busca, pàgines Web interessants, així com tècniques i procediments per
resoldre les activitats de la forma que cadascú considere més oportuna.
Matemàtiques Es realitzaran activitats on serà necessari realitzar senzills càlculs
matemàtics. El mòdul de màquines elèctriques no desenvoluparà
aquesta capacitat, però sí ajudarà al seu manteniment.
Raül Solbes i Monzó Curs 2016-2017 Pàgina 21 de 40
Programació didàctica Màquines Elèctriques Instal·lacions Elèctriques i Automàtiques
7. Avaluació i qualificació.
Tots els criteris d’avaluació del Títol, seran avaluats i tindran una qualificació en el butlletí de notes
de l’alumnat.
• Els continguts conceptuals seran avaluats a través de controls en línia i presencials.
• Els continguts procedimentals seran avaluats mitjançant les activitats, pràctiques i treballs
que l'alumnat entregue de forma continuada.
• Els continguts actitudinals s'avaluaran mitjançant l'observació i l'evolució de les actituds de
l'alumnat al llarg de tot el curs.
Criteris d’avaluació:
1. Continguts actitudinals: 5%
 Puntualitat.
 Respecte.
 Participació en els fòrums.
2. Continguts procedimentals: 50%
 Activitats.
 Pràctiques.
 Treballs.
3. Continguts conceptuals: 45%
 Controls presencials i a distància.
IMPORTANT: és necessari que l’alumnat obtinga una nota mínima de 4 punts en cadascun dels
tres apartats anteriors per poder fer nota mitjana. En cas contrari, no podrà aprovar-se el mòdul
professional.
Els criteris de qualificació de cadascuna de les activitats, pràctiques, treballs i controls seran
informats a l'alumnat junt a l'enunciat corresponent, de forma que tothom sàpiga com va a puntar-
se i quins són els apartats que han de tindré com a més prioritaris.
Criteris d'avaluació per a l'alumnat que no vulga o puga acollir-se a una avaluació continua:
L’alumnat que per les seues característiques personals i laborals, no puga o vulga acollir-se a una
avaluació continua, podrà acollir-se a una altre sistema de qualificació.
Aquest alumnat podrà presentar-se a un control en cada quadrimestre, o bé a un control final, on
caldrà que demostre els seus coneixements conceptuals i les seues destreses pràctiques. És a dir,
es tractarà d'un control teòric i pràctic. La nota del mòdul professional serà única i exclusivament
l'obtinguda en aquest control.
Aquest control tindrà una durada superior que el corresponent al control presencial de l’alumnat
que segueix una avaluació continua, per aquesta causa, és possible que es realitze en dos dies
diferents (un dia teoria i altre pràctica). Serà un ítem que el professor definirà amb antelació
suficient.
Criteris de recuperació:
Una única prova abans del període de FCT, on l’alumnat caldrà que recupere allò que tinga
suspès (control, activitat, treball o pràctica). Si l'alumnat no supera aquesta prova, tindrà opció a
una nova recuperació extraordinària, però en aquest cas, l'alumne/na s'examinarà de tota la
matèria del curs, mitjançant una prova procedimental i conceptual.
Raül Solbes i Monzó Curs 2016-2017 Pàgina 22 de 40
Programació didàctica Màquines Elèctriques Instal·lacions Elèctriques i Automàtiques
8. Mesures d'atenció a la diversitat.
En aquest tipus de formació i matèria formativa podem trobar el tipus d'alumnat següent:
a. Alumnat amb coneixements bàsics d’electricitat i amb destresa laboral en el sector.
b. Alumnat amb coneixements bàsics d’electricitat i sense destresa en el sector.
c. Alumnat sense coneixements d’electricitat i amb destresa laboral.
d. Alumnat sense coneixements d’electricitat i sense destresa laboral.
Per altra banda, aquest alumnat pot tindre un major o menor nivell de coneixements d’informàtica.
Serà el tutor el responsable de formar a l'alumnat respecte dels coneixements mínims per poder
utilitzar la plataforma formativa. Si s’utilitza una ferramenta informàtica específica d’aquest mòdul,
el professor s’encarregarà de formar adequadament a l'alumnat, mitjançant una tutoria presencial
o bé mitjançant un vídeo demostratiu.
Les accions a prendre en cada cas són les següents:
Tipus d’alumnat Accions
Alumnat amb coneixements bàsics
d’electricitat i amb destresa laboral
en el sector.
Si el professor detecta que els coneixements i les
destreses pràctiques són suficients, proposarà realitzar
un examen teòric i pràctic a l’alumne/a, de forma que
puga aprovar el mòdul sense seguir una avaluació
continua.
Alumnat amb coneixements bàsics
d’electricitat i sense destresa laboral
en el sector.
Si el professor detecta que els coneixements són
suficients, proposarà realitzar un examen teòric a
l’alumne/a, de forma que puga aprovar la part conceptual
del mòdul sense seguir una avaluació continua. La part
procedimental caldrà aprovar-la mitjançant les pràctiques
obligatòries.
Alumnat sense coneixements bàsics
d’electricitat i sense destresa laboral
en el sector.
Caldrà seguir una avaluació continua, i presentar-se a
les pràctiques obligatòries de cada bloc temàtic.
Alumnat sense coneixements
d’electricitat i sense destresa
laboral.
Caldrà seguir un procediment d'avaluació contínua.
Aquest apartat de la programació podrà ampliar-se una vegada iniciat el curs, tot en funció de
l'avaluació inicial de l'alumnat i dels casos concrets i específics que puguen aparèixer durant el
curs.
En qualsevol cas, qualsevol mesura excepcional serà prèviament consultada amb el departament
d'orientació de l'IES Cotes Baixes.
Raül Solbes i Monzó Curs 2016-2017 Pàgina 23 de 40
Programació didàctica Màquines Elèctriques Instal·lacions Elèctriques i Automàtiques
9. Foment de la lectura
La lectura és un dels principals instruments d'aprenentatge en qualsevol modalitat formativa, però
en formació a distància i semipresencial encara ho és més. No ho és tant la lectura pel simple fet
de llegir, sinó per la seua posterior comprensió, és a dir, el que és realment important és entendre
allò que es llig.
És obvi que l'alumnat llig en aquesta modalitat formativa, doncs la majoria de la documentació
està penjada a l'aula virtual en format text i per tant gran part del seu estudi es basa en la lectura,
ara bé, en aquest mòdul es fomentarà la lectura i sobretot la seua comprensió mitjançant articles
tècnics. Aquesta lectura pretén aconseguir els objectius següents:
• Fomentar la lectura i la seua posterior comprensió.
• Conèixer diversos canals de comunicació relacionats amb les màquines elèctriques.
• Apropar a l'aula i donar a conèixer les tendències, els materials i el productes d'última
generació en el camp dels automatismes industrials.
El procediment serà el següent:
Almenys una vegada al trimestre, es publicarà un article tècnic al curs de màquines elèctriques.
Aquest article estarà relacionat amb les màquines elèctriques i contindrà conceptes i paraules
noves per a l'alumnat. L'alumnat haurà de llegir i analitzar l'article, així com buscar les definicions
de nous conceptes i paraules tècniques (desenvolupament de la competència bàsica d'aprendre a
aprendre) de forma que després farà un comentari del mateix o bé contestarà una sèrie de
preguntes que permetran saber si la comprensió ha sigut la correcta.
L'article serà publicat a un fòrum que s'anomenarà “Comprens el que lligues?” i es crearan fils
conductors per tal que l'alumnat participe. El professor fomentarà i moderarà el debat.
Aquesta activitat serà avaluada a l'apartat de continguts actitudinals i a l'apartat de continguts
procedimentals.
Els articles s'extrauran de diverses fons tècniques com per exemple:
• Revista “Automática e Instrumentación” (http://www.automaticaeinstrumentacion.com/)
• Plataforma “Voltimum” (http://www.voltimum.es/).
• Grup d'automatització industrial de la xarxa social “Linkedin” (http://www.linkedin.com/)
• Diversos grups de Twitter relacionats amb les màquines elèctriques
• ...
Raül Solbes i Monzó Curs 2016-2017 Pàgina 24 de 40
Programació didàctica Màquines Elèctriques Instal·lacions Elèctriques i Automàtiques
10. Activitats extraescolars i complementàries.
Abans del període de FCT es realitzarà una visita a una empresa de la zona amb un sistema de
producció automatitzat o bé amb una alta presència de màquines elèctriques.
Aquesta visita guiada es planificarà i concretarà al llarg del 1er trimestre, atenent a les possibilitats
i a les necessitats de l'alumnat, de forma que s'utilitzarà el model de sol·licitud establert per
departament d'activitats extraescolars de l'IES Cotes Baixes.
La justificació pedagògica i els objectius que es pretenen aconseguir són els següents:
Justificació pedagògica:
Malgrat mostrar-se diversos exemples amb màquines elèctriques, la millor forma perquè l’alumnat
prenga consciència d’un sistema elèctric amb màquines elèctriques és visitar una automatització
industrial real o bé una empresa on es fabriquen o s'utilitzen màquines elèctriques. Aquesta AAEE
s’ubica quasi a final de curs per tal que l’alumnat puga relacionar tots els conceptes estudiats a
classe amb la realitat.
Objectius:
• Relacionar conceptes estudiats a classe amb una instal·lació industrial real.
• Prendre consciència de la importància de les màquines elèctriques, així com de les normes
de seguretat i la seua aplicació i ús real.
NOTA: en el suposat de no poder fer-se la visita a una empresa industrial, o bé que l'acollida per
part de l'alumnat no siga adequada (causada per impossibilitat d'assistència), s'estudiarà la
possibilitat de realitzar la revisió del centre de transformació de l'IES Cotes Baixes per part d'una
empresa de revisions, de forma que l'alumnat puga assistir a aquesta revisió i analitzar amb detall
les operacions i les ferramentes i instruments de mesura que s'utilitzen. En este cas, l'activitat es
realitzarà el cap de setmana (dissabte al matí). Es tracta d'una opció que definirà al llarg del curs.
Raül Solbes i Monzó Curs 2016-2017 Pàgina 25 de 40
Programació didàctica Màquines Elèctriques Instal·lacions Elèctriques i Automàtiques
11. Qualitat i millora contínua.
Amb l'objectiu d'establir un sistema de millora contínua i el seu posterior anàlisi i avaluació, en
aquest curs es fixaran els objectius de qualitat següents:
1. Aconseguir una satisfacció de l'alumnat respecte del procés d'ensenyament i aprenentatge
superior a 4 punts d'una escala de l'1 al 5.
2. Obtindre un índex d'alumnat aprovat superior al 85%.
Les accions que es duran a terme per tal d'aconseguir aquests objectius són les següents:
• Objectiu de satisfacció:
◦ Contestar qualsevol missatge de l'alumnat en un temps màxim de 24 laborables
◦ Fomentar la participació dels fòrums, així com un ambient agradable i de cordialitat.
◦ Complir escrupolosament amb les orientacions metodològiques, la distribució de
continguts i la temporalització.
◦ Realitzar adaptacions particulars de les pràctiques presencials per aquell alumnat amb
seriosos problemes d'assistència (estudiar la possibilitat de realitzar alguna pràctica
dissabte pel matí).
• Objectiu d'índex d'aprovats:
◦ Fomentar la utilització de les tutories individuals per aquell alumnat que ho requerisca.
◦ Realitzar pràctiques voluntàries personalitzades a les mancances de l'alumnat.
La taula d'indicadors i resultats és la següent:
Indicador Nivell d'acceptabilitat Resultat Accions de millora
Satisfacció de
l'alumnat a final del 1er
quadrimestre
Acceptable si la nota
mitjana en cadascun
dels ítems és superior
a 3,5
Satisfacció de
l'alumnat a final de
curs
Acceptable si la nota
mitjana en cadascun
dels ítems és superior
a 4
Índex d'aprovats Acceptables si l'índex
d'aprovats dels que
segueixen una
avaluació contínua és
superior al 90%
Raül Solbes i Monzó Curs 2016-2017 Pàgina 26 de 40
Programació didàctica Màquines Elèctriques Instal·lacions Elèctriques i Automàtiques
12. Annexes.
12.1. Taules RAs-CAs-Continguts.
Resultats
d’aprenentatge
Criteris d’avaluació Contingut
1. Elabora
documentació
tècnica de
màquines
elèctriques
relacionant
símbols
normalitzats i
representant
gràficament
elements i
procediments.
a. S'han dibuixat croquis i plànols de les màquines i els
seus bobinatges.
b. S'han dibuixat esquemes de plaques de borns,
connexitats i debanats, segons normes.
c. S'han realitzat esquemes de maniobres i assajos de
màquines elèctriques.
d. S'han utilitzat programes informàtics de disseny per
a realitzar esquemes.
e. S'ha utilitzat simbologia normalitzada.
f. S'ha redactat diferent documentació tècnica.
g. S'han analitzat documents convencionals de
manteniment de màquines.
h. S'ha realitzat un part de treball tipus.
i. S'ha realitzat un procés de treball sobre
manteniment de màquines elèctriques.
j. S'han respectat els temps previstos en els dissenys.
k. S'han respectat els criteris de qualitat establits.
Interpretació de documentació tècnica en màquines
elèctriques:
• Simbologia normalitzada i convencionalismes de
representació en reparació de màquines elèctriques.
• Plànols i esquemes elèctrics normalitzats.
• Aplicació de programes informàtics de dibuix tècnic i càlcul
d'instal·lacions.
• Elaboració de plans de manteniment i muntatge de
màquines elèctriques.
• Normativa i reglamentació.
• Catàlegs tècnics de diversos fabricants.
Raül Solbes i Monzó Curs 2016-2017 Pàgina 27 de 40
Programació didàctica Màquines Elèctriques Instal·lacions Elèctriques i Automàtiques
Resultats
d’aprenentatge
Criteris d’avaluació Contingut
2. Munta
transformadors
monofàsics i
trifàsics,
assemblant els
seus elements i
verificant el seu
funcionament.
a. S'ha seleccionat el material de muntatge segons
càlculs, esquemes i especificacions del fabricant.
b. S'han seleccionat les ferramentes i equips adequats
a cada procediment.
c. S'ha identificat cada peça de la màquina i el seu
assemblatge.
d. S'han realitzat els bobinatges del transformador.
e. S'han connexionat els debanaments primaris i
secundaris a la placa de borns.
f. S'ha muntat el nucli magnètic.
g. S'han assemblat tots els elements de la màquina.
h. S'ha provat el seu funcionament realitzant-se
assajos habituals.
i. S'han respectat els temps previstos en els
processos.
j. S'han utilitzat catàlegs de fabricants per a la
selecció del material.
k. S'han respectat criteris de qualitat.
Muntatge i assaig de Transformadors:
• Generalitats, tipologia i constitució de transformadors.
• Característiques funcionals, constructives i de muntatge.
• Valors característics (relació de transformació, potències,
tensió de curtcircuit, entre uns altres).
• Debanaments primaris i secundaris.
• Nuclis magnètics.
• Operacions per a la construcció de transformadors.
• Càlcul dels bobinatges.
• Assajos normalitzats aplicats a transformadors.
Raül Solbes i Monzó Curs 2016-2017 Pàgina 28 de 40
Programació didàctica Màquines Elèctriques Instal·lacions Elèctriques i Automàtiques
Resultats
d’aprenentatge
Criteris d’avaluació Contingut
3. Repara avaries
en
transformadors,
realitzant
comprovacions i
ajustos per a la
posada en
servei.
a. S'han classificat avaries característiques i els seus
símptomes en xicotets transformadors monofàsics,
trifàsics i autotransformadors.
b. S'han utilitzat mitjans i equips de localització i
reparació d'avaries.
c. S'ha localitzat l'avaria i identificat possibles
solucions.
d. S'ha desenvolupat un pla de treball per a la
reparació d'avaries.
e. S'han realitzat operacions de manteniment.
f. S'han realitzat mesures elèctriques per a la
localització d'avaries.
g. S'ha verificat el funcionament de la màquina per
mitjà d'assajos.
h. S'han respectat els temps previstos en els
processos.
i. S'han respectat criteris de qualitat.
Manteniment i reparació de Transformadors:
• Tècniques de manteniment de transformadors.
• Ferramentes i equips.
• Diagnòstic i reparació de transformadors.
• Normes de seguretat utilitzades en el manteniment de
transformadors.
• Reparació de transformadors seguint instruccions de
fabricants.
Raül Solbes i Monzó Curs 2016-2017 Pàgina 29 de 40
Programació didàctica Màquines Elèctriques Instal·lacions Elèctriques i Automàtiques
Resultats
d’aprenentatge
Criteris d’avaluació Contingut
4. Munta màquines
elèctriques
rotatives,
assemblant els
seus elements i
verificant el seu
funcionament.
a. S'han seleccionat el material de muntatge, les
ferramentes i els equips.
b. S'ha identificat cada peça de la màquina i el seu
assemblatge.
c. S'han utilitzat les ferramentes i equips característics
d'un taller de bobinatge.
d. S'han realitzat bobines de la màquina.
e. S'han assemblat bobines i altres elements de les
màquines.
f. S'han connexionat els bobinatges rotòric i estatòric.
g. S'han muntat les escombretes i anells fregats,
connexionant-los als seus borns.
h. S'ha provat el seu funcionament realitzant-se
assajos habituals.
i. S'han respectat els temps previstos en els
processos.
j. S'han respectat criteris de qualitat.
Muntatge de màquines elèctriques rotatives:
• Generalitats, tipologia i constitució de màquines
elèctriques rotatives.
• Característiques funcionals, constructives i de muntatge.
• Valors característics (potència, tensió, velocitat, rendiment,
entre uns altres).
• Corbes característiques de les màquines elèctriques de
CC i CA.
• Debanaments rotòrics i estatòrics.
• Circuits magnètics. Rotor i estator.
• Processos de muntatge i desmuntatge de màquines
elèctriques de CC i CA.
• Assajos normalitzats de màquines elèctriques de CC i CA.
• Normes de seguretat utilitzades en el muntatge de
màquines rotatives.
• Mesures de magnituds elèctriques en màquines rotatives.
• Conseqüències de les connexions errònies
• Màquines especials emprades en els parcs eòlics.
Raül Solbes i Monzó Curs 2016-2017 Pàgina 30 de 40
Programació didàctica Màquines Elèctriques Instal·lacions Elèctriques i Automàtiques
Resultats
d’aprenentatge
Criteris d’avaluació Contingut
5. Manté i repara
màquines
elèctriques
realitzant
comprovacions i
ajustos per a la
posada en
servei.
a. S'han classificat avaries característiques i els seus
símptomes en màquines elèctriques.
b. S'han utilitzat mitjans i equips de localització
d'avaries.
c. S'ha localitzat l'avaria i proposat possibles
solucions.
d. S'ha desenvolupat un pla de treball per a la
reparació d'avaries.
e. S'han realitzat mesures elèctriques per a la
localització d'avaries.
f. S'ha reparat l'avaria.
g. S'ha verificat el funcionament de la màquina per
mitjà d'assajos.
h. S'han substituït escombretes, coixinets, entre uns
altres.
i. S'han respectat els temps previstos en els
processos.
j. S'han respectat criteris de qualitat.
Manteniment i reparació de màquines elèctriques rotatives:
• Tècniques de manteniment de màquines elèctriques
rotatives.
• Ferramentes i equips.
• Diagnòstic i reparació de màquines elèctriques rotatives.
• Normes de seguretat utilitzades en la construcció i
manteniment de màquines elèctriques rotatives.
• Localització d’avaries.
• Reparació de màquines seguint instruccions de fabricants.
Raül Solbes i Monzó Curs 2016-2017 Pàgina 31 de 40
Programació didàctica Màquines Elèctriques Instal·lacions Elèctriques i Automàtiques
Resultats
d’aprenentatge
Criteris d’avaluació Contingut
6. Realitza
maniobres
característiques
en màquines
rotatives,
interpretant
esquemes i
aplicant
tècniques de
muntatge.
a. S'han preparat les ferramentes, equips, elements i
mitjans de seguretat.
b. S'han acoblat mecànicament les màquines.
c. S'han muntat circuits de comandament i força, per a
les maniobres d'arrancada, inversió, entre unes
altres.
d. S'han connexionat les màquines als diferents
circuits.
e. S'han mesurat magnituds elèctriques.
f. S'han analitzat resultats de paràmetres mesurats.
g. S'ha tingut en compte la documentació tècnica.
h. S'han respectat els temps previstos en els
processos.
i. S'han respectat criteris de qualitat.
j. S'ha elaborat un informe de les activitats realitzades
i resultats obtinguts.
Maniobres de les màquines elèctriques rotatives:
• Regulació i control de generadors de cc rotatius.
• Arrancada i control de motors de cc.
• Regulació i control d'alternadors.
• Arrancada i control de motors de ca.
• Normes de seguretat utilitzades en instal·lacions de
màquines elèctriques rotatives.
Raül Solbes i Monzó Curs 2016-2017 Pàgina 32 de 40
Programació didàctica Màquines Elèctriques Instal·lacions Elèctriques i Automàtiques
Resultats
d’aprenentatge
Criteris d’avaluació Contingut
7. Compleix les
normes de
prevenció de
riscos laborals i
de protecció
ambiental,
identificant els
riscos associats,
les mesures i
equips per a
prevenir-los.
a. S'han identificat els riscos i el nivell de perillositat
que suposen la manipulació dels materials,
ferramentes, útils, màquines i mitjans de transport.
b. S'han operat les màquines respectant les normes de
seguretat.
c. S'han identificat les causes més freqüents
d'accidents en la manipulació de materials,
ferramentes, màquines de tall i conformat, entre
unes altres.
d. S'han descrit els elements de seguretat
(proteccions, alarmes, passos d'emergència, entre
uns altres) de les màquines i els equips de protecció
individual (calçat, protecció ocular, indumentària,
entre uns altres) que s'han d'utilitzar en les diferents
operacions de mecanitzat.
e. S'ha relacionat la manipulació de materials,
ferramentes i màquines amb les mesures de
seguretat i protecció personal requerits.
f. S'han determinat les mesures de seguretat i de
protecció personal que s'han d'adoptar en la
preparació i execució de les operacions de
muntatge i manteniment de les màquines
elèctriques i les seues instal·lacions associades.
g. S'han identificat les possibles fonts de contaminació
de l'entorn ambiental.
h. S'han classificat els residus generats per a la seua
retirada selectiva.
i. S'ha valorat l'ordre i la neteja d'instal·lacions i equips
com a primer factor de prevenció de riscos.
Prevenció de riscos laborals i protecció ambiental:
• Identificació de riscos
• Determinació de les mesures de prevenció de riscos
laborals.
• Prevenció de riscos laborals en els processos de
muntatge i manteniment.
• Equips de protecció individual.
• Compliment de la normativa de prevenció de riscos
laborals.
• Compliment de la normativa de protecció ambiental.
Raül Solbes i Monzó Curs 2016-2017 Pàgina 33 de 40
Programació didàctica Màquines Elèctriques Instal·lacions Elèctriques i Automàtiques
12.2. Taules de verificació.
Resultat d’aprenentatge Criteris d’avaluació UT Referència continguts UT
1. Elabora documentació tècnica
de màquines elèctriques
relacionant símbols
normalitzats i representant
gràficament elements i
procediments.
a. S'han dibuixat croquis i plànols de les màquines i els
seus bobinatges.
2 C2.1;
b. S'han dibuixat esquemes de plaques de borns,
connexitats i debanats, segons normes.
2 P2.X
c. S'han realitzat esquemes de maniobres i assajos de
màquines elèctriques.
2 C2.2; C3.2; P2.X
d. S'han utilitzat programes informàtics de disseny per a
realitzar esquemes.
2 P2.X
e. S'ha utilitzat simbologia normalitzada. 2 C2.3; P2.X
f. S'ha redactat diferent documentació tècnica. 2 C2.4; T2.1
g. S'han analitzat documents convencionals de
manteniment de màquines.
2 T2.1
h. S'ha realitzat un part de treball tipus. 2 T2.1
i. S'ha realitzat un procés de treball sobre manteniment
de màquines elèctriques.
2 C2.5
j. S'han respectat els temps previstos en els dissenys. 2 P2.X; T2.1
k. S'han respectat els criteris de qualitat establits. 2 P2.X
Continguts UT Referència continguts UT
• Simbologia normalitzada i convencionalismes de
representació en reparació de màquines elèctriques.
2 C2.1; C2.2; C3.2; C2.3; P2.X
• Plànols i esquemes elèctrics normalitzats. 2 C2.1; C2.2; C3.2; C2.3; P2.X
• Aplicació de programes informàtics de dibuix tècnic i càlcul
d'instal·lacions.
2 P2.X
• Elaboració de plans de manteniment i muntatge de
màquines elèctriques.
2 C2.4; T2.1
• Normativa i reglamentació. 2 UT completa
• Catàlegs tècnics de diversos fabricants. 2 C2.1; C2.2; C3.2; T2.1
Raül Solbes i Monzó Curs 2016-2017 Pàgina 34 de 40
Programació didàctica Màquines Elèctriques Instal·lacions Elèctriques i Automàtiques
Resultat d’aprenentatge Criteris d’avaluació UT Referència continguts UT
2. Munta transformadors
monofàsics i trifàsics,
assemblant els seus elements i
verificant el seu funcionament.
a. S'ha seleccionat el material de muntatge segons càlculs,
esquemes i especificacions del fabricant.
3 C3.2
b. S'han seleccionat les ferramentes i equips adequats a cada
procediment.
3 C3.2
c. S'ha identificat cada peça de la màquina i el seu
assemblatge.
1; 3 C1.1; C1.2; C3.1
d. S'han realitzat els bobinatges del transformador. 3 C3.4: P3.1
e. S'han connexionat els debanaments primaris i secundaris a
la placa de borns.
3 P3.1
f. S'ha muntat el nucli magnètic. 3 P3.1
g. S'han assemblat tots els elements de la màquina. 3 C3.1; P3.1
h. S'ha provat el seu funcionament realitzant-se assajos
habituals.
2; 3 C3.2; P-3.1
i. S'han respectat els temps previstos en els processos. 3 P3.1
j. S'han utilitzat catàlegs de fabricants per a la selecció del
material.
3 C3.3; A3.X
k. S'han respectat criteris de qualitat. 3 P3.1; A3.X
Continguts UT Referència continguts UT
• Generalitats, tipologia i constitució de transformadors. 1 C1.1; C1.2
• Característiques funcionals, constructives i de muntatge. 1 C1.1; C1.2
• Valors característics (relació de transformació, potències, tensió
de curtcircuit, entre uns altres).
1 C1.1; A1.1
• Debanaments primaris i secundaris. 3 C3.1; P3.1
• Nuclis magnètics. 3 C3.1; P3.1
• Operacions per a la construcció de transformadors. 3 P3.1
• Càlcul dels bobinatges. 3 C3.3
• Assajos normalitzats aplicats a transformadors. 2; 3 C3.2; P-3.1
Raül Solbes i Monzó Curs 2016-2017 Pàgina 35 de 40
Programació didàctica Màquines Elèctriques Instal·lacions Elèctriques i Automàtiques
Resultat d’aprenentatge Criteris d’avaluació UT Referència continguts UT
3. Repara avaries en
transformadors, realitzant
comprovacions i ajustos per a
la posada en servei.
a. S'han classificat avaries característiques i els seus
símptomes en xicotets transformadors monofàsics, trifàsics
i autotransformadors.
4 C4.1
b. S'han utilitzat mitjans i equips de localització i reparació
d'avaries.
4 C4.2; T4.1
c. S'ha localitzat l'avaria i identificat possibles solucions. 4 C4.2; T4.1
d. S'ha desenvolupat un pla de treball per a la reparació
d'avaries.
4 C4.3; T4.1
e. S'han realitzat operacions de manteniment. 4 C4.2; C4.3
f. S'han realitzat mesures elèctriques per a la localització
d'avaries.
3 P3.1
g. S'ha verificat el funcionament de la màquina per mitjà
d'assajos.
3 P3.1
h. S'han respectat els temps previstos en els processos. 3 P3.1
i. S'han respectat criteris de qualitat. 3 P3.1
Continguts UT Referència continguts UT
• Tècniques de manteniment de transformadors. 4 C4.2; C4.3; T4.1
• Ferramentes i equips. 3; 4 C3.3; T4.1
• Diagnòstic i reparació de transformadors. 4 C4.2; C4.3
• Normes de seguretat utilitzades en el manteniment de
transformadors.
3 C3.5
• Reparació de transformadors seguint instruccions de fabricants. 4 C4.2; C4.3
Raül Solbes i Monzó Curs 2016-2017 Pàgina 36 de 40
Programació didàctica Màquines Elèctriques Instal·lacions Elèctriques i Automàtiques
Resultat d’aprenentatge Criteris d’avaluació UT Referència continguts UT
4. Munta màquines elèctriques
rotatives, assemblant els seus
elements i verificant el seu
funcionament.
a. S'han seleccionat el material de muntatge, les ferramentes i
els equips.
5 C5.2
b. S'ha identificat cada peça de la màquina i el seu
assemblatge.
1 C1.1; C1.2
c. S'han utilitzat les ferramentes i equips característics d'un
taller de bobinatge.
5 C5.2
d. S'han realitzat bobines de la màquina. 5 C5.3
e. S'han assemblat bobines i altres elements de les màquines. 5 C5.3; P5.1
f. S'han connexionat els bobinatges rotòric i estatòric. 5 C5.3; P5.1
g. S'han muntat les escombretes i anells fregats,
connexionant-los als seus borns.
5 P5.1
h. S'ha provat el seu funcionament realitzant-se assajos
habituals.
2; 5 C3.2; P5.1
i. S'han respectat els temps previstos en els processos. 5 P5.1
j. S'han respectat criteris de qualitat. 5 P5.1
Continguts UT Referència continguts UT
• Generalitats, tipologia i constitució de màquines elèctriques
rotatives.
1 C1.1; C1.2
• Característiques funcionals, constructives i de muntatge. 1 C1.1; C1.2
• Valors característics (potència, tensió, velocitat, rendiment, entre
uns altres).
1 C1.1; A1.1
• Corbes característiques de les màquines elèctriques de CC i CA. 1 C1.3
• Debanaments rotòrics i estatòrics. 5 C5.1
• Circuits magnètics. Rotor i estator. 5 C5.1
• Processos de muntatge i desmuntatge de màquines elèctriques
de CC i CA.
5 P5.1
• Assajos normalitzats de màquines elèctriques de CC i CA. 2; 5 C3.2; P5.1
• Normes de seguretat utilitzades en el muntatge de màquines
rotatives.
5 C5.4
Raül Solbes i Monzó Curs 2016-2017 Pàgina 37 de 40
Programació didàctica Màquines Elèctriques Instal·lacions Elèctriques i Automàtiques
Resultat d’aprenentatge Criteris d’avaluació UT Referència continguts UT
5. Manté i repara màquines
elèctriques realitzant
comprovacions i ajustos per a
la posada en servei.
a. S'han classificat avaries característiques i els seus
símptomes en màquines elèctriques.
6 C6.1
b. S'han utilitzat mitjans i equips de localització d'avaries. 6 C6.2; T6.1
c. S'ha localitzat l'avaria i proposat possibles solucions. 6 C6.2; T6.1
d. S'ha desenvolupat un pla de treball per a la reparació
d'avaries.
6 C6.3; T6.1
e. S'han realitzat mesures elèctriques per a la localització
d'avaries.
5 P5.1
f. S'ha reparat l'avaria. 5 P5.1
g. S'ha verificat el funcionament de la màquina per mitjà
d'assajos.
5 P5.1
h. S'han substituït escombretes, coixinets, entre uns altres. 5 P5.1
i. S'han respectat els temps previstos en els processos. 5 P5.1
j. S'han respectat criteris de qualitat. 5 P5.1
Continguts UT Referència continguts UT
• Tècniques de manteniment de màquines elèctriques rotatives. 6 C6.2; C6.3 T6.1
• Ferramentes i equips. 5; 6 C5.2; T6.1
• Diagnòstic i reparació de màquines elèctriques rotatives. 6 C6.2; C6.3 T6.1
• Normes de seguretat utilitzades en la construcció i manteniment
de màquines elèctriques rotatives.
5 C5.4
• Localització d’avaries. 6 C6.1; C6.2
• Reparació de màquines seguint instruccions de fabricants. 6 C6.1; C6.2
Raül Solbes i Monzó Curs 2016-2017 Pàgina 38 de 40
Programació didàctica Màquines Elèctriques Instal·lacions Elèctriques i Automàtiques
Resultat d’aprenentatge Criteris d’avaluació UT Referència continguts UT
6. Realitza maniobres
característiques en màquines
rotatives, interpretant
esquemes i aplicant tècniques
de muntatge.
a. S'han preparat les ferramentes, equips, elements i mitjans
de seguretat.
7 P7.1
b. S'han acoblat mecànicament les màquines. 7 P7.1
c. S'han muntat circuits de comandament i força, per a les
maniobres d'arrancada, inversió, entre unes altres.
7 C7.1; C7.2; P7.1
d. S'han connexionat les màquines als diferents circuits. 7 C7.1; C7.2; P7.1
e. S'han mesurat magnituds elèctriques. 7 P7.1
f. S'han analitzat resultats de paràmetres mesurats. 7 P7.1
g. S'ha tingut en compte la documentació tècnica. 7 P7.1
h. S'han respectat els temps previstos en els processos. 7 P7.1
i. S'han respectat criteris de qualitat. 7 P7.1
j. S'ha elaborat un informe de les activitats realitzades i
resultats obtinguts.
7 P7.1
Continguts UT Referència continguts UT
• Regulació i control de generadors de cc rotatius. 7 C7.1 P7.1
• Arrancada i control de motors de cc. 7 C7.2; P7.1
• Regulació i control d'alternadors. 7 C7.1 P7.1
• Arrancada i control de motors de ca. 7 C7.2; P7.1
• Normes de seguretat utilitzades en instal·lacions de màquines
elèctriques rotatives.
7 C7.3; P7.1
Raül Solbes i Monzó Curs 2016-2017 Pàgina 39 de 40
Programació didàctica Màquines Elèctriques Instal·lacions Elèctriques i Automàtiques
Resultat d’aprenentatge Criteris d’avaluació UT Referència continguts UT
7. Compleix les normes de
prevenció de riscos laborals i
de protecció ambiental,
identificant els riscos associats,
les mesures i equips per a
prevenir-los.
a. S'han identificat els riscos i el nivell de perillositat que suposen la
manipulació dels materials, ferramentes, útils, màquines i mitjans
de transport.
1; 3; 5; 7 C1.4; T1.4; P3.1; P4.1; P7.1
b. S'han operat les màquines respectant les normes de seguretat. 3; 5; 7 P3.1; P4.1; P7.1
c. S'han identificat les causes més freqüents d'accidents en la
manipulació de materials, ferramentes, màquines de tall i
conformat, entre unes altres.
1 C1.4; T1.4
d. S'han descrit els elements de seguretat (proteccions, alarmes,
passos d'emergència, entre uns altres) de les màquines i els
equips de protecció individual (calçat, protecció ocular,
indumentària, entre uns altres) que s'han d'utilitzar en les diferents
operacions de mecanitzat.
1 C1.4; T1.4
e. S'ha relacionat la manipulació de materials, ferramentes i
màquines amb les mesures de seguretat i protecció personal
requerits.
1; 3; 5; 7 T1.4; P3.1; P4.1; P7.1
f. S'han determinat les mesures de seguretat i de protecció personal
que s'han d'adoptar en la preparació i execució de les operacions
de muntatge i manteniment de les màquines elèctriques i les
seues instal·lacions associades.
1; 3; 5; 7 T1.4; P3.1; P4.1; P7.1
g. S'han identificat les possibles fonts de contaminació de l'entorn
ambiental.
1 C1.4; T1.4
h. S'han classificat els residus generats per a la seua retirada
selectiva.
1 C1.4; T1.4
i. S'ha valorat l'ordre i la neteja d'instal·lacions i equips com a primer
factor de prevenció de riscos.
3; 5; 7 P3.1; P4.1; P7.1
Continguts UT Referència continguts UT
• Identificació de riscos 1; 3; 5; 7 C1.4; T1.4; P3.1; P4.1; P7.1
• Determinació de les mesures de prevenció de riscos laborals. 1 C1.4; T1.4;
• Prevenció de riscos laborals en els processos de muntatge i
manteniment.
1; 3; 5; 7 C1.4; T1.4; P3.1; P4.1; P7.1
• Equips de protecció individual. 1 C1.4;
• Compliment de la normativa de prevenció de riscos laborals. 1; 3; 5; 7 C1.4; T1.4; P3.1; P4.1; P7.1
• Compliment de la normativa de protecció ambiental. 1; 3; 5; 7 C1.4; T1.4; P3.1; P4.1; P7.1
Raül Solbes i Monzó Curs 2016-2017 Pàgina 40 de 40

Pd maquines electriques_v1.0_2016

  • 1.
    Programació didàctica MàquinesElèctriques Instal·lacions Elèctriques i Automàtiques Màquines Elèctriques Instal·lacions Elèctriques i Automàtiques PROGRAMACIÓ DIDÀCTICA (formació semipresencial) Raül Solbes i Monzó https://raulsolbes.com/ Actualitzada el 09/09/2016 Versió 1.0_2016v Raül Solbes i Monzó Curs 2016-2017 Pàgina 1 de 40
  • 2.
    Programació didàctica MàquinesElèctriques Instal·lacions Elèctriques i Automàtiques ÍNDEX DE CONTINGUTS: 1.Marc normatiu....................................................................................................................3 2.Contextualització................................................................................................................4 3.Anàlisi prescriptiu...............................................................................................................5 4.Objectius............................................................................................................................7 5.Continguts..........................................................................................................................8 5.1.Estructura general......................................................................................................8 5.2.Unitats de treball.........................................................................................................9 5.3.Temporalització.........................................................................................................16 5.4.Continguts actitudinals..............................................................................................19 5.5.Competències bàsiques...........................................................................................19 5.6.Recursos materials i didàctics..................................................................................19 6.Orientacions metodològiques..........................................................................................20 7.Avaluació i qualificació.....................................................................................................22 8.Mesures d'atenció a la diversitat......................................................................................23 9.Foment de la lectura........................................................................................................24 10.Activitats extraescolars i complementàries....................................................................25 11.Qualitat i millora contínua...............................................................................................26 12.Annexes.........................................................................................................................27 12.1.Taules RAs-CAs-Continguts...................................................................................27 12.2.Taules de verificació...............................................................................................34 Raül Solbes i Monzó Curs 2016-2017 Pàgina 2 de 40
  • 3.
    Programació didàctica MàquinesElèctriques Instal·lacions Elèctriques i Automàtiques 1. Marc normatiu. El mòdul professional de Màquines Elèctriques està inclòs al Títol de Tècnic en Instal·lacions Elèctriques i Automàtiques (en endavant TIEA), publicat al Reial Decret 177/2008. La identificació bàsica d'aquest Títol és la següent: • Denominació: Instal·lacions Elèctriques i Automàtiques. • Nivell: Formació Professional de Grau Mitjà. • Duració: 2.000 hores. • Família Professional: Electricitat i Electrònica. La competència general d'aquest títol consisteix a muntar i mantenir infraestructures de telecomunicació en edificis, instal·lacions elèctriques de baixa tensió, màquines elèctriques i sistemes automatitzats, aplicant normativa i reglamentació vigent, protocols de qualitat, seguretat i riscos laborals, assegurant la seua funcionalitat i respecte al medi ambient. Respecte del mòdul professional objecte d'aquesta programació, les seus dades bàsiques són les que s'indiquen a continuació: • Nom: Màquines Elèctriques • Codi: 0240 • Professorat: • Especialitat: Instal·lacions Electrotècniques. • Cos: Professor Tècnic de Formació Professional. • Correspondència d’unitats de competència amb el mòdul de Màquines Elèctriques: • UC0825_2: Muntar i mantindre màquines elèctriques. • Correspondència del mòdul de Màquines Elèctriques amb unitats de competència: • UC0825_2: Muntar i mantindre màquines elèctriques. El Títol de TIEA és ampliat pel Currículum de la Comunitat Valenciana publicat a l'Ordre del 29 de juliol de 2009, el qual amplia els continguts, defineix la seua duració en un total de 110 hores (5 hores setmanals) i indica que serà un mòdul professional que s'impartirà en segon curs. El desenvolupament d'aquesta programació didàctica atendrà les orientacions i objectius generals de l’IES Cotes Baixes, indicats al Projecte Educatiu de Centre (aprovat el 29 de juny de 1999) i al Projecte Curricular d'Etapa dels Cicles Formatius (aprovat el 28 de juny de 2012). Raül Solbes i Monzó Curs 2016-2017 Pàgina 3 de 40
  • 4.
    Programació didàctica MàquinesElèctriques Instal·lacions Elèctriques i Automàtiques 2. Contextualització. La ciutat d'Alcoi és cap de la comarca de l'Alcoià, a la província d'Alacant. La ciutat compta amb una població que oscil·la entre els 60.000 i 65.000 habitants i ocupa el centre d'una depressió, la Foia d’Alcoi, envoltada per diverses serres: Mariola, el Carrascar de la Font Roja, els Plans i la Serreta. Els seus cims arriben als 1.399 metres d'altitud (cim del Montcabrer). A més, dues d'aquestes serres estan declarades parcs naturals: la Font Roja i la Serra Mariola. El territori d'Alcoi està travessat per diversos cursos fluvials (el Polop, el Barxell i el Molinar) que quan s’uneixen a les afores de la ciutat constitueixen el riu Serpis o riu d'Alcoi, que després d'un accidentat recorregut desemboca en el Mediterrani a l'altura de Gandia. Aquestes característiques geogràfiques han facilitat la creació d’un Clúster Industrial basat en la industria tèxtil. Alcoi ha sigut durant molts anys una ciutat industrial, i per aquesta causa existeix l’actual Escola Politècnica Superior d'Alcoi (EPSA), un campus de la Universitat Politècnica de València, on és possible estudiar diversos graus d'enginyeria, entre la que pot trobar-se el grau d'enginyeria elèctrica. Respecte a l'entorn laboral, és important tindre en compte que les empreses de la comarca relacionades amb les màquines elèctriques són empreses relativament menudes, és a dir, xicotetes i menudes empreses amb un nombre de treballadors inferior a 10. D’Alcoi cap al nord, la industria majoritària és la corresponent al sector tèxtil, però d’Alcoi cap al sud, hi està l’industria del joguet i del plàstic. L'alumnat que estudia a Cotes Baixes prové majoritàriament d’Alcoi, però també hi ha un important percentatge que ve dels pobles del voltant, com són Muro, Cocentaina, Ibi, o Castalla. Per tant, després d'analitzar l'entorn del Centre Educatiu, les orientacions bàsiques que caldrà tindre en compte per desenvolupar el mòdul de Màquines Elèctriques són les següents: • Sense deixar de banda altres tipus d'indústries, és important fer referència a la industria del tèxtil, del joguet i del plàstic, de forma que es posaran exemples de situacions reals, materials i recursos específics d'aquest tipus d'indústria. • Es promouran convenis de col·laboració amb empreses instal·ladores de la comarca, de forma que els pròpies empreses o treballadors relacionats amb les màquines elèctriques puguen traslladar a l'alumnat situacions reals, orientacions tècniques, així com qualsevol aspecte que ajude a l'alumnat a conéixer la tipologia de client final i la ideologia i política de l'empresa de la zona. • Aprofitant la ubicació del Campus Universitari, es promouran convenis de col·laboració entre l'IES Cotes Baixes i l'EPSA, de forma que l'alumnat puga conèixer els tallers associats al grau d'enginyeria elèctrica, i les possibilitats d'un futur itinerari formatiu. Raül Solbes i Monzó Curs 2016-2017 Pàgina 4 de 40
  • 5.
    Programació didàctica MàquinesElèctriques Instal·lacions Elèctriques i Automàtiques 3. Anàlisi prescriptiu. Si s'analitza detingudament la competència general, les competències professionals, personals i socials, i l'entorn laboral que defineix el Títol de TIEA es possible extraure les conclusions següents: 1. L’alumnat tindrà com a punt de partida, una documentació tècnica que caldrà desenvolupar d’acord al seu nivell (configuració i càlculs). 2. L’alumnat ha de saber realitzar pressupostos i determinar la logística necessària per poder fer el replanteig de la instal·lació. 3. L’alumnat ha d'estar capacitat per fer el muntatge i manteniment, així com la posta en marxa i verificació del funcionament de les instal·lacions següents: • Distribució d’energia. • Màquines elèctriques. • Electrotècniques i automàtiques. • Infraestructures de telecomunicacions. Per altra banda, és evident que tot allò que realitze l'alumnat ho ha de fer aplicant la normativa i la legislació vigent, els protocols de qualitat, de seguretat i de riscos laborals, així com assegurar el seu funcionament i respecte al medi ambient. Per donar resposta a tots els requeriments indicats al Títol, l'alumnat ha d'assolir una sèrie de resultats d'aprenentatge repartits en diferents mòduls professionals, els quals estan tots relacionats entre si. Ara bé, hi ha relacions entre mòduls professionals que condicionen la planificació pedagògica i la temporalització de continguts. Si centrem l'estudi en el mòdul professional objecte d'aquesta programació, després d'analitzar tots i cadascun del mòduls, poden establir-se els següents com a mòduls rellevants per al desenvolupament pedagògic del mòdul de Màquines Elèctriques: • Mòdul d’Electrotècnia, doncs representa la base conceptual per poder comprendre el funcionament de qualsevol sistema elèctric, així com el mòdul professional on l'alumnat aprendrà a utilitzar els aparells de mesura de forma més exhaustiva. • Mòdul d'Automatismes Industrials, doncs aquest serà la primera presa de contacte amb les màquines elèctriques, i amb les instal·lacions i el manteniment industrial. És a dir, Automatismes Industrials serà una base molt important per posteriorment poder assolir els conceptes i procediments a desenvolupar en Màquines Elèctriques. Ambdós mòduls (electrotècnia i automatismes industrials) són mòduls que s'estudien en primer curs, així que l'alumnat, excepte casos especials, comptarà amb els coneixements necessaris abans de cursar el mòdul de màquines elèctriques. Totes les indicacions realitzades en aquest apartat, així com el procés tecnològic està enfocat al muntatge i manteniment de xicotetes indústries. Raül Solbes i Monzó Curs 2016-2017 Pàgina 5 de 40
  • 6.
    Programació didàctica MàquinesElèctriques Instal·lacions Elèctriques i Automàtiques El procés tecnològic particularitzat que es dedueix a partir de les competències associades al mòdul de Màquines Elèctriques és el següent: Aquest procés tecnològic cal tindre-lo sempre present, doncs representa la guia d'allò que es pretén que aconseguisca saber fer l'alumnat. Raül Solbes i Monzó Curs 2016-2017 Pàgina 6 de 40 MEPD_R02_ProcesTecnologic
  • 7.
    Programació didàctica MàquinesElèctriques Instal·lacions Elèctriques i Automàtiques 4. Objectius. Tal i com s’indica en les orientacions pedagògiques del Títol, el mòdul de Màquines Elèctriques ajuda a aconseguir els objectius generals a, b, c, d, e, g, i, j, k, l, m, n, ñ, o, i q. Si es particularitzen aquestos objectius, la seua redacció és la següent: • Identificar els elements d’instal·lacions amb màquines elèctriques. • Delinear esquemes, croquis i plànols d’instal·lacions amb màquines elèctriques. • Calcular dimensions físiques i elèctriques de les màquines elèctriques. • Valorar costos d’instal·lacions amb màquines elèctriques. • Seleccionar utillatge, ferramentes i tècniques de muntatge de màquines elèctriques. • Posicionar els equips en instal·lacions industrials. • Aplicar tècniques de mecanitzat, connexió, medició i muntatge de màquines elèctriques. • Ubicar i fixar equips i elements de màquines elèctriques. • Connectar i assemblar equips i elements de màquines elèctriques. • Analitzar i localitzar avaries en instal·lacions amb màquines elèctriques. • Ajustar i substituïr elements defectuosos. • Comprovar les connexions. • Complimentar fitxes de manteniment i informes d'incidències. • Reconèixer drets i deures. • Analitzar i descriure procediments de qualitat. De forma complementària als objectius generals anteriors, es fixa el següent: • Desenvolupar les competències bàsiques relacionades amb la ciència i la tecnologia, l'entorn digital i el aprendre a aprendre. Aquestos objectius s'han particularitzat per a les instal·lacions amb màquines elèctriques i es tracta d'objectius d'àmbit general. Ara bé, cada Unitat de Treball compta amb objectius més concrets i particulars, els quals ajuden a aconseguir tots i cadascun dels objectius generals anteriors. Raül Solbes i Monzó Curs 2016-2017 Pàgina 7 de 40
  • 8.
    Programació didàctica MàquinesElèctriques Instal·lacions Elèctriques i Automàtiques 5. Continguts. 5.1. Estructura general. Nom del mòdul professional Professor Curs Total Hores Màquines Elèctriques Raül Solbes i Monzó 2n 110 UT RA01 RA02 RA03 RA04 RA05 RA06 RA07 Rellevància [setmanes] [hores] 1. Coneguem les màquines elèctriques i els seus riscos. X X X 10% 2s 10h 2. Documentem i dibuixem màquines elèctriques. X X 10% 2s 10h 3. Muntem transformadors i verifiquem el seu funcionament. X X X 20% 4s 20h 4. Desenvolupem el manteniment preventiu i correctiu dels transformadors. X 10% 2s 10h 5. Muntem màquines rotatives i verifiquem el seu funcionament. X X 20% 4s 20h 6. Desenvolupem el manteniment preventiu i correctiu de les màquines rotatives. X 10% 2s 10h 7. Fem maniobres amb màquines rotatives. X X 20% 4s 20h Resultats d’aprenentatge RA01 Elabora documentació tècnica de màquines elèctriques relacionant símbols normalitzats i representant gràficament elements i procediments. RA02 Munta transformadors monofàsics i trifàsics, assemblant els seus elements i verificant el seu funcionament. RA03 Repara avaries en transformadors, realitzant comprovacions i ajustos per a la posada en servei. RA04 Munta màquines elèctriques rotatives, assemblant els seus elements i verificant el seu funcionament. RA05 Manté i repara màquines elèctriques realitzant comprovacions i ajustos per a la posada en servei. RA06 Realitza maniobres característiques en màquines rotatives, interpretant esquemes i aplicant tècniques de muntatge. RA07 Compleix les normes de prevenció de riscos laborals i de protecció ambiental, identificant els riscos associats, les mesures i equips per a prevenir-los. Generalitats de les màquines elèctriques 20% Transformadors 30% Màquines rotatives 50% Raül Solbes i Monzó Curs 2016-2017 Pàgina 8 de 40
  • 9.
    Programació didàctica MàquinesElèctriques Instal·lacions Elèctriques i Automàtiques 5.2. Unitats de treball. UT1 Coneguem les màquines elèctriques i els seus riscos Hores (C+P): 6+4 Objectius (O): Preconeixements: • Identificar els diferents tipus de màquines elèctriques. • Conèixer la tipologia, constitució i característiques bàsiques de les màquines elèctriques. • Identificar i aprendre a prevenir els riscos associats a les màquines elèctriques. Malgrat ser la primera unitat de treball, al tractar-se d'un mòdul professional de segon curs, l'alumnat haurà de comptar amb coneixements bàsics d'electrotècnia, magnetisme, automatismes industrials i riscos professionals. Continguts conceptuals (C): Continguts procedimentals: Activitats (A), pràctiques (P) i treballs (T): 1.1 Generalitats i classificació de les màquines elèctriques. 1.2 Tipologia, constitució i característiques dels transformadors. 1.3 Tipologia, constitució i característiques de les màquines rotatives. 1.4 Riscos i fonts de contaminació associats a les màquines elèctriques. A-1.1 – Activitat on l'alumnat haurà de realitzar càlculs per obtindre valors característics de les màquines elèctriques: relació de transformació, potencies, tensió, rendiment,... (1h). T-1.1 – Treball on l'alumnat haurà d'identificar els riscos associats a una instal·lació amb màquines elèctriques, així com explicar la forma de prevenir-los i minimitzar-los (3h). Raül Solbes i Monzó Curs 2016-2017 Pàgina 9 de 40
  • 10.
    Programació didàctica MàquinesElèctriques Instal·lacions Elèctriques i Automàtiques UT2 Documentem i dibuixem màquines elèctriques Hores (C+P): 5+5 Objectius (O): Preconeixements: • Recordar les connexions i maniobres bàsiques dels motors elèctrics. • Conèixer les connexions dels transformadors. • Aprendre a dibuixar i documentar una instal·lació elèctrica amb màquines elèctriques. • Conèixer el procés a seguir per al manteniment general de màquines elèctriques. L'alumnat haurà de conèixer el funcionament de programaris CAD, així com comptar amb nocions bàsiques respecte simbologia elèctrica, maniobres amb motors elèctrics i conceptes relacionats amb el manteniment. Tots aquests coneixements formen part del mòdul professional d'automatismes industrials (1er curs). Continguts conceptuals (C): Continguts procedimentals: Activitats (A), pràctiques (P) i treballs (T): 2.1 Connexions de màquines elèctriques (placa de borns). 2.2 Maniobres bàsiques amb màquines elèctriques. 2.3 Simbologia normalitzada. 2.4 Documentació tècnica i de manteniment. 2.5 Manteniment de màquines elèctriques A-2.X – Activitats on l'alumnat haurà de dibuixar (mitjançant programaris informàtics): plànols, connexions i esquemes elèctrics (3h). T-2.1 – Treball on l'alumnat haurà de documentar el manteniment, correctiu o preventiu, associat a una màquina elèctrica (2h). Raül Solbes i Monzó Curs 2016-2017 Pàgina 10 de 40
  • 11.
    Programació didàctica MàquinesElèctriques Instal·lacions Elèctriques i Automàtiques UT3 Muntem transformadors i verifiquem el seu funcionament Hores (C+P): 12+8 Objectius (O): Preconeixements: • Identificar els materials, ferramentes i equips associats als transformadors. • Dimensionar i seleccionar un transformador. • Muntar i verificar el funcionament d'un transformador. L'alumnat haurà de conèixer els conceptes estudiants en les unitats de treball anteriors, fonamentalment aquells conceptes relacionats amb les generalitats, la tipologia, la constitució i les característiques dels transformadors. Continguts conceptuals (C): Continguts procedimentals: Activitats (A), pràctiques (P) i treballs (T): 3.1 Components dels transformadors. 3.2 Assajos dels transformadors. 3.3 Selecció de materials, ferramentes i equips per al muntatge d'un transformador. 3.4 Bobinat dels transformadors. 3.5 Legislació i seguretat associades als transformadors. A-3.X – Activitats on l'alumnat haurà de seleccionar els materials i ferramentes per al muntatge de diversos transformadors (3h). P-3.1 – Pràctica on l'alumnat realitzarà el muntatge, bobinat, connexionat i assajos corresponents d'un transformador (5h). Raül Solbes i Monzó Curs 2016-2017 Pàgina 11 de 40
  • 12.
    Programació didàctica MàquinesElèctriques Instal·lacions Elèctriques i Automàtiques UT4 Desenvolupem el manteniment preventiu i correctiu dels transformadors Hores (C+P): 5+5 Objectius (O): Preconeixements: • Identificar les avaries tipus dels transformadors. • Desenvolupar un procediment lògic de diagnòstic i reparació d'avaries en els transformadors. • Aprendre a dissenyar i aplicar el manteniment preventiu bàsic en els transformadors. L'alumnat haurà de conèixer conceptes generals respecte del manteniment, així com el funcionament i la constitució dels transformadors (conceptes estudiats en unitats de treball anteriors). Continguts conceptuals (C): Continguts procedimentals: Activitats (A), pràctiques (P) i treballs (T): 4.1 Avaries característiques dels transformadors. 4.2 Manteniment correctiu dels transformadors. 4.3 Manteniment preventiu dels transformadors. T-4.1 – Treball on l'alumnat haurà d'explicar com planificaria i executaria el manteniment preventiu i correctiu d'un transformador (5h). Raül Solbes i Monzó Curs 2016-2017 Pàgina 12 de 40
  • 13.
    Programació didàctica MàquinesElèctriques Instal·lacions Elèctriques i Automàtiques UT5 Muntem màquines rotatives i verifiquem el seu funcionament Hores (C+P): 12+8 Objectius (O): Preconeixements: • Identificar els materials, ferramentes i equips associats als motors elèctrics. • Dimensionar i seleccionar un motor elèctric. • Muntar i verificar el funcionament d'un motor elèctric. L'alumnat haurà de conèixer els conceptes estudiants en les unitats de treball anteriors, fonamentalment aquells conceptes relacionats amb les generalitats, la tipologia, la constitució i les característiques de les màquines rotatives. Continguts conceptuals (C): Continguts procedimentals: Activitats (A), pràctiques (P) i treballs (T): 5.1. Components de les màquines rotatives. 5.2. Selecció de materials, ferramentes i equips per al muntatge d'un motor elèctric. 5.3. Bobinat dels motors elèctrics. 5.4. Legislació i seguretat associades als motors elèctrics. T-5.1 – Treball on l'alumnat haurà de dimensionar i calcular el motor elèctric necessari per a una determinada aplicació (3h). P-5.1 – Pràctica on l'alumnat realitzarà el muntatge, bobinat, connexionat i assajos corresponents, d'un motor elèctric (5h). Raül Solbes i Monzó Curs 2016-2017 Pàgina 13 de 40
  • 14.
    Programació didàctica MàquinesElèctriques Instal·lacions Elèctriques i Automàtiques UT6 Desenvolupem el manteniment preventiu i correctiu de les màquines rotatives Hores (C+P): 5+5 Objectius (O): Preconeixements: • Identificar les avaries tipus dels motors elèctrics. • Desenvolupar un procediment lògic de diagnòstic i reparació d'avaries en els motors elèctrics. • Aprendre a dissenyar i aplicar el manteniment preventiu bàsic en motors elèctrics. L'alumnat haurà de conèixer conceptes generals respecte del manteniment, així com el funcionament i la constitució dels motors elèctrics (conceptes estudiats en unitats de treball anteriors). Continguts conceptuals (C): Continguts procedimentals: Activitats (A), pràctiques (P) i treballs (T): 6.1. Avaries característiques dels motors elèctrics. 6.2. Manteniment correctiu dels motors elèctrics. 6.3. Manteniment preventiu dels motors elèctrics. T-6.1 – Treball on l'alumnat haurà d'explicar com planificaria i executaria el manteniment preventiu i correctiu d'un motor elèctric(5h) Raül Solbes i Monzó Curs 2016-2017 Pàgina 14 de 40
  • 15.
    Programació didàctica MàquinesElèctriques Instal·lacions Elèctriques i Automàtiques UT7 Fem maniobres amb màquines rotatives Hores (C+P): 5+15 Objectius (O): Preconeixements: • Conèixer els sistemes de regulació i control dels generadors i dels alternadors. • Dibuixar i materialitzar esquemes elèctrics d'arrancada i control de motors. • Conèixer la legislació i sistemes de seguretat associats a les maniobres amb màquines elèctriques. L'alumnat haurà de conèixer els conceptes estudiants en les unitats de treball anteriors, fonamentalment aquells conceptes relacionats amb els esquemes elèctrics i les màquines rotatives. Així mateix, també haurà de conèixer conceptes relacionats amb els automatismes industrials, concretament amb el disseny i muntatge mitjançant lògica cablejada. Continguts conceptuals (C): Continguts procedimentals: Activitats (A), pràctiques (P) i treballs (T): 7.1. Regulació i control de generadors i d'alternadors. 7.2. Maniobres d'arrancada i control de motors. 7.3. Legislació i seguretat de maniobres amb màquines rotatives. A-7.X – Activitats on l'alumnat haurà de dibuixar els esquemes de maniobra i potència associats a automatitzacions amb màquines elèctriques (10h). P-7.1 – Pràctica on l'alumnat realitzarà el muntatge, connexionat, acoblament, regulació i control d'una màquina rotativa (5h). Raül Solbes i Monzó Curs 2016-2017 Pàgina 15 de 40
  • 16.
    Programació didàctica MàquinesElèctriques Instal·lacions Elèctriques i Automàtiques 5.3. Temporalització. Aspectes previs: • Data començament del curs: 12/09/2016 • Data finalització (2n curs): 12/03/2017 • Horari del mòdul de Màquines Elèctriques: • dilluns de 14:10 a 15:55h (2 hores) – tutories col·lectives • dijous de 8:55h a 9:45h (1 hora) – tutoria individual • dijous 10:15h a 12:05h (2 hores) – tutories telemàtiques Trimestre Contingut (hores conceptuals + hores procedimentals) 1r 12/09/16 a 21/11/16 [10 setmanes - 5 quinzenes] • Quinzena 1: del 12/09/16 – 25/09/16 – UT1 (6+4) • Quinzena 2: 26/09/16 – 09/10/16 – UT2 (5+5) • Quinzena 3: 10/10/16 – 23/10/16 – UT3 (10) • Quinzena 4: 24/11/16 – 06/11/16 – UT3 (2+8) • Quinzena 5: 07/11/16 - 20/11/16 - UT4 (5+5) • 21/11/16 – 27/11/16 – control T1 2n 28/11/16 a 05/03/17 [10 setmanes - 5 quinzenes] • Quinzena 6: 28/11/16 – 11/12/16 – UT5 (7+3) • Quinzena 7: 12/12/16 – 25/12/16 – UT5 (5+5) • Quinzena 8: 09/01/17 – 22/01/17 – UT6 (5+5) • Quinzena 9: 23/01/17 – 05/02/17 – UT7 (5+5) • Quinzena 10: 06/02/17 – 19/02/17 - UT7 (10) • 20/02/17 – 26/02/17 – control T2 • 27/02/16 - 05/03/17 – recuperacions 3er 06/03/17 a 13/06/17 • Període FCT Resum i percentatge d'hores • Total hores docents 1er trimestre: 40h (40% respecte al total del curs) • Total hores docents 2n trimestre: 60h (60% respecte al total del curs) • Total hores controls: 9h • Total hores conceptuals: 50h (50% respecte del total d'hores docents efectives) • Total hores procedimentals: 50h • (50% respecte del total d'hores docents efectives) • Total hores efectives: 100h Nota: l'hora efectiva no contempla l'hora de control Raül Solbes i Monzó Curs 2016-2017 Pàgina 16 de 40
  • 17.
    Programació didàctica MàquinesElèctriques Instal·lacions Elèctriques i Automàtiques Trimestre Quinzena Activitats-Pràctiques-Treballs 1er 1 • Activitat de càlcul de valors característics. • Treball d'identificació i prevenció de riscos. 2 • Activitat de dibuix de plànols, connexions i esquemes. • Treball per documentar el manteniment preventiu i correctiu. 3 • Activitat de selecció de materials i ferramentes. 4 • Pràctica 3.1 – Muntatge, bobinat, connexionat i assajos d'un transformador. • Treball de planificació i execució del manteniment preventiu i correctiu d'un transformador. 2n 6 • Activitat de selecció de materials i ferramentes. 7 • Pràctica 5.1 – Muntatge, bobinat, connexionat i assajos d'un motor elèctric. 8 • Treball de planificació i execució del manteniment preventiu i correctiu d'un motor elèctric. 9 • Activitat de dibuix d'esquemes de maniobra i potència. 10 • Pràctica 7.1 – Muntatge, connexionat, acoblament, regulació i control d'una màquina rotativa. 3er FCT Dates previstes corresponents a les pràctiques presencials i controls: Nom Data Duració P-3.1 Transformadors 03/11/16 o 07/11/16 5 hores Control T1 del 21/11/16 al 27/11/16 3 hores P-5.1 Motors 19/12/16 o 20/12/16 5 hores P-7.1 Maniobres 13/02/17 o 16/02/17 5 hores Controls T2 del 20/02/17 al 26/02/17 3 hores Recuperacions del 27/03/16 al 05/03/17 3 hores Raül Solbes i Monzó Curs 2016-2017 Pàgina 17 de 40
  • 18.
    Programació didàctica MàquinesElèctriques Instal·lacions Elèctriques i Automàtiques Dates inici i final (realitzat amb http://www.gantter.com/) Cronograma (realitzat amb http://www.gantter.com/) Les dates i els horaris de les tres pràctiques programades (P-3,1, P-5,1 i P-7,1) seran flexibles, de forma que s'acordarà amb l'alumnat. Siga com siga, en aquest apartat s'indica la setmana i data aproximada de realització. L'horari dependrà de la disponibilitat laboral de l'alumnat, però es prioritzarà la utilització de les tutories col·lectives (classes de dilluns per la vesprada) Raül Solbes i Monzó Curs 2016-2017 Pàgina 18 de 40
  • 19.
    Programació didàctica MàquinesElèctriques Instal·lacions Elèctriques i Automàtiques 5.4. Continguts actitudinals. Els continguts actitudinals són transversals a totes les unitats de treball, de forma que al llarg de tot el curs es fomentaran la pràctica de les actituds següents: • La puntualitat. • L’actitud crítica. • El respecte. • La neteja i ordre. 5.5. Competències bàsiques. Les competències clau que es desenvoluparan en aquest mòdul són les següents:  Ciència i tecnologia.  Digital.  Aprendre a aprendre. Per altra banda, aquest mòdul ajudarà a mantindre la competència clau relacionada amb les matemàtiques. 5.6. Recursos materials i didàctics. L'alumnat ha de comptar amb els materials i recursos següents:  Programes necessaris per al desenvolupament dels continguts: Drafsight i SeeElectrical  Ordinador, impressora i escàner.  Connexió a Internet.  Materials d’escriptura.  Ferramentes de muntatge elèctric. Els materials que s’utilitzaran en les pràctiques són els següents: • P-3.1 - Transformadors • Materials base per a la construcció d'un transformador. • P-5.1 - Motors • Materials base per a la construcció d'un motor. • P-5.1 - Motors • Materials base per fer el cablejat (panells de muntatge, conductors, borns, canaletes,...). • Dispositius electromecànics (Guardamotors, contactors, polsadors, sensors,...). • Arrancadors electrònics i variadors de velocitat. • Receptors (motors i làmpares) Respecte a la bibliografia per tal d'ampliar i aclarir continguts, es recomana la següent:  MANZANO ORREGO, Juan José; Máquinas eléctricas; ISBN 9788428334396 (www.paraninfo.es)  VILLAR PEREA, José M.; Sistemas electrotécnicos de potencia; ISBN 9788494051609 (www.aulaelectrica.es)  MARTÍN, Juan Carlos; Máquinas eléctricas; ISBN 9788490032961 (www.editex.es) Raül Solbes i Monzó Curs 2016-2017 Pàgina 19 de 40
  • 20.
    Programació didàctica MàquinesElèctriques Instal·lacions Elèctriques i Automàtiques 6. Orientacions metodològiques. Per definir la metodologia que es seguirà en aquest mòdul professional cal tindre present les consideracions següents:  La formació és semipresencial i utilitza la plataforma Moodle com a aula virtual.  Un elevat percentatge de l'alumnat que cursa aquest tipus de formació, està format per persones adultes que normalment estan treballant, tenen responsabilitats familiars, i en ocasions tenen seriosos problemes per poder assistir a l’institut.  El mòdul és eminentment pràctic, on necessàriament caldrà realitzar muntatges elèctrics.  Es tracta d'un mòdul professional de 2n curs, de forma que l'alumnat ja compta amb coneixement bàsics d'electricitat, automatismes i màquines elèctriques. A partir d’aquestes consideracions, caldrà utilitzar una metodologia que utilitze els pilars bàsics següents:  Claredat en les exposicions.  Planificació i temporització amb total transparència i amb la major antelació possible.  Motivació de l’alumnat.  Pràctiques en cadascun dels bloc temàtics, de forma que minimitze l’assistència al Centre però que assegure la formació de l'alumnat sense destreses pràctiques. La metodologia ha seguir és la següent: 1. Cada dues setmanes (una quinzena) es publicaran, a la plataforma Moodle, nous continguts, activitats, treballs o pràctiques. 2. Cada vegada que es pengen nous continguts a la plataforma, s’avisarà a l'alumnat perquè estiga assabentat. 3. En cada quinzena l’alumnat realitzarà, almenys, una tasca, que serà necessari entregar. En funció de la dificultat i la temporalització de les tasques, l’entrega podrà allargar-se fins a dues quinzenes (1 mes). 4. Es realitzaran tres pràctiques de caràcter obligatori, les quals aglutinaran els criteris d'avaluació dels resultats d'aprenentatge més pràctics i procedimentals. 5. Les correccions de les activitats seguiran criteris objectius i clars, que seran comunicats als alumnat amb antelació. 6. Les principals vies de comunicació entre professor i alumnat seran el correu electrònic, i la missatgeria interna, fòrums i xats de la plataforma Moodle. 7. En la mesura de les possibilitats s’intentarà utilitzar elements multimèdia, vídeos,... 8. Hi haurà una tutoria col·lectiva virtual en línia que serà gravada per a la seua posterior visualització per part de l'alumnat, de forma que durant aquesta tutoria, s'explicaran els continguts associats a la quinzena corresponent (excepte en les quinzenes on existisquen pràctiques de caràcter presencial). Raül Solbes i Monzó Curs 2016-2017 Pàgina 20 de 40
  • 21.
    Programació didàctica MàquinesElèctriques Instal·lacions Elèctriques i Automàtiques La metodologia a seguir per desenvolupar els continguts actitudinals: Actitud Desenvolupament per part del professor Puntualitat Es mostrarà una escrupolosa puntualitat alhora de penjar fitxers a la plataforma i corregir les activitats de l'alumnat. Puntualitat que serà exigida alhora de presentar les tasques encomanades. Actitud crítica S’ animarà a proposar solucions alternatives a les activitats i a donar la seua opinió a través dels fòrums. Respecte Es respectarà les opinions de tot l'alumnat i no es permetrà que cap opinió siga menyspreada. Neteja i ordre L’estructura de tots els continguts seguirà sempre la mateixa plantilla i ordre. En les pràctiques es prepararà el material necessari abans que vinga l'alumnat perquè puga realitzar el muntatge el més aviat possible. L’alumne/na presentarà les seues activitats de forma ordenada, i l’execució de les pràctiques caldrà realitzar-se en ordre, manteniment i neteja del lloc de treball. La metodologia a seguir per desenvolupar les competències bàsiques: Competència bàsiques Desenvolupament per part del professor Ciència i tecnologia Aquesta competència és inherent al mòdul professional. Les ferramentes, tècniques i dispositius a utilitzar estan íntimament relacionats amb la ciència i la tecnologia, per tant, simplement amb l'ús de les ferramentes que permet la plataforma Moodle serà suficient per desenvolupar aquesta competència. Ara bé, es fomentarà l'ús dels fòrums, les consultes, les tasques en línia, les videoconferències,... Digital Aquesta capacitat és inherent amb el bloc temàtic de lògica programada, i també amb la forma d’interactuar entre el professor i l’alumnat (formació a través de l’aula virtual, el correu electrònic, els fòrums,...) Aprendre a aprendre Es realitzaran activitats on alumnat caldrà que investigue i analitze informació tècnica i comercial, de forma que aprendrà tècniques de busca, pàgines Web interessants, així com tècniques i procediments per resoldre les activitats de la forma que cadascú considere més oportuna. Matemàtiques Es realitzaran activitats on serà necessari realitzar senzills càlculs matemàtics. El mòdul de màquines elèctriques no desenvoluparà aquesta capacitat, però sí ajudarà al seu manteniment. Raül Solbes i Monzó Curs 2016-2017 Pàgina 21 de 40
  • 22.
    Programació didàctica MàquinesElèctriques Instal·lacions Elèctriques i Automàtiques 7. Avaluació i qualificació. Tots els criteris d’avaluació del Títol, seran avaluats i tindran una qualificació en el butlletí de notes de l’alumnat. • Els continguts conceptuals seran avaluats a través de controls en línia i presencials. • Els continguts procedimentals seran avaluats mitjançant les activitats, pràctiques i treballs que l'alumnat entregue de forma continuada. • Els continguts actitudinals s'avaluaran mitjançant l'observació i l'evolució de les actituds de l'alumnat al llarg de tot el curs. Criteris d’avaluació: 1. Continguts actitudinals: 5%  Puntualitat.  Respecte.  Participació en els fòrums. 2. Continguts procedimentals: 50%  Activitats.  Pràctiques.  Treballs. 3. Continguts conceptuals: 45%  Controls presencials i a distància. IMPORTANT: és necessari que l’alumnat obtinga una nota mínima de 4 punts en cadascun dels tres apartats anteriors per poder fer nota mitjana. En cas contrari, no podrà aprovar-se el mòdul professional. Els criteris de qualificació de cadascuna de les activitats, pràctiques, treballs i controls seran informats a l'alumnat junt a l'enunciat corresponent, de forma que tothom sàpiga com va a puntar- se i quins són els apartats que han de tindré com a més prioritaris. Criteris d'avaluació per a l'alumnat que no vulga o puga acollir-se a una avaluació continua: L’alumnat que per les seues característiques personals i laborals, no puga o vulga acollir-se a una avaluació continua, podrà acollir-se a una altre sistema de qualificació. Aquest alumnat podrà presentar-se a un control en cada quadrimestre, o bé a un control final, on caldrà que demostre els seus coneixements conceptuals i les seues destreses pràctiques. És a dir, es tractarà d'un control teòric i pràctic. La nota del mòdul professional serà única i exclusivament l'obtinguda en aquest control. Aquest control tindrà una durada superior que el corresponent al control presencial de l’alumnat que segueix una avaluació continua, per aquesta causa, és possible que es realitze en dos dies diferents (un dia teoria i altre pràctica). Serà un ítem que el professor definirà amb antelació suficient. Criteris de recuperació: Una única prova abans del període de FCT, on l’alumnat caldrà que recupere allò que tinga suspès (control, activitat, treball o pràctica). Si l'alumnat no supera aquesta prova, tindrà opció a una nova recuperació extraordinària, però en aquest cas, l'alumne/na s'examinarà de tota la matèria del curs, mitjançant una prova procedimental i conceptual. Raül Solbes i Monzó Curs 2016-2017 Pàgina 22 de 40
  • 23.
    Programació didàctica MàquinesElèctriques Instal·lacions Elèctriques i Automàtiques 8. Mesures d'atenció a la diversitat. En aquest tipus de formació i matèria formativa podem trobar el tipus d'alumnat següent: a. Alumnat amb coneixements bàsics d’electricitat i amb destresa laboral en el sector. b. Alumnat amb coneixements bàsics d’electricitat i sense destresa en el sector. c. Alumnat sense coneixements d’electricitat i amb destresa laboral. d. Alumnat sense coneixements d’electricitat i sense destresa laboral. Per altra banda, aquest alumnat pot tindre un major o menor nivell de coneixements d’informàtica. Serà el tutor el responsable de formar a l'alumnat respecte dels coneixements mínims per poder utilitzar la plataforma formativa. Si s’utilitza una ferramenta informàtica específica d’aquest mòdul, el professor s’encarregarà de formar adequadament a l'alumnat, mitjançant una tutoria presencial o bé mitjançant un vídeo demostratiu. Les accions a prendre en cada cas són les següents: Tipus d’alumnat Accions Alumnat amb coneixements bàsics d’electricitat i amb destresa laboral en el sector. Si el professor detecta que els coneixements i les destreses pràctiques són suficients, proposarà realitzar un examen teòric i pràctic a l’alumne/a, de forma que puga aprovar el mòdul sense seguir una avaluació continua. Alumnat amb coneixements bàsics d’electricitat i sense destresa laboral en el sector. Si el professor detecta que els coneixements són suficients, proposarà realitzar un examen teòric a l’alumne/a, de forma que puga aprovar la part conceptual del mòdul sense seguir una avaluació continua. La part procedimental caldrà aprovar-la mitjançant les pràctiques obligatòries. Alumnat sense coneixements bàsics d’electricitat i sense destresa laboral en el sector. Caldrà seguir una avaluació continua, i presentar-se a les pràctiques obligatòries de cada bloc temàtic. Alumnat sense coneixements d’electricitat i sense destresa laboral. Caldrà seguir un procediment d'avaluació contínua. Aquest apartat de la programació podrà ampliar-se una vegada iniciat el curs, tot en funció de l'avaluació inicial de l'alumnat i dels casos concrets i específics que puguen aparèixer durant el curs. En qualsevol cas, qualsevol mesura excepcional serà prèviament consultada amb el departament d'orientació de l'IES Cotes Baixes. Raül Solbes i Monzó Curs 2016-2017 Pàgina 23 de 40
  • 24.
    Programació didàctica MàquinesElèctriques Instal·lacions Elèctriques i Automàtiques 9. Foment de la lectura La lectura és un dels principals instruments d'aprenentatge en qualsevol modalitat formativa, però en formació a distància i semipresencial encara ho és més. No ho és tant la lectura pel simple fet de llegir, sinó per la seua posterior comprensió, és a dir, el que és realment important és entendre allò que es llig. És obvi que l'alumnat llig en aquesta modalitat formativa, doncs la majoria de la documentació està penjada a l'aula virtual en format text i per tant gran part del seu estudi es basa en la lectura, ara bé, en aquest mòdul es fomentarà la lectura i sobretot la seua comprensió mitjançant articles tècnics. Aquesta lectura pretén aconseguir els objectius següents: • Fomentar la lectura i la seua posterior comprensió. • Conèixer diversos canals de comunicació relacionats amb les màquines elèctriques. • Apropar a l'aula i donar a conèixer les tendències, els materials i el productes d'última generació en el camp dels automatismes industrials. El procediment serà el següent: Almenys una vegada al trimestre, es publicarà un article tècnic al curs de màquines elèctriques. Aquest article estarà relacionat amb les màquines elèctriques i contindrà conceptes i paraules noves per a l'alumnat. L'alumnat haurà de llegir i analitzar l'article, així com buscar les definicions de nous conceptes i paraules tècniques (desenvolupament de la competència bàsica d'aprendre a aprendre) de forma que després farà un comentari del mateix o bé contestarà una sèrie de preguntes que permetran saber si la comprensió ha sigut la correcta. L'article serà publicat a un fòrum que s'anomenarà “Comprens el que lligues?” i es crearan fils conductors per tal que l'alumnat participe. El professor fomentarà i moderarà el debat. Aquesta activitat serà avaluada a l'apartat de continguts actitudinals i a l'apartat de continguts procedimentals. Els articles s'extrauran de diverses fons tècniques com per exemple: • Revista “Automática e Instrumentación” (http://www.automaticaeinstrumentacion.com/) • Plataforma “Voltimum” (http://www.voltimum.es/). • Grup d'automatització industrial de la xarxa social “Linkedin” (http://www.linkedin.com/) • Diversos grups de Twitter relacionats amb les màquines elèctriques • ... Raül Solbes i Monzó Curs 2016-2017 Pàgina 24 de 40
  • 25.
    Programació didàctica MàquinesElèctriques Instal·lacions Elèctriques i Automàtiques 10. Activitats extraescolars i complementàries. Abans del període de FCT es realitzarà una visita a una empresa de la zona amb un sistema de producció automatitzat o bé amb una alta presència de màquines elèctriques. Aquesta visita guiada es planificarà i concretarà al llarg del 1er trimestre, atenent a les possibilitats i a les necessitats de l'alumnat, de forma que s'utilitzarà el model de sol·licitud establert per departament d'activitats extraescolars de l'IES Cotes Baixes. La justificació pedagògica i els objectius que es pretenen aconseguir són els següents: Justificació pedagògica: Malgrat mostrar-se diversos exemples amb màquines elèctriques, la millor forma perquè l’alumnat prenga consciència d’un sistema elèctric amb màquines elèctriques és visitar una automatització industrial real o bé una empresa on es fabriquen o s'utilitzen màquines elèctriques. Aquesta AAEE s’ubica quasi a final de curs per tal que l’alumnat puga relacionar tots els conceptes estudiats a classe amb la realitat. Objectius: • Relacionar conceptes estudiats a classe amb una instal·lació industrial real. • Prendre consciència de la importància de les màquines elèctriques, així com de les normes de seguretat i la seua aplicació i ús real. NOTA: en el suposat de no poder fer-se la visita a una empresa industrial, o bé que l'acollida per part de l'alumnat no siga adequada (causada per impossibilitat d'assistència), s'estudiarà la possibilitat de realitzar la revisió del centre de transformació de l'IES Cotes Baixes per part d'una empresa de revisions, de forma que l'alumnat puga assistir a aquesta revisió i analitzar amb detall les operacions i les ferramentes i instruments de mesura que s'utilitzen. En este cas, l'activitat es realitzarà el cap de setmana (dissabte al matí). Es tracta d'una opció que definirà al llarg del curs. Raül Solbes i Monzó Curs 2016-2017 Pàgina 25 de 40
  • 26.
    Programació didàctica MàquinesElèctriques Instal·lacions Elèctriques i Automàtiques 11. Qualitat i millora contínua. Amb l'objectiu d'establir un sistema de millora contínua i el seu posterior anàlisi i avaluació, en aquest curs es fixaran els objectius de qualitat següents: 1. Aconseguir una satisfacció de l'alumnat respecte del procés d'ensenyament i aprenentatge superior a 4 punts d'una escala de l'1 al 5. 2. Obtindre un índex d'alumnat aprovat superior al 85%. Les accions que es duran a terme per tal d'aconseguir aquests objectius són les següents: • Objectiu de satisfacció: ◦ Contestar qualsevol missatge de l'alumnat en un temps màxim de 24 laborables ◦ Fomentar la participació dels fòrums, així com un ambient agradable i de cordialitat. ◦ Complir escrupolosament amb les orientacions metodològiques, la distribució de continguts i la temporalització. ◦ Realitzar adaptacions particulars de les pràctiques presencials per aquell alumnat amb seriosos problemes d'assistència (estudiar la possibilitat de realitzar alguna pràctica dissabte pel matí). • Objectiu d'índex d'aprovats: ◦ Fomentar la utilització de les tutories individuals per aquell alumnat que ho requerisca. ◦ Realitzar pràctiques voluntàries personalitzades a les mancances de l'alumnat. La taula d'indicadors i resultats és la següent: Indicador Nivell d'acceptabilitat Resultat Accions de millora Satisfacció de l'alumnat a final del 1er quadrimestre Acceptable si la nota mitjana en cadascun dels ítems és superior a 3,5 Satisfacció de l'alumnat a final de curs Acceptable si la nota mitjana en cadascun dels ítems és superior a 4 Índex d'aprovats Acceptables si l'índex d'aprovats dels que segueixen una avaluació contínua és superior al 90% Raül Solbes i Monzó Curs 2016-2017 Pàgina 26 de 40
  • 27.
    Programació didàctica MàquinesElèctriques Instal·lacions Elèctriques i Automàtiques 12. Annexes. 12.1. Taules RAs-CAs-Continguts. Resultats d’aprenentatge Criteris d’avaluació Contingut 1. Elabora documentació tècnica de màquines elèctriques relacionant símbols normalitzats i representant gràficament elements i procediments. a. S'han dibuixat croquis i plànols de les màquines i els seus bobinatges. b. S'han dibuixat esquemes de plaques de borns, connexitats i debanats, segons normes. c. S'han realitzat esquemes de maniobres i assajos de màquines elèctriques. d. S'han utilitzat programes informàtics de disseny per a realitzar esquemes. e. S'ha utilitzat simbologia normalitzada. f. S'ha redactat diferent documentació tècnica. g. S'han analitzat documents convencionals de manteniment de màquines. h. S'ha realitzat un part de treball tipus. i. S'ha realitzat un procés de treball sobre manteniment de màquines elèctriques. j. S'han respectat els temps previstos en els dissenys. k. S'han respectat els criteris de qualitat establits. Interpretació de documentació tècnica en màquines elèctriques: • Simbologia normalitzada i convencionalismes de representació en reparació de màquines elèctriques. • Plànols i esquemes elèctrics normalitzats. • Aplicació de programes informàtics de dibuix tècnic i càlcul d'instal·lacions. • Elaboració de plans de manteniment i muntatge de màquines elèctriques. • Normativa i reglamentació. • Catàlegs tècnics de diversos fabricants. Raül Solbes i Monzó Curs 2016-2017 Pàgina 27 de 40
  • 28.
    Programació didàctica MàquinesElèctriques Instal·lacions Elèctriques i Automàtiques Resultats d’aprenentatge Criteris d’avaluació Contingut 2. Munta transformadors monofàsics i trifàsics, assemblant els seus elements i verificant el seu funcionament. a. S'ha seleccionat el material de muntatge segons càlculs, esquemes i especificacions del fabricant. b. S'han seleccionat les ferramentes i equips adequats a cada procediment. c. S'ha identificat cada peça de la màquina i el seu assemblatge. d. S'han realitzat els bobinatges del transformador. e. S'han connexionat els debanaments primaris i secundaris a la placa de borns. f. S'ha muntat el nucli magnètic. g. S'han assemblat tots els elements de la màquina. h. S'ha provat el seu funcionament realitzant-se assajos habituals. i. S'han respectat els temps previstos en els processos. j. S'han utilitzat catàlegs de fabricants per a la selecció del material. k. S'han respectat criteris de qualitat. Muntatge i assaig de Transformadors: • Generalitats, tipologia i constitució de transformadors. • Característiques funcionals, constructives i de muntatge. • Valors característics (relació de transformació, potències, tensió de curtcircuit, entre uns altres). • Debanaments primaris i secundaris. • Nuclis magnètics. • Operacions per a la construcció de transformadors. • Càlcul dels bobinatges. • Assajos normalitzats aplicats a transformadors. Raül Solbes i Monzó Curs 2016-2017 Pàgina 28 de 40
  • 29.
    Programació didàctica MàquinesElèctriques Instal·lacions Elèctriques i Automàtiques Resultats d’aprenentatge Criteris d’avaluació Contingut 3. Repara avaries en transformadors, realitzant comprovacions i ajustos per a la posada en servei. a. S'han classificat avaries característiques i els seus símptomes en xicotets transformadors monofàsics, trifàsics i autotransformadors. b. S'han utilitzat mitjans i equips de localització i reparació d'avaries. c. S'ha localitzat l'avaria i identificat possibles solucions. d. S'ha desenvolupat un pla de treball per a la reparació d'avaries. e. S'han realitzat operacions de manteniment. f. S'han realitzat mesures elèctriques per a la localització d'avaries. g. S'ha verificat el funcionament de la màquina per mitjà d'assajos. h. S'han respectat els temps previstos en els processos. i. S'han respectat criteris de qualitat. Manteniment i reparació de Transformadors: • Tècniques de manteniment de transformadors. • Ferramentes i equips. • Diagnòstic i reparació de transformadors. • Normes de seguretat utilitzades en el manteniment de transformadors. • Reparació de transformadors seguint instruccions de fabricants. Raül Solbes i Monzó Curs 2016-2017 Pàgina 29 de 40
  • 30.
    Programació didàctica MàquinesElèctriques Instal·lacions Elèctriques i Automàtiques Resultats d’aprenentatge Criteris d’avaluació Contingut 4. Munta màquines elèctriques rotatives, assemblant els seus elements i verificant el seu funcionament. a. S'han seleccionat el material de muntatge, les ferramentes i els equips. b. S'ha identificat cada peça de la màquina i el seu assemblatge. c. S'han utilitzat les ferramentes i equips característics d'un taller de bobinatge. d. S'han realitzat bobines de la màquina. e. S'han assemblat bobines i altres elements de les màquines. f. S'han connexionat els bobinatges rotòric i estatòric. g. S'han muntat les escombretes i anells fregats, connexionant-los als seus borns. h. S'ha provat el seu funcionament realitzant-se assajos habituals. i. S'han respectat els temps previstos en els processos. j. S'han respectat criteris de qualitat. Muntatge de màquines elèctriques rotatives: • Generalitats, tipologia i constitució de màquines elèctriques rotatives. • Característiques funcionals, constructives i de muntatge. • Valors característics (potència, tensió, velocitat, rendiment, entre uns altres). • Corbes característiques de les màquines elèctriques de CC i CA. • Debanaments rotòrics i estatòrics. • Circuits magnètics. Rotor i estator. • Processos de muntatge i desmuntatge de màquines elèctriques de CC i CA. • Assajos normalitzats de màquines elèctriques de CC i CA. • Normes de seguretat utilitzades en el muntatge de màquines rotatives. • Mesures de magnituds elèctriques en màquines rotatives. • Conseqüències de les connexions errònies • Màquines especials emprades en els parcs eòlics. Raül Solbes i Monzó Curs 2016-2017 Pàgina 30 de 40
  • 31.
    Programació didàctica MàquinesElèctriques Instal·lacions Elèctriques i Automàtiques Resultats d’aprenentatge Criteris d’avaluació Contingut 5. Manté i repara màquines elèctriques realitzant comprovacions i ajustos per a la posada en servei. a. S'han classificat avaries característiques i els seus símptomes en màquines elèctriques. b. S'han utilitzat mitjans i equips de localització d'avaries. c. S'ha localitzat l'avaria i proposat possibles solucions. d. S'ha desenvolupat un pla de treball per a la reparació d'avaries. e. S'han realitzat mesures elèctriques per a la localització d'avaries. f. S'ha reparat l'avaria. g. S'ha verificat el funcionament de la màquina per mitjà d'assajos. h. S'han substituït escombretes, coixinets, entre uns altres. i. S'han respectat els temps previstos en els processos. j. S'han respectat criteris de qualitat. Manteniment i reparació de màquines elèctriques rotatives: • Tècniques de manteniment de màquines elèctriques rotatives. • Ferramentes i equips. • Diagnòstic i reparació de màquines elèctriques rotatives. • Normes de seguretat utilitzades en la construcció i manteniment de màquines elèctriques rotatives. • Localització d’avaries. • Reparació de màquines seguint instruccions de fabricants. Raül Solbes i Monzó Curs 2016-2017 Pàgina 31 de 40
  • 32.
    Programació didàctica MàquinesElèctriques Instal·lacions Elèctriques i Automàtiques Resultats d’aprenentatge Criteris d’avaluació Contingut 6. Realitza maniobres característiques en màquines rotatives, interpretant esquemes i aplicant tècniques de muntatge. a. S'han preparat les ferramentes, equips, elements i mitjans de seguretat. b. S'han acoblat mecànicament les màquines. c. S'han muntat circuits de comandament i força, per a les maniobres d'arrancada, inversió, entre unes altres. d. S'han connexionat les màquines als diferents circuits. e. S'han mesurat magnituds elèctriques. f. S'han analitzat resultats de paràmetres mesurats. g. S'ha tingut en compte la documentació tècnica. h. S'han respectat els temps previstos en els processos. i. S'han respectat criteris de qualitat. j. S'ha elaborat un informe de les activitats realitzades i resultats obtinguts. Maniobres de les màquines elèctriques rotatives: • Regulació i control de generadors de cc rotatius. • Arrancada i control de motors de cc. • Regulació i control d'alternadors. • Arrancada i control de motors de ca. • Normes de seguretat utilitzades en instal·lacions de màquines elèctriques rotatives. Raül Solbes i Monzó Curs 2016-2017 Pàgina 32 de 40
  • 33.
    Programació didàctica MàquinesElèctriques Instal·lacions Elèctriques i Automàtiques Resultats d’aprenentatge Criteris d’avaluació Contingut 7. Compleix les normes de prevenció de riscos laborals i de protecció ambiental, identificant els riscos associats, les mesures i equips per a prevenir-los. a. S'han identificat els riscos i el nivell de perillositat que suposen la manipulació dels materials, ferramentes, útils, màquines i mitjans de transport. b. S'han operat les màquines respectant les normes de seguretat. c. S'han identificat les causes més freqüents d'accidents en la manipulació de materials, ferramentes, màquines de tall i conformat, entre unes altres. d. S'han descrit els elements de seguretat (proteccions, alarmes, passos d'emergència, entre uns altres) de les màquines i els equips de protecció individual (calçat, protecció ocular, indumentària, entre uns altres) que s'han d'utilitzar en les diferents operacions de mecanitzat. e. S'ha relacionat la manipulació de materials, ferramentes i màquines amb les mesures de seguretat i protecció personal requerits. f. S'han determinat les mesures de seguretat i de protecció personal que s'han d'adoptar en la preparació i execució de les operacions de muntatge i manteniment de les màquines elèctriques i les seues instal·lacions associades. g. S'han identificat les possibles fonts de contaminació de l'entorn ambiental. h. S'han classificat els residus generats per a la seua retirada selectiva. i. S'ha valorat l'ordre i la neteja d'instal·lacions i equips com a primer factor de prevenció de riscos. Prevenció de riscos laborals i protecció ambiental: • Identificació de riscos • Determinació de les mesures de prevenció de riscos laborals. • Prevenció de riscos laborals en els processos de muntatge i manteniment. • Equips de protecció individual. • Compliment de la normativa de prevenció de riscos laborals. • Compliment de la normativa de protecció ambiental. Raül Solbes i Monzó Curs 2016-2017 Pàgina 33 de 40
  • 34.
    Programació didàctica MàquinesElèctriques Instal·lacions Elèctriques i Automàtiques 12.2. Taules de verificació. Resultat d’aprenentatge Criteris d’avaluació UT Referència continguts UT 1. Elabora documentació tècnica de màquines elèctriques relacionant símbols normalitzats i representant gràficament elements i procediments. a. S'han dibuixat croquis i plànols de les màquines i els seus bobinatges. 2 C2.1; b. S'han dibuixat esquemes de plaques de borns, connexitats i debanats, segons normes. 2 P2.X c. S'han realitzat esquemes de maniobres i assajos de màquines elèctriques. 2 C2.2; C3.2; P2.X d. S'han utilitzat programes informàtics de disseny per a realitzar esquemes. 2 P2.X e. S'ha utilitzat simbologia normalitzada. 2 C2.3; P2.X f. S'ha redactat diferent documentació tècnica. 2 C2.4; T2.1 g. S'han analitzat documents convencionals de manteniment de màquines. 2 T2.1 h. S'ha realitzat un part de treball tipus. 2 T2.1 i. S'ha realitzat un procés de treball sobre manteniment de màquines elèctriques. 2 C2.5 j. S'han respectat els temps previstos en els dissenys. 2 P2.X; T2.1 k. S'han respectat els criteris de qualitat establits. 2 P2.X Continguts UT Referència continguts UT • Simbologia normalitzada i convencionalismes de representació en reparació de màquines elèctriques. 2 C2.1; C2.2; C3.2; C2.3; P2.X • Plànols i esquemes elèctrics normalitzats. 2 C2.1; C2.2; C3.2; C2.3; P2.X • Aplicació de programes informàtics de dibuix tècnic i càlcul d'instal·lacions. 2 P2.X • Elaboració de plans de manteniment i muntatge de màquines elèctriques. 2 C2.4; T2.1 • Normativa i reglamentació. 2 UT completa • Catàlegs tècnics de diversos fabricants. 2 C2.1; C2.2; C3.2; T2.1 Raül Solbes i Monzó Curs 2016-2017 Pàgina 34 de 40
  • 35.
    Programació didàctica MàquinesElèctriques Instal·lacions Elèctriques i Automàtiques Resultat d’aprenentatge Criteris d’avaluació UT Referència continguts UT 2. Munta transformadors monofàsics i trifàsics, assemblant els seus elements i verificant el seu funcionament. a. S'ha seleccionat el material de muntatge segons càlculs, esquemes i especificacions del fabricant. 3 C3.2 b. S'han seleccionat les ferramentes i equips adequats a cada procediment. 3 C3.2 c. S'ha identificat cada peça de la màquina i el seu assemblatge. 1; 3 C1.1; C1.2; C3.1 d. S'han realitzat els bobinatges del transformador. 3 C3.4: P3.1 e. S'han connexionat els debanaments primaris i secundaris a la placa de borns. 3 P3.1 f. S'ha muntat el nucli magnètic. 3 P3.1 g. S'han assemblat tots els elements de la màquina. 3 C3.1; P3.1 h. S'ha provat el seu funcionament realitzant-se assajos habituals. 2; 3 C3.2; P-3.1 i. S'han respectat els temps previstos en els processos. 3 P3.1 j. S'han utilitzat catàlegs de fabricants per a la selecció del material. 3 C3.3; A3.X k. S'han respectat criteris de qualitat. 3 P3.1; A3.X Continguts UT Referència continguts UT • Generalitats, tipologia i constitució de transformadors. 1 C1.1; C1.2 • Característiques funcionals, constructives i de muntatge. 1 C1.1; C1.2 • Valors característics (relació de transformació, potències, tensió de curtcircuit, entre uns altres). 1 C1.1; A1.1 • Debanaments primaris i secundaris. 3 C3.1; P3.1 • Nuclis magnètics. 3 C3.1; P3.1 • Operacions per a la construcció de transformadors. 3 P3.1 • Càlcul dels bobinatges. 3 C3.3 • Assajos normalitzats aplicats a transformadors. 2; 3 C3.2; P-3.1 Raül Solbes i Monzó Curs 2016-2017 Pàgina 35 de 40
  • 36.
    Programació didàctica MàquinesElèctriques Instal·lacions Elèctriques i Automàtiques Resultat d’aprenentatge Criteris d’avaluació UT Referència continguts UT 3. Repara avaries en transformadors, realitzant comprovacions i ajustos per a la posada en servei. a. S'han classificat avaries característiques i els seus símptomes en xicotets transformadors monofàsics, trifàsics i autotransformadors. 4 C4.1 b. S'han utilitzat mitjans i equips de localització i reparació d'avaries. 4 C4.2; T4.1 c. S'ha localitzat l'avaria i identificat possibles solucions. 4 C4.2; T4.1 d. S'ha desenvolupat un pla de treball per a la reparació d'avaries. 4 C4.3; T4.1 e. S'han realitzat operacions de manteniment. 4 C4.2; C4.3 f. S'han realitzat mesures elèctriques per a la localització d'avaries. 3 P3.1 g. S'ha verificat el funcionament de la màquina per mitjà d'assajos. 3 P3.1 h. S'han respectat els temps previstos en els processos. 3 P3.1 i. S'han respectat criteris de qualitat. 3 P3.1 Continguts UT Referència continguts UT • Tècniques de manteniment de transformadors. 4 C4.2; C4.3; T4.1 • Ferramentes i equips. 3; 4 C3.3; T4.1 • Diagnòstic i reparació de transformadors. 4 C4.2; C4.3 • Normes de seguretat utilitzades en el manteniment de transformadors. 3 C3.5 • Reparació de transformadors seguint instruccions de fabricants. 4 C4.2; C4.3 Raül Solbes i Monzó Curs 2016-2017 Pàgina 36 de 40
  • 37.
    Programació didàctica MàquinesElèctriques Instal·lacions Elèctriques i Automàtiques Resultat d’aprenentatge Criteris d’avaluació UT Referència continguts UT 4. Munta màquines elèctriques rotatives, assemblant els seus elements i verificant el seu funcionament. a. S'han seleccionat el material de muntatge, les ferramentes i els equips. 5 C5.2 b. S'ha identificat cada peça de la màquina i el seu assemblatge. 1 C1.1; C1.2 c. S'han utilitzat les ferramentes i equips característics d'un taller de bobinatge. 5 C5.2 d. S'han realitzat bobines de la màquina. 5 C5.3 e. S'han assemblat bobines i altres elements de les màquines. 5 C5.3; P5.1 f. S'han connexionat els bobinatges rotòric i estatòric. 5 C5.3; P5.1 g. S'han muntat les escombretes i anells fregats, connexionant-los als seus borns. 5 P5.1 h. S'ha provat el seu funcionament realitzant-se assajos habituals. 2; 5 C3.2; P5.1 i. S'han respectat els temps previstos en els processos. 5 P5.1 j. S'han respectat criteris de qualitat. 5 P5.1 Continguts UT Referència continguts UT • Generalitats, tipologia i constitució de màquines elèctriques rotatives. 1 C1.1; C1.2 • Característiques funcionals, constructives i de muntatge. 1 C1.1; C1.2 • Valors característics (potència, tensió, velocitat, rendiment, entre uns altres). 1 C1.1; A1.1 • Corbes característiques de les màquines elèctriques de CC i CA. 1 C1.3 • Debanaments rotòrics i estatòrics. 5 C5.1 • Circuits magnètics. Rotor i estator. 5 C5.1 • Processos de muntatge i desmuntatge de màquines elèctriques de CC i CA. 5 P5.1 • Assajos normalitzats de màquines elèctriques de CC i CA. 2; 5 C3.2; P5.1 • Normes de seguretat utilitzades en el muntatge de màquines rotatives. 5 C5.4 Raül Solbes i Monzó Curs 2016-2017 Pàgina 37 de 40
  • 38.
    Programació didàctica MàquinesElèctriques Instal·lacions Elèctriques i Automàtiques Resultat d’aprenentatge Criteris d’avaluació UT Referència continguts UT 5. Manté i repara màquines elèctriques realitzant comprovacions i ajustos per a la posada en servei. a. S'han classificat avaries característiques i els seus símptomes en màquines elèctriques. 6 C6.1 b. S'han utilitzat mitjans i equips de localització d'avaries. 6 C6.2; T6.1 c. S'ha localitzat l'avaria i proposat possibles solucions. 6 C6.2; T6.1 d. S'ha desenvolupat un pla de treball per a la reparació d'avaries. 6 C6.3; T6.1 e. S'han realitzat mesures elèctriques per a la localització d'avaries. 5 P5.1 f. S'ha reparat l'avaria. 5 P5.1 g. S'ha verificat el funcionament de la màquina per mitjà d'assajos. 5 P5.1 h. S'han substituït escombretes, coixinets, entre uns altres. 5 P5.1 i. S'han respectat els temps previstos en els processos. 5 P5.1 j. S'han respectat criteris de qualitat. 5 P5.1 Continguts UT Referència continguts UT • Tècniques de manteniment de màquines elèctriques rotatives. 6 C6.2; C6.3 T6.1 • Ferramentes i equips. 5; 6 C5.2; T6.1 • Diagnòstic i reparació de màquines elèctriques rotatives. 6 C6.2; C6.3 T6.1 • Normes de seguretat utilitzades en la construcció i manteniment de màquines elèctriques rotatives. 5 C5.4 • Localització d’avaries. 6 C6.1; C6.2 • Reparació de màquines seguint instruccions de fabricants. 6 C6.1; C6.2 Raül Solbes i Monzó Curs 2016-2017 Pàgina 38 de 40
  • 39.
    Programació didàctica MàquinesElèctriques Instal·lacions Elèctriques i Automàtiques Resultat d’aprenentatge Criteris d’avaluació UT Referència continguts UT 6. Realitza maniobres característiques en màquines rotatives, interpretant esquemes i aplicant tècniques de muntatge. a. S'han preparat les ferramentes, equips, elements i mitjans de seguretat. 7 P7.1 b. S'han acoblat mecànicament les màquines. 7 P7.1 c. S'han muntat circuits de comandament i força, per a les maniobres d'arrancada, inversió, entre unes altres. 7 C7.1; C7.2; P7.1 d. S'han connexionat les màquines als diferents circuits. 7 C7.1; C7.2; P7.1 e. S'han mesurat magnituds elèctriques. 7 P7.1 f. S'han analitzat resultats de paràmetres mesurats. 7 P7.1 g. S'ha tingut en compte la documentació tècnica. 7 P7.1 h. S'han respectat els temps previstos en els processos. 7 P7.1 i. S'han respectat criteris de qualitat. 7 P7.1 j. S'ha elaborat un informe de les activitats realitzades i resultats obtinguts. 7 P7.1 Continguts UT Referència continguts UT • Regulació i control de generadors de cc rotatius. 7 C7.1 P7.1 • Arrancada i control de motors de cc. 7 C7.2; P7.1 • Regulació i control d'alternadors. 7 C7.1 P7.1 • Arrancada i control de motors de ca. 7 C7.2; P7.1 • Normes de seguretat utilitzades en instal·lacions de màquines elèctriques rotatives. 7 C7.3; P7.1 Raül Solbes i Monzó Curs 2016-2017 Pàgina 39 de 40
  • 40.
    Programació didàctica MàquinesElèctriques Instal·lacions Elèctriques i Automàtiques Resultat d’aprenentatge Criteris d’avaluació UT Referència continguts UT 7. Compleix les normes de prevenció de riscos laborals i de protecció ambiental, identificant els riscos associats, les mesures i equips per a prevenir-los. a. S'han identificat els riscos i el nivell de perillositat que suposen la manipulació dels materials, ferramentes, útils, màquines i mitjans de transport. 1; 3; 5; 7 C1.4; T1.4; P3.1; P4.1; P7.1 b. S'han operat les màquines respectant les normes de seguretat. 3; 5; 7 P3.1; P4.1; P7.1 c. S'han identificat les causes més freqüents d'accidents en la manipulació de materials, ferramentes, màquines de tall i conformat, entre unes altres. 1 C1.4; T1.4 d. S'han descrit els elements de seguretat (proteccions, alarmes, passos d'emergència, entre uns altres) de les màquines i els equips de protecció individual (calçat, protecció ocular, indumentària, entre uns altres) que s'han d'utilitzar en les diferents operacions de mecanitzat. 1 C1.4; T1.4 e. S'ha relacionat la manipulació de materials, ferramentes i màquines amb les mesures de seguretat i protecció personal requerits. 1; 3; 5; 7 T1.4; P3.1; P4.1; P7.1 f. S'han determinat les mesures de seguretat i de protecció personal que s'han d'adoptar en la preparació i execució de les operacions de muntatge i manteniment de les màquines elèctriques i les seues instal·lacions associades. 1; 3; 5; 7 T1.4; P3.1; P4.1; P7.1 g. S'han identificat les possibles fonts de contaminació de l'entorn ambiental. 1 C1.4; T1.4 h. S'han classificat els residus generats per a la seua retirada selectiva. 1 C1.4; T1.4 i. S'ha valorat l'ordre i la neteja d'instal·lacions i equips com a primer factor de prevenció de riscos. 3; 5; 7 P3.1; P4.1; P7.1 Continguts UT Referència continguts UT • Identificació de riscos 1; 3; 5; 7 C1.4; T1.4; P3.1; P4.1; P7.1 • Determinació de les mesures de prevenció de riscos laborals. 1 C1.4; T1.4; • Prevenció de riscos laborals en els processos de muntatge i manteniment. 1; 3; 5; 7 C1.4; T1.4; P3.1; P4.1; P7.1 • Equips de protecció individual. 1 C1.4; • Compliment de la normativa de prevenció de riscos laborals. 1; 3; 5; 7 C1.4; T1.4; P3.1; P4.1; P7.1 • Compliment de la normativa de protecció ambiental. 1; 3; 5; 7 C1.4; T1.4; P3.1; P4.1; P7.1 Raül Solbes i Monzó Curs 2016-2017 Pàgina 40 de 40