CADERNO	
  DE	
  INFORMACIÓN	
  
ACADÉMICA	
  2º	
  DE	
  ESO	
  
	
  
	
  
	
  
	
  
	
  
Departamento	
  de	
  Orientación	
  
IES	
  Plurilingüe	
  Xosé	
  Neira	
  Vilas	
  
Orientación	
  2013/14	
  
Lourdes	
  Otero	
  Rodríguez	
  
	
  
	
  
 
	
  
	
  
	
  
	
  
13-­‐14	
   14-­‐15	
   15-­‐16	
   16-­‐17	
  
5º	
  EP	
  
6º	
  EP	
  
1º	
  ESO	
  
2º	
  ESO	
  
3º	
  ESO	
  
6º	
  EP	
  
1º	
  ESO	
  
2º	
  ESO	
  
3º	
  ESO	
  
4º	
  ESO	
  
1º	
  ESO	
  
2º	
  ESO	
  
3º	
  ESO	
  
4º	
  ESO	
  
1º	
  
BACH	
  
2º	
  ESO	
  
3º	
  ESO	
  
4º	
  ESO	
  
1º	
  
BACH	
  
2º	
  
BACH	
  
AVALIACIÓ
N	
  FINAL	
  
Sin	
  efectos	
  
acad.	
  
AVALIACIÓ
N	
  FINAL	
  
Sin	
  efectos	
  
acad.	
  
Ultima	
  PAU	
  
1.	
  CALENDARIO	
  da	
  IMPLANTACIÓN	
  da	
  LOMCE	
  en	
  ED.	
  SECUNDARIA	
  FP	
  
	
  
	
  
1º	
  FPB	
  
2º	
  FPB	
  
1º	
  
CFGM	
  
1º	
  
CFGM	
  
2º	
  
CFGM	
  
 
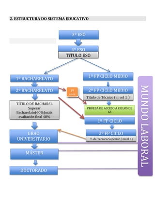
2.	
  ESTRUCTURA	
  DO	
  SISTEMA	
  EDUCATIVO	
  
	
  
	
  
	
  
3º	
  ESO
4º	
  ESO
TiTULO	
  ESO
1º	
  BACHARELATO
2º	
  BACHARELATO
TÍTULO	
  DE	
  BACHAREL	
  
Superar	
  
Bacharelato(60%)máis	
  
avaliación	
  final	
  40%
GRAO	
  
UNIVERSITARIO
MÁSTER
Titulo	
  de	
  Técnico	
  (	
  nivel	
  1	
  )
PRUEBA	
  DE	
  ACCESO	
  A	
  CICLOS	
  DE	
  
GS
2º	
  FP	
  CICLO	
  
SUPERIOR	
  Titulo	
  de	
  Técnico	
  Superior	
  (	
  nivel	
  
3)	
  
19	
  	
  
ano
s
4º	
  ESO
TiTULO	
  ESO
1º	
  BACHARELATO
2º	
  BACHARELATO
GRAO	
  
UNIVERSITARIO
MÁSTER
DOCTORADO
1º	
  FP	
  CICLO	
  MEDIO
2º	
  FP	
  CICLO	
  MEDIO
1º	
  FP	
  CICLO	
  
SUPERIOR
2º	
  FP	
  CICLO	
  
SUPERIOR	
  T.	
  de	
  Técnico	
  Superior	
  (	
  nivel	
  3)	
  
19	
  	
  
anos
MUNDO	
  LABORAL
3. ELECCIÓN DE MATERIAS EN 3º DE ESO
	
  
	
  
MATERIAS	
   Nº	
  DE	
  HORAS	
  
Bioloxía	
  e	
  Xeoloxía	
   2	
  
Ciencias	
  Sociais,	
  Xeografía	
  e	
  Historia	
  	
  	
  	
  	
  	
  	
  	
  	
  	
  	
  	
   3	
  
Educación	
  Física	
   2	
  
Educación	
  Plástica	
  e	
  Visual	
   2	
  
Física-­‐Química	
   2	
  
Lingua	
  Galega	
  e	
  Literatura	
   3	
  
Lingua	
  Castelá	
  e	
  Literatura	
   3	
  
Primeira	
  Lingua	
  Estranxeira	
   3	
  
Matemáticas	
   4	
  
Música	
   2	
  
Tecnoloxías	
   2	
  
Relixión/	
  Alternativa	
   1	
  
Titoría	
   1	
  
Optativa	
   2	
  
 
	
  
4. CONTIDOS BÁSICOS DAS MATERIAS OPTATIVAS DE 3º DE ESO
Latín
1º TRIMESTRE
1.A orixe e a evolución do latín. Clasificación das linguas indoeuropeas.
2.Abecedario e a pronunciación clásica e posclásica do latín. A regra da penúltima sílaba.
Diferenza entre vocais breves e longas.
3.O latín como lingua flexiva. Os casos e os seus principais valores sintácticos. Recoñecemento
das diferenzas e similitudes básicas entre a estrutura da lingua latina e a das linguas
romances utilizadas polo alumno.
4.Clases de palabras. A flexión nominal e verbal. Recoñecemento das categorías gramaticais da
flexión latina e comparación cos elementos flexivos das linguas actuais.
5.Compoñentes grecolatinos nas linguas romances. Identificación de lexemas, sufixos e prefixos
grecolatinos usados na propia lingua: préstamos, derivación, composición e analoxía
como mecanismos de enriquecemento do vocabulario.
6.O significado etimolóxico das palabras como guía para a adecuada utilización do vocabulario.
7. O marco xeográfico e histórico da sociedade romana. Gallaecia e o resto da Hispania. As
vías romanas de Hispania e as grandes vías modernas: medio de difusión dunha
civilización uniforme, de unidade política e económica e de relación humana. Uso de fontes
primarias e secundarias para coñecer o pasado.
8. Lectura e interpretación de textos en latín de dificultade progresiva creados nunha
variedade de contextos e situacións en que as palabras e as estruturas teñan sentido, de
tal xeito que todo se deduza, sen ambigüidade, do contexto en que aparezan.
2º TRIMESTRE
1.Clases de palabras. A flexión pronominal. Recoñecemento das categorías gramaticais da
flexión latina e comparación cos elementos flexivos das linguas actuais.
2.Definición de palabras a partir dos seus étimos.
3.vocabulario da ciencia e da técnica. Os étimos gregos e latinos nas terminoloxías específicas.
O significado etimolóxico das palabras como guía para a adecuada utilización do
vocabulario.
4.Latinismos e locucións latinas. Recoñecemento das expresións latinas incorporadas á lingua
falada e escrita.
5.As institucións e a vida cotiá. Ocio e negocio. Relación entre o relixioso e o festivo.
Interpretación dos seus referentes desde a nosa perspectiva sociocultural. Comparación e
análise crítica das estruturas sociais e familiares.
6.As pegadas materiais da romanización: o foro e a arquitectura do ocio en relación coa
concepción do urbanismo posterior, a importancia do arco e a bóveda na arquitectura
posterior. Valoración da conxunción da magnificencia e o xenio práctico. Emprego dos
medios audiovisuais e das TIC para coñecer o patrimonio artístico e arqueolóxico.
Observación directa. O papel de Roma na historia de Occidente, o patrimonio
arqueolóxico, artístico e literario. Coñecemento especial do herdado en Galicia.
7. Lectura e interpretación de textos en latín de dificultade progresiva creados nunha variedade
de contextos e situacións en que as palabras e as estruturas teñan sentido, de tal xeito que todo
se deduza, sen ambigüidade, do contexto en que aparezan.
3º TRIMESTRE
1.As estruturas oracionais básicas. A concordancia e a orde flexible de palabras. Nexos
coordinantes máis frecuentes.
2.Valoración da lingua latina como principal vía de transmisión e continuidade do mundo clásico e
instrumento privilexiado para unha comprensión profunda do sistema das linguas
romances.
3.Latín culto e latín vulgar: lingua de cultura e lingua de comunicación. O proceso de redución
morfolóxica e sintáctica no latín vulgar. A formación das linguas romances. Análise dos
procesos de evolución das linguas romances.
4.A evolución fonética. Termos patrimoniais, semicultismos e cultismos. Explicación dos cambios
fonéticos máis frecuentes. Relación semántica entre palabras dunha mesma raíz latina e
evolución fonética diferente.
5.A achega léxica do latín ás linguas modernas non derivadas del.
6.Os temas e argumentos mitolóxicos na literatura e nas artes plásticas e visuais.
Recoñecemento de elementos da mitoloxía clásica en manifestacións culturais de todo
tipo e interpretación do seu significado.
7.Lectura e interpretación de textos en latín de dificultade progresiva creados nunha variedade
de contextos e situacións en que as palabras e as estruturas teñan sentido, de tal xeito que
todo se deduza, sen ambigüidade, do contexto en que aparezan.
Cultura Clásica
Todo o que somos o mundo occidental non é mais ca o produto do que fixeron hai case tres mil
anos os homes duna pequena vila de Italia, Roma. Nos deixaron, non so a súa obra, senón que
tamén actuaron como vehículos de transmisión da cultura doutro pobo, o grego. Ambas culturas
se fundiron no que hoxe coñecemos como mundo clásico A lingua, a relixión cristiá, a literatura,
as artes, os espectáculos, as técnicas de guerra, o dereito, a inxenería, a mitoloxía son herdanzas
dese pobo, que se estendeu por todo o mundo coñecido e incluso lle deu nome a esta parte,
onde para eles se acababa a terra, Finisterrae.
O que tratamos de conseguir en cultura clásica é que o alumno se achegue a todos eses
aspectos da cultura destes pobo e perciba a pervivencia deles no mundo actual.
1º TRIMESTRE
· O mito fronte á razón: o espazo xeográfico mítico fronte ao real. A lenda fronte á historia.
O pensamento mítico fronte ao lóxico. O heroe fronte ao home. A guerra de Troia. A lenda
de Rómulo e Remo.
· A pervivencia da mitoloxía clásica.
· A relixión en Grecia e Roma.
· Linguas clásicas e a súa orixe. Sistemas de escritura. Do alfabeto ao abecedario. As
familias lingüísticas. O indoeuropeo. As linguas romances. As linguas flexivas. A evolución
das linguas. O latín como orixe de galego e castelán.
2º TRIMESTRE
· A infancia no mundo clásico. A educación.
· A muller en Grecia e en Roma. O matrimonio. A vestimenta.
· O home no mundo clásico. O traballo. A xornada diaria. A vestimenta. A comida.
· A organización e o cómputo do tempo.
· O vocabulario. Palabras patrimoniais, semicultismos, cultismos, latinismos, helenismos,
prefixos, sufixos. Palabras procedentes doutras linguas: razón lingüísticas, históricas e
culturais.
3º TRIMESTRE
· A arte clásica. Restos arqueolóxicos.
· Xogos e espectáculos.
· Romanización de Europa: historia dun proceso. A supervivencia da cultura indíxena: ritos
ligados aos ciclos da natureza, festas, topónimos, tradicións...
· As fontes: as literaturas grega e romana: características xerais. Semellanzas e
diferenzas. A literatura clásica e a súa continuidade en Europa. Os principais xéneros.
TÉCNICAS BÁSICAS DE ELECTRICIDADE
OBXECTIVOS ESPECIFICOS:
1. Estudar as tecnoloxías de produccion, distribucción e consumo de enerxía eléctrica.
2. Analizar aparatos e compoñentes eléctricos e electrónicos.
3. Estudar as características dos diferentes tipos de condutores empregados nas instalacións
eléctricas domésticas.
4. Comprender o funcionamento dos sistemas de mando e protección das instalacións
eléctricas dunha vivenda.
5. Realizar cálculos sinxelos en circuítos eléctricos elementais.
6. Interpretas esquemas e símbolos empregados na representación de instalacións eléctricas.
7. Analizar con sentido crítico o uso racional dos sistemas eléctricos e electrónicos.
8. Coñecer e aplicar as normas básicas de seguridade nas instalacións eléctricas e a
aplicación de normas de hixiene e seguridade na manipulacion de ferramentas e materiais.
9. Explicación e interpretación das tarifas eléctricas.
Os obxectivos da materia atenden aos seguintes fins:
1. Dar una base para continuar estudos no Bacharelato Tecnolóxico e Científico.
2. Orienta e forma aos alumnos que opten por Ciclos Formativos relacionados coa
electricidade e electrónica.
3. Dar confianza aos alumnos nas súas habilidades relacionadas co manexo de ferramentas,
materiais, etc.
Contidos:
1. A enerxía
2. Electricidade estática.
3. Corrente eléctrica.
4. Liñas de distribucción
5. Transformadores.
6. Circuítos eléctricos básicos.
7. Xeradores de corrente.
8. Circuítos usados habitualmente nas vivendas.
9. Aparatos de mando e protección.
Metodoloxía:
Alternaremos as clases teóricas e prácticas, dando maior importancia ás prácticas. Como mínimo
o 70 % das clases serán prácticas.
Obradoiro de iniciativas emprendedoras	
  
Ten como obxectivo iniciar ao alumnado no coñecemento da importancia social
e económica das persoas emprendedoras, a idea de empresa e o valor e
utilidade da realización dun proxecto empresarial.	
  
Bloque I	
  
A persoa emprendedora: habilidades e calidades persoais, sociais e empresariais.	
  
O traballo en equipo: concepto e clases de equipos. Vantaxes e inconvenientes do traballo en
equipo. Roles dentro dos equipos de traballo. Dinámicas de grupo.	
  
O proceso de comunicación na empresa. Comunicación verbal e non verbal. Habilidades e
técnicas de comunicación. A escoita activa, a empatía e a asertividade. 	
  
A función de dirección. Niveis directivos. O comportamento do directivo: teorías X, Y e Z. O
liderado: teorías e estilos. 	
  
Bloque II	
  
A solución de conflitos e a negociación. Elementos do proceso negociador. Fases e estilos de
negociación. O proceso de toma de decisións: fases e ferramentas. 	
  
Factores do macroentorno empresarial: xurídico-económicos, sociais, tecnolóxicos, políticos, do
entorno natural e de recoñecemento social.	
  
Factores do microentorno empresarial: provedores, clientes, distribuidores, competencia,
entidades financeiras e socios. 	
  
Xeración e formulación da idea emprendedora. O pensamento creativo. Técnicas para estimular a
creación de ideas. Inicio do proxecto de empresa. A actividade da empresa e os promotores.	
  
Investigación de mercados. Fontes de información primarias e secundarias. Investigación
cuantitativa e cualitativa. Ferramentas de investigación: enquisas, observación e experimentación.
Viabilidade do proxecto: técnica, institucional, persoal e financeira. 	
  
Bloque III	
  
O plan de marketing. Obxectivos e estratexias. O marketing mix: produto, prezo, promoción e
distribución. 	
  
O plan de organización e recursos humanos. Viabilidade persoal do proxecto de empresa.
Deseño da organización da empresa. Xestión de recursos humanos: contratación de persoal e
plan de formación. 	
  
Plan económico-financeiro. Fontes de financiamento. Investimentos. Viabilidade económico-
financeira. O balance e o plan de tesourería.	
  
Área xurídica do proxecto: forma xurídica da empresa, protección xurídica, permisos e licenzas. A
prevención de riscos laborais.	
  
Avaliación e control do proxecto.	
  
	
  

Orientación 2º eso

  • 1.
        CADERNO  DE  INFORMACIÓN   ACADÉMICA  2º  DE  ESO             Departamento  de  Orientación   IES  Plurilingüe  Xosé  Neira  Vilas   Orientación  2013/14   Lourdes  Otero  Rodríguez      
  • 2.
              13-­‐14   14-­‐15   15-­‐16   16-­‐17   5º  EP   6º  EP   1º  ESO   2º  ESO   3º  ESO   6º  EP   1º  ESO   2º  ESO   3º  ESO   4º  ESO   1º  ESO   2º  ESO   3º  ESO   4º  ESO   1º   BACH   2º  ESO   3º  ESO   4º  ESO   1º   BACH   2º   BACH   AVALIACIÓ N  FINAL   Sin  efectos   acad.   AVALIACIÓ N  FINAL   Sin  efectos   acad.   Ultima  PAU   1.  CALENDARIO  da  IMPLANTACIÓN  da  LOMCE  en  ED.  SECUNDARIA  FP       1º  FPB   2º  FPB   1º   CFGM   1º   CFGM   2º   CFGM  
  • 3.
      2.  ESTRUCTURA  DO  SISTEMA  EDUCATIVO         3º  ESO 4º  ESO TiTULO  ESO 1º  BACHARELATO 2º  BACHARELATO TÍTULO  DE  BACHAREL   Superar   Bacharelato(60%)máis   avaliación  final  40% GRAO   UNIVERSITARIO MÁSTER Titulo  de  Técnico  (  nivel  1  ) PRUEBA  DE  ACCESO  A  CICLOS  DE   GS 2º  FP  CICLO   SUPERIOR  Titulo  de  Técnico  Superior  (  nivel   3)   19     ano s 4º  ESO TiTULO  ESO 1º  BACHARELATO 2º  BACHARELATO GRAO   UNIVERSITARIO MÁSTER DOCTORADO 1º  FP  CICLO  MEDIO 2º  FP  CICLO  MEDIO 1º  FP  CICLO   SUPERIOR 2º  FP  CICLO   SUPERIOR  T.  de  Técnico  Superior  (  nivel  3)   19     anos MUNDO  LABORAL
  • 4.
    3. ELECCIÓN DEMATERIAS EN 3º DE ESO     MATERIAS   Nº  DE  HORAS   Bioloxía  e  Xeoloxía   2   Ciencias  Sociais,  Xeografía  e  Historia                         3   Educación  Física   2   Educación  Plástica  e  Visual   2   Física-­‐Química   2   Lingua  Galega  e  Literatura   3   Lingua  Castelá  e  Literatura   3   Primeira  Lingua  Estranxeira   3   Matemáticas   4   Música   2   Tecnoloxías   2   Relixión/  Alternativa   1   Titoría   1   Optativa   2  
  • 5.
        4. CONTIDOSBÁSICOS DAS MATERIAS OPTATIVAS DE 3º DE ESO Latín 1º TRIMESTRE 1.A orixe e a evolución do latín. Clasificación das linguas indoeuropeas. 2.Abecedario e a pronunciación clásica e posclásica do latín. A regra da penúltima sílaba. Diferenza entre vocais breves e longas. 3.O latín como lingua flexiva. Os casos e os seus principais valores sintácticos. Recoñecemento das diferenzas e similitudes básicas entre a estrutura da lingua latina e a das linguas romances utilizadas polo alumno. 4.Clases de palabras. A flexión nominal e verbal. Recoñecemento das categorías gramaticais da flexión latina e comparación cos elementos flexivos das linguas actuais. 5.Compoñentes grecolatinos nas linguas romances. Identificación de lexemas, sufixos e prefixos grecolatinos usados na propia lingua: préstamos, derivación, composición e analoxía como mecanismos de enriquecemento do vocabulario. 6.O significado etimolóxico das palabras como guía para a adecuada utilización do vocabulario. 7. O marco xeográfico e histórico da sociedade romana. Gallaecia e o resto da Hispania. As vías romanas de Hispania e as grandes vías modernas: medio de difusión dunha civilización uniforme, de unidade política e económica e de relación humana. Uso de fontes primarias e secundarias para coñecer o pasado. 8. Lectura e interpretación de textos en latín de dificultade progresiva creados nunha variedade de contextos e situacións en que as palabras e as estruturas teñan sentido, de tal xeito que todo se deduza, sen ambigüidade, do contexto en que aparezan. 2º TRIMESTRE 1.Clases de palabras. A flexión pronominal. Recoñecemento das categorías gramaticais da flexión latina e comparación cos elementos flexivos das linguas actuais.
  • 6.
    2.Definición de palabrasa partir dos seus étimos. 3.vocabulario da ciencia e da técnica. Os étimos gregos e latinos nas terminoloxías específicas. O significado etimolóxico das palabras como guía para a adecuada utilización do vocabulario. 4.Latinismos e locucións latinas. Recoñecemento das expresións latinas incorporadas á lingua falada e escrita. 5.As institucións e a vida cotiá. Ocio e negocio. Relación entre o relixioso e o festivo. Interpretación dos seus referentes desde a nosa perspectiva sociocultural. Comparación e análise crítica das estruturas sociais e familiares. 6.As pegadas materiais da romanización: o foro e a arquitectura do ocio en relación coa concepción do urbanismo posterior, a importancia do arco e a bóveda na arquitectura posterior. Valoración da conxunción da magnificencia e o xenio práctico. Emprego dos medios audiovisuais e das TIC para coñecer o patrimonio artístico e arqueolóxico. Observación directa. O papel de Roma na historia de Occidente, o patrimonio arqueolóxico, artístico e literario. Coñecemento especial do herdado en Galicia. 7. Lectura e interpretación de textos en latín de dificultade progresiva creados nunha variedade de contextos e situacións en que as palabras e as estruturas teñan sentido, de tal xeito que todo se deduza, sen ambigüidade, do contexto en que aparezan. 3º TRIMESTRE 1.As estruturas oracionais básicas. A concordancia e a orde flexible de palabras. Nexos coordinantes máis frecuentes. 2.Valoración da lingua latina como principal vía de transmisión e continuidade do mundo clásico e instrumento privilexiado para unha comprensión profunda do sistema das linguas romances. 3.Latín culto e latín vulgar: lingua de cultura e lingua de comunicación. O proceso de redución morfolóxica e sintáctica no latín vulgar. A formación das linguas romances. Análise dos procesos de evolución das linguas romances. 4.A evolución fonética. Termos patrimoniais, semicultismos e cultismos. Explicación dos cambios fonéticos máis frecuentes. Relación semántica entre palabras dunha mesma raíz latina e evolución fonética diferente. 5.A achega léxica do latín ás linguas modernas non derivadas del.
  • 7.
    6.Os temas eargumentos mitolóxicos na literatura e nas artes plásticas e visuais. Recoñecemento de elementos da mitoloxía clásica en manifestacións culturais de todo tipo e interpretación do seu significado. 7.Lectura e interpretación de textos en latín de dificultade progresiva creados nunha variedade de contextos e situacións en que as palabras e as estruturas teñan sentido, de tal xeito que todo se deduza, sen ambigüidade, do contexto en que aparezan. Cultura Clásica Todo o que somos o mundo occidental non é mais ca o produto do que fixeron hai case tres mil anos os homes duna pequena vila de Italia, Roma. Nos deixaron, non so a súa obra, senón que tamén actuaron como vehículos de transmisión da cultura doutro pobo, o grego. Ambas culturas se fundiron no que hoxe coñecemos como mundo clásico A lingua, a relixión cristiá, a literatura, as artes, os espectáculos, as técnicas de guerra, o dereito, a inxenería, a mitoloxía son herdanzas dese pobo, que se estendeu por todo o mundo coñecido e incluso lle deu nome a esta parte, onde para eles se acababa a terra, Finisterrae. O que tratamos de conseguir en cultura clásica é que o alumno se achegue a todos eses aspectos da cultura destes pobo e perciba a pervivencia deles no mundo actual. 1º TRIMESTRE · O mito fronte á razón: o espazo xeográfico mítico fronte ao real. A lenda fronte á historia. O pensamento mítico fronte ao lóxico. O heroe fronte ao home. A guerra de Troia. A lenda de Rómulo e Remo. · A pervivencia da mitoloxía clásica. · A relixión en Grecia e Roma. · Linguas clásicas e a súa orixe. Sistemas de escritura. Do alfabeto ao abecedario. As familias lingüísticas. O indoeuropeo. As linguas romances. As linguas flexivas. A evolución das linguas. O latín como orixe de galego e castelán. 2º TRIMESTRE · A infancia no mundo clásico. A educación. · A muller en Grecia e en Roma. O matrimonio. A vestimenta. · O home no mundo clásico. O traballo. A xornada diaria. A vestimenta. A comida.
  • 8.
    · A organizacióne o cómputo do tempo. · O vocabulario. Palabras patrimoniais, semicultismos, cultismos, latinismos, helenismos, prefixos, sufixos. Palabras procedentes doutras linguas: razón lingüísticas, históricas e culturais. 3º TRIMESTRE · A arte clásica. Restos arqueolóxicos. · Xogos e espectáculos. · Romanización de Europa: historia dun proceso. A supervivencia da cultura indíxena: ritos ligados aos ciclos da natureza, festas, topónimos, tradicións... · As fontes: as literaturas grega e romana: características xerais. Semellanzas e diferenzas. A literatura clásica e a súa continuidade en Europa. Os principais xéneros. TÉCNICAS BÁSICAS DE ELECTRICIDADE OBXECTIVOS ESPECIFICOS: 1. Estudar as tecnoloxías de produccion, distribucción e consumo de enerxía eléctrica. 2. Analizar aparatos e compoñentes eléctricos e electrónicos. 3. Estudar as características dos diferentes tipos de condutores empregados nas instalacións eléctricas domésticas. 4. Comprender o funcionamento dos sistemas de mando e protección das instalacións eléctricas dunha vivenda. 5. Realizar cálculos sinxelos en circuítos eléctricos elementais. 6. Interpretas esquemas e símbolos empregados na representación de instalacións eléctricas. 7. Analizar con sentido crítico o uso racional dos sistemas eléctricos e electrónicos. 8. Coñecer e aplicar as normas básicas de seguridade nas instalacións eléctricas e a aplicación de normas de hixiene e seguridade na manipulacion de ferramentas e materiais. 9. Explicación e interpretación das tarifas eléctricas. Os obxectivos da materia atenden aos seguintes fins: 1. Dar una base para continuar estudos no Bacharelato Tecnolóxico e Científico. 2. Orienta e forma aos alumnos que opten por Ciclos Formativos relacionados coa electricidade e electrónica.
  • 9.
    3. Dar confianzaaos alumnos nas súas habilidades relacionadas co manexo de ferramentas, materiais, etc. Contidos: 1. A enerxía 2. Electricidade estática. 3. Corrente eléctrica. 4. Liñas de distribucción 5. Transformadores. 6. Circuítos eléctricos básicos. 7. Xeradores de corrente. 8. Circuítos usados habitualmente nas vivendas. 9. Aparatos de mando e protección. Metodoloxía: Alternaremos as clases teóricas e prácticas, dando maior importancia ás prácticas. Como mínimo o 70 % das clases serán prácticas. Obradoiro de iniciativas emprendedoras   Ten como obxectivo iniciar ao alumnado no coñecemento da importancia social e económica das persoas emprendedoras, a idea de empresa e o valor e utilidade da realización dun proxecto empresarial.   Bloque I   A persoa emprendedora: habilidades e calidades persoais, sociais e empresariais.   O traballo en equipo: concepto e clases de equipos. Vantaxes e inconvenientes do traballo en equipo. Roles dentro dos equipos de traballo. Dinámicas de grupo.   O proceso de comunicación na empresa. Comunicación verbal e non verbal. Habilidades e técnicas de comunicación. A escoita activa, a empatía e a asertividade.   A función de dirección. Niveis directivos. O comportamento do directivo: teorías X, Y e Z. O liderado: teorías e estilos.   Bloque II  
  • 10.
    A solución deconflitos e a negociación. Elementos do proceso negociador. Fases e estilos de negociación. O proceso de toma de decisións: fases e ferramentas.   Factores do macroentorno empresarial: xurídico-económicos, sociais, tecnolóxicos, políticos, do entorno natural e de recoñecemento social.   Factores do microentorno empresarial: provedores, clientes, distribuidores, competencia, entidades financeiras e socios.   Xeración e formulación da idea emprendedora. O pensamento creativo. Técnicas para estimular a creación de ideas. Inicio do proxecto de empresa. A actividade da empresa e os promotores.   Investigación de mercados. Fontes de información primarias e secundarias. Investigación cuantitativa e cualitativa. Ferramentas de investigación: enquisas, observación e experimentación. Viabilidade do proxecto: técnica, institucional, persoal e financeira.   Bloque III   O plan de marketing. Obxectivos e estratexias. O marketing mix: produto, prezo, promoción e distribución.   O plan de organización e recursos humanos. Viabilidade persoal do proxecto de empresa. Deseño da organización da empresa. Xestión de recursos humanos: contratación de persoal e plan de formación.   Plan económico-financeiro. Fontes de financiamento. Investimentos. Viabilidade económico- financeira. O balance e o plan de tesourería.   Área xurídica do proxecto: forma xurídica da empresa, protección xurídica, permisos e licenzas. A prevención de riscos laborais.   Avaliación e control do proxecto.