1
ORACLE APPLICATIONS 
 
1.    INTRODUCTION 
 
ERP: Resource Planning with in an Enterprise. ERP is a term that covers whole Product 
line. ERP means integration of different module. Any business will greatly benefits by 
adapting  this  feature  because  u  can  customize  it  or  integrate  it  with  other  Packages         
to satisfy unique requirements. 
 
         BENEFITS OF ERP:   1). Flow of Information Effectively 
                                                2). Maintaining Standardizations 
 
Q:  What is Oracle Applications? 
Ans:    Oracle Applications are an ERP Package. The Key Feature of the entire oracle‐
Application module is Data Integration. 
    
Master data is Integrated: All the application share common files of customers, 
suppliers,  employee,  items  and  other  entities  that  are  used  by  multiple 
applications. 
 
Transaction data is Integrated: Oracle automatically bridge transactions from one 
system to another. 
 
Financial data is integrated: Financial data is carried in a common format, and 
financial data is transmitted from one application to another. 
2
2.  ORACLE APPLICATIONS  
 
Oracle  Applications  is  one  of  the  Enterprise  Resource  Planning  (ERP)  Business 
Application packages. It comprises of various Modules, Libraries, Forms, Reports, etc. 
Oracle  Applications  is  designed  on  the  basis  of  Generally  Acceptable  Accounting 
Principles (GAAP). It is used to chatter the Business needs of an Organization. It consists 
of 256 different types of modules, 4000 Forms, 5000 Programs etc. Any Organization can 
adopt this package and use the supplied modules with the customization as per their 
business requirements.  
 
Oracle  works  on  3  Tier  Architecture  (i.e.  Client,  Application  and  Database).  It 
supports Form based Interface (i.e. FIN, MFG, MM & HR) and HTML based Interface 
(i.e. CRM, SSWA).  
 
Note: SSWA – Self Service Web Architecture 
 
Applications 3 – Tier Architecture 
 
 
 
Web
Browser
Database
Server
Forms Server
Reports Server
iAS Server
Concurrent Processing
Server
Discoverer Server
Administration Server
Desktop Tier Application Tier
Database Tier
3
 
3.  PRODUCT DIRECTORY STRUCTURE 
 
When Oracle Applications installs in a machine it creates a base directory with the 
name ORACLE. This is the base directory for accessing the application. 
 
Oracle Applications supplied in three flavors 
1. Production Oracle Applications: used for implementing in any organization. 
2. Vision Oracle Applications: used for Demonstration or Training purpose. 
3. Test Oracle Applications: used for R&D purpose 
 
Product Directory Structure of Oracle Applications 
 
 
 
 
VISDB:   Consists of Oracle 8i / Oracle 9i / Oracle 10g Database executable files. 
 
VISORA:   Captures 8.0.6 / 9iAS / 10giAS middleware Database executable files. 
 
VISCOMM:  Captures  Control  Script  files,  which  are  used  to  Start  or  Stop  the 
Application Services. 
 
VISDATA:   Captures all .DBF files. 
 
VISAPPL:   Captures all Module Specific Directories and Some Special Directories. 
 
 
 
ORACLE
PRODDB
PRODORA
PRODCOMM
PRODDATA
PRODAPPL
VISDB
VISORA
VISCOMM
VISDATA
VISAPPL
TESTDB
TESTORA
TESTCOMM
TESTDATA
TESTAPPL
Production OA Vision OA Test OA
4
APPL_TOP (i.e. VISAPPL) Directory Structure 
 
 
APPL_TOP = D:ORACLEVISAPPLAPPL_TOP
GL
11.5.0
AR
AP
FND
AU
Forms US
Reports
BIN
LIB
SQL
HTML
US
LOG
OUT
Message
11.5.0
Forms
Resource
US
5
GL_TOP: (APPL_TOP/GL/11.5.0) is one of the Module Directory of Oracle Applications. 
It consists of a release directory (i.e. 11.5.0) under which Forms, Reports, BIN, LIB, SQL, 
etc.,  
 
GL_TOP/11.5.0/Forms/US is forms directory to store all .FMX (Compiled) Form files of a 
specific module. 
 
GL_TOP/11.5.0/Reports/US  is  a  reports  directory  to  capture  all  the  .RDF  (Compiled) 
Report files of a specific module directory. 
 
US is a language specific directory. 
 
GL_TOP/11.5.0/BIN will capture the C, C++, PRO*C, SQL *LOADER etc., files. 
 
GL_TOP/11.5.0/LIB will capture all .OBJ files of C, C++ or JAVA CLASS files. 
 
GL_TOP/11.5.0/Message will capture all .MSB message body files. 
 
GL_TOP/11.5.0/LOG will capture all .LOG files. 
 
GL_TOP/11.5.0/OUT will capture all .OUT files. 
 
GL_TOP/11.5.0/SQL will capture all .SQL script files. 
 
GL_TOP/11.5.0/HTML will capture all .HTML, .HTM web files. 
 
GL_TOP/11.5.0/FND is a Special Directory known as Application Object Library (AOL) 
directory. It is used to capture all Modules Application Executable Files. 
 
GL_TOP/11.5.0/AU is an Application Utility (AU) Directory. It consists of a application 
release  Sub‐Directory,  which  consists  of  Forms  and  Resource  directories.  It  is  used  to 
store all .FMB and .PLL and PL/SQL Library files. 
 
GL_TOP/11.5.0/AU/11.5.0/Forms/US will capture .FMB Form files of all Modules. 
 
GL_TOP/11.5.0//AU/11.5.0/Resource is used to store .PLL and .PL/SQL Library files of 
Oracle Applications. 
6
4.  DATA MODEL 
 
When we install Oracle Database by default system will creates SYS and SYSTEM 
schemas.  These  consist  of  all  Data  Dictionary  Tables.  Like  this  if  we  install  Oracle 
Applications System will automatically creates schemas of all Modules (i.e. GL, AR, AP, 
etc.) with the respective module name as User and Password. Along with these schemas 
some  special  Schemas  i.e.  APPS,  APPLSYS,  APPLSYSPUB  will  be  created  for  special 
purpose. 
 
   
 
 
 
 
APPS Schema: It is Public Schema. It consists of a collection of public synonym of all 
the objects of all the schemas in the Application database. All the Procedures, Functions 
and Packages created must be stored in this Schema. 
 
APPSADMIN
GL/GL
Application Administrator
AR/AR
AP/AP
APPS/APPS
APPLSYS/APPS
APPLSYSPUB/PU
FND – Foundation Tables
ALR – Alert Tables
WF – Work Flow Tables
AD – Application database
PPR/PPR
User Schemas
7
APPLSYS  Schema:  This  is  a  special  Schema  consists  of  the  files  starts  with  FND, 
ALR, WF and AD. 
 
APPLSYSPUB Schema: This schema is a collection of public synonyms of all FND 
Tables,  which  are  used  for  User  verification.  This  is  the  Gate  Way  User  ID  of  Oracle 
Applications. 
 
Note:  1.  When we are changing the APPS Schema password, first we have to change in 
the backend for both APPS and APPLSYS Schemas. 
           2.  Password for both APPS and APPLSYS should be same. 
           3. Change the password of both the Schemas in Front‐End and Back‐End. 
           4. Drop the Concurrent Manager Services and re‐create the Concurrent Manager 
Service with the Password as APPS Password. 
 
8
5.   RESPONSIBILITIES AND USER 
 
Responsibility:  It  is  a  role  authorized  to  access  specific  Forms  and  Programs  of  a 
particular Module. A responsibility is a collection of Menus, Request Groups and Data 
Groups. Menus and Data Groups are mandatory to a responsibility. 
 
Menu:  A menu is a collection of Sub‐Menus and Functions. 
 
Request Group (RG): It is a collection of concurrent Programs. It is used to request 
programs from the responsibility. 
 
Data  Group  (DG):  It  is  a  collection  of  Modules  used  to  integrate  one  or  more 
Modules  for  cross  application  transfer  of  data,  cross  application  reporting  and  cross 
application reference. If we want to get data from other Modules we need to define those 
modules in the Data Group. 
 
Functions: A function is a part of an application’s functionality that is registered under 
a unique name for the purpose of assigning it to, or excluding it from, a menu (and by 
extension, a responsibility). 
An  Oracle  Applications  feature  that  let’s  you  control  user  access  to  certain 
functions and windows. By default, access to functionality is not restricted; your system 
administrator  customizes  each  responsibility  at  your  site  by  including  or  excluding 
functions  and  menus  in  the  Responsibilities  window.  There  are  several  types  of 
functions: form functions, sub‐functions, and non–form functions. 
 
These are two types of functions 
1 Form Functions: are used to secure Forms from the responsibilities. 
2 Non‐Form Functions: are used to secure Layout Items with in the Form. 
 
Advantages of Form Functions 
If you want to open the Form in different modes without creating the copies, we 
can  create  a  Form  Function  and  pass  the  parameters  based  on  the  requirement.  The 
parameter, which is passed in the form function, must be already defined in the form 
while designing the Form. 
A menu can be assigned to more than one Responsibility. If you want to restrict 
some  of  the  Forms  from  a  particular  responsibility,  we  can  include  Form  Function  of 
those Forms in Menu Exclusions of the Responsibility. 
 
9
Pre‐Defined Responsibilities 
 
S.No  Module  Responsibility 
1  Application Object library  Application Developer 
2  System Administration  System Administrator 
3  Oracle General Ledger  General Ledger Super User 
4  Oracle Public Sector Payables  Payables Manager 
5  Oracle Receivables  Receivables Manager 
6  Oracle Alerts  Alerts Manager 
 
How to Create a Responsibility? 
Step 1: Connect to Oracle Application with APPSADMIN/APPSADMIN User. 
Step 2: Go to Application Administrator. 
Step 3: Go to Security then Responsibility then Define 
Step 4: Enter the Data in the opened Window. 
 
Note: Above Information of Responsibility is stored in FND_RESPONSIBILITY Table. 
 
10
How to Create a User? 
Step 1: Connect to Oracle Application with APPSADMIN/APPSADMIN User. 
Step 2: Go to Application Administrator. 
Step 3: Go to Security then User then Define 
Step 4: Enter the Data in the opened Window. 
 
 
 
Note:  Above Information of User is stored in FND_USER Table. 
  User Responsibilities stored in FND_USER_RESP_GROUPS Table. 
 
11
6.   NEW MODULE DEVELOPMENT 
 
Steps required for developing a New Module? 
 
1.   Register the New Module with AOL module. 
 
Save the Entries. 
 
2. Create a Schema/User for the New Module and Grant Rolls to it from SQL Prompt.  
 
Login as apps/apps@vis. 
SQL>CREATE USER PPRS IDENTIFID BY PPRS; 
SQL>GRANT CONNECT, RESOURCE TO PPRS; 
SQL> 
 
3. Create product Directory Structure to the New Module at Server end. 
 
Orafin8d$applpprs11.5.0formsus 
Orafin8d$applpprs11.5.0reportsus 
Orafin8d$applpprs11.5.0bin 
Orafin8d$applpprs11.5.0sql etc., 
 
4.   Create  the  Form  Using  Form  Builder  with  all  the  coding  standards  required 
according to Oracle Applications. 
 
5.   Compile the Form and Copy .FMX file in Module Specific (New) Directory. 
 
6.   Copy some .fmx Form files from any existing modules to new module directory for 
registration demo. 
 
7.   Register the form with Application Object Library (AOL) Module. 
Connect to APPSTECH/APPSTECH 
Go to Application Developer 
12
      Application 
        Form 
 
 
 
Save & Close 
 
8.   Create Form Function for all the Form, which are registered with our module. 
Connect to APPSTECH/APPSTECH 
Go to Application Developer 
  Application 
    Function 
 
 
Save & Close 
 
9.   Define a menu for our new module using AOL Module. 
Connect to APPSTECH/APPSTECH 
13
Go to Application Developer 
         Application 
    Menu 
 
 
 
10. Assign the required Form Functions to the menus. 
 
 
 
11. Define Data Group (DG) using System Administration Module. 
System Administrator 
     Security 
    Oracle 
       Data Group 
14
 
 
 
11. Define a Responsibility for the new module. 
System Administrator 
  Security 
    Responsibility 
      Define 
 
 
 
12. Assign Responsibility to the User. 
System Administrator 
       Security 
     User 
         Define 
 
 
15
 
 
 
 
 
13. Setup the base path of the New Module at the Server end. 
PPRS_TOP is the base path 
At Run: regedit 
 
 
 
Create a new String 
Rename the New String as PPRS_TOP 
PPRS_TOP: Oraclevisapplpprs11.5.0 
 
16
 
7.  TABLE REGISTRATION 
 
Q: Why we have to register a Table? 
Ans: To define the Special Objects at the time of definition of a Business Applications. 
  Special Objects are Key Flex Fields (KFF) and Descriptive Flex Fields (DFF) 
 
In Applications Tables are classified into three categories 
 
1 Transaction Data Tables: are normal tables, which are used to store the data 
in all the modules in which we can perform any DML operations. 
2 Seed Data Tables: The data for these tables created at the time of installation. 
The records present in these tables are read only. 
3 Interim Data Tables: are the temporary tables, which are used for validation 
purpose.  These  tables  are  used  when  we  are  transferring  the  data  from 
external applications to the system tables. 
 
Steps Required for registering a Table 
 
1. Create a Table in Module Specific Schema. 
Connect as PPRS/PPRS@VIS 
SQL>  CREATE TABLE PPRS_PARTS ( 
    PART_CODE  NUMBER(5), 
    PART_NO  VARCHAR2(50), 
    PART_NAME VARCHAR2(100), 
    QPS  NUMBER(3), 
    PPART_CODE NUMBER(5)); 
 
2. Create a Public Synonym in APPS Schema. 
Connect to APPS/APPS@VIS 
SQL> CREATE PUBLIC SYNONYM PPRS_PARTS FOR PPRS_PARTS; 
Note: Public Synonym Name should be same as Table Name; 
 
3. Register the Table with AOL Module. 
Connect to APPSTECH/APPSTECH 
Application Developer 
       Functions 
    Application 
       Database 
          Table 
 
17
 
 
 
 
 
 
 
 
 
 
 
 
 
 
 
 
 
Table Registration with Application Interface (API) 
We can also register the Table using Application DBA Data Definitions (AD_DD) 
Package from the Back End. You can also use the AD_DD API to delete the registrations 
of  tables  and  columns  from  Oracle  Application  Object  Library  tables.  To  alter  a 
registration  you  should  first  delete  the  registration,  and  then  reregister  the  table  or 
column. You should delete the column registration first, then the table registration. 
 
procedure register_table (p_appl_short_name in varchar2, 
p_tab_name in varchar2, p_tab_type in varchar2, 
p_next_extent in number default 512, p_pct_free in number default 10, 
p_pct_used in number default 70); 
 
procedure register_column (p_appl_short_name in varchar2, 
p_tab_name in varchar2, p_col_name in varchar2, 
p_col_seq in number, p_col_type in varchar2, 
p_col_width in number, p_nullable in varchar2, 
p_translate in varchar2, p_precision in number default null, 
p_scale in number default null); 
 
procedure delete_table (p_appl_short_name in varchar2, p_tab_name in varchar2);  
 
procedure delete_column (p_appl_short_name in varchar2, 
p_tab_name in varchar2, p_col_name in varchar2); 
18
 
 
 
 
 
 
 
 
 
 
 
 
 
 
 
 
 
 
 
 
 
 
 
 
Note: Table can be register from Front End by Application Developer or Back End by 
Database Administrator. 
 
Type of Table Suffixes and their meaning 
 
_TL  Translation Tables, Used to Store the Information of Language 
Specific 
No Suffix  Are Normal Tables 
_V  Are Views 
_VL  Are Views based on Translation Tables 
_All  Indicates Multi Organization Tables 
 
19
Applications Storages Tables 
 
Table Name  Storage Purpose 
FND_APPLICATION  New Module Information 
FND_FORM  Forms Information 
FND_FORM_FUNCTIONS  Information of Functions of a Form 
FND_MENU  Menu Information 
FND_MENU_ENTRIES  List  of  Functions  Assigned  to  the  Menu 
Information 
FND_DATAGROUP  Data Group Information 
FND_DATAGROUP_UNIT  List of Modules Assigned to the Data Group 
FND_RESPONSIBILITY  All Responsibility Information 
FND_RESP_GROUPS  All responsibility groups information 
FND_TABLES  All Tables Information 
FND_COLUMNS  All Table Columns Information 
FND_USER  All Users Information 
FND_USER_RESP_GROUPS  All Users Responsibility Information 
FND_ID_FLEXS  All Key Flex Fields Information 
FND_ID_FLEX_STRUCTURES  All Structures Information 
FND_ID_FLEX_SEGMENTS  All the Segments Information 
FND_FLEX_VALUE_SETS  Each Segment’s Value Set Information 
FND_FLEX_VALUES  Each Value Codes of a Value Set of a Segment 
FND_FLEX_VALUE_TL  Each  Value  Description  of  a  Value  Set  of  a 
Segment 
   
   
   
 
20
 
8.  FLEXFIELDS 
 
A flexfield is a field made up of sub–fields, or segments. There are two types of 
flexfields: key flexfields and descriptive flexfields. A key flexfield appears on your form 
as  a  normal  text  field  with  an  appropriate  prompt.  A  descriptive  flexfield  appears  on 
your form as a two–character–wide text field with square brackets [ ] as its prompt. 
Flex  Fields  are  used  to  capture  the  Business  Information  of  the  Organization.  The 
organization can use the Flex Fields based on their Business Structure. 
 
KEY FLEX FIELDS (KFF) 
 
KFF  are  used  to  capture  mandatory  or  Key  Business  information  of  the 
Organization. Each Key Flex Field is having its won base Table. 
 
 
 
 
 
 
 
 
 
 
 
 
 
 
 
 
 
 
 
 
 
 
 
 
 
 
 
 
21
Q: How many KFF are supplied with the Package?  
Ans: There are 31 KFF. 
 
S.No  Type of Flex Field  Module  Table 
1  Accounting FF  GL  GL_CODE_COMBINATION 
2  Job FF  HR  PER_JOB_DEFINITIONS 
3  Position FF  HR  PER_POSITION 
4  Grade FF  HR  PER_GRADE 
5  Location FF  FA  FA_LOCATION 
6  Asset FF  FA  FA_KEYWORDS 
7  Sales Tax FF  AR  AR_SALEX_TAX 
8  Territory FF  AR  AR_TERRITORY 
9  System Items FF  INV  MTL_SYSTEM_ITEM 
10  Item Category FF  INV  MTL_ITEM_CATEGORY 
…  ….     
31       
 
Accounting Company KFF Structure 
 
 
Code Combination ID of KFF is GGC_GM_VS1_1 
    GGC  ‐  Company Name 
    GM  ‐  Branch Name 
    VS1  ‐  Segment 1 
    1  ‐  Trucks 
GGC
GM GSS
Seg2 Seg3Seg1 Seg2 Seg3Seg1 Seg4
VS2 VS3VS1 VS5 VS6VS4 VS7
1. Trucks
2. Cars
1. Sales
2. Finance
3.
1. Cash
2. Bank
3. Rent
4. X
5. Y
Company Department Accounts Company Production Location Department
Seg4
VS8
Accounts
22
 
Value  Set:  is  a  collection  of  properties  like  Length,  Data  Type,  Minimum  Value, 
Maximum Value, Alignment and Value Validation etc. 
 
Flexfields consists of Structures 
  Structures consists of Segments 
    Segments consists of Value Set 
      Value Set consists of Parameters. 
 
FND_ID_FLEXS Table captures the information of all the Key FlexFields. 
  APPL_ID      ‐   Column consists of Application ID 
  ID_FLEX_CODE   ‐  Column KFF Code 
   
Example of   APPL_ID: AR, AP, GL etc. 
    ID_FLEX_CODE: AR#, AP#, GL#, etc.  
 
STRUCTURES 
 
            ACCOUNTING                  RECEIVABLE 
 
 
FND_ID_FLEX_STRUCTURES Table captures the information of all the structures. 
Each Structure is uniquely identified by  
APPLICATION_ID (Module Code), 
ID_FLEX_CODE (Code of KFF) 
ID_FLEX_NUM (Number of a Structure) 
 
FND_ID_FLEX_SEGMENTS Table captures the information of Segments. 
Each Segment is Uniquely identified by 
    APPL_ID 
    ID_FLEX_CODE 
    ID_FLEX_NUM 
    SEG_NUM 
    FLEX_VALUE_SET_ID 
TM101
GL#
TTS102 TTC103 TMAP101
AP#
APTC101
DescrCode DescrCode DescrCode
S1201 S2202 S3203
DescrCode DescrCode
S1301 S2302
DescrCode DescrCode
S1301 S2302
23
 
FND_FLEX_VALUE_SETS  Table  captures  the  information  of  each  Segment’s  Value 
Set. 
Each Value Set is Uniquely identified by FLEX_VALUE_SET_ID as Foreign Key of  
FND_ID_FLEX_SEGMENTS Table. 
 
FND_FLEX_VALUES Table captures the information each Value codes of a Value Set 
of a Segment. 
Each Value Code is uniquely identified by  
FLEX_VALUE_SET_ID 
FLEX_VALUE_ID 
 
FND_FLEX_VALUE_TL Table captures the information of each Value Description of a 
Value Set of a Segment. 
Each Value Description is uniquely identified by  
    FLEX_VALUE_ID 
 
If  we  accept  a  KFF  in  the  form,  the  information  will  be  stored  first  in 
GL_CODE_COMBINATION  Table  (i.e.  Mater  Table)  then  in  Transaction  Table  i.e. 
Details table). 
 
Form to Accept KFF 
Responsibility: R1 ( TM )  / R2 ( TCS ) 
Journal Form 
Journal:                                                     Date: 
                                                                  Currency: 
Form  Application  User Form Name  Description 
Name1  Function1     
Name2  Function2     
 
GL_CODE_COMBINATION Table (Master Table) 
S1  S2  S3  S4  S5  ….  Structure ID  CCID 
1  1  1        TM  2001 
 
Transaction Table (Details Table) 
SN  Date  Debt  Credit …  ….  CCID 
1  1  1        2001 
 
This Code is
generated by
DataBase
24
Steps required to registration of New Key Flex field (KFF) 
 
1.  Create a KFF Table in Module Specific Schema. 
Connect to PPRS/PPRS@VIS 
 
 
2.  Create a Public Synonym in APPS Schema. 
Connect to APPS/APPS@VIS 
SQL> CREATE PUBLIC SYNONYM PPRS_PARTS FOR PPRS_PARTS; 
3.  Register the Table with AOL Module. 
PPRS_PARTS Table already registered. 
4.  Register the KFF with AOL Module. 
Connect to APPSTECH/APPSTECH 
       Go to FlexField   Key     Registration 
 
 
25
 
 
 
 
 
 
 
 
 
 
 
 
 
 
 
 
26
 
27
28
DESCRIPTIVE FLEX FIELDS (DFF) 
 
DFF  are  used  to  capture  the  additional  or  extra  Business  information  of  the 
organization. DFF are used to add extra accounts, these are varry from one business to 
another business. All DFF columns are defined as Attribute Columns. All these columns 
are defined in the transaction table itself. There are around 5000+ DFF available with the 
package. 
 
DFF have two different types of Segments 
1. Global DFF 
2. Context Sensitive DFF 
 
Q: How to know that a form is having DFF? 
Ans: Go to Help in Menu Bar 
   Diagnostic 
    Examine 
          Enter Oracle Password : APPS 
Block Name: $Descriptive Flexfields (Change the field like this)) 
Field: PPRS FLEX 
If the Form having the button with square brackets [  ] then we can say that the 
form is having DFF. A form can have multiple DFF but a Block can have only one 
DFF. To reference a DFF use Block_Name.DFF_Name. 
 
Q: How to enable a DFF? 
To enable DFF switch responsibility to  
     Application Developer 
   FlexField 
       Descriptive 
    Segments 
         Enter Totle: PPRS DFF 
      Click on Segment Button at the bottom of the Pop‐Up Window. 
 
 
 
 
 
 
 
 
 
 
 
29
 
Example: 
  Table T1 
    Column1 
    Column2 
    Column3 
    Column4 
    ….. 
    Attributes,  A1..A20 
    Attribute Category or Context Column AC1, Ac2, Ac3, AC4 …. 
FORM 
Block1 
    Column1    DFF1   AC1   Attribute A1 .. A5 
 
Block2 
    Column2    DFF2   AC2   Attribute A6 .. A15 
 
Block3 
    Column3    DFF3   AC3   Attribute A16 .. A20 
 
 
We can register more than one DFF on a table. How many number of DFF that we 
want to register on a table, we must have those many number of attribute categories or 
Context columns are to be used to group a set of attribute column. The attribute category 
and attribute columns mapped with on DFF can’t be mapped with other DFF. 
 
When  we  register  a  DFF,  System  internally  generates  the  default  Context  field 
value  as  global  data  elements  (GDE).  The  values  for  Attribute  Category  column  or 
Context Column are null, when we are enabling the fields as global data elements. 
 
C1    AC1   A1 .. A20 
 
Global Data Elements A1,A2 
      INDIA  (A3 .. A4) 
      UK    (A3 .. A5) 
      US     (A3 .. A6) 
 
Country Values will be stored in Attribute Category Column (OR) Context Column. We 
can also define the field, which is enabled, as global data elements are common for all 
the user defined context field values. That is the reason the attribute columns, which are 
mapped with global data elements, are not mapped with user defined data elements.  
Column DFF
30
Steps required for registering a DFF 
 
1.  Create a DFF Table in Module Specific Schema. 
Connect to PPRS/PPRS@VIS 
SQL> ALTER TABEL PPRS_PARTS 
ADD (  
Attribute1  Varchar2(150), 
Attribute2  Varchar2(150), 
Attribute3  Varchar2(150), 
Attribute4  Varchar2(150), 
Context  Varchar2(25)); 
 
2.  Create a Public Synonym in APPS Schema. 
Connect to APPS/APPS@VIS 
SQL> CREATE PUBLIC SYNONYM PPRS_PARTS FOR PPRS_PARTS; 
 
3.  Register the Table with AOL Module. 
PPRS_PARTS Table already registered. 
 
6.  Register the KFF with AOL Module. 
Connect to APPSTECH/APPSTECH 
     Go to FlexField 
  Descriptive 
        Register 
 
31
 
32
9.  NEW FORM DEVELOPMENT 
 
To enable the end user to operate the Forms user friendly we need to standardize 
the  Forms.  To  design  or  develop  the  form  with  Applications  Standards,  Package 
provided a Standard Form called APPSTAND.fmb 
 
APPSTAND.fmb: is a collection of the entire standard object Groups used in the Oracle 
Applications. Form should inherit the following object Group Properties 
 
1.   STAND_PC_AND_VA: This consists of Windows, Canvases, Blocks and Items used 
for Property Classes and Visual Attributes. 
 
2.   STAND_TOOLBAR: This consists of Windows, Canvases, Blocks and Items used for 
Tool Bars. 
 
3.   STANDARD_CALENDER: This consists  of  Windows, Canvases, Blocks and  Items 
used for Calendars. 
 
4.   STANDARD_FOLDER: This consists of Windows, Canvases, Blocks and Items used 
for Data Restriction and Changing the Layout of the Form at run time. And this is not 
used for Custom Forms). 
 
5.  QUERY_FIND:  This  consists  of  Windows,  Canvases,  Blocks  and  Items  used  for 
implementing find windows or Search methods. 
 
6.   LIBRARIES: 
 
APPCORE.PLL:   is  the  collection  of  Procedures,  Functions  and  Packages  used  to 
define Menus and Tool Bars.  
 
FNDSQF.PLL:  is  the  collection  of  Procedures,  Functions  and  Packages  used  to 
define Special Objects like KFF, DFF, Form Functions and Non‐Form 
functions. 
 
APPDAYPK.PLL:  is  the  collection  of  Procedures,  Functions  and  Packages  used  to 
define Calendars. 
 
CUSTOM.PLL:  is  the  collection  of  Procedures,  Functions  and  Packages  used  to 
customize  the  Forms  with  out  modifying  the  code  of  Oracle 
Applications. 
 
        
33
Note:  The  Built‐ins  of  CUSTOM.PLL  are  internally  called  by  the  Built‐ins  of 
APPCORE.PLL and the Built‐ins of APPCORE.PLL are called by few Triggers like  
WHEN‐NEW‐FORM‐INSTANCE,  
WHEN‐NEW‐RECORD‐INSTANCE,    
WHEN‐NEW‐ITEM‐INSTANCE,  
PRE‐BLOCK,  
PRE‐RECORD,  
PRE‐ITEM 
 
APPCORE2.PLL:  is a Duplicate/Replica of APPCORE.PLL. It has the same Built‐ins as 
APPCORE.PLL and this is used in CUSTOME.PLL 
 
GLOBE.PLL:  is  used  to  change  the  regional  settings  of  the  Package  with  out 
modifying the code of Applications. GLOBE.PLL internally calls the 
Built‐ins of JE.PLL, JL.PLL and JA.PLL Libraries. 
 
JE.PLL:  is used to change the regional settings of Middle East Countries. 
 
JA.PLL:  is used to change the regional settings of Asia Pacific Countries. 
 
JL.PLL:  is used to change the regional settings of Latin America. 
  
 
FORM TEMPLATE: It is used to develop the new Form of a Business Application. 
 
1.  TEMPLATE.fmb inherits all the Object Groups of APPSTAND.fmb. 
 
2.  Attaches all the Libraries. 
 
3.  Attaches Standard Menu called FNDMENU.mmb. 
 
4.  Creates Form level Triggers. Some of these Triggers are read only and some are read 
and  write.  Read  only  triggers  are  marked  with  RED  Colour  and  Read  and  Write 
triggers are marked with BLUE Colour. 
 
5.  APPS_CUSTOM Package is a collection of OPEN_WINDOW(WND IN VARCHAR2) 
and  OPEN_WINDOW(WND  IN  VARCHAR2)  Procedures.  These  are  created  by 
default when we open the TEMPLATE.fmb Form. 
 
34
Example: If we want to open a window in the following structure. 
 
 
 
Write the following code in the OPEN_WINDOW Procedure of the APP_CUSTOM 
Package to open the navigation of the first window and subsequent windows, which 
is called by the PRE‐FORM trigger. 
 
BEGIN 
       IF (WND = ‘W1’) THEN 
          Statement 1; 
    Statement 2; 
          ELSIF (WND = ‘W2’) THEN 
    Statement 1; 
    Statement 2; 
  ELSIF (WND = ‘W3’) THEN 
    ‐‐‐‐ 
    ‐‐‐‐ 
  ELSE 
    ‐‐‐‐‐ 
    ‐‐‐‐‐ 
  END IF; 
 
6. Creates Dummy BLOCKS with name Block Name, Detail Name, Dummy CANVAS 
with  the  Name  Block  Name  and  Dummy  WINDOW  with  the  name  Block  Name. 
Purpose of these dummies is only to understand the creation of Blocks, Canvases and 
Windows in a Form. 
FORM
BLOCK-1
BLOCK-2
BLOCK-3
ITEM-1
ITEM-2
ITEM-3
ITEM-1
ITEM-2
WHEN-NEW-ITEM-INSTANCE
WHEN-VALIDATE-ITEM
KEY-NEXT-ITEM
KEY-LIST-VALUE
35
 
Naming Conventions to be followed in the Forms Development 
 
1. Name of the Form Module should be same as .fmb. 
2. Name of the Data Block should be same as Base Table Name. 
3. Name of the Canvas and Window is same as Block name. 
4. Name of the LOV should be same as Item Name. 
5. Name of the Package should be same as Block Name. 
6. Name of the Procedure should be same as Item Name. 
7. Name of the ROW LOV should be same as Block_Name_QF. 
8. Name of the FND_WINDOW should be same as Block_Name_QF. 
 
Steps Required to Developing a New Form 
 
1. Open  the  TEMPLATE.fmb  Form  from  Form  Builder  and  Save  as  with  Module 
specific form name. 
2. Delete  the  default  Blocks  with  names  BLOCK_NAME  and  DETAIL_BLOCK, 
Canvas with name BLOCK_NAME and Window with name BLOCK_NAME. 
3. Create a new Window and assign Window property class to it. 
4. Create Canvas and assign Canvas property class to it. 
5. Assign Canvas to Window and Window to Canvas. 
6. Create  Data  Block  using  wizard  and  name  it  as  Table  Name.  Assign  Text  Item 
Property class to all the Items in the Data Block. 
7. Modify Pre‐Form Trigger at Form Level. 
8. Modify APP_CUSTOM Package. 
9. Change Form Module Level Properties. 
10. Save  and  Compile  the  Form  and  copy  the  .FMX  file  in  the  Module  specific 
directory. 
11. Perform all the pre requisites to register the Form. 
a. Register the form with AOL module. 
b. Define a form function 
c. Assign form function to the Menu. 
d. Assign the menu to the Responsibility. 
e. Assign Responsibility to the User. 
 
 Note: Check the following attachments when you open the TEMPLATE.fmb Form. 
1. Check the required Libraries attached or not. 
2. Check the required Object Groups attached or not. 
3. Check the required Visual Attributes attached or not. 
4. Check the required Property Classes attached or not. 
5. Check the required Form Level Triggers created or not. 
 
36
 
10.  DEFINING CALENDARS 
  Calendars  are  special  objects  are  used  to  select  the  date  value  in  user‐friendly 
manner. When you navigate to a date field it displays an LOV icon.  
The Calendar lets you satisfy the following business needs: 
• Represent dates and time graphically so that you can make a quick date and time 
selection without additional typing. 
• Select only those dates or date ranges that are appropriate for the current field. 
You can use the Calendar window, as shown in Figure 3 – 1, to help you enter a date. 
 
 
 
  Calendar for Date Selection    Calendar for Date and time Selection 
 
 
Steps required to defining the Calendar 
 
1. Change the following properties of the date item 
a. Change the Sub‐Class to Text_Item_Date property Class. 
b. LOV Enable List Lamp 
c. Validate from list property set to NO. 
 
Note:  Enable  List  Lamp  is  a  dummy  LOV,  which  is  going  to  come  with 
TEMPLATE.fmb.  The record  Group associated  with this LOV is SELECT 
NULL FROM DUAL; we can use this LOV whenever we want to define 
some Special Objects on the Text Item. 
 
 
37
2. Create KEY‐LISTVAL Trigger at Item Level. 
Date:    
 
Change the Properties of date field as 
1. Text_Item_Date 
2. Enable_List_Lamp 
3. Key_Listval Trigger 
Write Code: CALENDAR.SHOW; 
3. Save and Compile the Form. 
4. Perform all the Form registration process. 
 
 
 
38
11.  WHO COLUMNS 
   
WHO columns are used to track the information updated or inserted by the users 
against  the  tables.  FND_STANDARD  package  is  used  for  this  purpose. 
FND_STANDARD.SET_WHO Procedure is used to update the WHO columns in a Table 
when a DML operation s (i.e. INSERT, UPDATE) performed.  
 
Steps required to Track WHO Information in our form 
1. ALTER the table by adding WHO columns in the table. 
2. Open TEMPLATE.fmb in form Builder. 
3. Perform all the pre‐requisites to develop a form. 
4. Include all the WHO columns in the Data Block with NULL Canvas. 
5. Call FND_STAND.SET_WHO procedure in Pre‐Insert and Pre‐Update triggers 
at Block Level. 
6. Save and Compile the Form. 
7. Perform all the pre‐requisites to register the form 
Note:  1. WHO Columns need not register with the table registration option. 
2. Table registration will be done only for KFF and DFF columns. 
3. For Form development table registrations not required. 
 
To Show the Module Form Directory Path 
1. In PRE‐FORM Trigger change the module name from FND to specific module 
short name (i.e. EX, INC, PPR, etc.,). 
2. Save and Compile the form. 
 
39
 
12.  NON – FORM FUNCTIONS 
   
Non‐form functions (sub functions) are also known as Layout Items. Non‐form functions 
allow access to a particular subset of form functionality from this menu. 
 
Q:  How the function security works? 
Ans:  Whenever  we  select  responsibility  information,  it  selects  the  Responsibility_ID, 
Menu_ID,  Request_Group_ID  and  Data_Group_ID  values.  Using  MENU_ID 
identifies Menu information in FND_MENUES. Retrieves all its Menu_ID entries 
from FND_MENU_ENTRIES. Before displaying the prompt of these entries in the 
navigator  Window  application  checks  whether  any  functions  and  sub‐menus 
excluded  for  the  above  responsibility  along  with  the  Application_ID  in 
FND_RESP_FUNCTIONS. If any entries found then it suppresses the display of 
the prompts of functions and sub‐menus in the navigator window. 
 
STRUCTURES 
 
 
 
(101)
GL
(202)
R2
(203)
R3
(201)
R1
(301)
M1
(302)
RG
(303)
DG
(401)F1
(401)F1
(401)F1
(401)F1
(401)F1
(401)F1
(102)
AP
(103)
AR
(202)
R2
(201)
R1
(201)
R1
40
Details of the above Structure 
 
GL, AR, AP  are Application Users information stored in FND_USERS 
101, 102, 103  are Application_IDs information stored in FND_APPLICATIONS 
R1, R2, R3  are Responsibilities information stored in 
FND_RESPONSIBILITY 
201, 202, 203  are Responsibility_IDs information stored in 
FND_RESP_GROUPS 
M1, RG, DG  are Menus information stored in FND_MENUES 
301, 302, 303  are Menu_ID information stored in FND_MENU_ENTRIES 
F1, F2, F3, M2  information stored in FND_FORM_FUNCTIONS 
 
 
Steps Required For Coding Non‐Form functions 
 
1. Open TEMPLATE.fmb in Form Builder. 
2. Perform all the pre‐requisites to develop a Form. 
3. Create the PUSH BUTTON in the data Block and change the following 
properties. 
Name    :  BOOK 
Sub Class   :  BUTTON 
Label    :  BOOK 
Canvas    :  Canvas Name 
 
4. Create a Non‐Form Function for this Layout Item in AOL Module. 
5. Assign this Non‐Form Function to the Menu leaving the prompt empty. 
6. Modify PRE‐FORM Trigger at Form Level. 
IF FND_FUNCTION.TEST(‘NON_FORM_FUNCTION_NAME’) THEN 
     /* Retrieves Function ID */ 
     APP_ITEM_PROPERTY.SET_PROPERTY(‘EX_ORDERS.BOOK’, 
  ‘ENABLED’,’PROPERTY_ON’); 
ELSE 
  APP_ITEM_PROPERTY.SET_PROPERTY(‘EX_ORDERS.BOOK’, 
  ‘ENABLED’,’PROPERTY_OFF’); 
END IF; 
 
7. Save and Compile the Form. 
8. Perform all the pre‐requisites to register the form. 
41
13.  SEARCH METHODS 
 
There are two search methods available with APPS Package 
1. ROW LOV Type Search Method. 
2. FIND WINDOW Type Search Method. 
 
   To Open a Search Window 
Go to Menu Bar 
             View 
                      Find 
 
1.  ROW LOV 
It is used to search a record based on Primary Key Column. 
 
Steps Required to Implement ROW LOV 
1. Open Form in Form Builder. 
2. Perform all the prerequisites to develop the form 
3. Create a user defined Parameter and change the Data Type and width of the 
column, same as Primary Key Column. 
4. Create  a  LOV  using  wizard  and  assign  the  return  value  of  the  LOV  to  the 
Parameter. 
5. ROW LOV is based on Record Group. 
6. SELECT Order_No, Customer FROM Ex_Orders; 
    P_Order_No (Parameter_Name) 
      Look Up Return Item 
7. Create QUERY_FIND user defined Trigger at Block Level. 
  Note: LOV Name should be Block_Name_QF 
  Trigger: QUERY_FIND (User Defined Trigger) 
  APPS_FIND.QUERY_FIND(‘LOV’); 
IF QUERY_FIND IS NOT NULL THEN 
        ‐‐‐‐‐ 
END IF; 
IF G_QUERY_FIND := ‘TRUE’ THEN 
        Execute_Query; 
END IF; 
 
8. Create PRE_QUERY Trigger at Block Level. 
42
IF PARAMETER.G_QUERY_FIND = ‘TRUE’ THEN 
      :EX_ORDERS.ORDER_NO := :PARAMETER.P_ORDER_NO; 
      :PARAMETER.G_QUERY_FIND := ‘FALSE’; 
END IF; 
 
Note:  In  latest  versions  of  Applications  Parameter_Query_Find  will  be 
implicitly 
          assigned by the compiler after Query Execute. We need not assign it 
          explicitly as FALSE. 
 
10.  Save  and  Compile  the  form  and  copy  .fmx  file  in  to  module  specific  forms 
directory. 
 
 
2.  FIND WINDOWS 
 
Query Find  is  used  to  search  the  matching  records  based  on  value  entered  in 
specified fields by the user. It consists of Window, Canvas, Block, Text Items and three 
default layout Items (i.e. CLEAR, NEW, FIND). 
 
 
 
 
Steps Required To Create a FIND WINDOW 
WINDOW (Default Name is QUERY_FIND)
CANVAS (Default Name is QUERY_FIND)
QUERY_FIND Consists of
BLOCK (Default Name is QUERY_FIND)
CLEAR (Button Item)
Trigger WHEN_BUTTON_PRESSED
APP_FIND.CLEAR;
KEY_NXTBLK (Block Level trigger)
CLEAR (Button Item)
Trigger WHEN_BUTTON_PRESSED
APP_FIND.NEW (‘Results_Block_Name’);
CLEAR (Button Item) Trigger
WHEN_BUTTON_PRESSED
APP_FIND.FIND (‘Results_Block_Name’);
43
1 Open TEMPLATE.fmb form in Form Builder. 
2 Perform all the prerequisites to develop the form. 
3 Open APPSTAND.fmb form in Form Builder. 
4 Open QUERY_FIND Object Group from APPSTAND.fmb to TEMPLATE.fmb. 
5 Rename QUERY_FIND Window, Canvas and Block names with the name of the 
Results Block name (i.e. EX_ORDERS) and QF suffix  
Note: Name of the QUERY_FIND looks like EX_ORDERS_QF. 
6 Modify the FIND_BLOCK by adding the Text Items as per the requirement. 
7 Modify the coding in KEY‐NXTBLK trigger at Block Level. 
8 APP_FIND.FIND (‘Results_Block_Name’); 
9 Modify the coding in the WHEN‐BUTTON‐PRESSED Trigger associated with 
the NEW Button. 
APP_FIND.FIND (‘Results_Block_Name’); 
10 Modify the coding in the WHEN‐BUTTON‐PRESSED Trigger associated with 
the FIND Button. 
APP_FIND.FIND (‘Results_Block_Name’); 
11 Create QUERY_FIND user defined trigger at Results Block Level. 
APP_FIND.FIND(‘Results_Window_Name’, ‘Find_Window_Name’, 
‘Find_Block_Name’); 
12 When  we  press  the  FIND  button  in  FIND_WINDOW,  it  will  first  evaluates 
G_QUERY_FIND  =  ‘TRUE’  then  fires  PRE‐QUERY  Trigger  then  Fetches  the 
results based on matches then fires POST‐QUERY Trigger. 
13 Create PRE‐QUERY Trigger at Results Block Level. 
IF :PARAMETER.G_QUERY_FIND = ‘TRUE’ THEN 
COPY(:FIND_BLOCK.ITEM_NAME1, ‘RESULTS_BLOCK,ITEM_NAME1’); 
COPY(:FIND_BLOCK.ITEM_NAME2, ‘RESULTS_BLOCK,ITEM_NAME2’); 
COPY(:FIND_BLOCK.ITEM_NAME3, ‘RESULTS_BLOCK,ITEM_NAME3’); 
APP_FIND.QUERY_FIND (:FIND_BLOCK.START_DATE,  
:FIND_BLOCK.END_DATE,‘RESULTS_BLOCK.ORDER_DATE’); 
END IF; 
14 Save  and  Compile  the  form  and  copy  .fmx  file  in  to  module  specific  forms 
directory. 
15 Perform all the prerequisites to register the form. 
 
44
Note: APP_FIND.QUERY_RANGE (:Query_Find_Block_Name.START_DATE, 
:Query_Find_Block_Name.END_DATE, ‘Results_Block_Name.Order_Date’); 
This code is to be written in PRE‐QUERY Trigger at Results Block Level and is 
used to search the values based on the range of values. 
         
Steps Required To Invoke Descriptive Flex Fields (DFF) 
1 Create a DFF Table in Module Specific Schema. 
2 Create a Public Synonym in APPS Schema. 
3 Register the Table with AOL Module. 
4 Register DFF with AOL Module. 
5 Open TEMPLATE.fmb Form in Form Builder. 
6 Perform all the prerequisites to develop the form. 
7 Include all the DFF columns in Data Block with NULL Canvas. 
8 Create a Text Item in the Data Block and change the following properties. 
Name     :   DFF 
SubClass    :  Text_Item_Desc_Felx 
Database Item  :  NO 
LOV      :  Enable_List_Lamp 
Validate From List   :  NO 
Canvas    :  Canvas_Name 
 
9 Create a Package Specification in Program Unit with a DFF Procedure and the 
name of the package is same as Block Name. 
PROCEDURE DFF (EVENT IN VARCHAR2); 
10 Create Package Body in Program Unit. 
PROCEDURE DFF (EVENT IN VARCHAR2) IS 
BEGIN 
IF EVENT = ‘WHWN‐NEW‐FORM‐INSTANCE’ THEN 
         FIND_DESCR_FLEX.DEFINE (‘EX_ORDERS’,’DFF’,’EX’,’EXDFF’); 
‐‐‐ FIND_DESCR_FLEX.DEFINE (‘Block_Name’,’Item_Name’, 
‐‐‐ ‘Application_Short_Name’,’Name_Of_DFF’); 
END IF; 
END; 
 
11 Call  the  DFF  procedure  in  WHWN‐NEW‐FORM‐INSTANCE  Trigger  at  Form 
Level and passing the event as WHEN‐NEW‐FORM‐INSTANCE. 
12 Call  FND_FLEX.EVENT  in  WHEN‐NEW‐ITEM‐INSTANCE  Trigger  at  form 
level. 
45
Note: FND_FLEX.EVENT is a common Built‐In used to invoke DFF and KFF. 
13 Save  and  Compile  the  form  and  copy  .fmx  file  in  to  module  specific  forms 
directory. 
14 Perform all the prerequisites to register the form. 
To Enable the DFF 
     Go to Flex Field 
    Descriptive 
      Segments  
 
 
 
 
 
 
 
Steps Required Invoke Key Flex Fields from the Form 
 
1 Create a KFF Table in Module Specific Schema. 
2 Create a Public Synonym in APPS Schema. 
3 Register the Table with AOL Module. 
4 Register KFF with AOL Module. 
Note: When ever we register a KFF, System internally generates a Structure with 
the same name as Title of the KFF and the Structure_ID. 
5 Create the Structure of KFF. 
6 Associate Segments to the Structure. 
7 Define Value Sets. 
8 Assign Value Sets to Segments. 
9 Define Values to each Segment based on Value Sets. 
10 Open TEMPLATE.fmb Form in Form Builder. 
11 Perform all the prerequisites to develop the form. 
12 Include all the KFF Columns in Data Block with NULL Canvas. 
13 Create a Text Item in the Data Block and change the following properties. 
Name     :   KFF 
SubClass    :  Text_Item 
Database Item  :  NO 
LOV      :  Enable_List_Lamp 
Validate From List   :  NO 
Canvas    :  Canvas_Name 
 
14 Create a Package Specification in Program Unit with a KFF Procedure and the 
name of the package is same as Block Name. 
PROCEDURE KFF (EVENT IN VARCHAR2); 
To see the Enable DFF
Go to Forms
Click on DFF Button
Open the DFF Window with Invoked Fields
46
15 Create Package Body in Program Unit. 
PROCEDURE KFF (EVENT IN VARCHAR2) IS 
BEGIN 
IF EVENT = ‘WHWN‐NEW‐FORM‐INSTANCE’ THEN 
         FIND_DESCR_FLEX.DEFINE (‘EX_ORDERS’,’KFF’,’EX’, 
‘Code_Of_KFF’,’Structure_Code_No’); 
‐‐‐ FIND_DESCR_FLEX.DEFINE (‘Block_Name’,’Item_Name’, 
‐‐‐ ‘Application_Short_Name’, Code_Of_KFF’,’Structure_Code_No’); 
END IF; 
END; 
 
16 Call  the  KFF  procedure  in  WHWN‐NEW‐FORM‐INSTANCE  Trigger  at  Form 
Level and passing the event as WHEN‐NEW‐FORM‐INSTANCE. 
17 Call  FND_FLEX.EVENT  in  WHEN‐NEW‐ITEM‐INSTANCE  Trigger  at  form 
level. 
Note:   FND_FLEX.EVENT is a common Built‐In used to invoke DFF and KFF. 
18 Save  and  Compile  the  form  and  copy  .fmx  file  in  to  module  specific  forms 
directory. 
19 Perform all the prerequisites to register the form. 
 
 
47
14.  PROFILES 
Profiles  are  used  to  determine  the  behavior  of  Oracle  Application  Forms  and 
Programs.  The  registration  information  of  all  the  users  will  be  stored  in 
FND_PROFILES_OPTION table. The dictionary of all the Profile Options is maintained 
by AOL module. To set the values of the Profile Options, we use System Administrator 
Module.  Profile  Options  are  used  to  pass  the  values  to  the  variables  declared  in  our 
forms  and  programs,  by  which  we  can  determine  the  behavior  of  Oracle  Application 
Forms. 
 
Note: There are 5316 types of profiles options are going to come with the package. 
 
Each Profile Option has access at 3 levels. 
1 User Access Level. 
2 Program Access Level. 
3 System Administrator Level 
 
USER LEVEL: If the Profile is having access at this level any front end login user can 
change the values of the Profile Options. 
 
 
 
 
 
PROGRAM LEVEL: If the Profile is having access  at Program Level then we can use 
them in our Programs. 
 
SYSTEM ADMINISTRATOR LEVEL: If the Profile is having access at this level then we 
can use Profile Options at the following four sub levels. 
1 SITE Level 
2 APPLICATION Level 
3 RESPONSIBILITY Level 
4 USER Level 
 
SITE LEVEL: Site is a collection of Modules. A Module is a collection of Responsibilities. 
Responsibility is assigned to different users. 
Main Menu
Edit
References
Profiles
48
If  we  set  the  Profile  Options  at  Site  level  then  these  Profile  Options  get 
affected  to  all  the  Forms  and  Programs  of  all  the  Modules,  which  are 
accessed from our site. 
 
APPLICATION  LEVEL:  If  we  set  the  Profile  Options  at  this  level  then  the  Profile 
Options get affected to all the forms of a particular module. 
RESPONSIBILITY  LEVEL:  If  we  set  the  Profile  Options  at  this  level  then  the  Profile 
Options get affected to all the Forms and Programs, which are assigned to a 
particular Responsibility. 
 
USER LEVEL: When we set the Profile Options at this level then the Profile Options get 
affected to all the Forms and Programs of all the Responsibilities, which are 
assigned to a particular User. 
 
When we set the Profile Options at all the 4 level then  
1. User Level will overwrite Responsibility Level 
2. Responsibility Level will overwrite the Application Level 
3. Application Level will overwrite the Site Level 
 
The  Built‐In  that  is  used  to  get  the  value  of  the  Profile  Option  is 
FND_PROFILE.GET, which takes two arguments i.e. Name of the Profile Option and the 
Output Variable. This Built‐In first searches for the value at User Level and it will get the 
USER_ID,  RESPONSIBILITY_ID  and  APPLICATION_ID  of  Form  where  the  Form  is 
called. 
 
 
 
 
 
Site
GL AR AP
R2R1
User-1 User-2
R3 R5R4 R7R6
User Level
Responsibility Level
Application Level
Site Level
49
When we call the Built‐In, it will first searches at User Level 
1 If the value is not found at User Level then it will search at Responsibility Level.  
2 If the value is not found at Responsibility Level then it will search at Application 
Level.  
3 If the value is not found at Application level then it will search at Site Level. This 
is the default level of Profile Option. 
 
Q:   How to set the values for existing Profile Options? 
 
   
Built‐In to change the length of the password is called SIGNON Password Length. 
Note:  Whenever  we  set  the  Profile  Option  at  Site  Level,  we  have  to  re‐login  into 
Applications. 
 
The different Signon Audit Accounts are 
• NONE 
• USER 
• RESPONSIBILITY and  
• FORM. 
 
Q:   How  to  know  the  WHO  the  users  are  currently  connected  to  the 
Server for Audit Accounts? 
 
 
LOV based on Record Group, Record Group Based on Select Statement.  
Sys.Admin
Security
User
Define
Password Length can be changed by
Profile Option.
Sys.Admin
Security
Monitor
Query the Form and Select
the Signon Audit Account
FORM
50
Profiles will be changed on the basis of Profile Options Record Group. 
 
Profile  Profile Type  Status 
P1  No LOV  SQL Validation is not required 
P2  Static/Fixed 
Values 
SQL Validation is required 
Defined in FND_LOOKUPS Table 
P3  Variable  SQL Validation is required 
Validation is based on any table. 
 
    
Steps required creating a profile on tables 
1. Define a profile. 
2. Setting a new profile. 
3. Adding code into Forms Trigger. 
 
51
15.  CUSTOMIZATION OF FORMS 
 
CUSTOM.PLL  is  used  to  customize  the  forms  with  out  modifying  the  code  of  Oracle 
Applications.  There  is  only  one  CUSTOM.PLL  exists  for  all  the  Forms  in  Oracle 
Applications.  CUSTOM.PLL  is  going  to  be  in  use  when  ever  we  start  Form  Server 
Service. In CUSTOM.PLL we have a Package by name CUSTOM. Under this package we 
have the built‐ins as ZOOM AVAILABLE, EVENT and STYLE. 
 
ZOOM  AVAILABLE:  is  the  function  which  returns  a  BOOLEAN  value  (TRUE  or 
FALSE). By default it returns FALSE. If this function is going to return TRUE, the ZOOM 
Menu Item from the main menu is enabled. The ZOOM menu item is used to call one 
form from another form. 
 
EVENT: is a procedure which is used to handle specific events in which we are going to 
add our custom code. The main events that we can handle with this procedure are  
WHEN‐NEW‐FORM‐INSTANCE Trigger 
WHEN‐NEW‐BLOCK‐INSTANCE Trigger 
WHEN‐NEW‐RECORD‐INSTANCE Trigger 
WHEN‐NEW‐ITEM‐INSTANCE Trigger 
WHEN‐VALIDATE‐RECORD Trigger 
PRE‐FORM Trigger 
POST‐FORM Trigger 
 
All these triggers, which are created at form level, which are identified with blue 
colors. Event procedure by default performs NULL. 
 
STYLE: is a function. It returns an integer ranging from 1 to 4 
1   indicate   BEFORE 
2  indicate  AFTER 
3  indicate  OVERWRITE 
4  indicate  STANDARD 
 
These are Module Specific events. The built‐ins of CUSTOM.PLL are called by the 
built‐ins of APPCORE.PLL in all the form level triggers which are going to come with 
TEMPLATE.fmb form. 
 
CUSTOM.PLL (Library Name) 
  CUSTOM (Package Name) 
    EVENT (Procedure Name) 
 
Whenever we create or develop a form in applications these are some form level 
triggers,  which  will  be  created,  and  in  all  the  form  level  triggers  built‐ins  of 
52
APPCORE.PLL are called. The built‐ins of APPCORE.PLL are going to call the built‐ins 
of CUSTOM.PLL. 
 
Restrictions in CUSTOM.PLL 
1. We should not attach and call any built‐ins of APPCORE.PLL in CUSTOM.PLL to 
avoid recursion. Instead we can use APPCORE2.PLL in CUSTOM.PLL. 
2. APPCORE2.PLL is a duplicate of APPCORE.PLL. All the built‐ins of APPCORE2 
are suffixed with 2. 
3. We  can’t  use  SQL  statements  directly  in  CUSTOM.PLL.  In  order  to  use  SQL 
statements we can make use of Packages and Procedures. 
 
Note: 1. To get the information about current form name in use  
         Go to help in main menu 
    Open Oracle Applications 
 
  2. To get the Block Name and Item Name of the current form 
       Go to help in main menu 
       Diagnostic 
          Examine 
 
How to Implement ZOOM Availability? 
1. First identify calling form and called form details. 
2. Open called form in form builder. 
3. Create a parameter. 
4. Modify WHEN‐NEW‐INSTANCE trigger at form level. 
 
IF :Parameter.P_Vendor_Name IS NOT NULL THEN 
  GO_BLOCK(‘VNDR’); 
  DO_KEY(‘EXECUTE_QUERY’): 
  :Parameter.P_Vendor_Name := NULL; 
ELSE 
  /* Existing Statements */ 
END IF; 
5. Modify PRE‐QUERY trigger at Block level. 
6. Save and Compile the form and copy .fmx file in module specific directory. 
Note: By default ZOOM option in the Menu bar is disabled for all the Forms. 
7. Open the CUSTOM.PLL library in Oracle Form Builder. 
8. Modify the code in ZOOM_AVAILABLE Function. 
 
53
FORM_NAME := NAME_IN (‘SYSTEM.CURRENT_FORM’); 
BLOCK_NAME := NAME_IN (‘SYSTEM.CURSOR_BLOCK’); 
 
BEGIN 
      IF (FORM_NAME = ‘POXPOEPO’ AND  
BLOCK_NAME = ‘PO_HEADERS’) THEN 
  RETURN TRUE; 
        ELSE 
      RETURN FALSE; 
         END IF; 
 
9. Handle ZOOM Event in EVENT Procedure of CUSTOM.PLL. 
Built‐ins  of  calling  or  Opened  Form  are  CALL_FORM,  OPEN_FORM  and 
NEW_FORM. 
 
FND_FUNCTION.EXECUTE (FUNCTION_NAME = ‘ ‘,  
OPEN_FORM = ‘Y’, 
  SESSION_FLAG = ‘N’,  
OTHER_PARAMETERS = ‘P_VENDOR_NAME’); 
 
 
54
16.  CONCURRENT PROCESSING (CP) 
 
  Concurrent Programming is a processing requests simultaneously and producing 
different results. Different types of programs supported by oracle applications are Oracle 
Reports, PL/SQL, JAVA, JAVA Concurrent Process, SQL Scripts, SQL * Loader, PRO *C, 
C, C++, HOST etc. 
 
To  process  all  the  Concurrent  Programs  in  applications  is  Application  User 
Concurrent Manager Server. In applications we can run only those programs which are 
assigned to the Request Group of our Responsibility. To run any Concurrent Program in 
application we use SRS (Standard Request Submission) Form. Actual executable name of 
the  SRS  Form  is  FNDRSRUN.fmb.  We  can  call  this  SRS  From  directly  from  the  main 
menu  or  we  can  create  a  form  function  for  this  form  and  assign  this  to  our  Menu 
Responsibility. 
Based  on  the  executable  name  CP  identifies  the  actual  executable  name,  executable 
methods and for which module it is assigned. 
  Reports Server stores Oracle Reports 
  Database Server stores JAVA, C, etc. 
  Concurrent Manager Server Stores Pro *C, Pro * Cobol, etc. 
 
The  information  of  the  Concurrent  Programs  are  stored  in 
FND_CONCURRENT_PROCESSES table. 
 
Columns of this table are   Request_ID 
        User 
        Program 
        Executable 
        Arguments 
        Phase   Pending, Running, Completed 
        Status   Standby, Normal, Errors 
              (or) Normal, Paused, Warnings Normal 
 
  Whenever we submit a program SRS Form first the request information goes to 
Internal Concurrent Manager.  
 
Internal Concurrent Manager has two components  
1. Response Component 
2. Identification Component  
 
Response component generates a unique Request_ID for each program submitted for 
SRS  form  and  updates  the  request  information  in  FND_CONCURRENT_REQUEST 
table, then forwards the request to Identification component. Identification Component 
55
searches for the program in FND_CONCURRENT_REQUEST table and executes output 
format and output style based on the executable name it identifies the actual executable 
name, execution method and module name. Based on the module name and executable 
method application identifies the executable in Module specific directory and maps the 
parameter values to the executable from FND_CONCURRENT_REQUEST and updates 
the  program  information  in  FND_CONCURRENT_PROCESSES.  Once  the  process  is 
completed it generates the .log and .out files in module specific directory. 
 
Note:  In Forms Form Functions are used to pass the parameters at run time, where as in 
reports programs are used to set the different output formats. 
 
Steps Required for Registering a Simple Report 
1. Create a Report using Report Builder. 
2. Compile and copy .RDF file in module specific directory. 
3. Register the executable with System Administrator Module. 
4. Define the Concurrent Program. 
5. Assign the executable to Concurrent Program. 
6. Assign the Concurrent Program to Request Group. 
7. Assign the Request Group to the Responsibility. 
8. Assign the Responsibility to the User. 
 
FND_EXECUTABLES Table captures the information of all the executables, which are 
registered. 
 
FND_CONCURRENT_PROGRAMS  Table  stores  the  information  of  Concurrent 
Programs. 
 
Q:  How to Run the Report from Oracle Applications? 
Ans:   Open VIEW in main menu 
    Requests 
      Submit a request by pressing the button 
 
Q: What are the different types of parameters available in Reports? 
Ans:   There are two types of parameters  
1. BIND PARAMETERS 
2. LEXICAL PARAMETERS. 
 
The parameters, which we create at design time, are called Actual Parameters. The 
parameters  defined  at  concurrent  program  level  are  called  Formal  Parameters. 
Validation of a parameter is to be done to the formal parameters. 
 
 
56
Registering Parametric Reports 
1. Create a Report using Report Builder with parameters. 
2. Compile and copy .RDF file in module specific directory. 
3. Register the executable with System Administrator Module. 
4. Define the Value set to validate the parameters. 
5. Define the Concurrent Program. 
6. Assign the executable to Concurrent Program. 
7. Define Parameters. 
8. Assign Value Set to the Parameters. 
9. Assign bind parameter of yours to the TOKEN. 
Note: Token is used to map bind parameters with the formal parameters of the 
Concurrent Program. 
10. Assign the Concurrent Program to Request Group. 
11. Assign the Request Group to the Responsibility. 
12. Assign the Responsibility to the User. 
 
To reference the values of Prior Parameters of a particular program into the values of 
other  parameter  is  based  on  the  Value  Set.  The  value  of  the  1st  parameter  is  to  be 
referenced in where clause of the 2nd Parameter. 
WHERE Deptno = :$FLEX$.First_Parameter 
 
 
Note:  1. To call SRS Form from our own Menu register SRS Form (FNDRSRUN) in 
our Module. 
  2. We can assign only one Request Group for a Responsibility. 
  3.  We  can  call  the  programs  of  multiple  Request  Groups  from  a  Request 
Group. 
  4. For each Request Group we can create a function. 
 
To  run  the  programs  of  the  Request  Group  from  the  Responsibility  it  is  not 
compulsory  to  assign  the  Request  Group  to  the  Responsibility.  We  can  also  assign  a 
Form  function  to  the  Menu  it  is  defined  on  FNDRSRUN  with  Request  Group  code, 
Request Group application short name and Title as parameters. 
 
57
17.  FLEX FIELD FEPORTS 
 
USER EXITS: These are the 3rd party programs (i.e. Java, Pro * C, etc.) that we can link 
with our reports to perform a particular task. We can link 3rd party programs with our 
reports  with  SRW.USER_EXIT(‘Name_of_the_User_Exit’).  We  can  reference  the  input 
parameters in user exits with SRW.REFERENCE(:input_parameters). 
 
FND SRWINIT:   This User Exit is used to initialize the report in the memory. 
 
FND SRWEXIT:  This  User  Exit  is  used  to  release  the  memory  occupied  by  the 
program. 
 
FND FLEXSQL:  This User Exit is used to tailor the SELECT statement which returns 
a string. It is a concatenation of the Segment columns of a particular structure. 
 
Parameters:    
Application Short Name: “SQLGL” 
Code:    “GL#” 
Number:   “P_STRUCTURE_ID” 
Output:   “P_FLEXDATA” 
 
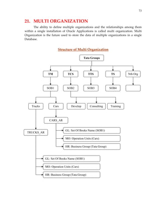
Note:  Bind  Parameters  can  be  mapped  with  only  one  column  where  as  Lexical 
Parameters is a placeholder column which can be used to substitute string in the 
parameter. 
 
Example: 
SELECT P_FlexData CflexData,Journal_Name,…,…, 
FROM KFF, TRANS 
WHERE KFF.CCID = TRANS.CCID 
AND STRUCT_ID = :P_STRUCT_ID; 
 
FND  FLEXID_VAR:  is  user  to  retrieve  Value_Set_IDs  of  all  the  Segments  based  on  a 
parameter Structure and also retrieves values and descriptions based on Value_IDs and 
Value_Set_IDs. 
     
Application Short Name  :  “SQLGL” 
Code  :  “GL#” 
Number  :  “P_STRUCTURE_ID” 
Data  :  “C_FLEXDATA” 
Description  :  “:C_DESC” 
It concatenates the Value Set IDs of Segments. 
 
58
 
Steps Required to create a Simple Flex Field Report 
1. Open the Report in Report Builder. 
2. Create User defined parameters as per our requirement. 
Name  Data 
Type 
Width Initial 
Value 
Notes 
F_CONC_REQUEST_ID Number  15  0  Always Create 
P_FLEXDATA  Character 600  Long 
String
Cumulative width more 
than expected width 
required to hold the 
data (i.e. concatenated 
value of Segments 1..n) 
P_STRUCT_NUM  Character 15  101  Contains Structure 
Number 
 
3. Call FND SRWINIT User Exit in Before Report Trigger. 
BEGIN 
  SRW.USER_EXIT (‘FND SRWINIT’); 
  RETURN (TRUE); 
END; 
 
4. Call FND SRWEXIT User Exit in After Report trigger. 
BEGIN 
  SRW.USER_EXIT (‘FND SRWEXIT’); 
  RETURN (TRUE); 
END; 
 
5. Call FND FLEXSQL User Exit in Before Report Trigger. 
BEGIN 
  SRW.USER_EXIT (‘FND SRWEXIT’); 
    BEGIN 
  SRW.REFERENCE (‘:P_STRUCT_NUM’); 
  SRW.USER_EXIT (‘FND FLEXSQL 
      APPL_SHORT_NAME = “SQLGL” 
      CODE = “GL#” 
      NUM = “:P_STRUCT_NUM” 
      OUTPUT = “:P_FLEXDATA” 
      MODE = “SELECT” 
      DISPLAY = “ALL” ‘); 
     END; 
  RETURN (TRUE); 
59
END; 
 
Note: When we are calling multiple user exits in a trigger we should call these 
User Exits in separate Blocks (i.e. BEGIN ..  END). 
 
6. Create a report query in the Data Model. 
SELECT &P_FLEXDATA C_FLEXDATA 
FROM GL_CODE_COMBINATION 
WHERE CHART_OF_ACCOUNT_ID = &P_STRUCT_NUM; 
 
7. Create two Formula Columns C_VALUE and C_DESC_ALL. 
8. Call FND FLEXIDVAL in the PL/SQL formula of C‐VALUE to reference Value 
Code Combination. 
To  retrieve  the  concatenated  flexfield  segment  values  and  description  you 
incorporate the AOL user exits in these columns 
BEGIN 
  SRW.REFERENCE (‘:C_FLEXDATA’); 
  SRW.FND (:P_STRUCT_NUM); 
  SRW.USER_EXIT (‘FND FLEX_ID_VAL 
      APPL_SHORT_NAME = “SQLGL” 
      CODE = “GL#” 
      NUM = “:P_STRUCT_NUM” 
      OUTPUT = “:P_FLEXDATA” 
      VALUE = “:C_VALUE” 
      DISPLAY = “ALL” ‘); 
  RETURN (:C_VALUE); 
END;   
 
9. Call  FND  FLEXIDVAL  in  the  PL/SQL  formula  of  C_DESC_ALL  to  retrieve 
Description Code Combination. 
BEGIN 
  SRW.REFERENCE (‘:C_FLEXDATA’); 
  SRW.FND (:P_STRUCT_NUM); 
  SRW.USER_EXIT (‘FND FLEX_ID_VAL 
      APPL_SHORT_NAME = “SQLGL” 
      CODE = “GL#” 
      NUM = “:P_STRUCT_NUM” 
      OUTPUT = “:P_FLEXDATA” 
      DESCRIPTION = “:C_DESC_ALL” 
      DISPLAY = “ALL” ‘); 
  RETURN (:C_DESC_ALL); 
END; 
   
60
10. Run the report with default Layout. 
11. Compile and copy .RDF in module specific directory. 
12. Perform all the pre‐requisites to register the report. 
System Administrator 
  Concurrent 
    Program 
      Executable 
Note: All the FND Tables are stored in Application Object Library (AOL). 
 
 
61
18.  QUALIFIERS 
 
Qualifiers are used to identify the Segments with specific Property and the value of the 
Segments while designing the reports. Qualifiers are classified in to two categories. 
1. Flex Field Qualifiers (FFQs) 
2. Segment Qualifiers (SQs) 
 
Flex Field Qualifiers (FFQs): are used to assign a specific property to the Segment 
Qualifier. These are based on Key Flex Fields (KFF).  FFQs are  varry from one KFF to 
another KFF and it is not compulsory that all the KFF should have FFQs. 
 
Segment Qualifiers (SQs): are used to assign a specific property to the value of a 
Segment. SQs is based on FFQs and it is not compulsory that all the FFQs should have 
SQs. 
 
Note: You must define Flexfield Qualifier before you define Segment Qualifier. 
 
For example according to Accounting Flex Fields 
1. Balancing Segment Property (User Name) 
GL_BALANCING (Actual Name) 
a. Global Flexfield Qualifier: applies to all segments. 
b. Unique Flexfield Qualifier: applies to only one Segment. 
c. Required Flexfield Qualifier: applies to at least one Segment. 
 
Write Code before Execution of the Report 
FND FLEXSQL 
      APPL_SHORT_NAME = “SQLGL” 
      CODE = “GL#” 
      NUM = “P_STRUCT_NUM” 
      OUTPUT = “:P_COMPANY” 
      MODE = “SELECT” 
      DISPLAY = “GL_BALANCING” 
 
2. Natural Accounting Segment Property (User Name) 
GL_ACCOUNT (Actual Name) 
a. Global Flexfield Qualifier 
b. Unique Flexfield Qualifier 
c. Required Flexfield Qualifier 
62
Write Code before Execution of the Report 
 
FND FLEXSQL 
        APPL_SHORT_NAME = “SQLGL” 
        CODE = “GL#” 
        NUM = “P_STRUCT_NUM” 
        OUTPUT = “:P_ACCOUNT” 
       MODE = “SELECT” 
        DISPLAY = “GL_ACCOUNT” 
 
3. Cost Center Segment Property (User Name) 
GL_COST_CENTER (Actual Name) 
a. This is not Unique and is not compulsory 
 
 
19.  INTERFACES 
 
Interfaces  are  the  Tables,  which  are  act  as  a  medium  to  transfer  the  data  from  one 
module  to  another  module  or  to  transfer  the  data  from  legacy  system  into  Oracle 
Applications.  There  are  352  tables  provided  by  the  Oracle  Package.  Each  module  is 
having its own Interface Tables. 
 
Interfacing:  
It is the process of converting the records from one format to another format.  
The main components of this interfacing are  
• Transfer Program 
• Interface Table and 
• Import Program 
   
Transfer Program:  
If  the  source  modules  data  are  implemented  in  Oracle  Applications  then  the  Transfer 
Programs are going to come with the Package. If the source modules are implemented in 
external system (i.e. other than Oracle Applications) then we have to develop our own 
Transfer  Programs.  Generally  these  Transfer  Programs  are  developed  using  PL/SQL, 
JAVA or SQL Loader. 
 
The Logic of the Transfer Programs is 
• It maps the columns of source table with the columns of Interface Tables. 
• It performs Row Level and Column Level validations. 
• It transfers the data from Source to the Interface Table. 
63
 
Interface Tables:  
The columns of these tables are classified into 4 types. 
1. Mandatory Columns. 
2. Conditionally Required Columns. 
3. Optional Columns. 
4. Internal Processing Columns. 
 
Mandatory Columns:  
These are the Normal columns in the Interface Tables. These are the main columns which 
are required in the destination tables (i.e. Oracle Application Module Tables). 
 
Note: With the help of mandatory columns only the Import Program will converts the 
records from source to destination. 
 
Conditionally Required Columns:  
The values for these columns are based on the values of Mandatory columns. 
 
Example:   When  we  are  converting  foreign  currency  transactions  to  INR  then  it  as 
compulsory  to  provide  conditionally  required  columns  like  Currency 
conversion rate, Conversion Time and Conversion Date. 
 
Optional Columns:  
These  are  used  when  a  client  wanted  to  transfer  some  additional  information  from 
source to destination. These are based on client’s requirement. 
 
Internal Processing Columns:  
Status  and  Error  Message  columns  are  called  Internal  Processing  Columns.  These  are 
specific  only  to  Interface  Table.  These  columns  are  going  to  be  used  by  the  Import 
Program to update the status and error message, if the record fails its validation while 
importing from Interface Table to the Destination Table. 
 
Import Program:  
For  all  Interface  Tables,  Oracle  Application  Package  is  going  to  provide  Import 
Programs.  These  are  generally  registered  with  destination  modules.  These  Import 
Programs are designed using PL/SQL, JAVA, C, C++, etc. 
 
The logic of the Import Program is 
• It  maps  the  columns  of  the  Interface  Table  with  one  or  more  columns  in  the 
destination table. 
64
• It performs row level and column level validation. 
• It imports the data from Interface Table to the Destination tables, if the records 
validated successfully. 
• It deletes all the successfully validated records from Interface Table. 
• If the record fails its validation then the Import Program will update the status 
and error message columns of Interface Table. 
 
Q:   What  is  the  difference  between  Interface  and  Application  Program  Interface 
(API)? 
 
Ans:  Interfaces are used to transfer the data from legacy system to Oracle Application 
system where as API is used to convert the data from one form to another form 
with in the Oracle Application Module. 
 
Example: 
 
 
 
 
AR
AP
PO
FA
Legacy
Interface Table
GL
Journal
Ledger
Balance
Transfer Program 1
Transfer Program
Transfer Program
Transfer Program
Transfer Program
Import Program
Daily Transactions
Weekly Transactions
65
Scenario‐1:  Interface  Tables  are  provided  and  the  integrating  modules  are 
implemented  in  Oracle  Applications.  In  this  scenario  the  package  itself  is  going  to 
provide a separate transfer program for each integrating module. See figure for details. 
Indent: is specifies the details like, the list of materials required, how much quantity is 
required, when the material is required and quality of the items. 
 
 
 
Scenario‐2: Interface Tables are provided and the integrated modules are implemented 
in external system with the same database as Oracle Applications. In this scenario front 
end is different and database is same. 
 
Take for example there are 40 columns according to transaction table of client out 
of which 23 are mandatory columns and 17 are optional columns. But as per applications 
interface  table  is  having  20  mandatory  columns.  While  transferring  the  data  from 
existing system to applications we have to search for matching columns in transaction 
table with the interface mandatory columns. Matching columns may be of mandatory or 
optional  columns  of  transaction  table  of  client.  Assume  that  there  are  17  columns  are 
found matching columns out of 20 mandatory columns. If we want to insert the record 
into interface table we need 20 mandatory columns compulsorily. In this example since 
there are 17 matching columns out of 20 columns we have to provide default values to 
the  non‐matching  (i.e.  3)  columns  with  the  authentication  of  the  client.  If  the  client  is 
having mandatory columns of his own, which are not mandatory in interface table, then 
we map those columns with the optional columns of interface table. 
 
Logic of the Transfer Program in this scenario 
1. Create the database links between the two databases. 
2. Search  for  the  matching  columns  of  the  interface  table  with  source  tables  or 
external tables. 
3. Provide  default  values  for  the  mandatory  columns  of  interface  table  for  the 
columns where the matching columns are not found in source table. 
4. Perform row level and column level validations. 
5. Incase if the client’s requirement is to transfer all the mandatory columns of the 
source to the destination, we can map the remaining mandatory columns of the 
client are going to be mapped with optional columns of the interface table. 
6. Create a PL/SQL procedure and map the columns of Interface Table columns. 
7. Transfer the data from source table to the Interface Table. 
 
AP GLInterface
66
Scenario–3:  Interface  Tables  are  provided  and  the  integrating  modules  are 
implemented in external system with different database (i.e. Sybase, DB2, SQL Server, 
etc.). In this scenario we have to convert the data into flat file (i.e. .dat). Then we write 
the transfer program using PL/SQL script. 
 
 
 
 
 
 
 
 
 
 
 
 
 
 
 
 
 
 
 
GL_DAILY_RATES_INTEAFACE Table is used to store the conversion rates on daily 
basis. It consists of the following fields 
 
From_ 
Currency 
To_ 
currency 
From_ 
Conversion_
Date 
To_ 
Conversion_
Date 
User_ 
Conversion_
Type 
Conversion_
Rate 
Mode_
Flag 
USD  INR  01‐SEP‐2006  30‐SEP‐2006  Corporate  44  I 
ASD  INR  01‐SEP‐2006  15‐Sep‐2006  Spot  28  I 
 
This  Interface  table  consists  of  Database  Trigger,  which  fires  the  input  program 
whenever  we  insert  the  record  in  this.  This  will  create  no  of  records  into 
GL_DAILY_RATES  Table  of  GL  module  based  on  the  From_Conversion_Date  and 
To_Conversion_Date period. 
Example:   In the above table there are 30 days in the first record.  
This DB Trigger updates total 60 records in GL_DAILY_RATES i.e. 
30 records for conversion from USD to INR and  
30 records for conversion from INR to USD. 
SYBASE
DB2
SQL SERVER
Flat File
UTL
FILE
SQL
Loader
INTERFACE
TABLE
Temp.
Table
Oracle
Applications
Database
Import
Program
Using
PL/SQL
Convert Data
Using PL/SQL
Convert
Data To
Transfer
Data To
Load
Data To
Load
Data To
Scenario-3: Transfer the Data from Legacy System to Oracle Apps.
67
Validations Required according to this interface table are 
1. From currency should exists in GL_CURRENCY Table and it should be active. 
2. To currency should also exists in GL_CURRENCY Table and it should be active. 
3. From Conversion Date: All date validations applied for this date. 
4. To Conversion Date: Same validations required as from currency but it should be 
greater or equal to From Conversion Date. 
5. Conversion Type: This conversion type should exist in GL_CONVERSION_TYPE. 
6. Conversion Rate: It should be a number. 
7. Mode Flag: It is the status column in GL_DAILY_RATES interface table. 
    I   stand    for Insert 
U   stands   for Update 
D   stands   for Duplicate. 
 
Note: From Currency, To Currency and Conversion Type are Case sensitive. 
 
Steps required for transferring data from legacy system to oracle applications 
1. Create  daily.dat  flat  file  and  save  it  in  server  directory 
D:OracleVisdbplsqltemp (this is the default directory for UTL script files. To 
know the path of this directory open the initvis.ora file. 
From_ 
Currency 
To_ 
currency 
From_ 
Conversion_ 
Date 
To_ 
Conversion_ 
Date 
User_ 
Conversion_ 
Type 
Conversion_ 
Rate 
Mode_
Flag 
USD  INR  01‐SEP‐2006  30‐SEP‐2006  Corporate  44  I 
ASD  INR  01‐SEP‐2006  15‐Sep‐2006  Spot  28  I 
 
2. Create Transfer program using SQL and PL/SQL to upload data from flat file to 
the Interface Table. 
 
Write the code at SQL * PLUS prompt (i.e. SQL>) 
 
DECLARE 
   Fp    UTL_FILE.FILE_TYPE; 
   F_Curr  Varchar2 (10); 
   T_Curr  Varchar2 (10); 
   F_Date  Date; 
   T_Date  Date; 
   C_Type  Varchar2 (9); 
   C_Rate  Varchar2 (2); 
   M_Flag  Varchar2 (1); 
   My_Line  Varchar2 (100); 
BEGIN 
    Fp:=UTL_FILE.FOPEN (‘D:OracleVisdb9.2.0plsqltemp’,’daily.dat’,’r’); 
    UTL_FILE.GET.LINE(Fp,My_Line); 
68
    LOOP 
  UTL_FILE.GET.LINE(Fp,My_Line); 
  F_Curr := SUBSTR(My_Line,1,3); 
  T_Curr := SUBSTR(My_Line,1,3); 
  F_Date := SUBSTR(My_Line,1,3); 
  T_Date := SUBSTR(My_Line,1,3); 
  C_type := TRIM(SUBSTR(My_Line,1,3)); 
  C_Rate := SUBSTR(My_Line,1,3); 
  M_Flag:= SUBSTR(My_Line,1,3); 
  INSERT INTO GL.GL_DAILY_RATES_INTERFACE( 
FROM_CURRENCY,  TO_CURRENCY,  FROM_CONVERSION_RATE, 
TO_CONVERSION_RATE,  USER_CONVERSION_RATE, 
CONVERSION_DATE,  M_FLAG) VALUES 
(F_Curr, T_Curr, F_Date, T_Date, C_type, C_Rate , M_Flag); 
    END LOOP; 
  EXCEPTION WHEN NO_DATA_FOUND THEN 
           TL_FILE.FCLOSE (FP); 
           MESSAGE (‘END OF THE FILE’); 
END; 
 
20.  BISINESS COMPONENTS 
 
The  main  components  that  are  required  to  any  business  transaction  are  DATE, 
CURRENCY, ACCOUNTS and ENTITIES. 
 
DATES: To validate these date components we need to define calendar based on period 
type.  This  period  type  is  to  specify  how  many  number  of  periods  required  for 
maintaining the balances of the organization (i.e. daily, weekly, monthly, quarterly, etc.). 
This period types are stored in GL_PERIOD_TYPES table. Based on these period types 
we define calendars. These calendars information is stored in GL_CALENDARS table. 
For each calendar we define periods depending upon the number of periods assigned to 
period types. This period’s information is stored in GL_PERIODS table. By default the 
status  of  all  these  periods  is  closed.  This  period  statuses  are  stored  in 
GL_PERIOD_STATUSES table. 
 
ACCOUNTS: To define accounting structure in General Ledger or in Finance Module 
we use Flexfield Structures. The structures defined using accounting KFF are called as 
Chart Of Accounts. Chart Of Accounts ID uniquely identifies each Structure. 
 
ENTITIES: entity is nothing but a module. Supplier Entity (AP), Customer Entity (AR), 
Employee Entity (HR), etc., are some examples. 
 
69
 
CURRENCY: There are 200 types of currencies come with the package. All the currency 
information will be stored in GL_CURRENCIES table. The currency, which is assigned to 
our Set Of Books, is called Functional Currency and the remaining all the currencies are 
called as Foreign Currencies.  
 
There are 3 types of currencies 
1. Functional Currency 
2. Foreign Currency 
3. Static Currency 
 
Functional Currency: in which we are going to maintain the balances.  
Foreign Currency: All the currencies other than functional currencies are called foreign 
currency. 
Statistical Currency: This  is  used  to  record  the  usage  factor  for  various  measurement 
units.  
Example: If 3 departments are going to share the same premises and rent for the 
premises  is  20000.  This  20000  has  been  shared  proportionally  to  all  the  departments 
depending up on their usage factor. 
 
CHART OF ACCOUNTS: is the structure defined on accounting Key Flex Field.  
 
SET OF BOOKS (SOB): These are used to secure a Journals Transactions of a particular 
company and are a collection of components Calendar, Currency and Chart Of Accounts. 
Assign  these  SOB  to  a  responsibility  to  the  GL_RESPONSIBILITY  using 
GL_SET_OF_BOOKS profile option. When we open the Journal from the responsibility 
the default status of this period is closed. To record a transaction from our responsibility 
we have to open the periods. Depending upon the first opening period system assigns 
never  open  status  to  its  prior  period  and  future  entry  status  period  to  next  periods 
depending upon the number of future period sets in our Sets Of Books. 
 
Period Status  Journal 
Entry 
Journal 
Posting 
Inquiries/ 
Reports 
Never Open  NO  NO  NO 
Open  YES  YES  YES 
Closed  NO  NO  YES 
Future Entry  YES  NO  NO 
Permanently Closed  YES  NO  YES 
 
Set  Of  Books  information  stored  in  GL_DETS_OF_BOOKS  table.  Its  Set_of_Books_ID 
uniquely identifies each set of book. 
 
70
Q:   How  do  we  can  find  the  Set  Of  Books,  Flex  Fields,  Open/Close  Periods, 
Category and Sources? 
In AOL Module 
Setup 
Financials 
    Books 
          Define
In AOL Module 
     Setup 
  Flex Fields 
          Define 
In AOL Module 
     Setup 
  Open Close 
          Latest Open Periods
In AOL Module 
     Setup 
  Journal 
          Category
In AOL Module 
     Setup 
  Journal 
          Sources 
 
 
GL_INTERFACE: It is used to convert the transactions of sub‐ledger into Journals.  
 
Validations required for GL_INTERFACE table are 
1. STATUS:  should  be  always  new  when  we  are  transferring  the  data  from  sub‐
ledger to the status of general ledger. Import program changes the status to hold 
if the record is not validated successfully. The status should be in sentence case. 
2. SET_OF_BOOKS_ID: this should exist in GL_SETS_OF_BOOKS table. 
DECLARE 
     CHK VARCHAR2 (1); 
BEGIN 
     SELECT ʹXʹ INTO CHK FROM APPS.GL_SETS_OF_BOOKS 
     WHERE SET_OF_BOOKS_ID = &SOB_ID; 
     DBMS_OUTPUT.PUT_LINE (ʹTHIS SOB_ID VALID YOU CAN PROCEEDʹ); 
EXCEPTION WHEN NO_DATA_FOUND THEN 
     DBMS_OUTPUT.PUT_LINE (ʹTHIS SOB_ID IS NOT VALIDʹ); 
END; 
/ 
 
3. ACCOUNTING_DATE: is the date when exactly we can post the journals. Tables 
required  to  validate  the  accounting  date  are  GL_SETS_OF_BOOKS, 
GL_PERIOD_TYPES,  GL_PERIOD_SETS,  GL_PERIODS  and 
GL_PERIOD_STATUSES. 
4. CURRENCY_CODE: This code should be same as the currency assigned to the 
Sets o f Books. This code should exist in GL_CURRENCY table. If the currency 
71
code is different from Sets of Books then it is mandatory for us to provide values 
for  the  conditional  columns  like  USER_CURRENCY,  USER_TYPE, 
CURRENCY_CONCERSION_RATE and CURRENCY_CONVERSION_DATE. 
Note:  
5. DATE_CREDITED: is the transaction date or Journal date. This date should be in 
open or future entry periods. The tables affected for this same as accounting date. 
Here we have to give the condition for open and future periods. Date should be 
between  starting  date  of  latest  open  period  and  ending  date  of  future  entry 
period. 
6. CREATED_BY: This is front‐end login USER_ID should exist in FND_USER table 
and this user should also have the responsibility to record the Journals. 
7. ACTUAL_FLAG: in general ledger we are going to maintain 3 types of balances. 
a. Actual Balances (flag is A) 
b. Budget Balances (flag is B) 
c. Encumbrance Balances (flag is E) 
To update actual balances the general has to be created as actual journal. Budget 
journals are going to affect budget balances. Encumbrance journals are going to 
affect encumbrance balances. 
8. USER_JE_CATEGORY_NAME: it is used to describe the purpose of the journal 
entry. This category is going to be stored in GL_JE_CATEGORIES. 
9. USER_JE_SOURCE_NAME: it is used to store the origin of the journal entry. This 
source is stored in GL_JE_SOURCES. 
10. BUDGET_VERSION_ID: This column is required when we are going to record 
Budget Journals. This information is stored in GL_BUDGET_ENTITIES. 
11. ENCUBRANCE_TYPE_ID:  This  is  required  when  we  are  going  to  required 
Encumbrance Journals. 
12. SEGMENT_COLUMNS: We have to provide the values for the segment columns 
depending  upon  howmany  number  of  segment  columns  associated  with  the 
Chart_Of_Accounts_ID or Structure_ID associated with our Set_Of_Books.  
The tables used to validate the segments are  
FND_ID_FLEXES, 
FND_ID_FLEXE_STRUCTURES,  
FND_ID_FLEXE_SEGMENTS,  
FND_ID_FLEXE_VALUE_SETS,  
FND_ID_FLEXE_VALUES,  
FND_ID_FLEXE_VALUE_TL. 
72
13. ENTER_DR  and  ENTER_CR:  Columns  are  used  to  enter  the  debit  amount  ar 
Credit amount. 
 
Sample Code Required to Upload the Data from Legacy System 
LOADDATA 
   INFILE * 
   INTO TABLE GL.GL_INTERFACE 
   FIELDS TERMINATED BY ‘,’ OPTIONALLY ENCLOSED BY ‘ “ ‘ 
   (STATUS,  SET_OF_BOOKS_ID,  ACCOUNTING_DATE,  CURRENCY_CODE,    DATE_CREATED, 
ACTUAL_FLAG,  USER_JE_CATEGORY_NAME,  USER_JE_SOURCE_NAME,  SEGMENT1,  SEGMENT2, 
SEGMENT3, SEGMENT4, SEGMENT5, ENTER_DR, ENTER_CR) 
BEGINDATA 
    ‐ ‐ Record‐1 
  “new”,  1,  ”25‐MAY‐2001”,  ”USD”,    ”25‐MAY‐2001”,  1001239,”A”,”Sales  Invoice”,  “Receivables”,  03,  110,  1570, 
0000, 110, 1947, “” 
       ‐ ‐ Record‐2 
  “new”,  1,  ”25‐MAY‐2001”,  ”USD”,    ”25‐MAY‐2001”,  1001239,”A”,”Sales  Invoice”,  “Receivables”,  03,  110,  6160, 
1100, 120, “”, 1947 
Save  the  above  code  with  the  file  name  GLINT.CTL  in  the  path 
Oraclevisdb8.1.6bin at server end. 
Then run the following command at command prompt at Server end to upload the data 
into various database tables. 
SQLLDR APPS/APPS@VIS control=glint.ctl  
Journals are going to be maintained in 3 levels 
1. Batches:  is  a  collection  of  Headers.  This  information  will  be  stored  in 
GL_JE_BATCHES table. 
2. Headers: is a collection of Lines. Headers are based on Category and Currency. 
This information will be stored in GL_JE_HEADERS table. 
3. Lines: This information will be stored in GL_JE_LINES table. 
 
 
73
21.   MULTI ORGANIZATION 
The  ability  to  define  multiple  organizations  and  the  relationships  among  them 
within  a  single  installation  of  Oracle  Applications  is  called  multi  organization.  Multi 
Organization is the future used to store the data of  multiple organizations in a single 
Database.  
 
Structure of Multi Organization 
 
 
 
 
 
 
 
 
 
 
 
 
 
 
 
 
 
 
 
 
 
 
 
Tata Groups
TM TCS TTS TS Nth Org
SOB1 SOB2 SOB3 SOB4
Trucks Cars Develop Consulting Training
TRUCKS_AR
CARS_AR
GL: Set Of Books Name (SOB1)
MO: Operation Units (Cars)
HR: Business Group (Tata Group)
GL: Set Of Books Name (SOB1)
MO: Operation Units (Cars)
HR: Business Group (Tata Group)
74
The main components of the multi organization are   
1) Business Group (BG) 
2) Legacy Entity 
3) Set Of Books (SOB) 
4) Operating Units or Divisions 
5) Organizations  
 
Business  Group  (BG):  The  business  group  represents  the  highest  level  in  the 
organization  structure,  such  as  the  consolidated  enterprise,  a  major  division,  or  an 
Operation  Company.  A  BG  is  used  to  secure  human  resources  information  like 
generation of employee numbers, generation of applicants, position flex fields, Job flex 
fields, Grade Flex field, Fiscal year, etc. 
 
Legacy Entity: It is a legal business, which is going to have its own legislation code or tax 
registration number. At this level we are going to prepare all our financial statements. 
 
Set Of Books (SOB): A SOB is a collection of Currency, Calendar and Chart of Accounts 
(COA).  Oracle  General  Ledger  is  used  to  secure  Journal  transactions  (such  as  journal 
entries and balances) of a company by set of books. For each organization of the Business 
Group we need to define a set of Book. 
 
Operation Unit: An operating unit is a division or a Business unit of the legal entity. At 
this  level  we  are  going  to  maintain  the  information  of  sub‐ledgers.  We  are  going  to 
maintain the ledgers at Legal Entity level. Receivable, Payables, Assets, etc. are comes 
under Operation Unit level. 
 
Organization:  The  different  types  of  organizations  are  Inventory  Organization,  Asset 
Organization, Human Resource Organization, etc.  These organizations are going to be 
maintained at operating unit level. 
 
Note:  In case if we are working with single organization we can define an entity as a 
Business Group, Legal Entity, Operating Unit and Organizations. 
 
The  individual  Accounts  (i.e.  Application  Receivables)  of  an  organization  (i.e.  Tata 
Motors) of multi organization (Tata Group) are identified by 
First by Module then Responsibility then Profile Option then Set of Books 
 
75
In the above example: 
Module  Responsibility  Profile Option  Set Of Books 
GL  TM_GL  GL_Set_Of_Books  SOB1 
GL  TCS_GL  GL_Set_Of_Books  SOB2 
GL  TTS_GL  GL_Set_Of_Books  SOB3 
GL  TS_GL  GL_Set_Of_Books  SOB4 
GL  ….  GL_Set_Of_Books  …. 
GL  Nth_GL  GL_Set_Of_Books  SOBn 
Data will be secured for every organization by using Set Of Books ID. 
The following are the tables are going to be effected for all the Organizations of multi 
organization. 
GL_JE_BATCHES 
GL_JE_HEADERS 
GL_JE_LINES 
To  record  the  sales  transactions  of  all  the  organizations  will  be  stored  in  the 
AR_TRANSACTION_ALL table. Extra columns required to identify the individual sales 
transactions  are  Set_Of_Books_ID,  Org_ID  (Operating  Unit)  and  Organization_ID 
(Business Group). 
 
76
22.   ALERTS 
Oracle Alert facilitates the flow of information within your organization by letting you 
create entities called alerts. Oracle Alert will send messages or perform predefined 
actions in an action set when important events occur. 
 
Alert is a mechanism that checks your database for a specific exception condition. 
Alerts are used to monitor your business information and to notify you of the information 
you want.  
 
There are two types of Alerts 
1. An event alert 
2. A periodic alert. 
 
An event alerts: Event alerts immediately notifies the activity (i.e. an insert or an 
update to a table) in the database as it happens/ occurs. 
 
To create an event alert, you perform the following tasks in the order listed: 
• Define the database events that will trigger your alert 
• Specify the details for your alert 
• Define actions for your alert 
• Create action sets containing the actions you want your alert to perform 
 
Example of an event alert: Select statement that reports the creation of new users: 
SELECT user_name, :MAILID INTO &NEWUSER, &USER 
FROM fnd_user 
WHERE rowid = :ROWID; 
 
A periodic alerts: Periodic alerts periodically report key information according to a 
schedule you define.  
For example, you can define a periodic alert for Oracle Purchasing that sends a 
message to the Purchasing Manager listing the number of approved requisition lines that 
each  purchasing  agent  placed  on  purchase  orders.  You  can  define  this  alert  to  run 
weekly, and provide performance measurement on a consistent and timely basis. 
 
To create a periodic alert, you perform the following tasks in the order listed: 
• Define your periodic alert and specify its frequency
• Specify the details for your alert
• Define actions for your alert 
• Create action sets containing the actions you want your alert to perform 
 
77
Example of a periodic alert: Select statement that looks for users who have not changed 
their  passwords  within  the  number  of  days  specified  by  the  value  in 
:THRESHOLD_DAYS.: 
 
SELECT user_name, password_date, :THRESHOLD_DAYS  
INTO &USER, &LASTDATE, &NUMDAYS 
FROM fnd_user 
WHERE sysdate = NVL(password_date, sysdate) + :THRESHOLD_DAYS 
ORDER BY user_name; 
 
Alert Action: An action you want your alert to perform. An alert action can depend on 
the output from the alert. An action can include sending an electronic mail message to a 
mail  ID,  running  an  Oracle  Applications  program,  running  a  program  or  script  from 
your operating system, or running a SQL script to modify information in your database. 
You can have more than one action for an alert, and an action can incorporate the output 
of the alert. 
Action Set: A sequence of alert actions that are enabled for a particular alert. You can 
assign a sequence number to each action you include in an action set to specify the order 
in which the actions are performed. 
 
 
 
 
 
 
 
 
 
 
 
 
 
 
 
 
 
78
 
 
 
 
 
 
 
 
 
 
 
 
 
 
 
 
 
 
 
 
 
 
 
 
 
 
 
 
 
 
 
 
79
Message:  This  action  is  used  to  send  a  message  to  application  user  email_id  using 
Electronic mail server. 
Concurrent Program: Using this action we can run any concurrent program, which is 
registered in oracle applications when an exception is raised. 
SQL Statement Script: This option is used to run the SQL statements when an exception 
is raised. 
OS Script: This option is used to run a Shell Script or Batch file when an exception is 
raised. 
Responsibility  is  used  to  define  the  Alerts  are  Alerts  Manager  in  production  services. 
Alerts Manager Vision Enterprises in vision database. 
Note:  History  table  is  used  to  store  the  exceptions  raised  and  actions  taken  by  alerts 
information. Alert (i.e. whether the alert is fired or not) status is found in Alerts 
History option. 
 
Details: Validates of the entire details summary. Any one of the conditions is satisfied is 
enough to raise an exception. 
Action Sets: is the collection of actions. This option calls the actions when an exception is 
raised. 
Note:  Vision Applications comes under Operating Unit 
  Oracle ID is APPS and Operation Unit is VISION 
80
23.  DISCOVERER 
Oracle Discoverer is a decision support product that enables you to perform ad 
hoc  queries  on  a  database,  analyze  and  format  the  results  of  the  query,  prepare  the 
results for presentation, and manage data in a way that is meaningful for your business 
situation. It separates the more difficult database administration tasks from the simpler 
querying and reporting tasks so that analysts, managers, and other information workers 
can easily get their work done without having to know about either databases or SQL. 
 
Oracle Discoverer has three parts: 
1. Administration Edition ‐ enables you to create a layer of metadata, called the End 
User Layer that hides the complexity of the database from users and reflects the 
business areas specific to your company data. 
2. Discoverer Plus ‐ enables you to easily query a database, save query results in 
workbooks, analyze the results, and format a report. 
3. Discoverer Viewer ‐ enables you to view workbooks created in Discoverer Plus 
using nothing more than a web browser. 
 
Business Intelligence: is software it is going to give solutions, Business Solutions and 
predict future trends. 
Discoverer: is one of the business intelligence tool used to answer business queries by 
creating ad‐hoc queries with out depending on IT specialists (i.e. Developers). The other 
Business Intelligence tools are Cagnos, Informatica, etc. 
 
 
 
 
 
 
 
 
 
 
 
 
 
Oracle
SQL
Server
DB2
SEIBEL
Data
Warehousing
Discoverer
Cagnoes
Informedia
Different Databases Static Databases Reporting Tools
81
The main tools of discoverer are  
1. Discoverer Administrator 
2. Discoverer Desktop 
3. Discoverer Viewer 
4. Discoverer Plus 
From release 11.5.9 onwards discoverer is fully integrated with application server. All 
the above tools are based on end user layer.  
End User Layer: is a Meta Data (i.e. Data about data) or a logical database, which is used 
to hide the complexicity of the database. End user layer can be defined on database users 
or  non‐database  users.  Non‐database  users  are  also  called  as  application  users.  One 
database or application user can have only one end user layer. End user layer defined on 
end  user  can  also  give  grant  access  to  other  database  users.  An  end  user  layer  is  a 
collection of one or more business areas. 
Discoverer Administrator: functions are 
• Gathers the requirements of end user 
• Creates end user layer 
• Creates Business Area 
• Load Data in to Business Area 
• Give Control access to Business Area 
• Creates Joins and Conditions 
• Send to Users 
 
Business Area: is a logical group of tables and views of a particular end user layer. B.A is 
a collection of folders. A folder is a table loaded fro m the database. Folder is a collection 
of items. Each item represents a column in the table. We can also define special items for 
calculation purpose. 
Discoverer  Desktop:  This  tool  is  going  to  be  used  by  the  end  user  in  standalone 
machine. It is used to access end user layers. Using desktop we can create worksheets. 
We can analyze the data. We can create charts (Graphs). 
Discoverer Viewer: This tool is going to access the end user layer at client site on the 
Web in HTML format only. Using this tool we can analyze the data and create graphs. 
Discoverer plus: is used to access end user layer on the Web in applet format. Using this 
tool we can create work sheets, analyze data and create charts. 
 
 
 

Oracle apps technical tutorial

  • 1.
    1 ORACLE APPLICATIONS    1.    INTRODUCTION    ERP: Resource Planning with in an Enterprise. ERP is a term that covers whole Product  line. ERP means integration of different module. Any business will greatly benefits by  adapting  this feature  because  u  can  customize  it  or  integrate  it  with  other  Packages          to satisfy unique requirements.             BENEFITS OF ERP:   1). Flow of Information Effectively                                                  2). Maintaining Standardizations    Q:  What is Oracle Applications?  Ans:    Oracle Applications are an ERP Package. The Key Feature of the entire oracle‐ Application module is Data Integration.       Master data is Integrated: All the application share common files of customers,  suppliers,  employee,  items  and  other  entities  that  are  used  by  multiple  applications.    Transaction data is Integrated: Oracle automatically bridge transactions from one  system to another.    Financial data is integrated: Financial data is carried in a common format, and  financial data is transmitted from one application to another. 
  • 2.
    2 2.  ORACLE APPLICATIONS     Oracle  Applications is  one  of  the  Enterprise  Resource  Planning  (ERP)  Business  Application packages. It comprises of various Modules, Libraries, Forms, Reports, etc.  Oracle  Applications  is  designed  on  the  basis  of  Generally  Acceptable  Accounting  Principles (GAAP). It is used to chatter the Business needs of an Organization. It consists  of 256 different types of modules, 4000 Forms, 5000 Programs etc. Any Organization can  adopt this package and use the supplied modules with the customization as per their  business requirements.     Oracle  works  on  3  Tier  Architecture  (i.e.  Client,  Application  and  Database).  It  supports Form based Interface (i.e. FIN, MFG, MM & HR) and HTML based Interface  (i.e. CRM, SSWA).     Note: SSWA – Self Service Web Architecture    Applications 3 – Tier Architecture        Web Browser Database Server Forms Server Reports Server iAS Server Concurrent Processing Server Discoverer Server Administration Server Desktop Tier Application Tier Database Tier
  • 3.
    3   3.  PRODUCT DIRECTORY STRUCTURE    When Oracle Applications installs in a machine it creates a base directory with the  name ORACLE. This is the base directory for accessing the application.    Oracle Applications supplied in three flavors  1. Production Oracle Applications: used for implementing in any organization.  2.Vision Oracle Applications: used for Demonstration or Training purpose.  3. Test Oracle Applications: used for R&D purpose    Product Directory Structure of Oracle Applications          VISDB:   Consists of Oracle 8i / Oracle 9i / Oracle 10g Database executable files.    VISORA:   Captures 8.0.6 / 9iAS / 10giAS middleware Database executable files.    VISCOMM:  Captures  Control  Script  files,  which  are  used  to  Start  or  Stop  the  Application Services.    VISDATA:   Captures all .DBF files.    VISAPPL:   Captures all Module Specific Directories and Some Special Directories.        ORACLE PRODDB PRODORA PRODCOMM PRODDATA PRODAPPL VISDB VISORA VISCOMM VISDATA VISAPPL TESTDB TESTORA TESTCOMM TESTDATA TESTAPPL Production OA Vision OA Test OA
  • 4.
  • 5.
    5 GL_TOP: (APPL_TOP/GL/11.5.0) is one of the Module Directory of Oracle Applications.  It consists of a release directory (i.e. 11.5.0) under which Forms, Reports, BIN, LIB, SQL,  etc.,     GL_TOP/11.5.0/Forms/US is forms directory to store all .FMX (Compiled) Form files of a  specific module.    GL_TOP/11.5.0/Reports/US  is  a reports  directory  to  capture  all  the  .RDF  (Compiled)  Report files of a specific module directory.    US is a language specific directory.    GL_TOP/11.5.0/BIN will capture the C, C++, PRO*C, SQL *LOADER etc., files.    GL_TOP/11.5.0/LIB will capture all .OBJ files of C, C++ or JAVA CLASS files.    GL_TOP/11.5.0/Message will capture all .MSB message body files.    GL_TOP/11.5.0/LOG will capture all .LOG files.    GL_TOP/11.5.0/OUT will capture all .OUT files.    GL_TOP/11.5.0/SQL will capture all .SQL script files.    GL_TOP/11.5.0/HTML will capture all .HTML, .HTM web files.    GL_TOP/11.5.0/FND is a Special Directory known as Application Object Library (AOL)  directory. It is used to capture all Modules Application Executable Files.    GL_TOP/11.5.0/AU is an Application Utility (AU) Directory. It consists of a application  release  Sub‐Directory,  which  consists  of  Forms  and  Resource  directories.  It  is  used  to  store all .FMB and .PLL and PL/SQL Library files.    GL_TOP/11.5.0/AU/11.5.0/Forms/US will capture .FMB Form files of all Modules.    GL_TOP/11.5.0//AU/11.5.0/Resource is used to store .PLL and .PL/SQL Library files of  Oracle Applications. 
  • 6.
    6 4.  DATA MODEL    When we install Oracle Database by default system will creates SYS and SYSTEM  schemas.  These consist  of  all  Data  Dictionary  Tables.  Like  this  if  we  install  Oracle  Applications System will automatically creates schemas of all Modules (i.e. GL, AR, AP,  etc.) with the respective module name as User and Password. Along with these schemas  some  special  Schemas  i.e.  APPS,  APPLSYS,  APPLSYSPUB  will  be  created  for  special  purpose.                APPS Schema: It is Public Schema. It consists of a collection of public synonym of all  the objects of all the schemas in the Application database. All the Procedures, Functions  and Packages created must be stored in this Schema.    APPSADMIN GL/GL Application Administrator AR/AR AP/AP APPS/APPS APPLSYS/APPS APPLSYSPUB/PU FND – Foundation Tables ALR – Alert Tables WF – Work Flow Tables AD – Application database PPR/PPR User Schemas
  • 7.
    7 APPLSYS  Schema:  This is  a  special  Schema  consists  of  the  files  starts  with  FND,  ALR, WF and AD.    APPLSYSPUB Schema: This schema is a collection of public synonyms of all FND  Tables,  which  are  used  for  User  verification.  This  is  the  Gate  Way  User  ID  of  Oracle  Applications.    Note:  1.  When we are changing the APPS Schema password, first we have to change in  the backend for both APPS and APPLSYS Schemas.             2.  Password for both APPS and APPLSYS should be same.             3. Change the password of both the Schemas in Front‐End and Back‐End.             4. Drop the Concurrent Manager Services and re‐create the Concurrent Manager  Service with the Password as APPS Password.   
  • 8.
    8 5.   RESPONSIBILITIES AND USER    Responsibility:  It is  a  role  authorized  to  access  specific  Forms  and  Programs  of  a  particular Module. A responsibility is a collection of Menus, Request Groups and Data  Groups. Menus and Data Groups are mandatory to a responsibility.    Menu:  A menu is a collection of Sub‐Menus and Functions.    Request Group (RG): It is a collection of concurrent Programs. It is used to request  programs from the responsibility.    Data  Group  (DG):  It  is  a  collection  of  Modules  used  to  integrate  one  or  more  Modules  for  cross  application  transfer  of  data,  cross  application  reporting  and  cross  application reference. If we want to get data from other Modules we need to define those  modules in the Data Group.    Functions: A function is a part of an application’s functionality that is registered under  a unique name for the purpose of assigning it to, or excluding it from, a menu (and by  extension, a responsibility).  An  Oracle  Applications  feature  that  let’s  you  control  user  access  to  certain  functions and windows. By default, access to functionality is not restricted; your system  administrator  customizes  each  responsibility  at  your  site  by  including  or  excluding  functions  and  menus  in  the  Responsibilities  window.  There  are  several  types  of  functions: form functions, sub‐functions, and non–form functions.    These are two types of functions  1 Form Functions: are used to secure Forms from the responsibilities.  2 Non‐Form Functions: are used to secure Layout Items with in the Form.    Advantages of Form Functions  If you want to open the Form in different modes without creating the copies, we  can  create  a  Form  Function  and  pass  the  parameters  based  on  the  requirement.  The  parameter, which is passed in the form function, must be already defined in the form  while designing the Form.  A menu can be assigned to more than one Responsibility. If you want to restrict  some  of  the  Forms  from  a  particular  responsibility,  we  can  include  Form  Function  of  those Forms in Menu Exclusions of the Responsibility.   
  • 9.
    9 Pre‐Defined Responsibilities    S.No  Module  Responsibility  1 Application Object library  Application Developer  2  System Administration  System Administrator  3  Oracle General Ledger  General Ledger Super User  4  Oracle Public Sector Payables  Payables Manager  5  Oracle Receivables  Receivables Manager  6  Oracle Alerts  Alerts Manager    How to Create a Responsibility?  Step 1: Connect to Oracle Application with APPSADMIN/APPSADMIN User.  Step 2: Go to Application Administrator.  Step 3: Go to Security then Responsibility then Define  Step 4: Enter the Data in the opened Window.    Note: Above Information of Responsibility is stored in FND_RESPONSIBILITY Table.   
  • 10.
  • 11.
    11 6.   NEW MODULE DEVELOPMENT    Steps required for developing a New Module?    1.   Register the New Module with AOL module.    Save the Entries.    2. Create a Schema/User for the New Module and Grant Rolls to it from SQL Prompt.     Login as apps/apps@vis.  SQL>CREATE USER PPRS IDENTIFID BY PPRS;  SQL>GRANT CONNECT, RESOURCE TO PPRS;  SQL>    3. Create product Directory Structure to the New Module at Server end.    Orafin8d$applpprs11.5.0formsus  Orafin8d$applpprs11.5.0reportsus  Orafin8d$applpprs11.5.0bin  Orafin8d$applpprs11.5.0sql etc.,    4.  Create  the  Form  Using  Form  Builder  with  all  the  coding  standards  required  according to Oracle Applications.    5.   Compile the Form and Copy .FMX file in Module Specific (New) Directory.    6.   Copy some .fmx Form files from any existing modules to new module directory for  registration demo.    7.   Register the form with Application Object Library (AOL) Module.  Connect to APPSTECH/APPSTECH  Go to Application Developer 
  • 12.
    12       Application         Form        Save & Close    8.   Create Form Function for all the Form, which are registered with our module.  Connect to APPSTECH/APPSTECH  Go to Application Developer    Application      Function      Save & Close    9.   Define a menu for our new module using AOL Module.  Connect to APPSTECH/APPSTECH 
  • 13.
    13 Go to Application Developer           Application     Menu        10. Assign the required Form Functions to the menus.        11. Define Data Group (DG) using System Administration Module.  System Administrator       Security      Oracle         Data Group 
  • 14.
    14       11. Define a Responsibility for the new module.  System Administrator    Security     Responsibility        Define        12. Assign Responsibility to the User.  System Administrator         Security       User           Define     
  • 15.
  • 16.
    16   7.  TABLE REGISTRATION    Q: Why we have to register a Table?  Ans: To define the Special Objects at the time of definition of a Business Applications.    Special Objects are Key Flex Fields (KFF) and Descriptive Flex Fields (DFF)    In Applications Tables are classified into three categories    1Transaction Data Tables: are normal tables, which are used to store the data  in all the modules in which we can perform any DML operations.  2 Seed Data Tables: The data for these tables created at the time of installation.  The records present in these tables are read only.  3 Interim Data Tables: are the temporary tables, which are used for validation  purpose.  These  tables  are  used  when  we  are  transferring  the  data  from  external applications to the system tables.    Steps Required for registering a Table    1. Create a Table in Module Specific Schema.  Connect as PPRS/PPRS@VIS  SQL>  CREATE TABLE PPRS_PARTS (      PART_CODE  NUMBER(5),      PART_NO  VARCHAR2(50),      PART_NAME VARCHAR2(100),      QPS  NUMBER(3),      PPART_CODE NUMBER(5));    2. Create a Public Synonym in APPS Schema.  Connect to APPS/APPS@VIS  SQL> CREATE PUBLIC SYNONYM PPRS_PARTS FOR PPRS_PARTS;  Note: Public Synonym Name should be same as Table Name;    3. Register the Table with AOL Module.  Connect to APPSTECH/APPSTECH  Application Developer         Functions      Application         Database            Table   
  • 17.
    17                                   Table Registration with Application Interface (API)  We can also register the Table using Application DBA Data Definitions (AD_DD)  Package from the Back End. You can also use the AD_DD API to delete the registrations  of  tables  and columns  from  Oracle  Application  Object  Library  tables.  To  alter  a  registration  you  should  first  delete  the  registration,  and  then  reregister  the  table  or  column. You should delete the column registration first, then the table registration.    procedure register_table (p_appl_short_name in varchar2,  p_tab_name in varchar2, p_tab_type in varchar2,  p_next_extent in number default 512, p_pct_free in number default 10,  p_pct_used in number default 70);    procedure register_column (p_appl_short_name in varchar2,  p_tab_name in varchar2, p_col_name in varchar2,  p_col_seq in number, p_col_type in varchar2,  p_col_width in number, p_nullable in varchar2,  p_translate in varchar2, p_precision in number default null,  p_scale in number default null);    procedure delete_table (p_appl_short_name in varchar2, p_tab_name in varchar2);     procedure delete_column (p_appl_short_name in varchar2,  p_tab_name in varchar2, p_col_name in varchar2); 
  • 18.
  • 19.
    19 Applications Storages Tables    Table Name  Storage Purpose  FND_APPLICATION  New Module Information  FND_FORM Forms Information  FND_FORM_FUNCTIONS  Information of Functions of a Form  FND_MENU  Menu Information  FND_MENU_ENTRIES  List  of  Functions  Assigned  to  the  Menu  Information  FND_DATAGROUP  Data Group Information  FND_DATAGROUP_UNIT  List of Modules Assigned to the Data Group  FND_RESPONSIBILITY  All Responsibility Information  FND_RESP_GROUPS  All responsibility groups information  FND_TABLES  All Tables Information  FND_COLUMNS  All Table Columns Information  FND_USER  All Users Information  FND_USER_RESP_GROUPS  All Users Responsibility Information  FND_ID_FLEXS  All Key Flex Fields Information  FND_ID_FLEX_STRUCTURES  All Structures Information  FND_ID_FLEX_SEGMENTS  All the Segments Information  FND_FLEX_VALUE_SETS  Each Segment’s Value Set Information  FND_FLEX_VALUES  Each Value Codes of a Value Set of a Segment  FND_FLEX_VALUE_TL  Each  Value  Description  of  a  Value  Set  of  a  Segment               
  • 20.
    20   8.  FLEXFIELDS    A flexfield is a field made up of sub–fields, or segments. There are two types of  flexfields: key flexfields and descriptive flexfields. A key flexfield appears on your form  as  a normal  text  field  with  an  appropriate  prompt.  A  descriptive  flexfield  appears  on  your form as a two–character–wide text field with square brackets [ ] as its prompt.  Flex  Fields  are  used  to  capture  the  Business  Information  of  the  Organization.  The  organization can use the Flex Fields based on their Business Structure.    KEY FLEX FIELDS (KFF)    KFF  are  used  to  capture  mandatory  or  Key  Business  information  of  the  Organization. Each Key Flex Field is having its won base Table.                                                         
  • 21.
    21 Q: How many KFF are supplied with the Package?   Ans: There are 31 KFF.    S.No  Type of Flex Field  Module Table  1  Accounting FF  GL  GL_CODE_COMBINATION  2  Job FF  HR  PER_JOB_DEFINITIONS  3  Position FF  HR  PER_POSITION  4  Grade FF  HR  PER_GRADE  5  Location FF  FA  FA_LOCATION  6  Asset FF  FA  FA_KEYWORDS  7  Sales Tax FF  AR  AR_SALEX_TAX  8  Territory FF  AR  AR_TERRITORY  9  System Items FF  INV  MTL_SYSTEM_ITEM  10  Item Category FF  INV  MTL_ITEM_CATEGORY  …  ….      31          Accounting Company KFF Structure      Code Combination ID of KFF is GGC_GM_VS1_1      GGC  ‐  Company Name      GM  ‐  Branch Name      VS1  ‐  Segment 1      1  ‐  Trucks  GGC GM GSS Seg2 Seg3Seg1 Seg2 Seg3Seg1 Seg4 VS2 VS3VS1 VS5 VS6VS4 VS7 1. Trucks 2. Cars 1. Sales 2. Finance 3. 1. Cash 2. Bank 3. Rent 4. X 5. Y Company Department Accounts Company Production Location Department Seg4 VS8 Accounts
  • 22.
    22   Value  Set:  is a  collection  of  properties  like  Length,  Data  Type,  Minimum  Value,  Maximum Value, Alignment and Value Validation etc.    Flexfields consists of Structures    Structures consists of Segments      Segments consists of Value Set        Value Set consists of Parameters.    FND_ID_FLEXS Table captures the information of all the Key FlexFields.    APPL_ID      ‐   Column consists of Application ID    ID_FLEX_CODE   ‐  Column KFF Code      Example of   APPL_ID: AR, AP, GL etc.      ID_FLEX_CODE: AR#, AP#, GL#, etc.     STRUCTURES                ACCOUNTING                  RECEIVABLE      FND_ID_FLEX_STRUCTURES Table captures the information of all the structures.  Each Structure is uniquely identified by   APPLICATION_ID (Module Code),  ID_FLEX_CODE (Code of KFF)  ID_FLEX_NUM (Number of a Structure)    FND_ID_FLEX_SEGMENTS Table captures the information of Segments.  Each Segment is Uniquely identified by      APPL_ID      ID_FLEX_CODE      ID_FLEX_NUM      SEG_NUM      FLEX_VALUE_SET_ID  TM101 GL# TTS102 TTC103 TMAP101 AP# APTC101 DescrCode DescrCode DescrCode S1201 S2202 S3203 DescrCode DescrCode S1301 S2302 DescrCode DescrCode S1301 S2302
  • 23.
    23   FND_FLEX_VALUE_SETS  Table  captures the  information  of  each  Segment’s  Value  Set.  Each Value Set is Uniquely identified by FLEX_VALUE_SET_ID as Foreign Key of   FND_ID_FLEX_SEGMENTS Table.    FND_FLEX_VALUES Table captures the information each Value codes of a Value Set  of a Segment.  Each Value Code is uniquely identified by   FLEX_VALUE_SET_ID  FLEX_VALUE_ID    FND_FLEX_VALUE_TL Table captures the information of each Value Description of a  Value Set of a Segment.  Each Value Description is uniquely identified by       FLEX_VALUE_ID    If  we  accept  a  KFF  in  the  form,  the  information  will  be  stored  first  in  GL_CODE_COMBINATION  Table  (i.e.  Mater  Table)  then  in  Transaction  Table  i.e.  Details table).    Form to Accept KFF  Responsibility: R1 ( TM )  / R2 ( TCS )  Journal Form  Journal:                                                     Date:                                                                    Currency:  Form  Application  User Form Name  Description  Name1  Function1      Name2  Function2        GL_CODE_COMBINATION Table (Master Table)  S1  S2  S3  S4  S5  ….  Structure ID  CCID  1  1  1        TM  2001    Transaction Table (Details Table)  SN  Date  Debt  Credit …  ….  CCID  1  1  1        2001    This Code is generated by DataBase
  • 24.
    24 Steps required to registration of New Key Flex field (KFF)    1.  Create a KFF Table in Module Specific Schema.  Connect to PPRS/PPRS@VIS      2.  Create a Public Synonym in APPS Schema.  Connect to APPS/APPS@VIS  SQL> CREATE PUBLIC SYNONYM PPRS_PARTS FOR PPRS_PARTS;  3. Register the Table with AOL Module.  PPRS_PARTS Table already registered.  4.  Register the KFF with AOL Module.  Connect to APPSTECH/APPSTECH         Go to FlexField   Key     Registration     
  • 25.
  • 26.
  • 27.
  • 28.
    28 DESCRIPTIVE FLEX FIELDS (DFF)    DFF  are  used to  capture  the  additional  or  extra  Business  information  of  the  organization. DFF are used to add extra accounts, these are varry from one business to  another business. All DFF columns are defined as Attribute Columns. All these columns  are defined in the transaction table itself. There are around 5000+ DFF available with the  package.    DFF have two different types of Segments  1. Global DFF  2. Context Sensitive DFF    Q: How to know that a form is having DFF?  Ans: Go to Help in Menu Bar     Diagnostic      Examine            Enter Oracle Password : APPS  Block Name: $Descriptive Flexfields (Change the field like this))  Field: PPRS FLEX  If the Form having the button with square brackets [  ] then we can say that the  form is having DFF. A form can have multiple DFF but a Block can have only one  DFF. To reference a DFF use Block_Name.DFF_Name.    Q: How to enable a DFF?  To enable DFF switch responsibility to        Application Developer     FlexField         Descriptive      Segments           Enter Totle: PPRS DFF        Click on Segment Button at the bottom of the Pop‐Up Window.                       
  • 29.
    29   Example:    Table T1     Column1      Column2      Column3      Column4      …..      Attributes,  A1..A20      Attribute Category or Context Column AC1, Ac2, Ac3, AC4 ….  FORM  Block1      Column1    DFF1   AC1   Attribute A1 .. A5    Block2      Column2    DFF2   AC2   Attribute A6 .. A15    Block3      Column3    DFF3   AC3   Attribute A16 .. A20      We can register more than one DFF on a table. How many number of DFF that we  want to register on a table, we must have those many number of attribute categories or  Context columns are to be used to group a set of attribute column. The attribute category  and attribute columns mapped with on DFF can’t be mapped with other DFF.    When  we  register  a  DFF,  System  internally  generates  the  default  Context  field  value  as  global  data  elements  (GDE).  The  values  for  Attribute  Category  column  or  Context Column are null, when we are enabling the fields as global data elements.    C1    AC1   A1 .. A20    Global Data Elements A1,A2        INDIA  (A3 .. A4)        UK    (A3 .. A5)        US     (A3 .. A6)    Country Values will be stored in Attribute Category Column (OR) Context Column. We  can also define the field, which is enabled, as global data elements are common for all  the user defined context field values. That is the reason the attribute columns, which are  mapped with global data elements, are not mapped with user defined data elements.   Column DFF
  • 30.
    30 Steps required for registering a DFF    1.  Create a DFF Table in Module Specific Schema.  Connect to PPRS/PPRS@VIS  SQL> ALTER TABEL PPRS_PARTS  ADD (   Attribute1  Varchar2(150),  Attribute2 Varchar2(150),  Attribute3  Varchar2(150),  Attribute4  Varchar2(150),  Context  Varchar2(25));    2.  Create a Public Synonym in APPS Schema.  Connect to APPS/APPS@VIS  SQL> CREATE PUBLIC SYNONYM PPRS_PARTS FOR PPRS_PARTS;    3.  Register the Table with AOL Module.  PPRS_PARTS Table already registered.    6.  Register the KFF with AOL Module.  Connect to APPSTECH/APPSTECH       Go to FlexField    Descriptive          Register   
  • 31.
  • 32.
    32 9.  NEW FORM DEVELOPMENT    To enable the end user to operate the Forms user friendly we need to standardize  the  Forms. To  design  or  develop  the  form  with  Applications  Standards,  Package  provided a Standard Form called APPSTAND.fmb    APPSTAND.fmb: is a collection of the entire standard object Groups used in the Oracle  Applications. Form should inherit the following object Group Properties    1.   STAND_PC_AND_VA: This consists of Windows, Canvases, Blocks and Items used  for Property Classes and Visual Attributes.    2.   STAND_TOOLBAR: This consists of Windows, Canvases, Blocks and Items used for  Tool Bars.    3.   STANDARD_CALENDER: This consists  of  Windows, Canvases, Blocks and  Items  used for Calendars.    4.   STANDARD_FOLDER: This consists of Windows, Canvases, Blocks and Items used  for Data Restriction and Changing the Layout of the Form at run time. And this is not  used for Custom Forms).    5.  QUERY_FIND:  This  consists  of  Windows,  Canvases,  Blocks  and  Items  used  for  implementing find windows or Search methods.    6.   LIBRARIES:    APPCORE.PLL:   is  the  collection  of  Procedures,  Functions  and  Packages  used  to  define Menus and Tool Bars.     FNDSQF.PLL:  is  the  collection  of  Procedures,  Functions  and  Packages  used  to  define Special Objects like KFF, DFF, Form Functions and Non‐Form  functions.    APPDAYPK.PLL:  is  the  collection  of  Procedures,  Functions  and  Packages  used  to  define Calendars.    CUSTOM.PLL:  is  the  collection  of  Procedures,  Functions  and  Packages  used  to  customize  the  Forms  with  out  modifying  the  code  of  Oracle  Applications.            
  • 33.
    33 Note:  The  Built‐ins of  CUSTOM.PLL  are  internally  called  by  the  Built‐ins  of  APPCORE.PLL and the Built‐ins of APPCORE.PLL are called by few Triggers like   WHEN‐NEW‐FORM‐INSTANCE,   WHEN‐NEW‐RECORD‐INSTANCE,     WHEN‐NEW‐ITEM‐INSTANCE,   PRE‐BLOCK,   PRE‐RECORD,   PRE‐ITEM    APPCORE2.PLL:  is a Duplicate/Replica of APPCORE.PLL. It has the same Built‐ins as  APPCORE.PLL and this is used in CUSTOME.PLL    GLOBE.PLL:  is  used  to  change  the  regional  settings  of  the  Package  with  out  modifying the code of Applications. GLOBE.PLL internally calls the  Built‐ins of JE.PLL, JL.PLL and JA.PLL Libraries.    JE.PLL:  is used to change the regional settings of Middle East Countries.    JA.PLL:  is used to change the regional settings of Asia Pacific Countries.    JL.PLL:  is used to change the regional settings of Latin America.       FORM TEMPLATE: It is used to develop the new Form of a Business Application.    1.  TEMPLATE.fmb inherits all the Object Groups of APPSTAND.fmb.    2.  Attaches all the Libraries.    3.  Attaches Standard Menu called FNDMENU.mmb.    4.  Creates Form level Triggers. Some of these Triggers are read only and some are read  and  write.  Read  only  triggers  are  marked  with  RED  Colour  and  Read  and  Write  triggers are marked with BLUE Colour.    5.  APPS_CUSTOM Package is a collection of OPEN_WINDOW(WND IN VARCHAR2)  and  OPEN_WINDOW(WND  IN  VARCHAR2)  Procedures.  These  are  created  by  default when we open the TEMPLATE.fmb Form.   
  • 34.
    34 Example: If we want to open a window in the following structure.        Write the following code in the OPEN_WINDOW Procedure of the APP_CUSTOM  Package to open the navigation of the first window and subsequent windows, which  is called by the PRE‐FORM trigger.    BEGIN         IF (WND = ‘W1’) THEN           Statement 1;      Statement 2;            ELSIF (WND = ‘W2’) THEN      Statement 1;      Statement 2;    ELSIF (WND = ‘W3’) THEN      ‐‐‐‐      ‐‐‐‐    ELSE      ‐‐‐‐‐      ‐‐‐‐‐    END IF;    6. Creates Dummy BLOCKS with name Block Name, Detail Name, Dummy CANVAS  with  the  Name  Block  Name  and  Dummy  WINDOW  with  the  name  Block  Name.  Purpose of these dummies is only to understand the creation of Blocks, Canvases and  Windows in a Form.  FORM BLOCK-1 BLOCK-2 BLOCK-3 ITEM-1 ITEM-2 ITEM-3 ITEM-1 ITEM-2 WHEN-NEW-ITEM-INSTANCE WHEN-VALIDATE-ITEM KEY-NEXT-ITEM KEY-LIST-VALUE
  • 35.
    35   Naming Conventions to be followed in the Forms Development    1. Name of the Form Module should be same as .fmb.  2. Name of the Data Block should be same as Base Table Name.  3.Name of the Canvas and Window is same as Block name.  4. Name of the LOV should be same as Item Name.  5. Name of the Package should be same as Block Name.  6. Name of the Procedure should be same as Item Name.  7. Name of the ROW LOV should be same as Block_Name_QF.  8. Name of the FND_WINDOW should be same as Block_Name_QF.    Steps Required to Developing a New Form    1. Open  the  TEMPLATE.fmb  Form  from  Form  Builder  and  Save  as  with  Module  specific form name.  2. Delete  the  default  Blocks  with  names  BLOCK_NAME  and  DETAIL_BLOCK,  Canvas with name BLOCK_NAME and Window with name BLOCK_NAME.  3. Create a new Window and assign Window property class to it.  4. Create Canvas and assign Canvas property class to it.  5. Assign Canvas to Window and Window to Canvas.  6. Create  Data  Block  using  wizard  and  name  it  as  Table  Name.  Assign  Text  Item  Property class to all the Items in the Data Block.  7. Modify Pre‐Form Trigger at Form Level.  8. Modify APP_CUSTOM Package.  9. Change Form Module Level Properties.  10. Save  and  Compile  the  Form  and  copy  the  .FMX  file  in  the  Module  specific  directory.  11. Perform all the pre requisites to register the Form.  a. Register the form with AOL module.  b. Define a form function  c. Assign form function to the Menu.  d. Assign the menu to the Responsibility.  e. Assign Responsibility to the User.     Note: Check the following attachments when you open the TEMPLATE.fmb Form.  1. Check the required Libraries attached or not.  2. Check the required Object Groups attached or not.  3. Check the required Visual Attributes attached or not.  4. Check the required Property Classes attached or not.  5. Check the required Form Level Triggers created or not.   
  • 36.
    36   10.  DEFINING CALENDARS    Calendars are  special  objects  are  used  to  select  the  date  value  in  user‐friendly  manner. When you navigate to a date field it displays an LOV icon.   The Calendar lets you satisfy the following business needs:  • Represent dates and time graphically so that you can make a quick date and time  selection without additional typing.  • Select only those dates or date ranges that are appropriate for the current field.  You can use the Calendar window, as shown in Figure 3 – 1, to help you enter a date.          Calendar for Date Selection    Calendar for Date and time Selection      Steps required to defining the Calendar    1. Change the following properties of the date item  a. Change the Sub‐Class to Text_Item_Date property Class.  b. LOV Enable List Lamp  c. Validate from list property set to NO.    Note:  Enable  List  Lamp  is  a  dummy  LOV,  which  is  going  to  come  with  TEMPLATE.fmb.  The record  Group associated  with this LOV is SELECT  NULL FROM DUAL; we can use this LOV whenever we want to define  some Special Objects on the Text Item.     
  • 37.
    37 2. Create KEY‐LISTVAL Trigger at Item Level.  Date:       Change the Properties of date field as  1. Text_Item_Date  2.Enable_List_Lamp  3. Key_Listval Trigger  Write Code: CALENDAR.SHOW;  3. Save and Compile the Form.  4. Perform all the Form registration process.       
  • 38.
    38 11.  WHO COLUMNS      WHO columns are used to track the information updated or inserted by the users  against the  tables.  FND_STANDARD  package  is  used  for  this  purpose.  FND_STANDARD.SET_WHO Procedure is used to update the WHO columns in a Table  when a DML operation s (i.e. INSERT, UPDATE) performed.     Steps required to Track WHO Information in our form  1. ALTER the table by adding WHO columns in the table.  2. Open TEMPLATE.fmb in form Builder.  3. Perform all the pre‐requisites to develop a form.  4. Include all the WHO columns in the Data Block with NULL Canvas.  5. Call FND_STAND.SET_WHO procedure in Pre‐Insert and Pre‐Update triggers  at Block Level.  6. Save and Compile the Form.  7. Perform all the pre‐requisites to register the form  Note:  1. WHO Columns need not register with the table registration option.  2. Table registration will be done only for KFF and DFF columns.  3. For Form development table registrations not required.    To Show the Module Form Directory Path  1. In PRE‐FORM Trigger change the module name from FND to specific module  short name (i.e. EX, INC, PPR, etc.,).  2. Save and Compile the form.   
  • 39.
    39   12.  NON – FORM FUNCTIONS      Non‐form functions (sub functions) are also known as Layout Items. Non‐form functions  allow access to a particular subset of form functionality from this menu.    Q: How the function security works?  Ans:  Whenever  we  select  responsibility  information,  it  selects  the  Responsibility_ID,  Menu_ID,  Request_Group_ID  and  Data_Group_ID  values.  Using  MENU_ID  identifies Menu information in FND_MENUES. Retrieves all its Menu_ID entries  from FND_MENU_ENTRIES. Before displaying the prompt of these entries in the  navigator  Window  application  checks  whether  any  functions  and  sub‐menus  excluded  for  the  above  responsibility  along  with  the  Application_ID  in  FND_RESP_FUNCTIONS. If any entries found then it suppresses the display of  the prompts of functions and sub‐menus in the navigator window.    STRUCTURES        (101) GL (202) R2 (203) R3 (201) R1 (301) M1 (302) RG (303) DG (401)F1 (401)F1 (401)F1 (401)F1 (401)F1 (401)F1 (102) AP (103) AR (202) R2 (201) R1 (201) R1
  • 40.
    40 Details of the above Structure    GL, AR, AP  are Application Users information stored in FND_USERS  101, 102, 103  are Application_IDs information stored in FND_APPLICATIONS  R1, R2, R3 are Responsibilities information stored in  FND_RESPONSIBILITY  201, 202, 203  are Responsibility_IDs information stored in  FND_RESP_GROUPS  M1, RG, DG  are Menus information stored in FND_MENUES  301, 302, 303  are Menu_ID information stored in FND_MENU_ENTRIES  F1, F2, F3, M2  information stored in FND_FORM_FUNCTIONS      Steps Required For Coding Non‐Form functions    1. Open TEMPLATE.fmb in Form Builder.  2. Perform all the pre‐requisites to develop a Form.  3. Create the PUSH BUTTON in the data Block and change the following  properties.  Name    :  BOOK  Sub Class   :  BUTTON  Label    :  BOOK  Canvas    :  Canvas Name    4. Create a Non‐Form Function for this Layout Item in AOL Module.  5. Assign this Non‐Form Function to the Menu leaving the prompt empty.  6. Modify PRE‐FORM Trigger at Form Level.  IF FND_FUNCTION.TEST(‘NON_FORM_FUNCTION_NAME’) THEN       /* Retrieves Function ID */       APP_ITEM_PROPERTY.SET_PROPERTY(‘EX_ORDERS.BOOK’,    ‘ENABLED’,’PROPERTY_ON’);  ELSE    APP_ITEM_PROPERTY.SET_PROPERTY(‘EX_ORDERS.BOOK’,    ‘ENABLED’,’PROPERTY_OFF’);  END IF;    7. Save and Compile the Form.  8. Perform all the pre‐requisites to register the form. 
  • 41.
    41 13.  SEARCH METHODS    There are two search methods available with APPS Package  1. ROW LOV Type Search Method.  2.FIND WINDOW Type Search Method.       To Open a Search Window  Go to Menu Bar               View                        Find    1.  ROW LOV  It is used to search a record based on Primary Key Column.    Steps Required to Implement ROW LOV  1. Open Form in Form Builder.  2. Perform all the prerequisites to develop the form  3. Create a user defined Parameter and change the Data Type and width of the  column, same as Primary Key Column.  4. Create  a  LOV  using  wizard  and  assign  the  return  value  of  the  LOV  to  the  Parameter.  5. ROW LOV is based on Record Group.  6. SELECT Order_No, Customer FROM Ex_Orders;      P_Order_No (Parameter_Name)        Look Up Return Item  7. Create QUERY_FIND user defined Trigger at Block Level.    Note: LOV Name should be Block_Name_QF    Trigger: QUERY_FIND (User Defined Trigger)    APPS_FIND.QUERY_FIND(‘LOV’);  IF QUERY_FIND IS NOT NULL THEN          ‐‐‐‐‐  END IF;  IF G_QUERY_FIND := ‘TRUE’ THEN          Execute_Query;  END IF;    8. Create PRE_QUERY Trigger at Block Level. 
  • 42.
    42 IF PARAMETER.G_QUERY_FIND = ‘TRUE’ THEN        :EX_ORDERS.ORDER_NO := :PARAMETER.P_ORDER_NO;        :PARAMETER.G_QUERY_FIND := ‘FALSE’;  END IF;    Note:  In  latest versions  of  Applications  Parameter_Query_Find  will  be  implicitly            assigned by the compiler after Query Execute. We need not assign it            explicitly as FALSE.    10.  Save  and  Compile  the  form  and  copy  .fmx  file  in  to  module  specific  forms  directory.      2.  FIND WINDOWS    Query Find  is  used  to  search  the  matching  records  based  on  value  entered  in  specified fields by the user. It consists of Window, Canvas, Block, Text Items and three  default layout Items (i.e. CLEAR, NEW, FIND).          Steps Required To Create a FIND WINDOW  WINDOW (Default Name is QUERY_FIND) CANVAS (Default Name is QUERY_FIND) QUERY_FIND Consists of BLOCK (Default Name is QUERY_FIND) CLEAR (Button Item) Trigger WHEN_BUTTON_PRESSED APP_FIND.CLEAR; KEY_NXTBLK (Block Level trigger) CLEAR (Button Item) Trigger WHEN_BUTTON_PRESSED APP_FIND.NEW (‘Results_Block_Name’); CLEAR (Button Item) Trigger WHEN_BUTTON_PRESSED APP_FIND.FIND (‘Results_Block_Name’);
  • 43.
    43 1 Open TEMPLATE.fmb form in Form Builder.  2 Perform all the prerequisites to develop the form.  3Open APPSTAND.fmb form in Form Builder.  4 Open QUERY_FIND Object Group from APPSTAND.fmb to TEMPLATE.fmb.  5 Rename QUERY_FIND Window, Canvas and Block names with the name of the  Results Block name (i.e. EX_ORDERS) and QF suffix   Note: Name of the QUERY_FIND looks like EX_ORDERS_QF.  6 Modify the FIND_BLOCK by adding the Text Items as per the requirement.  7 Modify the coding in KEY‐NXTBLK trigger at Block Level.  8 APP_FIND.FIND (‘Results_Block_Name’);  9 Modify the coding in the WHEN‐BUTTON‐PRESSED Trigger associated with  the NEW Button.  APP_FIND.FIND (‘Results_Block_Name’);  10 Modify the coding in the WHEN‐BUTTON‐PRESSED Trigger associated with  the FIND Button.  APP_FIND.FIND (‘Results_Block_Name’);  11 Create QUERY_FIND user defined trigger at Results Block Level.  APP_FIND.FIND(‘Results_Window_Name’, ‘Find_Window_Name’,  ‘Find_Block_Name’);  12 When  we  press  the  FIND  button  in  FIND_WINDOW,  it  will  first  evaluates  G_QUERY_FIND  =  ‘TRUE’  then  fires  PRE‐QUERY  Trigger  then  Fetches  the  results based on matches then fires POST‐QUERY Trigger.  13 Create PRE‐QUERY Trigger at Results Block Level.  IF :PARAMETER.G_QUERY_FIND = ‘TRUE’ THEN  COPY(:FIND_BLOCK.ITEM_NAME1, ‘RESULTS_BLOCK,ITEM_NAME1’);  COPY(:FIND_BLOCK.ITEM_NAME2, ‘RESULTS_BLOCK,ITEM_NAME2’);  COPY(:FIND_BLOCK.ITEM_NAME3, ‘RESULTS_BLOCK,ITEM_NAME3’);  APP_FIND.QUERY_FIND (:FIND_BLOCK.START_DATE,   :FIND_BLOCK.END_DATE,‘RESULTS_BLOCK.ORDER_DATE’);  END IF;  14 Save  and  Compile  the  form  and  copy  .fmx  file  in  to  module  specific  forms  directory.  15 Perform all the prerequisites to register the form.   
  • 44.
    44 Note: APP_FIND.QUERY_RANGE (:Query_Find_Block_Name.START_DATE,  :Query_Find_Block_Name.END_DATE, ‘Results_Block_Name.Order_Date’);  This code is to be written in PRE‐QUERY Trigger at Results Block Level and is  used to search the values based on the range of values.            Steps Required To Invoke Descriptive Flex Fields (DFF)  1 Create a DFF Table in Module Specific Schema.  2Create a Public Synonym in APPS Schema.  3 Register the Table with AOL Module.  4 Register DFF with AOL Module.  5 Open TEMPLATE.fmb Form in Form Builder.  6 Perform all the prerequisites to develop the form.  7 Include all the DFF columns in Data Block with NULL Canvas.  8 Create a Text Item in the Data Block and change the following properties.  Name     :   DFF  SubClass    :  Text_Item_Desc_Felx  Database Item  :  NO  LOV      :  Enable_List_Lamp  Validate From List   :  NO  Canvas    :  Canvas_Name    9 Create a Package Specification in Program Unit with a DFF Procedure and the  name of the package is same as Block Name.  PROCEDURE DFF (EVENT IN VARCHAR2);  10 Create Package Body in Program Unit.  PROCEDURE DFF (EVENT IN VARCHAR2) IS  BEGIN  IF EVENT = ‘WHWN‐NEW‐FORM‐INSTANCE’ THEN           FIND_DESCR_FLEX.DEFINE (‘EX_ORDERS’,’DFF’,’EX’,’EXDFF’);  ‐‐‐ FIND_DESCR_FLEX.DEFINE (‘Block_Name’,’Item_Name’,  ‐‐‐ ‘Application_Short_Name’,’Name_Of_DFF’);  END IF;  END;    11 Call  the  DFF  procedure  in  WHWN‐NEW‐FORM‐INSTANCE  Trigger  at  Form  Level and passing the event as WHEN‐NEW‐FORM‐INSTANCE.  12 Call  FND_FLEX.EVENT  in  WHEN‐NEW‐ITEM‐INSTANCE  Trigger  at  form  level. 
  • 45.
    45 Note: FND_FLEX.EVENT is a common Built‐In used to invoke DFF and KFF.  13 Save  and Compile  the  form  and  copy  .fmx  file  in  to  module  specific  forms  directory.  14 Perform all the prerequisites to register the form.  To Enable the DFF       Go to Flex Field      Descriptive        Segments                 Steps Required Invoke Key Flex Fields from the Form    1 Create a KFF Table in Module Specific Schema.  2 Create a Public Synonym in APPS Schema.  3 Register the Table with AOL Module.  4 Register KFF with AOL Module.  Note: When ever we register a KFF, System internally generates a Structure with  the same name as Title of the KFF and the Structure_ID.  5 Create the Structure of KFF.  6 Associate Segments to the Structure.  7 Define Value Sets.  8 Assign Value Sets to Segments.  9 Define Values to each Segment based on Value Sets.  10 Open TEMPLATE.fmb Form in Form Builder.  11 Perform all the prerequisites to develop the form.  12 Include all the KFF Columns in Data Block with NULL Canvas.  13 Create a Text Item in the Data Block and change the following properties.  Name     :   KFF  SubClass    :  Text_Item  Database Item  :  NO  LOV      :  Enable_List_Lamp  Validate From List   :  NO  Canvas    :  Canvas_Name    14 Create a Package Specification in Program Unit with a KFF Procedure and the  name of the package is same as Block Name.  PROCEDURE KFF (EVENT IN VARCHAR2);  To see the Enable DFF Go to Forms Click on DFF Button Open the DFF Window with Invoked Fields
  • 46.
    46 15 Create Package Body in Program Unit.  PROCEDURE KFF (EVENT IN VARCHAR2) IS  BEGIN  IF EVENT = ‘WHWN‐NEW‐FORM‐INSTANCE’ THEN          FIND_DESCR_FLEX.DEFINE (‘EX_ORDERS’,’KFF’,’EX’,  ‘Code_Of_KFF’,’Structure_Code_No’);  ‐‐‐ FIND_DESCR_FLEX.DEFINE (‘Block_Name’,’Item_Name’,  ‐‐‐ ‘Application_Short_Name’, Code_Of_KFF’,’Structure_Code_No’);  END IF;  END;    16 Call  the  KFF  procedure  in  WHWN‐NEW‐FORM‐INSTANCE  Trigger  at  Form  Level and passing the event as WHEN‐NEW‐FORM‐INSTANCE.  17 Call  FND_FLEX.EVENT  in  WHEN‐NEW‐ITEM‐INSTANCE  Trigger  at  form  level.  Note:   FND_FLEX.EVENT is a common Built‐In used to invoke DFF and KFF.  18 Save  and  Compile  the  form  and  copy  .fmx  file  in  to  module  specific  forms  directory.  19 Perform all the prerequisites to register the form.     
  • 47.
    47 14.  PROFILES  Profiles  are used  to  determine  the  behavior  of  Oracle  Application  Forms  and  Programs.  The  registration  information  of  all  the  users  will  be  stored  in  FND_PROFILES_OPTION table. The dictionary of all the Profile Options is maintained  by AOL module. To set the values of the Profile Options, we use System Administrator  Module.  Profile  Options  are  used  to  pass  the  values  to  the  variables  declared  in  our  forms  and  programs,  by  which  we  can  determine  the  behavior  of  Oracle  Application  Forms.    Note: There are 5316 types of profiles options are going to come with the package.    Each Profile Option has access at 3 levels.  1 User Access Level.  2 Program Access Level.  3 System Administrator Level    USER LEVEL: If the Profile is having access at this level any front end login user can  change the values of the Profile Options.            PROGRAM LEVEL: If the Profile is having access  at Program Level then we can use  them in our Programs.    SYSTEM ADMINISTRATOR LEVEL: If the Profile is having access at this level then we  can use Profile Options at the following four sub levels.  1 SITE Level  2 APPLICATION Level  3 RESPONSIBILITY Level  4 USER Level    SITE LEVEL: Site is a collection of Modules. A Module is a collection of Responsibilities.  Responsibility is assigned to different users.  Main Menu Edit References Profiles
  • 48.
    48 If  we  set the  Profile  Options  at  Site  level  then  these  Profile  Options  get  affected  to  all  the  Forms  and  Programs  of  all  the  Modules,  which  are  accessed from our site.    APPLICATION  LEVEL:  If  we  set  the  Profile  Options  at  this  level  then  the  Profile  Options get affected to all the forms of a particular module.  RESPONSIBILITY  LEVEL:  If  we  set  the  Profile  Options  at  this  level  then  the  Profile  Options get affected to all the Forms and Programs, which are assigned to a  particular Responsibility.    USER LEVEL: When we set the Profile Options at this level then the Profile Options get  affected to all the Forms and Programs of all the Responsibilities, which are  assigned to a particular User.    When we set the Profile Options at all the 4 level then   1. User Level will overwrite Responsibility Level  2. Responsibility Level will overwrite the Application Level  3. Application Level will overwrite the Site Level    The  Built‐In  that  is  used  to  get  the  value  of  the  Profile  Option  is  FND_PROFILE.GET, which takes two arguments i.e. Name of the Profile Option and the  Output Variable. This Built‐In first searches for the value at User Level and it will get the  USER_ID,  RESPONSIBILITY_ID  and  APPLICATION_ID  of  Form  where  the  Form  is  called.            Site GL AR AP R2R1 User-1 User-2 R3 R5R4 R7R6 User Level Responsibility Level Application Level Site Level
  • 49.
    49 When we call the Built‐In, it will first searches at User Level  1 If the value is not found at User Level then it will search at Responsibility Level.   2 If the value is not found at Responsibility Level then it will search at Application  Level.   3If the value is not found at Application level then it will search at Site Level. This  is the default level of Profile Option.    Q:   How to set the values for existing Profile Options?        Built‐In to change the length of the password is called SIGNON Password Length.  Note:  Whenever  we  set  the  Profile  Option  at  Site  Level,  we  have  to  re‐login  into  Applications.    The different Signon Audit Accounts are  • NONE  • USER  • RESPONSIBILITY and   • FORM.    Q:   How  to  know  the  WHO  the  users  are  currently  connected  to  the  Server for Audit Accounts?      LOV based on Record Group, Record Group Based on Select Statement.   Sys.Admin Security User Define Password Length can be changed by Profile Option. Sys.Admin Security Monitor Query the Form and Select the Signon Audit Account FORM
  • 50.
    50 Profiles will be changed on the basis of Profile Options Record Group.    Profile  Profile Type  Status  P1 No LOV  SQL Validation is not required  P2  Static/Fixed  Values  SQL Validation is required  Defined in FND_LOOKUPS Table  P3  Variable  SQL Validation is required  Validation is based on any table.         Steps required creating a profile on tables  1. Define a profile.  2. Setting a new profile.  3. Adding code into Forms Trigger.   
  • 51.
    51 15.  CUSTOMIZATION OF FORMS    CUSTOM.PLL  is used  to  customize  the  forms  with  out  modifying  the  code  of  Oracle  Applications.  There  is  only  one  CUSTOM.PLL  exists  for  all  the  Forms  in  Oracle  Applications.  CUSTOM.PLL  is  going  to  be  in  use  when  ever  we  start  Form  Server  Service. In CUSTOM.PLL we have a Package by name CUSTOM. Under this package we  have the built‐ins as ZOOM AVAILABLE, EVENT and STYLE.    ZOOM  AVAILABLE:  is  the  function  which  returns  a  BOOLEAN  value  (TRUE  or  FALSE). By default it returns FALSE. If this function is going to return TRUE, the ZOOM  Menu Item from the main menu is enabled. The ZOOM menu item is used to call one  form from another form.    EVENT: is a procedure which is used to handle specific events in which we are going to  add our custom code. The main events that we can handle with this procedure are   WHEN‐NEW‐FORM‐INSTANCE Trigger  WHEN‐NEW‐BLOCK‐INSTANCE Trigger  WHEN‐NEW‐RECORD‐INSTANCE Trigger  WHEN‐NEW‐ITEM‐INSTANCE Trigger  WHEN‐VALIDATE‐RECORD Trigger  PRE‐FORM Trigger  POST‐FORM Trigger    All these triggers, which are created at form level, which are identified with blue  colors. Event procedure by default performs NULL.    STYLE: is a function. It returns an integer ranging from 1 to 4  1   indicate   BEFORE  2  indicate  AFTER  3  indicate  OVERWRITE  4  indicate  STANDARD    These are Module Specific events. The built‐ins of CUSTOM.PLL are called by the  built‐ins of APPCORE.PLL in all the form level triggers which are going to come with  TEMPLATE.fmb form.    CUSTOM.PLL (Library Name)    CUSTOM (Package Name)      EVENT (Procedure Name)    Whenever we create or develop a form in applications these are some form level  triggers,  which  will  be  created,  and  in  all  the  form  level  triggers  built‐ins  of 
  • 52.
    52 APPCORE.PLL are called. The built‐ins of APPCORE.PLL are going to call the built‐ins  of CUSTOM.PLL.    Restrictions in CUSTOM.PLL  1. We should not attach and call any built‐ins of APPCORE.PLL in CUSTOM.PLL to  avoid recursion. Instead we can use APPCORE2.PLL in CUSTOM.PLL.  2. APPCORE2.PLL is a duplicate of APPCORE.PLL. All the built‐ins of APPCORE2  are suffixed with 2.  3.We  can’t  use  SQL  statements  directly  in  CUSTOM.PLL.  In  order  to  use  SQL  statements we can make use of Packages and Procedures.    Note: 1. To get the information about current form name in use            Go to help in main menu      Open Oracle Applications      2. To get the Block Name and Item Name of the current form         Go to help in main menu         Diagnostic            Examine    How to Implement ZOOM Availability?  1. First identify calling form and called form details.  2. Open called form in form builder.  3. Create a parameter.  4. Modify WHEN‐NEW‐INSTANCE trigger at form level.    IF :Parameter.P_Vendor_Name IS NOT NULL THEN    GO_BLOCK(‘VNDR’);    DO_KEY(‘EXECUTE_QUERY’):    :Parameter.P_Vendor_Name := NULL;  ELSE    /* Existing Statements */  END IF;  5. Modify PRE‐QUERY trigger at Block level.  6. Save and Compile the form and copy .fmx file in module specific directory.  Note: By default ZOOM option in the Menu bar is disabled for all the Forms.  7. Open the CUSTOM.PLL library in Oracle Form Builder.  8. Modify the code in ZOOM_AVAILABLE Function.   
  • 53.
    53 FORM_NAME := NAME_IN (‘SYSTEM.CURRENT_FORM’);  BLOCK_NAME := NAME_IN (‘SYSTEM.CURSOR_BLOCK’);    BEGIN        IF (FORM_NAME = ‘POXPOEPO’ AND   BLOCK_NAME = ‘PO_HEADERS’) THEN    RETURN TRUE;          ELSE       RETURN FALSE;           END IF;    9. Handle ZOOM Event in EVENT Procedure of CUSTOM.PLL.  Built‐ins  of  calling  or  Opened  Form  are  CALL_FORM,  OPEN_FORM  and  NEW_FORM.    FND_FUNCTION.EXECUTE (FUNCTION_NAME = ‘ ‘,   OPEN_FORM = ‘Y’,    SESSION_FLAG = ‘N’,   OTHER_PARAMETERS = ‘P_VENDOR_NAME’);     
  • 54.
    54 16.  CONCURRENT PROCESSING (CP)      Concurrent Programming is a processing requests simultaneously and producing  different results. Different types of programs supported by oracle applications are Oracle  Reports, PL/SQL, JAVA, JAVA Concurrent Process, SQL Scripts, SQL * Loader, PRO *C,  C, C++, HOST etc.    To process  all  the  Concurrent  Programs  in  applications  is  Application  User  Concurrent Manager Server. In applications we can run only those programs which are  assigned to the Request Group of our Responsibility. To run any Concurrent Program in  application we use SRS (Standard Request Submission) Form. Actual executable name of  the  SRS  Form  is  FNDRSRUN.fmb.  We  can  call  this  SRS  From  directly  from  the  main  menu  or  we  can  create  a  form  function  for  this  form  and  assign  this  to  our  Menu  Responsibility.  Based  on  the  executable  name  CP  identifies  the  actual  executable  name,  executable  methods and for which module it is assigned.    Reports Server stores Oracle Reports    Database Server stores JAVA, C, etc.    Concurrent Manager Server Stores Pro *C, Pro * Cobol, etc.    The  information  of  the  Concurrent  Programs  are  stored  in  FND_CONCURRENT_PROCESSES table.    Columns of this table are   Request_ID          User          Program          Executable          Arguments          Phase   Pending, Running, Completed          Status   Standby, Normal, Errors                (or) Normal, Paused, Warnings Normal      Whenever we submit a program SRS Form first the request information goes to  Internal Concurrent Manager.     Internal Concurrent Manager has two components   1. Response Component  2. Identification Component     Response component generates a unique Request_ID for each program submitted for  SRS  form  and  updates  the  request  information  in  FND_CONCURRENT_REQUEST  table, then forwards the request to Identification component. Identification Component 
  • 55.
    55 searches for the program in FND_CONCURRENT_REQUEST table and executes output  format and output style based on the executable name it identifies the actual executable  name, execution method and module name. Based on the module name and executable  method application identifies the executable in Module specific directory and maps the  parameter values to the executable from FND_CONCURRENT_REQUEST and updates  the  program  information in  FND_CONCURRENT_PROCESSES.  Once  the  process  is  completed it generates the .log and .out files in module specific directory.    Note:  In Forms Form Functions are used to pass the parameters at run time, where as in  reports programs are used to set the different output formats.    Steps Required for Registering a Simple Report  1. Create a Report using Report Builder.  2. Compile and copy .RDF file in module specific directory.  3. Register the executable with System Administrator Module.  4. Define the Concurrent Program.  5. Assign the executable to Concurrent Program.  6. Assign the Concurrent Program to Request Group.  7. Assign the Request Group to the Responsibility.  8. Assign the Responsibility to the User.    FND_EXECUTABLES Table captures the information of all the executables, which are  registered.    FND_CONCURRENT_PROGRAMS  Table  stores  the  information  of  Concurrent  Programs.    Q:  How to Run the Report from Oracle Applications?  Ans:   Open VIEW in main menu      Requests        Submit a request by pressing the button    Q: What are the different types of parameters available in Reports?  Ans:   There are two types of parameters   1. BIND PARAMETERS  2. LEXICAL PARAMETERS.    The parameters, which we create at design time, are called Actual Parameters. The  parameters  defined  at  concurrent  program  level  are  called  Formal  Parameters.  Validation of a parameter is to be done to the formal parameters.     
  • 56.
    56 Registering Parametric Reports  1. Create a Report using Report Builder with parameters.  2. Compile and copy .RDF file in module specific directory.  3.Register the executable with System Administrator Module.  4. Define the Value set to validate the parameters.  5. Define the Concurrent Program.  6. Assign the executable to Concurrent Program.  7. Define Parameters.  8. Assign Value Set to the Parameters.  9. Assign bind parameter of yours to the TOKEN.  Note: Token is used to map bind parameters with the formal parameters of the  Concurrent Program.  10. Assign the Concurrent Program to Request Group.  11. Assign the Request Group to the Responsibility.  12. Assign the Responsibility to the User.    To reference the values of Prior Parameters of a particular program into the values of  other  parameter  is  based  on  the  Value  Set.  The  value  of  the  1st  parameter  is  to  be  referenced in where clause of the 2nd Parameter.  WHERE Deptno = :$FLEX$.First_Parameter      Note:  1. To call SRS Form from our own Menu register SRS Form (FNDRSRUN) in  our Module.    2. We can assign only one Request Group for a Responsibility.    3.  We  can  call  the  programs  of  multiple  Request  Groups  from  a  Request  Group.    4. For each Request Group we can create a function.    To  run  the  programs  of  the  Request  Group  from  the  Responsibility  it  is  not  compulsory  to  assign  the  Request  Group  to  the  Responsibility.  We  can  also  assign  a  Form  function  to  the  Menu  it  is  defined  on  FNDRSRUN  with  Request  Group  code,  Request Group application short name and Title as parameters.   
  • 57.
    57 17.  FLEX FIELD FEPORTS    USER EXITS: These are the 3rd party programs (i.e. Java, Pro * C, etc.) that we can link  with our reports to perform a particular task. We can link 3rd party programs with our  reports  with SRW.USER_EXIT(‘Name_of_the_User_Exit’).  We  can  reference  the  input  parameters in user exits with SRW.REFERENCE(:input_parameters).    FND SRWINIT:   This User Exit is used to initialize the report in the memory.    FND SRWEXIT:  This  User  Exit  is  used  to  release  the  memory  occupied  by  the  program.    FND FLEXSQL:  This User Exit is used to tailor the SELECT statement which returns  a string. It is a concatenation of the Segment columns of a particular structure.    Parameters:     Application Short Name: “SQLGL”  Code:    “GL#”  Number:   “P_STRUCTURE_ID”  Output:   “P_FLEXDATA”    Note:  Bind  Parameters  can  be  mapped  with  only  one  column  where  as  Lexical  Parameters is a placeholder column which can be used to substitute string in the  parameter.    Example:  SELECT P_FlexData CflexData,Journal_Name,…,…,  FROM KFF, TRANS  WHERE KFF.CCID = TRANS.CCID  AND STRUCT_ID = :P_STRUCT_ID;    FND  FLEXID_VAR:  is  user  to  retrieve  Value_Set_IDs  of  all  the  Segments  based  on  a  parameter Structure and also retrieves values and descriptions based on Value_IDs and  Value_Set_IDs.        Application Short Name  :  “SQLGL”  Code  :  “GL#”  Number  :  “P_STRUCTURE_ID”  Data  :  “C_FLEXDATA”  Description  :  “:C_DESC”  It concatenates the Value Set IDs of Segments.   
  • 58.
    58   Steps Required to create a Simple Flex Field Report  1. Open the Report in Report Builder.  2. Create User defined parameters as per our requirement.  Name Data  Type  Width Initial  Value  Notes  F_CONC_REQUEST_ID Number  15  0  Always Create  P_FLEXDATA  Character 600  Long  String Cumulative width more  than expected width  required to hold the  data (i.e. concatenated  value of Segments 1..n)  P_STRUCT_NUM  Character 15  101  Contains Structure  Number    3. Call FND SRWINIT User Exit in Before Report Trigger.  BEGIN    SRW.USER_EXIT (‘FND SRWINIT’);    RETURN (TRUE);  END;    4. Call FND SRWEXIT User Exit in After Report trigger.  BEGIN    SRW.USER_EXIT (‘FND SRWEXIT’);    RETURN (TRUE);  END;    5. Call FND FLEXSQL User Exit in Before Report Trigger.  BEGIN    SRW.USER_EXIT (‘FND SRWEXIT’);      BEGIN    SRW.REFERENCE (‘:P_STRUCT_NUM’);    SRW.USER_EXIT (‘FND FLEXSQL        APPL_SHORT_NAME = “SQLGL”        CODE = “GL#”        NUM = “:P_STRUCT_NUM”        OUTPUT = “:P_FLEXDATA”        MODE = “SELECT”        DISPLAY = “ALL” ‘);       END;    RETURN (TRUE); 
  • 59.
    59 END;    Note: When we are calling multiple user exits in a trigger we should call these  User Exits in separate Blocks (i.e. BEGIN ..  END).    6. Create a report query in the Data Model.  SELECT &P_FLEXDATA C_FLEXDATA  FROM GL_CODE_COMBINATION  WHERE CHART_OF_ACCOUNT_ID = &P_STRUCT_NUM;    7. Create two Formula Columns C_VALUE and C_DESC_ALL.  8.Call FND FLEXIDVAL in the PL/SQL formula of C‐VALUE to reference Value  Code Combination.  To  retrieve  the  concatenated  flexfield  segment  values  and  description  you  incorporate the AOL user exits in these columns  BEGIN    SRW.REFERENCE (‘:C_FLEXDATA’);    SRW.FND (:P_STRUCT_NUM);    SRW.USER_EXIT (‘FND FLEX_ID_VAL        APPL_SHORT_NAME = “SQLGL”        CODE = “GL#”        NUM = “:P_STRUCT_NUM”        OUTPUT = “:P_FLEXDATA”        VALUE = “:C_VALUE”        DISPLAY = “ALL” ‘);    RETURN (:C_VALUE);  END;      9. Call  FND  FLEXIDVAL  in  the  PL/SQL  formula  of  C_DESC_ALL  to  retrieve  Description Code Combination.  BEGIN    SRW.REFERENCE (‘:C_FLEXDATA’);    SRW.FND (:P_STRUCT_NUM);    SRW.USER_EXIT (‘FND FLEX_ID_VAL        APPL_SHORT_NAME = “SQLGL”        CODE = “GL#”        NUM = “:P_STRUCT_NUM”        OUTPUT = “:P_FLEXDATA”        DESCRIPTION = “:C_DESC_ALL”        DISPLAY = “ALL” ‘);    RETURN (:C_DESC_ALL);  END;     
  • 60.
    60 10. Run the report with default Layout.  11. Compile and copy .RDF in module specific directory.  12.Perform all the pre‐requisites to register the report.  System Administrator    Concurrent      Program        Executable  Note: All the FND Tables are stored in Application Object Library (AOL).     
  • 61.
    61 18.  QUALIFIERS    Qualifiers are used to identify the Segments with specific Property and the value of the  Segments while designing the reports. Qualifiers are classified in to two categories.  1. Flex Field Qualifiers (FFQs)  2.Segment Qualifiers (SQs)    Flex Field Qualifiers (FFQs): are used to assign a specific property to the Segment  Qualifier. These are based on Key Flex Fields (KFF).  FFQs are  varry from one KFF to  another KFF and it is not compulsory that all the KFF should have FFQs.    Segment Qualifiers (SQs): are used to assign a specific property to the value of a  Segment. SQs is based on FFQs and it is not compulsory that all the FFQs should have  SQs.    Note: You must define Flexfield Qualifier before you define Segment Qualifier.    For example according to Accounting Flex Fields  1. Balancing Segment Property (User Name)  GL_BALANCING (Actual Name)  a. Global Flexfield Qualifier: applies to all segments.  b. Unique Flexfield Qualifier: applies to only one Segment.  c. Required Flexfield Qualifier: applies to at least one Segment.    Write Code before Execution of the Report  FND FLEXSQL        APPL_SHORT_NAME = “SQLGL”        CODE = “GL#”        NUM = “P_STRUCT_NUM”        OUTPUT = “:P_COMPANY”        MODE = “SELECT”        DISPLAY = “GL_BALANCING”    2. Natural Accounting Segment Property (User Name)  GL_ACCOUNT (Actual Name)  a. Global Flexfield Qualifier  b. Unique Flexfield Qualifier  c. Required Flexfield Qualifier 
  • 62.
    62 Write Code before Execution of the Report    FND FLEXSQL          APPL_SHORT_NAME = “SQLGL”          CODE = “GL#”         NUM = “P_STRUCT_NUM”          OUTPUT = “:P_ACCOUNT”         MODE = “SELECT”          DISPLAY = “GL_ACCOUNT”    3. Cost Center Segment Property (User Name)  GL_COST_CENTER (Actual Name)  a. This is not Unique and is not compulsory      19.  INTERFACES    Interfaces  are  the  Tables,  which  are  act  as  a  medium  to  transfer  the  data  from  one  module  to  another  module  or  to  transfer  the  data  from  legacy  system  into  Oracle  Applications.  There  are  352  tables  provided  by  the  Oracle  Package.  Each  module  is  having its own Interface Tables.    Interfacing:   It is the process of converting the records from one format to another format.   The main components of this interfacing are   • Transfer Program  • Interface Table and  • Import Program      Transfer Program:   If  the  source  modules  data  are  implemented  in  Oracle  Applications  then  the  Transfer  Programs are going to come with the Package. If the source modules are implemented in  external system (i.e. other than Oracle Applications) then we have to develop our own  Transfer  Programs.  Generally  these  Transfer  Programs  are  developed  using  PL/SQL,  JAVA or SQL Loader.    The Logic of the Transfer Programs is  • It maps the columns of source table with the columns of Interface Tables.  • It performs Row Level and Column Level validations.  • It transfers the data from Source to the Interface Table. 
  • 63.
    63   Interface Tables:   The columns of these tables are classified into 4 types.  1. Mandatory Columns.  2. Conditionally Required Columns.  3.Optional Columns.  4. Internal Processing Columns.    Mandatory Columns:   These are the Normal columns in the Interface Tables. These are the main columns which  are required in the destination tables (i.e. Oracle Application Module Tables).    Note: With the help of mandatory columns only the Import Program will converts the  records from source to destination.    Conditionally Required Columns:   The values for these columns are based on the values of Mandatory columns.    Example:   When  we  are  converting  foreign  currency  transactions  to  INR  then  it  as  compulsory  to  provide  conditionally  required  columns  like  Currency  conversion rate, Conversion Time and Conversion Date.    Optional Columns:   These  are  used  when  a  client  wanted  to  transfer  some  additional  information  from  source to destination. These are based on client’s requirement.    Internal Processing Columns:   Status  and  Error  Message  columns  are  called  Internal  Processing  Columns.  These  are  specific  only  to  Interface  Table.  These  columns  are  going  to  be  used  by  the  Import  Program to update the status and error message, if the record fails its validation while  importing from Interface Table to the Destination Table.    Import Program:   For  all  Interface  Tables,  Oracle  Application  Package  is  going  to  provide  Import  Programs.  These  are  generally  registered  with  destination  modules.  These  Import  Programs are designed using PL/SQL, JAVA, C, C++, etc.    The logic of the Import Program is  • It  maps  the  columns  of  the  Interface  Table  with  one  or  more  columns  in  the  destination table. 
  • 64.
    64 • It performs row level and column level validation.  • It imports the data from Interface Table to the Destination tables, if the records  validated successfully.  •It deletes all the successfully validated records from Interface Table.  • If the record fails its validation then the Import Program will update the status  and error message columns of Interface Table.    Q:   What  is  the  difference  between  Interface  and  Application  Program  Interface  (API)?    Ans:  Interfaces are used to transfer the data from legacy system to Oracle Application  system where as API is used to convert the data from one form to another form  with in the Oracle Application Module.    Example:          AR AP PO FA Legacy Interface Table GL Journal Ledger Balance Transfer Program 1 Transfer Program Transfer Program Transfer Program Transfer Program Import Program Daily Transactions Weekly Transactions
  • 65.
    65 Scenario‐1:  Interface  Tables are  provided  and  the  integrating  modules  are  implemented  in  Oracle  Applications.  In  this  scenario  the  package  itself  is  going  to  provide a separate transfer program for each integrating module. See figure for details.  Indent: is specifies the details like, the list of materials required, how much quantity is  required, when the material is required and quality of the items.        Scenario‐2: Interface Tables are provided and the integrated modules are implemented  in external system with the same database as Oracle Applications. In this scenario front  end is different and database is same.    Take for example there are 40 columns according to transaction table of client out  of which 23 are mandatory columns and 17 are optional columns. But as per applications  interface  table  is  having  20  mandatory  columns.  While  transferring  the  data  from  existing system to applications we have to search for matching columns in transaction  table with the interface mandatory columns. Matching columns may be of mandatory or  optional  columns  of  transaction  table  of  client.  Assume  that  there  are  17  columns  are  found matching columns out of 20 mandatory columns. If we want to insert the record  into interface table we need 20 mandatory columns compulsorily. In this example since  there are 17 matching columns out of 20 columns we have to provide default values to  the  non‐matching  (i.e.  3)  columns  with  the  authentication  of  the  client.  If  the  client  is  having mandatory columns of his own, which are not mandatory in interface table, then  we map those columns with the optional columns of interface table.    Logic of the Transfer Program in this scenario  1. Create the database links between the two databases.  2. Search  for  the  matching  columns  of  the  interface  table  with  source  tables  or  external tables.  3. Provide  default  values  for  the  mandatory  columns  of  interface  table  for  the  columns where the matching columns are not found in source table.  4. Perform row level and column level validations.  5. Incase if the client’s requirement is to transfer all the mandatory columns of the  source to the destination, we can map the remaining mandatory columns of the  client are going to be mapped with optional columns of the interface table.  6. Create a PL/SQL procedure and map the columns of Interface Table columns.  7. Transfer the data from source table to the Interface Table.    AP GLInterface
  • 66.
    66 Scenario–3:  Interface  Tables are  provided  and  the  integrating  modules  are  implemented in external system with different database (i.e. Sybase, DB2, SQL Server,  etc.). In this scenario we have to convert the data into flat file (i.e. .dat). Then we write  the transfer program using PL/SQL script.                                        GL_DAILY_RATES_INTEAFACE Table is used to store the conversion rates on daily  basis. It consists of the following fields    From_  Currency  To_  currency  From_  Conversion_ Date  To_  Conversion_ Date  User_  Conversion_ Type  Conversion_ Rate  Mode_ Flag  USD  INR  01‐SEP‐2006  30‐SEP‐2006  Corporate  44  I  ASD  INR  01‐SEP‐2006  15‐Sep‐2006  Spot  28  I    This  Interface  table  consists  of  Database  Trigger,  which  fires  the  input  program  whenever  we  insert  the  record  in  this.  This  will  create  no  of  records  into  GL_DAILY_RATES  Table  of  GL  module  based  on  the  From_Conversion_Date  and  To_Conversion_Date period.  Example:   In the above table there are 30 days in the first record.   This DB Trigger updates total 60 records in GL_DAILY_RATES i.e.  30 records for conversion from USD to INR and   30 records for conversion from INR to USD.  SYBASE DB2 SQL SERVER Flat File UTL FILE SQL Loader INTERFACE TABLE Temp. Table Oracle Applications Database Import Program Using PL/SQL Convert Data Using PL/SQL Convert Data To Transfer Data To Load Data To Load Data To Scenario-3: Transfer the Data from Legacy System to Oracle Apps.
  • 67.
    67 Validations Required according to this interface table are  1. From currency should exists in GL_CURRENCY Table and it should be active.  2. To currency should also exists in GL_CURRENCY Table and it should be active.  3.From Conversion Date: All date validations applied for this date.  4. To Conversion Date: Same validations required as from currency but it should be  greater or equal to From Conversion Date.  5. Conversion Type: This conversion type should exist in GL_CONVERSION_TYPE.  6. Conversion Rate: It should be a number.  7. Mode Flag: It is the status column in GL_DAILY_RATES interface table.      I   stand    for Insert  U   stands   for Update  D   stands   for Duplicate.    Note: From Currency, To Currency and Conversion Type are Case sensitive.    Steps required for transferring data from legacy system to oracle applications  1. Create  daily.dat  flat  file  and  save  it  in  server  directory  D:OracleVisdbplsqltemp (this is the default directory for UTL script files. To  know the path of this directory open the initvis.ora file.  From_  Currency  To_  currency  From_  Conversion_  Date  To_  Conversion_  Date  User_  Conversion_  Type  Conversion_  Rate  Mode_ Flag  USD  INR  01‐SEP‐2006  30‐SEP‐2006  Corporate  44  I  ASD  INR  01‐SEP‐2006  15‐Sep‐2006  Spot  28  I    2. Create Transfer program using SQL and PL/SQL to upload data from flat file to  the Interface Table.    Write the code at SQL * PLUS prompt (i.e. SQL>)    DECLARE     Fp    UTL_FILE.FILE_TYPE;     F_Curr  Varchar2 (10);     T_Curr  Varchar2 (10);     F_Date  Date;     T_Date  Date;     C_Type  Varchar2 (9);     C_Rate  Varchar2 (2);     M_Flag  Varchar2 (1);     My_Line  Varchar2 (100);  BEGIN      Fp:=UTL_FILE.FOPEN (‘D:OracleVisdb9.2.0plsqltemp’,’daily.dat’,’r’);      UTL_FILE.GET.LINE(Fp,My_Line); 
  • 68.
    68     LOOP    UTL_FILE.GET.LINE(Fp,My_Line);    F_Curr := SUBSTR(My_Line,1,3);   T_Curr := SUBSTR(My_Line,1,3);    F_Date := SUBSTR(My_Line,1,3);    T_Date := SUBSTR(My_Line,1,3);    C_type := TRIM(SUBSTR(My_Line,1,3));    C_Rate := SUBSTR(My_Line,1,3);    M_Flag:= SUBSTR(My_Line,1,3);    INSERT INTO GL.GL_DAILY_RATES_INTERFACE(  FROM_CURRENCY,  TO_CURRENCY,  FROM_CONVERSION_RATE,  TO_CONVERSION_RATE,  USER_CONVERSION_RATE,  CONVERSION_DATE,  M_FLAG) VALUES  (F_Curr, T_Curr, F_Date, T_Date, C_type, C_Rate , M_Flag);      END LOOP;    EXCEPTION WHEN NO_DATA_FOUND THEN             TL_FILE.FCLOSE (FP);             MESSAGE (‘END OF THE FILE’);  END;    20.  BISINESS COMPONENTS    The  main  components  that  are  required  to  any  business  transaction  are  DATE,  CURRENCY, ACCOUNTS and ENTITIES.    DATES: To validate these date components we need to define calendar based on period  type.  This  period  type  is  to  specify  how  many  number  of  periods  required  for  maintaining the balances of the organization (i.e. daily, weekly, monthly, quarterly, etc.).  This period types are stored in GL_PERIOD_TYPES table. Based on these period types  we define calendars. These calendars information is stored in GL_CALENDARS table.  For each calendar we define periods depending upon the number of periods assigned to  period types. This period’s information is stored in GL_PERIODS table. By default the  status  of  all  these  periods  is  closed.  This  period  statuses  are  stored  in  GL_PERIOD_STATUSES table.    ACCOUNTS: To define accounting structure in General Ledger or in Finance Module  we use Flexfield Structures. The structures defined using accounting KFF are called as  Chart Of Accounts. Chart Of Accounts ID uniquely identifies each Structure.    ENTITIES: entity is nothing but a module. Supplier Entity (AP), Customer Entity (AR),  Employee Entity (HR), etc., are some examples.   
  • 69.
    69   CURRENCY: There are 200 types of currencies come with the package. All the currency  information will be stored in GL_CURRENCIES table. The currency, which is assigned to  our Set Of Books, is called Functional Currency and the remaining all the currencies are  called as Foreign Currencies.     There are 3 types of currencies  1. Functional Currency  2. Foreign Currency  3.Static Currency    Functional Currency: in which we are going to maintain the balances.   Foreign Currency: All the currencies other than functional currencies are called foreign  currency.  Statistical Currency: This  is  used  to  record  the  usage  factor  for  various  measurement  units.   Example: If 3 departments are going to share the same premises and rent for the  premises  is  20000.  This  20000  has  been  shared  proportionally  to  all  the  departments  depending up on their usage factor.    CHART OF ACCOUNTS: is the structure defined on accounting Key Flex Field.     SET OF BOOKS (SOB): These are used to secure a Journals Transactions of a particular  company and are a collection of components Calendar, Currency and Chart Of Accounts.  Assign  these  SOB  to  a  responsibility  to  the  GL_RESPONSIBILITY  using  GL_SET_OF_BOOKS profile option. When we open the Journal from the responsibility  the default status of this period is closed. To record a transaction from our responsibility  we have to open the periods. Depending upon the first opening period system assigns  never  open  status  to  its  prior  period  and  future  entry  status  period  to  next  periods  depending upon the number of future period sets in our Sets Of Books.    Period Status  Journal  Entry  Journal  Posting  Inquiries/  Reports  Never Open  NO  NO  NO  Open  YES  YES  YES  Closed  NO  NO  YES  Future Entry  YES  NO  NO  Permanently Closed  YES  NO  YES    Set  Of  Books  information  stored  in  GL_DETS_OF_BOOKS  table.  Its  Set_of_Books_ID  uniquely identifies each set of book.   
  • 70.
    70 Q:   How  do we  can  find  the  Set  Of  Books,  Flex  Fields,  Open/Close  Periods,  Category and Sources?  In AOL Module  Setup  Financials      Books            Define In AOL Module       Setup    Flex Fields            Define  In AOL Module       Setup    Open Close            Latest Open Periods In AOL Module       Setup    Journal            Category In AOL Module       Setup    Journal            Sources      GL_INTERFACE: It is used to convert the transactions of sub‐ledger into Journals.     Validations required for GL_INTERFACE table are  1. STATUS:  should  be  always  new  when  we  are  transferring  the  data  from  sub‐ ledger to the status of general ledger. Import program changes the status to hold  if the record is not validated successfully. The status should be in sentence case.  2. SET_OF_BOOKS_ID: this should exist in GL_SETS_OF_BOOKS table.  DECLARE       CHK VARCHAR2 (1);  BEGIN       SELECT ʹXʹ INTO CHK FROM APPS.GL_SETS_OF_BOOKS       WHERE SET_OF_BOOKS_ID = &SOB_ID;       DBMS_OUTPUT.PUT_LINE (ʹTHIS SOB_ID VALID YOU CAN PROCEEDʹ);  EXCEPTION WHEN NO_DATA_FOUND THEN       DBMS_OUTPUT.PUT_LINE (ʹTHIS SOB_ID IS NOT VALIDʹ);  END;  /    3. ACCOUNTING_DATE: is the date when exactly we can post the journals. Tables  required  to  validate  the  accounting  date  are  GL_SETS_OF_BOOKS,  GL_PERIOD_TYPES,  GL_PERIOD_SETS,  GL_PERIODS  and  GL_PERIOD_STATUSES.  4. CURRENCY_CODE: This code should be same as the currency assigned to the  Sets o f Books. This code should exist in GL_CURRENCY table. If the currency 
  • 71.
    71 code is different from Sets of Books then it is mandatory for us to provide values  for  the  conditional columns  like  USER_CURRENCY,  USER_TYPE,  CURRENCY_CONCERSION_RATE and CURRENCY_CONVERSION_DATE.  Note:   5. DATE_CREDITED: is the transaction date or Journal date. This date should be in  open or future entry periods. The tables affected for this same as accounting date.  Here we have to give the condition for open and future periods. Date should be  between  starting  date  of  latest  open  period  and  ending  date  of  future  entry  period.  6. CREATED_BY: This is front‐end login USER_ID should exist in FND_USER table  and this user should also have the responsibility to record the Journals.  7. ACTUAL_FLAG: in general ledger we are going to maintain 3 types of balances.  a. Actual Balances (flag is A)  b. Budget Balances (flag is B)  c. Encumbrance Balances (flag is E)  To update actual balances the general has to be created as actual journal. Budget  journals are going to affect budget balances. Encumbrance journals are going to  affect encumbrance balances.  8. USER_JE_CATEGORY_NAME: it is used to describe the purpose of the journal  entry. This category is going to be stored in GL_JE_CATEGORIES.  9. USER_JE_SOURCE_NAME: it is used to store the origin of the journal entry. This  source is stored in GL_JE_SOURCES.  10. BUDGET_VERSION_ID: This column is required when we are going to record  Budget Journals. This information is stored in GL_BUDGET_ENTITIES.  11. ENCUBRANCE_TYPE_ID:  This  is  required  when  we  are  going  to  required  Encumbrance Journals.  12. SEGMENT_COLUMNS: We have to provide the values for the segment columns  depending  upon  howmany  number  of  segment  columns  associated  with  the  Chart_Of_Accounts_ID or Structure_ID associated with our Set_Of_Books.   The tables used to validate the segments are   FND_ID_FLEXES,  FND_ID_FLEXE_STRUCTURES,   FND_ID_FLEXE_SEGMENTS,   FND_ID_FLEXE_VALUE_SETS,   FND_ID_FLEXE_VALUES,   FND_ID_FLEXE_VALUE_TL. 
  • 72.
    72 13. ENTER_DR  and ENTER_CR:  Columns  are  used  to  enter  the  debit  amount  ar  Credit amount.    Sample Code Required to Upload the Data from Legacy System  LOADDATA     INFILE *     INTO TABLE GL.GL_INTERFACE     FIELDS TERMINATED BY ‘,’ OPTIONALLY ENCLOSED BY ‘ “ ‘     (STATUS,  SET_OF_BOOKS_ID,  ACCOUNTING_DATE,  CURRENCY_CODE,    DATE_CREATED,  ACTUAL_FLAG,  USER_JE_CATEGORY_NAME,  USER_JE_SOURCE_NAME,  SEGMENT1,  SEGMENT2,  SEGMENT3, SEGMENT4, SEGMENT5, ENTER_DR, ENTER_CR)  BEGINDATA      ‐ ‐ Record‐1    “new”,  1,  ”25‐MAY‐2001”,  ”USD”,    ”25‐MAY‐2001”,  1001239,”A”,”Sales  Invoice”,  “Receivables”,  03,  110,  1570,  0000, 110, 1947, “”         ‐ ‐ Record‐2    “new”,  1,  ”25‐MAY‐2001”,  ”USD”,    ”25‐MAY‐2001”,  1001239,”A”,”Sales  Invoice”,  “Receivables”,  03,  110,  6160,  1100, 120, “”, 1947  Save  the  above  code  with  the  file  name  GLINT.CTL  in  the  path  Oraclevisdb8.1.6bin at server end.  Then run the following command at command prompt at Server end to upload the data  into various database tables.  SQLLDR APPS/APPS@VIS control=glint.ctl   Journals are going to be maintained in 3 levels  1. Batches:  is  a  collection  of  Headers.  This  information  will  be  stored  in  GL_JE_BATCHES table.  2. Headers: is a collection of Lines. Headers are based on Category and Currency.  This information will be stored in GL_JE_HEADERS table.  3. Lines: This information will be stored in GL_JE_LINES table.     
  • 73.
    73 21.   MULTI ORGANIZATION  The  ability to  define  multiple  organizations  and  the  relationships  among  them  within  a  single  installation  of  Oracle  Applications  is  called  multi  organization.  Multi  Organization is the future used to store the data of  multiple organizations in a single  Database.     Structure of Multi Organization                                                Tata Groups TM TCS TTS TS Nth Org SOB1 SOB2 SOB3 SOB4 Trucks Cars Develop Consulting Training TRUCKS_AR CARS_AR GL: Set Of Books Name (SOB1) MO: Operation Units (Cars) HR: Business Group (Tata Group) GL: Set Of Books Name (SOB1) MO: Operation Units (Cars) HR: Business Group (Tata Group)
  • 74.
    74 The main components of the multi organization are    1) Business Group (BG)  2) Legacy Entity  3)Set Of Books (SOB)  4) Operating Units or Divisions  5) Organizations     Business  Group  (BG):  The  business  group  represents  the  highest  level  in  the  organization  structure,  such  as  the  consolidated  enterprise,  a  major  division,  or  an  Operation  Company.  A  BG  is  used  to  secure  human  resources  information  like  generation of employee numbers, generation of applicants, position flex fields, Job flex  fields, Grade Flex field, Fiscal year, etc.    Legacy Entity: It is a legal business, which is going to have its own legislation code or tax  registration number. At this level we are going to prepare all our financial statements.    Set Of Books (SOB): A SOB is a collection of Currency, Calendar and Chart of Accounts  (COA).  Oracle  General  Ledger  is  used  to  secure  Journal  transactions  (such  as  journal  entries and balances) of a company by set of books. For each organization of the Business  Group we need to define a set of Book.    Operation Unit: An operating unit is a division or a Business unit of the legal entity. At  this  level  we  are  going  to  maintain  the  information  of  sub‐ledgers.  We  are  going  to  maintain the ledgers at Legal Entity level. Receivable, Payables, Assets, etc. are comes  under Operation Unit level.    Organization:  The  different  types  of  organizations  are  Inventory  Organization,  Asset  Organization, Human Resource Organization, etc.  These organizations are going to be  maintained at operating unit level.    Note:  In case if we are working with single organization we can define an entity as a  Business Group, Legal Entity, Operating Unit and Organizations.    The  individual  Accounts  (i.e.  Application  Receivables)  of  an  organization  (i.e.  Tata  Motors) of multi organization (Tata Group) are identified by  First by Module then Responsibility then Profile Option then Set of Books   
  • 75.
    75 In the above example:  Module  Responsibility  Profile Option Set Of Books  GL  TM_GL  GL_Set_Of_Books  SOB1  GL  TCS_GL  GL_Set_Of_Books  SOB2  GL  TTS_GL  GL_Set_Of_Books  SOB3  GL  TS_GL  GL_Set_Of_Books  SOB4  GL  ….  GL_Set_Of_Books  ….  GL  Nth_GL  GL_Set_Of_Books  SOBn  Data will be secured for every organization by using Set Of Books ID.  The following are the tables are going to be effected for all the Organizations of multi  organization.  GL_JE_BATCHES  GL_JE_HEADERS  GL_JE_LINES  To  record  the  sales  transactions  of  all  the  organizations  will  be  stored  in  the  AR_TRANSACTION_ALL table. Extra columns required to identify the individual sales  transactions  are  Set_Of_Books_ID,  Org_ID  (Operating  Unit)  and  Organization_ID  (Business Group).   
  • 76.
    76 22.   ALERTS  Oracle Alert facilitates the flow of information within your organization by letting you  create entities called alerts. Oracle Alert will send messages or perform predefined  actions in an action set when important events occur.    Alert is a mechanism that checks your database for a specific exception condition.  Alerts are used to monitor your business information and to notify you of the information  you want.     There are two types of Alerts  1. An event alert  2.A periodic alert.    An event alerts: Event alerts immediately notifies the activity (i.e. an insert or an  update to a table) in the database as it happens/ occurs.    To create an event alert, you perform the following tasks in the order listed:  • Define the database events that will trigger your alert  • Specify the details for your alert  • Define actions for your alert  • Create action sets containing the actions you want your alert to perform    Example of an event alert: Select statement that reports the creation of new users:  SELECT user_name, :MAILID INTO &NEWUSER, &USER  FROM fnd_user  WHERE rowid = :ROWID;    A periodic alerts: Periodic alerts periodically report key information according to a  schedule you define.   For example, you can define a periodic alert for Oracle Purchasing that sends a  message to the Purchasing Manager listing the number of approved requisition lines that  each  purchasing  agent  placed  on  purchase  orders.  You  can  define  this  alert  to  run  weekly, and provide performance measurement on a consistent and timely basis.    To create a periodic alert, you perform the following tasks in the order listed:  • Define your periodic alert and specify its frequency • Specify the details for your alert • Define actions for your alert  • Create action sets containing the actions you want your alert to perform   
  • 77.
    77 Example of a periodic alert: Select statement that looks for users who have not changed  their  passwords  within the  number  of  days  specified  by  the  value  in  :THRESHOLD_DAYS.:    SELECT user_name, password_date, :THRESHOLD_DAYS   INTO &USER, &LASTDATE, &NUMDAYS  FROM fnd_user  WHERE sysdate = NVL(password_date, sysdate) + :THRESHOLD_DAYS  ORDER BY user_name;    Alert Action: An action you want your alert to perform. An alert action can depend on  the output from the alert. An action can include sending an electronic mail message to a  mail  ID,  running  an  Oracle  Applications  program,  running  a  program  or  script  from  your operating system, or running a SQL script to modify information in your database.  You can have more than one action for an alert, and an action can incorporate the output  of the alert.  Action Set: A sequence of alert actions that are enabled for a particular alert. You can  assign a sequence number to each action you include in an action set to specify the order  in which the actions are performed.                                   
  • 78.
  • 79.
    79 Message:  This  action is  used  to  send  a  message  to  application  user  email_id  using  Electronic mail server.  Concurrent Program: Using this action we can run any concurrent program, which is  registered in oracle applications when an exception is raised.  SQL Statement Script: This option is used to run the SQL statements when an exception  is raised.  OS Script: This option is used to run a Shell Script or Batch file when an exception is  raised.  Responsibility  is  used  to  define  the  Alerts  are  Alerts  Manager  in  production  services.  Alerts Manager Vision Enterprises in vision database.  Note:  History  table  is  used  to  store  the  exceptions  raised  and  actions  taken  by  alerts  information. Alert (i.e. whether the alert is fired or not) status is found in Alerts  History option.    Details: Validates of the entire details summary. Any one of the conditions is satisfied is  enough to raise an exception.  Action Sets: is the collection of actions. This option calls the actions when an exception is  raised.  Note:  Vision Applications comes under Operating Unit    Oracle ID is APPS and Operation Unit is VISION 
  • 80.
    80 23.  DISCOVERER  Oracle Discoverer is a decision support product that enables you to perform ad  hoc  queries on  a  database,  analyze  and  format  the  results  of  the  query,  prepare  the  results for presentation, and manage data in a way that is meaningful for your business  situation. It separates the more difficult database administration tasks from the simpler  querying and reporting tasks so that analysts, managers, and other information workers  can easily get their work done without having to know about either databases or SQL.    Oracle Discoverer has three parts:  1. Administration Edition ‐ enables you to create a layer of metadata, called the End  User Layer that hides the complexity of the database from users and reflects the  business areas specific to your company data.  2. Discoverer Plus ‐ enables you to easily query a database, save query results in  workbooks, analyze the results, and format a report.  3. Discoverer Viewer ‐ enables you to view workbooks created in Discoverer Plus  using nothing more than a web browser.    Business Intelligence: is software it is going to give solutions, Business Solutions and  predict future trends.  Discoverer: is one of the business intelligence tool used to answer business queries by  creating ad‐hoc queries with out depending on IT specialists (i.e. Developers). The other  Business Intelligence tools are Cagnos, Informatica, etc.                            Oracle SQL Server DB2 SEIBEL Data Warehousing Discoverer Cagnoes Informedia Different Databases Static Databases Reporting Tools
  • 81.
    81 The main tools of discoverer are   1. Discoverer Administrator  2. Discoverer Desktop  3.Discoverer Viewer  4. Discoverer Plus  From release 11.5.9 onwards discoverer is fully integrated with application server. All  the above tools are based on end user layer.   End User Layer: is a Meta Data (i.e. Data about data) or a logical database, which is used  to hide the complexicity of the database. End user layer can be defined on database users  or  non‐database  users.  Non‐database  users  are  also  called  as  application  users.  One  database or application user can have only one end user layer. End user layer defined on  end  user  can  also  give  grant  access  to  other  database  users.  An  end  user  layer  is  a  collection of one or more business areas.  Discoverer Administrator: functions are  • Gathers the requirements of end user  • Creates end user layer  • Creates Business Area  • Load Data in to Business Area  • Give Control access to Business Area  • Creates Joins and Conditions  • Send to Users    Business Area: is a logical group of tables and views of a particular end user layer. B.A is  a collection of folders. A folder is a table loaded fro m the database. Folder is a collection  of items. Each item represents a column in the table. We can also define special items for  calculation purpose.  Discoverer  Desktop:  This  tool  is  going  to  be  used  by  the  end  user  in  standalone  machine. It is used to access end user layers. Using desktop we can create worksheets.  We can analyze the data. We can create charts (Graphs).  Discoverer Viewer: This tool is going to access the end user layer at client site on the  Web in HTML format only. Using this tool we can analyze the data and create graphs.  Discoverer plus: is used to access end user layer on the Web in applet format. Using this  tool we can create work sheets, analyze data and create charts.