Open, Linked, Hacked
RLUK: Introduction To The European Library
24 Sep 2013
Monday, 30 September 13
http://www.flickr.com/photos/withassociates
Monday, 30 September 13
What does ‘open’ mean?
Not a simple binary open/closed... but rather a continuum
Amount of friction...
Things that create friction:
Explicit restrictions
Uncertainty about possible restrictions
Unusual/Unfamiliar interfaces (Z39.50 anyone?)
Lack of information on data and where it is available
Formats - Paul Walk argues we need a ’richer understanding of openness’ which encompasses
not just permissive licensing but, more broadly, the ease with which data can be used, taking
into consideration aspects such as format and access mechanisms
“Open”
©Monday, 30 September 13
Survey about use of RLUK database carried out on behalf of RLUK found:
A public domain licence would support 89% of intended uses
An attribution licence would support 55% of intended uses
A non-commercial licence would support 17% of intended uses
No explicit licence would support 11% of intended uses
http://shkspr.mobi/blog/2012/03/api-design-is-
ui-for-developers/
“Yes, you love XML.
Guess what? I don’t!”
“Open”
Monday, 30 September 13
http://shkspr.mobi/blog/2012/03/api-design-is-ui-for-developers/
JSON and XML
“Yes, you love XML.
Guess what? I don’t!”
MARC
“Open”
Monday, 30 September 13
http://shkspr.mobi/blog/index.php/2012/03/api-design-is-ui-for-developers/
Complexity of MARC. Sometimes simple is good enough
Why do I link to amazon? Why do I use the Amazon API?
Survey about use of RLUK database carried out on behalf of RLUK found majority could use
MARC 62.9% (n=62)
But if you filtered out those from RLUK contributing institutions - changed to more even
balance between RDF (format underlying ‘linked data’) and MARC. But some see RDF a
complex
All this tells us we need to support multiple formats!
The European Library - offers JSON, XML and RDF
“Linked”
http://www.texample.net/tikz/examples/author/alain-matthes/
Monday, 30 September 13
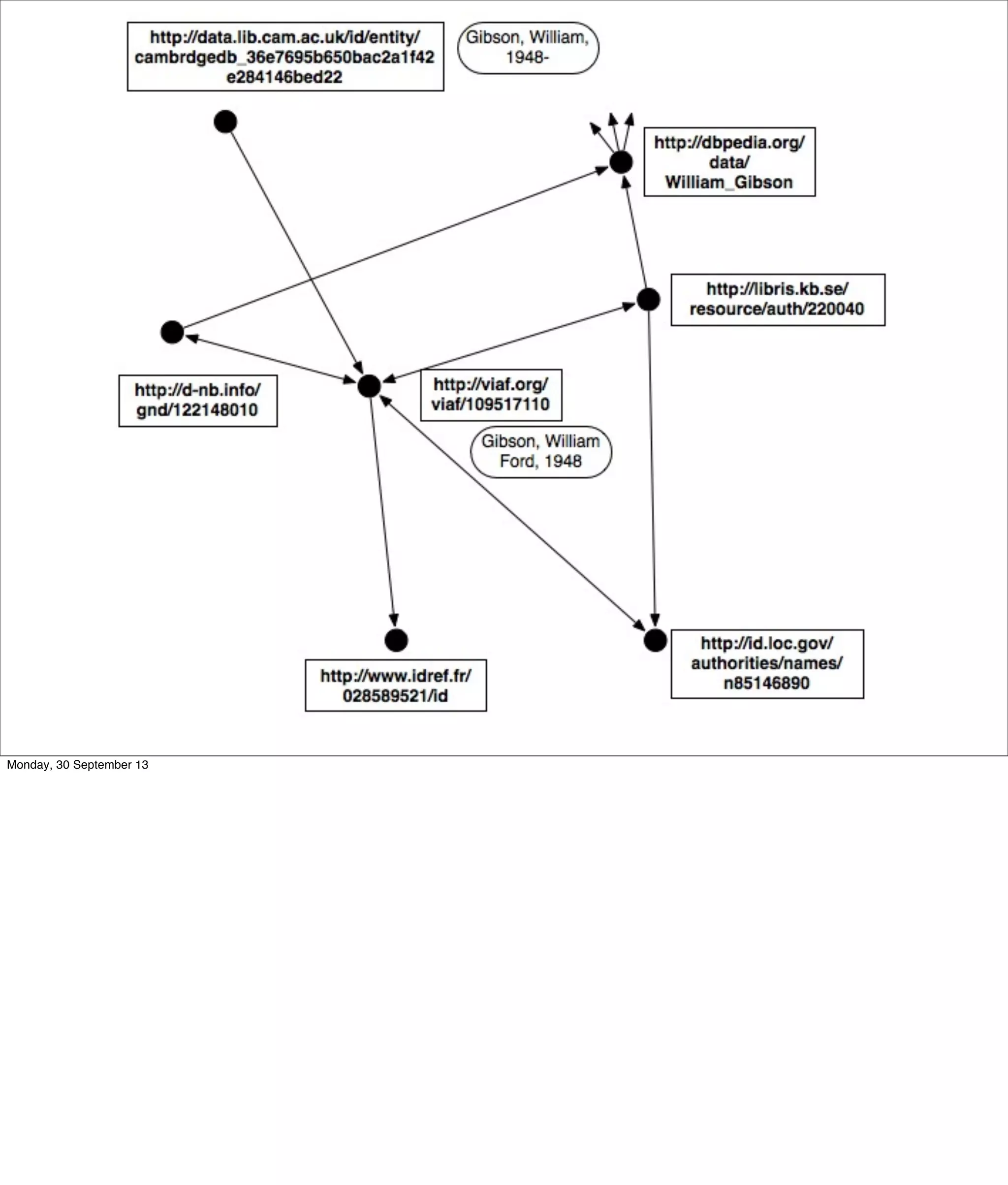
Linked Data
Identifiers - create your own, use other peoples
Gibson,William, 1948-
Monday, 30 September 13
Gibson,William, 1948-
Monday, 30 September 13
Monday, 30 September 13
Monday, 30 September 13
Monday, 30 September 13
Monday, 30 September 13
Stuff that you don’t/can’t or won’t capture - but someone else will.
(Books about places that are mentioned in MO archive?)
Network effect - collapse the network - one more node makes the difference
Provenance
Monday, 30 September 13
BBC Olympic coverage used linked data:
http://www.bbc.co.uk/blogs/bbcinternet/2012/04/sports_dynamic_semantic.html
Monday, 30 September 13
Google Knowledge Graph uses linked data:
http://www.google.com/insidesearch/features/search/knowledge.html
“Hacked”
Monday, 30 September 13
Image from: http://upload.wikimedia.org/wikipedia/en/2/29/Wargames.jpg
Hack days - not ‘hacking’ as in WarGames etc.
The why and what of Hack days:

 Build relationships - between developers and between data/service providers and
developers

 Rapid prototyping - Show the way - Don’t expect finished products (usually)
Different types - some ‘invite only’; some ‘everybody welcome’

 Sometimes prizes
The When - hack day to engage developers in RLUK/TEL data:
When? Early next year?
“Note Dump” entry to Jisc’s Summer of Student Code
http://www.youtube.com/watch?v=BIAjaZkdwfk
Monday, 30 September 13
The Who? - Who might want to hack RLUK data?
Students
Researchers
Teachers
Librarians/Library developers
Developers from outside the sector
etc.
Hack day planned in conjunction with the Open Knowledge Foundation (OKF) - a non-profit
organisation founded in 2004 and dedicated to promoting open data and open content in all
their forms – including government data, publicly funded research and public domain cultural
content. - See more at: http://okfn.org/about/#sthash.8C3M4HHX.dpuf
http://openbiblio.net
Monday, 30 September 13
Earlier this month OKF ran open science/citizen science hack day
http://science.okfn.org/2013/09/19/show-tell-from-the-open-citizen-science-okcon-
hackathon/
http://www.version1.europeana.eu/web/api/hack4europe
Monday, 30 September 13
Competitions and events to encourage exploitation suggest that skills and enthusiasm exist
to innovate with open data:

 Discovery developer competition

 Europeana ‘Hack day’ - incredible outcomes
Might question if these would happen without ‘priming’ - manipulating the market
Europeana Hackday example - take photo of picture/art, brings back data from Europeana
Monday, 30 September 13
Libraryhack entry ‘Queensland Churches’
http://www.slsa.sa.gov.au/qld/default.aspx
Monday, 30 September 13
National Archives of Australia Search
Monday, 30 September 13
Tim Sherrat’s alternative interface
http://dhistory.org/archives/naa/
QueryPic
Monday, 30 September 13
Tim Sherrat - using API to Australian and NZ newspapers - articles matching phrase search
http://dhistory.org/querypic/create/
http://bookworm.culturomics.org
Monday, 30 September 13
http://sappingattention.blogspot.co.uk/
Monday, 30 September 13
http://sappingattention.blogspot.co.uk/2012/05/women-in-libraries.html
Ben Schmidt
Also mapped this against LC Class - found what types of book published written by women
iTunes App Store
Monday, 30 September 13
Cambridge iPhone app built by student
Monday, 30 September 13
My local council (Warwickshire) released a number of data sets and ran a competition to
encourage local developers to build applications on top of this data. One set of data with a list
of new books in the library - and a local developer (nothing to do with libraries) built this -
shows books, covers (from Amazon) and links to previews in Google books. This WON the
competition.
Not the only example. Rewired State is an organisation which “runs hackdays where
developers show government what is possible”, recently ran a ‘Youth’ event - and one of the
winners was based around integrating library services into Facebook
http://hackthecity.net/hack-project/library-
recommendation-service/
Monday, 30 September 13
“Hack the City” Hackday in Sheffield
Monday, 30 September 13
Not just about pretty things for library customers though
The Getting It System Toolkit (GIST) is a customizable set of tools and workflows that will enhance
interlibrary loan and just-in-time acquisitions services; purchase request processing; and cooperative
collection development efforts.
Developed at the State University of New York College at Geneseo
Brings together disparate information sources with key data, such as: uniqueness; free online sources;
reviews and rankings; and purchasing options and prices
http://www.vam.ac.uk/b/blog/digital-media-va/open-sourcing-digital-labels
Monday, 30 September 13
V&A created digital replacement for printed labels in their new furniture gallery - using their
own API
http://www.meanboyfriend.com/overdue_ideas/2011/07/compose-yourself/
Monday, 30 September 13
Linked data driven bookmarklet linking together sources relevant to classical music &
composers
http://whatsabout.lboro.ac.uk/whatsAbout/
Monday, 30 September 13
Based on the linked data representation of the British National Bibliography published by the
British Library
http://wraggelabs.com/shed/presentations/ndf2012/storydata/
Monday, 30 September 13
Linked data based narrative
Monday, 30 September 13
http://www.thepund.it
Linked Data based web annotation system
Monday, 30 September 13
Book marklet to find contemporaries of authors - uses the linked data representation of the
British National Bibliography published by the British Library
http://www.meanboyfriend.com/overdue_ideas/2013/04/contemporaneous-part-one/
http://data.open.ac.uk/applications/red-author.php?uri=http://data.open.ac.uk/red/person/woolf-
virginia
Monday, 30 September 13
Linked data based application that pulls together data from a
research project (The Reading Experience Database) and Dbpedia (a
linked data representation of wikipedia)
http://data.open.ac.uk/applications/red-author.php?uri=http://
data.open.ac.uk/red/person/woolf-virginia
Links http://www.open.ac.uk/Arts/RED/ to Dbpedia
...
http://oneweekonetool.org
Monday, 30 September 13
Digital Public Library of America (DPLA), Europeana, and Flickr
Commons,
brought together a group of twelve digital humanists of diverse
disciplinary backgrounds and practical experience to build a
working piece of scholarly software

Open, Linked, Hacked

  • 1.
    Open, Linked, Hacked RLUK:Introduction To The European Library 24 Sep 2013 Monday, 30 September 13
  • 2.
    http://www.flickr.com/photos/withassociates Monday, 30 September13 What does ‘open’ mean? Not a simple binary open/closed... but rather a continuum Amount of friction... Things that create friction: Explicit restrictions Uncertainty about possible restrictions Unusual/Unfamiliar interfaces (Z39.50 anyone?) Lack of information on data and where it is available Formats - Paul Walk argues we need a ’richer understanding of openness’ which encompasses not just permissive licensing but, more broadly, the ease with which data can be used, taking into consideration aspects such as format and access mechanisms
  • 3.
    “Open” ©Monday, 30 September13 Survey about use of RLUK database carried out on behalf of RLUK found: A public domain licence would support 89% of intended uses An attribution licence would support 55% of intended uses A non-commercial licence would support 17% of intended uses No explicit licence would support 11% of intended uses
  • 4.
    http://shkspr.mobi/blog/2012/03/api-design-is- ui-for-developers/ “Yes, you loveXML. Guess what? I don’t!” “Open” Monday, 30 September 13 http://shkspr.mobi/blog/2012/03/api-design-is-ui-for-developers/ JSON and XML
  • 5.
    “Yes, you loveXML. Guess what? I don’t!” MARC “Open” Monday, 30 September 13 http://shkspr.mobi/blog/index.php/2012/03/api-design-is-ui-for-developers/ Complexity of MARC. Sometimes simple is good enough Why do I link to amazon? Why do I use the Amazon API? Survey about use of RLUK database carried out on behalf of RLUK found majority could use MARC 62.9% (n=62) But if you filtered out those from RLUK contributing institutions - changed to more even balance between RDF (format underlying ‘linked data’) and MARC. But some see RDF a complex All this tells us we need to support multiple formats! The European Library - offers JSON, XML and RDF
  • 6.
    “Linked” http://www.texample.net/tikz/examples/author/alain-matthes/ Monday, 30 September13 Linked Data Identifiers - create your own, use other peoples
  • 7.
  • 8.
  • 9.
  • 10.
  • 11.
  • 12.
    Monday, 30 September13 Stuff that you don’t/can’t or won’t capture - but someone else will. (Books about places that are mentioned in MO archive?) Network effect - collapse the network - one more node makes the difference Provenance
  • 13.
    Monday, 30 September13 BBC Olympic coverage used linked data: http://www.bbc.co.uk/blogs/bbcinternet/2012/04/sports_dynamic_semantic.html
  • 14.
    Monday, 30 September13 Google Knowledge Graph uses linked data: http://www.google.com/insidesearch/features/search/knowledge.html
  • 15.
    “Hacked” Monday, 30 September13 Image from: http://upload.wikimedia.org/wikipedia/en/2/29/Wargames.jpg Hack days - not ‘hacking’ as in WarGames etc. The why and what of Hack days: Build relationships - between developers and between data/service providers and developers Rapid prototyping - Show the way - Don’t expect finished products (usually) Different types - some ‘invite only’; some ‘everybody welcome’ Sometimes prizes The When - hack day to engage developers in RLUK/TEL data: When? Early next year?
  • 16.
    “Note Dump” entryto Jisc’s Summer of Student Code http://www.youtube.com/watch?v=BIAjaZkdwfk Monday, 30 September 13 The Who? - Who might want to hack RLUK data? Students Researchers Teachers Librarians/Library developers Developers from outside the sector etc. Hack day planned in conjunction with the Open Knowledge Foundation (OKF) - a non-profit organisation founded in 2004 and dedicated to promoting open data and open content in all their forms – including government data, publicly funded research and public domain cultural content. - See more at: http://okfn.org/about/#sthash.8C3M4HHX.dpuf
  • 17.
    http://openbiblio.net Monday, 30 September13 Earlier this month OKF ran open science/citizen science hack day http://science.okfn.org/2013/09/19/show-tell-from-the-open-citizen-science-okcon- hackathon/
  • 18.
    http://www.version1.europeana.eu/web/api/hack4europe Monday, 30 September13 Competitions and events to encourage exploitation suggest that skills and enthusiasm exist to innovate with open data: Discovery developer competition Europeana ‘Hack day’ - incredible outcomes Might question if these would happen without ‘priming’ - manipulating the market Europeana Hackday example - take photo of picture/art, brings back data from Europeana
  • 19.
    Monday, 30 September13 Libraryhack entry ‘Queensland Churches’ http://www.slsa.sa.gov.au/qld/default.aspx
  • 20.
    Monday, 30 September13 National Archives of Australia Search
  • 21.
    Monday, 30 September13 Tim Sherrat’s alternative interface http://dhistory.org/archives/naa/
  • 22.
    QueryPic Monday, 30 September13 Tim Sherrat - using API to Australian and NZ newspapers - articles matching phrase search http://dhistory.org/querypic/create/
  • 23.
  • 24.
    http://sappingattention.blogspot.co.uk/ Monday, 30 September13 http://sappingattention.blogspot.co.uk/2012/05/women-in-libraries.html Ben Schmidt Also mapped this against LC Class - found what types of book published written by women
  • 25.
    iTunes App Store Monday,30 September 13 Cambridge iPhone app built by student
  • 26.
    Monday, 30 September13 My local council (Warwickshire) released a number of data sets and ran a competition to encourage local developers to build applications on top of this data. One set of data with a list of new books in the library - and a local developer (nothing to do with libraries) built this - shows books, covers (from Amazon) and links to previews in Google books. This WON the competition. Not the only example. Rewired State is an organisation which “runs hackdays where developers show government what is possible”, recently ran a ‘Youth’ event - and one of the winners was based around integrating library services into Facebook
  • 27.
  • 28.
    Monday, 30 September13 Not just about pretty things for library customers though The Getting It System Toolkit (GIST) is a customizable set of tools and workflows that will enhance interlibrary loan and just-in-time acquisitions services; purchase request processing; and cooperative collection development efforts. Developed at the State University of New York College at Geneseo Brings together disparate information sources with key data, such as: uniqueness; free online sources; reviews and rankings; and purchasing options and prices
  • 29.
    http://www.vam.ac.uk/b/blog/digital-media-va/open-sourcing-digital-labels Monday, 30 September13 V&A created digital replacement for printed labels in their new furniture gallery - using their own API
  • 30.
    http://www.meanboyfriend.com/overdue_ideas/2011/07/compose-yourself/ Monday, 30 September13 Linked data driven bookmarklet linking together sources relevant to classical music & composers
  • 31.
    http://whatsabout.lboro.ac.uk/whatsAbout/ Monday, 30 September13 Based on the linked data representation of the British National Bibliography published by the British Library
  • 32.
  • 33.
    Monday, 30 September13 http://www.thepund.it Linked Data based web annotation system
  • 34.
    Monday, 30 September13 Book marklet to find contemporaries of authors - uses the linked data representation of the British National Bibliography published by the British Library http://www.meanboyfriend.com/overdue_ideas/2013/04/contemporaneous-part-one/
  • 35.
    http://data.open.ac.uk/applications/red-author.php?uri=http://data.open.ac.uk/red/person/woolf- virginia Monday, 30 September13 Linked data based application that pulls together data from a research project (The Reading Experience Database) and Dbpedia (a linked data representation of wikipedia) http://data.open.ac.uk/applications/red-author.php?uri=http:// data.open.ac.uk/red/person/woolf-virginia Links http://www.open.ac.uk/Arts/RED/ to Dbpedia ...
  • 36.
    http://oneweekonetool.org Monday, 30 September13 Digital Public Library of America (DPLA), Europeana, and Flickr Commons, brought together a group of twelve digital humanists of diverse disciplinary backgrounds and practical experience to build a working piece of scholarly software