Sharing……. in Telecom
Open Access Nework
Mukesh
Sharing……
• Sharing Economy:
• According to investopedia:
• An economic system in which assets or services
are shared between private individuals, either
free or for a fee, typically by means of the
Internet.
• It is now common name with billion dollar
company like AirBnB or Uber.
Impact on Telecom on Sharing
• Infrastructure Sharing
Where big telecom operators share investment or network sites (and may be spectrums in future)
• Communities:
-Communities for customer services.
-Mobile wallet for friends and family or corporate employees.
• Offloading (Wifi).
• Local Loop Unbundling (LLU).
Another Model:
• But here we are going to talk another different model.
• It is called:
• Open Access Network
Imagine:
• What if every courier company had to build their own roads?
• What if every airlines company had to build their own airport?
• What if every rail company had to build their own rail line or station?
• What if every power supply company needs to build its own transmission network?
• or in general any utilities company?
• What a waste of resource it would be!
OAN:
• From Wiki:
• An open-access network (OAN) refers to a horizontally layered network architecture in
telecommunications, and the business model that separates the physical access to the
network from the delivery of services. In an OAN, the owner or manager of the network
does not supply services for the network; these services must be supplied by separate
retail service providers.
Types
• Two-layer model
• In the two-layer OAN model, there is a network owner and operator, and multiple retail
service providers that deliver services over the network.
• Three-layer model
• In the three-layer OAN model the physical layer—the fiber or wireless infrastructure—is
owned by one company, the operations and maintenance of the network and the provision of
services is run by a second company, and the retail service providers provide the third layer.
Open Access
• Fixed Networks:
• Local Loop Unbundling (LLU) - Fully Unbundled (MPF), Shared Unbundled (SMPF) and
Virtual Unbundled Local Access (VULA)
• Mobile Networks:
• MNOs and MVNO/E/A
• Broadband:
• Fibre Networks (Next Generation Access Networks)
Benefits:
• Utilisation of resources (better ARPU and ROI).
• Choice and fair price for end consumers. Happy Customers 
• Healthy Competition.
• Minimum damage to environments.
• Helps build :
• smart cities
• IoT.
• Smart Grids
• Telemedicine
Open Access in Fibre Networks
Key Players
(Actors)
• Service Provider (SP): The provider of Internet
Service.
• Network Operator (NO): The provider and
maintenance of active equipment (routers,
switches, transponders etc)
• Infrastructure Owner (IO): The provider and
maintenance of passive infrastructure
(trenching, cable duct laying etc)
• Wholesale Access or Platform Provider: To
orchestrate all above entities
Expectation:
• On an Open Access Provider:
• As an End Customer, I can choose freely from multiple Service Providers.
• As an End Customer, I receive only one bill from my SP.
• As an End Customer, I have one point of contact with SP for all my queries.
• As a Service Provider, I can deliver on multiple Infrastructure owners at same
time.
• As a Service Provider, it doesn’t matter which IO is serving the service.
• As a Service Provider, I can reach many end customers without own/operate
active/passive infrastructure/equipment.
Cont..
• As a Infrastructure owner, any SPs can supply the service.
• As a wholesale Player, I can easily add new SP, IO to existing infrastructure.
Features of OAN system:
• Online Self-service Access.
• Multi-Tenant architecture.
• Seamless APIs (Open APIs).
• Meshy in the middle.
• Security and Segregation.
• Multiple billing entities for wholesale billing.
• Outage/Faults Notifications.
• Analytics based reports and dashboards.
• Campaign Management and Discounting features.
• Provisioning to multiple networks.
• Scalability.
Challenges
• Regulations.
• Standardization of interface.
• Technical Challenges for SP related to advanced features.
Examples:
• Open access Networks in Sweden/Norway for Internet Fibre access network.
• Open access Networks in South Africa, Singapore, US, UK for Fibre.
• Case Study done by Nokia on Open Access LTE model where new wholesale MVNE takes other traditional
MNO as MVNOs.
• 4G LTE Open access network in Kenya and other African countries.
• http://www.zdnet.com/article/stuck-in-the-slow-lane-why-kenyas-public-4g-network-isnt-up-to-speed/
• EU and OECD guidelines
Value Chain (Eco-System)
• End Customers
• Service Providers
• Operations (Wholesale)
• Network Operators
• Infrastructure Owners
Architecture
• End Customers
• Self-service – MarketPlace
• SP: Service Providers (can have some
content providers)
• NO: In 2 layer: Network Operator and
Infrastructure owner.
• Note: In layer 3: Infrastructure owner
and Network Operator are two
separate entity
Example market place
Revenue Model
• End Customer buy the service from Service Providers.
• Service Providers pay Wholesale for Operations.
• Infrastructure Owner pays Wholesale for operations.
• Wholesale pays the Infrastructure Owner for actual Service.
• Infrastructure Owner pays the Network Operator for maintaining the network.
• So End Customer should always receive one bill from SP and should also be point
of contact for all technical issues.
Scenarios in UK
• https://www.cambridgenetwork.co.uk/news/gtcs-fibre-to-the-home-becomes-the-first-
open-access-networ3960/
• http://www.computerweekly.com/news/252435438/Vxfiber-brings-Swedish-open-
access-full-fibre-broadband-model-to-UK
• https://www.ofcom.org.uk/about-ofcom/latest/media/media-releases/2017/duct-pole-
access
Why it make
sense?
• It is proven model in Sweden and Norway
where internet is one of the highest usage in
the world and provides one of the fastest
average internet connection speed.
• Seen as alternative in other countries like
UK/US.
• Proper utilisation of fibre owned by government
bodies like municipalities.
• Good coverage to areas where private or
incumbent players may not like to invest.
Benefits:
• Utilisation of resources (better ARPU and ROI).
• Choice and fair price for end consumers. Happy Customers 
• Healthy Competition.
• Minimum damage to environments.
• Helps build :
• smart cities
• IoT.
• Smart Grids
• Telemedicine
Reference:
• http://www.opennetworkalliance.eu/what-is-an-open-network
• https://opennet.nu/
• https://en.wikipedia.org/wiki/Open-access_network
• http://www.cmeasia.my/index.html
• https://www.zitius.com/
• http://www.venturanext.net/
• http://broadbandbreakfast.com/2017/10/from-sweden-a-perspective-on-why-open-access-networks-are-the-right-
choice-for-communities/
• https://muninetworks.org/content/open-access

Open access network

  • 1.
    Sharing……. in Telecom OpenAccess Nework Mukesh
  • 2.
    Sharing…… • Sharing Economy: •According to investopedia: • An economic system in which assets or services are shared between private individuals, either free or for a fee, typically by means of the Internet. • It is now common name with billion dollar company like AirBnB or Uber.
  • 3.
    Impact on Telecomon Sharing • Infrastructure Sharing Where big telecom operators share investment or network sites (and may be spectrums in future) • Communities: -Communities for customer services. -Mobile wallet for friends and family or corporate employees. • Offloading (Wifi). • Local Loop Unbundling (LLU).
  • 4.
    Another Model: • Buthere we are going to talk another different model. • It is called: • Open Access Network
  • 5.
    Imagine: • What ifevery courier company had to build their own roads? • What if every airlines company had to build their own airport? • What if every rail company had to build their own rail line or station? • What if every power supply company needs to build its own transmission network? • or in general any utilities company? • What a waste of resource it would be!
  • 6.
    OAN: • From Wiki: •An open-access network (OAN) refers to a horizontally layered network architecture in telecommunications, and the business model that separates the physical access to the network from the delivery of services. In an OAN, the owner or manager of the network does not supply services for the network; these services must be supplied by separate retail service providers.
  • 7.
    Types • Two-layer model •In the two-layer OAN model, there is a network owner and operator, and multiple retail service providers that deliver services over the network. • Three-layer model • In the three-layer OAN model the physical layer—the fiber or wireless infrastructure—is owned by one company, the operations and maintenance of the network and the provision of services is run by a second company, and the retail service providers provide the third layer.
  • 8.
    Open Access • FixedNetworks: • Local Loop Unbundling (LLU) - Fully Unbundled (MPF), Shared Unbundled (SMPF) and Virtual Unbundled Local Access (VULA) • Mobile Networks: • MNOs and MVNO/E/A • Broadband: • Fibre Networks (Next Generation Access Networks)
  • 9.
    Benefits: • Utilisation ofresources (better ARPU and ROI). • Choice and fair price for end consumers. Happy Customers  • Healthy Competition. • Minimum damage to environments. • Helps build : • smart cities • IoT. • Smart Grids • Telemedicine
  • 10.
    Open Access inFibre Networks
  • 11.
    Key Players (Actors) • ServiceProvider (SP): The provider of Internet Service. • Network Operator (NO): The provider and maintenance of active equipment (routers, switches, transponders etc) • Infrastructure Owner (IO): The provider and maintenance of passive infrastructure (trenching, cable duct laying etc) • Wholesale Access or Platform Provider: To orchestrate all above entities
  • 12.
    Expectation: • On anOpen Access Provider: • As an End Customer, I can choose freely from multiple Service Providers. • As an End Customer, I receive only one bill from my SP. • As an End Customer, I have one point of contact with SP for all my queries. • As a Service Provider, I can deliver on multiple Infrastructure owners at same time. • As a Service Provider, it doesn’t matter which IO is serving the service. • As a Service Provider, I can reach many end customers without own/operate active/passive infrastructure/equipment.
  • 13.
    Cont.. • As aInfrastructure owner, any SPs can supply the service. • As a wholesale Player, I can easily add new SP, IO to existing infrastructure.
  • 14.
    Features of OANsystem: • Online Self-service Access. • Multi-Tenant architecture. • Seamless APIs (Open APIs). • Meshy in the middle. • Security and Segregation. • Multiple billing entities for wholesale billing. • Outage/Faults Notifications. • Analytics based reports and dashboards. • Campaign Management and Discounting features. • Provisioning to multiple networks. • Scalability.
  • 15.
    Challenges • Regulations. • Standardizationof interface. • Technical Challenges for SP related to advanced features.
  • 16.
    Examples: • Open accessNetworks in Sweden/Norway for Internet Fibre access network. • Open access Networks in South Africa, Singapore, US, UK for Fibre. • Case Study done by Nokia on Open Access LTE model where new wholesale MVNE takes other traditional MNO as MVNOs. • 4G LTE Open access network in Kenya and other African countries. • http://www.zdnet.com/article/stuck-in-the-slow-lane-why-kenyas-public-4g-network-isnt-up-to-speed/ • EU and OECD guidelines
  • 17.
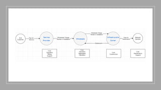
    Value Chain (Eco-System) •End Customers • Service Providers • Operations (Wholesale) • Network Operators • Infrastructure Owners
  • 19.
    Architecture • End Customers •Self-service – MarketPlace • SP: Service Providers (can have some content providers) • NO: In 2 layer: Network Operator and Infrastructure owner. • Note: In layer 3: Infrastructure owner and Network Operator are two separate entity
  • 20.
  • 22.
    Revenue Model • EndCustomer buy the service from Service Providers. • Service Providers pay Wholesale for Operations. • Infrastructure Owner pays Wholesale for operations. • Wholesale pays the Infrastructure Owner for actual Service. • Infrastructure Owner pays the Network Operator for maintaining the network. • So End Customer should always receive one bill from SP and should also be point of contact for all technical issues.
  • 24.
    Scenarios in UK •https://www.cambridgenetwork.co.uk/news/gtcs-fibre-to-the-home-becomes-the-first- open-access-networ3960/ • http://www.computerweekly.com/news/252435438/Vxfiber-brings-Swedish-open- access-full-fibre-broadband-model-to-UK • https://www.ofcom.org.uk/about-ofcom/latest/media/media-releases/2017/duct-pole- access
  • 25.
    Why it make sense? •It is proven model in Sweden and Norway where internet is one of the highest usage in the world and provides one of the fastest average internet connection speed. • Seen as alternative in other countries like UK/US. • Proper utilisation of fibre owned by government bodies like municipalities. • Good coverage to areas where private or incumbent players may not like to invest.
  • 26.
    Benefits: • Utilisation ofresources (better ARPU and ROI). • Choice and fair price for end consumers. Happy Customers  • Healthy Competition. • Minimum damage to environments. • Helps build : • smart cities • IoT. • Smart Grids • Telemedicine
  • 27.
    Reference: • http://www.opennetworkalliance.eu/what-is-an-open-network • https://opennet.nu/ •https://en.wikipedia.org/wiki/Open-access_network • http://www.cmeasia.my/index.html • https://www.zitius.com/ • http://www.venturanext.net/ • http://broadbandbreakfast.com/2017/10/from-sweden-a-perspective-on-why-open-access-networks-are-the-right- choice-for-communities/ • https://muninetworks.org/content/open-access

Editor's Notes

  • #7 In simple terms it is separation of Infrastructure with Service (here broadband) Based on principle of 1) non-discrimination 2) Price Transparency. German Professor Krämer and Schnurr
  • #12 Service Providers invoice the subscribers for the services they deliver to them and take care of customer support Network Operator invoices the Service providers a base fee per service for providing fiber access to subscribers
  • #17 Organisation for Economic Co-operation and Development
  • #20 NB! In the two-layer Open Access model the network owner operates the network. In the three-layer Open Access model there is a separate Operator that the Network Owner has contracted to operate the network. Connected subscribers Search their address in the online marketplace to view available services and providers Order services in the marketplace, or Order services directly with ISP Reach out to their ISP for all support questions Can manage their services by logging into their “My pages” on the online marketplace Service Providers Market services on the network’s online marketplace Sell Services to connected subscribers Receive orders from the Operations system take orders by phone and registers in the operator’s system Give customer support Bill subscribers Network Owner Builds infrastructure Connects customer properties Markets all service providers and services on an online marketplace Activates/deactivates services Provides ISP’s with deliverable addresses Normally don’t sell services on the network Don’t bill subscribers, but bill the ISP’s the wholesale price for each service
  • #23 Operator 70% - Internet Service Provider 30% Service Provider costs: Transport to Network Bandwidth 1st line customer support Billing Operator costs: Capex investments in Fiber infrastructure and hardware Daily operations of Network; service provisioning, monitoring, repairs and maintenance, 2nd line support, etc.
  • #28 Address: ang (Angantyrs gränd 2)