Embed presentation
Download to read offline

















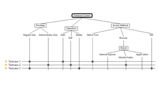
The document discusses various black-box testing techniques including equivalence partitioning, boundary value analysis, and classification trees. It emphasizes the practical application of these techniques in reducing testing effort while increasing coverage for software testing scenarios like life insurance and vehicle classification. Additionally, it references the importance of decision tables and state transition testing as alternative methods for effective test case design.















