OAuth 2.0
codesnippet.in
Introduction
 The OAuth 2.0 authorization framework enables a third-party
application to obtain limited access to an HTTP service, either on
behalf of a resource owner by orchestrating an approval interaction
between the resource owner and the HTTP service, or by allowing the
third-party application to obtain access on its own behalf.
 OAuth addresses issue of sharing resource owner’s credentials to
access protected resources by introducing an authorization layer and
separating the role of the client from that of the resource owner.
 In OAuth, the client requests access to resources controlled by the
resource owner and hosted by the resource server, and is issued a
different set of credentials than those of the resource owner.
 The client obtains an access token -- a string denoting a specific
scope, lifetime, and other access attributes. Access tokens are issued
to third-party clients by an authorization server with the approval of
the resource owner. The client uses the access token to access the
protected resources hosted by the resource server.
Terminology
 Access token - A token used to access protected resources.
 Authorization code - An intermediary token generated when a user
authorizes a client to access protected resources on their behalf.The client
receives this token and exchanges it for an access token.
 Authorization server - A server which issues access tokens after successfully
authenticating a client and resource owner, and authorizing the request.
 Client - An application which accesses protected resources on behalf of the
resource owner (such as a user).The client could be hosted on a server,
desktop, mobile or other device. Client Id and Client secret
 Grant - A grant is a method of acquiring an access token.
 Resource server - A server which sits in front of protected resources (for
example “tweets”, users’ photos, or personal data) and is capable of accepting
and responding to protected resource requests using access tokens.
 Resource owner -The user who authorizes an application to access their
account.The application’s access to the user’s account is limited to the
“scope” of the authorization granted (e.g. read or write access).
 Scope - A permission.
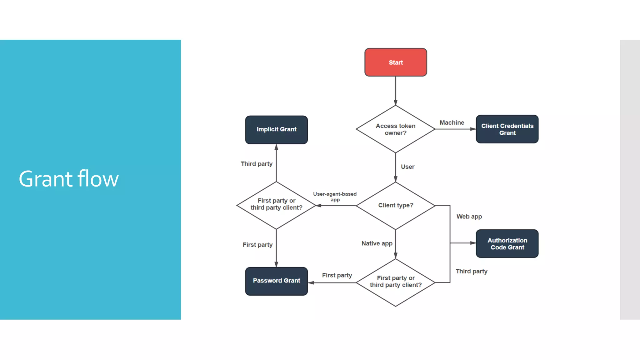
Grant flow
Client
Credentials
Grant
token_type
expires_in
access_token
grant_type |
client_id |
client_secret | scope
Authorization
Grant
response_type|
client_id | redirect_uri
| scope | state
code
| state
grant_type |
client_id |
client_secret |
redirect_uri | code
token_type |
expires_in |
access_token |
refresh_token
Password
Grant
grant_type|
client_id |
client_secret | scope |
username |password
token_type
| expires_in |
access_token |
refresh_token
ImplicitGrant
response_type|
client_id |
redirect_uri |
scope | state
token_type
| expires_in |
access_token | state
O auth

O auth

  • 1.
  • 2.
    Introduction  The OAuth2.0 authorization framework enables a third-party application to obtain limited access to an HTTP service, either on behalf of a resource owner by orchestrating an approval interaction between the resource owner and the HTTP service, or by allowing the third-party application to obtain access on its own behalf.  OAuth addresses issue of sharing resource owner’s credentials to access protected resources by introducing an authorization layer and separating the role of the client from that of the resource owner.  In OAuth, the client requests access to resources controlled by the resource owner and hosted by the resource server, and is issued a different set of credentials than those of the resource owner.  The client obtains an access token -- a string denoting a specific scope, lifetime, and other access attributes. Access tokens are issued to third-party clients by an authorization server with the approval of the resource owner. The client uses the access token to access the protected resources hosted by the resource server.
  • 3.
    Terminology  Access token- A token used to access protected resources.  Authorization code - An intermediary token generated when a user authorizes a client to access protected resources on their behalf.The client receives this token and exchanges it for an access token.  Authorization server - A server which issues access tokens after successfully authenticating a client and resource owner, and authorizing the request.  Client - An application which accesses protected resources on behalf of the resource owner (such as a user).The client could be hosted on a server, desktop, mobile or other device. Client Id and Client secret  Grant - A grant is a method of acquiring an access token.  Resource server - A server which sits in front of protected resources (for example “tweets”, users’ photos, or personal data) and is capable of accepting and responding to protected resource requests using access tokens.  Resource owner -The user who authorizes an application to access their account.The application’s access to the user’s account is limited to the “scope” of the authorization granted (e.g. read or write access).  Scope - A permission.
  • 4.
  • 5.
  • 6.
    Authorization Grant response_type| client_id | redirect_uri |scope | state code | state grant_type | client_id | client_secret | redirect_uri | code token_type | expires_in | access_token | refresh_token
  • 7.
    Password Grant grant_type| client_id | client_secret |scope | username |password token_type | expires_in | access_token | refresh_token
  • 8.
    ImplicitGrant response_type| client_id | redirect_uri | scope| state token_type | expires_in | access_token | state