DIFFERENTIATOR
AMPLIFIERS
INTRODUCTION
DEFINITION
• A Differentiator amplifier a.k.a. an op-amp differentiator is a
circuit configuration whose output voltage amplitude is
proportional to the rate of change of applied input voltage. In
other words the faster or larger the change in input voltage
signal, the greater the input current, the greater will be the
output voltage change in response.
TYPES
• There are two types of differentiator,
• One with only RC network is called passive differentiator
• Whereas the one with active circuit components like transistor
and operational amplifiers is called Active differentiator.
• Active differentiators have higher output voltages as compared
to simple RC differentiators, and they also have Much lower
output resistance. ON the hand, passive differentiators act as
inverting amplifier, they use a capacitor in series with the output
voltage.
PROPERTIES
• The differential Amplifier act as a inverting amplifier, It uses a
capacitor in series with the input
• Voltage. These circuits are usually designed to operate on
triangular and rectangular input waveforms. For a sine wave
input, it’s output is also sine wave, but with a phase shift of
180o.
• These amplifiers have frequency limitations when operating on
sine wave inputs. The circuit attenuates all low frequency signal
components and allows only high frequency signal components
at the output. This can also be explained as circuit behaving as
high-pass filter.
APPLICATIONS
• It is most widely used in process instrumentation as a monitor,
for rate of change of various points.
• If the measurement device returns a rate greater than a certain
value, this will give an output voltage above a certain threshold
and this can be measured using a comparator.
• Differentiators are also used in signal applications, in
conditions where a differentiator may be required.
• The Op amp differential circuit has been used in many analogue
computer applications. It is also used in waveform
transformations where a signal is needed to be processed.
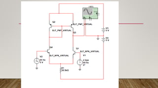
CIRCUIT DIAGRAM
OBJECTIVE
• Draw a complete circuit diagram of a differential amplifier with given
values
• Calculate open-circuit differential-mode voltage gain
• Determine the differential-mode input resistance and the output
resistance
• Determine the common-mode input voltage range.
DESIGNING
GIVEN DATA
5 , 5
V V V V
 
  
1. Bias voltages :
The configuration of the circuit is given below
2. Bias current : 250 ,
Q
I A


3. Transistors Parameters :
   
180
0.7 ,
150
100
BE EB
AN
AP
V on V on V
V V
V V
 
 


FORMULAS
2
Q
C
I
I 
2
(1 )
ref Q
I I

 
BE
ref
ref
V V V
R
I
 
 

These are the formulas that are used to design the circuit.
1. Collector Current
2. Reference Current
3. Reference Resistor
2 4
||
op e e
R r r

   
com inp min GB
V max V V sat V
  
    –
com GB DB
V min V V sat V
  
4. Differential output Resistance
5. Maximum Common Voltage
6. Minimum Common Voltage
7. Open Circuit Mode Gain
 
2 4
||
d m e e
A g r r

8. Differential input Resistance
2 T
C
V
Rin
I


DESIGNED VALUES:
0.125
C
I mA

252.8
ref
I A


36.8
ref
R k
 
1. Collector Current
2. Reference Current
3. Reference Resistor
2308
d
A 
7488
in
R k
 Ω
480
op
R k
 Ω
4. Open Circuit Mode Gain
5. Differential input Resistance
6. Differential output Resistance
  4.3
com
V max V

  3.6
com
V min V

7. Maximum Common Voltage
8. Minimum Common Voltage
RESULTS:
• The implementation of designed circuit is shown in figure 2. In
Vin1 Square wave is applied with frequency of 1kHZ and on Vin2
Sine wave is applied with frequency of 1kHZ and amplitude of
4V. The output value of the differentiator is shown if figure 2.
CONCLUSION & DISCUSSIONS
• The objective of this exercise has been achieved, we have
successfully designed a differentiator amplifier.
• We have also calculated all the required values mentioned in the
objective.
• Despite of the success there are many limitations associated
with the circuit that can be improved.
• The circuit elements that are used in this work cannot found in
real time which can play an important factor for the output.
• We have also calculated all the required values mentioned in the
objective. These values are calculated mathematically thus the
actual values could be different from calculated values.

New Microsoft PowerPoint Presentation.pptx

  • 1.
  • 2.
  • 3.
    DEFINITION • A Differentiatoramplifier a.k.a. an op-amp differentiator is a circuit configuration whose output voltage amplitude is proportional to the rate of change of applied input voltage. In other words the faster or larger the change in input voltage signal, the greater the input current, the greater will be the output voltage change in response.
  • 4.
    TYPES • There aretwo types of differentiator, • One with only RC network is called passive differentiator • Whereas the one with active circuit components like transistor and operational amplifiers is called Active differentiator.
  • 5.
    • Active differentiatorshave higher output voltages as compared to simple RC differentiators, and they also have Much lower output resistance. ON the hand, passive differentiators act as inverting amplifier, they use a capacitor in series with the output voltage.
  • 6.
    PROPERTIES • The differentialAmplifier act as a inverting amplifier, It uses a capacitor in series with the input • Voltage. These circuits are usually designed to operate on triangular and rectangular input waveforms. For a sine wave input, it’s output is also sine wave, but with a phase shift of 180o.
  • 7.
    • These amplifiershave frequency limitations when operating on sine wave inputs. The circuit attenuates all low frequency signal components and allows only high frequency signal components at the output. This can also be explained as circuit behaving as high-pass filter.
  • 8.
    APPLICATIONS • It ismost widely used in process instrumentation as a monitor, for rate of change of various points. • If the measurement device returns a rate greater than a certain value, this will give an output voltage above a certain threshold and this can be measured using a comparator.
  • 9.
    • Differentiators arealso used in signal applications, in conditions where a differentiator may be required. • The Op amp differential circuit has been used in many analogue computer applications. It is also used in waveform transformations where a signal is needed to be processed.
  • 10.
  • 12.
  • 13.
    • Draw acomplete circuit diagram of a differential amplifier with given values • Calculate open-circuit differential-mode voltage gain • Determine the differential-mode input resistance and the output resistance • Determine the common-mode input voltage range.
  • 14.
  • 15.
    GIVEN DATA 5 ,5 V V V V      1. Bias voltages : The configuration of the circuit is given below 2. Bias current : 250 , Q I A   3. Transistors Parameters :     180 0.7 , 150 100 BE EB AN AP V on V on V V V V V      
  • 16.
    FORMULAS 2 Q C I I  2 (1 ) refQ I I    BE ref ref V V V R I      These are the formulas that are used to design the circuit. 1. Collector Current 2. Reference Current 3. Reference Resistor
  • 17.
    2 4 || op ee R r r      com inp min GB V max V V sat V        – com GB DB V min V V sat V    4. Differential output Resistance 5. Maximum Common Voltage 6. Minimum Common Voltage
  • 18.
    7. Open CircuitMode Gain   2 4 || d m e e A g r r  8. Differential input Resistance 2 T C V Rin I  
  • 19.
    DESIGNED VALUES: 0.125 C I mA  252.8 ref IA   36.8 ref R k   1. Collector Current 2. Reference Current 3. Reference Resistor
  • 20.
    2308 d A  7488 in R k Ω 480 op R k  Ω 4. Open Circuit Mode Gain 5. Differential input Resistance 6. Differential output Resistance
  • 21.
      4.3 com Vmax V    3.6 com V min V  7. Maximum Common Voltage 8. Minimum Common Voltage
  • 22.
    RESULTS: • The implementationof designed circuit is shown in figure 2. In Vin1 Square wave is applied with frequency of 1kHZ and on Vin2 Sine wave is applied with frequency of 1kHZ and amplitude of 4V. The output value of the differentiator is shown if figure 2.
  • 25.
  • 26.
    • The objectiveof this exercise has been achieved, we have successfully designed a differentiator amplifier. • We have also calculated all the required values mentioned in the objective. • Despite of the success there are many limitations associated with the circuit that can be improved.
  • 27.
    • The circuitelements that are used in this work cannot found in real time which can play an important factor for the output. • We have also calculated all the required values mentioned in the objective. These values are calculated mathematically thus the actual values could be different from calculated values.